Please wait
TABLE OF CONTENTS
Confidential treatment requested by Tradeweb Markets Inc. pursuant to 17 C.F.R. Section 200.83
As confidentially submitted to the Securities and Exchange Commission on February 21, 2020
Registration No. 333-       ​
UNITED STATES
SECURITIES AND EXCHANGE COMMISSION
WASHINGTON, D.C. 20549
FORM S-1
REGISTRATION STATEMENT
UNDER
THE SECURITIES ACT OF 1933
Tradeweb Markets Inc.
(Exact name of registrant as specified in its charter)
Delaware
(State or other jurisdiction of incorporation or organization)
6200
(Primary Standard Industrial Classification Code Number)
83-2456358
(I.R.S. Employer Identification No.)
1177 Avenue of the Americas
New York, New York 10036
(646) 430-6000
(Address, including zip code, and telephone number, including area code, of registrant’s principal executive offices)
Lee Olesky
Chief Executive Officer
1177 Avenue of the Americas
New York, New York 10036
(646) 430-6000
(Name, address, including zip code, and telephone number including area code, of agent for service)
Copies to:
Steven G. Scheinfeld, Esq.
Andrew B. Barkan, Esq.
Fried, Frank, Harris, Shriver & Jacobson LLP
One New York Plaza
New York, New York 10004
(212) 859-8000
Michael Kaplan, Esq.
Shane Tintle, Esq.
Davis Polk & Wardwell LLP
450 Lexington Avenue
New York, New York 10017
(212) 450-4000
Approximate date of commencement of proposed sale to the public: As soon as practicable after this Registration Statement becomes effective.
If any of the securities being registered on this Form are to be offered on a delayed or continuous basis pursuant to Rule 415 under the Securities Act of 1933, check the following box. ☐
If this Form is filed to register additional securities for an offering pursuant to Rule 462(b) under the Securities Act of 1933, please check the following box and list the Securities Act registration statement number of the earlier effective registration statement for the same offering. ☐
If this Form is a post-effective amendment filed pursuant to Rule 462(c) under the Securities Act, check the following box and list the Securities Act registration statement number of the earlier effective registration statement for the same offering. ☐
If this Form is a post-effective amendment filed pursuant to Rule 462(d) under the Securities Act, check the following box and list the Securities Act registration statement number of the earlier effective registration statement for the same offering. ☐
Indicate by check mark whether the registrant is a large accelerated filer, an accelerated filer, a non-accelerated filer, a smaller reporting company, or an emerging growth company. See the definitions of  “large accelerated filer,” “accelerated filer,” “smaller reporting company,” and “emerging growth company” in Rule 12b-2 of the Exchange Act.
Large accelerated filer
Accelerated filer
Non-accelerated filer
Smaller reporting company
Emerging growth company
If an emerging growth company, indicate by check mark if the registrant has not elected to use the extended transition period for complying with any new or revised financial accounting standards provided pursuant to Section 7(a)(2)(B) of the Securities Act. ☒
CALCULATION OF REGISTRATION FEE
Title of Each Class of Securities to be Registered
Amount to be
Registered(1)
Proposed
Maximum
Offering Price
per Share(2)
Proposed
Maximum
Aggregate
Offering Price(2)
Amount of
Registration Fee
Class A common stock, par value $0.00001 per share
          $           $           $          
(1)
Includes           shares of Class A common stock issuable upon exercise of the underwriters’ option to purchase additional shares.
(2)
Estimated solely for the purpose of calculating the registration fee pursuant to Rule 457(c) under the Securities Act of 1933, as amended, based on the average of the high and low sales prices of the Registrant’s Class A common stock as reported by the Nasdaq Global Select Market on                 , 2020.
The Registrant hereby amends this Registration Statement on such date or dates as may be necessary to delay its effective date until the Registrant shall file a further amendment which specifically states that this Registration Statement shall thereafter become effective in accordance with Section 8(a) of the Securities Act of 1933 or until this Registration Statement shall become effective on such date as the Commission, acting pursuant to said Section 8(a), may determine.

TABLE OF CONTENTS
The information in this preliminary prospectus is not complete and may be changed. We may not sell these securities until the registration statement filed with the Securities and Exchange Commission is effective. This preliminary prospectus is not an offer to sell, and it is not soliciting an offer to buy, these securities in any state where the offer or sale is not permitted.
Confidential treatment requested by Tradeweb Markets Inc. pursuant to 17 C.F.R. Section 200.83
Subject to completion, dated           , 2020
PRELIMINARY PROSPECTUS
[MISSING IMAGE: lg_tradeweb-2.jpg]
           Shares
Tradeweb Markets Inc.
Class A Common Stock
Tradeweb Markets Inc. is selling           shares of Class A common stock. Our Class A common stock is listed on the Nasdaq Global Select Market (“Nasdaq”) under the symbol “TW.” The closing price of our Class A common stock on           , 2020 was $      per share.
The underwriters have an option for a period of 30 days from the date of this prospectus to purchase up to a maximum of                 additional shares of Class A common stock.
We will use the net proceeds that we receive from this offering to purchase (i) issued and outstanding common membership units, which we refer to as “LLC Interests,” in Tradeweb Markets LLC, which we refer to as “TWM LLC,” from certain of the Bank Stockholders (as defined below) and (ii) issued and outstanding shares of Class A common stock from certain of our executive officers. There is no public market for the LLC Interests. The purchase price payable by us to the holders of these LLC Interests and shares of Class A common stock will be equal to the public offering price of our Class A common stock, less the underwriting discounts and commissions referred to below.
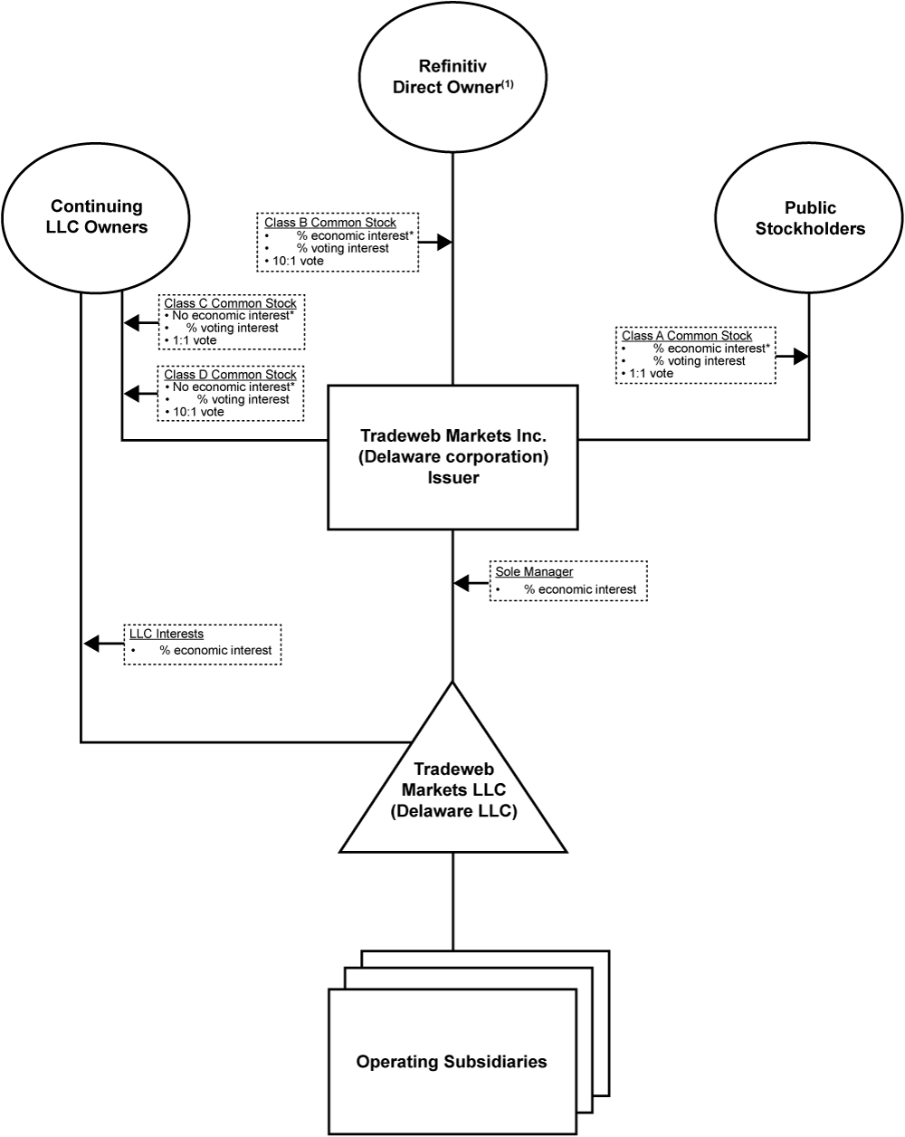
We have four classes of authorized common stock: Class A common stock, Class B common stock, Class C common stock and Class D common stock. Each share of Class A common stock and Class C common stock entitles its holder to one vote on all matters presented to our stockholders generally. Each share of Class B common stock and Class D common stock entitles its holder to ten votes on all matters presented to our stockholders generally. The holders of Class C common stock and Class D common stock do not have any of the economic rights (including the rights to dividends) provided to holders of Class A common stock and Class B common stock.
Immediately following this offering, the holders of our Class A common stock collectively will hold    % of the combined voting power in us and will indirectly hold    % of the economic interest in TWM LLC, the Refinitiv Owners (as defined below), through their ownership of Class B common stock and Class D common stock, collectively will hold    % of the combined voting power in us and will indirectly and directly hold    % of the economic interest in TWM LLC, and the Other LLC Owners (as defined below), through their ownership of Class C common stock and/or Class D common stock, as the case may be, collectively will hold the remaining    % of the combined voting power in us and will directly hold the remaining    % of the economic interest in TWM LLC. We are a holding company, and upon completion of this offering and the application of the net proceeds therefrom, we will hold LLC Interests representing an aggregate    % economic interest in TWM LLC. The remaining    % economic interest in TWM LLC will be owned by the Continuing LLC Owners through their ownership of LLC Interests.
The Refinitiv Owners own a majority of the combined voting power in us. As a result, we are a “controlled company” within the meaning of the corporate governance standards of Nasdaq.
We are an “emerging growth company,” as defined in Section 2(a) of the Securities Act of 1933, as amended (the “Securities Act”), and are subject to reduced reporting requirements. This prospectus complies with the requirements that apply to an issuer that is an emerging growth company.
Investing in our Class A common stock involves risks. See “Risk Factors” beginning on page 32 to read about factors you should consider before buying shares of our Class A common stock.
Per Share
Total
Price to public
$         $        
Underwriting discounts and commissions(1)
$ $
Proceeds, before expenses, to Tradeweb Markets Inc.
$ $
(1)
See “Underwriting (Conflicts of Interest)” for additional information regarding underwriting compensation.
Delivery of the shares of Class A common stock will be made on or about           , 2020.
Neither the Securities and Exchange Commission nor any other regulatory body has approved or disapproved of these securities or determined if this prospectus is truthful or complete. Any representation to the contrary is a criminal offense.
J.P. Morgan
Barclays Citigroup
Goldman Sachs & Co. LLC
Morgan Stanley​
The date of this prospectus is                 , 2020.

TABLE OF CONTENTS
Confidential treatment requested by Tradeweb Markets Inc. pursuant to 17 C.F.R. Section 200.83
TABLE OF CONTENTS
ii
iii
iv
viii
1
32
68
70
73
74
75
76
86
93
111
114
124
135
138
142
149
149
150
152
152
Neither we nor the underwriters have authorized anyone to provide you with any information other than that included in this prospectus or in any free writing prospectus prepared by or on behalf of us. We do not take any responsibility for, and can provide no assurance as to the reliability of, any information that others may give you. Offers to sell, and solicitations of offers to buy, shares of our Class A common stock are being made only in jurisdictions where offers and sales are permitted. The information contained in this prospectus is accurate only as of the date of this prospectus, regardless of the time of delivery of this prospectus or of any sale of our Class A common stock. Our business, financial condition, operating results and prospects may have changed since such date.
No action is being taken in any jurisdiction outside the United States to permit a public offering of Class A common stock. Persons who come into possession of this prospectus in jurisdictions outside the United States are required to inform themselves about and to observe any restriction as to this offering and the distribution of this prospectus applicable to those jurisdictions.
i

TABLE OF CONTENTS
Confidential treatment requested by Tradeweb Markets Inc. pursuant to 17 C.F.R. Section 200.83
MARKET AND INDUSTRY DATA
This prospectus includes estimates regarding market and industry data. Unless otherwise indicated, information concerning our industry and the markets in which we operate, including our general expectations, market position, market opportunity and market size, are based on our management’s knowledge and experience in the markets in which we operate, together with currently available information obtained from various sources, including publicly available information, industry reports and publications, surveys, our clients, trade and business organizations and other contacts in the markets in which we operate. Certain information is based on management estimates, which have been derived from third-party sources, as well as data from our internal research, and are based on certain assumptions that we believe to be reasonable. In particular, to calculate our market position, market opportunity and market size we derived the size of the applicable market from a combination of management estimates and public industry sources, including FINRA’s Trade Reporting and Compliance Engine (“TRACE”), the Securities Industry and Financial Markets Association (“SIFMA”), the International Swaps and Derivatives Association (“ISDA”), Clarus Financial Technology, Trax, the Chicago Board Options Exchange (“CBOE”) and the Federal Reserve Bank of New York. In calculating the size of certain markets, we omitted products for which there is no publicly available data, and, as a result, the actual markets for certain of our asset classes may be larger than those presented herein.
In presenting this information, we have made certain assumptions that we believe to be reasonable based on such data and other similar sources and on our knowledge of, and our experience to date in, the markets in which we operate. While we believe the estimated market and industry data included in this prospectus are generally reliable, such information, which is derived in part from management’s estimates and beliefs, is inherently uncertain and imprecise. Market and industry data are subject to change and may be limited by the availability of raw data, the voluntary nature of the data gathering process and other limitations inherent in any statistical survey of such data. In addition, projections, assumptions and estimates of the future performance of the markets in which we operate and our future performance are necessarily subject to uncertainty and risk due to a variety of factors, including those described in “Risk Factors” and “Cautionary Note Regarding Forward-Looking Statements.” These and other factors could cause results to differ materially from those expressed in the estimates made by third parties and by us. Accordingly, you are cautioned not to place undue reliance on such market and industry data or any other such estimates. Neither we nor the underwriters can guarantee the accuracy or completeness of this information, and neither we nor the underwriters have independently verified any third-party information and data from our internal research has not been verified by any independent source.
ii

TABLE OF CONTENTS
Confidential treatment requested by Tradeweb Markets Inc. pursuant to 17 C.F.R. Section 200.83
CERTAIN TRADEMARKS, TRADE NAMES AND SERVICE MARKS
This prospectus includes trademarks and service marks owned by us. This prospectus also contains trademarks, trade names and service marks of other companies, which are the property of their respective owners. Solely for convenience, trademarks, trade names and service marks referred to in this prospectus may appear without the ®,™ or SM symbols, but such references are not intended to indicate, in any way, that we will not assert, to the fullest extent under applicable law, our rights to these trademarks, trade names and service marks. We do not intend our use or display of other parties’ trademarks, trade names or service marks to imply, and such use or display should not be construed to imply, a relationship with, or endorsement or sponsorship of us by, these other parties.
iii

TABLE OF CONTENTS
Confidential treatment requested by Tradeweb Markets Inc. pursuant to 17 C.F.R. Section 200.83
BASIS OF PRESENTATION
The financial statements and other disclosures included in this prospectus include those of Tradeweb Markets Inc., which is the issuer of the Class A common stock, and those of its consolidating subsidiaries, including Tradeweb Markets LLC, which became the principal operating subsidiary of Tradeweb Markets Inc. on April 4, 2019 in a series of reorganization transactions (the “Reorganization Transactions”) that were completed in connection with Tradeweb Markets Inc.’s initial public offering (the “IPO”), which closed on April 8, 2019. See “The IPO and Reorganization Transactions.”
As used in this prospectus, unless the context otherwise requires, references to:

“We,” “us,” “our,” the “Company,” “Tradeweb” and similar references refer: (i) on or prior to the completion of the Reorganization Transactions, to Tradeweb Markets LLC, which we refer to as “TWM LLC,” and, unless otherwise stated or the context otherwise requires, all of its subsidiaries and any predecessor entities, and (ii) following the completion of the Reorganization Transactions, to Tradeweb Markets Inc., and, unless otherwise stated or the context otherwise requires, TWM LLC and all of its subsidiaries and any predecessor entities.

“Bank Stockholders” refer collectively to entities affiliated with the following clients: Barclays Capital Inc., BofA Securities, Inc. (a subsidiary of Bank of America Corporation), Citigroup Global Markets Inc., Credit Suisse Securities (USA) LLC, Deutsche Bank Securities Inc., Goldman Sachs & Co. LLC, J.P. Morgan Securities LLC, Morgan Stanley & Co. LLC, RBS Securities Inc., UBS Securities LLC and Wells Fargo Securities, LLC, which, prior to the completion of the IPO, collectively held a 46% ownership interest in Tradeweb. Following the IPO and the application of the net proceeds therefrom, entities affiliated with BofA Securities, Inc., RBS Securities Inc. and UBS Securities LLC no longer hold LLC Interests and, except as otherwise indicated, are not considered Bank Stockholders for post-IPO periods.

“Continuing LLC Owners” refer collectively to the Other LLC Owners and the Refinitiv LLC Owner.

“Investor Group” refer to certain investment funds affiliated with The Blackstone Group Inc. (f/k/a The Blackstone Group L.P.) (“Blackstone”), an affiliate of Canada Pension Plan Investment Board, an affiliate of GIC Special Investments Pte. Ltd. and certain co-investors, which collectively hold indirectly a 55% ownership interest in Refinitiv (as defined below).

“Net Exercise” refer to the net exercise by certain of our executive officers immediately prior to the pricing of this offering of vested options and the issuance of shares of Class A common stock upon such net exercise, a portion of which shares of Class A common stock will be purchased by us with a portion of the net proceeds of this offering.

“LLC Interests” refer to the single class of common membership interests of TWM LLC issued in connection with the Reorganization Transactions.

“LSEG Transaction” refer to the pending acquisition of the Refinitiv business by the London Stock Exchange Group plc in an all share transaction for a total enterprise value of approximately $27 billion.

“Original LLC Owners” refer to the owners of TWM LLC prior to the Reorganization Transactions (including the Refinitiv Owners, the Bank Stockholders and members of management).

“Other LLC Owners” refer collectively to: (i) those Original LLC Owners (including certain of the Bank Stockholders and members of management and excluding the Refinitiv LLC Owner) that continued to own LLC Interests after the completion of the IPO and Reorganization Transactions, that received shares of our Class C common stock, shares of our Class D common stock or a combination of both, as the case may be, in connection with the completion of the Reorganization Transactions, and that may redeem or exchange their LLC Interests for shares of our Class A common stock or Class B common stock as described in “Certain Relationships and Related Party Transactions — Related Party Transactions Entered Into in Connection With the IPO — TWM LLC Agreement” and (ii) solely with respect to the Tax Receivable Agreement (as
iv

TABLE OF CONTENTS
Confidential treatment requested by Tradeweb Markets Inc. pursuant to 17 C.F.R. Section 200.83
defined in “Prospectus Summary — Summary of the IPO and Reorganization Transactions”), also includes those Original LLC Owners, including certain Bank Stockholders, that disposed of all of their LLC Interests for cash in connection with the IPO.

“Refinitiv” refer to Refinitiv Holdings Limited, and unless otherwise stated or the context otherwise requires, all of its subsidiaries, which owns substantially all of the former financial and risk business of Thomson Reuters (as defined below), including, prior to and following the completion of the Reorganization Transactions, an indirect majority ownership interest in Tradeweb, and is controlled by the Investor Group.

“Refinitiv Direct Owner” refer (i) prior to June 28, 2019, to a direct subsidiary of Refinitiv that owned interests in an entity that held membership interests of TWM LLC and received shares of our Class B common stock in exchange for the contribution of such entity to Tradeweb Markets Inc., which we refer to as the “Refinitiv Contribution,” in connection with the completion of the Reorganization Transactions and (ii) on and after June 28, 2019, to an indirect subsidiary of Refinitiv that owns shares of our Class B common stock, which shares were contributed by the direct subsidiary of Refinitiv referred to in the foregoing clause (i).

“Refinitiv LLC Owner” refer to an indirect subsidiary of Refinitiv that, prior to the Reorganization Transactions, owned membership interests of TWM LLC and that continues to own LLC Interests after the completion of the IPO and Reorganization Transactions, that received shares of our Class D common stock in connection with the completion of the Reorganization Transactions, and that may redeem or exchange its LLC Interests for shares of our Class A common stock or Class B common stock as described in “Certain Relationships and Related Party Transactions — Related Party Transactions Entered Into in Connection With the IPO — TWM LLC Agreement.”

“Refinitiv Owners” refer collectively to the Refinitiv Direct Owner and the Refinitiv LLC Owner.

“Refinitiv Transaction” refer to the transaction pursuant to which Refinitiv indirectly acquired on October 1, 2018 substantially all of the financial and risk business of Thomson Reuters and Thomson Reuters indirectly acquired a 45% ownership interest in Refinitiv.

“Thomson Reuters” refer to Thomson Reuters Corporation, which indirectly holds a 45% ownership interest in Refinitiv.

“Transactions” refer to the Reorganization Transactions, the IPO, the Net Exercise, the October 2019 follow-on offering, this offering and the other transactions described in “Unaudited Pro Forma Consolidated Financial Information.”
The financial statements and other disclosures included or incorporated by reference in this prospectus relate to periods that ended both prior to and after the completion of the Reorganization Transactions and the IPO. As a result of the Reorganization Transactions completed in connection with the IPO, Tradeweb Markets Inc. became a holding company whose only material assets consist of its equity interest in Tradeweb Markets LLC and related deferred tax assets. As the sole manager of Tradeweb Markets LLC, Tradeweb Markets Inc. operates and controls all of the business and affairs of Tradeweb Markets LLC and, through Tradeweb Markets LLC and its subsidiaries, conducts its business. As a result of this control, and because Tradeweb Markets Inc. has a substantial financial interest in Tradeweb Markets LLC, Tradeweb Markets Inc. consolidates the financial results of Tradeweb Markets LLC and its subsidiaries.
The historical consolidated financial information included or incorporated by reference in this prospectus relating to periods prior to and including March 31, 2019, which we sometimes refer to as the “pre-IPO period,” reflect the results of operations, financial position and cash flows of Tradeweb Markets LLC, the predecessor of Tradeweb Markets Inc. for financial reporting purposes, and its subsidiaries. The historical consolidated financial information included or incorporated by reference in this prospectus relating to periods beginning on April 1, 2019, and through and including December 31, 2019, which we sometimes refer to as the “post-IPO period,” reflect the results of operations, financial position and cash flows of Tradeweb Markets Inc. and its subsidiaries, including the consolidation of its investment in Tradeweb Markets LLC. As a result, for financial reporting purposes, the pre-IPO period excludes, and the
v

TABLE OF CONTENTS
Confidential treatment requested by Tradeweb Markets Inc. pursuant to 17 C.F.R. Section 200.83
post-IPO period includes, our financial results from April 1, 2019 through April 3, 2019, which are not material. The historical consolidated financial information included or incorporated by reference in this prospectus do not reflect what the results of operations, financial position or cash flows of would have been had the Reorganization Transactions and the IPO taken place at the beginning of the periods presented.
The unaudited pro forma consolidated financial information of Tradeweb Markets Inc. presented in this prospectus has been derived by the application of pro forma adjustments to the historical consolidated financial statements of Tradeweb Markets Inc. and its subsidiaries as of and for the year ended December 31, 2019 incorporated by reference in this prospectus. These pro forma adjustments give effect to the Transactions, including this offering, as well as certain other items described therein, as if all such transactions had occurred on January 1, 2019, in the case of the unaudited pro forma consolidated statement of income, and as of December 31, 2019, in the case of the unaudited pro forma consolidated statement of financial condition. See “Unaudited Pro Forma Consolidated Financial Information” for a complete description of the adjustments and assumptions underlying the pro forma financial information included in this prospectus.
As a result of the Refinitiv Transaction, we revalued our assets and liabilities based on their fair values as of the closing date of the Refinitiv Transaction in accordance with the acquisition method of accounting. Certain financial information presented herein, including the allocation of the total purchase price of the Refinitiv Transaction attributable to the purchase of our assets and liabilities, are based on the fair values of our assets and our liabilities, as of the closing date of the Refinitiv Transaction. The values of our assets and liabilities were determined based on assumptions that reasonable market participants would use in the principal (or most advantageous) market for the asset or liability. In determining the fair value of the assets acquired and liabilities assumed, we considered the report of a third-party valuation expert. Our management is responsible for these internal and third-party valuations and appraisals.
Due to the change in the basis of accounting resulting from the application of pushdown accounting, we are required to present separately the financial information for the periods beginning on October 1, 2018, and through and including December 31, 2019, which we refer to as the “Successor period,” and the financial information for the periods prior to, and including, September 30, 2018, which we refer to as the “Predecessor period.”
The financial information presented in this prospectus and the consolidated financial statements included or incorporated by reference in this prospectus include a black line division to indicate that the Successor and Predecessor periods have applied different bases of accounting and are not comparable. Please note that our discussion of certain financial information, specifically revenues and certain expenses, represent the combined results of the Successor and Predecessor periods for the full year ended December 31, 2018. The change in basis resulting from the Refinitiv Transaction did not impact such financial information and, although this presentation of financial information on a combined basis does not comply with generally accepted accounting principles in the United States, or “GAAP,” we believe it provides a meaningful method of comparison to the other periods presented in this prospectus. The combined financial information is being presented for informational purposes only and (i) has not been prepared on a pro forma basis as if the Refinitiv Transaction occurred on the first day of the period, (ii) may not reflect the actual results we would have achieved absent the Refinitiv Transaction, (iii) may not be predictive of future results of operations and (iv) should not be viewed as a substitute for the financial results of the Successor and Predecessor periods presented in accordance with GAAP. See “Management’s Discussion and Analysis of Financial Condition and Results of Operations  —  Effects of Pushdown Accounting on our Financial Statements” in our Annual Report on Form 10-K for the year ended December 31, 2019, incorporated by reference in this prospectus.
References in this prospectus to (i) “2018 Successor Period” mean the period from October 1, 2018 to December 31, 2018, (ii) “2018 Predecessor Period” mean the period from January 1, 2018 to September 30, 2018, (iii) “combined year ended December 31, 2018” or “2018 (Combined)” represent the sum of the results of the 2018 Successor Period and the 2018 Predecessor Period, and (iv) “2019 Form 10-K” mean our Annual Report on Form 10-K for the year ended December 31, 2019.
vi

TABLE OF CONTENTS
Confidential treatment requested by Tradeweb Markets Inc. pursuant to 17 C.F.R. Section 200.83
Numerical figures included or incorporated by reference in this prospectus have been subject to rounding adjustments. Accordingly, numerical figures shown as totals in various tables may not be arithmetic aggregations of the figures that precede them. In addition, we round certain percentages presented in this prospectus to the nearest whole number. As a result, figures expressed as percentages in the text may not total 100% or, when aggregated, may not be the arithmetic aggregation of the percentages that precede them.
vii

TABLE OF CONTENTS
Confidential treatment requested by Tradeweb Markets Inc. pursuant to 17 C.F.R. Section 200.83
USE OF NON-GAAP FINANCIAL MEASURES
This prospectus contains “non-GAAP financial measures,” which are financial measures that are not calculated and presented in accordance with GAAP.
The Securities and Exchange Commission (“SEC”) has adopted rules to regulate the use in filings with the SEC and in other public disclosures of non-GAAP financial measures. These rules govern the manner in which non-GAAP financial measures are publicly presented and require, among other things:

a presentation with equal or greater prominence of the most comparable financial measure or measures calculated and presented in accordance with GAAP; and

a statement disclosing the purposes for which the registrant’s management uses the non-GAAP financial measure.
Specifically, we make use of the non-GAAP financial measures “Free Cash Flow,” “Adjusted EBITDA,” “Adjusted EBITDA margin,” “Adjusted EBIT,” “Adjusted EBIT margin,” “Adjusted Net Income” and “Adjusted Diluted EPS” in evaluating our past results and future prospects. For the definition of Free Cash Flow and a reconciliation to cash flow from operating activities, its most directly comparable financial measure presented in accordance with GAAP, see note 5 to the table under the heading “Prospectus Summary — Summary Historical and Pro Forma Consolidated Financial and Other Data.” For the definitions of Adjusted EBITDA, Adjusted EBIT and Adjusted Net Income and reconciliations to net income and net income attributable to Tradeweb Markets Inc., as applicable, their most directly comparable financial measures presented in accordance with GAAP, see note 6 to the table under the heading “Prospectus Summary — Summary Historical and Pro Forma Consolidated Financial and Other Data.” Adjusted EBITDA margin and Adjusted EBIT margin are defined as Adjusted EBITDA and Adjusted EBIT, respectively, divided by gross revenue for the applicable period. Adjusted Diluted EPS is defined as Adjusted Net Income divided by the diluted weighted average number of shares of Class A common stock and Class B common stock outstanding for the applicable period, assuming the full exchange of all outstanding LLC Interests held by non-controlling interests for shares of Class A common stock or Class B common stock, for post-IPO periods, and the diluted weighted average number of shares of TWM LLC outstanding for the applicable period, for pre-IPO periods.
We present Free Cash Flow because we believe it is a useful indicator of liquidity that provides information to management and investors about the amount of cash generated from our core operations after expenditures for capitalized software development costs and furniture, equipment and leasehold improvements.
We present Adjusted EBITDA, Adjusted EBITDA margin, Adjusted EBIT and Adjusted EBIT margin because we believe they assist investors and analysts in comparing our operating performance across reporting periods on a consistent basis by excluding items that we do not believe are indicative of our core operating performance. Management and our board of directors use Adjusted EBITDA, Adjusted EBITDA margin, Adjusted EBIT and Adjusted EBIT margin to assess our financial performance and believe they are helpful in highlighting trends in our core operating performance, while other measures can differ significantly depending on long-term strategic decisions regarding capital structure, the tax jurisdictions in which we operate and capital investments. Further, our executive incentive compensation is based in part on components of Adjusted EBITDA and Adjusted EBITDA margin.
We use Adjusted Net Income and Adjusted Diluted EPS as supplemental metrics to evaluate our business performance in a way that also considers our ability to generate profit without the impact of certain items. Each of the normal recurring adjustments and other adjustments described in the definition of Adjusted Net Income helps to provide management with a measure of our operating performance over time by removing items that are not related to day-to-day operations or are non-cash expenses.
viii

TABLE OF CONTENTS
Confidential treatment requested by Tradeweb Markets Inc. pursuant to 17 C.F.R. Section 200.83
Free Cash Flow, Adjusted EBITDA, Adjusted EBIT, Adjusted Net Income and Adjusted Diluted EPS have limitations as analytical tools, and you should not consider such measures either in isolation or as substitutes for analyzing our results as reported under GAAP. Some of these limitations include the following:

Free Cash Flow, Adjusted EBITDA, Adjusted EBIT, Adjusted Net Income and Adjusted Diluted EPS do not reflect every expenditure, future requirements for capital expenditures or contractual commitments;

Adjusted EBITDA, Adjusted EBIT, Adjusted Net Income and Adjusted Diluted EPS do not reflect changes in our working capital needs;

Adjusted EBITDA and Adjusted EBIT do not reflect any interest expense, or the amounts necessary to service interest or principal payments on any debt obligations;

Adjusted EBITDA and Adjusted EBIT do not reflect income tax expense, which in post-IPO periods is a necessary element of our costs and ability to operate;

although depreciation and amortization are eliminated in the calculation of Adjusted EBITDA, and the depreciation and amortization related to certain acquisitions and the Refinitiv Transaction are eliminated in the calculation of Adjusted EBIT, the assets being depreciated and amortized will often have to be replaced in the future, and Adjusted EBITDA and Adjusted EBIT do not reflect any costs of such replacements;

in post-IPO periods, Adjusted EBITDA, Adjusted EBIT, Adjusted Net Income and Adjusted Diluted EPS do not reflect the noncash component of certain employee compensation expense or payroll taxes associated with certain option exercises;

Adjusted EBITDA, Adjusted EBIT, Adjusted Net Income and Adjusted Diluted EPS do not reflect the impact of earnings or charges resulting from matters we consider not to be indicative, on a recurring basis, of our ongoing operations; and

other companies in our industry may calculate Free Cash Flow, Adjusted EBITDA, Adjusted EBIT, Adjusted Net Income and Adjusted Diluted EPS or similarly titled measures differently than we do, limiting their usefulness as comparative measures.
We compensate for these limitations by relying primarily on our GAAP results and using Free Cash Flow, Adjusted EBITDA, Adjusted EBIT, Adjusted Net Income and Adjusted Diluted EPS only as supplemental information.
ix

TABLE OF CONTENTS
Confidential treatment requested by Tradeweb Markets Inc. pursuant to 17 C.F.R. Section 200.83
PROSPECTUS SUMMARY
This summary highlights information included or incorporated by reference in this prospectus. Because this is only a summary, it does not contain all of the information that you should consider in making your investment decision. Before investing in our Class A common stock, you should carefully read this entire prospectus, including the information in “Risk Factors,” “Cautionary Note Regarding Forward-Looking Statements,” and our consolidated financial statements and related notes thereto and other information incorporated by reference in this prospectus. For a description of certain of the terms we use to describe our business in this prospectus, see “Business” in the 2019 Form 10-K, incorporated by reference in this prospectus.
Overview
We are a leader in building and operating electronic marketplaces for our global network of clients across the financial ecosystem. Our network is comprised of clients across the institutional, wholesale and retail client sectors, including many of the largest global asset managers, hedge funds, insurance companies, central banks, banks and dealers, proprietary trading firms and retail brokerage and financial advisory firms, as well as regional dealers. Our marketplaces facilitate trading across a range of asset classes, including rates, credit, equities and money markets. We are a global company serving clients in over 65 countries with offices in North America, Europe and Asia. We believe our proprietary technology and culture of collaborative innovation allow us to adapt our offerings to enter new markets, create new platforms and solutions and adjust to regulations quickly and efficiently. We support our clients by providing solutions across the trade lifecycle, including pre-trade, execution, post-trade and data. Our marketplaces provide deep pools of liquidity with average daily trading volume for the year ended December 31, 2019 of over $720 billion across more than 40 products.
There are multiple key dimensions to the electronic marketplaces that we build and operate. Foundationally, these begin with our clients and then expand through and across multiple client sectors, geographic regions, asset classes, product groups, trading protocols and trade lifecycle solutions.
[MISSING IMAGE: tv538416_cicle-flow.jpg]
Our markets are large and growing. Electronic trading continues to increase across the markets in which we operate as a result of market demand for greater transparency, higher execution quality, operational efficiency and lower costs, as well as regulatory changes. We believe our deep client relationships, asset class breadth, geographic reach, regulatory knowledge and scalable technology position us to continue to be at the forefront of the evolution of electronic trading. Our platforms provide transparent, efficient, cost-effective and compliant trading solutions across multiple products, regions and regulatory regimes. As market participants seek to trade across multiple asset classes, reduce their costs of trading and increase the effectiveness of their trading, including through the use of data and analytics, we believe the demand for our platforms and electronic trading solutions will continue to grow.
1

TABLE OF CONTENTS
Confidential treatment requested by Tradeweb Markets Inc. pursuant to 17 C.F.R. Section 200.83
We have a powerful network of over 2,500 clients across the institutional, wholesale and retail client sectors. Our clients include leading global asset managers, hedge funds, insurance companies, central banks, banks and dealers, proprietary trading firms and retail brokerage and financial advisory firms, as well as regional dealers. As our network continues to grow across client sectors, we will generate additional transactions and data on our platforms, driving a virtuous cycle of greater liquidity and value for our clients.
Our technology supports multiple asset classes, trading protocols and geographies, and as a result, we are able to provide a broad spectrum of solutions and cost savings to our clients. We have built, and continue to invest in, a scalable, flexible and resilient proprietary technology architecture that enables us to remain agile and evolve with market structure. This allows us to partner closely with our clients to develop customized solutions for their trading and workflow needs. Our technology is deeply integrated with our clients’ risk and order management systems, clearinghouses, trade repositories, middleware providers and other important links in the trading value chain. These qualities allow us to be quick to market with new offerings, to constantly enhance our existing platforms and solutions and to collect a robust set of data and analytics to support our marketplaces.
We are focused on balancing revenue growth and margin expansion to create long-term value and we have a track record of growth and financial performance. By expanding the scope of our platforms and solutions, building scale and integration across marketplaces and benefiting from broader network effects, we have been able to grow both our transaction volume and subscription-based revenues. Between 2004 and 2019, we had annual compound average daily trading volume growth of 13.7% and annual compound gross revenue growth of 12.3%. For the year ended December 31, 2019 and the combined year ended December 31, 2018, 43.6% and 48.0% of our gross revenues, respectively, were fixed. For the year ended December 31, 2019, our variable revenues and fixed revenues each increased as compared to the combined prior year period.
For the year ended December 31, 2019 and the combined year ended December 31, 2018, respectively, our gross revenue was $775.6 million and $684.4 million, an increase of 13.3%. For the year ended December 31, 2019, the 2018 Successor Period and the 2018 Predecessor Period, respectively, our net income was $173.0 million, $29.3 million and $130.2 million, our Adjusted EBITDA was $353.2 million, $65.3 million and $214.1 million, with an Adjusted EBITDA margin of 45.5%, 36.6% and 42.3%, and our Adjusted Net Income was $230.9 million, $40.8 million and $137.3 million. For the definitions of Adjusted EBITDA, Adjusted EBITDA margin and Adjusted Net Income and reconciliations to their most directly comparable financial measures presented in accordance with GAAP, see Note 6 in “— Summary Historical and Pro Forma Consolidated Financial and Other Data.”
Our Evolution
We were founded in 1996 and set out to solve for inefficiencies in the institutional U.S. treasury trading workflows, including limited price transparency, weak connectivity among market participants and error-prone manual processes. Our first electronic marketplace went live in 1998, and over the next two decades we leveraged our technology and expertise to expand into additional rates products and other asset classes, including credit, equities and money markets. Market demand for better trading workflows globally also was increasing and we initiated a strategy of rolling out our existing products to new geographies and adding local products. We expanded to Europe in 2000, initially offering U.S. fixed income products and soon thereafter added a marketplace for European government bonds. We expanded to Asia in 2004, where our first local product was Japanese government bonds. We have since continued to expand our product and client base in Europe and Asia.
We identified an opportunity to expand our offerings to the wholesale and retail client sectors based on our existing relationships with dealers and our strong market position. We developed our wholesale platform through the acquisitions of Hilliard Farber in 2008 and Rafferty Capital Markets in 2011, and developed technology to facilitate the migration of inefficient wholesale voice markets to more efficient and transparent electronic markets. We entered the retail market through our acquisition of LeverTrade in 2006, scaled our market position through our acquisition of BondDesk in 2013, and have continued to leverage our market and technology expertise to enhance our platform serving that client sector.
2

TABLE OF CONTENTS
Confidential treatment requested by Tradeweb Markets Inc. pursuant to 17 C.F.R. Section 200.83
Throughout our evolution we have developed many new innovations that have provided greater pre-trade price transparency, better execution quality and seamless post-trade solutions. Such innovations include the introduction of pre-trade composite pricing for multi-dealer-to-customer (“D2C”) trading and the Request-for-Quote (“RFQ”) trading protocol across all of our asset classes. We have also integrated our trading platforms with our proprietary post-trade systems as well as many of our clients’ order management and risk systems for efficient post-trade processing. In addition, because large components of the market remain relationship-driven, we continue to focus on introducing technology solutions to solve inefficiencies in voice markets, such as electronic voice processing, which allows our clients to use Tradeweb technology to process voice trades. We expect to continue to leverage our success to expand into new products, asset classes and geographies, while growing our powerful network of clients.
While our cornerstone products continue to be some of the first products we launched, including U.S. treasuries, European government bonds and To-Be-Announced mortgage-backed securities (“TBA MBS”), we have continued to solve trading inefficiencies by adding new products across our rates, credit, equities and money markets asset classes. As a result of expanding our offerings, we have increased our opportunities in related addressable markets, where estimated average daily trading volumes have grown from approximately $0.6 trillion in 1998 to $6.3 trillion through December 31, 2019, according to industry sources and management estimates.
[MISSING IMAGE: tv538416_timeline-flow.jpg]
Our Market Opportunity
Continued Growth of Global Markets
Based on industry sources and management estimates, the markets in which we participate are actively traded and growing, and we estimate that trading in rates, credit, ETFs and money markets generated average daily trading volumes of approximately $3.7 trillion, $0.1 trillion, $0.1 trillion and $2.3 trillion, respectively, during the year ended December 31, 2019 as compared to $2.1 trillion, $0.1 trillion, $0.1 trillion and $1.6 trillion, respectively, in 2015. As electronic trading in these markets continues to develop, we believe we are well positioned to increase our share of these markets over time. For the year ended December 31, 2019, calculated on the same basis as our calculation of our addressable markets, trading in
3

TABLE OF CONTENTS
Confidential treatment requested by Tradeweb Markets Inc. pursuant to 17 C.F.R. Section 200.83
certain of our rates, credit, ETFs and money markets products generated average daily trading volumes of $487 billion, $14 billion, $4 billion and $195 billion, respectively, and our average daily trading volumes for these product groups have increased by 25%, 32%, 12% and 23%, respectively, since 2015. Major market participants include large asset managers, hedge funds, central banks, banks and dealers, insurance companies, corporations, proprietary trading, brokerage and retail advisory firms, governments and retail investors.
Trading volumes are influenced by, among other things, the amount of notional securities outstanding, new issuances, market volatility, regulation and economic factors such as growth and monetary policy. We believe we are well positioned to benefit from secular and cyclical trends impacting many of the markets in which we operate. For example, the U.S. government bond market has experienced substantial growth in notional value outstanding, growing at 12% annually since 2007, according to SIFMA. The U.S. corporate bond and Chinese bond markets have grown annually at 6% and 19%, respectively, since 2007, according to SIFMA and BIS. The U.S. and European ETF markets have each grown annually at nearly 20% since 2007, according to ETFGI. Continuing growth in these markets is expected to be driven by increasing global trading volumes, resulting from increased economic activity, new government and corporate debt issuances and the continued growth of passive investing. Markets have migrated to electronic trading platforms at different adoption rates — some gradually over time (e.g., government bonds and corporate bonds) and others on a more accelerated basis due to regulation (e.g., interest rate swaps).
Advancements in technology, increased connectivity and the evolving business needs of market participants have caused financial markets to become larger and more global. Our platforms operate throughout the 24-hour trading day as market participants have become increasingly global and comprehensive, trading across multiple geographies, asset classes and currencies.
Electronification of Trading
Trading in fixed income and derivative markets historically has been a highly manual process. With traditional methods of trading, buyers lack a centralized source of price discovery and automated post-trade processing solutions, and as a result, are required to telephone multiple dealers to receive price quotes, compare quotes among multiple dealers, confirm orders via telephone and then engage in manual trade settlement via fax. The process is time-consuming and error-prone, leading to poor price transparency and execution quality, limited connectivity among market participants and high levels of operational risk.
Market demand for greater execution efficiency and changing regulations are shifting the paradigm of trading from voice markets to electronic markets across our asset classes. As a result of technological advances, there has been a rising use of electronic trading technologies, referred to as the electronification of markets, which have automated many of the manual processes required by traditional methods of trading, including voice. Electronification has made markets more efficient by improving price transparency and execution, while also reducing operational risk and allowing market participants to create organizational cost efficiencies, by reducing front, middle and back office headcount and eliminating manual errors. However, even as other markets, such as the equity, FX and futures markets, transitioned to the use of electronic trading processes, large components of the fixed income and derivative markets have been slower to migrate to electronic trading because of the diverse and heterogeneous nature of those instruments and because participants in these markets have traditionally operated in a more relationship-driven environment.
Demand for more efficient trading solutions continues to increase, which we believe will further drive the electronification of the markets in which we operate. Over the last 20 years, we have been a leader in the electronification of fixed income and other markets, using proprietary technologies and collaborating hand-in-hand with clients to develop innovative workflow solutions across the trade lifecycle. Our trading platforms and solutions automate and integrate key parts of the trading process, which in turn helps our clients to improve execution quality, manage risk and compliance and account for their trading activities. For example, we have designed our platforms to seamlessly integrate with our clients’ internal and third-party risk and order management systems, as well as with vendor systems, including clearinghouses,
4

TABLE OF CONTENTS
Confidential treatment requested by Tradeweb Markets Inc. pursuant to 17 C.F.R. Section 200.83
confirmation systems and other third-party service providers. These integrations, which include over 375 proprietary client integrations and over 30 vendor integrations, help our clients to improve the efficiency of their front, middle and back offices and provide them with the opportunity to adopt end-to-end straight-through processing.
The process of market electronification is ongoing. Many markets — even in products we already offer — are in the early stages of electronification, such as U.S. corporate bonds, or continue to have meaningful volumes traded manually, with liquidity-taking investors calling multiple dealers for quotes and engaging in manual post-trade processing. For example, for U.S. treasuries, voice trading still accounts for approximately 35% to 40% of overall trading volumes, according to industry sources and management estimates. Certain markets in which we operate have experienced higher rates of electronification, such as ETFs and credit default swaps, and we believe we are well positioned to increase our share in these markets as our network continues to grow. Our innovation will continue to be driven by client demand for efficiencies in additional workflows, products and geographies, which, combined with our entrepreneurial culture and domain expertise, are expected to attract additional market participants to Tradeweb.
Regulatory changes have also driven demand for electronification. The policy objectives of a number of post-2008 crisis reforms, such as the Dodd-Frank Wall Street Reform and Customer Protection Act (the “Dodd-Frank Act”), Basel III and Markets in Financial Instruments Directive II (“MiFID II”), are to increase transparency and reduce systemic risk. These objectives have generally led to increased adoption of electronic trading on regulated markets where price transparency, counterparty credit checks, reporting tools and clearing are essential components. In the United States, for example, swaps are experiencing increased rates of electronification due to mandates in the Dodd-Frank Act that require certain derivatives to trade on CFTC-regulated swap execution facilities (“SEFs”). Tradeweb launched two SEFs in 2013 and, in 2019, we had the leading market position in SEF trading for U.S. dollar-denominated interest rate swaps, excluding forward rate agreements, according to Clarus Financial Technology. In addition, higher capital requirements have driven dealers to reduce the size of their balance sheets and utilize the distribution and scale provided by electronic trading venues.
Unlocking the Value of Data for our Network
Traders are increasingly using data for pre-trade analytics, automated execution, transaction cost analysis, predictive insights and post-trade solutions. Greater demand for data and analytics has improved the value proposition of electronic trading relative to other mediums. Our real-time pre-trade data and analytics provide additional value-add to platform users, further entrenching our platforms and solutions among our clients. We provide continuous pre-trade pricing updates across our markets to clients increasing transparency in trading. Additionally, regulations are mandating additional audit trail and reporting requirements, which we help solve with our trading platforms and integrated post-trade settlement solutions. These applications are supported by advancements in technology and the increased prevalence of electronic trading, both of which have made it easier to generate, capture, store and analyze data.
Our Competitive Strengths
Our Network of Clients, Products, Geographies and Protocols
Our clients continue to come to our trading venues because of our large network and deep pools of liquidity, which result in better and more efficient trade execution. We expand our relationships through our integrated technology and new offerings made available to our growing network of clients. As an electronic trading marketplace for key asset classes and products, we benefit from a virtuous cycle of liquidity — trading volumes growing together and re-enforcing each other. We expect our existing clients to trade more volume on our trading venues and to attract new users to our already powerful network, as liquidity on our marketplaces grows and we offer more products and value-added solutions. The breadth of our network, products, global presence and embedded scalable technology offers us unique insights and an established platform to swiftly enter additional markets and offer new value-added solutions. This is supported by more than 20 years of successful innovation and long trusted relationships with our clients.
5

TABLE OF CONTENTS
Confidential treatment requested by Tradeweb Markets Inc. pursuant to 17 C.F.R. Section 200.83
We are a leader in making trading and the associated workflow more efficient for market participants. Based on industry sources and management estimates, we believe that we are a market leader in electronic trading for the following products: U.S. treasuries, TBA MBS, European government bonds, U.S. dollar- denominated interest rate swaps and euro-denominated interest rate swaps, which are some of our largest products, as well as ETP-traded Yen-denominated interest rate swaps and European ETFs, which are some of our newer products. We cover all major client sectors participating in electronic trading, including the institutional, wholesale and retail client sectors. We are a global business with users accessing our platforms and solutions in over 65 countries. For both the year ended December 31, 2019 and the combined year ended December 31, 2018, we generated approximately 36% of our gross revenue from clients outside of the United States. We have built a business that is diverse across more than 40 products. In addition, we provide the full spectrum of trading protocols from voice to sweeps (session-based trading) through RFQ to CLOB (central limit order book).
We believe the breadth of our offerings, experience and client relationships provides us unique market feedback and enables us to enter new markets with higher probabilities of success and greater speed. Many of our markets are interwoven and we provide participants trading capabilities across multiple products through a single relationship. We cover our global clients through offices in North America, Europe and Asia and a global trading network that is distributed throughout the world.
Culture of Collaborative Innovation
We have developed trusted client relationships through a culture of collaborative innovation where we work alongside our clients to solve their evolving workflow needs. We have a long track record of working with clients to solve both industry-level challenges and client-specific issues. We have had a philosophy of collaboration since our founding, when we worked with certain clients to improve U.S. treasury trading for the institutional client sector.
More recently, we helped make trading in credit markets more efficient by partnering with major dealers to improve liquidity and reduce the cost of net spotting the U.S. treasury in connection with a corporate bond trade. This net spotting functionality allows our credit clients to spot multiple bonds at the same time using our multi-dealer net spotting tool to net their interest rate risk simultaneously using one spot price. We have also worked side-by-side with clients and federal agencies to customize solutions for their particular needs in the TBA MBS market. For example, in direct collaboration with our leading TBA MBS clients we developed a functionality (Round Robin) to help resolve the issue of systemic fails on TBA MBS trades and reduce the operational risk and costs associated with delivery failures that often plague the TBA MBS market. In conjunction with Freddie Mac, we developed a direct-to-Freddie Mac exchange path for institutional clients related to the single security initiative, paving the way for a combined Freddie Mac and Fannie Mae TBA market of Uniform Mortgage-Backed Securities. Through collaborative endeavors like these, we have become deeply integrated into our clients’ workflow and become a partner of choice for new innovations.
Scalable and Flexible Technology
We consistently use our proprietary technology to find new ways for our clients to trade more effectively and efficiently. Our core software solutions span multiple components of the trading lifecycle and include pre-trade data and analytics, trade execution and post-trade data, analytics and reporting, integration, connectivity and straight-through processing. Our systems are built to be scalable, flexible and resilient. Our internet-based, thin client technology is readily accessible and enables us to quickly access the market with easily distributed new solutions. For example, we were the first to offer web-based electronic multi-dealer trading to the institutional U.S. treasury market and have subsequently automated the market structure of additional markets globally. We have also created new trading protocols and developed additional solutions for our clients that are translated and built by our highly experienced technology and business personnel working together to solve a client workflow problem. Going forward, we expect our technology platform, and ongoing investments in technology and new product offerings, to help us stay at the forefront of the evolution of electronic trading.
6

TABLE OF CONTENTS
Confidential treatment requested by Tradeweb Markets Inc. pursuant to 17 C.F.R. Section 200.83
Our Global Regulatory Footprint and Domain Expertise
We are regulated (as necessitated by jurisdiction and applicable law) or have necessary legal clearance to offer our platforms and solutions in major markets globally, and our experience provides us credibility when we enter new markets and facilitates our ability to comply with additional regulatory regimes. With extensive experience in addressing existing and pending regulatory changes in our industry, we offer clients a central source of expertise and thought leadership in our markets and assist them through the myriad of regulatory requirements. We then provide our clients with trading platforms that meet regulatory requirements and enable connectivity to pre-and post-trade systems necessary to comply with their regulatory obligations.
Platforms and Solutions Empowered by Data and Analytics
Our data and analytics enhance the value proposition of our trading venues and improve the trading experience of our clients. We support our clients’ core trading functions by offering trusted pre- and post-trade services, value-added analytics and predictive insights informed by our deep understanding of how market participants interact. Our data and analytics help clients make better trading decisions, benefitting our current clients and attracting new market participants to our network. For example, data powers our Automated Intelligent Execution (“AiEX”) functionality which allows traders to automatically execute trades according to pre-programmed rules and automatically sends completed or rejected order details to internal order management systems. By allowing traders to automate and execute their smaller, low touch trades more efficiently, AiEX helps traders focus their attention on larger, more nuanced trades. During the year ended December 31, 2019, the percentage of trades executed by our institutional clients using our AiEX functionality was 23% of total institutional trades, up from 6% in 2015, and we are seeing demand for AiEX continue to grow across some of our key products, including U.S. treasuries, European government bonds, global swaps, U.S. and European corporate bonds and global ETFs.
Our over 20 year operating history has allowed us to build comprehensive and unique datasets across our markets and, as we add new products to our platforms, we will continue to create new datasets that may be monetized in the future. Our marketplaces generate valuable data, processing over 50,000 trades and over 1.0 billion pre-trade price updates daily, that we collect centrally and use as inputs to our pre-trade indicative pricing and analytics. We maintain a full history of inquiries and transactions, which means, for example, we have 20 years of U.S. treasury data. We will seek to further monetize our data over time both through potential expansion of our existing market data license agreement with Refinitiv and through distributing additional datasets and analytics offerings through our own network or through other third-party networks.
We are continuously developing new offerings and solutions to meet the changing needs of our clients and will benefit from helping them comply with new regulations. For example, in January 2018, we launched our Approved Publication Arrangement (“APA”) reporting service in response to demand by our clients to satisfy new off-venue and over-the-counter (“OTC”) reporting requirements under MiFID II. We now operate one of the largest fixed income APA services with over 100 clients, including 20 leading global banks, and expect to expand our APA service in the coming years.
Experienced Management Team
Our focus and decades of experience have enabled us to accumulate the knowledge and capabilities needed to serve complex, dynamic and highly regulated markets. Our founder-led management team is composed of executives with an average of over 25 years of relevant industry experience including an average of 14 years working together at Tradeweb under different ownership structures and through multiple market cycles. Our stable management team has overseen our expansion into new markets and geographies while managing ongoing strategic initiatives including our significant technology investments. Additionally, management has fostered a culture of collaborative innovation with our clients, which combined with management’s focus and experience, has been an important contributor to our success. We have been thought leaders and contributors to the public dialogue on key issues and regulations affecting our markets and industry, including congressional testimony, public roundtables, regulatory committees and industry panels.
7

TABLE OF CONTENTS
Confidential treatment requested by Tradeweb Markets Inc. pursuant to 17 C.F.R. Section 200.83
Our Growth Strategies
Throughout our history, we have operated with agility to address the evolving needs of our clients. We have been guided by our core principles, which are to build better marketplaces, to forge new relationships and to create trading solutions that position us as a strategic partner to the clients that we serve. We seek to advance our leadership position by focusing our efforts on the following growth strategies:
Continue to Grow Our Existing Markets
We believe there are significant opportunities to generate additional revenue from secular and cyclical tailwinds in our existing markets:
Growth in Our Underlying Asset Classes
The underlying volumes in our asset classes continue to increase due to expanded government and corporate issuance. In addition, the government bond market is foundational to and correlative to virtually every asset class in the cash and derivatives fixed income markets. Based on industry sources and management estimates, we estimate that the addressable average daily trading volume across the rates, credit, equities and money markets asset classes has grown at a compound annual growth rate of 13% from 2015 through the year ended December 31, 2019. Select products that we believe have a high growth potential due to current market trends include global government bonds, interest rate derivatives, ETFs and credit cash products.
Growth in Our Market Share
Our clients represent most of the largest institutional, wholesale and retail market participants. The global rates, credit, equities and money markets asset classes continue to evolve electronically, and we seek to increase our market share by continuing to innovate to electronify workflows. We intend to continue to increase our market share by growing our client base and increasing the percentage of our clients’ overall trading volume transacted in those asset classes on our platforms, including by leveraging our voice solutions to win more electronic trading business from electronic voice processing clients in our rates and credit asset classes. In particular, across many of our products, we are implementing an integrated approach to grow our market share — serving all three of our client sectors across all trade sizes, from odd-lot to block trades, through a variety of protocols. Many of our asset manager, hedge fund, insurance, central bank/sovereign entity and regional dealer clients actively trade multiple products on our platforms. In addition, our global dealer clients trade in most asset classes across all three client sectors. We also see a growing appetite for multi-asset trading to reduce cost and duration risk. For example, over 90% of our U.S. institutional high grade cash credit trades leverage our U.S. treasury marketplace for spotting. During the year ended December 31, 2019, net spotting accounted for over 25% of our overall U.S. high grade credit notional volume and over 13% of our U.S. high grade electronic credit volume.
Electronification of Our Markets
Market demands and regulation are changing the paradigm of trading and driving the migration to electronic markets. Our clients desire transparency, best execution and choice of trading protocols amidst dynamic and evolving markets. Furthermore, innovations in capital markets have enabled increased automation and process efficiency across our markets. The electronification of our marketplaces varies by product. We typically see meaningful electronification of new products within three to five years of their launch, with certain products experiencing significant revenue growth following that period of time, including as a result of market and regulatory developments. For example, our U.S.- and euro-denominated derivative products experienced increased rates of electronification and related revenue growth following the implementation of mandates under the Dodd-Frank Act in 2013 and MiFID II in 2018. We are well positioned to continue to innovate and provide better electronic markets and solutions that satisfy the needs of our clients and that meet changing market demands and evolving regulatory standards.
8

TABLE OF CONTENTS
Confidential treatment requested by Tradeweb Markets Inc. pursuant to 17 C.F.R. Section 200.83
We believe that U.S. treasuries, global interest rate swaps, global ETFs, in particular, institutional block ETFs, and U.S. credit products, including corporate high grade and high yield bonds, are key drivers of our potential growth. Our penetration of these markets, and their level of electronification, are at various stages. We are focused on growing our market share for these products by continuing to invest in new technology solutions that will attract new market participants to our platforms and increase the use of our platforms by existing clients.
Expand Our Product Set and Reach
We have grown our business by prudently expanding our offerings to add new products and asset classes, and we expect to continue to invest to add new products and expand into new complementary markets as client demand and market trends evolve. We expanded into China in 2017 and offer our global clients access to the Chinese bond market through our initiative with BondConnect. We continue to focus on that initiative and on other opportunities in China, and on expanding opportunities with clients in the Asia region more broadly. In addition, we have expanded our product set to include wholesale electronic repurchase agreements, as well as U.S. and European bilateral repurchase agreements, European cash equities and U.S. options for our institutional client sector. We also intend to leverage innovation and technology capabilities to develop new solutions that help our clients trade more effectively and efficiently. For example, our swap compression functionality allows clients to reduce their swap positions at the clearinghouse, resulting in significant cost savings. On our institutional U.S. credit platform, our portfolio trading solution allows clients to obtain competitive prices on a full basket of securities and trade on net present value from dealers. In addition, multi-asset package (MAP) trading allows clients to simultaneously execute interest rate swaps, inflations swaps and government bonds in a single electronic package enabling clients to achieve more competitive pricing, reduce manual booking errors and increase execution speed. Net spotting, which links our institutional U.S. credit and U.S. Treasury markets allows clients to reduce the operational stress and financial cost of executing offsetting Treasury hedges for corporate bonds that trade at a spread to the U.S. Treasury. Given the breadth of expertise of our sales people and management, we have the ability to focus on new client opportunities and on selling additional solutions to existing clients.
In addition, we believe our business model is well suited to serve market participants in other asset classes and geographies where our guiding principles can continue to transform markets and broaden our reach. We currently have clients in over 65 countries, and we plan to expand our platforms and solutions into additional geographies. Our international strategy involves offering our existing products to new geographies and then adding local products. In addition, we believe we can, and will, continue to develop trading models in one product or asset class and deliver those models to other products or asset classes, irrespective of geography. For example, we have leveraged our session-based trading technology in European corporate bonds for session-based trading in U.S. corporate bonds and Off-the-Run U.S. treasuries, and we are focused on growing this newer trading protocol. We have significant scale and breadth across our platforms, which position us well to take advantage of favorable market dynamics when introducing new products or solutions or entering into new markets.
Enhance Underlying Data and Analytics Capabilities to Develop Innovative Solutions
As the demand for data and analytics solutions grows across markets and geographies, we plan to continue to expand the scope of our underlying data, improve our tools and technology and enhance our analytics and trade decision support capabilities to provide innovative solutions that address this demand. As the needs of market participants evolve, we expect to continue to help them meet their challenges, which our continuous investments in data, technology and analytics enable us to do more quickly and efficiently. For example, we enhance our solutions by linking indicative pre-trade data to our clients’ specific trades to create predictive insights from client trading behavior. Our technology architecture reduces the time to market for new data solutions, which allows us to react quickly to client needs.
In November 2018, we extended our long-term agreement with Refinitiv, pursuant to which Refinitiv licenses certain data from us, which provides us with a predictable and growing revenue stream. In addition, we will continue to selectively pursue new strategic partnerships to expand our data and analytics offering over time.
9

TABLE OF CONTENTS
Confidential treatment requested by Tradeweb Markets Inc. pursuant to 17 C.F.R. Section 200.83
We have also launched a roster of closing prices partnering with FTSE for UK Gilts and ICE for U.S. treasuries in response to the growing demand for trusted reference price data that enables firms to manage investment portfolios, evaluate the fair value of securities, perform compliance monitoring and satisfy general accounting standards.
Pursue Strategic Acquisitions and Alliances
We intend to continue to selectively consider opportunities to grow through strategic acquisitions and alliances. These opportunities should enhance our existing capabilities, accelerate our ability to enter new markets or provide new solutions. For example, in addition to our acquisitions in the wholesale and retail client sectors, we made an acquisition (CodeStreet) in 2016, which bolstered our predictive analytics capabilities. Our focus will be on opportunities that we believe can enhance or benefit from our technology platform and client network, provide significant market share and profitability and are consistent with our corporate culture.
Recent Developments
LSEG Transaction
On August 1, 2019, London Stock Exchange Group plc announced that it has agreed to definitive terms with a consortium including certain investment funds affiliated with Blackstone as well as Thomson Reuters to acquire the Refinitiv business in an all share transaction for a total enterprise value of approximately $27 billion (the “LSEG Transaction”).
If the LSEG Transaction is consummated, any change of control of Refinitiv could in turn affect us, because Refinitiv is our controlling shareholder. However, following the consummation of the LSEG Transaction, Tradeweb is expected to remain a standalone, publicly-traded company, and we do not expect the LSEG Transaction to result in any changes to our stockholder voting rights in the near-term, and we do not foresee any material impact on our strategy, day-to-day operations or Tradeweb management as a result of the LSEG Transaction. Our existing market data license agreement with Refinitiv is also expected to remain unchanged immediately following the consummation of the LSEG Transaction, however the non-compete period applicable to Refinitiv in their restrictive covenant agreement with us is expected to terminate immediately following the consummation of the LSEG Transaction. For descriptions of the market data license agreement and restrictive covenant agreement, see “Certain Relationships and Related Party Transactions — Transactions With Refinitiv/Thomson Reuters.”
The LSEG Transaction is subject to customary regulatory approvals and closing conditions, and is expected to close during the second half of 2020. There can be no assurance that the LSEG Transaction will be consummated on the expected timing or at all.
During the fourth quarter of 2019, we entered into an amendment to the credit agreement governing the Revolving Credit Facility to permit the LSEG Transaction.
Dividend
On February 11, 2020, the board of directors of Tradeweb Markets Inc. declared a cash dividend of $0.08 per share of Class A common stock and Class B common stock for the first quarter of 2020. This dividend is payable on March 16, 2020 to holders of record as of March 2, 2020.
Summary of the IPO and Reorganization Transactions
On April 8, 2019, we completed our IPO of 46,000,000 shares of Class A common stock at a public offering price of  $27.00 per share, which included 6,000,000 shares of Class A common stock issued pursuant to the underwriters’ option to purchase additional shares of Class A common stock. We received $1,161.3 million in net proceeds, after deducting underwriting discounts and commissions, but before deducting offering expenses of  $15.9 million, which we used to purchase 46,000,000 LLC Interests from
10

TABLE OF CONTENTS
Confidential treatment requested by Tradeweb Markets Inc. pursuant to 17 C.F.R. Section 200.83
certain of the Bank Stockholders (and the corresponding shares of common stock held by such Bank Stockholders were cancelled), at a purchase price per interest equal to the public offering price of  $27.00, less the underwriting discounts and commissions payable thereon.
Prior to the completion of the IPO and Reorganization Transactions described below, the Original LLC Owners were the only members of TWM LLC. Tradeweb Markets Inc. was incorporated as a Delaware corporation on November 7, 2018 to serve as the issuer of the Class A common stock offered hereby. Prior to the closing of the IPO, we consummated the Reorganization Transactions. In connection with the Reorganization Transactions, the following steps occurred:

we amended and restated the limited liability company agreement of TWM LLC (as so amended, the “TWM LLC Agreement”) to, among other things, (i) provide for LLC Interests that are the single class of common membership interests in TWM LLC, (ii) exchange all of the existing membership interests in TWM LLC for LLC Interests and (iii) appoint us as the sole manager of TWM LLC;

we amended and restated our certificate of incorporation to, among other things, provide for Class A common stock, Class B common stock, Class C common stock and Class D common stock. Each share of Class A common stock and Class C common stock entitles its holder to one vote on all matters presented to our stockholders generally. Each share of Class B common stock and Class D common stock entitles its holder to ten votes on all matters presented to our stockholders generally. The holders of Class C common stock and Class D common stock have no economic interests in Tradeweb (where “economic interests” means the right to receive any dividends or distributions, whether cash or stock, in connection with common stock). These attributes are summarized in the following table:
Class of Common Stock
Votes
Economic
Rights
Class A common stock
1 Yes
Class B common stock
10 Yes
Class C common stock
1 No
Class D common stock
10 No
Holders of any outstanding shares of our Class A common stock, Class B common stock, Class C common stock and Class D common stock will vote together as a single class on all matters presented to our stockholders for their vote or approval, except as otherwise required by applicable law;

we assumed sponsorship of the Option Plan (as defined herein) and the PRSU Plan (as defined herein) that were previously sponsored by TWM LLC. Accordingly, all options and PRSUs granted under such plans were converted into economically equivalent awards of Tradeweb;

we issued 20,000,000 shares of Class C common stock and 105,289,005 shares of Class D common stock to the Original LLC Owners that received LLC Interests on a one-to-one basis with the number of LLC Interests they owned immediately following the amendment and restatement of the TWM LLC Agreement, for nominal consideration (we subsequently canceled 9,993,731 shares of such Class C common stock and 36,006,269 shares of such Class D common stock in connection with our purchase of LLC Interests from certain of the Bank Stockholders using the net proceeds of the IPO);

as a result of the Refinitiv Contribution, the Refinitiv Direct Owner received 96,933,192 shares of Class B common stock and we received 96,933,192 LLC Interests. The Refinitiv Direct Owner and other future holders of Class B common stock may from time to time exchange all or a portion of their shares of our Class B common stock for newly issued shares of Class A common stock on a one-for-one basis (in which case their shares of Class B common stock will be cancelled on a one-for-one basis upon any such issuance);

the LLC Interests held by the Continuing LLC Owners are redeemable in accordance with the terms of the TWM LLC Agreement, at the election of such holders, for newly issued shares of
11

TABLE OF CONTENTS
Confidential treatment requested by Tradeweb Markets Inc. pursuant to 17 C.F.R. Section 200.83
Class A common stock or Class B common stock, as the case may be, on a one-for-one basis (and such holders’ shares of Class C common stock or Class D common stock, as the case may be, will be cancelled on a one-for-one basis upon any such issuance). The Continuing LLC Owners that hold shares of Class D common stock may also from time to time exchange all or a portion of their shares of our Class D common stock for newly issued shares of Class C common stock on a one-for-one basis (in which case their shares of Class D common stock will be cancelled on a one-for-one basis upon such issuance). In addition, with respect to each Bank Stockholder that holds shares of Class D common stock, immediately prior to the occurrence of any event that would cause the combined voting power held by such Bank Stockholder to exceed 4.9%, the minimum number of shares of Class D common stock of such Bank Stockholder that would need to convert into shares of Class C common stock such that the combined voting power held by such Bank Stockholder would not exceed 4.9% will automatically convert into shares of Class C common stock;

in the event of such election by a Continuing LLC Owner, we may, at our option, effect a direct exchange of Class A common stock or Class B common stock, as the case may be, for such LLC Interests of such Continuing LLC Owner in lieu of such redemption. In addition, Tradeweb’s board of directors, which includes directors who hold LLC Interests or are affiliated with holders of LLC Interests and may include such directors in the future, may, at its option, instead of the foregoing redemptions or exchanges of LLC Interests, cause the Company to make a cash payment equal to a volume weighted average market price of one share of Class A common stock for each LLC Interest redeemed or exchanged (subject to customary adjustments, including for stock splits, stock dividends and reclassifications) in accordance with the terms of the TWM LLC Agreement;

each share of our Class B common stock will automatically convert into one share of Class A common stock and each share of our Class D common stock will automatically convert into one share of our Class C common stock (i) immediately prior to any sale or other transfer of such share by a holder or its permitted transferees to a non-permitted transferee, or (ii) once the Refinitiv Owners and their affiliates together no longer beneficially own a number of shares of our common stock and LLC Interests that together entitle them to at least 10% of TWM LLC’s economic interest. Holders of LLC Interests that receive shares of Class C common stock upon any such conversion may continue to elect to have their LLC Interests redeemed for newly issued shares of Class A common stock as described above (in which case their shares of Class C common stock will be cancelled on a one-for-one basis upon such issuance). See “Description of Capital Stock;” and

Tradeweb entered into (i) a tax receivable agreement (the “Tax Receivable Agreement”) with TWM LLC and the Continuing LLC Owners, (ii) a stockholders agreement (the “Stockholders Agreement”) with the Refinitiv Owners and (iii) a registration rights agreement (the “Registration Rights Agreement”) with the Refinitiv Owners and the Bank Stockholders.
October 2019 Follow-On Offering
In October 2019, we completed a follow-on offering of 19,881,059 shares of Class A common stock at a public offering price of  $42.00 per share, which included 2,593,181 shares of Class A common stock issued pursuant to the underwriters’ option to purchase additional shares of Class A common stock. We received $810.0 million in net proceeds, after deducting underwriting discounts and commissions but before deducting offering expenses, which were used to purchase LLC Interests from certain Bank Stockholders and executive officers (and the corresponding shares of common stock were cancelled) and shares of Class A common stock from certain executive officers (and such shares of Class A common stock were cancelled), at a purchase price per interest and share equal to the public offering price of  $42.00 per share, less the underwriting discounts and commissions payable thereon.
In addition to the IPO and the October 2019 follow-on offering transactions described above, during the year ended December 31, 2019, certain Continuing LLC Owners exercised their redemption rights under the TWM LLC Agreement, pursuant to which 271,184 LLC Interests were exchanged for 271,184
12

TABLE OF CONTENTS
Confidential treatment requested by Tradeweb Markets Inc. pursuant to 17 C.F.R. Section 200.83
newly-issued shares of Class A common stock. Simultaneously, and in connection with these exchanges, 271,184 shares of Class D common stock were surrendered by these Continuing LLC Owners and cancelled. Additionally, in connection with these exchanges, Tradeweb Markets Inc. received 271,184 LLC Interests, increasing its total ownership interest in TWM LLC.
We will issue           shares of Class A common stock (or           shares of Class A common stock, if the underwriters exercise in full their option to purchase additional shares of Class A common stock) to the purchasers in this offering in exchange for approximately $      million of net proceeds (or approximately $      million, if the underwriters exercise in full their option to purchase additional shares of Class A common stock), after deducting underwriting discounts, but before deducting estimated offering expenses. We estimate that the offering expenses (other than the underwriting discounts and commissions) will be approximately $      million. All of such offering expenses will be paid for or otherwise borne by TWM LLC.
After the completion of this offering, in order to facilitate the disposition of equity interests held by certain of our equityholders, we intend to use the net proceeds from this offering to purchase (i)           issued and outstanding LLC Interests (or           LLC Interests, if the underwriters exercise in full their option to purchase additional shares of Class A common stock) from certain of the Bank Stockholders (collectively, the “Selling LLC Owners”) (and cancel the corresponding shares of common stock held by such Selling LLC Owners) and (ii)           issued and outstanding shares of Class A common stock (or           shares of Class A common stock, if the underwriters exercise in full their option to purchase additional shares of Class A common stock) from certain executive officers following the Net Exercise (and cancel such shares of Class A common stock), at a purchase price per interest and share equal to the public offering price per share of Class A common stock, less the underwriting discounts and commissions payable thereon. The LLC Interests and shares of Class A common stock we intend to purchase collectively represent a    % economic interest in TWM LLC (or    %, if the underwriters exercise in full their option to purchase additional shares of Class A common stock). See “Use of Proceeds.”
For more information regarding the Reorganization Transactions and our organizational structure after the completion of the IPO, the Reorganization Transactions and this offering and the application of the net proceeds therefrom, see “The IPO and Reorganization Transactions” and “Use of Proceeds.”
Tradeweb is a holding company whose principal asset consists of its equity interest in TWM LLC it acquired from certain of the Bank Stockholders using the net proceeds from the IPO and the October 2019 follow-on offering as described above and the LLC Interests it received as a result of the Refinitiv Contribution. As the sole manager of TWM LLC, we operate and control all of the business and affairs of TWM LLC and, through TWM LLC and its subsidiaries, conduct our business. As a result of this control, and because we have a substantial financial interest in TWM LLC, we consolidate TWM LLC in our consolidated financial statements and report a non-controlling interest related to the LLC Interests held by the Continuing LLC Owners on our consolidated financial statements for post-IPO periods.
See “Description of Capital Stock” for more information about our amended and restated certificate of incorporation and the terms of the Class A common stock, Class B common stock, Class C common stock and Class D common stock. See “Certain Relationships and Related Party Transactions” for more information about the TWM LLC Agreement, including the terms of the LLC Interests and the redemption rights of the Continuing LLC Owners; the Tax Receivable Agreement; the Stockholders Agreement; and the Registration Rights Agreement.
13

TABLE OF CONTENTS
Confidential treatment requested by Tradeweb Markets Inc. pursuant to 17 C.F.R. Section 200.83
The following diagram shows our simplified organizational structure as of December 31, 2019, after giving effect to the Net Exercise and this offering and the application of the net proceeds therefrom as described in “Use of Proceeds,” assuming no exercise by the underwriters of their option to purchase additional shares of Class A common stock:
[MISSING IMAGE: tv538416_owner-flow.jpg]
*
Represents economic interest in Tradeweb Markets Inc. and not Tradeweb Markets LLC.
(1)
After giving effect to this offering, the Refinitiv Owners will collectively hold    % of the combined voting power in Tradeweb Markets Inc. The Refinitiv Owners will, directly and indirectly, hold    % of the economic interest in Tradeweb Markets Inc. and    % of the economic interest in Tradeweb Markets LLC (including through their ownership of Tradeweb Markets Inc.).
(2)
Includes shares of Class A common stock held by certain of our executive officers, representing less than 1% of the combined voting power and economic interest in Tradeweb Markets Inc.
14

TABLE OF CONTENTS
Confidential treatment requested by Tradeweb Markets Inc. pursuant to 17 C.F.R. Section 200.83
Risks Associated with Our Business
Our business is subject to numerous risks described in “Risk Factors” immediately following this prospectus summary and elsewhere in this prospectus. These risks represent challenges to the successful implementation of our strategy and to the growth and future profitability of our business. Some of the more significant risks we face include:

changes in economic, political, social and market conditions and the impact of these changes on trading volumes;

our failure to compete successfully;

our failure to adapt our business effectively to keep pace with industry changes;

consolidation and concentration in the financial services industry;

our dependence on dealer clients, including those that are also current or former stockholders;

systems failures, interruptions, delays in services, cybersecurity incidents, catastrophic events and any resulting interruptions;

extensive regulation of our industry; and

Refinitiv’s control of us and our status as a controlled company.
See “Risk Factors” immediately following this prospectus summary for a more thorough discussion of these and other risks and uncertainties we face.
Implications of Being an Emerging Growth Company
As a company with less than $1.07 billion in revenue during our last fiscal year, we qualify as an “emerging growth company” as defined in the Jumpstart Our Business Startups Act of 2012 (the “JOBS Act”). An emerging growth company may take advantage of specified reduced reporting and other requirements that are otherwise applicable generally to public companies. These provisions include:

we are not required to engage an auditor to report on our internal control over financial reporting pursuant to Section 404(b) of the Sarbanes-Oxley Act of 2002 (the “Sarbanes-Oxley Act”);

we are not required to comply with any requirement that may be adopted by the Public Company Accounting Oversight Board (the “PCAOB”) regarding mandatory audit firm rotation or a supplement to the auditor’s report providing additional information about the audit and the financial statements (i.e., an auditor discussion and analysis);

we are not required to submit certain executive compensation matters to stockholder advisory votes, such as “say-on-pay,” “say-on-frequency” and “say-on-golden parachutes”; and

we are not required to disclose certain executive compensation related items such as the correlation between executive compensation and performance and comparisons of the chief executive officer’s compensation to median employee compensation.
We may take advantage of these provisions until the last day of our fiscal year following the fifth anniversary of the completion of the IPO or such earlier time that we are no longer an emerging growth company. We would cease to be an emerging growth company upon the earliest of: (i) the last day of the first fiscal year in which our annual gross revenues are $1.07 billion or more; (ii) the date on which we have, during the previous three-year period, issued more than $1.0 billion in non-convertible debt securities; or (iii) the date on which we are deemed to be a “large accelerated filer,” which will occur as of the end of any fiscal year in which we (x) have an aggregate market value of our common stock held by non-affiliates of $700 million or more as of the last business day of our most recently completed second fiscal quarter, (y) have been required to file annual and quarterly reports under the Securities Exchange Act of 1934, as amended (the “Exchange Act”), for a period of at least 12 months and (z) have filed at least one annual report pursuant to the Exchange Act.
15

TABLE OF CONTENTS
Confidential treatment requested by Tradeweb Markets Inc. pursuant to 17 C.F.R. Section 200.83
We have elected to take advantage of some of the reduced disclosure obligations listed above in this prospectus, and may elect to take advantage of other reduced reporting requirements in future filings. In particular, we have elected to adopt the reduced disclosure with respect to our executive compensation disclosure. As a result of this election, the information that we provide stockholders may be different than you might get from other public companies.
The JOBS Act permits an emerging growth company like us to take advantage of an extended transition period to comply with new or revised accounting standards applicable to public companies. We have elected to “opt out” of this provision and, as a result, we will comply with new or revised accounting standards on the relevant dates on which adoption of such standards is required for public companies that are not emerging growth companies. This decision to opt out of the extended transition period under the JOBS Act is irrevocable.
Corporate Information
Tradeweb Markets Inc. was incorporated as a Delaware corporation on November 7, 2018. Our corporate headquarters are located at 1177 Avenue of the Americas, New York, New York 10036. Our telephone number is (646) 430-6000. Our principal website address is www.tradeweb.com. The information contained on, or that can be accessed through, our website is deemed not to be incorporated in this prospectus or to be part of this prospectus.
16

TABLE OF CONTENTS
Confidential treatment requested by Tradeweb Markets Inc. pursuant to 17 C.F.R. Section 200.83
The Offering
Issuer
Tradeweb Markets Inc., a Delaware corporation.
Class A common stock offered by us
               shares.
Option to purchase additional shares of Class A common stock
The underwriters have an option to purchase up to an aggregate of                additional shares of Class A common stock from us at the public offering price, less underwriting discounts and commissions. The underwriters can exercise this option at any time within 30 days from the date of this prospectus.
Class A common stock to be outstanding after this offering
          shares (or               shares, if the underwriters exercise in full their option to purchase additional shares of Class A common stock).
Class B common stock to be outstanding after this offering
96,933,192 shares, all of which are owned by the Refinitiv Direct Owner.
Class C common stock to be outstanding after this offering
          shares, all of which are owned by certain Bank Stockholders (or               shares, if the underwriters exercise in full their option to purchase additional shares of Class A common stock).
Class D common stock to be outstanding after this offering
          shares, all of which are owned by the Continuing LLC Owners (or               shares, if the underwriters exercise in full their option to purchase additional shares of Class A common stock).
LLC Interests to be held by us after this offering
          LLC Interests, representing a    % economic interest in TWM LLC (or               LLC Interests, representing a    % economic interest in TWM LLC, if the underwriters exercise in full their option to purchase additional shares of Class A common stock).
Total LLC Interests to be outstanding after this offering
               LLC Interests.
Voting rights
Each share of Class A common stock entitles its holder to one vote on all matters presented to our stockholders generally, representing an aggregate of     % of the combined voting power of our issued and outstanding common stock upon completion of this offering (or    %, if the underwriters exercise in full their option to purchase additional shares of Class A common stock).
Each share of Class B common stock entitles its holder to ten votes on all matters presented to our stockholders generally, representing an aggregate of     % of the combined voting power of our issued and outstanding common stock upon completion of this offering (or    %, if the underwriters exercise in full their option to purchase additional shares of Class A common stock). The Refinitiv Direct Owner owns all of our outstanding Class B common stock.
17

TABLE OF CONTENTS
Confidential treatment requested by Tradeweb Markets Inc. pursuant to 17 C.F.R. Section 200.83
Each share of Class C common stock entitles its holder to one vote on all matters presented to our stockholders generally representing an aggregate of     % of the combined voting power of our issued and outstanding common stock upon completion of this offering (or    %, if the underwriters exercise in full their option to purchase additional shares of Class A common stock). Certain Bank Stockholders own all of our outstanding Class C common stock.
Each share of Class D common stock entitles its holder to ten votes on all matters presented to our stockholders generally, representing an aggregate of     % of the combined voting power of our issued and outstanding common stock upon consummation of this offering (or    %, if the underwriters exercise in full their option to purchase additional shares of Class A common stock). The Continuing LLC Owners own all of our outstanding Class D common stock.
Holders of all outstanding shares of our Class A common stock, Class B common stock, Class C common stock and Class D common stock will vote together as a single class on all matters presented to our stockholders for their vote or approval, except as otherwise required by applicable law. See “Description of Capital Stock.”
Combined voting power held by the Refinitiv Owners
    % (or    %, if the underwriters exercise in full their option to purchase additional shares of Class A common stock).
Combined voting power held by the Bank Stockholders
    % (or    %, if the underwriters exercise in full their option to purchase additional shares of Class A common stock).
Combined voting power held by management
    % (or    %, if the underwriters exercise in full their option to purchase additional shares of Class A common stock).
Controlled company
The Refinitiv Owners own a majority of the combined voting power in us. As a result, we are a “controlled company” within the meaning of the corporate governance standards of Nasdaq. See “Management — Director Independence and Controlled Company Exception.”
Dividend policy
Subject to legally available funds, we intend to continue to pay quarterly cash dividends on our Class A common stock and Class B common stock equal to $0.08 per share.
Because we are a holding company and all of our business is conducted through our subsidiaries, we expect to pay dividends, if any, from funds we receive from our subsidiaries. As the sole manager of TWM LLC, we intend to cause, and will rely on, TWM LLC to make distributions in respect of LLC Interests to fund our dividends. When TWM LLC makes such distributions, the Continuing LLC Owners will be entitled to receive equivalent distributions pro rata based on their economic interests in TWM LLC. If TWM LLC is unable to cause these subsidiaries to make distributions, it may have inadequate funds to distribute to us and we may be unable to fund our dividends.
18

TABLE OF CONTENTS
Confidential treatment requested by Tradeweb Markets Inc. pursuant to 17 C.F.R. Section 200.83
The declaration, amount and payment of any dividends will be at the discretion of our board of directors and subject to certain considerations. See “Dividend Policy.”
Ratio of shares of common stock to LLC Interests
The TWM LLC Agreement requires that TWM LLC at all times maintain (i) a one-to-one ratio between the number of shares of Class A common stock and Class B common stock issued by us and the number of LLC Interests owned by us and (ii) a one-to-one ratio between the number of shares of Class C common stock and Class D common stock issued by us and the number of LLC Interests owned by the holders of such Class C common stock and Class D common stock.
Redemption rights of holders of LLC Interests/exchange rights of holders of Class B common stock and Class D common stock
The Continuing LLC Owners, from time to time, may require TWM LLC to redeem all or a portion of their LLC Interests for newly issued shares of Class A common stock or Class B common stock on a one-for-one basis in accordance with the terms of the TWM LLC Agreement (and such holders’ shares of Class C common stock or Class D common stock, as the case may be, will be cancelled on a one-for-one basis upon any such issuance).
In the event of such election by a Continuing LLC Owner, we may, at our option, effect a direct exchange of Class A common stock or Class B common stock, as the case may be, for such LLC Interests of such Continuing LLC Owner in lieu of such redemption. In addition, Tradeweb’s board of directors, which includes directors who hold LLC Interests or are affiliated with holders of LLC Interests and may include such directors in the future, may, at its option, instead of the foregoing redemptions of LLC Interests, cause the Company to make a cash payment equal to the volume weighted average market price of one share of our Class A common stock for each LLC Interest redeemed or exchanged (subject to customary adjustments, including for stock splits, stock dividends and reclassifications) in accordance with the terms of the TWM LLC Agreement. See “Certain Relationships and Related Party Transactions — Related Party Transactions Entered Into in Connection With the IPO — TWM LLC Agreement.”
The Refinitiv Direct Owner and other future holders of Class B common stock may from time to time exchange all or a portion of their shares of our Class B common stock for newly issued shares of Class A common stock on a one-for-one basis (in which case their shares of Class B common stock will be cancelled on a one-for-one basis upon any such issuance). Furthermore, the Continuing LLC Owners that hold shares of Class D common stock may from time to time exchange all or a portion of their shares of our Class D common stock for newly issued shares of Class C common stock on a one-for-one basis (in which case their shares of Class D common stock will be cancelled on a one-for-one basis upon such issuance).
19

TABLE OF CONTENTS
Confidential treatment requested by Tradeweb Markets Inc. pursuant to 17 C.F.R. Section 200.83
Conversion
Each share of our Class B common stock will automatically convert into one share of Class A common stock and each share of our Class D common stock will automatically convert into one share of our Class C common stock (i) immediately prior to any sale or other transfer of such share by a holder or its permitted transferees to a non-permitted transferee, or (ii) once the Refinitiv Owners and their affiliates together no longer beneficially own a number of shares of our common stock and LLC Interests that together entitle them to at least 10% of TWM LLC’s economic interests. In addition, with respect to each Bank Stockholder that holds shares of Class D common stock, immediately prior to the occurrence of any event that would cause the combined voting power held by such Bank Stockholder to exceed 4.9%, the minimum number of shares of Class D common stock of such Bank Stockholder that would need to convert into shares of Class C common stock such that the combined voting power held by such Bank Stockholder would not exceed 4.9% will automatically convert into shares of Class C common stock. Holders of LLC Interests that receive shares of Class C common stock upon any such conversion may continue to elect to have their LLC Interests redeemed for newly issued shares of Class A common stock as described above (in which case their shares of Class C common stock will be cancelled on a one-for-one basis upon such issuance). See “Description of Capital Stock.”
Tax Receivable Agreement
We entered into the Tax Receivable Agreement with TWM LLC and the Continuing LLC Owners that provides for the payment by Tradeweb to a Continuing LLC Owner of 50% of the amount of U.S. federal, state and local income or franchise tax savings, if any, that Tradeweb actually realizes (or in some circumstances is deemed to realize) as a result of  (i) increases in the tax basis of TWM LLC’s assets resulting from (a) the purchase of LLC Interests from such Continuing LLC Owner, including with the net proceeds from the IPO and this offering or (b) redemptions or exchanges by such Continuing LLC Owner of LLC Interests for shares of our Class A common stock or Class B common stock or for cash, as applicable, as described above under “— Redemption rights of holders of LLC Interests/exchange rights of holders of Class B common stock and Class D common stock” and (ii) certain other tax benefits related to our making payments under the Tax Receivable Agreement. See “Certain Relationships and Related Party Transactions — Related Party Transactions Entered Into in Connection With the IPO — Tax Receivable Agreement.”
Registration Rights Agreement
Pursuant to the Registration Rights Agreement, we granted the Refinitiv Owners, the Bank Stockholders, their affiliates and certain of their transferees the right, under certain circumstances and subject to certain restrictions, to require us to register under the Securities Act shares of Class A common stock. See “Certain Relationships and Related Party Transactions — Related Party Transactions Entered Into in Connection With the IPO —  Registration Rights Agreement.”
20

TABLE OF CONTENTS
Confidential treatment requested by Tradeweb Markets Inc. pursuant to 17 C.F.R. Section 200.83
Use of proceeds
We estimate that the net proceeds to us from this offering, after deducting underwriting discounts, but before deducting estimated offering expenses, will be approximately $      million (or approximately $      million, if the underwriters exercise in full their option to purchase additional shares of Class A common stock), based on an assumed price of  $      per share of our Class A common stock (the closing price for our shares of Class A common stock on Nasdaq on               , 2020).
We intend to use the net proceeds that we receive from this offering to purchase (i)               issued and outstanding LLC Interests (or LLC Interests, if the underwriters exercise in full their option to purchase additional shares of Class A common stock) from the Selling LLC Owners (and cancel the corresponding shares of common stock held by such Selling LLC Owners) and (ii) issued and outstanding shares of Class A common stock (or shares of Class A common stock, if the underwriters exercise in full their option to purchase additional shares of Class A common stock) from certain of our executive officers following the Net Exercise (and cancel such shares of Class A common stock), at a purchase price per interest and share equal to the public offering price per share of our Class A common stock, less the underwriting discounts and commissions payable thereon. See “Use of Proceeds” and “Certain Relationships and Related Party Transactions — Transactions With Certain Original LLC Owners” for additional information.
Conflicts of interest
Because affiliates of               will receive more than 5.0% of the net proceeds from this offering,               are deemed to have a “conflict of interest” pursuant to FINRA Rule 5121(f)(5)(C)(ii). See “Use of Proceeds.” Accordingly, this offering will be made in compliance with the applicable provisions of Rule 5121. As such, any underwriter that has a conflict of interest pursuant to Rule 5121 will not confirm sales to accounts in which it exercises discretionary authority without the prior written consent of the customer.
Nasdaq symbol
“TW.”
Risk factors
Investing in our Class A common stock involves a high degree of risk. See “Risk Factors” in this prospectus for a discussion of factors you should carefully consider before investing in our Class A common stock.
The number of shares of our common stock to be issued and outstanding after this offering (i) is based on                 shares of common stock outstanding as of                 , 2020, (ii) gives effect to the Net Exercise and (iii) excludes approximately:

               shares of Class A common stock issuable upon the exercise of outstanding options under our Amended and Restated Tradeweb Markets Inc. 2018 Stock Option Plan (the “Option Plan”) as of                 , 2020 at a weighted-average exercise price of  $      per share, which options may be exercised on a cashless or net settlement basis;

               shares of Class A common stock issued as of                 , 2020 following the net exercise of vested options pursuant to the Option Plan, which do not include shares of Class A common stock issued in the Net Exercise;
21

TABLE OF CONTENTS
Confidential treatment requested by Tradeweb Markets Inc. pursuant to 17 C.F.R. Section 200.83

               shares of Class A common stock underlying performance based restricted share units issued under our Amended & Restated Tradeweb Markets Inc. PRSU Plan (the “PRSU Plan”);

               shares of Class A common stock reserved for future issuance under our Option Plan and our 2019 Omnibus Equity Incentive Plan (the “2019 Equity Incentive Plan”);

with respect to the Refinitiv Direct Owner,                 shares of Class A common stock reserved for future issuance upon (i) exchange of Class B common stock by the Refinitiv Direct Owner or (ii) conversion of the Class B common stock; and

with respect to the Continuing LLC Owners, (i)                 shares of Class A common stock and                 shares of Class B common stock reserved for future issuance upon the redemption or exchange of LLC Interests by the Continuing LLC Owners and (ii)                 shares of Class C common stock reserved for future issuance upon (x) exchange of Class D common stock by the Continuing LLC Owners or (y) conversion of the Class D common stock. See “— Redemption rights of holders of LLC Interests/exchange rights of holders of Class B common stock and Class D common stock.”
Unless otherwise stated or the context otherwise requires, all information contained in this prospectus:

assumes no exercise of outstanding options (other than the Net Exercise);

assumes the underwriters’ option to purchase additional shares of Class A common stock has not been exercised; and

gives effect to the application of the net proceeds from this offering as described under “Use of Proceeds.”
Unless otherwise stated or the context otherwise requires, references in this prospectus to the exercise of the underwriters’ option to purchase additional shares of Class A common stock give effect to the use of the net proceeds therefrom.
22

TABLE OF CONTENTS
Confidential treatment requested by Tradeweb Markets Inc. pursuant to 17 C.F.R. Section 200.83
Summary Historical and Pro Forma Consolidated Financial and Other Data
The following tables present the summary historical and pro forma consolidated financial and other data for Tradeweb Markets Inc. and its subsidiaries and Tradeweb Markets LLC and its subsidiaries for the periods indicated below. TWM LLC is the predecessor of the issuer, Tradeweb Markets Inc., for financial reporting purposes. Prior to the consummation of the Reorganization Transactions, Tradeweb Markets Inc. did not conduct any activities other than those incident to its formation and the IPO. As a result of the Reorganization Transactions completed in connection with the IPO, Tradeweb Markets Inc. became the sole manager of Tradeweb Markets LLC whose only material assets consist of its equity interest in Tradeweb Markets LLC and related deferred tax assets. As a result, Tradeweb Markets Inc. consolidates the financial results of Tradeweb Markets LLC and its subsidiaries. Accordingly, the historical consolidated financial data presented below relating to periods prior to and including March 31, 2019 reflect the results of operations, financial position and cash flows of Tradeweb Markets LLC and its subsidiaries. The historical consolidated financial data presented below relating to periods beginning on April 1, 2019, and through and including December 31, 2019 reflect the results of operations, financial position and cash flows of Tradeweb Markets Inc. and its subsidiaries, including the consolidation of its investment in Tradeweb Markets LLC. See “Basis of Presentation.”
The summary consolidated statement of income data for the year ended December 31, 2019, the 2018 Successor Period, the 2018 Predecessor Period and the year ended December 31, 2017 and the summary consolidated statement of financial condition data as of December 31, 2019 and 2018 are derived from the audited consolidated financial statements of Tradeweb Markets Inc. incorporated by reference in this prospectus. The summary consolidated statement of financial condition as of December 31, 2017 is derived from the consolidated financial statements of Tradeweb Markets LLC not included or incorporated by reference in this prospectus.
As discussed elsewhere herein and incorporated by reference in this prospectus, as a result of the Refinitiv Transaction, we revalued our assets and liabilities based on their fair values as of the closing date of the Refinitiv Transaction in accordance with the acquisition method of accounting. Due to the change in the basis of accounting resulting from the application of pushdown accounting, we are required to present separately the financial information for the period beginning on October 1, 2018, and through and including December 31, 2019, which we refer to as the “Successor period,” and the financial information for the periods prior to, and including, September 30, 2018, which we refer to as the “Predecessor period.” Certain financial information of the Successor period is not comparable to that of the Predecessor period. For a discussion of our Successor and Predecessor periods, see “Basis of Presentation” elsewhere herein and “Management’s Discussion and Analysis of Financial Condition and Results of Operations  —  Effects of Pushdown Accounting on our Financial Statements” in the 2019 Form 10-K, incorporated by reference in this prospectus.
The results of operations for the periods presented below are not necessarily indicative of the results to be expected for any future period. The information set forth below should be read together with “Basis of Presentation” elsewhere herein and “Management’s Discussion and Analysis of Financial Condition and Results of Operations ” and our consolidated financial statements and related notes thereto appearing in the 2019 Form 10-K, incorporated by reference in this prospectus.
The summary unaudited pro forma consolidated financial data of Tradeweb Markets Inc. presented below have been derived from our unaudited pro forma consolidated financial statements included elsewhere in this prospectus. The summary unaudited pro forma consolidated financial data as of and for the year ended December 31, 2019 give effect to the Transactions, including this offering, as if all such transactions had occurred on January 1, 2019, in the case of the summary unaudited pro forma consolidated statement of income data, and as of December 31, 2019, in the case of the summary unaudited pro forma consolidated statement of financial condition data. The unaudited pro forma consolidated financial data includes various estimates which are subject to material change and may not be indicative of what our operations or financial position would have been had the Transactions, including this offering, taken place on the dates indicated, or that may be expected to occur in the future. See “Unaudited Pro Forma Consolidated Financial Information” for a complete description of the adjustments and assumptions underlying the summary unaudited pro forma consolidated financial data.
23

TABLE OF CONTENTS
Confidential treatment requested by Tradeweb Markets Inc. pursuant to 17 C.F.R. Section 200.83
Historical
Pro Forma(1)
Successor
Predecessor
Year Ended
December 31,
2019
Year Ended
December 31,
2019
October 1,
2018 to
December 31,
2018
January 1,
2018 to
September 30,
2018
Year Ended
December 31,
2017
(in thousands)
Statement of Income:
Revenues
Transaction fees
$ $ 423,583 $ 97,130 $ 273,751 $ 267,020
Subscription fees(2)
194,366 46,519 143,981 194,534
Commissions
149,365 32,840 79,830 96,745
Other
8,252 2,148 8,209 4,669
Gross revenue
775,566 178,637 505,771 562,968
Contingent consideration(3)
(26,830) (58,520)
Net revenue
775,566 178,637 478,941 504,448
Expenses
Employee compensation and
benefits
329,457 80,436 209,053 248,963
Depreciation and amortization
139,330 33,020 48,808 68,615
Technology and communications
39,285 9,907 26,598 30,013
General and administrative
34,960 11,837 23,056 33,973
Professional fees
28,029 8,194 20,360 19,351
Occupancy
14,686 3,308 10,732 14,441
Total expenses
585,747 146,702 338,607 415,356
Operating income
189,819 31,935 140,334 89,092
Tax receivable agreement liability
33,134
Net interest income
2,373 787 1,726 685
Income before taxes
225,326 32,722 142,060 89,777
Provision for income taxes
(52,302) (3,415) (11,900) (6,129)
Net income
$ $ 173,024 $ 29,307 $ 130,160 $ 83,648
Net income attributable to
non-controlling interests
$ $ 46,093 $ $ $
Net income attributable to Tradeweb
Markets Inc.
$         $ 83,769 $ $ $
Historical
Pro Forma(1)
Successor
Predecessor
Year Ended
December 31,
2019
As of
December 31,
2019
As of
December 31,
2018
As of
December 31,
2017
(in thousands)
Statement of Financial Condition Data:
Cash and cash equivalents(4)
$ $ 460,711 $ 410,104 $ 352,598
Total assets(4)
5,095,334 4,997,139 1,316,887
Total liabilities
502,589 410,626 317,118
Non-controlling interests
1,214,157
Total equity/members’ capital(4)
4,592,745 4,572,334 986,468
24

TABLE OF CONTENTS
Confidential treatment requested by Tradeweb Markets Inc. pursuant to 17 C.F.R. Section 200.83
Successor
Predecessor
Year Ended
December 31,
2019
October 1,
2018 to
December 31,
2018
January 1,
2018 to
September 30,
2018
Year Ended
December 31,
2017
(dollars in thousands)
Other Financial Data:
Cash flow from operating activities
$ 311,003 $ 112,556 $ 164,828 $ 224,580
Free Cash Flow(5)
$ 266,541 $ 96,310 $ 138,978 $ 183,962
Adjusted EBITDA(6)
$ 353,162 $ 65,308 $ 214,091 $ 215,185
Adjusted EBITDA margin(6)
45.5% 36.6% 42.3% 38.2%
Adjusted Net Income(6)
$ 230,935 $ 40,839 $ 137,327 $ 131,369
Year Ended
December 31,
2019
Year Ended
December 31,
2018
Year Ended
December 31,
2017
(in millions)
Operating Data:
Average Daily Volumes:
Rates
$ 489,645 $ 354,023 $ 253,432
Credit
14,777 12,658 7,554
Equities
7,795 7,798 4,817
Money markets
213,209 173,743 132,105
Total
$ 725,426 $ 548,222 $ 397,908
(1)
Pro forma figures give effect to the Transactions, including this offering. See “Unaudited Pro Forma Consolidated Financial Information” for a detailed presentation of the unaudited pro forma information, including a description of the transactions and assumptions underlying the pro forma adjustments.
(2)
Subscription fees for the year ended December 31, 2019, the 2018 Successor Period, the 2018 Predecessor Period and the year ended December 31, 2017 include $55.6 million, $13.5 million, $36.9 million and $50.1 million, respectively, of Refinitiv (formerly Thomson Reuters) market data fees.
(3)
In 2014, we issued equity to certain of the Bank Stockholders and management as a result of a capital contribution to facilitate our expansion into new credit products. The equity vested on July 31, 2018 upon the achievement of specific revenue earnout milestones related to the new credit products. Prior to the July 31, 2018 vesting, we recognized contingent consideration as a contra-revenue adjustment, which partially offset gross revenue for the periods presented.
(4)
Historical and pro forma cash and cash equivalents, total assets and total equity do not reflect the cash dividend of  $0.08 per share to be paid to holders of Class A common stock and Class B common stock on March 16, 2020. See “Dividend Policy.”
(5)
In addition to cash flow from operating activities presented in accordance with GAAP, we use Free Cash Flow to measure liquidity. Free Cash Flow is defined as cash flow from operating activities less expenditures for capitalized software development costs and furniture, equipment and leasehold improvements.
We present Free Cash Flow because we believe it is a useful indicator of liquidity that provides information to management and investors about the amount of cash generated from our core operations after expenditures for capitalized software development costs and furniture, equipment and leasehold improvements.
25

TABLE OF CONTENTS
Confidential treatment requested by Tradeweb Markets Inc. pursuant to 17 C.F.R. Section 200.83
Free Cash Flow has limitations as an analytical tool, and you should not consider Free Cash Flow in isolation or as an alternative to cash flow from operating activities or any other liquidity measure determined in accordance with GAAP. For a discussion of these limitations, see “Use of Non-GAAP Financial Measures.” You are encouraged to evaluate each adjustment. In addition, in evaluating Free Cash Flow, you should be aware that in the future, we may incur expenditures similar to the adjustments in the presentation of Free Cash Flow. In addition, Free Cash Flow may not be comparable to similarly titled measures used by other companies in our industry or across different industries.
The table set forth below presents a reconciliation of our cash flow from operating activities to Free Cash Flow for the year ended December 31, 2019, the 2018 Successor Period, the 2018 Predecessor Period and the year ended December 31, 2017:
Successor
Predecessor
Year Ended
December 31,
2019
October 1,
2018 to
December 31,
2018
January 1,
2018 to
September 30,
2018
Year Ended
December 31,
2017
(in thousands)
Cash flow from operating activities
$ 311,003 $ 112,556 $ 164,828 $ 224,580
Less: Capitalization of software development costs
(28,681) (7,156) (19,523) (27,157)
Less: Purchases of furniture, equipment and leasehold improvements
(15,781) (9,090) (6,327) (13,461)
Free Cash Flow
$ 266,541 $ 96,310 $ 138,978 $ 183,962
(6)
In addition to net income and net income attributable to Tradeweb Markets Inc., each presented in accordance with GAAP, we present Adjusted EBITDA, Adjusted EBITDA margin, Adjusted EBIT and Adjusted EBIT margin as measures of our operating performance and Adjusted Net Income and Adjusted Diluted EPS as measures of our profitability.
Adjusted EBITDA is defined as net income before contingent consideration, net interest income, provision for income taxes and depreciation and amortization, adjusted for the impact of certain other items, including certain stock-based compensation expense and payroll taxes associated with certain option exercises, tax receivable agreement liability adjustments and gains and losses from outstanding foreign exchange forward contracts and the revaluation of foreign denominated cash. Adjusted EBIT is defined as net income before contingent consideration, net interest income and provision for income taxes, adjusted for the impact of certain other items, including certain stock-based compensation expense and payroll taxes associated with certain option exercises, tax receivable agreement liability adjustments, acquisition and Refinitiv Transaction-related depreciation and amortization and gains and losses from outstanding foreign exchange forward contracts and the revaluation of foreign denominated cash. Adjusted EBITDA margin and Adjusted EBIT margin are defined as Adjusted EBITDA and Adjusted EBIT, respectively, divided by gross revenue for the applicable period. We present Adjusted EBITDA, Adjusted EBITDA margin, Adjusted EBIT and Adjusted EBIT margin because we believe they assist investors and analysts in comparing our operating performance across reporting periods on a consistent basis by excluding items that we do not believe are indicative of our core operating performance. For example, we exclude contingent consideration because it is equity settled and its balance is based on our value at a certain time and may not reflect our actual operating performance. We also exclude non-cash stock-based compensation expense associated with options awarded to management and other employees prior to the IPO (the “Special Option Award”) and options awarded to management and other employees following the IPO during 2019, as well as payroll taxes associated with exercises of such options during the applicable period. We believe it is useful to exclude this stock-based compensation expense and associated payroll taxes because the amount of expense associated with the Special Option Award and the post-IPO option awards in 2019 may not
26

TABLE OF CONTENTS
Confidential treatment requested by Tradeweb Markets Inc. pursuant to 17 C.F.R. Section 200.83
directly correlate to the underlying performance of our business and will vary across periods. We do not expect to exclude any non-cash stock-based compensation expense associated with options that may be awarded to management and other employees during 2020. In addition, we exclude the tax receivable agreement liability adjustments, because we believe it is useful to exclude the recognition of income during a period due to changes in the tax receivable agreement liability recorded in our consolidated statement of financial condition as a result of changes in the mix of earnings, tax legislation and tax rates in various jurisdictions, or other factors that may impact our tax savings, may not directly correlate to the underlying performance of our business and will vary across periods. With respect to Adjusted EBIT and Adjusted EBIT margin, we believe it is useful to exclude the depreciation and amortization of acquisition related tangible and intangible assets resulting from certain acquisitions, the Refinitiv Transaction and the application of pushdown accounting in order to facilitate a period-over-period comparison of our financial performance.
Management and our board of directors use Adjusted EBITDA, Adjusted EBITDA margin, Adjusted EBIT and Adjusted EBIT margin to assess our financial performance and believe it is helpful in highlighting trends in our core operating performance, while other measures can differ significantly depending on long-term strategic decisions regarding capital structure, the tax jurisdictions in which we operate and capital investments. Further, our executive incentive compensation is based in part on components of Adjusted EBITDA and Adjusted EBITDA margin.
We present Adjusted Net Income and Adjusted Diluted EPS for Tradeweb Markets Inc. for post-IPO periods and Tradeweb Markets LLC for pre-IPO periods. As discussed below, because Adjusted Net Income and Adjusted Diluted EPS give effect to certain tax related adjustments to reflect an assumed effective tax rate for all periods presented and, for post-IPO periods, assumes all LLC Interests held by non-controlling interests are exchanged for shares of Class A or Class B common stock, we believe that Adjusted Net Income and Adjusted Diluted EPS for Tradeweb Markets Inc. and Tradeweb Markets LLC are comparable.
Adjusted Net Income is defined as net income attributable to Tradeweb Markets Inc. assuming the full exchange of all outstanding LLC Interests held by non-controlling interests for shares of Class A common stock or Class B common stock of Tradeweb Markets Inc., for post-IPO periods, and net income, for pre-IPO periods, in each case adjusted for contingent consideration, certain stock-based compensation expense and payroll taxes associated with certain option exercises, tax receivable liability adjustments, acquisition and Refinitiv Transaction-related depreciation and amortization and gains and losses from outstanding foreign exchange forward contracts and the revaluation of foreign denominated cash. Adjusted Net Income also gives effect to certain tax related adjustments to reflect an assumed effective tax rate and, for pre-IPO periods, assumes TWM LLC was subject to a corporate tax rate for the periods presented. Adjusted Diluted EPS is defined as Adjusted Net Income divided by the diluted weighted average number of shares of Class A common stock and Class B common stock outstanding for the applicable period, assuming the full exchange of all outstanding LLC Interests held by non-controlling interests for shares of Class A common stock or Class B common stock, for post-IPO periods, and the diluted weighted average number of shares of TWM LLC outstanding for the applicable period, for pre-IPO periods. The diluted weighted average number of shares outstanding for the pre-IPO periods and post-IPO periods give effect to potentially dilutive securities using the treasury stock method.
We use Adjusted Net Income and Adjusted Diluted EPS as supplemental metrics to evaluate our business performance in a way that also considers our ability to generate profit without the impact of certain items. We exclude contingent consideration, stock-based compensation expense associated with the Special Option Award and the post-IPO option awards in 2019 and payroll taxes associated with exercises of such options, tax receivable liability adjustments and acquisition and Refinitiv Transaction-related depreciation and amortization for the reasons described above. Each of the normal recurring adjustments and other adjustments described in the definition of Adjusted Net Income helps to provide management with a measure of our operating performance over time by removing items that are not related to day-to-day operations or are non-cash expenses. In addition to excluding items that are non-recurring or may not be indicative of our ongoing operating performance, by assuming
27

TABLE OF CONTENTS
Confidential treatment requested by Tradeweb Markets Inc. pursuant to 17 C.F.R. Section 200.83
the full exchange of all outstanding LLC Interests held by non-controlling interests, we believe that Adjusted Net Income and Adjusted Diluted EPS for Tradeweb Markets Inc. facilitate comparisons with other companies that have different organizational and tax structures, as well as comparisons period over period, because it eliminates the effect of any changes in net income attributable to Tradeweb Markets Inc. driven by increases in our ownership of TWM LLC, which are unrelated to our operating performance.
Adjusted EBITDA, Adjusted EBITDA margin, Adjusted EBIT, Adjusted EBIT margin, Adjusted Net Income and Adjusted Diluted EPS have limitations as analytical tools, and you should not consider these non-GAAP financial measures in isolation or as alternatives to net income attributable to Tradeweb Markets Inc., net income, operating income, gross margin, earnings per share or any other financial measure derived in accordance with GAAP. For a discussion of these limitations, see “Use of Non-GAAP Financial Measures.” You are encouraged to evaluate each adjustment and, as applicable, the reasons we consider it appropriate for supplemental analysis. In addition, in evaluating Adjusted EBITDA, Adjusted EBITDA margin, Adjusted EBIT, Adjusted EBIT margin, Adjusted Net Income and Adjusted Diluted EPS you should be aware that in the future, we may incur expenses similar to the adjustments in the presentation of these non-GAAP financial measures. Our presentation of Adjusted EBITDA, Adjusted EBITDA margin, Adjusted EBIT, Adjusted EBIT margin, Adjusted Net Income and Adjusted Diluted EPS should not be construed as an inference that our future results will be unaffected by unusual or non-recurring items. In addition, Adjusted EBITDA, Adjusted EBITDA margin, Adjusted EBIT, Adjusted EBIT margin, Adjusted Net Income and Adjusted Diluted EPS may not be comparable to similarly titled measures used by other companies in our industry or across different industries.
The table set forth below presents a reconciliation of net income to Adjusted EBITDA, Adjusted EBIT, Adjusted EBITDA margin and Adjusted EBIT margin for the year ended December 31, 2019, the 2018 Successor Period, the 2018 Predecessor Period and the year ended December 31, 2017:
Successor
Predecessor
Year Ended
December 31,
2019
October 1,
2018 to
December 31,
2018
January 1,
2018 to
September 30,
2018
Year Ended
December 31,
2017
(in thousands)
Net income
$ 173,024 $ 29,307 $ 130,160 $ 83,648
Contingent consideration
26,830 58,520
Net interest income
(2,373) (787) (1,726) (685)
Depreciation and amortization
139,330 33,020 48,808 68,615
Stock-based compensation expense(a)
25,098
Provision for income taxes
52,302 3,415 11,900 6,129
Unrealized foreign exchange (gains)/losses
(2,310) 263 (960) (364)
(Gain)/loss from revaluation of foreign denominated cash(b)
1,225 90 (921) (678)
Tax receivable agreement liability adjustment(c)
(33,134)
Adjusted EBITDA
$ 353,162 $ 65,308 $ 214,091 $ 215,185
Less: Depreciation and amortization
(139,330) (33,020) (48,808) (68,615)
Add: Acquisition and Refinitiv Transaction related D&A(d)
97,565 22,413 19,576 31,236
Adjusted EBIT
311,397 54,701 184,859 177,806
Adjusted EBITDA margin(e)
45.5% 36.6% 42.3% 38.2%
Adjusted EBIT margin(e)
40.2% 30.6% 36.5% 31.6%
(a)
Represents non-cash stock-based compensation expense associated with the Special Option Award and post-IPO options awarded in 2019 and payroll taxes associated with exercises of such options during the applicable period.
28

TABLE OF CONTENTS
Confidential treatment requested by Tradeweb Markets Inc. pursuant to 17 C.F.R. Section 200.83
(b)
Represents foreign exchange gain or loss from the revaluation of cash denominated in a different currency than the entity’s functional currency.
(c)
Represents income recognized during the applicable period due to changes in the tax receivable agreement liability recorded in the statement of financial condition as a result of changes in the mix of earnings, tax legislation and tax rates in various jurisdictions which impacted our tax savings.
(d)
Represents acquisition-related intangibles amortization and increased tangible asset and capitalized software depreciation and amortization resulting from the Refinitiv Transaction and the application of pushdown accounting (where all assets were marked to fair value as of the closing date of the Refinitiv Transaction).
(e)
Adjusted EBITDA margin and Adjusted EBIT margin are defined as Adjusted EBITDA and Adjusted EBIT, respectively, divided by gross revenue for the applicable period.
The table set forth below provides a reconciliation of net income attributable to Tradeweb Markets Inc. and net income, as applicable, to Adjusted Net Income and Adjusted Diluted EPS for the year ended December 31, 2019, the 2018 Successor Period, the 2018 Predecessor Period and the year ended December 31, 2017:
Successor
Predecessor
Year Ended
December 31,
2019
October 1,
2018 to
December 31,
2018
January 1,
2018 to
September 30,
2018
Year Ended
December 31,
2017
(in thousands except share and per share amounts)
Earnings per diluted share(a)
$ 0.19(1)/ $ 0.13(1) $ 0.60(1) $ 0.39(1)
0.54(2)
Pre-IPO net income attributable to Tradeweb Markets LLC(a)
42,352(1) 29,307(1) 130,160(1) 83,648(1)
Add: Net income attributable to Tradeweb Markets Inc.(a)
83,769(2)
Add: Net income attributable to non-controlling interests(a)(b)
46,903(2)
Net income
173,024(1)(2) 29,307(1) 130,160(1) 83,648(1)
Provision for income taxes
52,302 3,415 11,900 6,129
Contingent consideration
26,830 58,520
Acquisition and Refinitiv Transaction
related D&A(c)
97,565 22,413 19,576 31,236
Stock-based compensation expense(d)
25,098
Unrealized foreign exchange (gains)/​losses
(2,310) 263 (960) (364)
(Gain)/loss from revaluation of foreign denominated cash(e)
1,225 90 (921) (678)
Tax receivable agreement liability
adjustment(f)
(33,134)
Adjusted Net Income before income taxes
313,770 55,488 186,586 178,491
Adjusted income taxes(g)
(82,835) (14,649) (49,259) (47,122)
Adjusted Net Income
$ 230,935 $ 40,839 $ 137,327 $ 131,369
Adjusted Diluted EPS(a)(h)
$ 0.23(1)/ $ 0.18(1) $ 0.64(1) $ 0.62(1)
0.77(2)
29

TABLE OF CONTENTS
Confidential treatment requested by Tradeweb Markets Inc. pursuant to 17 C.F.R. Section 200.83
   
(a)
In April 2019, we completed the Reorganization Transactions and the IPO. As a result, certain earnings information is being presented separately for Tradeweb Markets LLC and Tradeweb Markets Inc.
(1)
Presents information for Tradeweb Markets LLC (pre-IPO period).
(2)
Presents information for Tradeweb Markets Inc. (post-IPO period).
See “Basis of Presentation” elsewhere herein and “Note 18 — Earnings Per Share” to the audited consolidated financial statements of Tradeweb Markets Inc. appearing in the 2019 Form 10-K, incorporated by reference in this prospectus.
(b)
For post-IPO periods, represents the reallocation of net income attributable to non-controlling interests from the assumed exchange of all outstanding LLC Interests held by non-controlling interests for shares of Class A or Class B common stock.
(c)
Represents acquisition-related intangibles amortization and increased tangible asset and capitalized software depreciation and amortization resulting from the Refinitiv Transaction and the application of pushdown accounting (where all assets were marked to fair value as of the closing date of the Refinitiv Transaction).
(d)
Represents non-cash stock-based compensation expense associated with the Special Option Award and post-IPO options awarded in 2019 and payroll taxes associated with exercises of such options during the applicable period.
(e)
Represents foreign exchange gain or loss from the revaluation of cash denominated in a different currency than the entity’s functional currency.
(f)
Represents income recognized during the applicable period due to changes in the tax receivable agreement liability recorded in the statement of financial condition as a result of changes in the mix of earnings, tax legislation and tax rates in various jurisdictions which impacted our tax savings.
(g)
Represents corporate income taxes at an assumed effective tax rate of 26.4% for all periods presented applied to Adjusted Net Income before income taxes. For pre-IPO periods, this adjustment assumes Tradeweb Markets LLC was subject to a corporate tax rate for the periods presented.
(h)
Due to the Reorganization Transactions and the IPO completed in April 2019, shares outstanding during the year ended December 31, 2019 represent shares of TWM LLC (pre-IPO period) and shares of Class A and Class B common stock of Tradeweb Markets Inc. (post-IPO period).
30

TABLE OF CONTENTS
Confidential treatment requested by Tradeweb Markets Inc. pursuant to 17 C.F.R. Section 200.83
The following table summarizes the calculation of Adjusted Diluted EPS for all periods presented:
Pre-IPO
Period
Post-IPO
Period
Three Months
Ended
March 31,
2019
Nine Months
Ended
December 31,
2019
October 1,
2018 to
December 31,
2018
January 1,
2018 to
September 30,
2018
Year Ended
December 31,
2017
Diluted weighted average TWM LLC shares outstanding
223,320,457 222,243,851 215,365,920 212,568,635
Diluted weighted average shares of Class A
and Class B common stock outstanding
156,540,246
Assumed exchange of LLC interests for shares of Class A or Class B common stock(1)
74,279,741
Adjusted diluted weighted average shares outstanding
223,320,457 230,819,987 222,243,851 215,365,920 212,568,635
Adjusted Net Income (in thousands)
$ 52,190 $ 178,745 $ 40,839 $ 137,327 $ 131,369
Adjusted Diluted EPS
$ 0.23 $ 0.77 $ 0.18 $ 0.64 $ 0.62
(1)
Assumes the full exchange of all outstanding LLC Interests held by non-controlling interests for shares of Class A or Class B common stock, resulting in the elimination of the non-controlling interests and recognition of the net income attributable to non-controlling interests.
31

TABLE OF CONTENTS
Confidential treatment requested by Tradeweb Markets Inc. pursuant to 17 C.F.R. Section 200.83
RISK FACTORS
Investing in our Class A common stock involves a high degree of risk. You should carefully consider the following risks, together with all of the other information contained in this prospectus, before deciding to invest in our Class A common stock. Our business, financial condition and results of operations could be materially adversely affected by any of these risks or uncertainties. In that case, the trading price of our Class A common stock could decline, and you may lose all or part of your investment.
Risks Relating to Our Business and Industry
Economic, political and market conditions may reduce trading volumes, which could have a material adverse effect on our business, financial condition and results of operations.
The electronic financial services industry is, by its nature, risky and volatile. Our business performance is impacted by a number of global and regional factors that are generally beyond our control. The occurrence of, or uncertainty related to, any one of the following factors may cause a substantial decline in the U.S. and/or global financial markets, which could result in reduced trading volumes and profitability for our business:

economic, political and social conditions in the United States, the United Kingdom, the European Union and/or its member states, China or other major economies around the world, including, among other things, the strength and direction of the U.S. and/or global economy, the exit by the United Kingdom from the European Union (“Brexit”), the prolonged shutdown of the U.S. government and the upcoming 2020 U.S. presidential election;

the effect of Federal Reserve Board and other central banks’ monetary policy, increased capital requirements for banks and other financial institutions and other regulatory requirements;

adverse market conditions, including unforeseen market closures or other disruptions in trading;

broad trends in business and finance, including the amount of new issuances and changes in investment patterns and priorities;

the level and volatility of interest rates;

consolidation or contraction in the number, and changes in the financial strength, of market participants;

concerns over a potential recession (in the United States or globally), inflation and weakening consumer and investor confidence levels;

the availability of capital for borrowings and investments by our clients;

liquidity concerns, including concerns over credit default or bankruptcy of one or more sovereign nations or corporate entities;

legislative, regulatory or government policy changes, including changes to financial industry regulations and tax laws that could limit the ability of market participants to engage in a wider array of trading activities;

actual or threatened trade war, including between the United States and China, or other governmental action related to tariffs, international trade agreements or trade policies; and

catastrophic events, such as natural disasters, extreme weather events, actual or threatened acts of war, terrorism or other armed hostilities or outbreaks of pandemic or contagious diseases, such as Ebola, Zika, avian flu, severe acute respiratory syndrome (SARS), H1N1 (swine flu), the coronavirus, and Middle East Respiratory Syndrome (MERS).
These factors also affect the degree of volatility (the magnitude and frequency of fluctuations) in the U.S. and/or global financial markets, including in the prices and trading volumes of the products traded on our platforms. Volatility increases the need to hedge price risk and creates opportunities for investment and speculative or arbitrage trading, and thus increases trading volumes. Although we generally experience
32

TABLE OF CONTENTS
Confidential treatment requested by Tradeweb Markets Inc. pursuant to 17 C.F.R. Section 200.83
increased trading volumes across our marketplaces during periods of volatility, use of our platforms and demand for our solutions may decline during periods of significant volatility as market participants in rapidly moving markets may seek to negotiate trades and access information directly over the telephone instead of electronically.
In the event of stagnant or deteriorating economic conditions or periods of instability or prolonged stability or decreased activity in the U.S. and/or global financial markets, we could experience lower trading volumes. A general decline in trading volumes across our marketplaces would lower revenues and could materially adversely affect our results of operations if we are unable to offset falling volumes through changes in our fee structure. If trading volumes decline substantially or for a sustained period, the critical mass of transaction volume necessary to support viable markets and generate valuable data could be jeopardized, which, in turn, could further discourage clients to use our platforms and solutions and further accelerate the decline in trading volumes. Additionally, if our total market share decreases relative to our competitors, our trading venues may be viewed as less attractive sources of liquidity. If our marketplaces are perceived to be less liquid, we could lose further trading volumes and our business, financial condition and results of operations could be materially adversely affected.
There have been significant declines in trading volumes in the financial markets generally in the past and there may be similar declines in trading volumes generally or across our marketplaces in particular in the future. During periods of lower trading volumes or during an economic downturn, our clients may become more price sensitive and exert pricing pressure on us, and we may be forced to reduce our fees or to maintain our fees during periods of increased costs. Because our cost structure is largely fixed, if use of our platforms and demand for our solutions decline for any reason or if we are forced to reduce fees, we may not be able to adjust our cost structure to counteract the associated decline in revenues, which would materially harm our profitability.
Failure to compete successfully could materially adversely affect our business, financial condition and results of operations.
We face intense competition in both the financial services industry generally and the markets that we serve in particular, and we expect competition with a broad range of competitors to continue to intensify in the future. Within the electronic financial services industry in which we operate, we compete based on our ability to provide a broad range of solutions, trading venues with a broad network of market participants and deep liquidity, a competitive fee structure and comprehensive pre-trade, trade and post-trade functionality, as well as the reliability, security and ease of use of our platforms and solutions.
We primarily compete with other electronic trading platforms and trading business conducted directly between dealers and their institutional, wholesale and retail client counterparties over telephone, email or instant messaging. We also compete with securities and futures exchanges, other inter-dealer brokers and single bank systems. For example, our trading platforms face existing and potential competition from large exchanges, which have in recent years developed electronic capabilities in-house or through acquisitions. We also face competition from individual banks that offer their own electronic platforms to their institutional clients. In addition, we may face competition from companies with strong market share in specific markets or organizations and businesses that have not traditionally competed with us but that could adapt their products and services or utilize significant financial and information resources, recognized brands, or technological expertise to begin competing with us. We expect that we may compete in the future with a variety of companies with respect to our platforms and solutions. If we are not able to compete successfully in the future, our business, financial condition and results of operations could be materially adversely affected.
Certain of our current and prospective competitors are substantially larger than we are and have substantially greater market presence than we do, as well as greater financial, technological, marketing and other resources. These competitors may be better able to withstand reductions in fees or other adverse economic or market conditions than we can. Some competitors may be able to adopt new or emerging technologies, or incorporate customized features or functions into existing technologies, to address changing market conditions or client preferences at a relatively low cost and/or more quickly than we can. In addition, because we operate in a rapidly evolving industry, start-up companies can enter the market with new and emerging technologies more easily and quickly than they would in more traditional industries.
33

TABLE OF CONTENTS
Confidential treatment requested by Tradeweb Markets Inc. pursuant to 17 C.F.R. Section 200.83
If we are unable or unwilling to reduce our fees or make additional investments in the future, we may lose clients and our competitive position may be adversely affected. In addition, our competitive position may be adversely affected by changes in regulations that have a disproportionately negative affect on us or the products or trading protocols we offer our clients.
Competition in the markets in which we operate has intensified due to consolidation, which has resulted in increasingly large and sophisticated competitors. In recent years, our competitors have made acquisitions and/or entered into joint ventures and consortia to improve the competitiveness of their electronic trading offerings. For example, Intercontinental Exchange (“ICE”) acquired BondPoint, TMC Bonds and IDC, in an effort to expand its portfolio of fixed income products and services. In addition, in 2018, CME Group completed its acquisition of NEX Group, which expands CME Group’s offerings to include NEX Group’s OTC foreign exchange and rates products and market data. If, as a result of industry consolidation, our competitors are able to offer lower cost (including fixed cost fees compared to our variable fees for certain offerings) and/or a wider range of trading venues and solutions, obtain more favorable terms from third-party providers or otherwise take actions that could increase their market share, our competitive position and therefore our business, financial condition and results of operations may be materially adversely affected.
Our operations also include the sale of pre- and post-trade services, analytics and market data (including through a distribution agreement with Refinitiv). There is a high degree of competition among market data and information vendors in solutions for pre- and post-trade data, analytics and reporting, and such businesses may become more competitive in the future as new competitors emerge. Some of these companies are already in or may enter the electronic trading business. Accordingly, some of our competitors may be able to combine use of their electronic trading platforms with complementary access to market data and analytical tools and/or leverage relationships with existing clients to obtain additional business from such clients, which could preempt use of our platforms or solutions. For example, Bloomberg and ICE have trading platforms that compete with ours and also have a data and analytics relationships with the vast majority of institutional, wholesale and retail market participants. If we are not able to compete successfully in this area in the future, our revenues could be adversely impacted and, as a result, our business, financial condition and results of operations would be materially adversely affected.
The industry in which we operate is rapidly evolving. If we are unable to adapt our business effectively to keep pace with industry changes, we may not be able to compete effectively, which could have a material adverse effect on our business, financial condition and results of operations.
The electronic financial services industry is characterized by rapidly changing and increasingly complex technologies and systems, changing and increasingly sophisticated client demands (including access to new technologies and markets), frequent technology and service introductions, evolving industry standards, changing regulatory requirements and new business models. If we are not able to keep pace with changing market conditions or client demands and if our competitors release new technology before we do, our existing platforms, solutions and technologies may become obsolete or our competitive position may be materially harmed, each of which could have a material adverse effect on our business, financial condition and results of operations.
Operating in a rapidly evolving industry involves a high degree of risk and our future success will depend in part on our ability to:

enhance and improve the responsiveness, functionality, accessibility and reliability of our existing platforms and solutions;

develop and/or license new platforms, solutions and technologies that address the increasingly sophisticated and varied needs of our existing and prospective clients, and that allow us to grow within our existing markets and to expand into new markets, asset classes and products;

achieve and maintain market acceptance for our platforms and solutions;

adapt our existing platforms and solutions for new markets, asset classes and products;

respond to competitive pressures, technological advances, including new or disruptive technology, emerging industry standards and practices and regulatory requirements and changes on a cost-effective and timely basis;
34

TABLE OF CONTENTS
Confidential treatment requested by Tradeweb Markets Inc. pursuant to 17 C.F.R. Section 200.83

attract highly-skilled technology, regulatory, sales and marketing personnel;

operate, support, expand, adapt and develop our operations, systems, networks and infrastructure;

manage cybersecurity threats;

take advantage of acquisitions, strategic alliances and other opportunities; and

obtain any applicable regulatory approval for our platforms and solutions.
Further, the development of new internet, networking, telecommunications or blockchain technologies may require us to devote substantial resources to modify and adapt our marketplaces. In particular, because our platforms and solutions are designed to operate on a variety of electronic systems, we will need to continuously modify and enhance our marketplaces to keep pace with changes in internet-related hardware and other software, communication and browser technologies. We cannot assure you that we will be able to successfully adapt our existing technologies and systems to incorporate new, or changes to existing, technologies.
The success of new platforms or solutions, or new features and versions of existing platforms and solutions, depends on several factors, including the timely and cost-effective completion, introduction and market acceptance of such new or enhanced platform or solution. Development efforts entail significant technical and business risks. We may use new technologies ineffectively, fail to adequately address regulatory requirements, experience design defects or errors or fail to accurately determine market demand for new platforms, solutions and enhancements. Furthermore, development efforts may require substantial expenditures and take considerable time, and we may experience cost overrun, delays in delivery or performance problems and not be successful in realizing a return on these development efforts in a timely manner or at all.
We cannot assure you that we will be able to anticipate or respond in a timely manner to changing market conditions, and new platforms, technologies or solutions, or enhancements to existing platforms, technologies or solutions, may not meet regulatory requirements, address client needs or achieve market acceptance. If we are not able to successfully develop and implement, or face material delays in introducing, new platforms, solutions and enhancements, our clients may forego the use of our platforms and solutions and instead use those of our competitors. Any failure to remain abreast of changing market conditions and to be responsive to market preferences could cause our market share to decline and materially adversely impact our revenues.
Consolidation and concentration in the financial services industry could materially adversely affect our business, financial condition and results of operations.
There has been significant consolidation in the financial services industry over the past several years. Further consolidation in the financial services industry could result in a smaller client base and heightened competition, which may lower our trading volumes. If our clients merge with or are acquired by other companies that are not our clients, or companies that use less of our offerings, such clients may discontinue or reduce their use of our platforms and solutions. Any such developments could materially adversely affect our business, financial condition and results of operations.
The substantial consolidation of market share among companies in the financial services industry has resulted in concentration in markets by some of our largest dealer clients. Because our trading platforms depend on these clients, any event that impacts one or more of these clients or the financial services industry in general could negatively impact our trading volumes and revenues. For example, current financial regulations impose certain capital requirements on, and restrict certain trading activities by, our dealer clients, which could adversely affect such clients’ ability to make markets across a variety of asset classes and products. If our existing dealer clients reduce their trading activity and that activity is not replaced by other market participants, the level of liquidity and pricing available on our trading platforms would be negatively impacted, which could materially adversely affect our business, financial condition and results of operations. In addition, some of our dealer clients have announced plans to reduce their sales and trading businesses in the markets in which we operate. This is in addition to the significant reductions in these businesses already completed by certain of our dealer clients.
35

TABLE OF CONTENTS
Confidential treatment requested by Tradeweb Markets Inc. pursuant to 17 C.F.R. Section 200.83
The consolidation and concentration of market share, the limitation on the ability of large clients to engage in a wider array of trading activities and the reduction by large clients of certain businesses may lead to increased revenue concentration among our dealer clients, which may further increase our dependency on such clients and reduce our ability to negotiate pricing and other matters with such clients. Additionally, the sales and trading global market share has become increasingly concentrated over the past several years among the top investment banks, which will increase competition for client trades and place additional pricing pressure on us. If we are not able to compete successfully, our business, financial condition and results of operations could be materially adversely affected.
We are dependent on our dealer clients, some of which are also stockholders, to support our marketplaces by transacting with our other institutional, wholesale and retail clients.
We rely on our dealer clients to provide liquidity on our trading platforms by posting prices on our platforms and responding to client inquiries, and some of our dealer clients may account for a significant portion of our total trading volume. In addition, our dealer clients also provide us with data via feeds and through the transactions they execute on our trading platforms, which is an important input for our data and analytics offerings. We have historically earned a substantial portion of our revenues from dealer clients that are also stockholders. For the year ended December 31, 2019, the combined year ended December 31, 2018 and the year ended December 31, 2017, 44.8%, 42.2% and 41.3%, respectively, of our revenues were generated by the pre-IPO Bank Stockholders and their affiliates. Market knowledge and feedback from these stockholders have been important factors in the development of many of our offerings and solutions.
There are inherent risks whenever a significant percentage of our trading volume and revenues are concentrated with a limited number of clients, and these risks are especially heightened for us due to the potential effects of increased industry consolidation and financial regulation on our business. The contractual obligations of our clients to us are non-exclusive and subject to termination rights by such clients. Any failure by us to meet a key dealer client’s or other key client’s expectations could result in cancellation or non-renewal of the contract. In addition, our reliance on any individual dealer client for a significant portion of our trading volume may also give that client a degree of leverage against us when negotiating contracts and terms of services with us.
Our dealer clients also buy and sell through traditional methods, including by telephone, e-mail and instant messaging, and through other trading platforms. Some of our dealer clients have developed electronic trading networks that compete with us or have announced their intention to explore the development of such electronic trading networks, and many of our dealer clients are involved in other ventures, including other trading platforms or other distribution channels, as trading participants and/or as investors. In particular, certain of the pre-IPO Bank Stockholders or their affiliates, as is typical for a large number of major banks, have their own single bank or other competing trading platform and frequently invest in such businesses and may acquire ownership interests in similar businesses, and such businesses may also compete with us. These competing trading platforms may offer some features that we do not currently offer or that we are unable to offer, including customized features or functions. Accordingly, there can be no assurance that such dealer clients’ primary commitments will not be to one of our competitors or that they will not continue to rely on their own trading platforms or traditional methods instead of using our trading platforms.
Although we have established and maintain significant long-term relationships with our key dealer clients, we cannot assure you that all of these relationships will continue or will not diminish. In addition, it is possible that the pre-IPO Bank Stockholders and their affiliates may reduce their use of our trading platforms or their engagement with us in the future due to reductions in the level of their equity ownership following the completion of this or any completed or future offering. Any reduction in the use of our trading platforms by our key dealer clients, including certain of the pre-IPO Bank Stockholders and their affiliates, for any reason, and any associated decrease in the pool of capital and liquidity accessible across our marketplaces, could reduce the volume of trading on our platforms, which could, in turn, reduce the use of our platforms by their counterparty clients. In addition, any decrease in the number of dealer clients competing for trades on our trading platforms, could cause our dealer clients to forego use of our platforms and instead use platforms that provide access to more competitive trading environments and prices. The occurrence of any of the foregoing may have a material adverse effect on our business, financial condition and results of operations.
36

TABLE OF CONTENTS
Confidential treatment requested by Tradeweb Markets Inc. pursuant to 17 C.F.R. Section 200.83
We do not have long-term contractual arrangements with most of our liquidity taking clients, and our trading volumes and revenues could be reduced if these clients stop using our platforms and solutions.
Our business largely depends on certain of our liquidity taking clients to initiate inquiries on our trading platforms. A limited number of such clients can account for a significant portion of our trading volumes, which in turn, results in a significant portion of our transaction fees. Most of our liquidity taking clients do not have long-term contractual arrangements with us and utilize our platforms and solutions on a transaction-by-transaction basis and may choose not to use our platforms at any time. These clients buy and sell a variety of products within various asset classes using traditional methods, including by telephone, e-mail and instant messaging, and through other trading platforms. Any significant loss of these clients or a significant reduction in their use of our platforms and solutions could have a material negative impact on our trading volumes and revenues, and materially adversely affect our business, financial condition and results of operations.
Our business could be harmed if we are unable to maintain and grow the capacity of our trading platforms, systems and infrastructure.
Our success depends on our clients’ confidence in our ability to provide reliable, secure, real-time access to our trading platforms. If our trading platforms cannot cope, or expand to cope, with demand, or otherwise fail to perform, we could experience disruptions in service, slow delivery times and insufficient capacity. These consequences could result in our clients deciding to stop using or to reduce their use of our trading platforms, either of which would have a material adverse effect on our business, financial condition and results of operations.
We will need to continually improve and upgrade our trading platforms, systems and infrastructure to accommodate increases in trading volumes, trading practices of new and existing clients, irregular or heavy use of our trading platforms, especially during peak trading times or at times of increased market volatility, regulatory changes and the development of new and enhanced trading platform features, functionalities and ancillary solutions. The maintenance and expansion of our trading platforms, systems and infrastructure has required, and will continue to require, substantial financial, operational and technical resources. As our operations grow in both size and scope, these resources will typically need to be committed well in advance of any potential increase in trading volumes. We cannot assure you that our estimates of future trading volumes will be accurate or that our systems will always be able to accommodate actual trading volumes without failure or degradation of performance, especially during periods of abnormally high volumes. If we do not successfully adapt our existing trading platforms, systems and infrastructure to the requirements of our clients or to emerging industry standards, or if our trading platforms otherwise fail to accommodate trading volumes, our business, financial condition and results of operations could be materially adversely affected.
If we experience design defects, errors, failures or delays with our platforms or solutions, our business could suffer serious harm.
Despite testing, our platforms and solutions may contain design defects and errors or fail when first introduced or when major new updates or enhancements are released. In our development of new platforms, platform features and solutions or updates and enhancements to our existing platforms and solutions, we may make a design error that causes the platform or solution to fail or operate incorrectly or less effectively. Many of our solutions also rely on data and services provided by third-party providers over which we have no or limited control and may be provided to us with defects, errors or failures. Our clients may also use our platforms and solutions together with their own software, data or products from other companies. As a result, when problems occur, it might be difficult to identify the source of the problem. In addition, we could experience delays while developing and introducing new or enhanced platforms, platform features and solutions, primarily due to difficulties in technology development, obtaining any applicable regulatory approval, licensing data inputs or adapting to new operating environments.
If design defects, errors or failures are discovered in our current or future platforms or solutions, we may not be able to correct or work around them in a cost-effective or timely manner or at all. The existence of design defects, errors, failures or delays that are significant, or are perceived to be significant, could also
37

TABLE OF CONTENTS
Confidential treatment requested by Tradeweb Markets Inc. pursuant to 17 C.F.R. Section 200.83
result in rejection or delay in market acceptance of our platforms or solutions, damage to our reputation, loss of clients and related revenues, diversion of resources, product liability claims, regulatory actions or increases in costs, any of which could materially adversely affect our business, financial condition or results of operations.
Systems failures, interruptions, delays in service, catastrophic events and resulting interruptions in the availability of our platforms or solutions could materially harm our business and reputation.
Our business depends on the efficient and uninterrupted operation of our systems, networks and infrastructure, in particular those that power our platforms and solutions. From time to time, we have experienced, and we cannot assure you that we, or our third-party providers, will not experience, systems failures, delays in service or business interruptions. Our systems, networks, infrastructure and other operations, in particular our platforms and solutions, are vulnerable to impact or interruption from a wide variety of causes, including: irregular or heavy use of our trading platforms and related solutions during peak trading times or at times of increased market volatility; power, internet or telecommunications failures; hardware failures or software errors; human error, acts of vandalism or sabotage; catastrophic events, such as natural disasters, extreme weather events or acts of war, terrorism or other armed hostilities; malicious cyberattacks or cyber incidents, such as unauthorized access, ransomware, loss or destruction of data, computer viruses or other malicious code; and the loss or failure of systems over which we have no control, such as loss of support services from critical third-party providers. In addition, we may also face significant increases in our use of power and data storage and may experience a shortage of capacity and/or increased costs associated with such usage.
Any failure of, or significant interruption, delay or disruption to, or security breaches affecting, our systems, networks or infrastructure could result in: disruption to our operations, including disruptions in service to our clients; slower response times; distribution of untimely or inaccurate market data to clients who rely on this data for their trades; delays in trade execution; incomplete or inaccurate accounting, recording or processing of trades; significant expense to repair, replace or remediate systems, networks or infrastructure; financial losses and liabilities to clients; loss of clients; or legal or regulatory claims, proceedings, penalties or fines. Any system failure or significant interruption, delay or disruption in our operations, or decreases in the responsiveness of our platforms and solutions, could materially harm our reputation and business and lead our clients to decrease or cease their use of our platforms and solutions, particularly our trading platforms.
We internally support and maintain many of our systems and networks, including those underlying our trading platforms; however, we may not have sufficient personnel to properly respond to all systems, networks or infrastructure problems. Our failure to monitor or maintain our systems, networks and infrastructure, including those maintained or supported by our third-party providers, or to find a replacement for defective or obsolete components within our systems, networks and infrastructure in a timely and cost-effective manner when necessary, would have a material adverse effect on our business, financial condition and results of operations. While we generally have disaster recovery and business continuity plans that utilize industry standards and best practices for much of our business, including redundant systems, networks, computer software and hardware and data centers to address interruption to our normal course of business, our systems, networks and infrastructure may not always be fully redundant and our disaster recovery and business continuity plans may not always be sufficient or effective. Similarly, although some contracts with our third-party providers, such as our hosting facility providers, require adequate disaster recovery or business continuity capabilities, we cannot be certain that these will be adequate or implemented properly. Our disaster recovery and business continuity plans are heavily reliant on the availability of the internet and mobile phone technology, so any disruption of those systems would likely affect our ability to recover promptly from a crisis situation. If we are unable to execute our disaster recovery and business continuity plans, or if our plans prove insufficient for a particular situation or take longer than expected to implement in a crisis situation, it could have a material adverse effect on our business, financial condition and results of operations, and our business interruption insurance may not adequately compensate us for losses that may occur.
In addition, high-profile system failures in the electronic financial services industry, whether or not involving us directly, could negatively impact our business. In recent years, U.S. and foreign regulators have imposed new requirements on operations such as ours that have been costly for us to implement and that
38

TABLE OF CONTENTS
Confidential treatment requested by Tradeweb Markets Inc. pursuant to 17 C.F.R. Section 200.83
could result in a decrease in the use of our platforms and demand for some of our solutions or result in regulatory investigations, fines and penalties. For example, the SEC’s Regulation Systems Compliance and Integrity and the system safeguards regulations of the Commodity Futures Trading Commission (“CFTC”) subject portions of our trading platforms and other technological systems related to our SEFs to more extensive regulation and oversight. Ensuring our compliance with these regulations requires significant ongoing costs and there can be no assurance that government regulators will not impose additional costly obligations on us in the future. If system failures in the industry continue to occur, it is possible that confidence in the electronic financial services industry could diminish, leading to materially decreased trading volumes and revenues.
Actual or perceived security vulnerabilities in our systems, networks and infrastructure, breaches of security controls, unauthorized access to confidential information or cyber-attacks could harm our business, reputation and results of operations.
Our business relies on technology and automation to perform significant functions within our firm. Because of our reliance on technology, we are susceptible to various cyber-threats to our systems, networks and infrastructure, in particular those that power our platforms and solutions. Similar to other financial services companies that provide services online, we have experienced, and likely will continue to experience, cyber-threats, cyber-attacks and attempted security breaches. Cyber-threats and cyber-attacks vary in technique and sources, are persistent, frequently change and increasingly are more sophisticated, targeted and difficult to detect and prevent against. These threats and attacks may come from external sources such as governments, crime organizations, hackers and other third parties or may originate internally from an employee or a third-party provider, and can include unauthorized attempts to access, disable, improperly modify or degrade our information, systems, networks and infrastructure or the introduction of computer viruses and other malicious codes and fraudulent “phishing” emails that seek to misappropriate data and information or install malware onto users’ computers. We carry what we believe are sufficient levels of cyber insurance. However, if one or more cyber-attacks occur, it could jeopardize the confidential, proprietary and other information processed and stored in, and transmitted through, our systems and networks, or cause interruptions, significant delays, failures or malfunctions in our systems, networks, infrastructure and other operations, in particular our platforms and solutions, which could result in reputational damage, financial losses, client dissatisfaction and/or regulatory fines and penalties, which may not in all cases be covered by insurance.
While we have dedicated personnel who are responsible for maintaining our cybersecurity program and training our employees on cybersecurity, and while we utilize third-party technology product and services to help identify, protect and remediate our systems, networks and infrastructure, our defensive measures and security controls may not be adequate or effective to prevent, identify or mitigate cyber-attacks or security breaches. We are also dependent on security measures, if any, that our third-party providers and clients take to protect their own systems, networks and infrastructures. Because techniques used to obtain unauthorized access to, or to sabotage, systems, networks and infrastructures change frequently and generally are not recognized until launched against a target, we may be unable to anticipate these techniques or to implement adequate defensive measures or security controls. Additionally, we may be required in the future to incur significant costs to continue to minimize, mitigate against or alleviate the effects of cyber-attacks, security breaches or other security vulnerabilities and to protect against damage caused by cyber-attacks, security breaches or other disruptions that may occur.
We have a Risk Steering Committee that includes the heads of Risk Management, Information/Cyber Security, Regulatory Compliance and Human Resources. Our information/cyber security program is overseen internally by our Risk Steering Committee (and specifically, our Chief Risk Officer and Chief Information Security Officer), which in turn, is overseen by our board of directors and audit committee. Senior members of the Risk Steering Committee provide regular updates to our audit committee and the board of directors.
There have been an increasing number of cyber-attacks in recent years in various industries, including ours, and cybersecurity risk management has been the subject of increasing focus by U.S. and foreign regulators. As a result, we may be required to devote significant additional financial, operational and
39

TABLE OF CONTENTS
Confidential treatment requested by Tradeweb Markets Inc. pursuant to 17 C.F.R. Section 200.83
technical resources to modify and enhance our defensive measures and security controls and to identify and remediate any security vulnerabilities. In addition, any adverse regulatory actions that may result from a cybersecurity incident or a finding that we have inadequate defensive measures and security controls, could result in reputational harm.
Although we have not been a victim of a cyber-attack or other cybersecurity incident that has had a material impact on our operations or financial condition, we have from time to time experienced cybersecurity incidents, including attempted distributed denial of service attacks, malware infections, phishing and other information technology incidents that are typical for an electronic financial services company of our size. If an actual, threatened or perceived cyber-attack or breach of our security occurs, our clients could lose confidence in our platforms and solutions, security measures and reliability, which would materially harm our ability to retain existing clients and gain new clients. As a result of any such attack or breach, we may be required to expend significant resources to repair system, network or infrastructure damage and to protect against the threat of future cyber-attacks or security breaches. We could also face litigation or other claims from impacted individuals as well as substantial regulatory sanctions or fines.
We rely on third parties to perform certain key functions, and their failure to perform those functions could result in the interruption of our operations and systems and could result in significant costs and reputational damage to us.
We rely on a number of third parties to supply, support and maintain critical elements of our operations, including our trading, information, technology and other systems. In addition, we depend on third parties, such as telephone companies, online service providers, hosting services and software and hardware vendors, for various computer and communications systems, such as our data centers, telecommunications access lines and certain computer software and hardware. Our clients also depend on third-party middleware and clearinghouses for clearing and settlement of certain trades on our trading platforms, which could impact our trading platforms.
We cannot assure you that any of these third-party providers will be able or willing to continue to provide these products and services in an efficient, cost-effective or timely manner, or at all, or that they will be able to adequately expand their services to meet our needs. In particular, like us, third-party providers are vulnerable to operational and technological disruptions, and we may have limited remedies against these third parties in the event of product or service disruptions. In addition, we have little control over third-party providers, which increases our vulnerability to errors, failures, interruptions or disruptions or problems with their products or services. Further, the priorities and objectives of third-party providers may differ from ours, which may make us vulnerable to terminations of, or adverse changes to, our arrangements with such providers, and there can be no assurance that we will be able to maintain good relationships or the same terms with such providers. If an existing third-party provider is unable or unwilling to provide a critical product or service, and we are unable to make alternative arrangements for the supply of such product or service on commercially reasonable terms or a timely basis, or at all, our business, financial condition and results of operations could be materially adversely affected.
Further, we also face risks that providers may perform work that deviates from our standards. Moreover, our existing third-party arrangements may bind us for a period of time to terms that become uncompetitive or technology and systems that become obsolete. If we do not obtain the expected benefits from our relationships with third-party providers, we may be less competitive, which could have a material adverse effect on our business, financial condition and results of operations. In the future, if we choose to transition a function previously managed by us to a third party, we may spend significant financial and operational resources and experience delays in completing such transition, and may never realize any of the anticipated benefits of such transition.
We are dependent on third parties for our pre- and post-trade data, analytics and reporting solutions.
The success of our trading platforms depends in part on our pre- and post-trade data, analytics and reporting solutions. We depend upon data and information services from external sources, including data received from certain competitors, clients, self-regulatory organizations and other third-party data providers for information used on our platforms and by our solutions, including our data, analytical tools and other
40

TABLE OF CONTENTS
Confidential treatment requested by Tradeweb Markets Inc. pursuant to 17 C.F.R. Section 200.83
pre- and post-trade services. In particular, we depend on Refinitiv to source certain reference data for products that trade on our platforms. Our data sources and information providers could increase the price for or withdraw their data or information services for a variety of reasons. For example, our clients, the majority of which are not subject to long-term contractual arrangements or purchase commitments, may stop using or reduce their use of our trading platforms at any time, which would decrease our volume of trade data and may diminish the competitiveness of our market data offerings. In addition, data sources or information providers may enter into exclusive contracts with other third parties, including our competitors, which could preclude us from receiving certain data or information services from these providers or restrict our use of such data or information services, which may give our competitors an advantage. Further, our competitors could revise the current terms on which they provide us with data or information services or could cease providing us with data or information services altogether for a variety of reasons, including competition.
If a substantial number of our key data sources and information providers withdraw or are unable to provide us with their data or information services, or if a substantial number of clients no longer trade on our platforms or use our solutions, and we are unable to suitably replace such data sources or information services, or if the collection of data or information becomes uneconomical, our ability to offer our pre- and post-trade data, analytics tools and reporting solutions could be adversely impacted. If any of these factors negatively impact our ability to provide these data-based solutions to our clients, our competitive position could be materially harmed, which could have a material adverse effect on our business, financial condition and results of operations.
In addition, pursuant to a market data license agreement, Refinitiv currently distributes a significant portion of our market data. The cancellation of, or any adverse change to, our arrangement with Refinitiv or the inability of Refinitiv to effectively distribute our data may materially harm our business and competitive position.
We are dependent upon trading counterparties and clearinghouses to perform their obligations.
Our business consists of providing consistent two-sided liquidity to market participants across numerous geographies, asset classes and products. In addition, in the normal course of our business we, as an agent, execute transactions with, and on behalf of, other brokers and dealers. See “Management’s Discussion and Analysis of Financial Condition and Results of Operations — Quantitative and Qualitative Disclosures about Market Risk — Credit Risk” in the 2019 Form 10-K, incorporated by reference in this prospectus. In the event of a systemic market event resulting from large price movements or otherwise, certain market participants may not be able to meet their obligations to their trading counterparties, who, in turn, may not be able to meet their obligations to their other trading counterparties, which could lead to major defaults by one or more market participants. Many trades in the securities markets, and an increasing number of trades in the over-the-counter derivatives markets, are cleared through central counterparties. These central counterparties assume and specialize in managing counterparty performance risk relating to such trades. However, even when trades are cleared in this manner, there can be no assurance that a clearinghouse’s risk management methodology will be adequate to manage one or more defaults. Given the counterparty performance risk that is concentrated in central clearing parties, any failure by a clearinghouse to properly manage a default could lead to a systemic market failure. If trading counterparties do not meet their obligations, including to us, or if any central clearing parties fail to properly manage defaults by market participants, we could suffer a material adverse effect on our business, financial condition, results of operations and cash flows.
Our ability to conduct our business may be materially adversely impacted by unforeseen or catastrophic events. In addition, our U.S. and European operations are heavily concentrated in particular areas and may be adversely affected by events in those areas.
We may incur losses as a result of unforeseen or catastrophic events, including fire, natural disasters, extreme weather events, global health issues, power loss, telecommunications failure, software or hardware malfunctions, theft, cyber-attacks, acts of war, terrorist attacks or other armed hostilities. In addition, employee misconduct or error could expose us to significant liability, losses, regulatory sanctions and reputational harm. Misconduct or error by employees could include improperly using confidential
41

TABLE OF CONTENTS
Confidential treatment requested by Tradeweb Markets Inc. pursuant to 17 C.F.R. Section 200.83
information or engaging in improper or unauthorized activities or transactions. These unforeseen or catastrophic events could adversely affect our clients’ levels of business activity and precipitate sudden significant changes in regional and global economic conditions and cycles. Certain of these events also pose significant risks to our employees and our physical facilities and operations around the world, whether the facilities are ours or those of our third-party providers or clients. If our systems, networks or infrastructure were to fail or be negatively impacted as a result of an unforeseen or catastrophic event, our business functions could be interrupted, our ability to make our platforms and solutions available to our clients could be impaired and we could lose critical data. If we are unable to develop adequate plans to ensure that our business functions continue to operate during and after an unforeseen or catastrophic event, and successfully execute on those plans should such an event occur, our business, financial condition, results of operations and reputation could be materially harmed.
In addition, our U.S. operations are heavily concentrated in the New York metro area and our European operations are heavily concentrated in London. Any event that affects either of those geographic areas could affect our ability to operate our business. For example, as discussed below, Brexit is expected to have a material impact on our European operations.
If we fail to maintain our current level of business or execute our growth plan, our business, financial condition and results of operations may be materially harmed.
We have experienced significant growth in our operations over the years, including, in part, as a result of favorable industry and market trends, such as the increased electronification of markets, growing global markets and evolving regulatory requirements. However, we cannot assure you that our operations will continue to grow at a similar rate, if at all, or that we will continue to benefit from such favorable industry and market trends. In particular, we cannot assure you that the growth of electronic means of trading will continue at the levels expected or at all. Our future financial performance depends in large part on our ability to successfully execute our growth plan. To effectively manage the expected growth of our operations, we will need to continue to improve our operational, financial and management processes and systems.
The success of our growth plan depends, in part, on our ability to implement our business strategies. In particular, our growth depends on our ability to maintain and expand our network by attracting new clients, increasing the use of our platforms and solutions by existing clients and by integrating them across geographies and a wide range of asset classes, products, trade types and trade sizes within our marketplaces. Our growth also depends on, among other things, our ability to increase our market share, add new products, enhance our existing platforms and solutions, develop new offerings that address client demand and market trends and stay abreast of changing market conditions and regulatory requirements. Our growth may also be dependent on our ability to further diversify our revenue base. We currently derive approximately 56% of our gross revenue from our Rates asset class. Our long-term growth plan includes expanding our asset classes, including the number of products we offer across those asset classes, by investing in our development efforts and increasing our revenues by growing our market share in our existing markets and entering into new markets. Although our long-term growth plan includes entering into new asset classes, we may not enter into new asset classes in the near term. We cannot assure you that we will be able to successfully execute our growth plan or implement our business strategies within our expected timing or at all or be able to maintain or improve our current level of business, and we may decide to alter or discontinue certain aspects of our growth plan at any time.
Execution of our growth plan entails significant risks and may be impacted by factors outside of our control, including competition, general economic, political and market conditions and industry, legal and regulatory changes. Failure to manage our growth effectively could result in our costs increasing at a faster rate than our revenues and distracting management from our core business and operations. For example, we may incur substantial development, sales and marketing expenses and expend significant management effort to create a new platform, platform feature or solution, and the period before such platform, platform feature or solution is successfully developed, introduced and/or adopted may extend over many months or years, if ever. Even after incurring these costs, such platform, platform feature or solution may not achieve market acceptance.
42

TABLE OF CONTENTS
Confidential treatment requested by Tradeweb Markets Inc. pursuant to 17 C.F.R. Section 200.83
It is possible that our entry into new markets will not be successful, and potential new markets may not develop quickly or at all.
Our long-term growth plan includes expanding our operations by entering into new markets, including new asset classes, products and geographies, including markets where we have little or no operating experience. We may have difficulties identifying and entering into new markets due to established competitors, lack of recognition of our brand and lack of acceptance of our platforms and solutions, as has occurred with certain of our initiatives in the past.
Expansion, particularly in new geographic markets, may require substantial expenditures and take considerable time. In particular, we may need to make additional investments in management and new personnel, infrastructure and compliance systems. Furthermore, our expansion efforts may divert management’s attention or inefficiently utilize our resources. If we are not able to manage our expansion effectively, our expansion costs could increase at a faster rate than our revenues from these new markets. If we cannot successfully implement the necessary processes to support and manage our expansion, our business, financial condition and results of operations may suffer.
We cannot assure you that we will be able to successfully adapt our platforms, solutions and technologies for use in any new markets. Even if we do adapt our products, services and technologies, we cannot assure you that we will be able to attract clients to our platforms and solutions and compete successfully in any such new markets.
These and other factors have led us to scale back our expansion efforts into new markets in the past, and there can be no assurance that we will not experience similar difficulties in the future. For example, following the 2008 financial crisis, we did not continue to actively invest in our operations in Asia, following our entry into that market in 2004. There can be no assurance that we will be able to successfully maintain or grow our operations abroad.
It is possible that our entry into new markets will not be successful, and potential new markets may not develop quickly or at all. If these efforts are not successful, we may realize less than expected earnings, which in turn could result in a material decrease in the market value of our Class A common stock.
Our business, financial condition and results of operations may be materially adversely affected by risks associated with our international operations.
We have operations in the United States, China, Japan, Hong Kong, Singapore and the United Kingdom, and recently expanded our international operations to the Netherlands, where we obtained necessary regulatory approvals. We may further expand our international operations in the future. We have invested significant resources in our international operations and expect to continue to do so in the future. However, there are certain risks inherent in doing business in international markets, particularly in the financial services industry, which is heavily regulated in many jurisdictions. These risks include:

local economic, political and social conditions, including the possibility of economic slowdowns, hyperinflationary conditions, political instability, social unrest or outbreaks of pandemic or contagious diseases, such as Ebola, Zika, avian flu, severe acute respiratory syndrome (SARS), H1N1 (swine flu), the coronavirus, and Middle East Respiratory Syndrome (MERS);

differing legal and regulatory requirements, and the possibility that any required approvals may impose restrictions on the operation of our business;

changes in laws, government policies and regulations, or in how provisions are interpreted or administered and how we are supervised;

the inability to manage and coordinate the various legal and regulatory requirements of multiple jurisdictions that are constantly evolving and subject to change;

varying tax regimes, including with respect to imposition or increase of taxes on financial transactions or withholding and other taxes on remittances and other payments by subsidiaries;

actual or threatened trade war, including between the United States and China, or other governmental action related to tariffs, international trade agreements or trade policies;
43

TABLE OF CONTENTS
Confidential treatment requested by Tradeweb Markets Inc. pursuant to 17 C.F.R. Section 200.83

currency exchange rate fluctuations, changes in currency policies or practices and restrictions on currency conversion;

limitations or restrictions on the repatriation or other transfer of funds;

potential difficulties in protecting intellectual property;

the inability to enforce agreements, collect payments or seek recourse under or comply with differing commercial laws;

managing the potential conflicts between locally accepted business practices and our obligations to comply with laws and regulations, including anti-corruption and anti-money laundering laws and regulations;

compliance with economic sanctions laws and regulations;

difficulties in staffing and managing foreign operations;

increased costs and difficulties in developing and managing our global operations and our technological infrastructure; and

seasonal reductions in business activity.
Our overall success depends, in part, on our ability to anticipate and effectively manage these risks and there can be no assurance that we will be able to do so without incurring unexpected or increased costs. If we are not able to manage the risks related to our international operations, our business, financial condition and results of operations may be materially adversely affected. In certain regions, the degree of these risks may be higher due to more volatile economic, political or social conditions, less developed and predictable legal and regulatory regimes and increased potential for various types of adverse governmental action.
The United Kingdom’s exit from the European Union could have a material adverse effect on our business, financial condition and results of operations.
In March 2017, the United Kingdom government invoked article 50 of the Lisbon Treaty and officially notified the European Union of its decision to withdraw from the European Union. This formally initiated the process of negotiations with the European Union regarding the terms of the United Kingdom’s withdrawal, and the framework of the future relationship between the United Kingdom and the European Union (the “Withdrawal Agreement”). The United Kingdom withdrew from the European Union on January 31, 2020 (the “exit date”). As part of the negotiations with the European Union, a transitional period has been agreed which extends to the United Kingdom the application of European Union law, and provides for continuing access to the European Union market, until the end of 2020. The future relationship between the United Kingdom and the European Union will be negotiated between both parties during 2020 and if an agreement is reached — which may or may not include terms of access to each other’s financial markets — it is anticipated under the Withdrawal Agreement that the terms of any such agreement would apply upon expiry of the transitional period. The transitional period is due to expire on December 31, 2020, unless extended by the UK/EU Joint Committee established under the Withdrawal Agreement. The maximum possible extension under the Withdrawal Agreement is two years and Prime Minister Johnson of the United Kingdom has indicated that he does not intend to seek, nor agree to, such an extension.
The United Kingdom’s departure from the European Union and the terms of the future relationship between the United Kingdom and the European Union could significantly impact the business environment in which we and our clients operate, increase the costs of conducting business in both the European Union and the United Kingdom, impair or prohibit access to European Union clients, affect market liquidity and introduce significant new uncertainties with respect to the legal and regulatory requirements to which we and our clients are subject. In particular, Brexit is expected to significantly affect the fiscal, monetary and regulatory landscape in both the United Kingdom and the European Union, and may have a material impact on their respective economies which could have a materially adverse impact on us despite our international client-base. Until the terms of the future relationship are known, volatility in exchange rates may continue and it will remain unclear how Brexit may ultimately affect liquidity in our marketplaces.
44

TABLE OF CONTENTS
Confidential treatment requested by Tradeweb Markets Inc. pursuant to 17 C.F.R. Section 200.83
Significantly, the effects of Brexit on our business will depend on any agreements the United Kingdom makes to retain access to the European Union single market and vice versa. Negotiations between the United Kingdom and the European Union on their future relationship will continue during 2020, will be complex and will be politically uncertain. Until such an agreement is reached the post-transitional period conditions of UK and EU market access are not known. With a loss of  “passporting” rights, which allow financial services firms to operate throughout the European Union, and with no equivalent agreement in place between the United Kingdom and the European Union, our UK authorized subsidiary will no longer be able to provide services to EU clients other than in limited circumstances. As a result of the uncertainty related to Brexit, we have established a new regulated subsidiary in the Netherlands that has started to serve clients in the European Union, and for which we have incurred, and expect to continue to incur, increased regulatory and operational costs. These costs result from having established a new regulated subsidiary in the European Union and the management of a client and employee base that is less centralized in London.
With Brexit, the United Kingdom has ended the supremacy of EU law in the United Kingdom by repealing the European Communities Act 1972, and by “on-shoring” EU law as it stands at exit into domestic law. With the exception that the United Kingdom has made secondary legislation to enable correction to be made to EU laws as they are on-shored — and where they would otherwise have no longer operated appropriately following Brexit — the UK and EU laws are substantively the same. Over time however, EU and UK laws may diverge, the pace and extent of which will be political and uncertain. The cost and complexity of operating across increasingly divergent regulatory regimes could increase following Brexit, and this could have a material adverse effect on our business, financial condition, and results of operations.
Fluctuations in foreign currency exchange rates may adversely affect our financial results.
Since we operate in several different countries outside the United States, most notably the UK, Japan and Hong Kong, significant portions of our revenues, expenses, assets and liabilities are denominated in non-U.S. dollar currencies, most notably the pound sterling, euros, Japanese Yen and Hong Kong dollars. Because our consolidated financial statements are presented in U.S. dollars, we must translate non-U.S. dollar denominated revenues, income and expenses, as well as assets and liabilities, into U.S. dollars at exchange rates in effect during or at the end of each reporting period. Accordingly, increases or decreases in the value of the U.S. dollar against other currencies may affect our business, financial condition and results of operations. In recent years, external events, such as Brexit, the 2016 U.S. presidential election, uncertainty regarding actual and potential shifts in U.S. and foreign trade, economic and other policies, the passage of U.S. tax reform legislation and concerns over the interest rate environment (particularly with respect to short-term rates), have caused, and may continue to cause, significant volatility in currency exchange rates, especially among the U.S. dollar, the pound sterling and the euro.
While we engage in hedging activity to attempt to mitigate currency exchange rate risk, these hedging activities may not fully mitigate the risk. Accordingly, if there are adverse movements in exchange rates, we may suffer significant losses, which would materially adversely affect our financial condition and results of operations.
We may undertake acquisitions or divestitures, which may not be successful, and which could materially adversely affect our business, financial condition and results of operations.
From time to time, we consider acquisitions, which may not be completed or, if completed, may not be ultimately beneficial to us. We have made several acquisitions in the past, including the purchase of the Hilliard Farber & Co. business in 2008, the Rafferty Capital Markets business in 2011, BondDesk in 2013 and CodeStreet in 2016. We also may consider potential divestitures of businesses from time to time. We routinely evaluate potential acquisition and divestiture candidates and engage in discussions and negotiations regarding potential acquisitions and divestitures on an ongoing basis; however, even if we execute a definitive agreement, there can be no assurance that we will consummate the transaction within the anticipated closing timeframe, or at all. Moreover, there is significant competition for acquisition and expansion opportunities in the electronic financial services industry.
Acquisitions involve numerous risks, including (i) failing to properly identify appropriate acquisition targets and to negotiate acceptable terms; (ii) incurring the time and expense associated with identifying and evaluating potential acquisition targets and negotiating potential transactions; (iii) diverting management’s
45

TABLE OF CONTENTS
Confidential treatment requested by Tradeweb Markets Inc. pursuant to 17 C.F.R. Section 200.83
attention from the operation of our existing business; (iv) using inaccurate estimates and judgments to evaluate credit, operations, funding, liquidity, business, management and market risks with respect to the acquisition target or assets; (v) litigation relating to an acquisition, particularly in the context of a publicly held acquisition target, that could require us to incur significant expenses, result in or delay or enjoin the transaction; (vi) failing to properly identify an acquisition target’s significant problems, liabilities or risks; (vii) not receiving required regulatory approvals on the terms expected or such approvals being delayed or restrictively conditional; and (viii) failing to obtain financing on favorable terms, or at all. In addition, in connection with any acquisitions, we must comply with various antitrust requirements, and it is possible that perceived or actual violations of these requirements could give rise to litigation or regulatory enforcement action or result in us not receiving the necessary approvals to complete a desired acquisition.
Furthermore, even if we complete an acquisition, the anticipated benefits from such acquisition may not be achieved unless the operations of the acquired business, platform or technology are integrated in an efficient, cost-effective and timely manner. The integration of any acquisition includes numerous risks, including an acquired business not performing to our expectations, our not integrating it appropriately and failing to realize anticipated synergies and cost savings as a result, and difficulties, inefficiencies or cost overruns in integrating and assimilating the organizational cultures, operations, technologies, data, products and services of the acquired business with ours. The integration of any acquisition will require substantial attention from management and operating personnel to ensure that the acquisition does not disrupt any existing operations, or affect our reputation or our clients’ opinions and perceptions of our platforms and solutions. We may spend time and resources on acquisitions that do not ultimately increase our profitability or that cause loss of, or harm to, relationships with key employees, clients, third-party providers or other business partners.
Divestitures also involve numerous risks, including: (i) failing to properly identify appropriate assets or businesses for divestiture and buyers; (ii) inability to negotiate favorable terms for the divestiture of such assets or businesses; (iii) incurring the time and expense associated with identifying and evaluating potential divestitures and negotiating potential transactions; (iv) management’s attention being diverted from the operation of our existing business, including to provide on-going services to the divested business; (v) encountering difficulties in the separation of operations, platforms, solutions or personnel; (vi) retaining future liabilities as a result of contractual indemnity obligations; and (vii) loss of, or damage to our relationships with, any of our key employees, clients, third-party providers or other business partners.
We cannot readily predict the timing or size of any future acquisition or divestiture, and there can be no assurance that we will realize any anticipated benefits from any such acquisition or divestiture. If we do not realize any such anticipated benefits, our business, financial condition and results of operations could be materially adversely affected.
If we enter into strategic alliances, partnerships or joint ventures, we may not realize the anticipated strategic goals for any such transactions.
From time to time, we may enter into strategic alliances, partnerships or joint ventures as a means to accelerate our entry into new markets, provide new solutions or enhance our existing capabilities. Entering into strategic alliances, partnerships and joint ventures entails risks, including: (i) difficulties in developing or expanding the business of newly formed alliances, partnerships and joint ventures; (ii) exercising influence over the activities of joint ventures in which we do not have a controlling interest; (iii) potential conflicts with or among our partners; (iv) the possibility that our partners could take action without our approval or prevent us from taking action; and (v) the possibility that our partners become bankrupt or otherwise lack the financial resources to meet their obligations.
In addition, there may be a long negotiation period before we enter into a strategic alliance, partnership or joint venture or a long preparation period before we commence providing trading venues and solutions and/or begin earning revenues pursuant to such arrangement. We typically incur significant business development expenses, and management’s attention may be diverted from the operation of our existing business, during the discussion and negotiation period with no guarantee of consummation of the proposed transaction. Even if we succeed in developing a strategic alliance, partnership or joint venture with a new partner, we may not be successful in maintaining the relationship, which may have a material adverse effect on our business, financial condition or results of operations.
46

TABLE OF CONTENTS
Confidential treatment requested by Tradeweb Markets Inc. pursuant to 17 C.F.R. Section 200.83
We cannot assure you that we will be able to enter into strategic alliances, partnerships or joint ventures on terms that are favorable to us, or at all, or that any strategic alliance, partnership or joint venture we have entered into or may enter into will be successful. In particular, these arrangements may not generate the expected number of new clients or increased trading volumes or revenues or other benefits we seek. Unsuccessful strategic alliances, partnerships or joint ventures could harm our reputation and have a material adverse effect on our business, financial condition and results of operations.
Our quarterly results may fluctuate significantly and may not fully reflect the underlying performance of our business.
Our quarterly operating results may vary significantly in the future, and period-to-period comparisons of our operating results may not be meaningful. Accordingly, the results of any one quarter should not be relied upon as an indication of future performance. Our quarterly financial results may fluctuate as a result of a variety of factors and, as a result, may not fully reflect the underlying performance of our business. Fluctuations in quarterly results may negatively impact the price at which our Class A common stock trades. Factors that may cause fluctuations in our quarterly financial results include, but are not limited to:

fluctuations in overall trading volumes or our market share for our key products;

the addition or loss of clients;

the unpredictability of the financial services industry;

our ability to drive an increase in the use of our trading platforms by new and existing clients;

the mix of products and volumes traded, changes in fee plans and average variable fees per million;

the amount and timing of expenses, including those related to the maintenance and expansion of our business, operations and infrastructure;

network or service outages, internet disruptions, the availability of our platforms, security breaches or perceived security breaches;

general economic, political, social, industry and market conditions;

changes in our business strategies and pricing policies (or those of our competitors);

the timing and success of our entry into new markets or introductions of new or enhanced platforms or solutions by us or our competitors, including disruptive technology, or any other change in the competitive dynamics of our industry, including consolidation or new entrants among competitors, market participants or strategic alliances;

the timing and success of any acquisitions, divestitures or strategic alliances;

the timing of expenses related to the development or acquisition of platforms, solutions, technologies or businesses and potential future charges for impairment of goodwill from acquired companies;

new, or changes to existing, regulations that limit or affect our platforms, solutions and technologies or which increase our regulatory compliance costs; and

the timing and magnitude of any adjustments in our consolidated financial statements driven by changes in the liability under the Tax Receivable Agreement.
Failure to retain our existing senior management team or the inability to attract and retain qualified personnel could materially adversely impact our ability to operate or grow our business.
The success of our business depends upon the skills, experience and efforts of our executive officers, particularly Lee Olesky, our Chief Executive Officer, and Billy Hult, our President. The terms of Messrs. Olesky’s and Hult’s employment agreements with us do not require them to continue to work for us and allow them to terminate their employment at any time, subject to certain notice requirements and forfeiture of non-vested equity awards. Although we have invested in succession planning, the loss of key
47

TABLE OF CONTENTS
Confidential treatment requested by Tradeweb Markets Inc. pursuant to 17 C.F.R. Section 200.83
members of our senior management team could nevertheless have a material adverse effect on our business, financial condition and results of operations. Should we lose the services of any member of our senior management team, we would have to conduct a search for a qualified replacement. This search may be prolonged, and we may not be able to locate and hire a qualified replacement.
Our business also depends on our ability to continue to attract, motivate and retain a large number of highly qualified personnel in order to support our clients and achieve business results. There is a limited pool of employees who have the requisite skills, training and education. Identifying, recruiting, training, integrating and retaining qualified personnel requires significant time, expense and attention, and the market for qualified personnel, particularly those with experience in technology, clearing and settlement, product management and regulatory compliance, has become increasingly competitive as an increasing number of companies seek to enhance their positions in the markets we serve. In particular, we compete for technology personnel with highly innovative technology companies and large companies focused on technology development. Many of these companies have significant financial resources and recognized brands and are able to offer more attractive employment opportunities and more lucrative compensation packages. Our inability to attract, retain and motivate personnel with the requisite skills could impair our ability to develop new platforms, platform features or solutions, enhance our existing platforms and solutions, grow our client base, enter into new markets, operate under various regulatory frameworks or manage our business effectively.
Damage to our reputation or brand could negatively impact our business, financial condition and results of operations.
Our reputation and the quality of our brand are critical to our business, and we must protect and grow the value of our brand in order for us to continue to be successful. Any incident that erodes client loyalty for our brand could significantly reduce its value and damage our business. We may be adversely affected by any negative publicity, regardless of its accuracy, including with respect to, among other things, the quality and reliability of our platforms and solutions, the accuracy of our market data, our ability to maintain the security of our data and systems, networks and infrastructure and any impropriety, misconduct or fraudulent activity by any person formerly or currently associated with us.
Also, there has been a marked increase in the use of blogs, social media platforms and other forms of Internet-based communications that provide individuals with access to a broad audience of interested persons. The opportunity for dissemination of information, including inaccurate information, is seemingly limitless and readily available. Information may be posted on such sites and platforms at any time. Information posted may be adverse to our interests or may be inaccurate, each of which may harm our business and reputation. The harm may be immediate without affording us an opportunity for redress or correction.
Ultimately, the risks associated with any negative publicity or actual, alleged or perceived issues regarding our business or any person formerly or currently associated with us cannot be completely eliminated or mitigated and may materially harm our reputation, business, financial condition and results of operations.
We may not be able to adequately protect our intellectual property, which, in turn, could materially adversely affect our brand and our business.
Our success depends in part on our proprietary technology, processes, methodologies and information and on our ability to further build brand recognition using our tradenames and logos. We rely primarily on a combination of U.S. and foreign patent, copyright, trademark, service mark and trade secret laws and nondisclosure, license, assignment and confidentiality arrangements to establish, maintain and protect our proprietary rights as well as the intellectual property rights of third parties whose content, data, information and other materials we license. We can give no assurances that any such patents, copyrights, trademarks, service marks and other intellectual property rights will protect our business from competition or that any intellectual property rights applied for in the future will be issued. In addition, the steps we take to protect our intellectual property may not adequately protect our rights or prevent third parties from infringing or misappropriating our rights, and third parties may successfully challenge the validity and/or
48

TABLE OF CONTENTS
Confidential treatment requested by Tradeweb Markets Inc. pursuant to 17 C.F.R. Section 200.83
enforceability of our intellectual property rights. Furthermore, we cannot assure you that these protections will be adequate to prevent our competitors from independently developing logos, platforms, solutions or technologies that are substantially equivalent or superior to our logos, platforms, solutions or technologies.
The protection of our intellectual property may require the expenditure of financial and managerial resources. Litigation brought to protect and enforce our intellectual property rights could be costly, time-consuming and distracting to management and may result in the impairment or loss of portions of our intellectual property. In addition, the laws of some countries in which we now or in the future provide our platforms and solutions may not protect intellectual property rights to the same extent as the laws of the United States. If our efforts to secure, protect and enforce our intellectual property rights are inadequate, or if any third party misappropriates, dilutes or infringes on our intellectual property, the value of our brand may be harmed, which could have a material adverse effect on our business.
Third parties may claim that we are infringing or misappropriating their intellectual property rights, which could cause us to suffer competitive injury, expend significant resources defending against such claims or be prevented from offering our platforms and solutions.
Our competitors, as well as other companies and individuals, may have obtained, and may be expected to obtain in the future, intellectual property rights related to the types of platforms and solutions we currently provide or plan to provide. In particular, as the number of trading platforms increases and the functionality of these platforms and related solutions further overlaps, the possibility of intellectual property rights claims against us grows. We cannot assure you that we are or will be aware of all third-party intellectual property rights that may pose a risk of infringement or misappropriation to our platforms, solutions, technologies or the manner in which we operate our business.
We have in the past been, are currently, and may from time to time in the future become subject to legal proceedings and claims relating to the intellectual property rights of others. The costs of supporting legal and dispute resolution proceedings are considerable, and there can be no assurance that a favorable outcome will be obtained. We may need to settle litigation and disputes on terms that are unfavorable to us, or we may be subject to an unfavorable judgment. The terms of any settlement or judgment may require us to cease some or all of our operations, pay substantial amounts to the other party and/or seek a license to continue practices found to be in violation of third-party intellectual property rights, which may not be available on reasonable terms and may significantly increase our operating expenses. A license may not be available to us at all, and we may be required to develop alternative non-infringing platforms, solutions, technologies or practices or discontinue use of such platforms, solutions, technologies or practices. Any development efforts could require significant effort and expense and, as result, our business, results of operations and financial condition could be materially adversely affected.
Extensive regulation of our industry results in ongoing exposure to significant costs and penalties, enhanced oversight and restrictions and limitations on our ability to conduct and grow our business.
The financial services industry, including our business, is subject to extensive regulation by governmental and self-regulatory organizations in the jurisdictions in which we operate. These regulators have broad powers to promulgate and interpret laws, rules and regulations that often serve to restrict or limit our business. The requirements imposed by these regulators are designed to safeguard the integrity of the financial markets and to protect public investors generally rather than the interests of our stockholders, and we could become subject to increased governmental and public scrutiny in the future in response to global conditions and events. The SEC, the CFTC, the Financial Industry Regulatory Authority, Inc. (“FINRA”), the National Futures Association (“NFA”) and other authorities extensively regulate the U.S. financial services industry, including most of our operations in the United States. Much of our international operations are subject to similar regulations in their respective jurisdictions, including regulations overseen by the Financial Conduct Authority (“FCA”) in the United Kingdom, De Nederlandsche Bank (“DNB”), the Netherlands Authority for the Financial Markets (“AFM”), the Monetary Authority of Singapore, the Hong Kong Securities and Futures Commission, the Investment Industry Regulatory Organization of Canada and provincial regulators in Canada, the Japanese Financial Services Agency, the Japan Securities Dealers Association and the Australian Securities and Investment Commission.
49

TABLE OF CONTENTS
Confidential treatment requested by Tradeweb Markets Inc. pursuant to 17 C.F.R. Section 200.83
Most aspects of our business, and in particular our broker-dealer, SEF and introducing broker subsidiaries, are subject to laws, rules and regulations that cover all aspects of our business, including manner of operation, system integrity, anti-money laundering and financial crimes, handling of material non-public information, safeguarding data, capital requirements, reporting, record retention, market access, licensing of employees and the conduct of officers, employees and other associated persons. See “Business — Regulation” in the 2019 Form 10-K, incorporated by reference in this prospectus, for a further description of the laws, rules and regulations that materially impact our business. There can be no assurance that we and/or our directors, officers and employees will be able to fully comply with these laws, rules and regulations. Any failure to comply with such legal and regulatory requirements could subject us to increased costs, fines, penalties or other sanctions, including suspensions of, or prohibitions on, certain of our activities, revocations of certain of our licenses or registrations, such as our membership in FINRA or our registration as a broker-dealer, or suspension of personnel.
Certain of our subsidiaries are subject to net capital and similar financial resource requirements. For example, our SEF subsidiaries are required to maintain sufficient financial resources to cover operating costs for at least one year. These net capital and related requirements may restrict our ability to withdraw capital from our regulated subsidiaries in certain circumstances, including through the payment of dividends, the redemption of stock or the making of unsecured advances or loans.
Some of our subsidiaries are subject to regulations, including under FINRA, the FCA and the DNB, regarding changes in control of their ownership or organizational structure as defined by the applicable regulatory body. These regulations generally provide that prior regulatory approval must be obtained in connection with any transaction resulting in a change in control or organizational structure of the subsidiary, such as changes in direct and indirect ownership or changes in the composition of the board of directors or similar body or the appointment of new officers, and may include similar changes that occur at Tradeweb Markets Inc. or any of its stockholders that may be deemed to hold a controlling interest as defined by the applicable regulatory body. As a result of these regulations, our future efforts to sell shares or raise additional capital, or to make changes to our organizational structure, may be delayed or prohibited in circumstances in which such a transaction would give rise to a change in control or organizational structure as defined by the applicable regulatory body.
Our ability to operate our trading platforms or offer our solutions in a particular jurisdiction is dependent on continued registration or authorization in that jurisdiction (or the maintenance of a valid exemption from such registration or authorization). In addition, regulatory approval may be required to expand certain of our operations and activities, and we may not be able to obtain the necessary regulatory approvals on a timely or cost-effective basis, or at all. Even if regulatory approvals are obtained, they may limit or impose restrictions on our operations and activities, and we may not be able to continue to comply with the terms of such approvals.
We incur significant costs, and will continue to devote significant financial and operational resources, to develop, implement and maintain policies, systems and processes to comply with our evolving legal and regulatory requirements. Future laws, rules and regulations, or adverse changes to, or more stringent enforcement of, existing laws, rules and regulations, could increase these costs and expose us to significant liabilities.
Our regulators generally require strict compliance with their laws, rules and regulations, and may investigate and enforce compliance and punish non-compliance. Many of our regulators, as well as other governmental authorities, are empowered to bring enforcement actions and to conduct administrative proceedings, examinations, inspections and investigations, which may result in increased compliance costs, penalties, fines, enhanced oversight, increased financial and capital requirements, additional restrictions or limitations, censure, suspension or other sanction, such as disgorgement, restitution or the revocation of regulatory approvals. The risks associated with such actions are difficult to assess or quantify.
In the normal course of our business, we have been, and continue to be from time to time, a party to various legal and regulatory proceedings related to compliance with applicable laws, rules and regulations, including audits, examinations and investigations of our operations and activities. Legal and regulatory actions, from subpoenas and other requests for information to potential criminal investigations, may divert management’s attention, cause us to incur significant expenses, including fees for legal representation and
50

TABLE OF CONTENTS
Confidential treatment requested by Tradeweb Markets Inc. pursuant to 17 C.F.R. Section 200.83
costs for remediation efforts, and result in fines, penalties or other sanctions. We may also be required to change or cease aspects of our operations or activities if a legal or regulatory authority determines that we have failed to comply with any laws, rules or regulations applicable to our business and/or otherwise determines to prohibit any of our operations or activities or revoke any of our approvals. In addition, regardless of the outcome, such actions may result in substantial costs and negative publicity, which may damage our reputation and impair our ability to attract and retain clients.
Firms in the financial services industry have experienced increased scrutiny in recent years, and penalties, fines and other sanctions sought by governmental and regulatory authorities, including the SEC, the CFTC, the Department of Justice, state securities administrators and state attorneys general in the United States, the FCA in the United Kingdom and other foreign regulators, have increased accordingly. This trend toward a heightened regulatory oversight and enforcement environment is expected to continue for the foreseeable future, and may create uncertainty and may increase our exposure to scrutiny of our operations and activities, significant penalties and liability and negative publicity.
Our business, and the businesses of many of our clients, could be materially adversely affected by new laws, rules or regulations or changes in existing laws, rules or regulations, including the interpretation and enforcement thereof.
Our business, and the business of many of our clients, is subject to extensive regulation. Governmental and regulatory authorities periodically review legislative and regulatory policies and initiatives, and may promulgate new or revised, or adopt changes in the interpretation and enforcement of existing, laws, rules and regulations at any time. Any such changes in laws, rules or regulations or in governmental policies could create additional regulatory exposure for our business, cause us to incur significant additional costs, require us to change or cease aspects of our business or restrict or limit our ability to grow our business, any of which could have a material adverse effect on our business, financial condition or results of operations. There have been in the past, and could be in the future, significant technological, operational and compliance costs associated with the obligations that derive from compliance with evolving laws, rules and regulations.
Changes in legislation and in the rules and regulations promulgated by domestic and foreign regulators, and how they are applied, often directly affect the method of operation and profitability of dealers and other financial services intermediaries, including our dealer clients, and could result in restrictions in the way we and our clients conduct business. For example, various rules promulgated since the financial crisis, including under the Dodd-Frank Act, could adversely affect our dealer clients’ ability to make markets in a variety of products, thereby negatively impacting the level of liquidity and pricing available on our trading platforms. Our business and that of our clients could also be affected by the monetary policies adopted by the Federal Reserve and foreign central banking authorities, which may affect the credit quality of our clients or increase the cost for our clients to trade certain instruments on our trading platforms. In addition, such changes in monetary policy may directly impact our cost of funds for financing and investment activities and may impact the value of any financial instruments we hold.
Furthermore, many of the underlying markets in which we facilitate trading, and in which our clients trade, are subject to regulation. For example, trading in interest rate swaps has been subject to extensive regulation in the past, and any future regulation could lead to a decline in trading in these markets, which could have a negative impact on our trading volumes and, as a result, our revenues.
In addition, regulatory bodies in Europe have recently developed new rules and regulations targeted at the financial services industry, including MiFID II and MiFIR, which were implemented in January 2018 and which introduced significant changes to the EU financial markets designed to facilitate more efficient markets and greater transparency for participants. MiFID II and MiFIR may have an adverse effect on our operations and our ability to offer our trading platforms and related solutions in a manner that can successfully compete against other methods of trading and related solutions. Additionally, most of the world’s major economies have introduced and continue to introduce regulations implementing Basel III, a global regulatory standard on bank capital adequacy, stress testing and market liquidity risk. The continued implementation of these and other bank capital standards could restrict the ability of our large bank and
51

TABLE OF CONTENTS
Confidential treatment requested by Tradeweb Markets Inc. pursuant to 17 C.F.R. Section 200.83
dealer customers to raise additional capital or use existing capital for trading purposes, which might cause them to trade less on our trading platforms and diminish transaction velocity. In addition, as regulations are introduced which affect our prudential obligations, the regulatory capital requirements imposed on certain of our subsidiaries may change.
We believe that it remains premature to know conclusively how specific aspects of the regulatory developments described above may directly affect our business. We cannot predict whether additional changes to the laws, rules and regulations that govern our business and operations, including changes to their interpretation, implementation or enforcement, will occur in the future or the extent to which any such changes will impact our business and operations. In addition, we cannot predict how current proposals that have not yet been finalized and/or that remain subject to ongoing debate will be implemented or in what form. We believe that uncertainty and potential delays around the final form of such new laws, rules and regulations may negatively impact our clients and trading volumes in certain markets in which we transact. Additionally, unintended consequences of such new laws, rules and regulations may adversely affect our industry, our clients and us in ways yet to be determined. Any such legal and regulatory changes could affect us in substantial and unpredictable ways, and could have a material adverse effect on our business, financial condition and results of operations.
Our actual or perceived failure to comply with privacy, data protection and information security laws, rules, regulations and obligations could harm our business.
Certain types of information we collect, compile, store, use, transfer and/or publish are subject to numerous federal, state, local and foreign laws and regulations regarding privacy, data protection and information security These laws, rules and regulations govern the storing, sharing, use, processing, transfer, disclosure and protection of personal information and other content. The scope of these laws, rules and regulations are changing, subject to differing interpretations, may be inconsistent among countries or conflict with other law, rules or regulations. We are also subject to the terms of our privacy policies and obligations to third parties related to applicable privacy, data protection and information security.
The regulatory framework for privacy, data protection and information security worldwide is uncertain, and is likely to remain uncertain for the foreseeable future, and we expect that there will continue to be new laws, rules regulations and industry standards concerning privacy, data protection and information security proposed and enacted in the various jurisdictions in which we operate. For example, European legislators adopted the General Data Protection Regulations (“GDPR”) that became effective in May 2018. The GDPR imposes more stringent EU data protection requirements and provides for greater penalties for noncompliance. Further, Brexit has created uncertainty with regard to the regulation of data protection in the United Kingdom. In particular, it is unclear whether the United Kingdom will enact data protection laws or regulations designed to be consistent with the GDPR and how data transfers to and from the United Kingdom will be regulated.
Our efforts to comply with privacy, data protection and information security laws, rules and regulations could entail substantial expenses, may divert resources from other initiatives and could impact our ability to provide certain solutions. Additionally, if our third-party providers violate any of these laws or regulations, such violations may also put our operations at risk. Any failure or perceived failure by us to comply with any of our obligations relating to privacy, data protection or information security may result in governmental investigations or enforcement actions, litigation, claims or negative publicity and could result in significant liability, increased costs or cause our clients to lose trust in us, which could have an adverse effect on our reputation and business.
New U.S. tax legislation may materially adversely affect our financial condition, results of operations and cash flows.
At any time, the U.S. federal income tax laws or the administrative interpretations of those laws may be amended. We cannot predict when or if any new U.S. federal income tax law, regulation or administrative interpretation, or any amendment to any existing U.S. federal income tax law, regulation, or administrative interpretation, will be adopted, promulgated or become effective. Any such law, regulation or interpretation could take effect retroactively, and could adversely affect our business and financial condition, and the impact of any such law, regulation or interpretation on holders of our Class A common stock could be adverse.
52

TABLE OF CONTENTS
Confidential treatment requested by Tradeweb Markets Inc. pursuant to 17 C.F.R. Section 200.83
Our compliance and risk management programs might not be effective and may result in outcomes that could adversely affect our reputation, business, financial condition and results of operations.
Our ability to comply with all applicable laws, rules and regulations is largely dependent on our establishment and maintenance of compliance and risk management programs, including audit and reporting systems, that can quickly adapt and respond, as well as our ability to attract and retain qualified compliance, audit, legal, cybersecurity and other compliance and risk management personnel. While we have policies and procedures to identify, monitor and manage our risks and regulatory obligations, we cannot assure you that our policies and procedures will always be effective or that we will always be successful in monitoring or evaluating the risks to which we are or may be exposed. Our risk-management programs may prove to be ineffective because of their design, their implementation and maintenance or the lack of adequate, accurate or timely information. If our risk-management programs and efforts are ineffective, we could suffer losses that could have a material adverse effect on our financial condition and results of operations.
As part of our compliance and risk management programs, we must rely upon our analysis of laws, rules, regulations and information regarding our industry, markets, personnel, clients and other matters that are publicly available or otherwise accessible to us. That information may not in all cases be accurate, complete, up-to-date or properly analyzed. Furthermore, we rely on a combination of technical and human controls and supervision that are subject to error and potential failure, the challenges of which are exacerbated by the 24-hour-a-day, global nature of our business, which is subject to various legal and regulatory requirements of multiple jurisdictions that are constantly evolving and subject to change.
In case of non-compliance or alleged non-compliance with applicable laws, rules or regulations by us or third parties on which we may rely, we could be subject to regulatory investigations and proceedings that may be very expensive to defend against and may result in substantial fines and penalties or civil lawsuits, including by clients, for damages which can be significant. Any of these outcomes would adversely affect our reputation, financial condition and results of operations. Further, the implementation of new legislation or regulations, or changes in or unfavorable interpretations of existing legislation or regulations by courts or regulators, could require us to incur significant compliance costs and impede our ability to operate, expand and enhance our platforms and solutions as necessary to remain competitive and grow our business, which could materially adversely affect our business, financial condition and results of operations.
We are exposed to litigation risk.
We are from time to time involved in various litigation matters and claims, including lawsuits regarding employment matters, breach of contract matters and other business and commercial matters. See “Business — Legal Proceedings” in the 2019 Form 10-K, incorporated by reference in this prospectus. Many aspects of our business, and the businesses of our clients, involve substantial risks of liability. These risks include, among others, disputes over terms of a trade and claims that a system failure or delay caused monetary loss to a client or that an unauthorized trade occurred. Although we carry insurance that may limit our risk of damages in some matters, we may still sustain uncovered losses or losses in excess of available insurance, and we could incur significant legal expenses defending claims, even those without merit. Due to the uncertain nature of the litigation process, it is not possible to predict with certainty the outcome of any particular litigation matter or claim, and we could in the future incur judgments or enter into settlements that could have a material adverse effect on our business, financial condition and results of operations. The ultimate outcome of litigation matters and claims against us may require us to change or cease certain operations and may result in higher operating costs. An adverse resolution of any litigation matter or claim could cause damage to our reputation and could have a material adverse effect on our business, financial condition and results of operations.
Our use of open source software could result in litigation or impose unanticipated restrictions on our ability to commercialize our platforms and solutions.
We use open source software in our technology, most often as small components within a larger solution. Open source code is also contained in some third-party software we rely on. The terms of many open source licenses are ambiguous and have not been interpreted by U.S. or other courts, and these
53

TABLE OF CONTENTS
Confidential treatment requested by Tradeweb Markets Inc. pursuant to 17 C.F.R. Section 200.83
licenses could be construed in a manner that imposes unanticipated conditions or restrictions on our ability to commercialize our platforms and solutions, license the software on unfavorable terms, require us to re-engineer our platforms and solutions or take other remedial actions, any of which could have a material adverse effect on our business.
The credit agreement that governs the Revolving Credit Facility imposes significant operating and financial restrictions on us and our restricted subsidiaries, which may prevent us from capitalizing on business opportunities, and we may incur additional debt in the future that may include similar or additional restrictions.
We are party to a $500.0 million senior secured revolving credit facility (the “Revolving Credit Facility”), with a syndicate of banks. The credit agreement that governs the Revolving Credit Facility imposes significant operating and financial restrictions. These restrictions, which are subject to a number of qualifications and exceptions, could limit our ability and the ability of our restricted subsidiaries to, among other things:

incur additional indebtedness and guarantee indebtedness;

create or incur liens;

pay dividends and distributions or repurchase capital stock;

make investments, loans and advances; and

enter into certain transactions with affiliates.
In addition, the credit agreement that governs our Revolving Credit Facility requires us to maintain a maximum total net leverage ratio and a minimum cash interest coverage ratio. See “Management’s Discussion and Analysis of Financial Condition and Results of Operations — Liquidity and Capital Resources” in the 2019 Form 10-K, incorporated by reference in this prospectus.
These covenants could materially adversely affect our ability to finance our future operations or capital needs. Furthermore, they may restrict our ability to expand and pursue our business strategies and otherwise conduct our business. Our ability to comply with these covenants may be affected by circumstances and events beyond our control, such as prevailing economic conditions and changes in regulations, and we cannot assure you that we will be able to comply with such covenants. These restrictions could also limit our ability to obtain future financings to withstand a future downturn in our business or the economy in general. In addition, complying with these covenants may also cause us to take actions that make it more difficult for us to successfully execute our business strategies and compete against companies that are not subject to such restrictions.
Our failure to comply with the covenants and other terms of the Revolving Credit Facility and/or the terms of any future indebtedness could result in an event of default. If any such event of default occurs and is not waived, the lenders under the Revolving Credit Facility could elect to declare all amounts outstanding and accrued and unpaid interest, if any, under the Revolving Credit Facility to be immediately due and payable, and could foreclose on the assets securing the Revolving Credit Facility. The lenders would also have the right in these circumstances to terminate any commitments they have to provide further credit extensions. If we are forced to refinance any borrowings under the Revolving Credit Facility on less favorable terms or if we cannot refinance these borrowings, our financial condition and results of operations could be materially adversely affected.
In addition, although the credit agreement that governs the Revolving Credit Facility contains restrictions on the incurrence of additional indebtedness, these restrictions are subject to a number of qualifications and exceptions, and we and our subsidiaries may be able to incur substantial additional indebtedness in compliance with these restrictions in the future. The terms of any future indebtedness we may incur could include more restrictive covenants.
Any borrowings under the Revolving Credit Facility will subject us to interest rate risk, which could cause our debt service obligations to increase significantly.
Any borrowings under the Revolving Credit Facility will be at variable rates of interest and expose us to interest rate risk. Although there is uncertainty concerning the current interest rate environment, interest rates are still near historically low levels. If interest rates rise, our debt service obligations on any borrowings
54

TABLE OF CONTENTS
Confidential treatment requested by Tradeweb Markets Inc. pursuant to 17 C.F.R. Section 200.83
under the Revolving Credit Facility will increase even though the amount borrowed may remain the same, and our net income and cash flows will correspondingly decrease. Assuming that the $500.0 million Revolving Credit Facility was fully drawn, each 0.125% change in interest rates would result in an approximate change of  $0.6 million in annual interest expense on the borrowings under the Revolving Credit Facility.
The phase-out, replacement or unavailability of LIBOR and/or other interest rate benchmarks could adversely affect our indebtedness.
The interest rates applicable to the Revolving Credit Facility are based on, and the interest rates applicable to certain debt obligations we may incur in the future may be based on, a fluctuating rate of interest determined by reference to the London Interbank Offered Rate (“LIBOR”). In July 2017, the U.K.’s Financial Conduct Authority, which regulates LIBOR, announced that it intends to stop persuading or compelling banks to submit rates for the calculation of LIBOR after 2021. In response to concerns regarding the future of LIBOR, the Board of Governors of the Federal Reserve System and the Federal Reserve Bank of New York convened the Alternative Reference Rates Committee (the “ARRC”) to identify alternatives to LIBOR. The ARRC has recommended a benchmark replacement waterfall to assist issuers in continued capital market entry while safeguarding against LIBOR’s discontinuation. The initial steps in the ARRC’s recommended provision reference variations of the Secured Overnight Financing Rate (“SOFR”), calculated using short-term repurchase agreements backed by Treasury securities. At this time, it is not possible to predict whether SOFR will attain market traction as a LIBOR replacement. Additionally, it is uncertain if LIBOR will cease to exist after calendar year 2021, or whether additional reforms to LIBOR may be enacted, or whether alternative reference rates will gain market acceptance as a replacement for LIBOR. In anticipation of LIBOR’s phase-out, the credit agreement governing the Revolving Credit Facility provides for alternative base rates as well as a transition mechanism for selecting a benchmark replacement rate for LIBOR, with such benchmark replacement rate to be mutually agreed with the administrative agent and subject to the majority lenders not objecting to such benchmark replacement. There can be no assurance that we will be able to reach any agreement on a replacement benchmark, and there can be no assurance that any agreement we reach will result in effective interest rates at least as favorable to us as our current effective interest rates. The failure to reach an agreement on a replacement benchmark, or the failure to reach an agreement that results in an effective interest rate at least as favorable to us as our current effective interest rates, could result in a significant increase in our debt service obligations, which could adversely affect our financial condition and results of operations. In addition, the overall financing market may be disrupted as a result of the phase-out or replacement of LIBOR, which could have an adverse impact on our ability to refinance, reprice or amend the Revolving Credit Facility, or incur additional indebtedness, on favorable terms, or at all.
We are a restricted subsidiary under Refinitiv’s credit facility and the indentures governing its senior notes, which may limit Refinitiv’s ability to permit us to take certain actions.
We are a “restricted subsidiary” under Refinitiv’s credit facility and the indentures governing its senior notes. While we are not a guarantor of Refinitiv’s indebtedness, or a party to the agreements governing Refinitiv’s indebtedness, the restrictions applicable to “restricted subsidiaries” contained in such agreements will nevertheless be applicable to us for so long as we are consolidated within Refinitiv’s financial statements in accordance with GAAP. Among these restrictions are limitations on Refinitiv’s ability to permit us to incur or guarantee indebtedness, issue certain preferred stock, repurchase subordinated indebtedness, make certain investments, transfer or sell certain assets, enter into restrictions affecting our ability to make distributions or loans or advances to Refinitiv, and enter into certain transactions with affiliates. As a result of these restrictions, we may be unable to take certain actions and, accordingly, limited in our ability to expand and pursue our business strategies and otherwise conduct our business.
We may incur impairment charges for our goodwill and other indefinite-lived intangible assets which would negatively impact our operating results.
As of December 31, 2019, we had goodwill of  $2,694.8 million and indefinite-lived intangible assets of $323.1 million, which relate to the Refinitiv Transaction. The carrying value of goodwill represents the fair value of an acquired business in excess of identifiable assets and liabilities as of the acquisition date. The
55

TABLE OF CONTENTS
Confidential treatment requested by Tradeweb Markets Inc. pursuant to 17 C.F.R. Section 200.83
carrying value of indefinite-lived intangible assets represents the fair value of licenses and trade names as of the acquisition date. Determining the fair value of certain assets acquired and liabilities assumed is judgmental in nature and requires management to use significant estimates and assumptions, including assumptions with respect to future cash flows, discount rates, growth rates and asset lives. We do not amortize goodwill and indefinite-lived intangible assets that we expect to contribute indefinitely to our cash flows, but instead we evaluate these assets for impairment at least annually, or more frequently if changes in circumstances indicate that a potential impairment could exist. Significant negative industry or economic trends, disruptions to our business, inability to effectively integrate acquired businesses, unexpected significant changes or planned changes in use of the acquired assets, divestitures and market capitalization declines may impair our goodwill and other indefinite-lived intangible assets. Any charges relating to such impairments could materially adversely affect our financial condition and results of operations.
Risks Relating to the Company and Our Organizational Structure
Our principal asset is our equity interest in TWM LLC, and, accordingly, we depend on distributions from TWM LLC to pay our taxes and expenses, including payments under the Tax Receivable Agreement.
We are a holding company and our principal asset is our equity interest in TWM LLC. We have no independent means of generating revenue or cash flow, and our ability to pay our taxes and operating expenses or declare and pay dividends, if any, in accordance with our dividend policy will be dependent upon the financial results and cash flows of TWM LLC and its subsidiaries and distributions we receive from TWM LLC. There can be no assurance that TWM LLC and its subsidiaries will generate sufficient cash flow to distribute funds to us or that applicable state law and contractual restrictions will permit such distributions.
We also incur expenses related to our operations, including payments under the Tax Receivable Agreement, which we expect could be significant. See “Certain Relationships and Related Party Transactions — Related Party Transactions Entered Into in Connection With the IPO — Tax Receivable Agreement.” We intend, as its sole manager, to cause TWM LLC to continue to make cash distributions to the owners of LLC Interests, including us, in an amount sufficient to (i) fund all or part of their tax obligations in respect of taxable income allocated to them and (ii) cover our operating expenses, including payments under the Tax Receivable Agreement. When TWM LLC makes distributions, the Continuing LLC Owners will be entitled to receive proportionate distributions based on their economic interests in TWM LLC at the time of such distributions. TWM LLC’s ability to make such distributions may be subject to various limitations and restrictions, such as restrictions on distributions that would either violate any contract or agreement to which TWM LLC is then a party, or any applicable law, or that would have the effect of rendering TWM LLC insolvent. If we do not have sufficient funds to pay tax or other liabilities or to fund our operations, we may have to borrow funds, including under the Revolving Credit Facility, which could materially adversely affect our liquidity and financial condition and subject us to various restrictions imposed by any such indebtedness. To the extent that we are unable to make payments under the Tax Receivable Agreement for any reason, such payments generally will be deferred and will accrue interest until paid; provided, however, that nonpayment for a specified period may constitute a material breach of a material obligation under the Tax Receivable Agreement and therefore accelerate payments due under the Tax Receivable Agreement. See “Certain Relationships and Related Party Transactions — Related Party Transactions Entered Into in Connection With the IPO — Tax Receivable Agreement” and “Certain Relationships and Related Party Transactions — Related Party Transactions Entered Into in Connection With the IPO — TWM LLC Agreement.” In addition, if TWM LLC does not have sufficient funds to make distributions, our ability to declare and pay cash dividends will also be restricted or impaired. See “—Risks Relating to Ownership of Our Class A Common Stock” and “Dividend Policy.”
56

TABLE OF CONTENTS
Confidential treatment requested by Tradeweb Markets Inc. pursuant to 17 C.F.R. Section 200.83
In certain circumstances, TWM LLC will be required to make distributions to us and the other holders of LLC Interests, and the distributions that TWM LLC will be required to make may be substantial and in excess of our tax liabilities and obligations under the Tax Receivable Agreement. To the extent we do not distribute such excess cash, the Continuing LLC Owners would benefit from any value attributable to such cash balances as a result of their ownership of Class A common stock or Class B common stock following an exchange of their LLC Interests.
TWM LLC is treated as a partnership for U.S. federal income tax purposes and, as such, is not subject to any entity-level U.S. federal income tax. Instead, taxable income is allocated to holders of LLC Interests, including us. Accordingly, we incur income taxes on our allocable share of any net taxable income of TWM LLC. Under the TWM LLC Agreement, TWM LLC is generally required from time to time to make pro rata distributions in cash to us and the other holders of LLC Interests in amounts that are intended to be sufficient to cover the taxes on our and the other LLC Interests holders’ respective allocable shares of the taxable income of TWM LLC. As a result of  (i) potential differences in the amount of net taxable income allocable to us and the other LLC Interest holders, (ii) the lower tax rate applicable to corporations as compared to individuals and (iii) the favorable tax benefits that we anticipate receiving from (a) acquisitions of LLC Interests in connection with future taxable redemptions or exchanges of LLC Interests for shares of our Class A common stock or Class B common stock, as applicable, and (b) payments under the Tax Receivable Agreement, we expect that these tax distributions will be in amounts that exceed our tax liabilities and obligations to make payments under the Tax Receivable Agreement. Our board of directors will determine the appropriate uses for any excess cash so accumulated, which may include, among other uses, any potential dividends, the payment of obligations under the Tax Receivable Agreement and the payment of other expenses. We have no obligation to distribute such cash (or other available cash other than any declared dividend) to our stockholders. No adjustments to the redemption or exchange ratio of LLC Interests for shares of Class A common stock or Class B common stock, as applicable, will be made as a result of either (i) any cash distribution by TWM LLC or (ii) any cash that we retain and do not distribute to our stockholders. To the extent that we do not distribute such excess cash as dividends on our Class A common stock and Class B common stock and instead, for example, hold such cash balances or lend them to TWM LLC, the Continuing LLC Owners would benefit from any value attributable to such cash balances as a result of their ownership of Class A common stock or Class B common stock, as applicable, following a redemption or exchange of their LLC Interests.
The Tax Receivable Agreement with the Continuing LLC Owners requires us to make cash payments to them in respect of certain tax benefits to which we may become entitled, and we expect that the payments we will be required to make will be substantial.
We are a party to the Tax Receivable Agreement with TWM LLC and the Continuing LLC Owners. Under the Tax Receivable Agreement, we are required to make cash payments to a Continuing LLC Owner equal to 50% of the U.S. federal, state and local income or franchise tax savings, if any, that we actually realize, or in certain circumstances are deemed to realize, as a result of  (i) increases in the tax basis of TWM LLC’s assets resulting from (a) the purchase of LLC Interests from such Continuing LLC Owner, including with the net proceeds from the IPO, the October 2019 follow-on offering, this offering and any future offerings or (b) redemptions or exchanges by such Continuing LLC Owner of LLC Interests for shares of our Class A common stock or Class B Common Stock or for cash, as applicable, as described under “The IPO and Reorganization Transactions,” and (ii) certain other tax benefits related to our making payments under the Tax Receivable Agreement. We expect that the amount of the cash payments that we will be required to make under the Tax Receivable Agreement will be substantial. Any payments made by us to the Continuing LLC Owners under the Tax Receivable Agreement will generally reduce the amount of overall cash flow that might have otherwise been available to us. Furthermore, our obligation to make payments under the Tax Receivable Agreement could make us a less attractive target for an acquisition, particularly in the case of an acquirer that cannot use some or all of the tax benefits that are the subject of the Tax Receivable Agreement. For more information, see “Certain Relationships and Related Party Transactions — Related Party Transactions Entered Into in Connection With the IPO — Tax Receivable Agreement.”
The actual increase in tax basis, as well as the amount and timing of any payments under the Tax Receivable Agreement, will vary depending on a number of factors, including, but not limited to, the timing of any future redemptions, exchanges or purchases of the LLC Interests held by Continuing LLC Owners,
57

TABLE OF CONTENTS
Confidential treatment requested by Tradeweb Markets Inc. pursuant to 17 C.F.R. Section 200.83
the price of our Class A common stock at the time of the redemption, exchange or purchase, the extent to which redemptions or exchanges are taxable, the amount and timing of the taxable income that we generate in the future, the timing and amount of any earlier payments we make under the Tax Receivable Agreement itself, the tax rates then applicable and the portion of our payments under the Tax Receivable Agreement constituting imputed interest. We expect that, as a result of the increases in the tax basis of the tangible and intangible assets of TWM LLC attributable to the redeemed or exchanged LLC Interests, the payments that we may make to the existing Continuing LLC Owners could be substantial. For example, we recorded a liability of  $240.8 million related to our projected obligations under the Tax Receivable Agreement with respect to LLC Interests that were purchased by Tradeweb Markets Inc. using the net proceeds from the IPO and the October 2019 follow-on offering and LLC Interests that were exchanged by Continuing LLC Owners during the year ended December 31, 2019. Assuming (i) that the Continuing LLC Owners redeemed or exchanged all of their LLC Interests immediately after the completion of this offering (including the LLC Interests we expect to purchase using the net proceeds of this offering), (ii) no material changes in relevant tax law, and (iii) that we earn sufficient taxable income in each year to realize on a current basis all tax benefits that are subject to the Tax Receivable Agreement, based on an assumed offering price of  $       per share (the closing price for our shares of Class A common stock on Nasdaq on                 , 2020), we expect that the tax savings we would be deemed to realize would aggregate approximately $      million over the 15-year period from the assumed date of such redemption or exchange, and over such period we would be required to pay the Continuing LLC Owners 50% of such amount, or approximately $      million, over such period. The actual amounts we may be required to pay under the Tax Receivable Agreement may materially differ from these hypothetical amounts, as potential future tax savings we will be deemed to realize, and Tax Receivable Agreement payments by us, will be calculated based in part on the market value of our Class A common stock at the time of redemption or exchange and the prevailing federal tax rates applicable to us over the life of the Tax Receivable Agreement (as well as the assumed combined state and local tax rate), and will generally be dependent on us generating sufficient future taxable income to realize all of these tax savings (subject to the exceptions described under “Certain Relationships and Related Party Transactions — Related Party Transactions Entered Into in Connection With the IPO — Tax Receivable Agreement”). Payments under the Tax Receivable Agreement are not conditioned on any Continuing LLC Owner’s continued ownership of LLC Interests or our Class A common stock or Class B common stock. There may be a material negative effect on our liquidity if, as described below, the payments under the Tax Receivable Agreement exceed the actual benefits we receive in respect of the tax attributes subject to the Tax Receivable Agreement and/or distributions to us by TWM LLC are not sufficient to permit us to make payments under the Tax Receivable Agreement.
Our organizational structure, including the Tax Receivable Agreement, confers certain benefits upon the Continuing LLC Owners that will not benefit Class A common stockholders or Class B common stockholders to the same extent as it will benefit the Continuing LLC Owners.
Our organizational structure, including the Tax Receivable Agreement, confers certain benefits upon the Continuing LLC Owners that will not benefit the holders of our Class A common stock or Class B common stock to the same extent as it will benefit the Continuing LLC Owners. The Tax Receivable Agreement with TWM LLC and the Continuing LLC Owners provides for the payment by us to the Continuing LLC Owners of 50% of the tax benefits, if any, that we actually realize, or in certain circumstances are deemed to realize, as a result of  (i) increases in the tax basis of TWM LLC’s assets resulting from (a) the purchase of LLC Interests from such Continuing LLC Owner, including with the net proceeds from the IPO, the October 2019 follow-on offering, this offering and any future offerings or (b) redemptions or exchanges by the Continuing LLC Owners of LLC Interests for shares of our Class A common stock or Class B Common Stock or for cash, as applicable, as described under “The IPO and Reorganization Transactions,” and (ii) certain other tax benefits related to our making payments under the Tax Receivable Agreement. Although we will retain 50% of the amount of such tax benefits, this and other aspects of our organizational structure may adversely impact the future trading market for the Class A common stock.
58

TABLE OF CONTENTS
Confidential treatment requested by Tradeweb Markets Inc. pursuant to 17 C.F.R. Section 200.83
In certain cases, payments under the Tax Receivable Agreement to the Continuing LLC Owners may be accelerated or significantly exceed the actual benefits we realize in respect of the tax attributes subject to the Tax Receivable Agreement.
The Tax Receivable Agreement provides that upon certain changes of control or if, at any time, we elect an early termination of the Tax Receivable Agreement, then our obligations, or our successor’s obligations, to make payments under the Tax Receivable Agreement would be accelerated and calculated based on certain assumptions, including an assumption that we would have sufficient taxable income to fully utilize all potential future tax benefits that are subject to the Tax Receivable Agreement.
As a result of the foregoing, (i) we could be required to make payments under the Tax Receivable Agreement that are greater than the specified percentage of the actual benefits we ultimately realize in respect of the tax benefits that are subject to the Tax Receivable Agreement (for example, if we do not end up having any income in the relevant period) and (ii) we would be required to make an immediate cash payment equal to the present value of the anticipated future tax benefits that are the subject of the Tax Receivable Agreement, which payment may be made significantly in advance of the actual realization, if any, of such future tax benefits. In these situations, our obligations under the Tax Receivable Agreement could have a substantial negative impact on our liquidity and could have the effect of delaying, deferring or preventing certain change of control transactions. There can be no assurance that we will be able to fund or finance our obligations under the Tax Receivable Agreement.
We will not be reimbursed for any payments made to the Continuing LLC Owners under the Tax Receivable Agreement in the event that any tax benefits are disallowed.
Payments under the Tax Receivable Agreement are based on the tax reporting positions that we determine, and the Internal Revenue Service or another tax authority may challenge all or part of the tax basis increases, as well as other related tax positions we take, and a court could sustain such challenge. We will not be reimbursed for any cash payments previously made to the Continuing LLC Owners under the Tax Receivable Agreement in the event that any tax benefits initially claimed by us and for which payment has been made to a Continuing LLC Owner are subsequently challenged by a taxing authority and are ultimately disallowed. Instead, any excess cash payments made by us to a Continuing LLC Owner will be netted against any future cash payments that we might otherwise be required to make to such Continuing LLC Owner under the terms of the Tax Receivable Agreement. However, we might not determine that we have effectively made an excess cash payment to a Continuing LLC Owner for a number of years following the initial time of such payment and, if any of our tax reporting positions are challenged by a taxing authority, we will not be permitted to reduce any future cash payments under the Tax Receivable Agreement until any such challenge is finally settled or determined. As a result, payments could be made under the Tax Receivable Agreement in excess of the tax savings that we realize in respect of the tax attributes with respect to a Continuing LLC Owner that are the subject of the Tax Receivable Agreement.
Unanticipated changes in effective tax rates or adverse outcomes resulting from examination of our income or other tax returns could materially adversely affect our results of operations and financial condition.
We are subject to taxation by U.S. federal, state, local and foreign tax authorities, and our tax liabilities will be affected by the allocation of expenses to differing jurisdictions. Our future effective tax rates could be subject to volatility or adversely affected by a number of factors, including:

changes in the valuation of our deferred tax assets and liabilities;

expected timing and amount of the release of any tax valuation allowances;

tax effects of stock-based compensation;

changes in tax laws, regulations or interpretations thereof; or

future earnings being lower than anticipated in countries where we have lower statutory tax rates and higher than anticipated in countries where we have higher statutory tax rates.
In addition, we may be subject to audits of our income, sales and other transaction taxes by U.S. federal, state, local and foreign taxing authorities. Outcomes from these audits could have an adverse effect on our results of operations and financial condition.
59

TABLE OF CONTENTS
Confidential treatment requested by Tradeweb Markets Inc. pursuant to 17 C.F.R. Section 200.83
In certain circumstances, liability for adjustments to a partnership’s tax return may be imputed to the partnership itself absent an election to the contrary. TWM LLC may be subject to material liabilities if, for example, its calculations of taxable income are incorrect.
If we are deemed to be an investment company under the Investment Company Act of 1940, as amended (the “1940 Act”), as a result of our ownership of TWM LLC, applicable restrictions could make it impractical for us to continue our business as contemplated and could have a material adverse effect on our business.
Under Sections 3(a)(1)(A) and (C) of the 1940 Act, a company generally will be deemed to be an “investment company” for purposes of the 1940 Act if  (i) it is, or holds itself out as being, engaged primarily, or proposes to engage primarily, in the business of investing, reinvesting or trading in securities or (ii) it engages, or proposes to engage, in the business of investing, reinvesting, owning, holding or trading in securities and it owns or proposes to acquire investment securities having a value exceeding 40% of the value of its total assets (exclusive of U.S. government securities and cash items) on an unconsolidated basis. We do not believe that we are an “investment company,” as such term is defined in either of those sections of the 1940 Act.
As the sole manager of TWM LLC, we control and operate TWM LLC. On that basis, we believe that our interest in TWM LLC is not an “investment security” as that term is used in the 1940 Act. However, if we were to cease participation in the management of TWM LLC, our interest in TWM LLC could be deemed an “investment security” for purposes of the 1940 Act.
We and TWM LLC intend to continue to conduct our operations so that we will not be deemed an investment company. However, if we are deemed to be an investment company, restrictions imposed by the 1940 Act, including limitations on our capital structure and our ability to transact with affiliates, could make it impractical for us to continue our business as contemplated and could have a material adverse effect on our business.
Risks Relating to Ownership of Our Class A Common Stock
The Refinitiv Owners and their affiliates control us and their interests may conflict with ours or yours in the future.
The Refinitiv Owners and their affiliates currently control approximately 77.1% of the combined voting power of our common stock, and, immediately following this offering and the application of the net proceeds from this offering, the Refinitiv Owners and their affiliates will control approximately          % of the combined voting power of our common stock (or           %, if the underwriters exercise in full their option to purchase additional shares of Class A common stock) as a result of their ownership of our Class B common stock and Class D common stock, each share of which is entitled to 10 votes on all matters submitted to a vote of our stockholders. Moreover, under our amended and restated bylaws and the Stockholders Agreement, for so long as the Refinitiv Owners and their affiliates together continue to beneficially own at least 10% of the combined voting power of our common stock, we will agree to nominate to our board of directors a certain number of individuals designated by the Refinitiv Owners. See “Certain Relationships and Related Party Transactions — Related Party Transactions Entered Into in Connection With the IPO — Stockholders Agreement.” Even when the Refinitiv Owners and their affiliates cease to own shares of our common stock representing a majority of the combined voting power, for so long as the Refinitiv Owners continue to own a significant percentage of our common stock, the Refinitiv Owners will still be able to significantly influence the composition of our board of directors and the approval of actions requiring stockholder approval through their combined voting power. Accordingly, for such period of time, the Refinitiv Owners and their affiliates will continue to have significant influence with respect to our management, business plans and policies. In particular, the Refinitiv Owners and their affiliates are able to cause or prevent a change of control of our company or a change in the composition of our board of directors and could preclude any unsolicited acquisition of our company. The concentration of voting power could deprive you of an opportunity to receive a premium for your shares of Class A common stock as part of a sale of our company and ultimately might affect the market price of our Class A common stock.
The Refinitiv Owners and their affiliates engage in a broad spectrum of activities. In the ordinary course of their business activities, the Refinitiv Owners and their affiliates may engage in activities where
60

TABLE OF CONTENTS
Confidential treatment requested by Tradeweb Markets Inc. pursuant to 17 C.F.R. Section 200.83
their interests conflict with our interests or those of our stockholders. Our amended and restated certificate of incorporation provides that none of the Refinitiv Owners, any of their affiliates or any director who is not employed by us (including any non-employee director who serves as one of our officers in both his director and officer capacities) or his or her affiliates has any duty to refrain from engaging, directly or indirectly, in the same business activities or similar business activities or lines of business in which we operate. The Refinitiv Owners and their affiliates also may pursue acquisition opportunities that may be complementary to our business, and, as a result, those acquisition opportunities may not be available to us. In addition, the Refinitiv Owners and their affiliates may have an interest in us pursuing acquisitions, divestitures and other transactions that, in their judgment, could enhance their investment, even though such transactions might involve risks to you.
The Refinitiv Direct Owner and the Continuing LLC Owners may require us to issue additional shares of our Class A common stock.
After giving effect to this offering, we will have an aggregate of more than                 shares of Class A common stock authorized but unissued, including approximately                 shares of Class A common stock (or                 shares, if the underwriters exercise in full their option to purchase additional shares of Class A common stock) issuable upon the redemption or exchange of LLC Interests that are held by the Continuing LLC Owners or the exchange of shares of Class B common stock that are held by the Refinitiv Direct Owner and any other future holders of Class B common stock. Subject to certain restrictions set forth in the TWM LLC Agreement and as described elsewhere in this prospectus, the Continuing LLC Owners are entitled to have their LLC Interests redeemed for newly issued shares of our Class A common stock or Class B common stock, in each case, on a one-for-one basis (in which case such holders’ shares of Class C common stock or Class D common stock, as the case may be, will be cancelled on a one-for-one basis upon any such issuance). Shares of our Class B common stock may also be exchanged at any time, at the option of the holder, for newly issued shares of Class A common stock (in which case such holders’ shares of Class B common stock will be cancelled on a one-for-one basis upon any such issuance).
We cannot predict the size of future issuances of our Class A common stock or the effect, if any, that future issuances and sales of shares of our Class A common stock may have on the market price of our Class A common stock. Sales or distributions of substantial amounts of our Class A common stock, including shares issued in connection with an acquisition, or the perception that such sales or distributions could occur, may cause the market price of our Class A common stock to decline.
We are a “controlled company” within the meaning of the corporate governance standards of Nasdaq and, as a result, qualify for, and rely on, exemptions from certain corporate governance requirements.
Refinitiv owns a majority of the combined voting power in us. As a result, we are a “controlled company” within the meaning of the corporate governance standards of Nasdaq. A company of which more than 50% of the voting power is held by an individual, a group or another company is a “controlled company” within the meaning of the corporate governance standards of Nasdaq and may elect not to comply with certain corporate governance requirements of Nasdaq, including:

the requirement that a majority of our board of directors consist of independent directors;

the requirement that director nominations be made, or recommended to the full board of directors, by its independent directors or by a nominations committee that is composed entirely of independent directors; and

the requirement that we have a compensation committee that is composed entirely of independent directors with a written charter addressing the committee’s purpose and responsibilities.
We intend to continue to rely on all of the exemptions listed above. If we continue to utilize the exemptions, we will not have a majority of independent directors and our nominating and corporate governance and compensation committees will not consist entirely of independent directors. As a result, our board of directors and those committees may have more directors who do not meet Nasdaq independence standards than they would if those standards were to apply. The independence standards are intended to
61

TABLE OF CONTENTS
Confidential treatment requested by Tradeweb Markets Inc. pursuant to 17 C.F.R. Section 200.83
ensure that directors who meet those standards are free of any conflicting interest that could influence their actions as directors. Accordingly, you will not have the same protections afforded to stockholders of companies that are subject to all of the corporate governance requirements of Nasdaq.
The market price of our Class A common stock may be highly volatile, and you may not be able to resell your shares at or above the public offering price.
Prior to the IPO, there was no public market for our Class A common stock. Given our limited trading history, an active trading market for our Class A common stock may not be sustained, which could adversely affect your ability to sell your shares and the market price for your shares. Further, the market price and trading volumes of our Class A common stock could be volatile, and you could lose all or part of your investment. Stock markets have experienced extreme price and volume fluctuations that have affected and continue to affect the market prices of equity securities of many companies in our industry. The following factors, in addition to other factors described in this “Risk Factors” section, may have a significant impact on the market price and trading volume of our Class A common stock:

negative trends in global economic conditions or activity levels in our industry;

changes in our relationship with our clients or in client needs or expectations or trends in the markets in which we operate;

announcements concerning or by our competitors or concerning our industry or the markets in which we operate in general;

announcements of investigations or regulatory scrutiny of our operations or lawsuits filed against us;

our ability to implement our business strategy;

our ability to complete and integrate acquisitions;

actual or anticipated fluctuations in our quarterly or annual operating results or failure to meet guidance given by us or any change in guidance given by us or in our guidance practices;

trading volume of our Class A common stock;

the failure of securities analysts to cover the Company or changes in financial estimates by the analysts who cover us, our competitors or our industry in general;

economic, political, social, legal and regulatory factors unrelated to our performance;

changes in accounting principles;

the loss of any of our management or key personnel;

sales of our Class A common stock by us, our executive officers, directors or our stockholders in the future;

investor perception of us, our competitors and our industry;

any adverse consequences related to our multi-class capital structure, such as stock index providers excluding companies with multi-class capital structures from certain indices; and

overall fluctuations in the U.S. equity markets generally.
In addition, broad market and industry factors may negatively affect the market price of our Class A common stock, regardless of our actual operating performance, and factors beyond our control may cause our stock price to decline rapidly and unexpectedly.
Sales, or the potential for sales, of a substantial number of shares of our Class A common stock in the public market could cause our stock price to drop significantly.
Sales of a substantial number of shares of our Class A common stock in the public market or the perception that these sales might occur, could depress the market price of our Class A common stock and could impair our ability to raise capital through the sale of additional equity securities. Upon the closing of
62

TABLE OF CONTENTS
Confidential treatment requested by Tradeweb Markets Inc. pursuant to 17 C.F.R. Section 200.83
this offering, we will have                 outstanding shares of Class A common stock (or                 shares, if the underwriters exercise in full their option to purchase additional shares of Class A common stock) and                 shares of Class A common stock that are authorized but unissued that would be issuable upon redemption or exchange of LLC Interests or exchange of shares of our Class B common stock.
We and each of our directors and executive officers and the Refinitiv Owners and Bank Stockholders that continue to own LLC Interests have agreed with the underwriters, subject to certain exceptions, not to dispose of or hedge any shares of Class A common stock or securities convertible into or exchangeable for, or that represent the right to receive, shares of Class A common stock (including the LLC Interests and shares of Class B common stock) during the period from the date of this prospectus continuing through the date           days after the date of this prospectus, except with the prior written consent of the representatives. In addition, we entered into the Registration Rights Agreement in connection with the IPO pursuant to which the shares of Class A common stock that may be issued upon redemption or exchange of LLC Interests held by the Refinitiv LLC Owner and the Bank Stockholders and the shares of Class A common stock that may be issued upon exchange of shares of Class B common stock held by the Refinitiv Direct Owner are subject to certain transfer restrictions. See “Certain Relationships and Related Party Transactions — Related Party Transactions Entered Into in Connection With the IPO — Registration Rights Agreement.” Sales of a substantial number of Class A common stock upon expiration of such above-described agreements, the perception that such sales may occur, or early release of such agreements, could cause the market price of our shares of Class A common stock to fall or make it more difficult for you to sell your Class A common stock at a time and price that you deem appropriate.
All of our shares of Class A common stock outstanding as of the date of this prospectus (and shares of Class A common stock issuable upon redemption or exchange of LLC Interests or exchange of shares of our Class B common stock) may be sold in the public market by existing stockholders following the expiration or early release of the applicable lock-up periods, subject to applicable limitations imposed under federal securities laws. Sales of shares of our Class A common stock following the expiration or early release of the applicable lock-up periods could have a material adverse effect on the trading price of our Class A common stock. See “Shares Eligible for Future Sale.”
In addition, shares of Class A common stock issued or issuable upon exercise of options that have currently vested are eligible for sale. We have filed a registration statement on Form S-8 under the Securities Act covering 31,819,860 shares of Class A common stock issued or issuable under our equity incentive plans. Accordingly, shares registered under such registration statement are available for sale in the open market following the vesting of awards, as applicable, the expiration or waiver of any applicable lockup period and subject to Rule 144 limitations applicable to affiliates.
In addition, pursuant to the Registration Rights Agreement, we granted the Refinitiv Owners, the Bank Stockholders, their affiliates and certain of their transferees the right, under certain circumstances and subject to certain restrictions, to require us to register under the Securities Act shares of Class A common stock. See “Certain Relationships and Related Party Transactions — Related Party Transactions Entered Into in Connection With the IPO — Registration Rights Agreement.” Registration of these shares under the Securities Act, would result in the shares becoming freely tradable without restriction under the Securities Act, except for shares held by our affiliates as defined in Rule 144 under the Securities Act.
If securities or industry analysts cease publishing research or reports about us, our business, our industry or markets or our competitors, or if they adversely change their recommendations or publish negative reports regarding our business or our Class A common stock, our stock price and trading volume could materially decline.
The trading market for our Class A common stock will be influenced by the research and reports that industry or securities analysts may publish about us, our business, our industry or markets or our competitors. We do not have any control over these analysts and we cannot provide any assurance that analysts will continue to cover us or provide favorable coverage. If any of the analysts who cover us adversely change their recommendation regarding our Class A common stock, or provide more favorable
63

TABLE OF CONTENTS
Confidential treatment requested by Tradeweb Markets Inc. pursuant to 17 C.F.R. Section 200.83
relative recommendations about our competitors, our stock price could materially decline. If any analyst who covers us were to cease coverage of our company or fail to regularly publish reports on us, we could lose visibility in the financial markets, which in turn could cause our stock price or trading volumes to materially decline.
We intend to continue to pay regular dividends on our Class A common stock and Class B common stock, but our ability to do so may be limited.
We intend to continue to pay cash dividends on our Class A common stock and Class B common stock on a quarterly basis, subject to the discretion of our board of directors and our compliance with applicable law, and depending on our and our subsidiaries’ results of operations, capital requirements, financial condition, business prospects, contractual restrictions, restrictions imposed by applicable laws and other factors that our board of directors deems relevant.
Because we are a holding company and all of our business is conducted through our subsidiaries, we expect to pay dividends, if any, only from funds we receive from our subsidiaries. Accordingly, our ability to pay dividends to our stockholders is dependent on the earnings and distributions of funds from our subsidiaries. As the sole manager of TWM LLC, we intend to cause, and will rely on, TWM LLC to make distributions in respect of LLC Interests to fund our dividends. When TWM LLC makes such distributions, the Continuing LLC Owners will be entitled to receive equivalent distributions pro rata based on their economic interests in TWM LLC at the time of such distributions. See “The IPO and Reorganization Transactions.” In order for TWM LLC to make distributions, it may need to receive distributions from its subsidiaries. Certain of these subsidiaries are or may in the future be subject to regulatory capital requirements that limit the size or frequency of distributions. If TWM LLC is unable to cause these subsidiaries to make distributions, it may have inadequate funds to distribute to us and we may be unable to fund our dividends. Our ability to pay dividends may also be restricted by the terms of the Revolving Credit Facility, any future credit agreement or any future debt or preferred equity securities of Tradeweb or its subsidiaries.
Our dividend policy entails certain risks and limitations, particularly with respect to our liquidity. By paying cash dividends rather than investing that cash in our business or repaying any outstanding debt, we risk, among other things, slowing the expansion of our business, having insufficient cash to fund our operations or make capital expenditures or limiting our ability to incur borrowings. Our board of directors will periodically review the cash generated from our business and the capital expenditures required to finance our growth plans and determine whether to modify the amount of regular dividends and/or declare any periodic special dividends. There can be no assurance that our board of directors will not reduce the amount of regular cash dividends or cause us to cease paying dividends altogether.
Anti-takeover provisions in our organizational documents and Delaware law might discourage or delay acquisition attempts for us that you might consider favorable.
Our amended and restated certificate of incorporation and amended and restated bylaws contain provisions that may make the merger or acquisition of our company more difficult without the approval of our board of directors. Among other things, these provisions:

provide for a multi-class common stock structure with a 10 vote per share feature of our Class B common stock and Class D common stock;

allow us to authorize the issuance of undesignated preferred stock in connection with a stockholder rights plan or otherwise, the terms of which may be established and the shares of which may be issued without stockholder approval, and which may include super voting, special approval, dividend, or other rights or preferences superior to the rights of the holders of our common stock;

prohibit stockholder action by written consent from and after the date on which the Refinitiv Owners cease to beneficially own at least 50% of the total voting power of all then outstanding shares of our capital stock unless such action is recommended by all directors then in office;
64

TABLE OF CONTENTS
Confidential treatment requested by Tradeweb Markets Inc. pursuant to 17 C.F.R. Section 200.83

provide that the board of directors is expressly authorized to make, alter or repeal our bylaws and that our stockholders may only amend our bylaws with the approval of 662∕3% or more in voting power of all outstanding shares of our capital stock, if the Refinitiv Owners and their respective affiliates beneficially own less than 50% in voting power of our stock entitled to vote generally in the election of directors; and

establish advance notice requirements for nominations for elections to our board or for proposing matters that can be acted upon by stockholders at stockholder meetings.
In addition, while we have opted out of Section 203 of the DGCL, our amended and restated certificate of incorporation contains similar provisions providing that we may not engage in certain “business combinations” with any “interested stockholder” for a three-year period following the time that the stockholder became an interested stockholder, unless:

prior to such time, our board of directors approved either the business combination or the transaction which resulted in the stockholder becoming an interested stockholder;

upon consummation of the transaction that resulted in the stockholder becoming an interested stockholder, the interested stockholder owned at least 85% of our voting stock outstanding at the time the transaction commenced, excluding certain shares; or

at or subsequent to that time, the business combination is approved by our board of directors and by the affirmative vote of holders of at least 662∕3% of our outstanding voting stock that is not owned by the interested stockholder.
Our amended and restated certificate of incorporation provides that the Refinitiv Owners and their affiliates, and any of their respective direct or indirect transferees and any group as to which such persons are a party, do not constitute “interested stockholders” for purposes of this provision.
Further, as a Delaware corporation, we are also subject to provisions of Delaware law, which may impair a takeover attempt that our stockholders may find beneficial. These anti-takeover provisions and other provisions under Delaware law could discourage, delay or prevent a transaction involving a change in control of our company, including actions that our stockholders may deem advantageous, or negatively affect the market price of our Class A common stock. These provisions could also discourage proxy contests and make it more difficult for you and other stockholders to elect directors of your choosing and to cause us to take other corporate actions you desire. See “Description of Capital Stock.”
Our amended and restated certificate of incorporation designates the Court of Chancery of the State of Delaware as the sole and exclusive forum for certain types of actions and proceedings that may be initiated by our stockholders, which could limit our stockholders’ ability to obtain what such stockholders believe to be a favorable judicial forum for disputes with us or our directors, officers or other employees.
Our amended and restated certificate of incorporation provides that, unless we consent to the selection of an alternative forum, any (i) derivative action or proceeding brought on behalf of our company, (ii) action asserting a claim of breach of a fiduciary duty owed by any director, officer or other employee of our company to our company or our stockholders, (iii) action asserting a claim against us or any director or officer arising pursuant to any provision of the Delaware General Corporation Law (“DGCL”) or our amended and restated certificate of incorporation or our amended and restated bylaws or (iv) action asserting a claim against us or any director or officer of our company governed by the internal affairs doctrine, shall, to the fullest extent permitted by law, be exclusively brought in the Court of Chancery of the State of Delaware or, if such court does not have subject matter jurisdiction thereof, the federal district court of the State of Delaware. Notwithstanding the foregoing, the exclusive forum provision does not apply to suits brought to enforce any liability or duty created by the Exchange Act, the Securities Act or any other claim for which the federal courts have exclusive jurisdiction. Any person or entity purchasing or otherwise acquiring an interest in any shares of our capital stock shall be deemed to have notice of and to have consented to the forum provisions in our amended and restated certificate of incorporation. These choice-of-forum provisions may limit a stockholder’s ability to bring a claim in a judicial forum that he, she or it believes to be favorable for disputes with us or our directors, officers or other employees, which may discourage such lawsuits. Alternatively, if a court were to find these provisions of our amended and restated
65

TABLE OF CONTENTS
Confidential treatment requested by Tradeweb Markets Inc. pursuant to 17 C.F.R. Section 200.83
certificate of incorporation inapplicable or unenforceable with respect to one or more of the specified types of actions or proceedings, we may incur additional costs associated with resolving such matters in other jurisdictions, which could materially adversely affect our business, financial condition and results of operations and result in a diversion of the time and resources of our management and board of directors.
Taking advantage of the reduced disclosure requirements applicable to “emerging growth companies” may make our Class A common stock less attractive to investors.
The JOBS Act provides that, so long as a company qualifies as an “emerging growth company,” it will, among other things:

be exempt from the provisions of Section 404(b) of the Sarbanes-Oxley Act requiring that its independent registered public accounting firm provide an attestation report on the effectiveness of its internal control over financial reporting;

be exempt from the “say on pay” and “say on golden parachute” advisory vote requirements of the Dodd-Frank Act;

be exempt from certain disclosure requirements of the Dodd-Frank Act relating to compensation of its executive officers and be permitted to omit the detailed compensation discussion and analysis from proxy statements and reports filed under the Exchange Act; and

be exempt from any rules that may be adopted by the Public Company Accounting Oversight Board requiring mandatory audit firm rotations or a supplement to the auditor’s report on the financial statements.
We intend to continue to take advantage of each of the exemptions described above. In addition, the JOBS Act permits an emerging growth company like us to take advantage of an extended transition period to comply with new or revised accounting standards applicable to public companies. We have irrevocably elected not to take advantage of the extension of time to comply with new or revised financial accounting standards available under Section 107(b) of the JOBS Act.
We could be an emerging growth company for up to five years after the IPO. We cannot predict if investors will find our Class A common stock less attractive because we rely on these exemptions, or if taking advantage of these exemptions will result in less active trading or more volatility in the market price of our Class A common stock.
Failure to establish and maintain effective internal controls in accordance with Section 404 of the Sarbanes-Oxley Act could have a material adverse effect on our business and stock price.
We are not currently required to comply with the rules of the SEC implementing Section 404 of the Sarbanes-Oxley Act and are therefore not required to make a formal assessment of the effectiveness of our internal control over financial reporting for that purpose. We are required to comply with the SEC’s rules implementing Sections 302 and 404 of the Sarbanes-Oxley Act, which require management to certify financial and other information in our quarterly and annual reports and provide an annual management report on the effectiveness of control over financial reporting. Although we are required to disclose changes made in our internal controls and procedures on a quarterly basis, we are not required to make our first annual assessment of our internal control over financial reporting pursuant to Section 404 until our annual report on Form 10-K for the year ending December 31, 2020. As an emerging growth company, our independent registered public accounting firm will not be required to formally attest to the effectiveness of our internal control over financial reporting in our annual report on Form 10-K at the later of the year following our first annual report required to be filed with the SEC or the date on which we are no longer an emerging growth company. At such time, our independent registered public accounting firm may issue a report that is adverse in the event that in its opinion we have not maintained effective internal control over financial reporting based on criteria established under in Internal Control — Integrated Framework (2013) issued by the Committee of Sponsoring Organizations of the Treadway Commission.
As a private company, we did not have any internal audit function. To comply with the requirements of being a public company, we have undertaken various actions, and will need to take additional actions, such as implementing new internal controls and procedures and hiring additional accounting or internal audit
66

TABLE OF CONTENTS
Confidential treatment requested by Tradeweb Markets Inc. pursuant to 17 C.F.R. Section 200.83
staff or consultants. Testing and maintaining internal control can divert our management’s attention from other matters that are important to the operation of our business. Additionally, when evaluating our internal control over financial reporting, we may identify material weaknesses that we may not be able to remediate in time to meet the applicable deadline imposed upon us for compliance with the requirements of Section 404. If we identify any material weaknesses in our internal control over financial reporting or are unable to comply with the requirements of Section 404 in a timely manner or assert that our internal control over financial reporting is effective, or if our independent registered public accounting firm is unable to express an opinion as to the effectiveness of our internal control over financial reporting once we are no longer an emerging growth company, investors may lose confidence in the accuracy and completeness of our financial reports and the market price of our Class A common stock could be negatively affected, and we could become subject to investigations by the stock exchange on which our securities are listed, the SEC or other regulatory authorities, which could require additional financial and management resources. In addition, if we fail to remedy any material weakness, our financial statements could be inaccurate and we could face restricted access to capital markets.
The requirements of being a public company, including compliance with the reporting requirements of the Exchange Act and the requirements of the Sarbanes-Oxley Act and Nasdaq, may strain our resources, increase our costs and divert management’s attention, and we may be unable to comply with these requirements in a timely or cost-effective manner.
As a public company, we are subject to the reporting requirements of the Exchange Act, and the corporate governance standards of the Sarbanes-Oxley Act and Nasdaq. We have a limited history operating as a public company, and these requirements may place a strain on our management, systems and resources. In addition, we have incurred, and expect to continue to incur significant legal, accounting, insurance and other expenses that we did not incur as a private company. The Exchange Act requires us to file annual, quarterly and current reports with respect to our business and financial condition within specified time periods and to prepare a proxy statement with respect to our annual meeting of stockholders. The Sarbanes-Oxley Act requires that we maintain effective disclosure controls and procedures and internal control over financial reporting. Nasdaq requires that we comply with various corporate governance requirements. To maintain and improve the effectiveness of our disclosure controls and procedures and internal control over financial reporting and comply with the Exchange Act and Nasdaq requirements, significant resources and management oversight are required. This may divert management’s attention from other business concerns and lead to significant costs associated with compliance, which could have a material adverse effect on us and the market price of our Class A common stock.
The expenses incurred by public companies generally for reporting and corporate governance purposes have been increasing. We expect these rules and regulations to continue to increase our legal and financial compliance costs and to make some activities more time-consuming and costly. These laws and regulations could also make it more difficult or costly for us to obtain certain types of insurance, including director and officer liability insurance, and we may be forced to accept reduced policy limits and coverage or incur substantially higher costs to obtain the same or similar coverage. These laws and regulations could also make it more difficult for us to attract and retain qualified persons to serve on our board of directors or its committees or as our executive officers. Advocacy efforts by stockholders and third parties may also prompt even more changes in governance and reporting requirements. We cannot predict or estimate the amount of additional costs we may incur or the timing of these costs. Furthermore, if we are unable to satisfy our obligations as a public company, we could be subject to delisting of our Class A common stock, fines, sanctions and other regulatory action and potentially civil litigation.
We may be subject to securities litigation, which is expensive and could divert management attention.
Our stock price may be volatile and, in the past, companies that have experienced volatility in the market price of their stock have been subject to securities class action litigation. We may be the target of this type of litigation in the future. Litigation of this type could result in substantial costs and diversion of management’s attention and resources, which could have a material adverse effect on our business, financial condition and results of operations. Any adverse determination in litigation could also subject us to significant liabilities.
67

TABLE OF CONTENTS
Confidential treatment requested by Tradeweb Markets Inc. pursuant to 17 C.F.R. Section 200.83
CAUTIONARY NOTE REGARDING FORWARD-LOOKING STATEMENTS
This prospectus contains and incorporates by reference forward-looking statements within the meaning of Section 27A of the Securities Act. You can generally identify forward-looking statements by our use of forward-looking terminology such as “anticipate,” “believe,” “continue,” “could,” “estimate,” “expect,” “intend,” “may,” “might,” “plan,” “potential,” “predict,” “projection,” “seek,” “should,” “will” or “would,” or the negative thereof or other variations thereon or comparable terminology. In particular, statements about the markets in which we operate, including our expectations about market trends, our market opportunity and the growth of our various markets, our expansion into new markets, any potential tax savings we may realize as a result of our organizational structure, our dividend policy and our expectations, beliefs, plans, strategies, objectives, prospects or assumptions regarding future events, including the pending LSEG Transaction, our performance or otherwise, contained in this prospectus under the headings “Prospectus Summary,” “Risk Factors” and “Dividend Policy” or incorporated by reference under the headings “Management’s Discussion and Analysis of Financial Condition and Results of Operations” and “Business” in the 2019 Form 10-K, are forward-looking statements.
We have based these forward-looking statements on our current expectations, assumptions, estimates and projections. While we believe these expectations, assumptions, estimates and projections are reasonable, such forward-looking statements are only predictions and involve known and unknown risks and uncertainties, many of which are beyond our control. These and other important factors, including those contained in this prospectus under the headings “Prospectus Summary,” “Risk Factors” and “Dividend Policy” or incorporated by reference in this prospectus under the headings “Management’s Discussion and Analysis of Financial Condition and Results of Operations” and “Business” in the 2019 Form 10-K may cause our actual results, performance or achievements to differ materially from those expressed or implied by these forward-looking statements, or could affect our share price. Some of the factors that could cause actual results to differ materially from those expressed or implied by the forward-looking statements include:

changes in economic, political, social and market conditions and the impact of these changes on trading volumes;

our failure to compete successfully;

our failure to adapt our business effectively to keep pace with industry changes;

consolidation and concentration in the financial services industry;

our dependence on dealer clients, including those that are also current or former stockholders;

our inability to maintain and grow the capacity of our trading platforms, systems and infrastructure;

design defects, errors, failures or delays with our platforms or solutions;

systems failures, interruptions, delays in services, cybersecurity incidents, catastrophic events and any resulting interruptions;

our dependence on third parties for certain market data and certain key functions;

our ability to implement our business strategies profitably;

our ability to successfully integrate any acquisition or to realize benefits from any strategic alliances, partnerships or joint ventures;

our ability to retain the services of certain members of our management;

inadequate protection of our intellectual property;

extensive regulation of our industry;

limitations on operating our business and incurring additional indebtedness as a result of covenant restrictions under the Revolving Credit Facility and certain Refinitiv indebtedness;
68

TABLE OF CONTENTS
Confidential treatment requested by Tradeweb Markets Inc. pursuant to 17 C.F.R. Section 200.83

our dependence on distributions from TWM LLC to fund our expected dividend payments and to pay our taxes and expenses, including payments under the Tax Receivable Agreement;

our ability to realize any benefit from our organizational structure;

Refinitiv’s control of us and our status as a controlled company; and

other risks and uncertainties, including those listed under “Risk Factors.”
Given these risks and uncertainties, you are cautioned not to place undue reliance on such forward-looking statements. The forward-looking statements contained or incorporated by reference in this prospectus are not guarantees of future performance and our actual results of operations, financial condition or liquidity, and the development of the industry and markets in which we operate, may differ materially from the forward-looking statements contained or incorporated by reference in this prospectus. In addition, even if our results of operations, financial condition or liquidity, and events in the industry and markets in which we operate, are consistent with the forward-looking statements contained or incorporated by reference in this prospectus, they may not be predictive of results or developments in future periods.
Any forward-looking statement speaks only as of the date of such statement. Except as required by law, we do not undertake any obligation to update or revise, or to publicly announce any update or revision to, any of the forward-looking statements, whether as a result of new information, future events or otherwise.
69

TABLE OF CONTENTS
Confidential treatment requested by Tradeweb Markets Inc. pursuant to 17 C.F.R. Section 200.83
THE IPO AND REORGANIZATION TRANSACTIONS
Pre-IPO Organization
Prior to the completion of the IPO and the Reorganization Transactions described below, the Original LLC Owners were the only members of TWM LLC. TWM LLC is treated as a partnership for U.S. federal income tax purposes and, as such, is not subject to any U.S. federal entity-level income taxes. Rather, taxable income or loss is included in the U.S. federal income tax returns of TWM LLC’s members.
Tradeweb Markets Inc. was incorporated as a Delaware corporation on November 7, 2018 to serve as the issuer of the Class A common stock offered hereby.
The IPO and Reorganization Transactions
On April 8, 2019, we completed our IPO of 46,000,000 shares of Class A common stock at a public offering price of  $27.00 per share, which included 6,000,000 shares of Class A common stock issued pursuant to the underwriters’ option to purchase additional shares of Class A common stock. We received $1,161.3 million in net proceeds, after deducting underwriting discounts and commissions, but before deducting offering expenses of  $15.9 million, which we used to purchase 46,000,000 LLC Interests from certain of the Bank Stockholders (and the corresponding shares of common stock held by such Bank Stockholders were cancelled), at a purchase price per interest equal to the public offering price of  $27.00, less the underwriting discounts and commissions payable thereon.
Prior to the closing of the IPO, we consummated the Reorganization Transactions. In connection with the Reorganization Transactions, the following steps occurred:

we amended and restated the TWM LLC Agreement to, among other things, (i) provide for LLC Interests that are the single class of common membership interests in TWM LLC, (ii) exchange all of the existing membership interests in TWM LLC for LLC Interests and (iii) appoint us as the sole manager of TWM LLC;

we amended and restated our certificate of incorporation to, among other things, provide for Class A common stock, Class B common stock, Class C common stock and Class D common stock. Each share of Class A common stock and Class C common stock entitles its holder to one vote on all matters presented to our stockholders generally. Each share of Class B common stock and Class D common stock entitles its holder to ten votes on all matters presented to our stockholders generally. The holders of Class C common stock and Class D common stock have no economic interests in Tradeweb (where “economic interests” means the right to receive any dividends or distributions, whether cash or stock, in connection with common stock). These attributes are summarized in the following table:
Class of Common Stock
Votes
Economic
Rights
Class A common stock
1 Yes
Class B common stock
10 Yes
Class C common stock
1 No
Class D common stock
10 No
Holders of any outstanding shares of our Class A common stock, Class B common stock, Class C common stock and Class D common stock will vote together as a single class on all matters presented to our stockholders for their vote or approval, except as otherwise required by applicable law;

we assumed sponsorship of the Option Plan and the PRSU Plan that were previously sponsored by TWM LLC. Accordingly, all options and PRSUs granted under such plans were converted into economically equivalent awards of Tradeweb;

we issued an aggregate of 20,000,000 shares of Class C common stock and 105,289,005 shares of Class D common stock to the Original LLC Owners that received LLC Interests, on a one-to-one basis with the number of LLC Interests they owned immediately following the amendment and
70

TABLE OF CONTENTS
Confidential treatment requested by Tradeweb Markets Inc. pursuant to 17 C.F.R. Section 200.83
restatement of the TWM LLC Agreement, for nominal consideration (we subsequently canceled 9,993,731 shares of such Class C common stock and 36,006,269 shares of such Class D common stock in connection with our purchase of LLC Interests from certain of the Bank Stockholders using the net proceeds of the IPO);

as a result of the Refinitiv Contribution, the Refinitiv Direct Owner received 96,933,192 shares of Class B common stock and we received 96,933,192 LLC Interests;

the Continuing LLC Owners continue to own the LLC Interests they received in exchange for their existing membership interests in TWM LLC and have no economic interests in Tradeweb despite their ownership of Class C common stock and/or Class D common stock, as the case may be; and

we entered into (i) the Tax Receivable Agreement with TWM LLC and the Continuing LLC Owners, (ii) the Stockholders Agreement with the Refinitiv Owners, and (iii) the Registration Rights Agreement with the Refinitiv Owners and the Bank Stockholders. For a description of the terms of the Tax Receivable Agreement, the Stockholders Agreement and the Registration Rights Agreement, see “Certain Relationships and Related Party Transactions.”
After the completion of the IPO, in order to facilitate the disposition of equity interests in TWM LLC held by certain of the Bank Stockholders, we used the net proceeds from the IPO to purchase 46,000,000 issued and outstanding LLC Interests from certain of the Bank Stockholders (and the corresponding shares of common stock held by such Bank Stockholders were cancelled), at a purchase price per interest equal to the initial public offering price per share of Class A common stock, less the underwriting discounts and commissions payable thereon, collectively representing a 20.7% economic interest in TWM LLC.
Organizational Structure Following the IPO and Reorganization Transactions
Immediately following the completion of the Reorganization Transactions and the IPO and the application of the net proceeds therefrom as described above:

Tradeweb became a holding company whose principal asset consists of its equity interest in TWM LLC that it acquired from certain of the Bank Stockholders using the net proceeds from the IPO and the LLC Interests that it received as a result of the Refinitiv Contribution;

Tradeweb became the sole manager of TWM LLC and operates and controls all of the business and affairs of TWM LLC and its subsidiaries;

the TWM LLC Agreement requires that TWM LLC at all times maintain (i) a one-to-one ratio between the number of shares of Class A common stock and Class B common stock issued by us and the number of LLC Interests owned by us and (ii) a one-to-one ratio between the number of shares of Class C common stock and Class D common stock issued by us and the number of LLC Interests owned by the holders of such Class C common stock and Class D common stock;

Tradeweb owned LLC Interests representing 64.3% of the economic interest in TWM LLC;

the purchasers in the IPO (i) owned shares of Class A common stock representing (x) 2.7% of the combined voting power of all of Tradeweb’s common stock and (y) 32.2% of the economic interest in Tradeweb and (ii) through Tradeweb’s ownership of LLC Interests, indirectly held (applying the percentage in the preceding clause (i)(y) to Tradeweb’s percentage economic interest in TWM LLC) 20.7% of the economic interest in TWM LLC;

the Refinitiv Owners collectively owned shares of Class B common stock and Class D common stock representing 69.8% of the combined voting power of all of Tradeweb’s common stock and shares of Class B common stock and LLC Interests, respectively, representing 54.0% of the total economic interest in TWM LLC;

the Other LLC Owners owned (i) LLC Interests representing 25.3% of the economic interest in TWM LLC and (ii) through their ownership of shares of Class C common stock and/or Class D common stock, as the case may be, 27.5% of the combined voting power of all of Tradeweb’s common stock;
71

TABLE OF CONTENTS
Confidential treatment requested by Tradeweb Markets Inc. pursuant to 17 C.F.R. Section 200.83

the LLC Interests held by the Continuing LLC Owners are redeemable in accordance with the terms of the TWM LLC Agreement, at the election of such holders, for newly issued shares of Class A common stock or Class B common stock, as the case may be, on a one-for-one basis (and such holders’ shares of Class C common stock or Class D common stock, as the case may be, will be cancelled on a one-for-one basis upon any such issuance). The Continuing LLC Owners that hold shares of Class D common stock may also from time to time exchange all or a portion of their shares of our Class D common stock for newly issued shares of Class C common stock on a one-for-one basis (in which case their shares of Class D common stock will be cancelled on a one-for-one basis upon such issuance). In addition, with respect to each Bank Stockholder that holds shares of Class D common stock, immediately prior to the occurrence of any event that would cause the combined voting power held by such Bank Stockholder to exceed 4.9%, the minimum number of shares of Class D common stock of such Bank Stockholder that would need to convert into shares of Class C common stock such that the combined voting power held by such Bank Stockholder would not exceed 4.9% will automatically convert into shares of Class C common stock;

in the event of such election by a Continuing LLC Owner, we may, at our option, effect a direct exchange of Class A common stock or Class B common stock, as the case may be, for such LLC Interests of such Continuing LLC Owner in lieu of such redemption. In addition, Tradeweb’s board of directors, which includes directors who hold LLC Interests or are affiliated with holders of LLC Interests and may include such directors in the future, may, at its option, instead of the foregoing redemptions or exchanges of LLC Interests, cause the Company to make a cash payment equal to a volume weighted average market price of one share of Class A common stock for each LLC Interest redeemed or exchanged (subject to customary adjustments, including for stock splits, stock dividends and reclassifications) in accordance with the terms of the TWM LLC Agreement. See “Certain Relationships and Related Party Transactions — Related Party Transactions Entered Into in Connection With the IPO — TWM LLC Agreement;”

the Refinitiv Direct Owner and other future holders of Class B common stock may from time to time exchange all or a portion of their shares of our Class B common stock for newly issued shares of Class A common stock on a one-for-one basis (in which case their shares of Class B common stock will be cancelled on a one-for-one basis upon any such issuance);

each share of our Class B common stock will automatically convert into one share of Class A common stock and each share of our Class D common stock will automatically convert into one share of our Class C common stock (i) immediately prior to any sale or other transfer of such share by a holder or its permitted transferees to a non-permitted transferee or (ii) once the Refinitiv Owners and their affiliates together no longer beneficially own a number of shares of our common stock and LLC Interests that together entitle them to at least 10% of TWM LLC’s economic interest. Holders of LLC Interests that receive shares of Class C common stock upon any such conversion may continue to elect to have their LLC Interests redeemed for newly issued shares of Class A common stock as described above (in which case their shares of Class C common stock will be cancelled on a one-for-one basis upon such issuance). See “Description of Capital Stock;” and

Tradeweb entered into (i) the Tax Receivable Agreement with TWM LLC and the Continuing LLC Owners, (ii) the Stockholders Agreement with the Refinitiv Owners and (iii) the Registration Rights Agreement with the Refinitiv Owners and the Bank Stockholders.
As the sole manager of TWM LLC, we operate and control all of the business and affairs of TWM LLC and, through TWM LLC and its subsidiaries, conduct our business. As a result of this control, and because we have a substantial financial interest in TWM LLC, we consolidate TWM LLC in our consolidated financial statements and report a non-controlling interest related to the LLC Interests held by the Continuing LLC Owners on our consolidated financial statements. Tradeweb has a board of directors and executive officers, but has no employees. The functions of all of our employees reside at TWM LLC and its subsidiaries.
72

TABLE OF CONTENTS
Confidential treatment requested by Tradeweb Markets Inc. pursuant to 17 C.F.R. Section 200.83
USE OF PROCEEDS
We estimate that the net proceeds to us from our sale of                 shares of Class A common stock in this offering will be approximately $      million, based on an assumed offering price of $      per share (the closing price for our shares of Class A common stock on Nasdaq on                 , 2020), and after deducting underwriting discounts and commissions, but before deducting estimated offering expenses payable by us. If the underwriters exercise in full their option to purchase additional shares of Class A common stock, we expect to receive approximately $      million of net proceeds based on the assumed offering price of  $      per share.
We estimate that the offering expenses will be approximately $      million. All of such offering expenses will be paid for or otherwise borne by TWM LLC using cash on hand.
We intend to use the net proceeds to us from this offering to purchase (i)                 issued and outstanding LLC Interests (or                 LLC Interests, if the underwriters exercise in full their option to purchase additional shares of Class A common stock) from the Selling LLC Owners (and cancel the corresponding shares of common stock held by such holders) and (ii)                 issued and outstanding shares of Class A common stock (or                 shares of Class A common stock, if the underwriters exercise in full their option to purchase additional shares of Class A common stock) from certain of our executive officers following the Net Exercise (and cancel such shares of Class A common stock), at a purchase price per interest and share equal to the public offering price per share of Class A common stock, less the underwriting discounts and commissions payable thereon. See “Certain Relationships and Related Party Transactions — Transactions With Certain Original LLC Owners.” Certain of the Bank Stockholders are affiliates of the underwriters. As a result of the purchases of LLC Interests (together with the cancellation of the corresponding shares of common stock) described above, the number of outstanding shares of Class C common stock and Class D common stock, as the case may be, will be reduced. Because we will hold the LLC Interests that we purchase (and thereby increase our ownership position in TWM LLC), the number of outstanding LLC Interests will remain the same.
73

TABLE OF CONTENTS
Confidential treatment requested by Tradeweb Markets Inc. pursuant to 17 C.F.R. Section 200.83
DIVIDEND POLICY
Subject to legally available funds, we intend to continue to pay quarterly cash dividends on our Class A common stock and Class B common stock equal to $0.08 per share. The declaration, amount and payment of any dividends will be at the sole discretion of our board of directors and will depend on our and our subsidiaries’ results of operations, capital requirements, financial condition, business prospects, contractual restrictions, restrictions imposed by applicable laws and other factors that our board of directors may deem relevant. Because we are a holding company and all of our business is conducted through our subsidiaries, we expect to pay dividends, if any, from funds we receive from our subsidiaries.
Accordingly, our ability to pay dividends to our stockholders is dependent on the earnings and distributions of funds from our subsidiaries. As the sole manager of TWM LLC, we intend to cause, and will rely on, TWM LLC to make distributions in respect of LLC Interests to fund our dividends. When TWM LLC makes such distributions, the Continuing LLC Owners will be entitled to receive equivalent distributions pro rata based on their economic interests in TWM LLC at the time of such distributions. Because Tradeweb must pay taxes and make payments under the Tax Receivable Agreement, amounts ultimately distributed as dividends to holders of our Class A common stock or Class B common stock are expected to be less than the amounts distributed by TWM LLC to its members on a per LLC Interest basis. See “The IPO and Reorganization Transactions.” In order for TWM LLC to make distributions, it may need to receive distributions from its subsidiaries. If TWM LLC is unable to cause these subsidiaries to make distributions, it may have inadequate funds to distribute to us and we may be unable to fund our dividends. Our ability to pay dividends may also be restricted by the terms of the Revolving Credit Facility or any future credit agreement or any future debt or preferred equity securities of Tradeweb or its subsidiaries.
Our board of directors will periodically review the cash generated from our business and the capital expenditures required to finance our growth plans and determine whether to modify the amount of regular dividends and/or declare any periodic special dividends. Any future determination to change the amount of dividends and/or declare special dividends will be at the discretion of our board of directors and will be dependent upon then-existing conditions and other factors that our board of directors considers relevant.
See “Risk Factors — Risks Relating to the Company and Our Organizational Structure — Our principal asset is our equity interest in TWM LLC, and, accordingly, we depend on distributions from TWM LLC to pay our taxes and expenses, including payments under the Tax Receivable Agreement” and “Risk Factors — Risks Relating to Ownership of our Class A Common Stock — We intend to continue to pay regular dividends on our Class A common stock and Class B common stock, but our ability to do so may be limited.”
In June, September and December 2019, Tradeweb Markets Inc. paid quarterly cash dividends to the holders of Class A common stock and Class B common stock in aggregate amounts of  $11.4 million, $11.4 million and $13.1 million, respectively.
In March and April 2019, TWM LLC made pre-IPO cash distributions to the Original LLC Owners in aggregate amounts of  $20.0 million and $100.0 million, respectively. In May, September and December 2019, TWM LLC made quarterly cash distributions to its equityholders, including Tradeweb Markets Inc., in aggregate amounts of $33.4 million, $33.0 million and $45.8 million, respectively.
On February 11, 2020, our board of directors declared a cash dividend of  $0.08 per share of Class A common stock and Class B common stock for the first quarter of 2020. This dividend will be payable on March 16, 2020 to stockholders of record as of March 2, 2020.
74

TABLE OF CONTENTS
Confidential treatment requested by Tradeweb Markets Inc. pursuant to 17 C.F.R. Section 200.83
CAPITALIZATION
The following table sets forth our cash and cash equivalents and total capitalization as of December 31, 2019:

on an actual basis; and

on a pro forma basis to give effect to the Net Exercise and this offering after (i) deducting the estimated underwriting discounts and commissions and estimated offering expenses payable by us and (ii) the application of the proceeds from this offering, each as described under “Use of Proceeds.”
For more information, please see “Use of Proceeds,” “Dividend Policy” and “Unaudited Pro Forma Consolidated Financial Information.” You should read this information in conjunction with “Management’s Discussion and Analysis of Financial Condition and Results of Operations ” and our audited consolidated financial statements and related notes thereto appearing in the 2019 Form 10-K, incorporated by reference in this prospectus.
As of December 31, 2019
(in thousands, except share and per share data)
Historical
Pro Forma
(audited)
(unaudited)
Cash and cash equivalents(1)
$ 460,711 $          
Revolving Credit Facility(2)
$ $
Stockholders’ equity:
Class A common stock, par value $0.00001 per share; 1,000,000,000 shares
authorized; 66,408,328 issued and outstanding, actual, and      shares
issued and outstanding, pro forma
1
Class B common stock, par value $0.00001 per share; 450,000,000 shares authorized; 96,933,192 shares issued and outstanding, actual and pro forma
1
Class C common stock, par value $0.00001 per share; 350,000,000 shares authorized; 8,328,983 shares issued and outstanding, actual, and            shares issued and outstanding, pro forma
Class D common stock, par value $0.00001 per share; 300,000,000 shares authorized; 50,583,172 shares issued and outstanding, actual, and      shares issued and outstanding, pro forma
1
Additional paid-in capital
3,319,386
Accumulated other comprehensive income
1,366
Retained earnings
47,833
Total stockholders’ equity attributable to Tradeweb Markets Inc.
3,378,588
Non-controlling interests
1,214,157
Total equity
4,592,745
Total capitalization
$ 4,592,745 $
(1)
Historical and pro forma cash and cash equivalents, total assets and total equity do not reflect the cash dividend of  $0.08 per share to be paid to holders of Class A common stock and Class B common stock on March 16, 2020. See “Dividend Policy.”
(2)
As of December 31, 2019, we had $500.0 million of availability under the Revolving Credit Facility and no letters of credit outstanding.
75

TABLE OF CONTENTS
Confidential treatment requested by Tradeweb Markets Inc. pursuant to 17 C.F.R. Section 200.83
UNAUDITED PRO FORMA CONSOLIDATED FINANCIAL INFORMATION
The following unaudited pro forma consolidated statement of income for the year ended December 31, 2019 gives effect to the Transactions as if the same had occurred on January 1, 2019. The unaudited pro forma consolidated statement of financial condition as of December 31, 2019 gives effect to this offering as if the same had occurred on December 31, 2019. Tradeweb Markets LLC is the predecessor of the issuer, Tradeweb Markets Inc., for financial reporting purposes. Prior to the consummation of the Reorganization Transactions, Tradeweb Markets Inc. did not conduct any activities other than those incident to its formation and the IPO. As a result of the Reorganization Transactions completed in connection with the IPO, Tradeweb Markets Inc. became the sole manager of Tradeweb Markets LLC whose only material assets consist of its equity interest in Tradeweb Markets LLC and related deferred tax assets. As a result, Tradeweb Markets Inc. consolidates the financial results of Tradeweb Markets LLC and its subsidiaries. Accordingly, the historical consolidated financial data presented below relating to periods prior to and including March 31, 2019 reflect the results of operations, financial position and cash flows of Tradeweb Markets LLC, the predecessor of Tradeweb Markets Inc. for financial reporting purposes, and its subsidiaries. The historical consolidated financial data presented below relating to periods beginning on April 1, 2019, and through and including December 31, 2019 reflect the results of operations, financial position and cash flows of Tradeweb Markets Inc. and its subsidiaries, including the consolidation of its investment in Tradeweb Markets LLC. See “Basis of Presentation.”
We have derived the unaudited pro forma consolidated financial information as of and for the year ended December 31, 2019 from the consolidated financial statements of Tradeweb Markets Inc. incorporated by reference in this prospectus. The pro forma adjustments are based on available information and certain assumptions that management believes are reasonable under the circumstances. The assumptions underlying the pro forma adjustments are described in the accompanying notes, which should be read in conjunction with these unaudited pro forma combined financial statements. The pro forma financial information is qualified in its entirety by reference to, and should be read in conjunction with, “Basis of Presentation” elsewhere herein and “Management’s Discussion and Analysis of Financial Condition and Results of Operations” and our consolidated financial statements and related notes thereto appearing in the 2019 Form 10-K, incorporated by reference in this prospectus.
The pro forma adjustments related to the IPO and Reorganization Transactions, which we refer to as the “IPO and Reorganization Adjustments,” are described in the notes to the unaudited pro forma consolidated financial information, and principally include the following:

the amendment and restatement of the TWM LLC Agreement to, among other things, (i) provide for LLC Interests that are the single class of common membership interests in TWM LLC, (ii) exchange all of the existing membership interests in TWM LLC for LLC Interests and (iii) appoint Tradeweb as the sole manager of TWM LLC;

the amendment and restatement of Tradeweb’s certificate of incorporation to, among other things, (i) provide for Class A common stock, Class B common stock, Class C common stock and Class D common stock and (ii) issue shares of Class C common stock and/or Class D common stock to the Original LLC Owners that received LLC Interests, on a one-to-one basis with the number of LLC Interests they owned immediately following the amendment and restatement of the TWM LLC Agreement for nominal consideration;

the receipt of 96,933,192 shares of Class B common stock by the Refinitiv Direct Owner and 96,933,192 LLC Interests by Tradeweb as a result of the Refinitiv Contribution;

a provision for federal and state income taxes of Tradeweb as a taxable corporation at an effective rate of       % for the year ended December 31, 2019;

the issuance of shares of our Class A common stock to the purchasers in the IPO in exchange for net proceeds of approximately $1,161.3 million, after deducting underwriting discounts and commissions but before deducting offering expenses;
76

TABLE OF CONTENTS
Confidential treatment requested by Tradeweb Markets Inc. pursuant to 17 C.F.R. Section 200.83

the application of all of the net proceeds from the IPO to purchase issued and outstanding LLC Interests from certain of the Bank Stockholders at a purchase price per interest equal to the initial public offering price of Class A common stock, less the underwriting discounts and commissions payable thereon;

the effects of the Tax Receivable Agreement that provides for the payment by Tradeweb to a Continuing LLC Owner of 50% of the amount of U.S. federal, state and local income or franchise tax savings, if any, that Tradeweb actually realizes (or in some circumstances is deemed to realize) as a result of  (i) increases in the tax basis of TWM LLC’s assets resulting from (a) the purchase of LLC Interests from such Continuing LLC Owner, including with the net proceeds from the IPO and this offering or (b) redemptions or exchanges by such Continuing LLC Owner of LLC Interests for shares of our Class A common stock or Class B common stock or for cash, as applicable and (ii) certain other tax benefits related to our making payments under the Tax Receivable Agreement; and

the payment of fees and expenses related to the IPO.
The pro forma adjustments related to the October 2019 follow-on offering, which we refer to as the “2019 Offering Adjustments,” are described in the notes to the unaudited pro forma consolidated financial information, and principally include the following:

the net exercise by certain of our executive officers immediately prior to the pricing of the October 2019 follow-on offering of vested options and the issuance of Class A common stock upon such net exercise, a portion of which shares of Class A common stock were purchased by us with the net proceeds of the October 2019 follow-on offering;

the issuance of shares of Class A common stock to the purchasers in the October 2019 follow-on offering, in exchange for net proceeds of approximately $810.0 million, after deducting underwriting discounts and commissions but before deducting offering expenses;

the application of all the net proceeds from the October 2019 follow-on offering to purchase issued and outstanding LLC Interests from certain of the Selling LLC Owners and issued and outstanding shares of Class A common stock from certain of our executive officers following the Net Exercise, at a purchase price per interest and share equal to the public offering price of Class A common stock, less the underwriting discounts and commissions payable thereon;

the related effects of the Tax Receivable Agreement; and

the payment of fees and expenses related to the October 2019 follow-on offering.
The pro forma adjustments related to this offering, which we refer to as the “Offering Adjustments,” are described in the notes to the unaudited pro forma consolidated financial information, and principally include the following:

the Net Exercise;

the issuance of shares of Class A common stock to the purchasers in this offering, in exchange for net proceeds of approximately $      million, assuming the shares are offered at $      per share (the closing price for our shares of Class A common stock on Nasdaq on           , 2020), after deducting underwriting discounts and commissions but before deducting offering expenses;

the application of all the net proceeds from this offering to purchase issued and outstanding LLC Interests from the Selling LLC Owners and issued and outstanding shares of Class A common stock from certain of our executive officers following the Net Exercise, at a purchase price per interest and share equal to the public offering price of Class A common stock, less the underwriting discounts and commissions payable thereon;

the related effects of the Tax Receivable Agreement; and

the payment of fees and expenses related to this offering.
77

TABLE OF CONTENTS
Confidential treatment requested by Tradeweb Markets Inc. pursuant to 17 C.F.R. Section 200.83
Except as otherwise indicated, the unaudited pro forma consolidated financial information presented assumes no exercise by the underwriters of their option to purchase additional shares of Class A common stock.
We refer to the transactions related to the IPO and Reorganization Adjustments, the 2019 Offering Adjustments and the Offering Adjustments collectively as the “Transactions.”
As a public company, we have started, and will continue, to implement additional procedures and processes for the purpose of addressing the standards and requirements applicable to public companies. We incur additional expenses related to these steps and, among other things, additional directors’ and officers’ liability insurance, director fees, reporting requirements of the SEC, transfer agent fees, hiring additional accounting, legal and administrative personnel, increased auditing and legal fees and similar expenses. We have not included any pro forma adjustments relating to these costs.
The pro forma adjustments are based upon available information and methodologies that are factually supportable and directly related to the Transactions, including this offering. The unaudited pro forma consolidated financial information includes various estimates which are subject to material change and may not be indicative of what our operations or financial position would have been had the Transactions, including this offering, taken place on the dates indicated, or that may be expected to occur in the future. For further discussion of these matters, see “Basis of Presentation” elsewhere herein and “Management’s Discussion and Analysis of Financial Condition and Results of Operations” and the consolidated financial statements and related notes thereto appearing in the 2019 Form 10-K, incorporated by reference in this prospectus.
78

TABLE OF CONTENTS
Confidential treatment requested by Tradeweb Markets Inc. pursuant to 17 C.F.R. Section 200.83
Tradeweb Markets Inc. and Subsidiaries
Unaudited Pro Forma Consolidated Statement of Financial Condition
as of December 31, 2019
(in thousands, except share and per share amounts)
Historical
Pro Forma
Tradeweb
Markets
Inc. and
Subsidiaries
Offering
Adjustments
Tradeweb
Markets
Inc. and
Subsidiaries
Assets
Cash and cash equivalents
$ 460,711 $        $       
Restricted cash
1,000
Receivable from brokers and dealers and clearing organizations
30,641
Deposits with clearing organizations
9,724
Accounts receivable, net of allowance
92,814
Furniture, equipment, purchased software and leasehold improvements, net of accumulated depreciation and amortization
40,405
Right-of-use assets
24,504
Software development costs, net of accumulated amortization
173,086
Intangible assets, net of accumulated amortization
1,281,441
Goodwill 2,694,797
Receivable from affiliates
2,525
Deferred tax asset
256,450
Other assets
27,236
Total assets
$ 5,095,334 $ $
Liabilities and Stockholders’ Equity
Liabilities
Payable to brokers and dealers and clearing organizations
$ 30,452 $ $
Accrued compensation
119,415
Deferred revenue
23,990
Accounts payable, accrued expenses and other liabilities
32,834
Employee equity compensation payable
1,048
Lease liability
30,955
Payable to affiliates
1,506
Deferred tax liability
21,572
Tax receivable agreement liability
240,817
Total liabilities
502,589
Stockholders’ Equity
Preferred stock, $.00001 par value; 250,000,000 shares authorized; none issued or outstanding
Class A common stock, $.00001 par value; 1,000,000,000 shares authorized; 66,408,328 shares
issued and outstanding, actual;             shares issued and outstanding, pro forma
1
Class B common stock, $.00001 par value; 450,000,000 shares authorized; 96,933,192 shares issued and outstanding
1
Class C common stock, $.00001 par value; 350,000,000 shares authorized; 8,328,983 shares issued and outstanding, actual;            shares issued and outstanding, pro forma
Class D common stock, $.00001 par value; 300,000,000 shares authorized; 50,853,172 shares issued and outstanding, actual;            shares issued and outstanding, pro forma
1
Additional paid-in capital
3,329,386
Accumulated other comprehensive income
1,366
Retained earnings
47,833
Total stockholders’ equity attributable to Tradeweb Markets Inc.
3,378,588
Non-controlling interests
1,214,157
Total equity
4,592,745
Total liabilities and stockholders’ equity
$ 5,095,334 $ $
See accompanying Notes to Unaudited Pro Forma Consolidated Statement of Financial Condition.
79

TABLE OF CONTENTS
Confidential treatment requested by Tradeweb Markets Inc. pursuant to 17 C.F.R. Section 200.83
Tradeweb Markets Inc. and Subsidiaries
Notes to Unaudited Pro Forma Consolidated Statement of Financial Condition
(1)
The following sets forth the estimated sources and uses of funds in connection with this offering, assuming the issuance of                 shares of Class A common stock at a price of  $      per share (the closing price for our shares of Class A common stock on Nasdaq on                 , 2020):
Sources:

$      million of gross cash proceeds to us from the offering of Class A common stock; and $      million of cash.
Uses:

we will use $      million to pay underwriting discounts and commissions;

we will use $      million to purchase (i)           issued and outstanding LLC Interests (and cancel the corresponding shares of common stock) from the Selling LLC Owners and (ii)           issued and outstanding shares of Class A common stock from certain of our executive officers following the Net Exercise (and cancel such shares of Class A common stock), at a purchase price per interest and share equal to the public offering price per share of Class A common stock, less the underwriting discounts and commissions payable thereon; and

we will cause TWM LLC to use $      million of cash on hand to pay a portion of estimated offering expenses, including certain legal, accounting and other related expenses associated with this offering.
(2)
Reflects the effects of the Tax Receivable Agreement on our unaudited pro forma consolidated statement of financial condition as a result of our purchase of LLC Interests from certain of the Other LLC Owners using substantially all of the net proceeds from this offering.
Tradeweb Markets Inc. is subject to U.S. federal and state income taxes and files income tax returns in U.S. federal and certain state jurisdictions. We expect to obtain an increase in our share of the tax basis of the assets of TWM LLC when LLC Interests are redeemed or exchanged by the Continuing LLC Owners (including exchanges of LLC Interests for the net proceeds of this offering) and in connection with certain other qualifying transactions. This increase in tax basis may have the effect of reducing the amounts that we would otherwise pay in the future to various tax authorities. In connection with the IPO, we entered into the Tax Receivable Agreement with TWM LLC and the Continuing LLC Owners. Pursuant to the Tax Receivable Agreement, we are required to make cash payments to the Continuing LLC Owners equal to 50% of the amount of U.S. federal, state and local income or franchise tax savings, if any, that we actually realize (or in some circumstances are deemed to realize) as a result of certain future tax benefits to which we may become entitled. We expect to benefit from the remaining 50% of tax benefits, if any, that we may actually realize. See “Certain Relationships and Related Party Transactions — Related Party Transactions Entered Into in Connection With the IPO — Tax Receivable Agreement.”
The tax benefit expected to be realized in connection with this offering of  $      million of amortizable tax basis will be amortized primarily over 15 years pursuant to Section 197 of the Internal Revenue Code, and other applicable depreciation rules. The tax basis has been recognized as a deferred tax asset in our unaudited pro forma consolidated statement of financial condition. The associated obligation to pay 50% of the tax savings (or $      million) as the tax reduction is realized by us has been recognized as a tax receivable agreement liability in our unaudited pro forma condensed consolidated statement of financial condition. Cash and cash equivalents in the unaudited pro forma consolidated statement of financial condition have not been adjusted to reflect the impact of any potential future Tax Receivable Agreement payments or any remaining benefits that may be realized by us.
The deferred tax asset adjustment and the associated liability adjustment related to the Tax Receivable Agreement assume: (1) only exchanges associated with this offering and the use of proceeds therefrom, (2) a share price based on an assumed public offering price of  $      per share (the closing price for
   
80

TABLE OF CONTENTS
Confidential treatment requested by Tradeweb Markets Inc. pursuant to 17 C.F.R. Section 200.83
our shares of Class A common stock on Nasdaq on                 , 2020), (3) a constant federal income tax rate of       % and a constant state tax rate, (4) no material changes in tax law, (5) the ability to utilize tax attributes and (6) future Tax Receivable Agreement payments.
We anticipate that we will account for the income tax effects resulting from future taxable exchanges of LLC Interests by Continuing LLC Owners for shares of our Class A common stock or Class B common stock or cash by recognizing an increase in our deferred tax assets, based on enacted tax rates at the date of each exchange. Further, we will evaluate the likelihood that we will realize the benefit represented by the deferred tax asset, and, to the extent that we estimate that it is more likely than not that we will not realize the benefit, we will reduce the carrying amount of the deferred tax asset with a valuation allowance.
The amounts to be recorded for both the deferred tax assets and the liability for our obligations under the Tax Receivable Agreement have been estimated. All of the effects of changes to both the deferred tax assets and our obligations under the Tax Receivable Agreement after the date of the purchase will be included in net income. Similarly, the effect of subsequent changes in the enacted tax rates will be included in net income.
(3)
Reflects the (i) issuance of                 shares of Class A common stock to the purchasers in this offering and (ii) cancellation and retirement of (x) an aggregate of           shares of Class C common stock and Class D common stock as a result of our purchase of outstanding LLC Interests from the Selling LLC Owners and (y) an aggregate of                 shares of Class A common stock as a result of our purchase of outstanding shares of Class A common stock from certain of our executive officers following the Net Exercise, in each case using the net proceeds from this offering. Each share of Class A common stock and Class C common stock entitles its holder to one vote on all matters presented to our stockholders generally. Each share of Class D common stock entitles its holder to ten votes on all matters presented to our stockholders generally. Holders of Class D common stock are not entitled to receive any distributions from or participate in any dividends declared by our board of directors.
(4)
Reflects the effects on additional paid-in capital relating to the following (in thousands):
Amount
Gross proceeds from offering of Class A common stock
$      
Payment of underwriting discounts and commissions
Purchase of   (i) LLC Interests (and cancellation of the corresponding shares of common stock) from the Selling LLC Owners and (ii) shares of Class A common stock (and cancellation of such shares) from certain executive officers
Payment of estimated offering costs other than underwriting discounts and commissions
Difference between the deferred tax asset recognized and the Tax Receivable Agreement liability (see note 2)
Portion allocated to non-controlling interests
Total adjustment to additional paid-in capital
$
(5)
We are the sole manager of TWM LLC. As the sole manager of TWM LLC, we operate and control all of the business and affairs of TWM LLC and, through TWM LLC and its subsidiaries, conduct our business. As a result of this control, and because we have a substantial financial interest in TWM LLC, we consolidate the financial results of TWM LLC and report a non-controlling interest related to the LLC Interests held by the Continuing LLC Owners in our consolidated financial statements.
Following this offering and the application of substantially all of the net proceeds from this offering to purchase issued and outstanding LLC Interests (and cancel the corresponding shares of common stock) from the Selling LLC Owners, we will own                 LLC Interests, representing    % of the economic interest of TWM LLC, and the Continuing LLC Owners will own                 LLC Interests, representing the remaining    % of the economic interest of TWM LLC. This pro forma adjustment represents the adjustment to the carrying value of the non-controlling interests to reflect our increased ownership in TWM LLC.
   
81

TABLE OF CONTENTS
Confidential treatment requested by Tradeweb Markets Inc. pursuant to 17 C.F.R. Section 200.83
(6)
The LLC Interests held by the Continuing LLC Owners, representing the non-controlling interests, are redeemable at the election of such holders, for shares of Class A common stock or Class B common stock, as the case may be, on a one-for-one basis or, at our option, a cash payment in accordance with the terms of the TWM LLC Agreement. See “Certain Relationships and Related Party Transactions — Certain Transactions Entered Into in Connection With the IPO — TWM LLC Agreement” for additional information regarding redemption rights of the holders of LLC Interests and exchange rights of holders of Class C common stock and Class D common stock.
   
82

TABLE OF CONTENTS
Confidential treatment requested by Tradeweb Markets Inc. pursuant to 17 C.F.R. Section 200.83
Tradeweb Markets Inc. and Subsidiaries
Unaudited Pro Forma Consolidated Statement of Income
For the Year Ended December 31, 2019
(in thousands, except share and per share amounts)
Historical
Pro Forma
Tradeweb
Markets
Inc. and
Subsidiaries
IPO and
Reorganization
Adjustments
2019 Offering
Adjustments
As Adjusted
Before this
Offering
Offering
Adjustments
Tradeweb
Markets
Inc. and
Subsidiaries
Revenues
Transaction fees
$ 423,583 $         $         $         $         $        
Subscription fees
138,731
Commissions
149,365
Refinitiv market data fees
55,635
Other
8,252
Gross revenue
775,566
Contingent consideration
Net revenue
775,566
Expenses
Employee compensation and benefits
329,457
Depreciation and amortization
139,330
Technology and communications
39,285
General and administrative
34,960
Professional fees
28,029
Occupancy
14,686
Total expenses
585,747
Operating income
189,819
Tax receivable agreement liability adjustment
33,134
Net interest income
2,373
Income before taxes
225,326
Provision for income taxes
(52,302)
Net income
$ 173,024 $ $ $ $ $
Less: Pre-IPO net income attributable to Tradeweb Markets LLC
42,352
Net income attributable to Tradeweb Markets Inc. and non-controlling interests
130,672
Less: Net income attributable to non-controlling
interests
46,903
Net income attributable to Tradeweb Markets Inc.
$ 83,769 $ $ $ $ $
Pro forma earnings per share data:
Earnings per share
$
Basic
$
Diluted
$
Weighted average shares of Class A and Class B common stock outstanding
Basic
Diluted
See accompanying Notes to Unaudited Pro Forma Consolidated Statement of Income.
83

TABLE OF CONTENTS
Confidential treatment requested by Tradeweb Markets Inc. pursuant to 17 C.F.R. Section 200.83
Tradeweb Markets Inc. and Subsidiaries
Notes to Unaudited Pro Forma Consolidated Statement of Income
For the Year Ended December 31, 2019
(1)
Upon completion of the Reorganization Transactions, we became the sole manager of TWM LLC. As the sole manager of TWM LLC, we operate and control all of the business and affairs of TWM LLC and, through TWM LLC and its subsidiaries, conduct our business. As a result of this control, and because we have a substantial financial interest in TWM LLC, we consolidate the financial results of TWM LLC and report a non-controlling interest related to the LLC Interests held by the Continuing LLC Owners in our consolidated financial statements.
Following the completion of the Reorganization Transactions and IPO, we owned 64.3% of the economic interest of TWM LLC and the Continuing LLC Owners owned 35.7% of the economic interest of TWM LLC, and as such, this adjustment reflects that 35.7% of TWM LLC’s net income was attributable to the non-controlling interests following the completion of the Reorganization Transactions and IPO.
Following the completion of the October 2019 follow-on offering, we owned 72.1% of the economic interest of TWM LLC and the Continuing LLC Owners owned 27.9% of the economic interest of TWM LLC, and as such, this adjustment reflects that 27.9% of TWM LLC’s net income was attributable to the non-controlling interests following the completion of the Reorganization Transactions and IPO.
Following this offering and the application of substantially all of the net proceeds from this offering to purchase issued and outstanding LLC Interests (and cancel the corresponding shares of common stock) from the Selling LLC Owners, we will own    % of the economic interest of TWM LLC and the Continuing LLC Owners will own    % of the economic interest of TWM LLC, and as such, this adjustment reflects that    % of TWM LLC’s net income will be attributable to the non-controlling interests following this offering.
(2)
TWM LLC has been, and will continue to be, treated as a partnership for U.S. federal and state income tax purposes. As such, income generated by TWM LLC will flow through to its partners, including us, and is generally not subject to tax at the TWM LLC level. TWM LLC or some of its subsidiaries, are subject to unincorporated business taxes on income earned, or losses incurred, by conducting business in certain state and local jurisdictions and income taxes in foreign jurisdictions on certain of their operations. Additionally, some subsidiaries are treated as a C corporation for U.S. federal and state income tax purposes and are therefore subject to income taxes on their income earned or losses incurred. As a result, the unaudited pro forma consolidated statement of income reflects adjustments to our income tax expense based on the following effective tax rate calculated as follows:
IPO and
Reorganization
Adjustments
October
2019
Offering
Adjustments
Offering
Adjustments
Tradeweb ownership percentage
     %      %      %
U.S. federal income tax rate
Less: rate attributable to non-controlling interest
State, local and foreign taxes, net of federal tax benefit
Effective tax rate
   % % %
(3)
Pro forma basic earnings per share is computed by dividing the pro forma net income attributable to Tradeweb Markets Inc. by the pro forma weighted-average shares of Class A common stock and Class B common stock outstanding during the period. Pro forma diluted earnings per share is computed by adjusting pro forma net income attributable to Tradeweb Markets Inc. and the weighted average shares of Class A common stock and Class B common stock outstanding to give effect to potentially dilutive securities that qualify as participating securities using the treasury stock method, as applicable. Shares of Class C common stock and Class D common stock are not entitled to receive any distributions or dividends and, therefore, are not included in, as they are not participating securities for
   
84

TABLE OF CONTENTS
Confidential treatment requested by Tradeweb Markets Inc. pursuant to 17 C.F.R. Section 200.83
purposes of, the computation of pro forma basic or diluted earnings per share. The diluted weighted average share calculation assumes that certain equity awards were issued and outstanding at the beginning of the period. The following table sets forth a reconciliation of the numerators and denominators used to compute pro forma basic and diluted earnings per share.
Pro Forma
Tradeweb
Markets Inc.
(in thousands, except per share amounts)
Year Ended
December 31,
2019
Numerator:
Net income
$        
Less: Net income attributable to non-controlling interests
Net income attributable to Tradeweb Markets Inc. – Basic and Diluted
$
Denominator:
Shares of Class A common stock issued in connection with the IPO
Shares of Class B common stock issued in connection with the Reorganization Transactions
Shares of Class A common stock issued in connection with the Net Exercise and this offering
Weighted average shares of Class A and Class B common stock outstanding – Basic
Dilutive effect of options
Dilutive effect of equity-settled PRSUs
Weighted average shares of Class A and Class B common stock outstanding – Diluted
Earnings per share – Basic
$
Earnings per share – Diluted
$
LLC Interests held by the Continuing LLC Owners are redeemable, at the election of such holders, for shares of our Class A common stock or Class B common stock. After evaluating the potential dilutive effect under the if-converted method, the outstanding LLC Interests for the assumed exchange of non-controlling interests were determined to be anti-dilutive and thus were excluded from the computation of diluted earnings per share.
   
85

TABLE OF CONTENTS
Confidential treatment requested by Tradeweb Markets Inc. pursuant to 17 C.F.R. Section 200.83
MANAGEMENT
Executive Officers and Directors
The following table sets forth information about our executive officers and directors, including their ages as of                 , 2020. With respect to our directors, each biography contains information regarding the person’s service as a director, business experience, director positions held currently or at any time during the past five years, information regarding involvement in certain legal or administrative proceedings, and the experience, qualifications, attributes or skills that caused our board of directors to determine that the person should serve as a director of our company.
Name
Age
Position
Lee Olesky
58
Chief Executive Officer and Director
William (“Billy”) Hult
50
President and Director
Enrico Bruni
48
Managing Director, Head of Europe and Asia Business
Douglas Friedman
49
General Counsel and Secretary
Simon Maisey
48
Managing Director, Global Head of Corporate Development
James (“Jay”) Spencer
68
Chief Technology Officer
Robert Warshaw
66
Chief Financial Officer
Scott Zucker
51
Chief Risk and Administrative Officer
Martin Brand
45
Director, Chairman of the Board of Directors
John Finley
63
Director
Scott Ganeles
56
Director
Paula Madoff
52
Director
Thomas Pluta
52
Director
Debra Walton
59
Director
Brian West
50
Director
Lee Olesky
Mr. Olesky is our co-founder and has served as Tradeweb’s Chief Executive Officer and on the board of directors since its formation. Mr. Olesky has been TWM LLC’s Chief Executive Officer since September 2008 and, prior to the Reorganization Transactions, served on the former board of managers of TWM LLC beginning in 2008. After being our founding Chairman of the Board from 1996 to 1998, Mr. Olesky rejoined the Company in February 2002 in London as President, driving the Company’s expansion in Europe and into the global derivatives markets. He then led the expansion of Tradeweb into Asia, opening offices in Tokyo, Hong Kong and Singapore. Prior to returning to the Company, Mr. Olesky worked at Credit Suisse First Boston from 1993 to 1999 in a variety of management positions, ultimately as Chief Operating Officer for the Fixed Income Americas division. Following his time at Credit Suisse First Boston, from 1999 to 2002, he served as Chief Executive Officer of BrokerTec, an electronic brokerage platform that he co-founded. He received a B.A. from Tulane University and a J.D. from The George Washington University. Mr. Olesky was selected to serve on our board of directors because of the perspective, management, leadership experience and operational expertise in our business that he has developed as our Chief Executive Officer.
Billy Hult
Mr. Hult has served as Tradeweb’s President since its formation and has served on its board of directors since March 2019. Mr. Hult has served as TWM LLC’s President since September 2008 and, prior to the Reorganization Transactions, served on the former board of managers of TWM LLC beginning in September 2008. Mr. Hult joined Tradeweb in July 2000 as a product manager and oversaw the creation of our TBA-MBS marketplace. In 2005, Mr. Hult went on to serve as the head of U.S. products overseeing the
86

TABLE OF CONTENTS
Confidential treatment requested by Tradeweb Markets Inc. pursuant to 17 C.F.R. Section 200.83
firm’s expansion into new asset classes. Prior to joining Tradeweb, Mr. Hult held a variety of trading positions at Société Générale from 1997 to 2000. He received a B.A. from Denison University. Mr. Hult was selected to serve on our board of directors because of the perspective, management, industry experience and operational expertise in our business that he has developed as our President.
Enrico Bruni
Mr. Bruni has served as Managing Director, Head of Europe and Asia Business of TWM LLC since February 2013 and has served in the same position at Tradeweb since April 2019. Mr. Bruni joined Tradeweb in 2002 and has been instrumental in developing the interest rate swaps business in Europe and Asia. Prior to joining Tradeweb, from 1995 to 2002, Mr. Bruni was at J.P. Morgan where he worked in a number of business and product management roles across the markets division, with particular focus on their e-trading strategy. Mr. Bruni received a business management degree from L. Bocconi University, Milan.
Douglas Friedman
Mr. Friedman has served as Tradeweb’s General Counsel and Secretary since its formation and as the General Counsel of TWM LLC since November 2009, prior to which he served as the Assistant General Counsel of TWM LLC beginning in June 2005. Prior to joining Tradeweb, Mr. Friedman worked in the litigation department of King & Spalding LLP, an international law firm, from 2001 to 2005, where he focused on securities litigation and regulatory investigations. Prior to that, he worked at Cadwalader, Wickersham and Taft LLP and at Gibbons P.C. He received a B.A. from the University of Michigan and a J.D. from Seton Hall University School of Law.
Simon Maisey
Mr. Maisey has served as Managing Director, Global Head of Corporate Development of TWM LLC since May 2016 and has served in the same position at Tradeweb since April 2019. Prior to that, Mr. Maisey served as Managing Director in Finance and Business Development of TWM LLC beginning in May 2014. Prior to joining Tradeweb, from 1998 to May 2014, Mr. Maisey worked at J.P. Morgan, most recently in the position of Managing Director, eCommerce for the global rates business. In addition, he has also held roles as COO and CFO of J.P. Morgan’s fixed income businesses and served on the TWM LLC board of directors as a J.P. Morgan representative from 2009 to 2014. He holds a MEng (Hons) from the University of Oxford.
Jay Spencer
Mr. Spencer has served as Chief Technology Officer of TWM LLC since February 2008 and has served in the same position at Tradeweb since April 2019. Prior to joining Tradeweb, from 2003 to 2007, Mr. Spencer was Global Chief Information Officer for ICAP and a member of its Global Executive Management team. Previously, Mr. Spencer was the founding Chief Technology Officer of BrokerTec, a position he held from 1999 to 2003, where he worked closely with Mr. Olesky in establishing the business. His extensive electronic trading experience also includes senior product and executive positions at EJV Partners and Fidelity. He received a B.A from the University of North Carolina at Chapel Hill and an M.B.A. from Wake Forest University.
Robert Warshaw
Mr. Warshaw has served as Tradeweb’s Chief Financial Officer since its formation and as the Chief Financial Officer of TWM LLC since May 2011. Mr. Warshaw joined the Company in July 2009 as a managing director and Head of Equities and became Head of Business Development in November 2010. Prior to joining Tradeweb, Mr. Warshaw led venture capital-backed technology startups in the electronic trading, telepresence and social networking fields. Prior to that, he served as Chief Information Officer and a director of Lazard as well as a partner at McKinsey & Company, where he advised large companies in the financial and technology sectors. Mr. Warshaw began his career at the former Andersen Consulting, since renamed Accenture, where he worked on a series of global assignments in the financial sector. He received a B.A. from the University of Pennsylvania and a master of management from the Kellogg School of Management at Northwestern University.
87

TABLE OF CONTENTS
Confidential treatment requested by Tradeweb Markets Inc. pursuant to 17 C.F.R. Section 200.83
Scott Zucker
Mr. Zucker has served as Tradeweb’s Chief Risk and Administrative Officer since February 2020, and served as Tradeweb’s Chief Administrative Officer since its formation and as the Chief Administrative Officer of TWM LLC since November 2009. He joined the company in 2002 as General Counsel. Prior to joining Tradeweb, from 1999 to 2002, Mr. Zucker worked in the Corporate Department of Willkie Farr & Gallagher LLP, an international law firm, providing legal, regulatory and securities law support exclusively to Bloomberg LP. He also worked in the Corporate Department of Robinson, Silverman, Pearce, Aronsohn and Berman LLP (now Bryan Cave Leighton Paisner LLP) from 1996 to 1999, where he specialized in general corporate and securities matters. He received a B.A. from Tufts University and a J.D. from Hofstra University School of Law.
Martin Brand
Mr. Brand has served as Chairman of Tradeweb’s board of directors since March 2019. Mr. Brand is a Senior Managing Director in the Private Equity Group at Blackstone and has held various positions at Blackstone since 2003. Mr. Brand leads the private equity investments in financial institutions, and co-leads private equity investments in technology. In addition, he is a member of the Investment Committee of Blackstone’s Tactical Opportunities funds. Mr. Brand also serves as a director of Kronos, Inc., Exeter Finance Corporation, Paysafe Group Ltd, Refinitiv and First Eagle Investment Management. Mr. Brand serves on the board of directors of the Park Avenue Armory. He is a Trustee of the American Academy, Berlin. Prior to joining Blackstone, he served as a consultant with McKinsey & Company and a derivatives trader with Goldman, Sachs & Co. Mr. Brand received a B.A./M.A. in Mathematics and Computation from Oxford University and an M.B.A. from the Harvard Business School. Mr. Brand was selected to serve on our board of directors because of his significant experience leading private equity investments in financial institutions and extensive board experience.
John Finley
Mr. Finley has served on Tradeweb’s board of directors since March 2019. Mr. Finley is a Senior Managing Director and Chief Legal Officer of Blackstone and serves on its Management Committee. Before joining Blackstone, Mr. Finley had been a partner with Simpson Thacher & Bartlett for 22 years where he was a member of that law firm’s Executive Committee and Co-Head of Global M&A. Mr. Finley is an Adviser on the American Law Institute’s Restatement of the Law, Corporate Governance project and a member of the Dean’s Advisory Board of Harvard Law School , the Advisory Board of the Harvard Law School Program on Corporate Governance, the Board of Advisors of the Penn Institute for Law and Economics and the Advisory Board of the Penn Netter Center for Community Partnerships. He has served on the Board of Advisors of the Knight-Bagehot Fellowship in Economics and Business Journalism at Columbia University, the Lawyers Committee for Human Rights and the Jewish Board of Family and Children Services. He has also served as Chairman of the Annual International Mergers & Acquisitions Conference of the International Bar Association and on the Committee of Securities Regulation of the New York State Bar Association. Mr. Finley has a BS in Economics, summa cum laude, from the Wharton School of the University of Pennsylvania (1978), a B.A. in History, summa cum laude, from the College of Arts and Sciences of the University of Pennsylvania (1978) and a JD, cum laude, from Harvard Law School (1981). Mr. Finley was selected to serve on our board of directors because of his extensive business, management and legal experience.
Scott Ganeles
Mr. Ganeles has served on Tradeweb’s board of directors since March 2019. Mr. Ganeles was the Chief Executive Officer of i-Deal from December 2000 until it merged with Hemscott in 2006 to form Ipreo Holdings LLC. Mr. Ganeles became Chief Executive Officer of Ipreo after the merger and continued as Chief Executive Officer until August 2018. Prior to Ipreo Holdings LLC, Mr. Ganeles was President and Co-Founder of the Carson Group from June 1990 to September 2000. Mr. Ganeles received a B.A. in Political Science from Brown University. Mr. Ganeles was selected to serve on our board of directors because of his extensive business and management experience and thorough knowledge of our industry.
88

TABLE OF CONTENTS
Confidential treatment requested by Tradeweb Markets Inc. pursuant to 17 C.F.R. Section 200.83
Paula Madoff
Ms. Madoff has served on Tradeweb’s board of directors since March 2019. Ms. Madoff currently serves as an Advisor to Goldman Sachs (“Goldman”). She had been employed by Goldman for 24 years where she was most recently a Partner and Head of Sales and Distribution for Interest Rate Products and Mortgages until her retirement from this position in August 2017. From August 2017 to April 2018, Ms. Madoff was employed as an Advisory Director at Goldman. She brings experience in managing regulatory and market structure changes, investing, risk management, and capital markets activities. Ms. Madoff serves as a non-executive director on the boards of KKR Real Estate Finance Trust Inc.; Great-West Lifeco; and ICE Benchmark Administration, where she is also Chair of the ICE LIBOR Oversight Committee. She held several additional leadership positions at Goldman, including Co-Chair of the Retirement Committee, overseeing 401(k) and pension plan assets; CEO of Goldman Sachs Mitsui Marine Derivatives Products, L.P.; and was a member of its Securities Division Operating Committee and Firmwide New Activity Committee. Before joining Goldman, Ms. Madoff worked in Mergers and Acquisitions at Wasserstein Perella & Co. and in Corporate Finance at Bankers Trust. Ms. Madoff is a 2018 David Rockefeller Fellow, a member of the Harvard Business School Alumni Board, a member of the Harvard Kennedy School Women’s Leadership Board, and a Director of Hudson River Park Friends.
Ms. Madoff received a B.A. degree in Economics, cum laude, from Lafayette College and an M.B.A. from Harvard Business School. Ms. Madoff was selected to serve on our board of directors because of her deep bench of knowledge and experience working with sales and distributions for Goldman’s interest rate products and mortgages, as well as her significant service on boards and board committees.
Thomas Pluta
Mr. Pluta has served on Tradeweb’s board of directors since March 2019 and, prior to the Reorganization Transactions, served on the former board of managers of TWM LLC beginning in December 2017. Mr. Pluta has served as Global Head of the Linear Rates Trading business at J.P. Morgan since July 2019. Prior to that, Mr. Pluta was Co-Head of Global Rates Trading between April 2015 and July 2019 and Global Head of Short Term Interest Rate Trading between January 2014 and April 2015 at J.P. Morgan. In addition to his 24 year career at J.P. Morgan managing trading teams across the Global Rates, Emerging Markets and Foreign Exchange businesses, he serves as the Corporate and Investment Bank lead for the firm-wide LIBOR Transition Program. A champion for advancing the people agenda at J.P. Morgan, Mr. Pluta has been actively engaged throughout his career, and holds leadership positions in various diversity & inclusion, recruiting, and culture-building efforts. He received a B.A. in Economics from Yale University and an M.B.A. in General Management from the Harvard Business School. Mr. Pluta was selected to serve on our board of directors because of his significant trading and management experience and deep knowledge of our industry.
Debra Walton
Ms. Walton has served on Tradeweb’s board of directors since March 2019 and, prior to the Reorganization Transactions, served on the former board of managers of TWM LLC beginning in July 2016. Ms. Walton has served as Chief Revenue Officer of Refinitiv since December 2018. From 2003 through November 2018, Ms. Walton held senior executive positions across product, content, sales and marketing at Refinitiv and the Financial & Risk business division of Thomson Reuters. Prior to Thomson Reuters, Ms. Walton held senior executive roles at Cantor Fitzgerald, Nucleus Financial and Dow Jones Telerate. Ms. Walton has served as an advisory board member of Springboard since March 2013.
Ms. Walton was selected to serve on our board of directors because of her extensive business and management experience and valuable knowledge and experience in our industry.
Brian West
Mr. West has served on Tradeweb’s board of directors since March 2019. Mr. West has served as Chief Financial Officer of Refinitiv since November 2018. Prior to that, Mr. West was the Chief Financial Officer and Executive Vice President of Operations of Oscar Insurance Corporation between January 2016 and November 2018. Prior to that, Mr. West was the Chief Operating Officer of Nielsen Holdings plc between
89

TABLE OF CONTENTS
Confidential treatment requested by Tradeweb Markets Inc. pursuant to 17 C.F.R. Section 200.83
March 2014 and January 2016 and the Chief Financial Officer of Nielsen Holdings plc (or its predecessor) from February 2007 to March 2014. Prior to joining Nielsen Holdings plc, Mr. West was employed by the General Electric Company as the Chief Financial Officer of its GE Aviation division from June 2005 to February 2007. Prior to that, Mr. West held several senior financial positions across General Electric Company businesses, including NBC and Plastics. Mr. West is a veteran of General Electric Company’s financial leadership program and spent more than 16 years with General Electric Company. In the past, Mr. West served as a director and Chair of the Audit Committee of Getty Images. He received a B.S. degree in finance from Siena College and an M.B.A. from Columbia University. Mr. West was selected to serve on our board of directors because of his extensive financial knowledge, including from his service as Chief Financial Officer at GE Aviation, Nielsen Holdings plc, Oscar Insurance Corporation and, most recently, at Refinitiv.
Board Composition
Our business and affairs are managed under the direction of our board of directors. Our board of directors consists of nine directors. Our amended and restated certificate of incorporation and amended and restated bylaws provide for a classified board of directors consisting of three classes of directors, each serving staggered three-year terms as follows:

the Class I directors are Mr. Finley, Mr. Ganeles and Ms. Walton and their terms will expire at the annual meeting of stockholders to be held in 2020;

the Class II directors are Ms. Madoff, Mr. Pluta and Mr. West and their terms will expire at the annual meeting of stockholders to be held in 2021; and

the Class III directors are Mr. Brand, Mr. Hult and Mr. Olesky and their terms will expire at the annual meeting of stockholders to be held in 2022.
Upon expiration of the term of a class of directors, directors for that class will be elected for three-year terms at the annual meeting of stockholders in the year in which that term expires. Each director’s term continues until the election and qualification of his or her successor or his or her earlier death, resignation or removal. Any increase or decrease in the number of directors will be distributed among the three classes so that, as nearly as possible, each class will consist of one-third of the directors. This classification of our board of directors may have the effect of delaying or preventing changes in control of our company.
In addition, pursuant to the Stockholders Agreement with the Refinitiv Owners, the Refinitiv Owners have the right to designate nominees to our board of directors subject to the maintenance of certain ownership requirements in us. See “Certain Relationships and Related Party Transactions — Related Party Transactions Entered Into in Connection With the IPO — Stockholders Agreement” for additional information.
Director Independence and Controlled Company Exception
Our board of directors has affirmatively determined that Mr. Ganeles and Ms. Madoff are independent directors under the rules of Nasdaq, and are independent directors as such term is defined in Rule 10A-3(b)(1) under the Exchange Act.
The Refinitiv Owners, who are parties to the Stockholders Agreement, hold Class B common stock and Class D common stock collectively representing a majority of the combined voting power of our total outstanding common stock. As a result, we are a “controlled company” within the meaning of the corporate governance standards of Nasdaq. Under these rules, a “controlled company” may elect not to comply with certain corporate governance requirements, including:

the requirement that a majority of our board of directors consist of independent directors;

the requirement that director nominations be made, or recommended to the full board of directors, by its independent directors or by a nominations committee that is composed entirely of independent directors; and

the requirement that we have a compensation committee that is composed entirely of independent directors with a written charter addressing the committee’s purpose and responsibilities.
90

TABLE OF CONTENTS
Confidential treatment requested by Tradeweb Markets Inc. pursuant to 17 C.F.R. Section 200.83
We rely on all of the exemptions listed above. As a result, we do not have a majority of independent directors and our nominating and corporate governance committee and compensation committee do not consist entirely of independent directors. Accordingly, you will not have the same protections afforded to stockholders of companies that are subject to all of the applicable stock exchange rules. See “Risk Factors — Risks Relating to Ownership of Our Class A Common Stock — We are a “controlled company” within the meaning of the corporate governance standards of Nasdaq and, as a result, qualify for, and rely on, exemptions from certain corporate governance requirements.”
Committees of the Board of Directors
Our board of directors has three committees: the audit committee; the compensation committee; and the nominating and corporate governance committee. Our board of directors may establish other committees to facilitate the management of our business. The composition and functions of the audit committee, compensation committee and nominating and corporate governance committee are described below.
Audit Committee
The members of the audit committee are Mr. West, as Chairman, Mr. Ganeles, and Ms. Madoff.
Mr. West qualifies as our “audit committee financial expert” within the meaning of regulations adopted by the SEC. Our board of directors has also determined that Mr. Ganeles and Ms. Madoff are “independent” as defined under Nasdaq rules and the Exchange Act and rules and regulations promulgated thereunder.
We expect a third new independent director to be placed on the audit committee prior to April 3, 2020. The composition of our audit committee will satisfy the independence requirements of Nasdaq and the SEC within the applicable timeframe. The audit committee recommends the annual appointment and reviews the independence of auditors and reviews the scope of audit and non-audit assignments and related fees, the results of the annual audit, accounting principles used in financial reporting, internal auditing procedures, the adequacy of our internal control procedures, related party transactions and investigations into matters related to audit functions. The audit committee is also responsible for overseeing risk management on behalf of our board of directors.
Compensation Committee
The members of the compensation committee are Mr. Brand, as Chairman, Mr. Finley, Mr. Ganeles, Ms. Madoff and Mr. West. The principal responsibilities of the compensation committee are to review and approve matters involving executive and director compensation, recommend changes in employee benefit programs, authorize equity and other incentive arrangements and authorize our Company to enter into employment and other employee-related agreements.
Nominating and Corporate Governance Committee
The members of the nominating and corporate governance committee are Mr. Finley, as Chairman, Mr. Brand, and Ms. Madoff. The nominating and corporate governance committee assists our board of directors in identifying individuals qualified to become board members, makes recommendations for nominees for committees and develops, recommends to the board of directors and reviews our corporate governance principles.
Compensation Committee Interlocks and Insider Participation
None of our executive officers serves, or in the past year has served, as a member of the board of directors or compensation committee (or other committee performing equivalent functions) of any entity that has one or more executive officers serving on our board of directors or compensation committee. No interlocking relationship exists between any member of the compensation committee (or other committee performing equivalent functions) and any executive, member of the board of directors or member of the compensation committee (or other committee performing equivalent functions) of any other company.
91

TABLE OF CONTENTS
Confidential treatment requested by Tradeweb Markets Inc. pursuant to 17 C.F.R. Section 200.83
Code of Ethics
We have adopted a Code of Business Conduct and Ethics applicable to all of our directors, officers (including our principal executive officer, principal financial officer and principal accounting officer) and all global employees. Our Code of Business Conduct and Ethics is available on our website at www.tradeweb.com. In the event that we amend or waive certain provisions of our Code of Business Conduct and Ethics applicable to our principal executive officer, principal financial officer or principal accounting officer that requires disclosure under applicable SEC rules, we intend to disclose the same on our website. Our website is not part of or incorporated by reference in this prospectus.
92

TABLE OF CONTENTS
Confidential treatment requested by Tradeweb Markets Inc. pursuant to 17 C.F.R. Section 200.83
EXECUTIVE COMPENSATION
As an emerging growth company, Tradeweb has opted to comply with the executive compensation rules applicable to “smaller reporting companies,” as defined under the Securities Act. Those rules require compensation disclosure only for Tradeweb’s principal executive officer and its next two most highly compensated executive officers.
The tabular disclosure and discussion that follow describe Tradeweb’s executive compensation program during the fiscal years ended December 31, 2019 and December 31, 2018, as applicable, with respect to Tradeweb’s named executive officers, including: Lee Olesky, Tradeweb’s Chief Executive Officer; William Hult, Tradeweb’s President; and Enrico Bruni, Tradeweb’s Managing Director, Head of Europe and Asia Business (collectively, Tradeweb’s “named executive officers”).
Summary Compensation Table
The following table sets forth the compensation paid to the named executive officers (the “NEOs”) that is attributable to services performed during fiscal years 2019 and 2018.
Name and Principal Position
Year
Salary
($)
Bonus
($)(1)
Stock
Awards
($)(2)
Option
Awards
($)(3)
Non-Equity
Incentive
Plan
Compensation
($)(4)
All Other
Compensation
($)(5)
Total
($)
Lee Olesky
Chief Executive Officer
2019 770,000 3,392,000 7,000,000 48,498 11,210,498
2018 770,000 2,952,000 12,508,379 6,400,000 49,216 22,679,595
William Hult
President
2019 660,000 2,830,000 6,234,000 45,301 9,769,301
2018 660,000 2,461,250 6,700,918 5,700,000 46,950 15,569,118
Enrico Bruni
Managing Director, Head of Europe and Asia Business(5)
2019 392,123 1,750,000 500,000 35,976 2,678,099
(1)
Mr. Bruni is entitled to a discretionary annual bonus as described below in “Narrative Disclosure to Summary Compensation Table — Annual Cash Incentive Awards,” which is anticipated to be paid on or about March 6, 2020.
(2)
The amounts included in the “Stock Awards” column represent the grant date fair value of PRSU awards computed in accordance with FASB ASC Topic 718. Details and assumptions used in calculating the grant date fair value of the PRSU awards may be found in Note 13 — Stock-Based Compensation Plans to our consolidated financial statements in the 2019 Form 10-K, incorporated by reference in this prospectus. The grant date fair value of these awards would have been $6,784,000 for Mr. Olesky, $5,660,000 for Mr. Hult and $1,000,000 for Mr. Bruni for the PRSUs granted in 2019 based on achievement of the highest level of performance conditions, which performance conditions were deemed achieved on February 21, 2020 following the Company’s finalization of its audited financials.
(3)
The amounts included in the “Option Awards” column represent the grant date fair value of option awards computed in accordance with FASB ASC Topic 718. Details and assumptions used in calculating the grant date fair value of the option awards may be found in Note 13 — Stock-Based Compensation Plans to our consolidated financial statements in the 2019 Form 10-K, incorporated by reference in this prospectus.
(4)
The amounts included in the “Non-Equity Incentive Plan Compensation” column reflect Messrs. Olesky and Hult’s annual performance bonuses earned, which amounts are based on performance targets as set forth in their applicable employment agreements for such fiscal years as described below in “— Narrative Disclosure to Summary Compensation Table — Employment Agreements.”
93

TABLE OF CONTENTS
Confidential treatment requested by Tradeweb Markets Inc. pursuant to 17 C.F.R. Section 200.83
(5)
The amounts included in the “All Other Compensation” column for fiscal year 2019 represent (i) financial planning services, (ii) executive life insurance, (iii) group life insurance, (iv) for Messrs. Olesky and Hult, matching contributions to the Company’s 401(k) plan, (v) executive long term disability insurance, (vi) excess liability insurance, (vii) annual club membership dues, and (viii) for Mr. Bruni, contributions to and payments in respect of a contributory pension scheme in which he participates. The value of any dividend equivalent rights accrued in respect of PRSU grants to the NEOs are not included in the “All Other Compensation” column because those amounts were factored into the grant date fair value for the relevant PRSU grants.
(6)
Amounts included in the “Salary” and “Bonus” columns for Mr. Bruni were received in pounds and are reflected in U.S. dollars based on a conversion rate of 1.31041.
Narrative Disclosure to Summary Compensation Table
Employment Agreements
Messrs. Olesky and Hult are each party to an employment agreement with TWM LLC. Mr. Bruni is party to an employment agreement with Trade Web Europe Ltd (“TW Europe”). The terms of each employment agreement are summarized below.
Chief Executive Officer (Lee Olesky)
TWM LLC is party to an employment agreement with Mr. Olesky (the “CEO Employment Agreement”) for the position of Chief Executive Officer of TWM LLC (“CEO”). For as long as he is CEO, Mr. Olesky is entitled to be a member of the board of directors of Tradeweb Markets Inc. (the “Board”). The CEO Employment Agreement provides for an initial term ending on December 31, 2020, subject to automatic one-year extensions unless either TWM LLC or Mr. Olesky provides written notice of intent not to renew at least 90 days prior to the expiration of the then applicable term. The CEO Employment Agreement provides for a base salary of  $770,000 per year, subject to increase at the discretion of the Board and/or the compensation committee of the Board. Mr. Olesky is also eligible to participate in an annual bonus plan, with a target bonus opportunity of  $3.5 million (the “CEO Target Bonus”). Achievement of the CEO Target Bonus is based on TWM LLC’s attainment of certain performance goals set annually by the Board. The actual amount paid to him can be greater or less than the CEO Target Bonus depending on the extent to which these goals are achieved (or exceeded). For 2019, achievement of the CEO Target Bonus was based 50% on attainment of annual revenue targets and 50% on attainment of minimum EBITDA margin thresholds. Mr. Olesky is also entitled to participate in TWM LLC’s executive employee benefit plans, including its PRSU Plan (as described further below) or a similar equity-based plan, and is entitled to six weeks of paid vacation annually.
The CEO Employment Agreement subjects Mr. Olesky to the following restrictive covenants: (i) non-solicitation of employees of TWM LLC and non-interference with customers and clients of TWM LLC during employment and the Non-Solicitation Period (as defined below); (ii) non-competition during employment and the CEO Non-Competition Period (as defined below); and (iii) perpetual non-disclosure of confidential information. The “CEO Non-Competition Period” means (x) in the event of a termination without Cause or resignation for Good Reason, eighteen (18) months following termination; and (y) in the event of a termination for any other reason, twelve (12) months following termination; provided, that, in the event Mr. Olesky resigns without Good Reason, Mr. Olesky’s service as a non-executive director or in a similar capacity with respect to a Restricted Enterprise (as defined in the CEO Employment Agreement) is not deemed to be a violation of the noncompetition restriction, unless the Restricted Enterprise is ICAP, MarketAxess, IHS Markit or Bloomberg, in which case such service is not permitted for six (6) months following termination. The definitions of  “Cause” and “Good Reason” as defined in the CEO Employment Agreement are described below under “— Additional Narrative Disclosures — Potential Payments upon Termination or Change in Control.” The “Non-Solicitation Period” means, (x) in the event of a termination without Cause or resignation for Good Reason, eighteen (18) months following termination; and (y) in the event of a termination for any other reason, twelve (12) months following termination.
The CEO Employment Agreement also provides for severance upon certain terminations of employment, as described below under “— Additional Narrative Disclosures — Potential Payments upon Termination or Change in Control.”
94

TABLE OF CONTENTS
Confidential treatment requested by Tradeweb Markets Inc. pursuant to 17 C.F.R. Section 200.83
President (William Hult)
TWM LLC is party to an employment agreement with Mr. Hult (the “President Employment Agreement”) for the position of President of TWM LLC. For as long as he is President, Mr. Hult is entitled to be a member of the Board. The President Employment Agreement provides for an initial term ending on December 31, 2020, subject to automatic one-year extensions unless either TWM LLC or Mr. Hult provides written notice of intent not to renew at least 90 days prior to the expiration of the then applicable term. The President Employment Agreement provides for a base salary of  $660,000 per year, subject to increase at the discretion of the Board and/or the compensation committee of the Board. Mr. Hult is also eligible to participate in an annual bonus plan, with a target bonus opportunity of  $3,117,000 (the “President Target Bonus”). Achievement of the President Target Bonus is based on TWM LLC’s attainment of certain performance goals set annually by the Board. The actual amount paid to him can be greater or less than the President Target Bonus depending on the extent to which these goals are achieved (or exceeded). For 2019, achievement of the President Target Bonus was based 50% on attainment of annual revenue targets and 50% on attainment of minimum EBITDA margin thresholds. Mr. Hult is also entitled to participate in TWM LLC’s executive employee benefit plans, including its PRSU Plan or a similar equity-based plan, and is entitled to six weeks of paid vacation annually.
The President Employment Agreement subjects Mr. Hult to the following restrictive covenants: (i) non-solicitation of employees of TWM LLC and non-interference with customers and clients of TWM LLC during employment and the Non-Solicitation Period; (ii) non-competition during employment and the President Non-Competition Period (as defined below); and (iii) perpetual non-disclosure of confidential information. The “President Non-Competition Period” means (x) in the event of a termination without Cause or resignation for Good Reason, eighteen (18) months following termination; and (y) in the event of a termination for any other reason, twelve (12) months following termination. The definitions of  “Cause” and “Good Reason” as defined in the President Employment Agreement are described below under “— Additional Narrative Disclosures — Potential Payments upon Termination or Change in Control.”
The President Employment Agreement also provides for severance upon certain terminations of employment, as described below under “— Potential Payments upon Termination or Change in Control.”
Managing Director, Head of Europe and Asia Business (Enrico Bruni)
Mr. Bruni is party to an employment agreement with TW Europe, dated as of November 27, 2002 (the “Bruni Employment Agreement”). The Bruni Employment Agreement provides for base salary (to be reviewed annually), eligibility to participate in discretionary bonus schemes of the Company, membership in the company’s contributory pension scheme, and membership in additional employee benefit plans. Mr. Bruni is entitled to four weeks’ notice prior to a termination without cause, plus an additional week’s notice for each year of employment in excess of two years up to a maximum of 12 weeks’ notice. The company is permitted to make a payment of his basic salary in lieu of notice.
The Bruni Employment Agreement subjects Mr. Bruni to the following restrictive covenants: (i) perpetual nondisclosure of confidential information, (ii) non-competition during the six-month period following his termination and (iii) non-solicitation of clients and employees during the six-month period following his termination. Mr. Bruni is also subject to restrictive covenants in his options agreement including non-competition and non-solicitation of clients and employees during the one year period following his termination. In the event the covenants conflict, the covenants included in the Bruni Employment Agreement are superseded by his option agreement.
Annual Cash Incentive Awards
Mr. Bruni is eligible to receive an annual cash bonus in the discretion of TWM LLC’s CEO.
Amended and Restated Tradeweb Markets Inc. 2018 Share Option Plan
The Board has adopted the Amended and Restated Tradeweb Markets Inc. 2018 Share Option Plan (previously the TWM LLC 2018 Share Option Plan), as may be amended from time to time (the “Option Plan”), under which there are 19,323,672 shares of Class A common stock of the Company (“Shares”) reserved for the issuance of options to purchase Shares (“Options”) (of which 17,775,944 shares of Class A
95

TABLE OF CONTENTS
Confidential treatment requested by Tradeweb Markets Inc. pursuant to 17 C.F.R. Section 200.83
common stock were subject to outstanding Options, as of December 31, 2019). The Option Plan was established to recruit and retain key employees and consultants and to motivate key employees, directors and consultants by providing such participating individuals with a proprietary interest in the performance of the Company.
Shares Subject to the Plan.   There are currently 19,323,672 Shares reserved for issuance under the Option Plan (the “Reserved Shares”) (of which 17,775,944 shares of Class A common stock were subject to outstanding Options, as of December 31, 2019). Any Shares related to an Option that lapses or otherwise terminates without issuance of the Shares shall again be available for issuance. Under the Option Plan, the Reserved Shares are generally not subject to increase, subject to certain provisions of the Option Plan related to technical adjustments. If at any time the Reserved Shares exceed 8% of the fully diluted equity of the Company (excluding PRSUs granted prior to the date the Option Plan was adopted) (the “Share Cap”), the Reserved Shares will be reduced by such excess.
Administration.   The Option Plan is administered by the Compensation Committee of the Board (the “Compensation Committee”). The Compensation Committee has the authority in its discretion to determine the employees, directors and consultants of the Company to whom Options may be granted and in what amounts. The Compensation Committee also has the authority in its discretion to determine the exercise price of Options, the vesting schedules and other conditions of Options, and the authority to interpret the Option Plan and to make any other determinations it deems necessary under the Option Plan. The Compensation Committee may correct any defect, supply any omission, or reconcile any inconsistency in the Option Plan or in any Option in the manner and to the extent it deems necessary to carry out the intent of the Option Plan. The Compensation Committee’s interpretations and determinations shall be final, binding and conclusive upon all persons.
Plan Term.   The Option Plan became effective on August 6, 2018 and will terminate on the tenth (10th) anniversary thereof, unless earlier terminated by the Board.
Option Price.   The exercise price for Options shall be determined by the Compensation Committee and set forth in the option agreement; provided, that the exercise price per Share under each Option shall not be less than the fair market value of a Share on the date the Option is granted.
Exercisability.   Options granted under the Option Plan shall be exercisable at such time and upon such terms and conditions as may be set forth in the applicable option agreement, but shall not be exercisable after the expiration of 10 years from the date it is granted.
Vesting.   The Compensation Committee shall determine the time or times at which an Option shall become vested and exercisable. To date, all outstanding Options granted under the Option Plan are subject to the following vesting provisions: (i) 50% of the Option vests over time based on continued employment (the “Time-Based Portion”), and (ii) 50% of the Option vests based on satisfying certain performance conditions (the “Performance-Based Portion”), each as further described below.
The Time-Based Portion vests in four equal annual installments, and vests in full upon a change of control (as defined in the Option Plan), subject to continued employment on each such date. The Time-Based Portion also vests upon the participant’s termination without Cause or resignation for Good Reason (as such terms are defined in the Option Plan) within 90 days prior to the consummation of a change in control. In addition, for Options granted in 2018, 50% of the Time-Based Portion vested in connection with the consummation of the IPO.
For the Performance-Based Portion, (i) 50% is eligible to vest in four equal annual installments based on achievement of Company EBITDA targets for the applicable calendar year, and (ii) 50% is eligible to vest in four equal annual installments based on the Company’s achievement for the relevant calendar year of certain revenue targets (the “Revenue-Based Portion”). If at least 80% of the applicable revenue target is achieved for a given year, the Revenue-Based Portion will vest as to 0%, based on 80% achievement of target, and 100%, based on full achievement of target. For performance achievement between 80% and 100% of target, the Revenue-Based Portion will vest based on straight-line interpolation from 0% to 100%. To the extent the relevant EBITDA targets and revenue targets are not achieved for any calendar year, the portion of the Performance-Based Portion eligible to become vested for such year shall become vested the first time the relevant EBITDA and revenue targets are fully achieved in a later year, if at all. If a change in
96

TABLE OF CONTENTS
Confidential treatment requested by Tradeweb Markets Inc. pursuant to 17 C.F.R. Section 200.83
control occurs prior to the date the Compensation Committee determines whether the relevant performance conditions have been achieved for the final performance year, any portion of the Performance-Based Portion that remains unvested shall be eligible to become vested as of the change of control to the extent the applicable remaining EBITDA targets or revenue targets will have been deemed satisfied as of the change of control (which will be calculated based on the Company’s most recent performance and deemed satisfied to the extent the Compensation Committee determines in good faith that the equity value implied in the change in control transaction equals or exceeds the equity value implied by the relevant performance targets). Any remaining unvested portion will be forfeited upon such change of control.
Termination of Employment; Retirement.   The Compensation Committee may determine the terms applicable to an Option following termination of employment. To date, all outstanding Options granted under the Option Plan are subject to the following terms upon certain terminations of employment.
If a participant is terminated for Cause (as defined in the Option Plan) or is in breach of a restrictive covenant in favor of the Company, the Option will be terminated. Upon the termination of the participant’s employment for any reason other than Cause, the portion of the Option that is not vested on the date of termination shall be automatically cancelled by the Company and the vested portion of the Option shall remain outstanding and exercisable for (i) in the case of the participant’s resignation without Good Reason, 45 days following the date of resignation, (ii) in the case of a termination of the participant’s employment by the Company without Cause or by the participant for Good Reason, the ninety (90) day period following the date of termination, or (iii) in the case of a termination of the participant’s employment on account of death or Disability (as defined in the Option Plan), the one (1) year period following the date of termination.
If a participant’s employment has terminated due to retirement, a pro-rata portion (based on days completed in the applicable calendar year through the date of retirement) of the Performance-Based Portion that is otherwise eligible to become vested in the calendar year of retirement shall remain outstanding and shall become vested on the applicable performance-vesting date to the extent the EBITDA target and/or revenue target (as applicable) with respect to the calendar year of retirement is achieved. The vested portion of the Option will then remain outstanding until the expiration of its term (or a breach of restrictive covenants) or until exercised, if earlier.
Method of Exercise of Options & Withholding.   The vested portion of any Option may be exercised by delivering to the Company at its principal office written notice of intent to exercise (an “Exercise Notice”). The notice must specify the number of Shares with respect to which the Option is being exercised (the “Purchased Shares”) and must be accompanied by payment in full of the aggregate exercise price of the vested portion of the Option being exercised in cash or by check or wire transfer; provided, however, that payment of the aggregate exercise price may instead be made, in whole or in part, (A) by the delivery to the Company of a certificate or certificates, book-entry position or other applicable documentation representing Shares having a fair market value (defined as the closing price of a Share on the day before any relevant determination date as reported on the principal nationally recognized stock exchange on which the Shares are traded) on the date of exercise equal to the aggregate exercise price in respect of the Purchased Shares, duly endorsed, which delivery effectively transfers to the Company good and valid title to such Shares, free and clear of any pledge, commitment, lien, claim or other encumbrance (such Shares to be valued on the basis of the aggregate fair market value thereof on the date of such exercise); provided, that the Company is not then prohibited under applicable law, rules or regulations from purchasing or acquiring such Shares, or (B) by making arrangements through a registered broker-dealer pursuant to cashless exercise procedures established by the Compensation Committee from time to time, but only if the participant has first requested that the Company “net settle” the Options (by reducing the number of Purchased Shares to be issued upon such exercise having a fair market value on the date of exercise equal to the aggregate exercise price in respect of the Purchased Shares) and the Company has declined to do so. An Exercise Notice, once delivered, shall be irrevocable. If a participant’s service terminates other than for Cause following the delivery of an Exercise Notice, the Exercise Notice will be honored by the Company pursuant to the applicable provisions of the participant’s option agreement. For the avoidance of doubt, the participant will not have any rights to distributions or other rights of a shareholder with respect to Shares
97

TABLE OF CONTENTS
Confidential treatment requested by Tradeweb Markets Inc. pursuant to 17 C.F.R. Section 200.83
subject to the Option other than as explicitly set forth in the Option Plan until the participant has given written notice of exercise of the Option, has paid in full for such Shares and, if applicable, has satisfied any other conditions imposed by the Compensation Committee or pursuant to the Option Plan or the participant’s option agreement.
As a condition to the exercise of any portion of the Option, the participant must, with respect to such exercise, remit to the Company any applicable withholding taxes, which the participant may remit by making a “cashless” or “net settlement” election as described below. The participant may satisfy such obligations by making arrangements through a registered broker-dealer pursuant to cashless exercise procedures established by the Compensation Committee from time to time, but only if the participant has first requested that the Company “net settle” the Options (by reducing the number of Purchased Shares to be issued upon such exercise having a fair market value on the date of exercise equal to the aggregate minimum withholding and employment taxes in respect of the Purchased Shares) and the Company has declined to do so.
Underwriters’ Lockup.   The participant cannot transfer any Shares acquired by the participant under the Option Plan for a period commencing on the day the Company notifies the participant that the Company is in registration under the applicable securities laws until 90 days after the pricing date of any offering subsequent to the IPO or (i) such longer period of time as may be reasonably requested by the underwriter(s) in connection with such subsequent offering and (ii) if such subsequent offering is in connection with a sale or similar corporate transaction, such longer period of time as may be set forth in any lock-up or market stand-off agreement executed by the beneficial owners of at least twenty five percent (25%) of the outstanding Shares immediately before such sale or similar corporate transaction. The participant shall execute and deliver such agreements as may be reasonably requested by the Company or the underwriter(s) that are consistent with the foregoing or which are necessary to give further effect thereto. The Company may impose stop-transfer instructions with respect to the Shares subject to the foregoing restriction until the end of the applicable period.
Adjustments Generally.   In the event of any extraordinary cash or share distribution, or share split, reverse split, reorganization, reclassification, recapitalization, repurchase, issuance of warrants, rights or debentures, merger, consolidation, spin-off, split-up, combination or exchange of shares or other similar exchange, or any distribution to holders of shares or any transaction similar to the foregoing, the Compensation Committee, without liability to any person, shall take such equitable actions as are appropriate in its reasonable judgment to preserve the economic rights of the participant, whether by adjusting the terms of  (including the exercise price of and/or the number of Shares underlying) the Option, the Share Cap, the Reserved Shares or by such other means as the Compensation Committee shall determine.
Adjustments in the Event of Change in Control. In the event of a change of control, (i) any outstanding Options then held by participants which are unexercisable or otherwise unvested and subject solely to time-based vesting conditions shall automatically be deemed exercisable or otherwise vested upon the consummation of such change of control, and (ii) except as otherwise provided in the applicable option agreement, all outstanding Options shall terminate upon the consummation of the change of control unless provision is made in connection with such transaction (in the sole discretion of the Compensation Committee or the parties to the change of control) for the assumption or continuation of such Options by, or the substitution for such Options with new awards of, the surviving, or successor or resulting entity, or a parent or subsidiary thereof, with such adjustments as to the number and kind of shares or other securities or property subject to such new awards, option and stock appreciation right exercise or base prices, and other terms of such new awards as the Compensation Committee or the parties to the change of control shall agree. In the event that provision is made in writing as aforesaid in connection with a change of control, the Option Plan and the unexercised Options theretofore granted or the new awards substituted therefor shall continue in the manner and under the terms provided in such writing. Notwithstanding the foregoing, except as otherwise provided in the applicable option agreement, vested Options (including those Options that would become vested upon the consummation of the change of control) shall not be terminated upon the consummation of the change of control unless holders of affected Options are provided either (a) a period of at least fifteen (15) calendar days prior to the date of the consummation of the change of control to exercise the Options, or (b) payment (in cash or other consideration upon or
98

TABLE OF CONTENTS
Confidential treatment requested by Tradeweb Markets Inc. pursuant to 17 C.F.R. Section 200.83
following the consummation of the change of control, or, to the extent permitted by Section 409A of the U.S. Internal Revenue Code of 1986, as amended (the “Code”), on a deferred basis, in each case as determined by the Compensation Committee in its discretion) in respect of each Share covered by the Option being cancelled in an amount equal to the excess, if any, of the per Share consideration to be paid or distributed to shareholders of the Company in the change of control (the value of any non-cash consideration to be determined by the Compensation Committee in good faith) over the exercise price of the Option. If the amount determined pursuant to the foregoing is zero or less, the affected Option may be cancelled without any payment therefor.
Transferability.   Unless otherwise determined by the Compensation Committee, an Option is not transferable or assignable by a participant in the Option Plan other than (i) an assignment or transfer to the participant’s spouse or descendants or any trust, limited partnership or other entity solely for the benefit of the participant or their spouse or descendants, provided that the transferee executes an option agreement, and (ii) by will or the laws of descent and distribution.
Amendment or Termination of the Option Plan.   The Board may amend, alter or discontinue the Option Plan; provided, however, that no alteration or discontinuation may be made without the consent of the participant if such action would diminish any of the rights of such participant under any Option. The Compensation Committee may amend the Option Plan (i) in such a manner as it reasonably deems necessary to comply with applicable law or to avoid the application of any tax penalty and (ii) without the consent of the participant, so long as any such amendment, alteration or discontinuation treats each similarly situated participant in a materially similar manner and has been approved by the CEO.
Option Awards Outstanding for NEOs under the Option Plan
Each of our NEOs has been granted nonqualified stock options to acquire Shares pursuant to the Option Plan. Each of Messrs. Olesky, Hult and Bruni were granted a nonqualified stock option to purchase 6,763,285, 3,623,188 and 652,173 Shares, respectively, on October 26, 2018. Each of the nonqualified stock option awards granted to Messrs. Olesky, Hult and Bruni was granted with an exercise price of  $20.59 per Share. The option awards vest and become exercisable based on continued employment and achievement of certain performance thresholds, as further described above under “— Narrative Disclosure to Summary Compensation Table — Amended and Restated Tradeweb Markets Inc. 2018 Share Option Plan — Vesting.” In addition, all of the options awarded to our NEOs provide for accelerated vesting upon the occurrence of certain events, as described below in “— Additional Narrative Disclosures — Potential Payments upon Termination or Change in Control.” For the NEOs, the Time-Based Portion was fully vested as of January 1, 2020, and the Performance-Based Portion vested in respect of 25% based on performance for 2018 and 25% based on performance for 2019.
Amended & Restated Tradeweb Markets Inc. PRSU Plan
The Board has adopted the Amended & Restated Tradeweb Markets Inc. PRSU Plan (previously the TWM LLC PRSU Plan), as may be amended from time to time (the “PRSU Plan”), which provides for the grants of performance-based restricted share units (“PRSUs”). The PRSU Plan was established to recruit and retain key employees and consultants and to motivate key employees, directors and consultants by providing those participating individuals with a proprietary interest in the performance of the Company. Each of our NEOs has been granted PRSUs pursuant to the PRSU Plan. Each of Messrs. Olesky, Hult and Bruni were granted PRSUs on May 9, 2017, February 27, 2018 and February 13, 2019 which remained outstanding as of December 31, 2019 and vest (or vested) in full on January 1 of 2020, 2021 and 2022, respectively, as further described below on the table titled “Outstanding Equity Awards at Fiscal Year-End.” No additional awards may be granted pursuant to the PRSU Plan.
Payment & Performance Modifier.   Each year the Compensation Committee establishes a performance target for the applicable plan year. Based on the extent to which the target is achieved (or missed) a “Performance Modifier” of up to 200% is established. The Performance Modifier for PRSU grants made in fiscal year 2019 is 200%. With the exception of certain awards that were amended, as further described below, each award of PRSUs shall entitle the participant to receive a cash payment from the Company calculated by (i) multiplying the number of vested PRSUs subject to the award by the Performance Modifier associated with such award, (ii) multiplying the result in clause (i) by the closing price of a Share
99

TABLE OF CONTENTS
Confidential treatment requested by Tradeweb Markets Inc. pursuant to 17 C.F.R. Section 200.83
on the day before the relevant payment date, as reported on the principal nationally recognized stock exchange on which the Shares are traded on the date of payment and (iii) adding to the result in clause (ii) the product of any dividend equivalent rights payable with respect to the number of PRSUs underlying the award (after applying the Performance Modifier). Payments are made in the month of February or March following the vesting date related to an award. In all cases, payments shall be made in the calendar year following the applicable vesting date.
In December 2018 the Company agreed with its NEOs and certain other executives that, in lieu of the PRSU payments described above, PRSUs granted to those individuals in 2017 and 2018 will be settled exclusively in Shares, less any withholding and employment taxes associated with the settlement of the PRSUs. Settlement of those PRSUs will occur on February 1 of the year following the year in which the applicable PRSUs vest. PRSUs granted in 2019, and all PRSUs going forward, will be settled exclusively in Shares.
Termination of Service.   In the event a participant is terminated prior to the scheduled vesting date, the participant forfeits any right to payment under the award, unless the participant is terminated (i) without Cause (as defined in the PRSU Plan) within 180 days prior to the relevant vesting date, or (ii) due to the participant’s death or disability or retirement (as such terms are defined in the PRSU Plan), in which case the participant will be entitled to retain a pro-rated number of the PRSUs, based on days worked since the beginning of the year in which the grant is made, which will remain eligible to vest.
If a participant’s service is terminated without Cause within six months following a change of control (as defined in the PRSU Plan), that participant’s outstanding PRSUs will vest and continue to be paid out in accordance with the PRSU Plan; provided, however, that if the change of control constitutes a “Qualified Change of Control” (meaning it constitutes a change of control or ownership for purposes of Section 409A of the Code), payment will, subject to the following sentence, be made as soon as practicable after the participant’s termination. In the case of a termination without Cause following a Qualified Change of Control, (i) if the termination occurs more than six months before the end of the applicable vesting period, the Performance Modifier applicable to the participant’s PRSUs shall be deemed to be 100%, and (ii) if the termination occurs within six months of the end of the applicable vesting period, the Performance Modifier shall be determined based on the actual performance of the Company, if it has been finally determined by March 15 following the year of the Qualified Change of Control. Otherwise, the Performance Modifier applicable to the Participant’s PRSUs shall be deemed to be 100%.
Dividend Equivalent Rights.   The PRSUs accumulate dividend equivalent rights in respect of any dividends paid on Shares (on a one Share to one PRSU basis) from January 1 of the applicable calendar year in which the relevant award was granted through the relevant vesting date. To the extent the PRSUs that gave rise to any dividend equivalent right are forfeited upon a termination, those dividend equivalent rights will be forfeited. Dividend equivalent rights accumulated and not forfeited shall be added to, and be paid at the same time and in the same form as, payments in respect of the related PRSUs as set forth above.
Adjustments in General.   In the event of any extraordinary cash or share distribution, or share split, reverse split, reorganization, reclassification, recapitalization, repurchase, issuance of warrants, rights or debentures, merger, consolidation, spin-off, split-up, combination or exchange of shares or other similar exchange, or any distribution to holders of Shares or any transaction similar to the foregoing, the Compensation Committee, without liability to any person, shall take such equitable actions as are appropriate in its reasonable judgment to preserve the economic rights of affected participants, whether by adjusting the terms of an award (including the Performance Modifier applicable to such award and the manner of calculation thereof), the maximum dollar value in respect of which PRSUs may be issued at any time under the PRSU Plan, the underlying security to which an award relates or by such other means as the Compensation Committee shall determine.
Adjustments in the Event of a Change of Control.   In the event of a change of control, the Compensation Committee shall either (A) take equitable actions to preserve the economic rights of affected participants as described above in the section titled “Adjustments in General” (which may include, if the Compensation Committee determines it to be equitable, taking no action) or (B) provide that (i) the price per Share (which is generally deemed to be the closing price of a Share on the day before the relevant determination date as reported on the principal nationally recognized stock exchange on which the Shares
100

TABLE OF CONTENTS
Confidential treatment requested by Tradeweb Markets Inc. pursuant to 17 C.F.R. Section 200.83
are traded) for purposes of determining the value of a PRSU shall be fixed at the per Share consideration received in connection with such change of control, and (ii) the Performance Modifier shall be (1) based on actual performance if the change of control is within 12 months of the relevant vesting date, (2) based on the Company’s average earnings per Share over the preceding two years if the change of control is between 12 and 24 months from the applicable vesting date, or (3) 100% if the change of control is more than 24 months from the applicable vesting date, and, in the case of either (A) or (B), payment with respect to vested PRSUs shall continue to be made in accordance with the PRSU Plan. Unless the Compensation Committee takes any action to the contrary in connection with a change of control, the vesting conditions applicable to all outstanding awards shall continue to apply (subject to any provisions governing terminations of service).
Adjustments in the Event of a Qualified Change of Control.   In the event of a Qualified Change of Control, the Compensation Committee may, within the 30 days preceding or the 12 months following such Qualified Change of Control, accelerate the vesting of all outstanding awards (including related dividend equivalent rights) and make a cash payment in respect thereof to participants within the 12 month period following such action, all to the extent permitted by and in accordance with Section 409A of the Code. If such Qualified Change of Control occurs more than 12 months prior to the end of the vesting period applicable to an award, the Performance Modifier applicable to such award shall be (A) based on the Company’s average earnings per Share over the preceding two years if the change of control is between 12 and 24 months from the applicable vesting date, or (B) 100% if the change of control is more than 24 months from the applicable vesting date. If such Qualified Change of Control occurs less than 12 months prior to the end of the vesting period applicable to an award, payment shall not be made until the Performance Modifier applicable to such award has been established (and the Compensation Committee’s resolution to terminate the PRSU Plan shall be made at such time as would permit payment pursuant to the foregoing sentence to be made without violating Section 409A of the Code). In all cases, the value attributable to a PRSU that is liquidated in accordance with this provision will be the per Share consideration received in connection with such change of control.
Transferability.   An award shall not be transferable or assignable by the participant other than by will or by the laws of descent and distribution.
Amendment or Termination of the PRSU Plan.   The Board may amend, alter or discontinue the PRSU Plan, but no amendment, alteration or discontinuation shall be made without the consent of a participant, if such action would diminish any of the rights of such participant under any awards theretofore granted to such participant under the PRSU Plan; provided, however, that the Compensation Committee may amend the PRSU Plan in such manner as it reasonably deems necessary to comply with applicable law or to avoid the application of any tax penalty to any award.
2019 PRSU Grants for NEOs
On February 13, 2019, each of the NEOs received a grant of PRSUs for calendar year 2019 (the “2019 PRSUs”). The NEOs received grants of 149,263 (for Mr. Olesky), 124,551 (for Mr. Hult) and 22,002 (for Mr. Bruni) 2019 PRSUs. The 2019 PRSUs will be settled exclusively in Shares, less any withholding and employment taxes associated with the settlement of the PRSUs. Settlement of the 2019 PRSUs will occur on February 1, 2022. In addition to the terms described above, the 2019 PRSUs provide for full vesting upon retirement or a change of control, and accelerated settlement in the event the change of control is a Qualified Change of Control. Any Shares received in settlement of the 2019 PRSUs will be subject to any underwriters’ lock up period applicable to the Shares. The “Performance Modifier” for the 2019 PRSUs will be between 0% and 200%, based equally on the Company attaining certain annual revenue growth and adjusted EBITDA margin targets.
Tradeweb Markets Inc. 2019 Omnibus Equity Incentive Plan
The Board has adopted the Tradeweb Markets Inc. 2019 Omnibus Equity Incentive Plan, as may be amended from time to time (the “Equity Plan”), under which equity awards may be made in respect of shares of Class A common stock of the Company (the “Shares”), consisting of a Share Pool (as defined
101

TABLE OF CONTENTS
Confidential treatment requested by Tradeweb Markets Inc. pursuant to 17 C.F.R. Section 200.83
below) of 8,841,864 Shares, as described further below in the section titled “— Shares Available.” Under the Equity Plan, awards may be granted in the form of options, restricted stock, restricted stock units, stock appreciation rights, cash-based awards, dividend equivalent rights and Share awards. The NEOs did not receive a grant under the Equity Plan in 2019.
Administration.   The Equity Plan is administered by the Compensation Committee. The Compensation Committee shall consist of at least two directors of the Board and may consist of the entire Board. The Compensation Committee will generally consist of at least two directors considered to be non-employee directors for purposes of Section 16 of the Exchange Act.
Plan Term.   The Equity Plan became effective on April 2, 2019 and will terminate on the tenth (10th) anniversary thereof, unless earlier terminated by the Board.
Eligibility.   Under the Equity Plan, “Eligible Individuals” include officers, employees, consultants, advisors and non-employee directors providing services to the Company and its subsidiaries and affiliates. The Compensation Committee will determine which Eligible Individuals will receive grants of awards.
Incentives Available.   Under the Equity Plan, the Compensation Committee may grant any of the following types of awards to an Eligible Individual (to the extent permitted by applicable law): incentive stock options (“ISOs”) and nonqualified stock options (“Nonqualified Stock Options” and, together with ISOs, “Options”); stock appreciation rights (“SARs”); restricted stock grants (“Restricted Stock Grants”); restricted stock units (“RSUs”); Dividend Equivalent Rights; Share Awards; and Cash Based Awards, each as defined below (each type of grant is considered an “Award”).
Shares Available.   Subject to any adjustment as provided in the Equity Plan, up to 8,841,864 Shares may be issued pursuant to Awards granted under the Equity Plan (the “Share Pool”), all of which may be granted as ISOs. The maximum dollar amount of cash or the fair market value of Shares that may be the subject of Awards granted to any non-employee director in any calendar year may not exceed $300,000.
If an Award or any portion thereof  (a) expires or otherwise terminates without all of the Shares covered by such Award having been issued or (b) is settled in cash (i.e., the participant receives cash rather than Shares), such expiration, termination or settlement will not reduce (or otherwise offset) the number of Shares that may be available for issuance under the Equity Plan. Any Shares issued pursuant to an Award that are forfeited and returned back to or reacquired by the Company will again become available for issuance under the Equity Plan. Any Shares tendered or withheld to pay the exercise price of an Option or to satisfy tax withholding obligations associated with any Award, shall not become available again for issuance under the Equity Plan.
Stock Options.   The Compensation Committee may grant Options (which may be ISOs or Nonqualified Stock Options) to Eligible Individuals. An ISO is an Option intended to qualify for tax treatment applicable to ISOs under Section 422 of the Code. An ISO may be granted only to Eligible Individuals that are employees of the Company or any of its subsidiaries. A Nonqualified Stock Option is an Option that is not subject to statutory requirements and limitations required for certain tax advantages allowed under Section 422 of the Code.
Vesting and Exercise Periods.   Each Option granted under the Equity Plan may be subject to certain vesting requirements and will become exercisable in accordance with the specific terms and conditions of the Option, as determined by the Compensation Committee at the time of grant and set forth in an Award agreement. The term of an Option generally may not exceed ten years from the date it is granted (five years in the case of an ISO granted to a ten-percent stockholder). Each Option, to the extent it becomes exercisable, may be exercised at any time in whole or in part until its expiration or termination, unless otherwise provided in the applicable Award agreement.
Exercise Price; Method of Exercise.   The purchase price per Share with respect to any Option granted under the Equity Plan shall be determined by the Compensation Committee, provided that it may be not less than the greater of the par value of a Share and 100% of the fair market value of a Share on the date the Option is granted (110% in the case of an ISO granted to a ten-percent stockholder). The exercise price may be paid in (a) cash or its equivalent (e.g., a check), (b) if permitted by the Compensation Committee, the transfer, either actually or by attestation, to the Company of Shares that have been held by the
102

TABLE OF CONTENTS
Confidential treatment requested by Tradeweb Markets Inc. pursuant to 17 C.F.R. Section 200.83
participant for at least six (6) months (or such lesser period as may be permitted by the Compensation Committee) prior to the exercise of the Option, such transfer to be upon such terms and conditions as determined by the Compensation Committee or (c) in the form of other property as determined by the Compensation Committee. In addition, (a) the Compensation Committee may provide for the payment of the exercise through Share withholding as a result of which the number of Shares issued upon exercise of an Option would be reduced by a number of Shares having a fair market value (as defined in the Equity Plan) equal to the exercise price and (b) an Option may be exercised through a registered broker-dealer pursuant to such cashless exercise procedures that are, from time to time, deemed acceptable by the Compensation Committee. The Company will not issue fractional shares.
Limits on Incentive Stock Options.   In order to comply with the requirements for ISOs in the Code, no person may receive a grant of an ISO for stock that would have an aggregate fair market value in excess of $100,000, determined when the ISO is granted, that would be exercisable for the first time during any calendar year. If any grant of an ISO is made in excess of such limit, the Options will be treated as Nonqualified Stock Options according to the order in which they were granted such that the most recently granted Options are first treated as Nonqualified Stock Options.
Stock Appreciation Rights.   The Compensation Committee may grant SARs to Eligible Individuals on terms and conditions determined by the Compensation Committee at the time of grant and set forth in an Award agreement. A SAR may be granted (a) at any time if unrelated to an Option or (b) if related to an Option, either at the time of grant or at any time thereafter during the term of the Option.
Vesting; Amount Payable.   The Compensation Committee will determine the terms by which a SAR will vest and become exercisable, which terms will be set forth in an Award agreement. A SAR is a right granted to a participant to receive an amount equal to the excess of the fair market value of a Share on the last business day preceding the date of exercise of such SAR over the fair market value of a Share on the date the SAR was granted. A SAR may be settled or paid in cash, Shares or a combination of each, in accordance with its terms.
Duration.   Each SAR will be exercisable or be forfeited or expire on such terms as the Compensation Committee determines. Except in limited circumstances, a SAR shall have a term of no greater than ten years.
Prohibition on Repricings.   The Compensation Committee will have no authority to (a) make any adjustment or amendment (other than in connection with certain changes in capitalization or certain corporate transactions in accordance with the terms of the Equity Plan, as generally described below) that reduces, or would have the effect of reducing, the exercise price of an Option or SAR previously granted under the Equity Plan or (b) cancel for cash or other consideration any Option whose exercise price or SAR whose base price is greater than the fair market value per share, unless, in either case, the Company’s stockholders approve such adjustment or amendment.
Dividend Equivalent Rights.   The Compensation Committee may grant dividend equivalent rights (“Dividend Equivalent Rights”), either in tandem with an Award or as a separate Award, to Eligible Individuals on terms and conditions determined by the Compensation Committee at the time of grant and set forth in an Award agreement. A Dividend Equivalent Right is a right to receive cash or Shares based on the value of dividends that are paid with respect to the Shares. Amounts payable in respect of Dividend Equivalent Rights may be payable currently or, if applicable, deferred until the lapsing of restrictions on such dividend equivalent rights or until the vesting, exercise, payment, settlement or other lapse of restrictions on the Award to which the Dividend Equivalent Rights relate, provided, however, that a Dividend Equivalent Right granted in tandem with another Award that vests based on the achievement of performance goals shall be subject to restrictions and risk of forfeiture to the same extent as the Awards with respect to which such dividends are payable. In the event that the amount payable in respect of Dividend Equivalent Rights is to be deferred, the Compensation Committee shall determine whether such amount is to be held in cash or reinvested in Shares or deemed (notionally) to be reinvested in Shares. Dividend Equivalent Rights may be settled in cash or Shares or a combination thereof, in a single installment or multiple installments, as determined by the Compensation Committee.
103

TABLE OF CONTENTS
Confidential treatment requested by Tradeweb Markets Inc. pursuant to 17 C.F.R. Section 200.83
Restricted Stock; Restricted Stock Units.   The Compensation Committee may grant either Shares (Restricted Stock) or phantom Shares (RSUs), in each case subject to certain vesting requirements, on terms and conditions determined by the Compensation Committee at the time of grant and set forth in an Award agreement.
Restricted Stock.   Unless the Compensation Committee determines otherwise, upon the issuance of shares of Restricted Stock, the participant shall have all of the rights of a shareholder with respect to such Shares, including the right to vote the Shares and to receive all dividends or other distributions made with respect to the Shares. The Compensation Committee may determine that the payment to the participant of dividends, or a specified portion thereof, declared or paid on such Shares shall be deferred until the lapsing of the restrictions imposed upon such Shares and held by the Company for the account of the participant until such time, provided, however, that a dividend payable in respect of Restricted Stock that vests based on the achievement of performance goals shall be subject to restrictions and risk of forfeiture to the same extent as the Restricted Stock with respect to which such dividends are payable. Payment of deferred dividends in respect of shares of Restricted Stock shall be made upon the lapsing of restrictions imposed on the shares of Restricted Stock in respect of which the deferred dividends were paid, and any dividends deferred in respect of any shares of Restricted Stock shall be forfeited upon the forfeiture of such shares of Restricted Stock.
Restricted Stock Units.   Each RSU shall represent the right of the participant to receive a payment upon vesting of the RSU, or on any later date specified by the Compensation Committee, of an amount equal to the fair market value of a Share as of the date the RSU becomes vested, or such later date as determined by the Compensation Committee at the time the RSU is granted (and which will be set forth in the applicable Award agreement). An RSU may be settled or paid in cash, Shares or a combination of each, as determined by the Compensation Committee.
Share Awards.   The Compensation Committee may grant an Award of Shares (“Share Awards”) to an Eligible Individual on such terms and conditions as the Compensation Committee may determine at the time of grant. A Share Award may be made as additional compensation for services rendered by the Eligible Individual or may be in lieu of cash or other compensation to which the Eligible Individual is entitled from the Company. Any dividend payable in respect of a Share Award that vests based on the achievement of performance goals shall be subject to restrictions and risk of forfeiture to the same extent as the Share Award with respect to which such dividends are payable.
Cash Based Awards.   The Compensation Committee may grant awards initially denominated by reference to a specified amount of cash (“Cash Based Awards”) to an Eligible Individual. Cash Based Awards are contingent upon the attainment of specified conditions as may be determined by the Compensation Committee, and represent the right to receive payment of the specified dollar amount or a percentage or multiple of the specified dollar amount as determined pursuant to the applicable Award agreement. The Compensation Committee may at the time a Cash Based Award is granted specify a maximum amount payable in respect of a vested Cash Based Award. Each Award agreement will specify the conditions which must be satisfied in order for the Cash Based Award to vest and the circumstances under which the Award will be forfeited. Payments in respect of the Cash Based Awards will be at such time or times as the Compensation Committee may determine following vesting of the Award. Such payments may be made entirely in Shares valued at their fair market value (as defined in the Equity Plan), entirely in cash or in such combination of Shares and cash as the Compensation Committee in its discretion shall determine at any time prior to such payment.
Adjustments upon Changes in Capitalization.   In the event that the outstanding Shares are changed into or exchanged for a different number or kind of Shares or other stock or securities or other equity interests of the Company or another corporation or entity, whether through merger, consolidation, reorganization, recapitalization, reclassification, stock dividend, stock split, reverse stock split, substitution or other similar corporate event or transaction, or an extraordinary dividend or distribution by the Company in respect of its Shares or other capital stock or securities convertible into capital stock, cash, securities or other property, the Compensation Committee shall determine the appropriate adjustments, if any, to (a) the maximum number and kind of shares of stock or other securities or other equity interests as to which Awards may be granted under the Equity Plan, (b) the maximum number and class of Shares or
104

TABLE OF CONTENTS
Confidential treatment requested by Tradeweb Markets Inc. pursuant to 17 C.F.R. Section 200.83
other stock or securities that may be issued upon exercise of ISOs, (c) the number and kind of Shares or other securities covered by any or all outstanding Awards that have been granted under the Equity Plan, and (d) the option price of outstanding Options and the base price of outstanding SARs.
Effect of Change in Control or Certain Other Transactions.   Generally, the Award agreement evidencing each Award will provide any specific terms applicable to that Award in the event of a Change in Control of the Company (as defined below). Unless otherwise provided in an Award agreement, in connection with a merger, consolidation, reorganization, recapitalization or other similar change in the capital stock of the Company, or a liquidation or dissolution of the Company (each, a “Corporate Transaction”) (a Corporate Transaction may be a transaction that is also a Change in Control), Awards shall either: (a) continue following such Corporate Transaction, which may include, in the discretion of the Compensation Committee or the parties to the Corporate Transaction, the assumption, continuation or substitution of the Awards, in each case with appropriate adjustments to the number, kind of shares, and exercise prices of the Awards; or (b) terminate.
For purposes of the Equity Plan, “Change in Control” generally means the occurrence of any of the following events with respect to the Company: (a) any person (other than directly from the Company) first acquires securities of the Company representing fifty percent or more of the combined voting power of the Company’s then outstanding voting securities, other than an acquisition by certain employee benefit plans, the Company or a related entity, or any person in connection with a non-control transaction; (b) a majority of the members of the board of directors is replaced by directors whose appointment or election is not endorsed by a majority of the members of the board of directors serving immediately prior to such appointment or election; (c) any merger, consolidation or reorganization, other than a non-control transaction; (d) a complete liquidation or dissolution or (e) a sale or disposition of all or substantially all of the assets of the Company and its subsidiaries. A “non-control transaction” generally includes any transaction in which (i) stockholders immediately before such transaction continue to own at least a majority of the combined voting power of such resulting entity following the transaction; (ii) a majority of the members of the board of directors immediately before such transaction continue to constitute at least a majority of the board of the surviving entity following such transaction or (iii) with certain exceptions, no person other than any person who had beneficial ownership of more than fifty percent of the combined voting power of the Company’s then outstanding voting securities immediately prior to such transaction has beneficial ownership of more than fifty percent of the combined voting power of the surviving entity’s outstanding voting securities immediately after such transaction.
Options and SARs.   If Options or SARs are to terminate in the event of a corporate transaction, the holders of vested Options or SARs must be provided either (a) fifteen days to exercise their Options or SARs or (b) payment (in cash or other consideration) in respect of each Share covered by the Option or SAR being cancelled in an amount equal to the excess, if any, of the per Share price to be paid to stockholders in the Corporate Transaction over the exercise or base price of the Option or the SAR. If the per Share price to be paid to stockholders in the Corporate Transaction is less than the exercise price of the Option or base price of the SAR, the Option or SAR may be terminated without payment of any kind. The holders of unvested Options or SARs may also receive payment, at the discretion of the Compensation Committee, in the same manner as described above for vested Options and SARs. The Compensation Committee may also accelerate the vesting on any unvested Option or SAR and provide holders of such Options or SARs a reasonable opportunity to exercise the Award.
Other Awards.   If Awards other than Options and SARs are to terminate in connection with a Corporate Transaction, the holders of vested Awards will be provided, and holders of unvested Awards may be provided, at the discretion of the Compensation Committee, payment (in cash or other consideration upon or immediately following the Corporate Transaction, or, to the extent permitted by Section 409A of the Code, on a deferred basis) in respect of each Share covered by the Award being cancelled in an amount equal to the per Share price to be paid to stockholders in the Corporate Transaction, where the value of any non-cash consideration will be determined by the Compensation Committee in good faith.
The Compensation Committee may, in its sole discretion, provide for different treatment for different Awards or Awards held by different parties, and where alternative treatment is available for a participant’s Awards, may allow the participant to choose which treatment will apply to his or her Awards.
105

TABLE OF CONTENTS
Confidential treatment requested by Tradeweb Markets Inc. pursuant to 17 C.F.R. Section 200.83
Transferability.   The Equity Plan generally restricts the transfer of any Awards, except (a) transfers by will or the laws of descent and distribution or (b) to a beneficiary designated by the participant, to whom any benefit under the Equity Plan is to be paid or who may exercise any rights of the participant in the event of the participant’s death before he or she receives any or all of such benefit or exercises an Award.
Amendment or Termination of the Equity Plan.   The Equity Plan may be amended or terminated by the Board without shareholder approval unless shareholder approval of the amendment or termination is required under applicable law, regulation or exchange requirement. No amendment may materially and adversely alter or materially impair any Award that had been granted under the Equity Plan prior to the amendment without the impacted participant’s consent. The Equity Plan will terminate on the tenth anniversary of its effective date; however, when the Equity Plan terminates, any applicable terms will remain in effect for administration of any Awards outstanding at the time of the Equity Plan’s termination.
Forfeiture Events; Clawback.   The Compensation Committee may specify in an Award agreement that the participant’s rights, payments and benefits with respect to an Award shall be subject to reduction, cancellation, forfeiture, clawback or recoupment upon the occurrence of certain specified events or as required by law, in addition to any otherwise applicable forfeiture provisions that apply to the Award.
2020 Grants for NEOs pursuant to the Equity Plan
On February 20, 2020, the Compensation Committee of the Board approved the grant of equity awards to each of the NEOs pursuant to the Equity Plan (the “2020 Grants”) with a value of  $4 million (for Mr. Olesky), $3.35 million (for Mr. Hult), and $1.25 (for Mr. Bruni) in the aggregate, to be effective upon March 16, 2020 and based on the closing price of a Share on such date. The 2020 Grants will be made in the form of a combination of  (A) performance-based restricted stock units, on terms substantially similar to the 2019 PRSUs granted pursuant to the PRSU Plan (the “2020 PRSUs”), provided that the 2020 PRSUs will settle in Shares on the first trading date following the date of vesting, and (B) restricted stock units (the “RSUs”), such allocation to be determined at a later date. The RSUs will vest in equal installments on each of the first, second, and third anniversary of the date of grant, subject to the executive’s continued employment on the vesting date, and will settle in Shares on the first trading date following the date of vesting. Each of the 2020 PRSUs and RSUs granted pursuant to the Equity Plan will include terms for accelerated vesting upon certain termination and change in control events, and will entitle the NEO to dividend equivalent rights consistent with prior PRSU awards.
Outstanding Equity Awards at Fiscal Year-End
The following table summarizes the number of securities underlying the equity awards held by each of the NEOs as of the fiscal year ended December 31, 2019.
Option Awards
Stock Awards
Name
Year
of
Grant
Number of
securities
underlying
unexercised
options
exercisable
(#)
Number of
securities
underlying
unexercised
options
unexercisable(1)
(#)
Equity
incentive
plan
awards:
Number
of
securities
underlying
unexercised
unearned
options(1)
(#)
Option
exercise
price
($)
Option
expiration
date
Number
of
shares
or units
of stock
that
have not
vested(2)
(#)
Market
value of
shares
or units
of stock
that
have not
vested(3)
($)
Equity
incentive
plan
awards;
Number of
unearned
shares,
units or
other
rights that
have not
vested(4)
(#)
Equity
incentive
plan awards;
Market
or payout
value of
unearned
shares,
units or
other rights
that have
not vested(3)
($)
Lee Olesky
2017 191,235 8,863,742(5)
2018 3,381,642(6) 845,411 2,536,232 20.59 10/26/28 207,713 9,627,498(7)
2019 298,526 13,836,680(8)
William Hult
2017 1,644,093 452,899 1,358,696 159,362 7,386,429(9)
2018 20.59 10/26/28 173,181 8,026,939(10)
2019 249,102 11,545,878(11)
Enrico Bruni
2017 32,140 1,489,689(12)
2018 326,086 81,522 244,565 20.59 10/26/28 42,218 1,956,804(13)
2019 44,004 2,039,585(14)
106

TABLE OF CONTENTS
Confidential treatment requested by Tradeweb Markets Inc. pursuant to 17 C.F.R. Section 200.83
(1)
Each NEO received a grant of options on October 26, 2018, which vest as follows: (i) 50% vests based over time on continued employment, 75% of which were vested as of December 31, 2019, and the remainder of which vested on January 1, 2020 and (ii) 50% vests based on satisfying certain performance conditions, including achievement of EBITDA and revenue targets, for calendar years 2018, 2019, 2020 and 2021, 25% of which were deemed vested as of December 31, 2019 based on performance for calendar year 2018. For additional information on the vesting terms applicable to the options, see the section entitled “— Narrative Disclosure to Summary Compensation Table — Amended and Restated Tradeweb Markets Inc. 2018 Share Option Plan — Vesting.”
(2)
Represents PRSUs in respect of which the Performance Modifier had been determined as of December 31, 2019, but the award remained subject to time-based vesting conditions following such determination. PRSUs granted in 2017 vested in full on January 1, 2020 and PRSUs granted in 2018 will vest in full on January 1, 2021, subject to continued employment.
(3)
Based on the per-share closing market price of the Company’s common stock on December 31, 2019, which was $46.35.
(4)
Represents PRSUs in respect of which the Performance Modifier had not yet been determined as of December 31, 2019, based on achieving the maximum level of performance (i.e., a Performance Modifier of 200%) in accordance with SEC rules. The Performance Modifier with respect to these PRSUs has been set at 200% subject to the Company’s finalization of its audited financials as of February 21, 2020. The award will remain subject to time-based vesting conditions following such determination and will vest in full on January 1, 2022, subject to continued employment.
(5)
Mr. Olesky has accrued dividend equivalent rights valued at $480,000 in respect of this grant of PRSUs, to be paid at the time the award itself settles.
(6)
Includes 338,164 options transferred by Mr. Olesky to the The Lee Olesky 2019 Family Trust U/A/D March 21, 2019 (“The Family Trust”). Mr. Olesky and his wife are the co-trustees of The Family Trust.
(7)
Mr. Olesky has accrued dividend equivalent rights valued at $371,806 in respect of this grant of PRSUs, to be paid at the time the award itself settles.
(8)
Mr. Olesky has accrued dividend equivalent rights valued at $147,770 in respect of this grant of PRSUs, to be paid at the time the award itself settles.
(9)
Mr. Hult has accrued dividend equivalent rights valued at $399,999 in respect of this grant of PRSUs, to be paid at the time the award itself settles.
(10)
Mr. Hult has accrued dividend equivalent rights valued at $309,994 in respect of this grant of PRSUs, to be paid at the time the award itself settles.
(11)
Mr. Hult has accrued dividend equivalent rights valued at $123,305 in respect of this grant of PRSUs, to be paid at the time the award itself settles.
(12)
Mr. Bruni has accrued dividend equivalent rights valued at $80,671 in respect of this grant of PRSUs, to be paid at the time the award itself settles
(13)
Mr. Bruni has accrued dividend equivalent rights valued at $75,570 in respect of this grant of PRSUs, to be paid at the time the award itself settles
(14)
Mr. Bruni has accrued dividend equivalent rights valued at $21,782 in respect of this grant of PRSUs, to be paid at the time the award itself settles.
Additional Narrative Disclosures
Retirement Benefit Programs
The Company maintains a tax-qualified defined contribution plan (the “401(k) Plan”) that provides retirement benefits to employees, including matching contributions. Each of Messrs. Olesky and Hult are eligible to participate in the 401(k) Plan on the same terms as other participating employees. Mr. Bruni is eligible to participate in the Company’s contributory pension scheme for employees located in Europe on the same terms as other participating employees.
107

TABLE OF CONTENTS
Confidential treatment requested by Tradeweb Markets Inc. pursuant to 17 C.F.R. Section 200.83
Potential Payments upon Termination or Change in Control
Severance under Employment Agreements
Pursuant to the terms of the CEO Employment Agreement and President Employment Agreement, each of Messrs. Olesky and Hult are entitled to receive certain payments in connection with certain termination events.
In the event that (i) Mr. Olesky or Mr. Hult is terminated by TWM LLC without Cause (as defined below), (ii) Mr. Olesky or Mr. Hult resigns for Good Reason (as defined below), or (iii) TMW LLC elects not to renew Mr. Olesky’s or Mr. Hult’s Employment Agreement prior to its expiration or any subsequent renewal term and Mr. Olesky or Mr. Hult’s Employment Agreement and Mr. Olesky’s or Mr. Hult’s employment is terminated, each of Mr. Olesky and Mr. Hult are entitled to (A) continuation of their base salary for eighteen (18) months following termination, (B) the average annual bonus earned by the executive for the two calendar years ending immediately prior to the year of termination, payable in equal installments over eighteen (18) months, (C) a pro rata bonus for the year of termination based on actual TWM LLC performance for the year of termination, payable at the time when bonuses are otherwise paid, (D) (x) for Mr. Olesky, continuation of healthcare benefits provided by TWM LLC generally to its active senior executive officers, including employee contributions, until Mr. Olesky reaches age 65, or, if not permitted by applicable law, private health insurance on substantially similar terms and conditions, and (y) for Mr. Hult, continuation of the healthcare benefits for eighteen (18) months, and (E) any earned but unpaid base salary, accrued vacation pay and unreimbursed business expenses and other benefits payable in accordance with TWM LLC policies. Payment of the severance benefits described above is subject to each of Mr. Olesky’s and Mr. Hult’s continued compliance with the restrictive covenants included in the applicable employment agreement, and their execution of a release of claims.
In the event that Mr. Olesky’s employment ends by reason of his retirement, he will be entitled to continuation of healthcare benefits generally provided to senior executive officers, including employee contributions, until Mr. Olesky reaches age 65.
For purposes of the CEO Employment Agreement and the President Employment Agreement, “Cause” means any of the following that remains uncured (if curable) for ten (10) days after the executive’s receipt of written notice thereof from TWM LLC: (a) the executive has engaged in dishonesty, gross negligence or willful misconduct of more than a de minimis nature, in each case, with regard to TWM LLC that is demonstrably injurious to TWM LLC; (b) the executive has failed to attempt, in good faith, to substantially perform his duties with TWM LLC (other than as a result of the executive’s physical or mental incapacity); (c) the executive has failed to attempt, in good faith, to follow the lawful written direction of, for Mr. Olesky, the Board and for Mr. Hult, the Chief Executive Officer; or (d) the executive has been convicted of, or entered a plea of guilty or no contest to, a felony (other than as a result of vicarious liability or a traffic infraction).
For purposes of the CEO Employment Agreement and the President Employment Agreement, “Good Reason” means any of the following that remains uncured (if curable) for ten (10) days after TWM LLC’s receipt of written notice thereof from the executive not later than 60 days following the later of the occurrence of the event or the date the executive should reasonably have knowledge thereof: (a) the executive is serving in a position below, for Mr. Olesky, Chief Executive Officer (or is not reporting directly to the Board) and for Mr. Hult, President; (b) a material diminution of the executive’s duties, responsibilities or authority or the assignment to the executive of duties or responsibilities that are materially adversely inconsistent with the executive’s then position; (c) TWM LLC has reduced the executive’s annual salary or annual bonus target; (d) TWM LLC has required the executive to relocate his principal place of employment by more than fifty (50) miles; or (e) any material breach by TWM LLC of the employment agreement. In addition, for Mr. Olesky, “Good Reason” means a change in control (as defined in the Option Plan) which does not include an IPO. In addition, each of Mr. Olesky and Mr. Hult will have the right to resign for Good Reason in the event his employment is transferred to an affiliate of TWM LLC (unless such affiliate is a subsidiary of TWM LLC).
Pursuant to the CEO Employment Agreement and the President Employment Agreement, in the event that any of the payments or benefits provided by TWM LLC or any affiliate to TWM LLC (whether pursuant to the terms of the employment agreements or any equity compensation or other agreement with
108

TABLE OF CONTENTS
Confidential treatment requested by Tradeweb Markets Inc. pursuant to 17 C.F.R. Section 200.83
the Company or any affiliate) would constitute “parachute payments” (“Parachute Payments”) within the meaning of Section 280G of the Code, and would be subject to the excise tax imposed under Section 4999 of the Code or any interest or penalties with respect to such excise tax (collectively, the “Excise Tax”), then such Parachute Payments to be made to Messrs. Olesky and Hult shall be payable either (1) in full or (2) as to such lesser amount which would result in no portion of such Parachute Payments being subject to the Excise Tax, whichever of the foregoing amounts, taking into account the applicable federal, state and local income taxes and the Excise Tax, results in the executive’s receipt on an after-tax basis, of the greatest amount of economic benefits under the employment agreement, notwithstanding that all or some portion of such benefits may be subject to the Excise Tax. If a reduction in the Parachute Payment is necessary, then the reduction shall occur in accordance with the terms of the employment agreement.
Severance Policy
Mr. Bruni is entitled to severance pursuant to a severance policy maintained by the Company for certain executive officers. In the event of a termination without cause, Mr. Bruni is entitled to (i) continuation of his base salary for twelve (12) months following termination, and (ii) a payment equal to the sum of  (A) his highest annual bonus received in respect of the two most recent calendar years completed prior to his termination, paid at the time bonuses are generally paid to senior executives (the “Reference Bonus Amount”), and (B) the Reference Bonus Amount prorated for the number of days worked during the calendar year preceding the date of termination, paid at the time when annual bonuses are paid generally to senior executives. The severance policy is intended to supersede any notice provisions under the Bruni Employment Agreement.
Equity Awards
Each of our NEOs has been granted an Option under the Option Plan (described above under “— Narrative Disclosure to Summary Compensation Table — Amended and Restated Tradeweb Markets Inc. 2018 Share Option Plan”). Each of the Options granted to our NEOs fully vest as to the Time-Based Portion of the Option upon a change of control (as defined in the Option Plan), or upon the NEO’s termination without Cause or resignation for Good Reason within 90 days prior to the change of control. As of January 1, 2020, the entire Time-Based Portion for each NEO is fully vested.
In addition, in the event of a change in control prior to the date the Compensation Committee determines whether the relevant performance-conditions for the Performance-Based Portion of such Option have been achieved for 2021 (as further described above under “— Narrative Disclosure to Summary Compensation Table — Amended and Restated Tradeweb Markets Inc. 2018 Share Option Plan — Vesting”) any portion of the Performance-Based Portion that remains unvested shall be eligible to become vested as of the change of control to the extent the applicable remaining EBITDA targets or revenue targets will have been deemed satisfied as of the change of control (which will be calculated based on the Company’s most recent performance and deemed satisfied to the extent the Compensation Committee determines in good faith that the equity value implied in the change in control transaction equals or exceeds the equity value implied by the relevant performance targets).
Each of our NEOs has been granted PRSUs under the PRSU Plan (as described above under “— Narrative Disclosure to Summary Compensation Table — Amended & Restated Tradeweb Markets Inc. PRSU Plan”). In the event an NEO is terminated (i) without Cause (as defined in the PRSU Plan) within 180 days prior to the relevant vesting date, or (ii) due to the participant’s death or disability or (for PRSUs granted in 2017 and 2018) retirement (as such terms are defined in the PRSU Plan), the NEO will be entitled to retain a pro-rated number of the PRSUs, based on days worked for the vesting period, which will remain eligible to vest. In the event of an NEO’s retirement or a change of control (as defined in the PRSU Plan), any outstanding PRSUs granted in 2019 will fully vest and continue to be paid out in accordance with the PRSU Plan; provided, however, that if the change of control constitutes a “Qualified Change of Control” (as defined above), payment applicable to the PRSU will be made at the time and in the same form of consideration delivered to the Company’s shareholders in connection with such transaction. In the event the NEO’s service is terminated without Cause within six months following a change of control, any outstanding PRSUs granted in 2017 and 2018 will vest and continue to be paid out in accordance with the PRSU Plan; provided, however, that if the change of control constitutes a
109

TABLE OF CONTENTS
Confidential treatment requested by Tradeweb Markets Inc. pursuant to 17 C.F.R. Section 200.83
“Qualified Change of Control”, payment applicable to the PRSU will be made as soon as practicable after the participant’s termination, as further described above under “— Narrative Disclosure to Summary Compensation Table — Amended & Restated Tradeweb Markets Inc. PRSU Plan — Termination of Service.”
Compensation of Directors
Prior to the Company’s IPO, we did not have a formal compensation package for directors of the Board for their services as directors. Our directors therefore did not receive any compensation specifically for their service as a directors in fiscal year 2019 prior to the IPO.
Following the IPO, for fiscal year 2019, each of Messrs. Pluta and Ganeles and Ms. Madoff was entitled to an annual retainer of  $100,000 and an annual grant of restricted stock units of the Company with a value of  $100,000 at the time of grant. For 2019, each of Messrs. Pluta and Ganeles and Ms. Madoff received a grant of 3,704 restricted stock units under the Equity Plan. In addition, all non-employee directors will be reimbursed for out-of-pocket expenses incurred in attending board and committee meetings, and for the reasonable and documented expenses incurred to attend programs designed to provide continuing education regarding the appropriate role of directors in a public company. The non-employee committee chair for each of the audit, compensation and nominating and governance committees are entitled to additional annual retainers of  $20,000, $15,000 and $10,000, respectively. Non-employee members of the audit, compensation and nominating and governance committees are entitled to additional annual retainers of  $7,500, $5,000 and $4,000, respectively.
The following table summarizes the compensation of the directors for the registrant’s fiscal year ended December 31, 2019, except for Messrs. Hult and Olesky, whose compensation is summarized above in the table entitled “Summary Compensation Table.”
Name
Fees Earned
or Paid in
Cash
($)(1)
Stock
Awards
($)(2)
Total
($)
Martin Brand(3)
John Finley(3)
Scott Ganeles
90,886 100,000 190,886
Paula Madoff
87,765 100,000 187,765
Thomas Pluta
78,014 100,000 178,014
Debra Walton(3)
Brian West(3)
(1)
Fees reflect the director’s service for a partial calendar year.
(2)
The amounts included in the “Stock Awards” column represent the grant date fair value of restricted stock unit awards computed in accordance with FASB ASC Topic 718. Details and assumptions used in calculating the grant date fair value of the restricted stock unit awards may be found in Note 13 — Stock-Based Compensation Plans to our consolidated financial statements in the 2019 Form 10-K, incorporated by reference in this prospectus. As of December 31, 2019, each of Messrs. Ganeles and Pluta and Ms. Madoff held 3,704 restricted stock units pursuant to the Equity Plan.
(3)
Each of Messrs. Brand, Finley, and West and Ms. Walton did not receive any individual compensation for their service on the Board for 2019.
110

TABLE OF CONTENTS
Confidential treatment requested by Tradeweb Markets Inc. pursuant to 17 C.F.R. Section 200.83
PRINCIPAL STOCKHOLDERS
The following table sets forth information regarding the beneficial ownership of our Class A common stock and our Class B common stock as of                 , 2020, after giving effect to the Net Exercise and the completion of this offering and the application of the net proceeds therefrom as described in “Use of Proceeds” and “Certain Relationships and Related Party Transactions — Transactions With Certain Original LLC Owners,” based on an assumed price of  $      per share of our Class A common stock (the closing price for our shares of Class A common stock on Nasdaq on                 , 2020), for:

each person or entity who is known by us to beneficially own more than 5% of our Class A or our Class B common stock;

each of our directors and named executive officers; and

all of our directors and executive officers as a group.
The number of shares beneficially owned by each stockholder is determined under rules issued by the SEC and includes voting or investment power with respect to securities. Under these rules, beneficial ownership includes any shares as to which the individual or entity has sole or shared voting power or investment power. In computing the number of shares beneficially owned by an individual or entity and the percentage ownership of that person, shares of common stock subject to options, or other rights, including the redemption rights described elsewhere in this prospectus, held by such person that have vested or will vest within 60 days of                 , 2020 are considered outstanding, although these shares are not considered outstanding for purposes of computing the percentage ownership of any other person. Unless otherwise indicated, the address of all listed stockholders is c/o Tradeweb Markets Inc., 1177 Avenue of the Americas, New York, New York 10036. Each of the stockholders listed has sole voting and investment power with respect to the shares beneficially owned by the stockholder unless noted otherwise, subject to community property laws where applicable.
Class A
Common Stock (on a
fully exchanged and
converted basis)(1)
Class B
Common Stock (on a
fully exchanged
basis)(2)
Combined Voting
Power(3)
Name of beneficial owner
Number
%(+)
%(†)
Number
%(+)
%(†)
%(+)
%(†)
Entities affiliated with Refinitiv(4)
    %     %     %     %     %     %
Lee Olesky(5)
Billy Hult(6)
Enrico Bruni(7)
Martin Brand(8)
John G. Finley(9)
Scott C. Ganeles
Paula B. Madoff
Thomas Pluta
Debra Walton(10)
Brian West(11)
All executive officers and directors as a group (15 persons)(12)
(+)
Assumes no exercise by the underwriters of their option to purchase additional shares of Class A common stock.
(†)
Assumes full exercise by the underwriters of their option to purchase additional shares of Class A common stock.
*
Represents less than 1.0% of outstanding shares or voting power, as applicable.
111

TABLE OF CONTENTS
Confidential treatment requested by Tradeweb Markets Inc. pursuant to 17 C.F.R. Section 200.83
(1)
Each Continuing LLC Owner also holds corresponding shares of Class C common stock or Class D common stock, as the case may be. Each LLC Interest held by the Continuing LLC Owners is redeemable in accordance with the terms of the TWM LLC Agreement, at the election of such holder, for newly issued shares of Class A common stock or Class B common stock on a one-for-one basis (and such holders’ shares of Class C common stock or Class D common stock, as the case may be, will be cancelled on a one-for-one basis upon any such issuance). The Continuing LLC Owners that hold shares of Class D common stock may also from time to time exchange all or a portion of their shares of our Class D common stock for newly issued shares of Class C common stock on a one-for-one basis (in which case their shares of Class D common stock will be cancelled on a one-for-one basis upon such issuance). Holders of Class B common stock may from time to time exchange all or a portion of their shares of our Class B common stock for newly issued shares of Class A common stock on a one-for-one basis (in which case their shares of Class B common stock will be cancelled on a one-for-one basis upon any such issuance). See “Description of Capital Stock.” The numbers of shares of Class A common stock beneficially owned and percentages of beneficial ownership set forth in the table assume that (i) all LLC Interests have been redeemed or exchanged for shares of Class A common stock (and the corresponding shares of Class C common stock and/or Class D common stock, as the case may be, have been cancelled) and (ii) all shares of Class B common stock have been exchanged for shares of Class A common stock.
(2)
Each Continuing LLC Owner also holds a corresponding number of shares of Class C common stock or Class D common stock, as the case may be, and (ii) the Refinitiv Direct Owner owns shares of Class B common stock. Each LLC Interest held by Continuing LLC Owners that hold shares of Class D common stock will be redeemable in accordance with the terms of the TWM LLC Agreement, at the election of such holder, for newly issued shares of Class B common stock on a one-for one basis (and such holders’ shares of Class D common stock will be cancelled on a one-for-one basis upon any such issuance). See “Description of Capital Stock.” The numbers of shares of Class B common stock beneficially owned and percentages of beneficial ownership set forth in the table assume that all LLC Interests of Continuing LLC Owners that hold shares of Class D common stock have been exchanged for shares of Class B common stock (and the corresponding shares of Class D common stock have been cancelled).
(3)
Percentage of combined voting power represents voting power with respect to all shares of our Class A common stock, Class B common stock, Class C common stock and Class D common stock, voting together as a single class. Each holder of Class B common stock and Class D common stock is entitled to 10 votes per share and each holder of Class A common stock and Class C common stock is entitled to one vote per share on all matters submitted to our stockholders for a vote. Our Class C common stock and Class D common stock do not have any economic interests (where “economic interests” means the right to receive any dividends or distributions, whether cash or stock, in connection with common stock) associated with our Class A and Class B common stock. See “Description of Capital Stock.”
(4)
Reflects securities held directly by Refinitiv TW Holdings Ltd. and Refinitiv US PME LLC. Refinitiv US LLC is the controlling member of Refinitiv US PME LLC. Refinitiv US Holdings Inc. is the sole member of Refinitiv US LLC. Refinitiv Parent Limited is the sole shareholder of each of Refinitiv US Holdings Inc. and Refinitiv TW Holdings Ltd. Refinitiv Holdings Limited is the sole shareholder of Refinitiv Parent Limited. BCP York Holdings (Delaware) L.P. is the majority shareholder of Refinitiv Holdings Limited. BCP York Holdings GP (Delaware) L.L.C. is the general partner of BCP York Holdings (Delaware) L.P. BCP York Subsidiary (Cayman) L.P. is the sole member of BCP York Holdings GP (Delaware) L.L.C. BCP VII Holdings Manager (Cayman) L.L.C. is the general partner of BCP York Subsidiary (Cayman) L.P. Blackstone Management Associates (Cayman) VII L.P. is the managing member of BCP VII Holdings Manager (Cayman) L.L.C. BCP VII GP L.L.C. is the general partner of Blackstone Management Associates (Cayman) VII L.P. Blackstone Holdings III L.P. is the sole member of BCP VII GP L.L.C. The general partner of Blackstone Holdings III L.P. is Blackstone Holdings III GP L.P. The general partner of Blackstone Holdings III GP L.P. is Blackstone Holdings III GP Management L.L.C. The sole member of Blackstone Holdings III GP Management L.L.C. is The Blackstone Group Inc. The sole holder of the Class C common stock of The Blackstone Group
112

TABLE OF CONTENTS
Confidential treatment requested by Tradeweb Markets Inc. pursuant to 17 C.F.R. Section 200.83
Inc. is Blackstone Group Management L.L.C. Blackstone Group Management L.L.C. is wholly-owned by Blackstone’s senior managing directors and controlled by its founder, Stephen A. Schwarzman. Each of the entities described in this footnote and Stephen A. Schwarzman may be deemed to beneficially own the securities directly or indirectly controlled by such entities or him, but each (other than to the extent it or he directly holds securities as described herein) disclaims beneficial ownership of such securities.
(5)
Includes                 shares of Class A common stock issuable upon exercise of options that have vested or will vest within 60 days after                 , 2020. Mr. Olesky owns                 shares of Class D common stock,                 shares of Class A common stock and                 shares of Class A common stock issuable upon exercise of options that have vested or will vest within 60 days after                 , 2020 through The Lee Olesky 2019 Family Trust. Lee Olesky and his wife, as the co-trustees of The Lee Olesky 2019 Family Trust, share the power to vote and invest the securities, but each disclaims beneficial ownership of such securities. Mr. Olesky may be deemed to beneficially own the securities but disclaims beneficial ownership of such securities.
(6)
Includes                 shares of Class A common stock issuable upon exercise of options that have vested or will vest within 60 days after                 , 2020.
(7)
Includes                 shares of Class A common stock issuable upon exercise of options that have vested or will vest within 60 days after                 , 2020.
(8)
Mr. Brand is a Senior Managing Director of The Blackstone Group. Mr. Brand disclaims beneficial ownership of any securities owned directly or indirectly by the Refinitiv entities.
(9)
Mr. Finley is a Senior Managing Director and the Chief Legal Officer of The Blackstone Group. Mr. Finley disclaims beneficial ownership of any securities owned directly or indirectly by the Refinitiv entities.
(10)
Ms. Walton is the Chief Revenue Officer of Refinitiv. Ms. Walton disclaims beneficial ownership of any securities owned directly or indirectly by the Refinitiv entities.
(11)
Mr. West is the Chief Financial Officer of Refinitiv. Mr. West disclaims beneficial ownership of any securities owned directly or indirectly by the Refinitiv entities.
(12)
Includes                 shares of Class A common stock issuable upon exercise of options that have vested or will vest within 60 days after                 , 2020.
113

TABLE OF CONTENTS
Confidential treatment requested by Tradeweb Markets Inc. pursuant to 17 C.F.R. Section 200.83
CERTAIN RELATIONSHIPS AND RELATED PARTY TRANSACTIONS
The following is a description of transactions since January 1, 2017 to which we were a party in which the amount involved exceeded or will exceed $120,000, and in which any of our executive officers, directors, Bank Stockholders or holders of more than 5% of any class of our voting securities, or immediate family member thereof, had or will have a direct or indirect material interest. We believe the terms obtained or consideration that we paid or received, as applicable, in connection with the transactions described below were comparable to terms available or amounts that would be paid or received, as applicable, in arm’s-length transactions with unrelated third parties.
Transactions With Refinitiv/Thomson Reuters
We maintain a shared services agreement with Refinitiv (formerly Thomson Reuters), which indirectly owns a majority of our equity interests. Under the terms of the agreement, Thomson Reuters historically provided us with certain legal, compliance, regulatory, human resources, technology, content, financial, accounting, sales and customer support and administrative services. We expect Refinitiv will continue to provide data and insurance and, at least in the near term, office space and related services. The shared services agreement was amended in June 2016 to continue to be in effect in perpetuity, except that the agreement will automatically terminate upon termination of the market data license agreement. In addition, either party can terminate the shared services agreement with respect to one or more services upon written notice delivered, in the case of termination effective at the end of the then-current calendar year, 90 days prior to the end of such calendar year or, in the case of termination effective at any other date, at least 6 months prior to such date. During the year ended December 31, 2019, we incurred fees of  $3.9 million and during the years ended December 31, 2018 and 2017 we incurred fees of  $4.3 million per year relating to this agreement. These fees are included in occupancy, technology and communications and general and administrative expenses in our consolidated statements of income included elsewhere in this prospectus.
We maintain a market data license agreement with Refinitiv (formerly Thomson Reuters), pursuant to which we earn license fees and royalties. Under the terms of this agreement, we provide Refinitiv with certain real-time market data feeds for multiple fixed income and derivatives products under an exclusive license pursuant to which Refinitiv redistributes such market data to its customers on its Eikon platform and through direct feeds. We also earn royalties from Refinitiv for referrals of new Eikon customers based on customer conversion rates as well as sales of non-exclusive licensed data. The market license data agreement was amended and restated effective November 1, 2018 for a minimum term of five years with a transition year if the agreement is not renewed or extended. The agreement includes customary termination provisions, including in the event of a material breach that is not cured within 30 days of receipt of written notice. During the years ended December 31, 2019, 2018 and 2017, we earned approximately $55.6 million, $50.3 million and $50.1 million, respectively, of revenue under this agreement. See “Prospectus Summary — Recent Developments — LSEG Transaction.”
We were party to a master agreement with Refinitiv (formerly Thomson Reuters) and the Bank Stockholders, which was entered into in connection with the initial investment in our business by the Bank Stockholders and subsequently amended in connection with restructurings of our business and additional investments by the Bank Stockholders. Under the master agreement, each party was subject to confidentiality obligations regarding both the nonpublic information of our business and the terms of those definitive agreements, subject to customary disclosure exceptions. In connection with the IPO, we terminated the master agreement and entered into a restrictive covenant agreement with affiliates of Refinitiv pursuant to which the non-compete restrictions of the master agreement, as modified, prohibit Refinitiv from establishing, investing in, or acting as primary business operator or manager of, an electronic trade execution platform for trading in fixed income securities or equity derivatives, subject to certain exceptions. If Refinitiv desires to engage in such business for any group of securities, instruments, or other fixed income assets that are not traded at that time on any of our electronic trade execution platforms, Refinitiv must deliver a written notice offering us the right to establish, fund or purchase a Material Interest (as defined in the agreement) in, or act as the primary business operator or manager of, the business. If we don’t accept the offer within three months, Refinitiv will have the right to engage in such activity described in the offer notice, subject to certain exceptions. Refinitiv will be bound by the non-compete provisions so long as it has the right to designate the total number (or least a majority) of directors on our board of
114

TABLE OF CONTENTS
Confidential treatment requested by Tradeweb Markets Inc. pursuant to 17 C.F.R. Section 200.83
directors on the terms and subject to the conditions set forth in the Stockholders Agreement. The non-compete period terminates in the event (i) of a change of control with respect to Refinitiv or (ii) the overall revenue of TWM LLC declines by more than 25% in each of two consecutive fiscal years. See “Prospectus Summary — Recent Developments — LSEG Transaction.”
We reimburse affiliates of Refinitiv for expenses paid on our behalf for various services including payroll, marketing, professional fees, communications, data costs and certain other administrative services. For the years ended December 31, 2019, 2018 and 2017, we reimbursed such affiliates approximately $6.7 million, $32.5 million and $38.4 million, respectively, for these expenses.
In 2013, we borrowed $29.3 million from a subsidiary of Thomson Reuters under a convertible term note. Interest charged on the outstanding borrowings was the greater of LIBOR or 150 basis points, plus 300 basis points per annum, and was reset and payable quarterly. During 2017, Thomson Reuters converted all outstanding borrowings into 1,835.122 Class A Shares at the price of  $15,958 per share. During the year ended December 31, 2017 the interest rate charged was 4.50% per annum. We paid and expensed approximately $0.5 million of interest related to this note during the years ended December 31, 2017.
Transactions With Bank Stockholders
Prior to the Reorganization Transactions, the Bank Stockholders were collectively considered to be related parties of the Company. As a result of the Reorganization Transactions, they are no longer considered to be related parties. Accordingly, the related party transactions listed below only include transactions with affiliates of the Bank Stockholders for pre-IPO periods.
During the pre-IPO period of the year ended December 31, 2019 and the years ended December 31, 2018 and 2017, we earned $0.9 million, $51,000 and $40,000, respectively, of interest income from money market funds invested with and savings accounts deposited with affiliates of the Bank Stockholders. Interest rates earned on the money market and savings accounts are comparable to rates offered to third parties.
During the pre-IPO period of the year ended December 31, 2019 and the years ended December 31, 2018 and 2017, we earned approximately $81.5 million, $288.6 million and $232.4 million, respectively, of transaction fees, subscription fees and commissions from affiliates of the Bank Stockholders. Over the same period, none of the Bank Stockholders accounted for more than 10% of our revenues.
Transactions With Certain Original LLC Owners
In 2014, we issued Class A Shares and unvested Class P1-(A) Shares to some of the Bank Stockholders as a result of a $120.0 million capital contribution to facilitate our expansion into new credit products. In connection with this investment, certain employees also invested $5.3 million in us and were issued Class C Shares and unvested Class P1-(C) Shares. The Class P1-(A) Shares and Class P-1(C) Shares vested on July 31, 2018 upon the achievement of specific revenue earnout milestones related to the growth of specified credit products, with a value of  $156.2 million.
Immediately following this offering, we will use the net proceeds from this offering to purchase (i)                 issued and outstanding LLC Interests (or                 LLC Interests, if the underwriters exercise in full their option to purchase additional shares of Class A common stock) from the Selling LLC Owners (and cancel the corresponding shares of common stock held by such Selling LLC Owners) and (ii)                 issued and outstanding shares of Class A common stock (or                 shares of Class A common stock, if the underwriters exercise in full their option to purchase additional shares of Class A common stock) from certain of our executive officers following the Net Exercise (and cancel such shares of Class A common stock). See “Use of Proceeds.” The following table sets forth the cash proceeds that the Selling LLC Owners and certain of our executive officers will receive from the purchase by us of LLC Interests and shares of Class A common stock with the net proceeds of this offering, based on an assumed price of  $      per share of our Class A common stock (the closing price for our shares of Class A common stock on Nasdaq on                 , 2020):
115

TABLE OF CONTENTS
Confidential treatment requested by Tradeweb Markets Inc. pursuant to 17 C.F.R. Section 200.83
Name
Number of LLC
Interests and/or
Class A shares
held before
this offering
Number of LLC
Interests and/or
Class A shares,
to be sold to us,
assuming the
underwriters’
option to
purchase
additional
shares of Class A
common stock is
not exercised
Cash
Proceeds
($)
Number of LLC
Interests and/or
Class A shares,
to be sold to us,
assuming the
underwriters’
option to
purchase
additional
shares of Class A
common stock is
exercised in full
Cash
Proceeds
($)
Transactions With Executive Officers
We used a portion of the net proceeds that we received from the October 2019 follow-on offering to purchase issued and outstanding LLC Interests and shares of Class A common stock (which shares of Class A common stock were cancelled) from certain of our executive officers, at a purchase price per interest and share equal to $40.74 (the public offering price per share of our Class A common stock, less the underwriting discounts and commissions payable thereon). The following table sets forth the cash proceeds that those certain executive officers received from the purchase by us of LLC Interests and shares of Class A common stock with the net proceeds of the October 2019 follow-on offering:
Name
Number of LLC
Interests and/or
Class A shares
sold to us
Cash
Proceeds
($)
Enrico Bruni
45,001 1,833,341
Douglas Friedman
24,605 1,002,408
William Hult
109,369 4,455,693
Simon Maisey
13,231 539,031
Lee Olesky
208,487(1) 8,493,760
James Spencer
35,000 1,425,900
Robert Warshaw
39,243 1,598,760
Scott Zucker
43,353 1,766,201
(1)
Represents LLC Interests held by The Lee Olesky 2019 Family Trust.
Transactions With Blackstone
We engaged Blackstone Advisory Partners L.P., an affiliate of Blackstone, to provide certain financial consulting services in connection with the October 2019 follow-on offering and the IPO for fees of $500,000 and $1.0 million, respectively. The underwriters reimbursed us for such fee in connection with the October 2019 follow-on offering. We have engaged Blackstone Advisory Partners L.P. to provide certain financial consulting services in connection with this offering. See “Underwriting (Conflicts of Interest) — Advisory Services.”
Related Party Transactions Entered Into in Connection With the IPO
In connection with the Reorganization Transactions, we engaged in certain transactions with certain of our directors, executive officers and other persons and entities which are holders of 5% or more of our voting securities. These transactions are described in “The IPO and Reorganization Transactions.”
116

TABLE OF CONTENTS
Confidential treatment requested by Tradeweb Markets Inc. pursuant to 17 C.F.R. Section 200.83
TWM LLC Agreement
We operate our business through TWM LLC and its subsidiaries. In connection with the IPO, we and the Original LLC Owners that received LLC Interests entered into TWM LLC’s fifth amended and restated limited liability company agreement, which we refer to as the “TWM LLC Agreement.” The operations of TWM LLC, and the rights and obligations of the holders of LLC Interests, are set forth in the TWM LLC Agreement.
Appointment as Manager. Under the TWM LLC Agreement, we are a member and the sole manager of TWM LLC. As the sole manager, we are able to control all of the day-to-day business affairs and decision-making of TWM LLC without the approval of any other member, unless otherwise stated in the TWM LLC Agreement. As such, we, through our officers and directors, are responsible for all operational and administrative decisions of TWM LLC and the day-to-day management of TWM LLC’s business. Pursuant to the terms of the TWM LLC Agreement, we cannot, under any circumstances, be removed as the sole manager of TWM LLC except by our election.
Compensation. We are not entitled to compensation for our services as manager. We are entitled to reimbursement by TWM LLC for fees and expenses incurred on behalf of TWM LLC, including all expenses associated with the IPO and maintaining our existence as a separate legal entity.
Recapitalization. The TWM LLC Agreement recapitalized the units held by the members of TWM LLC at the time of the Reorganization Transactions into a single class of common membership units, which we refer to as the “LLC Interests.” The TWM LLC Agreement also reflects a split of LLC Interests such that one LLC Interest could be acquired with the net proceeds received in the IPO from the sale of one share of our Class A common stock. Each LLC Interest entitles the holder to a pro rata share of the net profits and net losses and distributions of TWM LLC.
Distributions. In connection with any tax period, the TWM LLC Agreement requires TWM LLC to make distributions to its members, on a pro rata basis in proportion to the number of LLC Interests held by each member, of cash until each member (other than us) has received an amount at least equal to its assumed tax liability and we have received an amount sufficient to enable us to timely satisfy all of our U.S. federal, state and local and non-U.S. tax liabilities. To the extent that any member would not receive its percentage interest of the aggregate tax distribution, the tax distribution for such member will be increased to ensure that all distributions are made pro rata in accordance with such member’s percentage interest. Tax distributions will also be made only to the extent all distributions from TWM LLC for the relevant period were otherwise insufficient to enable each member to cover its tax liabilities as calculated in the manner described above. The TWM LLC Agreement also allows for distributions to be made by TWM LLC to its members on a pro rata basis out of distributable cash. We expect TWM LLC may make distributions out of distributable cash periodically to the extent permitted by any agreements governing our indebtedness and necessary to enable us to cover our operating expenses and other obligations, including any payments under the Tax Receivable Agreement, as well as to make expected dividend payments, if any, to the holders of our Class A common stock and Class B common stock.
LLC Interest Redemption Right. Subject to certain restrictions set forth therein, the TWM LLC Agreement provides a redemption right to the Continuing LLC Owners which entitles them to have their LLC Interests redeemed, at the election of each such person, for newly issued shares of our Class A common stock or Class B common stock, as applicable, on a one-for-one basis (subject to customary adjustments, including for stock splits, stock dividends and reclassifications) or, at our option, as determined by or at the direction of our board of directors, which will include directors who hold LLC Interests or are affiliated with holders of LLC Interests and may include such directors in the future, a cash payment equal to a volume weighted average market price of one share of Class A common stock for each LLC Interest redeemed or exchanged (subject to customary adjustments, including for stock splits, stock dividends and reclassifications). In the event we elect to make a cash payment, a Continuing LLC Owner has the option to rescind its redemption request within a specified time period. Upon the exercise of the redemption right, the redeeming member will surrender its LLC Interests to TWM LLC. The TWM LLC Agreement requires that we contribute cash or shares of our Class A common stock or Class B common stock to TWM LLC in exchange for an amount of newly issued LLC Interests in TWM LLC that will be issued to us equal to the number of LLC Interests redeemed (and thereafter cancelled) from the Continuing
117

TABLE OF CONTENTS
Confidential treatment requested by Tradeweb Markets Inc. pursuant to 17 C.F.R. Section 200.83
LLC Owner to the extent required so as to maintain a one-to-one ratio between the number of LLC Interests owned by us and the number of outstanding Class A common stock and Class B common stock. TWM LLC will then distribute the cash or shares of our Class A common stock or Class B common stock, as the case may be, to such Continuing LLC Owner to complete the redemption. In the event of such election by a Continuing LLC Owner we may, at our option, effect a direct exchange of cash or our Class A common stock or Class B common stock for such LLC Interests of the redeeming members in lieu of such redemption. Whether by redemption or exchange, we are obligated to ensure that at all times the number of LLC Interests that we own equals the aggregate number of shares of Class A common stock and Class B common stock issued by us (subject to certain exceptions for treasury shares and shares underlying certain convertible or exchangeable securities).
Issuance of LLC Interests Upon Exercise of Options or Issuance of Other Equity Compensation. Upon the exercise of options issued by us, or the issuance of other types of equity compensation by us (such as the issuance of restricted or non-restricted stock, payment of bonuses in stock or settlement of stock appreciation rights in stock), we will be required to acquire from TWM LLC a number of LLC Interests equal to the number of shares of Class A common stock being issued in connection with the exercise of such options or issuance of other types of equity compensation. When we issue shares of Class A common stock in settlement of stock options granted to persons that are not officers or employees of TWM LLC or its subsidiaries, we will make, or be deemed to make, a capital contribution to TWM LLC equal to the aggregate value of such shares of Class A common stock, and TWM LLC will issue to us a number of LLC Interests equal to the number of shares of Class A common stock we issued. When we issue shares of Class A common stock in settlement of stock options granted to persons that are officers or employees of TWM LLC or its subsidiaries, we will be deemed to have sold directly to the person exercising such award a portion of the value of each share of Class A common stock equal to the exercise price per share, and we will be deemed to have sold directly to TWM LLC (or the applicable subsidiary of TWM LLC) the difference between the exercise price and market price per share for each such share of Class A common stock. In cases where we grant other types of equity compensation to employees of TWM LLC or its subsidiaries, on each applicable vesting date we will be deemed to have sold to TWM LLC (or such subsidiary) the number of vested shares at a price equal to the market price per share, TWM LLC (or such subsidiary) will deliver the shares to the applicable person, and we will be deemed to have made a capital contribution in TWM LLC equal to the purchase price for such shares in exchange for an equal number of LLC Interests.
Maintenance of one-to-one ratio of shares of Class A common stock, Class B common stock and LLC Interests owned by Tradeweb. The TWM LLC Agreement requires that TWM LLC at all times maintain (x) a one-to-one ratio between the number of shares of Class A common stock and Class B common stock issued by us and the number of LLC Interests owned by us, and (y) a one-to-one ratio between the number of shares of Class C common stock and Class D common stock issued by us and the number of LLC Interests owned by the holders of such Class C common stock and Class D common stock.
Transfer Restrictions. The TWM LLC Agreement generally does not permit transfers of LLC Interests by members, subject to limited exceptions. Any transferee of LLC Interests must assume, by operation of law or written agreement, all of the obligations of a transferring member with respect to the transferred units, even if the transferee is not admitted as a member of TWM LLC.
Dissolution. The TWM LLC Agreement provides that the decision of the manager (pursuant to a unanimous decision of our board of directors) together with the Majority Members (as defined in the TWM LLC Agreement) will be required to voluntarily dissolve TWM LLC. In addition to a voluntary dissolution, TWM LLC will be dissolved upon the entry of a decree of judicial dissolution or other circumstances in accordance with Delaware law. Upon a dissolution event, the proceeds of a liquidation will be distributed to satisfy all of TWC LLC’s debts, liabilities and obligations (including all expenses incurred in liquidation) and the remaining assets of TWC LLC will be distributed to the members pro-rata in accordance with their respective percentage ownership interests in TWM LLC (as determined based on the number of LLC Interests held by a member relative to the aggregate number of all outstanding LLC Interests).
Confidentiality. Each member agrees to maintain the confidentiality of TWM LLC’s confidential information. This obligation excludes (i) information that is independently obtained or developed by the
118

TABLE OF CONTENTS
Confidential treatment requested by Tradeweb Markets Inc. pursuant to 17 C.F.R. Section 200.83
members, information that is in the public domain or otherwise disclosed to a member not in violation of a confidentiality obligation and (ii) disclosures required by law or judicial process or approved by our or TWM LLC’s chief executive officer, chief financial officer or general counsel.
Indemnification and Exculpation. The TWM LLC Agreement provides for indemnification of the manager and officers of TWM LLC and its subsidiaries. To the extent permitted by applicable law, TWM LLC will indemnify us, as its sole manager, and our authorized officers from and against any losses, liabilities, damages, expenses, fees or penalties incurred by any acts or omissions of these persons, provided that the acts or omissions of these indemnified persons are not the result of gross negligence, bad faith, willful misconduct or knowing violation of law, or for any present or future breaches of any representations, warranties, covenants or obligations in the TWM LLC Agreement or in the other agreements with TWM LLC.
We, as the sole manager of TWM LLC, and our affiliates and our respective agents, will not be liable to TWM LLC or its members for damages incurred by any acts or omissions of these persons, provided that the acts or omissions of these exculpated persons are not the result of bad faith, willful misconduct or knowing violation of law, or for any present or future breaches of any representations, warranties, covenants or obligations in the TWM LLC Agreement in the other agreements with TWM LLC.
Amendments. The TWM LLC Agreement may be amended with the consent of the holders of a majority in voting power of the outstanding LLC Interests, including the sole manager, and in case of any amendment that materially and adversely modifies the LLC Interests (or the rights, preferences or privileges thereof) then held by any members in any materially disproportionate manner to those then held by any other members, the consent of a majority in interest of such disproportionately affected members. Notwithstanding the foregoing, no amendment to any of the provisions that expressly require the approval or action of certain members may be made without the consent of such members and no amendment to the provisions governing the authority and actions of the sole manager or the dissolution of TWM LLC may be amended without the consent of the sole manager.
Tax Receivable Agreement
We expect to obtain an increase in our share of the tax basis of the assets of TWM LLC (i) when a Continuing LLC Owner receives shares of our Class A common stock or Class B common stock, as applicable, or, at our election, cash in connection with an exercise of such Continuing LLC Owner’s right to have its LLC Interests redeemed by TWM LLC or, at our election, exchanged and (ii) in connection with the disposition by a Continuing LLC Owner of its LLC Interests for cash, including in connection with the IPO and this offering (such basis increase, the “Basis Adjustments”). We intend to treat such acquisition of LLC Interests as our direct purchase of LLC Interests from a Continuing LLC Owner for U.S. federal income and other applicable tax purposes, regardless of whether such LLC Interests are redeemed by TWM LLC or sold to us. A Basis Adjustment may have the effect of reducing the amounts that we would otherwise pay in the future to various tax authorities. The Basis Adjustments may reduce our tax liability by increasing certain deductions (for example, our depreciation, depletion and amortization deductions) or decreasing gains (or increasing losses) on future dispositions of certain capital assets to the extent tax basis is allocated to those capital assets.
In connection with the IPO, we entered into the Tax Receivable Agreement (the “TRA”) with TWM LLC and the Continuing LLC Owners. The TRA provides for the payment by us to the Continuing LLC Owners who dispose of LLC Interests for cash in connection with any offering, including this offering, or receive shares of our Class A common stock or Class B common stock or cash, as applicable, in connection with an exchange or redemption of LLC Interests, of 50% of the amount of U.S. federal, state and local income or franchise tax savings, if any, that we actually realize, or in some circumstances are deemed to realize, as a result of the transactions with such Continuing LLC Owners, including increases in the tax basis of the assets of TWM LLC attributable to payments made under the TRA and deductions attributable to imputed interest and other payments of interest pursuant to the TRA. TWM LLC will have in effect an election under Section 754 of the Code effective for each taxable year in which a redemption or exchange of LLC Interests for shares of our Class A common stock or Class B common stock, as applicable, or cash occurs. These TRA payments are not conditioned upon any continued ownership interest in either TWM LLC or us by any Continuing LLC Owner. The rights of each Continuing LLC
119

TABLE OF CONTENTS
Confidential treatment requested by Tradeweb Markets Inc. pursuant to 17 C.F.R. Section 200.83
Owner under the TRA are assignable to transferees of its LLC Interests (other than us as transferee pursuant to subsequent redemptions (or exchanges) of the transferred LLC Interests). We expect to benefit from the remaining 50% of tax benefits, if any, that we may actually realize.
The actual Basis Adjustments, as well as any amounts paid to the Continuing LLC Owners under the TRA, will vary depending on a number of factors, including:

the timing of any subsequent redemptions or exchanges — for instance, the increase in any tax deductions will vary depending on the fair value, which may fluctuate over time, of the depreciable or amortizable assets of TWM LLC at the time of each redemption or exchange;

the price of shares of our Class A common stock at the time of redemptions or exchanges — the Basis Adjustments, as well as any related increase in any tax deductions, is directly related to the price of shares of our Class A common stock at the time of each redemption or exchange; and

the amount and timing of our income — the TRA generally will require us to pay 50% of the tax benefits as and when those benefits are treated as realized under the terms of the TRA. If we do not have taxable income, we generally will not be required (absent a change of control or other circumstances requiring an early termination payment) to make payments under the TRA for that taxable year because no tax benefits will have been actually realized. However, any tax benefits that do not result in realized tax benefits in a given taxable year will likely generate tax attributes that may be utilized to generate tax benefits in future taxable years. The utilization of any such tax attributes will result in payments under the TRA.
For purposes of the TRA, cash savings in income and franchise tax will be computed by comparing our actual income and franchise tax liability to the amount of such taxes that we would have been required to pay (with an assumed tax rate for state and local tax purposes) had there been no Basis Adjustments and had the TRA not been entered into. The TRA will generally apply to each of our taxable years, beginning with the first taxable year ending after the IPO. There is no maximum term for the TRA; however, the TRA may be terminated by us pursuant to an early termination procedure that requires us to pay the Continuing LLC Owners an amount equal to the estimated present value of the remaining payments under the agreement (calculated based on certain assumptions, including regarding tax rates and utilization of the Basis Adjustments).
The payment obligations under the TRA are obligations of Tradeweb and not of TWM LLC. Although the actual timing and amount of any payments that may be made under the TRA will vary, we expect that the payments could be substantial. Any payments made by us to Continuing LLC Owners under the TRA will generally reduce the amount of overall cash flow that might have otherwise been available to us or to TWM LLC and, to the extent that we are unable to make payments under the TRA for any reason, the unpaid amounts generally will be deferred and will accrue interest until paid by us. For example, we recorded a liability of  $240.8 million related to our projected obligations under the Tax Receivable Agreement with respect to LLC Interests that were purchased by Tradeweb Markets Inc. using the net proceeds from the IPO and the October 2019 follow-on offering and LLC Interests that were exchanged by Continuing LLC Owners during the year ended December 31, 2019. We expect to record an additional liability in connection with this offering.
Decisions made by us in the course of running our business, such as with respect to mergers, asset sales, other forms of business combinations or other changes in control, may influence the timing and amount of payments that are received by a Continuing LLC Owner under the TRA. For example, the earlier disposition of assets following a transaction that results in a Basis Adjustment will generally accelerate payments under the TRA and increase the present value of such payments.
The TRA provides that if  (i) we materially breach any of our material obligations under the TRA (including by failing to make payments thereunder when we have available cash to do so), (ii) certain change of control transactions were to occur, or (iii) we elect an early termination of the TRA, our obligations, or our successor’s obligations, under the TRA accelerate and become due and payable, based on certain assumptions, including an assumption that we have sufficient taxable income to fully utilize all potential future tax benefits that are subject to the TRA.
120

TABLE OF CONTENTS
Confidential treatment requested by Tradeweb Markets Inc. pursuant to 17 C.F.R. Section 200.83
As a result, (i) we could be required to make cash payments to the Continuing LLC Owners that are greater than the specified percentage of the actual benefits we ultimately realize in respect of the tax benefits that are subject to the TRA, and (ii) we would be required to make an immediate cash payment equal to the present value of the anticipated future tax benefits that are the subject of the TRA, which payment may be made significantly in advance of the actual realization, if any, of such future tax benefits.
In these situations, our obligations under the TRA could have a material adverse effect on our liquidity and could have the effect of delaying, deferring or preventing certain change of control transactions. There can be no assurance that we will be able to finance our obligations under the TRA.
Payments under the TRA will be based on the tax reporting positions that we determine. We will not be reimbursed for any cash payments previously made to any Continuing LLC Owner pursuant to the TRA if any tax benefits initially claimed by us are subsequently challenged by a taxing authority and ultimately disallowed. Instead, in such circumstances, any excess cash payments made by us to a Continuing LLC Owner will be netted against any future cash payments that we might otherwise be required to make under the terms of the TRA. However, we might not determine that we have effectively made an excess cash payment to the Continuing LLC Owners for a number of years following the initial time of such payment. As a result, it is possible that we could make cash payments under the TRA that are substantially greater than our actual cash tax savings.
Stockholders Agreement
In connection with the IPO, we entered into the Stockholders Agreement with the Refinitiv Owners. This agreement requires us to nominate a number of individuals designated by the Refinitiv Owners for election as our directors at any meeting of our stockholders (each a “Refinitiv Director”) such that, upon the election of each such individual, and each other individual nominated by or at the direction of our board of directors or a duly-authorized committee of the board, as a director of our company, the number of Refinitiv Directors serving as directors of our company will be equal to: (1) if the Refinitiv Owners and their affiliates together continue to hold at least 50% of the combined voting power of our outstanding common stock as of the record date for such meeting, the total number of directors comprising our entire board of directors; (2) if the Refinitiv Owners and their affiliates together continue to hold at least 40% (but less than 50%) of the combined voting power of our outstanding common stock as of the record date for such meeting, the lowest whole number that is greater than 40% of the total number of directors comprising our board of directors; (3) if the Refinitiv Owners and their affiliates together continue to beneficially own at least 30% (but less than 40%) of the combined voting power of our outstanding common stock as of the record date for such meeting, the lowest whole number that is greater than 30% of the total number of directors comprising our board of directors; (4) if the Refinitiv Owners and their affiliates together continue to hold at least 20% (but less than 30%) of the combined voting power of our outstanding common stock as of the record date for such meeting, the lowest whole number that is greater than 20% of the total number of directors comprising our board of directors; and (5) if the Refinitiv Owners and their affiliates together continue to hold at least 10% (but less than 20%) of the combined voting power of our outstanding common stock as of the record date for such meeting, the lowest whole number (such number always being equal to or greater than one) that is greater than 10% of the total number of directors comprising our board of directors. In the case of a vacancy on our board created by the removal, resignation or otherwise of a Refinitiv Director, the Stockholders Agreement, to the extent the Refinitiv Owners continue to be entitled to nominate such Refinitiv Director, requires us to nominate an individual designated by the Refinitiv Owners for election to fill the vacancy. For so long as the Stockholders Agreement remains in effect, Refinitiv Directors may be removed only with the consent of the Refinitiv Owners. As part of their board nomination rights under the Stockholders Agreement, the Refinitiv Owners intend to continue to appoint each of Lee Olesky, our Chief Executive Officer, and Billy Hult, our President, as members of our board of directors.
Registration Rights Agreement
In connection with the IPO, we entered into the Registration Rights Agreement with the Refinitiv Owners and the Bank Stockholders. Pursuant to the Registration Rights Agreement, we granted the Refinitiv Owners, the Bank Stockholders, their affiliates and certain of their transferees the right, under
121

TABLE OF CONTENTS
Confidential treatment requested by Tradeweb Markets Inc. pursuant to 17 C.F.R. Section 200.83
certain circumstances and subject to the terms of the lock-up agreement they have entered into with the representatives of the underwriters and certain other restrictions, to require us to register under the Securities Act their shares of Class A common stock, including shares of Class A common stock received upon redemption or exchange of LLC Interests or exchange of shares of Class B common stock, which we refer to as “registrable shares.” After registration pursuant to these rights, these shares of Class A common stock will become freely tradable without restriction under the Securities Act. The registration statement of which this prospectus forms a part was filed as a result of the exercise of demand registration rights under the Registration Rights Agreement.
Demand Rights
From time to time, the Refinitiv Owners and the Bank Stockholders may request that we register all or a portion of their registrable shares for sale under the Securities Act, including, when we are eligible, pursuant to a shelf registration statement (provided, in all cases, the aggregate number of registrable shares that are requested to be included in any such registration equals at least $100.0 million). In addition, from time to time when a shelf registration statement is effective, the Refinitiv Owners and the Bank Stockholders may request that we facilitate a shelf takedown of all or a portion of their registrable shares (provided the aggregate number of registrable shares that are requested to be included in any such takedown equals at least $100.0 million). The foregoing demand rights are subject to a number of exceptions and limitations, and we will not be required to effect a demand (whether for a non-shelf registered offering, an underwritten shelf registration or an underwritten shelf takedown) on more than one occasion in any twelve-month period, provided, however, that (i) until the first anniversary of the pricing date of the IPO, we shall not be required to effect more than two demands (whether for a non-shelf registered offering, an underwritten shelf registration or an underwritten shelf takedown) and (ii) a shelf takedown demanded in connection with a demanded shelf registration shall constitute a single demand. This limitation on the number of demands will fall away at the earlier of  (i) the third anniversary the pricing date of the IPO and (ii) the date the Bank Stockholders own a number of shares of our common stock, in the aggregate, that is less than 10% of the number of shares of our common stock then outstanding. In addition, from and after the time that the Bank Stockholders own a number of shares of our common stock, in the aggregate, that is less than 10% of the total number of shares of our common stock then outstanding, the Bank Stockholders will have no further demand rights. We will not be required to effect the registration as requested by any of the Refinitiv Owners or the Bank Stockholders, if in the good faith judgment of our board of directors, such registration would materially interfere with certain existing or potential material transactions or events involving the company and should be delayed or is reasonably likely to require premature disclosure of information that could have a material adverse effect on us. These demand rights will also be subject to cutbacks, priorities and other limitations.
Piggyback Registration Rights
In addition, if at any time we register any shares of our Class A common stock (other than pursuant to registrations on Form S-4 or Form S-8), the holders of registrable shares are entitled to include, subject to certain exceptions and limitations, all or a portion of their registrable shares in the registration. The foregoing piggyback rights, with respect to the Bank Stockholders, will fall away when the Bank Stockholders own a number of shares of our common stock, in the aggregate, that is less than 10% of the total number of shares of our common stock then outstanding; provided, that, with respect to each Bank Stockholder, on an individual basis, in no event shall such Bank Stockholder, together with any other holder that is an affiliate of such Bank Stockholder, cease to be entitled to piggyback rights if such Bank Stockholder, together with any such affiliate, owns a number of shares of our common stock, in the aggregate, that is more than 2% of the total number of shares of common stock then outstanding.
In the event that any registration in which the holders of registrable shares participate pursuant to the Registration Rights Agreement is an underwritten public offering, the number of registrable shares to be included may, in specified circumstances, be limited.
Transfer Restrictions
Without our prior written consent, the Refinitiv Owners and the Bank Stockholders will not be permitted to transfer any registrable shares they beneficially own as of the closing of the IPO (the “Initial
122

TABLE OF CONTENTS
Confidential treatment requested by Tradeweb Markets Inc. pursuant to 17 C.F.R. Section 200.83
Ownership Shares”), including pursuant to the Registration Rights Agreement, except (i) with respect to 50% of such holder’s Initial Ownership Shares, after 180 days following the pricing date of the IPO, (ii) with respect to the remainder of such holder’s Initial Ownership Shares, after 365 days following the pricing date of the IPO, (iii) to certain permitted transferees and (iv) in certain other limited circumstances.
Other Provisions
We will pay all registration and offering expenses, including, among other things, reasonable fees and disbursements of a single special counsel for the participating holders of registrable shares related to any demand or piggyback registration. The Registration Rights Agreement contains customary cross-indemnification provisions, pursuant to which we are obligated to indemnify any selling stockholders in the event of material misstatements or omissions in the registration statement attributable to us, and they are obligated to indemnify us for material misstatements or omissions in the registration statement attributable to them. The Registration Rights Agreement does not specify any cash penalties or other penalties associated with any delays in registering any shares.
Indemnification Agreements
In connection with the IPO, we entered into indemnification agreements with our directors and executive officers. These agreements require us to indemnify these individuals to the fullest extent permitted by Delaware law against liabilities that may arise by reason of their service to us, and to advance expenses incurred as a result of any proceeding against them as to which they could be indemnified. Insofar as indemnification for liabilities arising under the Securities Act may be permitted to directors or executive officers, we have been informed that in the opinion of the SEC such indemnification is against public policy and is therefore unenforceable.
There is currently no pending material litigation or proceeding involving any of our directors, officers or employees for which indemnification is sought.
Policies and Procedures for Related Party Transactions
In connection with the completion of the IPO, our board of directors adopted a policy providing that the audit committee will review and approve or ratify transactions in excess of  $120,000 of value in which we participate and in which a director, executive officer or beneficial holder of more than 5% of any class of our voting securities has or will have a direct or indirect material interest. Under this policy, the audit committee is to obtain all information it believes to be relevant to a review and approval or ratification of these transactions. After consideration of the relevant information, the audit committee is to approve only those related party transactions that the audit committee determines are not inconsistent with the best interests of the Company. In particular, our policy with respect to related party transactions requires our audit committee to consider the relationship of the related party to the Company, the nature and extent of the related party’s interest in the transaction, the material terms of the transaction, the importance and fairness of the transaction both to the Company and to the related party, the business rationale for engaging in the transaction, whether the transaction would likely impair the judgment of a director or executive officer to act in the best interest of the Company and whether the value and the terms of the transaction are substantially similar as compared to those of similar transactions previously entered into by the Company with non-related parties, if any. A “related party” is any person who is or was one of our executive officers, directors or director nominees or is a holder of more than 5% of our common stock, or their immediate family members or any entity owned or controlled by any of the foregoing persons. All of the pre-IPO transactions described above were entered into prior to the adoption of this policy.
Certain of the foregoing disclosures are summaries of certain provisions of our related party agreements, and are qualified in their entirety by reference to all of the provisions of such agreements. Because these descriptions are only summaries of the applicable agreements, they do not necessarily contain all of the information that you may find useful. Copies of certain of the agreements (or forms of the agreements) have been filed as exhibits to the registration statement of which this prospectus forms a part, and are available electronically on the website of the SEC at www.sec.gov.
123

TABLE OF CONTENTS
Confidential treatment requested by Tradeweb Markets Inc. pursuant to 17 C.F.R. Section 200.83
DESCRIPTION OF CAPITAL STOCK
Unless otherwise stated, the following is a description of the material terms of, and is qualified in its entirety by, our amended and restated certificate of incorporation and amended and restated bylaws, each of which are filed as exhibits to the registration statement of which this prospectus forms a part. In this “Description of Capital Stock” section, “we,” “us,” “our” and “our company” refer to Tradeweb Markets Inc. and not to any of its subsidiaries.
Our purpose is to engage in any lawful act or activity for which corporations may now or hereafter be organized under the DGCL.
Our current authorized capital stock consists of 1,000,000,000 shares of Class A common stock, par value $0.00001 per share, 450,000,000 shares of Class B common stock, par value $0.00001 per share, 350,000,000 shares of Class C common stock, par value $0.00001 per share, 300,000,000 shares of Class D common stock, par value $0.00001 per share, and 250,000,000 shares of preferred stock, par value $0.00001 per share. Unless our board of directors determines otherwise, we have issued and we will continue to issue all shares of our capital stock in uncertificated form.
As of December 31, 2019, we had 66,408,328 shares of Class A common stock outstanding, 96,933,192 shares of Class B common stock outstanding, 8,328,983 shares of Class C common stock outstanding and 50,853,172 shares of Class D common stock outstanding. As of December 31, 2019, we had one holder of record of our Class A common stock. The actual number of stockholders is greater than this number of record holders, and includes stockholders who are beneficial owners, but whose shares are held in street name by brokers and other nominees. This number of holders of record also does not include stockholders whose shares may be held in trust by other entities. As of December 31, 2019, we had one holder of record of our Class B common stock, two holders of record of our Class C common stock and 29 holders of record of our Class D common stock.
Common Stock
Holders of any outstanding shares of our Class A common stock, Class B common stock, Class C common stock and Class D common stock will vote together as a single class on all matters presented to our stockholders for their vote or approval, except as otherwise required by applicable law.
Class A Common Stock
Holders of shares of our Class A common stock are entitled to one vote for each share held of record on all matters on which stockholders are entitled to vote generally, including the election or removal of directors elected by our stockholders generally. The holders of our Class A common stock do not have cumulative voting rights in the election of directors.
Holders of shares of our Class A common stock are entitled to receive dividends when, as and if declared by our board of directors out of funds legally available therefor, subject to any statutory or contractual restrictions on the payment of dividends and to any restrictions on the payment of dividends imposed by the terms of any outstanding preferred stock. Dividends may not be declared or paid in respect of Class A common stock unless they are declared or paid in the same amount in respect of Class B common stock, and vice versa. With respect to stock dividends, holders of Class A common stock must receive Class A common stock.
Upon our liquidation, dissolution or winding up and after payment in full of all amounts required to be paid to creditors and to the holders of preferred stock having liquidation preferences, if any, the holders of shares of our common stock will be entitled to receive, pari passu, an amount per share equal to the par value thereof and thereafter the holders of shares of our Class A common stock and Class B common stock will be entitled to share ratably our remaining assets available for distribution.
All outstanding shares of our Class A common stock are, and all shares of our Class A common stock that will be outstanding upon the completion of this offering will be, fully paid and non-assessable. The Class A common stock will not be subject to further calls or assessments by us. Holders of shares of our Class A common stock do not have preemptive, subscription, redemption or conversion rights. There are no
124

TABLE OF CONTENTS
Confidential treatment requested by Tradeweb Markets Inc. pursuant to 17 C.F.R. Section 200.83
redemption or sinking fund provisions applicable to the Class A common stock. The rights, powers, preferences and privileges of our Class A common stock will be subject to those of the holders of any shares of our preferred stock or any other series or class of stock we may authorize and issue in the future.
Class B Common Stock
Holders of shares of our Class B common stock are entitled to ten votes for each share held of record on all matters on which stockholders are entitled to vote generally, including the election or removal of directors elected by our stockholders generally. The holders of our Class B common stock do not have cumulative voting rights in the election of directors.
Holders of shares of our Class B common stock are entitled to receive dividends when, as and if declared by our board of directors out of funds legally available therefor, subject to any statutory or contractual restrictions on the payment of dividends and to any restrictions on the payment of dividends imposed by the terms of any outstanding preferred stock. Dividends may not be declared or paid in respect of Class B common stock unless they are declared or paid in the same amount in respect of Class A common stock, and vice versa. With respect to stock dividends, holders of Class B common stock must receive Class B common stock.
Upon our liquidation, dissolution or winding up and after payment in full of all amounts required to be paid to creditors and to the holders of preferred stock having liquidation preferences, if any, the holders of shares of our Class B common stock and Class A common stock will be entitled to share ratably our remaining assets available for distribution.
All outstanding shares of our Class B common stock are fully paid and non-assessable. The Class B common stock will not be subject to further calls or assessments by us. Holders of shares of our Class B common stock do not have preemptive, subscription, redemption or conversion rights. There are no redemption or sinking fund provisions applicable to the Class B common stock. The rights, powers, preferences and privileges of our Class B common stock will be subject to those of the holders of any shares of our preferred stock or any other series or class of stock we may authorize and issue in the future.
The Refinitiv Direct Owner owns 100% of our outstanding Class B common stock.
Shares of Class B common stock may be exchanged at any time, at the option of the holder, for newly issued shares of Class A common stock, on a one-for-one basis (in which case their shares of Class B common stock will be cancelled on a one-for-one basis upon any such issuance).
Each share of Class B common stock will automatically convert into one share of Class A common stock (i) immediately prior to any sale or other transfer of such share by a holder or its permitted transferees to a non-permitted transferee or (ii) once the Refinitiv Owners and their affiliates together no longer beneficially own a number of shares of our common stock and LLC Interests that together entitle them to at least 10% of TWM LLC’s economic interests.
Class C Common Stock
Holders of shares of our Class C common stock are entitled to one vote for each share held of record on all matters on which stockholders are entitled to vote generally, including the election or removal of directors elected by our stockholders generally, with the number of shares of Class C common stock held by each holder being equivalent to the number of LLC Interests held by such holder. The holders of our Class C common stock do not have cumulative voting rights in the election of directors.
Holders of shares of our Class C common stock are not entitled to receive dividends. Other than their par value, holders of our Class C common stock are not entitled to receive a distribution upon our liquidation, dissolution or winding up.
All outstanding shares of our Class C common stock are fully paid and non-assessable. The Class C common stock will not be subject to further calls or assessments by us. Holders of shares of our Class C common stock do not have preemptive, subscription, redemption or conversion rights. There are no
125

TABLE OF CONTENTS
Confidential treatment requested by Tradeweb Markets Inc. pursuant to 17 C.F.R. Section 200.83
mandatory redemption or sinking fund provisions applicable to the Class C common stock. The rights powers, preferences and privileges of our Class C common stock will be subject to those of the holders of any shares of our preferred stock or any other series or class of stock we may authorize and issue in the future.
Additional shares of Class C common stock will only be issued in the future to the extent (i) necessary to avoid the combined voting power held by any Bank Stockholder to exceed 4.9%, (ii) Continuing LLC Owners that hold shares of Class D common stock from time to time exchange all or a portion of their shares of our Class D common stock for newly issued shares of Class C common stock on a one-for-one basis (in which case their shares of Class D common stock will be cancelled on a one-for-one basis upon such issuance), or (iii) necessary to maintain a one-to-one ratio between the number of shares of Class C common stock issued to the Continuing LLC Owners and the number of related LLC interests held by the Continuing LLC Owners. Shares of Class C common stock will be cancelled on a one-for-one basis if we, at the election of a Continuing LLC Owner, redeem or exchange the related LLC Interests held by such Continuing LLC Owner and issue Class A common stock to the Continuing LLC Owner in connection therewith pursuant to the terms of the TWM LLC Agreement. Our Class C common stock is non-transferable, other than in connection with a transfer of the related LLC Interests to a permitted transferee under the TWM LLC Agreement, in which case a like number of shares of Class C common stock must be transferred to the permitted transferee.
Class D Common Stock
Holders of shares of our Class D common stock are entitled to ten votes for each share held of record on all matters on which stockholders are entitled to vote generally, including the election or removal of directors elected by our stockholders generally, with the number of shares of Class D common stock held by each holder being equivalent to the number of LLC Interests held by such holder. The holders of our Class D common stock do not have cumulative voting rights in the election of directors.
Holders of shares of our Class D common stock are not entitled to receive dividends. Other than their par value, holders of our Class D common stock are not entitled to receive a distribution upon our liquidation, dissolution or winding up.
All outstanding shares of our Class D common stock are fully paid and non-assessable. The Class D common stock will not be subject to further calls or assessments by us. Holders of shares of our Class D common stock do not have preemptive, subscription, redemption or conversion rights. There are no mandatory redemption or sinking fund provisions applicable to the Class D common stock. The rights, powers, preferences and privileges of our Class D common stock will be subject to those of the holders of any shares of our preferred stock or any other series or class of stock we may authorize and issue in the future.
Shares of Class D common stock will only be issued in the future to the extent necessary to maintain a one-to-one ratio between the number of shares of Class D common stock issued to the Continuing LLC Owners and the number of related LLC Interests held by the Continuing LLC Owners. Shares of Class D common stock will be cancelled on a one-for-one basis if we, at the election of a Continuing LLC Owner, redeem or exchange the related LLC Interests held by such Continuing LLC Owner and issue Class A common stock or, at the election of the Continuing LLC Owner, Class B common stock, to such Continuing LLC Owner in connection therewith, pursuant to the terms of the TWM LLC Agreement. Furthermore, the Continuing LLC Owners that hold shares of Class D common stock may from time to time exchange all or a portion of their shares of our Class D common stock for newly issued shares of Class C common stock on a one-for-one basis (in which case their shares of Class D common stock will be cancelled on a one-for-one basis upon such issuance). Our Class D common stock is non-transferable, other than in connection with a transfer of the related LLC Interests to a permitted transferee under the TWM LLC Agreement, in which case a like number of shares of Class D common stock must be transferred to the permitted transferee.
Each share of Class D common stock will automatically convert into one share of Class C common stock (i) immediately prior to any sale or other transfer of such share by a Continuing LLC Owner or any of its affiliates or permitted transferees to a non-permitted transferee, or (ii) once the Refinitiv Owners and
126

TABLE OF CONTENTS
Confidential treatment requested by Tradeweb Markets Inc. pursuant to 17 C.F.R. Section 200.83
their affiliates together no longer beneficially own a number of shares of our common stock and LLC Interests that together entitle them to at least 10% of TWM LLC’s economic interests. In addition, with respect to each Bank Stockholder that holds shares of Class D common stock, immediately prior to the occurrence of any event that would cause the combined voting power held by such Bank Stockholder to exceed 4.9%, the minimum number of shares of Class D common stock of such Bank Stockholder that would need to convert into shares of Class C common stock such that the combined voting power held by such Bank Stockholder would not exceed 4.9% will automatically convert into shares of Class C common stock.
The Continuing LLC Owners own 100% of our outstanding Class C common stock and Class D common stock, with the number of shares of Class C common stock and/or Class D common stock held by any such Continuing LLC Owner being equivalent to the number of LLC Interests held by such Continuing LLC Owner, as the case may be.
Preferred Stock
No shares of preferred stock will be issued or outstanding immediately after the offering contemplated by this prospectus. Our amended and restated certificate of incorporation authorizes our board of directors to establish one or more series of preferred stock (including convertible preferred stock). Unless required by law or any stock exchange, the authorized shares of preferred stock will be available for issuance without further action by the holders of our common stock. Our board of directors is able to determine, with respect to any series of preferred stock, the powers (including voting powers), preferences and relative, participating, optional or other special rights, and the qualifications, limitations or restrictions thereof, including, without limitation:

the designation of the series;

the number of shares of the series, which our board of directors may, except where otherwise provided in the preferred stock designation, increase (but not above the total number of authorized shares of the class) or decrease (but not below the number of shares then outstanding);

whether dividends, if any, will be cumulative or non-cumulative and the dividend rate of the series;

the dates at which dividends, if any, will be payable;

the redemption or repurchase rights and price or prices, if any, for shares of the series;

the terms and amounts of any sinking fund provided for the purchase or redemption of shares of the series;

the amounts payable on shares of the series in the event of any voluntary or involuntary liquidation, dissolution or winding-up of our affairs;

whether the shares of the series will be convertible into shares of any other class or series, or any other security, of us or any other entity, and, if so, the specification of the other class or series or other security, the conversion price or prices or rate or rates, any rate adjustments, the date or dates as of which the shares will be convertible and all other terms and conditions upon which the conversion may be made;

restrictions on the issuance of shares of the same series or of any other class or series; and

the voting rights, if any, of the holders of the series.
We could issue a series of preferred stock that could, depending on the terms of the series, impede or discourage an acquisition attempt or other transaction that some, or a majority, of the holders of our common stock might believe to be in their best interests or in which the holders of our common stock might receive a premium over the market price of the shares of our common stock. Additionally, the issuance of preferred stock may adversely affect the rights of holders of our common stock by restricting dividends on the common stock, diluting the voting power of the common stock or subordinating the liquidation rights of the common stock. As a result of these or other factors, the issuance of preferred stock could have an adverse impact on the market price of our Class A common stock.
127

TABLE OF CONTENTS
Confidential treatment requested by Tradeweb Markets Inc. pursuant to 17 C.F.R. Section 200.83
Dividends
The DGCL permits a corporation to declare and pay dividends out of  “surplus” or, if there is no “surplus,” out of its net profits for the fiscal year in which the dividend is declared and/or the preceding fiscal year. “Surplus” is defined as the excess of the net assets of the corporation over the amount determined to be the capital of the corporation by its board of directors. The capital of the corporation is typically calculated to be (and cannot be less than) the aggregate par value of all issued shares of capital stock. Net assets equals the fair value of the total assets minus total liabilities. The DGCL also provides that dividends may not be paid out of net profits if, after the payment of the dividend, remaining capital would be less than the capital represented by the outstanding stock of all classes having a preference upon the distribution of assets. Declaration and payment of any dividend will be subject to the discretion of our board of directors.
We have paid, and intend to continue to pay, dividends on our Class A common stock and Class B common stock. Any decision to declare and pay dividends in the future will be made at the sole discretion of our board of directors and will depend on, among other things, our and our subsidiaries’ results of operations, capital requirements, financial condition, business prospects, contractual restrictions and other factors that our board of directors may deem relevant. Because we are a holding company and have no direct operations, we expect to pay dividends, if any, from funds we receive from our subsidiaries. In addition, our ability to pay dividends may be limited by the terms of the Revolving Credit Facility or any future credit agreement or any future debt or preferred equity securities of Tradeweb or its subsidiaries. See “Dividend Policy.”
Annual Stockholder Meetings
Our amended and restated bylaws provide that annual stockholder meetings will be held at a date, time and place, if any, as exclusively selected by our board of directors. To the extent permitted under applicable law, we may conduct meetings by remote communications, including by webcast.
Anti-Takeover Effects of Our Amended and Restated Certificate of Incorporation and Amended and Restated
Bylaws and Certain Provisions of Delaware Law
Our amended and restated certificate of incorporation, amended and restated bylaws and the DGCL contain provisions, which are summarized in the following paragraphs, that are intended to enhance the likelihood of continuity and stability in the composition of our board of directors. These provisions are intended to avoid costly takeover battles, reduce our vulnerability to a hostile or abusive change of control and enhance the ability of our board of directors to maximize stockholder value in connection with any unsolicited offer to acquire us. However, these provisions may have an anti-takeover effect and may delay, deter or prevent a merger or acquisition of the Company by means of a tender offer, a proxy contest or other takeover attempt that a stockholder might consider in its best interest, including those attempts that might result in a premium over the prevailing market price for the shares of Class A common stock held by stockholders.
Authorized but Unissued Capital Stock
Delaware law does not require stockholder approval for any issuance of shares that are authorized and available for issuance. However, the listing requirements of Nasdaq, which would apply so long as our Class A common stock remains listed on Nasdaq, require stockholder approval of certain issuances equal to or exceeding 20% of the then outstanding voting power of our capital stock or then outstanding number of shares of Class A common stock. These additional shares may be used for a variety of corporate purposes, including future public offerings, to raise additional capital or to facilitate acquisitions.
Our board of directors may generally issue shares of one or more series of preferred stock on terms calculated to discourage, delay or prevent a change of control of the Company or the removal of our management. Moreover, our authorized but unissued shares of preferred stock will be available for future issuances in one or more series without stockholder approval and could be utilized for a variety of corporate purposes, including future offerings to raise additional capital, to facilitate acquisitions and employee benefit plans.
128

TABLE OF CONTENTS
Confidential treatment requested by Tradeweb Markets Inc. pursuant to 17 C.F.R. Section 200.83
One of the effects of the existence of authorized and unissued and unreserved shares of common stock or preferred stock may be to enable our board of directors to issue shares to persons friendly to current management, which issuance could render more difficult or discourage an attempt to obtain control of our company by means of a merger, tender offer, proxy contest or otherwise, and thereby protect the continuity of our management and possibly deprive our stockholders of opportunities to sell their shares of Class A common stock at prices higher than prevailing market prices.
Classified Board of Directors
Our amended and restated certificate of incorporation provides that our board of directors will be divided into three classes of directors, with the classes to be as nearly equal in number as possible, and with the directors serving three-year terms. As a result, approximately one-third of our board of directors will be elected each year. The classification of directors will have the effect of making it more difficult for stockholders to change the composition of our board of directors. Our amended and restated certificate of incorporation and amended and restated bylaws provide that, subject to any rights of holders of preferred stock to elect additional directors under specified circumstances, the number of directors will be fixed from time to time exclusively pursuant to a resolution adopted by the board of directors.
Business Combinations
We have opted out of Section 203 of the DGCL; however, our amended and restated certificate of incorporation contains similar provisions providing that we may not engage in certain “business combinations” with any “interested stockholder” for a three-year period following the time that the stockholder became an interested stockholder, unless:

prior to such time, our board of directors approved either the business combination or the transaction which resulted in the stockholder becoming an interested stockholder;

upon consummation of the transaction that resulted in the stockholder becoming an interested stockholder, the interested stockholder owned at least 85% of our voting stock outstanding at the time the transaction commenced, excluding certain shares; or

at or subsequent to that time, the business combination is approved by our board of directors and by the affirmative vote of holders of at least 6623% of our outstanding voting stock that is not owned by the interested stockholder.
Generally, a “business combination” includes a merger, asset or stock sale or other transaction resulting in a financial benefit to the interested stockholder. Subject to certain exceptions, an “interested stockholder” is a person who, together with that person’s affiliates and associates, owns, or within the previous three years owned, 15% or more of our outstanding voting stock. For purposes of this section only, “voting stock” has the meaning given to it in Section 203 of the DGCL.
Under certain circumstances, this provision will make it more difficult for a person who would be an “interested stockholder” to effect various business combinations with us for a three-year period. This provision may encourage companies interested in acquiring us to negotiate in advance with our board of directors because the stockholder approval requirement would be avoided if our board of directors approves either the business combination or the transaction which results in the stockholder becoming an interested stockholder. These provisions also may have the effect of preventing changes in our board of directors and may make it more difficult to accomplish transactions which stockholders may otherwise deem to be in their best interests.
Our amended and restated certificate of incorporation provides that the Refinitiv Owners and their affiliates, and any of their respective direct or indirect transferees and any group as to which such persons are a party, do not constitute “interested stockholders” for purposes of this provision.
Removal of Directors; Vacancies and Newly Created Directorships
Under the DGCL, unless otherwise provided in our amended and restated certificate of incorporation, directors serving on a classified board may be removed by the stockholders only for cause. Our amended and restated certificate of incorporation provides that directors may be removed with or without cause
129

TABLE OF CONTENTS
Confidential treatment requested by Tradeweb Markets Inc. pursuant to 17 C.F.R. Section 200.83
upon the affirmative vote of a majority in voting power of all outstanding shares of stock entitled to vote generally in the election of directors, voting together as a single class; provided, however, at any time when the Refinitiv Owners and their affiliates beneficially own in the aggregate, less than 50% of the voting power of all outstanding shares of stock entitled to vote generally in the election of directors, directors may only be removed for cause, and only upon the affirmative vote of holders of at least 6623% of the voting power of all outstanding shares of stock entitled to vote generally in the election of directors, voting together as a single class. In addition, our amended and restated certificate of incorporation also provides that, subject to the rights granted to one or more series of preferred stock then outstanding or the rights granted under the Stockholders Agreement, any vacancies on our board of directors, and any newly created directorships, will be filled only by the affirmative vote of a majority of the directors then in office, even if less than a quorum, by a sole remaining director or by the stockholders; provided, however, at any time when the Refinitiv Owners and their affiliates beneficially own, in the aggregate, less than 50% of the voting power of all outstanding shares of our stock entitled to vote generally in the election of directors, any newly-created directorship on the board of directors that results from an increase in the number of directors and any vacancy occurring in the board of directors may only be filled by a majority of the directors then in office, although less than a quorum, or by a sole remaining director (and not by the stockholders).
No Cumulative Voting
Under Delaware law, the right to vote cumulatively does not exist unless the certificate of incorporation specifically authorizes cumulative voting. Our amended and restated certificate of incorporation does not authorize cumulative voting. Therefore, stockholders holding a majority in voting power of the shares of our stock entitled to vote generally in the election of directors will be able to elect all our directors.
Special Stockholder Meetings
Our amended and restated certificate of incorporation provides that special meetings of our stockholders may be called at any time only by or at the direction of the board of directors or the chairman of the board of directors; provided, however, at any time when the Refinitiv Owners and their affiliates beneficially own, in the aggregate, at least 50% in voting power of all outstanding shares of stock entitled to vote generally in the election of directors, special meetings of our stockholders shall also be called by the board of directors or the chairman of the board of directors at the request of the Refinitiv Owners and their affiliates. Our amended and restated bylaws prohibit the conduct of any business at a special meeting other than as specified in the notice for such meeting. These provisions may have the effect of deterring, delaying or discouraging hostile takeovers, or changes in control or management of the Company.
Director Nominations and Stockholder Proposals
Our amended and restated bylaws establish advance notice procedures with respect to stockholder proposals and the nomination of candidates for election as directors, other than nominations made by or at the direction of the board of directors or a committee of the board of directors. In order for any matter to be “properly brought” before a meeting, a stockholder will have to comply with advance notice requirements and provide us with certain information. Generally, to be timely, a stockholder’s notice must be received at our principal executive offices not less than 90 days nor more than 120 days prior to the first anniversary date of the immediately preceding annual meeting of stockholders. Our amended and restated bylaws also specify requirements as to the form and content of a stockholder’s notice. These provisions will not apply to the Refinitiv Owners and their affiliates so long as the Stockholders Agreement remains in effect. Our amended and restated bylaws allow the chairman of the meeting at a meeting of the stockholders to adopt rules and regulations for the conduct of meetings which may have the effect of precluding the conduct of certain business at a meeting if the rules and regulations are not followed. These provisions may also defer, delay or discourage a potential acquirer from conducting a solicitation of proxies to elect the acquirer’s own slate of directors or otherwise attempting to influence or obtain control of the Company.
130

TABLE OF CONTENTS
Confidential treatment requested by Tradeweb Markets Inc. pursuant to 17 C.F.R. Section 200.83
Stockholder Action by Written Consent
Pursuant to Section 228 of the DGCL, any action required to be taken at any annual or special meeting of the stockholders may be taken without a meeting, without prior notice and without a vote if a consent or consents in writing, setting forth the action so taken, is or are signed by the holders of outstanding stock having not less than the minimum number of votes that would be necessary to authorize or take such action at a meeting at which all outstanding shares of stock entitled to vote thereon were present and voted, unless our amended and restated certificate of incorporation provides otherwise. Our amended and restated certificate of incorporation precludes stockholder action by written consent at any time when the Refinitiv Owners and their affiliates own, in the aggregate, less than 50% in voting power of all outstanding shares of stock entitled to vote generally in the election of directors.
Supermajority Provisions
Our amended and restated certificate of incorporation and amended and restated bylaws provide that the board of directors is expressly authorized to make, alter, amend, change, add to, rescind or repeal, in whole or in part, our bylaws without a stockholder vote in any matter not inconsistent with the laws of the State of Delaware or our amended and restated certificate of incorporation. For as long as the Refinitiv Owners and their affiliates beneficially own, in the aggregate, at least 50% in voting power of all outstanding shares of stock entitled to vote generally in the election of directors, any amendment, alteration, change, addition, rescission or repeal of our bylaws by our stockholders requires the affirmative vote of a majority in voting power of all outstanding shares of stock present in person or represented by proxy at the meeting and entitled to vote on such amendment, alteration, change, addition, rescission or repeal. At any time when the Refinitiv Owners and their affiliates beneficially own, in the aggregate, less than 50% in voting power of all outstanding shares of stock entitled to vote generally in the election of directors, any amendment, alteration, change, addition, rescission or repeal of our bylaws by our stockholders requires the affirmative vote of the holders of at least 6623% in voting power of all outstanding shares of stock entitled to vote thereon, voting together as a single class.
The DGCL provides generally that the affirmative vote of a majority of all outstanding shares entitled to vote thereon, voting together as a single class, is required to amend a corporation’s certificate of incorporation, unless the certificate of incorporation requires a greater percentage.
Our amended and restated certificate of incorporation provides that at any time when the Refinitiv Owners and their affiliates beneficially own, in the aggregate, less than 50% in voting power of our stock entitled to vote generally in the election of directors, the following provisions in our amended and restated certificate of incorporation may be amended, altered, repealed or rescinded only by the affirmative vote of the holders of at least 6623% in voting power of all outstanding shares of stock entitled to vote thereon, voting together as a single class:

the provision requiring a 6623% supermajority vote for stockholders to amend our amended and restated bylaws;

the provisions providing for a classified board of directors (the election and term of our directors);

the provisions regarding resignation and removal of directors;

the provisions regarding competition and corporate opportunities;

the provisions regarding entering into business combinations with interested stockholders;

the provisions regarding stockholder action by written consent;

the provisions regarding calling special meetings of stockholders;

the provisions regarding filling vacancies on our board of directors and newly-created directorships;

the provisions eliminating monetary damages for breaches of fiduciary duty by a director; and
131

TABLE OF CONTENTS
Confidential treatment requested by Tradeweb Markets Inc. pursuant to 17 C.F.R. Section 200.83

the amendment provision requiring that the above provisions be amended only with a 6623% supermajority vote.
The combination of the classification of our board of directors, the lack of cumulative voting and the supermajority voting requirements will make it more difficult for our existing stockholders to replace our board of directors as well as for another party to obtain control of us by replacing our board of directors. Because our board of directors has the power to retain and discharge our officers, these provisions could also make it more difficult for existing stockholders or another party to effect a change in management.
These provisions may have the effect of deterring hostile takeovers or delaying or preventing changes in control of us or our management, such as a merger, reorganization or tender offer. These provisions are intended to enhance the likelihood of continued stability in the composition of our board of directors and its policies and to discourage certain types of transactions that may involve an actual or threatened acquisition of our company. These provisions are designed to reduce our vulnerability to an unsolicited acquisition proposal. The provisions are also intended to discourage certain tactics that may be used in proxy fights. However, such provisions could have the effect of discouraging others from making tender offers for our shares and, as a consequence, they also may inhibit fluctuations in the market price of our shares that could result from actual or rumored takeover attempts. Such provisions may also have the effect of preventing changes in management.
Dissenters’ Rights of Appraisal and Payment
Under the DGCL, with certain exceptions, our stockholders will have appraisal rights in connection with a merger or consolidation of our company. Pursuant to the DGCL, stockholders who properly request and perfect appraisal rights in connection with such merger or consolidation will have the right to receive payment of the fair value of their shares as determined by the Delaware Court of Chancery.
Stockholders’ Derivative Actions
Under the DGCL, any of our stockholders may bring an action in our name to procure a judgment in our favor, also known as a derivative action, provided that the stockholder bringing the action is a holder of our shares at the time of the transaction to which the action relates or such stockholder’s stock thereafter devolved by operation of law.
Exclusive Forum
Our amended and restated certificate of incorporation provides that unless we consent to the selection of an alternative forum, any (i) derivative action or proceeding brought on behalf of our Company, (ii) action asserting a claim of breach of a fiduciary duty owed by any director, officer or other employee of our Company to our Company or our Company’s stockholders, (iii) action asserting a claim against us or any director or officer arising pursuant to any provision of the DGCL or our amended and restated certificate of incorporation or our amended and restated bylaws, or (iv) action asserting a claim against us or any director or officer of our Company governed by the internal affairs doctrine, shall, to the fullest extent permitted by law, be exclusively brought in the Court of Chancery of the State of Delaware or, if such court does not have subject matter jurisdiction thereof, the federal district court of the State of Delaware. Notwithstanding the foregoing, the exclusive forum provision will not apply to suits brought to enforce any liability or duty created by the Exchange Act, the Securities Act or any other claim for which the federal courts have exclusive jurisdiction. Any person or entity purchasing or otherwise acquiring any interest in any shares of our capital stock shall be deemed to have notice of and to have consented to the forum provisions in our amended and restated certificate of incorporation. These choice-of-forum provisions may limit a stockholder’s ability to bring a claim in a judicial forum that he, she or it believes to be favorable for disputes with us or our directors, officers or other employees, which may discourage such lawsuits. Alternatively, if a court were to find these provisions of our amended and restated certificate of incorporation inapplicable or unenforceable with respect to one or more of the specified types of actions or proceedings, we may incur additional costs associated with resolving such matters in other jurisdictions.
132

TABLE OF CONTENTS
Confidential treatment requested by Tradeweb Markets Inc. pursuant to 17 C.F.R. Section 200.83
Conflicts of Interest
Delaware law permits corporations to adopt provisions renouncing any interest or expectancy in certain opportunities that are presented to the corporation or its officers, directors or stockholders. Our amended and restated certificate of incorporation, to the maximum extent permitted from time to time by Delaware law, renounces any interest or expectancy that we have in, or right to be offered an opportunity to participate in, specified business opportunities that are from time to time presented to our officers, directors or stockholders or their respective affiliates, other than those officers, directors, stockholders or affiliates who are our or our subsidiaries’ employees. Our amended and restated certificate of incorporation provides that, to the fullest extent permitted by law, none of the Refinitiv Owners or any of their affiliates or any director who is not employed by us (including any non-employee director who serves as one of our officers in both his director and officer capacities) or his or her affiliates will have any duty to refrain from (i) engaging in a corporate opportunity in the same or similar lines of business in which we or our affiliates now engage or propose to engage or (ii) otherwise competing with us or our affiliates. In addition, to the fullest extent permitted by law, in the event that the Refinitiv Owners or any non-employee director acquires knowledge of a potential transaction or other business opportunity which may be a corporate opportunity for itself, himself or herself or its, his or her affiliates and for us or our affiliates, such person will have no duty to communicate or offer such transaction or business opportunity to us or any of our affiliates and they may take any such opportunity for themselves or offer it to another person or entity. Our amended and restated certificate of incorporation does not renounce our interest in any business opportunity that is offered to a non-employee director solely in his or her capacity as a director or officer of the Company. To the fullest extent permitted by law, no business opportunity will be deemed to be a potential corporate opportunity for us unless we would be permitted to undertake the opportunity under our amended and restated certificate of incorporation, we have sufficient financial resources to undertake the opportunity and the opportunity would be in line with our business.
Limitations on Liability and Indemnification of Officers and Directors
The DGCL authorizes corporations to limit or eliminate the personal liability of directors to corporations and their stockholders for monetary damages for breaches of directors’ fiduciary duties, subject to certain exceptions. Our amended and restated certificate of incorporation includes a provision that eliminates the personal liability of directors for monetary damages to the corporation or its stockholders for any breach of fiduciary duty as a director, except to the extent such exemption from liability or limitation thereof is not permitted under the DGCL. The effect of these provisions is to eliminate the rights of us and our stockholders, through stockholders’ derivative suits on our behalf, to recover monetary damages from a director for breach of fiduciary duty as a director, including breaches resulting from grossly negligent behavior. However, exculpation does not apply to any breaches of the director’s duty of loyalty, any acts or omissions not in good faith or that involve intentional misconduct or knowing violation of law, any authorization of dividends or stock redemptions or repurchases paid or made in violation of the DGCL, or for any transaction from which the director derived an improper personal benefit.
Our amended and restated bylaws generally provide that we must indemnify and advance expenses to our directors and officers to the fullest extent authorized by the DGCL. We also are expressly authorized to carry directors’ and officers’ liability insurance providing indemnification for our directors, officers and certain employees for some liabilities. We believe that these indemnification and advancement provisions and insurance are useful to attract and retain qualified directors and executive officers.
The limitation of liability, indemnification and advancement provisions in our amended and restated certificate of incorporation and amended and restated bylaws may discourage stockholders from bringing a lawsuit against directors for breach of their fiduciary duty. These provisions also may have the effect of reducing the likelihood of derivative litigation against directors and officers, even though such an action, if successful, might otherwise benefit us and our stockholders. In addition, your investment may be adversely affected to the extent we pay the costs of settlement and damage awards against directors and officers pursuant to these indemnification provisions.
133

TABLE OF CONTENTS
Confidential treatment requested by Tradeweb Markets Inc. pursuant to 17 C.F.R. Section 200.83
There is currently no pending material litigation or proceeding involving any of our directors, officers or employees for which indemnification is sought.
Indemnification Agreements
In connection with the IPO, we entered into an indemnification agreement with each of our directors and executive officers as described in “Certain Relationships and Related Party Transactions — Related Party Transactions Entered Into in Connection With the IPO — Indemnification Agreements.” Insofar as indemnification for liabilities arising under the Securities Act may be permitted to directors or executive officers, we have been informed that in the opinion of the SEC such indemnification is against public policy and is therefore unenforceable.
Transfer Agent and Registrar
The transfer agent and registrar for shares of our Class A common stock, Class B common stock, Class C common stock and Class D common stock is American Stock Transfer & Trust Company, LLC.
Listing
Our Class A common stock is listed on Nasdaq under the symbol “TW.”
134

TABLE OF CONTENTS
Confidential treatment requested by Tradeweb Markets Inc. pursuant to 17 C.F.R. Section 200.83
SHARES ELIGIBLE FOR FUTURE SALE
Our Class A common stock has only been listed for public trading since April 4, 2019. Future sales of substantial amounts of our Class A common stock in the public market (including securities convertible into or redeemable, exchangeable or exercisable for shares of Class A common stock), or the perception that such sales may occur, could adversely affect the prevailing market price of our Class A common stock. Following the completion of this offering, approximately    % of our outstanding Class A common stock (including securities convertible into or redeemable, exchangeable or exercisable for shares of our Class A common stock) will be subject to the contractual and legal restrictions on resale described below, the sale of a substantial amount of Class A common stock in the public market after these restrictions lapse could materially adversely affect the prevailing market price of our Class A common stock and our ability to raise equity capital in the future.
Upon completion of this offering, we expect to have outstanding an aggregate of                 shares of our Class A common stock, assuming that the underwriters have not exercised their option to purchase additional shares of Class A common stock. All of the                 shares of Class A common stock sold in the IPO, in the October 2019 follow-on offering and in this offering will be freely transferable without restriction or further registration under the Securities Act by persons other than “affiliates,” as that term is defined in Rule 144 under the Securities Act. Generally, the balance of our outstanding shares of Class A common stock (including securities convertible into or redeemable, exchangeable or exercisable for shares of our Class A common stock) are “restricted securities” within the meaning of Rule 144 under the Securities Act, subject to the limitations and restrictions that are described below. Class A common stock purchased by our affiliates will be “restricted securities” under Rule 144. Restricted securities may be sold in the public market only if registered or if they qualify for an exemption from registration under Rule 144 or Rule 701 under the Securities Act. These rules are summarized below.
In addition, upon completion of this offering, (i) the Other LLC Owners will own an aggregate of                 LLC Interests and an aggregate of                 shares of Class C common stock and Class D common stock (or                 LLC Interests and an aggregate of                 shares of Class C common stock and Class D common stock, if the underwriters exercise in full their option to purchase additional shares of Class A common stock), (ii) the Refinitiv LLC Owner will continue to own an aggregate of 22,988,329 LLC Interests and 22,988,329 shares of Class D common stock and (iii) the Refinitiv Direct Owner will continue to own an aggregate of 96,933,192 shares of Class B common stock. Pursuant to the TWM LLC Agreement and, subject to certain restrictions set forth therein and as described elsewhere in this prospectus, the Continuing LLC Owners have the right to have their LLC Interests redeemed, at their election, for shares of our Class A common stock or Class B common stock, in each case, on a one-for-one basis (and such holders’ shares of Class C common stock or Class D common stock, as the case may be, will be cancelled on a one-for-one basis upon such issuance). Shares of Class B common stock may be exchanged at any time, at the option of the Refinitiv Direct Owner or any other future holder of Class B common stock, for shares of our Class A common stock on a one-for-one basis (and such holders’ shares of Class B common stock will be cancelled on a one-for-one basis upon any such issuance). The Continuing LLC Owners that hold shares of Class D common stock may from time to time exchange all or a portion of their shares of our Class D common stock for newly issued shares of Class C common stock on a one-for-one basis (in which case their shares of Class D common stock will be cancelled on a one-for-one basis upon such issuance). Shares of our Class B common stock and Class D common stock will automatically convert into shares of Class A common stock and Class C common stock, respectively, under certain circumstances. See “Description of Capital Stock.” Shares of our Class A common stock issuable upon redemption, exchange or conversion, would be considered “restricted securities” under Rule 144, although it is anticipated that the holders will be able to “tack” the holding period of their Class A common stock to the ownership of the redeemed, exchanged or converted security.
Upon the expiration of the lock-up arrangements described below, (i)           days after the pricing date of this offering, and subject to the provisions of Rule 144, an additional                 shares of Class A common stock (including securities convertible into or redeemable, exchangeable or exercisable for shares of Class A common stock); and (ii) 365 days after the pricing date of the IPO, and subject to the provisions of Rule 144, an additional                 shares of Class A common stock (including
135

TABLE OF CONTENTS
Confidential treatment requested by Tradeweb Markets Inc. pursuant to 17 C.F.R. Section 200.83
securities convertible into or redeemable, exchangeable or exercisable for shares of Class A common stock) will, in each case, be available for sale in the public market. The sale of these restricted securities is subject, in the case of shares held by affiliates, to the volume restrictions contained in those rules.
Lock-Up Agreements
In connection with this offering, we and each of our directors and executive officers, the Refinitiv Owners and the Bank Stockholders that continue to own LLC Interests will agree with the underwriters to enter into lock-up agreements described in “Underwriting (Conflicts of Interest),” pursuant to which shares of our Class A common stock (including securities convertible into or redeemable, exchangeable or exercisable for shares of our Class A common stock) will be restricted from immediate resale in accordance with the terms of such lock-up agreements without the prior written consent of the representatives. Under these agreements, subject to limited exceptions, neither we nor any of our directors or executive officers or these stockholders may dispose of, hedge or otherwise transfer the economic consequences of ownership of any shares of our Class A common stock or securities convertible into or redeemable, exchangeable or exercisable for shares of our Class A common stock. These restrictions will be in effect for a period of           days after the date of this prospectus. Certain transfers or dispositions can be made sooner, provided the transferee becomes bound to the terms of the lock-up.
In addition, in connection with the IPO, we entered into the Registration Rights Agreement pursuant to which the shares of Class A common stock that may be issued upon redemption or exchange of LLC Interests held by the Refinitiv LLC Owner and the Bank Stockholders and the shares of Class A common stock that may be issued upon exchange of shares of Class B common stock held by the Refinitiv Direct Owner, each as of the closing of this offering, will be subject to certain transfer restrictions until 365 days following the pricing date of the IPO. See “Certain Relationships and Related Party Transactions —  Related Party Transactions Entered Into in Connection With the IPO — Registration Rights Agreement.”
Rule 144
In general, under Rule 144 as in effect on the date of this prospectus, beginning 90 days after the completion of this offering, a person (or persons whose common stock is required to be aggregated) who is an affiliate and who has beneficially owned our common stock for at least six months is entitled to sell in any three-month period a number of shares that does not exceed the greater of:

1% of the number of shares of our Class A common stock then outstanding; or

the average weekly trading volume in our Class A common stock on Nasdaq during the four calendar weeks preceding the filing of a notice on Form 144 with respect to such a sale.
Sales by our affiliates under Rule 144 are also subject to manner of sale provisions and notice requirements and to the availability of current public information about us. An “affiliate” is a person that directly, or indirectly through one or more intermediaries, controls or is controlled by, or is under common control with, an issuer.
Under Rule 144, a person (or persons whose shares are aggregated) who is not deemed to have been an affiliate of ours at any time during the 90 days preceding a sale, and who has beneficially owned the shares proposed to be sold for at least six months (including the holding period of any prior owner other than an affiliate), would be entitled to sell those shares subject only to availability of current public information about us, and after beneficially owning such shares for at least twelve months, would be entitled to sell an unlimited number of shares without restriction. To the extent that our affiliates sell their shares of Class A common stock, other than pursuant to Rule 144 or a registration statement, the purchaser’s holding period for the purpose of effecting a sale under Rule 144 commences on the date of transfer from the affiliate.
Rule 701
In general, under Rule 701 as in effect on the date of this prospectus, any of our employees, directors, officers, consultants or advisors who purchased shares from us in reliance on Rule 701 in connection with a compensatory stock or option plan or other written agreement before the pricing date of the IPO, or who purchased shares from us after that date upon the exercise of options granted before that date, are eligible
136

TABLE OF CONTENTS
Confidential treatment requested by Tradeweb Markets Inc. pursuant to 17 C.F.R. Section 200.83
to resell such shares in reliance upon Rule 144. If such person is not an affiliate, such sale may be made subject only to current public information provisions of Rule 144. If such a person is an affiliate, such sale may be made under Rule 144 without compliance with the holding period requirement, but subject to the other Rule 144 restrictions described above.
Stock Plans
We have filed a registration statement on Form S-8 under the Securities Act to register 31,819,860 shares of our Class A common stock issued or issuable under our equity incentive plans, and may file one or more additional registration statements on Form S-8 in the future. Any such Form S-8 registration statements will automatically become effective upon filing. Accordingly, shares of Class A common stock registered under such registration statements will be eligible for resale in the public market without restriction, subject to Rule 144 limitations applicable to affiliates and the lock-up agreements described above.
Registration Rights
In connection with the IPO, we entered into the Registration Rights Agreement with the Refinitiv Owners and the Bank Stockholders. Pursuant to the Registration Rights Agreement, we granted the Refinitiv Owners, the Bank Stockholders, their affiliates and certain of their transferees the right, under certain circumstances and subject to certain restrictions, to require us to register under the Securities Act shares of Class A common stock. See “Certain Relationships and Related Party Transactions — Related Party Transactions Entered Into in Connection With the IPO — Registration Rights Agreement.”
137

TABLE OF CONTENTS
Confidential treatment requested by Tradeweb Markets Inc. pursuant to 17 C.F.R. Section 200.83
MATERIAL U.S. FEDERAL TAX CONSIDERATIONS FOR
NON-U.S. HOLDERS OF OUR COMMON STOCK
The following is a summary of the material U.S. federal income and estate tax consequences of the ownership and disposition of our Class A common stock that is being issued pursuant to this offering. This summary is limited to Non-U.S. Holders (as defined below) that hold our Class A common stock as a capital asset (generally, property held for investment) for U.S. federal income tax purposes. This summary does not discuss all of the aspects of U.S. federal income and estate taxation that may be relevant to a Non-U.S. Holder in light of the Non-U.S. Holder’s particular investment or other circumstances. Accordingly, all prospective Non-U.S. Holders should consult their own tax advisors with respect to the U.S. federal, state, local and non-U.S. tax consequences of the ownership and disposition of our Class A common stock.
This summary is based on provisions of the U.S. Internal Revenue Code of 1986, as amended (which we refer to as the “Code”), applicable U.S. Treasury regulations and administrative and judicial interpretations, all as in effect or in existence on the date of this prospectus. Subsequent developments in U.S. federal income or estate tax law, including changes in law or differing interpretations, which may be applied retroactively, could alter the U.S. federal income and estate tax consequences of owning and disposing of our Class A common stock as described in this summary. There can be no assurance that the IRS will not take a contrary position with respect to one or more of the tax consequences described herein and we have not obtained, nor do we intend to obtain, a ruling from the IRS with respect to the U.S. federal income or estate tax consequences of the ownership or disposition of our Class A common stock.
As used in this summary, the term “Non-U.S. Holder” means a beneficial owner of our Class A common stock that is not, for U.S. federal income tax purposes:

an individual who is a citizen or resident of the United States;

a corporation (or other entity treated as a corporation for U.S. federal income tax purposes) created or organized in or under the laws of the United States, any state thereof, or the District of Columbia;

an entity or arrangement treated as a partnership;

an estate whose income is includible in gross income for U.S. federal income tax purposes regardless of its source; or

a trust, if  (1) a U.S. court is able to exercise primary supervision over the trust’s administration and one or more “United States persons” (within the meaning of the Code) has the authority to control all of the trust’s substantial decisions, or (2) the trust has a valid election in effect under applicable U.S. Treasury regulations to be treated as a United States person.
If an entity or arrangement treated as a partnership for U.S. federal income tax purposes holds our Class A common stock, the tax treatment of a partner in such a partnership generally will depend upon the status of the partner, the activities of the partnership and certain determinations made at the partner level. Partnerships, and partners in partnerships, that hold our Class A common stock should consult their own tax advisors as to the particular U.S. federal income and estate tax consequences of owning and disposing of our Class A common stock that are applicable to them.
This summary does not address all U.S. federal income or estate tax consequences relevant to a Non-U.S. Holder’s particular circumstances, including the impact of the Medicare contribution tax on net investment income. In addition, this summary does not consider any specific facts or circumstances that may apply to a Non-U.S. Holder and does not address any special tax rules that may apply to particular Non-U.S. Holders, such as:

a Non-U.S. Holder that is a financial institution, insurance company, tax-exempt organization, pension plan, broker, dealer or trader in stocks, securities or currencies, U.S. expatriate, accrual method taxpayer for U.S. federal income tax purposes required to accelerate the recognition of any item of gross income with respect to our Class A common stock as a result of such income being recognized on an applicable financial statement, controlled foreign corporation or passive foreign investment company;
138

TABLE OF CONTENTS
Confidential treatment requested by Tradeweb Markets Inc. pursuant to 17 C.F.R. Section 200.83

a Non-U.S. Holder holding our Class A common stock as part of a conversion, constructive sale, wash sale or other integrated transaction or a hedge, straddle or synthetic security;

a Non-U.S. Holder that holds or receives our Class A common stock pursuant to the exercise of any employee stock option or otherwise as compensation; or

a Non-U.S. Holder that at any time owns, directly, indirectly or constructively, 5% or more of our outstanding Class A common stock.
In addition, this summary does not address any U.S. state or local, or non-U.S. or other tax consequences, or any U.S. federal income or estate tax consequences for beneficial owners of a Non-U.S. Holder, including shareholders of a controlled foreign corporation or passive foreign investment company that holds our Class A common stock.
Each Non-U.S. Holder should consult its own tax advisor regarding the U.S. federal, state, local and non-U.S. tax consequences of owning and disposing of our Class A common stock.
Distributions on Our Class A Common Stock
As discussed under “Dividend Policy” above, following this offering, we intend to pay quarterly cash dividends on our Class A common stock. Distributions of cash or property (other than certain pro rata distributions of our stock) with respect to our Class A common stock will constitute dividends for U.S. federal income tax purposes to the extent paid from our current or accumulated earnings and profits, as determined under U.S. federal income tax principles. If a distribution exceeds our current and accumulated earnings and profits, the excess will be treated as a nontaxable return of capital to the extent of the Non-U.S. Holder’s adjusted tax basis in its Class A common stock and will reduce (but not below zero) such Non-U.S. Holder’s adjusted tax basis in its Class A common stock. Any remaining excess will be treated as gain from a disposition of our Class A common stock subject to the tax treatment described below in “Sales or Other Dispositions of Our Class A Common Stock”.
Distributions on our Class A common stock that are treated as dividends, and that are not effectively connected with a Non-U.S. Holder’s conduct of a trade or business in the United States, generally will be subject to withholding of U.S. federal income tax at a rate of 30%. A Non-U.S. Holder may be eligible for a lower rate under an applicable income tax treaty between the United States and its jurisdiction of tax residence. In order to claim the benefit of an applicable income tax treaty, a Non-U.S. Holder will be required to provide to the applicable withholding agent a properly executed IRS Form W-8BEN or W-8BEN-E (or other applicable form) in accordance with the applicable certification and disclosure requirements. Special rules apply to partnerships and other pass-through entities and these certification and disclosure requirements also may apply to beneficial owners of partnerships and other pass-through entities that hold our Class A common stock.
Distributions on our Class A common stock that are treated as dividends, and that are effectively connected with a Non-U.S. Holder’s conduct of a trade or business in the United States will be taxed on a net income basis at the regular graduated rates and in the manner applicable to United States persons (unless the Non-U.S. Holder is eligible for and properly claims the benefit of an applicable income tax treaty and the dividends are not attributable to a permanent establishment or fixed base maintained by the Non-U.S. Holder in the United States, in which case the Non-U.S. Holder may be eligible for a lower rate under an applicable income tax treaty between the United States and its jurisdiction of tax residence). Dividends that are effectively connected with a Non-U.S. Holder’s conduct of a trade or business in the United States will not be subject to the withholding of U.S. federal income tax discussed above if the Non-U.S. Holder provides to the applicable withholding agent a properly executed IRS Form W-8ECI (or other applicable form) in accordance with the applicable certification and disclosure requirements. A Non-U.S. Holder that is treated as a corporation for U.S. federal income tax purposes may also be subject to a “branch profits” tax at a 30% rate (or a lower rate if the Non-U.S. Holder is eligible for a lower rate under an applicable income tax treaty) on the Non-U.S. Holder’s earnings and profits (attributable to dividends on our Class A common stock or otherwise) that are effectively connected with the Non-U.S. Holder’s conduct of a trade or business within the United States, subject to certain adjustments.
139

TABLE OF CONTENTS
Confidential treatment requested by Tradeweb Markets Inc. pursuant to 17 C.F.R. Section 200.83
The certifications described above must be provided to the applicable withholding agent prior to the payment of dividends and must be updated periodically. A Non-U.S. Holder may obtain a refund or credit of any excess amounts withheld by timely filing an appropriate claim for a refund with the IRS. Non-U.S. Holders should consult their own tax advisors regarding their eligibility for benefits under a relevant income tax treaty and the manner of claiming such benefits.
The foregoing discussion is subject to the discussion below under “Backup Withholding and Information Reporting” and “FATCA Withholding.”
Sales or Other Dispositions of Our Class A Common Stock
A Non-U.S. Holder generally will not be subject to U.S. federal income tax (including withholding thereof) on any gain recognized on any sales or other dispositions of our Class A common stock unless:

the gain is effectively connected with the Non-U.S. Holder’s conduct of a trade or business in the United States (and, if required by an applicable income tax treaty, is attributable to a permanent establishment or fixed base maintained by the Non-U.S. Holder in the United States); in this case, the gain will be subject to U.S. federal income tax on a net income basis at the regular graduated rates and in the manner applicable to United States persons (unless an applicable income tax treaty provides otherwise) and, if the Non-U.S. Holder is treated as a corporation for U.S. federal income tax purposes, the “branch profits tax” described above may also apply;

the Non-U.S. Holder is an individual who is present in the United States for more than 182 days in the taxable year of the disposition and meets certain other requirements; in this case, except as otherwise provided by an applicable income tax treaty, the gain, which may be offset by certain U.S. source capital losses, generally will be subject to a flat 30% U.S. federal income tax, even though the Non-U.S. Holder is not considered a resident of the United States under the Code; or

we are or have been a “United States real property holding corporation” for U.S. federal income tax purposes at any time during the shorter of  (i) the five-year period ending on the date of disposition and (ii) the period that the Non-U.S. Holder held our Class A common stock.
Generally, a corporation is a “United States real property holding corporation” if the fair market value of its “United States real property interests” equals or exceeds 50% of the sum of the fair market value of its worldwide real property interests plus its other assets used or held for use in a trade or business. We believe that we are not currently, and we do not anticipate becoming in the future, a United States real property holding corporation. However, because the determination of whether we are a United States real property holding corporation is made from time to time and depends on the relative fair market values of our assets, there can be no assurance in this regard. If we were a United States real property holding corporation, the tax relating to disposition of stock in a United States real property holding corporation generally will not apply to a Non-U.S. Holder whose holdings, direct, indirect and constructive, constituted 5% or less of our Class A common stock at all times during the applicable period, provided that our Class A common stock is “regularly traded on an established securities market” (as provided in applicable U.S. Treasury regulations) at any time during the calendar year in which the disposition occurs. However, no assurance can be provided that our Class A common stock will be regularly traded on an established securities market for purposes of the rules described above. Non-U.S. Holders should consult their own tax advisors regarding the possible adverse U.S. federal income tax consequences to them if we are, or were to become, a United States real property holding corporation.
The foregoing discussion is subject to the discussion below under “Backup Withholding and Information Reporting” and “FATCA Withholding.”
Federal Estate Tax
Our Class A Class A common stock that is owned (or treated as owned) by an individual who is not a U.S. citizen or resident of the United States (as specially defined for U.S. federal estate tax purposes) at the time of death will be included in the individual’s gross estate for U.S. federal estate tax purposes, unless an applicable estate tax or other treaty provides otherwise and, therefore, may be subject to U.S. federal estate tax.
140

TABLE OF CONTENTS
Confidential treatment requested by Tradeweb Markets Inc. pursuant to 17 C.F.R. Section 200.83
Backup Withholding and Information Reporting
Backup withholding (currently at a rate of 24%) will not apply to payments of dividends on our Class A common stock to a Non-U.S. Holder if the Non-U.S. Holder provides to the applicable withholding agent a properly executed IRS Form W-8BEN or W-8BEN-E (or other applicable form) certifying under penalties of perjury that the Non-U.S. Holder is not a United States person, or otherwise qualifies for an exemption. However, the applicable withholding agent generally will be required to report to the IRS and to such Non-U.S. Holder payments of dividends on our Class A common stock and the amount of U.S. federal income tax, if any, withheld with respect to those payments. Copies of the information returns reporting such dividends and any withholding may also be made available to the tax authorities in the country in which the Non-U.S. Holder resides under the provisions of a treaty or agreement.
The gross proceeds from sales or other dispositions of our Class A common stock may be subject, in certain circumstances discussed below, to U.S. backup withholding and information reporting. If a Non-U.S. Holder sells or otherwise disposes of our Class A common stock outside the United States through a non-U.S. office of a non-U.S. broker and the disposition proceeds are paid to the Non-U.S. Holder outside the United States, then the U.S. backup withholding and information reporting requirements generally will not apply to that payment. However, U.S. information reporting, but not U.S. backup withholding, will apply to a payment of disposition proceeds, even if that payment is made outside the United States, if a Non-U.S. Holder sells our Class A common stock through a non-U.S. office of a broker that is a United States person or has certain enumerated connections with the United States, unless the broker has documentary evidence in its files that the Non-U.S. Holder is not a United States person and certain other conditions are met or the Non-U.S. Holder otherwise qualifies for an exemption.
If a Non-U.S. Holder receives payments of the proceeds of a disposition of our Class A common stock to or through a U.S. office of a broker, the payment will be subject to both U.S. backup withholding and information reporting unless the Non-U.S. Holder provides to the broker a properly executed IRS Form W-8BEN or W-8BEN-E (or other applicable form) certifying under penalties of perjury that the Non-U.S. Holder is not a United States person, or the Non-U.S. Holder otherwise qualifies for an exemption.
Backup withholding is not an additional tax. Any amounts withheld under the backup withholding rules may be credited against the Non-U.S. Holder’s U.S. federal income tax liability (which may result in the Non-U.S. Holder being entitled to a refund), provided that the required information is timely furnished to the IRS.
FATCA Withholding
The Foreign Account Tax Compliance Act and related Treasury guidance (commonly referred to as “FATCA”) impose U.S. federal withholding tax at a rate of 30% on payments to certain foreign entities of U.S.-source dividends (including dividends paid on our Class A common stock). Under recently proposed Treasury regulations that may be relied upon pending finalization, FATCA withholding on gross proceeds is not currently expected to apply. This withholding tax applies to a foreign entity, whether acting as a beneficial owner or an intermediary, unless such foreign entity complies with (i) certain information reporting requirements regarding its U.S. account holders and its U.S. owners and (ii) certain withholding obligations regarding certain payments to its account holders and certain other persons. Accordingly, the entity through which a Non-U.S. Holder holds its Class A common stock will affect the determination of whether such withholding is required. Non-U.S. Holders are encouraged to consult their tax advisors regarding FATCA.
141

TABLE OF CONTENTS
Confidential treatment requested by Tradeweb Markets Inc. pursuant to 17 C.F.R. Section 200.83
UNDERWRITING (CONFLICTS OF INTEREST)
We are offering shares of our Class A common stock described in this prospectus through a number of underwriters. J.P. Morgan Securities LLC, Barclays Capital Inc., Citigroup Global Markets Inc., Goldman Sachs & Co. LLC and Morgan Stanley & Co. LLC are acting as representatives on behalf of the underwriters. We have entered into an underwriting agreement with the underwriters. Subject to the terms and conditions of the underwriting agreement, we have agreed to sell to the underwriters, and each underwriter has severally agreed to purchase, at the public offering price less the underwriting discounts and commissions set forth on the cover page of this prospectus, the number of shares of Class A common stock listed next to its name in the following table:
Name
Number of
Shares
J.P. Morgan Securities LLC
Barclays Capital Inc.
Citigroup Global Markets Inc.
Goldman Sachs & Co. LLC
Morgan Stanley & Co. LLC
Total
       
The underwriters are committed to purchase all the shares of Class A common offered by us if they purchase any shares. The underwriting agreement also provides that if an underwriter defaults, the purchase commitments of non-defaulting underwriters may also be increased or the offering may be terminated. The offering of the shares by the underwriters is subject to receipt and acceptance and subject to the underwriters’ right to reject any order in whole or in part.
The underwriters propose to offer the shares directly to the public at the public offering price set forth on the cover page of this prospectus and to certain dealers at that price less a concession not in excess of $      per share. After the initial offering of the shares to the public, the offering price and the other selling terms may be changed by the underwriters. Sales of shares made outside of the United States may be made by affiliates of the underwriters.
The underwriters have an option to buy up to                 additional shares of Class A common stock from us. The underwriters have 30 days from the date of this prospectus to exercise this option to purchase additional shares. If any shares are purchased with this option to purchase additional shares of Class A common stock, the underwriters will severally purchase shares in approximately the same proportion as shown in the table above. If any additional shares of Class A common stock are purchased, the underwriters will offer the additional shares on the same terms as those on which the shares are being offered.
The underwriting fee is equal to the public offering price per share of Class A common stock less the amount paid by the underwriters to us per share of Class A common stock. The following table shows the per share and total underwriting discounts and commissions to be paid to the underwriters assuming both no exercise and full exercise of the underwriters’ option to purchase additional shares of Class A common stock.
No
exercise
Full
exercise
Per Share
$           $          
Total
We estimate that the total expenses of this offering, including registration, filing fees, printing fees and legal and accounting expenses, but excluding the underwriting discounts and commissions, will be approximately $      million.
142

TABLE OF CONTENTS
Confidential treatment requested by Tradeweb Markets Inc. pursuant to 17 C.F.R. Section 200.83
A prospectus in electronic format may be made available on the web sites maintained by one or more underwriters, or selling group members, if any, participating in the offering. The underwriters may agree to allocate a number of shares to underwriters and selling group members for sale to their online brokerage account holders. Internet distributions will be allocated by the representatives to underwriters and selling group members that may make Internet distributions on the same basis as other allocations.
We have agreed that for a period of       days after the date of this prospectus, subject to certain exceptions, we will not (i) offer, pledge, announce the intention to sell, sell, contract to sell, sell any option or contract to purchase, purchase any option or contract to sell, grant any option, right or warrant to purchase or otherwise dispose of, directly or indirectly, or publicly file with the SEC a registration statement under the Securities Act relating to, any shares of our Class A common stock or securities convertible into or redeemable, exchangeable or exercisable for any shares of our Class A common stock (including, without limitation, the LLC Interests), or publicly disclose the intention to make any offer, sale, pledge, disposition or filing, or (ii) enter into any swap or other arrangement that transfers all or a portion of the economic consequences associated with the ownership of any shares of Class A common stock or any such other securities (regardless of whether any of these transactions are to be settled by the delivery of shares of Class A common stock or such other securities, in cash or otherwise), in each case without the prior written consent of the representatives, other than the shares of our Class A common stock to be sold hereunder and any shares of our Class A common stock issued upon the exercise of options granted under our existing management incentive plans.
Our directors and executive officers, the Refinitiv Owners and the Bank Stockholders that continue to hold LLC Interests have entered into lock-up agreements with the underwriters prior to the commencement of this offering pursuant to which each of these persons or entities, subject to certain exceptions, for a period of           days after the date of this prospectus, may not, without the prior written consent of the representatives, (i) offer, pledge, announce the intention to sell, sell, contract to sell, sell any option or contract to purchase, purchase any option or contract to sell, grant any option, right or warrant to purchase, or otherwise transfer or dispose of, directly or indirectly, any shares of our Class A common stock or any securities convertible into or redeemable, exercisable or exchangeable for our Class A common stock (including, without limitation, the LLC Interests and Class A common stock or such other securities which may be deemed to be beneficially owned by such directors, executive officers or other stockholders in accordance with the rules and regulations of the SEC and securities which may be issued upon exercise of a stock option) or (ii) enter into any swap or other agreement that transfers, in whole or in part, any of the economic consequences of ownership of the Class A common stock or such other securities, whether any such transaction described in clause (i) or (ii) above is to be settled by delivery of Class A common stock or such other securities, in cash or otherwise.
We have agreed to indemnify the underwriters against certain liabilities, including liabilities under the Securities Act.
Our Class A common stock is listed on Nasdaq under the symbol “TW.”
In connection with this offering, the underwriters may engage in stabilizing transactions, which involves making bids for, purchasing and selling shares of Class A common stock in the open market for the purpose of preventing or retarding a decline in the market price of the Class A common stock while this offering is in progress. These stabilizing transactions may include making short sales of the Class A common stock, which involves the sale by the underwriters of a greater number of shares of Class A common stock than they are required to purchase in this offering, and purchasing shares of Class A common stock on the open market to cover positions created by short sales. Short sales may be “covered” shorts, which are short positions in an amount not greater than the underwriters’ option to purchase additional shares referred to above, or may be “naked” shorts, which are short positions in excess of that amount. The underwriters may close out any covered short position either by exercising their option to purchase additional shares, in whole or in part, or by purchasing shares in the open market. In making this determination, the underwriters will consider, among other things, the price of shares available for purchase in the open market compared to the price at which the underwriters may purchase shares through the option to purchase additional shares. A naked short position is more likely to be created if the underwriters
143

TABLE OF CONTENTS
Confidential treatment requested by Tradeweb Markets Inc. pursuant to 17 C.F.R. Section 200.83
are concerned that there may be downward pressure on the price of the Class A common stock in the open market that could adversely affect investors who purchase in this offering. To the extent that the underwriters create a naked short position, they will purchase shares in the open market to cover the position.
The underwriters have advised us that, pursuant to Regulation M of the Securities Act, they may also engage in other activities that stabilize, maintain or otherwise affect the price of the Class A common stock, including the imposition of penalty bids. This means that if the representatives of the underwriters purchase Class A common stock in the open market in stabilizing transactions or to cover short sales, the representatives can require the underwriters that sold those shares as part of this offering to repay the underwriting discounts and commissions received by them.
These activities may have the effect of raising or maintaining the market price of the Class A common stock or preventing or retarding a decline in the market price of the Class A common stock, and, as a result, the price of the Class A common stock may be higher than the price that otherwise might exist in the open market. If the underwriters commence these activities, they may discontinue them at any time. The underwriters may carry out these transactions on Nasdaq, in the over-the-counter market or otherwise.
Advisory Services
We have engaged Blackstone Advisory Partners L.P., an affiliate of Blackstone, to provide certain financial consulting services in connection with this offering. We have agreed to pay Blackstone Advisory Partners L.P., only upon successful completion of this offering, a fee of approximately $500,000.
Conflicts of Interest; Other Relationships
Because affiliates of                 will each receive more than 5.0% of the net proceeds from this offering,                 are deemed to have a “conflict of interest” pursuant to FINRA Rule 5121(f)(5)(C)(ii). See “Use of Proceeds.” Accordingly, this offering will be made in compliance with the applicable provisions of Rule 5121. As such, any underwriter that has a conflict of interest pursuant to Rule 5121 will not confirm sales to accounts in which it exercises discretionary authority without the prior written consent of the customer.
In addition, in the ordinary course of their business activities, certain of the underwriters and their affiliates have provided in the past to us and our affiliates and may provide from time to time in the future certain commercial banking, financial advisory, investment banking and other services for us and such affiliates in the ordinary course of their business, for which they have received and may continue to receive customary fees and commissions. In addition, from time to time, certain of the underwriters and their affiliates may effect transactions for their own account or the account of customers, and hold on behalf of themselves or their customers, long or short positions in our debt or equity securities or loans, and may do so in the future. Affiliates of Citigroup Global Markets Inc., Goldman Sachs & Co. LLC, J.P. Morgan Securities LLC and Morgan Stanley & Co. LLC participated as arrangers and are agents and lenders under the Revolving Credit Facility and affiliates of Barclays Capital Inc. and certain of the other underwriters are also lenders thereto. In addition, certain of the underwriters in this offering served as an underwriter in the IPO and the October 2019 follow-on offering, for which services they received customary underwriting discounts and commissions.
Selling Restrictions
Other than in the United States, no action has been taken by us or the underwriters that would permit a public offering of the securities offered by this prospectus in any jurisdiction where action for that purpose is required. The securities offered by this prospectus may not be offered or sold, directly or indirectly, nor may this prospectus or any other offering material or advertisements in connection with the offer and sale of any such securities be distributed or published in any jurisdiction, except under circumstances that will result in compliance with the applicable rules and regulations of that jurisdiction.
Persons into whose possession this prospectus comes are advised to inform themselves about and to observe any restrictions relating to the offering and the distribution of this prospectus. This prospectus does not constitute an offer to sell or a solicitation of an offer to buy any securities offered by this prospectus in any jurisdiction in which such an offer or a solicitation is unlawful.
144

TABLE OF CONTENTS
Confidential treatment requested by Tradeweb Markets Inc. pursuant to 17 C.F.R. Section 200.83
Notice to prospective investors in the European Economic Area
In relation to each Member State of the European Economic Area and the United Kingdom (each a “Relevant State”), no shares of Class A common stock have been offered or will be offered pursuant to the offering to the public in that Relevant State prior to the publication of a prospectus in relation to the shares of Class A common stock which has been approved by the competent authority in that Relevant State or, where appropriate, approved in another Relevant State and notified to the competent authority in that Relevant State, all in accordance with the Prospectus Regulation, except that it may make an offer to the public in that Relevant State of any shares of Class A common stock at any time under the following exemptions under the Prospectus Regulation:
(a)
to any legal entity which is a qualified investor as defined under the Prospectus Regulation;
(b)
to fewer than 150 natural or legal persons (other than qualified investors as defined under the Prospectus Regulation), subject to obtaining the prior consent of representatives for any such offer; or
(c)
in any other circumstances falling within Article 1(4) of the Prospectus Regulation, provided that no such offer of shares of Class A common stock shall require the Company or any representative to publish a prospectus pursuant to Article 3 of the Prospectus Regulation or supplement a prospectus pursuant to Article 23 of the Prospectus Regulation.
For the purposes of this provision, the expression an “offer to the public” in relation to the shares of Class A common stock in any Relevant State means the communication in any form and by any means of sufficient information on the terms of the offer and any shares of Class A common stock to be offered so as to enable an investor to decide to purchase or subscribe for any shares of Class A common stock, and the expression “Prospectus Regulation” means Regulation (EU) 2017/1129.
Notice to prospective investors in the United Kingdom
In addition, in the United Kingdom, this document is being distributed only to, and is directed only at, and any offer subsequently made may only be directed at persons who are “qualified investors” (as defined in the Prospectus Regulation) (i) who have professional experience in matters relating to investments falling within Article 19 (5) of the Financial Services and Markets Act 2000 (Financial Promotion) Order 2005, as amended (the “Order”) and/or (ii) who are high net worth companies (or persons to whom it may otherwise be lawfully communicated) falling within Article 49(2)(a) to (d) of the Order (all such persons together being referred to as “relevant persons”).
Any person in the United Kingdom that is not a relevant person should not act or rely on the information included in this document or use it as basis for taking any action. In the United Kingdom, any investment or investment activity that this document relates to may be made or taken exclusively by relevant persons. Any person in the United Kingdom that is not a relevant person should not act or rely on this document or any of its contents.
Notice to prospective investors in Canada
The shares of common stock may be sold only to purchasers purchasing, or deemed to be purchasing, as principal that are accredited investors, as defined in National Instrument 45-106 Prospectus Exemptions or subsection 73.3(1) of the Securities Act (Ontario), and are permitted clients, as defined in National Instrument 31-103 Registration Requirements, Exemptions and Ongoing Registrant Obligations. Any resale of shares of common stock must be made in accordance with an exemption from, or in a transaction not subject to, the prospectus requirements of applicable securities laws.
Securities legislation in certain provinces or territories of Canada may provide a purchaser with remedies for rescission or damages if this prospectus (including any amendment thereto) contains a misrepresentation, provided that the remedies for rescission or damages are exercised by the purchaser within the time limit prescribed by the securities legislation of the purchaser’s province or territory. The purchaser should refer to any applicable provisions of the securities legislation of the purchaser’s province or territory for particulars of these rights or consult with a legal advisor.
145

TABLE OF CONTENTS
Confidential treatment requested by Tradeweb Markets Inc. pursuant to 17 C.F.R. Section 200.83
Pursuant to section 3A.3 of National Instrument 33-105 Underwriting Conflicts (“NI 33-105”), the underwriters are not required to comply with the disclosure requirements of NI 33-105 regarding underwriter conflicts of interest in connection with this offering.
Notice to prospective investors in Switzerland
The shares of common stock may not be publicly offered in Switzerland and will not be listed on the SIX Swiss Exchange (“SIX”) or on any other stock exchange or regulated trading facility in Switzerland. This document does not constitute a prospectus within the meaning of, and has been prepared without regard to the disclosure standards for issuance prospectuses under art. 652a or art. 1156 of the Swiss Code of Obligations or the disclosure standards for listing prospectuses under art. 27 ff. of the SIX Listing Rules or the listing rules of any other stock exchange or regulated trading facility in Switzerland. Neither this document nor any other offering or marketing material relating to the shares of common stock or the offering may be publicly distributed or otherwise made publicly available in Switzerland.
Neither this document nor any other offering or marketing material relating to the offering, the Company, the shares of common stock have been or will be filed with or approved by any Swiss regulatory authority. In particular, this document will not be filed with, and the offer of shares of common stock will not be supervised by, the Swiss Financial Market Supervisory Authority, and the offer of shares has not been and will not be authorized under the Swiss Federal Act on Collective Investment Schemes (“CISA”). The investor protection afforded to acquirers of interests in collective investment schemes under the CISA does not extend to acquirers of shares.
Notice to prospective investors in the United Arab Emirates
The shares of common stock have not been, and are not being, publicly offered, sold, promoted or advertised in the United Arab Emirates (including the Dubai International Financial Centre) other than in compliance with the laws of the United Arab Emirates (and the Dubai International Financial Centre) governing the issue, offering and sale of securities. Further, this prospectus does not constitute a public offer of securities in the United Arab Emirates (including the Dubai International Financial Centre) and is not intended to be a public offer. This prospectus has not been approved by or filed with the Central Bank of the United Arab Emirates, the Securities and Commodities Authority or the Dubai Financial Services Authority.
Notice to prospective investors in Australia
This prospectus:

does not constitute a disclosure document under Chapter 6D.2 of the Corporations Act 2001 (Cth) (the “Corporations Act”);

has not been, and will not be, lodged with the Australian Securities and Investments Commission (“ASIC”), as a disclosure document for the purposes of the Corporations Act and does not purport to include the information required of a disclosure document under Chapter 6D.2 of the Corporations Act; and

may only be provided in Australia to select investors who are able to demonstrate that they fall within one or more of the categories of investors, or Exempt Investors, available under section 708 of the Corporations Act.
The shares of common stock may not be directly or indirectly offered for subscription or purchased or sold, and no invitations to subscribe for or buy the shares of common stock may be issued, and no draft or definitive offering memorandum, advertisement or other offering material relating to any shares may be distributed in Australia, except where disclosure to investors is not required under Chapter 6D of the Corporations Act or is otherwise in compliance with all applicable Australian laws and regulations. By submitting an application for the shares, you represent and warrant to us that you are an Exempt Investor.
As any offer of shares of common stock under this document will be made without disclosure in Australia under Chapter 6D.2 of the Corporations Act, the offer of those securities for resale in Australia within 12 months may, under section 707 of the Corporations Act, require disclosure to investors under
146

TABLE OF CONTENTS
Confidential treatment requested by Tradeweb Markets Inc. pursuant to 17 C.F.R. Section 200.83
Chapter 6D.2 if none of the exemptions in section 708 applies to that resale. By applying for the shares you undertake to us that you will not, for a period of 12 months from the date of issue of the shares, offer, transfer, assign or otherwise alienate those securities to investors in Australia except in circumstances where disclosure to investors is not required under Chapter 6D.2 of the Corporations Act or where a compliant disclosure document is prepared and lodged with ASIC.
Notice to prospective investors in Japan
The shares of common stock have not been and will not be registered under the Financial Instruments and Exchange Act. Accordingly, the shares of common stock may not be offered or sold, directly or indirectly, in Japan or to, or for the benefit of, any resident of Japan (which term as used herein means any person resident in Japan, including any corporation or other entity organized under the laws of Japan), or to others for re-offering or resale, directly or indirectly, in Japan or to or for the benefit of a resident of Japan, except pursuant to an exemption from the registration requirements of, and otherwise in compliance with, the Financial Instruments and Exchange Act and any other applicable laws, regulations and ministerial guidelines of Japan.
Notice to prospective investors in Hong Kong
The shares of common stock have not been offered or sold and will not be offered or sold in Hong Kong, by means of any document, other than (a) to “professional investors” as defined in the Securities and Futures Ordinance (Cap. 571) of Hong Kong and any rules made under that Ordinance; or (b) in other circumstances which do not result in the document being a “prospectus” as defined in the Companies Ordinance (Cap. 32) of Hong Kong or which do not constitute an offer to the public within the meaning of that Ordinance. No advertisement, invitation or document relating to the shares has been or may be issued or has been or may be in the possession of any person for the purposes of issue, whether in Hong Kong or elsewhere, which is directed at, or the contents of which are likely to be accessed or read by, the public of Hong Kong (except if permitted to do so under the securities laws of Hong Kong) other than with respect to shares which are or are intended to be disposed of only to persons outside Hong Kong or only to “professional investors” as defined in the Securities and Futures Ordinance and any rules made under that Ordinance.
The contents of this document have not been reviewed by any regulatory authority in Hong Kong. You are advised to exercise caution in relation to the offer. If you are in any doubt about any of the contents of this document, you should obtain independent professional advice.
Notice to prospective investors in Singapore
This prospectus has not been registered as a prospectus with the Monetary Authority of Singapore. Accordingly, this prospectus and any other document or material in connection with the offer or sale, or invitation for subscription or purchase, of shares may not be circulated or distributed, nor may the shares be offered or sold, or be made the subject of an invitation for subscription or purchase, whether directly or indirectly, to persons in Singapore other than (i) to an institutional investor under Section 274 of the Securities and Futures Act, Chapter 289 of Singapore (the “SFA”), (ii) to a relevant person pursuant to Section 275(1), or any person pursuant to Section 275(1A), and in accordance with the conditions specified in Section 275, of the SFA, or (iii) otherwise pursuant to, and in accordance with the conditions of, any other applicable provision of the SFA.
Where the shares of common stock are subscribed or purchased under Section 275 of the SFA by a relevant person which is:

a corporation (which is not an accredited investor (as defined in Section 4A of the SFA)) the sole business of which is to hold investments and the entire share capital of which is owned by one or more individuals, each of whom is an accredited investor; or;

a trust (where the trustee is not an accredited investor) whose sole purpose is to hold investments and each beneficiary of the trust is an individual who is an accredited investor, securities (as
147

TABLE OF CONTENTS
Confidential treatment requested by Tradeweb Markets Inc. pursuant to 17 C.F.R. Section 200.83
defined in Section 239(1) of the SFA) of that corporation or the beneficiaries’ rights and interest (howsoever described) in that trust shall not be transferred within six months after that corporation or that trust has acquired the shares pursuant to an offer made under Section 275 of the SFA except:

to an institutional investor or to a relevant person defined in Section 275(2) of the SFA, or to any person arising from an offer referred to in Section 275(1A) or Section 276(4)(i)(B) of the SFA;

where no consideration is or will be given for the transfer;

where the transfer is by operation of law;

as specified in Section 276(7) of the SFA; or

as specified in Regulation 32 of the Securities and Futures (Offers of Investments) (Shares and Debentures) Regulations 2005 of Singapore.
Singapore Securities and Futures Act Product Classification — Solely for the purposes of its obligations pursuant to Sections 309B(1)(a) and 309B(1)(c) of the SFA, the Company has determined, and hereby notifies all relevant persons (as defined in Section 309A of the SFA) that the shares are “prescribed capital markets products” (as defined in the Securities and Futures (Capital Markets Products) Regulations 2018) and Excluded Investment Products (as defined in MAS Notice SFA 04-N12: Notice on the Sale of Investment Products and MAS Notice FAA-N16: Notice on Recommendations on Investment Products).
148

TABLE OF CONTENTS
Confidential treatment requested by Tradeweb Markets Inc. pursuant to 17 C.F.R. Section 200.83
LEGAL MATTERS
The validity of the shares of Class A common stock offered hereby will be passed upon for us by Fried, Frank, Harris, Shriver & Jacobson LLP, New York, New York. Legal matters in connection with this offering will be passed upon for the underwriters by Davis Polk & Wardwell LLP, New York, New York.
CHANGE IN INDEPENDENT REGISTERED PUBLIC ACCOUNTING FIRM
As a result of the Refinitiv Transaction, PricewaterhouseCoopers LLP, Tradeweb Markets LLC’s independent registered public accounting firm, ceased to be independent with respect to Tradeweb Markets LLC on October 1, 2018. Accordingly, PricewaterhouseCoopers LLP was dismissed as Tradeweb Markets LLC’s independent registered public accounting firm for financial statement periods beginning subsequent to September 30, 2018. The dismissal of PricewaterhouseCoopers LLP became effective upon issuance by PricewaterhouseCoopers LLP of its report on the consolidated financial statements for the nine months ended September 30, 2018 included elsewhere in this prospectus.
During the year ended December 31, 2017, and the subsequent interim period through September 30, 2018, (i) there were no “disagreements” between us and PricewaterhouseCoopers LLP (as that term is defined in Item 304(a)(1)(iv) of Regulation S-K) on any matter of accounting principles or practices, financial statement disclosure, or auditing scope or procedure, which disagreements, if not resolved to the satisfaction of PricewaterhouseCoopers LLP, would have caused them to make reference to the subject matter of the disagreements in connection with their reports on the financial statements for such periods, and (ii) there were no “reportable events” as such term is defined in Item 304(a)(1)(v) of Regulation S-K.
Tradeweb Markets LLC has provided a copy of the above statements to PricewaterhouseCoopers LLP and requested that PricewaterhouseCoopers LLP furnish Tradeweb Markets LLC with a letter addressed to the SEC stating whether or not they agree with the above disclosure. A copy of that letter, dated                 , 2020, is filed as an exhibit to the registration statement of which this prospectus forms a part.
On November 11, 2018, Tradeweb Markets Inc. engaged Deloitte & Touche LLP as its independent registered public accounting firm, and Tradeweb Markets LLC also engaged Deloitte & Touche LLP as its independent registered public accounting firm on February 6, 2019. During the fiscal year ended December 31, 2017 and the subsequent interim period through September 30, 2018, Tradeweb Markets LLC (or any person on its behalf) did not consult with Deloitte & Touche LLP regarding any of the matters described in Items 304(a)(2)(i) or 304(a)(2)(ii) of Regulation S-K.
149

TABLE OF CONTENTS
Confidential treatment requested by Tradeweb Markets Inc. pursuant to 17 C.F.R. Section 200.83
EXPERTS
The consolidated financial statements of Tradeweb Markets Inc. and its subsidiaries as of December 31, 2019 and 2018 and for the year ended December 31, 2019 and the period from October 1, 2018 to December 31, 2018 (the “Successor Period”) in the 2019 Form 10-K, incorporated by reference in this prospectus, have been audited by Deloitte & Touche LLP, an independent registered public accounting firm, as stated in their report (which report expresses an unqualified opinion on the consolidated financial statements, and includes an emphasis of matter paragraph relating to the Company’s reorganization transactions and initial public offering on April 4, 2019), which is incorporated herein by reference. Such financial statements have been so included in reliance upon the report of such firm given upon their authority as experts in accounting and auditing.
The consolidated financial statements of Tradeweb Markets LLC and its subsidiaries for the period from January 1, 2018 to September 30, 2018 and for the year ended December 31, 2017 (the “Predecessor Financial Statements”) incorporated by reference in this prospectus have been so incorporated in reliance on the report of PricewaterhouseCoopers LLP, an independent registered public accounting firm, given on the authority of said experts in accounting and auditing.
In connection with the Refinitiv Transaction, PricewaterhouseCoopers LLP completed an independence assessment to evaluate the services and relationships with the Investor Group entities that became affiliates of Tradeweb Markets LLC effective with the closing date of the Refinitiv Transaction that may bear on PricewaterhouseCoopers LLP’s independence under the SEC and the Public Company Accounting Oversight Board (United States) (“PCAOB”) independence rules during the performance of the audit for the audit period commencing on January 1, 2018 through September 30, 2018 (the “Closing Date Audit”). Various services provided to and relationships with entities becoming affiliates of Tradeweb Markets LLC including the investing entities of the Investor Group and sister entities under common control of Blackstone were identified that are inconsistent with the auditor independence rules provided in Rule 2-01 of Regulation S-X. For each of the services and relationships identified, PricewaterhouseCoopers LLP provided to those charged with governance for Tradeweb Markets LLC an overview of the facts and circumstances surrounding the services and relationships, including the entities affected and firms/people involved, the nature and scope of the services ongoing on the closing date of the Refinitiv Transaction that were expected to continue or commence during the performance of the Closing Date Audit, an approximation of the estimated fees to be earned related to those services during the performance of the Closing Date Audit and other relevant factors. PricewaterhouseCoopers LLP noted the business relationships and services became impermissible only as a result of the Refinitiv Transaction and that none of the impermissible services and relationships had or will have any impact on the financial statements of Tradeweb Markets LLC as of and for the period beginning January 1, 2018 through September 30, 2018 subject to PricewaterhouseCoopers LLP’s audit. At no time did PricewaterhouseCoopers LLP audit its own work in the performance of the Closing Date Audit nor did it act as management of Tradeweb Markets LLC. The services and relationships identified included: (i) the provision of tax and due diligence services under impermissible contingent fee arrangements; (ii) the provision of corporate secretarial services and other legal services including global immigration services; (iii) the provision of management functions, including bookkeeping services, loaned staff arrangements, outsourcing services, project management services and the preparation and filing of documents with non-tax authorities; (iv) business relationships (existing and proposed) with certain Blackstone portfolio companies allowing for the joint pursuit of business opportunities to provide performance improvement services and joint pursuit of business opportunities to provide information technology services; (v) an impermissible employment relationship; and (vi) impermissible financial interests by certain PricewaterhouseCoopers territory firms and covered persons not involved in the audits of Tradeweb Markets LLC.
Based on the totality of the information provided, both individually and in the aggregate, PricewaterhouseCoopers LLP and those charged with governance for Tradeweb Markets LLC concluded that PricewaterhouseCoopers LLP is capable of exercising objective and impartial judgment in connection with the audit of Tradeweb Markets LLC’s financial statements as of and for the period from January 1, 2018 through September 30, 2018.
Subsequent to completion of the Closing Date Audit, the TWM LLC Agreement was amended and restated to, among other things, (i) provide for LLC Interests and (ii) exchange all of the existing
150

TABLE OF CONTENTS
Confidential treatment requested by Tradeweb Markets Inc. pursuant to 17 C.F.R. Section 200.83
membership interests of Tradeweb Markets LLC’s existing equityholders for LLC Interests. As a result, Tradeweb Markets Inc. filed a Current Report on Form 8-K to adjust retrospectively the audited consolidated financial statements of Tradeweb Markets LLC and its subsidiaries included in Tradeweb Markets Inc.’s final prospectus, dated April 3, 2019, filed with the SEC pursuant to Rule 424(b) under the Securities Act, relating to the IPO, in order to reflect the above-mentioned amendment and resulting recapitalization.
In connection with the above-described recapitalization, PricewaterhouseCoopers LLP performed additional audit procedures to audit the impact of the recapitalization on the Predecessor Financial Statements and issued a dual-dated opinion on the Predecessor Financial Statements incorporated by reference in this prospectus. Prior to performing the additional audit procedures relating to the recapitalization, PricewaterhouseCoopers LLP reviewed the various services being provided to and relationships with the entities that became affiliates of Tradeweb Markets LLC in connection with the Refinitiv Transaction. PricewaterhouseCoopers LLP identified the services and relationships that were inconsistent with the auditor independence rules provided in Rule 2-01 of Regulation S-X and discussed the matters with those charged with governance for Tradeweb Markets LLC. No services or relationships were identified that were not consistent with the services described above.
Based on the totality of the information provided, both individually and in the aggregate, PricewaterhouseCoopers LLP and those charged with governance for Tradeweb Markets LLC concluded that PricewaterhouseCoopers LLP is capable of exercising objective and impartial judgment in connection with the performance of the additional audit procedures necessary to audit the impact of the recapitalization on the Predecessor Financial Statements and provide the dual-dated audit opinion on the Predecessor Financial Statements.
151

TABLE OF CONTENTS
Confidential treatment requested by Tradeweb Markets Inc. pursuant to 17 C.F.R. Section 200.83
INCORPORATION BY REFERENCE
We “incorporate by reference” certain documents we have filed with the SEC, which means that we are disclosing important information to you by referring you to those documents. The information incorporated by reference is an important part of this prospectus, and any information contained in any document incorporated by reference in this prospectus will be deemed to be modified or superseded to the extent that a statement contained in this prospectus or free writing prospectus provided to you in connection with this offering modified or supersedes the original statement. Any statement so modified or superseded will not be deemed, except as so modified or superseded, to be a part of this prospectus. The following document filed with the SEC is hereby incorporated by reference in this prospectus: our Annual Report on Form 10-K for the fiscal year ended December 31, 2019, filed with the SEC on February 21, 2020.
We hereby undertake to provide without charge to each person, including any beneficial owner, to whom a copy of this prospectus is delivered, upon written or oral request of any such person, a copy of any and all of the information that has been incorporated by reference in this prospectus, other than exhibits to such documents, unless such exhibits have been specifically incorporated by reference thereto. Requests for such copies should be directed to our Investor Relations department, at the following address:
Tradeweb Markets Inc.
1177 Avenue of the Americas
New York, New York 10036
(646) 430-6000
WHERE YOU CAN FIND MORE INFORMATION
We have filed with the SEC a registration statement on Form S-1, including exhibits and schedules, under the Securities Act with respect to the Class A common stock to be sold in this offering. As allowed by SEC rules, this prospectus, which constitutes a part of the registration statement, does not contain all of the information set forth in the registration statement or the exhibits and schedules that are part of the registration statement. For further information about us and our Class A common stock offered hereby, you should refer to the registration statement, including all amendments, supplements, schedules and exhibits thereto.
Statements contained in this prospectus regarding the contents of any contract or any other document that is filed as an exhibit to the registration statement are not necessarily complete, and each such statement is qualified in all respects by reference to the full text of such contract or other document filed as an exhibit to the registration statement.
We are subject to the information and reporting requirements of the Exchange Act and file annual, quarterly and current reports, proxy statements and other information with the SEC.
You can review the registration statement, as well as our SEC filings, by accessing the SEC’s website at www.sec.gov. You may also request copies of those documents, at no cost to you, by contacting us at the following address:
Tradeweb Markets Inc.
1177 Avenue of the Americas
New York, New York 10036
(646) 430-6000
152

TABLE OF CONTENTS
Confidential treatment requested by Tradeweb Markets Inc. pursuant to 17 C.F.R. Section 200.83
           Shares
Tradeweb Markets Inc.
Class A Common Stock
[MISSING IMAGE: lg_tradeweb-2.jpg]
J.P. Morgan
Barclays Citigroup Goldman Sachs & Co LLC
Morgan Stanley​

TABLE OF CONTENTS
Confidential treatment requested by Tradeweb Markets Inc. pursuant to 17 C.F.R. Section 200.83
PART II.
INFORMATION NOT REQUIRED IN PROSPECTUS
Item 13.   Other Expenses of Issuance and Distribution
The following table sets forth all the costs and expenses, other than underwriting discounts and commissions, payable in connection with the sale of the shares of Class A common stock being registered hereby. Except as otherwise noted, the registrant will pay all of the costs and expenses set forth in the following table. All amounts shown below are estimates, except the SEC registration fee, the FINRA filing fee and the Nasdaq listing fee:
Amount
SEC registration fee
$      
FINRA filing fee
Nasdaq listing fee
Printing and engraving expenses
Legal fees and expenses
Accounting fees and expenses
Transfer agent and registrar fees
Miscellaneous expenses
Total
$
Item 14.   Indemnification of Directors and Officers
Tradeweb Markets Inc. is incorporated under the laws of the state of Delaware. Section 102 of the Delaware General Corporation Law, as amended (the “DGCL”), allows a corporation to eliminate the personal liability of a director to the corporation or its stockholders for monetary damages for breach of fiduciary duty as a director, except in cases where the director breached his or her duty of loyalty to the corporation or its stockholders, failed to act in good faith, engaged in intentional misconduct or a knowing violation of the law, willfully or negligently authorized the unlawful payment of a dividend or approved an unlawful stock redemption or repurchase or obtained an improper personal benefit. The registrant’s amended and restated certificate of incorporation contains a provision which eliminates directors’ personal liability as set forth above.
Section 145 of the DGCL provides that a Delaware corporation has the power to indemnify its directors, officers, employees, and agents in certain circumstances. Subsection (a) of Section 145 of the DGCL empowers a corporation to indemnify any director, officer, employee or agent, or former director, officer, employee or agent, who was or is a party or is threatened to be made a party to any threatened, pending or completed action, suit or proceeding, whether civil, criminal, administrative or investigative (other than an action by or in the right of the corporation), against expenses (including attorneys’ fees), judgments, fines, and amounts paid in settlement actually and reasonably incurred in connection with such action, suit or proceeding, provided that such director, officer, employee or agent acted in good faith and in a manner he or she reasonably believed to be in or not opposed to the best interests of the corporation, and, with respect to any criminal action or proceeding, provided that such director, officer, employee or agent had no reasonable cause to believe that his or her conduct was unlawful.
Subsection (b) of Section 145 of the DGCL empowers a corporation to indemnify any director, officer, employee or agent, or former director, officer, employee or agent, who was or is a party or is threatened to be made a party to any threatened, pending or completed action or suit by or in the right of the corporation to procure a judgment in its favor by reason of the fact that such person acted in any of the capacities set forth above, against expenses (including attorneys’ fees) actually and reasonably incurred in connection with the defense or settlement of such action or suit provided that such person acted in good faith and in a manner he or she reasonably believed to be in or not opposed to the best interests of the corporation, except that no indemnification may be made in respect of any claim, issue or matter as to which such
II-1

TABLE OF CONTENTS
Confidential treatment requested by Tradeweb Markets Inc. pursuant to 17 C.F.R. Section 200.83
person shall have been adjudged to be liable to the corporation unless and only to the extent that the Court of Chancery or the court in which such action or suit was brought shall determine that despite the adjudication of liability such person is fairly and reasonably entitled to indemnity for such expenses which the court shall deem proper.
Section 145 further provides that to the extent that a present or former director or officer of a corporation has been successful in the defense of any action, suit or proceeding referred to in subsections (a) and (b) of Section 145 or in the defense of any claim, issue or matter therein, he or she shall be indemnified against expenses (including attorneys’ fees) actually and reasonably incurred by him or her in connection therewith; that indemnification provided by Section 145 shall not be deemed exclusive of any other rights to which the party seeking indemnification may be entitled; that the corporation is empowered to purchase and maintain insurance on behalf of a director, officer, employee or agent of the corporation against any liability asserted against him or her or incurred by him or her in any such capacity or arising out of his or her status as such whether or not the corporation would have the power to indemnify him or her against such liabilities under Section 145; and that, unless indemnification is ordered by a court, the determination that indemnification under subsections (a) and (b) of Section 145 is proper because the director, officer, employee or agent has met the applicable standard of conduct under such subsections shall be made by (1) a majority vote of the directors who are not parties to such action, suit or proceeding (or a committee of such directors designated by majority vote of such directors), even though less than a quorum, or (2) if there are no such directors, or if such directors so direct, by independent legal counsel in a written opinion, or (3) by the stockholders.
The registrant’s amended and restated certificate of incorporation and amended and restated bylaws provide that the registrant shall indemnify its directors and officers to the extent permitted by the Delaware law. The right to indemnification conferred by the registrant’s amended and restated certificate of incorporation and amended and restated bylaws also includes the right to be paid the expenses (including attorneys’ fees) incurred by a present or former director or officer in defending any civil, criminal, administrative, or investigative action, suit, or proceeding in advance of its final disposition, provided, however, that if the Delaware law requires, an advancement of expenses incurred by a director or officer in his or her capacity as a director or officer shall be made only upon delivery to the registrant of an undertaking by or on behalf of such director or officer to repay all amounts so advanced if it is ultimately determined that such person is not entitled to be indemnified for such expenses under the registrant’s amended and restated certificate of incorporation, amended and restated bylaws, or otherwise.
The registrant has entered into indemnification agreements with each of its directors and executive officers. These agreements require the registrant to indemnify these individuals to the fullest extent permitted under Delaware law against liabilities that may arise by reason of their service to the registrant, and to advance expenses incurred as a result of any action, suit, or proceeding against them as to which they could be indemnified.
In addition, the registrant has in effect insurance policies for general officers’ and directors’ liability insurance covering all of its officers and directors.
Item 15.   Recent Sales of Unregistered Securities
In connection with the reorganization transactions (the “Reorganization Transactions”) completed in connection with its initial public offering, the registrant, among other things, issued an aggregate of 96,933,192 shares of Class B common stock, par value $0.00001 per share (the “Class B common stock”), to Refinitiv Parent Limited. In addition, in connection with the Reorganization Transactions, the registrant issued 20,000,000 shares of Class C common stock, par value $0.00001 per share (the “Class C common stock”), and 105,289,005 shares of Class D common stock, par value $0.00001 per share (the “Class D common stock”), to existing equityholders of Tradeweb Markets LLC. These equityholders also received newly issued common membership units (“LLC Interests”) of Tradeweb Markets LLC and an immaterial amount of cash in lieu of the issuance of any fractional interests. Holders of Class B common stock may from time to time exchange all or a portion of their shares of Class B common stock for newly issued shares of Class A common stock on a one-for-one basis. In addition, the LLC Interests issued to the existing equityholders of Tradeweb Markets LLC are redeemable for newly issued shares of Class A common stock, par value $0.00001 per share, or Class B common stock on a one-for-one basis. For further information, see
II-2

TABLE OF CONTENTS
Confidential treatment requested by Tradeweb Markets Inc. pursuant to 17 C.F.R. Section 200.83
“Description of Capital Stock.” The issuances of the Class B common stock, Class C common stock and Class D common stock described in this paragraph were made in reliance on Section 4(a)(2) of the Securities Act. The registrant relied on this exemption from registration based in part on the nature of the transactions and the various representations made by the parties thereto.
On November 7, 2018, in connection with its formation, the registrant issued 100 shares of common stock, par value $0.01 per share, to an officer of the registrant in exchange for $100. The issuance was exempt from registration under Section 4(a)(2) of the Securities Act as a transaction by an issuer not involving any public offering.
Item 16.   Exhibits and Financial Statement Schedules
(a)
Exhibits.
The exhibit index attached hereto is incorporated herein by reference.
(b)
Financial Statement Schedules.
All schedules have been omitted because the information required to be set forth in the schedules is either not applicable or is shown in the financial statements or notes thereto.
Item 17.   Undertakings
The undersigned registrant hereby undertakes to provide to the underwriters at the closing specified in the underwriting agreement certificates in such denominations and registered in such names as required by the underwriters to permit prompt delivery to each purchaser.
Insofar as indemnification for liabilities arising under the Securities Act of 1933 may be permitted to directors, officers and controlling persons of the registrant pursuant to the foregoing provisions, or otherwise, the registrant has been advised that in the opinion of the Securities and Exchange Commission such indemnification is against public policy as expressed in the Securities Act and is, therefore, unenforceable. In the event that a claim for indemnification against such liabilities (other than the payment by the registrant of expenses incurred or paid by a director, officer or controlling person of the registrant in the successful defense of any action, suit or proceeding) is asserted by such director, officer or controlling person in connection with the securities being registered, the registrant will, unless in the opinion of its counsel the matter has been settled by controlling precedent, submit to a court of appropriate jurisdiction the question whether such indemnification by it is against public policy as expressed in the Securities Act and will be governed by the final adjudication of such issue.
The undersigned registrant hereby undertakes that:
(1)
For purposes of determining any liability under the Securities Act of 1933, the information omitted from the form of prospectus filed as part of this registration statement in reliance upon Rule 430A and contained in a form of prospectus filed by the registrant pursuant to Rule 424(b)(1) or (4) or 497(h) under the Securities Act shall be deemed to be part of this registration statement as of the time it was declared effective.
(2)
For the purpose of determining any liability under the Securities Act of 1933, each post-effective amendment that contains a form of prospectus shall be deemed to be a new registration statement relating to the securities offered therein, and the offering of such securities at that time shall be deemed to be the initial bona fide offering thereof.
II-3

TABLE OF CONTENTS
Confidential treatment requested by Tradeweb Markets Inc. pursuant to 17 C.F.R. Section 200.83
INDEX TO EXHIBITS
Exhibit No.
Exhibit Description
1.1*   Form of Underwriting Agreement.
3.1   Amended and Restated Certificate of Incorporation of Tradeweb Markets Inc. (incorporated by reference to Exhibit 3.1 to the Company’s Current Report on Form 8-K filed on April 9, 2019 (File No. 001-38860)).
3.2   Amended and Restated Bylaws of Tradeweb Markets Inc. (incorporated by reference to Exhibit 3.2 to the Company’s Current Report on Form 8-K filed on April 9, 2019 (File No. 001-38860)).
4.1   Specimen Common Stock Certificate of Tradeweb Markets Inc. (incorporated by reference to Exhibit 4.1 to the Company’s Registration Statement on Form S-1 (File No. 333-230115)).
5.1*   Opinion of Fried, Frank, Harris, Shriver & Jacobson LLP.
10.1   Stockholders Agreement, dated as of April 8, 2019, by and among Tradeweb Markets Inc., Refinitiv US PME LLC and Refinitiv Parent Limited (incorporated by reference to Exhibit 10.1 to the Company’s Quarterly Report on Form 10-Q filed on May 20, 2019 (File No. 001-38860)).
10.2   Registration Rights Agreement, dated as of April 8, 2019, by and among Tradeweb Markets Inc., the Refinitiv Holders (as defined therein), the Bank Holders (as defined therein) and the other holders of Registrable Securities (as defined therein) party thereto from time to time (incorporated by reference to Exhibit 10.2 to the Company’s Quarterly Report on Form 10-Q filed on May 20, 2019 (File No. 001-38860)).
10.3   Fifth Amended and Restated LLC Agreement of Tradeweb Markets LLC (incorporated by reference to Exhibit 10.3 to the Company’s Quarterly Report on Form 10-Q filed on May 20, 2019 (File No. 001-38860)).
10.4   Tax Receivable Agreement, dated as of April 8, 2019, by and among Tradeweb Markets Inc., Tradeweb Markets LLC and the members of Tradeweb Markets LLC from time to time party thereto (incorporated by reference to Exhibit 10.4 to the Company’s Quarterly Report on Form 10-Q filed on May 20, 2019 (File No. 001-38860)).
10.5   Restrictive Covenant Agreement, dated as of April 8, 2019, by and among the Refinitiv Entities (as defined therein), Tradeweb Markets LLC and Tradeweb Markets Inc. (incorporated by reference to Exhibit 10.5 to the Company’s Quarterly Report on Form 10-Q filed on May 20, 2019 (File No. 001-38860)).
10.6* Form of Common Unit Purchase Agreement.
10.7* Form of Class A Common Stock Purchase Agreement.
10.8   Credit Agreement, dated as of April 8, 2019, by and among Tradeweb Markets LLC, as borrower, the lenders party thereto and Citibank, N.A., as administrative agent, collateral agent, issuing bank and swing line lender, Citigroup Global Markets Inc., JPMorgan Chase Bank, N.A., Morgan Stanley Senior Funding, Inc. and Goldman Sachs Bank USA, as joint lead arrangers and joint bookrunners, JPMorgan Chase Bank, N.A., as syndication agent, and Morgan Stanley Senior Funding, Inc. and Goldman Sachs Bank USA, as documentation agents (incorporated by reference to Exhibit 10.6 to the Company’s Quarterly Report on Form 10-Q filed on May 20, 2019 (File No. 001-38860)).
10.8.1 Amendment No.1, dated as of November 7, 2019, among Tradeweb Markets LLC and each lender party thereto, relating to Credit Agreement, dated as of April 8, 2019, among Tradeweb Markets LLC, the lenders party thereto and Citibank, N.A., as administrative agent, collateral agent, issuing bank and swing line lender (incorporated by reference to Exhibit 10.1 to the Company’s Quarterly Report on Form 10-Q filed on November 8, 2019 (File No. 001-38860)).
10.9    Security Agreement, dated as of April 8, 2019, among the grantors identified therein and Citibank, N.A., as collateral agent (incorporated by reference to Exhibit 10.7 to the Company’s Quarterly Report on Form 10-Q filed on May 20, 2019 (File No. 001-38860)).
II-4

TABLE OF CONTENTS
Confidential treatment requested by Tradeweb Markets Inc. pursuant to 17 C.F.R. Section 200.83
Exhibit No.
Exhibit Description
10.10+  Employment Agreement by and between Lee Olesky and Tradeweb Markets LLC (incorporated by reference to Exhibit 10.8 to the Company’s Registration Statement on Form S-1 (File No. 333-230115)).
10.11+  Employment Agreement by and between William Hult and Tradeweb Markets LLC (incorporated by reference to Exhibit 10.9 to the Company’s Registration Statement on Form S-1 (File No. 333-230115)).
10.12+  Amended and Restated Tradeweb Markets Inc. 2018 Share Option Plan (incorporated by reference to Exhibit 10.8 to the Company’s Quarterly Report on Form 10-Q filed on May 20, 2019 (File No. 001-38860)).
10.13+  Form of Option Agreement under the Amended and Restated Tradeweb Markets Inc. 2018 Share Option Plan (incorporated by reference to Exhibit 10.11 to the Company’s Registration Statement on Form S-1 (File No. 333-230115)).
10.14+  Amended & Restated Tradeweb Markets Inc. PRSU Plan (incorporated by reference to Exhibit 10.9 to the Company’s Quarterly Report on Form 10-Q filed on May 20, 2019 (File No. 001-38860)).
10.15+  Form of PRSU Agreement under the Amended & Restated Tradeweb Markets Inc. PRSU Plan (incorporated by reference to Exhibit 10.13 to the Company’s Registration Statement on Form S-1 (File No. 333-230115)).
10.16+  Tradeweb Markets Inc. 2019 Omnibus Equity Incentive Plan (incorporated by reference to Exhibit 10.10 to the Company’s Quarterly Report on Form 10-Q filed on May 20, 2019 (File No. 001-38860)).
10.17+  Form of Director RSU Agreement under the Tradeweb Markets Inc. 2019 Omnibus Equity Incentive Plan (incorporated by reference to Exhibit 10.11 to the Company’s Quarterly Report on Form 10-Q filed on May 20, 2019 (File No. 001-38860)).
10.18†  Second Amended & Restated Market Data Agreement, dated November 1, 2018, by and between Tradeweb Markets LLC, Thomson Reuters (Markets) LLC and Thomson Reuters (GRC) Inc. (incorporated by reference to Exhibit 10.14 to the Company’s Registration Statement on Form S-1 (File No. 333-230115)).
10.19+  Form of Indemnification Agreement (incorporated by reference to Exhibit 10.16 to the Company’s Registration Statement on Form S-1 (File No. 333-230115)).
16.1* Letter of PricewaterhouseCoopers LLP, dated            , 2019, regarding change in Tradeweb Markets LLC’s independent registered public accounting firm.
21.1 List of Subsidiaries of Tradeweb Markets Inc. (incorporated by reference to Exhibit 21.1 to the Company’s Annual Report on Form 10-K filed on February 21, 2020 (File No. 001-38860)).
23.1* Consent of Deloitte & Touche LLP.
23.3* Consent of PricewaterhouseCoopers LLP.
23.4* Consent of Fried, Frank, Harris, Shriver & Jacobson LLP (included in Exhibit 5.1).
24.1* Power of Attorney (included in signature pages hereto).
101.INS*  XBRL Instance Document.
101.SCH* XBRL Taxonomy Extension Schema Document.
101.CAL* XBRL Taxonomy Extension Calculation Linkbase Document.
101.DEF* XBRL Taxonomy Extension Definition Linkbase Document.
101.LAB* XBRL Taxonomy Extension Label Linkbase Document.
101.PRE* XBRL Taxonomy Extension Presentation Linkbase Document.
*
To be filed by amendment.
+
Indicates a management contract or compensatory plan or arrangement.

Certain portions of this exhibit have been omitted and separately filed with the SEC pursuant to a request for confidential treatment which has been granted by the SEC.
II-5

TABLE OF CONTENTS
Confidential treatment requested by Tradeweb Markets Inc. pursuant to 17 C.F.R. Section 200.83
SIGNATURES
Pursuant to the requirements of the Securities Act of 1933, the registrant has duly caused this registration statement to be signed on its behalf by the undersigned, thereunto duly authorized, in the City of New York, State of New York, on this           day of           ,      .
Tradeweb Markets Inc.
By:
   
Lee Olesky
Chief Executive Officer
KNOW ALL PERSONS BY THESE PRESENTS, that each individual whose signature appears below constitutes and appoints each of Lee Olesky, Robert Warshaw and Douglas Friedman, or any of them, each acting alone, his or her true and lawful attorney-in-fact and agent, with full powers of substitution and resubstitution, for him or her and in his or her name, place and stead, in any and all capacities, to sign any or all amendments (including post-effective amendments) to this registration statement and any subsequent registration statement filed pursuant to Rule 462 under the Securities Act of 1933, as amended, and to file the same, with all exhibits thereto, and other documents in connection therewith, with the Securities and Exchange Commission, granting unto said attorneys-in-fact and agents, and each of them, acting alone, full power and authority to do and perform each and every act and thing requisite and necessary to be done in connection therewith, as fully to all intents and purposes as he or she might or could do in person, and hereby ratifying and confirming all that said attorneys-in-fact and agents or any of them, or their substitute or substitutes, may lawfully do or cause to be done by virtue hereof.
Pursuant to the requirements of the Securities Act of 1933, this registration statement has been signed below by the following persons in the capacities and on the dates indicated.
Signature
Title
Date
   
Lee Olesky
Chief Executive Officer (Principal Executive Officer) and Director
   
Robert Warshaw
Chief Financial Officer (Principal Financial Officer and Principal Accounting Officer)
   
Martin Brand
Director
   
John G. Finley
Director
   
Scott C. Ganeles
Director
   
William Hult
Director
   
Paula B. Madoff
Director
   
Thomas Pluta
Director
   
Debra Walton
Director
   
Brian West
Director
II-6