Please wait
0001775734FALSEFY20250.10.010.0125P3YP1YP7Y0M0DP3D0.25http://fasb.org/us-gaap/2024#OtherComprehensiveIncomeLossAvailableForSaleSecuritiesAdjustmentNetOfTaxhttp://fasb.org/us-gaap/2024#OtherComprehensiveIncomeLossAvailableForSaleSecuritiesAdjustmentNetOfTaxhttp://fasb.org/us-gaap/2024#GainLossOnInvestmentshttp://fasb.org/us-gaap/2024#GainLossOnInvestmentshttp://fasb.org/us-gaap/2024#GainsLossesOnExtinguishmentOfDebthttp://fasb.org/us-gaap/2024#GainsLossesOnExtinguishmentOfDebthttp://fasb.org/us-gaap/2024#GainLossOnInvestmentshttp://fasb.org/us-gaap/2024#GainLossOnInvestments0.01250.0125P1YP3YP1YP1Yiso4217:USDxbrli:sharesiso4217:USDxbrli:sharesxbrli:pureben:employeeben:investmentFundben:underlyingInvestmentben:securityben:voteben:baseFeeMultiplierben:trustben:directorben:residentben:Segmentben:advisorben:causeben:incentivePlan00017757342024-04-012025-03-310001775734us-gaap:CommonClassAMember2024-04-012025-03-310001775734us-gaap:WarrantMember2024-04-012025-03-3100017757342024-09-300001775734us-gaap:CommonClassAMember2025-09-220001775734us-gaap:CommonClassBMember2025-09-2200017757342025-03-3100017757342024-03-310001775734us-gaap:RelatedPartyMemberus-gaap:VariableInterestEntityPrimaryBeneficiaryMember2025-03-310001775734us-gaap:RelatedPartyMemberus-gaap:VariableInterestEntityPrimaryBeneficiaryMember2024-03-310001775734us-gaap:VariableInterestEntityPrimaryBeneficiaryMember2025-03-310001775734us-gaap:VariableInterestEntityPrimaryBeneficiaryMember2024-03-310001775734us-gaap:RelatedPartyMembersrt:ParentCompanyMember2025-03-310001775734us-gaap:RelatedPartyMembersrt:ParentCompanyMember2024-03-310001775734srt:ParentCompanyMember2025-03-310001775734srt:ParentCompanyMember2024-03-310001775734us-gaap:RelatedPartyMember2025-03-310001775734us-gaap:RelatedPartyMember2024-03-310001775734ben:PreferredSeriesASubclass0Member2025-03-310001775734ben:PreferredSeriesASubclass0Member2024-03-310001775734us-gaap:SeriesAPreferredStockMember2024-03-310001775734us-gaap:SeriesAPreferredStockMember2025-03-310001775734us-gaap:SeriesBPreferredStockMember2025-03-310001775734us-gaap:SeriesBPreferredStockMember2024-03-310001775734us-gaap:CommonClassAMember2025-03-310001775734us-gaap:CommonClassAMember2024-03-310001775734us-gaap:CommonClassBMember2025-03-310001775734us-gaap:CommonClassBMember2024-03-3100017757342023-04-012024-03-310001775734us-gaap:RelatedPartyMember2024-04-012025-03-310001775734us-gaap:RelatedPartyMember2023-04-012024-03-310001775734us-gaap:VariableInterestEntityPrimaryBeneficiaryMember2024-04-012025-03-310001775734us-gaap:VariableInterestEntityPrimaryBeneficiaryMember2023-04-012024-03-310001775734srt:ConsolidatedEntityExcludingVariableInterestEntitiesVIEMember2024-04-012025-03-310001775734srt:ConsolidatedEntityExcludingVariableInterestEntitiesVIEMember2023-04-012024-03-310001775734us-gaap:CommonClassAMember2023-04-012024-03-310001775734us-gaap:CommonClassBMember2024-04-012025-03-310001775734us-gaap:CommonClassBMember2023-04-012024-03-310001775734us-gaap:PreferredStockMemberus-gaap:SeriesAPreferredStockMember2024-03-310001775734us-gaap:PreferredStockMemberus-gaap:SeriesBPreferredStockMember2024-03-310001775734ben:CommonClassAAndBMemberus-gaap:CommonClassAMember2024-03-310001775734ben:CommonClassAAndBMemberus-gaap:CommonClassBMember2024-03-310001775734us-gaap:AdditionalPaidInCapitalMember2024-03-310001775734us-gaap:RetainedEarningsMember2024-03-310001775734ben:StockReceivableEquityReserveAmountMember2024-03-310001775734us-gaap:TreasuryStockCommonMember2024-03-310001775734us-gaap:AociIncludingPortionAttributableToNoncontrollingInterestMember2024-03-310001775734us-gaap:NoncontrollingInterestMember2024-03-310001775734ben:RedeemableNoncontrollingInterestsMember2024-03-310001775734us-gaap:RetainedEarningsMember2024-04-012025-03-310001775734us-gaap:NoncontrollingInterestMember2024-04-012025-03-310001775734ben:RedeemableNoncontrollingInterestsMember2024-04-012025-03-310001775734us-gaap:AdditionalPaidInCapitalMember2024-04-012025-03-310001775734us-gaap:PreferredStockMemberus-gaap:SeriesBPreferredStockMemberben:RecentFinancingsMember2024-04-012025-03-310001775734us-gaap:AdditionalPaidInCapitalMemberben:RecentFinancingsMember2024-04-012025-03-310001775734ben:RecentFinancingsMember2024-04-012025-03-310001775734us-gaap:AociIncludingPortionAttributableToNoncontrollingInterestMember2024-04-012025-03-310001775734ben:CommonClassAAndBMemberus-gaap:CommonClassAMember2024-04-012025-03-310001775734ben:CommonClassAAndBMemberus-gaap:CommonClassAMemberben:SettlementOfLiabilityMember2024-04-012025-03-310001775734us-gaap:AdditionalPaidInCapitalMemberben:SettlementOfLiabilityMember2024-04-012025-03-310001775734ben:SettlementOfLiabilityMember2024-04-012025-03-310001775734ben:CommonClassAAndBMemberus-gaap:CommonClassAMemberben:StandbyEquityPurchaseAgreementMember2024-04-012025-03-310001775734us-gaap:AdditionalPaidInCapitalMemberben:StandbyEquityPurchaseAgreementMember2024-04-012025-03-310001775734ben:StandbyEquityPurchaseAgreementMember2024-04-012025-03-310001775734ben:StockReceivableEquityReserveAmountMember2024-04-012025-03-310001775734us-gaap:PreferredStockMemberus-gaap:SeriesAPreferredStockMember2025-03-310001775734us-gaap:PreferredStockMemberus-gaap:SeriesBPreferredStockMember2025-03-310001775734ben:CommonClassAAndBMemberus-gaap:CommonClassAMember2025-03-310001775734ben:CommonClassAAndBMemberus-gaap:CommonClassBMember2025-03-310001775734us-gaap:AdditionalPaidInCapitalMember2025-03-310001775734us-gaap:RetainedEarningsMember2025-03-310001775734ben:StockReceivableEquityReserveAmountMember2025-03-310001775734us-gaap:TreasuryStockCommonMember2025-03-310001775734us-gaap:AociIncludingPortionAttributableToNoncontrollingInterestMember2025-03-310001775734us-gaap:NoncontrollingInterestMember2025-03-310001775734ben:RedeemableNoncontrollingInterestsMember2025-03-310001775734us-gaap:PreferredStockMemberus-gaap:SeriesAPreferredStockMember2023-03-310001775734us-gaap:PreferredStockMemberus-gaap:SeriesBPreferredStockMember2023-03-310001775734ben:CommonClassAAndBMemberus-gaap:CommonClassAMember2023-03-310001775734ben:CommonClassAAndBMemberus-gaap:CommonClassBMember2023-03-310001775734us-gaap:AdditionalPaidInCapitalMember2023-03-310001775734us-gaap:RetainedEarningsMember2023-03-310001775734ben:StockReceivableEquityReserveAmountMember2023-03-310001775734us-gaap:TreasuryStockCommonMember2023-03-310001775734us-gaap:AociIncludingPortionAttributableToNoncontrollingInterestMember2023-03-310001775734us-gaap:NoncontrollingInterestMember2023-03-3100017757342023-03-310001775734ben:RedeemableNoncontrollingInterestsMember2023-03-310001775734us-gaap:AdditionalPaidInCapitalMember2023-04-012024-03-310001775734us-gaap:RetainedEarningsMember2023-04-012024-03-310001775734us-gaap:NoncontrollingInterestMember2023-04-012024-03-310001775734ben:RedeemableNoncontrollingInterestsMember2023-04-012024-03-310001775734us-gaap:PreferredStockMemberus-gaap:SeriesAPreferredStockMember2023-04-012024-03-310001775734ben:CommonClassAAndBMemberus-gaap:CommonClassAMember2023-04-012024-03-310001775734ben:CommonClassAAndBMemberus-gaap:SeriesAPreferredStockMember2023-04-012024-03-310001775734us-gaap:AdditionalPaidInCapitalMemberus-gaap:SeriesAPreferredStockMember2023-04-012024-03-310001775734us-gaap:SeriesAPreferredStockMember2023-04-012024-03-310001775734ben:CommonClassAAndBMemberus-gaap:CommonClassAMemberben:RecentFinancingsMember2023-04-012024-03-310001775734us-gaap:AdditionalPaidInCapitalMemberben:RecentFinancingsMember2023-04-012024-03-310001775734us-gaap:NoncontrollingInterestMemberben:RecentFinancingsMember2023-04-012024-03-310001775734ben:RecentFinancingsMember2023-04-012024-03-310001775734ben:CommonClassAAndBMemberben:ClassSOrdinaryMember2023-04-012024-03-310001775734us-gaap:AdditionalPaidInCapitalMemberben:ClassSOrdinaryMember2023-04-012024-03-310001775734us-gaap:NoncontrollingInterestMemberben:ClassSOrdinaryMember2023-04-012024-03-310001775734ben:ClassSOrdinaryMember2023-04-012024-03-310001775734ben:CommonClassAAndBMemberben:PreferredSeriesCMember2023-04-012024-03-310001775734us-gaap:AdditionalPaidInCapitalMemberben:PreferredSeriesCMember2023-04-012024-03-310001775734us-gaap:NoncontrollingInterestMemberben:PreferredSeriesCMember2023-04-012024-03-310001775734ben:PreferredSeriesCMember2023-04-012024-03-310001775734us-gaap:AociIncludingPortionAttributableToNoncontrollingInterestMember2023-04-012024-03-310001775734us-gaap:PreferredStockMemberus-gaap:SeriesBPreferredStockMemberben:SettlementOfLiabilityMember2023-04-012024-03-310001775734ben:CommonClassAAndBMemberus-gaap:CommonClassAMemberben:SettlementOfLiabilityMember2023-04-012024-03-310001775734us-gaap:AdditionalPaidInCapitalMemberben:SettlementOfLiabilityMember2023-04-012024-03-310001775734ben:SettlementOfLiabilityMember2023-04-012024-03-310001775734us-gaap:PreferredStockMemberben:PreferredSeriesBSubclass1Memberben:RecentFinancingsMember2023-04-012024-03-310001775734us-gaap:AdditionalPaidInCapitalMemberben:PreferredSeriesBSubclass1Memberben:RecentFinancingsMember2023-04-012024-03-310001775734us-gaap:NoncontrollingInterestMemberben:PreferredSeriesBSubclass1Memberben:RecentFinancingsMember2023-04-012024-03-310001775734ben:PreferredSeriesBSubclass1Memberben:RecentFinancingsMember2023-04-012024-03-310001775734ben:StockReceivableEquityReserveAmountMember2023-04-012024-03-310001775734us-gaap:PreferredStockMemberus-gaap:SeriesBPreferredStockMember2023-04-012024-03-310001775734ben:PreferredSeriesBSubclass2Member2024-04-012025-03-310001775734ben:PreferredSeriesBSubclass2Member2023-04-012024-03-310001775734ben:BCHMemberben:Subclass1ClassAUnitsMember2025-03-3100017757342021-12-072021-12-0700017757342021-12-062021-12-060001775734us-gaap:SubsequentEventMember2025-08-310001775734ben:HHBDHMemberus-gaap:RelatedPartyMemberben:BeneficentCapitalCompanyMember2025-03-310001775734ben:HHBDHMemberus-gaap:RelatedPartyMemberus-gaap:SubsequentEventMemberben:BeneficentCapitalCompanyMember2025-09-290001775734us-gaap:SubsequentEventMember2025-07-300001775734ben:FirstAndSecondLienCreditAgreementMember2024-04-012025-03-310001775734ben:FirstAndSecondLienCreditAgreementMemberus-gaap:SubsequentEventMember2025-08-312025-08-310001775734ben:StandbyEquityPurchaseAgreementMember2023-06-272023-06-270001775734us-gaap:CommonClassAMember2024-06-200001775734ben:HHBDHMemberben:TermLoanMemberus-gaap:RelatedPartyMember2023-10-192023-10-190001775734ben:HHBDHMemberben:TermLoanMemberus-gaap:RelatedPartyMember2023-10-190001775734ben:HHBDHMemberben:TermLoanMemberus-gaap:RelatedPartyMember2024-08-160001775734ben:HHBDHMemberben:TermLoanMemberus-gaap:RelatedPartyMemberus-gaap:SubsequentEventMember2025-04-010001775734ben:SecuritiesPurchaseAgreementMemberus-gaap:ConvertibleDebtMember2024-08-060001775734us-gaap:CommonClassAMember2024-08-060001775734us-gaap:ConvertibleDebtMember2024-08-062024-08-060001775734us-gaap:CommonStockMember2024-08-060001775734us-gaap:ConvertibleDebtMember2024-11-132024-11-130001775734us-gaap:CommonClassAMember2024-11-130001775734ben:PreferredSeriesASubclass0Member2024-09-300001775734ben:PreferredSeriesASubclass0Member2024-04-012024-09-300001775734ben:PreferredSeriesASubclass0NonRedeemableMember2024-11-212024-11-210001775734us-gaap:CommonClassAMember2024-09-300001775734us-gaap:CommonClassAMember2024-10-0200017757342023-07-112023-07-1100017757342023-11-032023-11-030001775734srt:MinimumMember2024-04-012024-04-300001775734srt:MaximumMember2024-04-012024-04-3000017757342024-04-012024-04-300001775734srt:MinimumMember2025-03-310001775734srt:MaximumMember2025-03-310001775734us-gaap:SoftwareDevelopmentMembersrt:MinimumMember2025-03-310001775734us-gaap:SoftwareDevelopmentMembersrt:MaximumMember2025-03-3100017757342023-04-012023-04-010001775734ben:CustomerExAltTrustsMembersrt:MinimumMember2025-03-310001775734ben:CustomerExAltTrustsMembersrt:MaximumMember2025-03-310001775734ben:CustomerExAltTrustsMember2025-03-310001775734us-gaap:OperatingSegmentsMemberben:BenLiquidityMember2024-04-012025-03-310001775734us-gaap:OperatingSegmentsMemberben:BenLiquidityMember2023-04-012024-03-310001775734us-gaap:OperatingSegmentsMemberben:BenCustodyMember2024-04-012025-03-310001775734us-gaap:OperatingSegmentsMemberben:BenCustodyMember2023-04-012024-03-310001775734us-gaap:CorporateNonSegmentMember2024-04-012025-03-310001775734us-gaap:CorporateNonSegmentMember2023-04-012024-03-310001775734us-gaap:IntersegmentEliminationMember2024-04-012025-03-310001775734us-gaap:IntersegmentEliminationMember2023-04-012024-03-310001775734srt:ParentCompanyMember2024-04-012025-03-310001775734srt:ParentCompanyMember2023-04-012024-03-310001775734srt:MinimumMember2024-04-012025-03-310001775734srt:MaximumMember2024-04-012025-03-310001775734us-gaap:IntersegmentEliminationMemberben:BenLiquidityMember2024-04-012025-03-310001775734us-gaap:IntersegmentEliminationMemberben:BenLiquidityMember2023-04-012024-03-310001775734ben:AvalonClassACommonStockMember2023-06-050001775734ben:AvalonClassACommonStockMember2023-06-052023-06-050001775734ben:SeriesAConvertiblePreferredStockMember2023-06-050001775734us-gaap:CommonClassAMember2023-06-050001775734ben:BeneficientMemberben:AvalonClassACommonStockMember2023-06-052023-06-050001775734ben:ForwardPurchaseAgreementPurchasedSharesMember2023-06-050001775734ben:ForwardPurchaseAgreementPrepaidForwardSharesMember2023-06-050001775734ben:ForwardPurchaseAgreementPrepaidForwardSharesMember2024-09-300001775734us-gaap:CommonClassAMember2023-06-062023-06-060001775734us-gaap:CommonClassBMember2023-06-062023-06-0600017757342023-06-060001775734us-gaap:CommonClassAMemberben:ConversionOfBCGCommonClassAUnitsMember2023-06-062023-06-060001775734us-gaap:CommonClassBMemberben:ConversionOfBCGCommonClassBUnitsMember2023-06-062023-06-060001775734us-gaap:CommonClassAMemberben:ConversionOfBCGPreferredB2UnitsMember2023-06-062023-06-060001775734ben:CommittedCapitalA1PreferredExchangedForClassSAndClassBTransactionMemberben:PreferredSeriesASubclass1Memberben:BeneficientHoldingsIncMember2023-06-060001775734ben:CommittedCapitalA1PreferredExchangedForClassSAndClassBTransactionMemberben:ClassSOrdinaryMemberben:BeneficientHoldingsIncMember2023-06-060001775734ben:CommittedCapitalA1PreferredExchangedForClassSAndClassBTransactionMemberben:BCGClassBUnitsMemberben:BeneficientHoldingsIncMember2023-06-060001775734ben:CommittedCapitalA1PreferredExchangedForClassSAndClassBTransactionMemberben:BoardOfDirectorBruceWSchnitzerMemberben:PreferredSeriesASubclass1Member2023-06-060001775734ben:CommittedCapitalA1PreferredExchangedForClassSAndClassBTransactionMemberben:BoardOfDirectorBruceWSchnitzerMemberben:ClassSOrdinaryMember2023-06-060001775734ben:CommittedCapitalA1PreferredExchangedForClassSAndClassBTransactionMemberben:BoardOfDirectorBruceWSchnitzerMemberben:BCGClassBUnitsMember2023-06-060001775734ben:CommittedCapitalA1PreferredExchangedForClassSAndClassBTransactionMemberben:PreferredSeriesASubclass1Memberben:HicksHoldingsLLCMember2023-06-060001775734ben:CommittedCapitalA1PreferredExchangedForClassSAndClassBTransactionMemberben:ClassSOrdinaryMemberben:HicksHoldingsLLCMember2023-06-060001775734ben:CommittedCapitalA1PreferredExchangedForClassSAndClassBTransactionMemberben:BCGClassBUnitsMemberben:HicksHoldingsLLCMember2023-06-060001775734ben:CommittedCapitalA1PreferredExchangedForClassSAndClassBTransactionMemberben:PreferredSeriesASubclass1Member2023-06-060001775734ben:CommittedCapitalA1PreferredExchangedForClassSAndClassBTransactionMemberben:ClassSOrdinaryMember2023-06-060001775734ben:CommittedCapitalA1PreferredExchangedForClassSAndClassBTransactionMemberben:BCGClassBUnitsMember2023-06-060001775734ben:CommittedCapitalA1PreferredExchangedForClassSAndClassATransactionMemberben:BoardOfDirectorBruceWSchnitzerMemberben:PreferredSeriesASubclass1Member2023-06-060001775734ben:CommittedCapitalA1PreferredExchangedForClassSAndClassATransactionMemberben:BoardOfDirectorBruceWSchnitzerMemberben:ClassSOrdinaryMember2023-06-060001775734ben:CommittedCapitalA1PreferredExchangedForClassSAndClassATransactionMemberben:BoardOfDirectorBruceWSchnitzerMemberben:BCGClassAUnitsMember2023-06-060001775734ben:CommittedCapitalA1PreferredExchangedForClassSAndClassATransactionMemberben:BoardOfDirectorRichardWFisherMemberben:PreferredSeriesASubclass1Member2023-06-060001775734ben:CommittedCapitalA1PreferredExchangedForClassSAndClassATransactionMemberben:BoardOfDirectorRichardWFisherMemberben:ClassSOrdinaryMember2023-06-060001775734ben:CommittedCapitalA1PreferredExchangedForClassSAndClassATransactionMemberben:BoardOfDirectorRichardWFisherMemberben:BCGClassAUnitsMember2023-06-060001775734ben:CommittedCapitalA1PreferredExchangedForClassSAndClassATransactionMemberben:PreferredSeriesASubclass1Member2023-06-060001775734ben:CommittedCapitalA1PreferredExchangedForClassSAndClassATransactionMemberben:ClassSOrdinaryMember2023-06-060001775734ben:CommittedCapitalA1PreferredExchangedForClassSAndClassATransactionMemberben:BCGClassAUnitsMember2023-06-060001775734ben:ConversionOfBCGCommonClassAUnitsMember2023-04-012023-06-300001775734ben:AvalonClassACommonStockMember2023-06-072023-06-070001775734ben:PreferredSeriesAStockMember2023-06-072023-06-070001775734us-gaap:CommonClassAMember2023-06-072023-06-070001775734ben:AvalonClassBCommonStockMember2023-06-070001775734ben:PreferredSeriesAStockMember2023-06-070001775734ben:BeneficientWarrantsMember2023-06-072023-06-070001775734ben:AvalonMember2023-06-070001775734ben:RiverNorthLPMemberben:AvalonClassACommonStockMember2023-06-072023-06-0700017757342023-06-072023-06-070001775734us-gaap:CommonClassAMember2023-06-080001775734us-gaap:CommonClassBMember2023-06-080001775734ben:PreferredSeriesAStockMember2023-06-080001775734ben:BeneficientWarrantsMember2023-06-080001775734us-gaap:CommonClassAMember2023-06-082023-06-080001775734us-gaap:AdditionalPaidInCapitalMemberben:BeneficientMember2023-06-072023-06-070001775734ben:AvalonMember2023-06-072023-06-070001775734ben:AvalonWarrantsPubliclyTradedMember2023-06-072023-06-070001775734ben:AvalonWarrantsPubliclyTradedMemberus-gaap:CommonClassAMember2023-06-072023-06-070001775734ben:AvalonWarrantsPrivatePlacementMember2023-06-072023-06-070001775734ben:AvalonWarrantsPrivatePlacementMemberus-gaap:CommonClassAMember2023-06-072023-06-070001775734us-gaap:CommonClassAMember2023-06-070001775734ben:BeneficientWarrantsMember2023-06-070001775734ben:A1800MinimumSharePriceMemberben:BeneficientWarrantsMember2023-06-070001775734ben:A1000MinimumSharePriceMemberben:BeneficientWarrantsMember2023-06-070001775734ben:BeneficientWarrantsMember2025-03-310001775734ben:BeneficientWarrantsMember2023-04-012024-03-310001775734ben:BeneficientMember2025-03-310001775734ben:CustomerExAltTrustsMember2025-03-310001775734ben:BeneficientMember2024-03-310001775734ben:CustomerExAltTrustsMember2024-03-310001775734us-gaap:PrivateEquityFundsMember2025-03-310001775734us-gaap:PrivateEquityFundsMember2024-03-310001775734us-gaap:VentureCapitalFundsMember2025-03-310001775734us-gaap:VentureCapitalFundsMember2024-03-310001775734ben:NaturalResourcesFundsMember2025-03-310001775734ben:NaturalResourcesFundsMember2024-03-310001775734us-gaap:RealEstateFundsMember2025-03-310001775734us-gaap:RealEstateFundsMember2024-03-310001775734us-gaap:HedgeFundsMember2025-03-310001775734us-gaap:HedgeFundsMember2024-03-310001775734us-gaap:OtherInvestmentsMember2025-03-310001775734us-gaap:OtherInvestmentsMember2024-03-310001775734ben:OtherPublicCompaniesMemberus-gaap:CommonStockIncludingAdditionalPaidInCapitalMember2025-03-310001775734ben:OtherPublicCompaniesMemberus-gaap:CommonStockIncludingAdditionalPaidInCapitalMember2024-03-310001775734ben:CTRiskManagementLLCMember2022-04-012022-04-0100017757342022-04-010001775734ben:CTRiskManagementLLCMember2022-04-272022-04-2700017757342023-09-012023-09-300001775734us-gaap:PutOptionMember2023-09-012023-09-300001775734us-gaap:PutOptionMember2025-03-310001775734us-gaap:PutOptionMember2024-03-310001775734us-gaap:PutOptionMember2023-04-012024-03-310001775734ben:BeneficientMemberus-gaap:PutOptionMember2023-04-012024-03-310001775734us-gaap:OtherDebtSecuritiesMember2025-03-310001775734us-gaap:OtherDebtSecuritiesMember2024-03-310001775734ben:GWGHoldingsMemberben:WindDownTrustMember2024-03-310001775734us-gaap:FairValueInputsLevel1Memberus-gaap:EquitySecuritiesMember2025-03-310001775734us-gaap:FairValueInputsLevel2Memberus-gaap:EquitySecuritiesMember2025-03-310001775734us-gaap:FairValueInputsLevel3Memberus-gaap:EquitySecuritiesMember2025-03-310001775734us-gaap:EquitySecuritiesMember2025-03-310001775734us-gaap:FairValueInputsLevel1Memberben:OtherEquityInterestsMember2025-03-310001775734us-gaap:FairValueInputsLevel2Memberben:OtherEquityInterestsMember2025-03-310001775734us-gaap:FairValueInputsLevel3Memberben:OtherEquityInterestsMember2025-03-310001775734ben:OtherEquityInterestsMember2025-03-310001775734us-gaap:FairValueInputsLevel1Memberus-gaap:OtherDebtSecuritiesMember2025-03-310001775734us-gaap:FairValueInputsLevel2Memberus-gaap:OtherDebtSecuritiesMember2025-03-310001775734us-gaap:FairValueInputsLevel3Memberus-gaap:OtherDebtSecuritiesMember2025-03-310001775734us-gaap:FairValueInputsLevel1Member2025-03-310001775734us-gaap:FairValueInputsLevel2Member2025-03-310001775734us-gaap:FairValueInputsLevel3Member2025-03-310001775734us-gaap:FairValueInputsLevel1Memberus-gaap:EquitySecuritiesMember2024-03-310001775734us-gaap:FairValueInputsLevel2Memberus-gaap:EquitySecuritiesMember2024-03-310001775734us-gaap:FairValueInputsLevel3Memberus-gaap:EquitySecuritiesMember2024-03-310001775734us-gaap:EquitySecuritiesMember2024-03-310001775734us-gaap:FairValueInputsLevel1Memberben:OtherEquityInterestsMember2024-03-310001775734us-gaap:FairValueInputsLevel2Memberben:OtherEquityInterestsMember2024-03-310001775734us-gaap:FairValueInputsLevel3Memberben:OtherEquityInterestsMember2024-03-310001775734ben:OtherEquityInterestsMember2024-03-310001775734us-gaap:FairValueInputsLevel1Memberus-gaap:OtherDebtSecuritiesMember2024-03-310001775734us-gaap:FairValueInputsLevel2Memberus-gaap:OtherDebtSecuritiesMember2024-03-310001775734us-gaap:FairValueInputsLevel3Memberus-gaap:OtherDebtSecuritiesMember2024-03-310001775734us-gaap:FairValueInputsLevel1Member2024-03-310001775734us-gaap:FairValueInputsLevel2Member2024-03-310001775734us-gaap:FairValueInputsLevel3Member2024-03-310001775734ben:RelatedPartyPublicEquitySecuritiesMember2024-04-012025-03-310001775734ben:RelatedPartyPublicEquitySecuritiesMember2023-04-012024-03-310001775734ben:OtherPublicEquitySecuritiesMember2024-04-012025-03-310001775734ben:OtherPublicEquitySecuritiesMember2023-04-012024-03-310001775734us-gaap:PutOptionMember2024-04-012025-03-310001775734ben:GainLossOnInitialIssuanceOfConvertibleDebtAndWarrantIssuanceMember2024-04-012025-03-310001775734ben:GainLossOnInitialIssuanceOfConvertibleDebtAndWarrantIssuanceMember2023-04-012024-03-310001775734us-gaap:ConvertibleDebtMember2024-04-012025-03-310001775734us-gaap:ConvertibleDebtMember2023-04-012024-03-310001775734us-gaap:WarrantMember2024-04-012025-03-310001775734us-gaap:WarrantMember2023-04-012024-03-310001775734ben:PrepaidForwardLiabilityMember2024-04-012025-03-310001775734ben:PrepaidForwardLiabilityMember2023-04-012024-03-310001775734us-gaap:DerivativeMember2024-04-012025-03-310001775734us-gaap:DerivativeMember2023-04-012024-03-310001775734ben:OtherEquityInterestsMember2024-04-012025-03-310001775734ben:OtherEquityInterestsMember2023-04-012024-03-310001775734ben:WithoutReadilyDeterminableFairValueMemberben:OtherEquitySecuritiesMember2024-04-012025-03-310001775734ben:WithoutReadilyDeterminableFairValueMemberben:OtherEquitySecuritiesMember2023-04-012024-03-310001775734us-gaap:FairValueInputsLevel3Memberus-gaap:MeasurementInputRevenueMultipleMemberus-gaap:MarketApproachValuationTechniqueMembersrt:MinimumMember2025-03-310001775734us-gaap:FairValueInputsLevel3Memberus-gaap:MeasurementInputRevenueMultipleMemberus-gaap:MarketApproachValuationTechniqueMembersrt:MaximumMember2025-03-310001775734us-gaap:FairValueInputsLevel3Memberus-gaap:MeasurementInputRevenueMultipleMemberus-gaap:MarketApproachValuationTechniqueMembersrt:WeightedAverageMember2025-03-310001775734us-gaap:FairValueInputsLevel3Memberus-gaap:MeasurementInputRevenueMultipleMemberus-gaap:MarketApproachValuationTechniqueMembersrt:MinimumMember2024-03-310001775734us-gaap:FairValueInputsLevel3Memberus-gaap:MeasurementInputRevenueMultipleMemberus-gaap:MarketApproachValuationTechniqueMembersrt:MaximumMember2024-03-310001775734us-gaap:FairValueInputsLevel3Memberus-gaap:MeasurementInputRevenueMultipleMemberus-gaap:MarketApproachValuationTechniqueMembersrt:WeightedAverageMember2024-03-310001775734us-gaap:ConvertibleDebtMember2024-03-310001775734us-gaap:ConvertibleDebtMember2023-03-310001775734us-gaap:ConvertibleDebtMember2025-01-012025-03-310001775734us-gaap:ConvertibleDebtMember2023-04-012024-03-310001775734us-gaap:ConvertibleDebtMember2025-03-310001775734ben:YorkvilleMemberus-gaap:MeasurementInputExpectedTermMembersrt:MinimumMember2025-03-310001775734ben:YorkvilleMemberus-gaap:MeasurementInputExpectedTermMembersrt:MaximumMember2025-03-310001775734ben:YorkvilleMemberus-gaap:MeasurementInputSharePriceMember2025-03-310001775734ben:YorkvilleMemberus-gaap:MeasurementInputExercisePriceMember2025-03-310001775734ben:YorkvilleMemberus-gaap:MeasurementInputPriceVolatilityMember2025-03-310001775734ben:YorkvilleMemberus-gaap:MeasurementInputExpectedDividendRateMember2025-03-310001775734ben:YorkvilleMemberus-gaap:MeasurementInputRiskFreeInterestRateMember2025-03-310001775734us-gaap:GainLossOnInvestmentsMember12023-04-012024-03-310001775734us-gaap:GainLossOnInvestmentsMember12024-04-012025-03-310001775734ben:GainLossOnExtinguishmentOfDebtMember2024-04-012025-03-310001775734ben:GainLossOnExtinguishmentOfDebtMember2023-04-012024-03-310001775734srt:MinimumMember2023-06-300001775734srt:MaximumMember2023-06-300001775734srt:MinimumMember2024-06-300001775734srt:MaximumMember2024-06-3000017757342023-06-3000017757342024-06-3000017757342023-09-300001775734ben:BenCustodyMember2025-03-310001775734ben:BenMarketsMember2025-03-310001775734us-gaap:FairValueInputsLevel1Memberus-gaap:CarryingReportedAmountFairValueDisclosureMember2025-03-310001775734us-gaap:FairValueInputsLevel1Memberus-gaap:EstimateOfFairValueFairValueDisclosureMember2025-03-310001775734us-gaap:FairValueInputsLevel2Memberus-gaap:CarryingReportedAmountFairValueDisclosureMember2025-03-310001775734us-gaap:FairValueInputsLevel2Memberus-gaap:EstimateOfFairValueFairValueDisclosureMember2025-03-310001775734us-gaap:FairValueInputsLevel1Memberus-gaap:CarryingReportedAmountFairValueDisclosureMember2024-03-310001775734us-gaap:FairValueInputsLevel1Memberus-gaap:EstimateOfFairValueFairValueDisclosureMember2024-03-310001775734us-gaap:FairValueInputsLevel2Memberus-gaap:CarryingReportedAmountFairValueDisclosureMember2024-03-310001775734us-gaap:FairValueInputsLevel2Memberus-gaap:EstimateOfFairValueFairValueDisclosureMember2024-03-310001775734us-gaap:ComputerEquipmentMember2025-03-310001775734us-gaap:ComputerEquipmentMember2024-03-310001775734us-gaap:BuildingMember2025-03-310001775734us-gaap:BuildingMember2024-03-310001775734us-gaap:FurnitureAndFixturesMember2025-03-310001775734us-gaap:FurnitureAndFixturesMember2024-03-310001775734us-gaap:LeaseholdImprovementsMember2025-03-310001775734us-gaap:LeaseholdImprovementsMember2024-03-310001775734us-gaap:PropertyPlantAndEquipmentOtherTypesMember2025-03-310001775734us-gaap:PropertyPlantAndEquipmentOtherTypesMember2024-03-310001775734ben:DepreciablePropertyPlantAndEquipmentMember2025-03-310001775734ben:DepreciablePropertyPlantAndEquipmentMember2024-03-310001775734us-gaap:SoftwareDevelopmentMember2025-03-310001775734us-gaap:SoftwareDevelopmentMember2024-03-310001775734us-gaap:SoftwareDevelopmentMember2024-04-012025-03-310001775734us-gaap:SoftwareDevelopmentMember2023-04-012024-03-310001775734ben:BenCustodyMember2024-03-310001775734ben:BenCustodyMember2024-04-012025-03-310001775734ben:BenMarketsMember2024-03-310001775734ben:BenMarketsMember2024-04-012025-03-310001775734ben:InsuranceLicenseMember2024-03-310001775734ben:InsuranceLicenseMember2025-03-310001775734ben:BenLiquidityMember2023-03-310001775734ben:BenLiquidityMember2023-04-012024-03-310001775734ben:BenLiquidityMember2024-03-310001775734ben:BenCustodyMember2023-03-310001775734ben:BenCustodyMember2023-04-012024-03-310001775734ben:BenInsuranceMember2023-03-310001775734ben:BenInsuranceMember2023-04-012024-03-310001775734ben:BenInsuranceMember2024-03-310001775734ben:BenMarketsMember2023-03-310001775734ben:BenMarketsMember2023-04-012024-03-310001775734ben:InsuranceLicenseMember2023-03-310001775734ben:InsuranceLicenseMember2023-12-310001775734ben:A90PromissoryNoteMember2025-03-310001775734ben:A18PromissoryNoteMember2024-03-310001775734ben:A18PromissoryNoteMembersrt:MinimumMember2025-03-310001775734ben:PromissoryNoteReceivableMember2025-03-310001775734ben:PromissoryNoteReceivableMember2024-03-310001775734ben:A201718ExchangeTrustsInterestCommitmentMember2018-08-102018-08-100001775734ben:A201718ExchangeTrustsInterestCommitmentMember2018-08-100001775734ben:A201718ExchangeTrustsInterestCommitmentMember2025-03-310001775734ben:A201718ExchangeTrustsInterestCommitmentMember2024-04-012025-03-310001775734ben:A201718ExchangeTrustsInterestCommitmentMember2023-04-012024-03-3100017757342022-03-240001775734ben:CustomerExAltTrustsMember2021-12-070001775734ben:CustomerExAltTrustsMemberus-gaap:LoansPayableMember2025-03-310001775734ben:CustomerExAltTrustsMemberus-gaap:LoansPayableMember2023-10-1800017757342023-10-180001775734ben:CustomerExAltTrustsMember2025-03-310001775734ben:CustomerExAltTrustsMember2024-04-012025-03-310001775734ben:CustomerExAltTrustsMember2023-04-012024-03-310001775734ben:CustomerExAltTrustsMemberus-gaap:LoansPayableMember2024-04-012025-03-310001775734ben:CustomerExAltTrustsMemberus-gaap:LoansPayableMember2023-04-012024-03-310001775734ben:SecuritiesPurchaseAgreementMemberus-gaap:ConvertibleDebtMember2024-08-062024-08-060001775734ben:FirstClosingMemberus-gaap:ConvertibleDebtMember2024-08-062024-08-060001775734ben:FirstClosingMemberus-gaap:ConvertibleDebtMember2024-11-130001775734ben:FirstClosingMemberus-gaap:ConvertibleDebtMember2024-11-132024-11-130001775734us-gaap:CommonClassAMemberus-gaap:ConvertibleDebtMember2024-08-060001775734us-gaap:ConvertibleDebtMember2024-08-0600017757342024-08-060001775734us-gaap:CommonClassAMember2024-08-140001775734ben:YorkvilleWarrantsMemberMemberben:WarrantAgreementMemberMemberben:FirstClosingMember2025-03-310001775734ben:YorkvilleWarrantsMemberMemberben:WarrantAgreementMemberMemberben:SecondClosingMember2025-03-310001775734ben:YorkvilleWarrantsMemberMemberben:WarrantAgreementMemberMemberben:FirstClosingMemberus-gaap:MeasurementInputExpectedTermMember2025-03-310001775734ben:YorkvilleWarrantsMemberMemberben:WarrantAgreementMemberMemberben:FirstClosingMemberus-gaap:MeasurementInputSharePriceMember2025-03-310001775734ben:YorkvilleWarrantsMemberMemberben:WarrantAgreementMemberMemberben:FirstClosingMemberus-gaap:MeasurementInputExercisePriceMember2025-03-310001775734ben:YorkvilleWarrantsMemberMemberben:WarrantAgreementMemberMemberben:FirstClosingMemberus-gaap:MeasurementInputPriceVolatilityMember2025-03-310001775734ben:YorkvilleWarrantsMemberMemberben:WarrantAgreementMemberMemberben:FirstClosingMemberus-gaap:MeasurementInputExpectedDividendRateMember2025-03-310001775734ben:YorkvilleWarrantsMemberMemberben:WarrantAgreementMemberMemberben:FirstClosingMemberus-gaap:MeasurementInputRiskFreeInterestRateMember2025-03-310001775734ben:YorkvilleWarrantsMemberMemberben:WarrantAgreementMemberMemberben:SecondClosingMemberus-gaap:MeasurementInputExpectedTermMember2025-03-310001775734ben:YorkvilleWarrantsMemberMemberben:WarrantAgreementMemberMemberben:SecondClosingMemberus-gaap:MeasurementInputSharePriceMember2025-03-310001775734ben:YorkvilleWarrantsMemberMemberben:WarrantAgreementMemberMemberben:SecondClosingMemberus-gaap:MeasurementInputExercisePriceMember2025-03-310001775734ben:YorkvilleWarrantsMemberMemberben:WarrantAgreementMemberMemberben:SecondClosingMemberus-gaap:MeasurementInputPriceVolatilityMember2025-03-310001775734ben:YorkvilleWarrantsMemberMemberben:WarrantAgreementMemberMemberben:SecondClosingMemberus-gaap:MeasurementInputExpectedDividendRateMember2025-03-310001775734ben:YorkvilleWarrantsMemberMemberben:WarrantAgreementMemberMemberben:SecondClosingMemberus-gaap:MeasurementInputRiskFreeInterestRateMember2025-03-310001775734ben:HCLPNomineesLLCMemberben:FirstLienCreditAgreementMemberben:HCLPNomineesLLCMemberben:BeneficentCapitalCompanyMember2025-03-310001775734ben:HCLPNomineesLLCMemberben:FirstLienCreditAgreementMemberben:HCLPNomineesLLCMemberben:BeneficentCapitalCompanyMember2024-03-310001775734ben:HCLPNomineesLLCMemberben:SecondLienCreditAgreementMemberben:HCLPNomineesLLCMemberben:BeneficentCapitalCompanyMember2025-03-310001775734ben:HCLPNomineesLLCMemberben:SecondLienCreditAgreementMemberben:HCLPNomineesLLCMemberben:BeneficentCapitalCompanyMember2024-03-310001775734ben:HHBDHMemberus-gaap:RelatedPartyMemberben:BeneficentCapitalCompanyMember2024-03-310001775734ben:OtherBorrowingsMemberus-gaap:RelatedPartyMemberben:BeneficentCapitalCompanyMember2025-03-310001775734ben:OtherBorrowingsMemberus-gaap:RelatedPartyMemberben:BeneficentCapitalCompanyMember2024-03-310001775734ben:HCLPNomineesLLCMemberben:BeneficentCapitalCompanyMember2025-03-310001775734ben:HCLPNomineesLLCMemberben:BeneficentCapitalCompanyMember2024-03-310001775734us-gaap:RelatedPartyMemberben:BeneficentCapitalCompanyMember2025-03-310001775734us-gaap:RelatedPartyMemberben:BeneficentCapitalCompanyMember2024-03-310001775734ben:FirstAndSecondLienCreditAgreementMemberben:HCLPNomineesLLCMemberben:BeneficentCapitalCompanyMember2022-03-242022-03-240001775734ben:FirstAndSecondLienCreditAgreementMember2023-07-120001775734ben:FirstAndSecondLienCreditAgreementMember2023-07-122023-07-120001775734ben:FirstAndSecondLienCreditAgreementMember2023-04-012024-03-310001775734ben:FirstAndSecondLienCreditAgreementMember2025-03-310001775734ben:FirstAndSecondLienCreditAgreementMember2024-03-310001775734ben:BeneficientHoldingsIncMember2020-08-130001775734ben:BeneficientHoldingsIncMember2025-03-310001775734ben:BeneficientHoldingsIncMember2024-03-310001775734ben:HCLPNomineesLLCMember2020-08-130001775734ben:FirstAndSecondLienCreditAgreementMemberus-gaap:SubsequentEventMember2025-04-140001775734ben:HHBDHMemberben:TermLoanMember2023-10-192023-10-190001775734ben:HHBDHMemberben:TermLoanMember2023-10-190001775734ben:HHBDHMemberben:TermLoanMember2024-08-160001775734ben:AmendedCreditAgreementMemberus-gaap:LineOfCreditMember2024-09-072024-09-070001775734ben:AmendedCreditAgreementMemberus-gaap:LineOfCreditMember2024-10-072024-10-070001775734ben:AmendedCreditAgreementMemberus-gaap:LineOfCreditMember2024-11-072024-11-070001775734ben:AmendedCreditAgreementMemberus-gaap:LineOfCreditMember2024-12-072024-12-070001775734ben:AmendedCreditAgreementMemberus-gaap:LineOfCreditMember2024-12-312024-12-310001775734ben:AmendedCreditAgreementMemberus-gaap:LineOfCreditMember2024-08-162024-08-160001775734ben:HHBDHMemberben:TermLoanMembersrt:ScenarioForecastMember2025-10-190001775734ben:HHBDHMemberben:TermLoanMembersrt:ScenarioForecastMember2026-10-190001775734ben:HHBDHMember2025-03-310001775734ben:HHBDHMember2024-03-310001775734ben:EP00117CustodyTrustMembersrt:ScenarioForecastMember2025-10-190001775734ben:EP00117CustodyTrustMember2025-03-310001775734ben:EP00117CustodyTrustMember2024-03-310001775734ben:HHBDHMemberben:TermLoanMember2024-12-310001775734ben:HHBDHMemberben:TermLoanMember2024-04-012025-03-310001775734ben:NonRefundableFeeOfAggregateCommitmentsMemberben:HHBDHMemberben:TermLoanMember2023-10-192023-10-190001775734ben:InterestPaymentRateFirstPeriodMemberben:HHBDHMemberben:TermLoanMember2023-10-192023-10-190001775734ben:InterestPaymentRateSecondPeriodMemberben:HHBDHMemberben:TermLoanMember2023-10-192023-10-190001775734ben:MakeWholePaymentInterestRateMemberben:HHBDHMemberben:TermLoanMember2023-10-192023-10-190001775734ben:BMPEquityIncentivePlanMember2025-03-310001775734ben:BMPEquityIncentivePlanMember2024-04-012025-03-310001775734ben:RestrictedEquityUnitsMemberben:BenEquityIncentivePlanMember2018-09-300001775734ben:BenEquityIncentivePlanMember2025-03-310001775734ben:RestrictedEquityUnitsMemberben:BenEquityIncentivePlanMember2025-03-310001775734ben:BenEquityIncentivePlanMemberben:RestrictedEquityUnitsMembersrt:DirectorMember2020-10-012020-12-310001775734ben:BenEquityIncentivePlanMemberben:RestrictedEquityUnitsMembersrt:DirectorMember2023-06-012023-06-300001775734ben:BenEquityIncentivePlanMemberben:RestrictedEquityUnitsMembersrt:DirectorMember2024-04-012025-03-310001775734ben:BenEquityIncentivePlanMemberben:RestrictedEquityUnitsMembersrt:DirectorMember2023-04-012024-03-310001775734ben:BenEquityIncentivePlanMemberben:RestrictedEquityUnitsMembersrt:DirectorMember2023-06-062023-06-060001775734ben:RestrictedEquityUnitsMemberben:A2023IncentivePlanMember2025-03-310001775734ben:RestrictedEquityUnitsMemberben:A2023IncentivePlanMember2024-04-012025-03-310001775734us-gaap:RestrictedStockUnitsRSUMemberben:A2023IncentivePlanMember2024-04-012025-03-310001775734us-gaap:RestrictedStockUnitsRSUMemberben:A2023IncentivePlanMember2025-03-310001775734ben:DirectorTwoMemberben:A2023IncentivePlanMember2024-04-012025-03-310001775734ben:DirectorOneMemberben:A2023IncentivePlanMember2024-04-012025-03-310001775734ben:A2023IncentivePlanMemberus-gaap:RestrictedStockUnitsRSUMemberben:DirectorOneMember2024-04-012025-03-310001775734ben:A2023IncentivePlanMemberus-gaap:RestrictedStockUnitsRSUMemberben:DirectorTwoMember2024-04-012025-03-310001775734ben:ShareBasedPaymentArrangementPreferredEquityMember2021-12-310001775734ben:ShareBasedPaymentArrangementPreferredEquityMembersrt:DirectorMember2021-12-310001775734ben:BMPEquityUnitsMember2023-03-310001775734ben:RestrictedEquityUnitsMember2023-03-310001775734ben:BMPEquityUnitsMember2023-04-012024-03-310001775734ben:RestrictedEquityUnitsMember2023-04-012024-03-310001775734ben:BMPEquityUnitsMember2024-03-310001775734ben:RestrictedEquityUnitsMember2024-03-310001775734ben:BMPEquityUnitsMember2024-04-012025-03-310001775734ben:RestrictedEquityUnitsMember2024-04-012025-03-310001775734ben:BMPEquityUnitsMember2025-03-310001775734ben:RestrictedEquityUnitsMember2025-03-310001775734ben:ShareBasedPaymentArrangementPreferredEquityMember2024-04-012025-03-310001775734ben:ShareBasedPaymentArrangementPreferredEquityMember2023-04-012024-03-310001775734ben:ShareBasedPaymentArrangementOtherExpenseMember2024-04-012025-03-310001775734ben:ShareBasedPaymentArrangementOtherExpenseMember2023-04-012024-03-310001775734ben:ConversionOfBCGCommonClassAUnitsMember2023-04-012024-03-3100017757342024-04-182024-04-180001775734ben:StandbyEquityPurchaseAgreementMember2023-06-2700017757342023-06-272023-06-270001775734ben:StandbyEquityPurchaseAgreementMember2024-11-122024-11-120001775734ben:StandbyEquityPurchaseAgreementMember2024-04-012025-03-310001775734ben:StandbyEquityPurchaseAgreementMember2023-04-012024-03-310001775734ben:PreferredSeriesAStockMember2025-03-310001775734ben:PreferredSeriesAStockMember2024-03-310001775734ben:PreferredSeriesBSubclass1Member2023-10-032023-10-030001775734ben:PreferredSeriesBSubclass2Member2023-10-032023-10-030001775734ben:PreferredSeriesBSubclass3Member2023-10-032023-10-030001775734ben:PreferredSeriesBSubclass4Member2023-10-032023-10-030001775734ben:PreferredSeriesBSubclass5Member2024-04-012025-03-310001775734ben:PreferredSeriesBSubclass5Member2025-03-310001775734us-gaap:CommonClassAMember2023-10-032023-10-030001775734ben:PreferredSeriesBSubclass1Member2023-10-030001775734us-gaap:SeriesBPreferredStockMembersrt:MinimumMember2025-03-310001775734us-gaap:SeriesBPreferredStockMembersrt:MaximumMember2025-03-310001775734us-gaap:SeriesBPreferredStockMember2024-04-012025-03-310001775734ben:PreferredSeriesBSubclass1Member2024-04-012025-03-310001775734ben:RedeemableNoncontrollingInterestsMemberben:PreferredSeriesASubclass0Member2023-03-310001775734ben:RedeemableNoncontrollingInterestsMemberben:PreferredSeriesASubclass1Member2023-03-310001775734ben:RedeemableNoncontrollingInterestsMemberben:PreferredSeriesASubclass0Member2023-04-012024-03-310001775734ben:RedeemableNoncontrollingInterestsMemberben:PreferredSeriesASubclass1Member2023-04-012024-03-310001775734ben:RedeemableNoncontrollingInterestsMemberben:PreferredSeriesASubclass0Member2024-03-310001775734ben:RedeemableNoncontrollingInterestsMemberben:PreferredSeriesASubclass1Member2024-03-310001775734ben:RedeemableNoncontrollingInterestsMemberben:PreferredSeriesASubclass0Member2024-04-012025-03-310001775734ben:RedeemableNoncontrollingInterestsMemberben:PreferredSeriesASubclass0Member2025-03-310001775734ben:RedeemableNoncontrollingInterestsMemberben:PreferredSeriesASubclass1Member2025-03-310001775734us-gaap:NoncontrollingInterestMemberben:TrustsMember2023-03-310001775734us-gaap:NoncontrollingInterestMemberben:ClassSOrdinaryMember2023-03-310001775734us-gaap:NoncontrollingInterestMemberben:ClassSPreferredMember2023-03-310001775734us-gaap:NoncontrollingInterestMemberben:BCHPreferredSeriesA.0NonRedeemableMember2023-03-310001775734us-gaap:NoncontrollingInterestMemberben:PreferredSeriesASubclass1Member2023-03-310001775734us-gaap:NoncontrollingInterestMemberben:PreferredSeriesCMember2023-03-310001775734us-gaap:NoncontrollingInterestMemberben:ClassAOfCTMember2023-03-310001775734us-gaap:NoncontrollingInterestMemberben:TrustsMember2023-04-012024-03-310001775734us-gaap:NoncontrollingInterestMemberben:ClassSPreferredMember2023-04-012024-03-310001775734us-gaap:NoncontrollingInterestMemberben:PreferredSeriesASubclass1Member2023-04-012024-03-310001775734us-gaap:NoncontrollingInterestMemberben:ClassAOfCTMember2023-04-012024-03-310001775734us-gaap:NoncontrollingInterestMemberben:TrustsMemberben:RecentFinancingsSharesIssuedMember2023-04-012024-03-310001775734us-gaap:NoncontrollingInterestMemberben:RecentFinancingsSharesIssuedMember2023-04-012024-03-310001775734us-gaap:NoncontrollingInterestMemberben:TrustsMemberben:ReductionOfNoncontrollingInterestsMember2023-04-012024-03-310001775734us-gaap:NoncontrollingInterestMemberben:ReductionOfNoncontrollingInterestsMember2023-04-012024-03-310001775734us-gaap:NoncontrollingInterestMemberben:TrustsMember2024-03-310001775734us-gaap:NoncontrollingInterestMemberben:ClassSOrdinaryMember2024-03-310001775734us-gaap:NoncontrollingInterestMemberben:ClassSPreferredMember2024-03-310001775734us-gaap:NoncontrollingInterestMemberben:BCHPreferredSeriesA.0NonRedeemableMember2024-03-310001775734us-gaap:NoncontrollingInterestMemberben:PreferredSeriesASubclass1Member2024-03-310001775734us-gaap:NoncontrollingInterestMemberben:PreferredSeriesCMember2024-03-310001775734us-gaap:NoncontrollingInterestMemberben:ClassAOfCTMember2024-03-310001775734us-gaap:NoncontrollingInterestMemberben:TrustsMember2024-04-012025-03-310001775734us-gaap:NoncontrollingInterestMemberben:BCHPreferredSeriesA.0NonRedeemableMember2024-04-012025-03-310001775734us-gaap:NoncontrollingInterestMemberben:PreferredSeriesASubclass1Member2024-04-012025-03-310001775734us-gaap:NoncontrollingInterestMemberben:TrustsMember2025-03-310001775734us-gaap:NoncontrollingInterestMemberben:ClassSOrdinaryMember2025-03-310001775734us-gaap:NoncontrollingInterestMemberben:ClassSPreferredMember2025-03-310001775734us-gaap:NoncontrollingInterestMemberben:BCHPreferredSeriesA.0NonRedeemableMember2025-03-310001775734us-gaap:NoncontrollingInterestMemberben:PreferredSeriesASubclass1Member2025-03-310001775734us-gaap:NoncontrollingInterestMemberben:PreferredSeriesCMember2025-03-310001775734us-gaap:NoncontrollingInterestMemberben:ClassAOfCTMember2025-03-310001775734ben:PreferredSeriesASubclass1Member2024-04-012025-03-310001775734ben:PreferredSeriesASubclass1Member2023-04-012024-03-310001775734ben:PreferredSeriesASubclass1Member2025-03-310001775734ben:PreferredSeriesASubclass1Member2025-01-010001775734ben:PreferredSeriesASubclass1Member2025-01-012025-01-010001775734ben:PreferredSeriesASubclass1Member2023-06-060001775734ben:ClassSOrdinaryMember2023-06-062023-06-060001775734ben:CommonClassAAndBMember2025-03-310001775734us-gaap:CommonClassAMember2023-07-102023-07-100001775734ben:PreferredSeriesCSubclass1Member2023-07-100001775734ben:PreferredSeriesCSubclass1Member2023-07-102023-07-100001775734ben:ClassSOrdinaryMember2025-03-310001775734ben:ClassSOrdinaryMember2024-03-310001775734ben:ClassSOrdinaryMember2023-06-082023-06-080001775734ben:ClassSPreferredMember2025-03-310001775734ben:ClassSPreferredMember2019-01-012025-03-310001775734ben:FLPUnitsSubclass1Member2025-03-310001775734ben:FLPUnitsSubclass2Member2025-03-310001775734ben:FLPUnitsSubclass1And2Member2025-03-310001775734ben:FLPUnitsSubclass1And2Membersrt:MaximumMember2025-03-310001775734ben:FLPUnitsSubclass1And2Membersrt:MinimumMember2025-03-310001775734ben:FLPUnitsSubclass1And2Member2024-04-012025-03-310001775734ben:FLPUnitsSubclass1And2Member2023-04-012024-03-310001775734ben:FLPUnitsSubclass3Member2025-03-310001775734ben:FLPUnitsSubclass3Member2024-04-012025-03-310001775734ben:FLPUnitsSubclass3Member2023-04-012024-03-310001775734ben:FLPUnitsSubclass3Member2024-03-310001775734ben:CharitableBeneficiariesMember2024-04-012025-03-310001775734ben:CharitableBeneficiariesMember2023-04-012024-03-310001775734ben:ClassAOfCTMember2024-04-012025-03-310001775734ben:ClassAOfCTMember2023-04-012024-03-310001775734ben:CommonClassAAndBMember2024-04-012025-03-310001775734us-gaap:SeriesBPreferredStockMember2024-04-012025-03-310001775734ben:ClassSOrdinaryMember2024-04-012025-03-310001775734ben:ClassSPreferredMember2024-04-012025-03-310001775734ben:PreferredSeriesASubclass0Member2024-04-012025-03-310001775734ben:PreferredSeriesASubclass1Member2024-04-012025-03-310001775734us-gaap:RestrictedStockUnitsRSUMember2024-04-012025-03-310001775734us-gaap:SeriesBPreferredStockMember2023-04-012024-03-310001775734ben:ClassSOrdinaryMember2023-04-012024-03-310001775734ben:ClassSPreferredMember2023-04-012024-03-310001775734ben:PreferredSeriesASubclass0Member2023-04-012024-03-310001775734ben:PreferredSeriesASubclass1Member2023-04-012024-03-310001775734ben:PreferredSeriesCMember2024-04-012025-03-310001775734ben:PreferredSeriesCMember2023-04-012024-03-310001775734us-gaap:RestrictedStockUnitsRSUMember2023-04-012024-03-310001775734us-gaap:EmployeeStockOptionMember2024-04-012025-03-310001775734us-gaap:EmployeeStockOptionMember2023-04-012024-03-310001775734us-gaap:ConvertibleDebtSecuritiesMember2024-04-012025-03-310001775734us-gaap:ConvertibleDebtSecuritiesMember2023-04-012024-03-310001775734us-gaap:WarrantMember2024-04-012025-03-310001775734us-gaap:WarrantMember2023-04-012024-03-310001775734ben:BeneficientManagementCounselorsLLCMember2025-03-310001775734ben:BradleyCapitalCompanyLLCMemberben:ServicesAgreementBaseFeeMember2024-04-012025-03-310001775734ben:BradleyCapitalCompanyLLCMemberben:ServicesAgreementSupplementalFeeMember2024-04-012025-03-310001775734ben:BradleyCapitalCompanyLLCMemberben:ServicesAgreementBaseFeeMember2025-03-310001775734ben:CEOAndChairmanMemberben:BradleyCapitalCompanyLLCMemberben:ServicesAgreementMember2024-04-012025-03-310001775734ben:BradleyCapitalCompanyLLCMemberben:ServicesAgreementMember2024-04-012025-03-310001775734ben:BradleyCapitalCompanyLLCMemberben:ServicesAgreementMember2022-01-012022-12-310001775734ben:BradleyCapitalCompanyLLCMemberben:ServicesAgreementMember2025-03-310001775734ben:BradleyCapitalCompanyLLCMemberben:ServicesAgreementBaseFeeMember2023-06-072023-06-070001775734ben:BradleyCapitalCompanyLLCMemberben:ServicesAgreementSupplementalFeeMember2023-06-072023-06-070001775734ben:BradleyCapitalCompanyLLCMemberben:ServicesAgreementMember2023-04-012024-03-310001775734ben:BradleyCapitalCompanyLLCMember2025-03-310001775734ben:BradleyCapitalCompanyLLCMember2024-03-310001775734ben:BradleyCapitalCompanyLLCMemberben:ServicesAgreementMember2024-03-310001775734ben:ServicesAgreementMember2024-04-012025-03-310001775734ben:ServicesAgreementMember2023-04-012024-03-310001775734ben:BradleyCapitalCompanyLLCMemberben:ServicesAgreementLegalFeesMember2024-04-012025-03-310001775734ben:BradleyCapitalCompanyLLCMemberben:ServicesAgreementLegalFeesMember2023-04-012024-03-310001775734ben:BradleyCapitalCompanyLLCMemberben:AircraftSubleaseMember2024-04-012025-03-310001775734ben:BradleyCapitalCompanyLLCMemberben:AircraftSubleaseMember2023-04-012024-03-310001775734ben:BradleyCapitalCompanyLLCMemberben:AircraftSubleaseMember2024-03-310001775734ben:BradleyCapitalCompanyLLCMemberben:AircraftSubleaseMember2025-03-310001775734ben:BeneficientHoldingsIncMember2024-04-012025-03-310001775734ben:BeneficientHoldingsIncMembersrt:MinimumMember2024-04-012025-03-310001775734ben:BeneficientHoldingsIncMembersrt:MaximumMember2024-04-012025-03-310001775734ben:BeneficientHoldingsIncMemberben:ContributionAgreementMember2024-04-012025-03-310001775734ben:HighlandConsolidatedLPMember2025-03-310001775734ben:HighlandConsolidatedLPMember2024-03-310001775734ben:HCLPNomineesLLCMemberben:IndemnificationObligationLegalFeesMember2024-04-012025-03-310001775734ben:HCLPNomineesLLCMemberben:IndemnificationObligationLegalFeesMember2023-04-012024-03-310001775734ben:ResearchRanchOperatingCompanyLLCMember2025-03-310001775734ben:ResearchRanchOperatingCompanyLLCMember2024-03-310001775734ben:BeneficientHeartlandFoundationMemberben:InitialCharitableContributionInitiativeMember2022-01-012022-01-310001775734ben:BeneficientHeartlandFoundationMemberben:CharitableContributionBenefitForDevelopmentProjectsAndPromotionAndGrowthOfIndustryMember2022-01-012022-01-310001775734ben:BeneficientHeartlandFoundationMemberben:CharitableContributionBenefitOfPublicCharitiesDedicatedToEconomicDevelopmentMember2022-01-012022-01-310001775734ben:BeneficientHeartlandFoundationMemberben:CharitableContributionIndirectBeneficiariesMember2022-01-012022-01-310001775734ben:BeneficientHeartlandFoundationMember2022-01-200001775734ben:BeneficientHeartlandFoundationCommunityLeadersMember2022-01-200001775734ben:BeneficientHeartlandFoundationBenEmployeesIndividualsMember2022-01-200001775734ben:KansasTEFFIEconomicGrowthTrustMember2025-03-310001775734ben:KansasTEFFIEconomicGrowthTrustMember2024-03-310001775734ben:KansasTEFFIEconomicGrowthTrustMember2024-04-012025-03-310001775734ben:KansasTEFFIEconomicGrowthTrustMember2023-04-012024-03-310001775734ben:HicksHoldingsLLCMember2025-03-310001775734ben:HicksHoldingsLLCMember2024-03-310001775734ben:HicksHoldingsLLCMemberus-gaap:CommonClassBMember2025-03-310001775734ben:HicksHoldingsLLCMemberus-gaap:CommonClassBMember2024-03-310001775734ben:HicksHoldingsLLCMemberus-gaap:CommonClassAMember2024-04-012025-03-310001775734ben:HicksHoldingsLLCMember2025-03-310001775734ben:HicksHoldingsLLCMember2024-03-310001775734ben:PreferredSeriesASubclass0Member2023-10-190001775734ben:PreferredSeriesASubclass1Member2023-10-190001775734ben:ClassSPreferredMember2023-10-190001775734ben:ClassSOrdinaryMember2023-10-190001775734ben:GWGHoldingsMemberben:SharedServicesAgreementMember2024-04-012025-03-310001775734ben:GWGHoldingsMemberben:SharedServicesAgreementMember2023-04-012024-03-310001775734ben:BoardMemberMemberben:RichardW.FisherMemberben:ConsultingAgreementMember2023-04-012024-03-310001775734ben:BoardMemberMemberben:BruceWSchnitzerMemberben:ConsultingAgreementMember2023-04-012024-03-310001775734ben:BoardMemberMemberben:ThomasO.HicksMemberben:ConsultingAgreementMember2023-04-012024-03-310001775734ben:ConsultingAgreementMember2023-04-012024-03-310001775734srt:DirectorMemberben:PeterT.CanganyJr.Memberben:SubscriptionAgreementsMember2024-04-012025-03-310001775734ben:CTRiskManagementLLCMemberus-gaap:VariableInterestEntityPrimaryBeneficiaryMember2024-03-310001775734ben:CTRiskManagementLLCMemberus-gaap:VariableInterestEntityPrimaryBeneficiaryMember2025-03-310001775734ben:CTRiskManagementLLCMemberus-gaap:VariableInterestEntityPrimaryBeneficiaryMember2023-04-012024-03-310001775734ben:CustomerExAltTrustsMemberus-gaap:VariableInterestEntityPrimaryBeneficiaryMember2025-03-310001775734ben:CustomerExAltTrustsMemberus-gaap:VariableInterestEntityPrimaryBeneficiaryMember2024-03-310001775734ben:CustomerExAltTrustsMemberus-gaap:VariableInterestEntityPrimaryBeneficiaryMember2024-04-012025-03-310001775734ben:CustomerExAltTrustsMemberus-gaap:VariableInterestEntityPrimaryBeneficiaryMember2023-04-012024-03-310001775734us-gaap:OperatingSegmentsMemberben:CustomerExAltTrustsMember2024-04-012025-03-310001775734us-gaap:IntersegmentEliminationMemberben:BenCustodyMember2024-04-012025-03-310001775734us-gaap:IntersegmentEliminationMemberben:CustomerExAltTrustsMember2024-04-012025-03-310001775734us-gaap:OperatingSegmentsMemberben:BenLiquidityMember2025-03-310001775734us-gaap:OperatingSegmentsMemberben:BenCustodyMember2025-03-310001775734us-gaap:OperatingSegmentsMemberben:CustomerExAltTrustsMember2025-03-310001775734us-gaap:CorporateNonSegmentMember2025-03-310001775734us-gaap:IntersegmentEliminationMember2025-03-310001775734us-gaap:OperatingSegmentsMemberben:CustomerExAltTrustsMember2023-04-012024-03-310001775734us-gaap:IntersegmentEliminationMemberben:BenCustodyMember2023-04-012024-03-310001775734us-gaap:IntersegmentEliminationMemberben:CustomerExAltTrustsMember2023-04-012024-03-310001775734us-gaap:OperatingSegmentsMemberben:BenLiquidityMember2024-03-310001775734us-gaap:OperatingSegmentsMemberben:BenCustodyMember2024-03-310001775734us-gaap:OperatingSegmentsMemberben:CustomerExAltTrustsMember2024-03-310001775734us-gaap:CorporateNonSegmentMember2024-03-310001775734us-gaap:IntersegmentEliminationMember2024-03-310001775734ben:FoodAndStaplesRetailingSectorMemberben:IndustryRiskMemberben:AlternativeInvestmentsMember2025-03-310001775734ben:FoodAndStaplesRetailingSectorMemberben:IndustryRiskMemberben:AlternativeInvestmentsMember2024-04-012025-03-310001775734ben:FoodAndStaplesRetailingSectorMemberben:IndustryRiskMemberben:AlternativeInvestmentsMember2024-03-310001775734ben:FoodAndStaplesRetailingSectorMemberben:IndustryRiskMemberben:AlternativeInvestmentsMember2023-04-012024-03-310001775734ben:SoftwareAndServicesSectorMemberben:IndustryRiskMemberben:AlternativeInvestmentsMember2025-03-310001775734ben:SoftwareAndServicesSectorMemberben:IndustryRiskMemberben:AlternativeInvestmentsMember2024-04-012025-03-310001775734ben:SoftwareAndServicesSectorMemberben:IndustryRiskMemberben:AlternativeInvestmentsMember2024-03-310001775734ben:SoftwareAndServicesSectorMemberben:IndustryRiskMemberben:AlternativeInvestmentsMember2023-04-012024-03-310001775734ben:DiversifiedFinancialsSectorMemberben:IndustryRiskMemberben:AlternativeInvestmentsMember2025-03-310001775734ben:DiversifiedFinancialsSectorMemberben:IndustryRiskMemberben:AlternativeInvestmentsMember2024-04-012025-03-310001775734ben:DiversifiedFinancialsSectorMemberben:IndustryRiskMemberben:AlternativeInvestmentsMember2024-03-310001775734ben:DiversifiedFinancialsSectorMemberben:IndustryRiskMemberben:AlternativeInvestmentsMember2023-04-012024-03-310001775734ben:CapitalGoodsSectorMemberben:IndustryRiskMemberben:AlternativeInvestmentsMember2025-03-310001775734ben:CapitalGoodsSectorMemberben:IndustryRiskMemberben:AlternativeInvestmentsMember2024-04-012025-03-310001775734ben:CapitalGoodsSectorMemberben:IndustryRiskMemberben:AlternativeInvestmentsMember2024-03-310001775734ben:CapitalGoodsSectorMemberben:IndustryRiskMemberben:AlternativeInvestmentsMember2023-04-012024-03-310001775734ben:UtilitiesSectorMemberben:IndustryRiskMemberben:AlternativeInvestmentsMember2025-03-310001775734ben:UtilitiesSectorMemberben:IndustryRiskMemberben:AlternativeInvestmentsMember2024-04-012025-03-310001775734ben:UtilitiesSectorMemberben:IndustryRiskMemberben:AlternativeInvestmentsMember2024-03-310001775734ben:UtilitiesSectorMemberben:IndustryRiskMemberben:AlternativeInvestmentsMember2023-04-012024-03-310001775734ben:SemiconductorsAndSemiconductorEquipmentSectorMemberben:IndustryRiskMemberben:AlternativeInvestmentsMember2025-03-310001775734ben:SemiconductorsAndSemiconductorEquipmentSectorMemberben:IndustryRiskMemberben:AlternativeInvestmentsMember2024-04-012025-03-310001775734ben:SemiconductorsAndSemiconductorEquipmentSectorMemberben:IndustryRiskMemberben:AlternativeInvestmentsMember2024-03-310001775734ben:SemiconductorsAndSemiconductorEquipmentSectorMemberben:IndustryRiskMemberben:AlternativeInvestmentsMember2023-04-012024-03-310001775734us-gaap:HealthcareSectorMemberben:IndustryRiskMemberben:AlternativeInvestmentsMember2025-03-310001775734us-gaap:HealthcareSectorMemberben:IndustryRiskMemberben:AlternativeInvestmentsMember2024-04-012025-03-310001775734us-gaap:HealthcareSectorMemberben:IndustryRiskMemberben:AlternativeInvestmentsMember2024-03-310001775734us-gaap:HealthcareSectorMemberben:IndustryRiskMemberben:AlternativeInvestmentsMember2023-04-012024-03-310001775734us-gaap:EnergySectorMemberben:IndustryRiskMemberben:AlternativeInvestmentsMember2025-03-310001775734us-gaap:EnergySectorMemberben:IndustryRiskMemberben:AlternativeInvestmentsMember2024-04-012025-03-310001775734us-gaap:EnergySectorMemberben:IndustryRiskMemberben:AlternativeInvestmentsMember2024-03-310001775734us-gaap:EnergySectorMemberben:IndustryRiskMemberben:AlternativeInvestmentsMember2023-04-012024-03-310001775734ben:OtherSectorMemberben:IndustryRiskMemberben:AlternativeInvestmentsMember2025-03-310001775734ben:OtherSectorMemberben:IndustryRiskMemberben:AlternativeInvestmentsMember2024-04-012025-03-310001775734ben:OtherSectorMemberben:IndustryRiskMemberben:AlternativeInvestmentsMember2024-03-310001775734ben:OtherSectorMemberben:IndustryRiskMemberben:AlternativeInvestmentsMember2023-04-012024-03-310001775734ben:IndustryRiskMemberben:AlternativeInvestmentsMember2025-03-310001775734ben:IndustryRiskMemberben:AlternativeInvestmentsMember2024-04-012025-03-310001775734ben:IndustryRiskMemberben:AlternativeInvestmentsMember2024-03-310001775734ben:IndustryRiskMemberben:AlternativeInvestmentsMember2023-04-012024-03-310001775734srt:NorthAmericaMemberus-gaap:GeographicConcentrationRiskMemberus-gaap:NetAssetsGeographicAreaMember2025-03-310001775734srt:NorthAmericaMemberus-gaap:GeographicConcentrationRiskMemberus-gaap:NetAssetsGeographicAreaMember2024-04-012025-03-310001775734srt:NorthAmericaMemberus-gaap:GeographicConcentrationRiskMemberus-gaap:NetAssetsGeographicAreaMember2024-03-310001775734srt:NorthAmericaMemberus-gaap:GeographicConcentrationRiskMemberus-gaap:NetAssetsGeographicAreaMember2023-04-012024-03-310001775734srt:SouthAmericaMemberus-gaap:GeographicConcentrationRiskMemberus-gaap:NetAssetsGeographicAreaMember2025-03-310001775734srt:SouthAmericaMemberus-gaap:GeographicConcentrationRiskMemberus-gaap:NetAssetsGeographicAreaMember2024-04-012025-03-310001775734srt:SouthAmericaMemberus-gaap:GeographicConcentrationRiskMemberus-gaap:NetAssetsGeographicAreaMember2024-03-310001775734srt:SouthAmericaMemberus-gaap:GeographicConcentrationRiskMemberus-gaap:NetAssetsGeographicAreaMember2023-04-012024-03-310001775734srt:AsiaMemberus-gaap:GeographicConcentrationRiskMemberus-gaap:NetAssetsGeographicAreaMember2025-03-310001775734srt:AsiaMemberus-gaap:GeographicConcentrationRiskMemberus-gaap:NetAssetsGeographicAreaMember2024-04-012025-03-310001775734srt:AsiaMemberus-gaap:GeographicConcentrationRiskMemberus-gaap:NetAssetsGeographicAreaMember2024-03-310001775734srt:AsiaMemberus-gaap:GeographicConcentrationRiskMemberus-gaap:NetAssetsGeographicAreaMember2023-04-012024-03-310001775734srt:EuropeMemberus-gaap:GeographicConcentrationRiskMemberus-gaap:NetAssetsGeographicAreaMember2025-03-310001775734srt:EuropeMemberus-gaap:GeographicConcentrationRiskMemberus-gaap:NetAssetsGeographicAreaMember2024-04-012025-03-310001775734srt:EuropeMemberus-gaap:GeographicConcentrationRiskMemberus-gaap:NetAssetsGeographicAreaMember2024-03-310001775734srt:EuropeMemberus-gaap:GeographicConcentrationRiskMemberus-gaap:NetAssetsGeographicAreaMember2023-04-012024-03-310001775734srt:AfricaMemberus-gaap:GeographicConcentrationRiskMemberus-gaap:NetAssetsGeographicAreaMember2025-03-310001775734srt:AfricaMemberus-gaap:GeographicConcentrationRiskMemberus-gaap:NetAssetsGeographicAreaMember2024-04-012025-03-310001775734srt:AfricaMemberus-gaap:GeographicConcentrationRiskMemberus-gaap:NetAssetsGeographicAreaMember2024-03-310001775734srt:AfricaMemberus-gaap:GeographicConcentrationRiskMemberus-gaap:NetAssetsGeographicAreaMember2023-04-012024-03-310001775734us-gaap:GeographicConcentrationRiskMemberus-gaap:NetAssetsGeographicAreaMember2025-03-310001775734us-gaap:GeographicConcentrationRiskMemberus-gaap:NetAssetsGeographicAreaMember2024-04-012025-03-310001775734us-gaap:GeographicConcentrationRiskMemberus-gaap:NetAssetsGeographicAreaMember2024-03-310001775734us-gaap:GeographicConcentrationRiskMemberus-gaap:NetAssetsGeographicAreaMember2023-04-012024-03-310001775734ben:PaulCapitalAdvisorsLawsuitMember2022-02-180001775734ben:PaulCapitalAdvisorsLawsuitMember2022-10-030001775734ben:PrivateArbitrationMember2022-12-160001775734ben:PrivateArbitrationMember2022-12-162022-12-160001775734ben:PrivateArbitrationMember2024-04-232024-04-230001775734ben:PrivateArbitrationMember2024-07-292024-07-290001775734ben:Chapter11CasesMembersrt:MinimumMember2023-01-300001775734ben:Chapter11CasesMembersrt:MaximumMember2023-01-300001775734ben:OfficialCommitteeOfBondholdersMotionMember2023-01-300001775734ben:ParentPurchaseOfEquityMember2019-06-120001775734ben:ParentLoanTrustCommitmentMember2019-05-310001775734ben:ParentLoanTrustCommitmentTrancheOneMember2019-06-030001775734ben:ParentLoanTrustCommitmentTrancheTwoMember2019-11-220001775734ben:ParentCapitalContributionMember2019-12-310001775734ben:ParentCapitalContributionPreferredUnitsMember2020-12-310001775734ben:AdversaryProceedingMember2025-03-310001775734ben:BayatiActionMember2024-04-012025-03-310001775734ben:LazardFreresCo.LLCMember2025-03-172025-03-170001775734ben:LazardFreresCo.LLCMemberus-gaap:SubsequentEventMember2025-06-012025-06-300001775734ben:LazardFreresCo.LLCMemberus-gaap:SubsequentEventMember2025-06-300001775734ben:BCHPreferredSeriesA.0NonRedeemableMember2024-04-012025-03-310001775734us-gaap:CommonClassAMemberben:SettlementOfLiabilityAssumedAtDeSPACMember2024-04-012025-03-310001775734ben:PreferredSeriesBSubclass5Memberben:RecentFinancingsMember2024-04-012025-03-310001775734ben:BCGClassAUnitsMember2023-04-012024-03-310001775734ben:PreferredSeriesBSubclassMemberben:RecentFinancingsMember2023-04-012024-03-310001775734us-gaap:CommonClassAMemberben:RecentFinancingsMember2023-04-012024-03-310001775734us-gaap:CommonClassAMemberben:SettlementOfLiabilityAssumedAtDeSPACMember2023-04-012024-03-310001775734us-gaap:SubsequentEventMember2025-04-012025-09-290001775734us-gaap:SubsequentEventMember2025-04-040001775734ben:SeriesB6ResettableConvertiblePreferredStockMemberus-gaap:SubsequentEventMember2025-04-042025-04-040001775734ben:SeriesB6ResettableConvertiblePreferredStockMemberus-gaap:SubsequentEventMember2025-04-040001775734us-gaap:SubsequentEventMember2025-04-210001775734ben:SeriesB7ResettableConvertiblePreferredStockMemberus-gaap:SubsequentEventMember2025-04-212025-04-210001775734ben:SeriesB7ResettableConvertiblePreferredStockMemberus-gaap:SubsequentEventMember2025-04-210001775734us-gaap:SubsequentEventMember2025-06-170001775734ben:SeriesB7ResettableConvertiblePreferredStockMemberus-gaap:SubsequentEventMember2025-06-172025-06-170001775734ben:SeriesB7ResettableConvertiblePreferredStockMemberus-gaap:SubsequentEventMember2025-06-170001775734us-gaap:SubsequentEventMemberben:CustomerExAltTrustsMember2025-06-062025-06-060001775734ben:HHBDHMemberus-gaap:SubsequentEventMember2025-06-062025-06-060001775734us-gaap:SubsequentEventMemberben:CustomerExAltTrustsMember2025-08-082025-08-080001775734ben:HHBDHMemberus-gaap:SubsequentEventMember2025-08-082025-08-08
UNITED STATES
SECURITIES AND EXCHANGE COMMISSION
Washington, D.C. 20549
FORM 10-K
☒ ANNUAL REPORT PURSUANT TO SECTION 13 OR 15(d) OF THE SECURITIES EXCHANGE ACT OF 1934
For the fiscal year ended March 31, 2025
or
☐ TRANSITION REPORT PURSUANT TO SECTION 13 OR 15(d) OF THE SECURITIES EXCHANGE ACT OF 1934
For the transition period from _____ to _____
Commission File Number: 001-41715
Beneficient
(Exact name of registrant as specified in its charter)
| | | | | | | | |
| Nevada | | 72-1573705 |
(State or other jurisdiction of incorporation or organization) | | (I.R.S. Employer Identification No.) |
325 North St. Paul Street, Suite 4850
Dallas, TX 75201
(Address of principal executive offices, including zip code)
(214) 445-4700
(Registrant’s telephone number, including area code)
Securities registered pursuant to Section 12(b) of the Act:
| | | | | | | | | | | | | | |
| Title of each class | | Trading Symbol(s) | | Name of each exchange on which registered |
| Class A common stock, par value $0.001 per share | | BENF | | Nasdaq Stock Market LLC |
| | | | |
Warrants, each whole warrant exercisable for one share of Class A common stock, par value $.001 per share, and one share of Series A convertible preferred stock, par value $0.001 per share | | BENFW | | Nasdaq Stock Market LLC |
Securities registered pursuant to section 12(g) of the Act: None.
Indicate by check mark if the registrant is a well-known seasoned issuer, as defined in Rule 405 of the Securities Act. Yes ☐ No ☒
Indicate by check mark if the registrant is not required to file reports pursuant to Section 13 or 15(d) of the Act. Yes ☐ No ☒
Indicate by check mark whether the registrant (1) has filed all reports required to be filed by Section 13 or 15(d) of the Securities Exchange Act of 1934 during the preceding 12 months (or for such shorter period that the registrant was required to file such reports), and (2) has been subject to such filing requirements for the past 90 days. ☐ Yes ☒ No
Indicate by check mark whether the registrant has submitted electronically every Interactive Data File required to be submitted and posted pursuant to Rule 405 of Regulation S-T (§232.405 of this chapter) during the preceding 12 months (or for such shorter period that the registrant was required to submit and post such files). ☐ Yes ☒ No
Indicate by check mark whether the registrant is a large accelerated filer, an accelerated filer, a non-accelerated filer, smaller reporting company, or an emerging growth company. See the definitions of “large accelerated filer,” “accelerated filer,” “smaller reporting company,” and “emerging growth company” in Rule 12b-2 of the Exchange Act.
| | | | | | | | | | | | | | |
| Large accelerated filer | ☐ | | Accelerated filer | ☐ |
| Non-accelerated filer | ☒ | | Smaller reporting company | ☒ |
| | | Emerging growth company | ☒ |
If an emerging growth company, indicate by check mark if the registrant has elected not to use the extended transition period for complying with any new or revised financial accounting standards provided pursuant to Section 13(a) of the Exchange Act. ☐
Indicate by check mark whether the registrant has filed a report on and attestation to its management’s assessment of the effectiveness of its internal control over financial reporting under Section 404(b) of the Sarbanes-Oxley Act (15 U.S.C. 7262(b)) by the registered public accounting firm that prepared or issued its audit report. ☐
If securities are registered pursuant to Section 12(b) of the Act, indicate by check mark whether the financial statements of the registrant included in the filing reflect the correction of an error to previously issued financial statements. ☐
Indicate by check mark whether any of those error corrections are restatements that required a recovery analysis of incentive-based compensation received by any of the registrant’s executive officers during the relevant recovery period pursuant to §240.10D-1(b). ☐
Indicate by check mark whether the registrant is a shell company (as defined in Rule 12b-2 of the Exchange Act). ☐ Yes ☒ No
As of September 30, 2024, the last business day of the registrant’s most recently completed second fiscal quarter, the aggregate market value of the registrant’s Class A common stock was $4,598,410, computed by reference to the closing sales price of $1.23 per share and number of shares outstanding held by non-affiliates of the registrant (each as adjusted for the registrant’s reverse stock split).
As of September 22, 2025, Beneficient had 9,464,248 shares of Class A common stock outstanding and 239,257 shares of Class B common stock outstanding.
Documents Incorporated by Reference
None.
BENEFICIENT
Annual Report on Form 10-K for the Year Ended March 31, 2025
Table of Contents
EXPLANATORY NOTE
The number of outstanding units, weighted average number of outstanding units, loss per common unit, equity-based compensation and other financial amounts previously expressed on the basis of common units have been retroactively restated on the basis of Common Stock (as defined below) to reflect the conversion of the BCG (as defined below) common units to Common Stock. This “Explanatory Note” details the series of transactions necessitating the retroactive restatement. For further information, see Note 4, De-SPAC Merger Transaction, to the consolidated financial statements included in Item 8 of Part II of this Annual Report on Form 10-K for a discussion of the conversion of certain BCG equity instruments to Common Stock.
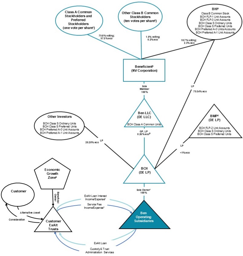
On June 6, 2023, the registrant converted from a Delaware limited partnership called The Beneficient Company Group, L.P. (“BCG”) to a Nevada corporation called “Beneficient” (the “Conversion”) in connection with the closing of its merger with Avalon Acquisition Inc. (such transaction, the “Business Combination”), a special purpose acquisition vehicle and a Delaware corporation. References to “BCG,” “Ben,” “we,” “us,” “our,” the “Company” and similar terms, prior to the effective time of the Conversion, refer to the registrant when it was a Delaware limited partnership and such references following the effective time of the Conversion, refer to the registrant in its current corporate form as a Nevada corporation called “Beneficient.”
On June 6, 2023, immediately prior to the Conversion, BCG was recapitalized (the “BCG Recapitalization”) as follows: (i) the limited partnership agreement of BCG was amended to create one new subclass of BCG common units, the Class B Common Units (the “BCG Class B Common Units”), and the existing common units were renamed the Class A Common Units (the “BCG Class A Common Units”); and (ii) certain holders of the Preferred Series A Subclass 1 Unit Accounts of Beneficient Company Holdings, L.P. (“BCH” and such units, the “BCH Preferred A-1 Unit Accounts”) entered into conversion and exchange agreements (the “BCG Conversion and Exchange Agreements”) with BCG and BCH, pursuant to which they converted certain BCH Preferred A-1 Unit Accounts to Class S Ordinary Units of BCH (“BCH Class S Ordinary Units”), which were then contributed to BCG in exchange for BCG Class A Common Units.
Prior to the Conversion, the Company’s outstanding equity interests consisted of common units, one series of preferred units, and noncontrolling interests. Pursuant to the Conversion, each BCG Class A Common Unit converted into 1.25 shares of Class A common stock, par value $0.001 per share (“Class A common stock”), each BCG Class B Common Unit converted into 1.25 shares of Class B common stock, par value $0.001 per share (“Class B common stock” and together with the Class A common stock, the “Common Stock”), and the capital account balance of the Preferred Series B Subclass 2 Unit Accounts of BCG (“BCG Preferred B.2 Unit Accounts”) converted into shares of Class A common stock at a rate based on a 20% discount to the $800.00 valuation of the Class A common stock (or $640.00). As a result, in the Conversion, we issued 1,076,462 shares of Class A common stock with respect to the BCG Class A Common Units, 239,256 shares of Class B common stock with respect to the BCG Class B Common Units and 1,175,632 shares of Class A common stock with respect to the BCG Preferred B.2 Unit Accounts.
In order to maintain its listing on The Nasdaq Stock Market, LLC (“Nasdaq”), the Company effected a reverse stock split of its Common Stock at a ratio of eighty (80) to one (1) and a simultaneous proportionate reduction in the authorized shares of each class of Common Stock as required by Nevada Revised Statutes (“NRS”) Section 78.207 (the “Reverse Stock Split”). The Company’s Class A common stock commenced trading on a post-reverse stock split basis at market open on April 18, 2024. Proportional adjustments were made to the number of shares of Common Stock issuable upon exercise or conversion of the Company’s equity award, warrants, and other equity instruments convertible into common stock, as well as the applicable exercise price. All share and per share amounts of our Common Stock presented in this Annual Report on Form 10-K have been retroactively adjusted to reflect the Reverse Stock Split.
CAUTIONARY NOTE REGARDING FORWARD-LOOKING STATEMENTS
This Annual Report on Form 10-K includes forward-looking statements as defined under U.S. federal securities laws. Forward-looking statements include all statements that are not historical statements of fact and statements regarding, but not limited to, our expectations, hopes, beliefs, intentions, or strategies regarding the future. In addition, any statements that refer to projections, forecasts, or other characterizations of future events or circumstances, including any underlying assumptions, are forward-looking statements. The words “anticipate,” “believe,” “could,” “estimate,” “expect,” “intend,” “may,” “might,” “plan,” “possible,” “potential,” “predict,” “will,” “would,” and similar expressions may identify forward-looking statements, but the absence of these words does not mean that a statement is not forward-looking. Forward-looking statements are predictions, projections and other statements about future events that are based on current expectations and assumptions and, as a result, are subject to significant risks and uncertainties. Forward-looking statements speak only as of the date they are made. Readers are cautioned not to put undue reliance on forward-looking statements, and we assume no obligation and do not intend to update or revise these forward-looking statements, whether as a result of new information, future events, or otherwise.
Summary of Risk Factors
The following is a summary of the principal risks that could adversely affect our business, financial condition, and results of operations:
•we do not have a significant operating history or an established customer base;
•our fair value estimates of illiquid assets may not accurately estimate prices obtained at the time we enter into any liquidity transaction, and we cannot provide assurance that the values of the alternative assets underlying the liquidity transactions that we report from time to time will be realized;
•we have been notified by Nasdaq of our failure to comply with certain continued listing requirements and, if we are unable to regain compliance with all applicable continued listing requirements and standards of Nasdaq, our Class A common stock could be delisted from Nasdaq;
•we have been notified that events of default have occurred with respect to the HCLP Loan Agreement (as defined herein), and we are subject to litigation in connection with the same. As a result of the events of default, HCLP (as defined herein) has made attempts to secure the collateral under the HCLP Loan Agreement;
•Brad K. Heppner, our founder and former CEO (through his resignation on June 19, 2025), has financial interests that conflict with the interests of Beneficient and its stockholders, and following his resignation, Mr. Heppner retains certain rights to nominate candidates for our Board (as defined below). Additionally, we are currently involved in litigation brought by Mr. Heppner and his affiliates and may be subject to additional litigation in the future;
•we have identified a material weakness in our internal control over financial reporting and our management has concluded that our disclosure controls and procedures and internal control over financial reporting were not effective as of March 31, 2025. If not remediated, our failure to establish and maintain effective disclosure controls and procedures and internal control over financial reporting could result in a material misstatement in our financial statements or a failure to meet our reporting and financial obligations, each of which could have a material adverse effect on our financial condition and the trading price of our Class A common stock;
•the transfer of GWG Holdings Inc.’s (“GWG Holdings” or “GWG”) assets to the GWG Wind Down Trust and the Litigation Trust (each as defined herein) pursuant to the Second Amended Plan (as defined herein) has and could continue to create significant uncertainties and risks for our continued operations and materially and adversely impact our financial operating results;
•future resales of Class A common stock may cause the market price of Class A common stock to drop significantly;
•the market price for Class A common stock has been, and may continue to be, subject to substantial fluctuations, which may make it difficult for stockholders to sell shares at the volumes, prices, and times desired;
•we may be adversely affected by negative publicity;
•we have been involved in a now-terminated SEC investigation and may be subject to other regulatory investigations and proceedings;
•a determination that we are an unregistered investment company would have serious adverse consequences;
•the Company is currently involved in legal proceedings and government investigations and may be a party to additional claims and litigation in the future;
•our liquidity, profitability and business may be adversely affected by concentrations of assets, which are collateralized by a portion of the cash flows from the exchanged alternative assets (the “Collateral”);
•we engage in related party transactions, which may result in conflicts of interest involving our senior management;
•usage of our Class A common stock or securities convertible into Class A common stock as consideration for the Customer ExAlt Trusts’ (as defined herein) investments in alternative assets may create significant volatility in our investment income and the price of our Class A common stock;
•our current inability to raise sufficient capital, recurring losses from operations, negative cash flows from operations, and delays in executing our business plans raises substantial doubt regarding our ability to continue as a going concern. If we are unable to obtain sufficient additional funding or do not have access to capital, we may be required to terminate or significantly curtail our operations;
•our liquidity, profitability and business may be adversely affected by an inability to access, or ability to access only on unfavorable terms, the capital markets, and we may never obtain the maximum anticipated proceeds contemplated under the current capital raising agreements such as the SEPA (as defined herein);
•the due diligence process that we undertake in connection with any liquidity transaction may or may not reveal all facts that may be relevant in connection with such liquidity transaction;
•poor performance of our Collateral would cause a decline in our revenue, income and cash flow and could adversely affect our ability to raise capital for future liquidity transactions;
•we historically had a substantial amount of goodwill and intangible assets, which we have been, and may in the future be, required to write down the value of our intangible assets and goodwill due to impairment;
•we are subject to repayment risk in connection with our liquidity transactions;
•transfer restrictions applicable to alternative assets may prevent us from being able to attract a sufficient number of Customers (as defined herein) to achieve our business goals;
•our operations, products and services may be negatively impacted by changes in economic and market conditions;
•shares of Class A common stock and Series A and Series B preferred stock issued by Beneficient are structurally subordinated to interests in BCH, a subsidiary of Beneficient;
•allocations of write downs in the value of our intangible assets and goodwill due to impairment will result in a decrease in the capital account balance of the Class A Units of BCH (the “BCH Class A Units”) indirectly held by the Company;
•we are or will become subject to comprehensive governmental regulation and supervision;
•we may incur fines, penalties and other negative consequences from regulatory violations;
•we may be impacted adversely by claims or litigation, including claims or litigation relating to our fiduciary responsibilities;
•if we are unable to protect our intellectual property rights, our business could be negatively affected;
•Beneficient’s board of directors (the “Board”) and management have significant control over Beneficient’s business;
•we may issue additional shares of authorized Common Stock or preferred stock without stockholder approval subject to the applicable rules of Nasdaq and Nevada law, which would dilute existing stockholder interests;
•the holders of Class B common stock have the right to elect a majority of the Board and the ability to vote with Class A common stock in director elections for the remaining directors, with each share of Class B common stock having 10 votes per share;
•the Company may engage in transactions that represent a conflict of interest, with the review of such transactions subject to the Nevada statutory business judgment rule; and
•other risks, uncertainties and factors set forth in this Annual Report on Form 10-K, including those set forth under the section titled “—Risk Factors.”
The foregoing factors should not be construed as exhaustive and should be read together with the other cautionary statements included in this Annual Report on Form 10-K. If one or more events related to these or other risks or uncertainties materialize, or if our underlying assumptions prove to be incorrect, actual results may differ materially from what we anticipate. Many of the important factors that will determine these results are beyond our ability to control or predict. Accordingly, you should not place undue reliance on any such forward-looking statements. Any forward-looking statement speaks only as of the date on which it is made, and, except as otherwise required by law, we do not undertake any obligation to publicly update or review any forward-looking statement, whether as a result of new information, future developments or otherwise. New factors emerge from time to time, and it is not possible for us to predict which will arise. In addition, we cannot assess the impact of each factor on our business or the extent to which any factor, or combination of factors, may cause actual results to differ materially from those contained in any forward-looking statements.
PART I
ITEM 1 — BUSINESS
Overview
We are a technology-enabled financial services company that provides simple, rapid, and cost-effective liquidity solutions and related trustee, custody and trust administrative services to participants in the alternative asset industry. Through our business line operating subsidiaries (each a “Ben Business Unit” and collectively, the “Ben Business Units”), Ben Liquidity, Ben Custody, and Ben Markets, we seek to provide solutions in the alternative asset investment market for individual and institutional investors, general partners and sponsors (“GPs”) and the alternative asset funds they manage (“Customers”). Following receipt of regulatory approval, our Ben Business Units are expected to include an additional business line, Ben Insurance Services. Our products and services are designed to meet the unmet needs of mid-to-high net worth (“MHNW”) individual investors, small-to-midsize institutional (“STMI”) investors, family offices (“FAMOs”) and GPs, which collectively are our Customers.
Currently, our primary operations relate to our liquidity, primary capital, trustee, custody and alternative asset trust administration products and services through Ben Liquidity, L.L.C. and its subsidiaries (collectively, “Ben Liquidity”) and Ben Custody, L.L.C. and its subsidiaries (collectively, “Ben Custody”), respectively.
Through Ben Liquidity, we finance liquidity and primary capital transactions for our Customers using a proprietary trust structure we implement for our Customers (we refer to such trusts collectively as the “Customer ExAlt Trusts”). The Customer ExAlt Trusts facilitate the exchange of a Customer’s alternative assets or to fulfill a Customer’s primary capital needs for consideration using a proprietary financing structure (such structure and related process, the “ExAlt PlanTM”). In the ExAlt PlanTM financings, a subsidiary of Ben Liquidity, Beneficient Fiduciary Financial, L.L.C. (“BFF”), a Kansas based trust company that provides fiduciary financing (or “fidfin”) to fidfin trusts, makes loans (each, an “ExAlt Loan”) to certain of the Customer ExAlt Trusts, which in turn employ a portion of the loan proceeds to acquire and deliver agreed upon consideration to the Customer in exchange for their alternative assets or to fulfill their primary capital needs. Since becoming a public company, we have also offered shares of our Class A common stock or convertible preferred stock in financings as consideration for the Customer ExAlt Trusts to meet capital calls or make other capital contributions in alternative asset funds. BFF is chartered as a Kansas Technology Enabled Fiduciary Financial Institution (“TEFFI”) under the Technology-Enabled Fiduciary Financial Institution Act (the “TEFFI Act”) and regulated by the Kansas Office of the State Bank Commissioner (the “OSBC”). Only BFF, our subsidiary, is regulated by the OSBC. The OSBC does not regulate the entirety of Ben. Ben Liquidity generates interest and fee income earned in connection with the ExAlt Loans, which are collateralized by a portion of the cash flows from the exchanged alternative assets (the “Collateral”). While the ExAlt Loans and the related interest and fee income and provision for credit losses are eliminated upon consolidation of the Customer ExAlt Trusts solely for financial reporting purposes, such amounts directly impact the allocation of income (loss) to Ben’s and BCH’s equity holders.
Through Ben Custody, we currently provide an extensive line of trustee and custody services, alternative asset trust administration, and data management services to the trustees of the Customer ExAlt Trusts and other Customers through BFF, and other of our subsidiaries, for fees payable quarterly.
Through Ben Markets, we provide broker-dealer services through our subsidiary, AltAccess Securities Company, L.P. (“AltAccess Securities”), a Financial Industry Regulatory Authority, Inc. (“FINRA”) member and Securities and Exchange Commission (“SEC”) registered broker-dealer, and transfer agent services through our subsidiary, Beneficient Transfer and Clearing Company, L.L.C. (“Beneficient Transfer”), an SEC registered transfer agent, each in connection with offering our liquidity products.
While Ben’s financial products and services are presently primarily offered through Ben Liquidity and Ben Custody, Ben plans to expand its capabilities under Ben Custody and provide additional products and services through Ben Insurance, L.L.C. and its subsidiaries (collectively, “Ben Insurance Services”) and Ben Markets L.L.C., including its subsidiaries (“Ben Markets”) in the future. Ben Insurance Services plans to provide insurance products and services to certain “affiliates” (as defined in the Kansas Captive Insurance Act), including the Customer ExAlt Trusts, custody accounts and other trusts for which BFF serves as trustee or custodian, to cover risks attendant to the ownership, management and transfer of alternative assets and financings related to alternative asset transactions. On August 8, 2025, our subsidiary, Beneficient Insurance Company, L.L.C. (“BIC”), voluntarily withdrew its filed application for an insurance charter with the Commissioner of Insurance of the State of Kansas, but intends to resubmit the application in the future. Additionally, BIC’s wholly-owned subsidiary, PEN Indemnity Insurance Company, LTD. (“PEN”) has been registered and licensed as a Class 3 insurer with the Bermuda Monetary Authority under the Bermuda Insurance Act of 1978, and Ben Insurance Services may or may not seek approval from the Bermuda authorities for PEN to become operational. Pending approval from the Bermuda authorities, PEN would advise on, retrocede and re-insure policies consistent with those policies underwritten domestically by BIC.
Each of our liquidity, primary capital, custody, trustee, trust administration, transfer agent and broker-dealer products and services are structured to be deliverable to our Customers through our online digital platform, AltAccess. AltAccess serves as the centralizing hub of our business and is an interactive, secure, end-to-end portal through which Customers select among our products and services and complete transactions in a regulated environment. Our internal technology team developed Ben’s AltAccess enterprise software systems and managed services, which consist of an integrated array of proprietary and third-party software solutions curated together to power the AltAccess platform enabling our Customers to access our products and services, select those that fit their specific needs and close transactions with Ben. The AltAccess platform is designed to ultimately be provided through a software as a service (“SaaS”) model to multiple intermediaries, including commercial lenders, and to be accessed through an application programming interface (“API”) for these intermediaries to deploy in their businesses.
AltAccess is designed to operate seamlessly across the Ben Business Units, each of which are subject to regulation by various state and federal regulatory agencies. We believe Ben’s utilization of a centralized portal as a core capability and tool for our Customer’s seamless access to a range of alternative assets products and services is unique in the industry. In conducting its trustee, custodial, fiduciary financing and other authorized operations, BFF is regulated by the OSBC (the OSBC does not regulate the entirety of Beneficient). As a result, our AltAccess platform is periodically examined by the OSBC, and is further assessed by a third-party organization, who issues a System and Organizational Controls (“SOC”) 2 type 2 and SOC 3 compliance report for the benefit of our Customer users.
The Customer ExAlt Trusts’ distributions on alternative assets support the repayment of the ExAlt Loans plus any related interest and fees. For financial reporting purposes, even though they are not legally owned by Ben, the Customer ExAlt Trusts are required to be consolidated subsidiaries of Ben under accounting principles generally accepted in the United States (“U.S. GAAP”). As a result, Ben Liquidity’s ExAlt Loans and related interest and fee income and provision for credit losses and Ben Custody’s fee income are eliminated in the presentation of our consolidated financial statements solely for financial reporting purposes; however, such amounts directly impact the allocation of income (loss) to Ben’s or BCH’s equity holders.
Under the applicable trust and other agreements, certain Texas and Kansas charities are the ultimate beneficiaries of the Customer ExAlt Trusts (which we refer to as “Charities” or “Economic Growth Zones” respectively, and collectively, the “Charitable Beneficiaries”), and their interests are reported as noncontrolling interests in our consolidated financial statements. The TEFFI Act requires that two and a half percent (2.5%) of the cash distributions from alternative assets serving as collateral to Ben Liquidity loans be charitably contributed by certain of the Customer ExAlt Trusts to a designated Kansas Economic Growth Zone. Accordingly, for ExAlt Loans originated on or after December 7, 2021, Economic Growth Zones are paid $0.025 for every $1.00 received by an ExAlt Trust from the corresponding alternative assets. For ExAlt Loans originated prior to December 7, 2021, in accordance with the terms of the applicable trust and other agreements, the Charitable Beneficiaries of the Customer ExAlt Trusts formed prior to such date, are paid $0.05 for every $0.95 paid to the applicable ExAlt Loan lender. To facilitate the payments to the Economic Growth Zones and Charities, we engage in an effort to deploy assets and cash and may experience costs as a result. As our business expands, we expect that these costs could grow.
Our Market
Ben is on a mission to profoundly innovate the approximately $16.71 trillion global alternative asset investment market by disrupting what we consider outdated, inefficient, cost prohibitive and time-consuming processes to access early liquidity and for capital formation in our market. Investments in these types of alternative assets are inherently illiquid and thus require an investor to have unique skills, resources and flexible and extended timelines to realize liquidity. However, our Customers that invest in alternative assets often require near-term liquidity, long-term primary capital and continuously evolving tools because an investor’s investment capital is typically locked-up for ten or more years.
We estimate that the demand for liquidity from our target, underserved, market of MHNW and STMI institutional investors is over $64 billion2,3 annually. And as our target markets grow in size and increase their allocations to alternative investments, we estimate the demand for liquidity to grow to over $130 billion4 within the next five years. Further, as fund sponsors
1 Source: Preqin, all private capital assets under management as of June 30, 2024, as accessed on March 20, 2025, excluding funds of funds and secondaries to avoid double counting.
2 Data from Preqin, a widely accepted commercial private equity database and Ben’s own proprietary assumptions and calculations of MHNW and STMI alternatives AUM and turnover, which use data from Spectrum Group, Setter Capital, Capgemini, KKR, RBC-Campden, Cerulli, Goldman Sachs, Preqin, With Intelligence, and Credit Suisse.
3 This estimate relies on certain of our assumptions regarding the U.S. market, including, but not limited to, the amount of wealth held by MHNW investors, the amount of MHNW wealth allocated to alternative assets, the size of the private equity market, the share of the private equity market held by MHNW investors, the share of the private equity market held by STMI investors, the share of STMI assets in hedge fund assets, the value of STMI investors’ alternative assets, the turnover rate for alternative assets in the secondary market, and the secondary market demand.
4 Ben proprietary assumptions and calculations using data from Setter Capital and Preqin (for MHNW and STMI turnover rate) and calculations using data from Setter Capital and Preqin (for large institutional and UHNW turnover rate).
continue to launch new products and face an increasingly competitive and challenging fund-raising environment, Ben estimates the potential demand for primary commitments to meet fundraising needs, which we can finance from our balance sheet, to be up to $330 billion5. Lastly, general partner-led restructurings continue to drive a meaningful share of the overall secondary market deal flow, accounting for 43% of the total secondary market in 2024, or over $65 billion6. Our focus is to continually disrupt the old ways of operating in the alternative investment industry by introducing innovative new solutions for the future to address this unmet demand for liquidity, primary capital and tools to successfully navigate the alternative asset markets.
As alternative investments have proliferated globally among investor types, so has the need and demand for innovation relating to liquidity and capital formation. Increased industry innovation helped capital formation and democratize access into alternative investments. In fact, there is now over $3.5 trillion7 of net asset value owned by Ben’s target markets in the U.S. alone. While this industry has been slow to innovate for the democratization of early liquidity from alternative investments, Ben’s innovations are designed to fill that void and continue to meet the growing demand for capital formation.
Recent Products and Services Innovations
Over the past several years, our innovation has resulted in the development and introduction of a series of new market solutions to address this unmet demand with our three core liquidity and primary capital products, ExchangeTrust, LiquidTrust and InterchangeTrust, each of which employ our fiduciary and other services. These solutions are made available to our target markets through our dedicated Originations group, which identifies and engages Customers in need of early liquidity and our General Partner Solutions (“GP Solutions”) group, which is specifically focused on partnering with GPs navigating the myriad of options that exist for fund restructurings, limited partnership liquidity and primary commitments. Alternative asset investors and fund sponsors may choose from among our ExchangeTrust, LiquidTrust and Interchange Trust product line-up, as available, and transact directly with Ben as principal and not as an intermediary.
•Our ExchangeTrust product was developed to facilitate the exchange of our Customers’ alternative assets for our publicly traded securities (or securities convertible into our publicly traded securities), which may provide for earlier liquidity opportunities and assist with fund management objectives. By offering ExchangeTrust products through our General Partner Solutions group, we are also able to assist GPs with their fundraising objectives while immediately deploying capital into our equity.
•Our LiquidTrust product facilitates the delivery of cash consideration in exchange for Customers’ alternative assets. This product is not currently available and is only offered as BFF’s available cash permits.
•Combining the features of both our ExchangeTrust and our LiquidTrust products, our InterchangeTrust product allows our Customers to exchange their alternative assets for a mix of cash and our publicly traded securities (or securities convertible into our publicly traded securities) to gain earlier liquidity or primary capital that meets their unique needs.
In support of our core liquidity and primary capital products, we provide the Customer ExAlt Trusts and our other Customers an extensive line of complementary trustee and custody services, trust administration, transfer agent and broker-dealer services – all in a regulated environment.
•Our flagship service includes our online Customer experience and journey on our proprietary AltAccess platform that our technology team specifically developed for Customers to achieve earlier liquidity, secure primary capital and is under development to ultimately provide Customer access to an array of fiduciary and other services expected to be available for which Customers would pay a platform subscription fee at the time they select and purchase a particular product or service.
•In the near future, AltAccess is also expected to be able to provide our Customers access to our trustee services for alternative asset digitization. Ben’s proprietary process would digitize alternative assets through the creation of a controllable electronic record (“CER”) representing a transferable digital twin of the alternative asset. Concurrently, we expect to launch online services that would facilitate, as necessary, the attachment of security encumbrances and lien interests with respect to CERs representing ownership of a Customer’s alternative assets and provide for the associated electronic filing under the Uniform Commercial Code with each applicable Secretary of State. We are not aware of any other company providing this unique online service to commercial lenders and, once brought to market, we believe this would represent the first online opportunity for owners of alternative assets to efficiently borrow against or margin their alternative assets in a regulated environment with commercial lenders and brokerage firms who require a perfected security interest as a condition to lending.
5 Preqin database, accessed in 2024.
6 Setter Capital Volume Report FY 2024, page 6.
7 Supra notes 2 and 3.
•Whether it’s traditional custody, sub-custody or safekeeping of physical alternative asset securities or alternative assets digitized by Ben, we offer each of these services under the regulatory supervision of our subsidiary’s banking regulator, the OSBC (the OSBC does not regulate the entirety of Beneficient). Our alternative asset data management capabilities include the ability to produce near-time estimated valuation quotations and investment reporting data analytics on most alternative assets under our custody or sub-custody.
We are exploring ways to leverage our intellectual property to expand these complementary products and services in order to offer novel insurance products and services designed to cover risks attendant to owning, managing and transferring alternative assets. We are not aware of any other company solely focused on serving as a fiduciary to provide both liquidity and primary capital with an embedded array of services for our Customers.
Our Customers
Over 3,600 U.S. companies and investment managers8 seek providers of near-term liquidity and primary capital providers who are regulated to serve in a fiduciary capacity and are dedicated to serving the needs of participants in the alternative asset investment industry today. In contrast to the current Alternatives Market, we have engineered Ben to focus on the unmet needs of the emerging segment of the market for liquidity and primary capital comprised of MHNW investors, STMI investors, FAMOs and investment advisers, sponsors, general partners and the funds that they manage. We estimate the subset of MHNW and STMI investors to be an addressable market of approximately $64 billion9. To ensure that Ben becomes relevant to all target markets that we have been built to serve, we have created a team, developed technologies and aligned resources to specifically focus on three distinct channels of distribution for our products and services. These selected channels include wealth advisory platforms, fund sponsor networks and direct-to-investor applications. In the near term, Ben continues its focus on the fund sponsor network distribution channel through which we provide our suite of GP Solutions and in the future plans to extend its focus to MHNW investors, SMTI investors and FAMOs. These solutions include liquidity products structured for funds managed by general partners looking to extend the holding period or restructure the ownership of their fund-held investments, in both cases, to provide earlier liquidity to the limited partners in their funds. Our primary capital products include funding commitments through our ExAlt Plan loan structure to assist general partners and their funds in reaching their fund-raising objectives while immediately deploying capital into our equity. Our suite of GP Solutions integrates with Ben’s other products and services tailored to meet the needs of participating general partners and the funds they manage. Our GP Solutions and products and services for MHNW and STMIs deliver liquidity and primary capital for seven asset classes of alternative assets that our Customers may hold.
Our Key Differentiators
Ben’s Tech Platform for Customer Engagement & Transactions: AltAccess Enterprise Software Systems
Because we envisioned Ben predominantly engaging and transacting with Customers online, we operate as a technology-enabled fiduciary financial services holding company. BFF serves our Customers in a regulated fiduciary capacity providing financing for secure, rapid, and cost-effective liquidity and primary capital solutions and other fiduciary services, including related custody, trustee, data management and trust administrative services to the Customer ExAlt Trusts and participants in the alternative asset industry – all of which we expect to ultimately be available online. Our liquidity and primary capital, custody, trustee, trust administration, transfer agent and broker-dealer services are designed to be deliverable to our Customers through our digital platform, AltAccess. AltAccess serves as the centralizing hub of our business and is an interactive, secure online entry point through which our Customers receive end-to-end delivery of liquidity, primary capital and our other services. BFF and our other subsidiaries deliver these products to our Customers through secure transactions subject to regulation through every step of the transaction process. AltAccess facilitates a seamless and efficient transaction experience through an online and customer-friendly portal. We have identified the aspects of each liquidity transaction that can be automated through the AltAccess portal and to date have automated 77% of those items and are working towards automating the remainder. We believe the automation of the transaction process has the potential to improve internal controls compliance, accuracy, and accelerated closing timelines.
Our Intellectual Property (“IP”) and Technology Solutions
Our operating subsidiaries employ Ben’s patent-pending systems and methodologies in connection with delivering financing for liquidity and primary capital coupled with other fiduciary and other services in a seamless, efficient manner. Our key intellectual property is embedded in Ben’s system-wide intelligence, which currently includes computer implemented algorithmic systems forming the basis for our seven patent-pending inventions, our copywritten AltAccess software enterprise application and Ben’s patent-pending ExAlt Plan product loan structure for delivering liquidity and primary capital
8 Number of U.S.-based private markets investors estimated as all SEC-registered advisers that have filed a Form ADV to report private funds multiplied by the concentration (by percentage of NAV) of U.S.-based advisers’ main office location. U.S. Securities and Exchange Commission Division of Investment Management Analytics Office “Private Fund Statistics: Second Calendar Quarter 2024”, Table 1.3, at p. 3 & Table 3.2 at p. 13.
9 Supra notes 2 and 3.
to our Customers. We believe that this system-wide intelligence will ultimately drive Customer engagement, efficient transaction management processes and the delivery of our products and services. Our intellectual property has been engineered to facilitate superior Customer experiences for early exit solutions and primary capital commitments, alternative asset custody services, as well as alternative asset indicative quotes on more than 80,000 alternative asset funds within seconds. Ben is subject to regulatory oversight and proactively obtains other certification to ensure the soundness and security of our systems and processes that depend on our intellectual property. By continuing to expand and enhance our system-wide intelligence, Ben aims to continuously improve our internal transaction management processes and cost efficiency when transacting with our Customers.
Our Statutory and Regulated Customer Transaction EcoSystem
Our Customers benefit from AltAccess’ design to facilitate rapid and efficient transactions with Ben within a secure customer transaction ecosystem subject to regulatory oversight. In order to promote Customer confidence, Ben openly sought and embraced regulation, transparency and oversight as we introduced our capabilities to the alternative asset market. We believe these operating principals results in better outcomes for all participants. We finance liquidity and primary capital transactions for our Customers and provide an attendant series of fiduciary and other services through our subsidiary, BFF, a Kansas-regulated trust company operating as a TEFFI, under the TEFFI Act using a proprietary trust structure that we implement for our Customers. As a Fiduciary Financial Institution and trust company, BFF is subject to regular examinations by the OSBC of its fiduciary financing, services and other authorized activities and Kansas legislative joint committee oversight. Additionally, to facilitate the delivery of our products and services, AltAccess Securities operates as a FINRA member and SEC registered broker-dealer and Beneficient Transfer operates as an SEC-registered transfer agent. Ben remains committed to delivering our products and services in a manner that provides our Customers with the confidence that comes with working with a fiduciary in a secure customer transaction ecosystem subject to regulatory oversight, which we believe differentiates Ben from other competitors.
OptimumAlt Endowment Model
Ben’s balance sheet strategy for ExAlt Loan origination is built on the theory of the portfolio endowment model for the fiduciary financings we make by utilizing our patent-pending computer implemented technologies branded as OptimumAlt. Our OptimumAlt endowment model balance sheet approach guides diversification of our fiduciary financings across seven asset classes of alternative assets, over 11 industry sectors in which alternative asset managers invest, and at least six country wide exposures and multiple vintages of dates of investment into the private funds and companies. Proper diversification has aided in generating past revenues consistent with Ben’s managed revenue strategy and has provided economic exposure to some of the most exciting, sought after private funds and private company names worldwide, currently including:
•A global manufacturer operating businesses in indoor air quality, safety, medical, energy and industrial markets, with over one hundred locations around the world;
•A designer and manufacturer of shaving products;
•A mobile banking services provider;
•A privately owned express intercity passenger rail system operator and owner of associated real estate; and
•A developer of an integrated e-commerce and fulfillment platform to sell wine direct-to-consumer, among others.
ExchangeTrust Product Plan
As Ben Liquidity closes liquidity and primary capital transactions with our Customers, the ExAlt Loan Collateral Portfolio is expected to proportionately increase. Our plan is to grow and scale our capital commensurate with the demand for liquidity and primary capital products and in a manner that strengthens Ben’s balance sheet over time. In order to achieve an optimized risk adjusted return and diversification under our OptimumAlt endowment model, operational economies of scale, improved margins and tangible book value for our shareholders, the Board has approved the launch of a plan (the “ExchangeTrust Product Plan”) to complete up to $5 billion of fiduciary financings to Customer ExAlt Trusts through ExchangeTrust transactions. The ExchangeTrust Product Plan requires that each fiduciary financing to a Customer ExAlt Trust under the plan would be subject to pre-qualification and be priced based on an automated formula-based pricing model (the “Formula-Based Financing”). Once an ExchangeTrust transaction has cleared underwriting and risk pre-qualification, the formula is designed to automatically price the fiduciary financing to the Customer ExAlt Trust to achieve a required risk-adjusted return expected to be accretive to our stockholders. Our objective is to further facilitate market adoption of our fiduciary services, including our liquidity and primary capital products, and potentially improve the economic efficiency of effecting the OptimumAlt endowment model balance sheet strategy. As a result of the adoption of the ExchangeTrust Product Plan and efficiencies in connection with the Formula-Based Financing, we believe we will ultimately be able to reduce our transaction closing timeline to 15 days, in contrast to the up to 15 months it could take to close a transaction through existing market solutions.
Simpler, Cost-effective and Accelerated Timelines that Outpace the Industry
Central to our business model is the belief that it is possible to provide MHNW individuals, STMI and GP Customers with a simple, rapid and cost-effective liquidity and primary capital experience through technological innovation and ingenuity in as few as 15 days. Existing competitors generally deliver complex, heavily negotiated transactions that involve significant time and cost. The complexity and cost of these existing approaches render the current market solutions impractical or impossible for smaller holders of alternative assets to achieve liquidity or secure primary capital on acceptable terms. By deploying our modernized, digital and regulated AltAccess platform and our patent-pending ExAlt Plan loan structure, we can provide earlier exit options and primary capital financing in as little as 15 days for most sub-classes of alternative assets and vehicle types. Our ExAlt Plan products utilize simplified and standardized transaction documents that meet applicable regulatory standards to ease the administrative burden on our Customers. Moreover, as a result of the approval of the ExchangeTrust Product Launch (as defined below), we believe we may be able to ultimately reduce transaction closing timeline to as few as 15 days, in contrast to the up to 15 months it could take to close a transaction through existing market solutions. This accelerated transaction process compared to industry averages provides certainty on price, cost and closing timelines and stands in contrast to other liquidity solutions that typically implement an auction-based process.
Diversified Revenue Strategy
Our primary business of financing liquidity and primary capital is coupled with a suite of complementary fiduciary and other financial products and services designed to address many of the challenges alternative asset market participants face in connection with their ownership, management and transfer of alternative assets. Our revenue model leverages our differentiating ExAlt PlanTM structure and unique competitive advantages to generate diversified revenue streams through our Ben Business Units. The economics of our suite of products and services not only reflects Ben Liquidity’s diversified revenue strategy that aims to generate up to 30% in service fees from the transactions and services offered separately to Customers, but also embeds our liquidity and primary capital products that generate the other 70% or more of our revenues. Our service revenues include fees for providing custody, trustee, data and administrative services along with transaction-oriented fees for providing transfer agency and brokerage services related to our fiduciary financings. Additionally, Ben Liquidity and Ben Custody earn revenue from interest and fees, which are eliminated in consolidation, on the ExAlt Loans between Ben Liquidity and the Customer ExAlt Trusts. We offer our liquidity and primary capital products for our Customers as fiduciary financings, which are collateralized by alternative assets pursuant to the TEFFI Act under which BFF is chartered. The ExAlt Loans structure creates relatively stable net interest income that is partially insulated from changes in the net asset value of the alternative assets held by the Customer ExAlt Trusts.
Market Awareness Strategy
At Ben, we employ a cost effective, data driven approach designed to identify potential Customers. Using third-party data, internal system intelligence and Ben’s own networks, Ben creates awareness campaigns to engage with Customers who we believe could benefit from our products and services. Unlike some secondary fund liquidity market competitors who may be only in the market for a limited period of time and market to a limited number of investors, as a permanent capital company, Ben believes it will be able to leverage building long term brand and product awareness to a larger target market through strategic marketing initiatives. Our initiatives include targeted awareness campaigns to potential Customers through media, print and online channels. Following such campaigns, Ben utilizes industry-leading technology to evaluate the campaign’s (i) brand and product awareness, (ii) general Customer engagement with Ben’s platform, and (iii) the likelihood that a potential Customer intends to purchase Ben’s products and services. The analytic tools produce the conversion results from one stage to the next for each of the above items. We believe these initiatives and analytical tools for evaluating the success of our awareness campaigns will enable us to reach a meaningful percentage of our target customer market in a cost-efficient manner.
Leadership Driven Results
We built Ben from the ground up as a scalable, technology-enabled fiduciary financial services company to address what we estimate to be $64 billion in emerging demand for liquidity and primary capital for alternative asset investment by our Customers10. Ben’s business success to date demonstrates the demand for and relevance of our products and services for our Customers. Our management team has closed over $1.2 billion in transactions with our liquidity and primary capital products with MHNW and STMI investors and our suite of GP Solutions. Our leadership team is not content with the current state of the alternative asset investment industry and intends to disrupt the status quo. Driven by our strategically disruptive approach, we are focused on profound innovation in areas across our industry and are committed to continuing the development of new, innovative and diverse products and services. Furthermore, our leadership team includes many industry veterans with broad fiduciary, investing and operating experience in relevant industries, and the benefit of guidance of a world-class Board representing fiduciary, legal, investment, capital markets and economic policy expertise.
10 Supra notes 2 and 3.
Elimination of Fee and Interest Income in Consolidation
Certain of our operating subsidiary products and services involve or are offered to certain of the Customer ExAlt Trusts, which are consolidated subsidiaries of Ben solely for financial reporting purposes, and therefore transactions between our operating subsidiaries and the Customer ExAlt Trusts are eliminated in the presentation of our consolidated financial statements.
As a result, Ben’s primary tangible assets reflected on our consolidated statements of financial condition are investments, mainly comprised of alternative assets, held by the Customer ExAlt Trusts and the primary sources of revenue reflected on our consolidated statements of comprehensive income (loss) are investment income (loss), net, which represents changes in the net asset value of these investments held by the Customer ExAlt Trusts, and gain (loss) on financial instruments, net, which represents changes in fair value of equity securities, debt securities, a derivative liability, and put options, primarily held by the Customer ExAlt Trusts. Such investment income (loss), net, and gain (loss) on financial instruments that are held by the Customer ExAlt Trusts, including debt and equity securities issued by GWG Holdings, is included in the net income (loss) allocated to noncontrolling interests – Customer ExAlt Trusts in the consolidated statement of comprehensive income (loss). The revenues and expenses recognized in these line items for the activities of the Customer ExAlt Trusts do not directly impact net income (loss) attributable to Ben’s or BCH’s equity holders.
Instead, the interest and fee income earned by Ben Liquidity and Ben Custody (each as described below) from the Customer ExAlt Trusts, which are eliminated in the presentation of our consolidated financial statements, directly impact the share of net income (loss) attributable to Ben’s equity holders and BCH’s equity holders. First, such eliminated amounts are earned from, and funded by, the Customer ExAlt Trusts, which are a noncontrolling interest. As a result, the eliminated amounts earned by Ben Liquidity and Ben Custody from the Customer ExAlt Trusts serve to increase the attributable share of net income (loss) to Ben and BCH equity holders. Second, the terms of the BCH limited partnership agreement provide that certain BCH income constituting the Excluded Amounts (as defined in the Amended and Restated Limited Partnership Agreement, as amended, the “BCH A&R LPA”) (references to the “BCH A&R LPA” refer to the Amended and Restated Limited Partnership Agreement of BCH currently in effect unless otherwise indicated) are allocated to certain BCH equity holders that are noncontrolling interests. Excluded Amounts are directly impacted by the interest and/or fee income earned by Ben Liquidity and Ben Custody from the Customer ExAlt Trusts, which are eliminated in the presentation of our consolidated financial statements.
Additionally, Ben Liquidity’s and Ben Custody’s provision for credit losses are eliminated in the presentation of our consolidated financial statements but directly impacts the net income (loss) attributable to the various equity securities of Ben and BCH. Likewise, the amounts expensed by the Customer ExAlt Trusts for interest and fees owed to Ben’s operating subsidiaries are eliminated in the presentation of our consolidated financial statements but are recognized for purposes of the allocation of net income (loss) attributable to the beneficial owners of the Customer ExAlt Trusts. For additional information, see the sections titled “Management’s Discussion and Analysis of Financial Condition and Results of Operations - Overview,” “Management’s Discussion and Analysis of Financial Condition and Results of Operations - Basis of Presentation” and Note 3, “Understanding our Financial Statements and the Impact to the Common Unitholder,” to the consolidated financial statements included in this Annual Report on Form 10-K.
Business Lines
Ben Liquidity, which delivers our liquidity products and services through ExAlt PlanTM transactions, is our primary Ben Business Unit pursuant to which each of the other Ben Business Units is engaged to provide complementary products and services necessary to effect liquidity transactions and other matters in connection therewith. Our other principal Ben Business Units are Ben Custody and Ben Markets.
As our primary business line, Ben Liquidity, through its TEFFI chartered trust company subsidiary, BFF, offers Ben’s alternative asset liquidity and fiduciary financing products and services and primary capital products. Through AltAccess, Customers are able to quickly make an alternative asset liquidity or primary capital request and product selection, which launches BFF’s underwriting and risk processes culminating in a qualification determination, proposed fiduciary financing terms based on regulatory guidelines and internal policies and procedures, and, upon Customer acceptance, online transaction document execution and liquidity or capital delivery. Ben AltAccess serves as the online access point through which Customers access information relating to their custody account, alternative asset holdings, and our suite of products and services.
Ben Custody addresses the administrative, regulatory and other burdens of holding alternative assets by offering bespoke full-service custody and trust administration services to trustees of the Customer ExAlt Trusts and alternative asset custodial account administration and related services to Customers and others. Since its relatively recent launch, Ben Data has planned to provide the Customer ExAlt Trusts certain data collection, evaluation, and analytics products and services.
Ben Markets provides broker-dealer services through its FINRA-member, Securities and Exchange Commission (“SEC”)-registered broker-dealer subsidiary and transfer agent services through its SEC-registered transfer agent subsidiary, each in connection with offerings of our liquidity products. Operational efficiencies created by having an “in-house” broker-dealer are expected to allow us to streamline our ExAlt PlanTM liquidity transactions, have an affiliate that is knowledgeable about our business and specializes in our product offerings, to benefit from broker-dealer derived revenue and reduce certain transaction and other third-party costs.Following receipt of regulatory approval, our Ben Business Units are expected to include an additional business line, Ben Insurance Services.
Ben Insurance Services plans to provide insurance products and services to certain “affiliates” (as defined in the Kansas Captive Insurance Act), including the Customer ExAlt Trusts and other trusts for which BFF serves as the trustee or custodian, to cover risks attendant to ownership, management and transfer of alternative assets and financings related to alternative asset transactions. On August 8, 2025, Ben Insurance Services voluntarily withdrew its application for an insurance charter from the Commissioner of Insurance of the State of Kansas, but intends to resubmit the application in the future. Subject to the resubmission and approval of such application, Ben expects to begin transacting business as a “captive insurer” under the Kansas Captive Insurance Act promptly upon receipt of a charter.The following table provides additional information concerning the Ben Business Units:
________________
(1) Currently provides its products and services to the Customer ExAlt Trust and Customers in connection with liquidity and primary capital transactions and Customer custody accounts.
(2) In conducting its trustee, custodial, and other authorized operations, BFF is regulated by the Kansas Office of the State Bank Commissioner, (the “OSBC”). Only BFF, our subsidiary, is regulated by the OSBC. The OSBC does not regulate the entirety of Beneficient.
(3) Currently offers its products and services to the Customer ExAlt Trusts and plans to offer additional products and services to Customers and others in the future.
(4) In conducting its fiduciary lending, and other authorized operations, BFF is regulated by the OSBC. Only BFF, our subsidiary, is regulated by the OSBC. The OSBC does not regulate the entirety of Beneficient.
(5) Ben Insurance Services is not yet operational and requires regulatory approval to become operational.
(6) Application to be re-filed in the future for an insurance charter under the laws of the state of Kansas to operate as a Kansas E-Commerce Fidfin Insurance Company.
(7) If issued an insurance charter, the authorized activities would be regulated by the Kansas Insurance Department.
(8) Currently provides broker-dealer and transfer agent services.
(9) In conducting its authorized activities, AltAccess Securities is regulated by FINRA and the SEC.
(10)In conducting its transfer agent business and other authorized activities Beneficient Transfer and Clearing Company is regulated by the SEC.
AltAccess
Ben AltAccess is the central hub through which we interface with Customers. The AltAccess platform provides for the secure, online, end-to-end delivery of each of the Ben Business Units’ products and services. Customers using AltAccess can upload documents, work through tasks and complete their transactions with standardized transaction agreements at no additional cost or hidden fees. To our knowledge, AltAccess is the first and only online portal designed specifically for Customers to access a range of liquidity and capital solutions along with all the complementary products and services that address critical needs related to the ownership, management, and transfer of their alternative assets.
AltAccess facilitates our delivery of liquidity solutions by providing our Customers with the opportunity to choose the timing and method of their exit from alternative asset investments rather than wait for the expiration of their alternative asset lock-up. Similarly, AltAccess facilitates our delivery of primary capital solutions in a similar manner. Additionally, because Ben acts as the principal in liquidity and primary capital transactions, AltAccess is able to quickly and efficiently deliver liquidity and/or capital directly to our Customers from our balance sheet, without requiring the involvement of third-party financiers, intermediaries, agents, brokers or other middlemen.
Ben’s internal technology team programmed in the flexibility to allow Ben to deliver the AltAccess platform using a software as a service (“SaaS”) provider model to multiple intermediaries who could source Customers and transactions for Ben to process through application programming interface (“API”) options as a white label platform for these intermediaries to also deploy in their businesses. Ben’s objectives of focusing on regulator oversight, SOC compliance, a SaaS provider model and API options for intermediaries supports our objectives of creating scale and leverage for Ben’s business with intermediary counterparties. We believe that the managed services delivered over AltAccess is the fintech efficient solution for addressing the substantially unmet demand from our Customers seeking primary capital and an early exit from their alternative asset investments. Through the aspects identified of each liquidity transaction that can be automated using the AltAccess portal, we have automated approximately 77% of those items to-date and we are working towards automating the remainder. We believe the automation of the transaction process has the potential to improve internal controls compliance, accuracy, and accelerated closing timelines.
We have obtained a copyright from the U.S. Patent Office pertaining to the software coding of AltAccess. Further, our AltAccess platform has previously earned the AT&T NetBond® Certification for Cybersecurity, and was subject to a SOC 2 Type 2 examination, in which it received an unmodified attestation opinion from an independent third party for the year ended March 31, 2025.

In order to effectively deliver our products and services to our Customers in an intuitive and efficient manner, AltAccess leverages an array of proprietary digital technologies, quantitative methods, and systems that work symbiotically. For example, we use a combination of statistical methods leveraging machine learning and artificial intelligence algorithms in connection with our underwriting and risk processes to review certain key alternative asset valuations, investment information, and limited partnership agreement terms (e.g., net asset values, net asset value as of dates, commitment periods, permitted investments and expenses). The combination of such quantitative methods and machine learning algorithms can produce results in a standardized format for internal review in a fraction of the time required through manual processes. These systems and quantitative processes have been built to support increases in transaction growth as we scale the business and enhance the efficiency and effectiveness through which we deliver our products and services.
Our structure is intended to provide our Customers with liquidity or primary capital in as little as 15 days – and within two to three days for certain qualifying assets for which we have current underwriting data. Our transaction process is substantially
different than currently available market capabilities, which we believe to be too complex, slow and cost-prohibitive for our Customers. We believe our simple, rapid and cost-effective Customer digital experience provides us with a significant competitive advantage in the marketplace for alternative asset liquidity by reducing our transaction closing timeline substantially, in contrast to the up to 15 months it could take to close a transaction through existing market solutions.
ExAlt Plan Exchange
Central to our ability to transact online is our patent-pending ExAlt Plan liquidity and primary capital products, which are designed to facilitate the delivery of liquidity to our Customers when exiting alternatives (which is the basis for the term “ExAlt”) or capital to our Customers. The ExAlt Plan is our unique fiduciary financing structure that is effected through specialized Customer ExAlt Trusts, which are the vehicles through which AltAccess delivers simple, rapid and cost-effective liquidity and primary capital. The ExAlt Plan provides Customers with liquidity solutions that are designed to be able to be offered as either taxable or non-taxable transactions to the Customer.
Our ExAlt Plan is designed to provide financing and primary capital for a range of flexible solutions for our Customers by the following core products: (i) The Ben ExchangeTrust™, (ii) The Ben InterchangeTrust™ and (iii) The Ben LiquidTrust®. Collectively, these offerings empower our Customers to select the type and nature of the consideration they receive in exchange for their alternative assets (each, an “ExAlt Plan Exchange”):
•The Ben ExchangeTrust™ offers consideration consisting of our equity or debt securities.
•The Ben InterchangeTrust™ offers consideration consisting of a mix of cash from our balance sheet plus our equity or debt securities.
•The Ben LiquidTrust® offers consideration consisting of cash from our balance sheet.
Subject to our extensive proprietary underwriting and risk management processes, we provide liquidity and primary capital with respect to interests in most types of professionally-managed alternative assets, including funds that pursue a wide range of strategies, including but not limited to:

Through the ExAlt Plan Exchange, Ben Liquidity is able to deliver our ExAlt Plan liquidity and primary capital products to Customers efficiently and quickly through the use of customized trust vehicles, the Customer ExAlt Trusts, that facilitate the exchange of our Customer’s alternative assets for consideration. Each ExAlt Plan Exchange commences when a Customer seeking liquidity or capital selects a liquidity product offering, and includes, among other items, the Customer’s execution of a standardized short form agreement. Once executed, Ben Liquidity finances the transaction by making an ExAlt Loan to certain of the Customer ExAlt Trusts, which, in turn, use the loan proceeds to deliver the agreed upon consideration to the Customer in exchange for their alternative assets, pay all fees, expenses and distributions incurred in connection with the transaction. In connection with closing of the transaction, Ben Custody is engaged to serve as administrator of the Customer ExAlt Trusts to provide full service administrative services attendant to the ongoing custody and administrative needs of the Customer ExAlt Trusts with respect to their ownership of the exchanged alternative asset and obligations created under the ExAlt Plan.
The following diagram depicts the process for ExAlt Plan Exchange transactions beginning December 7, 2021:
_____________
(1) Interest and fee revenue received by Ben Liquidity and Ben Custody and interest and fee expense of the Customer ExAlt Trusts are eliminated in the presentation of our consolidated financial statements but directly impact the income (loss) allocable to Ben’s and BCH’s equity holders.
The Customer ExAlt Trusts are beneficially owned by certain charities in Kansas (or, for loans prior to December 7, 2021, by certain charities in Texas) (each a “Charity” and collectively, the “Charities”). In accordance with the terms of the applicable trust and other agreements and, for loans originated after December 7, 2021, the TEFFI Act, such Charities are entitled to receive $0.025 of every $1.00 received by an ExAlt Trust from the corresponding alternative assets. For loans originated
prior to December 7, 2021, such Charities are entitled to receive $0.05 for every $0.95 in payments to Ben Liquidity on the ExAlt Loans.
Each ExAlt Plan Exchange transaction creates (i) an ExAlt Loan that is collateralized by and intended to be repaid from cash flows generated from the exchanged alternative asset; and (ii) an ExAlt Trust customer for Ben Custody, which provides for the ongoing custody and administration of the Customer ExAlt Trusts for the duration of the life of the trusts in return for an annual fee equal to a percentage of the combined net asset value and unfunded commitment of the exchanged alternative asset, payable quarterly.
Our Business Model
Ben Liquidity currently generates revenue through monthly interest income and transaction fees earned from the Customer ExAlt Trusts in connection with providing its liquidity and primary capital products to Customers. Ben Custody generates revenue through transaction fees and quarterly fee income earned by providing full-service trust administration services to the trustees of the Customer ExAlt Trusts, which have BFF appointed as their trustee following the issuance of BFF’s charter. The transaction and quarterly trust administration fees are based on a percentage of the net asset value and unfunded capital commitment of the alternative assets exchanged in connection with our liquidity transactions, and the interest income is based on a percentage of the balance of the loan made from Ben Liquidity to the Customer ExAlt Trusts. While the amounts earned by Ben Liquidity and Ben Custody are eliminated in the presentation of our consolidated financial statements, these amounts directly impact the allocation of income (loss) to Ben’s or BCH’s equity holders. Likewise, while Ben Liquidity’s provision for loan losses is eliminated in the presentation of our consolidated financial statements, such amount directly impacts the allocation of income (loss) to the various equity securities. Additionally, the amounts expensed by the Customer ExAlt Trusts for interest and fees owed to Ben’s operating subsidiaries impact the allocation of income (loss) to the beneficial owners of the Customer ExAlt Trusts.

____________
(1) For Customer ExAlt Trusts formed prior to December 7, 2021, certain charities in Texas are the ultimate beneficial owner.
AltAccess is set up to generate platform fees for the use of the platform in connection with the delivery of our products and services. Subject to the filing of Ben Insurance Services’ captive insurance application, the subsequent approval of the application by the Kansas Insurance Commissioner and the commencement of operations, Ben Insurance Services plans to generate insurance premium income by providing insurance services to certain affiliates (as defined under the Kansas Captive Insurance Laws), including the Customer ExAlt Trusts and other trusts for which BFF serves as the trustee or custodian, to cover risks attendant to the ownership, management and transfer of alternative assets and the financings related to alternative asset purchases. Such fees are eliminated in the presentation of our consolidated financial statements but directly impact the allocation of income (loss) to Ben’s or BCH’s equity holders.
We believe that the growth of our core liquidity and primary capital business will enhance our ability to offer other unique and differentiated products and services previously unavailable to participants in the alternative assets marketplace and creating additional revenue opportunities. In fact, each ExAlt Plan Exchange transaction drives synergies that would potentially lead to the engagement of each of our current and potential future business lines. The following tables describe the revenue types expected to be generated from ExAlt Plan Exchanges under our model for ExAlt Plan transactions once our planned Ben Business Units are operational:
____________
(1) Ben Insurance is not operational and requires regulatory approval prior to becoming operational.
Such fees and expenses related to an ExAlt Plan Exchange transaction and the repayment of the corresponding ExAlt Plan Loan are paid by the distributions from the corresponding alternative asset. As required under the TEFFI Act, for all ExAlt Loans originated on or after December 7, 2021, 2.5% of all distributions received by an ExAlt Trust from the corresponding alternative asset must be distributed to the Charities. For ExAlt Loans originated prior to December 7, 2021, the applicable ExAlt Trust documents or other agreements provide that 5.0% of the payments to Ben Liquidity on the ExAlt Loans must be distributed to the Charities. All transaction-related fees are embedded into the pricing offered for the exchange of the alternative asset, allowing such Customer to avoid out-of-pocket payment of fees.
As an additional funding source, Ben Liquidity has sold, and expects to continue to sell in the future, participation interests in certain ExAlt Loans (each such loan a “Participation ExAlt Loan”) to Customers or other third parties in exchange for cash.
As we build our customer base through Ben Liquidity’s fiduciary financing, liquidity operations and primary capital operations, we believe that there will be significant opportunities to offer adjacent products and services in a non-captive fashion to future Customers, bringing our digital customer experience to products and services in these areas as well. Along the way, we intend to build the infrastructure to become a digital superhighway for the custodying, financing, insuring, transferring and assigning of all forms of alternative assets for use by the 14.5 million U.S. households11 we expect12 to hold these assets in the future.13
Loan Portfolio and ExAlt Loan Collateral Portfolio
ExAlt Plan liquidity and primary capital transactions are affected in part by ExAlt Loans that Ben Liquidity makes to certain of the Customer ExAlt Trusts, which, in turn, use the loan proceeds for the Customer ExAlt Trusts’ acquisition of a Customer’s alternative assets. ExAlt Loans are supported and primarily collateralized by the cash flows (net of the qualified charitable distributions and certain fees and expenses) (the “Collateral”) received by the Customer ExAlt Trusts from their acquired interests in alternative assets, which primarily include direct and indirect interests (through various investment vehicles, including, limited partnership interests and private and public equity and debt securities, which include our and our affiliates’ securities) in professionally-managed private funds. The Customer ExAlt Trusts effect the qualified charitable distributions, pursuant to which 2.5% of such cash flows for loans originated on or after December 7, 2021 and 5.0% percent of the payments to Ben Liquidity on the ExAlt Loans for loans originated before December 7, 2021, is distributed to the Charities or Economic Growth Zones.
11 Calculated as sum of total 2022 Ultra High Net Worth (“UHNW”) U.S. households and 2022 Millionaire U.S. households per CEG Insights “Wealth Market Sizing” (2023), at pg. 2-3.
12 Ben Internal expectation based on industry expert observations, commentary, and projections. For instance, McKinsey highlights the changing LP base towards the inclusion of retail investors, “Beyond growing institutional investor allocations to private equity, new sources of capital are helping to fuel growth. For example, GPs have been ramping up fundraising efforts with retail investors.” McKinsey Global Private Markets Review 2021 (2021), at pg. 20.
13 CEG Insights defines UHNW investors as individuals with $5 million to $25 million net worth, not including primary residence.
In aggregate, as of March 31, 2025, Ben Liquidity has closed liquidity financings resulting in its loan portfolio, which is comprised of loans with aggregate original loan balances of approximately $906.8 million (which included $72.5 million in original principal loan balance that was subsequently sold to Participant (as defined below) pursuant to the Participation Agreement (as defined below)), backed primarily by Collateral generated from alternative assets with an aggregate net asset value of approximately $1.2 billion at the time of their initial issuance (which includes approximately $103.6 million of Collateral supporting the repayment of the Initial Participation ExAlt Loan (as defined below)). In aggregate, through March 31, 2025, Ben Liquidity has earned stated interest income in the amount of approximately $427.7 million from the ExAlt Loans issued in connection with the liquidity financings resulting in the ExAlt Loans comprising the loan portfolio. Stated interest earned represents accrued but unpaid interest that is capitalized on the principal of the ExAlt Loans and is eliminated in the presentation of our consolidated financial statements but directly impacts the allocation of income (loss) to Ben’s and BCH’s equity holders. The Collateral for the ExAlt Loans in the loan portfolio has resulted in a collateral portfolio primarily comprised of a portion of the cash flows received through the Customer ExAlt Trusts from a diverse portfolio of direct and indirect interests (through various investment vehicles, including, limited partnership interests and private and public equity and debt securities, which include our and our affiliates’ securities) in professionally managed private funds. We refer to the interests underlying the cash flows comprising the Collateral as the “ExAlt Loan Collateral Portfolio.”
Ben Liquidity’s loan portfolio consisted of loans to the Customer ExAlt Trusts with a carrying value (including capitalized interest) of $244.0 million as of March 31, 2025. The ExAlt Loan Collateral Portfolio consisted of interests in professionally managed funds and other investments held by the Customer ExAlt Trusts with an aggregate value of $291.4 million as of March 31, 2025, including interests in alternative assets with a NAV of $259.1 million and investments in debt and equity securities of $32.3 million. Furthermore, following the sales of beneficial interests with respect to certain limited partner interests held for the benefit of such Customer ExAlt Trusts after fiscal year end, as of March 31, 2025, on a pro forma basis considering these sales of beneficial interests, the aggregate value of the investments held by the Customer ExAlt Trusts is $240.7 million, exclusive of the approximately $11.8 million of new originations that have occurred subsequent to our fiscal year end through the date of this Annual Report on Form 10-K.
As of March 31, 2025, the vintages of the funds in the ExAlt Loan Collateral Portfolio ranged from 1993 to 2024.14 Through such funds, the liquidity financings had aggregate exposure to 213 funds15 comprised of 713 underlying investments.16 Such funds are managed by a group of unaffiliated U.S. and non-U.S. based alternative asset management firms that invest in a variety of financial markets and utilize a variety of investment strategies.
As of March 31, 2025, the charts below present the Loan Portfolio’s relative exposure by certain characteristics (percentages determined by aggregate Fiduciary Loan Portfolio principal balance net of allowance for credit losses, which includes the exposure to interests in certain of our former affiliates’ equity and debt securities composing part of the Fiduciary Loan Portfolio):
____________As of March 31, 2025. The chart represents the characteristics of professionally managed funds and investments in the Collateral portfolio, which is comprised of a diverse portfolio of direct and indirect interests (through various investment vehicles, including, limited partnership interests and private and public equity and debt securities, which include our and our affiliates’ or our former affiliates’ securities), primarily in third-party, professionally managed private funds and investments. Loan balances used to calculate the percentages reported in the pie charts are loan balances net of allowance for credit losses,
14 As of March 31, 2025, such funds comprise 100% of the Collateral.
15 Includes limited partnership interests in funds held directly in the Collateral and funds held indirectly in the Collateral through other entities, including special purpose vehicles and other funds.
16 Investments reflect the assets listed by the general partner of a fund as held by the fund and have a positive or negative net asset value. Typical assets include portfolio companies, limited partnership interests in other funds, and net other assets, which are a fund’s cash and other current assets minus liabilities.
and as of March 31, 2025, the total allowance for credit losses on the ExAlt Loans was $342.5 million, for a total gross loan balance of $586.5 million and a loan balance net of allowance for credit losses of $244.0 million.
(1) Industry sector based on GICS® Level 2 classification. “Other” classification reflects companies in the GICS® classifications categories of Automobiles & Components, Insurance, Media & Entertainment, Transportation, Retailing, Telecommunication Services, and Pharmaceuticals, Biotechnology & Life Sciences. N/A includes investments assets that Ben management has determined do not have an applicable GICS® Level 2 classification, such as Net Other Assets, Escrows, and Earnouts.
(2) Geography reflects classifications determined by our management, based on each underlying investment.
(3) Investment Strategy Type reflects classifications based on each company’s current investment strategy stage as determined by our management.
(4) Included in the 92% classified as “Private” is approximately 6% (of the total Funds in the portfolio) that are limited partnership interests in other funds where further detail on the underlying holdings of these funds is not available.
As of March 31, 2025, the charts below present certain characteristics of the professionally-managed private funds composing part of the ExAlt Loan Collateral Portfolio (percentages determined by net asset value and excludes interests in certain of our former affiliates’ equity and debt securities composing part of the collateral of the Fiduciary Loans):17
______________As of March 31, 2025. The chart represents the characteristics of the third-party, professionally managed funds and investments in the Collateral. Excludes interests in certain of our and our affiliates or former affiliates’ equity and debt securities. The Collateral for the ExAlt PlanTM Loans in the loan portfolio is comprised of a diverse portfolio of direct and indirect interests (through various investment vehicles, including, limited partnership interests and private and public equity and debt securities, which include our and our affiliates’ or our former affiliates’ securities), primarily in third-party, professionally managed private funds and investments. As of March 31, 2025, such third-party, professionally managed private fund and investments comprise 100% of the Collateral. The vintages of these funds and investments in the Collateral portfolio ranged from 1993 to 2024.
(1) Includes limited partnership interests in funds held directly in the collateral portfolio and funds held indirectly in the collateral portfolio through other entities, including special purpose vehicles and other funds.
(2) Investments reflect the assets listed by the general partner of a fund as held by the fund and have a positive or negative net asset value. Typical assets include portfolio companies, limited partnership interests in other funds, and net other assets, which are a fund’s cash and other current assets minus liabilities.
(3) Industry sector based on GICS® Level 2 classification. “Other” classification reflects companies in the GICS® classifications categories of Transportation, Automobiles & Components, Consumer Services, Retailing, Pharmaceuticals, Biotechnology & Life Sciences, Banks, Insurance, Telecommunication Services, Technology Hardware & Equipment, Media & Entertainment, Commercial & Professional Services, and Household Products. N/A includes investments assets that Ben management has determined do not have an applicable GICS® Level 2 classification, such as net other assets, and investments that are not operating companies.
17 The data presented in the graphic includes third-party information regarding the net asset value of private funds composing part of the ExAlt Loan Collateral Portfolio. Generally, Ben leverages the most recently-received net asset value report from each respective investment manager, which may be adjusted for certain cash and non-cash items including capital calls, distributions, updated material events, and currency valuation adjustments. Ben is not affiliated with, and has no control over, any portfolio investment manager, including with respect to the timing, accuracy and completeness of their reporting of financial and other data.
(4) Geography reflects classifications determined by our management, based on each underlying investment. Investments reflect the assets listed by the general partner of a fund as held by the fund and have a positive or negative net asset value. Typical assets include portfolio companies, limited partnership interests in other funds, and net other assets, which are a fund’s cash and other current assets minus liabilities.
(5) Investment Strategy Type reflects classifications based on each company’s current investment strategy stage as determined by our management.
(6) Included in the 92% classified as “Private” is 6% (of the total) that are limited partnership interests in other funds where further detail on the underlying holdings of these funds is not available.
Ben Liquidity’s ExAlt Loans are structured as loans with a maturity date of 12 years that bear contractual interest at a variable rate or fixed rate that compounds monthly. The ExAlt Loans made prior to December 31, 2020 (which constitute the majority of our loan portfolio) have a variable interest rate established off a base rate of 14%, and ExAlt Loans made from December 31, 2020 to date have a variable interest rate established off a base rate of 10%, or a fixed rate of 5%. Ben Liquidity may make ExAlt Loans in the future with a variable interest rate, established of different base rates, or with different fixed rates. Ben has continuing engagements supporting its internal work.
The primary source of repayment for the ExAlt Loans is the Collateral. In the event that an ExAlt Loan’s principal balance is paid down to zero dollars ($0), any remaining Collateral supporting such ExAlt Loan effectively cross-collateralizes other ExAlt Loans, as any such excess cash flows must be applied to pay off the outstanding balances of other ExAlt Loans pursuant to the terms of the trust agreements governing certain of the Customer ExAlt Trusts. The ExAlt Loans also include a commitment to fund additional amounts required to pay ordinary course third-party expenses incurred in connection with the administration of the alternative assets and to fund capital calls. The interest income recognized by Ben Liquidity as unpaid interest is capitalized on the ExAlt Loans, and when combined with the amortized transaction fees and trust administration fees charged by Ben Liquidity and Ben Custody, are generally expected to provide annual revenue at a rate of approximately 7% to 14% of the balance of each ExAlt Loan. Such revenue is eliminated in the presentation of our consolidated financial statements but directly impacts the allocation of income (loss) to Ben’s and BCH’s equity holders. See “—Business of Beneficient — ExAlt Plan Exchange” for additional detail regarding fees charged by the Ben Business Units.
Initial ExAlt Loan Participation
Ben Liquidity has previously sold, and may in the future continue to offer and sell to Customers or other third parties, Participation ExAlt Loans in exchange for cash. Ben Liquidity successfully sold its first Participation ExAlt Loan in the first calendar quarter of 2022. Future Participation ExAlt Loans may have terms and conditions different than the Initial Participation ExAlt Loan described below. The sale of the loan allows Ben to retain transaction, custody and other non-interest fees.
BFF, as lender, and a third party (“Participant”), entered into a Participation Interest Purchase Agreement, dated as of March 24, 2022 (the “Participation Agreement”), pursuant to which Participant purchased from BFF for an aggregate purchase price of $72.5 million a 100% participation interest (the “Participation Interest”) in a $72.5 million loan (the “Initial Participation ExAlt Loan”) made by BFF to The EP-00117 Funding Trust, a common law trust formed under Texas law (“Borrower”). The purchase price was paid in cash by Participant to BFF on March 25, 2022.
Following the closing of the sale of the Participation Interest, BFF paid to Participant a credit in the amount of $7.9 million representing the payment that would have been made on the Initial Participation ExAlt Loan as of March 24, 2022 had the Participation Agreement been effective on December 7, 2021. Pursuant to the Participation Agreement, the Initial Participation ExAlt Loan generally ranks pari passu with a loan (the “Ben Loan”) made by BFF to Borrower on December 7, 2021 in the original principal amount of $246.8 million, subject to certain terms and conditions set forth in the Participation Agreement. Concurrently with the closing of the purchase and sale of the Participation Interest, Borrower applied 100% of the proceeds of the Initial Participation ExAlt Loan to the repayment of the Ben Loan.
The Ben Loan and the Initial Participation ExAlt Loan are secured by a pledge (the “Pledge”) by the Borrower of its right to receive distributions, and the distributions the Borrower actually receives (in each case excluding amounts required to be distributed by Borrower as a qualified charitable distribution), with respect to Borrower’s interest in an associated ExAlt Trust holding the right to receive cash ultimately distributed from alternative assets originally acquired in connection with the Ben Loan (the “Acquired Assets”) in accordance with terms and conditions of the trust agreements of each associated ExAlt Trust. Each ExAlt Trust associated with the Borrower executed certain consents pursuant to which it agreed to distribute 100% of the proceeds it receives on the Acquired Assets to its associated ExAlt Trust beneficial owner, and ultimately to Borrower. Pursuant to that certain Guaranty, dated as of March 24, 2022 (the “Guaranty”), by certain special purpose vehicles formed in connection with the Ben Loan for the purpose of owning the Acquired Assets and which are wholly owned, indirectly, by the Borrower (the “Acquired Assets Holding Vehicles”) in favor of Participant, the Acquired Alternative Asset Holding Vehicles have guaranteed to Participant the payment and performance of all contractual obligations (but not the financial obligations) of the Acquired Asset Holding Vehicles, each ExAlt Trust associated with the Borrower, and the
Borrower under their respective trust agreements and all obligations of lender under the Participation Agreement, subject to certain terms and conditions set forth in the Guaranty.
Each ExAlt Trust associated with the Borrower and the Acquired Asset Holding Vehicles has made certain additional representations, warranties and covenants pursuant to certain trust consents or the Guaranty (as applicable), which include, among other things, limitations on the right of such trusts or the Acquired Asset Holding Vehicles to incur or guarantee indebtedness for borrowed money, business activities, and assets, liabilities and investments.
The initial ExAlt Participation Loan was settled on October 18, 2023 as further described in Note 10 to the consolidated financial statements.
Market Opportunity
Beneficient’s business is designed to provide secondary liquidity solutions for alternative asset investors and primary capital to general partner or investment sponsors; and in particular, for the sub-segments of investors that are currently most underserved. We believe our addressable markets are rapidly growing, while also lacking dedicated service providers to adequately support the trends underlying the secular expansion. We seek to address this underserved market by utilizing our competitive advantages of our proprietary, patent-pending technology, our ability to use our own balance sheet capital to provide secondary liquidity solutions and lower our cost of capital through our public listing, our statutory status as a trust company under the TEFFI Act, and our regulated status.
Our addressable market for liquidity and other services within the alternative investment market is large, underserved and growing.
The global alternative investment market, including hedge funds, is estimated to consist of more than $19 trillion of assets under management.18 Of this market, approximately $8.3 trillion19 of assets are held by U.S.-based investors. We currently estimate that of this, our current focus markets of MHNW investors comprise approximately $1.7 trillion20 and that U.S.-based STMI investors also comprise approximately $1.8 trillion.21
As the total alternative investment market has grown, so too has the need for secondary liquidity. Transaction volume in the U.S. secondary liquidity market was approximately $153 billion22 in 2024, growing from approximately $4923 billion in 2013 at a compound annual growth rate of 12.0% during the 10-year period. We believe that most all of the volume in secondary liquidity transactions is driven by the largest and most well-resourced investor classes — large institutional investors and ultra-high net worth investors — due to their ability to access legacy secondary liquidity solutions. MHNW individual investors and U.S.-based STMI investors, which combined hold approximately $3.5 trillion of assets, have been virtually shut out from the secondary liquidity market due to a lack of cost efficient, transparent, and seamless technology-enabled solutions.
MHNW individual investors face needs for secondary liquidity which are non-existent in the institutional market. The need for liquidity among MHNW individual investors stems from, among other things, life events, estate and tax planning, risk management, the desire to pursue other financial opportunities or investments, retirement and liability protection objectives. Additionally, given that 84%24 of MHNW individual investors are self-made and are most likely private business owners, these investors may need or welcome the opportunity for liquidity to help support their own businesses, either if facing
18 Based on global private capital AUM data exported from Preqin, as of June 30, 2024, as accessed on March 20, 2025, excluding funds of funds and secondaries to avoid double counting (~$14 trillion), -plus hedge fund AUM data for North America from Preqin Global Reports 2025 – Hedge Funds (~$5 trillion).
19 Estimated based on (i) historical North American private capital AUM data from Preqin (excludes hedge funds) and historical US hedge fund AUM data from Preqin; (ii) market segment data including the percentage of hedge fund assets held by individuals (CitiBusiness Advisory), the percentage of private capital assets held by family offices and wealthy individuals (Preqin, Private Equity Spotlight, February 2016), the percentage of total global assets held by small, mid- and ultra-high net worth individuals (Capgemini and UBS); and (iii) assets held by North American high net worth individuals, including the percentage of such assets held by MHNW investors (Capgemini). Includes the following assumptions of Ben: (i) calculations of market segmentation based on estimates from third-party sources described above; (ii) large institutions hold 80% of the total institutional AUM; (iii) the percentage of MHNW wealth allocated to alternative assets is 28% (based on a range of estimates from CapGemini, KKR, RBC-Campden, Cerulli, Preqin, and Goldman Sachs); and (iv) MHNW and UHNW alternative asset AUM may be understated, and large institution and STMI alternative asset AUM may be proportionally overstated and, therefore, require adjustment.
20 Id.
21 Id.
22 Setter Capital Volume Report FY 2024.
23 Setter Capital Volume Report FY 2015.
24 Wealth-X Very High Net Worth Handbook 2021.
financial distress or if presented with attractive growth opportunities that require capital. Similar to MHNW individual investors, we believe that STMI investors holding mature alternative assets have historically faced challenges in accessing the market for secondary liquidity. This is mostly due to traditional liquidity service providers being unwilling or unable to service potential clients in this market segment in a profitable manner given STMI investors holding alternative assets generally do not seek transactions that are sufficiently large for legacy solutions to generate adequate profitability. This is partially due to the antiquated process utilized by legacy solutions providers.
Based on the pace of historical alternative secondary liquidity transactions overall, we estimate that MHNW individual investors and STMI investors in total could seek liquidity between 1.5 and 2.2%25 of their aggregate outstanding alternative investment holdings each year if they were provided with greater access to attractive secondary liquidity solutions. As a result, we estimate the annual market demand for liquidity by MHNW individual investors and STMI could exceed $60 billion.
Competitive Strengths
We have built a new and innovative technology-enabled financial services company to address the unmet needs of a growing segment of a rapidly expanding alternative investment market. We estimate that the total market for liquidity in this asset class stands at $200 billion26, with $64 billion of current estimated liquidity demand going underserved today.
To address this market, we believe that we have the following competitive advantages that give us an early mover advantage in the market:
Together, these three competitive advantages create a powerful value proposition for our Customers and an early mover advantage for us. These advantages are the result of significant investment and years of hard work. We have also built a portfolio of products, marketing operations, a corporate culture and team to leverage these advantages on behalf of our Customers.
Technology
We believe that we are the only liquidity and financial services provider serving alternative asset investors in the market with a technological solution for sourcing, processing and completing transactions online. Our structure, facilitated by our end-to-end, tech-enabled, Customer-facing technology and applications, is intended to provide our Customers with liquidity in as little as 30 days — and within two to three days for certain qualifying assets. Our rapid transaction process stands in stark contrast to the current market capabilities, which we believe continue to rely on complex transactions with no centralized platform for workflow and customer service. The complexity and cost of these existing approaches can render it impractical for smaller holders of alternative assets to achieve liquidity on acceptable terms.
Central to our business model and disruptive strategy to address the unserved market for MHNW individuals and STMI is the belief that despite the enormous complexity that exists in the alternative investment market, it is possible to provide
25 Estimate based on the turnover rate of large institutional investors, calculated based on global private assets under management by vintage (excluding funds of funds and secondaries) reported by Preqin and the total secondary market volume reported in the Setter Capital Volume Report, FY 2024. Ben assumes (i) that MHNW investors would seek approximately two times the turnover rate of large institutional investors and (ii) that STMI investors would seek approximately one-and-a-half times the turnover rate of large institutional investors.
26 Supra notes 2 and 3.
Customers with a simple, rapid and cost-effective experience through technological innovation and ingenuity. Existing competitors rely on complex transactions with no centralized platform for workflow and customer service. Their transactions are typically heavily negotiated transactions involving a significant amount of personal interaction and volumes of complex and difficult to understand papers. Through AltAccess, and the technological infrastructure underpinning AltAccess, we seek to provide our Customers with the opportunity to access our capital and achieve liquidity out of their alternative assets via an online portal in as little as 30 days — and within two to three days for certain qualifying assets. Customers using AltAccess can upload documents, work through tasks and complete their liquidity transactions with standardized transaction agreements at no additional cost or hidden fees to our Customers.
_____________
(1) Under development and not in the market.
Our liquidity and primary capital products are designed to facilitate the delivery of, at a Customer’s election, cash, equity securities or debt securities, or a combination of cash and equity or debt securities.
The foundation of the technologies and systems built into AltAccess includes those covered non-provisional patent applications we filed and that are pending with the U.S. Patent and Trademark Office. We developed these patent-pending digital technologies to facilitate underwriting financings, managing risk and simplifying the closing process:
Proprietary Tech: Ben’s Copyright & Patent-Pending Portfolio
Our patent-pending technologies and unique business model give us the ability to offer a simple, rapid and cost-effective customer experience.
Publicly Traded Stock As Currency
On June 8, 2023, our Class A common stock began trading on Nasdaq, and our warrants, with each whole warrant exercisable for one share of Class A common stock and one share of Series A preferred stock at an exercise price of $920.00 (each a “Warrant” and collectively, the “Warrants”), began trading on Nasdaq. We anticipate an acceleration in the growth in demand for our core products and the public listing differentiates us from our competitors. Accessing public capital can bolster our balance sheet, which serves as the source of funding — cash, equity and debt instruments — for our full suite of liquidity products. With DTC eligibility, our securities could be held at custodial firms and transferred between brokerage accounts electronically, providing greater liquidity for our Customers. Further, using our publicly listed securities as part of the funding for our liquidity products and primary capital products reduces our cost of capital, which in turn could allow us to offer more attractive pricing on our liquidity products to our Customers. While our Class A common stock and warrants are listed on Nasdaq as of the date of filing of this Annual Report on Form 10-K, we have received delisting notices from Nasdaq related to noncompliance with certain Nasdaq listing rules as discussed elsewhere in this Annual Report on Form 10-K. On September 9, 2025, the Nasdaq Hearings Panel (the “Panel”) granted the Company an extension to regain compliance with Nasdaq Listing Rules 5250(c)(1), 5550(a)(2) and 5560(a) (the “Periodic Filing Requirement,” the “Bid Price Requirement,” and the “Rights/Warrants Listing Requirement”). Although the Company is taking definitive steps to evidence compliance with all applicable criteria for continued listing on The Nasdaq Capital Market, there can be no assurance that the Company will be able to timely regain compliance with the Periodic Filing Requirement and the Bid Price Requirement within the extension period granted by the Panel.
Statutory/Regulatory
Statutory
We commenced our core liquidity operations through Ben Liquidity in September 2017. Since day one, we sought to become regulated as a trust company so our Customers could have additional confidence in transactions they conduct with Ben as a result of regulatory oversight. On December 31, 2021, our subsidiary, BFF, received a charter from the State of Kansas under a new set of industry regulations enacted within the State of Kansas through the TEFFI Act, which was signed into law on April 21, 2021. The TEFFI Act allows for the chartering and creation of Kansas trust companies with fiduciary powers similar to those permitted to national banks under the authority of the Comptroller of the Currency, referred to under Kansas law as TEFFIs, which — in each case in their capacity as fiduciaries — may provide financings with respect to alternative assets held in Kansas trusts (referred to as “fidfin trusts” under the TEFFI Act) and provide qualified custodial and trustee services. As such, through its charter, BFF is authorized to exercise fiduciary powers similar to those permitted to national banks under the authority of the Comptroller of the Currency, including as lender and custodian and trustee of, and with respect to, fidfin trusts holding alternative assets.
As a result of the issuance of the operating charter, we believe that we have a significant competitive advantage under the TEFFI Act, which aims to position Kansas as the preferred low-tax jurisdiction in the United States for TEFFIs that will operate as specialized trust companies chartered in Kansas offering alternative asset financial products and services. Trust companies chartered under the TEFFI Act must operate as financial fiduciaries in the financial technology space – FidFinTech – offering liquidity solutions and trust and custody services under a consolidated and unified regulatory framework, a first for our industry. Pursuant to the provisions of the TEFFI Act, BFF was the only company permitted to offer such services under the TEFFI Act through 2023. We strongly believe operating as a regulated trust company will enhance our overall value proposition by bringing, among other benefits, the comfort of our oversight by regulators to our Customers who rely on us to deliver timely liquidity and related financial products and services.
Critically, we believe that Ben is the first company with the ability to provide liquidity to alternative asset investors through a regulated trust company. We act as a principal using our own balance sheet to provide liquidity or other solutions to our Customers, while competing firms typically act as intermediaries brokering transactions between parties or funds representing other people’s money. This differentiation can provide us with three significant cost advantages: lower cost of capital, lower execution costs and lower holding costs, thus allowing us to offer our Customers cost-effective liquidity solutions. BFF’s role as a regulated Kansas TEFFI using our own balance sheet to facilitate liquidity solutions also allows us to form direct relationships with each of our Customers, which incentivizes us to prioritize the customer experience and deploy our capital in ways that enhance our balance sheet. We believe this alignment of interests will be critical and will fuel our ability to grow our core liquidity products and expand into adjacent products and services.
Prior to the TEFFI Act, there was no single jurisdiction in the United States that we believe allowed the alternative asset industry to operate at full efficiency. Regulations in states such as Delaware, Wyoming and Nevada have enacted certain operating provisions, but we believe the TEFFI Act includes specific elements that create a holistic framework for companies providing liquidity in the alternative investment market. The new law in Kansas addresses this issue and creates a “home” for this multi-trillion-dollar industry and is designed to be business friendly, promote regulator cooperation and offer tax incentives for companies who move assets to Kansas under the new legislation.
Regulatory
We believe that the multiple layers of regulatory oversight built into our business model will instill confidence in our Customers in their dealings with us. Our regulated business lines help to deliver a suite of products and services in an environment of safety, soundness and security. Our regulators currently include: (1) the SEC, (2) FINRA, and (3) the OSBC, as a regulator of BFF. Only BFF, our subsidiary, is regulated by the OSBC. The OSBC does not regulate the entirety of Beneficient.
Leadership
Our management team has worked together for years and is grounded by our core values of trailblazing, trust and teamwork. Our leadership team includes industry veterans with broad fiduciary, investing and operating experience in relevant industries. We also benefit from the guidance of a world-class Board of Directors with deep experience in financial markets.
Our Strategic Growth Initiatives
Continue our Technological Innovation
We intend to continue pursuing growth through technological innovation. We expect to use a blended approach of proprietary and third-party enterprise applications to provide a robust and scalable systems infrastructure to support underwriting, risk management, compliance and audit functions, as well as client development and timely reporting functions. Our technology systems and infrastructure have been, and are expected to be, developed focusing primarily on the following:
•Scale. Technology that is scaled to support the expansion of our products, with a focus on solutions that seek to enable straight-through processing.
•Customization. Custom proprietary software solutions that may be leveraged along with widely used industry solutions that can be configured or customized for our business processes.
•Security. IT infrastructure that supports the alignment of technology with security.
Expansion into Complementary Lines of Business
Ben Liquidity is our core business and is supported by the services offered by Ben Custody and Ben Markets. As our business matures, we intend to explore and carefully consider expansion of our product offerings to include other complementary products and services that are critical to the alternative investment market and represent adjacent growth opportunities in a highly fragmented, competitive landscape.
In particular, Ben Custody plans to offer additional products and services to Customers other than the Customer ExAlt Trusts in the future. These additional products and services may include consolidating Customers’ alternative assets into a secure custody account, custodying electronic data or physical securities certificates, and providing specialized trust administrative services for MHNW and STMI investors. Ben Data plans to provide the Customer ExAlt Trusts with certain data collection, evaluation, and analytics products and services. We anticipate expanding Ben Data to offer these products and services to third parties.
In addition, Ben Insurance Services voluntarily withdrew its application for an insurance charter from the Commissioner of Insurance of the State of Kansas but intends to refile the application in the future. Subject to the resubmission and approval of its application, Ben expects to begin transacting business as a captive insurer under the Kansas Captive Insurance Act. Upon receipt of a charter, Ben may begin offering the following types of insurance policies to affiliates and the Customer ExAlt Trusts: (i) Fiduciary Guardian insurance policy designed to insure against risks of loss related to asset manager malfeasance
and contractual indemnification and exculpation obligations; (ii) surety insurance policy intended to insure against risks of loss attendant to the transfer of alternative assets; (iii) representation and warranty insurance policy intended to insure against risk of loss related to certain representations and warranties made in connection with liquidity transactions; and (iv) credit risk insurance policy intended to insurance against losses related to certain loan default.
As we build our Customer base through our liquidity and financing operations, we believe that there are significant opportunities to offer adjacent products and services to these same Customers. In doing so, we would hope to build the pipes to become a digital superhighway for the financing, transferring and assigning of all forms of alternative assets for use by the 14.5 million U.S. households27 we expect28 to hold these assets in the future.
Competition
We may encounter significant competition from numerous companies in the products and services we provide and seek to develop in the alternative assets industry. Several companies, including secondary funds and other intermediaries, provide liquidity offerings to large institutional investors and ultra high-net worth investors, and they may decide to target the same target market as us. Many of these competitors may have greater resources and significantly lower costs of funds than we do because, for example, they may have access to insured deposits or greater access to the capital markets. They may also have greater market share in the markets in which we operate.
In addition, as we enter new markets such as the newly entered primary capital market, we would expect to experience significant competition from incumbent market participants. Our ability to compete in these markets will depend on our ability to deliver value-added products and services to the Customers we serve. These factors could also adversely affect our business, results of operations and financial condition and our ability to implement our growth strategies.
27 Calculated as sum of total 2022 UHNW U.S. households and 2022 Millionaire U.S. households per CEG Insights “Wealth Market Sizing” (2023), at p. 2-3. CMG Insights defines UHNW investors as those with $5 million to $25 million net worth, not including primary residence.
28 Ben Internal expectation based on industry expert observations, commentary, and projections. For instance, McKinsey highlights the changing LP base towards the inclusion of retail investors, “Beyond growing institutional investor allocations to private equity, new sources of capital are helping to fuel growth. For example, GPs have been ramping up fundraising efforts with retail investors.” McKinsey Global Private Markets Review 2021 (2021), at pg. 20.
Organizational Structure
Current Structure
The following simplified diagram, which excludes multiple legal entities, illustrates our organizational structure as of September 22, 2025.

•We are unable to show the percent voting interest for certain entities with respect to their interests in BCH. The BCH A&R LPA provides that the business, property and affairs of BCH shall be managed under the sole, absolute and exclusive direction of its general partner, Beneficient Company Group, L.L.C. (“Ben LLC”), and the conduct, control and management of BCH shall be vested exclusively in the general partner. The BCH A&R LPA also provides that except as expressly set forth in the agreement, no limited partner shall have any right to vote on any matter affecting BCH. In the limited circumstances where the limited partners, or a class thereof, do have voting or consent rights, the voting standard varies based on the provisions in the BCH A&R LPA. Therefore, we are unable to include a percent voting interest for each entity relationship as the voting standards are not uniform.
•Eco percentage of Beneficient is based on the number of shares Class A common stock outstanding as of September 22, 2025.
•Eco percentage of BCH is based upon estimated capital account balances as of March 31, 2025 as determined pursuant to Section 704 of the Internal Revenue Code, and such estimates are subject to adjustment. The estimated amounts are based on a deemed liquidation value of BCH of $1.1 billion. As a result of the consummation of the Business Combination, an adjustment to the carrying value of BCH’s assets of $321.9 million occurred. Pursuant to the BCH LPA, approximately 402,383 BCH Class S Ordinary Units would be issuable as a result of the carrying value adjustment. Additionally, subsequent to the Business Combination through March 31, 2025, additional carrying value adjustments occurred, and approximately 1,400,000 (inclusive of the 402,383 units described above) BCH Class S Ordinary Units would be issuable through March 31, 2025 as a result of such carrying value adjustments, subject to the Compensation Policy. Under the Compensation Policy, unless amended or waived, the number of BCH Class S Ordinary Units that may be issued as a result of carrying value adjustments will be limited and require approval of the Board; provided that any such BCH Class S Ordinary Units that are issuable under the carrying value provision may be issued in subsequent years in accordance with the Compensation Policy. As of March 31, 2025, there has been no allocation of the carrying value adjustment among the holders of the FLP-1 Unit Accounts and the FLP-2 Unit Accounts and no issuance of any BCH Class S Ordinary Units as a result of such adjustment.
•Eco percentage illustrates economics in a liquidation scenario. Allocations of income and non-liquidating distributions are subject to differing calculations and priorities and may impact the value of economic interests. For additional information, see “Description of Securities,” which is filed as Exhibit 4.11 to this Annual Report on Form 10-K.
(1) Each holder of Class A common stock is entitled to one vote per each share of Class A common stock held of record by such holder on all matters on which stockholders generally are entitled to vote. Class A Directors will be elected by holders of Class A common stock and Class B common stock, voting together as a single class (the “Class A Directors”). Each share of Series A preferred stock that is then issued and outstanding is convertible, at the option of the holder thereof, into one-fourth (1/4) of a share of Class A common stock (the “Conversion Rate”) on, and only on, the later of (i) 90 days after the consummation of the Business Combination and (ii) 30 days after a registration statement under the Securities Act of 1933, as amended (the “Securities Act”) has been declared effective with respect to the issuance of Class A common stock and Series A preferred stock upon the exercise of the Warrants (the “Conversion Date”); provided that prior to the Conversion Date, if at the time a share of Series A preferred stock is issued, the Series A preferred stock is not listed on Nasdaq, then such shares of Series A preferred stock shall automatically and immediately upon issuance convert into shares of Class A common stock at the Conversion Rate. Each holder of Series A preferred stock shall be deemed to have elected to convert those shares under such optional conversion right from Series A preferred stock into Class A common stock unless they have delivered written notice addressed to investor relations of Beneficient prior to the Conversion Date, stating that they do not wish to elect to participate in such optional conversion. For additional information, see “Description of Securities,” which is filed as Exhibit 4.11 to this Annual Report on Form 10-K.
(2) Shares of our Class B common stock are entitled to 10 votes per share in all matters on which stockholders of Beneficient generally are entitled to vote. Pursuant to the terms of the Stockholders Agreement (as defined herein), the holders of Class B common stock are also entitled to elect at least five directors to the Company’s board of directors (the directors elected by the Class B Holders, the “Class B Directors”) so long as they continue to hold a threshold number of shares of Class B common stock. For additional information, see “Description of Securities,” which is filed as Exhibit 4.11 to this Annual Report on Form 10-K.
(3) See Item 12 to this Annual Report on Form 10-K for more details on the current classes and series of securities of Beneficient and its subsidiaries.
(4) Certain Charities are the ultimate beneficiaries of the Customer ExAlt Trusts. For ExAlt Loans originated prior to December 7, 2021, for every $0.95 paid on each such ExAlt Loan, $0.05 is also distributed by the Customer ExAlt Trusts to a Charity. For ExAlt Loans originated on or after December 7, 2021, for every $1.00 the Customer ExAlt Trusts receive on its ownership of the exchanged Alternative Asset, $0.025 is distributed by the Customer ExAlt Trusts to an Economic Growth Zone.
(5) Beneficient Management Partners, L.P. (“BMP”), which is owned by certain of Beneficient’s directors and senior employees, is a holder of equity interest in BCH and owns BCH FLP-2 Unit Accounts, BCH Class S Ordinary Units and the Class S Preferred Units of BCH (the “BCH Class S Preferred Units”), as described in the BCH A&R LPA. The BCH FLP-2 Unit Accounts are allocated 49.5% of (1) 15% of profits from financing activities of BCH and (2) Excess EBITDA Margin (as defined herein), which generally relates to the fee-generating businesses of Ben. See “—Management’s
Discussion and Analysis of Financial Condition and Results of Operation - Basis of Presentation - Noncontrolling Interests.”
(6) Beneficient Holdings, Inc. (“BHI”), which is owned by The Highland Business Holdings Trust, of which Mr. Heppner, our former CEO, is the trustee, and Mr. Heppner and his family are the beneficiaries, is a holder of equity interests in BCH and owns a majority of BCH Class S Ordinary Units, the BCH Class S Preferred Units, BCH Preferred A-0 Unit Accounts, BCH Preferred A-1 Unit Accounts and all BCH FLP-1 Unit Accounts and Subclass 3 FLP Unit Accounts of BCH (“BCH FLP-3 Unit Accounts”), as described in the BCH A&R LPA. The BCH FLP-1 Unit Accounts are allocated 50.5% of (1) 15% of profits from financing activities of BCH and (2) Excess EBITDA Margin, which generally relates to the fee-generating businesses of Ben. The BCH FLP-3 Unit Accounts are allocated profits from financing activities of Ben equal to the lesser of 5% of quarterly net financing revenues and 10% of the average annualized stated interest (to the extent constituting net financing revenues) of the quarterly average of new loans issued during the previous 12 months. See “—Management’s Discussion and Analysis of Financial Condition and Results of Operation - Basis of Presentation - Noncontrolling Interests.”
(7) Ben Liquidity is our primary business line operating subsidiary. Our other Ben Business Units are our complementary business lines, Ben Custody and Ben Markets.
(8) Interest and fee revenue received by Ben Liquidity and Ben Custody and interest and fee expense of the Customer ExAlt Trusts are eliminated in the presentation of our consolidated financial statements.
(9) All losses attributable to downward adjustments to the carrying value of any assets of BCH and its subsidiaries, such as the goodwill impairments at the Ben Liquidity, Ben Custody, Ben Insurance, and Ben Markets reporting units of $3.7 million and $2.4 billion for the years ended March 31, 2025 and 2024, respectively, are allocated pro rata among all holders of BCH units other than the BCH Preferred A-0 Unit Accounts, BCH Preferred A-1 Unit Accounts and the BCH FLP Unit Accounts, until those capital accounts are reduced to zero. As a result of these allocations, the capital account balance of the BCH Class A Units indirectly held by the Company fluctuates as a result of impairments, which may reduce the amount, if any, the Company would receive upon a liquidation of BCH.
Government Supervision and Regulatory Authority
Overview. We currently are and may become further subject to extensive regulation under federal, state and international law. These laws and regulations affect the operation and performance of us and our subsidiaries. In many cases, the applicable regulatory authorities have broad enforcement powers including the power to impose substantial fines and other penalties for violations of laws and regulations. Further, these regulations impose reporting and information collections obligations. We may incur significant costs relating to compliance with these laws and regulations. The following discussion summarizes the material elements of the regulatory framework that applies, or that we expect will apply, to us and our subsidiaries. References to the applicable statutes and regulations are brief summaries thereof, do not purport to be complete, and are qualified in their entirety by reference to such statutes and regulations. We cannot predict whether or in what form any proposed regulation or statute will be adopted or the extent to which our business may be affected by any new regulation or statute.
In April 2021, the Kansas Legislature adopted, and the governor of Kansas signed into law, a bill that would allow for the chartering and creation of Kansas TEFFIs that provide fiduciary financing, custodian and trustee services to participants in the alternative assets market, as well as the establishment of alternative asset trusts. This legislation became effective on July 1, 2021 and designates Ben as the pilot TEFFI; however, we were not authorized to operate under the pilot program until December 31, 2021, at which time our subsidiary, BFF, was granted an operational TEFFI charter from the State of Kansas. We intend to carry on much of our business through our TEFFI. As a result of the issuance of an operating charter under the TEFFI Act to BFF on December 31, 2021, BFF has become subject to further regulation by the OSBC, including new rules and regulations that it would be expected to adopt in the near future. Only BFF, our subsidiary, is regulated by the OSBC. The OSBC does not regulate the entirety of Beneficient. Such regulations could prove to be burdensome on our business and could adversely impact our financial condition and results of operations. AltAccess Securities is registered as a securities broker-dealer with the SEC, FINRA, and certain states as determined by its business. We further are seeking to obtain a license to offer insurance products, which would also result in further regulation.
On March 28, 2022, we completed the acquisition of MHT Securities, L.P. (“MHTS”), an SEC-registered broker-dealer and FINRA member, and on May 3, 2022, FINRA issued its full approval of the change in ownership of MHTS for the remaining change in ownership of MHTS to Ben Markets Management Holdings, L.P. and Ben Markets Corporate Holdings, L.L.C. MHTS’s name has since been changed to Beneficient Securities Company, L.P. and subsequently changed to AltAccess Securities Company, L.P.
In addition, we are further seeking to obtain a license to offer insurance products, through another subsidiary, Ben Insurance Services, which would also result in further regulation. As of the date of this Annual Report on Form 10-K, Ben Insurance Services is not operational. We have filed for an insurance charter from the Commissioner of Insurance for the State of Kansas as a result of the recent adoption of legislative amendments concerning captive insurers in the State of Kansas. On August 8, 2025, Ben Insurance Services voluntarily withdrew the application but intends to refile such application in the future. While another one of our subsidiaries, PEN, has been registered and licensed as a Class 3 insurer under the Bermuda Insurance Act of 1978, we have not sought approval from the Bermuda authorities for PEN to become operational.
Data Privacy Laws. We will collect, store, share, transfer, use and otherwise process personal data as part of our business. Privacy laws and regulations impose stringent data protection requirements on our businesses and grant residents in certain jurisdictions various rights with regard to personal information relating to them. Laws in all 50 states and other jurisdictions require businesses to provide notice to customers whose personally identifiable information has been disclosed as a result of a data breach. These privacy and notification laws are not consistent, as certain laws may be more stringent or broader in scope, or offer greater individual rights, with respect to sensitive and personal information than other laws, and such laws may differ from each other. These privacy laws and regulations may be updated to impose additional requirements, and new laws may go into effect.
Impact of Current Laws and Regulations. The cumulative effect of the laws and regulations described in this filing, while providing certain benefits, could add significantly to the cost of our operations and thus could have a negative impact on our profitability. There has also been an expansion in recent years of financial service providers, some of which may not be subject to the examination, oversight, and other rules and regulations to which we are subject. Those providers, because they may not be so highly regulated, may have a competitive advantage over us and may continue to draw large amounts of funds away from our business, with a continuing adverse effect on the regulated financial industry in general.
Future Legislation and Regulatory Reform. From time to time, various legislative and regulatory initiatives are introduced in Congress and state legislatures. New regulations and statutes are regularly proposed that contain wide-ranging proposals for altering the structures, regulations and competitive relationships of financial institutions operating in the United States. We cannot predict whether or in what form any proposed regulation or statute will be adopted or the extent to which our business may be affected by any new regulation or statute. Future legislation, regulation and policies, and the effects of that legislation and regulation and those policies, may have a significant influence on our operations and activities, financial condition, results of operations, growth plans or future prospects and the overall growth and distribution of our products and services. Such legislation, regulation and policies have had a significant effect on the operations and activities, financial condition, results of operations, growth plans and future prospects of financial institutions in the past and are expected to continue to do so.
Legal and Regulatory Requirements Applicable to Kansas State Trust Companies
Overview. In April 2021, the Kansas Legislature adopted, and the governor of Kansas signed into law, the TEFFI Act, that allows for the chartering and creation of Kansas TEFFIs with fiduciary powers similar to those permitted to national banks under the authority of the Comptroller of the Currency that provide fiduciary financing, custodian and trustee services to participants in the alternative assets market as well as the establishment of alternative asset trusts. The legislation became effective on July 1, 2021 and designates Beneficient as the pilot TEFFI.
In accordance with the above-described legislation, effective December 31, 2021, the State of Kansas issued an operating TEFFI charter to BFF. As a result of BFF’s receipt of the operating Kansas TEFFI charter, Ben’s liquidity transactions through BFF and their associated documents and agreements are subject to periodic review by the OSBC to ensure that we have complied with our fiduciary duties to our customers. In the future, BFF may become subject to further regulation by the OSBC, including new rules and regulations. Only BFF, our subsidiary, is regulated by the OSBC. The OSBC does not regulate the entirety of Beneficient. Such regulations could prove to be burdensome on our business and could adversely impact our financial condition and results of operations.
Under the TEFFI Act, a “Technology-Enabled Fiduciary Financial Institution” or “fiduciary financial institution” means any limited liability company, limited partnership, or corporation that:
•is organized to perform any one or more of the activities and services authorized by the TEFFI Act;
•has been authorized to conduct business as a fiduciary financial institution under the Kansas Banking Code;
•has made, committed to make, or caused to be made a qualified investment for its principal offices within a Kansas economic growth zone; and
•has committed to conduct any fiduciary financial (“fidfin”) transactions in accordance with the TEFFI Act, including the distributions required therein.
Capital Requirements. The TEFFI Act defines “capital” to mean the total of the aggregate par value of a TEFFI’s outstanding membership units, its surplus, and its undivided profits. The TEFFI Act provides the required capital for a TEFFI must be at least $250,000 when:
•the TEFFI does not accept deposits, other than alternative asset custody accounts;
•the TEFFI maintains no third-party debt except debts owed to the members of the fiduciary financial institution or its affiliates; and
•the TEFFI has secured an agreement from its members whereby such members agree to contribute additional capital to the TEFFI if needed to ensure its safety and soundness.
A TEFFI that fails to satisfy the above-described capital requirements is subject to the capitalization requirements of Section 9-901a of the Kansas Banking Code, as generally applicable to non-TEFFI trust companies. Kansas law provides that the capital of a TEFFI shall be divided, with 60% of the amount as aggregate par value of outstanding membership units, 30% as surplus, and 10% as undivided profits.
Distributions. Pursuant to requirements of the TEFFI Act, each TEFFI must commit to structure fidfin transactions to ensure that qualified charitable distributions are made each calendar year in an aggregate amount equal to at least 2.5% of the TEFFI’s transactions originated during the taxable year.
Management and Control. The TEFFI Act requires the business of any TEFFI to be managed and controlled by such fiduciary financial institution’s board of directors. The TEFFI Act provides this board must consist of not fewer than 5 nor more than 25 members who are elected by the members at any regular annual meeting. The TEFFI Act specifies at least one director must be a resident of Kansas. The TEFFI Act also provides provisions pertaining to holding meetings that cannot occur on the date specified in the operating agreement or bylaws and meeting notice requirements. The TEFFI Act requires annual meetings of fiduciary financial institutions to be held in Kansas. The TEFFI Act permits any other meetings of such institution’s management or directors, including a meeting required by Section 9-1116 of the Kansas Banking Code (quarterly meetings), to be held in any location determined by the fiduciary financial institution’s officers or directors.
Privacy. The TEFFI Act establishes privacy protections for those establishing a fidfin trust or alternative asset custody account, in court proceedings, upon petition of the acting trustee, custodian, trustor, or any beneficiary. Upon the filing, documents would be sealed and not be part of the public record, except that the petition would be available.
Impact of Additional State and Federal Rules and Regulations applicable to TEFFIs. The TEFFI Act requires the OSBC to promulgate such rules and regulations as are necessary to administer the TEFFI Act. Only BFF, our subsidiary, is regulated by the OSBC. The OSBC does not regulate the entirety of Beneficient. In addition, due to the relatively unique nature of TEFFIs, it is not yet clear whether or to what extent existing federal regulations that are applicable to more traditional non-depository trust companies may be determined to be applicable to TEFFIs. Future state and potentially federal rulemaking is expected to provide more clarity regarding the supervision and regulation process for TEFFIs, and may include additional regulatory requirements or obligations that are not described in this Annual Report on Form 10-K. We cannot predict whether or in what form any proposed regulation will be adopted or the extent to which our business may be affected by any new regulation or governmental agency interpretation. Those regulations or interpretations may have a significant influence on our operations and activities, financial condition, results of operations, growth plans or future prospects and the overall growth and distribution of our products and services.
Legal and Regulatory Requirements Applicable to Kansas Captive Insurers
Overview. As a result of the recent adoption of legislative amendments concerning captive insurers in the State of Kansas, Ben Insurance Services filed an application for an insurance charter from the Commissioner of Insurance of the State of Kansas. On August 8, 2025, Ben Insurance Services voluntarily withdrew that application, but intends to refile the application in the future. Subject to the approval of such application, Ben expects to begin transacting business as a captive insurer in Kansas promptly upon receipt of such charter. Accordingly, upon receipt of such charter, Ben Insurance Services will become subject to extensive regulation and supervision by the Kansas Insurance Department.
Generally, Kansas law provides the Kansas Insurance Department with broad authority to oversee the operations of a captive insurer, including powers over matters such as licensure, standards of solvency, investments, methods of accounting, form and content of financial statements, reinsurance, minimum capital and surplus requirements, dividends and other distributions to shareholders, payment of premium taxes, periodic examinations and annual and other report filings. Also, under certain circumstances, transactions among affiliates, including reinsurance agreements or arrangements, as well as certain third-party transactions, require prior regulatory approval from, or prior notice to and non-disapproval by, the Kansas Insurance Department. Certain insurance regulatory requirements are highlighted below.
In addition, increased federal or state regulatory scrutiny could lead to new legal precedents, new regulations, new practices or regulatory actions or investigations which could impact Ben Insurance Services, including with respect to its financial condition or operations.
Current Regulatory Background. Upon receipt of approval of its charter, Ben Insurance Services would be primarily governed by Article 40 of the Kansas Insurance Code (the “Kansas Captive Insurance Laws”). The Kansas Insurance Department, in deciding whether to grant Ben Insurance Service’s request for a charter, has broad discretion to determine whether Ben Insurance Services meets the applicable requirements of the Kansas Captive Insurance Laws, including whether Ben Insurance Services will have adequate premiums, assets and capital and surplus levels relative to the risks to be insured or reinsured. Further, the Kansas Insurance Department has the authority to impose other conditions to licensure in order to ensure that a captive insurer has the adequate ability to meet its obligations. A failure to meet any conditions imposed by the Kansas Insurance Department could result in a disapproval of Ben Insurance Service’s request for a charter, which would mean that Ben Insurance Services could not operate as a captive insurer in Kansas until any concerns that the Kansas Insurance Department may have are resolved.
Should the Kansas Insurance Department approve an application of Ben Insurance Services to become a Kansas captive insurer, Ben Insurance Services would need to comply with the terms of any approval order and any other conditions imposed by the Kansas Insurance Department in connection with such approval. The Kansas Captive Insurance Laws permit the Kansas Insurance Department to impose additional conditions or requirements, from time to time, on the captive insurers that it regulates, in addition to broad powers to supervise, investigate and intervene in the affairs of such companies.
Amendments to Kansas Captive Insurance Laws. In 2022, the Kansas Legislature adopted, and the governor of Kansas signed into law, certain amendments to the Kansas Captive Insurance Laws (“the TEFFI Captive Amendments”). The TEFFI Captive Amendments created a new subcategory of Kansas captive insurer called a “technology-enabled fiduciary financial institution insurance company” or “TEFFI insurance company.” Under the TEFFI Captive Amendments, a TEFFI insurance company is permitted to provide contracts of suretyship or credit insurance where the obligee under the contract of suretyship or the insured under the contract of credit insurance, as the case may be, is:
•an affiliated TEFFI;
•an affiliated fidfin trust; or
•any other affiliated company.
In addition, a TEFFI insurance company is permitted to insure affiliated companies that are investors in an investment fund against liability, loss or damage resulting from owning an interest in an investment fund from any of the following risks:
•fraud, theft or conversion of assets by a manager of an investment fund;
•the obligation of an investor in an investment fund to indemnify or exculpate a manager of such investment fund;
•any obligation of an affiliated technology-enabled fiduciary financial institution, affiliated fidfin trust or affiliated company to indemnify or exculpate an affiliated company or an investment fund in which any affiliated fidfin trust is an investor, or of which an affiliated fidfin trust is an affiliated company or of which any affiliated fidfin trust is a manager;
•the inability of an investor to recover damages from a manager of such investment fund as a result of exculpation provisions in the governing documents of such investment fund;
•breach of representations or warranties made by a transferor, assignor or investor in an investment fund in connection with a transfer or assignment of an interest in an investment fund; or
•breach of an obligation of a transferor, assignor or investor in an investment fund to pass through to the transferee, assignee or substitute investor in an investment fund any and all economic benefits of a transferred or assigned interest in an investment fund.
The TEFFI Captive Amendments also permit TEFFI insurance companies to issue “payment-in-kind policies” to qualified policyholders, under which the TEFFI insurance company would have the option, in its sole discretion, to make claim payments, in whole or in part, in cash or in the form of in-kind assets rather than cash pursuant to schedules attached to the policy and agreed to in writing by the qualified policyholder.
As noted above, Ben Insurance Services voluntarily withdrew its application for a certificate of authority as a TEFFI insurance company but intends to refile such application in the future.
Credit for Reinsurance. Except for certain mandated provisions that must be included in order for a ceding insurer to obtain credit for reinsurance ceded, the terms and conditions of reinsurance agreements generally are not subject to regulation by any governmental authority, including the Kansas Insurance Department. This contrasts with primary insurance policies issued by licensed insurers, the rates and terms of which are regulated under Kansas law by the Kansas Insurance Department.
Certain provisions of the Dodd-Frank Wall Street Reform and Consumer Protection Act of 2010 (the “Dodd-Frank Act”), provide that only the state in which a ceding insurer is domiciled may regulate the financial statement credit for reinsurance taken by that ceding insurer. A ceding insurer ordinarily will enter into a reinsurance agreement only if it can obtain credit for the reinsurance ceded on its U.S. statutory-basis financial statements. In general, credit for reinsurance is allowed in the following circumstances: if the reinsurer is licensed in the state in which the ceding insurer is domiciled; if the reinsurer is an “accredited” or otherwise approved reinsurer in the state in which the ceding insurer is domiciled; in some instances, if the reinsurer (a) is domiciled in a state that is deemed to have substantially similar credit for reinsurance standards as the state in which the ceding insurer is domiciled and (b) meets certain financial requirements; or if none of the above applies, to the extent that the reinsurance obligations of the reinsurer are collateralized appropriately, typically through the posting of a letter of credit for the benefit of the ceding insurer or the deposit of assets into a trust fund established for the benefit of the ceding insurer.
Should the Kansas Insurance Department approve an application of Ben Insurance Services to become a Kansas captive insurer, Ben Insurance Services will be domiciled in Kansas for credit for reinsurance purposes.
Kansas Holding Company Act. Kansas primarily regulates insurance holding company systems through Article 33 of the Kansas Insurance Code (the “Kansas Holding Company Act”). The Kansas Holding Company Act and related regulations generally provide that each insurance company in an insurance holding company system that is domiciled in Kansas is required to register with the Kansas Insurance Department and furnish information concerning the operations of companies within the holding company system that may materially affect the operations, management or financial condition of the insurers within the system. All transactions within a holding company system affecting insurers must be fair and reasonable. Notice to the Kansas Insurance Department is required prior to the consummation of certain material transactions between a Kansas-domiciled insurer and any entity in its holding company system. In addition, certain of such transactions cannot be consummated without the Kansas Insurance Department’s prior approval, or its non-disapproval after receiving the required prior notice.
The Kansas Holding Company Act generally applies to captive insurers, though in many respects the requirements of the Kansas Captive Insurance Laws supersede requirements that would otherwise be imposed by the Kansas Holding Company Act, particularly with respect to changes of control of captive insurers.
Regulation of Dividends and Similar Payments from Captive Insurers. The ability of a captive insurer to pay dividends or make other distributions to its owners is subject to prior approval from the Kansas Insurance Department. For insurers generally, Kansas law only imposes prior regulatory approval on the payment of dividends or other distributions above a specified level, but in the case of captive insurers the Kansas Captive Insurance Laws require prior regulatory approval for any distribution or dividend by a captive insurer. Such dividends or distributions may be subject to applicable withholding or other taxes.
Financial Regulation Accreditation Standards Program. The National Association of Insurance Commissioners (the “NAIC”), a standard-setting and regulatory support organization governed by the insurance commissioners of all 50 U.S. states, U.S. territories and the District of Columbia, has instituted its Financial Regulation Accreditation Standards Program, (“FRASP”), in response to federal initiatives to regulate the business of insurance. FRASP provides a set of standards designed to establish effective state regulation of the financial condition of insurance companies, including captive insurers. Under FRASP, a state must adopt certain laws and regulations, institute required regulatory practices and procedures, and have adequate personnel to enforce such items in order to become an “accredited” state. If a state is not accredited, other states may not accept certain financial examination reports of insurers prepared solely by the regulatory agency in such unaccredited state. Kansas is an accredited state.
Effect of Certain Federal Laws. A number of federal laws affect and apply to the insurance industry, including various privacy laws and the economic and trade sanctions implemented by the Office of Foreign Assets Control (“OFAC”). OFAC maintains and enforces economic sanctions against certain foreign countries and groups and prohibits U.S. persons from engaging in certain transactions with certain persons or entities. OFAC has imposed civil penalties on persons, including insurance and reinsurance companies, arising from violations of its economic sanctions program.
Legislative and Regulatory Proposals. From time to time, various regulatory and legislative changes have been, and will be, proposed in the insurance and reinsurance industry. Among the proposals that have been considered is the possible introduction of federal regulation in addition to, or in lieu of, the current system of state regulation of insurers and the NAIC.
In addition, there are a variety of proposals being considered by various state legislatures. An ongoing area of work at the NAIC is the consideration of enhanced methods of group supervision. It is not possible to predict the future impact of any potential state or federal laws or regulations on Ben Insurance Services’ capital and operations, and such laws or regulations could materially adversely affect Ben Insurance Services’ business.
Legal and Regulatory Requirements Applicable to Broker-Dealers
AltAccess Securities is registered as a securities broker-dealer with the SEC, FINRA, and certain states as determined by its business operations.
Much of the regulation of broker-dealers has been delegated by the SEC to self-regulatory organizations such as FINRA. FINRA adopts rules (which are subject to approval by the SEC) for governing its members and the industry. Broker-dealers are also subject to federal securities laws and SEC rules, as well as the laws and rules of the states in which a broker-dealer conducts business. The laws and regulations to which broker-dealers are subject cover all aspects of its securities business, including, but not limited to, sales and trading practices, net capital requirements, record keeping and reporting procedures, relationships and conflicts with customers, restrictions on new business lines without regulatory approval, restrictions on cash withdrawals and distributions, investment banking activities, experience and training requirements for certain employees, and the conduct and supervision of registered persons, officers and employees. Broker-dealers are also subject to privacy, disaster recovery and anti-money laundering laws and regulations.
The principal purpose of regulation, oversight and discipline of broker-dealers is the protection of customers and the securities markets rather than protection of creditors and stockholders of broker-dealers. Additional legislation, changes in rules promulgated by the SEC, securities exchanges, self-regulatory organizations such as FINRA or states, or changes in the interpretation or enforcement of existing laws and rules, often directly affect the method of operation and profitability of broker-dealers. These governmental and self-regulatory organizations may conduct routine examinations, for-cause examinations, investigations and administrative and enforcement proceedings that can result in censure, fine, profit disgorgement, monetary penalties, suspension, revocation of registration or expulsion of broker-dealers, their registered persons, officers or employees.
Changing Regulatory Environment. The regulatory environment in which AltAccess Securities operates is subject to frequent change. Our business, financial condition and operating results may be adversely affected as a result of new or revised legislation or regulations imposed by the U.S. Congress, the SEC, FINRA or other U.S. and state governmental and regulatory authorities. The business, financial condition and operating results of AltAccess Securities also may be adversely affected by changes in the interpretation and enforcement of existing laws and rules by these governmental and regulatory authorities, which may also negatively impact how FINRA reviews potential business expansions by AltAccess Securities. In the current era of heightened regulation of financial institutions, including broker-dealers, AltAccess Securities can expect to incur increasing compliance costs, along with the industry as a whole, and potentially other adverse consequences.
Regulation Best Interest (“Regulation BI”) and Form CRS Relationship Summary. Effective beginning June 2020, the SEC elevated the standard of care for broker-dealers from the current “suitability” requirement to a “best interest” standard when making a recommendation of any securities transaction, or investment strategy involving securities, to a retail customer. The “best interest” standard requires a broker-dealer to make recommendations to retail customers without putting its financial interests ahead of the interests of a retail customer. In connection with Regulation BI, the SEC also adopted a related form called a Form CRS Relationship Summary (“Form CRS”), which requires broker-dealers to deliver to retail investors a succinct, plain English summary about the relationship and services provided by the firm and the required standard of conduct associated with the relationship and services. In connection with adopting Regulation BI, the SEC added new record-making and recordkeeping rules. While the SEC and FINRA have provided some guidance regarding Regulation BI, including findings from certain exams, the interpretation and enforcement of such relatively new regulations carry uncertainties and AltAccess Securities compliance with Regulation BI may result in increased compliance costs and potential future liability if the SEC or FINRA disagree with how AltAccess Securities has interpreted or implemented compliance with Regulation BI.
1940 Act Considerations
The Investment Company Act of 1940, as amended (the “1940 Act”), defines an “investment company” as an issuer that is engaged in the business of investing, reinvesting, owning, holding or trading in securities and owns investment securities having a value exceeding 40 percent of the issuer’s unconsolidated assets, excluding cash items and securities issued by the federal government. While we believe that a reasonable investor would conclude that we are not engaged primarily in investing in securities based on our business plan, since our subsidiary, BFF, received an operating trust company charter from the State of Kansas as a fiduciary financial institution within the State of Kansas, we currently fall under the Section 3(c)(3) exemption under the 1940 Act applicable to banks and insurance companies.
Intellectual Property
We protect the intellectual property associated with our liquidity products, trust services, Ben Markets portal, and other aspects of our business described in the “Business Lines” section above through trademarks, copyrights, domain names, and patents.
As of September 22, 2025, we own 21 trademark registrations in the United States for our BEN house mark and for several sub-brands related to our business. These registrations will continue in force as long as we file the necessary maintenance documents required by the U.S. Patent and Trademark Office (“USPTO”). It is our customary practice to maintain all registrations for marks that remain in use. We also own 3 active trademark applications in the United States that we are currently prosecuting through the trademark office towards registration.
As of September 22, 2025, we own three copyright registrations in the United States for our proprietary software platforms.
We also have registered domain names for websites that we use in our business, including the domain name <trustben.com>.
As of September 22, 2025, 2025, we have 8 pending non-provisional U.S. utility patent applications on certain of our systems and processes underlying our liquidity products and trust services. These U.S. utility patent applications are pending and cover the liquidity structure, underwriting, and risk assessment and reduction aspects of our business. If granted, each U.S. utility patent will have a limited duration of twenty years from its respective non-provisional application priority date.
Human Capital Management
Total Compensation and Rewards
We seek to provide competitive compensation and benefits, which is intended to include market-based pay that is competitive for our industry. We offer a full complement of health and welfare benefits such as health, dental, vision, life insurance and AD&D. A 401(k)-retirement plan is also offered. In addition, we promote equity ownership for our employees through various programs, including the Beneficient 2023 Long Term Incentive Plan (the “2023 Incentive Plan”). The Beneficient Company Group, L.P. 2018 Equity Incentive Plan (the “2018 Equity Incentive Plan” or the “2018 Plan”), which was assumed by Beneficient in connection with the Conversion and the BMP Equity Incentive Plan (the “BMP Equity Incentive Plan”), as amended from time to time.
Workforce Culture
We focus on building a workforce that is responsive to customer needs, attentive to being efficient and cost conscious for our financial stakeholders, and innovative in seeking to create new products and services in the industry. We recruit from a variety of channels to search for diverse talent and seek to build a culture reflective of our core values of teamwork, trust and trailblazing. We actively support equal opportunity employment and provide a working environment of equity and inclusion for all employees.
Employees
We employed approximately 55 employees as of September 22, 2025.
ITEM 1A — RISK FACTORS
An investment in our securities involves a variety of risks, some of which are specific to us and some of which are inherent to the industry in which we operate. The following risks and other information in this Annual Report on Form 10-K or incorporated in this Annual Report on Form 10-K by reference, including our consolidated financial statements and related notes and “Management’s Discussion and Analysis of Financial Condition and Results of Operations,” should be read carefully before investing in our securities. These risks may adversely affect our financial condition, results of operations or liquidity. Many of these risks are out of our direct control, though efforts are made to manage those risks while optimizing financial results. These risks are not the only risks we face. Additional risks and uncertainties that we are not aware of or focused on or that we currently deem immaterial may also adversely affect our business and operations. This Annual Report on Form 10-K is qualified in its entirety by all these risk factors. References in this section to the “Company,” “Ben,” “we,” “us,” or “our” refer to Beneficient and its subsidiaries.
Risks Related to Our Business
Risks Related to Our Liquidity Products Business
We have experienced net losses, and we may not be able to achieve or maintain profitability in the future.
We have a history of net losses. We generated a net loss of $0.8 million for the year ended March 31, 2025 and we have historically generated net losses. In aggregate, these net losses have resulted in an accumulated deficit of $2.0 billion as of March 31, 2025.
We have not achieved sustainable profitability, and we may not realize sufficient revenue to achieve profitability in future periods. Our expenses will likely increase in the future as we develop and launch new offerings and platform features, expand into existing and new markets, increase our marketing efforts and continue to invest in our platform. These efforts may be more costly than we expect and may not result in increased revenue or growth in our business. If we are unable to generate adequate revenue growth and manage our expenses, we may continue to incur significant losses in the future and may not be able to achieve or maintain profitability.
We may not be able to grow, effectively manage our growth, or achieve profitability.
A principal focus of our strategy is to serve our Customer’s unmet need for liquidity for their otherwise illiquid alternative assets. Our future growth depends upon a number of factors, many of which are beyond our ability to control. These factors include our ability to:
•compete against other Customer liquidity solutions and other vendors;
•maintain the quality of our trust administration products and services;
•effectively manage our financing underwriting and risk criteria and collateral diversification, including with effective risk management discipline;
•update our products and offerings and develop new products and offerings for which our Customers will be willing to exchange their alternative assets;
•properly scale our internal organization and infrastructure to accommodate the development and commercialization of our existing products and products in development; and
•hire, train and retain qualified personnel to manage and operate our business as it is expected to grow.
A deficiency in any of these factors could adversely affect our ability to achieve or manage growth or profitability and generate distributable cash flow.
Difficult market conditions can cause investors to reduce or suspend their investments in alternative assets or their desire to liquidate alternative assets they hold, which could adversely affect our business.
Our business depends upon the health of the market for investments in alternative assets. During economic downturns, alternative asset owners may suffer from decreasing returns (including negative returns and loss of principal investment), liquidity pressure, increased volatility and difficulty maintaining targeted asset allocations, and investors may decrease or suspend making new fund investments during and after such periods. As the economy begins to recover from these periods, investors may elect to reduce their exposure to alternative investments, resulting in a smaller overall pool of potential future Customers in the industry and Customers for our products and services in the future. In the event all or part of this occurs, when trying to find new Customers, we will be competing for fewer available alternative assets to administer in an increasingly competitive environment, which could lead to terms less favorable to us as well as difficulty in reaching new Customers. Such changes could adversely affect our revenues and profitability.
The due diligence process that we undertake in connection with any liquidity transaction may or may not reveal all facts that may be relevant in connection with such liquidity transaction.
In deciding whether to enter into a liquidity transaction with a Customer, we conduct due diligence that we deem reasonable and appropriate based on the facts and circumstances applicable to each transaction. When conducting due diligence, we may be required to evaluate important and complex business, financial, tax, accounting, technological, governance, legal and regulatory issues. In addition to our employees, outside consultants, legal advisors and accountants may be involved in the due diligence process in varying degrees depending on the type of alternative asset and the parties involved. Further, after Ben Liquidity has closed on certain liquidity transactions, some private fund managers have not consistently provided us with all requisite information to value and monitor collateral positions effectively. Despite our efforts, the results of our due diligence may not be complete and accurate or, even if complete and accurate, may not be sufficient to identify the appropriate underwriting criteria. Additionally, we could be provided with insufficient ongoing information to value and monitor our positions on an ongoing basis, which could materially and adversely affect our business, financial condition and results of operations.
We depend on the accuracy and completeness of information from and about our Customers.
When making an assessment regarding the alternative assets underlying a potential liquidity transaction, we may rely on information furnished to us by or on behalf of our Customers, including financial statements and other financial information with respect to the character, value and other aspects of the alternative assets. We also may rely on representations of our Customers as to the accuracy and completeness of that information and, with respect to financial statements, on reports of independent auditors. For example, in connection with liquidity transactions, we may rely on documents provided by a
Customer that provide information such as the net asset value of an underlying alternative asset. We also rely, and will continue to rely, on Customer representations and certifications, or other audit or accountants’ reports, with respect to the business and financial condition of the alternative assets underlying liquidity transaction. While we believe that our underwriting process is thorough and robust, our necessary reliance on Customers may not include, reveal or highlight all relevant facts (including bribery, fraud or other illegal activities) or risks that are necessary or helpful in evaluating such transaction opportunity. Instances of bribery, fraud, accounting irregularities and other improper, illegal or corrupt practices can be difficult to detect and may be more widespread in certain jurisdictions. Our financial condition, results of operations, financial reporting and reputation could be negatively affected if we rely on materially misleading, false, inaccurate or fraudulent information.
Our fair value estimates of illiquid alternative assets may not accurately estimate prices obtained at the time we enter into a liquidity transaction, and we cannot provide assurance that the values of the alternative assets underlying such liquidity transactions that we report from time to time will be realized.
Asset valuations for which there is no readily available market, such as the illiquid alternative assets comprising the Collateral, require estimates and assumptions about matters that are inherently uncertain. Given this uncertainty, the fair values of such assets as reflected in estimated net asset value may not reflect the prices that would actually be obtained if and when such assets are sold.
Our valuation of the assets underlying a potential liquidity transaction may be incorrect due to beliefs or assumptions underlying the data upon which we rely or because such data is stale or incomplete. We base our estimates of the fair value of the alternative assets in the collateral on the fund reported net asset value reported to us by the underlying fund managers, who may employ a number of methodologies and policies, including the nature of the investment, the expected cash flows from the investment, the length of time the investment has been held, restrictions on transfer and other valuation methodologies. As there is no single method for determining fair value, there may be significant variations in the valuation policies used by different fund managers for the Collateral. Due to time lags in receiving valuation information from fund managers, we typically do not and will not have up-to-date information from all underlying funds at the time we calculate the fair value of the alternative assets underlying the liquidity transactions. As such, our ExAlt Loan Collateral Portfolio may, at any given time, have exposures that are outside of our concentration guidelines to reflect, among other things, attractive financing opportunities, limited availability of assets, or other business reasons. We typically are not aware of all material developments at a fund or our underlying portfolio companies that could adversely affect the value of the interests in funds comprising the Collateral.
Even if market quotations are available for the alternative assets underlying any liquidity transaction, such quotations may not reflect the value that could actually be realized due to various factors, including the possible illiquidity associated with a large ownership position, subsequent illiquidity in the market for a company’s securities, future market price volatility or the potential for a future loss in market value. For example, because the alternative assets held by our potential Customers may be in industries or sectors that are unstable, in distress or undergoing some uncertainty, such alternative assets are subject to rapid changes in value caused by sudden company-specific or industry-wide developments. Realizations at values significantly lower than the fair values recorded in our financial statements could have a material adverse effect on the net asset value of the alternative asset, and therefore the value of the beneficial interests and the corresponding liquidity transactions and the ability to receive payment on our loans.
We depend on the use of data and modeling in our decision-making, and faulty data or modeling approaches could negatively impact our decision-making ability or possibly subject us to regulatory scrutiny in the future.
The use of statistical and quantitative models and other quantitative analyses is endemic to financing decision-making, and the employment of such analyses is intrinsic to our operations. Liquidity stress testing, interest rate sensitivity analysis, risk management efforts, and the identification of possible violations of anti-money laundering regulations are all examples of areas in which we are dependent on models and the data that underlies them. The use of statistical and quantitative models is also becoming more prevalent in regulatory compliance. We often utilize qualitatively driven stress testing of financial health under various market scenarios and anticipate that model-derived testing may become more extensively implemented by regulators in the future.
While we believe these quantitative techniques and approaches improve our decision-making, they also create the possibility that faulty data or flawed quantitative approaches could negatively impact our decision- making ability or, if we become subject to regulatory stress-testing in the future, adverse regulatory scrutiny. Secondarily, because of the complexity inherent in these approaches, misunderstanding or misuse of their outputs could similarly result in suboptimal decision-making.
Restrictions on our ability to collect and analyze data regarding our customers’ alternative assets could adversely affect our business.
The collateral includes cash flows relating to interests in alternative assets. We depend on the continuation of our relationships with the GPs and sponsors of the underlying funds and investments in order to maintain current data on these alternative assets and realize the value of our interest. The deterioration or termination of such relationships or the imposition of restrictions on our ability to use the data we obtain for our reporting and monitoring services could adversely affect our business, financial condition and results of operations.
We may be required to omit alternative asset limited partnership agreement information from our underwriting process.
As a part of our underwriting process, we collect information available to us about funds and their performance, and we use machine learning to process it and make it available to us when making underwriting decisions. It is possible that a general partner or other investor in the respective limited partnership could deem this analysis as outside of the agreement’s permitted use and require us to remove this information from our underwriting process. Removing these terms could slow and negatively impact the underwriting process, which could have an adverse effect on our financial condition and business operations.
Our liquidity, profitability and business may be adversely affected by concentrations of assets comprising the Collateral.
The collateral base backing Ben Liquidity’s portfolio of loans is held in a special purpose collective collateral trust or series of such trusts (the “Collective Trust”) designed to manage and risk-optimize the collateral as it grows over time. In seeking to mitigate balance sheet risk, we intend to maintain concentration limits of our collateral by Ben Liquidity’s management of its loan inventory and prioritizing underwriting based on portfolio and asset risk ratings as well as evaluations of asset type and class, fund manager, stage of investment, industry segment, geography, maturity, vintage year and public versus private exposure, among other factors, to result in an endowment-based model for diversification. However, our efforts may not be effective, or our risk management guidelines or other underwriting tools may be flawed, and as a result, the collateral may be concentrated in certain issuers, funds, sectors, geographic regions, countries, or asset types, among other factors, which could negatively affect performance as well as our financial results, including our capital position, earnings, cash flows, and growth. Because of such concentrations, we may suffer losses even when economic and market conditions are generally favorable. In addition, although we seek to reduce volatility through the use of our proprietary ExAlt Plan structure that aggregates a diversified pool of alternative asset collateral in the Collective Trust so as to avoid reliance from a cash flow perspective in any one loan on any one underlying alternative asset, we may not obtain optimal diversification due to market and other factors out of our control.
Usage of our Class A common stock or securities convertible into Class A common stock as consideration for investments in alternative asset funds may create significant volatility in our investment income and the price of our Class A common stock.
Since becoming a public company, we have issued shares of our Class A common stock and various series of our convertible preferred stock as consideration in our liquidity financing transactions. To the extent the Customer ExAlt Trusts utilize our Class A common stock or securities convertible into Class A common stock as consideration for investments in alternative asset funds, our investment income and the price of Class A common stock may become more volatile. In the event the value of our securities becomes a larger portion of the total assets of the alternative asset funds with which we transact, distributions from such funds may be affected by changes in value of our Class A common stock. As a result, while an increase in the price of our Class A common stock may result in additional distributions and investment income to us as a result of an increase in the aggregate value of the assets held by alternative asset funds with which we transact, a decline in our Class A common stock price could result in significant decreases in the aggregate value of the assets held by such alternative asset funds with which we transact, resulting in fewer distributions to us and/or a decrease in investment income, which could even further depress the trading price of our Class A common stock.
We have historically had a substantial amount of goodwill and intangible assets, and we have been, and may in the future be, required to write down any remaining value of our intangible assets and goodwill due to impairment, which could have a material adverse effect on our business, financial condition and results of operations.
A significant portion of our total assets historically have been comprised of goodwill and intangible assets that arose from a series of transactions with GWG and relate principally to our Ben Liquidity business. We perform goodwill and intangible asset impairment annually, during the fourth quarter of each year, or when events occur, or circumstances change that would more likely than not indicate impairment has occurred, including a significant substantial decline in the prevailing price of our Class A common stock. Subsequent to our public listing on June 8, 2023, and through the date of this Annual Report on Form 10-K, the Company has experienced a significant sustained decline in the price of its Class A common stock and its related market capitalization. We believe that these factors indicated that the fair value of our reporting units had more likely than not fallen below their carrying values for each quarter during the years ended March 31, 2025 and 2024. As such,
management performed impairment tests of goodwill as of June 30, September 30, December 31 and March 31 of both fiscal 2025 and 2024, which resulted in non-cash goodwill impairment of $3.7 million being recorded at the Ben Custody and Ben Markets reporting units in fiscal 2025. During fiscal 2024, non-cash goodwill impairment of $2.4 billion was recorded at the Ben Liquidity, Ben Custody, Ben Insurance and Ben Markets reporting units. Because a number of factors may influence determinations of fair value of goodwill and our intangible assets, including the price of our Class A common stock, which has continued to decline since our public listing, there can be no assurance that our future evaluations of goodwill and intangible assets will not result in findings of significant impairment and related write-downs, which may have a material adverse effect on our business, financial condition and results of operations. As of March 31, 2025, remaining goodwill totaled $9.9 million.
In assessing impairment, the Company computed the fair value of each reporting unit by computing the overall enterprise value of the Company by valuing its various equity instruments, primarily based on the Class A common stock price per share. The overall enterprise value was allocated to each reporting unit using the discounted cash flow method to estimate the relative value of each reporting unit based on their future cash flows using a multi-year forecast, and a terminal value calculated using a long-term growth rate that was informed based on our industry, analyst reports of a public company peer set, current and expected future economic conditions and management expectations. The discount rate used to discount these future cash flows was determined using a capital asset pricing model based on the market value of equity of a public company peer set, adjusted for risk characteristics and expectations specific to the reporting unit, combined with an assessment of the cost of debt. The discount rates used for each reporting unit in the June 30, 2023, September 30, 2023, December 31, 2023, and March 31, 2024 impairment assessments ranged from 24.8% to 29.3%. The discount rates used for the relevant reporting units ranged from 28.0% to 29.3% in the June 30, 2024, September 30, 2024, December 31, 2024, and March 31, 2025 impairment assessments. The Company applied a terminal year long-term growth rate of 3.0% for each reporting unit during each of the interim impairment assessments. As of March 31, 2025, remaining goodwill relates to Ben Custody and Ben Markets. There was approximately $0.2 million of reporting unit fair value over carrying value for Ben Custody and approximately $0.6 million of reporting unit fair value over carrying value for Ben Markets as of March 31, 2025.
Future valuations, to the extent necessary, of the enterprise value may use different valuation methodologies than the methodology employed during the impairment tests conducted in fiscal 2024 and 2025, including the income approach, which would heavily incorporate management’s estimate of discounted cash flow. With all valuations, our assumptions reflect management’s best estimates of future performance. Further valuations involving estimates, specifically to the extent they may utilize management’s estimates of discounted cash flow, could assume that we capture a significant market share of liquidity transactions leading to a substantial rate of growth of new service offerings and products, revenues and assets. These estimations are uncertain to occur, and to the extent we fall short of achieving our expected growth in revenues and assets, material impairments of our goodwill or intangibles may occur in the near term. Additionally, litigation related to our transactions with GWG has had, and could further have, a material adverse on our ability to execute on our business plan, which could have an effect on the value of our goodwill and intangibles. While management can and has implemented its business plans, a failure to further execute our business plans or adverse changes in management’s forecasts, to the extent used in future valuations, could result in a decline in our estimated fair value and could result in an impairment of our goodwill or intangible assets. A significant sustained decrease in the Company’s common stock has in the past been an indicator, and in the future may indicate, that impairment is present and may require a quantitative impairment assessment of the Company’s assets, including goodwill and intangible assets. Any such future impairment charges for goodwill or other intangibles may reduce the overall assets and may result in a change in the perceived value of the Company and ultimately may be reflected as a reduction in the market price of our securities. Any impairment charge would adversely impact the income (loss) allocable to Ben’s equity holders. Additionally, an impairment charge may also adversely influence our ability to raise capital in the future. Further, primarily as a result of the impairment of our goodwill, we have a negative amount of stockholders’ equity as of March 31, 2025. To the extent the negative stockholders’ equity balance persists, the ability of the Company to remain listed on the Nasdaq Capital Market may be impacted.
Allocations of write downs in the value of our intangible assets and goodwill due to impairment will result in a decrease in the capital account balance of the BCH Class A Units indirectly held by the Company.
Pursuant to the terms of the BCH A&R LPA, upward adjustments to the carrying value of any assets of BCH and its subsidiaries are first, allocated to the holders of the BCH FLP-1 Unit Accounts (50.5%) and the BCH FLP-2 Unit Accounts (49.5%) up to an amount equal to 15% of the aggregate capital account balances of all outstanding BCH Class A Units and BCH Class S Ordinary Units and the BCH Class S Preferred Units (together, the “BCH Class S Units”), inclusive of the amount of such upward adjustment, less any prior allocations of upward adjustments; second, allocated among the holders of the BCH Class A Units and the BCH Class S Units in an amount necessary to cause the capital account balances of each series of the BCH Class A Units to be equal to the capital account balances of each series of the BCH Class S Units; and
third, pro rata among all outstanding units of BCH, except the BCH Preferred A-0 Unit Accounts, BCH Preferred A-1 Unit Accounts and the BCH FLP Unit Accounts.
However, all losses attributable to downward adjustments to the carrying value of any assets of BCH and its subsidiaries, such as when equity securities of BCH are issued at a lower price than the prior issuance, are allocated pro rata among all holders of BCH Units other than the BCH Preferred A-0 Unit Accounts, BCH Preferred A-1 Unit Accounts and the BCH FLP Unit Accounts. As a result of these allocations, the capital account balance of the BCH Class A Units indirectly held by the Company, as well as the capital account balances of the BCH Class S Ordinary Units and the BCH Class S Preferred Units, may decrease due to downward adjustments to the carrying value, which may reduce the amount, if any, the Company would receive upon a liquidation of BCH. As part of the proposed transactions to revise BCH’s liquidation priority described elsewhere in this Annual Report on Form 10-K, the adjustments described above would be impacted by the proposed Subclass 4 FLP Unit Accounts of BCH (“FLP-4 Unit Accounts”), if completed. As a result of the resignation of Brad K. Heppner, who controls BHI, from his role as Chief Executive Officer and Chairman of the Board of Directors on June 19, 2025, we do not expect the transaction to be consummated on the terms set forth in the Master Agreement. Accordingly, the Company is exploring available alternative options, including renegotiating terms or not proceeding with the transaction. For more information, see the section titled “Certain Relationships and Related Party Transactions - Proposed Transactions to Revise BCH Liquidation Priority” in this Annual Report on Form 10-K.
Our business may face substantial competition from a variety of financial solution companies and other liquidity providers.
We may face substantial competition in all areas of our operations from a variety of competitors, many of which are larger, have an established track record and reputation, and may have more financial resources. We are aiming to serve a largely untapped emerging market for individuals and STMI, and other providers of financial products and services and trust administration could seek to compete with us, such as asset managers and their private equity affiliates, insurance companies and a growing list of other local, regional and national institutions which offer financial products and services and trust administration. For instance, one or more of our competitors providing liquidity for alternative assets to larger institutions could enter our market and may seek to obtain a Kansas TEFFI charter, which would limit one of our significant competitive advantages.
While we believe that our ability to finance liquidity transactions through the issuance of securities and potentially from our balance sheet, transaction efficiency, underwriting and risk management processes and low holding cost structure allow us to provide fair liquidity value to Customers whose needs are unmet by the current market, there can be no assurance that we will be able to achieve or maintain a cost advantage over our competitors. If we are not able to achieve, or if our cost structure changes, and as a result, we are not able to maintain a cost advantage over our competitors, this could have a material adverse effect on our ability to execute our strategy, as well as on our results of operations and financial condition. Even if our cost structure does not increase, other providers of financial products and services, trust administration and other institutions that do not currently compete with us could become a direct competitor and may leverage their established track record, reputation and extensive resources. If we are unable to compete effectively, we could lose market share and income.
Poor performance of our collateral would cause a decline in our revenue, income and cash flow and could adversely affect our ability to raise capital for future liquidity transactions.
Ben Liquidity’s liquidity transactions are structured whereby a subsidiary of Ben Liquidity extends loans to Customer ExAlt Trusts collateralized by the collateral and a subsidiary of Ben Custody provides administrative services to the trustees who administer the exchanged alternative assets and Collateral. The proceeds of such loan received by the Customer ExAlt Trusts are ultimately delivered to the Customer in the form of consideration required by the specific liquidity product selected by such Customer. The cash flows from the alternative asset that the Customer ExAlt Trusts acquire from the Customer support the repayment of the loans plus any related interest and fees.
The primary source of repayment for the ExAlt Loans and related fees is cash flows from the interests comprising the ExAlt Loan Collateral Portfolio underlying the Collateral. Should the performance of the collateral underlying our loan portfolio generate insufficient returns to repay the outstanding principal and interest of a loan, the Customer ExAlt Trusts may default on the loan. Although Ben Liquidity uses a comprehensive approach to price the net value of liquidity transactions before entering into them and elects to finance liquidity transaction that will promote collateral diversity among the pooled interests held in the Collective Trusts, there is no guarantee that the collateral will perform well or that, even if most of the collateral performs well, that the Collective Trusts will generate positive returns over a particular time period. If the collateral does not perform well or if the Collective Trusts as a whole does not perform well, our revenue, income, cash flow and resources available for operations would decline and Ben Liquidity’s ability to enter into new liquidity transactions would be impaired.
Transfer restrictions applicable to alternative assets may prevent us from being able to attract a sufficient number of Customers to achieve our business goals.
Many alternative assets contain stringent transfer restrictions imposed by the issuing entity, which may prevent the transfer of alternative assets following a liquidity transaction or from entering into liquidity transactions with our Customers. Such restrictions may result in us not being able to attract a sufficient number of Customers or liquidity transactions and, as a result, our revenues and profitability could be adversely affected.
We are subject to repayment risk in connection with our liquidity transactions.
Ben Liquidity’s loans do not require repayment prior to maturity, and we are exposed to the risk that certain of the Customer ExAlt Trusts indebted to BFF or other subsidiaries will not fulfill their obligations. These parties may default on their obligations to us due to bankruptcy, lack of liquidity, operational failure or other reasons. A failure of a significant market participant, or even concerns about a default by such an institution, could lead to significant liquidity problems, losses or defaults by other institutions, which in turn could adversely affect our business and/ or financial position.
We have debt outstanding that could adversely affect our financial flexibility and subjects us to restrictions and limitations that could significantly impact our ability to operate our business.
As of March 31, 2025, we had approximately $117.9 million of debt (including unamortized premium thereon), which is derived from (i) borrowings under that certain Credit and Guaranty Agreement, dated October 19, 2023 (as amended, the “HH-BDH Credit Agreement”), with HH-BDH LLC (“HH-BDH”), as administrative agent, an entity affiliated with Mr. Thomas O. Hicks, who is a member of our board of directors and was named chairman of the board of directors in June 2025; and (ii) borrowings under the Second Amended and Restated First Lien Credit Agreement (as amended, “First Lien Credit Agreement”) and the Second Amended and Restated Second Lien Credit Agreement (as amended, “Second Lien Credit Agreement,” collectively, the “HCLP Loan Agreement” or the “HCLP Loan”) with our lender, HCLP Nominees, L.L.C (“HCLP”), which is an indirect subsidiary of Highland Consolidated, LP. The majority of HCLP is indirectly owned by The Highland Investment Holdings Trust, of which Mr. Heppner, our former CEO, and his family are the beneficiaries. The level of debt outstanding each period could adversely affect our financial flexibility. We also bear risk at the time our debt matures. Our ability to make interest and principal payments, to refinance our debt obligations and to fund our purchase of alternative assets and planned capital expenditures will depend on our ability to generate cash from operations. This, to a certain extent, is subject to general economic, financial, competitive, legislative, regulatory and other factors that are beyond our control, such as an environment of rising interest rates.
Furthermore, periodically, we have sought to extend the maturity date of our secured loans with HCLP and have paid fees in connection with this extension. We have also been required to amend the HH-BDH loan and have paid fees in connections with these amendments.
The HH-BDH Credit Agreement has certain required payment obligations, financial covenants, and information reporting requirements. The Company has at times in late fiscal year 2025 and in subsequent periods been in default on certain of these requirements, including delayed interest and principal payments and noncompliance with the minimum monthly liquidity requirement, among others. As of the date of this Annual Report on Form 10-K, the lender has not notified the Company that it intends to declare an event of default related to these defaults involving certain payment obligations, financial covenants, and information reporting requirements, and the Company is actively working with the lender on waivers related to these defaults along with an amendment to the HH-BDH Credit Agreement. Such negotiations remain in process as of the date of this Annual Report on Form 10-K.
The HCLP Loan purportedly matured on April 14, 2025, and on July 30, 2025, HCLP delivered written notice that events of default occurred with respect to the HCLP Loan Agreement and provide that all amounts owed under the HCLP Loan Agreement are immediately due and payable. Due to the Company identifying credible evidence that Mr. Heppner participated in fabricating and delivering fake documents to the Company regarding his and others’ relationships to HCLP, among other items, the Company is evaluating the validity of its obligations under the HCLP Loan Agreement and the liens securing the HCLP Loan and is considering all options that it may pursue related to this conduct, including litigation against Mr. Heppner, HCLP and any direct or indirect control parties of HCLP. See the Risk Factor entitled “The HCLP Loan Agreement is collateralized by all of the assets of BCH and the loans, excluding the ExAlt Participation Loans, originated by the Customer ExAlt Trusts and certain of the custody trusts, and the Term Loan under the HH-BDH Credit Agreement is collateralized by pledges of substantially all of the assets of Beneficient Financing, BCH’s equity interests in Beneficient Financing, certain equity interests in the Custody Trust and certain deposit accounts” for additional information. The events of default under the HCLP Loan Agreement triggered a cross default provision in the HH-BDH Credit Agreement. The Company timely notified HH-BDH of the cross default and, as of the date of this Annual Report on Form 10-K, HH-BDH has not notified the Company that it intends to declare an event of default related to the cross default provisions of the HH-BDH Credit Agreement.
We are in process of and may need to amend in the future our HH-BDH Credit Agreement and, depending on the outcome of the evaluation described above, we expect to contest the validity of the HCLP Loan Agreement and the liens securing the HCLP Loan in the future. We may incur additional amendment fees as a result. If the Company incurs additional debt or liabilities, or if we are unable to maintain a level of cash flows from operating activities, the Company’s ability to pay its obligations on its debt could be adversely affected.
We face risks related to the total return interest aspect of our business model.
For substantially all of Ben Liquidity’s liquidity transactions to date, in exchange for agreed-upon consideration, all of our Customer’s total economic and contractual interests (collectively, the “Total Return Interest”) are initially transferred to certain of the Customer ExAlt Trusts in advance of the approval for the transaction by the underlying alternative assets’ general partner. Although the Customer establishes a depository bank account administered by Ben Custody that receives distributions on the exchanged alternative asset following closing and executes a power of attorney permitting Ben Custody to work to secure appropriate consent to transfer the underlying alternative assets and agrees to cooperate with us with respect to the transfer title of alternative assets, we still face risks with respect to the Total Return Interest.
A substantial portion of the interests of the Customer ExAlt Trusts are governed by these arrangements and have yet to be transferred on the books and records of the applicable fund, and they may not be transferred for lengthy periods of time following the closing of a liquidity transaction. In the event that one of our Customers is insolvent at or following entry into a liquidity transaction, there is a risk that the transfer of the Customer’s alternative assets could be deemed a fraudulent conveyance and could be unwound, which could require certain of the Customer ExAlt Trusts to return the alternative asset or forfeit its right to the Total Return Interest, both of which provide the cash flow comprising part of the Collateral, in exchange for the consideration originally provided to the Customer, among other possibilities. Furthermore, in the event that a Customer breaches their obligations to us or otherwise tries to defraud us, Ben Liquidity or certain of the Customer ExAlt Trusts may be required to resort to legal remedies to enforce the terms of the Customer agreements under such circumstances, and such legal remedies may not succeed or could be expensive to enforce, which could impact the value of the collateral and the performance of Ben Liquidity’s loans.
Certain of our ordinary course liquidity transactions utilizing the issuance of shares of Class A common stock are subject to Nasdaq listing rules and require stockholder approval under certain circumstances.
Our ability to issue shares of our Class A common stock to provide liquidity for holders of alternative assets are subject to Nasdaq’s listing rules and stockholder approvals may be required for (a) certain issuances of equity in connection with the acquisition of stock or assets of another company or (b) any transaction for cash that is not considered a public offering (as defined in Nasdaq listing rules).
Shareholder approval is required prior to the issuance of securities in connection with the acquisition of the stock or assets of another company if: (1) where, due to the present or potential issuance of common stock, including shares issued pursuant to an earn-out provision or similar type of provision, or securities convertible into or exercisable for common stock, other than a public offering for cash: (A) the common stock has or will have upon issuance voting power equal to or in excess of 20% of the voting power outstanding before the issuance of stock or securities convertible into or exercisable for common stock; or (B) the number of shares of common stock to be issued is or will be equal to or in excess of 20% of the number of shares of common stock outstanding before the issuance of the stock or securities; or (2) any director, officer or substantial shareholder of the Company (as defined in the Nasdaq listing rules) has a 5% or greater interest (or such persons collectively have a 10% or greater interest), directly or indirectly, in the Company or assets to be acquired or in the consideration to be paid in the transaction or series of related transactions and the present or potential issuance of common stock, or securities convertible into or exercisable for common stock, could result in an increase in outstanding common shares or voting power of 5% or more.
For transactions other than public offerings, Nasdaq also requires stockholder approval prior to the issuance or potential issuance of common stock (or securities convertible into or exercisable for common stock) at a price per share that is less than the “Minimum Price” if the issuance (together with sales by our officers, directors and substantial shareholders (as defined in Nasdaq listing rules)) would equal 20% or more of our Class A common stock outstanding before the first issuance in the transaction. Under Nasdaq rules, the “Minimum Price” means a price that is the lower of (i) the closing price of our Class A common stock on the Nasdaq Capital Market immediately preceding the signing of the binding agreement; or (ii) the average closing price of our Class A common stock on the Nasdaq Capital Market for the five trading days immediately preceding the signing of the binding agreement. If we are required to seek stockholder approval for our liquidity transactions, it would require substantial resources and could delay such transactions, which may materially and adversely affect our ability to execute our business plan, and there is no guarantee our stockholders ultimately would approve a proposed transaction.
We have been notified by Nasdaq that based on the Company’s non-compliance with the Bid Price and the Company’s non-compliance with the Periodic Filing Requirement, the Company’s securities were subject to delisting. The Company subsequently requested a hearing before the Panel to appeal such delisting determination, which was held on August 26, 2025. The Panel granted the Company an extension to regain compliance with the Bid Price Requirement and the Periodic Filing Requirement. Although the Company is taking definitive steps to evidence compliance with all applicable criteria for continued listing on The Nasdaq Capital Market, there can be no assurance that the Company will be able to timely regain compliance with the Periodic Filing Requirement and the Bid Price Requirement within the extension period granted by the Panel.
If we are delisted from Nasdaq, our securities may be eligible for trading on an over-the-counter market. If we are not able to obtain a listing on another stock exchange or quotation service for our securities, we may not be able to utilize our securities as consideration in our liquidity transactions. See the risk factor titled “We have been notified by Nasdaq of our failure to comply with certain continued listing requirements and, if we are unable to regain compliance with all applicable continued listing requirements and standards of Nasdaq, our Class A common stock could be delisted from Nasdaq” for more information.
We are subject to U.S. federal, state and other securities laws and regulations which, among other things, limit or place certain requirements on the use of debt or equity securities as part of the consideration to be received by Customers in exchange for their alternative assets or Total Return Interest thereon; failure to comply with these laws, or changes to these laws may have a material adverse effect on our operations and our profitability.
Federal and state securities laws and regulations place limitations, registration requirements and other requirements on the use of debt or equity securities as part of the consideration to be received by Customers in exchange for their alternative assets or Total Return Interest thereon. Such securities either need to be registered under the Securities Act or issued or offered in reliance upon an exemption therefrom, such as the exemptive provisions of Section 4(a)(2) of the Securities Act and Regulation D under the Securities Act. Reliance on such exemptions may limit the types of Customers who may participate in certain of our ExAlt Plan Exchange product offerings and the scope of marketing or solicitation efforts which we may engage in connection therewith.
Similar securities registration or qualification requirements, and exemptions, may be applicable under state securities laws. No assurance can be given that any offering of the type contemplated by us under our ExAlt Plan Exchange products currently qualifies or will continue to qualify under one or more of such exemptive provisions due to, among other things, the adequacy of disclosure and the manner of distribution, the existence of similar offerings in the past or in the future, or a change in any securities law or regulation that has retroactive effect. If, and to the extent that, claims or suits for rescission are brought and successfully concluded for failure to register any offering or other offerings or for acts or omissions constituting offenses under the Securities Act, the Securities Exchange Act of 1934, as amended (the “Exchange Act”), or applicable state securities laws, we could be materially adversely affected, jeopardizing our ability to operate successfully. Furthermore, our human and capital resources could be adversely affected by the need to defend actions under these laws, even if we are ultimately successful in our defense.
The custody trusts may require additional liquidity to fund capital contributions. If adequate capital is not available, our business, operating results and financial condition may be negatively affected.
Our Customers, or following closing of liquidity transactions, certain of the custody trusts, are contractually obligated to contribute capital to certain alternative assets comprising the collateral supporting Ben Liquidity’s loans. Our financing subsidiary has committed to lend money to Customer ExAlt Trusts to fund certain capital calls of the exchanged alternative assets. The timing of the obligation to contribute capital is at the discretion of the sponsors on the alternative assets and is typically triggered by the issuance of a “capital call.” Although the Customer ExAlt Trusts generally may reserve certain funds for anticipated capital contributions as part of each liquidity transaction, and Ben Liquidity factors in the likelihood and extent of future capital calls when engaging in our underwriting process, the size or timing of future capital calls may not be accurately forecasted, or insufficient amounts may be reserved. In addition, Ben Liquidity and Ben Custody may change our fee structure at any time, which could affect our cash position. Additional funds may not be available when needed or may be unavailable on terms that our Customers or the Customer ExAlt Trusts deem acceptable. Failure to make a capital contribution following a capital call could have adverse effects on our operations including that the interest represented by the alternative asset, which is part of the Collateral, may be diluted or forfeited in whole or in part under the terms of the governing documents of the relevant alternative asset, and funding a capital call may not be a fruitful investment. Even if our Customers or the Customer ExAlt Trusts are able to make capital contributions on time, doing so may divert a substantial portion of the funds available for future liquidity transactions, general corporate purposes or expenses within the ExAlt Plan structure that serves Ben Liquidity’s loans.
We may not be able to adequately measure and limit our credit risk, which could lead to unexpected losses.
Our business depends on our ability to successfully measure and manage credit risk. As a lender, Ben Liquidity is exposed to the risk that the principal of, or interest on, loans will not be repaid timely or at all or that the value of any collateral supporting the loans will be insufficient to cover our outstanding exposure. In addition, we are exposed to risks with respect to the period of time over which Ben Liquidity’s loan may be repaid, risks relating to Ben Liquidity’s proper loan underwriting and risks resulting from changes in economic and industry conditions. If the overall economic climate in the United States, generally, or our market areas, specifically, experiences material disruption, the value of the collateral may decrease, liquidity events for the collateral may take longer to occur, borrowers may experience difficulties in repaying their loans and the level of nonperforming loans, charge-offs and delinquencies could rise and require significant additional provisions for credit losses for Ben Liquidity.
Our risk management practices, such as monitoring the concentration of Ben Liquidity’s loans within specific industries and our credit approval, review and administrative practices, may not adequately reduce credit risk, and our credit administration personnel, policies and procedures may not adequately adapt to changes in economic or any other conditions affecting the collateral and the quality of Ben Liquidity’s loan portfolio. A failure to effectively measure and limit the credit risk associated with Ben Liquidity’s loan portfolio may result in loan defaults, foreclosures and additional charge-offs, and may necessitate that Ben Liquidity significantly increase its allowance for credit losses, each of which could adversely affect our net income. As a result, our inability to successfully manage credit risk could have an adverse effect on our business, financial condition and results of operations.
Our results of operations may fluctuate from period to period.
We expect that our results of operations may vary significantly from period to period for a variety of reasons, many of which are outside of our control and difficult to predict, including demand for our liquidity products and trust administration services, performance of Ben Liquidity’s loans against the collateral supporting our liquidity transactions and concentration of risk in Ben Liquidity’s loan portfolios. For example, the primary source of repayment for the ExAlt Loans and related fees is cash flows from the interests comprising the ExAlt Loan Collateral Portfolio underlying the collateral. Even if the collateral proves to be profitable, it may be several years before any profits can be realized in cash. We may also create new products or vary the terms of our existing products, which may alter the composition or mix of our income from time to time. Because our results of operations may vary significantly from period to period, the results of any one period should not be relied upon as an indication of future performance.
A decline in the pace or size of our liquidity transactions would result in Ben Liquidity and Ben Custody receiving less revenue from interest income and fees.
Ben Liquidity and Ben Custody generate revenue primarily through loan interest income, transaction fees and administrative service fees related to our liquidity transactions, which are more fully described in the Business section above. The interest income and fees that Ben Liquidity and Ben Custody earn are driven in part by the pace at which we enter into liquidity transactions and the size of the net asset value of the underlying alternative asset involved in such transaction. Many factors could cause a decline in the pace or size of our liquidity transactions, including:
•the inability to maintain the listing of our securities on Nasdaq;
•the inability of our marketing teams to successfully solicit Customers;
•unfavorable market and economic conditions;
•decreased availability of capital; and
•new regulations, guidance or other actions provided or taken by regulatory authorities.
Any decline in that pace or the size of our liquidity transactions would reduce Ben Liquidity’s and Ben Custody’s revenue from loan interest income, transaction fees and administrative service fees, which would have a negative impact on the results of operations attributable to Ben’s and BCH’s equity holders.
Decisions made by a trustee could materially affect our custody business and the assets held in certain of our trusts.
Historically, we have been dependent upon the services of John Stahl, an individual who, prior to our receipt of the operating TEFFI charter in Kansas, served as trustee of most of our Customer ExAlt Trusts, excluding the custody trusts that are Delaware statutory trusts, which are trusts with the Delaware Trust Company serving as trustee. Mr. Stahl continued to serve as trustee of the Customer ExAlt Trusts established in our formative transactions until July 7, 2024, at which point BFF began the process of accepting such trusts as the successor trustee. BFF completed the trust acceptance process for certain trusts on each of September 19, 2024 and November 1, 2024 and, as such, currently serves as successor trustee of all of the Customer ExAlt Trusts, excluding the custody trusts that are Delaware statutory trusts, for which the Delaware Trust Company
continues to serve as trustee. Previously, we replaced Mr. Stahl as trustee on certain other trusts, and BFF was appointed as trustee of the Customer ExAlt Trusts following the receipt of BFF’s TEFFI charter. Accordingly, BFF will be, subject to fiduciary duties and other restrictions included in our trust agreements and as a matter of law, as a trustee, BFF will have broad discretion and authority to take actions permitted by the trust agreements and applicable law.
Accordingly, decisions made by BFF could materially affect our business and the assets held in such trusts. It is impossible to determine how these decisions may affect the value of the Company and therefore our securities.
We will experience costs associated with the Customer ExAlt Trust payments to certain charities that are the ultimate beneficiaries of the Customer ExAlt Trusts.
The Customer Exalt Trusts’ Collateral supports the repayment of the ExAlt Loans plus any related interest and fees. Under the applicable trust and other agreements, certain charities are the ultimate beneficiaries of the Customer ExAlt Trusts. The TEFFI Act and our policies require that two and a half percent (2.5%) of the cash distributions from alternative assets serving as collateral to Ben Liquidity loans be charitably contributed by certain of the Customer ExAlt Trusts to a designated Kansas economic growth zone. In accordance with the terms of the applicable trust and other agreements, certain of the Charities, which are the ultimate beneficiaries of Customer ExAlt Trusts formed prior to 2021, are paid $0.05 for every $0.95 paid to the ExAlt Loan lender (i.e., subsidiaries of the Company). Following December of 2021, the Charities are paid $0.025 for every $1.00 received by an ExAlt Trust from the corresponding alternative assets. To account for these payments to the Charities, we take such Customer ExAlt Trust payment obligations into account in our underwriting process. As our business expands, these costs could grow and cause a material adverse effect.
We may be required to seed a new fund for Hatteras Investment Partners, LP (“Hatteras”).
Pursuant to the agreements we entered into in connection with our ExAlt Plan Exchange transaction with Hatteras, subject to certain limitations and restrictions, Hatteras may require us or our affiliate to cause the transfer of up to 70% of the then-current fair value of certain specified assets (the “Contributed Assets”) contributed by Hatteras to Hatteras Ben Legacy LP and/or Hatteras Ben Private Legacy LP, which are holdings vehicles wholly owned by us, and potentially additional Contributed Assets from those holdings vehicles as may be requested by Hatteras and agreed to by us or our affiliate, to an investment vehicle sponsored, managed or advised by Hatteras or its affiliate (such vehicle, a “New Fund”) for the purpose of making a seed investment in such New Fund. Any such New Fund would be earlier in its life cycle than we would typically consider for a liquidity transaction and the interest in such New Fund received in return for such in-kind contribution of such seed assets would result in the exposure to a potentially different and broader set of underlying Contributed Assets than those seed assets contributed to such New Fund, which could expose us to risk on the quality of and changes to the collateral.
In the event that we make a seed investment of such Contributed Assets in any such New Fund sponsored by Hatteras, a priority distribution right is required to be provided for the interest we or our affiliate receives in such New Fund in consideration for any such Contributed Assets transferred to a New Fund launched by Hatteras.
Accordingly, the nature of the collateral underlying the ExAlt Loan relating to the Contributed Assets may change to an interest in such New Fund formed Hatteras instead of those Contributed Assets being directly held by us or our affiliate. We would not have the ability to underwrite such collateral as we would have an undivided interest in such New Fund and may not have control over or sufficient visibility into its underlying portfolio of assets and any subsequent changes thereto. Further, the right to the collateral underlying the ExAlt Loan relating to the Contributed Assets would be structurally subordinated, would be subject to change as the New Fund makes new investments or realizes existing investments, and we may not receive the priority distribution right with respect to such New Fund and any transfer of Contributed Assets thereto.
We may not be able to sustain our growth, and the continuation of growth may strain our resources.
We have a limited operating history. Although we have experienced growth since our inception, our historical growth rate may not be indicative of our future performance due to our limited operating history and the evolution of our business model. We may not be able to achieve similar results or accelerate growth at the same rate as we have historically. As our business continues to develop, we may adjust our strategy and business model. This level of growth may not be sustainable or achievable at all in the future. We cannot assure you that we will achieve any of our business objectives, and our failure to do so may materially and adversely affect our business and results of operations.
Our organizational documents do not limit our ability to enter into new lines of business, and we may expand into new liquidity product strategies, transaction structures, geographic markets and businesses, each of which may result in additional risks and uncertainties.
Ben Liquidity, which delivers our liquidity products and services through its ExAlt Plan transactions, is our primary Ben Business Unit pursuant to which each of the other Ben Business Units is engaged to provide complementary products and services necessary to effect liquidity transactions and other matters in connection therewith. Our other Ben Business Units are our complementary business lines, Ben Custody and Ben Markets. We intend to grow our existing and planned products and
services and, to the extent market conditions warrant, expand into new liquidity product strategies, transaction structures, geographic markets and businesses, which may require a different marketing approach than our current operations. Such actions may subject us to new laws and regulations with which we are not familiar or from which we are currently exempt, and may lead to increased liability, litigation, regulatory risk and expense.
If a new line of business generates insufficient revenue or if we are unable to efficiently manage our expanded operations, our results of operations may be adversely affected. In addition, our new product offerings could create conflicts of interests with existing products and may require significant management time and effort, which could divert management’s attention from our core business.
Our transfer agency solutions may be adversely affected if we do not comply with applicable legal and regulatory requirements.
Our transfer agency solutions as well as the entities providing those services are subject to regulatory oversight. Our provision of these services must comply with applicable rules and regulations of the SEC and other regulatory bodies. If we fail to comply with any applicable regulations in performing these services, we could be subject to suits for breach of contract or to governmental proceedings, censures and fines.
We have an evolving business model.
Our business model is one of innovation, including continuously working to expand our product lines and services to our customers. For example, we have recently expanded into the transfer agent space. It is unclear whether this service will be successful. Further, we continuously try to offer additional types of services, and we cannot offer any assurance that any of them will be successful. We cannot offer any assurance that these or any other modifications will be successful or will not result in harm to the business. We may not be able to manage growth effectively, which could damage our reputation, limit our growth, and negatively affect our operating results.
We may incur significant losses as a result of ineffective risk management processes and strategies.
We seek to monitor and control our risk exposure by developing an effective risk and control framework, which encompasses a variety of separate but complementary financial, credit, operational, compliance, and legal reporting systems, internal controls, management review processes and other mechanisms. However, as of March 31, 2025, because we have closed only a limited amount of liquidity transactions, Ben Liquidity’s loan portfolio is not fully diversified, and we may be over-exposed to certain areas of the market. While we employ and will continue to develop and deploy risk monitoring and risk mitigation techniques, those techniques and the judgments that accompany their application may not be effective and may not anticipate every risk event in all market environments or the specific nature of the impact and timing of such outcomes. Our failure to manage risk effectively could have an adverse effect on our business and results of operations.
We may be able to offer only a limited number of products and solutions.
We may be able to offer only a limited number of products and solutions due to regulatory, capital or other restrictions. Accordingly, the prospects for our success may be solely dependent upon the performance of a single or limited products or solutions, or dependent upon the development or market acceptance of a single or limited number of products or solutions. A lack of diversification in our offerings may make our results of operations susceptible to numerous economic, competitive and regulatory conditions, any or all of which may have a substantial adverse impact upon our ability to operate our business and/or grow our business in the future. Further, we would not be able to diversify our operations or benefit from the possible spreading of risks or offsetting of losses that offering a comprehensive suite of solutions could provide.
Risks Related to Our Broker-Dealer Business
We have limited experience in operating a broker-dealer to place securities of our Company, and our entry into and operating in this market may not be successful.
We offer broker-dealer services to the Company through a subsidiary of Ben Markets, AltAccess Securities. We expect that operational efficiencies created by having an in-house broker-dealer will allow us to streamline our ExAlt Plan liquidity transactions and reduce certain transaction and other third-party costs, although, there is no assurance that this will occur. The broker-dealer industry is heavily regulated and has regulatory and business barriers to entry. Entering into the broker-dealer business subjects us to additional laws and regulations and involves additional risks, including risks relating to regulatory oversight and examinations and increased risks of enforcement proceedings and litigation. Although certain of our directors and management have experience operating and advising broker-dealer businesses, we have limited experience in operating a subsidiary broker-dealer to help the Company issue its securities, which enhances these risks. To the extent we expand our broker-dealer business, particularly if we expand our broker-dealer business to serve third parties in addition to our subsidiaries and affiliates, it could involve a number of risks, including risk of denial or delay in regulatory approval, the required investment of capital and other resources, increasing demands on our operational and management systems and
controls, the diversion of management’s attention from our core business, risks when dealing with third-parties (based on their actions, omissions or disclosures), and our ability to implement an effective marketing strategy to promote awareness of and sell our broker-dealer products, including in conjunction with our ExAlt Plan. There can be no assurance that our entrance into, and ongoing efforts involving, the broker-dealer market will be successful. The regulatory environment in which our broker-dealer business operates is continually evolving, and the level of financial regulation to which we are subject has generally increased in recent years, which generally results in increased costs of compliance and operations. Regulators have adopted, proposed to adopt, and may in the future adopt regulations that could impact the manner in which we will market products and services, conduct compliance and operations, interact with regulators and manage our business.
Our broker-dealer is also not a full-service broker-dealer and pursuant to its agreement with FINRA conducts only private placements of securities and if it in the future has the appropriately licensed persons, it may also conduct investment banking-related activities. If our broker-dealer business does not generate sufficient revenue, source a sufficient number or type of investors or purchasers, or provide expected efficiencies and third-party cost reduction, or if we are unable to efficiently manage the existing and future regulatory environment, or our existing or expanded operations, our business and financial condition will be adversely affected.
Our broker-dealer business is subject to extensive and evolving regulations and our failure to be fully compliant with applicable regulations could have a material adverse effect on our future business, financial condition, results of operations and prospects.
AltAccess Securities is a subsidiary of Ben Markets, is registered with the SEC and various states and is a member of FINRA. Although subject to federal, SEC and state laws and rules, much of the oversight of broker-dealers has been delegated to self-regulatory organizations, including FINRA. AltAccess Securities business is also governed by its agreement with FINRA and the specific registrations of its registered persons. Self-regulatory organizations like FINRA adopt rules (which are subject to approval by the SEC) for governing its members and the industry. AltAccess Securities is a member of, and is primarily subject to regulation, supervision and regular examination, by FINRA. AltAccess Securities is also subject to cycle SEC or state exams, as well as, if applicable, for-cause exams, special inquiries, and investigations by the SEC, FINRA or a state.
The regulations (including laws, rules and interpretations) to which broker-dealers like AltAccess Securities are subject are extensive, change over time and cover all aspects of their securities business, including, but not limited to, changes in direct and indirect control, business expansions, dealings with affiliates, sales and trade practices, net capital and financial requirements, disclosures, conflicts of interests, record keeping and reporting procedures and filings, relationships and conflicts with customers, the handling of customer funds, experience and training requirements for certain employees, the conduct of investment banking activities and the conduct of registered persons, directors, officers and employees. Broker-dealers are also subject to the federal and state privacy laws regarding safeguarding of customer information (such as Regulation S-P) and anti-money laundering laws, and related regulations, including the recently adopted Anti-Money Laundering Act of 2020, for which various implementing measures will be taking effect, including expanded beneficial ownership reporting. Compliance with applicable regulations involves considerable allocations of time, resources and costs.
Additional legislation, changes in rules promulgated by the SEC, FINRA or states or changes in the interpretation or enforcement of existing laws and rules often increase costs, take time and resources to evaluate and directly affect the method of operation and profitability of broker-dealers, including any business expansions we may undertake. In addition to regular and special reviews of our business, the SEC, FINRA and states may conduct administrative and enforcement proceedings alleging violations of law and rules by AltAccess Securities that can result in a change of our businesses practices, an increase of compliance and training costs and in significant adverse regulatory consequences such as censure, fine, profit disgorgement, monetary penalties, suspension, revocation of registration or expulsion of broker-dealers, their registered persons, officers or employees. Customers may also bring arbitration actions and civil lawsuits against AltAccess Securities as a result of alleged violations of law and rules by AltAccess Securities, the results of which may also have a material adverse effect on our business and financial condition. Therefore, if we fail to comply with applicable regulations, such failure could have a material adverse effect on our business and financial condition. In addition, even if AltAccess Securities is successful in whole or part in any regulatory matter or civil lawsuit or arbitration, the cost of representation and defending itself is often significant, which cost could have a material adverse effect of our financial condition. The principal purpose of regulation and discipline of broker-dealers is the protection of customers and the securities markets rather than protection of creditors and stockholders of broker-dealers.
In addition, as a registered broker-dealer and member of a self-regulatory organization, AltAccess Securities is subject to the SEC’s uniform net capital rule. Rule 15c3-1 of the Exchange Act specifies the minimum level of net capital a broker-dealer must maintain and also requires that a significant part of a broker-dealer’s assets be kept in relatively liquid form. The SEC and FINRA impose rules that require notification when net capital falls below certain predefined criteria, limit the ratio of subordinated debt to equity in the regulatory capital composition of a broker-dealer and constrain the ability of a broker-
dealer to expand its business under certain circumstances. Additionally, the SEC’s uniform net capital rule imposes certain requirements that may have the effect of prohibiting a broker-dealer from distributing or withdrawing capital and requiring prior notice to the SEC for certain withdrawals of capital. AltAccess Securities is subject to such requirements. Compliance with the net capital requirements may limit our operations or require increased use of capital to meet the operating needs and capital requirements of AltAccess Securities. Any change in such rules or the imposition of new rules affecting the scope, coverage, calculation or amount of capital requirements, or a significant operating loss or any unusually large charge against capital, could adversely affect us.
Effective beginning June 2020, the SEC elevated the standard of care for broker-dealers from the current “suitability” requirement to a “best interest” standard when making a recommendation of any securities transaction, or investment strategy involving securities, to a retail customer pursuant to Regulation Best Interest (“Regulation BI”). The “best interest” standard requires a broker-dealer to make recommendations to retail customers without putting its financial interests ahead of the interests of a retail customer. In connection with Regulation BI, the SEC also adopted a related form called a Form CRS Relationship Summary (“Form CRS”), which requires broker-dealers to deliver to retail investors a succinct, plain English summary about the relationship and services provided by the firm and the required standard of conduct associated with the relationship and services. In connection with adopting Regulation BI, the SEC added new record-making and recordkeeping rules. The burden of complying with Regulation BI could also affect what customers AltAccess Securities solicits for its products and services (for example, limiting customers to only non-retail customers), which could have a material adverse effect of our business or financial condition.
While the SEC and FINRA have provided some guidance regarding Regulation BI, including findings from certain exams, the interpretation and enforcement of such relatively new regulations carry uncertainties and AltAccess Securities compliance with Regulation BI may result in increased compliance costs and potential future liability if the SEC or FINRA disagree with how AltAccess Securities has interpreted or implemented compliance with Regulation BI. If the SEC does not believe we have sufficiently complied or if we fail to continue to comply with the requirements of Regulation BI and Form CRS, we would be subject to fines and other regulatory actions that could result in a material adverse effect on our business or financial condition.
Legislatures and securities regulators in certain states in which we may do business have enacted (or are considering enacting) their own standard of conduct rules for broker-dealers, insurance agents, and investment advisers as well as new or expanded privacy obligations related to safeguarding information about their residents. The requirements and scope of these state rules are not uniform. Accordingly, we may have to adopt different policies and procedures in different states, which could create added compliance, supervision, training and sales costs for AltAccess Securities. Should more states enact similar legislation or regulations, it could result in material additional compliance costs and could have a material adverse effect on our business and financial condition.
The costs (including compliance, training and operations) related to existing and future securities and related laws and rules (including Regulation BI) can be significant, which could have a material adverse effect of our financial condition. Any failure to meet these or other current or future regulatory conditions or requirements may result in material adverse consequences, such as the imposition of a censure, significant fine, denial of business expansion or changes in control, disgorgement of profits, suspension or revocation of AltAccess Securities’ broker-dealer license and/or the licenses of AltAccess Securities registered persons, which would mean that we would not be able to provide the current and planned broker-dealer products and services or otherwise conduct our intended broker-dealer business and, therefore, restrict or prevent us from conducting ExAlt Plan transactions, until the applicable matter is resolved or the approvals are obtained, and/or any suspension or revocation of the required approvals has passed or is otherwise resolved. Any censure, fine, disgorgement, or suspension or revocation of regulatory approvals would negatively impact our reputation in the marketplace and could have a material adverse effect on our ability to conduct a broker-dealer business or grow our liquidity business.
Our broker-dealer business is subject to various risks associated with the securities industry.
Our broker-dealer business is subject to uncertainties that are common in the securities industry. These uncertainties include, among others:
•intense competition in the securities industry;
•the volatility of domestic and international financial, bond and stock markets, including changing interest rates;
•extensive or changing governmental regulation;
•regulatory exams, investigations and enforcement proceedings, investor complaints and civil litigation; and
•substantial fluctuations in the volume and price level of securities.
As a result of such uncertainties, the revenues and operating results of AltAccess Securities may vary significantly from quarter to quarter and from year to year. Unfavorable financial or economic conditions could reduce the number and size of transactions in which we provide services. Disruptions in fixed income and equity markets and changes in interest rates could lead to a decline in the volume of transactions executed for customers and, therefore, to declines in revenues from transactions.
We are subject to certain limitations that could prevent AltAccess Securities from entering new businesses.
The businesses that AltAccess Securities conducts is limited by its agreements with, and its oversight by, FINRA, other regulatory authorities and federal and state law. Currently, AltAccess Securities is permitted to only conduct private placements of securities and if it has the appropriate licensed persons, investment banking-related activities. Participation in new business lines, including trading of new products, often requires governmental and/or regulatory approvals, which may take significant time and resources, and is generally negatively affected by adverse litigation, bankruptcy and similar events involving its affiliates, including the Company. As a result, AltAccess Securities may be prevented from entering new businesses that may be profitable in a timely manner, if at all.
Several of our broker-dealer segment’s product lines rely on favorable tax treatment and changes in federal tax law could impact the attractiveness of these products to our customers.
We offer a variety of services and products that rely on favorable federal income tax treatment to be attractive to our customers. Should favorable tax treatment of these products be eliminated or reduced, sales of these products could be materially impacted, which could have a material adverse effect on our business, financial condition, results of operations or cash flows.
The actions of a third-party broker-dealer or financial intermediary may cause a material adverse effect.
We may enter into selling or similar agreements with third-party U.S. and non-U.S. broker-dealers (and similar entities). We cannot control how such additional broker-dealers will sell our products. The addition of third-party broker-dealers to a selling network may subject us to additional risk, as broker-dealers in a selling network may be subject to liability in connection with the actions or omissions of other broker-dealers in the selling network. This liability could also adversely affect the issuer.
AltAccess Securities also may enter into referral and similar agreements with financial intermediaries such as third-party broker-dealers, investment advisers and foreign finders, in which case, the success of AltAccess Securities would depend in part on the success of our referral partners and their ability to market our products and services successfully, and such entities may have different standards, obstacles or risks than AltAccess Securities, which may cause a material adverse effect to our broker-dealer business. Also, similar to a selling network above, we could be subject to liability based on the actions or omissions of these financial intermediaries, which also could adversely affect the issuer.
These risks include regulatory actions by the SEC, FINRA or the states against these other broker-dealers, financial intermediaries and AltAccess Securities, as well as arbitration and civil litigation, including class action suits against the selling network or groups of broker-dealers and financial intermediaries, including AltAccess Securities.
AltAccess Securities is subject to various conflicts of interest, incentives and risks given its affiliation with the Company, including that decisions related to the Company’s offerings may be influenced by such affiliation.
In addition to AltAccess Securities being an affiliate of the Company, certain employees of the Company or its affiliates are registered persons of AltAccess Securities. We have an incentive to use AltAccess Securities and its registered persons instead of other unaffiliated third parties because of such affiliation and because such employees of the Company or its affiliates are registered persons of AltAccess Securities. The success of AltAccess Securities depends in part on the success of its registered persons and the selling group members and referral partners and their ability to market our products and services successfully. When the Company uses AltAccess Securities as its broker-dealer to conduct its transactions, such use of AltAccess Securities creates various conflicts of interest, incentives and risks as set forth herein, which may be in conflict with the best interests of customers of AltAccess Securities, including that AltAccess Securities does not offer a diverse or alternative group of products and only offers securities and products of its affiliates. Because of these relationships, transactions or agreements between AltAccess Securities and the Company may not generally be arm’s-length and the Company has an incentive to use AltAccess Securities and its registered persons to sell the Company’s securities instead of AltAccess Securities selling or seeking to sell products of unaffiliated third parties.
This may result in the Company paying higher costs for broker-dealer services than if the Company engaged the services of a non-affiliated broker dealer. Increased costs could negatively impact our results of operations and our business. Through its ownership of AltAccess Securities, the Company, its owners, and employees receiving profit participation, equity incentives or similar benefits (including our former Chief Executive Officer and other employees) indirectly benefit from and/or share in the revenue earned by AltAccess Securities. Individuals registered with AltAccess Securities that are employees of the
Company or its affiliates receive a portion of the transaction compensation or other fees earned by AltAccess Securities for transactions in which such registered persons participate in addition to compensation they receive as employees of the Company or its affiliates. Certain allocations based upon the revenues of AltAccess Securities are made pursuant to the BCH LPA to BHI, as a result of its ownership of the BCH FLP-1 Unit Accounts, and to BMP, as a result of its ownership of the BCH FLP-2 Unit Accounts. BHI is directly owned by The Highland Business Holdings Trust, of which Mr. Heppner is the trust advisor, and Mr. Heppner and his family are the beneficiaries. BMP is owned by certain of the directors, officers and employees of Ben and a limited number of former employees. Compensation paid to AltAccess Securities and therefore to such registered persons of AltAccess Securities may be significant depending upon the aggregate amount of securities sold in an offering. Related risks include that AltAccess Securities and its registered persons are incentivized to sell the Company’s securities and products, maximize the amount of subscriptions in any offering, favor the Company’s offerings over offerings of unaffiliated third parties and to take greater risks regarding such offerings, and that their decisions relating to offerings of the Company may be influenced by such persons being registered with AltAccess Securities and/or being employees of the Company or its affiliates and the extent of the compensation they may receive by participating in an offering of the Company. This influence and risk may include affecting it or their independence regarding reviewing any offering (including not fully resolving an offering conflict of interest that could impair its ability to conduct a thorough and independent investigation), not treating as a red flag something that another broker-dealer may treat as such, giving different weight to such red flags or accepting an explanation for such red flag that another broker-dealer may not fully accept. Its affiliation with the Company may also present a risk of raised expectations by an investor that AltAccess Securities has special expertise concerning the Company. While AltAccess Securities and its registered persons endeavor to handle these conflicts of interest, incentives and risks in good faith and in a manner that they deem to be fair and equitable under the circumstances, there can be no assurance that this may be the case in a particular circumstance or on an overall basis, including that they may receive or be deemed to receive more favorable treatment, benefits, pricing and/or information than unaffiliated or unrelated third parties.
The Company is subject to the risk of possibly becoming an investment advisor under the Investment Advisers Act.
The Investment Advisers Act is a U.S. federal law that defines the role and responsibilities of an investment advisor/adviser. Section 202(a)(11) of the Investment Advisers Act defines an investment adviser as any person or firm that: (1) for compensation; (2) is engaged in the business of; (3) providing advice to others or issuing reports or analyses regarding securities. A person must satisfy all three elements to fall within the definition of “investment adviser.” As a result of certain of AltAccess Securities’ operations, specifically as it relates to the loan participation transactions, AltAccess Securities runs the risk of inadvertently becoming an investment adviser, which would require AltAccess Securities to register under the Investment Advisers Act. Registered advisers are subject to extensive, restrictive and potentially adverse regulations. Registered investment advisers are not permitted to operate their business in the manner in which AltAccess Securities operates its business. If it were established that AltAccess Securities were an investment company, there would be a risk, among other material adverse consequences, that it could become subject to monetary penalties, regulatory actions and injunctive relief in an action brought by the SEC, that AltAccess Securities would be unable to enforce contracts with third parties or that third parties could seek to obtain rescission of transactions with AltAccess Securities undertaken during the period it was established that AltAccess Securities was an unregistered investment adviser. If it were established that AltAccess Securities were an investment adviser, this would have a material adverse effect on our business and financial operations. Based on the facts and circumstances of our business model, we do not believe that AltAccess Securities is an investment adviser as defined within the Investment Advisers Act. The predominant reason for our view is based on various SEC interpretations and our view that the company is not engaged in the business of providing advice to others or issuing reports or analyses regarding securities for separate advisory compensation.
Risks Related to Our Proposed Ben Insurance Business
We have no experience in operating an insurance business, and our entry into the insurance market may not be successful.
Our business plan involves, through Ben Insurance, entering into the business of providing insurance policies to certain affiliates (as defined under the Kansas Captive Insurance Laws), including the Customer ExAlt Trusts and other trusts for which BFF serves as the trustee or custodian, to cover the risks related to the ownership, management and transfer of alternative assets and the financings related to alternative asset purchases. Entering the insurance business will subject us to additional laws and regulations and involves additional risks, including risks relating to regulatory oversight and examinations, risks related to compliance with capital maintenance requirements, and increased risks of litigation. Although certain of our directors and management have experience operating insurance businesses, Beneficient has no experience in operating an insurance business, which would enhance these risks. Expanding our business into the realm of insurance involves a number of risks, including the required investment of capital and other resources, increasing demands on our operational and management systems and controls, the diversion of management’s attention from our core business, and our ability to implement an effective marketing strategy to promote awareness of our insurance products. The insurance industry is highly competitive and there can be no assurance that our plans to enter the insurance market will be successful. If our
proposed insurance business does not generate sufficient revenue or if we are unable to efficiently manage our expanded operations, our results of operations will be adversely affected.
Our failure to obtain or maintain approval of insurance regulators and other regulatory authorities as required for the operations of our planned insurance subsidiary may have a material adverse effect on our future business, financial condition, results of operations and prospects.
As a part of our business plan, and as a result of the adoption of legislative amendments concerning captive insurers in the State of Kansas, Ben Insurance applied to Commissioner of Insurance of the State of Kansas for a certificate of authority to transact business as a captive insurer under the Kansas Captive Insurance Laws. On August 8, 2025, Ben Insurance voluntarily withdrew its application but intends to refile such application in the future. If and when we receive the necessary regulatory approvals, we intend to offer (1) an insurance line insuring certain affiliates, including Customer ExAlt Trusts, against losses in the value of their ownership interests in an alternative asset resulting from (i) such alternative asset having to make payments under contractual indemnification provisions or being unable to recover damages due to contractual exculpation provisions or (ii) fraud, theft or conversion of assets by the manager or general partner of the respective alternative asset; (2) a surety line insuring the risks attendant to the transfer of alternative assets from a transferor to a transferee; (3) a credit risk insurance line insuring the risk of default on the repayment of loans made to Customer ExAlt Trusts for the purpose of acquiring alternative assets; and (4) a representations and warranties insurance line insuring against losses incurred by a transferee arising from breaches of the representations and warranties made by a transferor in the definitive documents effecting the transfer of the applicable alternative asset from such transferor to such transferee. Kansas insurance statutes and regulations and the policies of the Kansas Insurance Department may require Ben Insurance to, among other things, maintain a minimum level of capital and surplus, satisfy solvency standards, restrict dividends and distributions, obtain prior approval for or provide notification of certain transactions, have at least one director or manager be a resident of Kansas, maintain a principal place of business in Kansas and hold at least one board meeting in Kansas annually, and provide for the performance of certain periodic examinations of Ben Insurance and its financial conditions.
In addition, we may or may not apply for regulatory approval for our existing Bermuda insurance subsidiary, PEN, to commence operations as a Bermuda Class 3 insurer. If we choose to seek such approval, subject to receiving the necessary regulatory approvals, we would intend to offer similar insurance products to those described above for the Kansas captive insurer, through PEN to managers of, and investors in, alternative asset funds, such as private equity funds. Bermuda insurance statutes and regulations, and the policies of the Bermuda Monetary Authority (“BMA”) require PEN, among other things, maintain a minimum level of capital and surplus, satisfy solvency standards, restrict dividends and distributions, obtain prior approval or provide notification to the BMA of certain transactions, maintain a head office in Bermuda, have a representative, secretary or director resident in Bermuda, appoint and maintain a principal representative in Bermuda, annual reporting requirements and provide for the performance of certain periodic examinations of itself and its financial conditions.
A failure to meet these conditions may subject us to examination or corrective action by the BMA or result in the failure to obtain the required regulatory approvals or, if obtained, a suspension or revocation of our authority to do business as an insurance company, which would mean that we would not be able to provide the planned insurance products until the approvals are obtained or any suspension or revocation of the required approvals is resolved. If obtained, any suspension or revocation of regulatory approvals would negatively impact our reputation in the marketplace and could have a material adverse effect on our ability to grow our exposure to alternative assets.
The insurance and reinsurance regulatory framework have been subject to increased scrutiny in the United States at the federal and state levels. In the past, there have been congressional and other initiatives in the United States regarding increased supervision and regulation of the insurance industry, including proposals to supervise and regulate alien reinsurers. We cannot predict the future impact, if any, of changing law or regulation on our operations.
If we seek authority to operate our proposed international insurance business, for which we have no prior experience, we may be subject to additional costs and economic, political, currency and other risks that could adversely affect our revenues or financial position.
We have no experience in operating our business internationally, which increases the risk that our proposed insurance business and any potential future expansion efforts that we may undertake may not be successful. If we seek authorization from the BMA to operate PEN, we may face adverse financial consequences and operational problems due to political or economic changes, such as changes in political or economic conditions in Bermuda and the surrounding region, laws and regulations that restrict repatriation of earnings or other funds or that could subject repatriated earnings or other funds to additional taxes, or changes in foreign currency exchange rates. If we invest substantial time and resources to grow our proposed insurance business and are unable to manage these risks effectively, our business, results of operations and financial condition could be adversely affected. In addition, international expansion may increase our risks in complying with various laws and standards in Bermuda, including with respect to anti-corruption, anti-bribery, anti-money laundering, export controls, and trade and economic sanctions. Expansion into new markets abroad will require additional investments by us in
both regulatory approvals and marketing. These incremental costs may include hiring additional personnel, as well as engaging third-party service providers and other research and development costs. If we fail to grow our international insurance business, or if growth occurs at a slower rate than expected, our business, our results of operations and financial condition could be adversely affected.
Risks Related to Our Limited Operating History
We do not have significant operating history or an established customer base.
We commenced commercial operations in September 2017, and we do not have significant operating history under our current business plan. Additionally, our Kansas trust company subsidiary received its charter at the end of calendar year 2021 and our broker-dealer business received authorization to conduct business in 2021, while our proposed insurance line of business has not received an operational charter or authorization to conduct business and has no operating history.
While we believe that the market demand for liquidity for alternative assets held by MHNW investors, STMI investors, FAMOs and GPs is high and that our liquidity and other products are unique and designed to address Customers who have historically possessed few attractive options to access early liquidity from their alternative assets, we do not have an established customer base. Our operating business and structure are novel, including the issuance of our own securities as part of our business plan, which involves risk. In addition, we cannot predict whether our products will be attractive to our target market. The success of our liquidity, financing and custody products will depend upon, among other things, their acceptance by MHNW investors, STMI investors, FAMOs and GPs. In addition to our direct marketing efforts, we seek to enter into arrangements with larger financial institutions, private banks, fund managers and their managed funds and other institutions appointing the Company as a preferred liquidity provider with respect to the MHNW investors, STMI investors, FAMOs and GPs who are clients of or investors in such institutions. Our business must be considered in light of these and other risks, expenses and difficulties frequently encountered by companies in their early stages of operation. If any of our products do not achieve and maintain an adequate level of acceptance among MHNW investors, STMI investors, FAMOs and GPs, or if such preferred liquidity provider arrangements are not successful, we may not generate material revenues from sales of these products.
We may be unable to operate our business successfully, which would negatively impact the results of operations and our ability to generate distributable cash flow.
We operate our business through our operating subsidiaries, which include Ben Custody, Ben Liquidity, and Ben Markets. Our success will depend primarily on our operating subsidiaries’ ability to operate our business successfully and generate earnings and positive cash flow. In general, companies that seek to implement business plans similar to ours present substantial business and financial risks and uncertainties. Furthermore, to date, Ben Liquidity’s originations of liquidity products have been transacted primarily with a limited number of FAMOs, GPs, and fund-of-funds. Institutional Customers may not represent the primary target market of our liquidity products in the future. In addition, the TEFFI Act, our policies require that two and a half percent (2.5%) of the cash distributions from alternative assets serving as collateral to Ben Liquidity loans be charitably contributed by certain of the Customer ExAlt Trusts to a designated Kansas economic growth zone. If we are unable to operate our business successfully and generate earnings and positive cash flow in the future, such inability will negatively impact our operations and liquidity and may result in an impairment of goodwill.
While BFF has received an unconditional Kansas TEFFI charter, we may continue to encounter delays in effecting certain parts of our current business plan related to BFF’s operating Kansas TEFFI charter, which could hinder our ability to successfully pursue our current business plan.
Through Ben Liquidity, our ExAlt Plan liquidity products are designed to facilitate the delivery of, at a Customer’s election, cash, equity securities or debt securities, or a combination of cash and equity or debt securities for their alternative assets. Our structure is intended to provide our Customers with liquidity for alternative assets in as little as 15 days – and within two to three days for certain qualifying assets. Ben Custody presently provides services to the trustee of Customer ExAlt Trusts for the ongoing administration of the exchanged alternative assets following closing of a liquidity transaction. In order to further grow these businesses, BFF has obtained an operating TEFFI charter in Kansas.
In April 2021, the Kansas Legislature adopted, and the governor of Kansas signed into law, a bill that allows for the chartering and creation of Kansas financial institutions that provide fiduciary financing, custodian and trustee services to participants in the alternative assets market known as TEFFIs, as well as the establishment of alternative asset trusts. The legislation, which names us as the pilot TEFFI, became effective on July 1, 2021. As part of the pilot program, BFF received a conditional charter on July 1, 2021 and BFF received a formal operating charter on December 31, 2021. We currently conduct our liquidity business through BFF as a Kansas TEFFI. As a result of BFF’s receipt of the operating TEFFI charter in Kansas, BFF has become subject to regulation by the OSBC and new rules and regulations that it is expected to promulgate throughout and following the pilot program. Only BFF, our subsidiary, is regulated by the OSBC. The OSBC does not
regulate the entirety of Beneficient. Such regulations could prove to be burdensome on our business and could adversely impact our financial condition and results of operations.
Because our current business plans are based in part on obtaining and maintaining regulatory approval to operate one or more regulated trust subsidiaries, a failure to do so may materially and adversely impact our financial performance and prospects, which would likely diminish our ability to effect certain parts of our business plan and growth strategies. While BFF has received the operating TEFFI charter in Kansas, it is subject to certain conditions including, among others, that BFF satisfy certain minimum restricted capital requirements. There is no assurance that BFF will be able to satisfy all the conditions imposed by the OSBC. Only BFF, our subsidiary, is regulated by the OSBC. The OSBC does not regulate the entirety of Beneficient.
Additional legislation passed by the Kansas legislature or any repeal or amendment to the TEFFI Act could materially and adversely affect our ability to successfully pursue our business plan and our financial performance and prospects.
Notwithstanding the adoption of the TEFFI Act in Kansas and BFF’s receipt of a formal operating charter on December 31, 2021, it is possible that the Kansas legislature could adopt further amendments to the TEFFI Act, could pass additional legislation and/or the OSBC may promulgate rules and regulations that may adversely affect our business plans and operations which could adversely affect our financial performance and prospects. Only BFF, our subsidiary, is regulated by the OSBC. The OSBC does not regulate the entirety of Beneficient. Because our business plans are based in part on obtaining and maintaining regulatory approval to operate one or more regulated trust companies, whether under the Kansas TEFFI Act or otherwise, a failure to do so may materially and adversely affect our ability to successfully pursue our business plan and our financial performance and prospects.
Risks Related to the Company’s Organizational Structure
The Company may engage in transactions that represent a conflict of interest, with the review of such transactions subject to the Nevada statutory business judgment rule.
As part of its business plan, the Company intends to engage in transactions that may be deemed to represent a conflict of interest, including transactions between Beneficient and its non-wholly owned subsidiary, BCH. Certain officers and directors of Beneficient hold interests in BCH, directly or indirectly, in different proportions than they hold in Beneficient. Therefore, they could be seen as benefiting from transactions that will invest money in the Company’s operating subsidiaries. Beneficient is a Nevada corporation, and under Nevada law, the statutory liability standard of the Nevada business judgment rule codified in Chapter 78.138 of the NRS is the principal avenue to hold directors and officers individually liable for damages arising from official conduct. Nevada does not use the “entire fairness” doctrine in evaluating transactions, which doctrine may be applicable if Beneficient was incorporated in another jurisdiction, and the Nevada Supreme Court has rejected the “entire fairness” doctrine, even when the challenged transaction involves a controlling stockholder and there are allegations of conflicts of interest. In Nevada, the existence of a conflict of interest, in and of itself, does not rebut the codified business judgment rule and shifts the burden of proof to directors.
A determination that we are an unregistered investment company would have serious adverse consequences.
The 1940 Act defines an “investment company” as an issuer that is engaged in the business of investing, reinvesting, owning, holding or trading in securities and owns “investment securities” having a value exceeding 40 percent of the issuer’s unconsolidated assets, excluding cash items and securities issued by the federal government. We believe that we are not an investment company. We do not hold ourselves out as an investment company. On December 31, 2021, BFF was issued an operating trust company charter from the State of Kansas to establish a fiduciary financial institution within the State of Kansas. We believe that BFF’s operations following receipt of the operating charter as a Kansas trust company exempts us from being deemed an investment company subject to registration under the 1940 Act. In addition, we filed an application for an insurance charter from the Commissioner of Insurance of the State of Kansas to transact business as a captive insurer under the Kansas Captive Insurance Laws. On August 8, 2025, Ben Insurance voluntarily withdrew its application but intends to refile such application in the future. If we receive such insurance charter, we believe that our receipt of such insurance charter will provide us a further exemption under the 1940 Act. However, there is no assurance we will be able to obtain an insurance company charter.
A determination that we, or any of the proposed trust subsidiaries, are required to register as an investment company under the 1940 Act would have serious adverse consequences. We do not believe we could operate our business effectively as a registered investment company. As a result, we would have to change our operations so as not to be an investment company. Changes could include refraining from raising capital, being unable to participate in liquidity transactions as they are currently structured, changing the types of products and services that we provide, and changing the nature of the Collateral. Furthermore, if at any time it were established that we, or any of the proposed trust subsidiaries, have been operating as an investment company in violation of the registration requirements of the 1940 Act, there would be a risk, among other material adverse consequences, that (i) we could become subject to SEC enforcement and investigation, monetary penalties or
injunctive relief, or both, (ii) we would be unable to enforce contracts with third parties or that third parties could seek to obtain rescission of transactions with such company undertaken during the period in which it was established that we were an unregistered investment company, and (iii) BFF would face adverse action from the OSBC in connection with our regulated subsidiary. Only BFF, our subsidiary, is regulated by the OSBC. The OSBC does not regulate the entirety of Beneficient. Such developments would be likely to have material and adverse consequences for us.
The Company’s only cash-generating assets are its indirect interests in BCH and the Company’s cash flow is dependent on the ability of BCH to make distributions. In addition, the Company’s ability to pay periodic distributions to its common and preferred stockholders may be limited by the Company’s holding company structure, applicable provisions of Nevada law and contractual restrictions and obligations, and the Company’s stockholders may be liable to repay dividends.
The Company is Ben’s holding company and has no material assets other than the indirect ownership of the BCH Class A Units. As a holding company, the Company conducts its business through its subsidiaries. The Company has no independent means of generating revenue and therefore its cash flow is completely dependent on BCH making distributions to its partners, including Ben LLC, which is the general partner of BCH and owned by the Company. Accordingly, the Company intends, to the extent permitted under the terms of the BCH A&R LPA, to cause BCH to make distributions to its partners, including Ben LLC, to fund any distributions the Company may declare on the Beneficient common stock or preferred stock. If the Company’s subsidiaries are unable to make dividend payments or distributions to the Company and sufficient cash or liquidity is not otherwise available, the Company may not be able to pay dividends. If BCH makes such distributions, certain limited partners of BCH will have priority with respect to such distributions and will be entitled to receive distributions in accordance with the terms of the BCH A&R LPA.
The Company’s ability to pay dividends is also limited by the laws of Nevada. Under Nevada law, a Nevada corporation generally may not make a distribution if, after giving effect to the distribution, the corporation would not be able to pay its debts as they become due in the usual course of business, or the corporation’s total assets would be less than the sum of its total liabilities plus, unless the corporation’s charter provides otherwise, the amount that would be needed, if the corporation were dissolved at the time of the distribution, to satisfy the preferential rights upon dissolution of stockholders whose preferential rights are superior to those receiving the distribution. Accordingly, the Company generally may not make a distribution if, after giving effect to the distribution, the Company would not be able to pay its debts as they become due in the usual course of business or its total assets would be less than the sum of its total liabilities plus, unless the terms of such class or series of stock provide otherwise, the amount that would be needed to satisfy the preferential rights upon dissolution of the holders of shares of any class or series of stock then outstanding, if any. In addition, the terms of any credit facility or other financing arrangements involving the Company, or BCH, as a party to or may enter into in the future may include covenants or other restrictions that could constrain the Company’s, or BCH’s ability to make distributions.
Shares of our Class A common stock, Series A preferred stock, Series B preferred stock, and any additional series of preferred stock we issue are and will be structurally subordinated to interests in BCH.
Because the Company has a holding company structure, as an interest in the Company, Class A common stock, Series A preferred stock, Series B preferred stock and any additional series of preferred stock we issue are and will be structurally subordinated to interests in BCH, including creditors and holders of certain equity interests. With respect to BCH, upon its sale, liquidation, dissolution or winding up, the Class A Units the Company indirectly owns in BCH will be entitled to distributions ranking junior to all other currently issued and outstanding classes and series of BCH’s preferred units. If the proposed transactions to revise BCH’s liquidation priority are completed, certain of the distributions that the Class A Units are entitled to will no longer rank junior to BCH’s preferred units. However, with the resignation of Brad Heppner from his position as Chief Executive Officer and Chairman of the Board of Directors on June 19, 2025, we do not expect the transaction to be consummated on the terms set forth in the Master Agreement. Accordingly, the Company is exploring available alternative options, including renegotiating terms or not proceeding with the transaction. Entities related to Mr. Heppner own the majority of the BCH securities.
As of March 31, 2025, the BCH interests had an aggregate estimated capital account balance determined in accordance with Section 704 of the Internal Revenue Code of $1.1 billion, other than the BCH Class S Ordinary Units, which will share any such distributions with the Class A Units held by the Company on a pro rata basis, other than those distributions specifically contemplated to the Class A Units held by the Company under the terms of the proposed transactions to revised BCH’s liquidation priority. In addition, BCH or Ben LLC could issue securities in the future that have a senior preference on payment to the BCH Class A Units indirectly owned by the Company or that are otherwise structurally senior to Class A common stock or any preferred stock we issue.
Therefore, in any bankruptcy, liquidation or similar proceeding, all claims of creditors (including trade creditors) of BCH will have priority over the Company’s equity interests in BCH (and therefore the claims of the Class A common stock and any preferred stock we issue) with respect to the assets of BCH. Even if the Company is recognized as a creditor of BCH, the Company’s claims would still be effectively subordinated to any security interests in the assets of BCH and to any
indebtedness or other liabilities of BCH senior to the Company’s claims. Consequently, Class A common stock, Series A preferred stock and Series B preferred stock are structurally subordinated to all indebtedness and other liabilities (including trade payables) of BCH and any subsidiaries that we may in the future acquire or establish as financing vehicles or otherwise. In addition, future debt and security agreements entered into by BCH may contain various restrictions, including restrictions on payments by BCH to the Company and the transfer by BCH of assets pledged as collateral.
The Class A Units the Company indirectly owns in BCH are junior to certain existing classes of limited partner interests in BCH.
The Company’s indirect interest in BCH is structurally subordinate to certain outstanding classes of limited partner interests in BCH that have priority over the BCH Class A Units the Company indirectly owns in BCH with respect to any distributions made by BCH. The distributions payable to such senior non-controlling equity interests in BCH are based, in part, upon the capital accounts of the holders of such senior equity interests, which in turn may be increased by the preferred returns that accrue with respect to certain senior limited partner interests and the amount included in the hypothetical capital account with respect to such senior limited partner interests.
Pursuant to the terms of the Eighth Amended and Restated Limited Partnership Agreement of BCH (the “BCH Eighth A&R LPA”) that became effective on June 7, 2023 in connection with the consummation of the Business Combination, the preferred returns on the BCH Class S Preferred Units and the BCH Preferred A-1 Unit Accounts have been waived and shall not accrue until December 31, 2024, unless there are allocations of income up to the amount of such quarterly returns, in which event such returns have not be waived. This waiver continued under the terms of the BCH Ninth A&R LPA. As of March 31, 2025, there are substantial amounts in the capital accounts and hypothetical capital accounts of the senior limited partner interests in BCH that continue to exist and have priority over the BCH Class A Units indirectly held by the Company. As of March 31, 2025, the estimated capital account balances and the estimated hypothetical capital account balances of the limited partner interests entitled to preferred returns are as follows: BCH Class S Preferred Units – capital account nominal and hypothetical capital account $0.2 million; and BCH Preferred A-1 Unit Accounts – capital account $813.5 million and hypothetical capital account $935.0 million. In addition, the aggregate estimated capital account balance as of March 31, 2025 for the remaining limited partner interests (BCH Preferred A-0 Unit Accounts) that are senior to the BCH Class A Units indirectly held by the Company is $252.8 million.
The estimated capital account balances and estimated hypothetical capital account balances disclosed in this Annual Report on Form 10-K have been prepared and disclosed for informational purposes only to provide an indication of the amounts that will have priority over the BCH Class A Units that are held indirectly by Beneficient. The estimates are based upon a deemed liquidation value of $1.1 billion as of March 31, 2025 and are subject to adjustment based upon actual results of operations, including the financial performance of BCH’s underlying investments and an adjustment to the carrying value of the assets of BCH in connection with Beneficient’s Business Combination. The holders of these senior limited partner interests in BCH with such capital account and hypothetical capital account balances will have priority over any distributions payable to the Company as the indirect holder of the BCH Class A Units. If the proposed transactions to revise BCH’s liquidation priority are completed, the priority of the Class A Units will be modified. However, with the resignation of Brad Heppner from his position as Chief Executive Officer and Chairman of the Board of Directors on June 19, 2025, we do not expect the transaction to be consummated on the terms set forth in the Master Agreement. Accordingly, the Company is exploring available alternative options, including renegotiating terms or not proceeding with the transaction. Entities related to Mr. Heppner own the majority of the BCH securities.
Beneficient’s Articles of Incorporation (the “Charter”) and Bylaws (“Bylaws”) provide for the indemnification of our officers and directors at our expense to the fullest extent allowed by Nevada law, and Nevada law correspondingly limits their liability, which may result in a major cost to us and harm the interests of our stockholders because corporate resources may be expended for the benefit of officers and/or directors.
Beneficient’s Charter and Bylaws provide for the indemnification of our officers and directors at our expense to the fullest extent allowed by Nevada law and include provisions that eliminate the personal liability of our directors for monetary damages to the fullest extent possible under Nevada law. Nevada law generally permits a corporation to indemnify any director or officer who acted in good faith and in a manner in which he or she reasonably believed to be in or not opposed to the best interests of the corporation. Under Nevada law, the person seeking indemnity may also be indemnified if he or she is not liable for his or her actions under Nevada law. Furthermore, under Nevada law, a director or officer is not liable for damages as a result of an act or failure to act in his or her capacity as a director or officer unless a statutory presumption that such person acted in good faith, on an informed basis and with a view to the interests of the corporation, has been rebutted. For a director or officer to be personally liable, it must be proven that (i) the act or omission constituted a breach of the director’s or officer’s fiduciary duties and (ii) the act or omission involved intentional misconduct, fraud or a knowing violation of law. Subject to our obligations to indemnify our directors and officers, these provisions do not affect a director’s or officer’s liabilities under the federal securities laws or the recovery of damages by third parties.
Stockholders will experience dilution of their ownership interests upon the issuance of additional shares of the Company’s common stock or securities convertible into shares of Company common stock.
As a part of its business plan, the Company expects to issue additional equity securities in capital raising transactions or otherwise, resulting in the dilution of the ownership interests of its present stockholders. The Charter, as amended, authorizes the issuance of 5,250,250,000 shares of capital stock, consisting of: 5,000,000,000 shares of Class A common stock, 250,000 shares of Class B common stock and 250,000,000 shares of preferred stock, with 50,000,000 shares being shares of Series A preferred stock and 4,464,408 shares of Series B preferred stock, which consist of 3,542,063 shares of Series B-1 preferred stock, 200,000 shares of Series B-2 preferred stock, 20,000 shares of Series B-3 preferred stock, 6,932 shares of Series B-4 preferred stock, and 468,481 shares of Series B-5 preferred stock as of March 31, 2025 pursuant to the respective the respective certificates of designation. Subsequent to March 31, 2025, the Company issued 965,576 shares of its Series B-6 preferred stock, 23,333 shares of its Series B-7 preferred stock and 191,037 shares of Series B-8 preferred stock pursuant to the respective certificates of designation. Additionally, in order to effect the transactions to revise BCH’s liquidation priority, assuming that is pursued, the Company would need to seek stockholder approval to amend its Charter and increase the number of authorized shares of Class B common stock. If additional shares of the Class B common stock are authorized and issued pursuant to the proposed transactions to revise BCH’s liquidation priority, this will result in additional dilution to the Company’s present stockholders. We do not expect the transaction to be consummated on the terms set forth in the Master Agreement. Accordingly, the Company is exploring available alternative options, including renegotiating terms or not proceeding with the transaction.
The Company may in the future raise additional capital through public or private offerings of its common stock or other securities that are convertible into or exercisable for its common stock. Additionally, the Board approved the launch of the ExchangeTrust Product Plan to complete up to $5 billion of fiduciary financings to Customer ExAlt Trusts through ExchangeTrust transactions, which would be priced using the Formula-Based Financing. We believe completing ExchangeTrust transactions is critical for the long-term success of the Company. Any future issuance of the Company’s equity or equity-linked securities may dilute then-current stockholders’ ownership percentages and could also result in a decrease in the fair market value of the Company’s equity securities, because the Company’s assets would be owned by a larger pool of outstanding equity. As a result of the Formula-Based Financing for transactions pursuant to the ExchangeTrust Product Plan, dilution to existing stockholders may be substantially increased if the trading price of our Class A common stock is lower at the time of any ExchangeTrust transaction. Given the importance of ExchangeTrust transactions, the Company may enter into such transactions even if the trading price of our Class A common stock is significantly lower than historic prices. In addition, the implementation of Formula-Based Financing introduces risks that could materially and adversely affect our business, financial condition, and results of operations. These risks include that the formula is based on certain assumptions that may not accurately or reliably predict market outcomes, our cost of capital, or the present value of the Collateral backing a fiduciary financing, potentially leading to mispricing of fiduciary financings and financial losses. Despite our efforts to monitor and mitigate these risks, there can be no assurance of success, and any of these factors could materially and adversely affect our business, financial condition, and results of operations.
The Company may also issue such securities in connection with hiring or retaining employees and consultants, as payment to providers of goods and services, in connection with future acquisitions and investments, development, redevelopment and repositioning of assets, or for other business purposes. Subject to the rights of certain holders of preferred stock, the Company’s board of directors may at any time authorize the issuance of additional common stock without stockholder approval, unless the approval of its common stockholders is required by applicable law, rule or regulation, including Nasdaq regulations, or the Company’s Charter. The terms of preferred or other equity or equity-linked securities we may issue in future transactions may be more favorable to new investors, and may include dividend and/or liquidation preferences, anti-dilution protection, pre-emptive rights, superior voting rights and the issuance of warrants or other derivative securities, among other terms, which may have a further dilutive effect. Also, the future issuance of any such additional shares of common stock or other securities may create downward pressure on the trading price of our common stock. There can be no assurance that any such future issuances will not be at a price or have conversion or exercise prices below the price at which shares of the common stock are then traded.
The protective provisions contained in the Stockholders Agreement may have unintended negative effects.
On June 6, 2023, in connection with the Business Combination, certain holders of Class B common stock entered into that certain Stockholders Agreement, which includes certain protective provisions on behalf of the holders of the Class B common stock (the “Stockholders Agreement”). Pursuant to the Stockholders Agreement, Beneficient agreed not to authorize, approve or ratify certain matters without the approval of the holders of at least a majority of the voting power of Class B common stock, including (but not limited to) certain actions related to Ben LLC, Beneficient, and the BCH A&R LPA, and certain additional issuances of shares of Class B common stock (the “Protective Provisions”). These Protective Provisions vest control over certain matters to the holders of Class B common stock and may have an unintended “anti-takeover” effect if the holders of Class B common stock do not approve such a transaction, which could cause the value of the Class A common
stock to suffer. The majority of the Company’s Class B common stock is owned by Beneficient Holdings, Inc., which is owned by The Highland Business Holdings Trust, of which Brad Heppner, our former CEO, is the trustee, and Mr. Heppner and his family are the beneficiaries.
We have, and may continue to, offer certain investors the opportunity to acquire participation interests in ExAlt Loans.
Ben Liquidity has sold participation interests in certain ExAlt Loans to certain investors and may continue to offer and sell to certain investors the opportunity to acquire participation interests in ExAlt Loans. This participation has allowed, and may allow in the future, these investors to purchase, on a pro rata basis, interests in these loans resulting in their receipt of a portion of the amounts payable under such loans. This may result in our receipt of less fees on such ExAlt Loans compared to what we would receive if we did not sell participation interests in such ExAlt Loans. Our right to receive payment of our fees as they relate to the portions of the ExAlt Loans sold as participation interests will be subordinate to the amounts due under such participation interests.
Our Charter designates certain courts as the sole and exclusive forum for certain types of actions and proceedings that may be initiated by Company stockholders, which could limit the ability of the Company’s stockholders to obtain a favorable judicial forum for disputes with the Company or its directors, officers or other employees.
Our Charter provides that, subject to limited exceptions, the Eighth Judicial District Court of Clark County, Nevada (or, if such court does not have jurisdiction, any other state district court located in the State of Nevada, or, if no state court located within the State of Nevada has jurisdiction, a federal court located in the State of Nevada) will be the sole and exclusive forum for any or all actions, suits and proceedings, other than actions, suits and proceedings brought to enforce a duty or liability created by the Exchange Act or any other claim for which federal courts have exclusive jurisdiction, (i) brought in the name or right of the Company or on its behalf, (ii) asserting a claim for breach of any fiduciary duty owed by any director, officer, employee or agent of the Company to the Company or the Company’s stockholders, (iii) arising or asserting a claim pursuant to any provision of the NRS Chapters 78 or 92A or any provision of the Company’s organizational documents, (iv) to interpret, apply, enforce or determine the validity of the Company’s organizational documents or (v) asserting a claim governed by the internal affairs doctrine. In addition, the Charter provides that, unless the Company consents in writing to the selection of an alternative forum, the federal district courts shall be the exclusive forum for the resolution of any complaint asserting a cause of action arising under the Securities Act. These provisions may limit a stockholder’s ability to bring a claim in a judicial forum that it finds favorable for disputes with the Company or the Company’s directors, officers or other employees, which may discourage such lawsuits against the Company and the Company’s directors, officers and employees. Alternatively, if a court were to find these provisions inapplicable to, or unenforceable in respect of, one or more covered proceedings, the Company may incur additional costs associated with resolving such matters in other jurisdictions, which could adversely affect the Company’s business and financial condition.
The Company depends upon cash distributions from its subsidiaries, and regulatory requirements, contractual restrictions on distributions to the Company or adverse events at one of our operating subsidiaries could materially and adversely affect our ability to pay our debts and the Company’s ability to continue operating its business.
The Company conducts its operations through operating subsidiaries, and as such its most significant assets are cash and its ownership interests in its subsidiaries, controlled affiliates and equity investees. Accordingly, our ability to meet our obligations, including our debt-related and dividend-payment obligations, materially depends upon the ability of our subsidiaries to distribute cash to us. In this regard, the ability of the Company’s subsidiaries to distribute cash to the Company is, and will continue to be, restricted by certain negative covenants contained in the HCLP Loan Agreement and the HH-BDH Credit Agreement.
The negative covenants in the HCLP Loan Agreement include, among others, subject to certain exceptions:
•incurring any lien, including any pledge, upon any of BCH’s property;
•incurring any indebtedness;
•disposing of any Funding Trust loan or loan agreement;
•making any restricted payment, including dividends or other distributions with respect to any equity interests of any person, including the Company; and
•issuing any securities that are senior to the BCH Preferred A-1 Unit Accounts or the BCH Preferred A-0 Unit Accounts.
The negative covenants in the HH-BDH Credit Agreement include, among others, subject to certain exceptions:
•incurring any indebtedness;
•incurring any liens on its property, assets or revenues;
•becoming a party to a merger or consolidation;
•making certain loans and other investments;
•disposing of certain assets;
•making any restricted payment;
•engaging in certain other transactions with affiliates;
•engaging in any business other than their current business;
•making changes to its accounting treatment or tax reporting treatment;
•entering into certain agreements that would prevent performance under the HH-BDH Credit Agreement or restrict the creation of a lien to secure the Secured Obligations (as defined in the HH-BDH Credit Agreement);
•acquiring any subsidiary; and
•amending certain organizational documents.
Certain of the negative covenants listed above apply to both the Loan Parties and to the Beneficient Parties (as defined in the HH-BDH Credit Agreement), which may have the effect of limiting the Company and its subsidiaries’ ability to make dividend payments or certain other distributions. In addition, the HH-BDH Credit Agreement contains certain financial maintenance covenants, including a debt service coverage ratio. If any of these limitations were to materially impede the flow of cash to us, our ability to service and repay our debt and pay dividends would be materially and adversely affected. In addition, any adverse corporate event at the subsidiary level, such as a declaration of bankruptcy, liquidation or reorganization or any other event of default under the credit agreements governing our secured loans from HCLP or under the HH-BDH Credit Agreement, could adversely affect the ability of our subsidiaries to distribute cash to us, and thereby materially and adversely affect our ability to service and repay our debt and make cash dividend payments, and negatively impact our ability to continue operations.
The Company has at times in late fiscal year 2025 and in subsequent periods been in default on certain of the required payment obligations, financial covenants, and information reporting requirements of the HH-BDH Credit Agreement, including delayed interest and principal payments and noncompliance with the minimum monthly liquidity requirement, among others. As of the date of this Annual Report on Form 10-K, the lender has not notified the Company that it intends to declare an event of default related to these defaults, and the Company is actively working with the lender on waivers related to these defaults along with an amendment to the HH-BDH Credit Agreement. Such negotiations remain in process as of the date of this Annual Report on Form 10-K.
The HCLP Loan purportedly matured on April 14, 2025, and on July 30, 2025, HCLP delivered written notice that events of default occurred with respect to the HCLP Loan Agreement. Due to the Company identifying credible evidence that Mr. Heppner participated in fabricating and delivering fake documents to the Company regarding his and others’ relationships to HCLP, among other items, the Company is evaluating the validity of its obligations under the HCLP Loan Agreement and the liens securing the HCLP Loan and is considering all options that it may pursue related to this conduct, including litigation against Mr. Heppner, HCLP and any direct or indirect control parties of HCLP. See the Risk Factor entitled “The HCLP Loan Agreement is collateralized by all of the assets of BCH and the loans, excluding the ExAlt Participation Loans, originated by the Customer ExAlt Trusts and certain of the custody trusts, and the Term Loan under the HH-BDH Credit Agreement is collateralized by pledges of substantially all of the assets of Beneficient Financing, BCH’s equity interests in Beneficient Financing, certain equity interests in the Custody Trust and certain deposit accounts” for additional information.
The events of default under the HCLP Loan Agreement triggered the cross default provision in the HH-BDH Credit Agreement. The Company timely notified HH-BDH of the cross default and, as of the date of this Annual Report on Form 10-K, HH-BDH has not notified the Company that it intends to declare an event of default related to the cross default provision of the HH-BDH Credit Agreement.
Furthermore, our subsidiaries BFF and AltAccess Securities are subject to significant regulatory restrictions limiting their ability to declare and pay dividends to the Company. For more information regarding the regulations with which we and our subsidiaries must comply, see the risks set forth under the heading “Legal and Regulatory Risks” in this Annual Report on Form 10-K.
Our ability to receive payment on the ExAlt Loans and fee income from the Customer ExAlt Trusts is limited by the distributions the Customer ExAlt Trusts receive.
The primary source of funds for the Customer ExAlt Trusts to repay our ExAlt Loans is distributions from the alternative assets held by the Customer ExAlt Trusts. Any delay in receiving such distributions could adversely impact our liquidity and
ability of the Customer ExAlt Trusts to repay the ExAlt Loans. To the extent the Customer ExAlt Trusts do not receive distributions, such as if managers of the professionally managed funds comprising the alternative assets determine to delay distributions or transactions that would result in cash distributions to their limited partners, the Customer ExAlt Trusts’ ability to repay the ExAlt Loans, and therefore, Ben Liquidity’s ability to receive principal and interest payments, may be adversely impacted. For example, during the year ended March 31, 2025, largely as a result of macro-economic conditions, the Customer ExAlt Trusts received fewer distributions from their alternative assets than was originally anticipated, which adversely impacted the Customer ExAlt Trusts’ ability to repay the ExAlt Loans and our liquidity.
As described above, the Customer ExAlt Trust have been experiencing delays in distributions and other realization events on the interests in alternative assets held the Customer ExAlt Trusts. In an effort to address cash flow restraints the Company has been experiencing as a result, an initiative (the “Asset Sales Initiative”) has commenced to sell or otherwise monetize a portion of the assets reported on the Company’s consolidated balance sheet, including assets and additional investments held by the Customer ExAlt Trusts if, as and when prudent. The proceeds received by the Company following assets sales upon repayment of corresponding loans and/or accrued fees are expected to be used to satisfy existing obligations of the Company, including, but not limited to, payments owed to creditors, vendors, and to cover operating expenses. To the extent the Company completes additional sales pursuant to the Asset Sales Initiative, which depends on a number of factors, including whether the Company is successful in negotiating such additional sales and the value that may be offered for the assets, such sales may result in the sale, in the aggregate, of assets in excess of 50% of the investments held by all of the Customer ExAlt Trusts, collectively. While the Company intends to consider such additional sales, there can be no assurances that such additional sales will be available on favorable terms or at all or would otherwise result in proceeds sufficient to repay the corresponding loans made to such Customer ExAlt Trusts.
Risks Related to Our Relationship with GWG
The transfer of GWG’s assets to the GWG Wind Down Trust and the Litigation Trust pursuant to the Second Amended Plan has and could continue to create significant uncertainties and risks for our continued operations and materially and adversely impact our financial operating results.
On April 20, 2022 and October 31, 2022, GWG and certain of its subsidiaries (the “Debtors”) filed voluntary petitions for reorganization under Chapter 11 of the United States Bankruptcy Code in the Bankruptcy Court for the Southern District of Texas (the “Bankruptcy Court”) thereby commencing those certain Chapter 11 cases (the “Chapter 11 Cases”). On June 20, 2023, the Bankruptcy Court entered an order confirming the Debtors’ Second Amended Joint Chapter 11 Plan (the “Second Amended Plan”), which became effective on August 1, 2023, (the “Effective Date”).
The Second Amended Plan provides for the creation of two liquidating trusts to effectuate a liquidation of the Debtors: (i) the GWG Wind Down Trust, a common law trust created under the laws of the state of Texas (“GWG Wind Down Trust”); and (ii) the Litigation Trust (the “Litigation Trust”). The Second Amended Plan provides that the GWG Wind Down Trust will take all necessary steps to wind down the business affairs of the Debtors and maximize the value of the Debtors’ non-litigation assets, including the Debtors’ equity interests in the Company. Under the Second Amended Plan, the trustee for the GWG Wind Down Trust is Elizabeth C. Freeman. Pursuant to the terms of the Second Amended Plan, all potential claims and causes of action of the Debtors’ estates against the Company have been assigned to and, potentially may be pursued by, the Litigation Trust. The initial funding amount of the Litigation Trust under the Second Amended Plan was $3 million in cash, and the Litigation Trust received all non-released litigation assets of the Debtors as well as the Debtors’ interest in any insurance policies covering directors and officers of the Debtors. The Second Amended Plan further provides that the trustee for the Litigation Trust is Michael I. Goldberg (the “Litigation Trustee”), who has the sole authority to make decisions and act with respect to the Litigation Trust assets. Proceeds from the Litigation Trust will be distributed to the GWG Wind Down Trust for distribution to holders of trust interests in accordance with the waterfall set forth in the Second Amended Plan and the trust agreement governing the GWG Wind Down Trust.
The Second Amended Plan also incorporates the terms of a mediated settlement (the “Mediated Settlement”) between the Official Committee of Bondholders (the “OCB”) and L Bond Management, LLC (the “LBM”). As a result, Pursuant to the Second Amended Plan, the Company did not receive a release, and all potential claims and causes of action of the Debtors’ estates against the Company, including the potential claims and causes of action described in the OCB’s Standing Motion (as defined below), have been assigned to and, potentially may be pursued by, the Litigation Trust. As described below, on April 19, 2024, the Litigation Trustee filed a complaint against Beneficient and certain other parties (the “LT Complaint”). On December 26, 2024, the Litigation Trustee, the Company, its affiliates and officers and directors, and other defendants insured under the applicable insurance policies filed a stipulation informing the court that they had reached an agreement in principle to settle the case. On June 13, 2025, the Bankruptcy Court for the Southern District of Texas approved the settlement agreement resolving all claims pending in the Bankruptcy Court under the lawsuits related to GWG Holdings, Inc. against the Company, its subsidiaries, and each of their current and former directors and officers. The settlement does not require any payment by the Company or its affiliates and officers and directors and resolves the LT Complaint against the
Company, its subsidiaries, and each of their current and former directors and officers. The settlement did not include all relevant parties, including certain parties for which the Company contractually owes indemnification obligations pursuant to certain existing contracts. The Company is required to indemnify these parties for losses they incur in connection with the LT Complaint, including for their defense of the LT Complaint and any judgment entered against them in the LT Complaint and such indemnification obligations could materially and adversely impact our financial operating results.
The transfer of GWG’s assets to the GWG Wind Down Trust and Litigation Trust and their subsequent liquidation pursuant to the Second Amended Plan could create significant uncertainties and risks for our continued operations and/or materially and adversely impact our financial operating results. Among other things, as of the Effective Date, the Company held approximately 2.5 million shares of GWG common stock, and the Customer ExAlt Trusts held 9.8 million shares of GWG common stock and $94.8 million of outstanding principal amount of L Bonds. On the Effective Date, all securities issued by GWG, including GWG’s common stock, preferred stock and debt securities (including all L Bonds) were cancelled. Holders of such cancelled securities, including the Company and the Customer ExAlt Trusts, were delivered trust interests (the “New WDT Interests”) in GWG Wind Down Trust. As of March 31, 2024, Ben held 0.8 million interests of Series A1 and 2.5 million interests of Series E of the GWG Wind Down Trust, and the Customer ExAlt Trusts held 82.0 million, 14.5 million, and 9.8 million interests of Series A1, Series A2, and Series E, respectively, of the GWG Wind Down Trust. During the years ended March 31, 2025 and 2024, the Company has recognized net losses of nominal and $1.4 million, respectively, related to its interests in the GWG Wind Down Trust (or GWG Holdings, as applicable), and the Customer ExAlt Trusts have recognized net losses of $0.5 million and $66.1 million related to its interest in the GWG Wind Down Trust (or GWG Holdings, as applicable), all of which is reflected in the consolidated statements of comprehensive income (loss). If the value of such New WDT Interests received by the Company and the ExAlt Trusts in exchange for their GWG common stock and L Bonds were to continue to significantly drop, the value of the Company’s or the Customer ExAlt Trusts’ holdings of such New WDT Interests would also continue to significantly drop, which could result in a decline in our value and/or have a negative impact on our operating results. Such a decline in the perceived value or operating results of the Company, on a consolidated basis, could ultimately be reflected as a reduction in the market price of our securities, which could adversely influence our ability to raise capital in the future.
Additionally, a subsidiary of the Company has loans to certain Customer ExAlt Trusts in the approximate aggregate principal amount of $145.9 million (net of unamortized discounts), which are collateralized by the New WDT Interests held by these certain Customer ExAlt Trusts. The value and/or availability of such New WDT Interests to satisfy the loans have been materially impacted as a result of the Chapter 11 Cases and the Second Amended Plan and may also be materially impacted as a result of potential litigation against the Company relating to its transactions with GWG. As of March 31, 2025, an allowance for credit losses of $145.9 million was recorded on these loans, principally related to the decline in the value of the GWG common stock and L Bonds (prior to their cancellation). In addition, we have recorded an allowance for credit losses of $1.8 million on fees receivables related to these Customer ExAlt Trusts. The allowance for credit losses on both the loans and fee receivables are eliminated in the presentation of our consolidated financial statements but directly impacts the income (loss) allocable to the Company’s and BCH’s equity holders. We may be required to record additional impairment charges on the loans and a further reduction in the value of the New WDT Interests received in exchange for such L Bonds or GWG common stock could have a material adverse effect on the Customer ExAlt Trust’s ability to repay the current carrying value of the loans.
As a result of the issuance of the New WDT Interests, the Company or the ExAlt Trusts may receive distributions via the GWG Wind Down Trust as set forth in the Second Amended Plan and the trust agreement governing the GWG Wind Down Trust. Any further impairment charges related to the New WDT Interests would be reflected in our consolidated statement of comprehensive income (loss) and would impact the income (loss) allocatable to Beneficient’s equity holders, each of which could result in a decline in our value. Such a decline in the perceived value of the Company could ultimately be reflected as a reduction in the market price of our securities, which could adversely influence our ability to raise capital in the future.
On March 10, 2025, the Company entered into a binding settlement agreement to resolve all claims in the GWG’s Chapter 11 Cases for a sum within applicable insurance policy limits. On June 13, 2025, the Bankruptcy Court approved the settlement agreement. The settlement agreement remains subject to the approval of the District Court for the Northern District of Texas. With the Bankruptcy Court’s approval, the settlement in the Bankruptcy Court is now final. The settlement resolves all claims filed in the Bankruptcy Court against the Company, its subsidiaries, and each of their current and former directors and officers without any admission, concession or finding of any fault, liability or wrongdoing by the Company or any defendant. On September 25, 2025, the United States District Court for the Northern District of Texas granted the motion for preliminary approval of the settlement. A hearing on whether to grant final approval of the settlement has been set for January 13, 2026.
We may face risks related to allegations in the Chapter 11 Cases, which has, and could further, damage our reputation and otherwise be disruptive to our business.
We have had numerous transactions with GWG since 2018. As part of the Chapter 11 Cases, GWG adopted resolutions (the “Resolution”), which, among other things, formed the Special Committee and the Investigations Committee of the GWG board of directors, comprised of certain independent directors (the “Independent Directors”). The Resolutions gave (i) the Special Committee the authority to, among other things, examine, investigate, analyze, assess, evaluate and negotiate the terms and conditions of any proposed plan of reorganization or liquidation submitted by GWG and its debtor-affiliates to the Bankruptcy Court for confirmation in connection with the Chapter 11 Cases and (ii) the Investigations Committee the authority to, among other things, conduct an investigation of claims and causes of action that arise under or relate to any transactions, relationships or conduct involving the Debtors and any third party, including, without limitation, the Company, as well as its officers and directors, relating to the Company’s transactions with GWG.
Furthermore, in connection with GWG’s Chapter 11 Cases, the OCB filed a motion seeking standing (the “Standing Motion”) to pursue causes of action that include (i) avoidance actions including challenges to transactions between GWG and the Company under theories of actual or constructive fraudulent transfer, (ii) allege claims for breach of fiduciary duty against former and current Company directors and officers, including Ben’s former CEO, for approving such transactions, (iii) advance a basis for the claims that GWG did not receive reasonably equivalent value in these transactions, and (iv) seek recovery from the Company and the other named individuals, including Ben’s former CEO. More specifically, such challenged transactions relate to (i) GWG’s commitment to loan the Company $65 million that GWG funded in two tranches on May 31, 2019 ($50 million on June 3, 2019 and $15 million on November 22, 2019), (ii) GWG’s purchase of $10 million of equity in the Company on June 12, 2019, (iii) GWG’s capital contribution to the Company of $79 million on December 31, 2019, (iv) $130.2 million in contributions by GWG to the Company pursuant to a Preferred Series C Unit Purchase Agreement, and (v) the Company’s ultimate decoupling from GWG. Additionally, the motion included proposed claims against certain of GWG’s former directors for an illegal dividend under Delaware law and claims for unjust enrichment against certain of GWG’s former directors, individuals and corporate entities affiliated with or controlled by Ben’s former CEO, transferees of certain allegedly fraudulent transfers, and certain broker-dealers who marketed and sold L Bonds. The OCB’s Standing Motion stated that the proposed claims could add in excess of $500 million worth of additional value to the Debtors’ estate.
On February 22, 2023, the Company and the Company’s former CEO, Brad K. Heppner, filed motions to object to the OCB’s Standing Motion that refutes the allegations. On March 9, 2023, the Debtors, the OCB and LBM entered into the Mediated Settlement in the Chapter 11 Cases, the terms of which were incorporated into the Second Amended Plan. The Second Amended Plan provides for the creation of a Litigation Trust with an initial funding amount of $3 million in cash, and all potential claims and causes of action of the Debtors’ estates against the Company were, unless otherwise settled, assigned to and, potentially may be pursued by the Litigation Trust, including those claims related to the OCB’s Standing Motion. On June 20, 2023, the Bankruptcy Court entered an order confirming the Second Amended Plan, which became effective on August 1, 2023, and the Standing Motion was deemed to be withdrawn.
On the effective date of the Second Amended Plan, which occurred on August 1, 2023, GWG transferred any potential claims against the Company and certain other parties to the Litigation Trust. On April 19, 2024, the Litigation Trustee filed the LT Complaint as an Adversary Proceeding in the bankruptcy of GWG Holdings, Inc. against Ben Management, the Company, BCH, Beneficient Capital Company II, L.L.C., f/k/a Beneficient Capital Company, L.L.C. (together with New BCC, defined herein, “BCC”), Beneficient Capital Company, L.L.C. (“New BCC”), BHI, various current or former officers and directors of the Company, HCLP and certain of its affiliates, former officers and directors of the Company’s former parent company, trustees of certain trusts that are directly or indirectly controlled by, or operate for the benefit of, Ben’s former CEO and founder or his family, entities directly or indirectly held by, or that are under common control with, such trusts, and in which Ben’s former CEO and his family members are among classes of economic beneficiaries, whether or not Ben’s former CEO is entitled to economic distributions from such trusts, and others. The LT Complaint alleges causes of action that include (i) actual or constructive fraudulent transfer for certain transactions between GWG and the Company or its affiliates, (ii) breaches of fiduciary duty, aiding and abetting breaches of fiduciary duty, and civil conspiracy, (iii) unjust enrichment, (iv) avoidance of any purported releases of the defendants, and (v) disallowance of the claims filed by certain defendants, including the Company, in the GWG bankruptcy case.
More specifically, such challenged transactions relate to (i) GWG’s purchase of $10 million of equity in the Company on June 12, 2019, (ii) GWG’s commitment on May 31, 2019 to loan trusts affiliated with the Company $65 million that GWG funded in two tranches ($50 million on June 3, 2019 and $15 million on November 22, 2019) and the repayment of such loan, (iii) GWG’s capital contribution to the Company of $79 million on December 31, 2019, (iv) approximately $145 million in capital contributions by GWG to the Company pursuant to a Preferred Series C Unit Purchase Agreement, and (v) the Company’s ultimate decoupling from GWG. Additionally, the LT Complaint seeks to avoid the debts owed by the Company to HCLP. The LT Complaint seeks to, among other things, avoid certain of the transactions and/or recover damages,
attorney’s fees and expenses, pre-judgment and post-judgment interest. The LT Complaint does not purport to estimate the damages sought. On December 26, 2024, the Litigation Trustee, the Company, its affiliates and officers and directors, and other defendants insured under the applicable insurance policies filed a stipulation informing the court that they had reached an agreement in principle to settle the case. On June 13, 2025, the Bankruptcy Court for the Southern District of Texas approved the settlement agreement resolving all claims pending in the Bankruptcy Court under the lawsuits related to GWG Holdings, Inc. against the Company, its subsidiaries, and each of their current and former directors and officers. The settlement does not require any payment by the Company or its affiliates and officers and directors and resolves the LT Complaint against the Company, its subsidiaries, and each of their current and former directors and officers. The settlement did not include all relevant parties, including certain parties for which the Company contractually owes indemnification obligations pursuant to certain existing contracts. The Company is required to indemnify these parties for losses they incur in connection with the LT Complaint, including for their defense of the LT Complaint and any judgment entered against them in the LT Complaint and such indemnification obligations could materially and adversely impact our financial operating results.
In light of the LT Complaint and any possible future claims brought by the Litigation Trustee against parties where we owe indemnification obligations, whether related to the causes of action described in the LT Complaint and/or the Standing Motion or not, we may face significant risk, including the cost of protracted litigation. Even if these parties prevail in any litigation brought by the Litigation Trustee, the existence of the allegations alone could continue to result in reputational harm to us as a result of negative public sentiment, increased scrutiny from our regulators, and reduced investor and stakeholder confidence. Additionally, the negative publicity, uncertainty, and risks associated with the Chapter 11 Cases, the OCB’s Standing Motion and the LT Complaint have negatively impacted and may continue to negatively impact investors’ willingness to engage with us until any related claims, including those with parties where we owe indemnification obligations, are resolved. As examples, during this protracted process, these uncertainties and risks have resulted in an investor advising us that it has refused to invest in connection with the Business Combination, and we have received indications from other potential investors that they would withhold their potential investments in the Company until these matters are resolved or until further clarity is available. Additionally, the allegations may impact the willingness of our customers and other parties to transact business with us.
As discussed above, on March 10, 2025, the Company entered into a binding settlement agreement to resolve all claims in the GWG’s Chapter 11 Cases for a sum within applicable insurance policy limits, and the Bankruptcy Court approved the settlement agreement on June 13, 2025. The settlement agreement remains subject to the approval of the District Court for the Northern District of Texas. The settlement resolves all claims filed in the Bankruptcy Court against the Company, its subsidiaries, and each of their current and former directors and officers without any admission, concession or finding of any fault, liability or wrongdoing by the Company or any defendant. On September 25, 2025, the United States District Court for the Northern District of Texas granted the motion for preliminary approval of the settlement. A hearing on whether to grant final approval of the settlement has been set for January 13, 2026.
A regulatory investigation involving GWG has diverted and may continue to divert time and attention of our management.
GWG, Beneficient’s former parent company and current holder of equity in the Company, received a subpoena in October 2020 from the SEC’s Division of Enforcement indicating the existence of a nonpublic investigation involving GWG. On June 29, 2023, the Company received a “Wells Notice” from the Staff of the SEC’s Division of Enforcement, stating that the Staff has made a preliminary determination to recommend that the SEC file a civil enforcement action against the Company alleging violations of certain provisions of the Securities Act and the Exchange Act. The staff’s allegations appeared to relate to, among other things, the Company’s association with an amendment to the debt coverage ratio calculation approved by certain holders of GWG Holdings issued debt in 2019 under an indenture and related disclosures by GWG, the December 31, 2019 valuation of the Company’s goodwill by a third-party valuation agent, potential contractual rights concerning an amendment to the Company’s governing documents, and other items in the historical disclosures of GWG.
On July 1, 2024, the Company received a termination letter from the SEC advising the Company that the SEC’s investigation related to the Company had concluded and that the Staff does not intend to recommend any enforcement actions by the SEC. The termination letter was provided to the Company under the guidelines of the final paragraph of Securities Act Release No. 5310 which states, among other things, that “[such notice] must in no way be construed as indicating that the party has been exonerated or that no action may ultimately result from the staff’s investigation of that particular matter.” While there have been no further actions to date, there can be no assurance that there will not be any further action on this or other matters by the SEC. The investigation by the SEC has taken and may continue to take significant time if further action is taken, attention and resources of our directors and management, which has resulted and may continue to result in substantial costs to us.
Risks Related to Litigation and Government Investigations
The Company has been involved in a now-terminated SEC investigation and may be subject to other regulatory investigations and proceedings.
On June 29, 2023, the Company received a “Wells Notice” from the staff (the “Staff”) of the SEC’s Division of Enforcement, stating that the Staff has made a preliminary determination to recommend that the SEC file a civil enforcement action against the Company alleging violations of certain provisions of the Securities Act and the Securities Exchange Act. We maintain that our actions were appropriate and that we vigorously defended ourselves in this matter. On July 1, 2024, the Company and Mr. Heppner received termination letters from the SEC Staff advising them that the SEC’s investigations related to the Company and Mr. Heppner had concluded and that the Staff does not intend to recommend any enforcement actions by the SEC. While there have been no further actions to date, there can be no assurance that there will not be any further action on this or other matters by the SEC, and the Company may also be subject to further examinations, investigations, proceedings and orders by other regulatory authorities in the future.
The Company is currently involved in legal proceedings and may be a party to additional claims and litigation in the future.
On February 18, 2022, Paul Capital Advisors (“PCA”) filed a lawsuit against MHT Financial, L.L.C. (“MHT”), BCG, and two trust advisors (the “Trust Advisors”), Murray Holland (currently, the sole owner of MHT and formerly the Chairman, President and CEO of GWG) and James Turvey (a former employee of BCG) in the Delaware Court of Chancery (the “Court” or the “Court of Chancery”). While BCG was named as a defendant, PCA did not assert claims against or seek relief from BCG but instead asserted one cause of action that only sought the removal and replacement of the Trust Advisors. The lawsuit concerns a set of transactions that utilized a trust structure with MHT as the sole beneficiary. Through this trust structure, PCA sold illiquid investments with a net asset value of approximately $500 million to MHT in exchange for a contractual right from MHT to receive proceeds derived from an auction of BCG securities held in certain trusts (the “Trusts”). Pursuant to a separate contingent value right (“CVR”) contract (the “CVR Contract”) between BCG, affiliates of BCG (collectively, the “BEN CVR Parties”), and MHT, BCG agreed to undertake certain obligations if consideration from the auction of the BCG securities held in the Trusts resulted in an amount less than the net asset value of the illiquid investments MHT purchased from PCA (a “Shortfall ET Amount”), and other precedent conditions occurred. These obligations included, among other things, making quarterly distributions of “Available Cash” to the Trusts until the distributions equaled the Shortfall ET Amount.
Ultimately, GWG won the auction of the Company securities with a winning bid comprised of cash, GWG common stock, and L Bonds. While the cash consideration has been paid to PCA, the GWG stock and L Bonds remain in the Trusts until they are liquidated. The original complaint asserted one cause of action: that the Trust Advisors had breached their purported fiduciary duties to PCA. The sole relief PCA sought was the removal and replacement of the Trust Advisors. On March 14, 2022, the defendants moved to dismiss the original complaint, disputing in their briefs filed on March 28, 2022 that PCA is a beneficiary of any kind to the Trusts, and therefore not owed fiduciary duties by the Trust Advisors, and that PCA has no right to remove and replace the Trust Advisors. Further, the Company sought to dismiss the original complaint on the grounds that no claims were asserted against the Company and no relief was sought from it.
On April 18, 2022, PCA amended its original complaint. The amended complaint asserted six new causes of action arising out of the same set of transactions, including: (1) purported breaches of contract against BCG, MHT, and the Trust Advisors, including a purported breach of the CVR Contract; (2) purported fraud by the Company and MHT pertaining to the execution of the Second Amendment to the CVR Contract; and (3) promissory estoppel against MHT, the Company, and Murray Holland in his capacity as a Trust Advisor. The amended complaint also sought additional relief in the form of (1) damages “in an amount to be proven at trial” and (2) an order granting rescission of an amendment to the CVR Contract or a holding declaring it invalid. On April 18, 2022, Mr. Holland and Mr. Turvey resigned as Trust Advisors to the Trusts that were the subject matter of the complaint. On April 19, 2022, MHT, as the sole beneficiary of the Trusts, appointed Dr. John Stahl as the new Trust Advisor. On April 28, 2022, the Court found that PCA’s original cause of action to remove Mr. Holland and Mr. Turvey as Trust Advisors was moot. On May 6, 2022, PCA amended its complaint again to request that Dr. Stahl be removed as Trust Advisor.
Additionally, while the second amended complaint maintains the prior causes of action, it retracts PCA’s prior, false statements claiming that the Company had not supplied PCA’s representative the relevant documents before he signed an amendment to the CVR Contract. PCA still, however, requests that the Court rescind this amendment which memorialized the parties’ prior agreements regarding certain definitions negotiated and approved by PCA and its counsel. On August 17, 2022, the Court issued a memorandum opinion that dismissed count I of PCA’s complaint, which requested Dr. Stahl’s removal, after finding that PCA is not a beneficiary of the Trusts and, therefore, lacks standing to request the removal of any Trust Advisor. Additionally, because the Court held that PCA is not a beneficiary of the Trusts, the parties agreed that count II, which alleged breach of fiduciary duty against the Trust Advisors, should also be dismissed. On October 3, 2022, the
Court entered an order dismissing count I of PCA’s complaint in accordance with its memorandum opinion and count II in light of the parties’ agreement that it should also be dismissed.
On November 1, 2022, defendants filed their opening briefs in support of their motions to dismiss the remaining counts. On December 20, 2022, PCA filed its answering brief in opposition to defendants’ motions to dismiss the remaining counts. On January 24, 2023, defendants filed their reply briefs. Oral argument on the motions to dismiss was held on May 8, 2023. On August 29, 2023, the Court issued a letter opinion that denied defendants’ motions to dismiss with respect to most of the remaining counts, explaining that the Court was unwilling to determine the parties’ rights under the various agreements at the pleadings stage and that discovery may make these issues ripe for summary judgment. The Court did, however, grant defendants’ motions to dismiss as to one of PCA’s promissory estoppel claims and its claim for equitable fraud. On October 25, 2023, defendants filed their respective answers to PCA’s second amended complaint.
On November 9, 2023, defendants filed a motion to bifurcate, requesting that the Court of Chancery first resolve the threshold issue of PCA’s standing under the CVR Contract and Exchange Trust Agreements before proceeding on the merits. On November 29, 2023, PCA filed its opposition to defendants’ motion to bifurcate, and on December 8, 2023, defendants filed their reply brief. On June 24, 2024, the Court of Chancery heard oral argument and issued its ruling granting defendants’ motion to bifurcate. In its ruling, the Court of Chancery ordered the parties to promptly conduct limited standing-related discovery to allow final resolution of the standing issue on summary judgment.
The CVR Contract is an agreement between the BEN CVR Parties, and MHT, which was dated as of September 1, 2017. PCA is not a party to the CVR Contract nor an intended third-party beneficiary of the CVR Contract. In the CVR Contract, among other things, the Company agreed to undertake certain obligations if: (1) the consideration from the auction of the Company securities held in the Trusts resulted in an amount less than the net asset value of the illiquid investments MHT purchased from PCA (a Shortfall ET Amount) and (2) certain other conditions were not satisfied, resulting in what the CVR Contract referred to as a “Distribution Trigger Event.” Under the CVR Contract, a Distribution Trigger Event could potentially occur if the BEN CVR Parties failed to undertake an Initial Public Listing (as defined in the CVR Contract) within 24 months of the auction closing date of the Company securities, which was defined to include a transaction or event resulting in the listing of the Company’s common units (or any securities into which the common units may be exchanged in a business combination or similar transaction) on a national stock exchange or quotation in an automated quotation system. In the event of the occurrence of a Distribution Trigger Event, the BEN CVR Parties potentially would have had to comply with specified obligations arising in certain circumstances, including making quarterly distributions of “Available Cash” to the Trusts until the distributions equaled the Shortfall ET Amount, if any (a “Mandatory Distribution Period”).
During such a Mandatory Distribution Period, the CVR Contract may have also required the BEN CVR Parties to cease certain business activities, including the financing or acquisition of future private equity or other alternative asset loans unless financed through the issuance of equity or debt that is subordinate to the obligations under the CVR Contract. Except where the description of the CVR Contract expressly refers to PCA, the description of the CVR Contract’s terms is as asserted by the Company, and they are currently in dispute and being litigated in the Delaware Court of Chancery. As a threshold matter, the parties disagree about whether PCA is an intended third-party beneficiary of the CVR Contract. PCA asserts it is an intended third-party beneficiary with standing to enforce the CVR Contract. The BEN CVR Parties disagree with PCA because Section 4.9 of the CVR Contract expressly disclaims that there are any third-party beneficiaries of CVR Contract other than the Trusts. In addition to the threshold issue of standing, the parties disagree about (1) whether there is a Shortfall ET Amount under the CVR Contract’s definition of Net Auction Consideration, (2) whether there was an Initial Public Listing as defined in the CVR Contract, and (3) whether the CVR Contract terminated under these disputed definitions.
First, PCA asserts that a Shortfall ET Amount exists because it alleges that the Trusts have not received Net Auction Consideration, which PCA argues is defined to only include cash, in an amount equal to the net asset value of the illiquid investments MHT purchased from PCA (NAV of ~$500 million). As a result, PCA claims damages in the amount of $350 million. In contrast, the BEN CVR Parties believe there is no Shortfall ET Amount because the Trusts have received Net Auction Consideration that PCA’s valuation expert determined had a value exceeding the NAV of the investments purchased from PCA (valued at ~$550 million), which was comprised of $150 million in cash and approximately $400 million in GWG L-Bonds and GWG common stock. The BEN CVR Parties disagree that Net Auction Consideration only includes cash received by the Trusts in light of (1) an acknowledgement in which PCA agreed that “for all purposes Net Auction Consideration included all Auction Consideration” and that “the fair market value of all Auction Consideration shall be the fair market value as reflected [by PCA’s valuation expert]” and (2) an amendment to the CVR Contract that amended the definition of Net Auction Consideration to include non-cash consideration received by the Trusts and that was signed by a PCA general partner serving as a Ben director for purposes of approving such an amendment.
Second, PCA asserts the BEN CVR Parties failed to undertake an Initial Public Listing, alleging the BEN CVR Parties never filed a registration statement. The BEN CVR Parties disagree because they did exchange common units for GWG common stock, satisfying the CVR Contract’s definition of an Initial Public Listing. Third, as a result of the disputed terms above, the
parties disagree about whether the CVR Contract terminated. Under the BEN CVR Parties’ view of the disputed terms, the CVR Contract terminated under its terms. But because PCA asserts that a Shortfall ET Amount exists, PCA disagrees that the CVR Contract has terminated and claims that the amendment to the CVR Contract was fraudulently induced.
To date, PCA has not sought any equitable relief with respect to the CVR Contract and instead has only requested monetary damages. If PCA is successful in its claim that it has standing to enforce the CVR Contract, that the CVR Contract has not terminated on its terms, and that the Company and its related parties have breached certain obligations under the CVR Contract, PCA may be able to recover substantial damages from the Company. Such damages could include an award to PCA of monetary damages in an amount of up to $350 million, the alleged Shortfall ET Amount, plus costs and expenses. Any such recovery against the Company (or Beneficient) could materially affect the ability of the Company (or Beneficient) to continue its operations.
Additionally, on December 16, 2022, a former member of the board of directors of Ben Management initiated a private arbitration in the International Court of Arbitration of the International Chamber of Commerce, challenging the termination of certain equity awards under two incentive plans by the administrator of the incentive plans. The claimant sought total damages of $36.3 million plus attorney’s fees and punitive damages. On April 23, 2024, the sole arbitrator held that in terminating the claimant’s equity awards, the Company had breached its contractual obligations, and as a result, awarded the claimant $55.3 million in compensatory damages, including pre-judgment interest. Post-judgment interest was also awarded to claimant. Neither attorneys’ fees nor punitive damages were awarded to the claimant. The Company was also asked to pay arbitration-related costs in the amount of approximately $0.1 million. On July 29, 2024, the Texas District Court entered an order vacating the previously Arbitration Award against the Company in the aggregate amount of approximately $55.3 million in compensatory damages, including pre-judgment and post-judgement interest. The Texas District Court directed the parties to file motions requesting any further relief that may be available within twenty days of the order. On August 2, 2024, the claimant filed an appeal to challenge the order vacating the Arbitration Award in the Texas Fifth Court of Appeals. The claimant filed his opening brief on October 28, 2024, and the Company filed its response brief on January 21, 2025. On February 10, 2025, the claimant filed his reply brief. The Texas Fifth Court of Appeals heard oral arguments in April 2025. A specific timeline for making a final decision has not been provided by the Court of Appears. The Company continues to vigorously defend itself in connection with the appeal.
On April 19, 2024, the Litigation Trustee filed a complaint (the “LT Complaint”) as an Adversary Proceeding in the bankruptcy of GWG Holdings, Inc. currently pending in the United States Bankruptcy Court in the Southern District of Texas against Ben Management, the Company, BCH, Beneficient Capital Company II, L.L.C., f/k/a Beneficient Capital Company, L.L.C. (together with New BCC, defined herein, “BCC”), Beneficient Capital Company, L.L.C. (“New BCC”), BHI, various current or former officers and directors of the Company, HCLP and certain of its affiliates, former officers and directors of the Company’s former parent company, trustees of certain trusts that are directly or indirectly controlled by, or operate for the benefit of, Ben’s former CEO and founder or his family, entities directly or indirectly held by, or that are under common control with, such trusts, and in which Ben’s former CEO and his family members are among classes of economic beneficiaries, whether or not Ben’s former CEO is entitled to economic distributions from such trusts, and others. The LT Complaint alleges causes of action that include (i) actual or constructive fraudulent transfer for certain transactions between GWG and the Company or its affiliates, (ii) breaches of fiduciary duty, aiding and abetting breaches of fiduciary duty, and civil conspiracy, (iii) unjust enrichment, (iv) avoidance of any purported releases of the defendants, and (v) disallowance of the claims filed by certain defendants, including the Company, in the GWG bankruptcy case.
More specifically, such challenged transactions relate to (i) GWG’s purchase of $10 million of equity in the Company on June 12, 2019, (ii) GWG’s commitment on May 31, 2019 to loan trusts affiliated with the Company $65 million that GWG funded in two tranches ($50 million on June 3, 2019 and $15 million on November 22, 2019) and the repayment of such loan, (iii) GWG’s capital contribution to the Company of $79 million on December 31, 2019, (iv) approximately $145 million in capital contributions by GWG to the Company pursuant to a Preferred Series C Unit Purchase Agreement, and (v) the Company’s ultimate decoupling from GWG. Additionally, the LT Complaint seeks to void the debts owed by the Company to HCLP. The LT Complaint seeks to, among other things, void certain of the transactions and/or recover damages, attorney’s fees and expenses, pre-judgment and post-judgment interest. The LT Complaint does not purport to estimate the damages sought.
On August 29, 2024, the Company and related entities moved to dismiss the claims asserted against them. Ben’s former CEO and related entities also moved to dismiss the claims asserted against them. The remaining defendants moved to dismiss the claims asserted against them on November 4, 2024. The motions remain pending as to related entities to Ben’s former CEO. On December 26, 2024, the Litigation Trustee, the Company, its affiliates and officers and directors, and other defendants insured under the applicable insurance policies filed a stipulation informing the court that they had reached an agreement in principle to settle the case. On June 13, 2025, the Bankruptcy Court for the Southern District of Texas approved the settlement agreement resolving all claims pending in the Bankruptcy Court under the lawsuits related to GWG Holdings, Inc. against the Company, its subsidiaries, and each of their current and former directors and officers. The settlement does not
require any payment by the Company or its affiliates and officers and directors and resolves the LT Complaint against the Company, its subsidiaries, and each of their current and former directors and officers. On September 25, 2025, the United States District Court for the Northern District of Texas granted the motion for preliminary approval of the settlement. A hearing on whether to grant final approval of the settlement has been set for January 13, 2026.
The terms of the settlement are within the policy limits of the Company’s insurance policy with respect to such claims, and the Company expects the settlement will be entirely funded by insurance proceeds. The Company therefore does not believe any losses associated with the settlement would have a material adverse effect on its results of operations or cash flows in future periods. Accordingly, the Company has recorded an estimated liability of $34.5 million in accounts payable and accrued expenses and estimated insurance recoveries of $34.5 million in other assets, net, in the consolidated statement of financial condition as of March 31, 2025. The amounts reflected in our consolidated financial statements for the estimated liability and insurance recoveries represents an estimate of the amounts attributable to Ben, its consolidated subsidiaries, and directors as part of a broader settlement also involving other parties.
The Company owes indemnification obligations pursuant to certain existing contracts, including to certain parties included in the LT Complaint that are not parties to the settlement described above, which includes HCLP and other entities associated with our former CEO, Brad K. Heppner. The Company is required to indemnify these parties for losses they incur in connection with the LT Complaint, including for their defense of the LT Complaint and any judgment entered against them in the LT Complaint. The indemnification obligations would also extend to other currently ongoing lawsuits and potentially to future lawsuits to the extent they arise against these entities.
On February 18, 2022, Shirin Bayati and Mojan Kamalvand, on behalf of themselves and of all others similarly situated, filed a class action lawsuit in the United States District Court for Northern District of Texas against GWG, its former President and Chief Executive Officer, Murray Holland, its former Chief Financial Officer, Timothy Evans, and certain past and present members of the board of directors of GWG and BCG (Roy Bailey, Peter T. Cangany, Jr., David Chavenson, Brad K. Heppner, Thomas O. Hicks, Dennis P. Lockhart, Bruce W. Schnitzer, and David H. de Weese). The suit alleges that the defendants violated Sections 11, 12, and 15 of the Securities Act by issuing materially misleading statements in a June 3, 2020 registration statement. On April 20, 2022, GWG filed for bankruptcy protection in the Southern District of Texas. On April 21, 2022, the district court ordered all parties to submit statements by May 5, 2022 on whether the automatic stay in bankruptcy extends to the non-debtor defendants. On April 25, 2022, the Lead Plaintiffs filed a Motion for Appointment as Lead Plaintiff and Approval of Their Selection of Lead Counsel. On May 2, 2022, a notice of dismissal was filed, dismissing defendants Peter T. Cangany, Jr., Brad K. Heppner, Thomas O. Hicks, Dennis P. Lockhart, and Bruce W. Schnitzer. On May 12, 2022, the district court extended the bankruptcy stay to all non-debtor defendants, although it permitted a limited modification of lifting of the stay to allow the court to consider the pending lead plaintiff motion. On August 5, 2022, the district court entered an order appointing Thomas Horton and Frank Moore as lead plaintiffs for the putative class. On May 26, 2023, Thomas Horton and Frank Moore, on behalf of themselves and other similarly situated, filed a second class action lawsuit against the Company, Brad K. Heppner, Peter T. Cangany, Jr., Thomas O. Hicks, Dennis P. Lockhart, Bruce W. Schnitzer and Whitley Penn LLP, alleging Securities Act violations arising out of the Offering.
On March 30, 2023, David Scura and Clifford Day, on behalf of themselves and all others similarly situated, filed a class action lawsuit in the United States District Court for Northern District of Texas against Ben, certain members and former members of the Board (Brad K. Heppner, Peter T. Cangany, Jr., Richard W. Fisher, Thomas O. Hicks, Dennis P. Lockhart, and Bruce W. Schnitzer), certain past members of the board of directors of GWG (Jon R. Sabes and Steven F. Sabes), FOXO and Emerson Equity LLC (“Emerson”) (the “Scura Action”). The suit alleged that the defendants defrauded GWG investors in connection with the sale of GWG’s L Bonds and preferred stock, and it asserted claims on behalf of a putative class consisting of all persons and entities who purchased or otherwise acquired GWG’s L Bonds or preferred stock of GWG between December 23, 2017 and April 20, 2022. The suit alleged that (i) the Company, the individual defendants, and FOXO violated Sections 10(b) of the Exchange Act and SEC Rule 10b-5 promulgated thereunder, (ii) that the individual defendants violated Section 20(a) of the Exchange Act and (iii) that Emerson violated Section 15(c)(1)(A) of the Exchange Act. On May 3, 2023, Thomas Horton and Frank Moore, in their capacities as the lead plaintiffs in the Bayati Action, filed a motion to lift the automatic stay in the Chapter 11 Cases in order to file a motion in the Northern District of Texas seeking to consolidate the Bayati and Scura Actions under the Private Securities Litigation Reform Act. On June 8, 2023, the plaintiffs in the Scura Action filed a voluntary notice of dismissal without prejudice.
On August 16, 2023, Thomas Horton and Frank Moore, in their capacities as the Lead Plaintiffs in the Bayati Action, filed a notice regarding the confirmation of the Debtors’ Chapter 11 plan in the GWG bankruptcy, a motion seeking to lift the bankruptcy stay and a motion to consolidate the Bayati and Horton Actions. On September 12, 2023, the court entered an order consolidating the Bayati and Horton Actions. The court ordered that the consolidated action shall bear the caption In re GWG Holdings, Inc. Securities Litigation. The court lifted the bankruptcy stay and ordered the Lead Plaintiffs to file a new consolidated complaint within 20 days. On October 2, 2023, the Lead Plaintiffs filed a Consolidated Class Action Complaint against the Company, Brad K. Heppner, Peter T. Cangany, Jr., Thomas O. Hicks, Dennis P. Lockhart, Bruce W. Schnitzer
(the “Ben Individual Defendants”), Murray T. Holland, Timothy L. Evans, David H. de Weese, Roy W. Bailey, David F. Chavenson, and Whitley Penn LLP, alleging Securities Act violations arising out of the Offering. The complaint alleges that the individual defendants violated Sections 11, 12(a)(2), and 15 of the Securities Act, and further alleges that the Company violated Section 15 of the Securities Act. The Company and the Ben Individual Defendants filed a motion to dismiss the complaint on November 7, 2023. On January 4, 2024, defendants Murray Holland, Roy Bailey, Tim Evans, Whitley Penn, David Chavenson and David H. de Weese filed motions to dismiss. The Lead Plaintiffs’ responded to the various motions to dismiss on February 20, 2024, and the defendants (other than Whitley Penn) filed replies in support of the motions to dismiss on March 21, 2024. On October 24, 2024, the court granted defendants’ motions to dismiss and dismissed the claims without prejudice. The Lead Plaintiffs filed an amended complaint on November 14, 2024. On December 26, 2024, the Lead Plaintiff, the Company, and other defendants filed a motion informing the court that they had reached an agreement in principle to settle the claims on a class-wide basis. While the settlement has been approved by the Bankruptcy Court for the Southern District of Texas as it relates to the GWG Litigation Trust Adversary Proceedings as described above, this matter has not yet been approved by the relevant court. The Lead Plantiffs filed a motion for preliminary approval and, on September 25, 2025, the United States District Court for the Northern District of Texas granted the motion for preliminary approval of the settlement. A hearing on whether to grant final approval of the settlement has been set for January 13, 2026. If the settlement is not approved, the Company intends to vigorously defend itself in the litigation.
On October 27, 2023, David Scura filed a petition in Dallas County District Court against Brad K. Heppner, Jon R. Sabes, Steven F. Sabes, Peter T. Cangany, Jr., Thomas O. Hicks, Dennis P. Lockhart, Bruce W. Schnitzer, the Company and FOXO, alleging violation of the Texas Securities Act, common law fraud, unjust enrichment, and civil conspiracy to defraud. Also on October 27, 2023, Clifford Day and Carla Monahan filed a petition in Dallas County District Court against the same defendants, alleging the same claims. On April 10, 2024, the plaintiffs and Ben parties entered into a twelve-month tolling agreement, and the plaintiffs filed motions to nonsuit their claims that the courts granted on April 12, 2024 and April 16, 2024, respectively. The plaintiffs re-filed their claims in Dallas County District Court on November 22, 2024. On January 17, 2025, the plaintiffs filed notices informing the court that the parties had reached an agreement in principle to settle all claims and anticipate dismissing the cases following the settlement documentation process. The parties entered into a settlement agreement on July 28, 2025, pursuant to which the Plaintiffs filed a notice of nonsuit with prejudice on August 22, 2025, which was effective immediately upon filing.
On December 6, 2024, YWCA filed a derivative and class action lawsuit in the Delaware Court of Chancery against HIP, the Funds, the Hatteras Defendants, and the Ben Defendants. YWCA, as a unitholder of the TEI Institutional Fund, asserts claims against the Hatteras Defendants for breach of fiduciary duty, breach of contract, and unjust enrichment arising from a plan to liquidate the Funds that involved a transaction with the Company. YWCA also asserts claims against the Ben Defendants for fraud, aiding and abetting breach of fiduciary duty, and unjust enrichment in connection with this transaction.
On January 10, 2025, the Hatteras Defendants and Mr. Perkins filed a Notice of Removal, removing the action to District Court pursuant to the Class Action Fairness Act, 28 U.S.C. § 1453(b), and 28 U.S.C. § 1332(d), which provides for federal jurisdiction over certain class action lawsuits. On January 28, 2025, YWCA filed an amended complaint, which continues to assert the derivative claims asserted in its original complaint (Counts I-VII) but no longer asserts the class action claim (formerly Count VIII). As a result, the parties entered into a stipulation remanding the case to the Court of Chancery for all further proceedings, which was entered by the District Court on February 5, 2025. On February 6, 2025, the parties filed a Joint Stipulation and Proposed Order Setting Time to Respond to Amended Complaint in the Court of Chancery. On March 3, 2025, the Ben Defendants filed a motion to dismiss the complaint and an opening brief in support of such motion. The Company intends to vigorously defend against these claims.
On March 17, 2025, Lazard Frères & Co. LLC (“Lazard”) filed a complaint against the Company in the U.S. District Court for the Southern District of New York, alleging that the Company breached the terms of its previous contract with Lazard by failing to timely pay amounts owed thereunder. Lazard seeks damages in the amount of approximately $4.5 million in addition to costs, attorneys’ fees and prejudgment interest. In June 2025, the Company reached a settlement with Lazard for payment of approximately $2.5 million based on a payment schedule outlined in the settlement agreement. As of the date of the filing of this Annual Report on Form 10-K, all required payments under the payment schedule outlined in the settlement agreement have been made on a timely basis.
This litigation (and related litigation against other parties that is not part of the settlement) can subject us to substantial costs and divert resources and the attention of management from our business. If these claims are successful, our business could be seriously harmed. Even if the claims do not result in protracted litigation or are resolved in our favor, the time and resources needed to resolve such claims could divert our management’s resources and adversely affect our business.
The settlement of the LT Complaint utilizes substantially all of the amount of insurance coverage available to the Company on certain continuing legal matters. Therefore, ongoing defense costs and, to the extent there are any, awards against the Company associated with these legal matters will be borne by the Company. Prior to the settlement of the LT Complaint, the
substantial majority of the defense costs related to these certain continuing legal matters, were covered under the terms of our directors and officers insurance policies.
Risks Related to Reliance on Technology, Third Parties and Our Employees
We rely on other companies to provide key components of our business infrastructure.
Third-party vendors provide, and are expected to continue to provide, key components of our business infrastructure, including for certain information systems, legal services, technology, administration, tax and compliance matters. The failure of any such third-party vendors to provide their services for any reason or to perform their services adequately could adversely affect our ability to deliver products and services to Customers, impair our ability to conduct our business efficiently and effectively, and/or result in regulatory action, financial loss, litigation, and loss of reputation. We may be unsuccessful in seeking reimbursement or indemnification from these third parties, and replacing any third-party vendors could also entail significant delay and expense.
A failure in our operational systems could impair our liquidity, disrupt our business, result in the disclosure of confidential information, damage our reputation, and cause losses.
Our financial, accounting, data processing or other operational systems and facilities may fail to operate properly or become disabled as a result of events that are wholly or partially beyond our control. Although we have backup systems in place, including backup data storage, our backup procedures and capabilities in the event of a failure or interruption may not be adequate. We must continuously update such systems to support our operations and growth, and to avoid disruption of, or constraints on, our operations. Enhancements and updates to systems, as well as the requisite training, including in connection with the integration of new businesses, entail significant costs and create risks. We may experience malfunctions in such systems, which may be severe. If, for example, our secure online portal experiences a glitch or other program-related error, Ben Liquidity could experience delays in processing liquidity transactions, which could result in negative reputational effects, and/or otherwise materially and adversely affect our business, financial condition and results of operations.
If we are not able to innovate and develop enhancements to our products and services, keep pace with technological developments or respond to future disruptive technologies, our business could be adversely affected.
As a technology-enabled company, we heavily rely on technology and innovation to support and build our business. In order to attract new customers and increase revenue from customers that currently use our products and services, we will need to continually adapt, develop, innovate, enhance, add new features and improve upon our products and services. The success of our products and services and any enhancements or new features in the future will depend on several factors, including timely completion and market acceptance of such enhancements and new features. We may expend significant time and resources developing and pursuing Customers that may not result in revenues in our anticipated time frame or at all, or may not result in revenue growth sufficient to offset any increased expenses due to enhancements or new features. If we are unable to successfully develop enhancements or new features to meet our customers’ needs in the future, our business and operating results could be adversely affected.
In addition, because our products and services will be designed to operate on a variety of network, hardware and software platforms using internet tools and protocols, we will need to continuously modify and enhance our products and services to keep pace with changes in internet-related hardware, software, communication, browser and database technologies. If we are unable to respond in a timely and cost-effective manner to these rapid technological developments, our products and services may become less marketable and less competitive or even obsolete.
Our success depends on certain key personnel and the ability to attract, retain, and develop new professionals.
Our success depends in large part upon the skills, experience, personal reputations and network of business relationships of our executives, and the synergies among the diverse fields of expertise and knowledge held by such executives. Our key personnel are directly responsible for setting our strategic direction, operating our business, maintaining and expanding business and other critical relationships with Customers and business partners and identifying expansion opportunities.
Competition for qualified personnel in the financial services industry is intense. Under the Kansas TEFFI charter, BFF is required to notify the OSBC of any change in the chief executive officer, president or directors of BFF. Only BFF, our subsidiary, is regulated by the OSBC. The OSBC does not regulate the entirety of Beneficient. We may not be successful in retaining our key personnel, and the unexpected loss of services of one or more of our key personnel could have an adverse effect on our business because of their skills, knowledge of our primary markets, years of industry experience and the difficulty of promptly finding qualified replacement personnel. The loss of any of these key personnel, or our inability to recruit and retain qualified replacements, could cause disruption in our business and could prevent us from fully implementing our business strategy.
Our employees may take excessive risks, which could negatively affect our financial condition and business.
We accept certain risks in the ordinary course of our business. The employees who conduct our business, including executive officers and other members of management, sales intermediaries, investment professionals and other associates, do so in part by making decisions and choices that involve exposing us to risk. These include decisions such as setting underwriting guidelines and standards, pricing and other decisions. We endeavor, in the design and implementation of our compensation programs and practices, to avoid giving our employees incentives to take excessive risks; however, employees may take such risks regardless of the structure of our compensation programs and practices. Similarly, although we employ controls and procedures designed to monitor employees’ business decisions and prevent them from taking excessive risks, and to prevent employee misconduct, these controls and procedures may not be effective. If our employees take excessive risks, the impact of those risks could harm our reputation and have a material adverse effect on our financial condition and business operations.
Our former Chief Executive Officer’s and employees’ ability to participate in our equity incentive programs, our profit participation programs and awards of restricted stock units may create an incentive for them to effect more speculative liquidity transactions and determinations than would be the case in the absence of such arrangement.
Our employees sometimes receive equity awards or other Company performance-based fees or allocations, and our former Chief Executive Officer, even after his resignation on June 19, 2025, receives profit participation through interests in BCH held by BHI, that may create an incentive for them to effect more speculative liquidity transactions and determinations, directly or indirectly on behalf of our Customers, or otherwise take or refrain from taking certain actions than it would otherwise make in the absence of such equity units or performance-based fees or allocations. In addition, we may have an incentive to make exit determinations based on factors that maximize economics in favor of us or our employees. Certain of our senior management employees or related persons may receive a portion of our equity interests or Company performance-based fees or allocations with respect to one or more of our subsidiaries, which may similarly influence such employees’ or related persons’ judgments. Our failure to appropriately manage any actual, potential or perceived conflicts of interest resulting from such employees’ ability to receive equity interests could have a material adverse effect on our reputation, which could materially and adversely affect our business in a number of ways, including an inability to effect liquidity transactions, attract new Customers or retain existing Customers.
Misconduct by our employees, advisors or third-party service providers could harm us by impairing our ability to attract and retain Customers and subjecting us to significant legal liability and reputational harm.
There is a risk that our employees, advisors or third-party service providers could engage in misconduct that adversely affects our business. We are subject to a number of laws, regulations and other obligations arising from our businesses and expect to become subject to additional laws and regulations as a result of the issuance of our operational TEFFI charter in Kansas. The violation of such laws, regulations or obligations by any of BFF’s employees, advisors or third-party service providers could adversely affect Customers and us. Our business often requires that we deal with confidential matters of great significance to Customers. It is not always possible to detect or deter misconduct, and the extensive precautions we take that seek to detect and prevent undesirable activity may not be effective in all cases. If our employees, advisors or third-party service providers were to engage in fraudulent activity, violate regulatory standards or improperly use or disclose confidential information, we could be subject to legal or regulatory action and suffer serious harm to our reputation, financial position and current and future business relationships.
Any cybersecurity attack or other security breach of our technology systems, or those of third-party vendors we rely on, could subject us to significant liability and harm our business operations and reputation.
Cybersecurity attacks and security breaches of our technology systems, including those of Customers and third-party vendors, may subject us to liability and harm our business operations and overall reputation. Our operations rely on the secure processing, storage and transmission of confidential and other information in our computer systems and networks. Threats to information technology systems associated with cybersecurity risks and cyber incidents continue to grow, and there have been a number of highly publicized cases involving financial services companies, consumer-based companies and other organizations reporting the unauthorized disclosure of Customer or other confidential information in recent years.
We conduct the majority of our business through our information technology systems and process Customers’ personally identifiable information through certain of such systems. In addition, we and our employees have been and expect to continue to be the target of “phishing” attacks, and the subject of impersonations and fraudulent requests for money, and other forms of such activities. Cybersecurity risks could result in the theft of our proprietary information and our Customers’ personally identifiable information, disrupt our operations, negatively impact our ability to compete and result in injury to our reputation, downtime, loss of revenue, and increased costs to prevent, respond to or mitigate cybersecurity events. We may also need to commit additional management, operational and financial resources to identify new professionals to join our firm and to maintain appropriate security systems and policies to adequately support expansion. In addition, we may not be able to
obtain or maintain sufficient insurance on commercially reasonable terms or with adequate coverage levels against potential liabilities we may face in connection with potential claims, which could have a material adverse effect on our business. Although we have developed, and continue to invest in, systems and processes that are designed to detect and prevent security breaches and cyber-attacks, and while we expect to periodically test this security, there can be no assurance that our security measures, information technology and infrastructure will be sufficient to prevent disruptions to our systems, especially because the cyber-attack techniques used change frequently or are not recognized until launched, and because cyber-attacks can originate from a wide variety of sources. In addition, cybersecurity has become a top priority for regulators around the world. Many jurisdictions in which we operate or that manage one or more interests in alternative investment vehicles underlying our collateral portfolio have laws and regulations relating to data privacy, cybersecurity and protection of personal information, including the General Data Protection Regulation in the European Union.
If any of our systems do not operate properly or are disabled for any reason or if there is any unauthorized disclosure of data, whether as a result of tampering, employee error, a breach of our network security systems, a cyber-incident or attack or otherwise, we could experience unauthorized disclosure or loss of sensitive information, damage to our reputation, the incurrence of additional expenses, additional regulatory scrutiny or penalties, or our exposure to civil or criminal litigation and possible financial liability, any of which could have a material adverse effect on our business, financial condition and results of operations.
Third parties upon whom we rely face similar threats, which could directly or indirectly impact our business and operations. The occurrence of a cybersecurity-incident or attack on our third-party vendors could have a material adverse effect on our reputation and on our business, financial condition and results of operations.
Risks Related to Our Intellectual Property
If we are unable to protect our intellectual property rights, our business could be negatively affected.
Our commercial success will be impacted by our ability to obtain and maintain intellectual property protection in the United States and other countries covering our technology, products and product candidates. Obtaining, maintaining and enforcing this protection is costly and uncertain. The patentability of our structures and processes, including the ExAlt Plan Exchange, generally is highly uncertain and involves complex legal questions. We cannot be certain that any patents will be granted to us, or that we will be able successfully to enforce any patents we obtain. Our success protecting our intellectual property depends significantly on our ability to:
•obtain and maintain U.S. and foreign patents, including defending those patents against adverse claims of invalidity or unenforceability;
•protect trade secrets relating to our technology, data and products;
•operate without infringing the proprietary rights of others; and
•prevent others from infringing our proprietary rights.
We may not be able to obtain issued patents relating to our technology or products. All of the patents we have applied for with the USPTO are for utility patents. There is no guarantee that the USPTO will issue us patents based on our patent applications. Further, obtaining a utility patent may present additional difficulty due to the current legal and political climate.
Even if issued, patents may inadvertently lapse or be challenged, narrowed, invalidated or circumvented, which could limit our ability to stop competitors from marketing similar products or limit the duration of patent protection we may have for our products. Furthermore, if issued, we may face disputes over the ownership of our intellectual property. We may not own all of the patents that we use, and certain of our employees may have the right to utilize our patents.
The cost of litigation to enforce patents, trade secrets, and other intellectual property could be substantial. Some of our competitors may be better able to sustain the costs of complex patent litigation because they may have substantially greater financial resources. Intellectual property lawsuits are expensive and unpredictable and would consume management’s time and attention and other resources, even if the outcome is successful. In addition, there is a risk that a court would decide that our patents or trade secrets are not valid or enforceable, and that we do not have the right to stop the other party from offering competing products or services. There is also a risk that, even if the validity of a patent or trade secret were upheld, a court would refuse to stop the other party from using the patented invention(s), including on the grounds that its activities do not infringe the patent, or did not misappropriate the trade secret. If any of these events were to occur, our business, financial condition and operating results could be materially and adversely affected.
In addition to patent litigation in court, for any patent we obtain we may be a party to later adversarial proceedings before the Patent Trial and Appeal Board of the U.S. Patent and Trademark Office (the “PTAB”). Potential proceedings before the PTAB include inter parties review proceedings, post-grant review proceedings and interference proceedings. Depending on
our level of success at the PTAB, these proceedings could adversely impact our intellectual property rights with respect to our products and technology.
We may be sued by third parties for alleged infringement of their proprietary rights.
Considerable intellectual property development activity exists in our industry, and we expect that we will increasingly be subject to infringement claims as our business grows and its functionality overlaps with different industry segments. Our competitors, as well as a number of other entities and individuals, may own or claim to own intellectual property in technology areas relating to our technology, products and product candidates. In addition, we may increasingly be subject to trademark infringement claims as our presence grows in the marketplace. From time to time, third parties may assert that we are infringing on their intellectual property rights, and we may be found to be infringing upon such rights. A claim of infringement may also be made relating to technology that we acquire or license from third parties. However, we may be unaware of the intellectual property rights of others that may cover, or may be alleged to cover, some or all of our technology, products and product candidates.
The outcome of litigation is inherently unpredictable and, as a result, any future litigation or claim of infringement could (i) cause us to enter into an unfavorable royalty or license agreement, pay ongoing royalties or require that we comply with other unfavorable terms, (ii) require us to discontinue the sale of our technology, products and product candidates, (iii) require us to indemnify our clients or third-party service providers or (iv) require us to expend additional development resources to redesign our platform. Any of these outcomes could harm our business. Even if we were to prevail, any litigation regarding our intellectual property could be costly and time consuming and divert the attention of our management and key personnel from our business and operations.
Risks Related to Accounting Policies
Changes in accounting standards issued by the Financial Accounting Standards Board (“FASB”) or other standard-setting bodies may adversely affect our financial statements.
Our financial statements are prepared in accordance with GAAP as defined in the Accounting Standards Codification (“ASC”) of the FASB. From time to time, we are required to adopt new or revised accounting standards or guidance that are incorporated into the ASC. It is possible that future accounting standards we are required to adopt could change the current accounting treatment that we apply to our combined and consolidated financial statements and that such changes could have a material adverse effect on our financial condition and results of operations.
In addition, the FASB is working on several projects with the International Accounting Standards Board, which could result in significant changes as GAAP converges with International Financial Reporting Standards (“IFRS”), including how our financial statements are presented. Furthermore, the SEC is considering whether and how to incorporate IFRS into the U.S. financial reporting system. The accounting changes being proposed by the FASB will be a complete change to how we account for and report significant areas of our business. The effective dates and transition methods are not known; however, issuers may be required to or may choose to adopt the new standards retrospectively. In this case, issuers would report results under the new accounting method as of the effective date, as well as for all periods presented. Any such changes to GAAP or conversion to IFRS would impose special demands on issuers in the areas of governance, employee training, internal controls and disclosure and would likely affect how we manage our business.
Our financial results depend on management’s selection of accounting methods and certain assumptions and estimates.
The preparation of our financial statements requires us to make estimates and assumptions that affect the reported amounts of certain assets and liabilities, disclosure of contingent assets and liabilities and the reported amount of related revenues and expenses. Certain accounting policies are inherently based to a greater extent on estimates, assumptions and judgments of management and, as such, have a greater possibility of producing results that could be materially different than originally estimated. Material estimates that are particularly susceptible to change in the near term relate to the fair value determination of investments in alternative assets held by the Customer ExAlt Trusts, determination of the allowance for credit losses as an input to the allocation of income (loss) to Ben’s or BCH’s equity holders, the allocation of income (loss) to Ben’s and BCH’s equity holders, evaluation of potential loss contingencies principally related to ongoing legal matters, and evaluation of potential impairment of goodwill and other intangibles. Management’s judgment and the data relied upon by management may be based on assumptions that prove to be inaccurate, particularly in times of market stress or other unforeseen circumstances. Even if the relevant factual assumptions are accurate, our decisions may prove to be inadequate or inaccurate because of other flaws in the design or use of analytical tools used by management. Any such failures in our processes for producing accounting estimates and managing risks could have a material adverse effect on our business, financial condition and results of operations.
The accuracy of the Company’s financial statements and related disclosures could be adversely affected if the judgments, assumptions or estimates used in the Company’s critical accounting policies are inaccurate.
The preparation of financial statements and related disclosure in conformity with GAAP requires us to make judgments, assumptions and estimates that affect the amounts reported in the Company’s consolidated financial statements and related notes. the Company’s critical accounting policies, which are included in the section captioned “Management’s Discussion and Analysis of Financial Condition and Results of Operations” in this Annual Report on Form 10-K, describe those significant accounting policies and methods used in the preparation of the Company’s consolidated financial statements that the Company considers “critical” because they require judgments, assumptions and estimates that materially affect the Company’s consolidated financial statements and related disclosures. As a result, if future events differ significantly from the judgments, assumptions and estimates in the Company’s critical accounting policies, those events or assumptions could have a material impact on the Company’s consolidated financial statements and related disclosures.
In addition, changes in accounting interpretations or assumptions could impact the Company’s financial statements and the Company’s ability to timely prepare the Company’s financial statements. The Company’s inability to timely prepare the Company’s financial statements in the future could materially and adversely affect the Company’s share price.
The implementation of the Current Expected Credit Loss accounting standard required us to increase our allowance for loan losses and may continue to have a material adverse effect on our financial condition and results of operations, including the allocation of income (loss) to the Company’s and BCH’s equity holders.
We adopted on April 1, 2023, the Current Expected Credit Loss (“CECL”) accounting standard that superseded the previous standard for establishing allowances for loan and lease losses that we were utilized prior to adopting CECL and as an input to the allocation of income (loss) to the Company’s and BCH’s equity holders with respect to the ExAlt Loans, which eliminate in the presentation of our consolidated financial statements. The prior methodology generally considered only past events and current conditions and was replaced with a forward-looking methodology that reflects the expected credit losses over the lives of financial assets, starting when such assets are first originated or acquired. Upon adoption on April 1, 2023, the CECL standard required us to record, at the time of origination, credit losses expected throughout the life of the asset portfolio on loans and held-to-maturity securities, as opposed to the prior practice of recording losses when it is probable that a loss event has occurred. The accounting standard also required us to record a cumulative-effect adjustment to equity on the adoption. The adoption of the CECL standard may result in materially different results as compared to the previous method impacting how we determine allowance for credit losses and has to-date required us to significantly increase the allowance, including those allowances that eliminate in the presentation of our consolidated financial statements but are utilized as an input in determining the allocation of income (loss) to the Company’s and BCH’s equity holders. Moreover, the CECL standard may create more volatility in the level of the allowance. Material increases to the level of the allowance for any reason could adversely affect our business, financial condition and results of operations, including the allocation of income (loss) to the Company’s and BCH’s equity holders.
We have identified a material weakness in our internal control over financial reporting, and our management has concluded that our disclosure controls and procedures and internal control over financial reporting were not effective as of March 31, 2025. If not remediated, our failure to establish and maintain effective disclosure controls and procedures and internal control over financial reporting could result in a material misstatement in our financial statements or a failure to meet our reporting and financial obligations, each of which could have a material adverse effect on our financial condition and the trading price of our Class A common stock.
Pursuant to the Sarbanes-Oxley Act of 2002 and related rules and regulations, our management is required to report annually on the effectiveness of our internal control over financial reporting and assess the effectiveness of our disclosure controls on a quarterly basis. The rules governing the standards that must be met for management to assess our internal control over financial reporting are complex and require significant documentation, testing and possible remediation. Maintaining effective internal control over financial reporting and effective disclosure controls and procedures are necessary for us to consistently produce reliable financial statements and financial reports and effectively prevent fraud. If we cannot provide reliable financial reports or prevent fraud, our reputation and operating results would be harmed. The Company’s current management concluded that as a result of a material weakness in internal control over financial reporting at the evaluation date, the Company’s disclosure controls and procedures and internal control over financial reporting were not effective at March 31, 2025. The material weakness relates to a deficiency in the control environment specifically because certain actions by a former member of senior management failed to demonstrate commitment to integrity and ethical behavior and senior management did not set an appropriate tone at the top. Although these actions did not have a quantitative impact on our financial statements, because of the circumvention of controls orchestrated by the now former member of senior management, we concluded that the potential for material misstatement of the financial statements was more than remote. Accordingly, management has determined that this control deficiency constitutes a material weakness. See Item 9A - “Controls and Procedures.”
A “material weakness” is defined as a deficiency, or a combination of deficiencies, in internal control over financial reporting such that there is a reasonable possibility that a material misstatement of our annual or interim financial statements will not be prevented or detected on a timely basis.
Although we have taken steps to implement remedial actions to improve the design and operational effectiveness of the elements of the internal control environment that contributed to this material weakness, including through management changes and the separation of the role of chairperson of the board of directors and CEO, there can be no assurance that we will be successful in making the improvements necessary to remediate our material weakness, or that we will do so in a timely manner, or that we will not identify additional control deficiencies or material weaknesses in the future. If we are not successful in making these improvements, or if we have additional control deficiencies, we may not be able to accurately report our financial results, prevent fraud or file our periodic reports with the SEC in a timely manner, which may expose us to legal and regulatory liabilities and our Class A common stock to be delisted from Nasdaq, and may cause investors to lose confidence in our reported financial information and may lead to a decline in the market price of our Class A common stock. In addition, implementing any appropriate changes to our internal controls may distract our officers and employees and/or entail substantial costs.
Risks Related to Our Growth Strategy
Our failure to correctly identify mergers, acquisitions, divestitures or other strategic transactions could have a material adverse effect on our business, financial condition and results of operations.
We may seek to facilitate our growth through mergers, acquisitions or other strategic transactions. Mergers, acquisitions, and other strategic transactions involve inherent risks that could compromise the success of the combined business and dilute the holdings of our equity holders. If we are incorrect when assessing the value, strengths, weaknesses, liabilities and potential profitability of such transactions, or if we fail to adequately integrate the acquired businesses or individuals, the success of the combined business could be compromised.
Business acquisitions are subject to the risks commonly associated with such transactions including, among others, potential exposure to unknown liabilities of acquired companies and to acquisition costs and expenses, the difficulty and expense of integrating the operations and personnel of the acquired companies, potential disruptions to the business of the combined company and potential diversion of management’s time and attention, the impairment of relationships with and the possible loss of key employees and Customers as a result of changes in management, potential litigation or other legal risks, potential write-downs related to goodwill impairments in connection with acquisitions and dilution to the unitholders of the combined company if the acquisition is made for equity of the combined company. In addition, investment strategies, technologies or businesses of acquired companies may not be effectively assimilated into our business or may have a negative effect on the combined company’s revenues or earnings. The combined company may also incur significant expenses to complete acquisitions and support acquired investment strategies and businesses. Further, any such acquisitions may be funded with cash, debt or equity, which could dilute the holdings or limit the rights of our unitholders. Finally, we may not be successful in identifying attractive acquisition candidates or completing acquisitions on favorable terms.
If an acquisition is unsuccessful, we may decide to divest, liquidate, wind down and/or discontinue it. Divestitures and liquidations involve inherent risks that could compromise the success of our business. Risks related to divestitures can include difficulties in the separation of the divested business, loss of Customers, retention or obligation to indemnify certain liabilities, the failure of counterparties to satisfy payment obligations, unfavorable market conditions that may impact any earnout or contingency payment due to us and unexpected difficulties in losing employees of the divested business. A liquidation could negatively affect our business relationships, could subject us to litigation or regulatory inquiries and could expose us to additional expenses, including impairment charges.
There is no assurance that we will be successful in overcoming these or other risks encountered with mergers, acquisitions, divestitures and other strategic transactions. These risks may prevent us from realizing the expected benefits from mergers, acquisitions, divestitures and other strategic transactions and could result in the failure to realize the full economic value of a strategic transaction.
Economic Environment, Capital Markets-Related and General Risks
Our current inability to raise sufficient capital, recurring losses from operations, negative cash flows from operations, and delays in executing our business plans, raise substantial doubt regarding our ability to continue as a going concern. If we are unable to obtain sufficient additional funding or do not have access to capital, we may be required to terminate or significantly curtail our operations.
We heavily rely on a combination of cash distributions from the Customer ExAlt Trusts’ alternative asset portfolio, receipt of fees for performing trust services, dividends and interest on investments, debt offerings, and equity offerings, including under the SEPA (as discussed elsewhere in this Annual Report on Form 10-K), to meet our obligations. Our inability to raise
sufficient capital, exacerbated by the now-terminated SEC investigation relating to the Company’s association with GWG, ongoing litigation involving the Litigation Trustee, and other negative publicity discussed elsewhere in this Annual Report on Form 10-K, including the nature of Mr. Heppner’s departure from the Company, in combination with significant recurring losses from operations, negative cash flows from operations, currently existing events of default on certain of our outstanding related party debt obligations (as described below), and delays in executing our business plans, raise substantial doubt about our ability to continue as a going concern within one year after the date of the issuance of our financial statements included in this Annual Report on Form 10-K. As described elsewhere in this Annual Report on Form 10-K, we received events of default notice related to our HCLP Loan Agreement on July 30, 2025, which matured and became due and payable immediately on maturity, however, the Company is evaluating the validity of its obligations under the HCLP Loan Agreement and the liens securing the HCLP Loan in light of credible evidence that Mr. Heppner, our founder and former CEO, participated in fabricating and delivering fake documents to the Company regarding his and others’ relationships to HCLP, among other items.
The Company continues to explore raising additional capital through a combination of debt financing and/or equity financing to supplement the Company’s capitalization and liquidity, but our current sources remain limited. Further, as substantial doubt about our ability to continue as a going concern exists, our ability to finance our operations through the sale and issuance of additional debt or equity securities or through other financing could be impaired and we cannot conclude as of the date of this filing that such plans are probable of being successfully implemented. Additionally, the decision regarding future sale of shares, including those under the SEPA, is subject to market conditions, such as trading volume, price of our Class A Common Stock and other factors beyond our control. Additional capital may not be available on favorable terms, or at all, and additional equity financing, including shares issued under the SEPA, could further dilute our current stockholders. If we raise additional funds by issuing debt securities or preferred stock, or by incurring additional loans, these forms of financing would have rights, preferences, and privileges senior to those of holders of our Common Stock.
As of the date of this report, we believe that our existing cash resources, expected cash flows from operations and additional sources of liquidity are not sufficient to support contractual obligations coming due over the next 12 months as they presently exist. Our ability to continue as a going concern will depend on our ability to obtain sufficient additional capital and/or prudently monetizing a portion of the assets reported on the Company’s consolidated balance sheet, including assets and additional investments held by the Customer ExAlt Trusts. If we are unable to continue as a going concern, we may have to liquidate our assets and may receive less than the value at which those assets are carried on our audited financial statements, and it is likely that investors would lose part or all of their investment.
Our liquidity, profitability and business may be adversely affected by an inability to access, or ability to access only on unfavorable terms, the capital markets, and we may never obtain the maximum anticipated proceeds contemplated under current capital raising agreements such as the SEPA.
Many factors will affect our capital needs and their amount and timing, including our growth and profitability, as well as market disruptions and other unforeseeable developments, which may include the substantial potential dilutive effects of issuances under that certain Standby Equity Purchase Agreement (or SEPA), dated June 27, 2023, by and between the Company and YA II PN, Ltd. (the “Yorkville Investor” and such agreement, the “SEPA”) and potential depressed trading prices resulting from significant resales of our Class A common stock by current shareholders. Our liquidity may be impaired by an inability to access, or ability to access only on unfavorable terms, equity markets or otherwise allocate liquidity optimally, an inability to sell assets or redeem our interests in the Collateral, or unforeseen outflows of cash or collateral. This situation may arise due to circumstances that we may be unable to control, such as a general market disruption or an operational problem that affects third parties or us, a disruption of the financial markets or negative views about the financial services industry generally, including concerns regarding fiscal matters in the United States and other geographic areas or the receipt of negative publicity, such as the negative media coverage we received in the Wall Street Journal and other outlets. Further, substantial resales of our Class A common stock, as well as our issuance of additional shares of Class A common stock pursuant to the SEPA, may result in depressed trading prices of our Class A common stock, which could further impair our ability to raise sufficient capital from third party operations to carry on our business in the ordinary course.
In addition, our ability to raise funding could be impaired if investors or lenders develop a negative perception of our long-term or short-term financial prospects. An increase in our debt may increase our leverage and reduce our interest coverage. To the extent that we raise additional capital through the future sale of equity, the ownership interest of our equity holders may be diluted.
If we are unable to raise additional capital through the methods above, then we may have difficulty entering into liquidity transactions, which would lead to a decrease in income earned by us.
Under the SEPA, the Company agreed to issue and sell to the Yorkville Investor, from time to time, and the Yorkville Investor agreed to purchase from the Company, up to $250 million of the Company’s shares of Class A common stock. The Company shall not affect any sales under the SEPA and the Yorkville Investor shall not have any obligation to purchase
shares of Class A common stock under the SEPA to the extent that after giving effect to such purchase and sale the aggregate number of shares of Class A common stock issued under the SEPA together with any shares of Class A common stock issued in connection with any other related transactions that may be considered part of the same series of transactions, where the average price of such sales would be less than $219.20 and the number of shares issued would exceed 19.9% of the outstanding voting Common Stock as of the date of the SEPA (the “Exchange Cap”). On June 20, 2024, the Company obtained stockholder approval pursuant to Nasdaq Listing Rule 5635(d) for the issuance of shares of Class A common stock to the Yorkville Investor in excess of the Exchange Cap. While no longer subject to the Exchange Cap, there are other restrictions or limitations, whereby the Company may not have access to the right to sell the full $250 million of shares of Class A common stock to the Yorkville Investor, which could have a material adverse effect on our liquidity, financial condition and results of operations.
Adverse developments affecting the financial services industry, such as actual events or concerns involving liquidity, defaults, or non-performance by financial institutions or transactional counterparties, could adversely affect our current and projected business operations and our financial condition and results of operations.
Actual events involving limited liquidity, defaults, non-performance or other adverse developments that affect financial institutions, transactional counterparties or other companies in the financial services industry or the financial services industry generally, or concerns or rumors about any events of these kinds or other similar risks, have in the past and may in the future lead to market-wide liquidity problems. For example, since March 2023, several financial institutions have been closed and been taken into receivership by the Federal Deposit Insurance Corporation (“FDIC”). Similarly, these events, concerns or speculation could result in less favorable commercial financing terms, including higher interest rates or costs and tighter financial and operating covenants, or systemic limitations on access to credit and liquidity sources, thereby making it more difficult for us to acquire financing on acceptable terms or at all.
Although we are not a borrower or party to any such instruments with any other financial institution currently in receivership, if any of our lenders or counterparties to any such instruments were to be placed into receivership, we may be unable to access such funds. In addition, if any of our customers or other parties with whom we conduct business are unable to access funds pursuant to such instruments or lending arrangements with such a financial institution, such parties’ ability to pay their obligations to us or to enter into new commercial arrangements requiring additional payments to us could be adversely affected.
Furthermore, we regularly maintain domestic cash deposits in FDIC insured banks which exceed the FDIC insurance limits. The failure of a bank, or events involving limited liquidity, defaults, non-performance or other adverse conditions in the financial or credit markets impacting financial institutions at which we maintain balances, or concerns or rumors about such events, may lead to disruptions in access to our bank deposits or otherwise adversely impact our liquidity and financial condition. There can be no assurance that our deposits in excess of the FDIC or other comparable insurance limits will be backstopped by the U.S. or that any bank or financial institution with which we do business will be able to obtain needed liquidity from other banks, government institutions or by acquisition in the event of a failure or liquidity crisis.
Our operations, products and services may be negatively impacted by changes in economic and market conditions.
Our operations, products and services may be negatively impacted by changes in general economic and market conditions including, but not limited to, changes in interest rates, availability of credit, inflation rates, economic uncertainty, slowdown in global growth, changes in laws (including laws relating to taxation and regulations on the financial industry, regulatory requirements, and tariffs), disease, pandemics or other severe public health events, trade barriers, commodity prices, currency exchange rates and controls and national and international political circumstances (including government shutdowns, wars, terrorist acts or security operations) because the performance of our liquidity products and value of the assets in our collateral portfolio is directly affected by conditions in the financial and securities markets. The financial markets and businesses operating in the securities industry are highly volatile and are directly affected by, among other factors, domestic and foreign economic conditions, geopolitics and general trends in business and finance, all of which are beyond our control. Declines in the financial markets or a lack of sustained growth may result in a corresponding decline in our performance and may adversely affect the assets comprising the collateral and the loans against the assets comprising the Collateral. In addition, we may not be able to, or may choose not to, manage our exposure to these conditions and/or events by using forward contracts, options, swaps, caps, collars and floors or using other forms of derivative instruments.
We may use hedging transactions to manage certain market risks; our business, profitability and liquidity may be adversely affected by unanticipated market conditions including interest rates, currency exchange rates, equity market behavior, and other relevant market factors that generate losses not covered or offset by a hedge.
When managing our and the Customer ExAlt Trusts’ ultimate beneficiary’s exposure to market risks, we may make use of forward contracts, options, swaps, caps, collars and floors and may pursue other strategies or use other forms of derivative instruments to limit our exposure to changes in the relative values of investments that may result from market developments,
including changes in prevailing interest rates and currency exchange rates. In April 2022, Beneficient, through our subsidiary CT Risk Management, L.L.C., made aggregate payments of approximately $7.5 million to purchase additional put options against a decrease in the S&P 500 Index that were sold in September 2023 for $1.0 million, resulting in a recognized loss at the time of sale of $0.7 million. The options had an aggregate notional amount of approximately $141 million. Half of the notional was to expire in April 2024, while the other half was to expire in April 2025. On April 27, 2022, CT Risk Management, L.L.C., sold an equity interest to a third-party involved in a participation loan transaction for $2.4 million and utilized the proceeds to purchase additional put options similar to the put options purchased on April 1, 2022. The put options were designed to protect the net asset value of the interests in alternative assets, which generate the collateral to certain of the loans in Ben Liquidity’s loan portfolio or the loans related to the participation loan transaction and provide for distributions to the Customer ExAlt Trusts’ ultimate beneficiary, against market risk. During the fiscal year ended March 31, 2024, Ben recognized total net losses of $3.0 million, of which approximately $2.0 million is attributable to Ben or Ben’s loan portfolio, with the remainder attributable principally to the loan involved in the participation loan transaction. During the fiscal year ended March 31, 2025, the Company did not recognize any gains or losses related to its hedging transactions as the Company did not hold any hedging instruments during this period.
The use of hedging transactions and other derivative instruments to reduce the effects of changes in the value of a position does not eliminate the possibility of fluctuations in the value of the position or prevent losses if the value of the position declines. However, such activities can establish other positions designed to gain from those same developments, thereby offsetting the decline in the value of the position. Such transactions may also limit the opportunity for gain if the value of a position increases. Moreover, it may not be possible to limit the exposure to a market development that is so generally anticipated that a hedging or other derivative transaction cannot be entered into at an acceptable price. Although Beneficient has entered into and may continue to enter into hedging transactions in order to reduce our exposure to market risks, unanticipated market changes may result in poorer overall investment performance than if the transaction had not been executed. In addition, the degree of correlation between price movements of the instruments used in connection with hedging activities and price movements in a position being hedged may vary. Moreover, for a variety of reasons, Beneficient may not be successful in establishing a sufficient correlation or a sufficient matching of cash flows between the instruments used in a hedging or other derivative transaction and the position being hedged. An insufficient correlation could prevent us from achieving the intended result and create new risks of loss. In addition, Beneficient will not be able to fully limit exposure against all changes in the values of the alternative assets underlying our liquidity transactions, because the values of such assets are likely to fluctuate as a result of a number of factors, some of which will be beyond our control, and we may not be able to respond to such fluctuations in a timely manner or at all.
Fluctuations in interest rates and foreign exchange rates may negatively impact our business.
Fluctuations in interest rates and foreign exchange rates may negatively impact our business. These rates are highly sensitive to many factors beyond our control, including general economic conditions, both domestic and foreign, and the monetary and fiscal policies of various governmental and regulatory authorities. An adverse change in the base rates upon which our interest rates are determined, including the Secured Overnight Financing Rate (“SOFR”) could have a material adverse effect on our financial position. Rising interest rates increase our costs of borrowing. Volatility in the credit markets, including due to the U.S. Federal Reserve Bank’s actions and pace of interest rate increases to combat inflation in the U.S., may further increase our interest payments. As a result, we may adopt asset and liability management policies to minimize the potential adverse effects of changes in interest rates and foreign exchange rates, primarily by altering the mix and maturity of liquidity transactions, interests in the Collateral, funding sources, and derivatives. However, even with these policies in place, a change in interest rates and foreign exchange rates can impact our financial condition.
We are dependent on the continued success of the alternative asset industry.
Our success depends, in part, on the continued success of alternative asset managers, and the alternative asset industry that has enjoyed a prolonged period of expansion and profitability. Such expansion and profitability are subject to market conditions and other factors outside of our control (and the control of managers of alternative assets). There is no assurance that such expansion and profitability will continue. Beyond business and financial success, the alternative asset industry may also become subject to greater or different governmental regulation and investigation which could have a negative effect on us.
During economic downturns, alternative asset owners may suffer from decreasing returns (including negative returns and loss of principal investment), liquidity pressure, increased volatility and difficulty maintaining targeted asset allocations, and investors may decrease or suspend making new fund investments during and after such periods. As the economy begins to recover from these periods, investors may elect to reduce their exposure to alternative assets, resulting in a smaller overall pool of potential Customers in the industry and Customers for our services and products in the future. Such circumstances would involve increased competition among liquidity providers and could lead to terms less favorable to us as well as difficulty in reaching new Customers, which could adversely affect our revenues and profitability.
Business disruptions and interruptions due to natural disasters, pandemics and other external events beyond our control can adversely affect our business, financial condition and results of operations.
Our operations can be subject to natural disasters, pandemics and other external events beyond our control, such as earthquakes, fires, severe weather, public health issues, power failures, telecommunication loss, major accidents, terrorist attacks, acts of war, and other natural and man-made events. Such events, whether natural or attributable to human beings, could cause severe destruction, disruption or interruption to our operations or property. If we were to suffer a disruption or interruption and are not able to resume normal operations within a period consistent with industry standards, our business could suffer serious harm. In addition, depending on the nature and duration of the disruption or interruption, we might be vulnerable to fraud, additional expense or other losses, or to a loss of business and/or Customers. There is no assurance that our business continuity plan can adequately mitigate the risks of such business disruptions and interruptions.
Our indebtedness could adversely affect our financial condition and may otherwise adversely impact our business operations. We and our subsidiaries may incur additional indebtedness, including secured indebtedness.
As of March 31, 2025, we had approximately $117.9 million of debt (including unamortized deferred financing costs thereon), which includes (i) $21.1 million (including unamortized discount thereon) derived from the term loan in the aggregate principal amount of $25.0 million (the “Term Loan”) under the HH-BDH Credit Agreement and (ii) $94.5 million (including unamortized premium thereon) derived from BCH’s secured loans with HCLP. Furthermore, we could raise additional debt to fund our operations. Our indebtedness could have significant effects on our business and the holders of our equity. For example, it could:
•require us to use a substantial portion of our cash flow from operations to service our indebtedness, which
•would reduce the available cash flow to fund acquisitions of alternative assets, working capital and other
•general corporate purposes, including the repayment of short term obligations;
•require payments of principal and interest that may be greater than our cash flow from operations;
•force us to dispose of loans or other investments, possibly on disadvantageous terms, to make payments on our debt;
•increase our vulnerability to general adverse economic and industry conditions;
•limit our flexibility in planning for, or reacting to, changes in our business and the industries in which we operate;
•restrict us from exploiting other business opportunities;
•make it more difficult for us to satisfy our obligations; and
•place us at a competitive disadvantage compared to our competitors that have less debt.
As described elsewhere, the Company has at times in late fiscal year 2025 and in subsequent periods been in default on certain of the required payment obligations, financial covenants, and information reporting requirements of the HH-BDH Credit Agreement. The Company is actively working with the lender on waivers related to these defaults along with an amendment to the HH-BDH Credit Agreement. Such negotiations remain in process as of the date of this Annual Report on Form 10-K.
The HCLP Loan purportedly matured on April 14, 2025, and on July 30, 2025, HCLP delivered written notice that events of default occurred with respect to the HCLP Loan Agreement. Due to the Company identifying credible evidence that Mr. Heppner participated in fabricating and delivering fake documents to the Company regarding his and others’ relationships to HCLP, among other items, the Company is evaluating the validity of its obligations under the HCLP Loan Agreement and the liens securing the HCLP Loan and is considering all options that it may pursue related to this conduct, including litigation against Mr. Heppner, HCLP and any direct or indirect control parties of HCLP. See the Risk Factor entitled “The HCLP Loan Agreement is collateralized by all of the assets of BCH and the loans, excluding the ExAlt Participation Loans, originated by the Customer ExAlt Trusts and certain of the custody trusts, and the Term Loan under the HH-BDH Credit Agreement is collateralized by pledges of substantially all of the assets of Beneficient Financing, BCH’s equity interests in Beneficient Financing, certain equity interests in the Custody Trust and certain deposit accounts” for additional information.
The events of default under the HCLP Loan Agreement triggered the cross default provision in the HH-BDH Credit Agreement. The Company timely notified HH-BDH of the cross default and, as of the date of this Annual Report on Form 10-K, HH-BDH has not notified the Company that it intends to declare an event of default related to the cross default provision of the HH-BDH Credit Agreement.
The HCLP Loan Agreement is collateralized by all of the assets of BCH and the loans, excluding the ExAlt Participation Loans, originated by the Customer ExAlt Trusts and certain of the custody trusts, and the Term Loan under the HH-BDH
Credit Agreement is collateralized by pledges of substantially all of the assets of Beneficient Financing, BCH’s equity interests in Beneficient Financing, certain equity interests in the Custody Trust and certain deposit accounts.
Ben, through its subsidiaries, is a party to the HCLP Loan Agreement with HCLP. HCLP is an indirect subsidiary of Highland Consolidated, LP and Ben’s former CEO is a beneficiary and trustee of the trusts that control and are the partners of Highland Consolidated, LP. The HCLP Loan Agreement provides for accruing interest at the rate of 9.5%, and is guaranteed by affiliates of BCH as borrower. It contains standard provisions, including customary events of default and termination events and related covenants. As of March 31, 2025, approximately $94.5 million (including unamortized premium thereon) of debt was outstanding under the HCLP Loan Agreement.
The HCLP Loan Agreement is collateralized by substantially all income producing assets of BCH, as well as the loans originated by the Customer ExAlt Trusts and custody trusts, excluding the ExAlt Participation Loans. If we do not raise enough capital to fully repay such obligations, HCLP’s collateral interest will remain in place, and the value of the collateral security of the HCLP Loan Agreement may significantly exceed amounts owed under the HCLP Loan.
On July 30, 2025, we received written notice (the “Notice”) from HCLP that events of default occurred with respect to the HCLP Loan Agreement. The Notice provided that, among other thing, (i) with respect to the First Lien Credit Agreement, a default occurred on April 14, 2025, and has been continuing at all times since that date through July 29, 2025, as a result of BCH’s failure to pay all outstanding obligations (including all principal and accrued interest on the loan made pursuant to the First Lien Credit Agreement) on April 14, 2025, and that such default constitutes an Event of Default (as defined in the First Lien Credit Agreement) (such default, the “First Lien Event of Default”) and (ii) with respect to the Second Lien Credit Agreement, a default also occurred on April 14, 2025, which has been continuing at all times since that date through July 29, 2025, as a result of the First Lien Event of Default, which also constitutes an Event of Default (as defined in the Second Lien Credit Agreement) pursuant to the Second Lien Credit Agreement (the “Second Lien Event of Default,” and together with the First Lien Event of Default, the “Specified Events of Default”).
The Notice also provided that, as a result of the Specified Events of Default, the outstanding principal amount of the loans under the HCLP Loan Agreement and all other amounts owing or payable under each credit agreement or under any other loan document was immediately due and payable (including, without limitation, all interest accrued through July 29, 2025, and all amounts owing under Section 9.04(b) of each credit agreement). Furthermore, the Notice also declared that Accrued Interest (as defined in each credit agreement), effective as of April 14, 2025, shall accrue on each calendar day on the outstanding amount of the loan under each credit agreement, after as well as before judgment, at a rate equal to 11.5% per annum and such accrued interest shall be payable on demand.
As a result of the Specified Events of Default, in accordance with Section 5(c)(i) of each certain security agreements executed in connection with HCLP Loan Agreement, the Notice provides that the pledgors pursuant to such security agreements are prohibited from selling, transferring, exchanging, disposing of, or granting any option with respect to the following collateral and any related proceeds as of July 29, 2025: (i) the equity interests in the underlying investment funds, in each case together with the certificates (or other agreements or instruments), if any, representing such equity interests, and all options and other rights, contractual or otherwise, with respect thereto; (ii) the loans and loan agreements made to the funding trusts; (iii) the acquisition documents; (iv) all other accounts, chattel paper, documents, general intangibles, instruments, investment property, money, deposit accounts, goods, commercial tort claims, letters of credit, letter of credit rights and supporting obligations; (v) all proceeds of the property described in the foregoing clauses (i), (ii), (iii) and (iv); and (v) all books and records (including computer software and other records) pertaining to any of the foregoing.
Consistent with the assertions contained in the Notice, HCLP delivered certain letters to each of the Company entity guarantors and pledgors (including BCH, Ben Liquidity, and Beneficient USA, among others) requesting various remedies, including demands for payment of the outstanding obligations and the transfer of applicable HCLP loan collateral and any proceeds therefrom, pursuant to purported rights under the HCLP Loan Agreement. Additionally, HCLP delivered certain letters to Delaware Trust Company, as trustee of certain custody trusts (LT-1 – LT-28 Custody Trusts) that hold HCLP loan collateral, requesting various remedies including the transfer of their applicable HCLP loan collateral and any proceeds therefrom, pursuant to purported rights under the HCLP Loan Agreement. The Company has communicated with the non-Company recipients of the HCLP notices to relay the Company’s position.
The Company has previously disclosed and continues to disclose HCLP as a related party in its public filings based on its relationship with Brad Heppner, the Company’s former CEO and Chairman of the Board of Directors. As previously disclosed, on June 19, 2025, Mr. Heppner resigned following a request from the Company’s counsel, acting at the direction of the Audit Committee of the Board of Directors, for Mr. Heppner to sit for a formal interview regarding, among other things, his knowledge of certain documents and information concerning Mr. Heppner’s relationship to HCLP provided to the Company’s auditors in 2019. The interview request was made after the Company identified credible evidence that Mr. Heppner participated in fabricating and delivering fake documents to the Company regarding his and others’ relationships to HCLP, knowing that these documents would be provided to the Company’s auditors. The Company is investigating
additional information it has learned about other conduct by Mr. Heppner and other persons that purportedly controlled HCLP to determine the extent to which any of that conduct surrounding HCLP was fraudulent. On August 5, 2025, HCLP filed a summons with notice in the Supreme Court of the State of New York seeking a judgment against the Company for amounts owed under the HCLP Loan Agreement in addition to attorney’s fees and litigation costs. The summons with notice did not include a complaint and has not been served on the Company. No action is required by the Company until it has been served. In light of these circumstances, the Company is evaluating the validity of its obligations under the HCLP Loan Agreement and the liens securing the HCLP Loan and is considering all options that it may pursue related to this conduct, including counter claims and litigation against Mr. Heppner, HCLP and any direct or indirect control parties of HCLP. The Company intends to vigorously pursue its claims regarding the validity of such purported indebtedness.
Furthermore, the HH-BDH Credit Agreement is secured by pledges of substantially all of the assets of Beneficient Financing, BCH’s equity interests in Beneficient Financing, 97.5% of the equity interests held by a certain Custody Trust which, as of March 31, 2025, represents approximately 41.9% of all assets held by the Customer ExAlt Trusts, and certain deposit accounts. Furthermore, pursuant to the terms of the Letter Agreement entered into in connection with the HH-BDH Credit Agreement, if HH-BDH and/or BCH default under the HH-BDH Credit Agreement and such default results in a foreclosure on, or other forfeiture of, the Pledged Equity Interests, BCH will be required to issue Replacement Equity Interests to Hicks Holdings.
As described elsewhere, the Company has at times in late fiscal year 2025 and in subsequent periods been in default on certain of the required payment obligations, financial covenants, and information reporting requirements of the HH-BDH Credit Agreement. The Company is actively working with the lender on waivers related to these defaults along with an amendment to the HH-BDH Credit Agreement. Such negotiations remain in process as of the date of this Annual Report on Form 10-K.
The events of default under the HCLP Loan Agreement described above triggered a cross default provision in the HH-BDH Credit Agreement. The Company timely notified HH-BDH of the cross default and as of the date of this Annual Report on Form 10-K, HH-BDH has not notified the Company that it intends to declare an event of default related to the cross default provision of the HH-BDH Credit Agreement.
We are dependent on future near-term capital to fund our business plan.
We have not historically generated positive cash flow from operations on a consolidated basis and may not generate positive cash flow from operations on a consolidated basis in the near term. We believe that we will need substantial additional capital to fund our business plan in addition to any revenues we may generate in the future until we reach positive sustainable operating cash flow. Such additional capital may include the issuance and sale of additional equity securities and/or commercial borrowing. If we are unable to obtain capital in the amounts and on terms deemed acceptable to us, we may be unable to continue building our business and as a result may be required to scale back or cease operations for our business, the result of which may be that you could lose some or all of your investment.
Regulatory and Legal Risks
We operate in a highly regulated environment, which could restrain our growth and profitability.
We operate in a highly regulated environment and are subject to supervision and regulation by several governmental agencies. In the short term, we intend to conduct substantially all of our operations through our regulated subsidiaries, which will include our Kansas state-chartered TEFFI, which could be subject to extensive regulation, supervision, and legal requirements that govern almost all aspects of its operations. These laws and regulations, and the supervisory framework that oversees the administration of these laws and regulations, are primarily intended to protect trust assets and the public, and not shareholders or creditors. All of these laws and regulations, and the supervisory framework applicable to us, could have a material adverse effect on our business, financial condition, results of operations and prospects.
As our business grows, we expect to become subject to additional regulatory agencies’ regulation.
Compliance with the myriad of laws and regulations applicable to our organization can be difficult and costly. In addition, these laws, regulations and policies are subject to continual review by governmental authorities, and changes to laws, regulations and policies, including changes in their interpretation or implementation, could affect us in substantial and unpredictable ways and often impose additional compliance costs. Changes in regulations or the regulatory environment may have an adverse effect on the industry generally and/or us, specifically. It is impossible to determine the extent of the impact of any new laws, regulations, initiatives or regulatory guidance that may be proposed or may become law on our business or the markets in which we operate. If enacted, any new law, regulation, initiatives or regulatory guidance could negatively impact us in a number of ways, including: increasing our regulatory operating costs; imposing additional burdens on our staff; and potentially requiring the disclosure of sensitive information. In addition, we may be materially and adversely affected by changes in the interpretation or enforcement of existing laws and rules by governmental authorities and self-
regulatory organizations. New laws, regulations, initiatives or regulatory guidance could make compliance more difficult or more expensive, affect the manner in which we conduct business and divert significant management and operational resources and attention from our operations. Moreover, an increase in regulatory investigations and new or enhanced reporting requirements on investment activities of alternative asset investment companies, including us, is possible. Such investigations and reporting requirements could impose additional expenses on us, require the attention of senior management, increase the complexity of managing our business, or result in fines or other sanctions if we are deemed to have violated any law or regulations.
As a result of BFF’s receipt of an operating TEFFI charter in Kansas the OSBC periodically conducts examinations of BFF’s trust business, and our failure to comply with applicable laws and regulations, or any supervisory actions to which BFF is or becomes subject as a result of such examinations, could result in regulatory action or penalties.
As a result of BFF’s receipt of an operating TEFFI charter in Kansas then as part of the regulatory framework applicable to state-chartered trust companies, the OSBC periodically conducts examinations of BFF’s trust business, including BFF’s compliance with laws and regulations. If, as a result of an examination, the OSBC were to determine that BFF’s trust operations had become unsatisfactory, or were in violation of any law or regulation, it may take a number of different remedial actions as it deems appropriate. Only BFF, our subsidiary, is regulated by the OSBC. The OSBC does not regulate the entirety of Beneficient. These actions may include enjoining BFF from engaging in certain practices, requiring affirmative action to correct any conditions resulting from any violation or practice, issuing an administrative order that can be judicially enforced, directing an increase in capital, restricting the ability to pay dividends, restricting growth, assessing civil monetary penalties against them, or any of their respective officers or directors, removing officers and directors and, under certain limited circumstances, placing our trust subsidiaries into receivership or conservatorship. Compliance with any such regulatory action may result in having to expend substantial management and financial resources in furtherance of remediation. Moreover, any such restrictions on BFF’s operations or activities could have a material adverse effect on our business, financial condition, results of operations and prospects.
We are or will become subject to comprehensive governmental regulation and supervision.
We and our subsidiaries operate in a highly regulated environment and are or will be subject to supervision and regulation by several governmental agencies, including but not limited to the regulation of BFF by the OSBC. Only BFF, our subsidiary, is regulated by the OSBC. The OSBC does not regulate the entirety of Beneficient. If we were to open a branch office in Texas, we would be subject to Texas law and the oversight of the Texas Department of Banking. We and our subsidiaries are subject to changes in federal and state laws, regulations, governmental policies, tax laws and accounting principles. As our business grows, we and our subsidiaries expect to become subject to additional regulatory agencies’ regulation. Changes in regulations or the regulatory environment could adversely affect our business.
We face a risk of noncompliance and enforcement action with the Bank Secrecy Act, other anti-money laundering statutes and regulations and sanctions regulations.
The Bank Secrecy Act, the USA PATRIOT Act of 2001, and other laws and regulations require financial institutions and broker-dealers, among other duties, to institute and maintain an effective anti-money laundering program and file reports such as suspicious activity and currency transaction reports. Under these laws, non-depository trust companies and broker-dealers are required to implement comprehensive anti-money laundering compliance programs that are consistent with the requirements for covered financial institutions. We expect that our regulators will continue to routinely examine our regulated subsidiaries for compliance with applicable anti-money laundering obligations and will consider our compliance in connection with the regulatory review of applications, including potential future applications for mergers and acquisitions. Failure of a regulated financial institution or broker-dealer to maintain and implement adequate programs to combat money laundering and terrorist financing and comply with Office of Foreign Assets Control (“OFAC”) sanctions, or to comply with relevant laws and regulations, could have serious legal, reputational and financial consequences for our regulated subsidiaries and for us.
New activities and expansion require regulatory approvals, and failure to obtain them may restrict our growth.
We may complement and expand our trust business by pursuing strategic acquisitions of other complementary businesses or their assets. Generally, as a result of BFF’s receipt of an operating TEFFI charter in Kansas, BFF will be required to receive prior regulatory approval from the OSBC with respect to an acquisition by, or merger with, these entities. Only BFF, our subsidiary, is regulated by the OSBC. The OSBC does not regulate the entirety of Beneficient. While regulations for BFF’s Kansas TEFFI have not yet been adopted, we expect review requirements will be required for BFF’s Kansas TEFFI to purchase assets from another trust institution or seller, or sell all or any portion of their respective assets to another trust institution or buyer, unless the purchase or sales price, as applicable, is not more than an amount equal to three times the sum of the applicable trust company’s equity capital less intangible assets.
In determining whether to approve a proposed acquisition, regulators may consider, among other factors, the financial and regulatory condition of the companies, the capital adequacy of the resulting organization, the competence, experience, and integrity of management and its record of compliance with laws and regulations, and the effectiveness of the acquiring institution in combating money laundering activities. Such regulatory approvals may be granted subject to certain conditions imposed by the OSBC, which may not be acceptable to BFF, or may not be granted at all. Only BFF, our subsidiary, is regulated by the OSBC. The OSBC does not regulate the entirety of Beneficient. The inability to engage in expansionary activities on terms and conditions acceptable to us could have a material adverse effect on our growth and prospects.
The failure of our trust subsidiaries to maintain certain minimum amounts of capital may result in regulatory sanctions or restrictions, limitations on their respective activities and operations, or require them to raise additional capital.
As regulated entities, BFF’s Kansas TEFFI is required to maintain minimum levels of capital under a framework determined by the OSBC. In the case of BFF, the minimum amount is $250,000 at this time, although such amounts could change in the future. In addition, the failure of our trust companies to maintain minimum required levels of capital could subject them to administrative action from the OSBC, which could include restrictive constraints on operations, management, and activities, monetary sanctions, orders to raise additional capital, or, under certain limited circumstances, in the commencement of receivership or conservatorship proceedings. Only BFF, our subsidiary, is regulated by the OSBC. The OSBC does not regulate the entirety of Beneficient. Any of these actions could have a material adverse effect on our financial condition, results of operations or prospects.
We will be subject to certain limitations with respect our investments and liquidity as a result of the minimum capital requirements applicable to our trust subsidiaries, which could adversely impact our results of operations.
The TEFFI Act does not currently include a liquidity requirement with respect to the restricted capital for a TEFFI. However, the OSBC has not yet adopted implementing regulations, and so liquidity requirements may yet be imposed. Only BFF, our subsidiary, is regulated by the OSBC. The OSBC does not regulate the entirety of Beneficient. These restrictions, taken together, limit the ability of management of our trust companies to allocate assets in a manner that they deem to be most appropriate, taking into consideration the anticipated liquidity needs of each charter. Given the current and expected interest rate environment for short-term liquid assets, these restrictions could have an adverse impact on our results of operations.
As a result of BFF’s receipt of an operating TEFFI charter in Kansas, the OSBC has the authority to increase the minimum amount of capital required to be maintained by our trust subsidiaries under certain circumstances, which may result in lower returns on equity.
The OSBC does not have the same discretionary authority under the TEFFI Act to increase a TEFFI’s minimum capital so long as: (i) the TEFFI does not accept deposits, other than alternative asset custody accounts; (ii) the TEFFI maintains no third-party debt except debts owed to its members or its affiliates; and (iii) the TEFFI has secured an agreement from its members whereby such members agree to contribute additional capital to the TEFFI, if needed, to ensure the safety and soundness of the fiduciary financial institution. However, if those requirements are not satisfied, the OSBC may have the authority to require the TEFFI to maintain additional capital.
Any increase in the minimum amount of capital required for BFF will further limit our ability to direct the allocation of those capital resources in the most optimal manner, including through cash distributions to us. In addition, a requirement to maintain higher minimum levels of capital at those entities may result in lower returns on equity, which could have a material adverse effect on the price of our securities. Only BFF, our subsidiary, is regulated by the OSBC. The OSBC does not regulate the entirety of Beneficient.
We are subject to laws regarding the privacy, information security, and protection of personal information and any violation of these laws or another incident involving personal, confidential, or proprietary information of individuals could damage our reputation and otherwise adversely affect our operations and financial condition.
Our business requires the collection and retention of Customer data, including personally identifiable information in various information systems that we maintain and in those maintained by third-party data service providers. We also maintain important internal company data such as personally identifiable information about our employees and information relating to our operations. We are subject to complex and evolving laws and regulations governing the privacy and protection of personal information of individuals (including Customers, employees, suppliers, and other third parties). Various regulatory bodies and governmental agencies have also enacted data security breach notification requirements with varying levels of notification in certain circumstances in the event of a security breach. Ensuring that our collection, use, transfer, and storage of personal information complies with all applicable laws and regulations can increase our costs. Furthermore, we may not be able to ensure that all of our Customers, suppliers, counterparties, and other third parties have appropriate controls in place to protect the confidentiality of the information that they exchange with us, particularly where such information is transmitted by electronic means. If personal, confidential, or proprietary information of Customers or others were to be mishandled or misused (in situations where, for example, such information was erroneously provided to parties who are not permitted to
have the information, or where such information was intercepted or otherwise compromised by third parties), we could be exposed to litigation or regulatory sanctions under personal information laws and regulations. Concerns regarding the effectiveness of our measures to safeguard personal information, or even the perception that such measures are inadequate, could cause us to lose Customers or potential Customers for our products and services and thereby reduce our revenues. Accordingly, any failure or perceived failure to comply with applicable privacy or data protection laws and regulations may subject us to inquiries, examinations, and investigations that could result in requirements to modify or cease certain operations or practices or incur significant liabilities, fines, or penalties, and could damage our reputation and otherwise have a material adverse effect on our business, financial condition, and results of operations.
We may incur fines, penalties and other negative consequences from regulatory violations.
We may fail to comply with applicable laws and regulations and be held accountable for such violations, even if such violations are inadvertent. Some legal/regulatory frameworks provide for the imposition of fines, suspensions of personnel or other penalties for noncompliance, including censure, the issuance of cease-and-desist orders or the suspension or expulsion of applicable licenses and memberships. Any of the foregoing may damage our relationships with existing Customers, impair our ability to raise capital, impair our ability to carry out certain business strategies, or contravene provisions concerning compliance with law in agreements to which we are a party. Even if a sanction is not imposed or the sanction imposed against us or our personnel by a regulator were small in monetary amount, the adverse publicity relating to the regulatory activity or imposition of these sanctions could harm our reputation and cause us to fail to gain new Customers. For example, we are subject to regulations issued by the OFAC that prohibit financial institutions from participating in the transfer of property belonging to the governments of certain foreign countries and designated nationals of those countries. OFAC may impose penalties for inadvertent or unintentional violations even if reasonable processes are in place to prevent the violations. There may be other negative consequences resulting from a finding of noncompliance, including restrictions on certain activities.
While we seek to insure against potential risks, we may not be able to obtain insurance to cover certain risks, or obtain coverage on favorable terms, and the insurance that we have may be inadequate to cover certain civil or criminal proceedings or regulatory investigations and associated costs.
We may be impacted adversely by claims or litigation, including claims or litigation relating to our fiduciary responsibilities.
Our business involves the risk that Customers or others may sue us, claiming that we have failed to perform under a contract or otherwise failed to carry out a duty perceived to be owed to them. This risk would be heightened when our trust subsidiaries begin serving as fiduciaries for their clients following the issuance of state charters.
Specifically, our trust subsidiaries would be required to (i) adhere to the fiduciary standard of care required under the terms of the governing documents or applicable law and (ii) properly discharge their fiduciary duties. If we fail to comply with these fiduciary obligations, we could incur significant costs and possibly liability, which could materially and adversely affect our business, financial condition or results of operations. Liability for breach of fiduciary duty may be difficult to assess or quantify and its existence and magnitude may remain unknown for a substantial period of time. Claims made or actions brought against us, whether founded or unfounded, may result in injunctions, settlements, damages, fines or penalties, which could have a material adverse effect on our financial condition and results of operations, could adversely affect our ability to raise additional funding or attract new Customers, and could require changes to our business. Even if we defend ourselves successfully, the cost of litigation is often substantial, and public reports regarding claims made against us may cause damage to our reputation among existing and prospective Customers or negatively impact the confidence of counterparties, rating agencies, and holders of our securities, consequently affecting our earnings negatively.
We may face risks from regulatory investigations and proceedings and from private actions.
From time to time, we may be named as a defendant or otherwise become involved in various legal proceedings, including class actions and other litigation or disputes with third parties. Future actions against us may result in judgments, settlements, fines, penalties or other results adverse to us, which could materially adversely affect our business, financial condition or results of operations, or cause serious reputational harm to us.
Our businesses and operations are also subject to increasing regulatory oversight and scrutiny, which may lead to additional regulatory investigations or enforcement actions. These and other initiatives from federal and state officials may subject us to judgments, settlements, fines or penalties, or cause us to be required to restructure our operations and activities, all of which could lead to reputational issues, or higher operational costs, thereby reducing our profitability.
While we seek to insure against potential risks, we may not be able to obtain insurance to cover certain risks, or obtain coverage on favorable terms, and the insurance that we have may be inadequate to cover certain civil or criminal proceedings or regulatory investigations and associated costs.
The Company incurs significant costs as a result of operating as a public company, and its management devotes and will continue to devote substantial time to new compliance initiatives.
The Company has incurred significant legal, accounting and other expenses as a public company that it would not incur as a private company, and these expenses may increase even more after the Company is no longer an emerging growth company, as defined in Section 2(a) of the Securities Act.
As a public company, the Company is subject to the reporting requirements of the Exchange Act, the Sarbanes-Oxley Act and the Dodd-Frank Act, as well as rules adopted, and to be adopted, by the SEC and the Nasdaq. The Company’s management and other personnel devote a substantial amount of time to these compliance initiatives. Moreover, these rules and regulations have substantially increased its legal and financial compliance costs and make some activities more time-consuming and costly. The Company cannot predict or estimate the amount or timing of potential additional costs it may incur to maintain compliance with these existing requirements or to respond to changes in these requirements. The impact of these requirements could also make it more difficult for the Company to attract and retain qualified persons to serve on its board of directors, its board committees or as executive officers.
Changes in laws or regulations, or a failure to comply with any laws and regulations, may adversely affect the Company’s business, investments and results of operations.
The Company is subject to laws and regulations enacted by national, regional and local governments. In particular, it is required to comply with certain SEC and other legal requirements. Compliance with, and monitoring of, applicable laws and regulations may be difficult, time consuming and costly. Those laws and regulations and their interpretation and application may also change from time to time and those changes could have a material adverse effect on the Company’s business, investments and results of operations. In addition, a failure to comply with applicable laws or regulations, as interpreted and applied, could have a material adverse effect on the Company’s business and results of operations.
We may engage in permissible political activities with the intent of furthering our business interests or otherwise, but such activities may not be successful or may be perceived unfavorably by investors.
We may, in the ordinary course of our businesses, make political contributions to elected officials, candidates for elected office or political organizations, hire lobbyists or engage in other permissible political activities with the intent of furthering our interests or otherwise. The costs of such activities may be borne indirectly by our stockholders. Our employees may also independently engage in such political contributions or activities, which may also directly or indirectly benefit us. There can be no assurance that any such political activities will be successful in advancing our interests. Furthermore, if such political activities are viewed by the public as negative, such activities could have an adverse impact on our brand and reputation.
Risks Related to the Ownership of Class A Common Stock and Warrants
We have been notified by Nasdaq of our failure to comply with certain continued listing requirements and, if we are unable to regain compliance with all applicable continued listing requirements and standards of Nasdaq, our Class A common stock could be delisted from Nasdaq.
Our Class A common stock is listed on the Nasdaq Capital Market. To maintain our listing, we are required to satisfy continued listing requirements. There can be no assurance we will continue satisfying such continued listing requirements, which include that the closing bid price of our common stock be at least $1.00 per share, that we have at least 300 round lot holders and at least 500,000 publicly held shares, that the market value of our publicly held securities be at least $1 million, and that we meet one of these standards: stockholders’ equity of at least $2.5 million; market value of listed securities of at least $35 million; or net income from continuing operations of $500,000 in the latest fiscal year or in two of the last fiscal years.
On November 28, 2023, we received a letter from the Staff of Nasdaq (the “Nasdaq Staff”) notifying the Company that, for the previous 30 consecutive business days, the closing bid price for the Company’s Class A common stock had been below the minimum $1.00 per share required for continued listing on the Nasdaq Global Market under Nasdaq Listing Rule 5450(a)(1). In accordance with Nasdaq Listing Rule 5810(c)(3)(A), the Company was provided an initial period of 180 calendar days, or until May 28, 2024, to regain compliance with the Bid Price Requirement.
Effective February 26, 2024, the Company transferred from the Nasdaq Global Market to the Nasdaq Capital Market. On March 22, 2024, the Company received a letter from Nasdaq advising that the Nasdaq Staff had determined that, as of March 21, 2024, the Company’s Class A common stock had a closing bid price of $0.10 or less for at least ten consecutive trading days. Accordingly, the Company was subject to the provisions contemplated under Nasdaq Listing Rule 5810(c)(3)(A)(iii). As a result, the Nasdaq Staff determined to delist the Company’s securities from The Nasdaq Capital Market, unless the Company timely requests a hearing before the Panel pursuant to the procedures set forth in the Nasdaq Listing Rule 5800 Series. The Company requested a hearing, and such hearing was scheduled for May 21, 2024.
In order to regain compliance with the Bid Price Requirement, on April 18, 2024, the Company effected a reverse stock split of its Class A common stock and Class B common stock at a ratio of eighty (80) to one (1) and a simultaneous proportionate reduction in the authorized shares of each class of its Class A common stock and Class B common stock as required by NRS Section 78.207. On May 2, 2024, the Company received noticed from the Nasdaq Staff that the Company had regained compliance with the Bid Price Requirement, and that therefore, the Company was therefore in compliance with the listing requirements of the Nasdaq Capital Market. As a result, the Company’s hearing before the Panel was cancelled.
On July 16, 2024, the Company received a notice from the Nasdaq staff indicating that it is no longer in compliance with the minimum stockholders’ equity requirement (the “Minimum Stockholders’ Equity Requirement”) for continued listing on the Nasdaq Capital Market pursuant to Nasdaq Listing Rule 5550(b)(1) (the “Stockholders’ Equity Notice”). Nasdaq Listing Rule 5550(b)(1) requires listed companies to maintain stockholders’ equity of at least $2,500,000 or meet the alternative compliance standards relating to the market value of listed securities or net income from continuing operations, which the Company does not currently meet.
Pursuant to the Stockholders’ Equity Notice and the Listing Rules of Nasdaq, Nasdaq provided the Company with 45 calendar days, or until August 30, 2024, to submit a plan to regain compliance with the Minimum Stockholders’ Equity Requirement. On August 30, 2024, the Company timely submitted a plan to the Staff to regain compliance with the Minimum Stockholders’ Equity Requirement. On November 25, 2024, Company received a letter from the Listing Qualifications Department of The Nasdaq Stock Market LLC confirming that the Company had regained compliance with the Minimum Stockholders’ Equity Requirement, after giving pro forma effect to the (i) redesignation of approximately $35 million of BCH Preferred Series A Subclass 0 Unit Accounts into non-redeemable BCH Preferred Series A Subclass 0 Unit Accounts and (ii) the Company’s sale of 3,274,000 shares of its Class A common stock to Yorkville on November 15, 2024, for aggregate consideration of approximately $5.1 million, pursuant to the SEPA, which resulted in pro forma stockholders’ equity of $26.9 million as of September 30, 2024. However, if the Company failed to evidence compliance with the Minimum Stockholders’ Equity Requirement upon filing its next periodic report it may be subject to delisting. At that time, the Staff will provide written notification to the Company, which may then appeal Staff’s determination to the Panel. In the Quarterly Report on Form 10-Q for December 31, 2024, we reported permanent equity amounts greater than the Minimum Stockholders’ Equity Requirement, however, in this Annual Report on Form 10-K for the fiscal year ended March 31, 2025, we are reporting stockholders’ equity below the Minimum Stockholders’ Equity Requirement, which could result in the Company receiving an additional notice from the Nasdaq staff indicating that it is no longer in compliance with the Minimum Stockholders’ Equity Requirement. The Stockholders’ Equity Notice, and any potential additional notice as a result of our reporting in this Annual Report on Form 10-K of stockholders’ equity below the Minimum Stockholders’ Equity Requirement, had, or will have in the event we receive an additional notice after filing this Annual Report on Form 10-K, no immediate impact on the listing of the Class A common stock, which continues to be listed and traded on Nasdaq under the symbol “BENF,” subject to the Company’s compliance with the other listing requirements of Nasdaq.
Although the Company intends to use all reasonable efforts to maintain compliance with the Minimum Stockholders’ Equity Requirement (or regain compliance in the event that an additional notice is received subsequent to the filing of this Annual Report on Form 10-K), there can be no assurance that the Company will be able to maintain and/or regain compliance with the Minimum Stockholders’ Equity Requirement or that the Company will otherwise be in compliance with other applicable Nasdaq listing criteria in the future.
Additionally, on July 23, 2024, the Company notified Nasdaq that, following the resignations of Emily B. Hill and Dennis P. Lockhart from the Company’s Board and Audit Committee of the Board (the “Audit Committee”), the Company currently has a vacancy on the Audit Committee and intends to rely on the cure period set forth in the Nasdaq Listing Rules while it recruits a new Audit Committee member.
On July 25, 2024, the Company received a notice from Nasdaq (the “Audit Committee Notice”) confirming that the Company was no longer in compliance with Nasdaq’s audit committee composition requirements as set forth in Nasdaq Listing Rule 5605, which requires that the audit committee of a listed company be comprised of at least three “independent directors” (as defined in Nasdaq Listing Rule 5605(a)(2)). Pursuant to Nasdaq Listing Rule 5605(c)(4), the Company relied on the cure period to reestablish compliance with Nasdaq Listing Rule 5605. The cure period is generally defined as until the earlier of the Company’s next annual meeting of stockholders or July 21, 2025. If the Company’s next annual meeting of stockholders was held before January 15, 2025, then the Company was required to evidence compliance no later than January 15, 2025. The Company did not hold its next annual meeting of stockholders prior to January 15, 2025.
On September 30, 2024, Patrick J. Donegan was appointed to the Board as an independent director and a member of the Audit, Products and Related Party Transactions, Credit and Enterprise Risk committees of the Board. On November 21, 2024, Karen J. Wendel was appointed to the Board as an independent director and member of the Audit committee of the Board. On November 25, 2024, the Company received a letter from the Listing Qualifications Department of The Nasdaq Stock Market LLC confirming that, following the appointment of Ms. Wendel to the Board and the Audit committee, the Company had
regained compliance with the audit committee composition requirements set forth in the Nasdaq Listing Rule 5605. The Audit Committee Notice had no immediate impact on the listing of the Class A common stock, which continued to be listed and traded on Nasdaq under the symbol “BENF,” during the period from the receipt of the Audit Committee Notice on July 25, 2024 until the receipt of the letter on November 25, 2024 confirming that compliance with audit committee composition requirements had been regained.
On January 13, 2025, we received a letter from the Nasdaq Staff notifying the Company that, for the previous 30 consecutive business days, the closing bid price for the Company’s Class A common stock had been below the minimum $1.00 per share required for continued listing on The Nasdaq Capital Market under the Bid Price Requirement. In accordance with Nasdaq Listing Rule 5810(c)(3)(A), the Company was provided an initial period of 180 calendar days, or until July 14, 2025, to regain compliance with the Bid Price Requirement. On July 16, 2025, we were notified by Nasdaq that, based upon the Company’s continued non-compliance with the Bid Price Requirement as of July 14, 2025, the Company’s securities were subject to delisting from Nasdaq unless the Company timely requested a hearing before the Nasdaq Hearings Panel, which the Company made such timely request.
Additionally, the July 16, 2025 letter from Nasdaq also notified the Company that its was not in compliance with the periodic reporting requirement set forth in Nasdaq Listing Rule 5250(c)(1) since the Company had not yet filed its Annual Report on Form 10-K and this could serve as a separate and additional basis for delisting. On August 18, 2025, an additional letter from Nasdaq notified the Company that it was not in compliance with the periodic reporting requirement set forth in Nasdaq Listing Rule 5250(c)(1) since the Company had not yet filed its Quarterly Report on Form 10-Q for the quarter ended June 30, 2025.
The Company’s hearing before the Panel occurred on August 26, 2025.
On September 9, 2025, the Company was notified that the Panel had determined to grant the Company an extension to regain compliance with the Bid Price Requirement and the Periodic Filing Requirement for its Annual Report on Form 10-K for the year ended March 31, 2025 and for its Quarterly Report on Form 10-Q for the quarter ended June 30, 2025.
The filing of this Annual Report on Form 10-K was within the extension period allowed for by the Panel. The Company continues to work diligently with its auditor to complete and file with the SEC its Quarterly Report on Form 10-Q for the quarter ended June 30, 2025, and expects to do so within the extension period granted by the Panel.
Additionally, to the extent that the Company has not demonstrated compliance with the Bid Price Requirement, the Company expects to seek stockholder approval to effect a reverse stock split of its Class A Common Stock and Class B Common Stock. The Company anticipates the reverse stock split of the Common Stock will allow it to demonstrate compliance with the Bid Price Requirement within the extension period granted by the Panel.
Although, the Company is taking definitive steps to evidence compliance with all applicable criteria for continued listing on The Nasdaq Capital Market, there can be no assurance that the Company will be able to timely regain compliance with the Periodic Filing Requirement and the Bid Price Requirement within the extension period granted by the Panel.
The notices described above have no effect at this time on the Class A Common Stock, which continues to trade on The Nasdaq Capital Market under the symbol “BENF.”
If we are delisted from Nasdaq, our securities may be eligible for trading on an over-the-counter market. If we are not able to obtain a listing on another stock exchange or quotation service for our securities, it may be extremely difficult or impossible for stockholders to sell their shares. If we are delisted from Nasdaq, but obtain a substitute listing for our securities, it will likely be on a market with less liquidity, and therefore experience potentially more price volatility than experienced on Nasdaq. Stockholders may not be able to sell their securities on any such substitute market in the quantities, at the times, or at the prices that could potentially be available on a more liquid trading market. As a result of these factors, if our securities are delisted from Nasdaq, the value and liquidity of our securities would likely be significantly adversely affected. A delisting of our securities from Nasdaq could also adversely affect our ability to obtain financing for our operations and/or result in a loss of confidence by investors, employees and/or business partners.
In the event of a delisting, we can provide no assurance that any action taken by us to restore compliance with listing requirements would allow our securities to become listed again, stabilize the market price or improve the liquidity of our securities, prevent our securities from dropping below the Nasdaq minimum bid price requirement or prevent future non-compliance with the listing requirements of Nasdaq. There can be no assurance that we will maintain the compliance of our securities with the Nasdaq listing requirements.
Substantial future sales of shares of Class A common stock could cause the market price of our shares of Class A common stock to decline.
We have registered for resale a significant amount of our Class A common stock pursuant to the SEPA, which could result in further substantial dilution and depressed trading prices of our Class A common stock. Pursuant to the SEPA, we may issue and sell up to $250 million of shares of Class A common stock to the Yorkville Investor. The price at which we may issue and sell shares may be at either (i) 95% of the daily VWAP of the Class A common stock for any period commencing on the receipt of the advance notice by the Yorkville Investor and ending on 4:00 p.m. on the applicable advance notice date (“Pricing Option 1”) or (ii) 97% of the lowest daily VWAP of the Class A common stock during the three trading days following a notice to sell to the Yorkville Investor, provided that we are subject to certain caps on the amount of shares of Class A common stock that we may sell on any single day (“Pricing Option 2”). Through September 22, 2025, the Company had offered and sold 4,911,775 shares of Class A common stock to the Yorkville Investor pursuant to the SEPA for net proceeds of approximately $9.3 million. On June 20, 2024, the Company obtained stockholder approval pursuant to Nasdaq Listing Rule 5635(d) for the issuance of shares of Class A common stock to the Yorkville Investor in excess of the Exchange Cap. As a result, the Company may issue up to an aggregate of approximately $246.3 million shares of Class A common stock with the SEC. As of September 22, 2025, approximately $240.7 million worth of shares of Class A common stock remains available under the terms of the SEPA. The issuance of additional shares of Class A common stock to the Yorkville Investor will dilute the percentage ownership interest of all stockholders, could dilute the book value per share of the Class A common stock and will increase the number of the Company’s outstanding shares, which could cause the market price of our Class A common stock to decrease. Subsequent to the filing of this Annual Report on Form 10-K, we will need to file an post-effective amendment to Form S-1 and have the post effective amendment to Form S-1 declared effective by the SEC in order to continue to transact under the SEPA.
The market price for Class A common stock has been, and may continue to be, subject to substantial fluctuations, which may make it difficult for you to sell your shares at the volumes, prices and times desired.
The market price of Class A common stock has been, and may continue to be highly volatile, which may make it difficult for you to sell your shares at the volumes, prices and times desired. Some factors that may have a significant effect on the market price of Class A common stock include:
•actual or anticipated fluctuations in our operating results or those of our competitors;
•changes in economic or business conditions;
•changes in governmental regulation; and
•publication of research reports about us, our competitors, or our industry, or changes in, or failure to meet, estimates made by securities analysts or ratings agencies of our financial and operating performance, or lack of research reports by industry analysts or ceasing of analyst coverage.
During certain periods we have received, and may continue to receive, a high degree of media coverage that is published or otherwise disseminated by third parties, including blogs, articles, message boards and social and other media. This may include coverage that is not attributable to statements made by the Company or our Board of Directors. Information provided by third parties may not be reliable or accurate and could materially impact the trading price of our common stock which could cause stockholders to lose their investments.
The Company is an “emerging growth company” and a “smaller reporting company” within the meaning of the Securities Act, and if we take advantage of certain reduced disclosure requirements applicable to emerging growth companies or smaller reporting companies, this could make our Class A common stock less attractive to investors.
The Company is an “emerging growth company,” as defined in the Jumpstart Our Business Startups Act (the “JOBS Act”). The Company could continue to be considered an emerging growth company for up to five years, although the Company would lose that status sooner if the Company’s gross revenues exceed $1.235 billion, if it issues more than $1 billion in nonconvertible debt in a three-year period, or if the fair value of Class A common stock held by non-affiliates exceeds $700 million as of the last business day of our most recently completed second fiscal quarter. For as long as the Company continues to be an emerging growth company, the Company may take advantage of exemptions from various reporting requirements that apply to other public companies that are not emerging growth companies, including reduced disclosure obligations regarding executive compensation in the Company’s periodic reports and proxy statements and exemptions from the requirements of holding a nonbinding advisory vote on executive compensation and stockholder approval of any golden parachute payments not previously approved. It is unclear whether investors will find Class A common stock less attractive because the Company may rely on these exemptions. If some investors find Class A common stock less attractive as a result, there may be a less active trading market for Class A common stock, and the Company’s stock price may be more volatile.
In addition, the JOBS Act provides that an emerging growth company can take advantage of an extended transition period for complying with new or revised accounting standards. This allows an emerging growth company to delay the adoption of certain accounting standards until those standards would otherwise apply to private companies. The Company has elected to avail itself of this exemption from new or revised accounting standards and, therefore, while the Company is an emerging growth company, the Company will not be subject to new or revised accounting standards at the same time that they become applicable to other public companies that are not emerging growth companies. As a result, the Company’s financial statements may not be comparable to companies that comply with new or revised accounting pronouncements as of public company effective dates, and the Company will incur additional costs in connection with complying with the accounting standards applicable to public companies at such time or times as they become applicable to the Company.
Additionally, the Company is a “smaller reporting company” as defined in Item 10(f)(1) of Regulation S-K. Smaller reporting companies may take advantage of certain reduced disclosure obligations, including, among other things, providing only two years of audited financial statements. The Company will remain a smaller reporting company until the last day of the fiscal year in which (1) the market value of our ordinary shares held by non-affiliates exceeds $250 million as of the prior September 30, or (2) our annual revenues exceeded $100 million during such completed fiscal year and the market value of our ordinary shares held by non-affiliates exceeds $700 million as of the prior September 30. It is unclear whether investors will find Class A common stock less attractive because the Company may rely on these reduced disclosure requirements. If some investors find Class A common stock less attractive as a result, there may be a less active trading market for Class A common stock, and the Company’s stock price may be more volatile. To the extent the Company takes advantage of such reduced disclosure obligations, it may also make comparison of our financial statements with other public companies difficult or impossible.
In order for our liquidity products to be attractive, there must be an active trading market for our common stock, and our stock price must remain stable.
We have historically and plan to continue to offer our common equity, or a security convertible into our common equity, to provide our customers with liquidity as one of our primary product offerings. As customers decide whether to exchange their alternative investments for our stock, of primary concern will be whether the stock price is stable and whether there is sufficient public float and trading activity. If we have a low public float or a liquid trading market does not develop for Class A common stock, our stock will be more susceptible to volatility. This could limit the marketability of our stock, and potential customers may choose to not participate in our liquidity products or take advantage of our other services. We have been notified by Nasdaq that based on the Company’s non-compliance with the Bid Price and the Periodic Filing Requirement, the Company’s securities were subject to delisting. As described above, the Panel granted the Company an extension to regain compliance with the Bid Price Requirement and the Periodic Filing Requirement. Although the Company is taking definitive steps to evidence compliance with all applicable criteria for continued listing on The Nasdaq Capital Market, there can be no assurance that the Company will be able to timely regain compliance with the Periodic Filing Requirement and the Bid Price Requirement within the extension period granted by the Panel. See the risk factor titled “We have been notified by Nasdaq of our failure to comply with certain continued listing requirements and, if we are unable to regain compliance with all applicable continued listing requirements and standards of Nasdaq, our Class A common stock could be delisted from Nasdaq” for more information.
Certain provisions in the Charter, the Bylaws, the Stockholders Agreement and of Nevada law may prevent or delay attempts to acquire a controlling interest in the Company, which could decrease the trading price of Class A common stock.
The Charter and Bylaws contain, and Nevada law contains, provisions that are intended to deter coercive takeover practices and inadequate takeover bids by making such practices or bids unacceptably expensive to the bidder and to encourage prospective acquirers to negotiate with our board of directors rather than to attempt a hostile takeover. These provisions include, among others, those establishing:
•holders of our Class B common stock have the ability to elect the majority of the board of directors until the Class B Threshold is no longer met;
•holders of our Class B common stock are entitled to 10 votes per share with respect to all matters on which stockholders generally are entitled to vote;
•the inability of holders of our Class A common stock to call a special meeting;
•authorizing the issuance of “blank check” preferred stock that could be issued by our board of directors to increase the number of outstanding shares and thwart a takeover attempt;
•prohibiting the use of cumulative voting for the election of directors;
•removal of incumbent directors only by the vote of stockholders with not less than two-thirds of the voting power of the applicable class of our outstanding common stock;
•requiring that our board of directors adopt a resolution in order to propose any amendment to our articles of incorporation before it may be considered for approval by our stockholders; and
•requiring all actions of holders of Class A common stock to be taken at a meeting of our stockholders.
The Stockholders Agreement also contains certain provisions that may prevent or delay attempts to acquire a controlling interest in Beneficient. These include the following provisions:
•Beneficient has agreed not to authorize, approve or ratify certain matters without the approval of the holders of at least a majority of the voting power of Class B common stock, including (but not limited to) certain actions related to Ben LLC, Beneficient, and the BCH A&R LPA, and certain additional issuances of shares of Class B common stock.
The Company’s operating results and other operating metrics may fluctuate significantly from period to period, which could lead to a decline in the trading price of Class A common stock.
The Company’s operating results and other operating metrics have fluctuated in the past and may fluctuate in the future as a result of a number of factors, including variations in the Company’s operating performance or the performance of the Company’s competitors, changes in accounting principles, the success of the Company’s hedging strategy, research analyst reports about the Company, the Company’s competitors or the Company’s industry, the Company’s inability to meet analysts’ projections or guidance, strategic decisions by the Company or the Company’s competitors, such as acquisitions, capital investments or changes in business strategy, adverse outcomes of litigation, changes in or uncertainty about economic conditions, industry trends, geographies, or customers, activism by any large stockholder or group of stockholders, speculation by the investment community regarding the Company’s business, actual or anticipated growth rates relative to the Company’s competitors, acts of terrorism, natural disasters, changes in consumer preferences and market trends, seasonality, the Company’s ability to retain and attract customers, the Company’s amount of indebtedness and its ability to service such indebtedness, the Company’s ability to complete liquidity transactions, and other factors described elsewhere in this risk factors section. Fluctuations in the Company’s operating results due to these factors or for any other reason could cause the market price of Class A common stock to decline. In addition, the stock markets have experienced price and volume fluctuations that have affected and continue to affect the market price of equity securities issued by many companies. In the past, some companies that have had volatile market prices for their securities have been subject to class action or derivative lawsuits. The filing of a lawsuit against the Company, regardless of the outcome, could have a negative effect on the Company’s business, financial condition and results of operations, as it could result in substantial legal costs, a diversion of management’s attention and resources, and require the Company to make substantial payments to satisfy judgments or to settle litigation.
We engage in related party transactions, which may result in conflicts of interest involving our senior management.
We have engaged in the past, and may continue to engage, in a substantial number of related party transactions, including transactions with our former Chief Executive Officer and various entities in which our former Chief Executive Officer has a financial interest. Related party transactions may present conflicts of interest, could result in disadvantages to our Company and may impair investor confidence, which could materially and adversely affect us. Related party transactions could also cause us to become materially dependent on related parties in the ongoing conduct of our business, and related parties may be motivated by personal interests to pursue courses of action that are not necessarily in the best interests of our Company and our stockholders. Further, the appearance of conflicts of interest created by related party transactions could impair the confidence of our investors. In the case of transactions with affiliates, there may be an absence of arms’ length negotiations with respect to the terms, conditions and consideration with respect to goods and services provided to or by us. Our affiliates may economically benefit from our arrangements with related parties. If we engage in related party transactions on unfavorable terms, our operating results will be negatively impacted.
Beneficient’s board of directors and management have significant control over Beneficient’s business.
As a result of the Stockholders Agreement, Beneficient is a “controlled company” within the meaning Nasdaq rules and may elect not to comply with certain corporate governance standards. In addition, with respect to all matters on which Beneficient stockholders generally are entitled to vote, the Charter provides that the holders of Class B common stock are entitled to 10 votes per share. As a result, in addition to their day-to-day management roles, the Company’s former and current executive officers and directors are able to exercise significant influence on the Company’s business as stockholders, including influence over election of members of the board of directors and the authorization of other corporate actions requiring stockholder approval. Furthermore, our lack of an independent compensation committee presents the risk that an executive
officer on the board may have influence over his or her personal compensation and may obtain benefits levels that may not be commensurate with our financial performance.
The Charter of Beneficient provides that with respect to all matters on which stockholders generally are entitled to vote, holders of Class B common stock are entitled to 10 votes per share. As a result of this provision and the potential issuance of additional shares of Class A common stock upon the conversion and exchange of BCH limited partner interests, additional control over Beneficient and its operations may be concentrated in existing holders of the equity interests in the Company and BCH. Additionally, the Stockholders Agreement provides additional governance rights to the holders of Class B common stock. The Stockholders Agreement provides that, for so long as the Class B Holders satisfy the Class B Threshold, they are entitled to elect the Class B Directors and have the right to designate the chairperson and vice chairperson of the Beneficient board of directors. In the event that a vacancy is created at any time by the death, disability, retirement, removal or resignation of a director designated by holders of Class B common stock, the applicable designating holder of Class B common stock has the right to designate a replacement to fill such vacancy. The Stockholders Agreement also includes certain protective provisions on behalf of the holders of the Class B common stock such as Beneficient has agreed not to authorize, approve or ratify certain matters without the approval of the holders of at least a majority of the voting power of Class B common stock, including (but not limited to) certain actions related to Ben LLC, Beneficient, and the BCH Partnership Agreement, and additional issuances of any shares of Class B common stock.
Brad K. Heppner, our founder and former CEO, has financial interests that conflict with the interests of Beneficient and its stockholders.
Our former CEO, who served in such a role from inception of the Company through June 19, 2025, may face conflicts of interest as a result of (i) his equity interests in the Company and its subsidiaries and (ii) certain related party transactions between the Company and entities in which Mr. Heppner has a financial interest, including HCLP, an entity that has outstanding loans to the Company for which a notice of events of default was received on July 30, 2025, certain of each of which are structurally senior to the interests of the holders of our shares of Class A common stock. As of March 31, 2025, through BHI, an entity directly owned by The Highland Business Holdings Trust, of which Mr. Heppner, our former CEO, is the trustee and his family are the beneficiaries, Mr. Heppner beneficially owned approximately 92.6% of the Company’s Class B common stock and held 20.4% of the total voting power of the Class A and Class B common stock based on the shares outstanding for each class of common stock as of that date. The Class B common stock is entitled to 10 votes per share on all matters on which stockholders are generally entitled to vote. Pursuant to our Charter, if the Class B Threshold is met, the (i) holders of shares of Class B common stock, voting as a separate class, are entitled to elect that number of directors that constitutes 51% (rounded up to the nearest whole number) of the total number of authorized directors and (ii) holders of shares of Common Stock, voting as a single class, are entitled to elect all remaining directors that are not otherwise entitled to be elected by a series of preferred stock, but in no event shall they not be entitled to elect at least one director. Accordingly, so long as the Class B Threshold is met, holders of shares of Class A common stock only have the ability, voting together with the holders of the Class B common stock as a single class (with each holder of the Class B common stock having 10 votes per share of the Class B common stock), to vote on the election of a minority of the Board. If, on the applicable record date, the Class B Threshold is not met, then holders of Common Stock will vote together as a single class with respect to the election of all directors, with each holder of the Class B common stock having 10 votes per share of Class B common stock. This concentration of voting power may present a conflict of interest by delaying, deterring or preventing acts that would be favored by our other stockholders.
Furthermore, through BHI, Mr. Heppner is an indirect holder of equity interests in our subsidiary, BCH, and, as of March 31, 2025, held 79.5% of the capital accounts of securities of BCH. Such holdings include BCH Preferred A-0 Unit Accounts, BCH Preferred A-1 Unit Accounts, BCH Class S Ordinary Units, BCH Class S Preferred Units, BCH FLP-1 Unit Accounts and BCH FLP-3 Unit Accounts. Additionally, Hicks Holdings, an entity associated with Thomas O. Hicks, one of Ben’s current directors, is one of the owners and serves as the manager of a limited liability company (the “SPV”) in which BHI also has an ownership interest. The SPV holds BCH Preferred A-0 Unit Accounts and BCH Preferred A-1 Unit Accounts among its investment holdings.
BHI is entitled to various payments and allocations as a result of its ownership of BCH securities. As a holder of the BCH Preferred A-0 Unit Accounts, BHI is entitled to receive quarterly guaranteed cash payments equal to 1.50% per fiscal quarter (or 6.0% per annum) of its BCH Preferred A-0 Unit Accounts capital account balance on an annual basis, subject to the terms of an agreement to defer delivery of such payments until November 15, 2024. As part of the proposed transactions to revise BCH’s liquidation priority described elsewhere in this Annual Report on Form 10-K, the guaranteed payment would be further deferred until November 15, 2025 on terms consistent with the deferral through November 15, 2024 if the proposed transactions are completed. As a result of the resignation of Brad K. Heppner, who controls BHI, from his role as Chief Executive Officer and Chairman of the Board of Directors on June 19, 2025, we do not expect the transaction to be consummated on the terms set forth in the Master Agreement. Accordingly, the Company is exploring available alternative options, including renegotiating terms or not proceeding with the transaction.
Additionally, as a holder of the BCH Preferred A-1 Unit Accounts, BHI is entitled to (i) a quarterly preferred return equal to the hypothetical capital account balance of such BCH Preferred A-1 Unit Accounts multiplied by the most recent 90-Day Average Secured Overnight Financing Rate as published by the Federal Reserve Bank of New York prior to each fiscal quarter plus 0.5% (2.0% per annum) and allocable by a corresponding increase to the BCH Preferred A-1 Unit Accounts capital account, subject to an agreement to waive and defer the accrual of such payments that expired on December 31, 2024, (ii) tax distributions for any period in which there is an allocation of income related to the quarterly preferred return and (iii) allocations from sale proceeds of BCH in an amount up to its hypothetical BCH Preferred A-1 capital account.
Furthermore, as a holder of BCH Class S Units, following certain allocations of income to the BCH Class S Units, the capital account balance associated with such BCH Class S Units shall be reduced by the amount so allocated and, in exchange, the holders shall be issued an equal number of BCH Class S Ordinary Units and BCH Class S Preferred Units equal to the amount of the reduction in the capital account divided by a price, which we refer to as the unit price, that will equal to the closing price of the Class A common stock on the primary exchange on which the shares of Class A common stock are listed on the date of such exchange or, if the Class A common stock is not listed on a national securities exchange, the closing price on the date of such exchange as quoted on the automated quotation system on which the Class A common stock is quoted. Such provisions result in the holders of the BCH Class S Ordinary Units and BCH Class S Preferred Units receiving additional limited partner interests in BCH as a result of the allocation of income of BCH while retaining the BCH Class S Units. In addition, BCH Class S Ordinary Units have the distribution and exchange features and rights as described in “Description of Securities – BCH Class S Ordinary Units,” which is filed as Exhibit 4.11 to this Annual Report on Form 10-K.
Holders of the BCH Class S Preferred Units are entitled to receive a quarterly preferred return (the “Quarterly Class S Preferred Unit Return”) equal to the hypothetical capital account balance of such BCH Class S Preferred Units multiplied by the base rate and allocable by a corresponding increase to the BCH Class S Preferred Unit capital account. Pursuant to the terms of the previous BCH Seventh A&R LPA, the Quarterly Class S Preferred Unit Return is only allocable to the capital account for any quarterly period to the extent of the amount of income available to be allocated with respect to BCH Class S Preferred Units; provided that, amounts not allocated to the capital account during a given quarterly period as a result of insufficient income are added pro rata to a hypothetical BCH Class S Preferred Unit capital account for each holder and become allocable to the capital account in the next quarterly period of which sufficient income is available for allocation with respect to BCH Class S Preferred Units (with respect to the aggregate amounts so accrued as of any given date, such amount, the “Accrued Quarterly Class S Preferred Unit Return”). Holders of the BCH Class S Preferred Units are entitled to receive, following the allocation of certain excluded amounts pursuant to Section 5.04(c) of the BCH A&R LPA and certain other required allocations pursuant to Section 5.04(a) of the BCH A&R LPA, allocations until the Quarterly Class S Preferred Unit Return and any Accrued Quarterly Class S Preferred Unit Return have been allocated. The hypothetical BCH Class S Preferred Unit capital account is used for purposes of calculating the Quarterly Class S Preferred Unit Return and, as a result, increases in the hypothetical BCH Class S Preferred Unit capital account result in increased returns in the future. Holders of the BCH Class S Preferred Units are also entitled to receive allocations of sale proceeds of BCH in an amount up to their hypothetical BCH Class S Preferred Unit capital account, thereby increasing such holder’s BCH Class S Preferred Unit capital account and resulting distributions. As a result, the hypothetical BCH Class S Preferred Unit capital balance represents a significant implicit value to any holder of the BCH Class S Preferred Units.
As a holder of the BCH FLP-1 Unit Accounts, BHI is also entitled to quarterly issuances of an equal amount of BCH Class S Ordinary Units and BCH Class S Preferred Units that in aggregate is equal to the income allocated to BCH FLP-1 Unit Accounts pursuant to the BCH A&R LPA. BCH FLP-1 Unit Accounts are allocated income equal to 50.5% of: (1) fifteen percent (15%) of the profits from financing activities of BCH and its subsidiaries, exclusive of profits from other activities such as fees or reimbursement of expenses in connection with trustee or custodial services and insurance and insurance-related activities (this will generally include revenues from Ben Liquidity subsidiaries), and (2) the Excess EBITDA Margin, which generally relates to the fee-generating businesses of Beneficient, exclusive of financing activity revenues. The Excess EBITDA Margin for an applicable entity is equal to the lesser of (i) 50% of the revenues of BCH and its tax pass-through subsidiaries, excluding revenues from financing activities, and (ii) an amount of revenues that will cause the EBITDA of such entity divided by the gross revenues of such entity to equal 20% (this will generally include the subsidiaries of Ben Custody and Ben Insurance Services). BCH FLP-1 Unit Accounts are also entitled to receive annual tax distributions. Such provisions result in BHI, as the holder of the BCH FLP-1 Unit Accounts, receiving additional limited partner interests in BCH as a result of the allocation of income of BCH while retaining such BCH FLP-1 Unit Accounts. For fiscal year 2024 and 2025, BHI did not receive any BCH S Ordinary Units or BCH S Preferred Units in connection with certain income allocations as a holder of the BCH FLP-1 Units Accounts.
In addition, BCH FLP-1 Unit Accounts are entitled to the allocation of a portion of any upward carrying value adjustment as calculated pursuant to Internal Revenue Code Section 704(b). Commencing with the effectiveness of the BCH Eighth A&R LPA on June 7, 2023, BMP, as the holder of the BCH FLP-2 Unit Accounts, is also entitled to receive an allocation of a
portion of any upward carrying value adjustment as calculated pursuant to Internal Revenue Code Section 704(b). In the event of an upward carrying value adjustment, the BCH FLP-1 Unit Accounts (50.5%) and the FLP-2 Unit Accounts (49.5%) are entitled to first be allocated gains associated with such carrying value adjustment equal to 15% of the value of the capital accounts of all Class A Units and Class S Units, calculated based on the post-adjusted capital accounts of the then outstanding Class A Units and Class S Units. Immediately following any such allocation, the amount allocated is converted in BCH Class S Ordinary Units at the unit price, which is determined by the closing price of a share of the Class A common stock on the primary exchange on which such shares are listed. The carrying value adjustments described above will be impacted by the proposed transactions to revise BCH’s liquidation priority, if completed. We do not expect the transaction to be consummated on the terms set forth in the Master Agreement. Accordingly, the Company is exploring available alternative options, including renegotiating terms or not proceeding with the transaction.
Additionally, as the holder of BCH FLP-3 Unit Accounts, BHI is entitled to quarterly tax and other distributions equal to 100% of the amount of profit allocated to BHI’s BCH FLP-3 Unit Accounts capital account. BCH’s obligations to make such distributions are not subject to available cash. BCH FLP-3 Unit Accounts are allocated profits from net financing revenues on a quarterly basis equal to the lesser of (i) 5% of the quarterly net financing revenues, or (ii) 10% of the average annualized stated interest (to the extent constituting net financing revenue) of the quarterly average of new ExAlt Loans issued by any subsidiaries of Beneficient during the previous twelve fiscal quarters.
As of March 31, 2025, neither BHI nor Mr. Heppner held an interest in BMP, however, in the event that an employee forfeits their interest in BMP, BHI would hold such interest until they are reissued to a participant. As a result, BHI may occasionally hold the forfeited interests of a former employee in BMP. As the holder of BCH FLP-2 Unit Accounts, BMP is entitled to quarterly issuances of an equal amount of BCH Class S Ordinary Units and BCH Class S Preferred Units that in aggregate is equal to the income allocated to BCH FLP-2 Unit Accounts pursuant to the BCH A&R LPA. BCH FLP-2 Unit Accounts are allocated income equal to 49.5% of: (1) fifteen percent (15%) of the profits from financing activities of BCH and its subsidiaries, exclusive of profits from other activities such as fees or reimbursement of expenses in connection with trustee or custodial services and insurance and insurance-related activities (this will generally include revenues from Ben Liquidity subsidiaries), and (2) the Excess EBITDA Margin, which generally relates to the fee-generating businesses of Beneficient, exclusive of financing activity revenues. The Excess EBITDA Margin for an applicable entity is equal to the lesser of (i) 50% of the revenues of BCH and its tax pass-through subsidiaries, excluding revenues from financing activities, and (ii) an amount of revenues that will cause the EBITDA of such entity divided by the gross revenues of such entity to equal 20% (this will generally include the subsidiaries of Ben Custody and Ben Insurance Services). BCH FLP-2 Unit Accounts are also entitled to receive annual tax distributions. Such provisions result in BMP, as the holder of the BCH FLP-2 Unit Accounts, and possibly BHI, receiving additional limited partner interests in BCH as a result of the allocation of income of BCH while retaining such BCH FLP-2 Unit Accounts. For FY2024 and FY2025, BMP did not receive any BCH S Ordinary Units or BCH S Preferred Units in connection with certain income allocations as a holder of the BCH FLP- 2 Units Accounts.
In addition, commencing with the effectiveness of the BCH Eighth A&R LPA on June 7, 2023, BMP, as the holder of the BCH FLP-2 Unit Accounts, is also entitled to receive an allocation of a portion of any upward carrying value adjustment as calculated pursuant to Internal Revenue Code Section 704(b). In the event of an upward carrying value adjustment, the BCH FLP-1 Unit Accounts (50.5%) and the FLP-2 Unit Accounts (49.5%) are entitled to first be allocated gains associated with such carrying value adjustment equal to 15% of the value of the capital accounts of all Class A Units and Class S Units, calculated based on the post-adjusted capital accounts of the then outstanding Class A Units and Class S Units. Immediately following any such allocation, the amount allocated is converted in BCH Class S Ordinary Units at the unit price, which is determined by the closing price of a share of the Class A common stock on the primary exchange on which such shares are listed.
Because the Company has a holding company structure, any equity securities the Company has issued or will issue, including our Class A common stock, Series A preferred stock and Series B preferred stock, are and will be structurally subordinated to interests in BCH, including those of creditors of and holders of certain equity interests in BCH. However, such structural subordination will be impacted, to a limited extent, by the transactions to revise BCH’s liquidation priority, if completed. Such creditors include HCLP, which provided the Company with an events of default notice on July 30, 2025, that holds approximately $94.5 million in secured debt of BCH as of March 31, 2025, and the holders of such equity interests include BHI which holds preferred equity interests in BCH ranking senior to the equity interests the Company holds in BCH. Therefore, in any bankruptcy, liquidation or similar proceeding, all claims of creditors (including HCLP) of BCH will have priority over the Company’s equity interests in BCH (and therefore the claims of the Class A common stock and any preferred stock the Company issues) with respect to the assets of BCH. In addition, the holders of the preferred equity interests in BCH, including BHI as described above, currently have, and may in the future have, priority over the Company’s equity interests in BCH. These priority claims and interests may present a conflict of interest with respect to the interests of the Company and our stockholders with respect to the assets of BCH and its subsidiaries.
Additionally, we have entered into certain related party transactions with entities in which Mr. Heppner has a financial interest, including the HCLP Loan Agreement, for which a notice of events of default was received on July 30, 2025. As of March 31, 2025, we had approximately $94.5 million of debt (including unamortized premium thereon), which is derived from BCH’s secured loans with HCLP, an indirect subsidiary of Highland Consolidated, LP. The majority of HCLP is indirectly owned by The Highland Investment Holdings Trust, of which Mr. Heppner and his family are the beneficiaries. In addition to our payments on the principal balance of the HCLP Loan Agreement, pursuant to the terms of the HCLP Loan Agreement, we are required to make certain payments to HCLP for interest and fees. For the years ended March 31, 2025 and 2024, we have not made payments to HCLP for principal or interest payments under the terms of an agreement HCLP. We have also paid in the past, and may be required in the future to pay, extension fees to extend the maturity dates of the HCLP Loan Agreement.
The HCLP Loan Agreement is collateralized by substantially all income producing assets of BCH, as well as the loans originated by the Customer ExAlt Trusts and custody trusts, excluding the ExAlt Participation Loans. If we do not raise enough capital to fully repay such obligations, HCLP’s collateral interest will remain in place, and the value of the collateral security of the HCLP Loan Agreement may significantly exceed amounts owed under the HCLP Loan Agreement. In the event of default on the HCLP Loan Agreement, HCLP shall have the right to, among other things, transfer the collateral in the name of HCLP, enforce collection of the collateral or take possession or control of any proceeds of the collateral. As a result, the terms of repayment of the principal balance of the HCLP Loan Agreement and the additional interest and fee payments as well as HCLP’s collateral interest in the assets of BCH may present conflicts of interests between Mr. Heppner, the Company and its stockholders.
As noted above, the HCLP Loan purportedly matured on April 14, 2025, and on July 30, 2025, HCLP delivered written notice that events of default occurred with respect to the HCLP Loan Agreement. Due to the Company identifying credible evidence that Mr. Heppner participated in fabricating and delivering fake documents to the Company regarding his and others’ relationships to HCLP, among other items, the Company is evaluating the validity of its obligations under the HCLP Loan Agreement and the liens securing the HCLP Loan and is considering all options that it may pursue related to this conduct, including litigation against Mr. Heppner, HCLP and any direct or indirect control parties of HCLP. See the Risk Factor entitled “The HCLP Loan Agreement is collateralized by all of the assets of BCH and the loans, excluding the ExAlt Participation Loans, originated by the Customer ExAlt Trusts and certain of the custody trusts, and the Term Loan under the HH-BDH Credit Agreement is collateralized by pledges of substantially all of the assets of Beneficient Financing, BCH’s equity interests in Beneficient Financing, certain equity interests in the Custody Trust and certain deposit accounts” for additional information.
Our business could be impacted by a potential proxy contest for the election of directors at our next annual meeting of stockholders.
The Company is party to the Stockholders Agreement, which provides that, among other things, BHI, an entity directly owned by The Highland Business Holdings Trust, of which Mr. Heppner, our former CEO, is the trustee and his family are the beneficiaries, has the right to designate up to three individuals to serve on the Board, depending on the size of the Board. On June 19, 2025, Mr. Heppner resigned from his position as CEO and Chairman of the Board. As a result, at the next annual meeting of stockholders, if Mr. Heppner determines to nominate candidates for election to our board, the Company could become involved in a proxy contest. A proxy contest with Mr. Heppner for the election of directors could result in the Company incurring substantial costs, including proxy solicitation, public relations and legal fees. Further, such a proxy contest could divert the time and attention of our Board and management from our business, interfere with our ability to execute our strategic plan, give rise to perceived uncertainties as to our future direction, adversely affect our relationships with customers, investors, lenders, prospective and current employees and others, result in the loss of potential business opportunities or make it more difficult to attract and retain qualified personnel. Furthermore, a proxy contest also could impact the market price and the volatility of our common stock.
If securities analysts do not publish research or reports about our business or if they publish negative evaluations of our shares, the price of our shares could decline.
The trading market for Beneficient securities is influenced by the research and reports that any industry or securities analysts may publish about Beneficient, its business, market or competitors. Securities and industry analysts may never engage in, or may discontinue, research on Beneficient. If no securities or industry analysts cover Beneficient, Beneficient’s share price and trading volume would likely be negatively impacted. If any of the analysts covering the Company change their recommendation regarding Class A common stock adversely, or provide more favorable relative recommendations about its competitors, the price of Class A common stock would likely decline. If any analyst who may cover the Company were to cease coverage or fail to regularly publish reports, the Company could lose visibility in the financial markets, which in turn could cause its share price or trading volume to decline.
The Company may be materially adversely affected by negative publicity.
The Company has received in the past, and may continue to receive in the future, negative publicity, which could adversely affect our reputation, operations, and financial condition. For example, we and certain of our former and current officers and directors have been the subject of negative media coverage in the Wall Street Journal and other outlets regarding alleged self-dealing and the misuse of company funds. On July 28, 2023, we and certain of our executive officers filed a claim for defamation against Alexander Gladstone, the author of the Wall Street Journal’s previous media coverage concerning the Company. On May 22, 2024, the court in this case denied Mr. Gladstone’s motion to dismiss, allowing our claims to proceed. Mr. Gladstone filed an answer on June 19, 2024, and a trial has been set for March 2026. On July 26, 2024, defamation claims relating to the article authored by Gladstone were filed against Dow Jones & Co. Inc., the Wall Street Journal’s publisher (“Dow Jones”). On November 6, 2024, Dow Jones filed a motion to dismiss. On January 17, 2025, the Company entered into a binding agreement to settle all claims against Mr. Gladstone and Dow Jones. The Company determined to enter into the agreement to eliminate ongoing costs and distractions associated with the litigation.
We may continue to experience negative attention in the media. Additionally, such negative publicity has in the past, and may continue, to impact the willingness of our customers and other parties to transact business with us. These direct and indirect effects of negative publicity, and the demands of responding to and addressing it, may have a material adverse effect on the Company’s businesses, financial condition and results of operations. Negative publicity also could have the effect of heightening the other risks described in our Annual Report on Form 10-K.
Because there are no current plans to pay cash dividends on Class A common stock for the foreseeable future, you may not receive any return on investment unless you sell Class A common stock for a price greater than that which you paid for it.
Beneficient may retain future earnings, if any, for future operations, expansion and debt repayment and has no current plans to pay any cash dividends for the foreseeable future. Any decision to declare and pay dividends as a public company in the future will be made at the discretion of Beneficient’s board of directors and will depend on, among other things, Beneficient’s results of operations, financial condition, cash requirements, contractual restrictions, including limitations in the HCLP Loan Agreement, applicable law and other factors that Beneficient board of directors may deem relevant. In addition, Beneficient’s ability to pay dividends may be limited by covenants of any existing and future outstanding indebtedness it or its subsidiaries incur. As a result, you may not receive any return on an investment in Class A common stock unless you sell your shares for a price greater than that which you paid for it.
An active trading market for Class A common stock may not develop or persist, and you may not be able to resell your Class A common stock at or above the price you paid for it.
Prior to the Business Combination, there was no public market for Class A common stock. We cannot predict the extent to which investor interest in us will lead to the development of a trading market on Nasdaq or otherwise, how liquid that market might become, nor how long, such an active trading market, to the extent it does develop, will last. If an active market does not develop or develops only for a limited time, you may have difficulty selling any Class A common stock. An inactive market may also impair Beneficient’s ability to raise capital by selling Class A common stock and may impair our ability to acquire or make investments in companies, products or technologies for which we may issue equity securities to pay for such acquisition or investment. We have been notified by Nasdaq that based on the Company’s non-compliance with the Bid Price and the Periodic Filing Requirement, the Company’s securities were subject to delisting. As described above, the Panel granted the Company an extension to regain compliance with the Bid Price Requirement and the Periodic Filing Requirement. Although the Company is taking definitive steps to evidence compliance with all applicable criteria for continued listing on The Nasdaq Capital Market, there can be no assurance that the Company will be able to timely regain compliance with the Periodic Filing Requirement and the Bid Price Requirement within the extension period granted by the Panel. See the risk factor titled “We have been notified by Nasdaq of our failure to comply with certain continued listing requirements and, if we are unable to regain compliance with all applicable continued listing requirements and standards of Nasdaq, our Class A common stock could be delisted from Nasdaq” for more information.
Beneficient’s issuance of additional capital stock in connection with financings, acquisitions, investments, our equity incentive plans, raising additional capital or otherwise would dilute all other stockholders.
Since becoming a public company, Beneficient has in the past and expects in the future to issue additional capital stock. Such issuances result in dilution to all other stockholders. In the future, Beneficient may issue additional stock, including as a part of its ordinary course of business of financing liquidity transactions, as a grant of equity awards to employees, directors and consultants under our equity incentive plans, to raise capital through equity financings or to acquire or make investments in companies, products or technologies for which we may issue equity securities to pay for such acquisition or investment. Any such issuances of additional capital stock may cause stockholders to experience significant dilution of their ownership interests and the per share value of Class A common stock to decline.
Additionally, as part of our business plan, our subsidiaries including Ben LLC and BCH may issue additional securities, which would be structurally senior to Beneficient common stock, which could have a dilutive effect.
Provisions in the Charter and Nevada law may have the effect of discouraging lawsuits against its directors and officers.
The Charter requires, unless Beneficient consents in writing to the selection of an alternative forum, that (i) any derivative action or proceeding brought on Beneficient’s behalf, (ii) any action asserting a claim of breach of a fiduciary duty owed by any director, officer or other employee to Beneficient or its stockholders, (iii) any action asserting a claim against Beneficient, our directors, officers or employees arising pursuant to any provision of NRS Chapters 78 or 92A or the Charter or Bylaws, (iv) any action to interpret, apply, enforce or determine the validity of the Charter or Bylaws, and any action asserting a claim against us, our directors, officers or employees governed by the internal affairs doctrine may be brought only in the Eighth Judicial District Court of Clark County, Nevada. In the event that the Eighth Judicial District Court of Clark County, Nevada does not have jurisdiction over any such action, then any other state district court located in the State of Nevada shall be the exclusive forum for such action. In the event that no state district court in the State of Nevada has jurisdiction over any such action, then a federal court located within the State of Nevada shall be the exclusive forum for such action. Although we believe this provision benefits us by providing increased consistency in the application of Nevada law in the types of lawsuits to which it applies, the provision may limit a stockholder’s ability to bring a claim in a judicial forum that it finds favorable for disputes with us or our directors, officers or other employees, which may discourage lawsuits against us and our directors, officers and other employees. Alternatively, if a court were to find this provision to be inapplicable or unenforceable in an action, we may incur additional costs associated with resolving such action in other jurisdictions, which could harm our business, financial condition or results of operations.
Notwithstanding the foregoing, our stockholders are not be deemed to have waived our compliance with federal securities laws and the rules and regulations thereunder, and the Charter provides that the exclusive forum provision does not apply to suits brought to enforce a duty or liability created by the Exchange Act or any other claim for which the federal courts have exclusive jurisdiction. Section 27 of the Exchange Act creates exclusive federal jurisdiction over all suits brought to enforce any duty or liability created by the Exchange Act or the rules and regulations thereunder.
Beneficient’s board of directors may issue blank check preferred stock, which may discourage or impede acquisition efforts or other transactions.
As of the date of the Annual Report on Form 10-K, the Company has issued shares of its Series A preferred stock and Series B preferred stock pursuant to their respective certificates of designation. Beneficient’s board of directors has the power, subject to applicable law, to issue additional series of preferred stock that could, depending on the terms of the series, impede the completion of a merger, tender offer or other takeover attempt, including Series A and Series B preferred stock. For instance, subject to applicable law, a series of preferred stock or other securities may impede a business combination by including class voting rights, which would enable the holder or holders of such series to block a proposed transaction. Furthermore, Beneficient’s subsidiaries could also issue securities. Beneficient’s board of directors will make any determination to issue shares of preferred stock based on its judgment as to our and our stockholders’ best interests. Beneficient’s board of directors, in so acting, could issue shares of preferred stock having terms which could discourage an acquisition attempt or other transaction that some, or a majority, of the stockholders may believe to be in their best interests or in which stockholders would have received a premium for their stock over the then-prevailing market price of the stock.
The Company may redeem unexpired Warrants prior to their exercise at a time that is disadvantageous to the holder, thereby making the Warrants worthless.
We have the ability to redeem the outstanding Warrants at any time after they become exercisable and prior to their expiration, at a price of $0.80 per Warrant, if, among other things, the Reference Value equals or exceeds $1,440.00 per share (as adjusted for adjustments to the number of shares issuable upon exercise or the exercise price of a Warrant as described in Exhibit 4.3.1 to this Annual Report on Form 10-K). If and when the Warrants become redeemable by us, we may exercise our redemption right even if we are unable to register or qualify the underlying securities for sale under all applicable state securities laws. As a result, we may redeem the Warrants listed on the Nasdaq Capital Market (the “Public Warrants”) as set forth above even if the holders are otherwise unable to exercise the Warrants. Redemption of the outstanding Warrants as described above could force holders to (i) exercise your Warrants and pay the exercise price therefor at a time when it may be disadvantageous for holders to do so, (ii) sell the Warrants at the then-current market price when holders might otherwise wish to hold the Warrants or (iii) accept the nominal redemption price which, at the time the outstanding Warrants are called for redemption, we expect would be substantially less than the market value of the Warrants. None of the warrants issued by Avalon in a private placement completed in connection with Avalon’s initial public offering, which were assumed in connection with the closing of the Business Combination, will be redeemable by us so long as they are held by our sponsor or their permitted transferees.
In addition, we have the ability to redeem the outstanding Warrants at any time after they become exercisable and prior to their expiration, at a price of $8.00 per Warrant if, among other things, the Reference Value equals or exceeds $800.00 per share (as adjusted for adjustments to the number of shares issuable upon exercise or the exercise price of a Warrants). In such a case, the holders will be able to exercise their Warrants prior to redemption for a number of shares of Class A common stock determined based on the redemption date and the fair market value of Class A common stock. The value received upon exercise of the Warrants (1) may be less than the value the holders would have received if they had exercised their Warrants at a later time where the underlying share price is higher and (2) may not compensate the holders for the value of the Warrants, including because the number of common stock received is capped at 0.361 shares of Class A common stock per Warrant (subject to adjustment) irrespective of the remaining life of the Warrants.
We have the ability to require holders of the Public Warrants to exercise such warrants on a cashless basis, which will cause holders to receive fewer Class A common stock upon their exercise of the Public Warrants than they would have received had they been able to exercise their Public Warrants for cash.
If the Company calls the Public Warrants for redemption after the redemption criteria described elsewhere in Annual Report on Form 10-K have been satisfied, we have the option to require any holder that wishes to exercise their Public Warrants to do so on a “cashless basis.” If the Company’s management chooses to require holders to exercise their Public Warrants on a cashless basis, the number of Class A common stock received by a holder upon exercise will be fewer than it would have been had such holder exercised the Public Warrant for cash. This will have the effect of reducing the potential “upside” of the holder’s investment in the Company.
ITEM 1B — UNRESOLVED STAFF COMMENTS
Not applicable.
ITEM 1C — CYBERSECURITY
Cybersecurity Risk Management and Strategy
We recognize the critical importance of developing, implementing, and maintaining robust cybersecurity measures to help maintain the security, confidentiality, integrity, and availability of our business systems and confidential information, including personal information and intellectual property. We have established policies and processes for assessing, identifying, and managing material risk from cybersecurity threats. This includes processes to oversee and identify material risks from cybersecurity threats associated with our use of third-party service providers and maintaining a cyber incident response plan designed to assist us in identifying, responding to and recovering from cybersecurity incidents. We utilize third parties to assess the effectiveness of our cybersecurity program on a periodic basis. This includes cybersecurity assessors and cybersecurity experts to assist in the identification, verification, and validation of material risks from cybersecurity threats, as well as to support associated mitigation plans when necessary.
We have integrated these cybersecurity processes into our overall risk management framework, systems, and processes. We routinely assess material risks from cybersecurity threats, including any potential unauthorized occurrence on or conducted through our information systems that may result in adverse effects on the confidentiality, integrity, or availability of our information systems or any information residing therein.
We conduct a regular cybersecurity risk assessment process through our Chief Technology Officer and dedicated information security team which reports to our management-level information technology steering committee, which is a subset of our management-level enterprise risk committee. These committees meet at least quarterly to discuss and evaluate risks that could be material to our business, including cybersecurity threats. This management-level enterprise risk committee is comprised of key leadership across the Company, including our Chief Executive Officer or Interim Chief Executive Officer, Chief Financial Officer, Chief Underwriting Officer, President and Chief Fiduciary Officer, and General Counsel.
As part of our overall risk management system, our dedicated information security team monitors and tests our cybersecurity policies and procedures through methods such as periodic reviews, targeted assessments, and tabletop exercises. All personnel are made aware of our cybersecurity policies and procedures upon hire and through periodic refresher trainings. Such policies and procedures cover areas such as identity and access management, vendor management, data governance and protection, vulnerability management, incident response, and operational risk management. Our cybersecurity policies and procedures are also incorporated into our broader risk management framework such that all enterprise and operational risks are evaluated in a holistic manner.
We have not experienced any cybersecurity incidents that have materially impacted or are likely to materially impact our business strategy, results of operations, or financial condition based on information known to us as of the date of this Annual Report on Form 10-K. Although we cannot eliminate all potential threats, our cybersecurity program is operated in a manner to minimize the likelihood of any threat becoming material and to keep pace with a constantly evolving cybersecurity
landscape. For additional description of cybersecurity risks and potential related impacts on the Company, refer to the risk factor captioned “Any cybersecurity attack or other security breach of our technology systems, or those of third-party vendors we rely on, could subject us to significant liability and harm our business operations and reputation” in “Item 1A. Risk Factors.”
Cybersecurity Governance
Our management is responsible for the day-to-day oversight and management of our enterprise risks, including risks from cybersecurity threats. As described in “Risk Management and Strategy” above, primary responsibility for assessing, monitoring, and managing our cybersecurity risks rests with our Chief Technology Officer and dedicated information security team, who develop, prioritize, and execute our cybersecurity strategy in partnership with relevant departments and business units. Our Chief Technology Officer, who has over 20 years of information technology experience including cybersecurity and information security, oversees our cybersecurity framework and reports to our management-level information technology steering subcommittee and management-level enterprise risk management committee. Our Chief Technology Officer is assisted in this oversight role by additional members of management.
Our Board, as a whole and as assisted by Board-level Enterprise Risk Committee, has responsibility for the oversight of our cybersecurity risk management framework. Consistent with this approach, our Board and Enterprise Risk Committee maintain oversight of cybersecurity matters through discussions with management, question and answer sessions, and reports from the management team, which generally occur on a quarterly basis and ad hoc as needed. Such reports include updates on any cybersecurity incidents and mitigation efforts. Our Board and our Enterprise Risk Committee also receive regular and ad hoc reports from our management-level enterprise risk committee on all enterprise risks, including risks from cybersecurity threats. Our Audit Committee provides additional oversight on our cybersecurity risk management framework, with an emphasis on public reporting obligations and the effects cybersecurity risks could have on our financial condition generally.
ITEM 2 — PROPERTIES
Our principal executive offices are located at 325 North St. Paul Street, Dallas, Texas 75201. We believe these facilities are adequate for our current needs and that suitable additional space will be available as needed.
Our phone number is 214-445-4700. Our website is www.trustben.com. Information contained on or accessible through our website is not incorporated by reference into this Annual Report on Form 10-K and should not be considered a part of this Annual Report on Form 10-K.
ITEM 3 — LEGAL PROCEEDINGS
On February 18, 2022, Shirin Bayati and Mojan Kamalvand, on behalf of themselves and of all others similarly situated, filed a class action lawsuit in the United States District Court for Northern District of Texas against GWG Holdings, Inc., its former President and Chief Executive Officer, Murray Holland, its former Chief Financial Officer, Timothy Evans, and certain past and present members of the board of directors of GWG and Ben (Roy Bailey, Peter Cangany, Jr., David Chavenson, Brad Heppner, Thomas Hicks, Dennis Lockhart, Bruce Schnitzer, and David DeWeese) (the “Bayati Action”). The suit alleges that the defendants violated Sections 11, 12, and 15 of the Securities Act of 1933 by issuing materially misleading statements in a June 3, 2020 registration statement. On April 20, 2022, GWG filed for bankruptcy protection in the Southern District of Texas. On April 21, 2022, the district court ordered all parties to submit statements by May 5, 2022 on whether the automatic stay in bankruptcy extends to the non-debtor defendants. On April 25, 2022, Movants Thomas Horton and Frank Moore filed a Motion for Appointment as Lead Plaintiff and Approval of Their Selection of Lead Counsel. On May 2, 2022, a notice of voluntary dismissal without prejudice was filed, dismissing defendants Peter Cangany, Jr., Brad Heppner, Thomas Hicks, Dennis Lockhart, and Bruce Schnitzer. On May 12, 2022, the district court extended the bankruptcy stay to all non-debtor defendants, although it permitted a limited modification or lifting of the stay to allow the court to consider the pending lead plaintiff motion. On June 1, 2022, the bankruptcy court entered an order modifying the automatic stay in order to allow the Court to appoint lead plaintiffs. The next day, the Court lifted the stay in accordance with the bankruptcy court order. On August 5, 2022, the district court entered an order appointing Thomas Horton and Frank Moore as lead plaintiffs for the putative class. On May 26, 2023, Thomas Horton and Frank Moore, on behalf of themselves and all others similarly situated, filed a second class action lawsuit against the Company, Brad K. Heppner, Peter T. Cangany, Jr., Thomas O. Hicks, Dennis P. Lockhart, Bruce W. Schnitzer, and Whitley Penn LLP, alleging Securities Act violations arising out of the Offering (the “Horton Action”).
On August 16, 2023, Thomas Horton and Frank Moore, in their capacities as the Lead Plaintiffs in the Bayati Action, filed a notice regarding the confirmation of the Debtors’ Chapter 11 plan in the GWG bankruptcy, a motion seeking to lift the bankruptcy stay and a motion to consolidate the Bayati and Horton Actions. On September 12, 2023, the court entered an order consolidating the Bayati and Horton Actions. The court ordered that the consolidated action shall bear the caption In re
GWG Holdings, Inc. Securities Litigation. The court lifted the bankruptcy stay and ordered the Lead Plaintiffs to file a new consolidated complaint within 20 days.
On October 2, 2023, the Lead Plaintiffs filed a Consolidated Class Action Complaint against the Company, Brad K. Heppner, Peter T. Cangany, Jr., Thomas O. Hicks, Dennis P. Lockhart, Bruce W. Schnitzer, Murray T. Holland, Timothy L. Evans, David H. de Weese, Roy W. Bailey, David F. Chavenson, and Whitley Penn LLP, alleging Securities Act violations arising out of the Offering. The complaint alleges that the individual defendants violated Sections 11, 12(a)(2), and 15 of the Securities Act, and further alleges that the Company violated Section 15 of the Securities Act. The Company, Brad K. Heppner, Peter T. Cangany, Jr., Thomas O. Hicks, Dennis P. Lockhart, and Bruce W. Schnitzer (the “Ben Individual Defendants”) filed a motion to dismiss the complaint on November 7, 2023. On January 4, 2024, defendants Murray Holland, Roy Bailey, Tim Evans, Whitley Penn, David Chavenson and David H. de Weese filed motions to dismiss. The Lead Plaintiffs’ responded to the various motions to dismiss on February 20, 2024, and the defendants (other than Whitley Penn) filed replies in support of the motions to dismiss on March 21, 2024. On October 24, 2024, the court granted defendants’ motions to dismiss and dismissed the claims without prejudice. The Lead Plaintiffs filed an amended complaint on November 14, 2024. On December 26, 2024, the Lead Plaintiff, the Company, and other defendants filed a motion informing the court that they had reached an agreement in principle to settle the claims on a class-wide basis. The settlement in principle does not require any payment by the Company or its affiliates and officers and directors. While the settlement has been approved by the Bankruptcy Court for the Southern District of Texas as it relates to the GWG Litigation Trust Adversary Proceedings as described below, this matter has not yet been approved by the relevant court. The Lead Plantiffs filed a motion for preliminary approval and, on September 25, 2025, the United States District Court for the Northern District of Texas granted the motion for preliminary approval of the settlement. A hearing on whether to grant final approval of the settlement has been set for January 13, 2026. If the settlement is not approved, the Company intends to vigorously defend itself in the litigation.
On February 18, 2022, Paul Capital Advisors filed a lawsuit against MHT Financial, L.L.C., BCG, and two Trust Advisors, Murray Holland (part-owner of MHT and former Chairman, President and CEO of GWG) and James Turvey (a former employee of BCG). While BCG was named as a defendant, PCA did not assert claims against or seek relief from BCG but instead only sought the removal and replacement of the Trust Advisors. The lawsuit concerns a series of transactions that utilized a trust structure with MHT as the sole beneficiary. Through this trust structure, PCA sold illiquid investments with a net asset value of approximately $500 million to MHT and certain trusts (the “Trusts”) in exchange for a contractual right from MHT to receive proceeds derived from an auction of BCG securities held in the Trusts. Ultimately, GWG won with a winning bid comprised of cash, GWG common stock, and GWG L-Bonds. While the cash consideration has been paid to PCA, the GWG stock and GWG L-Bonds remain in the Trusts until they are liquidated. The original complaint asserted one cause of action: that the Trust Advisors had breached their purported fiduciary duties to PCA. The sole relief PCA sought was the removal and replacement of the Trust Advisors. On March 14, 2022, the defendants moved to dismiss the original complaint, disputing in their briefs filed March 28, 2022 that PCA is a beneficiary of any kind to the Trusts and therefore not owed fiduciary duties by the Trust Advisors, and that PCA has no right to remove and replace the Trust Advisors. Further, BCG sought to dismiss the original complaint on the grounds that no claims were asserted against BCG and no relief was sought from it.
On April 18, 2022, PCA amended its original complaint. The amended complaint asserted six new causes of action arising out of the same series of transactions, including: (1) purported breaches of contract against BCG, MHT, and the Trust Advisors; (2) purported fraud by BCG and MHT pertaining to the execution of the Second Amendment to the CVR Contract; and (3) promissory estoppel against MHT, BCG, and the Trust Advisors. The amended complaint also sought additional relief in the form of (1) damages “in an amount to be proven at trial” and (2) an order granting rescission of an amendment to one of the transaction agreements or a holding declaring it invalid.
On April 18, 2022, Mr. Holland and Mr. Turvey resigned as Trust Advisors to the Trusts that were the subject matter of the complaint.
On April 19, 2022, MHT, as the sole beneficiary of the Trusts, appointed Dr. John Stahl as the new Trust Advisor.
On April 28, 2022, the Court found that PCA’s original cause of action to remove Mr. Holland and Mr. Turvey as Trust Advisors was moot.
On May 6, 2022, PCA amended its complaint to request that Dr. Stahl be removed as Trust Advisor.
On August 17, 2022, the Court of Chancery issued a memorandum opinion that dismissed PCA’s claim under the first count, which requested Dr. Stahl’s removal, after finding that PCA is not a beneficiary of the Trusts, and, therefore, has no standing to request the removal of any Trust Advisor. In addition, because the Court held that PCA is not a beneficiary of the Trusts, the parties have agreed that the claim for breach of fiduciary duty against the Trust Advisors should be dismissed.
On October 3, 2022, the Court entered an order dismissing count I of PCA’s complaint in accordance with its memorandum opinion and count II in light of the parties’ agreement that it should also be dismissed.
On November 1, 2022, defendants filed their opening briefs in support of their motions to dismiss the remaining counts. On December 20, 2022, PCA filed its answering brief in opposition to defendants’ motions to dismiss the remaining counts. On January 24, 2023, defendants filed their reply briefs. Oral argument on the motions to dismiss was held on May 8, 2023, and the Court took the matter under advisement.
On November 9, 2023, defendants filed a motion to bifurcate, requesting that the Court of Chancery first resolve the threshold issue of PCA’s standing under the CVR Contract and Exchange Trust Agreements before proceeding on the merits. On November 29, 2023, PCA filed its opposition to defendants’ motion to bifurcate, and on December 8, 2023, defendants filed their reply brief. On June 24, 2024, the Court of Chancery heard oral argument and issued its ruling granting defendants’ motion to bifurcate. In its ruling, the Court of Chancery ordered the parties to promptly conduct limited standing-related discovery to allow final resolution of the standing issue on summary judgment.
Defendants continue to believe PCA’s claims are baseless and intend to vigorously defend against each and every cause of action asserted against them in the second amended complaint. Briefing related to defendants’ motions to dismiss the remaining counts recently concluded. Due to the inherent uncertainties of litigation, we cannot accurately predict the ultimate outcome of this matter. Given the uncertainty of litigation and the preliminary stage of this claim, we are currently unable to estimate the probability of the outcome of these actions or the range of reasonably possible losses, if any, or the impact on our results of operations, financial condition or cash flows.
On December 16, 2022, a former member of the Board of Directors of Beneficient Management, LLC initiated a private arbitration in the International Court of Arbitration of the International Chamber of Commerce, challenging the termination of certain equity awards under two incentive plans by the administrator of the incentive plans. The claimant sought total damages of $36.3 million plus attorney’s fees and punitive damages. On April 23, 2024, the sole arbitrator held that in terminating the claimant’s equity awards, the Company had breached its contractual obligations, and as a result, awarded the claimant $55.3 million in compensatory damages, including pre-judgment interest. Post-judgment interest was also awarded to claimant. Neither attorneys’ fees nor punitive damages were awarded to the claimant. The Company was also asked to pay arbitration-related costs in the amount of approximately $128,850. On July 29, 2024, the Texas District Court entered an order vacating the previously Arbitration Award against the Company in the aggregate amount of approximately $55.3 million in compensatory damages, including pre-judgment and post-judgement interest. The Texas District Court directed the parties to file motions requesting any further relief that may be available within twenty days of the order. On August 2, 2024, the claimant filed an appeal to challenge the order vacating the Arbitration Award in the Texas Fifth Court of Appeals. The claimant filed his opening brief on October 28, 2024, and the Company filed its response brief on January 21, 2025. On February 10, 2025, the claimant filed his reply brief. The Texas Fifth Court of Appeals heard oral arguments in April 2025. A specific timeline for making a final decision has not been provided by the Court of Appears. The Company continues to vigorously defend itself in connection with the appeal.
Furthermore, on March 30, 2023, David Scura and Clifford Day, on behalf of themselves and all others similarly situated, filed a class action lawsuit in the United States District Court for Northern District of Texas against Ben, certain current and former members of its board of directors (Brad K. Heppner, Peter T. Cangany, Jr., Richard W. Fisher, Thomas O. Hicks, Dennis P. Lockhart, and Bruce W. Schnitzer), certain past members of the board of directors of GWG (Jon R. Sabes and Steven F. Sabes), FOXO and Emerson. The suit alleges that the defendants defrauded GWG investors in connection with the sale of GWG’s L Bonds and preferred stock, and it asserts claims on behalf of a putative class consisting of all persons and entities who purchased or otherwise acquired GWG’s L Bonds or preferred stock of GWG between December 23, 2017 and April 20, 2022. The suit alleges that (i) BCG, the individual defendants, and FOXO violated Sections 10(b) of the Exchange Act and SEC Rule 10b-5 promulgated thereunder, (ii) that the individual defendants violated Section 20(a) of the Exchange Act and (iii) that Emerson violated Section 15(c)(1)(A) of the Exchange Act. On May 3, 2023, Thomas Horton and Frank Moore, in their capacities as the lead plaintiffs in the Bayati Action, filed a motion to lift the automatic stay in the Chapter 11 Cases in order to file a motion in the Northern District of Texas seeking to consolidate the Bayati and Scura Actions under the Private Securities Litigation Reform Act. On June 8, 2023, the plaintiffs in the Scura Action filed a voluntary notice of dismissal without prejudice.
On October 27, 2023, David Scura filed a petition in Dallas County District Court against Brad K. Heppner, Jon R. Sabes, Steven F. Sabes, Peter T. Cangany, Jr., Thomas O. Hicks, Dennis P. Lockhart, Bruce W. Schnitzer, the Company and FOXO Technologies, Inc. (“FOXO”), alleging violation of the Texas Securities Act, common law fraud, unjust enrichment, and civil conspiracy to defraud and seeking compensatory damages, costs and expenses. The same day, Clifford Day and Carla Monahan filed a petition in Dallas County District Court against the same defendants, alleging the same claims. The parties agreed to move the defendants’ deadline to respond to the petition to February 19, 2024. On April 10, 2024, the plaintiffs and Ben parties entered into a twelve-month tolling agreement, and the plaintiffs filed motions to nonsuit their claims that the courts granted on April 12, 2024 and April 16, 2024, respectively. The plaintiffs re-filed their claims in Dallas County
District Court on November 22, 2024. On January 17, 2025, the plaintiffs filed notices informing the court that the parties had reached an agreement in principle to settle all claims and anticipate dismissing the cases following the settlement documentation process. The settlement in principle does not require any payment by the Company or the other defendants. The parties entered into a settlement agreement on July 28, 2025, pursuant to which the Plaintiffs filed a notice of nonsuit with prejudice on August 22, 2025, which was effective immediately upon filing.
On June 29, 2023, the Company received a “Wells Notice” from the Staff of the SEC’s Division of Enforcement, stating that the Staff has made a preliminary determination to recommend that the SEC file a civil enforcement action against the Company alleging violations of certain provisions of the Securities Act and the Securities Exchange Act relating to the Company’s association with GWG Holdings. We maintain that our actions were appropriate and that we vigorously defended ourselves in this matter. On July 1, 2024, the Company and Mr. Heppner received termination letters from the SEC advising the Company that the SEC’s investigations related to the Company and Mr. Heppner had concluded and that the Staff does not intend to recommend any enforcement actions by the SEC. The termination letters were provided to the Company and Mr. Heppner under the guidelines of the final paragraph of Securities Act Release No. 5310 which states, among other things, that “[such notice] must in no way be construed as indicating that the party has been exonerated or that no action may ultimately result from the staff’s investigation of that particular matter.” While there have been no further actions to date, there can be no assurance that there will not be any further action on this or other matters by the SEC, and the Company may also be subject to further examinations, investigations, proceedings and orders by other regulatory authorities in the future.
On April 19, 2024, the Litigation Trustee filed the LT Complaint as an Adversary Proceeding in the bankruptcy of GWG currently pending in the Bankruptcy Court against Ben Management, the Company, BCH, BCC, New BCC, BHI, various current or former officers and directors of the Company, HCLP and certain of its affiliates, former officers and directors of the Company’s former parent company, trustees of certain trusts that are directly or indirectly controlled by, or operate for the benefit of, Ben’s former CEO and founder or his family, entities directly or indirectly held by, or that are under common control with, such trusts, and in which Ben’s former CEO and his family members are among classes of economic beneficiaries, whether or not Ben’s former CEO is entitled to economic distributions from such trusts, and others. The LT Complaint alleges causes of action that include (i) actual or constructive fraudulent transfer for certain transactions between GWG and the Company or its affiliates, (ii) breaches of fiduciary duty, aiding and abetting breaches of fiduciary duty, and civil conspiracy, (iii) unjust enrichment, (iv) avoidance of any purported releases of the defendants, and (v) disallowance of the claims filed by certain defendants, including the Company, in the GWG bankruptcy case.
More specifically, such challenged transactions relate to (i) GWG’s purchase of $10 million of equity in the Company on June 12, 2019, (ii) GWG’s commitment on May 31, 2019 to loan trusts affiliated with the Company $65 million that GWG funded in two tranches ($50 million on June 3, 2019 and $15 million on November 22, 2019) and the repayment of such loan, (iii) GWG’s capital contribution to the Company of $79 million on December 31, 2019, (iv) approximately $145 million in capital contributions by GWG to the Company pursuant to a Preferred Series C Unit Purchase Agreement, and (v) the Company’s ultimate decoupling from GWG. Additionally, the LT Complaint seeks to avoid the debts owed by the Company to HCLP. The LT Complaint seeks to, among other things, avoid certain of the transactions and/or recover damages, attorney’s fees and expenses, pre-judgment and post-judgment interest. The LT Complaint does not purport to estimate the damages sought.
On August 29, 2024, the Company and related entities moved to dismiss the claims asserted against them. Ben’s former CEO and related entities also moved to dismiss the claims asserted against them. The remaining defendants moved to dismiss the claims asserted against them on November 4, 2024. The motions remain pending as to related entities to Ben’s former CEO. On December 26, 2024, the Litigation Trustee, the Company, its affiliates and officers and directors, and other defendants insured under the applicable insurance policies filed a stipulation informing the court that they had reached an agreement in principle to settle the case. On June 13, 2025, the Bankruptcy Court for the Southern District of Texas approved the settlement agreement resolving all claims pending in the Bankruptcy Court under the lawsuits related to GWG Holdings, Inc. against the Company, its subsidiaries, and each of their current and former directors and officers. The settlement does not require any payment by the Company or its affiliates and officers and directors and resolves the Adversary Proceeding. The securities class action described above is also contemplated to be resolved by this settlement. On September 25, 2025, the United States District Court for the Northern District of Texas granted the motion for preliminary approval of the settlement. A hearing on whether to grant final approval of the settlement has been set for January 13, 2026.
The terms of the settlement are within the policy limits of the Company’s insurance policy with respect to such claims, and the Company expects the settlement will be entirely funded by insurance proceeds. Accordingly, the Company has recorded an estimated liability of $34.5 million in accounts payable and accrued expenses and estimated insurance recoveries of $34.5 million in other assets, net, in the consolidated statement of financial condition as of March 31, 2025. The amounts reflected in our consolidated financial statements for the estimated liability and insurance recoveries represents an estimate of the amounts attributable to Ben, its consolidated subsidiaries, and directors as part of a broader settlement also involving other parties.
The settlement of the LT Complaint utilizes substantially all of the amount of insurance coverage available to the Company on certain continuing legal matters. Therefore, ongoing defense costs and, to the extent there are any, awards against the Company associated with these legal matters will be borne by the Company. Prior to the settlement of the LT Complaint, the substantial majority of the defense costs related to these certain continuing legal matters, were covered under the terms of our directors and officers insurance policies.
This litigation (and related litigation against other parties that is not part of the settlement) can subject us and certain of our directors to substantial costs and divert resources and the attention of management from our business. If these claims are successful, our business could be seriously harmed. Even if the claims do not result in protracted litigation or are resolved in our favor and the favor of our directors, the time and resources needed to resolve such claims could divert our management’s resources and adversely affect our business.
On December 6, 2024, Young Women’s Christian Association of Rochester and Monroe County (“YWCA”) filed a derivative and class action lawsuit in the Delaware Court of Chancery against (i) as nominal defendants, Hatteras Core Alternatives TEI Institutional Fund, L.P. (the “TEI Institutional Fund”) and Hatteras Master Fund, L.P (together with TEI Institutional Fund, the “Funds”); and (ii) as defendants, Hatteras Investment Partners, LP, formerly known as Hatteras Funds, LP, (“HIP”), the members of the Funds’ board of directors (the “Director Defendants,” and together with HIP, the “Hatteras Defendants”), Beneficent (“Ben” or the “Company”), and Brad Heppner (“Mr. Heppner,” and together with Ben, the “Ben Defendants”). YWCA, as a unitholder of the TEI Institutional Fund, asserts claims against the Hatteras Defendants for breach of fiduciary duty, breach of contract, and unjust enrichment arising from a plan to liquidate the Funds that involved a transaction with the Company. YWCA also asserts claims against the Ben Defendants for fraud, aiding and abetting breach of fiduciary duty, and unjust enrichment in connection with this transaction.
On January 10, 2025, the Hatteras Defendants filed a Notice of Removal, removing the action to the United States District Court of the District of Delaware pursuant to the Class Action Fairness Act, 28 U.S.C. § 1453(b), and 28 U.S.C. § 1332(d), which provides for federal jurisdiction over certain class action lawsuits. On January 28, 2025, YWCA filed an amended complaint, which continues to assert the derivative claims asserted in its original complaint (Counts I-VII) but no longer asserts the class action claim (formerly Count VIII). As a result, the parties entered into a stipulation remanding the case to the Court of Chancery for all further proceedings, which was entered by the District Court on February 5, 2025. On February 6, 2025, the parties filed a Joint Stipulation and [Proposed] Order Setting Time to Respond to Amended Complaint in the Court of Chancery, which provides that the deadline for defendants to answer, move, or otherwise respond to the Amended Complaint is March 3, 2025.
On March 3, 2025, Defendants filed their motions to dismiss the amended complaint. On April 18, 2025, YWCA filed its opposition to the motions to dismiss, and on May 12, 2025, Defendants filed their replies. The Court is scheduled to hear oral argument on the motions to dismiss on December 5, 2025. The Company intends to vigorously defend against these claims.
On May 16, 2025, Susan J. Templeton Revocable Trust (“Templeton Trust”) filed a derivative complaint in in the Delaware Court of Chancery against Hatteras Investment Partners, LP, formerly known as Hatteras Funds, LP, (“HIP”), David B. Perkins (Mr. Perkins, together with HIP, the “Hatteras Defendants”), the Company, and Brad Heppner (“Mr. Heppner,” together with Ben, the “Ben Defendants”). Templeton Trust, as a unit holder of nominal defendant Hatteras Evergreen Private Equity Fund, LLC (the “Fund”), asserts the following claims arising from a plan to liquidate the Fund that involved a transaction with the Company: (i) direct and derivative claims against the Hatteras Defendants for breach of fiduciary duty, (ii) derivative claims against HIP and the Ben Defendants for unjust enrichment, and a derivative claim against the Ben Defendants for aiding and abetting breach of fiduciary duty. The Company intends to vigorously defend against these claims.
On March 17, 2025, Lazard Frères & Co. LLC (“Lazard”) filed a complaint against the Company in the U.S. District Court for the Southern District of New York, alleging that the Company breached the terms of its previous contract with Lazard by failing to timely pay amounts owed thereunder. Lazard seeks damages in the amount of approximately $4.5 million in addition to costs, attorneys’ fees and prejudgment interest. In June 2025, the Company reached a settlement with Lazard for payment of approximately $2.5 million based on a payment schedule outlined in the settlement agreement. As of the date of the filing of this Annual Report on Form 10-K, all required payments under the payment schedule outlined in the settlement agreement have been made on a timely basis.
On August 5, 2025, HCLP filed a summons with notice in the Supreme Court of the State of New York seeking a judgment against the Company for amounts owed under the HCLP Loan Agreement in addition to attorney’s fees and litigation costs. The summons with notice did not include a complaint and has not been served on the Company. No action is required by the Company until it has been served. In light of these circumstances, the Company is evaluating the validity of its obligations under the HCLP Loan Agreement and the liens securing the HCLP Loan and is considering all options that it may pursue
related to this conduct, including counter claims and litigation against Mr. Heppner, HCLP and any direct or indirect control parties of HCLP. The Company intends to vigorously pursue its claims regarding the validity of such purported indebtedness.
In addition, from time to time, we may be subject to various legal proceedings and claims that arise in the ordinary course of our business activities. Regardless of the outcome of such ordinary course of business legal proceedings, such litigation can have a material adverse impact on us because of defense and settlement costs, diversion of management resources, and other factors. For more information, see the section titled “—Risk Factors.”
A description of the legal proceedings can also be found in Note 20, Commitments and Contingencies, to the consolidated financial statements included in Item 8 of Part II of this Annual Report on Form 10-K.
ITEM 4 — MINE SAFETY DISCLOSURES
Not applicable.
PART II
ITEM 5 — MARKET FOR REGISTRANT’S COMMON EQUITY, RELATED STOCKHOLDER MATTERS AND ISSUER PURCHASES OF EQUITY SECURITIES
Market Information
As of the date of this Annual Report on Form 10-K, Beneficient’s Class A common stock and Warrants are listed on the Nasdaq Capital Market under the symbols “BENF” and “BENFW,” respectively. Our Class A common stock and Warrants began public trading on June 8, 2023. As of September 22, 2025, there were 28 holders of record of our Class A Common Stock, and 4 holders of record of our Warrants, which does not include holders whose shares are held in nominee or “street name” accounts through banks, brokers or other financial institutions.
Dividend Policy
We have not declared or paid any dividends on our Common Stock. We currently anticipate that we will retain all of our future earnings, if any, for use in the operation and expansion of our business and do not anticipate paying cash dividends for the foreseeable future. Any decision to declare and pay dividends in the future will be made at the sole discretion of our board of directors and will depend on, among other things, our results of operations, cash requirements, financial condition, contractual restrictions, including those under any current or future debt instruments, and other factors that our board of directors may deem relevant.
Recent Sales of Unregistered Securities
Except as set forth below, there were no sales of unregistered securities during the fiscal year ended March 31, 2025 and up through the date of this Annual Report on Form 10-K that were not previously reported on a Quarterly Report on Form 10-Q or a Current Report on Form 8-K.
On February 18, 2025 and August 13, 2025, the Company issued 13,004 and 40,000 shares of Class A common stock of the Company, respectively, to a consultant of the Company. The issuance of the Class A common stock pursuant to these transactions was not registered under the Securities Act and each was issued in reliance upon the exemption provided in Section 4(a)(2) of the Securities Act and Regulation D promulgated thereunder.
On each of March 28, 2025, April 4, 2025, April 10, 2025, April 21, 2025, June 5, 2025, and June 11, 2025, Yorkville purchased 50,000, 50,000, 37,504, 46,867, 582,179 and 225,000 shares of Class A common stock for $0.33, $0.30, $0.29, $0.29, $0.29 and $0.29 per share, respectively, pursuant to the terms of the SEPA. The issuance of the Class A common stock pursuant to these transactions was not registered under the Securities Act and each was issued in reliance upon the exemption provided in Section 4(a)(2) of the Securities Act and Regulation D promulgated thereunder.
Issuer Purchases of Equity Securities
None.
Comparative Stock Performance
We are a smaller reporting company as defined in Rule 12b-2 under the Exchange Act. As a result, we are not required to provide the information required by Item 201(e) of Regulation S-K.
Reverse Stock Split
In order to maintain its listing on Nasdaq, the Company effected a reverse stock split of its Common Stock at a ratio of eighty (80) to one (1) and a simultaneous proportionate reduction in the authorized shares of each class of Common Stock as required by NRS Section 78.207. The Company’s Class A Common Stock commenced trading on a post-reverse stock split basis at market open on April 18, 2024.
ITEM 6 — [RESERVED]
Not applicable.
ITEM 7 — MANAGEMENT’S DISCUSSION AND ANALYSIS OF FINANCIAL CONDITION AND RESULTS OF OPERATIONS
The following discussion and analysis should be read in conjunction with “Cautionary Note Regarding Forward-Looking Statements,” “Business,” “Risk Factors” and the consolidated financial statements and accompanying notes of Beneficient (f/k/a The Beneficient Company Group, L.P.) appearing elsewhere in this Annual Report on Form 10-K. This discussion and analysis is based on the beliefs of our management, as well as assumptions made by, and information currently available to, our management. Except as otherwise required by the context, references to the “Company,” “Ben,” “we,” “us,” “our,”
and “our operating subsidiaries,” are to Beneficient, a Nevada corporation and its consolidated subsidiaries (but excluding the Customer ExAlt Trusts (as defined below). References to “BCG,” “Ben,” “we,” “us,” “our,” and similar terms, prior to the effective time of the Conversion, refer to the registrant when it was a Delaware limited partnership and such references following the effective time of the Conversion, refer to the registrant in its current corporate form as a Nevada corporation called “Beneficient.” All references to “Beneficient” refer solely to Beneficient, a Nevada corporation, “BCG” refer solely to The Beneficient Company Group, L.P., and all references to “BCH” refer solely to Beneficient Company Holdings, L.P., a subsidiary of BCG.
Risk Relating to Forward-Looking Statements
This discussion and analysis contains forward-looking statements, which reflect our current views with respect to, among other things, our operations and financial performance. You can identify these forward-looking statements by the fact that they do not strictly relate to historical or current facts. They use words such as “anticipate,” “believe,” “continue,” “could,” “estimate,” “expect,” “intend,” “may,” “outlook,” “plan,” “potential,” “predict,” “seek,” “should,” “will,” “would,” the negative version of these words, or other comparable words or phrases. Such forward-looking statements are subject to various risks and uncertainties. In particular, these include statements relating to future actions, statements regarding future performance or results and anticipated services or products, sales efforts, expenses, the outcome of contingencies, trends in operations and financial results. Actual results could differ materially from those expressed or implied in the forward-looking statements. See “—Cautionary Note Regarding Forward-Looking Statements.”
Overview
We are a technology-enabled financial services company that provides simple, rapid, and cost-effective liquidity solutions and related trustee, custody, and trust administration services to participants in the alternative assets industry. Through our business line operating subsidiaries (each a “Ben Business Unit” and collectively, the “Ben Business Units”), Ben Liquidity, Ben Custody, and Ben Markets, we seek to provide solutions in the alternative asset investment market for individual and institutional investors, general partners and sponsors (“GPs”) and the alternative asset funds they manage (“Customers”). Following receipt of regulatory approval, our Ben Business Units are expected to include an additional business line, Ben Insurance Services. Our products and services are designed to meet the unmet needs of mid-to-high net worth (“MHNW”) individual investors, small-to-midsize institutional (“STMI”) investors, family offices (“FAMOs”) and GPs, which collectively are our Customers.
Currently, our primary operations relate to our liquidity, primary capital, trustee, custody and alternative asset trust administration products and services through Ben Liquidity, L.L.C. and its subsidiaries (collectively, “Ben Liquidity”) and Ben Custody, L.L.C. and its subsidiaries (collectively, “Ben Custody”), respectively.
Through Ben Liquidity, we finance liquidity and primary capital transactions for our Customers using a proprietary trust structure we implement for our Customers (we refer to such trusts collectively as the “Customer ExAlt Trusts”). The Customer ExAlt Trusts facilitate the exchange of a Customer’s alternative assets or to fulfill a Customer’s primary capital needs for consideration using a proprietary financing structure (such structure and related process, the “ExAlt PlanTM”). In the ExAlt PlanTM financings, a subsidiary of Ben Liquidity, Beneficient Fiduciary Financial, L.L.C. (“BFF”), a Kansas based trust company that provides fiduciary financing to fidfin trusts, makes loans (each, an “ExAlt Loan”) to certain of the Customer ExAlt Trusts, which in turn employ a portion of the loan proceeds to acquire and deliver agreed upon consideration to the Customer in exchange for their alternative assets or to fulfill their primary capital needs. Since becoming a public company, we have also offered shares of our Class A common stock or convertible preferred stock in financings as consideration for the Customer ExAlt Trusts to meet capital calls or make other capital contributions in alternative asset funds. BFF is chartered as a Kansas Technology Enabled Fiduciary Financial Institution (“TEFFI”) under the Technology-Enabled Fiduciary Financial Institution Act (the “TEFFI Act”) and regulated by the Kansas Office of the State Bank Commissioner (the “OSBC”). Only BFF, our subsidiary, is regulated by the OSBC. The OSBC does not regulate the entirety of Ben. Ben Liquidity generates interest and fee income earned in connection with the ExAlt Loans, which are collateralized by a portion of the cash flows from the exchanged alternative assets (the “Collateral”). While the ExAlt Loans and the related interest and fee income and provision for credit losses are eliminated upon consolidation of the Customer ExAlt Trusts solely for financial reporting purposes, such amounts directly impact the allocation of income (loss) to Ben’s and BCH’s equity holders.
Through Ben Custody, we currently provide an extensive line of trustee and custody services, alternative asset trust administration and data management services to the trustees of the Customer ExAlt Trusts and other Customers through BFF, and other of our subsidiaries, for fees payable quarterly.
Through Ben Markets, we provide broker-dealer services through our subsidiary, AltAccess Securities Company, L.P. (“AltAccess Securities”), a Financial Industry Regulatory Authority, Inc. (“FINRA”) member and Securities and Exchange Commission (“SEC”) registered broker-dealer, and transfer agent services through our subsidiary, Beneficient Transfer and
Clearing Company, L.L.C. (“Beneficient Transfer”), an SEC registered transfer agent, each in connection with offering our liquidity products.
While Ben’s financial products and services are presently primarily offered through Ben Liquidity and Ben Custody, Ben plans to expand its capabilities under Ben Custody and provide additional products and services through Ben Insurance, L.L.C. and its subsidiaries (collectively, “Ben Insurance Services”) and Ben Markets L.L.C., including its subsidiaries (“Ben Markets”) in the future. Ben Insurance Services plans to provide insurance products and services to certain “affiliates” (as defined in the Kansas Captive Insurance Act), including the Customer ExAlt Trusts, custody accounts and other trusts for which BFF serves as trustee or custodian, to cover risks attendant to the ownership, management and transfer of alternative assets and financings related to alternative asset transactions. On August 8, 2025, our subsidiary, Beneficient Insurance Company, L.L.C. (“BIC”), voluntarily withdrew its application for an insurance charter with the Commissioner of Insurance of the State of Kansas but intends to refile such application in the future. Additionally, BIC’s wholly-owned subsidiary, PEN Indemnity Insurance Company, LTD. (“PEN”) has been registered and licensed as a Class 3 insurer with the Bermuda Monetary Authority under the Bermuda Insurance Act of 1978, and Ben Insurance Services may or may not seek approval from the Bermuda authorities for PEN to become operational. Pending approval from the Bermuda authorities, PEN would advise on, retrocede and re-insure policies consistent with those policies underwritten domestically by BIC.
Each of our liquidity, primary capital, custody, trustee, trust administration, transfer agent and broker-dealer products and services are structured to be deliverable to our Customers through our online digital platform, AltAccess. AltAccess serves as the centralizing hub of our business and is an interactive, secure, end-to-end portal through which Customers select among our products and services and complete transactions in a regulated environment. Our internal technology team developed Ben’s AltAccess enterprise software systems and managed services, which consist of an integrated array of proprietary and third-party software solutions curated together to power the AltAccess platform enabling our Customers to access our products and services, select those that fit their specific needs and close transactions with Ben. The AltAccess platform is designed to ultimately be provided through a software as a service (“SaaS”) model to multiple intermediaries, including commercial lenders, and to be accessed through an application programming interface (“API”) for these intermediaries to deploy in their businesses.
AltAccess is designed to operate seamlessly across the Ben Business Units, each of which are subject to regulation by various state and federal regulatory agencies. We believe Ben’s utilization of a centralized portal as a core capability and tool for our Customer’s seamless access to a range of alternative assets products and services is unique in the industry. In conducting its trustee, custodial, fiduciary financing and other authorized operations, BFF is regulated by the OSBC (the OSBC does not regulate the entirety of Beneficient). As a result, our AltAccess platform is periodically examined by the OSBC, and is further assessed by a third-party organization, who issues a System and Organizational Controls (“SOC”) 2 type 2 and SOC 3 compliance report for the benefit of our Customer users.
The Customer ExAlt Trusts’ distributions on alternative assets support the repayment of the ExAlt Loans plus any related interest and fees. For financial reporting purposes, even though they are not legally owned by Ben, the Customer ExAlt Trusts are required to be consolidated subsidiaries of Ben under accounting principles generally accepted in the United States (“U.S. GAAP”). As a result, Ben Liquidity’s ExAlt Loans and related interest and fee income and provision for credit losses and Ben Custody’s fee income are eliminated in the presentation of our consolidated financial statements solely for financial reporting purposes; however, such amounts directly impact the allocation of income (loss) to Ben’s or BCH’s equity holders.
Under the applicable trust and other agreements, certain Texas and Kansas charities are the ultimate beneficiaries of the Customer ExAlt Trusts (which we refer to as “Charities” or “Economic Growth Zones” respectively, and collectively, the “Charitable Beneficiaries”), and their interests are reported as noncontrolling interests in our consolidated financial statements. The TEFFI Act requires that two and a half percent (2.5%) of the cash distributions from alternative assets serving as collateral to Ben Liquidity loans be charitably contributed by certain of the Customer ExAlt Trusts to a designated Kansas Economic Growth Zone. Accordingly, for ExAlt Loans originated on or after December 7, 2021, Economic Growth Zones are paid $0.025 for every $1.00 received by an ExAlt Trust from the corresponding alternative assets. For ExAlt Loans originated prior to December 7, 2021, in accordance with the terms of the applicable trust and other agreements, the Charitable Beneficiaries of the Customer ExAlt Trusts formed prior to such date, are paid $0.05 for every $0.95 paid to the applicable ExAlt Loan lender. To facilitate the payments to the Economic Growth Zones and Charities, we engage in an effort to deploy assets and cash and may experience costs as a result. As our business expands, we expect that these costs could grow.
Business Units
We offer our products and services through our principal business units, which generally align with our operating subsidiaries, including Ben Liquidity, Ben Custody, and Ben Markets.
•Ben Liquidity is our primary business line and offers Ben’s alternative asset liquidity and fiduciary financing products and primary capital products through Ben AltAccess.
•Ben Custody addresses the administrative and regulatory burden of holding alternative assets by offering trustee, custody and alternative asset trust administration support services to trustees of the Customer ExAlt Trusts, including BFF, and also offers document custodian services to Customers.
•Ben Markets provides broker-dealer and transfer agency services in connection with offering certain of our liquidity products and services.
In connection with our principal business units, we offer products and services through the following business units and operating subsidiaries.
•Ben AltAccess is our primary, customer-facing application serving as the access point through which a Customer accesses our suite of products and services.
•Ben Data provides the Customer ExAlt Trusts with certain data collection, evaluation, and analytics products and services.
In the future, we plan to offer additional products and services through Ben Insurance Services. Through Ben Insurance Services, we plan to provide insurance services to certain affiliates (as defined in the Kansas Captive Insurance Laws), including the Customer ExAlt Trusts and other trusts for which BFF serves as the trustee or custodian, to cover risks related to ownership, management, and transfer of alternative assets and the financing related to alternative asset purchases.
Certain of our operating subsidiary products and services involve or are offered to certain of the Customer ExAlt Trusts, which, while not legally owned by Ben, are consolidated subsidiaries of Ben for financial reporting purposes, and therefore transactions between our operating subsidiaries and the Customer ExAlt Trusts are eliminated in the presentation of our consolidated financial statements. However, such amounts are earned by Ben’s business lines from the Customer ExAlt Trusts and directly impact the income (loss) allocable to Ben’s and BCH’s equity holders. Accordingly, the elimination in consolidation of amounts charged by Ben to the Customer ExAlt Trusts, such as interest income and certain fee revenue, has no effect on the net income (loss) attributable to Ben, BCH or to Ben’s and BCH’s equity holders.
Business Segments
Under U.S. GAAP, we have three reportable business segments: Ben Liquidity, Ben Custody and Customer ExAlt Trusts. Our Ben Liquidity and Ben AltAccess business units comprise the Ben Liquidity operating segment. Our Ben Custody and Ben Data business lines comprise the Ben Custody operating segment.
The Customer ExAlt Trusts, which hold interests in alternative assets and pay interest and principal to Ben Liquidity, transaction fees to Ben Liquidity and Ben Custody in connection with liquidity transactions and fees to Ben Custody for providing full-service trust administration services to the trustees of the Customer ExAlt Trusts, comprise the Customer ExAlt Trusts segment. Such amounts paid to Ben Liquidity and Ben Custody are eliminated in the presentation of our consolidated financial statements but directly impact the allocation of income (loss) to Ben’s and BCH’s equity holders. The elimination of intercompany transactions are included in “Consolidating Eliminations.”
The Corporate/Other category includes unallocated corporate overhead and administrative costs, gains (losses) on changes in the fair value of GWG Holdings, Inc. (“GWG Holdings” or “GWG”) common stock and, following the emergence from bankruptcy, interests in the GWG Wind Down Trust (the “GWG Wind Down Trust”) held by Ben, interest expenses incurred on corporate-related debt transactions, and the operations of Ben Insurance Services and Ben Markets, which are not considered reportable segments as they do not meet the quantitative criteria to be separately reported.
We have allocated certain expenses to our operating segments, such as salaries, legal expenses, other general operating expenses. We have not allocated certain other expenses, including equity compensation and interest expense for certain debt agreements, to our operating segments. We may in the future determine to allocate certain additional expenses to the operating segments, which could have a material impact on the presentation of the results of our operating segments in any future segment presentation.
How We Generate Revenue
On a consolidated basis with the Customer ExAlt Trusts, which are variable interest entities (“VIEs”) and not owned directly or indirectly by our equity holders, we primarily recognize revenue through increases or decreases in the fair value of investments held by the Customer ExAlt Trusts. The changes in the fair value of these investments are also the primary source of revenue recognized by the Customer ExAlt Trusts business segment.
As further described under “Recent Developments - Asset Sales Initiative,” on each of June 6, 2025, and July 1, 2025, entities held by a Customer ExAlt Trust and managed by an indirect subsidiary of the Company completed the sales of beneficial interests with respect to certain limited partner interests held for the benefit of such Customer ExAlt Trust, pursuant to which, the sellers received aggregate gross proceeds of approximately $25.1 million for the sale of such interests.
Additionally, on August 8, 2025, entities held by a Customer ExAlt Trust and managed by an indirect subsidiary of the Company agreed to sell beneficial interests with respect to certain limited partner interests held for the benefit of such Customer ExAlt Trust, pursuant to which, the sellers will receive aggregate gross proceeds of approximately $11.6 million, for the sale of such interests that will close and fund on various dates. As of the date of this Annual Report on Form 10-K, approximately $8.9 million has been funded with the remaining closing expected to occur on or around September 30, 2025.
Our Ben Liquidity and Ben Custody business segments, which relate to our current operating subsidiaries that are owned by the holders of equity in the Company (including BCH), recognize revenue through (i) interest income on ExAlt Loans made to the Customer ExAlt Trusts in connection with our liquidity transactions for Customers, (ii) fee income billed at closing, but recognized as revenue ratably over the expected life of the alternative asset, for each liquidity transaction with Customers for services including access to and use of the AltAccess platform, transfer of the alternative assets, and delivery of the consideration to the client, and (iii) recurring fee income recognized each period for providing services including trustee, custody, and trust administration of the Customer ExAlt Trusts while they hold investments. Ben Liquidity and Ben Custody revenue recognized for the fiscal years ended March 31, 2025 and 2024 is as follows:
a.Ben Liquidity recognized $42.6 million and $46.9 million in interest income during the fiscal years ended March 31, 2025 and 2024, respectively.
b.Ben Custody recognized $21.6 million and $24.5 million in trust services and administration revenues during the fiscal years ended March 31, 2025 and 2024, respectively, comprised of both the fee income billed at the closing of the transactions that is being amortized into revenue and the recurring fee income billed during the periods.
The majority of such revenues earned by Ben Liquidity and Ben Custody are eliminated in the presentation of our consolidated financial statements; however, the cash flows received upon repayment of the ExAlt Loans and in payment of Ben Custody fees are allocable to our and BCH’s equity holders and not the beneficiaries of the Customer ExAlt Trusts.
In addition, Corporate/Other, which also relates to Ben or subsidiaries owned by the holders of equity in the Company (including BCH), may include fee revenue recognized through services provided to Customers or the Customer ExAlt Trusts through business lines not included within Ben Liquidity and Ben Custody.
The following table presents a reconciliation of operating income (loss) of our reportable segments, excluding the Customer ExAlt Trusts, to net income (loss) attributable to Beneficient common shareholders. This reconciliation serves to provide users of our financial statements an understanding and visual aide of the reportable segments that impact net income (loss) attributable to the common shareholder and reiterates that the consolidation of the Customer ExAlt Trusts has no impact on the net income (loss) attributable to Beneficient common shareholders.
| | | | | | | | | | | | | | |
| (in thousands) | | Year Ended March 31, |
| | 2025 | | 2024 |
| Operating income (loss)* | | | | |
| Ben Liquidity | | $ | (12,802) | | | $ | (1,810,964) | |
| Ben Custody | | 13,288 | | | (588,811) | |
| Corporate & Other | | 10,243 | | | (210,169) | |
Loss on extinguishment of debt, net (intersegment elimination) | | — | | | (3,940) | |
Gain on liability resolution | | 23,462 | | | — | |
Income tax expense (allocable to Ben and BCH equity holders) | | (80) | | | (121) | |
Net loss attributable to noncontrolling interests – Ben | | 34,875 | | | 535,157 | |
| | | | |
| | | | |
Noncontrolling interest guaranteed payment | | (17,824) | | | (16,793) | |
| Net income (loss) attributable to common shareholders | | $ | 51,162 | | | $ | (2,095,641) | |
*Includes amounts eliminated in consolidation.
For information concerning the noncontrolling interests in the Customer ExAlt Trusts and in our subsidiary, BCH, see “—Basis of Presentation – Noncontrolling Interests.”
Basis of Presentation
Elimination of Fee and Interest Income in Consolidation
Certain of our operating subsidiary products and services involve or are offered to certain of the Customer ExAlt Trusts, which are consolidated subsidiaries of Ben solely for financial reporting purposes, and therefore transactions between our operating subsidiaries and the Customer ExAlt Trusts are eliminated in the presentation of our consolidated financial statements.
As a result, Ben’s primary tangible assets reflected on our consolidated statements of financial condition are investments, mainly comprised of alternative assets held by the Customer ExAlt Trusts and the primary sources of revenue reflected on our consolidated statements of comprehensive income (loss) are investment income (loss), net, which represents changes in the net asset value (“NAV”) of these investments held by the Customer ExAlt Trusts, and gain (loss) on financial instruments, net, which represents changes in fair value of equity securities, debt securities, a derivative liability, convertible debt recorded at fair value, warrants and put options, primarily held by the Customer ExAlt Trusts. Such investment income (loss), net, and gain (loss) on financial instruments that are held by the Customer ExAlt Trusts, including interests in the GWG Wind Down Trust (formerly debt and equity securities issued by GWG Holdings), is included in the net income (loss) allocated to noncontrolling interests – Customer ExAlt Trusts in the consolidated statements of comprehensive income (loss). The revenues and expenses recognized in these line items for the activities of the Customer ExAlt Trusts do not directly impact net income (loss) attributable to Ben’s or BCH’s equity holders.
Instead, the interest and fee income earned by Ben Liquidity and Ben Custody from the Customer ExAlt Trusts, which are eliminated in the presentation of our consolidated financial statements, directly impact the share of net income (loss) attributable to Ben’s and BCH’s equity holders. First, such eliminated amounts are earned from, and funded by, the Customer ExAlt Trusts, which are a noncontrolling interest. As a result, the eliminated amounts earned by Ben Liquidity and Ben Custody from the Customer ExAlt Trusts serve to increase the attributable share of net income (loss) to Ben and BCH equity holders. Second, the terms of the Amended and Restated LPA of BCH (the “BCH A&R LPA”) (references to the “BCH A&R LPA” refer to the Amended and Restated Limited Partnership Agreement of BCH currently in effect unless otherwise indicated) provide that certain BCH income constituting the Excluded Amounts (as defined in the BCH A&R LPA) are allocated to certain BCH equity holders that are noncontrolling interests. Excluded Amounts are directly impacted by the interest and/or fee income earned by Ben Liquidity and Ben Custody from the Customer ExAlt Trusts, which are eliminated in the presentation of our consolidated financial statements. Such allocation to these noncontrolling interest holders is expected to grow as we expand our operations.
Additionally, Ben Liquidity’s and Ben Custody’s provision for credit losses is eliminated in the presentation of our consolidated financial statements but directly impacts the net income (loss) attributable to the various equity securities of Ben and BCH. Likewise, the amounts expensed by the Customer ExAlt Trusts for interest and fees owed to Ben’s operating subsidiaries are eliminated in the presentation of our consolidated financial statements but are recognized for purposes of the allocation of net income (loss) attributable to the beneficial owners of the Customer ExAlt Trusts.
Noncontrolling Interests
The consolidated financial statements of Ben include the accounts of Ben, its wholly-owned and majority-owned subsidiaries, certain VIEs, in which the Company is the primary beneficiary, and certain noncontrolling interests. The noncontrolling interests reflected in our consolidated financial statements represent the portion of BCH’s limited partnership interests or interests in the Customer ExAlt Trusts that are held by third parties. Amounts are adjusted by the noncontrolling interest holder’s proportionate share of the subsidiaries’ earnings or losses each period and for any distributions that are paid. The portion of income allocated to owners other than the Company is included in “net income (loss) attributable to noncontrolling interests” in the consolidated statements of comprehensive income (loss). Our primary noncontrolling interests as of and for the year ended March 31, 2025 are described below. The terms and provisions applicable to the noncontrolling interests described below will be impacted by the proposed transactions to revise BCH’s liquidation priority, if completed. We do not expect the transaction to be consummated on the terms set forth in the Master Agreement. Accordingly, the Company is exploring available alternative options, including renegotiating terms or not proceeding with the transaction.
1.Ben is the sole member of Beneficient Company Group, L.L.C. (“Ben LLC”), which is the general partner BCH and owns 100% of the Subclass 1 Class A Units of BCH (“BCH Subclass 1 Class A Units”). BCH is primarily a holding company that directly or indirectly receives all active and passive income of the Company and allocates that income among the partnership interests issued by BCH. Other parties, including certain of our officers and directors, hold preferred and other limited partnership interests in BCH, and certain of our officers and directors also hold profits interests in BCH, including Class S Ordinary Units (“BCH Class S Ordinary Units”), Class S Preferred Units (“BCH Class S Preferred Units”), Subclass 1 FLP Unit Accounts (the “BCH FLP-1 Unit Accounts”), the Subclass 2 FLP Unit Accounts (the “BCH FLP-2 Unit Accounts”) and the Subclass 3 FLP Unit Accounts (the “BCH FLP-3 Unit
Accounts”), Preferred Series A Subclass 0 Unit Accounts (“BCH Preferred Series A-0 Unit Accounts”), and Preferred Series A Subclass 1 Unit Accounts (“BCH Preferred A-1 Unit Accounts”), each of which constitutes a noncontrolling interest. Income or loss is allocated to the various noncontrolling interests described above in accordance with the limited partnership agreement of BCH.
Allocation of Income — Exclusive of Excluded Amounts and Guaranteed Payments
Ben’s ownership interest in BCH reflects a legal ownership interest. Legal ownership may, at times, not reflect Ben’s economic interest in BCH because of various provisions in the limited partnership agreement for BCH regarding the payment of guaranteed payments; the accrual for, and payment of, preferred returns; allocations of profits and losses and accruals to capital accounts and hypothetical capital accounts; and distributions to the holders of these interests based on capital accounts. Generally, the allocation of income (exclusive of the “Excluded Amounts” and following “Guaranteed Payments” described below) among the various limited partner interests in BCH, based on the limited partner interests outstanding as of each quarter end allocation, is made in the following order:
a.Up to the amount of previously allocated losses in each case, income is allocated first to the holders of the BCH Subclass 1 Class A Units, BCH Class S Ordinary Units, and BCH Class S Preferred Units (as a group on a pro-rata basis), and then to the holders of the BCH Preferred Series A-0 Unit Accounts;
b.then to the holders of the BCH Preferred A-1 Unit Accounts, an allocation to the extent of previously allocated losses, followed by an allocation for such quarter in an amount equal to such holder’s BCH Preferred A-1 Unit Accounts hypothetical capital account balance multiplied by the Quarterly Preferred Series A Rate (as defined in the limited partnership agreement of BCH) (the weighted average preferred return rate was 0.42% and 0.23% for the years ended March 31, 2025 and 2024, respectively);
c.then to the holders of the BCH Class S Preferred Units, an allocation to the extent of previously allocated losses, followed by an allocation equal of for such quarter in an amount equal to such holder’s BCH Class S Preferred Units’ hypothetical capital account balance multiplied by the Quarterly Class S Preferred Rate (as defined in the limited partnership agreement of BCH) (the weighted average preferred return rate was 0.42% and 0.23% for the years ended March 31, 2025 and 2024, respectively); and
d.finally, the holders of the BCH Class A Units, BCH Class S Ordinary Units, and BCH Class S Preferred Units, are allocated the residual income, pro rata based on the number of units outstanding for each security.
Allocation of Losses — Exclusive of Excluded Amounts and Guaranteed Payments
Generally, the allocation of losses (exclusive of the “Excluded Amounts” and following “Guaranteed Payments” described below) among the various limited partner interests in BCH, based on the limited partner interests outstanding as of each quarter end allocation, is made in the following order:
a.first to the holders of the BCH Class A Units and BCH Class S Ordinary Units up to their associated capital account balances, pro rata based on their capital account balances;
b.then losses are allocated to the holders of the BCH Class S Preferred Units up to their associated capital account balance, then to the holders of the BCH Preferred A-1 Unit Accounts up to their associated capital account balance, and then to the holders of the BCH Preferred Series A-0 Unit Accounts up to their associated capital account balance; and
c.any remaining losses are allocated to the holders of the BCH Class A Units, BCH Class S Ordinary Units and BCH Class S Preferred Units pro rata based on the number of units outstanding for each security.
Allocation of Income — Excluded Amounts
In addition, certain amounts referred to as “Excluded Amounts” in the limited partnership agreement of BCH, which relate to profits interests associated with the BCH FLP-1 Unit Accounts, BCH FLP-2 Unit Accounts and BCH FLP-3 Unit Accounts, are separately allocated to the holders of certain outstanding limited partner interests as follows:
a.BHI, as the holder of the BCH FLP-1 Unit Accounts, is allocated income equal to 50.5%, and BMP, as sponsor of the BMP Equity Incentive Plan and the holder of the BCH FLP-2 Unit Accounts, is allocated income equal to 49.5%, of: (1) fifteen percent (15%) of the profits from financing activities of BCH and its subsidiaries, exclusive of profits from other activities such as fees or reimbursement of expenses in connection with trustee or custodial services and insurance and insurance-related activities (this will
generally include revenues from Ben Liquidity subsidiaries), and (2) the Excess EBITDA Margin, which generally relates to the fee-generating businesses of Ben, exclusive of financing activity revenues. The Excess EBITDA Margin for an applicable entity is equal to the lesser of (i) 50% of the revenues of BCH and its tax pass-through subsidiaries, excluding revenues from financing activities, and (ii) an amount of revenues that will cause the EBITDA of such entity divided by the gross revenues of such entity to equal 20% (this will generally include the subsidiaries of Ben Custody and Ben Insurance Services). BHI, as the holder of the BCH FLP-1 Unit Accounts, and BMP, as the holder of the BCH FLP-2 Unit Accounts, are entitled to quarterly issuances of an equal amount of BCH Class S Ordinary Units and BCH Class S Preferred Units that in aggregate is equal to the income allocated to the BCH FLP-1 Unit Accounts and the BCH FLP-2 Unit Accounts, respectively, pursuant to the BCH A&R LPA.
b.BHI, as the holder of the BCH FLP-3 Unit Accounts is allocated profits from net financing revenues on a quarterly basis equal to the lesser of (i) 5% of the quarterly net financing revenues, or (ii) 10% of the average annualized stated interest (to the extent constituting net financing revenue) of the quarterly average of new ExAlt Loans issued by any subsidiaries of Ben during the previous twelve fiscal quarters. BCH’s obligations to make such distributions are not subject to available cash.
The allocation of the “Excluded Amounts” may result in positive allocations to the holders of the BCH FLP-1 Unit Accounts, BCH FLP-2 Unit Accounts and BCH FLP-3 Unit Accounts and corresponding increases in negative allocations to holders of other BCH equity securities when the Company is not profitable on a consolidated basis and/or when BCH is not profitable on an unconsolidated basis. Such positive allocations to the holders of the BCH FLP-1 Unit Accounts, BCH FLP-2 Unit Accounts and BCH FLP-3 Unit Accounts would result in the issuance of additional Class S Units to the holders of the BCH FLP-1 Unit Accounts, and BCH FLP-2 Unit Accounts and additional distributions to the holders of the BCH FLP-3 Unit Accounts.
Allocation of Income — Guaranteed Payments
The holders of the BCH Preferred Series A-0 Unit Accounts are also entitled to receive a quarterly “Guaranteed Payment,” which is not dependent upon allocable income, in an amount equal to such holder’s BCH Preferred Series A-0 Unit Accounts capital balance multiplied by 1.5% (6.0% per annum).
For more information on these interests, see “Description of Securities,” which is filed as Exhibit 4.11 to this Annual Report on Form 10-K and Notes 2 and 13 to the audited consolidated financial statements.
2.Ben is the primary beneficiary of the Customer ExAlt Trusts, which are VIEs, and accordingly consolidates the results of the Customer ExAlt Trusts for purposes of financial reporting. Under the applicable trust and other agreements, certain charities are the ultimate legal beneficiaries of the Customer ExAlt Trusts, and their interests are reported as noncontrolling interests in our consolidated financial statements. The TEFFI Act requires that 2.5% of the cash distributions from alternative assets serving as collateral to Ben Liquidity loans be charitably contributed by certain of the ExAlt Trusts to a designated Kansas Economic Growth Zone. Accordingly, for ExAlt Loans originated on or after December 7, 2021, Kansas Economic Growth Zones are paid $0.025 for every $1.00 received by an ExAlt Trust from the corresponding alternative assets. For ExAlt Loans originated prior to December 7, 2021, in accordance with the terms of the applicable trust and other agreements, certain Charities that are the ultimate beneficiaries of Customer ExAlt Trusts formed prior to such date are paid $0.05 for every $0.95 paid to the ExAlt Loan lender. For certain prior transactions, the ultimate legal beneficiary is also entitled to approximately 10% of the amount of excess cash collateral, if any, following the full repayment of the ExAlt Loans associated with those transactions. In the event that an ExAlt Loan’s principal balance is paid down to zero dollars ($0), any remaining Collateral supporting such ExAlt Loan effectively cross-collateralizes other ExAlt Loans, as any such excess cash flows must be applied to pay off the outstanding balances of other ExAlt Loans pursuant to the terms of the trust agreements governing certain of the Customer ExAlt Trusts. As such, if the cash proceeds on the interests underlying the collateral held by the Customer ExAlt Trusts are in excess of the amount required to repay the amounts owed under all of the ExAlt Loans in aggregate, such excess amount would be distributable to the ultimate beneficiaries of the Customer ExAlt Trusts and would constitute a noncontrolling interest. Additional Customer ExAlt Trusts are created from new liquidity transactions with customers. These new Customer ExAlt Trusts, which are consolidated by Ben, result in the recognition of additional non-controlling interests in our consolidated financial statements.
Recent Developments
New Chairman of the Board of Directors and Chief Executive Officer
On June 30, 2025, Thomas O. Hicks was elected to be the Chairman of the Board of Directors. Effective on July 20, 2025, James G. Silk was named the Interim Chief Executive Officer.
Brad K. Heppner previously served as the CEO and Chairman of the Board of Directors and resigned from both positions on June 19, 2025 following a request from the Company’s counsel, acting at the direction of the Audit Committee of the Board of Directors, for Mr. Heppner to sit for a formal interview regarding, among other things, his knowledge of certain documents and information concerning Mr. Heppner’s relationship to HCLP provided to the Company’s auditors in 2019. The interview request was made after the Company identified credible evidence that Mr. Heppner participated in fabricating and delivering fake documents to the Company regarding his and others’ relationships to HCLP, knowing that these documents would be provided to the Company’s auditors. The Company is investigating additional information it has learned about other conduct by Mr. Heppner and other persons that purportedly controlled HCLP to determine the extent to which any of that conduct surrounding HCLP was fraudulent.
Asset Sales Initiative
In an effort to address cash flow restraints the Company has been experiencing primarily relating to delays in distributions and other realization events on the interests in alternative assets held the Customer ExAlt Trusts, the Company has commenced an initiative (the “Asset Sales Initiative”) to sell or otherwise monetize a portion of the assets reported on the Company’s consolidated balance sheet, including assets and additional investments held by the Customer ExAlt Trusts if, as and when prudent. The proceeds received by the Company following assets sales upon repayment of corresponding loans are expected to be used to satisfy existing obligations of the Company, including, but not limited to, payments owed to creditors, vendors, and to cover operating expenses.
As part of the Asset Sales Initiative, on June 6, 2025 and July 1, 2025, entities (“Sellers”) held by a Customer ExAlt Trust and managed by an indirect subsidiary of the Company completed the sale of beneficial interests with respect to certain limited partner interests (the “Interests”) held for the benefit of such Customer ExAlt Trust. The Sellers received aggregate gross proceeds of $25.1 million for the sale of the beneficial interests included in this transaction. The Sellers paid an agreed upon brokerage commission and certain transaction costs out of such gross proceeds. The remainder of the proceeds were distributed to the Customer ExAlt Trust, which then used such proceeds as follows: (i) a portion (2.5%) of the proceeds will be distributed to the beneficiaries of the Customer ExAlt Trust and (ii) the remainder was paid to BFF, a subsidiary of the Company, as payment on outstanding accrued fees (if any) and a loan repayment on the outstanding loan issued by BFF to such Customer ExAlt Trust. The proceeds for the fee payment and the loan repayment received by BFF were then available for use by the Company. The Company was required to pay approximately $11.2 million out of the net proceeds to HH-BDH LLC as a principal and interest payment on the loan previously made by HH-BDH LLC to Beneficient Financing, LLC. HH-BDH LLC is an entity affiliated with Mr. Thomas O. Hicks, who is a member of the Company’s board of directors and was named chairman of the board of directors in June 2025.
Additionally, on August 8, 2025, Sellers agreed to sell additional beneficial interests with respect to certain limited partner interests held for the benefit of such Customer ExAlt Trust. The Sellers will receive aggregate gross proceeds of approximately $11.6 million for the sale of such interests included in this transaction that will close and fund on various dates. As of the date of this Annual Report on Form 10-K, approximately $8.9 million has been funded with the remaining closing(s) expected to occur on or around September 30, 2025. The Sellers have agreed to pay brokerage commissions and certain transaction costs out of such gross proceeds. The remainder of the proceeds were or will be distributed to the Customer ExAlt Trust, which then used or will use such proceeds as follows: (i) a portion (2.5%) of the proceeds will be distributed to the beneficiaries of the Customer ExAlt Trust and (ii) the remainder was paid or will be paid to BFF, a subsidiary of the Company, as payment on outstanding accrued fees (if any) and a loan repayment on the outstanding loan issued by BFF to such Customer ExAlt Trust. The proceeds for the fee payment and the loan repayment received or to be received by BFF were or will be then available for use by the Company. The Company is required to pay approximately $3.8 million out of the net proceeds received on this transaction to HH-BDH LLC as a principal payment on the loan previously made by HH-BDH LLC to Beneficient Financing, LLC.
Recent Financings
On December 31, 2024, Ben Liquidity entered into agreements to finance liquidity transactions related to a primary capital transaction with respect to a limited partner interest in an investment fund with a NAV of $1.4 million. Pursuant to such transaction, the Customer ExAlt Trusts acquired the limited partnership, and in exchange for such interest, the customer received 136,193 shares of the Company’s Series B-5 Resettable Convertible Preferred Stock, par value $0.001 per share (the “Series B-5 preferred stock”), with such Series B-5 preferred stock being convertible into shares of the Company’s Class A common stock. Each share of the Series B-5 preferred stock is convertible at the election of the holder into shares of the Class
A common stock initially at a conversion price of $0.694 per share, which is only subject to customary adjustments and is otherwise fixed. A maximum of 1,962,435 shares of Class A common stock may be issued upon conversion of the Series B-5 preferred stock.
On April 4, 2025, Ben Liquidity entered into agreements to finance liquidity transactions related to a primary capital transaction with respect to a limited partner interest in an investment fund with a NAV of $9.6 million. Pursuant to such transaction, the Customer ExAlt Trusts acquired the limited partnership, and in exchange for such interest, the customer received 965,576 shares of the Company’s Series B-6 Resettable Convertible Preferred Stock, par value $0.001 per share (the “Series B-6 preferred stock”), with such Series B-6 preferred stock being convertible into shares of the Company’s Class A common stock. Each share of the Series B-6 preferred stock is convertible at the election of the holder into shares of the Class A common stock initially at a conversion price of $0.3151 per share, and is subject to reset from time to time, subject to a floor of $0.2363 per share. A maximum of 40,862,294 shares of Class A common stock may be issued upon conversion of the Series B-6 preferred stock.
On April 21, 2025, Ben Liquidity entered into agreements to finance liquidity transactions related to a primary capital transaction with respect to a limited partner interest in an investment fund with a NAV of $0.2 million. Pursuant to such transaction, the Customer ExAlt Trusts acquired the limited partnership, and in exchange for such interest, the customer received 23,333 shares of the Company’s Series B-7 Resettable Convertible Preferred Stock, par value $0.001 per share (the “Series B-7 preferred stock”), with such Series B-7 preferred stock being convertible into shares of the Company’s Class A common stock. Each share of the Series B-7 preferred stock is convertible at the election of the holder into shares of the Class A common stock initially at a conversion price of $0.2979 per share, and is subject to reset from time to time, subject to a floor of $0.2234 per share. A maximum of 1,044,450 shares of Class A common stock may be issued upon conversion of the Series B-7 preferred stock.
On June 17, 2025, Ben Liquidity entered into agreements to finance liquidity transactions related to a primary capital transaction with respect to a limited partner interest in an investment fund with a NAV of $1.9 million. Pursuant to such transaction, the Customer ExAlt Trusts acquired the limited partnership, and in exchange for such interest, the customer received 191,037 shares of the Company’s Series B-8 Resettable Convertible Preferred Stock, par value $0.001 per share (the “Series B-8 preferred stock”), with such Series B-8 preferred stock being convertible into shares of the Company’s Class A common stock. Each share of the Series B-8 preferred stock is convertible at the election of the holder into shares of the Class A common stock initially at a conversion price of $0.3397 per share, and is subject to reset from time to time, subject to a floor of $0.2548 per share. A maximum of 7,497,528 shares of Class A common stock may be issued upon conversion of the Series B-8 preferred stock.
Recent Equity Issuances
On February 18, 2025 and August 13, 2025, the Company issued 13,004 and 40,000 shares of Class A common stock of the Company, respectively, to a consultant of the Company. The issuance of the Class A common stock pursuant to these transactions was not registered under the Securities Act and each was issued in reliance upon the exemption provided in Section 4(a)(2) of the Securities Act and Regulation D promulgated thereunder.
On June 27, 2023, the Company entered into a Standby Equity Purchase Agreement (the “SEPA”) with YA II PN, Ltd. (“Yorkville”). On each of March 28, 2025, April 4, 2025, April 10, 2025, April 21, 2025, June 5, 2025, and June 11, 2025, Yorkville purchased 50,000, 50,000, 37,504, 46,867, 582,179 and 225,000 shares of Class A common stock for $0.33, $0.30, $0.29, $0.29, $0.29 and $0.29 per share, respectively, pursuant to the terms of the SEPA. Sales proceeds for these equity sales under the terms of the SEPA were approximately $0.3 million during the period of January 1, 2025 through September 22, 2025. Such issuances were in reliance upon the exemption provided in Section 4(a)(2) of the Securities Act and Rule 506(b) promulgated thereunder.
Securities Purchase Agreement
On August 6, 2024, the Company, entered into a securities purchase agreement (the “Purchase Agreement”) with Yorkville, in connection with the issuance and sale by the Company of convertible debentures (the “Convertible Debentures”) issuable in an aggregate principal amount of up to $4.0 million, which were convertible into shares of the Company’s Class A common stock (as converted, the “Conversion Shares”). Yorkville purchased and the Company issued $2.0 million in aggregate principal amount of Convertible Debentures upon the signing the Purchase Agreement (the “First Closing”). Additionally, on November 13, 2024, the Company issued an additional $2.0 million in aggregate principal amount of Convertible Debentures for proceeds of approximately $1.8 million (the “Second Closing”). Contemporaneously with the execution and delivery of the Purchase Agreement, certain of the Company’s subsidiaries entered into a global guaranty agreement in favor of Yorkville with respect to the Company’s obligations under the Purchase Agreement, the Convertible Debentures and the Yorkville Warrants (as defined below).
The Convertible Debentures did not bear interest, subject to a potential increase to 18.0% per annum (or the maximum amount permitted by applicable law) upon the occurrence of certain events of default. The Convertible Debentures matured on February 6, 2025 and resulted in gross proceeds to the Company of approximately $3.6 million. The Convertible Debentures were issued at an original issue discount of 10%. The Convertible Debentures were fully repaid by the February 6, 2025 maturity date.
The Convertible Debentures were convertible at the option of the holder into Class A common stock equal to the applicable Conversion Amount (as in the Convertible Debenture) divided by $3.018 (the “Conversion Price”). The maximum amount of shares issuable upon conversion of the Convertible Debentures is 1,325,382. No amount of the Convertible Debentures was converted into shares of the Company’s Class A common stock.
Additionally, pursuant to the terms of the Purchase Agreement, the Company agreed to issue to Yorkville Warrants (each, a “Yorkville Warrant” and together, the “Yorkville Warrants”) to purchase up to 1,325,382 shares of Class A common stock at an exercise price of $2.63, which shall be exercisable into Class A common stock for cash (collectively, the “Warrant Shares”). At the First Closing, the Company issued a Yorkville Warrant to Yorkville to purchase up to 662,691 shares of Class A common stock, and at the Second Closing, the Company issued an additional Yorkville Warrant to Yorkville to purchase up to 662,691 shares of Class A common stock. None of the Yorkville Warrants have been exercised since the Yorkville Warrants were issued.
In connection with the Purchase Agreement, the Company entered into a registration rights agreement with Yorkville, pursuant to which the Company was required to, within 30 calendar days of the August 6, 2024, file with the SEC one or more registration statements covering the resale by Yorkville of all Conversion Shares and the Warrant Shares. Pursuant to the Company’s contractual obligations under the Purchase Agreement, the Company filed a registration statement to register the Warrant Shares and the Conversion Shares, among other shares of Class A common stock, which was declared effective by the SEC on November 12, 2024.
Nasdaq Continued Listing Standards
On July 16, 2024, the Company received a notice from the Nasdaq Staff indicating that it is no longer in compliance with the minimum stockholders’ equity requirement (the “Minimum Stockholders’ Equity Requirement”) for continued listing on The Nasdaq Capital Market pursuant to Nasdaq Listing Rule 5550(b)(1) (the “Stockholders’ Equity Notice”). Nasdaq Listing Rule 5550(b)(1) requires listed companies to maintain stockholders’ equity of at least $2,500,000 or meet the alternative compliance standards relating to the market value of listed securities or net income from continuing operations, which the Company does not currently meet.
Pursuant to the Stockholders’ Equity Notice and the Listing Rules of Nasdaq, Nasdaq provided the Company with 45 calendar days, or until August 30, 2024, to submit a plan to regain compliance with the Minimum Stockholders’ Equity Requirement. On August 30, 2024, the Company timely submitted a plan to the Staff to regain compliance with the Minimum Stockholders’ Equity Requirement. On November 25, 2024, Company received a letter from the Listing Qualifications Department of The Nasdaq Stock Market LLC confirming that the Company had regained compliance with the Minimum Stockholders’ Equity Requirement, after giving pro forma effect to the (i) redesignation of approximately $35 million of BCH Preferred Series A Subclass 0 Unit Accounts into non-redeemable BCH Preferred Series A Subclass 0 Unit Accounts and (ii) the Company’s sale of 3,274,000 shares of its Class A common stock to Yorkville on November 15, 2024, for aggregate consideration of approximately $5.1 million, pursuant to the SEPA, which resulted in pro forma stockholders’ equity of $26.9 million as of September 30, 2024. However, if the Company failed to evidence compliance with the Minimum Stockholders’ Equity Requirement upon filing its next periodic report it may be subject to delisting. At that time, the Staff will provide written notification to the Company, which may then appeal Staff’s determination to a Nasdaq Hearings Panel (the “Panel”). In the Quarterly Report on Form 10-Q for December 31, 2024, we reported permanent equity amounts greater than the Minimum Stockholders’ Equity Requirement, however, in this Annual Report on Form 10-K for the fiscal year ended March 31, 2025, we are reporting stockholders’ equity below the Minimum Stockholders’ Equity Requirement, which could result in the Company receiving an additional notice from the Nasdaq staff indicating that it is no longer in compliance with the Minimum Stockholders’ Equity Requirement. The Stockholders’ Equity Notice, and any potential additional notice as a result of our reporting in this Annual Report on Form 10-K of stockholders’ equity below the Minimum Stockholders’ Equity Requirement, had, or will have in the event we receive an additional notice after filing this Annual Report on Form 10-K, no immediate impact on the listing of the Class A common stock, which continues to be listed and traded on Nasdaq under the symbol “BENF,” subject to the Company’s compliance with the other listing requirements of Nasdaq. Although the Company intends to use all reasonable efforts to maintain compliance with the Minimum Stockholders’ Equity Requirement (or regain compliance in the event that an additional notice is received subsequent to the filing of this Annual Report on Form 10-K), there can be no assurance that the Company will be able to maintain and/or regain compliance with the Minimum Stockholders’ Equity Requirement or that the Company will otherwise be in compliance with other applicable Nasdaq listing criteria in the future.
Additionally, on July 23, 2024, the Company notified Nasdaq that, following the resignations of Emily B. Hill and Dennis P. Lockhart from the Company’s Board and Audit Committee of the Board (the “Audit Committee”), the Company had a vacancy on the Audit Committee and relied on the cure period set forth in the Nasdaq Listing Rules while it recruited a new Audit Committee member.
On July 25, 2024, the Company received a notice from Nasdaq (the “Audit Committee Notice”) confirming that the Company was no longer in compliance with Nasdaq’s audit committee composition requirements as set forth in Nasdaq Listing Rule 5605, which requires that the audit committee of a listed company be comprised of at least three “independent directors” (as defined in Nasdaq Listing Rule 5605(a)(2)). Pursuant to Nasdaq Listing Rule 5605(c)(4), the Company relied on the cure period to reestablish compliance with Nasdaq Listing Rule 5605. The cure period is generally defined as until the earlier of the Company’s next annual meeting of stockholders or July 21, 2025. If the Company’s next annual meeting of stockholders was held before January 15, 2025, then the Company was required to evidence compliance no later than January 15, 2025. The Company did not hold its next annual meeting of stockholders prior to January 15, 2025.
On September 30, 2024, Patrick J. Donegan was appointed to the Board as an independent director and a member of the Audit, Products and Related Party Transactions, Credit and Enterprise Risk committees of the Board. On November 21, 2024, Karen J. Wendel was appointed to the Board as an independent director and member of the Audit committee of the Board. On November 25, 2024, the Company received a letter from the Listing Qualifications Department of The Nasdaq Stock Market LLC confirming that, following the appointment of Ms. Wendel to the Board and the Audit committee, the Company had regained compliance with the audit committee composition requirements set forth in the Nasdaq Listing Rule 5605. The Audit Committee Notice had no immediate impact on the listing of the Class A common stock, which continued to be listed and traded on Nasdaq under the symbol “BENF,” during the period from the receipt of the Audit Committee Notice on July 25, 2024 until the receipt of the letter on November 25, 2024 confirming that compliance with audit committee composition requirements had been regained.
On January 13, 2025, we received a letter from the Nasdaq Staff notifying the Company that, for the previous 30 consecutive business days, the closing bid price for the Company’s Class A common stock had been below the minimum $1.00 per share required for continued listing on The Nasdaq Capital Market under the Bid Price Requirement. In accordance with Nasdaq Listing Rule 5810(c)(3)(A), the Company was provided an initial period of 180 calendar days, or until July 14, 2025 (the “Compliance Date”), to regain compliance with the Bid Price Requirement. On July 16, 2025, we were notified by Nasdaq that, based upon the Company’s continued non-compliance with the Bid Price Requirement as of July 14, 2025, the Company’s securities were subject to delisting from Nasdaq unless the Company timely requested a hearing before the Panel, which the Company made such timely request. The Company’s hearing before the Panel occurred on August 26, 2025.
Additionally, the July 16, 2025 letter from Nasdaq also notified the Company that its was not in compliance with the periodic reporting requirement set forth in Nasdaq Listing Rule 5250(c)(1) since the Company had not yet filed its Annual Report on Form 10-K and this could serve as a separate and additional basis for delisting (the “Periodic Filing Requirement”). On August 18, 2025, an additional letter from Nasdaq notified the Company that it was not in compliance with the Periodic Filing Requirement since the Company had not yet filed its Quarterly Report on Form 10-Q for the quarter ended June 30, 2025 and this could serve as a separate and additional basis for delisting.
On September 9, 2025, the Company was notified that the Panel had determined to grant the Company an extension to regain compliance with the Bid Price Requirement and the periodic reporting requirements for its Annual Report on Form 10-K for the year ended March 31, 2025 and for its Quarterly Report on Form 10-Q for the quarter ended June 30, 2025.
The filing of this Annual Report on Form 10-K was within the extension period allowed for by the Panel. The Company continues to work diligently with its auditor to complete and file with the SEC its Quarterly Report on Form 10-Q for the quarter ended June 30, 2025, and expects to do so within the extension period granted by the Panel.
Additionally, to the extent that the Company has not demonstrated compliance with the Bid Price Requirement, the Company expects to seek stockholder approval to effect a reverse stock split of its Class A Common Stock and Class B Common Stock. The Company anticipates the reverse stock split of the Common Stock will allow it to demonstrate compliance with the Bid Price Requirement within the extension period granted by the Panel.
Although the Company is taking definitive steps to evidence compliance with all applicable criteria for continued listing on The Nasdaq Capital Market, there can be no assurance that the Company will be able to timely regain compliance with the Periodic Filing Requirement and the Bid Price Requirement within the extension period granted by the Panel.
The notices described above have no effect at this time on the Class A Common Stock, which continues to trade on The Nasdaq Capital Market under the symbol “BENF.”
Purchase Agreement with Mercantile Bank International Corp.
On December 4, 2024, the Company entered into a Stock Purchase Agreement (the “Purchase Agreement”), by and among the Company, Beneficient Capital Company Holdings, L.P., a subsidiary of the Company (“BCC Holdings”), Mercantile Bank International Corp. (“MBI”) and Mercantile Global Holdings, Inc., (“MGH” and, together with MBI, the “Sellers”), pursuant to which, BCC Holdings agreed to purchase from MGH all of the issued and outstanding shares of capital stock of MBI upon the terms and subject to the conditions set forth in the Purchase Agreement.
On June 3, 2025, the Sellers delivered a notice to the Company terminating the Purchase Agreement, effective immediately. The termination of the Purchase Agreement did not cause the Company or BCC Holdings to incur any additional liability.
Proposed Transactions to Revise BCH Liquidation Priority
On December 22, 2024, the Company entered into a Master Agreement, by and among the Company, BCH, Beneficient Company Group, L.L.C. (“Ben LLC”), Beneficient Management Partners, L.P. (“BMP”) and Beneficient Holdings, Inc. (“BHI” and such agreement, the “Master Agreement”), pursuant to which the holders of preferred equity of BCH agreed, among other things, to amend the governing documents of BCH to allow the Company’s public company stockholders to share in the liquidation priority currently reserved only for the Preferred Equity.
Closing of the proposed transactions contemplated by the Master Agreement is subject to, among other things, (i) execution and delivery of each of the transaction documents specified in the Master Agreement (collectively, the “Transaction Documents”), (ii) approval from the Company’s stockholders of an amendment to the Company’s articles of incorporation (the “Charter” and such amendment, the “Charter Amendment”) to increase the number of authorized shares of Class B common stock and approval, for purposes of Nasdaq Listing Rule 5635, of the issuance of Class B common stock pursuant to the Transaction Documents, (iii) approval of the partners of BCH as necessary with respect to the proposed transactions and the Transaction Documents and (iv) the Company’s submission of a Listing of Additional Shares Notification Form with Nasdaq with respect to the additional shares of Class A common stock issuable with respect to the Subclass 4 FLP Unit Accounts of BCH (“FLP-4 Unit Accounts”) and Class B common stock issuable pursuant to the Transaction Documents, and Nasdaq shall not have objected to such issuances.
The Master Agreement provides for the adoption of the Tenth Amended and Restated Limited Partnership Agreement of BCH (the “Tenth A&R BCH LPA”), which would provide for, among other things, (i) amendments to the liquidation provisions to provide the Company’s public company stockholders, through the Company’s indirect interest in BCH, would receive preferential treatment in the event of a liquidation of BCH in an amount equal to 10% of the first $100 million distributed to equity holders of BCH and 33.3333% of the net asset value (the “Closing NAV”) of up to $5 billion of alternative assets added to the Company’s consolidated balance sheet on or after December 22, 2024, in connection with the Company’s ordinary course liquidity business, (ii) modifications to the existing limitations on the conversion of BCH Preferred A-1 held by BHI through December 31, 2027 such that (a) on the date that is 60 days following the closing of the proposed transactions, BHI would have the right to convert a portion of its BCH Preferred A-1 in an amount up to $10 million, less the amount of any Conditional Payment (as defined below), and (b) after the Closing NAV of the certain transactions by the ExchangeTrust (the “ExchangeTrust Transactions”) exceeds $100 million, BHI would have the ability to convert additional BCH Preferred A-1 subject to certain limitations and the Company’s right to pay cash in the amount of the BCH Preferred A-1 to be converted in lieu of such conversion, (iii) the establishment and issuance of the Subclass FLP-4 Unit Accounts of BCH (“FLP-4 Unit Accounts”) in connection with the BFF Customer Transactions (as defined below) with the effect that BHI, as the holder of Subclass 1 FLP Unit Accounts of BCH (“FLP-1 Unit Accounts”), and BMP, as the holder of the Subclass 2 FLP Unit Accounts of BCH (“FLP-2 Unit Accounts”), would forego the right to receive up to $400 million of equity in BCH that is exchangeable into shares of the common stock of the Company for the benefit of certain Customers (as defined below), (iv) certain amendments to conform to the amendments to the Compensation Policy (as defined below) and the terms of the FLP-1 Account Side Letter (as defined below) and address accrued but unallocated returns with respect to the FLP-1 Unit Accounts and the FLP-2 Unit Accounts, (v) a requirement that no new general partner may be admitted to BCH and that Ben LLC may not transfer its units in BCH or otherwise withdraw from being the general partner of BCH without the prior approval on a class by class basis of the holders of at least 51% of the capital account balances of each of the BCH Class A Units; the BCH Class S Ordinary Units and the BCH Class S Preferred Units voting together as a single class (together with the Class S Ordinary Units, the “BCH Class S Units”), and the BCH Preferred A-0 and BCH Preferred A-1, voting together as a single class and (vi) certain amendments with respect to the exchange of BCH Class S Ordinary Units. Additionally, the Tenth A&R BCH LPA would require BCH to make a payment on amounts contractually or otherwise currently owed to BHI or its affiliates in an amount equal to $5 million (the “Conditional Payment”) if, on the date that is 60 days following the closing of the proposed transactions, the Audit Committee of the Board determines that the Conditional Payment would not be materially adverse to the assessment of the Company’s ability to continue as a “going concern” for financial reporting purposes.
In exchange for entering into the Master Agreement and consenting to the Tenth A&R BCH LPA, BHI, Hicks Holdings Operating, LLC and Bruce W. Schnitzer (collectively, the “Class B Holders”) would execute a consent agreement and would receive, subject to the consummation of the proposed transactions, shares of Class B common stock in an amount such that, immediately following the issuance, the Class B Holders would hold, collectively, 42.67% of the total combined voting power (on a fully diluted basis with respect to securities of the Company) of the Class A common stock and Class B Common Stock. Additionally, following the consummation of the proposed transactions and until the Closing NAV equals $3 billion, the Class B Holders will be entitled to additional securities in connection with the closing of ExchangeTrust Transactions in which the Company issues voting securities, or securities convertible into voting securities (such shares, the “Subsequent Class B Shares” and together with the Initial Class B Shares, the “Restricted Class B Shares”). The Restricted Class B Shares would carry full voting rights but would be subject to mandatory redemption by the Company at $0.001 per share upon any liquidation of the Company, immediately prior to any transfer of beneficial ownership of such Restricted Class B Shares by the holder thereof (other than to permitted estate planning transferees who agree to the same restrictions), immediately prior to any conversion of the Restricted Class B Shares, immediately prior to the sale, merger, or other liquidity event involving the Company or substantially all of its business. Further, the Class B Holders shall each irrevocably waive and disclaim of the right to receive dividends, distributions, or other economic benefits of any kind with respect to the Restricted Class B Shares, whether such dividends or distributions are paid in cash, property, or stock.
The Master Agreement provides that the Company would adopt an amended and restated Compensation Policy (the “A&R Compensation Policy”) and that Company would enter into a letter agreement with BHI (the “FLP-1 Account Side Letter”). The A&R Compensation Policy together with the FLP-1 Account Side Letter would provide for, among other things, clarifications relating to the administration of allocations and issuances of BCH Class S Ordinary Units upon carrying value adjustments to holders of FLP-1 Unit Accounts, which is held by BHI, and FLP-2 Unit Accounts, which is held by BMP for the benefit of the directors, officers and employees of the Company and its affiliates. Pursuant to the FLP-1 Account Side Letter and the A&R Compensation Policy, all carrying value adjustments resulting from the Company’s previous business combination and certain other transactions through the closing will result in the issuance of BCH Class S Ordinary Units to the holders of FLP-1 Unit Accounts and FLP-2 Unit Accounts upon the closing of the proposed transactions. Additionally, the A&R Compensation Policy would provide that, going forward, the limitations set forth therein will (i) continue to apply to issuances of BCH Class S Units upon certain allocations to FLP-2 Unit Accounts, and (ii) not apply to issuances of BCH Class S Units upon certain allocations to the FLP-1 Unit Accounts, although all or a portion of the BCH Class S Units issued with respect to the FLP-1 Unit Accounts will be restricted in their conversion rights. The FLP-1 Account Side Letter further clarifies the rights and restrictions of BHI with respect to certain BCH Class S Units held by BHI and certain additional BCH Class S Units that may be issuable to BHI as a result of future adjustments or allocations under the BCH LPA.
Pursuant to the FLP-1 Account Side Letter, the parties thereto would agree that, among other things, (i) BCH would make certain allocations of adjustments under the Tenth A&R BCH LPA and allocations to BMP in the amounts set forth in the FLP-1 Account Side Letter, (ii) BHI would be entitled to receive additional BCH Class S Units in the event that additional allocations are made under the Tenth A&R BCH LPA, (iii) BHI would agree that, without the prior written consent of the Company’s Products and Related Party Transactions Committee, it would only exchange certain unrestricted BCH Class S Units for shares of Class A common stock, and (iv) BHI would be entitled to receive additional unrestricted BCH Class S Units upon the occurrence of certain enumerated events set forth in the FLP-1 Account Side Letter.
The Master Agreement contemplates that in the proposed transactions, BCH would issue newly established FLP-4 Unit Accounts to one or more customers of the Company or its affiliates (the “Customers”) pursuant to the terms of a subscription agreement, by and among the applicable Customer, BCH and Ben LLC (the “Subscription Agreement”), under certain circumstances (the “BFF Customer Transactions), and in the event Customers are offered the FLP-4 Unit Accounts pursuant to the Subscription Agreement and determine to not participate in the BFF Customer Transactions, the FLP-4 Unit Accounts not issued to any Customers will be issued to the Company in lieu of being issued to the applicable Customer. The FLP-4 Unit Accounts would be entitled to receive in accordance with the Tenth A&R BCH LPA, on a pro rata basis, 100% of the carrying value adjustments until the earliest of an amount equal to $400 million had been allocated to the FLP-4 Unit Accounts or the date which is four years following the closing of the proposed transactions. The form Subscription Agreements provide for certain release by the Customers subject to the terms of the applicable Subscription Agreement.
The Master Agreement provides for an amendment to the Stockholders Agreement, dated June 6, 2023, by and among the Company and the Class B Holders, which would revise certain provisions related to the Class B Common Stock designation rights to clarify that Class B Common Stock designees may be appointed, removed and replaced only by the holders of Class B Common Stock.
The Master Agreement also provides for a waiver of the guaranteed payment payable to the holders of the BCH Preferred A-0 and the execution of a waiver of payment agreement to be entered into by and among BHI and BCH, pursuant to which BHI, as the holder of the majority in interest of the BCH Preferred A-0 would waive the right to receive the Guaranteed Series A-0 Payment (as defined in the Tenth A&R BCH LPA) until November 15, 2025; provided that any such Guaranteed
Series A-0 Payment may be made prior to November 15, 2025 if the Audit Committee of the Board determines it would not be materially adverse to the Company’s “going concern” financial statement assessment.
On March 6, 2025, the Company, BCH, Ben LLC, Hatteras Master Fund, L.P. and certain of its affiliates executed a subscription agreement pursuant to the Master Agreement (the “Hatteras Subscription Agreement”). The Hatteras subscription agreement is subject to the conditions therein, including the closing conditions described above.
As of the filing of this Annual Report on Form 10-K, the Company has not completed the proposed transactions to revise BCH Liquidation Priority. As a result of the resignation of Brad K. Heppner, who controls BHI, from his role as Chief Executive Officer and Chairman of the Board of Directors on June 19, 2025, we do not expect the transaction to be consummated on the terms set forth in the Master Agreement. Accordingly, the Company is exploring available alternative options, including renegotiating terms or not proceeding with the transaction.
Key Factors Affecting Our Business
Our business is affected by a variety of factors, including conditions in the financial markets and economic and political conditions in the markets in which we operate, as well as changes in global economic conditions and regulatory or other governmental policies or actions, which can materially affect the values of the investments held by the Customer ExAlt Trusts, the cash flows of which collateralize Ben Liquidity’s ExAlt Loans.
In addition to these macroeconomic trends and market factors, we believe our future performance will be influenced by the following factors:
–Ability to execute on existing and new strategies and products and services to attract Customers. We currently offer or plan to offer a suite of complementary fiduciary and other financial products and services designed to address many of the challenges alternative asset market participants face in connection with their ownership, management, and transfer of alternative assets. These products and services are generally not readily available in the marketplace today. We believe that these new products and services will meet the complex needs of potential Customers on a large scale across our target market.
–The extent to which future investment allocations of potential Customers favor private markets investments. Estimates of future performance of our future liquidity solutions business rely in part on the attractiveness of new capital being deployed by potential Customers to private markets relative to traditional asset classes. We believe that allocation to alternative assets by MHNW individual investors and STMI investors, along with the turnover rate demanded by MHNW individual investors and STMI investors will continue to increase, with annual alternative asset liquidity demands increasing due to the overall growth in the alternative asset market.
–Successful deployment of financing capital into collateral comprised of attractive investments. The successful identification of attractive investments as collateral to the financing transactions executed in our liquidity solutions business will impact future performance. We believe we identify specific investments that provide sufficient collateral to our fiduciary financings and that we have established a repeatable process in order to capitalize on these fiduciary financing opportunities through our underwriting and risk processes culminating in a qualification determination and proposed fiduciary financing terms for our Customers.
–Volatility in the price of our Class A common stock. The price of our Class A common stock may impact our ability to enter into liquidity transactions with our Customers. If our stock price declines, our potential Customers may be less likely to engage with us and accept our Class A common stock, or securities convertible into our Class A common stock, in exchange for their alternative assets. Furthermore, a significant sustained decrease in our stock price has in the past been an indicator, and in the future may indicate, that impairment is present and may require a quantitative impairment assessment of our assets including goodwill and intangible assets. Any such future impairment charges for goodwill may reduce our overall assets and may result in a change in the perceived value of the Company and ultimately may be reflected as a reduction in the market price of our securities. Additionally, we have begun to enter into financings in which the Customer ExAlt Trusts use our Class A common stock or convertible preferred stock as consideration to meet capital calls or make other capital contributions in alternative asset funds, which in turn hold such securities as an investment. Volatility, either positively or negatively, in the price of our Class A common stock may have a compounding effect on our consolidated investment income and cause further decreases in our stock price in the event our securities comprise a significant portion of such alternative asset funds’ aggregate assets. We have been notified by Nasdaq that based on the Company’s non-compliance with the Bid Price and the Periodic Filing Requirement, the Company’s securities were subject to delisting. As described above, the Panel granted the Company an extension to regain compliance with the Bid Price Requirement and the Periodic Filing Requirement. Although the Company is taking definitive steps to evidence
compliance with all applicable criteria for continued listing on The Nasdaq Capital Market, there can be no assurance that the Company will be able to timely regain compliance with the Periodic Filing Requirement and the Bid Price Requirement within the extension period granted by the Panel. See the risk factor titled “We have been notified by Nasdaq of our failure to comply with certain continued listing requirements and, if we are unable to regain compliance with all applicable continued listing requirements and standards of Nasdaq, our Class A common stock could be delisted from Nasdaq” for more information.
–Our ability to maintain our data and regulatory advantage relative to competitors. Our proprietary data and technology platforms, analytical tools and deep industry knowledge allow us to provide our Customers with customized solutions, including trust custody and administration services, data and analytics products and services, and broker-dealer services in connection with our core liquidity products and services. Our ability to maintain our data advantage is dependent on a number of factors, including our continued access to a broad set of private market information and our ability to grow our relationships with potential Customers and their advisors throughout our distribution network. Additionally, we are or will become subject to extensive regulation under federal, state and international law. These complex regulatory and tax environments could restrict our operations and subject us to increased compliance costs and administrative burdens, as well as restrictions on our business activities.
–Our ability to maintain our competitive position. We believe we have several competitive and structural advantages that position us as a preferred provider of liquidity and other attendant services to the MHNW individual investor and STMI investor segments. We expect these advantages will enable us to provide unique products and services to potential Customers that have traditionally been difficult to access by the MHNW individual investor and STMI investor segments. Our ability to attract and successfully deploy capital in the future is dependent on maintaining our leading competitive positioning in our target markets.
–Unpredictable global macroeconomic conditions. Global economic conditions, including political environments, financial market performance, interest rates, credit spreads or other conditions beyond our control, all of which affect the performance of the assets held by the Customer ExAlt Trusts, are unpredictable and could negatively affect the performance of our portfolio or the ability to raise funds in the future. In addition, the cash flows from these investments, which collateralize the ExAlt Loans, are exposed to the credit risks of the financial institutions at which they are held. Events involving limited liquidity, defaults, non-performance or other adverse developments that affect financial institutions, transactional counterparties, or the financial services industry generally, could lead to market-wide liquidity problems and jeopardize our ability to access existing cash, cash equivalents and investments.
–Our ability to access capital at attractive rates. Our ability to complete, and the costs associated with, future debt transactions depends primarily upon credit market conditions and our then perceived creditworthiness. We have no control over market conditions. Our ability to obtain credit depends upon evaluations of our business practices and plans, including our performance, ability to stagger our debt maturities and to balance our use of debt and equity capital so that our financial performance and leverage ratios afford us flexibility to withstand any reasonably anticipated adverse changes. We intend to conduct our business activities in a manner which will afford us reasonable access to capital for investment and financing activities. However, as discussed elsewhere in this Annual Report on Form 10-K, the economic conditions, as well as the impacts of the current, and possibly future, inflationary conditions, increasing interest rates and a possible recession are uncertain and may have various negative consequences on us and our operations including a decline in financing availability and increased costs for financing. Further, such conditions could also disrupt the capital markets generally and limit our access to financing from public sources or on favorable terms, particularly if the global financial markets experience significant disruptions.
Current Events
In October 2023, following a series of attacks by Hamas on Israeli civilian and military targets, Israel declared war on Hamas in Gaza. In February 2022, the Russian Federation and Belarus commenced a military action with the country of Ukraine and as a result, various nations, including the United States, have instituted economic sanctions against the Russian Federation and Belarus. The ongoing Russia-Ukraine conflict and Israel-Hamas conflict could have a negative impact on the economy and business activity globally (including in the countries in which the Customer ExAlt Trusts currently holds investments or may hold investments in the future), and therefore, could adversely affect the performance of the Customer ExAlt Trusts’ investments.
The extent and impact of any sanctions imposed in connection with the Russia-Ukraine conflict has caused and may continue to cause financial market volatility and impact the global economy. Volatility and disruption in the equity and credit markets can adversely affect the portfolio companies underlying the investments held by the Customer ExAlt Trusts and adversely
affect the investment performance. Our ability to manage exposure to market conditions is limited. Market deterioration could cause the Company to experience reduced liquidity, earnings and cash flow, recognize impairment charges, or face challenges in raising capital and making investments on attractive terms. Adverse market conditions can also affect the ability of investment funds held by the Customer ExAlt Trusts to liquidate positions in a timely and efficient manner. As a result, this presents material uncertainty and risk with respect to the performance of the investments held by the Customer ExAlt Trusts, even though the Customer ExAlt Trusts do not hold any investments with material operations in Russia, Ukraine, or Israel. The cash flows from the investments held by the Customer ExAlt Trusts serve as the collateral to the ExAlt Loans and the fees that are paid by the Customer ExAlt Trusts to Ben for administering these trusts, both of which are key determinants in the income allocated to Ben’s and BCH’s equity holders.
Further, uncertainty in the capital markets, generally due to volatility in interest rates, inflation, changes in regulatory requirements and tariffs and their impact on the economy, may make it challenging to raise additional capital, and such capital may not be available to us on acceptable terms on a timely basis, or at all. If adequate funds are not available, or if the terms of potential funding sources are unfavorable, our business would be harmed.
Further, these events may result in reduced opportunities for future liquidity solution transactions with our customers and make it more difficult for the Customer ExAlt Trusts to exit and realize value from its existing investments, potentially resulting in a decline in the value of the investments held by the Customer ExAlt Trusts. Such a decline could cause our revenue and net income to decline, including the revenues and net income allocated to Ben’s and BCH’s equity holders.
We continue to evaluate the impact of the ongoing Russia-Ukraine conflict, Israel-Hamas conflict and other items, such as inflation, rising interest rates, changes in regulatory requirements and tariffs, and assess the impact on financial markets and our business. Our future results may be adversely affected by slowdowns in fundraising activity and the pace of new liquidity transactions with our customers.
Factors Affecting the Comparability of Our Financial Condition and Results of Operations
In addition to the items mentioned above in the “Recent Developments” section, our historical financial condition and results of operations for the periods presented may not be comparable, either from period to period or going forward, primarily for the following reasons:
–Utilization of Derivative Instruments to Manage Risk. From time to time, Ben manages its exposure to market risks by utilizing various forms of derivative instruments to limit exposure to changes in the relative values of investments that may result from market developments. In September 2023, all put options that were held by Ben were sold, including the portion of the put options that were attributable to the third party involved in the loan participation transaction. No additional derivative instruments have been purchased since September 2023. For the fiscal year ended March 31, 2024, Ben has recognized losses of $3.0 million on the put options, of which approximately $2.0 million is attributable to Ben or Ben’s loan portfolio, with the remainder attributable principally to the loan involved in the participation loan transaction. As the Company did not have any put options or other similar instruments as of March 31, 2025, there are no comparable gains or losses in the current period.
–Bankruptcy of GWG Holdings. On August 1, 2023 (the “Effective Date”), the plan of reorganization of GWG Holdings was declared effective. On the Effective Date, all securities previously issued by GWG Holdings were cancelled and converted to interests in the GWG Wind Down Trust. As of March 31, 2025, Ben held 0.8 million interests of Series A1 and 2.5 million interests of Series E of the GWG Wind Down Trust, and the Customer ExAlt Trusts held 82.0 million, 14.5 million, and 9.8 million interests of Series A1, Series A2, and Series E, respectively, of the GWG Wind Down Trust. These interests are accounted for at fair value, with unrealized gains (losses) recognized in earnings in the gain (loss) on financial instruments, net line item of the consolidated statements of comprehensive income (loss). Fair value is calculated using quoted prices for similar instruments observed in the equity capital market and is classified as a Level 2 investment in the fair value hierarchy. Since the GWG Wind Down Trust’s primary asset is its investment in the Class A common stock of Ben, the Company’s Class A common stock quoted market price is the underlying asset. Prior to the Effective Date, Ben held 2.5 million shares of GWG Holdings common stock and the Customer ExAlt Trusts held 9.8 million shares of GWG Holdings common stock and L Bonds due 2023 of GWG Life, LLC, a Delaware limited liability company and wholly-owned subsidiary of GWG Holdings (“GWG Life”) with an aggregate principal amount of $94.8 million (“L Bonds”). The investment in GWG Holdings’ common stock was accounted for at fair value with changes in fair value recognized in earnings. The investment in L Bonds was accounted for as an available-for-sale debt security, with unrealized gains (losses) recognized in accumulated other comprehensive income (loss). During the years ended March 31, 2025 and 2024, the Company has recognized net losses of nominal and $1.4 million, respectively, related to its interests in the GWG Wind Down Trust (or GWG Holdings, as applicable), and the Customer ExAlt Trusts have recognized net losses of $0.5 million and $66.1 million, respectively, related to its interest in the GWG Wind Down Trust (or GWG
Holdings, as applicable), all of which is reflected in the consolidated statements of comprehensive income (loss). As of March 31, 2025, the fair value of Ben’s interest in the GWG Wind Down Trust was nil and the fair value of the Customer ExAlt Trusts’ interest in the GWG Wind Down Trust was nominal. On the Effective Date, the shared services agreement by and between Ben and GWG Holdings (the “Shared Services Agreement”) was terminated and all receivables and related allowances owed to Ben under the Shared Services Agreement were written off for a total of $15.6 million.
–Vesting of performance based awards. Certain of our restricted equity units were granted with a performance-based condition. The performance condition was met upon public listing in June 2023 and expense for vested units was recognized during the three months ended June 30, 2023. The recognition of the remaining compensation cost will be recognized over the remaining vesting period. Total recognized compensation cost related to these awards was approximately $1.0 million and $9.5 million for the years ended March 31, 2025 and 2024, respectively. Total unrecognized compensation cost related to these awards was approximately $1.0 million as of March 31, 2025. During the year ended March 31, 2025, approximately $2.4 million of compensation cost, which is the full grant date fair value of the RSUs, was recognized for awards to three employees. The awards do not require continuing employment by the individuals.
–Goodwill Impairment. Goodwill is tested for impairment at least annually and, more frequently between annual tests, whenever events or circumstances make it more likely than not that the fair value of a reporting unit has fallen below its carrying value. Subsequent to the public listing on June 8, 2023, and through March 31, 2025, the Company has experienced a significant sustained decline in the price of its Class A common stock and its related market capitalization. We believe that these factors indicated that the fair value of our reporting units had more likely than not fallen below their carrying values during the relevant periods in fiscal 2024 and fiscal 2025. As a result, during fiscal 2024 and fiscal 2025, we wrote the carrying value of the Ben Liquidity, Ben Custody, Ben Insurance, and Ben Markets reporting units, as applicable, down to their estimated fair values. Cumulatively, during fiscal 2024, we recognized a non-cash goodwill impairment charge of $2.4 billion and, during fiscal 2025, we recognized a non-cash goodwill impairment charge of $3.7 million. The goodwill impairment charges are reflected in the loss on impairment of goodwill in the consolidated statements of comprehensive income (loss). Prior to fiscal 2024, the Company had not previously recognized any impairments of goodwill. As such, the cumulative loss as of March 31, 2025, is $2.4 billion. Total goodwill remaining as of March 31, 2025 is $9.9 million.
–Termination of Customer ExAlt Trust Loan Payable. On October 18, 2023, all obligations owed under the Customer ExAlt Trust loan payable were repaid by transferring $56.7 million of alternative assets. The payoff of the Customer ExAlt Trust Loan Payable was accounted for as a debt extinguishment in accordance with ASC 470, Debt, during the year ended March 31, 2024. Accordingly, the Customer ExAlt Trusts recorded a $8.8 million loss on extinguishment related to the payoff for the year ended March 31, 2024, which is reflected in the loss on extinguishment of debt line item on the consolidated statements of comprehensive income (loss). The financial statements included in this Annual Report on Form 10-K for the year ended March 31, 2024 reflect changes in the fair value of the alternative assets, through October 18, 2023, ultimately transferred to settled the ExAlt Trust loan payable as well as interest expense associated with the ExAlt Trust loan payable whereas current fiscal year financial statements would not have any such activity associated with the transferred alternative assets or the ExAlt Trust loan payable.
–Resolution of certain liabilities. During the year ended March 31, 2025, the Company released approximately $23.5 million of liabilities based on the execution of letter agreements with the counterparties releasing the Company of such liabilities. The release of the $23.5 million in liabilities resulted in the recognition of a gain that is reflected in the (gain) loss on liability resolution line item of the consolidated statements of comprehensive income (loss) for the year ended March 31, 2025. There were no such similar amounts included in the prior year. Approximately $19.2 million of the liabilities released related to a portion of the interest commitments described in Note 9 to the consolidated financial statements that the Company has been accruing each period since 2018. Since we are no longer accruing interest expense on a portion of the interest commitments for which we have been released of such obligation, interest expense has declined by approximately $1 million per quarter related to these interest commitments beginning October 1, 2024.
–Accrual (Release) of Equity Awards Arbitration Loss Contingency. During the year ended March 31, 2024, the Company accrued a loss contingency based on the findings of the sole arbitrator that in terminating the equity awards of a former member of the Board of Directors of Beneficient Management, LLC, the Company had breached its contractual obligations, and as a result, the sole arbitrator awarded the former board member $55.3 million in compensatory damages, including pre-judgment interest, plus post-judgment interest (the “Arbitration Award”). During the year ended March 31, 2025, the Company released the loss contingency accrual based on the Texas State District Court, Dallas County 134th Judicial District entering an order vacating the Arbitration Award in its entirety.
Thus, fiscal year 2024 reflects expense related to the accrual of the Arbitration Award of $55.0 million while fiscal year 2025 reflects income related to the release of the accrual of the Arbitration Award of $55.0 million.
Key Performance Indicators
We use certain non-GAAP financial measures to supplement our consolidated financial statements, which are presented in accordance with U.S. GAAP. These non-GAAP financial measures include adjusted revenue and adjusted operating income (loss). A non-GAAP financial measure is a numerical measure that departs from U.S. GAAP because it includes or excludes amounts that are required under U.S. GAAP. Non-GAAP financial measures should not be considered in isolation from, or as a substitute for, financial information presented in compliance with U.S. GAAP, and non-GAAP financial measures as used by Ben may not be comparable to similarly titled measures used by other companies. The presentation of non-GAAP financial measures provides additional information to investors regarding our results of operations that management believes is useful for trending, analyzing and benchmarking the performance of our business. See “—Supplemental Unaudited Presentation of Non-GAAP Financial Information,” below, for a reconciliation of adjusted revenue to revenue and adjusted operating income (loss) to operating income (loss), the most comparable U.S. GAAP measures, respectively.
In addition to our U.S. GAAP and non-GAAP financial information, we utilize several key indicators of financial condition and operating performance to assess the various aspects of our business. We monitor the following operating metrics to help us evaluate our business, identify trends affecting our business, formulate business plans and make strategic decisions. We believe the following key metrics are useful in evaluating our business:
| | | | | | | | | | | | | | |
| (in thousands) | | Year Ended March 31, |
| | 2025 | | 2024 |
| Ben Liquidity | | | | |
| Loan payments received | | $ | 17,248 | | | $ | 33,398 | |
Operating income (loss) | | (12,802) | | | (1,810,964) | |
Adjusted operating income (loss)(1) | | (12,797) | | | (41,177) | |
| Ben Custody | | | | |
| Fee payments received | | $ | 10,599 | | | $ | 8,312 | |
Operating income (loss) | | 13,288 | | | (588,811) | |
Adjusted operating income (loss)(1) | | 18,522 | | | 19,764 | |
| Consolidated: | | | | |
| Revenue | | $ | (7,943) | | | $ | (98,696) | |
Adjusted revenue(1) | | (7,391) | | | (31,239) | |
Operating income (loss) | | (24,185) | | | (2,648,546) | |
Adjusted operating income (loss)(1) | | (61,583) | | | (115,808) | |
| | | | | | | | | | | | | | |
(dollars in thousands) | | March 31, 2025 | | March 31, 2024 |
| Ben Liquidity | | | | |
| Loans to Customer ExAlt Trusts, net | | $ | 244,070 | | | $ | 256,184 | |
| Allowance to total loans | | 58.39 | % | | 54.23 | % |
| Nonperforming loans to total loans | | 50.53 | % | | 44.21 | % |
| Ben Custody | | | | |
Fees receivable | | $ | 16,890 | | | $ | 18,386 | |
| Deferred revenue | | 17,762 | | | 28,235 | |
| Customer ExAlt Trusts | | | | |
| Investments, at fair value | | $ | 291,371 | | | $ | 329,113 | |
| Distributions to Original Loan Balance | | 0.75 | x | | 0.72 | x |
| Total Value to Original Loan Balance | | 1.04 | x | | 1.03 | x |
(1) Adjusted revenue and adjusted operating income (loss) are non-GAAP financial measures. For a definition and reconciliation to comparable U.S. GAAP metrics, please see the section titled “—Supplemental Unaudited Presentation of Non-GAAP Financial Information.”
Adjusted revenue. We define adjusted revenue as revenue adjusted to exclude the effect of mark-to-market adjustments on related party equity securities that were acquired both prior to and in the Collateral Swap (the “Collateral Swap”), which on August 1, 2023, became interests in the GWG Wind Down Trust.
Operating income (loss) represents total revenues less operating expenses prior to the provision for income taxes.
Adjusted operating income (loss). We define adjusted operating income (loss) as operating income (loss), adjusted to exclude the effect of the adjustments to revenue described above, credit losses on related party available-for-sale debt securities acquired in the Collateral Swap, which on August 1, 2023, became interests in the GWG Wind Down Trust, and receivables from a related party that filed for bankruptcy and certain notes receivables originated during our formative transactions, non-cash asset impairment, share-based compensation expense, legal, professional services, and public relations costs related to the GWG Holdings bankruptcy, lawsuits, and certain employee matters, including fees and loss contingency accruals (releases) incurred in arbitration with a former director.
Loan payments received represents cash received during the respective period from the Customer ExAlt Trusts as payments on the ExAlt Loans.
Fee payments received represents cash received during the respective period from the Customer ExAlt Trusts as payments on the fees receivable from the Customer ExAlt Trusts.
Loans to Customer ExAlt Trusts, net represents the total ExAlt Loan receivable outstanding, net of the allowance for credit losses. The ExAlt Loans are eliminated solely for financial reporting purposes upon consolidation of the Customer ExAlt Trusts.
Allowance to Total Loans. Allowance to total loans is calculated as total allowance for credit loss divided by total loans.
Nonperforming Loans to Total Loans. Nonperforming loans to total loans is calculated as total nonperforming loans divided by total loans.
Fees receivable, net represents the transaction fees charged to the Customer ExAlt Trusts in connection with liquidity transactions and fees charged for providing full-service trust administration services to the trustees of the Customer ExAlt Trusts. Such amounts are net of any allowance for credit losses associated with these balances. Such fees are eliminated solely for financial reporting purposes upon consolidation of the Customer ExAlt Trusts.
Deferred revenue represents fees charged at the origination of the liquidity transaction that are recognized ratably over the life of the LiquidTrust. Such amount is eliminated solely for financial reporting purposes upon consolidation of the Customer Exalt Trusts.
Investments, at fair value. Investments held by the Customer ExAlt Trusts include investments in alternative assets, investments in the public equity and debt securities (principally of a related party), and investments in private equity securities. These cash flows from these investments serve as Collateral to the ExAlt Loans.
Distributions to Original Loan Balance, as it relates to the Collateral, is calculated as the total inception-to-date payments from the ExAlt Loans received divided by the initial loan balances of the ExAlt Loans.
Total Value to Original Loan Balance is calculated as the then-current fair value of the Collateral plus the total inception-to-date payments from the ExAlt Loans received, divided by the initial loan balances of the ExAlt Loans.
Principal Revenue and Expense Items
During the fiscal years ended March 31, 2025 and 2024, we earned revenues on a consolidated basis from the following primary sources:
•Investment Income (Loss), net. Investment income (loss), net, includes the change in NAV of the alternative assets held by certain of the Customer ExAlt Trusts.
For the aforementioned periods, our main components of consolidated expense are summarized below:
•Interest Expense. Interest expense includes interest accrued to our senior lender under our amended and restated First Lien Credit Agreement and Second Lien Credit Agreement (as described under “Liquidity and Capital Resources — Amended Credit Agreements”), interest on the borrowings under the HH-BDH Credit Agreement, interest accrued on the ExAlt Trust Loan Payable, and interest accrued on our other debt due to related parties. When we issue debt, we amortize the financing costs (commissions and other fees) associated with such indebtedness over the outstanding term of the financing and classify it as interest expense.
•Employee Compensation and Benefits. Employee compensation and benefits include salaries, bonuses and other incentives and costs of employee benefits. Also included are significant non-cash expenses related to the share-based compensation.
•Professional Services. Professional services includes legal fees, audit fees, consulting fees, and other services.
Additional components of our consolidated net earnings include:
•Gain (Loss) on Financial Instruments, net. Gain (loss) on financial instruments, net includes the change in fair value of our derivative liability, warrants liability, investments in public equity securities, private equity securities, options, and convertible debt recorded at fair value. Included in our investment in private equity securities and interests is our interest in the GWG Wind Down Trust. Fair value is determined using quoted market prices. Any realized gains and losses are recorded on a trade-date basis.
•Interest Income. Interest income includes interest earned on cash held in banks.
•Provision for Credit Losses. Provision for credit losses represents the amount charged to earnings each period for credit losses incurred on available-for-sale debt securities and for allowances taken on financial assets, primarily receivables under the Shared Services Agreement with GWG Holdings and note agreements with other parties originating during our formative transactions in 2018.
•Other Expenses. We recognize and record expenses in our business operations as incurred. Other expenses include software license and maintenance expenses, IT consulting fees, travel and entertainment expenses, other insurance and tax expense, supplies, costs associated with employee training and dues, transaction expenses, depreciation and amortization expense, and various other expenses.
•Loss on impairment of goodwill. Goodwill and indefinite-lived intangible assets are assessed for impairment on an annual basis and whenever events and circumstances indicate that these assets may be impaired, including as a result of significant sustained declines in the prevailing prices of our Common Stock. We compare the fair value of each of our reporting units to its respective carrying value, including goodwill. If the respective carrying value, including goodwill, exceeds the reporting unit’s fair value, we will recognize an impairment loss for the amount by which the carrying amount exceeds the reporting unit’s fair value, up to the amount of goodwill associated with the reporting unit.
Our operating subsidiaries, Ben Liquidity and Ben Custody, also earn revenue from interest and fees, which are eliminated in consolidation, on the ExAlt Loans between Ben Liquidity and the Customer ExAlt Trusts and for providing trust services and administration between Ben Custody and the Customer ExAlt Trusts. These sources of intersegment revenues, which ultimately impact the net income (loss) attributable to Ben and BCH equity holders, are summarized below.
•Interest Income. Interest income is generally comprised of contractual interest, which is a computed variable rate or a fixed rate that compounds monthly, interest recognized on certain of the ExAlt Loans through the effective yield method, and an amortized discount that is recognized ratably over the life of the ExAlt Loan. Loans deemed nonperforming no longer accrue interest income. The ExAlt Loans have a maturity of twelve years, and all principal and interest due thereon is payable at maturity. Since we began our operations in 2017, substantially all of our interest income since inception has been non-cash income that has been capitalized onto the outstanding principal of the ExAlt Loans.
Interest income earned by Ben from the Customer ExAlt Trusts is eliminated in the presentation of our consolidated financial statements. However, because the eliminated amounts are earned from, and funded by, noncontrolling interests, on a consolidated basis, our attributable share of the net income from the Customer ExAlt Trusts is increased by the amounts eliminated. Accordingly, the elimination in consolidation of interest income and certain fee revenue (as described below) has no effect on net income (loss) attributable to Ben or BCH or to equity holders of Ben or BCH.
•Trust Services and Administration Revenues. Trust services and administration revenues include trust administration fees and upfront fees. Trust administration fees are earned for providing administrative services to trustees for existing liquidity solution customers. Fees are recognized monthly based upon the beginning of quarter (in advance) NAV plus any remaining unfunded loan commitments and the applicable fee rate of the account as outlined in the agreement. Non-refundable upfront fees are earned for setting up and providing the customer access to the ExAlt PlanTM. Upfront fees are billed at the origination of the liquidity transaction and are based on a percentage of NAV plus any unfunded capital commitments. Upfront fees are deferred upon receipt and are recognized ratably over the period of benefit, which is generally consistent with estimated expected life of LiquidTrusts (typically 7 to 10 years). All such fees and related deferred revenue are eliminated in the presentation of our consolidated financial statements. As described above, the elimination in consolidation of this fee revenue has no effect on net income (loss) attributable to Ben or BCH or to equity holders of Ben or BCH.
RESULTS OF OPERATIONS — YEARS ENDED MARCH 31, 2025 AND 2024
| | | | | | | | | | | | | | | | | | | | | | | | | | | | | | | | | | | |
| (in thousands) | Year Ended March 31, 2025 |
| Ben Liquidity | | Ben Custody | | Customer ExAlt Trusts | | Corporate/Other | | Consolidating Eliminations | | Consolidated |
| External Revenues | | | | | | | | | | | |
Investment income, net | $ | — | | | $ | — | | | $ | (6,500) | | | $ | — | | | $ | — | | | $ | (6,500) | |
| Loss on financial instruments, net | — | | | — | | | (1,776) | | | (466) | | | — | | | (2,242) | |
Interest and dividend income | — | | | — | | | — | | | 44 | | | — | | | 44 | |
| Trust services and administration revenues | — | | | 753 | | | — | | | — | | | — | | | 753 | |
| Other income | — | | | — | | | 2 | | | — | | | — | | | 2 | |
| | | | | | | | | | | |
| Intersegment revenues | | | | | | | | | | | |
| Interest income | 42,583 | | | — | | | — | | | — | | | (42,583) | | | — | |
| Trust services and administration revenues | — | | | 20,821 | | | — | | | — | | | (20,821) | | | — | |
| Total revenues | 42,583 | | | 21,574 | | | (8,274) | | | (422) | | | (63,404) | | | (7,943) | |
| | | | | | | | | | | |
| External expenses | | | | | | | | | | | |
| Employee compensation and benefits | 1,436 | | | 1,597 | | | — | | | 13,818 | | | — | | | 16,851 | |
| Interest expense | 12,406 | | | — | | | — | | | 2,502 | | | — | | | 14,908 | |
| Professional services | 1,086 | | | 651 | | | 2,137 | | | 19,361 | | | — | | | 23,235 | |
| Provision for credit losses | — | | | — | | | 998 | | | 2 | | | — | | | 1,000 | |
Loss on impairment of goodwill | — | | | 3,427 | | | — | | | 265 | | | — | | | 3,692 | |
Release of loss contingency related to arbitration award | — | | | — | | | — | | | (54,973) | | | — | | | (54,973) | |
| Other expenses | 1,571 | | | 804 | | | 794 | | | 8,360 | | | — | | | 11,529 | |
| | | | | | | | | | | |
| Intersegment expenses | | | | | | | | | | | |
| Interest expense | — | | | — | | | 142,543 | | | — | | | (142,543) | | | — | |
Provision for credit losses | 38,886 | | | 1,807 | | | — | | | — | | | (40,693) | | | — | |
| Other expenses | — | | | — | | | 13,681 | | | — | | | (13,681) | | | — | |
| Total expenses | 55,385 | | | 8,286 | | | 160,153 | | | (10,665) | | | (196,917) | | | 16,242 | |
| | | | | | | | | | | |
| Operating income (loss) | $ | (12,802) | | | $ | 13,288 | | | $ | (168,427) | | | $ | 10,243 | | | $ | 133,513 | | | $ | (24,185) | |
| | | | | | | | | | | |
| (Gain) loss on liability resolution | | | | | | | | | | | (23,462) | |
Income tax expense | | | | | | | | | | | 80 | |
Net income (loss) | | | | | | | | | | | $ | (803) | |
RESULTS OF OPERATIONS — YEARS ENDED MARCH 31, 2025 AND 2024 (cont’d)
| | | | | | | | | | | | | | | | | | | | | | | | | | | | | | | | | | | |
(in thousands) | Year Ended March 31, 2024 |
| Ben Liquidity | | Ben Custody | | Customer ExAlt Trusts | | Corporate/Other | | Consolidating Eliminations | | Consolidated |
| External Revenues | | | | | | | | | | | |
Investment income, net | $ | — | | | $ | — | | | $ | 4,791 | | | $ | — | | | $ | — | | | $ | 4,791 | |
| Loss on financial instruments, net | — | | | — | | | (102,584) | | | (1,937) | | | — | | | (104,521) | |
Interest and dividend income | — | | | — | | | 10 | | | 447 | | | — | | | 457 | |
| Trust services and administration revenues | — | | | 365 | | | — | | | — | | | — | | | 365 | |
| Other income | — | | | — | | | 215 | | | (3) | | | — | | | 212 | |
| | | | | | | | | | | |
| Intersegment revenues | | | | | | | | | | | |
| Interest income | 46,947 | | | — | | | — | | | — | | | (46,947) | | | — | |
| Trust services and administration revenues | — | | | 24,169 | | | — | | | — | | | (24,169) | | | — | |
| Total revenues | 46,947 | | | 24,534 | | | (97,568) | | | (1,493) | | | (71,116) | | | (98,696) | |
| | | | | | | | | | | |
| External expenses | | | | | | | | | | | |
| Employee compensation and benefits | 5,903 | | | 2,297 | | | — | | | 56,929 | | | — | | | 65,129 | |
| Interest expense | 8,724 | | | — | | | 4,091 | | | 4,744 | | | — | | | 17,559 | |
| Professional services | 1,993 | | | 1,187 | | | 3,277 | | | 23,542 | | | — | | | 29,999 | |
| Provision for credit losses | — | | | — | | | 254 | | | 5,762 | | | — | | | 6,016 | |
| Loss on impairment of goodwill | 1,725,880 | | | 583,323 | | | — | | | 45,117 | | | — | | | 2,354,320 | |
Loss on arbitration award | — | | | — | | | — | | | 54,973 | | | — | | | 54,973 | |
| Other expenses | 2,057 | | | 997 | | | 1,191 | | | 17,609 | | | — | | | 21,854 | |
| | | | | | | | | | | |
| Intersegment expenses | | | | | | | | | | | |
| Interest expense | — | | | — | | | 126,339 | | | — | | | (126,339) | | | — | |
Provision for credit losses | 113,354 | | | 25,541 | | | — | | | — | | | (138,895) | | | — | |
| Other expenses | — | | | — | | | 15,345 | | | — | | | (15,345) | | | — | |
| Total expenses | 1,857,911 | | | 613,345 | | | 150,497 | | | 208,676 | | | (280,579) | | | 2,549,850 | |
| | | | | | | | | | | |
| Operating income (loss) | $ | (1,810,964) | | | $ | (588,811) | | | $ | (248,065) | | | $ | (210,169) | | | $ | 209,463 | | | $ | (2,648,546) | |
Loss on debt extinguishment, net | | | | | | | | | | | 8,846 | |
Income tax expense | | | | | | | | | | | 788 | |
| Net loss | | | | | | | | | | | $ | (2,658,180) | |
CONSOLIDATED
Results of Operations — Year Ended March 31, 2025 Compared to the Year Ended March 31, 2024
Revenues (in thousands)
| | | | | | | | | | | | | | |
| | Year Ended March 31, |
| | 2025 | | 2024 |
Investment income (loss), net | | $ | (6,500) | | | $ | 4,791 | |
Loss on financial instruments, net | | (2,242) | | | (104,521) | |
Interest and dividend income | | 44 | | | 457 | |
| Trust services and administration revenues | | 753 | | | 365 | |
| Other income | | 2 | | | 212 | |
| Total revenues | | $ | (7,943) | | | $ | (98,696) | |
Year Ended March 31, 2025 and 2024
Investment income, net decreased $11.3 million for the year ended March 31, 2025, compared to the same period in 2024, driven by changes in the NAV of investments in alternative assets held by certain of the Customer ExAlt Trusts. Investment income (loss) was $6.5 million for the year ended March 31, 2025, which was driven by $4.9 million of downward adjustments to our relative share of the respective fund’s NAV based on updated financial information received from the funds’ investment manager or sponsor, $1.2 million of downward adjustments related to foreign currency impacts on investments denominated in currencies other than the U.S, and $0.5 million of downward quoted market price adjustments. dollar. Investment income was $4.8 million for the year ended March 31, 2024, which was driven by $8.2 million of upward adjustments to our relative share of the respective fund’s NAV based on updated financial information received from the funds’ investment manager or sponsor, $2.8 million of downward quoted market price adjustments, and $0.3 million of downward adjustments related to foreign currency impacts on investments denominated in currencies other than the U.S. dollar.
Loss on financial instruments decreased $102.3 million for the year ended March 31, 2025, compared to the same period in 2024, driven by the changes in fair value of the financial instruments held during the period. Loss on financial instruments, net for the year ended March 31, 2025 was primarily driven by a $0.8 million decrease in the fair value of public equity securities, $0.5 million net loss on the fair value of the convertible debt, warrants and derivative liability, $0.5 million decrease in the value of our interests in the GWG Wind Down Trust, and a $0.4 million decrease in equity securities without a readily determinable fair value. Loss on financial instruments, net for the year ended March 31, 2024 was primarily driven by a $63.8 million decrease in the fair value of our interests in the GWG Wind Down Trusts. Additional drivers include a $3.9 million decrease in the fair value of public equity securities, a $37.8 million decrease in equity securities without a readily determinable fair value, and a $3.0 million decrease in the fair value of put options held, partially offset by a $1.6 million decrease in the fair value of a derivative liability and a $2.5 million decrease in the fair value of a warrant liability.
Interest and Operating Expenses (in thousands)
| | | | | | | | | | | | | | |
| | Year Ended March 31, |
| | 2025 | | 2024 |
| Employee compensation and benefits | | $ | 16,851 | | | $ | 65,129 | |
| Interest expense (including amortization of deferred financing costs) | | 14,908 | | | 17,559 | |
| Professional services | | 23,235 | | | 29,999 | |
| Provision for credit losses | | 1,000 | | | 6,016 | |
Loss on impairment of goodwill | | 3,692 | | | 2,354,320 | |
| Accrual (release) of loss contingency related to arbitration award | | (54,973) | | | 54,973 | |
| Other expenses | | 11,529 | | | 21,854 | |
| Total expenses | | $ | 16,242 | | | $ | 2,549,850 | |
Year Ended March 31, 2025 and 2024
Employee compensation and benefits decreased $48.3 million for the year ended March 31, 2025, compared to the same period in 2024. The decrease was driven by a $33.5 million decrease in equity-based compensation and a $14.8 million decrease in payroll and other benefit related costs. The comparable period included equity-based compensation of $9.5 million recognized upon vesting of awards previously subject to a performance condition, which was satisfied by Ben’s
public listing in June 2023, and $15.0 million in equity-based compensation recognized as a result of transactions completed as part of the recapitalization of BCG (the “BCG Recapitalization”). There were additional equity grants in fiscal 2024 that resulted in a higher expenses than the limited grants that occurred in fiscal 2025. Additionally, there was a $14.8 million decrease in payroll and other benefit related costs due to a lower headcount in fiscal 2025 as compared to fiscal 2024 primarily due to the employees furloughed and terminated in the latter part of fiscal 2024 as part of the operating cost reduction plan implemented in 2023. The lower headcount also impacts the equity-based compensation amounts being recognized. With the implementation of our operating cost reduction plan in November 2023, employee compensation and benefits began reflecting the lower expense of approximately $1.0 million per month beginning in November 2023 and such decrease has increased in recent months due to further attrition. This also resulted in adjustments to our accrued but unpaid annual incentive bonus pool related to the decreased headcount in the fiscal 2025 year-to-date amounts.
Interest expense decreased $2.7 million for the year ended March 31, 2025, compared to the same period in 2024. The decrease was primarily driven by a $4.1 million decrease in interest expense on the Customer ExAlt Trust Loan Payable, which was extinguished in October 2023, and a $2.2 million decrease as a result of the resolution of certain liabilities as of September 30, 2024 that were accruing interest of approximately $1.0 million per quarter offset by a $1.8 million decrease in the amortization of deferred financing costs accounted for as a premium combined with a $1.9 million increase in interest expense on all other borrowings including the new HH-BDH Credit Agreement borrowing that began in October 2023.
Professional services expenses decreased $6.8 million for the year ended March 31, 2025, compared to the same period in 2024, primarily due to a decrease in legal fees of $3.1 million due to a higher percentage of legal activity expected to be eligible for reimbursement from our D&O insurance carriers combined with a decrease in other professional fees reflecting our cost reduction efforts and the higher expenses in fiscal 2024 associated with our public listing in June 2023.
Provision for credit losses decreased $5.0 million for the year ended March 31, 2025, compared to the same period in 2024. Provision for credit losses during the year ended March 31, 2025 is comprised of a credit related loss on an available-for-sale debt security held by the Customer ExAlt Trusts. Provision for credit losses during the year ended March 31, 2024, included expenses on other miscellaneous receivables, including interest accrued on the outstanding balances, principally originated during the formation of the company in 2018.
During the year ended March 31, 2025, we completed interim and annual impairment tests for goodwill and as a result, recorded an aggregate non-cash impairment charge of $3.7 million. See—Critical Accounting Estimates below and Note 8 to the Consolidated Financial Statements in “Part 2, Item 8.—Financial Statements” of this Annual Report on Form 10-K for further information. Similar interim and annual impairment tests for goodwill were performed during the year ended March 31, 2024, which resulted in a non-cash impairment charge totaling $2.4 billion.
Accrual (release) of loss contingency related to arbitration award recognized in the current fiscal period relates to the release of a previously recorded loss contingency recorded in the fiscal year ended March 31, 2024 that had been awarded against the Company during arbitration for compensatory damages, including prejudgment interest in a matter pertaining to a former director challenging the termination of certain equity awards under two incentive plans by the administrator of the incentive plans. The release of the loss contingency was based on a Texas District Court order vacating the previously recorded and disclosed arbitration award against Beneficient.
Other expenses decreased $10.3 million for the year ended March 31, 2025, compared to the same period in 2024. The largest decrease relates to lower travel and entertainment, which reflects approximately $4.1 million of lower costs associated with an aircraft dry lease that expired on January 1, 2024, along with lower depreciation and amortization of $2.1 million and lower insurance and taxes of $2.0 million. The table below provides additional detail regarding our other expenses.
Other Expenses (in thousands)
| | | | | | | | | | | | | | |
| | Year Ended March 31, |
| | 2025 | | 2024 |
| Other insurance and taxes | | $ | 3,292 | | | $ | 5,266 | |
| Travel and entertainment | | 308 | | | 5,112 | |
| Depreciation and amortization | | 1,695 | | | 3,775 | |
| Software license and maintenance | | 1,672 | | | 2,419 | |
| Occupancy and equipment | | 613 | | | 1,055 | |
| Other expenses | | 3,949 | | | 4,227 | |
| Total other expenses | | $ | 11,529 | | | $ | 21,854 | |
BEN LIQUIDITY
Results of Operations — Year Ended March 31, 2025 Compared to the Year Ended March 31, 2024
| | | | | | | | | | | | | | |
| (in thousands) | | Year Ended March 31, |
| | 2025 | | 2024 |
| Revenues: | | | | |
| Interest income | | $ | 42,583 | | | $ | 46,947 | |
| | | | |
| | | | |
| | | | |
| Expenses | | | | |
| Employee compensation and benefits | | 1,436 | | | 5,903 | |
| Interest expense (including amortization of deferred financing costs) | | 12,406 | | | 8,724 | |
| Professional services | | 1,086 | | | 1,993 | |
Provision for credit losses | | 38,886 | | | 113,354 | |
Loss on impairment of goodwill | | — | | | 1,725,880 | |
| Other expenses | | 1,571 | | | 2,057 | |
| Total expenses | | 55,385 | | | 1,857,911 | |
Operating loss | | $ | (12,802) | | | $ | (1,810,964) | |
Year Ended March 31, 2025 and 2024
Interest income decreased $4.4 million during the year ended March 31, 2025 compared to the same period in 2024. The decrease was primarily driven by a higher percentage of loans being placed on nonaccrual status.
Employee compensation and benefits decreased $4.5 million during the year ended March 31, 2025 compared to the same period in 2024. The decrease was driven by payroll and other benefit related costs due to a lower headcount in fiscal 2025 as compared to fiscal 2024 primarily due to the employees furloughed and terminated in fiscal 2024 as well as further attrition in our headcount in the current fiscal year. With the implementation of our operating cost reduction plan in November 2023, employee compensation and benefits began reflecting the lower expenses of approximately nearly $1.0 million per month beginning in November 2023.
Interest expense, including amortization of deferred financing costs, increased $3.7 million for the year ended March 31, 2025 compared to the same period in 2024. The increase in interest expense was primarily driven by a $1.8 million decrease in deferred financing costs accounted for as a premium, and a $1.6 million increase in interest expense and $0.4 million increase in deferred financing cost amortization recognized on the HH-BDH Credit Agreement, which did not exist during a part of the comparable period.
Professional services decreased $0.9 million during the year ended March 31, 2025 compared to the same period in 2024, primarily driven by decreases in internal audit fees, consultant fees, marketing costs, and other professional fees.
Provision for credit losses decreased $74.5 million for the year ended March 31, 2025, compared to the same period in 2024. The provision for the current period reduced over the prior period primarily due to less exposure to credit losses where the collateral is comprised of interests in the GWG Wind Down Trust.
Prior to the start of fiscal year 2025, all goodwill associated with Ben Liquidity was written off as non-cash goodwill impairment charges totaling approximately $1.7 billion during the year ended March 31, 2024. Accordingly, during the year ended March 31, 2025, while we completed interim and annual impairment tests for goodwill in the current fiscal year, there was no such non-cash goodwill impairment charge for Ben Liquidity. See—Critical Accounting Estimates below and Note 8 to the Consolidated Financial Statements in “Part 2, Item 8.—Financial Statements” of this Annual Report on Form 10-K for further information.
BEN CUSTODY
Results of Operations — Year Ended March 31, 2025 Compared to the Year Ended March 31, 2024
| | | | | | | | | | | | | | |
| (in thousands) | | Year Ended March 31, |
| | 2025 | | 2024 |
| Revenues | | | | |
| Trust services and administration revenues | | $ | 21,574 | | | $ | 24,534 | |
| | | | |
| Expenses | | | | |
| Employee compensation and benefits | | 1,597 | | | 2,297 | |
| Professional services | | 651 | | | 1,187 | |
| Provision for credit losses | | 1,807 | | | 25,541 | |
Loss on impairment of goodwill | | 3,427 | | | 583,323 | |
| Other expenses | | 804 | | | 997 | |
| Total expenses | | 8,286 | | | 613,345 | |
Operating income (loss) | | $ | 13,288 | | | $ | (588,811) | |
Year Ended March 31, 2025 and 2024
Trust services and administration revenues decreased $3.0 million for the year ended March 31, 2025, compared to the same period in 2024, driven by a decrease in the NAV of alternative assets held by the Customer ExAlt Trusts, which is an input into the calculation of the recurring trust services revenues.
Provision for credit losses was $1.8 million for the year ended March 31, 2025, compared to $25.5 million in the same period in 2024, due to a decrease in collateral comprised of related party equity interests.
During the year ended March 31, 2025, we completed interim and annual impairment tests for goodwill and as a result, recorded non-cash impairment charges totaling $3.4 million for Ben Custody. See—Critical Accounting Estimates below and Note 8 to the Consolidated Financial Statements in “Part 2, Item 8.—Financial Statements” of this Annual Report on Form 10-K for further information. Similar interim impairment tests for goodwill were performed during the year ended March 31, 2024, which resulted in non-cash impairment charges totaling $583.3 million for this reporting unit.
CUSTOMER EXALT TRUSTS
Results of Operations — Year Ended March 31, 2025 Compared to the Year Ended March 31, 2024
| | | | | | | | | | | | | | |
| (in thousands) | | Year Ended March 31, |
| | 2025 | | 2024 |
| Revenues | | | | |
Investment income (loss), net | | $ | (6,500) | | | $ | 4,791 | |
Loss on financial instruments, net | | (1,776) | | | (102,584) | |
Interest and dividend income | | — | | | 10 | |
Other income | | 2 | | | 215 | |
| Total revenues | | (8,274) | | | (97,568) | |
| | | | |
| Expenses | | | | |
| Interest expense | | 142,543 | | | 130,430 | |
| Professional services | | 2,137 | | | 3,277 | |
| Provision for credit losses | | 998 | | | 254 | |
| Other expenses | | 14,475 | | | 16,536 | |
| Total expenses | | 160,153 | | | 150,497 | |
Operating loss | | $ | (168,427) | | | $ | (248,065) | |
Year Ended March 31, 2025 and 2024
Investment income, net decreased $11.3 million for the year ended March 31, 2025, compared to the same period in 2024, driven by changes in the NAV of investments in alternative assets held by certain of the Customer ExAlt Trusts. Investment loss was $6.5 million for the year ended March 31, 2025, which was driven by $4.9 million of downward adjustments to our relative share of the respective fund’s NAV based on updated financial information received from the funds’ investment manager or sponsor, $1.2 million of downward adjustments related to foreign currency impacts on investments denominated in currencies other than the U.S. dollar, and $0.5 million of downward quoted market price adjustments. Investment income was $4.8 million for the year ended March 31, 2024, which was driven by $8.2 million of upward adjustments to our relative share of the respective fund’s NAV based on updated financial information received from the funds’ investment manager or sponsor, $2.8 million of downward quoted market price adjustments, and $0.3 million of downward adjustments related to foreign currency impacts on investments denominated in currencies other than the U.S. dollar.
Loss on financial instruments, net, decreased $100.8 million for the year ended March 31, 2025, compared to the same period in 2024, driven by the changes in fair value of the financial instruments held during the period. Loss on financial instruments, net for the year ended March 31, 2025 was primarily driven by a $0.5 million decrease in the fair value of our interests in the GWG Wind Down Trust, a $0.4 million decrease in equity securities without a readily determinable fair value, and a $0.8 million decrease in the fair value of public equity securities. Loss on financial instruments, net for the year ended March 31, 2024 was primarily driven by a $63.1 million decrease in the fair value of our interests in the GWG Wind Down Trust. Such decrease is net of a $13.7 million gain recognized upon reclassification of unrealized net gains related to the Company’s previously classified available-for-sale debt securities from accumulated other comprehensive income. Additional drivers included a $3.2 million decrease in the fair value of public equity securities, a $37.8 million decrease in equity securities without a readily determinable fair value, partially offset by a $1.6 million decrease in the fair value of a derivative liability.
Interest expense increased $12.1 million for the year ended March 31, 2025, compared to the same period in 2024, which reflects an increase in contractual interest on the ExAlt Loans, driven by the origination of new liquidity transactions and the compounding of effects of paid-in-kind interest, slightly offset by a $4.1 million decrease in interest expense recognized on the Customer ExAlt Trust loan payable, as that loan payable was extinguished in October 2023.
Professional services decreased $1.1 million for the year ended March 31, 2025, compared to the same period in 2024, which represented decreases in management fees principally drive by a decrease in the NAV of the alternative assets held by the Customer ExAlt Trusts and legal fees principally related to certain historical legal matters.
Provision for credit losses increased $0.7 million for the year ended March 31, 2025, compared to the same period in 2024. Provision for credit losses in the current year is comprised of a credit related loss on an available-for-sale debt security held by the Customer ExAlt Trusts. No such losses were recognized in the same period of the prior year. Credit losses in the prior year related to bad debt expense on miscellaneous receivables.
Other expenses decreased $2.1 million for the year ended March 31, 2025, compared to the same period in 2024, due to a decrease in trust administration fees and other expenses principally driven by a decrease in the NAV of the alternative assets held by the Customer ExAlt Trusts.
CORPORATE AND OTHER
Results of Operations — Year Ended March 31, 2025 Compared to the Year Ended March 31, 2024
| | | | | | | | | | | | | | |
| (in thousands) | | Year Ended March 31, |
| | 2025 | | 2024 |
| Revenues | | | | |
Loss on financial instrument, net | | $ | (466) | | | $ | (1,937) | |
Interest and dividend income | | 44 | | | 447 | |
| Other income | | — | | | (3) | |
| Total revenues | | (422) | | | (1,493) | |
| | | | |
| Expenses | | | | |
| Employee compensation and benefits | | 13,818 | | | 56,929 | |
| Interest expense (including amortization of deferred financing costs) | | 2,502 | | | 4,744 | |
| Professional services | | 19,361 | | | 23,542 | |
| Provision for credit losses | | 2 | | | 5,762 | |
Loss on impairment of goodwill | | 265 | | | 45,117 | |
| Accrual (release) of loss contingency related to arbitration award | | (54,973) | | | 54,973 | |
| Other expenses | | 8,360 | | | 17,609 | |
| Total expenses | | (10,665) | | | 208,676 | |
Operating income (loss) | | $ | 10,243 | | | $ | (210,169) | |
Year Ended March 31, 2025 and 2024
Loss on financial instruments, net decreased $1.5 million for the year ended March 31, 2025, compared to the same period in 2024, driven by the changes in fair value of the financial instruments held during the period. Loss on financial instruments, net for the year ended March 31, 2025, includes a $0.5 million decrease in the combined fair value of the convertible debt, warrants and derivative liability. Loss on financial instruments, net for the year ended March 31, 2024, included a $0.8 million decrease in the fair value of public equity securities, which consisted of shares of GWG Holdings, a $3.0 million decrease in the fair value of put options held, and a $0.6 million decrease in the fair value of our interests in the GWG Wind Down Trust, offset by a $2.5 million decrease in the fair value of a warrant liability.
Employee compensation and benefits decreased $43.1 million for the year ended March 31, 2025, compared to the same period in 2024. The decrease was driven by a $33.5 million decrease in equity-based compensation and $9.6 million decrease in payroll and other benefit-related costs. The comparable period included equity-based compensation of $9.5 million recognized upon vesting of awards previously subject to a performance condition, which was satisfied by Ben’s public listing in June 2023, and $15.0 million in equity-based compensation recognized as a result of transactions completed as part of the BCG Recapitalization. There were additional equity grants in fiscal 2024 that resulted in a higher expenses than the limited grants that occurred in fiscal 2025. Additionally, there was a $9.7 million decrease in payroll and other benefit-related costs due to a lower headcount in fiscal 2025 as compared to fiscal 2024 primarily due to the employees furloughed and terminated in latter part of fiscal 2024 as well as adjustment to our accrued annual incentive bonus pool related to the decreased headcount.
Interest expense decreased $2.2 million during the year ended March 31, 2025, compared to the same period in 2024. The decrease was a result of the resolution of certain liabilities as of September 30, 2024 that were accruing interest of approximately $1.0 million per quarter.
Professional services decreased $4.2 million during the year ended March 31, 2025, compared to the same period in 2024, primarily due to a decrease in legal fees and other professional fees. The decrease in legal fees is principally related to a higher percentage of current ongoing legal matters expected to be eligible for reimbursement from our D&O insurance carriers. Lower professional fees principally related to ongoing efforts to reduce operating expenses along with the comparable period having higher amounts due to transaction related activity.
Provision for credit losses was nominal for the year ended March 31, 2025, compared to $5.8 million for the same period in 2024. The comparable period provision for credit losses relates to miscellaneous note receivables, including interest accrued on the outstanding balances, principally originated during the formation of the company in 2018.
During the year ended March 31, 2025, we completed interim and annual impairment tests for goodwill and as a result, recorded non-cash impairment charges totaling $0.3 million related to reporting unit(s) including in this reporting segment. See—Critical Accounting Estimates below and Note 8 to the Consolidated Financial Statements in “Part 2, Item 8.—Financial Statements” of this Annual Report on Form 10-K for further information. Similar interim and annual impairment tests for goodwill were performed during the year ended March 31, 2024, and as a result, we recorded an aggregate non-cash impairment charge of $45.1 million.
Accrual (release) of loss contingency related to arbitration award recognized in the current fiscal period relates to the release of a previously recorded loss contingency recorded in the fiscal year ended March 31, 2024 that had been awarded against the Company during arbitration for compensatory damages, including prejudgment interest in a matter pertaining to a former director challenging the termination of certain equity awards under two incentive plans by the administrator of the incentive plans. The release of the loss contingency was based on a Texas District Court order vacating the previously recorded and disclosed arbitration award against Beneficient.
Other expenses decreased $9.2 million for the year ended March 31, 2025, compared to the same period in 2024, primarily driven by a decrease in various categories, including travel and entertainment, and depreciation. The largest decrease relates to lower travel and entertainment, which reflects approximately $4.1 million of lower costs associated with an aircraft dry lease that expired on January 1, 2024 as well as lower depreciation and amortization, and software license and maintenance costs.
Supplemental Unaudited Presentation of Non-GAAP Financial Information
Adjusted revenue and adjusted operating income (loss) are non-GAAP financial measures. We present these non-GAAP financial measures because we believe it helps investors understand underlying trends in our business and facilitates an understanding of our operating performance from period to period because it facilitates a comparison of our core business operating results. These non-GAAP financial measures are intended as a supplemental measure of our performance that is neither required by, nor presented in accordance with, U.S. GAAP. Our presentation of these measures should not be construed as an inference that our future results will be unaffected by unusual or non-recurring items. Our computation of these non-GAAP financial measures may not be comparable to other similarly titled measures computed by other companies, because all companies may not calculate such items in the same way.
We define adjusted revenue as revenue adjusted to exclude the effect of mark-to-market adjustments on related party equity securities that were acquired both prior to and during the Collateral Swap, which on August 1, 2023, became interests in the GWG Wind Down Trust.
We define adjusted operating income (loss) as operating income (loss), adjusted to exclude the effect of the adjustments to revenue as described above, credit losses on related party available-for-sale debt securities that were acquired in the Collateral Swap which on August 1, 2023, became interests in the GWG Wind Down Trust, and receivables from a related party that filed for bankruptcy and certain notes receivables originated during our formative transactions, non-cash asset impairment, share-based compensation expense, and legal, professional services, and public relations costs related to the GWG Holdings bankruptcy, lawsuits, and certain employee matters, including fees and loss contingency accruals (releases) incurred in arbitration with a former director.
These non-GAAP financial measures are not a measure of performance or liquidity calculated in accordance with U.S. GAAP. They are unaudited and should not be considered an alternative to, or more meaningful than, revenue or operating income (loss) as an indicator of our operating performance. Uses of cash flows that are not reflected in adjusted operating income (loss) include capital expenditures, interest payments, debt principal repayments, and other expenses, which can be significant. As a result, adjusted operating income (loss) should not be considered as a measure of our liquidity.
Because of these limitations, adjusted revenue and adjusted operating income (loss) should not be considered in isolation or as a substitute for performance measures calculated in accordance with U.S. GAAP. We compensate for these limitations by relying primarily on our U.S. GAAP results and using adjusted revenue and adjusted operating income (loss) on a supplemental basis. You should review the reconciliation of revenue to adjusted revenue and operating income (loss) to adjusted operating income (loss) set forth below and not rely on any single financial measure to evaluate our business.
The following tables set forth a reconciliation of adjusted revenue to revenue and adjusted operating income (loss) to operating income (loss), the most directly comparable U.S. GAAP measures, using data derived from our consolidated financial statements for the periods indicated:
| | | | | | | | | | | | | | | | | | | | |
| (in thousands) | Year Ended March 31, 2025 |
| Ben Liquidity | Ben Custody | Customer ExAlt Trusts | Corporate/Other | Consolidating Eliminations | Consolidated |
| Total revenues | $ | 42,583 | | $ | 21,574 | | $ | (8,274) | | $ | (422) | | $ | (63,404) | | $ | (7,943) | |
| Mark to market adjustment on interests in the GWG Wind Down Trust | — | | — | | 545 | | 7 | | — | | 552 | |
| Adjusted revenues | $ | 42,583 | | $ | 21,574 | | $ | (7,729) | | $ | (415) | | $ | (63,404) | | $ | (7,391) | |
| | | | | | |
| Operating income (loss) | $ | (12,802) | | $ | 13,288 | | $ | (168,427) | | $ | 10,243 | | $ | 133,513 | | $ | (24,185) | |
| Mark to market adjustment on interests in the GWG Wind Down Trust | — | | — | | 545 | | 7 | | — | | 552 | |
Intersegment provision for credit losses on collateral comprised of interests in GWG Wind Down Trust | 5 | | 1,807 | | — | | — | | (1,812) | | — | |
| Share-based compensation expense | — | | — | | — | | 5,649 | | — | | 5,649 | |
| Goodwill impairment | — | | 3,427 | | — | | 265 | | — | | 3,692 | |
| Release of loss contingency related to arbitration award | — | | — | | — | | (54,973) | | — | | (54,973) | |
Legal and professional fees(1) | — | | — | | — | | 7,682 | | — | | 7,682 | |
| Adjusted operating income (loss) | $ | (12,797) | | $ | 18,522 | | $ | (167,882) | | $ | (31,127) | | $ | 131,701 | | $ | (61,583) | |
(1) Includes legal and professional fees related to lawsuits.
| | | | | | | | | | | | | | | | | | | | |
| (in thousands) | Year Ended March 31, 2024 |
| Ben Liquidity | Ben Custody | Customer ExAlt Trusts | Corporate/Other | Consolidating Eliminations | Consolidated |
| Total revenues | $ | 46,947 | | $ | 24,534 | | $ | (97,568) | | $ | (1,493) | | $ | (71,116) | | $ | (98,696) | |
| Mark to market adjustment on interests in the GWG Wind Down Trust | — | | — | | 66,080 | | 1,377 | | — | | 67,457 | |
| Adjusted revenues | $ | 46,947 | | $ | 24,534 | | $ | (31,488) | | $ | (116) | | $ | (71,116) | | $ | (31,239) | |
| | | | | | |
| Operating income (loss) | $ | (1,810,964) | | $ | (588,811) | | $ | (248,065) | | $ | (210,169) | | $ | 209,463 | | $ | (2,648,546) | |
| Mark to market adjustment on interests in the GWG Wind Down Trust | — | | — | | 66,080 | | 1,377 | | — | | 67,457 | |
| Intersegment provision for credit losses on collateral comprised of interests in GWG Wind Down Trust and formative transaction note receivables | 43,907 | | 25,252 | | — | | — | | (69,159) | | — | |
| Provision for credit losses related to receivables from related party and formative transaction note receivables | — | | — | | — | | 5,515 | | — | | 5,515 | |
| Share-based compensation expense | — | | — | | — | | 39,103 | | — | | 39,103 | |
| Goodwill impairment | 1,725,880 | | 583,323 | | — | | 45,117 | | — | | 2,354,320 | |
| Loss on arbitration | — | | — | | — | | 54,973 | | — | | 54,973 | |
Legal and professional fees(1) | — | | — | | — | | 11,370 | | — | | 11,370 | |
| Adjusted operating income (loss) | $ | (41,177) | | $ | 19,764 | | $ | (181,985) | | $ | (52,714) | | $ | 140,304 | | $ | (115,808) | |
(1) Includes legal and professional fees related to GWG Holdings bankruptcy, lawsuits, public relations, and employee matters.
Financial Condition
Ben Liquidity’s Loan Portfolio and Customer ExAlt Trusts’ Investment in Alternative Assets
Our primary operations currently consist of offering our liquidity and trust administration services to our customers, primarily through certain of our operating subsidiaries, Ben Liquidity and Ben Custody, respectively. Ben Liquidity offers simple, rapid and cost-effective liquidity products to its customers using a proprietary financing and trusts structure, the Customer ExAlt Trusts, which facilitate the exchange of a customer’s alternative assets for consideration using a unique financing structure, the ExAlt PlanTM. In ExAlt PlanTM financings, a subsidiary of Ben Liquidity, BFF, makes ExAlt Loans to certain of the Customer ExAlt Trusts, which in turn employ a portion of the loan proceeds to acquire and deliver agreed upon consideration to the customer, in exchange for their alternative assets. Ben Liquidity generates interest and fee income earned in connection with such ExAlt Loans to certain of the Customer ExAlt Trusts, which are collateralized by the cash flows from the exchanged alternative assets, or the “Collateral.” The Collateral held by the Customer ExAlt Trusts supports the repayment of the loans plus any related interest and fees. In the event that an ExAlt Loan’s principal balance is reduced to zero dollars ($0), any remaining Collateral supporting such ExAlt Loan effectively cross-collateralizes other ExAlt Loans, as any such excess cash flows must be applied to pay off the outstanding balances of other ExAlt Loans pursuant to the terms of the trust agreements governing certain of the ExAlt Trusts. Ben Custody provides full-service trust and custody administration services to the trustees of certain of the Customer ExAlt Trusts, including BFF, which own the exchanged alternative asset following a liquidity transaction for fees payable quarterly.
As of March 31, 2025, Ben Liquidity’s loan portfolio consisted of ExAlt Loans to the Customer ExAlt Trusts with an aggregate principal amount outstanding of $586.5 million, including accrued interest that has been capitalized on the ExAlt Loans. Ben Liquidity’s ExAlt Loans are structured as loans with a maturity date of 12 years that bear contractual interest at a variable rate or fixed rate that compounds monthly. The ExAlt Loans made prior to December 31, 2020 have a variable interest rate established off of a base rate of 14%, and ExAlt Loans made on or after December 31, 2020 have a variable interest rate established off a base rate of 10% or a fixed rate of 5%-10%. Ben Liquidity may make ExAlt Loans in the future with a variable interest rate established off of different base rates. Since the Customer ExAlt Trusts are consolidated, the ExAlt Loans and related interest and fee income earned by Ben Liquidity and Ben Custody from the Customer ExAlt Trusts are eliminated in the presentation of our consolidated financial statements; however, such amounts directly impact the income (loss) allocable to Ben’s or BCH’s equity holders.
The Customer ExAlt Trusts’ investments are the source of the Collateral supporting the ExAlt Loans plus any related interest and fees. These investments, either through direct ownership or through beneficial interests, consist primarily of limited partnership interests in various alternative assets, including private equity funds. These alternative investments are recorded at fair value using NAV as a practical expedient. Changes in the fair value (i.e., NAV) of these alternative investments are recorded in investment income (loss), net in our consolidated statements of operations. The Customer ExAlt Trusts’ investments in alternative assets and investments in equity and debt securities provide the economic value creating the Collateral to the ExAlt Loans made in connection with each liquidity transaction.
The underlying interests in alternative assets are primarily limited partnership interests. The transfer of the investments in private equity funds generally requires the consent of the corresponding private equity fund manager, and the transfer of certain fund investments is subject to rights of first refusal or other preemptive rights, potentially further limiting the ExAlt PlanTM from transferring an investment in a private equity fund. Distributions from funds are received as the underlying investments are liquidated. Timing of liquidation is currently unknown.
The Customer ExAlt Trusts held interests in alternative assets with a NAV of $259.1 million and $293.9 million as of March 31, 2025 and 2024, respectively. As of March 31, 2025, the Customer ExAlt Trusts’ portfolio had exposure to 213 professionally managed alternative investment funds, comprised of 713 underlying investments, 91 percent of which are investments in private companies. Additionally, the Customer ExAlt Trusts directly hold investments in debt and equity securities. The aggregate value of these investments was $32.3 million and $35.2 million as of March 31, 2025 and 2024, respectively. As part of the Asset Sales Initiative described elsewhere, subsequent to March 31, 2025, entities held by a Customer ExAlt Trust and managed by an indirect subsidiary of the Company completed or agreed to the completion of the sale of beneficial interests with respect to certain limited partner interests held for the benefit of such Customer ExAlt Trust. Aggregate gross proceeds of $36.7 million are expected to be received for the sale of the beneficial interests once all transactions are closed. Furthermore, following the completion of these sales of beneficial interests with respect to certain limited partner interests held for the benefit of such Customer ExAlt Trusts after our fiscal year end, as of March 31, 2025, on a pro forma basis considering the sales of beneficial interests, the aggregate value of the investments held by the Customer ExAlt Trusts is $240.7 million, exclusive of the approximately $11.8 million of new originations that have occurred subsequent to our fiscal year end through the date of this Annual Report on Form 10-K.
The following sections provide more detailed information for Ben Liquidity’s loan portfolio and related allowance for credit losses and the Customer ExAlt Trusts’ investments in alternative assets and other equity and debt securities.
Ben Liquidity
Loans Receivable
The following table provides the carrying value of the loan portfolio by collateral type and classification (in thousands):
| | | | | | | | | | | | | | |
| | March 31, 2025 | | March 31, 2024 |
| Loans collateralized by interests in alternative assets | | $ | 412,095 | | | $ | 394,328 | |
| Loans collateralized by debt and equity securities | | 174,435 | | | 165,430 | |
| Total loans receivable | | 586,530 | | | 559,758 | |
Allowance for credit losses | | (342,460) | | | (303,574) | |
| Total loans receivable, net | | $ | 244,070 | | | $ | 256,184 | |
The following table provides certain information concerning our loan portfolio by collateral type and maturity as of March 31, 2025 (in thousands):
| | | | | | | | | | | | | | | | | | | | | | | | | | | | | | | | | | | |
| Original Principal | | Interest Accrued | | Aggregate Payments | | Outstanding Balance(1) | | Allowance | | Carrying Value |
| Loans collateralized by interests in alternative assets | | | | | | | | | | | |
Within 5 Years | $ | 416,844 | | | $ | 254,686 | | | $ | (358,499) | | | $ | 166,940 | | | $ | 82,077 | | | $ | 84,863 | |
| After 5 Years Within 10 Years | 191,766 | | | 82,097 | | | (75,475) | | | 198,324 | | | 64,898 | | | 133,426 | |
| After 10 Years | 47,681 | | | 2,608 | | | (3,458) | | | 46,831 | | | 43,097 | | | 3,734 | |
| Loans collateralized by debt and equity securities | | | | | | | | | | | |
Within 5 Years | 161,891 | | | 129,674 | | | (12,238) | | | 149,160 | | | 147,949 | | | 1,211 | |
| After 5 Years Within 10 Years | 13,546 | | | 6,818 | | | — | | | 20,364 | | | 3,242 | | | 17,122 | |
| After 10 Years | 4,012 | | | 1,062 | | | (164) | | | 4,911 | | | 1,197 | | | 3,714 | |
| Total | $ | 835,740 | | | $ | 476,945 | | | $ | (449,834) | | | $ | 586,530 | | | $ | 342,460 | | | $ | 244,070 | |
(1) This balance includes $276.3 million in unamortized discounts as of March 31, 2025.
Loan to Value Ratio
The loan to value ratio is calculated as the carrying value of loans receivable after any allowance for credit losses over the Collateral Value of the loan portfolio. The value of the Collateral (the “Collateral Value”) is defined as the mutual beneficial interest of the respective Customer ExAlt Trust, which we refer to as the “Collective Trust” that is owned by the Customer ExAlt Trust, which we refer to as the “Funding Trust,” that borrows from Ben Liquidity’s subsidiary, BFF. The Collateral Value is derived from the expected cash flows from the various alternative assets held by other trusts included within the Customer ExAlt Trust structure. The Collateral is valued using industry standard valuation models, which includes assumptions related to (i) equity market risk premiums, (ii) alternative asset beta to public equities, (iii) NAVs, (iv) volatilities, (v) distribution rates, and (vi) market discount rates. The fair value of the mutual beneficial interests collateralizing the loan portfolio as of March 31, 2025 and 2024, is estimated at $241.9 million and $292.7 million, respectively.
The loan to value ratio for the entire loan portfolio was 1.01 and 0.88 as of March 31, 2025 and 2024, respectively. The increase in the loan to value ratio from March 31, 2024 to March 31, 2025 was primarily driven by a decrease in the fair value of the collateral during the period.
Allowance for Credit Losses
The ExAlt Loans’ allowance for credit losses is an input to the allocation of income (loss) to Ben’s or BCH’s equity holders.
On April 1, 2023, we adopted Accounting Standards Update 2016-13, Financial Instruments, Credit Losses (Topic 326) (“CECL”), which requires an estimate of the credit losses expected over the life of a loan (or pool of loans). It replaced the incurred loss approach’s threshold that required the recognition of a credit loss when it was probable that a loss event was incurred. The allowance for credit losses is a valuation account that is deducted from, or added to, the loans’ amortized cost basis to present the net, lifetime amount expected to be collected on the loans.
Management estimates the allowance using relevant available information from internal and external sources related to past events, current conditions, and reasonable and supportable economic forecasts. Historical credit loss experience provides the
basis for the estimation of expected credit losses. Ben currently does not have adequate historical loss data to provide a basis for the long-term loss information associated with its loans. As such, Ben uses alternative, long-term historical average credit loss data from Preqin in establishing the loss history as a proxy.
Adjustments to historical loss information are made for differences in current loan-specific risk characteristics such as differences in credit concentrations, collateral values and underwriting standards as well as changes in economic conditions or other relevant factors. Management judgment is required at each point in the measurement process.
Ben uses the discounted cash flow (“DCF”) method to estimate expected credit losses for the loan portfolio. Ben generates cash flow projections at the loan level wherein payment expectations are adjusted for changes in market risk premiums, risk free rate, NAV growth rate, and discount rate. The inputs are based on historical data from Preqin, Ltd. and adjusted, if necessary, based on the reasonable and supportable forecast of economic conditions. To adjust, management utilizes externally developed forward-looking macroeconomic factors as indicators of future expected cash flows: S&P 500 Index data and US 3-Month Treasury. The economic forecasts are applied over the cashflow projection period.
The combination of adjustments for credit expectations (default and loss) and timing expectations (prepayment, curtailment, and time to recovery) produces an expected cash flow stream at the instrument level. Instrument effective yield is calculated, net of the impacts of prepayment assumptions, and the instrument expected cash flows are then discounted at that effective yield to produce an instrument-level net present value of expected cash flows (“NPV”). An allowance for credit loss is established for the difference between the instrument’s NPV and amortized cost basis.
The DCF model also considers the need to qualitatively adjust expected loss estimates for information not already captured in the quantitative loss estimation process. Qualitative considerations include limitations inherent in the quantitative model; trends experienced in nonperforming loans; changes in value of underlying collateral; changes in underwriting policies and procedures; nature and composition of loans; portfolio concentrations that may affect loss experience across one or more components or the portfolio; and the effect of external factors such as competition, legal and regulatory requirements. These qualitative factor adjustments may increase or decrease Ben’s estimate of expected credit losses so that the allowance for credit loss is reflective of the estimate of lifetime losses that exist in the loan portfolio at the balance sheet date.
The following table provides the allowance for credit losses recognized by Ben Liquidity and Ben Custody by collateral type and by classification (in thousands):
| | | | | | | | | | | | | | |
| | March 31, 2025 | | March 31, 2024 |
| Loans collateralized by interests in alternative assets | | $ | 190,072 | | | $ | 168,089 | |
| Loans collateralized by interest in debt and equity securities | | 152,388 | | | 135,485 | |
Total allowance for credit losses | | $ | 342,460 | | | $ | 303,574 | |
The following tables provide a rollforward of the allowance for credit losses recognized by Ben Liquidity and Ben Custody by collateral type (in thousands):
| | | | | | | | | | | | | | | | | | | | | | | | | | |
| | Year Ended March 31, |
| | 2025 | | 2024 |
| | Alternative Assets | | Debt & Equity Securities | | Alternative Assets | | Debt & Equity Securities |
| Beginning balance | | $ | 168,089 | | | $ | 135,485 | | | $ | 32,632 | | | $ | 96,497 | |
Impact of the adoption of CECL | | — | | | — | | | 52,554 | | | 8,536 | |
Provision for credit losses | | 21,983 | | | 16,903 | | | 82,903 | | | 30,452 | |
| | | | | | | | |
| Ending balance | | $ | 190,072 | | | $ | 152,388 | | | $ | 168,089 | | | $ | 135,485 | |
Credit Quality
The following tables presents certain credit quality metrics (dollar amounts in thousands):
| | | | | | | | | | | | | | |
| | March 31, 2025 | | March 31, 2024 |
| Loans collateralized by alternative assets | | | | |
| Period-end loans | | $ | 412,095 | | | $ | 394,328 | |
Nonperforming loans | | $ | 164,983 | | | $ | 126,607 | |
Allowance for credit losses | | $ | 190,072 | | | $ | 168,089 | |
Allowance/loans | | 46.12 | % | | 42.63 | % |
| Nonperforming loans/loans | | 40.04 | % | | 32.11 | % |
Allowance to nonperforming loans | | 1.15x | | 1.33x |
| | | | |
| Loans collateralized by debt and equity securities | | | | |
| Period-end loans | | $ | 174,435 | | | $ | 165,430 | |
Nonperforming loan(1) | | $ | 131,382 | | | $ | 120,845 | |
Allowance for credit losses | | $ | 152,388 | | | $ | 135,485 | |
| Allowance/loans | | 87.36 | % | | 81.90 | % |
| Nonperforming loans/loans | | 75.32 | % | | 73.05 | % |
Allowance to nonperforming loans(1) | | 1.16x | | 1.12x |
| | | | |
Combined | | | | |
| Period-end loans | | $ | 586,530 | | | $ | 559,758 | |
Nonperforming loans(1) | | $ | 296,365 | | | $ | 247,452 | |
Allowance for credit losses | | $ | 342,460 | | | $ | 303,574 | |
Allowance/loans | | 58.39 | % | | 54.23 | % |
| Nonperforming loans/loans | | 50.53 | % | | 44.21 | % |
Allowance to nonperforming loans(1) | | 1.16x | | 1.23x |
(1) The nonperforming loans collateralized by interests in GWG or the GWG Wind Down Trust was $145.9 million as of March 31, 2025 and 2024.Customer ExAlt Trusts — Alternative Asset Portfolio
The portfolio of alternative assets held by the Customer ExAlt Trusts covers the following industry sectors and geographic regions for the periods shown below (dollar amounts in thousands):
| | | | | | | | | | | | | | | | | | | | | | | | | | |
| | March 31, 2025 | | March 31, 2024 |
| Industry Sector | | Value | | Percent of Total | | Value | | Percent of Total |
| Food and Staples Retailing | | $ | 63,846 | | | 24.6 | % | | $ | 41,721 | | | 14.2 | % |
| Software and Services | | 41,460 | | | 16.0 | | | 42,908 | | | 14.6 | |
| Diversified Financials | | 22,273 | | | 8.6 | | | 30,297 | | | 10.3 | |
| Capital Goods | | 20,532 | | | 7.9 | | | 23,146 | | | 7.9 | |
| Utilities | | 15,432 | | | 6.0 | | | 28,768 | | | 9.8 | |
| Semiconductors and Semiconductor Equipment | | 15,426 | | | 6.0 | | | 16,144 | | | 5.5 | |
| Health Care Equipment and Services | | 13,464 | | | 5.2 | | | 16,520 | | | 5.6 | |
| Energy | | 11,306 | | | 4.4 | | | 19,930 | | | 6.8 | |
| | | | | | | | |
| | | | | | | | |
Other(1) | | 55,374 | | | 21.3 | | | 74,482 | | | 25.3 | |
| Total | | $ | 259,113 | | | 100.0 | % | | $ | 293,916 | | | 100.0 | % |
| | | | | |
| (1) | Industries in this category each comprise less than 5 percent. Energy is shown separately as it comprised greater than 5 percent in the prior period. |
| | | | | | | | | | | | | | | | | | | | | | | | | | |
| | March 31, 2025 | | March 31, 2024 |
| Geography | | Value | | Percent of Total | | Value | | Percent of Total |
| North America | | $ | 135,066 | | | 52.1 | % | | $ | 164,205 | | | 55.9 | % |
| South America | | 64,969 | | | 25.1 | | | 43,543 | | | 14.8 | |
| Asia | | 41,948 | | | 16.2 | | | 49,385 | | | 16.8 | |
| Europe | | 17,018 | | | 6.6 | | | 35,870 | | | 12.2 | |
| Africa | | 112 | | | — | | | 913 | | | 0.3 | |
| Total | | $ | 259,113 | | | 100.0 | % | | $ | 293,916 | | | 100.0 | % |
Assets in the portfolio consist primarily of interests in alternative investment vehicles (also referred to as “funds”) that are managed by a group of U.S. and non-U.S. based alternative asset management firms that invest in a variety of financial markets and utilize a variety of investment strategies. The vintages of the funds in the portfolio as of March 31, 2025 ranged from 1993 to 2024.
As Ben Liquidity originates additional ExAlt Loans, it monitors the diversity of the portfolio of alternative assets held by the Customer ExAlt Trusts through the use of concentration guidelines. These guidelines were established, and are periodically updated, through a data driven approach based on asset type, fund manager, vintage of fund, industry segment and geography to manage portfolio risk. Ben Liquidity refers to these guidelines when making decisions about new financing opportunities; however, these guidelines do not restrict Ben Liquidity from entering into financing opportunities that would result in Ben Liquidity having exposure outside of its concentration guidelines. In addition, changes to the portfolio of alternative assets held by the Customer ExAlt Trusts may lag changes to the concentration guidelines. As such, the portfolio of alternative assets held by the Customer ExAlt Trusts may, at any given time, have exposures that are outside of Ben Liquidity’s concentration guidelines to reflect, among other things, attractive financing opportunities, limited availability of assets, or other business reasons. Given our operating history of relatively few transactions at significant NAV, the portfolio as of March 31, 2025 had exposure to certain alternative investment vehicles and investments in private companies that were outside of those guidelines.
Classifications by industry sector, exposure type and geography reflect classification of investments held in funds or companies held directly in the portfolio. Investments reflect the assets listed by the general partner of a fund as held by the fund and have a positive or negative NAV. Typical assets include portfolio companies, limited partnership interests in other funds, and net other assets, which are a fund’s cash and other current assets minus liabilities. The underlying interests in alternative assets are primarily limited partnership interests, and the limited partnership agreements governing those interests generally include restrictions on disclosure of fund-level information, including fund names and company names in the funds.
Industry sector is based on Global Industry Classification Standard (GICS®) Level 2 classification (also known as “Industry Group”) of companies held in the portfolio by funds or directly, subject to certain adjustments by us. “Other” classification is not a GICS® classification. “Other” classification reflects companies in the GICS® classification categories of Automobiles & Components, Banks, Commercial & Professional Services, Consumer Durables & Apparel, Consumer Services, Food, Beverage & Tobacco, Household & Personal Products, Insurance, Materials, Media & Entertainment, N/A, Pharmaceuticals, Biotechnology & Life, Real Estate, Retailing, Technology Hardware & Equipment, Telecommunication Services and Transportation. “N/A” includes investments assets that we have determined do not have an applicable GICS® Level 2 classification, such as Net Other Assets and investments that are not operating companies.
Geography reflects classifications determined by us based on each underlying investment.
Cash Flow
The following table presents a summary of cash flows from operating, investing and financing activities for periods presented below (in thousands):
| | | | | | | | | | | | | | |
| | Year Ended March 31, |
| | 2025 | | 2024 |
| Net cash used in operating activities | | $ | (37,703) | | | $ | (58,216) | |
Net cash provided by investing activities | | 28,105 | | | 44,057 | |
Net cash provided by financing activities | | 2,967 | | | 12,591 | |
Net decrease in cash and cash equivalents, and restricted cash | | $ | (6,631) | | | $ | (1,568) | |
Years Ended March 31, 2025 and 2024
Net cash used in operating activities was $37.7 million for the year ended March 31, 2025, largely driven by working capital requirements, including employee compensation and benefits and professional services. Net cash provided by investing activities was $28.1 million for the year ended March 31, 2025, primarily driven by $30.4 million of distributions received as return of investments in alternative assets offset by $1.2 million of purchases of investments in alternative assets and $1.1 million in purchases of premises and equipment. Net cash provided in financing activities was $3.0 million for the year ended March 31, 2025, resulting from proceeds received from issuance of Class A common shares under the standby equity purchase agreement of approximately $7.9 million, a total of $5.3 million in proceeds from debt issuances, and $0.7 million from other common stock sales offset by approximately $2.1 million in payment of deferred issuance costs and $8.7 million in principal payments on debt obligations.
Net cash used in operating activities was $58.2 million for the year ended March 31, 2024, largely driven by working capital requirements, including employee compensation and benefits and professional services. Net cash provided by investing activities was $44.1 million for the year ended March 31, 2024, primarily driven by $46.3 million of distributions received as return of investments in alternative assets combined with proceeds from sale of put options slightly offset by purchases of premises and equipment and investments in alternative assets. Net cash provided in financing activities was $12.6 million for the year ended March 31, 2024, largely driven by proceeds from the HH-BDH Credit Agreement and equity sales under the standby equity purchase agreement, offset by debt payments, redemptions of preferred equity securities, payments of deferred equity costs, and the net impact of the de-SPAC merger transaction.
Liquidity and Capital Resources
As of March 31, 2025 and 2024, we had $1.3 million and $7.9 million, respectively, in combined available unrestricted cash and cash equivalents. As of the date of this Annual Report on Form 10-K, we have purported events of default on certain of our related party debt obligations that could make these debts potentially callable by the lender (as further described below). Our obligations including principal and accrued interest under these related party debt instruments as of August 31, 2025 exceeded $125 million, when considering the cross default provisions under the terms of each respective debt agreement.
Additionally, our business is capital intensive, and we have historically generated net losses and, in aggregate, these net losses have resulted in an accumulated deficit of $2.0 billion as of March 31, 2025.
We currently finance our business through a combination of cash distributions from the Customer ExAlt Trusts’ alternative asset portfolio, receipt of fees for performing trust services, dividends and interest on investments, debt offerings, and equity offerings, including under the SEPA, and sales of loans extended to the Customer ExAlt Trusts. We have traditionally used proceeds from these sources for cash obligations arising from our initial capitalization and formative transactions, funding liquidity transactions and potential unfunded capital commitments, working capital, debt service payments, and costs associated with potential future products. We have recently completed or agreed to complete the sale of certain beneficial interests in alternative assets whereby, once all transactions close, will result in the receipt of gross proceeds of approximately $36.7 million, and we may consider the monetization of additional alternative assets as source of funding. BFF is also required to maintain sufficient regulatory capital due to its Kansas charter, though such amount is not significant.
The ability of Ben, BCH, and our operating subsidiaries to access the cash distributions from the Customer ExAlt Trusts’ alternative asset portfolio is limited by the terms of the ExAlt Loans from Ben Liquidity to the Customer ExAlt Trusts. Historically, Ben Liquidity has elected to capitalize interest that accrues on the ExAlt Loans and only receives payments on the ExAlt Loans, at the discretion of the applicable trustee, following the Customer ExAlt Trusts’ receipt of cash distributions on their alternative asset portfolio. The trustee of the Customer ExAlt Trusts intends to make principal payments on the ExAlt Loans out of the proceeds of the distributions from the alternative assets. To the extent the Customer ExAlt Trusts do not receive distributions, such as if the managers of the professionally managed funds comprising the alternative assets determine to delay distributions or transactions that would result in the distributions to its limited partners, the Customer ExAlt Trusts’ ability to repay the ExAlt Loans, and therefore, Ben Liquidity’s ability to receive principal and interest payments in cash may be adversely impacted. During the year ended March 31, 2025, largely as a result of macro-economic conditions, the Customer ExAlt Trusts continued to receive fewer distributions from their alternative assets than was originally anticipated, which adversely impacted the Customer ExAlt Trusts’ ability to repay the ExAlt Loans and our liquidity. Such conditions are expected to continue throughout the first half of fiscal year 2026. In an effort to address cash flow restraints the Company has been experiencing primarily relating to delays in distributions and other realization events on the interests in alternative assets held the Customer ExAlt Trusts, the Company has commenced an initiative (the “Asset Sales Initiative”) to sell or otherwise monetize a portion of the assets reported on the Company’s consolidated balance sheet, including assets and additional investments held by the Customer ExAlt Trusts if, as and when prudent. Through September 22, 2025, this has resulted in sales of approximately $36.7 million of limited partner interests by entities held by the Customer ExAlt Trusts, of which approximately $34.0 million has been funded to-date and $2.7 million is expected to be funded on or around September 30,
2025. While the Company intends to consider additional sales, there can be no assurances that such additional sales will be available on favorable terms or at all.
We expect that the Company will require additional capital to satisfy our obligations and fund our operations for the next twelve months, which will likely be achieved through the issuance of additional debt or equity, including through the SEPA, and the monetization of certain of the investments held by the Customer ExAlt Trusts. We continue to explore raising additional capital through a combination of debt financing and/or equity financing to supplement the Company’s capitalization and liquidity. If and as we raise additional funds by incurring loans or by issuing debt securities or preferred stock, these forms of financing have rights, preferences, and privileges senior to those of holders of our Common Stock. The availability and the terms under which we are able to raise additional capital could be disadvantageous, and the terms of debt financing and/or equity financing could place significant restrictions on our operations. Macroeconomic conditions and credit markets are also impacting the availability and cost of potential future debt financing. As we raise capital through the issuance of additional equity, such sales and issuance have and will continue to dilute the ownership interests of the existing holders of Common Stock. There can be no assurances that any additional debt and/or equity financing would be available to us on favorable terms or at all. We expect to continue to incur net losses, comprehensive losses and negative cash flows from operating activities until we meet a certain scale of operations.
As of the date of this Annual Report on Form 10-K, we believe that our anticipated operating cash flows, proceeds on ExAlt Loan payments and fee income derived from distributions on investments held by the Customer ExAlt Trusts or other investments held by Ben, and additional sources of liquidity, are not sufficient to meet our contractual obligations over the next 12 months.
Our contractual obligations over the next 12 months include scheduled maturities of outstanding borrowings of approximately $22.0 million with a maturity date of March 31, 2026. With proceeds from the Asset Sales Initiative described above and other payments, we have paid down the $22.0 million loan to approximately $8.3 million as of the date of filing of these financial statements. Additionally, on April 14, 2025, the HCLP Loan purportedly matured, and on July 30, 2025, we received written notice from HCLP that events of default had occurred with respect to our borrowings under the HCLP Loan Agreement (approximately $94.5 million (including an unamortized premium thereon) of debt outstanding and unpaid interest of $18.6 million as of March 31, 2025). The debt and accrued interest matured and became due and payable upon such maturity date. Due to the Company identifying credible evidence that Mr. Heppner participated in fabricating and delivering fake documents to the Company regarding his and others’ relationships to HCLP, among other items, the Company is evaluating the validity of its obligations under the HCLP Loan Agreement and the liens securing the HCLP Loan and is considering all options that it may pursue related to this conduct, including litigation against Mr. Heppner, HCLP and any direct or indirect control parties of HCLP.
While we may refinance some or all of the existing borrowings due prior to their maturity, with either our current lenders or other lenders, continue to seek opportunities to reduce corporate overhead, intend to raise capital through equity or debt investments in us by third parties, including through the SEPA, and the additional monetization of certain of the investments held by the Customer ExAlt Trusts, we cannot conclude these are probable of being implemented or, if probable of being implemented, being in sufficient enough amounts to satisfy our contractual amounts as they presently exist that are coming due over the next 12 months as of the date of filing this Annual Report on Form 10-K.
As further discussed in other sections of this Annual Report on Form 10-K, on June 27, 2023, we entered into the SEPA with Yorkville, whereby we have the right, but not the obligation, to sell to Yorkville up to $250.0 million of shares of the Company’s Class A common stock. Through September 22, 2025, the Company had offered and sold 4,911,775 shares of Class A common stock to the Yorkville Investor pursuant to the SEPA for net proceeds of approximately $9.3 million. On June 20, 2024, the Company obtained stockholder approval pursuant to Nasdaq Listing Rule 5635(d) for the issuance of shares of Class A common stock to the Yorkville in excess of the Exchange Cap. As a result, the Company may issue up to an aggregate of approximately $246.1 million worth of shares of Class A common stock following registration with the SEC on November 12, 2024. As of September 22, 2025, approximately $240.7 million worth of shares of Class A common stock remains available under the terms of the SEPA. The issuance of additional shares of Class A common stock under the SEPA will dilute the percentage ownership interest of all stockholders, could dilute the book value per share of the Class A common stock and will increase the number of the Company’s outstanding shares, which could cause the market price of our Class A common stock to decrease. Additionally, the decision regarding future sale of shares, including those under the SEPA, is subject to market conditions, such as trading volume, price of our Class A Common Stock and other factors beyond our control.
As further discussed in other sections of this Annual Report on Form 10-K, on October 19, 2023, we entered into a three-year $25.0 million term loan with HH-BDH, which was fully drawn upon closing and, the proceeds of which were used to repay certain outstanding obligations, fund development of our products, and provide additional working capital. On August 16, 2024, an amendment to the term loan with HH-BDH was executed to add a subsequent term loan of $1.7 million, which was
fully drawn upon the closing, and, the proceeds of which used to provide additional working capital. Subsequent to March 31, 2025, we agreed to amend the term loan with HH-BDH to add a subsequent term loan of $850 thousand, which has been fully drawn, and, the proceeds of which used to provide additional working capital. The HH-BDH Credit Agreement contains certain financial maintenance covenants, including a debt service coverage ratio and, beginning on December 31, 2024, a minimum liquidity requirement of $4.0 million, measured on the last day of each month. The Company has at times in late fiscal year 2025 and in subsequent periods been in default on certain of the required payment obligations, financial covenants, and information reporting requirements of the HH-BDH Credit Agreement. The Company is actively working with the lender on waivers related to these defaults along with the amendment to the HH-BDH Credit Agreement. Such negotiations remain in process as of the date of this Annual Report on Form 10-K. The events of default under the HCLP Loan Agreement described above triggered a cross default provision in the HH-BDH Credit Agreement. The Company timely notified HH-BDH of the cross default and, as of the date of this Annual Report on Form 10-K, HH-BDH has not notified the Company that it intends to declare an event of default as its relates to the cross default provision of the HH-BDH Credit Agreement.
Additionally, on August 6, 2024, we entered into the Purchase Agreement with Yorkville, pursuant to which we agreed to issue and sell to Yorkville in connection with the issuance and sale by the Company of Convertible Debentures issuable in an aggregate principal amount of up to $4.0 million, which were convertible into shares of the Company’s Class A common stock. Yorkville purchased and the Company issued $2.0 million in aggregate principal amount of Convertible Debentures at the First Closing. Furthermore, the Company agreed to issue to the Yorkville Warrants to purchase up to 1,325,382 shares of Class A common stock at an exercise price of $2.63. At the First Closing, the Company issued a Yorkville Warrant to purchase up to 662,691 shares of Class A common stock. Additionally, on November 13, 2024, the Second Closing under the Purchase Agreement occurred whereby the Company issued an additional $2.0 million in aggregate principal amount of Convertible Debentures for proceeds of approximately $1.8 million and issued an additional Yorkville Warrant to purchase up to 662,691 shares of Class A common stock. The Convertible Debentures did not bear interest, subject to a potential increase to 18.0% per annum (or the maximum amount permitted by applicable law) upon the occurrence of certain events of default. The Convertible Debentures matured on February 6, 2025 and resulted in gross proceeds to the Company of approximately $3.6 million. The Convertible Debentures were issued at an original issue discount of 10%. The Convertible Debentures was repaid in full by the February 6, 2025 maturity date.
If any of the limitations of the HH-BDH Credit Agreement or the HCLP Loan Agreement, for which there are currently existing events of defaults on on these related party debt obligations, were to materially impede the flow of cash to us, our ability to service and repay our related party debt would be materially and adversely affected. Notwithstanding the receipt of the proceeds of the borrowings made under the HH-BDH Credit Agreement, as amended, to the extent the Company continues to receive cash distributions that are less than previously projected amounts from its alternative assets, the Company will require additional capital to fund and grow its operations.
We may not be able to refinance our indebtedness or obtain additional financing on terms favorable to the Company, or at all. To the extent that Ben or its subsidiaries raise additional capital through the future sale of equity or debt, the ownership interest of our existing equity holders may be diluted. The terms of these future equity or debt securities may include liquidation or other preferences that adversely affect the rights of our existing equity unitholders or involve negative covenants that restrict Ben’s ability to take specific actions, such as incurring additional debt or making additional investments in growing the operations of the Company. If Ben defaults on these borrowings, then the Company will be required to either (i) sell participation or other interests in our loans or other of our assets or (ii) to raise additional capital through the sale of equity and the ownership interest of our equity holders may be diluted. Further, given the number of shares of Class A common stock eligible for resale as a result of various registration statements we have filed with the SEC, our stock price may be further depressed as a result of significant sales of our securities, which could adversely affect our ability to raise equity capital on favorable terms or at all. In addition, because the $920.00 exercise price per share of the outstanding Warrants substantially exceeds the current trading price per share of our Class A common stock ($0.31 per share as of March 31, 2025), there is no assurance that the Warrants will be in the money prior to their expiration and it is unlikely that the Warrant holders will be able to exercise such Warrants in the near future, if at all. Accordingly, we are unlikely to receive any proceeds from the exercise of the Warrants in the near future, if at all, and the Warrants may not provide any additional capital. Similarly, the Yorkville Warrants have an exercise price ($2.63 per share) that significantly exceeds the current trading price per share of our Class A common stock. In considering our capital requirements and sources of liquidity, we have not assumed or relied on the receipt of proceeds from the exercise of Warrants or Yorkville Warrants. As a result of the foregoing, we may require additional capital resources to execute strategic initiatives to grow our business.
We will utilize our cash flows toward our contractual obligations, to invest in our business, including new product initiatives and growth strategies, including any potential acquisitions, and, if determined by our Board, pay dividends to our equity holders, including guaranteed payments on certain of BCH’s preferred equity securities, and fund tax distributions for certain noncontrolling interest holders. Our ability to fund these capital needs will depend on our ongoing ability to generate cash from operations and via the capital markets. We are continuing to evaluate the impact of the ongoing Russia-Ukraine conflict,
the Israel-Hamas conflict and other items, such as inflation, rising interest rates and changes in regulatory requirements and tariffs, and assess the impact on financial markets and our business. The Company’s future results may be adversely affected by slowdowns in fundraising activity and the pace of new liquidity transactions with our customers due to such events.
While we have concluded that there is substantial doubt about our ability to continue as a going concern, our financial statements have been prepared on a going concern basis, which contemplates the realization of assets and satisfaction of liabilities in the normal course of business. The accompanying consolidated financial statements do not include any adjustments related to the recoverability and classification of recorded asset amounts or the amounts and classification of liabilities that might result from the outcome of this uncertainty related to the Company’s ability to continue as a going concern.
Capital expenditures have historically not been material and we do not anticipate making material capital expenditures through the remainder of fiscal year 2026.
Liquidity Transactions
On December 31, 2024, Ben Liquidity entered into agreements to finance liquidity transactions related to a primary capital transaction with respect to a limited partner interest in an investment fund with a NAV of $1.4 million. Pursuant to such transaction, the Customer ExAlt Trusts acquired the limited partnership, and in exchange for such interest, the customer received 136,193 shares of the Company’s Series B-5 Resettable Convertible Preferred Stock, par value $0.001 per share (the “Series B-5 preferred stock”), with such Series B-5 preferred stock being convertible into shares of the Company’s Class A common stock. Each share of the Series B-5 preferred stock is convertible at the election of the holder into shares of the Class A common stock initially at a conversion price of $0.694 per share, which is only subject to customary adjustments and is otherwise fixed. A maximum of 1,962,435 shares of Class A common stock may be issued upon conversion of the Series B-5 preferred stock.
On April 4, 2025, Ben Liquidity entered into agreements to finance liquidity transactions related to a primary capital transaction with respect to a limited partner interest in an investment fund with a NAV of $9.6 million. Pursuant to such transaction, the Customer ExAlt Trusts acquired the limited partnership, and in exchange for such interest, the customer received 965,576 shares of the Company’s Series B-6 Resettable Convertible Preferred Stock, par value $0.001 per share (the “Series B-6 preferred stock”), with such Series B-6 preferred stock being convertible into shares of the Company’s Class A common stock. Each share of the Series B-6 preferred stock is convertible at the election of the holder into shares of the Class A common stock initially at a conversion price of $0.3151 per share, and is subject to reset from time to time, subject to a floor of $0.2363 per share. A maximum of 40,862,294 shares of Class A common stock may be issued upon conversion of the Series B-6 preferred stock.
On April 21, 2025, Ben Liquidity entered into agreements to finance liquidity transactions related to a primary capital transaction with respect to a limited partner interest in an investment fund with a NAV of $0.2 million. Pursuant to such transaction, the Customer ExAlt Trusts acquired the limited partnership, and in exchange for such interest, the customer received 23,333 shares of the Company’s Series B-7 Resettable Convertible Preferred Stock, par value $0.001 per share (the “Series B-7 preferred stock”), with such Series B-7 preferred stock being convertible into shares of the Company’s Class A common stock. Each share of the Series B-7 preferred stock is convertible at the election of the holder into shares of the Class A common stock initially at a conversion price of $0.2979 per share, and is subject to reset from time to time, subject to a floor of $0.2234 per share. A maximum of 1,044,450 shares of Class A common stock may be issued upon conversion of the Series B-7 preferred stock.
On June 17, 2025, Ben Liquidity entered into agreements to finance liquidity transactions related to a primary capital transaction with respect to a limited partner interest in an investment fund with a NAV of $1.9 million. Pursuant to such transaction, the Customer ExAlt Trusts acquired the limited partnership, and in exchange for such interest, the customer received 191,037 shares of the Company’s Series B-8 Resettable Convertible Preferred Stock, par value $0.001 per share (the “Series B-8 preferred stock”), with such Series B-8 preferred stock being convertible into shares of the Company’s Class A common stock. Each share of the Series B-8 preferred stock is convertible at the election of the holder into shares of the Class A common stock initially at a conversion price of $0.3397 per share, and is subject to reset from time to time, subject to a floor of $0.2548 per share. A maximum of 7,497,528 shares of Class A common stock may be issued upon conversion of the Series B-8 preferred stock.
Recent Equity Issuances
On February 18, 2025 and August 13, 2025, the Company issued 13,004 and 40,000 shares, respectively, of Class A common stock of the Company to a consultant of the Company.
On each of March 28, 2025, April 4, 2025, April 10, 2025, April 21, 2025, June 5, 2025, and June 11, 2025, Yorkville purchased 50,000, 50,000, 37,504, 46,867, 582,179 and 225,000 shares of Class A common stock for $0.33, $0.30, $0.29, $0.29, $0.29 and $0.29 per share, respectively, pursuant to the terms of the SEPA.
Amended Credit Agreements
On August 13, 2020, Ben, through its subsidiary Beneficient Capital Company II, L.L.C. (formerly known as Beneficient Capital Company, L.L.C.) (“BCC”), executed the Second Amended and Restated First Lien Credit Agreement (“First Lien Credit Agreement”) and the Second Amended and Restated Second Lien Credit Agreement (“Second Lien Credit Agreement”) collectively, (the “Second A&R Agreements” or the “HCLP Loan Agreement”) with its lender, HCLP Nominees, L.L.C (“HCLP”), to amend its First Lien Credit Agreement and Second Lien Credit Agreement dated September 1, 2017 and December 28, 2018, respectively. The Second A&R Agreements have been further amended from time to time to extend the maturity date and defer principal and interest payments, among other things. In connection with the amendments to the Second A&R Agreements, Ben agreed to pay extension fees on a percentage of the amount outstanding under the credit agreements as of the date of the respective amendment. The interest rate on each loan under the Second A&R Agreements is 1-month LIBOR plus 8.0%, with a maximum interest rate of 9.5%.
On February 15, 2023, Ben executed those certain Amendment No. 5 to Second Amended and Restated Credit Agreement and Consent and Amendment No. 5 to Second Amended and Restated Second Lien Credit Agreement with HCLP, pursuant to which, as required by the prior amendment, certain Ben subsidiaries became subsidiary guarantors and entered into those certain Amended and Restated Security and Pledge Agreement (First Lien) and Amended and Restated Security and Pledge Agreement (Second Lien), that certain first lien Guaranty and that certain second lien Guaranty.
On June 5, 2023, BCH, entered into those certain Consent and Amendment No. 6 to Second Amended and Restated Credit Agreement, which amended the First Lien Credit Agreement, and Consent and Amendment No. 6 to Second Amended and Restated Second Lien Credit Agreement (collectively, the “Sixth Amendments”), which amended the Second Lien Credit Agreement, each among BCH, HCLP and the other parties thereto. Among other things, the Sixth Amendments (i) allowed for the consummation of the Transactions pursuant to the Business Combination Agreement, and effective as June 7, 2023, (ii) amended the definition of “Change of Control” (as defined therein), and (iii) provided that Beneficient will be the “Parent” thereunder.
On July 12, 2023, BCH, entered into (a) that certain Amendment No. 7 to the First Lien Amendment, which amended the First Lien Credit Agreement, and (b) that certain Amendment No. 7 to Second Lien Amendment (together with the First Lien Amendment, the “Seventh Amendments”), which amended the Second Lien Credit Agreement, each among BCH, HCLP and the other parties thereto. Among other things, the Seventh Amendments (i) modified the interest rate to a fixed rate of 9.5% (ii) extended the maturity dates of the First Lien Amendment and the Second Lien Amendment to September 15, 2024 and September 15, 2027, respectively, and (iii) agreed to installment payments on the First Lien Amendment of $5.0 million on each of March 29th, June 28th, September 29th, and December 29th of each year for so long as the obligations remain outstanding, and so long as such payments do not cause a going concern. No payments will be made on the Second Lien Amendment until the obligations on the First Lien Amendment have been fully satisfied. Effective on July 31, 2024, the maturity date of the First Lien Credit Agreement was extended from September 15, 2024 to February 1, 2025, and certain mandatory prepayment obligations thereunder were waived by HCLP until February 1, 2025. On January 31, 2025, these terms were further extended to February 8, 2025 and then on February 8, 2025 the terms were extended to February 15, 2025. Furthermore, effective as of March 1, 2025, the Company’s obligations under the First Lien Credit Agreement were waived by HCLP through April 1, 2025, and the maturity date of the First Lien Credit Agreement was extended through April 1, 2025. These terms were then extended through April 7, 2025 and again through April 14, 2025.
On July 30, 2025, we received written notice (the “Notice”) from HCLP that events of default occurred with respect to the HCLP Loan Agreement. The Notice provided that, among other thing, (i) with respect to the First Lien Credit Agreement, a default occurred on April 14, 2025, and has been continuing at all times since that date through July 29, 2025, as a result of BCH’s failure to pay all outstanding obligations (including all principal and accrued interest on the loan made pursuant to the First Lien Credit Agreement) on April 14, 2025, and that such default constitutes an Event of Default (as defined in the First Lien Credit Agreement) (such default, the “First Lien Event of Default”) and (ii) with respect to the Second Lien Credit Agreement, a default also occurred on April 14, 2025, which has been continuing at all times since that date through July 29, 2025, as a result of the First Lien Event of Default, which also constitutes an Event of Default (as defined in the Second Lien Credit Agreement) pursuant to the Second Lien Credit Agreement (the “Second Lien Event of Default,” and together with the First Lien Event of Default, the “Specified Events of Default”).
The Notice also provided that, as a result of the Specified Events of Default, the outstanding principal amount of the loans under the HCLP Loan Agreement and all other amounts owing or payable under each credit agreement or under any other loan document was immediately due and payable (including, without limitation, all interest accrued through July 29, 2025, and all amounts owing under Section 9.04(b) of each credit agreement). Furthermore, the Notice also declared that Accrued Interest (as defined in each Credit Agreement), effective as of April 14, 2025, shall accrue on each calendar day on the outstanding amount of the loan under each Credit Agreement, after as well as before judgment, at a rate equal to 11.5% per annum and such accrued interest shall be payable on demand.
As a result of the Specified Events of Default, in accordance with Section 5(c)(i) of each certain security agreements executed in connection with the HCLP Loan Agreement, the Notice provides that the pledgors pursuant to such security agreements are prohibited from selling, transferring, exchanging, disposing of, or granting any option with respect to the following collateral and any related proceeds as of July 29, 2025: (i) the equity interests in the underlying investment funds, in each case together with the certificates (or other agreements or instruments), if any, representing such equity interests, and all options and other rights, contractual or otherwise, with respect thereto; (ii) the loans and loan agreements made to the funding trusts; (iii) the acquisition documents; (iv) all other accounts, chattel paper, documents, general intangibles, instruments, investment property, money, deposit accounts, goods, commercial tort claims, letters of credit, letter of credit rights and supporting obligations; (v) all proceeds of the property described in the foregoing clauses (i), (ii), (iii) and (iv); and (v) all books and records (including computer software and other records) pertaining to any of the foregoing.
Consistent with the assertions contained in the Notice, HCLP delivered certain letters to each of the Company entity guarantors and pledgors (including BCH, Ben Liquidity, and Beneficient USA, among others) requesting various remedies, including demands for payment of the outstanding obligations and the transfer of applicable HCLP loan collateral and any proceeds therefrom, pursuant to purported rights under the HCLP Loan Agreement. Additionally, HCLP delivered certain letters to Delaware Trust Company, as trustee of certain custody trusts (LT-1 – LT-28 Custody Trusts) that hold HCLP loan collateral, requesting various remedies including the transfer of their applicable HCLP loan collateral and any proceeds therefrom, pursuant to purported rights under the HCLP Loan Agreement. The Company has communicated with the non-Company recipients of the HCLP notices to relay the Company’s position.
The Company has previously disclosed and continues to disclose HCLP as a related party in its public filings based on its relationship with Brad Heppner, the Company’s former CEO and Chairman of the Board of Directors. As previously disclosed, on June 19, 2025, Mr. Heppner resigned following a request from the Company’s counsel, acting at the direction of the Audit Committee of the Board of Directors, for Mr. Heppner to sit for a formal interview regarding, among other things, his knowledge of certain documents and information concerning Mr. Heppner’s relationship to HCLP provided to the Company’s auditors in 2019. The interview request was made after the Company identified credible evidence that Mr. Heppner participated in fabricating and delivering fake documents to the Company regarding his and others’ relationships to HCLP, knowing that these documents would be provided to the Company’s auditors. The Company is investigating additional information it has learned about other conduct by Mr. Heppner and other persons that purportedly controlled HCLP to determine the extent to which any of that conduct surrounding HCLP was fraudulent. On August 5, 2025, HCLP filed a summons with notice in the Supreme Court of the State of New York seeking a judgment against the Company for amounts owed under the HCLP Loan Agreement in addition to attorney’s fees and litigation costs. The summons with notice did not include a complaint and has not been served on the Company. No action is required by the Company until it has been served. In light of these circumstances, the Company is evaluating the validity of its obligations under the HCLP Loan Agreement and the liens securing the HCLP loans and is considering all options that it may pursue related to this conduct, including counter claims and litigation against Mr. Heppner, HCLP and any direct or indirect control parties of HCLP. The Company intends to vigorously pursue its claims regarding the validity of such purported indebtedness.
As part of the Seventh Amendments, Ben agreed to pay fees totaling approximately $0.1 million. During the years ended March 31, 2025 and 2024, no deferred financing costs were paid to HCLP. No payments of principal or interest have been made on the First Lien or Second Lien Credit Agreements since the interest payment made in March 2023. Accrued interest on the First Lien or Second Lien Credit Agreements of $18.6 million and $9.5 million as of March 31, 2025 and 2024, respectively, is included in other liabilities in the consolidated statement of financial condition. Through March 31, 2025, all required principal and interest payments due under the Second A&R Agreements have been paid.
In connection with the Second A&R Agreements, Beneficient Holdings, Inc. (“BHI”), which is owned by The Highland Business Holdings Trust, of which Mr. Heppner, our former CEO, is the trustee, and Mr. Heppner and his family are the beneficiaries, owns a majority of the BCH Class S Ordinary Units, Class S Preferred Units of BCH (“BCH Class S Preferred Units”), BCH Preferred A-0, Preferred Series A Subclass 1 Unit Accounts of BCH (“BCH Preferred A-1”), and BCH FLP-1 Unit Accounts, and Subclass 3 FLP Unit Accounts of BCH, will grant certain tax-related concessions to HCLP as may be mutually agreed upon between the parties. In exchange for the tax-related concessions, 5% of BCH Preferred A-1 held by BHI, which will be held by HCLP, may convert to BCH Preferred A-0. In addition, recipients of a grant of BCH Preferred A-1 from BHI will have the right to put an amount of BCH Preferred A-1 to Ben equal to any associated tax liability stemming from any such grant; provided that the aggregated associated tax liability shall not relate to more than $30.0 million of grants of BCH Preferred A-1 from BHI. No such liability existed as of March 31, 2025 or 2024.
The Second A&R Agreements and ancillary documents contain covenants that (i) prevent Ben from issuing any securities senior to the BCH Preferred A-0 or BCH Preferred A-1; (ii) prevent Ben from incurring additional debt or borrowings greater than $10.0 million, other than trade payable, while the loans are outstanding; and (iii) prevent, without the written consent of HCLP, GWG from selling, transferring, or otherwise disposing of any BCH Preferred A-1 held as of May 15, 2020, other than to its subsidiary GWG DLP Funding V, LLC. GWG no longer holds any BCH Preferred A-1 Unit Accounts. Ben obtained consents for the Second A&R Agreements from HCLP in connection with the HH-BDH Credit Agreement (discussed below).
Ben may be required to pay an additional extension fee to extend the maturity dates of the Second A&R Agreements beyond April 14, 2025 and September 15, 2027 or other fees related to the Notice, depending on the outcome of the Company evaluation of the validity of its obligations under the Second A&R Agreements described above.
Recent Debt Financing
As discussed above, on October 21, 2023, Beneficient Financing, L.L.C. (the “Borrower”), a wholly owned subsidiary the Company, and BCH, as guarantor (the “Guarantor” and together with the Borrower, the “Loan Parties”) entered into the HH-BDH Credit Agreement. HH-BDH’s sole member is Hicks Holdings. The managing member of Hicks Holdings is Mr. Thomas O. Hicks, a member of the Company’s Board. HH-BDH will receive customary fees and expenses in its capacity as a lender and as the administrative agent under the HH-BDH Credit Agreement, as further described below. Hicks Holdings and Mr. Hicks may be deemed to have a direct or indirect material financial interest with respect to the transactions contemplated by the HH-BDH Credit Agreement, as described below. HH-BDH funded the amounts under the HH-BDH Credit Agreement from the Financing.
The HH-BDH Credit Agreement provides for a three-year term loan in the aggregate principal amount of $25.0 million, which was fully drawn on closing (the “Term Loan”).
Borrowings under the HH-BDH Credit Agreement bear interest, at the Company’s option, calculated according to a base rate, adjusted term SOFR rate, or adjusted daily simple SOFR rate, plus an applicable margin, subject to a Maximum Rate determined by applicable law in the State of New York. The Company elected the adjusted daily simple SOFR rate with a margin of 6.5% for the first two years and 5.5% for the third year. Accrued and unpaid interest is payable monthly, upon prepayment, and at maturity. The Term Loan will mature on October 19, 2026, and all outstanding principal amounts and accrued and unpaid interest thereon shall be due and payable on such date.
On August 16, 2024, the Loan Parties entered into an amendment to the HH-BDH Credit Agreement (the “Amendment” and the HH-BDH Credit Agreement as amended, the “Amended Credit Agreement”), to, among other things, (i) add a subsequent term loan of up to $1,675,000, which was fully drawn upon closing of the Amendment (together with the Term Loan, the “Loans”), and (ii) waive certain events of default resulting from the occurrence of the Acknowledged Defaults (as defined in the Amendment), provided that in the case of the expense reimbursement default, the Borrower must cure the expense reimbursement default upon the earlier of (x) November 1, 2024 and (y) two business days following the effectiveness of Company’s registration statement for resale of the shares of Class A common stock, underlying the convertible debentures and warrants issuable pursuant to the Purchase Agreement.
The Amended Credit Agreement also required the Borrower to prepay the outstanding principal balance of the Loans in the amount of $200,000, $200,000, $200,000, $200,000 and $875,000 on each of September 7, 2024, October 7, 2024, November 7, 2024, December 7, 2024 and December 31, 2024, respectively. Furthermore, on each Required Payment Date (as defined in the Amended Credit Agreement), the Borrower shall prepay the outstanding principal balance of the Loans by an amount equal to the lesser of (a) the Total Portfolio Net Receipts (as defined in the Amended Credit Agreement) for the most recently ended period beginning on the 16th day of each month and ending on the 15th day of the immediately following month, and (b) as of each Required Payment Date, an amount equal to the excess, if any, of (x)(i) the number of Required Payment Dates occurring on or prior to such Required Payment Date, multiplied by (ii) $500,000, minus (y) the amount of all Excess Payments (as defined in the Amended Credit Agreement) made prior to such Required Payment Date. Additionally, the
Amended Credit Agreement requires the Borrower to make certain minimum monthly payments to prepay the balance of the Loans.
The Amended Credit Agreement also includes, among other things, (i) updates to conditions precedent for the HH-BDH to make the subsequent term loan to the Borrower, (ii) updates to certain representations and warranties, (iii) additional certain affirmative and negative covenants including a minimum liquidity financial covenant of $4.0 million and (iv) additional events that the occurrence of which would constitute an Event of Default (as defined in the Amended Credit Agreement). Except as modified by the Amendment, the terms of the HH-BDH Credit Agreement remain the same.
Subsequent to March 31, 2025, we agreed to amend the term loan with HH-BDH to add a subsequent term loan of $850 thousand, which has been fully drawn, and, the proceeds of which used to provide additional working capital. We have also made significant principal payments principally from proceeds received from the Asset Sales Initiative as described elsewhere in this Annual Report on Form 10-K. The Company has at times in late fiscal year 2025 and in subsequent periods been in default on certain of the required payment obligations, financial covenants, and information reporting requirements of the HH-BDH Credit Agreement. The Company is actively working with the lender on waivers related to these defaults along with the amendment to the HH-BDH Credit Agreement. Such negotiations remain in process as of the date of this Annual Report on Form 10-K.
The events of default under the HCLP Loan Agreement triggered a cross default provision in the HH-BDH Credit Agreement. The Company timely notified HH-BDH of the of the cross default and, as of the date of this Annual Report on Form 10-K, HH-BDH has not notified the Company that it intends to declare an event of default as its relates to cross default provision of the HH-BDH Credit Agreement.
Inflation
Changes in inflation do not necessarily correlate with changes in interest rates. We presently do not foresee any material impact of inflation on our results of operations in the periods presented in our consolidated financial statements.
Unfunded Capital Commitments
The Customer ExAlt Trusts had $41.6 million and $47.8 million of potential gross capital commitments as of March 31, 2025 and 2024, respectively, representing potential limited partner capital funding commitments on the interests in alternative asset funds. The trust holding the interest in the limited partnership for the alternative asset fund is required to fund these limited partner capital commitments per the terms of the limited partnership agreement. Capital funding commitment reserves are maintained by certain of the associated trusts within the ExAlt PlanTM or affiliated entities. To the extent that the associated Customer ExAlt Trust or their affiliated entities cannot pay the capital funding commitment, Ben is obligated to lend sufficient funds to meet the commitment. Any amounts advanced by Ben to the Customer ExAlt Trusts for these limited partner capital funding commitments above the associated capital funding commitment reserves, if any, held by the associated Customer ExAlt Trusts or their affiliated entities are added to the ExAlt Loan balance between Ben and the Customer ExAlt Trusts and are expected to be recouped through the cash distributions from the alternative asset fund that collateralizes such ExAlt Loan.
Capital commitments generally originate from limited partner agreements having fixed or expiring expiration dates. The total limited partner capital funding commitment amounts may not necessarily represent future cash requirements. The majority, or 89%, of our portfolio with an unfunded commitment has a vintage of 2012 and prior. As the vintages continue to age, a cash requirement becomes less likely. We consider the creditworthiness of the investment on a case-by-case basis. As of March 31, 2025 and 2024, there were no reserves for losses on unused commitments to fund potential limited partner capital funding commitments. In connection with the Asset Sale Initiatives, $1.7 million of unfunded capital commitments as of March 31, 2025 were or will be assigned to, and assumed by, the purchasers in the executed transactions.
Dependence on Related Party Transactions
In the ordinary course of business, we depend on certain transactions with related parties. For example, as discussed above, Ben, through its subsidiaries, is a party to the Second A&R Agreements with HCLP. HCLP is an indirect subsidiary of Highland Consolidated, L.P. Ben’s former CEO is a beneficiary and trust investment advisor of the trusts that control, and are the partners of, Highland Consolidated, L.P. As of March 31, 2025, we had approximately $94.5 million (including an unamortized premium thereon) of debt outstanding derived from BCH’s secured loans with HCLP. In addition, unpaid interest of $18.6 million was accrued and owed as of March 31, 2025. As described elsewhere, on July 30, 2025, we were notified of events of default under the HCLP Loan Agreement, however, the Company is evaluating the validity of its obligations under the HCLP Loan Agreement and the liens securing the HCLP Loan in light of credible evidence that Mr.
Heppner, our former CEO, participated in fabricating and delivering fake documents to the Company regarding his and others’ relationships to HCLP, among other items.
Additionally, effective October 19, 2023, Ben, through its subsidiaries, is a party to the $25.0 million HH-BDH Credit Agreement with HH-BDH. HH-BDH’s sole member is Hicks Holdings whose managing member is a member of our Board. On August 16, 2024, Amendment to the HH-BDH Credit Agreement was executed to add a subsequent term loan of $1.7 million. As of March 31, 2025, we had approximately $21.1 million (including an unamortized discount thereon) of debt outstanding derived from the term loan with HH-BDH. Subsequent to March 31, 2025, we borrowed an additional $850 thousand under the HH-BDH Credit Agreement and with proceeds from the Asset Sales Initiative made principal payments on the loan totaling $14.5 million. We are in the process of negotiating waivers for certain defaults that have occurred under the HH-BDH Credit Agreement related to required payment obligations, financial covenants, and information reporting requirements as part of an amendment to that agreement. Additionally, the events of default under the HCLP Loan Agreement described above triggered a cross default provision in the HH-BDH Credit Agreement. The Company timely notified HH-BDH of the cross default and, as of the date of this Annual Report on Form 10-K, HH-BDH has not notified the Company that it intends to declare an event of default as its relates to the cross default provision of the HH-BDH Credit Agreement.
Furthermore, Ben and BCH are parties to a Services Agreement with Bradley Capital Company, L.L.C. (“Bradley Capital”) and Beneficient Management Counselors, L.L.C. effective June 1, 2017. Effective as of January 1, 2022, the parties entered into the First Amended and Restated Services Agreement and effective June 7, 2023, the parties entered into the Second Amended and Restated Services Agreement (the “Services Agreement”). Bradley Capital is an entity associated with Ben’s former CEO. During the years ended March 31, 2025 and 2024, Ben recognized expenses totaling $2.8 million and $2.7 million related to this services agreement, respectively. As of March 31, 2025 and 2024, $3.9 million and $2.7 million, respectively, was owed to Bradley Capital related to the Services Agreement.
Critical Accounting Estimates
The preparation of our consolidated financial statements in accordance with the accounting principles generally accepted in the U.S. GAAP requires us to make significant judgments, estimates, and assumptions that affect the reported amounts of assets and liabilities at the date of the financial statements and the reported amounts of revenues and expenses during the reporting period. We base our judgments, estimates, and assumptions on historical experience and on various other factors believed to be reasonable under the circumstances. Actual results could differ materially from these estimates. We evaluate our judgments, estimates, and assumptions on a regular basis and make changes accordingly.
We have identified certain accounting estimates that involve a significant level of estimation uncertainty and have had or are reasonably likely to have a material impact on our financial condition or results of operations. Actual amounts and values as of the balance sheet dates may be materially different than the amounts and values reported due to the inherent uncertainty in the estimation process. Also, future amounts and values could differ materially from those estimates due to changes in values and circumstances after the balance sheet date. The critical accounting estimates that we believe to be the most critical in preparing our consolidated financial statements relate to the fair value determination of investments in alternative assets held by the Customer ExAlt Trusts, the determination of the allowance for credit losses, principally relevant as an input to the allocation of income (loss) to Ben’s and BCH’s equity holders, the allocation of income (loss) to Ben’s and BCH’s equity holders, evaluation of potential loss contingencies principally related to ongoing legal matters, and evaluation of potential impairment of goodwill and other intangibles. A description of the estimates that involve a significant level of estimation uncertainty and that we believe have had or are reasonably likely to have a material impact on the financial condition and results of operations of our Company is set forth below.
Valuation of Investments in Alternative Assets
Investments in alternative assets represent the ownership interests in alternative assets and, along with other investments held by the Customer ExAlt Trusts, constitute the source of Collateral for the ExAlt Loans. These investments are predominately private equity funds and are held by the Customer ExAlt Trusts, either through direct ownership or a beneficial interest. We have elected to use NAV as a practical expedient to measure the fair value of these investments, as permitted by ASC Topic 820, Fair Value Measurement. These investments are valued based on the most recent available information, which typically has a delay due to the timing of financial information received from the individual investments. Accordingly, in determining the value of the investment, we may consider whether adjustments to the NAV are necessary in certain circumstances in which management is aware of material events that affect the value of the investments during the intervening period.
Due to the nature of our strategy, our portfolio includes illiquid investments that are privately held. Valuations of privately held investments are inherently uncertain, may fluctuate over short periods of time and may be based on estimates. The determination of fair value may differ materially from the values that would have been used if a ready market for these
investments existed. Our NAV could be materially affected if the determinations regarding the fair value of our investments were materially higher or lower than the values that we ultimately realize upon the disposal of such investments.
Allowance for Credit Losses
The allowance for credit losses related to the ExAlt Loans, which is eliminated in consolidation, is an input to Ben’s and BCH’s allocation of income (loss) to equity holders of Ben and BCH. Allocation of income (loss) to equity holders of Ben and BCH is discussed in more detail below.
On April 1, 2023, we adopted CECL, which requires an estimate of the credit losses expected over the life of a loan (or pool of loans). It replaced the incurred loss approach’s threshold that required the recognition of a credit loss when it was probable that a loss event was incurred. The allowance for credit losses is a valuation account that is deducted from, or added to, the loans’ amortized cost basis to present the net, lifetime amount expected to be collected on the loans. Credit losses are charged off against the allowance when management believes a loan balance is confirmed to be uncollectible. Expected recoveries do not exceed the aggregate of amounts previously charged off and expected to be charged off. Portfolio segment is defined as the level at which an entity develops and documents a systematic methodology to determine its allowance for credit losses. Management analyzes the loans individually as the loans do not have similar risk characteristics.
Management estimates the allowance using relevant available information from internal and external sources related to past events, current conditions, and reasonable and supportable economic forecasts. Historical credit loss experience provides the basis for the estimation of expected credit losses. Ben currently does not have adequate historical loss data to provide a basis for the long-term loss information associated with its loans. As such, Ben uses alternative, long-term historical average credit loss data from Preqin in establishing the loss history as a proxy.
Adjustments to historical loss information are made for differences in current loan-specific risk characteristics such as differences in credit concentrations, collateral values and underwriting standards as well as changes in economic conditions or other relevant factors. Management judgment is required at each point in the measurement process.
Ben uses the DCF method to estimate expected credit losses for the loan portfolio. Ben generates cash flow projections at the loan level wherein payment expectations are adjusted for changes in market risk premiums, risk free rate, NAV growth rate, and discount rate. The inputs are based on historical data from Preqin and adjusted, if necessary, based on the reasonable and supportable forecast of economic conditions. To adjust, management utilizes externally developed forward-looking macroeconomic factors as indicators of future expected cash flows: S&P500 Index data and US 3-Month Treasury. The economic forecasts are applied over the cash flow projection period.
The combination of adjustments for credit expectations (default and loss) and timing expectations (prepayment, curtailment, and time to recovery) produces an expected cash flow stream at the instrument level. Instrument effective yield is calculated, net of the impacts of prepayment assumptions, and the instrument expected cash flows are then discounted at that effective yield to produce an instrument-level NPV of expected cash flows. An allowance for credit loss is established for the difference between the instrument’s NPV and amortized cost basis.
The DCF model also considers the need to qualitatively adjust expected loss estimates for information not already captured in the quantitative loss estimation process. Qualitative considerations include limitations inherent in the quantitative model; trends experienced in nonperforming loans; changes in value of underlying collateral; changes in underwriting policies and procedures; nature and composition of loans; portfolio concentrations that may affect loss experience across one or more components or the portfolio; and the effect of external factors such as competition, legal and regulatory requirements. These qualitative factor adjustments may increase or decrease Ben’s estimate of expected credit losses so that the allowance for credit loss is reflective of the estimate of lifetime losses that exist in the loan portfolio at the balance sheet date.
As of March 31, 2025 and 2024, the allowance for credit losses calculations incorporated reasonable and supportable forecast periods to account for economic conditions utilized in each measurement period. The quantitative models for March 31, 2025 and 2024 utilized economic forecasts sourced from reputable third parties that reflected US Equity market growth rates of 2.5% and 5.0% and Treasury rates of 3.3% and 3.4% during the forecast periods, respectively. Key assumptions utilized in the CECL calculations include NAV of the underlying collateral, reasonable and supportable forecast periods, and discounted cash flow inputs including economic forecast data. Key assumptions are reviewed and approved on a quarterly basis.
For purposes of determining income allocations to Ben’s and BCH’s equity holders, interest income is adjusted for any allowance for credit losses on the ExAlt Loans, which was approximately $38.9 million and $113.4 million for the years ended March 31, 2025 and 2024, respectively. Expected credit losses (recovery) on insurance reimbursable receivables was $0.8 million and $(0.8) million for the years ended March 31, 2025 and 2024, respectively. In addition, during the year ended March 31, 2025, the Company recorded additional loan losses related to fee receivables of $1.8 million and available for sale debt securities of $1.0 million.
Income (Loss) Allocation
The consolidated financial statements reflect the assets, liabilities, revenues, expenses, investment income and cash flows of Ben, including the Customer ExAlt Trusts that hold the collateral for the ExAlt Loans, on a gross basis, and a portion of the economic interests of certain of the Customer ExAlt Trusts, held by the residual beneficiaries, are attributed to noncontrolling interests in the accompanying consolidated financial statements. Interest income earned by Ben Liquidity and certain fees earned by Ben Custody from the Customer ExAlt Trusts are eliminated solely for financial reporting purposes in consolidation. However, because the eliminated amounts are earned from, and funded by, noncontrolling interests, equity holders of Ben’s or BCH’s attributable share of the net income from the Customer ExAlt Trusts is increased by the amounts eliminated. Accordingly, the elimination in consolidation of interest income and certain fee revenue has no effect on net income (loss) attributable to Ben, BCH or to Ben’s and BCH’s equity holders.
For purposes of income allocation to equity holders of Ben or BCH, interest income is generally comprised of contractual interest, interest recognized on certain of the ExAlt Loans through the effective yield method, and an amortized discount that is recognized ratably over the life of the ExAlt Loan. Contractual interest income compounds monthly. Upfront fees are deferred upon receipt and are recognized ratably over the period of benefit, which is generally consistent with estimated expected life of LiquidTrusts (typically seven to ten years). Fees are recognized monthly based upon the NAV at the beginning of the quarter (in advance) plus any remaining unfunded capital commitments and the applicable fee rate of the account as outlined in the agreement.
Contingencies
We have been, and may in the future be, involved in legal proceedings and government investigations, which are subject to significant uncertainty. We record an estimated loss for a contingency, including legal proceedings and government investigations, in our consolidated financial statements for these matters as a charge to income when a loss is known or considered probable and the amount can be reasonably estimated. Management reviews these estimates each accounting period as additional information becomes known and adjusts the loss provision when appropriate. In determining whether a loss should be recorded or adjusted, management evaluates several factors, including advice from outside legal counsel, in order to estimate the likelihood of an unfavorable outcome and to make a reasonable estimate of the amount of loss or range of reasonably possible loss. If the loss is not probable or cannot be reasonably estimated, a liability is not recorded in the consolidated financial statements. If a loss is probable but the amount of loss cannot be reasonably estimated, we disclose the loss contingency and an estimate of possible loss or range of loss (unless such an estimate cannot be made). Changes in these factors could have a material impact on our financial position, results of operations and operating cash flows for any particular quarter or year. We do not recognize gain contingencies until they are realized. Legal costs incurred in connection with loss contingencies are expensed as incurred. Refer to Note 20, Commitments and Contingencies, for further information.
Goodwill and Identifiable Intangible Assets
Goodwill and other identifiable intangible assets are initially recorded at their estimated fair values at the date of acquisition. Goodwill and other intangible assets having an indefinite useful life are not amortized for financial statement purposes. In the event that facts and circumstances indicate that the goodwill or other identifiable intangible assets may be impaired, an interim impairment test would be required. If the estimated fair value is less than the carrying value, we will recognize an impairment charge for the amount by which the carrying amount exceeds the reporting unit’s fair value; however, any loss recognized will not exceed the total amount of goodwill allocated to that reporting unit. Intangible assets with finite lives are amortized over their useful lives.
Interim Impairment Tests
Goodwill is tested for impairment between annual tests whenever events or circumstances make it more likely than not that the fair value of a reporting unit has fallen below its carrying value. Subsequent to the public listing on June 8, 2023, and through the date of this report, the Company has experienced a significant sustained decline in the price of its Class A common stock and its related market capitalization. We believe that these factors indicated that the fair value of our reporting units had more likely than not fallen below their carrying values as of each quarter end starting with the quarter ending as of June 30, 2023. As such, management performed interim impairment tests of goodwill as of each quarter end starting with June 30, 2023 through the most recent quarter end of March 31, 2025. Impairment was recorded as a result of each of these quarter end analyses, other than the quarters ended December 31, 2024 and March 31, 2025 analyses. While a triggering event was identified for these two most recent quarter end analyses, no goodwill impairment was necessary based on the impairment testing results for these two quarter end periods.
For the year ended March 31, 2025, non-cash goodwill impairment of $3.7 million was recorded at the Ben Custody and Ben Markets reporting units. For the year ended March 31, 2024, non-cash goodwill impairment of $2.4 billion was recorded at the Ben Liquidity, Ben Custody, Ben Insurance and Ben Markets reporting units.
For each goodwill impairment test, the Company computed the fair value of each reporting unit by computing the overall enterprise value of the Company by valuing its various equity instruments, primarily based on the Class A common stock price per share. The overall enterprise value was allocated to each reporting unit using the discounted cash flow method to estimate the relative value of each reporting unit based on their future cash flows using a multi-year forecast, and a terminal value calculated using a long-term growth rate that was informed based on our industry, analyst reports of a public company peer set, current and expected future economic conditions and management expectations. The discount rate used to discount these future cash flows was determined using a capital asset pricing model based on the market value of equity of a public company peer set, adjusted for risk characteristics and expectations specific to the reporting unit, combined with an assessment of the cost of debt.
The discount rates used for each reporting unit in the June 30, 2023, September 30, 2023, December 31, 2023, and March 31, 2024 impairment assessments ranged from 24.8% to 29.3%. The Company applied a terminal year long-term growth rate of 3.0% for each reporting unit for the June 30, 2023, September 30, 2023, December 31, 2023, and March 31, 2024 impairment analyses.
The discount rates used for the relevant reporting units ranged from 28.0% to 29.3% in the June 30, 2024, September 30, 2024, December 31, 2024, and March 31, 2025 impairment assessments. The Company applied a terminal year long-term growth rate of 3.0% for each relevant reporting unit in the June 30, 2024, September 30, 2024, December 31, 2024, and March 31, 2025 impairment analyses.
Remaining goodwill of $9.9 million at March 31, 2025 relates to the Ben Custody and Ben Markets reporting units. The March 31, 2025 impairment analysis results indicated that there was approximately $0.2 million of reporting unit fair value over carrying value for Ben Custody and approximately $0.6 million of reporting unit fair value over carrying value for Ben Markets.
Management continues to closely monitor the results of the reporting units and comparisons to the key assumptions used in our fair value estimate, in addition to operational initiatives and macroeconomic conditions, which may impact the results of the reporting units. The performance of the reporting units and the potential for future developments in the global economic environment, introduces a heightened risk for additional impairment. If management determines that the reporting units, specifically Ben Custody and Ben Markets, cannot achieve the growth assumptions noted above, or if there is continued deterioration in the market due to macroeconomic conditions, some or all of the remaining recorded goodwill could be subject to further impairment. While management cannot predict if or when additional future goodwill impairments may occur, additional goodwill impairments could have material adverse effects on the Company’s financial condition, operating income, net assets, and/or the Company’s cost of, or access to, capital.
There could be further significant sustained declines in the Company’s Common Stock, which may result in a recognition of further goodwill impairment that could be material to the consolidated financial statements.
Annual Impairment Tests
The Company conducts its annual impairment test on January 1 of each fiscal year.
For its annual impairment test for fiscal years 2025 and 2024, since the Company performed an interim impairment test as of December 31, 2024 and December 31, 2023, no additional impairment test was necessary as of January 1, 2025 and January 1, 2024. See description above discussion of the December 31, 2024 and 2023 goodwill impairment testing.
ITEM 7A — QUANTITATIVE AND QUALITATIVE DISCLOSURES ABOUT MARKET RISK
As a “smaller reporting company” as defined by applicable SEC rules and regulations, the Company is not required to provide the information required by this Item.
ITEM 8 — CONSOLIDATED FINANCIAL STATEMENTS AND SUPPLEMENTARY DATA
INDEX TO FINANCIAL STATEMENTS
Report of Independent Registered Public Accounting Firm
To the Board of Directors and Shareholders of Beneficient
Opinion on the Financial Statements
We have audited the accompanying consolidated statements of financial condition of Beneficient (the “Company”) as of March 31, 2025 and 2024, and the related consolidated statements of comprehensive income (loss), changes in equity (deficit), and cash flows for the years ended March 31, 2025 and 2024, and the related notes (collectively referred to as the “consolidated financial statements”). In our opinion, the consolidated financial statements present fairly, in all material respects, the financial position of the Company as of March 31, 2025 and 2024, and the results of its operations and its cash flows for the years ended March 31, 2025 and 2024, in conformity with accounting principles generally accepted in the United States of America.
Change in Accounting Principle
As discussed in Note 2 to the consolidated financial statements, the Company adopted Accounting Standards Update (“ASU”) 2016-13, Financial Instruments – Credit Losses (Topic 326) (“CECL”), as of April 1, 2023. Our opinion is not modified with respect to this matter.
Going Concern
The accompanying consolidated financial statements have been prepared assuming that the Company will continue as a going concern. As discussed in Note 1 to the consolidated financial statements, the Company has experienced recurring net losses, liquidity constraints and has a net capital deficiency that collectively raise substantial doubt about its ability to continue as a going concern. Management’s plans in regard to these matters are also described in Note 1. The consolidated financial statements do not include any adjustments that might result from the outcome of this uncertainty.
Basis for Opinion
These consolidated financial statements are the responsibility of the entity’s management. Our responsibility is to express an opinion on the Company’s consolidated financial statements based on our audits. We are a public accounting firm registered with the Public Company Accounting Oversight Board (United States) ("PCAOB") and are required to be independent with respect to the Company in accordance with the U.S. federal securities laws and the applicable rules and regulations of the Securities and Exchange Commission and the PCAOB.
We conducted our audits in accordance with the standards of the PCAOB. Those standards require that we plan and perform the audit to obtain reasonable assurance about whether the consolidated financial statements are free of material misstatement, whether due to error or fraud. The Company is not required to have, nor were we engaged to perform, an audit of its internal control over financial reporting. As part of our audits we are required to obtain an understanding of internal control over financial reporting but not for the purpose of expressing an opinion on the effectiveness of the entity’s internal control over financial reporting. Accordingly, we express no such opinion.
Our audits included performing procedures to assess the risks of material misstatement of the consolidated financial statements, whether due to error or fraud, and performing procedures that respond to those risks. Such procedures included examining, on a test basis, evidence regarding the amounts and disclosures in the consolidated financial statements. Our audits also included evaluating the accounting principles used and significant estimates made by management, as well as evaluating the overall presentation of the consolidated financial statements. We believe that our audits provide a reasonable basis for our opinion.
/s/ Weaver and Tidwell, L.L.P.
We have served as the Company’s auditor since 2022.
San Antonio, Texas
September 29, 2025
BENEFICIENT
CONSOLIDATED STATEMENTS OF FINANCIAL CONDITION
| | | | | | | | | | | |
| As of |
| March 31, 2025 | | March 31, 2024 |
(Dollars and shares in thousands) | | | |
| ASSETS | | | |
| Cash and cash equivalents | $ | 1,346 | | | $ | 7,913 | |
| Restricted cash | — | | | 64 | |
| Investments, at fair value: | | | |
Investments held by Customer ExAlt Trusts (related party of $5 and $552) | 291,371 | | | 329,113 | |
Investments held by Ben (related party of nil and $6) | — | | | 6 | |
Other assets, net (related party of $404 and $277) | 49,144 | | | 14,699 | |
| Intangible assets | 3,100 | | | 3,100 | |
| Goodwill | 9,914 | | | 13,606 | |
| Total assets | $ | 354,875 | | | $ | 368,501 | |
LIABILITIES, TEMPORARY EQUITY, AND EQUITY (DEFICIT) | | | |
Accounts payable and accrued expenses (related party of $14,733 and $14,143) | $ | 156,770 | | | $ | 157,157 | |
Other liabilities (related party of $19,360 and $9,740) | 24,381 | | | 31,727 | |
Warrants liability | 227 | | | 178 | |
| | | |
| Debt due to related parties | 117,896 | | | 120,505 | |
| Total liabilities | 299,274 | | | 309,567 | |
| Redeemable noncontrolling interests | | | |
Preferred Series A Subclass 0 Redeemable Unit Accounts, nonunitized | 90,526 | | | 251,052 | |
| Total temporary equity | 90,526 | | | 251,052 | |
Shareholders’ equity (deficit): | | | |
Preferred stock, par value $0.001 per share, 250,000 shares authorized | | | |
Series A preferred stock, 0 and 0 shares issued and outstanding as of March 31, 2025 and 2024 | — | | | — | |
Series B preferred stock, 363 and 227 shares issued and outstanding as of March 31, 2025 and 2024, respectively | — | | | — | |
Class A common stock, par value $0.001 per share, 5,000,000 and 18,750(1) shares authorized as of March 31, 2025 and 2024, respectively, 8,483 and 3,348 shares issued as of March 31, 2025 and 2024, respectively, and 8,474 and 3,339 shares outstanding as of March 31, 2025 and 2024, respectively | 8 | | | 3 | |
Class B convertible common stock, par value $0.001 per share, 250(1) shares authorized, 239 and 239 shares issued and outstanding as of March 31, 2025 and 2024 | — | | | — | |
Additional paid-in capital | 1,844,489 | | | 1,848,068 | |
| Accumulated deficit | (2,008,052) | | | (2,059,214) | |
| Stock receivable | — | | | (20,038) | |
Treasury stock, at cost (9 shares as of March 31, 2025 and 2024) | (3,444) | | | (3,444) | |
| Noncontrolling interests | 132,076 | | | 42,231 | |
Accumulated other comprehensive income (loss) | (2) | | | 276 | |
Total equity (deficit) | (34,925) | | | (192,118) | |
Total liabilities, temporary equity, and equity (deficit) | $ | 354,875 | | | $ | 368,501 | |
(1) Number has been adjusted to reflect the 1-for-80 reverse stock split on April 18, 2024. See Note 1 - Summary of Significant Accounting Policies - Reverse Stock Split, for additional information.
See accompanying notes to consolidated financial statements.
F-3
BENEFICIENT
CONSOLIDATED STATEMENTS OF COMPREHENSIVE INCOME (LOSS)
| | | | | | | | | | | |
| Year Ended March 31, |
| (Dollars in thousands, except per share amounts) | 2025 | | 2024 |
| Revenues | | | |
Investment income (loss), net | $ | (6,500) | | | $ | 4,791 | |
Loss on financial instruments, net (related party of $(552) and $(67,457)) | (2,242) | | | (104,521) | |
Interest and dividend income | 44 | | | 457 | |
Trust services and administration revenues (related party of $30 and $30) | 753 | | | 365 | |
| Other income | 2 | | | 212 | |
| Total revenues | (7,943) | | | (98,696) | |
| | | |
| Operating expenses | | | |
| Employee compensation and benefits | 16,851 | | | 65,129 | |
Interest expense (related party of $12,294 and $8,618) | 14,908 | | | 17,559 | |
| Professional services | 23,235 | | | 29,999 | |
| Provision for credit losses | 1,000 | | | 6,016 | |
Loss on impairment of goodwill | 3,692 | | | 2,354,320 | |
Accrual (release) of loss contingency related to arbitration award | (54,973) | | | 54,973 | |
Other expenses, net (related party of $2,825 and $7,046) | 11,529 | | | 21,854 | |
| Total operating expenses | 16,242 | | | 2,549,850 | |
Operating income (loss) | (24,185) | | | (2,648,546) | |
| (Gain) loss on liability resolution | (23,462) | | | — | |
Loss on extinguishment of debt, net | — | | | 8,846 | |
Net income (loss) before income taxes | (723) | | | (2,657,392) | |
Income tax expense | 80 | | | 788 | |
Net income (loss) | (803) | | | (2,658,180) | |
Plus: Net loss attributable to noncontrolling interests - Customer ExAlt Trusts | 34,914 | | | 44,175 | |
Plus: Net loss attributable to noncontrolling interests - Ben | 34,875 | | | 535,157 | |
Less: Noncontrolling interest guaranteed payment | (17,824) | | | (16,793) | |
Net income (loss) attributable to Beneficient common shareholders | $ | 51,162 | | | $ | (2,095,641) | |
Other comprehensive income (loss): | | | |
Unrealized (loss) gain on investments in available-for-sale debt securities | (278) | | | 4,070 | |
Total comprehensive income (loss) | 50,884 | | | (2,091,571) | |
Less: comprehensive (loss) gain attributable to noncontrolling interests | (278) | | | 4,070 | |
Total comprehensive income (loss) attributable to Beneficient | $ | 51,162 | | | $ | (2,095,641) | |
| | | |
Net income (loss) per common share | | | |
| Class A - basic | $ | 8.51 | | | $ | (673.31) | |
| Class B - basic | $ | 13.69 | | | $ | (584.23) | |
| | | |
Net income (loss) per common share | | | |
| Class A - diluted | $ | 0.06 | | | $ | (673.31) | |
| Class B - diluted | $ | 0.06 | | | $ | (584.23) | |
See accompanying notes to consolidated financial statements.
F-4
BENEFICIENT
CONSOLIDATED STATEMENTS OF CHANGES IN EQUITY (DEFICIT)
For the years ended March 31, 2025 and 2024:
| | | | | | | | | | | | | | | | | | | | | | | | | | | | | | | | | | | | | | | | | | | | | | | | | | |
| Series A preferred stock | Series B-1 preferred stock | Class A common stock | Class B common stock | APIC | Accumulated Deficit | Stock Receivable | Treasury Stock | Accumulated Other Comprehensive Income (Loss) | Noncontrolling interests (Note 13) | Total equity | Redeemable noncontrolling interests |
(Dollars and shares in thousands) | Shares | Amount | Shares | Amount | Shares | Amount | Shares | Amount |
Balance, March 31, 2024 | — | | $ | — | | 227 | | $ | — | | 3,348 | | $ | 3 | | 239 | | $ | — | | $ | 1,848,068 | | $ | (2,059,214) | | $ | (20,038) | | $ | (3,444) | | $ | 276 | | $ | 42,231 | | $ | (192,118) | | $ | 251,052 | |
| Net income (loss) | — | | — | | — | | — | | — | | — | | — | | — | | — | | 51,162 | | — | | — | | — | | (64,359) | | (13,197) | | 12,394 | |
| Recognition of share-based compensation cost | — | | — | | — | | — | | — | | — | | — | | — | | 5,649 | | — | | — | | — | | — | | — | | 5,649 | | — | |
| Noncontrolling interest reclass | — | | — | | — | | — | | — | | — | | — | | — | | — | | — | | — | | — | | — | | (892) | | (892) | | — | |
| | | | | | | | | | | | | | | | |
| | | | | | | | | | | | | | | | |
| | | | | | | | | | | | | | | | |
| Issuance of shares in connection with recent financings | — | | — | | 136 | | — | | — | | — | | — | | — | | 1,362 | | — | | — | | — | | — | | — | | 1,362 | | — | |
| | | | | | | | | | | | | | | | |
| | | | | | | | | | | | | | | | |
| | | | | | | | | | | | | | | | |
| | | | | | | | | | | | | | | | |
| | | | | | | | | | | | | | | | |
| | | | | | | | | | | | | | | | |
Unrealized gain (loss) on available-for-sale debt securities | — | | — | | — | | — | | — | | — | | — | | — | | — | | — | | — | | — | | (278) | | — | | (278) | | — | |
| | | | | | | | | | | | | | | | |
| | | | | | | | | | | | | | | | |
Preferred A-0 guaranteed payment accrual | — | | — | | — | | — | | — | | — | | — | | — | | — | | — | | — | | — | | — | | (5,430) | | (5,430) | | (12,394) | |
| | | | | | | | | | | | | | | | |
| Settlement of restricted stock units | — | | — | | — | | — | | 410 | | — | | — | | — | | — | | — | | — | | — | | — | | — | | — | | — | |
| Issuance of common shares to settle liability | — | | — | | — | | — | | 384 | | — | | — | | — | | 1,264 | | — | | — | | — | | — | | — | | 1,264 | | — | |
Issuance of shares in connection with standby equity purchase agreement | — | | — | | — | | — | | 3,922 | | 4 | | — | | — | | 7,855 | | — | | — | | — | | — | | — | | 7,859 | | — | |
| Issuance of Class A common stock | — | | — | | — | | — | | 363 | | 1 | | — | | — | | 672 | | — | | — | | — | | — | | — | | 673 | | — | |
| Rounding adjustment in connection with reverse stock split | — | | — | | — | | — | | 80 | | — | | — | | — | | — | | — | | — | | — | | — | | — | | — | | — | |
| | | | | | | | | | | | | | | | |
| Stock receivable on prepaid forward purchase | — | | — | | — | | — | | (24) | | — | | — | | — | | (20,038) | | — | | 20,038 | | — | | — | | — | | — | | — | |
| | | | | | | | | | | | | | | | |
Reclass of BCH Preferred A-1 Unit Accounts from temporary to permanent equity | — | | — | | — | | — | | — | | — | | — | | — | | — | | — | | — | | — | | — | | 160,526 | | 160,526 | | (160,526) | |
| | | | | | | | | | | | | | | | |
| | | | | | | | | | | | | | | | |
Equity issuance costs | — | | — | | — | | — | | — | | — | | — | | — | | (343) | | — | | — | | — | | — | | — | | (343) | | — | |
| | | | | | | | | | | | | | | | |
Balance, March 31, 2025 | — | | $ | — | | 363 | | $ | — | | 8,483 | | $ | 8 | | 239 | | $ | — | | $ | 1,844,489 | | $ | (2,008,052) | | $ | — | | $ | (3,444) | | $ | (2) | | $ | 132,076 | | $ | (34,925) | | $ | 90,526 | |
See accompanying notes to consolidated financial statements.
F-5
BENEFICIENT
CONSOLIDATED STATEMENTS OF CHANGES IN EQUITY (DEFICIT) (continued)
| | | | | | | | | | | | | | | | | | | | | | | | | | | | | | | | | | | | | | | | | | | | | | | | | | |
| Series A preferred stock | Series B preferred stock | Class A common stock | Class B common stock | APIC | Accumulated Deficit | Stock Receivable | Treasury Stock | Accumulated Other Comprehensive Income (Loss) | Noncontrolling interests (Note 13) | Total equity | Redeemable noncontrolling interests |
(Dollars and shares in thousands) | Shares | Amount | Shares | Amount | Shares | Amount | Shares | Amount |
Balance, March 31, 2023 | — | | $ | — | | — | | $ | — | | 2,252 | | $ | 2 | | 239 | | $ | — | | $ | 1,579,742 | | $ | — | | $ | — | | $ | (3,444) | | $ | 9,900 | | $ | 142,213 | | $ | 1,728,413 | | $ | 950,493 | |
| Net income (loss) | — | | — | | — | | — | | — | | — | | — | | — | | (36,432) | | (2,059,214) | | — | | — | | — | | (579,331) | | (2,674,977) | | 16,793 | |
| Recognition of share-based compensation cost | — | | — | | — | | — | | — | | — | | — | | — | | 39,103 | | — | | — | | — | | — | | — | | 39,103 | | — | |
Payment of employee payroll taxes on restricted stock units | — | | — | | — | | — | | — | | — | | — | | — | | (116) | | — | | — | | — | | — | | — | | (116) | | — | |
| Issuance of common and preferred shares upon closing of de-SPAC merger transaction, net of issuance costs | 2,749 | | 3 | | — | | — | | 100 | | — | | — | | — | | (4,293) | | — | | — | | — | | — | | — | | (4,290) | | — | |
| Conversion of Series A preferred stock to Class A common stock | (2,749) | | (3) | | — | | — | | 9 | | — | | — | | — | | 3 | | — | | — | | — | | — | | — | | — | | — | |
| Issuance of shares in connection with recent financings | — | | — | | — | | — | | 92 | | — | | — | | — | | 12,877 | | — | | — | | — | | — | | (3,060) | | 9,817 | | — | |
| Reclass of distributions payable to noncontrolling interest holder | — | | — | | — | | — | | — | | — | | — | | — | | — | | — | | — | | — | | — | | (1,170) | | (1,170) | | — | |
| Non-cash dividend to related party | — | | — | | — | | — | | — | | — | | — | | — | | (110) | | — | | — | | — | | — | | — | | (110) | | — | |
| Share-based awards to related party employees | — | | — | | — | | — | | — | | — | | — | | — | | 110 | | — | | — | | — | | — | | — | | 110 | | — | |
| Conversion of BCH Class S Ordinary to Class A common stock | — | | — | | — | | — | | 5 | | — | | — | | — | | 3,884 | | — | | — | | — | | — | | (3,884) | | — | | — | |
| Conversion of Preferred Series C Unit Accounts to Class A common stock | — | | — | | — | | — | | 551 | | 1 | | — | | — | | 205,758 | | — | | — | | — | | — | | (205,759) | | — | | — | |
| Unrealized gain on available-for-sale debt securities | — | | — | | — | | — | | — | | — | | — | | — | | — | | — | | — | | — | | 4,070 | | — | | 4,070 | | — | |
| Reclassification of realized gain upon transfer from available-for-sale debt security to equity interest | — | | — | | — | | — | | — | | — | | — | | — | | — | | — | | — | | — | | (13,694) | | — | | (13,694) | | — | |
Deemed dividend for BCG Preferred B.2 Unit Accounts preferred return | — | | — | | — | | — | | — | | — | | — | | — | | 6,942 | | — | | — | | — | | — | | (6,942) | | — | | — | |
Preferred A-0 guaranteed payment accrual | — | | — | | — | | — | | — | | — | | — | | — | | — | | — | | — | | — | | — | | — | | — | | (16,793) | |
Redemption of BCG Preferred B.2 Unit Accounts | — | | — | | — | | — | | — | | — | | — | | — | | (1,413) | | — | | — | | — | | — | | — | | (1,413) | | — | |
| Settlement of restricted stock units | — | | — | | — | | — | | 68 | | — | | — | | — | | — | | — | | — | | — | | — | | — | | — | | — | |
| Issuance of common shares to settle liability | — | | — | | 27 | | — | | 98 | | — | | — | | — | | 5,251 | | — | | — | | — | | — | | — | | 5,251 | | — | |
| Issuance of Series B-1 preferred stock in connection with recent financings | — | | — | | 3,969 | | 4 | | — | | — | | — | | — | | 38,653 | | — | | — | | — | | — | | 992 | | 39,649 | | — | |
| Stock receivable on prepaid forward purchase | — | | — | | — | | — | | — | | — | | — | | — | | — | | — | | (20,038) | | — | | — | | — | | (20,038) | | — | |
| Reclass of BCH Preferred A-1 Unit Accounts from temporary to permanent equity | — | | — | | — | | — | | — | | — | | — | | — | | — | | — | | — | | — | | — | | 699,441 | | 699,441 | | (699,441) | |
| Distribution to noncontrolling interest | — | | — | | — | | — | | — | | — | | — | | — | | — | | — | | — | | — | | — | | (269) | | (269) | | — | |
| Equity issuance costs | — | | — | | — | | — | | — | | — | | — | | — | | (1,895) | | — | | — | | — | | — | | — | | (1,895) | | — | |
| Conversion of Series B-1 preferred stock to Class A common stock | — | | — | | (3,769) | | (4) | | 173 | | — | | — | | — | | 4 | | — | | — | | — | | — | | — | | — | | — | |
Balance, March 31, 2024 | — | | $ | — | | 227 | | $ | — | | 3,348 | | $ | 3 | | 239 | | $ | — | | $ | 1,848,068 | | $ | (2,059,214) | | $ | (20,038) | | $ | (3,444) | | $ | 276 | | $ | 42,231 | | $ | (192,118) | | $ | 251,052 | |
See accompanying notes to consolidated financial statements.
F-6
BENEFICIENT
CONSOLIDATED STATEMENTS OF CASH FLOWS
| | | | | | | | | | | |
| Year Ended March 31, |
| (Dollars in thousands) | 2025 | | 2024 |
Cash flows used in operating activities: | | | |
Net income (loss) | $ | (803) | | | $ | (2,658,180) | |
Adjustments to reconcile net loss to net cash used in operating activities: | | | |
| Depreciation and amortization | 1,695 | | | 3,775 | |
Net amortization of debt premium and discount (related party of $296 and $(1,849)) | 296 | | | (1,250) | |
Loss on extinguishment of debt | — | | | 8,846 | |
| Loss on impairment of goodwill | 3,692 | | | 2,354,320 | |
| Accrual (release) of loss contingency related to arbitration award | (54,973) | | | 54,973 | |
Loss on financial instruments, net (related party of $552 and $67,457) | 2,242 | | | 104,521 | |
| | | |
Investment (income) loss, net | 6,500 | | | (4,791) | |
Non cash interest expense (related party of $9,715 and $9,463) | 12,214 | | | 17,699 | |
| Non cash interest income | (494) | | | (446) | |
| Non cash share-based compensation | 5,649 | | | 39,103 | |
| Provision for credit losses | 1,000 | | | 6,016 | |
| Provision for deferred taxes | 80 | | | — | |
| (Gain) loss on liability resolution | (23,462) | | | — | |
| | | |
| Changes in assets and liabilities: | | | |
| Changes in other assets | (32,784) | | | 5,965 | |
| Changes in accounts payable and accrued expenses | 41,445 | | | 8,628 | |
Changes in other liabilities and deferred revenue | — | | | 2,605 | |
| Net cash used in operating activities | (37,703) | | | (58,216) | |
| Cash flows from investing activities: | | | |
| Return of investments in alternative assets held by Customer ExAlt Trusts | 30,368 | | | 46,268 | |
| Purchase of investments in alternative assets held by Customer ExAlt Trusts | (1,219) | | | (1,420) | |
| Purchase of premises and equipment | (1,099) | | | (1,759) | |
| Proceeds from sale of put options by Ben | — | | | 968 | |
| Proceeds from sale of public equity securities held by Customer ExAlt Trusts | 55 | | | — | |
| | | |
| | | |
| Net cash provided by investing activities | 28,105 | | | 44,057 | |
| Cash flows from financing activities: | | | |
Proceeds from related party debt financings | 1,675 | | | 25,000 | |
| Payments on related party debt financings | (4,675) | | | — | |
| Proceeds from issuance of convertible debt | 3,575 | | | — | |
Payments on convertible debt | (4,000) | | | — | |
| Payments on Customer ExAlt Trust loan payable | — | | | (6,780) | |
Redemption of Preferred Series B Subclass 2 Unit Accounts | — | | | (1,413) | |
Proceeds received from issuance of Class A common under standby equity purchase agreement | 7,859 | | | 1,122 | |
| Payment of deferred financing costs for debt | — | | | (1,585) | |
| Payment of deferred financing costs for equity | (2,140) | | | (8,091) | |
Distribution to noncontrolling interest | — | | | (269) | |
| Proceeds from sale of Class A common shares | 673 | | | — | |
Payment of employee income taxes on restricted equity units | — | | | (116) | |
| Proceeds from de-SPAC merger | — | | | 24,761 | |
| Payment for prepaid forward purchase agreement | — | | | (20,038) | |
| | | |
| | | |
Net cash provided by financing activities | 2,967 | | | 12,591 | |
Net decrease in cash, cash equivalents, and restricted cash | (6,631) | | | (1,568) | |
| Cash, cash equivalents, and restricted cash at beginning of period | 7,977 | | | 9,545 | |
| Cash, cash equivalents, and restricted cash at end of period | $ | 1,346 | | | $ | 7,977 | |
Refer to Note 21 for supplemental cash flow disclosures, including reconciliation of cash, cash equivalents, and restricted cash used in the consolidated statement of cash flows.
See accompanying notes to consolidated financial statements.
F-7
BENEFICIENT
NOTES TO CONSOLIDATED FINANCIAL STATEMENTS
1. Overview of the Business
Legal Structure
Beneficient, a Nevada corporation, is a technology-enabled financial services holding company (including its subsidiaries, but excluding its noncontrolling interest holders, collectively, “Ben,” “our,” “the Company,” or “we”) that provides simple, rapid, cost-effective liquidity solutions and trust products and services to participants in the alternative assets industry through its end-to-end online platform, Ben AltAccess (as defined below). Prior to the conversion described below, Beneficient Management, L.L.C. (“Ben Management”), a Delaware limited liability company, was Ben’s general partner and Ben was controlled by, and the exclusive and complete authority to manage the operations and affairs of Ben was granted to, Ben Management’s Board of Directors.
On June 6, 2023, the Company converted from a Delaware limited partnership to a Nevada corporation and changed its corporate name from “The Beneficient Company Group, L.P.” (“BCG”) to “Beneficient” (the “Conversion”). BCG, formerly known as Highland Consolidated Business Holdings, L.P., was formed on September 16, 2003. On June 6, 2023, following the BCG Recapitalization (as defined in Note 4) and the Conversion, the Company, as the sole member of Beneficient Company Group, L.L.C. (“Ben LLC”), adopted the First Amended and Restated Limited Liability Company Agreement of Ben LLC (the “Ben LLC A&R LLCA”). The Ben LLC A&R LLCA establishes managing member interests and non-managing members interests, referred to as the Class A Units of Ben LLC. Beneficient is designated as the sole managing member. In addition, certain additional amendments were made that principally focused on the management of Ben LLC by the managing member. After the adoption of the Ben LLC A&R LLCA, Beneficient contributed to Ben LLC all of the limited partnership interests and general partnership interests of Beneficient Company Holdings, L.P. (“BCH”) held by Beneficient (the “Contribution”), and Ben LLC became the general partner of BCH and the holder of 100% of the outstanding Class A Units of BCH.
On June 7, 2023, in accordance with the Business Combination Agreement, dated September 21, 2022 and amended April 18, 2023, with Avalon Acquisition, Inc. (“Avalon”), (the “Business Combination Agreement,” and the transactions contemplated thereby, collectively, the “Business Combination”), the Company completed its previously announced de-SPAC merger transaction (the “Transaction”) with Avalon. On June 8, 2023, Beneficient began trading on the Nasdaq Global Market. See Note 4 for additional disclosures related to the Conversion and Transaction.
BCH is a Delaware limited partnership formed on July 1, 2010. BCH is primarily a holding company that directly or indirectly receives all active and passive income of the Company and allocates that income among the partnership interests issued by BCH. As of March 31, 2025, BCH has issued and outstanding general partnership Subclass 1 Class A Units (“BCH Class A Units”), Class S Ordinary Units of BCH (the “BCH Class S Ordinary Units”), Class S Preferred Units of BCH (the “BCH Class S Preferred Units”), FLP Unit Accounts (Subclass 1, Subclass 2, and Subclass 3), Preferred Series A Subclass 0 Unit Accounts (“BCH Preferred A-0”), and Preferred Series A Subclass 1 Unit Accounts (“BCH Preferred A-1”).
Business Overview
Ben markets an array of liquidity solutions and related trustee, custody and trust administration services to participants in the alternative asset industry, with a focus on mid-to-high net worth (“MHNW”) individual investors (generally those with a net worth of $5.0 million to $30.0 million), small-to-midsize institutional (“STMI”) investors, family offices (“FAMOs”) and fund general partners and sponsors (“GPs” and together with MHNW individuals, STMI investors and FAMOs, “Customers”). Ben provides Customers seeking an early exit from their alternative asset investments a suite of bespoke liquidity solutions for their otherwise illiquid alternative asset investments through a proprietary financing and trust structure, which we implement for our customers (we refer to such trusts collectively as the “Customer ExAlt Trusts”). We plan to offer comprehensive alternative asset trust and custody services, and novel insurance products covering risks attendant to owning, managing and transferring alternative assets, and additional broker-dealer services in connection with our liquidity products and services.
Ben’s primary operations, which commenced on September 1, 2017, relate to its liquidity and trust administration products and services. Ben offers or plans to offer its products and services through its operating subsidiaries, which include: (i) Ben AltAccess, L.L.C., a Delaware limited liability company (“Ben AltAccess”), which offers an online platform designed to provide a digital experience for Customers seeking liquidity, custody, trust and data services for their alternative assets, (ii) Ben Liquidity, L.L.C., a Delaware limited liability company, and its subsidiaries (collectively, “Ben Liquidity”), which offers liquidity products, (iii) Ben Custody, L.L.C., a Delaware limited liability company, and its subsidiaries (collectively, “Ben Custody”), which provides services for private fund, trustee, and trust administration, (iv) Ben Data, L.L.C., a Delaware limited liability company (“Ben Data”), which provides data analytics and evaluation services, (v) Ben Markets L.L.C.,
including its subsidiaries (“Ben Markets”), provides broker-dealer services and transfer agency services in connection with offering Ben’s products and services, and (vi) Ben Insurance, L.L.C., including its subsidiaries (“Ben Insurance Services”), which intends to offer insurance products and services covering risks attendant to owning, managing and transferring alternative assets. Ben serves as trustee of certain of the Customer ExAlt Trusts, which operate for the benefit of the Charities (defined below) and Economic Growth Zones (defined below).
Ben Liquidity offers simple, rapid and cost-effective liquidity products to its Customers through the use of the Customer ExAlt Trusts, which facilitate the exchange of a Customer’s alternative assets for consideration using a proprietary financing and trust structure (such structure and related process, the “ExAlt PlanTM”). In ExAlt PlanTM financings, a subsidiary of Ben Liquidity, Beneficient Fiduciary Financial, L.L.C. (“BFF”), a Kansas based trust company that provides fiduciary financing to fidfin trusts, makes fiduciary loans (each, an “ExAlt Loan”) to certain of the Customer ExAlt Trusts, which in turn employ a portion of the loan proceeds to acquire and deliver agreed upon consideration to the Customer, in exchange for their alternative assets. BFF is registered as a chartered Kansas Technology Enabled Fiduciary Financial Institution (“TEFFI”) under the Technology-Enabled Fiduciary Financial Institution Act (the “TEFFI Act”) and regulated by the Kansas Office of the State Bank Commissioner (“OSBC”). Only BFF, our subsidiary, is regulated by the OSBC. The OSBC does not regulate the entirety of Ben. Ben Liquidity generates interest and fee income earned in connection with the ExAlt Loans, which are collateralized by a portion of the cash flows from the exchanged alternative assets, then owned by Customer ExAlt Trusts (the “Collateral”). The ExAlt Loans are eliminated upon consolidation of the Customer ExAlt Trusts solely for financial reporting purposes.
Under the applicable trust and other agreements, certain Texas and Kansas charities are the ultimate beneficiaries of the Customer ExAlt Trusts (which we refer to as “Charities” or “Economic Growth Zones” respectively, and collectively, the “Charitable Beneficiaries”), and their interests are reported as noncontrolling interests in our consolidated financial statements. The TEFFI Act requires that two and a half percent (2.5%) of the cash distributions from alternative assets serving as collateral to Ben Liquidity loans be charitably contributed by certain of the Customer ExAlt Trusts to a designated Kansas Economic Growth Zone. Accordingly, for ExAlt Loans originated on or after December 7, 2021, Economic Growth Zones are paid $0.025 for every $1.00 received by an ExAlt Trust from the corresponding alternative assets. For ExAlt Loans originated prior to December 7, 2021, in accordance with the terms of the applicable trust and other agreements, the Charitable Beneficiaries of the Customer ExAlt Trusts formed prior to such date, are paid $0.05 for every $0.95 paid to the applicable ExAlt Loan lender.
Ben Custody currently provides full-service trust and custody administration services to the trustees (including BFF) of certain of the Customer ExAlt Trusts, which own the exchanged alternative assets following liquidity transactions in exchange for fees payable quarterly.
The Customer ExAlt Trusts’ distributions on its alternative assets support the repayment of the ExAlt Loans plus any related interest and fees. Since Ben consolidates the Customer ExAlt Trusts, Ben Liquidity’s ExAlt Loans and related interest and fee income and provision for credit losses and Ben Custody’s fee income are eliminated in the presentation of our consolidated financial statements solely for financial reporting purposes; however, such amounts directly impact the allocation of income (loss) to Ben’s or BCH’s equity holders. Likewise, the amounts expensed by the Customer ExAlt Trusts for interest and fees owed to Ben’s operating subsidiaries are eliminated in the presentation of our consolidated financial statements, but are recognized for purposes of the allocation of income (loss) to the beneficial owners of the Customer ExAlt Trusts. Refer to Note 3 for additional information.
Ben’s existing and planned products and services are designed to be delivered digitally and provide liquidity, trust and custody solutions, data analytics and news, support the tax and estate planning objectives of its Customers, facilitate asset diversification and provide administrative management and reporting solutions tailored to the goals of investors of alternative investments. While Ben’s financial products and services are presently offered through Ben Liquidity and Ben Custody, Ben plans to expand its capabilities under Ben Custody and provide additional products and services through Ben Insurance Services and Ben Markets in the future. Ben Insurance Services, through two subsidiaries, PEN Indemnity Insurance Company, Ltd. (“PEN”), which has been chartered as a Bermuda based insurance company, and Beneficient Insurance Company, L.L.C. (“BIC”), an entity through which the Company intends to apply to become a Kansas captive property and casualty insurer, plans to offer to affiliated Customer ExAlt Trusts certain customized insurance products and services covering risks relating to owning, managing and transferring alternative assets. Ben Markets, through one of its subsidiaries, Ben Markets Management Holdings, L.P., received regulatory approval to acquire, and subsequently acquired, a captive registered broker-dealer, Beneficient Securities Company, L.P., an entity that will conduct its activities attendant to offering a suite of products and services from the Ben family of companies. Ben Markets, through another of its subsidiaries, Beneficient Transfer & Clearing Company, L.L.C., also received regulatory approval from the SEC on June 24, 2022 to operate as a registered transfer agent with respect to its securities, and intends to provide various services for customers transacting with Ben, including the Customer ExAlt Trusts.
As discussed further in Note 3, certain of our operating subsidiary products and services involve or are offered to certain of the Customer ExAlt Trusts, which are consolidated subsidiaries of Ben solely for financial reporting purposes, and therefore transactions between our operating subsidiaries and the Customer ExAlt Trusts are eliminated in the presentation of our consolidated financial statements.
Liquidity and Going Concern
The Company's consolidated financial statements are prepared in accordance with generally accepted accounting principles applicable to a going concern, which contemplates the realization of assets and the satisfaction of liabilities in the normal course of business. As of March 31, 2025, we had unrestricted cash and cash equivalents of $1.3 million. Besides the unrestricted cash and cash equivalents, the Company’s principal sources of liquidity available to meet its contractual obligations are proceeds on ExAlt Loan payments and fee income derived from distributions on investments held by the Customer ExAlt Trusts and potential access to capital under the Standby Equity Purchase Agreement (the “SEPA”) with YA II PN, Ltd. (“Yorkville”), however, our ability to access the cash distributions from the Customer ExAlt Trusts’ alternative asset portfolio is limited by the terms of the ExAlt Loans from Ben Liquidity to the Customer ExAlt Trusts and our ability to access proceeds from SEPA is subject to market conditions, such as trading volume, price of our Class A Common Stock and other factors beyond our control. We have historically generated net losses and, in aggregate, these net losses have resulted in an accumulated deficit of $2.0 billion as of March 31, 2025. As of August 31, 2025, we had unrestricted cash and cash equivalents of approximately $3.2 million.
Our contractual obligations over the next 12 months include scheduled maturities of outstanding related party borrowings of approximately $22.0 million as of March 31, 2025 related to the HH-BDH Credit Agreement. As discussed in Note 22, subsequent to March 31, 2025, we have paid down the $22.0 million of outstanding borrowing under the HH-BDH Credit Agreement to approximately $8.3 million as of the date of filing of these financial statements primarily with proceeds from the monetization of certain of the investments held by the Customer ExAlt Trusts. As discussed in Note 11, on July 30, 2025, we were notified of events of default under the HCLP Loan Agreement. The HCLP Loan purportedly matured on April 14, 2025, at which time the related party debt and accrued interest became due and payable immediately (approximately $94.5 million (including an unamortized premium thereon) of debt outstanding and unpaid interest of $18.6 million as of March 31, 2025). The Company is evaluating the validity of its obligations under the HCLP Loan Agreement and the liens securing the HCLP Loan in light of credible evidence that Mr. Heppner, our former CEO, participated in fabricating and delivering fake documents to the Company regarding his and others’ relationships to HCLP, among other items. Our obligations including principal and accrued interest under these related party debt instruments as of August 31, 2025 exceeded $125 million.
All of these conditions raised substantial doubt about the Company’s ability to continue as a going concern within one year after the date of issuance.
We expect the Company will require additional capital to satisfy our obligations and fund our operations for the next twelve months, which will likely be achieved through the issuance of additional debt or equity, including through the SEPA, and the monetization of certain of the investments held by the Customer ExAlt Trusts. Also, we intend to potentially refinance some or all of our existing borrowings with either our current lenders or other lenders, and continue to seek opportunities to reduce corporate overhead; however, we cannot conclude these are probable of being implemented or, if probable of being implemented, being in sufficient enough amounts to satisfy our contractual amounts as they presently exist that are coming due over the next 12 months as of the date of the filing of these financial statements with the SEC.
On June 27, 2023, we entered into a SEPA, whereby we have the right, but not the obligation, to sell to Yorkville up to $250.0 million of shares of the Company’s common stock. On June 20, 2024, the Company obtained stockholder approval pursuant to Nasdaq Listing Rule 5635(d) for the issuance of shares of Class A common stock to Yorkville in excess of the Exchange Cap. As a result, the Company could issue up to an aggregate of approximately $246.1 million worth of shares of Class A common stock following registration with the SEC, which occurred on November 12, 2024. As of March 31, 2025, approximately $241.0 million worth of shares of Class A common stock remains available under the terms of the SEPA. However, the decision regarding future sale of shares, including those under the SEPA, is subject to market conditions, such as trading volume, price of our Class A common stock and other factors beyond our control.
As more fully described in Note 11, on October 19, 2023, we entered into a three-year $25.0 million term loan with HH-BDH LLC, which was fully drawn upon closing and, the proceeds of which were used to repay certain outstanding obligations, fund development of our products, and provide additional working capital. On August 16, 2024, we entered into an amendment to the term loan with HH-BDH to add an additional term loan of $1.7 million, which was used to provide working capital. Subsequent to March 31, 2025, we agreed to enter into an amendment to the term loan with HH-BDH to add an additional term loan of $850 thousand, which was used to provide working capital. The HH-BDH Credit Agreement contains certain financial maintenance covenants, including a debt service coverage ratio. The Company has at times in late fiscal year 2025 and in subsequent periods been in default on certain of the required payment obligations, financial covenants, and information reporting requirements of the HH-BDH Credit Agreement. The Company is actively working with the lender
on waivers related to these defaults along with the amendment to the HH-BDH Credit Agreement. Such negotiations remain in process as of the date of these financial statements. The events of default under the HCLP Loan Agreement described above triggered a cross default provision in the HH-BDH Credit Agreement. The Company timely notified HH-BDH of the cross default and, as of the date of these financial statements, HH-BDH has not notified the Company that it intends to declare an event of default as its relates to the cross default provision of the HH-BDH Credit Agreement.
On August 6, 2024, the Company entered into a securities purchase agreement with Yorkville, pursuant to which the Company agreed to issue and sell convertible debentures in an aggregate principal amount of up to $4.0 million and warrants to purchase up to 1,325,382 shares of the Company’s Class A common stock at an exercise price of $2.63. On August 6, 2024, the Company issued $2.0 million to Yorkville in aggregate principal amount of the convertible debentures and warrants to purchase up to 662,691 shares of Common Stock. Also, on November 13, 2024, the Company issued an additional $2.0 million in aggregate principal amount of convertible debentures and warrants to purchase up to 662,691 shares of Class A common stock. The convertible debentures were repaid in full in February 2025. The warrants issued to Yorkville remain outstanding however, given the trading price per share of our Class A common stock is significantly below the exercise price of these warrants, we have not assumed or relied on the receipt of proceeds from the exercise of these warrants.
Ben may not be able to refinance our indebtedness or obtain additional financing on terms favorable to the Company, or at all. To the extent that Ben or its subsidiaries raise additional capital through the future sale of equity or debt, the ownership interest of our existing equity holders may be diluted. The terms of these future equity or debt securities may include liquidation or other preferences that adversely affect the rights of our existing equity unitholders or involve negative covenants that restrict Ben’s ability to take specific actions, such as incurring additional debt or making additional investments in growing the operations of the Company. If Ben defaults on these borrowings, then the Company will be required to either (i) sell participation or other interests in our loans or other of our assets, or (ii) to raise additional capital through the sale of equity and the ownership interest of our equity holders may be diluted.
We will utilize our cash flows toward our contractual obligations, to invest in our business, including new product initiatives and growth strategies, including any potential acquisitions, and, if determined by our Board, to pay dividends to our equity holders, including guaranteed payments on certain of BCH’s preferred equity securities, and to fund tax distributions for certain noncontrolling interest holders. Our ability to fund these capital needs will depend on our ongoing ability to generate cash from operations and via the capital markets.
While we have concluded that there is substantial doubt about our ability to continue as a going concern, our financial statements have been prepared on a going concern basis, which contemplates the realization of assets and satisfaction of liabilities in the normal course of business. The accompanying consolidated financial statements do not include any adjustments related to the recoverability and classification of recorded asset amounts or the amounts and classification of liabilities that might result from the outcome of this uncertainty related to the Company’s ability to continue as a going concern.
Reverse Stock Split
In April 2024, the Company's stockholders approved a reverse stock split of its Common Stock at a range of ratios between 1-for-10 to 1-for-100, and the Company's board of directors approved the implementation of the reverse stock split at a ratio of 1-for-80 and a simultaneous proportionate reduction in the authorized shares of each class of Common Stock as required by Nevada Revised Statutes Section 78.207 (the “Reverse Stock Split”). The Reverse Stock Split was effective as of April 18, 2024, and the Company regained compliance with the minimum bid price requirement in May 2024.
As of the effective time of the Reverse Stock Split, every 80 issued and outstanding shares of the Company’s Common Stock was automatically reclassified into one issued and outstanding share of the Company’s Common Stock, with no change in the par value per share. No fractional shares of Common Stock were issued in connection with the Reverse Stock Split and all fractional shares were rounded up to the nearest whole share with respect to outstanding shares of common stock. Proportional adjustments were made to the number of shares of common stock issuable upon exercise or conversion of the Company’s equity award, warrants, and other equity instruments convertible into common stock, as well as the applicable exercise price. All share and per share amounts of the Company's Class A and Class B common stock presented in this Annual Report on Form 10-K have been retroactively adjusted to reflect the 1-for-80 Reverse Stock Split, including reclassifying an amount equal to the reduction in par value of Common Stock to additional paid-in capital.
Amendments to Organizational Documents
In connection with the Reverse Stock Split, on April 11, 2024, the Company, in its capacity as the sole managing member and the sole non-managing member of Beneficient Company Group, L.L.C. (“Ben LLC”), entered into and adopted the Second Amended and Restated Limited Liability Company Agreement of Beneficient Company Group, L.L.C. (the “Ben LLC A&R LLCA”), which became effective on April 18, 2024, simultaneously with the effectiveness of the Reverse Stock Split. The Ben LLC A&R LLCA provides that, among other things, in the event that the Company at any time (i) subdivides
(by any stock split, dividend, recapitalization or otherwise), the outstanding shares of the Class A common stock (and Class B common stock, as applicable) of the Company into a greater number of shares, Ben LLC shall (A) cause the issuance of additional Class A Units of Ben LLC (the “Ben LLC Class A Units”) and (B) cause Beneficient Company Holdings, L.P. (“BCH”) to issue additional Class A Units of BCH (the “BCH Class A Units”) (and such other limited partner interests, if any, as determined by Ben LLC in its capacity as general partner of BCH to be appropriate), in both cases to reflect the increase in the number of shares of Common Stock of the Company outstanding, and (ii) combines (by combination, reverse split or otherwise) the outstanding shares of Class A common stock (and Class B common stock, as applicable) of the Company into a smaller number of shares, Ben LLC shall (A) cause a reduction in the number of Ben LLC Class A Units outstanding and (B) cause BCH to reduce the number of BCH Class A Units (and such other limited partner interests, if any, as determined by Ben LLC in its capacity as the general partner of BCH to be appropriate), in both cases to reflect the decrease in the number of shares of Common Stock of the Company outstanding.
Also in connection with the Reverse Stock Split, on April 11, 2024, Ben LLC, in its capacity as the sole general partner of BCH, entered into and adopted the Ninth Amended and Restated Limited Partnership Agreement of BCH (the “Ninth A&R BCH LPA”), which became effective on April 18, 2024, simultaneously with the effectiveness of the Reverse Stock Split. The Ninth A&R BCH LPA provides for, among other things, (i) the combination of certain units of BCH in connection with the Reverse Stock Split and the corresponding reverse unit split of the Ben LLC Class A Units as well as amendments to the definition of the Preferred Series A Subclass 0 Unit Conversion Price and Preferred Series A Subclass 1 Unit Conversion Price (each as defined in the Ninth A&R BCH LPA) and (ii) remove references to the previously authorized Preferred Series C Subclass 1 Unit Accounts (as defined in the Ninth A&R BCH LPA), which are no longer outstanding.
On September 30, 2024, Amendment No. 1 to the Ninth A&R BCH LPA was adopted to re-designate fifty percent (50%) of the aggregate capital account balances in the BCH Preferred A-0 as non-redeemable Preferred A-0 Unit Accounts (such redesignated portion, the “BCH Preferred A-0 Non-Redeemable”) with the remaining fifty percent (50%) of the capital account balances in the BCH Preferred A-0 Accounts remaining redeemable (such remaining Preferred A-0 being the “BCH Preferred A-0 Redeemable”). As a result of this redesignation, approximately $125.5 million of temporary equity was reclassified to permanent equity as of September 30, 2024. Also, on November 21, 2024, an additional $35.0 million of the BCH Preferred A-0 was redesignated to BCH Preferred A-0 Non-Redeemable.
The BCH Preferred A-0 Non-Redeemable is identical to the BCH Preferred A-0 Redeemable except that it does not have any cash redemption rights.
Amendment to Articles of Incorporation
On October 2, 2024, the Company filed a Certificate of Amendment to the Company’s Articles of Incorporation with the Secretary of State of the State of Nevada to increase the number of authorized shares of Class A common stock from 18,750,000 to 5,000,000,000. The increase in the number of authorized shares was approved by the Company’s stockholders on October 2, 2024.
Purchase Agreement with Mercantile Bank International Corp.
On December 4, 2024, the Company entered into a Stock Purchase Agreement (the “Purchase Agreement”), by and among the Company, Beneficient Capital Company Holdings, L.P., a subsidiary of the Company (“BCC Holdings”), Mercantile Bank International Corp. (“MBI”) and Mercantile Global Holdings, Inc., (“MGH” and, together with MBI, the “Sellers”), pursuant to which, BCC Holdings agreed to purchase from MGH all of the issued and outstanding shares of capital stock of MBI upon the terms and subject to the conditions set forth in the Purchase Agreement.
On June 3, 2025, the Sellers delivered a notice to the Company terminating the Purchase Agreement, effective immediately. The termination of the Purchase Agreement did not cause the Company or BCC Holdings to incur any additional liability.
Operating Cost Reduction Plan
On July 11, 2023, Beneficient’s board of directors (the “Board”) approved certain measures to reduce the operating expenses of the Company with a view toward focusing resources on areas of current business needs. As part of this plan, we commenced the furlough of approximately 30 employees, representing approximately 20% of our workforce as of July 11, 2023. We also implemented a reduction in spending with third-party vendors in certain parts of our business as part of the plan to reduce operating expenses.
Effective November 3, 2023, the Board approved additional measures to reduce the operating expenses of the Company, including the termination of the previously furloughed employees and the layoff of an additional 15 employees, representing approximately an additional 10% of our workforce as of November 3, 2023. We continue to focus efforts on reducing spending with third-party vendors in certain parts of our business as part of the plan to further reduce operating expenses.
2. Summary of Significant Accounting Policies
Basis of Presentation and Principles of Consolidation
The consolidated financial statements of Ben are prepared in conformity with accounting principles generally accepted in the United States of America (“U.S. GAAP”) on a going concern basis, and include the accounts of Ben, its wholly-owned and majority-owned subsidiaries and, certain variable interest entities (“VIEs”), in which the Company is the primary beneficiary. An enterprise is determined to be the primary beneficiary of a VIE if it holds a controlling financial interest consistent with Financial Accounting Standards Board (“FASB”) Accounting Standards Codification (“ASC”) Topic 810, Consolidation (“ASC 810”), as amended.
The Customer ExAlt Trusts are considered VIEs for which Ben has a variable interest and is considered the primary beneficiary. Thus, Ben is required to consolidate all of the Customer ExAlt Trusts. The entities in which the Customer ExAlt Trusts hold an ownership interest are investment companies (i.e., funds) under ASC 946, Financial Services — Investment Companies (“ASC 946”). Thus, the investments in non-investment companies made by these funds are accounted for in accordance with ASC 946 and are not subject to consolidation or the disclosure requirements of ASC 810. Moreover, further consolidation provisions of ASC 946 are not applicable to Ben since these investment companies do not have an investment in an operating entity that provides services to the investment company or to Ben.
All intercompany accounts and transactions have been eliminated in consolidation, and the portion of income allocated to owners other than the Company is included in “net income (loss) attributable to noncontrolling interests” in the consolidated statements of comprehensive income (loss). With the consolidation of the Customer ExAlt Trusts, interest and fees income and any related receivable charged by Ben Liquidity and Ben Custody to the Customer ExAlt Trusts are eliminated in the presentation of our consolidated financial statements. While these amounts are eliminated solely for financial reporting purposes, such amounts are earned by Ben Liquidity and/or Ben Custody from the Customer ExAlt Trusts and directly impact the income (loss) allocable to Ben’s and BCH’s equity holders as further discussed in Note 3.
Initial Recapitalization and Common Unit Conversion
On June 6, 2023, immediately prior to the Conversion, BCG was recapitalized, as further described in Note 4. For the periods prior to the closing, the number of outstanding units, weighted average number of outstanding units, loss per common unit, equity-based compensation and other financial amounts previously expressed on the basis of common units have been retroactively adjusted on the basis of Common Stock reflecting the common unit conversion ratio, as described above.
Use of Estimates
The preparation of the Company’s consolidated financial statements in conformity with U.S. GAAP requires management to make certain estimates and assumptions that affect the amounts reported in the consolidated financial statements and accompanying notes. These estimates and assumptions are based on information available as of the date of the consolidated financial statements and could differ from actual results. Material estimates that are particularly susceptible to change in the near term relate to the fair value determination of investments in alternative assets held by the Customer ExAlt Trusts, determination of the allowance for credit losses as an input to the allocation of income (loss) to Ben’s or BCH’s equity holders, the allocation of income (loss) to Ben’s and BCH’s equity holders, evaluation of potential loss contingencies principally related to ongoing legal matters, and evaluation of potential impairment of goodwill and other intangibles.
Cash, Cash Equivalents, and Restricted Cash
Cash and cash equivalents represent cash held in banks or money market funds with original maturities upon purchase of three months or less. Interest income from cash and cash equivalents is recorded in interest and dividend income in the consolidated statements of comprehensive income (loss).
Under the terms of certain of the ExAlt PlanTM trust agreements, certain trusts originally were required to maintain capital call reserves and administration reserves. These reserves were used to satisfy capital call obligations and pay fees and expenses for the trusts as required. The fees and expenses were primarily paid to Ben for serving as the administrative agent to the current trustees of certain Customer ExAlt Trusts. Recently, changes were made to the terms of the trusts agreements such that these capital call reserves and administrative reserves are no longer required. These reserves represent cash held in banks and are classified as restricted cash on the consolidated statements of financial condition for periods as applicable.
Refer to Note 21 for the reconciliation of cash, cash equivalents and restricted cash on our consolidated statements of cash flows.
Investments, at Fair Value
Investments held by Ben or held by the Customer ExAlt Trusts include investments in alternative assets, investments in public equity and debt securities, and investments in private equity securities and other interests.
•Investments in Alternative Assets
Investments in alternative assets represent the ownership interests in alternative assets and, along with other investments held by the Customer ExAlt Trusts, constitute the source of Collateral for the ExAlt Loans. These investments are predominantly private equity funds and are held by the Customer ExAlt Trusts, either through direct ownership or a beneficial interest. ASC Topic 820, Fair Value Measurement, permits, as a practical expedient, to estimate the fair value of these types of investments based on the net asset value (“NAV”) per share, or its equivalent, if the investment does not have a readily determinable fair value and if the NAV of such investments is calculated in a manner consistent with the measurement principles of ASC 946. The Company has elected to use NAV as a practical expedient to measure the fair value of these investments. These investments are valued based on the most recent available information, which typically has a delay due to the timing of financial information received from the individual investments. Accordingly, in determining the value of the investment, we may consider whether adjustments to the NAV are necessary in certain circumstances in which management is aware of material events that affect the value of the investments during the intervening period.
When a distribution is received, it is generally recorded as a reduction to the carrying value of that investment. Likewise, when a contribution is made, it is recorded as an increase to the carrying value of that investment. When our ownership percentage of an investment is less than three to five percent, the distribution is considered a return of investment and is classified on our consolidated statement of cash flows as a cash inflow from investing activities in accordance with ASC Topic 321, Investments — Equity Securities. When our ownership percentage of an investment is greater than three to five percent, we categorize distributions from investments in alternative assets on our consolidated statement of cash flows using the cumulative earnings approach in accordance with ASC Topic 323, Investments — Equity Method and Joint Ventures. Under this approach, distributions received are classified as cash inflows from operating activities until such time that the cumulative distributions exceed cumulative earnings for the investment. When such an excess occurs, the excess portion of the current period distribution is considered a return of investment and is classified as a cash inflow from investing activities.
•Investments in Public Equity Securities
Investments in public equity securities represent common stock ownership in public companies (including GWG Holdings for periods prior to August 1, 2023), all of which are carried at fair value. Fair value is determined using quoted market prices. Any realized gains and losses are recorded on a trade-date basis. Realized and unrealized gains and losses are recognized in gain (loss) on financial instruments, net in the consolidated statements of comprehensive income (loss).
•Investments in Debt Securities
Investments in debt securities represent ownership in privately held debt securities. Prior to August 1, 2023, investments in debt securities also included ownership in corporate debt securities, specifically, L Bonds of GWG Holdings (“L Bonds”) held by certain of the Customer ExAlt Trusts. Upon the effectiveness of GWG Holdings’ plan of reorganization on August 1, 2023, the investments in L Bonds converted to equity interests in the GWG Wind Down Trust, which are reflected in the other equity securities and interests.
These investments are classified and accounted for as available-for-sale (“AFS”) securities and are reported at fair value with unrealized gains and losses presented as a separate component of equity in the accumulated other comprehensive income line item.
The Company follows ASC 326 to assess whether an investment in debt securities is impaired in each reporting period. An investment in debt securities is impaired if the fair value of the investment is less than its amortized cost. If the Company intends to sell the debt security (that is, it has decided to sell the security), a credit loss is considered to have occurred. If the Company more likely than not will be required to sell the security before recovery of its amortized cost basis or it otherwise does not expect to recover the entire amortized cost basis of the security, only the credit loss component of the impairment is recognized in earnings, while the noncredit loss is recognized in accumulated other comprehensive income for available-for-sale securities. The Company considers the expected cash flows from the investment based on reasonable and supportable forecasts as well as several other factors to estimate whether a credit loss exists. If the Company intends to sell the security or more likely than not will be required to sell the security before recovery of its amortized cost basis less any current-period credit loss, the credit loss is recognized in earnings equal to the entire difference between the investment’s amortized cost basis and its fair value at the balance sheet date. During the years ended March 31, 2025 and 2024, the Company recognized a credit loss on its investment in debt securities of $1.0 million and nil, respectively. Any impairment in the debt securities is recorded in the provision for credit losses line item on the consolidated statements of comprehensive income (loss).
•Investments in Other Equity Securities and Interests
Ben and certain of the Customer ExAlt Trusts hold investments in equity securities of private companies with a readily determinable fair value, namely the GWG Wind Down Trust. As discussed above, on August 1, 2023, GWG Holdings’ plan of reorganization was declared effective and the Company’s investments in GWG Holdings’ common stock and L Bonds (previously accounted for as public equity securities and available-for-sale debt securities, respectively) were then transferred to an investment in the GWG Holdings Wind Down Trust. The fair value of these equity interests is calculated using quoted prices for similar instruments observed in the equity capital markets and is classified as a Level 2 investment in the fair value hierarchy.
Additionally, investments in other equity securities are held by certain of the Customer ExAlt Trusts and represent ownership in equity securities of privately held companies, which do not have a readily determinable fair value. Equity securities that do not have readily determinable fair values are initially recorded at cost and subsequently remeasured, using the measurement alternative for equity investments that do not have readily determinable fair values, when there is (i) an observable transaction involving the same investment, (ii) an observable transaction involving a similar investment from the same issuer, or (iii) an impairment. These remeasurements are reflected in the consolidated statements of comprehensive income (loss) in the gain (loss) on financial instruments, net line item.
Leases
We account for leases in accordance with ASC 842, Leases. We determine if an arrangement is or contains a lease at inception. Operating leases with a term greater than one year are included in right-of-use-assets and lease liabilities. The right-of-use asset represents the Company’s right to use an underlying asset for the lease term. Related lease liabilities represent the Company’s obligation to make lease payments arising from the lease. Right-of-use assets and lease liabilities are recognized at the lease commencement date based on the estimated present value of lease payments over the lease term, using the rate the Company would pay to borrow amounts equal to the lease payments over the lease term (the Company’s incremental borrowing rate). For operating leases, expense is recognized on a straight-line basis over the lease term in other expenses in the consolidated statements of comprehensive income (loss). Common area maintenance and other related costs are considered variable lease payments and are expensed as incurred. The Company made an accounting policy election not to recognize short-term lease assets and liabilities (less than a 12-month term) or immaterial equipment leases in its balance sheets.
Insurance reimbursable receivable
Upon the recognition of a loss related to a pending, threatened or actual litigation for which the Company has insurance coverage, a related insurance reimbursable receivable is recorded upon evaluation that an insurance contract is enforceable and the insurer has not disputed the claim. If the insurance is enforceable and not subject to dispute, the Company recognizes a receivable from the insurer when it is probable of recovery up to the loss recognized. Insurance reimbursable receivables are subject to the CECL model under ASC 326. The allowance for credit losses is based on historical loss experience, current conditions, and reasonable and supportable forecasts. The Company monitors the credit quality of insurers and adjusts expected credit losses accordingly. The allowance as of March 31, 2025 and 2024 is $2.1 million and $1.3 million, respectively.
Fixed Assets
Fixed assets, including leasehold improvements, are stated at cost, less accumulated depreciation and amortization. Expenditures related to leasehold improvements; furniture and fixtures; computer hardware and software; and most office equipment purchases are capitalized. Depreciation is computed using the straight-line method over the estimated useful lives of the assets (from three to five years). For leasehold improvements, amortization is computed based on the shorter of the useful life or the lease term. Software in process is composed of costs related to internally developed software projects in the application development phase. Gains or losses on disposition of fixed assets are reflected in net income (loss). Normal costs of maintenance and repairs are treated as current expenses in the consolidated statements of comprehensive income (loss).
The Company capitalizes certain costs related to the development of internal-use software. Costs incurred during the application development phase are capitalized. The types of costs capitalized during the application development phase primarily include consulting fees for third-party developers working on these projects. Costs related to the preliminary project stage and post-implementation activities are expensed as incurred. Internal-use software is amortized on a straight-line basis over the estimated useful life of the asset, which ranges from one to three years.
Goodwill and Other Intangibles
The Company accounts for goodwill and intangible assets in accordance with ASC Topic 350, Intangibles – Goodwill and Other. The amount of goodwill initially recorded is based on the fair value of the acquired entity at the time of acquisition and is allocated to one or more reporting unit(s). Management performs goodwill and intangible asset impairment testing
annually or when events occur, or circumstances change that would more likely than not indicate impairment has occurred. In the evaluation of goodwill impairment, mangement may first perform a qualitative assessment to determine if it is more likely than not that the fair value of a reporting unit is less than its carrying value. If an initial qualitative assessment identifies that it is more likely than not that the carrying value of a reporting unit exceeds its estimated fair value, additional quantitative testing is performed. The Company may also elect to bypass the qualitative testing and proceed directly to the quantitative testing. If the quantitative testing indicates that the estimated fair value of a reporting unit is less than the carrying value of the reporting unit, we will recognize an impairment charge for the amount by which the carrying amount exceeds the reporting unit’s fair value; however, any loss recognized will not exceed the total amount of goodwill allocated to that reporting unit. The Company conducts its annual impairment test on January 1 each year.
Intangible assets include insurance licensing, which has an indefinite life and is assessed for impairment annually. Factors that would require an impairment assessment include, among other things, a significant change in the extent or manner in which an asset is used, a continual decline in the Company’s operating performance, or as a result of fundamental changes in a subsidiary’s business condition.
Warrants Liability
The Company determines the accounting classification of warrants it issues as either liability or equity classified by first assessing whether the warrants meet liability classification in accordance with ASC 480, Distinguishing Liabilities from Equity ("ASC 480"), then in accordance with ASC 815 ("ASC 815"), Derivatives and Hedging. Under ASC 480, warrants are considered liability classified if the warrants are mandatorily redeemable, obligate the Company to settle the warrants or the underlying shares by paying cash or other assets, or warrants that must or may require settlement by issuing variable number of shares. If warrants do not meet liability classification under ASC 480, the Company assesses the requirements under ASC 815, which states that contracts that require or may require the issuer to settle the contract for cash are liabilities recorded at fair value, irrespective of the likelihood of the transaction occurring that triggers the net cash settlement feature. If the warrants do not require liability classification under ASC 815, and in order to conclude equity classification, the Company also assesses whether the warrants are indexed to its Common Stock and whether the warrants are classified as equity under ASC 815 or other applicable GAAP. After all relevant assessments, the Company concludes whether the warrants are classified as liability or equity. Liability classified warrants require fair value accounting at issuance and subsequent to initial issuance with all changes in fair value after the issuance date recorded in the statements of operations. Equity classified warrants only require fair value accounting at issuance with no changes recognized subsequent to the issuance date.
The Company accounts for its outstanding warrants, which are principally comprised of those assumed in the Transaction (as described in Note 4) and the warrants issued to Yorkville (as described in Note 10), in accordance with the guidance contained in ASC 815, Derivatives and Hedging, whereby under those accounting requirements, our outstanding warrants do not meet the criteria for equity treatment and must be recorded as a liability. Accordingly, the Company classifies our warrant instruments as a liability recorded at fair value and adjusts the instruments to fair value at each reporting period using quoted market prices, where available, or other appropriate valuation techniques, such as an option pricing model. The warrant liability is re-measured at each balance sheet date until the warrants are exercised or expire, and any change in fair value will be recognized in the Company’s consolidated statements of comprehensive income (loss). Such warrant classification is also subject to re-evaluation at each reporting period.
Convertible Debt
The Company elected the fair value option to account for the convertible debentures with Yorkville (as described in Note 10). The Company recorded the convertible debentures at fair value upon issuance. The Company records changes in fair value in the consolidated statements of comprehensive income (loss), with the exception of changes in fair value due to instrument-specific credit risk which, if present, will be recorded as a component of other comprehensive income (loss). Interest expense related to the convertible debentures is included in the changes in fair value. As a result of applying the fair value option, direct costs and fees related to the convertible debentures were expensed as incurred.
Accounts Payable and Accrued Expenses
Accounts payable and accrued expenses consist primarily of trade payables comprised principally of outstanding legal fees and other professional service fees; accrued employee payroll, bonus, and commissions; accrued fees and other costs under the Bradley Capital Company service agreement and Aircraft Sublease (Note 16); accrued guaranteed payments related to the Preferred Series A-0 Unit Accounts (Note 13); an accrued liability related to the GWG Litigation Trust Adversary Proceedings (Note 20); and an accrued liability related to the equity award arbitration (Note 20).
Other Liabilities
Other liabilities consist principally of accrued interest on certain outstanding debt instruments, a liability related to an interest commitment, deferred loan fees, deferred income taxes (Note 15) and trust payables. Refer to Note 9 for more information on these other liabilities.
Business Combinations
The Company includes the results of operations of the businesses that it acquires from the acquisition date. In allocating the purchase price of a business combination, the Company records all assets acquired and liabilities assumed at fair value as of the date of acquisition, with the excess of the purchase price over the aggregate fair values recorded as goodwill. The Company determines the estimated fair values after review and consideration of relevant information, including discounted cash flows, quoted market prices and estimates made by management. The fair value assigned to identifiable intangible assets acquired is based on estimates and assumptions made by management at the time of the acquisition. The Company adjusts the preliminary purchase price allocation, as necessary, during the measurement period of up to one year after the acquisition closing date as it obtains more information as to facts and circumstances existing as of the acquisition date. Acquisition-related costs are recognized separately from the business combination and are expensed as incurred.
Income Taxes
On June 6, 2023, The Beneficient Company Group, L.P. changed both its regulatory and tax status from a Delaware Limited Partnership to a Nevada Corporation and changed its name from The Beneficient Company Group, L.P. to Beneficient. Beneficient made a tax election to be treated as a corporation for US tax purposes effective as of this date.
As a result of this tax election, Beneficient records current tax liabilities or assets through charges or credits to the current tax provision for the estimated taxes payable or refundable for the current year. Deferred tax assets and liabilities are recorded for future tax consequences attributable to differences between the financial statement carrying amounts of assets and liabilities and their respective tax bases. Deferred tax assets and liabilities are measured using enacted tax rates expected to apply to taxable income in the years in which those temporary differences are expected to be recovered or settled. A deferred tax valuation allowance is established if it is more likely than not that all or a portion of the deferred tax assets will not be realized. A tax position that fails to meet a more-likely-than-not recognition threshold will result in either reduction of current or deferred tax assets, and/or recording of current or deferred tax liabilities. Interest and penalties related to income taxes are recorded in the other expense line item of the consolidated statements of comprehensive income (loss).
Prior to the restructuring that resulted in Beneficient becoming a corporation, Beneficient was taxed as a Delaware Limited Partnership. In the event the subsequent entity, Beneficient a corporation, is audited by the taxing authority and assessed additional amounts due to the underpayment of tax in previous tax years, management intends to make the push-out election allowed by the U.S. Treasury Department. That election allows Beneficient to notify its partners of their share of imputed underpayment amounts for inclusion in their current tax returns.
Noncontrolling interests – Redeemable and Non-redeemable
Noncontrolling interests represent the portion of certain consolidated subsidiaries’ limited partnership interests or interests in the Customer ExAlt Trusts that are held by third parties. Amounts are adjusted by the noncontrolling interest holder’s proportionate share of the subsidiaries’ earnings or losses each period and for any distributions that are paid.
Noncontrolling interests are reported as a component of equity unless the noncontrolling interest is considered redeemable, in which case the noncontrolling interest is recorded as mezzanine or temporary equity (between liabilities and equity) in our consolidated statements of financial condition. The redeemable noncontrolling interest is adjusted at each balance sheet date to its maximum redemption value if the amount is greater than the carrying value. Changes in our redeemable noncontrolling interests are presented in the consolidated statements of changes in equity.
Noncontrolling interests include: (i) holders, which consist of Related Entities, as defined below, an entity affiliated with a related party, and third parties, of Class S Ordinary Units issued by BCH, (ii) holders, which consists of Related Entities, an entity affiliated with a related party, and third parties, of Class S Preferred Units issued by BCH, (iii) holders, which consists of Related Entities, an entity affiliated with a related party, a third party, and certain directors, of Preferred A.1 issued by BCH, (iv) holders, which consists of Related Entities, an entity affiliated with a related party, a third party, and certain directors, of Preferred A-0 Non-Redeemable issued by BCH beginning on September 30, 2024, (v) holders, which consists of unrelated charity organizations, of residual beneficial interests issued by certain of the Customer ExAlt Trusts and (vi) holder, which consists of a third-party, of Class A of CT Risk Management.
Redeemable noncontrolling interests are held by holders, which consist of Related Entities, an entity affiliated with a related party, a third party, and certain directors, of Preferred A-0 issued by BCH for periods prior to September 30, 2024 and Preferred A-0 Redeemable for periods beginning on September 30, 2024.
Related Entities are defined as certain trusts and those entities held by such trusts that are controlled by our founder and former CEO, Brad K Heppner, and in which our founder and his family members are also among classes of economic beneficiaries whether or not our founder is entitled to economic distributions from such trusts. Mr. Heppner served as Chief Executive Officer and Chairman of the Board of Directors of the Company until his resignation on June 19, 2025.
See Note 13 for further information of the equity instruments of the Company, including those classified as redeemable noncontrolling interests and noncontrolling interests.
Earnings (Loss) per Common Share
The Company computes net earnings (loss) per share attributable to common shareholders using the two-class method required for participating securities. The two-class method requires income available to common shareholders for the period to be allocated between common and participating securities based upon their respective rights to receive dividends as if all income for the period had been distributed. The two-class method also requires losses for the period to be allocated between common and participating securities based on their respective rights if the participating security contractually participates in losses. The Company determined that it had participating securities in the form of convertible, preferred equity securities.
Basic net earnings (loss) per share attributable to common shareholders is computed by dividing net earnings (loss) available to common shareholders by the weighted average number of common shares outstanding during the period. Diluted earnings per common share is computed in a similar manner, except that first the denominator is increased to include the number of additional common shares that would have been outstanding if potentially dilutive common shares were issued using the treasury stock method or if-converted method based on the nature of such securities. See Note 14 for additional details.
Investment Income (Loss), Net
Investment income (loss), net consists of unrealized gains (losses) due to changes in NAV of alternative assets.
Gain (Loss) on Financial Instruments, Net
Gain (loss) on financial instruments, net consists of gains (losses) due to changes in fair value of financial instruments, gains (losses) from the sale of public equity securities and other equity securities and interests, changes in fair value of convertible debt, and loss on issuance of convertible debt and warrants. See Note 6 for a reconciliation of the financial statement line item.
Administration Revenues
Third-party administration fees are earned for the administration of third-party customer accounts. The Company’s performance obligation is satisfied over time and the resulting fees are recognized monthly, generally based upon the beginning of the quarter (in advance) net asset value under management and the applicable fee rate, depending on the terms of the contract. Third-party administration fee receivables are recorded on the consolidated statements of financial condition in the other assets line item and in administration revenues in the trust services and administration revenues line item on the consolidated statements of comprehensive income (loss).
Professional Services
Professional services primarily consist of legal fees, net of any expected insurance reimbursement, consulting fees, and advertising costs, which are expensed as incurred and are included in professional services in the accompanying consolidated statements of comprehensive income (loss).
Share-based Compensation
Compensation expense for all equity-based compensation awards is determined using the grant date fair value. For all equity-based plans, we record the impact of forfeitures when they occur. Expense is recognized on a straight-line basis over the requisite service period of the award, which is generally equal to the vesting period. The details of our equity-based compensation programs are discussed in Note 12.
Provision for Credit Losses
The provision for credit losses consists of charges against earnings for credit losses on AFS debt securities and other financial instruments and bad debt expenses on other miscellaneous receivables. A reconciliation of provision for credit losses for each of the periods presented herein is presented below:
| | | | | | | | | | | | | | |
| | Year Ended March 31, |
| (in thousands) | | 2025 | | 2024 |
Credit loss on AFS debt securities (Note 5) | | $ | 998 | | | $ | — | |
| | | | |
| | | | |
| Bad debt expense on other receivables | | 2 | | | 6,016 | |
| Provision for credit losses | | $ | 1,000 | | | $ | 6,016 | |
Comprehensive Income (Loss)
Comprehensive income (loss) consists of net income (loss) and other comprehensive income (loss). Other comprehensive income (loss) includes unrealized gains and losses on investments in available for sale debt securities carried at fair value, which are reported as a separate component of equity.
Fair Value of Financial Instruments
ASC Topic 820, Fair Value Measurement, (Topic 820) defines fair value as the exchange price that would be received for an asset or paid to transfer a liability (an exit price) in the principal or most advantageous market for the asset or liability in an orderly transaction between market participants on the measurement date. The guidance also specifies a hierarchy of valuation techniques based on whether the inputs to those valuation techniques are observable or unobservable. Observable inputs reflect market data obtained from independent sources, while unobservable inputs reflect our market assumptions.
Fair values of financial instruments are estimated using relevant market information and other assumptions. Fair value estimates involve uncertainties and matters of significant judgment regarding interest rates, credit risk, and other factors, especially in the absence of broad markets for particular items. Changes in assumptions or market conditions could significantly affect these estimates.
Accounting Standards Recently Adopted
On April 1, 2023, we adopted Accounting Standards Update (“ASU”) 2016-13, Financial Instruments – Credit Losses (Topic 326) (“CECL”), along with the subsequently issued guidance amending and clarifying various aspects of ASU 2016-13, using the modified retrospective method as required. In accordance with that method, the comparative period’s information continues to be reported under the relevant accounting guidance in effect for that period. Upon adoption of ASU 2016-13, the incurred loss impairment method was replaced with a new impairment model that reflects current expected lifetime losses for our ExAlt Loans receivables. The adoption of ASU 2016-13 resulted in a cumulative-effect adjustment to decrease opening common units (in the absence of retained earnings or accumulated deficit) prior to the consolidation of the Customer ExAlt Trusts by $61.1 million, resulting from an increase to our allowance for credit losses on ExAlt Loans. There is no impact to the consolidated financial statements as loans receivable on the ExAlt Loans and its related allowance for credit losses is eliminated in the presentation of the consolidated financial statements but such credit losses on the ExAlt Loans directly impacts the net income (loss) attributable to the various equity securities of Ben and BCH. The adoption of this new guidance did not result in a material impact to our available-for-sale debt securities portfolio or asset classes other than loans receivable.
We adopted ASU 2023-07, Segment Reporting, (Topic 280) for the annual period beginning April 1, 2024 and interim periods beginning on April 1, 2025 with retrospective application to all prior periods presented. The update requires enhanced disclosures about significant segment expenses, enhanced interim disclosure requirements, clarification for when multiple segment measures of profit or loss can be disclosed, and other requirements intended to improve overall reportable segment disclosures in annual and interim periods. See Note 18 for further information. The adoption of ASU 2023-07 did not have a material impact on our segment reporting.
ASU 2020-04, Reference Rate Reform, (Topic 848) was issued in March 2020. The amendments in Topic 848 provide optional expedients and exceptions for applying U.S. GAAP to contracts, hedging relationships, and other transactions affected by reference rate reform if certain criteria are met. Topic 848 could be applied by all entities as of the beginning of the interim period that includes March 12, 2020, or any date thereafter, and entities could elect to apply the amendments prospectively through December 31, 2022. On December 31, 2022, ASU 2022-06, Reference Rate Reform (Topic 848): Deferral of the Sunset Date of Topic 848 was issued, which extended the period of time entities could utilize the reference rate reform relief guidance under ASU 2020-04 from December 31, 2022 to December 31, 2024. The adoption of this new guidance did not result in a material impact to the Company’s consolidated financial statements.
Accounting Standards Not Yet Adopted
ASU 2024-03, Income Statement—Reporting Comprehensive Income—Expense Disaggregation Disclosures (Subtopic 220-40): Disaggregation of Income Statement Expenses. ASU 2024-03 requires public companies to disclose, in the notes to the financial statements, specific information about certain costs and expenses at each interim and annual reporting period.
This includes disclosing amounts related to employee compensation, depreciation, and intangible asset amortization. In addition, public companies will need to provide qualitative description of the amounts remaining in relevant expense captions that are not separately disaggregated quantitatively. ASU 2024-03 is effective for public business entities for annual reporting periods beginning after December 15, 2026, and interim reporting periods within annual reporting periods beginning after December 15, 2027, as clarified in ASU 2025-01, Income Statement—Reporting Comprehensive Income—Expense Disaggregation Disclosures (Subtopic 220-40): Clarifying the Effective Date. Implementation of ASU 2024-03 may be applied prospectively or retrospectively. The Company does not expect the adoption of ASU 2024-03 to have a material impact on its consolidated financial statements.
ASU 2023-09, Income Taxes, (Topic 740) was issued in December 2023, which expands income tax disclosure requirements to include additional information related to the rate reconciliation of our effective tax rates to statutory rates as well as additional disaggregation of taxes paid. The amendments in ASU 2023-09 also remove disclosures related to certain unrecognized tax benefits and deferred taxes. ASU 2023-09 is effective for fiscal years beginning after December 15, 2024, or our fiscal year beginning April 1, 2025. The amendments may be applied prospectively or retrospectively, and early adoption is permitted. We are currently assessing the impact of the requirements on our consolidated financial statements and disclosures.
3. Understanding our Financial Statements and the Impact to the Common Shareholder
Ben’s current products and services, which are offered by the Ben Liquidity and Ben Custody business segments, involve or are principally offered to certain of the Customer ExAlt Trusts, which are consolidated VIEs solely for financial reporting purposes, and are not owned directly or indirectly by Ben or BCH equity holders. Transactions involving products and services between Ben’s operating subsidiaries and the Customer ExAlt Trusts are eliminated in the presentation of our consolidated financial statements. Thus, the consolidated financial statements reflect the (i) assets, liabilities, revenues, expenses, investment income and cash flows of Ben, including the Customer ExAlt Trusts, which hold the collateral for the ExAlt Loans, on a gross basis, and (ii) a portion of the economic interests of certain of the Customer ExAlt Trusts held by the residual beneficiaries that are attributed to noncontrolling interests in the accompanying consolidated financial statements.
As a result, Ben’s primary tangible assets reflected on its consolidated statements of financial condition are investments, mainly comprised of alternative assets held by the Customer ExAlt Trusts and the primary sources of revenue reflected on our consolidated statements of comprehensive income (loss) are investment income (loss), net, which represents changes in the net asset value (“NAV”) of these investments held by the Customer ExAlt Trusts, and gain (loss) on financial instruments, net, which represents changes in fair value of equity securities, convertible debt accounted for at fair value, a derivative liability, warrants liability and put options, primarily held by the Customer ExAlt Trusts. Such investment income (loss), net, and gain (loss) on financial instruments that are held by the Customer ExAlt Trusts is included in the net income (loss) allocated to noncontrolling interests – Customer ExAlt Trusts in the consolidated statement of comprehensive income (loss). The revenues and expenses recognized in these line items for the activities of the Customer ExAlt Trusts do not directly impact net income (loss) attributable to Ben’s or BCH’s equity holders.
Instead, the interest and fee income earned by Ben Liquidity and Ben Custody from the Customer ExAlt Trusts, which are eliminated in the presentation of our consolidated financial statements, directly impact the net income (loss) attributable to Ben’s and BCH’s equity holders. Our Ben Liquidity and Ben Custody business segments, which relate to our current operating subsidiaries, are owned by the Company’s equity holders (including those of BCH), and recognize revenue through (i) interest income on ExAlt Loans made to the Customer ExAlt Trusts in connection with our liquidity transactions for Customers with interest rates between 5.0% and 14.0% per annum charged against the outstanding principal balance of the ExAlt Loan, (ii) fee income billed at closing, but recognized as revenue ratably over the expected life of the alternative asset, for each liquidity transaction with Customers for services including access to and use of the AltAccess Platform, transfer of the alternative assets, and delivery of the consideration to the client, with fee rates between 1.0% and 7.0% of the sum of the NAV and remaining unfunded commitment of the transacted alternative asset, and (iii) recurring fee income recognized each period for providing services including trustee, custody, and trust administration of the Customer ExAlt Trusts while they hold investments, with fee rates generally at 2.8% per annum of the sum of the NAV and remaining unfunded commitment of the alternative assets held. Ben Liquidity and Ben Custody revenue recognized for the fiscal years ended March 31, 2025 and 2024, is as follows:
a.Ben Liquidity recognized $42.6 million and $46.9 million, in interest income during the fiscal years ended March 31, 2025 and 2024, respectively.
b.Ben Custody recognized $21.6 million and $24.5 million, in trust services and administration revenues during the fiscal years ended March 31, 2025 and 2024, respectively, comprised of both the fee income billed at the closing of the transactions that is being amortized into revenue and the recurring fee income billed during the periods.
In addition, the Corporate/Other segment, which also relates to Ben or subsidiaries owned by the holders of equity in the Company (including BCH), may include fee revenue recognized through services provided to Customers or the Customer ExAlt Trusts through business lines not included within Ben Liquidity and Ben Custody.
Additionally, Ben Liquidity’s provision for loan losses is eliminated in the presentation of our consolidated financial statements but directly impacts the net income (loss) attributable to the various equity securities of Ben and BCH. Likewise, the amounts expensed by the Customer ExAlt Trusts for interest and fees owed to Ben’s operating subsidiaries are eliminated in the presentation of our consolidated financial statements but are recognized for purposes of the allocation of net income (loss) attributable to the beneficial owners of the Customer ExAlt Trusts.
The following table presents a reconciliation of operating income (loss) of our reportable segments, excluding the Customer ExAlt Trusts, to net income (loss) attributable to Beneficient’s common shareholders. This reconciliation serves to provide users of our financial statements an understanding and visual aide of the reportable segments that impact net income (loss) attributable to the common shareholders and reiterates that the consolidation of the Customer ExAlt Trusts has no impact on the net income (loss) attributable to Beneficient’s common shareholders.
| | | | | | | | | | | | | | | | | | |
| | Year Ended March 31, | | | | |
| (in thousands) | | 2025 | | 2024 | | | | |
Operating income (loss)* | | | | | | | | |
| Ben Liquidity | | $ | (12,802) | | | $ | (1,810,964) | | | | | |
| Ben Custody | | 13,288 | | | (588,811) | | | | | |
| Corporate & Other | | 10,243 | | | (210,169) | | | | | |
Loss on extinguishment of debt, net (intersegment elimination) | | — | | | (3,940) | | | | | |
| Gain on liability resolution | | 23,462 | | | — | | | | | |
Income tax expense (allocable to Ben and BCH equity holders) | | (80) | | | (121) | | | | | |
Net loss attributable to noncontrolling interests - Ben | | 34,875 | | | 535,157 | | | | | |
Noncontrolling interest guaranteed payment | | (17,824) | | | (16,793) | | | | | |
Net income (loss) attributable to common shareholders | | $ | 51,162 | | | $ | (2,095,641) | | | | | |
*Includes amounts eliminated in consolidation.
Significant Accounting Policies — Impacting Allocation of Net Income (Loss) to Beneficient’s Equity Holders
As described above, certain income and expenses involving transactions between Ben and the Customer ExAlt Trusts are eliminated for financial reporting purposes; however, the income or expenses are important to determine the net income (loss) allocable to Ben’s and BCH’s equity holders. Accounting policies related to the significant income and expense items eliminated in our consolidated financial statements but impacting the allocation of net income are described below.
Revenues Eliminated In Consolidated Financial Statements
Interest Income
Interest income is generally comprised of contractual interest, interest recognized on certain of the ExAlt Loans through the effective yield method, and an amortized discount that is recognized ratably over the life of the ExAlt Loan. Contractual interest income is a computed using either a variable rate or a fixed rate that compounds monthly.
As a result of the change-of-control event on December 31, 2019 and the resulting valuation performed under ASC 805, Ben’s existing loan portfolio composed of ExAlt Loans made to the Customer ExAlt Trusts was evaluated as of December 31, 2019 for credit deterioration based on the intentions of all parties that the income allocations provisions of Ben operate under U.S. GAAP as if the Customer ExAlt Trusts were not consolidated for financial reporting purposes. Further, as required under ASC 805, each loan between Ben and the Customer ExAlt Trusts was evaluated and classified as either purchased credit impaired (“PCI”) or non-purchased credit impaired (“non-PCI”). For PCI loans, expected cash flows as of the date of valuation in excess of the fair value of loans are recorded as interest income over the life of the loans using a level yield method if the timing and amount of the future cash flows is reasonably estimable. Subsequently, increases in cash flows over those expected at the acquisition date are recognized prospectively as interest income. Decreases in expected cash flows due to credit deterioration are recognized by recording an allowance for loan loss. For non-PCI loans, the difference between the fair value and unpaid principal balance of the loan as of the date of valuation is amortized or accreted to interest income over the contractual life of the loans using the effective interest method. In the event of prepayment, the remaining unamortized amount is recognized in interest income, which is eliminated upon the consolidation of the Customer ExAlt Trusts for financial reporting purposes.
Non-interest Income
In accordance with ASC Topic 606, Revenue from Contracts with Customers, the Company recognizes revenues when it transfers promised goods or services to customers in an amount that reflects the consideration that the Company expects to receive in exchange for those goods or services. ASC Topic 606 does not apply to revenue associated with financial instruments, including debt or equity securities accounted for under ASC Topic 320, ASC Topic 321 or ASC Topic 323. ASC Topic 606 applies to income such as up-front fees, trust services fees and administration fees. Ben’s income considered in-scope of ASC Topic 606 is discussed below.
Fiduciary financing, trust services and administration revenues include the following fees:
Upfront Fees
Non-refundable upfront fees are earned and recognized for setting up and providing the customer access to the ExAlt PlanTM. These activities do not transfer a separate promised service; therefore, they represent advanced payments for trust administration services. Upfront fees are billed at the origination of the liquidity transaction and are generally based on a percentage of NAV plus any unfunded capital commitments. Payment of the fees occurs in the first step of the waterfall allocation provision per the trust agreement. Upfront fees are deferred upon receipt and are recognized ratably over the period of benefit, which is generally consistent with estimated expected life of LiquidTrusts (typically seven to ten years).
Trust Administration Revenues
Trust administration fees are earned for providing administrative services to trustees for existing liquidity solution customers. The Company’s performance obligation under these agreements is satisfied over time as the administration and management services are provided. Fees are recognized monthly based upon the beginning of quarter (in advance) net asset value plus any remaining unfunded capital commitments and the applicable fee rate of the account as outlined in the agreement. Payment frequency is defined in the individual contracts, which primarily stipulate billings on a quarterly basis in advance.
Expenses Eliminated In Consolidated Financial Statements
Allowances for Loan Losses and related Provision
The ExAlt Loans’ allowance for credit losses is an input to the allocation of income (loss) to Ben’s or BCH’s equity holders.
Ben adopted CECL on April 1, 2023. CECL requires a company to estimate the credit losses expected over the life of a loan (or pool of loans). It replaced the incurred loss approach’s threshold that required the recognition of a credit loss when it was probable that a loss event was incurred. The allowance for credit losses is a valuation account that is deducted from, or added to, the loans’ amortized cost basis to present the net, lifetime amount expected to be collected on the loans. Credit losses are charged off against the allowance when management believes a loan balance is confirmed to be uncollectible. Expected recoveries can not exceed the aggregate of amounts previously charged off and expected to be charged off. Portfolio segment is defined as the level at which an entity develops and documents a systematic methodology to determine its allowance for credit losses. Management analyzes the loans individually as the loans do not have similar risk characteristics.
Management estimates the allowance using relevant available information from internal and external sources related to past events, current conditions, and reasonable and supportable economic forecasts. Historical credit loss experience provides the basis for the estimation of expected credit losses. Ben currently does not have adequate historical loss data to provide a basis for the long-term loss information associated with its loans. As such, Ben uses alternative, long-term historical average credit loss data from Preqin, a widely accepted commercial private equity database, in establishing the loss history as a proxy.
Adjustments to historical loss information are made for differences in current loan-specific risk characteristics such as differences in credit concentrations, collateral values and underwriting standards as well as changes in economic conditions or other relevant factors. Management judgment is required at each point in the measurement process.
Ben uses the discounted cash flow (“DCF”) method to estimate expected credit losses for the loan portfolio. Ben generates cash flow projections at the loan level wherein payment expectations are adjusted for changes in market risk premiums, risk free rate, NAV growth rate, and discount rate. The inputs are based on historical data from Preqin and adjusted, if necessary, based on the reasonable and supportable forecast of economic conditions. To adjust, management utilizes externally developed forward-looking macroeconomic factors as indicators of future expected cash flows: S&P500 Index data and US 3-Month Treasury. The economic forecasts are applied over the cashflow projection period.
The combination of adjustments for credit expectations (default and loss) and timing expectations (prepayment, curtailment, and time to recovery) produces an expected cash flow stream at the instrument level. Instrument effective yield is calculated, net of the impacts of prepayment assumptions, and the instrument expected cash flows are then discounted at that effective yield to produce an instrument-level net present value of expected cash flows (“NPV”). An allowance for credit loss is established for the difference between the instrument’s NPV and amortized cost basis.
The DCF model also considers the need to qualitatively adjust expected loss estimates for information not already captured in the quantitative loss estimation process. Qualitative considerations include limitations inherent in the quantitative model; trends experienced in nonperforming loans; changes in value of underlying collateral; changes in underwriting policies and procedures; nature and composition of loans; portfolio concentrations that may affect loss experience across one or more components or the portfolio; and the effect of external factors such as competition, legal and regulatory requirements. These qualitative factor adjustments may increase or decrease Ben’s estimate of expected credit losses so that the allowance for credit loss is reflective of the estimate of lifetime losses that exist in the loan portfolio at the balance sheet date.
Currently, management individually reviews all ExAlt Loans due to the low volume and non-homogenous nature of the current portfolio. Management relies heavily on statistical analysis, current NAV and distribution performance of the underlying alternative asset and industry trends related to alternative asset investments to estimate losses. Management evaluates the adequacy of the allowance by reviewing relevant internal and external factors that affect credit quality. The cash flows generated from the alternative asset interests supporting the collateral are the sole source of repayment of the ExAlt Loans and related interest. Ben recognizes any charge-off in the period in which it is determined, at which time impaired ExAlt Loans are written down to their estimated net present value.
Interest income for purposes of determining income allocations to Ben’s and BCH’s equity holders is adjusted for any allowance for loan losses, which was approximately $38.9 million and $113.4 million, for the years ended March 31, 2025 and 2024, respectively. Expected credit losses (recovery) on insurance reimbursable receivables was $0.8 million and $(0.8) million for the years ended March 31, 2025 and 2024, respectively. During the year ended March 31, 2025, the Company recorded additional credit losses related to fee receivables of $1.8 million and available-for-sale debt securities of $1.0 million. During the year ended March 31, 2024, the Company recorded additional credit losses related to fee receivables of $25.5 million and other miscellaneous note receivables of $6.0 million.
4. De-SPAC Merger Transaction
Forward Purchase Agreement
On June 5, 2023, BCG entered into a Prepaid Forward Purchase Agreement, by and between BCG and RiverNorth SPAC Arbitrage Fund, L.P. (the “Purchaser”), pursuant to which the Purchaser agreed to, among other things, effect certain purchases of shares of Avalon Class A common stock (“Avalon Class A Common Stock”) that would have been redeemed in connection with the special meeting of Avalon’s stockholders (the “Special Meeting”) to approve the transactions contemplated by the Business Combination Agreement (as amended through June 25, 2023, the “Forward Purchase Agreement”).
Pursuant to the Forward Purchase Agreement, Purchaser agreed to purchase shares of Avalon Class A Common Stock (the “AVAC FPA Shares”) at a purchase price per share of $847.04 (for aggregate consideration of $25.0 million from unaffiliated third-parties). The AVAC FPA Shares were redeemed in connection with the Special Meeting and converted into shares of Class A common stock and Series A Convertible Preferred Stock, par value $0.001 per share, of Beneficient (“Series A preferred stock”) upon consummation of the Business Combination. The Series A preferred stock converted in accordance with its terms to shares of Class A common stock, and Purchaser held an aggregate of 36,956 shares of Class A common stock following such conversion in respect of the AVAC FPA Shares (such shares of Class A common stock, the “FPA Shares”).
The $25.0 million in proceeds (the “Disbursed Amount”) in respect of the FPA Shares was disbursed from the Avalon trust account following the consummation of the Business Combination. Specifically, $5.0 million of the Disbursed Amount was disbursed to Beneficient, with the remaining $20.0 million (the “Reserve Amount”) disbursed to Purchaser to be held by Purchaser until the Maturity Date (as defined below) or until its earlier release per the terms of the Forward Purchase Agreement. Such Reserve Amount is reflected as a Stock Receivable classified in equity on the consolidated statements of financial condition.
The Forward Purchase Agreement provides for two categories of FPA Shares: (i) 13,305 FPA Shares categorized as “Purchased Shares” (the “Purchased Shares”) and (ii) the remaining 23,651 FPA Shares categorized as “Prepaid Forward Shares” (the “Prepaid Forward Shares”).
No sales of any of the Prepaid Forward Shares have occurred as of September 30, 2024, and on such date, the Company and the Purchaser entered into an agreement to terminate the Forward Purchase Agreement. The Purchaser subsequently returned the 23,651 Prepaid Forward Shares to the Company.
Recapitalization of BCG
On June 6, 2023, immediately prior to the Conversion, BCG was recapitalized (the “BCG Recapitalization”) as follows: (i) the limited partnership agreement of BCG was amended to create one new subclass of BCG common units, the Class B Common Units (the “BCG Class B Common Units”), and the existing common units were renamed the Class A Common
Units (the “BCG Class A Common Units”); and (ii) certain holders of the BCH Preferred A-1 entered into conversion and exchange agreements (the “BCG Conversion and Exchange Agreements”) with BCG and BCH, pursuant to which they converted certain BCH Preferred A-1 to BCH Class S Ordinary Units, which were then contributed to BCG in exchange for BCG Class A Common Units.
Prior to the Conversion on June 6, 2023, when the Company was a Delaware limited partnership, the Company’s equity interests consisted of common units, one series of preferred units, and noncontrolling interests. Pursuant to the Conversion, each BCG Class A Common Unit converted into 1.25 shares of Class A common stock par value $0.001 per share (“Class A common stock”), each BCG Class B Common Unit converted into 1.25 shares of Class B common stock, par value $0.001 per share (“Class B common stock” and together with the Class A common stock, the “Common Stock”), and the capital account balance of the Preferred Series B Subclass 2 Unit Accounts of BCG (“BCG Preferred B.2 Unit Accounts”) converted into shares of Class A common stock at a rate based on a 20% discount to the $800.00 valuation of the Class A common stock (or $640.00). As a result, in the Conversion, we issued 1,076,462 shares of Class A common stock with respect to the BCG Class A Common Units, 239,256 shares of Class B common stock with respect to the BCG Class B Units and 1,175,632 shares of Class A common stock with respect to the BCG Preferred B.2 Unit Accounts.
The following table provides additional information on the securities contributed and exchanged as part of the BCG Recapitalization by each of BHI, Bruce W. Schnitzer and Hicks Holdings Operating, LLC (dollars and units in thousands):
| | | | | | | | | | | | | | | | | | | | |
| Name | | Converted Capital Account Balance of BCH Preferred A-1 | | BCH Class S Ordinary Units Received | | BCG Class B Units Received |
| BHI | | $ | 177,195 | | | 178 | | | 178 | |
| Bruce W. Schnitzer | | 988 | | | 1 | | | 1 | |
| Hicks Holdings Operating, LLC | | 13,222 | | | 14 | | | 14 | |
| Total | | $ | 191,405 | | | 193 | | | 193 | |
The following table provides additional information on the securities contributed and exchanged as part of the BCG Recapitalization by each of Bruce W. Schnitzer and Richard W. Fisher (dollars and units in thousands):
| | | | | | | | | | | | | | | | | | | | |
| Name | | Converted Capital Account Balance of BCH Preferred A-1 | | BCH Class S Ordinary Units Received | | BCG Class A Units Received |
| Bruce W. Schnitzer | | $ | 734 | | | 9 | | | 9 | |
| Richard W. Fisher | | 1,722 | | | 10 | | | 10 | |
| Total | | $ | 2,456 | | | 19 | | | 19 | |
As part of the conversion to BCG Class A Common Units, additional value of approximately $15.0 million was provided to certain holders who were members of our Board at the time of conversion. The additional value was accounted for as compensation, which resulted in stock-based compensation expense of $15.0 million during the fiscal year ended March 31, 2024.
Closing of the Transaction
On June 7, 2023, the Company completed its previously announced de-SPAC merger transaction with Avalon. Each share of Avalon common stock issued and outstanding immediately prior to that date automatically converted into one share of Class A common stock and one share of Series A preferred stock of Beneficient. Additionally, each Avalon Warrant (defined below) automatically converted into a Warrant (defined below).
Accordingly, the Company issued (i) an aggregate of 99,649 shares of Class A common stock to the former holders of Avalon Class A Common Stock, and Class B Common Stock of Avalon, par value $0.0001 per share (“Avalon Class B Common Stock”), outstanding immediately prior to June 7, 2023, and (ii) an aggregate of 34,961 shares of Beneficient Series A preferred stock to non-redeeming Avalon Class A stockholders, and the Avalon Warrants converted into an aggregate of 23,625,000 redeemable Warrants. At closing, $27.9 million of cash remained in the trust account of Avalon. There were $26.1 million in transaction expenses, $20.0 million of which represented the Reserve Amount under the Forward Purchase Agreement, that were either paid by Avalon prior to closing or offset against proceeds received by the Company at closing, resulting in $1.8 million in net proceeds to the Company. Proceeds from the Transaction were used to pay expenses related to the Transaction.
Immediately after the Business Combination, 2,358,429 shares of Class A common stock were issued and outstanding, 239,256 shares of Class B common stock were issued and outstanding, 34,962 shares of Beneficient Series A preferred stock
were issued and outstanding and 23,757,500 Warrants were issued and outstanding. Because the Series A preferred stock is not expected to be publicly listed, the Beneficient Series A preferred stock terms provide that upon its issuance, each share of Series A preferred stock will automatically convert into one-quarter of a share of Class A common stock of Beneficient, or an aggregate of 8,595 additional shares of Class A common stock. Following such conversion, there were 2,367,244 shares of Class A common stock of Beneficient outstanding following the Business Combination.
The Transaction was accounted for as a capital transaction in substance and not a business combination under ASC 805, Business Combinations (“ASC 805”). As a result, Beneficient was treated as the accounting acquirer and Avalon was treated as the acquired company for financial reporting purposes per ASC 805. Accordingly, for accounting purposes, the Transaction was treated similar to an equity contribution in exchange for the issuance of shares of common stock. The financial statements of the combined entity represented a continuation of the financial statements of Beneficient, and the net assets of Avalon were stated at historical cost, with no goodwill or other intangible assets recorded. The equity and net loss per unit attributable to common equity holders of the Company, prior to the closing, have been retroactively restated as shares reflecting the common unit conversion ratio discussed above.
The Company and Avalon incurred $21.7 million and $26.1 million, respectively, of expenses related to the Transaction. These expenses consisted of underwriting fees, professional services (legal, accounting, advisory, etc.) and other direct expenses associated with the Transaction. As a result of the transaction, the transaction costs incurred by the Company related to the issuance of shares were recognized in additional paid-in capital as a reduction of proceeds. The expenses incurred by Avalon were either paid by Avalon prior to closing or netted against proceeds received by the Company at closing.
Common Stock Warrants
The Company assumed 15,525,000 publicly-traded Avalon Warrants (“Avalon Public Warrants”), which are exercisable for 194,063 shares of Class A common stock, as adjusted for stock splits, and 8,100,000 private placement Avalon Warrants, which are exercisable for 101,250 shares of Class A common stock, as adjusted for stock splits, (“Avalon Private Warrants” and together with the Avalon Public Warrants, the “Avalon Warrants”), which were originally issued by Avalon in connection with its initial public offering and, as a result of the assumption by the Company, became Warrants. The Avalon Public Warrants assumed by Ben are referred to as the “Public Warrants” and the Avalon Private Warrants assumed by Ben are referred to as the “Private Warrants,” and collectively, the “Warrants.” The Warrants are included in derivative warrant liabilities on the Company’s consolidated statements of financial condition. The Warrants entitle the holder to exercise each whole warrant for one share of Class A common stock and one share of Series A preferred stock at an exercise price of $920.00 (each a “Warrant” and collectively, the “Warrants”).
The Public Warrants may only be exercised for a whole number of shares, and will expire on June 7, 2028 (i.e., five years following the closing), or earlier upon redemption or liquidations. Ben may redeem the outstanding Public Warrants (i) in whole and not in part; (ii) at a price of $0.80 per warrant; (iii) upon not less than 30 days’ prior written notice of redemption to each warrant holder; and (iv) if, and only if, the reported last sale price of the Class A common stock for any 20 trading days within a 30-trading day period ending three business days before Ben sends the notice of redemption to the warrant holders (the “Reference Value”) equals or exceeds $1,440.00 per share. In addition, we have the ability to redeem the outstanding Warrants at any time after they become exercisable and prior to their expiration, at a price of $8.00 per Public Warrant if, among other things, the Reference Value equals or exceeds $800.00 per share. If and when the Public Warrants become redeemable by Ben, Ben may exercise its redemption right even if Ben is unable to register or qualify the underlying securities for sale under all applicable state securities laws.
During any period when Ben fails to maintain an effective registration statement registering the Class A common stock issuable upon the exercise of the Warrants, Ben is required to permit holders of Warrants to exercise their Warrants on a “cashless basis” in accordance with Section 3(a)(9) of the Securities Act of 1933, as amended, or another exemption.
The Private Warrants, which became transferable, assignable and salable on July 7, 2023 (i.e., 30 days after the closing), are currently held by Avalon Acquisition Holdings, L.L.C (“the Avalon Sponsor”), and are generally identical to the Public Warrants, except they cannot be redeemed by Ben so long as they are held by the Avalon Sponsor or its permitted transferees. An Avalon Sponsor, or its permitted transferees, has the option to exercise the Private Warrants on a cashless basis and have certain registration rights. If the Private Warrants are held by holders other than the Avalon Sponsor or its permitted transferees, the Private Warrants will become redeemable by Ben in all redemption scenarios and exercisable by the holders on the same basis as the Public Warrants.
As of March 31, 2025, there were 24,699,725 Warrants outstanding with a fair value of $0.2 million, included in the warrants liability line item on the consolidated statements of financial condition. During the years ended March 31, 2025 and 2024, gains of nominal and $2.5 million, respectively, were recognized in gain (loss) on financial instruments, net in the consolidated statements of comprehensive income (loss). Refer to Note 6 for a reconciliation of the gain (loss) on financial instruments, net for each of the periods presented herein.
5. Investments, at Fair Value
Investments held by Ben or held by the Customer ExAlt Trusts are comprised of investments in alternative assets, public equity securities, debt securities, and other equity securities and interests (including those of a related party). The composition of investments recorded at fair value by holder is included in the table below (in thousands):
| | | | | | | | | | | | | | | | | | | | | | | |
| March 31, 2025 | | March 31, 2024 |
| Ben | | Customer ExAlt Trusts | | Ben | | Customer ExAlt Trusts |
| Alternative assets | $ | — | | | $ | 259,113 | | | $ | — | | | $ | 293,916 | |
Public equity securities | — | | | 4,065 | | | — | | | 4,897 | |
| Debt securities available-for-sale | — | | | 1,687 | | | — | | | 2,962 | |
Other equity securities and interests | — | | | 26,506 | | | 6 | | | 27,338 | |
| Total investments, at fair value | $ | — | | | $ | 291,371 | | | $ | 6 | | | $ | 329,113 | |
Investments in Alternative Assets held by the Customer ExAlt Trusts
The investments in alternative assets are held, either through direct ownership or through beneficial interests, by certain of the Customer ExAlt Trusts and consist primarily of limited partnership interests in various alternative investments, including private equity funds. These alternative investments are valued using NAV as a practical expedient. Changes in the NAV of these investments are recorded in investment income (loss), net in our consolidated statements of comprehensive income (loss). The investments in alternative assets provide the economic value that ultimately collateralizes the ExAlt Loans that Ben Liquidity originates with the Customer ExAlt Trusts in liquidity transactions and any associated fees due from the Customer ExAlt Trusts. The decrease in investments in alternative assets since March 31, 2024, was primarily driven by $30.4 million in distributions and downward adjustments of NAV as reported by the investment managers or general partners.
The NAV calculation reflects the most current report of NAV and other data received from firm/fund sponsors. If no such report has been received, Ben estimates NAV based upon the last NAV calculation reported by the investment manager and adjusts it for capital calls and distributions made in the intervening time frame. Ben also considers whether adjustments to the NAV are necessary, in certain circumstances, in which management is aware of specific material events, changes in market conditions, and other relevant factors that have affected the value of an investment during the period between the date of the most recent NAV calculation reported by the investment manager or sponsor and the measurement date. Public equity securities known to be owned within an alternative investment fund, based on the most recent information reported by the general partners, are marked to market using quoted market prices on the balance sheet reporting date.
The underlying interests in alternative assets are primarily limited partnership interests. The transfer of the investments in private equity funds generally requires the consent of the corresponding private equity fund manager, and the transfer of certain fund investments is subject to rights of first refusal or other preemptive rights, potentially further limiting the ExAlt PlanTM from transferring an investment in a private equity fund. The investments are not subject to redemption with the funds. Distributions from funds are received as the underlying investments are liquidated. Timing of liquidation is currently unknown.
Portfolio Information
Our portfolio of alternative asset investments, held by certain of the Customer ExAlt Trusts by asset class of each fund as of March 31, 2025 and 2024, is summarized below (in thousands):
| | | | | | | | | | | | | | | | | | | | | | | | | | |
| | Alternative Investments Portfolio Summary |
| | March 31, 2025 | | March 31, 2024 |
| Asset Class | | Carrying Value | | Unfunded Commitments | | Carrying Value | | Unfunded Commitments |
| Private Equity | | $ | 120,008 | | | $ | 34,252 | | | $ | 116,462 | | | $ | 38,401 | |
| Venture Capital | | 109,361 | | | 1,324 | | | 139,495 | | | 2,548 | |
| Natural Resources | | 12,691 | | | 2,663 | | | 17,553 | | | 3,340 | |
| Private Real Estate | | 6,454 | | | 2,777 | | | 8,760 | | | 2,907 | |
Hedge Funds | | 3,931 | | | 245 | | | 6,095 | | | 245 | |
Other(1) | | 6,668 | | | 383 | | | 5,551 | | | 382 | |
| Total | | $ | 259,113 | | | $ | 41,644 | | | $ | 293,916 | | | $ | 47,823 | |
(1) “Other” includes earnouts, escrow, net other assets, and private debt strategies.
As of March 31, 2025, the Customer ExAlt Trusts collectively had exposure to 213 professionally managed alternative asset investment funds, comprised of 713 underlying investments, 91 percent of which are investments in private companies.
Public Equity Securities
Investment in public equity securities primarily represents ownership by certain of the Customer ExAlt Trusts in public companies. These investments are carried at fair value, which is determined using quoted market prices. Any realized gains and losses are recorded on a trade-date basis. Realized and unrealized gains and losses are recognized in gain (loss) on financial instruments, net in the consolidated statements of comprehensive income (loss). As of March 31, 2025 and March 31, 2024, the fair value of investments in public equity securities was $4.1 million and $4.9 million, respectively. On August 1, 2023, GWG Holdings’ plan of reorganization was declared effective, and the public equity securities held by the Company related to GWG Holdings were transferred to equity interests in the GWG Wind Down Trust (as defined herein). The interests in the GWG Wind Down Trust are reflected as an investment in other equity securities and interests. Refer to Note 6 for a reconciliation of the gain (loss) on financial instruments, net for each of the periods presented herein.
Put Options
On April 1, 2022, Ben, through CT Risk Management, L.L.C. (“CT”), made aggregate payments of $5.0 million to purchase put options in the S&P 500 Index with an aggregate notional amount of $141.3 million. On April 27, 2022, CT sold an equity interest for $2.4 million to the third-party involved in a participation loan transaction described in Note 10 and utilized the proceeds to purchase additional put options similar to the put options purchased on April 1, 2022. The put options were sold in September 2023 for $1.0 million, resulting in a recognized loss of $0.7 million.
The put options were carried at fair value, which is determined using quoted market prices. Any realized gains and losses are recorded on a trade-date basis. Realized and unrealized gains and losses were recognized in gain (loss) on financial instruments, net in the consolidated statements of comprehensive income (loss).
No put options were held as of March 31, 2025 and 2024. For the year ended March 31, 2024, Ben recognized net losses of $3.0 million on the put options, of which approximately $2.0 million is attributable to Ben or Ben’s loan portfolio, with the remainder attributable principally to the loan involved in the participation loan transaction. Refer to Note 6 for a reconciliation of the gain (loss) on financial instruments, net for each of the periods presented herein.
Debt Securities Available-for-Sale
As of March 31, 2025 and 2024, investments in debt securities represent ownership in privately held debt securities. Investments in debt securities are classified and accounted for as available-for-sale, with unrealized gains and losses presented as a separate component of equity under the accumulated other comprehensive income (loss) line item.
Prior to August 1, 2023, investments in debt securities also included ownership in corporate debt securities, specifically, L Bonds of GWG Holdings (“L Bonds”) held by certain of the Customer ExAlt Trusts. The L Bonds had a maturity date of August 8, 2023. However, upon the effectiveness of GWG Holdings’ plan of reorganization on August 1, 2023, the investments in L Bonds converted to equity interests in the GWG Wind Down Trust, which are reflected in other equity securities and interests as of March 31, 2025 and 2024.
The amortized cost, estimated fair value, and unrealized gains and losses on investments in debt securities classified as available-for-sale as of March 31, 2025 and 2024 are summarized as follows:
| | | | | | | | | | | | | | | | | | | | | | | | | | |
| | March 31, 2025 |
| (Dollars in thousands) | | Amortized Cost Basis | | Gross Unrealized Gains | | Gross Unrealized Losses | | Fair Value |
| Other debt securities | | $ | 2,685 | | | $ | — | | | $ | (998) | | | $ | 1,687 | |
| Total available-for-sale debt securities | | $ | 2,685 | | | $ | — | | | $ | (998) | | | $ | 1,687 | |
| | | | | | | | |
| | March 31, 2024 |
| (Dollars in thousands) | | Amortized Cost Basis | | Gross Unrealized Gains | | Gross Unrealized Losses | | Fair Value |
| Other debt securities | | $ | 2,685 | | | $ | 1,337 | | | $ | (1,060) | | | $ | 2,962 | |
| Total available-for-sale debt securities | | $ | 2,685 | | | $ | 1,337 | | | $ | (1,060) | | | $ | 2,962 | |
The table below indicates the length of time individual debt securities have been in a continuous loss position as of March 31, 2025 and 2024:
| | | | | | | | | | | | | | | | | | | | | | | | | | |
| | March 31, 2025 | | March 31, 2024 |
| (Dollars in thousands) | | Fair Value | | Unrealized Losses | | Fair Value | | Unrealized Losses |
| | | | | | | | |
| | | | | | | | |
| | | | | | | | |
| Other debt securities: | | | | | | | | |
| Less than twelve months | | $ | — | | | $ | — | | | $ | — | | | $ | — | |
| Twelve months or longer | | 1,687 | | | 998 | | | 1,964 | | | 1,060 | |
| Total available-for-sale debt securities with unrealized losses | | $ | 1,687 | | | $ | 998 | | | $ | 1,964 | | | $ | 1,060 | |
The noncredit-related portion of the net unrealized losses of $0.3 million and $4.1 million for the years ended March 31, 2025 and 2024, respectively, was recognized as a component of accumulated other comprehensive income (loss).
During the year ended March 31, 2025, the Company determined there was a $1.0 million credit-related loss on its investment in debt securities available-for-sale. During the year ended March 31, 2024, the Company determined there was no credit-related loss on its investment in debt securities available-for-sale.
The following table is a rollforward of credit-related losses recognized in earnings for the periods presented below:
| | | | | | | | | | | | | | |
| | Year Ended March 31, |
| (Dollars in thousands) | | 2025 | | 2024 |
| Balance, beginning of period | | $ | 31,290 | | | $ | 31,290 | |
Credit related losses not previously recognized | | 998 | | | — | |
Increase in amounts previously recognized | | — | | | — | |
| Balance, end of period | | $ | 32,288 | | | $ | 31,290 | |
The contractual maturities of available-for-sale debt securities as of March 31, 2025 and 2024 are as follows:
| | | | | | | | | | | | | | | | | | | | | | | | | | |
| | March 31, 2025 | | March 31, 2024 |
| (Dollars in thousands) | | Amortized Cost Basis | | Fair Value | | Amortized Cost Basis | | Fair Value |
| Due in one year or less | | $ | 1,687 | | | $ | 1,687 | | | $ | 1,687 | | | $ | 1,964 | |
| | | | | | | | |
| No fixed maturity | | 998 | | | — | | | 998 | | | 998 | |
| | $ | 2,685 | | | $ | 1,687 | | | $ | 2,685 | | | $ | 2,962 | |
Other Equity Securities and Interests
Ben and certain of the Customer ExAlt Trusts hold investments in equity securities of private companies measured based on quoted prices for similar assets in active markets, including those of the GWG Wind Down Trust. On August 1, 2023, GWG
Holdings’ plan of reorganization was declared effective and our investments in its common stock and L Bonds (previously accounted for as public equity securities and available-for-sale debt securities, respectively) were then transferred to an investment in the GWG Holdings Wind Down Trust. The fair value of these equity interests was nominal and $0.6 million as of March 31, 2025 and 2024, respectively. Refer to Note 6 for a reconciliation of the gain (loss) on financial instruments, net for each of the periods presented herein.
Additionally, certain of the Customer ExAlt Trusts hold investments in equity securities that do not have a readily determinable fair value. These equity securities are measured using the measurement alternative for equity investments that do not have readily determinable fair values at cost, less impairment, plus or minus changes resulting from observable price changes in orderly transactions for the identical or a similar investment of the same issuer. The value of these equity securities was $26.5 million and $26.8 million as of March 31, 2025 and 2024, respectively. Refer to Note 6 for a reconciliation of the gain (loss) on financial instruments, net for each of the periods presented herein, which reflects any upward or downward adjustments to these equity securities for the periods presented herein. During the year ended March 31, 2024, an impairment of $37.8 million was recognized, which is reflected in the gain (loss) on financial instruments, net line item on the consolidated statements of comprehensive income (loss). This impairment primarily relates to a new investment that was entered into during the third quarter, that was subsequently written off in the fourth quarter. There were no impairments to these equity securities during the year ended March 31, 2025.
6. Fair Value Measurements
Fair value is estimated based on a hierarchy that maximizes the use of observable inputs and minimizes the use of unobservable inputs. Observable inputs are inputs that reflect the assumptions that market participants would use in pricing the asset or liability developed based on market data obtained from sources independent of the reporting entity. Unobservable inputs are inputs that reflect the reporting entity’s own assumptions about the assumptions market participants would use in pricing the asset or liability developed based on the best information available in the circumstances. The fair value hierarchy prioritizes the inputs to valuation techniques into three broad levels whereby the highest priority is given to Level 1 inputs and the lowest to Level 3 inputs.
•Level 1 - Quoted prices for identical instruments in active markets that the reporting entity has the ability to access as of the measurement date.
•Level 2 - Quoted prices for similar instruments in active markets; quoted prices for identical or similar instruments in markets that are not active; and model-derived valuations whose inputs are observable or whose significant value drivers are observable market data.
•Level 3 - Valuations for instruments with inputs that are significant and unobservable are derived from other valuation methodologies, including option pricing models, discounted cash flow models and similar techniques, and are not based on market exchange, dealer, or broker traded transactions. Level 3 valuations incorporate certain assumptions and projections in determining the fair value assigned to such instruments.
This hierarchy requires the use of observable market data when available. A financial instrument’s categorization within the valuation hierarchy is based upon the lowest level of input that is significant to the fair value measurement. Investments that are valued using NAV as a practical expedient are excluded from this hierarchy.
As of March 31, 2025 and 2024, the fair value of these investments using the NAV per share practical expedient was $259.1 million and $293.9 million, respectively. During the years ended March 31, 2025 and 2024, we recognized a loss of $6.5 million and a gain of $4.8 million, respectively, from changes in NAV, which are recorded within the investment income (loss), net, line item of our consolidated statements of comprehensive income (loss).
Financial instruments on a recurring basis
The Company’s financial assets and liabilities carried at fair value on a recurring basis, including the level in the fair value hierarchy, on March 31, 2025 and 2024 are presented below.
| | | | | | | | | | | | | | | | | | | | | | | | | | |
| | As of March 31, 2025 |
| (Dollars in thousands) | | Level 1 | | Level 2 | | Level 3 | | Total |
| Assets: | | | | | | | | |
| Public equity securities | | $ | 4,065 | | | $ | — | | | $ | — | | | $ | 4,065 | |
| | | | | | | | |
Other equity interests | | — | | | 5 | | | — | | | 5 | |
Debt securities available-for-sale, other | | — | | | — | | | 1,687 | | | 1,687 | |
| Liabilities: | | | | | | | | |
| | | | | | | | |
Warrants liability | | 180 | | | 47 | | | — | | | 227 | |
| | | | | | | | |
| | | | | | | | |
| | | | | | | | | | | | | | | | | | | | | | | | | | |
| | As of March 31, 2024 |
| (Dollars in thousands) | | Level 1 | | Level 2 | | Level 3 | | Total |
| Assets: | | | | | | | | |
| Public equity securities | | $ | 4,897 | | | $ | — | | | $ | — | | | $ | 4,897 | |
| Other equity interests | | — | | | 558 | | | — | | | 558 | |
| | | | | | | | |
Debt securities available-for-sale, other | | — | | | 998 | | | 1,964 | | | 2,962 | |
| Liabilities: | | | | | | | | |
Warrants liability | | 178 | | | — | | | — | | | 178 |
| Prepaid forward liability | | 14 | | | — | | | — | | | 14 |
| | | | | | | | |
A reconciliation of gain (loss) on financial instruments, net for each of the periods presented herein is included in the tables below (in thousands):
| | | | | | | | | | | | | | |
| | Year Ended March 31, |
| | 2025 | | 2024 |
Public equity securities: | | | | |
| Related party equity securities | | $ | — | | | $ | (3,702) | |
| Other public equity securities | | (831) | | | (237) | |
| Put options | | — | | | (3,023) | |
Loss on issuance of convertible debt and warrants to Yorkville | | (2,307) | | | — | |
| Convertible debt | | 100 | | | — | |
Warrants liability | | 1,732 | | | 2,477 | |
Prepaid forward liability | | 14 | | | (14) | |
| Derivative liability | | — | | | 1,581 | |
Other equity securities and interests: | | | | |
Related party, fair value using quoted market prices of similar assets in active market(1) | | (552) | | | (63,755) | |
| Other, without a readily determinable fair value | | (398) | | | (37,848) | |
| Gain (loss) on financial instruments, net | | $ | (2,242) | | | $ | (104,521) | |
(1) Includes realized net gains of $13.7 million related to the Company’s previously classified available-for-sale debt securities upon reclassification from accumulated other comprehensive income during the year ended March 31, 2024.The following is a description of the valuation methodologies used for financial instruments measured at fair value on a recurring basis:
Investment in other equity securities and interests
As of March 31, 2025 and 2024, the fair value of these equity interests is calculated using quoted prices for similar instruments observed in the equity capital markets and is classified as a Level 2 investment in the fair value hierarchy.
Investment in debt securities available-for-sale
Other debt securities. The fair value of these debt securities is calculated using the market approach adjusted for the recoverability of the security. The following table provides quantitative information about the significant unobservable inputs used in the fair value measure of the Level 3 other debt securities (dollars in thousands):
| | | | | | | | | | | | | | | | | | | | | | | | | | | | | | | | |
| | Fair Value | | Valuation Methodology | | Unobservable Inputs | | Range | | Weighted Average |
| March 31, 2025 | | $ | 1,687 | | | Market Approach | | Enterprise value-to-revenue multiple | | 0.2x – 18.9x | | 1.75x |
| March 31, 2024 | | $ | 1,964 | | | Market Approach | | Enterprise value-to-revenue multiple | | 0.2x – 18.9x | | 1.77x |
The following table reconciles the beginning and ending fair value of our Level 3 other debt securities:
| | | | | | | | | | | | | | |
| | Year Ended March 31, |
| (Dollars in thousands) | | 2025 | | 2024 |
| Beginning balance | | $ | 1,964 | | | $ | 2,078 | |
| | | | |
Gains (losses) recognized in accumulated other comprehensive income (loss)(1) | | (277) | | | (114) | |
| Ending balance | | $ | 1,687 | | | $ | 1,964 | |
(1) Recorded in unrealized gain (loss) on available-for-sale debt securities.
Convertible Debt
During the current fiscal year, the Company issued convertible debentures to Yorkville as discussed in Note 10 whereby the Company elected to account for the convertible debentures using the fair value option of accounting. The Company estimated the fair value of the convertible debentures based on assumptions used in the Monte Carlo simulation model, which was considered a Level 3 fair value measure. The convertible debentures were fully repaid prior to March 31, 2025.
The following is a summary of the change in the fair value of the convertible debentures for the years ended March 31, 2025 and 2024:
| | | | | | | | | | | | | | |
| (Dollars in thousands) | | Year Ended March 31, |
| | 2025 | | 2024 |
Beginning fair value | | $ | — | | | $ | — | |
Additions during the period | | 4,100 | | | — | |
Payments in cash during the period | | (4,000) | | | — | |
Changes in fair value during the period | | (100) | | | — | |
Ending fair value | | $ | — | | | $ | — | |
As the fair value of the freestanding instruments identified with each issuance of the convertible debentures exceeded the proceeds, a loss on each issuance of the convertible debentures was recognized. Refer to Note 10 for further information.
Warrants
As part of the transactions with Yorkville related to the convertible debentures discussed in Note 10, the Company also issued warrants to purchase our Class A common stock. These warrants are liability classified and subject to periodic remeasurement. The fair value of these warrants issued to Yorkville are measured using the Black-Scholes option pricing model. The key inputs used in the valuation as of the end of the reporting period are: expected terms (in years) - 2.35 to 2.62; stock price - $0.31; exercise price - $2.63; expected volatility - 90.1%; expected dividend rate - 0.0%; and risk-free rate - 3.70%.
Derivative liability
The fair value of the contingent interest feature derivative liability, as discussed in Note 10, is estimated using industry standard valuation models. Level 3 inputs were utilized to value the expected future cash flows from the portfolio held by the Customer ExAlt Trust and included the use of present value techniques employing cash flow estimates and incorporated assumptions that marketplace participants would use in estimating fair values. Specifically, the model includes assumptions related to (i) equity market risk premiums, (ii) alternative asset beta to public equities, (iii) NAVs, (iv) volatilities, (v), distribution rates, and (vi) market discount rates. These expected future cash flows were bifurcated between base cash flows and enhanced return cash flows (i.e., the contingent interest) and then the enhanced cash flows were further discounted to
arrive at the fair value for the contingent interest feature derivative liability. In instances where reliable market information was not available, management used historical market data proxies and assumptions to determine a reasonable fair value.
The derivative liability was extinguished along with its related debt on October 18, 2023, as discussed in Note 10.
The following table reconciles the beginning and ending fair value of our Level 3 derivative liability:
| | | | | | | | | | | | | | |
| | Year Ended March 31, |
(Dollars in thousands) | | 2025 | | 2024 |
| Beginning balance | | $ | — | | | $ | 3,513 | |
Gains recognized in earnings(1) | | — | | | (1,581) | |
| Gain recognized in loss on extinguishment of debt, net | | — | | | (1,932) | |
| Ending balance | | $ | — | | | $ | — | |
(1) Recorded in (gain) loss on financial instruments, net.
There have been no transfers between levels for any assets or liabilities recorded at fair value on a recurring basis or any changes in the valuation techniques used for measuring the fair value as of March 31, 2025 and 2024, respectively.
Financial instruments on a non-recurring basis
Equity securities without a readily determinable fair value
Certain of the Customer ExAlt Trusts hold investments in equity securities that do not have a readily determinable fair value. These equity securities are measured at cost, less impairment, plus or minus changes resulting from observable price changes in orderly transactions for an identical or a similar investment of the same issuer. The Company classifies these assets as Level 2 within the fair value hierarchy.
The value of these equity securities was $26.5 million and $26.8 million as of March 31, 2025 and 2024, respectively. Additionally, through March 31, 2025, one security has cumulative upward adjustments of $10.8 million based upon observable price changes, which was based on a then recent equity offering and stock to stock transactions. The cumulative upward adjustments occurred in fiscal year 2023. No significant adjustments were made during the years ended March 31, 2025 and 2024.
There were no other assets or liabilities measured at fair value on a non-recurring basis as of March 31, 2025 and 2024.
Goodwill
During each of the fiscal quarters of 2025 and 2024, primarily as a result of a significant, sustained decline in our Class A common stock price and the Company’s related market capitalization, we concluded that it was more likely than not that the fair value of each of our reporting units with goodwill were below their respective carrying amounts, which resulted in us performing interim impairment assessments. As a result, we wrote the carrying value of each reporting unit with goodwill down to its estimated fair value and recognized a non-cash goodwill impairment charge of $3.7 million and $2.4 billion for the years ended March 31, 2025 and 2024, respectively, which is reflected in loss on impairment of goodwill in the consolidated statements of comprehensive income (loss). Prior to the goodwill impairment recorded during the first quarter of fiscal 2024, the Company had not previously recorded any impairments of goodwill.
For each interim impairment assessment, the Company computed the fair value of each reporting unit by computing the overall enterprise value of the Company by valuing its various equity instruments, primarily based on the Class A common stock price per share. The overall enterprise value was allocated to each reporting unit using the discounted cash flow method to estimate the relative value of each reporting unit based on their future cash flows using a multi-year forecast, and a terminal value calculated using a long-term growth rate that was informed based on our industry, analyst reports of a public company peer set, current and expected future economic conditions and management expectations. The discount rate used to discount these future cash flows was determined using a capital asset pricing model based on the market value of equity of a public company peer set, adjusted for risk characteristics and expectations specific to the reporting unit, combined with an assessment of the cost of debt.
The discount rates used for each reporting unit ranged from 24.8% to 29.3% for the June 30, 2023, September 30, 2023, December 31, 2023 and March 31, 2024 impairment assessments. The discount rates used for each reporting unit ranged from 28.0% to 29.3% for the June 30, 2024, September 30, 2024, December 31, 2024 and March 31, 2025 impairment assessments. The Company applied a terminal year long-term growth rate of 3.0% for each reporting unit during each of the interim impairment assessments. Remaining goodwill at March 31, 2025 relates to Ben Custody and Ben Markets.
Subsequent to the impairment analysis as of March 31, 2025, there was $0.2 million of reporting unit fair value over carrying value for Ben Custody and approximately $0.6 million of reporting unit fair value over carrying value for Ben Markets.
The change in goodwill at each reporting unit for the years ended March 31, 2025 and 2024 is included in Note 8.
There were no other assets or liabilities measured at fair value on a non-recurring basis as of March 31, 2025 and 2024.
Carrying amounts and estimated fair values
The estimated fair value of financial instruments, whether or not recognized in the consolidated statements of financial condition, for which it is practicable to estimate those values, are disclosed below. These fair value estimates are determined based on relevant market information and information about the financial instruments. Fair value estimates are intended to represent the price at which an asset could be sold or the price at which a liability could be transferred. However, our estimates of many of these fair values are subjective in nature, involve uncertainties and matters of significant judgment and therefore cannot be determined with precision. Changes in assumptions could significantly affect the estimated values. Nonfinancial instruments are excluded from disclosure requirements.
The carrying amounts and estimated fair values of the Company’s financial instruments not recorded at fair value as of March 31, 2025 and 2024, were as noted in the table below:
| | | | | | | | | | | | | | | | | |
| As of March 31, 2025 |
| (Dollars in thousands) | Level in Fair Value Hierarchy | | Carrying Amount | | Estimated Fair Value |
| Financial assets: | | | | | |
| Cash and cash equivalents | 1 | | $ | 1,346 | | | $ | 1,346 | |
| Restricted cash | 1 | | — | | | — | |
| Financial liabilities: | | | | | |
| Debt due to related parties, net | 2 | | 117,896 | | | 143,260 | |
| Accounts payable and accrued expenses | 1 | | 156,770 | | | 156,770 | |
| | | | | | | | | | | | | | | | | |
| As of March 31, 2024 |
| (Dollars in thousands) | Level in Fair Value Hierarchy | | Carrying Amount | | Estimated Fair Value |
| Financial assets: | | | | | |
| Cash and cash equivalents | 1 | | $ | 7,913 | | | $ | 7,913 | |
| Restricted cash | 1 | | 64 | | | 64 | |
| Financial liabilities: | | | | | |
| Debt due to related parties, net | 2 | | 120,505 | | | 129,327 | |
| Accounts payable and accrued expenses | 1 | | 157,157 | | | 157,157 | |
7. Fixed Assets
Fixed assets are included in other assets in the consolidated statements of financial condition and consist of the following:
| | | | | | | | | | | | | | |
| (Dollars in thousands) | | March 31, 2025 | | March 31, 2024 |
| Computer hardware and software | | $ | 12,861 | | | $ | 11,864 | |
| | | | |
| Buildings | | 188 | | | 188 | |
| Furniture, fixtures, and equipment | | 109 | | | 139 | |
| Leasehold improvements | | 23 | | | 109 | |
| Other | | 73 | | | 73 | |
| Fixed assets, gross | | 13,254 | | | 12,373 | |
| Accumulated depreciation and amortization | | (11,801) | | | (10,327) | |
| Internal use software in process | | 279 | | | 282 | |
| Fixed assets, net | | $ | 1,732 | | | $ | 2,328 | |
Depreciation and amortization expense related to fixed assets was $1.7 million and $3.8 million, for the years ended March 31, 2025 and 2024, respectively. The majority of our depreciation and amortization expense is related to the amortization of capitalized computer software costs, which was $1.6 million and $3.7 million, for the years ended March 31, 2025 and 2024, respectively. As of March 31, 2025 and 2024, the unamortized computer software costs were $1.2 million and $1.8 million, respectively.
8. Goodwill and Other Intangibles
The following tables present activity in the Company’s goodwill and finite-lived and indefinite-lived intangible assets for the years ended March 31, 2025 and 2024.
| | | | | | | | | | | | | | | | | | | | | | | |
| (Dollars in thousands) | March 31, 2024 | | Impairment | | March 31, 2025 | | Amortization Period |
| Goodwill | | | | | | | |
| | | | | | | |
| Ben Custody | $ | 10,896 | | | $ | (3,427) | | | $ | 7,469 | | | Indefinite |
| | | | | | | |
| Ben Markets | 2,710 | | | (265) | | | 2,445 | | | Indefinite |
Total goodwill | 13,606 | | | (3,692) | | | 9,914 | | | Indefinite |
| Insurance license | 3,100 | | | — | | | 3,100 | | | Indefinite |
| Total goodwill and intangible assets | $ | 16,706 | | | $ | (3,692) | | | $ | 13,014 | | | |
| | | | | | | | | | | | | | | | | | | | | | | |
| (Dollars in thousands) | March 31, 2023 | | Impairment | | March 31, 2024 | | Amortization Period |
| Goodwill | | | | | | | |
| Ben Liquidity | $ | 1,725,880 | | | $ | (1,725,880) | | | $ | — | | | Indefinite |
| Ben Custody | 594,219 | | | (583,323) | | | 10,896 | | | Indefinite |
| Ben Insurance | 37,942 | | | (37,942) | | | — | | | Indefinite |
| Ben Markets | 9,885 | | | (7,175) | | | 2,710 | | | Indefinite |
| Total goodwill | 2,367,926 | | | (2,354,320) | | | 13,606 | | | Indefinite |
| Insurance license | 3,100 | | | — | | | 3,100 | | | Indefinite |
| Total goodwill and intangible assets | $ | 2,371,026 | | | $ | (2,354,320) | | | $ | 16,706 | | | |
Barring a triggering event that suggests possible impairment, the Company conducts impairment tests for goodwill and indefinite-lived assets during the fourth quarter each fiscal year, using generally accepted valuation methods. The Company conducts its annual impairment test on January 1 of each fiscal year.
As previously discussed in Note 6, during each of the fiscal quarters of 2024 and 2025, primarily as a result of significant, sustained declines in our Class A common stock price and the Company’s related market capitalization, we concluded that it was more likely than not that the fair value of our reporting units was below their carrying amount. This resulted in us performing interim impairment assessments each fiscal quarter during fiscal years 2024 and 2025. As a result, during fiscal
2024 and 2025, we wrote the carrying value of the Ben Liquidity, Ben Custody, Ben Insurance, and Ben Markets reporting units down to their estimated fair value and recognized cumulatively during fiscal 2024 and 2025 a non-cash goodwill impairment charge of $2.4 billion and $3.7 million, respectively, which is reflected in loss on impairment of goodwill in the consolidated statements of comprehensive income (loss). Prior to the goodwill impairment recorded during the prior fiscal year, the Company had not previously recorded any impairments of goodwill.
For each impairment assessment during fiscal quarters of 2024 and 2025, the Company computed the fair value of each reporting unit by computing the overall enterprise value of the Company by valuing its various equity instruments, primarily based on the Class A common stock price per share. The overall enterprise value was allocated to each reporting units using the discounted cash flow method to estimate the relative value of each reporting unit based on their future cash flows using a multi-year forecast, and a terminal value calculated using a long-term growth rate that was informed based on our industry, analyst reports of a public company peer set, current and expected future economic conditions and management expectations. The discount rate used to discount these future cash flows was determined using a capital asset pricing model based on the market value of equity of a public company peer set, adjusted for risk characteristics and expectations specific to the reporting unit, combined with an assessment of the cost of debt.
Finally, management has determined that none of the Company’s goodwill is deductible for tax purposes.
9. Other Assets and Other Liabilities
The following table details the components of other assets:
| | | | | | | | | | | | | | |
| (Dollars in thousands) | | March 31, 2025 | | March 31, 2024 |
Insurance reimbursable receivable, net (Note 20) | | $ | 39,574 | | | $ | 2,840 | |
Promissory notes receivable | | 5,517 | | | 5,515 | |
| Allowance for promissory notes receivable and other receivables | | (5,517) | | | (5,515) | |
| | | | |
Loan fee receivable | | 2,932 | | | 2,932 | |
| Prepaid expenses | | 2,367 | | | 4,054 | |
Fixed assets (Note 7) | | 1,732 | | | 2,328 | |
| Distribution receivables | | 348 | | | — | |
| Deferred costs of equity offering | | — | | | 343 | |
| | | | |
| | | | |
| Other assets | | 2,191 | | | 2,202 | |
| Total Other assets, net | | $ | 49,144 | | | $ | 14,699 | |
Promissory Notes Receivable
There are amounts due under two promissory note agreements for funds advanced outside of our normal liquidity arrangements with and original principal balances of $2.5 million and $0.9 million as of March 31, 2025 and 2024. The $2.5 million note bears interest at 9.0% per annum and was paid-in-kind by adding to the outstanding principal. The $0.9 million note bears interest at the lesser of 18% or the mid-term federal rate (360 day year) and was paid-in-kind by adding to the outstanding principal. The interest rate was 5.0% per annum as of March 31, 2025 and 5.0% per annum as of March 31, 2024. Both promissory note agreements matured in April 2024. The Company is negotiating with the counterparty on potentially extending these note agreements or otherwise coming to a resolution on these outstanding balances. Total principal and interest due for both promissory notes as of March 31, 2025 and 2024 was $5.5 million and $5.5 million, respectively. As of March 31, 2025 and 2024, reserves related to these receivables were $5.5 million and $5.5 million, respectively.
The following table details the components of other liabilities:
| | | | | | | | | | | | | | |
| (Dollars in thousands) | | March 31, 2025 | | March 31, 2024 |
Accrued interest on debt due to related parties (Note 16) | | $ | 19,360 | | | $ | 9,740 | |
Deferred upfront fees | | 2,242 | | | 2,717 | |
| Interest commitments | | 1,542 | | | 18,243 | |
Deferred tax liability (Note 15) | | 80 | | | — | |
| Other | | 1,157 | | | 1,027 | |
| Total Other liabilities | | $ | 24,381 | | | $ | 31,727 | |
Interest Commitments
The primary closing conditions of the Company’s formative transactions consisted of (i) MHT Financial entering into purchase and sale agreements with certain counterparties, which were owners of alternative asset funds to acquire their portfolios of alternative assets (collectively, the “Formative Transactions Exchange Portfolio”) in exchange for agreed upon consideration and (ii) MHT Financial’s subsequent contribution of the Formative Transactions Exchange Portfolio into the custody of certain constituent trusts (each a “Custody Trust”) of the ExAlt PlanTM (as structured for the formative transactions, the “Formative ExAlt PlanTM”) in exchange for Common Units of Ben and debt and equity securities of GWG Holdings of an agreed upon value issued to certain other constituent trusts of the Formative ExAlt PlanTM of which MHT Financial was named the sole beneficiary (such trusts, the “2017-18 Exchange Trusts”). In connection with these formative transactions and related closing conditions, the Company agreed with certain other sellers to MHT Financial to accrue interest beginning on August 10, 2018, at a rate of 1-month London Interbank Offered Rate (“LIBOR”) plus 3.95% for thirty percent of the value of the Ben Common Units held by these 2017-18 Exchange Trusts until such time that these 2017-18 Exchange Trusts liquidate their holdings of Ben Common Units. The Company does not have an obligation to repurchase or redeem the Ben Common Units held by the 2017-18 Exchange Trusts.
During the year ended March 31, 2025, the Company executed a letter agreement with one of the counterparties which released the Company for a portion of the interest commitment. At the time of the execution of the letter agreement, the interest commitment with the counterparty was approximately $19.2 million. This resulted in the recognition of a gain that is reflected in the (gain) loss on liability resolution line item of the consolidated statement of comprehensive income (loss) for the year ended March 31, 2025.
Interest expense of $2.5 million and $4.7 million was recognized during the years ended March 31, 2025 and 2024, respectively. Accrued interest on this commitment is reflected in other liabilities. No amount of accrued interest has been paid through March 31, 2025.
10. Debt
Customer ExAlt Trust Loan Payable
On March 24, 2022, Ben Liquidity transferred a $72.5 million ExAlt Loan to a third-party in return for $72.5 million of cash. The loan participation transaction resulted in a third party holding the transferred ExAlt Loan, which was previously eliminated in consolidation against the loan payable issued by a Customer ExAlt Trust for financial reporting purposes. Accordingly, the loan payable issued by the Customer ExAlt Trusts is no longer eliminated upon consolidation for financial reporting purposes and is reflected in the Customer ExAlt Trust loan payable line item on the consolidated statements of financial condition.
The Customer ExAlt Trust loan payable does not have scheduled principal or interest payments due prior to its maturity date of December 7, 2033. Prepayment of the loans, in whole or in part, is permitted without premium or penalty. A pro-rata portion of the cash flows from $352.6 million of alternative assets acquired by the Customer ExAlt Trusts on December 7, 2021(the “Acquired Assets”) are the sole source of cash flows to be used by the Customer ExAlt Trusts to satisfy its obligations under the terms of the loan agreement. The percentage of the Acquired Assets allocated to supporting the repayment of the Customer ExAlt Trust loan payable amounted to approximately 27.8% (the “Participation Allocation”). Ben and its subsidiaries have no obligation or other requirements to repay the Customer ExAlt Trust loan payable should the pro-rata cash flows from the $352.6 million of alternative assets associated with the loan be insufficient to pay all contractual obligations owed under the terms of the loan agreement. The Customer ExAlt Trust loan payable bears interest at 12% per annum.
Termination of Customer ExAlt Trust Loan Payable
On October 18, 2023, the applicable Customer ExAlt Trusts distributed, transferred and assigned the Participation Allocation (net of a qualified charitable distribution) to a subsidiary of the holder of the Customer ExAlt Trust loan payable. As a result, all obligations owed under the Customer ExAlt Trust loan payable have been repaid and the related participation interest no longer remains outstanding. As such, the Customer ExAlt Trusts repaid the entire outstanding principal balance of the ExAlt Trust Loan Payable of $50.9 million including interest paid-in-kind, by transferring $56.7 million of alternative assets. The payoff of the Customer ExAlt Trust Loan Payable was accounted for as a debt extinguishment in accordance with ASC 470, Debt. Accordingly, the Customer ExAlt Trusts recorded a $8.8 million loss on extinguishment related to the payoff for the year ended March 31, 2024, which is reflected in the loss on extinguishment of debt line item on the consolidated statements of comprehensive income (loss). The loss on extinguishment represents the difference between the carrying value of the ExAlt Trust Loan Payable at payoff of $47.9 million, net of an unamortized discount of $5.0 million and fair value of the contingent interest derivative liability of $1.9 million, and the NAV of the assets of $56.7 million, which was determined to have the most readily determinable fair value at the time of the nonmonetary transaction.
The loan agreement included a contingent interest feature whereby additional interest could be owed up to a maximum rate of 21% under certain circumstances, dependent principally on the cash flows generated by the pro rata portion of the underlying collateral. As the contingent interest feature was not based on creditworthiness, such feature was not clearly and closely related to the host instrument and was therefore bifurcated and recognized as a derivative liability with a resulting debt discount at inception. The change in fair value of the contingent interest derivative liability resulted in net gains of nil and $1.6 million that is reflected in gain (loss) on financial instruments, net in the consolidated statements of comprehensive income (loss) for the years ended March 31, 2025 and 2024, respectively. The amortization of the debt discount, which is reflected as a component of interest expense in the consolidated statements of comprehensive income (loss), was nil and $0.6 million for the years ended March 31, 2025 and 2024, respectively.
Convertible Debentures
On August 6, 2024, the Company, entered into a securities purchase agreement with Yorkville, in connection with the issuance and sale of convertible debentures in an aggregate principal amount of up to $4.0 million (the “Convertible Debentures”), which will be convertible into shares of the Company’s Class A common stock (as converted, the “Conversion Shares”). The Company issued $2.0 million in aggregate principal amount of Convertible Debentures upon the signing the Purchase Agreement (the “First Closing”) for proceeds of approximately $1.8 million. On November 13, 2024, the Company issued an additional $2.0 million in aggregate principal amount of convertible debentures for proceeds of approximately $1.8 million (the “Second Closing”). Contemporaneously with the execution and delivery of the Purchase Agreement, certain of the Company’s subsidiaries entered into a global guaranty agreement in favor of Yorkville with respect to the Company’s obligations under the Purchase Agreement, the convertible debentures and the Yorkville Warrants (as defined below). The Convertible Debentures were issued at an original issue discount of 10%.
The Convertible Debentures do not bear interest, subject to a potential increase to 18.0% per annum (or the maximum amount permitted by applicable law) upon the occurrence of certain events of default. The Convertible Debentures matured on February 6, 2025 (the “Maturity Date”). The Convertible Debentures were fully repaid by the Maturity Date. The Convertible Debentures were convertible at the option of the holder into Class A common stock equal to the applicable Conversion Amount (as in the Convertible Debenture) divided by $3.018 (the “Conversion Price”). The maximum amount of shares issuable upon conversion of the Convertible Debentures is 1,325,382. No amount of the Convertible Debentures was converted into shares of the Company’s Class A common stock.
Additionally, pursuant to the terms of the Purchase Agreement, the Company agreed to issue the warrants to Yorkville (each a “Yorkville Warrant” and collectively, the “Yorkville Warrants”) to purchase up to 1,325,382 shares of Class A common stock at an exercise price of $2.63, which shall be exercisable into Class A common stock for cash (collectively, the “Warrant Shares”). At the First Closing, the Company issued a Yorkville Warrant to purchase up to 662,691 shares of Class A common stock, and at the Second Closing, the Company issued an additional Yorkville Warrant to purchase up to 662,691 shares of Class A common stock.
The Company elected to account for the Convertible Debenture under the fair value option of accounting upon issuance. At each issuance date, the proceeds were allocated to all freestanding instruments recorded at fair value. As the fair value of the freestanding instruments exceeded the proceeds on each issuance date, an aggregate loss of $2.3 million was recognized for the year ended March 31, 2025 in gain (loss) on financial instruments, net in the consolidated statements of comprehensive income (loss). As of March 31, 2025, the fair value of the Convertible Debenture was nil.
The primary reason for electing the fair value option is for simplification of accounting for the Convertible Debenture at fair value in its entirety versus bifurcation of the embedded derivatives. The fair value was determined using a Monte Carlo valuation model. Refer to Note 6 for further information on the Convertible Debentures.
The Yorkville Warrants were required to be classified as a liability and are subject to periodic remeasurement. The fair value on each date of issuance, measured using the Black-Scholes option pricing model, was approximately $1.3 million for the Yorkville Warrants issued at the First Closing and approximately $0.5 million for the Yorkville Warrants issued at the Second Closing. The key inputs used in the valuation as of the initial valuation date for the First Closing were: expected terms (in years) - 3.0; stock price - $2.63; exercise price - $2.63; expected volatility - 130.2%; expected dividend rate - —%; and risk-free rate - 3.58%. The key inputs used in the valuation as of the initial valuation date for the Second Closing were: expected terms (in years) - 3.0; stock price - $1.29; exercise price - $2.63; expected volatility - 108.9%; expected dividend rate - —%; and risk-free rate - 4.02%.
11. Debt Due to Related Parties
As of March 31, 2025 and 2024, the Company’s debt due to related parties consisted of the following:
| | | | | | | | | | | | | | |
| (Dollars in thousands) | | March 31, 2025 | | March 31, 2024 |
| First Lien Credit Agreement | | $ | 21,260 | | | $ | 21,264 | |
| Second Lien Credit Agreement | | 72,983 | | | 72,996 | |
Term Loan | | 22,000 | | | 25,000 | |
| Other borrowings | | 2,292 | | | 2,180 | |
Unamortized debt discount, net | | (639) | | | (935) | |
Total debt due to related parties | | $ | 117,896 | | | $ | 120,505 | |
First and Second Lien Credit Agreements
On August 13, 2020, Ben, through its subsidiary Beneficient Capital Company II, L.L.C. (formerly known as Beneficient Capital Company, L.L.C.) (“BCC”), executed the Second Amended and Restated First Lien Credit Agreement (“First Lien Credit Agreement”) and the Second Amended and Restated Second Lien Credit Agreement (“Second Lien Credit Agreement”) collectively, (the “Second A&R Agreements”) with its lender, HCLP Nominees, L.L.C (“HCLP”), to amend its First Lien Credit Agreement and Second Lien Credit Agreement dated September 1, 2017 and December 28, 2018, respectively. The Second A&R Agreements have been further amended from time to time to extend the maturity date and defer principal and interest payments, among other things. In connection with certain of the amendments to the Second A&R Agreements, Ben agreed to pay extension fees on a percentage of the amount outstanding under the credit agreements as of the date of the respective amendment.
On March 24, 2022, Ben executed Consents and Amendments No. 4 to the Second A&R Agreements with HCLP, which, among other things, (i) deferred the payment of accrued and unpaid interest to March 24, 2022, (ii) evidenced the terms agreed to in the December 1, 2021 term sheet, (iii) extended the maturity date of the loans to August 31, 2023, and (iv) established revised installment payments for each loan of $5.0 million due on May 10, 2022, August 10, 2022, December 10, 2022, and March 10, 2023, so long as each payment does not cause the Company to incur a going concern, and (v) amended the occurrence of an event of default to require notice from HCLP on almost all potential defaults listed under the Second A&R Agreements. In addition, Ben agreed to pay fees totaling approximately 6.5% of the outstanding principal before giving effect to the amendments.
On February 15, 2023, Ben executed those certain Amendment No. 5 to Second Amended and Restated Credit Agreement and Consent and Amendment No. 5 to Second Amended and Restated Second Lien Credit Agreement with HCLP, pursuant to which, as required by Amendments No. 4, certain Ben subsidiaries became subsidiary guarantors and entered into those certain Amended and Restated Security and Pledge Agreement (First Lien) and Amended and Restated Security and Pledge Agreement (Second Lien), that certain first lien Guaranty and that certain second lien Guaranty.
On June 5, 2023, BCH, entered into those certain Consent and Amendment No. 6 to Second Amended and Restated Credit Agreement, which amended the First Lien Credit Agreement, and Consent and Amendment No. 6 to Second Amended and Restated Second Lien Credit Agreement (collectively, the “Sixth Amendments”), which amended the Second Lien Credit Agreement, each among BCH, HCLP and the other parties thereto. Among other things, the Sixth Amendments (i) allowed for the consummation of the Transactions pursuant to the Business Combination Agreement, and effective as June 7, 2023 (ii) amended the definition of “Change of Control” (as defined therein), and (iii) provided that Beneficient will be the “Parent” thereunder.
On July 12, 2023, BCH, entered into (a) that certain Amendment No. 7 to the First Lien Amendment, which amended the First Lien Credit Agreement, and (b) that certain Amendment No. 7 to Second Lien Amendment (together with the First Lien Amendment, the “Seventh Amendments”), which amended the Second Lien Credit Agreement, each among BCH, HCLP and the other parties thereto. Among other things, the Seventh Amendments (i) modified the interest rate to a fixed rate of 9.5%, (ii) extended the maturity dates of the First Lien Amendment and the Second Lien Amendment to September 15, 2024 and September 15, 2027, respectively, and (iii) agreed to installment payments on the First Lien Amendment of $5.0 million on each of March 29th, June 28th, September 29th, and December 29th of each year for so long as the obligations remain outstanding, and so long as such payments do not cause a going concern. No payments will be made on the Second Lien Amendment until the obligations on the First Lien Amendment have been fully satisfied. Effective on July 31, 2024, the maturity date of the First Lien Credit Agreement was extended from September 15, 2024 to February 1, 2025, and certain mandatory prepayment obligations thereunder were waived by HCLP until February 1, 2025. On January 31, 2025, these terms were further extended to February 8, 2025 and then on February 8, 2025 the terms were extended to February 15, 2025. Furthermore, effective as of March 1, 2025, the Company’s obligations under the First Lien Credit Agreement were waived
by HCLP through April 1, 2025, and the maturity date of the First Lien Credit Agreement was extended through April 1, 2025. These terms were then extended through April 7, 2025 and again through April 14, 2025.
No payments of principal or interest have been made on the First Lien or Second Lien Credit Agreements since an interest payment made in March 2023. Accrued interest on the First Lien or Second Lien Credit Agreements of $18.6 million as of March 31, 2025 and $9.5 million as of March 31, 2024 is included in other liabilities in the consolidated statement of financial condition.
As part of the Seventh Amendments, Ben agreed to pay fees totaling approximately $0.1 million. During the years ended March 31, 2025 and 2024, no deferred financing costs were paid to HCLP. As of March 31, 2025 and 2024, the unamortized premium related to the Second A&R Agreements was $0.3 million and $0.5 million, respectively. Through March 31, 2025, all required principal and interest payments due under the Second A&R Agreements have been paid.
In connection with the Second A&R Agreements, Beneficient Holdings, Inc. (“BHI”), which owns a majority of the BCH Class S Ordinary Units, BCH Preferred A-1, and FLP Subclass 1 Unit Accounts issued by BCH, will grant certain tax-related concessions to HCLP as may be mutually agreed upon between the parties. In exchange for the tax-related concessions, 5.0% of BHI’s BCH Preferred A-1, which will be held by HCLP, may convert to BCH Preferred A-0. In addition, recipients of a grant of BCH Preferred A-1 from BHI will have the right to put an amount of BCH Preferred A-1 to Ben equal to any associated tax liability stemming from any such grant; provided that the aggregated associated tax liability shall not relate to more than $30.0 million of grants of BCH Preferred A-1 from BHI. No such liability existed as of March 31, 2025 and 2024.
The Second A&R Agreements and ancillary documents contain covenants that (i) prevent Ben from issuing any securities senior to the BCH Preferred A-0 or BCH Preferred A-1; (ii) prevent Ben from incurring additional debt or borrowings greater than $10.0 million, other than trade payables, while the loans are outstanding; and (iii) prevent, without the written consent of HCLP, GWG Holdings from selling, transferring, or otherwise disposing of any BCH Preferred A-1 held as of May 15, 2020, other than to its subsidiary GWG DLP Funding V, LLC. GWG no longer holds any BCH Preferred A-1 Unit Accounts. Ben obtained consents for the Second A&R Agreements from HCLP in connection with the HH-BDH Credit Agreement (as defined below).
On April 14, 2025, the HCLP Loan purportedly matured, and on July 30, 2025, we received written notice (the “Notice”) from HCLP that events of default occurred with respect to the Second A&R Agreements. The Notice provided that, among other thing, (i) with respect to the First Lien Credit Agreement, a default occurred on April 14, 2025, and has been continuing at all times since that date through July 29, 2025, as a result of BCH’s failure to pay all outstanding obligations (including all principal and accrued interest on the loan made pursuant to the First Lien Credit Agreement) on April 14, 2025, and that such default constitutes an Event of Default (as defined in the First Lien Credit Agreement) (such default, the “First Lien Event of Default”) and (ii) with respect to the Second Lien Credit Agreement, a default also occurred on April 14, 2025, which has been continuing at all times since that date through July 29, 2025, as a result of the First Lien Event of Default, which also constitutes an Event of Default (as defined in the Second Lien Credit Agreement) pursuant to the Second Lien Credit Agreement (the “Second Lien Event of Default,” and together with the First Lien Event of Default, the “Specified Events of Default”).
The Notice also provided that, as a result of the Specified Events of Default, the outstanding principal amount of the loans under the Second A&R Agreements and all other amounts owing or payable under each credit agreement or under any other loan document was immediately due and payable (including, without limitation, all interest accrued through July 29, 2025, and all amounts owing under Section 9.04(b) of each credit agreement). Furthermore, the Notice also declared that Accrued Interest (as defined in the Second A&R Agreements), effective as of April 14, 2025, shall accrue on each calendar day on the outstanding amount of the loan under each Credit Agreement, after as well as before judgment, at a rate equal to 11.5% per annum and such accrued interest shall be payable on demand.
As a result of the Specified Events of Default, in accordance with Section 5(c)(i) of each certain security agreements executed in connection with the Second A&R Agreements, the Notice provides that the pledgors pursuant to such security agreements are prohibited from selling, transferring, exchanging, disposing of, or granting any option with respect to the following collateral and any related proceeds as of July 29, 2025: (i) the equity interests in the underlying investment funds, in each case together with the certificates (or other agreements or instruments), if any, representing such equity interests, and all options and other rights, contractual or otherwise, with respect thereto; (ii) the loans and loan agreements made to the funding trusts; (iii) the acquisition documents; (iv) all other accounts, chattel paper, documents, general intangibles, instruments, investment property, money, deposit accounts, goods, commercial tort claims, letters of credit, letter of credit rights and supporting obligations; (v) all proceeds of the property described in the foregoing clauses (i), (ii), (iii) and (iv); and (v) all books and records (including computer software and other records) pertaining to any of the foregoing.
Consistent with the assertions contained in the Notice, HCLP delivered certain letters to each of the Company entity guarantors and pledgors (including BCH, Ben Liquidity, and Beneficient USA, among others) requesting various remedies,
including demands for payment of the outstanding obligations and the transfer of applicable HCLP loan collateral and any proceeds therefrom, pursuant to purported rights under the HCLP Loan Agreement. Additionally, HCLP delivered certain letters to Delaware Trust Company, as trustee of certain custody trusts (LT-1 – LT-28 Custody Trusts) that hold HCLP loan collateral, requesting various remedies including the transfer of their applicable HCLP loan collateral and any proceeds therefrom, pursuant to purported rights under the HCLP Loan Agreement. The Company has communicated with the non-Company recipients of the HCLP notices to relay the Company’s position.
On June 19, 2025, Mr. Heppner resigned from his position as CEO and Chairman of the Board of Directors following a request from the Company’s counsel, acting at the direction of the Audit Committee of the Board of Directors, for Mr. Heppner to sit for a formal interview regarding, among other things, his knowledge of certain documents and information concerning Mr. Heppner’s relationship to HCLP provided to the Company’s auditors in 2019. The interview request was made after the Company identified credible evidence that Mr. Heppner participated in fabricating and delivering fake documents to the Company regarding his and others’ relationships to HCLP, knowing that these documents would be provided to the Company’s auditors. The Company is investigating additional information it has learned about other conduct by Mr. Heppner and other persons that purportedly controlled HCLP to determine the extent to which any of that conduct surrounding HCLP was fraudulent. On August 5, 2025, HCLP filed a summons with notice in the Supreme Court of the State of New York seeking a judgment against the Company for amounts owed under the HCLP Loan Agreement in addition to attorney’s fees and litigation costs. The summons with notice did not include a complaint and has not been served on the Company. No action is required by the Company until it has been served. In light of these circumstances, the Company is evaluating the validity of its obligations under the HCLP Loan Agreement and the liens securing the HCLP Loan and is considering all options that it may pursue related to this conduct, including counter claims and litigation against Mr. Heppner, HCLP and any direct or indirect control parties of HCLP. The Company intends to vigorously pursue its claims regarding the validity of such purported indebtedness.
Term Loan
On October 19, 2023, Beneficient Financing, L.L.C. (the “Borrower”), a wholly owned subsidiary of the Company, and BCH, as guarantor (the “Guarantor” and together with the Borrower, the “Loan Parties”), entered into a Credit and Guaranty Agreement (as amended, the “HH-BDH Credit Agreement”) with HH-BDH L.L.C. (the “HH-BDH”), as administrative agent. HH-BDH’s sole member is Hicks Holdings. The managing member of Hicks Holdings is Mr. Thomas O. Hicks, a member of the Company’s Board of Directors. HH-BDH funded the amounts under the HH-BDH Credit Agreement with the proceeds of a third-party financing (the “Financing”).
The HH-BDH Credit Agreement provides for a three-year term loan in the aggregate principal amount of $25.0 million (the “Term Loan”), which was fully drawn on closing. On August 16, 2024, that certain Amendment No. 1 and Waiver No. 1 to the Credit and Guaranty Agreement and Each Other Loan Document (the “Amendment,” and the Credit Agreement, as amended by the Amendment, the “Amended Credit Agreement”), was executed to add a subsequent term loan of $1.7 million, which was fully drawn upon the closing of the Amendment (together with the Term Loan, the “Loans”).
The Amended Credit Agreement also required the Borrower to prepay the outstanding principal balance of the Loans in the amount of $200 thousand, $200 thousand, $200 thousand, $200 thousand and $875 thousand on each of September 7, 2024, October 7, 2024, November 7, 2024, December 7, 2024 and December 31, 2024, respectively. Furthermore, on each Required Payment Date (defined in the Amended Credit Agreement as December 31, 2024 and the last business day of each calendar month thereafter), the Borrower shall prepay the outstanding principal balance of the Loans by an amount equal to the lesser of (a) the Total Portfolio Net Receipts (as defined in the Amended Credit Agreement) for the most recently ended period beginning on the 16th day of each month and ending on the 15th day of the immediately following month, and (b) as of each Required Payment Date, an amount equal to the excess, if any, of (x)(i) the number of Required Payment Dates occurring on or prior to such Required Payment Date, multiplied by (ii) $500,000, minus (y) the amount of all Excess Payments (as defined in the Amended Credit Agreement) made prior to such Required Payment Date. Additionally, the Amended Credit Agreement requires the Borrower to make certain minimum monthly payments to prepay the balance of the Loans.
Borrowings under the HH-BDH Credit Agreement, as amended, bear interest, at the Company’s option, calculated according to a base rate, adjusted term SOFR rate, or adjusted daily simple SOFR rate, plus an applicable margin, subject to a Maximum Rate determined by applicable law in the State of New York. The Company elected the adjusted daily simple SOFR rate with a margin of 6.5% for the first two years and 5.5% for the third year for the Loans. Accrued and unpaid interest is payable monthly, upon prepayment, and at maturity.
The Loans will mature on October 19, 2026, and all remaining outstanding principal amounts and accrued and unpaid interest thereon shall be due and payable on such date. As of March 31, 2025 and 2024, the unamortized discount related to the Term Loan was $0.9 million and $1.5 million, respectively.
Subsequent to March 31, 2025, we agreed to enter into an amendment to the term loan with HH-BDH to add an additional term loan of $850 thousand, which was used to provide working capital. Such negotiations remain in process as of the issuance date of these financial statements.
The Term Loan is secured in part by pledges of: (a) substantially all of the assets of the Borrower, (b) the Guarantor’s equity interests in the Borrower, (c) 97.5% of the equity interests held by The EP-00117 Custody Trust, a Delaware statutory trust known as the “Custody Trust,” in certain entities that hold interests in private investment funds, which, as of March 31, 2025 and 2024, represented approximately 41.9% and 41.5%, respectively, of all assets held by the Customer ExAlt Trusts and (d) certain deposit accounts.
The HH-BDH Credit Agreement, as amended, contains customary representations, warranties, affirmative and negative covenants, including covenants which restrict the ability of the Loan Parties, the Custody Trust and certain affiliated entities to, among other things, create liens, incur additional indebtedness, make certain restricted payments and engage in certain other transactions, in each case subject to certain customary exceptions. In addition, the HH-BDH Credit Agreement, as amended, contains certain financial maintenance covenants, including a debt service coverage ratio of 2.00 to 1.00 and beginning December 31, 2024, a minimum liquidity requirement of $4.0 million, measured on the last day of each month.
Additionally, the HH-BDH Credit Agreement, as amended, contains customary events of default relating to, among other things, payment defaults, breach of covenants, cross default of material indebtedness, bankruptcy-related defaults, judgment defaults, the occurrence of certain change of control events and the Class A common stock being suspended from trading for more than two consecutive days or delisting from Nasdaq. The occurrence of an event of default may result in the acceleration of repayment obligations with respect to any outstanding principal amounts and foreclosure on the collateral. As part of the Amendment, certain events of default resulting from the occurrence of the Acknowledged Defaults (as defined in the Amendment) were waived, provided that in the case of the expense reimbursement default, the Borrower must cure the expense reimbursement default upon the earlier of (i) November 1, 2024 and (ii) two business days following the effectiveness of Company’s registration statement for resale of the shares of Class A common stock, underlying the convertible debentures and warrants described in Note 10.
The Company has at times in late fiscal year 2025 and in subsequent periods been in default on certain of these requirements, including delayed interest and principal payments and noncompliance with the minimum monthly liquidity requirement, among others. As of the issuance date of these financial statements, the lender has not notified the Company that it intends to declare an event of default related to these defaults involving certain payment obligations, financial covenants, and information reporting requirements, and the Company is actively working with the lender on waivers related to these defaults along with an amendment to the HH-BDH Credit Agreement. Such negotiations remain in process as of the issuance date of these financial statements.
The events of default under the Second A&R Agreements described above triggered a cross default provision in the HH-BDH Credit Agreement. The Company timely notified HH-BDH of the cross default and, as of the issuance date of these financial statements, HH-BDH has not notified the Company that it intends to declare an event of default as its relates to the cross default provision of the HH-BDH Credit Agreement.
Hicks Holdings will receive the following fees and payments in connection with the Loans:
•A non-refundable fee in an amount equal to 1.0% of the aggregate commitments under the Term Loan upon execution of the HH-BDH Credit Agreement (the “Closing Date”);
•On each Payment Date, from and including: (1) from the Closing Date until the second anniversary of the Closing Date, an interest payment at an interest rate equal to 3.0% per annum; and (2) from the second anniversary of the Closing Date until the loans are repaid in full, interest payments at an interest rate equal to 2.0% per annum (such interest is in included in HH-BDH’s receipt of interest payments as described above);
•If any amounts under the HH-BDH Credit Agreement are prepaid prior to the scheduled Make Whole Date, including by reason of acceleration, a make-whole payment equal to the product of the principal amounts being repaid and the applicable interest rate plus 3.0% and the number of calendar days between the date of such prepayment and the scheduled Make Whole Date, divided by 360; and
•Certain fees, payments and expenses incurred by Hicks Holdings in connection with the Financing.
Aggregate maturities of principal, considering the existing events of default as described above, on the debt due to related parties for the next five fiscal years ending March 31 are as follows:
| | | | | |
| (Dollars in thousands) | Debt Due to Related Parties |
| 2026 | $ | 118,535 | |
| 2027 | — | |
| 2028 | — | |
| 2029 | — | |
| 2030 | — | |
12. Share-based Compensation
As of March 31, 2025 and 2024, the Company has outstanding share-based awards under the Beneficient Management Partners, L.P. (“BMP”) Equity Incentive Plan (the “BMP Equity Incentive Plan”), the Beneficient 2023 Long Term Incentive Plan (the “2023 Incentive Plan”), and BCH Preferred A-1, as more fully described below.
Following stockholder approval on April 18, 2024, the Company effected a reverse stock split of our Class A and Class B common stock at a ratio of 1-for-80 and a simultaneous proportionate reduction in the authorized shares of each class of Common Stock as required by Nevada Revised Statutes Section 78.207. All outstanding restricted stock units and restricted equity units, as well as the Company’s equity incentive plans have been retroactively adjusted to reflect the 1-for-80 Reverse Stock Split.
BMP Equity Incentive Plan
The Board of Directors of Ben Management, Ben’s general partner prior to the Conversion, adopted the BMP Equity Incentive Plan in 2019. Under the BMP Equity Incentive Plan, certain directors and employees of Ben are eligible to receive equity units in BMP, an entity affiliated with the Board of Directors of Ben Management, in return for their services to Ben. The BMP equity units eligible to be awarded to employees is comprised of BMP’s Class A Units and/or BMP’s Class B Units (collectively, the “BMP Equity Units”). As of March 31, 2025, the Board has authorized the issuance of up to 119,000,000 units each of the BMP Equity Units. All awards are classified in equity upon issuance.
The BMP Equity Units include awards that fully vest upon grant and awards that are subject to service-based vesting of a four-year period from the date of hire. Expense associated with the vesting of these awards is based on the fair value of the BMP Equity Units on the date of grant. Compensation cost is recognized for the granted awards on a straight-line basis using the graded vesting method, and forfeitures are accounted for at the time that such forfeitures occur. Expense recognized for these awards is specially allocated to certain holders of redeemable noncontrolling interests.
The fair value of the BMP Equity Units was determined on the grant-date using a probability-weighted discounted cash flow analysis. This fair value measurement is based on significant inputs not observable in the market and thus represents a Level 3 measurement within the fair value hierarchy. The resultant probability-weighted cash flows are then discounted using a rate that reflects the uncertainty surrounding the expected outcomes, which the Company believes is appropriate and representative of a market participant assumption, and for lack of marketability given the underlying units of the awards are not publicly traded.
There were no BMP Equity Units granted during the years ended March 31, 2025 and 2024.
2018 Ben Equity Incentive Plan
The Ben Equity Incentive Plan was adopted in September 2018 (the “2018 Ben Equity Incentive Plan”). Under the 2018 Ben Equity Incentive Plan, Ben was permitted to grant equity awards in the form of restricted equity units (“REUs”) up to a maximum of 160,141, representing ownership interests in BCG Common Units. Effective as of the Conversion, the Company assumed obligations under the outstanding REUs under the 2018 Ben Equity Incentive Plan and agreed to issue shares of Class A common stock upon settlement of such outstanding REUs. Settled awards under the 2018 Ben Equity Incentive Plan dilute BCG’s Common Unitholders. The total number of BCG Common Units that were issuable under the 2018 Ben Equity Incentive Plan was equivalent to 15% of the number of fully diluted BCG Common Units outstanding, subject to annual adjustment. All awards were classified in equity upon issuance. Following the Business Combination, no additional awards may be issued under the 2018 Equity Incentive Plan and all outstanding awards are settleable at a ratio of 1.25 shares of the Class A common stock for each restricted equity unit.
During the third calendar quarter of 2020, 6,438 units were granted to a director subject to a performance condition. The performance condition was met upon public listing in June 2023 and expense for vested units was recognized in June of 2023
in the amount of $5.2 million. The recognition of the remaining compensation cost will be recognized over the remaining vesting period. Total recognized compensation cost related to these awards for the years ended March 31, 2025 and 2024 is approximately $0.3 million and $6.1 million, respectively. The originally granted units were increased at a rate of one-to-1.25 units, or by 1,610 units, upon public listing and effectiveness of the 2023 Incentive Plan. All compensation cost related to this award was recognized by September 30, 2024.
2023 Incentive Plan
On June 6, 2023, the Company’s Board adopted the 2023 Incentive Plan, which was approved by the Company’s stockholders. Under the 2023 Incentive Plan, Ben is permitted to grant equity awards in the form of restricted stock units (“RSUs”), stock options, and other types of awards. Subject to certain adjustments, the aggregate number of shares of Class A common stock expected to be issuable under the 2023 Incentive Plan in respect of awards will be equal to 15% of the aggregate number of fully diluted shares issued and outstanding, subject to quarterly adjustment. Settled awards under the 2023 Incentive Plan dilute common stockholders. All awards are classified in equity upon issuance.
Awards are generally subject to service-based vesting over a multi-year period from the recipient’s grant date, though some awards may fully vest upon grant date, or be subject to performance conditions. While providing services to Ben, if applicable, certain of these awards are subject to minimum retained ownership rules requiring the award recipient to continuously hold RSUs equal to at least 15% of their cumulatively granted awards.
During the year ended March 31, 2025, 817,619 RSUs were awarded to certain employees of the Company, which fully vested on the date of grant. The Company expensed the full grant date fair value of the RSUs of approximately $2.4 million during the year ended March 31, 2025. Additionally, during the year ended March 31, 2025, the Company granted two directors (i) 100,000 stock options, each with an exercise price of $1.23 and $0.82 per share of Class A common stock, which vest ratably over two years, and (ii) 138,212 and 207,317 RSUs, which vest ratably over one year. The stock options have a grant date fair value of $0.97 and $0.78, calculated using a Black Scholes option pricing model.
Preferred Equity
On April 1, 2022, a certain director was assigned BCH Preferred A-1 with a grant date of December 31, 2021 and having an account balance of $5.7 million (the “Initial Grant”). Further, effective as of April 3, 2022, the director was assigned additional BCH Preferred A-1 (the “Additional Grant” and together with the Initial Grant, the “BHI Grants”) with a grant date of December 31, 2021 and having an account balance of $3.8 million. The Initial Grant is subject to a service condition, which requires compensation cost to be recognized over the explicit, substantive service vesting period that extends after the grant date. The Additional Grant was fully vested upon issuance.
In order to provide that certain director with cash to cover any tax liability arising from the BHI Grants, BCH and the director entered into a Unit Account Redemption Agreement, effective as of April 3, 2022, whereby BCH was required to purchase and redeem from that certain director all of the BCH Preferred A-1 granted to the director pursuant to the BHI Tax Grant for a purchase price of $3.8 million, in cash. Such redemption occurred in full on June 10, 2022.
Commissions
Certain of our employees’ commission compensation is paid in the form of common stock. Such shares granted to employees are subject to service-based vesting conditions over a multi-year period from the recipient’s grant date. Awards granted through June 8, 2023 were also subject to a performance condition, which was met on June 8, 2023 when Ben became publicly listed.
The following table summarizes the award activity, in units, for the BMP and Ben Equity Incentive Plans during the years ended March 31, 2025 and 2024:
| | | | | | | | | | | | | | | | | | | | | | | |
| BMP | | RSU |
| (units in thousands) | Units | | Weighted Average Grant Date Fair Value per Unit | | Units | | Weighted Average Grant Date Fair Value per Unit |
Balance, March 31, 2023 | 438 | | | $ | 9.94 | | | 22 | | | $ | 800.00 | |
| Granted during the period | — | | | — | | | 51 | | | 218.40 | |
| Vested during the period | (287) | | | 9.75 | | | (40) | | | 400.78 | |
| Forfeited during the period | (34) | | | 10.18 | | | (7) | | | 397.28 | |
Balance, March 31, 2024 | 117 | | | $ | 10.34 | | | 26 | | | $ | 375.47 | |
| Granted during the period | — | | | — | | | 1,170 | | | 2.33 | |
| Vested during the period | (68) | | | 10.11 | | | (1,001) | | | 6.81 | |
| Forfeited during the period | (25) | | | 10.67 | | | (3) | | | 331.02 | |
Balance, March 31, 2025 | 24 | | | $ | 10.67 | | | 192 | | | $ | 21.94 | |
The following table presents the components of share-based compensation expense, included in employee compensation and benefits, recognized in the consolidated statements of comprehensive income (loss) for the years ended March 31, 2025 and 2024:
| | | | | | | | | | | | | | |
| | Year Ended March 31, |
| (dollars in thousands) | | 2025 | | 2024 |
| BMP equity units | | $ | 383 | | | $ | 1,854 | |
Restricted stock units | | 5,132 | | | 18,415 | |
| Preferred equity | | — | | | 858 | |
Other(1) | | 134 | | | 17,976 | |
| Total share-based compensation | | $ | 5,649 | | | $ | 39,103 | |
(1) The year ended March 31, 2024 includes $15.0 million of compensation recognized related to the BCG Recapitalization and $3.0 million recognized for equity based compensation issued to employees for Ben Liquidity transactions.
Unrecognized share-based compensation expense totaled $3.2 million as of March 31, 2025, which we expect to recognize based on scheduled vesting of awards outstanding at March 31, 2025. The following table presents the share-based compensation expense expected to be recognized over the next five fiscal years ending March 31 for awards outstanding as of March 31, 2025:
| | | | | | | | | | | | | | | | | | | |
| (dollars in thousands) | BMP | | RSU | | | | Total |
| 2026 | $ | 151 | | | $ | 1,893 | | | | | $ | 2,044 | |
| 2027 | — | | 819 | | | | 819 | |
| 2028 | — | | 345 | | | | 345 | |
| 2029 | — | | — | | | | — | |
| 2030 | — | | — | | | | — | |
| Total | $ | 151 | | | $ | 3,057 | | | | | $ | 3,208 | |
| Weighted-average period to be recognized | 0.76 | | 1.95 | | | | |
13. Equity
Below is a description of the outstanding classes of the equity of the Company, including quasi-equity amounts that are required to be reported as temporary equity between the liabilities and equity sections on the consolidated statements of financial condition. As of March 31, 2025, the 9th Amended and Restated LPA of BCH (“BCH LPA”), as amended, and the articles of incorporation and bylaws of Beneficient, govern the terms of these equity securities, as applicable. The Company’s
governing documents authorize the issuance of additional classes of equity. All equity interests of BCH are limited partnership interests.
Common Stock:
Voting. Each holder of our Class A common stock is entitled to one vote per each share of Class A common stock held of record by such holder on all matters on which stockholders generally are entitled to vote, and each holder of our Class B common stock is entitled to 10 votes per share on all matters on which stockholders generally are entitled to vote. Holders of shares of common stock vote as a single class, except for certain matters for which only holders of Class B common stock are entitled to vote.
Dividends. Subject to preferences that may apply to any outstanding shares of preferred stock, holders of Common Stock are entitled to receive ratably any dividends that our Board may declare out of funds legally available for that purpose on a non-cumulative basis; provided, however, that in the case of any dividends in Common Stock, holders of Class A common stock are entitled only to receive Class A common stock and holders of Class B common stock are entitled only to receive Class B common stock. In no event will the shares of either Class A common stock or Class B common stock be split, divided, or combined unless the outstanding shares of the other class are proportionally split, divided or combined.
Conversion. Shares of Class A common stock are not convertible into any other shares of our capital stock. Shares of Class B common stock are convertible into shares of Class A common stock at any time at the option of the holder or upon any transfer, except for certain transfers described in our articles of incorporation.
Standby Equity Purchase Agreement
On June 27, 2023, the Company entered into the SEPA with Yorkville, whereby the Company has the right, but not the obligation, to sell to Yorkville up to $250.0 million of its shares of the Company’s common stock at the Company’s request any time during the 36 months following the execution of the SEPA, subject to certain conditions. The Company expects to use the net proceeds received from this agreement for working capital and general corporate purposes. The Company paid a structuring fee in cash and a commitment fee in an amount equal to $1.3 million by issuing 5,703 shares of Class A common stock in July 2023.
On September 29, 2023, a resale registration statement on Form S-1 was declared effective by the SEC, thereby permitting sales of Class A common stock to Yorkville under the SEPA. This resale registration statement on Form S-1 was terminated on September 27, 2024. A new resale registration statement on Form S-1, registering approximately 200.1 million shares for resale under the SEPA, was declared effective by the SEC on November 12, 2024. Under the SEPA, during the year ended March 31, 2025, the Company sold a total of 3,921,407 of Class A common shares, for a total of $7.9 million in net proceeds. During the year ended March 31, 2024, the Company sold a total of 48,818 Class A common shares for a total of $1.3 million in net proceeds.
Preferred Stock:
Under the terms of our articles of incorporation, our Board is authorized to issue up to 250 million shares of preferred stock in one or more series. As of March 31, 2025, 50 million shares of preferred stock are designated as shares of Series A preferred stock and approximately 4.5 million are designated as Series B preferred stock pursuant to certificates of designation.
Series A Preferred Stock
As of March 31, 2025 and 2024, there were no shares of Series A preferred stock issued and outstanding, respectively.
Maturity. Subject to the redemption and conversion rights described below, shares of Series A preferred stock are perpetual securities.
Priority. Shares of Series A preferred stock rank senior to shares of Common Stock with respect to dividend rights and/or distribution rights upon the liquidation, winding up or dissolution, as applicable, of Beneficient.
Voting. Holders of Series A preferred stock are not entitled to vote on any matter, except as required by law.
Dividends. Holders of Series A preferred stock are entitled to receive ratably any dividends that our Board declares and pays on the Common Stock, on an as-converted basis, when paid to holders of Common Stock. Beneficient may, subject to customary restrictions, but is not required to, declare or pay any dividends solely on shares of Series A preferred stock.
Liquidation or Dissolution. The initial liquidation preference of Series A preferred stock is $0.001 per share, plus any declared but unpaid dividends (the “Liquidation Preference”). In the event of our liquidation, dissolution or winding up, holders of Series A preferred stock are entitled to receive, per share of Series A preferred stock, the Liquidation Preference or, prior to the Series A Preferred Stock Conversion Date, if a greater amount, the amount such holder would have received
had their shares of Series A preferred stock converted into Class A common stock immediately prior to such liquidation event.
Conversion, Transferability and Exchange. Per the terms of the articles of incorporation, because the Series A preferred stock is not expected to be publicly listed, each share of the Series A preferred stock will automatically convert into one-quarter of a share of Class A common stock upon issuance.
Redemption. Beneficient may redeem, ratably, in whole or, from time to time in part, the shares of Series A preferred stock of any holder then outstanding at the Liquidation Preference in cash. Holders of shares of Series A preferred stock do not have the right to require Beneficient to redeem their shares of Series A preferred stock under any circumstances.
Series B Preferred Stock
The Series B preferred stock has various subclasses, however, the general rights, preferences, privileges and restrictions of these equity securities are described below. Each of the Series B preferred stock has a par value of $0.001 per share. The most significant difference in the various subclasses of the Series B preferred stock pertains to the conversion rate and the mandatory conversion periods, both of which are described below. During fiscal year 2024, the Company issued Series B preferred stock comprising subclasses No. 1 through No. 4 in the amounts of 3,768,995; 200,000; 20,000; and 6,932 shares, respectively. During fiscal year 2025, the Company issued 136,193 shares of Series B-5 Resettable Convertible Preferred Stock, par value $0.001 per share (the “Series B-5”).
On October 3, 2023, 3,768,995 shares of Series B-1 preferred stock converted into 172,574 shares of Class A common stock at a price per share of approximately $218.40. No other Series B preferred stock has converted through March 31, 2025.
As of March 31, 2025 and 2024, there were a total of 363,125 and 226,932 shares of Series B preferred stock, issued and outstanding, respectively.
Maturity. Subject to the redemption and conversion rights described below, shares of Series B preferred stock are perpetual securities.
Priority. Shares of Series B preferred stock rank, with respect to dividend rights and/or distribution rights upon the liquidation, winding up or dissolution, as applicable, of Beneficient as: (i) senior to shares of Common Stock; (ii) pari passu with Series A Preferred Stock; (iii) senior, pari passu or junior with respect to any other series of preferred stock, as set forth in the terms with respect to such preferred stock; and (iv) junior to all existing and future indebtedness of the Beneficient.
Voting. Holders of Series B preferred stock are not entitled to vote on any matter, expect as required by law.
Dividends. Holders of Series B preferred stock are entitled to receive ratably any dividends that our Board declares and pays on the Common Stock, on an as-converted basis, when paid to holders of Common Stock. Beneficient may, subject to customary restrictions, but is not required to, declare or pay any dividends solely on shares of Series B preferred stock.
Liquidation or Dissolution. The initial liquidation preference of Series B preferred stock is $10.00 per share, plus any declared but unpaid dividends (the “Series B Liquidation Preference”). In the event of our liquidation, dissolution or winding up, holders of Series B preferred stock are entitled to receive, per share of Series B preferred stock, the Series B Liquidation Preference amount such holder would have received had their shares of Series B preferred stock converted into Class A common stock immediately prior to such liquidation event.
Conversion, Transferability and Exchange. In the event of specified extraordinary transactions, as a result of which shares of Class A common stock would be converted into, or exchanged for, stock, other securities or other property or assets (including cash or any combination thereof), each share of Series B preferred stock outstanding immediately prior to such event will, without the consent of the holders of Series B preferred stock, become convertible into the kind of stock, other securities or other property or assets that such holder would have been entitled to receive if such holder had converted its shares of Series B preferred stock into shares of Class A common stock immediately prior to such event.
Optional Conversion. The conversion price is determined generally based on a volume weighted price of the Class A common stock at the time the Series B preferred stock is issued. The conversion price for the various subclasses of Series B preferred stock ranged from $0.69 to $436.80 (the “Conversion Price”). Each share of Series B preferred stock is convertible at the option of the holder thereof into a number of shares of Class A common stock that is equal to $10.00 divided by Conversion Price then in effect as of the date of such notice (the “Conversion Rate”). For Series B preferred stock subclasses No. 1 through No.4, the Conversion Price is subject to reset on certain dates (generally monthly) following the date of issuance of the Series B preferred stock, subject to adjustment, including the reset Conversion Price cannot adjust lower than 50% of the initial Conversion Price or generally, higher than the initial Conversion Price. For the Series B No. 5, the Conversion Price is subject only to customary adjustment and is otherwise fixed at $0.69. Based on the shares of Series B preferred stock outstanding as of March 31, 2025, the maximum number of Class A common shares that can be issued upon conversion of the Series B preferred stock is 2,127,472 shares.
Mandatory Conversion. Each outstanding share of Series B preferred stock will automatically convert into a number of shares of Class A common stock (the “Mandatory Conversion”) at the Conversion Rate then in effect on the date that is the earliest to occur of: (a) 210 calendar days (for the Series B-1 preferred stock) and 60 months (for the other Series B preferred stock subclasses) after the Original Issue Date, subject to certain conditions, (b) if the conditions of clause (a) are not met on the date that is 210 calendar days (for the Series B-1 preferred stock) and 60 months (for the other Series B preferred stock subclasses) following the Original Issue Date, the first date thereafter on which any shares of Series B-1 preferred stock may be resold pursuant to Rule 144 under the Securities Act or the Resale Registration Statement has become effective and, applicable only to the Series B-1 preferred stock, (c) the one year anniversary of the Original Issue Date. The Series B-1 preferred stock shall not convert into Class A common stock to the extent such conversion would cause a holder to exceed 9.99% (the “Beneficial Ownership Limitation”) of the number of shares of the Class A common stock outstanding immediately after giving effect to conversion, while the other subclasses of the Series B preferred stock have a 4.99% Beneficial Ownership Limitation.
Redeemable Noncontrolling Interests:
Preferred Series A Subclass 0 Unit Accounts
The BCH Preferred A-0 receives a quarterly guaranteed payment calculated as 6% of the BCH Preferred A-0’s initial capital account balance on an annual basis, or 1.50% per fiscal quarter. The BCH Preferred A-0 does not receive any allocations of profits, except to recoup losses previously allocated. The guaranteed payment to BCH Preferred A-0 is not subject to available cash and has priority over all other distributions made by BCH. BCH and the holders of the BCH Preferred A-0 entered into an agreement to defer the guaranteed payment to November 15, 2024; provided that such a guaranteed payment may be made prior to November 15, 2024 if the Audit Committee of the Board of Directors determines that making such payment, in part or in full, would not cause Ben to incur a going concern issue. As part of the proposed transactions to revise BCH’s liquidation priority described in Note 1, the guaranteed payment would be further deferred until November 15, 2025 on terms consistent with those described above if the proposed transactions are completed, however, with the resignation of Brad Heppner from his position as Chief Executive Officer and Chairman of the Board of Directors on June 19, 2025, we do not expect the transaction to be consummated on the terms set forth in the Master Agreement. Accordingly, the Company is exploring available alternative options, including renegotiating terms or not proceeding with the transaction. An entity controlled by Mr. Heppner holds the majority of the BCH Preferred A-0. No amounts have been paid to the BCH Preferred A-0 holders through March 31, 2025.
The guaranteed payment accrual totaled $55.5 million and $37.7 million as of March 31, 2025 and 2024, respectively, and is included in the accounts payable and accrued expenses line item of the consolidated statements of financial condition.
Additionally, the BCH Preferred A-0 has the ability under the BCH LPA to elect, by a majority of holders of BCH Preferred A-0, to receive a full return of capital senior to any other security if an event causing mandatory returns of capital occurs.
The BCH Preferred A-0 can be converted into BCH Class S Units at the election of the holder, at a price equal to the average of (i) $840.00, and (ii) the volume-weighted average closing price of Class A common stock for the twenty (20) days preceding the applicable exchange date; provided, that from the effectiveness of the BCH LPA through December 31, 2027, such conversion price shall not be less than $840.00.
Finally, a holder of BCH Preferred A-0, subsequent to January 1, 2023, may elect to require a redemption by BCH of up to 12.5% of his or her respective initial BCH Preferred A-0 capital account for any rolling twelve-month period; provided that such holder shall not be permitted to redeem more than 50% of such holder’s initial BCH Preferred A-0 capital account in the aggregate. Subsequent to January 1, 2023, if a holder of BCH Preferred A-0 continues to hold BCH Preferred A-1, such holder may elect on a quarterly basis to convert additional BCH Preferred A-1 held by such holder to BCH Preferred A-0 up to an amount equal to 12.5% of such holder’s initial BCH Preferred A-0 capital account; provided that such holder’s post-conversion capital account balance in respect of all BCH Preferred A-0 held by such holder does not exceed such holder’s initial BCH Preferred A-0 capital account.
On September 30, 2024, the BCH LPA was amended to re-designate fifty percent (50%) of the aggregate capital account balances in the BCH Preferred A-0 to the BCH Preferred A-0 Non-Redeemable. The remaining fifty percent (50%) of the capital account balances in the BCH Preferred A-0 Accounts remain redeemable. As a result of this redesignation, approximately $125.5 million of temporary equity was reclassified to permanent equity as of September 30, 2024. Also, on November 21, 2024, an additional $35.0 million of the BCH Preferred A-0 was re-designated to BCH Preferred A-0 Non-Redeemable. Subsequent to September 30, 2024, the redemption provisions described above for the BCH Preferred A-0 only relate to the portion of the capital account balance of BCH Preferred A-0 that is ultimately not re-designated to the BCH Preferred A-0 Non-Redeemable.
Starting on September 30, 2024 and for subsequent periods, the BCH Preferred A-0 Redeemable are recorded in the consolidated statements of financial condition in the redeemable noncontrolling interest line item and the BCH Preferred A-0
Non-Redeemable are recorded in the consolidated statements of financial condition in the noncontrolling interest line item. For periods prior to the September 30, 2024 re-designation, the BCH Preferred A-0 are recorded in the consolidated statements of financial condition in the redeemable noncontrolling interest line item.
The following table presents a rollforward of the redeemable noncontrolling interests for the years ended March 31, 2025 and 2024:
| | | | | | | | | | | | | | | | | |
| Redeemable Noncontrolling Interests | | |
| (Dollars in thousands) | Preferred Series A-0* | | Preferred Series A-1 | | Total Redeemable Noncontrolling Interests |
Balance, March 31, 2023 | 251,052 | | | 699,441 | | | 950,493 | |
| Net income (loss) | 16,793 | | | — | | | 16,793 | |
| Reclass of BCH Preferred A-1 from temporary to permanent equity | — | | | (699,441) | | | (699,441) | |
| BCH Preferred Series A-0 Unit Accounts guaranteed payment accrual | (16,793) | | | — | | | (16,793) | |
Balance, March 31, 2024 | 251,052 | | | — | | | 251,052 | |
| Net income (loss) | 12,394 | | | — | | | 12,394 | |
Reclass of BCH Preferred A-0 from temporary to permanent equity | (160,526) | | | — | | | (160,526) | |
| BCH Preferred Series A-0 Unit Accounts guaranteed payment accrual | (12,394) | | | — | | | (12,394) | |
Balance, March 31, 2025 | $ | 90,526 | | | $ | — | | | $ | 90,526 | |
*For periods after September 30, 2024, the balance noted represents the BCH Preferred A-0 Redeemable due to the redesignation described above.
Noncontrolling Interests:
Noncontrolling interests represent the portion of certain consolidated subsidiaries’ limited partnership interests or interests in the Customer ExAlt Trusts that are held by third parties. Amounts are adjusted by the noncontrolling interest holder’s proportionate share of the subsidiaries’ earnings or losses each period and for any distributions that are paid. Equity securities issued by BCH maintain capital account balances determined pursuant to Section 704 of the Internal Revenue Code. Because federal income tax regulations differ in certain respects from U.S. GAAP, income or loss allocations to BCH equity securities determined in accordance with tax regulations may materially differ from that recognized for financial reporting purposes. For example, the losses recognized for financial reporting purposes arising from the impairment of goodwill are not recognized under tax regulation, and the associated capital account balances have not been impacted by those losses.
The following table presents a rollforward of the noncontrolling interests for the years ended March 31, 2025 and 2024:
| | | | | | | | | | | | | | | | | | | | | | | | | | | | | | | | | | | | | | | | | | | | | | | |
| Noncontrolling Interests | | |
| (Dollars in thousands) | Trusts | | BCH Class S Ordinary | | BCH Class S Preferred | | BCH Preferred Series A-0 Non-Redeemable | | BCH Preferred Series A-1 | | BCH Preferred Series C | | Class A of CT | | Total Noncontrolling Interests |
Balance, March 31, 2023 | $ | (118,299) | | | $ | 52,560 | | | $ | 856 | | | $ | — | | | $ | — | | | $ | 205,759 | | | $ | 1,337 | | | $ | 142,213 | |
Net income (loss) | (44,175) | | | (48,676) | | | (856) | | | — | | | (484,556) | | | — | | | (1,068) | | | (579,331) | |
Issuance of shares in connection with recent financings | 133 | | | — | | | — | | | — | | | — | | | — | | | — | | | 133 | |
| Reclass of distributions payable to noncontrolling interest holder | (1,170) | | | — | | | — | | | — | | | — | | | — | | | — | | | (1,170) | |
Reduction of noncontrolling interest in connection with recent financings | (3,272) | | | — | | | — | | | — | | | — | | | — | | | — | | | (3,272) | |
Issuance of noncontrolling interest in connection with recent financings | 79 | | | — | | | — | | | — | | | — | | | — | | | — | | | 79 | |
Conversion of BCH Class S Ordinary to Class A common stock | — | | | (3,884) | | | — | | | — | | | — | | | — | | | — | | | (3,884) | |
Conversion of Preferred Series C to Class A common stock | — | | | — | | | — | | | — | | | — | | | (205,759) | | | — | | | (205,759) | |
Deemed dividend for BCG Preferred B.2 Unit Accounts preferred return | — | | | — | | | — | | | — | | | (6,942) | | | — | | | — | | | (6,942) | |
| Reclass of BCH Preferred A-1 from temporary to permanent equity | — | | | — | | | — | | | — | | | 699,441 | | | — | | | — | | | 699,441 | |
Issuance of Series B-1 preferred stock and noncontrolling interest in connection with recent financings | 992 | | | — | | | — | | | — | | | — | | | — | | | — | | | 992 | |
Distribution to noncontrolling interest | — | | | — | | | — | | | — | | | — | | | — | | | (269) | | | (269) | |
Balance, March 31, 2024 | $ | (165,712) | | | $ | — | | | $ | — | | | $ | — | | | $ | 207,943 | | | $ | — | | | $ | — | | | $ | 42,231 | |
| Net income (loss) | (34,914) | | | — | | | — | | | 5,430 | | | (34,875) | | | — | | | — | | | (64,359) | |
| Reclass of distributions payable to noncontrolling interest holder | — | | | — | | | — | | | (5,430) | | | — | | | — | | | — | | | (5,430) | |
| Reclass of BCH Preferred A-0 from temporary to permanent equity | — | | | — | | | — | | | 160,526 | | | — | | | — | | | — | | | 160,526 | |
| Noncontrolling interest reclass | (892) | | | — | | | — | | | — | | | — | | | — | | | — | | | (892) | |
| | | | | | | | | | | | | | | |
Balance, March 31, 2025 | $ | (201,518) | | | $ | — | | | $ | — | | | $ | 160,526 | | | $ | 173,068 | | | $ | — | | | $ | — | | | $ | 132,076 | |
Preferred Series A Subclass 1 Unit Accounts
The BCH Preferred A-1 unit accounts are issued by BCH and are non-participating and convertible on a dollar basis.
The weighted average preferred return rate for the years ended March 31, 2025 and 2024, was approximately nil and 0.23%, respectively. No amounts have been paid to the BCH Preferred A-1 holders related to the preferred return from inception through March 31, 2025, and any amounts earned have been accrued and are included in the balance of redeemable noncontrolling interests presented on the consolidated statements of financial condition. As of March 31, 2025, approximately $121.5 million of preferred return related to the BCH Preferred A-1 has not been allocated to its holders due to insufficient income during those periods to fully satisfy the preferred return and will be allocable to the BCH Preferred A-1 holders in future quarterly periods to the extent that sufficient income, if any, is available for such allocation. In accordance with the BCH LPA, the preferred rate was waived and will not accrue from June 7, 2023 until December 31, 2024, except to the extent of allocations of income to the holders of the BCH Preferred A-1, in which event distributions may be requested by the holders of the BCH Preferred A-1, and if not requested, such amounts shall be accrued. In connection with the consummation of the Business Combination, the holders of the BCH Preferred A-1 agreed to significantly reduce the BCH Preferred A-1 return rate and also agreed to waive and defer the accrual of the preferred return as described above. In addition, until January 1, 2025, the hypothetical BCH Preferred A-1 capital account will only be increased to the extent there are allocations of income during such period. The agreement to waive and not accrue the Quarterly Preferred Series A-1 Return from the effective date of the BCH LPA until December 31, 2024 does not affect or waive any Quarterly Preferred Series A-1 Returns or hypothetical BCH Preferred A-1 capital account already accrued as of the effective date. Additionally, certain BCH Preferred A-1 holders agreed to be specially allocated any income or losses associated with the BMP Equity Incentive Plan, and certain other costs.
Beginning January 1, 2025, BCH Preferred A-1 may be converted into BCH Class S Ordinary Units at the election of the holder, subject to a 20% annual conversion limit through December 31, 2029 as set forth in the BCH LPA; provided, that if
the conversion price for the BCH Preferred A-1 equals or exceeds $1,440 after January 1, 2025, the annual conversion limit shall no longer be applicable. Upon conversion, the holder shall be issued BCH Class S Ordinary Units in an amount equal to the capital account balance associated with the BCH Preferred A-1 being converted divided by a price equal to the average closing price of Class A common stock for the thirty (30) days preceding the applicable exchange date; provided, that from the effectiveness of the BCH LPA through December 31, 2027, such conversion price shall not be less than $840. The holder of such newly issued BCH Class S Ordinary Units may immediately convert them into Class A common stock.
The BCH LPA also includes certain limitations of BCH, without the consent of a majority-in-interest of the Preferred Series A Unit Account holders, to (i) issue any new equity securities, and (ii) except as otherwise provided, incur indebtedness that is senior to or pari passu with any right of distribution, redemption, repayment, repurchase or other payments relating to the Preferred Series A Unit Accounts or the Preferred Series B Unit Accounts. Further, BCH cannot, prior to the conversion of all the Preferred Series A Unit Accounts and the Preferred Series B Unit Accounts, incur any additional long-term debt unless (i) after giving effect to the incurrence of the new long-term debt on a pro forma basis, the sum of certain preferred stock, existing debt and any new long-term indebtedness would not exceed 55% of the BCH’s NAV plus cash on hand, and (ii) at the time of incurrence of any new long-term indebtedness, the aggregate balance of the BCH’s (including controlled subsidiaries) debt plus such new long-term debt does not exceed 40% of the sum of the NAV of the interests in alternative assets supporting the Collateral underlying the loan portfolio of BCH and its subsidiaries plus cash on hand at BCG, BCH and its subsidiaries. Upon the effectiveness of the 8th BCH LPA in June 2023, the redemption feature of the BCH Preferred A-1 was removed, which resulted in the BCH Preferred A-1 no longer being required to be presented in temporary equity.
On June 6, 2023, in connection with the BCG Recapitalization as described in Note 4, $193.9 million of aggregate capital account balances in BCH Preferred A-1 converted to 208,861 units of BCH Class S Ordinary. Those BCH Class S Ordinary units then converted into 17,456 units of BCG Class A common units and 191,405 shares of BCG Class B common units on a one-for-one basis. As part of the conversion to BCG Class A Units, additional value of approximately $15.0 million was provided to certain holders who are members of our Board. The additional value was accounted for as compensation, which resulted in stock-based compensation expense of $15.0 million during the quarter ended June 30, 2023.
The BCH Preferred A-1 are recorded in the consolidated statements of financial condition in the noncontrolling interest line item.
Preferred Series C Subclass 1 Unit Accounts
On July 15, 2020, the Company entered into a Preferred Series C Unit Purchase Agreement (“UPA”) with GWG Holdings. Pursuant to the UPA, on July 10, 2023, the Preferred Series C Subclass 1 Unit Accounts of BCH (“BCH Preferred C.1”) automatically converted into 550,510 shares of Class A common stock at approximately $372.80 per share, which represents the volume-weighted average trading price of the Class A common stock for the 20 trading days following the closing of the Business Combination. The BCH Preferred C.1 were recorded in the consolidated statements of financial condition in the noncontrolling interest line item for periods presented prior to their conversion to Class A common stock.
Class S Ordinary Units
As of March 31, 2025 and 2024, BCH, a subsidiary of Ben, had issued 67 thousand BCH Class S Ordinary Units, which were all outstanding on each of the respective dates. The BCH Class S Ordinary Units participate on a pro-rata basis in the share of the profits or losses of BCH and subsidiaries following all other allocations made by BCH and its subsidiaries. As limited partner interests, these units have limited voting rights and do not entitle participation in the management of the Company’s business and affairs. At the election of the holder, the BCH Class S Ordinary Units are exchangeable quarterly for Class A common stock on a one-for-one basis. Each conversion also results in the issuance to Ben LLC of a BCH Class A Unit for each share of Class A common stock issued.
On June 8, 2023, 5,057 BCH Class S Ordinary Units ultimately converted into shares of Class A common stock on a one-to-one basis pursuant to the terms of the Exchange Agreement and the BCH LPA.
The BCH Class S Ordinary Units are recorded in the consolidated statements of financial condition in the noncontrolling interests line item.
Class S Preferred Units
The BCH Class S Preferred Units also participate on a pro-rata basis in the share of the profits or losses of BCH and subsidiaries following all other allocations made by BCH and its subsidiaries. As limited partner interests, these units are generally non-voting and do not entitle participation in the management of the Company’s business and affairs. The BCH Class S Preferred Units are entitled to a quarterly preferred return. In accordance with the 8th BCH LPA, the preferred rate was waived and will not accrue from June 7, 2023 until December 31, 2024, except to the extent of allocations of income to the holders of the BCH Class S Preferred Units. In connection with the consummation of the Business Combination, the holders of the BCH Preferred A-1 agreed to significantly reduce the BCH Class S Preferred Units preferred return rate and
also agreed to waive and defer the accrual of the preferred return as described above. In addition, until January 1, 2025, the hypothetical BCH Class S Preferred Units capital account will only be increased to the extent there are allocations of income during such period. The agreement to waive and not accrue the Quarterly Class S Preferred Return from June 7, 2023 until December 31, 2024 does not affect or waive any Quarterly Class S Preferred Return or hypothetical BCH Class S Preferred capital account already accrued as of the effective date.
Generally, on a quarterly basis and at the election of the holder, the BCH Class S Preferred Units are exchangeable for BCH Class S Ordinary Units in Ben on a 1.2-for-1 basis. The BCH Class S Ordinary may then be exchanged for Class A common stock as described above. Each conversion into Class A common stock also results in the issuance to Ben LLC of a BCH Class A Units for each share of Class A common stock issued. Holders of BCH Class S Preferred Units may elect to convert into BCH Class S Ordinary Units in connection with a sale or dissolution of BCH.
As of March 31, 2025 and 2024, a nominal number of shares of BCH Class S Preferred Units have been issued, respectively. Preferred return earned by the BCH Class S Preferred Units from inception in 2019 through March 31, 2025 is $0.2 million. No amounts have been paid to the BCH Class S Preferred Unit holders related to the preferred return from inception through March 31, 2025 and any amounts earned have been accrued and are included in the balance of BCH Class S Preferred Units presented on the consolidated statements of financial condition.
The BCH Class S Preferred Units are recorded in the consolidated statements of financial condition in the noncontrolling interests line item.
FLP Unit Accounts (Subclass 1 and Subclass 2)
FLP Unit Accounts (Subclass 1 and Subclass 2) are non-unitized capital accounts. The FLP Subclass 1 Units (the “FLP-1 Unit Accounts”) were issued to a Related Entity (as defined in Note 16) as part of the initial commercial operations of Ben. The FLP Subclass 2 Units (the “FLP-2 Unit Accounts”) are related to the BMP Equity Incentive Plan. Each subclass of the FLP Unit Accounts, with FLP-1 Unit Accounts (receiving 50.5%) and the FLP-2 Unit Accounts (receiving 49.5%), shall be allocated (i) fifteen percent (15%) of the profits, if any, from financing activities of BCH and its subsidiaries and (ii) an amount equal to the lesser of (A) fifty percent (50%) of the revenues of BCH and its tax pass-through subsidiaries, excluding financing activities revenues, and (B) that amount of revenues that will cause the profit margin (as defined in the BCH LPA) to equal twenty percent (20%). Amounts allocated to the FLP Unit Accounts are reinvested equally in additional BCH Class S Ordinary Units and Class S Preferred Units on a quarterly basis at a price equal to the closing price of the units on such exchange on the date of allocation, thereby creating additional BCH Class S Ordinary Units and BCH Class S Preferred Units.
During the years ended March 31, 2025 and 2024, there was no income allocated to the FLP Unit Accounts (Subclass 1 and 2). Annually, a true up of the quarterly allocations is required to match amounts allocated with annual earnings.
In addition to the above stated amounts, the FLP-1 Unit Accounts and FLP-2 Unit Accounts are entitled to a portion of any upward carrying value adjustment as calculated pursuant to Internal Revenue Code Section 704(b). In the event of an upward carrying value adjustment, the FLP-1 Unit Accounts and FLP-2 Unit Accounts are entitled to first be allocated gains associated with such carrying value adjustment equal to 15% of the value of the capital accounts of all BCH Class A Units and BCH Class S Units, calculated based on the post-adjusted capital accounts of the then outstanding BCH Class A and BCH Class S Units. Immediately following any such allocation, the amount allocated is converted in BCH Class S Ordinary Units at the then determined value. Furthermore, the amount allocated to the FLP-1 Unit Accounts is reduced by the value of any previously allocated amount pursuant to an upward carrying value adjustment, calculated as the number of BCH Class S Units previously received multiplied by the value of those units at the time of any subsequent carrying value adjustment.
As a result of the consummation of the Business Combination, an adjustment to the carrying value of BCH’s assets of $321.9 million occurred. Pursuant to the BCH LPA, approximately 402,383 BCH Class S Ordinary Units would be issuable as a result of the carrying value adjustment. Additionally, subsequent to the Business Combination through March 31, 2025, additional carrying value adjustments occurred, and approximately 1,400,000 (inclusive of the 402,383 units described above) BCH Class S Ordinary Units would be issuable through March 31, 2025 as a result of such carrying value adjustments, subject to the Compensation Policy. Under the Compensation Policy, unless amended or waived, the number of BCH Class S Ordinary Units that may be issued as a result of carrying value adjustments will be limited and require approval of the Board; provided that any such BCH Class S Ordinary Units that are issuable under the carrying value provision may be issued in subsequent years in accordance with the Compensation Policy. As of March 31, 2025, there has been no allocation of the carrying value adjustment among the holders of the FLP-1 Unit Accounts and the FLP-2 Unit Accounts and no issuance of any BCH Class S Ordinary Units as a result of such adjustment.
FLP Unit Accounts (Subclass 3)
The FLP Subclass 3 Unit Accounts (the “FLP-3 Unit Accounts”) were issued to, and are currently held by, BHI. The FLP-3
Unit Accounts will be allocated profits from net financing revenues on a quarterly basis equal to the lesser of (i) 5% of the quarterly net financing revenues, or (ii) 10% of the average annualized stated interest (to the extent constituting net financing revenue) of the quarterly average of new loans issued by any subsidiaries of Ben during the previous twelve fiscal quarters.
The FLP-3 Unit Accounts are entitled to tax and other distributions equal to 100% of the amount of profits allocated to the FLP-3 Unit Accounts, and such distributions are not subject to available cash. The FLP-3 Unit Accounts do not have any conversion features or rights.
During the years ended March 31, 2025 and 2024, there was no income allocated to the FLP-3 Unit Accounts. The Company has not made any distributions related to income allocated to the FLP-3 Unit Accounts through March 31, 2025 and has accrued a liability of $0.9 million included in the accounts payable and accrued expenses line item of the consolidated statements of financial condition as of March 31, 2025 and 2024 related to income allocated in periods prior to the start of fiscal year 2024.
Beneficiaries of the Customer ExAlt Trusts
The ultimate beneficiaries of the Customer ExAlt Trusts are the Charitable Beneficiaries, unrelated third-party charities, that are entitled to (i) either, depending on the applicable trust agreements, 2.5% of all distributions received by such Customer ExAlt Trusts or 5.0% of any amounts paid to Ben as payment on amounts due under each ExAlt Loan, (ii) for certain Customer ExAlt Trusts, approximately 10% of the amount of excess cash Collateral, if any, following the full repayment of an ExAlt Loan, and (iii) all amounts accrued and held at the Customer ExAlt Trusts once all amounts due to Ben under the ExAlt Loans and any fees related to Ben’s services to the Customer ExAlt Trusts are paid. The Charitable Beneficiaries’ account balances with respect to its interest in such Customer ExAlt Trusts cannot be reduced to below zero. Any losses allocable to the Charitable Beneficiaries in excess of their account balances are reclassified at each period end to the trusts’ deficit account. Additional Customer ExAlt Trusts are created arising from new liquidity transactions with customers. These new Customer ExAlt Trusts, which are consolidated by Ben, result in the recognition of additional noncontrolling interest representing the interests in these new Customer ExAlt Trusts held by the Charitable Beneficiaries. For the years ended March 31, 2025 and 2024, nominal and $1.1 million, respectively, of additional noncontrolling interest were recognized.
The interests of the Charitable Beneficiaries in the Customer ExAlt Trusts are recorded on the consolidated statements of financial condition in the noncontrolling interests line item.
Class A of CT Risk Management, L.L.C.
On April 1, 2022, a minority interest in the Class A membership of CT, a consolidated VIE of Ben (as further discussed in Note 17), was sold for $2.4 million in cash to the third-party involved in the loan participation transaction described in Note 10. As a Class A member of CT, the holder is entitled to distributions first on a pro rata basis with other Class A members until the initial capital contributions are received and 2.0% of any amounts in excess of their capital contributions, to the extent such amounts are available. This interest is recorded on the consolidated statements of financial condition in the noncontrolling interests line item, however, for both March 31, 2025 and 2024, the balance is nil. During the year ended March 31, 2024, a distribution of $0.3 million was made to a noncontrolling interest holder of CT.
14. Net Income (Loss) per Share
Basic net income (loss) attributable to Beneficient per common share for the years ended March 31, 2025 and 2024, is as follows:
| | | | | | | | | | | |
(Dollars in thousands, except per share amounts) | Year Ended March 31, |
| 2025 | | 2024 |
Net income (loss) | $ | (803) | | | $ | (2,658,180) | |
Plus: Net loss attributable to noncontrolling interests | 69,789 | | 579,332 |
| Less: Noncontrolling interest guaranteed payment | (17,824) | | (16,793) |
Net income (loss) attributable to Beneficient common shareholders | $ | 51,162 | | | $ | (2,095,641) | |
Net income (loss) attributable to Class A common shareholders | 47,886 | | (1,955,861) |
Net income (loss) attributable to Class B common shareholders | 3,276 | | (139,780) |
| | | |
Basic weighted average of common shares outstanding | | | |
| Class A | 5,627,120 | | | 2,904,851 | |
| Class B | 239,256 | | | 239,256 | |
| | | |
Basic net income (loss) attributable to Beneficient per common share | | | |
| Class A | $ | 8.51 | | | $ | (673.31) | |
| Class B | $ | 13.69 | | | $ | (584.23) | |
Diluted net income (loss) attributable to Beneficient per common share for the year ended March 31, 2025, is as follows:
| | | | | | | | | |
(Dollars in thousands, except per share amounts) | | | Year Ended March 31, |
| | | 2025 |
Diluted income (loss) per share | | | |
Net income (loss) attributable to Beneficient common shareholders - Basic | | | $ | 51,162 | |
Less: Net income (loss) attributable to noncontrolling interests - Ben | | | (34,875) | |
| Plus: Noncontrolling interest guaranteed payment | | | 17,824 | |
Net income (loss) attributable to Beneficient common shareholders - Diluted | | | $ | 34,111 | |
| | | |
Basic weighted average of common shares outstanding (Class A and Class B) | | | 5,866,376 | |
Dilutive effect of: | | | |
Series B Preferred Stock | | | 648,924 | |
| Class S Ordinary | | | 66,982 | |
| Class S Preferred | | | 605 | |
| Preferred Series A Subclass 0 | | | 123,683,109 | |
| Preferred Series A Subclass 1 | | | 398,028,517 | |
| | | |
| | | |
| Restricted Stock Units | | | 570,673 | |
| | | |
Diluted weighted average of common shares outstanding (Class A and Class B) | | | 528,865,186 | |
| | | |
Diluted net income (loss) attributable to Beneficient per common share (Class A and Class B) | | | $ | 0.06 | |
| | | |
For the year ended March 31, 2024, as the Company was in a net loss position, the diluted EPS calculation for the Beneficient common shareholders is the same as basic EPS per common share disclosed above for that period. Diluted EPS for the Class A shareholders is $(673.31) and diluted EPS for the Class B shareholders is $(584.23) for the year ended March 31, 2024.
In computing diluted net income (loss) per share, we considered potentially dilutive shares. Anti-dilutive shares not recognized in the diluted net loss per share calculation for the year ended March 31, 2025 and 2024, were as follows:
| | | | | | | | | | | |
| Shares |
| Year Ended March 31, |
| 2025 | | 2024 |
Series B Preferred Stock | — | | | 29,786 | |
| Class S Ordinary | — | | | 67,936 | |
| Class S Preferred | — | | | 606 | |
| Preferred Series A Subclass 0 | — | | | 1,044,524 | |
| Preferred Series A Subclass 1 | — | | | 3,510,235 | |
Preferred Series C Subclass 1 | — | | | 151,917 | |
Restricted Stock Units | 265,630 | | | 100,214 | |
| Stock Options | 85,753 | | | — | |
| Convertible Debt | 393,983 | | | — | |
Warrants | 25,380,572 | | | 312,012 | |
Total anti-dilutive shares | 26,125,938 | | | 5,217,230 | |
Conversion of BCH Preferred C-1 Unit Accounts
Pursuant to the UPA, on July 10, 2023, the BCH Preferred C-1 Unit Accounts automatically converted into 550,510 shares of Class A common stock at approximately $372.80 per share, which represents the volume-weighted average trading price of the Class A common stock for the 20 trading days following the closing of the Business Combination.
Conversion of Series B-1 Preferred Stock
On October 3, 2023, 3,768,995 shares of Series B-1 preferred stock converted into 172,574 shares of Class A common stock at a price per share of approximately $218.40.
Warrants
The disclosed amount of anti-dilutive securities for the warrants does not consider the assumed proceeds under the treasury stock method as the exercise price was greater than the average market price of the Class A common stock, which results in negative incremental shares, that would be anti-dilutive.
15. Income Taxes
The components of income tax expense (benefit) for the years ended March 31, 2025 and 2024, were as follows:
| | | | | | | | | | | | | | | | | | |
| | Year Ended March 31, | | | | |
| (Dollars in thousands) | | 2025 | | 2024 | | | | |
Current provision expense (benefit) | | | | | | | | |
| Federal | | $ | — | | | $ | — | | | | | |
State and local | | 80 | | | — | | | | | |
| | | | | | | | |
Deferred provision expense (benefit) | | | | | | | | |
| Federal | | $ | 6,370 | | | $ | 788 | | | | | |
State and local | | 743 | | | — | | | | | |
Valuation allowance | | (7,113) | | | — | | | | | |
Income tax expense (benefit) | | $ | 80 | | | $ | 788 | | | | | |
Income tax expense differs from the amounts computed by applying the Federal statutory rate to pre-tax income (loss). A reconciliation between the Federal statutory income tax rate of 21% to the effective income tax rate of negative 11.07% and negative 0.03% for the years ended March 31, 2025 and 2024, respectively, are shown below:
| | | | | | | | | | | | | | |
| | Year Ended March 31, |
| (Dollars in thousands) | | 2025 | | 2024 |
Expected statutory income tax expense (benefit) | | $ | (152) | | | $ | (558,052) | |
Amounts not deductible for income tax - goodwill impairment | | 775 | | | 490,969 | |
Amounts not deductible for income tax - other | | 1,448 | | | 4,919 | |
| Amounts attributable to non-taxable flow-through entities | | 5,122 | | | 2,445 | |
Return to provision adjustment | | 3,201 | | | 410 | |
| Change in valuation allowance | | (10,314) | | | 60,097 | |
Income tax expense | | $ | 80 | | | $ | 788 | |
| | |
| Certain prior year items have been reclassified to conform with current year presentation. |
The components of gross deferred tax assets and gross deferred tax liabilities as of March 31, 2025 and 2024, are as follows (included in other assets):
| | | | | | | | | | | |
| (Dollars in thousands) | March 31, 2025 | | March 31, 2024 |
| Deferred income tax assets: | | | |
| Passthrough differences - temporary | $ | 30,112 | | | $ | 28,130 | |
| Loss on arbitration | — | | | 11,544 | |
Share-based compensation | 4,089 | | | 4,567 | |
| Net operating loss | 24,296 | | | 17,658 | |
Other | 163 | | | — | |
| Non-current deferred income tax assets | 58,660 | | | 61,899 | |
| | | |
| Deferred income tax liabilities: | | | |
| Other | — | | | — | |
| Non-current deferred income tax liabilities | — | | | — | |
| Less: valuation allowance | 58,660 | | | 61,899 | |
| Total deferred income tax liability | $ | — | | | $ | — | |
As of March 31, 2025 and 2024, our gross federal and state net operating loss carryforwards for income tax purposes were approximately $114.2 million and $82.4 million, respectively. Under the Tax Act, federal net operating loss carryforwards
can be carried forward indefinitely but the deduction for federal net operating loss is limited to 80% of taxable income for any given year. The Company’s state net operating losses can generally be carried forward indefinitely but the deduction for state net operating loss is generally limited to 80% of taxable state income for any given year. The change in the valuation allowance from March 31, 2024 is a decrease of $3.2 million.
The Company has evaluated the positive and negative evidence bearing upon its ability to realize the deferred tax assets. Management has considered the Company’s history of cumulative net losses incurred over the past three years and has concluded that it is more likely than not that the Company will not realize the benefits of the deferred tax assets. Accordingly, a full valuation allowance has been established against the net deferred tax assets as of March 31, 2025 and 2024.
The Company does not have any significant uncertain tax positions as of March 31, 2025 and 2024, and the 2021, 2022, 2023 and 2024 tax years remain subject to examination by major tax jurisdictions as of the date of this report.
16. Related Parties
The Company considers its employees and directors to be related parties. A “Related Entity” or “Related Entities” include certain trusts that are directly or indirectly controlled by, or operate for the benefit of, Mr. Heppner or his family, and those entities directly or indirectly held by, or that are under common control with, such trusts, and in which he and his family members are among classes of economic beneficiaries, whether or not Mr. Heppner is entitled to economic distributions from such trusts. Mr. Heppner is a beneficiary of the trust that is the sole shareholder of BHI (such trust, the “Related Entity Trust”). Mr. Heppner resigned as Chief Executive Officer and Chairman of the Board of Directors on June 19, 2025, however, Mr. Heppner continues to control, either directly or indirectly, a significant amount of equity of the Company and its subsidiaries.
Relationship with Beneficient Management Counselors, L.L.C.
For periods prior to the conversion of BCG to a Nevada corporation, Ben Management was the general partner of Ben and Ben Management was governed by a board of directors. The governing document of Ben Management provided that Beneficient Management Counselors, L.L.C. (“BMC”), wholly owned by one of several Related Entities, determined the directors of Ben Management who filled 49% of the Board seats. BMC was also entitled to select (a) 50% of the membership of the Ben Management’s Nominating Committee and Executive Committee and appoint the chair of each of these committees, and (b) 50% of the membership of the Community Reinvestment Committee (the “CRC”) and the CRC’s chairperson and lead committee member. Certain decisions with respect to Ben’s charitable giving program were delegated to the CRC, including certain decisions on behalf of BFF as a Kansas TEFFI. Decisions regarding appointment and removal of Ben Management’s directors, other than directors appointed by BMC, were delegated, with certain exceptions, to the Nominating Committee of Ben Management of which our former Chief Executive Officer and Chairman was a member and Chairman. In the event of a tie vote of the Nominating Committee on a vote for the appointment or removal of a director, the majority of the then total number of directors serving on the board of directors would break the tie; provided that upon and following a “trigger event” (as defined in Ben Management’s governing document) the chair of the Nominating Committee may cast the tie-breaking vote. Subsequent to the conversion of BCG to a Nevada corporation, Beneficient is governed by a board of directors and Beneficient’s common equity holders are entitled to vote on all matters on which stockholders generally are entitled to vote as described in Note 13, Equity.
Services Agreement with Bradley Capital Company, L.L.C.
BCG and BCH entered into an agreement with Bradley Capital Company, L.L.C. (“Bradley Capital”) and BMC effective June 1, 2017 (the “Bradley Capital Agreement”), which was then amended and restated effective January 1, 2022 (the “A&R Bradley Capital Agreement”). Bradley Capital is a Related Entity. Under the Bradley Capital Agreement and the A&R Bradley Capital Agreement, Bradley Capital is entitled to a current base fee of $0.4 million per quarter for executive level services provided by an executive of Bradley Capital, who, prior to BCG’s conversion to a Nevada corporation on June 7, 2023, was our Chief Executive Officer and Chairman of Ben Management’s Board of Directors and was our Chief Executive Officer and Chairman of our Board, until his resignation on June 19, 2025, together with a current supplemental fee of $0.2 million per quarter for administrative and financial analysis, with both the base fee and supplemental fee, subject to an annual inflation adjustment. The base fee may be increased by the provider up to two times the initial base fee per quarter to cover increases in the cost of providing the services, or in the event of an expansion of the scope of the services, with the approval of the Executive Committee of the Board of Ben Management prior to June 7, 2023 and the Executive Committee of our Board subsequent to June 7, 2023, of which our former CEO and Chairman was a member and Chairman. Our former CEO and Chairman received an annual salary from the Company of $0.2 million and both he and other employees of Bradley Capital could participate in equity incentive plans sponsored by the Company. The Bradley Capital Agreement and the A&R Bradley Capital Agreement also includes a payment from Ben of $0.2 million per year, paid in equal quarterly installments, to cover on-going employee costs for retired and/or departed employees of predecessor entities prior to September 1, 2017,
which on-going costs were assumed by Bradley Capital, as well as a further payment to Bradley Capital in respect of the cost of health and retirement benefits for current employees of Bradley Capital all of which are reimbursed by Ben.
The Bradley Capital Agreement and the A&R Bradley Capital Agreement requires Ben to reimburse Bradley Capital or its affiliates for taxes, fees, and expenses, including legal fees and related costs, relating to the contributions by affiliates of Bradley Capital of equity or debt interests in Ben to public charitable trusts in connection with the 2017-18 Exchange Trusts, as well as the contribution of beneficial interests in customer trusts administered by Ben. The A&R Bradley Capital Agreement further requires that Ben indemnify and hold Bradley Capital harmless against any and all losses, damages, costs, fees and any other expenses incurred by Bradley Capital as air travel expenses owed in connection with the operation of the aircraft identified in the Aircraft Sublease (as defined below) for periods prior to January 1, 2022. Additionally, the Company provides office space and access to needed technology systems and telephone services. Payments by Ben to Bradley Capital and its affiliates are guaranteed and subject to enforcement by the state courts in Delaware in the event of default. The A&R Bradley Capital Agreement extended through December 31, 2022, with an automatic annual one-year renewal provision thereafter. Prior to June 7, 2023, the A&R Bradley Capital Agreement could have been terminated by the mutual agreement of the parties, by the unanimous approval of the Executive Committee of the Board of Ben Management of which an executive of a Related Entity is a member, or without such approval if the Related Entity no longer holds the lesser of $10.0 million of Ben’s securities or 1% of the aggregate fair market value of Ben on both December 31, 2022, or any applicable extension date, and the date of termination.
On June 7, 2023 BCG’s existing Bradley Capital Agreement, was replaced by a Second Amended and Restated Services Agreement (the “Second A&R Bradley Capital Agreement”) with the Company as a party. The Second A&R Bradley Capital Agreement is substantially similar to the existing Bradley Capital Agreement, subject to certain changes as follows. The Executive Committee (as defined in the Second A&R Bradley Capital Agreement) reference was revised to refer to the Executive Committee of the Board, and the Second A&R Bradley Capital Agreement expressly states that it shall in no way limit the authority of Board to appoint and remove officers of the Company, including its chief executive officer. The term of the Second A&R Bradley Capital Agreement currently extends through December 31, 2025, and is subject to an annual one-year renewal provision thereafter. The termination provision was revised so that the agreement may be terminated upon the approval of all members of the Executive Committee, excluding Brad K. Heppner if he is then serving on the Executive Committee. The base fee was increased to $0.5 million per quarter and the supplemental fee was increased to $0.2 million per quarter, with each fee remaining subject to an annual inflation adjustment. In addition, revisions were made to the limitation of liability and indemnification provisions to reflect the applicability of the corporation laws of Nevada to Beneficient.
During the years ended March 31, 2025 and 2024, the Company recognized expenses totaling $2.8 million and $2.7 million, respectively, related to this services agreement. As of March 31, 2025 and 2024, $3.9 million and $2.7 million, respectively, was owed to Bradley Capital related to the ongoing aspects of this services agreement. In addition, prior to the Aircraft Sublease with Bradley Capital discussed below, we also reimbursed Bradley Capital for certain costs, including private travel, for our former chief executive officer, including family members. As of March 31, 2025 and 2024, we have nil and $0.7 million accrued related to these reimbursements originating prior to the Aircraft Sublease. These amounts are reflected in the accounts payable and accrued expenses line item on the consolidated statements of financial condition. During the years ended March 31, 2025 and 2024, the Company paid $2.5 million and $2.9 million, respectively, related to accrued amounts owed under this services agreement.
In addition to the above, the Company incurred legal fees on behalf of Mr. Heppner under certain indemnification provisions. During the years ended March 31, 2025 and 2024, these legal fees totaled approximately $7.0 million and $2.9 million, respectively. Substantially all of these legal fees have or are expected to be eligible for reimbursement by the directors and officers insurance carriers.
Aircraft Sublease with Bradley Capital
Effective January 1, 2022 and January 1, 2023, The Beneficient Company Group (USA), L.L.C. (“Beneficient USA”), a subsidiary of BCH, as sublessee, Bradley Capital, as sublessor, and BCG, solely as it relates to the guarantee it makes to Bradley Capital as set forth therein, entered into an Aircraft Sublease Agreement (the “Aircraft Sublease”). Pursuant to the Aircraft Sublease, Bradley Capital subleases the aircraft described therein, without a crew, to Beneficient USA for discrete periods of use. Beneficient USA is required to pay a quarterly rental of $1.4 million plus direct operating expenses incurred for Ben’s use of the aircraft. Bradley Capital is required to pay any other fixed and variable costs of operating the aircraft. Beneficient USA is also required to provide its own pilot(s) and crew, and Beneficient USA has entered into a separate Flight Crew Services Agreement with an unrelated third-party to provide the qualified flight crew. The term of the Aircraft Sublease is one (1) year and may be terminated by either party upon three (3) days prior written notice and will automatically terminate upon the sale or similar disposition of the aircraft or the termination of the underlying lease agreement. Additionally, BCG agrees to unconditionally guarantee, for the benefit of Bradley Capital, all of the obligations of Beneficient USA to Bradley Capital under the Aircraft Sublease. The Aircraft Sublease expired on January 1, 2024.
During the year ended March 31, 2024, BCH expensed $4.3 million in lease and direct operating expenses related to this agreement. No amounts have been paid to Bradley Capital related to the Aircraft Sublease through March 31, 2025. As of each March 31, 2025 and 2024, $10.8 million of accrued costs related to the sublease is reflected in the accounts payable and accrued expenses line item on the consolidated statements of financial condition.
As discussed below, BHI, a Related Entity, entered into a Contribution Agreement with BCH and BCG pursuant to which BHI has agreed to reimburse BCG for a significant portion of the costs incurred by Beneficient USA under the Aircraft Sublease.
Relationship with Beneficient Holdings, Inc.
Beneficient USA, a subsidiary of BCH, entered into with BHI, a Related Entity, a Services Agreement effective July 1, 2017 (the “BHI Services Agreement”). BHI pays an annual fee of $30,000 to Ben for the provision of trust administration services for Related Entities and all trusts affiliated with its family trustee as that term is defined in the governing documents for a Related Entity. Beneficient USA also is required to provide any other services requested by BHI, subject to any restrictions in the operating agreement of BHI, at cost. The term of the BHI Services Agreement extends for the longer of (i) five years past the expiration or termination of the Bradley Capital Agreement, or (ii) seven years after the family trustee of the Related Entity is no longer a primary beneficiary of any trust affiliated with the family trustee. The Company recognized nominal income during the years ended March 31, 2025 and 2024, respectively, in accordance with the BHI Services Agreement.
In conjunction with the execution of the Aircraft Sublease, BHI, a Related Entity, BCH, and BCG entered into a Contribution Agreement effective as of January 1, 2022 and January 1, 2023 (the “Contribution Agreement”). Pursuant to the Contribution Agreement, BHI agrees to pay to BCH, on the last business day of each calendar quarter, any amounts paid by BCH during the quarter for the use of an aircraft under the Aircraft Sublease, or any similar lease or sublease, which would include the quarterly rental under the Aircraft Sublease. In addition, BHI agrees to pay to BCH any amounts paid related to fixed monthly or quarterly costs incurred in connection with such aircraft lease or sublease in an amount not to exceed $250,000 per year. This additional payment is intended to partially cover flight crew costs and other related costs. Each contribution is conditioned upon (i) the effectiveness of the Aircraft Sublease, and (ii) BCH’s timely payment to BHI of the guaranteed payment to be made to holders of BCH Preferred A-0 for the respective quarter in which such contribution is to be paid (whether or not waived in accordance with the terms of the BCH LPA); provided, that if such guaranteed payment is not timely paid, or is only paid in part, for any given quarter, then any contributions contemplated under the Contribution Agreement for such quarter will not be owed. In the event such guaranteed payment is subsequently paid in full, then any previously unfunded contributions for the applicable quarter under the Contribution Agreement will become immediately due and payable on the last business day of the calendar quarter in which such guaranteed payment is paid in full. All payments made by BHI to BCH pursuant to the Contribution Agreement shall be treated as capital contributions, as defined in the BCH LPA, by BHI to BCH and shall be added to BHI’s sub-capital account related to its BCH Class S Ordinary Units. BCH further agrees to specially allocate to BHI’s sub-capital account related to its BCH Class S Ordinary Units any expenses or deductions derived from amounts paid or accrued by BCH for use of the aircraft to the extent such expenditures are offset by the contributions made by BHI pursuant to the Contribution Agreement. There have been no contributions from BHI related to this agreement, which is expected and will continue to occur until the guaranteed payments to BCH Preferred A-0 holders are no longer deferred.
BHI owns the majority of the Company’s Class B common stock, and the BCH Class S Ordinary Units, BCH Class S Preferred Units, BCH Preferred A-0, BCH Preferred A-1, and FLP Subclass 1 and Subclass 3 Unit Accounts issued by BCH.
HCLP Nominees, L.L.C.
HCLP is an indirect subsidiary of Highland Consolidated, L.P. (“Highland”). Ben’s former Chairman and CEO (who resigned on June 19, 2025) is a beneficiary and trust investment advisor of the trusts that control, and are the partners of, Highland. Loans to and investments with or in the Related Entities have been and may be made by Highland, or its affiliates, as applicable, using proceeds from loan repayments made by Ben to HCLP in its capacity as lender to Ben. Ben is not a party to these transactions between Highland and the Related Entities.
As of June 30, 2021, Highland and the applicable Related Entity mutually agreed to satisfy all obligations under all outstanding loans among Highland and the Related Entity via full payment and satisfaction of the existing loan balances (the “Loan Balances”) by in-kind real property transfers (the “In-Kind Property Payment”) from certain of the Related Entities to Highland. The terms of the In-Kind Property Payment grant Highland the right to transfer the real property that was transferred pursuant to the In-Kind Property Payment back to certain of the Related Entities, in exchange for a BCH Preferred
A-1 capital account balance in BCH in an amount equal to the Loan Balances, with such exchange to be satisfied from existing BCH Preferred A-1 that are held by such Related Entities.
Since June 30, 2021, additional net advances have been made by Highland to a Related Entity. As of March 31, 2025 and 2024, Highland Consolidated, L.P. had outstanding loans in the principal amount of $11.2 million and $11.5 million, respectively, with a Related Entity. Ben is not a party to these loans, nor has it secured or guaranteed the loans.
The Company incurred legal fees of approximately $1.9 million and $1.0 million on behalf of HCLP pursuant to the indemnification obligations under the HCLP credit agreements during the years ended March 31, 2025 and 2024, respectively.
On July 30, 2025, HCLP delivered written notice that events of default occurred with respect to the Second A&R Agreements and provide that all amounts owed under those agreements are immediately due and payable. Due to the Company identifying credible evidence that Mr. Heppner participated in fabricating and delivering fake documents to the Company regarding his and others’ relationships to HCLP, among other items, the Company is evaluating the validity of its obligations under the Second A&R Agreements and the liens securing the HCLP Loan and is considering all options that it may pursue related to this conduct, including counter claims and litigation against Mr. Heppner, HCLP and any direct or indirect control parties of HCLP.
Relationship with The Heppner Endowment for Research Organizations, L.L.C. (“HERO”) and Research Ranch Operating Company, L.L.C (“RROC”).
HERO and RROC are indirectly owned by The Highland Investment Holdings Trust, The Highland Great Plains Trust and The Highland Partner Holdings Trust. Mr. Heppner is a permissible beneficiary of The Highland Investment Holdings Trust and The Highland Partner Holdings Trust, but he is not a beneficiary of The Highland Great Plains Trust. Mr. Heppner’s family members are potential beneficiaries of each of these three trusts. HERO was created to (i) to serve as an advisor to National Philanthropic Trust (“NPT”), an unrelated third-party charitable organization, regarding the disbursement of grants to qualifying organizations, and (ii) to serve as an advisor to NPT regarding the administration of charitable contributions made for the benefit of such qualifying organizations. Although HERO can advise on these matters, NPT possessed all final decision-making authority on charitable contributions and complete control over the proceeds received by the charitable organizations. The charitable accounts administered by NPT (“Charitable Accounts”), the beneficiaries of which have historically been multiple Texas universities, have historically received proceeds from certain trusts settled and funded by customers of Ben, in support of their charitable initiatives. HERO does not receive any proceeds from trusts settled and funded by customers of Ben.
RROC’s purpose is to provide funding and operational support for the research activities conducted by the qualified charities. The funding received by RROC, from proceeds of trusts settled and funded by customers of Ben, may be used, in RROC’s discretion, to (i) provide appropriate facilities and properties for the charitable organizations to utilize as part of their charitable initiatives (those properties and facilities being owned by a Related Entity), and (ii) provide fee revenue to RROC. RROC is granted such rights and authority pursuant to trust instruments entered into between a customer and subsidiaries of Ben as well as an agreement with NPT. Ben’s subsidiaries provide financing to the Customer ExAlt Trusts and Ben is paid as an agent of the trustees for administrative services it provides to the trusts. Ben has certain outstanding payables, including accrued interest, to RROC and the Charitable Accounts (for the benefit of the Texas universities as discussed above) of $2.3 million and $2.2 million as of March 31, 2025 and 2024, respectively. There were no payments made during the years ended March 31, 2025 and 2024. Due to changes in the Customer ExAlt Trust agreements, no incremental amounts are expected to be allocated to RROC or the Charitable Accounts other than those amounts already provided by certain prior trust agreements.
Beneficient Heartland Foundation, Inc.; Initial Charitable Initiative
In connection with each of Ben’s liquidity transactions following the adoption of the TEFFI legislation and BFF’s receipt of a fully-operational trust company charter under the Kansas TEFFI Act, pursuant to Section 28 of the TEFFI Act, a “Qualified Distribution” is made for the benefit of certain economic growth zones and rural communities in the State of Kansas (each, a “Charitable Distribution”). In January 2022, Ben announced its initial $15.4 million Charitable Distribution. The Charitable Distribution was allocated as follows: $2.7 million of cash for the benefit of, and to be received by, the Kansas Department of Commerce to be used at the department’s discretion for development projects and the promotion and growth of the TEFFI industry in Kansas; $0.2 million of cash and assets for the benefit of public charities dedicated to economic development within Mr. Heppner’s hometown of Hesston, Kansas, and surrounding Harvey County, Kansas, as outlined in the TEFFI Act; and $12.5 million in cash and assets to the Beneficient Heartland Foundation, Inc. (“BHF”) as described below. Mr. Heppner’s hometown is Hesston, Kansas and certain of his family members continue to live and/or work in Hesston and other areas of Harvey County, Kansas and may be considered to be direct and indirect beneficiaries of the portions of the initial Charitable Distribution provided to Hesston and Harvey County and to BHF.
On January 20, 2022, BHF was formed as a Kansas nonprofit corporation to receive economic growth contributions pursuant to the TEFFI legislation. BHF is currently governed by an eleven-member board of directors, seven of whom are community leaders within the Hesston, Kansas community and four of whom are Ben employees or individuals otherwise affiliated with Ben. BHF is organized and operated exclusively for charitable and educational purposes within the meaning of Section 501(c)(3) of the Internal Revenue Code. Its purpose is to provide grants and other support to benefit growth, development and expansion of opportunities in rural Kansas communities with populations of 5,000 residents or less, including job and income growth, main street revitalization, educational facility improvements, construction and development, healthcare facility enhancements, senior facility improvements, and support for post-secondary institutions. BHF has the exclusive decision-making authority over all of the economic growth contributions it receives.
BFF is the sole member of BHF and has the right to appoint up to eleven members of BHF’s Board of Directors. The remaining two board members are appointed by BMC. Pursuant to the requirements of the Internal Revenue Code, BFF’s governing documents prohibit any of BHF’s assets or earnings from inuring to the benefit of BFF, BMC, or any director, officer or other private individual.
The Kansas TEFFI Economic Growth Trust
The Kansas Economic Growth Trust (the “EGT”) is a common law trust formed on December 7, 2021 by and between an individual as independent trustee, Ben Custody as administrator, and BCH as advisor. The purpose of the EGT is to receive the proceeds of the Customer ExAlt Trusts that are allocable to the Charitable Beneficiaries and to allocate such proceeds between the Kansas Department of Commerce and qualified charitable organizations (including the Beneficient Heartland Foundation, Inc.) in accordance with the requirements of the TEFFI legislation. The proceeds received by the EGT are dedicated exclusively to charitable purposes and the trust agreement prohibits any of the EGT’s assets or earnings from inuring to the benefit of Ben Custody, BCH, any director, officer or other private individual. As noted above, Ben Custody provides administrative and accounting services to the EGT, and BCH serves as advisor to the trustee with respect to the administration and distribution of the trust. Neither Ben Custody nor BCH charges a fee for these services.
Ben has an outstanding payable to EGT of $0.4 million and $0.1 million as of March 31, 2025 and 2024, respectively. Ben paid $0.4 million and $1.4 million during the years ended March 31, 2025 and 2024, respectively, related to allocable proceeds to Charitable Beneficiaries. Additionally, during the year ended March 31, 2023, Ben sold its Kansas properties to the EGT in exchange for a $1.4 million promissory note, which is in the other assets line item on the consolidated statements of financial condition as of March 31, 2025 and 2024. The EGT made a prepayment on the promissory note of $0.2 million during the year ended March 31, 2025, principally in return for the promissory note being extended by two years, until September 30, 2028.
Hicks Holdings, L.L.C.
Hicks Holdings, L.L.C., an entity associated with one of Ben’s current directors, is one of the owners and serves as the manager of a limited liability company (“SPV”). A Related Entity also has ownership in the SPV. The SPV holds BCH Preferred A-0 and BCH Preferred A-1 among its investment holdings. Hicks Holdings, L.L.C. is also the sole member of HH-BDH, the lender on outstanding term loans with a subsidiary of Ben.
Hicks Holdings Operating, LLC (“Hicks Holdings”), an entity associated with one of Ben’s current directors, has historically held BCH Preferred A-0, BCH Preferred A-1, BCH Class S Ordinary Units, BCH Class S Preferred Units and Class B common stock of Beneficient. Hicks Holdings was granted its BCH Preferred A-1 and BCH Class S Ordinary Units as compensation for services provided in 2018. Hicks Holdings was granted its BCH Preferred A-0 when a portion of the existing BCH Preferred A-1 converted to BCH Preferred A-0 in 2021. Hicks Holdings converted a portion of its existing BCH Preferred A-1 to BCG Class B Common Units in June 2023 in connection with the recapitalization of BCG described in Note 4. In connection with the letter agreement described below, in October 2023, Hicks Holdings assigned the BCH Preferred A-0, BCH Preferred A-1, BCH Class S Ordinary Units, and BCH Class S Preferred Units to HH-BDH. The total preferred equity of BCH, BCH Class S Preferred Units and BCH Class S Ordinary Units balance as of March 31, 2025 and 2024, was $25.4 million and $27.5 million, respectively (amounts disclosed here are based on their GAAP capital accounts). Hicks Holdings held 16,528 shares of Class B common stock as of March 31, 2025 and 2024. Additionally, during the year ended March 31, 2025, Mr. Hicks and an entity controlled by Mr. Hicks purchased a total of 100,000 shares of Class A common stock for a purchase price of approximately $0.2 million.
The Company has outstanding payable amounts to Hicks Holdings related to the HH-BDH Credit Agreement totaling approximately $0.8 million as of March 31, 2025, which is reflected in the other liabilities line item in the consolidated statement of financial condition. No such amount was outstanding as of March 31, 2024.
Letter Agreement with Hicks Holdings
In connection with the HH-BDH Credit Agreement and the Financing, on October 19, 2023, the Guarantor, Ben LLC, and Hicks Holdings entered into a letter agreement (the “Letter Agreement”). In connection with the Financing, Hicks Holdings agreed to assign to HH-BDH (which is wholly-owned by Hicks Holdings) all of its rights, title and interest in and to the following partnership interests of the Guarantor: BCH Preferred A-0 with a capital account balance of $15.3 million as of June 30, 2023, BCH Preferred A-1 with a capital account balance of $48.1 million as of June 30, 2023, 1 BCH Class S Preferred Units and 3,640 BCH Class S Ordinary Units held by HH-BDH (the “Pledged Guarantor Interests”). Hicks Holdings’ membership interest in HH-BDH (collectively with the Pledged Guarantor Interests, the “Pledged Equity Interests”) and the Pledged Guarantor Interests serve as collateral for the Financing (together, the “Lender Pledge”).
Pursuant to the terms of the Letter Agreement, the parties thereto agreed that if the Borrower and/or Guarantor default under the HH-BDH Credit Agreement and such default results in a foreclosure on, or other forfeiture of, the Pledged Equity Interests, the Guarantor will promptly issue to Hicks Holdings, BCH Preferred A-0 with a capital account balance of $15.3 million, BCH Preferred A-1 with a capital account balance of $48.1 million, 1 BCH Class S Preferred Units and 3,640 BCH Class S Ordinary Units (subject to a tax gross-up as provided in the Letter Agreement), or, in the discretion of Hicks Holdings, equivalent securities of equal fair market value to the value of the security interests at the time of the applicable foreclosure or other loss (such newly issued equity interests referred to as the “Replacement Equity Interests”); provided, however that, if less than all Pledged Equity Interests have been foreclosed on or forfeited, the foregoing capital account balances and numbers of units comprising the Replacement Equity Interests shall be reduced on a class-by-class and subclass-by-subclass basis, as applicable, to the extent necessary to ensure that Hicks Holdings and its affiliates do not receive additional value relative to the value held by Hicks Holdings and its affiliates immediately prior to the foreclosure or forfeiture. Furthermore, Ben LLC shall cause a Ben LLC Unit (as defined in the BCH LPA) to be issued for each BCH Class A Unit issued to the Hicks Holdings pursuant to the Letter Agreement. Additionally, the Guarantor agreed to indemnify Hicks Holdings and its affiliates and hold each of them harmless against any and all losses which may arise directly or indirectly in connection with, among other things, the HH-BDH Credit Agreement, the Term Loan, the Financing and the Lender Pledge.
Shared Services Agreement with GWG Holdings
On May 27, 2020, Ben and GWG Holdings (acting through a then constituted special committee of the Board of Directors of GWG Holdings) entered into a shared services agreement effective as of January 1, 2020 (the “Shared Services Agreement”). The term of the Shared Services Agreement had an initial term of one year from the effective date and renewed automatically for successive one-year terms. Due to the filing by GWG Holdings for reorganization under the Chapter 11 Bankruptcy Code in April 2022, neither party was authorized to terminate the Shared Services Agreement. The Shared Services Agreement terminated upon the effective of GWG Holdings’ bankruptcy plan on August 1, 2023. Pursuant to the Shared Services Agreement, GWG Holdings paid a quarterly fee to Ben for the provision of accounting and finance, general and administrative, human resources, sales administration and marketing, underwriting and risk management, information technology and legal services for GWG Holdings and its direct or wholly-owned subsidiaries. The total service fee for each quarter was determined in good faith by Ben on the final day of such quarter in accordance with the cost allocation methodology maintained on Ben’s books and records, which provided that, to the extent the Services were eligible for the “services cost method,” as defined in Treasury Regulation §1.482-9(b), the Service Fee shall be equal to the total costs incurred by Ben during each quarter in connection with Ben’s provision of the Services to GWG Holdings or its direct or indirect wholly-owned subsidiaries, and that the Service Fee for Services that are not eligible for the services cost method shall be determined by reference to the “cost of services plus method,” as defined in Treasury Regulation §1.482-9(e).
During the year ended March 31, 2024, GWG Holdings paid approximately $1.4 million to Ben under the Shared Services Agreement.
Consulting agreements with certain board members
During fiscal 2024, the Company entered into consulting agreements with certain non-management board members. Pursuant to the consulting agreements, Thomas O. Hicks, Richard W. Fisher and Bruce W. Schnitzer agreed to mentor, advise and support Beneficient and its related entities regarding its business of providing services, insurance, liquidity and financing for alternative asset holders and each receive an annual cash fee of $150,000 per year. Such consulting fee is in addition to the annual cash retainer these board members receive under the director compensation program. The consulting agreements have an initial term of one (1) year and automatically renew for successive one (1) year terms unless sooner terminated in accordance with their terms. In the event the initial or any renewal term is terminated before it expires due to a removal or because Messrs. Hicks, Fisher and Schnitzer is not re-elected or re- appointed, in each case without cause (as defined in the consulting agreement), the annual consulting fee will continue to be paid through the end of the initial or renewal term, as applicable. For each consulting agreement, the associated expense is recognized ratably each month over the annual term.
Mr. Fisher retired from our Board effective March 15, 2024 and thus his above referenced consulting agreement terminated during fiscal 2024.
Subscription agreements with an entity associated with a certain board member
During the year ended March 31, 2025, an entity associated with Peter T. Cangany, Jr., a member of our board of directors, purchased a total of 262,500 shares of Class A common stock from the Company for an aggregate purchase price of approximately $0.5 million.
17. Variable Interest Entities
In accordance with ASC 810, an enterprise is determined to be the primary beneficiary of a VIE if it holds a controlling financial interest. A controlling financial interest is defined as (a) the power to direct the activities of a VIE that most significantly impact the entity’s economic performance and (b) the obligation to absorb losses of the entity or the right to receive benefits from the entity that could potentially be significant to the VIE. The consolidation guidance requires an analysis to determine (a) whether an entity in which Ben holds a variable interest is a VIE and (b) whether Ben’s involvement, through holding interests directly or indirectly in the entity or contractually through other variable interests (for example, management and performance-related fees), would give it a controlling financial interest. The performance of that analysis requires the exercise of judgment. Based on management’s analysis, there are no VIEs that require consolidation, other than those described below.
VIEs for Which the Company is the Primary Beneficiary
CT Risk Management, L.L.C.
CT, a Delaware limited liability company, is currently governed by the Fourth Amended and Restated Limited Liability Company Agreement entered into on April 27, 2022. CT was created to reduce the impact of a potential market downturn on the interests in alternative assets held by the Customer ExAlt Trusts that collateralize the loans receivable from the Customer ExAlt Trusts held by BFF, or other Ben entities (such loans receivable are eliminated solely for financial reporting purposes in our consolidated financial statements) by distributing any potential profits to certain of the Customer ExAlt Trusts thereby offsetting any reduction in the value of the alternative assets.
CT is considered a VIE as the at-risk equity holder, BFF, does not have all of the characteristics of a controlling financial interest due to BFF’s receipt of returns being limited to its initial investment in CT. The Company concluded that BFF is the primary beneficiary of CT as BFF has the power to direct the most significant activities and has an obligation to absorb potential losses of CT. Accordingly, the results of CT are included in the Company’s consolidated financial statements.
As of March 31, 2025 and 2024, the consolidated statements of financial condition include assets of this consolidated VIE with a carrying value of nil. The Company recorded losses of $3.0 million, for the year ended March 31, 2024, of which approximately $2.0 million is attributable to Ben or Ben’s loan portfolio, with the remainder attributable principally to the loan involved in the participation loan transaction. The amounts are reported in the gain (loss) on financial instruments, net line item of the consolidated statements of comprehensive income (loss), for the year ended March 31, 2024. No options were held as of March 31, 2025 or 2024 and there was no activity of CT during the year ended March 31, 2025.
Customer ExAlt Trusts
The Company determined that all of the Customer ExAlt Trusts used in connection with its operations are VIEs of which Ben is the primary beneficiary as defined under ASC 810. The Company concluded that it is the primary beneficiary of the Customer ExAlt Trusts as it has the power to direct the most significant activities and has an obligation to absorb potential losses of the Customer ExAlt Trusts. Accordingly, the results of the Customer ExAlt Trusts are included in the Company’s consolidated financial statements. Although the Company is deemed to be the primary beneficiary of the Customer ExAlt Trusts for purposes of ASC 810, it is neither designated as a beneficiary under the trust agreements nor recognized as a beneficiary of such trusts under applicable state trust law. The assets of the Customer ExAlt Trusts may only be used to settle obligations of the Customer ExAlt Trusts. Other than potentially funding capital calls above the related reserve (refer to Note 20), there is no recourse to the Company for the Customer ExAlt Trusts’ liabilities. The cash flows generated by these VIEs are included within the Company’s consolidated statements of cash flows.
The consolidated statements of financial condition includes the following amounts from these consolidated VIEs as of the dates presented:
| | | | | | | | | | | |
| (Dollars in thousands) | March 31, 2025 | | March 31, 2024 |
| Assets: | | | |
| Cash and cash equivalents | $ | 717 | | | $ | 963 | |
| Restricted cash | — | | | 64 | |
| Investments, at fair value | 291,371 | | | 329,113 | |
| Other assets | 378 | | | 30 | |
| Total Assets of VIEs | $ | 292,466 | | | $ | 330,170 | |
| | | |
| Liabilities: | | | |
| Accounts payable and accrued expense | $ | 3,107 | | | $ | 1,670 | |
| Other liabilities | 95 | | | 109 | |
| | | |
| Total Liabilities of VIEs | $ | 3,202 | | | $ | 1,779 | |
| | | |
| Equity: | | | |
| Treasury stock | $ | (3,444) | | | $ | (3,444) | |
| Noncontrolling interests | (201,518) | | | (165,712) | |
| Accumulated other comprehensive income (loss) | (2) | | | 276 | |
| Total Equity of VIEs | $ | (204,964) | | | $ | (168,880) | |
The consolidated statements of comprehensive income (loss) for the periods presented include the following amounts from these consolidated VIEs:
| | | | | | | | | | | |
| Year Ended March 31, |
| (Dollars in thousands) | 2025 | | 2024 |
| Revenues | | | |
Investment income (loss), net | $ | (6,500) | | | $ | 4,791 | |
Loss on financial instruments, net | (1,776) | | | (102,584) | |
Interest and dividend income | — | | | 10 | |
| | | |
| Other income | 2 | | | 215 | |
| Total revenues | (8,274) | | | (97,568) | |
| | | |
| Operating expenses | | | |
| Interest expense | — | | | 4,091 | |
| Provision for credit losses | 998 | | | 254 | |
| Professional services | 2,137 | | | 3,277 | |
| Other expenses | 794 | | | 1,191 | |
| Total operating expenses | 3,929 | | | 8,813 | |
| Loss on extinguishment of debt, net | — | | | 8,846 | |
Net income (loss) | $ | (12,203) | | | $ | (115,227) | |
Net income (loss) attributable to noncontrolling interests | $ | (34,914) | | | $ | (44,175) | |
| | | |
18. Segment Reporting
The Company has three reportable segments consisting of Ben Liquidity, Ben Custody and Customer ExAlt Trusts. As additional products and services are offered in the future, we expect to have additional reportable segments, including Ben Insurance Services and Ben Markets.
As the central operating hub of the company, Ben Liquidity is responsible for offering Ben’s fiduciary alternative asset liquidity and financing products through AltAccess. Ben Custody delivers products that address the administrative and
regulatory burden of holding alternative assets by offering full service bespoke custody and trust administration services, and specialized document custodian services to Customers. Certain of Ben’s operating subsidiary products and services involve or are offered to certain of the Customer ExAlt Trusts. Certain of the Customer Exalt Trusts hold interests in alternative assets and therefore recognize changes in such assets’ net asset value in earnings. Certain other Customer ExAlt Trusts pay interest on the ExAlt Loans to Ben Liquidity and transaction fees to Ben Liquidity and Ben Custody in connection with the liquidity transactions, and pay fees to Ben Custody for providing full-service trust administration services to the trustees of the Customer ExAlt Trusts. The amounts paid to Ben Liquidity and Ben Custody are eliminated solely for financial reporting purposes in our consolidated financial statements but directly impact the allocation of income (loss) to Ben’s and BCH’s equity holders.
The Corporate & Other category includes the following items, among others:
•Equity-based compensation;
•Gains (losses) on changes in the fair value of interests in the GWG Wind Down Trust (or common stock and L Bonds of GWG Holdings, as applicable) held by Ben;
•Interest expense incurred on the corporate related debt transactions; and
•Operations of Ben Insurance Services and Ben Markets that are not considered reportable segments as they do not meet the quantitative criteria to be separately reported.
The Corporate & Other category also consists of unallocated corporate overhead and administrative costs.
These segments are differentiated by the products and services they offer as well as by the information used by the Company’s chief operating decision maker (“CODM”) to determine allocation of resources and assess performance. Our chief executive officer is the CODM. Operating income (loss) is the measure of profitability used by management to assess the performance of its segments and allocate resources. Performance is measured by the Company’s CODM on an unconsolidated basis because management makes operating decisions and assesses the performance of each of the Company’s business segments based on financial and operating metrics and data that exclude the effects of consolidation of any of the Customer ExAlt Trusts.
The following tables include the results of each of the Company’s reportable segments reconciled to the consolidated financial statements (in thousands):
| | | | | | | | | | | | | | | | | | | | | | | | | | | | | | | | | | | |
| Year Ended March 31, 2025 |
| Ben Liquidity | | Ben Custody | | Customer ExAlt Trusts | | Corporate & Other | | Consolidating Eliminations | | Total |
| External revenues | | | | | | | | | | | |
Investment income (loss), net | $ | — | | | $ | — | | | $ | (6,500) | | | $ | — | | | $ | — | | | $ | (6,500) | |
| Loss on financial instruments, net | — | | | — | | | (1,776) | | | (466) | | | — | | | (2,242) | |
Interest and dividend income | — | | | — | | | — | | | 44 | | | — | | | 44 | |
| Trust services and administration revenues | — | | | 753 | | | — | | | — | | | — | | | 753 | |
| Other income | — | | | — | | | 2 | | | — | | | — | | | 2 | |
| | | | | | | | | | | |
| Intersegment revenues | | | | | | | | | | | |
| Interest income | 42,583 | | | — | | | — | | | — | | | (42,583) | | | — | |
| Trust services and administration revenues | — | | | 20,821 | | | — | | | — | | | (20,821) | | | — | |
| Total revenues | 42,583 | | | 21,574 | | | (8,274) | | | (422) | | | (63,404) | | | (7,943) | |
| | | | | | | | | | | |
| External expenses | | | | | | | | | | | |
| Employee compensation and benefits | 1,436 | | | 1,597 | | | — | | | 13,818 | | | — | | | 16,851 | |
| Interest expense | 12,406 | | | — | | | — | | | 2,502 | | | — | | | 14,908 | |
| Professional services | 1,086 | | | 651 | | | 2,137 | | | 19,361 | | | — | | | 23,235 | |
| Provision for credit losses | — | | | — | | | 998 | | | 2 | | | — | | | 1,000 | |
Loss on impairment of goodwill | — | | | 3,427 | | | — | | | 265 | | | — | | | 3,692 | |
| Release of loss contingency related to arbitration award | — | | | — | | | — | | | (54,973) | | | — | | | (54,973) | |
| Other expenses | 1,571 | | | 804 | | | 794 | | | 8,360 | | | — | | | 11,529 | |
| | | | | | | | | | | |
| Intersegment expenses | | | | | | | | | | | |
| Interest expense | — | | | — | | | 142,543 | | | — | | | (142,543) | | | — | |
| Provision for loan losses | 38,886 | | | 1,807 | | | — | | | — | | | (40,693) | | | — | |
| Other expenses | — | | | — | | | 13,681 | | | — | | | (13,681) | | | — | |
| Total expenses | 55,385 | | | 8,286 | | | 160,153 | | | (10,665) | | | (196,917) | | | 16,242 | |
| | | | | | | | | | | |
| Operating income (loss) | $ | (12,802) | | | $ | 13,288 | | | $ | (168,427) | | | $ | 10,243 | | | $ | 133,513 | | | $ | (24,185) | |
| | | | | | | | | | | |
| As of March 31, 2025 |
| Ben Liquidity | | Ben Custody | | Customer ExAlt Trusts | | Corporate & Other | | Consolidating Eliminations | | Total |
| Loans to Customer ExAlt Trusts, net | $ | 244,070 | | | $ | — | | | $ | — | | | $ | — | | | $ | (244,070) | | | $ | — | |
| Investments, at fair value | — | | | — | | | 291,371 | | | — | | | — | | | 291,371 | |
| Other assets | 859 | | | 19,339 | | | 16,328 | | | 45,209 | | | (31,245) | | | 50,490 | |
| Goodwill and intangible assets, net | — | | | 7,469 | | | — | | | 5,545 | | | — | | | 13,014 | |
| Total Assets | $ | 244,929 | | | $ | 26,808 | | | $ | 307,699 | | | $ | 50,754 | | | $ | (275,315) | | | $ | 354,875 | |
| | | | | | | | | | | | | | | | | | | | | | | | | | | | | | | | | | | |
| Year Ended March 31, 2024 |
| Ben Liquidity | | Ben Custody | | Customer ExAlt Trusts | | Corporate & Other | | Consolidating Eliminations | | Total |
| External revenues | | | | | | | | | | | |
Investment income (loss), net | $ | — | | | $ | — | | | $ | 4,791 | | | $ | — | | | $ | — | | | 4,791 | |
| Loss on financial instruments, net | — | | | — | | | (102,584) | | | (1,937) | | | — | | | (104,521) | |
Interest and dividend income | — | | | — | | | 10 | | | 447 | | | — | | | 457 | |
| Trust services and administration revenues | — | | | 365 | | | — | | | — | | | — | | | 365 | |
| Other income | — | | | — | | | 215 | | | (3) | | | — | | | 212 | |
| | | | | | | | | | | |
| Intersegment revenues | | | | | | | | | | | |
| Interest income | 46,947 | | | — | | | — | | | — | | | (46,947) | | | — | |
| Trust services and administration revenues | — | | | 24,169 | | | — | | | — | | | (24,169) | | | — | |
| Total revenues | 46,947 | | | 24,534 | | | (97,568) | | | (1,493) | | | (71,116) | | | (98,696) | |
| | | | | | | | | | | |
| External expenses | | | | | | | | | | | |
| Employee compensation and benefits | 5,903 | | | 2,297 | | | — | | | 56,929 | | | — | | | 65,129 | |
| Interest expense | 8,724 | | | — | | | 4,091 | | | 4,744 | | | — | | | 17,559 | |
| Professional services | 1,993 | | | 1,187 | | | 3,277 | | | 23,542 | | | — | | | 29,999 | |
| Provision for credit losses | — | | | — | | | 254 | | | 5,762 | | | — | | | 6,016 | |
| Loss on impairment of goodwill | 1,725,880 | | | 583,323 | | | — | | | 45,117 | | | — | | | 2,354,320 | |
| Loss on arbitration | — | | | — | | | — | | | 54,973 | | | — | | | 54,973 | |
| Other expenses | 2,057 | | | 997 | | | 1,191 | | | 17,609 | | | — | | | 21,854 | |
| | | | | | | | | | | |
| Intersegment expenses | | | | | | | | | | | |
| Interest expense | — | | | — | | | 126,339 | | | — | | | (126,339) | | | — | |
| Provision for loan losses | 113,354 | | | 25,541 | | | — | | | — | | | (138,895) | | | — | |
| Other expenses | — | | | — | | | 15,345 | | | — | | | (15,345) | | | — | |
| Total expenses | 1,857,911 | | | 613,345 | | | 150,497 | | | 208,676 | | | (280,579) | | | 2,549,850 | |
| | | | | | | | | | | |
Operating loss | $ | (1,810,964) | | | $ | (588,811) | | | $ | (248,065) | | | $ | (210,169) | | | $ | 209,463 | | | $ | (2,648,546) | |
| | | | | | | | | | | |
| As of March 31, 2024 |
| Ben Liquidity | | Ben Custody | | Customer ExAlt Trusts | | Corporate & Other | | Consolidating Eliminations | | Total |
| Loans to Customer ExAlt Trusts, net | $ | 256,184 | | | $ | — | | | $ | — | | | $ | — | | | $ | (256,184) | | | $ | — | |
| Investments, at fair value | — | | | — | | | 329,113 | | | 6 | | | — | | | 329,119 | |
| Other assets | 5,814 | | | 20,398 | | | 19,467 | | | 12,510 | | | (35,513) | | | 22,676 | |
| Goodwill and intangible assets, net | — | | | 10,896 | | | — | | | 5,810 | | | — | | | 16,706 | |
| Total Assets | $ | 261,998 | | | $ | 31,294 | | | $ | 348,580 | | | $ | 18,326 | | | $ | (291,697) | | | $ | 368,501 | |
19. Risks and Uncertainties
The Customer ExAlt Trusts hold investments in alternative assets, public and private equity securities, and debt securities that are exposed to market risk, credit risk, currency risk, and interest rate risk. Currently, these investments, whose cash flows serve as the sole collateral to the ExAlt Loans, primarily are comprised of alternative assets consisting of private equity limited partnership interests, which are primarily denominated in the U.S. dollar, Euro, and Canadian dollar. The financial statements risks, stemming from such investments, are those associated with the determination of estimated fair values, the diminished ability to monetize certain investments in times of strained market conditions, the recognition of income and recognition of impairments on certain investments.
The portfolio of alternative assets covers the following industry sectors and geographic regions for the periods shown below (dollar amounts in thousands):
| | | | | | | | | | | | | | | | | | | | | | | | | | |
| | March 31, 2025 | | March 31, 2024 |
| Industry Sector | | Value | | Percent of Total | | Value | | Percent of Total |
| Food and staples retailing | | $ | 63,846 | | | 24.6 | % | | $ | 41,721 | | | 14.2 | % |
| Software and services | | 41,460 | | | 16.0 | | | 42,908 | | | 14.6 | |
| Diversified financials | | 22,273 | | | 8.6 | | | 30,297 | | | 10.3 | |
| Capital goods | | 20,532 | | | 7.9 | | | 23,146 | | | 7.9 | |
| Utilities | | 15,432 | | | 6.0 | | | 28,768 | | | 9.8 | |
| Semiconductors and semiconductor equipment | | 15,426 | | | 6.0 | | | 16,144 | | | 5.5 | |
| Health care equipment and services | | 13,464 | | | 5.2 | | | 16,520 | | | 5.6 | |
| | | | | | | | |
| Energy | | 11,306 | | | 4.4 | | | 19,930 | | | 6.8 | |
| | | | | | | | |
Other(1) | | 55,374 | | | 21.3 | | | 74,482 | | | 25.3 | |
| Total | | $ | 259,113 | | | 100.0 | % | | $ | 293,916 | | | 100.0 | % |
| | | | | | |
| (1) | Industries in this category each comprise less than 5 percent. Energy is shown separately as it comprised greater than 5 percent in the prior period. |
| | | | | | | | | | | | | | | | | | | | | | | | | | |
| | March 31, 2025 | | March 31, 2024 |
| Geography | | Value | | Percent of Total | | Value | | Percent of Total |
| North America | | $ | 135,066 | | | 52.1 | % | | $ | 164,205 | | | 55.9 | % |
| South America | | 64,969 | | | 25.1 | | | 43,543 | | | 14.8 | |
| Asia | | 41,948 | | | 16.2 | | | 49,385 | | | 16.8 | |
| Europe | | 17,018 | | | 6.6 | | | 35,870 | | | 12.2 | |
| Africa | | 112 | | | — | | | 913 | | | 0.3 | |
| Total | | $ | 259,113 | | | 100.0 | % | | $ | 293,916 | | | 100.0 | % |
The ExAlt Loans, which are eliminated upon consolidation solely for financial reporting purposes, are collateralized by the cash flows originating from the Customer ExAlt Trusts’ investments in alternative assets, public and private equity securities, and debt securities, without recourse to the customer. These ExAlt Loans are a key determinant in income (loss) allocable to Ben’s and BCH’s equity holders. Ben has underwriting and due diligence procedures and utilizes market rates. Finally, the Customer ExAlt Trusts provide for excess cash flows from a collective pool of alternative assets, public and private equity securities, and debt securities, to be utilized to repay the ExAlt Loans to Ben from the Customer ExAlt Trusts when cash flows from the customer’s original alternative assets are not sufficient to repay the outstanding principal, interest, and fees. Excess cash flows from the collective pool of alternative assets, public and private equity securities, and debt securities, above those needed to satisfy the outstanding principal interest and fees of the ExAlt Loans are available to pay contingent interest to Ben on the ExAlt Loans up to a specified contingent interest rate.
As discussed in Note 1, Ben received a charter from the state of Kansas and established an office in the state of Kansas. If we are unable to maintain the Kansas charter or obtain a charter from another state if we no longer hold the Kansas charter, our ability to affect parts of our business plan, as currently constituted, may be compromised.
In October 2023, following a series of attacks by Hamas on Israeli civilian and military targets, Israel declared war on Hamas in Gaza. In February 2022, the Russian Federation and Belarus commenced a military action with the country of Ukraine and as a result, various nations, including the United States, have instituted economic sanctions against the Russian Federation
and Belarus. The ongoing Russia-Ukraine conflict and Israel-Hamas conflict could have a negative impact on the economy and business activity globally (including in the countries in which the Customer ExAlt Trusts currently holds investments or may hold investments in the future), and therefore, could adversely affect the performance of the Customer ExAlt Trusts’ investments.
The extent and impact of any sanctions imposed in connection with the Russia-Ukraine conflict may cause financial market volatility and impact the global economy. Volatility and disruption in the equity and credit markets can adversely affect the portfolio companies underlying the investments held by the Customer ExAlt Trusts and adversely affect the investment performance. Our ability to manage exposure to market conditions is limited. Market deterioration could cause the Company to experience reduced liquidity, earnings and cash flow, recognize impairment charges, or face challenges in raising capital, and making investments on attractive terms. Adverse market conditions can also affect the ability of investment funds held by the Customer ExAlt Trusts to liquidate positions in a timely and efficient manner. As a result, this presents material uncertainty and risk with respect to the performance of the investments held by the Customer ExAlt Trusts, even though the Customer ExAlt Trusts do not hold any investments with material operations in Russia, Ukraine, or Israel. The cash flows from the investment held by the Customer ExAlt Trusts serve as the collateral to the ExAlt Loans and the fees that are paid by the Customer ExAlt Trusts to Ben for administering these trusts, both of which are key determinants in the income allocated to BCG’s and BCH’s equity holders.
Further, these events may result in reduced opportunities for future liquidity solution transactions with our customers and make it more difficult for the Customer ExAlt Trusts to exit and realize value from its existing investments, potentially resulting in a decline in the value of the investments held in the Customer ExAlt Trusts. Such a decline could cause our revenue and net income to decline, including the revenues and net income allocated to BCG’s and BCH’s equity holders.
The Company continues to evaluate the impact of the ongoing Russia-Ukraine conflict, Israel-Hamas conflict and other items, such as inflation, rising interest rates, changes in regulatory requirements and tariffs, and assess the impact on financial markets and the Company’s business. The Company’s future results may be adversely affected by slowdowns in fundraising activity and the pace of new liquidity transactions with our customers. Management is continuing to evaluate the impact of the Russia-Ukraine conflict and the Israel-Hamas conflict and has concluded that while it is reasonably possible that such conflicts could have a negative effect on the Company’s financial position and/or results of its operations, the specific impact is not readily determinable as of the date of these consolidated financial statements. Consequently, the consolidated financial statements do not include any adjustments that might result from the outcome of these uncertainties.
20. Commitments and Contingencies
In the normal course of business, we have various outstanding commitments and contingent liabilities that are not reflected in the accompanying consolidated financial statements. There are no significant commitments and contingencies other than those disclosed below. Ben is a party to legal actions incidental to the business. Based on the opinion of legal counsel, management has concluded with regard to all commitments and contingencies disclosed below that either the outcome is not probable or the potential liability cannot be reasonably estimated, or both.
Lease Commitments
The Company operates on a month-to-month rental basis for its office premises. The Company also had subleased an aircraft under the Aircraft Sublease, which expired on January 1, 2024, with Bradley Capital as discussed in Note 16. Rental expense for our premises and for the Aircraft Sublease for the years ended March 31, 2025 and 2024, totaled $0.6 million and $5.1 million, respectively.
Unfunded Capital Commitments
The Customer ExAlt Trusts had $41.6 million and $47.8 million of potential gross capital commitments as of March 31, 2025 and 2024, respectively, representing potential limited partner capital funding commitments on the interests in alternative asset funds. The Customer ExAlt Trusts holding the interest in the limited partnership for the alternative asset fund is required to fund these limited partner capital commitments per the terms of the limited partnership agreement. Capital funding commitment reserves are maintained by certain of the associated trusts within the ExAlt PlanTM or affiliated entities. To the extent that the associated Customer ExAlt Trust or their affiliated entities cannot pay the capital funding commitment, Ben is obligated to lend sufficient funds to meet the commitment. Any amounts advanced by Ben to the Customer ExAlt Trusts for these limited partner capital funding commitments above the associated capital funding commitment reserves, if any, held by the associated Customer ExAlt Trusts and are expected to be recouped through the cash distributions from the alternative asset fund that collateralizes such ExAlt Loan.
Capital commitments generally originate from limited partner agreements having fixed or expiring expiration dates. The total limited partner capital funding commitment amounts may not necessarily represent future cash requirements. The majority, or 89%, of our portfolio with an unfunded commitment has a vintage of 2012 and prior. As the vintages continue to age, a cash
requirement becomes less likely. We consider the creditworthiness of the investment on a case-by-case basis. At March 31, 2025 and 2024, there were no reserves for losses on unused commitments to fund potential limited partner capital funding commitments.
Legal Proceedings
Paul Capital Advisors Lawsuit
On February 18, 2022, Paul Capital Advisors (“PCA”) filed a lawsuit against MHT, Ben, and two trust advisors (the “Trust Advisors”), Murray Holland (part-owner of MHT and who served as the President and CEO of GWG Holdings beginning in mid-2019 through November 2022) and James Turvey (a former employee of Ben). While Ben was named as a defendant, PCA did not assert claims against or seek relief from Ben but instead only sought the removal and replacement of the Trust Advisors. The lawsuit concerns a set of transactions that utilized a trust structure with MHT as the sole beneficiary.
On April 18, 2022, PCA amended its original complaint. The amended complaint asserted six new causes of action arising out of the same set of transactions, including, (i) purported breaches of contract against Ben, MHT, and the Trust Advisors; (ii) purported fraud against MHT, Ben and certain officers of Ben; and (iii) promissory estoppel against MHT, Ben, and the Trust Advisors. The amended complaint also sought additional relief in the form of (x) damages “in an amount to be proven at trial” and (y) an order granting rescission of an amendment to one of the transaction agreements or a holding declaring it invalid.
On October 3, 2022, the Court entered an order dismissing count I of PCA’s complaint in accordance with its memorandum opinion and count II in light of the parties’ agreement that it should also be dismissed. On November 1, 2022, defendants filed their opening briefs in support of their motions to dismiss the remaining counts. On December 20, 2022, PCA filed its answering brief in opposition to defendants’ motions to dismiss the remaining counts. In accordance with the parties’ stipulated briefing schedule, defendants’ reply briefs were due by January 24, 2023. Oral argument on the motions to dismiss was held on May 8, 2023. On August 29, 2023, the Court issued a letter opinion that denied defendants’ motions to dismiss with respect to most of the remaining counts, explaining that the Court was unwilling to determine the parties’ rights under the various agreements at the pleadings stage and that discovery may make these issues ripe for summary judgment. The Court did, however, grant defendants’ motions to dismiss as to one of PCA’s promissory estoppel claims and its claim for equitable fraud. On October 25, 2023, defendants filed their respective answers to PCA’s second amended complaint.
On November 9, 2023, defendants filed a motion to bifurcate, requesting that the Court of Chancery first resolve the threshold issue of PCA’s standing under the CVR Contract and Exchange Trust Agreements before proceeding on the merits. On November 29, 2023, PCA filed its opposition to defendants’ motion to bifurcate, and on December 8, 2023, defendants filed their reply brief. On June 24, 2024, the Court of Chancery heard oral argument and issued its ruling granting defendants’ motion to bifurcate. In its ruling, the Court of Chancery ordered the parties to promptly conduct limited standing-related discovery to allow final resolution of the standing issue on summary judgment.
Defendants intend to vigorously defend against each and every cause of action asserted against them in the second amended complaint. Due to the inherent uncertainties of litigation, we cannot accurately predict the ultimate outcome of this matter. Given the uncertainty of litigation and the preliminary stage of this claim, we are currently unable to estimate the probability of the outcome of these actions or the range of reasonably possible losses, if any, or the impact on our results of operations, financial condition or cash flows; however, the maximum exposure of the litigation with PCA could be up to $350 million plus costs and expenses.
Equity Awards Arbitration
On December 16, 2022, a former member of the Board of Directors of Beneficient Management, LLC (the “Claimant”) initiated a private arbitration in the International Court of Arbitration of the International Chamber of Commerce, challenging the termination of certain equity awards under two incentive plans by the administrator of the incentive plans. The Claimant sought total damages of $36.3 million plus attorney’s fees and punitive damages. On April 23, 2024, the sole arbitrator held that in terminating the Claimant’s equity awards, the Company had breached its contractual obligations, and as a result, awarded the Claimant $55.3 million in compensatory damages, including pre-judgment interest, plus post-judgment interest (the “Arbitration Award”). Neither attorneys’ fees nor punitive damages were awarded to the Claimant. The Company was also asked to pay arbitration-related costs in the amount of approximately $0.1 million. The Company recorded a loss related to the Arbitration Award in the year ended March 31, 2024 consolidated statement of comprehensive income (loss) in the amount of $55.0 million. The liability associated with the Arbitration Award was reflected in the accounts payable and accrued expenses line item in the March 31, 2024 consolidated statement of financial condition.
On July 29, 2024, the Texas State District Court, Dallas County 134th Judicial District (the “Texas District Court”) entered an order vacating the Arbitration Award in its entirety. The Texas District Court directed the parties to file motions requesting any further relief that may be available within twenty days of the order. On August 2, 2024, the Claimant filed an appeal to
challenge the order vacating the Arbitration Award in the Texas Fifth Court of Appeals. The Claimant filed his opening brief on October 28, 2024, and the Company filed its response brief on January 21, 2025. On February 10, 2025, the Claimant filed his reply brief. The Texas Fifth Court of Appeals heard oral arguments in April 2025. A specific timeline for making a final decision has not been provided by the Court of Appeals. The Company continues to vigorously defend itself in connection with the appeal.
As a result of the order, the Company released the liability associated with the Arbitration Award, which resulted in the release of the previously recognized loss contingency accrual in the amount of $55.0 million being reflected in the year ended March 31, 2025 consolidated statement of comprehensive income (loss).
GWG Holdings Reorganization and Other Litigation
On April 20, 2022 and October 31, 2022, GWG Holdings and certain of its subsidiaries (the “Debtors”) filed voluntary petitions for reorganization under Chapter 11 of the United States Bankruptcy Code thereby commencing those certain chapter 11 cases (the “Chapter 11 Cases”). As part of the Chapter 11 reorganization process, it is possible that claims or causes of action arising from prior transactions with GWG Holdings could be advanced against BCG as part of the Chapter 11 Cases or in separate litigation. Such claims and causes of action could include (i) a request to avoid some or all of such transactions, including the transaction whereby GWG Holdings released its right to appoint a majority of the members of Ben Management’s board of directors, (ii) challenges to the reasonableness of the value received by the Debtors in such transactions, and (iii) efforts to recover the value of any transfers to BCG. A mediator has been appointed to oversee the mediation of certain matters between BCG, GWG Holdings and its debtor-affiliates, and certain other constituencies. The mediation commenced on January 30, 2023 and is still ongoing. We estimate that the maximum potential negative impact of any Retained Causes of Action to be between approximately $155 million and $382 million.
Further, the Official Committee of Bondholders (the “OBC”) in the Chapter 11 Cases has also filed a motion seeking standing to prosecute causes of actions on behalf of the Debtors’ estate. The OBC’s motion was deemed to be withdrawn upon the effective date of the Debtors’ bankruptcy plan, which occurred on August 1, 2023. The OBC’s motion set forth causes of action related to certain past transactions between the Debtors and Ben, including its directors. The OBC’s motion stated the proposed claims could add a maximum exposure of up to $500 million worth of additional value to the Debtors’ estate. Ben and its former CEO filed motions to object to the OBC’s motion that refutes the allegations. The Debtors have indicated they oppose the OBC’s motion for standing and intend to address such alleged claims, if any, as part of a global plan of reorganization, including a possible mediated resolution. Ben intends to vigorously defend itself against any claims, should they be brought by the Litigation Trust.
GWG Litigation Trust Adversary Proceedings
On April 19, 2024, the Litigation Trustee filed a complaint (the “LT Complaint”) as an Adversary Proceeding in the bankruptcy of GWG Holdings, Inc. currently pending in the United States Bankruptcy Court in the Southern District of Texas against Ben Management, the Company, BCH, Beneficient Capital Company II, L.L.C., f/k/a Beneficient Capital Company, L.L.C. (together with New BCC, defined herein, “BCC”), Beneficient Capital Company, L.L.C. (“New BCC”), Beneficient Holdings, Inc. (“BHI”), various current or former officers and directors of the Company, HCLP and certain of its affiliates, former officers and directors of the Company’s former parent company, trustees of certain trusts that are directly or indirectly controlled by, or operate for the benefit of, Ben’s former CEO and founder or his family, entities directly or indirectly held by, or that are under common control with, such trusts, and in which Ben’s former CEO and his family members are among classes of economic beneficiaries, whether or not Ben’s former CEO is entitled to economic distributions from such trusts, and others. The LT Complaint alleges causes of action that include (i) actual or constructive fraudulent transfer for certain transactions between GWG and the Company or its affiliates, (ii) breaches of fiduciary duty, aiding and abetting breaches of fiduciary duty, and civil conspiracy, (iii) unjust enrichment, (iv) avoidance of any purported releases of the defendants, and (v) disallowance of the claims filed by certain defendants, including the Company, in the GWG bankruptcy case.
More specifically, such challenged transactions relate to (i) GWG’s purchase of $10 million of equity in the Company on June 12, 2019, (ii) GWG’s commitment on May 31, 2019 to loan trusts affiliated with the Company $65 million that GWG funded in two tranches ($50 million on June 3, 2019 and $15 million on November 22, 2019) and the repayment of such loan, (iii) GWG’s capital contribution to the Company of $79 million on December 31, 2019, (iv) approximately $145 million in capital contributions by GWG to the Company pursuant to a Preferred Series C Unit Purchase Agreement, and (v) the Company’s ultimate decoupling from GWG. Additionally, the LT Complaint seeks to void the debts owed by the Company to HCLP. The LT Complaint seeks to, among other things, void certain of the transactions and/or recover damages, attorney’s fees and expenses, pre-judgment and post-judgment interest.
On August 29, 2024, the Company and related entities moved to dismiss the claims asserted against them. Ben’s former CEO and related entities also moved to dismiss the claims asserted against them. The remaining defendants moved to dismiss the claims asserted against them on November 4, 2024. The motions remain pending as to related entities to Ben’s former CEO.
On December 26, 2024, the Litigation Trustee, the Company, its affiliates and officers and directors, and other defendants insured under the applicable insurance policies filed a stipulation informing the court that they had reached an agreement in principle to settle the case. On June 13, 2025, the Bankruptcy Court for the Southern District of Texas approved the settlement agreement resolving all claims pending in the Bankruptcy Court under the lawsuits related to GWG Holdings, Inc. against the Company, its subsidiaries, and each of their current and former directors and officers. The settlement does not require any payment by the Company or its affiliates and officers and directors and resolves the Adversary Proceeding. The securities class action described below is also contemplated to be resolved by this settlement. On September 25, 2025, the United States District Court for the Northern District of Texas granted the motion for preliminary approval of the settlement. A hearing on whether to grant final approval of the settlement has been set for January 13, 2026.
The terms of the settlement are within the policy limits of the Company’s insurance policy with respect to such claims, and the Company expects the settlement will be entirely funded by insurance proceeds. Accordingly, the Company has recorded an estimated liability of $34.5 million in accounts payable and accrued expenses and estimated insurance recoveries of $34.5 million in other assets, net, in the consolidated statement of financial condition as of March 31, 2025. The amounts reflected in our consolidated financial statements for the estimated liability and insurance recoveries represents an estimate of the amounts attributable to Ben, its consolidated subsidiaries, and directors as part of a broader settlement also involving other parties.
The Company owes indemnification obligations pursuant to certain existing contracts, including to certain parties included in the LT Complaint that are not parties to the settlement in principle described above. The Company is required to indemnify these parties for losses they incur in connection with the LT Complaint, including for their defense of the LT Complaint and any judgment entered against them in the LT Complaint.
Scura Action
On March 30, 2023, David Scura and Clifford Day, on behalf of themselves and all others similarly situated, filed a class action lawsuit in the United States District Court for Northern District of Texas against Ben, certain current and former members of its board of directors (Brad K. Heppner, Peter T. Cangany, Jr., Richard W. Fisher, Thomas O. Hicks, Dennis P. Lockhart, and Bruce W. Schnitzer), certain past members of the board of directors of GWG Holdings (Jon R. Sabes and Steven F. Sabes), FOXO Technologies Inc. (“FOXO”), and Emerson Equity LLC (“Emerson”) (the “Scura Action”). The suit alleged that the defendants defrauded GWG Holdings’ investors, and it asserted claims on behalf of a putative class consisting of all persons and entities who purchased or otherwise acquired GWG Holdings’ L Bonds or preferred stock of GWG Holdings between December 23, 2017, and April 20, 2022. The suit alleged that (i) BCG, the individual defendants, and FOXO violated Sections 10(b) of the Exchange Act and SEC Rule 10b-5 promulgated thereunder, (ii) that the individual defendants violated Section 20(a) of the Exchange Act and (iii) that Emerson violated Section 15(c)(1)(A) of the Exchange Act. The complaint did not allege the total amount of damages sought by the plaintiffs. On June 8, 2023, the plaintiffs in the Scura Action filed a voluntary notice of dismissal without prejudice.
On October 27, 2023, David Scura filed a petition in Dallas County District Court against Brad K. Heppner, Jon R. Sabes, Steven F. Sabes, Peter T. Cangany, Jr., Thomas O. Hicks, Dennis P. Lockhart, Bruce W. Schnitzer, the Company and FOXO, alleging violation of the Texas Securities Act, common law fraud, unjust enrichment, and civil conspiracy to defraud and seeking compensatory damages, costs and expenses. The same day, Clifford Day and Carla Monahan filed a petition in Dallas County District Court against the same defendants, alleging the same claims. On April 10, 2024, the plaintiffs and Ben parties entered into a twelve-month tolling agreement, and the plaintiffs filed motions to nonsuit their claims that the courts granted on April 12, 2024 and April 16, 2024, respectively.
The plaintiffs re-filed their claims in Dallas County District Court on November 22, 2024. On January 17, 2025, the plaintiffs filed notices informing the court that the parties had reached an agreement in principle to settle all claims and anticipate dismissing the cases following the settlement documentation process. The settlement does not require any payment by the Company or the other defendants. The parties entered into a settlement agreement on July 28, 2025, pursuant to which the Plaintiffs filed a notice of nonsuit with prejudice on August 22, 2025, which was effectively immediately upon filing.
Bayati Action
On May 3, 2023, Thomas Horton and Frank Moore, in their capacities as the Lead Plaintiffs in the Bayati Action (the “Lead Plaintiffs”), filed a motion to lift the automatic stay in the Chapter 11 Cases in order to file a motion in the Northern District of Texas seeking to consolidate the Bayati and Scura Actions under the Private Securities Litigation Reform Act. On June 8, 2023, the plaintiffs in the Scura Action filed a voluntary notice of dismissal without prejudice.
On August 16, 2023, Thomas Horton and Frank Moore, in their capacities as the Lead Plaintiffs in the Bayati Action, filed a notice regarding the confirmation of the Debtors’ Chapter 11 plan in the GWG bankruptcy, a motion seeking to lift the bankruptcy stay and a motion to consolidate the Bayati and Horton Actions. On September 12, 2023, the court entered an order consolidating the Bayati and Horton Actions. The court ordered that the consolidated action shall bear the caption “In re
GWG Holdings, Inc. Securities Litigation.” The court lifted the bankruptcy stay and ordered the Lead Plaintiffs to file a new consolidated complaint within 20 days.
On October 2, 2023, the Lead Plaintiffs filed a Consolidated Class Action Complaint against the Company, Brad K. Heppner, Peter T. Cangany, Jr., Thomas O. Hicks, Dennis P. Lockhart, Bruce W. Schnitzer, Murray T. Holland, Timothy L. Evans, David H. de Weese, Roy W. Bailey, David F. Chavenson, and Whitley Penn LLP, alleging Securities Act violations arising out of the Offering. The complaint alleges that the individual defendants violated Sections 11, 12(a)(2), and 15 of the Securities Act, and further alleges that the Company violated Section 15 of the Securities Act. The Company, Brad K. Heppner, Peter T. Cangany, Jr., Thomas O. Hicks, Dennis P. Lockhart, and Bruce W. Schnitzer (the “Ben Individual Defendants”) filed a motion to dismiss the complaint on November 7, 2023. On January 4, 2024, defendants Murray Holland, Tim Evans, Roy Bailey, Whitley Penn, David Chavenson and David H. de Weese filed motions to dismiss. The Lead Plaintiffs’ responded to the various motions to dismiss on February 20, 2024, and the defendants (other than Whitley Penn) filed replies in support of the motions to dismiss on March 21, 2024. On October 24, 2024, the court granted defendants’ motions to dismiss and dismissed the claims without prejudice. The Lead Plaintiffs filed an amended complaint on November 14, 2024. On December 26, 2024, the Lead Plaintiff, the Company, and other defendants filed a motion informing the court that they had reached an agreement in principle to settle the claims on a class-wide basis. The settlement in principle does not require any payment by the Company or its affiliates and officers and directors. While the settlement has been approved by the Bankruptcy Court for the Southern District of Texas as it relates to the GWG Litigation Trust Adversary Proceedings as described above, this matter has not yet been approved by the relevant court. The Lead Plantiffs filed a motion for preliminary approval and, on September 25, 2025, the United States District Court for the Northern District of Texas granted the motion for preliminary approval of the settlement. A hearing on whether to grant final approval of the settlement has been set for January 13, 2026. If the settlement is not approved, the Company intends to vigorously defend itself in the litigation.
This litigation (and related litigation against other parties that is not part of the settlement) can subject us and certain of our directors to substantial costs and divert resources and the attention of management from our business. If these claims are successful, our business could be seriously harmed. Even if the claims do not result in protracted litigation or are resolved in our favor and the favor of our directors, the time and resources needed to resolve such claims could divert our management’s resources and adversely affect our business.
The settlement of the LT Complaint utilizes substantially all of the amount of insurance coverage available to the Company on certain continuing legal matters. Therefore, ongoing defense costs and, to the extent there are any, awards against the Company associated with these legal matters will be borne by the Company. Prior to the settlement of the LT Complaint, the substantial majority of the defense costs related to these certain continuing legal matters, were covered under the terms of our directors and officers insurance policies.
Wells Notice
On June 29, 2023, the Company received a “Wells Notice” from the Staff of the SEC’s Division of Enforcement, stating that the Staff has made a preliminary determination to recommend that the SEC file a civil enforcement action against the Company alleging violations of certain provisions of the Securities Act and the Exchange Act. The staff’s allegations appeared to relate to, among other things, the Company’s association with an amendment to the debt coverage ratio calculation approved by certain holders of GWG Holdings issued debt in 2019 under an indenture and related disclosures by GWG, the December 31, 2019 valuation of the Company’s goodwill by a third-party valuation agent, potential contractual rights concerning an amendment to the Company’s governing documents, and other items in the historical disclosures of GWG.
On July 1, 2024, the Company received a termination letter from the SEC advising the Company that the SEC’s investigation related to the Company had concluded and that the Staff does not intend to recommend any enforcement actions by the SEC. The termination letter was provided to the Company under the guidelines of the final paragraph of Securities Act Release No. 5310 which states, among other things, that “[such notice] must in no way be construed as indicating that the party has been exonerated or that no action may ultimately result from the staff’s investigation of that particular matter.” While there have been no further actions to date, there can be no assurance that there will not be any further action on this or other matters by the SEC.
YWCA Action
On December 6, 2024, Young Women’s Christian Association of Rochester and Monroe County (“YWCA”) filed a derivative and class action lawsuit in the Delaware Court of Chancery against Hatteras Funds, LP and Hatteras Investment Partners, LP (together, “HIP”); Hatteras Master Fund, L.P. and Hatteras Core Alternatives TEI Institutional Fund (the “TEI Institutional Fund,” and together with Hatteras Master Fund, L.P., the “Funds”); various current or former officers and directors of the Funds (David B. Perkins, H. Alexander Holmes, Steven E. Moss, Gregory S. Sellers, and Thomas Mann) (collectively, the “Director Defendants,” and together with HIP, the “Hatteras Defendants”); and Beneficient and Bradley K.
Heppner (the “Ben Defendants”). YWCA, as a unitholder of the TEI Institutional Fund, asserts claims against the Hatteras Defendants for breach of fiduciary duty, breach of contract, and unjust enrichment arising from a plan to liquidate the Funds that involved a transaction with the Company. YWCA also asserts claims against the Ben Defendants for fraud, aiding and abetting breach of fiduciary duty, and unjust enrichment in connection with this transaction.
On January 10, 2025, the Hatteras Defendants and Mr. Perkins filed a Notice of Removal, removing the action to the United States District Court of the District of Delaware (the “District Court”) pursuant to the Class Action Fairness Act, 28 U.S.C. § 1453(b), and 28 U.S.C. § 1332(d), which provides for federal jurisdiction over certain class action lawsuits. On January 28, 2025, YWCA filed an amended complaint, which continues to assert the derivative claims asserted in its original complaint (Counts I-VII) but no longer asserts the class action claim (formerly Count VIII). As a result, the parties entered into a stipulation remanding the case to the Court of Chancery for all further proceedings, which was entered by the District Court on February 5, 2025. On February 6, 2025, the parties filed a Joint Stipulation and Proposed Order Setting Time to Respond to Amended Complaint in the Court of Chancery. On March 3, 2025, the Ben Defendants filed a motion to dismiss the complaint and an opening brief in support of such motion. On April 18, 2025, YWCA filed its opposition to the motions to dismiss, and on May 12, 2025, Defendants filed their replies. The Court is scheduled to hear oral argument on the motions to dismiss on December 5, 2025. The Company intends to vigorously defend against these claims.
Templeton Revocable Trust Action
On May 16, 2025, Susan J. Templeton Revocable Trust (“Templeton Trust”) filed a derivative complaint in in the Delaware Court of Chancery against Hatteras Investment Partners, LP, formerly known as Hatteras Funds, LP, (“HIP”), David B. Perkins (Mr. Perkins, together with HIP, the “Hatteras Defendants”), the Company, and Brad Heppner (“Mr. Heppner,” together with Ben, the “Ben Defendants”). Templeton Trust, as a unit holder of nominal defendant Hatteras Evergreen Private Equity Fund, LLC (the “Fund”), asserts the following claims arising from a plan to liquidate the Fund that involved a transaction with the Company: (i) direct and derivative claims against the Hatteras Defendants for breach of fiduciary duty, (ii) derivative claims against HIP and the Ben Defendants for unjust enrichment, and a derivative claim against the Ben Defendants for aiding and abetting breach of fiduciary duty. The Company intends to vigorously defend against these claims.
Lazard Action
On March 17, 2025, Lazard Frères & Co. LLC (“Lazard”) filed a complaint against the Company in the U.S. District Court for the Southern District of New York, alleging that the Company breached the terms of its previous contract with Lazard by failing to timely pay amounts owed thereunder. Lazard seeks damages in the amount of approximately $4.5 million in addition to costs, attorneys’ fees and prejudgment interest. In June 2025, the Company reached a settlement with Lazard for payment of approximately $2.5 million based on a payment schedule outlined in the settlement agreement. The Company had previously accrued the $4.5 million in its statement of financial condition and upon the completion of the payments outlined in the settlement agreement will release the additional accrual of $2.0 million. As of the date of the filing of this Annual Report on Form 10-K, all required payments under the payment schedule outlined in the settlement agreement have been made on a timely basis.
HCLP Action
On August 5, 2025, HCLP filed a summons with notice in the Supreme Court of the State of New York seeking a judgment against the Company for amounts owed under the HCLP Loan Agreement in addition to attorney’s fees and litigation costs. The summons with notice did not include a complaint and has not been served on the Company. In light of these circumstances, the Company is evaluating the validity of its obligations under the HCLP Loan Agreement and the liens securing the HCLP Loan and is considering all options that it may pursue related to this conduct, including counter claims and litigation against Mr. Heppner, HCLP and any direct or indirect control parties of HCLP. The Company intends to vigorously pursue its claims regarding the validity of such purported indebtedness.
21. Supplemental Cash Flow Information
Cash paid for taxes for the years ended March 31, 2025 and 2024, was de minimis and $0.8 million, respectively. Cash paid for interest for the years ended March 31, 2025 and 2024, was $2.4 million and $1.1 million, respectively.
Supplemental disclosure of noncash investing and financing activities include:
Year Ended March 31, 2025:
–$160.5 million reclass of BCH Preferred A-0 from temporary equity to permanent equity.
–$17.8 million accrual for BCH Preferred A-0 guaranteed payment.
–$1.3 million settlement of liability for issuance of Class A common stock.
–$1.4 million issuance of Series B preferred stock in connection with recent financings.
–$0.9 million of distributions payable to the Charitable Beneficiaries.
Year Ended March 31, 2024:
–$793.4 million conversion of BCG Class A common units for Class A common stock.
–$791.9 million conversion of BCG Preferred B.2 for Class A common stock.
–$205.8 million conversion of BCH Preferred C for Class A common stock.
–$193.9 million exchange of BCH Preferred A-1 for Class A common stock and Class B common stock in BCG Recapitalization.
–$56.7 million transfer of alternative assets for settlement of the Customer ExAlt Trust loan payable.
–$38.7 million issuance of Series B preferred stock in connection with recent financings.
–$16.8 million accrual for BCH Preferred A-0 guaranteed payment.
–$6.9 million deemed dividend from BCH Preferred A-1 to BCG Preferred B.2 for accrual of preferred return.
–$5.3 million issuance of Class A common for recent financings.
–$4.5 million settlement of liability for issuance of Class A common stock.
–$3.9 million conversion of BCH Class S Ordinary to Class A common stock.
–$1.2 million of distributions payable to the Charitable Beneficiaries.
–$1.1 million noncash issuance of noncontrolling interest.
The following table provides a reconciliation of cash, cash equivalents and restricted cash reported within the consolidated statements of financial condition and that are shown in the consolidated statements of cash flows:
| | | | | | | | | | | | | | |
| | March 31, 2025 | | March 31, 2024 |
| Cash and cash equivalents | | $ | 1,346 | | | $ | 7,913 | |
| Restricted cash | | — | | | 64 | |
| Total cash, cash equivalents and restricted cash | | $ | 1,346 | | | $ | 7,977 | |
22. Subsequent Events
The Company has evaluated subsequent events the date the financial statements were issued, and determined that there have been no events, other than those disclosed below, that have occurred that would require adjustments to our disclosures in the consolidated financial statements.
Potential Future Goodwill Impairment
Through the date of this report, the Company has not experienced any further significant sustained decline in the price of its common stock from the values at March 31, 2025 of $0.31. A significant sustained decline in our common stock and related market capitalization has in the past been, and in the future may be, a potential indicator that a portion of our remaining goodwill is impaired and may require a quantitative impairment assessment of the Company’s assets, including goodwill and intangible assets, which may result in an additional impairment charge in a future period. While management cannot predict if or when additional future goodwill impairments may occur, additional goodwill impairments could have material adverse effects on the Company’s financial condition, operating income, net assets, and/or the Company’s cost of, or access to, capital.
Liquidity Transactions
On April 4, 2025, Ben Liquidity entered into agreements to finance liquidity transactions related to a primary capital transaction with respect to a limited partner interest in an investment fund with a NAV of $9.6 million. Pursuant to such transaction, the Customer ExAlt Trusts acquired the limited partnership, and in exchange for such interest, the customer received 965,576 shares of the Company’s Series B-6 Resettable Convertible Preferred Stock, par value $0.001 per share (the “Series B-6 preferred stock”), with such Series B-6 preferred stock being convertible into shares of the Company’s Class A common stock. Each share of the Series B-6 preferred stock is convertible at the election of the holder into shares of the Class A common stock initially at a conversion price of $0.3151 per share, and is subject to reset from time to time, subject to a floor of $0.2363 per share. A maximum of 40,862,294 shares of Class A common stock may be issued upon conversion of the Series B-6 preferred stock.
On April 21, 2025, Ben Liquidity entered into agreements to finance liquidity transactions related to a primary capital transaction with respect to a limited partner interest in an investment fund with a NAV of $0.2 million. Pursuant to such transaction, the Customer ExAlt Trusts acquired the limited partnership, and in exchange for such interest, the customer
received 23,333 shares of the Company’s Series B-7 Resettable Convertible Preferred Stock, par value $0.001 per share (the “Series B-7 preferred stock”), with such Series B-7 preferred stock being convertible into shares of the Company’s Class A common stock. Each share of the Series B-7 preferred stock is convertible at the election of the holder into shares of the Class A common stock initially at a conversion price of $0.2979 per share, and is subject to reset from time to time, subject to a floor of $0.2234 per share. A maximum of 1,044,450 shares of Class A common stock may be issued upon conversion of the Series B-7 preferred stock.
On June 17, 2025, Ben Liquidity entered into agreements to finance liquidity transactions related to a primary capital transaction with respect to a limited partner interest in an investment fund with a NAV of $1.9 million. Pursuant to such transaction, the Customer ExAlt Trusts acquired the limited partnership, and in exchange for such interest, the customer received 191,037 shares of the Company’s Series B-8 Resettable Convertible Preferred Stock, par value $0.001 per share (the “Series B-8 preferred stock”), with such Series B-8 preferred stock being convertible into shares of the Company’s Class A common stock. Each share of the Series B-8 preferred stock is convertible at the election of the holder into shares of the Class A common stock initially at a conversion price of $0.3397 per share, and is subject to reset from time to time, subject to a floor of $0.2548 per share. A maximum of 7,497,528 shares of Class A common stock may be issued upon conversion of the Series B-8 preferred stock.
Asset Sales
On June 6, 2025 and July 1, 2025, entities (“Sellers”) held by a Customer ExAlt Trust and managed by an indirect subsidiary of the Company completed the sale of beneficial interests with respect to certain limited partner interests (the “Interests”) held for the benefit of such Customer ExAlt Trust. The Sellers received aggregate gross proceeds of $25.1 million for the sale of the Interests. The Sellers paid an agreed upon brokerage commission and certain transaction costs out of such gross proceeds. The remainder of the proceeds were distributed to the Customer ExAlt Trust, which then used such proceeds as follows: (i) a portion (2.5%) of the proceeds will be distributed to the beneficiaries of the Customer ExAlt Trust and (ii) the remainder was paid to BFF, a subsidiary of the Company, as payment on outstanding accrued fees (if any) and a loan repayment on the outstanding loan issued by BFF to such Customer ExAlt Trust. The proceeds for the fee payment and the loan repayment received by BFF were then available for use by the Company. The Company was required to pay approximately $11.2 million out of the net proceeds to HH-BDH LLC as a principal and interest payment on the loan previously made by HH-BDH LLC to Beneficient Financing, LLC. HH-BDH LLC is an entity affiliated with Mr. Thomas O. Hicks, who is a member of the Company’s board of directors and was named chairman of the board of directors in June 2025.
Additionally, on August 8, 2025, Sellers agreed to sell additional beneficial interests with respect to certain limited partner interests held for the benefit of such Customer ExAlt Trust. The Sellers will receive aggregate gross proceeds of approximately $11.6 million for the sale of such interests included in this transaction that will close and fund on various dates. As of the date of these financial statements, approximately $8.9 million has been funded with the remaining closing(s) expected to occur prior to September 30, 2025. The Sellers have agreed to pay brokerage commissions and certain transaction costs out of such gross proceeds. The remainder of the proceeds were or will be distributed to the Customer ExAlt Trust, which then used or will use such proceeds as follows: (i) a portion (2.5%) of the proceeds will be distributed to the beneficiaries of the Customer ExAlt Trust and (ii) the remainder was paid or will be paid to BFF, a subsidiary of the Company, as payment on outstanding accrued fees (if any) and a loan repayment on the outstanding loan issued by BFF to such Customer ExAlt Trust. The proceeds for the fee payment and the loan repayment received or to be received by BFF were or will be then available for use by the Company. The Company is required to pay approximately $3.8 million in total out of the net proceeds received on this transaction to HH-BDH LLC as a principal payment on the loan previously made by HH-BDH LLC to Beneficient Financing, LLC.
New Chairman of the Board of Directors and Chief Executive Officer
On June 30, 2025, Thomas O. Hicks was elected to be the Chairman of the Board of Directors. Effective on July 20, 2025, James G. Silk was named the Interim Chief Executive Officer. Brad K. Heppner previously served as the CEO and Chairman of the Board of Directors and resigned from both positions on June 19, 2025.
ITEM 9 — CHANGES IN AND DISAGREEMENTS WITH ACCOUNTANTS ON ACCOUNTING AND FINANCIAL DISCLOSURE
None.
ITEM 9A — CONTROLS AND PROCEDURES
Evaluation of Disclosure Controls and Procedures
We maintain disclosure controls and procedures, as defined in Rules 13a-15(e) and 15d-15(e) under the Securities Exchange Act of 1934, as amended, (the “Exchange Act”) that are designed to provide reasonable assurance that information required
to be disclosed by us in the reports that we file or submit under the Exchange Act is recorded, processed, summarized and reported within the time periods specified in the SEC’s rules and forms and to ensure that information required to be disclosed is accumulated and communicated to our management, including our Principal Executive Officer and Principal Financial Officer, as appropriate, to allow for timely decisions regarding required disclosure.
Our management, with the participation of our Principal Executive Officer and Principal Financial Officer, evaluated the effectiveness of our disclosure controls and procedures as of March 31, 2025, the end of the period covered by this Annual Report on Form 10-K. Based on this evaluation, our Principal Executive Officer and Principal Financial Officer concluded that our disclosure controls and procedures were effective as of March 31, 2025 because of the material weakness in our internal control over financial reporting described below.
Changes in Internal Control over Financial Reporting
Other than described below, there were no changes in our internal control over financial reporting, as such term is defined in Rule 13a-15(f) under the Exchange Act during the fourth quarter ended March 31, 2025, that materially affected, or are reasonable likely to materially affect, our internal control over financial reporting.
Management’s Report on Internal Control Over Financial Reporting
Management is responsible for establishing and maintaining adequate internal control over financial reporting and for the assessment of the effectiveness of internal control over financial reporting. As defined by the SEC, internal control over financial reporting is defined in Rule 13a-15(f) or 15d-15(f) promulgated under the Exchange Act as a process designed by, or under the supervision of our principal executive and principal financial officers and effected by the Board, management and other personnel, to provide reasonable assurance regarding the reliability of financial reporting and the preparation of financial statements for external purposes in accordance with accounting principles generally accepted in the United States of America. Our internal control over financial reporting is supported by written policies and procedures that: (1) pertain to the maintenance of records that, in reasonable detail, accurately and fairly reflect the transactions and dispositions of our assets; (2) provide reasonable assurance that transactions are recorded as necessary to permit preparation of financial statements in accordance with accounting principles generally accepted in the United States of America and that our receipts and expenditures are being made only in accordance with authorizations of our management and directors; and (3) provide reasonable assurance regarding prevention or timely detection of unauthorized acquisition, use or disposition of our assets that could have a material effect on the financial statements.
Our internal control system was designed to provide reasonable assurances to our management and the Board regarding the preparation and fair presentation of published financial statements. All internal control systems, no matter how well designed, have inherent limitations which may not prevent or detect misstatements. Therefore, even those systems determined to be effective can provide only reasonable assurance with respect to financial statement preparation and presentation. Projections of any evaluation of effectiveness to future periods are subject to the risk that controls may become inadequate because of changes in conditions, or that the degree of compliance with the policies or procedures may deteriorate.
Management conducted an evaluation of the effectiveness of our internal control over financial reporting as of March 31, 2025. In making this assessment, management used the framework set forth in the report entitled Internal Control-Integrated Framework issued by the Committee of Sponsoring Organizations (“COSO”) of the Treadway Commission in 2013. Based on this evaluation, management concluded that our internal control over financial reporting was not effective as of March 31, 2025 due to the material weakness described below.
A material weakness is a deficiency, or combination of deficiencies, in internal control over financial reporting such that there is a reasonable possibility that a material misstatement of the Company's annual or interim financial statements will not be prevented or detected on a timely basis.
The control environment, the first component in the COSO framework, provides the basis for carrying out internal controls across the organization and places responsibility on senior management to establish the tone at the top of the organization, including demonstrated commitment to integrity and ethical behavior throughout the organization. As described in “Recent Developments” included in Item 7, the Company identified credible evidence that a certain now former member of senior management engaged in inappropriate conduct by participating in fabricating and delivering fake documents to the Company regarding his and others’ relationships to one of our lenders, knowing that these documents would be provided to the Company’s auditors and such actions did not comport with the Company’s culture of compliance, code of conduct and ethics. Based on these findings, we concluded that there was a deficiency in the control environment specifically because the foregoing actions failed to demonstrate commitment to integrity and ethical behavior and senior management did not set an appropriate tone at the top. Although these actions did not have a quantitative impact on our financial statements, because of the circumvention of controls orchestrated by the now former member of senior management, we concluded that the potential for material misstatement of the financial statements was more than remote. Accordingly, management has determined that this control deficiency constitutes a material weakness.
This Annual Report on Form 10-K does not include an attestation report by the Company’s independent registered public accounting firm regarding internal control over financial reporting. Management’s report was not subject to attestation by the Company’s independent registered public accounting firm pursuant to rules of the Securities and Exchange Commission that permit the Company to provide only management’s report in this Annual Report on Form 10-K.
Remediation Plan
We have implemented or are evaluating various remedial actions to address the material weakness described above. These actions include the following:
•certain senior management members are no longer employed by Beneficient;
•the roles of the chairperson of the board of directors and the CEO were separated. Thomas O. Hicks was elected as the chairperson of the board on June 30, 2025 and James G. Silk was hired as the interim CEO on July 20, 2025.
•The Audit Committee, Board of Directors, and senior management will increase communication and training regarding the ethical values of Beneficient, requirement to comply with laws, our code of conduct and other policies.
As we continue to evaluate and work to improve our internal control over financial reporting and disclosure controls and procedures, we may decide to take additional measures to address control deficiencies or modify the remediation actions described above. We anticipate that the foregoing efforts and new internal control over financial reporting, when implemented and tested for a sufficient period of time, will remediate the material weakness described above. We will provide further updates to our remediation plan and status in future SEC filings.
ITEM 9B — OTHER INFORMATION
During the quarter ended March 31, 2025, none of the Company’s directors or executive officers adopted or terminated a “Rule 10b5-1 trading arrangement” or “non-Rule 10b5-1 trading arrangement,” as each term is defined in Item 408(a) of Regulation S-K.
ITEM 9C — DISCLOSURE REGARDING FOREIGN JURISDICTIONS THAT PREVENT INSPECTIONS
None.
PART III
ITEM 10 — DIRECTORS, EXECUTIVE OFFICERS AND CORPORATE GOVERNANCE
The following table sets forth information about our directors and officers as of September 22, 2025.
| | | | | | | | | | | | | | |
| Name | | Age | | Positions |
| Executive Officers | | | | |
James G. Silk | | 56 | | Interim Chief Executive Officer |
| Derek L. Fletcher | | 57 | | President of BFF, Chief Fiduciary Officer and Director |
| Greg Ezell | | 50 | | Chief Financial Officer |
| Maria S. Rutledge | | 49 | | Chief Technology Officer |
| | | | |
| Directors | | | | |
| Peter T. Cangany, Jr. | | 68 | | Director |
Patrick Donegan | | 69 | | Director |
| Thomas O. Hicks | | 79 | | Director, Chairman of the Board of Directors |
| Bruce W. Schnitzer | | 81 | | Director |
Karen J. Wendel | | 67 | | Director |
The biographies of the above-identified individuals are set forth below:
James G. Silk – Interim Chief Executive Officer
Mr. Silk has over 25 years of experience, primarily in the alternative asset investment space. Prior to re-joining Ben on July 20, 2025 as Interim Chief Executive Officer, Mr. Silk served as Executive Vice President and Chief Legal Officer of the Company, overseeing Beneficient’s operations, underwriting, risk, and legal groups, from January 2020 until May 2024. He also served as a member of the Board of Directors from January 2020 until May 2024. Prior to originally joining Ben in January 2020, Mr. Silk was a Partner in the Asset Management Group at Willkie Farr & Gallagher LLP in Washington D.C. Before joining Willkie Farr, Mr. Silk was an attorney at Shearman & Sterling. During his career, Mr. Silk has advised customers on a variety of transactional and regulatory matters across the alternative asset space and has extensive experience consulting on investment advisor launches, registrations, operational issues and dozens of successful asset management M&A transactions. Mr. Silk has also counseled many of the industry’s largest and most recognizable public and private asset management firms – including Goldman Sachs, Deutsche Bank, Credit Suisse, Ares Capital, KKR, Brookfield, Bank of America Merrill Lynch and Morgan Stanley – on a wide variety of legal, compliance and regulatory issues.
Mr. Silk received a BS in commerce from the University of Virginia and his JD from St. John’s University School of Law.
Derek L. Fletcher – President of BFF, Chief Fiduciary Officer and Director
Mr. Fletcher has over 30 years of experience, primarily in the trust, estate, wealth transfer and fiduciary services industries. In addition to his roles as Chief Fiduciary Officer and Director, Mr. Fletcher serves as the President of BFF, a subsidiary of the Company. Mr. Fletcher previously served as a Wealth Strategist and WPS Market Director for U.S. Trust, Bank of America Private Wealth Management. Before joining U.S. Trust, Mr. Fletcher was a shareholder with the Winstead law firm, practicing in the area of estate planning, probate and trust law. He is a Certified Public Accountant; a Fellow of the American College of Trust and Estate Counsel and is Board Certified in Estate Planning and Probate Law by the Texas Board of Legal Specialization. Mr. Fletcher is former Chairman of the Estate and Gift Tax Committee for the American Bar Association’s Tax Section, former Chairman of the Dallas Bar Association’s Probate, Trusts and Estate Section, a former member of the Board of Governors for the Dallas Estate Planning Council, and former Chairman of the Synergy Summit (a unified think tank comprised of eight professional organizations representing more than 200,000 professionals).
Mr. Fletcher received his BBA in Accounting from Texas Tech University and his JD from the University of Texas School of Law.
We believe Mr. Fletcher is qualified to serve on our board of directors due to, among other things, his extensive expertise in sophisticated wealth and estate planning structuring and fiduciary advisory services.
Greg Ezell – Chief Financial Officer
Mr. Ezell has more than 25 years of accounting and finance experience, including his time at Ben. Prior to joining Ben, Mr. Ezell most recently served as the Chief Financial Officer of Genesis Pure, Inc. where he was responsible for all accounting,
finance, treasury, tax, and human resource functions. Prior to that, Mr. Ezell served as the corporate controller at Homeward Residential, Inc., a residential mortgage lending and servicing institution. Mr. Ezell started his professional career at KPMG LLP in the audit practice where he was an audit senior manager serving primarily public companies in the real estate, technology, manufacturing and private equity industries.
Mr. Ezell received a BBA from Henderson State University and he holds an active Certified Public Accountant license in the state of Texas and is a Chartered Financial Analyst.
Maria S. Rutledge – Chief Technology Officer
Ms. Rutledge has over 25 years of Information Technology and Information Security expertise. Prior to joining Ben, Mrs. Rutledge served as Executive Director and Chief of Staff of Information Technology Business Services for MUFG (Mitsubishi UFJ Financial Group) where she was responsible for all technology related functions including strategy, delivery, security, audit, and compliance. Prior to that, Mrs. Rutledge has served similar roles focused on Information Technology in various industries including Financial Services, Retail, Energy, and Telecommunications.
Ms. Rutledge received a Master’s of Science in Information Services, an MBA in International Management, and a Bachelor’s degree in Political Science, all from the University of Texas at Dallas.
Peter T. Cangany Jr. – Director
Mr. Cangany retired as a partner with Ernst & Young LLP (“EY”) in 2017, having served in such capacity since 1993. Mr. Cangany specialized in the audits of companies involved in several sectors of the financial services industry, including insurance companies and investment management firms with a focus on public companies. He held senior positions with the leadership of EY throughout his years as a partner, including location and sector leadership responsibilities. Mr. Cangany also currently serves as Chair of the Board of Trustees of Franklin College of Indiana. Mr. Cangany brings extensive knowledge of financial reporting and accounting issues faced by companies in the financial services industry, as well as experience with early-stage growth businesses, strategic planning, and corporate governance from nearly 40 years of serving clients.
Mr. Cangany earned a B.A. in Accounting from Franklin College and an M.B.A. from Texas A&M University. He is also a Certified Public Accountant.
We believe Mr. Cangany is qualified to serve on our board of directors due to, among other things, his expertise related to financial reporting and other complex accounting matters and his experience working with insurance entities.
Patrick J. Donegan – Director
Mr. Donegan brings almost thirty years of compliance, legal, banking and capital markets experience to the Company. As an attorney having held various senior compliance positions, Mr. Donegan is an expert in identifying risks and setting policies and procedure to effectively manage those risks. He has a vast understanding of banking and capital markets law and the regulations governing participants in those markets. Some of his senior compliance positions include serving as Chief Compliance Officer for bank holding companies and broker dealers and as Assistant General Counsel for a securities company. Over the course of his career, Mr. Donegan has attained eleven FINRA licenses and two certifications from the American Bankers Association, including the Certified Regulatory Compliance Mangers designation, and currently holds a Certified Anti-Money Laundering Specialist certification.
Mr. Donegan currently serves as a Senior Adviser at Premier Consulting Partners, Inc., a consulting firm focused on operational risk evaluation and compliance, and previously served as the Global Chief Compliance Officer of OKX Group from August 2023 to January 2024. From 2015 to 2023, Mr. Donegan held various leadership positions at Signature Bank, including Chief Compliance Officer, Senior Vice President and Sanctions Compliance Officer. Mr. Donegan’s professional career has also included positions with a number of prominent investment banks, including Cantor Fitzgerald, RBC, Guggenheim, BNP Paribas and Nat West, and compliance roles at Mitsubishi UFJ and Hudson City Bancorp.
Mr. Donegan received a Bachelor of Science in Accounting from St. John’s University and a J.D. from St. John’s University School of Law. He currently holds FINRA licenses that include: Series 7, 9, 10, 14, 24, 53, 55, 63, 79, 87 and 99.
We believe Mr. Donegan is qualified to serve on our board of directors due to, among other things, his expertise related to compliance and risk management and his experience working with banking and capital market entities.
Thomas O. Hicks – Director and Chairman of the Board of Directors
Mr. Hicks is a pioneer in the private equity industry in the United States. From 1984 to 1988 he was Co-Founder and Co-Chairman of Hicks & Haas which compiled a highly successful track record of acquisitions, including Dr Pepper, Seven Up, A&W Root Beer, Sybron, and Thermadyne. He later founded numerous private equity funds for his firm, Hicks, Muse, Tate and Furst, which raised over $12 billion in funds. His funds have invested billions of dollars of equity in businesses in the United States, Europe, and Latin America. Mr. Hicks retired from Hicks Muse in 2004, and now manages his own family
office private equity firm, Hicks Holdings, LLC. Mr. Hicks was a Director of Carpenter Technology Corporation until September 2014. Mr. Hicks is also the manager and indirect, majority owner of HSG Sports Group Holdings LLC, which, through subsidiaries, including HSG Sports Group LLC and others, formerly owned interests in professional sports franchises, including the Texas Rangers major league professional baseball club and Dallas Stars professional ice hockey team. From March 2007 to October 2010, Mr. Hicks owned 50 percent of LFC Holdings, which owned 100 percent of Liverpool Football Club, an English Premier League soccer club. On May 24, 2010, the Texas Rangers filed a voluntary petition for Chapter 11 bankruptcy protection. On September 15, 2011, the Dallas Stars filed a voluntary petition for Chapter 11 bankruptcy protection. Additional proceedings were filed by or against other entities related to the Texas Rangers and the Dallas Stars, and Mr. Hicks in his individual capacity, in connection with the foregoing. Both the Texas Rangers and the Dallas Stars were sold to new owners in connection with their respective Chapter 11 bankruptcy cases. Upon sale of the teams, all claims against Mr. Hicks were withdrawn.
Mr. Hicks has a B.B.A. from the University of Texas – Austin and an MBA from the University of Southern California.
We believe Mr. Hicks is qualified to serve on our board of directors due to, among other things, his over 30 years of experience in the private equity industry, international transactions, and complex business arrangements.
Bruce W. Schnitzer – Director
Mr. Schnitzer has been a successful private equity investor since 1985 and Chairman of Wand Partners (“Wand”), a private equity firm specialized in insurance and other specialty financial services, since 1987. Wand has sponsored and invested in eighteen platform businesses, thirteen of which span the insurance industry and fifteen of which are now fully realized. From 1977 to 1985, Mr. Schnitzer was a senior executive with Marsh & McLennan, where he served as President and CEO of Marsh, Inc. (the world-wide insurance broker) and as Chief Financial Officer of Marsh & McLennan Companies, Inc. (NYSE-MMC). Prior to joining Marsh & McLennan, Mr. Schnitzer was a Vice President and head of Mergers & Acquisitions at Morgan Guaranty Trust Company (J.P. Morgan) — 1967-76. Mr. Schnitzer more recently served on the board of directors of ProSight Global, Inc. (NYSE-PROS) from 2010 to 2021, and GWG Holdings, Inc. (NASDAQ-GWGHQ) from 2019 to 2021. Mr. Schnitzer currently serves as chair of the board of directors of several private financial services businesses in which Wand is involved. Mr. Schnitzer has served in numerous non-profit roles, including Chairman of The Institute of Human Origins, Director of The Litchfield Land Trust, and Director, President and Treasurer of Scherr-Thoss Foundation.
Mr. Schnitzer graduated from the University of Texas, Austin in 1966 (B.B.A.) and received an M.B.A. from the University of Texas, Austin in 1967.
We believe Mr. Schnitzer is qualified to serve on our board of directors due to, among other things, his extensive private equity investment and related business experience, knowledge of insurance and other specialty financial services as well as his extensive experience as a director, chair and committee chair of privately and publicly-owned financial services businesses.
Karen J. Wendel – Director
Ms. Wendel is an experienced executive with strong skills in banking, technology M&A, cybersecurity, private equity, corporate governance, risk management, and the emerging blockchain and DeFi space. Her strategic expertise provides unique decision making skills for board-level strategic and tactical requirements. She has held executive and board roles in US and global private and public companies. As the CEO and President of TrustChains, a boutique advisory firm, Ms. Wendel works with large institutional entities. The focus includes, among other things, seeking to leverage the emerging implications of blockchain technology for cybersecurity and asset management. She has led major transformational projects across multiple geographies and industry segments. The projects ranged from transaction processing to global cybersecurity and identity platforms to emerging technologies in the insurance, healthcare, and pharmaceutical arenas. She has played critical roles in the development and deployment of regulatory strategies for both banks and banking infrastructure players. She has guided private equity firms and their portfolio companies in developing strategies for the financial services, cybersecurity, and identity management segments. Ms. Wendel’s expertise spans fundraising, corporate restructuring, transformational leadership, and innovative responses to changing technology and regulatory landscapes. In that capacity, she has played a vital role in creating more diverse, environmentally friendly entities aligned with global industry and governmental initiatives. She is a sought-after mentor and coach in the banking, cybersecurity, and blockchain market segments, and an active investor in seed funding for women and minority-led businesses.
Ms. Wendel received Bachelors of Science degrees in Economics and International Relations from Brigham Young University.
We believe Ms. Wendel is qualified to serve on our board of directors due to, among other things, her expertise related to technology and corporate governance and her experience working with private equity and capital market entities.
Family Relationships
There are no family relationships between our board of directors and our executive officers.
Board of Directors
Our board currently of directors consists of six (6) members with one open position. The current members include Peter T. Cangany, Jr., Patrick J. Donegan, Derek L. Fletcher, Thomas O. Hicks, Bruce W. Schnitzer and Karen J. Wendel, all with terms ending at the Company’s next annual meeting of stockholders. Mr. Hicks currently serves as the Chairman of the Board. The Company’s Bylaws provide that the Board shall consist of least five individuals and not more than fifteen individuals, with the number of directors within the foregoing fixed minimum and maximum established and changed from time to time solely by resolution adopted by the Board. The Stockholders Agreement provides that for so long as the Class B Threshold (as defined in the Stockholders Agreement) is met, the Board shall be comprised of nine members. The holders of the Class B common stock have agreed to temporarily waive this requirement and on March 19, 2025, the Board determined to decrease the number of directors on the Board from nine to seven, provided that the Board will increase the size of the Board to nine members as soon as practicable and in any event not later than the earlier of two (2) months following the Company’s annual meeting held on May 29, 2025, and the date the Class B Holder 1 (as defined in provides notice to the Board that it intends to nominate a Class B Director pursuant to the Stockholders Agreement. The Board Size Decrease was also approved by the Class B Holders subject to the foregoing conditions. Despite the foregoing, due to Mr. Heppner’s recent resignation from the Board, the Company does not currently intend to increase the size of the Board.
Arrangements for Election of Directors
Pursuant to the terms of the Stockholders Agreement, entered into on June 6, 2023, by and among, the Company, BHI, Hicks Holdings Operating, LLC and Mr. Schnitzer, Class A Directors are elected by holders of Class A common stock and Class B common stock, voting together as a single class, with holders of Class B common stock being entitled to 10 votes per share with respect to all matters on which stockholders are entitled to vote. Furthermore, pursuant to the Stockholders Agreement, for so long as the Class B Threshold is met, the Class B Holders will have the right to designate 51% of the directors (rounded up to the nearest director) to the Beneficient board of directors as follows: (i) provided that Class B Holder 1 or its Permitted Transferee continues to hold (A) at least twenty-five percent (25%) of the number of shares of Class B common stock held by Class B Holder 1 on the effective date of the Stockholders Agreement, or (ii) if the condition in preceding clause (A) is not satisfied, the aggregate capital account balances with respect to the limited partner interests in BCH held by Class B Holder 1 is an amount that is at least twenty percent (20%) of the aggregate capital account balances of the limited partner interests in BCH held by Class B Holder 1 on the effective date of the Stockholders Agreement (the condition in either clause (A) or clause (B) being referred to as the “Class B Holder 1 Threshold”), up to three individuals (currently two individuals under the March 19, 2025 agreement described above) designated by Class B Holder 1, which currently is Derek L. Fletcher with one position open (ii) provided that Class B Holder 2 or its Permitted Transferee continues to hold (A) at least twenty-five percent (25%) of the number of shares of Class B common stock held by Class B Holder 2 on the effective date of the Stockholders Agreement, or (ii) if the condition in preceding clause (A) is not satisfied, the aggregate capital account balances with respect to the limited partner interests in BCH held by Class B Holder 2 is an amount that is at least twenty percent (20%) of the aggregate capital account balances of the limited partner interests in BCH held by Class B Holder 2 on the effective date of the Stockholders Agreement (the condition in either clause (A) or clause (B) being referred to as the “Class B Holder 2 Threshold”), one individual designated by Class B Holder 2, who currently is Thomas Hicks (provided, however, that if Thomas Hicks declines to serve as a director, then the director designated by Class B Holder 2 will be Mack Hicks; provided, further, that if Mack Hicks declines to serve as a director, then Class B Holder 1 shall designate such director) and (iii) provided that Class B Holder 3 or its Permitted Transferee continues to hold (A) at least twenty-five percent (25%) of the number of shares of Class B common stock held by Class B Holder 3 on the effective date of the Stockholders Agreement, or (ii) if the condition in preceding clause (A) is not satisfied, the aggregate capital account balances with respect to the limited partner interests in BCH held by Class B Holder 3 is an amount that is at least twenty percent (20%) of the aggregate capital account balances of the limited partner interests in BCH held by Class B Holder 3 on the effective date of the Stockholders Agreement (the condition in either clause (A) or clause (B) being referred to as the “Class B Holder 3 Threshold”), one individual designated by Class B Holder 3, who currently is Bruce W. Schnitzer (provided, however, that if Bruce W. Schnitzer declines to serve as a director, then the director designated by Class B Holder 3 will be Eliza Schnitzer; provided, further, that if Eliza Schnitzer declines to serve as a director, then Class B Holder 1 shall designate such director).
The Stockholders Agreement also provides that, in the event that Class B Holder 2 or Class B Holder 3 ceases to satisfy the Class B Holder 2 Threshold or the Class B Holder 3 Threshold, respectively, then the number of directors that Class B Holder 2 or Class B Holder 3, as applicable, has the right to designate pursuant will be reduced to zero, Class B Holder 2 or Class B Holder 3, as applicable, will cause the director designated by such Class B Holder to resign and Class B Holder 1 will have the right to designate the director to fill the resulting vacancy. In the event that the Beneficient board of directors determines
to increase or decrease the total number of directors serving on the Beneficient board of directors, the Class B Holders and Beneficient will agree to work together in good faith to promptly amend the Stockholders Agreement to determine the effect of such increase or decrease on the designation rights of the Class B Holders. The Stockholders Agreement also provides that, for so long as the Class B Threshold is met, the majority of the Class B Directors will have the right to designate the chairperson and vice chairperson of the Beneficient board of directors. In the event that a vacancy is created at any time by the death, disability, retirement, removal or resignation of a Class B Director, the applicable designating Class B Holder will have the right to designate a replacement to fill such vacancy.
Under the terms of the Stockholders Agreement, the following directors are the current Class B Directors: Bruce W. Schnitzer, Thomas O. Hicks, and Derek L. Fletcher. Furthermore, the following directors are the current Class A Directors: Peter T. Cangany, Jr., Patrick J. Donegan, and Karen J. Wendel. One Class B director position is currently open.
Controlled Company Status
Pursuant to the Stockholders Agreement, holders of Class B common stock have the right to elect a majority of Beneficient’s directors. As a result, Beneficient is a “controlled company” within the meaning Nasdaq rules and may elect not to comply with certain corporate governance standards.
Director Independence
Under the Nasdaq Listing Rules, a majority of the members of the board of directors of a Nasdaq-listed company must satisfy Nasdaq’s criteria for “independence.” As a “controlled company,” Beneficient is largely exempted from such requirements. Based upon information requested from and provided by each director concerning his or her background, employment and affiliations, including family relationships, our board of directors has determined that Peter T. Cangany, Jr., Patrick J. Donegan and Karen J. Wendel are “independent” as defined under the rules of Nasdaq. Additionally, the Board had previously determined that the Company’s former directors Emily B. Hill and Dennis P. Lockhart were independent. In making such determinations, our board of directors considered the relationships that each such non-employee director has with Beneficient and all other facts and circumstances our board of directors deemed relevant in determining independence, including the beneficial ownership of our capital stock by each non-employee director and any institutional stockholder with which he or she is affiliated.
Committees of the Board of Directors
Our board of directors has eight (8) standing committees: an Audit Committee, a Compensation Committee, a Nominating Committee, a Community Reinvestment Committee, an Executive Committee, an Enterprise Risk Committee, a Credit Committee, and a Products and Related Party Transactions Committee, each of which has the composition and responsibilities described below. The board of directors also established a Section 16 Committee comprised of two or more non-employee directors that are authorized to approve grants of equity awards to our executive officers for purposes of Section 16 of the Exchange Act. From time to time, the board of directors may establish other committees to facilitate the management of our business.
Audit Committee
The Audit Committee’s primary responsibilities include, among other things:
•overseeing management’s establishment and maintenance of adequate systems of internal accounting and financial controls;
•the effectiveness of our legal and regulatory compliance programs;
•overseeing our financial reporting process, including the filing of financial reports; and
•selecting independent auditors, evaluating their independence and performance and approving audit fees and services performed by them.
The Audit Committee has three members: Peter T. Cangany, Jr., Patrick J. Donegan and Karen J. Wendel, all of whom are independent as defined by Nasdaq rules. Dennis P. Lockhart and Emily B. Hill served on the Audit Committee prior to his or her departure from the board of directors effective, July 19, 2024 for Mr. Lockhart and September 30, 2024 for Ms. Hill. Our board of directors has adopted a written charter for the Audit Committee, which is available on Beneficient’s corporate website, www.trustben.com under “Shareholders: Governance.” The Beneficient board of directors has determined that Peter T. Cangany, Jr., is an “audit committee financial expert” as defined by applicable SEC rules.
Compensation Committee
The Compensation Committee’s responsibilities include, among other things:
•ensuring that our executive compensation programs are appropriately competitive, supporting organizational objectives and stockholder interests and emphasizing pay-for-performance linkage;
•evaluating and approving compensation and setting performance criteria for compensation programs for our chief executive officer and other executive officers; and
•overseeing the implementation and administration of our compensation plans.
The Compensation Committee may be comprised of up to four members, of which two members are designated by Class B Directors and any additional members are designated by Class A Directors. Currently, the members of our Compensation Committee are Thomas O. Hicks and Bruce W. Schnitzer. Subject to the terms of the Stockholders Agreement, the Nominating Committee is evaluating the composition of the Compensation Committee and may consider additional appointments to the Compensation Committee. Our board of directors has adopted a written charter for the Compensation Committee, which is available on Beneficient’s corporate website, www.trustben.com under “Shareholders: Governance.” None of our executive officers serve as a member of the board of directors or Compensation Committee, or other committee serving an equivalent function, of any entity that has one or more executive officers who serve as members of the Beneficient board of directors or a committee of the Beneficient board of directors.
The board of directors established a Section 16 Committee that is comprised of two or more non-employee directors that are authorized to approve grants of equity awards to our executive officers for purposes of Section 16 of the Exchange Act.
Nominating Committee
The Nominating Committee’s responsibilities include, among other things:
•recommending Class A Director nominees for our board of directors and its committees;
•recommending the size and composition of our board of directors and its committees;
•reviewing our corporate governance guidelines and proposed amendments to our certificate of incorporation and bylaws; and
•reviewing and making recommendations to address stockholder proposals.
The Nominating Committee may be comprised of up to four directors, of which two members are designated by Class B Directors and any additional members are designated by Class A Directors. Currently, the member of our Nominating Committee is Thomas O. Hicks. James G. Silk served on the Nominating Committee prior to his departure from the board of directors effective May 10, 2024. Brad K. Heppner served on the Nominating Committee prior to his departure from the board of directors effective June 19, 2025. Subject to the terms of the Stockholders Agreement, the Nominating Committee is evaluating its composition and may consider additional appointments to the Nominating Committee to fill the vacancies created by Mr. Silk’s and Mr. Heppner’s departures from the board of directors. Our board of directors has adopted a written charter for the Nominating Committee, which is available on Beneficient’s corporate website, www.trustben.com under “Shareholders: Governance.”
Community Reinvestment Committee
The Community Reinvestment Committee’s responsibilities include, among other things:
•establishing, overseeing, reviewing and evaluating our enterprise-wide community reinvestment strategy and funding guidelines;
•adopting annual budgetary appropriations relating to our community reinvestment and charitable contributions; and
•making any other determination relating to our charitable contributions or any other use or involvement of a charity in our business.
The Community Reinvestment Committee may be comprised of up to four directors, of which two members are designated by the Class B Directors and any additional members are designated by Class A Directors. Currently, the members of our Community Reinvestment Committee are Derek Fletcher and Aurelia Heppner. Ms. Heppner is not a director of the Company but serves as a non-board member on the Community Reinvestment Committee as permitted under Nevada law. Ms. Heppner is the spouse of the Company’s former Chief Executive Officer, Brad K. Heppner. Emily B. Hill served on the Community Reinvestment Committee prior to her departure from the board of directors effective September 30, 2024. Subject to the terms of the Stockholders Agreement, the Community Reinvestment Committee is evaluating its composition and may consider additional appointments to the Community Reinvestment Committee to fill the vacancy created by Ms. Hill’s departure. Our board of directors has adopted a written charter for the Community Reinvestment Committee, which is available on Beneficient’s corporate website, www.trustben.com under “Shareholders: Governance.”
Executive Committee
The Executive Committee’s responsibilities include, among other things, exercising all of the powers and authority of our board of directors to act in matters as directed by the board of directors or in any other matter in the discretion of the Executive Committee, relating to our management and business and affairs, to the fullest extent permitted by law.
The Executive Committee may be comprised of up to four members, of which two members are designated by Class B Directors and any additional members are designated by Class A Directors. Currently, the members of our Executive Committee are Peter T. Cangany, Jr., Thomas O. Hicks and Bruce W. Schnitzer. James G. Silk served on the Executive Committee prior to his departure from the board of directors effective May 10, 2024. Brad K. Heppner served on the Executive Committee prior to his resignation from the board of directors effective June 19, 2025. Subject to the terms of the Stockholders Agreement, the Nominating Committee is evaluating the composition of the Executive Committee and may consider additional appointments to the Executive Committee to fill the vacancies created by departures of Mr. Silk and Mr. Heppner from the board of directors.
Enterprise Risk Committee
The Enterprise Risk Committee’s responsibilities include, among other things:
•reviewing the implementation, management and overall effectiveness of the enterprise risk framework across Beneficient, including the impact, results and management actions related to firm-wide assessments; and
•reviewing and discussing the areas of material risk to our operations and financial results and the steps management has taken to monitor and control such risks.
The Enterprise Risk Committee currently has five members. The members of our Enterprise Risk Committee are Thomas O. Hicks, Bruce W. Schnitzer, Peter, T. Cangany, Jr., Karen J. Wendel and Patrick J. Donegan. Brad K. Heppner served on the Enterprise Risk Committee prior to his departure from the board of directors effective June 19, 2025. Our board of directors has adopted a written charter for the Enterprise Risk Committee, which is available on Beneficient’s corporate website, www.trustben.com under “Shareholders: Governance.”
Credit Committee
The Credit Committee’s responsibilities include, among other things:
•making determinations, and direct management’s activities, regarding the top tier risk items associated with the loan portfolio including credit risk, market risk, liquidity risk, risk-adjusted pricing and assets and currency hedging;
•reviewing and discussing with management the loan portfolio’s top tier risk assessment and management’s process for the identification, evaluation and mitigation of top tier risks; and
•establishing certain risk limits, tolerances and assumptions as well as receiving reports from management as to the adherence to established limits, and when in breach, actions taken to rectify the breach.
The Credit Committee currently has three members. The members of our Credit Committee are Thomas O. Hicks, Bruce W. Schnitzer, and Patrick J. Donegan. Dennis P. Lockhart, Emily B. Hill and Brad K. Heppner served on the Credit Committee prior to his or her resignation from the board of directors, effective July 19, 2024 for Mr. Lockhart, September 30, 2024 for Ms. Hill and June 19, 2025 for Mr. Heppner. Our board of directors has adopted a written charter for the Credit Committee, which is available on Beneficient’s corporate website, www.trustben.com under “Shareholders: Governance.”
Products and Related Party Transactions Committee
The Products and Related Party Transactions Committee responsibilities include, among other things:
•evaluating any conflict of interest between the Company or any of its affiliates, on the hand, and any related party, and approve or reject any Related Party Transaction;
•reviewing any transaction or a series of transactions whereby the Company, through its operating subsidiaries, engages in its ordinary course of business of financing acquisitions or sales of alternative assets of its customers involving the payment of cash or the issuance of equity securities of the Company or its subsidiaries (a “Liquidity Transaction”);
•reviewing individual Liquidity Transactions that are (i) in an amount not to exceed the greater of $50.0 million and, in the event of the issuance of equity securities, a number of shares of the Company’s Class A common stock (assuming full conversion of the securities issued in such Liquidity Transaction) that is equal to 19.99% of the Company’s outstanding Class A and Class B common stock; (ii) that are consistent with the Company’s underwriting guidelines and credit policies as approved by the Board; (iii) and in the event securities of the
Company are issued in such transaction, such securities are a Pre-Approved Security (as defined in the Company’s amended and restated related party transaction policy), with the value of equity to be issued in a Liquidity Transaction for purposes of the size limitation being determined based on the previous trading day’s closing price of the Class A common stock that is to be issued or underlying convertible securities to be issued on the day the agreements governing such transactions are entered into; and
•to the extent Liquidity Transactions do not qualify for preapproval pursuant to the Company’s amended and restated related party transaction policy, evaluate any Liquidity Transaction and determine whether such Liquidity Transaction is in the best interests of the Company in light of any potential conflicts of interest or any potential related party nature of the transactions.
The Products and Related Party Transactions Committee has three members. The members of our Products and Related Party Transactions Committee are Peter T. Cangany, Jr., Patrick J. Donegan and Karen J. Wendel. Dennis P. Lockhart and Emily B. Hill served on the Products and Related Party Transaction Committee prior to his or her departure from the board of directors, effective July 19, 2024 for Mr. Lockhart and September 30, 2024 for Ms. Hill. Our board of directors has adopted a written charter for the Products and Related Party Transactions Committee, which is available on Beneficient’s corporate website, www.trustben.com under “Shareholders: Governance.”
Code of Business Conduct and Ethics for Employees, Executive Officers, and Directors
Our board of directors has adopted a code of business conduct and ethics, or “Code of Ethics,” which applies to all of our directors, officers and employees, including our principal executive officer, principal financial officer, principal accounting officer and persons performing similar functions. The Code of Ethics is available on our website at www.trustben.com under “Shareholders: Governance.” If we amend or grant any waiver from a provision of our Code of Ethics that applies to any of our executive officers, we will publicly disclose such amendment or waiver on our website and as required by applicable law.
Insider Trading Policy
Our board of directors has adopted an insider trading policy governing the purchase, sale and/or other dispositions of its securities by directors, officers and certain employees that is reasonably designed to promote compliance with insider trading laws, rules and regulations. While the Company is not subject to the insider trading policy, the Company does not trade in its securities when it is in possession of material nonpublic information other than pursuant to any Rule 10b5-1 trading plans adopted by the Company. Our insider trading policy is available on Beneficient’s corporate website, www.trustben.com under “Shareholders: Governance.”
Whistleblower Policy
Our board of directors has adopted a whistleblower policy to provide employees with a confidential and anonymous, method for reporting concerns about the conduct of the Company or employees free from retaliation. Our whistleblower policy is available on Beneficient’s corporate website, www.trustben.com under “Shareholders: Governance.”
Clawback Policy
Our board of directors has adopted a clawback policy, which provides that in the event the Company is required to prepare an accounting restatement due to noncompliance with any financial reporting requirements under the securities laws or otherwise erroneous data or the Company determines there has been a significant misconduct that causes financial or reputational harm, the Company shall recover a portion or all of any incentive compensation. Our clawback policy is available on Beneficient’s corporate website, www.trustben.com under “Shareholders: Governance.”
Equity Award Timing Policies
We do not have a formal policy or obligation that requires us to award equity or equity-based compensation on specific dates. Neither our Board nor our Compensation Committee takes material non-public information into account when determining the timing of equity awards, nor do we time the disclosure of material non-public information for the purpose of impacting the value of executive compensation. During the last fiscal year, there were no stock option awards to any named executive officers within four business days preceding the filing of any report of Forms 10-K, 10-Q, or 8-K that disclosed material nonpublic information.
ITEM 11 — EXECUTIVE COMPENSATION
Beneficient is an “emerging growth company,” as defined in the JOBS Act and is also a “smaller reporting company” under SEC rules. As such, we have opted to comply with the scaled executive compensation disclosure rules applicable to emerging growth companies and smaller reporting companies, which provide certain exemptions from various reporting requirements that are applicable to other public companies. This section provides an overview of the compensation awarded to, earned by, or paid to each individual who served as Beneficient’s principal executive officer during the fiscal year ended March 31,
2025 (the “FY2025”), and our next two most highly compensated executive officers in respect of their service to Beneficient during the period. We refer to these individuals as our named executive officers, or NEOs. Our NEOs for FY2025 were as follows:
•Brad K. Heppner, Former Chief Executive Officer and Former Chairman of the Board;
•Derek Fletcher, President of BFF, Chief Fiduciary Officer and Director; and
•Jeff Welday, Former Global Head of Originations & Distribution.
Agreements previously executed by BCG have become, unless otherwise provided, obligations of the Company as a result of the Conversion.
Executive Compensation Program Overview
Our compensation program has two primary objectives: (1) to attract, motivate and retain our employees and (2) to align their interests with those of our stockholders.
Our employees. Our business is dependent on our employees, including but not limited to our named executive officers. Among other things, we depend on their ability, where applicable, to lead our business, and provide other critical services, and we cannot compete without their continued employment with us. Therefore, it is important that our key employees are compensated in a manner that motivates them to excel consistently and encourages them to remain with Beneficient.
Alignment of interests. Each of our named executive officers has received certain equity awards as a form of long-term incentive compensation, which we believe serves to align the interests of our employees with those of our equity holders.
Historical Context of Executive Compensation
Effective in June 2017 and July 2017, BCG entered into the Bradley Capital Agreement and the BHI Services Agreement (as amended and restated as the Bradley Capital Services Agreement), each of which is defined and described in “—Narrative Disclosure to Summary Compensation Table.” Such agreements were executed in accordance with the terms of a Recapitalization Agreement dated August 1, 2017, by and among BCG and several related parties in contemplation of the commencement of our commercial operations. For additional information, see “—Certain Beneficient Relationships and Related Party Transactions – Relationships with Other Parties.” Pursuant to the Bradley Capital Agreement, and the BHI Services Agreement, we are obligated to pay certain costs that are reported as compensation to Mr. Heppner in the Summary Compensation Table in footnotes (5) and (6) thereto. At the time such agreements were entered, BHI, which is owned by The Highland Business Holdings Trust, of which Mr. Heppner, our former CEO, is the trustee, and Mr. Heppner and his family are the beneficiaries, held substantially all our outstanding equity and estimates of the current and future costs of those arrangements were incorporated in the valuation of the Company as part of the May 2018 change in control of BCG. The Amended and Restated Agreement of Limited Partnership of BCG dated September 1, 2017 included a provision stating that each person who acquired an interest in BCG approved, ratified and confirmed the execution and delivery of certain related party agreements described therein, including the Recapitalization Agreement, were acknowledged by GWG in connection with its initial transaction with BCG.
Summary Compensation Table
The “Summary Compensation Table” below summarizes the total compensation paid to or earned by our principal executive officer and each of the other two most highly-compensated officers employed at the end of FY2025.
| | | | | | | | | | | | | | | | | | | | | | | | | | | | | | | | | | | | | | |
Name and Principal Position | | Fiscal Year | | Salary ($) | | Bonus ($) | | Stock Awards ($) (3) | | All Other Compensation ($) | | Total ($) |
Brad K. Heppner(1) (2) | | 2025 | | $ | 225,000 | | | $ | — | | | $ | — | | | $ | 4,151,578 | | (4) | $ | 4,376,578 | |
Former Chief Executive Officer and Chairman of the Board | | 2024 | | 225,000 | | | — | | | 1,142,019 | | | 4,141,495 | | (5) | 5,508,514 | |
| | | | | | | | | | | | |
| | | | | | | | | | | | |
| Derek L. Fletcher | | 2025 | | 565,000 | | | — | | (6) | — | | | 18,732 | | (7) | 583,732 | |
President of BFF and Chief Fiduciary Officer and Director | | 2024 | | 565,000 | | | — | | (6) | 356,560 | | | 21,133 | | (8) | 942,693 | |
Jeff Welday(9) | | 2025 | | 300,000 | | | 3,919 | | (10) | 642,882 | | (11) | 18,732 | | (12) | 965,533 | |
Former Global Head of Originations & Distribution | | 2024 | | — | | | — | | | — | | | — | | | — | |
(1) Mr. Heppner resigned from the Board of Directors and from his role as Chief Executive Officer effective June 19, 2025.
(2) Amounts do not include certain equity interests and other returns received by BHI, which is owned by The Highland Business Holdings Trust, of which Mr. Heppner, our former CEO, is the trustee, and Mr. Heppner and his family are the beneficiaries, as each of these additional amounts
represent returns on founder’s equity interests originally received in connection with the formation and recapitalization of BCG and its subsidiaries and are not considered to be compensation, consistent with their treatment in the Company’s audited financial statements. See “—Narrative Disclosure to Summary Compensation Table – Beneficient Company Holdings, L.P. Interests.”
(3) The amount disclosed represents the aggregate grant date fair value of stock awards computed in accordance with ASC Topic 718. This amount does not reflect the actual economic value that may be realized by the named executive officer, which will depend on factors including the continued services of the named executive officer and the future value of our Common Stock. For the restricted stock unit awards granted in FY2024, the grant date fair value is based on the closing price of our common stock on the date of grant. The grant date fair values do not take into account any estimated forfeitures related to service-vesting conditions. The assumptions used in calculating the grant date fair value for such stock awards are set forth in the notes to our audited consolidated financial statements included in this Annual Report on Form 10-K for the year ended March 31, 2025.
(4) Consists of:
(i) total fees of $2,825,153 with respect to FY2025 accrued to Bradley Capital (as defined below), a Related Entity, for services provided and $55,779 with respect to the FY2025 for Bradley Capital and other Related Entities’ use of Company office space and resources all in accordance with the terms and pursuant to the Bradley Capital Services Agreement (as defined below). See “— Historical Context of Executive Compensation” above; (ii) total legal, tax and other expenses of $53,833 with respect to FY2025 expenses on behalf of Bradley Capital, a Related Entity, for services provided pursuant to the Bradley Capital Services Agreement. See “— Historical Context of Executive Compensation” above;
(ii) $663,225 with respect to FY2025 for the use by the Related Entity Trust (as defined below) of our “platinum level” trust administration services product plan and tax, legal and other expenses of approximately $522,011, of which $472,680 is accrued but unreimbursed, with respect to the FY2025 paid on behalf of BHI and other Related Entities pursuant to the terms of the BHI Services Agreement (as defined below). See “— Historical Context of Executive Compensation”;
(iii) $11,894 of club dues; and
(iv) Company-paid premiums in the amount of $19,683 for supplemental medical coverage.
(5) Consists of:
(i) total fees of $2,708,877 with respect to FY2024 paid to Bradley Capital, a Related Entity, for services provided and $65,442 with respect to the FY2024 for Bradley Capital and other Related Entities’ use of Company office space and resources all in accordance with the terms and pursuant to the Bradley Capital Services Agreement. See “— Historical Context of Executive Compensation” above; (ii) total legal, tax and other expenses of $30,199 with respect to FY2024 expenses on behalf of Bradley Capital, a Related Entity, for services provided pursuant to the Bradley Capital Services Agreement. See “— Historical Context of Executive Compensation” above;
(ii) on certain occasions when Mr. Heppner was traveling for business during FY2024 on the aircraft subleased by a subsidiary of Ben, Mr. Heppner’s spouse and/or other family members accompanied him. While his spouse and/or other family members may benefit from such travel, we consider the incremental costs of such travel to be nominal because the aircraft would have been used for such business travel, and the basic cost of such trip would have been incurred, whether or not Mr. Heppner’s spouse and/or other family members accompanied him on the trip and, as a result, no additional amount is reflected in the Summary Compensation Table. Pursuant to the Contribution Agreement (as defined below), BHI, a Related Entity, agrees to reimburse BCH for the quarterly rental paid or accrued by BCH with respect to the aircraft and additional expenses up to $250,000 per year conditioned upon BCH’s timely payment of the Guaranteed Series A-0 Payment to BHI. See “—Narrative Disclosure to Summary Compensation Table – Bradley Capital Company, L.L.C.”;
(iii) $926,977 with respect to FY2024 for the use by the Related Entity Trust (as defined below) of our “platinum level” trust administration services product plan and tax, legal and other expenses of approximately $377,593, of which $299,234 is accrued but unreimbursed, with respect to the FY2024 paid on behalf of BHI and other Related Entities pursuant to the terms of the BHI Services Agreement (as defined below). See “— Historical Context of Executive Compensation”;
(iv) $10,266 of club dues; and
(v) Company-paid premiums in the amount of $20,064 for supplemental medical coverage and Company contributions in the amount of $2,077 to a 401(k) plan for the benefit of Mr. Heppner.
(6) Final aggregate bonus amounts with respect to the FY2024 and FY2025 have not yet been determined.
(7) Consists of Company-paid premiums in the amount of $18,732 for supplemental medical coverage.
(8) Consists of Company-paid premiums in the amount of $16,787 for supplemental medical coverage and Company contributions in the amount of $4,346 to a 401(k) plan for the benefit of Mr. Fletcher with respect to FY2024.
(9) Mr. Welday resigned from his role as Global Head of Originations & Distribution effective August 11, 2025.
(10) Consists of cash commissions paid to Mr. Welday during FY2025 related to origination activity during the period.
(11) Includes $637,905 of incentive awards and $4,977 of equity-based commissions awards related to origination activity during the period during FY2025 to Mr. Welday based on the aggregate grant date fair value of stock awards computed in accordance with ASC Topic 718.
(12) Consists of Company-paid premiums in the amount of $18,732 for supplemental medical coverage.
Narrative Disclosure to Summary Compensation Table
A “Related Entity” or “Related Entities” include certain trusts that are directly or indirectly controlled by, or operate for the benefit of, Mr. Heppner or his family, and those entities directly or indirectly held by, or that are under common control with, such trusts, and in which he and his family members are among classes of economic beneficiaries, whether or not Mr. Heppner is entitled to economic distributions from such trusts. Mr. Heppner is a beneficiary of the trust that is the sole shareholder of BHI (such trust, the “Related Entity Trust”).
Bradley Capital Company, L.L.C.
BCG and BCH entered into a services agreement with Bradley Capital Company, L.L.C., a Related Entity (“Bradley Capital”), originally effective June 1, 2017 (the “Bradley Capital Agreement”), which was subsequently amended and restated effective January 1, 2022 (the “A&R Bradley Capital Agreement”), pursuant to which Bradley Capital provides certain executive and other services to BCG in exchange for fees and other consideration as described above. In addition, effective January 1, 2022, The Beneficient Company Group (USA), L.L.C. (“Beneficient USA”), a subsidiary of BCH, as sublessee, Bradley Capital, as sublessor, and BCH, solely as it relates to the guarantee it makes to Bradley Capital as set forth therein, entered into an Aircraft Sublease Agreement (the “2022 Aircraft Sublease”) pursuant to which BCH subleases the aircraft described therein. In conjunction with the execution of the 2022 Aircraft Sublease, BHI, BCH and BCG entered into a
Contribution Agreement effective as of January 1, 2022 (the “2022 Contribution Agreement”). Pursuant to the 2022 Contribution Agreement, BHI, which is owned by The Highland Business Holdings Trust, of which Mr. Heppner, our former CEO, is the trustee, and Mr. Heppner and his family are the beneficiaries, agrees to reimburse to BCH the quarterly rental paid or accrued by BCH under the Aircraft Sublease and additional expenses of up to $250,000 per year, subject to certain conditions, including BCH’s timely payment of the Guaranteed Series A-0 Payment to BHI for the respective quarter in which such contribution is to be paid (whether or not waived in accordance with the terms of the BCH A&R LPA). On January 1, 2023, the 2022 Aircraft Sublease expired pursuant to its terms. Also on January 1, 2023, Beneficient USA, Bradley Capital and BCH entered into a replacement sublease agreement (the “2023 Aircraft Sublease”), on substantially the same terms as the 2022 Aircraft Sublease, and the 2023 Aircraft Sublease expired on January 1, 2024 and was not renewed. On January 1, 2023, in connection with the execution of the 2023 Aircraft Sublease, BHI, BCH and BCG entered into an Amended and Restated Contribution Agreement on substantially the same terms as the 2022 Contribution Agreement to incorporate both the 2022 Aircraft Sublease and the 2023 Aircraft Sublease.
In connection with the consummation of the Business Combination, on June 7, 2023, the Bradley Capital Agreement was replaced by the Second Amended and Restated Bradley Capital Agreement (the “Second A&R Bradley Capital Agreement”) with the Company as a party. The Second A&R Bradley Capital Agreement is substantially similar to the previous Bradley Capital Agreement, subject to certain changes as follows. The Executive Committee (as defined in the Second A&R Bradley Capital Agreement) reference now refers to the Executive Committee of the Board, and the Second A&R Bradley Capital Agreement expressly states that it shall in no way limit the authority of Board to appoint and remove officers of the Company, including its chief executive officer. The term of the Second A&R Bradley Capital Agreement extends through December 31, 2023, with an annual one-year renewal provision thereafter. The termination provision was revised so that the agreement may be terminated upon the approval of all members of the Executive Committee, excluding Brad K. Heppner if he is then serving on the Executive Committee. The base fee was increased to $460,000 per quarter and the supplemental fee was increased to $180,000 per quarter, with each fee remaining subject to an annual inflation adjustment. In addition, revisions were made to the limitation of liability and indemnification provisions to reflect the applicability of the corporation laws of Nevada to Beneficient. As described elsewhere in the Annual Report on Form 10-K, Mr. Heppner resigned from the Company on June 19, 2025.
See “— Historical Context of Executive Compensation” above and the section titled “—Certain Beneficient Relationships and Related Party Transactions – Relationship with Bradley Capital Company, L.L.C.” for details.
Beneficient Holdings, Inc.
Mr. Heppner indirectly holds certain interests in our business through BHI, which is owned by The Highland Business Holdings Trust, of which Mr. Heppner, our former CEO, is the trustee, and Mr. Heppner and his family are the beneficiaries, which is a holder of the following equity interests in BCH: BCH Class S Ordinary Units, BCH Class S Preferred Units, BCH Preferred A-1 Unit Accounts, BCH Preferred A-0 Unit Accounts, FLP-1 Unit Accounts and FLP-3 Unit Accounts. The equity interests represent founder’s interests originally received by BHI in connection with the formation and recapitalization of Ben. Through his participation in the value of his founder’s equity interests of BCH held by BHI, Mr. Heppner receives financial benefits from our business which include, but are not limited to, certain income allocations, preferred returns, issuances of additional securities, cash distributions and other payments, including those described above. BHI’s interest in the equity interests of BCH are subject to certain transfer restrictions. In addition, a Company subsidiary, The Beneficient Company Group (USA), L.L.C. (“Ben USA”) entered into a services agreement with BHI, effective as of July 1, 2017 (the “BHI Services Agreement”) pursuant to which BHI pays an annual fee of $30,000 to Ben USA in exchange for the provision of certain trust administration and other services to be provided to the Related Entity Trust and the Related Entities. See “— Historical Context of Executive Compensation” above and the section titled “—Certain Beneficient Relationships and Related Party Transactions – Relationship with Beneficient Holdings, Inc.” for details.
Beneficient Company Holdings, L.P. Interests
Mr. Heppner, indirectly through BHI, owns significant limited partner interests in BCH. These interests have been issued in connection with numerous formative and recapitalization transactions and the receipt of these interests, and any additional equity interests issued as a return thereon or allocations or payments received by BHI in connection therewith, are not considered compensation, consistent with their treatment in the Company’s audited financial statements. As such, these returns on such interests, comprised of income allocations, preferred returns, issuances of additional limited partner interests, cash distributions and other payments, are not reflected in the Summary Compensation Table above. Such amounts may be significant and are considered by the Company’s board of directors in establishing the annual employee compensation for Mr. Heppner. As part of the May 2018 change of control of Ben, BCG obtained a valuation of the enterprise and its classes of equity as required by FASB ASC Topic 805, Business Combinations (“FASB ASC Topic 805”), due to the application of pushdown accounting. This valuation incorporated, among other things, estimates of current and future costs arising from related party contracts, including the Bradley Capital Agreement and the BHI Services Agreement. Each class of the
Company’s equity was then recorded at its fair value as set forth in valuation analysis, with the capital account balances of the preferred equity held by Ben’s founders, including BHI, reduced for, among other things, (i) the balance of outstanding debt of Ben, including related party debt, and (ii) any decrease in the value of Ben, up to the entire founders’ preferred equity amount outstanding, including decreases arising from the present value of the estimated costs of the related party contracts, including estimated costs related to private travel under the terms of the Bradley Capital Agreement.
During FY2024, BHI received $7.8 million of an accrued, but unpaid, quarterly return on BCH Preferred A-1 Unit Accounts, approximately $7 thousand of an accrued, but unpaid, quarterly return on BCH Class S Preferred Units, approximately $13.7 million of accrued, but unpaid, guaranteed payments with respect to BCH Preferred A-0 Unit Accounts, and no accrued distributions on BCH FLP-3 Unit Accounts. During FY2025, BHI received $12.2 million of an accrued, but unpaid, quarterly return on BCH Preferred A-1 Unit Accounts, approximately $2 thousand of an accrued, but unpaid, quarterly return on BCH Class S Preferred Units, approximately $14.5 million of accrued, but unpaid, guaranteed payments with respect to BCH Preferred A-0 Unit Accounts, and no amount of accrued but unpaid distributions on BCH FLP-3 Unit Accounts. Amounts reflected above related to the quarterly return on the BCH Preferred A-1 Units Accounts and the BCH Class S Preferred Units are only earned to the extent these is sufficient income at BCH to satisfy the return, however, such amounts accumulate in periods when there is insufficient income to fully satisfy the returns. Through March 31, 2025, approximately $99.0 million and $0.1 million of preferred return related to BHI’s holdings of BCH Preferred A-1 Units Accounts and BCH Class S Preferred Units has not yet been allocated due to insufficient income during those periods to fully satisfy the preferred return and will be allocated in future quarterly periods to the extent that sufficient income, if any, is available for such allocation. In connection with the Business Combination, the quarterly BCH Preferred A-1 Units Accounts and BCH Class S Preferred Units will not accrue from June 7, 2023 through December 31, 2024, except to the extent of income available to be allocated to these securities. See “—Certain Beneficient Relationships and Related Party Transactions – Beneficient Company Holdings, L.P. Interests” for additional information.
BCH FLP-2 Unit Accounts
BMP holds BCH FLP-2 Unit Accounts in connection with the BMP Equity Incentive Plan. As the holder of BCH FLP-2 Unit Accounts, BMP is entitled to quarterly issuances of an equal amount of BCH Class S Ordinary Units and BCH Class S Preferred Units that in aggregate is equal to the income allocated to BCH FLP-2 Unit Accounts pursuant to the BCH A&R LPA. BCH FLP-2 Unit Accounts are allocated income equal to 49.5% of: (1) fifteen percent (15%) of the profits from financing activities of BCH and its subsidiaries, exclusive of profits from other activities such as fees or reimbursement of expenses in connection with trustee or custodial services and insurance and insurance-related activities (this will generally include revenues from Ben Liquidity subsidiaries), and (2) the Excess EBITDA Margin, which generally relates to the fee-generating businesses of Beneficient, exclusive of financing activity revenues. The Excess EBITDA Margin for an applicable entity is equal to the lesser of (i) 50% of the revenues of BCH and its tax pass-through subsidiaries, excluding revenues from financing activities, and (ii) an amount of revenues that will cause the EBITDA of such entity divided by the gross revenues of such entity to equal 20% (this will generally include the subsidiaries of Ben Custody and Ben Insurance Services). BCH FLP-2 Unit Accounts are also entitled to receive annual tax distributions. As the holder of the BCH FLP-2 Unit Accounts, upon its allocation of income of BCH in accordance with the above terms, BMP receives additional limited partner interests in BCH while retaining such BCH FLP-2 Unit Accounts. There were no units received by BMP for during FY2024 or FY2025.
In addition, pursuant to the terms of the BCH Eighth A&R LPA, adopted June 7, 2023, BMP, as the holder of the BCH FLP-2 Unit Accounts, also is entitled to receive an allocation of a portion of any upward carrying value adjustment as calculated pursuant to Internal Revenue Code Section 704(b). In the event of an upward carrying value adjustment, the BCH FLP-1 Unit Accounts (50.5%) and the BCH FLP-2 Unit Accounts (49.5%) are entitled to first be allocated gains associated with such carrying value adjustment equal to 15% of the value of the capital accounts of all Class A Units and Class S Units, calculated based on the post-adjusted capital accounts of the then outstanding Class A Units and Class S Units. Immediately following any such allocation, the amount allocated is converted into BCH Class S Ordinary Units at the unit price, which prior to the effectiveness of the Business Combination was determined by dividing the sum of the capital accounts for the BCH Class A Units and BCH Class S Units by the aggregate number of such units, and, following the effectiveness of the Business Combination, the closing price of a share of the Class A common stock on the primary exchange on which such shares are listed. Such provision results in BMP, as the holder of the BCH FLP-2 Unit Accounts, receiving additional limited partner interests as a result of any upward adjustment of the carrying value of the assets of BCH while retaining such BCH FLP-2 Unit Accounts. Adjustments to the carrying value of the BCH assets are likely to occur upon certain events, such as the acquisition of additional limited partner interests in BCH for more than a de minimis capital contribution. As a result of the consummation of the Business Combination, an adjustment to the carrying value BCH’s assets of approximately $321.9 million occurred. Pursuant to the BCH Eighth A&R LPA, approximately 402,383 BCH Class S Ordinary Units would be issuable as a result of the carrying value adjustment. Additionally, subsequent to the Business Combination, additional carrying value adjustments occurred, and approximately 1,400,000 (inclusive of the 402,383 units described above) BCH
Class S Ordinary Units would be issuable through March 31, 2025 as a result of such carrying value adjustments, subject to the Compensation Policy. Under the Compensation Policy, unless waived or amended, the number of BCH Class S Ordinary Units that may be issued as a result of the carrying value adjustments is limited and requires approval of the Board; provided that any such BCH Class S Ordinary Units that are issuable under the carrying value provision may be issued in subsequent years in accordance with the Compensation Policy. As of the date of this Annual Report on Form 10-K, there has been no allocation of such carrying value adjustments among the holders of the FLP-1 Unit Accounts and the FLP-2 Unit Accounts, and no issuance of any BCH Class S Ordinary Units as a result of such adjustments.
Other Employment Arrangements
We did not have a formal employment agreement with Mr. Heppner prior to his resignation on June 19, 2025. Mr. Heppner received a base salary as determined by the compensation committee of Ben Management, prior to the Conversion, and of Beneficient, subsequent to the Conversion. Mr. Heppner received a base salary of $225,000 for FY2025 and FY2024. In establishing his salary, the compensation committee took into consideration the fees payable under the Bradley Capital Services Agreement and the equity interests indirectly held by Mr. Heppner, as a founder of Ben and the financial benefits derived from such interests. In establishing Mr. Heppner’s salary the compensation committee sought to establish a minimum salary that would allow Mr. Heppner to maximize the benefits available under the Company’s 401(k) plan and the also enable Mr. Heppner and his qualified dependents to participate in the Company’s insurance and other benefits programs.
We do not have a formal employment agreement with Mr. Fletcher. Mr. Fletcher receives a base salary and bonus as determined by the compensation committee of Ben Management, prior to the Conversion, and of Beneficient, subsequent to the Conversion. For FY2025 and FY2024, Mr. Fletcher received a base salary of $565,000, participates in our annual bonus program, and participates in our equity incentive plans.
We did not have a formal employment agreement with Mr. Welday prior to his resignation on August 11, 2025. Mr. Welday received a base salary and bonus as determined by the compensation committee of Ben Management, prior to the Conversion, and of Beneficient, subsequent to the Conversion. For FY2025, Mr. Welday received a base salary of $300,000, participated in our annual bonus program, and participated in our equity incentive plans. Mr. Welday also was eligible to earn commissions as a registered representative under our commission plan for originating new liquidity transactions.
From time to time, we have granted equity awards in the form of restricted stock awards (“RSUs”) pursuant to the 2023 Incentive Plan (as described below), restricted equity units (“REUs”) pursuant to the 2018 Equity Incentive Plan (as described below), and BMP Units (as defined below) pursuant to the BMP Equity Incentive Plan to our named executive officers, which are generally subject to vesting based on each of our named executive officer’s continued service with us and will vest 20% on the award date, and 20% on each anniversary of the named executive officer’s date of hire. Each of our named executive officers currently holds RSUs, REUs and BMP Units that were granted under our 2023 Incentive Plan, 2018 Equity Incentive Plan or the BMP Equity Incentive Plan. In connection with the Conversion, Beneficient assumed the 2018 Equity Incentive Plan and any awards granted pursuant to the 2018 Equity Incentive Plan will be settled in Class A Common Stock of Beneficient. Effective June 7, 2023, no further awards are to be made pursuant to the 2018 Equity Incentive Plan. Awards under the BMP Equity Incentive Plan are subject to confidentiality, noncompetition and non-solicitation provisions.
On April 1, 2022 (during FY2023), Mr. Heppner was awarded an additional 543 REUs and Mr. Fletcher was awarded an additional 170 REUs, which vests as follows: 20% on the grant date, 20% on the first anniversary of the grant date, 20% on the second anniversary of the grant date, 20% on the third anniversary of the grant date, and 20% on the fourth anniversary of the grant date; provided, however, that such vesting was subject to the completion of an “Initial Listing Event” (as defined in the 2018 Equity Incentive Plan), which occurred upon consummation of the Avalon Merger (the “2023 Period Vesting Schedule”). To the extent a vesting date occurred prior to the Initial Listing Event, such vesting was delayed and only occurred on the Initial Listing Event (“FY2023 Vesting Criteria”). Grant amounts noted above awarded pursuant to the 2018 Equity Incentive Plan do not reflect the adjustment to account for the conversion rate for which each BCG Class A common unit converted into 1.25 shares of Beneficient Class A common stock.
On July 15, 2023 (during FY2024), Mr. Heppner and Mr. Fletcher were awarded 5,230 RSUs and 1,633 RSUs, respectively (the “FY2024 Awards”). The FY2024 Awards vest as follows (i) 2,325 RSUs and 726 RSUs granted to Mr. Heppner and Mr. Fletcher, respectively, fully vested on the grant date and (ii) the remainder of the FY2024 Awards, 2,906 RSUs and 907 RSUs granted to Mr. Heppner and Mr. Fletcher, respectively, vest 20% on the September 1, 2023, and the remaining 80% in four equal annual installments on September 1st of each subsequent calendar year (“FY2024 Vesting Schedule”).
On August 22, 2024 (during FY2025), Mr. Welday was awarded 218,760 RSUs and, on December 31, 2024, Mr. Welday was awarded 6,681 RSUs (the “FY2025 Awards”). No RSUs were awarded to Mr. Heppner or Mr. Fletcher during FY2025. For the FY2025 Awards to Mr. Welday, the August 22, 2024 grant of 218,760 RSUs was fully vested on the grant date, while the December 31, 2024 award of 6,681 RSUs vest in equal installments on January 15, 2025, April 15, 2025, July 15, 2025 and October 15, 2025 (“FY2025 Vesting Schedule”).
Employment Agreement with James Silk (Interim Chief Executive Officer)
Following the resignation of Mr. Heppner from his position as the Company’s Chief Executive Officer, on July 20, 2025, the Company entered into an employment agreement with Mr. Silk in connection with his appointment as Interim Chief Executive Officer. Pursuant to the agreement, Mr. Silk will serve as interim Chief Executive Officer until a successor Chief Executive Officer is appointed or until Mr. Silk’s earlier resignation or termination. The employment agreement provides that Mr. Silk will be entitled to receive an annualized base salary of $750,000 and is eligible to receive equity awards pursuant to the 2023 Incentive Plan, the BMP Equity Incentive Plan or any prior incentive plan of the Company, its predecessor or subsidiaries.
Pursuant to his employment agreement, Mr. Silk is entitled to vacation time and to participate in the Company’s standard employee benefit plans and programs. The employment agreement also contains customary provisions relating to, among other things, confidentiality, non-solicitation, non-disparagement and indemnification.
During Mr. Silk’s employment with the Company as Executive Vice President and Chief from January 2020 to May 2024, the Company previously entered into an employment agreement with Mr. Silk. Approximately $937,500 is owed by the Company to Mr. Silk pursuant to his previous employment agreement, which will be paid in installments, the amount and timing of which shall be mutually agreed to by Mr. Silk and the Board.
2025 Fiscal Year Outstanding Equity Awards at Fiscal Year-End Table
The following table lists the outstanding equity awards held by each of Messrs. Heppner, Fletcher and Welday as of March 31, 2025. Amounts reflected in the below table, to the extent related to awards under the 2018 Equity Incentive Plan, reflect the adjustment to account for the conversion rate for which each BCG Class A common unit converted into 1.25 shares of Class A common stock.
| | | | | | | | | | | | | | | | | | | | | | | | | | |
| | Stock Awards |
| Name | | Number of shares or units of stock that have not vested | | Market value of shares or units of stock that have not vested | | Equity incentive plan awards: Number of unearned shares, units or other rights that have not vested | | Equity incentive plan awards: Market or payout value of unearned shares, units or other rights that have not vested |
| Brad K. Heppner | | 1,744 | | (1) | $ | 545 | | (2) | — | | | — | |
| | 272 | | (3) | $ | 85 | | (4) | — | | | — | |
| | | | | | | | |
| | | | | | | | |
Derek L. Fletcher | | 544 | | (5) | $ | 170 | | (6) | — | | | — | |
| | 85 | | (7) | $ | 27 | | (8) | — | | | — | |
| Jeff Welday | | 212 | | (9) | $ | 66 | | (10) | — | | | — | |
| | 45 | | (11) | $ | 14 | | (12) | — | | | — | |
| | 5,011 | | (13) | $ | 1,566 | | (14) | | | |
| | | | | |
(1) | Consists of restricted stock units granted pursuant to the 2023 Incentive Plan on July 15, 2023, subject to the FY2024 Vesting Schedule. |
(2) | Amount shown reflects the value of the restricted stock units granted pursuant to the 2023 Incentive Plan based on the closing price of the Company’s Class A common stock as of March 31, 2025 of $0.31. |
(3) | Consists of restricted equity units granted pursuant to the 2018 Equity Incentive Plan on April 1, 2022, subject to the 2023 Period Vesting Schedule. |
(4) | Amount shown reflects the value of the restricted equity units granted pursuant to the 2018 Equity Incentive Plan based on the closing price of the Company’s Class A common stock as of March 31, 2025 of $0.31. |
(5) | Consists of restricted stock units granted pursuant to the 2023 Incentive Plan on July 15, 2023, subject to the FY2024 Vesting Schedule. |
(6) | Amount shown reflects the value of the restricted stock units granted pursuant to the 2023 Incentive Plan based on the closing price of the Company’s Class A common stock as of March 31, 2025 of $0.31. |
(7) | Consists of restricted equity units granted pursuant to the 2018 Equity Incentive Plan on April 1, 2022, subject to the 2023 Period Vesting Schedule. |
(8) | Amount shown reflects the value of the restricted equity units granted pursuant to the 2018 Equity Incentive Plan based on the closing price of the Company’s Class A common stock as of March 31, 2025 of $0.31. |
(9) | Consists of restricted stock units granted pursuant to the 2023 Incentive Plan on July 15, 2023, subject to the FY2024 Vesting Schedule. |
(10) | Amount shown reflects the value of the restricted stock units granted pursuant to the 2023 Incentive Plan based on the closing price of the Company’s Class A common stock as of March 31, 2025 of $0.31. |
(11) | Consists of restricted equity units granted pursuant to the 2018 Equity Incentive Plan on April 1, 2022, subject to the 2023 Period Vesting Schedule. |
(12) | Amount shown reflects the value of the restricted equity units granted pursuant to the 2018 Equity Incentive Plan based on the closing price of the Company’s Class A common stock as of March 31, 2025 of $0.31. |
(13) | Consists of restricted stock units granted pursuant to the 2023 Incentive Plan on December 31, 2024, subject to the FY2025 Vesting Schedule. |
(14) | Amount shown reflects the value of the restricted stock units granted pursuant to the 2023 Incentive Plan based on the closing price of the Company’s Class A common stock as of March 31, 2025 of $0.31. |
Payments to our Founder and Former Chief Executive Officer
The following table sets forth certain information regarding (i) payments of cash made or that have accrued to Mr. Heppner and (ii) issuances of equity and accruals to capital accounts and hypothetical capital accounts on equity interests held by certain entities in which Mr. Heppner has a financial interest. Disclosure covers (i) payments made in connection with Mr. Heppner’s compensation as Chief Executive Officer of the Company during FY2025 and FY2024 as disclosed in “Executive Compensation”, (ii) payments made in connection with certain related party transactions in which Mr. Heppner has a financial interest for FY2025 and FY2024 as disclosed in “Certain Relationships and Related Party Transactions”, and (iii) certain other arrangements under which amounts may be payable in later periods. Mr. Heppner resigned as Chief Executive Officer and Chairman of the Board of Directors on June 19, 2025, however, Mr. Heppner continues to control, either directly or indirectly, a significant amount of equity of the Company and its subsidiaries.
| | | | | | | | | | | | | | | | | | | | | | | |
Executive Compensation | |
| | | | Amount Paid or Accrued | |
Type | | Explanation | | FY 2025 | | FY 2024 | |
Salary1 | | We provided Mr. Heppner cash compensation in the form of a base salary. For additional information on Mr. Heppner’s salary, see the section titled “Executive Compensation-Summary Compensation Table.” | | $ | 225,000 | | | $ | 225,000 | | |
Bonus | | From time to time, we provided Mr. Heppner cash compensation in the form of a bonus. For additional information on bonuses awarded to Mr. Heppner, see the section titled “Executive Compensation-Summary Compensation Table.” | | $ | — | | | $ | — | | |
Stock Awards | | From time to time, we have granted equity awards in the form of restricted equity units (REUs) pursuant to the 2018 Equity Incentive Plan and restricted stock units pursuant to the 2023 Incentive Plan to Mr. Heppner. For additional information on Mr. Heppner’s stock awards, see the section titled “Executive Compensation-2025 Fiscal Year Outstanding Equity Awards at Fiscal Year-End Table.” | | $ | — | | 2* | $ | 1,142,019 | | 2* |
Adjusted All Other Compensation3, 4 | | We provided certain benefits and perquisites to Mr. Heppner including supplemental medical coverage, a 401(K) plan and payment of country club dues, while he was employed. For additional information on perquisites provided to Mr. Heppner, see the section titled “Executive Compensation-Summary Compensation Table.” | | $ | 1,326,425 | | | $ | 1,432,618 | | |
Bradley Capital Agreement5 | | Pursuant to the Bradley Capital Agreement, we make payments to Bradley Capital for certain executive-level services provided and for the use of office space and other resources and non-business use of an aircraft. Bradley Capital is an entity ultimately owned by The Highland Business Holdings Trust, of which Mr. Heppner, our former CEO, is the trustee, and Mr. Heppner and his family are the beneficiaries. Additionally, we pay certain legal, tax and other expenses on behalf of Bradley Capital under the terms of the Bradley Capital Agreement. For additional information on the Bradley Capital Agreement, see the sections titled “Executive Compensation-Narrative Disclosure to the Summary Compensation Table” and “Certain Relationships and Related Party Transactions-Relationships with Other Parties.” A copy of the Second Amended and Restated Bradley Capital Agreement is included as Exhibit 10.15.2 to this Annual Report on Form 10-K. | | $ | 2,825,153 | | | $ | 2,708,877 | | |
HCLP Loan Agreement6† | | Pursuant to the HCLP Loan Agreement, we make payments to HCLP on our secured loans from HCLP, primarily in the form of principal and interest payments. The majority of HCLP is indirectly owned by The Highland Investment Holdings Trust, of which Mr. Heppner and his family are the beneficiaries. As of March 31, 2025, we had approximately $94.5 million (including an unamortized premium thereon) of debt outstanding derived from our secured loans with HCLP in principal amount. We have in the past, and we may in the future, pay fees to HCLP to extend the maturity date of our secured loans. For additional information on the HCLP Loan Agreement, see the section titled “Certain Relationships and Related Party Transactions, and Director Independence-Relationships with Other Parties.” Copies of the HCLP Loan Agreement and amendments thereto are included as Exhibits 10.12.1 through 10.12.14 and 10.13.1 through 10.13.17 to this Annual Report on Form 10-K. | | $ | 9,093,409 | | 7 | $ | 9,085,535 | | 7 |
| Aircraft Sublease | | Pursuant to the Aircraft Sublease, which were effective January 1, 2022 and January 1, 2023, Bradley Capital subleases an aircraft, without a crew, to Beneficient USA for up to three hundred (300) hours of use. Beneficient USA pays certain quarterly rental fees plus direct operating expenses, and Bradley Capital pays the fixed and variable costs of operating the aircraft. For additional information on the Aircraft Sublease, see the sections titled “Executive Compensation-Narrative Disclosure to the Summary Compensation Table” and “Certain Relationships and Related Party Transactions-Relationships with Other Parties.” The Aircraft Sublease expired on January 1, 2024. | | $ | — | | | $ | 4,050,000 | | 8* |
| Relationship with The Heppner Endowment for Research Organizations, L.L.C. and Research Ranch Operating Company, L.L.C. | | HERO and RROC are indirectly owned by The Highland Investment Holdings Trust, The Highland Great Plains Trust and The Highland Partner Holdings Trust. Mr. Heppner is a permissible beneficiary of The Highland Investment Holdings Trust and The Highland Partner Holdings Trust, but he is not a beneficiary of The Highland Great Plains Trust. Mr. Heppner’s family members are potential beneficiaries of each of these three trusts. The Charitable Accounts (as defined herein) have historically received proceeds from certain trusts settled and funded by our customers in support of their charitable initiatives, but HERO does not receive any proceeds from trusts settled and funded by customers of Ben. We have certain outstanding payables to RROC and the Charitable Accounts as described in the section titled “Certain Relationships and Related Party Transactions, and Director Independence-Relationships with Other Parties.” We do not anticipate engaging in further transactions with these entities. | | $ | — | | 9 | $ | — | | 10 |
| | | | | | | | | | | | | | | | | | | | | | | |
| Executive Compensation | |
| | | | Amount Paid or Accrued | |
| Type | | Explanation | | FY 2025 | | FY 2024 | |
| BCH Preferred A-0 Unit Accounts | | As of March 31, 2025, BHI held BCH Preferred A-0 Unit Accounts with an estimated capital account balance of $206,262,822. Additionally, as of March 31, 2025, BHI is owed quarterly guaranteed payments of approximately $45,299,484. BHI is directly owned by The Highland Business Holdings Trust, of which Mr. Heppner, our former CEO, is the trustee, and Mr. Heppner and his family are the beneficiaries. As a holder of the BCH Preferred A-0 Unit Accounts, BHI is entitled to receive quarterly guaranteed cash payments equal to 1.50% per fiscal quarter (or 6.0% per annum) of its BCH Preferred A-0 Unit Accounts capital account balance on an annual basis, subject to the terms of an agreement to defer delivery of such payments until November 15, 2024. As part of the proposed transactions to revise BCH’s liquidation priority described elsewhere in this Annual Report on Form 10-K, the guaranteed payment would be further deferred until November 15, 2025 on terms consistent with the deferral through November 15, 2024 if the proposed transactions are completed, which we do not expect to occur based on the current terms. Ben has accrued such quarterly guaranteed cash payments, but such amounts remain unpaid as of the date of this Annual Report. See “Description of Securities-Limited Partner Interests in BCH”, “Executive Compensation-Narrative Disclosure to the Summary Compensation Table” and “Certain Relationships and Related Party Transactions-Beneficient Company Holdings, L.P. Interests” for additional information on payments made to BHI as a holder of BCH Preferred A-0 Unit Accounts. | | $ | 14,500,000 | | 11* | $ | 13,700,000 | | 11* |
| BCH Preferred A-1 Unit Accounts | | As of March 31, 2025, BHI held BCH Preferred A-1 Unit Accounts with an estimated capital account balance of $644,062,834 and an estimated hypothetical capital account of $743,047,965 million. BHI is directly owned by The Highland Business Holdings Trust, of which Mr. Heppner, our former CEO, is the trustee, and Mr. Heppner and his family are the beneficiaries. As a holder of the BCH Preferred A-1 Unit Accounts, BHI is entitled to (i) a quarterly preferred return equal to the hypothetical capital account balance of such BCH Preferred A-1 Unit Accounts multiplied by the most recent 90-Day Average Secured Overnight Financing Rate as published by the Federal Reserve Bank of New York prior to each fiscal quarter plus 0.5% (2.0% per annum) and allocable by a corresponding increase to the BCH Preferred A-1 Unit Accounts capital account, subject to an agreement to waive and defer the accrual of such payments that expired on December 31, 2024, (ii) tax distributions for any period in which there is an allocation of income related to the quarterly preferred return and (iii) allocations from sale proceeds of BCH in an amount up to their hypothetical BCH Preferred A-1 Unit Accounts capital account. See “Description of Securities-Limited Partner Interests in BCH”, “Executive Compensation-Narrative Disclosure to the Summary Compensation Table” and “Certain Relationships and Related Party Transactions, and Director Independence-Beneficient Company Holdings, L.P. Interests” for additional information on payments made to BHI as a holder of BCH Preferred A-1 Unit Accounts. | | $ | 12,225,869 | | 12* | $ | 7,845,252 | | 12* |
| | | | | | | | | | | | | | | | | | | | | | | |
| BCH Class S Ordinary Units | | As of March 31, 2025, BHI held BCH Class S Ordinary Units with an estimated capital account balance of $20,424. BHI is directly owned by The Highland Business Holdings Trust, of which Mr. Heppner, our former CEO, is the trustee, and Mr. Heppner and his family are the beneficiaries. Following certain allocations of income to the BCH Class S Ordinary Units, the capital account balance associated with such BCH Class S Ordinary Units shall be reduced by the amount so allocated and, in exchange, BHI is entitled to an equal number of BCH Class S Ordinary Units and BCH Class S Preferred Units equal to the amount of the reduction in the capital account divided by the closing price of the Class A common stock on the date of such exchange. See “Description of Securities—Limited Partner Interests in BCH”, “Executive Compensation—Narrative Disclosure to the Summary Compensation Table” and “Certain Relationships and Related Party Transactions—Beneficient Company Holdings, L.P. Interests” for additional information on limited partner interests issued to BHI as a holder of BCH Class S Ordinary Units. | | $ | — | | | $ | — | | |
| BCH Class S Preferred Units | | As of March 31, 2025, BHI held BCH Class S Preferred Units with an estimated capital account balance of $233 and an estimated hypothetical capital account of $120,774. BHI is directly owned by The Highland Business Holdings Trust, of which Mr. Heppner, our former CEO, is the trustee, and Mr. Heppner and his family are the beneficiaries. Holders of the BCH Class S Preferred Units are entitled to receive (i) a quarterly preferred return (the “Quarterly Class S Preferred Unit Return”) equal to the hypothetical capital account balance of such BCH Class S Preferred Units multiplied by the base rate and allocable by a corresponding increase to the BCH Class S Preferred Unit capital account, subject to an agreement to waive and defer the accrual of such payments until December 31, 2024 and (ii) allocations of sale proceeds of BCH in an amount up to their hypothetical BCH Class S Preferred Unit capital account, thereby increasing such holder’s BCH Class S Preferred Unit capital account and resulting distributions. See “Description of Securities-Limited Partner Interests in BCH”, “Executive Compensation-Narrative Disclosure to the Summary Compensation Table” and “Certain Relationships and Related Party Transactions-Beneficient Company Holdings, L.P. Interests” for additional information on payments made to BHI as a holder of BCH Class S Preferred Units. | | $ | 1,987 | | 13* | $ | 6,905 | | 13* |
| | | | | | | | | | | | | | | | | | | | | | | |
| Executive Compensation | |
| | | | Amount Paid or Accrued | |
| Type | | Explanation | | FY 2025 | | FY 2024 | |
| BCH FLP-1 Unit Accounts | | As of March 31, 2025, BHI held BCH FLP-1 Unit Accounts Units with an estimated capital account balance of $0.00 as amounts allocated are converted to BCH Class S Ordinary and/or BCH Class S Preferred Units as described below. BHI is directly owned by The Highland Business Holdings Trust, of which Mr. Heppner, our former CEO, is the trustee, and Mr. Heppner and his family are the beneficiaries. As a holder of the BCH FLP-1 Unit Accounts, BHI is entitled to receive (i) quarterly issuances of an equal amount of BCH Class S Ordinary Units and BCH Class S Preferred Units that in aggregate is equal to the income allocated to BCH FLP-1 Unit Accounts pursuant to the Eighth A&R BCH LPA, which is 50.5% of (1) 15% of profits from financing activities of BCH and (2) Excess EBITDA Margin, which generally relates to the fee-generating businesses of Ben, (ii) upon its allocation of income of BCH in accordance with the Eighth A&R BCH LPA, additional BCH Class S Ordinary Units and BCH Class S Preferred Units, (iii) an allocation of a portion of any upward carrying value adjustment as calculated pursuant to Internal Revenue Code Section 704(b) and (iv) annual tax distributions. See “Description of Securities-Limited Partner Interests in BCH”, “Executive Compensation-Narrative Disclosure to the Summary Compensation Table” and “Certain Relationships and Related Party Transactions-Beneficient Company Holdings, L.P. Interests” for additional information on payments made and limited partner interests issued to BHI as a holder of BCH FLP-1 Unit Accounts. | | $ | 1,035,396 | | 14* | $ | 177,959,674 | | 15* |
| BCH FLP-2 Unit Accounts | | As of March 31, 2025, BMP held BCH FLP-2 Unit Accounts Units with an estimated capital account balance of $0.00. BMP is owned by certain of the directors, officers and employees of Ben and a limited number of former employees. BHI is directly owned by The Highland Business Holdings Trust, of which Mr. Heppner, our former CEO, is the trustee, and Mr. Heppner and his family are the beneficiaries. Mr. Heppner does not hold an interest in BMP. When an employee forfeits their interest in BMP, BHI holds such interests until they are reissued to a participant. As a result, BHI may occasionally hold the forfeited interests of a former employee in BMP. However, BHI does not currently hold any such forfeited interests. As the holder of BCH FLP-2 Unit Accounts, BMP is entitled to receive (i) quarterly issuances of an equal amount of BCH Class S Ordinary Units and BCH Class S Preferred Units that in aggregate is equal to the income allocated to BCH FLP-2 Unit Accounts pursuant to the Eighth A&R BCH LPA, which is 49.5% of (1) 15% of profits from financing activities of BCH and (2) Excess EBITDA Margin (as defined herein), which generally relates to the fee-generating businesses of Ben, (ii) annual tax distributions, (iii) upon its allocation of income of BCH in accordance with the Eighth A&R BCH LPA, additional BCH Class S Ordinary Units and BCH Class S Preferred Units and (iv) an allocation of a portion of any upward carrying value adjustment as calculated pursuant to Internal Revenue Code Section 704(b). See “Description of Securities- Limited Partner Interests in BCH”, “Executive Compensation- Narrative Disclosure to the Summary Compensation Table” and “Certain Relationships and Related Party Transactions, and Director Independence-Beneficient Company Holdings, L.P. Interests” for additional information on payments made and limited partner interests issued to BMP as a holder of the BCH FLP-2 Unit Accounts. | | $ | — | | | $ | — | | |
| BCH FLP-3 Unit Accounts | | As of March 31, 2025, BHI held BCH FLP-3 Unit Accounts Units with an estimated capital account balance of $930,000. The BCH FLP-3 Unit Accounts are designed to have a capital account of $0.00 as allocations are typically payable in cash upon issuance. However, as of March 31, 2025, the Company owed BHI $930,000 in cash distributions in connection with a previous allocation resulting in a capital account balance of $930,000. BHI is directly owned by The Highland Business Holdings Trust, of which Mr. Heppner, our former CEO, is the trustee, and Mr. Heppner and his family are the beneficiaries. As the holder of BCH FLP-3 Unit Accounts, BHI is entitled to receive quarterly tax and other distributions equal to 100% of the amount of the profit allocated to BHI’s BCH FLP-3 Unit Accounts capital balance. BCH FLP-3 Unit Accounts are allocated profits from financing activities of Ben equal to the lesser of 5% of quarterly net financing revenues and 10% of the average annualized stated interest (to the extent constituting net financing revenues) of the quarterly average of new ExAlt Loans issued during the previous 12 months. See “Description of Securities-Limited Partner Interests in BCH”, “Certain Relationships and Related Party Transactions, and Director Independence-Beneficient Company Holdings, L.P. Interests” for additional information on payments made to BHI as a holder of BCH FLP-3 Unit Accounts. | | $ | — | | | $ | 900,000 | | |
| | | | | |
| * | Such amount does not represent cash actually paid. |
| 1 | Amounts do not include certain equity interests and other returns received by BHI, which is owned by The Highland Business Holdings Trust, of which Mr. Heppner, our former CEO, is the trustee, and Mr. Heppner and his family are the beneficiaries, as each of these additional amounts represent returns on founder’s equity interests originally received in connection with the formation and recapitalization of BCG and its subsidiaries and are not considered to be compensation, consistent with their treatment in the Company’s audited financial statements. See “- Narrative Disclosure to Summary Compensation Table—Beneficient Company Holdings, L.P. Interests.” |
| | | | | |
2 | Represents the aggregate grant date fair value of stock awards computed in accordance with ASC Topic 718. Awards in FY2024 were pursuant to the 2023 Incentive Plan. There were no awards in FY2025. |
3 | Amounts shown exclude certain payments made pursuant to the Bradley Capital Agreement, which are addressed below, and are not the same as reflected in the Summary Compensation Table. |
4 | On October 20, 2023, the Company paid legal fees of approximately $2.4 million on behalf of Mr. Heppner as indemnification from the proceeds under the HH-BDH Credit Agreement. On November 7, 2023, the Company was reimbursed by its D&O insurance carrier a total of $3.5 million, which included, among others, the legal fees paid by the Company on behalf of Mr. Heppner. Additional amounts of legal fees incurred on behalf of Mr. Heppner as indemnification during FY2024 totaled $1.8 million, of which $1.0 million was a legal retainer. In FY2025, legal fees incurred on behalf of Mr. Heppner as indemnification totaled $7.0 million. Substantially all of these payments are expected to be eligible for reimbursement by the D&O insurance carrier. |
5 | As of March 31, 2025 and March 31, 2024, $3.9 million and $2.7 million, respectively, was owed and unpaid to Bradley Capital under the terms of the Bradley Capital Agreement related to the ongoing aspects of this services agreement. Additionally, as of March 31, 2025 and 2024, we have nil and $0.7 million accrued under this services agreement related to these private travel reimbursements originating prior to the aircraft sublease. On October 20, 2023, a payment of approximately $2.5 million of past amounts owed and unpaid was made to Bradley Capital under the terms of the Bradley Capital Agreement from proceeds under the HH-BDH Credit Agreement. Additional payments made to Bradley Capital during FY2024 related to past amounts owed and unpaid totaled $0.6 million. Total payments made to Bradley Capital during FY2025 related to amounts owed and unpaid totaled $2.5 million. |
| † | Subsequent to March 31, 2025, additional interest is accruing at a rate of approximately $0.8 million per month but has not been paid. |
6 | On October 20, 2023, the Company paid legal fees of $559,753 on behalf of HCLP pursuant to the indemnification obligations under the HCLP Loan Agreement from the proceeds under the HH-BDH Credit Agreement. Additional legal fees were incurred on behalf of HCLP pursuant to indemnification obligations in the amount of $464 thousand during FY2024. Legal fees were incurred on behalf of HCLP pursuant to indemnification obligations in the amount of $1.9 million during FY2025. |
7 | Amount represent monthly interest that was accrued during FY2025 and FY2024. No monthly interest payments were made during either period. |
8 | Amount was expensed during the period but has not been paid for the period from April 1, 2023 to January 1, 2024, at which point the aircraft sublease agreement expired. Through March 31, 2025, no amounts of the $10.8 million total obligation related to the aircraft sublease have been paid. |
9 | Ben had outstanding payables of $2.3 million to charitable entities to which HERO serves as an advisor. However, Mr. Heppner does not have final decision-making authority on the ultimate use of these amounts. |
10 | Ben had outstanding payables of $2.2 million to charitable entities to which HERO serves as an advisor. However, Mr. Heppner does not have final decision-making authority on the ultimate use of these amounts. |
11 | Represents amount of Guaranteed Payment accrued, but unpaid, for the period. |
12 | Represents amount of the Accrued Quarterly Preferred Series A-1 Return accrued, but unpaid, for the period. |
13 | Represents amount of the Accrued Quarterly Class S Preferred Return accrued, but unpaid, for the period. |
14 | Represents a portion of the upward adjustment of the carrying value of the assets of BCH during the current fiscal year totaling approximately 836,000 BCH Class S Ordinary Units of which, once issued, 50.50% are allocable to BHI as the holder of the BCH FLP-1 Unit Accounts. However, due to the limitations of the Compensation Policy, the number of Class S Ordinary Units issuable in FY2025 has been limited. As of March 31, 2025, there has been no allocation of the carrying value adjustment among the holders of the FLP-1 Unit Accounts and the FLP-2 Unit Accounts and no issuance of any BCH Class S Ordinary Units as a result of such adjustment. See “Certain Relationships and Related Party Transactions - Beneficient Company Holdings, L.P. Interests - BCH FLP-1 Unit Accounts” for additional information. The estimated value of the Class S Ordinary Units allocable to BHI, once issued, using the closing price of the Class A common stock as of March 31, 2025 as a proxy, was $132 thousand. |
15 | Represents a portion of the upward adjustment of the carrying value of the assets of BCH resulting from the Business Combination that are allocable to BHI as the holder of the BCH FLP-1 Unit Accounts. Once issued, this would result in BHI receiving 50.50% of the approximately 402 thousand BCH Class S Ordinary Units issuable as a result of the carrying value adjustment arising from the Business Combination. Additionally, represents a portion of the additional upward adjustments of the carrying value of the assets of BCH subsequent to the Business Combination through March 31, 2024 totaling approximately 160,000 BCH Class S Ordinary Units of which, once issued, 50.50% are allocable to BHI as the holder of the BCH FLP-1 Unit Accounts. However, due to the limitations of the Compensation Policy (as defined below), the number of Class S Ordinary Units issuable in FY2024 was limited. As of March 31, 2024, there has been no allocation of the carrying value adjustment among the holders of the FLP-1 Unit Accounts and the FLP-2 Unit Accounts and no issuance of any BCH Class S Ordinary Units as a result of such adjustment. See “Certain Relationships and Related Party Transactions – Beneficient Company Holdings, L.P. Interests – BCH FLP-1 Unit Accounts” for additional information. The estimated value of the Class S Ordinary Units allocable to BHI, once issued, using the closing price of the Class A common stock as of March 31, 2025 as a proxy, was $88 thousand. |
Compensation Policy
The Company’s board of directors adopted a compensation policy (the “Compensation Policy”) effective as of June 7, 2023. Pursuant to the Compensation Policy, the aggregate value of all compensation (to be defined in the Compensation Policy) paid or granted by the Company or its subsidiaries to all individuals for service as an employee in any fiscal year during the term of the Compensation Policy may not exceed sixty percent (60%) of the gross revenues of the Company and its subsidiaries (exclusive of any trust or special purpose vehicle that is considered a subsidiary solely because it is consolidated) for the immediately preceding fiscal year (the “Annual Compensation Cap”). If the gross revenues for the initial six-month period of any fiscal year, on an annualized basis, would exceed the gross revenue for the immediately preceding fiscal year, the Annual Compensation Cap shall be sixty percent (60%) of the annualized gross revenues for such fiscal year. Notwithstanding the Annual Compensation Cap, an amount equal to (i) the aggregate value of all salaries, bonuses and benefits paid or provided to all employees during any fiscal year, and (ii) equity-based compensation attributable to any fiscal year for awards granted in previous years may exceed the Annual Compensation Cap and be paid. If the total compensation that would be paid or awarded in any fiscal year in the absence of the Annual Compensation Cap would exceed the applicable Annual Compensation Cap, the amount of such excess will not be paid in such fiscal year but may be carried forward and paid, at the discretion of the Company’s Compensation Policy in subsequent years, subject to the applicable Annual Compensation Cap for such subsequent year.
The compensation subject to the Compensation Policy includes base salaries, bonuses, equity-based compensation (generally, awards under equity-based compensation plans) and certain allocations of profits and upward adjustments of carrying values by BCH to individuals who are also employees of the Company and its subsidiaries. The Annual Compensation Cap shall not be applicable to payments or distributions payable, directly or indirectly, to any employee from any entity that is not the Company or a subsidiary of the Company including, without limitation, Bradley Capital Company, L.L.C. The terms of the Compensation Policy commenced on the consummation of the Business Combination on June 7, 2023, and continues through December 31, 2024, and will automatically renew for successive twelve (12) month periods unless the board elects not to renew any initial or renewal term.
The Compensation Policy may only be amended (including an increase in the amount of the Annual Compensation Cap), and the board of directors may elect not to renew and extend any initial or renewal term, in each case, with the consent of the majority of the Company’s board of directors and, for so long as the holders of the Class B common stock have the right to elect a majority of the Company’s board of directors, a majority of the members of the Company’s board of directors elected by holders of the Class A common stock. As part of the proposed transactions to revise BCH’s liquidation priority described elsewhere in this Annual Report on Form 10-K, the Company would adopt an amended and restated Compensation Policy. For more information, see the section titled “Certain Relationships and Related Party Transactions - Proposed Transactions to Revise BCH Liquidation Priority” in this Annual Report on Form 10-K. We do not expect the proposed transactions to revise BCH Liquidation Priority to be consummated on the current terms. Accordingly, the Company is exploring available alternative options, including renegotiating terms or not proceeding with the transaction.
Employee Benefit Plans
We believe our ability to grant equity-based awards is a valuable compensation tool that enables us to attract, retain, and motivate our employees, consultants, and directors by aligning their financial interests with those of our equity holders. The principal features of our current equity incentive plans are summarized below. Our compensation committee, or our board of directors in place of the compensation committee, has authority to administer these plans. These summaries are qualified in their entirety by reference to the actual text of the plans, which are filed as exhibits to this Annual Report on Form 10-K.
Equity Incentive Plans
2018 Equity Incentive Plan
On September 25, 2018, the board of directors of BCG’s general partner adopted the 2018 Equity Incentive Plan. The 2018 Equity Incentive Plan authorizes the award of options, unit appreciation rights, common units of BCG (the “BCG Common Units”), restricted BCG Common Units, deferred restricted BCG Common Units, phantom restricted BCG Common Units, or other BCG Common Unit-based awards. In connection with the Conversion, the Company assumed the 2018 Equity Incentive Plan, and any awards granted pursuant to the 2018 Equity Incentive Plan are to be settled in Class A common stock. Outstanding grants awarded pursuant to the 2018 Equity Incentive Plan were adjusted at Conversion to account for the conversion rate for which each BCG Class A common unit converted into 1.25 shares of Beneficient Class A common stock. Effective June 7, 2023, no further awards are to made pursuant to the 2018 Equity Incentive Plan.
Awards are generally subject to service-based vesting over a multi-year period from the recipient’s date of hire, though some awards fully vest upon the grant date. While providing services to the Company, if applicable, certain of these awards are subject to minimum retained ownership rules requiring the award recipient to continuously hold Class A common stock or equivalents equal to at least 15% of their cumulatively granted awards that have the minimum retained ownership requirement.
Adjustments. In the event of an extraordinary split, recapitalization, recapitalization, rights offering, split-up or spin-off or any other event that constitutes an “equity restructuring” (as defined under FASB ASC Topic 718) with respect to Class A common stock, the Board will adjust the terms of the awards in the manner determined appropriate or desirable by the Board.
Mergers, reorganizations and other corporate transactions. In the event of any reorganization, merger, consolidation, combination, repurchase or exchange of Class A common stock, issuance of warrants or other rights to purchase Class A common stock or other securities of the Company, or other similar corporate transaction or event that affects the BCG Common Units such that an adjustment is determined by the Board in its discretion to be appropriate or desirable, the Board in its sole discretion and without liability to any person will make such substitution or adjustment, if any, as it deems to be equitable.
Change in control. In the event of a change in control, the Board may accelerate, vest or cause any restrictions to lapse with respect to all or any portion of an award; cancel such awards for fair value; provided that any options or unit appreciation right having an exercise price per Class A common stock that is greater than the per share consideration to be paid in the change in control transaction to a holder of a Class A common stock can be cancelled without payment of any consideration therefor; provide for the issuance of substitute awards that will substantially preserve the otherwise applicable terms of any
affected awards; or provide that options shall be exercisable for a period of at least 15 days prior to the change in control and that, upon the occurrence of the change in control, such options shall terminate and be of no further force and effect.
Effect of Termination of Employment. In the event of a termination of employment for cause, all vested and unvested equity awards under the 2018 Equity Incentive Plan are forfeited. In the event of a termination of employment for any other reason, the portion of the award scheduled to vest on the next vesting date will vest and all unvested equity awards under the 2018 Equity Incentive Plan are forfeited.
Nontransferability of Awards. Unless otherwise determined or approved by the Board, an award is not transferable or assignable by the participant otherwise than by will or by the laws of descent and distribution.
Amendments or Termination. The Board may amend, alter or discontinue the 2018 Equity Incentive Plan or any outstanding award, but no amendment, alteration or discontinuation is to be made, without the consent of a participant, if such action would materially diminish any of the rights of the participant under any award theretofore granted to such participant.
International Participants. With respect to participants who reside or work outside the United States of America, the Board may, in its sole discretion, amend the terms of the awards with respect to such Participants in order to conform such terms with the requirements of local law or to obtain more favorable tax or other treatment for a participant or the Company.
BMP Equity Incentive Plan
The Board of Directors of BCG’s general partner, Ben Management adopted the BMP Equity Incentive Plan on April 25, 2019. Under the BMP Equity Incentive Plan, certain of our directors and employees are eligible to receive equity units in BMP, an entity affiliated with the Board of Directors BCG’s general partner, in return for their services to BCG. The BMP equity units eligible to be awarded to employees are comprised of BMP’s Class A Units (the “BMP Class A Units”) and/or BMP’s Class B Units (the “BMP Class B Units”) (collectively, the “BMP Equity Units”). All awards are classified in equity upon issuance.
Vesting. Awards will generally be subject to service-based vesting over a four-year period from the recipient’s date of hire, though some awards fully vest upon grant date. Expense recognized for these awards is specially allocated to certain holders of redeemable noncontrolling interests. While providing services to the Company, if applicable, certain of these awards are subject to minimum retained ownership rules requiring the award recipient to continuously hold BMP Equity Units equivalents equal to at least 25% of their cumulatively granted awards that have the minimum retained ownership requirement. The awards are generally non-transferable. Awards under the BMP Equity Incentive Plan that vest ultimately dilute our common unitholders.
Minimum Retained Ownership. While employed by us, unless waived in whole or in part, each of our named executive officers is required to hold at least 25% of the cumulative amount of BMP units granted pursuant to the BMP Equity Incentive Plan that have satisfied the service-based vesting condition during the duration of their employment with the Company.
Conversion. Holders of BMP Class A Units may elect quarterly to convert BCH Class S Preferred Units attributable to such holder’s vested BMP Class A Units to BCH Class S Ordinary Units and/or to exchange BCH Class S Ordinary Units attributable to vested BMP Class A Units for shares of Class A common stock (or the equivalent amount in cash based on the fair market value of the Class A common stock). Holders of BMP Class B units may convert such Class B Units only on termination of employment.
Redemption upon Termination of Employment. In the event of a termination of employment for cause, all vested and unvested BMP Equity Units are forfeited. In the event of a termination of employment for any other reason, (i) a holder of BMP Class A Units will continue to participate in such units at a decreasing rate over five years, during which time, such holder’s Class A Units are converted to shares of Class A common stock and, at such holder’s election, distributed to such holder and (ii) Class B Units are exchanged, at the holder’s election for shares of Class A common stock.
2023 Incentive Plan
On June 6, 2023, Company’s board of directors adopted the 2023 Incentive Plan. Under the 2023 Incentive Plan, subject to certain adjustments, the aggregate number of shares of Class A common stock issuable under the 2023 Incentive Plan in respect of awards is equal to 15% of the aggregate number of shares issued and outstanding or then issuable upon the conversion of outstanding securities of the Company or its subsidiaries determined as of the Effective Date, of which 100% of the available shares may be delivered pursuant to incentive stock options. Notwithstanding the foregoing, on the first trading date of each calendar quarter, the number of shares of Class A common stock available under the 2023 Incentive Plan is to be increased so that the total number of shares issuable under the 2023 Incentive Plan is to be equal to the lesser of (i) 2,500,000 shares, and (ii) 15% of the total number of shares issued and outstanding or then issuable upon the conversion of outstanding securities of the Company or its subsidiaries, as determined as of the Adjustment Date (as defined in the 2023
Incentive Plan), provided that no such adjustment will have any effect on the ISO Limit (as defined in the 2023 Incentive Plan), except for any adjustments summarized therein. Beneficient’s Compensation Policy, which became effective upon the consummation of the Business Combination, will limit the number of awards that can be made each year pursuant to the 2023 Incentive Plan. In connection with the Reverse Stock Split, equity awards granted pursuant to the 2023 Incentive Plan were proportionally reduced in the same ratio as the reduction in the number of shares of outstanding Common Stock, except that any fractional shares resulting from such reduction will be rounded down to the nearest whole share.
Purpose. The purpose of the 2023 Incentive Plan is to provide an incentive for key employees, non-employee directors and certain contractors of Beneficient or its subsidiaries to remain in the service of Beneficient or its subsidiaries, to extend to them the opportunity to acquire a proprietary interest in Beneficient so that they will apply their best efforts for the benefit of Beneficient and to aid Beneficient in attracting able persons to enter the service of Beneficient and its subsidiaries.
Effective Date and Expiration. The 2023 Incentive Plan was ratified and adopted by the Beneficient board of directors on June 6, 2023. Unless sooner terminated by the Board of Directors, the 2023 Incentive Plan will terminate and expire on the tenth anniversary of the effective date. No award may be made under the 2023 Incentive Plan after its expiration date, but awards made prior thereto may extend beyond that date.
Share Authorization. Subject to certain adjustments, the aggregate number of shares of our Class A common stock expected to be issuable under the 2023 Incentive Plan in respect of awards will be equal to 15% of the aggregate number of shares issued and outstanding or then issuable upon the conversion of outstanding securities of the Company or its subsidiaries determined as of the effective date, of which 100% of the available shares may be delivered pursuant to incentive stock options (the “ISO Limit”). Notwithstanding the foregoing, on the first trading date of each calendar quarter (the “Adjustment Date”), the number of shares of Class A common stock available under the 2023 Incentive Plan shall be increased so that the total number of shares issuable under the 2023 Incentive Plan shall be equal to the lesser of (i) 2,500,000 shares, and (ii) 15% of the total number of shares issued and outstanding or then issuable upon the conversion of outstanding securities of the Company or its subsidiaries, as determined as of the Adjustment Date, provided that no such adjustment shall have any effect on the ISO Limit, except for any adjustments summarized below.
Shares to be issued may be made available from authorized but unissued Class A common stock, Class A common stock held by Beneficient in its treasury, or Class A common stock purchased by Beneficient on the open market or otherwise. During the term of the 2023 Incentive Plan, Beneficient will at all times reserve and keep enough our Class A common stock available to satisfy the requirements of the 2023 Incentive Plan. If an award under the 2023 Incentive Plan is cancelled, forfeited or expires, in whole or in part, the shares subject to such forfeited, expired or cancelled award may again be awarded under the 2023 Incentive Plan.
Awards that may be satisfied either by the issuance of Class A common stock or by cash or other consideration shall be counted against the maximum number of shares of Class A common stock that may be issued under the 2023 Incentive Plan only during the period that the award is outstanding or to the extent the award is ultimately satisfied by the issuance of Class A common stock. Shares of Class A common stock otherwise deliverable pursuant to an award that are withheld upon exercise or vesting of an award for purposes of paying the exercise price or tax withholdings shall be treated as delivered to the participant and shall be counted against the maximum number of available shares. Awards will not reduce the number of shares of Class A common stock that may be issued, however, if the settlement of the award will not require the issuance of common stock. Only shares forfeited back to Beneficient, shares cancelled on account of termination, or expiration or lapse of an award, shall again be available for grant of incentive stock options under the 2023 Incentive Plan, but shall not increase the maximum number of shares described above as the maximum number of shares of Class A common stock that may be delivered pursuant to incentive stock options.
Administration. The 2023 Incentive Plan is administered by the Audit Committee of the board of directors with respect to the Company’s directors and executive officers, and the Compensation Committee administers the 2023 Incentive Plan for all other persons. Membership on the Audit Committee shall be limited to “non-employee directors” in accordance with Rule 16b-3under the Securities Exchange Act of 1934, as amended. The Audit Committee may delegate certain duties to one or more officers of Beneficient as provided in the 2023 Incentive Plan. The Audit Committee will, with respect to directors and executive officers, and the Compensation Committee with respect to all other persons, determine the persons to whom awards are to be made, determine the type, size and terms of awards, interpret the 2023 Incentive Plan, establish and revise rules and regulations relating to the 2023 Incentive Plan and make any other determinations that it believes necessary for the administration of the 2023 Incentive Plan.
Eligibility. Employees (including any employee who is also a director or an officer), contractors, and non-employee directors of Beneficient or its subsidiaries whose judgment, initiative and efforts contributed to or may be expected to contribute to the successful performance of Beneficient are eligible to participate in the 2023 Incentive Plan. As of September 22, 2025, Beneficient (including its subsidiaries) had approximately 55 employees and five non-employee directors. The Audit Committee will, with respect to directors and executive officers, and the Compensation Committee with respect to all other
persons, determine who will participate in the 2023 Incentive Plan in order to attract, reward and retain top performers and key management.
Financial Effect of Awards. Beneficient will receive no monetary consideration for the granting of awards under the 2023 Incentive Plan, unless otherwise provided when granting restricted stock or restricted stock units. Beneficient will receive no monetary consideration other than the option price for Class A common stock issued to participants upon the exercise of their stock options, and Beneficient will receive no monetary consideration upon the exercise of stock appreciation rights.
Stock Options. The Committee may grant either incentive stock options qualifying under Section 422 of the Code or non-qualified stock options, provided that only employees of Beneficient and its subsidiaries (excluding subsidiaries that are not corporations) are eligible to receive incentive stock options. Stock options may not be granted with an option price less than 100% of the fair market value of a common share on the date the stock option is granted. If an incentive stock option is granted to an employee who owns or is deemed to own more than 10% of the combined voting power of all classes of stock of Beneficient (or any parent or subsidiary), the option price shall be at least 110% of the fair market value of a common share on the date of grant. The Committee will determine the terms of each stock option at the time of grant, including without limitation, the methods by or forms in which shares will be delivered to participants. The maximum term of each option, the times at which each option will be exercisable, and provisions requiring forfeiture of unexercised options at or following termination of employment or service generally are fixed by the Committee, except that the Committee may not grant stock options with a term exceeding 10 years or, in the case of an incentive stock option granted to an employee who owns or is deemed to own more than 10% of the combined voting power of all classes of our Class A common stock (or of any parent or subsidiary), five years.
Recipients of stock options may pay the option exercise price (i) in cash, check, bank draft or money order payable to the order of Beneficient, (ii) by delivering to Class A common stock (including restricted stock) already owned by the participant having a fair market value equal to the aggregate option exercise price, provided that the participant has not acquired such stock within six months prior to the date of exercise, (iii) by delivering to Beneficient or its designated agent an executed irrevocable option exercise form together with irrevocable instructions from the participant to a broker or dealer, reasonably acceptable to the Beneficient, to sell certain of Class A common stock purchased upon the exercise of the option or to pledge such shares to the broker as collateral for a loan from the broker and to deliver to Beneficient the amount of sale or loan proceeds necessary to pay the purchase price, (iv) by requesting Beneficient to withhold the number of shares otherwise deliverable upon exercise of the stock option by the number of shares of Class A common stock having an aggregate fair market value equal to the aggregate exercise price at the time of exercise (i.e., a cashless net exercise), or (v) by any other form of valid consideration that is acceptable to the Committee in its sole discretion.
Stock Appreciation Rights. The Committee is authorized to grant stock appreciation rights (“SARs”) as a stand-alone award (or freestanding SARs), or in conjunction with stock options granted under the 2023 Incentive Plan (or tandem SARs). A SAR is the right to receive an amount equal to the excess of the fair market value of a common share on the date of exercise over the exercise price. The exercise price may be equal to or greater than the fair market value of a common share on the date of grant. The Committee, in its sole discretion, may place a ceiling on the amount payable on the exercise of a SAR, but any such limitation shall be specified at the time the SAR is granted. A SAR granted in tandem with a stock option will require the holder, upon exercise, to surrender the related stock option with respect to the number of shares as to which the SAR is exercised. The Committee will determine the terms of each SAR at the time of the grant, including without limitation, the methods by or forms in which the value will be delivered to participants (whether made in common stock, in cash or in a combination of both). The maximum term of each SAR, the times at which each SAR will be exercisable, and provisions requiring forfeiture of unexercised SARs at or following termination of employment or service generally are fixed by the Committee, except that no freestanding SAR may have a term exceeding 10 years and no tandem SAR may have a term exceeding the term of the option granted in conjunction with the tandem SAR.
Restricted Stock and Restricted Stock Units. The Committee is authorized to grant restricted stock and restricted stock units. Restricted stock consists of shares that are transferred or sold by Beneficient to a participant, but are subject to substantial risk of forfeiture and to restrictions on their sale or other transfer by the participant. Restricted stock units are the right to receive Class A common stock at a future date in accordance with the terms of such grant upon the attainment of certain conditions specified by the Committee, which include substantial risk of forfeiture and restrictions on their sale or other transfer by the participant. The Committee determines the eligible participants to whom, and the time or times at which, grants of restricted stock or restricted stock units will be made, the number of shares or units to be granted, the price to be paid, if any, the time or times within which the shares covered by such grants will be subject to forfeiture, the time or times at which the restrictions will terminate, and all other terms and conditions of the grants. Restrictions or conditions could include, but are not limited to, the attainment of performance goals (as described below), continuous service with the Beneficient, the passage of time or other restrictions or conditions.
Performance Awards. The Committee may grant performance awards payable in cash, common stock, or a combination thereof at the end of a specified performance period. Payment will be contingent upon achieving pre-established performance goals (as described below) by the end of the performance period. The Committee will determine the length of the performance period, the maximum payment value of an award, and the minimum performance goals required before payment will be made, so long as such provisions are not inconsistent with the terms of the 2023 Incentive Plan, and to the extent an award is subject to Section 409A of the Code, are in compliance with the applicable requirements of Section 409A of the Code and any applicable regulations or guidance. With respect to a performance award, if the Committee determines in its sole discretion that the established performance measures or objectives are no longer suitable because of a change in Beneficient’s business, operations, corporate structure, or for other reasons that the Committee deems satisfactory, the Committee may modify the performance measures or objectives and/or the performance period.
Vesting of Awards; Forfeiture; Assignment. The Committee, in its sole discretion, may establish the vesting terms applicable to an award, subject in any case to the terms of the 2023 Incentive Plan. The Committee may impose on any award, at the time of grant or thereafter, such additional terms and conditions as the Committee determines, including terms requiring forfeiture of awards in the event of a participant’s termination of service. The Committee will specify the circumstances under which performance awards may be forfeited in the event of a termination of service by a participant prior to the end of a performance period or settlement of awards. Except as otherwise established by the Committee in the award agreement setting forth the terms, restricted stock will be forfeited upon a participant’s termination of service during the applicable restriction period.
Welfare and other benefits
We provide health, dental, vision, life, and disability insurance benefits to our named executive officers, on the same terms and conditions as provided to all other eligible employees.
We also sponsor a broad-based 401(k) plan intended to provide eligible employees with an opportunity to defer compensation up to certain annual limits. As a tax-qualified retirement plan, contributions (if any) made by us are deductible by us when made, and contributions and earnings on those amounts are generally not taxable to the employees until withdrawn or distributed from the 401(k) plan. Our named executive officers are eligible to participate in our employee benefit plans, including our 401(k) plan, on the same basis as our other employees.
Director Compensation
The following table sets forth the cash and non-cash compensation awarded to or earned by each non-employee who served as a member of the board of directors of Beneficient during the fiscal year ended March 31, 2025.
| | | | | | | | | | | | | | | | | | | | | | | | | | | | | | | | |
| Director’s Name | | Fees Earned or Paid in Cash ($) | | Stock Awards ($) | | Option Awards ($) | | All Other Compensation ($) | | Total ($) |
| Peter T. Cangany, Jr. | | $ | 210,000 | | (1) | $ | — | | | $ | — | | | $ | — | | | $ | 210,000 | |
Patrick J. Donegan | | — | | | 170,000 | | (2) | 97,000 | | (2) | — | | | $ | 267,000 | |
| Thomas O. Hicks | | 160,000 | | (3) | — | | | — | | | 150,000 | | (4) | $ | 310,000 | |
| Emily B. Hill | | 102,500 | | (5) | — | | | — | | | — | | | $ | 102,500 | |
| Dennis P. Lockhart | | 64,851 | | (6) | — | | | — | | | — | | | $ | 64,851 | |
| Bruce W. Schnitzer | | 160,000 | | (7) | — | | | — | | | 150,000 | | (8) | $ | 310,000 | |
Karen J. Wendel | | — | | | 170,000 | | (9) | 78,000 | | (9) | — | | | $ | 248,000 | |
| | | | | |
(1) | Represents aggregate cash compensation earned by Mr. Cangany for his service as a director, a member, including the chair, of the Audit Committee, and a member of the Enterprise Risk Committee. |
(2) | On September 30, 2024, Mr. Donegan was awarded grants of restricted stock units and stock options in connection with his appointment to the Board. Mr. Donegan received 138,212 RSUs and 100,000 stock options. The RSUs vest ratably over one year while the stock options vest ratably over two years. Amount denoted for each award is computed using the grant date value of $1.23 for the RSUs and $0.97 for the stock options in accordance with FASB ASC 718. |
(3) | Represents aggregate cash consideration earned by Mr. Hicks for his service as a director and a member of the Enterprise Risk Committee. |
(4) | Represents cash compensation earned by Mr. Hicks under a consulting agreement entered into on June 7, 2023. The consulting agreement provides for an annual fee of $150,000. |
(5) | Represents aggregate cash consideration earned by Ms. Hill for her services as a director and as a member of the Credit Committee, Community Reinvestment Committee, and Audit Committee through her resignation date of September 30, 2024. |
(6) | Represents aggregate cash compensation earned by Mr. Lockhart for his services as a director, a member, including the chair, of the Credit Committee, and a member of the Audit Committee through his resignation date of July 19, 2024. |
(7) | Represents aggregate cash consideration earned by Mr. Schnitzer for his service as a director and a member of the Enterprise Risk Committee. |
| | | | | |
(8) | Represents cash compensation earned by Mr. Schnitzer under a consulting agreement entered into on June 7, 2023. The consulting agreement provides for an annual fee of $150,000. |
(9) | On November 21, 2024, Ms. Wendel was awarded grants of restricted stock units and stock options in connection with her appointment to the Board. Ms. Wendel received 207,317 RSUs and 100,000 stock options. The RSUs vest ratably over one year while the stock options vest ratably over two years. Amount denoted for each award is computed using the grant date value of $0.82 for the RSUs and $0.78 for the stock options in accordance with FASB ASC 718. |
| |
| |
Narrative Disclosure to Director Compensation Table
Director Fees
Our Board previously approved the following annual fees to non-employee directors:
•annual cash retainer of $150,000 for each non-employee director;
•an additional annual cash retainer of $35,000 for each non-employee member of the Audit Committee;
•an additional annual cash retainer of $15,000 to the chair of the Audit Committee;
•an additional annual cash retainer of $15,000 for each non-employee member of the Credit Committee;
•an additional annual cash retainer of $15,000 to the chair of the Credit Committee;
•an additional annual cash retainer of $10,000 for each non-employee member of the Enterprise Risk Committee; and
•an additional annual cash retainer of $5,000 for each non-employee member of the Community Reinvestment Committee.
Non-employee directors also may receive equity compensation pursuant to the non-employee director compensation program in the amount of $150,000.
The Compensation Committee is analyzing the compensation payable to the non-employee directors and intends to adopt a policy to compensate non-employee directors.
Director Agreements
On September 13, 2017, BCG entered into a director agreement with Mr. Hicks, which became effective upon the occurrence of a certain transaction described therein, pursuant to which (i) Mr. Hicks receives base compensation of $300,000 per year, and (ii) Mr. Hicks was granted an award of restricted equity units with a fair market value of $1,000,000 on the date of grant. Mr. Hicks was also granted an award of 13.5% of the participating interests available for issuance pursuant to the Beneficient Management Partners, L.P. 2017 Equity Incentive Plan. Mr. Hicks’ agreement has an initial term of seven (7) years, subject to earlier termination as provided therein. In the event the initial term is terminated before it expires due to a removal or because Mr. Hicks is not re-elected or re-appointed, in each case without cause (as defined in the agreement), the annual compensation fee will continue to be paid through the end of the initial term. In connection with his director agreement, Mr. Hicks agreed to confidentiality, intellectual property protection and non-competition provisions. On June 7, 2023, we entered into a consulting agreement with Mr. Hicks to replace and supersede his director agreement, the terms of which are described below.
On September 18, 2017, BCG entered into a director agreement with Mr. Schnitzer, which became effective upon the occurrence of a certain transaction described therein, pursuant to which (i) Mr. Schnitzer receives base compensation of $300,000 per year, and (ii) Mr. Schnitzer was granted an award of restricted equity units with a fair market value of $1,000,000 on the date of grant. Mr. Schnitzer was also granted an award of 13.5% of the participating interests available for issuance pursuant to the Beneficient Management Partners, L.P. 2017 Equity Incentive Plan. Mr. Schnitzer’s agreement has an initial term of seven (7) years, subject to earlier termination as provided therein. In the event the initial term is terminated before it expires due to a removal or because Mr. Schnitzer is not re-elected or re-appointed, in each case without cause (as defined in the agreement), the annual compensation fee will continue to be paid through the end of the initial term. In connection with his director agreement, Mr. Schnitzer agreed to confidentiality, intellectual property protection and non-competition provisions. On June 7, 2023, we entered into a consulting agreement with Mr. Schnitzer to replace and supersede his director agreement, the terms of which are described below.
On March 31, 2022, BCG entered into a director agreement with Ms. Hill, effective as of March 31, 2022, pursuant to which (i) Ms. Hill receives base compensation of $150,000 per year, (ii) Ms. Hill was granted an award of restricted equity units with a fair market value of $500,000 on the date of grant and (iii) Ms. Hill will be granted, for a period of three years, an annual award of restricted equity units with a fair market value of $150,000 on the date of grant, provided that Ms. Hill is serving as a director of the Company as of January 1 of each such year. Ms. Hill was also granted an award of 40,000 Class A Units and 40,000 Class B Units pursuant to the Beneficient Management Partners, L.P. 2017 Equity Incentive Plan. Ms. Hill’s agreement has an initial term of three (3) years, subject to earlier termination as provided therein. In the event the
initial term is terminated before it expires due to a removal or because Ms. Hill is not re-elected or re-appointed, in each case without cause (as defined in the agreement), the annual compensation fee will continue to be paid through the end of the initial term. In connection with her director agreement, Ms. Hill agreed to confidentiality, intellectual property protection and non-competition provisions. On June 6, 2023, BCG terminated the director agreement with Ms. Hill, although she continued to serve as a director of Beneficient through September 30, 2024.
Our policy is to not pay director compensation to directors who are also our employees.
The Company has entered into Indemnification Agreements (the “Indemnification Agreements”) with each of its current directors and executive officers (collectively, the “Indemnitees”). The Indemnification Agreements generally provide that the Company is to indemnify the Indemnitees to the fullest extent permitted by applicable law, subject to certain exceptions, against expenses, judgments, fines and other amounts actually and reasonably incurred in connection with their service as a director or officer and also provide for rights to advancement of expenses and contribution.
Consulting Agreements
On June 6, 2023, BCG terminated the existing director agreements for Messrs. Hicks, Fletcher, Silk and Schnitzer and Ms. Hill. In addition, in connection with the closing, on June 7, 2023, each of Messrs. Hicks and Schnitzer entered into consulting agreements with Beneficient to replace and supersede their respective existing director agreements as described above. Pursuant to the consulting agreements, Messrs. Hicks and Schnitzer agreed to mentor, advise and support Beneficient and its related entities regarding its business of providing services, insurance, liquidity and financing for alternative asset holders and each receive an annual cash fee of $150,000 per year. Such consulting fee is in addition to the annual cash retainer each of Messrs. Hicks and Schnitzer receive under the director compensation program. The consulting agreements acknowledge the continuing effectiveness of certain provisions in the director agreements regarding equity awards previously awarded to Messrs. Hicks and Schnitzer under the director agreements as described above.
The consulting agreements have an initial term of one (1) year and automatically renew for successive one (1) year terms unless sooner terminated in accordance with their terms. In the event the initial or any renewal term is terminated before it expires due to a removal or because Messrs. Hicks and Schnitzer is not re-elected or re- appointed, in each case without cause (as defined in the consulting agreement), the annual consulting fee will continue to be paid through the end of the initial or renewal term, as applicable. In connection with the consulting agreements, Messrs. Hicks and Schnitzer agreed to confidentiality and intellectual property protection provisions.
Compensation Committee Interlocks and Insider Participation
During FY2025, Messrs. Hicks and Schnitzer served as members of the Compensation Committee, neither of whom was, during the fiscal year, an officer or employee of the Company and neither of whom has ever served as an officer of the Company. Each of Messrs. Hicks and Schnitzer entered into a consulting agreement with Beneficient on June 7, 2023. Pursuant to the consulting agreements, each of Messrs. Hicks and Schnitzer agreed to mentor, advise and support Beneficient and its related entities regarding its business of providing services, insurance, liquidity and financing for alternative asset holders and each receive an annual cash fee of $150,000 per year.
None of our executive officers currently serves, or in the past year has served, as a member of the board of directors or Compensation Committee of any other entity that has one or more executive officers serving on our board of directors or compensation committee.
ITEM 12 — SECURITY OWNERSHIP OF CERTAIN BENEFICIAL OWNERS AND MANAGEMENT AND RELATED STOCKHOLDER MATTERS
The following table sets forth, as of September 22, 2025, the number of shares of common stock beneficially owned by (i) each person who is known by us to be the beneficial owner of more than five percent of our issued and outstanding shares of common stock (ii) each of our named executive officers and directors; and (iii) all of our executive officers and directors as a group. There were 9,464,248 shares of Class A common stock and 239,257 shares of Class B common stock outstanding as of September 22, 2025.
Beneficial ownership is determined according to the rules and regulations of the SEC. A person is a “beneficial owner” of a security if that person has or shares “voting power,” which includes the power to vote or to direct the voting of the security, or “investment power,” which includes the power to dispose of or to direct the disposition of the security or has the right to acquire such powers within 60 days.
Unless otherwise indicated in the footnotes to the following table and subject to applicable community property laws, we believe that all persons named in the table below have, or may be deemed to have, sole voting and investment power with respect to all Beneficient common stock to be beneficially owned by them. Additionally, the following table does not reflect record or beneficial ownership of any (i) Class A common stock issuable upon exercise of our outstanding warrants to
purchase one share of our Class A Common Stock and one share of our Series A preferred stock, par value $0.001 per share, at an exercise price of $920.00 and (ii) certain equity incentive awards that are subject to vesting conditions that have not yet been satisfied. However, shares that a person has the right to acquire within 60 days of September 22, 2025 are deemed issued and outstanding for purposes of computing the percentage ownership of the person holding such rights, but are not deemed issued and outstanding for purposes of computing the percentage ownership of any other person, except with respect to the percentage ownership of all directors and executive officers as a group.
The following table does not include shares of Class A common stock that may be issued in exchange for interests in BCH, some of which convert into Class A common stock based upon their capital account balance calculated in accordance with Section 704 of the Internal Revenue Code. Except as otherwise noted below, the address for persons or entities listed in the table is c/o Beneficient, 325 N. Saint Paul St., Suite 4850, Dallas, Texas 75201. On April 18, 2024, the Company effected the reverse stock split of its common stock at a ratio of eighty (80) to one (1). All information in the following tables and footnotes below have been updated to reflect the reverse stock split unless otherwise provided.
| | | | | | | | | | | | | | | | | | | | | | | | | | | | | |
| Class B Common Stock | | Class A Common Stock |
Name of Beneficial Owner(1) | Number of Shares of Class B common stock Beneficially Owned(2) | | Percentage of Outstanding Class B common stock | | Number of Shares of Class A Common Stock Beneficially Owned(2) | | Percentage of Outstanding Class A common stock | | Percentage of Total Voting Power of Class A and Class B common stock(3) |
| Named Executive Officers and Directors | | | | | | | | | |
Brad K. Heppner(4) | 221,494 | | (5) | 92.6 | % | | 14,588 | | (7) | * | | 18.8 | % |
| Derek L. Fletcher | — | | | — | | | 3,284 | | (8) | * | | * |
| Peter T. Cangany, Jr. | — | | | — | | | 425,981 | | (9) | 4.5 | % | | 3.6 | % |
| Thomas O. Hicks | 16,528 | | (6) | 6.9 | % | | 101,626 | | (10) | 1.1 | % | | 2.3 | % |
| | | | | | | | | |
| Bruce W. Schnitzer | 1,235 | | | * | | 11,865 | | (11) | * | | * |
Karen J. Wendel | — | | | — | | | 180,488 | | (12) | 1.9 | % | | 1.5 | % |
Patrick J. Donegan | — | | | — | | | 128,659 | | (13) | 1.3 | % | | 1.1 | % |
Jeff Welday(14) | — | | | — | | | 155,382 | | (15) | 1.6 | % | | 1.3 | % |
All current directors and executive officers of Beneficient as a group (9 individuals) | 17,763 | | | 7.4 | % | | 857,880 | | | 9.0 | % | | 8.7 | % |
| Other 5% Holders | | | | | | | | | |
Hatteras Investment Partners, LP(16) | — | | | — | | | 562,749 | | | 5.9 | % | | 4.7 | % |
| | | | | | | | | |
| | | | | | | | | |
| | | | | |
| * | Indicates, as applicable, (i) less than one percent of Beneficient total voting power of Class A common stock outstanding and Class B common stock and (ii) less than one percent ownership of Class A common stock and Class B common stock. |
| 1) | For purposes of this table, a person or group of persons is deemed to have beneficial ownership of any shares of Beneficient common stock that such person has the right to acquire within 60 days of September 22, 2025. For purposes of computing the percentage of outstanding shares of Beneficient common stock held by each person or group of persons named above, any shares of Beneficient common stock that such person or persons have the right to acquire within 60 days of the date of September 22, 2025 is deemed to be outstanding but is not deemed to be outstanding for the purpose of computing the percentage ownership of any other person. |
| 2) | Class B common stock will be convertible at any time by the holder into shares of Class A common stock on a one-for-one basis, such that each holder of Class B common stock beneficially owns an equivalent number of shares of Class A common stock. The number of shares of Class A common stock beneficially owned does not give effect to any such conversion of Class B common stock. |
| 3) | Percentage of total voting power represents voting power with respect to all shares of our Class A common stock and Class B common stock, as a single class. Each holder of Class B common stock is entitled to 10 votes per share of Class B common stock and each holder of Class A common stock is entitled to one vote per share of Class A common stock on all matters submitted to our stockholders for a vote. The Class A common stock and Class B common stock vote together as a single class on all matters submitted to a vote of our stockholders, except as may otherwise be required by law and the election of Class B Directors. |
| 4) | Mr. Heppner resigned from the Board of Directors and from his role as Chief Executive Officer effective June 19, 2025. |
5) | Represents shares of Class B common stock held by BHI. BHI is an entity held by The Highland Business Holdings Trust of which Mr. Heppner is a beneficiary and a trustee and, in such capacity, has the sole power to vote and direct the disposition of such shares. Therefore, such shares are deemed to be beneficially owned by Mr. Heppner and The Highland Business Holdings Trust. |
| | | | | |
6) | Represents shares of Class B common stock held by Hicks Holdings Operating, LLC. Mr. Hicks is the sole member of Hicks Holdings Operating, LLC, and he has the power to vote and direct the disposition of such shares. |
7) | Includes (i) 6,846 shares of Class A common stock and (ii) 7,742 shares of Class A Common Stock issuable upon settlement of vested restricted stock units held by Mr. Heppner. |
| | | | | |
8) | Includes (i) 1,199 shares of Class A common stock and (ii) 2,085 shares of Class A Common Stock issuable upon settlement of vested restricted stock units held by Mr. Fletcher. |
9) | Includes (i) 100,000 shares of Class A Common Stock held by The Cangany Group, LLC, a limited liability company for which Mr. Cangany serves as a manager and, in such capacity, has the power to vote and direct the disposition of such shares, (ii) 325,000 shares of Class A Common Stock held by Cangany Capital Management, LLC, a limited liability company for which Mr. Cangany serves as a manager and, in such capacity, has the power to vote and direct the disposition of such shares, and (iii) 317 shares of Class A common stock, and (iv) 664 shares of Class A Common Stock issuable upon settlement of vested restricted stock units held by Mr. Cangany. |
10) | Includes (i) 50,755 shares of Class A common stock, (ii) 50,000 shares of Class A common stock held by CFH Ventures, LTD., a limited liability partnership for which Mr. Hicks serves as the managing member of its general partner and, in such capacity, has the power to vote and direct the disposition of such shares, and (iii) 871 shares of Class A Common Stock issuable upon settlement of vested restricted stock units held by Mr. Hicks. |
| |
| |
11) | Includes (i) 10,991 shares of Class A Common Stock and (ii) 874 shares of Class A Common Stock issuable upon settlement of vested restricted stock units held by Mr. Schnitzer. |
12) | Includes (i) 155,488 shares of Class A common stock issuable upon settlement of vested restricted stock units held by Ms. Wendel and (ii) the vested or deemed vested portion of a stock option representing the right to purchase 100,000 shares of Class A common stock, of which 25,000 shares have vested or will vest within sixty days of September 22, 2025. |
13) | Includes (i) 103,659 shares of Class A common stock issuable upon settlement of vested restricted stock units held by Mr. Donegan and (ii) the vested or deemed vested portion of a stock option representing the right to purchase 100,000 shares of Class A common stock, of which 25,000 shares have vested or will vest within sixty days of September 22, 2025. |
14) | Mr. Welday resigned from his role as Global Head of Originations & Distribution effective August 11, 2025. |
15) | Includes (i) 87,826 shares of Class A common stock, and (ii) 67,556 shares of Class A Common Stock issuable upon settlement of vested restricted stock units held by Mr. Welday. |
16) | Based on the information contained in the Schedule 13G/A filed by Hatteras Master Fund, LP with the SEC on August 19, 2025 and other information publicly available. Hatteras Master Fund, LP, Hatteras Evergreen Private Equity Funds, LLC, Hatteras Global Private Equity Partners Institutional, LLC, Hatteras GPEP Fund, LP and Hatteras GPEP Fund II, GP (the “Hatteras Entities”) are the beneficial owners of 562,749 shares of Class A common stock. Hatteras Investment Partners, LP is the investment manager of Hatteras Master Fund, LP and, as such, has sole investment discretion and voting authority over these securities and may be deemed to be the beneficial owner of these securities. The principal address of the Hatteras Entities is c/o Hatteras Investment Partners, 8510 Colonnade Center Drive, Suite 150, Raleigh, North Carolina 27615. |
Certain BCH Non-Controlling Interests
The following table sets forth information regarding the capitalization of BCH, with the equity values in BCH based upon the estimated capital account balances as determined pursuant to Section 704 of the Internal Revenue Code, as of March 31, 2025. These capital account balances are estimated based on a deemed liquidation value of $1.1 billion as of March 31, 2025 (after payment of amounts associated with hypothetical capital account balances) and an assumed conversion price of $0.3245 per share of Class A common stock.
As a result of the consummation of the Business Combination, an adjustment to the carrying value of BCH’s assets of $321.9 million occurred. Pursuant to the BCH LPA, approximately 402,383 BCH Class S Ordinary Units would be issuable as a result of the carrying value adjustment. Additionally, subsequent to the Business Combination through March 31, 2025, additional carrying value adjustments occurred, and approximately 1,400,000 (inclusive of the 402,383 units described above) BCH Class S Ordinary Units would be issuable through March 31, 2025 as a result of such carrying value adjustments, subject to the Compensation Policy. Under the Compensation Policy, unless amended or waived, the number of BCH Class S Ordinary Units that may be issued as a result of the carrying value adjustment is limited and requires approval of the Board; provided that any such BCH Class S Ordinary Units that were not be issued under the carrying value provision may be issued in subsequent years in accordance with the Compensation Policy. As of March 31, 2025, there has been no allocation of the carrying value adjustment among the holders of the FLP-1 Unit Accounts and the FLP-2 Unit Accounts and no issuance of any BCH Class S Ordinary Units as a result of such adjustment.
None of the BCH securities identified in the table below are included in the beneficial ownership table reported above as they are either (i) not exchangeable for Class A common stock within 60 days of September 22, 2025, due to exchange limitations set forth in the BCH A&R LPA, dated April 18, 2024 and amended on September 30, 2024, and the Exchange Agreement, dated June 7, 2023, by and between the Company, BCH and Ben LLC, or (ii) in the case of the BCH Preferred A-1, which beginning January 1, 2025, are exchangeable for Class A common stock subject to a 20% annual limitation, the current conversion price of $840.00 far exceeds the current market price of the Class A common stock.
| | | | | | | | | | | | | | |
| | As of March 31, 2025(1) |
| (Dollars in thousands) | | Hypothetical Capital Account Balance | | Capital Account Balance |
| BCH Equity Securities: | | | | |
| Class A Units held by Beneficient | | $ | — | | | $ | 2,830 | |
| Class S Ordinary Units | | — | | | 22 | |
| Class S Preferred Units | | 238 | | | — | |
| Preferred Series A Subclass 0 | | — | | | 252,796 | |
| Preferred Series A Subclass 1 | | 935,030 | | | 813,532 | |
| Subtotal BCH Equity | | $ | 935,268 | | | $ | 1,069,180 | |
| | | | | |
| (1) | The table is based upon estimated capital account balances as of March 31, 2025 as determined pursuant to Section 704 of the Internal Revenue Code, and such estimates are subject to adjustment. The estimated amounts are based on a deemed liquidation value of $1.1 billion after payment of amounts associated with hypothetical capital account balances. |
| |
| |
| |
Securities Authorized for Issuance Under Equity Compensation Plans
Equity Compensation Plan Information
The following table provides information as of March 31, 2025 about compensation plans under which shares of Class A common stock may be issued to employees, executive officers or members of our Board of Directors upon the exercise of options, warrants or rights under all of our existing equity compensation plans.
| | | | | | | | | | | | | | | | | | | | | | | |
| Plan Category | | Number of Securities to be Issued Upon Exercise of Outstanding Options, Warrants, and Rights | | Weighted- Average Exercise Price of Outstanding Options, Warrants and Rights | | Number of Securities Remaining Available for Future Issuance Under Equity Compensation Plans (Excluding Securities Reflected in the First Column | |
| Equity compensation plans approved by security holders | | 684,164 | | | $ | — | | | 735,633 | | (1) |
| Equity compensation plans not approved by security holders | | 21,154 | | (2) | — | | | — | | (3) |
| Total | | 705,318 | | | — | | | 735,633 | | |
| | | | | |
| (1) | Represents shares of Class A common stock available for issuance under the 2023 Incentive Plan, which permits the issuance of incentive stock options, nonqualified stock options, shares of restricted stock, stock appreciation rights, restricted stock units, performance awards, dividend equivalent rights and other awards. As described below, no additional awards may be issued under the 2018 Plan. See the description of the 2023 Incentive Plan below for a description of the formula for calculating the number of securities available for issuance under the 2023 Incentive Plan. |
| (2) | Represents shares of Class A common stock issuable (i) upon settlement of outstanding restricted equity units awarded under the 2018 Equity Incentive Plan, and (ii) pursuant to outstanding awards under the BMP Equity Incentive Plan. |
(3) | As described below, no additional awards may be issued under the 2018 Equity Incentive Plan. No more than the available authorized shares of the Class A common stock, less the number of issued shares and the shares reserved for issuance, as provided in the BCH Exchange Agreement (as defined herein), can be issued under the BMP Equity Incentive Plan. |
Plans Not Approved by Security Holders
2018 Equity Incentive Plan
On September 25, 2018, the Board of Directors of BCG’s general partner adopted the 2018 Equity Incentive Plan. The 2018 Equity Incentive Plan authorizes the award of options, unit appreciation rights, BCG Common Units, restricted BCG Common Units, deferred restricted BCG Common Units, phantom restricted BCG Common Units, or other BCG Common Unit-based awards. Effective as of the Conversion, the Company assumed obligations under the outstanding restricted equity units under the 2018 Equity Incentive Plan and agreed to issue shares of Class A common stock upon settlement of such outstanding restricted equity units. Settled awards under the 2018 Equity Incentive Plan dilute our common stockholders. The total number of BCG Common Units that were issuable under the 2018 Equity Incentive Plan was equivalent to 15% of the number of fully diluted BCG Common Units outstanding, subject to annual adjustment. All awards are classified in equity upon issuance. Following the Business Combination, no additional awards may be issued under the 2018 Equity Incentive Plan and all outstanding awards are settleable at a ratio of one and twenty-five hundredths (1.25) shares of the Class A common stock for each restricted equity unit.
BMP Equity Incentive Plan
The Board of Directors of BCG’s general partner, Ben Management, adopted the BMP Equity Incentive Plan on April 25, 2019. Under the BMP Equity Incentive Plan, certain of our directors and employees are eligible to receive equity units in BMP, an entity affiliated with the Board of Directors BCG’s general partner, in return for their services to the Company and its subsidiaries. The BMP Equity Units eligible to be awarded to employees are comprised of BMP’s Class A Units and/or BMP’s Class B Units. All awards are classified in equity upon issuance. Awards will generally be subject to service-based vesting over a four-year period from the recipient’s date of hire, though some awards fully vest upon grant date. Expense recognized for these awards is specially allocated to certain holders of redeemable noncontrolling interests. While providing services to the Company or its subsidiaries, if applicable, certain of these awards are subject to minimum retained ownership rules requiring the award recipient to continuously hold BMP Equity Units equivalents equal to at least 25% of their cumulatively granted awards that have the minimum retained ownership requirement. The awards are generally non-transferable. Awards under the BMP Equity Incentive Plan that vest ultimately dilute our common stockholders.
While employed by us, unless waived in whole or in part, each of our named executive officers is required to hold at least 25% of the cumulative amount of BMP Equity Units granted pursuant to the BMP Equity Incentive Plan that have satisfied the service-based vesting condition during the duration of his employment with the firm. Holders of BMP Class A Units may elect quarterly to convert BCH Class S Preferred Units attributable to such holder’s vested BMP Class A Units to BCH Class S Ordinary Units and/or to exchange BCH Class S Ordinary Units attributable to vested BMP Class A Units for shares of Class A common stock. Holders of Class B Units may convert such Class B Units only on termination of employment. In the event of a termination of employment for cause, all vested and unvested BMP Equity Units are forfeited. In the event of a termination of employment for any other reason, (i) a holder of BMP Class A Units will continue to participate in such units at a decreasing rate over five years, during which time, such holder’s Class A Units are converted to shares of Class A common stock and, at such holder’s election, distributed to such holder and (ii) Class B Units are exchanged, at the holder’s election for shares of Class A common stock.
Plans Approved by Security Holders
2023 Incentive Plan
On June 6, 2023, Company’s board of directors adopted the 2023 Incentive Plan, which was approved by the Company’s stockholders. Under the 2023 Incentive Plan, subject to certain adjustments, the aggregate number of shares of Class A common stock expected to be issuable under the 2023 Incentive Plan in respect of awards will be equal to 15% of the aggregate number of shares issued and outstanding or then issuable upon the conversion of outstanding securities of the Company or its subsidiaries determined as of the date the 2023 Incentive Plan was adopted, of which 100% of the available shares may be delivered pursuant to incentive stock options. Notwithstanding the foregoing, on the first trading date of each calendar quarter, the number of shares of Class A common stock available under the 2023 Incentive Plan is to be increased so that the total number of shares issuable under the 2023 Incentive Plan is to be equal to the lesser of (i) 2,500,000 shares, and (ii) 15% of the total number of shares issued and outstanding or then issuable upon the conversion of outstanding securities of the Company or its subsidiaries, as determined as of the such first trading date, provided that no such adjustment shall have any effect on the ISO Limit, except for any adjustments summarized therein. Beneficient’s Compensation Policy, which became effective upon the consummation of the Business Combination, will restrict the number of awards that can be made each year pursuant to the 2023 Incentive Plan, unless waived or amended.
ITEM 13 — CERTAIN RELATIONSHIPS AND RELATED TRANSACTIONS, AND DIRECTOR INDEPENDENCE
The following is a summary of transactions for FY2024 and FY2025 which we have been a party, in which the amount involved exceeded or will exceed the lesser of (x) $120,000 or (y) 1% of the average of our total assets at March 31, 2025 and 2024 and in which any of our directors, executive officers or holders of more than 5% of our capital stock, or an affiliate or immediate family member thereof, had or will have a direct or indirect material interest other than compensation and other arrangements that are described in Item 11 “Executive Compensation and Director Compensation.
The following also describes and summarizes numerous transactions among Ben, its predecessor BCG and related parties and provides a history and background concerning such transactions and the related development of Ben. Agreements previously executed by BCG, unless otherwise provided, became obligations of Company as a result of the Conversion.
Initial Capitalization and Organizational Transactions
In preparation for the commencement of commercial operations, on August 1, 2017, BCG and several of its subsidiaries, including BCH, and affiliated parties entered into a Recapitalization Agreement (“Recapitalization Agreement”). Pursuant to the Recapitalization Agreement, numerous transactions were completed in order to restructure the organization of Ben and such restructuring established the foundation for Ben’s organizational structure.
Pursuant to the Recapitalization Agreement, Ben Management, which was the general partner of BCG, was formed. In addition, Ben Management formed PEN Insurance Management, LLC (which is now known as PEN Indemnity Management, L.L.C.) with Ben Management acting as its managing member. As of March 31, 2024, PEN Indemnity Management, L.L.C. is the general partner of Private Equity National Indemnity Holdings, L.P., the owner of Ben’s insurance subsidiary, PEN Indemnity Insurance Company, Ltd.
As part of the recapitalization, BCG transferred to BCH all of BCG’s limited partnership interests in The PEN Indemnity Insurance Company, L.P. and Beneficient Management Holdings, L.P. BCG also conveyed its limited partner interests in BMP to BHI. BMP is the sponsor of the BMP Equity Incentive Plan, which holds the BCH FLP-2 Unit Accounts discussed in “— BCH FLP Unit Accounts.” BMP also converted part of its general partner interest in The PEN Indemnity Insurance Company, L.P. to a limited partnership and conveyed such limited partnership interest to BCH and the remaining general partner interest to PEN Insurance Management, LLC.
As part of the recapitalization, the parties also entered into certain services agreements, which are the predecessor agreements for the Second Amended and Restated Services Agreement with Bradley Capital Company, L.L.C., discussed below in “—Relationships with Other Parties – Relationship with Bradley Capital Company, L.L.C.,” and the Services Agreement with BHI, discussed below in “—Relationships with Other Parties – Relationship with Beneficient Holdings, Inc.”
Ben commenced commercial operations on September 1, 2017, when Ben and MHT Financial, L.L.C. (“MHT Financial”) entered into agreements to provide liquidity in exchange for the economic rights to several portfolios of alternative assets (collectively, the “Initial Transactions”). In December 2017 and January 2018, Ben and MHT Financial entered into additional agreements to provide liquidity in exchange for the economic rights to additional portfolios of alternative assets (collectively, the “Second Transactions”). The primary closing condition of the Initial and Second Transactions consisted of MHT Financial entering into a Purchase and Sale Agreement with owners of alternative asset funds (family offices, fund-of-funds, and institutions, collectively the “Sellers”) to acquire the portfolios of alternative assets (the “Initial Exchange Portfolio” for the Initial Transactions and the “Second Exchange Portfolio” for the Second Transactions) and the subsequent placement of the Initial and Second Exchange Portfolios by MHT Financial into the custody of certain constituent trusts of the ExAlt Plan (“Founding ExAlt Plan”) in exchange for BCG Common Units of Ben of a like value issued to certain other constituent trusts of the Founding ExAlt Plan (“2017-18 Exchange Trusts”) of which MHT Financial was named the beneficiary and which are not consolidated subsidiaries of BCG. The Initial Transactions and the Second Transactions resulted in an aggregate of $565.0 million in liquidity being extended to the Founding ExAlt Plan in return for the right to the cash flows from the related exchange portfolios totaling NAV of $733.8 million in alternative assets at the time of the transactions.
Through March 31, 2025, Ben’s originations of liquidity transactions to the Customer ExAlt Trusts have primarily been limited to: (i) the Initial and Second Transactions described above, (ii) the acquisition of $373 million of alternative assets acquired from an unrelated party in exchange for the issuance of BCG Preferred B-2 Unit Accounts in liquidity transactions that closed on and after December 7, 2021 and (iii) the acquisition of alternative assets with a NAV of approximately $37,689,946 from GRID in exchange for the issuance of 3,768,995 shares of Series B-1 preferred stock and 11,779 GRID Warrants. The Series B-1 preferred stock converted into 172,574 shares of Class A common stock in October 2023. The Initial and Second Transactions were transacted with a limited number of family offices, fund-of-funds and institutions.
Transaction with GWG and GWG Life, LLC
GWG is Beneficient’s former parent company. Following GWG’s emergence from bankruptcy, shares of Class A common stock held by GWG and its subsidiaries were transferred to the GWG Wind Down Trust in accordance with the Second Amended Plan. Based on the information reported on a Schedule 13D/A filed by the GWG Wind Down Trust on October 8, 2024, the GWG Wind Down Trust held approximately 8% of the outstanding Class A common stock. More recently available publicly-available information indicated that as of March 31, 2025 the GWG Wind Down Trust held approximately 248 thousand shares of our Class A common stock. which represents approximately 3% of our outstanding Class A common stock as of March 31, 2025, and that as of June 30, 2025, the GWG Wind Down Trust no longer owned any shares of our Class A common stock. On January 12, 2018, Ben entered into a Master Exchange Agreement, as amended from time to time (the “MEA”), with GWG, GWG Life, LLC, a Delaware limited liability company and wholly-owned subsidiary of GWG (“GWG Life” and, collectively with GWG, the “GWG Parties”), and the 2017-18 Exchange Trusts. The 2017-18 Exchange Trusts agreed to transfer the Common Units they held in BCG to the GWG Parties and receive assets, including GWG’s common stock and GWG Life debt.
Under the MEA, on December 28, 2018 (the “Final Closing Date”), Ben completed a series of strategic exchanges of assets among GWG, GWG Life, and the 2017-18 Exchange Trusts (the “Exchange Transaction”). As a result of the Exchange Transaction, a number of securities were exchanged between the parties, including the following securities as of the Final Closing Date: the 2017-18 Exchange Trusts acquired GWG L Bonds due 2023 in the aggregate principal amount of $366.9 million; the 2017-18 Exchange Trusts acquired 27,013,516 shares of GWG common stock; GWG acquired 40,505,279 BCG
Common Units; and GWG acquired the right to obtain additional BCG Common Units pursuant to an option issued by Ben (the “Option Agreement”). In addition, in connection with the Exchange Transaction, BCG, as borrower, entered into a commercial loan agreement (the “Commercial Loan Agreement”) with GWG Life, as lender, providing for a loan in a principal amount of $192.5 million as of the Final Closing Date (the “Commercial Loan”).
Ben and the GWG Parties subsequently terminated the MEA. In addition, effective November 29, 2021, BCG repaid the entire outstanding principal balance of the Commercial Loan Agreement, plus accrued interest by issuing to GWG Life 19,250,795 BCG Common Units.
Registration Rights Agreement
On August 10, 2018, BCG and GWG entered into the Registration Rights Agreement related to the BCG Common Units providing GWG with certain customary registration rights with respect to the BCG Common Units received pursuant to the MEA. Pursuant to this Registration Rights Agreement, GWG is entitled to certain customary demand registration, shelf takedown and piggyback registration rights with respect to the BCG Common Units, subject to certain customary limitations (including with respect to minimum offering size and a maximum number of demands and underwritten shelf takedowns within certain periods). The agreement remains in effect until the earlier of the date GWG is permitted to sell all registrable securities under Rule 144 or until the registrable securities are sold. On August 1, 2023, the Company, GWG, the GWG Wind Down Trust and Jeffrey Stein entered into a registration rights agreement assignment and joinder (the “Assignment Agreement”), pursuant to which GWG assigned its rights under the GWG Registration Rights Agreement to (i) the GWG Wind Down Trust with respect to the Class A common stock transferred to the GWG Wind Down Trust and (i) Mr. Stein with respect to Class A common stock transferred to Mr. Stein. In satisfaction of our contractual obligations pursuant to the GWG Registration Rights Agreement, we have filed with the SEC a Registration Statement on Form S-1 (File No. 333-273322), which was declared effective by the SEC on September 29, 2023.
Option Agreement Conversion
Effective August 11, 2020, as a result of the Exchange Agreement entered into by the parties on December 31, 2019 discussed below, and the mutual agreement of the parties, the Option Agreement between Ben and GWG was automatically exercised under the provisions of the Option Agreement. As such, GWG received $57.5 million of BCG Common Units at a price per unit equal to $12.50. The exercise of the Option Agreement decreased other liabilities and increased BCG Common Units outstanding.
Collateral Swap
On September 30, 2020, certain of the Customer ExAlt Trusts (collectively, the “Participating Customer ExAlt Trusts”), at the sole direction of the independent trustee of each such trust, with the intention of protecting the value of certain assets of the Participating Customer ExAlt Trusts underlying part of the collateral portfolio, the Participating Customer ExAlt Trusts entered into that certain Contribution and Exchange Agreement with certain of the 2017-18 Exchange Trusts, (collectively, the “Participating Exchange Trusts”), each of which entered into such agreement at the direction of its applicable trust advisor and by and through its applicable corporate trustee (the “Contribution and Exchange Agreement”). Under the Contribution and Exchange Agreement, the Participating Exchange Trusts agreed to exchange 9,837,264 shares of GWG’s common stock valued at $84.6 million, 543,874 shares of BCG Common Units valued at $6.8 million, and GWG’s L Bonds due 2023 in the aggregate principal amount of $94.8 million to the Participating Customer ExAlt Trusts for $94.3 million in NAV of the alternative asset investments held by the Participating Customer ExAlt Trusts (the “Collateral Swap”).
Transaction with GWG Controlling Shareholders
On April 15, 2019, BCG, among others, entered into a Purchase and Contribution Agreement (the “Purchase and Contribution Agreement”) with Jon R. Sabes, GWG’s Chief Executive Officer and a director, and Steven F. Sabes, GWG’s Executive Vice President and a director. Pursuant to the Purchase and Contribution Agreement, which closed on April 26, 2019 (the “Purchase and Contribution Agreement Closing”), Messrs. Jon and Steven Sabes sold and transferred all of the shares of GWG’s common stock held directly and indirectly by them and their immediate family members (approximately 12% of GWG’s outstanding common stock in the aggregate). Specifically, Messrs. Jon and Steven Sabes (i) sold in aggregate 2,500,000 shares of GWG’s common stock to BCC, a subsidiary of BCH, for $25.0 million in return for a payable ultimately settled in cash on December 31, 2019, and (ii) contributed their remaining 1,452,155 shares of GWG’s common stock to a limited liability company (“SPV”) owned by a Related Entity (defined below) and an entity held by one of the current directors of Ben Management, the general partner of BCG, in exchange for certain equity interests in the SPV. “Related Entity” or “Related Entities” include certain trusts that are directly or indirectly controlled by Ben’s former CEO, Brad Heppner, and those entities directly or indirectly held by such trusts, and in which he and his family members are among classes of economic beneficiaries whether or not our former CEO and founder is entitled to economic distributions from such trusts.
BCC and the SPV executed and delivered a Consent and Joinder (as defined below) to the Security Agreement (as defined below). Certain other transactions occurred pursuant to the Purchase and Contribution Agreement and in connection with the Purchase and Contribution Agreement Closing (the “Purchase and Contribution Transactions”).
On April 26, 2019, and in connection with the Purchase and Contribution Agreement Closing, BCC and the SPV executed and delivered a Consent and Joinder (the “Consent and Joinder”) to the Amended and Restated Pledge and Security Agreement dated October 23, 2017 by and among GWG, GWG Life, Messrs. Jon and Steven Sabes and the Bank of Utah (the “Security Agreement”). Pursuant to the Consent and Joinder, Messrs. Jon and Steven Sabes assigned their rights and delegated their obligations under the Security Agreement to BCC and the SPV, and BCC and the SPV became substitute grantors under the Security Agreement such that the shares of GWG’s common stock acquired by BCC and the SPV pursuant to the Purchase and Contribution Agreement continued to be pledged as collateral security for GWG’s obligations owing in respect of the L Bonds issued under that certain amended and restated indenture, dated as of October 23, 2017, subsequently amended on March 27, 2018 and supplemented by a Supplemental Indenture dated as of August 10, 2018, as so amended and supplemented, and as it may be amended or supplemented from time to time hereafter.
Transaction with GWG Life, and certain trusts included in the ExAlt Plan
On May 31, 2019, certain trusts included in the ExAlt Plan (the “LiquidTrust Borrowers”) executed a Promissory Note (the “Promissory Note”) payable to GWG Life (acting through a then constituted special committee of the board of directors of GWG) for a principal amount of $65.0 million that matures on June 30, 2023. An initial advance in the principal amount of $50.0 million was funded on June 3, 2019, and a second advance in the principal amount of $15.0 million was funded on November 27, 2019. The proceeds from the Promissory Note were used by the LiquidTrust Borrowers to purchase senior beneficial interests held by certain other trusts of the ExAlt Plan (the “Customer Trusts”). The aforementioned trusts utilized the proceeds to repay loan amounts owed by certain of the Customer Trusts to BCC, a subsidiary of BCG. In accordance with the timeline of the Promissory Note, the LiquidTrust Borrowers purchased senior beneficial interests of $60.0 million prior to December 31, 2019. The remaining purchase of senior beneficial interests occurred during January 2020. All proceeds from the Promissory Note have been utilized by the ExAlt Plan to repay loan amounts owed to BCC by certain of the Customer Trusts. Ben utilized the proceeds from the loan repayments to BCC to provide working capital to BCG and its subsidiaries and to pay other liabilities.
LiquidTrust Promissory Note Repayment
On September 30, 2020, GWG, GWG Life (which, collectively with GWG, acting through a then constituted special committee of the board of directors of GWG), and the LiquidTrust Borrowers agreed to the repayment of the Promissory Note and any related accrued interest for a $75.0 million BCH Preferred C-1 Unit Account of BCH that Ben issued to the LiquidTrust Borrowers. BCG determined the fair value of the BCH Preferred C-1 unit account was $71.2 million as of September 30, 2020. The carrying value of the Promissory Note on September 30, 2020, with accrued and unpaid interest thereon, was $65.1 million.
As part of the agreement, if Ben did not meet certain conditions GWG Life would receive an additional $5.0 million of Preferred C interests in BCH. Such conditions were met and no additional BCH Preferred C interest were issued as part of the repayment of the LiquidTrust Promissory Note.
Strategic Transactions with GWG
On December 31, 2019, BCG, BCH, Ben Management, and GWG (acting through a then constituted special committee of the board of directors of GWG) entered into a Preferred Series A Unit Account and Common Unit Investment Agreement (the “Investment Agreement”). Pursuant to the Investment Agreement, BCG and BCH received an aggregate amount of $79.0 million from GWG in return for 666,667 BCG Common Units and Preferred A-1 Unit Accounts of BCH.
In connection with the Investment Agreement, GWG acquired, on December 31, 2019, the right to appoint a majority of the Board of Directors of Ben Management, which was the general partner of BCG, which in turn was the general partner of BCH. Due to this change-of-control event, BCG became a consolidated subsidiary of GWG; therefore, the results of operations for BCG and its subsidiaries being reported in GWG’s financial statements on a consolidated basis beginning on the transaction date of December 31, 2019. Following the transaction, and as agreed in the Investment Agreement, GWG had an initial capital account balance for the BCH Preferred A-1 Unit Accounts of $319.0 million. The parties to the Investment Agreement agreed that the aggregate capital accounts of all holders of the BCH Preferred A-1 Unit Accounts after giving effect to the investment by GWG, including the deemed dividend, was $1.6 billion.
Unit Purchase Agreement with GWG
On July 15, 2020, BCG and BCH entered into the UPA to purchase Series C Unit Accounts of BCH (“BCH Preferred Series C Unit Accounts”) with GWG (acting through a then constituted special committee of the board of directors of GWG). Pursuant to the UPA, GWG agreed to make capital contributions from time to time to BCH in exchange for Preferred Series
C Unit Accounts of BCH during a purchasing period commencing on the date of the UPA and continuing until November 29, 2021, when BCG ceased to be a consolidated subsidiary of GWG.
At any time following July 15, 2020, all or some of the BCH Preferred Series C Unit Accounts purchased under the UPA may be exchanged for BCG Common Units at the option of GWG; provided that, if GWG exchanges less than all of the BCG Preferred Series C Unit Accounts purchased under the UPA, then, immediately after giving effect to such exchange, GWG shall be required to continue to hold BCH Preferred Series C Unit Accounts with a capital account that is at least $10 million. The exchange price for such BCG Common Units shall be determined by third-party valuation agents selected by Ben and GWG. However, if prior to any such optional exchange the BCG Common Units (or shares of Class A common stock following the Conversion) are listed on a national securities exchange, the BCH Preferred Series C Unit Accounts purchased under the UPA will be exchanged for BCG Common Units, or shares of Class A common stock, at the lower of (i) the volume-weighted average of the Common Units for the 20 trading days following the listing of the Common Units on a national securities exchange, and (ii) $12.75 (which, following the conversion of every four BCG Class A Units into five Class A common stock, would be reduced to $10.20 per share of Class A common stock).
BCH issued a total $145.0 of BCH Preferred C-1 Unit Accounts related to this agreement for cash consideration of equal value under the UPA during calendar years 2020 and 2021.
On November 23, 2021, GWG converted $14.8 million of its BCH Preferred C-1 Unit Accounts to an equal amount of BCH Preferred C-0 Unit Accounts. On December 1, 2021, BCH redeemed GWG’s entire BCH Preferred C-0 Unit Accounts for $14.8 million in cash. In exchange for such payment, GWG agreed to pay BCH an early redemption fee in the amount of $1 million, however such fee was not paid prior to GWG filing bankruptcy. On July 10, 2023, the remaining BCH Preferred C-1 converted into 550,510 shares of Class A common stock at approximately $372.80 per share.
GWG Decoupling Transaction
On November 12, 2021, amendments to the organizational documents of BCG, BCH, and Ben Management were approved by the board of directors of Ben Management and GWG (the “Amendments”). On November 29, 2021, the Amendments became effective. These Amendments are part of, and effectuate, the series of transactions (the “Decoupling Transactions”), which resulted in, among other things, (i) GWG converting its capital account balance of $319 million in the BCH Preferred A-1 Unit Accounts to an equal amount of BCH Preferred B-2 Unit Accounts issued by BCG; (ii) GWG no longer having certain voting rights or the right to nominate or appoint members of the Board of Directors of Ben Management; and (iii) BCG no longer being a consolidated subsidiary of GWG and therefore operating as a wholly independent and separate company.
Shared Services Agreement with GWG
On May 27, 2020, Ben and GWG (acting through a then constituted special committee of the board of directors of GWG) entered into a shared services agreement effective as of January 1, 2020 (the “Shared Services Agreement”). Pursuant to the Shared Services Agreement, GWG agreed to pay a quarterly fee to Ben for the provision of accounting and finance, general and administrative, human resources, sales administration and marketing, underwriting and risk management, information technology and legal services for GWG and its direct or wholly-owned subsidiaries. The total service fee for each quarter is determined in good faith by Ben on the final day of such quarter in accordance with the cost allocation methodology maintained on Ben’s books and records (which provides that, to the extent the Services are eligible for the “services cost method,” as defined in Treasury Regulation § 1.482-9(b), the Service Fee shall be equal to the total costs incurred by Ben during each quarter in connection with BEN’s provision of the Services to GWG or its direct or indirect wholly-owned subsidiaries; and that the Service Fee for Services that are not eligible for the services cost method shall be determined by reference to the “cost of services plus method,” as defined in Treasury Regulation § 1.482-9(e)).
The term of the Shared Services Agreement had an initial term of one year from the effective date and renewed automatically for successive one year terms. Due to the filing by GWG for reorganization under the Chapter 11 Bankruptcy Code in April 2022, neither party was authorized to terminate the Shared Services Agreement. The Shared Services Agreement terminated upon the effectiveness of GWG’s bankruptcy plan on August 1, 2023. During the year ended March 31, 2024, GWG paid $1.4 million to Ben under the Shared Services Agreement. Due to the financial deterioration of GWG including the filing for reorganization under the Chapter 11 Bankruptcy Code in April 2022, any outstanding balances under the Shared Services Agreement were fully reserved at the time GWG filed for bankruptcy. As a result of the termination of the Shared Services Agreement on August 1, 2023, outstanding balances and related allowance of $15.6 million were written off during the year ended March 31, 2024.
Relationships with Other Parties
First and Second Lien Credit Agreements with HCLP
On May 15, 2020, Ben, through its BCC subsidiary, executed a term sheet with its lender, HCLP, a Related Entity, to amend its First Lien Credit Agreement and Second Lien Credit Agreement dated September 1, 2017 and December 28, 2018, respectively. The resulting Second Amended and Restated First Lien Credit Agreement and Second Amended and Restated Second Lien Credit Agreement (collectively, the “Second A&R Agreements”) were executed on August 13, 2020. Prior to the execution of the Second A&R Agreements, other amendments extended the June 30, 2020 maturity dates of both loans to August 13, 2020, while Ben and the lender finalized the Second A&R Agreements. The Second Amended and Restated Credit Agreement is referred to herein as the “First Lien Credit Agreement” and the Second Amended and Restated Second Lien Credit Agreement is referred to herein as the “Second Lien Credit Agreement.” Additional agreements were entered into on June 10, 2020, and on June 19, 2020, consistent with the term sheet, whereby Ben agreed to repay $25.0 million of the then outstanding principal balance due under the First Lien Credit Agreement and pay an extension fee of 2.5% of the outstanding aggregate principal balance of both loans, calculated after the $25.0 million repayment, on July 15, 2020. A total of $28.6 million was paid on July 15, 2020, which included the $25.0 million principal payment, related accrued interest thereon, and the extension fee described above.
The Second A&R Agreements extended the maturity date of both loans to April 10, 2021, and increased the interest rate on each loan to 1-month LIBOR plus 8.0%, with a maximum interest rate of 9.5%. On March 10, 2021, and again on June 28, 2021, Ben executed an amendment to, among other items, extend the maturity date to May 30, 2022, as more fully described below.
On March 10, 2021, Ben executed Amendment No. 1 to the Second Amended and Restated Credit Agreement and Amendment No. 1 to the Second Amended and Restated Second Lien Credit Agreement with its lender. The amendments extended the maturity date of both loans to May 30, 2022. The amendments also provide for the payment of an extension fee equal to 1.5% of the amount outstanding under the Second A&R Agreements, which was added to the outstanding amount under the Second A&R Agreements as provided for in the amendments.
On June 28, 2021, Ben executed Amendment No. 2 to the Second Amended and Restated Credit Agreement and Amendment No. 2 to the Second Amended and Restated Second Lien Credit Agreement with its lender. The amendments removed certain terms related to obligations owed by GWG and certain of its subsidiaries. Further, Ben executed the Amendment No. 3 to the Second Amended and Restated Credit Agreement and Amendment No. 3 to the Second Amended and Restated Second Lien Credit Agreement with its lender, effective as of July 15, 2021, pursuant to which the parties agreed to change the first installment payment date from September 10, 2021 to December 10, 2021. Both the first and second installment payments were to be paid on December 10, 2021.
On December 1, 2021, Ben executed a binding term sheet with HCLP to amend the Second A&R Agreements. Pursuant to the term sheet, HCLP agreed to return up to $20 million of principal and interest payments (the “Returned Amount”) previously made by BCG to HCLP pursuant to the Second A&R Agreements and the parties agreed to combine the First Lien Credit Agreement and Second Lien Credit Agreement, as amended, into one senior credit agreement. The Returned Amount would be applied to, and increase the outstanding principal balance of, the First Lien Credit Agreement. HCLP paid $17.95 million in cash to BCG on December 1, 2021, and the remainder of the Returned Amount is available for return to BCG at its discretion. BCH used a portion of such payment to redeem GWG’s entire BCH Preferred C-0 Unit Accounts as described in “—Unit Purchase Agreement with GWG.” BCG agreed to pay HCLP an amendment fee of $1 million as well as HCLP’s legal fees incurred in connection with the amendment.
On March 24, 2022 (the “Consent Effective Date”), HCLP, BCH and BCG entered into a consent with respect to the Second A&R Agreements, pursuant to which (i) HCLP consented to BFF’s entrance into that certain Participation Interest Purchase Agreement, dated as of March 24, 2022, pursuant to which a third-party purchased from BFF for an aggregate purchase price of $72,500,000 a 100% participation interest in a $72,500,000 loan made by BFF to The EP-00117 Funding Trust, a common law trust formed under Texas law; (ii) HCLP’s security interests in the collateral that supported the repayment of the loan participation was terminated and released; and (iii) the collateral that supported the repayment of the loan participation ceased to count as collateral for purposes of the Second A&R Agreements.
In addition, on the Consent Effective Date, HCLP, BCH and BCG entered into those certain Consent and Amendment No. 4 to the Second Amended and Restated Credit Agreement and Consent and Amendment No. 4 to the Second Amended and Restated Second Lien Credit Agreement (collectively, “Amendments No. 4”) with its lender, pursuant to which HCLP consented to the transfer of certain loans to wholly owned subsidiaries of BCH and consented to all accrued interest and unpaid interest for the period beginning as of July 15, 2021 (the “Interest Consent Date”) through the Consent Effective Date being paid on the Consent Effective Date. HCLP, BCH and BCG also agreed, pursuant to the Amendments No. 4, to make the following amendments to the Second A&R Agreements: (i) defer the payment of all accrued and unpaid interest from the
Interest Consent Date to the Consent Effective Date; (ii) amend the interest rate specifically for the period beginning on the Interest Consent Date and ending on the Consent Effective Date to be 10.5% per annum; (iii) extend the final maturity date of the loan from May 30, 2022 to August 31, 2023; (iv) change the principal payments of the Second A&R Agreements to consist of $5 million payments on each of May 10, 2022, August 10, 2022, December 10, 2022 and April 10, 2023, with the outstanding balance to be due on August 31, 2023, so long as each such payment does not cause BCG to incur a going concern qualification; and (v) amending the occurrence of an event of default to require notice (written or oral) from HCLP on almost all potential defaults listed under the Second A&R Agreements. Ben agreed to pay fees totaling approximately 6.5% of the outstanding principal before giving effect to the amendments.
In connection with the term sheet executed on December 1, 2021 and Consents and Amendments No. 4 to the Second A&R Agreements, Ben recorded a $19.5 million loss on extinguishment of debt during the year ended December 31, 2021. Through March 31, 2024, all required principal and interest payments due under the Second A&R Agreements have been paid.
On February 15, 2023, Ben executed those certain Amendment No. 5 to Second Amended and Restated Credit Agreement and Consent and Amendment No. 5 to Second Amended and Restated Second Lien Credit Agreement with HCLP, pursuant to which, as required by Amendments No. 4, certain Ben subsidiaries became subsidiary guarantors and entered into those certain Amended and Restated Security and Pledge Agreement (First Lien) and Amended and Restated Security and Pledge Agreement (Second Lien), that certain first lien Guaranty and that certain second lien Guaranty.
On June 5, 2023, Ben executed (a) that certain Consent and Amendment No. 6 to Second Amended and Restated Credit Agreement (the “First Lien Amendment”), which amended the Second Amended and Restated Credit Agreement dated as of August 13, 2020, among BCH, HCLP and the other parties thereto, and (b) that certain Consent and Amendment No. 6 to Second Amended and Restated Second Lien Credit Agreement (the “Second Lien Amendment,” and together with the First Lien Amendment, the “Amendments”), which amended the Second Amended and Restated Second Lien Credit Agreement dated as of August 13, 2020 among BCH, HCLP and the other parties thereto. Among other things, the Amendments (i) allow for the consummation of the Transactions pursuant to the Business Combination Agreement, and (ii) effective as of the closing of the Business Combination (c) amend the definition of “Change of Control” (as defined therein), and (d) provide that Beneficient will be the “Parent” thereunder.
On July 12, 2023, BCH, entered into (a) that certain Amendment No. 7 to the First Lien Amendment, which amended the First Lien Credit Agreement, and (b) that certain Amendment No. 7 to Second Lien Amendment (together with the First Lien Amendment, the “Seventh Amendments”), which amended the Second Lien Credit Agreement, each among BCH, HCLP and the other parties thereto. Among other things, the Seventh Amendments (i) modified the interest rate to a fixed rate of 9.5% (ii) extended the maturity dates of the First Lien Amendment and the Second Lien Amendment to September 15, 2024 and September 15, 2027, respectively , and (iii) agreed to installment payments on the First Lien Amendment of $5.0 million on each of March 29th, June 28th, September 29th, and December 29th of each year for so long as the obligations remain outstanding, and so long as such payments do not cause a going concern. No payments will be made on the Second Lien Amendment until the obligations on the First Lien Amendment have been fully satisfied. Ben agreed to pay fees totaling approximately $0.1 million. Effective on July 31, 2024, the maturity date of the First Lien Credit Agreement was extended from September 15, 2024 to February 1, 2025, and certain mandatory prepayment obligations thereunder were waived by HCLP until February 1, 2025. On January 31, 2025, these terms were further extended to February 8, 2025 and then on February 8, 2025 the terms were extended to February 15, 2025. Furthermore, effective as of March 1, 2025, the Company’s obligations under the First Lien Credit Agreement were waived by HCLP through April 1, 2025, and the maturity date of the First Lien Credit Agreement was extended through April 1, 2025. These terms were then extended through April 7, 2025 and again through April 14, 2025.
In connection with the Second A&R Agreements, BHI, which is owned by The Highland Business Holdings Trust, of which Mr. Heppner, our former CEO, is the trustee, and Mr. Heppner and his family are the beneficiaries, that owns a majority of the Class S Ordinary Units, Class S Preferred Units, Preferred A-0 Unit Accounts, Preferred A-1 Unit Accounts, and BCH FLP-1 Unit Accounts issued by BCH, will grant certain tax-related concessions to HCLP as may be mutually agreed upon between the parties. In exchange for the tax-related concessions, 5% of BCH Preferred A-1 Unit Accounts held by BHI, which will be held by HCLP, may convert to BCH Preferred A-0 Unit Accounts. In addition, recipients of a grant of BCH Preferred A-1 Unit Accounts from BHI will have the right to put an amount of BCH Preferred A-1 Unit Accounts to Ben equal to any associated tax liability stemming from any such grant; provided that the aggregated associated tax liability shall not relate to more than $30.0 million of grants of BCH Preferred A-1 Unit Accounts from BHI; and provided further, that such put right could not be exercised prior to July 1, 2021. Through March 31, 2025, a total of $3.8 million has been put to the Company which related to grants of BCH Preferred A-1 Unit Accounts to a director in 2022. The liability was settled for cash during June 2022.
The Second A&R Agreements and ancillary documents contain covenants that (i) prevent Ben from issuing any securities senior to the BCH Preferred A-0 Unit Accounts or BCH Preferred A-1 Unit Accounts; (ii) prevent Ben from incurring additional debt or borrowings greater than $10.0 million, other than trade payable, while the loans are outstanding; and (iii) prevent, without the written consent of the lender, GWG from selling, transferring, or otherwise disposing of any BCH Preferred A-1 Unit Accounts held as of May 15, 2020, other than to its subsidiary GWG DLP Funding V, LLC. GWG no longer holds any BCH Preferred A-1 Unit Accounts. Ben obtained consents for the Second A&R Agreements from HCLP in connection with the HH-BDH Credit Agreement (as defined below).
The HCLP Loan purportedly matured on April 14, 2025, and on July 30, 2025, we received written notice (the “Notice”) from HCLP that events of default occurred with respect to the Second A&R Agreements. The Notice provided that, among other thing, (i) with respect to the First Lien Credit Agreement, a default occurred on April 14, 2025, and has been continuing at all times since that date through July 29, 2025, as a result of BCH’s failure to pay all outstanding obligations (including all principal and accrued interest on the loan made pursuant to the First Lien Credit Agreement) on April 14, 2025, and that such default constitutes an Event of Default (as defined in the First Lien Credit Agreement) (such default, the “First Lien Event of Default”) and (ii) with respect to the Second Lien Credit Agreement, a default also occurred on April 14, 2025, which has been continuing at all times since that date through July 29, 2025, as a result of the First Lien Event of Default, which also constitutes an Event of Default (as defined in the Second Lien Credit Agreement) pursuant to the Second Lien Credit Agreement (the “Second Lien Event of Default,” and together with the First Lien Event of Default, the “Specified Events of Default”).
The Notice also provided that, as a result of the Specified Events of Default, the outstanding principal amount of the loans under the HCLP Loan Agreement and all other amounts owing or payable under each credit agreement or under any other loan document was immediately due and payable (including, without limitation, all interest accrued through July 29, 2025, and all amounts owing under Section 9.04(b) of each credit agreement). Furthermore, the Notice also declared that Accrued Interest (as defined in each Credit Agreement), effective as of April 14, 2025, shall accrue on each calendar day on the outstanding amount of the loan under each Credit Agreement, after as well as before judgment, at a rate equal to 11.5% per annum and such accrued interest shall be payable on demand.
As a result of the Specified Events of Default, in accordance with Section 5(c)(i) of each certain security agreements executed in connection with the Second A&R Agreements, the Notice provides that the pledgors pursuant to such security agreements are prohibited from selling, transferring, exchanging, disposing of, or granting any option with respect to the following collateral and any related proceeds as of July 29, 2025: (i) the equity interests in the underlying investment funds, in each case together with the certificates (or other agreements or instruments), if any, representing such equity interests, and all options and other rights, contractual or otherwise, with respect thereto; (ii) the loans and loan agreements made to the funding trusts; (iii) the acquisition documents; (iv) all other accounts, chattel paper, documents, general intangibles, instruments, investment property, money, deposit accounts, goods, commercial tort claims, letters of credit, letter of credit rights and supporting obligations; (v) all proceeds of the property described in the foregoing clauses (i), (ii), (iii) and (iv); and (v) all books and records (including computer software and other records) pertaining to any of the foregoing.
Consistent with the assertions contained in the Notice, HCLP delivered certain letters to each of the Company entity guarantors and pledgors (including BCH, Ben Liquidity, and Beneficient USA, among others) requesting various remedies, including demands for payment of the outstanding obligations and the transfer of applicable HCLP loan collateral and any proceeds therefrom, pursuant to purported rights under the HCLP Loan Agreement. Additionally, HCLP delivered certain letters to Delaware Trust Company, as trustee of certain custody trusts (LT-1 – LT-28 Custody Trusts) that hold HCLP loan collateral, requesting various remedies including the transfer of their applicable HCLP loan collateral and any proceeds therefrom, pursuant to purported rights under the HCLP Loan Agreement. The Company has communicated with the non-Company recipients of the HCLP notices to relay the Company’s position.
On June 19, 2025, Mr. Heppner resigned from his position as CEO and Chairman of the Board of Directors following a request from the Company’s counsel, acting at the direction of the Audit Committee of the Board of Directors, for Mr. Heppner to sit for a formal interview regarding, among other things, his knowledge of certain documents and information concerning Mr. Heppner’s relationship to HCLP provided to the Company’s auditors in 2019. The interview request was made after the Company identified credible evidence that Mr. Heppner participated in fabricating and delivering fake documents to the Company regarding his and others’ relationships to HCLP, knowing that these documents would be provided to the Company’s auditors. The Company is investigating additional information it has learned about other conduct by Mr. Heppner and other persons that purportedly controlled HCLP to determine the extent to which any of that conduct surrounding HCLP was fraudulent. On August 5, 2025, HCLP filed a summons with notice in the Supreme Court of the State of New York seeking a judgment against the Company for amounts owed under the HCLP Loan Agreement in addition to attorney’s fees and litigation costs. The summons with notice did not include a complaint and has not been served on the Company. No action is required by the Company until it has been served. In light of these circumstances, the Company is evaluating the validity of its obligations under the HCLP Loan Agreement and the liens securing the HCLP Loan and is
considering all options that it may pursue related to this conduct, including counter claims and litigation against Mr. Heppner, HCLP and any direct or indirect control parties of HCLP. The Company intends to vigorously pursue its claims regarding the validity of such purported indebtedness.
In connection with the amendments to the Second A&R Agreements, Ben agreed to pay extension fees on a percentage of the amount outstanding under the Second A&R Agreements as of the date of the respective amendment. During the years ended March 31, 2025 and 2024, no deferred financing costs were paid to HCLP. The parties to the Second A&R Agreements no longer plan to combine the First Lien Credit Agreement and Second Lien Credit Agreement, as amended, into one senior credit agreement. On October 20, 2023, the Company paid legal fees of $559,753 on behalf of HCLP pursuant to the indemnification obligations under the HCLP Loan Agreement from the proceeds under the HH-BDH Credit Agreement. Additional amounts of legal fees paid on behalf of HCLP pursuant to the indemnification obligation paid through March 31, 2024 totaled $463,540.
HCLP is an indirect subsidiary of Highland Consolidated, L.P. Ben’s former CEO is a beneficiary and trust investment advisor of the trusts that control, and are the partners of, Highland Consolidated, L.P. Further, an indirect parent entity of HCLP has previously had loans outstanding to Related Entities. As of March 31, 2025 and 2024, Highland Consolidated, L.P. had outstanding loans in the principal amount of $11.2 million and $11.5 million, respectively, with a Related Entity. Ben was not a party to these loans, nor has it secured or guaranteed the loans.
Term Loan with HH-BDH
On October 19, 2023, Beneficient Financing, L.L.C. (the “Borrower”), a wholly owned subsidiary of the Company, and BCH, as guarantor (the “Guarantor” and together with the Borrower, the “Loan Parties”), entered into the HH-BDH Credit Agreement with HH-BDH, as administrative agent. All capitalized terms used but not defined herein shall have the meanings ascribed to them in the HH-BDH Credit Agreement.
HH-BDH’s sole member is Hicks Holdings. The managing member of Hicks Holdings is Mr. Thomas O. Hicks, a member of the Company’s Board. HH-BDH will receive customary fees and expenses in its capacity as a lender and as the administrative agent under the HH-BDH Credit Agreement, as further described below. Hicks Holdings and Mr. Hicks may be deemed to have a direct or indirect material financial interest with respect to the transactions contemplated by the HH-BDH Credit Agreement, as described below. HH-BDH funded the amounts under the HH-BDH Credit Agreement with the proceeds of a third-party financing (the “Financing”).
The HH-BDH Credit Agreement provides for a three-year term loan in the aggregate principal amount of $25.0 million, which was fully drawn on closing. On August 16, 2024, that certain Amendment No. 1 and Waiver No. 1 to the Credit and Guaranty Agreement and Each Other Loan Document (the “Amendment,” and the Credit Agreement, as amended by the Amendment, the “Amended Credit Agreement”), was executed to add a subsequent term loan of $1.7 million, which was fully drawn upon the closing of the Amendment (together with the Term Loan, the “Loans”).
The Amended Credit Agreement also required the Borrower to prepay the outstanding principal balance of the Loans in the amount of $200 thousand, $200 thousand, $200 thousand, $200 thousand and $875 thousand on each of September 7, 2024, October 7, 2024, November 7, 2024, December 7, 2024 and December 31, 2024, respectively. Furthermore, on each Required Payment Date (defined in the Amended Credit Agreement as December 31, 2024 and the last business day of each calendar month thereafter), the Borrower shall prepay the outstanding principal balance of the Loans by an amount equal to the lesser of (a) the Total Portfolio Net Receipts (as defined in the Amended Credit Agreement) for the most recently ended period beginning on the 16th day of each month and ending on the 15th day of the immediately following month, and (b) as of each Required Payment Date, an amount equal to the excess, if any, of (x)(i) the number of Required Payment Dates occurring on or prior to such Required Payment Date, multiplied by (ii) $500,000, minus (y) the amount of all Excess Payments (as defined in the Amended Credit Agreement) made prior to such Required Payment Date. Additionally, the Amended Credit Agreement requires the Borrower to make certain minimum monthly payments to prepay the balance of the Loans.
Borrowings under the HH-BDH Credit Agreement bear interest, at the Company’s option, calculated according to a base rate, adjusted term SOFR rate, or adjusted daily simple SOFR rate, plus an applicable margin, subject to a Maximum Rate determined by applicable law in the State of New York. The Company elected the adjusted daily simple SOFR rate with a margin of 6.5% for the first two years and 5.5% for the third year. Accrued and unpaid interest is payable monthly, upon prepayment, and at maturity.
The Term Loan will mature on October 19, 2026, and all outstanding principal amounts and accrued and unpaid interest thereon shall be due and payable on such date. During the years ended March 31, 2025 and 2024, nil and $1.6 million, respectively, of deferred financing costs were paid related to the Term Loan. As of March 31, 2025 and March 31, 2024, the unamortized discount related to the Term Loan was $0.9 million and $1.5 million, respectively.
Subsequent to March 31, 2025, we agreed to enter into an amendment to the term loan with HH-BDH to add an additional term loan of $850 thousand, which was used to provide working capital. Such negotiations remain in process as of the filing date of this Annual Report on Form 10-K.
The Term Loan is secured in part by pledges of: (a) substantially all of the assets of the Borrower, (b) the Guarantor’s equity interests in the Borrower, (c) 97.5% of the equity interests held by The EP-00117 Custody Trust, a Delaware statutory trust known as the “Custody Trust”, in certain entities that hold interests in private investment funds, which, as of March 31, 2025 and March 31, 2024, represented approximately 41.9% and 41.5%, respectively, of all assets held by the Customer ExAlt Trusts and (d) certain deposit accounts.
The HH-BDH Credit Agreement contains customary representations, warranties, affirmative and negative covenants, including covenants which restrict the ability of the Loan Parties, the Custody Trust and certain affiliated entities to, among other things, create liens, incur additional indebtedness, make certain restricted payments and engage in certain other transactions, in each case subject to certain customary exceptions. In addition, the HH-BDH Credit Agreement contains certain financial maintenance covenants, including a debt service coverage ratio of 2.00 to 1.00 and beginning December 31, 2024, a minimum liquidity requirement of $4.0 million, measured on the last day of each month.
Additionally, the HH-BDH Credit Agreement contains customary events of default relating to, among other things, payment defaults, breach of covenants, cross default of material indebtedness, bankruptcy-related defaults, judgment defaults, the occurrence of certain change of control events, and the Class A common stock being suspended from trading for more than two consecutive days or delisting from Nasdaq. The occurrence of an event of default may result in the acceleration of repayment obligations with respect to any outstanding principal amounts and foreclosure on the collateral. As part of the Amendment, certain events of default resulting from the occurrence of the Acknowledged Defaults (as defined in the Amendment) were waived, provided that in the case of the expense reimbursement default, the Borrower must cure the expense reimbursement default upon the earlier of (i) November 1, 2024 and (ii) two business days following the effectiveness of Company’s registration statement for resale of the shares of Class A common stock, underlying the convertible debentures and warrants described in Note 10 to the consolidated financial statements included in this Annual Report on Form 10-K.
The Company has at times in late fiscal year 2025 and in subsequent periods been in default on certain of these requirements, including delayed interest and principal payments and noncompliance with the minimum monthly liquidity requirement, among others. As of the date of this Annual Report on Form 10-K, the lender has not notified the Company that it intends to declare an event of default related to these defaults involving certain payment obligations, financial covenants, and information reporting requirements, and the Company is actively working with the lender on waivers related to these defaults along with an amendment to the HH-BDH Credit Agreement. Such negotiations remain in process as of the date of this Annual Report on Form 10-K.
The events of default under the Second A&R Agreements described above triggered a cross default provision in the HH-BDH Credit Agreement. The Company timely notified HH-BDH of the cross default and, as of the date of this Annual Report on Form 10-K, HH-BDH has not notified the Company that it intends to declare an event of default as its relates to the cross default provision of the HH-BDH Credit Agreement.
Hicks Holdings will receive the following fees and payments in connection with the Term Loan:
•A non-refundable fee in an amount equal to 1.0% of the aggregate commitments under the Term Loan, which was paid upon execution of the HH-BDH Credit Agreement (the “Closing Date”);
•On each Payment Date, from and including: (1) from the Closing Date until the second anniversary of the Closing Date, an interest payment at an interest rate equal to 3.0% per annum; and (2) from the second anniversary of the Closing Date until the loans are repaid in full, interest payments at an interest rate equal to 2.0% per annum (such interest is in included in HH-BDH’s receipt of interest payments as described above);
•If any amounts under the HH-BDH Credit Agreement are prepaid prior to the scheduled Make Whole Date, including by reason of acceleration, a make-whole payment equal to the product of the principal amounts being repaid and the applicable interest rate plus 3.0% and the number of calendar days between the date of such prepayment and the scheduled Make Whole Date, divided by 360; and
•Certain fees, payments and expenses incurred by Hicks Holdings in connection with the Financing.
In connection with the HH-BDH Credit Agreement and the Financing, on October 19, 2023, the Guarantor, Ben LLC, and Hicks Holdings entered into a letter agreement (the “Letter Agreement”). In connection with the Financing, Hicks Holdings agreed to assign to HH-BDH (which is wholly-owned by Hicks Holdings) all of its rights, title and interest in and to the following partnership interests of the Guarantor: BCH Preferred A-0 Unit Accounts with a capital account balance of $15.3 million as of June 30, 2023, BCH Preferred A-1 Unit Accounts with a capital account balance of $48.1 million as of
June 30, 2023, 1 BCH Class S Preferred Units and 3,640 BCH Class S Ordinary Units held by HH-BDH (the “Pledged Guarantor Interests”). Hicks Holdings’ membership interest in HH-BDH (collectively with the Pledged Guarantor Interests, the “Pledged Equity Interests”) and the Pledged Guarantor Interests serve as collateral for the Financing (together, the “Lender Pledge”).
Pursuant to the terms of the Letter Agreement, the parties thereto agreed that if the Borrower and/or Guarantor default under the HH-BDH Credit Agreement and such default results in a foreclosure on, or other forfeiture of, the Pledged Equity Interests, the Guarantor will promptly issue to Hicks Holdings, BCH Preferred A-0 Unit Accounts with a capital account balance of $15.3 million, BCH Preferred A-1 Unit Accounts with a capital account balance of $48.1 million, 1 BCH Class S Preferred Units and 3,640 BCH Class S Ordinary Units (subject to a tax gross-up as provided in the Letter Agreement), or, in the discretion of Hicks Holdings, equivalent securities of equal fair market value to the value of the security interests at the time of the applicable foreclosure or other loss (such newly issued equity interests referred to as the “Replacement Equity Interests”); provided, however that, if less than all Pledged Equity Interests have been foreclosed on or forfeited, the foregoing capital account balances and numbers of units comprising the Replacement Equity Interests shall be reduced on a class-by-class and subclass-by-subclass basis, as applicable, to the extent necessary to ensure that Hicks Holdings and its affiliates do not receive additional value relative to the value held by Hicks Holdings and its affiliates immediately prior to the foreclosure or forfeiture. Furthermore, Ben LLC shall cause a Ben LLC Unit (as defined in the BCH A&R LPA) to be issued for each BCH Class A Unit issued to the Hicks Holdings pursuant to the Letter Agreement. Additionally, the Guarantor agreed to indemnify Hicks Holdings and its affiliates and hold each of them harmless against any and all losses which may arise directly or indirectly in connection with, among other things, the HH-BDH Credit Agreement, the Term Loan, the Financing and the Lender Pledge.
Relationship with AltAccess Securities
AltAccess Securities is an affiliate of the Company. Certain employees of the Company or its affiliates are registered persons of AltAccess Securities. When the Company uses AltAccess Securities as its broker-dealer to conduct its transactions, the Company’s use of AltAccess Securities creates various conflicts of interest and incentives as set forth herein, which may be in conflict with the best interests of customers of AltAccess Securities. Because of these relationships, transactions between AltAccess Securities and the Company are generally not arm’s-length and the Company has an incentive to use AltAccess Securities and its registered persons instead of other unaffiliated third parties. Through its ownership of AltAccess Securities, the Company, its owners, and employees receiving profit participation, equity incentives or similar benefits (including our former Chief Executive Officer and other employees) indirectly benefit from and/or share in the revenue earned by AltAccess Securities. Individuals registered with AltAccess Securities that are employees of the Company or its affiliates receive a portion of the transaction compensation or other fees earned by AltAccess Securities for transactions in which such registered persons participate in addition to compensation they receive as employees of the Company or its affiliates. Compensation paid to AltAccess Securities and therefore to such registered persons of AltAccess Securities may be significant. AltAccess Securities and its registered persons are incentivized to maximize the amount of subscriptions in any offering, to favor the Company’s offerings over offerings of unaffiliated third parties and to take greater risks regarding such offerings, and their decisions relating to offerings of the Company may be influenced by such persons being registered with AltAccess Securities and/or being employees of the Company or its affiliates and the extent of the compensation they may receive by participating in an offering of the Company.
Relationship with Bradley Capital Company, L.L.C. Services Agreement
BCG was the general partner of BCH and together they entered into the Bradley Capital Agreement and BMC effective June 1, 2017, and effective as of January 1, 2022, the parties entered into the First Amended and Restated Services Agreement (the “A&R Bradley Capital Agreement”). Bradley Capital is a Related Entity. Under the Bradley Capital Agreement, Bradley Capital was entitled to a base fee of $404,132 per quarter for executive-level services provided by an executive of Bradley Capital, who prior to BCG’s conversion to a Nevada corporation on June 7, 2023, was our Chief Executive Officer and Chairman of Ben Management’s Board of Directors and was our former Chief Executive Officer and Chairman of our Board until his resignation on June 19, 2025, together with a supplemental fee of $160,979 per quarter for administrative and financial analysis, with both the base fee and the supplemental fee subject to an annual inflation adjustment. The base fee may be increased by the provider up to two times the initial base fee per quarter to cover increases in the cost of providing the services, or in the event of an expansion of the scope of the services with the approval of the Executive Committee of the board of Ben Management prior to June 7, 2023 and the Executive Committee of our Board subsequent to June 7, 2023, of which our former CEO and Chairman of Ben Management’s board of directors was a member and Chairman. The Bradley Capital Agreement and the A&R Bradley Capital Agreement also includes a payment from Ben of $150,000 per year, paid quarterly, to cover on-going employee costs for retired and/or departed employees of predecessor entities prior to September
1, 2017, which on-going costs were assumed by Bradley Capital, as well as a further payment to Bradley Capital in respect of the cost of health and retirement benefits for current employees of Bradley Capital all of which are reimbursed by Ben.
The Bradley Capital Agreement and the A&R Bradley Capital Agreement requires Ben to reimburse Bradley Capital or its affiliates for taxes, fees, and expenses, including legal fees and related costs, relating to the contributions by affiliates of Bradley Capital of equity or debt interests in Ben to public charitable trusts in connection with the 2017-18 Exchange Trusts, as well as the contribution of beneficial interests in client trusts administered by Ben. The A&R Bradley Capital Agreement further requires that Ben indemnify and hold Bradley Capital harmless against any and all losses, damages, costs, fees and any other expenses incurred by Bradley Capital as air travel expenses owed in connection with the operation of the aircraft identified in the Aircraft Sublease (as defined below) for periods prior to January 1, 2022. Additionally, Ben provides office space and access to needed technology systems and telephone services. Payments by Ben to Bradley Capital and its affiliates are guaranteed and subject to enforcement by the state courts in Delaware in the event of default. The Bradley Capital Agreement extended through December 31, 2022, with an annual one-year renewal provision thereafter. Prior to June 7, 2023, the A&R Bradley Capital Agreement could have been be terminated by the mutual agreement of the parties, by the unanimous approval of the Executive Committee of the board of Ben Management, of which our former CEO and Chairman of Ben Management’s board of directors was a member and Chairman until his resignation on June 19, 2025, or without such approval if a designated Related Entity no longer holds the lesser of $10.0 million of Ben’s securities or 1% of the aggregate fair market value of Ben on both December 31, 2022, or any applicable extension date, and the date of termination.
As part of the May 2018 change of control of Ben, BCG obtained a valuation of the enterprise and its classes of equity as required by FASB ASC Topic 805 due to the application of pushdown accounting. This valuation incorporated, among other things, estimates of current and future costs arising from related party contracts, including the Bradley Capital Agreement and the BHI Services Agreement (defined below). Each class of the Company’s equity was then recorded at its fair value as set forth in valuation analysis, with the preferred equity held by Ben’s founders reduced for, among other things, (i) the balance of outstanding debt of Ben, including related party debt, and (ii) any decrease in the value of Ben, up to the entire founders’ preferred equity amount outstanding, including decreases arising from the present value of the estimated costs of the related party contracts, including estimated costs related to private travel under the terms of the Bradley Capital Agreement.
On June 7, 2023, the A&R Bradley Capital Agreement, was replaced by the Second A&R Bradley Capital Agreement) with the Company as a party. The Second A&R Bradley Capital Agreement is substantially similar to the previous Bradley Capital Agreement, subject to certain changes as follows. The Executive Committee (as defined in the Second A&R Bradley Capital Agreement) reference now refers to the Executive Committee of the Board, and the Second A&R Bradley Capital Agreement expressly states that it shall in no way limit the authority of Board to appoint and remove officers of the Company, including its chief executive officer. The term of the Second A&R Bradley Capital Agreement extends through December 31, 2023, with an annual one-year renewal provision thereafter. The termination provision was revised so that the agreement may be terminated upon the approval of all members of the Executive Committee, excluding Brad K. Heppner if he is then serving on the Executive Committee. The base fee was increased to $460,000 per quarter and the supplemental fee was increased to $180,000 per quarter, with each fee remaining subject to an annual inflation adjustment. In addition, revisions were made to the limitation of liability and indemnification provisions to reflect the applicability of the corporation laws of Nevada to Beneficient.
During the years ended March 31, 2025 and 2024, the Company recognized expenses totaling $2.8 million and $2.7 million, respectively, related to this services agreement, respectively. As of March 31, 2025 and 2024, $3.9 million and $2.7 million, respectively, was owed to Bradley Capital related to the ongoing aspects of this services agreement. In addition, prior to the Aircraft Sublease with Bradley Capital discussed below, we also reimbursed Bradley Capital for certain costs, including private travel, for our founder and our former CEO, including family members. As of March 31, 2025 and 2024, we have nil and $0.7 million accrued related to these reimbursements originating prior to the aircraft sublease. During the years ended March 31, 2025 and 2024, respectively, the Company paid $2.5 million and $2.9 million to Bradley Capital related to previously accrued amounts owed under this services agreement.
In addition to the above, the Company incurred legal fees on behalf of Mr. Heppner under certain indemnification provisions. During the years ended March 31, 2025 and 2024, these legal fees totaled approximately $7.0 million and $2.9 million, respectively. Substantially all of these legal fees have or are expected to be eligible for reimbursement by the directors and officers insurance carriers.
Aircraft Sublease. Effective January 1, 2022, Beneficient USA, a subsidiary of BCH, as sublessee, Bradley Capital, as sublessor, and BCH, solely as it relates to the guarantee it makes to Bradley Capital as set forth therein, entered into the 2022 Aircraft Sublease. On January 1, 2023, the 2022 Aircraft Sublease expired pursuant to its terms. Also on January 1, 2023, Beneficient USA, Bradley Capital and BCH entered into the 2023 Aircraft Sublease on substantially the same terms as the 2022 Aircraft Sublease, that expired on January 1, 2024. Pursuant to the Aircraft Sublease, Bradley Capital subleases the aircraft described therein, without a crew, to Beneficient USA for up to three hundred (300) hours of use. Beneficient USA is
required to pay a quarterly rental of $1,350,000 plus direct operating expenses, and Bradley Capital is required to pay the fixed and variable costs of operating the aircraft. The term of the Aircraft Sublease is one (1) year and may be terminated by either party upon three (3) days prior written notice and will automatically terminate upon the sale or similar disposition of the aircraft or the termination of the underlying lease agreement. Beneficient USA is also required to provide its own pilot(s) and crew, and Beneficient USA has entered into a separate Flight Crew Services Agreement with an unrelated third-party to provide the qualified flight crew. Pursuant to the Flight Crew Services Agreement, Beneficient USA agrees to pay the flight crew fees and agrees to reimburse all flight crew incidental fees (such as travel, meals and lodging) and all fuel and incidental costs for flights. Bradley Capital, a Related Entity, has also entered into a similar Flight Crew Services Agreement that is applicable for any use of the aircraft other than by Ben pursuant to the Aircraft Sublease, such as personal use of the aircraft by Mr. Heppner and his family, the costs of such personal use and related fees and expenses are not paid for by Ben.
Additionally, BCH agrees to unconditionally guarantee, for the benefit of Bradley Capital, all of the obligations of Beneficient USA to Bradley Capital under the Aircraft Sublease. During the years ended March 31, 2025 and 2024, BCH expensed nil and $4.3 million, respectively, in lease and direct operating expenses related to this agreement. No amounts have been paid to Bradley Capital related to the Aircraft Sublease. As of March 31, 2025 and 2024, $10.8 million and $10.8 million, respectively, was payable related to the Aircraft Sublease. The Aircraft Sublease expired on January 1, 2024.
Contribution Agreement. In conjunction with the execution of the Aircraft Sublease, BHI, BCH and BCG entered into the 2022 Contribution Agreement. On January 1, 2023, in connection with the execution of the 2023 Aircraft Sublease, BHI, BCH and BCG entered into an Amended and Restated Contribution Agreement on substantially the same terms as the 2022 Contribution Agreement to incorporate both the 2022 Aircraft Sublease and the 2023 Aircraft Sublease. Pursuant to the Contribution Agreement, BHI agrees to pay to BCH, on the last business day of each calendar quarter, any amounts paid or accrued by BCH during the quarter for the use of an aircraft under the Aircraft Sublease, or any similar lease or sublease, which would include the quarterly rental under the Aircraft Sublease. In addition, BHI agrees to pay to BCH any amounts paid or accrued related to fixed monthly or quarterly costs incurred in connection with such aircraft lease or sublease in an amount not to exceed $250,000 per year. This additional payment would cover flight crew costs, fuel and related costs. Each contribution is conditioned upon (i) the effectiveness of the Aircraft Sublease and (ii) BCH’s timely payment of the Guaranteed Series A-0 Payment to BHI for the respective quarter in which such contribution is to be paid (whether or not waived in accordance with the terms of the BCH A&R LPA); provided, that if a Guaranteed Series A-0 Payment is not timely paid, or is only paid in part, for any given quarter such payment is required under the existing BCH A&R LPA (whether or not waived in accordance with the terms of the existing BCH A&R LPA), then any contributions contemplated under the Contribution Agreement for such quarter will not be owed; provided, further, that in the event such Guaranteed Series A-0 Payment is subsequently paid in full, then any previously unfunded contributions for the applicable quarter under the Contribution Agreement will become due and payable on the last business day of the calendar quarter in which such Guaranteed Series A-0 Payment is paid in full. All payments made by BHI to BCH pursuant to the Contribution Agreement shall be treated as capital contributions, as defined in the BCH A&R LPA, by BHI to BCH, and shall be added to BHI’s sub-capital account related to its BCH Class S Ordinary Units. BCH further agrees to specially allocate to BHI’s sub-capital account related to its BCH Class S Ordinary Units any deductions derived from amounts paid or accrued by BCH for use of the aircraft to the extent such expenditures are offset by the contributions made by BHI pursuant to the Contribution Agreement.
BCH and the holders of the BCH Preferred A-0 Unit Accounts entered into an agreement to defer the Guaranteed Series A-0 Payment to November 15, 2024; provided that the Guaranteed Series A-0 Payment may be made prior to November 15, 2024 if the Audit Committee of the Board of Directors determines that making such payment, in part or in full, would not cause Ben to incur a going concern. As part of the proposed transactions to revise BCH’s liquidation priority described elsewhere in this Annual Report on Form 10-K, the guaranteed payment would be further deferred until November 15, 2025 on terms consistent with those described above if the proposed transactions are completed, however, with the resignation of Brad Heppner from his position as Chief Executive Officer and Chairman of the Board of Directors on June 19, 2025, we do not expect the transaction to be consummated on the terms set forth in the Master Agreement. Accordingly, the Company is exploring available alternative options, including renegotiating terms or not proceeding with the transaction. An entity controlled by Mr. Heppner holds the majority of the BCH Preferred A-0. The guaranteed payment accrual totaled $55.5 million and $37.7 million as of March 31, 2025 and 2024, respectively. As of March 31, 2025, no contributions have been made under the Contribution Agreement, which is expected and will continue to occur until the guaranteed payments to BCH Preferred A-0 Unit Accounts holders are no longer deferred.
Guaranty. In conjunction with the execution of the Bradley Capital Agreement and the Aircraft Sublease, Bradley Capital and BCH entered into the Guaranty. Pursuant to the Guaranty, BCH provides an irrevocable and unconditional guaranty in favor of Bradley Capital guaranteeing the complete and timely payment of any and all amounts up to $20 million due from Bradley Capital to a lender under any financing arrangement with Bradley Capital, the proceeds of which were used the acquisition of the aircraft under the Aircraft Sublease or any other aircraft acquired by Bradley Capital in connection with
Bradley Capital’s obligations under the Bradley Capital Agreement. In the event BCH is required to pay any obligations under the Guaranty, a portion of the lessor of the aircraft (or any successor entity owned by Bradley Capital, or if such entity does not exist, the aircraft) equal to the fraction that the amount paid by BCH bears to the purchase price of the aircraft shall be conveyed to BCH. No guaranty payments have been required from BCH under the Guaranty. In connection with the Guaranty, on December 8, 2022, BCH and Bradley Capital entered into that certain letter agreement pursuant to which BCH and Bradley Capital agreed that, in connection with the Business Combination Agreement and the filing of the registration statement on Form S-4 that BCG initially filed with the SEC on December 9, 2022 (as amended, the “Form S-4”), Bradley Capital will not seek to enforce the Guaranty or any obligations of BCH thereunder nor will Bradley Capital utilize the Guaranty in any manner to facilitate obtaining any financing as contemplated by the Guaranty during the period of time from December 9, 2022 until such date that the Form S-4 (Registration No. 333-268741) is withdrawn. On May 12, 2023, the SEC declared the Form S-4 effective.
Relationship with Beneficient Holdings, Inc.
Beneficient USA, a subsidiary of BCH, entered into with BHI, which is owned by The Highland Business Holdings Trust, of which Mr. Heppner, our former CEO, is the trustee, and Mr. Heppner and his family are the beneficiaries, the BHI Services Agreement. BHI pays an annual fee of $30,000 to Ben for the provision of trust administration services for Related Entities and all trusts affiliated with its family trustee as that term is defined in the governing documents for a Related Entity. Beneficient USA also is required to provide any other services requested by BHI, subject to any restrictions in the operating agreement of BHI, at cost. The term of the BHI Services Agreement extends for the longer of (i) five years past the expiration or termination of the Bradley Capital Agreement, or (ii) seven years after the family trustee of the Related Entity is no longer a primary beneficiary of any trust affiliated with the family trustee. During the years ended March 31, 2025 and 2024, the income recognized by Ben related to this services agreement was immaterial.
As of March 31, 2025, BHI owns the majority of the Company’s Class B common stock, BCH Class S Ordinary Units, BCH Class S Preferred Units, BCH Preferred A-0 Unit Accounts, BCH Preferred A-1 Unit Accounts, BCH FLP-1 Unit Accounts and BCH FLP-3 Unit Accounts. Additionally, Ben, through its subsidiary, BCC, was the obligor of $72.0 million from BHI that was subsequently contributed to a subsidiary of HCLP (a “Legacy Lender”) on April 4, 2019, through the Second Lien Credit Agreement issued in December 2018. There were no interest payments made during 2019 to BHI prior to the assignment on April 1, 2019. BHI expects to receive tax distributions from HCLP arising from the repayment of the Second Lien Credit Agreement to cover any tax liability associated with the contribution of the Second Lien Credit Agreement to HCLP. Additionally, if HCLP is liquidated while the Second Lien Credit Agreement is still outstanding, the Second Lien Credit Agreement with transfer back to BHI.
Administrative Services Agreement between Constitution Private Capital Company, L.L.C. (“Constitution”) and Beneficient USA.
Constitution is an entity owned 50.5% by BHI and 49.5% by BMP. It was founded in 1986 and acquired by a Related Entity in 1996. Constitution currently manages three private equity fund-of-funds. BMP is owned by the directors, officers and employees of Ben and certain former employees of Ben. Mr. Heppner does not hold an interest in BMP although BHI may occasionally hold the forfeited interests of a former employee in BMP. BHI does not currently hold any such forfeited interests. Additionally, Highland Consolidated, L.P., an entity majority owned by The Highland Investment Holdings Trust, retains a residual interest in Constitution associated with the investments and assets held prior to BHI and BMP ownership of Constitution. The residual interest held by Highland Consolidated, L.P. is associated with three private equity fund-of-funds, which are currently managed by Constitution. Effective January 1, 2017, Constitution entered into an Administrative Services Agreement (the “ASA”) with Beneficient USA, which is wholly owned by Ben Custody and a subsidiary of BCH, whereby Beneficient USA provides personnel to administer the portfolio assets advised by Constitution. Under the ASA, Constitution pays Beneficient USA a monthly fee equal to .01% of the month-end net assets of its portfolio. The ASA automatically renews on an annual basis and may be terminated at any time by Constitution. Beneficient USA may only terminate the ASA in the event of a breach by Constitution. For the years ended March 31, 2025 and 2024, the income recognized by Beneficient USA related to this services agreement was immaterial.
Preferred Liquidity Provider Agreement with Constitution.
Prior to December 31, 2018, GWG and Constitution had a mutual understanding to enter into an agreement that was formalized in May 2019 as outlined below. BCC entered into an agreement with Constitution (the “Preferred Liquidity Provider Agreement”) under which at Constitution’s option, BCC will provide liquidity to alternative asset funds sponsored by Constitution at an advance rate of not less than 82% of NAV, to the extent such funds meet certain specified qualifications. For a fund to qualify for the liquidity option, it must, among other things, hold investments that were approved or deemed approved by BCC at the time a fund makes such investments. BCC is required to provide liquidity in any combination, at its discretion, of cash, U.S. exchange traded funds registered under the Investment Company Act of 1940, or securities traded on a national securities exchange. BCC’s obligation under the Preferred Liquidity Provider Agreement is
guaranteed by Ben and BCH. The Preferred Liquidity Provider Agreement may be terminated solely by mutual consent of Ben and Constitution. Ben and Constitution have not contracted for any liquidity under this agreement through March 31, 2025.
Relationship with The Heppner Endowment for Research Organizations, L.L.C. (“HERO”) and Research Ranch Operating Company, L.L.C. (“RROC”)
HERO and RROC are indirectly owned by The Highland Investment Holdings Trust, The Highland Great Plains Trust and The Highland Partner Holdings Trust. Mr. Heppner is a permissible beneficiary of The Highland Investment Holdings Trust and The Highland Partner Holdings Trust, but he is not a beneficiary of The Highland Great Plains Trust. Mr. Heppner’s family members are potential beneficiaries of each of these three trusts. HERO was created to (i) to serve as an advisor to National Philanthropic Trust (“NPT”), an unrelated third-party charitable organization, regarding the disbursement of grants to qualifying organizations, and (ii) to serve as an advisor to NPT regarding the administration of charitable contributions made for the benefit of such qualifying organizations. Although HERO can advise on these matters, NPT possessed all final decision-making authority on charitable contributions and complete control over the proceeds received by the charitable organizations. The charitable accounts administered by NPT (“Charitable Accounts”), the beneficiaries of which have historically been multiple Texas universities, have historically received proceeds from certain trusts settled and funded by customers of Ben, in support of their charitable initiatives. HERO does not receive any proceeds from trusts settled and funded by customers of Ben.
RROC’s purpose is to provide funding and operational support for the research activities conducted by the qualified charities. The funding received by RROC, from proceeds of trusts settled and funded by customers of Ben, may be used, in RROC’s discretion, to (i) provide appropriate facilities and properties for the charitable organizations to utilize as part of their charitable initiatives (those properties and facilities being owned by a Related Entity), and (ii) provide fee revenue to RROC. RROC is granted such rights and authority pursuant to trust instruments entered into between a customer and subsidiaries of Ben as well as an agreement with NPT. Ben’s subsidiaries provide financing to the Customer ExAlt Trusts and Ben is paid as an agent of the trustees for administrative services it provides to the trusts. Ben has certain outstanding payables, including accrued interest, to RROC and the Charitable Accounts (for the benefit of the Texas universities as discussed above) of $2.3 million and $2.2 million as of March 31, 2025 and 2024, respectively. During the years ended March 31, 2025 and 2024, no amounts were paid to RROC or the Charitable Accounts. Due to changes in the Customer ExAlt Trust agreements, no incremental amounts are expected to be allocated to RROC or the Charitable Accounts other than those amounts already provided by certain prior trust agreements. During our fiscal year ending March 31, 2023, the trust advisor to certain of the Customer ExAlt Trusts reassigned the beneficial interest held at NPT to the Kansas TEFFI Economic Growth Trust.
Beneficient Heartland Foundation, Inc.; Initial Charitable Initiative
In connection with each of Ben’s liquidity transactions following the adoption of the TEFFI legislation and BFF’s receipt of a fully-operational trust company charter under the Kansas TEFFI Act, pursuant to Section 28 of the TEFFI Act, a “Qualified Distribution” is made for the benefit of certain economic growth zones and rural communities in the State of Kansas (each, a “Charitable Distribution”). In January 2022, Ben announced its initial $15.4 million Charitable Distribution. The Charitable Distribution was allocated as follows: $2.7 million of cash for the benefit of, and to be received by, the Kansas Department of Commerce to be used at the department’s discretion for development projects and the promotion and growth of the TEFFI industry in Kansas; $0.2 million of cash and assets for the benefit of public charities dedicated to economic development within Mr. Heppner’s hometown of Hesston, Kansas, and surrounding Harvey County, Kansas, as outlined in the TEFFI Act; and $12.5 million in cash and assets to the Beneficient Heartland Foundation, Inc. (“BHF”) as described below. Mr. Heppner’s hometown is Hesston, Kansas and certain of his family members continue to live and/or work in Hesston and other areas of Harvey County, Kansas and may be considered to be direct or indirect beneficiaries of the portions of the initial Charitable Distribution provided to Hesston and Harvey County and to BHF.
On January 20, 2022, BHF was formed as a Kansas nonprofit corporation to receive economic growth contributions pursuant to the TEFFI legislation. BHF is currently governed by a eleven-member board of directors, seven of whom are community leaders within the Hesston, Kansas community and four of whom are Ben employees or individuals otherwise affiliated with Ben. BHF is organized and operated exclusively for charitable and educational purposes within the meaning of Section 501(c)(3) of the Internal Revenue Code. Its purpose is to provide grants and other support to benefit growth, development and expansion of opportunities in rural Kansas communities with populations of 5,000 residents or less, including job and income growth, main street revitalization, educational facility improvements, construction and development, healthcare facility enhancements, senior facility improvements, and support for post-secondary institutions. BHF has the exclusive decision-making authority over all of the economic growth contributions it receives.
BFF is the sole member of BHF and has the right to appoint eleven members of BHF board of directors. The remaining two board members are appointed by BMC. Pursuant to the requirements of the Internal Revenue Code, BFF’s governing
documents prohibit any of BHF’s assets or earnings from inuring to the benefit of BFF, BMC, or any director, officer or other private individual.
The Kansas TEFFI Economic Growth Trust
The Kansas Economic Growth Trust (the “EGT”) is a common law trust formed on December 7, 2021 by and between an individual as independent trustee, Ben Custody as administrator, and BCH as advisor. The purpose of the EGT is to receive the proceeds of the Customer ExAlt Trusts that are allocable to the Charitable Beneficiaries and to allocate such proceeds between the Kansas Department of Commerce and qualified charitable organizations (including the Beneficient Heartland Foundation, Inc.) in accordance with the requirements of the TEFFI legislation. The proceeds received by the EGT are dedicated exclusively to charitable purposes and the trust agreement prohibits any of the EGT’s assets or earnings from inuring to the benefit of Ben Custody, BCH, any director, officer or other private individual. As noted above, Ben Custody provides administrative and accounting services to the EGT, and BCH serves as advisor to the trustee with respect to the administration and distribution of the trust. Neither Ben Custody nor BCH charges a fee for these services.
Ben has an outstanding payable to EGT of $0.4 million and $0.1 million as of March 31, 2025 and 2024, respectively. Ben paid $0.4 million and $1.4 million during the years ended March 31, 2025 and 2024. Additionally, during the year ended March 31, 2023, Ben sold its Kansas properties to the EGT in exchange for a $1.4 million promissory note receivable, which is reflected in the other assets line item on the consolidated statements of financial condition. The EGT made a prepayment on the promissory note of $0.2 million during the year ended March 31, 2025, principally in return for the promissory note being extended by two years, until September 30, 2028.
Relationship between Ben and Hicks Holdings LLC
Hicks Holdings LLC, an entity associated with one of Ben’s current directors, is one of the owners and serves as the manager of a limited liability company (“SPV”). A Related Entity also has ownership in the SPV. The SPV holds BCH Preferred A-0 Unit Accounts and BCH Preferred A-1 Unit Accounts among its investment holdings. Hicks Holdings, LLC is also the sole member of HH-BDH as described above in the section regarding the term loan with HH-BDH.
Hicks Holdings Operating LLC (“Hicks Holdings Operating”), an entity associated with one of Ben’s current directors, has historically held BCH Preferred A-0 Unit Accounts, BCH Preferred A-1 Unit Accounts, BCH Class S Ordinary Units and Class B common stock of Beneficient. Hicks Holdings LLC was granted its BCH Preferred A-1 Unit Accounts and BCH Class S Ordinary Units as compensation for services provided in 2018. Hicks Holdings Operating was granted its BCH Preferred A-0 Unit Accounts when a portion of the existing BCH Preferred A-1 Unit Accounts converted to BCH Preferred A-0 Unit Accounts in 2021. Hicks Holdings converted a portion of its existing BCH Preferred A-1 Unit Accounts to BCG Class B common stock of Beneficient in June 2023 in connection with the recapitalization of BCG. In connection with the letter agreement described below, in October 2023, Hicks Holdings assigned the BCH Preferred A-0, BCH Preferred A-1, BCH Class S Ordinary Units, and BCH Class S Preferred Units to HH-BDH. The total balance (based on their GAAP capital accounts) as of March 31, 2025 and 2024, was $25.4 million and $27.5 million, respectively. Hicks Holdings Operating held 16,528 shares of Class B common stock as of March 31, 2025 and 2024. During the year ended March 31, 2025, Mr. Hicks and an entity controlled by Mr. Hicks purchased a total of 100,000 shares of Class A common stock for a purchase price of approximately $0.2 million.
The Company has outstanding payable amounts to Hicks Holdings related to the HH-BDH Credit Agreement totaling approximately $0.8 million as of March 31, 2025. No such amount was outstanding as of March 31, 2024.
Services provided by representatives of Ben and the trusts associated with the loans
An independent individual most recently served as trustee for the LT 1 through 29 Liquid Trusts, The LT1A through LT29A Funding Trusts, and The Collective Collateral Trust I, The Collective Collateral Trust II, The Collective Collateral Trust III, The Collective Collateral Trust IV, The Collective Collateral Trust V, The Collective Collateral Trust VI, The Collective Collateral Trust VII, and The Collective Collateral Trust VII in the associated ExAlt Plan that are created at origination for each of our loans until Beneficient Company Group (USA) assumed the role in the current fiscal year. Additionally, Beneficient Fiduciary Financial, L.L.C., a subsidiary of Beneficient, is the trustee of the EP-00100 through EP-00121 Liquid Trusts, the EP-00100 through EP-00121 Funding Trusts, The Collective Collateral Trust and The Participation Collective Collateral Trust. Ben earns administration fees (for providing administrative services to the trustee) and interest income from these trusts. Prior to the above, an employee of Ben and another individual served as co-trustees for these trusts. The employee received no compensation for their services as co-trustee.
Related Party Transactions in connection with the Business Combination
Conversion and Exchange Agreements
On June 6, 2023, immediately prior to the Conversion, the BCG Recapitalization occurred as follows: (i) the limited partnership agreement of BCG was amended to create one new subclass of BCG common units, the Class B Common Units (the “BCG Class B Common Units”), and the existing common units were renamed the Class A Common Units (the “BCG Class A Common Units”); and (ii) certain holders of the BCH Preferred A-1 Unit Accounts, including Messrs. Fisher, Schnitzer, Hicks Holdings Operating, LLC (“Hicks Holdings”) and BHI, entered into conversion and exchange agreements (the “BCG Conversion and Exchange Agreements”) with BCG and BCH, pursuant to which they converted certain BCH Preferred A-1 Unit Accounts to BCH Class S Ordinary Units, which BCH Class S Ordinary Units were contributed to BCG in exchange for BCG Class A Common Units and/or BCG Class B Common Units. Pursuant to the Conversion, the BCG Class A Common Units converted into 1.25 shares of Class A common stock, and the BCG Class B Common Units converted into 1.25 shares of Class B common stock. Additionally, the Class B common stock is convertible into Class A common stock on a one-for-one basis at the election of the holder thereof and is entitled to 10 votes per share in all matters on which stockholders of Beneficient generally are entitled to vote.
Pursuant to the Conversion, each BCG Class A Common Unit converted into 1.25 shares of Class A common stock, each BCG Class B Common Unit converted into 1.25 shares of Class B common stock, and the BCG Preferred B-2 Unit Accounts converted into shares of Class A common stock at a rate based on a 20% discount to the $800.00 valuation of the Class A common stock (or $640.00). As a result, in the Conversion, we issued 1,076,462 shares of Class A common stock with respect to the BCG Class A Common Units, 239,256 shares of Class B common stock with respect to the BCG Class B Units and 1,175,632 shares of Class A common stock with respect to the BCG Preferred B-2 Unit Accounts.
On June 7, 2023, and in connection with the consummation of the Business Combination, Beneficient, Ben LLC and BCH entered into that certain Exchange Agreement (the “BCH Exchange Agreement”), pursuant to which BCH Class S Ordinary Units may be exchanged, on a one-for-one basis, for Class A common stock upon the election of the holder of such BCH Class S Ordinary Units. The holder of such BCH Class S Ordinary Units must provide not less than sixty-one (61) days prior notice (“Notice”) of the exchange to both the Beneficient and Ben LLC, which shall occur on the later of (A) the expiration of such sixty-one (61) day Notice period, unless waived by Beneficient; (B) the third business day after the date of the earnings release by the Beneficient covering the fiscal quarter in which the Notice is provided; or (C) the first day following the earnings release by the Beneficient covering the fiscal quarter in which the Notice is provided that directors and executive officers of the Issuer are permitted to trade under the applicable policies of Beneficient relating to trading by directors and executive officers.
The BCH Exchange Agreement also provides that Beneficient shall have the right to refuse to honor any request for an exchange under the following circumstances: (i) if any such exchange is not permitted under the terms of any insider trading policy of Beneficient applicable to the employees and directors of Beneficient or its subsidiaries, (ii) at any time or during any period if Beneficient, BCH or Ben LLC determine, based on the advice of counsel (including advice provided by counsel employed by Beneficient, BCH or Ben LLC), that there may be material non-public information that may affect the trading price per share of Class A common stock at such time or during such period, (iii) if such exchange would be prohibited under applicable law or regulation, or (iv) to the extent such exchange would not be permitted under the terms and provisions of BCH A&R LPA.
Stockholders Agreement
In connection with the consummation of the Transactions, the Company, BHI, Hicks Holdings and Mr. Schnitzer, entered into the Stockholders Agreement, which became effective in connection with the consummation of the Business Combination on June 7, 2023.
Pursuant to the Stockholders Agreement, the Class B Holders shall have the right to elect at least five directors to the Company’s Board, and the Board will be required to establish and maintain (i) a compensation committee, (ii) a nominating committee, (iii) an executive committee and (iv) a community reinvestment committee (collectively, the “Board Committees”). The Stockholders Agreement also provides that each of the Board Committees will be comprised of no more of four members, and at least two (2) members shall be Class B Directors designated by the majority of the Class B Directors and the remaining members shall be designated by the directors elected by holders of Class A common stock and Class B common stock, voting together as a single class. The majority of the Class B Directors also have the right to designate the chair of each of the Board Committees.
Consulting Agreements
In connection with the Closing, the Company entered into consulting agreements with each of Messrs. Hicks, Schnitzer and Fisher to replace and supersede their respective director agreements (the “Consulting Agreements”). Pursuant to the
Consulting Agreements, each of Messrs. Hicks, Schnitzer and Fisher agreed to mentor, advise and support Beneficient and its related entities regarding its business of providing services, insurance, liquidity and financing for alternative asset holders and will each receive an annual cash fee of $150,000 per year. Such consulting fee will be in addition to the annual cash retainer Messrs. Hicks, Schnitzer and Fisher receive under the director compensation program. The Consulting Agreements acknowledge the continuing effectiveness of certain provisions in the director agreements regarding equity awards previously awarded to Messrs. Hicks, Schnitzer and Fisher under their respective previous director agreements. The Consulting Agreements have an initial term of one (1) year and will automatically renew for successive one (1) year terms unless sooner terminated in accordance with their terms. In the event the initial or any renewal term is terminated before it expires due to a removal or because Messrs. Hicks, Schnitzer and Fisher is not re-elected or re-appointed, in each case without cause (as defined in the consulting agreement), the annual consulting fee will continue to be paid through the end of the initial or renewal term, as applicable. In connection with the consulting agreements, Messrs. Hicks, Schnitzer and Fisher agreed to confidentiality and intellectual property protection provisions.
Mr. Fisher retired from our Board effective March 15, 2024 and thus his above referenced consulting agreement terminated during fiscal 2024.
Registration Rights Agreement
In connection with the consummation of the Transactions, the Company, Avalon Acquisition Holdings, LLC (the “Avalon Sponsor”) and the directors and executive officers of the Company, and other direct and indirect holders of BCH entered into a Registration Rights Agreement (the “Ben Legacy Holder Registration Rights Agreement”) containing certain registration rights for their Class A common stock and the shares of Class A common stock underlying the Class B common stock. Under the Ben Legacy Holder Registration Rights Agreement, as soon as it is permitted to do so, the Company shall file a shelf registration statement to register the resale of certain shares of Class A common stock and maintain its effectiveness until all registrable securities have been sold or may be sold in a single transaction pursuant to Rule 144 without volume limitation or current public information. Holders of registrable securities shall be entitled to demand and piggyback registration rights, subject to certain conditions set forth in the Ben Legacy Holder Registration Rights Agreement.
Beneficient Legacy Lock-Up Agreements
The Company and certain executive officers of BCG and directors of the general partner of BCG who became holders of Class A common stock as a result of the Business Combination entered into a lock-up agreement (“Beneficient Legacy Lock-Up Agreement”), dated June 7, 2023, pursuant to which each such holder agreed not to transfer Class A common stock or securities convertible into Class A common stock held or subsequently acquired by such holder for the applicable lock-up period. The lock-up period expired on the six (6) month anniversary of the closing of the Business Combination.
Beneficient Company Holdings, L.P. Interests
Many of our officers, directors and significant equity holders hold, either directly or indirectly, limited partner interests in BCH, and such interests are reflected within the noncontrolling interests in our financial statements. These equity interests in BCH have generally resulted from prior transactions involving the formation or recapitalization of the Company and its subsidiaries and constitute a significant ongoing economic interest in the Company as well as a source of significant economic value and income to the holders of these limited partner interests. Through their participation in the value of these equity interests in BCH, these related parties receive financial benefits from our businesses that include, but are not limited to, certain income allocations, preferred returns, issuances of additional limited partner interests, cash distributions and other payments. The following will describe certain of the rights and preferences of these limited partner interests in BCH and the benefits to our related parties who are holders, either directly or indirectly, of the limited partner interests in BCH.
BCH Preferred A-0 Unit Accounts
Holders of the BCH Preferred A-0 Unit Accounts, which include as of March 31, 2025, BHI, which is owned by The Highland Business Holdings Trust, of which Mr. Heppner, our former CEO, is the trustee, and Mr. Heppner and his family are the beneficiaries, and Messrs. Hicks (through Hicks Holdings Operating LLC), and Schnitzer, who were directors of Beneficient on such date, are entitled to quarterly guaranteed cash payments (the “Guaranteed Payments”) equal to 1.50% per fiscal quarter (or 6.0% per annum) of their then respective BCH Preferred A-0 Unit Accounts capital account balance on an annual basis. Mr. Fisher and Mr. Silk, who resigned from the Board effective March 15, 2024 and May 10, 2024, respectively, also hold BCH Preferred A-0 Unit Accounts and are entitled to receive the Guaranteed Payments. BCH’s obligation to make such Guaranteed Payment is not subject to available cash and has priority over all other distributions made by BCH. The Guaranteed Payments are not made payable in connection with an allocation of income but are a required cash payment recorded as an allocation of income for BCH to the BCH Preferred A-0 Unit Accounts holders. BHI and the other holders of the BCH Preferred A-0 Unit Accounts have entered into an agreement to defer the delivery of Guaranteed Payments until November 15, 2024; provided that, the right to such deferred Guaranteed Payments continue to accrue on a quarterly basis and that Guaranteed Payments may be made prior to November 15, 2024 if the Audit Committee of
Beneficient determines that making such payment, in part or in full, would not cause the Company to incur a going concern. As part of the proposed transactions to revise BCH’s liquidation priority described elsewhere in this Annual Report on Form 10-K, the Guaranteed Payments would be further deferred until November 15, 2025 on terms consistent with those described above if the proposed transactions are completed, however, with the resignation of Brad Heppner from his position as Chief Executive Officer and Chairman of the Board of Directors on June 19, 2025, we do not expect the transaction to be consummated on the terms set forth in the Master Agreement. Accordingly, the Company is exploring available alternative options, including renegotiating terms or not proceeding with the transaction. An entity controlled by Mr. Heppner holds the majority of the BCH Preferred A-0. For FY2025 and FY 2024, Guaranteed Payments in the following respective approximate amounts were accrued, but not paid, to such related party holders of the BCH Preferred A-0 Unit Accounts: BHI – FY2024, $13.7 million and FY2025, $14.5 million; Mr. Fisher – FY2024, $76,025 and FY2025, $80,691; Mr. Hicks – FY2024, $1,017,829 and FY2025, $1,080,287; Mr. Schnitzer – FY2024, $76,025 and FY2025, $80,691; and Mr. Silk – FY2024, $74,529 and FY2025, $79,103.
As of March 31, 2025, the aggregate approximate amount of the accrued but unpaid Guaranteed Payments for each of the related party holders of the BCH Preferred A-0 Unit Accounts were as follows: BHI – $45.3 million; Mr. Fisher – $251 thousand; Mr. Hicks – $3.4 million; Mr. Schnitzer – $251 thousand; and Mr. Silk – $224 thousand.
BCH Preferred A-1 Unit Accounts
Holders of the BCH Preferred A-1 Unit Accounts, which as of March 31, 2025 include, BHI, which is owned by The Highland Business Holdings Trust, of which Mr. Heppner, our former CEO, is the trustee, and Mr. Heppner and his family are the beneficiaries, and Messrs. Fisher, Hicks, Schnitzer and Silk, who were directors of Ben Management and are currently or were directors of Beneficient during portions of fiscal 2024 or 2025, are entitled to a quarterly preferred return (the “Quarterly Preferred Series A-1 Return”) equal to the hypothetical capital account balance of such BCH Preferred A-1 Unit Accounts multiplied by a rate, which we refer to as the base rate (as described below), and allocable by a corresponding increase to the BCH Preferred A-1 Unit Accounts capital account.
Pursuant to the terms of the previous BCH Seventh A&R LPA, the Quarterly Preferred Series A-1 Return is only allocable to the capital account for any quarterly period to the extent of the amount of income available to be allocated with respect to BCH Preferred A-1 Unit Accounts; provided that, amounts not allocated to the capital account during a given quarterly period as a result of insufficient income are added pro rata to a hypothetical BCH Preferred A-1 Unit Accounts capital account for each holder of the BCH Preferred A-1 Unit Accounts and become allocable to the capital account in the next quarterly period of which sufficient income is available for allocation with respect to BCH Preferred A-1 Unit Accounts (with respect to the aggregate amounts so accrued as of any given date, such amount, the “Accrued Quarterly Preferred Series A-1 Return”). Holders of the BCH Preferred A-1 Unit Accounts are entitled to receive, following the allocation of certain excluded amounts pursuant to Section 5.04(c) of the BCH A&R LPA and certain other required allocations pursuant to Section 5.04(a) of the BCH A&R LPA, allocations until the Quarterly Preferred Series A-1 Return and any Accrued Quarterly Preferred Series A-1 Return have been allocated. The hypothetical BCH Preferred A-1 Unit Accounts capital account is used for purposes of calculating the Quarterly Preferred Series A-1 Return and, as a result, increases in the hypothetical BCH Preferred A-1 Unit Accounts capital account result in increased Quarterly Preferred Series A-1 Returns in the future. Holders of the BCH Preferred A-1 Unit Accounts are also entitled to receive allocations of sale proceeds of BCH in an amount up to their hypothetical BCH Preferred A-1 Unit Accounts capital account, thereby increasing such holder’s BCH Preferred A-1 Unit Accounts capital account and resulting distributions.
As a result, the hypothetical BCH Preferred A-1 Unit Accounts capital balance represents a significant implicit value to any holder of the BCH Preferred A-1 Unit Accounts. On April 26, 2019, the BCH A&R LPA was amended to provide a rate cap with respect to the Quarterly Preferred Series A-1 Return (the “Preferred Series A-1 Rate Cap”). On November 12, 2021, the BCH A&R LPA was amended to remove the Preferred Series A-1 Rate Cap. This amendment added a feature that reduces the hypothetical capital account used to calculate quarter preferred returns by any amount that was allocated as a GAAP deemed dividend pursuant to Section 5.05(i) of the BCH A&R LPA.
In connection with the consummation of the Business Combination, the holders of the BCH Preferred A-1 Unit Accounts agreed to significantly reduce the BCH Preferred A-1 Unit Accounts return rate and also agreed to waive and defer the accrual of the preferred return as described above. Commencing with the effectiveness of the BCH Eighth A&R LPA, on June 7, 2023, in connection with the consummation of the Business Combination, the base rate shall be the most recent 90-Day Average Secured Overnight Financing Rate as published by the Federal Reserve Bank of New York prior to each fiscal quarter plus 0.5% (2.0% per annum); provided, that the Quarterly Preferred Series A-1 Return shall be waived and shall not accrue during the period from the effective date of the BCH Eighth A&R LPA until December 31, 2024, except to the extent of allocations of income to the holders of the BCH Preferred A-1 Unit Accounts, in which event distributions may be requested by the holders of the BCH Preferred A-1 Unit Accounts, and if not requested, such amounts shall be accrued. In addition, until January 1, 2025, the hypothetical BCH Preferred A-1 Unit Accounts capital account will only be increased to
the extent there are allocations of income during such period. The agreement to waive and not accrue the Quarterly Preferred Series A-1 Return from the effective date of the BCH Eighth A&R LPA until December 31, 2024, which remained under the terms of the BCH Ninth A&R LPA, does not affect or waive any Quarterly Preferred Series A-1 Returns or hypothetical BCH Preferred A-1 Unit Accounts capital account already accrued as of the effective date of the BCH Eighth A&R LPA, which totaled approximately $106 million at that date and totaled approximately $121 million as of March 31, 2025. BCH Preferred A-1 Unit Accounts have the redemption and conversion features and rights as described in “—Description of Securities – BCH Preferred A-1 Unit Accounts”, which is filed as Exhibit 4.11 to this Annual Report on Form 10-K.
For FY2024 and FY2025, the following approximate amounts of the Accrued Quarterly Preferred Series A-1 Returns accrued to each of the related party holders of the BCH Preferred A-1 Unit Accounts: BHI – FY2024, $7.8 million and FY2025, $12.2 million; Mr. Fisher – FY2024, $43,726 and FY2025, $55,827; Mr. Hicks – FY2024, $0.6 million and FY2025, $0.9 million; Mr. Schnitzer – FY2024, $43,726 and FY2025, $55,827; and Mr. Silk – FY2024, $43,726 and FY2025, $81,618.
As of March 31, 2025, the estimated capital account balance determined in accordance with Section 704 of the Internal Revenue Code and the estimated hypothetical capital account balance for the BCH Preferred A-1 Unit Accounts for each of the related party holders of the BCH Preferred A-1 Unit Accounts were approximately as follows: BHI – capital account $644.0 million and hypothetical capital account of $743.0 million; Mr. Fisher – capital account of $2.9 million and hypothetical capital account of $3.4 million; Mr. Hicks – capital account of $48.0 million and hypothetical capital account of $55.4 million; Mr. Schnitzer – capital account of $2.9 million and hypothetical capital account of $3.4 million; and Mr. Silk — capital account $4.6 million and hypothetical capital account of $5.0 million.
The aggregate hypothetical BCH Preferred A-1 Unit Accounts capital balance for BHI and Messrs. Fisher, Hicks and Schnitzer would have been higher but for the previous Preferred Series A-1 Rate Cap. With respect to any quarterly period for which there is an allocation of income to the BCH Preferred Series A-1 Unit Accounts associated with either the Quarterly Preferred Series A-1 Return or the Accrued Quarterly Preferred Series A-1 Return, BCH is required to make a tax distribution in cash to BCH Preferred A-1 Unit Account holders, including BHI.
BCH Class S Ordinary Units
As of March 31, 2025, the holders of the BCH Class S Ordinary Units include BHI, which is owned by The Highland Business Holdings Trust, of which Mr. Heppner, our former CEO, is the trustee, and Mr. Heppner and his family are the beneficiaries, Mr. Hicks, and BMP, which holds such BCH Class S Ordinary Units in connection with the BMP Equity Incentive Plan. Following certain allocations of income to the BCH Class S Units, the capital account balance associated with such BCH Class S Units shall be reduced by the amount so allocated and, in exchange, the holders shall be issued an equal number of BCH Class S Ordinary Units and BCH Class S Preferred Units equal to the amount of the reduction in the capital account divided by a price, which we refer to as the unit price, that will equal to the closing price of the Class A common stock on the primary exchange on which the shares of Class A common stock are listed on the date of such exchange or, if the Class A common stock is not listed on a national securities exchange, the closing price on the date of such exchange as quoted on the automated quotation system on which the Class A common stock is quoted. Such provisions result in the holders of the BCH Class S Ordinary Units and BCH Class S Preferred Units receiving additional limited partner interests in BCH as a result of the allocation of income of BCH while retaining the BCH Class S Units. In addition, BCH Class S Ordinary Units have the distribution and exchange features and rights as described in “—Description of Securities – BCH Class S Ordinary Units”, which is filed as Exhibit 4.11 to this Annual Report on Form 10-K.
BCH Class S Preferred Units
As of March 31, 2025, holders of the BCH Class S Preferred Units include BHI, which is owned by The Highland Business Holdings Trust, of which Mr. Heppner, our former CEO, is the trustee, and Mr. Heppner and his family are the beneficiaries, Mr. Hicks, and BMP, which holds such BCH Class S Preferred Units in connection with the BMP Equity Incentive Plan. Holders of the BCH Class S Preferred Units are entitled to the Quarterly Class S Preferred Unit Return equal to the hypothetical capital account balance of such BCH Class S Preferred Units multiplied by the base rate and allocable by a corresponding increase to the BCH Class S Preferred Unit capital account. Pursuant to the terms of the previous BCH Seventh A&R LPA, the Quarterly Class S Preferred Unit Return is only allocable to the capital account for any quarterly period to the extent of the amount of income available to be allocated with respect to BCH Class S Preferred Units; provided that, amounts not allocated to the capital account during a given quarterly period as a result of insufficient income are added pro rata to a hypothetical BCH Class S Preferred Unit capital account for each holder and become allocable to the capital account in the next quarterly period of which sufficient income is available for allocation with respect to BCH Class S Preferred Units (with respect to the aggregate amounts so accrued as of any given date, such amount, the “Accrued Quarterly Class S Preferred Unit Return”). Holders of the BCH Class S Preferred Units are entitled to receive, following the allocation of certain excluded amounts pursuant to Section 5.04(c) of the BCH A&R LPA and certain other required allocations pursuant to Section 5.04(a) of the BCH A&R LPA, allocations until the Quarterly Class S Preferred Unit Return and any Accrued Quarterly Class S Preferred Unit Return have been allocated. The hypothetical BCH Class S Preferred Unit capital
account is used for purposes of calculating the Quarterly Class S Preferred Unit Return and, as a result, increases in the hypothetical BCH Class S Preferred Unit capital account result in increased returns in the future. Holders of the BCH Class S Preferred Units are also entitled to receive allocations of sale proceeds of BCH in an amount up to their hypothetical BCH Class S Preferred Unit capital account, thereby increasing such holder’s BCH Class S Preferred Unit capital account and resulting distributions. As a result, the hypothetical BCH Class S Preferred Unit capital balance represents a significant implicit value to any holder of the BCH Class S Preferred Units.
In connection with the consummation of the Business Combination, the holders of the BCH Class S Preferred Units agreed to significantly reduce the BCH Class S Preferred Units return rate and also agreed to waive and defer the accrual of the preferred return described above. Commencing with the effectiveness of the BCH Eighth A&R LPA on June 7, 2023, in connection with the consummation of the Business Combination, the base rate shall be reduced to the base rate described for the BCH Preferred A-1 Unit Accounts described above; provided that the Quarterly Class S Preferred Unit Return shall be waived and shall not accrue during the period from the effective date of the BCH Eighth A&R LPA until December 31, 2024 except to the extent of allocations of income to the holders of the BCH Class S Preferred Units. In addition, until January 1, 2025, the hypothetical BCH Class S Preferred Units capital account will only be increased to the extent there are allocations of income during such period. The agreement to waive and not accrue the Quarterly Class S Preferred Unit Return from the effective date of the BCH Eighth A&R LPA until December 31, 2024, which remained under the terms of the BCH Ninth A&R LPA, does not affect or waive any Quarterly Class S Preferred Unit Returns or hypothetical BCH Class S Preferred Unit Accounts capital account already accrued as of the effective date of the BCH Eighth A&R LPA. The BCH Class S Preferred Units have the distribution and conversion features and right as described “Description of Securities – BCH Class S Preferred Units,” which is filed as Exhibit 4.11 to this Annual Report on Form 10-K.
For the FY2024 and FY2025, the following approximate amounts of the Accrued Quarterly Class S Preferred Returns accrued to each of the related party holders of the BCH Class S Preferred Units: BHI – FY2024, $7,000 and FY2025, $2,000; Mr. Hicks – FY2024, $6 and FY2025, $2; and BMP – FY2024, $7,000 and FY2025, $1,900. As of March 31, 2025, the estimated capital account balance determined in accordance with Section 704 of the Internal Revenue Code and the estimated hypothetical capital account balance for BCH Class S Preferred Units for each of the related party holders of the BCH Class S Preferred Units were approximately as follows: BHI – capital account of $200 and hypothetical capital account of $121,000; Mr. Hicks – capital account of $1 and hypothetical capital account of $118; and BMP – capital account of $300 and hypothetical capital account of $117,000.
BCH Preferred C-1 Unit Accounts
As the holder of the BCH Preferred C-1 Unit Accounts, GWG was entitled to a quarterly preferred return (the “Quarterly Preferred Series C-1 Return”) equal to the hypothetical capital account balance of such BCH Preferred C-1 Unit Accounts multiplied by a rate equal to a fraction (i) the numerator of which is (A) the positive percentage rate change, if any, to the seasonally adjusted Consumer Price Index for All Urban Consumers covering the period including the calculation date, plus (B) 0.75 percent (0.5 percent prior to the consummation of the Business Combination), and (ii) the denominator of which is 1 minus the highest effective marginal combined U.S. federal, state and local income for a fiscal year for an individual in New York, New York (taking into account (a) the non-deductibility of expenses subject to the limitations described in Sections 67(a) and 68 of the Internal Revenue Code of 1986 and (b) the character (e.g., long-term or short-term capital gain or ordinary or exempt income) of the applicable income, but not taking into account the deductibility of state and local income taxes for U.S. federal income tax purposes). Such Quarterly Preferred Series C-1 Return was allocable by a corresponding increase to the BCH Preferred C-1 Unit Accounts capital account. Pursuant to the terms of the previous BCH Seventh A&R LPA, which continued to be applicable under the BCH Eighth A&R LPA, the Quarterly Preferred Series C-1 Return was only allocable to the capital account for any quarterly period to the extent of the amount of income available to be allocated with respect to BCH Preferred C-1 Unit Accounts; provided that, amounts not allocated to the capital account during a given quarterly period as a result of insufficient income were added pro rata to a hypothetical BCH Preferred C-1 Unit Accounts capital account for GWG, as the holder of the BCH Preferred C-1 Unit Accounts and became allocable to the capital account in the next quarterly period of which sufficient income is available for allocation with respect to BCH Preferred C-1 Unit Accounts (with respect to the aggregate amounts so accrued as of any given date, such amount, the “Accrued Quarterly Preferred Series C-1 Return”). GWG, as the holder of the BCH Preferred C-1 Unit Accounts was entitled to receive, following the allocation of certain excluded amounts pursuant to Section 5.04(c) of the BCH A&R LPA and certain other required allocations pursuant to Section 5.04(a) of the BCH A&R LPA, allocations until the Quarterly Preferred Series C-1 Return and any Accrued Quarterly Preferred Series C-1 Return have been allocated. The hypothetical BCH Preferred C-1 Unit Accounts capital account was used for purposes of calculating the Quarterly Preferred Series C-1 Return and, as a result, increases in the hypothetical BCH Preferred C-1 Unit Accounts capital account resulted in increased Quarterly Preferred Series C-1 Returns in the future. GWG, as the holder of the BCH Preferred C-1 Unit Accounts is also entitled to receive allocations of sale proceeds of BCH in an amount up to their hypothetical BCH Preferred C-1 Unit Accounts capital account, thereby increasing GWG’s BCH Preferred C-1 Unit Accounts capital account and resulting distributions. As a result, the
hypothetical BCH Preferred C-1 Unit Accounts capital balance represented a significant implicit value to GWG, as the holder of the BCH Preferred C-1 Unit Accounts. For FY2023, the Accrued Quarterly Preferred Series C-1 Returns accrued to GWG, as the holder of the BCH Preferred C-1 Unit Accounts was $12.0 million. As of March 31, 2023, the estimated capital account balance determined in accordance with Section 704 of the Internal Revenue Code and the estimated hypothetical capital account balance for the BCH Preferred C-1 Unit Accounts for GWG, as the holder of the BCH Preferred C-1 Unit Accounts were approximately as follows: capital account $205 million and hypothetical capital account $225 million. With respect to any quarterly period for which there is an allocation of income to the BCH Preferred Series C-1 Unit Accounts associated with either the Quarterly Preferred Series C-1 Return or the Accrued Quarterly Preferred Series C-1 Return, BCH was required to make a tax distribution in cash to GWG, as the holder of the BCH Preferred C-1 Unit Accounts. On July 10, 2023, the BCH Preferred C-1 converted into 550,510 shares of Class A common stock at approximately $372.80 per share. The BCH Ninth A&R LPA, effective April 18, 2024, removed reference to the BCH Preferred C-1 Unit Accounts.
BCH FLP Unit Accounts
The BCH FLP Unit Accounts are subdivided into the BCH FLP-1 Unit Accounts, BCH FLP-2 Unit Accounts and BCH FLP-3 Unit Accounts. As of March 31, 2025, BHI, which is owned by The Highland Business Holdings Trust, of which Mr. Heppner, our former CEO, is the trustee, and Mr. Heppner and his family are the beneficiaries, holds all of the BCH FLP-1 Unit Accounts and BMP, which is owned by directors and employees of Ben, holds the limited partner interests in the BCH FLP-2 Unit Accounts. As discussed below, BCH issued the BCH FLP-3 Unit Accounts to an entity controlled and directly or indirectly owned by our former CEO, who resigned on June 19, 2025, and such BCH FLP-3 Unit Accounts are entitled to certain distributions as described below and elsewhere in this Annual Report on Form 10-K.
BCH FLP-1 Unit Accounts
As the holder of BCH FLP-1 Unit Accounts, BHI is entitled to quarterly issuances of an equal amount of BCH Class S Ordinary Units and BCH Class S Preferred Units that in aggregate is equal to the income allocated to BCH FLP-1 Unit Accounts pursuant to the BCH A&R LPA. BCH FLP-1 Unit Accounts are allocated income equal to 50.5% of: (1) fifteen percent (15%) of the profits from financing activities of BCH and its subsidiaries, exclusive of profits from other activities such as fees or reimbursement of expenses in connection with trustee or custodial services and insurance and insurance-related activities (this will generally include revenues from Ben Liquidity subsidiaries), and (2) the Excess EBITDA Margin, which generally relates to the fee-generating businesses of Beneficient, exclusive of financing activity revenues. The Excess EBITDA Margin for an applicable entity is equal to the lesser of (i) 50% of the revenues of BCH and its tax pass-through subsidiaries, excluding revenues from financing activities, and (ii) an amount of revenues that will cause the EBITDA of such entity divided by the gross revenues of such entity to equal 20% (this will generally include the subsidiaries of Ben Custody and Ben Insurance Services). BCH FLP-1 Unit Accounts are also entitled to receive annual tax distributions. Such provisions result in BHI, as the holder of the BCH FLP-1 Unit Accounts, receiving additional limited partner interests in BCH as a result of the allocation of income of BCH while retaining such BCH FLP-1 Unit Accounts. For FY2024 and FY2025, BHI did not receive any BCH S Ordinary Units or BCH S Preferred Units in connection with certain income allocations as a holder of the BCH FLP-1 Units Accounts.
In addition, BCH FLP-1 Unit Accounts are entitled to the allocation of a portion of any upward carrying value adjustment as calculated pursuant to Internal Revenue Code Section 704(b). Commencing with the effectiveness of the BCH Eighth A&R LPA on June 7, 2023, BMP, as the holder of the BCH FLP-2 Unit Accounts, is also entitled to receive an allocation of a portion of any upward carrying value adjustment as calculated pursuant to Internal Revenue Code Section 704(b). In the event of an upward carrying value adjustment, the BCH FLP-1 Unit Accounts (50.5%) and the FLP-2 Unit Accounts (49.5%) are entitled to first be allocated gains associated with such carrying value adjustment equal to 15% of the value of the capital accounts of all Class A Units and Class S Units, calculated based on the post-adjusted capital accounts of the then outstanding Class A Units and Class S Units. Immediately following any such allocation, the amount allocated is converted in BCH Class S Ordinary Units at the unit price, which is determined by the closing price of a share of the Class A common stock on the primary exchange on which such shares are listed. The consummation of the Business Combination resulted in an upward adjustment of the carrying value of the assets of BCH allocable to the FLP-1 and FLP-2 Unit Accounts of approximately $321.9 million. Pursuant to the terms of the BCH Eighth A&R LPA, which became effective upon the consummation of the Business Combination on June 7, 2023, 402,383 Class S Ordinary Units would be issuable as a result of the carrying value adjustment. Additionally, subsequent to the Business Combination, additional carrying value adjustments occurred, and approximately 1,400,000 (inclusive of the 402,383 units described above) BCH Class S Ordinary Units would be issuable through March 31, 2025 as a result of such carrying value adjustments, subject to the Compensation Policy. Under the Compensation Policy, unless waived or amended, the number of BCH Class S Ordinary Units that may be issued as a result of the carrying value adjustments is limited and requires approval of the Board; provided that any such BCH Class S Ordinary Units that that are issuable under the carrying value provision may be issued in subsequent years in accordance with the Compensation Policy. As of March 31, 2025, there has been no allocation of the carrying value adjustment among the holders of the FLP-1 Unit Accounts and the FLP-2 Unit Accounts and no issuance of any BCH Class S Ordinary Units as
a result of such adjustment. For additional information, see the section in this Annual Report on Form 10-K titled “—Executive Compensation – Compensation Policy.”
BCH FLP-2 Unit Accounts
BMP is the sponsor of the BMP Equity Incentive Plan and holds the BCH FLP-2 Unit Accounts. As the holder of BCH FLP-2 Unit Accounts, BMP is entitled to quarterly issuances of an equal amount of BCH Class S Ordinary Units and BCH Class S Preferred Units that in aggregate is equal to the income allocated to BCH FLP-2 Unit Accounts pursuant to the BCH A&R LPA. BCH FLP-2 Unit Accounts are allocated income equal to 49.5% of: (1) fifteen percent (15%) of the profits from financing activities of BCH and its subsidiaries, exclusive of profits from other activities such as fees or reimbursement of expenses in connection with trustee or custodial services and insurance and insurance-related activities (this will generally include revenues from Ben Liquidity subsidiaries), and (2) the Excess EBITDA Margin, which generally relates to the fee-generating businesses of Beneficient, exclusive of financing activity revenues. The Excess EBITDA Margin for an applicable entity is equal to the lesser of (i) 50% of the revenues of BCH and its tax pass-through subsidiaries, excluding revenues from financing activities, and (ii) an amount of revenues that will cause the EBITDA of such entity divided by the gross revenues of such entity to equal 20% (this will generally include the subsidiaries of Ben Custody and Ben Insurance Services). BCH FLP-2 Unit Accounts are also entitled to receive annual tax distributions. Such provisions result in BMP, as the holder of the BCH FLP-2 Unit Accounts, receiving additional limited partner interests in BCH as a result of the allocation of income of BCH while retaining such BCH FLP-2 Unit Accounts. For FY2024 and FY2025, BMP did not receive any BCH S Ordinary Units or BCH S Preferred Units in connection with certain income allocations as a holder of the BCH FLP- 2 Units Accounts.
In addition, commencing with the effectiveness of the BCH Eighth A&R LPA on June 7, 2023, BMP, as the holder of the BCH FLP-2 Unit Accounts, is also entitled to receive an allocation of a portion of any upward carrying value adjustment as calculated pursuant to Internal Revenue Code Section 704(b). In the event of an upward carrying value adjustment, the BCH FLP-1 Unit Accounts (50.5%) and the FLP-2 Unit Accounts (49.5%) are entitled to first be allocated gains associated with such carrying value adjustment equal to 15% of the value of the capital accounts of all Class A Units and Class S Units, calculated based on the post-adjusted capital accounts of the then outstanding Class A Units and Class S Units. Immediately following any such allocation, the amount allocated is converted in BCH Class S Ordinary Units at the unit price, which is determined by the closing price of a share of the Class A common stock on the primary exchange on which such shares are listed. The consummation of the Business Combination resulted in an upward adjustment of the carrying value of the assets of BCH allocable to the FLP-1 and FLP-2 Unit Accounts of approximately $321.9 million. Pursuant to the terms of the BCH Eighth A&R LPA, which became effective on June 7, 2023, 402,383 Class S Ordinary Units would be issuable as a result of the carrying value adjustment. Additionally, subsequent to the Business Combination, additional carrying value adjustments occurred, and approximately 1,400,000 (inclusive of the 402,383 units described above) BCH Class S Ordinary Units would be issuable through March 31, 2025 as a result of such carrying value adjustments, subject to the Compensation Policy. Under the Compensation Policy, unless waived or amended, the number of BCH Class S Ordinary Units that may be issued as a result of the carrying value adjustments is limited and requires approval of the Board; provided that any such BCH Class S Ordinary Units that are issuable under the carrying value provision may be issued in subsequent years in accordance with the Compensation Policy. As of March 31, 2025, there has been no allocation of the carrying value adjustment among the holders of the FLP-1 Unit Accounts and the FLP-2 Unit Accounts and no issuance of any BCH Class S Ordinary Units as a result of such adjustment. For additional information, see the section in this Annual Report on Form 10-K titled “—Executive Compensation – Compensation Policy.”
BCH FLP-3 Unit Accounts
As the holder of BCH FLP-3 Unit Accounts, BHI is entitled to quarterly tax and other distributions equal to 100% of the amount of profit allocated to BHI’s BCH FLP-3 Unit Accounts capital account. BCH’s obligations to make such distributions are not subject to available cash. BCH FLP-3 Unit Accounts are allocated profits from net financing revenues on a quarterly basis equal to the lesser of (i) 5% of the quarterly net financing revenues, or (ii) 10% of the average annualized stated interest (to the extent constituting net financing revenue) of the quarterly average of new ExAlt Loans issued by any subsidiaries of Beneficient during the previous twelve fiscal quarters. For FY2024 and FY2025, there was no income allocated to the FLP-3 Unit Accounts. The Company has not made any distributions related to income allocated to the FLP-3 Unit Accounts through March 31, 2025 and has accrued a liability of $0.9 million as of March 31, 2025 and 2024 related to income allocated to the FLP-3 Unit Accounts prior to FY2024.
Redemption of certain BCH Preferred A-1 Unit Accounts held by Mr. Silk.
BHI, Mr. Silk and BCG entered into that certain Limited Partnership Interest Assignment Agreement, effective as of April 1, 2022, whereby BHI assigned to Mr. Silk BCH Preferred A-1 Unit Accounts having an account balance of $5,721,658 (the “BHI Initial Grant”). Further, effective as of April 3, 2022, BHI, Mr. Silk and BCG entered into another Limited Partnership Interest Assignment Agreement, whereby BHI assigned to Mr. Silk BCH Preferred A-1 Unit Accounts having an account balance of $3,793,342 (the “BHI Tax Grant,” and together with the BHI Initial Grant, the “BHI Grants”). In order to provide
Mr. Silk with cash to cover any tax liability arising from the BHI Grants, BCH and Mr. Silk entered into that certain Unit Account Redemption Agreement, effective as of April 3, 2022, whereby BCH agreed to, without further action or condition, purchase and redeem on June 1, 2022 from Mr. Silk all of the BCH Preferred A-1 Unit Accounts granted to Mr. Silk pursuant to the BHI Tax Grant for a purchase price of $3,793,342, in cash. Additionally, on April 2, 2022, $1,144,332 of Mr. Silk’s BCH Preferred A-1 Unit Accounts were converted into BCH Preferred A-0 Unit Accounts.
Conversion of certain BCH Preferred A-1 Unit Accounts into BCH Preferred A-0 Unit Accounts
Pursuant to conversion letters by and among BCG, BCH and the respective holder of BCH Preferred A-1 Unit Accounts identified in the table below, BCG, as the general partner of BCH, and the respective holder of BCH Preferred A-1 Unit Accounts converted a certain amount of the capital account balance of the BCH Preferred A-1 Unit Accounts held by such holder into an equal amount of capital account balance of BCH Preferred A-0 Unit Accounts. Such conversions were effective as of December 1, 2021 for all such holders other than Mr. Silk, whose conversion was effective as of April 2, 2022. The respective holders of BCH Preferred A-1 Unit Accounts and the conversion amounts are estimated in the table below as of the date of the conversion.
| | | | | | | | | | | | | | | | | | | | |
Holder(1) | | BCH Preferred A-1 Unit Accounts – Pre-Conversion Capital Account Balance | | BCH Preferred A-0 Unit Accounts – Capital Account Balance Upon Conversion | | BCH Preferred A-1 Unit Accounts – Capital Account Balance Immediately Following Conversion |
| AltiVerse Capital Markets, L.L.C | | $ | 114,433 | | | $ | 22,887 | | | $ | 91,547 | |
| Beneficient Holdings, Inc. | | $ | 1,027,520 | | | $ | 206,263 | | | $ | 821,258 | |
| Bruce W. Schnitzer | | $ | 5,722 | | | $ | 1,144 | | | $ | 4,577 | |
| Hicks Holdings Operating, LLC | | $ | 76,602 | | | $ | 15,320 | | | $ | 61,281 | |
| James G. Silk | | $ | 5,722 | | | $ | 1,144 | | | $ | 4,577 | |
| MHT Financial, L.L.C. | | $ | 24,468 | | | $ | 4,894 | | | $ | 19,575 | |
| Richard W. Fisher | | $ | 5,722 | | | $ | 1,144 | | | $ | 4,577 | |
| | | | | |
| (1) | The table is based upon estimated capital account balances as of the date of the conversion as determined pursuant to Section 704 of the Internal Revenue Code, and such estimates are subject to adjustment. |
Proposed Transactions to Revise BCH Liquidation Priority
On December 22, 2024, the Company entered into Master Agreement, pursuant to which the holders of preferred equity of BCH agreed, among other things, to amend the governing documents of BCH to allow the Company’s public company stockholders to share in the liquidation priority currently reserved only for the preferred equity.
Closing of the proposed transactions contemplated by the Master Agreement is subject to, among other things, (i) execution and delivery of each of the transaction documents specified in the Master Agreement (collectively, the “Transaction Documents”), (ii) approval from the Company’s stockholders of an amendment to the Articles of Incorporation (such amendment, the “Charter Amendment”) to increase the number of authorized shares of Class B common stock and approval, for purposes of Nasdaq Listing Rule 5635, of the issuance of Class B common stock pursuant to the Transaction Documents, (iii) approval of the partners of BCH as necessary with respect to the proposed transactions and the Transaction Documents and (iv) the Company’s submission of a Listing of Additional Shares Notification Form with Nasdaq with respect to the additional shares of Class A common stock issuable with respect to the Subclass 4 FLP Unit Accounts of BCH (“FLP-4 Unit Accounts”) and Class B common stock issuable pursuant to the Transaction Documents, and Nasdaq shall not have objected to such issuances.
The Master Agreement provides for the adoption of the Tenth Amended and Restated Limited Partnership Agreement of BCH (the “Tenth A&R BCH LPA”), which would provide for, among other things, (i) amendments to the liquidation provisions to provide the Company’s public company stockholders, through the Company’s indirect interest in BCH, would receive preferential treatment in the event of a liquidation of BCH in an amount equal to 10% of the first $100 million distributed to equity holders of BCH and 33.3333% of the net asset value (the “Closing NAV”) of up to $5 billion of alternative assets added to the Company’s consolidated balance sheet on or after December 22, 2024, in connection with the Company’s ordinary course liquidity business, (ii) modifications to the existing limitations on the conversion of BCH Preferred A-1 held by BHI through December 31, 2027 such that (a) on the date that is 60 days following the closing of the proposed transactions, BHI would have the right to convert a portion of its BCH Preferred A-1 in an amount up to $10 million, less the amount of any Conditional Payment (as defined below), and (b) after the Closing NAV of the certain transactions by the ExchangeTrust (the “ExchangeTrust Transactions”) exceeds $100 million, BHI would have the ability to convert additional BCH Preferred A-1 subject to certain limitations and the Company’s right to pay cash in the amount of the BCH Preferred A-1 to be converted in lieu of such conversion, (iii) the establishment and issuance of the Subclass FLP-4
Unit Accounts of BCH (“FLP-4 Unit Accounts”) in connection with the BFF Customer Transactions (as defined below) with the effect that BHI, as the holder of FLP-1 Unit Accounts, and BMP, as the holder of the FLP-2 Unit Accounts, would forego the right to receive up to $400 million of equity in BCH that is exchangeable into shares of the common stock of the Company for the benefit of certain Customers (as defined below), (iv) certain amendments to conform to the amendments to the Compensation Policy (as defined below) and the terms of the FLP-1 Account Side Letter (as defined below) and address accrued but unallocated returns with respect to the FLP-1 Unit Accounts and the FLP-2 Unit Accounts, (v) a requirement that no new general partner may be admitted to BCH and that Ben LLC may not transfer its units in BCH or otherwise withdraw from being the general partner of BCH without the prior approval on a class by class basis of the holders of at least 51% of the capital account balances of each of the BCH Class A Units; the BCH Class S Ordinary Units and the BCH Class S Preferred Units voting together as a single class, and the BCH Preferred A-0 Unit Accounts and BCH Preferred A-1 Unit Accounts, voting together as a single class and (vi) certain amendments with respect to the exchange of Class S Ordinary Units. Additionally, the Tenth A&R BCH LPA would require BCH to make a payment on amounts contractually or otherwise currently owed to BHI or its affiliates in an amount equal to $5 million (the “Conditional Payment”) if, on the date that is 60 days following the closing of the proposed transactions, the Audit Committee of the Board determines that the Conditional Payment would not be materially adverse to the assessment of the Company’s ability to continue as a “going concern” for financial reporting purposes.
In exchange for entering into the Master Agreement and consenting to the Tenth A&R BCH LPA, BHI, Hicks Holdings Operating, LLC and Bruce W. Schnitzer (collectively, the “Class B Holders”) would execute a consent agreement and would receive, subject to the consummation of the proposed transactions, shares of Class B common stock in an amount such that, immediately following the issuance, the Class B Holders would hold, collectively, 42.67% of the total combined voting power (on a fully diluted basis with respect to securities of the Company) of the Class A common stock and Class B Common Stock. Additionally, following the consummation of the proposed transactions and until the Closing NAV equals $3 billion, the Class B Holders will be entitled to additional securities in connection with the closing of ExchangeTrust Transactions in which the Company issues voting securities, or securities convertible into voting securities (such shares, the “Subsequent Class B Shares” and together with the Initial Class B Shares, the “Restricted Class B Shares”). The Restricted Class B Shares would carry full voting rights but would be subject to mandatory redemption by the Company at $0.001 per share upon any liquidation of the Company, immediately prior to any transfer of beneficial ownership of such Restricted Class B Shares by the holder thereof (other than to permitted estate planning transferees who agree to the same restrictions), immediately prior to any conversion of the Restricted Class B Shares, immediately prior to the sale, merger, or other liquidity event involving the Company or substantially all of its business. Further, the Class B Holders shall each irrevocably waive and disclaim of the right to receive dividends, distributions, or other economic benefits of any kind with respect to the Restricted Class B Shares, whether such dividends or distributions are paid in cash, property, or stock.
The Master Agreement provides that the Company would adopt an amended and restated Compensation Policy (the “A&R Compensation Policy”) and that Company would enter into a letter agreement with BHI (the “FLP-1 Account Side Letter”). The A&R Compensation Policy together with the FLP-1 Account Side Letter would provide for, among other things, clarifications relating to the administration of allocations and issuances of BCH Class S Ordinary Units upon carrying value adjustments to holders of FLP-1 Unit Accounts, which is held by BHI, and FLP-2 Unit Accounts, which is held by BMP for the benefit of the directors, officers and employees of the Company and its affiliates. Pursuant to the FLP-1 Account Side Letter and the A&R Compensation Policy, all carrying value adjustments resulting from the Company’s previous business combination and certain other transactions through the closing will result in the issuance of Class S Ordinary Units to the holders of FLP-1 Unit Accounts and FLP-2 Unit Accounts upon the closing of the proposed transactions. Additionally, the A&R Compensation Policy would provide that, going forward, the limitations set forth therein will (i) continue to apply to issuances of BCH Class S Units upon certain allocations to FLP-2 Unit Accounts, and (ii) not apply to issuances of BCH Class S Units upon certain allocations to the FLP-1 Unit Accounts, although all or a portion of the BCH Class S Units issued with respect to the FLP-1 Unit Accounts will be restricted in their conversion rights. The FLP-1 Account Side Letter further clarifies the rights and restrictions of BHI with respect to certain BCH Class S Units held by BHI and certain additional BCH Class S Units that may be issuable to BHI as a result of future adjustments or allocations under the BCH LPA.
Pursuant to the FLP-1 Account Side Letter, the parties thereto would agree that, among other things, (i) BCH would make certain allocations of adjustments under the Tenth A&R BCH LPA and allocations to BMP in the amounts set forth in the FLP-1 Account Side Letter, (ii) BHI would be entitled to receive additional BCH Class S Units in the event that additional allocations are made under the Tenth A&R BCH LPA, (iii) BHI would agree that, without the prior written consent of the Company’s Products and Related Party Transactions Committee, it would only exchange certain unrestricted BCH Class S Units for shares of Class A common stock, and (iv) BHI would be entitled to receive additional unrestricted BCH Class S Units upon the occurrence of certain enumerated events set forth in the FLP-1 Account Side Letter.
The Master Agreement contemplates that in the proposed transactions, BCH would issue newly established FLP-4 Unit Accounts to one or more customers of the Company or its affiliates (the “Customers”) pursuant to the terms of a subscription
agreement, by and among the applicable Customer, BCH and Ben LLC (the “Subscription Agreement”), under certain circumstances (the “BFF Customer Transactions”), and in the event Customers are offered the FLP-4 Unit Accounts pursuant to the Subscription Agreement and determine to not participate in the BFF Customer Transactions, the FLP-4 Unit Accounts not issued to any Customers will be issued to the Company in lieu of being issued to the applicable Customer. The FLP-4 Unit Accounts would be entitled to receive in accordance with the Tenth A&R BCH LPA, on a pro rata basis, 100% of the carrying value adjustments until the earliest of an amount equal to $400 million had been allocated to the FLP-4 Unit Accounts or the date which is four years following the closing of the proposed transactions.
Additionally, the Hatteras Subscription Agreement provides, subject to the conditions therein, including the receipt by Hatteras of minimum values of Class S Ordinary Units of BCH delivered to Hatteras as a holder of the FLP-4 Unit Accounts, that Hatteras would agree to certain tolling agreements and contingent releases with respect to any claims Hatteras may have against the Company, its subsidiaries, officers, directors and any of their respective affiliates, and the Company would agree to analogous tolling agreements with respect to any claims it may have against Hatteras, its affiliates and their respective directors and officers. In addition, BCH would agree to reimburse Hatteras for certain expenses during the 12-month period following the closing of any BFF Customer Transaction with Hatteras in an amount up to $5.5 million, subject to certain adjustments. On March 6, 2025, Hatteras Master Fund, L.P. executed the Hatteras Subscription Agreement.
The Master Agreement provides for an amendment to the Stockholders Agreement, dated June 6, 2023, by and among the Company and the Class B Holders, which would revise certain provisions related to the Class B common stock designation rights to clarify that Class B common stock designees may be appointed, removed and replaced only by the holders of Class B common stock.
The Master Agreement also provides for a waiver of the guaranteed payment payable to the holders of the BCH Preferred A-0 Unit Accounts and the execution of a waiver of payment agreement to be entered into by and among BHI and BCH, pursuant to which BHI, as the holder of the majority in interest of the BCH Preferred A-0 Unit Accounts would waive the right to receive the Guaranteed Series A-0 Payment (as defined in the Tenth A&R BCH LPA) until November 15, 2025; provided that any such Guaranteed Series A-0 Payment may be made prior to November 15, 2025 if the Audit Committee determines it would not be materially adverse to the Company’s “going concern” financial statement assessment.
As a result of the resignation of Brad K. Heppner, who controls BHI, from his role as Chief Executive Officer and Chairman of the Board of Directors on June 19, 2025, we do not expect the transaction to be consummated on the terms set forth in the Master Agreement. Accordingly, the Company is exploring available alternative options, including renegotiating terms or not proceeding with the transaction.
The foregoing description of the Master Agreement and the transactions contemplated thereby does not purport to be complete and is qualified in its entirety by reference to the Master Agreement, a copy of which is filed as Exhibit 10.32.1 the this Annual Report.
Policies and Procedures for Related Party Transactions
On June 6, 2023, the Company adopted a new written related party transaction policy effective upon the consummation of the Business Combination. Effective February 6, 2024, the Company adopted an amended and restated related party transaction policy (as amended, the “Related Party Transaction Policy”), to provide, among other things, that the newly established Products and Related Party Transactions Committee will evaluate and approve all related party transactions, including Liquidity Transactions, in lieu of the Audit Committee. Furthermore, pursuant to the Related Party Transaction Policy, the following transactions are deemed to be preapproved, even if the aggregate amount involved exceeds $120,000:
•a transaction involving compensation of directors if the compensation is reported in the Company’s proxy statement under Item 402 of Regulation S-K;
•a transaction involving compensation of an executive officer or involving an employment agreement, severance arrangement, change in control provision or agreement or a special supplemental benefit for an executive officer, and the related compensation is required to be reported in the Company’s proxy statement under Item 402 of Regulation S-K (generally applicable to “named executive officers”);
•a transaction available to all employees generally or to all salaried employees generally;
•a transaction in which the interest of the Related Party (as defined in the Related Party Transaction Policy) arises solely from the ownership of a class of the Company’s equity securities and all holders of that class receive the same benefit on a pro rata basis;
•reimbursement of business expenses incurred by a director or officer of the Company in the performance of his or her duties and approved for reimbursement by the Company in accordance with the Company’s customary policies and practices;
•indemnification and advancement of expenses made pursuant to the Company’s organizational documents or pursuant to any agreement approved by the Products and Related Party Transactions Committee or the Board;
•any transaction with a Related Party involving services as a bank depository of funds, transfer agent, registrant, escrow agent, trustee under a trust or bond indenture, collateral agent, or similar services;
•a transaction in which the rates or charges involved therein are determined by competitive bids;
•a transaction with another company at which a Related Party’s only relationship is as (a) an employee (other than an executive officer) or director, (ii) a beneficial owner of less than 10%, together with his or her Immediate Family Members (as defined in the Related Party Transaction Policy), of that company’s outstanding equity, or (iii) in the case of partnerships, a limited partner, if the limited partner, together with his or her Immediate Family Members, has an interest of less than 10% and the limited partner does not hold another position in the partnership, if the aggregate amount involved does not exceed $1,000,000;
•any charitable contribution, grant or endowment by the Company to a charitable organization, foundation or university at which a Related Party’s only relationship is as an employee (other than an executive officer), if the aggregate amount involved does not exceed $1,000,000;
•performance of the Second A&R Bradley Capital Agreement; provided that any material amendment to such agreement shall be subject to the provisions of the Related Party Transaction Policy;
•performance of the Aircraft Sublease and the related Contribution Agreement; provided that any material amendment to such agreements shall be subject to the provisions of the Related Party Transaction Policy;
•amendments to the BCH A&R LPA; provided that any material amendment to such agreement shall be subject to the provisions of the Related Party Transaction Policy;
•amendments to the BMP Equity Incentive Plan and the First Amended and Restated Limited Partnership Agreement of BMP; provided that any material amendment to such agreements shall be subject to the provisions of the Related Party Transaction Policy y; or
•individual Liquidity Transactions that are (i) in an amount not to exceed the greater of $50.0 million and, in the event of the issuance of equity securities, a number of shares of the Company’s Class A common stock (assuming full conversion of the securities issued in such Liquidity Transaction) that is equal to 19.99% of the Company’s outstanding Common Stock; (ii) are consistent with the Company’s underwriting guidelines and credit policies as approved by the Board; (iii) and in the event securities of the Company are issued in such transaction, such securities are a Pre-Approved Security (as defined in the Related Party Transaction Policy), with the value of equity to be issued in a Liquidity Transaction for purposes of the size limitation being determined based on the previous trading day’s closing price of the Class A common stock that is to be issued or underlying convertible securities to be issued on the day the agreements governing such transactions are entered into.
All of the transactions described in this section were either entered into prior to June 6, 2023, or were approved by the Audit Committee or the Products and Related Party Transactions Committee, as applicable.
ITEM 14 — PRINCIPAL ACCOUNTING FEES AND SERVICES
Weaver and Tidwell, L.L.P. (“Weaver”) has served as the Company’s independent registered public accounting firm since March 16, 2022.
Fees Paid to Independent Registered Public Accounting Firm
The following table shows the aggregate fees billed to us by Weaver for professional services rendered in fiscal years 2025 and 2024:
| | | | | | | | | | | | | | |
| (in thousands) | | 2025 | | 2024 |
| | | | |
| Audit fees | | $ | 858 | | | $ | 937 | |
| Audit-Related fees | | 149 | | | 134 | |
| Tax fees | | — | | | — | |
| All other fees | | 2 | | | 2 | |
| Total fees | | $ | 1,009 | | | $ | 1,073 | |
Audit Fees. Audit fees include services related to the audit and quarterly reviews of the Company’s consolidated financial statements and consultation on accounting matters, including services related to Registration Statements on Form S-1 and/or Form S-4.
Audit-Related Fees. Consists of fees billed for assurance and related services that are related to the performance of the auditor review of consolidated financial statements and are not reported under “Audit Fees.” These services are related to process control reports delivered to the Company.
All Other Fees. All other fees in fiscal years 2025 and 2024 include services related to professional services other than the services reported above.
Approval of Independent Registered Public Accounting Firm Services and Fees
The SEC requires that before our independent registered public accounting firm is engaged by us to render any audit or permitted non-audit related service, the engagement be either: (i) approved by our Audit Committee or (ii) entered into pursuant to pre-approval policies and procedures established by the Audit Committee; provided that the policies and procedures are detailed as to the particular service, the Audit Committee is informed of each service, and such policies and procedures do not include delegation of the Audit Committee’s responsibilities to management.
Our Audit Committee is responsible for pre-approving all services provided by our independent registered public accounting firm. All of the above services and fees for fiscal years 2025 and 2024 were pre-approved by the audit committee of BCG’s limited partner, Ben Management, for services provided prior to the Conversion, and by the Audit Committee of Beneficient for services provided after the Conversion.
PART IV
ITEM 15. — EXHIBITS AND FINANCIAL STATEMENT SCHEDULES
Financial Statements
See Index to Consolidated Financial Statements in Part II, Item 8 in this Annual Report on Form 10-K.
Financial Statement Schedules
Financial Statement Schedules are omitted because they are not required or are not applicable, or the required information is provided in the consolidated financial statements or related notes in Part II, Item 8 in this Annual Report on Form 10-K.
| | | | | | | | | | |
| Exhibits | | | | |
| 2.1 # | | Business Combination Agreement, dated as of September 21, 2022, by and among Avalon Acquisition, Inc., The Beneficient Company Group, L.P., Beneficient Merger Sub I, Inc., and Beneficient Merger Sub II, LLC (incorporated by reference to Annex A to The Beneficient Company Group, L.P.’s Registration Statement on Form S-4 (File No. 333-268741) filed with the Securities and Exchange Commission on May 11, 2023). | | |
| 2.2 | | Amendment No. 1 to Business Combination Agreement, dated as of April 18, 2023, by and among Avalon Acquisition, Inc., The Beneficient Company Group, L.P., Beneficient Merger Sub I, Inc., and Beneficient Merger Sub II, LLC (incorporated by reference to Annex A-1 to The Beneficient Company Group, L.P.’s Registration Statement on Form S-4/A (File No. 333-268741) filed with the Securities and Exchange Commission on May 11, 2023). | | |
| 3.1.1 | | | | |
| 3.1.2 | | | | |
| 3.1.3 | | | | |
| 3.1.4 | | | | |
| 3.1.5 | | | | |
3.1.6 | | | | |
3.1.7 | | | | |
| 3.1.8 | | | | |
| 3.1.9 | | | | |
3.1.10 | | | | |
3.1.11 | | | | |
| 3.2 | | | | |
| 4.1.1 | | | | |
| | | | | | | | | | |
| 4.1.2 | | | | |
| 4.2 | | | | |
| 4.3 | | | | |
4.3.1 | | | | |
4.3.2 | | | | |
4.4.1 | | | | |
4.4.2 | | | | |
| 4.5 | | | | |
| 4.6.1 | | | | |
| 4.6.2 | | Registration Rights Agreement with GWG Holdings, Inc., a Delaware corporation, certain trusts related to The Beneficient Company Group, L.P., a Delaware limited partnership, and as set forth in the Agreement, dated August 10, 2018 (incorporated by reference to Exhibit 10.14 to The Beneficient Company Group, L.P.’s Registration Statement on Form S-4 (File No. 333-268741) filed with the Securities and Exchange Commission on December 9, 2022). | | |
| 4.6.3 | | | | |
| 4.6.4 | | | | |
| 4.6.5 | | | | |
| 4.7 | | | | |
| 4.8.1 | | | | |
| 4.8.2 | | | | |
| 4.9 | | | | |
| 4.10 | | | | |
4.11* | | | | |
| | | | | | | | | | |
| 10.1 | | | | |
| 10.2 | | | | |
| 10.3 | | | | |
10.4.1† | | | | |
10.4.2† | | | | |
10.4.3† | | | | |
10.4.4† | | | | |
10.4.5† | | | | |
10.5.1† | | | | |
10.5.2† | | | | |
10.5.3† | | | | |
10.6.1† | | | | |
10.6.2† | | | | |
10.6.3† | | | | |
10.6.4† | | | | |
10.7.1 | | Master Exchange Agreement with GWG Holdings, Inc., a Delaware corporation, GWG Life, LLC, a Delaware limited liability company, MHT Financial SPV, LLC, a Delaware limited liability company, and various related trusts, as amended and restated on January 18, 2018 with effect from January 12, 2018 (incorporated by reference to Exhibit 10.16.1 to The Beneficient Company Group, L.P.’s Registration Statement on Form S-4 (File No. 333-268741) filed with the Securities and Exchange Commission on December 9, 2022). | | |
10.7.2 | | First Amendment to Master Exchange Agreement with GWG Holdings, Inc., a Delaware corporation, GWG Life, LLC, a Delaware limited liability company, MHT Financial SPV, LLC, a Delaware limited liability company, and various related trusts, dated April 30, 2018 (incorporated by reference to Exhibit 10.16.2 to The Beneficient Company Group, L.P.’s Registration Statement on Form S-4 (File No. 333-268741) filed with the Securities and Exchange Commission on December 9, 2022). | | |
10.7.3 | | Second Amendment to Master Exchange Agreement with GWG Holdings, Inc., a Delaware corporation, GWG Life, LLC, a Delaware limited liability company, MHT Financial SPV, LLC, a Delaware limited liability company, and various related trusts, dated June 29, 2018 (incorporated by reference to Exhibit 10.16.3 to The Beneficient Company Group, L.P.’s Registration Statement on Form S-4 (File No. 333-268741) filed with the Securities and Exchange Commission on December 9, 2022). | | |
| | | | | | | | | | |
10.7.4 | | Third Amendment to Master Exchange Agreement with GWG Holdings, Inc., a Delaware corporation, GWG Life, LLC, a Delaware limited liability company, MHT Financial SPV, LLC, a Delaware limited liability company, and various related trusts, dated August 10, 2018 (incorporated by reference to Exhibit 10.16.4 to The Beneficient Company Group, L.P.’s Registration Statement on Form S-4 (File No. 333-268741) filed with the Securities and Exchange Commission on December 9, 2022). | | |
10.8.1 | | | | |
10.8.2 | | | | |
| 10.9 | | | | |
10.10 | | | | |
10.11.1 | | | | |
10.11.2 | | | | |
10.11.3 | | | | |
10.12.1 | | | | |
10.12.2 | | | | |
10.12.3 | | | | |
10.12.4 | | | | |
10.12.5 | | | | |
10.12.6 | | | | |
10.12.7 | | | | |
10.12.8 | | | | |
| | | | | | | | | | |
10.12.9 | | Security and Pledge Agreement (DST), dated as of September 1, 2017, by and among LT-1 Custody Trust, LT-2 Custody Trust, LT-3 Custody Trust, LT-4 Custody Trust, LT-5 Custody Trust, LT-6 Custody Trust, LT-7 Custody Trust, LT-8 Custody Trust, LT-9 Custody Trust, LT-12 Custody Trust, LT-14 Custody Trust, LT-15 Custody Trust, LT-16 Custody Trust, LT-17 Custody Trust, LT-18 Custody Trust, LT-19 Custody Trust, LT-20 Custody Trust, LT-21 Custody Trust, LT-22 Custody Trust, LT-23 Custody Trust, LT-24 Custody Trust, LT-25 Custody Trust, LT-26 Custody Trust, LT-27 Custody Trust, LT-28 Custody Trust Beneficient Company Holdings, L.P. (as successor to Beneficient Capital Company II, L.L.C. (f/k/a Beneficient Capital Company, L.L.C.)) and HCLP Nominees, L.L.C. (incorporated by reference to Exhibit 10.21.9 to The Beneficient Company Group, L.P.’s Registration Statement on Form S-4 (File No. 333-268741) filed with the Securities and Exchange Commission on December 9, 2022). | | |
| 10.12.10 | | | | |
| 10.12.11 | | Guaranty, dated as of September 1, 2017, by LT-1 Custody Trust, LT-2 Custody Trust, LT-3 Custody Trust, LT-4 Custody Trust, LT-5 Custody Trust, LT-6 Custody Trust, LT-7 Custody Trust, LT-8 Custody Trust, LT-9 Custody Trust, LT-12 Custody Trust, LT-14 Custody Trust, LT-15 Custody Trust, LT-16 Custody Trust, LT-17 Custody Trust, LT-18 Custody Trust, LT-19 Custody Trust, LT-20 Custody Trust, LT-21 Custody Trust, LT-22 Custody Trust, LT-23 Custody Trust, LT-24 Custody Trust, LT-25 Custody Trust, LT-26 Custody Trust, LT-27 Custody Trust and LT-28 Custody Trust. (incorporated by reference to Exhibit 10.21.11 to The Beneficient Company Group, L.P.’s Registration Statement on Form S-4 (File No. 333-268741) filed with the Securities and Exchange Commission on December 9, 2022). | | |
| 10.12.12 | | | | |
| 10.12.13 | | | | |
| 10.12.14 | | | | |
10.13.1 | | | | |
10.13.2 | | | | |
10.13.3 | | | | |
10.13.4 | | | | |
10.13.5 | | | | |
10.13.6 | | | | |
10.13.7 | | | | |
10.13.8 | | | | |
| | | | | | | | | | |
10.13.9 | | | | |
| 10.13.10 | | | | |
| 10.13.11 | | Security and Pledge Agreement (DST), dated as of August 13, 2020, by and among LT-1 Custody Trust, LT-2 Custody Trust, LT-3 Custody Trust, LT-4 Custody Trust, LT-5 Custody Trust, LT-6 Custody Trust, LT-7 Custody Trust, LT-8 Custody Trust, LT-9 Custody Trust, LT-12 Custody Trust, LT-14 Custody Trust, LT-15 Custody Trust, LT-16 Custody Trust, LT-17 Custody Trust, LT-18 Custody Trust, LT-19 Custody Trust, LT-20 Custody Trust, LT-21 Custody Trust, LT-22 Custody Trust, LT-23 Custody Trust, LT-24 Custody Trust, LT-25 Custody Trust, LT-26 Custody Trust, LT-27 Custody Trust, LT-28 Custody Trust Beneficient Company Holdings, L.P. (as successor to Beneficient Capital Company II, L.L.C. (f/k/a Beneficient Capital Company, L.L.C.)) and HCLP Nominees, L.L.C. (incorporated by reference to Exhibit 10.22.9 to The Beneficient Company Group, L.P.’s Registration Statement on Form S-4 (File No. 333-268741) filed with the Securities and Exchange Commission on December 9, 2022). | | |
| 10.13.12 | | Guaranty Agreement, dated as of June 10, 2020 and effective as of February 21, 2020, by LT-1 Custody Trust, LT-2 Custody Trust, LT-3 Custody Trust, LT-4 Custody Trust, LT-5 Custody Trust, LT-6 Custody Trust, LT-7 Custody Trust, LT-8 Custody Trust, LT-9 Custody Trust, LT-12 Custody Trust, LT-14 Custody Trust, LT-15 Custody Trust, LT-16 Custody Trust, LT-17 Custody Trust, LT-18 Custody Trust, LT-19 Custody Trust, LT-20 Custody Trust, LT-21 Custody Trust, LT-22 Custody Trust, LT-23 Custody Trust, LT-24 Custody Trust, LT-25 Custody Trust, LT-26 Custody Trust, LT-27 Custody Trust and LT-28 Custody Trust (incorporated by reference to Exhibit 10.22.10 to The Beneficient Company Group, L.P.’s Registration Statement on Form S-4 (File No. 333-268741) filed with the Securities and Exchange Commission on December 9, 2022). | | |
| 10.13.13 | | | | |
| 10.13.14 | | | | |
| 10.13.15 | | | | |
10.13.16 | | | | |
10.13.17 | | | | |
10.13.18* | | | | |
| 10.14 | | | | |
10.15.1† | | First Amended and Restated Services Agreement, by and among Bradley Capital Company, L.L.C., The Beneficient Company Group, L.P., Beneficient Company Holdings, L.P. and Beneficient Management Counselors, L.L.C., effective as of January 1, 2022 (incorporated by reference to Exhibit 10.24 to The Beneficient Company Group, L.P.’s Registration Statement on Form S-4 (File No. 333-268741) filed with the Securities and Exchange Commission on December 9, 2022). | | |
| | | | | | | | | | |
10.15.2† | | Second Amended and Restated Services Agreement, dated June 7, 2023, by and among Bradley Capital Company, L.L.C., The Beneficient Company Group, L.P., Beneficient Company Holdings, L.P. and Beneficient Management Counselors, L.L.C. (incorporated by reference to Exhibit 10.13 to the Company’s Current Report on Form 8-K (File No. 001-41715) filed with the Securities and Exchange Commission on June 8, 2023). | | |
10.16† | | | | |
10.17.1† | | | | |
10.17.2† | | | | |
10.17.3† | | | | |
10.17.4† | | | | |
10.17.5† | | | | |
10.17.6† | | | | |
| 10.18 | | Purchase and Contribution Agreement dated as of April 15, 2019 by and among The Beneficient Company Group, L.P., Beneficient Company Holdings, L.P., AltiVerse Capital Markets, L.L.C., Sabes AV Holdings, LLC, Jon R. Sabes, Steven F. Sabes, Insurance Strategies Fund, LLC and SFS Holdings, LLC. (incorporated by reference to Exhibit 10.28 to The Beneficient Company Group, L.P.’s Registration Statement on Form S-4 (File No. 333-268741) filed with the Securities and Exchange Commission on December 9, 2022). | | |
| 10.19 | | | | |
10.20.1 | | | | |
10.20.2 | | | | |
10.20.3 | | | | |
10.20.4 | | | | |
| 10.21 | | | | |
| 10.22 | | | | |
| | | | | | | | | | |
10.24 | | | | |
10.24.1 | | | | |
10.24.2 | | | | |
| 10.25 | | | | |
10.26.1 | | Credit and Guaranty Agreement, dated October 19, 2023, by and among Beneficient Financing, L.L.C., as borrower, Beneficient Company Holdings, L.P., as guarantor, and HH-BDH LLC, as the administrative agent party thereto and lender (incorporated by reference to Exhibit 10.1 to the Company’s Current Report on Form 8-K (File No. 001-41715) filed with the Securities and Exchange Commission on October 20, 2023). | | |
10.26.2 | | Amendment No. 1 and Waiver No. 1 to Credit and Guaranty Agreement and Each Other Loan Document, dated August 16, 2024, by and among Beneficient Financing, L.L.C., as borrower, Beneficient Company Holdings, L.P., as guarantor, and HH-BDH LLC, as the administrative agent party thereto and lender (incorporated by reference to Exhibit 10.1 to the Company’s Current Report on Form 8-K (File No. 001-41715). | | |
| 10.27 | | | | |
10.28.1 | | | | |
10.28.2 | | | | |
10.29.1# | | | | |
10.29.2 | | | | |
10.30.1# | | | | |
10.30.2# | | | | |
10.30.3# | | | | |
10.31.1 | | Master Agreement, dated December 22, 2024, by and among Beneficent, Beneficient Company Holdings, L.P., Beneficient Company Group, L.L.C., Beneficient Management Partners, L.P., and Beneficient Holdings, Inc. (incorporated by reference to Exhibit 10.1 to the Company’s Current Report on Form 8-K (File No. 001-41715) filed with the Securities and Exchange Commission on December 23, 2024). | | |
10.31.2 | | Form of Subscription Agreement, by and among Beneficent, Beneficient Company Holdings, L.P., Beneficient Company Group, L.L.C., Beneficient Management Partners, L.P., Hatteras Master Fund, L.P. and certain other parties thereto (incorporated by reference to Exhibit 10.1 to the Company’s Current Report on Form 8-K (File No. 001-41715) filed with the Securities and Exchange Commission on March 10, 2025). | | |
10.32* | | | | |
| | | | | | | | | | |
10.33† | | | | |
| 19 | | | | |
| 21* | | | | |
| 23* | | | | |
| 31.1* | | | | |
| 31.2* | | | | |
| 32.1** | | | | |
| 32.2** | | | | |
97 | | | | |
| 101.INS | | XBRL Instance Document | | |
| 101.SCH | | XBRL Taxonomy Extension Schema Document | | |
| 101.CAL | | XBRL Taxonomy Extension Calculation Linkbase Document | | |
| 101.DEF | | XBRL Taxonomy Extension Definition Linkbase Document | | |
| 101.LAB | | XBRL Taxonomy Extension Label Linkbase Document | | |
| 101.PRE | | XBRL Taxonomy Extension Presentation Linkbase Document | | |
_______________________________________________________* Filed herewith.
** The certifications as Exhibit 32.1 and Exhibit 32.2 are not deemed “filed” with the Securities and Exchange Commission and are not to be incorporated by the reference into any filing of Beneficient under the Securities Act of 1933, as amended, or the Securities Exchange Act of 1934, as amended, whether made before or after the date of this Annual Report on Form 10-K, irrespective of any general incorporation language contained in such filing.
† Management contract or compensatory plan or arrangement.
# Schedules to this exhibit have been omitted pursuant to Item 601(a)(5) of Regulation S-K. The registrant hereby agrees to furnish a copy of any omitted schedules to the SEC upon request.
ITEM 16 — FORM 10-K SUMMARY
None.
SIGNATURES
Pursuant to the requirements of Section 13 or 15(d) of the Securities and Exchange Act of 1934, the registrant has duly caused this report to be signed on its behalf by the undersigned thereunto duly authorized.
| | | | | | | | |
| BENEFICIENT |
| | |
Date: September 29, 2025 | By: | /s/ James G. Silk |
| | Interim Chief Executive Officer (Principal Executive Officer) |
| | |
Date: September 29, 2025 | By: | /s/ Gregory W. Ezell |
| | Chief Financial Officer (Principal Accounting Officer) |
Pursuant to the requirements of the Securities Exchange Act of 1934, this report has been signed below by the following persons on behalf of the registrant and in the capacities and on the dates indicated.
| | | | | | | | | | | | | | |
| Signature | | Title | | Date |
| | | | |
/s/ James G. Silk | | Interim Chief Executive Officer | | September 29, 2025 |
James G. Silk | | (Principal Executive Officer) | | |
| | | | |
| /s/ Gregory W. Ezell | | Chief Financial Officer | | September 29, 2025 |
| Gregory W. Ezell | | (Principal Accounting Officer) | | |
| | | | |
| /s/ Peter T. Cangany, Jr. | | Director | | September 29, 2025 |
| Peter T. Cangany, Jr. | | | | |
| | | | |
/s/ Patrick Donegan | | Director | | September 29, 2025 |
Patrick Donegan | | | | |
| | | | |
| /s/ Derek L. Fletcher | | Chief Fiduciary Officer and Director | | September 29, 2025 |
| Derek L. Fletcher | | | | |
| | | | |
| /s/ Thomas O. Hicks | | Director | | September 29, 2025 |
| Thomas O. Hicks | | | | |
| | | | |
| /s/ Bruce W. Schnitzer | | Director | | September 29, 2025 |
| Bruce W. Schnitzer | | | | |
| | | | |
/s/ Karen J. Wendel | | Director | | September 29, 2025 |
Karen J. Wendel | | | | |