Please wait
Filed Pursuant to Rule 424(b)(5)
Registration No. 333-266051
PROSPECTUS SUPPLEMENT
(To Prospectus dated July 19, 2022)
5,000,000 Shares
Perella Weinberg Partners
Class A Common Stock
We are offering 5,000,000 shares of our Class A common stock, par value $0.0001 per share (our “Class A common stock”). We will receive all of the proceeds from this offering.
We intend to contribute the net proceeds from our issuance and sale of 5,000,000 shares (or 5,750,000 shares if the underwriter exercises in full its option to purchase additional shares) of Class A common stock in this offering to PWP Holdings LP (“PWP OpCo”) in exchange for 5,000,000 PWP OpCo Class A partnership units (or 5,750,000 PWP OpCo Class A partnership units if the underwriter exercises in full its option to purchase additional shares). PWP OpCo intends to use the net proceeds received from us, together, to the extent necessary, with any cash on hand, for (i) the Cash Conversion (as defined herein), subject to the required board of directors, audit committee and other approvals, (ii) the purchase from certain holders of (A) outstanding PWP OpCo Class A partnership units and (B) outstanding shares of Class B common stock, par value $0.0001 (“Class B common stock”), in connection with the Q2 2024 Quarterly Exchange (as defined herein), and (iii) general corporate purposes (provided that (i) and (ii) are subject to completion of the Partnership Merger (as defined herein)). See “Use of Proceeds.”
Our Class A common stock is listed on the Nasdaq Global Select Market (the “Nasdaq”) under the symbol “PWP.” On February 26, 2024, the last reported closing sale price of our Class A common stock on the Nasdaq was $13.01 per share.
We are an “emerging growth company” as defined under the federal securities laws and, as such, may elect to comply with certain reduced public company reporting requirements.
Investing in our Class A common stock involves risks. See “Risk Factors” beginning on page S-15 of this prospectus supplement and in the documents incorporated by reference herein. You should carefully consider these risks before you make your investment decision. | | | | | | | | | | | |
| Per share | | Total |
| Public offering price | $ | 12.00 | | | $ | 60,000,000 | |
Underwriting discounts and commissions(1) | $ | 0.60 | | | $ | 3,000,000 | |
| Proceeds to us before expenses | $ | 11.40 | | | $ | 57,000,000 | |
__________________
(1)We have agreed to reimburse the underwriter for certain FINRA-related expenses. See “Underwriting” for additional information regarding underwriting compensation.
We have granted the underwriter an option to purchase up to an additional 750,000 shares of our Class A common stock at the public offering price, less the underwriting discounts and commissions, for a period of 30 days following the date of this prospectus supplement.
Neither the Securities and Exchange Commission nor any state securities commission has approved or disapproved of these securities, or determined if this prospectus supplement is truthful or complete. Any representation to the contrary is a criminal offense.
The underwriter expects to deliver the shares of our Class A common stock to purchasers on or about March 1, 2024.
Book Running Manager
Prospectus Supplement dated February 27, 2024
TABLE OF CONTENTS
Prospectus Supplement
Prospectus
We have not, and the underwriter has not, authorized anyone to provide any information other than that contained in or incorporated by reference into this prospectus supplement and the accompanying prospectus. We and the underwriter take no responsibility for, and can provide no assurance as to the reliability of, any other information that others may give you. We are not, and the underwriter is not, making an offer of these securities in any jurisdiction where the offer is not permitted. You should assume that the information appearing in this prospectus supplement, the accompanying prospectus, and documents incorporated by reference herein or therein is accurate only as of their respective dates. Our business, financial condition, results of operations and prospects may have changed since those dates.
ABOUT THIS PROSPECTUS SUPPLEMENT
This document is in two parts. The first part is this prospectus supplement, which describes the specific terms of this offering and also adds to and updates information contained in the accompanying prospectus and the documents incorporated by reference into this prospectus supplement and the accompanying prospectus. The second part is the accompanying prospectus, which gives more general information about us and our capital stock, some of which is superseded by the information in this prospectus supplement. If the description of this offering or the securities offered hereby in the accompanying prospectus is different from the description in or incorporated by reference into this prospectus supplement, you should rely on the information contained in or incorporated by reference into this prospectus supplement. Generally, when we refer to “this prospectus,” we are referring to both parts of this document combined. You should read both this prospectus supplement and the accompanying prospectus together with the additional information below under the heading “Where You Can Find More Information; Incorporation By Reference.” To the extent information in this prospectus supplement conflicts with information in the accompanying prospectus or any document that has previously been filed with the Securities and Exchange Commission (“SEC”) and is incorporated by reference into this prospectus supplement, you should rely on the information in this prospectus supplement.
You should not consider any information in this prospectus supplement or the accompanying prospectus to be investment, legal or tax advice. You should consult your own counsel, accountants and other advisers for legal, tax, business, financial and related advice regarding the purchase of the securities offered by this prospectus supplement.
Unless the context indicates otherwise, references to the “Company,” “we,” “us” and “our” refer to Perella Weinberg Partners, a Delaware corporation, and its consolidated subsidiaries.
Non-GAAP Financial Measures
In addition to financial measures presented in accordance with United States generally accepted accounting principles (“GAAP”), we present certain non-GAAP financial measures in this prospectus supplement, which we monitor to manage our business, make planning decisions, evaluate our performance and allocate resources.
We believe that these non-GAAP financial measures are key financial indicators of our business performance over the long term and provide useful information regarding whether cash provided by operating activities is sufficient to maintain and grow our business. We believe that the methodology for determining these non-GAAP financial measures can provide useful supplemental information to help investors better understand the economics of our platform.
These non-GAAP financial measures have limitations as analytical tools and should not be considered in isolation from, or as a substitute for, the analysis of other GAAP financial measures. These non-GAAP financial measures are not universally consistent calculations, limiting their usefulness as comparative measures. Other companies may calculate similarly titled financial measures differently. Additionally, these non-GAAP financial measures are not measurements of financial performance or liquidity under GAAP. In order to facilitate a clear understanding of our consolidated historical operating results, you should examine our non-GAAP financial measures in conjunction with our historical consolidated financial statements and notes thereto incorporated by reference in this prospectus supplement.
Management compensates for the inherent limitations associated with using these non-GAAP financial measures through disclosure of such limitations, presentation of our financial statements in accordance with GAAP and reconciliation of such non-GAAP financial measures to the most directly comparable GAAP financial measures. For additional information and reconciliations to the most directly comparable GAAP financial measures, see “Summary Historical Consolidated Financial and Other Data.”
CAUTIONARY STATEMENT REGARDING FORWARD-LOOKING STATEMENTS
Certain statements made in this prospectus supplement, the accompanying prospectus and the documents incorporated by reference herein and therein are “forward-looking statements” within the meaning of the federal securities laws, including the Private Securities Litigation Reform Act of 1995, Section 27A of the Securities Act of 1933, as amended (the “Securities Act”), and Section 21E of the Securities Exchange Act of 1934, as amended (the “Exchange Act”). Statements regarding the expectations regarding the combined business are “forward-looking statements.” In addition, words such as “estimates,” “projected,” “expects,” “estimated,” “anticipates,” “forecasts,” “plans,” “intends,” “believes,” “seeks,” “may,” “will,” “would,” “future,” “propose,” “target,” “goal,” “objective,” “outlook” and variations of these words or similar expressions (or the negative versions of such words or expressions) are intended to identify forward-looking statements. These forward-looking statements are not guarantees of future performance, conditions or results, and involve a number of known and unknown risks, uncertainties, assumptions and other important factors, many of which are outside the control of the parties, that could cause actual results or outcomes to differ materially from those discussed in the forward-looking statements.
Important factors, among others, that may affect actual results or outcomes include:
•changing market conditions;
•our ability to execute on its growth initiatives, business strategies or operating plans;
•our ability to successfully identify, recruit, develop and retain talent;
•our dependence on its fee-paying clients and fluctuating revenues from its non-exclusive, engagement-by-engagement business model;
•the high volatility of our revenue as a result of our reliance on advisory fees that are largely contingent on the completion of events which may be out of our control;
•our ability to appropriately manage conflicts of interest and tax and other regulatory factors relevant to our business, including actual, potential or perceived conflicts of interest and other factors that may damage our business and reputation;
•substantial litigation risks in the financial services industry;
•cybersecurity and other operational risks;
•extensive regulation of the corporate advisory industry and U.S. and foreign regulatory developments relating to, among other things, financial institutions and markets, government oversight, fiscal and tax policy and laws; and
•other risks and uncertainties described under the section entitled “Risk Factors” beginning on page S-15 herein, as well as the risk factors described in Part I, Item 1A “Risk Factors” in our Annual Report on Form 10-K for the year ended December 31, 2023 filed with the SEC on February 23, 2024, which is incorporated by reference into this prospectus supplement. The forward-looking statements contained in this prospectus supplement, the accompanying prospectus and the documents incorporated by reference herein and therein are based on current expectations and beliefs concerning future developments and their potential effects on us and speak only as of the date of the applicable document containing the forward-looking statement. There can be no assurance that future developments affecting us will be those that we have anticipated. We undertake no obligation to update or revise any forward-looking statements, whether as a result of new information, future events or otherwise, except as may be required under applicable securities laws.
SUMMARY
This summary does not contain all of the information that you should consider before making your investment decision. You should carefully read this entire prospectus supplement, the accompanying prospectus and the documents incorporated by reference herein and therein carefully before making an investment decision, especially the risks discussed under “Risk Factors” and our financial statements and the related notes which are incorporated by reference herein, before you decide to invest in the Class A common stock. This summary contains forward-looking statements that involve risks and uncertainties. Our actual results may differ significantly from the results discussed in the forward-looking statements as a result of certain factors, including those set forth in “Risk Factors” and “Cautionary Statement Regarding Forward-Looking Statements.”
Business Summary
We are a leading global independent advisory firm that provides strategic and financial advice to clients across the most active industry sectors and international markets. Our wide range of global clients include large public multinational corporations, mid-sized public and private companies, financial sponsors, individual entrepreneurs, private and institutional investors, creditor committees and government institutions.
We were founded in June 2006 with the opening of offices in New York and London, led by a team of ten seasoned advisory partners who previously held senior management positions at large global investment banks. The foundation of our Company was rooted in a belief, among other considerations, that clients would increasingly seek out deeply experienced advisors who offer independent strategic thinking and who are not burdened by the complicated conflicts that large investment banking institutions may face due to their various businesses. The 2008 global financial crisis reinforced this hypothesis and contributed to the early growth of our Company. Today, we believe that our independence is even more important. For clients and for us, independence means freedom from the distractions that dilute strategic thinking and a willingness and candor to share an honest opinion, even if at times it is contrary to our clients’ point of view. We believe that our clients choose to engage us because they value our unbiased perspective and expert advice regarding complex financial and strategic matters.
Our business provides services to multiple industry sectors, geographic markets and advisory offerings. We believe that our collaborative partnership and integrated approach combining deep industry insights, significant technical, product and transactional expertise, and rigorous work ethic create a significant opportunity for our Company to realize sustainable growth. We seek to advise clients throughout their evolution, with the full range of our advisory capabilities including, among other things, advice related to strategic and financial decisions, mergers and acquisitions (“M&A”) execution, shareholder and defense advisory, financing and capital solutions advice with resources focused on restructuring and liability management and capital markets advisory, as well as specialized underwriting and research services primarily for the energy and related industries.
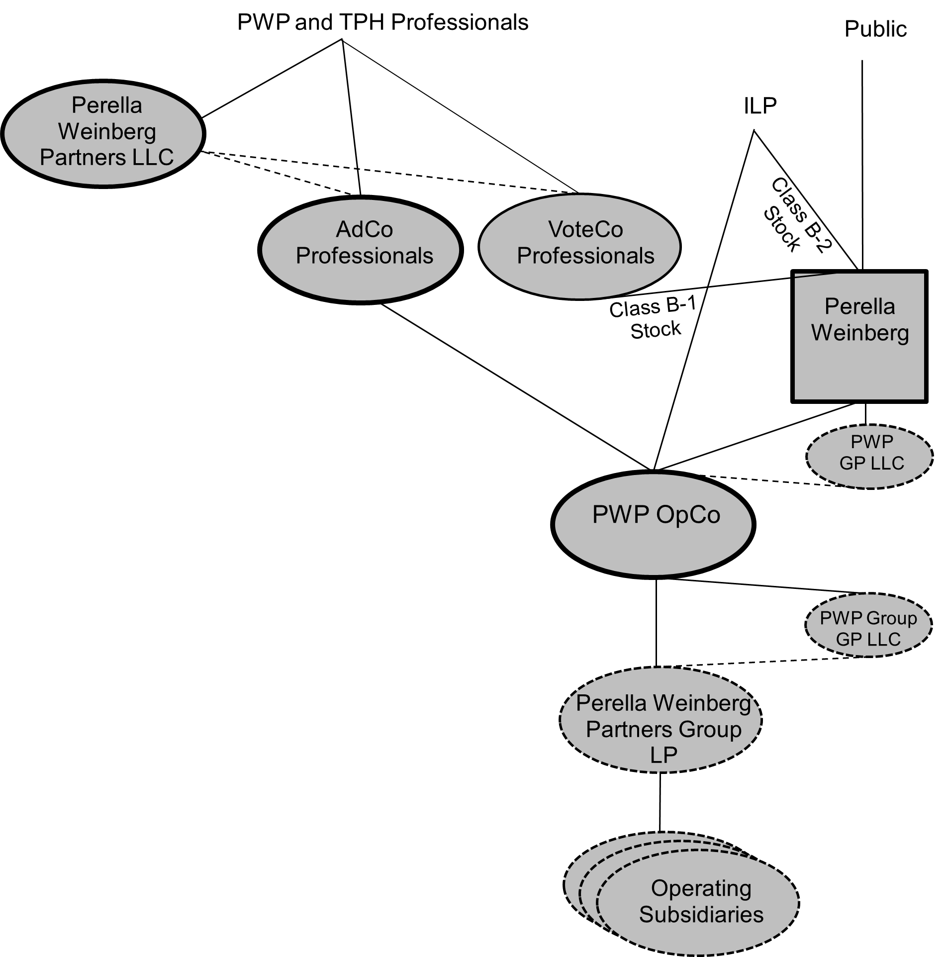
Organizational Structure
We are a holding company and our only material assets are our partnership interests in PWP OpCo and our equity interest in the general partner of PWP OpCo, PWP GP LLC (“PWP GP”). We operate and control all of the business and affairs of our business, as held by PWP OpCo and its operating entity subsidiaries, indirectly through our equity interest in PWP GP.
Internal Reorganization
PWP Professional Partners LP (together with its successors (including pursuant to the Division (as defined below)) and assigns, as applicable, “Professional Partners”) was an aggregator partnership through which certain partners held interests in PWP OpCo. On December 31, 2023 and as part of an internal reorganization, Professional Partners was divided into three partnerships pursuant to a plan of division (the “Division”), which, among other things, provided that (i) all of its limited partnership interests in PWP OpCo were allocated to one of the divided partnerships, PWP AdCo Professionals LP (“AdCo Professionals”), (ii) all of its shares of Class B-1 common stock of the Company were allocated to another divided partnership, PWP VoteCo Professionals LP (“VoteCo Professionals”) and (iii) PWP Professional Partners LP changed its name to PWP AmCo Professional Partners LP.
The following diagram illustrates our organizational structure following the Division described above:
A merger of AdCo Professionals with and into PWP OpCo (the “Partnership Merger”) is being considered, but would not occur before April 2024. Any such merger would require approval of our board of directors and audit committee (among other approvals), but is not expected to affect the respective rights or economic interests of the Company, PWP GP, any limited partner of PWP OpCo or any limited partner of Professional Partners with respect to PWP OpCo.
In connection with the Partnership Merger, PWP OpCo is expected to adopt a Second Amended and Restated Agreement of Limited Partnership (the “LPA Amendments”) that, among other things, will permit us to settle quarterly exchanges of PWP OpCo Class A partnership units and corresponding shares of Class B common stock in cash or shares at our discretion. Certain holders of PWP OpCo Class A partnership units and corresponding shares of Class B common stock are directors and officers of the Company. As a result and subject to the Partnership Merger and related LPA Amendments, we expect that the Non-controlling interests on our Statements of Financial Condition would be reclassified to Redeemable non-controlling interests and recorded at its current redemption value, with changes in the current redemption value in future periods recorded to Additional paid-in capital.
There can be no assurances that the Partnership Merger or the LPA Amendments will occur as described above or at all.
Vesting Acceleration and Cash Conversion
Subject to and conditioned upon the consummation of the Partnership Merger and other things, we intend to accelerate the vesting of all outstanding (i) Partnership Class A-2 Common Units (“VCUs”) and Partnership Class A-3 Common Units (“ACUs”) of AdCo Professionals (or, following the Partnership Merger, corresponding VCUs and ACUs of PWP OpCo) (collectively, the “OpCo Accelerated Units”) and (ii) corresponding VCUs and ACUs of VoteCo Professionals (together with the OpCo Accelerated Units, the “Accelerated Units”) on a day determined by PWP GP, in its sole discretion, between April 2, 2024 and May 16, 2024 (the “Vesting Acceleration”). Certain holders of VCUs and ACUs subject to the Vesting Acceleration are directors and officers of the Company. From and after the Vesting Acceleration, we anticipate that all Accelerated Units generally will be subject to a lock-up period that is identical to the lockup period applicable to such units prior to the Vesting Acceleration (except that the Accelerated Units generally would not be eligible to participate in the quarterly exchange for the third quarter of 2024). If the Vesting Acceleration occurs, we would expect to recognize the remaining unrecognized compensation expense on the Accelerated Units at that time. We currently estimate this amount to be $116.6 million, assuming that the expected amortization expense for the first quarter of 2024 of $13.9 million is recorded in normal course. This amount could change based on several factors, including but not limited to the future price of our shares of Class A common stock and the timing of the Vesting Acceleration.
In connection with the Vesting Acceleration, we intend to offer each holder of ACUs of AdCo Professionals (or, following the Partnership Merger, ACUs of PWP OpCo) the option to convert a portion of their ACUs of PWP OpCo into cash on vesting in an aggregate amount up to such holders’ estimated tax liability, to the extent cash is available for such purpose (in each case, as determined by PWP GP), in which case, among other things, (i) the converted ACUs will be cancelled and (ii) a number of ACUs of VoteCo Professionals equal to the number of ACUs of PWP OpCo so converted will be redeemed for cash (the “Cash Conversion”).
Any such Vesting Acceleration and Cash Conversion would require approval of our board of directors and audit committee (among other approvals).
There can be no assurances that the Vesting Acceleration or the Cash Conversion will occur as described above or at all.
Corporate Information
FinTech Acquisition Corp IV (“FTIV”), our legal predecessor, was incorporated on November 20, 2018 as a Delaware corporation and formed for the purpose of effecting a merger, capital stock exchange, asset acquisition, stock purchase, reorganization or similar business combination with one or more businesses. On June 24, 2021, in connection with the consummation of the transactions contemplated by the Business Combination Agreement (as defined herein) (the “Business Combination”), FTIV changed its name to “Perella Weinberg Partners.” Our principal executive offices are located at 767 5th Ave, New York, NY 10153, and our telephone number is (212) 287-3200. Our website is https://pwpartners.com. The information found on, or that can be accessed from or that is hyperlinked to, our website is not part of this prospectus supplement.
THE OFFERING
The summary below contains basic information about this offering. It does not contain all of the information you should consider in making your investment decision. You should read the entire prospectus supplement and accompanying prospectus and the information included or incorporated by reference herein and therein before making an investment decision. As used in this section, the terms “us,” “we” and “our” refer to Perella Weinberg Partners and not to any of its subsidiaries.
| | | | | |
| Issuer | Perella Weinberg Partners. |
| |
| Class A common stock to be offered | 5,000,000 shares. |
| |
Option to purchase additional shares | We have granted the underwriter an option to purchase up to 750,000 additional shares of our Class A common stock at the public offering price, less the underwriting discount and commissions. This option is exercisable, in whole or in part, for a period of 30 days following the date of this prospectus supplement. |
| |
| Class A common stock outstanding as of the date of this prospectus supplement | 45,928,178 shares. This number excludes 41,630,927 shares of Class A common stock issuable in exchange for PWP OpCo Class A partnership units and upon conversion of shares of our Class B common stock. If all outstanding PWP OpCo Class A partnership units were exchanged and all outstanding shares of Class B common stock were converted, we would have 87,559,105 shares of Class A common stock outstanding as of the date of this prospectus supplement. |
| |
Class A common stock to be outstanding following this offering | 52,569,499 shares (or 53,319,499 shares if the underwriter exercises in full its option to purchase additional shares), assuming (i) the issuance of 794,146 shares of Class A common stock in exchange for PWP OpCo Class A partnership units and shares of Class B common stock pursuant to the quarterly exchange procedures described below for the first quarter of 2024 (ii) the vesting of 847,175 shares of Class A common stock previously granted as restricted stock units (after giving effect to expected ordinary course net settlement and excluding any restricted stock units for which performance price targets were not satisfied as of December 31, 2023), and (iii) the Cash Conversion of 6,600,000 PWP OpCo Class A partnership units and shares of Class B common stock (collectively, the “Assumptions”). These Assumptions represent our present intentions based on our current plans and business conditions, and are subject to the required board of directors, audit committee and other approvals, and there can be no assurances that any of the Assumptions will occur as described above or at all. After giving effect to the Assumptions set forth above, this number excludes 34,230,181 shares of Class A common stock issuable in exchange for PWP OpCo Class A partnership units and upon conversion of shares of our Class B common stock. If all outstanding PWP OpCo Class A partnership units were exchanged and all outstanding shares of Class B common stock were converted, after giving effect to the Assumptions set forth above, we would have 86,799,680 shares (or 87,549,680 shares if the underwriter exercises in full its option to purchase additional shares) of Class A common stock outstanding immediately following this offering. |
| |
| | | | | |
| Class B-1 common stock outstanding as of the date of this prospectus supplement | 40,467,074.581 shares (convertible into 40,467 shares of Class A common stock). |
| |
| Class B-2 common stock outstanding as of the date of this prospectus supplement | 1,122,264 shares (convertible into 1,122 shares of Class A common stock). |
| |
| Use of proceeds | We estimate that the net proceeds to us from this offering will be approximately $56.4 million (or approximately $65.0 million if the underwriter exercises in full its option to purchase additional shares), after deducting underwriting discounts and commissions and estimated offering expenses payable by us (but excluding certain of the Company’s expenses to be reimbursed by the underwriter). We intend to contribute the net proceeds from our issuance and sale of 5,000,000 shares (or 5,750,000 shares if the underwriter exercises in full its option to purchase additional shares) of Class A common stock in this offering to PWP OpCo in exchange for 5,000,000 PWP OpCo Class A partnership units (or 5,750,000 PWP OpCo Class A partnership units if the underwriter exercises in full its option to purchase additional shares). PWP OpCo intends to use the net proceeds received from us, together, to the extent necessary, with any cash on hand, for (i) the Cash Conversion, subject to the required board of directors, audit committee and other approvals, (ii) the purchase from certain holders of (A) outstanding PWP OpCo Class A partnership units and (B) outstanding shares of Class B common stock, in connection with the Q2 2024 Quarterly Exchange, and (iii) general corporate purposes (provided that (i) and (ii) are subject to completion of the Partnership Merger). See “Use of Proceeds.” |
| |
| Voting rights | Each share of our Class A common stock entitles its holder to one vote for each share held of record on all matters submitted to a vote of stockholders. Each share of our Class B-1 common stock entitles VoteCo Professionals to (i) for so long as Professional Partners or its limited partners as of the Closing Date (as defined herein) or its or their respective successors or assigns maintain, directly or indirectly, ownership of PWP OpCo Class A partnership units that represent at least ten percent (10%) of our issued and outstanding Class A common stock (calculated, without duplication, on the basis that all issued and outstanding PWP OpCo Class A partnership units not held by us or our subsidiaries had been exchanged for our Class A common stock) (the “Class B Condition”), ten votes for each share held of record, and (ii) after the Class B Condition ceases to be satisfied, one vote for each share held of record. VoteCo Professionals holds all outstanding shares of our Class B-1 common stock, enabling it to exercise majority voting control over us and, indirectly, over PWP OpCo. Each share of our Class B-2 common stock entitles its holder to one vote for each share held of record on all matters submitted to a vote of stockholders. The aggregate number of shares of our Class B common stock outstanding is equal to the aggregate number of outstanding PWP OpCo Class A partnership units that are held by AdCo Professionals and an Investor Limited Partner (“ILP”). |
| | | | | |
| Holders of our Class A common stock and Class B common stock vote together as a single class on all matters presented to our stockholders for their vote or approval, except as otherwise provided in our restated certificate of incorporation or as required by applicable law. Upon completion of this offering and after giving effect to the Assumptions, holders of our Class A common stock who are not affiliated with our directors and executive officers will own approximately 97.5% of our Class A common stock and will have approximately 13.3% of the voting power in the Company. |
| |
| Exchange rights; Lock-up | Subject to the exchange procedures and restrictions set forth in the Amended and Restated Agreement of Limited Partnership of PWP OpCo, as amended by the First Amendment, dated December 31, 2023 (as may be further amended, restated, modified or supplemented from time to time, the “PWP OpCo LPA”), and any other procedures or restrictions imposed by us, holders of PWP OpCo Class A partnership units (other than us) may exchange these units for (i) shares of Class A common stock on a one-for-one basis (subject to customary conversion rate adjustments for stock splits, stock dividends and reclassifications) or (ii) cash from an offering of shares of Class A common stock (based on the net proceeds received by us for such shares in such offering) with the form of consideration determined by us. As holders of PWP OpCo Class A partnership units exchange their PWP OpCo Class A partnership units for shares of Class A common stock or cash from an offering of shares of Class A common stock, the number of PWP OpCo Class A partnership units held by us is correspondingly increased as we acquire the exchanged PWP OpCo Class A partnership units (and a corresponding number of shares of Class B common stock are converted). We may in the future cause PWP OpCo to issue additional PWP OpCo Class A partnership units that would also be exchangeable for shares of Class A common stock. Simultaneously with each such exchange by a PWP Opco Class A unitholder, such unitholder will be required to surrender to us a corresponding number of shares of our Class B common stock, and such shares will be converted into shares of our Class A common stock or cash which will be delivered to the exchanging holder (at our option) at a conversion rate of 1:1000 (or 0.001). Holders of PWP OpCo Class A partnership units and shares of Class B common stock may elect to exchange all or some of their PWP OpCo Class A partnership units and related shares of Class B common stock that are not subject to lock-up or other restrictions each quarter. For the second quarter of 2024, such exchanges are expected to occur on May 16, 2024 (the “Q2 2024 Quarterly Exchange”). |
| | | | | |
| The PWP OpCo LPA contains restrictions on the ability to exchange PWP OpCo Class A partnership units for shares of Class A common stock or cash from an offering of shares of Class A common stock, for the following periods: (i) PWP OpCo Class A partnership units held by AdCo Professionals will be subject to a restriction for time periods that are fully back-to-back with the lock-up periods contemplated in the Agreement of Limited Partnership of AdCo Professionals (generally, such lock-up periods (i) for (a) former working limited partners of Professional Partners whose tenure was terminated prior to November 1, 2020, the lock-up period expired on December 24, 2021; and (b) working limited partners of AdCo Professionals whose tenure was not terminated prior to November 1, 2020, will be between three to five years after June 24, 2021, the closing of the Business Combination (the “Closing Date” or the “Closing”)), (ii) the restriction on PWP OpCo Class A partnership units held by the ILP existing at the time of the Business Combination expired on December 24, 2021, and (iii) for any other outstanding PWP OpCo Class A partnership units not previously covered by clauses (i) and (ii) above will be subject to such restriction for a period of at least twelve months following the date on which such PWP OpCo Class A partnership units were acquired. PWP GP may waive the foregoing restrictions for any single holder with respect to all or a portion of such holder’s units, with no obligation to do so for any other holder. |
| |
| Lock-up in connection with this offering | We and our officers and directors have agreed with the underwriter, subject to certain exceptions, not to dispose of or hedge any of their Class A common stock or securities convertible into or exchangeable for shares of Class A common stock during the period from the date of this prospectus supplement continuing through the date that is 60 days after the date of this prospectus supplement, except with the prior written consent of the underwriter. |
| |
| Risk factors | Before deciding to invest in shares of our Class A common stock, you should carefully consider the risk factors contained or incorporated by reference in this prospectus supplement, including those described under “Risk Factors” beginning on page S-15, as well as the risk factors described in Part I, Item 1A “Risk Factors” in our Annual Report on Form 10-K for the year ended December 31, 2023, filed with the SEC on February 23, 2024, which is incorporated by reference into this prospectus supplement. |
| |
| Transfer agent and registrar | Equiniti Trust Company, LLC. |
| |
| Nasdaq Global Select Market symbol | “PWP”. |
The number of shares of our Class A common stock outstanding as of the date of this prospectus supplement excludes 41,630,927 shares of Class A common stock issuable in exchange for PWP OpCo Class A partnership units and upon conversion of shares of our Class B common stock. If all outstanding PWP OpCo Class A partnership units were exchanged and all outstanding shares of Class B common stock were converted, we would have 87,559,105 shares of Class A common stock outstanding as of the date of this prospectus supplement.
In addition, unless the context requires otherwise, in this prospectus supplement the number of shares of Class A common stock outstanding as of the date of this prospectus supplement excludes:
•6,813,836 shares of Class A common stock available for future issuance under the Perella Weinberg Partners 2021 Omnibus Incentive Plan (the “Incentive Plan”); and
•11,533,195 shares of our Class A common stock issuable upon the settlement (after giving effect to expected ordinary course net settlement) of outstanding service-based restricted stock units and outstanding service and performance-based restricted stock units that have met their performance-based vesting requirements as of December 31, 2023, 847,175 of which are expected to vest in March 2024 and 92,098 and 1,193,231 of which vested on January 19, 2024 and February 26, 2024, respectively.
Unless otherwise indicated, all information contained in this prospectus supplement, including the number of shares of Class A common stock that will be outstanding immediately after this offering, assumes no exercise by the underwriter of its option to purchase additional shares, no exchange of the PWP OpCo Class A partnership units, no conversion of the shares of Class B common stock and no settlement of the restricted stock units described above.
SUMMARY HISTORICAL CONSOLIDATED FINANCIAL AND OTHER DATA
The summary consolidated financial data set forth below for the years ended December 31, 2023, 2022 and 2021 has been derived from our audited consolidated financial statements incorporated in this prospectus supplement and accompanying prospectus by reference to our Annual Report on Form 10-K for the year ended December 31, 2023.
You should read this data together with our consolidated financial statements and related notes and the section titled “Management’s Discussion and Analysis of Financial Condition and Results of Operations” in our Annual Report on Form 10-K for the year ended December 31, 2023 incorporated by reference in this prospectus supplement and the accompanying prospectus. Our historical results are not necessarily indicative of our future results. The summary consolidated financial data in this section are not intended to replace the consolidated financial statements and are qualified in their entirety by the consolidated financial statements and related notes incorporated by reference in this prospectus supplement and the accompanying prospectus.
| | | | | | | | | | | | | | | | | |
| Year Ended December 31, |
| (Dollars in thousands) | 2023 | | 2022 | | 2021 |
Revenues | $ | 648,652 | | | $ | 631,507 | | | $ | 801,662 | |
| Expenses | | | | | |
Compensation and benefits | 426,572 | | | 391,333 | | | 504,364 | |
Equity-based compensation | 182,375 | | | 154,158 | | | 96,330 | |
Total compensation and benefits | 608,947 | | | 545,491 | | | 600,694 | |
Non-compensation expenses | 154,805 | | | 133,749 | | | 134,384 | |
Total operating expenses | 763,752 | | | 679,240 | | | 735,078 | |
Operating income (loss) | (115,100) | | | (47,733) | | | 66,584 | |
| Non-operating income (expenses) | | | | | |
Related party income | 932 | | | 2,805 | | | 7,516 | |
Other income (expense) | 1,624 | | | 7,978 | | | 761 | |
| Change in fair value of warrant liabilities | — | | | 15,806 | | | (4,897) | |
Loss on debt extinguishment | — | | | — | | | (39,408) | |
Interest expense | (276) | | | (276) | | | (7,606) | |
| Total non-operating income (expenses) | 2,280 | | | 26,313 | | | (43,634) | |
Income (loss) before income taxes | (112,820) | | | (21,420) | | | 22,950 | |
Income tax expense (benefit) | (980) | | | 10,327 | | | 18,927 | |
Net income (loss) | (111,840) | | | (31,747) | | | 4,023 | |
| Less: Net income (loss) attributable to non-controlling interests | (94,617) | | | (49,625) | | | 13,444 | |
Net income (loss) attributable to Perella Weinberg Partners | $ | (17,223) | | | $ | 17,878 | | | $ | (9,421) | |
Non-GAAP Financial Measures
In addition to the financial measures presented in accordance with GAAP, we monitor Adjusted total compensation and benefits, Adjusted non-compensation expenses, Adjusted operating income (loss), Adjusted income (loss) before income taxes, Adjusted income tax expense (benefit), Adjusted net income (loss) and Adjusted if-converted net income (loss), each of which is a non-GAAP measure, to manage our business, make planning decisions, evaluate our performance and allocate resources.
•We define “Adjusted total compensation and benefits” as total compensation and benefits excluding (i) equity-based compensation related to the Professional Partners Awards and the Legacy Awards (both as defined below), (ii) transaction-related compensation associated with the Business Combination (as defined below) and (iii) business realignment costs.
•We define “Adjusted non-compensation expenses” as non-compensation expenses excluding (i) TPH Business Combination (as defined below) related expenses, (ii) Business Combination transaction-related non-compensation expenses, (iii) Warrant Exchange (as defined below) transaction expenses and (iv) Settlement (as defined below) related expenses.
•We define “Adjusted operating income (loss)” as operating income (loss) excluding (i) equity-based compensation related to the Professional Partners Awards and the Legacy Awards, (ii) transaction-related compensation associated with the Business Combination, (iii) business realignment costs, (iv) TPH Business Combination related expenses, (v) Business Combination transaction-related non-compensation expenses, (vi) Warrant Exchange transaction expenses and (vii) Settlement related expenses.
•We define “Adjusted income (loss) before income taxes” as income (loss) before income taxes excluding (i) equity-based compensation related to the Professional Partners Awards and the Legacy Awards, (ii) transaction-related compensation associated with the Business Combination, (iii) business realignment costs, (iv) TPH Business Combination related expenses, (v) Business Combination transaction-related non-compensation expenses, (vi) Warrant Exchange transaction expenses, (vii) Settlement related expenses, (viii) the change in fair value of warrant liabilities, (ix) the loss on debt extinguishment, (x) amortization of debt costs and (xi) other adjustments to non-operating income (expenses).
•We define “Adjusted income tax expense (benefit)” as income tax expense (benefit) adjusted for the tax impact of non-GAAP adjustments.
•We define “Adjusted net income (loss)” as net income (loss) excluding (i) equity-based compensation related to the Professional Partners Awards and the Legacy Awards, (ii) transaction-related compensation associated with the Business Combination, (iii) business realignment costs, (iv) TPH Business Combination related expenses, (v) Business Combination transaction-related non-compensation expenses, (vi) Warrant Exchange transaction expenses, (vii) Settlement related expenses, (viii) the change in fair value of warrant liabilities, (ix) the loss on debt extinguishment, (x) amortization of debt costs, (xi) other adjustments to non-operating income (expenses) and (xii) the tax impact of non-GAAP adjustments.
•We defined “Adjusted if-converted net income (loss)” as Adjusted net income (loss) less Adjusted income tax expense (benefits) and including the if-converted tax impact.
We believe that these non-GAAP financial measures are key financial indicators of our business performance over the long term and provide useful information regarding whether cash provided by operating activities is sufficient to maintain and grow our business. We believe that the methodology for determining these non-GAAP financial measures can provide useful supplemental information to help investors better understand the economics of our platform.
These non-GAAP financial measures have limitations as analytical tools and should not be considered in isolation from, or as a substitute for, the analysis of other GAAP financial measures. These non-GAAP financial measures are not universally consistent calculations, limiting their usefulness as comparative measures. Other companies may calculate similarly titled financial measures differently. Additionally, these non-GAAP financial measures are not measurements of financial performance or liquidity under GAAP. In order to facilitate a clear understanding of our consolidated historical operating results, you should examine our non-GAAP financial measures in conjunction with our historical consolidated financial statements and notes thereto incorporated by reference in this prospectus supplement.
Management compensates for the inherent limitations associated with using these non-GAAP financial measures through disclosure of such limitations, presentation of our financial statements in accordance with GAAP and reconciliation of such non-GAAP financial measures to the most directly comparable GAAP financial measure. Set forth in the tables below are unaudited reconciliations of these non-GAAP financial measures to the nearest financial measure prepared in accordance with GAAP.
| | | | | | | | | | | | | | | | | |
| Year Ended December 31, |
(Dollars in thousands, except per share amounts) | 2023 | | 2022 | | 2021 |
Total compensation and benefits-GAAP | $ | 608,947 | | | $ | 545,491 | | | $ | 600,694 | |
Equity-based compensation not dilutive to investors in PWP or PWP OpCo(1) | (68,647) | | | (74,616) | | | (51,439) | |
Public company transaction related incentives(2) | (48,435) | | | (49,737) | | | (44,998) | |
Business realignment costs(3) | (37,265) | | | — | | | — | |
Adjusted total compensation and benefits | $ | 454,600 | | | $ | 421,138 | | | $ | 504,257 | |
| | | | | |
Non-compensation expenses—GAAP | $ | 154,805 | | | $ | 133,749 | | | $ | 134,384 | |
TPH Business Combination related expenses(4) | (6,580) | | | (6,580) | | | (6,580) | |
Business Combination transaction expenses(5) | (3,392) | | | (2,752) | | | (4,831) | |
Warrant Exchange transaction expenses(6) | — | | | (1,301) | | | — | |
Settlement related expenses(7) | (809) | | | — | | | — | |
Adjusted non-compensation expenses | $ | 144,024 | | | $ | 123,116 | | | $ | 122,973 | |
| | | | | |
Operating income (loss)—GAAP | $ | (115,100) | | | $ | (47,733) | | | $ | 66,584 | |
Equity-based compensation not dilutive to investors in PWP or PWP OpCo(1) | 68,647 | | | 74,616 | | | 51,439 | |
Public company transaction related incentives(2) | 48,435 | | | 49,737 | | | 44,998 | |
Business realignment costs(3) | 37,265 | | | — | | | — | |
TPH Business Combination related expenses(4) | 6,580 | | | 6,580 | | | 6,580 | |
Business Combination transaction expenses(5) | 3,392 | | | 2,752 | | | 4,831 | |
Warrant Exchange transaction expenses(6) | — | | | 1,301 | | | — | |
Settlement related expenses(7) | 809 | | | — | | | — | |
Adjusted operating income (loss) | $ | 50,028 | | | $ | 87,253 | | | $ | 174,432 | |
| | | | | | | | | | | | | | | | | |
| Year Ended December 31, |
| 2023 | | 2022 | | 2021 |
Income (loss) before income taxes—GAAP | $ | (112,820) | | | $ | (21,420) | | | $ | 22,950 | |
Equity-based compensation not dilutive to investors in PWP or PWP OpCo(1) | 68,647 | | | 74,616 | | | 51,439 | |
Public company transaction related incentives(2) | 48,435 | | | 49,737 | | | 44,998 | |
Business realignment costs(3) | 37,265 | | | — | | | — | |
TPH Business Combination related expenses(4) | 6,580 | | | 6,580 | | | 6,580 | |
Business Combination transaction expenses(5) | 3,392 | | | 2,752 | | | 4,831 | |
Warrant Exchange transaction expenses(6) | — | | | 1,301 | | | — | |
Settlement related expenses(7) | 809 | | | — | | | — | |
Change in fair value of warrant liabilities(8) | — | | | (15,806) | | | 4,897 | |
Loss on debt extinguishment(9) | — | | | — | | | 39,408 | |
Amortization of debt costs(10) | 149 | | | 149 | | | 2,087 | |
Other adjustments to non-operating income (expenses)(11) | 2,614 | | | — | | | — | |
Adjusted income (loss) before income taxes | $ | 55,071 | | | $ | 97,909 | | | $ | 177,190 | |
| | | | | |
Income tax expense (benefit)—GAAP | $ | (980) | | | $ | 10,327 | | | $ | 18,927 | |
Tax impact of non-GAAP adjustments(12) | 8,594 | | | 5,959 | | | (2,273) | |
Adjusted income tax expense (benefit) | $ | 7,614 | | | $ | 16,286 | | | $ | 16,654 | |
| | | | | | | | | | | | | | | | | |
| Year Ended December 31, |
| 2023 | | 2022 | | 2021 |
Net income (loss)—GAAP | $ | (111,840) | | | $ | (31,747) | | | $ | 4,023 | |
Equity-based compensation not dilutive to investors in PWP or PWP OpCo(1) | 68,647 | | | 74,616 | | | 51,439 | |
Public company transaction related incentives(2) | 48,435 | | | 49,737 | | | 44,998 | |
Business realignment costs(3) | 37,265 | | | — | | | — | |
TPH Business Combination related expenses(4) | 6,580 | | | 6,580 | | | 6,580 | |
Business Combination transaction expenses(5) | 3,392 | | | 2,752 | | | 4,831 | |
Warrant Exchange transaction expenses(6) | — | | | 1,301 | | | — | |
Settlement related expenses(7) | 809 | | | — | | | — | |
Change in fair value of warrant liabilities(8) | — | | | (15,806) | | | 4,897 | |
Loss on debt extinguishment(9) | — | | | — | | | 39,408 | |
Amortization of debt costs(10) | 149 | | | 149 | | | 2,087 | |
Other adjustments to non-operating income (expenses)(11) | 2,614 | | | — | | | — | |
Tax impact of non-GAAP adjustments(12) | (8,594) | | | (5,959) | | | 2,273 | |
Adjusted net income (loss) | $ | 47,457 | | | $ | 81,623 | | | $ | 160,536 | |
Less: Adjusted income tax expense (benefit) | (7,614) | | | (16,286) | | | NM |
Add: If-converted tax impact(13) | 14,994 | | | 27,656 | | | NM |
Adjusted if-converted net income (loss) | $ | 40,077 | | | $ | 70,253 | | | NM |
| | | | | |
Weighted-average diluted shares of Class A common stock outstanding | 86,779,052 | | | 89,755,632 | | | NM |
Weighted average number of incremental shares from assumed vesting of RSUs and PSUs(14) | 2,186,189 | | | 369,413 | | | NM |
Adjusted Weighted-average diluted shares of Class A common stock outstanding | 88,965,241 | | | 90,125,045 | | | NM |
| | | | | |
Adjusted net income (loss) per Class A share - diluted, if-converted(15) | $ | 0.45 | | | $ | 0.78 | | | NM |
__________________
NM = Not meaningful
(1)Equity-based compensation not dilutive to investors in PWP or PWP OpCo includes amortization of legacy awards granted to certain partners prior to the business combination that closed on June 24, 2021 (the “Business Combination,” and such awards, the “Legacy Awards”) and amortization of Professional Partners alignment capital units and value capital units awards (the “Professional Partners Awards”). The vesting of these awards does not dilute PWP shareholders relative to Professional Partners as Professional Partners' interest in PWP OpCo does not change as a result of granting those equity awards to its working partners. The Legacy Awards were fully amortized as of September 30, 2023.
(2)Public company transaction-related incentives includes equity-based compensation for transaction-related restricted stock units (“RSUs”) which are directly related to milestone events that were part of the Business Combination process and reorganization. These payments were outside of PWP's normal and recurring bonus and compensation processes.
(3)During the second quarter of 2023, we began a review of the business, which resulted in headcount reductions in order to improve compensation alignment and to provide greater flexibility to advance strategic opportunities. Costs include separation and transition benefits and the accelerated amortization (net of forfeitures) of certain equity-based awards. For the year ended December 31, 2023, such amortization includes $9.6 million for certain Professional Partners Awards and $1.7 million for certain transaction-related RSUs, which are excluded from Equity-based compensation not dilutive to investors in PWP or PWP OpCo and Public company transaction related incentives, respectively. Currently, we are estimating $40 million of total business realignment costs, including cash benefits and non-cash accelerated amortization of equity-based awards, with approximately $3 million remaining and expected to be incurred during the first quarter of 2024.
(4)On November 30, 2016, we completed a business combination with Tudor, Pickering, Holt & Co., LLC (the “TPH Business Combination”), an independent advisory firm focused on the energy industry. The adjustment reflects the amortization of intangible assets associated with the acquisition, and such assets will be fully amortized by November 30, 2026.
(5)Transaction costs that were expensed associated with the Business Combination, including (i) legal and consulting fees directly related to the Business Combination, (ii) equity-based vesting for transaction-related RSUs issued to non-employees and (iii) costs incurred related to
a potential future partnership restructuring that was contemplated during the implementation of the up-C structure at the time of the Business Combination.
(6)Transaction costs that were expensed associated with the exchange offer and solicitation relating to the Company’s then-outstanding warrants, which the Company commenced on July 22, 2022 (the “Warrant Exchange”).
(7)Certain expenses incurred related to a settlement we reached with the staff of the SEC in connection with self-reporting relating to record keeping of business communications on “off-channel” messaging applications (the “Settlement”).
(8)Change in fair value of warrant liabilities is non-cash and we believe not indicative of our core performance. Not applicable after the Warrant Exchange.
(9)Loss on debt extinguishment resulted from the payoff of the 7.0% Subordinated Unsecured Convertible Notes due 2026 in conjunction with the Business Combination.
(10)Amortization of debt costs is composed of the amortization of debt discounts and issuance costs, which is included in interest expense.
(11)Includes a $1.25 million charge related to the Settlement and a non-operating loss on investment of $1.4 million.
(12)The non-GAAP tax expense represents the Company's calculated tax expense on adjusted non-GAAP income. It excludes the impact on income taxes of certain transaction-related items and other items not reflected in our adjusted non-GAAP results. It does not represent the cash that the Company expects to pay for taxes in the current periods.
(13)The if-converted tax expense represents the Company's calculated tax expense on adjusted non-GAAP income assuming the exchange of all partnership units for Class A common stock, resulting in all of the Company’s income being subject to corporate-level tax.
(14)Assumed vesting of RSUs and performance restricted stock units (“PSUs”) as calculated using the treasury stock method and to the extent dilutive to Adjusted net income (loss) per Class A share—diluted, if-converted.
(15)Adjusted net income (loss) per Class A share—diluted, if-converted for 2021 is not meaningful or comparative to GAAP diluted earnings per share, as it excludes activity prior to the Business Combination on June 24, 2021.
RISK FACTORS
Investing in our Class A common stock involves risk. See the risk factors described in our Annual Report on Form 10-K for the year ended December 31, 2023, filed with the SEC on February 23, 2024 and those contained in our other filings with the SEC that are incorporated by reference into this prospectus supplement and the accompanying prospectus. Before making an investment decision, you should carefully consider these risks as well as other information we include or incorporate by reference into this prospectus supplement and the accompanying prospectus. See “Where You Can Find More Information; Incorporation By Reference.” These risks could materially affect our business, financial condition or results of operations and cause the value of our securities, including our Class A common stock, to decline and you could lose all of part of your investment. These risks are not intended as, and should not be construed as, an exhaustive list of relevant risk factors. There may be other risks that a prospective investor should consider that are relevant to the investor’s own particular circumstances or generally.
Risks Related to This Offering and Ownership of our Class A Common Stock
Our management will have broad discretion over the use of the net proceeds we receive in this offering.
Our management will have broad discretion in the application of the net proceeds from the sale of shares by us in this offering, including for any of the purposes described in the section entitled “Use of Proceeds,” and investors will be relying on the judgment of our management regarding the application of the net proceeds. Because of the variability of factors that will determine our use of the net proceeds from the sale of shares by us in this offering their ultimate use may vary substantially from their currently intended use. For example, certain of the purposes described in the section entitled “Use of Proceeds” are contingent on completion of transactions or other events, including the completion of the Partnership Merger, and board of directors, audit committee and other approvals. In addition, our management may not apply the net proceeds in ways that ultimately increase the value of your investment and our stockholders may not agree with the manner in which our management chooses to allocate the net proceeds from this offering. If we do not invest or apply the net proceeds from the sale of shares by us in this offering in ways that enhance stockholder value, the price of our Class A common stock could decline.
If our performance does not meet market expectations, the price of our Class A common stock may decline.
If our performance does not meet market expectations, the price of our Class A common stock may decline.
In addition, fluctuations in the price of our Class A common stock could contribute to the loss of all or part of your investment. The trading price of our Class A common stock could be volatile and subject to wide fluctuations in response to various factors, some of which are beyond our control. Any of the factors listed below could have a material adverse effect on your investment in our Class A common stock and our Class A common stock may trade at prices significantly below the price you paid for your shares.
Factors affecting the trading price of our Class A common stock may include: actual or anticipated fluctuations in our quarterly financial results or the quarterly financial results of companies perceived to be similar to us; changes in the market’s expectations about our operating results; our operating results failing to meet market expectations in a particular period; changes in financial estimates and recommendations by securities analysts concerning us or the online automobile sales industry and market in general; operating and stock price performance of other companies that investors deem comparable to us; changes in laws and regulations affecting our business; commencement of, or involvement in, litigation involving us; changes in our capital structure, such as future issuances of securities or the incurrence of additional debt; the volume of shares of our Class A common stock available for public sale; any significant change in our board or management; sales of substantial amounts of Class A common stock by our directors, executive officers or significant stockholders or the perception that such sales could occur; and general economic and political conditions such as recessions, interest rates, fuel prices, international currency fluctuations, international hostilities and acts of war or terrorism.
Broad market and industry factors may depress the market price of our Class A common stock irrespective of our operating performance. The stock market in general and Nasdaq have experienced price and volume fluctuations that have often been unrelated or disproportionate to the operating performance of the particular companies affected.
The trading prices and valuations of these stocks, and of our securities, may not be predictable. A loss of investor confidence in our market or the stocks of other companies which investors perceive to be similar to us could depress our stock price regardless of our business, prospects, financial conditions or results of operations. A decline in the market price of our Class A common stock also could adversely affect our ability to issue additional securities and our ability to obtain additional financing in the future.
Our stockholders may be diluted by the future issuance of common stock, preferred stock or securities convertible or exchangeable into common or preferred stock, in connection with exchanges of PWP OpCo Class A partnership units for shares of our Class A common stock, our incentive plans, acquisitions, capital raises or otherwise.
As of December 31, 2023, we had 1,500,000,000 shares of Class A common stock authorized, of which 57,361,073 had been issued. Our Restated Certificate of Incorporation authorizes us to issue these shares of common stock and options, rights, warrants and appreciation rights relating to common stock for the consideration and on the terms and conditions established by our board of directors in its sole discretion, whether in connection with acquisitions or otherwise.
Subject to the exchange procedures and restrictions set forth in the PWP OpCo LPA, and any other procedures or restrictions imposed by us, holders of PWP OpCo Class A partnership units (other than Perella Weinberg Partners) may exchange these units for (i) shares of Class A common stock on a one-for-one basis (subject to customary conversion rate adjustments for stock splits, stock dividends and reclassifications) or (ii) cash from an offering of shares of Class A common stock (based on the net proceeds received by us for such shares in such offering) with the form of consideration determined by us. We have reserved approximately 46.3 million shares of Class A common stock for issuance from time to time in exchange for PWP OpCo Class A partnership units. We may in the future cause PWP OpCo to issue additional PWP OpCo Class A partnership units that would also be exchangeable for shares of Class A common stock. Simultaneously with an exchange by a PWP OpCo unitholder who holds shares of Class B common stock, a number of shares of Class B common stock held by such unitholder equal to the number of PWP OpCo Class A partnership units exchanged by such unitholder will be automatically converted into shares of Class A common stock or cash which will be delivered to the exchanging holder (at Perella Weinberg Partners’ option) at a conversion rate of 1:1000 (or 0.001). We have reserved approximately 46,320 shares of Class A common stock for issuance from time to time in respect of conversion of shares of Class B-1 common stock or Class B-2 common stock into Class A common stock.
In the future following this offering, we expect to obtain financing or to further increase our capital resources by issuing additional shares of our capital stock or offering debt or other equity securities, including senior or subordinated notes, debt securities convertible into equity, or shares of preferred stock. Issuing additional shares of our capital stock, other equity securities, or securities convertible into equity may dilute the economic and voting rights of our existing stockholders, reduce the market price of our Class A common stock, or both. The amount of cash available per share including for payment of dividends in the future may also decrease. Debt securities convertible into equity could be subject to adjustments in the conversion ratio pursuant to which certain events may increase the number of equity securities issuable upon conversion. Preferred stock, if issued, could have a preference with respect to liquidating distributions or a preference with respect to dividend payments that could limit our ability to pay dividends to the holders of our Class A common stock. Our decision to issue securities in any future offering will depend on market conditions and other factors beyond our control, which may adversely affect the amount, timing, or nature of our future offerings. As a result, holders of our Class A common stock bear the risk that our future offerings may reduce the market price of our Class A common stock and dilute their percentage ownership.
Future sales of our Class A common stock may reduce the market price of our Class A common stock.
In connection with the signing of the Business Combination Agreement, dated as of December 29, 2020, by and among FTIV, FinTech Investor Holdings IV, LLC, a Delaware limited liability company, FinTech Masala Advisors, LLC, a Delaware limited liability company (together with FinTech Investor Holdings IV, LLC, “Sponsor”), PWP OpCo, PWP GP, Professional Partners, and Perella Weinberg Partners LLC, a Delaware limited liability company and the general partner of Professional Partners, the Sponsor entered into the Sponsor Share Surrender and Share Restriction Agreement, which was amended on May 4, 2021 (the “Sponsor Share Surrender and Share Restriction Agreement”). Pursuant to the Sponsor Share Surrender and Share Restriction Agreement, as amended, the 6,846,667 shares of Class B common stock that were not forfeited by the Sponsor and converted to an equivalent number of shares of our Class A common stock at the closing of the Business Combination (the “Founder Shares”) and the 610,000 shares of our Class A common stock underlying the Sponsor’s 610,000 units issued in connection with FTIV’s initial public offering (the “Placement Shares”) owned by the Sponsor were subject to transfer restrictions for six months following the closing of the Business Combination and certain of the Founder Shares held by the Sponsor continue to be subject to transfer restrictions based on certain closing share price thresholds of the Company’s Class A common stock for 20 out of any 30 consecutive trading days. On January 7, 2022, the Sponsor distributed 5,456,667 shares of Class A common stock (Founder Shares and Placement Shares) and 203,333 warrants to its members (the “Sponsor Distribution”), after which the Sponsor owned 1,000,000 shares of Class A common stock. The 1,000,000 shares of Class A common stock retained by the Sponsor continue to be subject to transfer restrictions until our Class A common stock trades at a price of $15 per share for 20 out of 30 consecutive trading days. 1,738,680 of the shares distributed in the Sponsor Distribution remain subject to transfer restrictions until our Class A common stock trades at a price of either $15 or $17 per share, as applicable, for 20 out of 30 consecutive trading days.
We amended and restated the existing registration rights agreement with the Sponsor by entering into an amended and restated registration rights agreement (the “Amended and Restated Registration Rights Agreement”) with the parties thereto (the “RRA Parties”) with respect to the shares of our Class A common stock and certain other equity securities held by the RRA Parties. On July 15, 2021, we filed with the SEC a registration statement pursuant to Rule 415 under the Securities Act, which was amended by post-effective amendment no. 1, filed with the SEC on March 11, 2022, and post-effective amendment no. 2, filed with the SEC on July 7, 2022 (as amended, the “Resale Shelf Registration Statement”), registering the resale of certain shares of our Class A common stock and certain of our other equity securities held by the RRA Parties, which post-effective amendment no. 2 to the Resale Shelf Registration Statement became effective on July 15, 2022.
The registration and availability of a significant number of shares of Class A common stock for trading in the public market may increase the volatility in the price of our Class A common stock or put significant downward pressure on the price of our Class A common stock. In addition, we may use shares of our Class A common stock as consideration for future acquisitions, which could further dilute our stockholders.
Our voting control is concentrated among the holders of our Class B-1 common stock. As a result, the market price of our securities may be materially adversely affected by such disparate voting rights.
VoteCo Professionals beneficially owns all of the outstanding shares of our Class B-1 common stock, representing approximately 89.8% of our total voting power, the ILP beneficially owns all of the outstanding shares of our Class B-2 common stock, representing approximately 0.3% of our total voting power, and holders of Class A common stock own shares of our Class A common stock, representing approximately 9.9% of our total voting power (in each case as of December 31, 2023). As long as VoteCo Professionals beneficially owns a majority of our total voting power, it will have the ability, without the consent of the public holders of our Class A common stock, to elect all of the members of our board of directors and to control our management and affairs. In addition, it will be able to determine the outcome of matters submitted to a vote of our stockholders for approval and will be able to cause or prevent a change of control of us.
The holders of our Class A common stock and Class B common stock have substantially identical rights, except that holders of Class A common stock and Class B-2 common stock are entitled to one vote per share, while holders of Class B-1 common stock are entitled to 10 votes per share on all matters to be voted on by stockholders in general. This differential in the voting rights of our Class B-1 common stock could adversely affect the market price of our Class A common stock.
We are a “controlled company” within the meaning of the rules of Nasdaq and, as a result, qualify for, and rely on, exemptions from certain corporate governance requirements. You will not have the same protections afforded to stockholders of companies that are subject to such requirements.
VoteCo Professionals holds more than 50% of the voting power of our shares eligible to vote. As a result, we are a “controlled company” under the rules of Nasdaq. Under these rules, a company of which more than 50% of the voting power in the election of directors is held by an individual, group or another company is a “controlled company” and may elect not to comply with certain corporate governance requirements, including the requirements that (i) a majority of the board of directors consist of independent directors and (ii) the board of directors have compensation and nominating and corporate governance committees composed entirely of independent directors.
We currently utilize these exemptions. As a result, we do not have a majority of independent directors on our board of directors and do not have a nominating and governance committee. Accordingly, although we may transition to a board with a majority of independent directors prior to the time we cease to be a “controlled company,” for such period of time you will not have the same protections afforded to stockholders of companies that are subject to all of the corporate governance requirements set by Nasdaq. In the event that we cease to be a “controlled company” and our shares continue to be listed on Nasdaq, we will be required to comply with these provisions within the applicable transition periods. These exemptions do not modify the independence requirements for our audit committee, and we intend to comply with the applicable requirements of the SEC and Nasdaq with respect to our audit committee.
USE OF PROCEEDS
We estimate that the net proceeds to us from this offering will be approximately $56.4 million (or approximately $65.0 million if the underwriter exercises in full its option to purchase additional shares), after deducting underwriting discounts and commissions and estimated offering expenses payable by us (but excluding certain of the Company’s expenses to be reimbursed by the underwriter). We intend to contribute the net proceeds from our issuance and sale of 5,000,000 shares (or 5,750,000 shares if the underwriter exercises in full its option to purchase additional shares) of Class A common stock in this offering to PWP OpCo in exchange for 5,000,000 PWP OpCo Class A partnership units (or 5,750,000 PWP OpCo Class A partnership units if the underwriter exercises in full its option to purchase additional shares). PWP OpCo intends to use the net proceeds received from us, together, to the extent necessary, with any cash on hand, for (i) the Cash Conversion, subject to the required board of directors, audit committee and other approvals, (ii) the purchase from certain holders of (A) outstanding PWP OpCo Class A partnership units and (B) outstanding shares of Class B common stock in connection with the Q2 2024 Quarterly Exchange, and (iii) general corporate purposes (provided that (i) and (ii) are subject to completion of the Partnership Merger). The amount of the consideration to be paid for any PWP OpCo Class A partnership units and shares of Class B common stock purchased will be determined based on the market price per share of our Class A common stock at the time of such purchase, which may not be the same as the public offering price per share of our Class A common stock in this offering.
These expected uses of net proceeds from this offering represent our present intentions based on our current plans and business conditions, which could change in the future as our plans and business conditions evolve. As a result, our management will have broad discretion over the uses of the net proceeds from this offering and investors will be relying on the judgment of our management regarding the application of the net proceeds from this offering.
CAPITALIZATION
The following table sets forth our cash and cash equivalents and capitalization as of December 31, 2023:
•on an actual basis; and
•on an as adjusted basis to give effect to the sale by the Company of 5,000,000 shares of Class A common stock in this offering (assuming no exercise of the underwriter’s option to purchase additional shares) at a public offering price of $12.00 per share, after deducting underwriting discounts and commissions and estimated offering expenses payable by us (but excluding certain of the Company’s expenses to be reimbursed by the underwriter) and the application of the proceeds therefrom as described under “Use of Proceeds”.
You should read this information in conjunction with “Management’s Discussion and Analysis of Financial Condition and Results of Operations” and our consolidated financial statements and the related notes in our Annual Report on Form 10-K for the year ended December 31, 2023, filed with the SEC on February 23, 2024, which is incorporated by reference in this prospectus supplement and the accompanying prospectus.
| | | | | | | | | | | |
| As of December 31, 2023 |
| (in thousands, except share amounts) | Actual | | As Adjusted(1) |
Cash and cash equivalents(2) | $ | 247,171 | | | $ | 303,615 | |
Class A common stock, par value $0.0001 per share (1,500,000,000 shares authorized, 57,361,073 issued and 44,642,849 outstanding, actual; 62,361,073 issued and 49,642,849 outstanding, as adjusted) | 6 | | | 7 | |
Class B common stock, par value $0.0001 per share (600,000,000 shares authorized, 41,589,339 issued and outstanding, actual; 41,589,339 issued and outstanding, as adjusted) | 4 | | | 4 | |
Additional paid-in-capital | 312,523 | | | 345,117 | |
Retained earnings (accumulated deficit) | (54,650) | | | (54,650) | |
Accumulated other comprehensive income (loss) | (4,480) | | | (4,480) | |
Treasury stock, at cost (12,718,224 shares of Class A common stock) | (100,747) | | | (100,747) | |
Total Perella Weinberg Partners equity | 152,656 | | | 185,251 | |
Non-controlling interests | 115,590 | | | 139,439 | |
Total equity | 268,246 | | | 324,690 | |
Total capitalization | $ | 268,246 | | | $ | 324,690 | |
___________________
(1)Does not give effect to Partnership Merger, the LPA Amendments and the related reclassification of interests described in “Summary—Organizational Structure—Internal Reorganization”, the Vesting Acceleration and the related expense amortization described in “Summary—Organization Structure—Vesting Acceleration and Cash Conversion”, the Q2 2024 Quarterly Exchange or the Assumptions described in “The Offering”.
(2)We generally pay a significant portion of our annual cash incentive compensation during the first quarter of each calendar year with respect to the prior year’s results. Therefore, levels of cash and/or investments in short-term marketable debt securities generally decline during the first quarter and build over the remainder of the year.
The table above excludes the following as of December 31, 2023:
•41,630,927 shares of Class A common stock issuable in exchange for PWP OpCo Class A partnership units and upon conversion of shares of our Class B common stock;
•6,813,836 shares of Class A common stock available for future issuance under the Incentive Plan; and
•11,533,195 shares of our Class A common stock issuable upon the settlement (after giving effect to expected ordinary course net settlement) of outstanding service-based restricted stock units and outstanding service and performance-based restricted stock units that have met their performance-based vesting requirements as of December 31, 2023, 847,175 of which are expected to vest in March 2024 and 92,098 and 1,193,231 of which vested on January 19, 2024 and February 26, 2024, respectively.
U.S. FEDERAL INCOME TAX CONSIDERATIONS FOR NON-U.S. HOLDERS
The following discussion is a summary of the U.S. federal income tax considerations generally applicable to non-U.S. holders (as defined below) of shares of our Class A common stock that hold such shares as capital assets (generally, for investment). This summary does not consider specific facts and circumstances that may be relevant to a particular holder’s tax position and does not consider the non-income tax consequences or the state, local, or non-U.S. tax consequences of an investment in shares of our Class A common stock. It also does not apply to non-U.S. holders subject to special tax treatment under the U.S. federal income tax laws (including a broker, dealer, or trader in securities or currencies; a financial institution; an insurance company; a tax-exempt organization; a person holding shares of our common stock as part of a hedging, integrated, or conversion transaction, a constructive sale, or a straddle; a person that received shares of our common stock as compensation; a controlled foreign corporation; a passive foreign investment company; or a former U.S. citizen). This summary is based upon the Internal Revenue Code of 1986, as amended (the “Code”), existing and proposed Treasury regulations, Internal Revenue Service (“IRS”) rulings and pronouncements, and judicial decisions in effect, all of which are subject to change, possibly on a retroactive basis, or differing interpretations.
The discussion included herein is only a summary. Accordingly, we urge you to consult your tax advisor with respect to your U.S. federal, state, local, and non-U.S. income and other tax consequences in light of your particular situation with respect to holding and disposing of shares of our Class A common stock.
For purposes of this discussion, a “U.S. holder” is a beneficial owner of shares of our Class A common stock who is:
•an individual citizen or resident of the U.S.;
•a corporation or other entity taxable as a corporation created or organized in or under the laws of the U.S., any state thereof or the District of Columbia;
•an estate, the income of which is subject to U.S. federal income taxation regardless of its source; or
•a trust (i) if a court within the U.S. is able to exercise primary supervision over the administration of such trust and one or more U.S. persons have the authority to control all substantial decisions of such trust or (ii) that has a valid election in effect under applicable U.S. Treasury regulations to be treated as a U.S. person.
A “non-U.S. holder” is any beneficial owner of shares of our Class A common stock that is not an entity classified as a partnership for U.S. federal income tax purposes and is not a U.S. holder.
If a partnership or other pass-through entity holds shares of our Class A common stock, the U.S. federal income tax treatment of a partner or a member will generally depend upon the status of the partner or member and the activities of the partnership or other entity. Accordingly, partnerships or other pass-through entities that hold shares of our Class A common stock and partners or members in these partnerships or other entities should consult their tax advisors regarding the U.S. federal income and estate tax consequences of the purchase, ownership, and disposition of shares of our Class A common stock
Taxation of Ownership of Our Class A Common Stock
Dividends
Dividends that we pay to a non-U.S. holder with respect to shares of our Class A common stock will generally be subject to withholding tax at a 30% rate (or such lower rate specified by an applicable income tax treaty). To obtain the benefit of a reduced rate under an applicable income tax treaty, a non-U.S. holder must certify as to its non-U.S. status, that no withholding is required pursuant to FATCA (as defined and discussed below), and to such right under the applicable income tax treaty on a properly completed IRS Form W-8BEN or IRS Form W-8BEN-E. If, however, a non-U.S. holder provides an IRS Form W-8ECI, certifying that the dividend is effectively connected with the non-U.S. holder’s conduct of a trade or business within the U.S. (and, in the case of certain income tax treaties, is attributable to a permanent establishment or fixed base maintained by the non-U.S. holder in the U.S.), the dividend will not be subject to withholding. Instead, such dividends are subject to U.S. federal income tax at regular rates applicable to U.S. persons generally and, for corporate holders, may also be subject to a 30% “branch profits tax” unless the non-U.S. holder qualifies for a lower rate under an applicable U.S. income tax treaty.
Dispositions
A non-U.S. holder will generally not be subject to U.S. federal income or withholding tax in respect of any gain on a sale, exchange or other taxable disposition of shares of our Class A common stock unless:
•the gain is effectively connected with the non-U.S. holder’s conduct of trade or business in the U.S. and, in the case of certain income tax treaties, is attributable to a permanent establishment or fixed base maintained by the non-U.S. holder in the U.S.;
•the non-U.S. holder is an individual who is present in the U.S. for 183 or more days in the tax year of the disposition and meets certain other conditions; or
•we are or have been a “U.S. real property holding corporation” (“USRPHC”) under Section 897 of the Code during the applicable statutory period and the shares of Class A common stock owned by the non-U.S. holder represented more than 5% of the shares of our Class A common stock outstanding at any time within the shorter of (a) the five-year period preceding the disposition and (b) the non-U.S. holder’s holding period and are otherwise a “U.S. real property interest” under the Foreign Investment in Real Property Tax Act (and the non-U.S. holder is not eligible for any treaty exemption). We do not believe that we currently are a USRPHC, and we do not anticipate becoming a USRPHC in the future.
U.S. Federal Estate Taxes
Shares of our Class A common stock owned or treated as owned by an individual at the time of death will be included in the individual’s gross estate for U.S. federal estate tax purposes and may be subject to U.S. federal estate tax, unless an applicable estate tax treaty provides otherwise.
Foreign Account Tax Compliance Act
Under the Foreign Account Tax Compliance Act (“FATCA”), withholding at a rate of 30% will generally be required on dividends in respect of shares of our Class A common stock held by or through certain foreign financial institutions (including investment funds), unless such institution (i) enters into an agreement with the U.S. Department of the Treasury to report, on an annual basis, information with respect to shares in, and accounts maintained by, the institution to the extent such shares or accounts are held by certain U.S. persons and by certain non-U.S. entities that are wholly or partially owned by U.S. persons and to withhold on certain payments, or (ii) complies with the terms of an intergovernmental agreement between the U.S. and an applicable foreign country. An intergovernmental agreement between the U.S. and an applicable foreign country, or future Treasury regulations or other guidance, may modify these requirements. Accordingly, the entity through which shares of our Class A common stock is held will affect the determination of whether such withholding is required. Similarly, dividends in respect of shares of our common stock held by a holder that is a non-financial non-U.S. entity that does not qualify under certain exemptions will be subject to withholding at a rate of 30%, unless such entity either (i) certifies that such entity does not have any “substantial United States owners” or (ii) provides certain information regarding the entity’s “substantial United States owners,” which we or the applicable withholding agent will in turn provide to the IRS. We will not pay any additional amounts to holders in respect of any amounts withheld. Non-U.S. holders are encouraged to consult their tax advisors regarding the possible implications of this withholding tax on their investment in shares of our Class A common stock.
UNDERWRITING
The Company, PWP OpCo and Citizens JMP Securities, LLC have entered into an underwriting agreement with respect to the shares being offered. Citizens JMP Securities, LLC is the sole underwriter for this offering. Subject to certain conditions, the underwriter has agreed to purchase all of the shares of Class A common stock in the offering if any are purchased other than the shares covered by the option described below unless and until this option is exercised.
We have granted to the underwriter an option, exercisable for 30 days from the date of this prospectus, to purchase up to 750,000 additional shares of our Class A common stock at the public offering price, less the underwriting discounts and commissions.
The following table shows the per share and total underwriting discounts and commissions to be paid to the underwriter by the Company. Such amounts are shown assuming both no exercise and full exercise of the underwriter’s option to purchase 750,000 additional shares.
| | | | | | | | | | | | | | |
| Paid by the Company | | No Exercise | | Full Exercise |
| Per Share | | $ | 0.60 | | | $ | 0.60 | |
| Total | | $ | 3,000,000 | | | $ | 3,450,000 | |
Shares sold by the underwriter to the public will initially be offered at the public offering price set forth on the cover of this prospectus supplement. Any shares sold by the underwriter to securities dealers may be sold at a discount of up to $0.22 per share from the public offering price. After the initial offering of the shares, the underwriter may change the offering price and the other selling terms. The offering of the shares by the underwriter is subject to receipt and acceptance and subject to the underwriter’s right to reject any order in whole or in part.
The Company and our directors and executive officers have agreed with the underwriter, for the period beginning from the date of this prospectus supplement continuing through the date that is 60 days after the date of this prospectus supplement, not to offer, sell, contract to sell, pledge, grant any option to purchase, make any short sale or otherwise dispose of any shares of Class A common stock, or any options or warrants to purchase any shares of Class A common stock, or any securities convertible into, exchangeable for or that represent the right to receive shares of Class A common stock without the prior written consent of the underwriter and subject to certain additional exceptions. This agreement does not apply to any existing employee benefit plans.
Our Class A common stock is listed on the Nasdaq Global Select Market under the symbol “PWP.”
In connection with this offering, the underwriter may purchase and sell shares of Class A common stock in the open market. These transactions may include short sales, stabilizing transactions and purchases to cover positions created by short sales. Short sales involve the sale by the underwriter of a greater number of shares than it is required to purchase in this offering, and a short position represents the amount of such sales that have not been covered by subsequent purchases. A “covered short position” is a short position that is not greater than the amount of additional shares for which the underwriter’s option described above may be exercised. The underwriter may cover any covered short position by either exercising its option to purchase additional shares or purchasing shares in the open market. In determining the source of shares to cover the covered short position, the underwriter will consider, among other things, the price of shares available for purchase in the open market as compared to the price at which it may purchase additional shares pursuant to the option described above. “Naked” short sales are any short sales that create a short position greater than the amount of additional shares for which the option described above may be exercised. The underwriter must cover any such naked short position by purchasing shares in the open market. A naked short position is more likely to be created if the underwriter is concerned that there may be downward pressure on the price of the common stock in the open market after pricing that could adversely affect investors who purchase in this offering. Stabilizing transactions consist of various bids for or purchases of Class A common stock made by the underwriter in the open market prior to the completion of this offering.
Purchases to cover a short position and stabilizing transactions, as well as other purchases by the underwriter for its own accounts, may have the effect of preventing or limiting a decline in the market price of the Company’s Class A common stock, and may stabilize, maintain or otherwise affect the market price of the Class A common stock. As a result, the price of the Class A common stock may be higher than the price that otherwise might exist in the open market. The underwriter is not required to engage in these activities and may end any of these activities at any time. These transactions may be effected on the Nasdaq, in the over-the-counter market or otherwise.
The Company estimates that its share of the total expenses of this offering, including the fees of Perella Weinberg Partners LP but excluding underwriting discounts and commissions, will be approximately $1.56 million. We have agreed to reimburse the underwriter for expenses relating to clearance of this offering with the Financial Industry Regulatory Authority and the qualification of the shares under blue sky securities laws up to $30,000. The underwriter has agreed to reimburse the Company for certain expenses in connection with this offering.
The Company has agreed to indemnify the underwriter against certain liabilities, including liabilities under the Securities Act.
The underwriter and its affiliates are full service financial institutions engaged in various activities, which may include sales and trading, commercial and investment banking, advisory, investment management, investment research, principal investment, hedging, market making, brokerage and other financial and non-financial activities and services. The underwriter and its affiliates have provided, and may in the future provide, a variety of these services to the issuer and to persons and entities with relationships with the issuer, for which they received or will receive customary fees and expenses.
Perella Weinberg Partners LP is acting as our capital markets advisor in connection with the offering. We expect to pay Perella Weinberg Partners LP, upon the successful completion of this offering, a fee of $1.0 million for its services. The services provided to us by Perella Weinberg Partners LP include, among other things, assisting in preparing our positioning and investment thesis; assisting us in our interactions with the underwriter; and assisting us in investor relations. Perella Weinberg Partners LP will not sell or offer to sell any securities in this offering and will not identify, solicit or engage directly with potential investors in this offering. In addition, Perella Weinberg Partners LP will not purchase any of the offered securities.
In the ordinary course of their various business activities, the underwriter and its affiliates, officers, directors and employees may purchase, sell or hold a broad array of investments and actively traded securities, derivatives, loans, commodities, currencies, credit default swaps and other financial instruments for their own account and for the accounts of their customers, and such investment and trading activities may involve or relate to assets, securities and/or instruments of the Company (directly, as collateral securing other obligations or otherwise) and/or persons and entities with relationships with the Company. The underwriter and its affiliates may also communicate independent investment recommendations, market color or trading ideas and/or publish or express independent research views in respect of such assets, securities or instruments and may at any time hold, or recommend to clients who they should acquire, long and/or short positions in such assets, securities and instruments.
Selling Restrictions
European Economic Area
In relation to each Member State of the European Economic Area (each a “Member State”), no shares have been offered or will be offered pursuant to the offering to the public in that Member State prior to the publication of a prospectus in relation to the shares which has been approved by the competent authority in that Member State or, where appropriate, approved in another Member State and notified to the competent authority in that Member State, all in accordance with the Prospectus Regulation, except that offers of shares may be made to the public in that Member State at any time under the following exemptions under the Prospectus Regulation:
(a)to any legal entity which is a qualified investor as defined under the Prospectus Regulation;
(b)to fewer than 150 natural or legal persons (other than qualified investors as defined under the Prospectus Regulation), subject to obtaining the prior consent of the representative for any such offer; or
(c)in any other circumstances falling within Article 1(4) of the Prospectus Regulation,
provided that no such offer of shares shall require us or any underwriter to publish a prospectus pursuant to Article 3 of the Prospectus Regulation or supplement a prospectus pursuant to Article 23 of the Prospectus Regulation and each person who initially acquires any shares of our Class A common stock or to whom any offer is made will be deemed to have represented, acknowledged and agreed to and with the underwriter and the Company that it is a “qualified investor” within the meaning of Article 2(e) of the Prospectus Regulation.
In the case of any shares being offered to a financial intermediary as that term is used in the Prospectus Regulation, each such financial intermediary will be deemed to have represented, acknowledged and agreed that the shares acquired by it in the offer have not been acquired on a non-discretionary basis on behalf of, nor have they been acquired with a view to their offer or resale to, persons in circumstances which may give rise to an offer of any shares to the public other than their offer or resale in a Member State to qualified investors as so defined or in circumstances in which the prior consent of the representative have been obtained to each such proposed offer or resale.
For the purposes of this provision, the expression an “offer to the public” in relation to shares in any Member State means the communication in any form and by any means of sufficient information on the terms of the offer and any shares to be offered so as to enable an investor to decide to purchase or subscribe for any shares, and the expression “Prospectus Regulation” means Regulation (EU) 2017/1129 (as amended).
United Kingdom
In relation to the United Kingdom, no shares have been offered or will be offered pursuant to this offering to the public in the United Kingdom prior to the publication of a prospectus in relation to the securities that either (i) has been approved by the Financial Conduct Authority, or (ii) is to be treated as if it had been approved by the Financial Conduct Authority in accordance with the transitional provision in Regulation 74 of the Prospectus (Amendment etc.) (EU Exit) Regulations 2019, except that offers of securities may be made to the public in the United Kingdom at any time under the following exemptions under the UK Prospectus Regulation:
(a)to any legal entity which is a qualified investor as defined in Article 2 of the UK Prospectus Regulation;
(b)to fewer than 150 natural or legal persons (other than qualified investors as defined in Article 2 of the UK Prospectus Regulation), subject to obtaining the prior consent of the representative for any such offer; or
(c)in any other circumstances falling within section 86 of the Financial Services and Markets Act 2000, as amended, or the FSMA,
provided that no such offer of shares shall require the issuer or any underwriter to publish a prospectus pursuant to section 85 of the FSMA or supplement a prospectus pursuant to Article 23 of the UK Prospectus Regulation.
For the purposes of this provision, the expression an “offer of shares to the public” in relation to any shares in the United Kingdom means the communication in any form and by any means of sufficient information on the terms of the offer and any shares to be offered so as to enable an investor to decide to purchase or subscribe for any shares, and the expression “UK Prospectus Regulation” means Regulation (EU) 2017/1129 as it forms part of domestic law by virtue of the European Union (Withdrawal) Act 2018.
Each underwriter has represented and agreed that:
(a)it has only communicated or caused to be communicated and will only communicate or cause to be communicated an invitation or inducement to engage in investment activity (within the meaning of Section 21 of the Financial Services and Markets Act 2000, or FSMA, received by it in connection with the issue or sale of the shares of our common stock in circumstances in which Section 21(1) of the FSMA does not apply to us; and
(b)it has complied and will comply with all applicable provisions of the FSMA with respect to anything done by it in relation to the shares of our common stock in, from or otherwise involving the United Kingdom.
Canada
The shares may be sold only to purchasers purchasing, or deemed to be purchasing, as principal that are accredited investors, as defined in National Instrument 45-106 Prospectus Exemptions or subsection 73.3(1) of the Securities Act (Ontario), and are permitted clients, as defined in National Instrument 31-103 Registration Requirements, Exemptions and Ongoing Registrant Obligations. Any resale of the shares must be made in accordance with an exemption from, or in a transaction not subject to, the prospectus requirements of applicable securities laws.
Securities legislation in certain provinces or territories of Canada may provide a purchaser with remedies for rescission or damages if this prospectus supplement (including any amendment thereto) contains a misrepresentation, provided that the remedies for rescission or damages are exercised by the purchaser within the time limit prescribed by the securities legislation of the purchaser’s province or territory. The purchaser should refer to any applicable provisions of the securities legislation of the purchaser’s province or territory for particulars of these rights or consult with a legal advisor.
Pursuant to section 3A.3 (or, in the case of securities issued or guaranteed by the government of a non-Canadian jurisdiction, section 3A.4) of National Instrument 33-105 Underwriting Conflicts (NI 33-105), the underwriter is not required to comply with the disclosure requirements of NI 33-105 regarding underwriter conflicts of interest in connection with this offering.
LEGAL MATTERS
The validity of the issuance of our Class A common stock offered hereby will be passed upon for us by Skadden, Arps, Slate, Meagher & Flom LLP, New York, New York. Certain legal matters in connection with this offering will be passed upon for the underwriter by Davis Polk & Wardwell LLP, New York, New York.
EXPERTS
Ernst & Young LLP, independent registered public accounting firm, has audited our consolidated financial statements included in our Annual Report on Form 10-K for the year ended December 31, 2023, as set forth in their report, which is incorporated by reference in this prospectus supplement. Our consolidated financial statements are incorporated by reference in reliance on Ernst & Young LLP’s report, given on their authority as experts in accounting and auditing.
WHERE YOU CAN FIND MORE INFORMATION; INCORPORATION BY REFERENCE
We filed a registration statement on Form S-3 with the SEC with respect to the registration of the Class A common stock offered by this prospectus supplement. This prospectus supplement does not contain all of the information set forth in the registration statement and the exhibits to the registration statement. For further information about us, the Class A common stock we are offering by this prospectus supplement, and related matters, you should review the registration statement, including the exhibits filed as a part of the registration statement. Statements contained in this prospectus supplement about the contents of any contract or any other document that is filed as an exhibit to the registration statement are not necessarily complete, and we refer you to the full text of the contract or other document filed as an exhibit to the registration statement. The SEC maintains a website that contains reports, proxy and information statements, and other information regarding registrants that file electronically with the SEC. The address of the site is http://www.sec.gov.
We are subject to the information and periodic reporting requirements of the Exchange Act and, in accordance with such requirements, will file periodic reports, proxy statements and other information with the SEC. These periodic reports, proxy statements and other information will be available for inspection and copying at the website of the SEC referred to above.
The SEC allows us to “incorporate by reference” in this prospectus supplement the information in other documents that we file with the SEC, which means that we can disclose important information to you by referring you to those documents. The information incorporated by reference is considered to be a part of this prospectus supplement. Information in documents that we file later with the SEC will automatically update and supersede information contained in documents filed earlier with the SEC or contained in this prospectus supplement. Any information so updated or superseded will not constitute a part of this prospectus supplement, except as so updated or superseded. We incorporate by reference in this prospectus supplement the documents listed below and any future filings that we may make with the SEC under Sections 13(a), 13(c), 14, or 15(d) of the Exchange Act (other than documents and information furnished and not filed in accordance with SEC rules, unless expressly stated otherwise therein), prior to the termination of the offering under this prospectus supplement:
•Annual Report on Form 10-K for the fiscal year ended December 31, 2023, filed with the SEC on February 23, 2024; •Portions of our Definitive Proxy Statement on Schedule 14A, filed with the SEC on April 14, 2023, that are incorporated by reference into Part III of our Annual Report on Form 10-K for the year ended December 31, 2022; and •The description of our securities contained in Exhibit 4.2 to our Annual Report on Form 10-K for the fiscal year ended December 31, 2023, filed with the SEC on February 23, 2024, including any amendments or reports filed for the purpose of updating such description.
We will provide, without charge to each person, including any beneficial owner, to whom this prospectus supplement is delivered, upon his or her written or oral request, a copy of any or all documents referred to above which have been or may be incorporated by reference into this prospectus supplement, excluding exhibits to those documents unless they are specifically incorporated by reference into those documents. You may request copies of those documents from Perella Weinberg Partners, 767 Fifth Avenue, New York, New York 10153. You also may contact us at (212) 287-3200 or visit the “Investors” section of our website at https://pwpartners.com/ for copies of those documents. Our website and the information contained on our website are not a part of this prospectus supplement, and you should not rely on any such information in making your decision whether to acquire our Class A common stock.
PROSPECTUS
Perella Weinberg Partners
20,000,000 Shares of Class A Common Stock
by Perella Weinberg Partners
1,942,590 Shares of Class A Common Stock
by Selling Stockholder
We may offer and sell up to 20,000,000 shares of our Class A common stock, par value $0.0001 per share (“Class A common stock”) from time to time in one or more offerings. In addition, a selling stockholder named herein may offer and resell up to 1,942,590 shares of our Class A common stock from time to time in one or more offerings. We will not receive any proceeds from the sale of our Class A common stock by such selling stockholder.
This prospectus describes the general terms of the Class A common stock and the general manner in which the shares of Class A common stock will be offered. The specific amounts, prices and terms of the offering of the Class A common stock will be provided in one or more supplements to this prospectus at the time of offering. The prospectus supplements will also describe the specific manner in which the shares of Class A common stock will be offered and may also supplement, update or amend information contained in this document. You should read this prospectus and any applicable prospectus supplement before you invest.
The shares of Class A common stock may be sold directly to you, through agents, or through underwriters and dealers. If agents, underwriters or dealers are used to sell the shares of Class A common stock, they will be named and their compensation will be described in a prospectus supplement.
The selling stockholder will pay all underwriting discounts and selling commissions, if any, in connection with the resale of the shares of Class A common stock by the selling stockholder. We have agreed to pay certain expenses in connection with this registration statement and to indemnify the selling stockholder and certain related persons against certain liabilities. As of the date of this prospectus, no underwriter or other person has been engaged to facilitate the sale of shares of Class A common stock held by the selling stockholder.
Our Class A common stock is listed on the Nasdaq Global Select Market (“Nasdaq”) under the symbol “PWP.” On July 5, 2022, the closing price of our Class A common stock on the Nasdaq was $6.09 per share.
We are an “emerging growth company” as that term is defined under the federal securities laws and, as such, are subject to certain reduced public company reporting requirements.
Investing in our Class A common stock involves certain risks. See “Risk Factors” on page 8 of this prospectus and any similar section included in any accompanying prospectus supplement and in the documents incorporated by reference herein and therein. You should carefully consider these risks before you make your investment decision. We and/or the selling stockholder may offer shares of Class A common stock through underwriting syndicates managed or co-managed by one or more underwriters or dealers, through agents or directly to purchasers. If required, the prospectus supplement for each offering of shares of Class A common stock will describe the plan of distribution for that offering. For general information about the distribution of the shares of Class A common stock offered, please see “Plan of Distribution” in this prospectus.
Neither the Securities and Exchange Commission nor any state securities commission has approved or disapproved of these securities or passed upon the adequacy or accuracy of this prospectus or any accompanying prospectus supplement. Any representation to the contrary is a criminal offense.
The date of this prospectus is July 19, 2022.
TABLE OF CONTENTS
ABOUT THIS PROSPECTUS
This prospectus is part of a registration statement that we filed with the Securities and Exchange Commission (the “SEC”) utilizing a “shelf” registration process. Under this shelf registration process, we may from time to time sell up to 20,000,000 shares of Class A common stock in one or more offerings and the selling stockholder named herein may from time to time resell up to 1,942,590 shares of our Class A common stock in one or more offerings.
This prospectus provides you with a general description of the shares of Class A common stock we and/or the selling stockholder may offer. Each time we and/or the selling stockholder sell shares of Class A common stock, we and/or the selling stockholder will provide one or more prospectus supplements that will contain specific information about the terms of the offering, including the specific amounts, prices and terms of the shares of Class A common stock offered. The prospectus supplement may also add, update or change information contained in this prospectus. You should read both this prospectus, the accompanying prospectus supplement and any free writing prospectus prepared by or on behalf of us, together with the additional information described under the heading “Where You Can Find More Information; Incorporation by Reference” beginning on page 2 of this prospectus. You should rely only on the information contained in or incorporated by reference in this prospectus, any accompanying prospectus supplement or in any related free writing prospectus filed by us with the SEC. Neither we nor the selling stockholder have authorized anyone to provide you with different information. We and the selling stockholder take no responsibility for, and can provide no assurance as to the reliability of any other information that others may give you. This prospectus and any accompanying prospectus supplement do not constitute an offer to sell or the solicitation of an offer to buy any securities other than the securities described in this prospectus or such accompanying prospectus supplement or an offer to sell or the solicitation of an offer to buy such securities in any circumstances in which such offer or solicitation is unlawful. We and the selling stockholder are not making offers to sell the securities in any jurisdiction in which an offer or solicitation is not authorized or in which the person making such offer or solicitation is not qualified to do so or to anyone to whom it is unlawful to make an offer or solicitation. You should assume that the information appearing in this prospectus, any prospectus supplement, the documents incorporated by reference and any related free writing prospectus is accurate only as of their respective dates. Our business, financial condition, results of operations and prospects may have changed materially since those dates.
On June 24, 2021 (the “Closing Date”), Perella Weinberg Partners (formerly known as FinTech Acquisition Corp. IV (“FTIV”)), consummated its business combination pursuant to that certain Business Combination Agreement, dated as of December 29, 2020 (the “Business Combination Agreement”), by and among FTIV, FinTech Investor Holdings IV, LLC, a Delaware limited liability company, FinTech Masala Advisors, LLC, a Delaware limited liability company (together with FinTech Investor Holdings IV, LLC, “Sponsor”), PWP Holdings LP, a Delaware limited partnership (“PWP OpCo”), PWP GP LLC, a Delaware limited liability company and the general partner of PWP OpCo (“PWP GP”), PWP Professional Partners LP, a Delaware limited partnership and a limited partner of PWP OpCo (“Professional Partners”), and Perella Weinberg Partners LLC, a Delaware limited liability company and the general partner of Professional Partners (“Professionals GP”). As contemplated by the Business Combination Agreement, (i) FTIV acquired certain partnership interests in PWP OpCo, (ii) PWP OpCo became jointly-owned by the Company, Professional Partners and certain existing partners of PWP OpCo, and (iii) PWP OpCo serves as the Company’s operating partnership as part of an umbrella limited partnership C-corporation (Up-C) structure (collectively with the other transactions contemplated by the Business Combination Agreement, the “Business Combination”).
Unless the context otherwise indicates, references in this prospectus to the “Company,” “we,” “our” and “us” refer, collectively, to Perella Weinberg Partners, a Delaware corporation, and its consolidated subsidiaries, and references to “PWP” (i) prior to the Business Combination are to PWP OpCo and its consolidated subsidiaries and (ii) following the consummation of the Business Combination are to Perella Weinberg Partners and its consolidated subsidiaries.
WHERE YOU CAN FIND MORE INFORMATION; INCORPORATION BY REFERENCE
Available Information
We file reports, proxy statements and other information with the SEC. The SEC maintains a website that contains reports, proxy and information statements and other information about issuers, such as us, who file electronically with the SEC. The address of that website is http://www.sec.gov.
Our website address is https://pwpartners.com/. The information on our website, however, is not, and should not be deemed to be, a part of this prospectus. We have included our website address as an inactive textual reference only.
Incorporation by Reference
The SEC’s rules allow us to “incorporate by reference” information into this prospectus, which means that we can disclose important information to you by referring you to another document filed separately with the SEC. The information incorporated by reference is deemed to be part of this prospectus, and subsequent information that we file with the SEC will automatically update and supersede that information. Any statement contained in this prospectus or a previously filed document incorporated by reference will be deemed to be modified or superseded for purposes of this prospectus to the extent that a statement contained in this prospectus or a subsequently filed document incorporated by reference modifies or replaces that statement.
We incorporate by reference our documents listed below and any future filings made by us with the SEC under Sections 13(a), 13(c), 14 or 15(d) of the Securities Exchange Act of 1934, as amended (the “Exchange Act”), between the date of this prospectus and the termination of the offering of the securities described in this prospectus. We are not, however, incorporating by reference any documents or portions thereof, whether specifically listed below or filed in the future, that are not deemed “filed” with the SEC, including any information furnished pursuant to Items 2.02 or 7.01 of Form 8-K or related exhibits furnished pursuant to Item 9.01 of Form 8-K.
This prospectus and any accompanying prospectus supplement incorporate by reference the documents set forth below that have previously been filed with the SEC:
•Amendment No. 1 to our Annual Report on Form 10-K/A for the fiscal year ended December 31, 2021, filed with the SEC on July 7, 2022; •Quarterly Report on Form 10-Q for the fiscal quarter ended March 31, 2022, filed with the SEC on May 5, 2022; •Portions of our Definitive Proxy Statement on Schedule 14A for our 2022 Annual Meeting of Stockholders specifically incorporated by reference into Amendment No. 1 our Annual Report on Form 10-K/A for the year ended December 31, 2021, filed with the SEC on April 13, 2022 and as supplemented on April 13, 2022; •The description of our securities contained in Exhibit 4.4 to Amendment No. 1 to our Annual Report on Form 10-K/A for the fiscal year ended December 31, 2021, filed with the SEC on July 7, 2022, including any amendments or reports filed for the purpose of updating such description. All reports and other documents we subsequently file pursuant to Section 13(a), 13(c), 14 or 15(d) of the Exchange Act prior to the termination of this offering, including all such documents we may file with the SEC after the date of the initial registration statement and prior to the effectiveness of the registration statement, but excluding any information furnished to, rather than filed with, the SEC, will also be incorporated by reference into this prospectus and deemed to be part of this prospectus from the date of the filing of such reports and documents.
You may request a free copy of any of the documents incorporated by reference in this prospectus (other than exhibits, unless they are specifically incorporated by reference in the documents) by writing or telephoning us at the following address:
| | |
| Perella Weinberg Partners |
| 767 Fifth Avenue |
| New York, New York 10153 |
| (212) 287-3200 |
Exhibits to the filings will not be sent, however, unless those exhibits have specifically been incorporated by reference in this prospectus and any accompanying prospectus supplement.
CAUTIONARY STATEMENT REGARDING FORWARD-LOOKING STATEMENTS
Certain statements included or incorporated by reference in this prospectus are “forward looking statements” within the meaning of the federal securities laws, including the Private Securities Litigation Reform Act of 1995, Section 27A of the Securities Act, and Section 21E of the Exchange Act. Statements regarding the expectations regarding the combined business are “forward looking statements.” In addition, words such as “estimates,” “projected,” “expects,” “estimated,” “anticipates,” “forecasts,” “plans,” “intends,” “believes,” “seeks,” “may,” “will,” “would,” “future,” “propose,” “target,” “goal,” “objective,” “outlook” and variations of these words or similar expressions (or the negative versions of such words or expressions) are intended to identify forward-looking statements. These forward-looking statements are not guarantees of future performance, conditions or results, and involve a number of known and unknown risks, uncertainties, assumptions and other important factors, many of which are outside the control of the parties, that could cause actual results or outcomes to differ materially from those discussed in the forward-looking statements. Important factors, among others, that may affect actual results or outcomes include:
•any projected financial information, anticipated growth rate, and market opportunity of the Company;
•the ability to maintain the listing of the Company’s Class A common stock and Warrants (as defined herein) on Nasdaq following the Business Combination;
•our public securities’ potential liquidity and trading;
•our success in retaining or recruiting partners and other employees, or changes related to, our officers, key employees or directors following the completion of the Business Combination;
•members of our management team allocating their time to other businesses and potentially having conflicts of interest with our business;
•factors relating to the business, operations and financial performance of the Company, including:
◦whether the Company realizes all or any of the anticipated benefits from the Business Combination;
◦whether the Business Combination results in any increased or unforeseen costs or has an impact on the Company’s ability to retain or compete for professional talent or investor capital;
◦global economic, business, market and geopolitical conditions, including the impact of public health crises, such as the ongoing rapid, worldwide spread of a novel strain of coronavirus and the pandemic caused thereby (collectively, “COVID-19”), as well as the impact of recent hostilities between Russia and Ukraine;
◦the Company’s dependence on and ability to retain working partners and other key employees;
◦the Company’s ability to successfully identify, recruit and develop talent;
◦risks associated with strategic transactions, such as joint ventures, strategic investments, acquisitions and dispositions;
◦conditions impacting the corporate advisory industry;
◦the Company’s dependence on its fee-paying clients and fluctuating revenues from its non-exclusive, engagement-by-engagement business model;
◦the high volatility of the Company’s revenue as a result of its reliance on advisory fees that are largely contingent on the completion of events which may be out of its control;
◦the ability of the Company’s clients to pay for its services, including its restructuring clients;
◦the Company’s ability to appropriately manage conflicts of interest and tax and other regulatory factors relevant to the Company’s business, including actual, potential or perceived conflicts of interest and other factors that may damage its business and reputation;
◦strong competition from other financial advisory and investment banking firms;
◦potential impairment of goodwill and other intangible assets, which represent a significant portion of the Company’s assets;
◦the Company’s successful formulation and execution of its business and growth strategies;
◦the outcome of third-party litigation involving the Company;
◦substantial litigation risks in the financial services industry;
◦cybersecurity and other operational risks;
◦the Company’s ability to expand into new markets and lines of businesses for the advisory business;
◦exposure to fluctuations in foreign currency exchange rates;
◦assumptions relating to the Company’s operations, financial results, financial condition, business prospects, growth strategy and liquidity;
◦extensive regulation of the corporate advisory industry and U.S. and foreign regulatory developments relating to, among other things, financial institutions and markets, government oversight, fiscal and tax policy and laws (including the treatment of carried interest); and
◦other risks and uncertainties described under the section entitled “Risk Factors,” included in our most recent Annual Report on Form 10-K, as amended by any amendments thereto, and the other documents we file with the SEC from time to time incorporated by reference herein.
The forward-looking statements contained or incorporated by reference in this prospectus are based on current expectations and beliefs concerning future developments and their potential effects on the Company. There can be no assurance that future developments affecting the Company will be those that the Company has anticipated. The Company undertakes no obligation to update or revise any forward-looking statements, whether as a result of new information, future events or otherwise, except as may be required under applicable securities laws.
PROSPECTUS SUMMARY
The following summary highlights some information about PWP. It is not complete and does not contain all of the information that you should consider before making an investment decision. You should read this entire prospectus, including the “Risk Factors” section on page 8 and the disclosures to which that section refers you, the financial statements and related notes and the other more detailed information appearing elsewhere or incorporated by reference into this prospectus before investing in any of the securities described in this prospectus. Company Overview
We are a leading global independent advisory firm that provides strategic and financial advice to clients across a range of the most active industry sectors and international markets. Our wide range of global clients include large public multinational corporations, mid-sized public and private companies, individual entrepreneurs, private and institutional investors, creditor committees and government institutions.
We were founded in June 2006 with the opening of offices in New York and London, led by a team of ten seasoned advisory partners who previously held senior management positions at large global investment banks. Our mission is helping clients address complex strategic and financial challenges. The foundation of our Company was rooted in a belief, among other considerations, that clients would increasingly seek out deeply experienced advisors who offer independent strategic thinking and who are not burdened by the complicated conflicts that large investment banking institutions may face due to their various businesses. The 2008 global financial crisis reinforced this hypothesis and contributed to the early growth of our Company. Today, we believe that our independence is even more important. For clients and for us, independence means freedom from the distractions that dilute strategic thinking and a willingness and candor to share an honest opinion, even if at times it is contrary to our clients’ point of view. We believe that our clients choose to engage us because they value our unbiased perspective and expert advice regarding complex financial and strategic matters.
Our business provides services to multiple industry sectors and geographic markets. We believe that our collaborative partnership and integrated approach combining deep industry insights, significant technical, product and transactional expertise, and rigorous work ethic create a significant opportunity for our Company to realize sustainable growth. We seek to advise clients throughout their evolution, with the full range of our advisory capabilities including, among other things, advice related to mission-critical strategic and financial decisions, mergers and acquisitions execution, shareholder and defense advisory, capital raising, and liability management and restructuring, as well as specialized underwriting and research services primarily for the energy and related industries.
Since our inception, we have experienced significant growth in our business, driven by hiring professionals who are highly regarded in their fields of expertise, expanding the scope and geographic reach of our advisory services, deepening and expanding our client relationships and maintaining a firm culture that attracts, develops and retains talented people. In addition to our hiring and internal development of individual professionals, in November 2016, we completed a business combination with Tudor, Pickering, Holt & Co., LLC, an independent advisory firm, focused on the energy industry.
Emerging Growth Company
We are an “emerging growth company,” as defined in Section 2(a) of the Securities Act of 1933, as amended (the “Securities Act”), as modified by the Jumpstart Our Business Startups Act of 2012 (the “JOBS Act”), and we may take advantage of certain exemptions from various reporting requirements that are applicable to other public companies that are not emerging growth companies, including, but not limited to, not being required to comply with the auditor attestation requirements of Section 404 of the Sarbanes-Oxley Act, reduced disclosure obligations regarding executive compensation in our periodic reports and proxy statements, and exemptions from the requirements of holding a nonbinding advisory vote on executive compensation and stockholder approval of any golden parachute payments not previously approved.
Further, section 102(b)(1) of the JOBS Act exempts emerging growth companies from being required to comply with new or revised financial accounting standards until private companies (that is, those that have not had a
Securities Act registration statement declared effective or do not have a class of securities registered under the Exchange Act) are required to comply with the new or revised financial accounting standards. The JOBS Act provides that a company can elect to opt out of the extended transition period and comply with the requirements that apply to non-emerging growth companies but any such election to opt out is irrevocable. We have elected not to opt out of such extended transition period, which means that when a standard is issued or revised and it has different application dates for public or private companies, we, as an emerging growth company, can adopt the new or revised standard at the time private companies adopt the new or revised standard. This may make comparison of our financial statements with certain other public companies difficult or impossible because of the potential differences in accounting standards used.
We will remain an emerging growth company until the earlier of: (1) the last day of the fiscal year (a) following the fifth anniversary of the closing of the IPO, (b) in which we have total annual gross revenue of at least $1.07 billion or (c) in which we are deemed to be a large accelerated filer, which means the market value of our common equity that is held by non-affiliates exceeds $700 million as of the prior June 30th; and (2) the date on which we have issued more than $1.00 billion in non-convertible debt securities during the prior three-year period. References herein to “emerging growth company” shall have the meaning associated with it in the JOBS Act.
Corporate Information
We were incorporated on November 20, 2018 as a Delaware corporation under the name “FinTech Acquisition Corp. IV” and formed for the purpose of effecting a merger, capital stock exchange, asset acquisition, stock purchase, reorganization or similar business combination with one or more businesses. On June 24, 2021, in connection with the consummation of the Business Combination, we changed our name to “Perella Weinberg Partners.” Our principal executive offices are located at 767 5th Ave, New York, NY 10153, and our telephone number is (212) 287-3200. Our website is https://pwpartners.com/. The information found on, or that can be accessed from or that is hyperlinked to, our website is not part of this prospectus.
RISK FACTORS
Investing in our Class A common stock involves significant risks. Please see the risk factors under the heading “Risk Factors” in our most recent Annual Report on Form 10-K, as amended by any amendments thereto, and those contained in our other filings with the SEC that are incorporated by reference in this prospectus and any accompanying prospectus supplement. Before making an investment decision, you should carefully consider these risks as well as other information we include or incorporate by reference in this prospectus and any prospectus supplement. These risks could materially affect our business, financial condition or results of operations and cause the value of our Class A common stock to decline. The risks and uncertainties we have described are not the only ones facing our company. Additional risks and uncertainties not presently known to us or that we currently deem immaterial may also affect our business operations. The occurrence of any of these risks might cause you to lose all or part of your investment in the offered securities. The discussion of risks includes or refers to forward-looking statements. You should read the explanation of the qualifications and limitations on such forward-looking statements discussed under the heading “Cautionary Statement Regarding Forward-Looking Statements” in this prospectus.
USE OF PROCEEDS
We intend to use the net proceeds from the sale of any shares of Class A common stock offered by us under this prospectus for general corporate purposes unless otherwise indicated in the applicable prospectus supplement. General corporate purposes may include working capital and purchasing from certain holders of outstanding Class A common units (“PWP OpCo Class A partnership units”) of PWP OpCo, issued pursuant to the Amended and Restated Agreement of Limited Partnership of PWP OpCo, dated as of June 24, 2021 (as amended, restated, modified or supplemented from time to time, the “PWP OpCo LPA”) and outstanding shares of our Class B common stock (as defined herein). We have not determined the amount of net proceeds to be used specifically for such purposes. As a result, management will retain broad discretion over the allocation of net proceeds from the sale of any shares of Class A common stock we may offer under this prospectus.
In the case of a sale of shares of Class A common stock by the selling stockholder, we will not receive any of the proceeds from such sale.
UNAUDITED PRO FORMA CONDENSED COMBINED FINANCIAL INFORMATION
The following financial information sets forth the unaudited pro forma condensed combined statements of operations for (i) the year ended December 31, 2021 after giving effect to the Business Combination, the underwritten public offering of 3,502,033 shares of our Class A common stock completed on January 21, 2022 (the “January 2022 Offering”) and related adjustments as if they had been consummated on January 1, 2021 and (ii) the three months ended March 31, 2022 after only giving effect to the January 2022 Offering as if it had been consummated on January 1, 2021 since the Business Combination is already reflected in PWP’s historical unaudited condensed consolidated financial statements for the three months ended March 31, 2022.
The unaudited pro forma condensed combined financial information was derived from the following historical financial statements:
•The historical unaudited condensed financial statements of FTIV for the period from January 1, 2021 through June 24, 2021 (the Closing Date), which are not included in this prospectus;
•The historical audited consolidated financial statements of PWP for the year ended December 31, 2021 included in Amendment No. 1 to the Company’s Annual Report on Form 10-K/A for the year ended December 31, 2021, which is incorporated by reference in this prospectus; and
•The historical unaudited condensed consolidated financial statements of PWP for the three months ended March 31, 2022 included in the Company’s Quarterly Report on Form 10-Q for the three months ended March 31, 2022, which is incorporated by reference in this prospectus.
The foregoing historical financial statements have been prepared in accordance with GAAP. The unaudited pro forma condensed combined financial information has been prepared based on the aforementioned historical financial statements and the assumptions and adjustments as described in the notes to the unaudited pro forma condensed combined financial information. The pro forma adjustments are based upon available information and methodologies that are factually supportable and directly attributable to the transactions referred to below. The unaudited pro forma condensed combined financial statements are presented for illustrative purposes only and do not purport to represent our consolidated results of operations that would actually have occurred had the Business Combination and the January 2022 Offering been consummated on January 1, 2021 or to project our consolidated results of operations for any future date or period.
The unaudited pro forma condensed combined financial information should also be read together with the section entitled “Risk Factors” herein, as well as the sections titled “Risk Factors” and “Management’s Discussion and Analysis of Financial Condition and Results of Operations” and our consolidated financial statements and related notes, all of which are included in Amendment No. 1 to the Company’s Annual Report on Form 10-K/A for the year ended December 31, 2021 and the Company’s Quarterly Report on Form 10-Q for the three months ended March 31, 2022, each of which is incorporated by reference herein.
Description of the Business Combination
On June 24, 2021, the Business Combination contemplated by the Business Combination Agreement entered into on December 29, 2020, by and among the Sponsor, PWP OpCo, PWP GP, Professional Partners and Professionals GP, was completed. Pursuant to the Business Combination Agreement, among other things, (i) FTIV acquired certain partnership interests in PWP OpCo, (ii) PWP OpCo became jointly-owned by the Company, Professional Partners and certain existing partners of PWP OpCo, and (iii) PWP OpCo now serves as the Company’s operating partnership as part of an umbrella limited partnership C-corporation.
Pursuant to the Business Combination Agreement, subject to certain conditions set forth therein, and in connection with the closing of the Business Combination (the “Closing”):
(i)the Company acquired newly-issued common units of PWP OpCo in exchange for cash in an amount equal to the outstanding excess cash balances of the Company (including the proceeds from the PIPE Investment (as defined herein)) as of Closing;
(ii)Professional Partners contributed the equity interests of PWP GP, the general partner of PWP OpCo, to the Company;
(iii)the Company issued new shares of Class B-1 common stock (as defined herein) and Class B-2 common stock (as defined herein) to PWP OpCo, with the Class B-1 common stock being distributed to and owned by Professional Partners and the Class B-2 common stock being distributed to and owned by ILPs, with the number of shares of such common stock issued to PWP OpCo equal the number of common units of PWP OpCo that were held by Professional Partners and ILPs (as defined herein), respectively, following the Closing; and
(iv)the Company repaid certain indebtedness of PWP OpCo and its subsidiaries, and paid certain expenses, and PWP OpCo first redeemed PWP OpCo units held by certain electing ILPs, and second, redeemed PWP OpCo units held by certain former working limited partners of Professional Partners, whose tenure was terminated prior to November 1, 2020, and retained remaining proceeds for general corporate purposes.
Concurrently with the execution of the Business Combination Agreement, the Company also entered into a subscription agreement with certain private investors (the “PIPE Investors”) pursuant to, and on the terms and subject to the conditions of, which the PIPE Investors have collectively subscribed for 12.5 million shares of the Company’s Class A common stock for an aggregate purchase price equal to $125 million (the “PIPE Investment”), including $1.5 million subscribed by entities related to the Sponsor. The PIPE Investment was consummated concurrently with the Closing.
At the Closing, the Company entered into a tax receivable agreement with PWP OpCo, Professional Partners and certain other persons party thereto (the “Tax Receivable Agreement”). The Tax Receivable Agreement generally provides for payment by the Company to ILPs and certain Partners (as defined therein) of 85% of the amount of cash tax savings, if any, in U.S. federal, state, local and foreign income taxes that the Company is deemed to realize as a result of (a) the Business Combination and related transactions, (b) each exchange of interests in PWP OpCo for cash or stock of the Company and certain other transactions and (c) payments made under the Tax Receivable Agreement. The Company expects to retain the benefit of the remaining 15% of these cash tax savings.
Upon the Closing, the ownership interests in the Company were as follows:
| | | | | | | | | | | |
| Total Capitalization (in thousands) | | | |
| Shares | | % |
| Class A Common Stock (Excluding Founder Shares (as defined herein) and Placement Shares (as defined herein)) | 35,500 | | | 38.1 | % |
| Founder Shares and Placement Shares* | 7,457 | | | 8.0 | % |
| Class A Common Stock Outstanding at Closing | 42,957 | | | 46.1 | % |
| Additional Class A Common Stock Assuming All PWP OpCo Class A Partnership Units Exchanged** | 50,154 | | | 53.9 | % |
| Class A Common Stock (Assuming PWP OpCo Class A Partnership Units Fully Exchanged)** | 93,111 | | | 100.0 | % |
| Class B-1 Common Stock and Class B-2 Common Stock*** | 50,154 | | | n/a |
__________________
*Includes 100% of Founder Shares and Placement Shares, including those subject to performance targets.
** The shares attributed to Professional Partners and ILPs represent ownership in the form of PWP OpCo Class A partnership units, which are exchangeable into the Company’s Class A common stock on a one-for-one basis. As shares of Class B-1 common stock and Class B-2 common stock have de minimis economic rights, they have been excluded from the calculations in this table of Class A common stock issued upon the conversion of Class B common stock in connection with the exchange of PWP OpCo Class A partnership units.
*** Shares of Class B-1 common stock were issued to Professional Partners and shares of Class B-2 common stock were issued to certain ILPs. Shares of Class B-1 common stock carry 10 votes per share and shares of Class B-2 common stock carry 1 vote per share.
Upon consummation of the January 2022 Offering and the use of proceeds thereof, the ownership was as follows:
| | | | | | | | | | | |
| Total Capitalization (in thousands) |
| Shares | | % |
| Class A Common Stock (Excluding Founder Shares and Placement Shares) | 39,881 | | | 42.9 | % |
| Founder Shares and Placement Shares* | 6,457 | | | 6.9 | % |
| Class A Common Stock Outstanding Upon Consummation of January 2022 Offering | 46,338 | | | 49.8 | % |
| Additional Class A Common Stock Assuming All PWP OpCo Class A Partnership Units Exchanged** | 46,656 | | | 50.2 | % |
| Class A Common Stock (Assuming PWP OpCo Units Fully Exchanged)** | 92,994 | | | 100.0 | % |
| Class B-1 Common Stock and B-2 Common Stock*** | 46,656 | | | n/a |
__________________
*Includes 100% of Founder Shares and Placement Shares, including those subject to performance targets.
** The shares attributed to Professional Partners and certain existing investor limited partners of PWP OpCo who hold interests in PWP OpCo, alongside Professional Partners (“ILPs”) represent ownership in the form of PWP OpCo Class A partnership units, which are exchangeable into the Company’s Class A common stock on a one-for-one basis. As shares of Class B-1 common stock and Class B-2 common stock have de minimis economic rights, they have been excluded from the calculations in this table of Class A common stock issued upon the conversion of Class B common stock in connection with the exchange of PWP OpCo Class A partnership units.
*** Shares of Class B-1 common stock were issued to Professional Partners and shares of Class B-2 common stock were issued to certain ILPs. Shares of Class B-1 common stock carry 10 votes per share and shares of Class B-2 common stock carry 1 vote per share.
Accounting for the Business Combination
The Business Combination was accounted for as a reverse recapitalization in accordance with GAAP. Under this method of accounting, FTIV, who was the legal acquirer, was treated as the “acquired” company for financial reporting purposes and PWP was treated as the accounting acquirer. This determination was primarily based on PWP having a majority of the voting power of the post-combination company, PWP’s senior management comprising substantially all of the senior management of the post-combination company, the relative size of PWP compared to FTIV, and PWP’s operations comprising the ongoing operations of the post-combination company. Accordingly, for accounting purposes, the Business Combination was treated as the equivalent of a capital transaction in which PWP issued stock for the net assets of FTIV. The net assets of FTIV were recorded at historical cost, with no goodwill or other intangible assets recorded.
The Business Combination was structured such that, among other things, (i) FTIV acquired a minority partnership interest in PWP OpCo, (ii) Professional Partners and certain investor limited partners of PWP OpCo together acquired a majority voting interest in the Company, and (iii) PWP OpCo, following the Closing, serves as the operating partnership as part of an umbrella limited partnership C-corporation structure. The portion of the consolidated subsidiaries not owned by the Company is based on the shares held by Professional Partners and ILPs as depicted in the capitalization tables above and any balances and related activities have been classified as non-controlling interests in the consolidated statement of financial condition and net income (loss) attributable to non-controlling interests in the consolidated statement of operations in accordance with ASC 810, Consolidation.
Basis of Pro Forma Presentation
The adjustments in the unaudited pro forma condensed combined financial information have been identified and presented to provide relevant information necessary for an accurate understanding of the combined entity upon the Closing and consummation of the January 2022 Offering.
The unaudited pro forma condensed combined financial information is for illustrative purposes only. The financial results may have been different had the companies always been combined. You should not rely on the unaudited pro forma condensed combined financial information as being indicative of the historical results that would have been achieved had the companies always been combined or the future results that the combined entity will experience. FTIV and PWP have not had any historical relationship prior to the Business Combination. Accordingly, no pro forma adjustments were required to eliminate activities between the companies.
Other Events
In connection with the Business Combination and related internal reorganization steps consummated concurrently with the Closing, Professional Partners has implemented a crystallized ownership structure that, among other things, includes a class of partnership units which tracks PWP’s advisory business and allocates increases in value and income/distributions with respect to the advisory business on a pro-rata basis to all holders of such partnership units in accordance with their ownership interests. As part of the reorganization of Professional Partners, alignment capital units (“ACUs”) and value capital units (“VCUs”), which represent equity awards of Professional Partners, have been granted and equity-based compensation has been recorded, and will continue to be recorded, in accordance with ASC 718. Such equity awards have been reflected in the unaudited pro forma condensed combined financial information as if granted on January 1, 2021. The equity-based compensation related to the ACUs and VCUs does not result in incremental dilution to the Company’s shareholders relative to Professional Partners, as the vesting of ACUs and VCUs will have no impact to Professional Partners’ interest in PWP OpCo. As a result, equity-based compensation related to the ACUs and VCUs has been fully attributed to non-controlling interests in the unaudited pro forma condensed combined financial information.
In addition, the unaudited pro forma condensed combined financial information gives effect to the issuance of 10.2 million restricted stock units and performance restricted stock units granted in connection with the Business Combination (“Transaction RSUs” and “Transaction PSUs,” respectively), as if granted on January 1, 2021.
Unaudited Pro Forma Condensed Combined Statement of Operations
For the Year Ended December 31, 2021
(in thousands, except share and per share amounts)
| | | | | | | | | | | | | | | | | | | | | | | | | | | | | | | | |
| FTIV | | PWP | | Business Combination Adjustments | | January 2022 Offering Adjustments | | Pro Forma Combined | |
| (a) | | (b) | | | | | | | |
Revenues | $ | — | | | $ | 801,662 | | | $ | — | | | $ | — | | | $ | 801,662 | | |
| Expenses | | | | | | | | | | |
| Compensation and benefits | — | | | 504,364 | | | — | | | — | | | 504,364 | | |
| Equity-based compensation | — | | | 96,330 | | | 31,615 | | (d) | — | | | 157,446 | | |
| | | | | 29,501 | | (c) | | | | |
| Total compensation and benefits | — | | | 600,694 | | | 61,116 | | | — | | | 661,810 | | |
| Professional fees | — | | | 41,891 | | | — | | | — | | | 41,891 | | |
| Technology and infrastructure | — | | | 28,355 | | | — | | | — | | | 28,355 | | |
| Rent and occupancy | — | | | 26,406 | | | — | | | — | | | 26,406 | | |
| Travel and related expenses | — | | | 6,261 | | | — | | | — | | | 6,261 | | |
| General, administrative and other expenses | 2,905 | | | 16,982 | | | — | | | — | | | 19,887 | | |
| Depreciation and amortization | — | | | 14,489 | | | — | | | — | | | 14,489 | | |
| Total expenses | 2,905 | | | 735,078 | | | 61,116 | | | — | | | 799,099 | | |
Operating income (loss) | (2,905) | | | 66,584 | | | (61,116) | | | — | | | 2,563 | | |
| Non-operating income (expenses) | | | | | | | | | | |
| Related party income | — | | | 7,516 | | | — | | | — | | | 7,516 | | |
| Other income (expense) | — | | | 761 | | | — | | | — | | | 761 | | |
| Change in fair value of warrant liabilities | (5,543) | | | (4,897) | | | — | | | — | | | (10,440) | | |
| Loss on extinguishment of debt | — | | | (39,408) | | | — | | | — | | | (39,408) | | |
| Interest expense | — | | | (7,606) | | | 7,606 | | (h) | — | | | — | | |
| Interest income | 10 | | | — | | | (10) | | (k) | — | | | — | | |
| Total non-operating income (expenses) | (5,533) | | | (43,634) | | | 7,596 | | | — | | | (41,571) | | |
Income (loss) before income taxes | (8,438) | | | 22,950 | | | (53,520) | | | — | | | (39,008) | | |
| Income tax benefit (expense) | — | | | (18,927) | | | (10,698) | | (e) | (1,696) | | (j) | (31,321) | | |
Net income (loss) | $ | (8,438) | | | 4,023 | | | (64,218) | | | (1,696) | | | (70,329) | | |
| Less: Net income (loss) attributable to non-controlling interests | | | 13,444 | | | (35,195) | | (f) | (998) | | (j) | (64,991) | | |
| | | | | (29,501) | | (c) | | | | |
| | | | | (12,741) | | (i) | | | | |
| Net income (loss) attributable to Perella Weinberg Partners | | | $ | (9,421) | | | $ | 13,219 | | | $ | (698) | | | $ | (5,338) | | |
| Net income (loss) per share attributable to Class A common shareholders | | | | | | | | | | |
| Basic | | | $ | (0.22) | | | | | | | $ | (0.11) | | (g) |
| Diluted | | | $ | (0.66) | | | | | | | $ | (0.71) | | (g) |
| Weighted-average shares of Class A common stock outstanding | | | | | | | | | | |
| Basic | | | 42,595,712 | | | | | | | 46,899,646 | | |
| Diluted | | | 92,749,911 | | | | | | | 93,556,111 | | |
Unaudited Pro Forma Condensed Combined Statement of Operations
For the Three Months Ended March 31, 2022
(in thousands, except share and per share amounts)
| | | | | | | | | | | | | | | | | | | | | | |
| PWP | | | | January 2022 Offering Adjustments | | Pro Forma Combined | |
| (l) | | | | (m) | | | |
Revenues | $ | 151,876 | | | | | $ | — | | | $ | 151,876 | | |
| Expenses | | | | | | | | |
| Compensation and benefits | 87,245 | | | | | — | | | 87,245 | | |
| Equity-based compensation | 40,890 | | | | | — | | | 40,890 | | |
| Total compensation and benefits | 128,135 | | | | | — | | | 128,135 | | |
| Professional fees | 10,303 | | | | | — | | | 10,303 | | |
| Technology and infrastructure | 7,556 | | | | | — | | | 7,556 | | |
| Rent and occupancy | 5,729 | | | | | — | | | 5,729 | | |
| Travel and related expenses | 2,294 | | | | | — | | | 2,294 | | |
| General, administrative and other expenses | 5,275 | | | | | — | | | 5,275 | | |
| Depreciation and amortization | 2,943 | | | | | — | | | 2,943 | | |
| Total expenses | 162,235 | | | | | — | | | 162,235 | | |
Operating income (loss) | (10,359) | | | | | — | | | (10,359) | | |
Non-operating income (expenses) | | | | | | | | |
| Related party income | 558 | | | | | — | | | 558 | | |
| Other income (expense) | 1,911 | | | | | — | | | 1,911 | | |
| Change in fair value of warrant liabilities | 12,006 | | | | | — | | | 12,006 | | |
| Interest expense | (68) | | | | | — | | | (68) | | |
| Total non-operating income (expenses) | 14,407 | | | | | — | | | 14,407 | | |
Income (loss) before income taxes | 4,048 | | | | | — | | | 4,048 | | |
| Income tax benefit (expense) | (2,996) | | | | | — | | | (2,996) | | |
Net income (loss) | 1,052 | | | | | — | | | 1,052 | | |
| Less: Net income (loss) attributable to non-controlling interests | (7,842) | | | | | (540) | | | (8,382) | | |
| Net income (loss) attributable to Perella Weinberg Partners | $ | 8,894 | | | | | $ | 540 | | | $ | 9,434 | | |
| Net income (loss) per share attributable to Class A common shareholders | | | | | | | | |
| Basic | $ | 0.19 | | | | | | | $ | 0.19 | | (n) |
| Diluted | $ | 0.00 | | | | | | | $ | 0.00 | | (n) |
| Weighted-average shares of Class A common stock outstanding | | | | | | | | |
| Basic | 45,917,935 | | | | | | | 48,828,952 | | |
| Diluted | 93,231,332 | | | | | | | 95,364,897 | | |
1.Basis of Presentation
The pro forma adjustments have been prepared as if the January 2022 Offering and the Business Combination had been consummated on January 1, 2021, the beginning of the earliest period presented, in the case of the unaudited pro forma condensed combined statements of operations.
The unaudited pro forma condensed combined financial information has been prepared assuming the following methods of accounting in accordance with United States generally accepted accounting principles (“GAAP”).
The Business Combination was accounted for as a reverse recapitalization in accordance with GAAP. Accordingly, for accounting purposes, the financial statements of the combined entity represent a continuation of the financial statements of PWP with the Business Combination being treated as the equivalent of PWP issuing stock for the net assets of FTIV, accompanied by a recapitalization.
The pro forma adjustments represent management’s estimates based on information available as of the date of this prospectus and are subject to change as additional information becomes available and additional analyses are performed. Management considers this basis of presentation to be reasonable under the circumstances. If facts are different than these estimates, then the actual amounts recorded may be different.
2.Adjustments and Assumptions to the Unaudited Pro Forma Condensed Combined Statement of Operations for the Year Ended December 31, 2021
The unaudited pro forma condensed combined statement of operations for the year ended December 31, 2021 reflects the following adjustments:
(a)Represents the FTIV historical unaudited condensed statement of operations for the period from January 1, 2021 through June 24, 2021 (the Closing Date).
(b)Represents the PWP historical audited consolidated statement of operations for the year ended December 31, 2021.
(c)Represents the pro forma adjustment to record the expense related to the ACUs and VCUs that were granted in connection with the internal reorganization as part of the Business Combination and are subject to a three to five-year vesting period. Such amounts have been allocated to non-controlling interests as the vesting of the ACUs and VCUs do not impact the Company as there is no additional dilution to the Company’s shareholders and no impact to the allocation of distributions from PWP OpCo to each of its investors (including the Company).
(d)Represents the pro forma adjustment to record the expense related to the Transaction RSUs.
(e)Represents adjustment to record the tax provisions of the combined company on a pro forma basis using a federal statutory tax rate of 21% and a state blended rate of 4%, which was calculated assuming the U.S. federal rates currently in effect and the statutory rates applicable to each state, local and foreign jurisdiction where we estimate our income will be apportioned, which was applied to the income attributable to the combined company. The income attributable to non-controlling interests is pass-through income. However, the effective tax rate of the combined company could differ as a result of actions taken by the combined company subsequent to the Business Combination and other factors, including a final analysis of the future realizability of our deferred tax assets and determination of a valuation allowance, any changes in tax laws and the impact of permanent tax differences.
(f)Represents the pro forma adjustments to allocate the portion of net income (loss) prior to the Business Combination attributable to Perella Weinberg Partners based on the aggregate Perella Weinberg Partners ownership as depicted in the capitalization table above, adjusted for the vesting of Transaction RSUs during the year ended December 31, 2021. Historical equity-based compensation amounts and the expense related to ACUs and VCUs discussed in adjustment (c) have been allocated to non-controlling interests as the vesting of ACUs and VCUs do not impact the Company as there is no additional dilution to the Company’s
shareholders and no impact to the allocation of distributions from PWP OpCo to each of its investors (including the Company).
(g)Basic net income (loss) per Class A share represents net income (loss) attributable to the Company divided by the weighted average number of Class A common stock outstanding for the period. Diluted net income (loss) per share of Class A common stock is computed by adjusting net income (loss) attributable to the Company and the weighted average number of Class A common stock outstanding to give effect to potentially dilutive securities. PWP OpCo common units may be exchanged for the Company’s Class A common stock on a one-for-one basis.
Weighted average number of Class A common stock outstanding Basic and Diluted for the year ended December 31, 2021 includes 42,957,000 shares that were outstanding as of the completion of the Business Combination, 1,440,613 shares related to Transaction RSUs subject to a time-based vesting schedule, 3,502,033 shares related to the January 2022 Offering, and an adjustment for treasury stock purchases that occurred in 2021.
The following table sets forth a reconciliation of the numerators and denominators used to compute pro forma diluted net income (loss) per share of Class A common stock:
Diluted net income (loss) per share of Class A common stock for the year ended December 31, 2021:
| | | | | |
| Numerator (in thousands) | |
| Net income (loss) attributable to the Company | $ | (5,338) | |
| Effect of assumed exchange of PWP OpCo common units for Class A common stock | (64,991) | |
| Estimated tax benefit (expense) of assumed exchange of PWP OpCo common units for Class A common stock | 3,987 | |
| Net income (loss) attributable to the Company—Diluted | $ | (66,342) | |
| |
| Denominator | |
| Weighted average number of Class A common stock outstanding—Basic | 46,899,646 | |
| Assumed exchange of PWP OpCo common units for Class A common stock | 46,656,465 | |
| Weighted-average number of shares of Class A common stock outstanding—Diluted | 93,556,111 | |
| Net income (loss) per share of Class A common stock—Diluted | $ | (0.71) | |
Net income (loss) per share of Class B common stock has not been presented as the shares have de minimis economic and participating rights.
(h)Reflects the pro forma adjustment to interest expense assuming the paydown of all outstanding debt from the proceeds of the Business Combination as if it occurred on January 1, 2021.
(i)Represents the pro forma adjustments to adjust non-controlling interests for the portion of net income (loss) attributable to non-controlling interests resulting from adjustments (d), (h) and (k) based on the aggregate Professional Partners and ILPs ownership as depicted in the Capitalization table above, adjusted for the assumed vesting of Transaction RSUs during the year ended December 31, 2021 and for treasury stock purchases that occurred in 2021.
(j)Reflects the pro forma impact to Income tax benefit (expense) and Net income (loss) attributable to non-controlling interests as a result of PWP’s increased ownership in PWP OpCo as a result of the acquisition of PWP OpCo Class A partnership units with the proceeds of the January 2022 Offering.
(k)Reflects the pro forma adjustment to eliminate the interest income on the investments held in the Trust Account.
3.Adjustments and Assumptions to the Unaudited Pro Forma Condensed Combined Statement of Operations for the Three Months Ended March 31, 2022
The unaudited pro forma condensed combined statement of operations for the three months ended March 31, 2022 reflects the following adjustments:
(l)Represents the PWP historical unaudited condensed consolidated statement of operations for the three months ended March 31, 2022.
(m)Reflects the pro forma impact to Net income (loss) attributable to non-controlling interests as if PWP’s increased ownership in PWP OpCo as a result of the January 2022 Offering, and the related acquisition described in (j) above, was reflected for the full three months ended March 31, 2022. The related pro forma impact to Income tax benefit (expense) is not material.
(n)Basic net income (loss) per Class A share represents net income (loss) attributable to the Company divided by the weighted average number of Class A common stock outstanding for the period. Diluted net income (loss) per share of Class A common stock is computed by adjusting net income (loss) attributable to the Company and the weighted average number of Class A common stock outstanding to give effect to potentially dilutive securities. PWP OpCo common units may be exchanged for the Company’s Class A common stock on a one-for-one basis.
The weighted average number of Class A common stock outstanding Basic and Diluted for the three months ended March 31, 2022 as reported in PWP’s historical unaudited condensed consolidated financial statements are adjusted to assume 3,502,033 shares related to the January 2022 Offering and 2,132,788 additional shares related to Transaction RSUs subject to a time-based vesting schedule were outstanding for the whole period presented.
The following table sets forth a reconciliation of the numerators and denominators used to compute pro forma diluted net income (loss) per share of Class A common stock:
Diluted net income (loss) per share of Class A common stock for the three months ended March 31, 2022:
| | | | | |
| Numerator (in thousands) | |
| Net income (loss) attributable to the Company | $ | 9,434 | |
| Effect of assumed exchange of PWP OpCo common units for Class A common stock | (8,382) | |
| Estimated tax benefit (expense) of assumed exchange of PWP OpCo common units for Class A common stock | (1,486) | |
| Net income (loss) attributable to the Company—Diluted | $ | (434) | |
| |
| Denominator | |
| Weighted average number of Class A common stock outstanding—Basic | 48,828,952 | |
| Assumed exchange of PWP OpCo common units for Class A common stock | 46,535,945 | |
| Weighted-average number of shares of Class A common stock outstanding—Diluted | 95,364,897 | |
| Net income (loss) per share of Class A common stock—Diluted | $ | 0.00 | |
Net income (loss) per share of Class B common stock has not been presented as the shares have de minimis economic and participating rights.
COMPARATIVE PER SHARE INFORMATION
The following table sets forth unaudited pro forma per share information of the Company for (i) the year ended December 31, 2021 after giving effect to the Business Combination and the January 2022 Offering as if they had occurred on January 1, 2021 and (ii) the three months ended March 31, 2022 after giving effect to the January 2022 Offering as if it had occurred on January 1, 2021.
The historical information should be read in conjunction with the section entitled “Management’s Discussion and Analysis of Financial Condition and Results of Operations” and the audited and unaudited historical financial statements and the related notes of PWP included in Amendment No. 1 to the Company’s Annual Report on Form 10-K/A for the year ended December 31, 2021 and in the Company’s Quarterly Report on Form 10-Q for the three months ended March 31, 2022, as the case may be, each of which is incorporated by reference herein. The unaudited pro forma condensed combined share information is derived from, and should be read in conjunction with, the unaudited pro forma condensed combined financial information and related notes included elsewhere in this prospectus. The unaudited pro forma condensed combined net income per share information below does not purport to represent our consolidated results of operations giving effect to the Business Combination and the January 2022 Offering or to project our results of operations that may be achieved after the Business Combination or the January 2022 Offering. The unaudited pro forma book value per share information below does not purport to represent our actual book value giving effect to the January 2022 Offering nor the book value per share for any future date or period.
| | | | | | | | | | | |
| PWP Historical | | Pro Forma Combined |
Book value per share, March 31, 2022(1) | $ | 3.06 | | | $ | 2.99 | |
| Basic net income (loss) per share of Class A common stock, March 31, 2022 | $ | 0.19 | | | $ | 0.19 | |
| Diluted net income (loss) per share of Class A common stock, March 31, 2022 | $ | 0.00 | | | $ | 0.00 | |
| Weighted average shares of Class A common stock outstanding—basic, March 31, 2022 | 45,917,935 | | | 48,828,952 | |
| Weighted average shares of Class A common stock outstanding—diluted, March 31, 2022 | 93,231,332 | | | 95,364,897 | |
| Basic net income (loss) per share of Class A common stock, December 31, 2021 | $ | (0.22) | | | $ | (0.11) | |
| Diluted net income (loss) per share of Class A common stock, December 31, 2021 | $ | (0.66) | | | $ | (0.71) | |
| Weighted average shares of Class A common stock outstanding—basic, December 31, 2021 | 42,595,712 | | | 46,899,646 | |
| Weighted average shares of Class A common stock outstanding—diluted, December 31, 2021 | 92,749,911 | | | 93,556,111 | |
__________________
(1)Book value per share equals historical total equity of $285.6 million as of March 31, 2022 divided by historical or pro forma combined weighted average shares of Class A common stock outstanding—diluted, as applicable.
DESCRIPTION OF SECURITIES
The following summary of certain material terms of our securities is not intended to be a complete summary of the rights and preferences of such securities. You should refer to our Restated Certificate of Incorporation, Amended and Restated Bylaws and the warrant agreement, which are included as exhibits to the registration statement of which this prospectus is a part. The summary below is also qualified by reference to the provisions of the Delaware General Corporation Law (the “DGCL”), as applicable.
Authorized and Outstanding Stock
Our authorized capital stock consists of 2,200,000,000 shares, consisting of (a) 2,100,000,000 shares of common stock including (i) 1,500,000,000 shares of Class A common stock, (ii) 300,000,000 shares of Class B-1 common stock, par value $0.0001 per share (the “Class B-1 common stock”), and (iii) 300,000,000 shares of Class B-2 common stock, par value $0.0001 per share (the “Class B-2 common stock” and together with the Class B-1 common stock, the “Class B common stock”), and (b) 100,000,000 shares of preferred stock, par value $0.0001 per share. Unless our board of directors determines otherwise, we will issue all shares of our capital stock in uncertificated form.
As of June 27, 2022, our issued and outstanding share capital consisted of: (i) 41,867,059 shares of Class A common stock, (ii) 43,725,944 shares of Class B-1 common stock, (iii) 1,964,044 shares of Class B-2 common stock, (iv) no shares of preferred stock and (v) 7,869,975 warrants to purchase shares of our Class A common stock (“Warrants”), consisting of 7,666,642 redeemable warrants that were underlying the units sold in FTIV’s initial public offering (the “Public Warrants”) and 203,333 warrants that were underlying units sold as part of a private placement in connection with FTIV’s initial public offering (the “Private Placement Warrants”). Such numbers do not include DTC participants or beneficial owners holding shares through nominee names.
Class A Common Stock
Holders of our Class A common stock are entitled to one vote for each share held of record on all matters submitted to a vote of stockholders. Our Class A stockholders do not have cumulative voting rights. Except as otherwise required in our Restated Certificate of Incorporation or by applicable law, the holders of Class A common stock and Class B common stock will vote together as a single class on all matters on which stockholders are generally entitled to vote (or, if any holders of preferred stock are entitled to vote together with the holders of common stock, as a single class with such holders of preferred stock). In addition to any other vote required in our Restated Certificate of Incorporation or by applicable law, the holders of Class A common stock and Class B common stock will each be entitled to vote separately as a class only with respect to amendments to our Restated Certificate of Incorporation that increase or decrease the par value of the shares of such class, or alter or change the powers, preferences or special rights of the shares of such class so as to affect them adversely, as compared to another class of common stock.
Holders of our Class A common stock will be entitled to receive ratably, in proportion to the number of shares held by them, dividends and other distributions in cash, stock or property when, as and if declared by our board of directors out of our assets or funds legally available therefor.
Upon our liquidation, dissolution or winding up, after payment to creditors that may at the time be outstanding and subject to the rights of any holders of preferred stock that may then be outstanding, the holders of our Class A common stock and Class B common stock will be entitled to receive ratably, in proportion to the number of shares held by them, all of our remaining assets and funds available for distribution; provided, however, that, for purposes of any such distribution, each share of Class B common stock will be entitled to receive the same distribution as would be made on 0.001 shares of Class A common stock.
Holders of our Class A common stock do not have preemptive or subscription rights.
Upon the terms and subject to the conditions of the PWP OpCo LPA, holders of PWP OpCo Class A partnership units (other than us) may redeem such PWP OpCo Class A partnership units for shares of Class A
common stock on a one-for-one basis or cash equal to the value of such shares, with the form of consideration determined by us.
Pursuant to the Sponsor Share Surrender and Share Restriction Agreement, dated as of December 29, 2020, among the Company, PWP OpCo, the Sponsor and the other parties thereto (as amended on May 4, 2021, the “Sponsor Share Surrender and Share Restriction Agreement”), the Sponsor, concurrently with the Closing, agreed that the 610,000 shares of Class A common stock purchased by the Sponsor as part of private placement units in connection with FTIV’s initial public offering (“Placement Shares”) and 6,846,667 Founder Shares held by it would be subject to transfer restrictions for six months following the Closing, which expired on December 24, 2021, and that 80% of the Founder Shares held by it will be subject to transfer restrictions based on certain closing share price thresholds of our Class A common stock for 20 out of any 30 consecutive trading days, specifically:
•610,000 Placement Shares and 1,369,334 Founder Shares were not transferable or salable until the date that is the six-month anniversary of the Closing, or December 24, 2021 (the “6-Month Anniversary”);
•1,369,334 Founder Shares were not transferable or salable until the later of (x) the 6-Month Anniversary and (y) the earlier of (A) the ten-year anniversary of the Closing (the “10-Year Anniversary”) and (B) the date that is 15 days following the first date that the closing share price is greater than $12.00 per share for any 20 out of 30 consecutive trading days;
•1,369,333 Founder Shares were not transferable or salable until the later of (x) the 6-Month Anniversary and (y) the earlier of (A) the 10-Year Anniversary and (B) the first date that the closing share price is greater than $13.50 per share for any 20 out of 30 consecutive trading days;
•1,369,333 Founder Shares shall not be transferable or salable until the later of (x) the 6-Month Anniversary and (y) the earlier of (A) the 10-Year Anniversary and (B) the date that is 15 days following the first date that the closing share price is greater than $15.00 per share for any 20 out of 30 consecutive trading days (collectively, the “$15 Threshold”); and
•1,369,333 Founder Shares shall not be transferable or salable until the later of (x) the 6-Month Anniversary and (y) the earlier of (A) the 10-Year Anniversary and (B) the first date that the closing share price is greater than $17.00 per share for any 20 out of 30 consecutive trading days (collectively, the “$17 Threshold”).
On January 7, 2022, the Sponsor distributed 5,456,667 shares of Class A common stock (Founder Shares and Placement Shares) and 203,333 Private Placement Warrants to its members, pursuant to its contractual obligation under the limited liability company agreement (the “Sponsor Distribution”), after which the Sponsor owns 1,000,000 shares of our Class A common stock and no Private Placement Warrants. The 1,000,000 shares of Class A common stock retained by the Sponsor continue to be subject to transfer restrictions until the $15 Threshold is met. 1,738,680 of the shares distributed in the Sponsor Distribution remain subject to transfer restrictions described above until the $15 Threshold or the $17 Threshold is met, as applicable.
In addition, pursuant to the Sponsor Share Surrender and Share Restriction Agreement, if, prior to the fourth anniversary of the Closing, the closing share price is greater than $12.00 per share or $15.00 per share for any period of 20 out of 30 consecutive trading days (each a “Trigger Date”), then, during the 15 day period following such Trigger Date, the Company shall have the right to repurchase up to 1,000,000 Founder Shares, in aggregate, per Trigger Date for a purchase price of $12.00 per share or $15.00 per share, respectively, by providing written notice of such repurchase election to the holder, and such repurchase shall be consummated within five business days after the date of such written notice.
On August 9, 2021, the Company repurchased 1,000,000 Founder Shares at a purchase price of $12.00 per share.
Class B Common Stock
Following the filing of our second amended and restated certificate of incorporation with the Secretary of State of the State of Delaware in connection with the closing of the Business Combination, each share of Pre-Business Combination Class B Common Stock (as defined herein) owned by the Sponsor prior to the Closing (each, a “Founder Share”) (other than those Founder Shares which were surrendered for no consideration, as contemplated by that certain Sponsor Share Surrender and Share Restriction Agreement, as amended) were automatically converted from one share of Class B common stock, par value $0.001 per share (“Pre-Business Combination Class B Common Stock”), into one share of Class A common stock and the number of authorized shares of Pre-Business Combination Class B Common Stock was reduced to zero.
For so long as Professional Partners or its limited partners as of the date of the Closing or its or their respective successors or assigns maintain, directly or indirectly, ownership of PWP OpCo Class A partnership units that represent at least ten percent (10%) of our issued and outstanding Class A common stock (calculated, without duplication, on the basis that all issued and outstanding PWP OpCo Class A partnership units not held by us or our subsidiaries had been exchanged for our Class A common stock) (the “Class B Condition”), each share of our Class B-1 common stock will entitle Professional Partners or certain transferees to 10 votes for each share held of record on all matters submitted to a vote of stockholders. After the Class B Condition ceases to be satisfied, each share of our Class B-1 common stock will entitle Professional Partners to one vote for each share held of record on all matters submitted to a vote of stockholders. Our Class B stockholders do not have cumulative voting rights. Holders of our Class B-2 common stock are entitled to one vote for each share held of record on all matters submitted to a vote of stockholders. Except as otherwise required in our Restated Certificate of Incorporation or by applicable law, the holders of Class A common stock and Class B common stock will vote together as a single class on all matters on which stockholders are generally entitled to vote (or, if any holders of preferred stock are entitled to vote together with the holders of common stock, as a single class with such holders of preferred stock). In addition to any other vote required in our Restated Certificate of Incorporation or by applicable law, the holders of Class A common stock and Class B common stock will each be entitled to vote separately as a class only with respect to amendments to our Restated Certificate of Incorporation that increase or decrease the par value of the shares of such class, or alter or change the powers, preferences or special rights of the shares of such class so as to affect them adversely, as compared to another class of common stock.
Holders of our Class B common stock will be entitled to receive ratably, in proportion to the number of shares held by them, dividends of the same type as any dividends and other distributions in cash, stock or property payable or to be made on outstanding Class A common stock in an amount per share of Class B common stock equal to the amount of such dividends or other distributions as would be made on 0.001 shares of Class A common stock. The holders of our Class B common stock are entitled to receive, on a pari passu basis with the holders of our Class A common stock, such dividend or other distribution on the Class A common stock when, as and if declared by our board of directors out of our assets or funds legally available therefor.
Upon our liquidation, dissolution or winding up, after payment to creditors that may at the time be outstanding and subject to the rights of any holders of preferred stock that may then be outstanding, the holders of our Class A common stock and Class B common stock will be entitled to receive ratably, in proportion to the number of shares held by them, all of our remaining assets and funds available for distribution; provided, however, that, for purposes of any such distribution, each share of Class B common stock will be entitled to receive the same distribution as would be made on 0.001 shares of Class A common stock.
Holders of our Class B common stock do not have preemptive or subscription rights.
Concurrently with an exchange of PWP OpCo Class A partnership units for shares of Class A common stock or cash by a PWP OpCo unitholder who also holds shares of Class B common stock, such PWP OpCo unitholder will be required to surrender to us a number of shares of Class B common stock equal to the number of PWP OpCo Class A partnership units exchanged, and such shares will be converted into shares of Class A common stock or cash (at our option) which will be delivered to such PWP OpCo unitholder (at our option) at a conversion rate of 0.001.
Holders of our Class B common stock are not be permitted to transfer such shares of Class B common stock other than as part of a concurrent transfer of an equal number of PWP OpCo Class A partnership units made to the same transferee in compliance with the restrictions on transfer contained in the PWP OpCo LPA. In the event of any transfer of our Class B-1 common stock to any individual or legal entity who is not, at the time of such transfer, a director, officer, employee, consultant or independent contractor of, or otherwise providing services to, PWP, then such Class B-1 common stock shall be automatically, without further action by such holder, converted into Class B-2 common stock.
Preferred Stock
Our Restated Certificate of Incorporation authorizes our board of directors to establish one or more classes or series of preferred stock (including convertible preferred stock). Unless required by law or by any stock exchange, the authorized shares of preferred stock will be available for issuance without further action by our stockholders. Our board of directors may determine, with respect to any class or series of preferred stock, the terms and rights of such class or series, including without limitation:
•the voting powers, full or limited, or no voting powers of such class or series;
•the designations, preferences and relative, participating, optional or other special rights and such qualifications, limitations or restrictions thereof, of such class or series;
•the redemption rights and price or prices, if any, for shares of such class or series;
•whether dividends, if any, will be cumulative or non-cumulative and the related dividend rates, conditions and times for payment and preferences of such class or series;
•the rights of such class or series upon our dissolution or upon any distribution of our assets; and
•whether the shares of the series will be convertible into, or exchangeable for, shares of any other class or series of stock, or of any other series of the same or any other class or classes of stock, and, if so, the price or prices or rate or rates of exchange and with such adjustments as the board of directors may determine.
We may issue a class or series of preferred stock that could, depending on the terms of the series, impede or discourage an acquisition attempt or other transaction that some, or a majority, of our stockholders might believe to be in their best interests or in which our stockholders might receive a premium for their Class A common stock over the market price of the Class A common stock.
Warrants
Public Warrants
The Warrants became exercisable on September 29, 2021, the one-year anniversary of the Closing. Each whole Warrant entitles the registered holder to purchase one whole share of our Class A common stock at a price of $11.50 per share, subject to adjustment as discussed below. Pursuant to the warrant agreement, a warrant holder may exercise its Warrants only for a whole number of shares of Class A common stock. This means that only a whole Warrant may be exercised at any given time by a warrant holder. No fractional Warrants will be issued upon separation of the units and only whole Warrants will trade. The Warrants will expire five years after the Closing, at 5:00 p.m., New York City time, or earlier upon redemption or liquidation. We will not be obligated to deliver any shares of Class A common stock pursuant to the exercise of a Warrant and will have no obligation to settle such Warrant exercise unless a registration statement under the Securities Act with respect to the shares of Class A common stock underlying the Warrants is then effective and a prospectus relating thereto is current, subject to our satisfying our obligations described below with respect to registration. No Warrant will be exercisable and we will not be obligated to issue shares of Class A common stock upon exercise of a Warrant unless Class A common stock issuable upon such Warrant exercise has been registered, qualified or deemed to be exempt under the securities laws of the state of residence of the registered holder of the Warrants. In the event that the conditions in the two immediately preceding sentences are not satisfied with respect to a Warrant, the holder of such Warrant will not be entitled to exercise such Warrant and such Warrant may have no value and expire worthless. In no event will we be
required to net cash settle any Warrant. If our Class A common stock is at the time of any exercise of a Warrant not listed on a national securities exchange such that it satisfies the definition of a “covered security” under Section 18(b)(1) of the Securities Act, we may, at our option, require holders of Public Warrants who exercise their Warrants to do so on a “cashless basis” in accordance with Section 3(a)(9) of the Securities Act and, in the event we so elect, we will not be required to file or maintain in effect a registration statement, but we will be required to use our best efforts to register or qualify the shares under applicable blue sky laws to the extent an exemption is not available.
Redemption of Warrants for Cash
We may call the Warrants for redemption:
•in whole and not in part;
•at a price of $0.01 per Warrant;
•upon not less than 30 days’ prior written notice of redemption to each warrant holder; and
•if, and only if, the reported last sale price of the Class A common stock equals or exceeds $18.00 per share (as adjusted for stock splits, stock dividends, reorganizations, recapitalizations and the like) for any 20 trading days within a 30-trading day period ending three business days before we send the notice of redemption to the warrant holders.
If and when the Warrants become redeemable by us, we may exercise our redemption right even if we are unable to register or qualify the underlying securities for sale under all applicable state securities laws. We have established the last of the redemption criterion discussed above to prevent a redemption call unless there is at the time of the call a significant premium to the warrant exercise price. If the foregoing conditions are satisfied and we issue a notice of redemption of the Warrants, each warrant holder will be entitled to exercise its Warrant prior to the scheduled redemption date. However, the price of the Class A common stock may fall below the $18.00 redemption trigger price (as adjusted for stock splits, stock dividends, reorganizations, recapitalizations and the like) as well as the $11.50 (for whole shares) warrant exercise price after the redemption notice is issued.
Redemption Procedures and Cashless Exercise
If we call the Warrants for redemption for cash as described above, our management will have the option to require any holder that wishes to exercise its Warrant to do so on a “cashless basis.” In determining whether to require all holders to exercise their Warrants on a “cashless basis,” our management will consider, among other factors, our cash position, the number of Warrants that are outstanding and the dilutive effect on our stockholders of issuing the maximum number of shares of Class A common stock issuable upon the exercise of our Warrants. If our management takes advantage of this option, all holders of Warrants would pay the exercise price by surrendering their Warrants for that number of shares of Class A common stock equal to the quotient obtained by dividing (x) the product of the number of shares of Class A common stock underlying the Warrants, multiplied by the excess of the “fair market value” (defined below) over the exercise price of the Warrants by (y) the fair market value. The “fair market value” shall mean the average last reported sale price of the Class A common stock for the 10 trading days ending on the third trading day prior to the date on which the notice of redemption is sent to the holders of Warrants. If our management takes advantage of this option, the notice of redemption will contain the information necessary to calculate the number of shares of Class A common stock to be received upon exercise of the Warrants, including the “fair market value” in such case. Requiring a cashless exercise in this manner will reduce the number of shares to be issued and thereby lessen the dilutive effect of a Warrant redemption. If we call our Warrants for redemption and our management does not take advantage of this option, the Sponsor and its permitted transferees would still be entitled to exercise their Private Placement Warrants for cash or on a cashless basis using the same formula described above that other warrant holders would have been required to use had all warrant holders been required to exercise their Warrants on a cashless basis, as described in more detail below. A holder of a Warrant may notify us in writing in the event it elects to be subject to a requirement that such holder will not have the right to exercise such Warrant, to the extent that after giving effect to such exercise, such person (together with such person’s affiliates), to the warrant agent’s actual knowledge, would beneficially own in excess of 4.8% or 9.8% (or such other amount as a holder may
specify) of the shares of Class A common stock outstanding immediately after giving effect to such exercise. If the number of outstanding shares of Class A common stock is increased by a stock dividend payable in shares of Class A common stock, or by a split-up of shares of Class A common stock or other similar event, then, on the effective date of such stock dividend, split-up or similar event, the number of shares of Class A common stock issuable on exercise of each Warrant will be increased in proportion to such increase in the outstanding shares of Class A common stock. A rights offering to holders of Class A common stock entitling holders to purchase shares of Class A common stock at a price less than the fair market value will be deemed a stock dividend of a number of shares of Class A common stock equal to the product of (i) the number of shares of Class A common stock actually sold in such rights offering (or issuable under any other equity securities sold in such rights offering that are convertible into or exercisable for Class A common stock) multiplied by (ii) one (1) minus the quotient of (x) the price per share of Class A common stock paid in such rights offering divided by (y) the fair market value. For these purposes (i) if the rights offering is for securities convertible into or exercisable for Class A common stock, in determining the price payable for Class A common stock, there will be taken into account any consideration received for such rights, as well as any additional amount payable upon exercise or conversion and (ii) fair market value means the volume weighted average price of Class A common stock as reported during the ten (10) trading day period ending on the trading day prior to the first date on which the shares of Class A common stock trade on the applicable exchange or in the applicable market, regular way, without the right to receive such rights. In addition, if we, at any time while the Warrants are outstanding and unexpired, pay a dividend or make a distribution in cash, securities or other assets to the holders of Class A common stock on account of such shares of Class A common stock (or other shares of our capital stock into which the Warrants are convertible), other than (a) as described above or (b) certain ordinary cash dividends, then the warrant exercise price will be decreased, effective immediately after the effective date of such event, by the amount of cash and/or the fair market value of any securities or other assets paid on each share of Class A common stock in respect of such event. If the number of outstanding shares of our Class A common stock is decreased by a consolidation, combination, reverse stock split or reclassification of shares of Class A common stock or other similar event, then, on the effective date of such consolidation, combination, reverse stock split, reclassification or similar event, the number of shares of Class A common stock issuable on exercise of each Warrant will be decreased in proportion to such decrease in outstanding shares of Class A common stock. Whenever the number of shares of Class A common stock purchasable upon the exercise of the Warrants is adjusted, as described above, the warrant exercise price will be adjusted by multiplying the warrant exercise price immediately prior to such adjustment by a fraction (x) the numerator of which will be the number of shares of Class A common stock purchasable upon the exercise of the Warrants immediately prior to such adjustment, and (y) the denominator of which will be the number of shares of Class A common stock so purchasable immediately thereafter. In case of any reclassification or reorganization of the outstanding shares of Class A common stock (other than those described above or that solely affects the par value of such shares of Class A common stock), or in the case of any merger or consolidation of us with or into another corporation (other than a consolidation or merger in which we are the continuing corporation and that does not result in any reclassification or reorganization of our outstanding shares of Class A common stock), or in the case of any sale or conveyance to another corporation or entity of the assets or other property of us as an entirety or substantially as an entirety in connection with which we are dissolved, the holders of the Warrants will thereafter have the right to purchase and receive, upon the basis and upon the terms and conditions specified in the Warrants and in lieu of the shares of our Class A common stock immediately theretofore purchasable and receivable upon the exercise of the rights represented thereby, the kind and amount of shares of stock or other securities or property (including cash) receivable upon such reclassification, reorganization, merger or consolidation, or upon a dissolution following any such sale or transfer, that the holder of the Warrants would have received if such holder had exercised their Warrants immediately prior to such event. If less than 70% of the consideration receivable by the holders of Class A common stock in such a transaction is payable in the form of common stock in the successor entity that is listed for trading on a national securities exchange or is quoted in an established over-the-counter market, or is to be so listed for trading or quoted immediately following such event, and if the registered holder of the Warrant properly exercises the Warrant within thirty days following public disclosure of such transaction, the warrant exercise price will be reduced as specified in the warrant agreement based on the Black-Scholes value (as defined in the warrant agreement) of the Warrant. The Warrants were issued in registered form under a warrant agreement with American Stock Transfer & Trust Company, LLC, as warrant agent. The warrant agreement provides that the terms of the Warrants may be amended without the consent of any holder to cure any ambiguity or correct any defective provision, but requires the approval by the holders of at least 65% of the then outstanding Public Warrants to make any change that adversely affects the interests of the registered holders of
Public Warrants. The Warrants may be exercised upon surrender of the Warrant certificate on or prior to the expiration date at the offices of the warrant agent, with the exercise form on the reverse side of the Warrant certificate completed and executed as indicated, accompanied by full payment of the exercise price (or on a cashless basis, if applicable), by certified or official bank check payable to us, for the number of Warrants being exercised. The warrant holders do not have the rights or privileges of holders of Class A common stock or any voting rights until they exercise their Warrants and receive shares of Class A common stock. After the issuance of shares of Class A common stock upon exercise of the Warrants, each holder will be entitled to one (1) vote for each share held of record on all matters to be voted on by stockholders. No fractional shares will be issued upon exercise of the Warrants. If, upon exercise of the Warrants, a holder would be entitled to receive a fractional interest in a share, we will, upon exercise, round down to the nearest whole number of shares of Class A common stock to be issued to the warrant holder.
Private Placement Warrants
The Private Placement Warrants (including the Class A common stock issuable upon exercise of the Private Placement Warrants) were not transferable, assignable or salable until July 24, 2021, 30 days after the Closing (except, among other limited exceptions, to our officers, directors and other persons or entities affiliated with or related to the Sponsor, each of which will be subject to the same transfer restrictions), and they will not be redeemable by us so long as they are held by the Sponsor or its permitted transferees. Otherwise, the Private Placement Warrants have terms and provisions that are identical to the Public Warrants, including as to exercise price, exercisability and exercise period. If the Private Placement Warrants are held by holders other than the Sponsor or its permitted transferees, the Private Placement Warrants will be redeemable by us and exercisable by the holders on the same basis as the Public Warrants. If holders of the Private Placement Warrants elect to exercise them on a cashless basis, they would pay the exercise price by surrendering their Warrants for that number of shares of Class A common stock equal to the quotient obtained by dividing (x) the product of the number of shares of Class A common stock underlying the Warrants, multiplied by the excess of the “fair market value” (defined below) over the exercise price of the Warrants by (y) the fair market value. The “fair market value” shall mean the average last reported sale price of the Class A common stock for the 10 trading days ending on the third trading day prior to the date on which the notice of warrant exercise is sent to the warrant agent. If holders are affiliated with us, their ability to sell our securities in the open market will be significantly limited. We have policies in place that prohibit insiders from selling our securities except during specific periods of time. Even during such periods of time when insiders will be permitted to sell our securities, an insider cannot trade in our securities if he or she is in possession of material non-public information. Accordingly, unlike public stockholders who could sell the shares of Class A common stock issuable upon exercise of the Warrants freely in the open market, the insiders could be significantly restricted from doing so. The Sponsor agreed not to transfer, assign or sell any of the Private Placement Warrants (including the Class A common stock issuable upon exercise of any of these Warrants) until July 24, 2021, the date that is 30 days after the Closing, except that, among other limited exceptions, made to our officers and directors and other persons or entities affiliated with or related to our sponsor, each of which will be subject to the same transfer restrictions.
Authorized but Unissued Capital Stock
Delaware law does not require stockholder approval for any issuance of authorized shares. However, the listing requirements of the Nasdaq, which will apply so long as the Class A common stock remains listed on the Nasdaq, require stockholder approval of certain issuances of capital stock equal to or exceeding 20% of the then outstanding voting power or then outstanding number of shares of Class A common stock. These additional shares may be used for a variety of corporate purposes, including future public offerings, to raise additional capital or to facilitate acquisitions.
One of the effects of the existence of unissued and unreserved Class A common stock or preferred stock may be to enable our board of directors to issue shares to persons friendly to current management, which issuance could render more difficult or discourage an attempt to obtain control of us by means of a merger, tender offer, proxy contest or otherwise, and thereby protect the continuity of our management and possibly deprive the stockholders of opportunities to sell their shares of Class A common stock at prices higher than prevailing market prices.
Corporate Opportunities
Our Restated Certificate of Incorporation contains provisions which provide that in the event that a director or officer of the Company, PWP OpCo or any of their respective subsidiaries who is also a partner, principal, director, officer, member, manager, employee, consultant, independent contractor and/or other service provider of any of the Ownership Group (as defined in the Restated Certificate of Incorporation) acquires knowledge of a potential transaction or matter which may be a corporate opportunity for the Company, PWP OpCo or any of their respective subsidiaries and the Ownership Group or their affiliates, neither the Company, PWP OpCo nor any of their respective subsidiaries will have any expectancy in such corporate opportunity unless such corporate opportunity is expressly offered to such person in his or her capacity as a director or officer of the Company in which case such opportunity will belong to the Company, in each case, to the fullest extent permitted by law. In addition, a corporate opportunity will not be deemed to belong to us if it is a business opportunity that the Company, PWP OpCo or any of their respective subsidiaries is not financially able or contractually permitted or legally able to undertake, or that is, from its nature, not in the line of the Company, PWP OpCo or any of their respective subsidiaries’ business or is of no practical advantage to it or is one in which we have no interest or reasonable expectancy. In addition, the Ownership Group and their respective affiliates will not have any duty (fiduciary or otherwise) to refrain from engaging, directly or indirectly, in the same or similar business activities or lines of business as the Company, PWP OpCo or any of their respective subsidiaries, in each case, to the fullest extent permitted by law. To the fullest extent permitted by law, in the event that the Ownership Group acquires knowledge of a potential transaction or matter which may be a corporate opportunity for themselves or any of their respective affiliates and the Company, PWP OpCo or any of their respective subsidiaries, neither the Company, PWP OpCo nor any of their respective subsidiaries will have any expectancy in such corporate opportunity, and the Ownership Group will not have any duty to communicate or offer such corporate opportunity to the Company, PWP OpCo or any of their respective subsidiaries and may pursue or acquire such corporate opportunity for themselves or direct such corporate opportunity to another person, including one of their affiliates.
Forum Selection Clause
Our Restated Certificate of Incorporation provides that, unless we consent in writing to the selection of an alternative forum, the Delaware Court of Chancery will be the sole and exclusive forum for (i) any derivative action or proceeding brought on our behalf, (ii) any action asserting a claim of breach of a fiduciary duty owed by any of our directors, officers or employees to us or our stockholders, (iii) any action asserting a claim against us or our directors, officers or employees arising pursuant to any provision of the DGCL or our certificate of incorporation or bylaws or (iv) any action asserting a claim against us or our directors, officers or employees governed by the internal affairs doctrine, in each such case subject to said Court of Chancery having jurisdiction over such action or proceeding. If the Court of Chancery of the State of Delaware does not have jurisdiction, the sole and exclusive forum for such action or proceeding shall be another State or federal court located in the State of Delaware. Any person or entity purchasing or otherwise acquiring any interest in shares of our capital stock is deemed to have notice of and consented to the foregoing provision. This choice of forum provision limits a stockholder’s ability to bring a claim in another judicial forum, including in a judicial forum that it may find favorable for disputes with us or our directors, officers or other employees, which may discourage such lawsuits against us and our directors, officers and other employees. The foregoing provision does not apply to claims made under the federal securities laws as to which the Court of Chancery and the federal district court for the District of Delaware shall have concurrent jurisdiction.
Anti-Takeover Effects of Provisions of Delaware Law, Our Restated Certificate of Incorporation and the Stockholders Agreement
Our Restated Certificate of Incorporation and bylaws contain provisions that are intended to enhance the likelihood of continuity and stability in the composition of the board of directors and that may have the effect of delaying, deferring or preventing a future takeover or change in control of our Company unless the takeover or change in control is approved by our board of directors. These provisions include the following:
Our Restated Certificate of Incorporation provides that our board of directors will be divided into three classes that will be, as nearly as may be possible, of equal size. The initial term of the Class I directors expired at the 2022
annual meeting of our stockholders, at which the Class I directors were renominated and reelected to serve a three-year term. The initial terms of the Class II and Class III directors will expire at the 2023 and 2024 annual meetings of our stockholders, respectively, and in each case, when any successor has been duly elected and qualified or until their earlier resignation, removal or death. Upon the expiration of each initial term, directors will subsequently serve three-year terms if renominated and reelected.
Our Restated Certificate of Incorporation provides that, for so long as the Class B Condition is satisfied, stockholder action may be taken by written consent in lieu of a meeting if such consent, setting forth the action so taken, will be signed by the holders of shares having not less than the minimum number of votes that would be necessary to authorize or take such action at a meeting at which all shares entitled to vote were present and voted and will be delivered to us in accordance with the DGCL and our bylaws. After the Class B Condition ceases to be satisfied, stockholders will no longer have the ability to consent in writing to the taking of any action so that stockholder action may be taken only at an annual or special meeting of stockholders. Additionally, our Restated Certificate of Incorporation provides that as long as the Class B Condition is satisfied, each holder of Class B-1 common stock shall be entitled to ten votes per share.
Our Restated Certificate of Incorporation provides that, except as otherwise required by law, special meetings of our stockholders can only be called by (i) our Chairman of the board of directors, if there be one, (ii) our Chief Executive Officer, President or Co-President at the request in writing of (a) directors constituting a majority of the voting power of the entire board of directors or (b) a committee of the board of directors that has been duly designated by the board of directors and whose powers and authority include the power to call such meetings, or (iii) until such time as the Class B Condition ceases to be satisfied, stockholders collectively holding a majority of the voting power of the shares represented at the meeting and entitled to vote in connection with the election of our directors. After the Class B Condition ceases to be satisfied, stockholders will no longer have the ability to call a special meeting.
In addition, in connection with the Closing, we entered into a stockholders agreement with Professional Partners. Under this agreement, Professional Partners has the right to designate a number of designees to our board of directors equal to a majority of the board of directors for so long as the Class B Condition is satisfied. For so long as the Class B Condition is no longer satisfied and Professional Partners or its limited partners as of the date of Closing or its or their respective successors or assigns maintain, directly or indirectly, ownership of PWP OpCo Class A partnership units that represent at least five percent (5%) of our issued and outstanding Class A common stock (calculated, without duplication, on the basis that all issued and outstanding PWP OpCo Class A partnership units not held by us or our subsidiaries had been exchanged for our Class A common stock) (the “Secondary Class B Condition”), Professional Partners will have the right to designate a number of directors (rounded up to the nearest whole number) equal to one third of our board of directors. Professional Partners retains the right to remove any director previously designated by it, with or without cause, for so long as the Class B Condition or the Secondary Class B Condition remains satisfied. For so long as the Class B Condition is satisfied, Professional Partners will also have the right to veto the authorization, approval, or ratification of certain actions or any plan with respect thereto without its prior approval.
In addition, there is no cumulative voting in the election of directors and our Restated Certificate of Incorporation provides that, subject to the rights, if any, of the holders of shares of preferred stock then outstanding, any or all of our directors may be removed from office at any time, with or without cause, by the affirmative vote of the holders of at least two-thirds (2/3) of the voting power of the shares entitled to vote in connection with the election of our directors; provided that at any time the Class B Condition is satisfied, any or all of our directors may be removed from office at any time, with or without cause, by the affirmative vote of the holders of a majority of the voting power of the shares entitled to vote in connection with the election of our directors.
The foregoing provisions of our Restated Certificate of Incorporation and the stockholders agreement could discourage potential acquisition proposals and could delay or prevent a change in control. These provisions are intended to enhance the likelihood of continuity and stability in the composition of our board of directors and in the policies formulated by our board of directors and to discourage certain types of transactions that may involve an actual or threatened change of control. These provisions are designed to reduce our vulnerability to an unsolicited acquisition proposal. The provisions also are intended to discourage certain tactics that may be used in proxy fights.
However, such provisions could have the effect of discouraging others from making tender offers for our shares and, as a consequence, they also may inhibit fluctuations in the market price of our Class A common stock that could result from actual or rumored takeover attempts. Such provisions also may have the effect of preventing changes in our management or delaying or preventing a transaction that might benefit our minority stockholders.
Indemnification of Directors and Officers
We have entered into separate indemnification agreements with each of our directors and executive officers which are in addition to our indemnification obligations under our Restated Certificate of Incorporation. These indemnification agreements may require us, among other things, to indemnify our directors and executive officers against expenses and liabilities that may arise by reason of their status as directors and executive officers, subject to certain exceptions. These indemnification agreements may also require us to advance any expenses incurred by our directors and executive officers as a result of any proceeding against them as to which they could be indemnified and to obtain and maintain directors’ and officers’ insurance.
We maintain standard policies of insurance under which coverage is provided (a) to our directors and executive officers against loss arising from claims made by reason of breach of duty or other wrongful act and (b) to us with respect to payments which may be made by us to such executive officers and directors pursuant to the above indemnification provision or otherwise as a matter of law.
Transfer Agent and Warrant Agent
The transfer agent for our Class A common stock and warrant agent for the Public Warrants and Private Placement Warrants is American Stock Transfer & Trust Company, LLC.
Listing
Our Class A common stock and Warrants are traded on the Nasdaq Global Select Market under the symbols “PWP” and “PWPPW,” respectively.
SELLING STOCKHOLDER
The selling stockholder named in the table below may from time to time on a delayed or continuous basis offer and sell pursuant to this prospectus and any applicable prospectus supplement the shares set forth in the table below. The selling stockholder may sell all, a portion or none of the shares included in the table below at any time.
The selling stockholder has advised the Company that notwithstanding its inclusion as a selling stockholder in this prospectus, it may continue to evaluate whether to make purchases of the Company’s Class A common stock. Such purchases, if any, would be in accordance with the applicable provisions of the Exchange Act and the rules and regulations under the Exchange Act, including Regulation M. We may amend or supplement this prospectus from time to time in the future to update or change this selling stockholder list and the securities that may be resold.
The following table is prepared based on information provided to us by the selling stockholder. It sets forth the name and address of the selling stockholder, the aggregate number of shares of Class A common stock that the selling stockholder may offer pursuant to this prospectus, and the beneficial ownership of the selling stockholder both before and after the offering. We have based percentage ownership on 42,278,973 shares of Class A common stock outstanding as of June 17, 2022. In calculating percentages of shares of Class A common stock owned by the selling stockholder, we treated as outstanding the number of shares of our Class A common stock issuable upon exercise of the selling stockholder’s Warrants and did not assume the exercise of any other Warrants. The information regarding shares beneficially owned after the offering assumes the sale of all shares offered by the selling stockholder.
We cannot advise you as to whether the selling stockholder will in fact sell any or all of such Class A common stock. In addition, the selling stockholder may have sold or transferred some or all of the shares of Class A common stock indicated below and may in the future sell, transfer or otherwise dispose of, at any time and from time to time, the Class A common stock in transactions exempt from the registration requirements of the Securities Act after the date of this prospectus.
| | | | | | | | | | | | | | | | | | | | | | | | | | | | | | | | | | | | | | |
| | Beneficial Ownership Before the Offering | | Shares to be Sold in the Offering | | Beneficial Ownership After the Offering |
| Name of Selling Holder | | Number of Shares | | %(1) | | Number of Shares | | %(1) | | Number of Shares | | %(1) |
FinTech Masala, LLC(2) | | 1,942,593 | | | 4.6 | % | | 1,942,590 | | | 4.6 | % | | 3 | | * |
__________________
*Less than 1%.
(1)Based upon 42,278,973 shares of Class A common stock outstanding as of June 17, 2022.
(2)The number of shares of Class A common stock beneficially owned by the selling stockholder includes 3 Warrants held by the selling stockholder, which are exercisable for shares of Class A common stock within 60 days. FinTech Masala Holdings, LLC is the sole member of FinTech Masala, LLC. FinTech Masala Holdings, LLC is in turn managed by its members, none of which is deemed a beneficial owner of the securities held by FinTech Masala Holdings, LLC based on the so-called “rule of three.” As a result of the foregoing, each of FinTech Masala, LLC and FinTech Masala Holdings, LLC shares voting and investment power over the shares of common stock held directly by the selling stockholder. The address for the selling stockholder is 2929 Arch Street, Suite 1703, Philadelphia, PA 19104.
Material Relationships with the Selling Stockholder
Daniel G. Cohen is a member of our board of directors and a managing member of FinTech Masala, LLC.
PLAN OF DISTRIBUTION
We and/or the selling stockholder may sell the shares of Class A common stock being offered hereby in one or more of the following ways from time to time, which may involve crosses or block transactions:
•through underwriters for resale to purchasers;
•through dealers to purchasers;
•through agents to purchasers;
•directly to one or more purchasers, including affiliates;
•through ordinary brokerage transactions and transactions in which the broker-dealer solicits purchasers;
•through block trades in which the broker-dealer will attempt to sell the shares as agent but may position and resell a portion of the block as principal to facilitate the transaction;
•through purchases by a broker-dealer as principal and resale by the broker-dealer for its account;
•through a combination of any of these methods of sale; or
•through any other method permitted pursuant to applicable law.
We and/or the selling stockholder may directly solicit offers to purchase shares of Class A common stock, or agents may be designated to solicit such offers. We and/or the selling stockholder will, in the prospectus supplement relating to such offering, name any agent that could be viewed as an underwriter under the Securities Act, and describe any commissions that we or the selling stockholder, as applicable, must pay. Any such agent will be acting on a best efforts basis for the period of its appointment or, if indicated in the applicable prospectus supplement, on a firm commitment basis.
The distribution of the shares of Class A common stock may be effected from time to time in one or more transactions:
•at a fixed price, or prices, which may be changed from time to time;
•at market prices prevailing at the time of sale;
•at prices related to such prevailing market prices; or
•at negotiated prices.
Each prospectus supplement will describe the method of distribution of the shares of Class A common stock and any applicable restrictions.
The prospectus supplement will describe the terms of the offering of the shares of Class A common stock, including the following:
•the name of the agent, dealer or any underwriters;
•the public offering or purchase price and the proceeds we and/or the selling stockholder, as applicable, will receive from the sale of the shares;
•any discounts and commissions to be allowed or re-allowed or paid to the agent or underwriters;
•all other items constituting underwriting compensation;
•any discounts and commissions to be allowed or re-allowed or paid to dealers; and
•any securities exchanges on which such offered shares may be listed.
If any underwriters or agents are utilized in the sale of the shares of Class A common stock in respect of which this prospectus is delivered, we and/or the selling stockholder will enter into an underwriting agreement or other agreement with them at the time of sale to them, and the prospectus supplement relating to such offering will set forth the names of the underwriters or agents and the terms of the related agreement with them.
If a dealer is utilized in the sale of the shares of Class A common stock in respect of which this prospectus is delivered, we and/or the selling stockholder will sell such shares to the dealer, as principal. The dealer may then resell such shares to the public at varying prices to be determined by such dealer at the time of resale.
If we offer shares of Class A common stock in a subscription rights offering to our existing security holders, we may enter into a standby underwriting agreement with dealers, acting as standby underwriters. We may pay the standby underwriters a commitment fee for the shares they commit to purchase on a standby basis. If we do not enter into a standby underwriting arrangement, we may retain a dealer-manager to manage a subscription rights offering for us.
Remarketing firms, agents, underwriters, dealers and other persons may be entitled under agreements which they may enter into with us to indemnification by us against certain civil liabilities, including liabilities under the Securities Act, and may be customers of, engage in transactions with or perform services for us in the ordinary course of business.
If so indicated in the applicable prospectus supplement, we and/or the selling stockholder will authorize underwriters or other persons acting as our or its agents to solicit offers by certain institutions to purchase shares of Class A common stock from us and/or the selling stockholder pursuant to delayed delivery contracts providing for payment and delivery on the date stated in the prospectus supplement. Each contract will be for an amount not less than, and the aggregate amount of shares of Class A common stock sold pursuant to such contracts shall not be less nor more than, the respective amounts stated in the prospectus supplement. Institutions with whom the contracts, when authorized, may be made, include commercial and savings banks, insurance companies, pension funds, investment companies, educational and charitable institutions and other institutions, but shall in all cases be subject to our approval. Delayed delivery contracts will not be subject to any conditions except that:
•the purchase by an institution of the shares covered under that contract shall not, at the time of delivery, be prohibited under the laws of the jurisdiction to which that institution is subject; and
•if the shares are also being sold to underwriters acting as principals for their own account, the underwriters shall have purchased such shares not sold for delayed delivery. The underwriters and other persons acting as our agents will not have any responsibility in respect of the validity or performance of delayed delivery contracts.
The selling stockholder may also sell our securities short and deliver the securities to close out their short positions or loan or pledge the securities to broker-dealers that in turn may sell the securities. The selling stockholder may also enter into options or other transactions with broker-dealers or other financial institutions, which require the delivery to such broker-dealer or other financial institution of securities offered by this prospectus, which securities such broker-dealer or other financial institution may resell pursuant to this prospectus (as supplemented or amended to reflect such transaction).
Certain agents, underwriters and dealers, and their associates and affiliates may be customers of, have borrowing relationships with, engage in other transactions with, or perform services (including investment banking services) for us, the selling stockholder or one or more of our or their respective affiliates in the ordinary course of business.
In order to facilitate the offering of the shares of Class A common stock, any underwriters may engage in transactions that stabilize, maintain or otherwise affect the price of the Class A common stock or any other securities the prices of which may be used to determine payments on such securities. Specifically, any underwriters may over-allot in connection with the offering, creating a short position for their own accounts. In addition, to cover overallotments or to stabilize the price of the Class A common stock or of any such other securities, the underwriters may bid for, and purchase, the Class A common stock or any such other securities in the open market. Finally, in
any offering of the shares of Class A common stock through a syndicate of underwriters, the underwriting syndicate may reclaim selling concessions allowed to an underwriter or a dealer for distributing the securities in the offering if the syndicate repurchases previously distributed securities in transactions to cover syndicate short positions, in stabilization transactions or otherwise. Any of these activities may stabilize or maintain the market price of the Class A common stock above independent market levels. Any such underwriters are not required to engage in these activities and may end any of these activities at any time.
The selling stockholder is subject to the applicable provisions of the Exchange Act and the rules and regulations under the Exchange Act, including Regulation M. This regulation may limit the timing of purchases and sales of any of the securities offered in this prospectus by the selling stockholder. The anti-manipulation rules under the Exchange Act may apply to sales of the securities in the market and to the activities of the selling stockholder and its affiliates. Furthermore, Regulation M may restrict the ability of any person engaged in the distribution of the securities to engage in market-making activities for the particular securities being distributed for a period of up to five business days before the distribution. The restrictions may affect the marketability of the securities and the ability of any person or entity to engage in market-making activities for the securities.
Instead of selling the shares of Class A common stock under this prospectus, the selling stockholder may sell the shares of Class A common stock in compliance with the provisions of Rule 144 under the Securities Act, if available, or pursuant to other available exemptions from the registration requirements of the Securities Act.
Lock-Up Arrangements
On January 7, 2022, the Sponsor distributed 1,942,590 shares of Class A common stock to the selling stockholder as part of the Sponsor Distribution, all of which may be offered by the selling stockholder under this prospectus. 148,032 and 548,842 of the shares of Class A common stock distributed to the selling stockholder in the Sponsor Distribution remain subject to the transfer restrictions set forth in the Sponsor Share Surrender and Share Restriction Agreement described above under “Description of Securities” until the $15 Threshold and the $17 Threshold, respectively, is met.
Any additional lock-up arrangements will be set forth in the applicable prospectus supplement.
LEGAL MATTERS
Skadden, Arps, Slate, Meagher & Flom LLP, New York, New York, will pass upon certain legal matters relating to the issuance and/or sale of the securities offered hereby. Additional legal matters may be passed upon for us or any underwriters, dealers or agents, by counsel that we will name in the applicable prospectus supplement.
EXPERTS
The consolidated financial statements of Perella Weinberg Partners as of December 31, 2021 and 2020, and for each of the three years in the period ended December 31, 2021, appearing in Perella Weinberg Partner’s Amendment No. 1 to the Annual Report on Form 10-K/A for the year ended December 31, 2021 have been audited by Ernst & Young LLP, independent registered public accounting firm, as set forth in their report thereon, included therein, and incorporated herein by reference. Such consolidated financial statements are, and audited financial statements to be included in subsequently filed documents will be, incorporated herein in reliance upon the report of Ernst & Young LLP pertaining to such financial statements (to the extent covered by consents filed with the Securities and Exchange Commission) given on the authority of such firm as experts in accounting and auditing.
5,000,000 Shares
Perella Weinberg Partners
Class A Common Stock
PROSPECTUS SUPPLEMENT
Book Running Manager
February 27, 2024