Please wait
UNITED STATES
SECURITIES AND EXCHANGE COMMISSION
Washington, D.C. 20549
SCHEDULE 14A
(Rule 14a-101)
INFORMATION REQUIRED IN PROXY STATEMENT
SCHEDULE 14A INFORMATION
Proxy Statement Pursuant to Section 14(a) of the
Securities Exchange Act of 1934
Filed by the Registrant x
Filed by a Party other than the Registrant o
Check the appropriate box:
| | | | | |
| ☐ | Preliminary Proxy Statement |
| |
| ☐ | Confidential, for Use of the Commission Only (as permitted by Rule 14a-6(e)(2)) |
| |
| ☒ | Definitive Proxy Statement |
| |
| ☐ | Definitive Additional Materials |
| |
| ☐ | Soliciting Material under §240.14a-12 |
New Mountain Guardian III BDC, L.L.C.
(Name of Registrant as Specified In Its Charter)
N/A
(Name of Person(s) Filing Proxy Statement, if other than the Registrant)
Payment of Filing Fee (Check all boxes that apply):
| | | | | |
| ☐ | No fee required. |
| |
| ☒ | Fee paid previously with preliminary materials |
| |
| ☐ | Fee computed on table in exhibit required by Item 25(b) per Exchange Act Rules 14a-6(i)(1) and 0-11 |
New Mountain Guardian III BDC, L.L.C.
1633 Broadway, 48th Floor
New York, NY 10019
(212) 720-0300
NOTICE OF CONSENT SOLICITATION
October 11, 2024
Dear Unitholders:
I am writing to you on two important matters relating to your investment in New Mountain Guardian III BDC, L.L.C., a limited liability company organized under Delaware law (the “Company”). This Notice of Consent Solicitation, the accompanying Consent Solicitation Statement and the accompanying Written Consent Form (collectively, the “Consent Solicitation”) are being furnished to all members holding limited liability company units of the Company (“Company Units”, and such members, “Unitholders”) in connection with the solicitation of written consents from Unitholders to take action without a meeting.
First, pursuant to the Company’s Fourth Amended and Restated Limited Liability Company Agreement, dated as of June 28, 2023 (the “LLC Agreement”), the Company’s investment period ended on July 15, 2023, which is the four-year anniversary of the date the Company first accepted capital commitments from Unitholders (such investment period, the “Investment Period”, and the date on which the Company first accepted capital commitments from Unitholders, the “Initial Closing Date”). The Company now seeks to amend and restate the LLC Agreement to, among other things, extend the Investment Period until August 31, 2025 for purposes of allowing the Company to retain and use the realized proceeds from the sale or repayment of its investments for making additional investments and paying Company expenses as set forth in Section 4.1(c) of the LLC Agreement (such extended period, the “Reinvestment Investment Period”) and to allow the Company to enter into financing facilities to obtain leverage for purposes of making additional investments with such realized proceeds during the Reinvestment Investment Period (such investments, the “Reinvestment Investments”). All other references to the Investment Period in the LLC Agreement, as amended and restated as described above, would remain unchanged. A form of the amended and restated LLC Agreement is attached as Annex A to the Consent Solicitation Statement and is marked to show the proposed changes against the LLC Agreement.
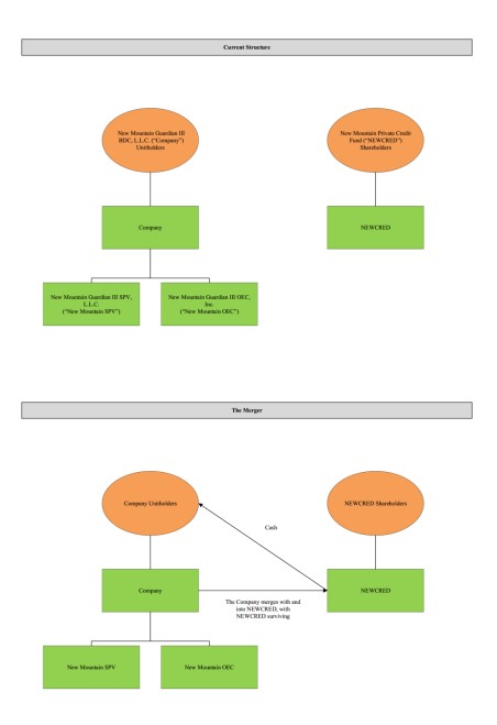
Second, pursuant to the terms of that certain Agreement and Plan of Merger, dated as of October 11, 2024 (as may be amended from time to time, the “Merger Agreement”), by and between the Company, New Mountain Private Credit Fund, a Maryland statutory trust (“NEWCRED”), and, solely for purposes of Article V, Section 7.2, Section 8.2 Section 8.3 and Article XI of the Merger Agreement (as further described below), New Mountain Finance Advisers, L.L.C., a Delaware limited liability company and the investment adviser to the Company and NEWCRED (“NMFA”), the Company seeks to merge with and into NEWCRED, with NEWCRED continuing as the surviving company (the “Merger” and, together with the proposed amendment and restatement of the LLC Agreement, the “Transactions”).
As described above, NMFA has executed the Merger Agreement solely for purposes of Article V, Section 7.2, Section 8.2, Section 8.3 and Article XI thereof. These provisions of the Merger Agreement include (i) the representations and warranties made by NMFA to the Company and NEWCRED, (ii) the covenants of NMFA to assist the Company and NEWCRED in preparing and filing certain documents with the SEC, including the Consent Solicitation Statement, (iii) the Company closing condition relating to the accuracy of the representations and warranties made by NMFA, (iv) the NEWCRED closing condition relating to the accuracy of the representations and warranties made by NMFA and (v) the general provisions of the Merger Agreement.
The effectiveness of the proposed amendment and restatement of the LLC Agreement as described above is contingent upon receipt of Unitholder approval of (i) the proposed amendment and restatement of the LLC Agreement and (ii) the Merger Agreement and the transactions contemplated thereby, including the Merger (such approval, the “Unitholder Approval”). Likewise, the closing of the Merger (the “Closing”) is contingent upon the receipt of the Unitholder Approval and the satisfaction of certain other conditions.
Assuming the Unitholder Approval is received, the proposed amendment and restatement of the LLC Agreement will be effective on the date such amendment and restatement is entered into by the Company, which the Company expects to occur on or shortly after the date on which the Unitholder Approval is received. The effectiveness of the proposed amendment and restatement of the LLC Agreement is not subject to any other terms and conditions.
With respect to the Merger and the other Transactions, assuming the Unitholder Approval is received, at the date and time when the Merger becomes effective as specified in the (i) certificate of merger filed with the Secretary of State of the State of Delaware and (ii) the articles of merger filed with the State Department of Assessments and Taxation of the State of Maryland (such time, the “Effective Time”), each Company Unit issued and outstanding immediately prior to the Effective Time (other than Company Units owned by NEWCRED or any of its consolidated subsidiaries (the “Cancelled Units”)) will be converted into the right to receive an amount in cash equal to the Company Per Unit NAV (as defined below) (the “Merger Consideration”). The effectiveness of the Merger is subject to the terms and conditions set forth in the Merger Agreement.
Under the Merger Agreement, on a date which is no earlier than forty-eight (48) hours (excluding Sundays and holidays) prior to the Effective Time (the “Determination Date”), the Company will deliver to NEWCRED a calculation of its estimated net asset value (“NAV”), calculated in good faith as of the Determination Date and based on the same assumptions and methodologies, and applying the same categories of adjustments to NAV, historically used by the Company in preparing the calculation of the NAV per Company Unit (with an accrual for any dividend declared by the Company and not yet paid) (the “Closing NAV”). In addition, the Company will utilize the services of one or more third-party valuation agents in preparing the valuation of each material security or other asset of the Company that (i) does not have a readily available market quotation and (ii) has been given a risk rating below the score of “4A” based on its operating performance and underlying business characteristics as of September 30, 2024. In preparing such calculation, the estimated NAV will be reduced by any unpaid fees and expenses payable by the Company for services provided through the Closing Date in connection with the Merger Agreement, the Transactions and the organization and capitalization of NEWCRED, including legal fees and related expenses, investment banking fees and related expenses, if any, and accounting fees and related expenses (such fees and expenses, the “Company Transaction Expenses”). Using such calculation, the parties will calculate the “Company Per Unit NAV”, which means the quotient of (i) the Closing NAV divided by (ii) the number of Company Units issued and outstanding as of the Determination Date (excluding the Cancelled Units).
Unitholders will be given the opportunity to transfer all or a portion of their Company Units to NEWCRED prior to the Closing in exchange for shares of beneficial interest of NEWCRED (such transfer, the “Rollover Transaction”). The Rollover Transaction will be effected through Subscription Agreements for a private offering that will be completed by the participating Unitholders and returned to NEWCRED (each, a “Subscription Agreement”). A form of the Subscription Agreement that will be distributed to Unitholders by NEWCRED is attached as Annex D to the Consent Solicitation Statement.
Pursuant to Section 3.6 of the LLC Agreement, whenever an action is required by applicable law or the LLC Agreement to be taken by a specified percentage in interest of Unitholders, such action shall be deemed to be valid if taken upon the written vote or written consent of those Unitholders whose Company Units represent the specified percentage of the aggregate outstanding Company Units of all Unitholders at the time. With respect to the proposed amendment and restatement of the LLC Agreement, pursuant to Section 12.1 of the LLC Agreement, such amendment and restatement requires the approval of a majority-in-interest of Unitholders. With respect to the Merger and the other Transactions, Unitholders holding 50% or more of the Company Units that are issued and outstanding must approve (i) the Merger Agreement and the Merger (pursuant to Section 18-209 of the Delaware Limited Liability Company Act (the “Delaware LLC Act”)) and (ii) the Merger and the Rollover Transaction, taken together (pursuant to Rule 17a-8 of the 1940 Act using the voting standard set forth in Section 2(a)(42) thereunder).
For the avoidance of doubt, a Unitholder’s approval of the Merger Proposal does not constitute an election of the Unitholder to participate in the Rollover Transaction. Any Unitholder who desires to participate in the Rollover Transaction must indicate such election in the Subscription Agreement that the Unitholder completes and returns to NEWCRED.
The board of directors of the Company (the “Board”) has formed a special committee of the Board (the “Special Committee”), the members of which are directors of the Board who are not “interested persons”, as defined in Section 2(a)(19) of the Investment Company Act of 1940, as amended (the “1940 Act”), of the Company (“Independent Directors”). The Special Committee was authorized to, among other things: (1) review, evaluate, consider and negotiate the terms and conditions of the Transactions, including to determine whether the Transactions are advisable and fair to and in the best interests of all Unitholders, (2) review evaluate, consider and negotiate on behalf of the Company the terms and conditions of any agreements or arrangements proposed to be entered into by the Company, (3) determine whether the Transactions contemplated by the Merger Agreement (including the Merger) satisfy all applicable requirements of Rule 17a-8 under the 1940 Act, (4) recommend to the Board what action, if any, should be taken by the Board with respect to the Transactions and (5) take such other actions as the Special Committee may deem to be necessary or appropriate for the Special Committee to discharge its duties.
We are soliciting your approval via written consent with respect to the following proposals (each, a “Proposal” and, together, the “Proposals”):
Proposal 1 (the “LLC Agreement Amendment Proposal”): To approve the amendment and restatement of the LLC Agreement for the purposes of, among other things, (i) extending the Reinvestment Investment Period until August 31, 2025, such that it would be defined in the amended and restated LLC Agreement as the period commencing on the Initial Closing Date and ending on August 31, 2025 and (ii) allowing the Company to enter into financing facilities to obtain leverage for purposes of making Reinvestment Investments. A form of the amended and restated LLC Agreement is attached as Annex A to the Consent Solicitation Statement and is marked to show the proposed changes against the LLC Agreement.
Proposal 2 (the “Merger Proposal”): To approve (i) the Merger Agreement and the Merger (pursuant to Section 18-209 of the Delaware LLC Act) and (ii) the Merger and the Rollover Transaction, taken together (pursuant to Rule 17a-8 of the 1940 Act using the voting standard set forth in Section 2(a)(42) thereunder).
The effectiveness of the LLC Agreement Amendment Proposal is contingent upon the approval of both of the above Proposals. Likewise, the Closing of the Merger is contingent upon the approval of both of the above Proposals and the satisfaction of certain other conditions.
The Rollover Transaction is contingent upon the approval of both of the above Proposals.
After careful consideration, the Board unanimously recommends, on the recommendation of the Special Committee, that Unitholders (i) “CONSENT” to the LLC Agreement Amendment Proposal and (ii) “CONSENT” to the Merger Proposal.
The foregoing items of business are more fully described in the Consent Solicitation Statement accompanying this Notice of Consent Solicitation. The solicitation is being made on the terms and subject to the conditions set forth in the accompanying Consent Solicitation Statement and the accompanying Written Consent Form.
In accordance with Section 3.6 of the LLC Agreement, your consent to the Proposals will be deemed conclusively granted upon our receipt of your executed Written Consent Form. You may change your Written Consent Form by returning a later-dated, signed Written Consent Form, in accordance with the instructions in the Written Consent Form, so that it is received by the Company before October 25, 2024 at 5:00 p.m. Eastern Time (the “Consent Deadline”). The Company reserves the right to (i) extend the Consent Deadline with respect to the Consent Solicitation or (ii) solicit and accept Written Consent Forms after the Consent Deadline.
You can submit your written consent or written objection to the Proposals in either of the following ways:
•by DocuSign; or
•by electronic mail — be sure to sign and date the enclosed Written Consent Form, then scan it and email it to the email address provided on the Written Consent Form.
Whichever method you choose, please read the enclosed Consent Solicitation Statement carefully before you submit your Written Consent Form. If you should have any questions about the Consent Solicitation materials, please
contact Sara McNaughton, Vice President at New Mountain, at GIIIconsent@newmountaincapital.com or (212) 720-0300.
Failure to submit the Written Consent Form will have the same effect as a written objection to the LLC Agreement Amendment Proposal and the Merger Proposal. If you sign and send in the Written Consent Form but do not indicate how you want to vote as to either Proposal, your Written Consent Form will be treated as a “CONSENT” to that Proposal.
| | |
By Order of the Board of Directors, |
|
/s/ John R. Kline |
|
John R. Kline Chairman of the Board, Chief Executive Officer and President |
|
| NEITHER THE SECURITIES AND EXCHANGE COMMISSION NOR ANY STATE SECURITIES REGULATORY AGENCY HAS APPROVED OR DISAPPROVED THE PROPOSALS OR OTHER TRANSACTIONS DESCRIBED IN THE ACCOMPANYING CONSENT SOLICITATION STATEMENT, PASSED UPON THE MERITS OR FAIRNESS OF THE PROPOSALS, OR PASSED UPON THE ADEQUACY OR ACCURACY OF THE DISCLOSURE IN THE CONSENT SOLICITATION STATEMENT. ANY REPRESENTATION TO THE CONTRARY CONSTITUTES A CRIMINAL OFFENSE. |
|
New Mountain Guardian III BDC, L.L.C.
1633 Broadway, 48th Floor
New York, NY 10019
(212) 720-0300
CONSENT SOLICITATION STATEMENT
This Consent Solicitation Statement, the accompanying Notice of Consent Solicitation and the accompanying Written Consent Form (collectively, the “Consent Solicitation”) are being furnished to all members holding limited liability company units (“Company Units”, and such members, “Unitholders”) of New Mountain Guardian III BDC, L.L.C., a Delaware limited liability company (the “Company”), in connection with the solicitation of written consents authorized by the Board of Directors (the “Board” and each member thereof, a “Director” and collectively, the “Directors”) of the Company to take action without a meeting related to the proposals described herein. This Consent Solicitation is dated October 11, 2024, and is also expected to be first distributed to Unitholders on or about October 11, 2024.
First, pursuant to the Company’s Fourth Amended and Restated Limited Liability Company Agreement, dated as of June 28, 2023 (the “LLC Agreement”), the Company’s investment period ended on July 15, 2023, which is the four-year anniversary of the date the Company first accepted capital commitments (each, a “Capital Commitment”) from Unitholders (such investment period, the “Investment Period”, and the date on which the Company first accepted Capital Commitments from Unitholders, the “Initial Closing Date”). The Company now seeks to amend and restate the LLC Agreement to, among other things, extend the Investment Period until August 31, 2025 for purposes of allowing the Company to retain and use the realized proceeds from the sale or repayment of its investments for making additional investments and paying Company expenses as set forth in Section 4.1(c) of the LLC Agreement (such extended period, the “Reinvestment Investment Period”) and to allow the Company to enter into financing facilities to obtain leverage for purposes of making additional investments with such realized proceeds during the Reinvestment Investment Period (such investments, the “Reinvestment Investments”). All other references to the Investment Period in the LLC Agreement, as amended and restated as described above, would remain unchanged. A form of the amended and restated LLC Agreement is attached as Annex A to this Consent Solicitation Statement and is marked to show the proposed changes against the LLC Agreement.
Second, pursuant to the terms of that certain Agreement and Plan of Merger, dated as of October 11, 2024 (as may be amended from time to time, the “Merger Agreement”), by and between the Company, New Mountain Private Credit Fund, a Maryland statutory trust (“NEWCRED”), and, solely for purposes of Article V, Section 7.2, Section 8.2 Section 8.3 and Article XI of the Merger Agreement (as further described below), New Mountain Finance Advisers, L.L.C., a Delaware limited liability company and the investment adviser to the Company and NEWCRED (“NMFA”), the Company seeks to merge with and into NEWCRED, with NEWCRED continuing as the surviving company (the “Merger” and, together with the proposed amendment and restatement of the LLC Agreement, the “Transactions”).
As described above, NMFA has executed the Merger Agreement solely for purposes of Article V, Section 7.2, Section 8.2, Section 8.3 and Article XI thereof. These provisions of the Merger Agreement include (i) the representations and warranties made by NMFA to the Company and NEWCRED, (ii) the covenants of NMFA to assist the Company and NEWCRED in preparing and filing certain documents with the SEC, including the Consent Solicitation Statement, (iii) the Company closing condition relating to the accuracy of the representations and warranties made by NMFA, (iv) the NEWCRED closing condition relating to the accuracy of the representations and warranties made by NMFA and (v) the general provisions of the Merger Agreement.
The effectiveness of the proposed amendment and restatement of the LLC Agreement as described above is contingent upon receipt of Unitholder approval of (i) the proposed amendment and restatement of the LLC Agreement and (ii) the Merger Agreement and the transactions contemplated thereby, including the Merger (such approval, the “Unitholder Approval”). Likewise, the closing of the Merger (the “Closing”) is contingent upon the receipt of the Unitholder Approval and the satisfaction of certain other conditions.
Assuming the Unitholder Approval is received, the proposed amendment and restatement of the LLC Agreement will be effective on the date such amendment and restatement is entered into by the Company, which the Company expects to occur on or shortly after the date on which the Unitholder Approval is received. The effectiveness of the proposed amendment and restatement of the LLC Agreement is not subject to any other terms and conditions.
With respect to the Merger and the other Transactions, assuming the Unitholder Approval is received, at the date and time when the Merger becomes effective as specified in the (i) certificate of merger filed with the Secretary of State of the State of Delaware and (ii) the articles of merger filed with the State Department of Assessments and Taxation of the State of Maryland (such time, the “Effective Time”), each Company Unit issued and outstanding immediately prior to the Effective Time (other than Company Units owned by NEWCRED or any of its consolidated subsidiaries (the “Cancelled Units”)) will be converted into the right to receive an amount in cash equal to the Company Per Unit NAV (as defined below) (the “Merger Consideration”). The effectiveness of the Merger is subject to the terms and conditions set forth in the Merger Agreement.
Under the Merger Agreement, on a date which is no earlier than forty-eight (48) hours (excluding Sundays and holidays) prior to the Effective Time (the “Determination Date”), the Company will deliver to NEWCRED a calculation of its estimated net asset value (“NAV”), calculated in good faith as of the Determination Date and based on the same assumptions and methodologies, and applying the same categories of adjustments to NAV, historically used by the Company in preparing the calculation of the NAV per Company Unit (with an accrual for any dividend declared by the Company and not yet paid) (the “Closing NAV”). In addition, the Company will utilize the services of one or more third-party valuation agents in preparing the valuation of each material security or other asset of the Company that (i) does not have a readily available market quotation and (ii) has been given a risk rating below the score of “4A” based on its operating performance and underlying business characteristics as of September 30, 2024. In preparing such calculation, the estimated NAV will be reduced by any unpaid fees and expenses payable by the Company for services provided through the Closing Date in connection with the Merger Agreement, the Transactions and the organization and capitalization of NEWCRED, including legal fees and related expenses, investment banking fees and related expenses, if any, and accounting fees and related expenses (such fees and expenses, the “Company Transaction Expenses”). Using such calculation, the parties will calculate the “Company Per Unit NAV”, which means the quotient of (i) the Closing NAV divided by (ii) the number of Company Units issued and outstanding as of the Determination Date (excluding the Cancelled Units).
Unitholders will be given the opportunity to transfer all or a portion of their Company Units to NEWCRED prior to the Closing in exchange for shares of beneficial interest of NEWCRED (such transfer, the “Rollover Transaction”). The Rollover Transaction will be effected through Subscription Agreements for a private offering that will be completed by the participating Unitholders and returned to NEWCRED (each, a “Subscription Agreement”). A form of the Subscription Agreement that will be distributed to Unitholders by NEWCRED is attached as Annex D to this Consent Solicitation Statement.
Pursuant to Section 3.6 of the LLC Agreement, whenever an action is required by applicable law or the LLC Agreement to be taken by a specified percentage in interest of Unitholders, such action shall be deemed to be valid if taken upon the written vote or written consent of those Unitholders whose Company Units represent the specified percentage of the aggregate outstanding Company Units of all Unitholders at the time. With respect to the proposed amendment and restatement of the LLC Agreement, pursuant to Section 12.1 of the LLC Agreement, such amendment and restatement requires approval of a majority-in-interest of Unitholders. With respect to the Merger and the other Transactions, Unitholders holding 50% or more of the Company Units that are issued and outstanding must approve (i) the Merger Agreement and the Merger (pursuant to Section 18-209 of the Delaware Limited Liability Company Act (the “Delaware LLC Act”)) and (ii) the Merger and the Rollover Transaction, taken together (pursuant to Rule 17a-8 of the 1940 Act using the voting standard set forth in Section 2(a)(42) thereunder).
For the avoidance of doubt, a Unitholder’s approval of the Merger Proposal does not constitute an election of the Unitholder to participate in the Rollover Transaction. Any Unitholder who desires to participate in the Rollover Transaction must indicate such election in the Subscription Agreement that the Unitholder completes and returns to NEWCRED.
The Board has formed a special committee of the Board (the “Special Committee”), the members of which are directors of the Board who are not “interested persons”, as defined in Section 2(a)(19) of the Investment Company Act of 1940, as amended (the “1940 Act”), of the Company (“Independent Directors”). The Special Committee was authorized to, among other things: (1) review, evaluate, consider and negotiate the terms and conditions of the Transactions, including to determine whether the Transactions are advisable and fair to and in the best interests of all Unitholders, (2) review evaluate, consider and negotiate on behalf of the Company the terms and conditions of any agreements or arrangements proposed to be entered into by the Company, (3) determine whether the Transactions contemplated by the Merger Agreement (including the Merger) satisfy all applicable requirements of Rule 17a-8 under the 1940 Act (“Rule 17a-8”), (4) recommend to the Board what action, if any, should be taken by the Board with respect to the Transactions and (5) take such other actions as the Special Committee may deem to be necessary or appropriate for the Special Committee to discharge its duties.
We are soliciting your approval via written consent with respect to the following proposals (each, a “Proposal” and, together, the “Proposals”):
Proposal 1 (the “LLC Agreement Amendment Proposal”): To approve the amendment and restatement of the LLC Agreement for the purposes of, among other things, (i) extending the Reinvestment Investment Period until August 31, 2025, such that it would be defined in the amended and restated LLC Agreement as the period commencing on the Initial Closing Date and ending on August 31, 2025 and (ii) allowing the Company to enter into financing facilities to obtain leverage for purposes of making Reinvestment Investments. A form of the amended and restated LLC Agreement is attached as Annex A to this Consent Solicitation Statement and is marked to show the proposed changes against the LLC Agreement.
Proposal 2 (the “Merger Proposal”): To approve (i) the Merger Agreement and the Merger (pursuant to Section 18-209 of the Delaware LLC Act) and (ii) the Merger and the Rollover Transaction, taken together (pursuant to Rule 17a-8 of the 1940 Act using the voting standard set forth in Section 2(a)(42) thereunder).
The effectiveness of the LLC Agreement Proposal is contingent upon the approval of both of the above Proposals. Likewise, the Closing of the Merger is contingent upon the approval of both of the above Proposals and the satisfaction of certain other conditions.
The Rollover Transaction is contingent upon the approval of both of the above Proposals.
After careful consideration, the Board unanimously recommends, on the recommendation of the Special Committee, that Unitholders (i) “CONSENT” to the LLC Agreement Amendment Proposal and (ii) “CONSENT” to the Merger Proposal.
The Board has decided to authorize the solicitation of consent by notice rather than calling a meeting of Unitholders in order to eliminate the costs and management time involved in holding such a meeting. Pursuant to Section 18-302(d) of the Delaware LLC Act, unless otherwise provided in a limited liability company’s operating agreement, on any matter that is to be voted on by its members, the members may take such action without a meeting and without a vote if consented to, in writing, or by electronic transmission by members having not less than the minimum number of votes that would be necessary to authorize or take such action at a meeting at which all members of the limited liability company entitled to vote thereon were present and voted.
Section 3.6 of the LLC Agreement, in pertinent part states: “Whenever action is required by applicable law or this Agreement to be taken by a specified percentage in interest of the Members (or any class or group of Members), such action shall be deemed to be valid if taken upon the written vote or written consent of those Members (or those Members included in such class or group) whose Units represent the specified percentage of the aggregate outstanding Units of all Members (or all Members included in such class or group) at the time. Each Member shall be entitled to one vote for each Unit held on all matters submitted to a vote of the Members. For these purposes, a ‘majority-in-interest’ shall mean a percentage in interest in excess of 50%.”
Unitholders as of the close of business on October 11, 2024 (the “Company Record Date”) are entitled to submit a Written Consent Form. Unitholders representing a majority-in-interest of Unitholders must consent to the LLC Agreement Amendment Proposal, and Unitholders holding 50% or more of the Company Units that are issued and
outstanding must consent to the Merger Proposal, in order for the Proposals to be approved. As of the Company Record Date, the Company had 114,906,527 Company Units outstanding and approximately 95 members holding such Company Units. There are no preferred Company Units (“Preferred Units”) outstanding. The Consent Solicitation materials (consisting of this Consent Solicitation Statement, the accompanying Notice of Consent Solicitation and the accompanying Written Consent Form) are being sent to all Unitholders on or about October 11, 2024.
Unitholders who wish to consent or object to the Proposals must submit their properly completed and executed Written Consent Forms by electronic mail or DocuSign, in each case in accordance with the instructions on the Written Consent Form. The Company reserves the right (but is not obligated) to accept any Written Consent Form received by any other reasonable means or in any form that reasonably evidences the consent or objection to the Proposals.
Your consent will be deemed effective when received. However, you may change your Written Consent Form by returning a later-dated, signed Written Consent Form to the Company, in accordance with the instructions in the Written Consent Form, so that it is received before October 25, 2024 at 5:00 p.m. Eastern Time (the “Consent Deadline”). The Company reserves the right to (i) extend the Consent Deadline with respect to the Consent Solicitation or (ii) solicit and accept Written Consent Forms after the Consent Deadline.
NEITHER THE SECURITIES AND EXCHANGE COMMISSION (THE “SEC”) NOR ANY STATE SECURITIES REGULATORY AGENCY HAS APPROVED OR DISAPPROVED THE PROPOSALS OR OTHER TRANSACTIONS DESCRIBED IN THE ACCOMPANYING CONSENT SOLICITATION STATEMENT, PASSED UPON THE MERITS OR FAIRNESS OF THE PROPOSALS OR PASSED UPON THE ADEQUACY OR ACCURACY OF THE DISCLOSURE IN THE CONSENT SOLICITATION STATEMENT. ANY REPRESENTATION TO THE CONTRARY CONSTITUTES A CRIMINAL OFFENSE.
Requests for copies of the Consent Solicitation materials should be directed to Sara McNaughton, Vice President at New Mountain, at GIIIconsent@newmountaincapital.com or (212) 720-0300.
The final results of the Consent Solicitation will be published in a Current Report on Form 8-K by the Company. The Consent Solicitation and the Current Report on Form 8-K will constitute notice of taking of action without a meeting, as permitted by applicable law and Section 3.6 of the LLC Agreement.
All questions as to the form of all documents and the validity and eligibility (including time of receipt) and acceptance of Written Consent Forms and changes to Written Consent Forms will be determined by the Company in its sole discretion, which determination will be final and binding.
Changes to Written Consent Forms
Written Consent Forms may be changed by returning a later-dated, signed Written Consent Form to the Company, in accordance with the instructions in the Written Consent Form, so that it is received prior to the Consent Deadline. No Written Consent Forms may be changed after the Consent Deadline. The Company reserves the right to (i) extend the Consent Deadline with respect to the Consent Solicitation or (ii) solicit and accept Written Consent Forms after the Consent Deadline.
Solicitation of Consents
The Company is sending you this Consent Solicitation Statement in connection with its solicitation of the Unitholder Approval of the Proposals. Except as otherwise described in the section titled “Description of the Side Letter Agreement”, the cost of the Consent Solicitation will be borne by the Company. None of the Company, NEWCRED or NMFA has retained a solicitor for this purpose.
No Appraisal Rights
Under applicable Delaware law and the LLC Agreement, the Unitholders are not entitled to appraisal rights with respect to the Proposals, and the Company will not independently provide Unitholders with any such rights.
Non-Votes and Objections
Because Unitholders representing a majority-in-interest of the Unitholders must consent to the LLC Agreement Amendment Proposal, and Unitholders holding 50% or more of the Company Units that are issued and outstanding must consent to the Merger Proposal, in order for the Proposals to be approved, non-votes (essentially, Unitholders who do not respond) and objections have the effect of a vote against the Proposals.
SUMMARY TERM SHEET
This summary highlights selected information contained elsewhere in this Consent Solicitation Statement and may not contain all of the information that is important to you. You should read this entire Consent Solicitation Statement carefully, including the “Risk Factors”, for a more complete understanding of the Merger. In particular, you should read the annexes attached to this Consent Solicitation Statement, including the Merger Agreement, a copy of which is attached as Annex B hereto, as it is the legal document that governs the Merger. The discussion in this Consent Solicitation Statement, which includes the material terms of the Merger and the principal terms of the Merger Agreement, is subject to, and is qualified in its entirety by reference to, the Merger Agreement. See the section entitled “Where You Can Find More Information”.
•The Proposals.
◦Proposal 1 - LLC Agreement Amendment Proposal. The Company is asking Unitholders to consent to the amendment and restatement of the LLC Agreement for the purposes of, among other things, (i) extending the Reinvestment Investment Period until August 31, 2025, such that it would be defined in the amended and restated LLC Agreement as the period commencing on the Initial Closing Date and ending on August 31, 2025 and (ii) allowing the Company to enter into financing facilities to obtain leverage for purposes of making Reinvestment Investments.
◦Proposal 2 - Merger Proposal. The Company is asking Unitholders to consent to the Merger Proposal pursuant to which (i) the Merger Agreement and the Merger would be approved pursuant to Section 18-209 of the Delaware LLC Act and (ii) the Merger and the Rollover Transaction, taken together, would be approved pursuant to Rule 17a-8 of the 1940 Act using the voting standard set forth in Section 2(a)(42) thereunder.
•The Parties to the Merger Agreement.
◦The Company. The Company was formed on May 22, 2019. The Company is a closed-end, non-diversified management investment company that has elected to be regulated as a business development company (“BDC”) under the 1940 Act. The Company has elected to be treated, and intends to comply with the requirements to continue to qualify annually thereafter, for U.S. federal income tax purposes as a regulated investment company (“RIC”) under Subchapter M of the Internal Revenue Code of 1986, as amended (the “Code”).
The Company is managed by NMFA, a wholly-owned subsidiary of New Mountain Capital Group, L.P., a Delaware limited partnership (“NMC”). NMFA manages the Company’s day-to-day operations and provides the Company with investment advisory and management services. New Mountain Finance Administrator, L.L.C., a Delaware limited liability company (the “Company Administrator”), a wholly-owned subsidiary of NMC, provides the administrative services necessary to conduct the Company’s day-to-day operations. The Company Administrator also maintains, or oversees the maintenance of, the Company’s consolidated financial records, reports delivered to Unitholders and reports filed with the SEC. The Company Administrator performs the calculation and publication of the value of the Unitholders’ capital, the payment of expenses and oversees the performance of various third-party service providers and the preparation and filing of the Company’s tax returns.
The Company focuses on providing direct lending solutions to U.S. upper middle market companies backed by top private equity sponsors. The Company’s investment objective is to generate current income and capital appreciation through the sourcing and origination of senior secured loans and select junior capital positions to growing businesses in defensive industries that offer attractive risk-adjusted returns. The Company’s differentiated investment approach leverages the deep sector knowledge and operating resources of NMC.
The Company primarily invests in senior secured debt of U.S. sponsor-backed, middle market companies. The Company defines middle market companies as those with annual earnings before interest, taxes, depreciation and amortization (“EBITDA”) of $10.0 million to $200.0 million. The Company focus is on
defensive growth businesses that generally exhibit the following characteristics: (i) acyclicality, (ii) sustainable secular growth drivers, (iii) niche market dominance and high barriers to competitive entry, (iv) recurring revenue and strong free cash flow, (v) flexible cost structures and (vi) seasoned management teams. Senior secured loans may include traditional first lien loans or unitranche loans. The Company invests a significant portion of its portfolio in unitranche loans, which are loans that combine both senior and subordinated debt, generally in a first-lien position. Because unitranche loans combine characteristics of senior and subordinated debt, they have risks similar to the risks associated with secured debt and subordinated debt. Certain unitranche loan investments may include “last-out” positions, which generally heighten the risk of loss. In some cases, the Company’s investments may also include equity interests.
◦NEWCRED. NEWCRED was formed on August 19, 2024. NEWCRED is a closed-end, non-diversified management investment company that has elected to be regulated as a BDC under the 1940 Act. NEWCRED intends to elect to be treated, and intends to comply with the requirements to continue to qualify annually thereafter, for U.S. federal income tax purposes as a RIC under Subchapter M of the Code. NEWCRED is externally managed by its investment adviser, NMFA, an affiliate of NEWCRED’s sponsor, New Mountain Capital, L.L.C., a Delaware limited liability company (“New Mountain”).
Under normal circumstances, NEWCRED anticipates to invest at least 80% of its total assets in private credit investments (i.e., loans, bonds and other credit instruments that are issued in private offerings or issued by private companies). Under normal circumstances, NEWCRED primarily expects (either directly or indirectly through one or more of NEWCRED’s subsidiaries) to make or originate debt investments in companies that NMFA believes are “defensive growth” companies in non-cyclical industry niches where NMFA has developed strong proprietary research and operational advantages. NEWCRED’s investment strategy will focus on primary originations, but it may also include secondary market purchases if opportunities arise. While the relative amount of NEWCRED’s investments in primary originations and secondary market purchase is expected to vary over time, NEWCRED expects the majority of its investments in the near future will be in primary originations.
NEWCRED will predominantly target investments in U.S. middle market businesses. NEWCRED defines middle market businesses as those businesses with annual EBITDA between $10.0 million and $200.0 million. NEWCRED’s primary focus is in defensive growth companies which NEWCRED defines as generally exhibiting the following characteristics: (i) acyclicality, (ii) sustainable secular growth drivers, (iii) nice market dominance and high barriers to competitive entry, (iv) recurring revenue and strong free cash flow, (v) flexible cost structures and (vi) seasoned management teams. The form of NEWCRED’s investments may include first liens or unitranche loans, or, to a lesser extent, second liens and passive preferred equity. NEWCRED will not invest in real property or hold equity in a U.S. real property holding company.
NEWCRED will be structured as a perpetual-life BDC, meaning it is an investment vehicle of indefinite duration whose shares are intended to be sold monthly on a continuous basis at a price generally equal to its monthly NAV per share. NEWCRED believes its structure as a perpetual-life BDC will allow it to originate, acquire, finance and manage its investment portfolio in an active and flexible manner and that such structure will be advantageous to shareholders, as NEWCRED is not limited by a pre-determined operational period and the need to liquidate assets, potentially in an unfavorable market, to satisfy a liquidity event at the end of that period.
◦NMFA. NMFA was formed on October 12, 2010 and is a wholly-owned subsidiary of NMC. NMC is a global investment firm with approximately $50 billion of assets under management and a track record of investing in the middle market. NMC focuses on investing in defensive growth companies across its private equity, credit and net lease investment strategies. NMFA manages the Company’s day-to-day operations and provides the Company with investment and advisory management services.
•Merger Structure. Pursuant to the terms of the Merger Agreement, at the Effective Time, the Company will be merged with and into NEWCRED, with NEWCRED continuing as the surviving company. NEWCRED will continue its existence as a statutory trust under the laws of the State of Maryland. As of the Effective Time, the
separate limited liability company existence of the Company will cease. See the section entitled “Description of the Merger Agreement - Structure of the Merger”.
•Rollover Transaction. Unitholders will be given the opportunity prior to the Closing to participate in the Rollover Transaction. Unitholders that elect to participate in the Rollover Transaction will transfer all or a portion of their Company Units to NEWCRED prior to the Closing in exchange for NEWCRED Shares. Accordingly, Unitholders that elect to participate in the Rollover Transaction will hold all or a portion of their Company Units in the form of NEWCRED Shares at the Closing (such Company Units, the “Exchanged Company Units”). These Unitholders will not receive any Merger Consideration in respect of the Exchanged Company Units at the Closing. The Rollover Transaction will be effected through Subscription Agreements. A form of the Subscription Agreement that will be distributed to Unitholders by NEWCRED is attached as Annex D to this Consent Solicitation Statement.
The various options that a Unitholder will have with respect to the Merger and the Rollover Transaction are summarized below.
•Merger Consideration. At the Effective Time, each issued and outstanding Company Unit (except for Cancelled Units) will be converted into the right to receive the Merger Consideration (i.e., an amount of cash equal to the Company Per Unit NAV). The Merger Consideration will be paid to Unitholders by NEWCRED.
Under the Merger Agreement, on the Determination Date, the Company will deliver to NEWCRED a calculation of its estimated Closing NAV, as reduced by any Company Transaction Expenses, calculated in
good faith as of the Determination Date and based on the same assumptions and methodologies, and applying the same categories of adjustments to NAV, historically used by the Company in preparing the calculation of the NAV per share of Company Units (with an accrual for any dividend declared by the Company and not yet paid). The Company will update the calculation of the Closing NAV in the event that the Closing is subsequently materially delayed or there is a material change to the Closing NAV prior to the Closing (including any dividend declared after the Determination Date but prior to Closing) and as needed to ensure the Closing NAV is determined within forty-eight (48) hours (excluding Sundays and holidays) prior to the Effective Time. In addition, the Company will utilize the services of one or more third-party valuation agents in preparing the valuation of each material security or other asset of the Company that (i) does not have a readily available market quotation and (ii) has been given a risk rating below the score of “4A” based on its operating performance and underlying business characteristics as of September 30, 2024. The Board, including a majority of the Independent Directors, will be required to approve, and the chief financial officer of the Company will certify in writing to NEWCRED, the calculation of the Closing NAV.
Using such calculation, the parties will calculate the “Company Per Unit NAV”, which means the quotient of (i) the Closing NAV divided by (ii) the number of Company Units issued and outstanding as of the Determination Date (excluding the Cancelled Units). See the section entitled “Description of the Merger Agreement - Merger Consideration”.
•Market Price of Securities. There is currently no market for Company Units or shares of beneficial interest of NEWCRED (each, a “NEWCRED Share” and, together, the “NEWCRED Shares”), and the Company and NEWCRED do not expect that a market for Company Units or NEWCRED Shares will develop in the future. The Company and NEWCRED are prohibited under the 1940 Act from selling the Company Units and the NEWCRED Shares, respectively, at an offering price, after deducting selling commissions and dealer manager fees, that is below their respective NAV per unit or share unless equityholder approval is obtained.
◦The following table presents the most recently determined Company Per Unit NAV.
| | | | | |
Company Per Unit NAV as of June 30, 2024 | $8.00 |
◦NEWCRED has not commenced its investment activities as of the date of this Consent Solicitation. Therefore, no NAV has been established for the NEWCRED Shares.
•Risks Relating to the Merger. The Merger and the other Transactions are subject to, among others, the following risks. Unitholders should carefully consider these risks before providing their consent to the Merger.
◦Because the Company Per Unit NAV may fluctuate, Unitholders cannot be sure of the exact amount of the Merger Consideration they will receive until the date on which the Closing actually occurs (the “Closing Date”).
◦The announcement and pendency of the Merger Agreement could negatively affect the Company Per Unit NAV and, therefore, the Merger Consideration that Unitholders will receive.
◦If the Merger closes, the Merger Consideration that Unitholders will receive may be less than the value Unitholders would receive if they held such Company Units until the end of the term of the Company.
◦If the Merger does not close, the Company will not benefit from the expenses incurred in its pursuit of the Merger.
◦Litigation that may be filed against NEWCRED or the Company in connection with the Merger, regardless of its merits, could result in substantial costs and could delay or prevent the Merger from being completed.
◦The termination of the Merger Agreement could negatively impact the Company.
◦The Merger is subject to closing conditions, including receipt of the Unitholder Approval and NEWCRED’s ability to pay the aggregate Merger Consideration and all fees and expenses expected to be
borne by NEWCRED in connection with the Merger and the other Transactions, that, if not satisfied or waived, will result in the Merger not being completed, which may result in material adverse consequences to the Company’s business and operations.
◦The Company may, to the extent legally allowed, waive one or more conditions to the Merger without resoliciting the Unitholder Approval.
◦The Company will be subject to operational uncertainties and contractual restrictions while the Merger is pending, including restrictions on pursuing alternatives to the Merger.
◦The Merger Agreement contains provisions that could discourage or make it difficult for a third party to acquire the Company prior to the completion of the Merger.
◦If the Merger and Rollover Transaction do not together qualify as a tax-deferred reorganization under Section 368(a) of the Code, Unitholders participating in the Rollover Transaction may be required to pay substantial U.S. federal income taxes.
See the section entitled “Risk Factors – Risks Relating to the Merger” below for a more detailed discussion of these factors.
•Tax Consequences of the Merger. The Merger, together with the Rollover Transaction, is intended to be treated as a reorganization pursuant to Section 368(a) of the Code. However, the receipt of the Merger Consideration in the Merger is expected to be taxable to Unitholders. Unitholders who participate in the Merger will be treated as having sold their Company Units in a taxable sale and will generally recognize gain or loss equal to the difference between the cash received and the basis in such Unitholder’s Company Units. This gain or loss will generally be capital gain or loss, and will be long-term capital gain or loss if, as of the effective date of the Merger, the holding period for such Company Units is greater than one year.
You should read the section entitled “Certain Material U.S. Federal Income Tax Consequences of the Merger” for a more complete discussion of certain material U.S. federal income tax consequences of the Merger. You are also encouraged to consult your own tax advisors regarding the consequences of the Merger to you under U.S. federal, state, local and/or non-U.S. tax laws, in light of your particular circumstances. See the section entitled “Certain Material U.S. Federal Income Tax Considerations”.
•Special Committee and Board Recommendation.
◦Board Recommendation of the LLC Agreement Amendment Proposal. After careful consideration, the Board, on the recommendation of the Special Committee, unanimously recommends that Unitholders “CONSENT” to the LLC Agreement Amendment Proposal.
◦Board Recommendation of the Merger Proposal. After careful consideration, the Board, on the recommendation of the Special Committee, unanimously recommends that Unitholders “CONSENT” to the Merger Proposal.
•Consent Required. Each Company Unit held by a holder of record as of the Company Record Date has one vote per Company Unit held on each Proposal to be considered.
◦The LLC Agreement Amendment Proposal. The LLC Agreement Amendment Proposal requires the affirmative consent of a majority-in-interest of the Unitholders as of the close of business on the Company Record Date. Abstentions will have the same effect as responding “OBJECT” to the LLC Agreement Amendment Proposal. See the section entitled “Proposal 1 - Approval of the LLC Agreement Amendment Proposal”.
◦The Merger Proposal. The Merger Proposal requires the affirmative consent of Unitholders holding 50% or more of the Company Units that are issued and outstanding as of the close of business on the Company Record Date. Abstentions will have the same effect as responding “OBJECT” to the Merger Proposal. See the section entitled “Proposal 2 - Approval of the Merger Proposal”.
•Completion of the Merger. As more fully described elsewhere in this Consent Solicitation Statement and in the Merger Agreement, the completion of the Merger depends on a number of conditions being satisfied or, where legally permissible, waived. For information on the conditions that must be satisfied or waived for the Merger to occur, see the section entitled “Description of the Merger Agreement – Conditions to the Closing of the Merger”. While there can be no assurance as to the exact timing of the Merger, or that the Merger will be completed at all, the Company and NEWCRED are working to complete the Merger in December 2024. It is currently expected that the Merger will be completed promptly following receipt of the Unitholder Approval and the satisfaction (or, to the extent legally permitted, waiver) of the closing conditions set forth in the Merger Agreement. See the section entitled “Description of the Merger Agreement - Merger Closing: Completion of the Merger”.
•Termination of the Merger. The Merger Agreement contains certain termination rights for the Company and NEWCRED, discussed below in the section entitled “Description of the Merger – Termination of the Merger Agreement”.
•Reasons for the Merger. In considering the Merger and the other Transactions and the terms of the Merger Agreement, the Special Committee and the Board consulted with their legal advisors, as well as management of NMFA, and considered numerous factors.
The material factors considered by the Special Committee and the Board in concluding that the Merger and the other Transactions and the terms of the Merger Agreement are in the best interest of the Company and Unitholders included, among others:
◦the combined company is expected to benefit from return advantages through the investment of new capital and the reinvestment of returns on the Company’s existing portfolio into new opportunities, as compared to the run-off/liquidation scenario that would otherwise apply to the Company without the contemplated Merger and the other Transactions;
◦the Merger allows for immediate liquidity for Unitholders who desire it as well as enhanced liquidity to Unitholders who continue their investment through the combined company’s anticipated tender offers;
◦the acquisition of a known and diversified portfolio of well-performing assets previously managed by NMFA;
◦operational synergies and expected efficiencies of the combined company as a result of its acquisition of a known portfolio and the fact that it will not have to devote resources to any efforts related to winding down or liquidating the Company’s portfolio and operations;
◦NEWCRED offers an investment strategy consistent with that of the Company; and
◦the option of Unitholders to obtain immediate liquidity as compared to the run-off/liquidation of the Company’s portfolio over time.
The foregoing list does not include all of the factors that the Special Committee and the Board considered in approving the Merger and the other Transactions and the Merger Agreement, and each member of the Special Committee and the Board may have assigned different weights to different factors. In addition, the members of the Special Committee and the Board may have individually considered factors that are not listed here, or not individually considered certain factors that are not listed here.
•Management of the Combined Company. Subject to applicable law, the trustees and officers of NEWCRED immediately prior to the Merger will remain the trustees and officers of the combined company after the Effective Time, and will hold office until their respective successors are duly elected and qualify, or their earlier death, resignation, removal or adjudication of legal incompetence. Following the Merger, NMFA will continue to be the investment adviser to NEWCRED and the investment advisory agreement by and between NEWCRED and NMFA will remain in effect.
•Appraisal Rights. Under applicable Delaware law and the LLC Agreement, the Unitholders are not entitled to appraisal rights with respect to the Merger Proposal, and the Company will not independently provide Unitholders with any such rights.
SUPPLEMENTAL FINANCIAL INFORMATION
In May 2020, the SEC adopted Rule 6-11 under Regulation S-X, which eliminated the requirement to provide pro forma financial information for fund acquisitions if certain supplemental information is disclosed, as described in Rule 6-11(d) under Regulation S-X (“Rule 6-11(d)”). The Company believes that the disclosure in this Consent Solicitation Statement meets the supplemental disclosure requirements set forth in Rule 6-11(d) because: (1) this Consent Solicitation Statement includes a pro forma fee table, showing (a) the pre-transaction fee structure of the Company and NEWCRED and (b) the post-transaction fee structure of the combined company, (2) the Company has determined that the Merger would not result in a material change in the Company’s investment portfolio due to investment restrictions and (3) the material differences between the accounting policies of the Company and NEWCRED are more fully described and disclosed in the following paragraph.
NEWCRED’s accounting policies will be substantially similar to the accounting policies of the Company. The only expected material differences between these accounting policies relate to the treatment of the organizational and offering expenses of NEWCRED and the Company. More specifically, the organizational and offering expenses of NEWCRED are expected to be borne by NMFA initially, and then reimbursed by NEWCRED in accordance with NEWCRED’s Expense Support and Conditional Reimbursement Agreement with NMFA. As a result, NEWCRED will not carry any organizational or offering expenses on its balance sheet until a reimbursement payment has been determined. By contrast, all organizational and offering expenses of the Company are reflected on its balance sheet once incurred.
QUESTIONS AND ANSWERS ABOUT THE CONSENT SOLICITATION AND THE PROPOSALS
The questions and answers below highlight only selected information from this Consent Solicitation Statement regarding the Consent Solicitation and the Proposals. They do not contain all of the information that may be important to you. You should carefully read this entire Consent Solicitation Statement, as well as the Notice of Consent Solicitation, the Written Consent Form and the other documents referred to in this Consent Solicitation Statement (including the annexes), to fully understand the Consent Solicitation and the Proposals.
Questions and Answers about the Consent Solicitation
Q: Why am I receiving the Consent Solicitation materials?
A: On October 11, 2024, the Company entered into a merger agreement providing for the merger of the Company with and into NEWCRED, with NEWCRED continuing as the surviving company. A copy of the Merger Agreement is attached to this Consent Solicitation Statement as Annex B and is incorporated by reference herein. The Merger Agreement also contemplates the amendment and restatement of the LLC Agreement for the purposes of, among other things, (i) extending the Reinvestment Investment Period of the Company until August 31, 2025, such that it would be defined in the amended and restated LLC Agreement as the period commencing on the Initial Closing Date and ending on August 31, 2025 and (ii) allowing the Company to enter into financing facilities to obtain leverage for purposes of making Reinvestment Investments. A marked copy of the proposed amended and restated LLC Agreement, as described above, is attached to this Consent Solicitation Statement as Annex A and is incorporated by reference herein.
In order to complete the Merger, Unitholders must approve (i) the proposed amendment and restatement of the LLC Agreement as described above, (ii) the Merger Agreement and the transactions contemplated thereby, including the Merger and (iii) any other matters required to be approved or adopted by Unitholders in order to effect the Transactions. See the section entitled “Description of the Merger Agreement – Conditions to the Closing of the Merger”. You are receiving the Consent Solicitation materials in connection with the solicitation by the Board of the consent of Unitholders to these Proposals.
The Consent Solicitation materials, which you should read carefully and in their entirety, contain important information about the Merger, the Merger Agreement, the proposed amendment and restatement of the LLC Agreement, the Consent Solicitation and the Proposals to be considered therein.
Q: What am I being asked to approve?
A: Unitholders are being asked to deliver written consents to approve:
•The LLC Agreement Amendment Proposal, in which the LLC Agreement would be amended and restated to, among other things, (i) extend the Reinvestment Investment Period until August 31, 2025, such that it would be defined in the amended and restated LLC Agreement as the period commencing on the Initial Closing Date and ending on August 31, 2025 and (ii) allow the Company to enter into financing facilities to obtain leverage for purposes of making Reinvestment Investments. A form of the amended and restated LLC Agreement is attached as Annex A to this Consent Solicitation Statement and is marked to show the proposed changes against the LLC Agreement.
•The Merger Proposal, in which (i) the Merger Agreement (a copy of which is attached as Annex B) and the Merger would be approved pursuant to Section 18-209 of the Delaware LLC Act and (ii) the Merger and the Rollover Transaction, taken together, would be approved pursuant to Rule 17a-8 of the 1940 Act using the voting standard set forth in Section 2(a)(42) thereunder. For the avoidance of doubt, a Unitholder’s approval of the Merger Proposal does not constitute an election of the Unitholder to participate in the Rollover Transaction. Thus, any Unitholder who desires to participate in the Rollover Transaction must indicate such election in the Subscription Agreement that the Unitholder completes and returns to NEWCRED.
Q: What is the recommendation of the Board with respect to the LLC Agreement Amendment Proposal?
A: The Board, on the recommendation of the Special Committee, unanimously recommends that Unitholders “CONSENT” to the LLC Agreement Amendment Proposal.
Q: What is the recommendation of the Board with respect to the Merger Proposal?
A: The Board, on the recommendation of the Special Committee, unanimously recommends that Unitholders “CONSENT” to the Merger Proposal.
Q: What is the composition and purpose of the Special Committee?
A: The Special Committee consists of Messrs. Alfred F. Hurley, Jr., David Ogens and Rome G. Arnold III, each of whom are Independent Directors of the Company. Mr. Arnold is the chairman of the Special Committee. The Special Committee was authorized to, among other things: (1) review, evaluate, consider and negotiate the terms and conditions of the Transactions, including to determine whether the Transactions are advisable and fair to and in the best interests of all Unitholders, (2) review evaluate, consider and negotiate on behalf of the Company the terms and conditions of any agreements or arrangements proposed to be entered into by the Company, (3) determine whether the Transactions satisfy all applicable requirements of Rule 17a-8, (4) recommend to the Board what action, if any, should be taken by the Board with respect to the Transactions and (5) take such other actions as the Special Committee may deem to be necessary or appropriate for the Special Committee to discharge its duties.
Q: If I am a Unitholder, what is the “Company Record Date” and what does it mean?
A: The Company Record Date is October 11, 2024. The Company Record Date was established by the Board, and only holders of record of Company Units at the close of business on the Company Record Date are entitled to receive notice of, and consent or object to, the Proposals. As of the Company Record Date, there were 114,906,527 Company Units outstanding, and no Preferred Units outstanding.
Q: If I am a Unitholder, how many votes do I have?
A: Each Unitholder is entitled to one vote for each Company Unit held by such Unitholder on the Company Record Date.
Q: If I am a Unitholder, how do I submit my written consent or objection?
A: If you are a Unitholder of record as of the Company Record Date, you can submit your written consent or objection by returning an executed Written Consent Form, in accordance with the instructions provided in the Written Consent Form, so that it is received by the Company before the Consent Deadline. You can submit your written consent or objection to the Proposals in either of the following ways:
•by DocuSign; or
•by electronic mail — be sure to sign and date the enclosed Written Consent Form, then scan it and email it to the email address provided on the Written Consent Form.
Q: What if a Unitholder does not specify a choice for a Proposal when submitting the Written Consent Form?
A: All properly executed Written Consent Forms will be counted in accordance with the directions given. If the enclosed Written Consent Form is signed, dated and returned without any directions given, the applicable Company Units will be counted as a “CONSENT” to each Proposal.
Q: May I change my Written Consent Form after I submitted it?
A: Yes. You may change your Written Consent Form by returning a later-dated, signed Written Consent Form to the Company, in accordance with the instructions in the Written Consent Form, so that it is received prior to the
Consent Deadline. No submitted Written Consent Forms may be changed after the Consent Deadline. The Company reserves the right to (i) extend the Consent Deadline with respect to the Consent Solicitation or (ii) solicit and accept Written Consent Forms after the Consent Deadline.
Q: What happens if I transfer my Company Units before the Consent Deadline?
A: The Company Record Date is earlier than the Consent Deadline and the Closing. If you transfer your Company Units after the Company Record Date, but before the Consent Deadline, you will retain your right to consent to the Proposals. However, if you transfer your Company Units before the Consent Deadline, or at any other point prior to the Closing, you will not receive the Merger Consideration for the Company Units you have transferred.
Q: What is required in order for the LLC Agreement Amendment Proposal to pass?
A: Pursuant to Section 12.1 of the LLC Agreement, the LLC Agreement Amendment Proposal requires the approval of a majority-in-interest of Unitholders. Section 3.6 of the LLC Agreement defines “majority-in-interest” as a percentage in interest in excess of 50%.
Q: What will happen if the LLC Agreement Amendment Proposal being considered is not consented to by the required threshold?
A: If Unitholders do not approve the LLC Agreement Amendment Proposal, the LLC Agreement would not be revised to, among other things, (i) extend the Reinvestment Investment Period or (ii) allow the Company to enter into financing facilities to obtain leverage for purposes of making Reinvestment Investments. Thus, the Company would make distributions on the sale or repayment of its current investments rather than reinvesting such amounts into additional investment opportunities, and would not enter into financing facilities to obtain leverage for purposes of making Reinvestment Investments.
Further, the closing of the Merger is contingent on the approval by Unitholders of the LLC Agreement Amendment Proposal. If the Merger is not completed for any reason (including the failure of Unitholders to approve the LLC Agreement Amendment Proposal), the Company will continue to operate independently under the management of NMFA, and the Company’s Directors and officers will continue to serve in such roles until their respective successors are duly elected and qualify, or their earlier death, resignation or removal. Unless sooner dissolved in accordance with the LLC Agreement, the Company will be dissolved and its affairs wound up in an orderly manner beginning July 15, 2026 in accordance with Sections 11.1 and 11.2(b) of the LLC Agreement. However, unless the Company is sooner dissolved in accordance with the LLC Agreement, the Board may, in its sole discretion and in accordance with Section 1.4 of the LLC Agreement, extend the term of the Company for one (1) additional year until July 15, 2027. In addition, the Company will not benefit from the expenses incurred in its pursuit of the Merger.
Q: What is required in order for the Merger Proposal to pass?
A: Unitholders holding 50% or more of the Company Units that are issued and outstanding must approve (i) the Merger Agreement and the Merger (pursuant to Section 18-209 of the Delaware LLC Act) and (ii) the Merger and the Rollover Transaction, taken together (pursuant to Rule 17a-8 of the 1940 Act using the voting standard set forth in Section 2(a)(42) thereunder).
Q: What will happen if the Merger Proposal being considered is not consented to by the required threshold?
A: If the Merger is not completed for any reason (including the failure of Unitholders to approve the Merger Proposal), the Company will continue to operate independently under the management of NMFA, and the Company’s Directors and officers will continue to serve in such roles until their respective successors are duly elected and qualify, or their earlier death, resignation or removal. Unless sooner dissolved in accordance with the LLC Agreement, the Company will be dissolved and its affairs wound up in an orderly manner beginning July 15, 2026 in accordance with Sections 11.1 and 11.2(b) of the LLC Agreement. However, unless the Company is sooner dissolved in accordance with the LLC Agreement, the Board may, in its sole discretion and in accordance with Section 1.4 of the LLC Agreement, extend the term of the Company for one (1) additional
year until July 15, 2027. In addition, the Company will not benefit from the expenses incurred in its pursuit of the Merger.
Further, the effectiveness of the LLC Agreement Amendment Proposal is contingent on the approval by Unitholders of the Merger Proposal. If Unitholders do not approve the Merger Proposal, the LLC Agreement would not be revised to, among other things, (i) extend the Reinvestment Investment Period or (ii) allow the Company to enter into financing facilities to obtain leverage for purposes of making Reinvestment Investments. Thus, the Company would make distributions on the sale or repayment of its current investments rather than reinvesting such amounts into additional investment opportunities, and would not enter into financing facilities to obtain leverage for purposes of making Reinvestment Investments.
Q: When will the final results of the consent be announced?
A: The final results of the Consent Solicitation will be published in a Current Report on Form 8-K by the Company.
Q: Will the Company incur expenses in soliciting written consents?
A: Except as otherwise described in the section entitled “Description of the Side Letter Agreement”, the Company will bear the cost of preparing and distributing this Consent Solicitation Statement and the accompanying Notice of Consent Solicitation and Written Consent Form. None of the Company, NEWCRED or NMFA has retained a solicitor for this purpose. For more information regarding expenses related to the Merger and the other Transactions, see “Questions and Answers about the Merger — Who is responsible for paying the expenses relating to completing the Merger?”
Q: What does it mean if I receive more than one Written Consent Form?
A: Some of your Company Units may be registered differently or held in different accounts. You should execute a Written Consent Form to vote the Company Units in each of your accounts and return such Written Consent Form to the Company by electronic mail or DocuSign. If you execute one or more Written Consent Forms, please sign, date and return each form to guarantee that all of your Company Units are counted.
Q: Will my consent make a difference?
A: Yes. Your consent is needed to ensure that the Proposals can be acted upon. Your consent is very important. Your immediate response will help avoid potential delays associated with soliciting Unitholder consents.
Q: Whom can I contact with any additional questions about the Written Consent Form?
A: Unitholders can contact Sara McNaughton, Vice President at New Mountain, by calling collect at (212) 720-0300, by sending an email to GIIIconsent@newmountaincapitcal.com or by writing to the Company at 1633 Broadway, 48th Floor New York, NY 10019, Attention: Investor Relations.
Q: Where can I find more information about NEWCRED and the Company?
A: You can find more information about NEWCRED and the Company in the documents described under the section entitled “Where You Can Find More Information”.
Q: What do I need to do now?
A: The Company urges you to carefully read this entire document, including the annexes. You should also review the documents referenced under the section entitled “Where You Can Find More Information” and consult with your accounting, legal and tax advisors. If desired, you should then complete and return your Written Consent Form prior to the Consent Deadline in accordance with the instructions set forth herein and on the Written Consent Form.
Questions and Answers about the Proposals
Q: Prior to the consummation of the Merger, what effect will the LLC Agreement Amendment Proposal have on the Company’s investment objective or fees borne by Unitholders?
A: None. Prior to the consummation of the Merger, the Company’s investment objective and any fees borne by the Unitholders will not be affected by consenting to the LLC Agreement Amendment Proposal.
Q: Would the LLC Agreement Amendment Proposal have any adverse effect on Unitholders prior to the consummation of the Merger?
A: The Board believes that the LLC Agreement Amendment Proposal has the potential to improve the total return of the Company’s investments and the resulting return of Unitholders by allowing the Company to reinvest realized proceeds from the sale or repayment of its current investments into additional potentially profitable investment opportunities prior to the consummation of the Merger. However, Unitholders should understand that there can be no assurances that NMFA can reinvest such realized proceeds profitably.
Q: What will happen in the Merger?
A: At the Effective Time, the Company will be merged with and into NEWCRED in the Merger. As of the Effective Time, the separate limited liability company existence of the Company will cease. NEWCRED will be the surviving company of the Merger and will continue its existence as a statutory trust under the laws of the State of Maryland.
Unitholders will be given the opportunity to transfer all or a portion of their Company Units to NEWCRED prior to the Closing in exchange for NEWCRED Shares.
Q: What will Unitholders receive in the Merger?
A: At the Effective Time, each issued and outstanding Company Unit will be converted into the right to receive the Merger Consideration. The Merger Consideration will be paid to Unitholders by NEWCRED.
Q: How will the Closing NAV of the Company be determined?
A: Under the Merger Agreement, on the Determination Date, the Company will deliver to NEWCRED a calculation of the Closing NAV, as reduced by any Company Transaction Expenses. The Company will update the calculation of the Closing NAV in the event that the Closing is subsequently materially delayed or there is a material change to the Closing NAV prior to the Closing (including any dividend declared after the Determination Date but prior to Closing) and as needed to ensure the Closing NAV is determined within forty-eight (48) hours (excluding Sundays and holidays) prior to the Effective Time. In addition, the Company will utilize the services of one or more third-party valuation agents in preparing the valuation of each material security or other asset of the Company that (i) does not have a readily available market quotation and (ii) has been given a risk rating below the score of “4A” based on their operating performance and underlying business characteristics as of September 30, 2024. The Board, including a majority of the Independent Directors, will be required to approve, and the chief financial officer of the Company will certify in writing to NEWCRED, the calculation of the Closing NAV.
Q: Who is responsible for paying the expenses relating to completing the Merger?
A: Except as otherwise described in the section entitled “Description of the Side Letter Agreement”, all fees and expenses incurred in connection with the Merger will be paid by the Company. It is estimated that the Company will bear expenses of approximately $2.0 million in connection with the Merger, if consummated, or approximately $2.0 million if the Merger is not consummated.
Q: Will NMFA waive any fees prior to completing the Merger?
A: No. NMFA will not be waiving any fees prior to completing the Merger.
Q: Will Unitholders receive distributions after the Merger?
A: No. All Unitholders who hold Company Units at the Effective Time will have the right to receive the Merger Consideration for each Company Unit outstanding immediately prior to the Effective Time. At the Closing, all Company Units will no longer be outstanding and will be cancelled and retired and will cease to exist.
Q: How does the Company’s investment objective, strategy and risks differ from NEWCRED’s?
A: NEWCRED’s investment objective, risks and strategies are substantially similar to those of the Company. NEWCRED’s investment objective, risks and strategies will not change following the Merger.
Q: How will NEWCRED be managed following the Merger?
A: NEWCRED has a five-member board of trustees, three of whom are not “interested persons” (as that term is defined in Section 2(a)(19) of the 1940 Act) of NEWCRED. Each trustee will hold office until their respective successors are duly appointed and qualify, or their earlier death, resignation, removal or adjudication of legal incompetence. Following the Merger, NEWCRED will continue to be managed by NMFA pursuant to an investment advisory agreement by and between NEWCRED and NMFA.
Q: Are Unitholders able to exercise appraisal rights?
A: No. Unitholders will not be entitled to exercise appraisal rights with respect to either of the Proposals. If a Unitholder wishes to object to a Proposal, the Unitholder may abstain from consenting or respond “OBJECT” to the Proposal.
Q: When does the Company expect the proposed amendment and restatement of the LLC Agreement to be effective?
A: Assuming the Unitholder Approval is received, the proposed amendment and restatement of the LLC Agreement will be effective on the date such amendment and restatement is entered into by the Company, which the Company expects to occur on or shortly after the date on which the Unitholder Approval is received.
Q: When do the parties expect to complete the Merger?
A: While there can be no assurance as to the exact timing, or that the Merger will be completed at all, the Company and NEWCRED are working to complete the Merger in December 2024. It is currently expected that the Merger will be completed shortly following the receipt of the Unitholder Approval, along with the satisfaction (or, to the extent legally permissible, waiver) of the other closing conditions set forth in the Merger Agreement.
Q: Is the Merger expected to be taxable to Unitholders?
A: Yes. The receipt of the Merger Consideration in exchange for Company Units pursuant to the Merger will be a taxable transaction for U.S. federal income tax purposes.
If you are a U.S. Holder (as defined in the section entitled “Certain Material U.S. Federal Income Tax Consequences of the Merger”), you will generally recognize capital gain or loss equal to the difference, if any, between the aggregate amount of the Merger Consideration you receive in the Merger and your adjusted tax basis of your Company Units exchanged in the Merger. If you are a Non-U.S. Holder (as defined in the section entitled “Certain Material U.S. Federal Income Tax Consequences of the Merger”), the receipt of the Merger Consideration in exchange for Company Units pursuant to the Merger will generally not be taxable to you for U.S. federal income tax purposes unless you have certain connections to the United States or the Company is or has been a USRPHC (as defined in the section entitled “Certain Material U.S. Federal Income Tax Consequences of the Merger”) and certain other conditions are met.
You should read the section entitled “Certain Material U.S. Federal Income Tax Consequences of the Merger” for a more complete discussion of certain material U.S. federal income tax consequences of the Merger. You are
also encouraged to consult your own tax advisors regarding the consequences of the Merger to you under U.S. federal, state, local and/or non-U.S. tax laws, in light of your particular circumstances.
Q: What happens if the Merger is not consummated?
A: If the Merger is not consummated as a result of the failure to obtain Unitholder approval of the LLC Agreement Amendment Proposal or the Merger Proposal or for any other reason, the Company and NEWCRED will not consummate the Merger, and the Unitholders will not receive any payment for their Company Units in connection with the Merger. Instead, unless the Company is sooner dissolved in accordance with the LLC Agreement, the Company will remain an independent company until the Company is dissolved and its affairs are wound up in an orderly manner beginning July 15, 2026 in accordance with Section 11.2(b) of the LLC Agreement. However, unless the Company is sooner dissolved in accordance with the LLC Agreement, the Board may, in its sole discretion and in accordance with Section 1.4 of the LLC Agreement, extend the term of the Company for one (1) additional year until July 15, 2027.
In addition, the LLC Agreement would not be revised to, among other things, (i) extend the Reinvestment Investment Period or (ii) allow the Company to enter into financing facilities to obtain leverage for purposes of making Reinvestment Investments. Thus, the Company would make distributions on the sale or repayment of its current investments rather than reinvesting such amounts into additional investment opportunities, and would not enter into financing facilities to obtain leverage for purposes of making Reinvestment Investments.
Q: Is the Merger subject to any third-party consents?
A: As more fully described in this Consent Solicitation Statement and in the Merger Agreement, the Company and NEWCRED have agreed to cooperate with each other and use reasonable best efforts to take, or cause to be taken, in good faith, all actions, and to do, or cause to be done, all things necessary, including to promptly prepare and file all necessary documentation, to effect all applications, notices, petitions and filings to obtain as promptly as practicable all permits of all governmental entities and all permits, consents, approvals, confirmations and authorizations of all third parties, in each case, that are necessary or advisable, to consummate the Transactions (including the Merger) in the most expeditious manner practicable, and to comply with the terms and conditions of all such permits, consents, approvals and authorizations of all such third parties and governmental entities. There can be no assurance that any permits, consents, approvals, confirmations or authorizations will be obtained or that such permits, consents, approvals, confirmations or authorizations will not impose conditions or requirements that, individually or in the aggregate, would or could reasonably be expected to have a material adverse effect on the financial condition, results of operations, assets or business of the combined company following the Merger.
RISK FACTORS
In addition to the other information included in this Consent Solicitation Statement, Unitholders should carefully consider the general risks of the Company described below in determining whether to approve the Proposals. The information in “Risk Factors” in Part I, Item 1A of the Company’s Annual Report on Form 10-K for the fiscal year ended December 31, 2023 is incorporated herein by reference for general risks related to the Company. The risks set out below are not the only risks that NEWCRED and the Company and, following the Merger, the combined company, face. Additional risks and uncertainties not currently known to NEWCRED or the Company or that they currently deem to be immaterial also may materially adversely affect their or, following the Merger, the combined company’s, business, financial condition or operating results. If any of the following events occur, NEWCRED or the Company or, following the Merger, the combined company’s, business, financial condition or results of operations could be materially adversely affected. See also the sections entitled “Incorporation by Reference of the Company” and “Where You Can Find More Information” in this Consent Solicitation Statement.
RISKS RELATING TO THE MERGER
Because the Company Per Unit NAV may fluctuate, Unitholders cannot be sure of the exact amount of the Merger Consideration they will receive until the Closing Date.
The exact amount of Merger Consideration may vary from the Company Per Unit NAV on the date the Merger was announced, on the date that this Consent Solicitation Statement was made available to Unitholders and on the date that the Merger is completed. Any change in the Company Per Unit NAV prior to completion of the Merger will affect the amount of Merger Consideration that Unitholders will receive upon completion of the Merger.
Changes in the Company Per Unit NAV may result from a variety of factors, including, among other things:
•changes in the business, operations or prospects of the Company;
•the financial condition of current or prospective portfolio companies of the Company; and
•interest rates or general market or economic conditions.
See the section entitled “Special Note Regarding Forward-Looking Statements” for other factors that could cause the Company Per Unit NAV to change.
These factors are generally beyond the control of the Company. The range of high and low Company Per Unit NAV for the period between January 1, 2023 and June 30, 2024 was a low of $8.00 to a high of $9.65. However, historical prices are not necessarily indicative of future performance.
The announcement and pendency of the Merger Agreement could negatively affect the Company Per Unit NAV and the Merger Consideration that Unitholders will receive.
Whether or not the Merger is completed, the announcement and pendency of the Merger could cause disruptions in the business of the Company that otherwise may not occur if the Company did not participate in the Merger. If the Merger is not completed for any reason, including as a result of a failure to obtain the Unitholder Approval or the failure of NEWCRED to hold sufficient cash to pay the Merger Consideration or the fees and expenses expected to be borne by NEWCRED in connection with the Merger and the other Transactions, the ongoing business of the Company may be adversely affected. As a result, the Company may experience negative impacts on the Company Per Unit NAV, which, if the Merger is completed, may impact the Merger Consideration that Unitholders receive.
If the Merger closes, the Merger Consideration that Unitholders receive may be less than the value that Unitholders would receive if they held their Company Units until the end of the term of the Company.
If the Merger closes, each Company Unit issued and outstanding immediately prior to the Effective Time (except for the Cancelled Units) will be converted into the right to receive an amount in cash equal to the Company Per Unit NAV. Due to potential changes in the Company Per Unit NAV, as discussed in this section, Unitholders may receive a cash value for each Company Unit that may be less than the value of such Company Units if such
Unitholders were to hold the Company Units until the end of the term of the Company (i.e., July 15, 2026, or as may be otherwise extended by the Board).
If the Merger does not close, the Company will not benefit from the expenses incurred in its pursuit of the Merger.
The Merger may not be completed. If the Merger is not completed, the Company may have incurred substantial expenses for which no ultimate benefit will have been received. In particular, the Company may have incurred out-of-pocket expenses in connection with the Merger for legal and accounting fees and financial printing and other related charges, much of which will be incurred even if the Merger is not completed. Further, all expenses incurred in connection with the Merger will be paid by the Company, such that, if the Merger is not completed, the Company will bear the burden of the expenses incurred for which no ultimate benefit will have been received.
Litigation that may be filed against NEWCRED or the Company in connection with the Merger, regardless of its merits, could result in substantial costs and could delay or prevent the Merger from being completed.
From time to time, NEWCRED or the Company may be subject to legal actions, including securities class action lawsuits and derivative lawsuits, as well as various regulatory, governmental and law enforcement inquiries, investigations and subpoenas in connection with the Merger. These or any similar securities class action lawsuits and derivative lawsuits, regardless of their merits, may result in substantial costs and divert management time and resources. An adverse judgment in such cases could have a negative impact on the Company’s liquidity and financial condition or could prevent the Merger from being completed.
The termination of the Merger Agreement could negatively impact the Company.
If the Merger Agreement is terminated, there may be various consequences, including:
•the Company’s business may have been adversely impacted by the failure to pursue other beneficial opportunities due to the focus of management on the Merger, without realizing any of the anticipated benefits of completing the Merger;
•the Company may not be able to find a party willing to pay an equivalent or more attractive price than the price NEWCRED agreed to pay in the Merger; and
•due to potential changes in the Company Per Unit NAV, as discussed in this section, if Unitholders were to hold the Company Units until the end of the term of the Company (i.e., July 15, 2026, or as may be otherwise extended by the Board), Unitholders may receive a cash value for each Company Unit that may be less than the value of such Company Units if the Merger is consummated and the Unitholders receive the Merger Consideration.
The Merger is subject to closing conditions, including the receipt of the Unitholder Approval and NEWCRED’s ability to pay the aggregate Merger Consideration and all fees and expenses expected to be borne by NEWCRED in connection with the Merger and the other Transactions, that, if not satisfied or waived, will result in the Merger not being completed, which may result in material adverse consequences to the Company’s business and operations.
The Merger is subject to closing conditions, including the Unitholder Approval and NEWCRED’s ability to pay the aggregate Merger Consideration and all fees and expenses expected to be borne by NEWCRED in connection with the Merger and the other Transactions, that, if not satisfied, will prevent the Merger from being completed. The closing condition that Unitholders approve the Merger Proposal may not be waived under applicable law and must be satisfied for the Merger to be completed. If Unitholders do not approve the Merger and the Merger is not completed, the resulting failure of the Merger could have a material adverse impact on the Company’s business and operations. The Merger is subject to the condition that any consents, approvals, confirmations and authorizations required to consummate the Transactions (including the Merger) pursuant to the terms of the Credit Agreement, dated as of November 28, 2023, by and among the Company, New Mountain Guardian III SPV, L.L.C., various lenders, Goldman Sachs Bank USA and Western Alliance Trust Company, N.A. (the “Company Credit Facility”)
have been obtained. If such consents, approvals, confirmations or authorizations have not been obtained, the Merger may not be completed. The Merger is also subject to the condition that, at the time of the Closing, NEWCRED has sufficient cash to pay the Merger Consideration and fees and expenses associated with the Merger. If NEWCRED does not hold sufficient cash, the Merger may not be completed. In addition, the Merger is subject to a number of other conditions beyond the control of NEWCRED and the Company that may prevent, delay or otherwise materially adversely affect completion of the Merger. The Company cannot predict whether and when these other conditions will be satisfied. The failure to complete the Merger would result in NEWCRED and the Company, and Unitholders, failing to realize the anticipated benefits of the Merger described under “The Merger — Reasons for the Merger”.
The Company may, to the extent legally allowed, waive one or more conditions to the Merger without resoliciting Unitholder Approval.
Certain conditions to NEWCRED’s and the Company’s respective obligations to complete the Merger may be waived, in whole or in part, to the extent legally allowed, either unilaterally or by mutual agreement. In the event that any such waiver does not require resolicitation of Unitholders, NEWCRED and the Company will have the discretion to complete the Merger without seeking further Unitholder Approval. Accordingly, the terms and conditions as set forth in the Merger Agreement and described herein, including certain protections to NEWCRED and the Company, may be waived. The condition requiring the approval of the Merger Proposal, however, cannot be waived.
The Company will be subject to operational uncertainties and contractual restrictions while the Merger is pending, including restrictions on pursuing alternatives to the Merger.
Uncertainty about the effect of the Merger may have an adverse effect on the Company and, consequently, on the combined company following the completion of the Merger. These uncertainties may impair NMFA’s ability to motivate key personnel until the Merger is consummated and could cause those who deal with the Company to seek to change their existing business relationships with the Company. In addition, the Merger Agreement restricts the Company from taking actions that the Company might otherwise consider to be in its best interest. These restrictions may prevent the Company from pursuing certain business opportunities that may arise prior to the completion of the Merger, including alternatives to the Merger.
The Merger Agreement contains provisions that could discourage or make it difficult for a third party to acquire the Company prior to the completion of the proposed Merger.
The Merger Agreement prohibits the Company from soliciting alternatives to the Merger and imposes limitations on the Company’s ability to respond to and negotiate unsolicited proposals received from third parties. The Merger Agreement contains customary non-solicitation and other provisions that, subject to limited exceptions, limit the Company’s ability to discuss, facilitate or commit to competing third-party proposals to acquire all or a significant part of the Company. The Company can consider and participate in discussions and negotiations with respect to an alternative proposal only in limited circumstances so long as certain notice and other procedural requirements are satisfied.
If the Merger and Rollover Transaction do not together qualify as a tax-deferred reorganization under Section 368(a) of the Code, Unitholders participating in the Rollover Transaction may be required to pay substantial U.S. federal income taxes.
While the Company and NEWCRED intend to take the position for U.S. federal income tax purposes that the Merger, together with the Rollover Transaction, constitutes a tax-deferred reorganization pursuant to Section 368(a) of the Code, this position is not binding on the IRS or the courts, and the IRS or the courts may not agree with the position of the Company and NEWCRED. If the Merger and Rollover Transaction, together, are not treated as a tax-deferred reorganization, U.S. Unitholders, as defined below, of the Company participating in the Rollover Transaction would be considered to have made a taxable sale of their Company Units to NEWCRED, and such U.S. Unitholders of the Company would generally recognize taxable gain or loss on their receipt of NEWCRED Shares in the Rollover Transaction. You should read the section entitled “Certain Material U.S. Federal Income Tax Consequences of the Merger” for a more complete discussion of certain material U.S. federal income tax
consequences of the Merger and Rollover Transaction. You are also encouraged to consult your own tax advisors regarding the consequences of the Merger and Rollover Transaction to you under U.S. federal, state, local and/or non-U.S. tax laws, in light of your particular circumstances.
COMPARATIVE FEES AND EXPENSES RELATING TO THE MERGER
The following tables are intended to assist you in understanding the costs and expenses that investors in Company Units and NEWCRED Shares will bear directly or indirectly, and, based on the assumptions set forth below, the pro forma costs and expenses estimated to be incurred by the combined company, in each case, in the first year following the Merger. The Company cautions you that some of the percentages indicated in the table below are estimates and may vary. Except where the context suggests otherwise, whenever this Consent Solicitation Statement contains a reference to fees and expenses paid or to be paid by “you”, “the Company” or “NEWCRED”, Unitholders will indirectly bear such fees or expenses as investors in the Company or NEWCRED as applicable. The table below is based on information as of June 30, 2024 (except as noted below).
| | | | | | | | | | | | | | | | | | | | |
| | Projected for Fiscal Year 2025 | | Actual as of June 30, 2024 | | Pro Forma |
| Shareholder transaction expenses | | NEWCRED (acquiring fund) | | Company (target fund) | | NEWCRED (surviving fund) |
| Sales load (as a percentage of offering price) | | — | % | | — | % | | — | % |
Distribution reinvestment plan expenses (1) | | — | | | — | | | — | |
| | | | | | | | | | | | | | | | | | | | |
| | Projected for Fiscal Year 2025 | | Estimated as of June 30, 2024 | | Pro Forma |
Estimated annual expenses (as a percentage of net assets attributable to common shares (2)) | | NEWCRED (acquiring fund)(3) | | Company (target fund) | | NEWCRED (surviving fund) |
Base management fees (4) | | 1.25 | % | | 1.25 | % | | 1.25 | % |
Incentive fees (5) | | — | % | | 2.36 | % | | 1.81 | % |
Interest payments on borrowed funds (6) | | 7.59 | % | | 6.48 | % | | 6.41 | % |
Other expenses (7) | | 0.59 | % | | 0.55 | % | | 0.52 | % |
| Acquired fund fees and expenses | | — | % | | — | % | | — | % |
| Total annual expenses | | 9.43 | % | | 10.64 | % | | 9.99 | % |
__________________
(1)The Company does not currently have a distribution reinvestment plan in place. As of September 26, 2024, NEWCRED has adopted a distribution reinvestment plan. No expenses are currently associated with NEWCRED’s distribution reinvestment plan.
(2)For the Company, “net assets attributable to common shares” equals the net assets of the Company as of June 30, 2024. For the pro forma column, “net assets attributable to common shares” has been assumed to be $1.0 billion.
(3)NEWCRED had not commenced its investment activities as of June 30, 2024. Accordingly, estimated expenses of NEWCRED for its 2025 fiscal year are provided. These calculations assume that the Merger does not occur in NEWCRED’s 2025 fiscal year. For NEWCRED, pre-Merger “net assets attributable to common shares” has been assumed to be $275.0 million.
(4)For NEWCRED, the base management fee is accrued monthly and paid quarterly in arrears at an annual rate of 1.25% of the value of NEWCRED’s net assets as of the beginning of the first business day of the applicable month. For purposes of calculating the NEWCRED base management fee, net assets means NEWCRED’s total assets less liabilities determined on a consolidated basis in accordance with GAAP. The NEWCRED base management fees have been calculated in a manner consistent with the terms and conditions of NEWCRED’s Investment Advisory Agreement with NMFA (the “NEWCRED Investment Advisory Agreement”). This table assumes that pre-Merger NEWCRED’s total net assets are $275.0 million.
For the Company, the base management fee is payable quarterly in arrears at an annual rate of 1.15% of the aggregate contributed capital from all Unitholders (including any outstanding borrowings under any subscription line drawn in lieu of capital calls) less any return of capital distributions and less any cumulative realized losses since inception (calculated net of any subsequently reversed realized losses and net of any realized gains) as of the last day of the applicable quarter. NMFA has entered into agreements with placement agents that provide for ongoing payments from NMFA based upon the amount of a Unitholder's Capital Commitment or capital contributions. Neither the Company nor any Unitholders will bear any of the fees paid to the Company’s placement agents as any such fees paid by the Company will offset the management fees. This table assumes that the Company’s total net assets are $919.78 million, which was the actual amount of the Company’s net assets as of June 30, 2024.
(5)NEWCRED’s incentive fee consists of two parts: (i) a portion based on NEWCRED’s pre-incentive fee net investment income returns (the “NEWCRED Income-Based Fee”) and (ii) a portion based on the net capital gains received on NEWCRED’s portfolio of securities on a cumulative basis for each calendar year, net of all realized capital losses and all unrealized capital depreciation on a cumulative basis, less the aggregate amount of any previously paid capital gains incentive fee (the “NEWCRED Capital Gains Fee”). The NEWCRED Income-Based Fee is 12.50% of pre-incentive fee net investment income with a 5.00% hurdle rate. The NEWCRED Capital Gains Fee is 12.50%. The first part of the incentive fee, the NEWCRED Income-Based Fee, is calculated and payable quarterly in arrears based on the pre-incentive fee net investment income for the immediately preceding calendar quarter and is 12.50% of the amount, if any, by which the pre-incentive fee net investment income for the immediately preceding calendar quarter, expressed as a rate of return on the value of
NEWCRED’s net assets (defined as total assets less senior securities constituting indebtedness and preferred shares) at the end of the immediate preceding calendar quarter for which such fees are being calculated, exceeds a 1.25% (which is 5.00% annualized) hurdle rate, subject to a “catch-up” provision, pursuant to which NMFA receives 100% of the pre-incentive fee net investment income with respect to that portion of such pre-incentive fee net investment income, if any, that exceeds the hurdle rate but is less than 1.43% (5.72% annualized). The second part of the incentive fee, the NEWCRED Capital Gains Fee, is calculated and payable in arrears as of the end of each calendar year (or upon termination of the NEWCRED Investment Advisory Agreement, as of the termination date) and equals 12.50% of NEWCRED’s aggregate realized capital gains on a cumulative basis from inception through the end of each calendar year, computed net of aggregate realized capital losses and unrealized capital depreciation on a cumulative basis, less the aggregate amount of any previously paid capital gains incentive fees. NEWCRED has not commenced its investment activities as of the date of this Consent Solicitation. Therefore, no incentive fee has been included in the projected column for NEWCRED.
The Company’s incentive fee consists of two components that are independent of each other, with the result that one component may be payable even if the other is not. A portion of the incentive fee is based on a percentage of the Company’s income (the “Company Income Incentive Fee”) and a portion is based on a percentage of the Company’s capital gains (the“Company Capital Gains Fee”), each as described below. The Company Income Incentive Fee is 15.00% of pre-incentive fee net investment income with a 7.00% hurdle rate. The Company Capital Gains Fee is 15.00%. The portion based on the Company Income Incentive Fee is based on pre-incentive fee net investment income (“Company Pre-Incentive Fee Net Investment Income”), which means interest income, dividend income and any fee income (including any other fees (other than fees for providing managerial assistance), such as upfront, amendment, commitment, origination, structuring, diligence and consulting fees or other fees that the Company receives from portfolio companies) accrued during the calendar quarter, minus the Company’s operating expenses for the quarter (including the management fee, expenses payable under the administration agreement, and any interest expense and distributions paid on any issued and outstanding preferred units, but excluding the incentive fee). Company Pre-Incentive Fee Net Investment Income includes, in the case of investments with a deferred interest feature (such as original issue discount, debt instruments with PIK interest and zero coupon securities), accrued income that the Company has not yet received in cash. Company Pre-Incentive Fee Net Investment income does not include any realized capital gains, realized capital losses or unrealized capital appreciation or depreciation. Company Pre-Incentive Fee Net Investment Income, expressed as a rate of return on the value of Unitholders’ capital at the end of the immediately preceding quarter, is compared to a “hurdle rate” of return of 1.75% per quarter (7.00% annualized). The fees that are payable under the Investment Management Agreement for any partial period will be appropriately prorated. The Company will pay NMFA an incentive fee quarterly in arrears with respect to the Company Pre-Incentive Fee Net Investment Income, as more fully described in the section entitled “Incentive Fee on the Pre-Incentive Fee Net Investment Income” in Part 1, Item I of the Company’s Annual Report on Form 10-K for the fiscal year ended December 31, 2023. The second component of the incentive fee is the Company Capital Gains Fee. The Company will pay NMFA an incentive fee with respect to the Company’s cumulative realized capital gains computed net of all realized capital losses and unrealized capital depreciation since inception (“Company Cumulative Net Realized Gains”) based on the waterfall described more fully in the section entitled “Incentive Fee on Capital Gains” in Part 1, Item I of the Company’s Annual Report on Form 10-K for the fiscal year ended December 31, 2023. Upon the termination of the Investment Management Agreement, NMFA will be required to return incentive fees to the Company to the extent that: (i) NMFA has received cumulative incentive fees in excess of 15.0% of the sum of (A) the Company’s cumulative distributions other than return of capital contributions and (B) the cumulative incentive fees paid to NMFA; or (ii) Unitholders have not received a 7.00% cumulative internal rate of return; provided that in no event will such restoration be more than the incentive fees received by NMFA.
See “Business - Investment Management Agreement; Management Fees” in Part 1, Item I of the Company’s Annual Report on Form 10-K for the fiscal year ended December 31, 2023 for additional detail regarding the calculation of the Company’s incentive fee.
(6)Interest payments on borrowed funds for NEWCRED assumes that the outstanding principal balance of indebtedness of NEWCRED will be proportional to that of the Company on a net asset basis, but with such indebtedness taking the form of a revolving credit facility. Interest payments on borrowed funds for the Company is based on the annualized weighted-average actual cost of funds for the six months ended June 30, 2024 applied to the outstanding principal balance of indebtedness as of June 30, 2024. Interest payments on borrowed funds for the Company does not assume any additional indebtedness from borrowings or other debt issuances. Interest payments on borrowed funds for the pro forma column are based on the estimates for the Company described above for the combined company following the Merger and do not assume any additional indebtedness from borrowings or other debt issuances or any repayments.
(7)“Other expenses” of NEWCRED assumes that the amounts incurred by NEWCRED will be proportional to those of the Company on a net asset basis, except for certain identified fixed costs, which amounts will be equal to those incurred by the Company. “Other expenses” of the Company are estimated based on amounts incurred for the six months ended June 30, 2024 and annualized for a full year. “Other expenses” for the pro forma column are based on the estimates for the Company described above for the combined company following the Merger. Transaction expenses related to the Merger have been excluded from these estimates.
Example
The following example demonstrates the projected dollar amount of total cumulative expenses over various periods with respect to a hypothetical investment in the Company, NEWCRED or the combined company’s common shares following completion of the Merger on a pro forma basis. In calculating the following expense amounts, each of the Company and NEWCRED has assumed that it would have no additional leverage and that its annual operating expenses would remain at the levels set forth in the tables above. Calculations for the pro forma combined company following the Merger assume that the Merger closed on December 31, 2024 and that the leverage and operating
expenses of the Company and NEWCRED remain at the levels set forth in the tables above. Estimated transaction expenses related to the Merger are not included in the following example.
| | | | | | | | | | | | | | | | | | | | | | | |
| 1 year | | 3 years | | 5 years | | 10 years |
| You would pay the following expenses on a $1,000 investment: | | | | | | | |
| The Company, assuming a 5% annual return (assumes no return from net realized capital gains or net unrealized capital appreciation) | $ | 83 | | | $ | 239 | | | $ | 385 | | | $ | 703 | |
| NEWCRED, assuming a 5% annual return (assumes no return from net realized capital gains or net unrealized capital appreciation) | $ | 94 | | | $ | 269 | | | $ | 427 | | | $ | 760 | |
| The Company, assuming a 5% annual return (assumes return entirely from realized capital gains and thus subject to the capital gain incentive fee) | $ | 89 | | | $ | 254 | | | $ | 406 | | | $ | 733 | |
| NEWCRED, assuming a 5% annual return (assumes return entirely from realized capital gains and thus subject to the capital gain incentive fee) | $ | 100 | | | $ | 284 | | | $ | 448 | | | $ | 786 | |
| Pro forma combined company following the Merger | | | | | | | |
| You would pay the following expenses on a $1,000 investment: | | | | | | | |
| Assuming a 5% annual return (assumes no return from net realized capital gains or net unrealized capital appreciation) | $ | 82 | | | $ | 234 | | | $ | 377 | | | $ | 691 | |
| Assuming a 5% annual return (assumes return entirely from realized capital gains and thus subject to the capital gain incentive fee) | $ | 88 | | | $ | 252 | | | $ | 403 | | | $ | 728 | |
While the example assumes, as required by the SEC, a 5% annual return, performance of the Company, NEWCRED and the combined company will vary and may result in a return greater or less than 5%. The incentive fee under the NEWCRED Investment Advisory Agreement, which, assuming a 5% annual return, would either not be payable or have an immaterial impact on the expense amounts shown above in the example where there is no return from net realized capital gains, is not included in those examples. Under the NEWCRED Investment Advisory Agreement, no incentive fee would be payable if NEWCRED or the combined company, as applicable, has a 5% annual return with no capital gains, however, there would be incentive fees payable in the examples where the entire return is derived from realized capital gains. If sufficient returns are achieved on investments, including through the realization of capital gains, to trigger an incentive fee of a material amount, expenses, and returns to investors, would be higher. The example assumes that all dividends and other distributions are reinvested at NAV. Under certain circumstances, reinvestment of dividends and other distributions under the distribution reinvestment plan may occur at a price per share that differs from NAV.
The example and the expenses in the table above should not be considered a representation of the Company’s or NEWCRED’s or, following the completion of the Merger, the combined company’s, future expenses, and actual expenses may be greater or less than those shown.
SPECIAL NOTE REGARDING FORWARD-LOOKING STATEMENTS
This Consent Solicitation Statement contains statements that constitute forward-looking statements, which relate to the Company regarding future events or the future performance or future financial condition of the Company. These forward-looking statements are not historical facts, but rather are based on current expectations, estimates and projections about the Company, its industry and its beliefs and assumptions. The forward-looking statements contained in this Consent Solicitation Statement involve risks and uncertainties. Actual results may differ materially from those in the forward-looking statements as a result of a number of factors, including:
•the ability of the parties to consummate the Merger on the expected timeline, or at all;
•the failure of Unitholders to consent to the Proposals;
•the effects of disruption on the business of the Company from the Merger;
•any potential termination of the Merger Agreement or action of Unitholders with respect to the Merger;
•changes in the Company’s NAV;
•changes in the Company Per Unit NAV;
•the Company’s future operating results;
•the Company’s business prospects and the prospects of its portfolio companies;
•the effect of investments that the Company expects to make and the competition for those investments;
•the Company’s contractual arrangements and relationships with third parties, including with respect to portfolio companies and lenders;
•actual and potential conflicts of interest with the Company and its affiliates;
•the dependence of the Company’s future success on the general economy and its effect on the industries in which it invests;
•the ability of the Company’s portfolio companies to achieve their objectives;
•the adequacy of financing sources and working capital;
•the timing of cash flows, if any, from the operations of the Company’s portfolio companies;
•general economic and political trends and other external factors;
•changes or potential disruptions in the operations of the Company, the economy, financial markets or political environment, including impacts of inflation and interest rates;
•risks associated with possible disruption in the operations of the Company or the economy generally due to terrorism, war or other geopolitical conflict (including conflict in the Middle East and Eastern Europe), natural disasters or public health crises and epidemics;
•the ability of NMFA to locate suitable investments for the Company and to monitor and administer such investments;
•the ability of NMFA or its affiliates to attract and retain highly talented professionals;
•the Company’s ability to qualify and maintain its qualification as a BDC;
•the occurrence of any event, change or other circumstance that could give rise to the termination of the Merger;
•the possibility that the Merger may be more expensive to complete than anticipated, including as a result of unexpected factors or events;
•the effect of changes to tax legislation and the Company’s tax position;
•future changes in laws or regulations (including the interpretation of these laws and regulations by regulatory authorities) and conditions in the Company’s operating areas;
•an economic downturn that could have a material adverse effect on the Company’s portfolio companies’ results of operations and financial condition, which could lead to a loss on some or all of the Company’s investments in such portfolio companies and have a material adverse effect on the Company’s results of operations and financial condition; and
•other considerations that may be disclosed from time to time in the publicly disseminated documents and filings of the Company.
Such forward-looking statements may include statements preceded by, followed by or that otherwise include the words “may,” “will,” “should,” “expect,” “seek,” “plan,” “anticipate,” “could,” “intend,” “target,” “project,” “contemplate,” “believe,” “estimate,” “predict,” “potential,” or “continue” or the negative of these terms or other similar words. The forward-looking statements contained in this Consent Solicitation Statement involve risks and uncertainties. Actual results could differ materially from those implied or expressed in the forward-looking statements for any reason, including the factors set forth as “Risk Factors” in this Consent Solicitation Statement.
The forward-looking statements included in this Consent Solicitation Statement have been based on information available to the Company on the applicable date of the relevant document. Actual results could differ materially from those anticipated in the Company’s forward-looking statements, and future results could differ materially from historical performance. You are advised to consult any additional disclosures that the Company may make directly to you or through reports that it has filed or in the future may file with the SEC, including Annual Reports on Form 10-K, Quarterly Reports on Form 10-Q and Current Reports on Form 8-K. This Consent Solicitation Statement contains or may contain statistics and other data that have been obtained from or compiled from information made available by third-party service providers. The Company has not independently verified such statistics or data.
You should understand that, under Sections 27A(b)(2)(B) of the Securities Act of 1933, as amended (the “Securities Act”), Section 21E(b)(2)(B) of the Securities Exchange Act of 1934, as amended (the “Exchange Act”), and the “safe harbor” provisions of the Private Securities Litigation Reform Act of 1995 do not apply to statements made in connection with any offering of securities pursuant to this Consent Solicitation Statement, any prospectus supplement or in periodic reports the Company files under the Exchange Act.
SUMMARY OF THE CONSENT SOLICITATION STATEMENT
This summary highlights selected information from this Consent Solicitation Statement and does not contain all of the information that is important to you. To better understand the Proposals for which consent is being solicited, you should carefully read this entire Consent Solicitation Statement, as well as the Notice of Consent Solicitation, the Written Consent Form and the other documents referred to in this Consent Solicitation Statement (including the annexes). See also the section entitled “Where You Can Find More Information”.
The Proposals
You are being asked to deliver written consents to approve the following Proposals:
•The LLC Agreement Amendment Proposal, in which the LLC Agreement would be amended and restated to, among other things, (i) extend the Reinvestment Investment Period until August 31, 2025, such that such period would be defined as the period commencing on the Initial Closing Date and ending on August 31, 2025 and (ii) allow the Company to enter into financing facilities to obtain leverage for purposes of making Reinvestment Investments. A form of the amended and restated LLC Agreement is attached as Annex A to this Consent Solicitation Statement and is marked to show the proposed changes against the LLC Agreement.
•The Merger Proposal, in which (i) the Merger Agreement (a copy of which is attached as Annex B) and the Merger would be approved pursuant to Section 18-209 of the Delaware LLC Act and (ii) the Merger and the Rollover Transaction, taken together, would be approved pursuant to Rule 17a-8 of the 1940 Act using the voting standard set forth in Section 2(a)(42) thereunder. For the avoidance of doubt, a Unitholder’s approval of the Merger Proposal does not constitute an election of the Unitholder to participate in the Rollover Transaction. Thus, any Unitholder who desires to participate in the Rollover Transaction must indicate such election in the Subscription Agreement that the Unitholder completes and returns to NEWCRED.
Approval of the Proposals does not constitute approval of any other matters.
The Board has recommended approval of the LLC Agreement Amendment Proposal because the Board believes that doing so has the potential to be advantageous to the Company and the Unitholders.
The Board believes that extending the Reinvestment Investment Period until August 31, 2025 and allowing the Company to enter into financing facilities to obtain leverage for purposes of making Reinvestment Investments have the potential to improve the total return of the Company’s investments and the resulting return of Unitholders by allowing the Company to reinvest realized proceeds from the sale or repayment of its current investments into additional potentially profitable investment opportunities prior to the consummation of the Merger. Nevertheless, Unitholders should understand that extending the Reinvestment Investment Period means that all or a portion of the distributions the Company would otherwise be required to make may be delayed for the duration of the extended Reinvestment Investment Period or until consummation of the Merger.
Despite this delay, the Board believes that extending the Reinvestment Investment Period until August 31, 2025 and allowing the Company to enter into financing facilities to obtain leverage for the purposes of making Reinvestment Investments should benefit the Company and the Unitholders as a whole.
The Company is also asking its Unitholders to approve the Merger Proposal.
In considering the Merger Agreement and the transactions contemplated by the Merger Agreement, including the Merger, the Special Committee and the Board consulted with the Company’s counsel, as well as management of NMFA, and considered numerous factors. The material factors considered by the Special Committee and the Board in concluding that the Merger and the other Transactions are in the best interest of the Company and Unitholders included, among others: that the combined company is expected to benefit from return advantages and enhanced liquidity to shareholders; the expected increased liquidity of the combined company; the acquisition of a known and diversified portfolio of well-performing assets previously managed by NMFA; operational synergies and expected
efficiencies of the combined company; NEWCRED offers an investment strategy consistent with that of the Company; and favorable tax treatment for Unitholders participating in the Rollover Transaction.
The Board, on the recommendation of the Special Committee, unanimously recommends that Unitholders (i) “CONSENT” to the LLC Agreement Amendment Proposal and (ii) “CONSENT” to the Merger Proposal.
Required Consent for the Proposals
The LLC Agreement Amendment Proposal will be conclusively deemed approved as soon as Unitholders representing a majority-in-interest of the Unitholders have returned Written Consent Forms approving the LLC Agreement Amendment Proposal.
The Merger Proposal will be conclusively deemed approved as soon as Unitholders holding 50% or more of the Company Units that are issued and outstanding have returned Written Consent Forms approving the Merger Proposal.
WRITTEN CONSENT IN LIEU OF MEETING OF UNITHOLDERS
General
The Company is furnishing this Consent Solicitation Statement to the Unitholders as part of the solicitation of consents for use in connection with the proposed actions by written consent of Unitholders without a meeting. This Consent Solicitation Statement is first being sent to the Unitholders on or about October 11, 2024. This Consent Solicitation Statement provides you with information you need to know to be able to consent or object to the proposed actions (i.e., the Proposals).
Consent Deadline
To be eligible to be counted, Written Consent Forms must be received by the Company at any time prior to the Consent Deadline (i.e., October 25, 2024 at 5:00 p.m. Eastern Time). The Company reserves the right to (i) extend the Consent Deadline with respect to the Consent Solicitation or (ii) solicit and accept Written Consent Forms after the Consent Deadline.
Method and Cost of Solicitation
The Consent Solicitation materials (which consist of this Consent Solicitation Statement, the Notice of Consent Solicitation and the Written Consent Form) are being sent to all Unitholders on or about October 11, 2024.
The Company is sending you this Consent Solicitation Statement in connection with its solicitation of the Unitholders’ consent to the Proposals. Except as otherwise described in the section entitled “Description of the Side Letter Agreement”, the cost of the Consent Solicitation will be borne by the Company.
Power to Consent or Object
Unitholders as of the Company Record Date (i.e., October 11, 2024) are entitled to submit a Written Consent Form.
Unitholders representing a majority-in-interest of the Unitholders as of the close of business on the Company Record Date must consent to the LLC Agreement Amendment Proposal in order for the LLC Agreement Amendment Proposal to be approved. Unitholders holding 50% or more of the Company Units as of the close of business on the Company Record Date must consent to the Merger Proposal in order for the Merger Proposal to be approved.
As of the Company Record Date, the Company had 114,906,527 Company Units outstanding and approximately 95 members of the Company holding Company Units. There are no Preferred Units outstanding.
Giving Consent
Unitholders who wish to consent or object to one or both of the Proposals must submit their properly completed and executed Written Consent Forms by DocuSign or electronic mail, in each case in accordance with the instructions on the Written Consent Form. The Company reserves the right (but is not obligated) to accept any Written Consent Form received by any other reasonable means or in any form that reasonably evidences the consent or objection to either Proposal.
Changing Your Written Consent
Written Consent Forms may be changed by returning a later-dated, signed Written Consent Form, in accordance with the instructions in the Written Consent Form, so that it is received prior to the Consent Deadline. No Written Consent Forms may be changed after the Consent Deadline. The Company reserves the right to (i) extend the Consent Deadline with respect to the Consent Solicitation or (ii) solicit and accept Written Consent Forms after the Consent Deadline.
Who Can Answer Your Questions About the Consent
If you have questions about the Proposals or need additional copies of the Consent Solicitation materials, please contact Sara McNaughton, Vice President at New Mountain, at GIIIconsent@newmountaincapital.com or (212) 720-0300.
You may also obtain additional information about the Company from documents filed with the SEC by following the instructions in the section entitled “Where You Can Find More Information”.
No Appraisal Rights
Under applicable Delaware law and the LLC Agreement, Unitholders are not entitled to appraisal rights with respect to the Proposals, and the Company will not independently provide Unitholders with any such rights.
Solicitation of Consent
Except as otherwise described in the section entitled “Description of the Side Letter Agreement”, the Company will bear the costs of preparing, printing and mailing this Consent Solicitation Statement and the accompanying Notice of Consent Solicitation and Written Consent Form. None of the Company, NEWCRED or NMFA has retained a solicitor for this purpose.
THE MERGER
The discussion in this Consent Solicitation Statement, which includes the material terms of the Merger and the principal terms of the Merger Agreement, is subject to, and is qualified in its entirety by reference to, the Merger Agreement, a copy of which is attached as Annex B to this Consent Solicitation Statement.
General Description of the Merger
The Merger will result in the combination of the Company and NEWCRED, with NEWCRED as the surviving company. The proposed reorganization will occur through the consummation of the Merger. Pursuant to the terms of the Merger Agreement, at the Effective Time, the Company will be merged with and into NEWCRED. NEWCRED will be the surviving company and will continue its existence as a statutory trust under the laws of the State of Maryland. As of the Effective Time, the separate existence of the Company will cease. Each Company Unit issued and outstanding immediately prior to the Effective Time (other than Cancelled Units) will be converted into the right to receive the Merger Consideration.
Following the Merger, NEWCRED will continue to be advised by NMFA and will have the same investment objectives and strategies it had before the Merger.
Unitholders will be given the opportunity to transfer all or a portion of their Company Units to NEWCRED prior to the Closing in exchange for NEWCRED Shares.
Background of the Merger
The Investment Period began on July 15, 2019 and ended on the fourth anniversary thereof (i.e., July 15, 2023). The initial term of the Company was six year period ending on July 15, 2025, subject to (i) a one-year extension as determined by NMFA in its sole discretion and (ii) an additional one-year extension as determined by the Board (the six-year period together with any successive extensions, the “Term”). Pursuant to the LLC Agreement, NMFA extended the Term of the Company for an additional one-year period to July 15, 2026. Following the termination of the Investment Period, and prior to contemplating the proposed Merger, the Board (to the extent consistent with its fiduciary duties and subject to any necessary Unitholder approvals and applicable requirements of the 1940 Act) intended to oversee management’s commercially reasonable efforts to wind down or liquidate and dissolve the Company prior to the expiration of the Term in accordance with the terms of the LLC Agreement.
The Board, in consultation with the Company’s management, has regularly reviewed the long-term strategic plan of the Company with the goal of maximizing Unitholder value. As part of that review and the Board’s regular ongoing evaluation of business opportunities, from time to time the Board has considered and engaged in discussions concerning possible strategic transactions available to the Company, such as mergers, acquisitions, joint ventures and other similar transactions.
On July 23, 2024, the Board held a regularly scheduled quarterly meeting (the “July 23 Meeting”) at which management of the Company and NMFA discussed the Company’s current goals and noted that, following the expiration of the Investment Period, the Company had begun the process of making distributions on the sale or repayment of its current investments rather than reinvesting such amounts into additional investment opportunities. The Company’s management discussed the Merger as a potential alternative to making additional distributions and ultimately winding down the Company. At the July 23 Meeting, the Board was informed that the Merger would allow the Company’s existing Unitholders who so desired to extend their exposure to the Company’s existing investment portfolio and investment strategy through a new vehicle managed by NMFA. The Board was provided with a description of the potential Merger at this time, which would be structured to comply with the requirements of Rule 17a-8 of the 1940 Act, a provision that allows for merger transactions between affiliates so long as certain criteria are satisfied.
At the July 23 Meeting, the Board, including the Independent Directors, discussed the role of the Board in evaluating and approving the Merger, including the retention of any and all necessary advisers.
Because of the affiliation of certain directors with NMFA, on August 14, 2024, the Board formed the Special Committee, consisting entirely of Independent Directors, to, among other things, (1) review, evaluate, consider and negotiate the terms and conditions of the Transactions (including the Merger), including to determine whether the Transactions are advisable and fair to and in the best interests of all Unitholders, (2) review evaluate, consider and negotiate on behalf of the Company the terms and conditions of any agreements or arrangements proposed to be entered into by the Company, (3) determine whether the Transactions contemplated by the Merger Agreement (including the Merger) satisfy all applicable requirements of Rule 17a-8 under the 1940 Act (“Rule 17a-8”), (4) recommend to the Board what action, if any, should be taken by the Board with respect to the Transactions and (5) take such other actions as the Special Committee may deem to be necessary or appropriate for the Special Committee to discharge its duties. The Special Committee was expressly granted the authority to retain and consult with legal, financial and other advisers if and to the extent deemed necessary or appropriate by the Special Committee.
On August 19, 2024, the Special Committee held a meeting to discuss the Merger, at which representatives of the Company’s management, NMFA, Simpson Thacher & Bartlett LLP (“Simpson Thacher”) and Eversheds Sutherland (US) LLP (“Eversheds Sutherland”) were in attendance (the “August 19 Meeting”).
At the August 19 Meeting, the Special Committee was provided with an overview of the role of the directors in evaluating the Merger, including the obligations associated with the formation of a Special Committee. In particular, the Special Committee was apprised of its fiduciary duty to the Company in connection with its evaluation of the Merger, including the duty to exercise due care and the duty of loyalty, and, where necessary or appropriate, engaging independent legal, financial or other advisers to aid in reaching an informed decision.
In addition, the requirements for evaluating and approving a merger of registered investment companies and BDCs under Rule 17a-8 were discussed, and the Special Committee was provided with a memorandum from Eversheds Sutherland explaining the requirements for a BDC to rely on Rule 17a-8 and the related obligations under the 1940 Act and Delaware law. In particular, it was noted that the BDC’s board of directors, including a majority of independent directors of each merging company, must determine that (1) the participation in the merger is in the best interests of the BDC and (2) the interests of the merging company’s existing shareholders will not be diluted as a result of the merger.
Also at the August 19 Meeting, the Special Committee received a presentation from the Company’s management providing an overview of the Merger, during which it was noted that a summary of the material terms of the Merger, a proposed timeline for the Merger, and a draft of the Merger Agreement were each provided prior to the August 19 Meeting. The Company’s management described the material terms of the Merger, including that the Merger would result in the Company being merged with and into NEWCRED, with NEWCRED continuing as the surviving company. Management noted that, in connection with, but prior to, the Merger, Unitholders would be offered an opportunity to participate in the Rollover Transaction (i.e., to continue their investment in the Company by rolling their Company Units into NEWCRED Shares), and described the related benefits of choosing that option. For Unitholders who would not want to receive NEWCRED Shares by participating in the Rollover Transaction, the proposed terms of the Merger would result in such Unitholders monetizing their investment in the Company and receiving cash in exchange for such Company Units.
After the representatives of the Company’s management, NMFA and Simpson Thacher were excused from the August 19 Meeting, the Special Committee met with the representatives of Eversheds Sutherland, counsel to the Company and the Board. The Special Committee engaged in a discussion with Eversheds Sutherland regarding the specific steps of the Merger and certain of the terms described in the Merger Agreement.
On August 29, 2024, the Special Committee held a meeting at which representatives of the Company’s management, NMFA, Simpson Thacher and Eversheds Sutherland were in attendance (the “August 29 Meeting”).
At the August 29 Meeting, the Special Committee received a presentation from the Company’s management on the status of the Merger, including any material developments since the August 19 Meeting. Management presented the Special Committee with an updated timeline for the Merger, during which it was noted that a draft of such timeline was provided prior to the August 29 Meeting. Representatives of Simpson Thacher also provided the
Special Committee with an update on revisions to the draft Merger Agreement since the previous draft was circulated in connection with the August 19 Meeting. The Special Committee discussed the changes contained in the Merger Agreement and it was noted that, although the cash merger as contemplated in the Merger Agreement would be conditioned on NEWCRED having sufficient capital to complete the Merger, the amount of cash required would be reduced as a result of Unitholders who elect to participate in the Rollover Transaction. Further, it was management’s belief that a significant number of existing investors would elect to participate in the Rollover Transaction. The representatives of Simpson Thacher also discussed the outcomes for Unitholders and the Company if the Merger did not move forward on this basis, which would result in a wind-down of the Company. The Special Committee also discussed the tax treatment of the Rollover Transaction, during which it was noted that the Rollover Transaction would be tax-deferred for participating investors for U.S. federal income tax purposes to the extent of any Company Units transferred in the Rollover Transaction, but would be a tax realization event for investors to the extent of any Company Units instead exchanged in the Merger.
Representatives of Eversheds Sutherland also highlighted certain provisions of the draft Merger Agreement that remained subject to ongoing discussion, including, among other things, the provision that the Company would pay a “break-up” fee if it receives and accepts a superior bid from a third party to acquire the Company along with a provision providing for the reimbursement of expenses by the Company should the Transaction not proceed by a certain date.
In response to the foregoing discussion and questions, the Special Committee received a presentation prepared by the Company’s management regarding the impact of, and the basis for, the Merger. Management began by discussing NEWCRED’s investment objective, noting that NEWCRED’s business strategy and investment considerations would be substantially identical to the Company’s, and that NEWCRED would also be managed by NMFA. It was noted that NEWCRED’s anticipated portfolio composition and investment strategy would be weighted slightly more towards first lien senior loans and that NEWCRED may incur additional leverage to fund investments and operating expenses, but that the nature of the underlying portfolio companies and anticipated return profile would generally be similar to the Company’s.
With respect to Transaction fees, the Special Committee was informed that the Company’s management was proposing that the Company would bear the expenses of the Transaction, subject to a cap of $2.0 million, but that NMFA would bear all Transaction expenses in excess of $2.0 million. Management informed the Special Committee that, following the Merger, NEWCRED’s operating expenses would increase slightly relative to the expenses previously incurred by the Company as a result of, among other things: the continuous private offering of NEWCRED Shares (the Special Committee was reminded that the Company conducted a finite private offering of Company Units and did not conduct an ongoing offering); shareholder servicing expenses; and costs associated with anticipated quarterly tender offers of NEWCRED Shares. However, Management further stated that it expects any increase in operating expenses to be offset by a reduction in the incentive fee rate payable to NMFA under NEWCRED’s proposed investment advisory agreement with NMFA. Management also described additional benefits associated with the Merger, including that NEWCRED intends to declare monthly distributions to investors, and that NEWCRED intends to provide additional liquidity to NEWCRED shareholders through quarterly tender offers.
At the August 29 Meeting, the Special Committee also engaged in a discussion with management regarding the composition of the Board of Trustees of NEWCRED (the “NEWCRED Board”), during which it was noted that no members of the Special Committee would be serving on the NEWCRED Board following the consummation of the Merger.
On September 6, 2024, the Special Committee held a meeting at which representatives of the Company’s management, NMFA, Simpson Thacher and Eversheds Sutherland were in attendance (the “September 6 Meeting”).
At the September 6 Meeting, the Special Committee received an update from the Company’s management on the status of the Merger, including any material changes since the August 29 Meeting. Management presented the Special Committee with a summary of the Board and Special Committee’s process to date for evaluating the Merger and the Merger Agreement, including an overview of the deliberations held at each of the July 23 Meeting, the August 19 Meeting and the August 29 Meeting. Management also reiterated the proposed benefits of the Merger, including the acquisition and continuation of a seasoned and well-performing portfolio of investments, the favorable
tax treatment for Unitholders participating in the Rollover Transaction and the efficiencies of NMFA managing NEWCRED and the acquired portfolio.
The representatives of Eversheds Sutherland also provided an overview of revisions to the draft Merger Agreement since the August 29 Meeting, including the elimination of the “break-up” fee and expense reimbursement provisions, the treatment of expenses as described above, the requirement that NEWCRED acquire a “tail” insurance policy to extend the Company’s directors’ and officers’ insurance policy covering the Board for a period of six years and certain covenants regarding the parties’ respective efforts to obtain consents from lenders for the continuation of the Company’s credit facilities following the Merger (and reflecting such consent as a condition to closing) and NEWCRED’s obligations to seek sufficient financing to consummate the Merger.
Following the presentation from management and discussions with the representatives of Eversheds Sutherland and Simpson Thacher, the Company’s management and the representatives of Simpson Thacher were excused from the meeting, and the Special Committee met in executive session to deliberate. In executive session, following their deliberations, the Special Committee unanimously voted to approve, and recommend that the Board approve, the Transactions. The Special Committee’s approval of the Transaction was subject to its undertaking to meet at a future date prior to the execution of the Merger Agreement for the purposes of reaffirming its approval and recommendation to the Board based on the facts available to the Special Committee at such time.
Immediately following the September 6 Meeting, the Board held a meeting to consider the Special Committee’s unanimous recommendation to approve the Merger (the “September 6 Board Meeting”). At the September 6 Board Meeting, the Company’s management reiterated the factors considered by the Special Committee in their evaluation of the Merger. Following such discussions, and based on the recommendation of the Special Committee, the Board unanimously approved the Merger.
On September 26, the NEWCRED Board held a meeting to consider, among other things, the approval of the Transactions. The NEWCRED Board discussed the proposed benefits of the Merger, including the acquisition and continuation of a seasoned and well-performing portfolio of investments, the favorable tax treatment for Unitholders participating in the Rollover Transaction and the efficiencies of NMFA managing NEWCRED and the acquired portfolio. Following such discussions, the NEWCRED Board unanimously approved the Merger (the “NEWCRED Board Approval”).
On October 11, 2024, pursuant to its undertaking at the September 6 Meeting, the Special Committee acted by unanimous written consent to reaffirm its approval and recommendation of the Transactions to the Board based on the facts available to the Special Committee at such time (the “Special Committee Recommendation Confirmation”). In doing so, the Special Committee confirmed that, based on the facts available to it at such time, the Transactions continued to be in the best interest of the Company. Additionally, on October 11, 2024, based on the satisfaction of the Special Committee Recommendation Confirmation, the Board acted by unanimous written consent to ratify its prior approval of the Transactions.
Reasons for the Merger
At various meetings, the Board, including each of the Independent Directors, and the Special Committee considered the approval of the Merger with NEWCRED, including the approval of the Merger Agreement. In connection with its consideration, the Special Committee requested, and the Company’s management and NMFA provided, information regarding the proposed Merger, NEWCRED and the anticipated effects of the Merger on the Company and its Unitholders, both immediately after the Merger and over the longer-term assuming that some portion of the anticipated benefits of the Merger are realized. Over the course of its review of the materials and information provided and its consideration of the Merger, the Special Committee and the Board, including each of the Independent Directors, consulted with the Company’s management, NMFA and the Company’s legal advisors. The Special Committee and the Board, including each of the Independent Directors, considered the nature and adequacy of the information provided, including the terms of the Merger Agreement and their duties under state and federal law in approving the Merger and conflicts of interest present in the transactions provided for in the Merger Agreement. The Special Committee and the Board, including a majority of the Independent Directors, considered numerous factors, including the ones described below, in connection with their consideration and approval of the
Merger. On September 6, 2024, the Special Committee unanimously approved, and recommended that the Board approve, the Merger Agreement, subject to the Special Committee’s undertaking to meet at a future date prior to the execution of the Merger Agreement for the purposes of reaffirming its approval and recommendation based on the facts available to the Special Committee at such time. Also on September 6, 2024, the Board, including all of the Independent Directors, upon the recommendation of the Special Committee, unanimously determined that the Merger is in the best interests of the Company and in the best interests of the Unitholders, and that the Unitholders will not suffer any dilution for purposes of Rule 17a-8 as a result of the Merger. The Board’s approval was also subject to the Special Committee’s undertaking to meet at a future date prior to the execution of the Merger Agreement for the purposes of reaffirming its approval and recommendation based on the facts available to the Special Committee at such time.
In considering the Merger, the Board, including all of the Independent Directors, and the Special Committee reviewed comprehensive information regarding the anticipated immediate benefits and possible risks to the Company as a result of the Merger, and the anticipated investment, market and financial synergies to be experienced by the combined company over the shorter- and longer-term.
The Board, including all of the Independent Directors, and the Special Committee separately weighed various benefits and risks in considering the Merger, both with respect to the immediate effects of the Merger and the Transactions on the Company and its Unitholders and with respect to the potential benefits that could be experienced by Unitholders who continued as investors in the combined company after the Merger. Some of the material factors considered by the Board and the Special Committee that assisted them in concluding that the Merger is in the best interests of the Company and its Unitholders included, among others:
Increased Liquidity. The Board, including all of the Independent Directors, and the Special Committee considered advantages expected to accrue to the combined company as a result of its increased liquidity for investors. The Board, including all of the Independent Directors, noted that the Company previously did not provide liquidity options for Unitholders in the ordinary course of its business, and that the Company generally did not conduct tender offers for the Company Units. Thus, Unitholders participating in the Merger would receive immediate liquidity of their investment, compared to a wind down/liquidation scenario that would otherwise occur if the Merger did not occur, while Unitholders continuing their investment through NEWCRED would have enhanced liquidity options. To that end, NEWCRED will be a perpetual fund conducting a private offering of NEWCRED Shares on a continuous basis, and intends to provide holders of NEWCRED Shares with periodic liquidity through quarterly tender offers. Such tender offers would provide additional flexibility for NEWCRED to manage its investments and would be expected to attract new investors seeking a more liquid vehicle than the Company.
Acquisition of a Known, Diversified Portfolio of Assets. The Board, including all of the Independent Directors, and the Special Committee noted that the Company’s portfolio consists of a diversified and well-performing mix of securities (by borrower and by industry), and that NMFA has managed the Company’s portfolio securities since 2019. The Board and Special Committee believed that the acquisition of the Company’s portfolio investments by NEWCRED would accelerate the receipt of proceeds for such assets compared to a longer wind down/liquidation scenario that would otherwise occur if the Merger did not occur, and enable the Unitholders who continue their investment at NEWCRED to benefit from a seasoned portfolio of performing assets.
Operational Synergies. The Board, including all of the Independent Directors, and the Special Committee considered the relative expenses associated with each company, including the costs and expenses that would be incurred in connection with the wind down/liquidation of the Company over time, and determined that the cost savings of avoiding the lengthy wind down of the Company would provide an immediate benefit for Unitholders who participate in the Merger and, for Unitholders who continue their investment at NEWCRED, that the potential expenses of the combined company would not be greater than the expenses of the Company on a standalone basis in wind down/liquidation mode. The Board, including all of the Independent Directors, and the Special Committee acknowledged that there would be certain one-time Merger-related expenses borne by Unitholders and that annual operating expenses (excluding advisory fees) are expected to increase in connection with NEWCRED’s perpetual private offering and quarterly tender offers; however, any increase in expenses is expected to be offset by the elimination of redundant expenses and a lower incentive fee payable by NEWCRED to NMFA. The Board and the Special Committee also found that the expected efficiencies of the combined company would benefit the surviving
company and its shareholders if the Merger is approved. Such efficiencies relate to, for example, valuing a known portfolio of assets for the combined company, reporting and auditing the combined company’s financial statements rather than two sets of financial statements and monitoring the compliance-related requirements of the combined company rather than the requirements of two separate entities, among other operational functions.
Investment Strategies and Risks. The Board, including all of the Independent Directors, and the Special Committee reviewed both the Company’s investment strategy and objectives and the proposed investment strategy and objectives of NEWCRED and noted that they are substantially identical. The Board, including all of the Independent Directors, and the Special Committee took into consideration that the Company and NEWCRED each are, or will be, managed by NMFA and, after the Merger, for Unitholders who choose to continue their investment at NEWCRED, the investment experience of Unitholders would likely be comparable in the combined entity.
Tax Consequences. The Board, including all of the Independent Directors, and the Special Committee considered that the Merger is anticipated to be treated as tax-deferred for Unitholders participating in the Rollover Transaction for U.S. federal income tax purposes, but will constitute a taxable realization event for Unitholders prefer immediate liquidity by participating in the Merger and who receive cash consideration for their Company Units. The Board, including all of the Independent Directors, and the Special Committee considered that any taxable realization in connection with the Merger would not disadvantage Unitholders because it would be comparable to the Board declaring periodic distributions in the form of a return of capital in connection with its wind-down, and that the Merger and subsequent Rollover Transaction would provide Unitholders with a tax-neutral alternative.
Other Considerations. In addition, the Board, including all of the Independent Directors, and the Special Committee noted that the Merger is not expected to affect the ability of the Company to comply with its regulatory obligations, including its ability to maintain appropriate leverage and continue to operate as a BDC.
When considering the information described above, including all of the anticipated effects of the Merger on the Company and its Unitholders and the related information, the Board, including all of the Independent Directors, and the Special Committee noted that information based on projections and assumptions may be incorrect, is subject to change and may fluctuate over time. The Board, including all of the Independent Directors, and the Special Committee noted that there is no assurance that any of the potential benefits to the Company or its Unitholders as a result of the Merger will be realized, including any anticipated synergies, and that the combined entity could experience detrimental effects that had not been anticipated.
In the course of its deliberations, the Board, including all of the Independent Directors, and the Special Committee also considered a variety of risks and other potentially negative factors, including the following (which are not in any relative order of importance):
•Failure to Close. It is possible that the Merger may not be completed or that completion may be unduly delayed for reasons beyond the control of the Company or NEWCRED.
•Management Diversion. It is possible that the attention of management may be diverted during the period prior to completion of the Merger, which may adversely affect the Company’s business.
•Restrictions on Superior Proposals. The Merger Agreement includes restrictions on the ability of the Company to solicit proposals for alternative transactions or engage in discussions regarding such proposals, subject to exceptions and termination provisions (as more fully described in the section entitled “Description of the Merger Agreement—Additional Agreements”), which could have the effect of discouraging such proposals from being made or pursued.
•Fees Associated with the Merger. In general, the Company will be responsible for the expenses incurred by the Company in connection with the Merger and the completion of the Transactions contemplated by the Merger Agreement, whether or not the Merger is consummated, up to $2.0 million. NMFA will bear all expenses incurred by the Company in connection with the Merger in excess of $2.0 million.
•Absence of Appraisal Rights. Unitholders are not entitled to appraisal rights under Delaware law.
•Other Risks. There are various other risks associated with the Merger and the business of the Company and the combined company described in the section entitled “Risk Factors” and in the section entitled “Special Note Regarding Forward-Looking Statements”.
This discussion of the information and factors that the Board, including all of the Independent Directors, and the Special Committee considered in making their decisions is not intended to be exhaustive, but includes the material factors considered by the Board, including all of the Independent Directors, and the Special Committee. Because of the wide variety of factors considered in connection with their evaluation of the Merger and the Merger Agreement and the complexity of those matters, the Board, including all of the Independent Directors, and the Special Committee each did not find it useful to, and did not attempt to, quantify, rank or otherwise assign relative weights to these factors. In addition, the individual members of the Board, including all of the Independent Directors, and Special Committee may have given different weights to different factors.
The Board, including all of the Independent Directors, and the Special Committee considered all of these factors and others as a whole and, on balance, determined the Merger to be in the best interests of the Company and the Unitholders and unanimously approved the Merger and the Merger Agreement.
Board Recommendation
After careful consideration, and on the recommendation of the Special Committee, the Board unanimously recommends that Unitholders “CONSENT” to the Merger Proposal.
Regulatory Approvals Required for the Merger
The obligations of the Company and NEWCRED to complete the Merger are subject to the satisfaction or waiver of certain conditions, including the condition that all regulatory approvals required by law to consummate the Transactions have been obtained and remain in full force and effect, and all statutory waiting periods required by applicable law in respect thereof have expired (including the expiration of all applicable waiting periods under the Hart-Scott-Rodino Antitrust Improvements Act of 1976, as amended (the “HSR Act”)). The Company and NEWCRED have agreed to cooperate with each other and use reasonable best efforts to obtain all licenses, permits, variances, exemptions, approvals, qualifications or orders from any governmental or regulatory authority necessary to consummate the Merger.
There can be no assurance that such regulatory approvals will be obtained, that such approvals will be received on a timely basis or that such approvals will not impose conditions or requirements that, individually or in the aggregate, would or could reasonably be expected to have a material adverse effect on the financial condition, or results of operations, assets or business of the combined company following completion of the Merger.
Third Party Consents Required for the Merger
Under the Merger Agreement, the Company and NEWCRED have agreed to cooperate with each other and use reasonable best efforts to take, or cause to be taken, in good faith, all actions, and to do so, or cause to be done, all things necessary to promptly prepare and file all necessary documentation, to effect all applications, notices, petitions and filings (including any required applications, notices or other filings under the HSR Act) to obtain as promptly as practicable all permits of all governmental entities and all permits, consents, approvals, confirmations and authorizations of all third parties, in each case, that are necessary or advisable, to consummate the Transactions in the most expeditious manner practicable, and to comply with the terms and conditions of all such permits, consents, approvals and authorizations of all such third parties and governmental entities.
There can be no assurances that any permits, consents, approvals, confirmations or authorizations will be obtained or that such permits, consents, approvals, confirmations or authorizations will not impose conditions or requirements that, individually or in the aggregate, would or could reasonably be expected to have a material adverse effect on the financial condition, results of operations, assets or business of the combined company following the Merger.
DESCRIPTION OF THE MERGER AGREEMENT
The following summary, which includes the material terms of the Merger Agreement, is qualified by reference to the complete text of the Merger Agreement, a copy of which is attached as Annex B to this Consent Solicitation Statement. This summary does not purport to be complete and may not contain all of the information about the Merger Agreement that is important to you. The Company encourages you to read the Merger Agreement carefully and in its entirety.
Structure of the Merger
Subject to the terms and conditions of the Merger Agreement, at the Effective Time, the Company will be merged with and into NEWCRED. NEWCRED will be the surviving company and will continue its existence as a statutory trust under the laws of the State of Maryland.
Merger Closing: Completion of the Merger
It is currently expected that the Merger will be completed promptly following receipt of the Unitholder Approval and the satisfaction or waiver of the other conditions to the Closing set forth in the Merger Agreement.
On the terms and subject to the conditions set forth in the Merger Agreement, the Closing will take place by remote communication and by the exchange of signatures by electronic transmission on the date that is three (3) business days after the satisfaction or waiver of the latest to occur of the conditions to the Closing set forth in the Merger Agreement (see the section entitled “Conditions to the Closing of the Merger”) (other than those conditions that by their nature are to be satisfied at the Closing, but subject to the satisfaction or waiver of such conditions), unless otherwise agreed by the parties to the Merger Agreement.
The Merger will become effective as set forth in (i) the certificate of merger that will be filed with, and accepted for record by, the Secretary of State of the State of Delaware, and (ii) the articles of merger that will be filed with, and accepted for record by, the State Department of Assessments and Taxation of the State of Maryland.
Assuming approval of the Proposals as presented to the Unitholders and the satisfaction or waiver of the other conditions to the Closing, the Company and NEWCRED expect to complete the Merger in December 2024.
Merger Consideration
At the Effective Time, each Company Unit issued and outstanding immediately prior to the Effective Time, other than any Cancelled Units, will be converted into the right to receive, on a per-unit basis, the Merger Consideration. The Merger Consideration will be paid to Unitholders by NEWCRED.
On the Determination Date, the Company will deliver to NEWCRED the Closing NAV, as reduced by any Company Transaction Expenses. Based on such calculations, the parties will calculate the Company Per Unit NAV.
The Company will update the calculation of the Closing NAV in the event that the Closing is subsequently materially delayed or there is a material change to the Closing NAV prior to the Closing (including any dividend declared after the Determination Date but prior to the Closing) and as needed to ensure the Closing NAV is determined within forty-eight (48) hours (excluding Sundays and holidays) prior to the Effective Time.
The Company will use the portfolio valuation policies and procedures approved by the Board for valuing the securities and other assets of the Company as of June 30, 2024. In addition, the Company will utilize the services of one or more third-party valuation agents in preparing the valuation of each material security or other asset of the Company that (i) does not have a readily available market quotation and (ii) has been given a risk rating below the score of “4A” based on its operating performance and underlying business characteristics as of September 30, 2024.
Conversion of Company Units
At the Effective Time, each Company Unit issued and outstanding immediately prior to the Effective Time (other than Cancelled Units) will be converted into the right to receive, on a per-unit basis, the Merger
Consideration. The Merger Consideration will be paid to Unitholders by NEWCRED. Each such Company Unit will no longer be outstanding and will be automatically cancelled and cease to exist as of the Effective Time, and each holder of a book-entry unit (“Company Book-Entry Unit”) that immediately prior to the Effective Time represented an outstanding Company Unit, will cease to have any rights with respect such Company Book-Entry Unit other than the right to receive the Merger Consideration upon surrender of such Company Book-Entry Unit in accordance with the terms of the Merger Agreement.
After the Effective Time, the unit transfer books of the Company will be closed, and there will be no further transfers on the unit transfer books of the Company of the Company Units that were issued and outstanding immediately prior to the Effective Time.
Delivery of Merger Consideration
Prior to the Closing, NEWCRED will enter into a customary exchange agreement with a nationally recognized financial institution designated by NEWCRED and reasonably acceptable to the Company (the “Exchange Agent”). As promptly as practicable following the Effective Time and in any event not later than the second business day thereafter, NEWCRED shall cause the Exchange Agent to mail to each holder of record of a Company Book-Entry Unit that immediately prior to the Effective Time represented an outstanding Company Unit (i) a letter of transmittal, which shall specify that delivery shall be effected, and risk of loss and title to the Company Book-Entry Unit shall pass only upon the proper surrender of such Company Book-Entry Unit to the Exchange Agent (which shall be deemed to have been effected upon the delivery of a customary “agent’s message” with respect to such Company Book-Entry Unit or such other reasonable evidence, if any, of such surrender as the Exchange Agent may reasonably request), which shall be in the form and have such other provisions as NEWCRED and the Company may reasonably specify (such letter of transmittal, the “Letter of Transmittal”), and (ii) instructions (which instructions shall be in the form and have such other provisions as NEWCRED and the Company may reasonably specify) for use in effecting the surrender of Company Book-Entry Units in exchange for the Merger Consideration.
Upon surrender to the Exchange Agent of Company Units that are Company Book-Entry Units, by book-receipt of an “agent’s message” by the Exchange Agent in connection with the surrender of such Company Book-Entry Units (or such other reasonable evidence, if any, of surrender with respect to such Company Book-Entry Units as the Exchange Agent may reasonably request), the holder of such Company Book-Entry Units shall be entitled to receive in exchange therefor, and NEWCRED shall cause the Exchange Agent to pay and deliver in exchange thereof as promptly as practicable, the applicable Merger Consideration multiplied by the number of Company Units previously represented by such Company Book-Entry Units. The Exchange Agent shall accept such Company Book-Entry Units upon compliance with such reasonable terms and conditions as the Exchange Agent may impose to effect an orderly exchange thereof in accordance with normal exchange practices. No interest shall be paid or accrued for the benefit of holders of Company Book-Entry Units on any cash payable upon the surrender of Company Book-Entry Units.
Withholding
NEWCRED, the Exchange Agent and each of their respective affiliates and agents, as applicable, shall be entitled to deduct and withhold from amounts payable pursuant to this Merger Agreement to any Unitholder such amounts as it determines in good faith are required to be deducted and withheld with respect to the making of such payment under the Code, or under any provision of state, local or foreign tax law. To the extent that amounts are so withheld and paid over to the appropriate governmental entity, such withheld amounts shall be treated for all purposes of this Merger Agreement as having been paid to the recipient.
Representation and Warranties
The Merger Agreement contains representations and warranties by the Company subject to specified exceptions and qualifications, relating to, among other things:
•limited liability company organization and qualification, including with respect to consolidated subsidiaries;
•capitalization and subsidiaries;
•power and authority to execute, deliver and perform obligations under the Merger Agreement, and the absence of violations of (1) organizational documents, (2) laws or orders or (3) permits, contracts or other obligations;
•required government filings and consents;
•SEC reports;
•financial statements, including the status of internal controls and disclosure controls and procedures;
•broker’s fees;
•absence of certain changes and actions since the Company’s last quarterly report filed with the SEC;
•compliance with applicable laws, maintenance of appropriate permits and no disqualifications of affiliated persons;
•the accuracy and completeness of information supplied for inclusion in this Consent Solicitation Statement;
•tax matters;
•absence of certain litigation, orders or investigations;
•employment and labor matters, including with respect to the absence of employees and employee benefit plans;
•material contracts and certain other types of contracts;
•insurance coverage;
•intellectual property matters;
•no real property ownership or leases;
•investment assets; and
•absence of dissenters’ rights, appraisal rights or rights of an objecting Unitholder.
The Merger Agreement contains representations and warranties by NEWCRED subject to specified exceptions and qualifications, relating to, among other things:
•statutory trust organization and qualification, including with respect to consolidated subsidiaries;
•power and authority to execute, deliver and perform obligations under the Merger Agreement, and the absence of violations of (1) organizational documents, (2) laws or orders or (3) permits, contracts or other obligations;
•required government filings and consents;
•broker’s fees;
•the accuracy and completeness of information supplied for inclusion in this Consent Solicitation Statement;
•NEWCRED’s reasonable belief, as of the signing of the Merger Agreement, that it will have sufficient cash and other sources of immediately available funds prior to the Outside Date to consummate the Merger, including the payment of the Merger Consideration and all fees and expenses payable by NEWCRED in connection with the Merger and the other Transactions;
•absence of certain litigation, orders or investigations; and
•SEC filings.
The Merger Agreement contains representations and warranties by NMFA subject to specified exceptions and qualifications, relating to:
•organization and qualification;
•power and authority to execute, deliver and perform obligations under the Merger Agreement, and the absence of violations of (1) organizational documents, (2) laws or orders or (3) permits, contracts or other obligations;
•compliance with applicable laws and maintenance of appropriate permits;
•absence of certain litigation, orders or investigations;
•the accuracy of information supplied or to be supplied by NMFA for inclusion in this Consent Solicitation Statement; and
•the financial resources of NMFA.
These representations and warranties were made as of specific dates, may be subject to important qualifications and limitations agreed to by the parties in connection with negotiating the terms of the Merger Agreement and may have been included in the Merger Agreement for the purpose of allocating risk between the parties rather than to establish matters of facts. The Merger Agreement is described in, and a copy of the Merger Agreement is included as Annex B to, this Consent Solicitation Statement only to provide you with information regarding its terms and conditions and not to provide any other factual information regarding the parties or their respective businesses. Accordingly, the representations and warranties and other provisions of the Merger Agreement should not be read alone, but instead should be read only in conjunction with the information provided elsewhere in this Consent Solicitation Statement.
For the purposes of the Merger Agreement, a “material adverse effect” with respect to NEWCRED or the Company means any event, development, change, effect or occurrence that is, or would reasonably be expected to be, individually or in the aggregate, materially adverse to (1) the business, operations, conditions (financial or otherwise) or results of operations of such party and its consolidated subsidiaries, taken as a whole, or (2) the ability of such party to timely perform its material obligations under the Merger Agreement or consummate the Merger and the other Transactions.
Conduct of Business Pending Completion of the Merger
The Company has agreed that, until the earlier of the Effective Time and the date, if any, on which the Merger Agreement is terminated, except as may be required by law or the LLC Agreement, as expressly permitted by the Merger Agreement or with the prior written consent of NEWCRED, which prior written consent will not be unreasonably delayed, conditioned or withheld, the Company shall, and shall cause each of its consolidated subsidiaries to, conduct its business in the ordinary course of business and consistent with past practice and the Company’s investment objectives and policies as publicly disclosed, and use reasonable best efforts to maintain and preserve intact its business organization and existing business relationships.
In addition, until the earlier of the Effective Time and the date, if any, on which the Merger Agreement is terminated, except as may be required by law, as expressly permitted by the Merger Agreement or as previously disclosed, and acting in a manner consistent with the immediately preceding paragraph, the Company will not, and will not permit any of its consolidated subsidiaries to, directly or indirectly, without the prior written consent of NEWCRED (which prior written consent shall not be unreasonably delayed, conditioned or withheld):
•issue, deliver, sell or grant, or encumber or pledge, or authorize the creation of (i) any units of its limited liability company interests; (ii) any Company voting debt or other voting securities or (iii) any securities
convertible into or exercisable or exchangeable for, or other rights to acquire, any such units or other securities;
•(i) make, authorize, declare, pay or set aside any dividend in respect of, or declare or make any distribution on, any units of its limited liability company interests, except for (A) the authorization, announcement and payment of regular quarterly cash distributions payable on a quarterly basis, consistent with past practices and the Company’s investment objectives and policies as publicly disclosed, (B) the authorization and payment of any dividend or distribution necessary for the Company to maintain its qualification as a RIC or avoid the imposition of any income or excise tax or (C) dividends payable by any direct or indirect wholly owned consolidated subsidiary of the Company to the Company or another direct or indirect wholly owned consolidated subsidiary of the Company; (ii) adjust, split, combine, reclassify or take similar action with respect to any of the units of its limited liability company interests or issue or authorize the issuance of any other securities in respect of, in lieu of or in substitution for units of its limited liability company interests or (iii) purchase, redeem or otherwise acquire, any units of its limited liability company interests or any rights, warrants or options to acquire, or securities convertible into, such units of its limited liability company interests;
•sell, transfer, lease, mortgage, encumber or otherwise dispose of any of its assets or properties, except for (i) sales, transfers, leases, mortgages, encumbrances or other dispositions in the ordinary course of business consistent with past practice and the Company’s investment objectives and policies as publicly disclosed, or (ii) encumbrances required to secure permitted indebtedness of it or its consolidated subsidiaries;
•acquire or agree to acquire all or any portion of the assets, business or properties of any other person, whether by merger, consolidation, purchase or otherwise may any other investments, except in a transaction conducted in the ordinary course of business consistent with its investment objectives and policies as publicly disclosed;
•amend any of its governing documents or similar governing documents of any of its consolidated subsidiaries, except for the amendment and restatement of the LLC Agreement contemplated by the LLC Agreement Amendment Proposal;
•implement or adopt any material change in its tax or financial accounting principles, practices or methods, other than as required by applicable law, U.S. generally accepted accounting principles, the SEC or applicable regulatory requirements;
•take any action or knowingly fail to take any action that would, or would reasonably be expected to, materially delay or materially impede the ability of the parties to consummate the Transactions; provided however, that the foregoing shall not preclude the Company from declaring or paying any Tax Dividend (as defined in the Merger Agreement) on or before the Closing Date;
•incur any indebtedness for borrowed money or guarantee any indebtedness of another person, except for (i) draw-downs with respect to any previously disclosed financing arrangements existing as of the date of the Merger Agreement and obligations to fund commitments to portfolio companies entered into in the ordinary course of business and (ii) indebtedness that is otherwise permitted pursuant to the terms of the Merger Agreement;
•make or agree to make any new capital expenditure other than obligations to fund commitments to portfolio companies entered into in the ordinary course of business;
•(i) file or amend any material tax return other than in the ordinary course of business and consistent with past practice and its investment objectives and policies as publicly disclosed, (ii) make, change or revoke any material tax election or (iii) settle or compromise any material tax liability or refund;
•take any action, or knowingly fail to take any action, which action or failure to act is reasonably likely to cause the Company to fail to qualify or not be subject to tax as a RIC;
•enter into any new line of business (except for any companies or portfolio companies, as applicable, in which the Company or any of its consolidated subsidiaries has made a debt or equity investment that is, would or should be reflected in the schedule of investments included in its quarterly, semi-annual or annual periodic reports, as applicable, that are filed with the SEC);
•other than in the ordinary course of business consistent with past practice and the Company’s investment objectives and policies as publicly disclosed, or, except as permitted pursuant to the terms of the Merger Agreement, enter into any material contract;
•other than in the ordinary course of business consistent with past practice and the Company’s investment objectives and policies as publicly disclosed, terminate, cancel, renew or agree to any material amendment of, change in or waiver under any material contract (other than material contracts related to indebtedness permitted pursuant to the terms of the Merger Agreement);
•settle any proceeding against it, except for proceedings that (i) are settled in the ordinary course of business consistent with past practice and the Company’s investment objectives and policies as publicly disclosed, in an amount not in excess of $2,500,000 in the aggregate (after reduction by any insurance proceeds actually received), (ii) would not impose any material restriction on the conduct of business of it or any of its consolidated subsidiaries or, after the Effective Time, NEWCRED or any of its consolidated subsidiaries and (iii) would not admit liability, guilt or fault;
•except as otherwise expressly contemplated by the Merger Agreement, merge or consolidate the Company or any of its consolidated subsidiaries with any person or enter into any other similar extraordinary corporate transaction, or adopt, recommend, propose or announce an intention to adopt a plan of complete or partial liquidation, dissolution, restructuring, recapitalization or other reorganization or it or any of its consolidated subsidiaries;
•acquire, or agree to acquire, any NEWCRED Shares; or
•agree to take, make any commitment to take, or adopt any resolutions of the Board authorizing, any of the foregoing actions.
NEWCRED has agreed that, until the earlier of the Effective Time and the date, if any, on which the Merger Agreement is terminated, except as may be required by law or as expressly permitted by the Merger Agreement, NEWCRED will not, and will not permit any of its consolidated subsidiaries to, directly or indirectly, without the prior written consent of the Company (which prior written consent shall not be unreasonably delayed, conditioned or withheld) engage in any operations except for its organization and capitalization and actions in connection with the Merger Agreement and the Transactions.
Additional Agreements
Further Assurances; Regulatory Matters
The Merger Agreement contains covenants relating to the preparation of the Consent Solicitation Statement, the distribution of the Written Consent Form to Unitholders and obtaining certain regulatory and third party consents. The Merger Agreement obligates the parties to the Merger Agreement to cooperate with each other and use reasonable best efforts to take, or cause to be taken, in good faith, all actions, and to do, or cause to be done, all things necessary, including to promptly prepare and file all necessary documentation, to effect all applications, notices, petitions and filings, to obtain as promptly as practicable all permits of all governmental entities and all permits, consents, approvals, confirmations and authorizations of all third parties, in each case, that are necessary or advisable, to consummate the Transactions in the most expeditious manner practicable, and to comply with the terms and conditions or all such permits, consents, approvals and authorizations of all such third parties and governmental entities.
The Merger Agreement obligates NEWCRED to use reasonable best efforts to obtain, as promptly as reasonably practicable (and, in any event, prior to the Outside Date), cash and other sources of immediately
available funds sufficient to consummate the Merger, including the payment of the Merger Consideration and all fees and expenses payable by NEWCRED in connection with the Merger. In addition, the Merger Agreement contains covenants relating to the parties’ obligations to cooperate with each other and use reasonable best efforts to take, or cause to be taken, in good faith, all actions, and to do, or cause to be done, all things necessary to obtain any consents, approvals, confirmations and authorizations required pursuant to the terms of the Company Credit Facility to consummate the Transactions (including the Merger).
The parties to the Merger Agreement and their consolidated subsidiaries are not required to make payments or provide other consideration of the repayment, restructuring or amendment of terms of indebtedness in connection with the transaction contemplated by the Merger Agreement (including the Merger), other than, in the case of the Company, any consent fees that were previously disclosed in the Company’s filings with the SEC made after January 1, 2023.
Unitholder Approval
The Company has agreed to submit to the Unitholders by written consent the Proposals and any other matters required to be approved or adopted by the Unitholders in order to carry out the Merger and the Transactions (collectively, the “Company Matters”). The Company will be required to use its reasonable best efforts to obtain from Unitholders their approval in respect of the Company Matters on or prior to the Consent Deadline, by providing to Unitholders the recommendation of the Board that Unitholders approve the Company Matters (the “Company Recommendation”), and including the Company Recommendation in this Consent Solicitation Statement. Notwithstanding any Company Adverse Recommendation Change (as defined below), these obligations of the Company will not be affected by the commencement, public proposal, public disclosure or communication of any Takeover Proposal (as defined below).
Indemnification
NEWCRED has agreed, following the Effective Time, to the fullest extent permitted under applicable law, to indemnify, defend and hold harmless and advance the expenses to the present and former directors of the Company or any of the Company’s consolidated subsidiaries (in each case, when acting in such capacity) (each, an “Indemnified Party” and, collectively “Company D&O Indemnified Parties”) against all costs or expenses (including, but not limited to, reasonable attorneys’ fees actually incurred, reasonable experts’ fees, reasonable travel expenses, court costs, transcript feeds and telecommunications, postage and courier charges), judgments, fines, losses, claims, damages, penalties, amounts paid in settlement or other liabilities incurred in connection with any proceedings arising out of actions or omissions occurring at or prior to the Effective Time (including in connection with the Transactions). If an indemnified liability arises, (i) NEWCRED has agreed to advance to the applicable Company D&O Indemnified Party, upon request, reimbursement of documented expenses reasonably and actually incurred to the fullest extent permitted under applicable law (so long as such Company D&O Indemnified Party, or someone on his or her behalf, undertakes to repay such advance if it is ultimately determined that such person is not entitled to indemnification and complies with other applicable provisions imposed under the 1940 Act and interpretations thereof by the SEC or its staff) and (ii) NEWCRED and the applicable Company D&O Indemnified Party will cooperate in the defense of such matter.
NEWCRED has agreed, prior to the Closing, to obtain and fully pay the premium for a “tail” insurance policy for the extension of the Company’s existing directors and officers liability insurance (the “Current D&O Insurance”) in place as of the date of the Merger Agreement for a period of six years from and after the Effective Time with coverage and amounts not less than the current coverage and with terms and conditions that are otherwise not materially less advantageous to the insureds as provided in the Current D&O Insurance.
No Solicitation
The Company has agreed to, and has agreed to cause its respective affiliates, consolidated subsidiaries, and its and each of their respective officers, directors, trustees, managers, employees, consultants, financial advisors, attorneys, accountants and other advisors, representatives and agents (collectively, “Representatives”) to, immediately cease and cause to be terminated any discussions or negotiations with any person that may be ongoing with respect to, or that are intended to or could reasonably be expected to lead to, a Takeover Proposal (as defined
below), and demand the immediate return or destruction (which destruction shall be certified in writing to the Company) of all confidential information previously furnished to any person (other than NEWCRED or their respective affiliate or Representatives) with respect to any Takeover Proposal. Prior to the Effective Time, subject to certain exceptions described below, the Company shall not, and shall cause its respective affiliates, consolidated subsidiaries and its and their respective Representatives not to: (i) directly or indirectly solicit, initiate, induce, encourage or take any other action (including by providing information) designed to, or which could reasonably be expected to, facilitate any inquiries or the making or submission or implementation of any proposal or offer (including any proposal or offer to its unitholders) with respect to any Takeover Proposal; (ii) approve, publicly endorse or recommend or enter into any agreement, arrangement, discussions or understandings with respect to any Takeover Proposal (including any letter of intent, agreement in principle, memorandum of understanding or confidentiality agreement) or enter into any contract or understanding (including any letter of intent, agreement in principle, memorandum of understanding or confidentiality agreement) requiring it to abandon, terminate or fail to consummate, or that is intended to or that could reasonably be expected to result in the abandonment of, termination of or failure to consummate, the Merger or any other transaction; (iii) initiate or participate in any way in any negotiations or discussions regarding, or furnish or disclose to any person (other than NEWCRED or their respective affiliates or Representatives) any information with respect to, or take any other action to facilitate or in furtherance of any inquiries or the making of any proposal that constitutes, or could reasonably be expected to lead to, any Takeover Proposal; (iv) publicly propose or publicly announce an intention to take any of the foregoing actions; or (v) grant any (x) approval pursuant to any takeover statute to any person (other than NEWCRED or their respective affiliates) or with respect to any transaction (other than the transactions) or (y) unless required by the applicable standard of conduct, waiver or release under any standstill or similar agreement of any third party with respect to equity securities of the Company; provided, however, that notwithstanding the foregoing, the Company (A) may inform persons of the foregoing restrictions and (B) shall be permitted to grant a waiver of, or terminate, any standstill or similar agreement of any third party with respect to equity securities of the Company, in order to allow such third party to confidentially submit a Takeover Proposal.
The Company shall as promptly as reasonably practicable (and in any event within twenty-four (24) hours after receipt) (i) notify NEWCRED in writing of any request for information or any Takeover Proposal and the terms and conditions of such request, Takeover Proposal or inquiry (including the identity of the person (or group of persons) making such request, Takeover Proposal or inquiry) and (ii) provide to NEWCRED copies of any written materials received by the Company or its respective affiliates or Representatives in connection with any of the foregoing, and the identity of the person (or group of persons) making any such request, Takeover Proposal or inquiry or with whom any discussions or negotiations are taking place. The Company agrees that it shall keep NEWCRED informed on a reasonably current basis (and in any event within twenty-four (24) hours after receipt) of the status and the material terms and conditions (including amendments or proposed amendments) of any such request, Takeover Proposal or inquiry and keep NEWCRED informed on a reasonably current basis of any information requested of or provided by the Company and as to the status of all discussions or negotiations with respect to any such request, Takeover Proposal or inquiry.
Merger Takeover Proposals
If on or after the date of the Merger Agreement and at any time prior to the receipt of the Unitholder Approval: (i) the Company receives an unsolicited bona fide Takeover Proposal (under circumstances in which the Company has complied in all material respects with the obligations described under “No Solicitation” above) and (ii) the Board, including a majority of the Independent Directors of the Board, determines in good faith, after consultation with its outside legal counsel, that (x) failure to consider such Takeover Proposal would be a breach of the directors’ fiduciary duties under applicable law and (y) such Takeover Proposal constitutes or is reasonably likely to result in a “Company Superior Proposal” (as defined below), then, so long as certain notice and other procedural requirements are satisfied (including providing notice to NEWCRED within twenty-four (24) hours after determining that a Takeover Proposal constitutes a Company Superior Proposal), the Company may engage in negotiations or discussions with such person who has made the unsolicited bona fide Takeover Proposal and provide information in response to a request therefor by a person who has made such Takeover Proposal if the Company (A) receives from such person an executed confidentiality agreement with customary terms (but need not contain any standstill
provisions) and (B) provides NEWCRED a copy of all such information that has not previously been delivered to NEWCRED simultaneously with delivery to such person (or such person’s Representatives or affiliates).
If on or after the date of the Merger Agreement and at any time prior to the receipt of the Unitholder Approval, the Board, including a majority of the Independent Directors of the Board, determines, after consultation with its outside legal counsel and after compliance with its obligations under the Merger Agreement in connection with receipt of an unsolicited bona fide Takeover Proposal, that continued approval, adoption, recommendation or declaration by the Board of the Company Matters, including the Company Recommendation would be a breach of the Directors’ fiduciary duties under applicable law as a result of a Company Superior Proposal, the Company may (A) withdraw or qualify (or modify or amend in a manner adverse to NEWCRED), or publicly propose to withdraw or qualify (or modify or amend in a manner adverse to NEWCRED), the approval, adoption, recommendation or declaration by the Board of the Company Matters, including the Company Recommendation, and/or (B) fail to include the Company Recommendation in the Consent Solicitation Statement (any action described in clause (A) and (B) referred to as a “Company Adverse Recommendation Change”). Other than in connection with a Takeover Proposal, nothing in the Merger Agreement will prohibit or restrict the Board from effectuating a Company Adverse Recommendation Change in response to an intervening event, subject to the procedures set forth in the Merger Agreement.
Other than as described above, neither the Company nor the Board shall make any Company Adverse Recommendation Change or terminate the Merger Agreement to enter into a definitive agreement with respect to a Company Superior Proposal. Notwithstanding anything herein to the contrary, no Company Adverse Recommendation Change shall change the approval of the Merger Agreement or any other approval of the Board, including in any respect that would have the effect of causing any takeover statute or other similar statute to be applicable to the Transactions.
Related Definitions
For purposes of the Merger Agreement:
•“Takeover Proposal” means any inquiry, proposal, discussions, negotiations or offer from any person or group of persons (other than NEWCRED or any of its affiliates) (a) with respect to a merger, consolidation, tender offer, exchange offer, unit acquisition, asset acquisition, unit exchange, business combination, recapitalization, liquidation, dissolution, joint venture or similar transaction involving the Company or any of its consolidated subsidiaries, (b) relating to any direct or indirect acquisition, in one transaction or a series of transactions, of (i) assets or businesses (including any mortgage, pledge or similar disposition thereof but excluding any bona fide financing transaction) that constitute or represent, or would constitute or represent if such transaction is consummated, 25% or more of the total assets, net revenue or net income of the Company and its consolidated subsidiaries, taken as a whole, or (ii) 25% or more of the outstanding units of limited liability company interests of, or other equity or voting interests in, the Company or in any of the Company’s consolidated subsidiaries, or (c) relating to any direct or indirect transaction or series of transactions that would result in any person other than NMFA or an affiliate thereof serving as the external investment adviser to the Company, in each case other than the Merger and the other Transactions.
•“Company Superior Proposal” means a bona fide written Takeover Proposal that was not knowingly solicited by, or the result of any knowing solicitation by, the Company or any of its consolidated subsidiaries or by any of their respective affiliates or Representatives in violation of the Merger Agreement, made by a third party that would result in such third party becoming the beneficial owner, directly or indirectly, of more than 75% of the total voting power of the Company or more than 75% of the assets of the Company on a consolidated basis (a) on terms which the Board determines in good faith to be superior for the unitholders of the Company (in their capacity as unitholders), taken as a group, from a financial point of view as compared to the Merger (after giving effect to any alternative proposed by NEWCRED in accordance with the terms of the Merger Agreement), (b) that is reasonably likely to be consummated (taking into account, among other things, all legal, financial, regulatory and other aspects of the proposal, including any conditions, and the identity of the offeror) in a timely manner and in accordance with its terms and (c) in respect of which any required financing has been determined in good faith by the Board
(upon the recommendation of the Special Committee) to be reasonably likely to be obtained, as evidenced by a written commitment of a reputable financing source.
Access to Information
Upon reasonable notice, except as may otherwise be restricted by applicable law, each of the Company and NEWCRED shall, and shall cause each of its consolidated subsidiaries to, afford to the directors, trustees, officers, accountants, counsel, advisors and other Representatives of the other party, reasonable access, during normal business hours during the period prior to the Effective Time, to its properties, books, contracts, and records and, during such period, such party shall, and shall cause its consolidated subsidiaries to, make available (including via EDGAR) to the other party all other information concerning its business and properties as the other party may reasonably request, subject to certain exceptions relating to confidentiality and attorney-client privilege or any similar privileges or protections.
Publicity
The Company, NEWCRED and NMFA each will consult with the others before issuing or causing the publication of any press release or other public announcement with respect to the Merger Agreement, the Merger or the other Transactions, except as may be required by applicable law or to the extent that such press release or other public announcement relates to any Company Adverse Recommendation Change made in accordance with the terms of the Merger Agreement, and, to the extent practicable before such press release or other public announcement is issued or made, NEWCRED, the Company and NMFA, as applicable, will use commercially reasonable efforts to advise the other parties of, and consult with the other parties regarding, the text of such press release or other public announcement, subject to certain exceptions.
Takeover Statutes and Provisions
Neither NEWCRED nor the Company will take any action that would cause the transactions contemplated by the Merger Agreement to be subject to the requirements imposed by any takeover statutes. Each of NEWCRED and the Company shall take all necessary steps within its control to exempt (or ensure the continued exemption of) those transactions from, or if necessary challenge the validity or applicability of, any applicable takeover statute.
Tax Matters
During the period from the date of the Merger Agreement through the Effective Time, except as expressly contemplated or permitted by the Merger Agreement, the Company will not, and will not permit any of its consolidated subsidiaries to, directly or indirectly, without the prior written consent of NEWCRED take any action, or knowingly fail to take any action, which action or failure to act is reasonably likely to cause the Company to fail to qualify as a RIC. Further, notwithstanding any other limitations in the Merger Agreement, the Company may and may cause its consolidated subsidiaries to take any action reasonably necessary or advisable to cause the Company to continue to qualify as a RIC.
Unitholder Litigation
The parties to the Merger Agreement will reasonably cooperate and consult with one another in connection with the defense and settlement of any proceeding by Unitholders against any of them or any of their respective directors, trustees, officers or affiliates with respect to the Merger Agreement or the transactions contemplated thereby, and the Company will keep NEWCRED reasonably informed of any material developments in connection with the such proceeding brought by its Unitholders and will not settle any such proceeding without the prior written consent of NEWCRED (such consent not to be unreasonably delayed, conditioned or withheld).
Section 16 Matters
Prior to the Effective Time, the Board will take all such steps as may be required to cause any dispositions of Company Units resulting from the Transactions by each individual who is subject to the reporting requirements of Section 16(a) of the Exchange Act with respect to the Company to be exempt pursuant to Rule 16b-3.
No Other Representations or Warranties
The parties have acknowledged and agreed that except for the representations and warranties contained in the Merger Agreement, none of NMFA, the Company, NEWCRED or any of the Company’s or NEWCRED’s respective consolidated subsidiaries or any other person or entity acting on behalf of the foregoing makes or has relied on any representation or warranty, express or implied.
Termination of the Company Agreements
Immediately after the occurrence of the Effective Time, the following agreements will be automatically terminated and of no further force and effect:
•the Investment Advisory and Management Agreement, dated as of April 11, 2022, by and between the Company and NMFA;
•the Expense Limitation and Reimbursement Agreement, dated as of July 15, 2019, by and between the Company and NMFA;
•the Administration Agreement, dated as of February 16, 2022, by and between the Company and the Company Administrator;
•the Custodian Agreement, dated as of July 31, 2019, by and between the Company and State Street Bank and Trust Company;
•the Transfer Agency and Registrar Services Agreement, dated as of August 1, 2019, by and between the Company and American Stock Transfer & Trust Company, LLC;
•the Custody Agreement, dated as of August 4, 2023, by and between the Company and Western Alliance Trust Company, N.A.;
•the Trademark License Agreement, dated as of June 18, 2019, by and between the Company and New Mountain;
•the Custody Agreement, dated as of July 3, 2019, by and between the Company and U.S. Bank National Association;
•the Collateral Administration Agreement, dated as of November 28, 2023, by and among the Company, New Mountain Guardian III SPV, L.L.C. and Western Alliance Trust Company N.A.; and
•the Custody Agreement, dated as of November 28, 2023, by and between the Company and Computershare Trust Company, N.A.
Conditions to the Closing of the Merger
Conditions to Each Party’s Obligations to Effect the Merger
The obligations of the parties to the Merger Agreement to effect the Merger are subject to the satisfaction or, other than with respect to the first bullet point below (with respect to approval of the Merger Proposal), waiver, at or prior to the Effective Time, of the following conditions:
•the receipt of the Unitholders’ approval of the Company Matters;
•no order issued by any court or agency of competent jurisdiction or other law preventing, enjoining, restraining or making illegal the consummation of the Merger or any of the other Transactions is in effect;
•all regulatory approvals required by applicable law to consummate the Transactions, including the Merger, have been obtained and remain in full force and effect and all statutory waiting periods required by applicable law in respect thereof have expired;
•no proceeding by any governmental entity of competent jurisdiction is pending that challenges the Merger or any of the other Transactions or that otherwise seeks to prevent, enjoin, restrain or make illegal the consummation of the Merger or any of the other Transactions;
•the determination of the Closing NAV has been completed in accordance with the Merger Agreement;
•NEWCRED having sufficient cash and other sources of immediately available funds in an amount sufficient to pay the aggregate Merger Consideration and all fees and expenses expected to be borne by NEWCRED in connection with the Merger and the other Transactions; and
•the receipt of any consents, approvals, confirmations and authorizations required pursuant to the terms of the Company Credit Facility to consummate the Transactions (including the Merger).
Conditions to Obligations of NEWCRED to Effect the Merger
The obligation of NEWCRED to effect the Merger is also subject to the satisfaction, or waiver by NEWCRED, at or prior to the Effective Time, of the following conditions:
•the representations and warranties of:
(1)the Company, pertaining to the capitalization of the Company are true and correct in all respects (other than de minimis inaccuracies) as of the date of the Merger Agreement and as of the Closing Date (except to the extent that any such representation and warranty expressly speaks as of an earlier date, in which case such representation and warranty is true and correct as of such earlier date);
(2)the Company, pertaining to the absence of events that would, individually or in the aggregate, reasonably be expected to have a material adverse effect with respect to the Company are true and correct in all respects as of the date of the Merger Agreement and as of the Closing Date (except to the extent that any such representation and warranty expressly speaks as of an earlier date, in which case such representation and warranty is true and correct as of such earlier date);
(3)the Company, pertaining to authority, no violation, brokers and appraisal rights, and NMFA pertaining to the authority and no violation are true and correct in all material respects as of the date of the Merger Agreement and as of the Closing Date (except to the extent that any such representation and warranty expressly speaks as of an earlier date, in which case such representation and warranty is true and correct as of such earlier date); and
(4)all other representations and warranties of the Company and all other representations of NMFA contained in the Merger Agreement, disregarding all qualifications and exceptions contained therein relating to the materiality or material adverse effect or any similar qualification, are true and correct on and as of the date of the Merger Agreement and on and as of the Closing Date as though such representations and warranties were made on and as of such date and time (except to the extent that any such representation and warranty speaks only as to a specified date, in which case such representation and warranty is true and correct as of such specified date), except where the circumstances causing the failure of such representations or warranties to be true and correct have not had and would not reasonably be expected to have, individually or in the aggregate, a material adverse effect with respect to the Company;
•the Company has performed in all material respects all obligations required to be performed by it under the Merger Agreement at or prior to the Effective Time;
•since the date of the Merger Agreement, there has not occurred any condition, change or event that, individually or in the aggregate, has had or would reasonably be expected to have, a material adverse effect in respect of the Company; and
•NEWCRED has received a certificate signed on behalf of the Company by the chief executive officer or the chief financial officer of the Company to the effect that the conditions set forth in the bullet points above have been satisfied.
Conditions to Obligations of the Company to Effect the Merger
The obligation of the Company to effect the Merger is also subject to the satisfaction, or waiver by the Company, at or prior to the Effective Time, of the following conditions:
•the representations and warranties of:
(1)NEWCRED, pertaining to authority, no violation and brokers, and NMFA, pertaining to authority and no violation, are true and correct in all material respects as of the date of the Merger Agreement and as of the Closing Date (except to the extent that any such representation and warranty expressly speaks as of an earlier date, in which case such representation and warranty is true and correct as of such earlier date); and
(2)all other representations and warranties of NEWCRED and all other representations of NMFA, contained in the Merger Agreement, disregarding all qualifications and exceptions contained therein relating to the materiality or material adverse effect or any similar qualification, are true and correct on and as of the date of the Merger Agreement and on and as of the Closing Date as though such representations and warranties were made on and as of such date and time (except to the extent that any such representation and warranty speaks only as to a specified date, in which case such representation and warranty is true and correct as of such specified date), except where the circumstances causing the failure of such representations or warranties to be true and correct have not had and would not reasonably be expected to have, individually or in the aggregate, a material adverse effect with respect to NEWCRED;
•NEWCRED has performed in all material respects all obligations required to be performed by it under the Merger Agreement at or prior to the Effective Time;
•since the date of the Merger Agreement, there has not occurred any condition, change or event that, individually or in the aggregate, has had or would reasonably be expected to have, a material adverse effect in respect of NEWCRED; and
•the Company has received a certificate signed on behalf of NEWCRED by the chief executive officer or the chief financial officer of NEWCRED to the effect that the conditions set forth in the bullet points above have been satisfied.
Frustration of Closing Conditions
Neither the Company nor NEWCRED may rely on the failure of any condition to be satisfied to excuse performance by such party of its obligations under the Merger Agreement if such failure was caused by such party’s failure to act in good faith or use its commercially reasonable efforts to consummate the Merger and the other Transactions.
Termination of the Merger Agreement
Right to Terminate
The Merger Agreement may be terminated at any time prior to the Effective Time, whether before or after approval of the Proposals by the Unitholders:
•by mutual consent of the Company and NEWCRED in a written instrument authorized by each of the Board, including a majority of the Independent Directors, and the NEWCRED Board;
•by either the Company or NEWCRED, if:
◦any governmental entity that must grant a regulatory approval has denied approval of the Transactions and such denial has become final and non-appealable, or any governmental entity of competent jurisdiction has issued a final and non-appealable order, or promulgated any other law that permanently enjoins or otherwise prohibits or makes illegal the consummation of the Transactions; or
◦the Merger has not been consummated on or before August 31, 2025 (the “Outside Date”), provided that the right to terminate the Merger Agreement on this basis will not be available to any party whose failure to fulfill in any material respect any of its obligations under the Merger Agreement has been the cause of, or resulted in, the event giving rise to the failure to close prior to the Outside Date;
provided, however, that the right to terminate the Merger Agreement pursuant to any of the foregoing will not be available to any party that has breached in any material respect its obligations under the Merger Agreement in any manner that has been the principal cause of or resulted in the failure to consummate the Transactions;
•by the Company, if:
◦NEWCRED breaches any of its respective representations, warranties, covenants and agreements under the Merger Agreement, which breach, either individually or in the aggregate, would result in, if occurring or continuing on the Closing Date, the failure of certain closing conditions, and such breach is not curable prior to the Outside Date or if curable prior to the Outside Date, has not been cured within thirty (30) days after the giving of notice thereof by the Company to NEWCRED (provided that the Company is not then in material breach of the Merger Agreement so as to result in the failure of certain closing conditions); or
◦prior to obtaining approval of the Proposals by Unitholders, (A) the Company is not in material breach of any of the terms of the Merger Agreement and (B) the Board, including a majority of the Independent Directors, properly authorizes the Company to enter into, and the Company enters into, a definitive contract with respect to a Company Superior Proposal;
•By NEWCRED, if:
◦the Company breaches any of its respective representations, warranties, covenants and agreements under the Merger Agreement, which breach, either individually or in the aggregate, would result in, if occurring or continuing on the Closing Date, the failure of certain closing conditions, and such breach is not curable prior to the Outside Date or if curable prior to the Outside Date, has not been cured within thirty (30) days after the giving of notice thereof by NEWCRED to the Company (provided that NEWCRED is not then in material breach of the Merger Agreement so as to result in the failure of certain closing conditions);
◦prior to obtaining approval of the Merger Proposal by the Unitholders (A) a Company Adverse Recommendation Change occurs, (B) a Takeover Proposal is publicly announced and the Company fails to issue, within ten (10) business days after such Takeover Proposal is announced, a press release that reaffirms the recommendation of the Company Board that Unitholders vote in favor of the Merger Proposal, or (C) a tender or exchange offer relating to any Company Unit has been commenced by a third party and the Company does not send to Unitholders, within ten (10) business days after the commencement of such tender or exchange offer, a statement disclosing that the Board recommends rejection of such tender or exchange offer; or
◦the Company breaches, in any material respect, its obligations relating to the solicitation and administration of Takeover Proposals from third parties.
Effect of Termination
If the Merger Agreement is terminated, it will become void and have no effect, and there will be no liability on the part of NMFA, the Company, NEWCRED or their respective affiliates or consolidated subsidiaries or any of
their respective directors, trustees or officers. However, except as otherwise provided in the Merger Agreement, (1) NMFA, the Company and NEWCRED will remain liable to each other for any damages incurred or suffered by another party arising out of its breach of any provision of the Merger Agreement or its failure or refusal to consummate the Merger Agreement and the transactions contemplated thereby when it was obligated to do so in accordance with the terms of the Merger Agreement and (2) certain designated provisions of the Merger Agreement will survive the termination of the Merger Agreement.
Amendment of the Merger Agreement
The Merger Agreement may be amended by the parties to the Merger Agreement, by action taken or authorized by their respective boards of directors or trustees, as applicable, at any time before or after receipt of the Unitholder Approval; provided that after the Unitholder Approval is received, there may not be, without further approval of such Unitholders, any amendment of the Merger Agreement that requires such further approval under applicable law. The Merger Agreement may not be amended except by an instrument in writing signed on behalf of each of the parties.
Expenses and Fees
All fees and expenses incurred in connection with the Merger Agreement and the Transactions will be paid by the Company. For more information concerning the fees and expenses of the Merger, see the section entitled “Description of the Side Letter Agreement”.
DESCRIPTION OF THE SIDE LETTER AGREEMENT
On October 11, 2024, the Company and NMFA entered into a side letter to the Merger Agreement (the “Side Letter Agreement”), a copy of which is attached as Annex C. The Side Letter Agreement sets forth certain terms relating to the commitments of NMFA to reimburse certain fees and expenses of the Company in connection with the Merger Agreement and the Transactions contemplated thereunder.
Pursuant to the terms of the Side Letter Agreement, promptly following the termination of the Merger Agreement or the occurrence of the Closing, as applicable, NMFA will reimburse the Company for all bona fide and documented fees and expenses in excess of $2.0 million that are payable by the Company or on its behalf in connection with the Merger Agreement and the Transactions contemplated thereunder.
Any reimbursement that is required to be made by NMFA pursuant to the terms of the Side Letter Agreement will be made to the Company upon presentation of reasonably satisfactory documentation by the Company substantiating such fees or expenses.
CERTAIN MATERIAL U.S. FEDERAL INCOME TAX CONSIDERATIONS
Certain Material U.S. Federal Income Tax Consequences of the Merger
For purposes of this discussion, a “U.S. Unitholder” or “U.S. holder” is a beneficial owner of Company Units who for U.S. federal income tax purposes is:
•a citizen or individual resident of the United States;
•a corporation, or an entity treated as a corporation, created or organized in or under the laws of the United States or any State or the District of Columbia;
•a trust if (1) a court within the United States is able to exercise primary supervision over the administration of the trust and one or more United States persons have the authority to control all substantial decisions of the trust or (2) such trust has a valid election under applicable U.S. Treasury Regulations to be treated as a United States person; or
•an estate that is subject to U.S. federal income tax on its income regardless of its source.
For purposes of this discussion, a “non-U.S. unitholder” or “non-U.S. holder” means a beneficial owner of Company Units that is neither a U.S. holder nor a partnership (including an entity treated as a partnership for U.S. federal income tax purposes).
If a partnership (including for this purpose any entity treated as a partnership for U.S. federal income tax purposes) holds Company Units, the tax treatment of a partner generally will depend on the status of the partner and the activities of the partnership. If you are a partner of a partnership holding Company Units, you should consult your tax advisor.
This discussion addresses only those Unitholders that hold their Company Units and NEWCRED Shares as a capital asset within the meaning of Section 1221 of the Code, and does not address all the U.S. federal income tax consequences that may be relevant to particular Unitholders in light of their individual circumstances or to Unitholders that are subject to special rules, such as:
•financial institutions;
•pass-through entities and investors in such entities;
•insurance companies;
•tax-exempt organizations;
•controlled foreign corporations and passive foreign investment companies;
•real estate investment trusts;
•RICs;
•mutual funds;
•pension plans and trusts;
•dealers in securities;
•traders in securities that elect to use a mark to market method of accounting;
•persons who exercise dissenters’ rights;
•persons that hold Company Units as part of a straddle, hedge, constructive sale or conversion transaction;
•United States expatriates or former citizens or residents of the United States;
•U.S. holders whose functional currency is not the U.S. dollar;
•a person required to accelerate the recognition of any item of gross income with respect to the Company Units as a result of such income being recognized on an applicable financial statement;
•persons who are not U.S. holders (except as otherwise disclosed below under “Non-U.S. Holders”); and
•persons who acquired their Company Units through the exercise of an employee stock option or otherwise as compensation or through a tax-qualified retirement plan, individual retirement accounts or other tax-deferred accounts.
In addition, the discussion does not address any alternative minimum tax, gift or estate tax, or any state, local or foreign tax consequences of the Merger, nor does it address any tax consequences arising under Medicare tax or net investment income.
The following discussion is based on the Code, its legislative history, existing and proposed regulations thereunder and published rulings and decisions, all as currently in effect as of the date thereof, and all of which are subject to change, possibly with retroactive effect. Any such change could affect the continuing validity of this discussion.
Tax Consequences of the Merger to Unitholders Not Participating in the Rollover Transaction
This subsection only addresses Unitholders not participating in the Rollover Transaction.If a Unitholder participates in the Rollover Transaction, the tax consequences to such Unitholder of both the Merger and the Rollover Transaction are discussed below in the subsection entitled “Tax Consequences of the Merger and Rollover Transaction to Unitholders Participating in the Rollover Transaction”.
Tax Consequences of the Merger to U.S. Unitholders
U.S. holders of Company Units will be treated as having sold their Company Units in a taxable sale and will generally recognize gain or loss equal to the difference between the amount of cash received and such U.S. holder’s basis in its Company Units. This gain or loss will generally be capital gain or loss if, as of the effective date of the Merger, the holding period for such Company Units is greater than one year. The deductibility of capital losses is subject to limitations.
Tax Consequences of the Merger to Non-U.S. Unitholders
Gain recognized by a non-U.S. holder upon the exchange of Company Units pursuant to the Merger generally should not be subject to U.S. federal income tax unless:
•the gain is effectively connected with a U.S. trade or business of such non-U.S. holder (and, if required by an applicable income tax treaty, the non-U.S. holder maintains a permanent establishment in the United States to which such gain is attributable), in which case the non-U.S. holder generally should be subject to tax on such gain in the same manner as a U.S. holder and, if the non-U.S. holder is a foreign corporation, such corporation may be subject to a branch profits tax at a rate of 30% (or such lower rate as may be specified by an applicable income tax treaty);
•the non-U.S. holder is a nonresident alien individual who is present in the United States for 183 days or more in the taxable year of the Merger and certain other requirements are met, in which case the non-U.S. holder generally should be subject to U.S. federal income tax at a rate of 30% (or such lower rate specified by an applicable income tax treaty), which may be offset by U.S. source capital losses of the non-U.S. holder, if any, provided the non-U.S. holder has timely filed U.S. federal income tax returns with respect to such losses; or
•the Company is or has been a “United States real property holding corporation” for U.S. federal income tax purposes at any time during the shorter of (i) the five-year period ending on the date of the Merger and (ii) the non-U.S. holder’s holding period in the Company Units, and the non-U.S. holder owned (directly, indirectly or constructively) more than 5% of the outstanding Company Units at any time during the applicable period. Although there can be no assurances in this regard, the Company does not believe that it is or was during the last five years a “United States real property holding corporation” for U.S. federal income tax purposes.
A non-U.S. holder will be subject to information reporting and, in certain circumstances, backup withholding with respect to the Merger Consideration received by such holder pursuant to the Merger, unless such non-U.S. holder certifies under penalties of perjury that it is a non-U.S. holder (and the payor does not have actual knowledge or reason to know that the holder is a United States person as defined under the Code) or such non-U.S. holder otherwise establishes an exemption from backup withholding. Backup withholding is not an additional tax. Any amounts withheld under the backup withholding rules may be allowed as a refund or a credit against a non-U.S. holder’s U.S. federal income tax liability, provided the required information is timely furnished to the United States Internal Revenue Service (the “IRS”).
Legislation commonly referred to as the “Foreign Account Tax Compliance Act,” or “FATCA,” generally imposes a 30% withholding tax on payments of certain types of income to foreign financial institutions (or “FFIs”) unless such FFIs either: (i) enter into an agreement with the U.S. Treasury to report certain required information with respect to accounts held by U.S. persons (or held by foreign entities that have U.S. persons as substantial owners) or (ii) reside in a jurisdiction that has entered into an intergovernmental agreement (as “IGA”) with the United States to collect and share such information and are in compliance with the terms of such IGA and any enabling legislation or regulations. The types of income subject to the tax include U.S. source interest and dividends. The information required to be reported includes the identity and taxpayer identification number of each account holder that is a U.S. person and transaction activity within the holder’s account. In addition, subject to certain exceptions, FATCA also imposes a 30% withholding on payments to foreign entities that are not FFIs unless such foreign entities certify that they do not have a greater than 10% U.S. owner or provide the withholding agent with identifying information on each greater than 10% U.S. owner. Non-U.S. holders should consult their tax advisors regarding the potential application of FATCA withholding on amounts received by such holders in connection with the Merger.
Tax Consequences of the Merger and Rollover Transaction to Unitholders Participating in the Rollover Transaction
Qualification of the Reorganization Transactions as a Reorganization under Section 368(a) of the Code
The Company intends for the Merger together with the Rollover Transaction to qualify as a reorganization within the meaning of Section 368(a) of the Code (such Merger and Rollover Transaction together constituting the “Reorganization Transactions”). Each Unitholder should consult its own tax advisor with respect to the particular tax consequences of the Reorganization Transactions to such Unitholder.
The remainder of this disclosure assumes that the Reorganization Transactions qualify as a “reorganization” under Section 368(a) of the Code.
Tax Consequences if the Reorganization Transactions Qualify as a Reorganization
If the Reorganization Transactions are treated as a reorganization within the meaning of Section 368(a) of the Code, the tax consequences for a U.S. Unitholder that receives only NEWCRED Shares in exchange for Company Units pursuant to the Reorganization Transactions are as follows:
•no gain or loss will be recognized by the holders of Company Units upon the conversion of their Company Units into NEWCRED Shares, except to the extent such holders are paid cash in lieu of fractional NEWCRED Shares in the Reorganization Transactions;
•the aggregate basis of the NEWCRED Shares received in the Reorganization Transactions will be the same as the aggregate basis of the Company Units for which they are exchanged, increased by any gain recognized and decreased by any basis attributable to fractional interests in NEWCRED Shares for which cash is received; and
•the holding period of NEWCRED Shares received in exchange for Company Units will include the holding period of the Company Units for which they are exchanged.
If the U.S. Unitholder acquired different blocks of Company Units at different times or at different prices, such holder’s respective basis and holding period in its NEWCRED Shares will be determined by reference to each block of Company Units.
The tax consequences for a U.S. Unitholder that receives a combination of NEWCRED Shares and cash consideration (other than cash in lieu of a fractional share of a NEWCRED Share) in exchange for shares of Company Units pursuant to the Reorganization Transactions are as follows:
•A U.S. Unitholder will recognize gain (but not loss) in an amount equal to the lesser of:
◦the amount by which the sum of the fair market value of the NEWCRED Shares and cash (other than cash received in lieu of a fractional NEWCRED Share) received by such holder in exchange for its Company Units exceeds such holder’s adjusted basis in its Company Units, and
◦the amount of cash received by such holder in exchange for its Company Units.
•A U.S. Unitholder will also recognize gain or loss attributable to any cash received in lieu of a fractional NEWCRED Share in an amount equal to the difference between the amount of cash received and the portion of the basis of the NEWCRED Share received that is deemed allocable to the fractional NEWCRED Share.
Generally, any gain recognized upon the exchange will be capital gain, and any such capital gain will be long-term capital gain if the holding period for such Company Units is more than one year. Depending on certain facts specific to you, gain could instead be characterized as ordinary dividend income.
Cash Received in Lieu of a Fractional Share
A U.S. Unitholder who receives cash in lieu of a fractional NEWCRED Share will generally be treated as having received the fractional NEWCRED Share pursuant to the Reorganization Transactions and then as having sold that fractional NEWCRED Share for cash. As a result, a U.S. Unitholder will generally recognize gain or loss equal to the difference between the amount of cash received and such U.S. Unitholder’s basis in the fractional NEWCRED Share as set forth above. Except as described above, this gain or loss will generally be capital gain or loss, and will be long-term capital gain or loss if, as of the effective date of the Reorganization Transactions, the holding period for such NEWCRED Share is greater than one year. The deductibility of capital losses is subject to limitations.
Information Reporting
If the Reorganization Transactions qualify as a reorganization, a Unitholder who receives NEWCRED Shares as a result of the Reorganization Transactions will be required to retain records pertaining to the Reorganization Transactions. Each Unitholder who is required to file a U.S. federal income tax return and who is a “significant holder” that receives NEWCRED Shares in the Reorganization Transactions will be required to file a statement with such U.S. federal income tax return in accordance with U.S. Treasury Regulations Section 1.368-3 setting forth such holder’s basis (determined immediately prior to the exchange) in the Company Units surrendered and the fair market value (determined immediately prior to the exchange) of the shareholders that is exchanged by such significant holder. A “significant holder” is a holder of Company Units who, immediately before the Reorganization Transactions, owned at least 5% of the outstanding stock of the Company or securities of the Company with a basis for federal income taxes of at least $1.0 million.
Non-U.S. Unitholders
Gain recognized by a non-U.S. unitholder upon the exchange of Company Units pursuant to the Reorganization Transactions generally should not be subject to U.S. federal income tax unless one of the three scenarios described in the bullets under “Tax Consequences of the Merger to Non-U.S. Unitholders” above, applies. Non-U.S. holders should consult the discussion above under“Tax Consequences of the Merger to Non-U.S. Unitholders” regarding certain information reporting that may apply to such holders.
Certain Tax Consequences of the Merger and Rollover Transaction to the Company
Distribution of Income and Gains
The Company’s tax year is expected to end as a result of the Merger. The Company generally will be required to declare to Unitholders of record one or more distributions of all of its previously undistributed net investment income and net realized capital gain (if any), in order to maintain the Company’s treatment as a RIC during its tax year ending with the date of the Merger and to eliminate any U.S. federal income tax on its taxable income in respect of such tax year.
Limitations on Utilization of Loss Carryforwards and Unrealized Losses
In general, if Unitholders before the Reorganization Transactions hold less than 50% of the outstanding shares of NEWCRED immediately following the Reorganization Transactions, it is expected that limitations under the Code will apply to any capital loss carryforwards of the Company and, if the Company has a “net unrealized built-in loss” (as defined under Section 382 of the Code) at the time of the Reorganization Transactions, any unrealized losses of the Company.
The Reorganization Transactions are expected to result in potential limitations on (i) NEWCRED’s ability to use the Company’s loss carryforwards and, if the Company has a “net unrealized built-in loss” at the time of the Reorganization Transactions, to recognize any capital losses on the disposition of the Company’s assets to the extent the losses are realized within five years following the Reorganization Transactions and are attributable to unrealized capital losses inherent in the tax basis of such assets at the time of the Reorganization Transactions and (ii) on the ability of the Company’s taxable subsidiaries to use their net operating loss carryforwards. These potential limitations generally would be imposed on an annual basis. Losses in excess of the limitation may be carried forward indefinitely for both capital loss carryforwards and post-2017 net operating loss carryforwards while pre-2018 net operating loss carryforwards are subject to a 20-year expiration from the year incurred. The limitations generally would equal the product of the fair market value of the Company’s equity (or that of the Company’s taxable subsidiaries, as the case may be) immediately prior to the Reorganization Transactions and the “long-term tax-exempt rate,” as published monthly by the IRS, in effect at such time. No assurance can be given as to what long-term tax-exempt rate will be in effect at the time of the Reorganization Transactions.
NEWCRED’s ability to use its or the Company’s losses in the future depends upon a variety of factors that cannot be known in advance. Even if NEWCRED is able to utilize the Company’s capital loss carryforwards or unrealized losses, the tax benefit resulting from those losses will be shared by Unitholders and NEWCRED shareholders following the Reorganization Transactions. Therefore, a Unitholder may pay more taxes, or pay taxes sooner, than such Unitholder otherwise would have paid if the Reorganization Transactions did not occur.
PROPOSAL 1 – APPROVAL OF THE LLC AGREEMENT AMENDMENT PROPOSAL
The Company is asking Unitholders to consent to the amendment and restatement of the LLC Agreement for the purposes of, among other things, (i) extending the Reinvestment Investment Period until August 31, 2025, such that it would be defined in the amended and restated LLC Agreement as the period commencing on the Initial Closing Date and ending on August 31, 2025 and (ii) allowing the Company to enter into financing facilities to obtain leverage for purposes of making Reinvestment Investments. A form of the amended and restated LLC Agreement is attached as Annex A to this Consent Solicitation Statement and is marked to show the proposed changes against the LLC Agreement.
The effectiveness of the proposed amendment and restatement of the LLC Agreement is also subject to Unitholders’ approval of the Merger Proposal.
THE BOARD, ON THE RECOMMENDATION OF THE SPECIAL COMMITTEE, UNANIMOUSLY RECOMMENDS THAT UNITHOLDERS “CONSENT” TO THE LLC AGREEMENT AMENDMENT PROPOSAL.
Consent Threshold
Unitholders may “CONSENT” or “OBJECT” to, or they may “ABSTAIN” from granting consent on, the LLC Agreement Amendment Proposal. The affirmative consent of Unitholders representing a majority-in-interest of the Unitholders must “CONSENT” to the LLC Agreement Amendment Proposal to pass. Abstentions will have the effect of a responding “OBJECT” to the LLC Agreement Amendment Proposal. A properly executed and returned Written Consent Form will be counted as “CONSENT” to the LLC Agreement Amendment Proposal unless the relevant Unitholder designates otherwise.
PROPOSAL 2 – APPROVAL OF THE MERGER PROPOSAL
The Company is asking Unitholders to consent to the Merger Proposal pursuant to which (i) the Merger Agreement and the Merger would be approved pursuant to Section 18-209 of the Delaware LLC Act and (ii) the Merger and the Rollover Transaction, taken together, would be approved pursuant to Rule 17a-8 of the 1940 Act using the voting standard set forth in Section 2(a)(42) thereunder.
For the avoidance of doubt, a Unitholder’s approval of the Merger Proposal does not constitute an election of the Unitholder to participate in the Rollover Transaction. Thus, any Unitholder who desires to participate in the Rollover Transaction must must indicate such election in the Subscription Agreement that the Unitholder completes and returns to NEWCRED.
Consent of the Merger Proposal is required for the completion of the Merger. In connection with the Merger, the Company will merge with and into NEWCRED, with NEWCRED continuing as the surviving company. At the Effective Time, each issued and outstanding Company Unit (except for Cancelled Units) will be converted into the right to receive the Merger Consideration. The Merger Consideration will be paid to Unitholders by NEWCRED.
In the event the Merger Proposal is consented to by Unitholders, but the Merger Agreement is terminated prior to the Closing, the Merger will not be completed.
The Closing of the Merger is also subject to Unitholders’ approval of the LLC Agreement Amendment Proposal and the satisfaction of certain other conditions.
THE BOARD, ON THE RECOMMENDATION OF THE SPECIAL COMMITTEE, UNANIMOUSLY RECOMMENDS THAT UNITHOLDERS “CONSENT” TO THE MERGER PROPOSAL.
Consent Required
Unitholders may “CONSENT” or “OBJECT” to, or they may “ABSTAIN” from granting consent on, the Merger Proposal. The affirmative consent of Unitholders holding 50% or more of the Company Units that are issued and outstanding must consent for the Merger Proposal to pass. Abstentions will have the effect of a responding “OBJECT” to the Merger Proposal. A properly executed and returned Written Consent Form will be counted as “CONSENT” to the approval of the Merger Proposal unless the relevant Unitholder designates otherwise.
CERTAIN RELATIONSHIPS AND RELATED PARTY TRANSACTIONS
The Company has entered into the Investment Advisory and Management Agreement with NMFA and NEWCRED has entered into the NEWCRED Investment Advisory Agreement with NMFA. John R. Kline, Director or Trustee, as applicable, of each of the Board and the NEWCRED Board and Chief Executive Officer and President of each of the Company and NEWCRED, is also the Chief Executive Officer and President of NMC Credit. Adam Weinstein, Director or Trustee, as applicable, of each of the Board and the NEWCRED Board and Executive Vice President of each of the Company and NEWCRED, is also the Chief Financial Officer and Chief Operating Officer of NMC. Kris Corbett, Chief Financial Officer and Treasurer of each of the Company and NEWCRED, is also the Chief Financial Officer of Credit and Treasurer of NMC. Laura Holson, Chief Operating Officer of each of the Company and NEWCRED, is also the Chief Operating Officer of Credit for NMC. Joseph Hartswell, Chief Compliance Officer and Corporate Secretary of each of the Company and NEWCRED, is also the Chief Compliance Officer of NMC.
NMFA and its affiliates may also manage other funds in the future that may have investment mandates that are similar, in whole and in part, with the Company or NEWCRED. NMFA and certain of its investment advisory affiliates may determine that an investment is appropriate for the Company or NEWCRED and for one or more of those other funds. In such event, depending on the availability of such investment and other appropriate factors, NMFA or its affiliates may determine that the Company and NEWCRED should invest side-by-side with one or more other funds. Any such investments will be made only to the extent permitted by applicable law and interpretive positions of the SEC and its staff, and consistent with NMFA’s allocation procedures.
Related party transactions may occur among the Company and NEWCRED. These transactions may occur in the normal course of business. No administrative fees are paid to NMFA, in its capacity as the Company’s adviser, by NEWCRED or to NMFA, in its capacity as NEWCRED’s adviser, by the Company.
In addition, each of the Company and NEWCRED have adopted a formal code of ethics that governs the conduct of their officers and Trustees and Directors, as applicable. Each of the Company’s and NEWCRED’s officers and Trustees and Directors also remain subject to the duties imposed by the 1940 Act and the Delaware LLC Act or the Maryland Statutory Trust Act, respectively.
Regulatory restrictions limit each of the Company’s and NEWCRED’s ability to invest in any portfolio company in which any affiliate currently has an investment. On October 8, 2019, as amended on August 30, 2022, the Company and NMFA received an exemptive order from the SEC (the “Exemptive Order”). The Exemptive Order permits each the Company and NEWCRED to participate in negotiated co-investment transactions with certain affiliates whose investment adviser is NMFA or is an investment adviser that controls, is controlled by or is under common control with NMFA and is registered as an investment adviser under the Investment Advisers Act of 1940, in a manner consistent with the Company’s or NEWCRED’s, as applicable, investment objective, positions, policies, strategies and restrictions as well as regulatory requirements and other pertinent factors, and pursuant to the conditions to the Exemptive Order. The Company and NEWCRED believe that it is advantageous to co-invest with funds managed by NMFA where such investment is consistent with the investment objectives, investment positions, investment policies, investment strategy, investment restrictions, regulatory requirements and other pertinent factors applicable to the Company and NEWCRED, as applicable.
BUSINESS OF THE COMPANY
The information in “Business” in Part I, Item 1 of the Company’s Annual Report on Form 10-K for the fiscal year ended December 31, 2023 is incorporated herein by reference.
DETERMINATION OF NET ASSET VALUE OF THE COMPANY
At all times consistent with the U.S. generally accepted accounting principles and the 1940 Act, the Company conducts a valuation of its assets, pursuant to which its net asset value is determined.
The Company values its assets on a quarterly basis, or more frequently if required under the 1940 Act. In all cases, the Board is ultimately and solely responsible for determining the fair value of the Company’s portfolio investments on a quarterly basis in good faith, including investments that are not publicly traded, those whose market prices are not readily available and any other situation where the Company’s portfolio investments require a fair value determination. Security transactions are accounted for on a trade date basis. The Company’s quarterly valuation procedures are set forth in more detail below:
1.Investments for which market quotations are readily available on an exchange are valued at such market quotations based on the closing price indicated from independent pricing services.
2.Investments for which indicative prices are obtained from various pricing services and/or brokers or dealers are valued through a multi-step valuation process, as described below, to determine whether the quote(s) obtained is representative of fair value in accordance with GAAP.
a.Bond quotes are obtained through independent pricing services. Internal reviews are performed by the investment professionals of NMFA to ensure that the quote obtained is representative of fair value in accordance with GAAP and if so, the quote is used. If NMFA is unable to sufficiently validate the quote(s) internally and if the investment's par value or its fair value exceeds the materiality threshold, the investment is valued similarly to those assets with no readily available quotes (see (3) below); and
b.For investments other than bonds, the investment professionals of NMFA look at the number of quotes readily available and perform the following procedures:
i.Investments for which two or more quotes are received from a pricing service are valued using the mean of the mean of the bid and ask of the quotes obtained. The Company will evaluate the reasonableness of the quote, and if the quote is determined not to be representative of fair value, the Company will use one or more of the methodologies outlined below to determine fair value; and
ii.Investments for which one quote is received from a pricing service are validated internally. The investment professionals of NMFA analyze the market quotes obtained using an array of valuation methods (further described below) to validate the fair value. If NMFA is unable to sufficiently validate the quote internally and if the investment's par value or its fair value exceeds the materiality threshold, the investment is valued similarly to those assets with no readily available quotes (see (3) below).
3.Investments for which quotations are not readily available through exchanges, pricing services, brokers, or dealers are valued through a multi-step valuation process:
a.Each portfolio company or investment is initially valued by the investment professionals of NMFA responsible for the credit monitoring;
b.Preliminary valuation conclusions will then be documented and discussed with the Company’s senior management;
c.If an investment falls into (3) above for four consecutive quarters and if the investment's par value or its fair value exceeds the materiality threshold, then at least once each fiscal year, the valuation for each portfolio investment for which the investment professionals of NMFA do not have a readily available market quotation will be reviewed by an independent valuation firm engaged by the Board; and
d.When deemed appropriate by the Company’s management, an independent valuation firm may be engaged to review and value investment(s) of a portfolio company, without any preliminary valuation being performed by NMFA. The investment professionals of NMFA will review and validate the value provided.
For investments in revolving credit facilities and delayed draw commitments, the cost basis of the funded investments purchased is offset by any costs/netbacks received for any unfunded portion on the total balance committed. The fair value is also adjusted for the price appreciation or depreciation on the unfunded portion. As a result, the purchase of commitments not completely funded may result in a negative fair value until it is called and funded.
The values assigned to investments are based upon available information and do not necessarily represent amounts which might ultimately be realized, since such amounts depend on future circumstances and cannot be reasonably determined until the individual positions are liquidated. Due to the inherent uncertainty of determining the fair value of investments that do not have a readily available market value, the fair value of the Company’s investments may fluctuate from period to period and the fluctuations could be material.
For all valuations, the valuation committee of the Board, which consists solely of Independent Directors, as such term is used under the 1940 Act, will review these preliminary valuations and the Board, a majority of whom are Independent Directors, will discuss the valuations and determine the fair value of each investment in the portfolio in good faith.
Under the Merger Agreement, on the Determination Date, the Company will deliver to NEWCRED a calculation of its estimated Closing NAV, as reduced by any Company Transaction Expenses, calculated in good faith as of the Determination Date and based on the same assumptions and methodologies, and applying the same categories of adjustments to NAV, historically used by the Company in preparing the calculation of the NAV per share of Company Units (with an accrual for any dividend declared by the Company and not yet paid). The Company will update the calculation of the Closing NAV in the event that the Closing is subsequently materially delayed or there is a material change to the Closing NAV prior to the Closing (including any dividend declared after the Determination Date but prior to Closing) and as needed to ensure the Closing NAV is determined within forty-eight (48) hours (excluding Sundays and holidays) prior to the Effective Time. In addition, the Company will utilize the services of one or more third-party valuation agents in preparing the valuation of each material security or other asset of the Company that (i) does not have a readily available market quotation and (ii) has been given a risk rating below the score of “4A” based on its operating performance and underlying business characteristics as of September 30, 2024. The Board, including a majority of the Independent Directors, will be required to approve, and the chief financial officer of the Company will certify in writing to NEWCRED, the calculation of the Closing NAV.
REGULATION OF THE COMPANY
The information in “Business – Operating and Regulatory Environment”, “Business – Taxation as a Regulated Investment Company” and “Business – Failure to Qualify as a Regulated Investment Company” in Part I, Item 1 of the Company’s Annual Report on Form 10-K for the fiscal year ended December 31, 2023 is incorporated herein by reference.
MANAGEMENT DISCUSSIONS AND ANALYSIS FINANCIAL CONDITION AND RESULTS OF OPERATIONS OF THE COMPANY
The information in “Management’s Discussion and Analysis of Financial Condition and Results of Operations” in Part I, Item 2 of the Company’s Quarterly Report on Form 10-Q for fiscal period ended June 30, 2024, is incorporated herein by reference.
The information in “Management’s Discussion and Analysis of Financial Condition and Results of Operations” in Part II, Item 7 of the Company’s Annual Report on Form 10-K for the fiscal year ended December 31, 2023 is incorporated herein by reference.
SENIOR SECURITIES OF THE COMPANY
Information about the Company’s senior securities is shown in the following table for the three months ended June 30, 2024. All figures below are presented in thousands except per unit data.
| | | | | | | | | | | | | | | | | | | | | | | | | | |
| Class and Period | | Total Amount Outstanding Exclusive of Treasury Securities | | Asset Coverage per Unit(1) | | Involuntary Liquidating Preference per Unit | | Average Market Value per Unit(2) |
Company Credit Facility | | $ | 620,732 | | | $ | 2,087.46 | | | N/A | | N/A |
Unsecured Notes(3) | | $ | 225,071 | | | $ | 2,087.46 | | | N/A | | N/A |
__________________
As of June 30, 2024, the aggregate principal amount of indebtedness outstanding was $845,803.
(1)Asset coverage per unit is the ratio of our total assets, less all liabilities excluding indebtedness represented by senior securities in this table, to the aggregate amount of senior securities representing indebtedness. Asset coverage per unit is expressed in terms of dollar amounts per $1,000 of indebtedness and is calculated on a consolidated basis.
(2)Not applicable since the senior securities are not registered for public trading.
(3)The Company expects the Unsecured Notes to become senior securities of NEWCRED at the Closing.
HISTORICAL FINANCIALS OF THE COMPANY
The information in “Financial Statements” in Part I, Item 1 of the Company’s Quarterly Report on Form 10-Q for the fiscal quarter ended June 30, 2024 is incorporated herein by reference.
The information in “Financial Statements and Supplementary Data” in Part II, Item 8 of the Company’s Annual Report on Form 10-K for the fiscal year ended December 31, 2023 is incorporated herein by reference.
SECURITY OWNERSHIP OF CERTAIN BENEFICIAL OWNERS AND MANAGEMENT OF THE COMPANY
The following table sets forth, as of October 11, 2024, the beneficial ownership of each current director, the Company’s executive officers, each person known to the Company to beneficially own more than 5% of the outstanding Company Units and the executive officers and directors as a group. Percentage of beneficial ownership is based on 114,906,527 Company Units outstanding as of September 26, 2024. Beneficial ownership is determined in accordance with the rules of the SEC and includes voting or investment power with respect to the Company Units. Ownership information for those persons who beneficially own more than 5% of the Company Units is based upon filings by such persons with the SEC and other information obtained from such persons, if available. Unless otherwise indicated, the Company believes that each beneficial owner set forth in the table has sole voting and investment power over such Company Units. Unless otherwise indicated, the address of all executive officers and directors is c/o New Mountain Guardian III BDC, L.L.C., 1633 Broadway, 48th Floor, New York, New York 10019.
As a result of the Merger, at the Closing, all Company Units will no longer be outstanding and will be cancelled and retired and will cease to exist.
| | | | | | | | | | | | | | | | | | | | |
Name | | Type of Ownership | | Number of Units Owned | | Percentage |
| Interested Directors | | | | | | |
| John R. Kline | | — | | | — | | | — | % |
| Adam B. Weinstein | | — | | | — | | | — | % |
| Independent Directors | | | | | | |
| Alfred F. Hurley, Jr. | | — | | | — | | | — | % |
| David Ogens | | — | | | — | | | — | % |
| Rome G. Arnold III | | — | | | — | | | — | % |
| Executive Officers Who Are Not Directors | | | | | | |
| Joseph W. Hartswell | | — | | | — | | | — | % |
| Laura C. Holson | | — | | | — | | | — | % |
| Kris Corbett | | — | | | — | | | — | % |
All Directors and Executive Officers as a Group (8 persons) | | — | | | — | | | — | % |
| | | | | | |
| Five-Percent Unitholders | | | | | | |
New Mountain Guardian Investments III, L.L.C.(1) | | Record | | 28,078,480 | | | 24.44 | % |
Western Conference of Teamsters Pension Trust Fund(2) | | Record | | 16,000,000 | | | 13.92 | % |
GHL Investments Ltd.(4) | | Record | | 7,000,000 | | | 6.09 | % |
CCLF SPV LLC(3) | | Record | | 6,552,805 | | | 5.70 | % |
Teachers’ Retirement Allowances Fund(5) | | Record | | 6,000,000 | | | 5.22 | % |
__________________
(1)Based upon information contained in the Schedule 13D/A filed October 3, 2022 by New Mountain Guardian Investments III, L.L.C. New Mountain Guardian Investments III, L.L.C. is a Delaware limited liability company whose address is 1633 Broadway 48th Floor, New York, New York 10019.
(2)Based upon information contained in the Schedule 13G filed February 13, 2023 by Western Conference of Teamsters Pension Trust Fund. Western Conference of Teamsters Pension Trust Fund is a Washington employee benefit plan whose address is 2323 Eastlake Avenue East, Seattle, WA 98102.
(3)Based upon information contained in the Schedule 13G/A filed February 13, 2024 by Cliffwater Corporate Lending Fund (“CCLF SPV LLC”), as modified to reflect the assignment on September 30, 2024 of 3,447,195 Company Units by CCLF SPV LLC to a third party. CCLF SPV LLC is a Delaware statutory trust whose address is c/o UMB Fund Services, Inc. 235 West Galena Street, Milwaukee, Wisconsin 53212.
(4)Based upon information contained in the Form 10-K filed March 6, 2024 by the Company. GHL Investments Ltd. is a Cyprus limited liability company whose address is c/o Seatankers Management Co., Ltd., P.O. Box 53562, Limassol G4 CY-3399.
(5)Based upon information contained in the Schedule 13G/A filed February 1, 2023 by Teachers’ Retirement Allowances Fund. Teachers’ Retirement Allowances Fund is a Canadian pension plan whose address is 330 - 25 Forks Market Road, Winnipeg, MB R3C 4S8.
PORTFOLIO COMPANIES OF THE COMPANY
The following table sets forth certain information as of June 30, 2024 for each portfolio company in which the Company has an investment. Percentages shows for class of securities held by the Company represent percentage of class owned and do not necessarily represent voting ownership or economic ownership. Percentages shown for equity securities other than warrants or options represent the actual percentage of the class of security held before dilution. Percentages shown for warrants and options held represent the percentage of class of security the Company may own on a fully diluted basis assuming the Company exercises its warrants or options. Each variable rate debt investment that is determined by reference to London Interbank Offered Rate (LIBOR) resets either monthly, quarterly, semi-annually or annually.
The Board approved the valuation of the Company’s investment portfolio as of June 30, 2024, at fair value as determined in good faith using a consistently applied valuation process in accordance with the Company’s documented valuation policy that has been reviewed and approved by the Board, who also approved in good faith the valuation of such securities as of the end of each quarter. For more information related to the Company investments, see the Company’s schedule of investments included below.
| | | | | | | | | | | | | | | | | | | | | | | | | | | | | | | | | | | | | | | | | | | | | | | | | | | | | | | | | | | | | | |
Portfolio Company, Location and Industry (1) | | Type of Investment | | Reference (5) | | Spread (5) | | Interest Rate (5) | | Acquisition Date | | Maturity / Expiration Date | | Principal Amount, Par Value or Shares | | Cost | | Fair Value | | Percent of Members’ Capital |
| Non-Controlled/Non-Affiliated Investments | | | | | | | | | | | | | | | | | | | | |
| Funded Debt Investments - United States | | | | | | | | | | | | | | | | | | | | |
| GS Acquisitionco, Inc. | | | | | | | | | | | | | | | | | | | | |
| Software | | First Lien(2)(3) | | SOFR(Q) | | + 5.25% | | 10.58 | % | | 02/2020 | | 05/2028 | | $ | 52,582 | | | $ | 52,444 | | | $ | 52,582 | | | |
| | First Lien(2)(3)(4) - Drawn | | SOFR(Q) | | + 5.25% | | 10.58 | % | | 02/2020 | | 05/2028 | | 315 | | | 322 | | | 315 | | | |
| | | | | | | | | | | | | | 52,897 | | | 52,766 | | | 52,897 | | | 5.75 | % |
| Paw Midco, Inc. | | | | | | | | | | | | | | | | | | | | |
| AAH Topco, LLC | | | | | | | | | | | | | | | | | | | | |
| Consumer Services | | First Lien(2)(3) | | SOFR(M) | | + 5.50% | | 10.94 | % | | 12/2021 | | 12/2027 | | 20,071 | | | 19,958 | | | 20,071 | | | |
| | First Lien(2)(3) | | SOFR(M) | | + 5.50% | | 10.94 | % | | 12/2021 | | 12/2027 | | 19,878 | | | 19,750 | | | 19,878 | | | |
| | Subordinated(3) | | Fixed(Q)* | | + 11.50%/PIK | | 11.50 | % | | 12/2021 | | 12/2031 | | 12,732 | | | 12,620 | | | 12,361 | | | |
| | | | | | | | | | | | | | 52,681 | | | 52,328 | | | 52,310 | | | 5.69 | % |
| OA Buyer, Inc. | | | | | | | | | | | | | | | | | | | | |
| Healthcare | | First Lien(2)(3) | | SOFR(M) | | + 5.25% | | 10.59 | % | | 12/2021 | | 12/2028 | | 45,632 | | | 45,309 | | | 45,632 | | | |
| | First Lien(2)(3) | | SOFR(M) | | + 5.25% | | 10.59 | % | | 05/2022 | | 12/2028 | | 2,889 | | | 2,867 | | | 2,889 | | | |
| | First Lien(2)(3)(4) - Drawn | | SOFR(M) | | + 5.25% | | 10.58 | % | | 12/2021 | | 12/2028 | | 497 | | | 513 | | | 497 | | | |
| | | | | | | | | | | | | | 49,018 | | | 48,689 | | | 49,018 | | | 5.33 | % |
| Legal Spend Holdings, LLC (fka Bottomline Technologies, Inc.) | | | | | | | | | | | | | | | | | | | | |
| Software | | First Lien(2)(3) | | SOFR(M) | | + 5.25% | | 10.59 | % | | 05/2022 | | 05/2029 | | 49,000 | | | 48,630 | | | 49,000 | | | 5.33 | % |
| Al Altius US Bidco, Inc. | | | | | | | | | | | | | | | | | | | | |
| Business Services | | First Lien(2)(3) | | SOFR(S) | | + 4.75% | | 10.03 | % | | 12/2021 | | 12/2028 | | 47,800 | | | 47,457 | | | 47,800 | | | 5.20 | % |
| KWOR Acquisition, Inc. | | | | | | | | | | | | | | | | | | | | |
| Business Services | | First Lien(2)(3) | | SOFR(Q) | | + 5.25% | | 10.75 | % | | 12/2021 | | 12/2028 | | 39,987 | | | 39,775 | | | 39,354 | | | |
| | First Lien(2)(3)(4) - Drawn | | P(Q) | | + 4.25% | | 12.75 | % | | 12/2021 | | 12/2027 | | 4,353 | | | 4,337 | | | 4,283 | | | |
| | | | | | | | | | | | | | 44,340 | | | 44,112 | | | 43,637 | | | 4.74 | % |
| CCBlue Bidco, Inc. | | | | | | | | | | | | | | | | | | | | |
| Healthcare | | First Lien(2)(3) | | SOFR(Q)* | | + 6.50%/PIK | | 11.93 | % | | 12/2021 | | 12/2028 | | 44,398 | | | 44,124 | | | 40,082 | | | |
| | First Lien(3) | | SOFR(Q)* | | + 6.50%/PIK | | 11.94 | % | | 12/2021 | | 12/2028 | | 2,308 | | | 2,304 | | | 2,082 | | | |
| | | | | | | | | | | | | | 46,706 | | | 46,428 | | | 42,164 | | | 4.58 | % |
| Diamondback Acquisition, Inc. | | | | | | | | | | | | | | | | | | | | |
| Software | | First Lien(2)(3) | | SOFR(M) | | + 5.50% | | 10.94 | % | | 09/2021 | | 09/2028 | | 41,980 | | | 41,699 | | | 41,980 | | | 4.56 | % |
| Notorious Topco, LLC | | | | | | | | | | | | | | | | | | | | |
| Consumer Products | | First Lien(2)(3) | | SOFR(Q)* | | + 4.75% + 2.50%/PIK | | 12.73 | % | | 11/2021 | | 11/2027 | | 40,894 | | | 40,700 | | | 38,036 | | | |
| | First Lien(2)(3) | | SOFR(Q)* | | + 4.75% + 2.50%/PIK | | 12.73 | % | | 11/2021 | | 11/2027 | | 3,563 | | | 3,547 | | | 3,315 | | | |
| | | | | | | | | | | | | | 44,457 | | | 44,247 | | | 41,351 | | | 4.50 | % |
| | | | | | | | | | | | | | | | | | | | | | | | | | | | | | | | | | | | | | | | | | | | | | | | | | | | | | | | | | | | | | |
Portfolio Company, Location and Industry (1) | | Type of Investment | | Reference (5) | | Spread (5) | | Interest Rate (5) | | Acquisition Date | | Maturity / Expiration Date | | Principal Amount, Par Value or Shares | | Cost | | Fair Value | | Percent of Members’ Capital |
| Anaplan, Inc. | | | | | | | | | | | | | | | | | | | | |
| Software | | First Lien(2)(3) | | SOFR(Q) | | + 5.75% | | 11.08 | % | | 06/2022 | | 06/2029 | | 40,440 | | | 40,124 | | | 40,440 | | | 4.40 | % |
| IG Investments Holdings, LLC | | | | | | | | | | | | | | | | | | | | |
| Business Services | | First Lien(2)(3) | | SOFR(Q) | | + 6.00% | | 11.43 | % | | 09/2021 | | 09/2028 | | 38,743 | | | 38,480 | | | 38,743 | | | 4.21 | % |
| WEG Sub Intermediate Holdings, LLC | | | | | | | | | | | | | | | | | | | | |
| Wealth Enhancement Group, LLC | | | | | | | | | | | | | | | | | | | | |
| Financial Services | | First Lien(2)(3) | | SOFR(Q) | | + 5.50% | | 10.83 | % | | 08/2021 | | 10/2027 | | $ | 29,695 | | | $ | 29,636 | | | $ | 29,695 | | | |
| | Subordinated(3) | | Fixed(Q)* | | + 15.00%/PIK | | 15.00 | % | | 05/2023 | | 05/2033 | | 3,784 | | | 3,739 | | | 3,784 | | | |
| | First Lien(2)(3) | | SOFR(Q) | | + 5.50% | | 10.85 | % | | 01/2022 | | 10/2027 | | 3,044 | | | 3,025 | | | 3,044 | | | |
| | First Lien(2)(3) | | SOFR(Q) | | + 5.50% | | 10.83 | % | | 01/2022 | | 10/2027 | | 2,041 | | | 2,028 | | | 2,041 | | | |
| | | | | | | | | | | | | | 38,564 | | | 38,428 | | | 38,564 | | | 4.19 | % |
| Ocala Bidco, Inc. | | | | | | | | | | | | | | | | | | | | |
| Healthcare | | First Lien(2)(3) | | SOFR(Q)* | | + 3.50% + 2.75%/PIK | | 11.84 | % | | 12/2021 | | 11/2028 | | 31,877 | | | 31,615 | | | 31,877 | | | |
| | First Lien(2)(3) | | SOFR(Q)* | | + 3.50% + 2.75%/PIK | | 11.84 | % | | 12/2021 | | 11/2028 | | 2,435 | | | 2,415 | | | 2,435 | | | |
| | | | | | | | | | | | | | 34,312 | | | 34,030 | | | 34,312 | | | 3.73 | % |
| DECA Dental Holdings LLC | | | | | | | | | | | | | | | | | | | | |
| Healthcare | | First Lien(2)(3) | | SOFR(Q) | | + 5.50% | | 10.93 | % | | 08/2021 | | 08/2028 | | 28,231 | | | 28,043 | | | 27,723 | | | |
| | First Lien(2)(3) | | SOFR(Q) | | + 5.50% | | 10.93 | % | | 08/2021 | | 08/2028 | | 2,971 | | | 2,966 | | | 2,918 | | | |
| | First Lien(2)(3)(4) - Drawn | | SOFR(Q) | | + 5.50% | | 10.94 | % | | 08/2021 | | 08/2027 | | 2,292 | | | 2,279 | | | 2,251 | | | |
| | | | | | | | | | | | | | 33,494 | | | 33,288 | | | 32,892 | | | 3.58 | % |
| iCIMS, Inc. | | | | | | | | | | | | | | | | | | | | |
| Software | | First Lien(2)(3) | | SOFR(Q)* | | + 3.38% + 3.88%/PIK | | 12.58 | % | | 08/2022 | | 08/2028 | | 28,099 | | | 27,936 | | | 28,099 | | | |
| | First Lien(3) | | SOFR(Q) | | + 7.25% | | 12.58 | % | | 10/2022 | | 08/2028 | | 4,508 | | | 4,478 | | | 4,508 | | | |
| | First Lien(2)(3)(4) - Drawn | | SOFR(S) | | + 6.75% | | 12.08 | % | | 08/2022 | | 08/2028 | | 252 | | | 257 | | | 252 | | | |
| | | | | | | | | | | | | | 32,859 | | | 32,671 | | | 32,859 | | | 3.57 | % |
| Auctane Inc. (fka Stamps.com Inc.) | | | | | | | | | | | | | | | | | | | | |
| Software | | First Lien(2)(3) | | SOFR(Q) | | + 5.75% | | 11.18 | % | | 10/2021 | | 10/2028 | | 19,477 | | | 19,345 | | | 19,018 | | | |
| | First Lien(2)(3) | | SOFR(Q) | | + 5.75% | | 11.18 | % | | 12/2021 | | 10/2028 | | 14,114 | | | 14,016 | | | 13,781 | | | |
| | | | | | | | | | | | | | 33,591 | | | 33,361 | | | 32,799 | | | 3.57 | % |
Pioneer Topco I, L.P. (11) | | | | | | | | | | | | | | | | | | | | |
| Pioneer Buyer I, LLC | | | | | | | | | | | | | | | | | | | | |
| Software | | First Lien(3) | | SOFR(Q) | | + 6.50% | | 11.83 | % | | 11/2021 | | 11/2028 | | 28,383 | | | 28,239 | | | 28,383 | | | |
| | First Lien(3) | | SOFR(Q) | | + 6.50% | | 11.83 | % | | 03/2022 | | 11/2028 | | 3,890 | | | 3,869 | | | 3,890 | | | |
| | | | | | | | | | | | | | 32,273 | | | 32,108 | | | 32,273 | | | 3.51 | % |
| FS WhiteWater Borrower, LLC | | | | | | | | | | | | | | | | | | | | |
| Consumer Services | | First Lien(2)(3) | | SOFR(Q) | | + 5.75% | | 11.23 | % | | 12/2021 | | 12/2027 | | 17,431 | | | 17,319 | | | 17,431 | | | |
| | First Lien(2)(3) | | SOFR(Q) | | + 5.75% | | 11.23 | % | | 12/2021 | | 12/2027 | | 5,851 | | | 5,814 | | | 5,851 | | | |
| | First Lien(2)(3) | | SOFR(Q) | | + 5.75% | | 11.23 | % | | 12/2021 | | 12/2027 | | 5,814 | | | 5,777 | | | 5,814 | | | |
| | First Lien(2)(3)(4) - Drawn | | SOFR(M) | | + 5.75% | | 11.24 | % | | 12/2021 | | 12/2027 | | 1,996 | | | 1,986 | | | 1,996 | | | |
| | | | | | | | | | | | | | 31,092 | | | 30,896 | | | 31,092 | | | 3.38 | % |
| Sun Acquirer Corp. | | | | | | | | | | | | | | | | | | | | |
| Consumer Services | | First Lien(2)(3) | | SOFR(M) | | + 5.75% | | 11.21 | % | | 12/2021 | | 09/2028 | | 24,376 | | | 24,203 | | | 24,376 | | | |
| | First Lien(2)(3) | | SOFR(M) | | + 5.75% | | 11.21 | % | | 09/2021 | | 09/2028 | | 3,925 | | | 3,902 | | | 3,925 | | | |
| | First Lien(2)(3) | | SOFR(M) | | + 5.75% | | 11.21 | % | | 09/2021 | | 09/2028 | | 2,774 | | | 2,751 | | | 2,774 | | | |
| | | | | | | | | | | | | | 31,075 | | | 30,856 | | | 31,075 | | | 3.38 | % |
| Foreside Financial Group, LLC | | | | | | | | | | | | | | | | | | | | |
| Business Services | | First Lien(2)(3) | | SOFR(Q) | | + 5.25% | | 10.75 | % | | 05/2022 | | 09/2027 | | $ | 30,929 | | | $ | 30,720 | | | $ | 30,929 | | | 3.36 | % |
| Fortis Solutions Group, LLC | | | | | | | | | | | | | | | | | | | | |
| Packaging | | First Lien(2)(3) | | SOFR(Q) | | + 5.50% | | 10.93 | % | | 10/2021 | | 10/2028 | | 29,150 | | | 28,961 | | | 29,150 | | | |
| | First Lien(2)(3)(4) - Drawn | | SOFR(Q) | | + 5.50% | | 10.92 | % | | 06/2022 | | 10/2028 | | 889 | | | 883 | | | 889 | | | |
| | First Lien(2)(3)(4) - Drawn | | SOFR(Q) | | + 5.50% | | 10.93 | % | | 10/2021 | | 10/2027 | | 586 | | | 593 | | | 586 | | | |
| | First Lien(3) | | SOFR(Q) | | + 5.50% | | 10.93 | % | | 10/2021 | | 10/2028 | | 82 | | | 74 | | | 82 | | | |
| | | | | | | | | | | | | | 30,707 | | | 30,511 | | | 30,707 | | | 3.34 | % |
| | | | | | | | | | | | | | | | | | | | | | | | | | | | | | | | | | | | | | | | | | | | | | | | | | | | | | | | | | | | | | |
Portfolio Company, Location and Industry (1) | | Type of Investment | | Reference (5) | | Spread (5) | | Interest Rate (5) | | Acquisition Date | | Maturity / Expiration Date | | Principal Amount, Par Value or Shares | | Cost | | Fair Value | | Percent of Members’ Capital |
| IG IntermediateCo LLC | | | | | | | | | | | | | | | | | | | | |
| Infogain Corporation | | | | | | | | | | | | | | | | | | | | |
| Business Services | | Subordinated (3) | | SOFR(Q) | | + 8.25% | | 13.68 | % | | 07/2022 | | 07/2029 | | 20,105 | | | 19,904 | | | 20,105 | | | |
| | First Lien(2)(3) | | SOFR(M) | | + 5.75% | | 11.19 | % | | 07/2021 | | 07/2028 | | 8,897 | | | 8,853 | | | 8,897 | | | |
| | First Lien(2)(3) | | SOFR(M) | | + 5.75% | | 11.19 | % | | 07/2022 | | 07/2028 | | 1,556 | | | 1,544 | | | 1,556 | | | |
| | | | | | | | | | | | | | 30,558 | | | 30,301 | | | 30,558 | | | 3.32 | % |
| Icebox Holdco III, Inc. | | | | | | | | | | | | | | | | | | | | |
| Distribution & Logistics | | Second Lien(2) | | SOFR(Q) | | + 6.75% | | 12.35 | % | | 12/2021 | | 12/2029 | | 30,000 | | | 29,884 | | | 30,000 | | | 3.26 | % |
| Galway Borrower LLC | | | | | | | | | | | | | | | | | | | | |
| Business Services | | First Lien(2)(3) | | SOFR(Q) | | + 5.25% | | 10.68 | % | | 09/2021 | | 09/2028 | | 29,589 | | | 29,380 | | | 29,589 | | | |
| | First Lien(2)(3)(4) - Drawn | | SOFR(Q) | | + 5.25% | | 10.69 | % | | 09/2021 | | 09/2028 | | 260 | | | 265 | | | 260 | | | |
| | | | | | | | | | | | | | 29,849 | | | 29,645 | | | 29,849 | | | 3.25 | % |
| CFS Management, LLC | | | | | | | | | | | | | | | | | | | | |
| Healthcare | | First Lien(2)(3) | | SOFR(Q)* | | + 6.25% + 2.75%/PIK | | 14.60 | % | | 08/2019 | | 07/2024 | | 23,933 | | | 23,933 | | | 21,382 | | | |
| | First Lien(2)(3) | | SOFR(Q)* | | + 6.25% + 2.75%/PIK | | 14.60 | % | | 09/2021 | | 07/2024 | | 5,645 | | | 5,645 | | | 5,044 | | | |
| | First Lien(3) | | SOFR(Q)* | | + 6.25% + 2.75%/PIK | | 14.60 | % | | 08/2019 | | 07/2024 | | 2,138 | | | 2,138 | | | 1,910 | | | |
| | First Lien(2)(3) | | SOFR(Q)* | | + 6.25% + 2.75%/PIK | | 14.60 | % | | 02/2022 | | 07/2024 | | 367 | | | 367 | | | 328 | | | |
| | | | | | | | | | | | | | 32,083 | | | 32,083 | | | 28,664 | | | 3.12 | % |
Knockout Intermediate Holdings I Inc. (9) | | | | | | | | | | | | | | | | | | | | |
| Kaseya Inc. | | | | | | | | | | | | | | | | | | | | |
| Software | | First Lien(2)(3) | | SOFR(Q) | | + 5.50% | | 10.83 | % | | 06/2022 | | 06/2029 | | 26,398 | | | 26,249 | | | 26,398 | | | |
| | First Lien(2)(3)(4) - Drawn | | SOFR(Q) | | + 5.50% | | 10.83 | % | | 06/2022 | | 06/2029 | | 399 | | | 399 | | | 399 | | | |
| | First Lien(2)(3) | | SOFR(Q) | | + 5.50% | | 10.83 | % | | 06/2022 | | 06/2029 | | 98 | | | 98 | | | 98 | | | |
| | First Lien(2)(3)(4) - Drawn | | SOFR(Q) | | + 5.50% | | 10.82 | % | | 06/2022 | | 06/2029 | | 79 | | | 78 | | | 79 | | | |
| | | | | | | | | | | | | | 26,974 | | | 26,824 | | | 26,974 | | | 2.93 | % |
| Businessolver.com, Inc. | | | | | | | | | | | | | | | | | | | | |
| Software | | First Lien(2)(3) | | SOFR(Q) | | + 5.50% | | 10.93 | % | | 12/2021 | | 12/2027 | | 24,041 | | | 23,965 | | | 24,041 | | | |
| | First Lien(2)(3)(4) - Drawn | | SOFR(Q) | | + 5.50% | | 10.93 | % | | 12/2021 | | 12/2027 | | 859 | | | 858 | | | 859 | | | |
| | | | | | | | | | | | | | 24,900 | | | 24,823 | | | 24,900 | | | 2.71 | % |
| USRP Holdings, Inc. | | | | | | | | | | | | | | | | | | | | |
| Business Services | | First Lien(2)(3) | | SOFR(M) | | + 5.75% | | 11.20 | % | | 07/2021 | | 07/2027 | | 23,219 | | | 23,081 | | | 23,219 | | | 2.52 | % |
| Avalara, Inc. | | | | | | | | | | | | | | | | | | | | |
| Software | | First Lien(2)(3) | | SOFR(Q) | | + 6.75% | | 12.08 | % | | 10/2022 | | 10/2028 | | $ | 21,654 | | | $ | 21,441 | | | $ | 21,654 | | | 2.35 | % |
| DOCS, MSO, LLC | | | | | | | | | | | | | | | | | | | | |
| Healthcare | | First Lien(2)(3) | | SOFR(M) | | + 5.75% | | 11.18 | % | | 06/2022 | | 06/2028 | | 20,876 | | | 20,876 | | | 20,640 | | | 2.24 | % |
| OB Hospitalist Group, Inc. | | | | | | | | | | | | | | | | | | | | |
| Healthcare | | First Lien(2)(3) | | SOFR(Q) | | + 5.50% | | 10.98 | % | | 09/2021 | | 09/2027 | | 18,977 | | | 18,862 | | | 18,977 | | | |
| | First Lien(2)(3)(4) - Drawn | | SOFR(Q) | | + 5.50% | | 10.96 | % | | 09/2021 | | 09/2027 | | 1,144 | | | 1,144 | | | 1,144 | | | |
| | | | | | | | | | | | | | 20,121 | | | 20,006 | | | 20,121 | | | 2.19 | % |
| Foundational Education Group, Inc. | | | | | | | | | | | | | | | | | | | | |
| Education | | Second Lien(3) | | SOFR(Q) | | + 6.50% | | 12.09 | % | | 08/2021 | | 08/2029 | | 19,706 | | | 19,647 | | | 19,706 | | | 2.14 | % |
| TigerConnect, Inc. | | | | | | | | | | | | | | | | | | | | |
| Healthcare | | First Lien(2)(3) | | SOFR(Q)* | | + 3.38% + 3.38%/PIK | | 12.23 | % | | 02/2022 | | 02/2028 | | 18,409 | | | 18,291 | | | 18,409 | | | |
| | First Lien(2)(3)(4) - Drawn | | SOFR(Q)* | | + 3.38% + 3.38%/PIK | | 12.23 | % | | 02/2022 | | 02/2028 | | 1,165 | | | 1,165 | | | 1,165 | | | |
| | | | | | | | | | | | | | 19,574 | | | 19,456 | | | 19,574 | | | 2.13 | % |
| Daxko Acquisition Corporation | | | | | | | | | | | | | | | | | | | | |
| Software | | First Lien(2)(3) | | SOFR(M) | | + 5.50% | | 10.94 | % | | 10/2021 | | 10/2028 | | 17,479 | | | 17,359 | | | 17,479 | | | |
| | First Lien(3) | | SOFR(M) | | + 5.50% | | 10.94 | % | | 10/2021 | | 10/2028 | | 1,473 | | | 1,466 | | | 1,473 | | | |
| | First Lien(2)(3)(4) - Drawn | | P(Q) | | + 4.50% | | 13.00 | % | | 10/2021 | | 10/2027 | | 200 | | | 204 | | | 200 | | | |
| | First Lien(2)(3) | | SOFR(M) | | + 5.50% | | 10.94 | % | | 10/2021 | | 10/2028 | | 88 | | | 88 | | | 88 | | | |
| | | | | | | | | | | | | | 19,240 | | | 19,117 | | | 19,240 | | | 2.09 | % |
| | | | | | | | | | | | | | | | | | | | | | | | | | | | | | | | | | | | | | | | | | | | | | | | | | | | | | | | | | | | | | |
Portfolio Company, Location and Industry (1) | | Type of Investment | | Reference (5) | | Spread (5) | | Interest Rate (5) | | Acquisition Date | | Maturity / Expiration Date | | Principal Amount, Par Value or Shares | | Cost | | Fair Value | | Percent of Members’ Capital |
| Idera, Inc. | | | | | | | | | | | | | | | | | | | | |
| Software | | Second Lien(3) | | SOFR(Q) | | + 6.75% | | 12.23 | % | | 03/2021 | | 03/2029 | | 17,607 | | | 17,601 | | | 17,607 | | | 1.91 | % |
| HS Purchaser, LLC / Help/Systems Holdings, Inc. | | | | | | | | | | | | | | | | | | | | |
| Software | | Second Lien(3) | | SOFR(Q) | | + 6.75% | | 12.20 | % | | 05/2021 | | 11/2027 | | 18,882 | | | 18,882 | | | 16,850 | | | 1.83 | % |
| Relativity ODA LLC | | | | | | | | | | | | | | | | | | | | |
| Software | | First Lien(3) | | SOFR(M) | | + 6.00% | | 11.44 | % | | 05/2021 | | 05/2027 | | 16,848 | | | 16,750 | | | 16,848 | | | 1.83 | % |
Project Essential Topco, Inc. (7) | | | | | | | | | | | | | | | | | | | | |
| Project Essential Bidco, Inc. | | | | | | | | | | | | | | | | | | | | |
| Software | | First Lien(2)(3) | | SOFR(Q)* | | + 3.00% + 3.25%/PIK | | 11.74 | % | | 04/2021 | | 04/2028 | | 17,837 | | | 17,743 | | | 16,510 | | | 1.80 | % |
| PDQ.com Corporation | | | | | | | | | | | | | | | | | | | | |
| Software | | First Lien(2)(3)(4) - Drawn | | SOFR(M) | | + 4.75% | | 10.08 | % | | 12/2021 | | 08/2027 | | 8,212 | | | 8,184 | | | 8,212 | | | |
| | First Lien(2)(3) | | SOFR(M) | | + 4.75% | | 10.09 | % | | 12/2021 | | 08/2027 | | 5,571 | | | 5,554 | | | 5,571 | | | |
| | | | | | | | | | | | | | 13,783 | | | 13,738 | | | 13,783 | | | 1.50 | % |
ACI Parent Inc. (8) | | | | | | | | | | | | | | | | | | | | |
| ACI Group Holdings, Inc. | | | | | | | | | | | | | | | | | | | | |
| Healthcare | | First Lien(2)(3) | | SOFR(M) | | + 5.50% | | 10.94 | % | | 08/2021 | | 08/2028 | | $ | 10,653 | | | $ | 10,585 | | | $ | 10,399 | | | |
| | First Lien(3) | | SOFR(M) | | + 5.50% | | 10.94 | % | | 08/2021 | | 08/2028 | | 1,888 | | | 1,884 | | | 1,843 | | | |
| | First Lien(2)(3)(4) - Drawn | | SOFR(M) | | + 5.50% | | 10.94 | % | | 08/2021 | | 08/2028 | | 1,129 | | | 1,114 | | | 1,102 | | | |
| | First Lien(2)(3)(4) - Drawn | | SOFR(M) | | + 5.50% | | 10.94 | % | | 08/2021 | | 08/2027 | | 286 | | | 289 | | | 279 | | | |
| | | | | | | | | | | | | | 13,956 | | | 13,872 | | | 13,623 | | | 1.48 | % |
| NMC Crimson Holdings, Inc. | | | | | | | | | | | | | | | | | | | | |
| Healthcare | | First Lien(2)(3) | | SOFR(Q) | | + 6.09% | | 11.54 | % | | 03/2021 | | 03/2028 | | 11,101 | | | 11,001 | | | 11,101 | | | |
| | First Lien(2)(3) | | SOFR(Q) | | + 6.09% | | 11.58 | % | | 03/2021 | | 03/2028 | | 2,302 | | | 2,296 | | | 2,302 | | | |
| | | | | | | | | | | | | | 13,403 | | | 13,297 | | | 13,403 | | | 1.46 | % |
| DCA Investment Holding, LLC | | | | | | | | | | | | | | | | | | | | |
| Healthcare | | First Lien(2)(3) | | SOFR(Q) | | + 6.41% | | 11.74 | % | | 03/2021 | | 04/2028 | | 9,362 | | | 9,319 | | | 9,174 | | | |
| | First Lien(2)(3) | | SOFR(Q) | | + 6.41% | | 11.74 | % | | 02/2022 | | 04/2028 | | 2,068 | | | 2,061 | | | 2,026 | | | |
| | First Lien(3) | | SOFR(Q) | | + 6.41% | | 11.74 | % | | 03/2021 | | 04/2028 | | 1,567 | | | 1,560 | | | 1,535 | | | |
| | First Lien(2)(3) | | SOFR(Q) | | + 6.50% | | 11.83 | % | | 12/2022 | | 04/2028 | | 492 | | | 486 | | | 483 | | | |
| | | | | | | | | | | | | | 13,489 | | | 13,426 | | | 13,218 | | | 1.44 | % |
| Syndigo LLC | | | | | | | | | | | | | | | | | | | | |
| Software | | Second Lien(3) | | SOFR(M) | | + 8.00% | | 13.45 | % | | 12/2020 | | 12/2028 | | 12,500 | | | 12,437 | | | 12,500 | | | 1.36 | % |
| DG Investment Intermediate Holdings 2, Inc. | | | | | | | | | | | | | | | | | | | | |
| Business Services | | Second Lien | | SOFR(M) | | + 6.75% | | 12.21 | % | | 03/2021 | | 03/2029 | | 12,188 | | | 12,167 | | | 11,972 | | | 1.30 | % |
| MRI Software LLC | | | | | | | | | | | | | | | | | | | | |
| Software | | First Lien(2)(3) | | SOFR(Q) | | + 5.50% | | 10.93 | % | | 01/2020 | | 02/2027 | | 8,069 | | | 8,051 | | | 8,069 | | | |
| | First Lien(2)(3) | | SOFR(Q) | | + 5.50% | | 10.93 | % | | 03/2021 | | 02/2027 | | 3,576 | | | 3,572 | | | 3,576 | | | |
| | | | | | | | | | | | | | 11,645 | | | 11,623 | | | 11,645 | | | 1.27 | % |
| Allworth Financial Group, L.P. | | | | | | | | | | | | | | | | | | | | |
| Financial Services | | First Lien(2)(3) | | SOFR(M) | | + 5.00% | | 10.34 | % | | 01/2022 | | 12/2027 | | 5,049 | | | 5,022 | | | 5,049 | | | |
| | First Lien(2)(3) | | SOFR(M) | | + 5.00% | | 10.34 | % | | 01/2022 | | 12/2027 | | 5,018 | | | 4,990 | | | 5,018 | | | |
| | First Lien(3) | | SOFR(M) | | + 5.00% | | 10.34 | % | | 01/2022 | | 12/2027 | | 1,519 | | | 1,509 | | | 1,519 | | | |
| | | | | | | | | | | | | | 11,586 | | | 11,521 | | | 11,586 | | | 1.26 | % |
| Specialtycare, Inc. | | | | | | | | | | | | | | | | | | | | |
| Healthcare | | First Lien(2)(3) | | SOFR(Q) | | + 5.75% | | 11.31 | % | | 06/2021 | | 06/2028 | | 11,550 | | | 11,461 | | | 11,186 | | | |
| | First Lien(2)(3)(4) - Drawn | | SOFR(M) | | + 4.00% | | 9.88 | % | | 06/2021 | | 06/2026 | | 106 | | | 107 | | | 103 | | | |
| | First Lien(3) | | SOFR(Q) | | + 5.75% | | 11.33 | % | | 06/2021 | | 06/2028 | | 83 | | | 82 | | | 80 | | | |
| | | | | | | | | | | | | | 11,739 | | | 11,650 | | | 11,369 | | | 1.24 | % |
| AmeriVet Partners Management, Inc. | | | | | | | | | | | | | | | | | | | | |
| Consumer Services | | First Lien(2)(3) | | SOFR(Q) | | + 5.25% | | 10.73 | % | | 02/2022 | | 02/2028 | | 7,965 | | | 7,938 | | | 7,965 | | | |
| | First Lien(3) | | SOFR(Q) | | + 5.25% | | 10.73 | % | | 02/2022 | | 02/2028 | | 2,216 | | | 2,214 | | | 2,216 | | | |
| | First Lien(2)(3) | | SOFR(Q) | | + 5.25% | | 10.73 | % | | 02/2022 | | 02/2028 | | 291 | | | 291 | | | 291 | | | |
| | | | | | | | | | | | | | 10,472 | | | 10,443 | | | 10,472 | | | 1.14 | % |
| | | | | | | | | | | | | | | | | | | | | | | | | | | | | | | | | | | | | | | | | | | | | | | | | | | | | | | | | | | | | | |
Portfolio Company, Location and Industry (1) | | Type of Investment | | Reference (5) | | Spread (5) | | Interest Rate (5) | | Acquisition Date | | Maturity / Expiration Date | | Principal Amount, Par Value or Shares | | Cost | | Fair Value | | Percent of Members’ Capital |
| Beacon Pointe Harmony, LLC | | | | | | | | | | | | | | | | | | | | |
| Financial Services | | First Lien(2)(3) | | SOFR(M) | | + 5.50% | | 10.84 | % | | 12/2021 | | 12/2028 | | $ | 6,956 | | | $ | 6,905 | | | $ | 6,956 | | | |
| | First Lien(3) | | SOFR(M) | | + 5.50% | | 10.84 | % | | 12/2021 | | 12/2028 | | 2,728 | | | 2,713 | | | 2,728 | | | |
| | First Lien(2)(3)(4) - Drawn | | SOFR(M) | | + 5.50% | | 10.84 | % | | 12/2021 | | 12/2028 | | 778 | | | 771 | | | 778 | | | |
| | | | | | | | | | | | | | 10,462 | | | 10,389 | | | 10,462 | | | 1.14 | % |
| GC Waves Holdings, Inc. | | | | | | | | | | | | | | | | | | | | |
| Financial Services | | First Lien(2)(3) | | SOFR(M) | | + 5.25% | | 10.69 | % | | 08/2021 | | 08/2029 | | 10,393 | | | 10,333 | | | 10,393 | | | 1.13 | % |
| Maverick Bidco Inc. | | | | | | | | | | | | | | | | | | | | |
| Software | | Second Lien(3) | | SOFR(Q) | | + 6.75% | | 12.23 | % | | 04/2021 | | 05/2029 | | 10,200 | | | 10,180 | | | 10,200 | | | 1.11 | % |
| CRCI Longhorn Holdings, Inc. | | | | | | | | | | | | | | | | | | | | |
| Business Services | | Second Lien(2) | | SOFR(M) | | + 7.25% | | 12.69 | % | | 07/2021 | | 08/2026 | | 10,000 | | | 9,988 | | | 10,000 | | | 1.09 | % |
| Trinity Air Consultants Holdings Corporation | | | | | | | | | | | | | | | | | | | | |
| Business Services | | First Lien(2)(3) | | SOFR(S) | | + 5.25% | | 10.66 | % | | 06/2021 | | 06/2028 | | 7,449 | | | 7,399 | | | 7,449 | | | |
| | First Lien(2)(3)(4) - Drawn | | SOFR(S) | | + 5.25% | | 10.59 | % | | 06/2021 | | 06/2028 | | 2,080 | | | 2,067 | | | 2,080 | | | |
| | | | | | | | | | | | | | 9,529 | | | 9,466 | | | 9,529 | | | 1.04 | % |
| KPSKY Acquisition Inc. | | | | | | | | | | | | | | | | | | | | |
| Business Services | | First Lien(2)(3) | | SOFR(Q) | | + 5.50% | | 10.93 | % | | 10/2021 | | 10/2028 | | 8,459 | | | 8,401 | | | 8,459 | | | |
| | First Lien(3) | | SOFR(Q) | | + 5.50% | | 10.90 | % | | 10/2021 | | 10/2028 | | 969 | | | 963 | | | 969 | | | |
| | | | | | | | | | | | | | 9,428 | | | 9,364 | | | 9,428 | | | 1.03 | % |
| CG Group Holdings, LLC | | | | | | | | | | | | | | | | | | | | |
| Specialty Chemicals & Materials | | First Lien(2)(3) | | SOFR(Q)* | | + 6.75% + 2.00%/PIK | | 14.08 | % | | 07/2021 | | 07/2027 | | 8,446 | | | 8,395 | | | 8,366 | | | |
| | First Lien(2)(3)(4) - Drawn | | SOFR(M)* | | + 6.75% + 2.00%/PIK | | 14.09 | % | | 07/2021 | | 07/2026 | | 945 | | | 942 | | | 936 | | | |
| | | | | | | | | | | | | | 9,391 | | | 9,337 | | | 9,302 | | | 1.01 | % |
| Radwell Parent, LLC | | | | | | | | | | | | | | | | | | | | |
| Distribution & Logistics | | First Lien(2)(3) | | SOFR(Q) | | + 5.50% | | 10.83 | % | | 03/2022 | | 04/2029 | | 8,699 | | | 8,650 | | | 8,699 | | | |
| | First Lien(2)(3)(4) - Drawn | | SOFR(Q) | | + 5.50% | | 10.85 | % | | 03/2022 | | 04/2029 | | 345 | | | 342 | | | 345 | | | |
| | First Lien(2)(3)(4) - Drawn | | SOFR(Q) | | + 5.50% | | 10.83 | % | | 03/2022 | | 04/2029 | | 105 | | | 105 | | | 105 | | | |
| | | | | | | | | | | | | | 9,149 | | | 9,097 | | | 9,149 | | | 0.99 | % |
| Huskies Parent, Inc. | | | | | | | | | | | | | | | | | | | | |
| Software | | First Lien(2)(3) | | SOFR(Q) | | + 5.50% | | 10.98 | % | | 12/2021 | | 11/2028 | | 8,333 | | | 8,290 | | | 8,238 | | | |
| | First Lien(2)(3)(4) - Drawn | | SOFR(Q) | | + 5.50% | | 10.99 | % | | 12/2021 | | 11/2027 | | 596 | | | 594 | | | 589 | | | |
| | | | | | | | | | | | | | 8,929 | | | 8,884 | | | 8,827 | | | 0.96 | % |
| Smile Doctors LLC | | | | | | | | | | | | | | | | | | | | |
| Healthcare | | First Lien(2)(3) | | SOFR(Q) | | + 5.90% | | 11.35 | % | | 02/2022 | | 12/2028 | | 7,843 | | | 7,812 | | | 7,737 | | | |
| | First Lien(2)(3)(4) - Drawn | | SOFR(Q) | | + 5.90% | | 11.34 | % | | 06/2023 | | 12/2028 | | 346 | | | 341 | | | 341 | | | |
| | | | | | | | | | | | | | 8,189 | | | 8,153 | | | 8,078 | | | 0.88 | % |
| Ministry Brands Holdings, LLC | | | | | | | | | | | | | | | | | | | | |
| Software | | First Lien(2)(3) | | SOFR(M) | | + 5.50% | | 10.94 | % | | 12/2021 | | 12/2028 | | 6,903 | | | 6,879 | | | 6,838 | | | |
| | First Lien(2)(3) | | SOFR(M) | | + 5.50% | | 10.94 | % | | 12/2021 | | 12/2028 | | 697 | | | 697 | | | 691 | | | |
| | | | | | | | | | | | | | 7,600 | | | 7,576 | | | 7,529 | | | 0.82 | % |
| Safety Borrower Holdings LLC | | | | | | | | | | | | | | | | | | | | |
| Software | | First Lien(2)(3) | | SOFR(Q) | | + 5.25% | | 10.81 | % | | 09/2021 | | 09/2027 | | $ | 6,887 | | | $ | 6,867 | | | $ | 6,887 | | | |
| | First Lien(2)(3)(4) - Drawn | | P(Q) | | + 4.25% | | 12.75 | % | | 09/2021 | | 09/2027 | | 179 | | | 179 | | | 179 | | | |
| | | | | | | | | | | | | | 7,066 | | | 7,046 | | | 7,066 | | | 0.77 | % |
| Community Brands ParentCo, LLC | | | | | | | | | | | | | | | | | | | | |
| Software | | First Lien(2) | | SOFR(M) | | + 5.50% | | 10.94 | % | | 02/2022 | | 02/2028 | | 7,055 | | | 7,007 | | | 7,055 | | | 0.77 | % |
| RealPage, Inc. | | | | | | | | | | | | | | | | | | | | |
| Software | | Second Lien | | SOFR(M) | | + 6.50% | | 11.96 | % | | 02/2021 | | 04/2029 | | 6,388 | | | 6,355 | | | 6,244 | | | 0.68 | % |
| Calabrio, Inc. | | | | | | | | | | | | | | | | | | | | |
| Software | | First Lien(3) | | SOFR(Q) | | + 7.13% | | 12.47 | % | | 04/2021 | | 04/2027 | | 5,979 | | | 5,954 | | | 5,979 | | | 0.65 | % |
| IMO Investor Holdings, Inc. | | | | | | | | | | | | | | | | | | | | |
| | | | | | | | | | | | | | | | | | | | | | | | | | | | | | | | | | | | | | | | | | | | | | | | | | | | | | | | | | | | | | |
Portfolio Company, Location and Industry (1) | | Type of Investment | | Reference (5) | | Spread (5) | | Interest Rate (5) | | Acquisition Date | | Maturity / Expiration Date | | Principal Amount, Par Value or Shares | | Cost | | Fair Value | | Percent of Members’ Capital |
| Healthcare | | First Lien(2)(3) | | SOFR(Q) | | + 5.50% | | 10.82 | % | | 05/2022 | | 05/2029 | | 5,198 | | | 5,158 | | | 5,198 | | | |
| | First Lien(2)(3) | | SOFR(Q) | | + 5.50% | | 10.82 | % | | 05/2022 | | 05/2029 | | 664 | | | 661 | | | 664 | | | |
| | | | | | | | | | | | | | 5,862 | | | 5,819 | | | 5,862 | | | 0.64 | % |
| Therapy Brands Holdings LLC | | | | | | | | | | | | | | | | | | | | |
| Healthcare | | Second Lien(2)(3) | | SOFR(M) | | + 6.75% | | 12.21 | % | | 05/2021 | | 05/2029 | | 6,000 | | | 5,972 | | | 5,376 | | | 0.58 | % |
Ambrosia Holdco Corp (10) | | | | | | | | | | | | | | | | | | | | |
| TMK Hawk Parent, Corp. | | | | | | | | | | | | | | | | | | | | |
| Distribution & Logistics | | First Lien(2)(3) | | SOFR(M)* | | + 5.25%/PIK | | 10.59 | % | | 01/2024 | | 06/2029 | | 5,412 | | | 5,412 | | | 4,664 | | | |
| | Subordinated(2)(3) | | Fixed(Q)* | | + 11.00%/PIK | | 11.00 | % | | 01/2024 | | 12/2031 | | 170 | | | 170 | | | 170 | | | |
| | | | | | | | | | | | | | 5,582 | | | 5,582 | | | 4,834 | | | 0.53 | % |
Bamboo Health Holdings, Inc. (f/k/a Appriss Health Holdings,Inc.) (6) | | | | | | | | | | | | | | | | | | | | |
| Bamboo Health Holdings, LLC (f/k/a Appriss Health, LLC) | | | | | | | | | | | | | | | | | | | | |
| Healthcare | | First Lien(3) | | SOFR(Q) | | + 7.00% | | 12.48 | % | | 05/2021 | | 05/2027 | | 4,617 | | | 4,593 | | | 4,617 | | | |
| | First Lien(2)(3)(4) - Drawn | | SOFR(Q) | | + 7.00% | | 12.48 | % | | 05/2021 | | 05/2027 | | 47 | | | 48 | | | 47 | | | |
| | | | | | | | | | | | | | 4,664 | | | 4,641 | | | 4,664 | | | 0.51 | % |
| Cloudera, Inc. | | | | | | | | | | | | | | | | | | | | |
| Software | | Second Lien | | SOFR(M) | | + 6.00% | | 11.44 | % | | 08/2021 | | 10/2029 | | 4,006 | | | 3,999 | | | 3,984 | | | 0.42 | % |
| AG Parent Holdings, LLC | | | | | | | | | | | | | | | | | | | | |
| Healthcare | | First Lien(2)(3) | | SOFR(Q) | | + 5.00% | | 10.60 | % | | 07/2019 | | 07/2026 | | 1,965 | | | 1,962 | | | 1,870 | | | 0.20 | % |
| MH Sub I, LLC (Micro Holding Corp.) | | | | | | | | | | | | | | | | | | | | |
| Business Services | | Second Lien | | SOFR(M) | | + 6.25% | | 11.59 | % | | 02/2021 | | 02/2029 | | 1,865 | | | 1,862 | | | 1,863 | | | 0.19 | % |
| Kele Holdco, Inc. | | | | | | | | | | | | | | | | | | | | |
| Distribution & Logistics | | First Lien(2)(3) | | SOFR(M) | | + 5.25% | | 10.69 | % | | 12/2021 | | 02/2026 | | 1,729 | | | 1,726 | | | 1,729 | | | 0.19 | % |
| Virtusa Corporation | | | | | | | | | | | | | | | | | | | | |
| Business Services | | Subordinated | | Fixed(S) | | + 7.13% | | 7.13 | % | | 07/2022 | | 12/2028 | | 1,000 | | | 847 | | | 921 | | | 0.09 | % |
| Reorganized Careismatic Brands, LLC | | | | | | | | | | | | | | | | | | | | |
| Healthcare | | Trust Claim(3) | | — | | — | | | — | | | 06/2024 | | 06/2029 | | 75 | | | 75 | | | 75 | | | 0.01 | % |
Total Funded Debt Investments - United States | | | | | | | | | | | | | | $ | 1,514,153 | | | $ | 1,505,777 | | | $ | 1,493,746 | | | 162.40 | % |
| Funded Debt Investments - United Kingdom | | | | | | | | | | | | | | | | | | | | |
| Aston FinCo S.a r.l. / Aston US Finco, LLC** | | | | | | | | | | | | | | | | | | | | |
| Software | | Second Lien(2)(3) | | SOFR(M) | | + 8.25% | | 13.71 | % | | 10/2019 | | 10/2027 | | $ | 22,500 | | | $ | 22,414 | | | $ | 22,500 | | | 2.45 | % |
Total Funded Debt Investments - United Kingdom | | | | | | | | | | | | | | $ | 22,500 | | | $ | 22,414 | | | $ | 22,500 | | | 2.45 | % |
Funded Debt Investments - Canada | | | | | | | | | | | | | | | | | | | | |
| Project Boost Purchaser, LLC** | | | | | | | | | | | | | | | | | | | | |
| Business Services | | Second Lien(2)(3) | | SOFR(M) | | + 8.00% | | 13.46 | % | | 09/2019 | | 05/2027 | | $ | 12,000 | | | $ | 12,000 | | | $ | 12,000 | | | 1.30 | % |
Total Funded Debt Investments - Canada | | | | | | | | | | | | | | $ | 12,000 | | | $ | 12,000 | | | $ | 12,000 | | | 1.30 | % |
Total Funded Debt Investments | | | | | | | | | | | | | | $ | 1,548,653 | | | $ | 1,540,191 | | | $ | 1,528,246 | | | 166.15 | % |
| Equity - United States | | | | | | | | | | | | | | | | | | | | |
| Dealer Tire Holdings, LLC | | | | | | | | | | | | | | | | | | | | |
| Distribution & Logistics | | Preferred shares (3) | | Fixed(S)* | | 7.00%/PIK | | 7.00 | % | | 09/2021 | | — | | | 30,082 | | | $ | 37,626 | | | $ | 39,725 | | | 4.32 | % |
ACI Parent Inc. (8) | | | | | | | | | | | | | | | | | | | | |
| Healthcare | | Preferred shares (3) | | Fixed(Q)* | | 11.75%/PIK | | 11.75 | % | | 08/2021 | | — | | | 12,500 | | | 17,394 | | | 15,639 | | | 1.70 | % |
Knockout Intermediate Holdings I Inc. (9) | | | | | | | | | | | | | | | | | | | | |
| Software | | Preferred shares (3) | | SOFR(M)* | | 10.75%/PIK | | 15.91 | % | | 06/2022 | | — | | | 9,061 | | | 10,670 | | | 10,783 | | | 1.17 | % |
Project Essential Topco, Inc. (7) | | | | | | | | | | | | | | | | | | | | |
| Project Essential Super Parent, Inc. | | | | | | | | | | | | | | | | | | | | |
| Software | | Preferred shares (3) | | SOFR(Q)* | | + 9.50%/PIK | | 15.11 | % | | 04/2021 | | — | | | 5,000 | | | 7,408 | | | 6,966 | | | 0.76 | % |
| | | | | | | | | | | | | | | | | | | | | | | | | | | | | | | | | | | | | | | | | | | | | | | | | | | | | | | | | | | | | | |
Portfolio Company, Location and Industry (1) | | Type of Investment | | Reference (5) | | Spread (5) | | Interest Rate (5) | | Acquisition Date | | Maturity / Expiration Date | | Principal Amount, Par Value or Shares | | Cost | | Fair Value | | Percent of Members’ Capital |
| Diligent Preferred Issuer, Inc. | | | | | | | | | | | | | | | | | | | | |
| Software | | Preferred shares (3) | | Fixed(S)* | | 10.50%/PIK | | 10.50 | % | | 04/2021 | | — | | | 5,000 | | | 6,725 | | | 6,214 | | | 0.68 | % |
Bamboo Health Holdings, Inc. (f/k/a Appriss Health Holdings,Inc.) (6) | | | | | | | | | | | | | | | | | | | | |
| Bamboo Health Intermediate Holdings (fka Appriss Health Intermediate Holdings, Inc.) | | | | | | | | | | | | | | | | | | | | |
| Healthcare | | Preferred shares (3) | | Fixed(Q)* | | 11.00%/PIK | | 11.00 | % | | 05/2021 | | — | | | 1,167 | | | 1,581 | | | 1,500 | | | 0.15 | % |
Ambrosia Holdco Corp (10) | | | | | | | | | | | | | | | | | | | | |
| Distribution & Logistics | | Ordinary shares (2)(3) | | — | | — | | | — | | | 01/2024 | | — | | | 55,984 | | | 597 | | | 597 | | | |
| | Ordinary shares (3) | | — | | — | | | — | | | 01/2024 | | — | | | 19,197 | | | 204 | | | 204 | | | |
| | | | | | | | | | | | | | 75,181 | | | 801 | | | 801 | | | 0.09 | % |
Pioneer Topco I, L.P. (11) | | | | | | | | | | | | | | | | | | | | |
| Software | | Ordinary shares (3) | | — | | — | | | — | | | 11/2021 | | — | | | 10 | | | — | | | — | | | — | % |
Total Shares - United States | | | | | | | | | | | | | | | | $ | 82,205 | | | $ | 81,628 | | | 8.78 | % |
Total Shares | | | | | | | | | | | | | | | | $ | 82,205 | | | $ | 81,628 | | | 8.78 | % |
| Warrants - United States | | | | | | | | | | | | | | | | | | | | |
| Reorganized Careismatic Brands, LLC | | | | | | | | | | | | | | | | | | | | |
| Healthcare | | Warrants(3) | | — | | — | | | — | | | 06/2024 | | — | | | 68,568 | | | $ | 90 | | | $ | 162 | | | 0.02 | % |
Total Warrants - United States | | | | | | | | | | | | | | | | $ | 90 | | | $ | 162 | | | 0.02 | % |
Total Funded Investments | | | | | | | | | | | | | | | | $ | 1,622,486 | | | $ | 1,610,036 | | | 175.04 | % |
| Unfunded Debt Investments - United States | | | | | | | | | | | | | | | | | | | | |
| Paw Midco, Inc. | | | | | | | | | | | | | | | | | | | | |
| AAH Topco, LLC | | | | | | | | | | | | | | | | | | | | |
| Consumer Services | | First Lien(2)(3)(4) - Undrawn | | — | | — | | | — | | | 12/2021 | | 12/2027 | | $ | 2,427 | | | $ | (14) | | | $ | — | | | — | % |
| Allworth Financial Group, L.P. | | | | | | | | | | | | | | | | | | | | |
| Financial Services | | First Lien(2)(3)(4) - Undrawn | | — | | — | | | — | | | 01/2022 | | 12/2027 | | 1,573 | | | (8) | | | — | | | — | % |
| AmeriVet Partners Management, Inc. | | | | | | | | | | | | | | | | | | | | |
| Consumer Services | | First Lien(2)(3)(4) - Undrawn | | — | | — | | | — | | | 02/2022 | | 02/2028 | | 1,214 | | | (4) | | | — | | | — | % |
Bamboo Health Holdings, Inc. (f/k/a Appriss Health Holdings,Inc.) (6) | | | | | | | | | | | | | | | | | | | | |
| Bamboo Health Holdings, LLC (f/k/a Appriss Health, LLC) | | | | | | | | | | | | | | | | | | | | |
| Healthcare | | First Lien(2)(3)(4) - Undrawn | | — | | — | | | — | | | 05/2021 | | 05/2027 | | 266 | | | (3) | | | — | | | — | % |
| Avalara, Inc. | | | | | | | | | | | | | | | | | | | | |
| Software | | First Lien(2)(3)(4) - Undrawn | | — | | — | | | — | | | 10/2022 | | 10/2028 | | 2,165 | | | (20) | | | — | | | — | % |
| Beacon Pointe Harmony, LLC | | | | | | | | | | | | | | | | | | | | |
| Financial Services | | First Lien(2)(3)(4) - Undrawn | | — | | — | | | — | | | 12/2021 | | 12/2025 | | 123 | | | — | | | — | | | |
| | First Lien(2)(3)(4) - Undrawn | | — | | — | | | — | | | 12/2021 | | 12/2027 | | 736 | | | (4) | | | — | | | |
| | | | | | | | | | | | | | 859 | | | (4) | | | — | | | — | % |
| Legal Spend Holdings, LLC (fka Bottomline Technologies, Inc.) | | | | | | | | | | | | | | | | | | | | |
| Software | | First Lien(2)(3)(4) - Undrawn | | — | | — | | | — | | | 05/2022 | | 05/2028 | | 4,156 | | | (27) | | | — | | | — | % |
| Businessolver.com, Inc. | | | | | | | | | | | | | | | | | | | | |
| Software | | First Lien(2)(3)(4) - Undrawn | | — | | — | | | — | | | 12/2021 | | 12/2024 | | 2,724 | | | — | | | — | | | — | % |
| Calabrio, Inc. | | | | | | | | | | | | | | | | | | | | |
| Software | | First Lien(2)(3)(4) - Undrawn | | — | | — | | | — | | | 04/2021 | | 04/2027 | | 720 | | | (3) | | | — | | | — | % |
| Community Brands ParentCo, LLC | | | | | | | | | | | | | | | | | | | | |
| | | | | | | | | | | | | | | | | | | | | | | | | | | | | | | | | | | | | | | | | | | | | | | | | | | | | | | | | | | | | | |
Portfolio Company, Location and Industry (1) | | Type of Investment | | Reference (5) | | Spread (5) | | Interest Rate (5) | | Acquisition Date | | Maturity / Expiration Date | | Principal Amount, Par Value or Shares | | Cost | | Fair Value | | Percent of Members’ Capital |
| Software | | First Lien(2)(4) - Undrawn | | — | | — | | | — | | | 02/2022 | | 02/2028 | | 425 | | | (3) | | | — | | | — | % |
| Daxko Acquisition Corporation | | | | | | | | | | | | | | | | | | | | |
| Software | | First Lien(2)(3)(4) - Undrawn | | — | | — | | | — | | | 10/2021 | | 10/2027 | | 1,131 | | | (11) | | | — | | | — | % |
| Foreside Financial Group, LLC | | | | | | | | | | | | | | | | | | | | |
| Business Services | | First Lien(2)(3)(4) - Undrawn | | — | | — | | | — | | | 05/2022 | | 11/2024 | | $ | 1,895 | | | $ | — | | | $ | — | | | |
| | First Lien(2)(3)(4) - Undrawn | | — | | — | | | — | | | 05/2022 | | 09/2027 | | 1,790 | | | (11) | | | — | | | |
| | | | | | | | | | | | | | 3,685 | | | (11) | | | — | | | — | % |
Fortis Solutions Group, LLC | | | | | | | | | | | | | | | | | | | | |
| Packaging | | First Lien(2)(3)(4) - Undrawn | | — | | — | | | — | | | 06/2022 | | 06/2025 | | 3,789 | | | — | | | — | | | |
| | First Lien(2)(3)(4) - Undrawn | | — | | — | | | — | | | 10/2021 | | 10/2027 | | 2,343 | | | (23) | | | — | | | |
| | | | | | | | | | | | | | 6,132 | | | (23) | | | — | | | — | % |
Galway Borrower LLC | | | | | | | | | | | | | | | | | | | | |
| Business Services | | First Lien(2)(3)(4) - Undrawn | | — | | — | | | — | | | 09/2021 | | 09/2028 | | 1,634 | | | (16) | | | — | | | — | % |
| iCIMS, Inc. | | | | | | | | | | | | | | | | | | | | |
| Software | | First Lien(2)(3)(4) - Undrawn | | — | | — | | | — | | | 08/2022 | | 08/2024 | | 5,091 | | | — | | | — | | | |
| | First Lien(2)(3)(4) - Undrawn | | — | | — | | | — | | | 08/2022 | | 08/2028 | | 2,270 | | | (20) | | | — | | | |
| | | | | | | | | | | | | | 7,361 | | | (20) | | | — | | | — | % |
| IMO Investor Holdings, Inc. | | | | | | | | | | | | | | | | | | | | |
| Healthcare | | First Lien(2)(3)(4) - Undrawn | | — | | — | | | — | | | 05/2022 | | 05/2028 | | 630 | | | (4) | | | — | | | — | % |
IG IntermediateCo LLC | | | | | | | | | | | | | | | | | | | | |
| Infogain Corporation | | | | | | | | | | | | | | | | | | | | |
| Business Services | | First Lien(2)(3)(4) - Undrawn | | — | | — | | | — | | | 07/2021 | | 07/2026 | | 1,854 | | | (6) | | | — | | | — | % |
IG Investments Holdings, LLC | | | | | | | | | | | | | | | | | | | | |
| Business Services | | First Lien(2)(3)(4) - Undrawn | | — | | — | | | — | | | 09/2021 | | 09/2027 | | 3,103 | | | (17) | | | — | | | — | % |
| GS Acquisitionco, Inc. | | | | | | | | | | | | | | | | | | | | |
| Software | | First Lien(2)(3)(4) - Undrawn | | — | | — | | | — | | | 02/2020 | | 05/2028 | | 2,047 | | | (13) | | | — | | | — | % |
Knockout Intermediate Holdings I Inc. (9) | | | | | | | | | | | | | | | | | | | | |
| Kaseya Inc. | | | | | | | | | | | | | | | | | | | | |
| Software | | First Lien(2)(3)(4) - Undrawn | | — | | — | | | — | | | 06/2022 | | 06/2025 | | 1,403 | | | — | | | — | | | |
| | First Lien(2)(3)(4) - Undrawn | | — | | — | | | — | | | 06/2022 | | 06/2029 | | 1,183 | | | (9) | | | — | | | |
| | | | | | | | | | | | | | 2,586 | | | (9) | | | — | | | — | % |
OB Hospitalist Group, Inc. | | | | | | | | | | | | | | | | | | | | |
| Healthcare | | First Lien(2)(3)(4) - Undrawn | | — | | — | | | — | | | 09/2021 | | 09/2027 | | 1,379 | | | (14) | | | — | | | — | % |
| OA Buyer, Inc. | | | | | | | | | | | | | | | | | | | | |
| Healthcare | | First Lien(2)(3)(4) - Undrawn | | — | | — | | | — | | | 12/2021 | | 12/2028 | | 5,463 | | | (55) | | | — | | | — | % |
| PDQ.com Corporation | | | | | | | | | | | | | | | | | | | | |
| Software | | First Lien(2)(3)(4) - Undrawn | | — | | — | | | — | | | 12/2021 | | 12/2024 | | 6,000 | | | — | | | — | | | — | % |
| Radwell Parent, LLC | | | | | | | | | | | | | | | | | | | | |
| Distribution & Logistics | | First Lien(2)(3)(4) - Undrawn | | — | | — | | | — | | | 03/2022 | | 04/2025 | | 337 | | | — | | | — | | | |
| | First Lien(2)(3)(4) - Undrawn | | — | | — | | | — | | | 03/2022 | | 04/2029 | | 345 | | | (3) | | | — | | | |
| | | | | | | | | | | | | | 682 | | | (3) | | | — | | | — | % |
| Relativity ODA LLC | | | | | | | | | | | | | | | | | | | | |
| Software | | First Lien(2)(3)(4) - Undrawn | | — | | — | | | — | | | 05/2021 | | 05/2027 | | $ | 1,439 | | | $ | (9) | | | $ | — | | | — | % |
| | | | | | | | | | | | | | | | | | | | | | | | | | | | | | | | | | | | | | | | | | | | | | | | | | | | | | | | | | | | | | |
Portfolio Company, Location and Industry (1) | | Type of Investment | | Reference (5) | | Spread (5) | | Interest Rate (5) | | Acquisition Date | | Maturity / Expiration Date | | Principal Amount, Par Value or Shares | | Cost | | Fair Value | | Percent of Members’ Capital |
| Safety Borrower Holdings LLC | | | | | | | | | | | | | | | | | | | | |
| Software | | First Lien(2)(3)(4) - Undrawn | | — | | — | | | — | | | 09/2021 | | 09/2027 | | 333 | | | (2) | | | — | | | — | % |
| Sun Acquirer Corp. | | | | | | | | | | | | | | | | | | | | |
| Consumer Services | | First Lien(2)(3)(4) - Undrawn | | — | | — | | | — | | | 09/2021 | | 09/2027 | | 559 | | | (3) | | | — | | | — | % |
| TigerConnect, Inc. | | | | | | | | | | | | | | | | | | | | |
| Healthcare | | First Lien(2)(3)(4) - Undrawn | | — | | — | | | — | | | 02/2022 | | 02/2025 | | 216 | | | — | | | — | | | |
| | First Lien(2)(3)(4) - Undrawn | | — | | — | | | — | | | 02/2022 | | 02/2028 | | 2,630 | | | (16) | | | — | | | |
| | | | | | | | | | | | | | 2,846 | | | (16) | | | — | | | — | % |
| Trinity Air Consultants Holdings Corporation | | | | | | | | | | | | | | | | | | | | |
| Business Services | | First Lien(2)(3)(4) - Undrawn | | — | | — | | | — | | | 06/2021 | | 12/2024 | | 464 | | | — | | | — | | | |
| | First Lien(2)(3)(4) - Undrawn | | — | | — | | | — | | | 06/2021 | | 06/2028 | | 727 | | | (4) | | | — | | | |
| | | | | | | | | | | | | | 1,191 | | | (4) | | | — | | | — | % |
| USRP Holdings, Inc. | | | | | | | | | | | | | | | | | | | | |
| Business Services | | First Lien(2)(3)(4) - Undrawn | | — | | — | | | — | | | 07/2021 | | 07/2027 | | 432 | | | (2) | | | — | | | — | % |
| WEG Sub Intermediate Holdings, LLC | | | | | | | | | | | | | | | | | | | | |
| Wealth Enhancement Group, LLC | | | | | | | | | | | | | | | | | | | | |
| Financial Services | | First Lien(2)(3)(4) - Undrawn | | — | | — | | | — | | | 08/2021 | | 10/2027 | | 1,885 | | | (3) | | | — | | | — | % |
| FS WhiteWater Borrower, LLC | | | | | | | | | | | | | | | | | | | | |
| Consumer Services | | First Lien(2)(3)(4) - Undrawn | | — | | — | | | — | | | 12/2021 | | 12/2027 | | 387 | | | (4) | | | — | | | — | % |
| Huskies Parent, Inc. | | | | | | | | | | | | | | | | | | | | |
| Software | | First Lien(2)(3)(4) - Undrawn | | — | | — | | | — | | | 12/2021 | | 11/2027 | | 128 | | | (1) | | | (1) | | | (0.00)% |
| CG Group Holdings, LLC | | | | | | | | | | | | | | | | | | | | |
| Specialty Chemicals & Materials | | First Lien(2)(3)(4) - Undrawn | | — | | — | | | — | | | 07/2021 | | 07/2026 | | 226 | | | (3) | | | (2) | | | (0.00)% |
| Specialtycare, Inc. | | | | | | | | | | | | | | | | | | | | |
| Healthcare | | First Lien(2)(3)(4) - Undrawn | | — | | — | | | — | | | 06/2021 | | 06/2026 | | 173 | | | (3) | | | (5) | | | (0.00)% |
| Ministry Brands Holdings, LLC | | | | | | | | | | | | | | | | | | | | |
| Software | | First Lien(2)(3)(4) - Undrawn | | — | | — | | | — | | | 12/2021 | | 12/2027 | | 678 | | | (2) | | | (7) | | | (0.00)% |
| Smile Doctors LLC | | | | | | | | | | | | | | | | | | | | |
| Healthcare | | First Lien(2)(3)(4) - Undrawn | | — | | — | | | — | | | 06/2023 | | 03/2025 | | 559 | | | — | | | (7) | | | (0.00)% |
Pioneer Topco I, L.P. (11) | | | | | | | | | | | | | | | | | | | | |
| Pioneer Buyer I, LLC | | | | | | | | | | | | | | | | | | | | |
| Software | | First Lien(2)(3)(4) - Undrawn | | — | | — | | | — | | | 11/2021 | | 11/2027 | | 4,009 | | | (23) | | | (16) | | | (0.00)% |
| KWOR Acquisition, Inc. | | | | | | | | | | | | | | | | | | | | |
| Business Services | | First Lien(2)(3)(4) - Undrawn | | — | | — | | | — | | | 12/2021 | | 12/2027 | | $ | 1,300 | | | $ | (10) | | | $ | (21) | | | (0.00)% |
| DOCS, MSO, LLC | | | | | | | | | | | | | | | | | | | | |
| Healthcare | | First Lien(2)(3)(4) - Undrawn | | — | | — | | | — | | | 06/2022 | | 06/2028 | | 1,977 | | | — | | | (22) | | | (0.00)% |
ACI Parent Inc. (8) | | | | | | | | | | | | | | | | | | | | |
| ACI Group Holdings, Inc. | | | | | | | | | | | | | | | | | | | | |
| Healthcare | | First Lien(2)(3)(4) - Undrawn | | — | | — | | | — | | | 08/2021 | | 08/2027 | | 858 | | | (9) | | | (21) | | | |
| | First Lien(2)(3)(4) - Undrawn | | — | | — | | | — | | | 08/2021 | | 08/2024 | | 959 | | | — | | | (23) | | | |
| | | | | | | | | | | | | | 1,817 | | | (9) | | | (44) | | | (0.00)% |
Project Essential Topco, Inc. (7) | | | | | | | | | | | | | | | | | | | | |
| Project Essential Bidco, Inc. | | | | | | | | | | | | | | | | | | | | |
| Software | | First Lien(2)(3)(4) - Undrawn | | — | | — | | | — | | | 04/2021 | | 04/2027 | | 2,259 | | | (9) | | | (168) | | | (0.02) | % |
| | | | | | | | | | | | | | | | | | | | | | | | | | | | | | | | | | | | | | | | | | | | | | | | | | | | | | | | | | | | | | |
Portfolio Company, Location and Industry (1) | | Type of Investment | | Reference (5) | | Spread (5) | | Interest Rate (5) | | Acquisition Date | | Maturity / Expiration Date | | Principal Amount, Par Value or Shares | | Cost | | Fair Value | | Percent of Members’ Capital |
| Notorious Topco, LLC | | | | | | | | | | | | | | | | | | | | |
| Consumer Products | | First Lien(2)(3)(4) - Undrawn | | — | | — | | | — | | | 11/2021 | | 05/2027 | | 3,614 | | | (15) | | | (253) | | | (0.03) | % |
Total Unfunded Debt Investments - United States | | | | | | | | | | | | | | $ | 86,028 | | | $ | (406) | | | $ | (546) | | | (0.05) | % |
Total Unfunded Debt Investments | | | | | | | | | | | | | | $ | 86,028 | | | $ | (406) | | | $ | (546) | | | (0.05) | % |
Total Non-Controlled/Non-Affiliated Investments | | | | | | | | | | | | | | | | $ | 1,622,080 | | | $ | 1,609,490 | | | 174.99 | % |
Total Investments | | | | | | | | | | | | | | | | $ | 1,622,080 | | | $ | 1,609,490 | | | 174.99 | % |
__________________
(1)New Mountain Guardian III BDC, L.L.C. (the “Company”) generally acquires its investments in private transactions exempt from registration under the Securities Act of 1933, as amended (the “Securities Act”). These investments are generally subject to certain limitations on resale, and may be deemed to be “restricted securities” under the Securities Act.
(2)Investment is pledged as collateral for the GS Credit Facility, a revolving credit facility among the Company as Collateral Manager, New Mountain Guardian Ill SPY, L.L.C. as the Borrower, Goldman Sachs Bank USA as the Syndication Agent and Administrative Agent, and Western Alliance Trust Company, N.A. as Collateral Agent, Collateral Custodian and Collateral Administrator. See Note 6. Borrowings, for details.
(3)The fair value of the Company’s investment is determined using unobservable inputs that are significant to the overall fair value measurement. See Note 4. Fair Value, for details.
(4)Par value amounts represent the drawn or undrawn ( as indicated in type of investment) portion of revolving credit facilities or delayed draws. Cost amounts represent the cash received at settlement date net of the impact of paydowns and cash paid for drawn revolvers or delayed draws.
(5)All interest is payable in cash unless otherwise indicated. A majority of the variable rate debt investments bear interest at a rate that may be determined by reference to the, Secured Overnight Financing Rate (SOFR), the Prime Rate (P) and the alternative base rate (Base) and which resets monthly (M), quarterly (Q), semi-annually (S) or annually (A). For each investment, the current interest rate provided reflects the rate in effect as of June 30, 2024.
(6)The Company holds investments in two wholly-owned subsidiaries of Bamboo Health Holdings, Inc. (f/k/a Appriss Health Holdings, Inc.). The Company holds a first lien term loan and a first lien revolver in Bamboo Health Holdings, LLC (f/k/a Appriss Health, LLC) and preferred equity in Bamboo Health Intermediate Holdings (fka Appriss Health Intermediate Holdings, Inc.).
(7)The Company holds investments in two subsidiaries of Project Essential Topco, Inc. The Company holds a first lien term loan and first lien revolver in Project Essential Bidco, Inc. and preferred equity in Project Essential Super Parent, Inc.
(8)The Company holds investments in AC! Parent Inc. and a wholly-owned subsidiary of AC! Parent Inc. The Company holds a first lien term loan, two first lien delayed draws and a first lien revolver in AC! Group Holdings, Inc. and preferred equity in AC! Parent Inc.
(9)The Company holds preferred equity in Knockout Intermediate Holdings I Inc. and a first lien term loan, a first lien revolver and two first lien delayed draws in Kaseya Inc., a wholly-owned subsidiary of Knockout Intermediate Holdings I Inc.
(10)The Company holds ordinary shares in Ambrosia Holdco Corp., a first lien term loan and a subordinated loan in TMK Hawk Parent, Corp., a wholly-owned subsidiary of Ambrosia Holdco Corp.
(11)The Company holds investments in Pioneer Topco I, L.P. and a wholly-owned subsidiary of Pioneer Topco I, L.P. The Company holds two first lien term loans and a first lien revolver in Pioneer Buyer I, LLC, and common equity in Pioneer Topco I, L.P.
*All or a portion of interest contains payment-in-kind (“PIK”) interest for details.
** Indicates assets that the Company deems to be “non-qualifying assets” under Section 55(a) of the Investment Company Act of 1940, as amended. Qualifying assets must represent at least 70.0% of the Company’s total assets at the time of acquisition of any additional non-qualifying assets. As of June 30, 2024, 1.90% of the Company’s total assets are represented by investments at fair value that are considered non-qualifying assets.
| | | | | | | | |
| Investment Type | | June 30, 2024 Percent of Total Investments at Fair Value |
| First lien | | 81.36 | % |
| Second lien | | 11.23 | % |
| Subordinated | | 2.23 | % |
| Equity and other | | 5.09 | % |
| Total investments | | 100.00 | % |
| | | | | | | | |
| Industry Type | | June 30, 2024 Percent of Total Investments at Fair Value |
| Software | | 36.28 | % |
| Healthcare | | 21.26 | % |
| Business Services | | 18.67 | % |
| Consumer Services | | 7.76 | % |
| Distribution & Logistics | | 5.36 | % |
| Financial Services | | 4.41 | % |
| Consumer Products | | 2.55 | % |
| Packaging | | 1.91 | % |
| Education | | 1.22 | % |
| Specialty Chemicals & Materials | | 0.58 | % |
| Total investments | | 100.00 | % |
| | | | | | | | |
| Interest Rate Type | | June 30, 2024 Percent of Total Investments at Fair Value |
| Floating rates | | 94.95 | % |
| Fixed rates | | 5.05 | % |
| Total investments | | 100.00 | % |
COMPARISON OF THE COMPANY AND NEWCRED
The following is a summary of the material differences between the Company and NEWCRED, including the Company’s and NEWCRED’s investment objectives and strategies, subscription and repurchase procedures (if any) and distribution procedures, and of the rights of Unitholders and NEWCRED Shareholders. The following summary is not intended to be complete and is qualified in its entirety by reference to NEWCRED’s Amended and Restated Declaration of Trust (the “Declaration of Trust”), the Company’s LLC Agreement, the Maryland Statutory Trust Act (“MSTA”) and the Delaware LLC Act. See the section entitled “Where You Can Find More Information”.
The Company is a Delaware limited liability company subject to the Delaware LLC Act, and NEWCRED is a Maryland statutory trust subject to the MSTA. Both the Company and NEWCRED have substantially similar investment objectives and strategies, other than NEWCRED’s adoption of a non-fundamental policy to invest at least 80% of its total assets (i.e., net assets plus borrowings for investment purposes) in private credit investments in accordance with Rule 35d-1 under the 1940 Act and NEWCRED’s secondary allocation to more liquid credit investments to maintain liquidity for its share repurchase program and to maintain cash before investing subscription proceeds into originated loans. The material differences between the Company and NEWCRED relate to (i) term, (ii) subscriptions and repurchase procedures and (iii) distribution procedures, among other differences discussed in the table below.
The Company is a non-perpetual fund, meaning it operates for a set term and a limited investment period as set forth in the Company’s LLC Agreement, whereas NEWCRED is a “perpetual-life BDC”, meaning that it is an investment vehicle of indefinite duration with no set term or investment period. The Company is a “draw down fund,” meaning that, in order to subscribe for Company Units, investors must make capital commitments to purchase Company Units and are required to fund such capital commitments only at specified times after the Company issues drawdown notices to such investors. NEWCRED, by contrast, after the initial closing of its private offering, will sell its shares on a monthly basis at NEWCRED’s monthly NAV per share, and investors will be required to submit the full purchase price for the shares they are subscribing for at the time they submit their subscription agreement. The Company does not operate a unit repurchase program, whereas NEWCRED intends to commence a share repurchase program, where it will offer to repurchase, in each quarter, up to 5% of its shares outstanding (either by number of shares or aggregate NAV) as of the close of the previous calendar quarter. The Company intends to pay quarterly distributions and in cash, while NEWCRED intends to pay monthly distributions. Additionally, NEWCRED has adopted a distribution reinvestment plan where NEWCRED will automatically reinvest all cash dividends or distributions declared by the NEWCRED Board into additional shares on behalf of investors who do not elect to receive their cash dividends or distributions in cash. Further, the management and incentive fees borne by the Company and NEWCRED are different. See “Comparative Fees and Expenses Relating to the Merger” for more information regarding the fees and expenses borne by the Company and NEWCRED.
For more information on the material differences between the Company and NEWCRED, including those not discussed above, see the table below.
| | | | | | | | |
| The Company | NEWCRED |
| Investment Objective | To generate current income and capital appreciation through the sourcing and origination of senior secured loans and select junior capital positions to growing businesses in defensive industries that offer attractive risk-adjusted returns. | To generate current income and, as a secondary objective, capital appreciation through the sourcing and origination of senior secured loans and select junior capital positions to growing businesses in defensive industries that offer attractive risk-adjusted returns. |
| | | | | | | | |
| Investment Strategy | The Company primarily invests in senior secured debt of U.S. sponsor-backed, middle market companies. The Company defines middle market companies as those with annual earnings before interest, taxes, depreciation and amortization ("EBITDA") of $10.0 million to $200.0 million. The Company’s focus is on defensive growth businesses that generally exhibit the following characteristics: (i) acyclicality, (ii) sustainable secular growth drivers, (iii) niche market dominance and high barriers to competitive entry, (iv) recurring revenue and strong free cash flow, (v) flexible cost structures and (vi) seasoned management teams. | Under normal circumstances, NEWCRED will invest at least 80% of its total assets (net assets plus borrowings for investment purposes) in private credit investments (loans, bonds and other credit instruments that are issued in private offerings or issued by private companies). Under normal circumstances, NEWCRED (directly or through one or more of its subsidiaries) is primarily expected to make or originate debt investments in companies that the Adviser believes are “defensive growth” companies in non-cyclical industry niches where the Adviser has developed strong proprietary research and operational advantages. NEWCRED’s investment strategy will focus on primary originations, but it may also include secondary market purchases if opportunities arise. The relative amount of NEWCRED’s investments in primary originations and secondary market purchases is expected to vary over time, but NEWCRED expects the majority of our investments in the near future will be in primary originations. NEWCRED will predominantly target investments in U.S. middle market businesses. NEWCRED defines middle market businesses as those businesses with annual EBITDA between $10.0 million and $200.0 million. NEWCRED’s primary focus is in defensive growth companies, which it defines as generally exhibiting the following characteristics: (i) acyclicality (ii) niche market dominance, (iii) high barriers to entry, (iv) stable revenue / high degree of customer retention, (v) flexible cost base, and (vi) strong cash flow / high return on assets. The form of NEWCRED’s investments may include first lien or unitranche loans, or, to a lesser extent, second lien loans and passive preferred equity. NEWCRED will not invest in real property or hold equity in a U.S. real property holding company. |
| | | | | | | | |
| Subscriptions | Each investor will make a Capital Commitment to purchase Company Units pursuant to a subscription agreement. Investors are required to make capital contributions to purchase Company Units at a specified time (subject to applicable cure periods) each time the Company delivers a drawdown notice, which will be issued based on our anticipated investment activities and capital needs, in an aggregate amount not to exceed each investor's respective Capital Commitment to purchase Company Units pursuant to a Subscription Agreement entered into with the Company | Prior to the initial closing of NEWCRED’s private offering, capital commitments to purchase NEWCRED’s shares may be made and accepted by NEWCRED on an ongoing basis. Capital Commitments made as part of the initial closing may be drawn down by NEWCRED no later than June 30, 2025 on no less than 10 business days’ notice. The funding of each investors’ Capital Commitment is conditioned on the determination of the Company Unit NAV as of a date within 48 hours prior to the closing of the Merger, and will not be due prior to the time the Company Unit NAV is determined. After the initial closing, subscriptions to purchase shares may be made on an ongoing basis, but investors may only purchase shares pursuant to accepted subscription orders effective as of the first day of each month (based on the NAV per share as determined as of the previous day, being the last day of the preceding month), and to be accepted, a subscription request must be made with a completed and executed subscription agreement in good order and payment of the full purchase price of shares being subscribed at least five business days prior to the first business day of the month (unless waived by NMFA). |
| Repurchases | Unitholders shall not be entitled to require the Company to repurchase or redeem Company Units. | At the discretion of the NEWCRED Board, NEWCRED intends to commence a share repurchase program in which it intends to offer to repurchase, in each quarter, up to 5% of its shares outstanding (either by number of shares or aggregate NAV) as of the close of the previous calendar quarter.
The NEWCRED Board may amend, suspend or terminate the share repurchase program at any time if it deems such action to be in NEWCRED’s best interest and the best interest of shareholders. As a result, share repurchases may not be available each quarter. |
| | | | | | | | |
| Distribution Reinvestment Plan | N/A | NEWCRED has adopted a distribution reinvestment plan, pursuant to which NEWCRED will reinvest all cash dividends or distributions declared by the NEWCRED Board on behalf of investors who do not elect to receive their cash dividends or distributions in cash as provided below. As a result, if the NEWCRED Board authorizes, and NEWCRED declares, a cash dividend or distribution, then shareholders who have not elected to “opt out” of the distribution reinvestment plan will have their cash dividends or distributions automatically reinvested in additional shares as described below. See the “Certain Material U.S. Federal Income Tax Considerations” section of this Memorandum for information concerning the U.S. federal income tax consequences of participating in the distribution reinvestment plan. The per share purchase price for shares purchased pursuant to the distribution reinvestment plan will be equal to the NAV per share at the time the distribution is payable. |
| Distributions | The Company intends to distribute, out of assets legally available for distribution, substantially all of its available earnings, on a quarterly basis, as determined by the Board in its discretion. | NEWCRED intends to declare regular monthly distributions commencing with the first full calendar month after the initial closing. Any distributions NEWCRED makes will be at the discretion the NEWCRED Board, considering factors such as NEWCRED’s earnings, cash flow, capital needs and general financial condition. As a result, NEWCRED’s distribution rates and payment frequency may vary from time to time. |
| Term | The term of the Company is six years from when Capital Commitments are first made, subject to, unless the Company is sooner dissolved, (i) a one-year extension as determined by NMFA in its sole discretion and (ii) an additional one-year extension as determined by the Board (the six year period and any successive extensions, the “Term”). The Company will be dissolved and its affairs wound up in an orderly manner (i) upon the expiration of its Term (as such Term may be extended pursuant to the above) or (ii) at any time upon a decision of the Board, subject to any necessary Unitholder approvals and applicable requirements of the Investment Company Act. | NEWCRED shall continue perpetually unless dissolved pursuant to Section 11.2 of the Declaration of Trust or pursuant to any applicable provision of the MSTA. No shareholder or other person shall have any right to petition a court for judicial dissolution of NEWCRED. |
| Number of Directors and Manner of Acting | A majority of the entire Board may change the number of directors, provided that the number of directors shall not be less than three (3) nor more than fifteen (15). | A two-thirds majority of the entire NEWCRED Board may change the number of trustees, provided that the number of trustees shall in no event be fewer than three (3), nor more than fifteen (15). |
| | | | | | | | |
| Newly Created Directorships and Vacancies | Subject to the applicable requirements of the 1940 Act, including Section 16(b) thereunder, newly created directorships resulting from any increase in the authorized number of directors or any vacancies on the Board resulting from death, resignation, disqualification, removal from office or any other cause shall, unless otherwise required by law or provided by resolution of the Board, be filled only by majority vote of the directors then in office, even if less than a quorum is then in office, or by the sole remaining director, and shall not be filled by Members. | Except as otherwise required by applicable requirements of the 1940 Act, any vacancy on the board (other than vacancies resulting from shareholder removal for cause of a trustee or vacancies among the independent trustees) may be filled only by a vote of a majority of the remaining trustees. A vacancy involving an independent trustee may be filled only by a vote of a majority of the remaining independent trustees. Vacancies resulting from shareholder removal of a trustee for cause can be filled only by the shareholders. |
| Removal of Directors | Any director or the entire Board may be removed from office at any time, at a meeting called for that purpose, but only for cause and only by the affirmative vote of the holders of at least 66 2/3% of the voting power of the issued and outstanding Company Units of the Company entitled to vote thereon, voting together as a single class. | Any trustee or the entire board, may be removed, at any time, but only for “cause” and then only by the affirmative vote of shareholders entitled to cast at least two-thirds of the votes entitled to be cast on the matter as set forth in Section 7.5. In addition, any trustee may be removed, at any time, but only for “cause” by written instrument, signed by a majority of the trustees, specifying the date when such removal shall become effective. For the purpose of this paragraph, “cause” shall mean, with respect to any particular trustee, conviction of a felony or a final judgment of a court of competent jurisdiction holding that such Trustee caused demonstrable, material harm to the Trust through bad faith or active and deliberate dishonesty. |
| | | | | | | | |
| Voting | Whenever action is required by applicable law or the LLC Agreement to be taken by a specified percentage in interest of the Members (or any class or group of members), such action shall be deemed valid if taken upon the written vote or written consent of those Members (or all Members included in such class or group) whose Company Units represent the specified percentage of the aggregate outstanding Units of all Members (or all Members included in such class or group) at the time. Each Member shall be entitled to one vote for each Company Unit held on all matters submitted to a vote of the Members. For these purposes, a “majority-in-interest” means a percentage in interest in excess of 50%. | Under the Declaration of Trust, subject to certain exceptions, shareholders generally are only entitled to vote at a duly held meeting at which a quorum is present on (1) any matter required to be voted on by the 1940 Act, (2) amendments to the Declaration of Trust that would materially and adversely affect the contract rights of outstanding shares subject to certain exceptions provided in our Declaration of Trust, (3) a merger, consolidation, conversion (other than a Conversion Event), statutory share exchange or transfer of all or substantially all of NEWCRED’s assets as provided in the Declaration of Trust, (4) removal of a trustee for cause and the election of a successor trustee to the extent provided in the Declaration of Trust, (5) the dissolution of NEWCRED to the extent specifically provided by the terms of any class or series of shares as set forth in the Declaration of Trust, (6) in the event that there are no trustees, the election of trustees, and (7) such other matters that our board has submitted to the shareholders for approval or ratification. The affirmative vote of a plurality of the votes cast in the election of a trustee is generally required to elect any trustee, and the affirmative vote of a majority of the votes cast at a meeting of shareholders duly called and at which a quorum is present is generally sufficient to approve any other matter that may properly come before the shareholders at such meeting (other than the removal of a trustee or unless more than a majority of votes cast is required by the 1940 Act). Shareholders have the power to remove a trustee from the board for “cause,” and then only by the affirmative vote of shareholders entitled to cast at least two-thirds of the votes entitled to be cast on the matter. “Cause” is defined in the Declaration of Trust as conviction of a felony or a final judgment of a court of competent jurisdiction holding that such Trustee caused demonstrable, material harm to the Fund through bad faith or active and deliberate dishonesty. |
Accounting Policies | All organizational and offering expenses of the Company are reflected on its balance sheet once incurred. | The organizational and offering expenses of NEWCRED are expected to be borne by NMFA initially, and then reimbursed by NEWCRED in accordance with NEWCRED’s Expense Support and Conditional Reimbursement Agreement with NMFA. As a result, NEWCRED will not carry any organizational or offering expenses on its balance sheet until a reimbursement payment has been determined. |
EXPERTS
The consolidated statements of assets, liabilities and members’ capital of the Company and its subsidiaries, including the consolidated schedules of investments as of December 31, 2023 and 2022, the related consolidated statements of operations, changes in members’ capital and cash flows for each of the three years in the period then ended, the consolidated financial highlights for each of the three years in the period ended December 31, 2023 and the related notes, appearing in the Company’s Annual Report on Form 10-K for the fiscal year ended December 31, 2023 have been audited by Deloitte, independent registered public accounting firm, located at 30 Rockefeller Plaza, New York, NY 10112, as set forth in their report thereon and incorporated herein by reference. Such consolidated financial statements are incorporated herein by reference in reliance upon such report of such firm given its authority as an expert in accounting and auditing.
UNITHOLDERS SHARING AN ADDRESS
Unitholders sharing an address will each receive a copy of the Consent Solicitation materials. However, only one copy of the Consent Solicitation materials is being delivered to multiple Unitholders sharing an address if such Unitholders have given their consent to delivery of a single copy of any consent solicitation materials. Unitholders sharing an address can request delivery of a single copy of any consent solicitation materials in the future by contacting the financial institution through which they hold their Company Units.
The Company will deliver promptly, upon written or oral request, a separate copy of the Consent Solicitation materials to a Unitholder at a shared address to which a single copy of the Consent Solicitation materials was delivered. Any such Unitholder may request a separate copy of the Consent Solicitation materials by contacting Sara McNaughton, Vice President at New Mountain, at GIIIconsent@newmountaincapital.com or (212) 720-0300. If a Unitholder wishes to receive a separate copy of any consent solicitation materials in the future, the Unitholder may notify the Company by contacting the financial institution through which the Unitholder holds its Company Units.
WHERE YOU CAN FIND MORE INFORMATION
The Company files reports and other information with the SEC as required by the Exchange Act. You can read the Company’s SEC filings, including the Consent Solicitation materials, over the Internet at the SEC’s website at www.sec.gov. You may also obtain copies of the materials described above at prescribed rates by electronic request at the following email address: publicinfo@sec.gov.
If you have questions about the Proposals for which consent has been solicited herein or would like additional copies of the Consent Solicitation materials, please contact Sara McNaughton, Vice President at New Mountain, at GIIIconsent@newmountaincapital.com or (212) 720-0300.
If you are a Unitholder and would like to request additional copies of the Consent Solicitation materials, please do so before the Consent Deadline. If you request additional copies of the Consent Solicitation materials, the Company will send them to you by email.
This document is a Consent Solicitation Statement of the Company for the proposed actions by written consent. The Company has not authorized anyone to give any information or make any representations about the Proposals that is different from, or in addition to, the information and representations contained in this Consent Solicitation Statement. Therefore, if anyone does give you information of this sort, you should not rely on it. The information contained in this Consent Solicitation Statement speaks only as of the date of this Consent Solicitation Statement unless the information specifically indicates that another date applies.
INCORPORATION BY REFERENCE OF THE COMPANY
The Company is allowed to “incorporate by reference” the information that it files with the SEC, which means that the Company can disclose important information to you be referring you to those documents.
This Consent Solicitation Statement, and any amendments or supplements thereto, incorporate by reference the documents set forth below that have been previously filed with the SEC:
•the Company’s Quarterly Report on Form 10-Q for the fiscal quarter ended June 30, 2024, filed with the SEC on August 14, 2024; and •the Company’s Annual Report on Form 10-K for the fiscal year ended December 31, 2023, filed with the SEC on March 6, 2024. To obtain copies of these filings, see the section entitled “Where You Can Find More Information”.
INSTRUCTIONS TO WRITTEN CONSENT FORM
READ THE CONSENT SOLICITATION STATEMENT. THEN, PLEASE DO ONE OF THE FOLLOWING:
RETURN YOUR WRITTEN CONSENT FORM BY DOCUSIGN
Check the appropriate boxes on the written consent form below, then sign and promptly return it via DocuSign.
RETURN YOUR WRITTEN CONSENT FORM BY ELECTRONIC MAIL
Check the appropriate boxes on the written consent form below, then sign and date it. Scan it electronically and promptly return it by electronic mail to GIIIconsent@newmountaincapital.com.
WRITTEN CONSENT OF UNITHOLDER
NEW MOUNTAIN GUARDIAN III BDC, L.L.C.
CONSENT OF UNITHOLDER
THIS CONSENT IS SOLICITED ON BEHALF OF THE BOARD OF DIRECTORS
The undersigned, being a unitholder of New Mountain Guardian III BDC, L.L.C. (the “Company”), (i) acknowledges receipt of the Notice of Consent Solicitation, dated October 11, 2024, and the accompanying Consent Solicitation Statement, dated October 11, 2024, and (ii) votes in the manner designated below all of the limited liability company units of the Company held by the undersigned.
This written consent form, when properly executed, will apply in the manner specified below.
Please carefully review the Consent Solicitation Statement delivered with this written consent form. Terms used but not otherwise defined herein will have the meanings set forth in the Consent Solicitation Statement.
Proposal 1: Consent to the LLC Agreement Amendment Proposal: To amend and restate the Fourth Amended and Restated Limited Liability Company Agreement of the Company, dated as of June 28, 2023 (the “LLC Agreement”), for the purposes of, among other things, (i) extending the Reinvestment Investment Period until August 31, 2025, such that it would be defined in the amended and restated LLC Agreement as the period commencing on the Initial Closing Date and ending on August 31, 2025 and (ii) allowing the Company to enter into financing facilities to obtain leverage for purposes of making Reinvestment Investments. A form of the amended and restated LLC Agreement is attached as Annex A to the Consent Solicitation Statement and is marked to show the proposed changes against the LLC Agreement.
Please specify your vote by an “X” in the appropriate space below.
| | | | | | | | | | | | | | | | | | | | | | | | | | | | | | | | |
| Consent | [ ] | | Object | [ ] | | Abstain | [ ] |
Proposal 2: Consent to the Merger Proposal: To approve (i) the Merger Agreement (a copy of which is attached as Annex B) and the Merger (pursuant to Section 18-209 of the Delaware LLC Act) and (ii) the Merger and the Rollover Transaction, taken together (pursuant to Rule 17a-8 of the 1940 Act using the voting standard set forth in Section 2(a)(42) thereunder).
Please specify your vote by an “X” in the appropriate space below.
| | | | | | | | | | | | | | | | | | | | | | | | | | | | | | | | |
| Consent | [ ] | | Object | [ ] | | Abstain | [ ] |
Please complete, sign and date this written consent form and return it at or before 5:00 p.m., Eastern Time, on October 25, 2024. This written consent form may be executed and delivered by DocuSign or by electronic mail to GIIIconsent@newmountaincapital.com.
UNITHOLDER NAME
NEW MOUNTAIN GUARDIAN III BDC, L.L.C.
FOURTHFIFTH AMENDED AND RESTATED
LIMITED LIABILITY COMPANY AGREEMENT
Dated as of June 28[___], 20232024
THE UNITS OF LIMITED LIABILITY COMPANY INTERESTS (“UNITS”) OF NEW MOUNTAIN GUARDIAN III BDC, L.L.C. HAVE NOT BEEN REGISTERED UNDER THE SECURITIES ACT OF 1933, AS AMENDED (THE “SECURITIES ACT”), THE SECURITIES LAWS OF ANY STATE OR ANY OTHER APPLICABLE SECURITIES LAWS IN RELIANCE UPON EXEMPTIONS FROM THE REGISTRATION REQUIREMENTS OF THE SECURITIES ACT AND SUCH LAWS. UNITS MUST BE ACQUIRED FOR INVESTMENT ONLY AND MAY NOT BE OFFERED FOR SALE, PLEDGED, HYPOTHECATED, SOLD, ASSIGNED OR TRANSFERRED AT ANY TIME EXCEPT IN COMPLIANCE WITH THE SECURITIES ACT, ANY APPLICABLE U.S. STATE SECURITIES LAWS AND ANY OTHER APPLICABLE SECURITIES LAWS AND THE TERMS AND CONDITIONS OF THIS FOURTHFIFTH AMENDED AND RESTATED LIMITED LIABILITY COMPANY AGREEMENT. THE UNITS MAY NOT BE TRANSFERRED OF RECORD EXCEPT IN COMPLIANCE WITH SUCH LAWS AND THIS FOURTHFIFTH AMENDED AND RESTATED LIMITED LIABILITY COMPANY AGREEMENT. THEREFORE, PURCHASERS OF UNITS WILL BE REQUIRED TO BEAR THE RISK OF THEIR INVESTMENT FOR AN INDEFINITE PERIOD OF TIME.
Table of Contents
| | | | | | | | |
| | Page |
| | |
| Article I | |
| | |
| GENERAL PROVISIONS | |
| | |
| 1.1 | Definitions | A-1 |
| 1.2 | Name and Office | A-9 |
| 1.3 | Purposes; Powers | A-10 |
| 1.4 | Term | A-10 |
| 1.5 | Fiscal Year | A-10 |
| 1.6 | Admission of New Members; Commitments | A-10 |
| 1.7 | Expenses | A-10 |
| 1.8 | Size of the Fund | A-11 |
| 1.9 | Status of the Fund | A-11 |
| | |
| Article II | |
| | |
| BOARD OF DIRECTORS | |
| | |
| 2.1 | Management | A-11 |
| 2.2 | Number of Directors and Manner of Acting | A-12 |
| 2.3 | Newly Created Directorships and Vacancies | A-12 |
| 2.4 | Removal of Directors | A-12 |
| 2.5 | Meetings of the Board | A-12 |
| 2.6 | Committees | A-13 |
| 2.7 | Officers | A-13 |
| 2.8 | Executive Advisory Council | A-13 |
| | |
| Article III | |
| | |
| THE MEMBERS | |
| | |
| 3.1 | No Participation in Management, etc. | A-14 |
| 3.2 | Limitation of Liability | A-14 |
| 3.3 | No Priority | A-14 |
| 3.4 | Meetings of Members | A-14 |
| 3.5 | Quorum | A-14 |
| 3.6 | Member Voting and Consents | A-15 |
| 3.7 | Bankruptcy, Dissolution or Withdrawal of a Member | A-15 |
| 3.8 | Advisory Committee | A-15 |
| | |
| Article IV | |
| | |
| | | | | | | | |
| INVESTMENTS; INDEBTEDNESS | |
| | |
| 4.1 | Investments in Portfolio Companies | A-16 |
| 4.2 | Fund Indebtedness; Borrowings | A-17 |
| | |
| Article V | |
| | |
| CLOSINGS, CAPITAL COMMITMENTS AND DRAWDOWNS | |
| | |
| 5.1 | Closings | A-18 |
| 5.2 | Capital Commitments | A-18 |
| 5.3 | Drawdowns | A-19 |
| 5.4 | Excluded Investors | A-20 |
| 5.5 | Defaulting Investors | A-21 |
| 5.6 | Key Person Suspension or Early Termination of Investment Period | A-21 |
| 5.7 | Successor Funds | A-22 |
| | |
| Article VI | |
| | |
| UNITS; DISTRIBUTIONS | |
| | |
| 6.1 | Units | A-23 |
| 6.2 | Distributions | A-23 |
| 6.3 | Withholding Taxes | A-23 |
| | |
| Article VII | |
| | |
| THE ADVISER | |
| | |
| 7.1 | Appointment of the Adviser | A-23 |
| | |
| Article VIII | |
| | |
| ADMINISTRATION; BOOKS AND RECORDS; REPORTS; ETC. | |
| | |
| 8.1 | Administrator | A-24 |
| 8.2 | Maintenance of Books and Records | A-24 |
| 8.3 | Reports | A-24 |
| 8.4 | Closing Documents | A-24 |
| 8.5 | Tax Documents | A-24 |
| 8.6 | Valuation | A-24 |
| | |
| Article IX | |
| | |
| INDEMNIFICATION | |
| | |
| 9.1 | Limitation of Liability | A-24 |
| | | | | | | | |
| 9.2 | Indemnification | A-25 |
| 9.3 | Expenses | A-25 |
| 9.4 | Indemnification Not Exclusive | A-25 |
| 9.5 | Insurance | A-25 |
| | |
| Article X | |
| | |
| TRANSFERS; REDEMPTIONS | |
| | |
| 10.1 | Transfers by Common Unitholders | A-25 |
| 10.2 | Redemptions | A-26 |
| 10.3 | Redemptions by the Fund; Withdrawals | A-26 |
| | |
| Article XI | |
| | |
| DISSOLUTION AND TERMINATION OF THE FUND | |
| | |
| 11.1 | Dissolution Events | A-27 |
| 11.2 | Winding Up | A-27 |
| 11.3 | Time for Liquidation, etc. | A-28 |
| 11.4 | Cancellation | A-28 |
| 11.5 | Liability | A-28 |
| | |
| Article XII | |
| | |
| AMENDMENTS; VOTING; POWER OF ATTORNEY | |
| | |
| 12.1 | Amendments By Consent | A-28 |
| 12.2 | Amendments Without Consent | A-29 |
| 12.3 | Consent to Amend Special Provisions | A-29 |
| 12.4 | Power of Attorney | A-29 |
| | |
| Article XIII | |
| | |
| MISCELLANEOUS | |
| | |
| 13.1 | Notices | A-31 |
| 13.2 | Counterparts | A-31 |
| 13.3 | Table of Contents and Headings | A-32 |
| 13.4 | Successors and Assigns | A-32 |
| 13.5 | Severability | A-32 |
| 13.6 | Further Actions | A-32 |
| 13.7 | Interpretation | A-32 |
| 13.8 | Non-Waiver | A-32 |
| 13.9 | Applicable Law | A-32 |
13.10 | Confidentiality | A-33 |
| | | | | | | | |
| 13.11 | Survival of Certain Provisions | A-35 |
| 13.12 | Waiver of Partition | A-35 |
| 13.13 | Entire Agreement | A-35 |
| 13.14 | Fund Counsel | A-36 |
| 13.15 | Compliance with Anti-Money Laundering Requirements | A-36 |
| 13.16 | ERISA Members | A-36 |
| 13.17 | Tax Cooperation | A-36 |
| 13.18 | Initial Member | A-37 |
NEW MOUNTAIN GUARDIAN III BDC, L.L.C.
THIS FOURTHFIFTH AMENDED AND RESTATED LIMITED LIABILITY COMPANY AGREEMENT of NEW MOUNTAIN GUARDIAN III BDC, L.L.C., a Delaware limited liability company (the “Fund”), is made and entered into as of June 28[___], 20232024, by and among the Persons listed in the books and records of the Fund as Members of the Fund. This Agreement amends and restates in its entirety the previous ThirdFourth Amended and Restated Limited Liability Company Agreement of the Fund, dated as of July 22June 28, 20212023 (the “ThirdFourth Agreement”). Capitalized terms used herein without definition have the meanings specified in Section 1.1.
R E C I T A L S:
WHEREAS, the Fund was formed under the Delaware Limited Liability Company Act (6 Del. C. §18-101, et seq.) (as amended from time to time, the “Delaware Act”) pursuant to a Certificate of Formation filed with the Secretary of State of the State of Delaware on May 22, 2019 and from its formation was governed by the Amended and Restated Limited Liability Company Agreement of the Fund, dated as of July 15, 2019 (the “Original Agreement”); and
WHEREAS, the Fund subsequently amended and restated the Original Agreement on January 15, 2021 as the Second Amended and Restated Limited Liability Company Agreement (the “Second Agreement”); and
WHEREAS, the Fund subsequently amended and restated the Second Agreement on July 22, 2021 as the Third Amended and Restated Limited Liability Company Agreement (the “Third Agreement”); and
WHEREAS, the Fund subsequently amended and restated the Third Agreement on June 28, 2023 as the Fourth Agreement; and
WHEREAS, the Members of the Fund wish to amend and restate the ThirdFourth Agreement in its entirety and enter into this Agreement.
NOW, THEREFORE, the parties hereto hereby agree to continue the Fund and hereby amend and restate the Third Agreement, which is replaced and superseded in its entirety by this Agreement, as follows:
ARTICLE I
GENERAL PROVISIONS
1.1 Definitions. As used herein the following terms have the meanings set forth below:
“Additional Closing” shall have the meaning set forth in Section 5.1.
“Additional Investor” shall have the meaning set forth in Section 5.1.
“Adverse Consequence” shall mean (a) a violation of a statute, rule, regulation or governmental administrative policy applicable to a Member of a U.S. federal or state or non-U.S. governmental authority that is reasonably likely to have a material adverse effect on a Portfolio
Company or any Affiliate thereof or on the Fund, the Adviser or any of their respective Affiliates or on any Member or any Affiliate of any such Member or (b) an occurrence that is reasonably likely to subject a Portfolio Company, the Fund, the Adviser any Member or any of their respective Affiliates to any material regulatory requirement or burdensome filing requirement to which it would not otherwise be subject, or that is reasonably likely to materially increase any such regulatory requirement beyond what it would otherwise have been.
“Administrator” shall mean New Mountain Finance Administration, L.L.C., a Delaware limited liability company, and any successor thereto.
“Administration Agreement” shall have the meaning set forth in Section 8.1.
“Adviser” shall mean New Mountain Finance Advisers BDC, L.L.C., a Delaware limited liability company, and any successor thereto.
“Adviser Expenses” shall mean the costs and expenses of the Adviser’s normal operating overhead, including salaries of the Adviser’s employees and Senior Advisors (excluding salary, benefits, directors’ fees, stock options and other compensation received by Senior Advisors for serving in Portfolio Company Roles) and other expenses incurred in maintaining the Adviser’s place of business, but not including other Organizational and Offering Expenses or Fund Expenses; provided that, for the avoidance of doubt, Adviser Expenses shall not include any fees paid to New Mountain or its Affiliates for administrative services pursuant to the final sentence of the first paragraph of Section 1.7; provided further that, the Adviser will undertake to reduce and/or waive its management fee, or otherwise reimburse expenses to the Fund, in the amount of Excess Organizational and Offering Expenses and Excess Specified Expenses pursuant to the last paragraph of Section 1.7.
“Advisers Act” shall mean the U.S. Investment Advisers Act of 1940, as amended from time to time.
“Advisory Committee” shall have the meaning set forth in Section 3.8(a).
“Affiliate” shall mean, with respect to any specified Person, (a) a Person that directly or indirectly, through one or more intermediaries, controls, is controlled by, or is under common control with, the Person specified, (b) a Person with respect to which such Person acts as a discretionary investment adviser and (c) any relative or spouse of such Person who has the same home as such Person; provided that Portfolio Companies shall be deemed not to be “Affiliates” of the Adviser or the Fund; and provided, further, that each of the Key Persons shall be deemed to be an “Affiliate” of the Adviser for so long as such Key Person is an employee of the Adviser or any of its Affiliates.
“Aggregate Committed Capital” shall mean the aggregate Capital Commitments (whether funded or unfunded) of all Common Unitholders.
“Agreement” shall mean this FourthFifth Amended and Restated Limited Liability Company Agreement, as amended, supplemented or restated from time to time.
“AIFM Directive” shall mean Directive 2011/61/EU of the European Parliament and of the European Council of 8 June 2011 on Alternative Investment Fund Managers and amending
Directives 2003/41/EC and 2009/65/EC and Regulations (EC) No 1060/2009 and (EU) No 1095/2010.
“Alternative Key Person Event” shall have the meaning set forth in Section 5.6.
“Board” or “Board of Directors” shall mean the Fund’s board of directors. Each director is hereby designated as a "manager" of the Fund within the meaning of Section 18-101(12) of the Delaware Act.
“Broken Deal Expenses” shall have the meaning set forth in the definition of “Fund Expenses.”
“Business Day” shall mean any day other than (a) Saturday and Sunday and (b) any other day on which banks located in New York City are required or authorized by law to remain closed.
“Capital Commitment” shall mean, with respect to any Common Unitholder, the amount of capital committed to purchase Common Units as set forth as such in such Common Unitholder’s accepted Subscription Agreement and reflected in the books and records of the Fund, as amended from time to time pursuant to this Agreement.
“Closing” shall mean the Initial Closing Date and any date as of which the Adviser shall admit one or more further Common Unitholders to the Fund pursuant to this Agreement and one or more Subscription Agreements.
“Closing Period” shall mean period starting with the Initial Closing Date and ending on October 15, 2021.
“Code” shall mean the Internal Revenue Code of 1986, as amended from time to time.
“Common Unitholder” shall mean any Person who holds Common Units and/or a Capital Commitment to purchase Common Units, each in its capacity as a member of the Fund.
“Common Units” shall mean common units of limited liability company interests in the Fund.
“Confidential Information” shall have the meaning set forth in Section 13.10(a).
“Covered Person” shall mean any person who has served as a director, officer or employee of the Fund, the Adviser, each Key Person and each of their respective Affiliates; each of the current and former shareholders, officers, directors, employees, partners, members, managers and Senior Advisors of any of the Adviser and each of its Affiliates and any other person who serves at the request of the Board or on behalf of the Fund as a shareholder, officer, director, employee, partner, member, manager or senior advisor of any other entity; each Person serving, or who has served, as a member of the Executive Advisory Council or the Advisory Committee (and, with respect to Claims or Damages arising out of or relating to service on the Advisory Committee only, the Member that such Person represents and each of such Member’s shareholders, officers, directors, employees, partners, members and managers).
“Defaulting Investor” shall have the meaning set forth in Section 5.5(b).
“Disabling Conduct” shall have the meaning set forth in Section 9.1.
“Drawdown Date” shall have the meaning set forth in Section 5.3(a).
“Drawdown Notice” shall have the meaning set forth in Section 5.3(a).
“Drawdown Purchase Price” shall have the meaning set forth in Section 5.2.
“Drawdown Purchases” shall mean the capital contributions made to the Fund to purchase Common Units pursuant to Section 5.2 from time to time by the Common Unitholders pursuant to a Drawdown Notice.
“Drawdown Unit Amount” shall have the meaning set forth in Section 5.2.
“ERISA” shall mean the U.S. Employee Retirement Income Security Act of 1974, as amended from time to time.
“Event of Dissolution” shall have the meaning set forth in Section 11.1.
“Excess Organizational and Offering Expenses” shall mean the amount of Organizational and Offering Expenses (other than Placement Fees) in excess of, at the end of the Closing Period, the lesser of: (i) $2 million or (ii) 0.50% of the Aggregate Committed Capital.
“Excess Specified Expenses” shall mean the amount of Specified Expenses payable by the Fund for any calendar year in excess of the Specified Expenses Cap (giving effect to the adjustment in the last sentence of the definition of Specified Expenses Cap in the calendar year in which the Closing Period ends).
“Exchange Act” shall mean the U.S. Securities Exchange Act of 1934, as amended from time to time, and the rules and regulations of the Securities and Exchange Commission promulgated thereunder.
“Executive Advisory Council” shall mean New Mountain’s executive advisory council with whom the Board and the Adviser may consult from time to time concerning general industry trends, related matters and specific investment diligence.
“Excluded Investor” shall have the meaning set forth in Section 5.4.
“FATCA” shall mean Sections 1471 through 1474 of the Code, any current or future regulations or official interpretations thereof and any agreements entered into pursuant to Section 1471(b)(1) of the Code, any intergovernmental agreements, treaties or conventions entered into in connection with the implementation of such Sections, and any laws, rules, guidance notes and practices adopted by a non-U.S. jurisdiction to effect any such intergovernmental agreement or any similar provisions of non-U.S. law (including, for the avoidance of doubt, any law that implements any such agreement or that implements the Organization for Economic Co-operation and Development’s Common Reporting Standard).
“Fiscal Year” shall mean the fiscal year of the Fund, as determined pursuant to Section 1.5.
“Follow-On Investment” shall mean an investment (other than a Follow-Up Investment) by the Fund in a Portfolio Company or a Person whose business is related or complementary to that of (and will be under common management with) a Portfolio Company in which the Adviser determines that it is appropriate or necessary for the Fund to invest for the purpose of preserving, protecting or enhancing the Fund’s prior investment in such Portfolio Company.
“Follow-Up Investment” shall mean any Portfolio Investment in which on or prior to the end of the Investment Period the Fund (or the Adviser or one of its Affiliates, on behalf of the Fund) or any acquisition vehicle thereof has entered into a letter of intent (which may or may not be binding), written agreement in principle, definitive agreement to invest or has otherwise committed in writing thereto and any Portfolio Investment that the Fund (or the Adviser or one of its Affiliates, on behalf of the Fund) has committed to make pursuant to the terms of Portfolio Investments held by the Fund prior to the end of the Investment Period.
“Fourth Agreement” shall have the meaning set forth in the preamble hereto.
“Fund” shall have the meaning set forth in the preamble hereto.
“Fund Counsel” shall have the meaning set forth in Section 13.14.
“Fund Expenses” shall mean all costs, expenses and liabilities that in the good faith judgment of the Adviser are incurred by or arise out of the operation and activities of the Fund, including, without limitation: (a) the management fee and incentive fees payable under the Investment Management Agreement and the Fund’s allocable portion of compensation, overhead (including office equipment and utilities) and other expenses incurred by the Administrator in performing its administrative obligations under the Administration Agreement; (b) out-of-pocket fees and expenses relating to consummated Portfolio Investments, proposed but unconsummated Portfolio Investments (“Broken Deal Expenses”), including (i) the sourcing, bidding, evaluating, purchasing, trading, settling, maintaining custody, holding, monitoring, acquisition and sale of thereof, (ii) origination fees, syndication fees, research costs, due diligence costs, bank service fees, (iii) fees and expenses related to the organization or maintenance of any intermediate entity used to acquire, hold or dispose of any Portfolio Investment or otherwise facilitating the Fund’s investment activities, (iv) travel, meal and lodging expenses incurred in connection with the preliminary evaluation of potential investment opportunities and (v) travel, meal, lodging and other ordinary course of business expenses of monitoring of Portfolio Investments; (c) an amount equal to 100% of all premiums for insurance protecting the Fund and any Covered Persons from liabilities to third persons in connection with Fund affairs to the extent such premiums cover liabilities with respect to matters that would otherwise be subject to indemnification by the Fund pursuant to the terms of this Agreement, the Investment Management Agreement or the Administration Agreement and for any fidelity bonds; (d) out-of-pocket legal, custodial, Portfolio Company and Fund investment-related public relations, and accounting expenses of third-party service providers, including fees, costs and expenses associated with the preparation, printing and distribution of the Fund’s financial statements, tax information and any Fund-Related Compliance Obligation Expenses (it being understood that, where such Fund-Related Compliance Obligation Expenses relate to the Fund and other clients of New Mountain, such costs and expenses shall mean the Fund’s allocable share thereof as determined in good faith by the Adviser), and out-of-pocket expenses related to data rooms, investor portals, board reporting portals or other websites and accounting systems; (e) interest on and fees and expenses arising out of all Fund Indebtedness, including, but not limited to, the arranging thereof and the costs and expenses of
any lenders, investment banks and other financing sources; (f) out-of-pocket auditing, accounting, banking, consulting and valuation expenses of third-party service providers (including accounting and technology, environmental, social and governance consultants); (g) out-of-pocket appraisal expenses of third-party service providers; (h) out-of-pocket fees, costs and expenses of any third-party administrators and deal finders, experts, advisers, consultants, engineers and other professionals and service providers; (i) expenses of the Advisory Committee (including the reasonable costs of legal counsel, accountants, financial advisors and/or such other advisors and consultants engaged by the Advisory Committee, if the Board agrees to permit such engagement); (j) costs and expenses that are classified as extraordinary expenses under generally accepted accounting principles; (k) subject to Section 6.3, taxes and other governmental charges, fees and duties payable by the Fund, and costs and expenses associated with third party tax advisors, tax return preparation or tax audits; (l) costs of any litigation and damages (including the costs of any indemnity or contribution right granted to any placement agent or third-party finder engaged by the Fund or its affiliates); (m) the costs and expenses associated with preparing, filing and delivering to Unitholders periodic and other reports and filings required under federal securities laws as a result of the Fund’s status as a business development company costs of any meeting of Members (including proxy statements and solicitation in connection therewith); (n) costs associated with any third-party examinations or audits (including other similar services) of the Fund or the Adviser that are attributable to the operation of the Fund or requested by Members; (o) costs of winding up and liquidating the Fund; (p) expenses incurred in connection with complying with provisions in side letter agreements entered into with Members; but not including Adviser Expenses; (q) the cost of third-party software developers and software and related expenses, including as related to risk, research and market data, operations (i.e. IVP, Bloomberg and WSO), accounting and the tracking and monitoring of investments (i.e., portfolio management software, such as iLevel and general ledger software, such as VPM, or other operational or accounting software); (r) expenses related to the engagement of and ongoing obligations of the Fund’s transfer agent, including any annual fees and fees related to maintaining Member records, among others; (s) expenses related to the engagement of any rating agency (i.e. Moodys, Fitch, S&P, Kroll, etc.) and any fees and expenses associated with the ongoing responsibilities related to maintaining any rating from such agency; (t) expenses of the Board (including independent director fees, the reasonable costs of legal counsel, accountants, financial advisors and/or such other advisors and consultants engaged by the Board, as well as travel and out-of-pocket expenses related to the attendance by directors at Board meetings); (u) expenses related to the valuation or appraisal of the Fund’s Portfolio Investments and the calculation of the Fund’s net asset value; (v) travel, out-of-pocket and meal expenses related to the attendance of any employee of the Adviser who acts as a board member or board observer (or similar function) and (w) the Organizational and Offering Expenses (subject to the Adviser’s obligation in Section 1.7 to waive and/or reduce its management fee, or otherwise reimburse expenses to the Fund, in the amount of Excess Organizational and Offering Expenses).
“Fund Indebtedness” shall mean any borrowings, guarantees, repurchase arrangements or other credit or leverage obligations by the Fund.
“Fund Information” shall have the meaning set forth in Section 13.10(b).
“Fund-Related Compliance Obligation Expenses” shall mean the costs and expenses of all legal and regulatory compliance obligations under U.S. federal (including the Investment Company Act), state, local, non-U.S. or other laws and regulations directly related to managing the Fund or the making, holding or disposing of Portfolio Investments by the Fund (whether such
compliance obligations are imposed on the Adviser, its Affiliates or the Fund), including, without limitation, the preparation and filing of (a) Form PF and Form ADV under the Advisers Act, (b) Form 13F, Form 13H, Section 16 filings, Schedule 13D filings, Schedule 13G filings and other beneficial ownership filings, in each case under the Exchange Act, (c) TIC Form SLT filings, (d) materials required under FATCA and FinCEN reporting requirements applicable to the Fund, (e) CFTC Form 4.13(a)(3), CPO-PQR, CTA PR and NFA Form PQR filings, (f) any fees and expenses associated with hiring and maintaining a local distribution agent or administrative agent in any non-U.S. jurisdictions and (g) any other forms, schedules or other filings with governmental and self-regulatory agencies directly related to the making, holding or disposing of Portfolio Investments by the Fund (including blue sky filings and registration statement filings, as applicable), and the costs and expenses of any administrator, custodian and/or depositary appointed by the Adviser and its affiliates in relation to the safeguarding, administering and/or holding (or similar) of Portfolio Investments and/or the performance of any functions of an administrator, custodian and/or depositary contemplated by the AIFM Directive or any national private placement regime in any jurisdiction and incurred in connection with the Adviser’s or any of its affiliates’ initial registration and compliance with ongoing registration (including annual, quarterly or similar fees), disclosure, reporting and other similar obligations or under the AIFM Directive or any national private placement regime in any jurisdiction (including, for the avoidance of doubt any reporting required in connection with Annex IV of the AIFM Directive).
“Independent Directors” shall have the meaning set forth in Section 2.2.
“Initial Closing Date” shall mean the date on which Capital Commitments are first accepted by the Fund.
“Initial Drawdown Date” shall mean the date of initial Drawdown Purchase from Common Unitholders.
“Investment Company Act” shall mean the U.S. Investment Company Act of 1940, as amended from time to time, and the rules and regulations of the Securities and Exchange Commission promulgated thereunder.
“Investment Management Agreement” shall have the meaning set forth in Section 7.1.
“Investment Objectives” shall have the meaning set forth in Section 4.1(a).
“Investment Period” shall mean the period commencing on the Initial Closing Date and ending on the earliest to occur of (a) the fourth anniversary of the Initial Closing Date and (b) the date of any early termination of the Investment Period pursuant to Section 5.6; provided however, that solely for purposes of Section 4.1(c), Investment Period shall mean the period commencing on the Initial Closing Date and ending on August 31, 2025.
“Key Person” shall have the meaning set forth in Section 5.6.
“Key Person Event” shall have the meaning set forth in Section 5.6.
“Key Person Suspension Period” shall have the meaning set forth in Section 5.6.
“Legal Requirements” shall have the meaning set forth in Section 13.10(a).
“Limited Exclusion Right” shall have the meaning set forth in Section 5.4.
“Management Company Related Investor” shall mean the Adviser, its Affiliates and their respective families and friends (including any investment vehicles wholly-owned by, or established for the benefit of, members of the Adviser’s investment team and their respective families and friends), collectively.
“Members” shall mean, collectively, the Common Unitholders, holders of any other class of Units or any other member of the Fund.
“Member Recipients” shall have the meaning set forth in Section 13.10(a).
“New Mountain” shall mean the Adviser and its Affiliates.
“Organizational and Offering Expenses” shall mean all legal and other expenses incurred in connection with the Fund’s formation and organization and the offering of the Common Units, including (other than any Placement Fees, which will be borne by the Adviser directly or pursuant to waivers of the management fee) all out-of-pocket legal, tax, accounting, printing, data room, consultation, administrative, travel, meal, accommodation and U.S. and non-U.S. filing fees and expenses of the Fund or the Adviser (including with respect to any registration or licensing of the Fund or the Adviser for marketing under any national private placement or similar regime outside of the United States including those in member states of the European Union).
“Original Agreement” shall have the meaning set forth in the preamble hereto.
“Per Unit NAV” shall have the meaning set forth in Section 5.2.
“Per Unit Price” shall have the meaning set forth in Section 5.2.
“Person” shall mean any individual or entity, including a corporation, partnership, association, limited liability company, limited liability partnership, joint-stock company, trust, unincorporated association, government or governmental agency or authority.
“Placement Fees” shall mean the fees and expenses and any interest on deferred fees charged by any placement agent designated by the Adviser or the Fund for the marketing and sale of interests in the Fund.
“Portfolio Company” shall mean an entity in which a Portfolio Investment is made by the Fund.
“Portfolio Company Roles” shall mean serving on boards of directors, serving in executive management roles or performing the functional equivalent of such roles.
“Portfolio Investments” shall mean debt or equity investments made by the Fund.
“Qualified Replacement” shall have the meaning set forth in Section 5.6.
“Remaining Capital Commitment” shall have the meaning set forth in Section 5.2.
“Required Involvement” shall have the meaning set forth in Section 5.6.
“Second Agreement” shall have the meaning set forth in the preamble hereto.
“Securities Act” shall mean the U.S. Securities Act of 1933, as amended from time to time, and the rules and regulations of the Securities and Exchange Commission promulgated thereunder.
“Senior Advisor” shall mean any employee or non-employee senior advisor of the Adviser or its Affiliates, in each case only for so long as such Person is employed or engaged by the Adviser or its Affiliates.
“Similar Law” shall mean any U.S. or non-U.S. federal, state, local, or other law or regulation that are similar to the fiduciary responsibility or prohibited transaction provisions contained in Title I of ERISA or Section 4975 of the Code.
“Specified Expenses” means all Fund Expenses incurred in the operation of the Fund with the exception of: (i) the management fee, (ii) any incentive fees, (iii) Organizational and Offering Expenses, (iv) placement fees, (v) interest on and fees and expenses arising out of all Fund indebtedness and other financing, (vi) costs of any litigation and damages (including the costs of any indemnity or contribution right granted to any placement agent or third-party finder engaged by the Fund or its affiliates) and (vii) for the avoidance of doubt, if applicable, any investor level withholding or other taxes.
“Specified Expenses Cap” shall mean an amount of Specified Expenses for any calendar year equal to (prorated for partial years and portions of years for which each applicable prong of the cap applies): (1) during the Closing Period, 0.40% of the greater of (A) $750 million and (B) actual Aggregate Committed Capital as of the end of such calendar year, (2) at the end of the Closing Period until the end of the Investment Period, 0.40% of aggregate Capital Commitments and (3) after the end of the Investment Period, 0.40% of NAV. Further, if the actual Aggregate Committed Capital of the Fund at the end of the Closing Period is less than $750 million, the prong of the Specified Expenses Cap in clause (1) above will be retroactively adjusted to equal 0.40% of Aggregate Committed Capital at the end of the Closing Period.
“Sponsor Commitment” shall have the meaning set forth in Section 5.2.
“Subscription Agreements” shall mean the Subscription Agreements entered into by the Common Unitholders in connection with their purchases of Common Units of the Fund.
“Successor Fund” shall mean a closed-ended commingled investment vehicle organized by the Adviser or its Affiliates with investment criteria (including a return profile, security focus and leverage terms), objectives and focus substantially similar to those of the Fund. Successor Funds shall not include: (i) existing funds, accounts or portfolios of investments owned, sponsored or managed by the Adviser or its Affiliates, (ii) existing business development companies and Affiliates thereof, (iii) new or existing managed accounts or funds of one (including managed accounts or funds of one that are also BDCs), or (iv) new funds or accounts through which the Adviser or its Affiliates may make investments that are prohibited under Section 4.1(a).
“Term” shall have the meaning set forth in Section 1.4.
“Third Agreement” shall have the meaning set forth in the preamble hereto.
“Transfer” shall have the meaning set forth in Section 10.1.
“Units” shall mean Common Units and any other class of units of limited liability company interests.
1.2 Name and Office.
(a) Name. The name of the Fund is New Mountain Guardian III BDC, L.L.C.
(b) Office. The Fund shall have its principal place of business at c/o New Mountain Finance Advisers BDC, L.L.C., 1633 Broadway, 48th Floor, New York, New York 10019, or such other place as the Fund may determine from time to time. The registered office of the Fund in the State of Delaware is located at c/o The Corporation Trust Company, 1209 Orange Street, New Castle County, Wilmington, Delaware 19801, and the registered agent for service of process on the Fund at such address is The Corporation Trust Company. At any time, the Fund may designate another registered agent and/or registered office.
1.3 Purposes; Powers. The Fund may engage in any lawful act or activity for which limited liability companies may be formed under the laws of the State of Delaware and shall have all the powers available to it as a limited liability company formed under the laws of the State of Delaware.
1.4 Term. The term of the Fund is six years from when Capital Commitments are first made, subject to, unless the Fund is sooner dissolved, (i) a one-year extension as determined by the Adviser in its sole discretion and (ii) an additional one-year extension as determined by the Board (the six year period and any successive extensions, the “Term”). The Fund will be dissolved and its affairs wound up in an orderly manner (i) upon the expiration of its Term (as such Term may be extended pursuant to the above) or (ii) at any time upon a decision of the Board, subject to any necessary Unitholder approvals and applicable requirements of the Investment Company Act. Notwithstanding the dissolution of the Fund, the Fund shall continue in existence as a separate legal entity until cancellation of the Certificate of Formation of the Fund in accordance with Section 11.4. Prior to the end of the Term, the Fund may give a Common Unitholder the opportunity to elect (with no obligation) to exchange their Common Units for interests in another investment vehicle managed by the Adviser or its Affiliates. Any such exchange would be required to be structured in a manner so as not cause dilution to Common Unitholders who do not elect to exchange their Common Units. The Fund will give Common Unitholders sufficient information and a reasonable amount of time to make an informed decision about any potential exchange option. There is no requirement for the Fund to provide such opportunity to exchange Common Units. Any Common Units so exchanged shall, upon consummation of such exchange, be cancelled. The Fund will not list its securities on a public exchange.
1.5 Fiscal Year. The Fiscal Year of the Fund shall end on the 31st day of December in each year. The taxable year of the Fund shall be the calendar year or such other taxable year as is required under the Code.
1.6 Admission of New Members; Commitments. A Person acquiring Common Units will each enter into a Subscription Agreement pursuant to which such Person will agree to purchase Common Units for an aggregate purchase price equal to its aggregate Capital Commitment, subject to the Limited Exclusion Right. Each such Person shall be admitted as a member of the Fund at the time that such Subscription Agreement or a counterpart thereof is executed by or on behalf of such Person and accepted by the Fund.
1.7 Expenses. All Fund Expenses shall be paid by the Fund. To the extent that the Adviser or any of its Affiliates pays any Fund Expenses on behalf of the Fund, the Fund shall reimburse the Adviser or such Affiliate, as the case may be, upon request. All Adviser Expenses shall be paid by the Adviser or its Affiliates. The Adviser shall allocate any expenses that benefit the Fund and other New Mountain funds or co-investors among the Fund and the applicable Persons in a manner that the Adviser determines is fair and equitable. The Adviser shall endeavor to cause each potential co-investor that is considering an investment alongside the Fund prior to the signing of the Fund’s Portfolio Investment to bear its proportionate share of Broken Deal Expenses related to such potential Portfolio Investment, but to the extent not reimbursed by co-investors or other parties that may have invested in an unconsummated Portfolio Investment had it been consummated, Broken Deal Expenses may be borne entirely by the Fund and no share of such expense shall be required to be allocated to any such co-investors or other party; provided that no share of any break-up fees shall be allocated to any co-investor that is not bearing Broken Deal Expenses. In addition, Broken Deal Expenses may include all or a portion of fees and expenses related to proposed but unconsummated Portfolio Investments that have also been considered for investment (either alone or in conjunction with the Fund) by other New Mountain vehicles or accounts and not ultimately consummated by such vehicles or accounts. There may be circumstances when the Adviser has considered a potential investment in a portfolio company on behalf of the Fund, has determined not to make such investment and an investment is eventually made in such portfolio company by other investment vehicles or accounts sponsored by New Mountain. In these circumstances, such vehicles or accounts may benefit from research by the Adviser’s investment team and/or from costs borne by the Fund related to this research or otherwise occurred in pursuing the potential portfolio investment, but may not be required to reimburse the Fund for expenses incurred in connection with such investment. Travel and related expenses described herein include, without limitation, airfare not to exceed first class and/or business class rates, lodging, ground transportation, travel and meals. Travel and related expenses in connection with a trip taken by employees of the Adviser for purposes of multiple matters will be allocated by the Adviser in a manner that the Adviser determines is fair and equitable. The Adviser may cause the Fund’s Portfolio Companies to enter into agreements regarding group procurement, benefits management, insurance policies (which will from time to time be pooled across Portfolio Companies and discounted due to scale) and other operational, administrative or management related matters from a third party or a New Mountain Affiliate, and shall notify the Board of any such agreements no later than the next regularly scheduled meeting thereof. Fund Expenses, including certain consultant expenses, may be charged directly to the Fund or may be borne by both the Adviser and one or more Portfolio Companies. The Administrator will provide administrative services for the Fund (that would otherwise be performed by third parties), and will be entitled to the reimbursement of the fully allocated costs of the Administrator and its Affiliates of providing such services, including the costs of employee compensation and related taxes, health insurance and other benefits, and such employees’ allocable portion of overhead; provided that the amount paid under the Administration Agreement shall be reported in the Fund’s annual reports.
The Adviser shall enter into an expense limitation and reimbursement agreement whereby the Adviser agrees to reduce and/or waive the management fee it would otherwise be entitled to, or otherwise reimburse expenses to the Fund, in the amount of Excess Organizational and Offering Expenses and Excess Specified Expenses.
1.8 Size of the Fund. The Fund intends that total Capital Commitments (excluding the Capital Commitments of the Adviser or its Affiliates and any Common Unitholder who is a member of the Executive Advisory Council) shall be approximately $750 million.
1.9 Status of the Fund. The Fund intends to make an election to be classified as a corporation for U.S. federal income tax purposes (a “Corporation”) and to be regulated as a business development
company and intends to elect to be treated and is authorized to take any such action as it determines necessary to qualify annually (including investing in a Portfolio Company through a Corporation), as a regulated investment company within the meaning of Section 851 of the Code.
ARTICLE II
BOARD OF DIRECTORS
2.1 Management. The business and affairs of the Fund shall be managed by or under the direction of the Board of Directors. The Board of Directors may exercise all such authority and powers of the Fund and do all such lawful acts and things as are not by statute or this Agreement directed or required to be exercised or done solely by the Members. Subject to the Investment Company Act and applicable law, the Board may delegate its rights and powers to third parties, including the Adviser, as it may determine.
Notwithstanding any other provision of this Agreement, subject to obtaining any required approvals by the Board of Directors, the Fund, and any duly authorized officer on behalf of the Fund, may execute, deliver and perform the Administration Agreement, the Investment Management Agreement, the Subscription Agreements and any side letters or similar agreements referred to in Section 13.13, other documents necessary for the formation of the Fund, any amendments to such agreements and all agreements contemplated thereby and related thereto, all without any further act, approval or vote of any Member or other Person.
2.2 Number of Directors and Manner of Acting. The number of directors on the Board shall be fixed from time to time exclusively by the Board of Directors pursuant to a resolution adopted by a majority of the Whole Board; provided, however, that the number of directors on the Board shall not be less than three (3) nor more than fifteen (15). The term “Whole Board” at any time shall mean the total number of authorized directors fixed at the time whether or not there exist any vacancies in previously-authorized directorships. A majority of the Whole Board shall constitute a quorum for the transaction of business at any meeting of the Board of Directors, and, except as otherwise expressly required by law or by this Agreement, the act of a majority of the directors present at any meeting at which a quorum is present shall be the act of the Board of Directors. A majority of the Directors will at all times consist of Directors who are not “interested persons” (as defined in Section 2(a)(19) of the Investment Company Act) (the “Independent Directors”).
2.3 Newly Created Directorships and Vacancies. Subject to the applicable requirements of the Investment Company Act, including Section 16(b) thereunder, newly created directorships resulting from any increase in the authorized number of directors or any vacancies on the Board of Directors resulting from death, resignation, disqualification, removal from office or any other cause shall, unless otherwise required by law or provided by resolution of the Board of Directors, be filled only by majority vote of the directors then in office, even if less than a quorum is then in office, or by the sole remaining director, and shall not be filled by Members. Directors so chosen to fill a newly created directorship or other vacancies shall serve until such director’s successor has been duly elected and qualified or until his or her earlier death, resignation or removal as provided in this Agreement.
2.4 Removal of Directors. Any director or the entire Board of Directors may be removed from office at any time, at a meeting called for that purpose, but only for cause and only by the affirmative vote of the holders of at least 66 2/3% of the voting power of the issued and outstanding Units of the Fund entitled to vote thereon, voting together as a single class.
2.5 Meetings of the Board.
(a) Place of Meetings. Meetings of the Board of Directors shall be held at such place or places, within or without the State of Delaware, as the Board of Directors may from time to time determine or as shall be specified in the notice of any such meeting, including by telephone, videoconference or similar form of communication.
(b) Regular Meetings. Regular meetings of the Board of Directors shall be held at such time and place as the Board of Directors may fix. If any day fixed for a regular meeting shall be a legal holiday at the place where the meeting is to be held, then the meeting which would otherwise be held on that day shall be held at the same hour on the next succeeding business day.
(c) Special Meetings. Special meetings of the Board of Directors may be called by the Chair of the Board of Directors, if one shall have been elected, or by a majority of the Whole Board or by the Chief Executive Officer.
2.6 Committees. The Board of Directors may designate one or more committees, including an executive committee, each committee to consist of one or more of the directors of the Fund. The Board of Directors may designate one or more directors as alternate members of any committee, who may replace any absent or disqualified member at any meeting of the committee. Except to the extent restricted by statute or this Agreement, each such committee, to the extent provided in the resolution creating it, shall have and may exercise all the powers and authority of the Board of Directors (including, without limitation, the right to delegate authority to one or more subcommittees thereof). Each such committee shall serve at the pleasure of the Board of Directors and have such name as may be determined from time to time by resolution adopted by the Board of Directors.
2.7 Officers. The officers of the Fund shall be elected by the Board of Directors and shall include the Chief Executive Officer, the Chief Financial Officer, the Chief Compliance Officer and the Corporate Secretary. The Fund may also have, at the discretion of the Board of Directors, such other officers as are desired, including one or more Vice Presidents, Treasurer, one or more Assistant Treasurers, Controller, one or more Assistant Corporate Secretaries, and such other officers as may be necessary or desirable for the business of the Fund. In the event there are two or more Vice Presidents, then one or more may be designated as Executive Vice President, Senior Vice President, or other similar or dissimilar title. At the time of the election of officers, the directors may by resolution determine the order of their rank. Any number of offices may be held by the same person, and no officer need be a director. In its discretion, the Board of Directors may choose not to fill any office for any period as it may deem advisable.
2.8 Executive Advisory Council.
(a) To the extent the Board or the Adviser deem necessary or advisable in their discretion, the Board or the Adviser may consult from time to time with members of New Mountain’s executive advisory council (the “Executive Advisory Council”) on various matters concerning general industry trends and related matters, such as investments and broad strategy as well as specific investment diligence. Neither the Executive Advisory Council, nor any member thereof, will control or have any authority to bind the Fund, and as an advisory body the Executive Advisory Council shall not be construed as a board of directors or similar body with management, decision-making, investment or fiduciary authority or responsibility.
(b) In addition to project-related consulting fees paid by the Fund to the Executive Advisory Council, members of the Executive Advisory Council may be reimbursed by the Fund for their reasonable and documented out-of-pocket expenses in connection with the performance of project-related responsibilities as members of the Executive Advisory Council. For the avoidance of doubt, the Members acknowledge that members of the Executive Advisory Council may receive compensation from the Adviser and its Affiliates.
(c) The Members acknowledge that, to the fullest extent permitted by law, notwithstanding any duty otherwise existing at law or in equity, (i) members of the Executive Advisory Council will not be acting in a fiduciary capacity with respect to the Board, the Adviser, the Fund or any Member, (ii) members of the Executive Advisory Council have substantial responsibilities outside of their Executive Advisory Council activities and are not obligated to devote any fixed portion of their time to the activities of the Fund, (iii) none of the members of the Executive Advisory Council or their Affiliates shall be prohibited from engaging in activities which compete or conflict with those of the Fund and (iv) and the doctrine of corporate opportunity, or any analogous doctrine, shall not apply to any such member.
ARTICLE III
THE MEMBERS
3.1 No Participation in Management, etc. Except as expressly provided in this Agreement, no Member shall have the right or power to participate in the management or control of the Fund’s investment or other activities, transact any business in the Fund’s name or have the power to sign documents for or otherwise bind the Fund.
3.2 Limitation of Liability. Except as may otherwise be provided by the Delaware Act or as expressly provided for herein, the liability of each Member is limited to its Capital Commitment, and no Member shall be obligated to make a Capital Contribution at any time exceeding its then Remaining Capital Commitment. Except as otherwise expressly provided by the Delaware Act, the debts, obligations and liabilities of the Fund, whether arising in contract, tort or otherwise, shall be the debts, obligations and liabilities solely of the Fund, and a Member shall not be obligated personally for any such debt, obligation or liability of the Fund solely by reason of being a Member.
3.3 No Priority. No Common Unitholder shall have priority over any other Member as to the return of the amount of the value of its Common Units.
3.4 Meetings of Members. All meetings of the Members for any purpose shall be at any such place as shall be designated from time to time by the Board and stated in the notice of meeting or in a duly executed waiver of notice thereof. Meetings of Members may be called by the Board, the Chair of the Board, the Chief Executive Officer or holders of a majority of the Units. The Board of Directors may postpone, adjourn, reschedule or cancel any meeting of Members previously scheduled by the Board of Directors, the Chair of the Board or the Chief Executive Officer. For each meeting, only business specified in the Fund’s notice of meeting (or any supplement thereto) may be conducted at such meeting.
3.5 Quorum. Unless otherwise required by law, Members holding a majority of the Units entitled to vote thereat, present in person or represented by proxy, shall constitute a quorum for the transaction of business at all meetings; provided that where a separate vote of Common Units and any other class of Units is required, the holders of a majority of all issued and outstanding Common Units and such other class of Units, as applicable, present in person or represented by proxy, shall constitute a
quorum entitled to take action with respect to such matter. Abstentions will be treated as Units that are present and entitled to vote for purposes of determining the number present and entitled to vote with respect to any particular proposal, but will not be counted as a vote in favor of such proposal.
If such quorum shall not be present or represented by proxy at any meeting, then either the Chair or Members entitled to vote thereat (present in person or represented by proxy) shall have the power to adjourn a vote from time to time, without notice other than announcement at the meeting, until a quorum shall be present or represented by proxy. At such adjourned meeting at which a quorum shall be present or represented by proxy, any business may be transacted which might have been transacted at the meeting as originally called. If the adjournment is for more than thirty (30) days, or, if after adjournment a new record date is set, then a notice of the adjourned meeting shall be given to each Member entitled to vote at the meeting.
3.6 Member Voting and Consents. Whenever action is required by applicable law or this Agreement to be taken by a specified percentage in interest of the Members (or any class or group of Members), such action shall be deemed to be valid if taken upon the written vote or written consent of those Members (or those Members included in such class or group) whose Units represent the specified percentage of the aggregate outstanding Units of all Members (or all Members included in such class or group) at the time. Each Member shall be entitled to one vote for each Unit held on all matters submitted to a vote of the Members. For these purposes, a “majority-in-interest” shall mean a percentage in interest in excess of 50%.
3.7 Bankruptcy, Dissolution or Withdrawal of a Member. The bankruptcy, dissolution or resignation of a Member shall not in and of itself dissolve or terminate the Fund. Upon the death, incompetence, bankruptcy, insolvency, liquidation or dissolution of a Member, the rights and obligations of such Member under this Agreement, to the maximum extent permitted by law, shall inure to the benefit of, and shall be binding upon, such Member’s successor(s), estate or legal representative. No Member shall resign from the Fund prior to the dissolution of the Fund except pursuant to Section 10.3.
3.8 Advisory Committee.
(a) Appointment of Members, etc. The Adviser will establish an investor advisory committee (the “Advisory Committee”), which, by no later than sixty (60) calendar days after the end of the Closing Period, except as a result of vacancy due to death, resignation or removal, will consist of at least three (3) members and no more than five (5) members selected by the Adviser from among the Common Unitholders; provided that prior to the end of the Closing Period the Advisory Committee may consist of fewer than three voting members. Each Person appointed to the Advisory Committee shall serve until such Person’s death, resignation or removal pursuant to this Section 3.8(a) or at the request of the Member that such Person represents. Any member of the Advisory Committee may resign by giving the Adviser thirty (30) calendar days’ prior written notice. Any member of the Advisory Committee shall be deemed removed, in the sole discretion of the Adviser (except pursuant to clause (iv) of this sentence), if the Common Unitholder(s) from which the Adviser that appointed such member (i) becomes a Defaulting Investor, (ii) assigns more than 50% of its Common Units in the Fund to a Person that is not an Affiliate of such Member, (iii) is determined pursuant to Section 10.3 to be a Member whose continued participation in the Fund would have an Adverse Consequence or otherwise be reasonably likely to result in a significant delay, extraordinary expense or material adverse effect on the Adviser, the Fund, any Portfolio Company or any of their respective Affiliates or (iv) is notified that such member has been removed upon the recommendation of the Adviser with the consent of a majority of the other members of the Advisory Committee. Upon the removal of a member of the Advisory Committee pursuant to clauses
(i), (ii) or (iii) of the preceding sentence, the Adviser may appoint a replacement member, and upon the death or resignation of a member of the Advisory Committee or the removal of such member pursuant to clause (iv) of the preceding sentence or the request of the Common Unitholder(s) from which the Adviser that appointed such member, the Adviser may appoint a replacement for such member from such Common Unitholder.
(b) Scope of Authority. The Advisory Committee shall be authorized to, as required and subject to Regulation FD promulgated by the U.S. Securities and Exchange Commission, provide such advice and counsel as is requested by the Adviser or the Board in connection with actual and potential conflicts of interest, valuation matters and other matters relating to the Fund. The Advisory Committee shall not constitute a committee of the Fund and shall take no part in the control or management of the Fund, nor shall it have any power or authority to act for or on behalf of the Fund, and all investment decisions, as well as all responsibility for the management of the Fund, shall rest with the Board. Any actions taken by the Advisory Committee shall be advisory only, and none of the Board, the Adviser or any of its Affiliates shall be required or otherwise bound to act in accordance with any decision, action or comment of the Advisory Committee or any of its members.
(c) Other Activities of the Members. The Members acknowledge that, to the extent permitted by applicable law, notwithstanding any duty otherwise existing at law or in equity, the members of the Advisory Committee and the Common Unitholders from which the Adviser appointed such members (i) will not be obligated to act in a fiduciary capacity with respect to, and shall not owe any duty (fiduciary or otherwise) to, the Fund or any Member in respect of the activities of the Advisory Committee, (ii) have substantial responsibilities in addition to their Advisory Committee activities and are not obligated to devote any fixed portion of their time to the activities of the Advisory Committee and (iii) will not be prohibited from engaging in activities that compete or conflict with those of the Fund, nor shall any such restrictions apply to any of their respective Affiliates and the doctrine of corporate opportunity, or any analogous doctrine, shall not apply to such Persons.
(d) Meetings. Meetings of the Advisory Committee may be called by the Adviser in its sole discretion. In addition, a special meeting of the Advisory Committee may be called by a majority of the voting members of the Advisory Committee at any time. Except as expressly provided in this Section 3.8, the Advisory Committee shall conduct its business in such manner and by such procedures as a majority of its members deems appropriate.
(e) Fees and Expenses, etc. The members of the Advisory Committee shall serve without compensation, but shall be reimbursed by the Fund for all reasonable and documented out-of-pocket expenses incurred in attending meetings of the Advisory Committee. The members of the Advisory Committee (and, with respect to claims or damages arising out of or relating to service on the Advisory Committee only, the Common Unitholder(s) from which the Adviser appointed such member and each of such Common Unitholder(s)’ shareholders, officers, directors, employees, partners, members and managers) shall be indemnified by the Fund as provided in Article IX and entitled to the benefit of the exculpation provisions set forth herein.
ARTICLE IV
INVESTMENTS; INDEBTEDNESS
4.1 Investments in Portfolio Companies.
(a) Investment Objectives. The Fund’s investment objective is to generate current income and capital appreciation primarily by making or originating debt investments in Portfolio Companies (the “Investment Objectives”). The form of the Fund’s investments may include first lien, second lien or subordinated debt, or, to a lesser extent, preferred equity or common equity. The Fund will not invest in real property or hold equity in a U.S. real property holding company. After the Fund’s initial ramp period, the Fund’s target Portfolio Investment size in one Portfolio Company is expected to be 2.0% to 4.0% of total assets at the time of investment and the maximum Portfolio Investment size in one Portfolio Company is expected to be 6.0% of total assets at the time of investment.
(b) Investment Period. During the Investment Period, subject to Section 4.1(c) and Section 5.6, the Fund may make Portfolio Investments as determined by the Adviser, subject to the oversight of the Board. Following the termination of the Investment Period (and during any Key Person Suspension Period), no Portfolio Investments will be made by the Fund (and no Drawdown Purchases shall be required therefor) other than, (i) Follow-Up Investments and (ii) Follow-On Investments that are not Follow-Up Investments in an aggregate amount (net of amounts returned) of up to 15% of the aggregate Capital Commitments. For the avoidance of doubt, Drawdown Purchases may be required, in the Adviser’s discretion, following the termination of the Investment Period to repay Fund Indebtedness and fund delayed draw term and/or revolver loans that were entered into during the Investment Period; provided that no such Drawdown Purchase shall be required to repay Fund Indebtedness incurred following the termination of the Investment Period to make a Portfolio Investment other than a Follow-Up Investment or Follow-On Investment for which the Drawdown Purchases could have been required in accordance with this Section 4.1(b); provided, further, that no Common Unitholder shall be required to fund a Drawdown Purchase in excess of its Remaining Capital Commitment.
(c) Reinvestment. Subject to the requirements in the Code and the terms of any borrowings or other financings or similar obligations, proceeds realized by the Fund from the sale or repayment of any Portfolio Investment (as opposed to investment income) during the Investment Period, may be retained and be used by the Fund for purposes of making Portfolio Investments or paying Fund Expenses. Any amounts so reinvested will not reduce a Common Unitholder’s Remaining Capital Commitment.
4.2 Fund Indebtedness; Borrowings. The Fund may, either directly or through one or more subsidiaries, incur Fund Indebtedness for cash management and administrative purposes (which includes, but is not limited to, refinancing Fund Indebtedness or incurring new Fund Indebtedness following the termination of the Investment Period for Portfolio Investments made pursuant to Section 4.1(c) or for the sole purpose of facilitating the dissolution, winding up and liquidation of the Fund), including to pay Fund Expenses and obtain leverage for purposes of making Portfolio Investments. To facilitate such Fund Indebtedness, the Fund may, among other things, enter into one or more credit facilities, including subscription facilities, with service providers to the Fund or third-party credit institutions or other lenders. In connection with potential Fund Indebtedness, the Fund’s lenders may require the Fund to pledge assets or Capital Commitments (and the ability to enforce the payment thereof). The Fund will repay any borrowings under a subscription facility on or prior to the six-month anniversary of the borrowing. The Fund shall not incur leverage if, as a result of such incurrence, its aggregate Fund Indebtedness with direct recourse to the Fund or the Fund’s asset (excluding, for the avoidance of doubt, borrowings under
any subscription line secured by unfunded Capital Commitments) would exceed 50% of its assets (valued at cost). For the avoidance of doubt, for purposes of determining the leverage limit under this Section 4.2, (A) Fund Indebtedness shall exclude (i) indebtedness incurred by specific Portfolio Companies or secured by the assets thereof or guarantees made by specific Portfolio Companies and (ii) indebtedness between the Fund and any subsidiary of the Fund and (B) Fund assets shall include aggregate Remaining Capital Commitments. Furthermore, the Fund will not incur leverage in excess of the amounts permitted by the Investment Company Act.
In furtherance of the foregoing, but notwithstanding any other provision of this Agreement, in connection with any Fund Indebtedness, to the fullest extent permitted by law, the Fund, and the Board or the Adviser on behalf of the Fund, are hereby authorized to pledge, hypothecate, mortgage, assign, transfer or grant security interests in or other liens on (i) any assets of the Fund, (ii) the Members’ Subscription Agreements and the Members’ obligations to make capital contributions thereunder and hereunder subject to the terms hereof, and (iii) any other assets, rights or remedies of the Fund hereunder or under the Subscription Agreements, including without limitation, the right to issue Drawdowns and to exercise remedies upon a default by a Member in the payment of its capital contributions and the right to receive capital contributions and other payments. In furtherance of the foregoing, but notwithstanding any other provision in this Agreement, (i) the Fund may borrow funds, incur indebtedness and enter into guarantees together with one or more Persons on a joint and several basis or on any other basis that the Adviser, in its sole discretion, determines is fair and reasonable to the Fund, and (ii) in connection with any borrowing, indebtedness or guarantee by the Fund, all capital contributions shall be payable to the account designated by the Adviser or any lender or other credit party of the Fund. All rights granted to a lender pursuant to this Section 4.2 shall apply to its agents and its successors and assigns.
ARTICLE V
CLOSINGS, CAPITAL COMMITMENTS AND DRAWDOWNS
5.1 Closings. The admission of Members will take place on such date as determined by the Adviser (each such date, a “Closing Date,” and the date upon which the first admission of Members occurs being referred to herein as the “Initial Closing Date”). Such admissions will occur, from time to time in the Adviser’s sole discretion, during a period starting with the Initial Closing Date and continuing through the Closing Period. As a result, the Fund may enter into Subscription Agreements with Common Unitholders during the Closing Period (such closings after the Initial Closing Date, “Additional Closings”) but after the Initial Drawdown Date and any Common Unitholder whose subscription has been accepted at an Additional Closing is referred to as an “Additional Investor.” Any such Person shall be admitted on a Closing Date as a Member at the time that a Subscription Agreement or a counterpart thereof is executed by or on behalf of such Person and accepted by the Fund.
5.2 Capital Commitments. The minimum Capital Commitment for each Common Unitholder is $5 million. The Fund reserves the right to accept Capital Commitments of a lesser amount. Except as otherwise provided herein, each Member shall make Drawdown Purchases in an aggregate amount not to exceed its Capital Commitment, as set forth in such Common Unitholder’s Subscription Agreement. Each Common Unitholder agrees to purchase Common Units for an aggregate purchase price equal to its Capital Commitment, payable at such times and in such amounts as required by the Fund, under the terms and subject to the conditions set forth herein. On each Drawdown Date (as defined below), each Common Unitholder agrees to purchase from the Fund, and the Fund agrees to issue to the Common Unitholder, a number of Common Units equal to the Drawdown Unit Amount (as defined below) at an aggregate price equal to the Drawdown Purchase Price (as defined below); provided, however, that in no circumstance
will a Common Unitholder be required to purchase Units for an amount in excess of its Remaining Capital Commitment (as defined below). Such Capital Commitment shall constitute a binding commitment to purchase Common Units no earlier than the Fund’s election to be treated as a business development company pursuant to Section 54(a) of the Investment Company Act. An affiliate of the Adviser (together with members of New Mountain’s senior management team) will make Capital Commitments of at least 5% of total Capital Commitments (the “Sponsor Commitment”).
“Drawdown Purchase Price” shall mean, for each Drawdown Date, an amount in U.S. dollars determined by multiplying (i) the aggregate amount of Capital Commitments being drawn down by the Fund from all Common Unitholders on that Drawdown Date, by (ii) a fraction, the numerator of which is the Remaining Capital Commitment of the Common Unitholder and the denominator of which is the aggregate Remaining Capital Commitments of all Common Unitholders that are not Defaulting Investors or Excluded Investors (as defined below).
“Drawdown Unit Amount” shall mean, for each Drawdown Date, a number of Common Units determined by dividing (i) the Drawdown Purchase Price for that Drawdown Date by (ii) the applicable Per Unit Price (as defined below), subject to adjustment in accordance with the procedures set forth in Section 5.3(c), with the resulting quotient adjusted to the nearest whole number to avoid the issuance of fractional shares.
“Per Unit NAV” shall mean, for any Drawdown Date or Catch-Up Date (as defined below) or for Section 10.3, net asset value per Unit as of the end of the most recent calendar quarter, determined in accordance with the procedures set forth in Section 5.3(c) in a manner consistent with the limitations of the Investment Company Act as of the last day of the Fund’s calendar quarter immediately preceding such date.
“Per Unit Price” shall mean, (1) for the Initial Drawdown Date and any future Drawdown Dates or Catch-Up Dates (as defined below) where the then-current Per Unit NAV is greater than or equal to $9.70, $10.00, and (2) for any future Drawdown Dates or Catch-Up Dates where the then-current Per Unit NAV is less than $9.70, the greater of (A) Per Unit NAV and (B) $9.50; provided that the Per Unit Price shall be subject to the limitations of Section 23 under the Investment Company Act (which generally prohibits the Fund from issuing Units at a price below the then-current net asset value of the Units as determined within 48 hours, excluding Sundays and holidays, of such issuance, (taking into account any investment valuation adjustments from the latest quarterly valuation date in accordance with the Fund’s valuation policy) subject to certain exceptions). By executing a Subscription Agreement and agreeing to become a Member, each Common Unitholder agrees that it is providing its consent, in accordance with Section 23(b) of the Investment Company Act, for the Fund to issue Units at the offering prices described above even if such offering price is below the then-current Per Unit NAV.
“Remaining Capital Commitment” shall mean, with respect to a Common Unitholder, the amount of such Common Unitholder’s Capital Commitment as of any date reduced by the aggregate amount of contributions made by that Common Unitholder at all previous Drawdown Dates and any Catch-Up Dates.
5.3 Drawdowns. During the Investment Period, the Adviser may issue capital calls, and Common Unitholders will be required to make Drawdown Purchases, for any permitted Fund purpose in the manner set forth below:
(a) Timing of Drawdown Notices; Use of Drawdowns. The Adviser shall provide each Common Unitholder with a notice of each drawdown of Capital Commitments (a “Drawdown Notice”) at least ten (10) Business Days prior to the date on which such Drawdown Purchase is due and payable (the “Drawdown Date”). The delivery of a Drawdown Notice to the Common Unitholder shall be the sole and exclusive condition to the Common Unitholder’s obligation to pay the Drawdown Purchase Price identified in each Drawdown Notice.
(b) Contents of Drawdown Notices. Each Drawdown Notice should set forth (i) the Drawdown Date, (ii) the aggregate number of Common Units to be sold to all Common Unitholders on the Drawdown Date and the aggregate purchase price for such Common Units, (iii) the applicable Drawdown Unit Amount, Drawdown Purchase Price and Per Unit Price and (iv) the account to which the Drawdown Purchase Price should be wired.
(c) Calculation of Each Member’s Share of a Drawdown. Notwithstanding Section 5.2, on one or more dates to be determined by the Fund that occur on or following an Additional Closing but no later than the next succeeding Drawdown Date (each, a “Catch-Up Date”), each Additional Investor shall be required to purchase, on no less than ten (10) Business Days prior notice, from the Fund a number of Common Units with an aggregate purchase price necessary to ensure that, upon payment of the aggregate purchase price for such Common Units by the Additional Investor in the aggregate for all Catch-Up Dates, such Additional Investor’s Contributed Capital Percentage (as defined below) shall be equal to the Contributed Capital Percentage of all prior Common Unitholders (other than any Defaulting Investors, Excluded Investors or any Common Unitholders who have subscribed on prior Additional Closing and have not yet funded the Catch-Up Purchase Price) (the “Catch-Up Purchase Price”).
Upon payment of the Catch-Up Purchase Price by a Common Unitholder on a Catch-Up Date and payment by other Common Unitholders of the requisite amount, the Fund shall issue to each such Additional Investor a number of Common Units determined by dividing (A) the Catch-Up Purchase Price for such Additional Investor by (B) the Per Unit Price for such Additional Investor as of a Catch-Up Date. For the avoidance of doubt, in the event that the Catch-Up Date and a Drawdown Date occur on the same calendar day, such Catch-Up Date (and the application of the provisions of this Section 5.3(c)) shall be deemed to have occurred immediately prior to the relevant Drawdown Date.
“Contributed Capital Percentage” means, with respect to a Common Unitholder holding Capital Commitments, the percentage determined by dividing such Common Unitholder’s Contributed Capital (as defined below) by such Common Unitholder’s total Capital Commitments (whether or not funded).
“Contributed Capital” means, with respect to a Common Unitholder holding Capital Commitments, the aggregate amount of capital contributions from such Common Unitholder’s Capital Commitments that have been funded by such Common Unitholder to purchase Units. For the avoidance of doubt, Contributed Capital will not take into account distributions of the Fund’s investment income (i.e., proceeds received in respect of interest payments, dividends or fees, net of expenses) to the investors.
Following the Investment Period, the Adviser may issue Drawdown Notices, and Common Unitholders will be required to make Drawdown Purchases, for the purposes described in Section 4.1(b).
5.4 Excluded Investors. Notwithstanding anything to the contrary contained in this Agreement, the Fund shall have the right (a “Limited Exclusion Right”) to exclude any Common Unitholder (such Common Unitholder, an “Excluded Investor”) from purchasing Common Units from the Fund on any Drawdown Date if, in the reasonable discretion of the Fund, there is a reasonable likelihood that such Common Unitholder’s purchase of Units at such time would result in (i) a violation of, or noncompliance with, any law or regulation to which such Common Unitholder, the Fund, the Adviser, any other Member or a Portfolio Company would be subject or (ii) all or any portion of the assets of the Fund to be considered plan assets for purposes of Title I of ERISA, Section 4975 of the Code, or any applicable Similar Law. In the event that any Limited Exclusion Rights is exercised, the Fund shall be authorized to issue an additional Drawdown Notice to the non-Excluded Investors to make up any applicable shortfall caused by such Limited Exclusion Right.
In addition, notwithstanding anything to the contrary contained in this Agreement, the Fund will have the power to take certain actions to avoid having (i) all or any portion of the assets of the Fund characterized as plan assets, for purposes of the fiduciary responsibility or prohibited transaction provisions of ERISA, Section 4975 of the Code or any Similar Law, including, without limitation, the right to cause a Common Unitholder that is a “benefit plan investor” (within the meaning of Section 3(42) of ERISA) to resign from the Fund in whole or in part and (ii) the Fund and the Adviser being considered a fiduciary of any Member for purposes of Title I of ERISA, Section 4975 of the Code or any applicable Similar Law.
5.5 Defaulting Investors. In the event that a Common Unitholder fails to pay all or any portion of the purchase price due from such Common Unitholder on any Catch-Up Date or Drawdown Date and such default remains uncured for a period of ten (10) Business Days after the written notice of such failure is given by the Fund to the Common Unitholder, the Fund shall be permitted to declare such Common Unitholder to be in default of its obligations under this Agreement (any such Common Unitholder, a “Defaulting Investor”) and shall be permitted to pursue one or any combination of the following remedies:
(a) the Fund may prohibit the Defaulting Investor from purchasing additional Units on any future Drawdown Date or otherwise participating in any future investments in the Fund;
(b) Fifty percent (50%) of the Units then held by the Defaulting Investor shall be automatically transferred on the books of the Fund, without any further action being required on the part of the Fund or the Defaulting Investor, to the other Common Unitholders (other than any other Defaulting Investor), pro rata in accordance with their respective Capital Commitments; provided, however, that notwithstanding anything to the contrary contained in this Agreement, no Units shall be transferred to any other Common Unitholder pursuant to this Section 5.5(b) in the event that such transfer would (A) violate the Securities Act, the Investment Company Act or any state (or other jurisdiction) securities or “Blue Sky” laws applicable to the Fund or such transfer would, (B) based on a written opinion of such Defaulting Investor’s counsel (which opinion and counsel shall be reasonably acceptable to the Fund) constitute a non-exempt “prohibited transaction” under Section 406 of ERISA or Section 4975 of the Code or (C) cause all or any portion of the assets of the Fund to constitute “plan assets” for purposes of ERISA or Section 4975 of the Code (it being understood that this proviso shall operate only to the extent necessary to avoid the occurrence of the consequences contemplated herein and shall not
prevent the Common Unitholder from receiving a partial allocation of its pro rata portion of Units); provided, further, that any Units that have not been transferred to one or more other Common Unitholders pursuant to the previous proviso shall be allocated among the participating other Common Unitholders pro rata in accordance with their respective Capital Commitments. The provisions of in this Section 5.5(b) constitute specified penalties or consequences for default in accordance with Section 18-502(c) of the Delaware Act. The damage to the Fund and other Common Unitholders resulting from a default by the Defaulting Investor is both significant and not easily quantified. By entry into a Subscription Agreement, the Common Unitholder agrees to this transfer and acknowledges that it constitutes a reasonable remedy and a specified penalty or consequence as contemplated by Section 18-306 of the Delaware Act for any default in the Common Unitholder’s obligation of the type described; and
(c) The Fund may pursue any other remedies against the Defaulting Investor available to the Fund, subject to applicable law. By signing a Subscription Agreement, each Common Unitholder agrees that this Section 5.5 is for the benefit of the Fund and shall be interpreted by the Fund against a Defaulting Investor in the discretion of the Fund. Each Common Unitholder further agrees that such Common Unitholder cannot and will not seek to enforce this Section 5.5 against the Fund or any other Member in the Fund.
5.6 Key Person Suspension or Early Termination of Investment Period. Upon the occurrence of a Key Person Event, the Adviser will promptly give notice to the Members of this fact, at which time the Investment Period will immediately be suspended for 90 days (such 90-day period or shorter period pursuant to this paragraph, the “Key Person Suspension Period”). Prior to the expiration of the Key Person Suspension Period, the Adviser will solicit votes from either (as determined by the Adviser in its sole discretion) the independent members of the Board or the Members to either: (i) lift the Key Person Suspension Period on or prior to its 90-day expiration and resume the Investment Period or (ii) replace the Key Persons with Qualified Replacements nominated by the Adviser and resume the Investment Period. If the Key Person Suspension Period elapses without the written election or vote of a majority of the independent members of the Board or holders of a majority of the outstanding Units, as applicable, being entitled to make such determination to either lift the Key Person Suspension Period or replace the Key Persons with Qualified Replacement selected by the Adviser, then the Investment Period will be permanently terminated. Notwithstanding the foregoing, the Key Person Suspension Period and/or the termination of the Investment Period will not be effective in respect of any transactions for which there is an executed letter of intent (whether or not binding) or other written commitment prior to the occurrence of such Key Person Event.
A “Key Person” means each of Steven B. Klinsky, Robert A. HamweeAdam B. Weinstein, John R. Kline and any qualified additional or a “Qualified Replacement” for any of them appointed pursuant to this paragraph or the final paragraph of this section.
A “Key Person Event” will be deemed to occur if at any time during the Investment Period all Key Persons simultaneously have ceased for any reason to devote the Required Involvement (as defined below) for more than 30 days.
A “Qualified Replacement” is someone who, in the reasonable judgment of the Adviser, is a professional with credit investment experience.
“Required Involvement” means (i) with respect to Mr. Klinsky or any Qualified Replacement therefor, the dedication of substantially all of the Key Person’s business time to New Mountain, its funds
and their respective portfolio companies and (ii) with respect to Messrs. HamweeWeinstein and Kline and any Qualified Replacement therefor, the dedication of a substantial majority of the Key Person’s business time to New Mountain’s credit investing activities, New Mountain’s credit funds and their portfolio companies.
Upon the occurrence of an Alternative Key Person Event, the Adviser will, as soon as reasonably practicable, solicit votes from the Members to determine whether they wish to terminate the Investment Period at such time. If Members holding 70% of the outstanding Units affirmatively vote in favor of the termination of the Investment Period within 90 days of the Alternative Key Person Event, the Investment Period will be terminated upon the expiration of such 90-day period. An “Alternative Key Person Event” will be deemed to occur if at any time during the Investment Period where any two Key Persons simultaneously cease for any reason to devote the Required Involvement for more than 30 days.
At any time during the Investment Period, the Adviser may, by written notice to the Members, appoint a Qualified Replacement for any Key Person; provided that if, within 20 Business Days of receipt of notice from the Adviser of the selection of a person as a Qualified Replacement, holders of 60% of the outstanding Units object in writing to the selection of such person as a Qualified Replacement, such person shall not constitute a Qualified Replacement and the Adviser, in its sole discretion, shall appoint another person as a Qualified Replacement (with any such other person also being subject to objection pursuant to this proviso).
5.7 Successor Funds. None of the Adviser or any Affiliates of the Adviser may commence the operation of a Successor Fund until the earlier of (1) the end of the Investment Period or (2) the time that at least 75% of the Common Unitholders’ aggregate Capital Commitments have been called pursuant to Section 5.3.
ARTICLE VI
UNITS; DISTRIBUTIONS
6.1 Units. Interests in the Fund will be held in the form of Units. The Fund will issue Common Units to investors from time to time at the applicable Price Per Unit. Such Common Units will be issued through drawdowns on specific Drawdown Dates or Catch-Up Dates, with Common Unitholders required to contribute all or a portion of their Remaining Capital Commitments in exchange for Common Units as set forth in this Agreement.
Without the consent of any Common Unitholder, the Board may cause the Fund to issue one class of preferred Units, which class of Units may have rights senior to those of the Common Units, and such other characteristics as the Board may determine, subject to the requirements of the Investment Company Act. The Board may amend and supplement this Agreement to provide for the terms of such preferred Units. In connection with the issuance of any such preferred Units to a Person, such Person shall execute this Agreement and become a Member.
6.2 Distributions. The Fund generally intends to distribute, out of assets legally available for distribution, substantially all of its available earnings, on a quarterly basis, as determined by the Fund’s Board in its discretion. Any distributions received by a Common Unitholder shall have no effect on the amount of the Common Unitholder’s Remaining Capital Commitments. Notwithstanding anything to the contrary contained in this Agreement, the Fund, and the Board on behalf of the Fund, will not make a
distribution to any Member if such distribution would violate any provision of the Delaware Act or any other applicable law, rule, regulation or administrative requirement.
6.3 Withholding Taxes. To the extent the Fund determines that it is required by law to withhold taxes with respect to distributions made by the Fund to a Member (“Withholding Taxes”), the Fund may withhold such taxes as so required. The Fund will treat all Withholding Taxes as amounts distributed to the Member with respect to which such withholding was made. To the fullest extent permitted by law, each Member hereby agrees to indemnify and hold harmless the Fund and the other Members from and against any liability (including, without limitation, any liability for taxes, penalties, additions to tax or interest) with respect to distributions or other payments made to such Member; provided that no reimbursement shall be required for such penalties, additions to tax, or interest that resulted from the gross negligence of the Fund. The foregoing indemnity obligation of each Member shall survive dissolution and termination of the Fund and shall survive the withdrawal of any Member from the Fund or any Transfer of Units.
ARTICLE VII
THE ADVISER
7.1 Appointment of the Adviser. Subject to the requirements of the Investment Company Act, the Fund shall be party to an investment management agreement (the “Investment Management Agreement”) with the Adviser for purposes of engaging the Adviser to manage the Fund’s investments.
ARTICLE VIII
ADMINISTRATION; BOOKS AND RECORDS; REPORTS; ETC.
8.1 Administrator. The Fund shall be party to an administration agreement (the “Administration Agreement”) with the Administrator for purposes of engaging the Administrator to provide administrative services to the Fund. The Administrator may hire a third party sub-administrator to assist with the provision of administrative services.
8.2 Maintenance of Books and Records. The Fund shall keep or cause to be kept at the address of the Administrator (or at such other place as the Fund or the Administrator shall determine and, if during the Term, shall advise the Members in writing) full and accurate accounts of the transactions of the Fund in proper books and records of account, during the Term and for a period of at least six (6) years thereafter, which books and records shall set forth full and accurate information regarding the Fund in all material respects. Such books and records shall be maintained in accordance with U.S. generally accepted accounting principles, which shall be the basis for the preparation of the Fund’s financial reports prepared pursuant to this Article VIII. Such books and records shall be available, upon five (5) Business Days’ notice to the Fund, for inspection and copying at reasonable times during business hours by a Member (other than any Defaulting Investor) or its duly authorized agents or representatives for any purpose reasonably related to such Member’s interest as a member in the Fund. For the avoidance of any doubt, the Fund acknowledges and agrees that, notwithstanding anything contained in Section 13.10(a) to the contrary, any Member acting in compliance with this Agreement and the requirements of applicable law shall be entitled to receive a list of names, addresses and Capital Commitments of the Members within five (5) Business Days after making a request therefor.
8.3 Reports. The Fund will maintain a registration under the Exchange Act and shall prepare and make available to each Member the reports it is required to file under the Exchange Act, including any required audited and unaudited financial statements.
8.4 Closing Documents. The Fund shall provide to each Member an electronic copy of a set of executed documents relating to such Member’s subscription for Common Units within thirty (30) calendar days of such Member’s admission to the Fund.
8.5 Tax Documents. The Fund will cause to be delivered after the end of each calendar year to each Member who was a Member at any time during such calendar year and is subject to U.S. federal, state, and local tax reporting obligations, such information as may be necessary for the preparation of such Member’s U.S. federal, state, and local tax returns (including, but not limited to, Form 1042 and Form 1099, as applicable).
8.6 Valuation. The fair value of the Fund’s assets will be determined pursuant to a valuation policy approved by the Board.
ARTICLE IX
INDEMNIFICATION
9.1 Limitation of Liability. To the fullest extent permitted by applicable law, no Covered Person will be liable to the Fund or to any Member for any act or omission performed or omitted by any such Covered Person (including any acts or omissions of or by another Covered Person), in the absence of (i) breach of this Agreement by such Covered Person, (ii) willful misfeasance, bad faith, fraud or gross negligence on the part of such Covered Person in the performance of its duties or by reason of the reckless disregard of its duties and obligations, or (iii) violation of any law by such Covered Person, including, but not limited to, violation of any federal or state securities law, that has a material adverse effect on the Fund (collectively, “Disabling Conduct”). Notwithstanding the foregoing, the definition of “Disabling Conduct”, as it relates to the members of the Advisory Committee (and the Members represented by such members, solely with respect to the activities of such members acting in their capacity as Advisory Committee members), shall mean fraud, bad faith or willful misconduct.
9.2 Indemnification. The Fund shall, to the fullest extent permitted by law, indemnify each Covered Person for any loss or damage incurred by it in connection with any matter arising out of, or in connection with, the Fund, including the operations of the Fund and the offering of Units, except for losses incurred by a Covered Person arising solely from (i) the Covered Person’s own Disabling Conduct or (ii) a claim between or among Covered Persons.
9.3 Expenses. In addition to the right to indemnification conferred in Section 9.2, a Covered Person shall also have the right to be paid by the Fund the expenses (including reasonable attorney’s fees) incurred in appearing at, participating in or defending any such proceeding in advance of its final disposition or in connection with a proceeding brought to establish or enforce a right to indemnification or advancement of expenses under this Article IX; provided, however, that, if applicable laws require or in the case of an advance made in a proceeding brought to establish or enforce a right to indemnification or advancement, an advancement of expenses incurred by a Covered Person in his or her capacity as a director, officer, employee or Advisory Committee member shall be made solely upon delivery to the Fund of an undertaking (hereinafter an “undertaking”), by or on behalf of such Covered Person, to repay all amounts so advanced if it shall ultimately be determined by final judicial decision from which there is
no further right to appeal (hereinafter a “final adjudication”) that such Covered Person is not entitled to be indemnified or entitled to advancement of expenses under Section 9.2 and this Section 9.3 or otherwise.
9.4 Indemnification Not Exclusive. The rights accruing to any Covered Person under these provisions shall not exclude any other right which any person may have or hereafter acquire under this Agreement, any statute, agreement, or any other right to which he or she may be lawfully entitled.
9.5 Insurance. The Fund may maintain insurance, at its expense, to protect itself and any director, officer or employee of the Fund, member of the Advisory Committee or another corporation, partnership, joint venture, trust or other enterprise against any expense, liability or loss, whether or not the Fund would have the power to indemnify such person against such expense, liability or loss under applicable law.
ARTICLE X
TRANSFERS; REDEMPTIONS
10.1 Transfers by Common Unitholders. Common Unitholders may not sell, offer for sale, assign, transfer, pledge, hypothecate or otherwise dispose of (a “Transfer”) any Common Units unless (i) the Adviser consents; provided that such consent will not unreasonably be withheld if such Transfer is to a party other than a defaulting Common Unitholder and the Transfer does not negatively impact the Fund’s borrowing base or other terms of any credit facilities or subscription facilities, and, if required by the Fund’s lending arrangements, the Fund’s lenders give consent to such Transfer and (ii) the Transfer is made in accordance with all applicable securities laws.
No Transfer will be effectuated except by registration of the Transfer on the Fund’s books. Each transferee will be required to execute an instrument agreeing to be bound by this Agreement and the other restrictions imposed on the Common Units and to execute such other instruments or certifications as are reasonably required by the Adviser. For the avoidance of doubt, the Adviser’s reasonable doubt as to whether a transferee can accurately make the representations and warranties and fulfill the obligations set forth in this Agreement or the Subscription Agreement of a transferor will be reasonable grounds to withhold consent to a Transfer.
The transferee shall be admitted to the Fund as a Member of the Fund upon (i) the approval of the Fund, and (ii) its execution of an instrument signifying its agreement to be bound by the terms and conditions of this Agreement, which instrument may be a counterpart signature page to this Agreement. If a Member transfers all of its Common Units pursuant to this Section 10.1, such admission shall be deemed effective immediately prior to the transfer and, immediately following such admission, the transferor Member shall cease to be a member of the Fund.
No Transfer will be permitted that would require the Fund to register the Common Units under the Securities Act, under any U.S. state securities laws or under the laws of any other jurisdiction. No Units shall be transferred in the event that such Transfer would (A) violate the Securities Act, the Investment Company Act or any state (or other jurisdiction) securities or “Blue Sky” laws applicable to the Fund, (B) constitute a non-exempt “prohibited transaction” under Section 406 of ERISA or Section 4975 of the Code, (C) be reasonably likely to cause all or any portion of the assets of the Fund to constitute plan assets for purposes of ERISA, Section 4975 of the Code, or applicable Similar Law, or (D) cause the Fund or the Adviser to be considered a fiduciary of any Member for purposes of Title I of ERISA, Section 4975 of the Code or any applicable Similar Law.
The Fund has no intention to register the Units under the Securities Act or under any state securities laws and, unless the Fund otherwise agrees in writing, is under no obligation to assist any Member in obtaining or complying with any exemption from registration. The Fund may require that a proposed transferee meet appropriate financial and other suitability standards and that the Member furnish a legal opinion satisfactory to the Fund and its counsel that the proposed Transfer complies with any applicable federal, state and any other securities laws.
Any Member who requests or otherwise seeks to effect a Transfer of all or a portion of its Units hereby agrees to reimburse the Fund, at its request, for any expenses reasonably incurred by the Fund in connection with such Transfer, including the costs of seeking and obtaining the legal opinion and any other legal, accounting and miscellaneous expenses, whether or not such Transfer is consummated.
The Sponsor Commitment may not be transferred except to a Management Company Related Investor.
10.2 Redemptions. Holders of Common Units shall not be entitled to require the Fund to repurchase or redeem Common Units.
10.3 Redemptions by the Fund; Withdrawals. Notwithstanding any provision to the contrary in this Agreement, if at any time the Board determines in its sole discretion that (a) a Member has breached this Agreement or any of its representations or warranties contained in such Member’s Subscription Agreement with the Fund or (b) there is a reasonable likelihood that the continuing participation in the Fund by such Member would have an Adverse Consequence, or otherwise be reasonably likely to result in a significant delay, extraordinary expense or material adverse effect on the Adviser, the Fund, any Portfolio Company or any of their respective Affiliates, then the Fund may (i) redeem such Member’s Common Units (out of the assets of the Fund) at the redemption price equal to the then current Per Unit NAV, and each Member’s Capital Commitment is subject to cancellation at any time and (ii) the Fund may cause such Member to cease to be a member of the Fund, and upon such redemption the holders of the Units so redeemed shall have no further right with respect thereto other than to receive payment of such redemption price; provided that the Fund will use commercially reasonable efforts to cooperate with the relevant Member to agree on a cure period or otherwise implement alternative solutions to avoiding an Adverse Consequence other than taking the actions in (i) or (ii) above, but the Fund will engage in such cooperation only to the extent that the Fund believes the relevant Member acted in good faith and the Fund reasonably determines that a delay in taking the actions in (i) or (ii) above would not result in an Adverse Consequence.
ARTICLE XI
DISSOLUTION AND TERMINATION OF THE FUND
11.1 Dissolution Events. There will be a dissolution of the Fund and its affairs shall be wound up upon the first to occur of any of the following events (each an “Event of Dissolution”):
(a) the dissolution of the Fund as provided in Section 1.4;
(b) the last Business Day of the first Fiscal Year following the end of the Investment Period in which all Portfolio Investments acquired or agreed to be acquired by the Fund have been sold or otherwise disposed of;
(c) the determination by the Board, subject to any Member approvals required by the Investment Company Act;
(d) upon the vote of Common Unitholders holding 75% of outstanding Common Units at any time for any reason;
(e) the termination of the legal existence of the last remaining member of the Fund or the occurrence of any other event which terminates the continued membership of the last remaining member of the Fund in the Fund unless the Fund is continued without dissolution in a manner permitted by the Delaware Act; or
(f) the entry of a decree of judicial dissolution of the Fund under Section 18-802 of the Delaware Act.
11.2 Winding Up.
(a) Liquidation of Assets. Following an Event of Dissolution, the Fund’s affairs shall be wound up in an orderly manner. The Board shall act as, or shall appoint a person (including the Adviser) to act as, the liquidating trustee (the “liquidator”) to wind up the affairs of the Fund pursuant to this Agreement. The liquidator shall cause the Fund to pay or provide for the satisfaction of the Fund’s liabilities and obligations to creditors in accordance with the Delaware Act. In performing its duties, the liquidator is authorized to sell, exchange or otherwise dispose of the assets of the Fund in such reasonable manner as the liquidator, subject to the Board’s oversight (if the Board is not acting as the liquidator), shall determine to be in the best interest of the Members.
(b) Liquidating Distributions; Priority. Subject to Section 18-804 of the Delaware Act, the assets of the Fund shall be applied in the following order of priority:
(i) First, to creditors in satisfaction of the debts and liabilities of the Fund, to the extent otherwise permitted by law, whether by payment thereof or the making of reasonable provision for payment thereof and to the expenses of liquidation, whether by payment thereof or the making of reasonable provision for payment thereof, and to the establishment of any reasonable reserves (which may be funded by a liquidating trust) to be established by the Board (or liquidating trustee or other representative) in amounts determined by it to be necessary for the payment of the Fund’s expenses, liabilities and other obligations (whether fixed or contingent); and
(ii) Thereafter, among the Common Unitholders equally on a per Common Unit basis.
11.3 Time for Liquidation, etc. A reasonable time period shall be allowed for the orderly winding up and liquidation of the assets of the Fund and the discharge of liabilities to creditors so as to enable the liquidator to seek to minimize potential losses upon such liquidation. The provisions of this Agreement shall remain in full force and effect during the period of winding up and until the filing of a certificate of cancellation of the Certificate of Formation of the Fund with the Secretary of State of the State of Delaware.
11.4 Cancellation. Upon completion of the foregoing provisions of this Article XI, the Board shall execute, acknowledge and cause to be filed a certificate of cancellation of the Certificate of Formation of the Fund with the Secretary of State of the State of Delaware.
11.5 Liability. None of the liquidator, the directors, the officers, the Adviser and their respective partners, members, stockholders, officers, directors, managers, employees, agents and Affiliates shall be personally liable to any Member for the return of the capital contributions of any Member.
ARTICLE XII
AMENDMENTS; VOTING; POWER OF ATTORNEY
12.1 Amendments By Consent.
Except as otherwise provided in this Agreement, the terms and provisions of this Agreement may be amended with the consent of the Board (which term includes any waiver, modification, or deletion of this Agreement) during or after the term of the Fund, together with the prior written consent of a majority-in-interest of the Common Unitholders. Notwithstanding the provisions of this Section 12.1, no amendment without the consent of the affected Member shall increase the liability or obligations or increase the Capital Commitment of such Members.
12.2 Amendments Without Consent.
Notwithstanding the provisions of Section 12.1, or any other provision of this Agreement to the contrary, the following amendments may be made with the consent of the Board and without the need to seek the consent of any Member:
(a) to add to the duties or obligations of the Board or surrender any right granted to the Board herein;
(b) to cure any ambiguity or correct or supplement any provision herein which may be inconsistent with any other provision herein or to correct any printing, stenographic or clerical errors or omissions in order that this Agreement shall accurately reflect the agreement among the Members;
(c) to make such changes as the Board in good faith deems necessary to comply with any requirements applicable to the Fund or its affiliates under the Investment Company Act or any similar state or federal law;
(d) to make changes negotiated with Additional Investors so long as the changes do not materially adversely affect the rights and obligations of any existing Common Unitholders and the amendment is not objected to by Common Unitholders holding 20% or more of outstanding Common Units within twenty (20) Business Days of being given notice thereof;
(e) amendments to create any new series or classes of Units and to establish the terms thereof;
(f) to change the name of the Fund; or
(g) to make changes that this Agreement specifically provides may be made by the Board without the consent of any Member,
provided, however, that no amendment shall may be made pursuant to clauses (a) through (e) above if such amendment would (1) subject any Member to any adverse economic consequences without such Member’s consent, (2) diminish the rights or protections of one or more Members (including, for the avoidance of doubt, provisions intended to protect one or more Members from suffering certain adverse tax consequences), or (3) diminish or waive in any material respect the duties and obligations of the Board to the Fund or the Members.
12.3 Consent to Amend Special Provisions.
Notwithstanding the provisions of Section 12.1, subject to any requirements of applicable law, any provision in this Agreement that requires the consent, action or approval of a specified percentage in interest of the Members may not be amended without the consent of such specified percentage in interest of Members.
12.4 Power of Attorney. Each Member by executing a Subscription Agreement does hereby irrevocably constitute and appoint each of the Fund, the Adviser and each director or any duly authorized representative of the Fund as its true and lawful representative and its attorney-in-fact, and agent of such Member, to execute, acknowledge, verify, swear to, deliver, record and file, in its or its assignee’s name, place and stead, all instruments, documents and certificates that may from time to time be required by the laws of the United States, the State of Delaware, the State of New York, any other jurisdiction in which the Fund conducts or plans to conduct business, or any political subdivision or agency thereof, to effectuate, implement and continue the valid existence and investment and other activities of the Fund, including the power and authority to execute, verify, swear to, acknowledge, deliver, record and file:
(a) all certificates and other instruments, including any amendments to this Agreement or to the Certificate of Formation of the Fund, that any duly authorized representative of the Fund determines to be appropriate to (i) form, qualify or continue the Fund as a limited liability company in the State of Delaware and all other jurisdictions in which the Fund conducts or plans to conduct business and (ii) admit such Member as a Member in the Fund;
(b) all instruments that the Board determines to be appropriate to reflect any amendment to this Agreement or the Certificate of Formation of the Fund (i) to satisfy any requirements, conditions, guidelines or opinions contained in any opinion, no-action letter, directive, order, ruling or regulation of the Securities and Exchange Commission, the Internal Revenue Service, or any other U.S. federal or state or non-U.S. governmental agency, or in any U.S. federal or state or non-U.S. statute, compliance with which the Board deems to be in or not opposed to the best interests of the Fund, (ii) to change the name of the Fund or (iii) to cure any ambiguity or correct or supplement any provision hereof that may be incomplete or inconsistent with any other provision herein contained so long as such amendment under this clause (iii) does not adversely affect the interests of the Members;
(c) all agreements and instruments necessary or advisable to consummate, hold or dispose of any Portfolio Investment;
(d) all conveyances and other instruments that the Board determines to be appropriate to reflect and effect the dissolution, winding up and liquidation of the Fund in accordance with the terms of this Agreement, including the filing of a certificate of cancellation as provided for in Article XI;
(e) all instruments relating to (i) Transfers of Units, (ii) the treatment of a Defaulting Investor or (iii) any change in the Capital Commitment of any Common Unitholder, all in accordance with the terms of this Agreement;
(f) all amendments to this Agreement duly approved and adopted in accordance with Section 12.2;
(g) certificates of assumed name and such other certificates and instruments as may be necessary under the fictitious or assumed name statutes from time to time in effect in all jurisdictions in which the Fund conducts or plans to conduct business;
(h) all instruments relating to litigation, other claims or arbitration on behalf of the Fund; and
(i) any other instruments determined by the Board to be necessary or appropriate in connection with the proper conduct of the business of the Fund and that do not adversely affect the interest of any Member.
Such attorney-in-fact and agent shall not, however, have the right, power or authority to amend or modify this Agreement, when acting in such capacities, except to the extent authorized herein. This power of attorney shall not be affected by the subsequent disability, incapacity or incompetence of the principal. To the fullest extent permitted by law, this power of attorney shall be deemed to be coupled with an interest, shall be irrevocable, shall survive and not be affected by the dissolution, bankruptcy or legal disability of any Member and shall extend to such Member’s successors and assigns. This power of attorney may be exercised by such attorney-in-fact and agent for all Members (or any of them) by a single signature of any duly authorized representative of the Fund acting as attorney-in-fact with or without listing all of the Members executing an instrument. Any Person dealing with the Fund may conclusively presume and rely upon the fact that any instrument referred to above, executed by such attorney-in-fact and agent, is authorized and binding, without further inquiry. If required, each Member shall execute and deliver to the Fund, within five (5) Business Days after receipt of a request therefor, such further designations, powers of attorney or other instruments as the Board shall determine to be necessary for the purposes hereof consistent with the provisions of this Agreement. The foregoing power of attorney shall survive the delivery of an assignment by a Member of the whole of its interests in the Fund except that the power of attorney shall survive for the sole purpose of enabling any duly authorized representative of the Fund to execute, swear to, acknowledge and file any instrument necessary or appropriate to effect such assignment.
ARTICLE XIII
MISCELLANEOUS
13.1 Notices.
(a) All notices, reports, requests, demands, consents and other communications hereunder or relating to this Agreement shall be in writing and shall be deemed to have been duly given if (i) mailed, registered mail, first-class postage paid, (ii) sent by overnight mail or courier, (iii) transmitted via telegram, telex or facsimile, (iv) posted on the Fund’s intranet website in accordance with Section 13.1(b) or (v) delivered by hand, if to any Member, at such Member’s address, or to such Member’s facsimile number, as set forth in such Member’s Subscription Agreement, and if to the Fund or to the Adviser, to the Adviser at its address set forth in the first sentence of Section 1.2(b), with a copy to Simpson Thacher
& Bartlett LLP, 425 Lexington Avenue, New York, NY 10017, Attention: Rajib Chanda, Esq., or to such other Person or address as any Member shall have last designated by notice to the Fund, and in the case of a change in address by the Fund or the Adviser, by notice to the Members. Any notice, report, request, demand, consent and other communication will be deemed received (i) if sent by registered mail, when actually received, (ii) if sent by overnight mail or courier, when actually received, (iii) if sent by telegram, telex or facsimile transmission, on the date sent, (iv) if posted on the Fund’s intranet website in accordance with Section 13.1(b), on the day an e-mail is sent to the Member instructing it that a notice has been posted (provided that if such e-mail is sent after 6:00 pm Eastern Standard Time or on a day that is not a Business Day, such notice shall be deemed received on the next succeeding Business Day) and (v) if delivered by hand, on the date of receipt. Within five (5) Business Days of the date of each Member’s admission to the Fund, the Fund shall furnish each Member with the address of the Fund’s intranet website and a password permitting access thereto.
(b) The Fund may, in its discretion, provide any notice, report, request, demand, consent or other communication to a Member by posting such notice on the Fund’s intranet website and sending an e-mail to such Member notifying it of such posting.
13.2 Counterparts. This Agreement may be executed in any number of counterparts, each of which shall be deemed an original and all of which taken together shall constitute a single agreement.
13.3 Table of Contents and Headings. The table of contents and the headings of the articles, sections and subsections of this Agreement are inserted for convenience of reference only and shall not be deemed to constitute a part hereof or affect the interpretation hereof.
13.4 Successors and Assigns. This Agreement shall inure to the benefit of the Members and the Covered Persons, and shall be binding upon the parties, and, subject to Section 10.1, their respective successors, permitted assigns and, in the case of individual Covered Persons, heirs and legal representatives.
13.5 Severability. Every term and provision of this Agreement is intended to be severable. If any term or provision hereof is illegal or invalid for any reason whatsoever, such term or provision will be enforced to the maximum extent permitted by law and, in any event, such illegality or invalidity shall not affect the validity of the remainder of this Agreement.
13.6 Further Actions. Each Member shall execute and deliver such other certificates, agreements and documents, and take such other actions, as may reasonably be requested by the Board or the Adviser in connection with the formation of the Fund and the achievement of its purposes and are not inconsistent with the terms and provisions of this Agreement, including any documents that the Board or the Adviser determines to be necessary or appropriate to form, qualify or continue the Fund as a limited liability company in all jurisdictions in which the Fund conducts or plans to conduct its investment and other activities and all such agreements, certificates, tax statements and other documents as may be required to be filed by or on behalf of the Fund.
13.7 Interpretation. Notwithstanding any other provision of this Agreement or otherwise applicable provision of law or equity, to the fullest extent permitted by applicable law, whenever in this Agreement a Person is permitted or required to make a decision (a) in its “sole discretion,” “sole and absolute discretion” or “discretion,” the Person shall be entitled to consider any interests and factors as it desires, including its own interests (subject to fiduciary duties required by applicable law) or (b) in its “good faith” or under another express standard, the Person shall act under such express standard and shall
not be subject to any other or different standards. Whenever in this Agreement a Person is permitted or required to provide its written consent in respect of a matter, such written consent may, in the Board’s or the Adviser’s discretion, be evidenced by electronic mail.
13.8 Non-Waiver. No provision of this Agreement shall be deemed to have been waived except if the giving of such waiver is contained in a writing, and no such waiver shall be deemed to be a waiver of any other or further obligation or liability of the party or parties in whose favor the waiver was given.
13.9 Applicable Law. THIS AGREEMENT AND THE RIGHTS AND OBLIGATIONS OF THE PARTIES HEREUNDER SHALL BE GOVERNED BY AND CONSTRUED AND ENFORCED IN ACCORDANCE WITH THE LAWS OF THE STATE OF DELAWARE APPLICABLE TO AGREEMENTS MADE AND TO BE PERFORMED WHOLLY WITHIN THAT JURISDICTION WITHOUT REGARD TO CHOICE OF LAW PRINCIPLES. Unless the Fund otherwise agrees in writing, any legal action or proceeding with respect to this Agreement may be brought in the courts of the State of Delaware, and, by execution and delivery of this Agreement, each Member hereby irrevocably accepts for him or herself and in respect of his or her property, generally and unconditionally, the non-exclusive jurisdiction of the aforesaid courts. Such Member hereby further irrevocably waives any claim that any such courts lack personal jurisdiction over such Member, and agrees not to plead or claim, in any legal action proceeding with respect to this Agreement in any of the aforementioned courts, that such courts lack personal jurisdiction over such Member. To the fullest extent permitted by applicable law, unless the Fund otherwise agrees in writing, any legal action or proceeding with respect to this Agreement by a Member seeking any relief whatsoever against the Fund shall be brought only in the Chancery Court of the State of Delaware (or other appropriate state court in the State of Delaware), and not in any other court in the United States of America, or any court in any other country. Such Member hereby irrevocably waives any objection that such Member may now or hereafter have to the laying of venue of any of the aforesaid actions or proceedings arising out of or in connection with this Agreement brought in the aforesaid courts and hereby further irrevocably, to the extent permitted by applicable law, waives his or her rights to plead or claim and agrees not to plead or claim in any such court that any such action or proceeding brought in any such court has been brought in an inconvenient forum. UNLESS THE FUND OTHERWISE AGREES IN WRITING, THE PARTIES HEREBY IRREVOCABLY AND UNCONDITIONALLY WAIVE, TO THE FULLEST EXTENT PERMITTED BY APPLICABLE LAW, ANY RIGHT THAT SUCH PARTY MAY HAVE TO A TRIAL BY JURY OF ANY CLAIM OR CAUSE OF ACTION DIRECTLY OR INDIRECTLY BASED UPON OR ARISING OUT OF THIS AGREEMENT.
If and to the extent that any provision of the laws of the state of Delaware or any provision of this Agreement conflicts with any provision of the Investment Company Act, the applicable provision of the Investment Company Act will control.
13.10 Confidentiality.
(a) Subject to the exceptions in this Section 13.10, each Member shall not disclose, share or provide to any Person, without the prior written consent of the Board or the Adviser (other than to such Member’s employees, auditors, professional advisers or counsel who are under an agreement or understanding of confidentiality (the “Member Recipients”)) any information with respect to the Adviser, the Fund, any Portfolio Investment, any Portfolio Company or their respective Affiliates (“Confidential Information”); provided that a Member may disclose any such information (i) as has become generally available to the public other than as a result of the breach of this Section 13.10 by any Member or its
Member Recipients or (ii) subject to Section 13.10(c), as may be required by any (A) audit, report, statement, submission or testimony required by any authorized municipal, state or national taxing or regulatory body, (B) subpoena, document request or other legal process in any legal action or proceeding or (C) law (including the Freedom of Information Act, 5 U.S.C. 552), order, regulation or ruling (the requirements in subsections (A)-(C) collectively, “Legal Requirements”). Without limitation of the foregoing, each Member acknowledges that notices and reports to Members (to the extent not publicly filed with the U.S. Securities and Exchange Commission) may contain material non-public information concerning, among other things, Portfolio Companies and agrees not to use such information other than in connection with monitoring its investment in the Fund and agrees in that regard not to trade in securities or instruments on the basis of any such information. For the avoidance of doubt, no Member shall be in breach of Section 13.10(a) by virtue of such Member’s confidential discussion with other Members regarding the Adviser, the Fund and Portfolio Investments in connection with such Member’s evaluation, monitoring or exercising such Members rights pursuant to this Agreement.
(b) If the Board or the Adviser believes in good faith that a Member may disclose Confidential Information in violation of this Agreement, the Fund may (i) provide to a Member all non-public information that is provided to such Member, including, but not limited to, quarterly, annual and other reports, information provided to the Advisory Committee (or any Advisory Committee observers), and information provided at any Fund informational meetings (collectively, “Fund Information”) to such Member solely by means of access on the Fund’s website in password protected, non-downloadable, non-printable format, (ii) require such Member to return any copies of any of the foregoing information provided to it by the Adviser or the Fund, (iii) provide to such Member access to any of the Fund Information only at the Fund’s (or its counsel’s) office or (iv) withhold all or any part of the Fund Information otherwise to be provided to such Member other than the fund-level, aggregate performance information specified in Section 13.10(c)(iii) below; provided that the Fund shall not withhold any information pursuant to this clause (iv) if a Member confirms in writing to the Fund that compliance with the procedures provided for in clauses (i), (ii) or (iii) above or other means mutually agreeable to the Fund or the Adviser and the relevant Member would be legally sufficient to prevent such potential disclosure.
(c) To the extent that any Legal Requirements require a Member or any of its Affiliates to disclose Confidential Information, to the fullest extent permitted by law, such Member hereby agrees to notify the Fund promptly in writing of any such potential disclosure and to take commercially reasonable steps to oppose and prevent the requested disclosure unless (i) a court order to disclose such information has been issued by a court of competent jurisdiction, (ii) the Fund does not object in writing to such disclosure within ten (10) calendar days (or any lesser time period as provided in the applicable Legal Requirement) of such notice or (iii) such disclosure relates solely to fund-level, aggregate performance information (i.e., aggregate cash flows, overall “IRRs,” the year of formation of the Fund, and such Member’s own Capital Commitment and Remaining Capital Commitment) and does not include (A) any information relating to individual Portfolio Companies, or (B) any other information not referred to in clause (iii) above. In any event, the Member will disclose no more information than is required under the circumstances.
(d) Notwithstanding the provisions of Section 13.10(a) above, the Adviser and the Fund agree that each Member that (i) itself is an investment partnership or other collective investment vehicle having reporting obligations to its limited partners or other investors and (ii) has prior to the closing of its subscription for Common Units notified the Fund in writing that it is electing the benefits of this Section 13.10(d) may, in order to satisfy its respective reporting obligations, provide on a confidential basis the following information to its limited partners or other investors regarding the Fund and any Portfolio Companies: (i) the cost of the Fund’s investment in a Portfolio Company and the percentage interest of
the Portfolio Company acquired by the Fund, (ii) a description of the business of the Portfolio Company and information regarding the industry and geographic location of the Portfolio Company, (iii) the book value or current value (as reported by the Fund) of a Portfolio Company on the last day of the quarter, (iv) a brief description of the investment strategy of the Fund, (v) the names of the Key Persons, (vi) the name and address of the Fund, (vii) the net asset value of the Member’s Common Units in the Fund taken as a whole, (viii) the amount of distributions to such Member and the purchase price of Common Units purchased by the Member, (ix) the ratio of net asset value of the Member’s Common Units in the Fund taken as a whole plus distributions to such Member to the aggregate purchase price paid by such Member for its Common Units, (x) such Member’s internal rate of return with respect to its investment in the Fund taken as a whole and (xi) any information regarding the Fund the disclosure of which is permitted pursuant to clause (iii) of Section 13.10(c) above; provided that a Member authorized to make the disclosures permitted by this sentence may also disclose the information specified in items (vi) through (xi) thereof to its prospective investors if provided on a confidential basis. Notwithstanding the foregoing, to the fullest extent permitted by applicable law, in no event may any such Member disclose any other Confidential Information regarding the Fund, the Adviser or any of their Affiliates or any information regarding the Fund’s pending acquisition or pending disposition of a Portfolio Investment or proposed Portfolio Investment without the prior written consent of the Fund or the Adviser.
(e) Notwithstanding anything to the contrary in this Agreement, except as reasonably necessary to comply with applicable securities laws, each Member (and such Member’s employees, representatives or other agents) may disclose to any and all persons, without limitation of any kind, the tax treatment and tax structure of the offering and ownership of the Units (including the tax treatment and tax structure of any Fund transactions) and all materials of any kind (including opinions and other tax analyses) that are provided to such Member relating to such tax treatment and tax structure.
(f) The provisions of Section 13.10(a) apply to any information that a Member has already obtained or accessed. For clarity, the Adviser and the Fund shall have the right to keep confidential from the Members (i) any trade secrets of the Adviser, the Fund, any Portfolio Company or their respective Affiliates and (ii) other information (A) the disclosure of which to the Members the Adviser in good faith believes is not in the best interests of the Fund or could damage the Fund or its investments or (B) that the Fund is required by Legal Requirements or by agreement with any Person to keep confidential from the Members. A Member may by giving written notice to the Adviser or the Fund elect not to receive copies of any document, report or other information that such Member would otherwise receive and is not required by applicable law to be delivered. The Adviser agrees that it shall make any such documents available to such Member at the Adviser’s offices (or, at the request of such Member, the offices of Fund Counsel).
(g) Any obligation of a Member pursuant to this Section 13.10 may be waived by the Fund or the Adviser in its sole discretion.
(h) Neither the Fund, the Adviser nor any of its Affiliates shall include the name of a Member that has requested in writing in connection with its admission to the Fund that the Fund and the Adviser not do so in materials disseminated to third parties or otherwise disclose, either orally or in writing, any relationship with such Member using the Member’s name, without prior written permission from such Member; provided that this Section 13.10(h) shall not apply if such Member has publicly disclosed a relationship with the Fund. Notwithstanding the foregoing, the Fund, the Adviser and its Affiliates shall be permitted to disclose, and each Member consents to the disclosure of, the Member’s name and the Member’s investment in the Fund (i) as required by law, regulation or legal process (including requests from regulatory or self-regulatory authorities), (ii) if the Adviser determines in good
faith that such disclosure is in the best interests of the Fund in connection with a Portfolio Investment, (iii) to the other Members in the ordinary course of the Fund’s business, (iv) to the Fund’s lenders or other counterparties or service providers in the ordinary course of the Fund’s business or (v) to the Members and prospective Members and prospective investors in other New Mountain funds or accounts that in the course of their due diligence request disclosure of the identity of the existing Members.
13.11 Survival of Certain Provisions. The obligations of each Member pursuant to Article IX shall survive the termination or expiration of this Agreement, the dissolution, winding up and termination of the Fund and the resignation of any Member from the Fund or any Transfer of a Member’s Common Units.
13.12 Waiver of Partition. Except as may otherwise be provided by law in connection with the dissolution, winding up and termination of the Fund, each Member hereby irrevocably waives any and all rights that it may have to maintain an action for partition of any of the Fund’s property.
13.13 Entire Agreement. This Agreement and the Subscription Agreements constitute the entire agreement among the Members and the Fund with respect to the subject matter hereof, and supersede any prior agreement or understanding among them with respect to such subject matter. The representations and warranties of the Fund, the Adviser and the Members in and the other provisions of the Subscription Agreements shall survive the execution and delivery of this Agreement. Notwithstanding the provisions of this Agreement or of any Subscription Agreement, it is hereby acknowledged and agreed that the Fund, and the Adviser on behalf of the Fund, without any further act, approval or vote of any Member, may enter into a side letter or similar agreement to or with a Member (or an investor in a Member that is a collective investment vehicle (including investors in its limited partners or other investors that are collective investment vehicles)) which has the effect of establishing rights under, or altering or supplementing the terms hereof or of any Subscription Agreement. The parties hereto agree that any rights established, or any terms of this Agreement or any Subscription Agreement altered or supplemented in a side letter or similar agreement to or with such Person shall govern with respect to such Person (but not with respect to any of such Person’s assignees or transferees unless so specified in such side letter or similar agreement), if applicable, notwithstanding the provisions of this Agreement or of any Subscription Agreement; provided that unless otherwise agreed by the Fund, any such rights shall cease to apply with respect to any Member that becomes a Defaulting Investor.
13.14 Fund Counsel. Counsel to the Fund may also be counsel to the Adviser and its respective Affiliates. The Fund has initially selected Simpson Thacher & Bartlett LLP (collectively, with any future counsel to the Fund, the “Fund Counsel”) as legal counsel to the Fund. Each Member acknowledges that the Fund Counsel does not represent any Member in connection with such Member’s or any other Member’s investment in the Fund, any matters that may arise out of the organization of the Fund, the offering of interests in the Fund, the management, operation and investment activities of the Fund and any other Fund matters (in the absence of a clear and explicit agreement to such effect between the Member and the Fund Counsel and only to the extent specifically set forth in that agreement), and that in the absence of any such agreement the Fund Counsel shall owe no duties directly to a Member. In the event any dispute or controversy arises between any Member and the Fund, or between any Member or the Fund, on the one hand, and the Adviser (or an Affiliate thereof) that the Fund Counsel represents, on the other hand, then each Member agrees that the Fund Counsel may represent either the Fund or the Adviser (or its Affiliate), or both, in any such dispute or controversy to the extent permitted by the New York Rules of Professional Conduct or similar rules in any other jurisdiction, and each Member hereby consents to such representation and waives any conflicts arising out of such representation, claims of attorney-client privilege or other basis for opposing Fund Counsel’s playing this role or seeking to
disqualify Fund Counsel to the maximum extent permitted by the New York Rules of Professional Conduct or similar rules in any other jurisdiction. Each Member further acknowledges that, whether or not the Fund Counsel has in the past represented such Member with respect to other matters, the Fund Counsel has not represented the interests of any Member in the preparation and negotiation of this Agreement.
13.15 Compliance with Anti-Money Laundering Requirements. Notwithstanding any other provision of this Agreement to the contrary, the Adviser, in its own name and on behalf of the Fund, shall be authorized without the consent of any Person, including any Member, to take such action (including requiring any Member to provide it with such information) as it determines in its sole discretion to be necessary or advisable to comply with any anti-money laundering or anti-terrorist laws, rules, regulations, directives or special measures, including the actions contemplated by the Subscription Agreements.
13.16 ERISA Members. The Adviser will use reasonable efforts to avoid having the assets of the Fund constitute “plan assets” of any “benefit plan investor” within the meaning of Section 3(42) of ERISA that is subject to Title I of ERISA or Section 4975 of the Code.
13.17 Tax Cooperation. Each Member shall provide such cooperation and assistance, including but not limited to executing and filing forms or other statements, as is reasonably requested by the Fund to enable the Fund or any entity in which the Fund owns a direct or indirect interest to satisfy any applicable tax reporting or compliance requirements or to qualify for an exception from or reduced rate of tax or other tax benefit or be relieved of liability for any tax regardless of whether such requirement, tax benefit or tax liability existed on the Initial Closing Date. Each Member shall indemnify the Fund for any additional expenses incurred as a result of the failure of such Member in complying with the foregoing requirements of this Section 13.17.
13.18 Initial Member. Upon the admission of one of more Members to the Fund as of the date hereof, the initial Member of the Fund shall (a) receive a return of any capital contribution made by him to the Fund, (b) withdraw as the initial Member of the Fund, and (c) have no further right, interest or obligation of any kind whatsoever as a Member in the Fund.
IN WITNESS WHEREOF, the undersigned have duly executed this Agreement as of the day and year first above written.
| | | | | | | | |
FUND: | |
| | |
| NEW MOUNTAIN GUARDIAN III BDC, L.L.C. | |
| | |
| | |
| By: | /s/ Adam Weinstein | |
| Adam Weinstein, Director and Executive Vice President |
| | |
| | |
| | |
MEMBERS: | |
| | |
| Each of the Persons who has executed a Subscription Agreement, agreeing to purchase Common Units in the Fund, to be admitted to the Fund as a Member and to be bound by the terms of the Agreement, pursuant to the power of attorney granted hereby and in the Subscription Agreements |
| | |
| | |
| By: | /s/ Adam Weinstein | |
| Adam Weinstein, as attorney-in-fact for each of the Common Unitholders |
| | |
| | |
INITIAL MEMBER: | |
| | |
| | |
| By: | /s/ Adam Weinstein | |
| Adam Weinstein, Member | |
| | |
| | |
| | |
ADVISER: | |
| | |
NEW MOUNTAIN FINANCE ADVISERS BDC, L.L.C. |
| | |
| | |
| By: | /s/ Adam Weinstein | |
| Adam Weinstein, Authorized Person | |
ANNEX B – MERGER AGREEMENT
AGREEMENT AND PLAN OF MERGER
among
NEW MOUNTAIN PRIVATE CREDIT FUND,
NEW MOUNTAIN GUARDIAN III BDC, L.L.C.
and
NEW MOUNTAIN FINANCE ADVISERS, L.L.C.
(for the limited purposes set forth herein)
Dated as of October 11, 2024
TABLE OF CONTENTS
| | | | | | | | | | | |
| | | Page |
| | | |
ARTICLE I THE MERGER | B-2 |
| 1.1. | The Merger | B-2 |
| 1.2. | Closing | B-2 |
| 1.3. | Effective Time | B-2 |
| 1.4. | Effects of the Merger | B-3 |
| 1.5. | Conversion of Units | B-3 |
| 1.6. | Termination of Certain Contractual Obligations | B-4 |
| 1.7. | Organizational Documents | B-4 |
| 1.8. | Trustees and Officers | B-4 |
| | | |
ARTICLE II MERGER CONSIDERATION | B-4 |
| 2.1. | Designation of Exchange Agent; Deposit of Merger Consideration | B-4 |
| 2.2. | Delivery of Merger Consideration | B-4 |
| 2.3. | No Further Ownership Rights; Transfers | B-5 |
| 2.4. | Net Asset Value Calculation | B-5 |
| 2.5. | Termination of Exchange Fund | B-6 |
| 2.6. | No Liability | B-6 |
| 2.7. | Withholding Rights | B-7 |
| | | |
ARTICLE III REPRESENTATIONS AND WARRANTIES OF THE COMPANY | B-7 |
| 3.1. | Organization | B-7 |
| 3.2. | Capitalization | B-8 |
| 3.3. | Authority; No Violation | B-9 |
| 3.4. | Governmental Consents | B-10 |
| 3.5. | Reports | B-10 |
| 3.6. | Company Financial Statements | B-11 |
| 3.7. | Broker’s Fees | B-14 |
| 3.8. | Absence of Changes or Events | B-14 |
| 3.9. | Compliance with Applicable Law; Permits | B-14 |
| 3.10. | Company Information | B-15 |
| 3.11. | Taxes and Tax Returns | B-15 |
| 3.12. | Litigation | B-17 |
| 3.13. | Employee Matters | B-18 |
| 3.14. | Certain Contracts | B-18 |
| 3.15. | Insurance Coverage | B-19 |
| 3.16. | Intellectual Property | B-19 |
| 3.17. | Real Property | B-20 |
| 3.18. | Investment Assets | B-20 |
| | | | | | | | | | | |
| 3.19. | Takeover Provisions | B-20 |
| 3.20. | Appraisal Rights | B-20 |
| 3.21. | Company Filings | B-20 |
| | | |
ARTICLE IV REPRESENTATIONS AND WARRANTIES OF THE ACQUIROR | B-20 |
| 4.1. | Organization | B-20 |
| 4.2. | Authority; No Violation | B-21 |
| 4.3. | Governmental Consents | B-22 |
| 4.4. | Broker’s Fees | B-22 |
| 4.5. | Acquiror Information | B-22 |
| 4.6. | Sufficient Funds | B-22 |
| 4.7. | Litigation | B-22 |
| 4.8. | Acquiror Filings | B-22 |
| | | |
ARTICLE V REPRESENTATIONS AND WARRANTIES OF THE ADVISER | B-23 |
| 5.1. | Organization | B-23 |
| 5.2. | Authority; No Violation | B-23 |
| 5.3. | Compliance with Applicable Law; Permits | B-24 |
| 5.4. | Litigation | B-25 |
| 5.5. | Adviser Information | B-25 |
| 5.6. | Financial Resources | B-25 |
| | | |
ARTICLE VI COVENANTS RELATING TO CONDUCT OF BUSINESS | B-25 |
| 6.1. | Conduct of Company Business Prior to the Effective Time | B-25 |
| 6.2. | Company Forbearances | B-25 |
| 6.3. | Conduct of Acquiror Business Prior to the Effective Time | B-28 |
| 6.4. | Valuation | B-28 |
| | | |
ARTICLE VII ADDITIONAL AGREEMENTS | B-29 |
| 7.1. | Further Assurances | B-29 |
| 7.2. | Regulatory Matters | B-30 |
| 7.3. | Approvals | B-31 |
| 7.4. | Indemnification | B-31 |
| 7.5. | No Solicitation | B-32 |
| 7.6. | Company Takeover Proposals | B-33 |
| 7.7. | Access to Information | B-35 |
| 7.8. | Publicity | B-36 |
| 7.9. | Takeover Statutes | B-36 |
| 7.10. | RIC Status | B-36 |
| 7.11. | Member Litigation | B-36 |
| 7.12. | Section 16 Matters | B-37 |
| 7.13. | No Other Representations or Warranties | B-37 |
| | | | | | | | | | | |
| | | |
ARTICLE VIII CONDITIONS PRECEDENT | B-37 |
| 8.1. | Conditions to Each Party’s Obligations to Effect the Merger | B-37 |
| 8.2. | Conditions to Obligations of the Acquiror to Effect the Merger | B-38 |
| 8.3. | Conditions to Obligations of the Company to Effect the Merger | B-39 |
| 8.4. | Frustration of Closing Conditions | B-40 |
| | | |
ARTICLE IX TERMINATION AND AMENDMENT | B-40 |
| 9.1. | Termination | B-40 |
| 9.2. | Effect of Termination | B-42 |
| 9.3. | Fees and Expenses | B-42 |
| 9.4. | Amendment | B-42 |
| 9.5. | Extension; Waiver | B-42 |
| | | |
ARTICLE X CERTAIN DEFINITIONS | B-43 |
| | | |
ARTICLE XI GENERAL PROVISIONS | B-49 |
| 11.1. | Nonsurvival of Representations, Warranties and Agreements | B-49 |
| 11.2. | Notices | B-49 |
| 11.3. | Interpretation; Construction | B-51 |
| 11.4. | Counterparts | B-51 |
| 11.5. | Entire Agreement | B-52 |
| 11.6. | Governing Law; Jurisdiction; Waiver of Jury Trial | B-52 |
| 11.7. | Assignment; Third Party Beneficiaries | B-52 |
| 11.8. | Specific Performance | B-53 |
Exhibits
Exhibit A Form of Amended and Restated Company LLC Agreement
AGREEMENT AND PLAN OF MERGER
This AGREEMENT AND PLAN OF MERGER, dated as of October 11, 2024 (this “Agreement”), is made by and among New Mountain Private Credit Fund, a Maryland statutory trust (the “Acquiror”), New Mountain Guardian III BDC, L.L.C., a Delaware limited liability company (the “Company”), and, solely for purposes of ARTICLE V, Section 7.2, Section 8.2, Section 8.3 and ARTICLE XI, New Mountain Finance Advisers, L.L.C., a Delaware limited liability company and the investment adviser to the Acquiror and the Company (the “Adviser”).
RECITALS
WHEREAS, the Company has previously elected to be regulated as a business development company (“BDC”), as defined in Section 2(a)(48) of the Investment Company Act of 1940, as amended, and the rules promulgated thereunder (the “Investment Company Act”);
WHEREAS, the Acquiror has previously elected to be regulated as a BDC and is sponsored by New Mountain Capital, L.L.C., a Delaware limited liability company;
WHEREAS, upon the terms and subject to the conditions set forth in this Agreement, the Company shall merge with and into the Acquiror, with the Acquiror as the surviving company in the merger (the “Merger”);
WHEREAS, the Board of Trustees of the Acquiror (the “Acquiror Board”), upon the recommendation of members of the Acquiror Board who are not “interested persons” of the Acquiror, as defined in the Investment Company Act, has unanimously (i) determined that (a) this Agreement and the terms of the Merger and the related Transactions are advisable, fair to and in the best interests of the Acquiror and the Adviser, in its capacity as the sole shareholder of the Acquiror (the Adviser in its capacity as the sole shareholder of the Aquiror, the“Acquiror Parent”), and (b) the interests of the Acquiror Parent will not be diluted as a result of the Merger and the related Transactions, (ii) approved, adopted and declared advisable this Agreement and the Transactions (including the Merger), (iii) directed that the approval of this Agreement and the Transactions (including the Merger) be submitted to the Acquiror Parentand (iv) resolved to recommend the approval of this Agreement and the Transactions (including the Merger) by the Acquiror Parent;
WHEREAS, the Acquiror Parent has approved of this Agreement and the Transactions (including the Merger);
WHEREAS, the Board of Directors of the Company (the “Company Board”), upon the recommendation of a committee of the Company Board comprised solely of the Independent Directors of the Company (the “Company Special Committee”), has unanimously (i) determined that (x) this Agreement and the terms of the Merger and the related Transactions and other Company Matters are advisable, fair to and in the best interests of the Company and its members and (y) the interests of the Company’s existing members will not be diluted as a result of the Merger and the related Transactions, (ii) approved, adopted and declared advisable this Agreement and the Transactions (including the Merger and other Company Matters), (iii)
directed that the approval of the Company Matters be submitted to the Company’s members and (iv) resolved to recommend that the members of the Company approve the Company Matters; and
WHEREAS, the parties (i) acknowledge that all members of the Company will be offered the opportunity to (and, as a result of such offer, certain members of the Company might) transfer all or a portion of their Company Units to the Acquiror prior to the Closing in exchange for Acquiror Shares (as defined below) (such transfer, the “Rollover Contribution”), and (ii) intend the Rollover Contribution and the Merger, taken together, to qualify as a “reorganization” within the meaning of Section 368(a) of the Internal Revenue Code of 1986, as amended (the “Code”), and the Treasury Regulations promulgated thereunder, and intend for this Agreement and the Rollover Subscription Agreements, together, to constitute a “plan of reorganization” within the meaning of the Code; and
WHEREAS, the parties desire to make certain representations, warranties, covenants and other agreements in connection with the Transactions and also to prescribe certain conditions to the Transactions.
NOW, THEREFORE, in consideration of the representations, warranties, covenants and other agreements contained in this Agreement, the parties agree as follows:
ARTICLE I
THE MERGER
1.1. The Merger. Subject to the terms and conditions of this Agreement, in accordance with the Delaware Limited Liability Company Act (the “LLC Act”), the Maryland Statutory Trust Act (the “MSTA”) and Rule 17a-8 of the Investment Company Act, at the Effective Time, the Company shall merge with and into the Acquiror, and the separate existence of the Company shall cease. The Acquiror shall be the surviving company in the Merger and shall continue its existence as a statutory trust under the MSTA.
1.2. Closing. On the terms and subject to the conditions set forth in this Agreement, the closing of the Merger (the “Closing”) shall take place by remote communication and by the exchange of signatures by electronic transmission on the date that is three (3) Business Days after the satisfaction or waiver of the latest to occur of the conditions set forth in ARTICLE VIII (other than those conditions that by their nature are to be satisfied at the Closing, but subject to the satisfaction or waiver of such conditions), unless otherwise agreed by the parties to this Agreement (the date on which the Closing actually occurs, the “Closing Date”).
1.3. Effective Time. The Merger shall become effective at such date and time as set forth in (i) the certificate of merger (the “Merger Certificate”) that shall be filed with, and accepted for record by, the Secretary of State of the State of Delaware (the “DE SOS”), and (ii) the articles of merger (the “Articles of Merger”) that shall be filed with, and accepted for record by, the State Department of Assessments and Taxation of Maryland (the “MD SDAT”). The
term “Effective Time” shall be the date and time when the Merger becomes effective as set forth in the Merger Certificate and the Articles of Merger.
1.4. Effects of the Merger. At and after the Effective Time, the Merger shall have the effects set forth in the LLC Act and the MSTA.
1.5. Conversion of Units. At the Effective Time, by virtue of the Merger and without any action on the part of the Company, the Acquiror or the holder of any of the following securities:
(a) All units of limited liability company interests of the Company (each, a “Company Unit” and, together, the “Company Units”) that are issued and outstanding and are owned by the Acquiror or any of its Consolidated Subsidiaries immediately prior to the Effective Time shall be cancelled and shall cease to exist and no shares of beneficial interest of the Acquiror (each, an “Acquiror Share” and, together, the “Acquiror Shares”) or any other consideration shall be delivered in exchange therefor (such Company Units, the “Cancelled Units”).
(b) Subject to Section 1.5(d), each Company Unit issued and outstanding immediately prior to the Effective Time (except for the Cancelled Units) shall be converted, in accordance with and subject to the procedures set forth in ARTICLE II, into the right to receive an amount in cash equal to the Company Per Unit NAV (the “Merger Consideration”).
(c) All Company Units converted into the right to receive the Merger Consideration pursuant to this ARTICLE I shall no longer be outstanding and shall automatically be cancelled and shall cease to exist as of the Effective Time, and each holder of a book-entry unit (“Book-Entry Unit”) that immediately prior to the Effective Time represented an outstanding Company Unit shall cease to have any rights with respect to such Book-Entry Unit other than the right to receive, upon surrender of such Book-Entry Unit in accordance with Section 2.2, the Merger Consideration.
(d) The Company Per Unit NAV shall be appropriately adjusted if, between the Determination Date and the Effective Time, the outstanding Company Units shall have been increased or decreased or changed into or exchanged for a different number or kind of shares or securities, in each case, as a result of any reclassification, recapitalization, share split, reverse share split, split-up, combination or exchange of shares, or if a share dividend or dividend payable in any other securities shall be authorized and declared with a record date within such period, as permitted by this Agreement. Nothing in this Section 1.5(d) shall be construed to permit any party hereto to take any action that is otherwise prohibited or restricted by any other provision of this Agreement.
1.6. Termination of Certain Contractual Obligations. As of the Effective Time, the Company Advisory Agreement, the Company Administration Agreements and the Company Trademark Agreement shall be terminated and of no further force and effect.
1.7. Organizational Documents. The Acquiror Organizational Documents as in effect immediately prior to the Effective Time shall be the organizational documents of the Acquiror as of immediately after consummation of the Merger, and shall be the organizational documents of the Acquiror until thereafter amended in accordance with applicable Law and the terms of the Acquiror Organizational Documents.
1.8. Trustees and Officers. Subject to applicable Law, the trustees and officers of the Acquiror as of immediately prior to the Effective Time shall be the trustees and officers of the Acquiror as of immediately after consummation of the Merger, and shall hold office until their respective successors are duly elected and qualify, or their earlier death, resignation or removal, or adjudication of legal incompetence.
ARTICLE II
MERGER CONSIDERATION
2.1. Designation of Exchange Agent; Deposit of Merger Consideration. Prior to the Closing, the Acquiror shall enter into a customary exchange agreement with a nationally recognized financial institution designated by the Acquiror and reasonably acceptable to the Company (the “Exchange Agent”) for the payment of the Merger Consideration as provided in Section 1.5(b). At or prior to the Effective Time, the Acquiror shall deposit, or cause to be deposited, with the Exchange Agent, for exchange in accordance with this ARTICLE II, through the Exchange Agent cash sufficient to pay the Merger Consideration in accordance with Section 1.5(b) (such cash provided to the Exchange Agent is hereinafter referred to as the “Exchange Fund”). In the event the Exchange Fund shall at any time be insufficient to make the payments contemplated by Section 1.5(b), the Acquiror shall promptly deposit, or cause to be deposited, additional funds with the Exchange Agent in an amount which is equal to the deficiency in the amount required to make such payment. The Acquiror shall cause the Exchange Fund to be (x) held for the benefit of the holders of Company Units as of immediately prior to the Effective Time and (y) applied promptly to making the payments pursuant to Section 1.5. The Exchange Fund shall not be used for any purpose other than to fund payments pursuant to Section 1.5, except as expressly provided for in this Agreement.
2.2. Delivery of Merger Consideration.
(a) As promptly as practicable following the Effective Time and in any event not later than the second Business Day thereafter, the Acquiror shall cause the Exchange Agent to mail to each holder of record of a Book-Entry Unit that immediately prior to the Effective Time represented an outstanding Company Unit (i) a letter of transmittal, which shall specify that delivery shall be effected, and risk of loss and title to the Book-Entry Unit shall pass only upon proper surrender of such Book-Entry Unit to the Exchange Agent (which shall be deemed to have been effected upon the delivery of a customary “agent’s message” with respect to such Book-Entry Unit or such other reasonable evidence, if any, of such surrender as the Exchange Agent may reasonably request), which shall be in the form and have such other provisions as the Acquiror and the Company may reasonably specify, and (ii) instructions (which instructions shall be in the
form and have such other provisions as the Acquiror and the Company may reasonably specify) for use in effecting the surrender of Book-Entry Units in exchange for the Merger Consideration.
(b) Upon surrender to the Exchange Agent of Company Units that are Book-Entry Units, by book-receipt of an “agent’s message” by the Exchange Agent in connection with the surrender of such Book-Entry Units (or such other reasonable evidence, if any, of surrender with respect to such Book-Entry Units as the Exchange Agent may reasonably request), the holder of such Book-Entry Units shall be entitled to receive in exchange therefor, and the Acquiror shall cause the Exchange Agent to pay and deliver in exchange thereof as promptly as practicable, the applicable Merger Consideration multiplied by the number of Company Units previously represented by such Book-Entry Units. The Exchange Agent shall accept such Book-Entry Units upon compliance with such reasonable terms and conditions as the Exchange Agent may impose to effect an orderly exchange thereof in accordance with normal exchange practices. No interest shall be paid or accrued for the benefit of holders of Book-Entry Units on any cash payable upon the surrender of Book-Entry Units.
(c) In the event of a transfer of ownership of Company Units that is not registered in the transfer records of the Company, payment of the appropriate amount of Merger Consideration may be made to a Person other than the Person in whose name the Book-Entry Unit so surrendered is registered, only if such Book-Entry Unit shall be properly transferred and the Person requesting such payment shall pay any transfer or other Taxes required by reason of the payment to a Person other than the registered holder of such Book-Entry Unit or establish to the satisfaction of the Acquiror that such Tax has been paid or is not applicable.
2.3. No Further Ownership Rights; Transfers. All Merger Consideration paid by the Acquiror in accordance with the terms of ARTICLE I and ARTICLE II shall be deemed to have been paid in full satisfaction of all rights pertaining to Company Units in respect of which such Merger Consideration was paid. From and after the Effective Time, the unit transfer books of the Company shall be closed with respect to, and there shall be no further transfers on the unit transfer books of the Company of, the Company Units that were issued and outstanding immediately prior to the Effective Time.
2.4. Net Asset Value Calculation.
(a) The Company shall deliver to the Acquiror a calculation of the net asset value of the Company, reduced by any Company Transaction Expenses, as of a date mutually agreed between the Acquiror and the Company, such date to be no earlier than forty-eight (48) hours (excluding Sundays and holidays) prior to the Effective Time (such agreed date, the “Determination Date”), calculated in good faith as of such date and based on the same assumptions and methodologies, and applying the same categories of adjustments to net asset value, historically used by the Company in preparing the calculation of the net asset value per Company Unit (with an accrual for any dividend declared by the Company and not yet paid) (the “Closing Company Net Asset Value”);
provided that the Company shall update the calculation of the Closing Company Net Asset Value in the event that the Closing is subsequently materially delayed or there is a material change to the Closing Company Net Asset Value prior to the Closing (including any dividend declared after the Determination Date but prior to Closing) and as needed to ensure the Closing Company Net Asset Value is determined within forty-eight (48) hours (excluding Sundays and holidays) prior to the Effective Time; provided further that the Company Board, including a majority of the Independent Directors of the Company Board, shall be required to approve, and the Chief Financial Officer of the Company shall certify in writing to the Acquiror, the calculation of the Closing Company Net Asset Value.
(b) In connection with preparing the calculation provided pursuant to this Section 2.4, the Company shall use the portfolio valuation methods approved by the Company Board for valuing the securities and other assets of the Company as of June 30, 2024. In furtherance thereof, the Company shall utilize the services of one or more third-party valuation agents in preparing the valuation of each material security or other asset of the Company that (i) does not have a readily available market quotation and (ii) has been given a risk rating below the score of “4A” based on its operating performance and underlying business characteristics as of September 30, 2024.
(c) The Company shall afford the Acquiror and its Representatives, upon reasonable request, reasonable access to the individuals who have prepared the calculation provided pursuant to this Section 2.4 and to the information, books, records, work papers and back-up materials used or useful in preparing such calculation, including without limitation any reports prepared by valuation agents, in order to assist the Acquiror with its review of such calculation so long as such individuals remain employed by the Adviser or its Affiliates.
2.5. Termination of Exchange Fund. Any portion of the Exchange Fund that remains undistributed to former members of the Company as of the first anniversary of the Effective Time may be paid to the Acquiror, upon the Acquiror’s written demand to the Exchange Agent. In such event, any former members of the Company who have not theretofore complied with this ARTICLE II shall thereafter look only to the Acquiror for payment of the Merger Consideration deliverable in respect of the Company Units such member holds as determined pursuant to this Agreement without any interest thereon.
2.6. No Liability. None of the Acquiror, the Company, the Exchange Agent or any other Person shall be liable to any Person in respect of any cash held in the Exchange Fund delivered to a Governmental Entity pursuant to any applicable abandoned property, escheat or similar Law. If any Book-Entry Units shall not have been surrendered immediately prior to the date on which any Merger Consideration or any other entitlements in respect of such Book-Entry Unit would otherwise escheat to or become the property of any Governmental Entity, any such Merger Consideration or other entitlements in respect of such Book-Entry Unit shall, to the extent permitted by applicable Law, become the property of the Acquiror, free and clear of all claims or interest of any Person previously entitled thereto.
2.7. Withholding Rights. The Acquiror, the Exchange Agent and each of their respective Affiliates and agents, as applicable, shall be entitled to deduct and withhold from amounts payable pursuant to this Agreement to any holder of Company Units such amounts as it determines in good faith are required to be deducted and withheld with respect to the making of such payment under the Code, or under any provision of state, local or foreign Tax Law. To the extent that amounts are so withheld and paid over to the appropriate Governmental Entity, such withheld amounts shall be treated for all purposes of this Agreement as having been paid to the recipient.
ARTICLE III
REPRESENTATIONS AND WARRANTIES OF THE COMPANY
Except with respect to matters that have been Previously Disclosed, the Company hereby represents and warrants to the Acquiror that:
3.1. Organization.
(a) The Company is a limited liability company duly formed and validly existing and in good standing under the Laws of the State of Delaware. The Company has duly elected to be regulated as a BDC, and such election has not been revoked or withdrawn and is in full force and effect. The Company has the requisite power and authority to own or lease all of its properties and assets and to carry on its business as it is now being conducted, and is duly licensed or qualified to do business as a business entity in each jurisdiction in which the nature of the business conducted by it or the character or location of the properties and assets owned or leased by it makes such licensing or qualification necessary, in each case, other than as would not, individually or in the aggregate, reasonably be expected to have a Material Adverse Effect with respect to the Company.
(b) True, complete and correct copies of the Certificate of Formation of the Company, as amended and supplemented (the “Company Certificate”), and the Limited Liability Company Agreement of the Company, as amended and supplemented (the “Company LLC Agreement” and, together with the Company Certificate, the “Company Organizational Documents”), as in effect as of the date of this Agreement, have previously been publicly filed by the Company.
(c) Each Consolidated Subsidiary of the Company (i) is duly incorporated or duly formed, as applicable to each such Consolidated Subsidiary, and validly existing and in good standing under the Laws of its jurisdiction of incorporation or organization, as applicable, (ii) has the requisite corporate (or similar) power and authority to own or lease all of its properties and assets and to carry on its business as it is now being conducted and (iii) is duly licensed or qualified to do business as a foreign corporation or other business entity in each jurisdiction in which the nature of the business conducted by it or the character or location of the properties and assets owned or leased by it makes such licensing or qualification necessary, other than in the case of clauses (ii) and (iii), as
would not, individually or in the aggregate, reasonably be expected to have a Material Adverse Effect with respect to the Company.
3.2. Capitalization.
(a) Interests in the Company are held in the form of Company Units, of which 114,906,527 Company Units were outstanding as of the close of business on June 30, 2024 (the “Company Capitalization Date”). All of the issued and outstanding Company Units have been duly authorized and validly issued and are fully paid, nonassessable and free of preemptive rights, with no personal liability with respect to the Company attaching to the ownership thereof. As of the date of this Agreement, no Indebtedness having the right to vote on any matters on which members of the Company may vote (“Company Voting Debt”) is issued or outstanding. As of the Company Capitalization Date, the Company does not have and is not bound by any outstanding subscriptions, options, warrants, calls, rights, commitments or agreements of any character (“Rights”) calling for the purchase or issuance of, or the payment of any amount based on, any Company Units, Company Voting Debt or any other equity securities of the Company or any securities representing the right to purchase or otherwise receive any Company Units, Company Voting Debt or other equity securities of the Company. There are no obligations of the Company or any of its Consolidated Subsidiaries (i) to repurchase, redeem or otherwise acquire any Company Units, Company Voting Debt or any equity security of the Company or its Consolidated Subsidiaries or any securities representing the right to purchase or otherwise receive any Company Units, Company Voting Debt or any other equity security of the Company or its Consolidated Subsidiaries or (ii) pursuant to which the Company or any of its Consolidated Subsidiaries is or could be required to register Company Units or other securities under the Securities Act. All of the outstanding Company Units have been issued in compliance with applicable Law in all material respects.
(b) All of the issued and outstanding shares of capital stock or other equity ownership interests of each Consolidated Subsidiary of the Company are owned by the Company, directly or indirectly, free and clear of any Liens, and all of such shares or equity ownership interests are duly authorized and validly issued and are fully paid, nonassessable (in respect of corporate entities) and free of preemptive rights. No Consolidated Subsidiary of the Company has or is bound by any outstanding Rights calling for the purchase or issuance of, or the payment of any amount based on, any shares of capital stock or any other equity security of such Consolidated Subsidiary or any securities representing the right to purchase or otherwise receive any shares of capital stock or any other equity security of such Consolidated Subsidiary.
3.3. Authority; No Violation.
(a) The Company has all requisite limited liability company power and authority to execute and deliver this Agreement and, subject to obtaining the Company Member Approval, to consummate the Transactions. The execution and delivery of this Agreement and the consummation of the Transactions have been duly and validly
approved by the Company Board. The Company Board (on the recommendation of the Company Special Committee) has unanimously (i) determined that (A) this Agreement and the terms of the Merger and the related Transactions and other Company Matters are advisable, fair to and in the best interests of the Company and its members and (B) the interests of the Company’s existing members will not be diluted as a result of the Merger and the related Transactions, (ii) approved, adopted and declared advisable this Agreement and the Transactions (including the Merger and other Company Matters), (iii) directed that the approval of the Company Matters be submitted to the Company’s members and (iv) resolved to recommend that the members of the Company approve the Company Matters. Except for receipt of the approval of the Company Matters by written consent of (1) in the case of clause (ii) of the definition of “Company Matters”, a percentage in interest in excess of 50% of the Common Unitholders (as such term is defined in the Company LLC Agreement), and (2) in the case of clauses (i) and (iii) of the definition of “Company Matters”, members of the Company who own Company Units representing more than 50% of the then-current percentage or other interest in the profits of the Company owned by all of the Company's members (the “Company Member Approval”), the Merger and the other Transactions have been authorized by all necessary limited liability company action on the part of the Company. Except for receipt of the Company Unitholder Approval, this Agreement has been duly and validly executed and delivered by the Company and (assuming due authorization, execution and delivery by the Acquiror and the Adviser) constitutes the valid and binding obligation of the Company, enforceable against the Company in accordance with its terms (except as may be limited by bankruptcy, insolvency, fraudulent transfer, moratorium, reorganization or similar Laws of general applicability relating to or affecting the rights of creditors generally and subject to general principles of equity (the “Enforceability Exception”)).
(b) Neither the execution and delivery of this Agreement by the Company, nor the consummation by the Company of the Transactions, nor the performance of this Agreement by the Company, will (i) violate any provision of the Company Organizational Documents or (ii) assuming that the consents, approvals and filings referred to in Section 3.3(a) and Section 3.4 are duly obtained and/or made, (A) violate any Law or Order applicable to the Company or any of its Consolidated Subsidiaries or (B) except as Previously Disclosed, violate, conflict with, result in a breach of or the loss of any benefit under, constitute a default (or an event that, with or without the giving of notice or lapse of time, or both, would constitute a default) under, result in the termination of or a right of termination or cancellation under, accelerate the performance required by, require the consent, approval or authorization of, or notice to or filing with any third-party with respect to, or result in the creation of any Lien upon any of the respective properties or assets of the Company or any of its Consolidated Subsidiaries under, any of the terms, conditions or provisions of any Permit, Contract or other obligation to which the Company or any of its Consolidated Subsidiaries is a party or by which any of them or any of their respective properties or assets is bound except, with respect to clause (ii)(B), any such violation, conflict, breach, loss, default, termination, cancellation, acceleration, consent, approval or creation that would not, individually or in
the aggregate, reasonably be expected to be material to the Company and its Consolidated Subsidiaries, taken as a whole.
3.4. Governmental Consents. No consents or approvals of, or filings or registrations with, any Governmental Entity are necessary in connection with the consummation by the Company of the Merger and the other Transactions, except for (a) the filing with the SEC of the Consent Solicitation Statement, (b) if required, any notices or filings under the Hart-Scott-Rodino Antitrust Improvement Act of 1976, as amended (the “HSR Act”), (c) the filing of the Merger Certificate with, and the acceptance for the record of the Merger Certificate by, the DE SOS, (d) the filing of the Articles of Merger with, and the acceptance for the record of the Articles of Merger by, the MD SDAT, (e) the reporting of this Agreement on a Current Report on Form 8-K, and (f) any such consents, approvals, filings or registrations that the failure to obtain or make would not, individually or in the aggregate, reasonably be expected to have a Material Adverse Effect with respect to the Company.
3.5. Reports.
(a) The Company has timely filed or furnished all forms, statements, certifications, reports and documents that it was required to file since January 1, 2023 (the “Company Applicable Date”) with the SEC (such filings since the Company Applicable Date, the “Company SEC Reports”), except as would not, individually or in the aggregate, reasonably be expected to be material to the Company and its Consolidated Subsidiaries taken as a whole. To the Company’s knowledge, no Company SEC Report, at the time filed or furnished with the SEC, contained any untrue statement of a material fact or omitted to state any material fact required to be stated therein or necessary in order to make the statements made therein, in light of the circumstances in which they were made, not misleading. To the Company’s knowledge, all Company SEC Reports, as of their respective dates, complied as to form in all material respects with the published rules and regulations of the SEC with respect thereto. None of the Consolidated Subsidiaries of the Company is required to make any filing with the SEC.
(b) Neither the Company nor any of its Consolidated Subsidiaries is subject to any cease-and-desist or other Order or enforcement action issued by, or is a party to any Contract, consent agreement or memorandum of understanding with, or is a party to any commitment letter or similar undertaking to, any Governmental Entity that currently restricts in any material respect the conduct of its business (or to the Company’s knowledge that, upon consummation of the Merger, would restrict in any material respect the conduct of the business of the Acquiror or any of its Consolidated Subsidiaries), or that in any material manner relates to its capital adequacy, its ability to pay dividends, its credit, risk management or compliance policies, its internal controls, its management or its business, other than those of general application that apply to similarly situated BDCs or their Consolidated Subsidiaries, nor has the Company or any of its Consolidated Subsidiaries been advised in writing or, to the knowledge of the Company, verbally, by any Governmental Entity that it is considering issuing, initiating, ordering, or requesting any of the foregoing.
(c) The Company has made available to the Acquiror all material correspondence with the SEC since the Company Applicable Date and, as of the date of this Agreement, to the knowledge of the Company (i) there are no unresolved comments from the SEC with respect to the Company SEC Reports or any SEC examination of the Company and (ii) none of the Company SEC Reports is subject to any ongoing review by the SEC.
3.6. Company Financial Statements.
(a) The financial statements, including the related consolidated schedules of investments, of the Company and its Consolidated Subsidiaries included (or incorporated by reference) in the Company SEC Reports (including the related notes, where applicable) (i) fairly present in all material respects the consolidated results of operations, cash flows, changes in net assets and consolidated financial position of the Company and its Consolidated Subsidiaries for the respective fiscal periods or as of the respective dates therein set forth (except that unaudited statements may not contain notes and are subject to recurring year-end audit adjustments normal in nature and amount), (ii) to the Company’s knowledge, have complied as to form, as of their respective dates of filing with the SEC, in all material respects with applicable accounting requirements and with the published rules and regulations of the SEC with respect thereto and (iii) have been prepared in all material respects in accordance with U.S. generally accepted accounting principles (“GAAP”) consistently applied during the periods involved, except, in each case, as indicated in such statements or in the notes thereto. Deloitte & Touche LLP (“Deloitte”) has not resigned, threatened resignation or been dismissed as the Company’s independent public accountant as a result of or in connection with any disagreements with the Company on a matter of accounting principles or practices, financial statement disclosure or auditing scope or procedure.
(b) Except for (A) liabilities reflected or reserved against on the consolidated unaudited balance sheet of the Company as of June 30, 2024 included in the unaudited financial statements set forth in the Company’s quarterly report on Form 10-Q for the quarter ended June 30, 2024 (the “Company Balance Sheet”), (B) liabilities incurred in the ordinary course of business since June 30, 2024, (C) liabilities incurred in connection with this Agreement and the Transactions, (D) liabilities otherwise disclosed in the Company SEC Reports and (E) liabilities that would not, individually or in the aggregate, reasonably be expected to have a Material Adverse Effect with respect to the Company, neither the Company nor any of its Consolidated Subsidiaries has any liabilities that would be required to be reflected or reserved against in the Company Balance Sheet in accordance with GAAP.
(c) Neither the Company nor any of its Consolidated Subsidiaries is a party to or has any commitment to become a party to any off-balance sheet joint venture, partnership or similar contract with any unconsolidated Affiliate or “off-balance sheet arrangement” (as defined in Item 303(a) of Regulation S-K promulgated under the Exchange Act).
(d) Since the Company Applicable Date, (i) neither the Company nor any of its Consolidated Subsidiaries nor, to the knowledge of the Company, any director, officer, auditor, accountant or Representative of the Company or any of its Consolidated Subsidiaries has received or otherwise had or obtained knowledge of any material complaint, allegation, assertion or claim, whether written or oral, regarding the accounting or auditing practices, procedures, methodologies or methods of the Company or any of its Consolidated Subsidiaries or their respective internal accounting controls, including any complaint, allegation, assertion or claim that the Company or any of its Consolidated Subsidiaries has engaged in questionable or illegal accounting or auditing practices or maintains inadequate internal controls over financial reporting (as defined in Rules 13a-15(f) and 15d-15(f) of the Exchange Act), and (ii) no attorney representing the Company or any of its Consolidated Subsidiaries, whether or not employed by the Company or any of its Consolidated Subsidiaries, has reported evidence of a material violation of securities laws, breach of duty or similar violation by the Company or any of its directors, officers or agents to the Company Board or any committee thereof or to any director or officer of the Company.
(e) To the Company’s knowledge, since the Company Applicable Date, Deloitte, which has expressed its opinion with respect to the financial statements of the Company and its Consolidated Subsidiaries included in the Company SEC Reports (including the related notes), has been (i) “independent” with respect to the Company and its Consolidated Subsidiaries within the meaning of Regulation S-X, and (ii) in compliance with subsections (g) through (l) of Section 10A of the Exchange Act and the related rules of the SEC and the Public Company Accounting Oversight Board.
(f) The principal executive officer and principal financial officer of the Company have made all certifications required by Sections 302 and 906 of the Sarbanes-Oxley Act of 2002 and any related rules and regulations promulgated by the SEC (collectively, the “Sarbanes-Oxley Act”), and the statements contained in any such certifications are complete and correct, and the Company is otherwise in compliance in all material respects with all applicable effective provisions of the Sarbanes-Oxley Act.
(g) The Company has in all material respects:
(i) designed and maintained a system of disclosure controls and procedures (as defined in Rules 13a-15(e) and 15d-15(e) promulgated under the Exchange Act) to ensure that all information (both financial and non-financial) required to be disclosed by the Company in the reports that it files or submits to the SEC under the Exchange Act is recorded, processed, summarized and reported within the time periods specified in the rules and forms of the SEC and that such information is accumulated and communicated to the Company’s management as appropriate to allow timely decisions regarding required disclosure and to allow the Company’s Principal Executive Officer and Principal Financial Officer to make the certifications required under the Exchange Act with respect to such reports;
(ii) designed and maintained a system of internal controls over financial reporting sufficient to provide reasonable assurance concerning the reliability of financial reporting and the preparation of financial statements for external purposes in accordance with GAAP, including reasonable assurance that (A) transactions are executed in accordance with management’s general or specific authorizations, (B) transactions are recorded as necessary to permit preparation of financial statements in conformity with GAAP and to maintain accountability for assets, (C) access to assets is permitted only in accordance with management’s general or specific authorization, (D) the recorded accountability for assets is compared with the existing assets at reasonable intervals and appropriate action is taken with respect to any differences and (E) the Company’s management, with the participation of the Company’s principal executive and financial officers, has completed an assessment of the effectiveness of the Company’s internal controls over financial reporting for the fiscal year ended December 31, 2023 in compliance with the requirements of Section 404 of the Sarbanes-Oxley Act, and such assessment concluded that the Company maintained, in all material respects, effective internal control over financial reporting as of December 31, 2023, using the framework specified in the Company’s Annual Report on Form 10-K for the fiscal year ended December 31, 2023; and
(iii) (A) disclosed, based on its most recent evaluation, to its auditors and the audit committee of the Company Board (1) any significant deficiencies or material weaknesses (as defined in the relevant Statement of Auditing Standards) in the design or operation of the Company’s internal controls over financial reporting that are reasonably likely to adversely affect its ability to record, process, summarize and report financial data and (2) any fraud, whether or not material, that involves management or other individuals who have a significant role in its internal controls over financial reporting and (B) identified for the Company’s auditors any material weaknesses in internal controls.
(h) The fair market value of the Company’s investments as of June 30, 2024 (i) was determined in accordance with Accounting Standards Codification, “Fair Value Measurements and Disclosures (Topic 820)”, issued by the Financial Accounting Standards Board and (ii) reflects a reasonable estimate of the fair value of such investments as determined in good faith, in accordance with Rule 2a-5 under the Investment Company Act.
(i) To the Company’s knowledge, there is no fraud or suspected fraud affecting the Company involving management of the Company who have significant roles in the Company’s internal control over financial reporting.
3.7. Broker’s Fees. Neither the Company nor any of its Consolidated Subsidiaries nor any of their respective directors, officers or agents has utilized any broker, finder or financial
advisor or incurred any liability for any broker’s fees, commissions or finder’s fees in connection with the Merger or the other Transactions.
3.8. Absence of Changes or Events. Since the Company’s last quarterly report on Form 10-Q and through the date hereof, (a) except as expressly permitted or required by or in connection with the execution and delivery of this Agreement and the consummation of the Transactions, the business of the Company and its Consolidated Subsidiaries has been conducted in the ordinary course of business, (b) there has not been any Effect that would, individually or in the aggregate, reasonably be expected to have a Material Adverse Effect with respect to the Company and (c) there has not been any material action that would have required the consent of the Acquiror under Sections 6.1 or 6.2.
3.9. Compliance with Applicable Law; Permits.
(a) The Company and each of its Consolidated Subsidiaries is in compliance, and has been operated in compliance, in all material respects, with all applicable Laws, including, if and to the extent applicable, the Investment Company Act, the Securities Act and the Exchange Act other than as would not, individually or in the aggregate, reasonably be expected to have a Material Adverse Effect with respect to the Company. The Company has not received any written or, to the Company’s knowledge, oral notification from a Governmental Entity of any material non-compliance with any applicable Laws, which non-compliance would, individually or in the aggregate, reasonably be expected to be material to the Company and its Consolidated Subsidiaries, taken as a whole.
(b) The Company is in compliance, and since the Company Applicable Date, has complied with its investment policies and restrictions and portfolio valuation methods, if any, as such policies and restrictions have been set forth in its registration statement (as amended from time to time) or the reports that it has filed with the SEC under the Exchange Act and applicable Laws, if any, other than any non-compliance that would not, individually or in the aggregate, reasonably be expected to have a Material Adverse Effect with respect to the Company.
(c) The Company has written policies and procedures adopted pursuant to Rule 38a-1 under the Investment Company Act that are reasonably designed to prevent material violations of the “Federal Securities Laws,” as such term is defined in Rule 38a-1(e)(1) under the Investment Company Act. There have been no “Material Compliance Matters” for the Company, as such term is defined in Rule 38a-1(e)(2) under the Investment Company Act, other than those that have been reported to the Company Board and satisfactorily remedied or are in the process of being remedied or those that would not, individually or in the aggregate, reasonably be expected to be material to the Company and its Consolidated Subsidiaries, taken as a whole.
(d) The Company and each of its Consolidated Subsidiaries holds and is in compliance with all Permits required in order to permit the Company and each of its Consolidated Subsidiaries to own or lease their properties and assets and to conduct their
businesses under and pursuant to all applicable Law as presently conducted, other than any failure to hold or non-compliance with any such Permit that would not, individually or in the aggregate, reasonably be expected to be material to the Company and its Consolidated Subsidiaries, taken as a whole. All such Permits are valid and in full force and effect, except as would not, individually or in the aggregate, reasonably be expected to be material to the Company and its Consolidated Subsidiaries, taken as a whole. The Company has not received any written or, to the Company’s knowledge, oral notification from a Governmental Entity of any material non-compliance with any such Permits, and no Proceeding is pending or threatened in writing to suspend, cancel, modify, revoke or materially limit any such Permits, which Proceeding would, individually or in the aggregate, reasonably be expected to be material to the Company and its Consolidated Subsidiaries, taken as a whole.
(e) No “affiliated person” (as defined under the Investment Company Act) of the Company has been subject to disqualification to serve in any capacity contemplated by the Investment Company Act for any investment company (including a BDC) under Sections 9(a) and 9(b) of the Investment Company Act, unless, in each case, such Person has received exemptive relief from the SEC with respect to any such disqualification. There is no material Proceeding pending and served or, to the knowledge of the Company, threatened that would result in any such disqualification.
(f) The minute books and other similar records of the Company maintained since the Company Applicable Date contain a true and complete record in all material respects of all action taken at all meetings and by all written consents in lieu of meetings of the members of the Company, the Company Board and any committees of the Company Board.
3.10. Company Information. None of the information supplied or to be supplied by the Company for inclusion or incorporation by reference in (i) the Registration Statement will, at the time the Registration Statement is filed with the SEC, at any time the Registration Statement is amended or supplemented or at the time the Registration Statement becomes effective under the Exchange Act, or (ii) the Consent Solicitation Statement will, at the date the Consent Solicitation Statement or any amendment or supplement is first mailed to members of the Company or at the time of the Consent Deadline, in each case, contain any untrue statement of a material fact or omit to state a material fact necessary to make the statements therein, in light of the circumstances in which they are made, not misleading, except that no representation or warranty is made by the Company with respect to information supplied by the Acquiror or the Adviser for inclusion or incorporation by reference in the Registration Statement or the Consent Solicitation Statement.
3.11. Taxes and Tax Returns.
(a) The Company and each of its Consolidated Subsidiaries has duly and timely filed (taking into account all applicable extensions) all material Tax Returns required to be filed by it on or prior to the date of this Agreement (all such Tax Returns being accurate and complete in all material respects), has paid all material Taxes shown
thereon as arising, or required to be shown thereon, and has duly paid or made provision for the payment of all material Taxes that have been incurred or are due or claimed to be due from it by federal, state, foreign or local taxing authorities other than Taxes that are not yet delinquent or are being contested in good faith, have not been finally determined and have been adequately reserved against under GAAP. No material Tax Return of the Company or any Consolidated Subsidiary has been examined by the Internal Revenue Service (the “IRS”) or other relevant taxing authority. There are no material disputes pending, or written claims asserted, for Taxes or assessments upon the Company or any of its Consolidated Subsidiaries for which the Company does not have reserves that are adequate under GAAP. Neither the Company nor any of its Consolidated Subsidiaries is a party to or is bound by any Tax sharing, allocation or indemnification agreement or arrangement (other than such an agreement or arrangement exclusively between or among the Company and its Consolidated Subsidiaries). Within the past five years (or otherwise as part of a “plan (or series of related transactions)” within the meaning of Section 355(e) of the Code of which the Merger is also a part), neither the Company nor any of its Consolidated Subsidiaries has been a “distributing corporation” or a “controlled corporation” in a distribution of stock which qualified or was intended to qualify under Section 355(a) of the Code and to which Section 355 of the Code (or so much of Section 356 of the Code, as it relates to Section 355 of the Code) applied or was intended to apply. Neither the Company nor any of its Consolidated Subsidiaries is required to include in income any adjustment pursuant to Section 481(a) of the Code, no such adjustment has been proposed by the IRS and no pending request for permission to change any accounting method has been submitted by the Company or any of its Consolidated Subsidiaries. Neither the Company nor any of its Consolidated Subsidiaries has participated in a “listed transaction” within the meaning of Treasury Regulation Section 1.6011-4(b)(2). If the Company or any of its Consolidated Subsidiaries has participated in a “reportable transaction” within the meaning of Treasury Regulation Section 1.6011-4(b), such entity has properly disclosed such transaction in accordance with the applicable Tax regulations.
(b) The Company made a valid election under Part I of Subchapter M of Subtitle A, Chapter 1, of the Code to be taxed as a “regulated investment company” (a “RIC”). The Company has qualified as a RIC at all times since the beginning of its first taxable year ended December 31, 2019 and expects to continue to so qualify through the Effective Time. No challenge to the Company’s status as a RIC is pending or has been threatened orally or in writing. For each taxable year of the Company ending on or before the Effective Time, the Company has satisfied the distribution requirements imposed on a regulated investment company under Section 852 of the Code (assuming for these purposes that any Tax Dividend declared by the Company after the date of this Agreement has been timely paid).
(c) Prior to the Closing Date, the Company shall have declared and paid a Tax Dividend with respect to all taxable years ended prior to the Effective Time. Prior to the Closing Date, the Company shall have declared a Tax Dividend with respect to the final taxable year ending with its complete liquidation.
(d) The Company and its Consolidated Subsidiaries have complied in all material respects with all applicable Laws relating to the payment and withholding of Taxes and have, within the time and in the manner prescribed by applicable Law, in all material respects, withheld from and paid over all amounts required to be so withheld and paid over under applicable Laws.
(e) The Company has no “earnings and profits” for U.S. federal income Tax purposes described in Section 852(a)(2)(B) of the Code.
(f) The Company Previously Disclosed each asset the disposition of which would be subject to the rules similar to Section 1374 of the Code as prescribed in IRS Notice 88-19, 1988-1 C.B. 486, or Treasury Regulation Section 1.337(d)-7 and the amount of “net unrealized built-in gain” (within the meaning of Section 1374(d) of the Code) on each such asset. Other than as Previously Disclosed, the Company is not now and will not be subject to corporate-level income taxation on the sale, transfer or other disposition of its assets currently held as a result of the application of Section 337(d) of the Code or the Treasury Regulations promulgated thereunder.
(g) No claim has been made in writing by a taxing authority in a jurisdiction where the Company or any of its Consolidated Subsidiaries does not file Tax Returns that the Company or any such Consolidated Subsidiary is or may be subject to taxation by that jurisdiction, and which, if upheld, would reasonably result in a material Tax liability.
(h) Neither the Company nor any of its Consolidated Subsidiaries has, or has ever had, a permanent establishment in any country other than the United States.
(i) Neither the Company nor any of its Consolidated Subsidiaries has requested a private letter ruling from the IRS or comparable rulings from other taxing authorities.
(j) Neither the Company nor any of its Consolidated Subsidiaries has any liability for the Taxes of another Person other than the Company and its Consolidated Subsidiaries under Treasury Regulation Section 1.1502-6 (or any similar provision of state, local or foreign Law), as a transferee, successor or payable pursuant to a contractual obligation.
(k) Neither the Company nor any of its Consolidated Subsidiaries has ever been a member of a consolidated, combined or unitary Tax group (other than such a group the common parent of which is the Company or any of its Consolidated Subsidiaries).
(l) There are no material Liens for Taxes (other than Taxes not yet due and payable) upon any of the assets of the Company or any of its Consolidated Subsidiaries.
3.12. Litigation. There are no material Proceedings pending or, to the Company’s knowledge, threatened against the Company or any of its Consolidated Subsidiaries. There is no
Order binding upon the Company or any of its Consolidated Subsidiaries other than such Orders as would not, individually or in the aggregate, reasonably be expected to be material to the Company and its Consolidated Subsidiaries, taken as a whole.
3.13. Employee Matters. Neither the Company nor any of its Consolidated Subsidiaries has (i) any employees or (ii) any “employee benefit plans” as defined in Section 3(3) of the Employee Retirement Income Security Act of 1974, as amended, or any employment, bonus, incentive, vacation, stock option or other equity based, severance, termination, retention, change of control, profit sharing, fringe benefit, health, medical or other similar plan, program or agreement (collectively, “Employee Benefit Plans”).
3.14. Certain Contracts.
(a) The Company has Previously Disclosed a complete and accurate list of, and true and complete copies have been delivered or made available (including via EDGAR) to the Acquiror of, all Contracts (collectively, the “Company Material Contracts”) to which, as of the date hereof, the Company or any of its Consolidated Subsidiaries is a party, or by which the Company or any of its Consolidated Subsidiaries may be bound, or, to the knowledge of the Company, to which it or any of its Consolidated Subsidiaries or their respective assets or properties may be subject, with respect to:
(i) any Contract that is a “material contract” within the meaning of Item 601(b)(10) of the SEC’s Regulation S-K;
(ii) any loans or credit agreements, mortgages, indentures and other agreements and instruments pursuant to which any Indebtedness of the Company or any of its Consolidated Subsidiaries in an aggregate principal amount in excess of $5,000,000 is outstanding or may be incurred, or any guarantee by the Company or any of its Consolidated Subsidiaries of any Indebtedness in an aggregate principal amount in excess of $5,000,000;
(iii) any non-competition or non-solicitation Contract or any other Contract that limits, purports to limit, or would reasonably be expected to limit in each case in any material respect the manner in which, or the localities in which, any material business of the Company and its Consolidated Subsidiaries, taken as a whole, is or could be conducted or the types of business that the Company and its Consolidated Subsidiaries conducts or may conduct; or
(iv) any Contract that obligates the Company or any of its Consolidated Subsidiaries to conduct any business that is material to the Company and its Consolidated Subsidiaries, taken as a whole, on an exclusive basis with any third party, or upon consummation of the Merger, will obligate the Acquiror or any of its Consolidated Subsidiaries to conduct business with any third-party on an exclusive basis.
(b) Each Company Material Contract is (x) valid and binding on the Company or its applicable Consolidated Subsidiary and, to the Company’s knowledge, each other party thereto, (y) enforceable against the Company or its applicable Consolidated Subsidiary in accordance with its terms (subject to the Enforceability Exception), and (z) is in full force and effect other than in each case as would not, individually or in the aggregate, reasonably be expected to be material to the Company and its Consolidated Subsidiaries, taken as a whole. The Company Advisory Agreement has been approved by the Company Board and members of the Company in accordance with Section 15 of the Investment Company Act. Neither the Company nor any of its Consolidated Subsidiaries nor, to the Company’s knowledge, any other party thereto, is in material breach of any provisions of or in default (or, with the giving of notice or lapse of time or both, would be in default) under, and has not taken any action resulting in the termination of, acceleration of performance required by, or resulting in a right of termination or acceleration under, any Company Material Contract other than as would not, individually or in the aggregate, reasonably be expected to have a Material Adverse Effect with respect to the Company. No Company Material Contract has been amended, modified or supplemented other than as would not, individually or in the aggregate, reasonably be expected to be material to the Company and its Consolidated Subsidiaries, taken as a whole. No event has occurred with respect to the Company or any of its Consolidated Subsidiaries that, with or without the giving of notice, the lapse of time or both, would constitute a breach or default under any Company Material Contract other than as would not, individually or in the aggregate, reasonably be expected to be material to the Company and its Consolidated Subsidiaries, taken as a whole.
3.15. Insurance Coverage. All material insurance policies maintained by the Company or any of its Consolidated Subsidiaries and that name the Company or any of its Consolidated Subsidiaries as an insured (each, a “Company Insurance Policy”), including the fidelity bond required by the Investment Company Act, are in full force and effect and all premiums due and payable with respect to each Company Insurance Policy have been paid. Neither the Company nor any of its Consolidated Subsidiaries has received written notice of cancellation of any Company Insurance Policy.
3.16. Intellectual Property. The Company and its Consolidated Subsidiaries own, possess or have a valid license or other adequate rights to use all patents, patent applications, patent rights, trademarks, trademark applications, trademark rights, trade names, trade name rights, service marks, service mark applications, service mark rights, copyrights, computer programs and other proprietary intellectual property rights (collectively, “Intellectual Property Rights”) that are material to the conduct of the business of the Company and its Consolidated Subsidiaries taken as a whole (hereinafter, “Company Intellectual Property Rights”), except where the failure to own, possess or have adequate rights would not, individually or in the aggregate, reasonably be expected to have a Material Adverse Effect with respect to the Company. No claims are pending for which the Company has received written notice or, to the knowledge of the Company, threatened (i) that the Company or any of its Consolidated Subsidiaries is infringing or otherwise violating the rights of any Person with regard to any Intellectual Property Right, or (ii) that any Company Intellectual Property Right is invalid or
unenforceable. To the knowledge of the Company, no Person is infringing, misappropriating or using without authorization the rights of the Company or any of its Consolidated Subsidiaries with respect to any Intellectual Property Right, except as would not, individually or in the aggregate, reasonably be expected to be material to the Company and its Consolidated Subsidiaries, taken as a whole.
3.17. Real Property. Neither the Company nor any of its Consolidated Subsidiaries owns or leases any real property.
3.18. Investment Assets. Each of the Company and its Consolidated Subsidiaries has good title to all securities, Indebtedness and other financial instruments owned by it, free and clear of any material Liens, except to the extent such securities, Indebtedness or other financial instruments, as applicable, are pledged to secure obligations of the Company or its Consolidated Subsidiaries pursuant to credit agreements that have been Previously Disclosed and except for Liens consisting of restrictions on transfer agreed to in respect of investments entered into in the ordinary course of business. As of June 30, 2024, the value of investments owned by the Company that are “qualifying investments” for purposes of Section 55(a) of the Investment Company Act was greater than 70% of the value of the Company’s total assets (other than assets described in Section 55(a)(7) of the Investment Company Act).
3.19. Takeover Provisions. No “business combination,” “control share acquisition,” “fair price,” “moratorium” or other similar antitakeover statutes or regulations enacted under state or federal Laws in the United States or provisions included in any applicable organizational documents (collectively, “Takeover Statutes”) are applicable to the Merger or the other Transactions.
3.20. Appraisal Rights. In accordance with the LLC Act and the Company Organizational Documents, no dissenters’ rights, appraisal rights or rights of an objecting member shall be available to holders of Company Units in connection with the Merger or the other Transactions.
3.21. Company Filings. As of the date of this Agreement, the Company has prepared and filed with the SEC a consent solicitation statement in preliminary form relating to the solicitation by the Company of written consents from the members of the Company to obtain the Company Member Approval (the “Preliminary Consent Solicitation Statement”).
ARTICLE IV
REPRESENTATIONS AND WARRANTIES OF THE ACQUIROR
The Acquiror hereby represents and warrants to the Company that:
4.1. Organization.
(a) The Acquiror is a statutory trust duly formed and validly existing and in good standing under the Laws of the State of Maryland. The Acquiror is a newly formed statutory trust and, except for their organization and capitalization and actions in
connection with this Agreement and the Transactions to be contemplated hereunder, the Acquiror and its Consolidated Subsidiaries have not engaged in any operations as of the date of this Agreement.
(b) A true, complete and correct copy of the Declaration of Trust of the Acquiror (the “Acquiror Organizational Documents”), as in effect as of the date of this Agreement, have previously been made available to the Company.
4.2. Authority; No Violation.
(a) The Acquiror has all requisite statutory trust power and authority to execute and deliver this Agreement. The execution and delivery of this Agreement and the consummation of the Transactions have been duly and validly approved by the Acquiror Board. The Acquiror Board has unanimously (i) determined that (A) this Agreement and the terms of the Merger and the related Transactions are advisable, fair to and in the best interests of the Acquiror and the Acquiror Parent and (B) the interests of the Acquiror Parent will not be diluted as a result of the Merger and the related Transactions, (ii) approved, adopted and declared advisable this Agreement and the Transactions (including the Merger), and (iii) resolved to recommend the approval of the Transactions (including the Merger) by the Acquiror Parent. The Acquiror Parent has approved this Agreement and the Transactions (including the Merger). The Merger and the other Transactions have been authorized by all necessary trust action on the part of the Acquiror. This Agreement has been duly and validly executed and delivered by the Acquiror and (assuming due authorization, execution and delivery by the Company and the Adviser) this Agreement constitutes the valid and binding obligation of the Acquiror, enforceable against the Acquiror in accordance with its terms (except as may be limited by the Enforceability Exception).
(b) Neither the execution and delivery of this Agreement by the Acquiror, nor the consummation of the Transactions, nor the performance of this Agreement by the Acquiror, will (i) violate any provision of the Acquiror Organizational Documents or (ii) (A) violate any Law or Order applicable to the Acquiror or (B) violate, conflict with, result in a breach of or the loss of any benefit under, constitute a default (or an event that, with or without the giving of notice or lapse of time, or both, would constitute a default) under, result in the termination of or a right of termination or cancellation under, accelerate the performance required by, require the consent, approval or authorization of, or notice to or filing with any third-party with respect to, or result in the creation of any Lien upon any of the respective properties or assets of the Acquiror under, any of the terms, conditions or provisions of any Permit, Contract or other obligation to which the Acquiror is a party or by which its properties or assets is bound except, with respect to clause (ii)(B), any such violation, conflict, breach, loss, default, termination, cancellation, acceleration, consent, approval or creation that would not, individually or in the aggregate, reasonably be expected to have a Material Adverse Effect with respect to the Acquiror.
4.3. Governmental Consents. No consents or approvals of, or filings or registrations with, any Governmental Entity are necessary in connection with the consummation by the Acquiror of the Merger and the other Transactions, except for, to the extent required by Law, (a) the filing with the SEC of the Registration Statement, (b) if required, any notices or filings under the HSR Act, (c) the filing of the Merger Certificate with, and the acceptance for the record of the Merger Certificate by, the DE SOS, (d) the filing of the Articles of Merger with, and the acceptance for the record of the Articles of Merger by, the MD SDAT, (e) the filing of any other reports or documents as required by the Exchange Act, and (f) any such consents, approvals, filings or registrations that the failure to obtain or make would not, individually or in the aggregate, reasonably be expected to have a Material Adverse Effect with respect to the Acquiror.
4.4. Broker’s Fees. Neither the Acquiror nor any of its Consolidated Subsidiaries nor any of their trustees, officers or agents have utilized any broker, finder or financial advisor or incurred any liability for any broker’s fees, commissions or finder’s fees in connection with the Merger or the other Transactions.
4.5. Acquiror Information. None of the information supplied or to be supplied by the Acquiror for inclusion or incorporation by reference in (a) the Registration Statement will, at the time the Registration Statement is filed with the SEC, at any time the Registration Statement is amended or supplemented or at the time the Registration Statement becomes effective under the Exchange Act, or (b) the Consent Solicitation Statement will, at the date the Consent Solicitation Statement or any amendment or supplement is first mailed to members of the Company or at the time of the Consent Deadline, in each case, contain any untrue statement of a material fact or omit to state a material fact necessary to make the statements therein, in light of the circumstances in which they are made, not misleading, except that no representation or warranty is made by the Acquiror with respect to information supplied by the Company or the Adviser for inclusion or incorporation by reference in the Registration Statement or the Consent Solicitation Statement.
4.6. Sufficient Funds. As of the date hereof, the Acquiror reasonably believes that, prior to the Outside Date, it will have cash and other sources of immediately available funds sufficient to consummate the Merger, including the payment of the Merger Consideration and all fees and expenses payable by Acquiror in connection with the Merger.
4.7. Litigation. There are no Proceedings pending or, to the Acquiror’s knowledge, threatened against the Acquiror, except as would not reasonably be expected to have a Material Adverse Effect with respect to the Acquiror. There is no Order binding upon the Acquiror other than such Orders as would not, individually or in the aggregate, reasonably be expected to have a Material Adverse Effect with respect to the Acquiror.
4.8. Acquiror Filings. Prior to the date of this Agreement, the Acquiror has prepared and filed with the SEC (a) a preliminary registration statement on Form 10 (the “Preliminary Registration Statement”) and (b) a notification of election to be subject to Sections 55 through 65 of the Investment Company Act on Form N-54A.
ARTICLE V
REPRESENTATIONS AND WARRANTIES OF THE ADVISER
The Adviser hereby represents and warrants to the Company and the Acquiror that:
5.1. Organization. The Adviser is a limited liability company organized and validly existing under the Laws of the State of Delaware and in good standing with the DE SOS. The Adviser has the requisite limited liability company power and authority to own or lease all of its properties and assets and to carry on its business as it is now being conducted, and is duly licensed or qualified to do business as a foreign limited liability company in each jurisdiction in which the nature of the business conducted by it or the character or location of the properties and assets owned or leased by it makes such licensing or qualification necessary, in each case, other than as would not, individually or in the aggregate, reasonably be expected to have a Material Adverse Effect with respect to the Company or the Acquiror.
5.2. Authority; No Violation.
(a) The Adviser has all requisite limited liability company power and authority to execute and deliver this Agreement. The execution and delivery of this Agreement has been duly and validly approved by the managing member of the Adviser. This Agreement has been duly and validly executed and delivered by the Adviser and (assuming due authorization, execution and delivery by the Company and the Acquiror) this Agreement constitutes the valid and binding obligation of the Adviser, enforceable against the Adviser in accordance with its terms (except as may be limited by the Enforceability Exception).
(b) Neither the execution and delivery of this Agreement by the Adviser, nor the consummation of the Transactions, nor the performance of this Agreement by the Adviser, will (i) violate any provision of the certificate of formation or the limited liability company agreement of the Adviser or (ii) (A) violate any Law or Order applicable to the Adviser or (B) violate, conflict with, result in a breach of or the loss of any benefit under, constitute a default (or an event that, with or without the giving of notice or lapse of time, or both, would constitute a default) under, result in the termination of or a right of termination or cancellation under, accelerate the performance required by, require the consent, approval or authorization of, or notice to or filing with any third-party with respect to, or result in the creation of any Lien upon any of the respective properties or assets of the Adviser under, any of the terms, conditions or provisions of any Permit, Contract or other obligation to which the Adviser is a party or by which its properties or assets is bound except, with respect to clause (ii)(B), any such violation, conflict, breach, loss, default, termination, cancellation, acceleration, consent, approval or creation that would not, individually or in the aggregate, reasonably be expected to have a Material Adverse Effect with respect to the Company or the Acquiror.
(c) No consents or approvals of, or filings or registrations with, any Governmental Entity are necessary in connection with the execution, delivery or
performance of this Agreement by the Adviser, except for any such consents, approvals, filings or registrations that the failure to obtain or make would not, individually or in the aggregate, reasonably be expected to have a Material Adverse Effect with respect to the Company or the Acquiror.
5.3. Compliance with Applicable Law; Permits.
(a) The Adviser is, and at all times since it became the investment adviser to the Acquiror and the Company has been, duly registered as an investment adviser under the Investment Advisers Act.
(b) The Adviser is in compliance, and has been operated in compliance, in all material respects, with all applicable Laws other than as would not, individually or in the aggregate, reasonably be expected to have a Material Adverse Effect with respect to the Company or the Acquiror. The Adviser has not received any written or, to the Adviser’s knowledge, oral notification from a Governmental Entity of any material non-compliance with any applicable Laws, which non-compliance would, individually or in the aggregate, reasonably be expected to have a Material Adverse Effect with respect to the Company or the Acquiror.
(c) The Adviser holds and is in compliance with all Permits required in order to permit the Adviser to own or lease its properties and assets and to conduct its business under and pursuant to all applicable Law as presently conducted, other than any failure to hold or non-compliance with any such Permit that would not, individually or in the aggregate, reasonably be expected to have a Material Adverse Effect with respect to the Company or the Acquiror. All such Permits are valid and in full force and effect, except as would not, individually or in the aggregate, reasonably be expected to have a Material Adverse Effect with respect to the Adviser. The Adviser has not received any written or, to the Adviser’s knowledge, oral notification from a Governmental Entity of any material non-compliance with any such Permits, and no Proceeding is pending or threatened in writing to suspend, cancel, modify, revoke or materially limit any such Permits, which Proceeding would, individually or in the aggregate, reasonably be expected to have a Material Adverse Effect with respect to the Company or the Acquiror.
(d) The Adviser has implemented written policies and procedures as required by Rule 206(4)-7 under the Investment Advisers Act and, during the period prior to the date of this Agreement that the Adviser has been the investment adviser to the Acquiror and the Company, the Adviser has been in compliance with such policies and procedures, except where the failures to adopt such policies and procedures or to be in compliance would not, individually or in the aggregate, be material to the Acquiror and its Consolidated Subsidiaries, taken as a whole, or the Company and its Consolidated Subsidiaries, taken as a whole.
(e) During the period prior to the date of this Agreement that it has been the investment adviser to the Acquiror and the Company, there has been no material adverse change in the operations, affairs or regulatory status of the Company or the Acquiror.
5.4. Litigation. There are no Proceedings pending or, to the Adviser’s knowledge, threatened against the Adviser, except as would not reasonably be expected to have a Material Adverse Effect with respect to the Company or the Acquiror. There is no Order binding upon the Adviser other than such Orders as would not, individually or in the aggregate, reasonably be expected to have a Material Adverse Effect with respect to the Company or the Acquiror.
5.5. Adviser Information. None of the information supplied or to be supplied by the Adviser for inclusion or incorporation by reference in (a) the Registration Statement will, at the time the Registration Statement is filed with the SEC, at any time the Registration Statement is amended or supplemented or at the time the Registration Statement becomes effective under the Exchange Act, or (b) the Consent Solicitation Statement will, at the date the Consent Solicitation Statement or any amendment or supplement is first mailed to members of the Company or at the time of the Consent Deadline, in each case, contain any untrue statement of a material fact or omit to state a material fact necessary to make the statements therein, in light of the circumstances in which they are made, not misleading, except that no representation or warranty is made by the Adviser with respect to information supplied by the Company or the Acquiror for inclusion or incorporation by reference in the Registration Statement or the Consent Solicitation Statement.
5.6. Financial Resources. The Adviser has the financial resources available to it necessary for the performance of its services and obligations as contemplated in the Registration Statement and the Consent Solicitation Statement and under this Agreement.
ARTICLE VI
COVENANTS RELATING TO CONDUCT OF BUSINESS
6.1. Conduct of Company Business Prior to the Effective Time. During the period from the date of this Agreement until the earlier of the Effective Time and the date, if any, on which this Agreement is terminated pursuant to Section 9.1, except as may be required by Law or the Company LLC Agreement, as expressly permitted by this Agreement or with the prior written consent of the Acquiror, which prior written consent shall not be unreasonably delayed, conditioned or withheld, the Company shall, and shall cause each of its Consolidated Subsidiaries to, (a) conduct its business in the ordinary course of business and consistent with past practice and the Company’s investment objectives and policies as publicly disclosed, and (b) use reasonable best efforts to maintain and preserve intact its business organization and existing business relationships.
6.2. Company Forbearances. During the period from the date of this Agreement until the earlier of the Effective Time and the date, if any, on which this Agreement is terminated pursuant to Section 9.1, except as may be required by Law, as expressly permitted by this Agreement or as Previously Disclosed, and acting in a manner consistent with Section 6.1(a), the Company shall not, and shall not permit any of its Consolidated Subsidiaries to, directly or
indirectly, without the prior written consent of the Acquiror (which prior written consent shall not be unreasonably delayed, conditioned or withheld):
(a) issue, deliver, sell or grant, or encumber or pledge, or authorize the creation of (i) any units of its limited liability company interests, (ii) any Company Voting Debt or other voting securities or (iii) any securities convertible into or exercisable or exchangeable for, or any other Rights to acquire, any such units or other securities;
(b) (i) make, authorize, declare, pay or set aside any dividend in respect of, or declare or make any distribution on, any units of its limited liability company interests, except for (A) the authorization, announcement and payment of regular quarterly cash distributions payable on a quarterly basis, consistent with past practices and the Company’s investment objectives and policies as publicly disclosed, (B) a Tax Dividend or (C) dividends payable by any direct or indirect wholly owned Consolidated Subsidiary of the Company to the Company or another direct or indirect wholly owned Consolidated Subsidiary of the Company; (ii) adjust, split, combine, reclassify or take similar action with respect to any of the units of its limited liability company interests or issue or authorize the issuance of any other securities in respect of, in lieu of or in substitution for units of its limited liability company interests or (iii) purchase, redeem or otherwise acquire, any units of its limited liability company interests or any rights, warrants or options to acquire, or securities convertible into, such units of its limited liability company interests;
(c) sell, transfer, lease, mortgage, encumber or otherwise dispose of any of its assets or properties, except for (i) sales, transfers, leases, mortgages, encumbrances or other dispositions in the ordinary course of business consistent with past practice and the Company’s investment objectives and policies as publicly disclosed, or (ii) encumbrances required to secure Permitted Indebtedness of the Company or any of its Consolidated Subsidiaries;
(d) acquire or agree to acquire all or any portion of the assets, business or properties of any other Person, whether by merger, consolidation, purchase or otherwise or make any other investments, except in a transaction conducted in the ordinary course of business consistent with the Company’s investment objectives and policies as publicly disclosed;
(e) amend the Company Organizational Documents or other governing documents or similar governing documents of any of its Consolidated Subsidiaries, except for the Amended and Restated Company LLC Agreement;
(f) implement or adopt any material change in its Tax or financial accounting principles, practices or methods, other than as required by applicable Law, GAAP, the SEC or applicable regulatory requirements;
(g) take any action or knowingly fail to take any action that would, or would reasonably be expected to materially delay or materially impede the ability of the parties to consummate the Transactions; provided, however, that the foregoing shall not preclude the Company from declaring or paying any Tax Dividend on or before the Closing Date;
(h) incur any Indebtedness for borrowed money or guarantee any Indebtedness of another Person, except for (i) draw-downs with respect to any Previously Disclosed financing arrangements existing as of the date of this Agreement and obligations to fund commitments to portfolio companies entered into in the ordinary course of business and (ii) Permitted Indebtedness;
(i) make or agree to make any new capital expenditure other than obligations to fund commitments to portfolio companies entered into in the ordinary course of business;
(j) (i) file or amend any material Tax Return other than in the ordinary course of business consistent with past practice and the Company’s investment objectives and policies as publicly disclosed; (ii) make, change or revoke any material Tax election or (iii) settle or compromise any material Tax liability or refund;
(k) take any action, or knowingly fail to take any action, which action or failure to act is reasonably likely to cause the Company to fail to qualify or not be subject to tax as a RIC;
(l) enter into any new line of business (it being understood that this prohibition does not apply to any portfolio companies in which the Company or any of its Consolidated Subsidiaries has made a debt or equity investment that is, would or should be reflected in the Company’s schedule of investments included in its quarterly or annual periodic reports that are filed with the SEC);
(m) other than in the ordinary course of business consistent with past practice and the Company’s investment objectives and policies as publicly disclosed, or, except as permitted by Section 6.2(h), enter into any Contract that would otherwise constitute a Company Material Contract had it been entered into prior to the date of this Agreement;
(n) other than in the ordinary course of business consistent with past practice and the Company’s investment objectives and policies as publicly disclosed, terminate, cancel, renew or agree to any material amendment of, change in or waiver under any Company Material Contract (other than any Company Material Contract related to Permitted Indebtedness);
(o) settle any Proceeding against it, except for Proceedings that (i) are settled in the ordinary course of business consistent with past practice and the Company’s investment objectives and policies as publicly disclosed, in an amount not in excess of $2,500,000 in the aggregate (after reduction by any insurance proceeds actually received); (ii) would not impose any material restriction on the conduct of business of it
or any of its Consolidated Subsidiaries or, after the Effective Time, the Acquiror or any of its Consolidated Subsidiaries and (iii) would not admit liability, guilt or fault;
(p) except as otherwise expressly contemplated by this Agreement, merge or consolidate the Company or any of its Consolidated Subsidiaries with any Person or enter into any other similar extraordinary corporate transaction, or adopt, recommend, propose or announce an intention to adopt a plan of complete or partial liquidation, dissolution, restructuring, recapitalization or other reorganization of the Company or any of its Consolidated Subsidiaries;
(q) acquire, or agree to acquire, any Acquiror Shares; or
(r) agree to take, make any commitment to take, or adopt any resolutions of the Company Board authorizing, any of the actions prohibited by this Section 6.2.
6.3. Conduct of Acquiror Business Prior to the Effective Time. During the period from the date of this Agreement until the earlier of the Effective Time and the date, if any, on which this Agreement is terminated pursuant to Section 9.1, except as may be required by Law, as expressly permitted by this Agreement or with the prior written consent of the Company, which prior written consent shall not be unreasonably delayed, conditioned or withheld, the Acquiror shall not, and shall cause each of its Consolidated Subsidiaries not to, engage in any operations except for their organization and capitalization and actions in connection with this Agreement and the Transactions to be contemplated hereunder.
6.4. Valuation. The value of each investment asset owned by the Company that is used in connection with the computations made by the Company pursuant to Section 2.4 will be determined in accordance with the valuation policies and procedures set forth in the Company’s compliance policies and procedures approved by the Company Board as of June 30, 2024 and no exceptions to such valuation policies and procedures have been or will be permitted in valuing such assets in connection with the computations pursuant to Section 2.4 for purposes of this Agreement, and the value of all assets owned by the Company other than investment assets that are used in connection with the computations made by the Company pursuant to Section 2.4 will be determined in accordance with GAAP. Except as may be mutually agreed by the parties, all valuations made by third-party valuation agents for such purposes will be made only by valuation agents that have been approved by the Company Board as of or prior to the date hereof. Except as may be mutually agreed by the parties, the fair value of any portfolio securities for which fair value determinations were made by the Company Board for purposes of such computations were or will be determined by the Company Board in good faith in accordance with the valuation methods set forth in the Company’s valuation policies and procedures adopted by the Company Board as of June 30, 2024.
ARTICLE VII
ADDITIONAL AGREEMENTS
7.1. Further Assurances.
(a) Subject to the right of the Company to take any action that constitutes a Company Adverse Recommendation Change as expressly permitted pursuant to Section 7.6, the parties shall cooperate with each other and use reasonable best efforts to take, or cause to be taken, in good faith, all actions, and to do, or cause to be done, all things necessary, including to promptly prepare and file all necessary documentation, to effect all applications, notices, petitions and filings, to obtain as promptly as practicable all Permits of all Governmental Entities and all Permits, consents, approvals, confirmations and authorizations of all third parties, in each case, that are necessary or advisable, to consummate the Transactions (including the Merger) in the most expeditious manner practicable, and to comply with the terms and conditions of all such Permits, consents, approvals, confirmations and authorizations of all such third parties and Governmental Entities. Subject to applicable Law, the Company and the Acquiror shall have the right to review in advance, and, to the extent practicable, each shall consult the other on all the information relating to the Company or the Acquiror, as the case may be, and any of their respective Consolidated Subsidiaries, that appear in any filing made with, or written materials submitted to, any third-party or any Governmental Entity in connection with the Transactions. In exercising the foregoing right, each of the parties shall act reasonably and as promptly as practicable. The parties shall consult with each other with respect to the obtaining of all Permits, consents, approvals and authorizations of all third parties and Permits of all Governmental Entities necessary or advisable to consummate the Transactions and each party will keep the other reasonably apprised of the status of matters relating to completion of the Transactions.
(b) Without limiting the generality of the foregoing clause (a), (i) the Acquiror shall use reasonable best efforts to obtain, as promptly as reasonably practicable (and, in any event, prior to the Outside Date), cash and other sources of immediately available funds sufficient to consummate the Merger, including the payment of the Merger Consideration and all fees and expenses payable by Acquiror in connection with the Merger, and (ii) the Company and the Acquiror shall cooperate with each other and use reasonable best efforts to take, or cause to be taken, in good faith, all actions, and to do, or cause to be done, all things necessary to obtain any consents, approvals, confirmations and authorizations required pursuant to the terms of the Company Credit Facility to consummate the Transactions (including the Merger).
(c) Notwithstanding anything to the contrary herein, nothing in this Agreement shall require either the Acquiror and its Consolidated Subsidiaries, on the one hand, or the Company and its Consolidated Subsidiaries, on the other hand, to make payments or provide other consideration for the repayment, restructuring or amendment of terms of Indebtedness in connection with the Transactions (including the Merger), other than, in the case of the Company, any consent fees that were Previously Disclosed.
7.2. Regulatory Matters.
(a) Without in any way limiting the foregoing Section 7.1, the Company shall as promptly as practicable prepare and file with the SEC any amendments or supplements to the Preliminary Consent Solicitation Statement, including the definitive consent solicitation statement (together with the Preliminary Consent Solicitation Statement, the “Consent Solicitation Statement”). The Company shall (i) use its reasonable best efforts to promptly provide responses to the SEC with respect to any comments received on the Consent Solicitation Statement by the SEC and any requests by the SEC for any amendment or supplement to the Consent Solicitation Statement or for additional information, and (ii) cause the Consent Solicitation Statement to be promptly mailed to its members after the date the SEC staff confirms that the SEC does not intend to review the Consent Solicitation Statement or advises that it has no further comments thereon or that the Company may commence mailing the Consent Solicitation Statement.
(b) The Acquiror and the Adviser shall use reasonable best efforts to furnish all information concerning the Acquiror, the Adviser and the holders of Acquiror Shares as may be reasonably requested by the Company in connection with the preparation and filing with the SEC of the Consent Solicitation Statement.
(c) The Acquiror shall as promptly as practicable prepare and file with the SEC any amendments or supplements to the Preliminary Registration Statement, including the effective registration statement on Form 10 (together with the Preliminary Registration Statement, the “Registration Statement”). The Acquiror shall use its reasonable best efforts (1) to have the Registration Statement declared effective under the Exchange Act and applicable state Law as promptly as practicable after such filing and (2) to promptly provide responses to the SEC with respect to any comments received on the Registration Statement by the SEC and any requests by the SEC for any amendment or supplement to the Registration Statement or for additional information.
(d) The Company and the Adviser shall use reasonable best efforts to furnish all information concerning the Company, the Adviser and the holders of Company Units as may be reasonably requested by the Acquiror in connection with the preparation and filing with the SEC of the Registration Statement.
(e) Prior to the Effective Time, (i) each party hereto shall promptly notify each other party upon becoming aware of any event or circumstance that is required to be described in an amendment to the Consent Solicitation Statement or the Registration Statement, (ii) the Company shall promptly notify the Acquiror after the receipt by it of any comments of the SEC with respect to the Consent Solicitation Statement and (iii) the Acquiror shall promptly notify the Company after the receipt by it of any comments of the SEC with respect to the Registration Statement.
(f) Subject to applicable Law, each of the Acquiror and the Company shall promptly advise the other upon receiving any communication from any Governmental Entity, the consent or approval of which is required for consummation of the
Transactions, that causes such party to believe that there is a reasonable likelihood that any Regulatory Approval will not be obtained or that the receipt of any such approval may be materially delayed or conditioned.
7.3. Approvals. Notwithstanding anything to the contrary in Section 7.6, the Company shall submit to its members for approval by written consent the Company Matters on the terms and conditions set forth in this Agreement and any other matters required to be approved or adopted by its members in order to carry out the Transactions. The Company shall use reasonable best efforts to obtain from the Company’s members the Company Member Approval in respect of the Company Matters on or prior to the Consent Deadline, and otherwise on the terms and conditions set forth in this Agreement, including, subject to Section 7.6, by providing to the Company’s members the recommendation of the Company Board that the members of the Company approve the Company Matters (the “Company Recommendation”) and including the Company Recommendation in the Consent Solicitation Statement. Notwithstanding any Company Adverse Recommendation Change, unless this Agreement is terminated in accordance with its terms, the obligations of the Company pursuant to this Section 7.3(a) shall continue in full force and effect and such obligations shall not be affected by the commencement, public proposal, public disclosure or communication to the Company, its Representatives or its members of any Takeover Proposal (whether or not a Company Superior Proposal).
7.4. Indemnification.
(a) Following the Effective Time, the Acquiror shall, to the fullest extent permitted under applicable Law, indemnify, defend and hold harmless and advance expenses to the present and former directors and officers of the Company or any of its Consolidated Subsidiaries (in each case, when acting in such capacity) (each, an “Indemnified Party” and collectively, the “Indemnified Parties”) against all costs or expenses (including, but not limited to, reasonable attorneys’ fees actually incurred, reasonable experts’ fees, reasonable travel expenses, court costs, transcript fees and telecommunications, postage and courier charges), judgments, fines, losses, claims, damages, penalties, amounts paid in settlement or other liabilities (collectively, “Indemnified Liabilities”) incurred in connection with any Proceeding arising out of actions or omissions occurring at or prior to the Effective Time (including the Transactions). In the event of any such Indemnified Liabilities, (i) the Acquiror shall advance to such Indemnified Party, upon request, reimbursement of documented expenses reasonably and actually incurred to the fullest extent permitted under applicable Law (provided, that the Person to whom expenses are advanced, or someone on his or her behalf, provides an undertaking to repay such advances if it is ultimately determined that such Person is not entitled to indemnification and complies with other applicable provisions imposed under the Investment Company Act and interpretations thereof by the SEC or its staff) and (ii) the Acquiror and the applicable Indemnified Parties shall cooperate in the defense of such matter.
(b) Prior to the Closing, the Acquiror shall obtain and fully pay the premium for a “tail” insurance policy for the extension of the Company’s existing directors and officers liability insurance (the “Current D&O Insurance”) in place as of the date of this Agreement for a period of six years from and after the Effective Time with coverage and amounts not less than the current coverage and with terms and conditions that are otherwise not materially less advantageous to the insureds as provided in the Current D&O Insurance.
(c) Any Indemnified Party wishing to claim indemnification under Section 7.4(a), upon learning of any Proceeding described above, shall promptly notify the Acquiror in writing; provided, that the failure to so notify shall not affect the obligations of the Acquiror under Section 7.4(a) unless the Acquiror is materially prejudiced as a consequence.
(d) If the Acquiror or any of its successors or assigns consolidates with or merges into any other entity and is not the continuing or surviving entity of such consolidation or merger or transfers or otherwise disposes of all or substantially all of its assets to any other entity or consummates any division transaction, then and in each such case, the Acquiror shall cause proper provision to be made so that the successors and assigns of the Acquiror shall assume the obligations set forth in this Section 7.4.
(e) The provisions of this Section 7.4 are (i) intended to be for the benefit of, and shall be enforceable by, each Indemnified Party and his or her heirs and Representatives and (ii) in addition to, and not in substitution for, any other rights to indemnification or contribution that any such person may have by Contract or otherwise.
7.5. No Solicitation.
(a) The Company shall, and shall cause its respective Affiliates, Consolidated Subsidiaries, and its and each of their respective officers, directors, trustees, managers, employees, consultants, financial advisors, attorneys, accountants and other advisors, representatives and agents (collectively, “Representatives”) to, immediately cease and cause to be terminated any discussions or negotiations with any Person that may be ongoing with respect to, or that are intended to or could reasonably be expected to lead to, a Takeover Proposal, and demand the immediate return or destruction (which destruction shall be certified in writing to the Company) of all confidential information previously furnished to any Person (other than the Acquiror or their respective Affiliates or Representatives) with respect to any Takeover Proposal. Prior to the Effective Time, subject to Section 7.6, the Company shall not, and shall cause its respective Affiliates, Consolidated Subsidiaries and its and their respective Representatives not to: (i) directly or indirectly solicit, initiate, induce, encourage or take any other action (including by providing information) designed to, or which could reasonably be expected to, facilitate any inquiries or the making or submission or implementation of any proposal or offer (including any proposal or offer to its members) with respect to any Takeover Proposal; (ii) approve, publicly endorse or recommend or enter into any agreement, arrangement, discussions or understandings with respect to any Takeover Proposal (including any letter
of intent, agreement in principle, memorandum of understanding or confidentiality agreement) or enter into any Contract or understanding (including any letter of intent, agreement in principle, memorandum of understanding or confidentiality agreement) requiring it to abandon, terminate or fail to consummate, or that is intended to or that could reasonably be expected to result in the abandonment of, termination of or failure to consummate, the Merger or any other Transaction; (iii) initiate or participate in any way in any negotiations or discussions regarding, or furnish or disclose to any Person (other than the Acquiror or their respective Affiliates or Representatives) any information with respect to, or take any other action to facilitate or in furtherance of any inquiries or the making of any proposal that constitutes, or could reasonably be expected to lead to, any Takeover Proposal; (iv) publicly propose or publicly announce an intention to take any of the foregoing actions; or (v) grant any (x) approval pursuant to any Takeover Statute to any Person (other than the Acquiror or their respective Affiliates) or with respect to any transaction (other than the Transactions) or (y) unless required by the applicable standard of conduct, waiver or release under any standstill or similar agreement of any third party with respect to equity securities of the Company; provided, however, that notwithstanding the foregoing, the Company (A) may inform Persons of the provisions contained in this Section 7.5, and (B) shall be permitted to grant a waiver of, or terminate, any standstill or similar agreement of any third party with respect to equity securities of the Company, in order to allow such third party to confidentially submit a Takeover Proposal.
(b) The Company shall as promptly as reasonably practicable (and in any event within twenty-four (24) hours after receipt) (i) notify the Acquiror in writing of any request for information or any Takeover Proposal and the terms and conditions of such request, Takeover Proposal or inquiry (including the identity of the Person (or group of Persons) making such request, Takeover Proposal or inquiry) and (ii) provide to the Acquiror copies of any written materials received by the Company or its respective Affiliates or Representatives in connection with any of the foregoing, and the identity of the Person (or group of Persons) making any such request, Takeover Proposal or inquiry or with whom any discussions or negotiations are taking place. The Company agrees that it shall keep the Acquiror informed on a reasonably current basis (and in any event within twenty-four (24) hours after receipt) of the status and the material terms and conditions (including amendments or proposed amendments) of any such request, Takeover Proposal or inquiry and keep the Acquiror informed on a reasonably current basis of any information requested of or provided by the Company and as to the status of all discussions or negotiations with respect to any such request, Takeover Proposal or inquiry.
7.6. Company Takeover Proposals.
(a) If on or after the date of this Agreement and at any time prior to the receipt of the Company Member Approval: (i) the Company receives an unsolicited bona fide Takeover Proposal (under circumstances in which the Company has complied in all material respects with the provisions of Sections 7.5(a) and (b)) and (ii) the Company
Board, including a majority of the Independent Directors of the Company Board, shall have determined in good faith, after consultation with its outside legal counsel, that (x) failure to consider such Takeover Proposal would be a breach of the directors’ fiduciary duties under applicable Law and (y) such Takeover Proposal constitutes or is reasonably likely to result in a Company Superior Proposal, then, subject to compliance with this Section 7.6(a), the Company may engage in negotiations or discussions with such Person who has made the unsolicited bona fide Takeover Proposal and provide information in response to a request therefor by a Person who has made such Takeover Proposal if the Company (A) receives from such Person an executed confidentiality agreement with customary terms (but need not contain any standstill provisions) and (B) provides the Acquiror a copy of all such information that has not previously been delivered to the Acquiror simultaneously with delivery to such Person (or such Person’s Representatives or Affiliates). If on or after the date of this Agreement and at any time prior to the receipt of the Company Member Approval, the Company Board, including a majority of the Independent Directors of the Company Board, shall have determined, after consultation with its outside legal counsel and after compliance with its obligations under this Section 7.6(a) and Section 7.6(b), that continued recommendation of the approval of the Company Matters to the Company’s members would be a breach of the directors’ fiduciary duties under applicable Law as a result of a Company Superior Proposal, the Company may (A) withdraw or qualify (or modify or amend in a manner adverse to the Acquiror), or publicly propose to withdraw or qualify (or modify or amend in a manner adverse to the Acquiror), the approval, adoption, recommendation or declaration of advisability by the Company Board of the Company Matters, including the Company Recommendation, and/or (B) fail to include the Company Recommendation in the Consent Solicitation Statement (any action described in clause (A) and (B) referred to as a “Company Adverse Recommendation Change”).
(b) Upon any determination that a Takeover Proposal constitutes a Company Superior Proposal, the Company shall promptly provide (and in any event within twenty-four (24) hours of such determination) to the Acquiror a written notice (a “Notice of a Company Superior Proposal”) (i) advising the Acquiror that the Company Board has received a Company Superior Proposal, (ii) specifying in reasonable detail the material terms and conditions of such Company Superior Proposal and any amendment thereof, including the amount per unit or other consideration that the members of the Company will receive in connection with the Company Superior Proposal and including a copy of all written materials provided to or by the Company in connection with such Company Superior Proposal (unless previously provided to the Acquiror), and (iii) identifying the Person making such Company Superior Proposal. The Company shall cooperate and negotiate in good faith with the Acquiror (to the extent the Acquiror desires to negotiate) during the five (5) calendar day period following the Acquiror’s receipt of the Notice of a Company Superior Proposal (it being understood that any amendment to the financial terms or any other material term of such Company Superior Proposal shall require a new notice and a new two (2) calendar day period) to make such adjustments in the terms and conditions of this Agreement such that such Company Superior Proposal would cease to constitute a Company Superior Proposal and proceed with a Company Recommendation
without a Company Adverse Recommendation Change. If thereafter the Company Board, including a majority of the Independent Directors of the Company Board, determines, in its reasonable good faith judgment after consultation with its outside legal counsel and after giving effect to any proposed adjustments to the terms of this Agreement that such Company Superior Proposal remains a Company Superior Proposal and that the failure to make such Company Adverse Recommendation Change would be a breach of the directors’ fiduciary duties under applicable Law, and the Company has complied in all material respects with Section 7.6(a) above and this Section 7.6(b), the Company may effectuate a Company Adverse Recommendation Change and/or terminate this Agreement pursuant to Section 9.1(c)(ii).
(c) Other than as permitted by Section 7.6(a), neither the Company nor the Company Board shall make any Company Adverse Recommendation Change or terminate this Agreement pursuant to Section 9.1(c)(ii). Notwithstanding anything herein to the contrary, no Company Adverse Recommendation Change shall change the approval of the Company Matters or any other approval of the Company Board, including in any respect that would have the effect of causing any Takeover Statute or other similar statute to be applicable to the Transactions.
(d) Nothing contained in this Agreement shall be deemed to prohibit the Company from (i) complying with its disclosure obligations under applicable U.S. federal or state Law with regard to any Takeover Proposal or (ii) making any disclosure to the Company’s members if, after consultation with its outside legal counsel, the Company determines that such disclosure would be required under applicable Law; provided, however, that any such disclosures (other than a “stop, look and listen” communication or similar communication of the type contemplated by Section 14d-9(f) under the Exchange Act) shall be deemed to be a Company Adverse Recommendation Change unless the Company Board expressly publicly reaffirms the Company Recommendation (A) in such communication or (B) within three (3) Business Days after being requested in writing to do so by the Acquiror.
7.7. Access to Information.
(a) Upon reasonable notice, except as may otherwise be restricted by applicable Law, each of the Company and the Acquiror shall, and shall cause each of its Consolidated Subsidiaries to, afford to the directors, trustees, officers, accountants, counsel, advisors and other Representatives of the other party, reasonable access, during normal business hours during the period prior to the Effective Time, to its properties, books, Contracts, and records and, during such period, such party shall, and shall cause its Consolidated Subsidiaries to, make available (including via EDGAR) to the other party all other information concerning its business and properties as the other party may reasonably request; provided that the foregoing shall not require the Company or the Acquiror, as applicable, to afford access to or to disclose any information that in such party’s reasonable judgment would violate any confidentiality obligations to which such party is subject to if after using its reasonable best efforts with respect thereto, it was
unable to obtain any required consent to provide such access or make such disclosure; provided, further, that either the Company or the Acquiror may restrict access to the extent required by any applicable Law or as may be necessary to preserve attorney-client privilege or any similar privilege or protection under any circumstances in which such privilege or protection may be jeopardized by such disclosure or access.
(b) No investigation by a party hereto or its Representatives shall affect or be deemed to modify the representations and warranties of the other parties set forth in this Agreement.
7.8. Publicity. So long as this Agreement is in effect, the Acquiror, the Company and the Adviser each shall consult with the others before issuing or causing the publication of any press release or other public announcement with respect to this Agreement, the Merger or the other Transactions, except as may be required by applicable Law or to the extent that such press release or other public announcement relates to any Company Adverse Recommendation Change made in accordance with Section 7.6, and, to the extent practicable, before such press release or other public announcement is issued or made, the Acquiror, the Company or the Adviser, as applicable, shall have used commercially reasonable efforts to advise the other parties of, and consult with the other parties regarding, the text of such press release or other public announcement; provided, that the Acquiror, the Company or the Adviser may make any public statement in response to specific questions by analysts, investors or those attending industry conferences or financial analyst conference calls, so long as any such statements are consistent with previous press releases, public disclosures or public statements made in compliance with this Section 7.8.
7.9. Takeover Statutes. Neither the Acquiror nor the Company will take any action that would cause the Transactions to be subject to requirements imposed by any Takeover Statutes. Each of the Acquiror and the Company shall take all necessary steps within its control to exempt (or ensure the continued exemption of) those Transactions from, or if necessary challenge the validity or applicability of, any applicable Takeover Statute, as now or hereafter in effect.
7.10. RIC Status. During the period from the date of this Agreement to the Effective Time, except as expressly contemplated or permitted by this Agreement, the Company shall not, and shall not permit any of its Consolidated Subsidiaries to, directly or indirectly, without the prior written consent of the Acquiror take any action, or knowingly fail to take any action, which action or failure to act is reasonably likely to cause the Company to fail to qualify as a RIC. Notwithstanding anything to the contrary in this Agreement, including, for the avoidance of doubt, the forbearances described in Section 6.2, the Company may, and may cause its Consolidated Subsidiaries to, take any action which is reasonably necessary or advisable to cause the Company to continue to qualify as a RIC.
7.11. Member Litigation. The parties to this Agreement shall reasonably cooperate and consult with one another in connection with the defense and settlement of any Proceeding by the Company’s members against any of them or any of their respective directors, trustees, officers or Affiliates with respect to this Agreement or the Transactions. The Company (i) shall keep the
Acquiror reasonably informed of any material developments in connection with any such Proceeding brought by its members and (ii) shall not settle any such Proceeding without the prior written consent of the Acquiror (such consent not to be unreasonably delayed, conditioned or withheld).
7.12. Section 16 Matters. Prior to the Effective Time, the Company Board shall take all such steps as may be required to cause any dispositions of Company Units resulting from the Transactions by each individual who is subject to the reporting requirements of Section 16(a) of the Exchange Act with respect to the Company to be exempt pursuant to Rule 16b-3.
7.13. No Other Representations or Warranties. The parties hereto acknowledge and agree that except for the representations and warranties of the Company in ARTICLE III, the representations and warranties of the Acquiror in ARTICLE IV and the representations and warranties of the Adviser in ARTICLE V, none of the Company, the Acquiror, the Adviser or any of the Company’s or the Acquiror’s respective Consolidated Subsidiaries or any other Person acting on behalf of the foregoing makes or has relied on any representation or warranty, express or implied.
ARTICLE VIII
CONDITIONS PRECEDENT
8.1. Conditions to Each Party’s Obligations to Effect the Merger. The respective obligations of the parties to effect the Merger shall be subject to the satisfaction or, other than with respect to Section 8.1(a) (but only with respect to the Company Member Approval of the items described in clauses (i) and (iii) of the definition of “Company Matters”), which shall not be waived by any party hereto, waiver, at or prior to the Effective Time, of the following conditions:
(a) Company Member Approval. The Company Matters shall have been approved by the Company Member Approval.
(b) No Injunctions or Restraints; Illegality. No Order issued by any court or agency of competent jurisdiction or other Law preventing, enjoining, restraining or making illegal the consummation of the Merger or any of the other Transactions shall be in effect.
(c) Regulatory and Other Approvals. All Regulatory Approvals required by applicable Law to consummate the Transactions shall have been obtained and shall remain in full force and effect and all statutory waiting periods required by applicable Law in respect thereof shall have expired.
(d) No Litigation. There shall be no Proceeding by any Governmental Entity of competent jurisdiction pending that challenges the Merger or any of the other Transactions or that otherwise seeks to prevent, enjoin, restrain or make illegal the consummation of the Merger or any of the other Transactions.
(e) Net Asset Value Determination. The determination of the Closing Company Net Asset Value shall have been completed in accordance with Section 2.4.
(f) Sufficient Cash. The Acquiror shall have cash and other sources of immediately available funds in an amount sufficient to pay the aggregate Merger Consideration and all fees and expenses expected to be borne by the Acquiror in connection with the Merger and the other transactions contemplated hereby.
(g) Company Credit Facility. Any consents, approvals, confirmations and authorizations required pursuant to the terms of the Company Credit Facility to consummate the Transactions (including the Merger) shall have been obtained.
8.2. Conditions to Obligations of the Acquiror to Effect the Merger. The obligations of the Acquiror to effect the Merger are also subject to the satisfaction or waiver by the Acquiror, at or prior to the Effective Time, of the following conditions:
(a) Representations and Warranties of the Company and the Adviser. (i) The representations and warranties of the Company set forth in Section 3.2(a) shall be true and correct in all respects (other than de minimis inaccuracies) as of the date of this Agreement and as of the Closing Date as though made on and as of such date and time (except to the extent that any such representation and warranty expressly speaks as of an earlier date, in which case such representation and warranty shall be true and correct as of such earlier date); (ii) the representations and warranties of the Company set forth in Section 3.8(a) shall be true and correct in all respects as of the date of this Agreement and as of the Closing Date as though made on and as of such date and time (except to the extent that any such representation and warranty expressly speaks as of an earlier date, in which case such representation and warranty shall be true and correct as of such earlier date); (iii) the representations and warranties of the Company set forth in Sections 3.3(a), 3.3(b)(i), 3.7 and 3.20 and the representations and warranties of the Adviser set forth in Sections 5.2(a) and 5.2(b)(i) shall be true and correct in all material respects as of the date of this Agreement and as of the Closing Date as though made on and as of such date and time (except to the extent that any such representation and warranty expressly speaks as of an earlier date, in which case such representation and warranty shall be true and correct as of such earlier date); and (iv) the representations and warranties of the Company and the Adviser set forth in this Agreement (other than those set forth in the foregoing clauses (i), (ii) and (iii)), disregarding all qualifications and exceptions contained therein relating to the materiality or Material Adverse Effect or any similar qualification, shall be true and correct on and as of the date of this Agreement and on and as of the Closing Date as though such representations and warranties were made on and as of such date and time (except to the extent that any such representation and warranty speaks only as to a specified date, in which case such representation and warranty shall be true and correct as of such specified date), except where the circumstances causing the failure of such representations or warranties to be true and correct have not had and would not reasonably be expect to have, individually or in the aggregate, a Material Adverse Effect with respect to the Company.
(b) Performance of Obligations of the Company. The Company shall have performed in all material respects its obligations required to be performed by it under this Agreement at or prior to the Effective Time.
(c) Absence of Company Material Adverse Effect. Since the date of this Agreement there shall not have occurred any condition, change or event that, individually or in the aggregate, has had or would reasonably be expected to have, a Material Adverse Effect in respect of the Company.
(d) Receipt of Company Certificate. The Acquiror shall have received a certificate signed on behalf of the Company by the Chief Executive Officer or the Chief Financial Officer of the Company to the effect that the conditions set forth in Sections 8.2(a), (b), and (c) have been satisfied.
8.3. Conditions to Obligations of the Company to Effect the Merger. The obligation of the Company to effect the Merger is also subject to the satisfaction or waiver by the Company, at or prior to the Effective Time, of the following conditions:
(a) Representations and Warranties of the Acquiror and the Adviser. (i) the representations and warranties of the Acquiror set forth in Sections 4.2(a), 4.2(b)(i) and 4.4 and the representations and warranties of the Adviser set forth in Sections 5.2(a) and 5.2(b)(i) shall be true and correct in all material respects as of the date of this Agreement and as of the Closing Date as though made on and as of such date and time (except to the extent that any such representation and warranty expressly speaks as of an earlier date, in which case such representation and warranty shall be true and correct as of such earlier date); and (ii) the representations and warranties of the Acquiror and the Adviser set forth in this Agreement (other than those set forth in the foregoing clause (i)), disregarding all qualifications and exceptions contained therein relating to the materiality or Material Adverse Effect or any similar qualification, shall be true and correct on and as of the date of this Agreement and on and as of the Closing Date as though such representations and warranties were made on and as of such date and time (except to the extent that any such representation and warranty speaks only as to a specified date, in which case such representation and warranty shall be true and correct as of such specified date), except where the circumstances causing the failure of such representations or warranties to be true and correct have not had and would not reasonably be expect to have, individually or in the aggregate, a Material Adverse Effect with respect to the Acquiror.
(b) Performance of Obligations of the Acquiror. The Acquiror shall have performed in all material respects its obligations required to be performed by it under this Agreement at or prior to the Effective Time.
(c) Absence of Acquiror Material Adverse Effect. Since the date of this Agreement there shall not have occurred any condition, change or event that, individually or in the aggregate, has had or would reasonably be expected to have, a Material Adverse Effect in respect of the Acquiror.
(d) Receipt of Acquiror Certificate. The Company shall have received a certificate signed on behalf of the Acquiror by the Chief Executive Officer or the Chief Financial Officer of the Acquiror to the effect that the conditions set forth in Sections 8.3(a), (b) and (c) have been satisfied.
8.4. Frustration of Closing Conditions. Neither the Acquiror nor the Company may rely on the failure of any condition set forth in this ARTICLE VIII to be satisfied to excuse performance by such party of its obligations under this Agreement if such failure was caused by such party’s failure to act in good faith or to use its commercially reasonable efforts to consummate the Merger and the other Transactions.
ARTICLE IX
TERMINATION AND AMENDMENT
9.1. Termination. This Agreement may be terminated at any time prior to the Effective Time, whether before or after approval of the Company Matters by the members of the Company:
(a) by mutual consent of the Company and the Acquiror in a written instrument authorized by each of the Company Board, including a majority of the Independent Directors of the Company, and the Acquiror Board;
(b) by either the Company or the Acquiror, if:
(i) any Governmental Entity that must grant a Regulatory Approval has denied approval of the Transactions (including the Merger) and such denial has become final and nonappealable, or any Governmental Entity of competent jurisdiction shall have issued a final and nonappealable Order, or promulgated any other Law permanently enjoining or otherwise prohibiting or making illegal the consummation of the Transactions; or
(ii) the Merger shall not have been consummated on or before August 31, 2025 (the “Outside Date”); provided that the right to terminate this Agreement pursuant to this Section 9.1(b)(ii) shall not be available to any party whose failure to fulfill in any material respect any of its obligations under this Agreement has been the cause of, or resulted in, the event giving rise to the failure to close prior to the Outside Date.
provided, however, that the right to terminate this Agreement pursuant to this Section 9.1(b) shall not be available to any party that has breached in any material respect its obligations under this Agreement in any manner that has been the principal cause of or resulted in the failure to consummate the Transactions;
(c) by the Company, if:
(i) there shall have been a breach of any of the covenants or agreements or any of the representations or warranties set forth in this Agreement on the part of the Acquiror, which breach, either individually or in the aggregate, would result in, if occurring or continuing on the Closing Date, the failure of the conditions set forth in Sections 8.3(a), (b) or (c), and such breach is not curable prior to the Outside Date or if curable prior to the Outside Date, has not been cured within thirty (30) days after the giving of notice thereof by the Company to the Acquiror (provided that the Company is not then in material breach of this Agreement so as to cause any of the conditions set forth in Sections 8.1, 8.2(a), 8.2(b) or 8.2(c) not to be satisfied); or
(ii) at any time prior to the time the approval of the Company’s members with respect to the Company Matters is obtained, (A) the Company is not in material breach of any of the terms of this Agreement and (B) the Company Board, including a majority of the Independent Directors of the Company, authorizes the Company, subject to complying with the terms of this Agreement (including Section 7.6(b)), to enter into, and the Company enters into, a definitive Contract with respect to a Company Superior Proposal.
(d) by the Acquiror, if:
(i) there shall have been a breach of any of the covenants or agreements or any of the representations or warranties set forth in this Agreement on the part of the Company, which breach, either individually or in the aggregate, would result in, if occurring or continuing on the Closing Date, the failure of the conditions set forth in Sections 8.2(a), (b) or (c), and such breach is not curable prior to the Outside Date or if curable prior to the Outside Date, has not been cured within thirty (30) days after the giving of notice thereof by the Acquiror to the Company (provided that the Acquiror is not then in material breach of this Agreement so as to cause any of the conditions set forth in Sections 8.1, 8.3(a), 8.3(b) or 8.3(c) not to be satisfied);
(ii) prior to obtaining approval of the Company Matters by the members of the Company (A) a Company Adverse Recommendation Change shall have occurred, (B) a Takeover Proposal is publicly announced and the Company fails to issue, within ten (10) Business Days after such Takeover Proposal is announced, a press release that reaffirms the Company Recommendation or (C) a tender or exchange offer relating to any Company Units shall have been commenced by a third party and the Company shall not have sent to its members, within ten (10) Business Days after the commencement of such tender or exchange offer, a statement disclosing that the Company Board recommends rejection of such tender or exchange offer; or
(iii) the Company breaches, in any material respect, its obligations under Section 7.5 or Section 7.6.
The party desiring to terminate this Agreement pursuant to Section 9.1 shall give written notice of such termination to the other party in accordance with Section 11.2, specifying the provision or provisions hereof pursuant to which such termination is effected.
9.2. Effect of Termination. In the event of termination of this Agreement by either the Company or the Acquiror as provided in Section 9.1, this Agreement shall forthwith become void and have no effect, and none of the Adviser, the Acquiror, the Company, any of their respective Affiliates or Consolidated Subsidiaries or any of the officers, directors or trustees of any of them shall have any liability of any nature whatsoever under this Agreement, or in connection with the Transactions, except that Section 7.7(b), ARTICLE IX and ARTICLE XI (including, in each case, any applicable definitions) shall survive any termination of this Agreement; provided, however, that nothing herein shall relieve any party from any liabilities for damages incurred or suffered by another party arising out of the breach by such party of any provision of this Agreement or a failure or refusal by such party to consummate this Agreement and the Transactions when such party was obligated to do so in accordance with the terms hereof.
9.3. Fees and Expenses. All fees and expenses incurred in connection with this Agreement and the Transactions (including the Merger) shall be paid by the Company, whether or not the Transactions (including the Merger) are consummated.
9.4. Amendment. This Agreement may be amended by the parties, by action taken or authorized by their respective boards of directors or trustees, at any time before or after approval of the Company Matters by the members of the Company; provided, however, that after any approval of the Company Matters by the members of the Company, there may not be, without further approval of the members of the Company, any amendment of this Agreement that requires such further approval under applicable Law. This Agreement may not be amended except by an instrument in writing signed on behalf of each of the parties.
9.5. Extension; Waiver. At any time prior to the Effective Time, each party, by action taken or authorized by the Company Board (including the Company Special Committee) or the Acquiror, as applicable, may, to the extent legally allowed, (a) extend the time for the performance of any of the obligations or other acts of the other parties, (b) waive any inaccuracies in the representations and warranties of the other parties contained in this Agreement or (c) waive compliance by the other parties with any of the agreements or conditions contained in this Agreement. Any agreement on the part of a party to any such extension or waiver shall be valid only if set forth in a written instrument signed on behalf of such party, but such extension or waiver or failure to insist on strict compliance with an obligation, covenant, agreement or condition shall not operate as a waiver of, or estoppel with respect to, any subsequent or other non-compliance.
ARTICLE X
CERTAIN DEFINITIONS
“Affiliate” of a Person means any other Person that, directly or indirectly through one or more intermediaries, controls or is controlled by or is under common control with the first Person (it being understood that no portfolio company in which any Person has, directly or indirectly, made a debt or equity investment that is, would or should be reflected in the schedule of investments included in the quarterly or annual reports of such Person that are filed with the SEC shall be an Affiliate of such Person). The term “control” means the possession, directly or indirectly, of the power to direct or cause the direction of the management and policies of a Person, whether through the ownership of voting securities, by contract or otherwise, and the terms “controlled” has a meaning correlative thereto.
“Amended and Restated Company LLC Agreement” means the Company LLC Agreement, as amended and restated substantially in the form attached hereto as Exhibit A.
“Business Day” means any day other than a Saturday or Sunday or a day on which banks are required or authorized to close in the City of New York, New York.
“Company Administration Agreements” means (i) the administration agreement between the Company and New Mountain Finance Administration, L.L.C., (ii) the custodian agreement between the Company and State Street Bank and Trust Company, (iii) the transfer agency and registrar services agreement between the Company and American Stock Transfer & Trust Company, LLC, (iv) the custody agreement between the Company and Western Alliance Trust Company, N.A., (v) the custody agreement between the Company and U.S. Bank N.A., (vi) the collateral administration agreement among the Company, New Mountain Guardian III SPV, L.L.C. and Western Alliance Trust Company, N.A., (vii) the custody agreement between the Company and Computershare Trust Company, N.A., (viii) the sub-administration agreement between the Company and State Street Bank and Trust Company, (ix) the audit agreement between the Company and Deloitte, and (x) the services agreement between the Company and Workiva, each in effect as of the date of this Agreement.
“Company Advisory Agreement” means (i) the investment advisory and management agreement between the Company and the Adviser and (ii) the expense limitation and reimbursement agreement between the Company and the Adviser, each in effect as of the date of this Agreement.
“Company Credit Facility” means the credit agreement among the Company, New Mountain Guardian III SPV, L.L.C., various lenders, Goldman Sachs Bank USA and Western Alliance Trust Company, N.A. in effect as of the date of this Agreement.
“Company Matters” means (i) this Agreement and the Merger and the other Transactions contemplated hereby, (ii) the Amended and Restated Company LLC Agreement and (iii) any other matters required to be approved or adopted by the members of the Company in order to effect the Transactions.
“Company Per Unit NAV” means the quotient of (i) the Closing Company Net Asset Value divided by (ii) the number of Company Units issued and outstanding as of the Determination Date (excluding any Cancelled Units).
“Company Superior Proposal” means a bona fide written Takeover Proposal that was not knowingly solicited by, or the result of any knowing solicitation by, the Company or any of its Consolidated Subsidiaries or by any of their respective Affiliates or Representatives in violation of this Agreement, made by a third party that would result in such third party becoming the beneficial owner, directly or indirectly, of more than 75% of the total voting power of the Company or more than 75% of the assets of the Company on a consolidated basis (a) on terms which the Company Board determines in good faith to be superior for the members of the Company (in their capacity as members), taken as a group, from a financial point of view as compared to the Merger (after giving effect to any alternative proposed by the Acquiror in accordance with Section 7.6), (b) that is reasonably likely to be consummated (taking into account, among other things, all legal, financial, regulatory and other aspects of the proposal, including any conditions, and the identity of the offeror) in a timely manner and in accordance with its terms and (c) in respect of which any required financing has been determined in good faith by the Company Board (upon the recommendation of the Company Special Committee) to be reasonably likely to be obtained, as evidenced by a written commitment of a reputable financing source.
“Company Trademark Agreement” means the trademark license agreement between the Company and New Mountain Capital, L.L.C., in effect as of the date of this Agreement.
“Company Transaction Expenses” means all unpaid fees and expenses payable by the Company for services provided through the Closing Date in connection with this Agreement, the Transactions and the organization and capitalization of the Acquiror, including legal fees and related expenses, investment banking fees and related expenses, if any, and accounting fees and related expenses.
“Consent Deadline” means 5:00 p.m., New York City time, on October 25, 2024.
“Consolidated Subsidiary”, when used with respect to any Person, means any corporation, partnership, limited liability company or other Person, whether incorporated or unincorporated, that is consolidated with such Person for financial reporting purposes under GAAP.
“Contract” means any agreement, contract, lease, mortgage, evidence of indebtedness, indenture, license or instrument, whether oral or written, and shall include each amendment, supplement and modification to the foregoing, to which a Person or any of its Consolidated Subsidiaries is a party or by which any of them may be bound. “EDGAR” means the SEC’s Electronic Data Gathering Analysis and Retrieval System.
“Exchange Act” means the Securities Exchange Act of 1934, as amended, and the rules promulgated thereunder.
“Governmental Entity” means any federal, state, local or foreign government or other governmental body, any agency, commission or authority thereof, any regulatory or administrative authority, any quasi-governmental body, any self-regulatory agency, any court, tribunal or judicial body, or any political subdivision, department or branch of any of the foregoing.
“Indebtedness” shall mean (a) any indebtedness or other obligation for borrowed money, (b) any indebtedness evidenced by a note, bond, debenture or similar instrument, (c) any liabilities or obligations with respect to interest rate swaps, collars, caps and similar hedging obligations, (d) any capitalized lease obligations, (e) any direct or contingent obligations under letters of credit, bankers’ acceptances, bank guarantees, surety bonds and similar instruments, each to the extent drawn upon and unpaid, (f) any obligation to pay the deferred purchase price of property or services (other than trade accounts payable in the ordinary course of business) and (g) guarantees in respect of clauses (a) through (f), in each case excluding obligations to fund commitments to portfolio companies or companies entered into in the ordinary course of business.
“Independent Director” means each director who is not an “interested person” of the Company, as defined in the Investment Company Act.
“Investment Advisers Act” means the Investment Advisers Act of 1940, as amended, and the rules promulgated thereunder.
“knowledge” means for each of the Acquiror, the Company and the Adviser, the actual knowledge of their respective executive officers, directors, trustees and managing members, as applicable, as of the date of this Agreement.
“Law” means any federal, state, local or foreign law (including the common law), statute, code, ordinance, rule, regulation, judgment, Order, writ, decree or injunction or any Permit or similar right granted by any Governmental Entity.
“Liens” means all security interests, liens, claims, pledges, easements, mortgages, rights of first offer or refusal or other encumbrances.
“Material Adverse Effect” means, with respect to the Acquiror or the Company, as the case may be, any event, development, change, effect or occurrence (each, an “Effect”) that is, or would reasonably be expected to be, individually or in the aggregate, materially adverse to (i) the business, operations, condition (financial or otherwise) or results of operations of such party and its Consolidated Subsidiaries, taken as a whole, or (ii) the ability of such party to timely perform its material obligations under this Agreement or consummate the Merger and the other Transactions.
“Order” means any writ, injunction, judgment, order or decree entered, issued, made or rendered by any Governmental Entity.
“Permit” means any license, permit, variance, exemption, approval, qualification, or Order of any Governmental Entity.
“Permitted Indebtedness” means Indebtedness of the Acquiror or the Company, as applicable, and its respective Consolidated Subsidiaries (i) outstanding as of the date of this Agreement or (ii) incurred after the date of this Agreement to the extent permitted by the Investment Company Act that is substantially consistent with the past practices of the Acquiror or the Company, as applicable.
“Person” means an individual, a (general or limited) partnership, a corporation, a limited liability company, an association, a trust, a joint venture, a Governmental Entity or other legal entity or organization.
“Previously Disclosed” means information previously disclosed since the Company Applicable Date in any Company SEC Report; provided, however, that any risk factor disclosures contained under the heading “Risk Factors,” any disclosure of risks included in any “forward-looking statements” disclaimer or any other statements that are similarly predictive or forward-looking in nature in any Company SEC Report shall not be deemed to be “Previously Disclosed.”
“Proceeding” means an action, suit, arbitration, investigation, examination, litigation, lawsuit or other proceeding, whether civil, criminal or administrative.
“Regulatory Approvals” means all applications and notices with, and receipt of consents, authorizations, approvals, exemptions or nonobjections from any Governmental Entity.
“Rollover Subscription Agreements” means, together, the subscription agreements entered into by the Acquiror and the members of the Company that participate in the Rollover Contribution.
“SEC” means the U.S. Securities and Exchange Commission.
“Securities Act” means the Securities Act of 1933, as amended, and the rules promulgated thereunder.
“Takeover Proposal” means any inquiry, proposal, discussions, negotiations or offer from any Person or group of Persons (other than the Acquiror or any of its Affiliates) (a) with respect to a merger, consolidation, tender offer, exchange offer, unit acquisition, asset acquisition, unit exchange, business combination, recapitalization, liquidation, dissolution, joint venture or similar transaction involving the Company or any of its Consolidated Subsidiaries, (b) relating to any direct or indirect acquisition, in one transaction or a series of transactions, of (i) assets or businesses (including any mortgage, pledge or similar disposition thereof but excluding any bona fide financing transaction) that constitute or represent, or would constitute or represent if such transaction is consummated, 25% or more of the total assets, net revenue or net income of the Company and its Consolidated Subsidiaries, taken as a whole, or (ii) 25% or more of the outstanding units of limited liability company interests of, or other equity or voting interests in,
the Company or in any of the Company’s Consolidated Subsidiaries, or (c) relating to any direct or indirect transaction or series of transactions that would result in any Person other than the Adviser or an Affiliate thereof serving as the external investment adviser to the Company, in each case other than the Merger and the other Transactions.
“Tax” means all federal, state, local, and foreign income, excise, gross receipts, gross income, profits, gains, property, capital, sales, transfer, use, payroll, employment, severance, withholding, duties, franchise, value added and other taxes, charges, levies or like assessments together with all penalties and additions to tax and interest thereon imposed by any taxing authority.
“Tax Dividend” means a dividend or dividends, with respect to any applicable tax year, which is deductible pursuant to the dividends paid deduction under Section 562 of the Code, and shall have the effect of distributing to the Company’s members (i) all of its previously undistributed “investment company taxable income” within the meaning of Section 852(b) of the Code (determined without regard to Section 852(b)(2)(D) of the Code), (ii) any prior year shortfall as determined under Section 4982(b)(2) of the Code, (iii) amounts constituting the excess of (A) the amount specified in Section 852(a)(1)(B)(i) of the Code over (B) the amount specified in Section 852(a)(1)(B)(ii) of the Code, and (iv) net capital gain (within the meaning of Section 1222(11) of the Code), if any, in each case recognized either in the applicable tax year or any prior tax year.
“Tax Return” means a report, return, statement, form, election or other information (including any schedules, attachments or amendments thereto) required to be supplied to a taxing authority with respect to Taxes including, where permitted or required, consolidated, combined or unitary returns for any group of entities.
“Transactions” means the transactions contemplated by this Agreement, including the Merger and the Amended and Restated Company LLC Agreement.
“Treasury Regulations” means all final and temporary federal income tax regulations, as amended from time to time, issued under the Code by the United States Treasury Department.
Table of Definitions
| | | | | | | | |
| Term: | Section: |
| Acceptable Courts | 11.6 |
| Acquiror | Preamble |
| Acquiror Board | Recitals |
| Acquiror Declaration of Trust | 4.1(b) |
| Acquiror Organizational Documents | 4.1(b) |
| Acquiror Parent | Recitals |
| Acquiror Shares | 1.5(a) |
| Adviser | Preamble |
| Agreement | Preamble |
| | | | | | | | |
| Term: | Section: |
| Articles of Merger | 1.3 |
| BDC | Recitals |
| Book-Entry Unit | 1.5(c) |
| Cancelled Units | 1.5(a) |
| Closing | 1.2 |
| Closing Company Net Asset Value | 2.4(a) |
| Closing Date | 1.2 |
| Code | Recitals |
| Company | Preamble |
| Company Adverse Recommendation Change | 7.6(a) |
| Company Applicable Date | 3.5(a) |
| Company Balance Sheet | 3.6(b) |
| Company Board | Recitals |
| Company Capitalization Date | 3.2(a) |
| Company Certificate | 3.1(b) |
| Company Insurance Policy | 3.15 |
| Company Intellectual Property Rights | 3.16 |
| Company LLC Agreement | 3.1(b) |
| Company Material Contracts | 3.14(a) |
| Company Member Approval | 3.3(a) |
| Company Organizational Documents | 3.1(b) |
| Company Recommendation | 7.3(a) |
| Company SEC Reports | 3.5(a) |
| Company Special Committee | Recitals |
| Company Units | 1.5(a) |
| Company Voting Debt | 3.2(a) |
| Consent Solicitation Statement | 7.2(a) |
| Current D&O Insurance | 7.4(b) |
| DE SOS | 1.3 |
| Deloitte | 3.6(a) |
| Determination Date | 2.4(a) |
| Effective Time | 1.3 |
| Employee Benefit Plans | 3.13 |
| Enforceability Exception | 3.3(a) |
| Exchange Agent | 2.1 |
| Exchange Fund | 2.1 |
| GAAP | 3.6(a) |
| HSR Act | 3.4 |
| Indemnified Liabilities | 7.4(a) |
| Indemnified Party | 7.4(a) |
| | | | | | | | |
| Term: | Section: |
| Intellectual Property Rights | 3.16 |
| Investment Company Act | Recitals |
| IRS | 3.11(a) |
| LLC Act | 1.1 |
| MD SDAT | 1.3 |
| Merger | Recitals |
| Merger Certificate | 1.3 |
| Merger Consideration | 1.5(b) |
| MSTA | 1.1 |
| Notice of a Company Superior Proposal | 7.6(b) |
| Outside Date | 9.1(b)(ii) |
| Preliminary Consent Solicitation Statement | 3.21 |
| Preliminary Registration Statement | 4.8 |
| Registration Statement | 7.2(c) |
| Representatives | 7.5(a) |
| RIC | 3.11(b) |
| Rights | 3.2(a) |
| Rollover Contribution | Recitals |
| Sarbanes-Oxley Act | 3.6(f) |
| Takeover Statutes | 3.19 |
ARTICLE XI
GENERAL PROVISIONS
11.1. Nonsurvival of Representations, Warranties and Agreements. None of the representations, warranties, covenants and agreements set forth in this Agreement or in any instrument delivered pursuant to this Agreement shall survive the Effective Time, except for and subject to Section 7.4 and Section 9.3 and for those other covenants and agreements contained in this Agreement that by their express terms apply or are to be performed in whole or in part after the Effective Time.
11.2. Notices. All notices and other communications in connection with this Agreement shall be in writing and shall be deemed given if delivered personally, sent via email (provided that the transmission is followed up within one (1) Business Day by dispatch pursuant to one of the other methods described herein), mailed by registered or certified mail (return receipt requested) or delivered by an express courier (with confirmation) to the parties at the following addresses (or at such other address for a party as shall be specified by like notice):
If to the Company, to:
New Mountain Guardian III BDC, L.L.C.
1633 Broadway, 48th Floor
New York, NY 10019
Attention: Arina Popova
Email: apopova@newmountaincapital.com
with a copy, which will not constitute notice, to:
Eversheds Sutherland (US) LLP
700 6th Street, Suite 700
Washington, DC 20001
Attention: Payam Siadatpour
Email: payamsiadatpour@eversheds-sutherland.com
and
Simpson Thacher & Bartlett LLP
900 G Street, N.W.
Washington, DC 20001
Attention: Jonathan Corsico
Email: jonathan.corsico@stblaw.com
Attention: Benjamin Wells
Email: bwells@stblaw.com
Attention: Kenneth Burdon
Email: kenneth.burdon@stblaw.com
If to the Acquiror, to:
New Mountain Private Credit Fund
1633 Broadway, 48th Floor
New York, NY 10019
Attention: Arina Popova
Email: apopova@newmountaincapital.com
with a copy, which will not constitute notice, to:
Simpson Thacher & Bartlett LLP
900 G Street, N.W.
Washington, DC 20001
Attention: Jonathan Corsico
Email: jonathan.corsico@stblaw.com
Attention: Benjamin Wells
Email: bwells@stblaw.com
Attention: Kenneth Burdon
Email: kenneth.burdon@stblaw.com
If to the Adviser, to:
New Mountain Finance Advisers, L.L.C.
1633 Broadway, 48th Floor
New York, NY 10019
Attention: Arina Popova
Email: apopova@newmountaincapital.com
with a copy, which will not constitute notice, to:
Simpson Thacher & Bartlett LLP
900 G Street, N.W.
Washington, DC 20001
Attention: Jonathan Corsico
Email: jonathan.corsico@stblaw.com
Attention: Benjamin Wells
Email: bwells@stblaw.com
Attention: Kenneth Burdon
Email: kenneth.burdon@stblaw.com
Each such notice or other communication shall be effective upon receipt (or refusal of receipt).
11.3. Interpretation; Construction. When a reference is made in this Agreement to Articles, Sections, Exhibits or Schedules, such reference shall be to an Article or Section of or Exhibit or Schedule to this Agreement unless otherwise indicated. The table of contents and headings contained in this Agreement are for reference purposes only and shall not affect in any way the meaning or interpretation of this Agreement. Whenever the words “include,” “includes” or “including” are used in this Agreement, they shall be deemed to be followed by the words “without limitation.” The terms “cash,” “dollars” and “$” mean United States dollars. All schedules and exhibits hereto shall be deemed part of this Agreement and included in any reference to this Agreement. Any singular term in this Agreement shall be deemed to include the plural, and any plural term the singular. If any term, provision, covenant or restriction contained in this Agreement is held by a court or a federal or state regulatory agency of competent jurisdiction to be invalid, void or unenforceable, the remainder of the terms, provisions and covenants and restrictions contained in this Agreement shall remain in full force and effect, and shall in no way be affected, impaired or invalidated. If for any reason such court or regulatory agency determines that any term, provision, covenant or restriction is invalid, void or unenforceable, it is the express intention of the parties that such term, provision, covenant or restriction be enforced to the maximum extent permitted. The parties have jointly participated in negotiating and drafting this Agreement. In the event that an ambiguity or a question of intent or interpretation arises, this Agreement shall be construed as if drafted jointly by the parties, and no presumption or burden of proof shall arise favoring or disfavoring any party by virtue of the authorship of any provision of this Agreement.
11.4. Counterparts. This Agreement may be executed in two or more counterparts, all of which shall be considered one and the same agreement and shall become effective when
counterparts have been signed by each of the parties and delivered to the other parties, it being understood that each party need not sign the same counterpart. Counterparts may be delivered via facsimile, electronic mail (including any electronic signature covered by the U.S. federal ESIGN Act of 2000, Uniform Electronic Transactions Act, the Electronic Signatures and Records Act or other applicable Law) or other transmission method and any counterpart so delivered shall be deemed to have been duly and validly delivered and be valid and effective for all purposes.
11.5. Entire Agreement. This Agreement (including the documents and the instruments referred to in this Agreement), once executed, constitutes the entire agreement and supersedes all prior agreements and understandings, both written and oral, between the parties with respect to the subject matter of this Agreement.
11.6. Governing Law; Jurisdiction; Waiver of Jury Trial. This Agreement shall be governed and construed in accordance with the Laws of the State of Delaware applicable to contracts made and performed entirely within such state, without regard to any applicable conflicts of law principles that would cause the application of the Laws of another jurisdiction, except to the extent governed by the Investment Company Act, in which case the Investment Company Act shall control. The parties hereto agree that any Proceeding brought by any party to enforce any provision of, or based on any matter arising out of or in connection with, this Agreement or the Transactions shall be brought in the Court of Chancery of the State of Delaware, or if jurisdiction over the matter is vested exclusively in federal courts, the federal courts in the State of Delaware and the appellate courts to which Orders and judgments therefore may be appealed (collectively, the “Acceptable Courts”). Each of the parties hereto submits to the jurisdiction of any Acceptable Court in any Proceeding seeking to enforce any provision of, or based on any matter arising out of or in connection with, this Agreement or the Transactions and hereby irrevocably waives the benefit of jurisdiction derived from present or future domicile or otherwise in such Proceeding. Each party hereto irrevocably waives, to the fullest extent permitted by Law, any objection that it may now or hereafter have to the laying of the venue of any Proceeding in any such Acceptable Court or that any such Proceeding brought in any such Acceptable Court has been brought in an inconvenient forum. EACH PARTY HERETO ACKNOWLEDGES AND AGREES THAT ANY CONTROVERSY WHICH MAY ARISE UNDER THIS AGREEMENT IS LIKELY TO INVOLVE COMPLICATED AND DIFFICULT ISSUES, AND THEREFORE EACH SUCH PARTY HEREBY IRREVOCABLY AND UNCONDITIONALLY WAIVES ANY AND ALL RIGHT TO TRIAL BY JURY IN ANY LEGAL PROCEEDING ARISING OUT OF OR RELATING TO THIS AGREEMENT AND THE TRANSACTIONS CONTEMPLATED HEREBY. Each party hereto (a) certifies that no Representative of any other party has represented, expressly or otherwise, that such other party would not, in the event of any action, suit or proceeding, seek to enforce the foregoing waiver, (b) certifies that it makes this waiver voluntarily and (c) acknowledges that it and the other parties hereto have been induced to enter into this Agreement, by, among other things, the mutual waiver and certifications in this Section 11.6.
11.7. Assignment; Third Party Beneficiaries. Neither this Agreement nor any of the rights, interests or obligations under this Agreement shall be assigned by any of the parties
(whether by operation of law or otherwise) without the prior written consent of the other parties. Any purported assignment in contravention hereof shall be null and void. Subject to the preceding sentence, this Agreement shall be binding upon, inure to the benefit of and be enforceable by each of the parties and their respective successors and assigns. Except as otherwise specifically provided in Section 7.4, this Agreement (including the documents and instruments referred to in this Agreement) is not intended to and does not confer upon any Person other than the parties hereto any rights or remedies under this Agreement.
11.8. Specific Performance. The parties hereto agree that irreparable damage would occur in the event that any of the provisions of this Agreement were not performed in accordance with their specific terms or were otherwise breached, and that monetary damages, even if available, would not be an adequate remedy therefor. It is accordingly agreed that the parties shall be entitled to an injunction or injunctions to prevent breaches of this Agreement and to enforce specifically the terms and provisions of this Agreement in any federal or state court located in the State of Delaware, without proof of actual damages (and each party hereby waives any requirement for the securing or posting of any bond in connection with such remedy), this being in addition to any other remedy to which such party is entitled at law or in equity. Each of the parties hereto agrees that it will not oppose the granting of an injunction, specific performance or other equitable relief on the basis that any other party hereto has an adequate remedy at law or that any award of specific performance is not an appropriate remedy for any reason at law or in equity.
[Signature Page Follows]
IN WITNESS WHEREOF, the Acquiror, the Company and the Adviser have caused this Agreement to be executed by their respective officers thereunto duly authorized as of the date first above written.
| | | | | | | | | | | |
| NEW MOUNTAIN PRIVATE CREDIT FUND |
| | | |
| | | |
| By: | /s/ Adam Weinstein |
| | Name: | Adam Weinstein |
| | Title: | Executive Vice President and Trustee |
| | | |
| NEW MOUNTAIN GUARDIAN III BDC, L.L.C. |
| | | |
| | | |
| By: | /s/ Adam Weinstein |
| | Name: | Adam Weinstein |
| | Title: | Executive Vice President and Director |
| | | |
| NEW MOUNTAIN FINANCE ADVISERS, L.L.C. |
| | | |
| | | |
| By: | /s/ Adam Weinstein |
| | Name: | Adam Weinstein |
| | Title: | Managing Director and Executive Vice President |
[Signature Page to Agreement and Plan of Merger]
Exhibit A
Form of Amended and Restated Company LLC Agreement
[Attached]
[Exhibit A to Agreement and Plan of Merger]
ANNEX C - LETTER AGREEMENT
October 11, 2024
New Mountain Guardian III BDC, L.L.C.
1633 Broadway, 48th Floor
New York, New York 10019
New Mountain Finance Advisers, L.L.C.
1633 Broadway, 48th Floor
New York, New York 10019
Ladies and Gentlemen:
Reference is made to that certain Agreement and Plan of Merger, dated as of October 11, 2024, by and among New Mountain Private Credit Fund, a Maryland statutory trust, New Mountain Guardian III BDC, L.L.C., a Delaware limited liability company (“GIII”), and New Mountain Finance Advisers, L.L.C., a Delaware limited liability company (the “Adviser”) (the “Merger Agreement”). Capitalized terms used but not defined herein shall have the respective meanings ascribed to such terms in the Merger Agreement.
The parties to this letter agreement (this “Letter Agreement”) hereby agree as follows:
1.Reimbursement of Certain Fees and Expenses.
(a)Promptly following the termination of the Merger Agreement or the occurrence of the Closing, as applicable, the Adviser shall reimburse GIII for all bona fide and documented fees and expenses in excess of $2,000,000.00 that are payable by GIII or on its behalf in connection with the Merger Agreement and the Transactions contemplated thereunder.
(b)Any reimbursement that is required to be made by the Adviser pursuant to this Section 1 shall be made to GIII in cash or immediately available funds at or promptly after the date on which such obligation first arises, upon presentation of reasonably satisfactory documentation by GIII substantiating such fees or expenses.
2.Merger Agreement. Except as otherwise set forth under this Letter Agreement, all terms, conditions and provisions of the Merger Agreement shall remain in full force and effect.
3.Miscellaneous. Sections 9.5 (Amendment), 11.3 (Interpretation; Construction), 11.4 (Counterparts), 10.6 (Governing Law; Jurisdiction; Waiver of Jury Trial) and 11.7 (Assignment; Third Party Beneficiaries) of the Merger Agreement are hereby incorporated by reference and shall apply to each party to this Letter Agreement, mutatis mutandis, as if set forth herein.
| | | | | | | | | | | |
| Very truly yours, |
|
| New Mountain Guardian III BDC, L.L.C. |
| | | |
| | | |
| By: | /s/ Adam Weinstein | |
| Name: | Adam Weinstein | |
| Title: | Executive Vice President and Director |
[Signature Page to Letter Agreement]
Agreed to and accepted as of
the date first above written:
| | | | | | | | | | | |
| New Mountain Finance Advisers, L.L.C. |
| | | |
| | | |
| By: | /s/ Adam Weinstein | |
| Name: | Adam Weinstein | |
| Title: | Managing Director and Executive Vice President |
[Signature Page to Letter Agreement]
ANNEX D - FORM OF SUBSCRIPTION AGREEMENT
| | | | | |
New Mountain Private Credit Fund | |
|
Subscription Agreement for Guardian III Investors |
| |
Dear Guardian III Investor,
Pursuant to the consent solicitation statement dated the date hereof, it is proposed that New Mountain Guardian III BDC, L.L.C. (“Guardian III”) merge (the “Merger) with and into New Mountain Private Credit Fund (the “Fund” or “NEWCRED”), a newly formed business development company.
In connection with the Merger, you are being offered the option to invest in the fund either (1) by contributing all or a portion of your Guardian III units to the Fund in exchange for common shares of beneficial interest of the Fund (“Shares”) at an equivalent net asset value issued upon the initial closing of the Fund’s private offering, which will take place immediately prior to the closing of the Merger; and/or (2) by making a cash investment in the Fund as part of the initial closing. If you wish to contribute all or a portion of your Guardian III Units to the Fund in exchange for an equivalent net asset value of the Fund’s Shares, please complete and return this Subscription Agreement via email to GIIIconsent@newmountaincapital.com by 5:00 p.m. Eastern Time on October 25, 2024.
If you do not complete and return this Subscription Agreement, upon the consummation of the Merger, you will receive cash equal to the net asset value of your Guardian III units, subject to any applicable withholding taxes.
If you are unsure whether you wish to make a cash investment in the Fund at the time you submit this Subscription Agreement, or if you wish to increase your cash investment after you submit this Subscription Agreement, you may submit an additional Subscription Agreement to the Fund via email to GIIIconsent@newmountaincapital.com by 5:00 p.m. Eastern Time on November 29, 2024.
The offering of the Shares is being made pursuant to the Fund’s Private Placement Memorandum (dated September 27, 2024, as amended and supplemented from time to time, the “PPM”). Please read the PPM and this Subscription Agreement. Please read the consent solicitation statement for more information about the Merger.
| | | | | |
| New Mountain | NEWCRED Subscription Agreement |
To Submit Payment By Wire Transfer:
Ultimus Fund Solutions As Agent For New
Mountain Private Credit Fund
ABA Routing Number: [ ]
Account Number: [ ]
See “Delivery Instructions and Requirements” below
| | | | | | | | | | | | | | | | | |
1 | Your Investment |
| | | | | |
| I wish to invest in the Fund (see the PPM for terms) | |
| | | | |
Contribute all of my Guardian III units for Shares of the Fund (please check box) (1) | | ☐ |
| | | | |
Contribute a portion of my Guardian III units for Shares of the Fund (please fill in percentage, dollar amount or number of units contributed) (1) | % of Guardian III units contributed |
|
| or | | |
$ of Guardian III units contributed |
|
| or | | |
# of Guardian III units contributed |
|
| | | | |
Make a cash investment in the Fund | Investment Amount | $ |
|
| Ø$10,000 minimum investment |
| | | | | |
| (1) The Fund reserves the right to reject all contributions of Guardian III units if less than 75% of the outstanding Guardian III units are contributed to the Fund in exchange for Shares of the Fund. |
| | | | | | | | | | | | | | | | | | | | | | | | | | | | | | | | | | | | | | | | | |
2 | Form of Ownership |
| | | | | | | | | |
2A | Account Type | | | 2B | Account Information (if applicable) |
| | | | | | | | | | | |
| | Taxable | | | Nontaxable | | | | | |
| ☐ | Individual | | ☐ | Traditional IRA | | | | Custodian Account Number |
| | | | | | | | | | | | | |
| ☐ | Joint Tenants with Right of Survivorship | | ☐ | Roth IRA | | | Ø |
|
| | | | | | | | | | | | | |
| ☐ | Community Property | | ☐ | SEP IRA | | | | Custodian Information (If applicable) |
| | | | | | | | | | | | | |
| ☐ | Tenants in Common | | ☐ | Rollover IRA | | | |
|
| | | | | | | | | | | | | |
| ☐ | Trust | | ☐ | Beneficial IRA | | | | Custodian Name |
| | | | | | | | | | | | | |
| ☐ | Uniform Gift/Transfer to Minors | | ☐ | Pension Plan | | | |
|
| | | | | | | | | | | | | |
| ☐ | State of |
| | ☐ | 401k Plan | | | | Custodian Signature* |
| | | | | | | | | | | | | |
| ☐ | Entity (select type below) | | ☐ | Profit Sharing Plan | | | 2C | ERISA Information (required) |
| | | | | | | | | | | | | |
| | Other |
| | ☐ | Non-Profit Organization | | | | Are you a Benefit Plan Investor?** |
| | | | | | | | | | | | | |
| | | | | | | |
| ☐ | Yes | ☐ | No |
| | | | | |
New Mountain | NEWCRED Subscription Agreement |
| | | | | | | | | | | | | | | | | | | | | | | | | | | | | | | | | | | | | | | | | | | | | | | | | | | | | | | | | | | | | | | | | | | | | | | | | | | | | | | | |
2D | Entity Information (Required to complete Appendix A) |
Trustee(s) and/or Authorized Signatory(s) information must be provided in Section 3. |
The information provided must be compliant with IRS Form W-9 and related instructions. Please refer to www.IRS.gov for Form W-9. |
| | | | | | | | | | | | | | | | | | | | | | | | | | |
| Select One | Ø | ☐ | Partnership | ☐ | Trust | ☐ | S-Corp | ☐ | C-Corp | ☐ | LLC | ☐ | Other |
|
| | | | | | | | | | | | | | | | | | | | | | | | | | |
| | |
| | |
| |
| | | | | | | | | | | | | | | | | | | | | | | | | | |
Entity Name | | | | | | Tax ID Number | | Date of Formation | |
| | | | | | | | | | | | | | | | | | | | | | | | | | |
| |
| | | |
| | |
|
| | | | | | | | | | | | | | | | | | | | | | | | | | |
Entity Address*** | | | | | City | | | | State | | | | ZIP | |
| | | | | | | | | | | | | | | | | | | | | | | | | | |
| |
| |
| |
|
| | | | | | | | | | | | | | | | | | | | | | | | | | |
Jurisdiction (If Non U.S., please provide a completed W-8) | Exemptions (See Form W-9 instructions) | | | Exempt Payee Code (If Any) | | Exemption from FACTA Reporting Code (If Any) |
* The Fund may accept a letter of instruction or letter of authorization in lieu of the custodian signature, in its sole discretion.
**A “Benefit Plan Investor” is (i) an “employee benefit plan” subject to Title I of the U.S. Employee Retirement Income Security Act of 1974, as amended (“ERISA”) (e.g., U.S. corporate plans), (ii) any “plan” subject to Section 4975 of the U.S. Internal Revenue Code of 1986, as amended (the “Code”) (e.g., IRAs and Keogh plans), or (iii) any entity whose underlying assets include “plan assets” within the meaning of ERISA (generally because plans (described in (i) or (ii)) own 25% or more of a class of the entity’s equity interests or the investor is an insurance company separate account).
*** Other than an electronic address or a post-office box.
| | | | | |
New Mountain | NEWCRED Subscription Agreement |
| | | | | | | | | | | | | | | | | | | | | | | | | | | | | | | | | | | | | | | | | | | | | | | | | | | | | | | | | | | | | | | | | | | | | | | | | | | | | | | | | | | | | | | | | |
3 | Investor Information |
| | | | | | | | | | | | | | | | | | | | | | | | | | | | | |
The information provided in Section 3 must be compliant with IRS Form W-9 and related instructions. Please refer to www.IRS.gov for Form W-9. The Fund requires a U.S. Residential Street Address to be completed below. |
| | | | | | | | | | | | | | | | | | | | | | | | | | | | | |
3A | Investor Name (Investor / Trustee / Executor / Authorized Signatory Information) |
| | | | | | | | | | | | | | | | | | | | | | | | | | | | | |
| | | | | | | | | |
| | | | | | | | | | | | | | | | | | | | | | | | | | | | | |
Name (first, middle, last) | | | Date of Birth | | | | | | | | Tax ID Number (SSN/EIN) |
| | | | | | | | | | | | | | | | | | | | | | | | | | | | | |
| | | | | | | | | | |
| | | | | | | | | | | | | | | | | | | | | | | | | | | | | |
Residential Street Address | | | | City | | | | | State | | | | | ZIP | | | |
| | | | | | | | | | | | | | | | | | | | | | | | | | | | | |
| |
| | | | |
| | | | | | | | | | | | | | | | | | | | | | | | | | | | | |
Title | | | | | | Email Address | | | | | | | | Phone Number | | | |
| | | | | | | | | | | | | | | | | | | | | | | | | | | | | |
Are you a U.S. person? | ☐ | Yes | | | ☐ | No |
| | | | | | | | | | |
| | | | | | | | | | | | | | | | | | | | | | | | | | | | | |
| | | | | | | | | | | Country (If Non-U.S., Form W-8 is required) | | | | | | |
| | | | | | | | | | | | | | | | | | | | | | | | | | | | | |
3B | Co-Investor Name (Co-Investor / Co-Trustee / Co-Executor / Co-Authorized Signatory Information, if applicable) |
| | | | | | | | | | | | | | | | | | | | | | | | | | | | | |
| |
| | | | |
| | |
| | | | | | | | | | | | | | | | | | | | | | | | | | | | | |
Name (first, middle, last) | | | Date of Birth | | | | | | | | Tax ID Number (SSN/EIN) |
| | | | | | | | | | | | | | | | | | | | | | |
| | |
| | |
| | |
| |
| | | | | | | | | | | | | | | | | | | | | | | | | | | | | |
Residential Street Address | | | | City | | | | | State | | | | | ZIP | | | |
| | | | | | | | | | | | | | | | | | | | | | | | | | | | | |
| |
| |
| | |
| | | | | | | | | | | | | | | | | | | | | | | | | | | | | |
Title | | | | | | Phone Number | | | | | | | |
| | | |
| | | | | | | | | | | | | | | | | | | | | | | | | | | | | |
Are you a U.S. person? | ☐ | Yes | | | ☐ | No |
| | | | | | | | | | |
| | | | | | | | | | | | | | | | | | | | | | | | | | | | | |
| | | | | | | | | | | Country (If Non-U.S., Form W-8 is required) | | | | | | |
| | | | | | | | | | | | | | | | | | | | | | | | | | | | | |
3C | Co-Investor Name (Co-Investor / Co-Trustee / Co-Executor / Co-Authorized Signatory Information, if applicable) |
| | | | | | | | | | | | | | | | | | | | | | | | | | | | | |
| |
| | | | |
| | |
| | | | | | | | | | | | | | | | | | | | | | | | | | | | | |
Name (first, middle, last) | | | Date of Birth | | | | | | | | Tax ID Number (SSN/EIN) |
| | | | | | | | | | | | | | | | | | | | | | |
| | |
| | |
| | |
| |
| | | | | | | | | | | | | | | | | | | | | | | | | | | | | |
Residential Street Address | | | | City | | | | | State | | | | | ZIP | | | |
| | | | | | | | | | | | | | | | | | | | | | | | | | | | | |
| |
|
| | |
| | | | | | | | | | | | | | | | | | | | | | | | | | | | | |
Title | | | | | | Phone Number | | | | | | | | | | | |
| | | | | | | | | | | | | | | | | | | | | | | | | | | | | |
Are you a U.S. person? | ☐ | Yes | | | ☐ | No | | | | | | | | | | | |
| | | | | | | | | | | | | | | | | | | | | | | | | | | | | |
| | | | | | | | | | | Country (If Non-U.S., Form W-8 is required) | | | | | | |
| | | | | |
New Mountain | NEWCRED Subscription Agreement |
| | | | | | | | | | | | | | | | | | | | | | | | | | |
4 | Additional Investor Information |
| | | | | | | | |
Are you any of the following with respect to, or which is managed by, NEWCRED, New Mountain Finance Advisers, L.L.C. or any of their affiliates? | | ☐ | Yes | ☐ | No |
| | | | | | | | |
Ø | If yes, please complete the following: |
| | | | | | | | |
| ☐ | An employee, director or officer | ☐ | | The spouse or partner of such employee, director or officer |
| ☐ | An investment fund or account | ☐ | | A family member who resides in the same household of such employee, director or officer |
| | | | | | | | | | | | | | | | | | | | | | | | | | | | | | | | | | | | | | | | | | | | |
5 | Distribution Election |
| | | | | | | | | | | | | | |
You will be automatically enrolled in NEWCRED’s Distribution Reinvestment Plan unless you elect to receive distributions in cash by checking the box below. |
(Refer to the Fund’s Private Placement Memorandum, as amended and/or supplemented from time to time (“PPM”) for terms of the Distribution Reinvestment Plan.) |
| | | | | | | | | | | | | | |
☐ | Cash – Please check this box if you want to have distributions paid in cash to your bank account below. |
| | | | | | | | | | | | | | |
SHAREHOLDERS THAT ELECT CASH DISTRIBUTIONS MUST COMPLETE THE FOLLOWING: |
| | | | | | | | | | | | | | |
| | | | | | | | | | | | | | |
| For custodial held accounts, if you elect cash distributions the funds must be sent to the custodian. |
| | | | | | | | | | | | | | |
| Ø | ☐ | Pay to Brokerage Account # |
| | |
| | | | | | | | | | | | | | |
| | | ☐ | Fidelity | ☐ | Charles Schwab | ☐ | Pershing | | |
| | | ☐ | RBC | ☐ | TD Ameritrade | ☐ | Other |
| |
| | | | | | | | | | | | | | |
| For non-custodial accounts, please complete the following bank information: |
| | | | | | | | | | | | | | |
| Ø | ☐ | | Bank Name: |
| | | | |
| | | | | | | | | | | | | | |
| Ø | ☐ | | Bank Address: |
| | | | |
| | | | | | | | | | | | | | |
| Ø | ☐ | | Routing Number: |
| | | | |
| | | | | | | | | | | | | | |
| Ø | ☐ | | Bank Account #: |
| | | | |
| | | | | | | | | | | | | | |
| Ø | ☐ | | Bank Account Name: |
| | | | |
| | | | | | | | | | | | | | |
| | | | | |
New Mountain | NEWCRED Subscription Agreement |
| | |
6 | Electronic Delivery Consent (optional) |
By checking the box below and agreeing to electronic delivery, I (we) confirm that, to the extent possible, I (we) consent to receiving all future shareholder communications, including purchase confirmations, quarterly investor statements & repurchase offers, electronically and consent to stop delivery of all paper communications. For purposes of this consent, electronic delivery includes delivery via e-mail and/or by posting such documents to the Fund’s website, investor portal, and may include documents provided in portable document format (PDF) or via links to external websites. I (we) acknowledge that I (we) will not receive paper copies of shareholder communications in the future unless I (we) change or revoke my (our) election at any time by notifying NEWCRED, which I (we) have the right to do at any time (ii) my (our) consent is terminated by an invalid email address; or (iii) I (we) specifically requesting a paper copy of a particular shareholder communication from NEWCRED, which I (we) have the right to do at any time.
Special instructions apply with respect to the electronic delivery of U.S. tax information. In order to receive U.S. tax information electronically, please read carefully the letter describing the consent procedures and the required disclosures which will be made available after the acceptance of the subscription for Shares of the Fund.
I (we) have provided a valid email address. If that email address changes, I (we) will send a notice of the new email address by contacting New Mountain’s Service Center or Ultimus Fund Solutions, provided that I (we) understand that providing an updated e-mail address will not change my (our) election to receive shareholder communications electronically. I (we) understand that any changes to my (our) election to receive shareholder communications electronically may take up to 30 days to take effect and that I (we) have the right to request a paper copy of any electronic communication by contacting New Mountain’s Service Center during that 30 day period.
The electronic delivery service is free; however, I (we) may incur certain costs, such as usage charges from an Internet service provider, printing costs, software download costs or other costs associated with access to electronic communications or the Fund’s investor portal. I (we) understand this electronic delivery program may be changed or discontinued and that the terms of this agreement may be amended at any time. I (we) understand that there are possible risks associated with electronic delivery such as emails not transmitting, links failing to function properly and system failures of online service providers, and that there is no warranty or guarantee given concerning the transmissions of email, the availability of the Fund’s investor portal, or information on it, other than as required by law.
| | | | | | | | | | | | | | |
| | | | |
| | Check box to consent to electronic delivery: | |
| | ☐ |
| |
| | | | |
| | | Date | |
| | | | |
| | | | | |
New Mountain | NEWCRED Subscription Agreement |
| | | | | | | | | | | | | | | | | |
7 | Accredited Investor Status | |
The Investor represents and warrants that the Investor is an “accredited investor” as defined in Rule 501 promulgated under Regulation D under the United States Securities Act of 1933, as amended (the “1933 Act”). Please check as appropriate: | |
| |
7A | For Individuals | |
| ☐ | A | A natural person with individual net worth (or joint net worth with spouse or spousal equivalent*) in excess of $1 million. For purposes of this item, “net worth” means the excess of total assets at fair market value, including automobiles and other personal property and property owned by a spouse or spousal equivalent*, but excluding the value of the primary residence of such natural person, over total liabilities. For this purpose, the amount of any mortgage or other indebtedness secured by an Investor’s primary residence should not be included as a “liability”, except to the extent the fair market value of the residence is less than the amount of such mortgage or other indebtedness. | |
☐ | B | A natural person with individual income (without including any income of the Investor’s spouse or spousal equivalent*) in excess of $200,000, in each of the two most recent years and who reasonably expects to reach the same income level in the current year. | |
☐ | C | A natural person with joint income with their spouse or spousal equivalent* in excess of $300,000, in each of the two most recent years and who reasonably expects to reach the same income level in the current year. | |
☐ | D | The Investor (including all owners in a joint account) holds in good standing either the General Securities Representative license (Series 7), the Private Securities Offerings Representative license (Series 82), the Investment Adviser Representative license (Series 65), and/or any other professional certifications or designations or credentials from an accredited educational institution that the Securities and Exchange Commission has designated under Rule 501(a)(10) under the Securities Act as qualifying an individual for accredited investor status. | |
| | *A cohabitant occupying a relationship generally equivalent to that of a spouse. | |
7B | For Entities | |
☐ | A | An entity, including a grantor trust, in which all of the equity owners are accredited investors (for this purpose, a beneficiary of a trust is not an equity owner, but the grantor of a grantor trust may be an equity owner). | |
☐ | B | A bank as defined in Section 3(a)(2) of the 1933 Act, or any savings and loan association or other institution as defined in B Section 3(a)(5)(A) of the 1933 Act whether acting in its individual or fiduciary capacity. | |
☐ | C | An insurance company as defined in Section 2(a)(13) of the 1933 Act. | |
☐ | D | A broker-dealer registered pursuant to Section 15 of the Securities Exchange Act of 1934, as amended (the “1934 Act”). | |
☐ | E | An investment company registered under the Investment Company Act of 1940, as amended (the “1940 Act”). | |
☐ | F | A business development company as defined in Section 2(a)(48) of the 1940 Act. | |
☐ | G | A Small Business Investment Company licensed by the Small Business Administration under Section 301(c) or (d) of the Small Business Investment Act of 1958, as amended. | |
☐ | H | A private business development company as defined in Section 202(a)(22) of the Investment Advisers Act of 1940, as amended (the “Advisers Act”). | |
☐ | I | A corporation, an organization described in Section 501(c)(3) of the United States Internal Revenue Code of 1986, as amended, Massachusetts or similar business trust, or partnership, in each case not formed for the specific purpose of acquiring Shares, with total assets in excess of $5 million. | |
☐ | J | A trust with total assets in excess of $5 million not formed for the specific purpose of acquiring Shares, whose purchase is directed by a person with such knowledge and experience in financial and business matters as to be capable of evaluating the merits and risks of an investment in the Shares. | |
| | | | | |
New Mountain | NEWCRED Subscription Agreement |
| | | | | | | | | | | | | | | | | |
☐ | K | An employee benefit plan within the meaning of the United States Employee Retirement Income Security Act of 1974, as amended (“ERISA”) if the decision to invest in the Shares is made by a plan fiduciary, as defined in Section 3(21) of ERISA, which is either a bank, savings and loan association, insurance company, or registered investment adviser, or if the employee benefit plan has total assets in excess of $5 million or, if a self-directed plan, with investment decisions made solely by persons that are accredited investors. | |
☐ | L | A plan established and maintained by a state, its political subdivisions, or any agency or instrumentality of a state or its L political subdivisions for the benefit of its employees, if the plan has total assets in excess of $5 million. | |
☐ | M | A Rural Business Investment Company as defined in Section 384A of the Consolidated Farm and Rural Development Act. | |
☐ | N | An investment adviser registered pursuant to Section 203 of the Advisers Act or registered under the laws of any U.S. state. | |
☐ | O | An investment adviser relying on an exemption from registering with the Securities and Exchange Commission under Section 203(l) or (m) of the Advisers Act. | |
☐ | P | An entity, of a type not listed above, not formed for the specific purpose of acquiring the Interests offered, that owns in excess P of $5,000,000 in “investments,” as defined in Rule 2a51-1 under the 1940 Act. | |
☐ | Q | A “family office” (as defined in Rule 202(a)(11)(G)-1 under the Advisers Act) with assets under management in excess of $5,000,000, not formed for the specific purpose of acquiring the Interests offered, and whose purchase of the Interests is directed by a person who has such knowledge and experience in financial and business matters that such family office is capable of evaluating the merits and risks of the purchase of the Interests. | |
☐ | R | A “family client” (as defined in Rule 202(a)(11)(G)-1 under the Advisers Act) of a “family office” meeting the requirements of the immediately preceding category, whose purchase of the Interests is directed by such family office. | |
| | | | | | | | | | | | | | |
8 | Important Information Rights, Certifications and Authorizations |
|
| Substitute IRS Form W-9 Certification: Under penalties of perjury, I certify that: 1.The taxpayer identification number shown on this subscription agreement in Section 2 or 3 is my correct taxpayer identification number or (I am waiting for a number to be issued to me), and 2.I am not subject to backup withholding because (a) I am exempt from backup withholding, or (b) I have not been notified by the Internal Revenue Service (IRS) that I am subject to backup withholding as a result of a failure to report all interest or dividends, or (c) the IRS has notified me that I am no longer subject to backup withholding, and 3.I am a U.S. citizen or other U.S. person (defined in IRS Form W-9 instructions), and 4.The FATCA code(s) entered on this form (if any) indicating that I am exempt from FATCA reporting is correct Certification Instructions: You must cross out certification 2 if you have been notified by the IRS that you are currently subject to backup withholding because you have failed to report all interest and dividends on your tax return. The IRS does not require your consent to any provision of this document other than the certifications required to avoid backup withholding. Non-U.S. persons should cross out certifications 1 through 3 above and must complete and provide us with a valid IRS Form W-8. |
| | | | |
Ø | By signing below, you also acknowledge: |
•You should not expect to be able to sell your Shares regardless of how the Fund performs.
•You represent and warrant that you are an "accredited investor" as defined in Rule 501 promulgated under Regulation D under the 1933 Act.
•You have received and read the PPM and any accompanying supplements and your deemed acknowledgments, representations and warranties set forth therein are true and accurate.
| | | | | |
New Mountain | NEWCRED Subscription Agreement |
•You have received, read and understood, and agree to each and every term of the Fund's subscription agreement, and any accompanying supplement (collectively, the "Subscription Agreement") and any additional information you deem appropriate in connection with your investment in the Fund.
•All of the information that is required to be provided by you in this Subscription Agreement is true, accurate and complete in all respects.
•You make and affirm all of the certifications, representations, warranties, agreements, acknowledgments and undertakings set forth in the Subscription Agreement.
•You reaffirm all of the representations, warranties and/or covenants made in Section 2 of your Guardian III Subscription Agreement and in the Investor Questionnaire contained therein, as applicable.
•You agree to be bound by the terms of this Subscription Agreement and the PPM on the date first set forth below.
•You represent that the e-mail to be used for Account Communications is listed in Section 3 of the Subscription Agreement and if your e-mail address changes, you must provide the Fund with the new address by calling 833-315-2991.
•Your execution of these Signature Pages will constitute for all purposes your execution of the Subscription Agreement.
•These Signature Pages (including the Subscription Agreement) submitted by or on behalf of you, pursuant to a valid power of attorney, constitute or will constitute your valid, binding and enforceable agreement.
•You understand that an investment in the Fund is illiquid and appropriate only as a long term investment
•There is currently no public trading market for the Fund's Shares and it is not expected that such a market will ever develop. The Fund does not intend to list its Shares on any national securities exchange. As a result, the repurchase of your Shares by the Fund will likely be the only way to dispose of your Shares. The Fund is not obligated to repurchase any Shares under its share repurchase plan and may choose to repurchase only some, or even none, of the shares that have been requested to be repurchased. In addition, repurchases will be subject to available liquidity and other significant restrictions. Further, the Fund's board of trustees may make exceptions to, modify or suspend our share repurchase plan.
•You should consider that you may not have access to the money you invest for an indefinite period of time.
•Because you may be unable to sell your Shares or have your Shares repurchased, you may be unable to reduce your exposure in any market downturn.
•The amount of distributions, if any, are uncertain and at the discretion of the Fund's board of trustees.
•An investment in our Shares is not suitable for you if you require liquidity with respect to the money you invest.
•Distributions from the Fund may be funded from unlimited amounts of offering proceeds or borrowings, which may constitute a return of capital and reduce the amount of capital available to the Fund for investment. Any capital returned to shareholders through distributions will be distributed after payment of fees and expenses.
•You understand the IRS rules regarding contribution limits for IRAs and other qualified account types. Further, you understand how these contribution limits may impact your ability to fund drawdowns in the event you do not have sufficient funds within your IRA or other qualified account.
•You understand the IRS rules regarding required minimum distributions and that the illiquid nature of the Fund may impact your ability to meet required minimum distributions.
•You acknowledge that IRS rules are subject to change and future changes may have unforeseen impacts on your investment in the Fund.
| | | | | |
New Mountain | NEWCRED Subscription Agreement |
| | | | | | | | | | | | | | | | | | | | | | | | | | | | | | | | | | | | | | |
Ø | Each investor must sign below (Custodians must sign in Section 2 on a custodial account) |
| | | | | | |
| | | | | | | |
| |
| | | | |
| | Investor or Authorized Person Signature | | | Date | | |
| | | | | | | | | | | | |
| | | | | | |
| | Joint Investor or Authorized Person Signature | | | Date | | |
| | | | | | | | | | | | |
| | | | | | | |
| | Joint Investor or Authorized Person Signature | | | Date | | |
| | | | | | | |
| | | | | |
New Mountain | NEWCRED Subscription Agreement |
| | | | | | | | | | | | | | | | | | | | | | | | | | |
Appendix A | Certification of Beneficial Ownership (if applicable) |
Please provide the information for each individual or entity, if any, who, owns 25 percent or more of the equity interests of the legal entity listed in Section 2D of the NEWCRED Subscription Agreement. If no individual or entity meets this definition, please indicate below. |
|
| ☐ | Ø | Check this box if there are no Beneficial Owners who own 25 percent or more |
| If you checked this box indicating the entity has no beneficial owners who own 25 percent or more, please provide the aggregate foreign ownership percentage of the entity | Ø | |
| | % |
| | | | | | | | | | | | | | | | | | | | | | | | | | | | | | | | | | | | | | | | | | | | | | | | | | | | | | | | | | | | | | | | | | | | | | | | | | | | | | | | | | | | | | | | | | | | | | | | | | | | | |
| | | | | | | | | | | | | | | | | | | | | | | | | | | | | | | | | |
| A-1 | Beneficial Owner #1 | Ø | ☐ | Individual | ☐ | Entity | Ownership Percentage | Ø | |
| | % | |
| | | | | | | | | | | | | | | | | | | | | | | | | | | | | | | | | |
| Ø | For Individuals | | | | | | | | | | | | | | | | | | | | | | | | | | |
| | | | | | | | | | | | | | | | | | | | | | | | | | | | | | | | | |
|
| |
| |
| |
| |
| |
| | | | | | | | | | | | | | | | | | | | | | | | | | | | | | | | | |
| Name | | SSN | | Date of Birth | | Residential Address | | Country | |
| Ø | For Entities | | | | | | | | | | | | | | | | | | | | | | | | | | | | |
| | | | | | | | | | | | | | | | | | | | | | | | | | | | | | | | | |
|
| |
| |
| |
| |
| | | | | | | | | | | | | | | | | | | | | | | | | | | | | | | | | |
| Entity Name | | EIN | | Business Address | | Jurisdiction (Country) | |
| | |
| Are any Beneficial Owners of the Entity non-U.S Persons? | ☐ | Yes | ☐ | No | | | | | If yes, please provide their total ownership percentage of the Entity | Ø | |
| | % | |
| | | | | | | | | | | | | | | | | | | | | | | | | | | | | | | | | |
| | | | | | | | | | | | | | | | | | | | | | | | | | | | | | | | | | | | | | | | | | | | | | | | | | | | | | | | | | | | | | | | | | | | | | | | | | | | | | | | | | | | | | | | | | | | | | | | | | | | | |
| | | | | | | | | | | | | | | | | | | | | | | | | | | | | | | | | |
| A-2 | Beneficial Owner #2 | Ø | ☐ | Individual | ☐ | Entity | Ownership Percentage | Ø | |
| | % | |
| | | | | | | | | | | | | | | | | | | | | | | | | | | | | | | | | |
| Ø | For Individuals | | | | | | | | | | | | | | | | | | | | | | | | | | |
| | | | | | | | | | | | | | | | | | | | | | | | | | | | | | | | | |
|
| |
| |
| |
| |
| |
| | | | | | | | | | | | | | | | | | | | | | | | | | | | | | | | | |
| Name | | SSN | | Date of Birth | | Residential Address | | Country | |
| Ø | For Entities | | | | | | | | | | | | | | | | | | | | | | | | | | | | |
| | | | | | | | | | | | | | | | | | | | | | | | | | | | | | | | | |
|
| |
| |
| |
| |
| | | | | | | | | | | | | | | | | | | | | | | | | | | | | | | | | |
| Entity Name | | EIN | | Business Address | | Jurisdiction (Country) | |
| | |
| Are any Beneficial Owners of the Entity non-U.S Persons? | ☐ | Yes | ☐ | No | | | | | If yes, please provide their total ownership percentage of the Entity | Ø | |
| | % | |
| | | | | | | | | | | | | | | | | | | | | | | | | | | | | | | | | |
| | | | | |
New Mountain | NEWCRED Subscription Agreement |
| | | | | | | | | | | | | | | | | | | | | | | | | | | | | | | | | | | | | | | | | | | | | | | | | | | | | | | | | | | | | | | | | | | | | | | | | | | | | | | | | | | | | | | | | | | | | | | | | | | | | |
| | | | | | | | | | | | | | | | | | | | | | | | | | | | | | | | | |
| A-3 | Beneficial Owner #3 | Ø | ☐ | Individual | ☐ | Entity | Ownership Percentage | Ø | |
| | % | |
| | | | | | | | | | | | | | | | | | | | | | | | | | | | | | | | | |
| Ø | For Individuals | | | | | | | | | | | | | | | | | | | | | | | | | | |
| | | | | | | | | | | | | | | | | | | | | | | | | | | | | | | | | |
| | | | | | | | | | |
| | | | | | | | | | | | | | | | | | | | | | | | | | | | | | | | | |
| Name | | SSN | | Date of Birth | | Residential Address | | Country | |
| Ø | For Entities | | | | | | | | | | | | | | | | | | | | | | | | | | | | |
| | | | | | | | | | | | | | | | | | | | | | | | | | | | | | | | | |
|
| |
| |
| |
| |
| | | | | | | | | | | | | | | | | | | | | | | | | | | | | | | | | |
| Entity Name | | EIN | | Business Address | | Jurisdiction (Country) | |
| | |
| Are any Beneficial Owners of the Entity non-U.S Persons? | ☐ | Yes | ☐ | No | | | | | If yes, please provide their total ownership percentage of the Entity | Ø | | | | % | |
| | | | | | | | | | | | | | | | | | | | | | | | | | | | | | | | | |
| | | | | | | | | | | | | | | | | | | | | | | | | | | | | | | | | | | | | | | | | | | | | | | | | | | | | | | | | | | | | | | | | | | | | | | | | | | | | | | | | | | | | | | | | | | | | | | | | | | | | |
| | | | | | | | | | | | | | | | | | | | | | | | | | | | | | | | | |
| A-4 | Beneficial Owner #4 | Ø | ☐ | Individual | ☐ | Entity | Ownership Percentage | Ø | |
| | % | |
| | | | | | | | | | | | | | | | | | | | | | | | | | | | | | | | | |
| Ø | For Individuals | | | | | | | | | | | | | | | | | | | | | | | | | | |
| | | | | | | | | | | | | | | | | | | | | | | | | | | | | | | | | |
|
| |
| |
| |
| |
| |
| | | | | | | | | | | | | | | | | | | | | | | | | | | | | | | | | |
| Name | | SSN | | Date of Birth | | Residential Address | | Country | |
| Ø | For Entities | | | | | | | | | | | | | | | | | | | | | | | | | | | | |
| | | | | | | | | | | | | | | | | | | | | | | | | | | | | | | | | |
|
| |
| |
| |
| |
| | | | | | | | | | | | | | | | | | | | | | | | | | | | | | | | | |
| Entity Name | | EIN | | Business Address | | Jurisdiction (Country) | |
| | |
| Are any Beneficial Owners of the Entity non-U.S Persons? | ☐ | Yes | ☐ | No | | | | | If yes, please provide their total ownership percentage of the Entity | Ø | |
| | % | |
| | | | | | | | | | | | | | | | | | | | | | | | | | | | | | | | | |
| | | | | |
New Mountain | NEWCRED Subscription Agreement |
| | |
Delivery Instructions and Requirements |
Cash, money order, counter checks, third party checks and travelers checks will NOT be accepted.
If a check received from an investor is returned for insufficient funds or otherwise not honored, NEWCRED, or its agent, may return the check with no attempt to redeposit. In such event, any issuance of the shares or declaration of distributions on shares may be rescinded by NEWCRED. NEWCRED may reject any subscription, in whole or in part, in its sole discretion.
| | | | | | | | | | | | | | | | | |
Ø | By Wire Transfer: | Ø | By Standard Mail: | Ø | Overnight Mail: |
| | | | | |
| Ultimus Fund Solutions As Agent For New Mountain Private Credit Fund ABA Routing Number: [ ] Account Number: [ ] | | New Mountain Private Credit Fund c/o Ultimus Fund Solutions as Processing Agent PO Box 46707, Cincinnati, OH 45246 | | New Mountain Private Credit Fund c/o Ultimus Fund Solutions as Processing Agent 225 Pictoria Dr, Suite 450, Cincinnati, OH 45246 |
To ensure the fastest possible processing of this Subscription Agreement, all relevant information must be completed.
Each subscription will be accepted or rejected as soon as reasonably possible. However, the Fund has up to 30 days to accept or reject each subscription from the date the subscription is received by the Fund’s Processing Agent. Investors will receive a confirmation of their purchase.
Custodial accounts, forward subscription agreement to the custodian.
Once completed, send form via:
| | | | | | | | |
| Ø | Mail: | Refer to standard and overnight mailing instructions above. Make checks payable to New Mountain Private Credit Fund or to the custodian of record for qualified plan or brokerage account investments. |
Ø | Email: | Please send the completed form to GIIIconsent@newmountaincapital.com. |
| | | | | |
New Mountain | NEWCRED Subscription Agreement |
| | | | | | | | |
Supplemental Documents Required for Entity Investors |
| |
Entity Type | Requirements |
| | |
Estate | | Letters of Testamentary or Estate Affidavit |
LLC | | Articles of Incorporation AND 4 Required Data Elements for all Authorized Traders |
Revocable & Irrevocable Trust | | 1st and Last Page of Trust Docs |
Corporation (C-Corp) | | Articles of Incorporation AND Corporate Resolution AND 4 Required Data Elements for All Authorized Traders |
Corporation (S-Corp) | | Articles of Incorporation, Certificate of Incumbency, or Corporate By-Laws AND 4 Required Data Elements for All Authorized Traders |
Partnership | | Partnership Agreement AND 4 Required Data Elements for All Authorized Traders |
Insurance Company | | Documents providing authorized business (ex. Business Certificate of Agreements) AND 4 Required Data Elements for All Authorized Traders |
Financial Organization | | Documents providing authorized business (ex. Business Certificate of Agreements) AND 4 Required Data Elements for All Authorized Traders |
Hospital/Medical Institution | | Business License AND 4 Required Data Elements for All Authorized Traders |
Cemeteries/Funeral Homes | | Business License AND 4 Required Data Elements for All Authorized Traders |
Charitable and Welfare Organization | | Documents providing authorized business (ex. Business Certificate of Agreements) AND 4 Required Data Elements for All Authorized Traders |
Church/Religious Institution | | Documents providing authorized business (ex. Business Certificate of Agreements) AND 4 Required Data Elements for All Authorized Traders |
Colleges and Universities | | Documents providing authorized business (ex. Business Certificate of Agreements) AND 4 Required Data Elements for All Authorized Traders |
Non-Financial Organization Club | | Registration with University/Business License AND 4 Required Data Elements for All Authorized Traders |