Please wait
TABLE OF CONTENTS
 Filed Pursuant to Rule 424(b)(3)
 Registration No.: 333-251656
       
[MISSING IMAGE: lg_iacblue-4c.jpg]
PROXY STATEMENT OF IAC/INTERACTIVECORP, PROSPECTUS OF IAC/INTERACTIVECORP AND OF VIMEO HOLDINGS, INC. AND CONSENT SOLICITATION STATEMENT OF
VIMEO, INC.
Dear IAC/InterActiveCorp Stockholders:
On behalf of the board of directors of IAC/InterActiveCorp (“IAC”), we are pleased to enclose the accompanying proxy statement/consent solicitation statement/prospectus relating to IAC’s 2021 Annual Meeting of Stockholders (which we refer to as the ‘‘annual meeting’’) and to a series of transactions that, if completed in their entirety, will result in the transfer of IAC’s Vimeo business to Vimeo Holdings, Inc. (“SpinCo”), a Delaware corporation and a wholly owned subsidiary of IAC, that will become an independent, separately traded public company through a spin-off from IAC, and will cause Vimeo, Inc. (“Vimeo”), the IAC subsidiary that currently holds the Vimeo business, to become a wholly-owned subsidiary of SpinCo.
The spin-off would result in the current holders of IAC common stock receiving a proportionate amount of SpinCo common stock and the current holders of IAC Class B common stock receiving a proportionate amount of SpinCo Class B common stock. IAC’s common stock currently trades on The Nasdaq Global Select Market under the ticker symbol “IAC” and the reclassified shares of IAC common stock are expected to continue to trade under such symbol on The Nasdaq Global Select Market after the spin-off.
Prior to the spin-off, SpinCo will have been a wholly owned subsidiary of IAC, and its common stock has not been publicly listed. In connection with the spin-off, SpinCo has applied to list SpinCo common stock on The Nasdaq Global Select Market and has accordingly reserved the ticker symbol “VMEO”. While trading in SpinCo common stock under this symbol is expected to begin on the first business day following the completion of the spin-off, there can be no assurance that a viable and active trading market will develop.
In connection with the spin-off, SpinCo is also, via this proxy statement/consent solicitation statement/prospectus, registering shares of SpinCo common stock that would be issued to Vimeo’s existing third-party stockholders in a merger of Vimeo with a wholly-owned subsidiary of SpinCo that would follow the spin-off, and Vimeo is soliciting consents from Vimeo’s existing stockholders in favor of such merger.
The completion of the spin-off is subject to the satisfaction or waiver of a number of conditions, including the receipt of IAC stockholder approval of the spin-off related proposals to be presented at the annual meeting.
IAC’s annual meeting will be a virtual meeting, conducted solely online. We believe hosting a virtual meeting will allow for greater stockholder attendance at the annual meeting by enabling stockholders who might not otherwise be able to travel to a physical meeting to attend online and participate from any location around the world. Stockholders will be able to attend the annual meeting by visiting www.virtualshareholdermeeting.com/IACI2021. At the annual meeting, stockholders will be asked to:
1.
approve amendments to IAC’s restated certificate of incorporation that will effect the spin-off;
2.
approve amendments to IAC’s restated certificate of incorporation pursuant to which, following the spin-off, IAC would renounce any interest or expectancy in certain corporate opportunities, which generally would have the effect that no officer or director of IAC who is also an officer or director of SpinCo will be liable to IAC or its stockholders for breach of any fiduciary duty by reason of the fact that any such individual directs a corporate opportunity to SpinCo instead of IAC, or does not communicate information regarding a corporate opportunity to IAC that the officer or director has directed to SpinCo, and to implement other related changes to the corporate opportunity provisions of the certificate of incorporation;
3.
approve one or more adjournments or postponements of the annual meeting, if necessary or appropriate, including to solicit additional proxies if there are not sufficient votes to approve the foregoing proposals;
4.
elect twelve members of the IAC board of directors, each to hold office until the next succeeding annual meeting of stockholders or until such director’s successor shall have been duly elected and qualified (or, if earlier, such director’s removal or resignation from the IAC board of directors);
5.
ratify the appointment of Ernst & Young LLP as IAC’s independent registered public accounting firm for the 2021 fiscal year;

TABLE OF CONTENTS
6.
hold an advisory vote on IAC’s executive compensation;
7.
hold an advisory vote on the frequency of holding the advisory vote on executive compensation in the future; and
8.
transact such other business as may properly come before the IAC annual meeting and any related adjournments or postponements.
IAC’s Board of Directors has set April 6, 2021 as the record date for the annual meeting. This means that holders of record of IAC’s common stock and Class B common stock at the close of business on that date are entitled to receive notice of the annual meeting and to vote their shares at the annual meeting and any related adjournments or postponements, and only stockholders and persons holding proxies from stockholders may attend the annual meeting. To participate in the annual meeting online at www.virtualshareholdermeeting.com/IACI2021, you will need the sixteen-digit control number included on your proxy card or the instructions that accompanied your proxy materials.
The IAC Board of Directors unanimously recommends that IAC stockholders vote “FOR” each nominee for election to the IAC Board of Directors, “FOR” holding the advisory vote on executive compensation once EVERY THREE YEARS, and “FOR” each other proposal to be presented at the annual meeting. Your vote is very important, regardless of the number of shares you own. Whether or not you expect to virtually attend the annual meeting, please submit a proxy to vote your shares as promptly as possible so that your shares may be represented and voted at the meeting.
More information about IAC, SpinCo, Vimeo, the annual meeting, the spin-off, the merger agreement for the Vimeo merger and the Vimeo merger is contained in this proxy statement/consent solicitation statement/prospectus. Before voting, we urge you to read carefully and in its entirety this proxy statement/consent solicitation statement/prospectus, including the Annexes and the documents incorporated by reference herein. In particular, we urge you to read carefully the section entitled “Risk Factors” beginning on page 15 of this proxy statement/consent solicitation statement/prospectus.
[MISSING IMAGE: sg_barrydiller-bw.jpg]
Barry Diller
Chairman and Senior Executive
IAC/InterActiveCorp
Neither the U.S. Securities and Exchange Commission nor any state securities commission has approved or disapproved of the transactions described in this proxy statement/consent solicitation statement/prospectus or the securities to be issued under this proxy statement/consent solicitation statement/prospectus or determined that this proxy statement/consent solicitation statement/prospectus is accurate or complete. Any representation to the contrary is a criminal offense.
This proxy statement/consent solicitation statement/prospectus is dated April 8, 2021 and is first being mailed to IAC stockholders on or about April 12, 2021.

TABLE OF CONTENTS
 
[MISSING IMAGE: lg_vimeo-4clr.jpg]
PROXY STATEMENT OF IAC/INTERACTIVECORP, PROSPECTUS OF IAC/INTERACTIVECORP AND OF VIMEO HOLDINGS, INC. AND CONSENT SOLICITATION STATEMENT OF VIMEO, INC.
Dear Vimeo, Inc. Stockholders:
On behalf of the board of directors of Vimeo, Inc. (“Vimeo”), we are pleased to enclose the accompanying proxy statement/consent solicitation statement/prospectus relating to a series of transactions that, if completed in their entirety, will result in the transfer of the Vimeo business to Vimeo Holdings, Inc. (“SpinCo”), a Delaware corporation and a wholly owned subsidiary of IAC/InterActiveCorp (“IAC”), that will become an independent, separately traded public company through a spin-off from IAC, and will cause Vimeo (currently indirectly majority owned by IAC) to become a wholly-owned subsidiary of SpinCo.
In connection with the Spin-off, SpinCo, Stream Merger Sub, Inc., a Delaware corporation and a wholly owned subsidiary of SpinCo (“Merger Sub”), and Vimeo have entered into an Agreement and Plan of Merger, as amended and restated on March 12, 2021 (the “Vimeo merger agreement”), pursuant to which, subject to and following the completion of the spin-off and the satisfaction or waiver of the conditions to the merger, Merger Sub will be merged with and into Vimeo, with Vimeo continuing as the surviving company and a subsidiary of SpinCo (the “Vimeo merger”).
If the Vimeo merger is completed, each outstanding share of Vimeo capital stock (other than shares owned by SpinCo, IAC, or any subsidiary of SpinCo or IAC (other than any subsidiary of Vimeo), and other than shares validly exercising appraisal rights) will be converted into a number of shares of SpinCo common stock calculated pursuant to a formula described in the accompanying proxy statement/consent solicitation statement/prospectus. See the section of this proxy statement/consent solicitation statement/prospectus entitled “The Vimeo Merger — Consideration to Vimeo Stockholders” for a description of the formula that will be used to calculate the Vimeo merger exchange ratio. The value of the per share merger consideration will fluctuate based on the value of a share of SpinCo common stock, for which there is currently no active trading market. As a result, the value of the per share merger consideration that a Vimeo stockholder will be entitled to receive upon consummation of the Vimeo merger cannot be calculated with precision.
The adoption of the Vimeo merger agreement by (i) the affirmative vote of the holders of at least a majority of the aggregate voting power of all outstanding shares of Vimeo voting common stock entitled to vote on such matter and (ii) the affirmative vote of the holders of at least a majority of the aggregate voting power of all outstanding shares of Vimeo voting common stock entitled to vote on such matter and held by stockholders other than IAC and its subsidiaries is required in order to complete the Vimeo merger. Vimeo is sending this document to the holders of Vimeo voting common stock to request that they adopt the Vimeo merger agreement and approve the Vimeo merger by executing and returning the written consent furnished with this proxy statement/consent solicitation statement/prospectus, which we refer to as the Vimeo consent solicitation. The Vimeo board of directors has set April 6, 2021 as the record date for determining the holders of Vimeo voting common stock entitled to execute and deliver written consents with respect to the Vimeo consent solicitation.
The Vimeo board of directors unanimously recommends that holders of Vimeo voting common stock vote “FOR” the adoption of the Vimeo merger agreement.
The completion of the Vimeo merger is subject to the satisfaction or waiver of a number of conditions, including the completion of the spin-off and the adoption of the Vimeo merger agreement by Vimeo stockholders. If the Vimeo merger is not promptly completed, or is not completed at all, then the existing third-party stockholders of Vimeo may remain stockholders of Vimeo for an indefinite period of time following the spin-off, and Vimeo would not be a wholly owned subsidiary of SpinCo. The parties to the Vimeo merger
 

TABLE OF CONTENTS
 
agreement anticipate that they would seek to enter into an alternative transaction in order to seek to cause or permit the existing third-party stockholders of Vimeo to become stockholders of SpinCo in the event that the Vimeo merger is not completed.
More information about IAC, SpinCo, Vimeo, the annual meeting, the Vimeo merger agreement, the spin-off and the Vimeo merger is contained in this proxy statement/consent solicitation statement/prospectus. Before voting, we urge you to read carefully and in its entirety this proxy statement/consent solicitation statement/prospectus, including the Annexes and the documents incorporated by reference herein. In particular, we urge you to read carefully the section entitled “Risk Factors” beginning on page 15 of this proxy statement/consent solicitation statement/prospectus.
[MISSING IMAGE: sg_mchaelcheah-bw.jpg]
Michael Cheah
Executive Vice President,
General Counsel and Secretary
Vimeo, Inc.
Neither the U.S. Securities and Exchange Commission nor any state securities commission has approved or disapproved of the transactions described in this proxy statement/consent solicitation statement/prospectus or the securities to be issued under this proxy statement/consent solicitation statement/prospectus or determined that this proxy statement/consent solicitation statement/prospectus is accurate or complete. Any representation to the contrary is a criminal offense.
This proxy statement/consent solicitation statement/prospectus is dated April 8, 2021 and is first being mailed to holders of Vimeo voting common stock on or about April 12, 2021.
 

TABLE OF CONTENTS
 
IAC/INTERACTIVECORP
555 West 18th Street
New York, New York 10011
NOTICE OF ANNUAL MEETING OF STOCKHOLDERS OF IAC/INTERACTIVECORP
TO BE HELD ON MAY 14, 2021
To the Stockholders of IAC/InterActiveCorp:
IAC/InterActiveCorp (which we refer to as “IAC”) is making this proxy statement/consent solicitation statement/prospectus available to holders of IAC’s common stock and Class B common stock in connection with the solicitation of proxies by the board of directors of IAC for use at the annual meeting of IAC stockholders to be held on May 14, 2021, at 11:00 a.m., Eastern Time (which we refer to as the “annual meeting”). The annual meeting will be a virtual meeting, conducted solely online. Stockholders will be able to attend the annual meeting by visiting www.virtualshareholdermeeting.com/IACI2021.
At the annual meeting, IAC stockholders will consider, among other things, the separation of IAC’s Vimeo business from the remaining businesses of IAC through a series of transactions (which we refer to as the “Spin-off”) that will result in the pre-transaction stockholders of IAC directly owning shares in both IAC and SpinCo, and in SpinCo becoming a public company. In particular, IAC will ask its stockholders:
1.
To approve amendments to IAC’s restated certificate of incorporation that will effect the Spin-off by:

Reclassifying each share of IAC par value $0.001 common stock into (i) one share of IAC par value $0.0001 common stock and (ii) 1/100th of a share of IAC par value $0.01 Series 1 mandatorily exchangeable preferred stock that will automatically exchange into 1.6235 shares of SpinCo common stock (with holders receiving cash in lieu of any fractional shares of SpinCo common stock resulting, after aggregation, from the reclassification); and

Reclassifying each share of IAC par value $0.001 Class B common stock into (i) one share of IAC par value $0.0001 Class B common stock and (ii) 1/100th of a share of IAC par value $0.01 Series 2 mandatorily exchangeable preferred stock that will automatically exchange into 1.6235 shares of SpinCo Class B common stock (with holders receiving cash in lieu of any fractional shares of SpinCo Class B common stock resulting, after aggregation, from the reclassification).
This proxy statement/consent solicitation statement/prospectus refers to the foregoing proposal as the “Spin-off Proposal”;
2.
To approve amendments to IAC’s restated certificate of incorporation pursuant to which, following the Spin-off, IAC would renounce any interest or expectancy in certain corporate opportunities, which generally would have the effect that no officer or director of IAC who is also an officer or director of SpinCo will be liable to IAC or its stockholders for breach of any fiduciary duty by reason of the fact that any such individual directs a corporate opportunity to SpinCo instead of IAC, or does not communicate information regarding a corporate opportunity to IAC that the officer or director has directed to SpinCo, and to implement other related changes to the corporate opportunity provisions of the certificate of incorporation. This proxy statement/consent solicitation statement/prospectus refers to the foregoing proposal as the “Corporate Opportunities Proposal.” IAC will implement the Corporate Opportunities Proposal only if IAC completes the Spin-off;
3.
To approve one or more adjournments or postponements of the annual meeting, if necessary or appropriate, including to solicit additional proxies if there are not sufficient votes to approve the foregoing proposals. This proxy statement/consent solicitation statement/prospectus refers to the foregoing proposal as the “Adjournment Proposal”;
 

TABLE OF CONTENTS
 
4.
To elect twelve members of the IAC board of directors, each to hold office until the next succeeding annual meeting of stockholders or until such director’s successor shall have been duly elected and qualified (or, if earlier, such director’s removal or resignation from the IAC board of directors);
5.
To ratify the appointment of Ernst & Young LLP as IAC’s independent registered public accounting firm for the 2021 fiscal year. This proxy statement/consent solicitation statement/prospectus refers to the foregoing proposal as the “Accounting Firm Ratification Proposal”;
6.
To hold an advisory vote on IAC’s executive compensation. This proxy statement/consent solicitation statement/prospectus refers to the foregoing proposal as the “Say on Pay Vote Proposal”;
7.
To hold an advisory vote on the frequency of holding the advisory vote on executive compensation in the future. This proxy statement/consent solicitation statement/prospectus refers to the foregoing proposal as the “Say When on Pay Vote Proposal”; and
8.
To transact such other business as may properly come before the IAC annual meeting and any related adjournments or postponements.
Approval of the Spin-off Proposal, which is a condition to the completion of the Spin-off, requires (i) the affirmative vote of the holders of at least a majority of the aggregate voting power of all outstanding shares of IAC common stock entitled to vote on such matter, voting as a separate class; (ii) the affirmative vote of the holders of at least a majority of the aggregate voting power of all outstanding shares of IAC Class B common stock entitled to vote on such matter, voting as a separate class; (iii) the affirmative vote of the holders of at least a majority of the aggregate voting power of all outstanding shares of IAC capital stock entitled to vote on such matter, voting together as a single class and (iv) the affirmative vote of the holders of at least a majority of the aggregate voting power of all outstanding shares of IAC common stock entitled to vote on the proposal, other than any shares of IAC common stock owned, directly or indirectly, by the members of the IAC board of directors, any person that IAC has determined to be an “officer” of IAC within the meaning of Rule 16a-1(f) of the Securities Exchange Act of 1934, as amended (which we refer to as the “Exchange Act”), and the immediate family members of any of the foregoing.
Approval of the Corporate Opportunities Proposal requires the affirmative vote of the holders of at least a majority of the aggregate voting power of all outstanding shares of IAC capital stock entitled to vote on such matter, voting together as a single class.
Assuming that a quorum is present, the affirmative vote of the holders of at least a majority of the voting power of the shares of IAC capital stock (voting together as a single class) present in person or represented by proxy and entitled to vote on the matter is required to approve each of the Adjournment Proposal, the Accounting Firm Ratification Proposal, the Say on Pay Vote Proposal, and the Say When on Pay Vote Proposal (in the case of each of the Say on Pay Vote Proposal and Say When on Pay Vote Proposal, on an advisory, non-binding basis). The election of each of Chelsea Clinton, Barry Diller, Michael D. Eisner, Bonnie S. Hammer, Victor A. Kaufman, Joseph Levin, David Rosenblatt, Westley Moore and Alexander von Furstenberg as directors requires the affirmative vote of a plurality of the total number of votes cast by the holders of shares of IAC capital stock, voting together as a single class; and the election of each of Bryan Lourd, Alan G. Spoon and Richard F. Zannino as directors requires the affirmative vote of a plurality of the total number of votes cast by the holders of shares of IAC common stock, voting as a separate class.
The IAC board of directors has set April 6, 2021 as the record date for the annual meeting. This means that holders of record of IAC common stock and IAC Class B common stock at the close of business on that date are entitled to receive notice of the annual meeting and to vote their shares at the annual meeting and any related adjournments or postponements.
Only IAC stockholders and persons holding proxies from IAC stockholders may attend the annual meeting. To participate in the annual meeting online at www.virtualshareholdermeeting.com/IACI2021 you will need the 16-digit control number included on your proxy card or the instructions that accompanied your
 

TABLE OF CONTENTS
 
proxy materials. A list of IAC stockholders entitled to vote at the annual meeting will be available at www.virtualshareholdermeeting.com/IACI2021 for examination by any IAC stockholder at the annual meeting.
THE IAC BOARD OF DIRECTORS UNANIMOUSLY RECOMMENDS THAT IAC STOCKHOLDERS VOTE “FOR” EACH NOMINEE FOR ELECTION TO THE IAC BOARD OF DIRECTORS, “FOR” HOLDING THE ADVISORY VOTE ON EXECUTIVE COMPENSATION ONCE EVERY THREE YEARS, AND “FOR” EACH OTHER PROPOSAL TO BE PRESENTED AT THE ANNUAL MEETING.
The above matters are more fully described in the accompanying proxy statement/consent solicitation statement/prospectus.
By order of the Board of Directors,
[MISSING IMAGE: sg_kendallhandler-bw.jpg]
Kendall F. Handler
Senior Vice President,
General Counsel and Secretary
IAC/InterActiveCorp
April 8, 2021
 

TABLE OF CONTENTS
 
VIMEO, INC.
555 West 18th Street
New York, New York 10011
NOTICE OF SOLICITATION OF WRITTEN CONSENT
To the holders of Class A Voting Common Stock of Vimeo, Inc.:
Pursuant to an Agreement and Plan of Merger, as amended and restated on March 12, 2021 (which we refer to as the “Vimeo merger agreement”) by and among Vimeo Holdings, Inc. a Delaware corporation and a wholly owned subsidiary of IAC (“SpinCo”), Stream Merger Sub, Inc., a Delaware corporation and a wholly owned subsidiary of SpinCo (which we refer to as “Merger Sub”), and Vimeo, Inc. (which we refer to as “Vimeo”), Merger Sub will be merged with and into Vimeo, with Vimeo continuing as the surviving company and a subsidiary of SpinCo (which we refer to as the “Vimeo merger”).
The per share merger consideration in the Vimeo merger will be a number of shares of SpinCo common stock calculated pursuant to a formula, which we refer to as the Vimeo merger exchange ratio. The components of the Vimeo merger exchange ratio and the method by which it will be calculated are described in this proxy statement/consent solicitation statement/prospectus and set forth in the Vimeo merger agreement, which is attached as Annex G to this proxy statement/consent solicitation statement/prospectus. See the section of this proxy statement/consent solicitation statement/prospectus entitled “The Vimeo Merger — Consideration to Vimeo Stockholders” for a description of the formula that will be used to calculate the Vimeo merger exchange ratio, and the Vimeo merger agreement attached as Annex G to this proxy statement/consent solicitation statement/prospectus.
The accompanying consent solicitation statement, which also constitutes a prospectus of SpinCo with respect to the shares of SpinCo common stock to be issued in the Vimeo merger, and separately constitutes a proxy statement of IAC in connection with the proposals required to implement the Spin-off and a prospectus of IAC and of SpinCo with respect to the shares of their respective capital stock to be issued in connection with the Spin-off, is being delivered to you on behalf of the board of directors of Vimeo to request that Vimeo stockholders as of the record date of April 6, 2021 approve the adoption of the Vimeo merger agreement by executing and returning the written consent furnished with the accompanying proxy statement/consent solicitation statement/prospectus.
The accompanying proxy statement/consent solicitation statement/prospectus describes the Vimeo merger agreement, the Vimeo merger and the actions to be taken in connection with the Vimeo merger agreement, the Vimeo merger and the related transactions, and provides additional information about the parties. A copy of the Vimeo merger agreement is attached as Annex G to this proxy statement/consent solicitation statement/prospectus.
A summary of the appraisal rights that may be available to you as a Vimeo stockholder is described in the section of the accompanying proxy statement/consent solicitation statement/prospectus entitled “The Consent Solicitation — Appraisal Rights,” beginning on page 96 of this proxy statement/consent solicitation statement/prospectus. It is a condition to SpinCo's obligation to consummate the Vimeo merger that at least 20 days have passed since delivery of the required notice of appraisal rights to Vimeo stockholders and that no Vimeo stockholder has asserted appraisal rights that have not been waived or abandoned. If any Vimeo stockholder asserts appraisal rights in connection with the Vimeo merger, the parties to the Vimeo merger agreement anticipate that the Vimeo merger will not be consummated and that they would pursue another option to cause or permit the existing stockholders of Vimeo to exchange their interest in Vimeo for an interest in SpinCo. Please note that if you wish to exercise appraisal rights, you must not sign and return a written consent approving the adoption of the Vimeo merger agreement. However, so long as you do not return a written consent at all, it is not necessary to affirmatively vote against or disapprove the adoption of the Vimeo merger agreement. In addition, you must take all other steps necessary to perfect your appraisal rights.
The Vimeo board of directors has considered the Vimeo merger and the terms of the Vimeo merger agreement and unanimously approved and declared advisable the Vimeo merger agreement and the Vimeo merger.
Please complete, date and sign the written consent furnished with the accompanying proxy statement/consent solicitation statement/prospectus and return it promptly to Vimeo by one of the means described in
 

TABLE OF CONTENTS
 
the section entitled “The Consent Solicitation — Submission of Written Consents,” beginning on page 82 of the accompanying proxy statement/consent solicitation statement/prospectus.
By order of the Board of Directors,
[MISSING IMAGE: sg_mchaelcheah-bw.jpg]
Michael Cheah
Executive Vice President,
General Counsel and Secretary
Vimeo, Inc.
April 8, 2021
 

TABLE OF CONTENTS
 
ADDITIONAL INFORMATION
This proxy statement/consent solicitation statement/prospectus incorporates by reference important business and financial information about IAC/InterActiveCorp (“IAC”) from other documents that are not included in or delivered with this proxy statement/consent solicitation statement/prospectus. This information is available to you without charge upon your request. You can obtain copies of the documents incorporated by reference into this document through the U.S. Securities and Exchange Commission website at www.sec.gov or by requesting them in writing or by telephone from IAC at the following addresses and telephone numbers:
IAC/InterActiveCorp
555 West 18th Street
New York, New York 10011
Telephone: (212) 314-7400
ir@iac.com
Attn: Investor Relations
or
Georgeson
1290 Avenue of the Americas, 9th Floor
New York, NY 10104
Telephone: (800) 891-3214
Investors may also consult IAC’s website located at www.iac.com for more information concerning the transactions described in this proxy statement/consent solicitation statement/prospectus. Information included on IAC’s website is not incorporated by reference into this document.
You should make any request for documents by May 7, 2021 to ensure timely delivery of the documents prior to the annual meeting.
To find more information, see the section of this proxy statement/consent solicitation statement/prospectus entitled “Where You Can Find More Information.”
 

TABLE OF CONTENTS
 
ABOUT THIS PROXY STATEMENT/CONSENT SOLICITATION STATEMENT/PROSPECTUS
This proxy statement/consent solicitation statement/prospectus, which forms part of a joint registration statement on Form S-4 (File No. 333-251656) filed with the U.S. Securities and Exchange Commission (the “SEC”) by IAC/InterActiveCorp (“IAC”) and Vimeo Holdings, Inc. (“SpinCo”), constitutes a prospectus under Section 5 of the Securities Act of 1933, as amended, of IAC with respect to the shares of IAC common stock and IAC Class B common stock to be issued to stockholders of IAC in connection with the Spin-off, of SpinCo with respect to the shares of SpinCo common stock and SpinCo Class B common stock to be issued to stockholders of IAC in connection with the Spin-off, and of SpinCo with respect to the shares of SpinCo common stock to be issued to stockholders of Vimeo in connection with the Vimeo merger, in each case as further described in this document. This proxy statement/consent solicitation statement/prospectus also constitutes a proxy statement of IAC under Section 14(a) of the Exchange Act, a notice of meeting for the annual meeting of IAC stockholders scheduled to be held virtually on May 14, 2021, and a consent solicitation statement of Vimeo under Section 14(a) of the Exchange Act with respect to the proposal to approve the adoption of the merger agreement.
You should rely only on the information contained in or incorporated by reference into this proxy statement/consent solicitation statement/prospectus. No one has been authorized to provide you with any other information regarding the transactions described in this document. This proxy statement/consent solicitation statement/prospectus is dated April 8, 2021, and you should assume that the information contained in, or incorporated by reference into, this proxy statement/consent solicitation statement/prospectus is accurate only as of such date. Neither the mailing of this proxy statement/consent solicitation statement/prospectus to IAC stockholders or to Vimeo stockholders, nor the issuance by IAC of IAC common stock or IAC Class B common stock or the issuance by SpinCo of SpinCo common stock or SpinCo Class B common stock in connection with the transactions described in this proxy statement/consent solicitation statement/prospectus, will create any implication to the contrary.
This proxy statement/consent solicitation statement/prospectus does not constitute an offer to sell, or a solicitation of an offer to buy, any securities, or the solicitation of a proxy, in any jurisdiction in which, or from any person to whom, it is unlawful to make any such offer or solicitation in such jurisdiction. You should not construe the contents of this proxy statement/consent solicitation statement/prospectus as legal, tax or financial advice. You should consult with your own legal, tax, financial or other professional advisors. All summaries of, and references to, the agreements governing the terms of the transactions described in this proxy statement/consent solicitation statement/prospectus are qualified by the full copies of and complete text of such agreements, which are attached to this proxy statement/consent solicitation statement/prospectus as annexes and/or filed as exhibits to the registration statement on Form S-4 of which this proxy statement/consent solicitation statement/prospectus forms a part and incorporated by reference into this proxy statement/consent solicitation statement/prospectus. All such exhibits are available on the Electronic Data Gathering Analysis and Retrieval System of the SEC website at www.sec.gov. See the section of this proxy statement/consent solicitation statement/prospectus entitled “Where You Can Find More Information.”
 

TABLE OF CONTENTS
 
CERTAIN DEFINITIONS
Unless otherwise indicated or as the context otherwise requires, all references in this proxy statement/consent solicitation statement/prospectus to:

“corporate opportunities charter amendment” refers to the amendment to IAC’s certificate of incorporation proposed to be approved by IAC stockholders, in the form attached as Annex B to this proxy statement/consent solicitation statement/prospectus;

“DGCL” refers to the General Corporation Law of the State of Delaware, as amended;

“Distribution” refers to (i) the contribution of the shares of Vimeo capital stock owned by IAC Group to Spinco, (ii) the issuance of IAC Series 1 mandatorily exchangeable preferred stock and IAC Series 2 mandatorily exchangeable preferred stock and (iii) the redemption of IAC Series 1 mandatorily exchangeable preferred stock in exchange for SpinCo common stock and the redemption of IAC Series 2 mandatorily exchangeable preferred stock in exchange for SpinCo Class B common stock, in the case of each of clauses (ii) and (iii), pursuant to the IAC reclassification, taken together;

“employee matters agreement” refers to the employee matters agreement proposed to be entered into between IAC and SpinCo, in substantially the form attached as Annex E to this proxy statement/consent solicitation statement/prospectus;

“IAC” refers to IAC/InterActiveCorp, a Delaware corporation;

“IAC board of directors” refers to the board of directors of IAC;

“IAC by-laws” refers to the amended and restated by-laws of IAC;

“IAC capital stock” refers to IAC common stock and IAC Class B common stock;

“IAC certificate of incorporation” refers to the restated certificate of incorporation of IAC, as it may be amended from time to time;

“IAC Class B common stock” refers to (i) prior to the IAC reclassification, the shares of Class B common stock, par value $0.001 per share, of IAC, and (ii) from and after the IAC reclassification, the shares of Class B common stock, par value $0.0001 per share, of IAC;

“IAC common stock” refers to (i) prior to the IAC reclassification, the shares of common stock, par value $0.001 per share, of IAC, and (ii) from and after the IAC reclassification, the shares of common stock, par value $0.0001 per share, of IAC;

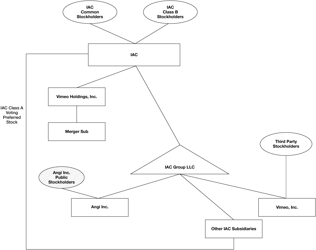
“IAC Group” refers to IAC Group, LLC, a Delaware limited liability company and a wholly-owned subsidiary of IAC;

“IAC reclassification” refers to (i) the reclassification of each share of IAC par value $0.001 common stock into (x) one share of IAC par value $0.0001 common stock and (y) 1/100th of a share of IAC Series 1 mandatorily exchangeable preferred stock, (ii) the reclassification of each share of IAC par value $0.001 Class B common stock into (x) one share of IAC par value $0.0001 Class B common stock and (y) 1/100th of a share of IAC Series 2 mandatorily exchangeable preferred stock, (iii) the mandatory exchange of each 1/100th of a share of IAC Series 1 mandatorily exchangeable preferred stock into a number of shares of SpinCo common stock equal to the Spin-off exchange ratio of 1.6235, and (iv) the mandatory exchange of each 1/100th of a share of IAC Series 2 mandatorily exchangeable preferred stock into a number of shares of SpinCo Class B common stock equal to the Spin-off exchange ratio of 1.6235, in each case as contemplated by the reclassification charter amendment;

“IAC Series 1 mandatorily exchangeable preferred stock” refers to the Series 1 mandatorily exchangeable preferred stock, par value $0.01 per share, of IAC, with the terms contemplated by the reclassification charter amendment;

“IAC Series 2 mandatorily exchangeable preferred stock” refers to the Series 2 mandatorily exchangeable preferred stock, par value $0.01 per share, of IAC, with the terms contemplated by the reclassification charter amendment;
 
i

TABLE OF CONTENTS
 

“Match Separation” refers to the separation of the businesses of Match Group, Inc. from the remaining businesses of the company formerly named “IAC/InterActiveCorp” ​(renamed as Match Group, Inc., and referred to as “Old IAC/New Match” or as “Old IAC” with respect to periods prior to the consummation of the separation) pursuant to a Transaction Agreement, dated as of December 19, 2019 and amended on April 28, 2020 and June 22, 2020, among Old IAC, Match Group Holdings II, LLC (formerly known as Match Group, Inc.) (“Old Match”) and Valentine Merger Sub LLC, an indirect wholly owned subsidiary of Old IAC/New Match. On June 30, 2020, the separation transactions were completed, resulting in two, separate public companies: (i) Old IAC/New Match, which owns the businesses of Old Match and certain Old IAC financing subsidiaries, and (ii) IAC, which was renamed IAC/InterActiveCorp, and which owns Old IAC’s other businesses;

“Merger Sub” refers to Stream Merger Sub, Inc., a Delaware corporation and a wholly owned subsidiary of SpinCo;

“Nasdaq” refers to The Nasdaq Global Select Market;

“non-IAC Vimeo stockholders” refers to the holders of shares of Vimeo capital stock other than IAC and its wholly owned subsidiaries;

“reclassification charter amendment” refers to the amendment to the IAC certificate of incorporation proposed to be approved by IAC stockholders, in the form attached as Annex A to this proxy statement/consent solicitation statement/prospectus;

“SEC” refers to the Securities and Exchange Commission;

“separation agreement” refers to the separation agreement proposed to be entered into between IAC and SpinCo, in substantially the form attached as Annex C to this proxy statement/consent solicitation statement/prospectus;

“Spin-off” refers to the contribution of the shares of Vimeo capital stock owned by IAC Group to SpinCo and the IAC reclassification, which taken together will result in a separation of the businesses of Vimeo from the remaining businesses of IAC;

“Spin-off exchange ratio” refers to 1.6235, which is the number of shares of SpinCo common stock or SpinCo Class B common stock, as applicable, for which each 1/100th of a share of IAC Series 1 mandatorily exchangeable preferred stock or IAC Series 2 mandatorily exchangeable preferred stock, as applicable, will be exchanged;

“SpinCo” refers to Vimeo Holdings, Inc., a Delaware corporation and a subsidiary of IAC;

“SpinCo board of directors” refers to the board of directors of SpinCo;

“SpinCo capital stock” refers to SpinCo common stock and SpinCo Class B common stock;

“SpinCo Class B common stock” refers to the shares of Class B common stock, par value $0.01 per share, of SpinCo;

“SpinCo common stock” refers to the shares of common stock, par value $0.01 per share, of SpinCo;

“tax matters agreement” refers to the tax matters agreement proposed to be entered into between IAC and SpinCo, in substantially the form attached as Annex D to this proxy statement/consent solicitation statement/prospectus;

“transition services agreement” refers to the transition services agreement proposed to be entered into between IAC and SpinCo, in substantially the form attached as Annex F to this proxy statement/consent solicitation statement/prospectus;

“Vimeo” refers to Vimeo, Inc., a Delaware corporation and a subsidiary of IAC;

“Vimeo capital stock” refers to the Vimeo voting common stock and Vimeo non-voting common stock;

“Vimeo merger” refers to the merger of Merger Sub with and into Vimeo, with Vimeo as the surviving corporation in the merger, pursuant to the Vimeo merger agreement;
 
ii

TABLE OF CONTENTS
 

“Vimeo merger agreement” refers to the Agreement and Plan of Merger, as amended and restated on March 12, 2021, by and among SpinCo, Merger Sub and Vimeo;

“Vimeo voting common stock” refers to the Class A Voting Common Stock, par value $0.01 per share, of Vimeo; and

“Vimeo non-voting common stock” refers to the Class B Non-Voting Common Stock, par value $0.01 per share, of Vimeo.
 
iii

TABLE OF CONTENTS
 
TABLE OF CONTENTS
vi
1
15
47
49
50
71
82
84
89
96
100
132
134
140
141
148
163
167
168
172
173
179
184
188
191
199
205
218
225
230
251
IAC COMPENSATION COMMITTEE INTERLOCKS AND INSIDER PARTICIPATION
258
260
267
267
268
269
270
 
iv

TABLE OF CONTENTS
 
A-1
B-1
C-1
D-1
E-1
F-1
G-1
H-1
I-1
J-1
K-1
L-1
M-1
N-1
O-1
P-1
 
v

TABLE OF CONTENTS
 
QUESTIONS AND ANSWERS
The following section provides brief answers to certain questions that you may have regarding the transactions, the annual meeting and/or the consent solicitation. You should carefully read this entire proxy statement/consent solicitation statement/prospectus, including its Annexes and the documents incorporated by reference into this proxy statement/consent solicitation statement/prospectus, because the information in this section may not provide all of the information that might be important to you. You should pay special attention to the sections entitled “Risk Factors” and “Cautionary Statement Regarding Forward-Looking Statements.” Additional important information is contained in the Annexes to, and the documents incorporated by reference into, this proxy statement/consent solicitation statement/prospectus. For a description of, and instructions as to how to obtain, this information, see the section of this proxy statement/consent solicitation statement/prospectus entitled “Where You Can Find More Information.”
Questions and Answers about the Merger and the Spin-off
Q:
Why am I receiving this proxy statement/consent solicitation statement/prospectus?
A:
The IAC board of directors is providing this document to IAC stockholders and is soliciting such stockholders’ proxies in favor of certain proposals to be presented at the IAC annual meeting, including certain proposals related to the Spin-off. The Vimeo board of directors is providing this document to holders of Vimeo voting common stock and is soliciting such stockholders’ written consent to the adoption of the Vimeo merger agreement, pursuant to which, if the Spin-off is completed and all other applicable conditions are satisfied or waived, Merger Sub would merge with and into Vimeo, with Vimeo surviving the Vimeo merger as a wholly-owned subsidiary of SpinCo. In addition, pursuant to the registration statement of which this proxy statement/consent solicitation statement/prospectus forms a part, IAC is registering shares of IAC common stock and IAC Class B common stock that would be issued to IAC stockholders in connection with the Spin-off, SpinCo is registering shares of SpinCo common stock and SpinCo Class B common stock that would be issued to IAC stockholders in connection with the Spin-off, and SpinCo is registering shares of SpinCo common stock that would be issued to Vimeo stockholders in connection with the Vimeo merger. This proxy statement/consent solicitation statement/prospectus contains important information about the contemplated transactions, the related agreements (including the Vimeo merger agreement), routine annual meeting proposals and certain related matters, and you should read this proxy statement/consent solicitation statement/prospectus carefully and in its entirety.
Q:
What will happen if the proposed transactions are completed?
A:
IAC, SpinCo, and Vimeo are contemplating a series of related transactions that, if completed, would result in the separation of the Vimeo business from the remaining businesses of IAC, with IAC and SpinCo becoming separate public companies, and, if the Vimeo merger is completed, in Vimeo becoming a wholly-owned subsidiary of SpinCo. If the Spin-off is completed but the Vimeo merger is not completed, then IAC and SpinCo would become separate public companies, and the existing third-party stockholders of Vimeo would initially remain stockholders of Vimeo, and SpinCo would own approximately 88% of Vimeo. SpinCo and Vimeo anticipate that they would subsequently seek to implement an alternative transaction to permit or cause the stockholders of Vimeo to exchange their ownership interests in Vimeo for an interest in SpinCo.
The completion of the Spin-off is a condition to the completion of the Vimeo merger; however, the completion of the Vimeo merger is not a condition to the completion of the Spin-off.
See the sections of this proxy statement/consent solicitation statement/prospectus entitled “The Vimeo Merger” and “The Vimeo Merger Agreement,” the Vimeo merger agreement attached as Annex G to this proxy statement/consent solicitation statement/prospectus, the draft amendments to the IAC certificate of incorporation attached as Annexes A and B to this proxy statement/consent solicitation statement/prospectus and the forms of transaction agreements attached as Annexes C, D, E and F to this proxy statement/consent solicitation statement/prospectus for more information about the proposed transactions.
 
vi

TABLE OF CONTENTS
 
Questions and Answers about the Annual Meeting
Q:
What are the proposals on which IAC stockholders are being asked to vote?
A:
IAC stockholders are being asked to vote on the following proposals:

To approve amendments to IAC’s restated certificate of incorporation that will effect the Spin-off by:

Reclassifying each share of IAC par value $0.001 common stock into (i) one share of IAC par value $0.0001 common stock and (ii) 1/100th of a share of IAC par value $0.01 Series 1 mandatorily exchangeable preferred stock that will automatically exchange into 1.6235 shares of SpinCo common stock (with holders receiving cash in lieu of any fractional shares of SpinCo common stock resulting, after aggregation, from the reclassification); and

Reclassifying each share of IAC par value $0.001 Class B common stock into (i) one share of IAC par value $0.0001 Class B common stock and (ii) 1/100th of a share of IAC par value $0.01 Series 2 mandatorily exchangeable preferred stock that will automatically exchange into 1.6235 shares of SpinCo Class B common stock (with holders receiving cash in lieu of any fractional shares of SpinCo Class B common stock resulting, after aggregation, from the reclassification).
This proxy statement/consent solicitation statement/prospectus refers to the foregoing proposal as the “Spin-off Proposal”;

To approve the corporate opportunities charter amendment to the IAC restated certificate of incorporation pursuant to which, following the Spin-off, IAC would renounce any interest or expectancy in certain corporate opportunities, which generally would have the effect that no officer or director of IAC who is also an officer or director of SpinCo will be liable to IAC or its stockholders for breach of any fiduciary duty by reason of the fact that any such individual directs a corporate opportunity to SpinCo instead of IAC, or does not communicate information regarding a corporate opportunity to IAC that the officer or director has directed to SpinCo, and to implement other related changes to the corporate opportunity provisions of the certificate of incorporation. This proxy statement/consent solicitation statement/prospectus refers to the foregoing proposal as the “Corporate Opportunities Proposal.” IAC will only implement the Corporate Opportunities Proposal if the Spin-off Proposal receives the required approval from IAC stockholders (and will not implement the Corporate Opportunities Proposal if IAC is not proceeding with the Spin-off);

To approve one or more adjournments or postponements of the annual meeting, if necessary or appropriate, including to solicit additional proxies if there are not sufficient votes to approve the foregoing proposals. This proxy statement/consent solicitation statement/prospectus refers to this proposal as the “Adjournment Proposal”;

To elect twelve members of the IAC board of directors, each to hold office until the next succeeding annual meeting of stockholders or until such director’s successor shall have been duly elected and qualified (or, if earlier, such director’s removal or resignation from the IAC board of directors);

To ratify the appointment of Ernst & Young LLP as IAC’s independent registered public accounting firm for the 2021 fiscal year. This proxy statement/consent solicitation statement/prospectus refers to the foregoing proposal as the “Accounting Firm Ratification Proposal”;

To hold an advisory vote on IAC’s executive compensation. This proxy statement/consent solicitation statement/prospectus refers to the foregoing proposal as the “Say on Pay Vote Proposal”;

To hold an advisory vote on the frequency of holding the advisory vote on executive compensation in the future. This proxy statement/consent solicitation statement/prospectus refers to the foregoing proposal as the “Say When on Pay Vote Proposal”; and

To transact such other business as may properly come before the annual meeting and any related adjournments or postponements.
 
vii

TABLE OF CONTENTS
 
Q:
How does the IAC board of directors recommend that I vote at the annual meeting?
A:
The IAC board of directors unanimously recommends that all IAC stockholders vote:

FOR” the Spin-off Proposal;

FOR” the Corporate Opportunities Proposal;

FOR” the Adjournment Proposal;

FOR” the election to the IAC board of directors of each of the nominees named in this proxy statement/consent solicitation statement/prospectus;

FOR” the Accounting Firm Ratification Proposal;

FOR” the Say on Pay Vote Proposal; and

FOR” holding the advisory vote on executive compensation once EVERY THREE YEARS pursuant to the Say When on Pay Vote Proposal.
For a discussion of the factors that the IAC board of directors considered in determining to recommend in favor of the Spin-off Proposal and the Corporate Opportunities Proposal, see the section of this proxy statement/consent solicitation statement/prospectus entitled “The Spin-off  —  Reasons for the Spin-off; Recommendation of the IAC Board of Directors.”
Q:
What votes are required to approve the proposals on which IAC stockholders are being asked to vote?
A:
The votes required for each proposal are as follows:

Spin-off Proposal: The Spin-off Proposal requires approval by:

The affirmative vote of the holders of at least a majority of the aggregate voting power of all outstanding shares of IAC common stock entitled to vote on such matter, voting as a separate class;

The affirmative vote of the holders of at least a majority of the aggregate voting power of all outstanding shares of IAC Class B common stock entitled to vote on such matter, voting as a separate class;

The affirmative vote of the holders of at least a majority of the aggregate voting power of all outstanding shares of IAC capital stock entitled to vote on such matter, voting together as a single class; and

the affirmative vote of the holders of at least a majority of the aggregate voting power of all outstanding shares of IAC common stock entitled to vote on the proposal, other than any shares of IAC common stock owned, directly or indirectly, by the members of the IAC board of directors, any person that IAC has determined to be an “officer” of IAC within the meaning of Rule 16a-1(f) of the Exchange Act, and the immediate family members of any of the foregoing.

Corporate Opportunities Proposal: The Corporate Opportunities Proposal requires approval by the affirmative vote of the holders of at least a majority of the aggregate voting power of all outstanding shares of IAC capital stock entitled to vote on the matter, voting together as a single class.

Adjournment Proposal: The Adjournment Proposal requires approval by the affirmative vote of the holders of at least a majority of the aggregate voting power of the shares of IAC capital stock present in person or represented by proxy and entitled to vote on the matter (provided that a quorum is present), voting together as a single class.

Election of Directors:

The election of each of Chelsea Clinton, Barry Diller, Michael D. Eisner, Bonnie S. Hammer, Victor A. Kaufman, Joseph Levin, David Rosenblatt, Westley Moore and Alexander von Furstenberg as directors requires the affirmative vote of a plurality of the total number of votes cast by the holders of shares of IAC capital stock, voting together as a single class.
 
viii

TABLE OF CONTENTS
 

The election of each of Bryan Lourd, Alan G. Spoon and Richard F. Zannino as directors requires the affirmative vote of a plurality of the total number of votes cast by the holders of shares of IAC common stock, voting as a separate class.

Accounting Firm Ratification Proposal: The Accounting Firm Ratification Proposal requires approval by the affirmative vote of the holders of at least a majority of the aggregate voting power of the shares of IAC capital stock present in person or represented by proxy and entitled to vote on the matter (provided that a quorum is present), voting together as a single class.

Say on Pay Vote Proposal: The Say on Pay Vote Proposal requires approval by the affirmative vote of the holders of at least a majority of the aggregate voting power of the shares of IAC capital stock present in person or represented by proxy and entitled to vote on the matter (provided that a quorum is present), voting together as a single class. The vote is advisory in nature and therefore not binding on IAC or the IAC board of directors.

Say When on Pay Vote Proposal: The Say When on Pay Vote Proposal requires approval by the affirmative vote of the holders of at least a majority of the aggregate voting power of the shares of IAC capital stock present in person or represented by proxy and entitled to vote on the matter (provided that a quorum is present), voting together as a single class. The vote is advisory in nature and therefore not binding on IAC or the IAC board of directors. However, if no choice receives a majority of votes, then the option that receives the highest number of votes cast by stockholders will be considered by the Board as the stockholders’ recommendation as to the frequency of holding future advisory votes on executive compensation.
Q:
Could other matters be decided at the annual meeting?
A:
As of the date of this proxy statement/consent solicitation statement/prospectus, we did not know of any matters to be raised at the annual meeting, other than those referred to in this proxy statement/consent solicitation statement/prospectus.
If other matters are properly presented at the annual meeting for consideration, the three IAC officers who have been designated as proxies for the annual meeting, Kendall F. Handler, Joanne Hawkins and Glenn H. Schiffman, will have the discretion to vote on those matters for stockholders who have submitted their proxy.
Q:
Who is entitled to vote at the annual meeting?
A:
Holders of record of shares of IAC common stock and IAC Class B common stock as of the close of business on April 6, 2021, the record date for the annual meeting established by the IAC board of directors, are entitled to receive notice of the annual meeting, and to vote their shares at, the annual meeting and any related adjournments or postponements.
As of the close of business on the annual meeting record date, there are expected to be approximately 83,340,243 shares of IAC common stock and 5,789,499 shares of IAC Class B common stock outstanding and entitled to vote at the annual meeting. Holders of IAC common stock are entitled to one vote per share and holders of IAC Class B common stock are entitled to ten votes per share.
Q:
What is the difference between a stockholder of record and a stockholder who holds IAC shares in street name?
A:
If your IAC shares are registered in your name, you are a stockholder of record. If your IAC shares are held in the name of your broker, bank or other holder of record, your shares are held in street name.
You may examine a list of the stockholders of record as of the close of business on April 6, 2021 for any purpose germane to the annual meeting, subject to compliance with applicable provisions of Delaware law, during normal business hours during the 10-day period preceding the date of the annual meeting at IAC’s corporate headquarters, located at 555 West 18th Street, New York, New York 10011.
Q:
What shares are included on the enclosed proxy card?
A:
If you are a stockholder of record only, you will receive one proxy card from Broadridge for all IAC
 
ix

TABLE OF CONTENTS
 
shares that you hold directly. If you hold IAC shares in street name through one or more banks, brokers and/or other holders of record, you will receive proxy materials, together with voting instructions and information regarding the consolidation of your votes, from the third party or parties through which you hold your IAC shares. If you are a stockholder of record and hold additional IAC shares in street name, you will receive proxy materials from Broadridge and the third party or parties through which you hold your IAC shares.
Q:
What are the quorum requirements for the annual meeting?
A:
The presence at the annual meeting, in person or by proxy, of holders having a majority of the total votes entitled to be cast by holders of IAC common stock and IAC Class B common stock at the annual meeting constitutes a quorum. Stockholders who participate in the annual meeting online at www.virtualshareholdermeeting.com/IACI2021 will be deemed to be in person attendees for purposes of determining whether a quorum has been met. When the holders of IAC common stock vote as a separate class, the presence at the annual meeting of holders of a majority of the total votes entitled to be cast by holders of IAC common stock is required for a quorum to be met. When the holders of IAC Class B common stock vote as a separate class, the presence at the annual meeting of holders of a majority of the total votes entitled to be cast by holders of IAC Class B common stock is required for a quorum to be met. Shares of IAC common stock and IAC Class B common stock represented by proxy (other than broker non-votes, if any) will be treated as present at the annual meeting for purposes of determining whether there is a quorum, without regard to whether the proxy is marked as casting a vote or abstaining.
Q:
What do I need to do now to vote at the annual meeting?
A:
The IAC board of directors is soliciting proxies for use at the annual meeting. Stockholders may submit proxies to instruct the designated proxies to vote their shares, before the date of the annual meeting, in any of three ways:

Submitting a proxy online: Submit your proxy online at www.proxyvote.com. Online proxy voting is available 24 hours a day and will close at 11:59 p.m., Eastern Time, on May 13, 2021;

Submitting a proxy by telephone: Submit your proxy by telephone by using the toll-free telephone number provided on your proxy card, (800) 690-6903. Telephone proxy voting is available 24 hours a day and will close at 11:59 p.m., Eastern Time, on May 13, 2021; or

Submitting a proxy by mail: Submit your proxy by mail by marking, dating and signing your proxy, and return it in the postage-paid envelope provided or to Vote Processing c/o Broadridge, 51 Mercedes Way, Edgewood, New York, 11717.
You may also participate in the annual meeting online at www.virtualshareholdermeeting.com/IACI2021 and vote your shares of IAC capital stock online at that time, even if you have previously submitted your vote. To do so, you will need the sixteen-digit control number included on your proxy card or the instructions that accompanied your proxy materials.
For IAC shares stock held in street name, holders may submit a proxy online or by telephone before the date of the annual meeting if their broker, bank and/or other holder of record makes these methods available. If you submit a proxy online or by telephone, DO NOT request and return a printed proxy card from IAC or from your broker, bank and/or other holder of record. If you hold your shares through a broker, bank and/or other holder of record, follow the voting instructions you receive from your broker, bank and/or other holder of record.
Q:
If I hold my IAC shares in street name, will my broker, bank or other holder of record vote these shares for me?
A:
If your shares of IAC common stock are held in street name, you must provide your broker, bank and/or other holder of record with instructions in order to vote these shares. If you do not provide voting instructions, whether your shares can be voted by your broker, bank and/or other holder of record depends on the type of item being considered for a vote.
 
x

TABLE OF CONTENTS
 
Non-Discretionary Items. The approval of the Spin-off Proposal, the Corporate Opportunities Proposal, the Adjournment Proposal, the election of directors, the Say on Pay Proposal and the Say When on Pay Proposal are non-discretionary items and may NOT be voted on by your broker, bank and/or other holder of record absent specific voting instructions from you. If your bank, broker or other holder of record does not receive specific voting instructions from you, a “broker non-vote” will occur in the case of your shares of IAC common stock for these proposals.
Discretionary Items. The approval of the Accounting Firm Ratification Proposal is a discretionary item. Generally, brokers, banks and other holders of record that do not receive voting instructions from you may vote on this proposal in their discretion.
Q:
What effect do abstentions and broker non-votes have on quorum requirements and the voting results for each proposal to be voted on at the annual meeting?
A:
Abstentions are counted as present for purposes of determining a quorum.
Abstentions are treated as shares present and entitled to vote and, as a result, have the same effect as a vote against any proposal for which the voting standard is based on the number of outstanding shares or the number of shares present at the annual meeting and have no impact on the vote on any proposal for which the vote standard is based on the actual number of votes cast at the meeting. Accordingly, an abstention will have the following effects with respect to the proposals submitted for consideration at the IAC annual meeting:

with respect to the Spin-off Proposal, the Corporate Opportunities Proposal, the Adjournment Proposal, the Accounting Firm Ratification Proposal, the Say on Pay Proposal and the Say When on Pay Proposal, an abstention will have the same effect as a vote “AGAINST” such proposal; and

an abstention will have no effect on the election of directors.
A broker non-vote will result if your broker, bank or other nominee returns a proxy but does not provide instruction as to how shares should be voted on a particular matter. If any broker non-votes occur, shares represented by broker non-votes are not treated as shares present and able to be voted. Accordingly, a broker non-vote will not count as present for purposes of determining a quorum, and:

with respect to the Spin-off Proposal or the Corporate Opportunities Proposal will have the same effect as a vote “AGAINST” such proposal;

will have no effect on the election of directors; and

with respect to the Adjournment Proposal, Accounting Firm Ratification Proposal, Say on Pay Proposal and Say When on Pay Proposal, will have no effect on such proposals.
Q:
Can I change my vote or revoke my proxy?
A:
Yes. If you are a stockholder of record, you may change your vote or revoke your proxy at any time before the polls close at the annual meeting by:

submitting a later-dated proxy relating to the same shares online, by telephone or by mail before the date of the annual meeting;

delivering a written notice, bearing a date later than your proxy, stating that you revoke the proxy; or

participating in the annual meeting and voting online at that time at www.virtualshareholdermeeting.com/IACI2021 (although virtual attendance at the annual meeting will not, by itself, change your vote or revoke a proxy).
To change your vote or revoke your proxy, follow the instructions provided on the proxy card to do so online or by telephone, or send a written notice or a new proxy card to Vote Processing c/o Broadridge, 51 Mercedes Way, Edgewood, New York, 11717. You may request a new proxy card by calling IAC’s proxy solicitor, Georgeson, at 1-800-891-3214.
If you hold your IAC shares through a broker, bank or other holder of record, follow the instructions that you receive from your broker, bank or other holder of record if you wish to revoke your proxy.
 
xi

TABLE OF CONTENTS
 
Q:
Who can attend the annual meeting?
A:
Only IAC stockholders and persons holding proxies from IAC stockholders may virtually attend the annual meeting. To participate in the annual meeting, go to www.virtualshareholdermeeting.com/IACI2021 and enter the sixteen-digit control number included on your proxy card or the instructions that accompanied your proxy materials.
Q:
What if I do not specify a choice for a matter when returning a proxy?
A:
If you do not give specific instructions, proxies that are signed and returned will be voted “FOR” all of the proposals to be voted on at the annual meeting, for holding the advisory vote on executive compensation vote once EVERY THREE YEARS, and “FOR” each nominee for director, as listed in this proxy statement/consent solicitation statement/prospectus.
Q:
How are proxies solicited and who bears the related costs?
A:
IAC bears all expenses incurred in connection with the solicitation of proxies for the annual meeting. In addition to solicitations by mail, directors, officers and employees of IAC may solicit proxies from stockholders by telephone, letter, facsimile, email or in person.
In addition, IAC has retained Georgeson to distribute proxy solicitation materials to brokers, banks and other holders of record and to assist in the solicitation of proxies from IAC stockholders. The fee for such firm’s services is estimated to be approximately $15,000, plus reimbursement for their reasonable out-of-pocket expenses.
Following the initial mailing of the proxy materials, IAC will request brokers, banks and other holders of record to forward copies of these materials to persons for whom they hold shares of IAC capital stock and to request authority for the exercise of proxies. In such cases, IAC, upon the request of these holders, will reimburse these parties for their reasonable expenses.
Q:
Should I send in evidence of my book-entry ownership with my proxy?
A:
No, please do NOT return your book-entry statement with your proxy. You will be mailed customary transmittal materials, under separate cover following the closing of the Spin-off, describing what you need to do with your shares held in book-entry form.
Q:
What should I do if I have questions about the annual meeting?
A:
If you have any questions about the annual meeting or the various proposals to be voted on at the annual meeting and/or how to participate in the annual meeting online at www.virtualshareholdermeeting.com/IACI2021 and vote at that time or would like copies of any of the documents referred to in this proxy statement/consent solicitation statement/prospectus, you should contact Georgeson at its toll-free number 1-800-891-3214 or IAC Investor Relations at 212-314-7400 or ir@iac.com.
Questions and Answers About the Spin-off
Q:
What is IAC proposing to do?
A:
IAC is proposing to separate its Vimeo business from the remaining businesses of IAC through a series of transactions (which we refer to as the “Spin-off”) that, if completed in their entirety, will result in the transfer of IAC’s Vimeo business to SpinCo, SpinCo becoming an independent, separately traded public company through a spin-off from IAC, and Vimeo, the IAC subsidiary that currently holds the Vimeo business, becoming a wholly-owned subsidiary of SpinCo.
If the Spin-off is effected and the Vimeo merger is completed, the holders of shares of IAC capital stock outstanding immediately prior to the Spin-off will continue to own all of the outstanding shares IAC capital stock, and will become the direct owners of a percentage of the outstanding shares of SpinCo capital stock approximately equal, in the aggregate, to IAC’s indirect ownership interest in Vimeo prior to the Spin-off. The remaining shares of SpinCo’s outstanding capital stock will, if the Vimeo
 
xii

TABLE OF CONTENTS
 
merger is completed, be owned by Vimeo’s pre-separation third-party stockholders. If the Spin-off is completed but the Vimeo merger is not completed, the shares of SpinCo capital stock issued to IAC stockholders in the Spin-off will initially constitute all of the outstanding shares of SpinCo capital stock immediately following the consummation of the Spin-off, Vimeo’s pre-separation third-party stockholders will initially remain stockholders of Vimeo, and SpinCo will own approximately 88% of Vimeo’s outstanding shares. SpinCo anticipates that it would subsequently seek to implement an alternative transaction to cause or permit the stockholders of Vimeo to exchange their ownership interests in Vimeo for an interest in SpinCo.
For further information about SpinCo after the Spin-off, please see the section of this proxy statement/consent solicitation statement/prospectus entitled “Information About SpinCo After the Spin-off.” For further information about IAC after the Spin-off, please see the section of this proxy statement/consent solicitation statement/prospectus entitled “Information About IAC After the Spin-off.”
Q:
Why is IAC proposing the Spin-off?
A:
The IAC board of directors believes that the Spin-off should provide benefits to IAC and its stockholders, including, among others:

enabling each of IAC and SpinCo to adopt a capital structure and to make investments best suited for its own objectives and needs, including allowing SpinCo to raise equity capital without the constraint of investment considerations at the IAC level;

creating a “pure play” SpinCo equity currency in order to facilitate capital raising, strategic acquisitions and employee compensation;

the potential increase in the aggregate equity value of the two companies, including by permitting SpinCo to develop an investor base that focuses on companies similar to SpinCo;

increasing transparency at each of IAC and SpinCo, including by allowing each business to be covered by equity analysts who specialize in their respective industries; and

enhancing IAC’s ability to focus on building the scale of its remaining businesses and improving alignment among those businesses through the separation of SpinCo, which, as a “software as a service” company, does not currently align with the operating model of IAC’s other businesses.
For a discussion of the factors that the IAC board of directors considered in determining to proceed with the Spin-off, please see the section of this proxy statement/consent solicitation statement/prospectus entitled “The Spin-off — Reasons for the Spin-off; Recommendation of the IAC Board of Directors.”
Q:
How will the Spin-off be implemented?
A:
The Spin-off is structured to include the following steps:

Certain restructuring transactions, including, among other things, the transfer to SpinCo of IAC’s equity interests in Vimeo, and the repayment by Vimeo of all outstanding intercompany debt owed to IAC and its subsidiaries (other than Vimeo’s subsidiaries).

Amending IAC’s certificate of incorporation to provide for:

the reclassification of each share of IAC par value $0.001 common stock into (i) one share of IAC par value $0.0001 common stock and (ii) 1/100th of a share of IAC Series 1 mandatorily exchangeable preferred stock that will automatically be exchanged for 1.6235 shares of SpinCo common stock (with holders receiving cash in lieu of any fractional shares of SpinCo common stock resulting, after aggregation, from the reclassification); and

the reclassification of each share of IAC par value $0.001 Class B common stock into (i) one share of IAC par value $0.0001 Class B common stock and (ii) 1/100th of a share of IAC Series 2 mandatorily exchangeable preferred stock that will automatically be exchanged for 1.6235 shares of SpinCo Class B common stock (with holders receiving cash in lieu of any fractional shares of SpinCo Class B common stock resulting, after aggregation, from the reclassification).
 
xiii

TABLE OF CONTENTS
 
Q:
What will I own after the completion of the Spin-off?
A:
As a result of the Spin-off, the shares of IAC capital stock that you hold will be treated as follows:

IAC common stock:   Each share of IAC par value $0.001 common stock that you own will be reclassified into (i) one share of IAC par value $0.0001 common stock and (ii) 1/100th of a share of IAC Series 1 mandatorily exchangeable preferred stock that will automatically be exchanged for 1.6235 shares of SpinCo common stock (with holders receiving cash in lieu of any fractional shares of SpinCo common stock resulting, after aggregation, from the reclassification); and

IAC Class B common stock:   Each share of IAC par value $0.001 Class B common stock that you own will be reclassified into (i) one share of IAC par value $0.0001 Class B common stock and (ii) 1/100th of a share of IAC Series 2 mandatorily exchangeable preferred stock that will automatically be exchanged for 1.6235 shares of SpinCo Class B common stock (with holders receiving cash in lieu of any fractional shares of SpinCo Class B common stock resulting, after aggregation, from the reclassification).
As a result of the Spin-off, holders of shares of IAC capital stock will, immediately after the completion of the Spin-off, own approximately 88% of the outstanding capital stock of SpinCo. This ownership percentage will be subject to change based on the anti-dilution adjustment described in the section of this proxy statement/consent solicitation statement/prospectus entitled “The Vimeo Merger — Consideration to Vimeo Stockholders,” and will not be known until the completion of the Spin-off.
Q:
What is the Spin-off exchange ratio?
A:
The Spin-off exchange ratio is 1.6235, which represents the number of shares of SpinCo common stock or SpinCo Class B common stock, as applicable, that a holder of a share of IAC capital stock will receive in connection with the Spin-off in respect of such share of IAC capital stock if the Spin-off is completed.
For more information, please see the section of this proxy statement/consent solicitation statement/prospectus entitled “The Spin-off — Structure of the Spin-off.”
Q:
What happens if I sell my shares of IAC capital stock before completion of the Spin-off?
A:
The record date for the annual meeting is earlier than both the date of the annual meeting and the date that the Spin-off is expected to be completed. If you transfer your shares of IAC capital stock after the annual meeting record date but before the annual meeting, you will, unless the transferee requests a proxy from you, retain your right to vote at the annual meeting but will transfer the right to receive shares (and any cash in lieu of fractional shares) to which you would otherwise be entitled in connection with the Spin-off to the person to whom you transfer your shares. In order to receive the shares (and any cash in lieu of fractional shares) which you are entitled to receive in connection with the Spin-off as an IAC stockholder, you must hold your shares through the completion of the Spin-off.
Q:
Do I need to do anything with my IAC shares?
A:
Following the completion of the Spin-off, IAC will mail to each holder of IAC common stock or IAC Class B common stock a letter of transmittal with instructions that explain how to return shares of IAC common stock and IAC Class B common stock held in book-entry form to enable the holder to receive uncertificated shares of reclassified IAC common stock, reclassified IAC Class B common stock, SpinCo common stock and/or SpinCo Class B common stock to which the holder is entitled in connection with the Spin-off, and cash in lieu of fractional shares. Holders of IAC common stock and IAC Class B common stock may deliver their shares held in book-entry form, along with a properly executed letter of transmittal and any other required documents, to the exchange agent identified in the letter of transmittal. The shares will be cancelled and each holder will receive the number of full shares of reclassified IAC common stock, reclassified IAC Class B common stock, SpinCo common stock and/or SpinCo Class B common stock to which that holder is entitled, and cash in lieu of any fractional shares arising from the IAC reclassification.
 
xiv

TABLE OF CONTENTS
 
Q:
How will I receive my shares of IAC capital stock and SpinCo capital stock to which I am entitled?
A:
Following the Spin-off, reclassified IAC common stock, reclassified IAC Class B common stock, SpinCo common stock and SpinCo Class B common stock will be issued electronically by way of direct registration, or in “uncertificated” form, which will eliminate the physical handling and safekeeping responsibilities inherent in owning transferable stock certificates and the need to return a duly executed stock certificate to effect a transfer. Computershare Trust Company, N.A. will act as the registrar and transfer agent for reclassified IAC common stock, reclassified IAC Class B common stock, SpinCo common stock and SpinCo Class B common stock after the Spin-off.
Q:
Is IAC required to effect the Spin-off or the proposed amendments to the IAC certificate of incorporation, if approved by IAC stockholders?
A:
No. Regardless of receipt of necessary stockholder approvals, the IAC board of directors retains and has reserved the right to abandon the Spin-off and each of the proposed amendments to the IAC certificate of incorporation at any time prior to the completion of the Spin-off.
Q:
What happens if the Spin-off is not completed?
A:
If the Spin-off is not completed, the transactions described in this proxy statement/consent solicitation statement/prospectus will not be implemented, Vimeo will remain a majority-owned subsidiary of IAC, and IAC stockholders will continue to hold their existing shares in IAC and will not receive any reclassified shares in IAC or shares in SpinCo.
Q:
Will the reclassified IAC securities and the SpinCo securities be listed on an exchange and publicly traded after the Spin-off?
A:
IAC common stock currently trades on the The Nasdaq Global Select Market under the ticker symbol “IAC” and IAC expects that it will continue to do so after the Spin-off. SpinCo has applied to list SpinCo common stock on The Nasdaq Global Select Market and has reserved the ticker symbol “VMEO”. Trading in SpinCo common stock under this symbol is expected to begin on the first business day following the completion of the Spin-off. However, there can be no assurance that a viable and active trading market will develop. There is no plan to publicly list the IAC Class B common stock or the SpinCo Class B common stock.
Q:
Will a when-issued trading market develop for post-Spin-off IAC and/or SpinCo securities prior to the completion of the Spin-off?
A:
“When-issued” trading refers to conditional purchases or sales transactions with respect to a security that has been authorized but is not yet issued and available. IAC currently expects, but cannot guarantee, that a when-issued trading market will develop with respect to SpinCo common stock after IAC stockholder approval for the Spin-off Proposal is obtained and the SpinCo common stock is registered with the SEC under the Securities Exchange Act of 1934, as amended, if SpinCo common stock has been approved for listing on The Nasdaq Global Select Market by such date. No assurance can be given that a when-issued trading market for SpinCo common stock will, in fact, develop or be sustained.
Q:
Are IAC stockholders entitled to dissenters’ rights or appraisal rights?
A:
No. IAC stockholders will not be entitled to dissenters’ rights or appraisal rights in connection with the Spin-off. See the section of this proxy statement/consent solicitation statement/prospectus entitled “The Spin-off — No Dissenters’ Rights.”
Q:
When does IAC expect to complete the Spin-off?
A:
If IAC stockholders approve the Spin-off Proposal at the annual meeting and all of the other conditions to the completion of the Spin-off are satisfied, and subject to the final approval of the IAC board of directors, IAC currently expects to complete the Spin-off approximately one to two weeks following the completion of the annual meeting. However, even if IAC stockholders approve the Spin-off Proposal, the IAC board of directors may abandon or delay the Spin-off. In any event, IAC may delay the completion of the Spin-off if necessary to permit the development of a when-issued trading market for
 
xv

TABLE OF CONTENTS
 
SpinCo common stock, or to provide for an additional period of when-issued trading in SpinCo common stock, prior to completion of the Spin-off.
Q:
What should I do if I have questions?
A:
If you have any questions about the Spin-off, you should contact Georgeson at its toll-free number 1-800-891-3214 or IAC Investor Relations at 212-314-7400 or ir@iac.com.
Q:
Where can I find more information about IAC and Vimeo?
A:
You can find more information from the various sources described under “Where You Can Find More Information.”
Questions and Answers About the Vimeo Merger and the Consent Solicitation
Q:
What is Vimeo proposing to do?
A:
Vimeo, SpinCo and Merger Sub have entered into the Vimeo merger agreement, pursuant to which, if the Spin-off is completed and the other conditions to the Vimeo merger are satisfied or waived, Merger Sub would merge with and into Vimeo, with Vimeo surviving the Vimeo merger as a wholly-owned subsidiary of SpinCo.
Q:
What will holders of Vimeo capital stock receive in the Vimeo merger?
A:
Subject to the applicable provisions of the Vimeo merger agreement, if the Vimeo merger is completed, without any action on the part of the parties or holders of any capital stock of Vimeo:

each share of Vimeo capital stock issued and outstanding immediately prior to the effective time of the Vimeo merger (other than any shares held by SpinCo, IAC or a subsidiary of either company (other than a subsidiary of Vimeo) or held in treasury by Vimeo, or dissenting shares (as defined under “The Vimeo Merger Agreement — Dissenting Shares”)) will automatically be cancelled and converted into the right to receive a number of shares of SpinCo common stock equal to the Vimeo merger exchange ratio (as defined under “The Vimeo Merger — Consideration to Vimeo Stockholders”); and

each share of Vimeo capital stock issued and outstanding immediately prior to the effective time of the Vimeo merger and held by SpinCo, IAC or a subsidiary of either company (other than a subsidiary of Vimeo) or held in treasury by Vimeo will automatically be cancelled for no consideration.
See the sections entitled “The Vimeo Merger” and “The Vimeo Merger Agreement.”
Q:
What will happen if the Vimeo merger is not completed?
A:
If the Vimeo merger is not completed, Vimeo stockholders will not receive any merger consideration for their shares of Vimeo capital stock. If the Spin-off is completed but the Vimeo merger is not completed, Vimeo will become a majority owned subsidiary of SpinCo, and SpinCo and Vimeo anticipate that they would subsequently seek to implement an alternative transaction to cause or permit the stockholders of Vimeo to exchange their ownership interests in Vimeo for an interest in SpinCo. If the Spin-off is not completed, or if the other conditions to the Vimeo merger are not satisfied or waived, the Vimeo merger will not be completed.
See the sections entitled “The Vimeo Merger Agreement — Conditions to the Completion of the Vimeo Merger” and “The Vimeo Merger Agreement — Termination of the Vimeo Merger Agreement.”
Q:
Are Vimeo stockholders entitled to seek appraisal rights?
A:
Pursuant to Section 262 of the DGCL, holders of Vimeo capital stock who do not deliver a written consent approving the merger agreement proposal and who otherwise strictly comply with the provisions set forth in section 262 of the DGCL have the right to seek appraisal of the fair value of their shares of Vimeo capital stock, as determined by the Delaware Court of Chancery, if the Vimeo merger is completed. The “fair value” of shares of Vimeo capital stock as determined by the Delaware Court of
 
xvi

TABLE OF CONTENTS
 
Chancery could be more or less than, or the same as, the value of the consideration that a Vimeo stockholder would otherwise be entitled to receive under the terms of the Vimeo merger agreement.
To exercise appraisal rights, Vimeo stockholders must strictly comply with the procedures prescribed by Delaware law. These procedures are summarized in the section entitled “The Consent Solicitation — Appraisal Rights.” Failure to strictly comply with these provisions will result in a loss of appraisal rights.
It is a condition to SpinCo's obligation to complete the Vimeo merger that at least 20 days have passed since delivery of the required notice of appraisal rights and that no Vimeo stockholder has asserted appraisal rights that have not been waived or abandoned.
Q:
What are the conditions to the completion of the Vimeo merger?
A:
Completion of the Vimeo merger is subject to the satisfaction or waiver of a number of conditions as set forth in the Vimeo merger agreement, including, among others, the completion of the Spin-off, no law having been enacted, or order or injunction having been issued or granted, by a governmental entity of competent jurisdiction that prohibits the completion of the Vimeo merger, the receipt of the Vimeo stockholder approval, and the effectiveness of the registration statement of which this proxy statement/consent solicitation statement/prospectus forms a part. SpinCo's obligation to complete the Vimeo merger is also subject to the satisfaction or waiver of additional conditions, including the approval for listing on any nationally recognized securities exchange on which shares of SpinCo common stock are being listed in connection with the Spin-off of the shares of SpinCo common stock to be issued in the Vimeo merger, and at least 20 days having passed since delivery of the required notice of appraisal rights and no Vimeo stockholder having asserted appraisal rights that have not been waived or abandoned. For more information, see the section entitled “The Vimeo Merger Agreement — Conditions to the Completion of the Vimeo Merger.”
Q:
When is the Vimeo merger expected to be completed?
A:
The Vimeo merger will only be completed if the Spin-off is completed, and if all of the other conditions to the completion of the Vimeo merger are satisfied or validly waived. If all of the conditions to the completion of the Spin-off are satisfied or waived (including the receipt of the final approval of the IAC board of directors), IAC currently expects to complete the Spin-off approximately one to two weeks following the completion of the annual meeting. However, even if IAC stockholders approve the Spin-off Proposal, the IAC board of directors may abandon or delay the Spin-off. In any event, IAC may delay the completion of the Spin-off if necessary to permit the development of a when-issued trading market for SpinCo common stock prior to completion of the Spin-off. If the Spin-off is completed and the other conditions of the Vimeo merger are satisfied or validly waived, SpinCo and Vimeo anticipate that the Vimeo merger will be completed promptly following the consummation of the Spin-off.
Q:
What is the Vimeo merger exchange ratio?
A:
The Vimeo merger exchange ratio is the number of shares of SpinCo common stock that a holder of a share of Vimeo capital stock will receive in connection with the Vimeo merger in respect of such share of Vimeo capital stock if the Vimeo merger is completed.
The Vimeo merger exchange ratio will be calculated pursuant to a formula, as further described in this proxy statement/consent solicitation statement/prospectus.
For more information, please see the section of this proxy statement/consent solicitation statement/prospectus entitled “The Vimeo Merger — Consideration to Vimeo Stockholders.”
Q:
What are Vimeo stockholders being asked to approve?
A:
Holders of Vimeo voting common stock are being asked to approve a proposal to approve the adoption of the Vimeo merger agreement (the “Vimeo merger agreement proposal”).
Q:
What is the recommendation of the Vimeo board of directors?
A:
The Vimeo board of directors unanimously recommends that Vimeo stockholders approve the Vimeo
 
xvii

TABLE OF CONTENTS
 
merger agreement proposal by executing and returning the written consent furnished with this proxy statement/consent solicitation statement/prospectus.
Q:
What Vimeo stockholder consents are required to approve the Vimeo merger?
A:
The Vimeo merger cannot be completed unless Vimeo stockholders approve the Vimeo merger proposal. The approval of the Vimeo merger proposal requires (i) the affirmative vote of the holders of at least a majority of the aggregate voting power of all outstanding shares of Vimeo voting common stock entitled to vote on such matter and (ii) the affirmative vote of the holders of at least a majority of the aggregate voting power of all outstanding shares of Vimeo voting common stock entitled to vote on such matter and held by stockholders other than IAC and its subsidiaries (the approvals referred to in the preceding clauses (i) and (ii) are referred to as the “Vimeo stockholder consent”).
As of the written consent record date, a subsidiary of IAC owns approximately 88% of the outstanding shares of Vimeo capital stock, including approximately 81% of the outstanding shares of Vimeo voting common stock, and intends to deliver a consent to the Vimeo merger proposal. The remaining approximately 19% of the outstanding shares of Vimeo voting common stock are owned by third-party investors.
Q:
Who is entitled to give a written consent?
A:
The Vimeo board of directors has set April 6, 2021 as the record date (referred to as the “written consent record date”) for determining the holders of Vimeo voting common stock entitled to execute and deliver written consents with respect to this solicitation. Holders of Vimeo voting common stock on the written consent record date will be entitled to give or withhold a consent using the written consent furnished with this proxy statement/consent solicitation statement/prospectus.
Q:
How can I return my written consent?
A:
If you hold shares of Vimeo voting common stock as of the written consent record date and you wish to submit your consent, you must fill out the enclosed written consent, date and sign it, and promptly return it to Vimeo. Once you have completed, dated and signed your written consent, deliver it to Vimeo by emailing a .pdf copy of your written consent to WrittenConsent@vimeo.com or by mailing your written consent to 555 West 18th Street, New York, NY 10011, Attention: Vimeo General Counsel  — Consent Solicitation. Vimeo will not call or convene any meeting of its stockholders in connection with the Vimeo merger agreement proposal. Vimeo stockholders should not send stock certificates with their written consents.
Q:
What happens if I do not return my written consent?
A:
If you hold shares of Vimeo voting common stock as of the written consent record date and you do not return your written consent, that will have the same effect as a vote against the adoption of the Vimeo merger agreement.
Q:
What happens if I return my written consent but do not indicate a decision with respect to the Vimeo merger agreement proposal?
A:
If you hold shares of Vimeo voting common stock as of the written consent record date and you return a signed written consent without indicating your decision, you will have given your consent to approve the Vimeo merger agreement proposal.
Q:
What is the deadline for returning my written consent?
A:
Vimeo has set April 22, 2021 as the targeted final date for receipt of written consents (such date, as it may be extended in accordance with the next sentence, the “written consent deadline”). Vimeo reserves the right to extend the consent deadline beyond April 22, 2021. Any such extension may be made without notice to Vimeo stockholders.
Q:
Can I change or revoke my written consent?
A:
Yes. You may change or revoke your consent to the Vimeo merger agreement proposal at any time
 
xviii

TABLE OF CONTENTS
 
before the consent deadline. If you wish to change or revoke your consent before the consent deadline, you may do so by sending in a new written consent with a later date by one of the means described in the section of this proxy statement/consent solicitation statement/prospectus entitled “The Consent Solicitation — Executing Written Consents; Revocation of Written Consents.”
Q:
Do I need to do anything with my Vimeo shares?
A:
Following the completion of the Vimeo merger, SpinCo will mail to each holder of Vimeo capital stock a letter of transmittal with instructions that explain how to return shares held in book-entry form of Vimeo capital stock to enable the holder to receive uncertificated shares of SpinCo common stock and cash in lieu of fractional shares to which the holder is entitled in connection with the Vimeo merger. Holders of Vimeo capital stock may deliver their shares held in book-entry form, along with a properly executed letter of transmittal and any other required documents, to the exchange agent identified in the letter of transmittal. The shares of Vimeo capital stock will be cancelled and each holder will receive the number of full shares of SpinCo common stock to which that holder is entitled, and cash in lieu of any fractional shares.
Q:
How will I receive my shares of SpinCo common stock to which I am entitled?
A:
Following the completion of the Vimeo merger, shares of SpinCo common stock will be issued electronically by way of direct registration, or in “uncertificated” form, which will eliminate the physical handling and safekeeping responsibilities inherent in owning transferable stock certificates and the need to return a duly executed stock certificate to effect a transfer. Computershare Trust Company, N.A. will act as the registrar and transfer agent for SpinCo common stock after the completion of the Spin-off and the Vimeo merger.
Q:
Are SpinCo and Vimeo obligated to complete the Vimeo merger if the Vimeo merger agreement is adopted by Vimeo stockholders?
A:
No. Regardless of receipt of necessary stockholder approvals, the SpinCo board of directors and Vimeo board of directors retain and have reserved the right to abandon the Vimeo merger at any time prior to consummation.
Q:
Will the shares of SpinCo common stock issuable in connection with the Vimeo merger be listed on an exchange and publicly traded after the Vimeo merger?
A:
SpinCo has applied to list SpinCo common stock on The Nasdaq Global Select Market and has reserved the ticker symbol “VMEO”. Trading in SpinCo common stock under this symbol is expected to begin on the first business day following the completion of the Spin-off. However, there can be no assurance that a viable and active trading market for SpinCo common stock will develop.
Q:
Will a when-issued trading market develop for SpinCo common stock prior to the completion of the Vimeo merger?
A:
“When-issued” trading refers to conditional purchases or sales transactions with respect to a security that has been authorized but is not yet issued and available. SpinCo currently expects, but cannot guarantee, that a when-issued trading market will develop with respect to SpinCo common stock prior to the completion of the Vimeo merger, after IAC stockholder approval for the Spin-off Proposal is obtained and the SpinCo common stock is registered with the SEC under the Securities Exchange Act of 1934, as amended. No assurance can be given that a when-issued trading market for SpinCo common stock will, in fact, develop or be sustained.
Q:
What do I need to do now?
A:
Vimeo urges you to read carefully and consider the information contained in this proxy statement/consent solicitation statement/prospectus, including the Annexes, and to consider how the transaction will affect you as a stockholder of Vimeo. Once the registration statement of which this proxy statement/consent solicitation statement/prospectus forms a part has been declared effective by the SEC, Vimeo will solicit your written consent.
 
xix

TABLE OF CONTENTS
 
Q:
What should I do if I have questions?
A:
If you have any questions about the Vimeo merger agreement or the Vimeo merger, you should contact Georgeson at its toll-free number 1-800-891-3214 or IAC Investor Relations at 212-314-7400 or ir@iac.com.
Q:
Where can I find more information about IAC, Vimeo and SpinCo?
A:
You can find more information from the various sources described under “Where You Can Find More Information.”
 
xx

TABLE OF CONTENTS
 
SUMMARY
The following is a summary of some of the information contained in this proxy statement/consent solicitation statement/prospectus. In addition to this summary, you should read the entire document carefully, including (1) the risks associated with the Spin-off and the securities of IAC and SpinCo after the Spin-off (and, if completed, the Vimeo merger) as discussed under the heading ‘‘RISK FACTORS,” ​(2) the unaudited pro forma condensed consolidated and combined financial statements for IAC, included as Annex H, and the unaudited pro forma condensed consolidated financial statements for Vimeo Holdings, Inc., included as Annex I, (3) the historical consolidated and combined financial statements and related notes for IAC, included as Annex J, and (4) the historical consolidated financial statements and related notes for Vimeo, included as Annex K.
Information About the Companies
IAC (page 100)
IAC/InterActiveCorp
555 West 18th Street
New York, NY 10011
Phone: (212) 314-7300
IAC/InterActiveCorp (Nasdaq: IAC) is a Delaware corporation that today operates Vimeo, Dotdash and Care.com, among many others, and has majority ownership of Angi Inc., which also includes HomeAdvisor Powered by Angi and Handy.
On December 19, 2019, IAC entered into a Transaction Agreement (which was amended on April 28, 2020 and June 22, 2020) with Match Group Holdings II, LLC (formerly known as Match Group, Inc.) (“Old Match”), Match Group, Inc. (formerly known as IAC/InterActiveCorp) (“Old IAC/New Match”, and referred to as “Old IAC” with respect to periods prior to the consummation of the separation), and Valentine Merger Sub LLC, an indirect wholly owned subsidiary of Old IAC/New Match. On June 30, 2020, the businesses of Old Match were separated from the remaining businesses of Old IAC/New Match through a series of transactions that resulted in two, separate public companies: (i) Old IAC/New Match, which owns the businesses of Old Match and certain Old IAC financing subsidiaries, and (ii) IAC, which was renamed IAC/InterActiveCorp, and which owns Old IAC’s other businesses.
For information regarding the results of IAC’s historical operations, see “Information About IAC After the Spin-off — Management’s Discussion and Analysis of Financial Condition and Results of Operations for IAC.” Please also see the Unaudited Pro Forma Condensed Consolidated and Combined Financial Statements of IAC and the accompanying notes in Annex H.
Vimeo (page 148)
555 West 18th Street
New York, NY 10011
Phone: (212) 314-7300
Vimeo, Inc. is a Delaware corporation. Vimeo is the world’s leading all-in-one video software solution, providing the full breadth of video tools through a software-as-a-service model. Vimeo’s comprehensive tools empower its users to create and communicate through high-quality video on a single, integrated platform. Vimeo single turnkey solution empowers its users to create, collaborate and communicate with video. And, as businesses face significant barriers to use video today, Vimeo eliminates these barriers and solves essential video needs by offering individual and enterprise subscriptions to its cloud-based software through which users can utilize its easy-to-use video tools. Vimeo’s platform is available to users all over the world.
For information regarding the results of Vimeo’s historical operations, see “Information about SpinCo after the Spin-off — Management’s Discussion and Analysis of Financial Condition and Results of Operations for Vimeo.” Please also see the Unaudited Pro Forma Condensed Consolidated Financial Statements of Vimeo Holdings, Inc. and the accompanying notes in Annex I.
 
1

TABLE OF CONTENTS
 
SpinCo (page 86)
555 West 18th Street
New York, NY 10011
Phone: (212) 314-7300
In connection with the Spin-off, Vimeo Holdings, Inc., which we refer to as SpinCo, was incorporated as a Delaware corporation in December 2020. Vimeo Holdings, Inc. currently does not have any material assets or liabilities, nor does it engage in any business or other activities and, other than in connection with the Spin-off, will not acquire or incur any material assets or liabilities, nor will it engage in any business or other activities.
Merger Sub (page 86)
555 West 18th Street
New York, NY 10011
Phone: (212) 314-7300
Stream Merger Sub, Inc., a wholly owned subsidiary of SpinCo, is a Delaware corporation that was incorporated in December 2020 for the purpose of entering into the Vimeo merger agreement and effecting the Vimeo merger. If the Vimeo merger is completed, Merger Sub will be merged with and into Vimeo, with Vimeo continuing as the surviving corporation and as a wholly owned subsidiary of SpinCo.
The Annual Meeting (page 50)
The annual meeting will be a virtual meeting held on May 14, 2021, at 11:00 a.m., Eastern Time, unless the annual meeting is adjourned or postponed. IAC stockholders will be able to attend the annual meeting by visiting www.virtualshareholdermeeting.com/IACI2021. To participate in the annual meeting, you will need the sixteen-digit control number included on your proxy card or the instructions that accompanied your proxy materials.
Purpose of the Annual Meeting
The purpose of the annual meeting is for the IAC stockholders to vote on the following proposals:

To approve amendments to IAC’s restated certificate of incorporation that will effect the Spin-off by:

Reclassifying each share of IAC par value $0.001 common stock into (i) one share of IAC par value $0.0001 common stock and (ii) 1/100th of a share of IAC par value $0.01 Series 1 mandatorily exchangeable preferred stock that will automatically exchange into 1.6235 shares of SpinCo common stock (with holders receiving cash in lieu of any fractional shares of SpinCo common stock resulting, after aggregation, from the reclassification); and

Reclassifying each share of IAC par value $0.001 Class B common stock into (i) one share of IAC par value $0.0001 Class B common stock and (ii) 1/100th of a share of IAC par value $0.01 Series 2 mandatorily exchangeable preferred stock that will automatically exchange into 1.6235 shares of SpinCo Class B common stock (with holders receiving cash in lieu of any fractional shares of SpinCo Class B common stock resulting, after aggregation, from the reclassification).
This proxy statement/consent solicitation statement/prospectus refers to the foregoing proposal as the “Spin-off Proposal”;

To approve the corporate opportunities charter amendment to the IAC restated certificate of incorporation pursuant to which, following the Spin-off, IAC would renounce any interest or expectancy in certain corporate opportunities, which generally would have the effect that no officer or director of IAC who is also an officer or director of SpinCo will be liable to IAC or its stockholders for breach of any fiduciary duty by reason of the fact that any such individual directs a corporate opportunity to SpinCo instead of IAC, or does not communicate information regarding a corporate opportunity to IAC that the officer or director has directed to SpinCo, and to implement other
 
2

TABLE OF CONTENTS
 
related changes to the corporate opportunity provisions of the certificate of incorporation. This proxy statement/consent solicitation statement/prospectus refers to the foregoing proposal as the “Corporate Opportunities Proposal.” IAC will only implement the Corporate Opportunities Proposal if the Spin-off Proposal receives the required approval from IAC stockholders (and will not implement the Corporate Opportunities Proposal if IAC is not proceeding with the Spin-off);

To approve one or more adjournments or postponements of the annual meeting, if necessary or appropriate, including to solicit additional proxies if there are not sufficient votes to approve the foregoing proposals. This proxy statement/consent solicitation statement/prospectus refers to this proposal as the “Adjournment Proposal”;

To elect twelve members of the IAC board of directors, each to hold office until the next succeeding annual meeting of stockholders or until such director’s successor shall have been duly elected and qualified (or, if earlier, such director’s removal or resignation from the IAC board of directors);

To ratify the appointment of Ernst & Young LLP as IAC’s independent registered public accounting firm for the 2021 fiscal year. This proxy statement/consent solicitation statement/prospectus refers to the foregoing proposal as the “Accounting Firm Ratification Proposal”;

To hold an advisory vote on IAC’s executive compensation. This proxy statement/consent solicitation statement/prospectus refers to the foregoing proposal as the “Say on Pay Vote Proposal”;

To hold an advisory vote on the frequency of holding the advisory vote on executive compensation in the future. This proxy statement/consent solicitation statement/prospectus refers to the foregoing proposal as the “Say When on Pay Vote Proposal”; and

To transact such other business as may properly come before the annual meeting and any related adjournments or postponements.
Required Vote for Stockholder Proposals
The votes required for each proposal are as follows:

Spin-off Proposal:   The Spin-off Proposal requires approval by:

the affirmative vote of the holders of at least a majority of the aggregate voting power of all outstanding shares of IAC common stock entitled to vote on such matter, voting as a separate class;

the affirmative vote of the holders of at least a majority of the aggregate voting power of all outstanding shares of IAC Class B common stock entitled to vote on such matter, voting as a separate class;

the affirmative vote of the holders of at least a majority of the aggregate voting power of all outstanding shares of IAC capital stock entitled to vote on such matter, voting together as a single class; and

the affirmative vote of the holders of at least a majority of the aggregate voting power of all outstanding shares of IAC common stock entitled to vote on the proposal, other than any shares of IAC common stock owned, directly or indirectly, by the members of the IAC board of directors, any person that IAC has determined to be an “officer” of IAC within the meaning of Rule 16a-1(f) of the Exchange Act, and the immediate family members of any of the foregoing.

Corporate Opportunities Proposal:   The Corporate Opportunities Proposal requires approval by the affirmative vote of the holders of at least a majority of the aggregate voting power of all outstanding shares of IAC capital stock entitled to vote on such matter, voting together as a single class.

Adjournment Proposal: The Adjournment Proposal requires approval by the affirmative vote of holders of at least a majority of the aggregate voting power of the shares of IAC capital stock present in person or represented by proxy and entitled to vote on the matter (provided that a quorum is present), voting together as a single class.
 
3

TABLE OF CONTENTS
 

Election of Directors:

The election of each of Chelsea Clinton, Barry Diller, Michael D. Eisner, Bonnie S. Hammer, Victor A. Kaufman, Joseph Levin, David Rosenblatt, Westley Moore and Alexander von Furstenberg as directors requires the affirmative vote of a plurality of the total number of votes cast by the holders of shares of IAC capital stock, voting together as a single class.

The election of each of Bryan Lourd, Alan G. Spoon and Richard F. Zannino as directors requires the affirmative vote of a plurality of the total number of votes cast by the holders of shares of IAC common stock, voting as a separate class.

Accounting Firm Ratification Proposal: The Accounting Firm Ratification Proposal requires approval by the affirmative vote of holders of at least a majority of the aggregate voting power of the shares of IAC capital stock present in person or represented by proxy and entitled to vote on the matter (provided that a quorum is present), voting together as a single class.

Say on Pay Vote Proposal: The Say on Pay Vote Proposal requires approval by the affirmative vote of holders of at least a majority of the aggregate voting power of the shares of IAC capital stock present in person or represented by proxy and entitled to vote on the matter (provided that a quorum is present), voting together as a single class. The vote is advisory in nature and therefore not binding on IAC or the IAC board of directors.

Say When on Pay Vote Proposal: The Say When on Pay Vote Proposal requires approval by the affirmative vote of holders of at least a majority of the aggregate voting power of the shares of IAC capital stock present in person or represented by proxy and entitled to vote on the matter (provided that a quorum is present), voting together as a single class. The vote is advisory in nature and therefore not binding on IAC or the IAC board of directors.
Voting by Directors and Executive Officers of IAC
As of the close of business on April 5, 2021, IAC’s directors, executive officers and their respective affiliates held 4,194,746 shares of IAC common stock and 5,789,499 shares of IAC Class B common stock. This represents approximately 5.0% of the shares of IAC common stock expected to be outstanding and entitled to vote as of the record date for the annual meeting when voting as a separate class; 100% of the outstanding shares of IAC Class B common stock outstanding and entitled to vote as of the record date for the annual meeting when voting as a separate class; and approximately 11.2% of the shares (and approximately 44.0% of the total voting power) of IAC capital stock outstanding and entitled to vote as of the record date for the annual meeting, when voting together as a single class.
IAC currently expects that the IAC directors and executive officers will vote their shares of IAC common stock and IAC Class B common stock as recommended by the IAC board of directors, although none of them is obligated to do so. For more information on the required vote for the proposals to be considered at the annual meeting and the beneficial ownership of IAC capital stock, see the sections of this proxy statement/consent solicitation statement/prospectus entitled “Annual Meeting  —  Required Vote” and “Security Ownership of Certain Beneficial Owners and Management  —  Security Ownership of IAC Capital Stock Prior to the Spin-off” respectively.
The Spin-off (page 71)
Subject to the terms and conditions set forth in the separation agreement, IAC’s Vimeo business will be separated from the remaining businesses of IAC through a series of transactions (which we refer to as the “Spin-off”) that will result in the pre-transaction stockholders of IAC directly owning shares in both IAC and SpinCo, and in SpinCo becoming a separate public company.
The Spin-off is structured to include the following steps:

Certain restructuring transactions, including, among other things, the transfer to SpinCo of IAC’s equity interests in Vimeo, and the repayment by Vimeo of all outstanding intercompany debt owed to IAC and its subsidiaries (other than Vimeo’s subsidiaries).
 
4

TABLE OF CONTENTS
 

Amending IAC’s certificate of incorporation to provide for:

the reclassification of each share of IAC par value $0.001 common stock into (i) one share of IAC par value $0.0001 common stock and (ii) 1/100th of a share of IAC Series 1 mandatorily exchangeable preferred stock that will automatically be exchanged for 1.6235 shares of SpinCo common stock (with holders receiving cash in lieu of any fractional shares of SpinCo common stock resulting, after aggregation, from the reclassification); and

the reclassification of each share of IAC par value $0.001 Class B common stock into (i) one share of IAC par value $0.0001 Class B common stock and (ii) 1/100th of a share of IAC Series 2 mandatorily exchangeable preferred stock that will automatically be exchanged for 1.6235 shares of SpinCo Class B common stock (with holders receiving cash in lieu of any fractional shares of SpinCo Class B common stock resulting, after aggregation, from the reclassification).

The effectiveness of the Corporate Opportunities charter amendment providing that no officer or director of IAC who is also an officer or director of SpinCo will have liability to IAC or its stockholders for breach of any fiduciary duty by reason of the fact that any such individual directs a corporate opportunity to SpinCo instead of IAC, or does not communicate information regarding a corporate opportunity to IAC that the officer or director has directed to SpinCo.
IAC currently indirectly owns approximately 88% of the total outstanding shares of Vimeo, with the remaining Vimeo shares held by third parties. In connection with the Spin-off, Vimeo’s existing shareholders agreement requires IAC to cause the conversion of the Vimeo shares held by such non-IAC Vimeo stockholders into SpinCo common stock, which we refer to as the “Vimeo minority exchange.” The shareholders agreement also requires that the non-lAC Vimeo stockholders be compensated (in the form of additional SpinCo equity) for dilution resulting from the issuance of SpinCo options in respect of vested IAC employee option awards that are adjusted in the Spin-Off. Each such Vimeo shareholder will be compensated for their ratable portion of 50% of the intrinsic value of the SpinCo options so issued, measured at the time of the Spin-off (see the section of this proxy statement/consent solicitation statement/prospectus entitled “The Vimeo Merger — Consideration to Vimeo Stockholders”). See Annex I — Vimeo Holdings, Inc. Unaudited Pro Forma Condensed Consolidated Financial Statements.
If completed, the Vimeo merger will satisfy these obligations. If the Vimeo merger is not completed, SpinCo and Vimeo anticipate seeking to implement an alternative mechanism to satisfy these obligations.
Recommendation of the IAC Board of Directors (page 51)
The IAC Board of Directors unanimously recommends that IAC stockholders vote:

FOR” the Spin-off Proposal;

FOR” the Corporate Opportunities Proposal;

FOR” the Adjournment Proposal;

FOR” the election to the IAC board of directors of each of the nominees named in this proxy statement/consent solicitation statement/prospectus;

FOR” the Accounting Firm Ratification Proposal;

FOR” the Say on Pay Vote Proposal; and

FOR” holding the advisory vote on executive compensation once EVERY THREE YEARS pursuant to the Say When on Pay Vote Proposal.
In connection with the approval of the Spin-off, the IAC board of directors unanimously (i) approved, declared advisable and resolved to recommend each of the proposed amendments to the IAC certificate of incorporation that are the subject of the Spin-off Proposal and the Corporate Opportunities Proposal and (ii) directed that the proposed amendments to the IAC certificate of incorporation that are the subject of the Spin-off Proposal and the Corporate Opportunities Proposal and the Adjournment Proposal be submitted for approval by holders of IAC capital stock.
 
5

TABLE OF CONTENTS
 
For a discussion of the factors that the IAC board of directors considered in determining to recommend in favor of the Spin-off Proposal and the Corporate Opportunities Proposal, see the section of this proxy statement/consent solicitation statement/prospectus entitled “The Spin-off — Reasons for the Spin-off; Recommendation of the IAC Board of Directors.”
Regulatory Requirements Related to the Spin-off (page 78)
The parties are not aware of any material governmental approvals or actions that are necessary for the completion of the Spin-off. However, certain IAC and Vimeo stockholders may have filing obligations under the Hart-Scott-Rodino Antitrust Improvements Act of 1976 and should consult their own legal advisors.
Interests of Certain Persons in the Spin-off (page 80)
In considering the recommendation of IAC's Board of Directors to vote in favor of the Spin-off, stockholders of IAC should be aware that directors and executive officers of IAC have interests in the Spin-off that may be in addition to or different from the interests of stockholders generally. The IAC Board of Directors was aware of these interests and considered them, among other factors, in approving the Spin-off.
Certain of IAC's directors and executive officers currently own shares of IAC common stock and/or equity awards that are denominated in shares of IAC common stock. In the Spin-off, these directors and executive officers will receive reclassified shares of IAC common stock (including restricted shares in the case of Mr. Levin), shares of Vimeo common stock (including restricted shares in the case of Mr. Levin), adjusted options to purchase shares of IAC common stock, options to purchase shares of Vimeo common stock and adjusted IAC restricted stock units in respect of the IAC securities that they currently own.
No Dissenters’ Rights for Holders of IAC Capital Stock (page 80)
Under the DGCL, holders of shares of IAC capital stock will not have appraisal or dissenters’ rights in connection with the Spin-off.
Accounting Treatment (page 80)
IAC and Vimeo prepare their financial statements in accordance with United States generally accepted accounting principles. The Spin-off will be accounted for by IAC as a discontinuance of the consolidated businesses comprising SpinCo after the Spin-off. For accounting purposes, the measurement date for discontinued operations will be on the date of the Spin-off. After the Spin-off, the assets and liabilities of SpinCo will be accounted for at their historical carrying values immediately prior to the Spin-off.
Merger Sub also prepares its financial statements in accordance with United States generally accepted accounting principles. After the Vimeo merger, Merger Sub will be merged with and into Vimeo, with Vimeo continuing as the surviving company and a subsidiary of SpinCo. The Vimeo merger is between entities under common control and the assets and liabilities of Merger Sub and Vimeo will be accounted for at their historical carrying values immediately prior to the Merger.
Listing of IAC Common Stock and SpinCo Common Stock (page 80)
IAC common stock currently trades on The Nasdaq Global Select Market under the ticker symbol “IAC” and IAC expects that it will continue to do so after the Spin-off. SpinCo has applied to list SpinCo common stock on The Nasdaq Global Select Market and has reserved the ticker symbol “VMEO” for such listing. Trading in SpinCo common stock under this symbol is expected to begin on the first business day following the date that IAC completes the Spin-off. However, there can be no assurance that a viable and active trading market will develop.
Material U.S. Federal Income Tax Consequences (page 179)
It is a condition to the completion of the Spin-off that IAC receive an opinion of IAC’s outside counsel satisfactory to the IAC board of directors regarding the qualification of (i) the exchange of shares of IAC common stock or IAC Class B common stock, as applicable, for shares of IAC common stock or IAC Class B common stock, as applicable, pursuant to the IAC reclassification as a “reorganization” within the
 
6

TABLE OF CONTENTS
 
meaning of Section 368(a)(1)(E) of the Internal Revenue Code of 1986, as amended (the “Code”), and/or an exchange described in Section 1036 of the Code and (ii) the Distribution as a “reorganization” within the meaning of Sections 368(a)(1)(D) and 355(a) of the Code. Accordingly, it is expected that, for U.S. federal income tax purposes, (i) no gain or loss will be recognized by U.S. holders of IAC common stock upon the exchange of shares of IAC common stock for shares of IAC common stock pursuant to the IAC reclassification and (ii) no gain or loss will be recognized by U.S. holders of IAC common stock upon the receipt of SpinCo common stock in the Distribution, except with respect to cash received.
IAC, SpinCo and Vimeo intend for the Vimeo merger to qualify (i) a “reorganization” within the meaning of Section 368(a)(1)(B) of the Code and/or (ii) as a transaction that, together with certain transactions undertaken as a part of the Spin-off, is generally tax free to holders of Vimeo capital stock pursuant to Section 351(a) of the Code. Assuming the Vimeo merger so qualifies, no gain or loss will be recognized by U.S. holders of Vimeo capital stock upon the receipt of SpinCo common stock in the Vimeo merger for U.S. federal income tax purposes, except with respect to cash received.
All holders of IAC common stock and Vimeo capital stock should consult their own tax advisors as to the particular consequences to them of the IAC reclassification, the Spin-off, and the Vimeo merger, including the applicability and effect of any U.S. federal, state, local, non-U.S. and other tax laws. For more information regarding the material U.S. federal income tax consequences of the IAC reclassification, the Spin-off and the Vimeo merger, see “Material U.S. Federal Income Tax Consequences.”
Relationship Between IAC and SpinCo After the Spin-off (page 263)
Following the Spin-off, IAC and SpinCo will be independent, publicly owned companies. In connection with the spin-off, IAC and SpinCo will enter into the following agreements:

a separation agreement that sets forth the arrangements between IAC and SpinCo with respect to the principal corporate transactions necessary to complete the Spin-off, and a number of other principles governing the relationship between IAC and SpinCo following the Spin-off;

a tax matters agreement that will govern the respective rights, responsibilities and obligations of IAC and SpinCo after the Spin-off with respect to tax liabilities and benefits, tax attributes, tax contests and other matters regarding income taxes, other taxes and related tax returns;

an employee matters agreement that will govern a wide range of compensation and benefit issues, including the allocation between IAC and SpinCo of responsibility for the employment and benefit obligations and liabilities of each of IAC’s and SpinCo’s current and former employees (and their dependents and beneficiaries);

a transition services agreement that will govern the provision of transition services from IAC to SpinCo; and

a lease agreement.
Shareholder Litigation Relating to the Spin-Off (page 81)
On January 22, 2021, a putative class action complaint challenging the Spin-off was filed in the Supreme Court of the State of New York, New York County. The complaint is captioned Drulias v Levin et al., index number 650504/2021, and names as defendants each member of IAC’s board of directors and IAC. The complaint asserts claims for breach of fiduciary duty under Delaware law and, among other things, alleges that defendants breached their fiduciary duties by making materially inadequate disclosures and material omissions in this proxy statement/consent solicitation statement/prospectus. In addition to costs and attorneys’ fees, the complaint seeks a declaration that defendants have breached their fiduciary duties, to require the defendants to cause IAC to make corrective disclosures, and an award of compensatory and/or rescissory damages. IAC believes the claims are without merit. See “Information About IAC After the Spin-Off — Legal Proceedings — Shareholder Litigation Relating to the Spin-Off.”
The Vimeo Merger (page 84)
On the terms and subject to the conditions of the Vimeo merger agreement, following the Spin-off, Merger Sub will be merged with and into Vimeo, with Vimeo surviving as a wholly-owned subsidiary of
 
7

TABLE OF CONTENTS
 
SpinCo. Each share of Vimeo capital stock held prior to the Vimeo merger by a non-IAC Vimeo stockholder will be converted into a number of shares of SpinCo common stock equal to the Vimeo merger exchange ratio. See “The Vimeo Merger” and “The Vimeo Merger Agreement.”
The Vimeo Consent Solicitation (page 82)
The Vimeo merger agreement provides that Vimeo will seek the approval of the Vimeo merger proposal pursuant to a consent solicitation statement. Holders of Vimeo voting common stock are being asked to approve the Vimeo merger agreement proposal by executing and delivering the written consent furnished with this proxy statement/consent solicitation statement/prospectus.
Only holders of record of Vimeo voting common stock at the close of business on April 6, 2021, the written consent record date, will be entitled to execute and deliver a written consent. Each holder of Vimeo voting common stock is entitled to one vote for each share of Vimeo voting common stock held as of the written consent record date. No written consents are being solicited from holders of Vimeo non-voting common stock as such shares do not have the right to vote on proposals such as the Vimeo merger proposal.
The approval of the Vimeo merger proposal requires (i) the affirmative vote of the holders of at least a majority of the aggregate voting power of all outstanding shares of Vimeo voting common stock entitled to vote on such matter and (ii) the affirmative vote of the holders of at least a majority of the aggregate voting power of all outstanding shares of Vimeo voting common stock entitled to vote on such matter and held by stockholders other than IAC and its subsidiaries.
A subsidiary of IAC owns approximately 88% of the outstanding shares of Vimeo capital stock, including approximately 81% of the outstanding shares of Vimeo voting common stock, and intends to deliver a consent to the Vimeo merger proposal. The remaining approximately 19% of the outstanding shares of Vimeo voting common stock are owned by third-party investors.
You may consent to the Vimeo merger proposal with respect to your shares of Vimeo voting common stock by completing and signing the written consent furnished with this proxy statement/consent solicitation statement/prospectus and returning it to Vimeo by the consent deadline. Your consent may be changed or revoked at any time before the consent deadline.
You may execute a written consent to approve the Vimeo merger proposal (which is equivalent to a vote for such proposal), or disapprove, or abstain from consenting with respect to, the Vimeo merger proposal (which is equivalent to a vote against each such proposal). If you do not return your written consent, it will have the same effect as a vote against the Vimeo merger proposal. If you are a record holder of shares of Vimeo voting common stock and you return a signed written consent without indicating your decision on the Vimeo merger proposal, you will have given your consent to approve such proposal.
Vimeo stockholders should not send stock certificates with their written consents. After the Vimeo merger is completed, a letter of transmittal and written instructions for the surrender of Vimeo stock certificates will be mailed to Vimeo stockholders. Do not send in your certificates now.
Termination of the Vimeo Merger Agreement (page 94)
The Vimeo merger agreement may be terminated and the Vimeo merger may be abandoned at any time before the effective time of the Vimeo merger as follows:

by mutual written consent of SpinCo and Vimeo;

by either SpinCo or Vimeo, if a governmental entity of competent jurisdiction has issued or granted an order, judgment, decree, ruling or injunction that results in a permanent restraint on the consummation of the Vimeo merger and has become final and non-appealable; or

by SpinCo, by written notice to Vimeo, in the event the IAC board of directors has determined to abandon the Spin-off.
Appraisal Rights for Holders of Vimeo Capital Stock (page 96)
Pursuant to Section 262 of the DGCL, Vimeo stockholders who do not deliver a written consent approving the Vimeo merger proposal and who otherwise strictly comply with the procedures set forth in
 
8

TABLE OF CONTENTS
 
Section 262 of the DGCL have the right to seek appraisal of the fair value of their shares of Vimeo capital stock, as determined by the Delaware Court of Chancery, if the merger is completed. The “fair value” of shares of Vimeo capital stock as determined by the Delaware Court of Chancery could be more or less than, or the same as, the value of the consideration that a Vimeo stockholder would otherwise be entitled to receive under the terms of the Vimeo merger agreement.
To exercise appraisal rights, Vimeo stockholders must strictly comply with the procedures prescribed by Delaware law. These procedures are summarized in the section of this proxy statement/consent solicitation statement/prospectus entitled “The Consent Solicitation — Appraisal Rights.” Failure to strictly comply with these provisions will result in a loss of appraisal rights.
Risk Factors (page 15)
The securities and businesses of IAC and SpinCo are subject to various risks, including the following:
Risks Relating to the Spin-off

The parties may be unable to achieve some or all of the benefits that they expect to achieve through the Spin-off.

Following the Spin-off, the financial profile of each of IAC and SpinCo will change, and each will be a smaller, less diversified company than IAC prior to the Spin-off.

If the Spin-off were to fail to qualify as a transaction that is generally tax-free for U.S. federal income tax purposes, IAC, SpinCo and their respective stockholders could suffer material adverse consequences.

SpinCo may not be able to engage in desirable capital-raising or strategic transactions following the Spin-off.

After the Spin-off, actual or potential conflicts of interest may develop between the management and directors of IAC, on the one hand, and the management and directors of SpinCo, on the other hand.

The executive officers and directors of IAC have interests in the Spin-off that may be different from, or in addition to, the interests of IAC’s stockholders.

SpinCo or IAC may fail to perform under various transaction agreements that will be executed as part of the Spin-off.
Risks Relating to IAC Securities and SpinCo Securities Following the Spin-off

The aggregate value of the IAC and SpinCo securities that current holders of IAC capital stock receive in the Spin-off might be less than the value of the IAC securities they held before the Spin-off.

There is currently no public market for shares of SpinCo common stock.

The market price and trading volume of IAC and/or SpinCo securities may be volatile and may face negative pressure.

The dual-class common stock structure of each of IAC and SpinCo may negatively impact the market price of their respective common stock.

Provisions in the IAC and SpinCo certificates of incorporation (including each company's dual-class structures) and bylaws or Delaware law may discourage, delay or prevent a change of control of IAC or SpinCo, respectively, or changes in their management and, therefore, depress the trading price of their common stock.

The SpinCo by-laws and IAC by-laws will designate the Delaware Court of Chancery or, in some cases, the federal district courts of the United States as the sole and exclusive forum for certain types of actions or proceedings that may be initiated by their respective stockholders, which could discourage lawsuits against SpinCo, IAC and their respective directors, officers and significant stockholders.
 
9

TABLE OF CONTENTS
 
Risks Relating to IAC’s Businesses Following the Spin-off

Marketing efforts designed to drive visitors to IAC’s various brands and businesses may not be successful or cost-effective.

IAC relies on search engines to drive traffic to its various properties. Certain search engine operators offer products and services that compete directly with IAC’s products and services. If links to websites offering IAC products and services are not displayed prominently in search results, traffic to IAC’s properties could decline and its business could be adversely affected.

Certain of IAC’s businesses depend upon arrangements with Google.

IAC’s success depends, in substantial part, on its continued ability to market, distribute and monetize its products and services through search engines, digital app stores and social media platforms.

IAC’s success depends, in part, upon the continued migration of certain markets and industries online and the continued growth and acceptance of online products and services as effective alternatives to traditional offline products and services.

The success of IAC depends, in part, on its ability to continue to develop and monetize versions of its products and services for mobile and other digital devices.

The success of IAC depends, in part, of the ability of Angi Inc. and Care.com to establish and maintain relationships with quality service professionals and caregivers.

The ability of IAC to engage directly with its users, subscribers and consumers directly on a timely basis is critical to its success.

The success of IAC depends, in part, on its ability to access, collect and use personal data about its users and subscribers.

Mr. Diller, certain members of his family and Mr. Levin are able to exercise significant influence over the composition of IAC’s Board of Directors, matters subject to stockholder approval and IAC’s operations.

IAC may not freely access the cash of Angi Inc. and its subsidiaries.

You may experience dilution with respect to your investment in IAC, and IAC may experience dilution with respect to its investment in Angi Inc., as a result of compensatory equity awards.
Risks Relating to SpinCo and the Vimeo Business Following the Spin-off

Vimeo has a limited operating history as a pure software-as-a-service company.

Mr. Diller, certain members of his family and Mr. Levin will be able to exercise significant influence over the composition of SpinCo’s Board of Directors, matters subject to stockholder approval and SpinCo’s operations.

Vimeo has a history of losses.

Vimeo’s recent and rapid growth may not be indicative of future performance.

SpinCo’s growth and profitability depend upon a wide variety of factors, some of which are out of SpinCo’s control.

Vimeo’s total addressable market may prove to be smaller than it expects.

SpinCo has no experience as a standalone public company.

SpinCo may need additional funding as SpinCo continues to invest in research and development and expand internationally.

Vimeo may not have the right product/market fit.

Vimeo may not be able to convert its free users into subscribers.

Competition in Vimeo’s market is intense.
 
10

TABLE OF CONTENTS
 

Vimeo may not be able to scale its business effectively.

Vimeo may experience service interruptions.

Hosting and delivery costs may increase unexpectedly.

The success of Vimeo will depend upon its continued ability to identify, hire, develop, motivate and retain highly skilled individuals worldwide.

Vimeo’s compensation packages may not be sufficient.

Vimeo may fail to attract or retain employees for issues that negatively impact Vimeo’s image.

Vimeo’s success depends, in substantial part, on its ability to market, distribute and monetize its products and services through search engines, digital app stores and social media platforms.

Vimeo depends on integrations with third parties to enable key features of its video services and to acquire new subscribers.

Vimeo depends on key third-party vendors to provide core services.

Vimeo depends on search engines and social media networks for traffic.

Vimeo depends on internet service providers to deliver traffic to end users and subscribers.

Vimeo’s business involves hosting large quantities of user content.

Vimeo has been sued for hosting content that allegedly infringed on a third-party copyright.

Vimeo may face liability for hosting a variety of tortious or unlawful materials.

Vimeo has faced negative publicity for removing, or declining to remove, certain content, regardless of whether such content violated any law.

Vimeo collects, stores, and processes large amounts of video content (including videos that are not intended for public consumption) and personal information of its users and subscribers.

Vimeo has been the target of cyberattacks by malicious actors.

Vimeo may fail to comply with applicable privacy laws.

Compliance obligations imposed by new privacy laws or industry practices may adversely affect Vimeo’s business.

Vimeo’s ability to transfer personal information to the United States may be restricted.

Vimeo depends on vendors to process transactions.

Vimeo may fail to comply with laws regulating subscriptions and free trials.

Changes in laws or industry practices concerning subscription services may have a negative impact on renewal rates.

The sale of Vimeo’s products are subject to a variety of sales, use and value-added taxes, both in the United States and worldwide.

Vimeo may be subject to digital services taxes in a variety of countries.

The novel coronavirus that causes the disease known as COVID-19 has caused a global health crisis that has caused significant economic and social disruption.

Vimeo’s historical financial information, and SpinCo’s pro forma financial information, as well as certain Vimeo operating metrics, may not be indicative of SpinCo’s future results.
Please refer to the information contained under the captions “Risk Factors” and “Cautionary Statement Regarding Forward-Looking Statements,” as well as the other information included or incorporated by reference into this proxy statement/consent solicitation statement/prospectus, for important information regarding these risks, risks relating to IAC’s and SpinCo’s businesses and securities following the Spin-off and the Vimeo merger, uncertainties and other factors that you should carefully consider.
 
11

TABLE OF CONTENTS
 
Selected Historical Financial Information of IAC
The following selected financial data is only a summary and should be read in conjunction with the historical consolidated and combined financial statements and accompanying notes and management’s discussion and analysis of financial condition and results of operations for IAC included elsewhere in this proxy statement/consent solicitation statement/prospectus.
The following table presents selected consolidated and combined financial information of IAC as of and for the years ended December 31, 2019 and 2020. The selected consolidated and combined financial data of IAC as of December 31, 2019 and 2020 and for the years ended December 31, 2019 and 2020, were derived from the consolidated and combined financial statements of IAC included as Annex J to this proxy statement/consent solicitation statement/prospectus. You should read the information in the following table in conjunction with the consolidated and combined financial statements and accompanying notes of IAC included in Annex J to this proxy statement/consent solicitation statement/prospectus, as well as the disclosure set forth under the caption “Information About IAC After the Spin-off — Management’s Discussion and Analysis of Financial Condition and Results of Operations for IAC.”
Years Ended
December 31,
2019
2020
(In thousands, except per share data)
Statement of Operations Data:
Revenue
$ 2,705,801 $ 3,047,681
Operating loss
(50,449) (572,349)
Net earnings
32,183 268,586
Net (earnings) loss attributable to noncontrolling interests
(9,288) 1,140
Net earnings attributable to IAC shareholders
22,895 269,726
Earnings per share attributable to IAC shareholders:
Basic
$ 0.27 $ 3.16
Diluted
$ 0.27 $ 2.97
December 31,
2019
2020
(In thousands)
Balance Sheet Data:
Total assets
$ 4,097,408 $ 9,135,440
Long-term debt:
Current portion of long-term debt
13,750
Long-term debt, net
231,946 712,277
Redeemable noncontrolling interests
43,818 231,992
 
12

TABLE OF CONTENTS
 
Selected Historical Financial Information of Vimeo
The following selected financial data is only a summary and should be read in conjunction with the historical consolidated financial statements and accompanying notes and management’s discussion and analysis of financial condition and results of operations for Vimeo included elsewhere in this proxy statement/consent solicitation statement/prospectus.
The following table presents selected consolidated financial information of Vimeo as of and for the years ended December 31, 2019 and 2020. The selected consolidated financial data of Vimeo as of December 31, 2019 and 2020 and for the years ended December 31, 2019 and 2020, were derived from the consolidated financial statements of Vimeo included as Annex K to this proxy statement/consent solicitation statement/prospectus. You should read the information in the following table in conjunction with the consolidated financial statements and accompanying notes of Vimeo included in Annex K to this proxy statement/consent solicitation statement/prospectus, as well as the disclosure set forth under the caption “Information about SpinCo after the Spin-off — Management’s Discussion and Analysis of Financial Condition and Results of Operations for Vimeo.”
Years Ended
December 31,
2019
2020
(In thousands, except per share data)
Statement of Operations Data:
Revenue
$ 196,015 $ 283,218
Operating loss
(60,253) (40,777)
Net loss
(75,577) (50,628)
Basic and diluted loss per share
$ (0.58) $ (0.36)
Dividends declared per share
$ $ 0.22
December 31,
2019
2020
(In thousands)
Balance Sheet Data:
Total assets
$ 271,500 $ 371,079
Debt – related party:
Promissory notes due on demand – related party
59,753 44,565
Long-term debt – related party
37,706 50,000
Comparative Per Share Data (Unaudited)
The following selected financial data is only a summary and should be read in conjunction with the historical consolidated financial statements and accompanying notes for Vimeo, the unaudited pro forma condensed consolidated financial statements and accompanying notes for SpinCo, and management’s discussion and analysis of financial condition and results of operations for Vimeo, in each case included elsewhere in this proxy statement/consent solicitation statement/prospectus.
The following table presents selected historical per share data of Vimeo and pro forma per share data of SpinCo, in each case as of, and for the year ended, December 31, 2020. Except for Vimeo’s historical information as of and for the year ended December 31, 2020, the information set forth in the table below is unaudited.
The pro forma data gives effect to the Spin-off and the Vimeo merger as if the Spin-off and the Vimeo merger had been completed on January 1, 2020, with respect to loss per share data, and on December 31, 2020, with respect to book value per share data. The pro forma information is presented for illustrative purposes only and is not necessarily indicative of the operating results or financial position that would have been achieved had the Spin-off and the Vimeo merger been completed on such dates, nor is it indicative of
 
13

TABLE OF CONTENTS
 
SpinCo’s future operating results or financial position. The pro forma adjustments are based upon information and assumptions available at the time of the filing of this proxy statement/consent solicitation statement/prospectus as set forth in the notes to the unaudited pro forma condensed consolidated financial statements of SpinCo. Because the pro forma information presented in the table below is based upon preliminary estimates, the impact of the Vimeo merger and the timing thereof could cause material differences from such pro forma information presented below.
You should read the information in the following table in conjunction with the consolidated financial statements and accompanying notes of Vimeo included in Annex K to this proxy statement/consent solicitation statement/prospectus, the unaudited pro forma condensed consolidated financial statements and accompanying notes of SpinCo included in Annex I to this proxy statement/consent solicitation statement/prospectus, and the disclosure set forth under the caption “Information about SpinCo after the Spin-off — Management’s Discussion and Analysis of Financial Condition and Results of Operations for Vimeo.”
Vimeo, Inc.
Vimeo Holdings, Inc.
Year Ended December 31, 2020
Pro Forma Equivalent
Basic and diluted loss per share
$ (0.36) $ (0.34)
Cash dividends per share
$ 0.22 $ 0.22
Book value per share
$ 2.47 $ 3.59
 
14

TABLE OF CONTENTS
 
RISK FACTORS
You should carefully consider each of the following risks and uncertainties associated with IAC and the ownership of IAC securities and with SpinCo and the ownership of SpinCo securities. In addition, for more information you should review the specific descriptions of each of IAC’s and SpinCo’s businesses under “Information About IAC After the Spin-off” and “Information About SpinCo After the Spin-off” in this proxy statement/consent solicitation statement/prospectus as well as other information incorporated by reference into this proxy statement/consent solicitation statement/prospectus.
Risks Relating to the Spin-off
The parties may be unable to achieve some or all of the benefits that they expect to achieve through the Spin-off.
The parties to the Spin-off may be unable to achieve the full strategic and financial benefits expected to result from the Spin-off, or such benefits may be delayed or may never occur at all. The Spin-off is expected to provide the following benefits, among others:

enabling each of IAC and SpinCo to adopt a capital structure and to make investments best suited for their own respective objectives and needs, including allowing SpinCo to raise equity capital without the constraint of investment considerations at the IAC level;

creating a “pure play” Vimeo equity currency in order to facilitate capital raising, strategic acquisitions and employee compensation;

the potential increase in the aggregate equity value of the two companies, including by permitting SpinCo to develop an investor base that focuses on companies similar to its business;

increasing transparency at each of IAC and SpinCo, including by allowing each business to be covered by equity analysts who specialize in their respective industries; and

enhancing IAC’s ability to focus on building the scale of its remaining businesses and improving alignment among those businesses through the separation of its Vimeo business, which, as a “software as a service” company, does not currently align with the operating model of IAC’s other businesses.
The parties may not achieve these or other anticipated benefits for a variety of reasons, including, among others: (a) the possibility that the Spin-off will be abandoned prior to completion, or will otherwise not be completed, (b) the possibility that IAC’s non-Vimeo businesses will not be successful, and that IAC will not succeed in identifying new profitable acquisitions or other opportunities or in developing its existing businesses, (c) the fact that IAC and SpinCo will be more susceptible to market fluctuations and other adverse events following the consummation of the Spin-off, (d) the risk of litigation, injunctions or other legal proceedings relating to the Spin-off, (e) the Spin-off will require significant amounts of management time and effort, which may divert management attention from operating and growing IAC’s and Vimeo’s respective businesses and (f) the other actions required to separate IAC’s and Vimeo’s respective businesses prior to closing could disrupt IAC’s and Vimeo’s respective operations. If the parties fail to achieve some or all of the benefits expected to result from the Spin-off, or if such benefits are delayed, IAC’s or SpinCo’s business, financial condition and results of operations of IAC and/or SpinCo could be materially and adversely affected.
Following the Spin-off, the financial profile of each of IAC and SpinCo will change, and each will be a smaller, less diversified company than IAC prior to the Spin-off.
The Spin-off will result in each of IAC and SpinCo being smaller, less diversified companies with more limited businesses, which in SpinCo’s case will be concentrated in its industry, than IAC prior to the Spin-off. As a result, each of IAC and SpinCo may be more vulnerable to changing market conditions, which could have a material adverse effect on their respective business, financial condition and results of operations and may subject them to increased volatility.
 
15

TABLE OF CONTENTS
 
If the Spin-off were to fail to qualify as a transaction that is generally tax-free for U.S. federal income tax purposes, IAC, SpinCo and their respective stockholders could suffer material adverse consequences.
It is a condition to the completion of the Spin-off that IAC receives an opinion of IAC’s outside counsel, among other things, to the effect that the Distribution will qualify as a “reorganization” within the meaning of Sections 368(a)(1)(D) and 355(a) of the Code. The opinion of counsel will be based upon and rely on, among other things, various facts and assumptions, as well as certain representations, statements and undertakings of IAC and SpinCo, including those relating to the past and future conduct of IAC and SpinCo. If any of these representations, statements or undertakings is, or becomes, inaccurate or incomplete, or if any of the representations or covenants contained in any of the transaction-related agreements and documents or in any document relating to the opinion of counsel are inaccurate or not complied with by IAC, SpinCo or any of their respective subsidiaries, the opinion of counsel may be invalid and the conclusions reached therein could be jeopardized.
Notwithstanding receipt of the opinion of counsel regarding the Distribution, the U.S. Internal Revenue Service (the “IRS”) could determine that the Distribution should be treated as a taxable transaction for U.S. federal income tax purposes if it determines that any of the representations, assumptions or undertakings upon which the opinion of counsel were based are inaccurate or have not been complied with. The opinion of counsel represents the judgment of such counsel and is not binding on the IRS or any court, and the IRS or a court may disagree with the conclusions in the opinion of counsel. Accordingly, notwithstanding receipt by IAC of the opinion of counsel, there can be no assurance that the IRS will not assert that the Distribution does not qualify for tax-free treatment for U.S. federal income tax purposes or that a court would not sustain such a challenge. In the event the IRS were to prevail with such a challenge, IAC and SpinCo and their respective stockholders could suffer material adverse consequences.
If the Distribution were to fail to qualify as a transaction that is generally tax-free for U.S. federal income tax purposes under Sections 355 and 368(a)(1)(D) of the Code, in general, for U.S. federal income tax purposes, IAC would recognize a taxable gain as if it had sold the SpinCo stock in a taxable sale for its fair market value. In such circumstance, IAC stockholders who receive SpinCo common stock in the Distribution would be subject to tax as if they had received a taxable distribution equal to the fair market value of such shares. Even if the Distribution were otherwise to qualify as a tax-free transaction under Sections 355(a) and 368(a)(1)(D) of the Code, the Distribution may result in taxable gain to IAC, but not its stockholders, under Section 355(e) of the Code if the Distribution were deemed to be part of a plan (or series of related transactions) pursuant to which one or more persons acquire, directly or indirectly, shares representing a 50 percent or greater interest (by vote or value) in IAC or SpinCo. For this purpose, any acquisitions of IAC stock or SpinCo stock within the period beginning two years before, and ending two years after, the Distribution are presumed to be part of such a plan, although IAC or SpinCo may be able to rebut that presumption (including by qualifying for one or more safe harbors under applicable Treasury Regulations). For further discussion of U.S. federal tax consequences relating to a failure of the Distribution to qualify for tax-free treatment, see “Material U.S. Federal Income Tax Consequences — The Distribution — Material U.S. Federal Income Tax Consequences if the Distribution is Taxable.” Stockholders of IAC and SpinCo should consult with their own tax advisors regarding the tax consequences of the Spin-off.
In connection with the Spin-off, IAC and SpinCo will enter into a tax matters agreement pursuant to which, among other things, each of IAC and SpinCo will be responsible for certain tax liabilities and obligations following the Spin-off. Under the tax matters agreement, SpinCo will generally be required to indemnify IAC for any taxes resulting from the failure of the Distribution to qualify for the intended tax-free treatment (and related amounts) to the extent that the failure to so qualify is attributable to (i) an acquisition of all or a portion of the equity securities or assets of SpinCo, whether by merger or otherwise (and regardless of whether SpinCo participated in or otherwise facilitated the acquisition), (ii) other actions or failures to act by SpinCo or (iii) any of the representations or undertakings made by SpinCo in any of the Spin-off related agreements or in the documents relating to the opinion of counsel being incorrect or violated. Any such indemnity obligations could be material. For further discussion of the tax matters agreement, see “Transactions with Related Persons, Promoters and Control Persons — Transactions with Related Persons — Relationship Between IAC and SpinCo After the Spin-Off — Tax Matters Agreement.”
 
16

TABLE OF CONTENTS
 
SpinCo may not be able to engage in desirable capital-raising or strategic transactions following the Spin-off.
Under current U.S. federal income tax law, a distribution that otherwise qualifies for tax-free treatment can be rendered taxable to the distributing corporation and its stockholders, as a result of certain post-distribution transactions, including certain acquisitions of shares or assets of the corporation the stock of which is distributed. To preserve the tax-free treatment of the Distribution, the tax matters agreement will impose certain restrictions on SpinCo and its subsidiaries during the two-year period following the Distribution (including restrictions on share issuances, business combinations, sales of assets and similar transactions). The tax matters agreement will also prohibit SpinCo from taking or failing to take any other action that would prevent the Distribution from qualifying as a transaction that is generally tax-free for U.S. federal income tax purposes under Sections 355 and 368(a)(1)(D) of the Code. These restrictions may limit the ability of SpinCo to pursue certain equity issuances, strategic transactions, repurchases or other transactions that it may otherwise believe to be in the best interests of its stockholders or that might increase the value of its business. For further discussion of these restrictions, see “Transactions with Related Persons, Promoters and Control Persons — Transactions with Related Persons — Relationship Between IAC and SpinCo After the Spin-Off — Tax Matters Agreement.”
After the Spin-off, actual or potential conflicts of interest may develop between the management and directors of IAC, on the one hand, and the management and directors of SpinCo, on the other hand, or between management and directors of either entity and the management and directors of Expedia Group or Match Group.
After the completion of the Spin-off, the management and directors of IAC and SpinCo may own both IAC capital stock and SpinCo capital stock, and the parties anticipate that certain members of IAC’s senior management team may be directors of SpinCo after the Spin-Off. This overlap could create (or appear to create) potential conflicts of interest when IAC’s and SpinCo’s directors and executive officers face decisions that could have different implications for IAC and SpinCo. For example, potential conflicts of interest could arise in connection with the resolution of any dispute between IAC and SpinCo regarding terms of the agreements governing the Spin-off and the relationship between IAC and SpinCo thereafter, including the separation agreement, the employee matters agreement, the tax matters agreement, the transition services agreement or any commercial agreements between the parties or their affiliates. Potential conflicts of interest could also arise if IAC and SpinCo enter into any commercial arrangements in the future.
Additionally, IAC is asking its stockholders to approve the Corporate Opportunities Proposal. The Corporate Opportunities Proposal contemplates an amendment to the IAC certificate of incorporation to provide that no officer or director of IAC who is also an officer or director of SpinCo, Expedia Group or Match Group will be liable to IAC or its stockholders for breach of any fiduciary duty by reason of the fact that any such individual directs a corporate opportunity to any of such entities instead of IAC, or does not communicate information regarding a corporate opportunity to IAC that the officer or director has directed to any of such entities. SpinCo will have a reciprocal provision in its certificate of incorporation. The corporate opportunity provisions may have the effect of exacerbating the risk of potential conflicts of interest between IAC and SpinCo, or between IAC or SpinCo and Expedia Group or Match Group, because the provisions effectively shield an overlapping director/executive officer from liability for breach of fiduciary duty in the event that such director or officer chooses to direct a corporate opportunity to one of such entities instead of to IAC or SpinCo, as applicable.
The executive officers and directors of IAC have interests in the Spin-off that may be different from, or in addition to, the interests of IAC’s stockholders.
When considering the recommendation of the IAC board of directors that IAC stockholders approve their Spin-off-related proposals, stockholders should be aware that certain directors and executive officers of IAC have certain interests in the Spin-off that may be different from, or in addition to, the interests of such stockholders, including the treatment of outstanding equity awards held by such officers and directors, their roles in IAC and SpinCo following the completion of the Spin-off and indemnification and insurance for current and former directors and executive officers. See the sections entitled “The Spin-off — Interests of IAC Directors and Officers in the Spin-off” for a more detailed description of these interests. As a result of these interests, these directors and executive officers might be more likely to support and to vote in favor of the proposals described in this proxy statement/consent solicitation statement/prospectus than if they
 
17

TABLE OF CONTENTS
 
did not have these interests. IAC stockholders should consider whether these interests might have influenced these directors and executive officers to recommend in favor of the Spin-off-related proposals.
As a result of the anti-dilution adjustment to be made in favor of third-party stockholders of Vimeo, IAC stockholders will not know with certainty the exact percentage of SpinCo’s outstanding capital stock that will be issued to IAC stockholders as a group, on the one hand, and to third-party stockholders of Vimeo, on the other hand, prior to the closing of the Spin-off.
As described in the section of this proxy statement/consent solicitation statement/prospectus entitled “The Vimeo Merger — Consideration to Vimeo Stockholders,” the magnitude of the anti-dilution adjustment in favor of the non-IAC Vimeo stockholders will not be known with certainty prior to the closing of the Spin-off, and will vary based on the magnitude of the intrinsic value of the outstanding IAC options at closing, and the results of the adjustment of such options in order to allocate them between IAC and SpinCo. Accordingly, IAC stockholders will not know with certainty the exact percentage of SpinCo’s outstanding capital stock immediately following the consummation of the Spin-off and the Vimeo merger that will be issued to the holders of IAC capital stock, as a group, pursuant to the IAC reclassification and the percentage that will be issued in the Vimeo merger to the third-party stockholders of Vimeo. In the event that the magnitude of the anti-dilution adjustment is larger than anticipated, IAC stockholders will collectively own less of an ownership interest in SpinCo than they may have anticipated.
The Spin-off may be abandoned by IAC at any time prior to completion, and is subject to certain closing conditions that, if not satisfied or waived, will result in the Spin-off not being completed. If the Spin-off is not completed, the market price of IAC securities may decline.
The IAC board of directors may abandon the Spin-off at any time prior to completion. In addition, the completion of the Spin-off is subject to the satisfaction (or waiver) of a number of conditions, including the receipt of certain approvals from the stockholders of IAC and the final approval of the IAC board of directors. Some of the conditions to the completion of the Spin-off are outside of the control of IAC and SpinCo. If any condition to the closing of the Spin-off is not satisfied or waived, or if the IAC board of directors otherwise determines to abandon the Spin-off, the Spin-off will not be completed.
The impact of the COVID-19 pandemic and the resulting social and economic disruption may increase the risk that one or more of the closing conditions will not be satisfied and the Spin-off will not occur or that the completion of the Spin-off will be significantly delayed.
If IAC and SpinCo do not complete the Spin-off, the market price of IAC securities may fluctuate to the extent that the current market prices of those shares reflect a market assumption that the Spin-off will be completed. IAC will also be obligated to pay certain legal and accounting fees and related expenses in connection with the Spin-off, whether or not the Spin-off is completed. In addition, each of IAC and Vimeo has expended, and will continue to expend, significant management resources in an effort to complete the Spin-off. If the Spin-off is not completed, IAC and Vimeo will have incurred significant costs, including the diversion of management resources, for which they will have received little or no benefit.
SpinCo or IAC may fail to perform under various transaction agreements that will be executed as part of the Spin-off.
In connection with the Spin-off, SpinCo and IAC will enter into a separation agreement as well as various other agreements, including a transition services agreement, a tax matters agreement and an employee matters agreement. The separation agreement, the tax matters agreement and the employee matters agreement will determine the allocation of assets and liabilities between the companies following the separation for those respective areas and will include indemnification provisions related to certain liabilities and obligations. The transition services agreement will provide for the performance of select services by IAC for the benefit of SpinCo, for a limited period of time after the Spin-off. Each party will rely on the other to satisfy its performance obligations under these agreements. If either party is unable to satisfy its obligations under these agreements, including its indemnification obligations, it could have a material adverse effect on the other party’s results of operations or financial condition.
 
18

TABLE OF CONTENTS
 
Challenges in commercial, equity and credit markets may adversely affect the expected benefits of the Spin-off, the expected plans or anticipated timeline to complete the Spin-off and SpinCo’s future access to capital on favorable terms.
Volatility in the world financial markets could adversely impact the market for, or the liquidity of, SpinCo common stock, and/or affect SpinCo’s ability to access the capital markets. In addition, SpinCo’s ability to issue debt or enter into other financing arrangements on acceptable terms could be adversely affected by the volatility in the world financial markets or if there is a material decline in the demand for its products or in the solvency of its customers or suppliers or if there are other significantly unfavorable changes in economic conditions. These conditions may adversely affect the anticipated timeline to complete the Spin-off and the expected benefits of the Spin-off, including by increasing the time and expense involved in the Spin-off or the cost of borrowing after the Spin-off.
SpinCo’s accounting and other management systems and resources may not be adequately prepared to meet the financial reporting and other requirements to which it will be subject as a standalone, publicly traded company following the Spin-off.
Vimeo’s financial results previously were included within the consolidated results of IAC, and it believes its reporting and control systems were appropriate for those of subsidiaries of a public company. However, Vimeo was not directly subject to the reporting and other requirements of the Exchange Act. As a result of the Spin-off, SpinCo will be directly subject to reporting and other obligations under the Exchange Act, including the requirements of Section 404 of the Sarbanes-Oxley Act, which will require annual management assessments of the effectiveness of its internal control over financial reporting and a report by its independent registered public accounting firm addressing these assessments. These reporting and other obligations will place significant demands on SpinCo’s management, administrative and operational resources, including accounting resources. SpinCo may not have sufficient time following the Spin-off to meet these obligations by the applicable deadlines.
Moreover, to comply with these requirements, SpinCo anticipates that it will need to place additional demands on management, migrate its systems, including information technology systems, implement additional financial and management controls, reporting systems and procedures and hire additional personnel. SpinCo expects to incur additional annual expenses related to these steps, and those expenses may be significant and could adversely affect SpinCo’s cash flow and results of operations. If SpinCo is unable to implement its financial and management controls, reporting systems, information technology and procedures in a timely and effective fashion, SpinCo’s ability to comply with its financial reporting requirements and other rules that apply to reporting companies under the Exchange Act could be impaired. Moreover, there can be no assurance that SpinCo’s implementation of additional systems or transition to new systems will be successful, or that such implementation or transition will not present unforeseen costs or demands on SpinCo’s management. Any failure to achieve and maintain effective internal controls could result in adverse regulatory consequences and/or loss of investor confidence, which could limit SpinCo’s ability to access the global capital markets and could have a material adverse effect on SpinCo’s business, financial condition, results of operations, cash flows or the market price of SpinCo securities.
The terms SpinCo will receive in its agreements with IAC could be less beneficial than the terms SpinCo may have otherwise received from unaffiliated third parties.
The agreements SpinCo will enter into with IAC in connection with the Spin-off, including the separation agreement, a tax matters agreement, an employee matters agreement, and an office lease, were prepared in the context of the Spin-off while SpinCo was still a subsidiary of IAC. Accordingly, during the period in which the terms of those agreements were prepared, SpinCo did not have an independent Board of Directors or a management team that was independent of IAC. As a result, the terms of those agreements may not reflect terms that would have resulted from arm’s-length negotiations between unaffiliated third parties. See “Transactions with Related Persons, Promoters and Control Persons — Transactions with Related Persons — Relationship Between IAC and SpinCo After the Spin-Off.”
Failure to maintain effective internal control over financial reporting in accordance with Section 404 of the Sarbanes-Oxley Act could have a material adverse effect on SpinCo’s business, results of operations or financial condition.
As a public company, SpinCo will be required to prepare its financial statements according to the rules and regulations required by the SEC. In addition, the Exchange Act requires that SpinCo files annual,
 
19

TABLE OF CONTENTS
 
quarterly and current reports. SpinCo’s failure to prepare and disclose this information in a timely manner or to otherwise comply with applicable law could subject it to penalties under federal securities laws, expose it to lawsuits and restrict its ability to access financing.
In addition, the Sarbanes-Oxley Act requires that, among other things, SpinCo establish and maintain effective internal controls and procedures for financial reporting and disclosure purposes. Internal control over financial reporting is complex and may be revised over time to adapt to changes in SpinCo’s business or changes in applicable accounting rules. SpinCo cannot assure its stockholders that its internal control over financial reporting will be effective in the future or that a material weakness will not be discovered with respectto a prior period for which SpinCo had previously believed that its internal controls were effective. If SpinCo is not able to maintain or document effective internal control over financial reporting, its independent registered public accounting firm will not be able to certify as to the effectiveness of its internal control over financial reporting.
Matters affecting SpinCo’s internal controls may cause it to be unable to report its financial information on a timely basis, or may cause SpinCo to restate previously issued financial information, and thereby subject it to adverse regulatory consequences, including sanctions or investigations by the SEC, or violations of applicable stock exchange listing rules. There could also be a negative reaction in the financial markets due to a loss of investor confidence in the company and the reliability of SpinCo’s financial statements. Confidence in the reliability of SpinCo’s financial statements is also likely to suffer if it reports, or its independent registered public accounting firm reports, a material weakness in SpinCo’s internal control over financial reporting. This could have a material adverse effect on SpinCo’s business, results of operations or financial condition and could lead to a decline in the share price of SpinCo common stock or impairing SpinCo’s ability to raise additional capital.
Risks Relating to IAC Securities and SpinCo Securities Following the Spin-off
The aggregate value of the IAC and SpinCo securities that current holders of IAC capital stock receive in the Spin-off might be less than the value of the IAC securities they held before the Spin-off.
If IAC completes the Spin-off, holders of IAC capital stock as of immediately prior to the Spin-off will receive a combination of shares of IAC capital stock and SpinCo capital stock. The prices at which shares of IAC securities and/or SpinCo securities may trade at post-Spin-off are unpredictable. Therefore, the combined market value of one share of IAC common stock and 1.6235 shares of SpinCo common stock post-Spin-off may be less than, equal to or greater than the market value of one share of IAC common stock prior to the Spin-off.
Additionally, the value of IAC securities and/or SpinCo securities may be negatively impacted by a number of factors, after the completion of the Spin-off. Some of these matters are described in these risk factors and others may or may not have been identified by IAC or SpinCo prior to the completion of the Spin-off, and many of them are not within IAC’s or SpinCo’s control. Should any adverse circumstances, facts, changes or effects come to pass, the combined value of the IAC and SpinCo securities could be less than the value of IAC securities before the Spin-off.
There is currently no public market for shares of SpinCo common stock.
SpinCo cannot guarantee that an active and liquid market for its shares of common stock will develop when trading begins. Even if it does, the price of per share of SpinCo common stock may be subject to significant volatility. Your investment in SpinCo will have a substantially different risk profile from your investment in IAC because: (1) Vimeo only participates (and SpinCo will only participate) in the highly competitive market for SaaS video services, whereas IAC operates a portfolio of businesses with varying business models and markets; and (2) Vimeo, unlike IAC, does not have a history of profitability. As a result, an investment in shares of SpinCo common stock may not be a suitable investment for some IAC shareholders, who may in turn sell such shares after trading begins. There can be no assurance that any such sales will be offset by purchases by investors seeking a higher risk asset. As a result, the price per share of SpinCo common stock could fall once trading begins.
 
20

TABLE OF CONTENTS
 
The market price and trading volume of IAC and/or SpinCo securities may be volatile and may face negative pressure.
IAC cannot accurately predict how investors in IAC and/or SpinCo securities will behave after the Spin-off. The market price for IAC and/or SpinCo securities following the Spin-off may be more volatile than the market price of IAC securities before the Spin-off. IAC currently owns SpinCo and the businesses that SpinCo will operate following the Spin-off. Therefore, there is currently no trading market for SpinCo’s securities and the SpinCo securities issued in the Spin-off will be trading publicly for the first time post-Spin-off. In addition, there can be no assurance that a trading market for SpinCo’s securities, if any, will develop. Until, and possibly even after, orderly trading markets develop for these securities, there may be significant fluctuations in price due to a variety of factors.
The market price of IAC and SpinCo securities could fluctuate significantly for many reasons, including the risks identified in this proxy statement/consent solicitation statement/prospectus or reasons unrelated to each company’s performance. Among the factors that could affect each company’s stock price are:

actual or anticipated fluctuations in operating results;

changes in earnings estimated by securities analysts or in either company’s ability to meet those estimates;

the operating and stock price performance of comparable companies;

changes to the regulatory and legal environment under which IAC and SpinCo operate;

changes in relationships with significant customers; and

domestic and worldwide economic conditions.
These factors, among others, may result in short- or long-term negative pressure on the value of IAC and/or SpinCo securities.
The dual-class common stock structure of each of IAC and SpinCo may negatively impact the market price of their respective common stock.
We cannot predict whether the dual-class common stock structure of each of IAC and SpinCo, combined with the concentrated voting power of Mr. Diller and members of his family as the holders of all of the outstanding Class B common stock of each company following the Spin-off, will result in a lower or more volatile market price of IAC common stock or SpinCo common stock, or other adverse consequences.
For example, certain stock index providers, such as S&P Dow Jones, exclude companies with multiple classes of shares of common stock from being added to certain stock indices, including the S&P 500. In addition, several stockholder advisory firms and large institutional investors oppose the use of multiple class structures. As a result, the dual class structure of the common stock of each of IAC and Vimeo may prevent the inclusion of either company’s common stock in such indices, may cause stockholder advisory firms to publish negative commentary about its corporate governance practices of either company or otherwise seek to cause either company to change its capital structure, and may result in large institutional investors not purchasing shares of either company’s common stock. Any exclusion from stock indices could result in a less active trading market for IAC common stock and/or SpinCo common stock. Any actions or publications by stockholder advisory firms or institutional investors critical of IAC’s or SpinCo’s corporate governance practices or capital structure could also adversely affect the value of IAC common stock or SpinCo common stock.
The difference in the voting rights between the common stock and Class B common stock of each of IAC and SpinCo could also harm the value of such company’s common stock to the extent that any investor or potential future purchaser of IAC common stock or SpinCo common stock ascribes value to the right of holders of such company’s Class B common stock to ten votes per share of Class B common stock, or could potentially result in the Class B common stock of either IAC or SpinCo receiving higher consideration in a sale of such company than that paid to holders of IAC common stock or SpinCo common stock. The
 
21

TABLE OF CONTENTS
 
existence of two classes of common stock could also result in less liquidity for either Company’s Class A common stock than if there were only one class of common stock.
Substantial sales of IAC common stock following the Spin-off, or the perception that such sales might occur, could depress the market price of IAC common stock, which is already expected to be lower than the pre-Spin-off market price of IAC common stock due to IAC no longer having any ownership interest in SpinCo or its businesses.
The post-Spin-off market price of IAC common stock is expected to be lower than the pre-Spin-off market price of IAC common stock, as IAC will no longer have an ownership interest in Vimeo or its businesses. In addition, the smaller size and different investment characteristics of IAC may not appeal to the current investor base of IAC and/or could result in less equity analyst coverage, which could result in sales of substantial amounts of IAC common stock in the public market following the Spin-off, or the perception that such sales might occur. There is no assurance that there will be sufficient buying interest to offset any such sales, and, accordingly, the price of IAC common stock may be depressed by those sales and have periods of volatility.
Substantial sales of SpinCo common stock following the Spin-off, or the perception that such sales might occur, could depress the market price of SpinCo common stock.
Holders of IAC capital stock may not wish to continue to hold the shares of SpinCo capital stock that they will receive as a result of the Spin-Off, which may lead to the disposition of a substantial number of shares of SpinCo common stock following the Spin-off. There is no assurance that there will be sufficient buying interest to offset any such sales, and, accordingly, the price of SpinCo common stock may be depressed by those sales, or by the perception that such sales may occur, and have periods of volatility.
After the Spin-off, financial institutions may remove IAC securities from investment indices and SpinCo securities may not qualify for those investment indices. In addition, IAC securities and/or SpinCo securities may fail to meet the investment guidelines of institutional investors. In either case, these factors may negatively impact the price of IAC securities and/or SpinCo securities and may impair IAC’s and/or SpinCo’s ability to raise capital through the sale of securities.
Some of the holders of IAC securities are index funds tied to Nasdaq or other stock or investment indices, or are institutional investors bound by various investment guidelines. Companies are generally selected for investment indices, and in some cases selected by institutional investors, based on factors such as market capitalization, industry, trading liquidity and financial condition. The Spin-off will reduce IAC’s market capitalization. Similarly, as an independent company, SpinCo will initially have a lower market capitalization than IAC has today. As a result, one or more investment indices may remove IAC securities from their indices and SpinCo securities may not qualify for those investment indices. In addition, IAC and/or SpinCo securities that are received in the Spin-off may not meet the investment guidelines of some institutional investors. Consequently, these index funds and institutional investors may have to sell some or all of the securities they receive in the Spin-off, and the prices of IAC and/or SpinCo securities may fall as a result. Any such decline could impair the ability of IAC or SpinCo to raise capital through future sales of securities.
Neither IAC nor SpinCo is expected to declare any regular cash dividends in the foreseeable future.
Neither IAC nor SpinCo is expected to pay cash dividends on its capital stock in the near term. Instead, it is anticipated that each of IAC’s and SpinCo’s future earnings will be retained to support its operations and to finance the growth and development of its business. Any future determination relating to IAC’s or SpinCo’s dividend policy will be made by IAC’s or SpinCo’s, as applicable, board of directors and will depend on a number of factors, including:

IAC’s or SpinCo’s, as applicable, historical and projected financial condition, liquidity and results of operations;

IAC’s or SpinCo’s, as applicable, capital levels and needs;

tax considerations;
 
22

TABLE OF CONTENTS
 

any acquisitions or potential acquisitions that IAC or SpinCo, as applicable, may consider;

statutory and regulatory prohibitions and other limitations;

the terms of any credit agreements or other borrowing arrangements that will restrict SpinCo’s or IAC’s, as applicable, ability to pay cash dividends;

general economic conditions; and

other factors deemed relevant by IAC’s or SpinCo’s, as applicable, board of directors.
In the absence of dividends, investors may need to rely on sales of their common stock after price appreciation, which may never occur, as the only way to realize any future gains on their investment.
Provisions in the IAC and SpinCo certificates of incorporation and bylaws or Delaware law may discourage, delay or prevent a change of control of IAC or SpinCo, respectively, or changes in their management and, therefore, depress the trading price of their common stock.
The DGCL and IAC’s certificate of incorporation and bylaws contain, and SpinCo’s certificate of incorporation and bylaws will contain, provisions that could discourage, delay or prevent a change in control of IAC or SpinCo, respectively, or changes in their management that their respective stockholders may deem advantageous, including each respective company’s dual-class structure and the existence of the high-vote common stock, and provisions which:

authorize the issuance of “blank check” preferred stock that the respective company’s board of directors could issue to increase the number of outstanding shares and to discourage a takeover attempt; and

provide that the respective company’s board of directors is expressly authorized to make, alter or repeal such company’s bylaws.
Any provision of IAC’s or SpinCo’s certificate of incorporation, its bylaws or Delaware law that has the effect of delaying, deterring or preventing a change in control could limit the opportunity for its stockholders to receive a premium for their shares of capital stock, and could also affect the price that some investors are willing to pay for such capital stock.
The SpinCo by-laws and the IAC by-laws will each designate the Delaware Court of Chancery or, in some cases, the federal district courts of the United States as the sole and exclusive forum for certain types of actions or proceedings that may be initiated by their respective stockholders, which could discourage lawsuits against SpinCo, IAC and their respective directors, officers and significant stockholders.
The SpinCo by-laws and the IAC by-laws will each provide that, unless the issuer consents in writing to the selection of an alternative forum, the Delaware Court of Chancery (or, if the Delaware Court of Chancery lacks jurisdiction, another state or federal court located within the State of Delaware) will, to the fullest extent permitted by law, be the sole and exclusive forum for:

any derivative action or proceeding brought on behalf of the issuer;

any action asserting a claim for or based on a breach of a fiduciary duty owed by any current or former director, officer, other employee or agent or stockholder of the issuer to the issuer or its stockholders, including a claim alleging the aiding and abetting of such a breach of fiduciary duty;

any action asserting a claim against the issuer or any current or former director, officer, other employee or agent or stockholder of the issuer arising pursuant to any provision of the DGCL, the certificate of incorporation or the by-laws;

any action asserting a claim related to or involving the issuer or any current or former director, officer, other employee or agent or stockholder that is governed by the internal affairs doctrine; and

any action asserting an “internal corporate claim,” as that term is defined in Section 115 of the DGCL.
In addition, the SpinCo by-laws and the IAC by-laws will each provide that, unless the issuer consents in writing to the selection of an alternative forum, the federal district courts of the United States will be the
 
23

TABLE OF CONTENTS
 
exclusive forum for the resolution of any complaint asserting a cause of action arising under the Securities Act against any person in connection with any offering of the issuer’s securities. The exclusive forum provisions do not apply to suits brought to enforce any liability or duty created by the Exchange Act.
The enforceability of similar exclusive forum provisions in other companies’ organizational documents has been challenged in legal proceedings, and it is possible that a court could find the exclusive forum provisions that will be contained in the SpinCo by-laws or the IAC by-laws to be inapplicable or unenforceable.
These exclusive forum provisions may limit a stockholder’s ability to bring a claim in a judicial forum that such stockholder may find favorable for disputes with SpinCo, IAC or their respective directors, officers, employees, agents or stockholders, may discourage lawsuits with respect to such claims and may increase the costs to bring such claims. Alternatively, if a court were to find this exclusive forum provision inapplicable to, or unenforceable in respect of, one or more of the specified types of actions or proceedings described above, the applicable issuer may incur additional costs associated with resolving such disputes in other jurisdictions, which could have an adverse impact on the applicable issuer’s business and financial condition.
If securities or industry analysts do not publish research or publish unfavorable research about SpinCo or IAC, the applicable company’s stock price and trading volume could decline.
The trading market for SpinCo common stock and IAC common stock will be influenced by the research and reports that industry or securities analysts publish about SpinCo or IAC, respectively, and their respective businesses. If one or more of these analysts ceases coverage, or fails to publish reports about the applicable company regularly, IAC or SpinCo, as applicable, could lose visibility in the financial markets, which in turn could cause its stock price or trading volume to decline. Moreover, if SpinCo or IAC’s operating results do not meet the expectations of the investor community, one or more of the analysts who cover such company may change their recommendations regarding such company, and the applicable stock price could decline.
Risks Relating to IAC’s Business Following the Spin-off
Marketing efforts designed to drive visitors to IAC’s various brands and businesses may not be successful or cost-effective.
Traffic building and conversion initiatives involve considerable expenditures for online and offline advertising and marketing. IAC has made, and expects to continue to make, significant expenditures for search engine marketing (primarily in the form of the purchase of keywords, which it purchases primarily through Google and, to a lesser extent, Microsoft and Yahoo!), online display advertising and traditional offline advertising (including television and radio campaigns) in connection with these initiatives, which may not be successful or cost-effective. Also, to continue to reach consumers and users, IAC will need to identify and devote more of its overall marketing expenditures to newer digital advertising channels (such as online video and other digital platforms), as well as target consumers and users via these channels. Since these channels are undeveloped and unproven relative to traditional channels (such as television), it could be difficult to assess returns on related marketing investments. Historically, IAC has had to increase advertising and marketing expenditures over time in order to attract and convert consumers, retain users and sustain its growth.
IAC’s ability to market its brands and businesses on any given property or channel is subject to the policies of the relevant third-party seller, publisher (including search engines and social media platforms with extraordinarily high levels of traffic and numbers of users) or marketing affiliate. As a result, IAC cannot assure you that these parties will not limit or prohibit IAC from purchasing certain types of advertising (including the purchase by IAC of advertising with preferential placement or for certain of its products and services) and/or using one or more current or prospective marketing channels in the future. If a significant marketing channel took such an action generally, for a significant period of time and/or on a recurring basis, IAC’s business, financial condition and results of operations could be adversely affected. In addition, if IAC fails to comply with the policies of third-party sellers, publishers and/or marketing affiliates, its advertisements could be removed without notice and/or its accounts could be suspended or terminated, any of which could adversely affect IAC’s business, financial condition and results of operations.
 
24

TABLE OF CONTENTS
 
IAC relies heavily on free search engine marketing to drive traffic to its properties. The display, including rankings, of search results can be affected by a number of factors, many of which are not in IAC’s direct control, and may change frequently. Search engines have made changes in the past to their ranking algorithms, methodologies and design layouts that have reduced the prominence of links to websites offering IAC’s products and services, and negatively impacted traffic to such websites, and IAC expects that search engines will continue to make such changes from time to time in the future. However, IAC may not know how (or otherwise be in a position) to influence actions of this nature taken by search engines. With respect to search results in particular, even when search engines announce the details of their methodologies, their parameters may change from time to time, be poorly defined or be inconsistently interpreted.
The failure of IAC to respond successfully to rapid and frequent changes in the operating and pricing dynamics of search engines, as well as changing policies and guidelines applicable to keyword advertising (which may be unilaterally updated by search engines without advance notice), could adversely affect its paid and free search engine marketing efforts. Specifically, such changes could adversely affect paid listings (both their placement and pricing), as well as the ranking of links to websites offering IAC’s products and services within search results, any or all of which could increase IAC’s marketing costs (particularly if free traffic is replaced with paid traffic) and adversely affect the effectiveness of its marketing efforts overall.
Lastly, certain IAC businesses also enter into various arrangements with third parties (including advertising agencies) to drive traffic to their various brands and businesses and generate leads, which arrangements are generally more cost-effective than traditional marketing efforts. If these businesses are unable to renew existing (and enter into new) arrangements of this nature, sales and marketing costs as a percentage of revenue would increase over the long-term, which could adversely affect IAC’s business, financial condition and results of operations. In addition, the quality and convertibility of traffic and leads generated through third-party arrangements are dependent on many factors, most of which are outside IAC’s control. If the quality and/or convertibility of traffic and leads do not meet the expectations of the users of IAC’s various products and services, its paid listings providers and/or advertisers, its business, financial condition and results of operations could be adversely affected.
IAC relies on search engines to drive traffic to its various properties. Certain search engine operators offer products and services that compete directly with IAC’s products and services. If links to websites offering IAC products and services are not displayed prominently in search results, traffic to IAC’s properties could decline and its business could be adversely affected.
As discussed above, the amount of traffic IAC attracts through search engines is due in large part to how and where information from (and links to websites offering IAC products and services) are displayed on search engine results pages. Certain search engine operators offer products and services that compete directly with IAC’s products and service and may change their displays or rankings in order to promote their products or services, or the products or services of one or more of IAC’s competitors. Any such action could negatively impact the search rankings of links to websites offering IAC products and services, or the prominence with which such links appear in search results. IAC’s success depends on the ability of links to websites offering IAC's products and services to maintain a prominent position in search results, and in the event operators of search engines promote their own competing products in the future in a manner that has the effect of reducing the prominence or ranking of links to websites offering IAC's products and services, IAC’s business, financial condition and results of operations could be adversely affected.
Certain of IAC’s businesses depend upon arrangements with Google.
A meaningful portion of IAC’s consolidated revenue (and a substantial portion of IAC’s net cash from operations that it can freely access) is attributable to a services agreement with Google. Pursuant to this agreement, IAC displays and syndicates paid listings provided by Google in response to search queries generated through the businesses within its Search segment. In exchange for making its search traffic available to Google, IAC receives a share of the revenue generated by the paid listings supplied to IAC, as well as certain other search related services. IAC’s agreement with Google expires on March 31, 2023; provided, however, that during the month of September of each contract year, IAC or Google may, after discussion with the other party, terminate the services agreement, effective on September 30 of the year following the year such notice is given.
 
25

TABLE OF CONTENTS
 
The amount of revenue IAC receives from Google depends on a number of factors outside of IAC’s control, including the amount Google charges for advertisements, the efficiency of Google’s system in attracting advertisers and serving up paid listings in response to search queries and parameters established by Google regarding the number and placement of paid listings displayed in response to search queries. In addition, Google makes judgments about the relative attractiveness (to advertisers) of clicks on paid listings from searches performed on IAC’s properties and these judgments factor into the amount of revenue IAC receives. Google also makes judgments about the relative attractiveness (to users) of paid listings from searches performed on IAC’s properties and these judgments factor into the number of advertisements IAC can purchase. Changes to the amount Google charges advertisers, the efficiency of Google’s paid listings network, Google’s judgment about the relative attractiveness to advertisers of clicks on paid listings from IAC’s properties or to the parameters applicable to the display of paid listings generally could result in a decrease in the amount of revenue IAC receives from Google and could adversely affect IAC’s business, financial condition and results of operations. Such changes could come about for a number of reasons, including general market conditions, competition or policy and operating decisions made by Google.
IAC’s services agreement with Google also requires that IAC comply with certain guidelines for the use of Google brands and services, including the Chrome browser and Chrome Web Store. These guidelines govern which of IAC’s products and applications may access Google services or be distributed through its Chrome Web Store, and the manner in which Google’s paid listings are displayed within search results across various third-party platforms and products (including IAC’s properties). IAC’s services agreement also requires that it establish guidelines to govern certain activities of third parties to whom it syndicates paid listings, including the manner in which these parties drive search traffic to their websites and display paid listings. Google may generally unilaterally update its policies and guidelines without advance notice, whether under the services agreement or otherwise, which could in turn require modifications to, or prohibit and/or render obsolete certain of its products, services and/or business practices, which could be costly to address or otherwise adversely affect IAC’s business, financial condition and results of operations. Noncompliance with Google’s guidelines by IAC or the third parties to whom it is permitted to syndicate paid listings or through which IAC secures distribution arrangements for the businesses within its Search segment could result in the suspension of some or all Google services to IAC (or the websites of IAC’s third party partners) and/or the termination of the services agreement by Google. Google has, in the past, made policy changes generally and under the services agreement, which had a negative impact on the historical and expected future results of operations of IAC’s Desktop business, and may do so in the future. In addition, in the last quarter of 2020, Google suspended services with respect to some of IAC’s Desktop products and may take continued or further action with respect to IAC’s products and businesses in the future.
The termination of the services agreement by Google, the curtailment of IAC’s rights under the agreement, including the failure to allow IAC products to access Google services (whether pursuant to the terms thereof or otherwise), and/or the failure of Google to perform its obligations under the agreement and/or policy changes implemented by Google under the services agreement or otherwise would have an adverse effect on IAC’s business, financial condition and results of operations. If any of these events were to occur, IAC may not be able to find another suitable alternate provider of paid listings (or if an alternate provider were found, the economic and other terms of the agreement and the quality of paid listings may be inferior relative to IAC’s arrangements with (and the paid listings supplied by) Google) or otherwise replace the lost revenues.
IAC’s success depends, in substantial part, on its continued ability to market, distribute and monetize its products and services through search engines, digital app stores and social media platforms.
The marketing, distribution and monetization of IAC’s products and services depends on its ability to cultivate and maintain cost-effective and otherwise satisfactory relationships with search engines, digital app stores and social media platforms, in particular, those operated by Apple, Google and Facebook. These platforms could decide not to market and distribute some or all of IAC’s products and services, change their terms and conditions of use at any time (and without notice), favor their own products and services over IAC's products and services and/or significantly increase their fees. While IAC expects to maintain cost-effective and otherwise satisfactory relationships with these platforms, no assurances can be provided that IAC will be able to do so and its inability to do so in the case of one or more of these platforms could have a material adverse effect on IAC’s business, financial condition and results of operations.
 
26

TABLE OF CONTENTS
 
In particular, as consumers increasingly access IAC’s products and services through applications (both mobile and desktop), IAC increasingly depends upon the Apple App Store, Google Play Store and Google’s Chrome Web Store to distribute its mobile and desktop browser applications. Both Apple and Google have broad discretion to change their respective terms and conditions applicable to the distribution of IAC’s applications, including those relating to the amount of (and requirement to pay) certain fees associated with purchases facilitated by Apple and Google through IAC’s applications, their ability to interpret their respective terms and conditions in ways that may limit, eliminate or otherwise interfere with IAC’s ability to distribute its applications through their stores, the features IAC may provide in its products and services, IAC’s ability to access information about its subscribers and users that they collect and the manner in which IAC markets in-app products. Apple or Google could also make changes to their operating systems or payment services that could negatively affect IAC. No assurances can be provided that Apple and/or Google will not interpret their respective terms and conditions in the manner described above and to the extent either or both of them do so, IAC’s business, financial condition and results of operations could be adversely affected.
While some of IAC’s mobile applications are generally free to download from the Apple App and Google Play Stores, many of them are subscription-based. While IAC determines the prices at which these subscriptions are sold, currently, all related purchases must be processed through the in-app payment systems provided by these stores, for which IAC pays these stores a meaningful share (generally 30%) of the related revenue it receives. Given the increasing distribution of its mobile applications through digital app stores and strict in-app payment system requirements, IAC may need to offset increased digital app store fees by decreasing traditional marketing expenditures as a percentage of revenue, increasing user volume or monetization per user or engaging in other efforts to increase revenue or decrease costs generally, or its business, financial condition and results of operations could be adversely affected.
IAC’s success depends, in part, upon the continued migration of certain markets and industries online and the continued growth and acceptance of online products and services as effective alternatives to traditional offline products and services.
Through its various businesses, IAC provides a variety of online products and services that continue to compete with their traditional offline counterparts. IAC believes that the continued growth and acceptance of online products and services generally will depend, to a large extent, on the continued growth in commercial use of the Internet (particularly abroad) and the continued migration of traditional offline markets and industries online.
For example, the success of the businesses within IAC’s ANGI (formerly its ANGI Homeservices) segment and its Care.com business depends, in substantial part, on the continued migration of the home services and care-related services markets online. If for any reason these markets do not migrate online as quickly as (or at lower levels than) IAC expects and consumers and service professionals (and subscribers and caregivers) continue, in large part, to rely on traditional offline efforts to connect with one another, IAC’s business, financial condition and results of operations could be adversely affected.
Lastly, the success of IAC’s advertising-supported businesses also depends, in part, on their ability to compete for a share of available advertising expenditures as more traditional offline and emerging media companies continue to enter the online advertising market, as well as on the continued growth and acceptance of online advertising generally. Any lack of growth in the market for online advertising could adversely affect IAC’s business, financial condition and results of operations.
The success of IAC depends, in part, on its continued ability to develop and monetize versions of its products and services for mobile and other digital devices.
As consumers increasingly access IAC’s products and services through mobile and other digital devices (including through digital voice assistants), IAC will need to continue to devote significant time and resources to ensure that its products and services are accessible across these platforms (and multiple platforms generally). If IAC does not keep pace with evolving online, market and industry trends (including the introduction of new and enhanced digital devices and changes in the preferences and needs of consumers generally), offer new and/or enhanced products and services in response to such trends that resonate with consumers, monetize products and services for mobile and other digital devices as effectively as its traditional
 
27

TABLE OF CONTENTS
 
products and services and/or maintain related systems, technology and infrastructure in an efficient and cost-effective manner, IAC’s business, financial condition and results of operations could be adversely affected.
In addition, the success of IAC’s mobile and other digital products and services depends on their interoperability with various third-party operating systems, technology, infrastructure and standards, over which IAC has no control. Any changes to any of these things that compromise the quality or functionality of IAC’s mobile and digital products and services could adversely affect their usage levels and/or IAC’s ability to attract consumers and advertisers, which could adversely affect IAC’s business, financial condition and results of operations.
The success of IAC depends, in part, of the ability of Angi Inc. and Care.com to establish and maintain relationships with quality and trustworthy service professionals and caregivers.
IAC must continue to attract, retain and grow the number of skilled and reliable service professionals who can provide services across Angi Inc. (formerly known as ANGI Homeservices Inc.) platforms and caregivers who can provide care-related services through the Care.com platform. If IAC does not offer innovative products and services that resonate with consumers and service professionals (and subscribers and caregivers) generally, as well provide service professionals and caregivers with an attractive return on their marketing and advertising investments, the number of service professionals and caregivers affiliated with Angi Inc. and Care.com platforms, respectively, would decrease. Any such decrease would result in smaller and less diverse networks and directories of service professionals and caregivers, and in turn, decreases in service requests, pre-priced bookings and directory searches, as well as subscriber requests for caregivers, which could adversely impact IAC’s business, financial condition and results of operations.
In addition to valuing the skill and reliability of service professionals and caregivers, consumers and families want to work with service professionals and caregivers who they can trust to work in their homes and with their family members and with whom they can feel safe. While there are screening processes and certain other safety-related measures in place at these businesses (which generally include certain, limited background checks) intended to prevent unsuitable service professionals and caregivers from joining and remaining on IAC’s platforms, these processes have limitations and, even with these safety measures, no assurances can be provided regarding the future behavior of any service provider or caregiver on IAC’s platforms. Inappropriate and/or unlawful behavior on the part of service professionals and caregivers generally (particularly any such behavior that compromises their trustworthiness and/or of the safety of consumers and families) could result in decreases in service requests and subscriber requests for caregivers and related care services, bad publicity and related damage to IAC’s reputation, brands and brand-building efforts and/or actions by governmental and regulatory authorities, criminal proceedings and/or litigation. The occurrence or any of these events could, in turn, adversely affect IAC’s business, financial condition and results of operations.
Angi Inc’s rebranding initiative may involve substantial costs and may not be favorably received by service professionals and consumers.
Angi Inc. (formerly ANGI Homeservices Inc.) has rebranded one of its leading brands, Angie’s List, Inc., to Angi, and will focus its marketing investment in the Angi brand, with the goal of helping to accelerate the positioning of this business as the preeminent home services company in the United States and bringing more awareness to its broad range of home services solutions.
Angi Inc., and in turn, IAC, may incur substantial costs as a result of the rebranding initiative and the Angi brand name may not be able to achieve or maintain the brand name recognition or status comparable to the brand recognition and status previously enjoyed by Angie’s List. Depending on market acceptance, the rebranding initiative could adversely affect the ability of Angi Inc. to attract and retain service professionals and consumers to its various properties, which could result in Angi Inc. not realizing some or all of the anticipated benefits contemplated by the rebranding initiative, which could adversely affect IAC’s business, financial condition and results of operations.
Angi Inc. relies heavily on free and paid search engine marketing efforts to drive traffic to its various properties, which efforts could be adversely affected by the rebranding initiative in the short and/or over the
 
28

TABLE OF CONTENTS
 
long term. Specifically, the rebranding initiative could adversely affect the placement and ranking of Angi Inc. websites (and those of other Angi Inc. brands, including HomeAdvisor and Handy) within free and paid search results (as well as the pricing of paid search results), any or all of which could increase marketing costs (particularly if free traffic is replaced with paid traffic) and adversely affect the effectiveness of marketing efforts overall, which could adversely affect IAC’s business, financial condition and results of operations.
IAC’s success depends, in part, on the ability of Angi Inc. to expand pre-priced booking services.
Through certain businesses within IAC’s ANGI (formerly its ANGI Homeservices) segment, IAC provides pre-priced booking services, pursuant to which IAC contracts with service professionals to perform specific tasks for requesting consumers at an agreed upon price. In contrast to Marketplace service requests submitted through the Marketplace on Angi Inc. properties, pursuant to which IAC matches service professionals to consumer opportunities, through IAC’s pre-priced booking services IAC contracts directly with a service professional to perform a contracted task at a contracted price. Increases in pre-priced bookings (which IAC expects to be the case over time) could reduce the level of service provider responses to service requests through the Marketplace and IAC’s directories, which could reduce the liquidity in (and effectiveness of) the Marketplace, and in turn, adversely affect our business, financial condition and results of operations.
In addition, while pre-priced booking services offer potentially higher profit opportunities, they also involve greater financial risk because IAC bears the impact of cost overruns, which could result in increased costs and expenses. For example, IAC could miscalculate the costs, materials and/or or time needed to complete consumer requests or consumers could provide IAC with inaccurate information, which could result in IAC charging consumers too little for contracted tasks, which in turn would result in IAC having to absorb the actual, higher cost for contracted tasks or risk not being able to find service professionals to perform contracted tasks at contracted rates. IAC’s business, financial condition and results of operations could be adversely affected if IAC’s actual costs exceed the assumptions used in offering contracted tasks through IAC’s pre-priced booking services.
IAC’s ability to engage directly with its users, subscribers, consumers, service professionals and caregivers directly on a timely basis is critical to its success.
As consumers increasingly communicate via mobile and other digital devices and messaging and social media apps, usage of email (particularly among younger consumers) has declined and IAC expects this trend to continue. In addition, deliverability and other restrictions could limit or prevent the ability of IAC to send emails to users, subscribers, consumers, service professionals and caregivers. A continued and significant erosion in IAC’s ability to engage with users, subscribers, consumers, service professionals and caregivers via email could adversely impact the user experience, engagement levels and conversion rates, which could adversely affect IAC’s business, financial condition and results of operations. IAC cannot assure you that any alternative means of communication (for example, push notifications and text messaging) will be as effective as email has been historically.
The success of IAC depends, in part, on its ability to access, collect and use personal data about its users and subscribers.
IAC depends on search engines, digital app stores and social media platforms, in particular, those operated by Google, Apple and Facebook, to market, distribute and monetize its products and services. IAC’s users and subscribers engage with these platforms directly, and in the case of digital app stores, may be subject to requirements regarding the use of their payment systems for various transactions. As a result, these platforms may receive personal data about IAC’s users and subscribers that IAC would otherwise receive if it transacted with its users and subscribers directly. Certain of these platforms have restricted IAC’s access to personal data about its users and subscribers obtained through their platforms. If these platforms limit or increasingly limit, eliminate or otherwise interfere with IAC’s ability to access, collect and use personal data about its users and subscribers that they have collected, the ability of IAC to identify and communicate with a meaningful portion of its user and subscriber bases may be adversely impacted. If so, IAC’s customer relationship management efforts, its ability to identify, target and reach new segments of its user
 
29

TABLE OF CONTENTS
 
and subscriber bases and the population generally, the efficiency of its paid marketing efforts, the rates IAC is able to charge advertisers seeking to reach users and subscribers on its various properties and IAC’s ability to develop and implement safety features, policies and procedures for certain of its products and services could be adversely affected. IAC cannot assure you that the search engines, digital app stores and social media platforms upon which it relies will not limit or increasingly limit, eliminate or otherwise interfere with its ability to access, collect and use personal data about its users and subscribers that they have collected. To the extent that any or all of them do so, IAC’s business, financial condition and results of operations could be adversely affected.
Mr. Diller, certain members of his family and Mr. Levin are able to exercise significant influence over the composition of IAC’s Board of Directors, matters subject to stockholder approval and IAC’s operations.
As of April 5, 2021, Mr. Diller, his spouse, Diane von Furstenberg, and his stepson, Alexander von Furstenberg, collectively held shares of IAC Class B common stock and IAC common stock that represented approximately 41% of the total outstanding voting power of IAC (based on the number of shares of IAC common stock outstanding and entitled to vote as of April 5, 2021) and they will collectively hold shares of IAC Class B common stock and IAC common stock representing the same percentage of the total outstanding voting power of IAC following the Spin-off as they hold immediately before the Spin-off. These shares are also subject to a voting agreement with Mr. Levin, IAC’s Chief Executive Officer, and will continue to be following the Spin-off.
As a result of IAC securities that will be beneficially owned by these individuals following the completion of the Spin-off, such individuals will be, collectively, in a position to influence (subject to IAC’s organizational documents and Delaware law), the composition of IAC’s Board of Directors and the outcome of corporate actions requiring shareholder approval, such as mergers, business combinations and dispositions of assets, among other corporate transactions. As a result of the Voting Agreement, Mr. Levin is currently in a position, subject to IAC’s organizational documents and Delaware law, to influence his election to IAC’s board of directors and influence the outcome of Contingent Matters (as defined in the Voting Agreement). This concentration of investment and voting power could discourage others from initiating a potential merger, takeover or other change of control transaction that may otherwise be beneficial to IAC and its shareholders, which could adversely affect the market price of IAC securities.
In addition, the holders of the Class B common stock could sell all or a portion of those shares to a third party, which could result in the purchaser obtaining significant influence over IAC, the composition of IAC’s Board of Directors, matters subject to stockholder approval and IAC’s operations, without consideration being paid to holders of shares of IAC common stock, and without holders of shares of IAC common stock having a right to consent to the identity of such purchaser. Pursuant to the Voting Agreement, if any of the holders of the Class B common stock were to determine to sell shares of Class B common stock to a person other than Mr. Diller, his family members or certain entities controlled by such persons, they have agreed that they will discuss with Mr. Levin selling such shares to him before selling to any other party.
IAC may not freely access the cash of Angi Inc. and its subsidiaries.
Potential sources of cash for IAC include its available cash balances, net cash from the operating activities of certain of its subsidiaries and proceeds from asset sales, including marketable securities. While the ability of IAC’s operating subsidiaries to pay dividends or make other payments or advances to IAC depends on their individual operating results and applicable statutory, regulatory or contractual restrictions generally, in the case of Angi Inc., the terms of its indebtedness limit its ability to pay dividends or make distributions, loans or advances to stockholders (including IAC) in certain circumstances. In addition, because Angi Inc. is a separate and distinct legal entity with public shareholders, it has no obligation to provide IAC with funds.
You may experience dilution with respect to your investment in IAC, and IAC may experience dilution with respect to its investment in Angi Inc., as a result of compensatory equity awards.
IAC has issued various compensatory equity awards, including stock options, shares of restricted stock, stock appreciation rights and restricted stock unit awards denominated in shares of its common stock, as well as in equity of certain of its consolidated subsidiaries, including Angi Inc. and certain of its subsidiaries.
 
30

TABLE OF CONTENTS
 
The issuance of shares of IAC common stock in settlement of these equity awards could dilute your ownership interest in IAC. Angi Inc. compensatory equity awards that are settled in shares of Angi Inc. could dilute IAC’s ownership interest in Angi Inc. The dilution of IAC’s ownership stake in Angi Inc. could impact its ability, among other things, to maintain Angi Inc. as part of its consolidated tax group for U.S. federal income tax purposes, to effect a tax-free distribution of its Angi Inc. stake to its stockholders or to maintain control of Angi Inc. As IAC generally has the right to maintain its levels of ownership in Angi Inc. to the extent Angi Inc. issues additional shares of its capital stock in the future pursuant to an investor rights agreement, IAC does not intend to allow any of the foregoing to occur.
With respect to awards denominated in shares of IAC’s non-publicly traded subsidiaries, IAC estimates the dilutive impact of those awards based on its estimated fair value of those subsidiaries. Those estimates may change from time to time, and the fair value determined in connection with vesting and liquidity events could lead to more or less dilution than reflected in IAC’s diluted earnings per share calculation.
General Risk Factors
IAC’s businesses operate in especially competitive and evolving industries.
The industries in which IAC’s brands and businesses operate are competitive, with a consistent and growing stream of new products and entrants. Some of IAC’s competitors may enjoy better competitive positions in certain geographical areas, user demographics and/or other key areas that IAC currently serves or may serve in the future. Generally (and particularly in the case of the businesses within IAC’s ANGI (formerly its ANGI Homeservices) segment), IAC competes with search engine providers and online marketplaces that can market their products and services online in a more prominent and cost-effective manner than IAC can. IAC also generally competes with social media platforms with access to large existing pools of potential users and their personal information, which means these platforms can drive visitors to their products and services, as well as better tailor products and service to individual users, at little to no cost relative to IAC’s efforts. Any of these advantages could enable IAC’s competitors to offer products and services that are more appealing to consumers than its products and services, respond more quickly and/or cost effectively than IAC does to evolving market opportunities and trends and/or display their own integrated or related products and services in a more prominent manner than IAC’s products and services in search results, which could adversely affect IAC’s business, financial condition and results of operations.
In addition, costs to switch among products and services are low or non-existent and consumers generally have a propensity to try new products and services (and use multiple products and services simultaneously). As a result, IAC expects the continued emergence of new products and services, entrants and business models in the various industries in which its brands and businesses operate. IAC’s inability to continue to innovate and compete effectively against new products, services and competitors could result in decreases in the size and levels of engagement of its various user and subscriber bases, which could adversely affect IAC’s business, financial condition and results of operations.
IAC’s businesses are sensitive to general economic events or trends, particularly those that adversely impact advertising spending levels and consumer confidence and spending behavior.
A significant portion of IAC’s consolidated revenue (and a substantial portion of IAC’s net cash from operations that it can freely access), is attributable to online advertising, primarily revenue from the businesses within IAC’s Dotdash and Search segments. Accordingly, events and trends that result in decreased advertising expenditures and/or levels of consumer confidence and discretionary spending could adversely affect IAC’s business, financial condition and results of operations.
Similarly, the businesses within IAC’s ANGI (formerly its ANGI Homeservices) segment are particularly sensitive to events and trends that could result in consumers delaying or foregoing home services projects (including difficulties obtaining financing for such projects) and service professionals being less likely to pay for consumer matches, pre-priced bookings, Marketplace subscriptions and/or time-based advertising, which could result in decreases in Marketplace service requests, pre-priced bookings and directory searches. Any such decreases could result in turnover at the Marketplace and/or any Angi Inc. directories, adversely impact the number and quality of service professionals at the Marketplace and in any Angi Inc. directories and/or adversely impact the reach of (and breath of services offered through) the Marketplace and Angi
 
31

TABLE OF CONTENTS
 
Inc. directories, any or all of which could adversely affect IAC’s business, financial condition and results of operations. Also, negative changes in capital markets could adversely impact the ability of the third party with which Angi Inc. has contracted to offer a consumer financing option through the HomeAdvisor Pro-Pay App to fulfill its obligations, which could adversely impact the launch and ongoing rollout of this option, and in turn, IAC’s business, financial condition and results of operations.
The success of IAC depends, in part, on its ability to build, maintain and/or enhance its various brands.
Through its various businesses, IAC owns and operates a number of widely known consumer brands with strong brand appeal and recognition within their respective markets and industries, as well as a number of emerging brands that it is in the process of building. IAC believes that its success depends, in large part, on its continued ability to maintain and enhance its established brands, as well as build awareness of (and loyalty to) its emerging brands. Events that could adversely impact IAC’s brands and brand-building efforts include (among others): product and service quality concerns, consumer complaints or lawsuits, lack of awareness of the policies of IAC's various businesses and/or how they are applied in practice, IAC's failure to respond to user, service professional and caregiver feedback, ineffective advertising, inappropriate and/or unlawful actions taken by users, service professionals and caregivers, actions taken by governmental or regulatory authorities, data protection and security breaches and related bad publicity. The occurrence or any of these events could, in turn, adversely affect IAC’s business, financial condition and results of operations.
The global outbreak of COVID-19 and other similar outbreaks could adversely affect IAC’s business, financial condition and results of operations.
IAC’s business could be materially and adversely affected by the outbreak of a widespread health epidemic or pandemic, including the continuing outbreak of the coronavirus (COVID-19), which has been declared a “pandemic” by the World Health Organization. The continuing outbreak of COVID-19 has caused a widespread global health crisis, and governments in affected regions have implemented measures designed to curb its spread, such as social distancing, government-imposed quarantines and lockdowns, travel bans and other public health safety measures. These measures have resulted in significant social disruption and have had (and are likely to continue to have) an adverse effect on economic conditions generally, advertising expenditures and consumer confidence and spending, all of which could have an adverse effect on IAC’s businesses, financial condition and results of operations.
Since the initial outbreak, the impact of COVID-19 on IAC’s businesses has varied from business to business and from month to month. To date, demand for certain of IAC’s products and services and advertising rates have generally decreased and, despite increased service requests at the businesses within IAC’s ANGI (formerly its ANGI Homeservices) segment, resulting from strong consumer demand for home services (which demand continued throughout the second half of 2020), the limited ability of service professionals to fulfill these requests as a result of labor and material constraints has negatively impacted the ability of these businesses to monetize these requests. Also, to date IAC’s Vimeo business has seen strong revenue growth as the demand for communication via video has increased due to the pandemic. Lastly, certain of IAC’s advertising-supported businesses experienced a decline in revenue due, in part, to decreased advertising due to COVID-19, and IAC recorded impairments during the fiscal year ended December 31, 2020 related to IAC’s desktop business and certain securities (see “Information About IAC After the Spin-off  — Management’s Discussion and Analysis of Financial Condition and Results of Operations for IAC   — Overview — Consolidated and Combined Results”).
In addition, the United States and Europe, which are the first and second largest markets for IAC’s products and services, respectively, experienced significant resurgences of COVID-19, with record levels of infection being reported during the fourth quarter of 2020 and continuing into the first quarter of 2021. These resurgences and government-imposed measures to control the spread of COVID-19 continue to adversely impact IAC’s ability to conduct ordinary course business activities for the foreseeable future, and could adversely impact employee productivity and increase operating costs. Moreover, IAC may also experience business disruption if the ordinary course operations of its contractors, vendors and/or business partners are adversely affected. Any of these measures could adversely affect IAC’s business, financial condition and results of operations.
 
32

TABLE OF CONTENTS
 
The extent to which developments related to COVID-19 and measures designed to curb its spread continue to impact IAC’s business, financial condition and results of operations will depend on future developments, all of which are highly uncertain and many of which are beyond IAC’s control, including the speed of contagion, the development and implementation of effective preventative measures and possible treatments, the scope of governmental and other restrictions on travel, discretionary services and other activity, and public reactions to these developments. For example, these developments and measures have resulted in rapid and adverse changes to the operating environment in which IAC does business, as well as significant uncertainty concerning the near and long term economic ramifications of the COVID-19 outbreak, which have adversely impacted IAC’s ability to forecast its results and respond in a timely and effective manner to trends related to COVID-19. The longer the global outbreak and measures designed to curb the spread of COVID-19 continue to adversely affect levels of consumer confidence, discretionary spending and the willingness of consumers to interact with other consumers, vendors and service providers face-to-face (and in turn, adversely affect demand for IAC’s various products and services), the greater the adverse impact is likely to be on IAC’s business, financial condition and results of operations and the more limited IAC’s ability will be to try and make up for delayed or lost revenues.
The COVID-19 outbreak may also have the effect of heightening many of the other risks described in this proxy statement/consent solicitation statement/prospectus. IAC will continue to evaluate the nature and extent of the impact of the COVID-19 outbreak on its business, financial condition and results of operations.
Furthermore, because COVID-19 did not begin to impact IAC’s results until late in the first quarter of 2020, any current or future impacts may not be directly comparable to any historical periods and are not necessarily indicative of any future impacts that COVID-19 may have on IAC’s results. The impact of COVID-19 on IAC’s revenues and expenses may also fluctuate differently over the duration of the pandemic.
IAC may not be able to protect its systems, technology and infrastructure from cyberattacks and cyberattacks experienced by third parties may adversely affect IAC.
IAC is regularly under attack by perpetrators of malicious technology-related events, such as the use of botnets, malware or other destructive or disruptive software, distributed denial of service attacks, phishing, attempts to misappropriate user information and account login credentials and other similar malicious activities. The incidence of events of this nature (or any combination thereof) is on the rise worldwide. While IAC continuously develops and maintains systems designed to detect and prevent events of this nature from impacting its systems, technology, infrastructure, products, services and users, has invested (and continue to invest) heavily in these efforts and related personnel and training and deploys data minimization strategies (where appropriate), these efforts are costly and require ongoing monitoring and updating as technologies change and efforts to overcome preventative security measures become more sophisticated. Despite these efforts, some of IAC’s systems have experienced past security incidents, none of which had a material adverse effect on its business, financial condition and results of operations, and IAC could experience significant or material events of this nature in the future.
Any event of this nature that IAC experiences could damage its systems, technology and infrastructure and/or those of its users, prevent IAC from providing its products and services, compromise the integrity of its products and services, damage its reputation, erode IAC’s brands and/or be costly to remedy, as well as subject IAC to investigations by regulatory authorities, fines and/or litigation that could result in liability to third parties. Even if IAC does not experience such events firsthand, the impact of any such events experienced by third parties upon which IAC relies and with which IAC contracts for various products and services could have a similar effect. No assurances can be provided that IAC will not experience future events involving third-party service providers that could adversely affect IAC’s business, financial conditions and results of operations in a significant or material manner. IAC may not have adequate insurance coverage to compensate for losses resulting from any of these events. If IAC (or any third-party with which it does business or otherwise relies upon) experience(s) an event of this nature, IAC’s business, financial condition and results of operations could be adversely affected.
If personal, confidential or sensitive user information is breached or otherwise accessed by unauthorized persons, it may be costly to mitigate and IAC’s reputation could be harmed.
IAC receives, processes, stores and transmits a significant amount of personal, confidential and/or sensitive user and subscriber information and, in the case of certain of its products and services, enables
 
33

TABLE OF CONTENTS
 
users and subscribers to share their personal information with each other. While IAC continuously develops and maintains systems designed to protect the security, integrity and confidentiality of this information (and only engages third-parties to store this information who do the same), IAC cannot guarantee that inadvertent or unauthorized use or disclosure will not occur or that third parties will not gain unauthorized access to this information. When such events occur, IAC may not be able to remedy them, it may be required by law to notify regulators and impacted individuals and it may be costly to mitigate the impact of such events and to develop and implement protections to prevent future events of this nature from occurring. When breaches of security (IAC’s security or that of any third-party it engages to store such information) occur, IAC could face governmental enforcement actions, significant fines, litigation (including consumer class actions) and the reputation of its brands and business could be harmed, any or all of which could adversely affect IAC’s business, financial condition and results of operations. In addition, if any of the search engines, digital app stores or social media platforms through which IAC markets, distributes and monetizes its products and services were to experience a breach, third parties could gain unauthorized access to personal data about IAC’s users and subscribers, which could indirectly harm the reputation of IAC’s brands and business and, in turn, adversely affect IAC’s business, financial condition and results of operations.
The processing, storage, use and disclosure of personal data could give rise to liabilities and increased costs.
IAC receives, transmits and stores a large volume of personal information and other user and subscriber data (including private content, such as videos and correspondence) in connection with the processing of search queries, the provision of online products and services generally and the display of advertising on its various properties. The manner in which IAC shares, stores, uses, discloses and protects this information is determined by the respective privacy and data security policies of its various businesses, as well as federal, state and foreign laws and regulations and evolving industry standards and practices, which are changing, and in some cases, inconsistent and conflicting and subject to differing interpretations. In addition, new laws, regulations, standards and practices of this nature are proposed and adopted from time to time. For a description of laws, regulations and rules concerning the processing, storage and use of disclosureof personal data, see “Information About IAC After the Spin-off — Government Regulation.”
While IAC believes that it complies with applicable privacy and data protection policies, laws and regulations and industry standards and practices in all material respects, it could still be subject to claims of non-compliance that it may not be able to successfully defend and/or may result in significant fines and penalties. Moreover, any non-compliance or perceived non-compliance by IAC (and/or any third party IAC engages) or any compromise of security that results in unauthorized access to (or use or transmission of) personal information could result in a variety of claims against IAC, including governmental enforcement actions, significant fines, litigation (including consumer class actions), claims of breach of contract and indemnity by third parties and adverse publicity. When such events occur, IAC’s reputation could be harmed and the competitive positions of its various brands and businesses could be diminished, which could adversely affect its business, financial condition and results of operations. Additionally, to the extent multiple U.S. state-level (or European Union member-state level) laws are introduced with inconsistent or conflicting standards and there is no federal or European Union regulation to preempt such laws, compliance could be even more difficult to achieve and IAC’s potential exposure to the risks discussed above could increase.
Lastly, ongoing compliance with existing (and compliance with future) privacy and data protection laws worldwide could be costly. The devotion of significant costs to compliance (versus to the development of products and services) could result in delays in the development of new products and services, IAC ceasing to provide problematic products and services in existing jurisdictions and IAC being prevented from introducing products and services in new and existing jurisdictions, any or all of which could adversely affect IAC’s business, financial condition and results of operations.
The success of IAC depends, in part, on the integrity, quality, efficiency and scalability of its systems, technology and infrastructure, and those of third parties.
IAC relies on its systems, technology and infrastructure to perform well on a consistent basis. From time to time in the past IAC has experienced (and in the future IAC may experience) occasional interruptions
 
34

TABLE OF CONTENTS
 
that make some or all of this framework and related information unavailable or that prevent IAC from providing products and services; any such interruption could arise for any number of reasons. IAC also relies on third-party data center service providers and cloud-based, hosted web service providers, as well as third-party computer systems and a variety of communications systems and service providers in connection with the provision of its products and services generally, as well as to facilitate and process certain payment and other transactions with users. IAC has no control over any of these third parties or their operations and the interruption of any of the services provided by these parties could prevent IAC from accessing user and subscriber information and providing products and services.
The framework described above could be damaged or interrupted at any time due to fire, power loss, telecommunications failure, natural disasters, acts of war or terrorism, acts of God and other similar events or disruptions. Any event of this nature could prevent IAC from providing its products and services at all (or result in the provision of its products on a delayed or interrupted basis) and/or result in the loss of critical data. While IAC and the third-parties upon whom it relies have certain backup systems in place for certain aspects of IAC’s and their respective frameworks, none of these frameworks are fully redundant and disaster recovery planning is not sufficient for all eventualities. In addition, IAC may not have adequate insurance coverage to compensate for losses from a major interruption. When such damages, interruptions or outages occur, IAC’s reputation could be harmed and the competitive positions of its various brands and businesses could be diminished, any or all of which could adversely affect IAC’s business, financial condition and results of operations.
IAC also continually works to expand and enhance the efficiency and scalability of its framework to improve the consumer experience, accommodate substantial increases in the number of visitors to its various platforms, ensure acceptable load times for its various products and services and keep up with changes in user and subscriber preferences. If IAC does not do so in a timely and cost-effective manner, user and subscriber experiences and demand across its brands and businesses could be adversely affected, which could adversely affect IAC’s business, financial condition and results of operations.
IAC depends on its key personnel.
The future success of IAC will depend upon its continued ability to identify, hire, develop, motivate and retain highly skilled, diverse and talented individuals worldwide, particularly in the case of senior management. Competition for well-qualified employees across IAC and its various businesses has been (and will continue to be intense and IAC must attract new (and retain existing) employees to compete effectively. While IAC has established programs to attract new (and retain existing) employees, it may not be able to attract new (or retain existing) key and other employees in the future. In addition, if IAC does not ensure the effective transfer of knowledge to successors and smooth transitions (particularly in the case of senior management) across its various businesses, IAC’s business, financial condition and results of operations could be adversely affected.
Risks Relating to SpinCo and the Vimeo Business Following the Spin-off
Vimeo has a limited operating history as a pure software-as-a-service (“SaaS”) company.
In its 16-year history, Vimeo has explored or experimented with various service offerings, including a proprietary streaming service, and various monetization methods, including advertising, transactions and subscriptions. While Vimeo has offered subscription plans since 2008, Vimeo did not decide to focus primarily on SaaS offerings until 2017. In addition, Vimeo has only operated an enterprise-focused sales operation since 2017, when it acquired Livestream.
Mr. Diller, certain members of his family and Mr. Levin will be able to exercise significant influence over the composition of SpinCo’s Board of Directors, matters subject to stockholder approval and SpinCo’s operations.
As of April 5, 2021, Mr. Diller, his spouse, Diane von Furstenberg, and his stepson, Alexander von Furstenberg, collectively held shares of IAC Class B common stock and IAC common stock that represented approximately 41% of the total outstanding voting power of IAC (based on the number of shares of IAC common stock outstanding and entitled to vote as of April 5, 2021) and they will collectively hold shares of SpinCo Class B common stock and SpinCo common stock that are expected to represent approximately
 
35

TABLE OF CONTENTS
 
41% of the total outstanding voting power of SpinCo immediately following the Spin-off. The IAC shares are also subject to a voting agreement with Mr. Levin, IAC’s Chief Executive Officer, and following the Spin-off, a corresponding voting agreement with respect to the SpinCo shares will be entered into among the parties to the existing voting agreement.
As a result of SpinCo securities that will be beneficially owned by these individuals following the completion of the Spin-off, such individuals will be, collectively, in a position to influence (subject to SpinCo’s organizational documents and Delaware law), the composition of SpinCo’s Board of Directors and the outcome of corporate actions requiring shareholder approval, such as mergers, business combinations and dispositions of assets, among other corporate transactions. The disparity between the voting power of the holders of the Vimeo Class B common stock and the corresponding economic ownership position could also create incentives for such holders to either seek to obtain benefits for themselves (in the form of compensation or other contractual benefits, for example) in a form not available to all stockholders on a pro rata basis. In addition, this concentration of investment and voting power could discourage others from initiating a potential merger, takeover or other change of control transaction that may otherwise be beneficial to SpinCo and its shareholders, which could adversely affect the market price of SpinCo securities.
In addition, the holders of the Class B common stock could sell all or a portion of those shares to a third party, which could result in the purchaser obtaining significant influence over Vimeo, the composition of Vimeo’s Board of Directors, matters subject to stockholder approval and Vimeo’s operations, without consideration being paid to holders of shares of Vimeo common stock, and without holders of shares of Vimeo common stock having a right to consent to the identity of such purchaser.
Vimeo has a history of losses.
Vimeo has not earned a profit in any full fiscal year since its inception, and it cannot be certain as to when SpinCo will achieve or maintain profitability. Because the market for SaaS video services is rapidly evolving and highly competitive, SpinCo must continue to invest in research and development. If such investment does not allow SpinCo to scale or attract and retain users and subscribers, SpinCo will not be able to achieve profitability.
Vimeo’s recent and rapid growth may not be indicative of future performance.
The growth Vimeo experienced during the first nine months of 2020 may be partly or largely attributable to increased demand for online video due to social distancing undertaken in response to the COVID-19 pandemic. If the COVID-19 pandemic ends and the level of demand for online video returns to pre-pandemic levels, then the growth rates Vimeo achieved in 2020 may not be indicative of growth rates in future periods. In addition, a prolonged economic downturn caused by the COVID-19 pandemic could ultimately reduce demand by reducing businesses’ ability to pay for Vimeo’s services.
SpinCo’s growth and profitability depend upon a wide variety of factors, some of which are out of SpinCo’s control.
Whether SpinCo can grow its revenue and ultimately achieve profitability will depend upon a number of factors including:

Vimeo’s reputation and brand recognition;

demand for the types of video services Vimeo offers;

the actual and perceived quality, integrity and value of the video services Vimeo provides;

Vimeo’s development and timely deployment of innovative video services that provide value to its users and subscribers;

Vimeo’s ability to price its video services competitively;

Vimeo’s ability to acquire new subscribers sustainably, through a combination of organic efforts (continuing to convert a meaningful portion of its free user base into paying subscribers), paid acquisition (marketing), sales efforts (for enterprise) and partnerships;

Vimeo’s ability to retain and upsell existing subscribers by continuing to provide them with value;
 
36

TABLE OF CONTENTS
 

the scalability of Vimeo’s technology platform;

the quality of Vimeo’s support and onboarding efforts for users and subscribers;

the growth of Vimeo’s employee base in a highly competitive market for talent;

Vimeo’s ability to expand internationally;

Vimeo’s ability to successfully integrate new businesses that it acquires;

changes in laws that allow Vimeo to host and distribute large quantities of user and subscriber content; and

domestic and global macroeconomic conditions.
Vimeo’s total addressable market may prove to be smaller than it expects.
While Vimeo believes, based upon internal data, that every small and midsized business and every larger enterprise will need an online video presence to succeed, the number of entities that are willing and able to pay fees for software-based video services may not be as large as it expects. Vimeo has not conducted research by a third party to validate its data and thesis.
SpinCo has no experience as a standalone public company.
SpinCo’s executive officers do not have experience as officers of a publicly traded company. Transitioning to a public company may distract management from its focus on Vimeo’s core business. In addition, both the Spin-off and registration of SpinCo securities will require SpinCo to incur new significant new expenses, particularly in the areas of finance, legal and human resources, that were previously incurred by IAC.
SpinCo may need additional funding as SpinCo continues to invest in research and development and expand internationally.
SpinCo may need to raise additional funds by way of a primary offering of shares of SpinCo common stock, which would dilute existing shareholders. SpinCo may also raise additional funds through additional borrowings. To obtain such funding, SpinCo may need to pledge assets and agree to certain financial covenants.
Vimeo may not have the right product/market fit.
Vimeo’s business depends upon attracting new subscribers and retaining existing ones. To do so, it must provide products with an attractive value proposition. Vimeo may fail to do that if it:

fails to innovate and provide new and useful features that its users and subscribers want;

releases products that fail to reliably operate (due to bugs or service interruptions);

releases products too late relative to competitors;

prices its products in an uncompetitive manner; or

fails to educate its users and subscribers about its features.
Vimeo may not be able to convert its free users into subscribers.
An essential part of Vimeo’s strategy for attracting subscribers depends upon offering basic services for free and converting a certain portion of its free users into subscribers over time. While a majority of Vimeo subscribers began as free users, only a small percentage of free users become paying users over time. Vimeo’s ability to convert users into subscribers at this or a higher rate may not materialize if:

the number of free users Vimeo attracts declines, which could occur due to, among other things, reduced visibility of its brand or services;

Vimeo overestimates the number of free users who have the propensity to pay due to issues with duplicative, fraudulent or spam accounts;
 
37

TABLE OF CONTENTS
 

Vimeo’s free users do not repeatedly use the free product, either because they are unaware of the features Vimeo offers or because the features are not perceived as useful;

Vimeo fails to optimize the conversion of free users by communicating the value of its subscription plans;

Vimeo experiences headwinds in its international expansion due to variety of reasons, including language and cultural barriers, as well as unfavorable regulatory environments; or

Vimeo’s service offerings and pricing are not competitive.
If Vimeo’s efforts to convert free users into subscribers do not succeed, it will have to rely more heavily on paid marketing efforts to acquire new subscribers and therefore achieve growth. Such a shift would cause Vimeo to incur higher costs in acquiring users, which would reduce its profits.
Competition in Vimeo’s market is intense.
Vimeo operates in a highly competitive market. It competes with both large social media networks and a variety of niche software providers for business customers. Large social media networks provide their services for free and offer features such as a large built-in audience, social media features and the ability to monetize through advertising. Niche providers include large, well-funded companies and new entrants. Either may be able to provide more compelling features than Vimeo within their area of focus. In addition, Vimeo expects that more competitors will emerge given the relatively low barriers to entry for software-based video creation applications, particularly mobile-based applications. New competitors could take the form of start-ups or large, well-funded companies that already operate in markets adjacent to Vimeo.
Vimeo may not be able to scale its business effectively.
Vimeo may not be able to capitalize on the market’s demand for video if it cannot scale its operations. For example, Vimeo might experience delays in onboarding new customers and responding to increased customer support tickets, and it may not be able to handle increased loads on its servers during peak times. All of these things would result in missed opportunities or user and subscriber frustration that could negatively affect user and subscriber growth and retention.
Vimeo may experience service interruptions.
Vimeo typically does not provide 100% uptime across its video services in any given month. This may be due to technical errors (bugs), human error (by employees and contractors), interruptions experienced by key vendors (such as cloud-based service or payment providers), higher than anticipated traffic and/or cyberattacks. Interruptions in key aspects of Vimeo’s video services (notably, video delivery and payment processing) could result in lost business, credits payable to subscribers with service level agreements, increased user and subscriber support tickets, remediation costs and increased subscriber churn (lost renewals). In severe cases, Vimeo could face litigation or reputational risk, particularly if an interruption occurs during a high-profile event.
Hosting and delivery costs may increase unexpectedly.
Hosting and delivery costs comprise the largest component of Vimeo’s cost of goods sold and thus materially influences its gross margin. These costs could increase unexpectedly if Vimeo experiences rapid growth over a short period of time (either in terms of users and subscribers or bandwidth consumed), it fails to address subscribers who use more bandwidth than its plans permit (e.g., either by failing to charge them overage fees or by failing to limit their bandwidth) or Vimeo fails to distribute increased bandwidth across its content delivery network (CDN) vendors in a cost-optimal manner by, for example, moving traffic to the lowest-cost provider. Vimeo may not be able to pass these costs onto subscribers.
The success of Vimeo will depend upon its continued ability to identify, hire, develop, motivate and retain highly skilled individuals worldwide.
In order to build and scale its business, Vimeo will need to further increase its employee base, particularly in the areas of engineering, product development, sales (domestically and internationally), customer support and shared services. Vimeo’s ability to attract and retain talent and to fully experience the benefits of that talent depends upon:
 
38

TABLE OF CONTENTS
 

Vimeo’s reputation;

Vimeo’s compensation and benefit packages;

Vimeo’s ability to successfully onboard new employees;

Vimeo’s commitment to diversity, equity, and inclusion;

Vimeo’s ability to maintain its corporate culture while growing headcount, adding employees in new countries and locations and operating on a largely remote basis during the pendency of the COVID-19 pandemic (for further details, see “Risks Relating to SpinCo and the Vimeo Business Following the Spin-off — The novel coronavirus that causes the disease known as COVID-19 has caused a global health crisis that has caused significant economic and social disruption”); and

the competitive landscape in the geographic markets for talent in which Vimeo competes.
Vimeo’s compensation packages may not be sufficient.
While Vimeo has established compensation programs (which include cash compensation, equity-based programs and other benefits) to attract and retain employees, these compensation arrangements may not be sufficient in the highly competitive labor market in which it participates. Large competitors and non-competitors in the technology space may offer compensation arrangements that may significantly exceed those that Vimeo is able to offer. If Vimeo fails to provide competitive compensation arrangements, it may fail to attract and retain talent. In addition, if Vimeo does not ensure the effective transfer of knowledge to successors and smooth transitions (particularly in the case of senior management), its business may be adversely affected. On the other hand, if Vimeo increases compensation levels in a significant way in order to compete for talent, its profitability could suffer.
Vimeo may fail to attract or retain employees for issues that negatively impact Vimeo’s image.
Vimeo’s ability to attract and retain employees could also be adversely affected by issues that negatively impact its image, such as incidents of actual or perceived discrimination, controversial business decisions, including decisions about user content, and issues with the quality of our products (such as bugs or interruptions in services, among other issues).
Vimeo’s success depends, in substantial part, on its ability to market, distribute and monetize its products and services through search engines, digital app stores and social media platforms.
The marketing, distribution and monetization of Vimeo’s products and services depend on its ability to cultivate and maintain cost-effective and otherwise satisfactory relationships with search engines, digital app stores and social media platforms, in particular, those operated by Apple, Google and Facebook. These platforms could decide not to market and distribute some or all of Vimeo’s products and services, change their terms and conditions of use at any time (and without notice), favor their own products and services over those of Vimeo and/or significantly increase their fees. While Vimeo expects to maintain cost-effective and otherwise satisfactory relationships with these platforms, no assurances can be provided that Vimeo will be able to do so and its inability to do so in the case of one or more of these platforms could have a material adverse effect on Vimeo’s business, financial condition and results of operations.
In particular, as consumers increasingly access Vimeo’s products and services through applications (both mobile and desktop), Vimeo increasingly depends upon the Apple App Store, Google Play Store and Google’s Chrome Web Store to distribute its mobile and desktop browser applications. Both Apple and Google have broad discretion to change their respective terms and conditions applicable to the distribution of Vimeo’s applications, including those relating to the amount of (and requirement to pay) certain fees associated with purchases facilitated by Apple and Google through Vimeo’s applications, their ability to interpret their respective terms and conditions in ways that may limit, eliminate or otherwise interfere with Vimeo’s ability to distribute its applications through their stores, the features Vimeo may provide in its products and services, Vimeo’s ability to access information about its subscribers and users that they collect and the manner in which Vimeo markets in-app products. Apple or Google could also make changes to their operating systems or payment services that could negatively affect Vimeo. No assurances can be provided that Apple and/or Google will
 
39

TABLE OF CONTENTS
 
not interpret their respective terms and conditions in the manner described above and to the extent either or both of them do so, Vimeo’s business, financial condition and results of operations could be adversely affected.
While some of Vimeo’s mobile applications are generally free to download from the Apple App and Google Play Stores, many of them are subscription-based. While Vimeo determines the prices at which these subscriptions are sold, currently, all related purchases must be processed through the in-app payment systems provided by these stores, for which Vimeo pays these stores a meaningful share (generally 30% for the first 12 months, and 15% thereafter) of the related revenue it receives. Given the increasing distribution of its mobile applications through digital app stores and strict in-app payment system requirements, Vimeo may need to offset increased digital app store fees by decreasing traditional marketing expenditures as a percentage of revenue, increasing user volume or monetization per user or engaging in other efforts to increase revenue or decrease costs generally, or its business, financial condition and results of operations could be adversely affected.
In addition to Vimeo’s current branded apps, one of the services Vimeo offers subscribers (for its Vimeo OTT service) is the ability to reach their viewers using apps on various platforms’ operating systems, including those of Apple, Google, Amazon Fire, Roku, and Microsoft’s Xbox. These apps use Vimeo technology but feature the subscriber’s branding. Changes in platform policies may make it more difficult or expensive for SpinCo to release and maintain its subscribers’ apps.
Vimeo depends on integrations with third parties to enable key features of its video services and to acquire new subscribers.
Some of Vimeo’s video services are integrated, typically through application programming interfaces (“APIs”), with numerous third parties, including companies that compete with Vimeo. For example, Vimeo provides a “publish to social” feature which allows its users and subscribers to publish their videos to their accounts on Facebook and/or YouTube. This type of feature makes Vimeo’s video services valuable because it effectively allows Vimeo to serve as a hub for managing all of the videos for a given user or subscriber across numerous platforms. If platforms change their policies to no longer permit this feature, Vimeo’s video services would be less attractive to its users and subscribers.
Vimeo depends on key third-party vendors to provide core services.
Vimeo depends on third-party vendors to, among other things, provide customer support, develop software, host videos uploaded by its users, transcode videos (compressing a video file and converting it into a standard format optimized for streaming), stream videos to viewers and process payments. Specifically, Google Cloud Service (“GCS”) provides Vimeo with hosting and transcoding services, Amazon S3 provides Vimeo with hosting services and Vimeo uses multiple CDNs to deliver traffic worldwide. Certain of these third-party vendors have experienced outages in the past that have caused key Vimeo video services to be unavailable for several hours. Vimeo does not have backup systems for GCS or Amazon S3. Consequently, outages in those services materially affect its video services. Outages may expose Vimeo to having to offer credits to subscribers, loss of subscribers and reputational damage. Vimeo may not be able to full offset these losses with any credits it might receive from its vendors.
Vimeo depends on search engines and social media networks for traffic.
Vimeo depends on search engines and social media networks to acquire traffic to its website. These third parties have the ability to influence who reaches Vimeo’s website and video services through algorithmic search rankings and other policy decisions, which are subject to frequent change. Some of these third parties or their affiliates compete with Vimeo and may have an incentive to favor their competing services over Vimeo’s. In the past, traffic to Vimeo’s website and video services has been negatively impacted as a result of certain policy changes by both search engines and social media networks.
Vimeo depends on internet service providers (“ISPs”) to deliver traffic to end users and subscribers.
For Vimeo’s video services to operate, users and subscribers must have a connection to the internet. Typically, Vimeo users and subscribers access the internet through a wireline or wireless data service offered by ISPs such as AT&T, Comcast and/or Verizon. There is currently no federal regulation in the U.S. limiting the practices that ISPs may use to impact data flowing from websites and online applications to
 
40

TABLE OF CONTENTS
 
users and subscribers of online products and services generally. As a result, ISPs could discriminate against data that Vimeo delivers to users or subscribers (or data its users upload to it) by blocking it outright, slowing it down or otherwise degrading its quality vis-à-vis competing traffic. ISPs could also cause their customers to favor competing services by “zero rating” traffic to and from Vimeo competitors (in other words, not counting competitor traffic against an ISP customer’s data caps) but declining to zero rate its traffic. These practices could make Vimeo less attractive as a provider of video services. Alternatively, Vimeo may have to pay fees to ISPs to maintain parity with competitors, which could adversely affect its profitability.
Vimeo’s business involves hosting large quantities of user content.
Vimeo does not (and cannot undertake to) review all or even a significant portion of the videos uploaded to its platform to ensure that the videos do not violate any law or third-party rights. Some of the videos uploaded to Vimeo’s platform will invariably violate a third party’s rights or a law, rule or regulation, and if so, Vimeo could, in turn, face lawsuits, liability and negative publicity for hosting such content.
Vimeo has been sued for hosting content that allegedly infringed on a third-party copyright.
Vimeo cannot guarantee that it will be shielded from third-party copyright infringement lawsuits and related liability for hosting user and subscriber content by laws such as the online safe harbor provisions of the Digital Millennium Copyright Act of 1998 (“DMCA”), which are intended to limit the liability of online providers with respect to user- and subscriber-uploaded content. In addition, even if Vimeo ultimately succeeds in demonstrating that the DMCA limits its liability, litigating these issues is costly and time-consuming. For details regarding pending lawsuits of this nature, see “Information About SpinCo After the Spin-Off — Legal Proceedings.”
Some countries outside of the United States have laws that, like the DMCA, limit the copyright infringement liability of service providers. However, these laws may impose different requirements upon Vimeo and may not protect it to the same degree as the DMCA. Vimeo cannot guarantee that it will be compliant with foreign requirements. For example, as described in the section entitled “Information About SpinCo After the Spin-Off — Legal Proceedings”, we have been sued in Italy for the copyright infringement of our users.
If the laws limiting Vimeo’s liability for user and subscriber copyright infringement are changed, either by amendment, regulatory action or judicial interpretation, Vimeo could face increased compliance costs and increased risk of liability for copyright infringement. In 2020, Congress held hearings on whether the DMCA ought to be amended. In 2018, the European Union passed Article 17 to revise the EU’s existing framework for limiting the liability of service providers for copyright infringement. EU member state laws that implement Article 17 (which must be done by July 2021) may require Vimeo to undertake new and costly screening activities or to obtain costly licenses from rights holders or both.
Vimeo may face liability for hosting a variety of tortious or unlawful materials.
In the United States, Section 230 of the Communications Decency Act generally limits Vimeo’s liability for hosting tortious and otherwise illegal content. The immunities conferred by Section 230 could be narrowed or eliminated through amendment, regulatory action or judicial interpretation. In 2018, Congress amended Section 230 to remove immunities for content that promotes or facilitates sex trafficking and prostitution. In 2020, various members of Congress introduced bills to further limit Section 230, and a petition was filed by a Department of Commerce entity with the Federal Communications Commission to commence a rulemaking to further limit Section 230.
Laws like Section 230 generally do not exist outside of the United States, and some countries have enacted laws that require online content providers to remove certain pieces of content within short time frames. For example, in 2020, France enacted a law requiring covered social media networks to remove terror content within one hour upon receiving notice. If Vimeo fails to comply with such laws, it could be subject to prosecution or regulatory proceedings. In addition, some countries may decide to ban Vimeo’s service based upon a single piece of content. Vimeo has been subject to temporary bans in certain countries, including India, Russia and Turkey, for hosting content that those governments determined to be illegal.
 
41

TABLE OF CONTENTS
 
Vimeo may also face liability when it removes content and accounts that it believes are violating its acceptable use policy, and Vimeo has been sued in the past for certain content-removal decisions. While Vimeo believes that Section 230 allows it to restrict or remove certain categories of content, its protections may not always end a lawsuit at an early stage, potentially resulting in costly and time-consuming litigation.
Vimeo has faced negative publicity for removing, or declining to remove, certain content, regardless of whether such content violated any law.
Individuals and groups may upload controversial content to Vimeo’s platform. Removing or failing to remove such content may result in negative publicity, which could harm its efforts to attract and retain users and subscribers. Vimeo has also faced criticism from users and subscribers for removing content and terminating accounts in compliance with the DMCA.
Vimeo collects, stores, and processes large amounts of video content (including videos that are not intended for public consumption) and personal information of its users and subscribers.
Vimeo collects, stores and processes large amounts of video content (including videos that are not intended for public consumption) and personal information of its users and subscribers. Vimeo also shares such information, where appropriate, with third parties that help it operate its business. Despite Vimeo’s efforts, it may fail to properly secure its systems and its user and subscriber data. This could be caused by technical issues (bugs), human error or internal or external malfeasance, and could lead to unauthorized disclosure of data, unauthorized changes or data losses. For example, Vimeo routinely receives reports from security researchers regarding potential vulnerabilities in its applications. The existence of such vulnerabilities, if undetected or detected but not remediated, could result in unauthorized access to Vimeo systems or the data of Vimeo users and subscribers.
A data breach could expose Vimeo to regulatory actions and litigation. Depending on the circumstances, Vimeo may be required to disclose a suspected breach to regulators, affected individuals and/or the public. This could lead to regulatory actions, including the possibility of fines, class-action or traditional litigation by affected individuals, reputational harm, costly investigation and remedial efforts, the triggering of indemnification obligations under data-protection agreements with subscribers, vendors, and partners and/or higher premiums for cyber insurance.
Vimeo has been the target of cyberattacks by malicious actors.
Malicious actors may use a variety of techniques to interfere with or gain access to Vimeo’s systems, including hacking (exploiting software vulnerabilities), social engineering (gaining access to internal systems through employees), malware, ransomware and denial of service attacks (sending large quantities of traffic in an attempt to overload our servers). Vimeo may fail to adequately defend against such attacks. If not prevented or mitigated, cyberattacks could result in a data breach, loss of data and business interruption, any of all of which could adversely affect Vimeo’s business.
Some malfeasance could also be directed at the accounts of Vimeo users and subscribers (as opposed to Vimeo’s systems). For example, Vimeo has experienced cases where user and subscriber accounts were compromised due to password guessing or credential stuffing arising from a breach of account credentials on third-party services. These situations take time to remediate and are frustrating for Vimeo users and subscribers, some of whom may blame Vimeo for the relevant cyberattack.
Vimeo may fail to comply with applicable privacy laws.
Vimeo is subject to numerous laws governing the use of personal information, including sensitive personal information, such as financial information and demographic information. Vimeo has been sued for violating the Illinois Biometric Protection Act, which regulates the collection and use of biometric information (see the section entitled “Information About SpinCo After the Spin-Off — Legal Proceedings”). The failure to comply with applicable privacy laws could lead to regulatory actions, including the possibility of fines, class-action or traditional litigation, reputational harm and/or costly investigation and remedial efforts.
 
42

TABLE OF CONTENTS
 
Compliance obligations imposed by new privacy laws or industry practices may adversely affect Vimeo’s business.
New laws could restrict Vimeo’s ability to conduct marketing (by, for example, restricting the emailing or targeting users or use certain technologies like artificial intelligence). Similarly, private-market participants may deploy technologies or require certain practices that limit Vimeo’s ability to obtain or use certain information about its users and subscribers. For example, Google has indicated that it will ultimately phase out the use of cookies to track users of its search services in future versions of its Chrome web browser, and Apple has indicated that a future update to its iOS mobile operating system will require app developers to obtain opt-in consent before tracking users of its various services. If these types of changes are implemented, Vimeo’s ability to determine how its users and subscribers are using its video services and to use targeted advertising in a cost-effective manner may be limited.
Vimeo’s ability to transfer personal information to the United States may be restricted.
Some countries outside of the United States (particularly those states that are members of the European Union) may limit the transfer of data regarding their residents to other countries. Such laws have the potential to adversely affect Vimeo’s business. For example, prior to June 2020, many United States companies (including Vimeo) participated in the U.S.-EU and U.S.-Swiss “Privacy Shield” program, which provided a basis on which to transfer personal information from the EU and Switzerland to the U.S. In June 2020, the EU High Court of Justice determined that the program did not adequately protect EU residents’ privacy rights. Vimeo did not rely solely on the Privacy Shield program to transfer data from the EU to the U.S. and has continued to transfer data from the EU to the U.S. under other legal bases. If those other legal bases were to be invalidated, Vimeo may have to stop transferring personal data from the EU. This could require Vimeo to host personal EU data within the EU and not transfer it outside of the EU. Should this occur, it would face higher costs and operational challenges, which could adversely affect its business and gross margin.
Vimeo depends on vendors to process transactions.
Vimeo relies on payment card transactions to earn revenue from its self-serve subscription plans. Vimeo does not directly process credit cards. Instead, it relies exclusively on third-party vendors to process such payments. While this avoids it having to acquire credit card numbers in the first instance, it makes Vimeo dependent on payment vendors such as credit card processing companies. These vendors have experienced interruptions and errors that have caused Vimeo to lose revenue.
Vimeo may fail to comply with laws regulating subscriptions and free trials.
Subscriptions to Vimeo’s video services automatically renew unless the subscriber cancels the subscription before the end of the current period, and Vimeo often provides free or discounted trial periods. There are various laws regulating such offers, such as the U.S. Restore Online Shoppers Confidence Act (“ROSCA”) and analogous state-level laws. Non-compliance could result in voided contracts, lost revenue, damages and class action or traditional lawsuits.
Changes in laws or industry practices concerning subscription services may have a negative impact on renewal rates.
New laws or interpretations of existing laws may impose obligations that make it difficult or impossible to implement the automatic renewal of subscription to Vimeo’s video service. For example, if Vimeo were required to obtain express opt-in consent for automatic renewal of its video service and were not permitted to deny transactions to people who fail to opt-in, the related rate of renewal would likely decrease substantially. Similarly, private entities involved in payment collection and processing may also effectively regulate subscriptions to Vimeo’s video services. Failure to comply with these rules could result in Vimeo’s inability to process automatic renewals. Finally, Vimeo has no control over policy decisions by app platforms regarding automatic renewals. Policy changes by app platforms could adversely impact Vimeo’s renewal rates for subscription to its video services, and in turn, its business.
 
43

TABLE OF CONTENTS
 
The sale of Vimeo’s products are subject to a variety of sales, use and value-added taxes, both in the United States and worldwide.
In 2018, in South Dakota v. Wayfair, the United States Supreme Court held that states may charge taxes on purchases made by their residents from out-of-state sellers who have no physical nexus to the state. As a result of this decision, Vimeo is subject to taxes in states where one or more of its services is taxable, the state permits taxation based upon economic nexus, and Vimeo meets certain thresholds. Vimeo is also, as before, subject to taxes in states in which it maintains a physical presence. Vimeo cannot guarantee complete tax compliance. Vimeo is currently involved in one voluntary disclosure proceeding in one United States state concerning the non-payment of a certain tax.
Vimeo may be subject to digital services taxes (“DSTs”) in a variety of countries.
A DST typically levies a tax rate on a company’s total revenue derived from a country from covered digital activities, which may include online advertising, online transactions or operating certain types of online businesses, such as a social media network. Countries including the UK and France have passed DST laws and more countries are considering them. Depending on the scope of the law and its revenue thresholds, some of Vimeo’s revenue could be in scope for DST taxation. Vimeo may or may not be able to pass along the cost of such additional taxes to subscribers in the taxing countries.
The novel coronavirus that causes the disease known as COVID-19 has caused a global health crisis that has caused significant economic and social disruption.
The COVID-19 pandemic has prompted governments in affected regions to implement measures designed to curb the spread of the virus, such as social distancing, government-imposed quarantines and lockdowns, travel bans and other public health safety measures. Even where such measures have not been taken, individuals and businesses have changed their behavior. Collectively, these measures have resulted in significant social disruption and have had (and are likely to continue to have) an adverse effect on economic conditions, consumer confidence and spending and business investment, all of which could affect our business.
While certain of these measures have increased the demand for online video services, a prolonged economic downturn could ultimately reduce demand for these services. For example, small and midsized businesses that have been severely impacted by the pandemic may need to wind down their operations or reduce their spending. If that occurs, Vimeo may see a reduction in first-time subscribers and renewals.
In addition, as a result of the pandemic, the ability of Vimeo to conduct ordinary course business activities has been (and may continue to be) impaired for an indefinite period of time. For example, Vimeo has taken several precautions that could adversely impact employee productivity, such as requiring or allowing employees to work remotely, imposing travel restrictions and temporarily closing office locations.
Vimeo may experience increased operating costs as it gradually resumes normal operations. This may require enhanced preventative measures, including with respect to real estate, compliance and insurance-related expenses. Moreover, Vimeo may also experience business disruption if the operations of its contractors, vendors or business partners are adversely affected.
The extent to which developments related to the COVID-19 pandemic and measures designed to curb its spread continue to impact Vimeo’s business will depend on future developments, all of which are highly uncertain and many of which are beyond Vimeo’s control, including the speed of transmission, the development and rollout of effective vaccines and possible treatments, the scope of governmental and other restrictions on travel and other activities and public reactions to these developments.
Vimeo’s historical financial information, and SpinCo’s pro forma financial information, as well as certain Vimeo operating metrics, may not be indicative of SpinCo’s future results
Vimeo’s historical financial information and SpinCo’s pro forma financial information included in this proxy statement/consent solicitation statement/prospectus may not reflect what Vimeo’s results of operations,
 
44

TABLE OF CONTENTS
 
financial position and cash flows would have been as an independent company during the periods presented, or be indicative of what SpinCo’s results of operations, financial position and cash flows may be in the future.
In addition, the SpinCo pro forma financial information included in this proxy statement/consent solicitation statement/prospectus is based, in part, upon a number of estimates and assumptions. These estimates and assumptions may prove not to be accurate, and, accordingly, SpinCo’s pro forma financial information should not be assumed to be indicative of what Vimeo’s financial condition or results of operations actually would have been as a separate company and may not be a reliable indicator of what SpinCo’s financial condition or results of operations may be in the future.
Risks Relating to the Vimeo Merger
In addition to the following information regarding risks and uncertainties relating to the Vimeo merger, please see “— Risks Relating to IAC Securities and Vimeo Securities Following the Spin-off,” for important information regarding the risks and uncertainties relating to SpinCo common stock following the Spin-off, which will also apply to SpinCo common stock following the Vimeo Merger.
The Vimeo merger is subject to certain closing conditions (including the completion of the Spin-off) that, if not satisfied or waived, will result in the Vimeo merger not being completed.
The completion of the Vimeo merger is subject to the satisfaction or waiver of the following conditions: (a) the receipt of the Vimeo stockholder approval; (b) the completion of the Spin-off; (c) no law having been enacted, or order or injunction having been issued or granted, by a governmental entity of competent jurisdiction that prohibits the completion of the Vimeo merger; (d) no appraisal rights having been asserted by any holder of Vimeo capital stock, which rights have not been lost or abandoned; (e) the effectiveness of the registration statement of which this proxy statement/consent solicitation statement/prospectus forms a part; and (f) the approval for listing on any nationally recognized securities exchange on which shares of SpinCo common stock are being listed in the Spin-off of the shares of SpinCo common stock to be issued to Vimeo stockholders in connection with the Vimeo merger. Some of the conditions to the completion of the Vimeo merger are outside of the control of IAC, SpinCo and/or Vimeo. If any condition to the completion of the Vimeo merger is not satisfied or waived, including if the IAC board of directors determines to abandon the Spin-off, the Vimeo merger will not be completed. For a discussion of the conditions to the completion of the Vimeo merger, see “The Vimeo Merger Agreement — Conditions to Completion of the Vimeo Merger.”
Vimeo will be obligated to pay certain legal and accounting fees and related expenses in connection with the Vimeo merger, whether or not the Vimeo merger is completed. In addition, Vimeo has expended, and will continue to expend, significant management resources in an effort to complete the Vimeo merger. If the Vimeo merger is not completed, Vimeo will have incurred significant costs, including the diversion of management resources, for which it will have received little or no benefit.
If the Spin-off is completed but the Vimeo merger is not completed, then IAC and SpinCo would become separate public companies, the existing third-party stockholders of Vimeo would initially remain stockholders of Vimeo, and SpinCo would own approximately 88% of Vimeo. Therefore, SpinCo and Vimeo would need to subsequently seek to implement an alternative transaction to cause or to permit the stockholders of Vimeo to exchange their ownership interests in Vimeo for an interest in SpinCo.
The Vimeo merger exchange ratio will not be known before the closing of the Vimeo merger.
The Vimeo merger exchange ratio will not be known prior to the closing of the Vimeo merger. Accordingly, Vimeo stockholders will not know with certainty prior to the consent solicitation deadline the aggregate percentages of the outstanding shares of SpinCo common stock that, following the consummation of the Vimeo merger, will initially be owned by IAC’s stockholders as a group, on the one hand, and by Vimeo’s third-party stockholders as a group, on the other hand. For further information on the Vimeo merger exchange ratio, see “The Vimeo Merger — Consideration to Vimeo Stockholders.”
Vimeo is currently an indirect subsidiary of IAC, and the outstanding shares of Vimeo capital stock are held indirectly by IAC and by third-party investors. The outstanding shares of Vimeo capital stock are
 
45

TABLE OF CONTENTS
 
not traded on any public market. The lack of a public market may make it more difficult to determine the fair market value of Vimeo than if the outstanding shares of Vimeo capital stock were traded publicly. The value ascribed to Vimeo capital stock in other contexts, including in private valuations or financings, may not be indicative of the price at which the outstanding shares of Vimeo capital stock may have traded on a public market.
The market value of the SpinCo common stock that current holders of Vimeo capital stock receive in the Vimeo merger might be less than the value of the Vimeo Opco capital stock they held before the Vimeo merger.
At the effective time of the Vimeo merger, holders of Vimeo capital stock as of immediately prior to the effective time of the Vimeo merger will be entitled to receive SpinCo common stock. The price at which shares of SpinCo common stock may trade following the Vimeo merger are unpredictable. Therefore, the market value of one share of SpinCo common stock following Vimeo merger may be less than, equal to or greater than the market value of one share of Vimeo capital stock prior to the Vimeo merger.
Additionally, the value of SpinCo common stock may be negatively impacted by a number of factors, after the completion of the Vimeo merger. Some of these matters are described in these risk factors and others may or may not have been identified by IAC or SpinCo prior to the completion of the Vimeo merger, and many of them are not within IAC’s or SpinCo’s control. Should any adverse circumstances, facts, changes or effects come to pass, the value of SpinCo common stock could be less than the value of Vimeo capital stock prior to the Vimeo merger.
 
46

TABLE OF CONTENTS
 
CAUTIONARY STATEMENT REGARDING FORWARD-LOOKING STATEMENTS
This proxy statement/consent solicitation statement/prospectus includes and incorporates by reference “forward-looking statements” within the meaning of the securities laws. All statements that are not historical facts are “forward-looking statements.” The words “estimate,” “project,” “intend,” “expect,” “believe,” “anticipate” and similar expressions, and statements concerning strategy, identify forward-looking statements. These forward-looking statements include, among others, statements regarding future financial performance, anticipated trends and prospects in the markets and industries in which IAC and SpinCo operate, business prospects and strategies, including the completion of the Spin-off and the Vimeo merger, and anticipated financial position, liquidity and capital needs, in each case relating to IAC and SpinCo, as applicable. For those statements, IAC and SpinCo each claim the protection of the safe harbor for forward-looking statements contained in the Private Securities Litigation Reform Act of 1995.
Forward-looking statements reflect IAC’s and SpinCo’s judgments and involve a number of risks and uncertainties that could cause actual results to differ materially from those suggested by the forward-looking statements. Although IAC and SpinCo believe that the estimates and projections reflected in the forward-looking statements are reasonable, these expectations may prove to be incorrect. Other unknown or unpredictable factors also could have material adverse effects on IAC’s and SpinCo’s future results, performance or achievements. When considering forward-looking statements, you should keep in mind the factors described under the caption “Risk Factors.” Important factors, some of which are described under the caption “Risk Factors,” that could cause actual results to differ materially from estimates or projections contained in the forward-looking statements include, among others:

risks and uncertainties discussed in this proxy statement/consent solicitation statement/prospectus and other reports that IAC has filed with the SEC;

the impact of the COVID-19 pandemic, or any subsequent or similar epidemic or pandemic;

the companies’ continued ability to successfully market, distribute and monetize their products and services through search engines, digital app stores and social media platforms;

the companies’ ability to market their products and services in a successful and cost-effective manner;

the continued display of links to websites offering the companies’ products and services in a prominent manner in search results;

changes in the companies’ relationship with (or policies implemented by) Google or Apple;

the companies’ ability to compete;

the failure or delay of the markets and industries in which the companies’ businesses operate to migrate online;

adverse economic events or trends (particularly those that adversely impact consumer confidence and spending behavior), either generally and/or in any of the markets in which the companies’ businesses operate;

the companies’ ability to build, maintain and/or enhance their respective brands;

the companies’ ability to develop and monetize versions of their respective products and services for mobile and other digital devices;

IAC’s ability to establish and maintain relationships with quality service professionals and caregivers;

the companies’ continued ability to communicate with users and consumers via email (or other sufficient means);

the companies’ ability to access, collect and use personal data about the companies’ users and subscribers;

the companies’ ability to successfully offset increasing digital app store fees;

the companies’ ability to protect their systems from cyberattacks and to protect personal and confidential user information;
 
47

TABLE OF CONTENTS
 

the occurrence of data security breaches, fraud and/or additional regulation involving or impacting credit card payments;

the integrity, quality, scalability and redundancy of the companies’ systems, technology and infrastructure (and those of third parties with whom the companies do business);

changes in key personnel;

the companies’ ability to service their respective outstanding indebtedness and interest rate risk;

dilution with respect to IAC’s investment in Angi Inc.;

foreign exchange currency rate fluctuations,

operational and financial risks relating to acquisitions and the companies’ ability to identify suitable acquisition candidates;

the companies’ ability to operate in (and expand into) international markets successfully;

regulatory changes;

the companies’ ability to adequately protect their intellectual property rights and not infringe the intellectual property rights of third parties;

the possibility that the companies’ historical results may not be indicative of future results;

the risks inherent in separating SpinCo from the other businesses of IAC, including uncertainties related to, among other things, the costs and expected benefits of the Spin-off, the expected timing of the Spin-off or whether it will be completed, whether the conditions to the Spin-off can be satisfied (including the receipt of the required approval from IAC stockholders), any litigation arising out of or relating to the Spin-off, the expected tax treatment of the Spin-off and the impact of the Spin-off on the businesses of IAC and SpinCo;

risks relating to the Vimeo merger, including uncertainties related to, among other things, the expected timing of the Vimeo merger or whether it will be completed, whether the conditions to the Vimeo merger can be satisfied (including the completion of the Spin-off), any litigation arising out of or relating to the Vimeo merger, and the tax consequences of the Vimeo merger;

the fact that the final Vimeo merger exchange ratio will not be known prior to the closing of the Vimeo merger, and accordingly the fact that IAC and SpinCo stockholders will not know the aggregate percentages of the outstanding stock of SpinCo that will initially be owned by former IAC stockholders as a group, on the one hand, and by former Vimeo stockholders as a group, on the other hand at the time of the annual meeting or prior to the consent solicitation deadline, respectively; and

other circumstances beyond IAC’s and SpinCo’s control.
Each of IAC and SpinCo believes these forward-looking statements are reasonable. However, undue reliance should not be placed on any forward-looking statements, which are based on current expectations. Neither IAC nor SpinCo is under any obligation, and neither IAC nor SpinCo intends, to make publicly available any update or other revisions to any of the forward-looking statements contained in this proxy statement/consent solicitation statement/prospectus to reflect circumstances existing after the date of this proxy statement/consent solicitation statement/prospectus or to reflect the occurrence of future events even if experience or future events make it clear that any expected results expressed or implied by those forward-looking statements will not be realized.
 
48

TABLE OF CONTENTS
 
RECENT DEVELOPMENTS
Minority Investments in Vimeo
On November 5, 2020, Vimeo and IAC Group entered into an investment agreement (the “November 2020 Investment Agreement”) with entities affiliated with Thrive Capital (the “Thrive Entities”) and an entity affiliated with GIC Private Limited (together with the Thrive Entities, the “November Investors”), pursuant to which on November 10, 2020, the November Investors acquired an aggregate of 8,655,510 shares of Vimeo voting common stock for an aggregate purchase price of approximately $150 million, or $17.33 per share, with the transaction valuing Vimeo at an enterprise value of approximately $2.75 billion.
In connection with the investment, Vimeo, IAC Group and the November Investors entered into an amendment to the existing Vimeo shareholders agreement. The majority of the provisions of the Vimeo shareholders agreement will terminate upon the consummation of the Spin-off and/or the Merger, other than certain confidentiality and registration rights provisions. Additionally, pursuant to the amendment to the Vimeo shareholders agreement, Vimeo and IAC Group agreed that if the Thrive Entities, together with their respective affiliates (“Thrive”), continue to own at least 75% of the shares of Vimeo voting common stock acquired by Thrive pursuant to the November 2020 Investment Agreement, and Thrive owns at least 2% of the outstanding common stock of Vimeo at the time of the Spin-off, Thrive will have the right to recommend a candidate for consideration for appointment to the initial post-Spin-off SpinCo board of directors, and SpinCo and IAC Group will consider such candidate in good faith.
In addition, the amendment to the Vimeo shareholders agreement specified certain separation principles relating to a potential Spin-off, with the November Investors’ agreement to cooperate with the Spin-off generally conditioned on compliance with such separation principles (other than departures not materially adverse to the November Investors). It is the current intention of the parties involved in the Spin-off to conform to these separation principles. The amendment to the shareholders agreement also requires that, in connection with the Spin-off, all holders of Vimeo shares, other than IAC and its affiliates, be given the benefit of the anti-dilution adjustment described in the section of this proxy statement/consent solicitation statement/prospectus entitled “The Vimeo Merger — Consideration to Vimeo Stockholders.” The Vimeo merger, if completed, is expected to comply with this requirement through the calculation of the Vimeo merger exchange ratio.
On January 25, 2021, Vimeo and IAC Group entered into investment agreements with funds and accounts advised by T. Rowe Price Associates, Inc. and entities affiliated with Oberndorf Enterprises, LLC, pursuant to which Vimeo issued and sold 6,170,934 shares of Vimeo voting common stock for $200 million, or $32.41 per share, at a $5.2 billion pre-money valuation, and 2,828,854 shares of Vimeo voting common stock for $100 million, or $35.35 per share, at a $5.7 billion pre-money valuation.
In connection with the investment, the investors became parties to the existing Vimeo shareholders agreement.
Dividend Payment
On November 5, 2020, prior to the completion of the investment pursuant to the November 2020 Investment Agreement, the Vimeo board of directors declared a cash dividend in the amount of $0.22 per share of Vimeo voting common stock and Vimeo non-voting common stock. The dividend payment date was set as November 13, 2020, and the dividend has been paid to Vimeo stockholders of record as of the close of business on November 5, 2020.
 
49

TABLE OF CONTENTS
 
THE ANNUAL MEETING
Date, Time and Place
The annual meeting will be a virtual meeting held on May 14, 2021, at 11:00 a.m., Eastern Time, unless the annual meeting is adjourned or postponed. Stockholders will be able to attend the annual meeting by visiting www.virtualshareholdermeeting.com/IACI2021. To participate in the annual meeting, you will need the sixteen-digit control number included on your proxy card or the instructions that accompanied your proxy materials.
Purpose of the Annual Meeting; Proposals
The purpose of the annual meeting is for the IAC stockholders to vote on the following proposals:

To approve amendments to IAC’s restated certificate of incorporation that will effect the Spin-off by:

Reclassifying each share of IAC par value $0.001 common stock into (i) one share of IAC par value $0.0001 common stock and (ii) 1/100th of a share of IAC par value $0.01 Series 1 mandatorily exchangeable preferred stock that will automatically exchange into 1.6235 shares of SpinCo common stock (with holders receiving cash in lieu of any fractional shares of SpinCo common stock resulting, after aggregation, from the reclassification); and

Reclassifying each share of IAC par value $0.001 Class B common stock into (i) one share of IAC par value $0.0001 Class B common stock and (ii) 1/100th of a share of IAC par value $0.01 Series 2 mandatorily exchangeable preferred stock that will automatically exchange into 1.6235 shares of SpinCo Class B common stock (with holders receiving cash in lieu of any fractional shares of SpinCo Class B common stock resulting, after aggregation, from the reclassification).
This proxy statement/consent solicitation statement/prospectus refers to the foregoing proposal as the “Spin-off Proposal”;

To approve the corporate opportunities charter amendment to the IAC restated certificate of incorporation pursuant to which, following the Spin-off, IAC would renounce any interest or expectancy in certain corporate opportunities, which generally would have the effect that no officer or director of IAC who is also an officer or director of SpinCo will be liable to IAC or its stockholders for breach of any fiduciary duty by reason of the fact that any such individual directs a corporate opportunity to SpinCo instead of IAC, or does not communicate information regarding a corporate opportunity to IAC that the officer or director has directed to SpinCo, and to implement other related changes to the corporate opportunity provisions of the certificate of incorporation. This proxy statement/consent solicitation statement/prospectus refers to the foregoing proposal as the “Corporate Opportunities Proposal.” IAC will only implement the Corporate Opportunities Proposal if the Spin-off Proposal receives the required approval from IAC stockholders (and will not implement the Corporate Opportunities Proposal if IAC is not proceeding with the Spin-off);

To approve one or more adjournments or postponements of the annual meeting, if necessary or appropriate, including to solicit additional proxies if there are not sufficient votes to approve the foregoing proposals. This proxy statement/consent solicitation statement/prospectus refers to this proposal as the “Adjournment Proposal”;

To elect twelve members of the IAC board of directors, each to hold office until the next succeeding annual meeting of stockholders or until such director’s successor shall have been duly elected and qualified (or, if earlier, such director’s removal or resignation from the IAC board of directors);

To ratify the appointment of Ernst & Young LLP as IAC’s independent registered public accounting firm for the 2021 fiscal year. This proxy statement/consent solicitation statement/prospectus refers to the foregoing proposal as the “Accounting Firm Ratification Proposal”;

To hold an advisory vote on IAC’s executive compensation. This proxy statement/consent solicitation statement/prospectus refers to the foregoing proposal as the “Say on Pay Vote Proposal”;
 
50

TABLE OF CONTENTS
 

To hold an advisory vote on the frequency of holding the advisory vote on executive compensation in the future. This proxy statement/consent solicitation statement/prospectus refers to the foregoing proposal as the “Say When on Pay Vote Proposal”; and

To transact such other business as may properly come before the annual meeting and any related adjournments or postponements.
Recommendation of the IAC Board of Directors
The IAC Board of Directors unanimously recommends that IAC stockholders vote:

FOR” the Spin-off Proposal;

FOR” the Corporate Opportunities Proposal;

FOR” the Adjournment Proposal;

FOR” the election to the IAC board of directors of each of the nominees named in this proxy statement/consent solicitation statement/prospectus;

FOR” the Accounting Firm Ratification Proposal;

FOR” the Say on Pay Vote Proposal; and

FOR” holding the advisory vote on executive compensation once EVERY THREE YEARS pursuant to the Say When on Pay Vote Proposal.
In connection with the approval of the Spin-off, the IAC board of directors unanimously (i) approved, declared advisable and resolved to recommend each of the proposed amendments to the IAC certificate of incorporation that are the subject of the Spin-off Proposal and the Corporate Opportunities Proposal and (ii) directed that the proposed amendments to the IAC certificate of incorporation that are the subject of the Spin-off Proposal and the Corporate Opportunities Proposal and the Adjournment Proposal be submitted for approval by holders of IAC capital stock.
For a discussion of the factors that the IAC board of directors considered in determining to recommend in favor of the Spin-off Proposal and the Corporate Opportunities Proposal, see the section of this proxy statement/consent solicitation statement/prospectus entitled “The Spin-off — Reasons for the Spin-off; Recommendation of the IAC Board of Directors.”
IAC Record Date; Stockholders Entitled to Vote
Holders of IAC common stock and IAC Class B common stock at the close of business on April 6, 2021, the record date for the annual meeting established by the IAC board of directors, are entitled to receive notice of, and to vote their shares at, the annual meeting and any related adjournments or postponements. As of the close of business on the record date, there are expected to be 83,340,243 shares of IAC common stock and 5,789,499 shares of IAC Class B common stock outstanding and entitled to vote at the annual meeting. Holders of IAC common stock are entitled to one vote per share and holders of Class B common stock are entitled to ten votes per share.
Voting by Directors and Executive Officers of IAC
As of the close of business on April 5, 2021, IAC’s directors, executive officers and their respective affiliates held 4,194,746 shares of IAC common stock and 5,789,499 shares of IAC Class B common stock. This represents approximately 5.0% of the shares of IAC common stock expected to be outstanding and entitled to vote as of the record date for the annual meeting when voting as a separate class; 100% of the outstanding shares of IAC Class B common stock entitled to vote as of the record date for the annual meeting when voting as a separate class; and approximately 11.2% of the shares (and approximately 44.0% of the total voting power) of IAC capital stock outstanding and entitled to vote as of the record date for the annual meeting, when voting together as a single class.
IAC currently expects that the IAC directors and executive officers will vote their shares of IAC common stock and IAC Class B common stock as recommended by the IAC board of directors, although
 
51

TABLE OF CONTENTS
 
none of them is obligated to do so. For more information on the required vote for the proposals to be considered at the annual meeting and the beneficial ownership of IAC capital stock, see the sections of this proxy statement/consent solicitation statement/prospectus entitled “Annual Meeting — Required Vote” and “Security Ownership of Certain Beneficial Owners and Management — Security Ownership of IAC Capital Stock Prior to the Spin-off,” respectively.
Quorum; Abstentions and Broker Non-Votes
The presence at the annual meeting, in person or by proxy, of holders having a majority of the total votes entitled to be cast by holders of IAC common stock and IAC Class B common stock at the annual meeting constitutes a quorum. Stockholders who participate in the annual meeting online at www.virtualshareholdermeeting.com/IACI2021 will be deemed to be in person attendees for purposes of determining whether a quorum has been met. When the holders of IAC common stock vote as a separate class, the presence at the annual meeting of holders of a majority of the total votes entitled to be cast by holders of IAC common stock is required for a quorum to be met. When the holders of IAC Class B common stock vote as a separate class, the presence at the annual meeting of holders of a majority of the total votes entitled to be cast by holders of IAC Class B common stock is required for a quorum to be met. Shares of IAC common stock and IAC Class B common stock represented by proxy will be treated as present at the annual meeting for purposes of determining whether there is a quorum, without regard to whether the proxy is marked as casting a vote or abstaining. In the absence of a quorum, the chairperson of the annual meeting or holders of a majority of the voting power of the shares of IAC capital stock represented at the annual meeting will have the power to adjourn the annual meeting until a quorum is present.
Abstentions are counted as present for purposes of determining a quorum. Abstentions are treated as shares present and entitled to vote and, as a result, have the same effect as a vote against any proposal for which the voting standard is based on the number of outstanding shares or the number of shares present at the annual meeting and have no impact on the vote on any proposal for which the vote standard is based on the actual number of votes cast at the meeting. Accordingly, an abstention will have the following effects with respect to the proposals submitted for consideration at the IAC annual meeting:

with respect to the Spin-off Proposal, the Corporate Opportunities Proposal, the Adjournment Proposal, the Accounting Firm Ratification Proposal, the Say on Pay Proposal and the Say When on Pay Proposal will have the same effect as a vote “AGAINST” such proposal;and

will have no effect on the election of directors.
Shares represented by broker non-votes are not treated as shares present and able to be voted, and are not counted for purposes of determining a quorum. Accordingly, a broker non-vote will have the following effects with respect to the proposals submitted for consideration at the annual meeting:

with respect to the Spin-off Proposal or the Corporate Opportunities Proposal will have the same effect as a vote “AGAINST” such proposal;

will have no effect on the election of directors; and

with respect to the Adjournment Proposal, Accounting Firm Ratification Proposal, Say on Pay Proposal and Say When on Pay Proposal, will have no effect on such proposals.
Required Vote
The votes required for each proposal are as follows:

Spin-off Proposal:   The Spin-off Proposal requires approval by:

the affirmative vote of the holders of at least a majority of the aggregate voting power of all outstanding shares of IAC common stock entitled to vote on such matter, voting as a separate class;

the affirmative vote of the holders of at least a majority of the aggregate voting power of all outstanding shares of IAC Class B common stock entitled to vote on such matter, voting as a separate class;
 
52

TABLE OF CONTENTS
 

the affirmative vote of the holders of at least a majority of the aggregate voting power of all outstanding shares of IAC capital stock entitled to vote on such matter, voting together as a single class; and

the affirmative vote of the holders of at least a majority of the aggregate voting power of all outstanding shares of IAC common stock entitled to vote on the proposal, other than any shares of IAC common stock owned, directly or indirectly, by the members of the IAC board of directors, any person that IAC has determined to be an “officer” of IAC within the meaning of Rule 16a-1(f) of the Exchange Act, and the immediate family members of any of the foregoing.

Corporate Opportunities Proposal:   The Corporate Opportunities Proposal requires approval by the affirmative vote of the holders of at least a majority of the aggregate voting power of all outstanding shares of IAC capital stock entitled to vote on such matter, voting together as a single class.

Adjournment Proposal:   The Adjournment Proposal requires approval by the affirmative vote of holders of a majority of the voting power of the shares of IAC capital stock present in person or represented by proxy and entitled to vote on the matter (provided that a quorum is present), voting together as a single class.

Election of Directors:

The election of each of Chelsea Clinton, Barry Diller, Michael D. Eisner, Bonnie S. Hammer, Victor A. Kaufman, Joseph Levin, David Rosenblatt, Westley Moore and Alexander von Furstenberg as directors requires the affirmative vote of a plurality of the total number of votes cast by the holders of shares of IAC capital stock, voting together as a single class.

The election of each of Bryan Lourd, Alan G. Spoon and Richard F. Zannino as directors requires the affirmative vote of a plurality of the total number of votes cast by the holders of shares of IAC common stock, voting as a separate class.

Accounting Firm Ratification Proposal:   The Accounting Firm Ratification Proposal requires approval by the affirmative vote of holders of a majority of the voting power of the shares of IAC capital stock present in person or represented by proxy and entitled to vote on the matter (provided that a quorum is present), voting together as a single class.

Say on Pay Vote Proposal:   The Say on Pay Vote Proposal requires approval by the affirmative vote of holders of a majority of the voting power of the shares of IAC capital stock present in person or represented by proxy and entitled to vote on the matter (provided that a quorum is present), voting together as a single class. The vote is advisory in nature and therefore not binding on IAC or the IAC board of directors.

Say When on Pay Vote Proposal:   The Say When on Pay Vote Proposal requires approval by the affirmative vote of holders of a majority of the voting power of the shares of IAC capital stock present in person or represented by proxy and entitled to vote on the matter (provided that a quorum is present), voting together as a single class. The vote is advisory in nature and therefore not binding on IAC or the IAC board of directors.
How to Vote
IAC stockholders may vote using any of the following methods:

Submitting a proxy online:   Submit your proxy online at www.proxyvote.com. Online proxy voting is available 24 hours a day and will close at 11:59 p.m., Eastern Time, on May 13, 2021;

Submitting a proxy by telephone:   Submit your proxy by telephone by using the toll-free telephone number provided on your proxy card (800) 690-6903. Telephone proxy voting is available 24 hours a day and will close at 11:59 p.m., Eastern Time, on May 13, 2021; or

Submitting a proxy by mail:   Submit your proxy by mail by marking, dating and signing your proxy, and return it in the postage-paid envelope provided or to Vote Processing c/o Broadridge, 51 Mercedes Way, Edgewood, New York, 11717.
 
53

TABLE OF CONTENTS
 
You may also participate in the annual meeting online at www.virtualshareholdermeeting.com/IACI2021 and vote your shares of IAC capital stock online at that time, even if you have previously submitted your vote. To do so, you will need the sixteen-digit control number included on your proxy card or the instructions that accompanied your proxy materials.
For shares of IAC common stock held in street name, holders may submit a proxy online or by telephone before the date of the annual meeting if their broker, bank and/or other holder of record makes these methods available. If you submit a proxy online or by telephone, DO NOT request and return a printed proxy card from IAC or from your broker, bank and/or other holder of record. If you hold your shares through a broker, bank and/or other holder of record, follow the voting instructions you receive from your broker, bank and/or other holder of record.
Voting of Proxies
Shares will be voted in accordance with the instructions provided by an IAC stockholder who has voted by internet, by telephone or by completing, signing, dating and mailing a proxy card or voting instruction card. If you are an IAC stockholder of record and you sign, date and return your proxy card but do not indicate how you want to vote and do not indicate that you wish to abstain, your shares will be voted “FOR” the Spin-off Proposal, “FOR” the Corporate Opportunities Proposal, “FOR” the Adjournment Proposal, “FOR” the election to the IAC board of directors of each of the nominees named in this proxy statement/consent solicitation statement/prospectus, “FOR” the Accounting Firm Ratification Proposal, “FOR” the Say on Pay Proposal and “FOR” holding the advisory vote on executive compensation once EVERY THREE YEARS pursuant to the Say When on Pay Proposal. and in the discretion of the proxy holders on any other matter that may properly come before the meeting at the discretion of the IAC board of directors.
Revoking Your Proxy
If you are a stockholder of record, you may change your vote or revoke your proxy at any time before the polls close at the annual meeting by:

submitting a later-dated proxy relating to the same shares online, by telephone or by mail before the date of the annual meeting;

delivering a written notice, bearing a date later than your proxy, stating that you revoke the proxy; or

participating in the annual meeting and voting online at that time at www.virtualshareholdermeeting.com/IACI2021 (although virtual attendance at the annual meeting will not, by itself, change your vote or revoke a proxy).
To change your vote or revoke your proxy, follow the instructions provided on the proxy card to do so online or by telephone, or send a written notice or a new proxy card to Vote Processing c/o Broadridge, 51 Mercedes Way, Edgewood, New York, 11717. You may request a new proxy card by calling IAC’s proxy solicitor, Georgeson, at 1-800-891-3214.
If you hold your IAC shares through a broker, bank or other holder of record, follow the instructions that you receive from your broker, bank or other holder of record if you wish to revoke your proxy.
Attending the Annual Meeting
IAC stockholders as of the close of business on the record date, or their duly appointed proxies, may attend the annual meeting. To participate in the annual meeting online at www.virtualshareholdermeeting.com/IACI2021, you will need the sixteen-digit control number included on your proxy card or the instructions that accompanied your proxy materials.
Adjournments and Postponements
Although it is not currently expected, the annual meeting may be adjourned or postponed if necessary or appropriate, including to solicit additional proxies if there are insufficient votes at the time of the annual meeting to approve the proposals described in this proxy statement/consent solicitation statement/prospectus or in the absence of a quorum. The chairman of the annual meeting or a majority of the voting
 
54

TABLE OF CONTENTS
 
power of the shares of IAC capital stock represented at the annual meeting may adjourn the annual meeting from time to time, whether or not there is a quorum. If the annual meeting is adjourned to another time or place, except as required by law, notice of the adjourned meeting need not be given if the time, place, if any, thereof and the means of remote communication, if any, by which stockholders and proxy holders may be deemed to be present in person and vote at such meeting, are announced at the meeting at which the adjournment is taken, if the adjournment is for not more than thirty (30) days, and if no new record date is fixed for the adjourned meeting. At the adjourned meeting, IAC may transact any business that might have been transacted at the annual meeting.
Solicitation of Proxies
IAC bears all expenses incurred in connection with the solicitation of proxies for the annual meeting. In addition to solicitations by mail, directors, officers and employees of IAC may solicit proxies from stockholders by telephone, letter, facsimile, email or in person.
In addition, IAC has retained Georgeson to distribute proxy solicitation materials to brokers, banks and other holders of record and to assist in the solicitation of proxies from IAC stockholders. The fee for such firm’s services is estimated to be approximately $15,000, plus reimbursement for their reasonable out-of-pocket expenses.
Following the initial mailing of the proxy materials, IAC will request brokers, banks and other holders of record to forward copies of these materials to persons for whom they hold shares of IAC common stock and to request authority for the exercise of proxies. In such cases, IAC, upon the request of these holders, will reimburse these parties for their reasonable expenses.
IAC Stockholder List
A list of IAC stockholders entitled to vote at the annual meeting will be available for examination by any IAC stockholder at the annual meeting. During the 10-day period preceding the date of the annual meeting, this stockholder list will be available for inspection by IAC stockholders, subject to compliance with applicable provisions of Delaware law, during ordinary business hours at the corporate offices of IAC located at 555 West 18th Street, New York, New York 10011. During the annual meeting, a list of IAC stockholders entitled to vote at the annual meeting will be available at www.virtualshareholdermeeting.com/IACI2021 for examination by any IAC stockholder at the annual meeting.
Other Business
The IAC board of directors does not presently intend to bring any business before the annual meeting other than the proposals discussed in this proxy statement/consent solicitation statement/prospectus and specified in the notice of annual meeting. The IAC board of directors has no knowledge of any other matters to be presented at the annual meeting other than those described in this proxy statement/consent solicitation statement/prospectus. If other matters are properly presented at the annual meeting for consideration, the three IAC officers who have been designated as proxies for the annual meeting, Kendall F. Handler, Joanne Hawkins and Glenn H. Schiffman, will have the discretion to vote on those matters for stockholders who have submitted their proxy.
Assistance
If you need assistance in voting or completing your proxy card or have questions regarding the annual meeting, please contact Georgeson, the proxy solicitor for IAC, at 1290 Avenue of the Americas, 9th Floor New York, New York 10104 or at its toll-free number (1-800-891-3214), or IAC Investor Relations at 212-314-7400 or ir@iac.com.
 
55

TABLE OF CONTENTS
 
Proposal No. 1: Spin-off Proposal
Overview
IAC has proposed to separate its Vimeo business from the remaining businesses of IAC through a series of transactions that will result in the pre-transaction stockholders of IAC directly owning shares in both IAC and SpinCo, and in SpinCo becoming a separate public company.
IAC will effect the Spin-off through amendments to the IAC certificate of incorporation that will:

Reclassify each share of IAC par value $0.001 common stock into (i) one share of IAC par value $0.0001 common stock and (ii) 1/100th of a share of IAC par value $0.01 Series 1 mandatorily exchangeable preferred stock that will automatically exchange into 1.6235 shares of SpinCo common stock (with holders receiving cash in lieu of any fractional shares of SpinCo common stock resulting, after aggregation, from the reclassification); and

Reclassify each share of IAC par value $0.001 Class B common stock into (i) one share of IAC par value $0.0001 Class B common stock and (ii) 1/100th of a share of IAC par value $0.01 Series 2 mandatorily exchangeable preferred stock that will automatically exchange into 1.6235 shares of SpinCo Class B common stock (with holders receiving cash in lieu of any fractional shares of SpinCo Class B common stock resulting, after aggregation, from the reclassification).
The full text of the amendments described in the Spin-off Proposal is set forth in Annex A to this proxy statement/consent solicitation statement/prospectus. You are urged to read the full text of the amendments in their entirety because they will amend the legal document that governs IAC.
If IAC’s stockholders approve the Spin-off Proposal and IAC completes the Spin-off, and the Vimeo merger is completed, the holders of IAC capital stock outstanding immediately prior to the Spin-off would continue to own all of the outstanding shares of IAC capital stock, and will become the direct owners of approximately 88% of SpinCo, and the remaining approximately 12% of SpinCo’s capital stock will be owned by Vimeo’s existing third-party stockholders. If IAC’s stockholders approve the Spin-off Proposal and IAC completes the Spin-off but the Vimeo merger is not completed, holders of IAC capital stock outstanding immediately prior to the Spin-off would continue to own all of the outstanding shares of IAC capital stock, and will become the direct owners of all of the outstanding shares of SpinCo, but the existing third-party stockholders of Vimeo would initially remain stockholders of Vimeo, and SpinCo would own approximately 88% of Vimeo.
Even if IAC receives all required stockholder approvals with respect to the Spin-off Proposal, the IAC board of directors has reserved the right to abandon the Spin-off. In that case, the proposed amendments to the IAC certificate of incorporation will not become effective.
Approval of the Spin-off Proposal requires (i) the affirmative vote of the holders of at least a majority of the aggregate voting power of all outstanding shares of IAC common stock entitled to vote on such matter, voting as a separate class; (ii) the affirmative vote of the holders of at least a majority of the aggregate voting power of all outstanding shares of IAC Class B common stock entitled to vote on such matter, voting as a separate class; (iii) the affirmative vote of the holders of at least a majority of the aggregate voting power of all outstanding shares of IAC capital stock entitled to vote on such matter, voting together as a single class; and (iv) the affirmative vote of the holders of at least a majority of the aggregate voting power of all outstanding shares of IAC common stock entitled to vote on the proposal, other than any shares of IAC common stock owned, directly or indirectly, by the members of the IAC board of directors, any person that IAC has determined to be an “officer” of IAC within the meaning of Rule 16a-1(f) of the Exchange Act, and the immediate family members of any of the foregoing.
Recommendation
Based upon the factors described under “Background of the Spin-off” and “Reasons for the Spin-off; Recommendation of the IAC Board of Directors,” the IAC board of directors has unanimously (i) approved, declared advisable and resolved to recommend each of the proposed amendments to the IAC certificate of
 
56

TABLE OF CONTENTS
 
incorporation that are the subject of the Spin-off Proposal and (ii) directed that the proposed amendments to the IAC certificate of incorporation that are the subject of the Spin-off Proposal be submitted for approval by holders of IAC capital stock.
The IAC board of directors unanimously recommends that IAC stockholders vote “FOR” the Spin-off Proposal.
 
57

TABLE OF CONTENTS
 
Proposal No. 2: Corporate Opportunities Proposal
Overview
In connection with the Spin-off, IAC is asking you to approve the Corporate Opportunities Proposal. The Corporate Opportunities Proposal contemplates amendments to the IAC certificate of incorporation pursuant to which, following the Spin-off, IAC would renounce any interest or expectancy in certain corporate opportunities, which generally would have the effect that no officer or director of IAC who is also an officer or director of SpinCo will be liable to IAC or its stockholders for breach of any fiduciary duty by reason of the fact that any such individual directs a corporate opportunity to SpinCo instead of IAC, or does not communicate information regarding a corporate opportunity to IAC that the officer or director has directed to SpinCo, and to implement other related changes to the corporate opportunity provisions of the certificate of incorporation.
The full text of the amendments described in the Corporate Opportunities Proposal is set forth in Annex B to this proxy statement/consent solicitation statement/prospectus. You are urged to read the full text of the amendments in their entirety because they will amend the legal document that governs IAC.
If IAC stockholders approve the Spin-off Proposal and the Corporate Opportunities Proposal and if IAC completes the Spin-off, the SpinCo certificate of incorporation will include a reciprocal corporate opportunities provision.
Even if IAC receives all required stockholder approvals with respect to the Corporate Opportunities Proposal, the IAC board of directors has reserved the right to abandon the Spin-off. In that case, the proposed amendments to the IAC certificate of incorporation will not become effective.
Approval of the Corporate Opportunities Proposal requires the affirmative vote of the holders of at least a majority of the aggregate voting power of all outstanding shares of IAC capital stock entitled to vote on such matter, voting together as a single class.
Recommendation
The IAC board of directors has determined that the amendments described in the Corporate Opportunities Proposal are a practical solution to a situation in which an officer or director of IAC also serves as an officer or director of SpinCo, in view of the fact that IAC has in the past made, and each of IAC and SpinCo may in the future make, significant acquisitions and investments. The IAC board of directors believes that persons who serve as officers or directors of each of IAC and SpinCo should not be inhibited in making decisions with respect to the allocation of potential new business opportunities because of possible risks of litigation or potential liability. In light of the foregoing, the IAC board of directors has determined that the Corporate Opportunities Proposal is in the best interests of IAC and its stockholders.
Accordingly, the IAC board of directors has unanimously (i) approved, declared advisable and resolved to recommend the proposed amendments to the IAC certificate of incorporation that are the subject of the Corporate Opportunities Proposal and (ii) directed that the proposed amendments to the IAC certificate of incorporation that are the subject of the Corporate Opportunities Proposal be submitted to the holders of IAC capital stock for their approval.
The IAC board of directors unanimously recommends that IAC stockholders vote “FOR” the Corporate Opportunities Proposal.
 
58

TABLE OF CONTENTS
 
Proposal No. 3: Adjournment Proposal
Overview
IAC stockholders are being asked to approve a proposal that will give IAC the authority to adjourn or postpone the annual meeting if necessary or appropriate, including to solicit additional proxies in favor of the Spin-Off Proposal or the Corporate Opportunities Proposal if there are insufficient votes at the time of the annual meeting to approve such proposals. If this adjournment proposal is approved, the annual meeting could be adjourned by the IAC board of directors to any date. In addition, the IAC board of directors could postpone the annual meeting before it commences. If the annual meeting is adjourned for the purpose of soliciting additional proxies, stockholders who have already submitted their proxies will be able to revoke them at any time before their use.
If you sign and return a proxy and do not indicate how you wish to vote on any proposal, or if you sign and return a proxy and you indicate that you wish to vote in favor of the Spin-off Proposal but do not indicate a choice on the Adjournment Proposal, your shares of IAC capital stock will be voted in favor of the Adjournment Proposal. IAC does not anticipate calling a vote on this proposal if the Spin-Off Proposal and the Corporate Opportunities Proposal are approved by the requisite number of shares of IAC capital stock at the annual meeting.
The Adjournment Proposal requires approval by the affirmative vote of holders of at least a majority of the aggregate voting power of the shares present in person or represented by proxy and entitled to vote on the matter (provided that a quorum is present), voting together as a single class.
Recommendation
The vote on the Adjournment Proposal is a vote separate and apart from the vote on the other proposals. Accordingly, you may vote to approve any other proposal, and vote not to approve the Adjournment Proposal and vice versa.
The IAC board of directors recommends that IAC stockholders vote “FOR” the Adjournment Proposal.
 
59

TABLE OF CONTENTS
 
Proposal No. 4: Election of Directors
Overview
Proposal and Required Vote
At the IAC annual meeting, a board of directors consisting of twelve directors will be elected, each to hold office until the next succeeding annual meeting of IAC stockholders or until such director’s successor shall have been duly elected and qualified (or, if earlier, such director’s removal or resignation from the board of directors of IAC). Information concerning director nominees, all of whom are incumbent directors of IAC and have been recommended by the Nominating Committee of the IAC board of directors for re-election, appears below. Although IAC management does not anticipate that any of the persons named below will be unable or unwilling to stand for election, in the event of such an occurrence, proxies may be voted for a substitute designated by the IAC board of directors.
The election of each of Chelsea Clinton, Barry Diller, Michael D. Eisner, Bonnie S. Hammer, Victor A. Kaufman, Joseph Levin, David Rosenblatt, Westley Moore and Alexander von Furstenberg as directors requires the affirmative vote of a plurality of the total number of votes cast by the holders of shares of IAC capital stock, voting together as a single class.
The IAC board of directors has designated Bryan Lourd, Alan G. Spoon and Richard F. Zannino as nominees for those positions on the IAC board of directors to be elected by the holders of IAC common stock voting as a separate class. The election of each of them as directors requires the affirmative vote of a plurality of the total number of votes cast by the holders of shares of IAC common stock, voting as a separate class.
Recommendation
Both the Nominating Committee of the IAC board of directors and the full IAC board of directors recommend that IAC stockholders vote “FOR” the election of all director nominees.
Information Concerning Director Nominees
Background information about each director nominee is set forth in the section of this proxy statement/consent solicitation statement/prospectus entitled “IAC Directors and Executive Officers”, including information regarding the specific experiences, characteristics, attributes and skills considered in connection with the nomination of each director nominee, all of which the Nominating Committee of the IAC board of directors and the IAC board of directors believe provide IAC with the perspective and judgment needed to guide, monitor and execute its strategies.
Corporate Governance
Leadership Structure.   IAC’s business and affairs are overseen by its board of directors, which currently has twelve members. There are three management representatives on the IAC board of directors and, of the nine remaining current directors, eight are independent. The IAC board of directors has standing Audit, Compensation and Human Resources and Nominating Committees, each comprised solely of independent directors, as well as an Executive Committee. For more information regarding director independence and committees of the IAC board of directors, see the discussion under “— Director Independence” and ‘‘The IAC Board of Directors and Board Committees’’. All of IAC’s directors play an active role in board matters, are encouraged to communicate among themselves and directly with IAC’s Chairman and Senior Executive and Chief Executive Officer and have full access to IAC management at all times.
IAC’s independent directors meet in scheduled executive sessions without IAC management present at least twice a year and may schedule additional meetings as they deem appropriate. The IAC board of directors does not have a lead independent director or any other formally appointed leader for these sessions. The independent membership of the Audit, Compensation and Human Resources and Nominating Committees ensures that directors with no ties to IAC management are charged with oversight for all financial reporting
 
60

TABLE OF CONTENTS
 
and executive compensation related decisions made by IAC management, as well as for recommending candidates for board membership. At each regularly scheduled board meeting, the Chairperson of each of these committees (as and if applicable) provides the full board with an update of all significant matters discussed, reviewed, considered and/or approved by the relevant committee since the last regularly scheduled board meeting.
Mr. Diller currently serves as both IAC’s Chairman and Senior Executive and has held both positions since the Match Separation (and previously held both such positions at Old IAC from December 2010 through the Match Separation). Mr. Levin currently serves as IAC’s Chief Executive Officer and has held this position since the Match Separation (and previously held this position at Old IAC from June 2015 through the Match Separation). This leadership structure provides IAC with the benefit of Mr. Diller’s continued oversight of IAC’s strategic goals and vision, coupled with the benefit of a full time Chief Executive Officer dedicated to focusing on the day-to-day management and continued growth of IAC and its operating businesses. At this time, IAC believes that this leadership structure is the most appropriate one for IAC and its stockholders.
Risk Oversight.   IAC management is responsible for assessing and managing IAC’s exposure to various risks on a day-to-day basis, which responsibilities include the creation of appropriate risk management programs and policies. IAC management has developed and implemented guidelines and policies to identify, assess and manage significant risks facing IAC. In developing this framework, IAC recognizes that leadership and success are impossible without taking risks; however, the imprudent acceptance of risks or the failure to appropriately identify and mitigate risks could adversely impact IAC stockholder value. The IAC board of directors is responsible for overseeing IAC management in the execution of its responsibilities and for assessing IAC’s approach to risk management. The IAC board of directors exercises these responsibilities periodically as part of its meetings and through discussions with IAC management, as well as through the Audit and Compensation and Human Resources Committees of the IAC board of directors, which examine various components of financial, cybersecurity, compensation-related and other risks, respectively, as part of their responsibilities. Information security and cybersecurity are key components of risk management at IAC and its Chief Information Security Officer briefs the Audit Committee each quarter (and where appropriate, the full board) on the information security and cybersecurity programs of IAC and its various businesses and related priorities and controls. In addition, an overall review of risks is inherent in the board’s consideration of IAC’s long-term strategies and in the transactions and other matters presented to the board, including significant capital expenditures, acquisitions and divestitures and financial matters. The role of the IAC board of directors in risk oversight of IAC is consistent with IAC’s leadership structure, with IAC’s Chairman and Senior Executive, Chief Executive Officer and other members of IAC senior management having responsibility for assessing and managing IAC’s risk exposure, and the IAC board of directors and its committees providing oversight in connection with these efforts.
Hedging Policies and Practices.   IAC’s policy on securities trading provides that no director, officer or employee of IAC and its businesses may engage in transactions in publicly traded options, such as puts, calls and other derivative securities, relating to securities of IAC and/or any publicly traded subsidiary of IAC, or engage in short sales with respect to securities of IAC and/or its publicly traded subsidiaries. This prohibition extends to any and all forms of hedging and monetization transactions, such as zero-cost collars and forward sale contracts (among others).
Director Independence.   Under the Marketplace Rules of The Nasdaq Stock Market, LLC (the “Marketplace Rules”), the IAC board of directors has a responsibility to make an affirmative determination that those members of the board who serve as independent directors do not have any relationships that would interfere with the exercise of independent judgment in carrying out the responsibilities of a director. In connection with the independence determinations described below, in June 2020 and February 2021, the IAC board of directors reviewed information regarding transactions, relationships and arrangements relevant to independence, including those required by the Marketplace Rules. This information is obtained from director responses to questionnaires circulated by IAC management, as well as from IAC records and publicly available information. Following these determinations, IAC management monitors those transactions, relationships and arrangements that were relevant to such determinations, as well as periodically
 
61

TABLE OF CONTENTS
 
solicits updated information potentially relevant to independence from internal personnel and directors, to determine whether there have been any developments that could potentially have an adverse impact on prior independence determinations.
In June 2020, prior to the effectiveness of the Match Separation, the then-serving IAC board of directors determined that each of Messrs. Eisner, Lourd, Rosenblatt, Spoon and Zannino and Mses. Clinton and Hammer satisfied the director independence requirements set forth in the Marketplace Rules, and that the members of the Audit and Compensation and Human Resources Committees also satisfied separate independence requirements under the standards imposed by applicable SEC rules and the Marketplace Rules for audit committee and compensation committee members.
In February 2021, the IAC board of directors determined that each of Messrs. Eisner, Lourd, Moore (who joined the IAC board of directors in July 2020), Rosenblatt, Spoon and Zannino and Mses. Clinton and Hammer satisfied the director independence requirements set forth in the Marketplace Rules, and that the members of the Audit and Compensation and Human Resources Committees also satisfied separate independence requirements under the standard imposed by applicable SEC rules and the Marketplace Rules for audit committee and compensation committee members.
Of the remaining incumbent directors in both cases, Messrs. Diller, Kaufman and Levin are executive officers of IAC and Mr. von Furstenberg is Mr. Diller’s stepson. Given these relationships, none of these directors is independent.
Director Nominations.   The Nominating Committee identifies, reviews and evaluates individuals qualified to become members of the IAC board of directors and recommends candidates to the IAC board of directors. While there are no specific requirements for eligibility to serve as a director of IAC, in evaluating candidates, the Nominating Committee will consider (regardless of how the candidate was identified or recommended) whether the professional and personal ethics and values of the candidate are consistent with those of IAC, whether the candidate’s experience and expertise would be beneficial to the board, whether the candidate is willing and able to devote the necessary time and energy to the work of the board and whether the candidate is prepared and qualified to represent the best interests of IAC’s stockholders. While the IAC board of directors does not have a formal diversity policy, the Nominating Committee also considers the overall diversity of the experiences, characteristics, attributes, skills and backgrounds of candidates relative to those of other board members and those represented by the IAC board of directors as a whole to ensure that the board has the right mix of skills, expertise and background.
The IAC board of directors does not have a formal policy regarding the consideration of director nominees recommended by stockholders, as to date, IAC has not received any such recommendations. However, the IAC board of directors would consider such recommendations if made in the future. Stockholders who wish to make such a recommendation should send the recommendation to IAC/InterActiveCorp, 555 West 18th Street, New York, New York 10011, Attention: Corporate Secretary. The envelope must contain a clear notation that the enclosed letter is a “Director Nominee Recommendation.” The letter must identify the author as an IAC stockholder, provide a brief summary of the candidate’s qualifications and history, together with an indication that the recommended individual would be willing to serve (if elected), and must be accompanied by evidence of the sender’s IAC stock ownership. Any director recommendations will be reviewed by IAC’s Corporate Secretary and the Chairman, and if deemed appropriate, forwarded to the Nominating Committee for further review. If the Nominating Committee believes that the candidate fits the profile of a director described above, the recommendation will be shared with the entire IAC board of directors.
Communications with the IAC Board of Directors.   Stockholders who wish to communicate with the IAC board of directors or a particular director may send any such communication to IAC/InterActiveCorp, 555 West 18th Street, New York, New York 10011, Attention: Corporate Secretary. The mailing envelope must contain a clear notation indicating that the enclosed letter is a “Stockholder — Board Communication” or “Stockholder — Director Communication.” All such letters must identify the author as an IAC stockholder, provide evidence of the sender’s IAC stock ownership and clearly state whether the intended recipients are all members of the IAC board of directors or a particular director or directors. IAC’s Corporate Secretary will then review such correspondence and forward it to the IAC board of directors, or to the specified director(s), if appropriate.
 
62

TABLE OF CONTENTS
 
The IAC Board of Directors and Board Committees
The IAC Board of Directors.   Following the Match Separation in June 2020, the IAC board of directors met four times and did not take any action by written consent during 2020. All then-incumbent directors attended at least 75% of the meetings of the IAC board of directors and the board committees on which they served during 2020. Directors are not required to attend annual meetings of IAC stockholders. One member of the IAC board of directors attended Old IAC’s 2020 annual meeting of stockholders.
The IAC board of directors currently has four standing committees: the Audit Committee, the Compensation and Human Resources Committee, the Nominating Committee and the Executive Committee.
Committees of the IAC Board of Directors.   The following table sets forth the members of each committee of the IAC board of directors and the number of meetings held following the Match Separation by each such committee, and times that each such committee took action by written consent following the Match Separation, during 2020. Unless otherwise indicated, each committee member identified below served in the capacities set forth in the table from the Match Separation through December 31, 2020.
Name
Audit
Committee
Compensation
and Human
Resources
Committee
Nominating
Committee
Executive
Committee
Chelsea Clinton(1)
Barry Diller
X
Michael D. Eisner(1)
X X
Bonnie S. Hammer(1)
Chair X
Victor A. Kaufman
X
Joseph Levin
Bryan Lourd(1)
X
Westley Moore(1)
David Rosenblatt(1)
X
Alan G. Spoon(1)
Chair
Alexander von Furstenberg
Richard F. Zannino(1)
X
Number of Meetings
4 4 0 0
Number of Written Consents
1 4 1 4
(1)
Independent director.
Audit Committee.   The Audit Committee of the IAC board of directors functions pursuant to a written charter adopted by the board, the most recent version of which is included as Annex M to this proxy statement/consent solicitation statement/prospectus. The Audit Committee is appointed by the IAC board of directors to assist the board with a variety of matters described in the charter, which include monitoring (i) the integrity of IAC’s financial statements, (ii) the effectiveness of IAC’s internal control over financial reporting, (iii) the qualifications and independence of IAC’s independent registered public accounting firm, (iv) the performance of IAC’s internal audit function and independent registered public accounting firm, (v) IAC’s risk assessment and risk management policies as they relate to financial, cybersecurity and other risk exposures and (vi) the compliance by IAC with legal and regulatory requirements. In fulfilling its purpose, the Audit Committee maintains free and open communication among its members, IACs independent registered public accounting firm, IAC’s internal audit function and IAC management. The formal report of the Audit Committee is set forth under the caption IAC Audit Committee Report.
The IAC board of directors has previously concluded that Mr. Spoon is an “audit committee financial expert,” as such term is defined in applicable SEC rules and the Marketplace Rules.
 
63

TABLE OF CONTENTS
 
Compensation and Human Resources Committee.   The Compensation and Human Resources Committee of the IAC board of directors functions pursuant to a written charter adopted by the IAC board of directors, the most recent version of which is included as Annex O to this proxy statement/consent solicitation statement/prospectus. The Compensation and Human Resources Committee is appointed by the IAC board of directors to assist the board with all matters relating to the compensation of IAC’s executive officers and has overall responsibility for approving and evaluating all compensation plans, policies and programs of IAC as they relate to IAC’s executive officers. The Compensation and Human Resources Committee may form and delegate authority to subcommittees and may delegate authority to one or more of its members. The Compensation and Human Resources Committee may also delegate to one or more of IACs executive officers the authority to make grants of equity-based compensation to eligible individuals (other than directors or executive officers) to the extent allowed under applicable law. For additional information on IAC’s processes and procedures for the consideration and determination of executive compensation and the related roles of the Compensation and Human Resources Committee, IAC management and consultants, see the discussion under Compensation Discussion and Analysis. The formal report of the Compensation and Human Resources Committee is set forth under the caption IAC Compensation Committee Report.
Nominating Committee.   The Nominating Committee of the IAC board of directors functions pursuant to a written charter adopted by the board, the most recent version of which is included as Annex N to this proxy statement/consent solicitation statement/prospectus. The Nominating Committee is appointed by the board to assist the board by (i) identifying, reviewing and evaluating individuals qualified to become members of the IAC board of directors, (ii) recommending director nominees for the next annual meeting of stockholders (and nominees to fill vacancies on the IAC board of directors as necessary) and (iii) making recommendations with respect to the compensation and benefits of directors.
Executive Committee.   The Executive Committee of the IAC board of directors has all the power and authority of the board, except those powers specifically reserved to the IAC board of directors by Delaware law or IAC’s organizational documents.
 
64

TABLE OF CONTENTS
 
Proposal No. 5: Accounting Firm Ratification Proposal
Overview
Subject to stockholder ratification, the Audit Committee of the IAC board of directors has appointed Ernst & Young LLP as IAC’s independent registered public accounting firm for the fiscal year ending December 31, 2021.
The Audit Committee annually evaluates the performance of Ernst & Young LLP and determines whether to continue to retain such firm or consider the retention of another firm. In appointing Ernst & Young LLP as IAC’s independent registered public accounting firm for 2021, the Audit Committee considered (i) the firm’s performance as IAC’s independent registered public accounting firm, (ii) the fact that firm has audited the financial statements of IAC (and its predecessors) since 1996, (iii) the firm’s independence with respect to the services to be performed for IAC and (iv) the firm’s strong and considerable qualifications and general reputation for adherence to professional auditing standards. In addition, in conjunction with the mandated rotation of the lead engagement partner every five years, the Audit Committee is directly involved in the selection of the new lead engagement partner.
A representative of Ernst & Young LLP is expected to attend virtually the IAC annual meeting virtually and will be given an opportunity to make a statement if he or she so chooses and will be available to respond to appropriate questions.
Ratification of the appointment of Ernst & Young LLP as IAC’s independent registered public accounting firm requires the affirmative vote of holders of at least a majority of the aggregate voting power of the shares of IAC capital stock present in person or represented by proxy and entitled to vote on the matter (provided that a quorum is present), voting together as a single class.
Recommendation
The IAC board of directors recommends that IAC stockholders vote “FOR” the ratification of the appointment of Ernst & Young LLP as IAC’s independent registered public accounting firm for the fiscal year ending December 31, 2021.
 
65

TABLE OF CONTENTS
 
Proposal No. 6: Say on Pay Vote Proposal
Overview
As required pursuant to Section 14 of the Exchange Act of 1934, as amended (the “Exchange Act”), IAC is seeking a non-binding advisory vote from its stockholders to approve the compensation of its named executives for 2020. This proposal, which we refer to as the “Say on Pay Vote Proposal,” is not intended to address any specific item of compensation, but rather IAC’s overall compensation program and policies relating to its named executives.
As described in detail under the section, “IAC Executive Officer and Director Compensation — Compensation Discussion and Analysis”, IAC’s executive officer compensation program is designed to provide the level of compensation necessary to attract, retain, motivate and reward talented and experienced executives and to motivate them to achieve short-term and long-term goals, thereby enhancing stockholder value and creating a successful company.
Recommendation
IAC believes that its executive officer compensation program, with its balance of short-term and long-term incentives, rewards sustained performance that is aligned with long-term stockholder interests. Accordingly, IAC is asking its stockholders to vote FOR the adoption of the following resolution:
RESOLVED, that IAC’s stockholders approve, on an advisory basis, the compensation of IAC’s named executives for 2020, as disclosed in this proxy statement/consent solicitation statement/prospectus, pursuant to the U.S. Securities and Exchange Commission’s compensation disclosure rules, including the Compensation Discussion and Analysis, the Executive Compensation tables and the related narrative discussion.”
The approval, on an advisory basis, of the Say on Pay Vote Proposal requires the affirmative vote of holders of at least a majority of the aggregate voting power of the shares of IAC capital stock present in person or represented by proxy and entitled to vote on the matter (provided that a quorum is present), voting together as a single class. The vote is advisory in nature and therefore not binding on IAC or the IAC board of directors. However, the IAC board of directors and the Compensation and Human Resources Committee of the IAC board of directors value the opinions of all IAC stockholders and will consider the outcome of this vote when making future compensation decisions for IAC’s named executives. IAC has not previously sought a say on pay vote; however, Old IAC sought a say on pay vote at its 2020 annual meeting of stockholders.
The IAC board of directors recommends that IAC stockholders vote “FOR” the advisory vote on executive compensation.
 
66

TABLE OF CONTENTS
 
Proposal No. 7: Say When on Pay Vote Proposal
Overview
As required pursuant to Section 14 of the Exchange Act, IAC is seeking a non-binding advisory vote from its stockholders regarding the frequency of holding the advisory vote on executive compensation in the future. In casting your advisory vote, you may indicate whether you prefer that IAC seeks an advisory vote every one, two or three years. You may also abstain from voting on this matter.
Recommendation
After thoughtful consideration, the IAC board of directors believes that holding an advisory vote on executive compensation every three years is the most appropriate policy for IAC and its stockholders at this time. The IAC board of directors believes that a vote every three years more closely mirrors the long-term nature of a significant portion of IAC’s executive officer compensation program and will discourage short-term thinking and, as a result, stockholder analysis of IAC’s performance and compensation practices would be more fully informed when viewed over a three-year period. Moreover, allowing more time in between the advisory votes on executive compensation would provide a greater opportunity for the IAC board of directors and its Compensation and Human Resources Committee to engage in meaningful analysis of any compensation issues and consideration of any stockholder concerns.
The approval, on an advisory basis, of the frequency of holding the say on pay vote proposal requires the affirmative vote of the holders of at least a majority of the aggregate voting power of shares of IAC capital stock present in person or represented by proxy and entitled to vote on the matter (provided that a quorum is present), voting together as a single class. However, if no choice receives a majority of votes, then the option that receives the highest number of votes cast by stockholders will be considered by the Board as the stockholders' recommendation as to the frequency of holding future advisory votes on executive compensation. The vote is advisory in nature and therefore not binding on IAC or the IAC board of directors. However, the IAC board of directors values the opinions of all of IAC’s stockholders and will consider the outcome of this vote when making future decisions on the frequency with which it will hold an advisory vote on executive compensation.
The IAC board of directors recommends that IAC stockholders vote for holding the advisory vote on executive compensation once EVERY THREE YEARS.
Section 14 of the Exchange Act requires IAC to seek a non-binding advisory vote from its stockholders on the frequency of seeking the say on pay vote every six years. This is the first non-binding advisory vote IAC is seeking, and the next such vote is expected to be held at IAC’s 2027 Annual Meeting of Stockholders.
 
67

TABLE OF CONTENTS
 
Additional Annual Meeting Materials
Audit Committee Matters
Audit Committee Report
The Audit Committee functions pursuant to a written charter adopted by the IAC board of directors, the most recent version of which is included as Annex M to this proxy statement/consent solicitation statement/prospectus. The Audit Committee charter governs the operations of the Audit Committee and sets forth its responsibilities, which include providing assistance to the IAC board of directors with the monitoring of (i) the integrity of IAC’s financial statements, (ii) the effectiveness of IAC’s internal control over financial reporting, (iii) the qualifications and independence of IAC’s independent registered public accounting firm, (iv) the performance of IAC’s internal audit function and independent registered public accounting firm, (v) IAC’s risk assessment and risk management policies as they relate to financial, cybersecurity and other risk exposures and (vi) the compliance by IAC with legal and regulatory requirements. It is not the duty of the Audit Committee to plan or conduct audits or to determine that IAC’s financial statements and disclosures are complete, accurate and have been prepared in accordance with generally accepted accounting principles and applicable rules and regulations. IAC management is responsible for IAC’s financial reporting process, including systems of internal control over financial reporting. The independent registered public accountants are responsible for performing an independent audit of IAC’s consolidated financial statements and the effectiveness of IAC’s internal control over financial reporting in accordance with the standards of the Public Company Accounting Oversight Board, and to issue a report thereon. The Audit Committee’s responsibility is to engage the independent auditor and otherwise to monitor and oversee these processes.
In fulfilling its responsibilities, the Audit Committee has reviewed and discussed the audited consolidated financial statements of IAC included in IAC’s Annual Report on Form 10-K for the year ended December 31, 2020 with IAC’s management and Ernst & Young LLP, IAC’s independent registered public accounting firm.
The Audit Committee has discussed with Ernst & Young the matters required to be discussed by the applicable requirements of the Public Company Accounting Oversight Board (“PCAOB”) and the SEC. In addition, the Audit Committee has received the written disclosures and the letter from Ernst & Young required by applicable requirements of the PCAOB regarding Ernst & Young’s communications with the Audit Committee concerning independence, and has discussed with Ernst & Young its independence from IAC and its management.
In reliance on the reviews and discussions referred to above, the Audit Committee recommended to the IAC board of directors that the audited consolidated financial statements of IAC be included in IAC’s Annual Report on Form 10-K for the year ended December 31, 2020 for filing with the SEC.
Members of the Audit Committee
Alan G. Spoon (Chairperson)
Bryan Lourd
Richard F. Zannino
 
68

TABLE OF CONTENTS
 
Fees Paid to IAC’s Independent Registered Public Accounting Firm
The following table sets forth fees for all professional services rendered by Ernst & Young LLP to IAC (or Old IAC, as applicable) for the years ended December 31, 2020 and 2019:
2020
2019
Audit Fees(1)(2)
$ 3,096,300 $ 2,865,750
Audit-Related Fees(2)(3)
$ 1,035,950 $ 2,753,500
Total Audit and Audit-Related Fees(2)
$ 4,132,250 $ 5,619,250
Tax Fees(2)(4)
$ 140,000 $ 10,000
Total Fees(2)
$ 4,272,250 $ 5,629,250
(1)
Audit Fees in 2020 include (i) fees associated with the annual audit of financial statements and the review of periodic reports, (ii) a statutory audit (an audit performed for an IAC business in a jurisdiction abroad, which is required by local law), (iii) post-report review procedures performed in connection with the issuance of consents for certain registration statements on Form S-4 related to the Match Separation and Spin-off and (iv) accounting consultations.
Excludes 2020 Audit Fees in the total aggregate amount of $2,155,000 incurred and paid directly by Angi Inc. (formerly known as ANGI Homeservices Inc.).
Audit Fees in 2019 include (i) fees associated with the annual audit of financial statements and internal control over financial reporting and the review of periodic reports, (ii) statutory audits (audits performed for certain IAC businesses in various jurisdictions abroad, which audits are required by local law), (iii) fees for services performed in connection with the offering by subsidiaries of Old IAC of the 0.875% Exchangeable Senior Notes due 2026 ($575 million aggregate principal amount) and 2.00% Exchangeable Senior Notes due 2030 ($575 million aggregate principal amount), as well as the review and issuance of the related comfort letter and other services related to such offering, and (iv) fees for accounting consultations.
Excludes 2019 Audit Fees in the total aggregate amount of $3,060,000 and $1,932,000 incurred and paid directly by Match Group, Inc. prior to the completion of the Match Separation and Angi Inc., respectively.
(2)
Represents fees incurred and paid directly by IAC and Old IAC in 2020 and 2019, respectively.
(3)
Audit-Related Fees in 2020 include (i) fees associated with the incremental audit procedures for the 2019 stand-alone audit of Vimeo, Inc. and related incremental procedures associated with the interim review of Vimeo, Inc. for the periods ended September 30, 2020 and September 30, 2019 in connection with the filing of the registration statement on Form S-4 related to the Spin-off and (ii) fees for benefit plan audits.
Audit-Related Fees in 2019 include (i) fees associated with incremental audit procedures for the carve out audit of IAC Holdings, Inc. (now known as IAC) for the fiscal years ended December 31, 2018, 2017 and 2016 and related incremental procedures associated with the interim review of IAC Holdings, Inc. for the periods ended September 30, 2019 and September 30, 2018 in connection with the filing of the registration statement on Form S-4 related to the Match Separation and (ii) fees for benefit plan audits.
(4)
Tax fees in 2020 and 2019 primarily include fees paid for tax compliance services. Tax Fees in the total aggregate amount of $2,400 (primarily for tax compliance services) that were incurred and paid directly by Match Group, Inc. in 2019 have been excluded from the table above.
Audit and Non-Audit Services Pre-Approval Policy
The Audit Committee has a policy governing the pre-approval of all audit and permitted non-audit services performed by IAC’s independent registered public accounting firm in order to ensure that the provision of these services does not impair such firm’s independence from IAC and its management. Unless a type of service to be provided by IAC’s independent registered public accounting firm has received general pre-approval, it requires specific pre-approval by the Audit Committee. Any proposed services in
 
69

TABLE OF CONTENTS
 
excess of pre-approved cost levels also require specific pre-approval by the Audit Committee. In all pre-approval instances, the Audit Committee considers whether such services are consistent with SEC rules regarding auditor independence.
All tax services require specific pre-approval by the Audit Committee. In addition, the Audit Committee has designated specific services that have the pre-approval of the Audit Committee (each of which is subject to pre-approved cost levels) and has classified these pre-approved services into one of three categories: Audit, Audit-Related and All Other (excluding Tax). The term of any pre-approval is twelve months from the date of the pre-approval, unless the Audit Committee specifically provides for a different period. The Audit Committee reviews the list of pre-approved services from time to time and will revise it as and if appropriate. Pre-approved fee levels for all services to be provided by IAC’s independent registered public accounting firm are established periodically from time to time by the Audit Committee.
Pursuant to the pre-approval policy, the Audit Committee may delegate its authority to grant pre-approvals to one or more of its members, and has currently delegated this authority to its Chairperson. The decisions of the Chairperson (or any other member(s) to whom such authority may be delegated) to grant pre-approvals must be presented to the full Audit Committee at its next scheduled meeting. The Audit Committee may not delegate its responsibilities to pre-approve services to IAC management.
Annual Reports
Upon written request to the Corporate Secretary, IAC/InterActiveCorp, 555 West 18th Street, New York, New York 10011, IAC will provide without charge to each person solicited a printed copy of IAC’s 2020 Annual Report on Form 10-K, including the financial statements and financial statement schedule filed therewith. Copies are also available on our website, www.iac.com or by request from ir@iac.com. IAC will furnish requesting stockholders with any exhibit to its 2020 Annual Report on Form 10-K upon payment of a reasonable fee.
 
70

TABLE OF CONTENTS
 
THE SPIN-OFF
Structure of the Spin-off
Subject to the terms and conditions set forth in the separation agreement, IAC’s Vimeo business will be separated from the remaining businesses of IAC through a series of transactions (which we refer to as the “Spin-off”) that will result in the pre-transaction stockholders of IAC directly owning shares in both IAC and SpinCo, and in SpinCo becoming a separate public company.
The Spin-off is structured to include the following steps:

Certain restructuring transactions, including, among other things, the transfer to SpinCo of IAC’s equity interests in Vimeo, and the repayment by Vimeo of all outstanding intercompany debt owed to IAC and its subsidiaries (other than Vimeo’s subsidiaries).

Amending IAC’s certificate of incorporation to provide for:

the reclassification of each share of IAC par value $0.001 common stock into (i) one share of IAC par value $0.0001 common stock and (ii) 1/100th of a share of IAC Series 1 mandatorily exchangeable preferred stock that will automatically be exchanged for a number of shares of SpinCo common stock equal to the Spin-off exchange ratio (with holders receiving cash in lieu of any fractional shares of SpinCo common stock resulting, after aggregation, from the reclassification); and

the reclassification of each share of IAC par value $0.001 Class B common stock into (i) one share of IAC par value $0.0001 Class B common stock and (ii) 1/100th of a share of IAC Series 2 mandatorily exchangeable preferred stock that will automatically be exchanged for a number of shares of SpinCo Class B common stock equal to the Spin-off exchange ratio (with holders receiving cash in lieu of any fractional shares of SpinCo Class B common stock resulting, after aggregation, from the reclassification).

The effectiveness of the Corporate Opportunities charter amendment providing that no officer or director of IAC who is also an officer or director of SpinCo will have liability to IAC or its stockholders for breach of any fiduciary duty by reason of the fact that any such individual directs a corporate opportunity to SpinCo instead of IAC, or does not communicate information regarding a corporate opportunity to IAC that the officer or director has directed to SpinCo.
IAC currently indirectly owns approximately 88% of the total outstanding shares of Vimeo, with the remaining Vimeo shares held by third-parties. In connection with the Spin-off, Vimeo’s existing shareholders agreement requires IAC to cause the conversion of the Vimeo shares held by such non-IAC Vimeo stockholders into SpinCo common stock, which we refer to as the “Vimeo minority exchange.” The shareholders agreement also requires that the non-lAC Vimeo stockholders be compensated (in the form of additional SpinCo equity) for dilution resulting from the issuance of SpinCo options in respect of vested IAC employee option awards that are adjusted in the Spin-Off. Each such Vimeo shareholder will be compensated for their ratable portion of 50% of the intrinsic value of the SpinCo options so issued, measured at the time of the Spin-off (see the section of this proxy statement/consent solicitation statement/prospectus entitled “The Vimeo Merger — Consideration to Vimeo Stockholders”), and see Annex I — Notes to Unaudited Pro Forma Condensed Consolidated Financial Statements of Vimeo Holdings, Inc. — Note 4.
The following diagram depicts IAC’s and SpinCo’s organizational and ownership structures immediately prior to the completion of the Spin-off (assuming that the contribution of the shares of Vimeo to SpinCo has not yet taken place).
 
71

TABLE OF CONTENTS
 
[MISSING IMAGE: tm2037917d26-fc_spinoffbw.jpg]
The following diagrams depict IAC’s and SpinCo’s organizational and ownership structures immediately following the completion of the Spin-off, assuming that the Vimeo merger has also been completed.
[MISSING IMAGE: tm2037917d26-fc_iaccombw.jpg]
[MISSING IMAGE: tm2037917d1-fc_vimeocombw.jpg]
Background of the Spin-off
In 2006, IAC acquired the assets that would become the Vimeo business when it acquired Connected Ventures, LLC. Over the ensuing decade, IAC invested capital to finance the development and growth of the business, including through a number of small acquisitions. In 2016, Vimeo acquired VHX Corporation, a platform for premium over-the-top subscription video channels, for consideration including shares of
 
72

TABLE OF CONTENTS
 
Vimeo non-voting common stock. At that time, Vimeo and IAC entered into a shareholders agreement with the former owners of VHX related to the shares they had received in Vimeo. Between 2016 and 2020, IAC continued to invest capital in Vimeo, including to finance the acquisitions of Livestream (in 2017) and Magisto (in 2019).
The IAC board of directors periodically reviews IAC’s organizational structure to consider the strategic, operational and financial requirements of a large company operating in several businesses. As part of its periodic reviews, IAC’s board of directors regularly considers the performance and outlook for IAC as a whole as well as its individual businesses, such as Vimeo.
As part of this review process, following the separation of IAC and Match Group that was completed in June 2020, the IAC board of directors considered the potential benefits that might be achieved through a separation of Vimeo, and potential methods for accomplishing such separation.
At a regularly scheduled meeting of the IAC board of directors held on July 25, 2020, the members of the board and representatives of management reviewed Vimeo’s recent performance and anticipated funding needs, including Vimeo’s anticipated need for additional capital. The board and management discussed potential strategic possibilities for Vimeo, including IAC continuing to invest in Vimeo, the potential for Vimeo to raise third party debt or equity capital, and the possibility of a spin-off of Vimeo to IAC’s stockholders. The board and management also discussed their view that Vimeo’s financial metrics compared favorably to publicly traded “software-as-a-service” ​(“SaaS”) companies and the belief of IAC management that Vimeo would need to secure additional capital to sustain its growth trajectory, including to allow Vimeo to pursue beneficial acquisitions. The board and management discussed the impact of IAC’s low tax basis in Vimeo on the relative attractiveness of various options. The discussion also included a consideration of the potential benefits of a capital structure with dual-class common stock in the event that Vimeo were to become an independent public company, taking into account the stage of Vimeo’s development and the composition of its management team, which does not currently include executives with significant experience managing a public company. The board and management considered that a dual class capital structure similar to the one in place at IAC might provide an independent Vimeo with beneficial stability and protection from disruption, including disruption due to activist investors or opportunistic takeover attempts.
At a regularly scheduled meeting of the IAC board of directors held on September 9, 2020, the members of the board and representatives of management discussed the recent performance of Vimeo, noting Vimeo’s sustained growth since the onset of the pandemic and improving financial performance, but also highlighting Vimeo’s likely need for additional equity investment in order to accelerate that growth trajectory. Mr. Diller, IAC’s Chairman and Senior Executive, a member of the IAC board of directors and a beneficial owner of all of the outstanding shares of IAC Class B common stock (along with members of his family, including Mr. von Furstenberg), reviewed with the members of the board the strategic alternatives for Vimeo that had been discussed at the July board meeting, including the benefits of separating Vimeo from the rest of IAC via a spin-off or similar transaction. Mr. Diller noted that given the long-term growth trajectory for the Vimeo business, the uncertainty and volatility in the equity markets, Vimeo’s need for capital to finance future growth and M&A, and the profile of Vimeo’s current management team, it was his view that the best capital structure for an independent Vimeo would be one that replicated IAC’s dual class structure, which would allow Vimeo to chart a sound strategic direction and make necessary investments, and would insulate Vimeo’s management team from short-term pressures. Following discussion, including with IAC’s legal counsel, the members of the board unanimously agreed that IAC should pursue further consideration of the potential spin-off transaction and directed management to take all necessary steps in furtherance thereof. The members of the board noted that the final terms of any transaction would be subject to a vote of the independent members of the IAC board of directors, following separate deliberation by those members of the board, and would be subject to a vote of the holders of IAC common stock, including a vote of the public holders of IAC common stock (other than management, members of the board, and Mr. Diller’s related family entities).
On November 5, 2020, Vimeo and IAC Group entered into an investment agreement with entities affiliated with Thrive Capital and an entity affiliated with GIC Private Limited, pursuant to which such third-party investors acquired from Vimeo an aggregate of 8,655,510 shares of Vimeo voting common stock for an aggregate purchase price of approximately $150 million. In connection with the investment, Vimeo, IAC Group and the third-party investors entered into an amendment to the existing shareholders agreement among Vimeo, IAC Group and Vimeo’s other shareholders. The amendment to the shareholders agreement
 
73

TABLE OF CONTENTS
 
generally required the investors to cooperate with any Spin-off, conditional on the Spin-off terms being consistent with a set of agreed separation principles (other than departures from such principles not materially adverse to the third-party investors).
At a regularly scheduled meeting of the IAC board of directors held on December 7, 2020, the members of the board and representatives of management discussed updated information regarding Vimeo’s performance and financial profile. Mr. Diller informed the other members of the board that the holders of the shares of IAC Class B common stock would support a spin-off of Vimeo on the basis that a public Vimeo would have a dual class capital structure replicating that of IAC. The members of the IAC board of directors received a presentation from representatives of Allen & Company, a long-time financial advisor to IAC and Old IAC, regarding a potential spin-off of Vimeo. The presentation reviewed the potential benefits and risks of the transaction to IAC and to an independent Vimeo, including the importance of an attractively valued Vimeo equity currency for raising capital to fund Vimeo’s growth and M&A; the increased transparency to investors resulting from an independent Vimeo, which would allow each of IAC and Vimeo to highlight and focus on their distinct customers, strategic opportunities, assets and growth profiles; the ability of each of IAC and Vimeo to adopt a capital structure tailored to its individual profile; the ability of IAC to focus on its other businesses; the ability to capitalize on strong investor demand for SaaS enterprise software companies; and the risk posed by a perceived lack of a long-term track record for Vimeo’s management team, which could be mitigated by investor engagement and initial involvement by a limited number of IAC directors or officers on the Vimeo board. The presentation also reviewed the financial profile of an independent Vimeo, which included a review of market data for other enterprise SaaS companies and a comparison of how Vimeo compares to those businesses. The presentation observed that Vimeo has a lower immediate growth profile than its notable peers, but a longer opportunity to grow at healthy rates and cited intangible attributes of Vimeo, such as the uniqueness of its asset, quality of its brand, and strong management. The presentation also reviewed factors that might impact Vimeo’s future trading value. The presentation then discussed considerations around a dual class common stock structure for an independent Vimeo, noting the expectation that a dual class capital structure at Vimeo would not have any meaningful adverse impact on trading or valuation of Vimeo’s low-vote common stock and expressing the view that a dual class capital structure at Vimeo would provide a number of benefits, including protection from unwanted third party takeover attempts and allowing Vimeo management to maintain a long-term focus for the benefit of Vimeo stockholders. Given the nature of the separation transaction and as is customary for spin-offs and similar transactions that do not involve an exchange of shares for financial consideration, the IAC board did not request or receive a fairness opinion.
Following discussion, the members of the IAC board of directors unanimously approved the amendments to the IAC certificate of incorporation that are the subject of the Spin-off Proposal and the Corporate Opportunities Proposal and recommended that IAC stockholders vote in favor of such proposals, which resolutions expressly provided that the amendments, and the Spin-off, may be abandoned by the IAC board of directors prior to the effectiveness of the amendments, that the Spin-off shall be conditioned on the approval of the holders of a majority of the outstanding shares of IAC common stock entitled to vote on the proposal, other than any shares of the IAC common stock owned, directly or indirectly (including beneficial ownership), by Mr. Diller, members of the board, any Section 16 officer, or any of their immediate family members, and that the consummation of the Spin-off remains subject to the final approval of the IAC board of directors, including board approval of the terms of all proposed agreements to be entered into in connection with the Spin-off. As previously discussed by the board, the IAC board would not contemplate granting such final approval unless the Spin-off has the support of a majority of the independent members of IAC’s board of directors.
On January 25, 2021, Vimeo and IAC Group entered into investment agreements with funds and accounts advised by T. Rowe Price Associates, Inc. and affiliates of Oberndorf Enterprises, LLC, pursuant to which such third-party investors acquired from Vimeo an aggregate of 8,999,788 shares of Vimeo voting common stock for an aggregate purchase price of approximately $300 million, and became parties to the Vimeo shareholders agreement.
Reasons for the Spin-off; Recommendation of the IAC Board of Directors
The IAC board of directors, with the assistance of management and the company’s legal and financial advisors, regularly reviews IAC’s strategic, operational and financial direction, including with respect to
 
74

TABLE OF CONTENTS
 
potential spin-offs or divestitures of IAC’s various business operations. After careful consideration, and taking into account the belief of the IAC board of directors that the pursuit of the Spin-off is in the best interests of IAC and its stockholders, the IAC board of directors has unanimously (i) declared advisable each of the proposed amendments to the IAC certificate of incorporation that are the subject of the Spin-off Proposal and the Corporate Opportunities Proposal and resolved to recommend the approval of the Spin-off Proposal and the Corporate Opportunities Proposal to the holders of IAC capital stock and (ii) directed that the proposed amendments to the IAC certificate of incorporation that are the subject of the Spin-off Proposal and the Corporate Opportunities Proposal be submitted to the holders of IAC capital stock for their approval.
In the course of reaching its recommendation, the IAC board of directors considered a wide variety of factors relating to the Spin-off. Among other things, the IAC board of directors considered the following potential benefits of the Spin-off:

IAC (through its predecessor entity, Old IAC) has a long history of regularly evaluating whether IAC or any of its businesses that have achieved an appropriate scale and maturity would benefit from the separation of such businesses from IAC, through spin-offs or similar transactions. IAC has found that such separations create a more streamlined and agile IAC that can better focus on its remaining businesses and new growth opportunities and, at the same time, allow the separated business to continue to grow in a standalone environment that permits its own management to focus solely on its success. If completed, the Spin-off will permit the management of each of IAC and SpinCo to focus on building the scale of their businesses and pursuing targeted strategic acquisitions and investments to drive long-term profitability and value, and to develop a growth strategy that capitalizes on its distinct strengths.

As long as Vimeo remains a subsidiary of IAC, it competes for IAC’s available capital with other available investment opportunities. The IAC board of directors believes that it may be more beneficial for IAC and its stockholders for IAC to invest in businesses at other stages of the growth cycle. Accordingly, Vimeo’s growth under IAC ownership may be limited due to a lack of direct access to capital needed to fund such growth. While Vimeo has sold a small percentage of its equity to third-party investors, the ability to conduct additional equity issuances is constrained by IAC’s controlling stake in Vimeo. The Spin-off, if completed, will give SpinCo more flexibility to raise equity capital needed to fund its growth and realize its full potential.

The Spin-off would permit each of IAC and SpinCo to implement its own optimal capital structure and business plan, as determined by its respective board of directors and management team, which is expected to benefit each business.

Following the Spin-off, the stock of SpinCo will represent a “pure play” equity currency that can be used to facilitate SpinCo’s capital raising activities, as an “acquisition currency” to make strategic acquisitions, and for employee compensation. The IAC board of directors believes that this will be particularly beneficial for Vimeo, which expects to leverage acquisitions to, among other things, expand into new product areas and business categories, source talent (including engineers), and otherwise enhance its technological capabilities, particularly if the Spin-off increases the aggregate equity value of IAC and SpinCo.

The Spin-off will make it easier for investors to evaluate separately the merits, strategy, performance and future prospects of the businesses of each of SpinCo and IAC and to invest in both companies based on a clearer appreciation of these characteristics. The Spin-off may also attract new investors to Vimeo who may not have properly assessed the Vimeo business as part of IAC, and should enhance investor understanding of the Vimeo business by expanding coverage of the business by equity research analysts who focus on enterprise software businesses. To the extent the Spin-off results in greater investor demand for shares of SpinCo and/or IAC, it could increase their aggregate equity value.

The Spin-off will provide IAC stockholders with direct ownership in SpinCo as well as in IAC, giving them ongoing equity participation in each of IAC and SpinCo, the ability to participate in the future earnings and growth of both IAC and SpinCo, and the ability to benefit from a possible increase in the value of IAC’s capital stock and SpinCo’s capital stock following the Spin-off. The
 
75

TABLE OF CONTENTS
 
Spin-off will also allow IAC stockholders to decide for themselves whether and to what extent they wish to continue to invest in both or either of IAC and SpinCo as independent entities.

The IAC board of directors retains full discretion to change its recommendation in favor of the Spin-off Proposal and the Corporate Opportunities Proposal, or to abandon the Spin-off at any time prior to consummation (whether before or after the vote of IAC’s stockholders relating to the Spin-off), permitting IAC to fully explore the potential for the Spin-off while remaining able to pursue other alternatives should they develop. The IAC board cannot predict the circumstances that would cause a change in its recommendation, but considers the full discretion to be able to do so, should the circumstances warrant, beneficial in connection with the pursuit of the Spin-off.

The charter amendments required to effect the Spin-off would be subject to the approval of IAC’s stockholders (including the affirmative vote of the holders of at least a majority of the aggregate voting power of all outstanding shares of IAC common stock entitled to vote, voting as a separate class, and of at least a majority of the aggregate voting power of all outstanding shares of IAC common stock entitled to vote, excluding shares held by IAC’s directors, officers, and their immediate family members) and that IAC’s stockholders would be free to evaluate and vote for or against these amendments at the annual meeting, and thereby will have the right to approve or disapprove of the Spin-off.

An independent SpinCo will have the ability to select a board of directors with the right mix of experience, skills and other qualifications to oversee SpinCo’s business.

There is a high likelihood that the Spin-off can be completed, subject to the final approval of the IAC board of directors, due to the fact that no significant regulatory approvals are required in order to consummate the Spin-off.
However, IAC cannot assure you that, following the consummation of the Spin-off, any of the benefits described above or any other benefits will be realized to the extent anticipated, or at all. In the course of reaching its recommendation, the IAC board of directors also considered certain risks and potentially negative factors relating to the Spin-off, including:

That many investors holding IAC stock may hold such stock because of a decision to invest in a company with IAC’s profile, including due to IAC’s Vimeo business. Following the Spin-off, the shares of IAC and SpinCo will represent an investment in different companies with different profiles than pre-Spin-off IAC. While the Board noted that IAC’s stockholder base included a number of investors with an investment strategy that would be expected to align with ownership of stock in an independent Vimeo as well as in IAC, they considered that it was likely that some portion of IAC’s stockholder base may determine that the profiles may not align with such investors’ investment strategies and may cause such holders to sell their shares. As a result, the stock price of IAC may decline or experience volatility as its stockholder base changes, and the price at which SpinCo stock may trade (and the volatility of its trading price) is uncertain.

That the Spin-off will require significant time and effort from IAC’s and SpinCo’s respective management teams and consequently may result in the diversion of management attention away from operation of their respective businesses and potentially negative effects on existing and future business relationships.

The possibility that the Spin-off may be abandoned prior to completion, or may not be completed on the anticipated timeline, and the impact of any uncertainty around the likelihood, timing or effects of completion of the Spin-off, including uncertainty as to the effect of the Spin-off on IAC’s and SpinCo’s businesses, and the effect on the trading price of IAC common stock if the Spin-off is not completed for any reason, or not completed on the anticipated timeline.

The impact of the announcement, pendency or completion of the Spin-off, or the failure to complete the Spin-off, on each of IAC’s and SpinCo’s relationships with their respective employees (including potentially making it more difficult to attract and retain key personnel and the possible loss of key members of management and other personnel) and other counterparties.

The fact that, following the Spin-off, IAC will have fewer operating assets, which will put additional pressure on the financial and operating performance of those assets and magnify their impact on IAC’s stock price performance.
 
76

TABLE OF CONTENTS
 

The possibility that IAC’s other businesses will not be successful, and that IAC will not succeed in identifying new profitable acquisitions or other opportunities or in developing their existing businesses.

The risk of any potential action by IAC, SpinCo or any other party causing the Spin-off to not qualify for tax-free treatment.

The fact that certain customary limitations would apply to IAC’s and SpinCo’s post-Spin-off actions in order to preserve the tax-free treatment of the Spin-off, and that these limitations may result in either company being required to forego one or more opportunities that may otherwise have been beneficial to such company.

The risk that IAC’s stockholders will not approve the Spin-off Proposal or the Corporate Opportunities Proposal.

The fact that there can be no assurance that all of the conditions to the consummation of the Spin-off will be satisfied.

The risk that IAC and SpinCo may be unable to achieve the strategic and financial benefits expected to result from the Spin-off as described above in this section for a variety of reasons, including, among others, that IAC and SpinCo will be more susceptible to market fluctuations and other adverse events following the consummation of the Spin-off and the potential impact of the Spin-off on IAC’s credit ratings or the anticipated credit ratings of SpinCo.

The risk of litigation, injunctions or other legal proceedings related to the Spin-off.

The other risks of the type and nature described in the section entitled “Risk Factors” and under the section entitled “Cautionary Statement Regarding Forward-Looking Statements.”
The IAC board of directors concluded that the potential benefits of the Spin-off outweighed these negative factors.
In connection with its consideration of the Spin-off, the IAC board of directors considered the fact that Mr. Diller, the beneficial owner of all of the outstanding shares of IAC Class B common stock, had stated that he would not be supportive, in his capacity as a stockholder, of the Spin-off unless an independent Vimeo were structured with dual-class common stock and the Spin-Off were structured in a way that would result in Mr. Diller’s becoming the beneficial owner of SpinCo Class B Common Stock with substantially similar voting and other rights as his current rights at IAC. See the sections of this proxy statement/consent solicitation statement/prospectus entitled “Risk Factors — Risks Relating to IAC’s Business Following the Spin-off — Mr. Diller, certain members of his family and Mr. Levin will be able to exercise significant influence over the composition of IAC’s Board of Directors, matters subject to stockholder approval and IAC’s operations” and “Security Ownership of Certain Beneficial Owners and Management” for a description of Mr. Diller’s (and Mr. von Furstenberg’s) beneficial ownership of IAC securities. The IAC board of directors considered the potential means of structuring the Spin-off under IAC’s existing certificate of incorporation, including the fact that a Spin-off structured as a reclassification could not be accomplished without the affirmative vote of the majority of the holders of the shares of IAC Class B common stock, and that dividing IAC and Vimeo into two separate companies with the same type of dual-class structure did not provide Mr. Diller or the related holders of the shares of IAC Class B common stock additional rights or benefits relative to their existing rights over the combined IAC and Vimeo assets. The IAC board of directors also considered the potential impact of a dual-class structure on an independent Vimeo, including:

The potential impact on the trading price of SpinCo common stock due to the existence of the high vote Class B common stock and the concentrated voting power of Mr. Diller and members of his family as the holders of all of the outstanding Class B common stock following the Spin-off, and the impact on the relative voting power of the SpinCo common stock (see “Risk Factors — Risks Relating to SpinCo and the Vimeo Business Following the Spin-off — Mr. Diller, certain members of his family and Mr. Levin will be able to exercise significant influence over the composition of SpinCo’s Board of Directors, matters subject to stockholder approval and SpinCo’s operations”, “Risk Factors — Risks Relating to the Spin-off — After the Spin-off, actual or potential conflicts of interest may develop between the management and directors of IAC, on the one hand, and the
 
77

TABLE OF CONTENTS
 
management and directors of SpinCo, on the other hand, or between management and directors of either entity and the management and directors of Expedia Group or Match Group”, and “Risk Factors — Risks Relating to IAC Securities and SpinCo Securities Following the Spin-off — The dual-class common stock structure of each of IAC and SpinCo may negatively impact the market price of their respective common stock”);

The potential benefit to an independent Vimeo of the existence of the high vote Class B common stock in the hands of the current holders of IAC’s Class B common stock, which the IAC board of directors believed would provide SpinCo and its management team with protection from short-term pressures that they might otherwise face as a new public company and permit them to pursue prudent, longer-term strategies to maximize value for all of SpinCo’s stockholders (who would initially consist of IAC’s stockholders);

The fact that the holders of IAC common stock would receive shares of SpinCo common stock that, as a class, carry the right to elect 25% of the members of the SpinCo board of directors, because SpinCo would be structured to replicate IAC’s existing capital structure;

The fact that the Spin-off would be conditioned on the approval of the holders of a majority of the outstanding shares of IAC common stock (excluding any shares held, directly or indirectly, by Mr. Diller (directly or beneficially), the members of the IAC board of directors, IAC’s Section 16 officers, and the immediate family members of each of the foregoing), and that Mr. Diller had indicated that he would not seek to cause IAC to attract pursue a separation of Vimeo in the event that IAC’s unaffiliated shareholders did not vote to do so on the proposed terms, but would continue to be supportive of the future growth of Vimeo as part of IAC’s business.

The IAC board of directors’ intention not to proceed with the final approval of the Spin-off unless the Spin-off has the support of a majority of the independent members of the IAC board of directors, following separate deliberation by those members of the board (see the section of this proxy statement/consent solicitation statement/prospectus entitled “IAC Directors and Officers — Directors” for additional information about the independent members of the IAC board of directors). Prior to the consummation of the Spin-off, the IAC board will consider final approval of the Spin-off and in advance of such final approval, the independent members of the IAC board will engage in separate deliberation and indicate to the full board whether the Spin-off has their support.
This discussion of the information and factors considered by the IAC board of directors in reaching its conclusions and recommendation includes the principal factors considered by the IAC board of directors, but is not intended to be exhaustive and may not include all of the factors considered by the IAC board of directors. In view of the wide variety of factors considered in connection with its evaluation of the Spin-off, and the complexity of these matters, the IAC board of directors did not find it useful and did not attempt to quantify, rank or assign any relative or specific weights to the various factors that it considered in reaching its determination to make its recommendation to IAC stockholders. Rather, the IAC board of directors viewed its decisions as being based on the totality of the information presented to it and the factors it considered. In addition, individual members of the IAC board of directors may have given differing weights to different factors.
The factors, potential risks and uncertainties contained in this explanation of the IAC board of directors’ reasons and other information presented in this section contain information that is forward-looking in nature and, therefore, should be read in light of the factors discussed in “Cautionary Note Regarding Forward-Looking Statements.”
Regulatory Requirements Related to the Spin-off
The parties are not aware of any material governmental approvals or actions that are necessary for the completion of the Spin-off. However, certain IAC and SpinCo stockholders may have filing obligations under the Hart-Scott-Rodino Antitrust Improvements Act of 1976 and should consult their own legal advisors.
 
78

TABLE OF CONTENTS
 
Treatment of IAC Equity Awards
IAC Options
Each option to purchase shares of IAC common stock will convert into an option to purchase shares of IAC common stock and an option to purchase shares of SpinCo common stock with adjustments to the number of shares subject to each option and the option exercise prices based on (1) the value of IAC common stock prior to the Spin-off and (2) the value of IAC common stock and the value of SpinCo common stock after giving effect to the Spin-off.
Except as otherwise described above and except to the extent otherwise provided under local law, following the Spin-off, the converted options generally will have the same terms and conditions, including the same exercise periods, as the options to purchase shares of IAC common stock had immediately prior to the Spin-off.
Following the Spin-off, solely for purposes of determining the expiration of options with respect to shares of common stock of one company held by employees of the other company, IAC and SpinCo employees will be deemed employed by both companies for so long as they continue to be employed by whichever of the companies employs them immediately following the Spin-off.
IAC RSUs
All IAC restricted stock units (“RSUs”) will continue to be IAC RSUs following the Spin-off, with adjustments to the number of RSUs based on (1) the value of IAC common stock prior to the Spin-off and (2) the value of IAC common stock after giving effect to the Spin-off.
Except as otherwise described above and except to the extent otherwise provided under local law, following the Spin-off, the RSUs generally will have the same terms and conditions, including the same vesting provisions, as the IAC RSUs had immediately prior to the date of the Spin-off.
Treatment of Mr. Levin’s IAC Restricted Stock Award
On November 5, 2020, Mr. Levin received an IAC Restricted Stock award covering 3,000,000 shares of IAC common stock. For a description of this award, see “IAC Executive Officer and Director Compensation — Executive Compensation — Grants of IAC Plan-Based Awards in 2020.”
In the Spin-off, Mr. Levin will receive in respect of each share of IAC restricted common stock that he holds a number of shares of SpinCo common stock based on the Spin-off exchange ratio and will retain his 3,000,000 shares of IAC restricted common stock.
In connection with the Spin-off:

the IAC stock price performance goals applicable to the IAC Restricted Stock award will be equitably adjusted to reflect the impact of the Spin-off, including giving effect to the Spin-off exchange ratio; and

SpinCo and Mr. Levin will enter into a restricted stock agreement covering the shares of restricted SpinCo common stock received by Mr. Levin in the Spin-off, with the vesting of such shares generally subject to the same requirements as are applicable to the IAC Restricted Stock award, including SpinCo stock price performance goals that reflect the impact of the Spin-off, including giving effect to the Spin-off exchange ratio.
For purposes of the SpinCo Restricted Stock award, the definition of “Change in Control” will mirror the definition that applies to the IAC Restricted Stock award, except that the relevant entity for purposes of the definition will be SpinCo, rather than IAC. Upon a Change in Control of SpinCo, a designated percentage of the SpinCo Restricted Stock award will vest based on the timing of the Change of Control and subject to a floor of 30%, escalating to 100%. Except as otherwise noted above, the SpinCo Restricted Stock award generally will have the same terms as the IAC Restricted Stock award.
 
79

TABLE OF CONTENTS
 
Treatment of Vimeo Equity Awards
Vimeo has outstanding stock appreciation rights (“Vimeo SARs”) and restricted stock units (“Vimeo RSU awards”), the value of which correspond to shares of Vimeo common stock. Currently, the value of Vimeo SARs and Vimeo RSU awards may be settled upon exercise or vesting (as applicable) in shares of IAC common stock. Following the Spin-off, IAC will have no further obligations regarding Vimeo SARs and Vimeo RSUs, which shall, until the Vimeo merger is completed, be settled in cash or shares of SpinCo common stock.
In the Vimeo merger:

each Vimeo SAR will convert into a stock appreciation right corresponding to, and settled in, shares of SpinCo common stock (“SpinCo SAR”), with adjustments to the number of shares subject to each SpinCo SAR and the base price applicable to each SpinCo SAR, based on the exchange ratio in the Vimeo merger; and

each Vimeo RSU Award will convert into an award of restricted stock units corresponding to, and settled in, shares of SpinCo common stock (“SpinCo RSU Award”), with adjustments to the number of shares subject to each SpinCo RSU Award based on the exchange ratio in the Vimeo merger.
The SpinCo SARs and the SpinCo RSU awards otherwise will have terms and conditions that are customary for a public company stock appreciation right.
Interests of Certain Persons in the Spin-off
In considering the recommendation of IAC’s Board of Directors to vote in favor of the Spin-off, stockholders of IAC should be aware that directors and executive officers of IAC have interests in the Spin-off that may be in addition to or different from the interests of stockholders generally. The IAC Board of Directors was aware of these interests and considered them, among other factors, in approving the Spin-off.
Certain of IAC’s directors and executive officers currently own shares of IAC common stock and/or equity awards that are denominated in shares of IAC common stock. In the Spin-off, these directors and executive officers will receive reclassified shares of IAC common stock (including restricted shares in the case of Mr. Levin), shares of Vimeo common stock (including restricted shares in the case of Mr. Levin), adjusted options to purchase shares of IAC common stock, options to purchase shares of Vimeo common stock and adjusted IAC restricted stock units in respect of the IAC securities that they currently own. See “— Treatment of IAC Equity Awards.”
No Dissenters’ Rights for Holders of IAC Capital Stock
Under the DGCL, holders of shares of IAC capital stock will not have appraisal or dissenters’ rights in connection with the Spin-off.
Accounting Treatment
IAC and Vimeo prepare their financial statements in accordance with United States generally accepted accounting principles. The Spin-off will be accounted for by IAC as a discontinuance of the consolidated businesses comprising SpinCo after the Spin-off. For accounting purposes, the measurement date for discontinued operations will be on the date of the Spin-off. After the Spin-off, the assets and liabilities of SpinCo will be accounted for at their historical carrying values immediately prior to the Spin-off.
Listing of IAC Common Stock and SpinCo Common Stock
IAC common stock currently trades on The Nasdaq Global Select Market under the ticker symbol “IAC” and IAC expects that it will continue to do so after the Spin-off.
SpinCo has applied to list SpinCo common stock on The Nasdaq Global Select Market and has reserved the ticker symbol “VMEO” for such listing. Trading in SpinCo common stock under this symbol is expected to begin on the first business day following the date that IAC completes the Spin-off. However, there can be no assurance that a viable and active trading market will develop.
 
80

TABLE OF CONTENTS
 
Post-Spin-off Governance and Management
IAC
There will be no changes to the IAC board of directors or senior management team, or to IAC’s bylaws, in connection with the Spin-off.
As of the completion of the Spin-off, the current IAC certificate of incorporation will be amended pursuant to the forms of amendment set forth in Annex A to this proxy statement/consent solicitation statement/prospectus and, if the Corporate Opportunities Proposal is approved, Annex B to this proxy statement/consent solicitation statement/prospectus, and will be restated to be in the form filed as Exhibit 3.5 to the registration statement of which this proxy statement/consent solicitation statement/prospectus forms a part;
For more information regarding IAC’s governance and management, see the section of this proxy statement/consent solicitation statement/prospectus entitled “IAC Directors and Executive Officers.”
SpinCo
We are in the process of identifying the persons who are expected to serve on the SpinCo board of directors following the completion of the Spin-off and will include information concerning those persons in an amendment to this proxy statement/consent solicitation statement/prospectus.
In connection with their prior investment in Vimeo (see the section of this proxy statement/consent solicitation statement/prospectus entitled “Recent Developments — Minority Investments in Vimeo.”), Vimeo and IAC agreed that if Thrive continues to own at least 75% of the shares of Vimeo voting common stock acquired by Thrive pursuant to the Investment Agreement, and Thrive owns at least 2% of the outstanding common stock of Vimeo at the time of the Spin-off, Thrive will have the right to recommend a candidate for consideration for appointment to the initial post-Spin-off SpinCo board of directors, and Vimeo and IAC will consider such candidate in good faith.
The executive officers of Vimeo prior to the Spin-off will be appointed to serve as the executive officers of SpinCo following the Spin-off. Anjali Sud, Narayan Menon, Mark Kornfilt and Michael A. Cheah are currently expected to serve as executive officers of SpinCo following the Spin-off. At this time, there are no other individuals identified to serve as executive officers of SpinCo following the Spin-off.
SpinCo’s current certificate of incorporation and bylaws will be amended and restated to be in the forms filed as Exhibits 3.9 and 3.10, respectively, to the registration statement of which this proxy statement/consent solicitation statement/prospectus forms a part.
For more information regarding SpinCo’s post-Spin-off governance and management, see the section of this proxy statement/consent solicitation statement/prospectus entitled “SpinCo Directors and Executive Officers.”
Shareholder Litigation Relating to the Spin-Off
On January 22, 2021, a putative class action complaint challenging the Spin-off was filed in the Supreme Court of the State of New York, New York County. The complaint is captioned Drulias v Levin et al., index number 650504/2021, and names as defendants each member of IAC’s board of directors and IAC. The complaint asserts claims for breach of fiduciary duty under Delaware law and, among other things, alleges that defendants breached their fiduciary duties by making materially inadequate disclosures and material omissions in this proxy statement/consent solicitation statement/prospectus. In addition to costs and attorneys’ fees, the complaint seeks a declaration that defendants have breached their fiduciary duties, to require the defendants to cause IAC to make corrective disclosures, and an award of compensatory and/or rescissory damages. On March 22, 2021, the defendants filed a motion to dismiss the complaint and to stay discovery pending resolution of the motion. On March 26, 2021, the parties filed a stipulation adjourning plaintiff’s deadline to respond to the motion to dismiss until further notice and stipulating that discovery of defendants will be stayed pending resolution of the motion. IAC believes the claims are without merit.
 
81

TABLE OF CONTENTS
 
THE CONSENT SOLICITATION
Purpose of the Consent Solicitation; Recommendation of the Vimeo Board
The Vimeo board is providing this proxy statement/consent solicitation statement/prospectus to holders of Vimeo voting common stock. Vimeo stockholders are being asked to approve the Vimeo merger proposal by executing and delivering the written consent furnished with this proxy statement/consent solicitation statement/prospectus.
After consideration, the Vimeo board of directors unanimously approved and declared advisable the Vimeo merger agreement and the Vimeo merger, upon the terms and conditions set forth in the Vimeo merger agreement. The Vimeo board of directors unanimously recommends that holders of Vimeo voting common stock approve the Vimeo merger agreement proposal.
Vimeo Stockholders Entitled to Consent
Holders of record of shares of Vimeo voting common stock as of the close of business on April 6, 2021, the written consent record date, are entitled to execute and deliver a written consent. As of the close of business on the record date, there were 92,788,449 shares of Vimeo voting common stock outstanding and entitled to execute and deliver written consents with respect to the Vimeo merger proposal, 75,133,151 shares of which were owned by a subsidiary of IAC. No directors or officers of Vimeo own any shares of Vimeo voting common stock, or owned any such shares on the written consent record date.
Each holder of Vimeo voting common stock is entitled to one vote for each share of Vimeo voting common stock held as of the written consent record date.
Written Consents; Required Written Consents
The approval of the Vimeo merger proposal requires (i) the affirmative vote of the holders of at least a majority of the aggregate voting power of all outstanding shares of Vimeo voting common stock entitled to vote on such matter and (ii) the affirmative vote of the holders of at least a majority of the aggregate voting power of all outstanding shares of Vimeo voting common stock entitled to vote on such matter and held by stockholders other than IAC and its subsidiaries.
Submission of Written Consents
A holder of shares of Vimeo voting common stock as of the written consent record date may consent to the Vimeo merger proposal with respect to such shares by completing, dating and signing the written consent enclosed with this proxy statement/consent solicitation statement/prospectus and returning it to Vimeo by the consent deadline.
If you hold shares of Vimeo voting common stock as of the close of business on the written consent record date and you wish to give your written consent, you must fill out the enclosed written consent, date and sign it, and promptly return it to Vimeo. Once you have completed, dated and signed the written consent, you may deliver it to Vimeo by emailing a .pdf copy to WrittenConsent@vimeo.com or by mailing your written consent to 555 West 18th Street, New York, NY 10011, Attention: Vimeo General Counsel — Consent Solicitation.
Vimeo has set April 22, 2021 as the consent deadline. Vimeo reserves the right to extend the consent deadline beyond April 22, 2021. Any such extension may be made without notice to Vimeo stockholders.
Vimeo stockholders should not send stock certificates with their written consents. After the transaction is completed, a letter of transmittal and written instructions for the surrender of Vimeo stock certificates will be mailed to Vimeo stockholders. Do not send in your certificates now.
Executing Written Consents; Revocation of Written Consents
You may execute a written consent to approve the Vimeo merger proposal (which is equivalent to a vote for such proposal), or disapprove, or abstain from consenting with respect to, the Vimeo merger
 
82

TABLE OF CONTENTS
 
proposal (which is equivalent to a vote against such proposal). If you do not return your written consent, it will have the same effect as a vote against the Vimeo merger proposal. If you are a record holder of shares of Vimeo voting common stock and you return a signed written consent without indicating your decision on the Vimeo merger proposal, you will have given your consent to approve the proposal.
Your consent to the Vimeo merger proposal may be changed or revoked at any time before the consent deadline. If you wish to change or revoke your consent before the consent deadline, you may do so by sending a new written consent with a later date or by delivering a notice of revocation, in either case by emailing a .pdf copy to WrittenConsent@vimeo.com or by mailing your new written consent to 555 West 18th Street, New York, NY 10011, Attention: Vimeo General Counsel — Consent Solicitation.
Solicitation of Written Consents; Expenses
The expense of preparing, printing and mailing these consent solicitation materials is being borne by Vimeo. Officers and employees of IAC and of Vimeo may solicit consents by telephone and personally, in addition to solicitation by mail. These persons will receive their regular compensation but no special compensation for soliciting consents.
 
83

TABLE OF CONTENTS
 
THE VIMEO MERGER
The following section summarizes certain material aspects of the Vimeo merger. This summary does not purport to be complete and may not contain all of the information that is important to you. Vimeo stockholders are urged to read the Vimeo merger agreement attached hereto as Annex G carefully and in its entirety, as well as this proxy statement/consent solicitation statement/prospectus and the information incorporated by reference into this proxy statement/consent solicitation statement/prospectus.
Structure of the Merger
The Vimeo merger agreement provides, among other matters and on the terms and subject to the conditions in the Vimeo merger agreement and in accordance with the DGCL, for the merger of Merger Sub with and into Vimeo, with Vimeo continuing as the surviving corporation and as a wholly owned subsidiary of SpinCo.
Consideration to Vimeo Stockholders
Subject to the applicable provisions of the Vimeo merger agreement, at the effective time, by virtue of the Vimeo merger and without any action on the part of the parties or holders of any securities of Vimeo or any other person:

each share of Vimeo capital stock owned by SpinCo, IAC or any subsidiary of SpinCo or IAC (other than any subsidiary of Vimeo) or is held in treasury by Vimeo will be cancelled for no consideration; and

each share of Vimeo capital stock issued and outstanding immediately prior to the effective time of the Vimeo merger and owned by a non-IAC Vimeo stockholder (other than any dissenting shares) will automatically be cancelled and converted into the right to receive a number of shares of SpinCo common stock equal to the Vimeo merger exchange ratio.
As used in this document, the terms set forth below will have the following meanings:

“base merger exchange ratio” means (a) the number of mandatory exchange shares divided by (b) the number of shares of Vimeo capital stock outstanding and owned by SpinCo, IAC or any subsidiary of either SpinCo or IAC immediately prior to the effective time of the Vimeo merger;

“IAC option” means an option (either nonqualified or incentive) to purchase shares of IAC common stock issued under any IAC compensation plan;

“IAC ratio” means (a) one minus (b) the SpinCo ratio;

“IAC service provider option value” means (a) the product of (i) the total number of shares of IAC common stock underlying IAC options (excluding IAC options held by employees of Vimeo and its subsidiaries) (referred to as “IAC service provider options”) as of immediately prior to the effective time of the mandatory exchange that is part of the IAC reclassification and (ii) the IAC VWAP, less (b) the sum of the exercise prices required to exercise all IAC service provider options; provided that if such product is a negative number, IAC service provider option value means $0.00;

“IAC stock value” means the opening price of IAC common stock on the Nasdaq on the first Nasdaq trading day beginning following the occurrence of the effective time of the mandatory exchange;

“IAC VWAP” means the average, rounded to four decimal places, of the daily dollar-volume-weighted average price for IAC common stock, as reported by Bloomberg, L.P. through its “IAC Equity AQR” function for the time period 9:30 a.m. through 4:00 p.m. (or if such function or service ceases to exist, any substitute function or service mutually agreed between SpinCo and Vimeo) for the ten consecutive Nasdaq trading days ending on the date that is the second business day prior to the occurrence of the effective time of the mandatory exchange;

“mandatory exchange shares” means shares of SpinCo capital stock exchanged for shares of IAC Series 1 mandatorily exchangeable preferred stock and IAC Series 2 mandatorily exchangeable
 
84

TABLE OF CONTENTS
 
preferred stock pursuant to the mandatory exchange that is part of the IAC reclassification (including any shares of SpinCo capital stock sold or to be sold in order to pay cash in lieu of fractional shares, but excluding any shares of SpinCo capital stock exchanged for shares of IAC Series 1 mandatorily exchangeable preferred stock or IAC Series 2 mandatorily exchangeable preferred stock issued in respect of restricted shares of IAC common stock outstanding on the date of the original Vimeo merger agreement);

“merger exchange ratio adjustment amount” means (a) the option adjustment share number divided by (b) the number of shares of Vimeo common stock outstanding (calculated on a fully diluted, treasury method basis, including all outstanding equity awards of Vimeo) immediately prior to the effective time of the mandatory exchange, with such calculation in respect of all Vimeo SARs made based on a price per share of Vimeo common stock as determined consistent with an aggregate valuation for Vimeo determined in good faith by the Vimeo board of directors prior to the closing of the Vimeo merger;

“option adjustment share number” means (a) the option adjustment value divided by (b) the SpinCo stock price;

“option adjustment value” means (a) the product of (i) fifty percent (50%) of the IAC service provider option value and (ii) the SpinCo ratio minus (b) the product of (i) the Vimeo service provider option value and (ii) the IAC ratio;

“SpinCo ratio” means (a) the SpinCo stock value divided by (b) the sum of (i) the SpinCo stock value and (ii) the IAC stock value;

“SpinCo stock price” means the quotient of (a)(i) the closing price of IAC common stock on the Nasdaq on the last full Nasdaq trading day prior to the occurrence of the effective time of the mandatory exchange minus (ii) the IAC stock value over (b) the Spin-off exchange ratio;

“SpinCo stock value” means the product of (a) the SpinCo stock price and (b) the spin-off exchange ratio;

“Vimeo merger exchange ratio” means the sum of (a) the base merger exchange ratio and (b) the merger exchange ratio adjustment amount, rounded to four decimal places; and

“Vimeo service provider option value” means (a) the product of (i) the total number of shares of IAC common stock underlying IAC options held by Vimeo employees (referred to as “Vimeo service provider options”) as of immediately prior to the effective time of the mandatory exchange and (ii) the IAC VWAP, less (b) the sum of the exercise prices required to exercise all Vimeo service provider options; provided that if such product is a negative number, Vimeo service provider option value means $0.00.
Background of the Merger
In 2006, IAC acquired the assets that would become the Vimeo business when it acquired Connected Ventures, LLC. Over the ensuing decade, IAC invested capital to finance the development and growth of the business, including through a number of small acquisitions. In 2016, Vimeo acquired VHX Corporation, a platform for premium over-the-top subscription video channels, for consideration including shares of Vimeo non-voting common stock. At that time, Vimeo and IAC entered into a shareholders agreement with the former owners of VHX related to the shares they had received in Vimeo. Between 2016 and 2020, IAC continued to invest capital in Vimeo, including to finance the acquisitions of Livestream (in 2017) and Magisto (in 2019).
On November 5, 2020, Vimeo and IAC Group entered into an investment agreement with entities affiliated with Thrive Capital and an entity affiliated with GIC Private Limited, pursuant to which such third-party investors acquired an aggregate of 8,655,510 shares of Vimeo voting common stock for an aggregate purchase price of approximately $150 million, or $17.33 per share, with the transaction valuing Vimeo at an enterprise value of approximately $2.75 billion. In connection with the investment, Vimeo, IAC Group and the third-party investors entered into an amendment to the existing shareholders agreement among Vimeo, IAC Group and Vimeo’s other shareholders. The amendment to the shareholders agreement generally required the third-party investors to cooperate with the Spin-off, conditional on the Spin-off
 
85

TABLE OF CONTENTS
 
terms being consistent with a set of agreed separation principles (other than departures from such principles not materially adverse to the third-party investors). The amendment to the shareholders agreement also provided that Vimeo’s third-party investors would receive the benefit of the anti-dilution adjustment described in the section of this proxy statement/consent solicitation statement/prospectus entitled “The Vimeo Merger — Consideration to Vimeo Stockholders.”
In connection with IAC’s planned spin-off of the Vimeo business and the planned formation of SpinCo to facilitate the transaction, representatives of IAC and Vimeo, together with their legal advisors, reviewed the potential structures, including a merger or an exchange offer for the outstanding Vimeo capital stock not held by IAC, that might be available in order to comply with the parameters of the shareholders agreement, including to implement the anti-dilution adjustment and in light of considerations relating to taxes, the ability to deliver registered shares of SpinCo, and the ability to efficiently and in a single step cause all existing third-party Vimeo stockholders to become stockholders of SpinCo without the need for each individual stockholder to take any action. Based on the various considerations and available alternatives, the parties determined that a merger of Vimeo with a subsidiary of SpinCo in which Vimeo stockholders (other than IAC, SpinCo or any of their subsidiaries) would receive a number of shares of SpinCo common stock calculated by reference to the anti-dilution adjustment was the most beneficial structure to pursue, and that such merger would be subject to the affirmative vote or consent of a majority of the voting power of the outstanding shares of Vimeo voting common stock not held by IAC, SpinCo, or their respective subsidiaries. The parties recognized that the Vimeo merger would give rise to statutory appraisal rights, but considered that since the effect of the merger was solely to comply with the requirements of the shareholders agreement and because Vimeo’s existing third party stockholders would be getting the benefit of the anti-dilution adjustment described in “The Vimeo Merger —  Consideration to Vimeo Stockholders” and otherwise replicating their ownership in the newly publicly traded SpinCo rather than being asked to surrender anything, it would be appropriate to include a closing condition tied to the absence of appraisal rights.
On December 15, 2020, IAC caused the formation of the SpinCo and Merger Sub entities in order to facilitate the Vimeo merger. On December 23, 2020, the boards of directors of each of SpinCo, Merger Sub and Vimeo acted by written consent to approve entry into the Agreement and Plan of Merger, dated as of December 23, 2020, by and among SpinCo, Merger Sub and Vimeo (the “original Vimeo merger agreement”), and the board of directors of Vimeo agreed to recommend the adoption of the original Vimeo merger agreement to the holders of Vimeo voting common stock. On December 23, 2020, the parties entered into the original Vimeo merger agreement. On March 12, 2021, the boards of directors of each of SpinCo, Merger Sub and Vimeo acted by written consent to approve entry into the Vimeo merger agreement, which amended and restated the original Vimeo merger agreement, and the board of directors of Vimeo agreed to recommend the adoption of the Vimeo merger agreement to the holders of Vimeo voting common stock. On March 12, 2021, the parties entered into the Vimeo merger agreement.
Vimeo’s Reasons for the Vimeo Merger; Recommendation of the Vimeo Board of Directors
The Vimeo board of directors, with the assistance of management and Vimeo’s legal advisors, evaluated the Vimeo merger agreement and the terms of the Vimeo merger. After careful consideration, the Vimeo board of directors has unanimously (i) approved and declared advisable the Vimeo merger agreement and the Vimeo merger, upon the terms and subject to the conditions set forth in the Vimeo merger agreement, (ii) approved the execution, delivery and performance by Vimeo of the Vimeo merger agreement, (iii) recommended the adoption of the Vimeo merger agreement to Vimeo’s stockholders, upon the terms and subject to the conditions set forth in the Vimeo merger agreement, and (iv) directed that the Vimeo merger agreement be submitted to the holders of Vimeo voting common stock for adoption.
In the course of reaching its recommendation, the Vimeo board of directors considered a wide variety of factors relating to the Vimeo merger. Among other things, the Vimeo board of directors considered the following:

The requirement in Vimeo’s existing shareholders agreement among Vimeo, IAC Group and Vimeo’s existing shareholders that Vimeo capital stock held by Vimeo’s minority stockholders be converted into the class of shares of Vimeo (or a successor entity) that will be registered under the Securities Act or the Exchange Act and that will be publicly traded in connection with certain public offerings of Vimeo securities (including the Spin-off), and the fact that the conversion of Vimeo capital stock into
 
86

TABLE OF CONTENTS
 
shares of SpinCo common stock through the Vimeo merger would satisfy this requirement. The Vimeo board of directors further considered that other options that might be available in order to satisfy this requirement had potentially significant downsides (either in terms of timing, procedures, or ability to provide Vimeo’s minority stockholders with registered shares of Vimeo common stock) as compared to the Vimeo merger.

The requirement in Vimeo’s existing shareholders agreement that Vimeo’s minority stockholders receive the benefit of an agreed anti-dilution adjustment relating to the adjustment of outstanding IAC options in connection with the Spin-off, and the fact that the calculation of the Vimeo merger exchange ratio provided for the implementation of this anti-dilution adjustment upon the consummation of the Vimeo merger (see the description of the anti-dilution adjustment in “The Vimeo Merger — Consideration to Vimeo Stockholders”).

The fact that the terms of the anti-dilution adjustment to be implemented in the Vimeo merger, and the separation principles relating to certain potential terms of the Spin-off, were the product of recently concluded arms’-length negotiations, conducted between unrelated third parties, in connection with an investment in Vimeo by new investors in November of 2020.

The Vimeo merger will be subject to the approval of the holders of at least a majority of the aggregate voting power of all outstanding shares of Vimeo voting common stock entitled to vote on the matter, which vote requirement is expected to be satisfied based on IAC Group’s stated intention to consent to the adoption of the Vimeo merger agreement, and to the approval of the holders of at least a majority of the aggregate voting power of all outstanding shares of Vimeo voting common stock held by third-party stockholders of Vimeo. These third-party stockholders will therefore be able to evaluate the Vimeo merger and determine whether the exchange of Vimeo capital stock for SpinCo common stock should be effected by means of the Vimeo merger.

The high likelihood that, subject to the conditions set forth in the Vimeo merger agreement and subject to the completion of the Spin-off, the Vimeo merger can be completed promptly following the completion of the Spin-off.

The consummation of the Vimeo merger would provide third-party stockholders of Vimeo with continuing ownership in the entity that owns the Vimeo business, giving them ongoing equity participation in SpinCo, the ability to participate in the future earnings and growth of SpinCo, and the ability to benefit from a possible increase in the value of SpinCo’s capital stock following the Vimeo merger.

The Vimeo merger (or the Vimeo merger, together with certain transactions undertaken as a part of the Spin-off), is intended to qualify as a transaction that is generally tax free to holders of Vimeo capital stock for U.S. federal income tax purposes.
In the course of reaching its recommendation, the Vimeo board of directors also considered certain risks and potentially negative factors relating to the Vimeo merger, including:

that the final Vimeo merger exchange ratio will not be known at the deadline for Vimeo stockholders to submit their written consents, and accordingly Vimeo stockholders will not have such information at the time that they need to decide whether to deliver their written consents (see the section of this proxy statement/consent solicitation statement/prospectus entitled “The Vimeo Merger — Consideration to Vimeo Stockholders”);

the fact that SpinCo required that the Vimeo merger agreement include a closing condition to the effect that at least twenty days have elapsed since the notice of appraisal rights was provided to Vimeo stockholders and that no Vimeo stockholder have asserted appraisal rights with respect to their shares of Vimeo capital stock (unless such rights have been waived or lost);

the fact that there has been no public market for Vimeo capital stock, and thus the possibility that the lack of a public market may make it more difficult to determine the fair market value of Vimeo than if there were such a public market;

the risk that the Vimeo stockholder approval will not be obtained;
 
87

TABLE OF CONTENTS
 

the fact that there can be no assurance that all of the conditions to the consummation of the Vimeo merger, including the completion of the Spin-off, will be satisfied, and thus the risk that the Vimeo merger may not be completed;

the risk of litigation, injunctions or other legal proceedings related to the Vimeo merger; and

the other risks of the type and nature described in the section entitled “Risk Factors” and under the section entitled “Cautionary Statement Regarding Forward-Looking Statements.”
The Vimeo board of directors concluded that the potential benefits of the Vimeo merger outweighed these negative factors.
This discussion of the information and factors considered by the Vimeo board of directors in reaching its conclusions and recommendation includes the principal factors considered by the Vimeo board of directors, but is not intended to be exhaustive and may not include all of the factors considered by the Vimeo board of directors. In view of the wide variety of factors considered in connection with its evaluation of the Vimeo merger, the Vimeo board of directors did not find it useful and did not attempt to quantify, rank or assign any relative or specific weights to the various factors that it considered in reaching its determination to make its recommendation to holders of Vimeo voting common stock. Rather, the Vimeo board of directors viewed its decisions as being based on the totality of the information presented to it and the factors it considered. In addition, individual members of the Vimeo board of directors may have given differing weights to different factors.
The factors, potential risks and uncertainties contained in this explanation of the Vimeo board of directors’ reasons and other information presented in this section contain information that is forward-looking in nature and, therefore, should be read in light of the factors discussed in “Cautionary Statement Regarding Forward-Looking Statements.”
Accounting Treatment of the Vimeo Merger
Merger Sub and Vimeo prepare their financial statements in accordance with United States generally accepted accounting principles. After the Vimeo merger, Merger Sub will be merged with and into Vimeo, with Vimeo continuing as the surviving company and a subsidiary of SpinCo. The Vimeo merger is between entities under common control and the assets and liabilities of Merger Sub and Vimeo will be accounted for at their historical carrying values immediately prior to the Merger.
 
88

TABLE OF CONTENTS
 
THE VIMEO MERGER AGREEMENT
The following section summarizes certain material provisions of the Vimeo merger agreement, which is included in this proxy statement/consent solicitation statement/prospectus as Annex G and is incorporated by reference herein. The summary of the Vimeo merger agreement below and elsewhere in this proxy statement/consent solicitation statement/prospectus is qualified in its entirety by reference to the Vimeo merger agreement. This summary does not purport to be complete and may not contain all of the information about the Vimeo merger agreement that is important to you. This section is not intended to provide you with any factual information about SpinCo or Vimeo. The rights and obligations of SpinCo and Vimeo under the Vimeo merger agreement are governed by the Vimeo merger agreement and not by this summary or any other information contained in or incorporated by reference into this proxy statement/consent solicitation statement/prospectus. Vimeo stockholders are urged to read the Vimeo merger agreement carefully and in its entirety, as well as this proxy statement/consent solicitation statement/prospectus and the information incorporated by reference into this proxy statement/consent solicitation statement/prospectus.
Explanatory Note Regarding the Vimeo Merger Agreement
The Vimeo merger agreement is attached to this proxy statement/consent solicitation statement/prospectus as Annex G and described in this summary to provide you with information regarding its terms. The Vimeo merger agreement contains representations and warranties by SpinCo and Merger Sub, on the one hand, and by Vimeo, on the other hand, which were made solely for the benefit of the other parties for purposes of the Vimeo merger agreement. The representations, warranties and covenants made in the Vimeo merger agreement by SpinCo, Vimeo and Merger Sub were qualified and subject to important limitations agreed to by SpinCo, Vimeo and Merger Sub in connection with negotiating the terms of the Vimeo merger agreement. In particular, in your review of the representations and warranties contained in the Vimeo merger agreement and described in this summary, it is important to bear in mind that the representations and warranties were negotiated with the principal purpose of allocating risk between the parties to the Vimeo merger agreement, rather than establishing matters as facts about SpinCo, Vimeo, Merger Sub or any other person at the time they were made or otherwise. The representations and warranties may also be subject to a contractual standard of materiality different from that generally applicable to stockholders and reports and documents filed with the SEC. Moreover, information concerning the subject matter of the representations and warranties, which do not purport to be accurate as of the date of this proxy statement/consent solicitation statement/prospectus, may have changed since the date of the Vimeo merger agreement. Accordingly, the representations and warranties and other provisions of the Vimeo merger agreement should not be read alone, but instead should be read together with the information provided elsewhere in this proxy statement/consent solicitation statement/prospectus and in the documents incorporated by reference into this proxy statement/consent solicitation statement/prospectus. See the section of this proxy statement/consent solicitation statement/prospectus entitled “Where You Can Find More Information.”
The Vimeo Merger
The Vimeo merger agreement provides, among other matters, that, on the terms and subject to the conditions in the Vimeo merger agreement and in accordance with the DGCL, Merger Sub will be merged with and into Vimeo, with Vimeo continuing as the surviving corporation and as a wholly owned subsidiary of SpinCo.
At the effective time, the certificate of incorporation and the bylaws of the surviving corporation will be amended to read the same as the certificate of incorporation and the bylaws, respectively, of Merger Sub as in effect immediately prior to the effective time until thereafter changed or amended (subject to the requirements described in the section below entitled “— Director and Officer Indemnification”), except that the name of the surviving corporation will be named “Vimeo Operating Company, Inc.” and references to the incorporator will be deleted.
The officers and directors of Vimeo immediately prior to the effective time of the Vimeo merger will be the initial officers and directors of the surviving corporation, until their successors are duly elected or appointed and qualified.
 
89

TABLE OF CONTENTS
 
Closing; Effective Time
The closing will take place remotely by exchange of documents and signatures, at 9:00 a.m., eastern time, on the third business day after the satisfaction or, to the extent permitted by applicable law, waiver of the last of the conditions to closing (other than any such conditions that by their nature are to be satisfied at the closing, but subject to the satisfaction or, to the extent permitted by applicable law, waiver of such conditions at the closing), unless another date or place is agreed to in writing by SpinCo and Vimeo.
On the closing date, the parties will cause a certificate of merger with respect to the Vimeo merger to be duly executed and filed with the Secretary of State of the State of Delaware as provided under the DGCL and make any other filings, recordings or publications required to be made under the DGCL in connection with the Vimeo merger. The Vimeo merger will become effective at such time as the certificate of merger is duly filed with the Secretary of State of the State of Delaware or at such other time as may be agreed to by SpinCo and Vimeo and specified in the certificate of merger.
Consideration; Effect of the Vimeo Merger on Vimeo Capital Stock
Subject to the applicable provisions of the Vimeo merger agreement, at the effective time of the Vimeo merger, by virtue of the Vimeo merger and without any action on the part of the parties or holders of any securities of Vimeo or any other person, each share of Vimeo voting common stock and each share of Vimeo non-voting common stock (other than any shares of Vimeo voting common stock or Vimeo non-voting common stock owned by SpinCo, IAC or any subsidiary of SpinCo or IAC (other than any subsidiary of Vimeo), shares held in treasury by Vimeo, or any dissenting shares) issued and outstanding immediately prior to the effective time of the Vimeo merger will be converted into the right to receive a number of shares of SpinCo common stock equal to the Vimeo merger exchange ratio.
Also at the effective time of the Vimeo merger, (a) each share of Vimeo capital stock issued and outstanding immediately prior to the effective time of the Vimeo merger that is owned by SpinCo, IAC or any subsidiary of SpinCo or IAC (other than any subsidiary of Vimeo) or is held in treasury by Vimeo will automatically be cancelled without payment of any consideration therefor, and (b) each share of common stock, par value $0.01 per share, of Merger Sub issued and outstanding immediately prior to the effective time of the Vimeo merger will automatically be converted into and become one fully paid and nonassessable share of common stock of the surviving corporation.
Exchange Procedures
Prior to the effective time of the Vimeo merger, SpinCo will designate a bank or trust company to act as the exchange agent in connection with the Vimeo merger (the “exchange agent”). Promptly (and in any event within three business days) after the effective time of the Vimeo merger, SpinCo will deposit, or cause to be deposited, with the exchange agent for the sole benefit of Vimeo stockholders (other than SpinCo, IAC, any subsidiary of SpinCo or IAC (other than any subsidiary of Vimeo) and any dissenting stockholders) (collectively, the “converting holders”) evidence of book-entry shares of SpinCo common stock representing the shares of SpinCo common stock issuable pursuant to the Vimeo merger agreement. SpinCo will subsequently deposit with the exchange agent cash in immediately available funds (or other property or securities, as applicable) in an amount sufficient to pay any dividends or other distributions on shares of SpinCo common stock payable in accordance with the applicable provisions of the Vimeo merger agreement.
As soon as reasonably practicable after the effective time of the Vimeo merger, SpinCo will cause the exchange agent to mail to each holder of shares of Vimeo capital stock that were converted into the right to receive shares of SpinCo common stock:

with respect to (a) each holder of record of a certificate or certificates which immediately prior to the effective time of the Vimeo merger represented outstanding shares of Vimeo capital stock (“Vimeo certificates”) and (b) each holder of record of a book-entry position or book-entry positions which immediately prior to the effective time of the Vimeo merger represented outstanding shares of Vimeo capital stock (“Vimeo book-entry shares”), a customary letter of transmittal, which will specify that delivery will be effected, and risk of loss and title to the Vimeo certificates will pass, only upon delivery of the Vimeo certificates (or affidavits of loss in lieu thereof and, if required by SpinCo, an indemnity bond) to the exchange agent; and
 
90

TABLE OF CONTENTS
 

instructions for effecting the surrender of the Vimeo certificates (or affidavits of loss in lieu thereof and, if required by SpinCo, an indemnity bond) or Vimeo book-entry shares in exchange for the shares of SpinCo common stock into which such shares of Vimeo capital stock have been converted, including any cash amount payable in lieu of fractional shares of SpinCo common stock and any dividends or other distributions on shares of SpinCo common stock payable in accordance with the applicable provisions of the SpinCo merger agreement.
Upon surrender of a Vimeo certificate (or an affidavit of loss in lieu thereof and, if required by SpinCo, an indemnity bond) or Vimeo book-entry share for cancellation to the exchange agent, together with a duly completed and validly executed letter of transmittal and such other documents as may be required, such holder will be entitled to receive (a) that number of whole shares of SpinCo common stock (which will be in uncertificated book-entry form), (b) any cash in lieu of fractional shares of SpinCo common stock, and (c) any dividends or other distributions on shares of SpinCo common stock, in each case that such holder has the right to receive in respect of the shares of Vimeo capital stock formerly represented by such Vimeo certificate or Vimeo book-entry shares in accordance with the applicable provisions of the Vimeo merger agreement, and the Vimeo certificate (or an affidavit of loss in lieu thereof and, if required by SpinCo, an indemnity bond) or Vimeo book-entry shares so surrendered will be cancelled. The exchange agent will accept such Vimeo certificates (or affidavits of loss in lieu thereof and, if required by SpinCo, an indemnity bond) or Vimeo book-entry shares upon compliance with such reasonable terms and conditions as the exchange agent may impose to effect an orderly exchange.
At the effective time of the Vimeo merger, there will be no further registration of transfers of Vimeo capital stock. Until surrendered, each Vimeo certificate and each Vimeo book-entry share will be deemed at any time after the effective time of the Vimeo merger to represent only the right to receive the shares of SpinCo common stock payable in respect of such shares, including any cash amount payable in respect of fractional shares of SpinCo common stock and any dividends or other distributions on shares of SpinCo common stock payable in accordance with the applicable provisions of the Vimeo merger agreement.
Any amounts remaining unclaimed by the converting holders six months following the effective date of the Vimeo merger will, at any time thereafter at the request of SpinCo, be delivered to SpinCo or as otherwise instructed by SpinCo. None of SpinCo, Vimeo, the surviving corporation or the exchange agent will be liable to any converting holder or any other person for the shares of SpinCo common stock issuable pursuant to the Vimeo merger agreement or other amounts delivered to a public official pursuant to any applicable abandoned property, escheat or similar law. Any amounts remaining unclaimed by converting holders immediately prior to such time when the amounts would otherwise escheat to or become property of any governmental entity will become, to the extent permitted by applicable law, the property of SpinCo free and clear of any claims or interest of any person.
In the event that any Vimeo certificate has been lost, stolen or destroyed, the exchange agent will issue in exchange for such lost, stolen or destroyed Vimeo certificate, upon the making of an affidavit of that fact by the holder and, if required by SpinCo, an indemnity bond, the shares of SpinCo common stock issuable in respect of the shares of Vimeo capital stock represented by such Vimeo certificate, including any cash amount payable in respect of fractional shares of SpinCo common stock and any dividends or other distributions on shares of SpinCo common stock payable in accordance with the applicable provisions of the Vimeo merger agreement.
No dividends or other distributions with respect to SpinCo common stock with a record date after the effective time of the Vimeo merger will be paid to the holder of any unsurrendered Vimeo certificate or Vimeo book-entry shares with respect to the shares of SpinCo common stock issuable pursuant to the Vimeo merger agreement, and all such dividends and other distributions will be paid by SpinCo to the exchange agent until the surrender of such Vimeo certificate (or an affidavit of loss in lieu thereof and, if required by SpinCo, an indemnity bond) or Vimeo book-entry shares. Subject to applicable law, following surrender of any such Vimeo certificate (or affidavit of loss in lieu thereof and, if required by SpinCo, an indemnity bond) or Vimeo book-entry shares, there will be paid to the holder thereof, without interest, (a) the amount of dividends or other distributions with a record date after the effective time of the Vimeo merger paid with respect to such shares of SpinCo common stock to which such holder is entitled pursuant to the Vimeo merger agreement and (c) at the appropriate payment date, the amount of dividends or other distributions
 
91

TABLE OF CONTENTS
 
with a record date after the effective time of the Vimeo merger but prior to such surrender and with a payment date subsequent to such surrender payable with respect to such shares of SpinCo common stock.
No Fractional Shares
SpinCo will not issue fractional shares of SpinCo common stock in the Vimeo merger. As promptly as reasonably practicable following the effective time of the Vimeo merger, the exchange agent, acting as agent for the holders of Vimeo capital stock who would otherwise have been entitled to receive fractional shares of SpinCo common stock, will aggregate all fractional shares of SpinCo common stock that would otherwise have been required to be distributed to such holders and cause such fractional shares to be sold on the nationally recognized stock exchange on which shares of SpinCo common stock will be listed in connection with the Spin-off at then-prevailing prices in the manner provided in the immediately following sentence. The sale of su ch fractional shares by the exchange agent, acting as agent for such holders, will be executed in round lots to the extent practicable, and until the proceeds of sale or sales have been distributed to such holders, the exchange agent will, subject to the return to SpinCo or as otherwise instructed by SpinCo of any amounts remaining unclaimed by the converting holders six months following the closing date, hold such proceeds in trust for such holders. Each such holder will, in lieu of receiving fractional shares that such holder would otherwise have been entitled to receive, be entitled to receive from the proceeds from such sales by the exchange agent, rounded to the nearest whole cent and without interest, an amount equal to such holder’s proportionate interest in the proceeds from such sales. As promptly as reasonably practicable after the determination of the amount of cash, if any, to be paid to the holders of Vimeo capital stock who would otherwise have been entitled to receive fractional shares of SpinCo common stock, the exchange agent will make available such amounts, without interest, to such holders.
Withholding Rights
Each of SpinCo, Vimeo, the surviving corporation and the exchange agent will be entitled to deduct and withhold from amounts otherwise payable pursuant to the Vimeo merger agreement any amounts as are required to be deducted or withheld with respect to such payment under the Code or any other applicable law. To the extent that amounts are so deducted or withheld, such amounts will be treated as having been paid to the person in respect of which such deduction or withholding was made.
Dissenting Shares
Any share of Vimeo capital stock, as of the effective time of the Vimeo merger, held by a holder who has properly exercised (and has not effectively withdrawn or lost) his, her or its appraisal rights with respect to such share under Section 262 of the DGCL (a “dissenting share”) will not be converted into or represent a right to receive the consideration set forth in the applicable provisions of the Vimeo merger agreement, and the holder of such dissenting share will be entitled only to such rights as may be granted to such holder in Section 262 of the DGCL. However, if the status of any such dissenting share as a share carrying appraisal rights is withdrawn, or if any such dissenting share loses its status as a share carrying appraisal rights, then, as of the later of the effective time or the loss of such status, such dissenting share will automatically be converted into and will represent only the right to receive (upon the surrender of the applicable Vimeo certificate (or an affidavit of loss in lieu thereof and, if required by SpinCo, an indemnity bond) or Vimeo book-entry share) the consideration set forth in the applicable provisions of the Vimeo merger agreement, without any interest thereon. For information about the procedure for exercising appraisal rights, see the sections of this proxy statement/consent solicitation statement/prospectus entitled “The Consent Solicitation — Appraisal Rights” and “The Vimeo Merger Agreement — Conditions to Completion of the Vimeo Merger.”
Actions Related to the Spin-off
The Vimeo merger agreement provides that nothing in the Vimeo merger agreement will, or will be deemed to, restrict, prevent or prohibit the consummation of any transactions determined by IAC or any of its subsidiaries to be necessary or desirable to carry out the Spin-off, including the transfer by IAC Group to SpinCo of the shares of Vimeo capital stock held by IAC Group and including the IAC reclassification, or
 
92

TABLE OF CONTENTS
 
to affect in any respect IAC’s right to abandon the Spin-off (and accordingly cause the Vimeo merger to be abandoned) in its sole discretion.
Representations and Warranties
The Vimeo merger agreement contains representations and warranties by SpinCo, Vimeo and Merger Sub that are subject to certain exceptions and qualifications (including exceptions and qualifications related to materiality).
The Vimeo merger agreement contains representations and warranties by Vimeo relating to, among other things, the following:

due organization, valid existence, good standing and qualification to do business;

capitalization;

corporate power and authority; and

absence of certain conflicts.
The Vimeo merger agreement contains representations and warranties by SpinCo and Merger Sub relating to, among other things, the following:

due organization, valid existence, good standing and qualification to do business;

corporate power and authority; and

absence of certain conflicts.
The representations and warranties in the Vimeo merger agreement do not survive the effective time of the Vimeo merger.
Covenants and Agreements
Consent Solicitation
The Vimeo merger agreement provides that Vimeo will seek Vimeo stockholder approval pursuant to this proxy statement/consent solicitation statement/prospectus. See the section of this proxy statement/consent solicitation statement/prospectus entitled “The Consent Solicitation.”
Director and Officer Indemnification
The parties to the Vimeo merger agreement have agreed that, for a period of six years from and after the effective time, SpinCo will:

cause the surviving corporation to indemnify and hold harmless all past and present directors and officers of Vimeo and its subsidiaries (collectively, the “Vimeo indemnified parties”) against any costs or expenses, judgments, fines, claims, damages and amounts paid in settlement in connection with any actual or threatened claim, investigation or proceeding in respect of acts or omissions alleged to have occurred at or prior to the effective time of the Vimeo merger, to the fullest extent permitted by applicable law and the Vimeo governing documents; and

cause to be maintained in effect the provisions in the Vimeo governing documents in existence on the date of the original Vimeo merger agreement regarding elimination of liability, indemnification of officers and directors and advancement of expenses that are in existence on the date of the Vimeo merger agreement.
Certain Additional Covenants and Agreements
The Vimeo merger agreement contains certain other covenants and agreements, including, among others, covenants relating to preparation and filing of the registration statement of which this proxy statement/consent solicitation statement/prospectus forms a part, exemption from takeover laws, and the submission
 
93

TABLE OF CONTENTS
 
of an application for the listing of the shares of SpinCo common stock to be issued in the Vimeo merger on any nationally recognized stock exchange on which shares of SpinCo common stock will be listed in connection with the Spin-off.
Conditions to Completion of the Vimeo Merger
The respective obligations of each party to the Vimeo merger agreement to effect the Vimeo merger are subject to the satisfaction on or prior to the consummation of the Vimeo merger of each of the following conditions, any and all of which may be waived in whole or in part by SpinCo or Vimeo, as the case may be, to the extent permitted by applicable law:

the receipt of the Vimeo stockholder approval through due execution and delivery to Vimeo of the written consent furnished with this proxy statement/consent solicitation statement/prospectus;

the completion of the Spin-off;

the absence of any law enacted or promulgated by, or order, judgment, decree, ruling or injunction issued or granted by, a governmental entity of competent jurisdiction, in each case which has the effect of enjoining or otherwise prohibiting the completion of the Vimeo merger; and

the effectiveness of the registration statement of which this proxy statement/consent solicitation statement/prospectus forms a part and the absence of any stop order suspending that effectiveness or any proceedings for that purpose having been initiated by the SEC.

The obligations of SpinCo and Merger Sub to effect the Vimeo merger are also subject to the satisfaction of each of the following conditions, each of which may be waived in whole or in part by SpinCo:

at least twenty days having passed following the delivery of the statutory notice of appraisal rights to Vimeo stockholders, and no Vimeo stockholder having asserted appraisal or dissenter’s rights that have not subsequently been waived or abandoned; and

the approval for listing on any nationally recognized securities exchange on which shares of SpinCo common stock are being listed in the Spin-off of the shares of SpinCo common stock issuable to Vimeo stockholders in connection with the Vimeo merger.
Termination of the Vimeo Merger Agreement
The Vimeo merger agreement may be terminated and the Vimeo merger may be abandoned at any time before the effective time of the Vimeo merger as follows:

by mutual written consent of SpinCo and Vimeo;

by either SpinCo or Vimeo, if a governmental entity of competent jurisdiction has issued or granted an order, judgment, decree, ruling or injunction that results in a permanent restraint on the consummation of the Vimeo merger and has become final and non-appealable; or

by SpinCo, by written notice to Vimeo, in the event the IAC board of directors has determined to abandon the Spin-off.
In the event of the valid termination of the Vimeo merger agreement, the Vimeo merger agreement will become null and void and there will be no liability on the part of SpinCo, Vimeo or Merger Sub.
Expenses
Except as otherwise expressly provided in the Vimeo merger agreement, all costs and expenses incurred in connection with the Vimeo merger agreement and the Vimeo merger will be paid by the party incurring such costs and expenses.
 
94

TABLE OF CONTENTS
 
Amendments and Waivers
Subject to applicable law and except as otherwise provided in the merger agreement, the merger agreement may be amended, modified and supplemented by written agreement of the parties at any time before or after receipt of the Vimeo stockholder approval. However, after the Vimeo stockholder approval has been obtained, there may not be any amendment that by applicable law requires further approval by the respective stockholders of SpinCo, Vimeo or Merger Sub, as applicable, without such further approval of such stockholders.
At any time prior to the effective time of the Vimeo merger, either Vimeo, on the one hand, or SpinCo (for itself and Merger Sub), on the other hand, may, to the extent legally allowed and except as otherwise set forth in the Vimeo merger agreement, (a) extend the time for the performance of any of the obligations or other acts of the other parties, (b) waive any inaccuracies in the representations and warranties made by the other parties and (c) waive compliance with any of the agreements or conditions for their respective benefit.
No Third-Party Beneficiaries
The Vimeo merger agreement is not intended to and does not confer upon any person other than the parties to the Vimeo merger agreement any rights or remedies, except with respect to certain provisions related to (a) the right of IAC to, without restriction from the Vimeo merger agreement, carry out or abandon the Spin-off (and the Vimeo merger) and (b) the indemnification of SpinCo directors and officers.
Governing Law
The Vimeo merger agreement is governed by Delaware law, without giving effect to conflicts of laws principles that would result in the application of the law of any other state.
 
95

TABLE OF CONTENTS
 
THE CONSENT SOLICITATION — APPRAISAL RIGHTS
Appraisal Rights under Delaware Law
Under Delaware law, if a Vimeo stockholder of record does not wish to accept the consideration provided for in the Vimeo merger agreement and the Vimeo merger is completed, such Vimeo stockholder has the right to seek appraisal of his, her or its shares of Vimeo capital stock and to receive payment in cash for the fair value of his, her or its shares of Vimeo capital stock, exclusive of any element of value arising from the accomplishment or expectation of the Vimeo merger, as determined by the Delaware Court of Chancery, together with interest, if any, to be paid upon the amount determined to be the fair value of such shares of Vimeo capital stock. These rights are known as appraisal rights under Delaware law. The “fair value” of such shares of Vimeo capital stock as determined by the Delaware Court of Chancery may be more or less than, or the same as, the consideration that a Vimeo stockholder of record is otherwise entitled to receive for the same number of shares of Vimeo capital stock under the terms of the Vimeo merger agreement. Vimeo stockholders of record who elect to exercise appraisal rights must not vote in favor of or consent in writing to the adoption of the Vimeo merger agreement and must comply with the other provisions of Section 262 of the DGCL to perfect their rights. Strict compliance with the statutory procedures in Section 262 of the DGCL is required. A Vimeo stockholder of record who wishes to exercise appraisal rights, or preserve the ability to do so, must not deliver a signed written consent in favor of the adoption of the Vimeo merger agreement, or deliver a signed consent without indicating a decision on the proposal to adopt the Vimeo merger agreement. Any signed written consent returned without indicating a decision on the proposal to adopt the Vimeo merger agreement will be counted as approving the proposal.
This section is intended only as a brief summary of the material provisions of the Delaware statutory procedures that a Vimeo stockholder must follow in order to seek and perfect appraisal rights. This summary, however, is not a complete statement of all applicable requirements and the law pertaining to appraisal rights under the DGCL, and is qualified in its entirety by reference to Section 262 of the DGCL, the full text of which is attached as Annex L to this proxy statement/consent solicitation statement/prospectus and incorporated by reference herein. Annex L should be reviewed carefully by any Vimeo stockholder who wishes to exercise appraisal rights or who wishes to preserve the right to do so, since failure to comply with the procedures of the statute will result in the loss of appraisal rights. The following summary does not constitute any legal or other advice, nor does it constitute a recommendation that Vimeo stockholders exercise their appraisal rights under Section 262 of the DGCL. Unless otherwise noted, all references in this summary to “Vimeo stockholders” or “you” are to the record holders of shares of Vimeo capital stock immediately prior to the effective time of the Vimeo merger as to which appraisal rights are asserted. A person having a beneficial interest in shares of Vimeo capital stock held of record in the name of another person must act promptly to cause the record holder to follow the steps summarized below properly and in a timely manner to perfect appraisal rights.
Section 262 of the DGCL requires that, where a merger agreement is adopted by a written consent of stockholders in lieu of a meeting of stockholders, certain stockholders must be given notice that appraisal rights are available. A copy of Section 262 of the DGCL must be included with such notice. The notice must be provided after the merger is approved and no later than 10 days after the effective time of the merger. Only those Vimeo stockholders who did not submit a written consent approving the adoption of the merger agreement and who have otherwise complied with Section 262 of the DGCL are entitled to receive such notice. The notice may be given by Vimeo, if sent prior to the consummation of the Vimeo merger, or the surviving corporation, if given after the consummation of the Vimeo merger. If given at or after the effective time of the Vimeo merger, the notice must also specify the time of the Vimeo merger; otherwise, a supplementary notice will provide this information.
Following Vimeo’s receipt of written consents sufficient to adopt the Vimeo merger agreement, Vimeo will send all non-consenting Vimeo stockholders who satisfy the other statutory conditions the notice regarding the receipt of such written consents. A Vimeo stockholder electing to exercise his, her or its appraisal rights will need to take action at that time in response to such notice, but this description is being provided to all Vimeo stockholders now so that you can determine whether you wish to preserve your ability to demand appraisal rights in the future in response to such notice.
 
96

TABLE OF CONTENTS
 
How to Preserve, Exercise and Perfect Your Appraisal Rights
In order to preserve your right to receive notice and to demand appraisal rights, you must not deliver a written consent approving the adoption of the Vimeo merger agreement, or deliver a signed written consent without indicating a decision on the proposal to adopt the Vimeo merger agreement. Consents that are executed and delivered without indicating a decision on the proposal to adopt the Vimeo merger agreement will be counted as approving the proposal to adopt the Vimeo merger agreement, which will also eliminate any appraisal rights. As described below, you must also continue to hold your shares through the completion of the Vimeo merger.
If you elect to demand appraisal of your shares of Vimeo capital stock, you must deliver to Vimeo or the surviving corporation, as applicable, at the specific address, which will be included in the notice of appraisal rights, a written demand for appraisal of your shares of Vimeo capital stock within 20 days after the date of the giving of such notice. A demand may be delivered by electronic transmission if directed to an information processing system (if any) expressly designated for that purpose in such notice. Do not submit a demand before the date of the notice of appraisal rights, because under Delaware case law, a demand that is made before the date of such notice may not be effective to perfect your appraisal rights.
A Vimeo stockholder wishing to exercise appraisal rights must hold of record the shares of Vimeo capital stock on the date the written demand for appraisal is made and must continue to hold of record the shares of Vimeo capital stock through the effective time of the Vimeo merger. Appraisal rights will be lost if your shares of Vimeo capital stock are transferred prior to the consummation of the Vimeo merger. If you are not the stockholder of record, you will need to follow special procedures as discussed further below.
If you and/or the record holder of your shares of Vimeo capital stock fail to comply with all of the conditions required by Section 262 of the DGCL to perfect your appraisal rights, and the Vimeo merger is completed, you (assuming that you hold your shares through the completion of the Vimeo merger) will be entitled to receive payment for your shares of Vimeo capital stock as provided for in the Vimeo merger agreement, but you will have no appraisal rights with respect to your shares of Vimeo capital stock.
In order to satisfy Section 262 of the DGCL, a demand for appraisal in respect of shares of Vimeo capital stock must reasonably inform Vimeo or the surviving corporation, as applicable, of the identity of the Vimeo stockholder of record and his, her or its intent to seek appraisal rights. The demand for appraisal should be executed by or on behalf of the holder of record of the shares of Vimeo capital stock, fully and correctly, as the stockholder’s name appears on the Vimeo stockholder register (or, if applicable, on the Vimeo stock certificate(s)), should specify the stockholder’s name and mailing address and the number of shares registered in the stockholder’s name, and must state that the person intends thereby to demand appraisal of the stockholder’s shares of Vimeo capital stock in connection with the Vimeo merger. The demand cannot be made by the beneficial owner of shares of Vimeo capital stock if such beneficial owner does not also hold of record the shares of Vimeo capital stock. The beneficial owner of shares of Vimeo capital stock must, in such cases, have the holder of record of such shares of Vimeo capital stock submit the required demand in respect of such shares.
If shares of Vimeo capital stock are held of record by a person other than the beneficial owner, including a fiduciary (such as a trustee, guardian or custodian) or other nominee, a demand for appraisal must be executed by such record holder. If the shares of Vimeo capital stock are held of record by more than one person, as in a joint tenancy or tenancy in common, the demand should be executed by or for all joint owners. An authorized agent, including an authorized agent for two or more joint owners, may execute the demand for appraisal for a Vimeo stockholder; however, the agent must identify the record holder or holders and expressly disclose the fact that, in executing the demand, he, she or it is acting as agent for the record holder or holders. A record holder, who holds shares of Vimeo capital stock as a nominee for others, may exercise his, her or its right of appraisal with respect to the shares of Vimeo capital stock held for one or more beneficial owners, while not exercising this right for other beneficial owners. In that case, the written demand should state the number of shares of Vimeo capital stock as to which appraisal is sought. Where no number of shares of Vimeo capital stock is expressly mentioned, the demand for appraisal will be presumed to cover all shares of Vimeo capital stock held in the name of the record holder.
 
97

TABLE OF CONTENTS
 
Actions After Completion of the Vimeo Merger
At any time within 60 days after the effective time of the Vimeo merger, any Vimeo stockholder who has not commenced an appraisal proceeding or joined a proceeding as a named party may withdraw the demand for appraisal and accept the consideration for his, her or its shares of Vimeo capital stock provided for in the Vimeo merger agreement by delivering to the surviving corporation a written withdrawal of the demand for appraisal. However, any such attempt to withdraw the demand made more than 60 days after the effective time will require written approval of the surviving corporation. Unless the demand for appraisal is properly withdrawn by the stockholder who has not commenced an appraisal proceeding or joined that proceeding as a named party within 60 days after the effective time, no appraisal proceeding in the Delaware Court of Chancery will be dismissed as to any Vimeo stockholder without the approval of the Delaware Court of Chancery, and such approval may be conditioned upon such terms as the court deems just. If the surviving corporation does not approve a request to withdraw a demand for appraisal when that approval is required, or if the Delaware Court of Chancery does not approve the dismissal of an appraisal proceeding, the stockholder will be entitled to receive only the appraised value determined in any such appraisal proceeding, which value could be more or less than, or the same as, the consideration for his, her or its shares of Vimeo capital stock provided for in the Vimeo merger agreement.
Within 120 days after the effective time of the Vimeo merger, but not thereafter, either the surviving corporation or any Vimeo stockholder who has complied with the requirements of Section 262 of the DGCL and is entitled to appraisal rights under Section 262 of the DGCL may commence an appraisal proceeding by filing a petition in the Delaware Court of Chancery demanding a determination of the fair value of the shares of Vimeo capital stock held by all stockholders entitled to appraisal. Upon the filing of such a petition by a Vimeo stockholder, service of a copy of such petition will be made upon the surviving corporation. SpinCo has no present intent to cause the surviving corporation to file such a petition and has no obligation to cause such a petition to be filed, and Vimeo stockholders should not assume that the surviving corporation will file a petition. Accordingly, the failure of a Vimeo stockholder to file such a petition within the period specified could nullify his, her or its previous written demand for appraisal. In addition, within 120 days after the effective time of the Vimeo merger, any Vimeo stockholder who has properly filed a written demand for appraisal and who did not submit a written consent adopting the Vimeo merger agreement, upon request given in writing (or by electronic transmission directed to an information processing system (if any) expressly designated for that purpose in the notice of appraisal), will be entitled to receive from the surviving corporation, a statement setting forth the aggregate number of shares of Vimeo capital stock for which a written consent adopting the merger agreement was not submitted and with respect to which demands for appraisal have been received, and the aggregate number of holders of such shares. The statement must be given within 10 days after such request has been received by the surviving corporation or within 10 days after the expiration of the period for delivery of demands for appraisal, whichever is later. A person who is the beneficial owner of shares of Vimeo capital stock held either in a voting trust or by a nominee on behalf of such person may, in such person’s own name, file a petition for appraisal or request from the surviving corporation such statement.
If a petition for appraisal is duly filed by a Vimeo stockholder and a copy of the petition is served upon the surviving corporation, then the surviving corporation will be obligated, within 20 days after receiving service of a copy of the petition, to file with the Delaware Register in Chancery a duly verified list containing the names and addresses of all Vimeo stockholders who have demanded an appraisal of their shares of Vimeo capital stock and with whom agreements as to the value of their shares of Vimeo capital stock have not been reached. After notice to Vimeo stockholders who have demanded appraisal, if such notice is ordered by the Delaware Court of Chancery, the Delaware Court of Chancery is empowered to conduct a hearing upon the petition and to determine those stockholders who have complied with Section 262 of the DGCL and who have become entitled to the appraisal rights provided by Section 262 of the DGCL. The Delaware Court of Chancery may require Vimeo stockholders who have demanded payment for their shares of Vimeo capital stock to submit their stock certificates to the Delaware Register in Chancery for notation of the pendency of the appraisal proceedings, and if any stockholder fails to comply with that direction, the Delaware Court of Chancery may dismiss the proceedings as to that stockholder.
After determination of the Vimeo stockholders entitled to appraisal of their shares of Vimeo capital stock, the Delaware Court of Chancery will appraise the shares of Vimeo capital stock, determining their fair value as of the Vimeo merger after taking into account all relevant factors exclusive of any element of
 
98

TABLE OF CONTENTS
 
value arising from the accomplishment or expectation of the merger, together with interest, if any, to be paid upon the amount determined to be the fair value. When the fair value has been determined, the Delaware Court of Chancery will direct the payment of such value upon surrender by those stockholders of the Vimeo stock certificates representing their shares of Vimeo capital stock. Unless the court in its discretion determines otherwise for good cause shown, interest from the effective time through the date of payment of the judgment will be compounded quarterly and will accrue at 5% over the Federal Reserve discount rate (including any surcharge) as established from time to time during the period between the Vimeo merger and the date of payment of the judgment.
No representation is made as to the outcome of the appraisal of fair value as determined by the court and Vimeo stockholders should recognize that such an appraisal could result in a determination of a value higher or lower than, or the same as, the consideration provided for in the Vimeo merger agreement. Moreover, neither Vimeo nor SpinCo anticipates offering more than the consideration to any stockholder exercising appraisal rights, and Vimeo and SpinCo reserve the right to assert, in any appraisal proceeding, that, for purposes of Section 262 of the DGCL, the “fair value” of a share of Vimeo capital stock is less than the consideration provided for in the Vimeo merger agreement in respect of such share.
In determining “fair value,” the court is required to take into account all relevant factors. InWeinberger v. UOP, Inc., the Delaware Supreme Court discussed the factors that could be considered in determining fair value in an appraisal proceeding, stating that “proof of value by any techniques or methods which are generally considered acceptable in the financial community and otherwise admissible in court” should be considered and that “fair price obviously requires consideration of all relevant factors involving the value of a company.” The Delaware Supreme Court has stated that, in making this determination of fair value, the court must consider market value, asset value, dividends, earnings prospects, the nature of the enterprise and any other facts that could be ascertained as of the date of the merger and that throw any light on future prospects of the merged corporation. Section 262 of the DGCL provides that fair value is to be “exclusive of any element of value arising from the accomplishment or expectation of the merger.” In Cede & Co. v. Technicolor, Inc., the Delaware Supreme Court stated that such exclusion is a “narrow exclusion that does not encompass known elements of value,” but which rather applies only to the speculative elements of value arising from such accomplishment or expectation. In Weinberger, the Delaware Supreme Court construed Section 262 of the DGCL to mean that “elements of future value, including the nature of the enterprise, which are known or susceptible of proof as of the date of the merger and not the product of speculation, may be considered.” In addition, Delaware courts have decided that the statutory appraisal remedy, depending on factual circumstances, may or may not be a dissenting stockholder’s exclusive remedy.
Costs of the appraisal proceeding (which do not include attorneys’ fees or the fees and expenses of experts) may be determined by the Delaware Court of Chancery and imposed upon the surviving corporation and the Vimeo stockholders participating in the appraisal proceeding by the Delaware Court of Chancery, as it deems equitable in the circumstances. Each Vimeo stockholder seeking appraisal is responsible for his, her or its attorneys’ and expert witness expenses; although, upon the application of a Vimeo stockholder, the Delaware Court of Chancery could order all or a portion of the expenses incurred by any Vimeo stockholder in connection with the appraisal proceeding, including, without limitation, reasonable attorneys’ fees and the fees and expenses of experts used in the appraisal proceeding, to be charged pro rata against the value of all shares of Vimeo capital stock entitled to appraisal. Any Vimeo stockholder who has duly demanded appraisal in compliance with Section 262 of the DGCL will not, after the Vimeo merger, be entitled to deliver written consent for shares of Vimeo capital stock subject to that demand for any purpose or to receive payments of dividends or any other distributions with respect to those shares of Vimeo capital stock, other than with respect to payments as of a record date prior to the Vimeo merger. However, if no petition for appraisal is filed within 120 days after the completion of the Vimeo merger, or if a Vimeo stockholder otherwise fails to perfect his, her or its appraisal rights, successfully withdraws his, her or its demand for appraisal or loses his, her or its right to appraisal, then the right of that Vimeo stockholder to appraisal will cease and that Vimeo stockholder will only be entitled to receive the consideration for his, her or its shares of Vimeo capital stock pursuant to the Vimeo merger agreement.
FAILING TO FOLLOW PROPER STATUTORY PROCEDURES WILL RESULT IN LOSS OF YOUR APPRAISAL RIGHTS. In view of the complexity of Section 262 of the DGCL, Vimeo stockholders who may wish to pursue appraisal rights should consult their legal and financial advisors.
 
99

TABLE OF CONTENTS
 
INFORMATION ABOUT IAC AFTER THE SPIN-OFF
The following disclosure regarding IAC’s businesses assumes the completion of the Spin-off.
Overview
IAC today operates Dotdash and Care.com, among many others, and has majority ownership of Angi Inc., which also includes HomeAdvisor Powered by Angi and Handy.
History
IAC began as a hybrid media/electronic retailing company over twenty-five years ago. Since then, IAC (directly and through predecessor entities) has transformed itself into a leading Internet company through the development, building, acquisition and distribution to its stockholders of a number of businesses over two decades, and IAC continues to build companies and invest opportunistically.
From and after the late 1990s, IAC acquired a number of e-commerce companies, including Ticketmaster Group, Hotel Reservations Network (later renamed Hotels.com), Expedia.com, Match.com, LendingTree, TripAdvisor, HomeAdvisor and AskJeeves, as well as Interval International.
In 2005, IAC completed the separation of its travel and travel related businesses and investments into an independent public company called Expedia, Inc. (now known as Expedia Group, Inc.). In 2008, IAC separated into five independent, publicly traded companies: IAC, HSN, Inc. (now part of Qurate Retail, Inc.), Interval Leisure Group, Inc. (now part of Marriott Vacations Worldwide Corporation), Ticketmaster (now part of Live Nation, Inc.) and Tree.com, Inc. (now LendingTree, Inc.). Following this transaction, IAC continued to invest in and acquire e-commerce companies, including About.com (now known as Dotdash) and a number of online dating companies in the United States and various jurisdictions abroad.
In 2017, IAC completed the combination of the businesses in its former HomeAdvisor financial reporting segment with those of Angie’s List, Inc. (now known as “Angi” or the “Angi business”) under a new publicly traded holding company that IAC controls, ANGI Homeservices Inc. (now known as “Angi Inc.”). And in 2018, through ANGI Homeservices Inc. (now known as “Angi Inc.”) IAC acquired Handy Technologies, Inc., a leading platform in the United States for connecting consumers looking for household services (primarily cleaning and handyman services) with top-quality, prescreened independent service professionals.
In February 2020, IAC acquired Care.com, the leading online destination for families to easily connect with caregivers for their children, aging parents, pets and homes and for a wide variety of caregivers to easily connect with families. In June 2020, IAC completed the separation of its online dating businesses into an independent public company called Match Group, Inc. In August 2020, IAC announced that it had acquired an approximate 12% interest in MGM Resorts International, a leader in gaming, hospitality and leisure (“MGM”), for an aggregate of approximately $1 billion, introducing a new opportunity for IAC in the online gaming space.
ANGI
Overview
IAC’s ANGI segment includes the North American (United States and Canada) and European businesses and operations of Angi Inc. As of December 31, 2020, IAC’s economic and voting interest in Angi Inc. was 84.3% and 98.2%, respectively. From and after March 17, 2021, ANGI Homeservices Inc. is referred to as “Angi Inc.,” Angie’s List, Inc. is referred to as “Angi” or the “Angi business” and the ANGI Homeservices reportable segment is referred to as “ANGI.”
Through Angi Inc.’s various brands, including Angi, HomeAdvisor and Handy, IAC connects quality home service professionals across more than 500 different categories, from repairing and remodeling to cleaning and landscaping, with consumers.
Through Angi Inc. (then known as ANGI Homeservices Inc.), IAC acquired Handy Technologies, Inc. (“Handy”), a leading platform in the United States for connecting individuals looking for household services
 
100

TABLE OF CONTENTS
 
(primarily cleaning and handyman services) with top-quality, pre-screened independent service professionals, in October 2018. Angi Inc. also owns and operates Fixd Repair, a home warranty and service company, mHelpDesk, a provider of cloud-based field service software for small to mid-size businesses, and CraftJack, a third-party lead generation service that connects home service professionals with consumers looking to complete home projects.
In addition to Angi Inc.’s leading U.S. operations, Angi Inc. owns leading home services online marketplaces in France (Travaux), Germany (MyHammer), Netherlands (Werkspot) and Italy (Instapro), and owns controlling stakes in leading home services online marketplaces in the United Kingdom (MyBuilder) and Canada (HomeStars), and has operations in Austria through its MyHammer business.
Services
Overview. The HomeAdvisor digital marketplace service (“HomeAdvisor”) connects consumers with service professionals nationwide for home repair, maintenance and improvement projects. HomeAdvisor provides consumers with tools and resources to help them find local, pre-screened and customer-rated service professionals, as well as instantly book appointments online. HomeAdvisor also connects consumers with service professionals instantly by telephone, as well as offers several home services-related resources, such as cost guides for different types of home services projects. Handy connects consumers looking for household services (primarily cleaning and handyman services) with top-quality, pre-screened independent service professionals. Consumers request and pay for household services directly through the Handy platform and Handy fulfills these requests through the use of independently established home services providers engaged in a trade, occupation and/or business that customarily provides such services. Together, IAC refers to the HomeAdvisor and Handy businesses in the United States as the “Marketplace.” All Marketplace matching and pre-priced booking services and related tools and directories are provided to consumers free of charge.
For the quarter ended December 31, 2020, the Marketplace had a network of approximately 208,000 transacting service professionals, each of whom paid for consumer matches and/or or performed a job sourced through HomeAdvisor and/or Handy. Collectively, this service professional network provided services in more than 500 categories and 400 discrete geographical areas in the United States. The Marketplace generated approximately 32 million service requests during the year ended December 31, 2020. Service requests consist of fully completed and submitted domestic customer service requests submitted to HomeAdvisor and pre-priced bookings sourced through the HomeAdvisor and Handy platforms.
The Angi business connects consumers with service professionals for local services through a nationwide online directory of service professionals in over 700 service categories, as well as provides consumers with valuable tools, services and content (including verified reviews of local service professionals), to help them research, shop and hire for local services. Consumers can access the Angi business’ nationwide directory and related basic tools and services free of charge, as well as via purchased membership packages. The Angi business also sells time-based website, mobile and call center advertising to service professionals.
Marketplace Consumer Services. Consumers can submit a request to be matched with a service professional through HomeAdvisor and Handy platforms, as well as through certain paths on Angi business platforms and various third-party affiliate platforms. Depending on the nature of the service request and the path through which it was submitted, consumers are generally matched with up to four HomeAdvisor service professionals, a Handy service professional or a combination of HomeAdvisor service professionals and service professionals from the Angi business’ nationwide directory (as and if available for the given service request).
Matches made through HomeAdvisor platforms and paths and various third-party affiliate platforms are made by way of HomeAdvisor’s proprietary algorithm, based on several factors (including the type of services desired, location and the number of service professionals available to fulfill the request). Matches made through the Handy platform and path are based on the type of service desired, location and the date and time the consumer wants the service to be provided.
In all cases, service professionals may contact consumers with whom they have been matched (or who have booked a job) directly and consumers can generally review profiles, ratings and reviews of presented service professionals and select the service professional whom they believe best meets their specific needs.
 
101

TABLE OF CONTENTS
 
Consumers are under no obligation to work with any service professional(s) referred by or found through any of Angi Inc.’s branded platforms or third-party affiliate platforms.
For matches described above, in the case of HomeAdvisor service professionals, consumers are responsible for booking the service and paying the service professional directly, which can be done by the consumer independently or via the HomeAdvisor Pro-Pay App. In 2020, IAC expanded the features of this app to provide consumers with the ability to finance payments to service providers through a third party in addition to the ability to pay service professionals directly through the app. In the case of Handy service professionals, consumers book and pay for services directly through the Handy platform and then the Handy platform fulfills the booking with independently established home services providers engaged in a trade, occupation and/or business that customarily provides such services.
In addition to the general matching services described above, HomeAdvisor provides several on-demand services, including Instant Booking and Instant Connect. Also, in the case of certain tasks, HomeAdvisor provides pre-priced booking services, pursuant to which consumers can request services through a HomeAdvisor platform and pay HomeAdvisor for the services directly. HomeAdvisor then fulfills the booking with independently established home services providers engaged in a trade, occupation and/or business that customarily provides such services. Lastly, consumers can also access the online HomeAdvisor True Cost Guide, which provides project cost information for more than 400 project types nationwide, as well as a library of home services-related content.
In addition to the general matching services described above, in certain markets, consumers can also submit a request to book a specific Handy service professional for a given job. Also, consumers who purchase furniture, electronics, appliances and other home-related items from select third-party retail partners online (and in certain markets, in store) can simultaneously purchase assembly, installation and other related services to be fulfilled by Handy service professionals, which are then paid for directly through the applicable third-party retail partner platform.
Marketplace Service Professional Services.   HomeAdvisor service professionals pay fees for consumer matches and membership subscription fees for HomeAdvisor memberships, which are available for purchase through IAC’s sales force. The basic HomeAdvisor annual membership package includes membership in the HomeAdvisor network of service professionals, as well as access to consumer matches (for which additional fees are paid) through HomeAdvisor platforms and a listing in the HomeAdvisor online directory and certain other affiliate directories, among other benefits.
In addition to the commercial membership terms, in order to be admitted to the HomeAdvisor network, service professionals must satisfy certain criteria, including verification of any state-level licensure requirements and owners or principals of businesses affiliated with service professionals passing certain criminal background checks. Service professionals must maintain at least a three-star customer rating to remain in the HomeAdvisor network. If a service professional in the HomeAdvisor network fails to meet any eligibility criteria during the applicable membership term, refuses to participate in IAC’s complaint resolution process and/or engages in what IAC determines to be prohibited behavior through any of IAC’s service channels, the service professional will be subject to removal from the HomeAdvisor network.
Service professionals on the Handy platform are provided with access to a pool of consumers seeking service professionals. In order to be admitted to the Handy platform, service professionals must verify their home services experience, as well as satisfy certain credential verification and background checks, either as individual service professionals or as owners or principals of businesses affiliated with service professionals. Service professionals must maintain an acceptable customer service rating to remain on the Handy platform and access to the platform will be revoked in the case of service professionals who repeatedly receive low customer service ratings.
Angi Consumer Services.   Through the Angi business, consumers can register and search for a service professional in the Angi business’ nationwide online directory and/or be matched with a service professional. Consumers who register can access ratings and reviews and search for service professionals, as well as access certain promotions. Two premium membership packages are available for a fee, which include varying degrees of online and phone support, access to exclusive promotions and features and an award-winning print magazine.
 
102

TABLE OF CONTENTS
 
Angi Service Professional Services.   The Angi business provides service professionals with a variety of services and tools, including certification. Generally, service professionals with an overall member grade below a “B” are not eligible for certification. Service professionals must satisfy certain criteria for certification, including retaining the requisite member grade, and owners or principals of businesses affiliated with service professionals must pass certain criminal background checks and attest to applicable licensure requirements. Once eligibility criteria are satisfied, service professionals must purchase term-based advertising to obtain certification. As of December 31, 2020, there were approximately 39,000 certified service professionals under contract for advertising.
Certified service professionals rotate among the first service professionals listed in directory search results for an applicable category, with non-certified service professionals appearing below certified service professionals in directory search results. Certified service professionals can also provide exclusive promotions to members. When consumers choose to be matched with a service professional, HomeAdvisor’s proprietary algorithm will determine where a given service professional appears within related results.
Revenue
ANGI revenue is primarily derived from consumer connection revenue, which consists of fees paid by HomeAdvisor service professionals for consumer matches (regardless of whether the service professional ultimately provides the requested service) and revenue from completed jobs sourced through the HomeAdvisor and Handy platforms. Consumer connection revenue varies based upon several factors, including the service requested, product experience offered and geographic location of service.
ANGI revenue is also derived from: (i) sales of time-based website, mobile and call center advertising to service professionals, (ii) HomeAdvisor service professional membership subscription fees, (iii) membership subscription fees from consumers and (iv) service warranty subscription and other services.
Marketing
Angi Inc. markets its products and services to consumers primarily through digital marketing (primarily paid search engine marketing, display advertising and third party affiliate agreements) and traditional offline marketing (national television and radio campaigns), as well as through free search engine marketing and email. Pursuant to third party affiliate agreements, third parties agree to advertise and promote certain of Angi Inc.’s products and services (and those of certain of Angi Inc.’s service professionals) on their platforms. In exchange for these efforts, these third parties are paid a fixed fee when visitors from their platforms click through and submit a valid service request through the applicable Angi Inc. platform, or when visitors submit a valid service request on the affiliate platform and the affiliate transmits the service request the applicable Angi Inc. platform. Angi Inc. also markets its products and services to consumers through relationships with select third party retail partners and, to a lesser extent, through partnerships with other contextually related websites and direct mail.
Angi Inc. markets HomeAdvisor matching services and membership subscriptions to service professionals primarily through its sales force, which is based in various locations across the United States (the Denver, Colorado area: Lenexa, Kansas; New York, New York; Indianapolis, Indiana; and Chicago, Illinois), as well as through remotely-based sales representatives. These products and services are also marketed, together with Handy products, pre-priced booking services and various directories, through paid search engine marketing, digital media advertising and direct relationships with trade associations and manufacturers. Term-based advertising and related products are marketed to service professionals primarily through the Indianapolis-based sales force.
Competition
The home services industry is highly competitive and fragmented, and in many important respects, local in nature. Angi Inc. businesses compete with, among others: (i) search engines and online directories, (ii) home and/or local services-related platforms, (iii) providers of consumer ratings, reviews and referrals and (iv) various forms of traditional offline advertising (primarily local in nature), including radio, direct marketing campaigns, yellow pages, newspapers and other offline directories. Angi Inc. also competes with local and national retailers of home improvement products that offer or promote installation services. Angi Inc.
 
103

TABLE OF CONTENTS
 
believes its biggest competition comes from the traditional methods most people currently use to find service professionals, which are by word-of-mouth and through referrals.
IAC believes that Angi Inc.’s ability to compete successfully will depend primarily upon the following factors:

the size, quality, diversity and stability of Angi Inc.’s network of service professionals and the breadth of its online directory listings;

its ability to consistently generate service requests, jobs and pre-priced bookings through the Marketplace and leads through Angi Inc.’s online directories that generate business for service professionals in a cost-effective manner;

its ability to increasingly engage with consumers directly through its platforms, including its various mobile applications (rather than through search engine marketing or via free search engine referrals);

the functionality of the websites and mobile applications of Angi Inc.’s various brands and the attractiveness of their features and Angi Inc.’s products and services generally to consumers and service professionals, as well as Angi Inc.’s continued ability to introduce new products and services that resonate with consumers and service professionals generally;

its ability to continue to build and maintain awareness of, and trust in and loyalty to, Angi Inc.’s various brands, particularly its Angi, HomeAdvisor and Handy brands; and

the quality and consistency of service professional pre-screening processes and ongoing quality control efforts, as well as the reliability, depth and timeliness of customer ratings and reviews.
Dotdash
Overview
Dotdash is a portfolio of digital publishing brands that collectively provide expert information and inspiration in select vertical content categories to over 90 million users each month.
Content
As of the date of this proxy statement/consent solicitation statement/prospectus, Dotdash consisted of the following brands:

the Verywell family of brands, which provides information and resources through which users can explore a full spectrum of health and wellness topics, from comprehensive information on medical conditions to advice on fitness, nutrition, mental health, pregnancy and more;

the Spruce family of brands, which provides information and resources relating to home decor, home repair, recipes, cooking techniques, pets and crafts, as well as practical, real-life tips and inspiration to help users create their best home;

the Balance family of brands, which provides information and resources relating to personal finance, career and small business topics that makes personal finance easy to understand and clear, practical, and straightforward personal financial advice;

Investopedia, an online resource that provides investment and personal finance education and information;

Lifewire, a leading online technology information property that provides expert-created, real-world technology information, resources and content with informative visuals and straightforward instruction to help users fix tech gadgets, learn how to perform specific tech tasks and find the best tech products;

TripSavvy, a travel website written by real experts (not anonymous reviewers) where users can find useful travel advice and inspiration from destinations the world;

Simply Recipes, a food and cooking website that provides original recipes designed to help people get easy and delicious food on the table for themselves and their families;
 
104

TABLE OF CONTENTS
 

Serious Eats, a leading online resource for all things food and drink, including meticulously tested recipes, in-depth, science-based explanations of cooking techniques, detailed reviews of cooking equipment and guides to ingredients, dishes and cuisines, as well as food-focused essays, investigations and profiles;

Byrdie and MyDomaine, beauty and lifestyle websites where users can find beauty, style and healthy relationship advice, as well as curated home-design inspiration and fresh recipes;

Brides, a leading online resource that inspires and guides users as they make decisions from pre-engagement to honeymoon and that is committed to bringing its users an inclusive look at the world of weddings (every type of couple, wedding and celebration);

Liquor.com, a website dedicated to good drinking and good living that features award-winning articles, hand-selected cocktail recipes, bar guides and more;

TreeHugger.com, a leading online resource for news and information related to sustainability, as well as green news, solutions and product information;

ThoughtCo, a leading online information and reference site with a focus on expert-created education content where users can find answers to questions and information regarding a broad range of disciplines, including science, technology and math, languages, the humanities and the arts; and

the general information websites, Liveabout.com and Aboutespanol.com.
Through these brands, Dotdash provides original and engaging digital content in a variety of formats, including articles, illustrations, videos, and images. Dotdash works with hundreds of experts in their respective fields to create the content that it publishes, including doctors, chefs and certified financial advisors, among others.
Revenue
Dotdash revenue consists principally of display advertising revenue and performance marketing revenue. Display advertising revenue is generated primarily through digital display advertisements sold directly by the Dotdash sales team and through programmatic advertising networks. Performance marketing revenue includes affiliate commerce and performance marketing commissions. Affiliate commerce commission revenue is generated when Dotdash refers users to commerce partner websites resulting in a purchase or transaction. Performance marketing commissions are generated on a cost-per-click or cost-per-action basis.
Marketing
Dotdash markets its content through a variety of digital distribution channels, including search engines, social media platforms and via direct navigation to Dotdash sites. Users who engage with Dotdash brands are invited to share Dotdash content and sign up for Dotdash email newsletters.
Competition
Dotdash competes with a wide variety of parties in connection with its efforts to attract and retain users and advertisers. Competitors primarily include other online publishers and destination websites with brands in similar vertical content categories and social channels.
Some of Dotdash’s current competitors have longer operating histories, greater brand recognition, larger user bases and/or greater financial, technical or marketing resources than Dotdash does. As a result, they have the ability to devote comparatively greater resources to the development and promotion of their content, which could result in greater market acceptance of their content relative to Dotdash content.
IAC believes that Dotdash’s ability to compete successfully will depend primarily upon the following factors:

the quality and freshness of the content and features on Dotdash websites, relative to those of its competitors;
 
105

TABLE OF CONTENTS
 

its ability to successfully create or acquire content (or the rights thereto) in a cost-effective manner;

the relevance, expertise and authority of the content featured on Dotdash websites; and

its ability to successfully drive visitors to Dotdash’s portfolio of digital brands in a cost-effective manner.
Search
Overview
IAC’s Search segment consists of Ask Media Group and its Desktop business. Through Ask Media Group, IAC primarily provides general search services, and to a lesser extent, content, through a variety of owned and operated websites that help users find the information they need. Ask Media Group’s websites include, among others, Ask.com, Smarter.com, Consumersearch.com and Shopping.net, each of which contains a mix of search services and/or content targeted to various user or segment demographics. Through its Desktop business, IAC is a leading provider of advertising-driven desktop applications.
Products, Services and Content
Through Ask Media Group, IAC provides search services that generally involve the generation and display on a search results page of a set of hyperlinks to web pages deemed relevant to search queries entered by users. In addition to these algorithmic search results, paid listings are also generally displayed in response to search queries. Paid listings are advertisements displayed on search results pages that generally contain a link to an advertiser’s website. Paid listings are generally displayed based on keywords selected by the advertiser and relevancy to the search query. Through certain of Ask Media Group’s various websites, digital content in a variety of formats, primarily articles with images and/or illustrations, as well as slideshows or more in-depth presentations, is also provided in addition to general search services. Display advertisements and/or native advertising (or advertising that matches the look, feel and function of the content alongside which it appears) generally appear alongside digital content.
Through its Desktop business, IAC owns and operates a portfolio of desktop browser applications that provide users with access to a wide variety of online content, tools and services. Aligned around the common theme of making the lives of users easier in just a few clicks, these products span a myriad of categories, including: FromDocToPDF, through which users can convert documents from one format into various others; MapsGalaxy, through which users can access accurate street maps, local traffic conditions and aerial and satellite street views; and A-Z Manuals, through which users can access product instruction manuals online. Users who download IAC’s desktop browser applications are provided with new tab search services, as well as the option of default browser search services. Desktop browser applications are distributed to consumers free of charge on an opt-in basis directly through direct to consumer (primarily the Chrome Web Store) distribution channels.
Through its Desktop business, IAC also develops, distributes and provides a suite of Slimware-branded desktop-support software and services.
Revenue
Ask Media Group revenue consists principally of advertising revenue generated principally through the display of paid listings in response to search queries, as well as from display advertisements appearing alongside content on its various websites and, to a lesser extent, affiliate commerce commission revenue.
Paid listings are advertisements displayed on search results pages that generally contain a link to advertiser websites. The majority of the paid listings displayed by Ask Media Group businesses is supplied to IAC by Google Inc. (“Google”) pursuant to a services agreement with Google. Pursuant to this agreement, Ask Media Group businesses transmit search queries to Google, which in turn transmits a set of relevant and responsive paid listings back to these businesses for display in search results. This ad-serving process occurs independently of, but concurrently with, the generation of algorithmic search results for the same search queries. Google paid listings are displayed separately from algorithmic search results and are identified as sponsored listings on search results pages. Paid listings are priced on a price per click basis and
 
106

TABLE OF CONTENTS
 
when a user submits a search query through an Ask Media Group business and then clicks on a Google paid listing displayed in response to the query, Google bills the advertiser that purchased the paid listing and shares a portion of the fee charged to the advertiser with us. In cases where the user’s click is generated due to the efforts of a third party, IAC recognizes the amount due from Google as revenue and record a revenue share or other payment obligation to the third party as traffic acquisition costs. See “Risk Factors — Risks Relating to IAC’s Businesses Following the Spin-off — Certain of IAC’s businesses depend upon arrangements with Google.”
Desktop revenue largely consists of advertising revenue generated principally through the display of paid listings in response to search queries. The majority of the paid listings displayed by IAC’s Desktop businesses are supplied to IAC by Google in the manner, and pursuant to the services agreement with Google, described above. To a lesser extent, Desktop revenue also includes fees paid by subscribers for downloadable desktop applications as well as display advertisements.
Marketing
Ask Media Group’s various properties are marketed primarily through the acquisition of traffic from major search engines and their syndication networks, which involves the purchase of keyword-based sponsored listings that link to search results pages of Ask Media Group properties, and other types of display media (primarily banner advertisements).
Ask Media Group content is also marketed through a variety of digital distribution channels, including search engines, social media platforms, display advertising networks and native advertising networks, as well as a number of advertising agencies that acquire traffic via these channels for certain Ask Media Group properties.
IAC’s various Desktop applications are marketed to users primarily through digital display advertisements and paid search engine marketing efforts.
Competition
In the case of general search services, Ask Media Group’s competitors include Google, Yahoo!, Bing and other destination search websites and search-centric portals that engage in marketing efforts similar to those of Ask Media Group, such as System1, CBSi and Verizon Media, among others. In the case of content, Ask Media Group’s competitors primarily include online publishers and destination websites with brands in similar vertical content categories and social channels.
IAC believes that Ask Media Group’s ability to compete successfully will depend primarily upon:

its continued ability to monetize search traffic via paid search listings;

its continued ability to market its search websites in a cost-effective manner;

the relevance and authority of search results, answers and other content displayed on its various properties;

its continued ability to differentiate Ask Media Group search websites (which depends primarily upon its continued ability to deliver quality, authoritative and trustworthy content to users) as well as the ability to attract advertisers to these websites;

its ability to successfully create or acquire content (or the rights thereto) in a cost-effective manner; and

its ability to monetize content pages with display and native advertising and other forms of digital advertising.
The Desktop business competes with a number of other companies that develop and market similar desktop browser application products and distribute them through direct-to-consumer and third-party agreements. The Desktop business also competes with search engines to provide users with new tab, homepage and/or default search services. IAC believes that the ability of its Desktop business to compete successfully will depend primarily upon the following factors:
 
107

TABLE OF CONTENTS
 

its ability to maintain industry-leading monetization solutions for desktop browser applications in response to evolving technology and changing requirements from operators of large platforms, including Google;

the size and stability of its global base of installed desktop application products and the ability to grow this base;

the continued creation of desktop browser applications that resonate with consumers, which depends upon the continued ability to bundle attractive features, content and services (some of which may be owned by third parties);

its ability to differentiate its desktop browser applications from those of competitors; and

its ability to market and distribute desktop browser applications through direct-to-consumer (primarily the Chrome Web Store) channels in a cost-effective manner.
Some competitors of Ask Media Group and IAC’s Desktop business have longer operating histories, greater brand recognition, larger user bases and/or greater financial, technical or marketing resources than these businesses do. As a result, they have the ability to devote comparatively greater resources to the development and promotion of their products, services and/or content, which could result in greater market acceptance of their products, services and/or content relative to those of Ask Media Group and IAC’s Desktop business.
Emerging & Other
Overview
IAC’s Emerging & Other segment primarily includes:

Mosaic Group, a leading developer and provider of global subscription mobile applications;

Care.com, the leading online destination for families to easily connect with caregivers for their children, aging parents, pets and homes and for a wide variety of caregivers to easily connect with families;

Bluecrew, a technology driven staffing platform exclusively for flexible W-2 work;

The Daily Beast, a website dedicated to news, commentary, culture and entertainment that publishes original reporting and opinion from its roster of full-time journalists and contributors;

NurseFly, a platform to efficiently connect healthcare professionals with job opportunities; and

IAC Films, a provider of production and producer services for feature films, primarily for initial sale and distribution through theatrical releases and video-on-demand services in the United States and internationally.
Mosaic Group
Overview. Through Mosaic Group, IAC is a leading developer and provider of global subscription mobile applications. As of December 31, 2020, Mosaic Group had approximately 3.8 million mobile paying subscribers.
Through Mosaic Group, collectively, IAC operated 44 branded mobile applications in over 28 languages across 192 countries as of December 31, 2020. These branded mobile applications consist of applications spanning a variety of categories, each designed to meet the varying and unique needs of subscribers and enhance their daily lives, including: iTranslate, through which subscribers can connect and communicate across numerous languages; TelTech, which develops and distributes unique and innovative mobile communications applications that help protect consumer privacy; Robokiller, which thwarts both telemarketing and illegal spam phone calls; NOAA Radar, which provides up-to-date weather information and storm tracking worldwide; Scanner for Me, which allows users to create, sign and edit PDFs using the camera on their mobile phones; Productive, a goal-setting and habit-tracking app that allows consumers to better plan and control their lives; Planes Live, a go-to companion application for frequent fliers; and
 
108

TABLE OF CONTENTS
 
Daily Burn, which provides streaming fitness and workout videos. Mosaic Group’s various branded mobile applications are distributed to subscribers primarily through the Apple App Store and Google Play Store.
IAC believes that Mosaic Group has the personnel, systems and expertise necessary to build and scale leading mobile applications and grow mobile subscription businesses. By applying these resources and skills to both organically developed and acquired mobile applications, Mosaic Group has demonstrated success in scaling mobile applications across a wide variety of utility and productivity categories. With a deep commitment to delivering continuing value to its subscribers and users and a continued focus on entering new categories, data-driven decision-making based on key performance indicators and best-in-class data modeling, user acquisition and optimization teams, Mosaic Group has grown to become one of the world’s leading mobile subscription businesses.
Revenue. Mosaic Group revenue consists primarily of fees paid by subscribers for downloadable mobile applications distributed through the Apple App Store and Google Play Store and directly from consumers, as well as revenue generated from display advertisements.
Marketing. IAC markets its mobile applications to users primarily through digital storefronts (primarily the Apple App Store and Google Play Store) and digital display advertisements on social media, messaging and media platforms, as well as in-app and cross-app advertising.
Competition. The applications industry is competitive and has no single, dominant desktop or mobile application brand globally.
IAC believes that the ability of Mosaic Group to compete successfully will depend primarily upon the following factors:

the continued growth of consumer adoption of free and paid mobile applications generally and related engagement levels;

its ability to operate its various mobile applications as a scalable platform;

its ability to retain existing subscribers and acquire new subscribers in a cost-effective manner;

its ability to market and distribute its mobile applications through third party digital app stores, including the Google Play Store and the Apple App Store, in a cost-effective manner;

its ability to continue to optimize its marketing and monetization strategies;

the continued growth of smartphone adoption in certain regions of the world, particularly emerging markets;

the continued strength of Mosaic Group brands; and

its ability to introduce new and enhanced mobile applications in response to competitor offerings, consumer preferences, platform demands, social trends and evolving technological landscape.
Care.com
Overview. Through Care.com, IAC is the leading online destination for families to easily connect with caregivers for their children, aging parents, pets and homes and for a wide variety of caregivers to easily connect with families. Care.com is building a premier destination for families, caregivers and enterprises (through which they can provide care-related benefits to their employees) that features a portfolio of products and services spanning the entire care journey, including guidance for care options, searching for and matching with caregivers for a wide range of care options (such as a nannies for children or home health care aides for seniors), care management features and access to care-related activities and resources.
Services. Through Care.com, IAC primarily offers online consumer matching and consumer payment solutions for families searching for care for their loved ones and enterprise solutions seeking to provide care-related benefits to their employees.

Consumer matching solutions. Through free and paid memberships to consumer matching services, Care.com offers a variety of resources designed to match and guide families toward the best care for their loved ones. Resources include online matches with potential caregivers and related resources,
 
109

TABLE OF CONTENTS
 
augmented by assistance from subject matter experts. Free basic membership provides families with the ability to set up an account, post a job, search and review caregiver profiles and receive applications for caregivers. Paid premium membership, in addition to basic membership features, provides families with the ability to contact caregivers to schedule interviews, request caregiver background checks, reply to applications and messages from caregivers and access certain promotions and discounts.
Through IAC’s consumer matching solutions, families are matched with caregivers (in-home and out-of-home) who meet their diverse and evolving care needs (long term, short term and occasional at irregular intervals). Matching is facilitated by algorithms designed to highlight the most relevant caregiver(s) (based on the type and frequency of care requested, hourly rate for the job and responsibilities and other job requirements), as well as an internally monitored messaging system. In-home caregivers create and post detailed Care.com profiles that include photos, bios, work histories and reviews, the type of care they primarily provide, their experience, certifications and qualifications and their availability, hourly rate and payment details, among other information. Out-of-home caregivers and other care-related businesses (such as senior care facilities, tutoring companies, camps and activities) can also market their services, as well as recruit individual caregivers for employment, through Care.com.
To enhance the safety of IAC’s consumer matching solutions, IAC requires all individual caregivers on IAC’s matching platform in the United States to complete CareCheck, a background check conducted by a third party consumer reporting agency. IAC also offers multiple levels of additional background check options through third party consumer reporting agencies for purchase by families and caregivers. While IAC believes that CareCheck and additional background checks are good practice and recommend them to families and caregivers, they have limitations and, even with these safety measures, no assurances can be provided regarding the future behavior of any caregiver on IAC’s platform.
IAC also maintains a safety center that provides resources and information designed to help families and caregivers make safer and more informed hiring and job selection decisions, including recommendations to families for screening, interviewing and ongoing monitoring of caregivers, as well as recommendations to caregivers for avoiding scams. IAC also encourages members to contact IAC if they believe another member may have violated IAC’s community guidelines.

Consumer payment solutions. Through Care.com, IAC also offers consumer payments solutions that provide families with several options to manage their financial relationship with their caregiver, as well as help caregivers professionalize and manage their careers. These payment solutions include:

HomePay, IAC’s payroll and tax product for families that employ nannies, housekeepers or other domestic employees. HomePay is a technology-based, turnkey service that includes automated payroll processing and household employer-related tax filings at the federal, state and local levels. In addition, caregivers paid through HomePay may qualify for important benefits, such as unemployment insurance and social security. HomePay is available to anyone (not just members of IAC’s consumer matching solutions) for a fee; and

IAC’s peer-to-peer payments solution, which enables families to make electronic payments to their caregivers directly through IAC’s website or mobile applications. IAC believes that this solution is particularly applicable to (and helpful in the case of) families who pay caregivers who provide care services at irregular intervals (such as babysitters, after-school caregivers or tutors, or in varying amounts each time services are performed).

Enterprise solutions. Through Care.com, IAC also offers Care@Work, a comprehensive suite of services that employers can offer their employees as an employee benefit. Currently, employers can choose from a number of services, including:

IAC’s consumer matching solutions;

back-up care services for employees who need alternative care arrangements for their child or senior when their regular care is not available (for example, school closures or the illness of their child or regular caregiver); and
 
110

TABLE OF CONTENTS
 

access to consultation and referral services to support work-life challenges faced by employees, such as senior care planning services to assist employees with finding the most suitable care option for their aging family member and related financial guidance, legal services and educational assistance.
Employers generally pay for IAC’s enterprise solutions on a per employee per year basis and have access to features that allow them to manage employee access and track aggregate usage. Depending on the suite of services selected and the employer’s preference, the employer may subsidize all, a portion or none of the cost of these solutions for employees.
Revenue. Care.com generates revenue primarily through subscription fees from families and caregivers for its suite of products and services, as well as through annual contracts with corporate employers who provide access to Care.com’s suite of products and services as an employee benefit and through contracts with businesses that recruit employees through its platform.
Marketing. Care.com markets its various products and services to families and caregivers through a diverse mix of free and paid offline and online marketing, as well as its sales team. IAC believes that most families and caregivers currently find Care.com through unpaid marketing channels, primarily through word-of-mouth, referrals and online communities and forums, as well as search engine marketing (free and paid) and repeat users. Paid direct marketing efforts include offline channels, such as network cable TV, OTT channels and direct mail, as well as through paid search engine marketing, display advertising, third party affiliate agreements and select paid job board sites. In addition, Care.com markets its employee-benefit product offerings directly to enterprises through its sales team.
Competition. In the case of consumer matching solutions, Care.com primarily competes with traditional offline consumer resources for finding caregivers, as well as online job boards and other online care marketplaces. IAC believes Care.com’s biggest competition comes from the traditional offline methods through which most consumers find caregivers, which are by word-of-mouth, referrals and online communities and forums. In the case of payment solutions, Care.com primarily competes with similar products offered by providers of online and offline payroll services. Care.com also competes for a share of the overall recruiting and advertising budgets of care-related businesses with traditional, offline media companies and other online marketing providers. In the case of enterprise solutions, Care.com primarily competes with other providers of employer-sponsored care services and employee benefit products, particularly those that provide backup child and senior care services.
IAC believes that Care.com’s ability to compete successfully will depend primarily upon the following factors:

the size, quality, diversity and stability of its network of families and caregivers;

the functionality and reliability of its websites and mobile applications and the attractiveness of their features (and Care.com’s various products and services) generally to families and caregivers;

its continued ability to introduce new products and services that resonate with families and caregivers;

the quality, completeness and consistency of caregiver profiles and job postings, as well the reliability of background check and other security measures and trustworthiness and reliability of caregivers;

its ability to continue to build and maintain awareness of, and trust in and loyalty to, Care.com brands

its ability to continue expand its enterprise solutions business; and

its ability to continue to expand its businesses in jurisdictions outside of the United States.
Intellectual Property
IAC relies heavily upon its trademarks and related domain names and logos to market its brands and to build and maintain brand loyalty and recognition, as well as upon trade secrets, and regards this intellectual property as critical to its success. IAC also relies, to a lesser extent, upon patented and patent-pending proprietary technologies with expiration dates ranging from August 2021 to July 2037.
 
111

TABLE OF CONTENTS
 
IAC has generally registered and continues to apply to register and renew (or secures by contract where appropriate) trademarks and service marks as they are developed and used, and reserves, registers and renews domain names as it deems appropriate. IAC also generally seeks to apply for patents or for other similar statutory protections (as and if it deems appropriate), based on then current facts and circumstances, and intends to continue to do so in the future.
IAC relies on a combination of internal and external controls, including applicable laws, rules and regulations, and restrictions with employees, customers, suppliers, affiliates and others to establish, protect and otherwise control its various intellectual property rights.
Government Regulation
IAC is subject to a variety of domestic and foreign laws and regulations in the U.S. and abroad involving matters that are important to (or may otherwise impact) its various businesses, such as broadband internet access, online commerce, privacy and data security, advertising, intermediary liability, consumer protection, taxation, worker classification and securities compliance. These domestic and foreign laws and regulations, which in some cases can be enforced by private parties in addition to government entities, are continually evolving and can be subject to significant change. As a result, the application, interpretation and enforcement of these laws and regulations (and any amended, proposed or new laws and regulations) are often uncertain, particularly in the Internet industry, and may vary from jurisdiction to jurisdiction and over time, which could result in conflicts with the current policies and practices of IAC and its various businesses.
Because IAC conducts substantially all of it is business on the Internet, it is particularly sensitive to laws and regulations that could adversely impact the popularity or growth in use of the Internet and/or online products and services generally, restrict or otherwise unfavorably impact whether or how IAC may provide its products and services, regulate the practices of third parties upon which IAC relies to provide its products and services and/or undermine an open and neutrally administered Internet access. For example, in December 2017, the U.S. Federal Communications Commission (the “FCC”) adopted the Restoring Internet Freedom Order. This order, which was released in January 2018 and took effect in June 2018, reversed net neutrality protections in the United States that had been in place since 2015, including the repeal of specific rules against blocking, throttling or “paid prioritization” of content or services by Internet service providers. Also, Section 230 of the Communications Decency Act of 1996 (“Section 230”), which generally provides immunity for website publishers from liability for third-party content appearing on their platforms and the good faith removal of third-party content from their platforms that they may deem obscene or offensive (even if constitutionally protected speech), since its adoption has been (and continues to be) subject to a number of challenges. The immunities conferred by Section 230 could also be narrowed or eliminated through amendment, regulatory action or judicial interpretation. In 2018, the U.S. Congress amended Section 230 to remove certain immunities and most recently, in 2020, various members of the U.S. Congress introduced bills to further limit Section 230, and a petition was filed by a Department of Commerce entity with the Federal Communications Commission to commence a rulemaking to further limit Section 230. Any future adverse changes to Section 230 could result in additional compliance costs for IAC and/or exposure for additional liabilities.
Because IAC receives, stores and uses a substantial amount of information received from or generated by its users and subscribers, IAC is also impacted by laws and regulations governing privacy, the storage, sharing, use, processing, disclosure and protection of personal data and data security, primarily in the case of its operations in the United States and the European Union and the handling of personal data of users located in the United States and the European Union. Recent examples of comprehensive regulatory initiatives in the area of privacy and data security include comprehensive European Union privacy and data protection reform, the General Data Protection Regulation (the “GDPR”), which became effective in May 2018. The GDPR, which applies to certain companies that are organized in the European Union or otherwise provide services to (or monitor) consumers who reside in the European Union, imposes significant penalties (monetary and otherwise) for non-compliance, as well as provides a private right of action for individual claimants. The GDPR will continue to be interpreted by European Union data protection regulators, which may require that IAC make changes to its business practices and could generate additional risks and liabilities. The European Union is also considering an update to its Privacy and Electronic Communications Directive to impose stricter rules regarding the use of cookies.
 
112

TABLE OF CONTENTS
 
In addition, in October 2015, the European Court of Justice (“ECJ”) invalidated the U.S.-EU Safe Harbor framework that had been in place since 2000 for the transfer of personal data from the European Economic Area (the “EEA”) to the U.S., and on July 16, 2020, the ECJ invalidated the EU-U.S. Privacy Shield as an adequate safeguard when transferring personal data from the EEA to the U.S. These regulations continue to evolve and may ultimately require IAC to devote resources towards compliance and/or make changes to its respective business practices to ensure compliance, all of which could be costly. Also, the exit from the European Union by the United Kingdom could result in the application of new and conflicting data privacy and protection laws and standards to IAC’s operations in the United Kingdom and IAC’s handling of personal data of users located in the United Kingdom. At the same time, many jurisdictions abroad in which IAC does business have already or are currently considering adopting privacy and data protection laws and regulations.
Moreover, while multiple legislative proposals concerning privacy and the protection of user information are being considered by the U.S. Congress and various U.S. state legislatures, certain U.S. state legislatures have already enacted privacy legislation, one of the strictest and most comprehensive of which is the California Consumer Privacy Act of 2018, which became effective on January 1, 2020 (the “CCPA”). The CCPA provides new data privacy rights for California consumers, and restricts the ability of certain IAC businesses to use personal California user and subscriber information in connection with its various products, services and operations. The CCPA also provides consumers with a private right of action for security breaches, as well as provides for statutory damages. In addition, on November 3, 2020, California voters approved Proposition 24 (the “California Privacy Rights Act of 2020”), which amends certain provisions of the CCPA and becomes effective January 1, 2023, will further restrict the ability of certain of IAC’s businesses to use personal California user and subscriber information in connection with its various products, services and operations and/or impose additional operational requirements on its businesses. Lastly, the U.S. Federal Trade Commission has also increased its focus on privacy and data security practices, as evidenced by the first-of-its-kind, $5 billion dollar fine against a social media platform for privacy violations in 2019. As a result, IAC could be subject to various private and governmental claims and actions in this area. See “Risks Relating to IAC’s Business Following the Spin-off — Other Risk Factors — The processing, storage, use and disclosure of personal data could give rise to liabilities and increased costs.
As a provider of certain subscription-based products and services, IAC is also impacted by laws or regulations affecting whether and how its businesses may periodically charge users for membership or subscription renewals. For example, the European Union Payment Services Directive, which became effective in 2018, could impact the ability of certain IAC businesses to process auto-renewal payments for, as well as offer promotional or differentiated pricing to, users who reside in the European Union. Similar laws exist in the U.S., including the federal Restore Online Shoppers Confidence Act and various U.S. state laws, and legislative and regulatory enactments or amendments are under consideration in a number of U.S. states.
IAC is also sensitive to the adoption of new tax laws. The European Commission and several European countries have recently adopted (or intend to adopt) proposals that would change various aspects of the current tax framework under which certain of IAC’s European businesses are taxed, including proposals to change or impose new types of non-income taxes (including taxes based on a percentage of revenue).
In addition, in the case of certain businesses within IAC’s ANGI (formerly IAC’s ANGI Homeservices) segment and, to a lesser extent, its Care.com business, IAC is particularly sensitive to the adoption of worker classification laws, specifically, laws that could effectively require IAC to change its classification of certain of the service professionals and caregivers affiliated with these businesses from independent contractors to employees, as well as changes to state and local laws or judicial decisions relating to the definition and/or classification of independent contractors. For example, California’s worker classification statute (AB 5) effectively narrows the definition of an independent contractor by requiring hiring entities to use a different, stricter test to determine a given worker’s classification. In addition, AB 5 places the burden of proof for classifying workers as independent contractors on hiring entities and provides enforcement powers to the state and certain cities. Also, AB 5 has been the subject of widespread national discussion and it is possible that other jurisdictions, including New York and New Jersey, may enact similar laws. Since IAC currently treats certain of the service professionals (and, in limited cases, the caregivers) affiliated certain businesses within IAC’s ANGI (formerly IAC’s ANGI Homeservices) segment and Care.com as independent contractors for all purposes, it does not withhold federal, state and local income or other employment related
 
113

TABLE OF CONTENTS
 
taxes, make federal or state unemployment tax or Federal Insurance Contributions Act payments or provide workers’ compensation insurance with respect to such individuals. If IAC is required as the result of new or amended laws or regulations to reclassify these individuals as employees, it could be exposed to various liabilities and additional costs, including exposure (for prior and future periods) under federal, state and local tax laws, and workers’ compensation, unemployment benefits, labor, and employment laws, as well as potential liability for penalties and interest.
Also, in the case of the businesses within IAC’s ANGI (formerly IAC’s ANGI Homeservices) segment, IAC may be subject to certain U.S. state and local licensure requirements related to the provision of pre-priced booking services. If so, typically, licenses must be renewed annually and may be revoked or suspended by the licensing authority for cause at any time. Moreover, in some jurisdictions, the loss of a license for cause could result in the loss of licenses in other jurisdictions and/or could make it more difficult to obtain new and/or renewal licenses. Obtaining and renewing such license and related compliance could be costly and the failure to comply with licensure requirements could result in bad publicity and related damage to IAC’s reputation, brands and brand-building efforts and/or actions by governmental and regulatory authorities and/or litigation, as well as generate additional risks and liabilities (including the imposition of penalties).
IAC is also subject to laws, rules and regulations governing the marketing and advertising activities of IAC’s various businesses conducted by or through telephone, email, mobile digital devices and the Internet, including the Telephone Consumer Protection Act of 1991, the Telemarketing Sales Rule, the CAN-SPAM act and similar state laws, rules and regulations, as well as local laws, rules and regulations and relevant agency guidelines governing background screening.
Lastly, as a company based in the U.S. with foreign offices in various jurisdictions worldwide, IAC is subject to a variety of foreign laws governing the foreign operations of its various businesses, as well as U.S. laws that restrict trade and certain practices, such as the Foreign Corrupt Practices Act.
Human Capital
Overview
IAC’s future success depends upon its continued ability to identify, hire, develop, motivate and retain a highly skilled and diverse workforce across its various businesses worldwide. While policies and practices related to the identification, hiring, development, motivation and retention of employees vary across IAC and its various businesses, at their core, such policies and practices are generally designed to: (i) increase long-term IAC stockholder value by attracting, retaining, motivating and rewarding employees with the competence, character, experience and ambition necessary to enable IAC to meet its growth objectives, (ii) encourage and support the professional development of, and engender loyalty among, employees who have demonstrated the strength, vision and determination necessary to overcome obstacles and unlock their true professional potential by providing them with appropriate opportunities within IAC and its businesses and (iii) help foster a diverse and entrepreneurial culture across IAC’s various businesses.
In order to achieves these objectives, IAC believes that it must continue to provide competitive compensation packages and otherwise incentivize employees in unique and attractive ways, as well as develop and promote talent from within and remain committed to building inclusive workplaces and workforces that reflect the diversity of the global population using its products and services each day.
As of December 31, 2020, IAC had approximately 8,200 employees, substantially all of which were full-time employees and the substantial majority of which were based in the United States.
Compensation and Benefits
IAC believes that it must continue to provide competitive compensation packages and other benefits to its workforce. While compensation packages vary across IAC and its various businesses, compensation packages generally consist of base salary (plus commissions in the case of sales and other similar positions) and annual cash bonuses (on a discretionary basis), and equity or equity-based awards.
IAC also provides comprehensive health, welfare and retirement benefits. Healthcare benefits are significantly subsidized by IAC and the coverage provided reflects IAC’s commitment to inclusivity and the physical and mental well-being of all employees.
 
114

TABLE OF CONTENTS
 
In the case of welfare benefits, IAC maintains generous paid time off and paid leave policies across its businesses, and offers subsidized backup child and elder care for its employees. IAC believes in giving back to the causes and charities that are important to our employees and matches charitable contributions made by our employees to qualifying charities on a dollar-for-dollar basis, subject to an annual cap per employee. We also encourage our employees to support the communities in which they live and work, and provide our employees with paid time off each year to volunteer for charitable and community service projects.
In the case of retirement benefits, in the U.S., IAC offers its employees a retirement savings program with employer contributions that are among the most generous in its industry. Specifically, for U.S. full-time employees, IAC matches all pre-tax contributions to IAC’s 401(k) plan, as well as post-tax contributions to Roth individual retirement accounts, dollar for dollar in an amount of up to 10% of an employee’s eligible compensation (subject to an annual cap). IAC believes it has a responsibility to encourage, and contribute to, the retirement readiness of each of its employees, and believes that its generous 401(k) match is a meaningful commitment to the long-term welfare and security of its workforce.
Talent Development
IAC generally develops talent from within and supplements with external hires. As a result, senior management across IAC and its businesses generally possesses a great depth of knowledge and experience regarding IAC and its businesses, which is critical for effective succession planning, and with external hires providing a fresh perspective. The human resources teams across IAC and its businesses use internal and external resources to recruit highly skilled, talented and diverse employees, and employee referrals for open positions are encouraged.
In addition, IAC and its businesses actively seek to identify the next generation of leaders in technology early and often through the IAC Fellows program, a first-of-its-kind program connecting students from under-served and under-resourced backgrounds with academic and leadership opportunities. IAC Fellows join the program as early as high school and stay for up to six years, rotating across a diverse set of IAC businesses during that time in the form of competitively paid internships that put IAC Fellows in the trenches, testing their skills in real world scenarios. Through these experiences, IAC Fellows gain exposure to different business models, functions and roles within IAC, as well as access to IAC senior leadership as mentors and coaches. IAC Fellows also receive an academic stipend following the completion of each paid internship. If an IAC Fellow is hired by IAC or any of its businesses following the completion of his or her paid internships and stay for a period of three years, IAC will pay off his or her school loans in their entirety.
To be eligible for the IAC Fellows program, students must be from low-income backgrounds or families with financial need, with eligibility assessed individually based on the composition and income of a given student’s family, and with first-generation college students being given priority consideration. Students must be citizens or permanent residents of the U.S. and possess the following personal attributes: (i) leadership abilities, (ii) a strong interest in science, technology, computer science and/or math, (iii) demonstrated intellectual curiosity and devotion to study, (iv) a hunger to learn and achieve academically and (v) ethics, integrity and strength of character.
Diversity, Equity and Inclusion
IAC is committed to building inclusive workplaces and workforces that reflect the diversity of the global population using its products and services each day. Accordingly, IAC views diversity, equity and inclusion (DE&I) efforts as integral to its success. IAC is committed to building inclusive workplaces and workforces that reflect the diversity of the global population using IAC’s products and services each day. Accordingly, IAC views diversity, equity and inclusion (which we refer to as “DE&I”) efforts as integral to its success. While DE&I efforts, policies and practices vary across IAC’s businesses, they include (in addition to the IAC Fellows program discussed above) at certain of its businesses: (i) pay equity analyses conducted on an annual basis to ensure that employees from traditionally under-represented groups are not adversely impacted by pay bias, (ii) employee community resource groups (ECGs) led and supported by senior executives (and in certain cases, funded by the relevant business), (iii) incentivizing DE&I by tying bonus structure to diversity goals and metrics and (iv) launching DE&I councils at certain of its businesses that collaborate directly with senior executives to roll out DE&I training, as well to determine ways to diversify
 
115

TABLE OF CONTENTS
 
product and service experiences, attract a more diverse population of employees and invest in building diverse and equitable local communities.
Properties
IAC believes that the facilities for its management and operations are generally adequate for its current and near-term future needs. IAC’s facilities, most of which are leased by IAC’s businesses in various cities and locations in the United States and various jurisdictions abroad, generally consist of executive and administrative offices, operations centers, data centers and sales offices.
IAC believes that its principal properties, whether owned or leased, are currently adequate for the purposes for which they are used and are suitably maintained for these purposes. IAC does not anticipate any future problems renewing or obtaining suitable leases on commercially reasonable terms for any of its principal businesses. IAC’s approximately 202,500 square foot corporate headquarters in New York, New York houses offices for IAC corporate and various IAC businesses within the following segments: Search and Emerging & Other.
Legal Proceedings
Overview
In the ordinary course of business, IAC and its subsidiaries are (or may become) parties to litigation involving property, personal injury, contract, intellectual property and other claims, as well as stockholder derivative actions, class action lawsuits and other matters. The amounts that may be recovered in such matters may be subject to insurance coverage. The litigation matters described below involve issues or claims that may be of particular interest to IAC’s stockholders, regardless of whether any of these matters may be material to IAC’s financial position or operations based upon the standard set forth in the rules of the Securities and Exchange Commission.
Tinder Optionholder Litigation against IAC and Match Group
On August 14, 2018, ten then-current and former employees of Match Group, LLC or Tinder, Inc. (“Tinder”), an operating business of Match Group, filed a lawsuit in New York state court against IAC and Match Group. See Sean Rad et al. v. IAC/InterActiveCorp and Match Group, Inc., No. 654038/2018 (Supreme Court, New York County). The complaint alleges that in 2017, the defendants: (i) wrongfully interfered with a contractually established process for the independent valuation of Tinder by two investment banks, resulting in a substantial undervaluation of Tinder and a consequent underpayment to the plaintiffs upon exercise of their Tinder stock options, and (ii) then wrongfully merged Tinder into Match Group, thereby depriving the plaintiffs of their contractual right to later valuations of Tinder on a stand-alone basis. The complaint asserts claims for breach of contract, breach of the implied covenant of good faith and fair dealing, unjust enrichment, interference with contractual relations (as against Match Group only), and interference with prospective economic advantage, and seeks compensatory damages in the amount of at least $2 billion, as well as punitive damages. On August 31, 2018, four plaintiffs who were still employed by Match Group filed a notice of discontinuance of their claims without prejudice, leaving the six former employees as the remaining plaintiffs.
On October 9, 2018, the defendants filed a motion to dismiss the complaint on various grounds, including that the 2017 valuation of Tinder by the investment banks was an expert determination any challenge to which is both time-barred under applicable law and available only on narrow substantive grounds that the plaintiffs have not pleaded in their complaint; the plaintiffs opposed the motion. On June 13, 2019, the court issued a decision and order: (i) granting the motion to dismiss the claims for breach of the implied covenant of good faith and fair dealing and for unjust enrichment, (ii) granting the motion to dismiss the merger-related claim for breach of contract as to two of the remaining six plaintiffs, and (iii) otherwise denying the motion to dismiss. On June 21, 2019, the defendants filed a notice of appeal from the trial court’s partial denial of their motion to dismiss, and the parties thereafter briefed the appeal. On October 29, 2019, the Appellate Division, First Department, issued an order affirming the lower court’s decision. On November 22, 2019, the defendants filed a motion for reargument or, in the alternative, leave to appeal the Appellate Division’s order to the New York Court of Appeals; the plaintiffs opposed the motion. On May 21,
 
116

TABLE OF CONTENTS
 
2020, the Appellate Division issued an order: (i) granting the defendants’ motion for reargument, vacating its prior decision, and replacing it with a new decision that affirmed the lower court’s decision on different grounds, and (ii) denying the defendants’ motion for leave to appeal the initial (and now vacated) decision to the Court of Appeals, without prejudice to the defendants’ filing a motion for leave to appeal the new decision to the Court of Appeals. On June 5, 2020, the defendants filed a motion for leave to appeal the Appellate Division’s May 21 decision to the Court of Appeals; the plaintiffs opposed the motion. On July 24, 2020, the Appellate Division issued an order denying the motion.
On June 3, 2019, the defendants filed a second motion to dismiss and for other relief based upon certain provisions of the plaintiffs’ agreement with a litigation funding firm; the plaintiffs opposed the motion, which remains pending. On July 15, 2019, the defendants filed an answer denying the material allegations of the complaint, as well as counterclaims against former Tinder CEO Sean Rad for breach of contract and unjust enrichment based upon his alleged misappropriation of confidential company information. On September 13, 2019, the defendants filed an amended answer and counterclaims, adding claims based on Rad’s alleged unauthorized recording of conversations with company employees. On November 21, 2019, the defendants filed a second amended answer and counterclaims, adding claims based on Rad’s alleged unauthorized destruction of company information and breach of his non-solicitation obligations. On January 30, 2020, the parties participated in a mediation that did not result in the resolution of the matter.
Document discovery in the case is substantially complete; deposition discovery, which had been on hiatus in light of the COVID-19 pandemic, is nearing completion. On July 12, 2020, the four individuals who earlier had discontinued their claims in the lawsuit commenced separate arbitration proceedings against IAC and Match Group before the American Arbitration Association in California, asserting the same claims and seeking the same relief as the six remaining plaintiffs in the lawsuit. On September 14, 2020, the defendants filed a motion to stay the trial in the New York action in favor of the California arbitration; the plaintiffs opposed the motion. On November 16, 2020, the court denied the motion. The court has provisionally scheduled the New York action for trial commencing on November 8, 2021.
In the California arbitration, on December 8, 2020, the claimants filed a motion to stay the proceedings in favor of the New York lawsuit; the respondents opposed the motion. On December 22, 2020, the respondents requested permission to file a motion for summary judgment on the claims arising out of the merger of Tinder into Match Group; the claimants opposed the request. On January 28, 2021, the arbitrator issued a decision and order: (i) denying the claimants’ motion to stay the proceedings, (ii) granting the respondents’ request to file a motion for summary judgment on the merger claims, provided that the motion await the close of fact discovery in the New York lawsuit, and (iii) setting a provisional hearing date of February 7, 2022.
IAC believes that the allegations against it in the New York lawsuit and the California arbitration are without merit and will continue to defend vigorously against them.
Pursuant to the Transaction Agreement for the Match Separation, Match Group has agreed to indemnify the Company for matters relating to any business of Match Group, including indemnifying the Company for costs related to the matter described above.
Shareholder Litigation Arising Out of the Separation of Match Group from IAC
On June 24, 2020, a shareholder class action and derivative lawsuit was filed in Delaware state court against then IAC/InterActiveCorp (now Match Group, Inc.), then IAC Holdings, Inc. (now IAC/InterActiveCorp), IAC’s Chairman and Senior Executive Barry Diller, former Match Group (as a nominal defendant only), and the ten members of former Match Group’s Board of Directors at the time of the Match Separation, challenging, on behalf of a putative class of then Match Group public shareholders, the agreed-upon terms of the Match Separation. See David Newman v. IAC/InterActiveCorp et al., No. 2020-0505 (Delaware Chancery Court). The gravamen of the complaint is that the terms of the Separation are unfair to former Match Group and unduly beneficial to IAC as a result of undue influence by IAC and Mr. Diller over the then Match Group directors who unanimously approved the transaction. The complaint asserts direct and derivative claims for: (i) breach of fiduciary duty against IAC and Mr. Diller as former controlling shareholders of Match Group, (ii) breach of fiduciary duty against the Match Group directors
 
117

TABLE OF CONTENTS
 
who unanimously approved the MTCH Separation, (iii) breach of contract (i.e., a provision of former Match Group’s charter), (iv) breach of the implied covenant of good faith and fair dealing, and (v) tortious interference with contract against IAC. The complaint seeks various declarations and damages in an unspecified amount. On September 24, 2020, the defendants filed motions to dismiss the complaint.
On January 8, 2021, instead of responding to the motions to dismiss, the plaintiff, joined by another plaintiff, Boilermakers National Annuity Trust, filed an amended complaint. In addition, on January 7, 2021, another complaint challenging the MTCH separation was filed against substantially the same defendants in the same court. See Construction Industry & Laborers Joint Pension Trust for Southern Nevada Plan A v. IAC/InterActiveCorp et al. (Delaware Chancery Court). The two cases have been consolidated under the caption In re Match Group, Inc. Derivative Litigation, No. 2020-0505. On March 15, 2021, the court issued an order appointing Construction Industry and Laborers Joint Pension Trust for Southern Nevada Plan A as lead plaintiff in the litigation and directing it to file a consolidated complaint by April 14, 2021.
IAC believes that the allegations in this litigation are without merit and will continue to defend vigorously against them.
Shareholder Litigation Regarding the Proposed Vimeo Spin-off
On January 22, 2021, a putative shareholder class action was filed in New York state court against IAC and the members of IAC’s board of directors. See Dean Drulias v. Joseph Levin et al., No. 650504/2021 (Supreme Court, New York County). The gravamen of the complaint is that IAC’s proposed spin-off of its Vimeo subsidiary is being driven by IAC’s controlling shareholder, Chairman and Senior Executive Barry Diller, allegedly in order to: (i) generate additional cash for IAC to invest in the gaming industry, (ii) decrease IAC’s stock price to facilitate additional share purchases by Mr. Diller and (iii) generate additional cash for Mr. Diller without diluting his controlling interest in IAC. The complaint also asserts claims under Delaware law against IAC’s board of directors for breach of fiduciary duty on account of its approval of the Spin-off and against IAC and its board of directors for their respective failures to include certain allegedly material information in the Company’s proxy materials related to the proposed transaction. The complaint seeks damages in an unspecified amount, as well as an order requiring the Company to include additional disclosures in the proxy materials related to the proposed transaction. On March 22, 2021, the defendants filed a motion to dismiss the complaint and to stay discovery pending resolution of the motion. IAC believes that the allegations in this lawsuit are without merit and will defend vigorously against them.
Management’s Discussion and Analysis of Financial Condition and Results of Operations for IAC
MTCH Separation:
On December 19, 2019, IAC/InterActiveCorp (“Old IAC”) entered into a Transaction Agreement (as amended as of April 28, 2020 and June 22, 2020, the “Transaction Agreement”) with Match Group, Inc. (“Old MTCH”), IAC Holdings, Inc. (“New IAC”), a direct wholly owned subsidiary of Old IAC, and Valentine Merger Sub LLC, an indirect wholly owned subsidiary of Old IAC. On June 30, 2020, the businesses of Old MTCH were separated from the remaining businesses of Old IAC through a series of transactions that resulted in the pre-transaction stockholders of Old IAC owning shares in two, separate public companies — (1) Old IAC, which was renamed Match Group, Inc. (“New Match”) and which owns the businesses of Old MTCH and certain Old IAC financing subsidiaries, and (2) New IAC, which was renamed IAC/InterActiveCorp, and which owns Old IAC’s other businesses — and the pre-transaction stockholders of Old MTCH (other than Old IAC) owning shares in New Match. This transaction is referred to as the “MTCH Separation.”
Spin-off:
On December 22, 2020, IAC announced that its Board of Directors approved a plan to spin-off its full stake in Vimeo to IAC shareholders. IAC’s Vimeo business will be separated from the remaining businesses of IAC through a series of transactions (which is referred to as the “Spin-off”) that, if completed in their entirety, will result in the transfer of IAC’s Vimeo business to Vimeo Holdings, Inc. (“SpinCo”), a newly formed subsidiary of IAC, with SpinCo becoming an independent, separately traded public company through a spin-off from IAC, and Vimeo, the IAC subsidiary that currently holds the Vimeo business, becoming a
 
118

TABLE OF CONTENTS
 
wholly-owned subsidiary of SpinCo. The proposed transaction is subject to a number of conditions including final approval by IAC’s Board of Directors, approval of the separation proposal by IAC stockholders, and other customary conditions and approvals and is expected to close in the second quarter of 2021.
Defined Terms and Operating Metrics:
Unless otherwise indicated or as the context otherwise requires certain terms used in this proxy statement/consent solicitation statement/prospectus, which include the principal operating metrics IAC uses in managing its business, are defined below:
Reportable Segments (for additional information see “Note 12 — Segment Information” to the consolidated and combined financial statements included in Annex J):

Angi Inc. (formerly known as ANGI Homeservices Inc.) (“ANGI”) — connects quality home service professionals across 500 different categories, from repairing and remodeling to cleaning and landscaping, with consumers through category-transforming products under brands such as Angi (formerly known as Angie’s List, Inc.), HomeAdvisor and Handy. At December 31, 2020, IAC’s economic interest and voting interest in Angi Inc. were 84.3% and 98.2%, respectively.

Vimeo, Inc. (“Vimeo”) — operates a cloud-based software platform for professionals, teams and organizations to create, collaborate and communicate with video. Vimeo’s all-in-one software solution makes video easier and more effective than ever before, offering the full range of video tools through a recurring software-as-a-service (“SaaS” model) that enables subscribers to create, stream, host, distribute, market, monetize and analyze videos online and across devices.

Dotdash — is a portfolio of digital publishing brands that collectively provide expert information and inspiration in select vertical content categories. Through its brands, Dotdash provides original and engaging digital content in a variety of formats, including articles, illustrations, videos and images.

Search — consists of Ask Media Group, a collection of websites providing general search services and information and Desktop, which includes direct-to-consumer downloadable desktop applications and business-to-business partnership operations.

Emerging & Other — consists of Care.com, the leading online destination for families to easily connect with caregivers, which was acquired on February 11, 2020, Mosaic Group, a leading developer and provider of global subscription mobile applications, Bluecrew, NurseFly, a healthcare staffing platform acquired on June 26, 2019, The Daily Beast, IAC Films and, for periods prior to its sale on March 16, 2020, College Humor Media.
ANGI

Marketplace Revenue — primarily includes revenue from the HomeAdvisor and Handy domestic marketplaces, including consumer connection revenue for consumer matches, revenue from pre-priced jobs sourced through the HomeAdvisor and Handy platforms, and service professional membership subscription revenue. It excludes revenue from Angi and HomeStars. Effective January 1, 2020, Fixd Repair has been moved to Marketplace from Advertising & Other and prior year amounts have been reclassified to conform to the current year presentation.

Advertising & Other Revenue — includes Angi revenue (revenue from service professionals under contract for advertising and membership subscription fees from consumers) as well as revenue from mHelpDesk and HomeStars.

Marketplace Service Requests — are fully completed and submitted domestic customer service requests to HomeAdvisor and includes pre-priced jobs sourced through the HomeAdvisor and Handy platforms.

Marketplace Monetized Transactions — are fully completed and submitted domestic customer service requests to HomeAdvisor that were matched to and paid for by a service professional and includes pre-priced jobs sourced through the HomeAdvisor and Handy platforms in the period.
 
119

TABLE OF CONTENTS
 

Advertising Service Professionals (“Advertising SPs”) — are the total number of Angi service professionals under contract for advertising at the end of the period.
Vimeo

Subscribers — is the number of users who have an active subscription to one of Vimeo’s paid plans measured at the end of the relevant period. Vimeo counts each account with a subscription plan as a subscriber. In the case of enterprise customers who maintain multiple accounts across Vimeo’s platforms as part of a single enterprise subscription plan, Vimeo counts only one subscriber. Vimeo does not count team members who have access to a subscriber’s account as additional subscribers.

Average Subscribers — is the sum of the number of Subscribers at the beginning and at the end of the relevant measurement period divided by two.

Average Revenue per User (“ARPU”) — is the annualized revenue for the relevant period divided by Average Subscribers. For periods that are less than a full year, annualized revenue is calculated by dividing the revenue for that particular period by the number of calendar days in the period and multiplying this value by the number of days in that year.
Dotdash

Display Advertising Revenue — primarily includes revenue generated from display advertisements sold both directly through Dotdash’s sales team and via programmatic exchanges.

Performance Marketing Revenue — primarily includes affiliate commerce and performance marketing commissions generated when consumers are directed from Dotdash’s properties to third-party service providers. Affiliate commerce commissions are generated when a consumer completes a transaction. Performance marketing commissions are generated on a cost-per-click or cost-per-new account basis.
Operating Costs and Expenses:

Cost of revenue — consists primarily of traffic acquisition costs, which includes (i) payments made to partners who direct traffic to Ask Media Group websites, who distribute business-to-business customized browser-based applications and who integrate paid listings into their websites and (ii) the amortization of fees paid to Apple and Google related to the distribution of apps and the facilitation of in-app purchases of product features. Traffic acquisition costs include payment of amounts based on revenue share and other arrangements. Cost of revenue also includes payments made to independent service professionals who perform work contracted under pre-priced arrangements through the HomeAdvisor and Handy platforms, compensation expense (including stock-based compensation expense) and other employee-related costs for Vimeo and Care.com customer care and support functions, payments made to workers staffed by Bluecrew, hosting fees, credit card processing fees, content costs, and production costs related to IAC Films and College Humor, for periods prior to its sale on March 16, 2020.

Selling and marketing expense — consists primarily of advertising expenditures, which include online marketing, including through search engines and social media sites, fees paid to third parties that distribute direct-to-consumer downloadable desktop applications, offline marketing, which is primarily television advertising, partner-related payments to those who direct traffic to the brands within the ANGI segment, and compensation expense (including stock-based compensation expense) and other employee-related costs for ANGI’s and Vimeo’s sales force and marketing personnel.

General and administrative expense — consists primarily of compensation expense (including stock-based compensation expense) and other employee-related costs for personnel engaged in executive management, finance, legal, tax, human resources and customer service functions (except for Vimeo and Care.com, which include customer service costs within cost of revenue), fees for professional services (including transaction-related costs related to the MTCH Separation, the Spin-off and acquisitions), rent expense, facilities costs, provision for credit losses, software license and maintenance costs and acquisition-related contingent consideration fair value adjustments (described below). The customer service function at ANGI includes personnel who provide support to its service professionals and consumers.
 
120

TABLE OF CONTENTS
 

Product development expense — consists primarily of compensation expense (including stock-based compensation expense) and other employee-related costs and third-party contractors that are not capitalized for personnel engaged in the design, development, testing and enhancement of product offerings and related technology and software license and maintenance costs.

Acquisition-related contingent consideration fair value adjustments — relate to the portion of the purchase price of certain acquisitions that is contingent upon the financial performance and/or operating metric targets of the acquired company. The fair value of the liability is estimated at the date of acquisition and adjusted each reporting period until the liability is settled. Significant changes in financial performance and/or operating metrics will result in a significantly higher or lower fair value measurement. The changes in the estimated fair value of the contingent consideration arrangements during each reporting period, including the accretion of the discount if the arrangement is longer than one year, are recognized in “General and administrative expense” in the accompanying statement of operations.
Long-term debt (for additional information see “Note 7 — Long-term Debt” to the consolidated and combined financial statements included in Annex J):

ANGI Group Senior Notes — On August 20, 2020, ANGI Group, LLC (“ANGI Group”), a direct wholly-owned subsidiary of Angi Inc., issued $500 million of its 3.875% Senior Notes due August 15, 2028, with interest payable February 15 and August 15 of each year, commencing February 15, 2021.

ANGI Group Term Loan — due November 5, 2023. Pursuant to the joinder agreement entered into on August 12, 2020, ANGI Group became the successor borrower under the ANGI Group Term Loan and Angi Inc.’s obligations thereunder were terminated. The outstanding balance of the ANGI Group Term Loan as of December 31, 2020 is $220.0 million and quarterly principal payments are required through maturity. In December 2020, ANGI Group prepaid its required quarterly principal payments for the year ending December 31, 2021 in the aggregate amount of $13.8 million. At December 31, 2019 and 2020, the ANGI Group Term Loan bore interest at LIBOR plus 1.50%, or 3.25%, and 2.00%, or 2.16%, respectively.

ANGI Group Revolving Facility — The ANGI Group $250 million revolving credit facility expires on November 5, 2023. Pursuant to the joinder agreement entered into on August 12, 2020, ANGI Group became the successor borrower under the ANGI Group Revolving Facility and Angi Inc.’s obligations thereunder were terminated. At December 31, 2019 and 2020, there were no outstanding borrowings under the ANGI Group Revolving Facility. The ANGI Group Revolving Facility and ANGI Group Term Loan are collectively referred to as the ANGI Group Credit Agreement.
Non-GAAP financial measure:

Adjusted Earnings Before Interest, Taxes, Depreciation and Amortization (“Adjusted EBITDA”) — is a non-GAAP financial measure. See “IAC’s Principles of Financial Reporting” for the definition of Adjusted EBITDA and a reconciliation of net earnings attributable to IAC shareholders to operating loss to Adjusted EBITDA for the years ended December 31, 2019 and 2020.
 
121

TABLE OF CONTENTS
 
MANAGEMENT OVERVIEW
IAC today operates Vimeo, Dotdash and Care.com, among many others, and has majority ownership of Angi Inc., which also includes HomeAdvisor Powered by Angi and Handy.
For a more detailed description of IAC’s operating businesses, see “Note 1 — Organization” to the consolidated and combined financial statements included in Annex J.
Sources of Revenue
ANGI revenue is primarily derived from (i) consumer connection revenue, which comprises fees paid by HomeAdvisor service professionals for consumer matches (regardless of whether the service professional ultimately provides the requested service), and revenue from completed jobs sourced through the HomeAdvisor and Handy platforms, and (ii) HomeAdvisor service professional membership subscription fees. Consumer connection revenue varies based upon several factors, including the service requested, product experience offered and geographic location of service. Revenue is also derived from (i) sales of time-based website, mobile and call center advertising to service professionals and (ii) membership subscription fees from consumers. Prior to January 1, 2020, ANGI’s Handy business recorded revenue on a net basis. Effective January 1, 2020, ANGI modified the Handy terms and conditions so that Handy, rather than the service professional, has the contractual relationship with the consumer to deliver the service and Handy, rather than the consumer, has the contractual relationship with the service professional. Consumers request services and pay for such services directly through the Handy platform and then Handy fulfills the request with independently established home services providers engaged in a trade, occupation and/or business that customarily provides such services. This change in contractual terms requires gross revenue accounting treatment effective January 1, 2020. Also, in the case of certain tasks, HomeAdvisor provides a pre-priced product offering, pursuant to which consumers can request services through a HomeAdvisor platform and pay HomeAdvisor for the services directly. HomeAdvisor then fulfills the request with independently established home services providers engaged in a trade, occupation and/or business that customarily provides such services. Revenue from HomeAdvisor’s pre-priced product offering is also recorded on a gross basis effective January 1, 2020. The change to gross revenue reporting for Handy and HomeAdvisor’s pre-priced product offering, effective January 1, 2020, resulted in an increase in revenue of $73.8 million during the year ended December 31, 2020.
Vimeo revenue is derived primarily from annual and monthly SaaS subscription fees paid by subscribers for self-serve and enterprise subscription plans.
Dotdash revenue consists principally of Display Advertising Revenue and Performance Marketing Revenue.
The Search segment consists of Ask Media Group and the Desktop business. Ask Media Group and Desktop revenue consist principally of advertising revenue, which is generated primarily through the display of paid listings in response to search queries. The majority of the paid listings displayed are supplied by Google pursuant to the services agreement with Google, described below under “Services Agreement with Google.” Ask Media Group also earns revenue from display advertisements (sold directly and through programmatic ad sales). Desktop revenue also includes fees paid by subscribers for downloadable desktop applications, as well as display advertisements.
Included in the Emerging & Other segment are Care.com and Mosaic Group. Care.com generates revenue through subscription fees from families and caregivers to its suite of products and services, as well as through annual contracts with corporate employers who provide access to Care.com’s suite of products and services as an employee benefit and through contracts with businesses that recruit employees through its platform. Mosaic Group revenue consists primarily of fees paid by subscribers for downloadable mobile applications distributed through the Apple App Store and Google Play Store and directly to consumers, as well as display advertisements. Revenue for the remaining businesses within the Emerging & Other segment is generated primarily through marketplace services, advertising, media production and distribution, and subscriptions.
 
122

TABLE OF CONTENTS
 
Services Agreement with Google (the “Services Agreement”)
A meaningful portion of IAC’s revenue (and a substantial portion of IAC’s net cash from operations that it can freely access) is attributable to the Services Agreement. In addition, IAC earns certain other advertising revenue from Google that is not attributable to the Services Agreement. For the years ended December 31, 2018, 2019 and 2020, total revenue earned from Google was $825.2 million, $733.5 million and $556.4 million, respectively, representing 33%, 27% and 18%, respectively, of IAC’s total revenue. The related accounts receivable totaled $53.0 million and $61.9 million at December 31, 2019 and 2020, respectively.
The total revenue earned from the Services Agreement for the years ended December 31, 2018, 2019 and 2020, was $765.6 million, $677.0 million and $498.3 million, respectively, representing 30%, 25% and 16%, respectively, of IAC’s total revenue.
The revenue attributable to the Services Agreement is earned by the Desktop business and Ask Media Group, both within the Search segment. For the years ended December 31, 2018, 2019 and 2020, revenue earned from the Services Agreement was $426.5 million, $291.1 million and $153.5 million, respectively, within the Desktop business and $339.0 million, $385.9 million and $344.8 million, respectively, within Ask Media Group.
The Services Agreement expires on March 31, 2023; provided that during each September, either party may, after discussion with the other party, terminate the Services Agreement, effective on September 30 of the year following the year such notice is given. Neither party gave notice to the other party to terminate the Services Agreement pursuant to this provision in September 2020. The Services Agreement requires that IAC comply with certain guidelines promulgated by Google. Google may generally unilaterally update its policies and guidelines without advance notice. These updates may be specific to the Services Agreement or could be more general and thereby impact IAC as well as other companies. These policy and guideline updates have in the past and could in the future require modifications to, or prohibit and/or render obsolete certain of IAC’s products, services and/or business practices, which have been and could be costly to address and have had or otherwise could have an adverse effect on its financial condition and results of operations. As described below, Google has made changes to the policies under the Services Agreement and has also made industry-wide changes that have negatively impacted the Desktop business and it may do so in the future.
Certain industry-wide policy changes became effective on July 1, 2019 and August 27, 2020. These industry-wide changes, combined with other changes to policies under the Services Agreement during the second half of 2019, have had a negative impact on the historical and expected future results of operations of the Desktop business. In addition, at multiple times during the fourth quarter of 2020, Google suspended services with respect to some of IAC’s products and may do so in the future. The Desktop business elected to modify certain marketing strategies in early January 2021 and substantially reduced marketing of the Desktop business products in early March 2021. This reduction in marketing is expected to positively impact profitability in 2021 but to reduce revenue in 2021 and beyond and reduce profitability in the long-term.
The reduction in revenue and profitability was the primary factor in the goodwill and indefinite-lived intangible asset impairments related to the Desktop business recorded in the year ended December 31, 2020 of $265.1 million and $32.2 million, respectively. The impact of COVD-19 was an additional factor.
Distribution, Marketing and Advertiser Relationships
IAC pays traffic acquisition costs, which consist of payments made to partners who direct traffic to Ask Media Group websites, who distribute business-to-business customized browser-based applications and who integrate paid listings into their websites, and fees paid to Apple and Google related to the distribution and the facilitation of in-app purchases of product features. IAC also pays to market and distribute services on third-party distribution channels, such as Google and other search engines and social media websites such as Facebook. In addition, some of IAC’s businesses manage affiliate programs, pursuant to which it pays commissions and fees to third parties based on revenue earned. These distribution channels might also offer their own services and products, as well as those of other third parties, which compete with those IAC offers.
 
123

TABLE OF CONTENTS
 
IAC markets and offers services and products to consumers through branded websites, allowing consumers to transact directly with it in a convenient manner. IAC has made, and expects to continue to make, substantial investments in online and offline advertising to build its brands and drive traffic to its websites and consumers and advertisers to its businesses.
COVID-19 Update and Impairments
The impact on IAC from the COVID-19 outbreak, which has been declared a “pandemic” by the World Health Organization, has been varied. The extent to which developments related to the COVID-19 outbreak and measures designed to curb its spread continue to impact IAC’s business, financial condition and results of operations will depend on future developments, all of which are highly uncertain and many of which are beyond IAC’s control, including the speed of contagion, the development and implementation of effective preventative measures and possible treatments, the scope of governmental and other restrictions on travel, discretionary services and other activity, and public reactions to these developments. For example, these developments and measures have resulted in rapid and adverse changes to the operating environment in which IAC does business, as well as significant uncertainty concerning the near and long term economic ramifications of the COVID-19 outbreak, which have adversely impacted IAC’s ability to forecast its results and respond in a timely and effective manner to trends related to the COVID-19 outbreak. The longer the global outbreak and measures designed to curb the spread of the virus continue to adversely affect levels of consumer confidence, discretionary spending and the willingness of consumers to interact with other consumers, vendors and service providers face-to-face (and in turn, adversely affect demand for IAC’s various products and services), the greater the adverse impact is likely to be on IAC’s business, financial condition and results of operations and the more limited will be IAC’s ability to try and make up for delayed or lost revenues.
When COVID-19 first impacted the businesses in IAC’s ANGI (formerly its ANGI Homeservices) segment in the spring of 2020, these businesses experienced a decline in demand for service requests, driven primarily by decreases in demand in certain categories of jobs (particularly discretionary indoor projects). Toward the end of the spring of 2020, these businesses experienced a rebound in service requests, exceeding pre-COVID-19 growth levels, driven by increased demand from homeowners who spent more time at home due to measures taken to reduce the spread of COVID-19. These businesses continued to experience strong demand for home services in the second half of 2020. However, many service professionals’ businesses have been adversely impacted by labor and material constraints and many service professionals have limited capacity to take on new business, which has negatively impacted the ability of these businesses to monetize this increased level of service requests. Vimeo has seen strong revenue growth as the demand for communication via video has increased due to the pandemic. The Search segment has experienced a decline in revenue due, in part, to the decrease in advertising rates due to the impact of COVID-19, which decrease in rates was more significant earlier in the year.
In the quarter ended March 31, 2020, IAC determined that the effects of COVID-19 were an indicator of possible impairment for certain of its assets and identified the following impairments:

a $212.0 million impairment related to the goodwill of the Desktop reporting unit;

a $21.4 million impairment related to certain indefinite-lived intangible assets of the Desktop reporting unit;

a $51.5 million impairment of certain equity securities without readily determinable fair values; and

a $7.5 million impairment of a note receivable and a warrant related to certain investees.
In the quarter ended September 30, 2020, IAC reassessed the fair values of the Desktop reporting unit and the related indefinite-lived intangible assets and recorded impairments equal to the remaining carrying value of the goodwill of $53.2 million and $10.8 million related to the intangible assets. The reduction in IAC’s fair value estimates of the Desktop business in the first and third quarters of 2020 was primarily due to lower consumer queries, increasing challenges in monetization and the reduced ability to market profitably due to browser policy changes implemented by Google and other browsers. The effects of COVID-19 on monetization were an additional factor. Refer to “Services Agreement with Google” for additional information.
 
124

TABLE OF CONTENTS
 
There were no additional impairments identified during the year ended December 31, 2020.
In addition, the United States, which represents 80% of IAC’s revenue for the year ended December 31, 2020, experienced a significant resurgence of the coronavirus and with record levels of COVID-19 infections being reported during the fourth quarter of 2020 and continuing into the first quarter of 2021. Europe, which is the second largest market for IAC’s products and services, has also seen a dramatic resurgence in COVID-19. This resurgence and the measures designed to curb its spread could materially and adversely affect IAC’s business, financial condition and results of operations.
Results of Operations for the Years Ended December 31, 2019 and 2020
Revenue
Years Ended December 31,
2019
$ Change
% Change
2020
ANGI
$ 1,326,205 $ 141,720  11% $ 1,467,925
Vimeo
196,015 87,203 44% 283,218
Dotdash
167,594 46,159 28% 213,753
Search
742,184 (128,910) (17)% 613,274
Emerging & Other
274,107 195,652 71% 469,759
Inter-segment eliminations
(304) 56 18% (248)
Total
$ 2,705,801 $ 341,880 13% $ 3,047,681

ANGI revenue increased 11% to $1.5 billion driven by Marketplace Revenue growth of $138.7 million, or 14%, and an increase of $6.9 million, or 3%, in Advertising & Other Revenue, partially offset by a decline of $3.8 million, or 5%, at the European businesses. The increase in Marketplace Revenue was due primarily to an increase of 18% in Marketplace Service Requests to 32.4 million resulting in a 4% increase in Marketplace Monetized Transactions to 16.7 million, and an increase in revenue of $73.8 million due to the change to gross revenue reporting for Handy and HomeAdvisor’s pre-priced product offering, effective January 1, 2020. Advertising & Other Revenue increased due primarily to an increase in Angi revenue driven by an increase in Advertising SPs. The revenue decline at the European businesses was due primarily to the impact of COVID-19 and lower monetization from transitioning the business in France to a common European technology platform with the businesses in the Netherlands and Italy, which began in early February 2020, partially offset by the favorable impact of the weakening of the U.S. dollar relative to the EURO and British Pound.

Vimeo revenue grew 44% to $283.2 million driven by a 26% increase in Average Subscribers to 1.4 million, a 14% increase in ARPU, and the contribution of Magisto. The growth in Subscribers is due to the increase in self-serve and enterprise customers as individuals, businesses and organizations accelerated their adoption of video to communicate due, in part, to the effects of COVID-19. ARPU increased as a greater percentage of both new and existing self-serve subscribers purchased, on average, higher-priced offerings that include features, such as additional storage and bandwidth, video creation and editing tools and live streaming capability. The growth in enterprise customers, whose average annual contract values are much greater, also contributed to ARPU growth. For the year ending December 31, 2020, the number of enterprise subscribers increased from nearly 2,100 to more than 3,800, and enterprise revenue, as a percentage of total revenue, increased from 17% to 23%. Revenue in 2019 included $2.3 million from the hardware business, which was sold in the first quarter of 2019.

Dotdash revenue increased 28% to $213.8 million due to growth of 85% in Performance Marketing Revenue and 9% higher Display Advertising Revenue. The growth in Performance Marketing Revenue was due primarily to growth in both affiliate commerce commission revenue and performance marketing commission revenue due to increased online sales as a result of COVID-19. The higher Display Advertising Revenue was due to an increase in advertising sold through Dotdash’s sales team, partially offset by the impact of COVID-19.
 
125

TABLE OF CONTENTS
 

Search revenue decreased 17% to $613.3 million, due to a decrease of $139.6 million, or 44%, from Desktop, partially offset by an increase of $10.7 million, or 3% from Ask Media Group. The decrease in Desktop revenue was driven by lower consumer queries, increasing challenges in monetization and the reduced ability to market profitably due to browser policy changes implemented by Google and other browsers, certain industry-wide policy changes implemented by Google, which became effective on July 1, 2019 and August 27, 2020, the impact of Google’s suspension of some of Desktop’s products in the fourth quarter of 2020 and a decrease in advertising rates due to the impact of COVID-19. The increase in Ask Media Group revenue was due to growth in paid traffic.

Emerging & Other revenue increased 71% to $469.8 million due primarily to the contributions of Care.com, acquired February 11, 2020, and Nursefly, acquired June 26, 2019, and an increase in revenue at Mosaic, partially offset by the sale of College Humor Media during the first quarter of 2020, and lower revenue at IAC Films.
Cost of revenue
Years Ended December 31,
2019
$ Change
% Change
2020
Cost of revenue (exclusive of depreciation shown separately below)
$ 600,240 $ 214,491 36% $ 814,731
As a percentage of revenue
22% 27%
Cost of revenue in 2020 increased from 2019 due to increases of $126.8 million from ANGI, $67.7 million from Emerging & Other and $20.1 million from Vimeo.

The ANGI increase was due primarily to the change from net to gross revenue reporting for Handy and HomeAdvisor’s pre-priced product offering, effective January 1, 2020, as well as growth of the pre-priced product offering itself.

The Emerging & Other increase was due primarily to $74.2 million of expense from the inclusion of Care.com, partially offset by a decrease of $14.1 million at College Humor Media due to its sale during the first quarter of 2020.

The Vimeo increase was due primarily to an increase of $9.7 million in credit card processing fees, $2.3 million in in-app purchase fees paid to Google and Apple and an increase in outsourced personnel costs and compensation expense related to increased customer care personnel, partially offset by a decrease of $2.6 million in hosting fees and $1.4 million of product costs due to the sale of the hardware business during the first quarter of 2019. The increase in credit card processing fees and in-app purchase fees is due primarily to increases in subscriptions and video on-demand transactions. The decrease in hosting fees is due primarily to cost reduction initiatives and lower rates for storage and transcoding.
Selling and marketing expense
Years Ended December 31,
2019
$ Change
% Change
2020
Selling and marketing expense
$ 1,202,183 $ 67,490 6% $ 1,269,673
As a percentage of revenue
44% 42%
Selling and marketing expense in 2020 increased from 2019 due to increases of $62.6 million from Emerging & Other, $29.4 million from ANGI, $21.2 million from Vimeo and $7.0 million from Dotdash, partially offset by a decrease of $51.6 million from Search.

The Emerging & Other increase was due primarily to $59.8 million of expense from the inclusion of Care.com and increases of $6.4 million and $2.4 million in advertising expense at Mosaic and Nursefly, respectively, partially offset by decreases of $4.7 million in compensation and $3.4 million in advertising expense at College Humor Media due to its sale during the first quarter of 2020.
 
126

TABLE OF CONTENTS
 

The ANGI increase was due primarily to increases in compensation expense of $21.6 million, outsourced personnel and consulting costs of $7.1 million and advertising expense of $3.3 million, partially offset by a decrease of $3.9 million in travel related expenses resulting from the impact of COVID-19. The increase in compensation expense was due primarily to increased commission expense and severance costs recorded in the third quarter of 2020 associated with headcount reductions in France. The increase in outsourced personnel and consulting costs was due primarily to various sales initiatives at Handy. Advertising expense increased due primarily to an increase in online marketing costs as the proportion of service requests from Google paid traffic increased. ANGI continues to benefit from the search engine marketing strategy that was implemented in the second half of 2019, which focuses on the lifetime profitability rather than the cost of each service request. This increase in online marketing was partially offset by a decrease in television spend resulting from cost cutting initiatives due to the impact of COVID-19.

The Vimeo increase was due primarily to increases in compensation expense of $12.5 million due, in part, to growth in the sales force for enterprise offerings and increased commission expense due to the increase in enterprise bookings, marketing of $5.3 million and software license and maintenance costs of $1.9 million.

The Dotdash increase was due primarily to increases in compensation expense of $7.4 million, due, in part, to growth in the sales force, and advertising expense of $1.2 million, partially offset by a decrease of $1.3 million in travel related expenses resulting from the impact of COVID-19.

The Search decrease was due primarily to a decrease in marketing of $52.0 million at Desktop as it mitigates the negative impact on revenue from the browser policy changes and COVID-19.
General and administrative expense
Years Ended December 31,
2019
$ Change
% Change
2020
General and administrative expense
$ 617,235 $ 175,019 28% $ 792,254
As a percentage of revenue
23% 26%
General and administrative expense in 2020 increased from 2019 due to increases of $107.5 million from Corporate, $46.3 million from Emerging & Other and $25.8 million from ANGI.

The Corporate increase was due primarily to an increase of $63.4 million in compensation expense driven by an increase of $45.9 million in stock-based compensation expense and an increase in employer taxes related to Match Group stock option exercises by IAC employees during the third and fourth quarters of 2020, $25.0 million related to the IAC Fellows Foundation endowment and higher professional fees, including increases of $11.8 million and $2.2 million in costs related to the MTCH Separation and the Spin-off, respectively. The increase in stock-based compensation is due primarily to a $55.1 million modification charge related to the MTCH Separation and the issuance of new equity awards since 2019, partially offset by the vesting of awards.

The Emerging & Other increase was due primarily to $41.3 million of expense from the inclusion of Care.com and a decrease in income of $12.8 million in acquisition-related contingent consideration fair value adjustments (income of $19.7 million in 2019 compared to income of $6.9 million in 2020), partially offset by a decrease of $5.7 million at College Humor Media due to its sale during the first quarter of 2020. The income from acquisition-related contingent consideration fair value adjustments was due to the decrease in the expected amount of contingent consideration to be paid out in connection with a previous acquisition.

The ANGI increase was due primarily to increases of $15.1 million in compensation expense, $14.0 million in the provision for credit losses, $3.3 million in outsourced personnel costs and $2.5 million in professional fees, partially offset by decreases of $3.6 million in travel related expenses resulting from the impact of COVID-19, $2.3 million in software license and maintenance costs and $1.2 million in non-payroll taxes. The increase in compensation expense is due primarily to an increase in stock-based compensation expense and severance costs recorded in the European business
 
127

TABLE OF CONTENTS
 
associated with headcount reductions in France. The increase in stock-based compensation expense is due primarily to the issuance of new equity awards since 2019, modification charges in 2020 and the reversal in the second half of 2019 of $7.3 million of expense related to certain performance-based awards that did not vest. The increase in the provision for credit losses is due to higher Marketplace Revenue, the impact from COVID-19 on expected credit losses and anticipated losses from Advertising SPs. The increase in outsourced personnel costs is due primarily to efforts to respond to an increase in call volume related to ANGI’s customer service function. The increase in professional fees is due primarily to an increase in legal fees. The decrease in non-payroll taxes is due, in part, to a decrease in property taxes in North America and the digital services tax in Europe.
Product development expense
Years Ended December 31,
2019
$ Change
% Change
2020
Product development expense
$ 193,457 $ 73,902 38% $ 267,359
As a percentage of revenue
7% 9%
Product development expense in 2020 increased from 2019 due to increases of $41.3 million from Emerging & Other, $18.2 million from Vimeo and $10.5 million from Dotdash.

The Emerging & Other increase was due primarily to $36.2 million of expense from the inclusion of Care.com and an increase of $4.1 million in compensation expense at Mosaic due primarily to increased headcount, partially offset by a decrease of $2.7 million at College Humor Media due to its sale during the first quarter of 2020.

The Vimeo increase was due primarily to increases of $13.0 million in compensation expense due primarily to increased headcount due, in part, to the inclusion of Magisto, acquired May 28, 2019, $1.8 million in consulting costs and $1.8 million in software license and maintenance costs.

The Dotdash increase was due primarily to an increase of $11.2 million in compensation expense due primarily to increased headcount and an increase in expense for third-party contractors.
Depreciation
Years Ended December 31,
2019
$ Change
% Change
2020
Depreciation
$ 55,949 $ 13,334 24% $ 69,283
As a percentage of revenue
2% 2%
Depreciation in 2020 increased from 2019 due primarily to the investments in capitalized software to support ANGI’s products and services, partially offset by a decrease in leasehold improvements related to office space at ANGI.
Operating income (loss)
Years Ended December 31,
2019
$ Change
% Change
2020
ANGI
$ 38,645 $ (45,013) NM $ (6,368)
Vimeo
(51,921) 25,529 49% (26,392)
Dotdash
29,021 21,220 73% 50,241
Search
122,347 (371,058) NM (248,711)
Emerging & Other
(21,790) (49,106) (225)% (70,896)
Corporate
(166,751) (103,472) (62)% (270,223)
Total
$ (50,449) $ (521,900) (1,035)% $ (572,349)
As a percentage of revenue
(2)% (19)%
NM = Not meaningful.
 
128

TABLE OF CONTENTS
 
Operating loss increased $521.9 million to a loss of $572.3 million due primarily to a goodwill impairment of $265.1 million and $32.2 million in indefinite-lived intangible asset impairments at Search related to the Desktop business, a decrease in Adjusted EBITDA of $113.3 million, described below, and increases of $62.9 million in stock-based compensation expense, $25.5 million in amortization of intangibles, excluding the Desktop impairment noted above, $13.3 million in depreciation and a change of $12.8 million in acquisition-related contingent consideration fair value adjustments (income of $19.7 million in 2019 compared to income of $6.9 million in 2020). The overall increase in amortization of intangibles of $57.7 million was due principally to the inclusion in 2020 of indefinite-lived intangible asset impairments related to the Desktop business noted above, an increase in amortization related to recent acquisitions (primarily Care.com and Magisto) and a reduction in the estimated useful lives of certain intangible assets. The goodwill and the indefinite-lived intangible asset impairments are described above in “COVID-19 Update and Impairments.” The increase in stock-based compensation expense was due primarily to a modification charge of $56.0 million related to the MTCH Separation, the issuance of new equity awards in 2020 and other modification charges in 2020, partially offset by the vesting of awards. The increase in depreciation was due primarily to investments in capitalized software to support ANGI’s products and services and leasehold improvements related to additional office space at ANGI.
See “Note 2 — Summary of Significant Accounting Policies” to the consolidated and combined financial statements included in Annex J for a detailed description of goodwill and intangible asset impairments.
The aggregate carrying value of goodwill for which the most recent estimate of the excess of fair value over carrying value is less than 20% is approximately $759.5 million. There are no indefinite-lived intangible assets for which the most recent estimate of the excess fair value over carrying value is less than 20%.
At December 31, 2020, there was $398.3 million of unrecognized compensation cost, net of estimated forfeitures, related to all equity-based awards, which is expected to be recognized over a weighted average period of approximately 6.2 years.
Adjusted EBITDA
Years Ended December 31,
2019
$ Change
% Change
2020
ANGI
$ 202,297 $ (29,493) (15)% $ 172,804
Vimeo
(41,790) 30,603 73% (11,187)
Dotdash
39,601 26,605 67% 66,206
Search
124,163 (72,819) (59)% 51,344
Emerging & Other
(28,368) (9,331) (33)% (37,699)
Corporate
(88,617) (58,885) (66)% (147,502)
Total
$ 207,286 $ (113,320) (55)% $ 93,966
As a percentage of revenue
8% 3%
For a reconciliation of net earnings attributable to IAC shareholders to operating loss to Adjusted EBITDA, see “IAC’s Principles of Financial Reporting.” For a reconciliation of operating income (loss) to Adjusted EBITDA for IAC’s reportable segments, see “Note 12 — Segment Information” to the consolidated and combined financial statements included in Annex J.

ANGI Adjusted EBITDA decreased 15% to $172.8 million, despite higher revenue due primarily to an increase in cost of revenue, an increase in compensation expense due to increased commission expense and severance costs recorded in the third quarter of 2020 associated with headcount reductions in France and an increase of $14.0 million in the provision for credit losses due to higher Marketplace Revenue, the impact from COVID-19 on expected credit losses and anticipated losses on Angi service professionals under contract for advertising.

Vimeo Adjusted EBITDA loss decreased 73% to $11.2 million, due primarily to higher revenue, partially offset by higher compensation expense due primarily to an increase in headcount and
 
129

TABLE OF CONTENTS
 
increases of $11.9 million in credit card processing fees and in in-app purchase fees, higher marketing costs and costs related to the Spin-off.

Dotdash Adjusted EBITDA increased 67% to $66.2 million due primarily to higher revenue, partially offset by higher compensation expense, an increase in expense for third-party contractors and an increase in the provision for credit losses due, in part, to the impact of COVID-19 on expected credit losses.

Search Adjusted EBITDA decreased 59% to $51.3 million due to a decrease in revenue, partially offset by a decrease in marketing of $52.0 million at Desktop as it mitigates the negative impact on revenue from the browser policy changes and COVID-19.

Emerging & Other Adjusted EBITDA loss increased $9.3 million to $37.7 million due primarily to $34.0 million in transaction-related items from the Care.com acquisition (including $17.3 million in deferred revenue write-offs and $16.7 million in transaction-related costs), and increased losses at IAC Films, Bluecrew and Nursefly, partially offset by lower losses at College Humor Media, due to its sale during the first quarter of 2020.

Corporate Adjusted EBITDA loss increased 66% to $147.5 million due primarily to the $25.0 million contribution to the IAC Fellows Foundation, higher professional fees, including increases of $11.8 million and $2.2 million in costs related to the MTCH Separation and the Spin-off, respectively, and an increase in compensation expense driven primarily by increased employer taxes related to Match Group stock option exercises by IAC employees during the third and fourth quarters of 2020.
Interest expense
Years Ended December 31,
2019
$ Change
% Change
2020
Interest expense
$ 11,904 $ 4,262 36% $ 16,166
Interest expense in 2020 increased from 2019 due primarily to the issuance of the ANGI Group Senior Notes in August 2020 and the write-off of deferred financing costs as a result of the termination of the IAC Group $250 million revolving credit facility effective October 2, 2020, partially offset by a decrease in interest expense on the ANGI Group Term Loan due to lower interest rates and the decrease in the average outstanding balance of the ANGI Group Term Loan compared to the prior year.
Unrealized gain on investment in MGM Resorts International
Years Ended December 31,
2019
$ Change
% Change
2020
Unrealized gain on investment in MGM Resorts International
$   — $ 840,550 NM $ 840,550
IAC recognized an unrealized gain of $840.5 million on its investment in MGM Resorts International (“MGM”) during 2020.
Other income (expense), net
Years Ended December 31,
2019
$ Change
% Change
2020
Other income (expense), net
$ 34,047 $ (76,515) NM $ (42,468)
Other income, net in 2019 includes: a $20.5 million gain related to the sale of IAC’s investment in Pinterest; $18.5 million in net upward adjustments related to investments in equity securities without readily determinable fair values; $15.2 million of interest income; a unrealized reduction of $9.1 million in the estimated fair value of a warrant; a realized loss of $8.2 million related to the sale of Vimeo’s hardware business in the first quarter of 2019; and a $1.8 million mark-to-market charge for an indemnification claim related to the Handy acquisition that was settled in ANGI shares during the first quarter of 2020.
 
130

TABLE OF CONTENTS
 
Other expense, net in 2020 includes: $51.5 million in impairments related to investments in equity securities without readily determinable fair values and $7.5 million in impairments of a note receivable and a warrant related to certain investees due to the impact of COVID-19; and $7.2 million of interest income.
Income tax benefit
Years Ended December 31,
2019
$ Change
% Change
2020
Income tax benefit
$ 60,489 $ (1,470) (2)% $ 59,019
Effective income tax rate
NM NM
For further details of income tax matters, see “Note 3 — Income Taxes” to the consolidated and combined financial statements included in Annex J.
In 2019, the income tax benefit was due primarily to excess tax benefits generated by the exercise and vesting of stock-based awards, realization of certain deferred tax assets, and research credits.
In 2020, the income tax benefit was due primarily to excess tax benefits generated by the exercise and vesting of stock-based awards, partially offset by the non-deductible portion of the Desktop impairment.
Net earnings (loss) attributable to noncontrolling interests
Years Ended December 31,
2019
$ Change
% Change
2020
Net earnings (loss) attributable to noncontrolling interests
$ 9,288 $ (10,428) (112)% $ (1,140)
Net earnings (loss) attributable to noncontrolling interests in 2019 and 2020 primarily represents the publicly-held interest in ANGI’s earnings. Net earnings attributable to noncontrolling interests in 2019 includes a third party interest in a subsidiary that held the gain on IAC’s investment in Pinterest.
 
131

TABLE OF CONTENTS
 
IAC’S PRINCIPLES OF FINANCIAL REPORTING
IAC reports Adjusted EBITDA as a supplemental measure to U.S. generally accepted accounting principles (“GAAP”). This measure is one of the primary metrics by which IAC evaluates the performance of its businesses, on which its internal budgets are based and by which management is compensated. IAC believes that investors should have access to, and it is obligated to provide, the same set of tools that it uses in analyzing its results. This non-GAAP measure should be considered in addition to results prepared in accordance with GAAP, but should not be considered a substitute for or superior to GAAP results. IAC endeavors to compensate for the limitations of the non-GAAP measure presented by providing the comparable GAAP measure with equal or greater prominence and descriptions of the reconciling items, including quantifying such items, to derive the non-GAAP measure. IAC encourages investors to examine the reconciling adjustments between the GAAP and non-GAAP measure, which is discussed below.
Definition of Non-GAAP Measure
Adjusted Earnings Before Interest, Taxes, Depreciation and Amortization (“Adjusted EBITDA”) is defined as operating income excluding: (1) stock-based compensation expense; (2) depreciation; and (3) acquisition-related items consisting of (i) amortization of intangible assets and impairments of goodwill and intangible assets, if applicable, and (ii) gains and losses recognized on changes in the fair value of contingent consideration arrangements. IAC believes this measure is useful for analysts and investors as this measure allows a more meaningful comparison between our performance and that of our competitors. The above items are excluded from our Adjusted EBITDA measure because these items are non-cash in nature. Adjusted EBITDA has certain limitations because it excludes the impact of these expenses.
The following table reconciles net earnings attributable to IAC shareholders to operating loss to Adjusted EBITDA:
Years Ended December 31,
2019
2020
(In thousands)
Net earnings attributable to IAC shareholders
$ 22,895 $ 269,726
Add back:
Net earnings (loss) attributable to noncontrolling interests
9,288 (1,140)
Income tax benefit
(60,489) (59,019)
Other (income) expense, net
(34,047) 42,468
Unrealized gain on investment in MGM Resorts International
(840,550)
Interest expense
11,904 16,166
Operating loss
(50,449) (572,349)
Add back:
Stock-based compensation expense
134,338 197,220
Depreciation
55,949 69,283
Amortization of intangibles
83,868 141,584
Acquisition-related contingent consideration fair value adjustments
(19,738) (6,918)
Goodwill impairment
3,318 265,146
Adjusted EBITDA
$ 207,286 $ 93,966
For a reconciliation of operating income (loss) to Adjusted EBITDA for IAC’s reportable segments, see “Note 12 — Segment Information” to the consolidated and combined financial statements included in Annex J.
 
132

TABLE OF CONTENTS
 
Non-Cash Expenses That Are Excluded From IAC’s Non-GAAP Measure
Stock-based compensation expense consists principally of expense associated with awards issued by certain subsidiaries of IAC and expense related to awards that were granted under various IAC stock and annual incentive plans. These expenses are not paid in cash and IAC views the economic costs of stock-based awards to be the dilution to its share base; IAC also includes the related shares in its fully diluted shares outstanding for GAAP earnings per share using the treasury stock method. IAC is currently settling all stock-based awards other than IAC denominated stock options on a net basis; IAC remits the required tax-withholding amounts for net-settled awards from its current funds.
Depreciation is a non-cash expense relating to IAC’s building, capitalized software, leasehold improvements and equipment and is computed using the straight-line method to allocate the cost of depreciable assets to operations over their estimated useful lives, or, in the case of leasehold improvements, the lease term, if shorter.
Amortization of intangible assets and impairments of goodwill and intangible assets are non-cash expenses related primarily to acquisitions. At the time of an acquisition, the identifiable definite-lived intangible assets of the acquired company, such as technology, service professional relationships, customer lists and user base, memberships, trade names and content, are valued and amortized over their estimated lives. Value is also assigned to acquired indefinite-lived intangible assets, which comprise trade names and trademarks, and goodwill that are not subject to amortization. An impairment is recorded when the carrying value of an intangible asset or goodwill exceeds its fair value. IAC believes that intangible assets represent costs incurred by the acquired company to build value prior to acquisition and the related amortization and impairments of intangible assets or goodwill, if applicable, are not ongoing costs of doing business.
Gains and losses recognized on changes in the fair value of contingent consideration arrangements are accounting adjustments to report contingent consideration liabilities at fair value. These adjustments can be highly variable and are excluded from our assessment of performance because they are considered non-operational in nature and, therefore, are not indicative of current or future performance or the ongoing cost of doing business.
 
133

TABLE OF CONTENTS
 
IAC’s FINANCIAL POSITION, LIQUIDITY AND CAPITAL RESOURCES
Financial Position
December 31,
2019
2020
(In thousands)
ANGI cash and cash equivalents and marketable debt securities:
United States
$ 377,648 $ 793,679
All other countries
12,917 19,026
Total cash and cash equivalents
390,565 812,705
Marketable debt securities (United States)
49,995
Total ANGI cash and cash equivalents and marketable debt securities
390,565 862,700
IAC (excluding ANGI) cash and cash equivalents and marketable debt securities:
United States
392,521 2,573,422
All other countries
56,710 90,061
Total cash and cash equivalents
449,231 2,663,483
Marketable debt securities (United States)
174,984
Total IAC (excluding ANGI) cash and cash equivalents and marketable debt securities
449,231 2,838,467
Total cash and cash equivalents and marketable debt securities
$ 839,796 $ 3,701,167
Long-term debt:
ANGI Group Senior Notes
$ $ 500,000
ANGI Group Term Loan
247,500 220,000
Total long-term debt
247,500 720,000
Less: current portion of ANGI Group Term Loan
13,750
Less: unamortized debt issuance costs
1,804 7,723
Total long-term debt, net
$ 231,946 $ 712,277
IAC’s international cash can be repatriated without significant tax consequences. For the year ending December 31, 2020, there was no international cash repatriated to the U.S.
For a detailed description of long-term debt, see “Note 7 — Long-term Debt” to the consolidated and combined financial statements included in Annex J.
Cash Flow Information
In summary, IAC’s cash flows are as follows:
Years Ended December 31,
2019
2020
(In thousands)
Net cash provided by (used in):
Operating activities
$ 251,800 $ 154,581
Investing activities
$ (421,868) $ (1,872,141)
Financing activities
$ 124,086 $ 4,351,919
Net cash provided by operating activities consists of earnings adjusted for non-cash items, the effect of changes in working capital and acquisition-related contingent consideration payments (to the extent greater than the liability initially recognized at the time of acquisition). Non-cash adjustments include the
 
134

TABLE OF CONTENTS
 
unrealized gain on the investment in MGM, goodwill impairments, stock-based compensation expense, amortization of intangibles, provision for credit losses, depreciation, deferred income taxes, net losses (gains) on equity securities, and net (gains) losses from the sale of businesses.
2019
Adjustments to earnings consist primarily of $134.3 million of stock-based compensation expense, $83.9 million of amortization of intangibles, $65.7 million of provision for credit losses, and $55.9 million of depreciation, partially offset by $62.8 million of deferred income taxes and $41.4 million of net gains on equity securities. The deferred income tax benefit primarily relates to the net operating loss created by the exercise and vesting of stock-based awards and the realization of gains on certain equity securities. The decrease from changes in working capital primarily consists of an increase in accounts receivable of $73.6 million, partially offset by an increase in deferred revenue of $28.1 million and a decrease in other assets of $10.6 million. The increase in accounts receivable is primarily due to revenue growth at ANGI and Dotdash. The increase in deferred revenue is due primarily to growth in subscription sales at Vimeo and Mosaic Group. The decrease in other assets is due, in part, to a decrease in capitalized downloadable search toolbar costs at Search.
Net cash used in investing activities includes cash used for investments and acquisitions of $450.2 million, principally related to the investment in Turo and acquisitions of Magisto and Fixd Repair, capital expenditures of $97.9 million, primarily related to investments in the development of capitalized software at ANGI to support its products and services as well as leasehold improvements related to additional office space at ANGI, and the payment of a deposit of $23.0 million for an ownership interest in an aircraft at Corporate, and an increase in related party notes receivable of $54.8 million, partially offset by net proceeds from the sale of investments and businesses of $164.8 million, principally related to the sale of IAC’s investment in Pinterest and the proceeds received in 2019 related to the December 31, 2018 sale of Felix, and proceeds from maturities (net of purchases) of marketable debt securities of $25.0 million.
Net cash provided by financing activities includes cash transfers of $263.3 million from Old IAC pursuant to Old IAC’s centrally managed U.S. treasury function, partially offset by $56.9 million for the repurchase of 7.2 million shares of Angi Inc. common stock, on a settlement date basis, at an average price of $7.90 per share, $35.3 million for withholding taxes paid on behalf of ANGI employees for stock-based awards that were net settled, $27.5 million for distributions to and purchases of noncontrolling interests, and $13.8 million in principal payments on ANGI debt.
2020
Adjustments to earnings consist primarily of $840.6 million of the unrealized gain on the investment in MGM and $31.9 million of deferred income taxes, partially offset by a $265.1 million goodwill impairment, $197.2 million of stock-based compensation expense, $141.6 million of amortization of intangibles, including impairments of $32.2 million, $80.8 million of provision for credit losses, $69.3 million of depreciation and $40.8 million of losses on equity securities, net, which includes $51.5 million of impairments of certain equity securities without readily determinable fair values. The decrease from changes in working capital primarily consists of an increase in accounts receivable of $139.1 million and decrease in income taxes payable and receivable of $12.2 million, partially offset by an increase in deferred revenue of $81.4 million. The increase in accounts receivable is due primarily to revenue growth at ANGI, Care.com, and Dotdash. The decrease in income taxes payable and receivable is due primarily to the settlement of audits and 2020 income tax payments in excess of 2020 income tax accruals. The increase in deferred revenue is due primarily to growth in subscription sales at Vimeo and Care.com.
Net cash used in investing activities includes $1.0 billion for the purchase of 59.0 million shares of MGM, cash used in investments and acquisitions of $685.8 million, which is primarily related to the Care.com acquisition, purchases (net of maturities) of marketable debt securities of $174.8 million, and capital expenditures of $61.6 million, which is primarily related to investments in capitalized software at ANGI to support their products and services, and leasehold improvements, partially offset by a decrease in notes receivable — related party of $54.8 million and proceeds from the sale of businesses and investments of $26.3 million, which are primarily related to the sales of Dictionary and Electus in 2018, a portion of the proceeds of which were held in escrow and received in 2020, and the sales of certain investments.
 
135

TABLE OF CONTENTS
 
Net cash provided by financing activities includes transfers of $1.7 billion from Old IAC to IAC pursuant to the terms of the MTCH Separation, $1.4 billion of proceeds related to the sale of Old IAC Class M common stock, cash merger consideration of $837.9 million paid by Old IAC in connection with the MTCH Separation, $500.0 million of proceeds from the issuance of the ANGI Group Senior Notes, and $149.6 million of net proceeds from the issuance of 8.7 million shares of Vimeo Class A common stock, partially offset by $85.1 million for withholding taxes paid on behalf of IAC employees for stock-based awards that were net settled, $64.1 million for withholding taxes paid on behalf of ANGI employees for stock-based awards that were net settled, $63.7 million for the repurchase of 8.5 million shares of Angi Inc. Class A common stock, on a settlement date basis, at an average price of $7.47 per share, $27.5 million in principal payments on the ANGI Group Term Loan, including prepayment of the $13.8 million of principal payments that were otherwise due in 2021, $6.5 million for debt issuance costs, and $4.6 million for the purchase of redeemable noncontrolling interests.
Liquidity and Capital Resources
Financing Arrangements
In connection with the MTCH Separation IAC received $1.4 billion of proceeds related to the sale of Old IAC Class M common stock and cash merger consideration of $837.9 million paid by Old IAC.
On November 10, 2020, Vimeo raised $150 million of equity capital via the sale of 8.7 million shares of Class A voting common stock at a price of $17.33 per share, based on a pre-money valuation of $2.75 billion. During November 2020, Vimeo paid a cash dividend of $0.22 per share of Class A voting common stock and Class B non-voting common stock to holders of record on November 5, 2020, for approximately $31 million in aggregate. Of this amount, $30.7 million was paid to IAC. In January 2021, Vimeo raised $300 million of equity capital via the sale of 6.2 million shares of Vimeo Class A voting common stock for $200 million, or $32.41 per share, at a $5.2 billion pre-money valuation, and 2.8 million shares of Vimeo Class A voting common stock for $100 million, or $35.35 per share, at a $5.7 billion pre-money valuation. At December 31, 2020, Vimeo had $94.6 million of debt payable to IAC and $4.2 million of accrued interest, all of which were repaid by Vimeo in January 2021 from the proceeds of the January 2021 primary equity issuance described above.
On August 20, 2020, ANGI Group issued $500 million of its ANGI Group Senior Notes due August 15, 2028. The proceeds from the offering are being used for general corporate purposes, which may include potential future acquisitions and return of capital.
The $250 million ANGI Group Revolving Facility expires on November 5, 2023. At December 31, 2019 and 2020, there were no outstanding borrowings under the ANGI Group Revolving Facility. The annual commitment fee on undrawn funds is currently 35 basis points and is based on ANGI Group’s consolidated net leverage ratio most recently reported. Borrowings under the ANGI Group Revolving Facility bear interest, at ANGI Group’s option, at either a base rate or LIBOR, in each case plus an applicable margin, which is determined based on ANGI Group’s consolidated net leverage ratio.
The ANGI Group Credit Agreement contains covenants that would limit ANGI Group’s ability to pay dividends or make distributions in the event a default has occurred or if ANGI Group’s consolidated net leverage ratio (as defined in the ANGI Group Credit Agreement) exceeds 4.25 to 1.0. There were no such limitations at December 31, 2020.
On February 12, 2021, Vimeo, Inc. entered into a five-year $100 million revolving credit facility (the “Vimeo Credit Facility”), which is secured by substantially all of its assets, subject to certain exceptions. Borrowings under the Vimeo Credit Facility bear interest, at Vimeo’s option, at either a base rate or LIBOR, in each case plus an applicable margin, which is determined by reference to a pricing grid based on Vimeo’s consolidated net leverage ratio. At closing, there were no borrowings under the Vimeo Credit Facility.
Share Repurchase Authorizations and Activity
On June 30, 2020, the Board of Directors of IAC authorized repurchases up to 8.0 million shares of common stock, which is equal to the number of shares that were available under the repurchase authorization at Old IAC immediately prior to the MTCH Separation.
 
136

TABLE OF CONTENTS
 
During the year ended December 31, 2020, Angi Inc. repurchased 8.4 million shares of its Class A common stock, on a trade date basis, at an average price of $7.45 per share, or $62.6 million in aggregate. From January 1, 2021 through February 2, 2021, Angi Inc. repurchased an additional 0.4 million shares at an average price of $11.85 per share, or $4.9 million in aggregate. Angi Inc. had 18.9 million shares remaining in its share repurchase authorization as of February 2, 2021.
IAC and Angi Inc. may purchase their shares over an indefinite period of time on the open market and in privately negotiated transactions, depending on those factors management deems relevant at any particular time, including, without limitation, market conditions, share price and future outlook.
Outstanding Stock-based Awards
IAC and ANGI may settle stock options and RSUs on a gross or a net basis upon factors deemed relevant at the time. To the extent that equity awards are settled on a net basis, the holders of the awards receive shares of IAC or ANGI, as applicable, with a value equal to the fair value of the award on the vest date for RSUs and restricted stock and upon exercise for stock options or stock settled appreciation rights, less in each case an amount equal to the required cash tax withholding payment, which will be paid by IAC or ANGI, as applicable, on the employee’s behalf. All awards other than IAC denominated stock options are being settled currently on a net basis.
Certain previously issued ANGI stock appreciation rights are settleable in either shares of ANGI common stock or shares of IAC common stock at IAC’s option. If settled in IAC common stock, ANGI reimburses IAC in shares of its common stock.
The following table summarizes (i) the aggregate intrinsic value of ANGI options, ANGI stock settled stock-appreciation rights, IAC and ANGI non-publicly traded subsidiary denominated stock settled stock appreciation rights and (ii) the aggregate fair value (based on stock prices as of January 29, 2021) of IAC and ANGI RSUs and IAC restricted stock outstanding as of that date; assuming these awards were net settled on that date, the withholding taxes that would be paid by IAC on behalf of employees upon exercise or vesting that would be payable (assuming these equity awards are net settled with a 50% tax rate), and the shares that would have been issued are as follows:
 
137

TABLE OF CONTENTS
 
Aggregate intrinsic
value / fair value of
awards outstanding
Estimated withholding
taxes payable on vested
shares and shares
that will vest by
December 31, 2021
Estimated withholding
taxes payable on shares
that will vest after
December 31, 2021
Estimated IAC
shares to be issued
(In thousands)
IAC
Stock settled appreciation rights
denominated in shares of
certain non-publicly traded
IAC subsidiaries other than
ANGI subsidiaries(a)(b)
$ 25,074 $ 8,733 $ 3,804 60
IAC denominated stock options(c)
737,940 368,970 1,757
IAC RSUs(d)
305,378 19,017 133,672 727
IAC restricted stock(e)
414,867 207,433 988
Total IAC outstanding employee stock-based awards
1,483,259 396,720 344,909 3,532
ANGI
ANGI stock appreciation rights
92,126 46,063
See footnote (g) below
Other ANGI equity awards(a)(f)
162,150 18,388 62,687
See footnote (g) below
Total ANGI outstanding employee stock-based awards
254,276 64,451 62,687
Total outstanding employee
stock-based awards
$ 1,737,535 $ 461,171 $ 407,596
(a)
The number of shares ultimately needed to settle these awards and the cash withholding tax obligation may vary significantly as a result of the determination of the fair value of the relevant subsidiary. In addition, the number of shares required to settle these awards will be impacted by movement in the stock price of IAC.
(b)
Excludes the aggregate intrinsic value of Vimeo stock settled stock appreciation rights. The aggregate intrinsic value of outstanding awards as of January 29, 2021, assuming a per share price of $35.35, which is equal to the per share price of Vimeo based upon a $5.7 billion pre-money valuation, is $405.1 million. Of this amount, $122.8 million is attributable to currently vested awards. After the Spin-off, these awards will be settled in shares of SpinCo common stock. Vimeo management currently plans to require individual award holders to pay his or her share of the withholding tax obligation, which he or she will generally be able to do by selling SpinCo common shares (including a portion of the shares received in connection with the applicable exercise). If Vimeo chooses to settle these awards on a net basis the withholding taxes payable by Vimeo on behalf of its employees upon net settlement would have been $202.6 million in the aggregate, of which $61.4 million would have been attributable to vested awards, assuming a 50% withholding rate in each case.
(c)
IAC has the discretion to settle these awards net of withholding tax and exercise price or require the award holder to pay its share of the withholding tax, which he or she may do so by selling IAC common shares. Assuming all IAC stock options outstanding on January 29, 2021 were settled through the issuance of a number of IAC common shares equal to the number of stock options exercised, IAC would have issued 3.9 million common shares and would have received $82.3 million in cash proceeds.
Upon completion of the Spin-off, each option to purchase shares of IAC common stock will convert into an option to purchase shares of IAC common stock and an option to purchase shares of SpinCo common stock with adjustments to the number of shares subject to each option and the option exercise prices based on (i) the value of IAC common stock prior to the Spin-off and (ii) the value of IAC common stock and the value of SpinCo common stock after giving effect to the Spin-off. Based upon (i) the number of IAC options outstanding on January 29, 2021; (ii) the closing stock price of IAC on January 29, 2021 of $209.95 per share (iii) and the per share price of Vimeo common stock of $35.35
 
138

TABLE OF CONTENTS
 
per share (from the equity raise in January 2021 at the $5.7 billion pre-money valuation), approximately $100 million of this withholding obligation would relate to SpinCo options that will be issued in the transaction. This estimate is preliminary and will ultimately depend upon (i) the number of IAC options outstanding immediately prior to the Spin-off; (ii) the value of IAC common stock prior to the Spin-off; and (iii) the value of IAC common stock and the value of SpinCo common stock after giving effect to the Spin-off.
(d)
Approximately 85% of the estimated withholding taxes payable on shares that will vest after December 31, 2021 is related to awards that are scheduled to cliff vest on the five-year anniversary of the grant date in 2025.
(e)
On November 5, 2020, IAC granted 3.0 million shares of IAC restricted common stock to its CEO, that cliff vest on the ten-year anniversary of the grant date based on satisfaction of IAC’s stock price targets and continued employment through the vesting date.
(f)
Includes stock options, RSUs and subsidiary denominated equity.
(g)
Pursuant to the employee matters agreement between IAC and ANGI, certain stock appreciation rights granted prior to the closing of the Combination and equity awards denominated in shares of ANGI’s subsidiaries may be settled in either shares of ANGI common stock or IAC common stock. To the extent shares of IAC common stock are issued in settlement of these awards, ANGI is obligated to reimburse IAC for the cost of those shares by issuing shares of ANGI common stock.
For a detailed description of employee stock-based awards, see “Note 11 — Stock-based Compensation” to the consolidated and combined financial statements included in Annex J.
Capital and Other Expenditures
IAC anticipates that it will need to make capital and other expenditures in connection with the development and expansion of its operations. IAC’s 2021 capital expenditures are expected to be higher than 2020 capital expenditures of $61.6 million by approximately 50% to 55%, due to the development of capitalized software to support products and services at ANGI and payments related to the purchase of a 50% interest in an aircraft at Corporate, the final payment for which is expected to be made in the third quarter of 2021.
Liquidity Assessment
As of December 31, 2020, IAC’s consolidated cash, cash equivalents, and marketable debt securities was $3.7 billion, of which $862.7 million was held by ANGI. The $720.0 million of IAC’s consolidated debt is a liability of ANGI. IAC generated $154.6 million of operating cash flows for the year ended December 31, 2020, of which $188.4 million was generated by ANGI. ANGI is a separate and distinct legal entity with its own public shareholders and board of directors and has no obligation to provide IAC with funds. As a result, IAC cannot freely access the cash of ANGI and its subsidiaries.
IAC believes its existing cash, cash equivalents, marketable debt securities, and expected positive cash flows generated from operations will be sufficient to fund its normal operating requirements, including capital expenditures, debt service, the payment of withholding taxes paid on behalf of employees for net-settled stock-based awards, and investing and other commitments for the foreseeable future.
IAC’s liquidity could be negatively affected by a decrease in demand for its products and services due to COVID-19 or other factors. As described in the “COVID-19 Update and Impairments” section above, to date, the COVID-19 outbreak and measures designed to curb its spread have had an impact on certain of IAC’s businesses. The longer the global outbreak and measures designed to curb the spread of the COVID-19 outbreak have adverse impacts on economic conditions generally, the greater the adverse impact is likely to be on IAC’s business, financial condition and results of operations. IAC’s capital structure could limit its ability to: (i) obtain additional financing to fund working capital needs, acquisitions, capital expenditures, debt service or other requirements; and (ii) use operating cash flow to make acquisitions or capital expenditures, or invest in other areas, such as developing business opportunities. IAC’s ability to obtain additional financing could also be impacted by any disruptions in the financial markets caused by COVID-19 or otherwise. IAC may need to raise additional capital through future debt or equity financing to make additional acquisitions and investments. Additional financing may not be available on terms favorable to IAC or at all.
 
139

TABLE OF CONTENTS
 
IAC’s CONTRACTUAL OBLIGATIONS
AS OF DECEMBER 31, 2020
Payments Due by Period
Contractual Obligations(a)
Less Than
1 Year
1-3
Years
3-5
Years
More Than
5 Years
Total
(In thousands)
Long-term debt(b)
$ 23,656 $ 267,414 $ 38,750 $ 558,125 $ 887,945
Operating leases(c)
38,767 75,130 61,947 227,409 403,253
Purchase obligations(d)
45,819 520 46,339
Total contractual obligations
$ 108,242 $ 343,064 $ 100,697 $ 785,534 $ 1,337,537
(a)
IAC has excluded $20.4 million in unrecognized tax benefits and related interest from the table above as it is unable to make a reasonably reliable estimate of the period in which these liabilities might be paid. For additional information on income taxes, see “Note 3 — Income Taxes” to the consolidated and combined financial statements included in Annex J.
(b)
Long-term debt at December 31, 2020 consists of $500.0 million of ANGI Group Senior Notes, which bear interest at a fixed rate of 3.875% and $220.0 million of the ANGI Group Term Loan, which bears interest at a variable rate. The ANGI Group Term Loan bore interest at LIBOR plus 2.00%, or 2.16% at December 31, 2020. The amount of interest ultimately paid on the variable rate debt may differ based on changes in interest rates. For additional information on long-term debt, see “Note 7 — Long-term Debt” to the consolidated and combined financial statements included in Annex J.
(c)
IAC leases land, office space, data center facilities and equipment used in connection with operations under various operating leases, the majority of which contain escalation clauses. Operating lease obligations include legally binding minimum lease payments for leases signed but not yet commenced. IAC is also committed to pay a portion of the related operating expenses under certain lease agreements. These operating expenses are not included in the table above. For additional information on operating leases, see “Note 13 — Leases” to the consolidated and combined financial statements included in Annex J.
(d)
The purchase obligations primarily consist of payments for cloud computing arrangements, a remaining payment of $13.2 million related to a 50% interest in a corporate aircraft, and advertising commitments. For additional information on purchase obligations, see “Note 14 — Commitments and Contingencies” to the consolidated and combined financial statements included in Annex J.
Off-Balance Sheet Arrangements
See the commitments section of “Note 14 — Commitments and Contingencies” to the consolidated and combined financial statements included in Annex J for additional information on IAC’s off-balance sheet arrangements.
 
140

TABLE OF CONTENTS
 
IAC’s CRITICAL ACCOUNTING POLICIES AND ESTIMATES
The following disclosure is provided to supplement the descriptions of IAC’s accounting policies contained in “Note 2 — Summary of Significant Accounting Policies” to the consolidated and combined financial statements included in Annex J in regard to significant areas of judgment. Management of IAC is required to make certain estimates, judgments and assumptions during the preparation of its financial statements in accordance with U.S. generally accepted accounting principles (“GAAP”). These estimates, judgments and assumptions impact the reported amount of assets, liabilities, revenue and expenses and the related disclosure of assets and liabilities. Actual results could differ from these estimates. Because of the size of the financial statement elements to which they relate, some of IAC’s accounting policies and estimates have a more significant impact on its financial statements than others. What follows is a discussion of some of IAC’s more significant accounting policies and estimates.
Business Combinations and Contingent Consideration Arrangements
Acquisitions, which are generally referred to in GAAP as business combinations, are an important part of IAC’s growth strategy. IAC invested $196.6 million and $684.6 million in acquisitions in the years ended December 31, 2019 and 2020, respectively. The purchase price of each acquisition is attributed to the assets acquired and liabilities assumed based on their fair values at the date of acquisition, including identifiable intangible assets that either arise from a contractual or legal right or are separable from goodwill.
Management makes two critical determinations at the time of an acquisition: (1) the reporting unit that will benefit from the acquisition and to which goodwill will be assigned and (2) the allocation of the purchase price of the acquired business to the assets acquired and the liabilities assumed based upon their fair values. The reporting unit determination is important beyond the initial allocation of purchase price because future impairment assessments of goodwill, as described below, are performed at the reporting unit level. Historically, when IAC’s acquisitions have been complementary to existing reporting units, for example, the 2019 acquisition of Magisto by Vimeo, the goodwill is allocated to the applicable reporting unit. Acquisitions within the Emerging & Other reportable segment, such as NurseFly in 2019 and Care.com in 2020, usually result in the creation of new reporting units because they are standalone businesses with unique product offerings, management or target markets, for example.
The allocation of purchase price to the assets acquired and liabilities assumed is based upon their fair values and is complex because of the judgments involved in determining these values. The determination of purchase price and the fair value of monetary assets acquired and liabilities assumed is typically the least complex aspect of IAC’s accounting for business combinations due to management’s experience and/or the inherently lower level of judgment required. Due to the higher degree of complexity associated with the valuation of acquired intangible assets, IAC usually obtains the assistance of outside valuation experts in the allocation of purchase price to the identifiable intangible assets acquired, which can be both definite-lived, such as acquired technology, customer and contractor relationships, or indefinite lived, such as acquired trade names and trademarks. While outside valuation experts may be used, management has the ultimate responsibility for the valuation methods, models and inputs used and the resulting purchase price allocation. The excess purchase price over the value of net tangible and identifiable intangible assets acquired is recorded as goodwill and is assigned to the reporting unit that is expected to benefit from the business combination as of the acquisition date.
In connection with certain business combinations, IAC has entered into contingent consideration arrangements that are determined to be part of the purchase price. The premise underlying the accounting for contingent consideration arrangements is that there are divergent views as to the acquired company’s valuation between IAC and the selling shareholders of the acquiree. Therefore, a model is developed with future payments of a portion of the purchase price linked to one or more financial (e.g., revenue and/or profit performance) and/or operating (e.g., number of subscribers) metrics that will be achieved over a specified time frame in the future based upon the performance of the business. In keeping with the accounting guidance for business combinations, each of these arrangements is initially recorded at its fair value at the time of the acquisition and the fair value is included in the aggregate purchase price. IAC determines the fair value of the contingent consideration arrangements by using probability-weighted analyses to determine the amounts of the gross liability, and, if the arrangement is long-term in nature, applying a discount rate that appropriately captures the risk associated with the obligation to determine the net amount reflected in the
 
141

TABLE OF CONTENTS
 
financial statements. The number of scenarios used is typically greater for longer-term arrangements. The contingent consideration arrangements are reassessed and reflected at current fair values for each subsequent reporting period thereafter until settled. The changes in the remeasured fair value of the contingent consideration arrangements during each reporting period, including the accretion of the discount, if applicable, are recognized in “General and administrative expense” in the statement of operations. Significant changes in the specified forecasted financial or operating metrics can result in a significantly higher or lower fair value measurement, which can result in volatility of general and administrative expense as the resulting remeasurement gains and losses are recorded.
Recoverability of Goodwill and Indefinite-Lived Intangible Assets
The carrying value of goodwill is $1.6 billion and $1.9 billion at December 31, 2019 and 2020, respectively. Indefinite-lived intangible assets, which consist of IAC’s acquired trade names and trademarks, have a carrying value of $225.3 million and $246.9 million at December 31, 2019 and 2020, respectively.
Goodwill and indefinite-lived intangible assets are assessed annually for impairment as of October 1 or more frequently if an event occurs or circumstances change that would indicate that it is more likely than not that the fair value of a reporting unit or the fair value of an indefinite-lived intangible asset has declined below its carrying value. In performing its annual goodwill impairment assessment, IAC has the option under GAAP to qualitatively assess whether it is more likely than not that the fair value of a reporting unit is less than its carrying value; if the conclusion of the qualitative assessment is that there are no indicators of impairment, IAC does not perform a quantitative test, which would require a valuation of the reporting unit, as of October 1. GAAP provides a not all-inclusive set of examples of macroeconomic, industry, market and company specific factors for entities to consider in performing the qualitative assessment described above; management considers the factors it deems relevant in making its more likely than not assessments. While IAC also has the option under GAAP to qualitatively assess whether it is more likely than not that the fair values of its indefinite-lived intangible assets are less than their carrying values, IAC’s policy is to determine the fair value of each of its indefinite-lived intangible assets annually as of October 1, in part, because the level of effort required to perform the quantitative and qualitative assessments is essentially equivalent.
If the conclusion of IAC’s qualitative assessment is that there are indicators of impairment and a quantitative test is required, the annual or interim quantitative test of the recovery of goodwill involves a comparison of the estimated fair value of IAC’s reporting unit that is being tested to its carrying value. If the estimated fair value of a reporting unit exceeds its carrying value, goodwill of the reporting unit is not impaired. If the carrying value of a reporting unit exceeds its estimated fair value, a goodwill impairment equal to the excess is recorded.
IAC’s annual assessment of the recovery of goodwill begins with management’s reassessment of its operating segments and reporting units. A reporting unit is an operating segment or one level below an operating segment, which is referred to as a component. This reassessment of reporting units is also made each time IAC changes its operating segments. If the goodwill of a reporting unit is allocated to newly formed reporting units, the allocation is usually made to each reporting unit based upon their relative fair values.
For IAC’s annual goodwill test at October 1, 2020, a qualitative assessment of the ANGI, Vimeo, Care.com, Bluecrew and Nursefly reporting units’ goodwill was performed because IAC concluded it was more likely than not that the fair value of these reporting units was in excess of their respective carrying values. The primary factors that IAC considered in its qualitative assessment for each of these reporting units are described below:

ANGI’s October 1, 2020 market capitalization of $5.5 billion exceeded its carrying value by approximately $4.3 billion.

IAC prepared valuations of the Vimeo, Bluecrew and Nursefly reporting units primarily in connection with the issuance and/or settlement of equity awards that are denominated in the equity of these businesses during the year ended December 31, 2020. The valuations were prepared time proximate to, however, not as of, October 1, 2020. The fair value of each of these businesses was in excess of its October 1, 2020 carrying value.
 
142

TABLE OF CONTENTS
 

The primary factors IAC considered in its qualitative assessment of the Care.com reporting unit were the strong forecasted operating performance of the Care.com reporting unit and the excess of estimated fair value based upon the purchase price at acquisition over the carrying value at October 1, 2020.
IAC’s annual goodwill test at October 1, 2020, IAC quantitatively tested the Mosaic Group reporting unit. IAC’s quantitative test indicated that there was no impairment. IAC’s Dotdash, Ask Media Group, Desktop, The Daily Beast and IAC Films reporting units have no goodwill as of October 1, 2020.
The aggregate carrying value of goodwill for which the most recent estimate of the excess of fair value over carrying value is less than 20% is approximately $759.5 million.
The fair value of IAC’s reporting units (except for ANGI described above) is determined using both an income approach based on discounted cash flows (“DCF”) and a market approach when it tests goodwill for impairment, either on an interim basis or annual basis as of October 1 each year. IAC uses the same approach in determining the fair value of its businesses in connection with its non-public subsidiary denominated stock-based compensation plans, which can be a significant factor in the decision to apply the qualitative assessment rather than a quantitative test. Determining fair value using a DCF analysis requires the exercise of significant judgment with respect to several items, including the amount and timing of expected future cash flows and appropriate discount rates. The expected cash flows used in the DCF analyses are based on IAC’s most recent forecast and budget and, for years beyond the budget, IAC’s estimates, which are based, in part, on forecasted growth rates. The discount rates used in the DCF analyses are intended to reflect the risks inherent in the expected future cash flows of the respective reporting units. Assumptions used in the DCF analyses, including the discount rate, are assessed based on each reporting unit’s current results and forecasted future performance, as well as macroeconomic and industry specific factors. The discount rates used in the quantitative test for determining the fair value of IAC’s reporting units was 12.5% in 2019 (for the Desktop reporting unit) and 15.0% in 2020 (for the Mosaic Group reporting unit). Determining fair value using a market approach considers multiples of financial metrics based on both acquisitions and trading multiples of a selected peer group of companies. From the comparable companies, a representative market multiple is determined which is applied to financial metrics to estimate the fair value of a reporting unit. To determine a peer group of companies for IAC’s respective reporting units, it considered companies relevant in terms of consumer use, monetization model, margin and growth characteristics, and brand strength operating in their respective sectors.
IAC determines the fair value of indefinite-lived intangible assets using an avoided royalty DCF valuation analysis. Significant judgments inherent in this analysis include the selection of appropriate royalty and discount rates and estimating the amount and timing of expected future cash flows. The discount rates used in the DCF analyses are intended to reflect the risks inherent in the expected future cash flows generated by the respective intangible assets. The royalty rates used in the DCF analyses are based upon an estimate of the royalty rates that a market participant would pay to license IAC’s trade names and trademarks. The future cash flows are based on IAC’s most recent forecast and budget and, for years beyond the budget, IAC’s estimates, which are based, in part, on forecasted growth rates. Assumptions used in the avoided royalty DCF analyses, including the discount rate and royalty rate, are assessed annually based on the actual and projected cash flows related to the asset, as well as macroeconomic and industry specific factors. The discount rates used in IAC’s annual indefinite-lived impairment assessment ranged from 11.5% to 27.5% in 2019 and 11.5% to 25.0% in 2020, and the royalty rates used in both 2019 and 2020 ranged from 1.0% to 5.5%.
If the carrying value of an indefinite-lived intangible asset exceeds its estimated fair value, an impairment equal to the excess is recorded. There are no indefinite-lived intangible assets for which the most recent estimate of the excess fair value over carrying value is less than 20%.
The October 1, 2019 annual assessment of goodwill and indefinite-lived intangible assets identified a $3.3 million goodwill impairment charge and $0.7 million trade name impairment, both related to the College Humor Media business.
In the quarter ended March 31, 2020, IAC determined that the effects of COVID-19 were an indicator of possible impairment for certain of its reporting units and indefinite-lived intangible assets and identified
 
143

TABLE OF CONTENTS
 
impairments of $212.0 million and $21.4 million related to the goodwill and certain indefinite-lived intangible assets of the Desktop reporting unit.
In the quarter ended September 30, 2020, IAC reassessed the fair values of the Desktop reporting unit and the related indefinite-lived intangible assets and recorded impairments equal to the remaining carrying value of the goodwill of $53.2 million and $10.8 million related to the intangible assets. The reduction in IAC’s fair value estimates of the Desktop business in the first and third quarters of 2020 was primarily due to lower consumer queries, increasing challenges in monetization and the reduced ability to market profitably due to policy changes implemented by Google and other browsers. The effects of COVID-19 on monetization were an additional factor.
The October 1, 2020 annual assessment of goodwill and indefinite-lived intangible assets did not identify any additional impairments.
Recoverability and Estimated Useful Lives of Long-Lived Assets
IAC reviews the carrying value of all long-lived assets, comprising right-of-use assets (“ROU assets”), building, capitalized software, leasehold improvements and equipment, and definite-lived intangible assets, for impairment whenever events or changes in circumstances indicate that the carrying value of an asset may not be recoverable. The carrying value of a long-lived asset is not recoverable if it exceeds the sum of the undiscounted cash flows expected to result from the use and eventual disposition of the asset. If the carrying value is deemed not to be recoverable, an impairment loss is recorded equal to the amount by which the carrying value of the long-lived asset exceeds its fair value. In addition, IAC reviews the useful lives of its long-lived assets whenever events or changes in circumstances indicate that these lives may be changed. The carrying value of these long-lived assets is $568.9 million and $608.9 million at December 31, 2019 and 2020, respectively.
Income Taxes
IAC was included within Old IAC’s tax group for purposes of federal and consolidated state income tax return filings through June 30, 2020, the date of the MTCH Separation. For periods prior thereto, the income tax benefit and/or provision was computed for IAC on an as if standalone, separate return basis and payments to and refunds from Old IAC for IAC’s share of Old IAC’s consolidated federal and state tax return liabilities/receivables calculated on this basis have been reflected within cash flows from operating activities in the accompanying statement of cash flows.
IAC accounts for income taxes under the liability method, and deferred tax assets and liabilities are recognized for the future tax consequences attributable to differences between the financial statement carrying values of existing assets and liabilities and their respective tax bases. Deferred tax assets and liabilities are measured using enacted tax rates in effect for the year in which those temporary differences are expected to be recovered or settled. A valuation allowance is provided if it is determined that it is more likely than not that the deferred tax asset will not be realized. At December 31, 2019 and 2020, the balance of IAC’s net deferred tax liability is $44.3 million and $50.4 million, respectively.
IAC evaluates and accounts for uncertain tax positions using a two-step approach. Recognition (step one) occurs when IAC concludes that a tax position, based solely on its technical merits, is more-likely-than-not to be sustainable upon examination. Measurement (step two) determines the amount of benefit that is greater than 50% likely to be realized upon ultimate settlement with a taxing authority that has full knowledge of all relevant information. De-recognition of a tax position that was previously recognized would occur when IAC subsequently determines that a tax position no longer meets the more-likely-than-not threshold of being sustained. This measurement step is inherently difficult and requires subjective estimations of such amounts to determine the probability of various possible outcomes. At December 31, 2019 and 2020, IAC has unrecognized tax benefits, including interest and penalties, of $20.3 million and $22.1 million, respectively. IAC considers many factors when evaluating and estimating its tax positions and unrecognized tax benefits, which may require periodic adjustment and which may not accurately anticipate actual outcomes. Although management currently believes changes to unrecognized tax benefits from period to period and differences between amounts paid, if any, upon resolution of issues raised in audits and amounts previously
 
144

TABLE OF CONTENTS
 
provided will not have a material impact on the liquidity, results of operations, or financial condition of IAC, these matters are subject to inherent uncertainties and management’s view of these matters may change in the future.
The ultimate amount of deferred income tax assets realized and the amounts paid for deferred income tax liabilities and unrecognized tax benefits may vary from IAC’s estimates due to future changes in income tax law, state income tax apportionment or the outcome of any review of its tax returns by the various tax authorities, as well as actual operating results of IAC that vary significantly from anticipated results.
Stock-Based Compensation
The stock-based compensation expense reflected in IAC’s statements of operations includes expense related to equity awards issued by certain of its subsidiaries (including awards assumed in acquisitions, including the Combination) and, for periods prior to the MTCH Separation, an allocation of expense from Old IAC related to awards issued to IAC’s employees that were granted under various Old IAC stock and annual incentive plans. The form of awards granted to IAC’s employees are principally stock options, restricted stock units (“RSUs”), performance-based RSUs, market-based RSUs, and restricted stock.
IAC recorded stock-based compensation expense of $134.3 million and $197.2 million for the years ended December 31, 2019 and 2020, respectively. Included in stock-based compensation expense for the years ended December 31, 2019 and 2020 is $32.6 million and $28.2 million, respectively, related to the modification of previously issued HomeAdvisor equity awards and Angie’s List equity awards, both of which were converted into Angi Inc.’s equity awards in the Combination, and the acceleration of certain converted equity awards resulting from the termination of Angie’s List employees in connection with the Combination. Included in stock-based compensation expense in the year ended December 31, 2020 is the modification charge of $56.0 million related to the MTCH Separation.
Stock-based compensation at IAC is complex due to its desire to attract, retain, inspire and reward its management team and employees at each of its subsidiaries, including those employed by recently acquired companies, by allowing them to benefit directly from the value they help to create. IAC accomplishes these objectives, in part, by issuing equity awards denominated in the equity of its non-publicly subsidiaries as well as in IAC and ANGI. IAC further refines this approach by tailoring certain equity awards to the applicable circumstances. For example, IAC issues certain equity awards for which vesting is linked to the achievement of a performance target such as revenue or profits; these awards are referred to as performance-based awards. In other cases, IAC links the vesting of equity awards to the achievement of a value target for a subsidiary or IAC or ANGI’s stock price, as applicable; these awards are referred to as market-based awards. The nature and variety of these types of equity-based awards creates complexity in IAC’s determination of stock-based compensation expense.
In addition, acquisitions are an important part of IAC’s growth strategy. These transactions may result in the modification of equity awards, which creates additional complexity and additional stock-based compensation expense. For example, the Combination resulted in the conversion of previously issued HomeAdvisor and Angie’s List awards into Angi Inc. awards, and the recognition of additional stock-based compensation expense. In addition, IAC’s spin-offs and internal reorganizations can also lead to modifications of equity awards and result in additional complexity and stock-based compensation expense. For example, the MTCH Separation resulted in the conversion of Old IAC denominated stock options into stock options to purchase IAC common stock and stock options to purchase New Match common stock in a manner that preserved the spread value of the stock options immediately before and immediately after the adjustment, and the recognition of additional stock-based compensation expense.
Finally, the means by which IAC settles its equity-based awards also introduces complexity into its financial reporting. IAC provides a path to liquidity by settling the non-public subsidiary denominated awards in IAC or ANGI shares, as applicable. In addition, certain former ANGI subsidiary denominated awards and ANGI stock appreciation rights can be settled in IAC or ANGI awards at IAC’s election. These features increase the complexity of IAC’s earnings per share calculations.
IAC estimated the fair value of stock options and stock appreciation rights issued (including those modified in connection with the MTCH Separation and the Combination) using a Black-Scholes option
 
145

TABLE OF CONTENTS
 
pricing model and, for those with a market condition, a lattice model. For stock options, including subsidiary denominated equity, the value of the stock option is measured at the grant date at fair value and expensed over the vesting term. The impact on stock-based compensation expense for the year ended December 31, 2020, assuming a 1% increase in the risk-free interest rate, a 10% increase in the volatility factor and a one-year increase in the weighted average expected term of the outstanding options would be an increase of $9.6 million, $18.8 million and $12.4 million, respectively. IAC also issues RSUs, performance-based RSUs, market-based RSUs and restricted stock. For RSUs, the value of the instrument is measured at the grant date as the fair value of the underlying common stock and expensed as stock-based compensation expense over the vesting term. For performance-based RSUs, the value of the instrument is measured at the grant date as the fair value of the underlying common stock and expensed as stock-based compensation over the vesting term when the performance targets are considered probable of being achieved. For market-based RSUs, a lattice model is used to estimate the value of the awards. For restricted stock, a lattice model is used to estimate the fair value of the award which is based on the satisfaction of IAC’s stock price targets.
Investments in Equity Securities
IAC invests in equity securities as part of its investment strategy. IAC’s equity securities, other than those of its consolidated subsidiaries and those accounted for under the equity method, are accounted for at fair value or under the measurement alternative of Financial Accounting Standards Board Accounting Standards Update No. 2016-01, Recognition and Measurement of Financial Assets and Liabilities, with any changes to fair value recognized within other income (expense), net each reporting period. Under the measurement alternative, equity investments without readily determinable fair values are carried at cost minus impairment, if any, plus or minus changes resulting from observable price changes in orderly transactions for identical or similar securities of the same issuer; value is generally determined based on a market approach as of the transaction date. A security will be considered identical or similar if it has identical or similar rights to the equity securities held by IAC. IAC reviews its investments in equity securities without readily determinable fair values for impairment each reporting period when there are qualitative factors or events that indicate possible impairment. Factors IAC considers in making this determination include negative changes in industry and market conditions, financial performance, business prospects, and other relevant events and factors. When indicators of impairment exist, IAC prepares quantitative assessments of the fair value of its investments in equity securities, which require judgment and the use of estimates. When IAC’s assessment indicates that the fair value of the investment is below its carrying value, IAC writes down the investment to its fair value and records the corresponding charge within other income (expense), net.
The carrying value of IAC’s equity securities without readily determinable fair values is $348.0 million and $296.5 million at December 31, 2019 and 2020, respectively, which is included in “Long-term investments” in the balance sheet. As described in the “COVID-19 Update and Impairments” section, in the first quarter of 2020 IAC recognized unrealized impairments or downward adjustments of $51.5 million related to certain equity securities without readily determinable fair values.
IAC had an investment in Pinterest, which became a publicly-traded company in the second quarter of 2019. With effect from Pinterest’s initial public offering, IAC’s investment was accounted for as a marketable security. Prior to this, IAC accounted for its investment in Pinterest as an equity security without a readily determinable fair value. During 2019, IAC recognized a gain of $20.5 million on the sale of its remaining shares of Pinterest. In addition, during 2019, IAC recognized $18.5 million in net upward adjustments related to equity securities without readily determinable fair values.
During the second and third quarters of 2020, IAC purchased 59.0 million shares of MGM. At December 31, 2020, IAC’s investment in MGM is $1.9 billion. The fair value of the investment in MGM is remeasured each reporting period based upon MGM’s closing stock price on the New York Stock Exchange and any unrealized gains or losses are included in the statement of operations. For the year ended December 31, 2020, IAC recognized an unrealized gain of $840.5 million on its investment in MGM.
Recent Accounting Pronouncements
For a discussion of recent accounting pronouncements, see “Note 2 — Summary of Significant Accounting Policies” to the consolidated and combined financial statements included in Annex J.
 
146

TABLE OF CONTENTS
 
IAC’s Quantitative and Qualitative Disclosures About Market Risk
Equity Price Risk
During the second and third quarters of 2020, IAC purchased 59.0 million shares of MGM. As a result, IAC’s results of operations and financial condition can be materially impacted by increases or decreases in the price of MGM common shares, which are traded on the New York Stock Exchange. IAC recorded: an unrealized pre-tax loss of $24.7 million in the second quarter of 2020; an unrealized pre-tax gain of $289.1 million in the third quarter of 2020; an unrealized pre-tax gain of $576.2 million in the fourth quarter of 2020; and an unrealized pre-tax gain of $840.5 million for the year ended December 31, 2020. At December 31, 2020, the carrying value of IAC’s investment in MGM was $1.9 billion, which is approximately 20% of IAC’s consolidated total assets, and it is reflected as a long-term investment in IAC’s consolidated balance sheet.
Interest Rate Risk
IAC’s exposure to risk for changes in interest rates relates primarily to IAC’s long-term debt.
At December 31, 2020, the principal amount of IAC’s outstanding debt totals $720.0 million, $500.0 million of which is the ANGI Group Senior Notes, which bears interest at a fixed rate, and $220.0 million of which is the ANGI Group Term Loan, which bears interest at a variable rate. If market rates decline, IAC runs the risk that the related required payments of the ANGI Group Senior Notes will exceed those based on market rates. A 100-basis point increase or decrease in the level of interest rates would, respectively, decrease or increase the fair value of the fixed-rate debt by $32.3 million. Such potential increase or decrease in fair value is based on certain simplifying assumptions, including an immediate increase or decrease in the level of interest rates with no other subsequent changes for the remainder of the period. At December 31, 2020, the outstanding balance of the ANGI Group Term Loan of $220.0 million bore interest at LIBOR plus 2.00%, or 2.16%. If LIBOR were to increase or decrease by 100 basis points, then the annual interest expense on the ANGI Group Term Loan would increase or decrease by $2.2 million.
Foreign Currency Exchange Risk
IAC has operations in certain foreign markets, primarily in various jurisdictions within the European Union and the United Kingdom. IAC has exposure to foreign currency exchange risk related to its foreign subsidiaries that transact business in a functional currency other than the U.S. dollar. As a result, as foreign currency exchange rates fluctuate, the translation of the statement of operations of IAC’s international businesses into U.S. dollars affects year-over-year comparability of operating results.
In addition, certain of IAC’s U.S. operations have customers in international markets. International revenue, including revenue of its operations located outside the U.S., which is measured based upon where the customer is located, accounted for 23%, 22% and 20%, for the years ended December 31, 2018, 2019, and 2020, respectively.
IAC is also exposed to foreign currency transaction gains and losses to the extent it or its subsidiaries conduct transactions in and/or have assets and/or liabilities that are denominated in a currency other than the entity’s functional currency. IAC recorded foreign exchange losses of less than $0.1 million for the years ended December 31, 2018, 2019 and 2020.
IAC’s exposure to foreign currency exchange gains or losses have not been material; therefore, IAC has not hedged its foreign currency exposures. Any growth and expansion of IAC’s international operations increases its exposure to foreign exchange rate fluctuations. Significant foreign exchange rate fluctuations, in the case of one currency or collectively with other currencies, could have a significant impact on IAC’s future results of operations.
 
147

TABLE OF CONTENTS
 
INFORMATION ABOUT SPINCO AFTER THE SPIN-OFF
The following disclosure regarding SpinCo’s businesses assumes the completion of the Spin-off.
For the purpose of the following business description about SpinCo, “we,” “our” or “us” refers to Vimeo, Inc. with respect to periods prior to the completion of the Spin-off and to Vimeo Holdings, Inc. with respect to periods following the completion of the Spin-off.
Overview
Our mission
Our mission is to enable professional-quality video for all.
We believe that we can empower every professional, team and organization to use video, with tools that are far easier and more effective than ever before.
Who we are
We are the world’s leading all-in-one video software solution, providing the full breadth of video tools through a software-as-a-service (“SaaS”) model.
We provide a single turnkey solution to create, collaborate and communicate with video. Businesses face significant barriers to use video today, including time, cost, lack of technical expertise and the need to pay for and manage multiple software vendors. Our cloud-based software eliminates these barriers and solves essential video needs, including:

Creation:   Record, produce, edit and stream videos, for both live and on-demand viewing.

Collaboration:   Share videos privately with clients and teams, review and comment on work-in-progress videos and manage team access and permissions.

Distribution:   Share videos publicly, including: publishing on a website, blog, marketplace or social media platform, broadcasting through a secure corporate portal, or building a branded video destination or storefront.

Hosting:   Organize and manage a central video library across users and teams, in one centralized location.

Marketing:   Use video to capture leads and convert them into customers.

Monetization:   Monetize video through a subscription fee, pay-per-view model or third-party advertising, across devices, currencies and payment methods.

Analytics:   Measure video performance across platforms, including tracking viewer engagement and drop-off rates, sources of traffic and customer leads.
We serve a growing community of over 200 million registered users (those users who have created an account with us using an email address) in over 190 countries. Our users include creative professionals, small businesses, marketers, agencies, schools, nonprofits and large organizations. They range from the Emmy-nominated animator working on her next short, to the beauty entrepreneur creating videos for Instagram and her Shopify store, to the Fortune 500 company live streaming town halls and remotely training sales associates at stores around the world.
We operate at a significant scale. As of December 31, 2020, our video player was embedded on millions of websites and is powering billions of views a month, with 297,000 new videos being uploaded to our platform each day. Our brand is well known and highly regarded, and most of our new users find us organically. We are also regarded as an industry leader in video technology, having set new standards in adopting higher resolutions, advanced imaging and audio protocols, new video compression formats and intelligent streaming algorithms. In 2020, Vimeo was recognized by Fast Company as the #1 Most Innovative Video Company in the World.
 
148

TABLE OF CONTENTS
 
Recent performance
We have grown rapidly in 2020. As of December 31, 2020, we had over 1.5 million subscribers who pay us an average of $223 per year. For the year ended December 31, 2020, our total bookings increased 62% year-over-year and new bookings increased 158% year-over-year.(1) We attribute this growth to (1) our recent product enhancements to better serve business needs and (2) the ongoing secular shift to online video for all forms of business communication, which has been accelerated by the COVID-19 pandemic.
As of December 31, 2020, over 80% of our subscribers are on annual plans. As a result, we enjoy a high degree of revenue predictability in future periods. Our revenue is also highly diversified across customers and geographies. For the year ended December 31, 2020, our top 10 customers generated less than 3% of our revenue, and nearly 50% of our revenue came from customers outside of the U.S.
We believe that we have a large opportunity to both grow our free user base and convert more of our free users into paying customers. 60% of our nearly 1.5 million subscribers started as free users, using our platform for free first before deciding to sign up for a subscription plan. These users contributed 50% of our total bookings for the year ended December 31, 2020. We have over 200 million free users today, and continuously seek to improve our free offering and increase product usage by adding features those users want, such as mobile video creation. Over the year ended December 31, 2020, we added over 35 million free users, who were more actively engaged with our platform than new free users over the same period last year.
We further believe that we have a large opportunity to grow average revenue per user. Over the year ended December 31, 2020, 25% of our bookings came from subscribers who upgraded to a higher-priced plan from their initial plan. We continually seek to add compelling features in our higher- priced plans, and we frequently test and optimize the pricing and packaging of our subscription plans to encourage upgrades. As of December 31, 2020, we had over 3,800 enterprise customers, who, as of the quarter ended December 31, 2020, pay us over $22,000 per year, on average. We define “enterprise customers” as those who purchase plans through contact with our sales force. Our enterprise customers grew 87% year-over-year for the quarter ended December 31, 2020, and these customers now represent nearly 25% of our total revenue for the same period. We believe that we can continue to attract enterprise customers both through product enhancements which make our offering more relevant to large organizations, and through expanded sales efforts.
As of December 31, 2020, more than 60% of Fortune 500 companies have at least one paid Vimeo account, while less than 1% of our subscribers pay more than $10,000 per year. We believe this demonstrates that our product has already gained a foothold in many of the largest enterprises and that there is a clear opportunity to expand within these large enterprises to more departments, employees and customers. The net revenue retention (NRR) for our enterprise customers was above 110% for the quarter ended December 31, 2020, meaning that the enterprise customers we had one year prior paid us more overall in the current period than they did a year before, including accounting for churn.(3) This represented the seventh consecutive quarter of sequentially increasing NRR for our enterprise customers.
Lastly, we believe that we have attractive margin characteristics to support investment in future growth. In the quarter ended December 31, 2020, our gross margin reached 70%, we exhibited significant sales and marketing customer acquisition efficiency with room to scale, and we generated positive Adjusted EBITDA.(2)
(1)
We define “bookings” as fixed fees for SaaS services that subscribers have paid or committed to pay during their subscription period or 12 months, whichever is shorter, less refunds and chargebacks during the same period. “New bookings” refers to bookings from new subscriptions during a particular period.
(2)
Operating loss of $3.7 million for the quarter ended December 31, 2020 less amortization of intangibles of $2.1 million less stock-based compensation expense of $2.1 million less depreciation expense of $0.2 million = Adjusted EBTIDA of $0.7 million for the quarter ended December 31, 2020. For the year ended December 31, 2020, we realized a net loss of approximately $50.6 million.
(3)
We calculate net revenue retention by taking the sum of (a) annualized subscription revenue for enterprise subscribers at the end of the period that also existed twelve months prior and (b) the variable revenue attributed to these same subscribers over the preceding twelve months and dividing that by annualized subscription revenue for all subscribers that existed twelve months prior plus the variable revenue attributed to this same set of subscribers over the twelve months prior to that date.
 
149

TABLE OF CONTENTS
 
Businesses need video
In the past decade, video has gone from a form of entertainment to the most engaging and effective medium to communicate ideas, build brands, promote products and connect with each other. This is because video is a far richer and more expressive medium than text or static images. As consumers spend more time online and as workforces become more distributed, businesses need to keep pace with their customers and employees, who increasingly expect to consume engaging video content.
Yet for too many businesses, professional-quality video remains out of reach due to lack of time, budget and expertise. For example:

the average professionally-produced video takes weeks to make and costs thousands of dollars, but has a shelf life on social media of just a few days. Simply shooting content on one’s phone won’t produce a high-quality product demo, brand video or Facebook ad given the need to edit and stitch together multiple shots and add branding, music, voice-over and motion graphics.

collaborating on video projects is inefficient and full of friction, often requiring multiple pieces of software, shared passwords, expensive licenses and wasted time sharing feedback in back-and-forth email chains.

producing a live event typically requires expensive hardware and a professional production team. Even the largest companies struggle today to make their town halls, conferences, webinars and training programs high-quality and engaging.

companies lack a centralized, secure video library where all their videos are intuitively organized and easily searchable. They also lack robust and centralized video analytics to measure the return on their video investment across platforms and teams.
Vimeo solves essential video needs
We offer a SaaS solution that spans the full breadth of a business’s video needs. Our cloud-based software enables users to create, collaborate and communicate with video, eliminating the need to pay for multiple software providers and removing the barriers of time, budget and technical expertise for a wide range of use cases. For example:

a flower shop owner can promote their store re-opening on social media with professional-looking videos they create on their phone in a few clicks;

a fitness studio can launch its own video channel to stream classes in TV-quality in a matter of minutes;

a freelancer or creative agency can showcase their portfolio, collaborate with clients and deliver projects securely, all from a single account; and

a global company can integrate video across all of its corporate communications, from town halls and training to virtual conferences and product launches.
Trends in Our Favor
We believe that we are witnessing the rapid proliferation of video into every aspect of business communication. We expect many more businesses to require video in the future, aided by the following secular trends:

Consumers expect engaging video.   Consumers increasingly expect engaging and real-time video from both brands and employers. We expect the marked growth of self-produced video on social media platforms to put more pressure on businesses to produce professional-quality videos for these platforms as well. At work, employees are increasingly driving IT modernization as they demand the latest technologies from their personal lives in their workplace.

Video works better than image and text.   Video is the most engaging medium. A 2018 analysis by Twitter showed that social media posts with video attract 10 times more engagement than those without, and a 2018 analysis by LinkedIn showed that videos are shared 20 times more often than
 
150

TABLE OF CONTENTS
 
other content formats. A 2020 study on advertising by Amazon shows that video increases clicks, conversion rates and visitor time-on-site, which can assist with both driving traffic and search engine optimization (SEO).

The nature of work is changing, and organizations must adapt.   As workforces become more distributed and teams rely more on software to interact with their colleagues, video has become a critical tool to increase employee engagement, productivity and retention. A 2020 study completed by GlobalWebIndex for Vimeo shows that employees at companies that use video are 75% more likely to rate employee engagement highly and 72% more likely to rate productivity highly. Beyond distributed teams, the COVID-19 pandemic has likely ignited a permanent trend towards workplace flexibility, with over 80% of company leaders intending to permit remote work some of the time according to a 2020 study by Gartner.

The rise of direct-to-consumer streaming.   Content creators are increasingly reaching audiences directly, without traditional media intermediaries like television networks. According to Mediaplaynews, the average streaming U.S. household pays for nearly four subscription services, and Wikipedia and other sources report there are now over 16 streaming services with over one million subscribers. In 2020, Forbes reported that outside of traditional media, there are two million content creators on YouTube, Instagram, TikTok and Twitch making over six figures in advertising income; we expect many of these creators will want to launch their own direct-to-consumer video offerings in the future.

Video is broadly distributed.   In the past, online video was primarily viewed on desktop computers that required a physical high-speed Internet connection. Today, mobile phones and tablets enable high-definition video recording and playback, 5G network coverage is expanding, and connected TVs have made their way to many households. With consumers spending an average of over six hours a day watching online video content (based upon 2020 data from Nielsen), we expect more viewing surfaces to emerge in the future, from virtual reality headsets to augmented reality devices to self-driving cars. As audiences engage on more devices, businesses will increasingly need a central hub to publish video across these platforms.
While the COVID-19 pandemic has accelerated the demand for video from businesses, we believe this shift is secular and will endure given the fundamental need for businesses to communicate online. For example, we believe that the businesses streaming their town halls, classes and events today will continue to value the global reach of livestreaming along with their physical events in the future. We see countless examples of the power of this reach in our user base today:

When drugstore chain Rite Aid used Vimeo to produce their first virtual town hall to their store locations, they engaged more associates than they had in over a decade of in-person events.

When coatings manufacturer Axalta added video to their auto shop training programs, they went from limited classroom instruction to engaging an additional 8,000 technicians virtually, for a fraction of the cost.

When interior design company Spoak Decor tested video ads versus image ads, they saw a 35 times higher engagement rate and 30% more registrants. They now use Vimeo for all feature releases and demo videos.

When fitness chain System of Strength moved its studio classes online, their viewership grew from hundreds in Ohio to thousands of people across 33 states. Video streaming will remain a key part of their ongoing strategy.
Our Market Opportunity
Target customers
Our target customers include small-to-midsize businesses (SMBs), larger enterprises, marketers, agencies and creative professionals.
We believe that anyone who produces video content, markets to customers, works with distributed teams or hosts in-person experiences is a potential Vimeo user. We further believe that once our users begin
 
151

TABLE OF CONTENTS
 
to experience the benefits of our platform, they tend to greatly expand their use of video internally and externally. As a result, we expect that use of our platform will increase the broader market penetration of video across all customer types and use cases.
Geographic market
Our market is global. Our products are used by customers in over 190 countries.
Total addressable market
Based on our internal data, we estimate our total addressable market to be approximately $40 billion in 2021, growing to $70 billion in 2024. While our opportunity includes a range of customer types, we believe the largest market segments are:

Small-to-midsize businesses (SMBs) who use video for marketing to consumers.   IDC estimates the number of global SMBs to be 348 million. We estimate that there is an approximately $20 billion market of SMBs willing to pay for video software, aided by the growing need for brands of all sizes to reach their customers on social media and increase engagement on their websites and marketplaces. We expect this market to grow to approximately $25 billion in 2024.

Enterprises who use video for internal and external communications.   CapIQ estimates that there are more than one million global enterprises with annual revenues above $10 million. We believe every one of these organizations will look to use video, and that as our product portfolio expands to cover more use cases, departments and employees within the enterprise, we can materially expand both our footprint and contract value. We estimate the addressable market for enterprises to be currently at approximately $20 billion and expect it to grow to approximately $45 billion in 2024.
Our Business Model and Services
We earn revenue primarily through a SaaS business model, selling subscriptions to our cloud-based software on an annual or monthly basis. We employ a “freemium” pricing strategy, offering free membership and access to our video tools alongside paid subscription plans for advanced video capabilities. As of December 31, 2020, over 95% of our subscribers purchased plans without ever speaking to customer support or going through a salesperson.
Basic (free) memberships
Anyone can access a basic (free) membership to Vimeo by signing up with an email address. With a basic membership, users can create, record, upload and share videos through our website and native apps for free. Our free users are subject to weekly and total caps on uploaded videos, and do not have access to advanced video capabilities such as live streaming or the ability to add team members. We provide opportunities to upgrade to a paid subscription at natural points in the user’s experience, such as when a free user nears or hits an uploaded video cap. We also highlight the advanced video capabilities of our subscription plans natively within our free user product experience.
Self-serve subscription plans
We offer paid subscription plans on a “self-serve” basis, meaning that users can sign up directly through our website or apps and pay subscription fees with a credit card or an in-app purchase mechanism. We charge fees that typically range from $7 per month to $900 per year for features that vary depending on the plan type. These features include video creation, collaboration, distribution, hosting, marketing, monetization and analytics. We also offer the ability to add multiple team members to our higher-priced plans. As of December 31, 2020, nearly 10% of our subscribers had added team members, and the number of team accounts is up over 100% from the same time last year.
Enterprise subscription plans
We sell enterprise subscription plans through our sales force. Our enterprise plans provide additional features beyond our self-serve plans, plus options for dedicated support, account management, service level
 
152

TABLE OF CONTENTS
 
agreements and professional live event services. Our enterprise contracts range from thousands to hundreds of thousands of dollars per year, and for the quarter ended December 31, 2020, over 65% of our new enterprise contracts came from customers who were existing free users or self-serve subscribers first. Our enterprise plans include:

Vimeo Enterprise:   an organization-wide video solution that includes secure unlimited live streaming of events, a corporate video portal, single-sign-on support, content delivery network optimization to improve quality-of-service in corporate networks, and the ability to use our technology on a fully branded basis (so that the company’s own branding is featured instead of Vimeo’s).

Vimeo OTT:   an over-the-top (OTT) video monetization solution that allows customers to launch and run their own video streaming channel directly to their audience through a branded web portal, mobile apps and Internet-enabled TV apps. Our customers have a direct relationship with the end viewers of their content, and we handle everything from app development to billing to customer support. Customers may offer their videos on a subscription basis, an à la carte basis, an ad-supported basis or for free.

Vimeo Custom:   plans optimized for high-volume users, e.g., plans that offer significantly higher storage or bandwidth.
Sales and Marketing
We acquire subscribers primarily through: (1) conversion of free users to subscribers through organic efforts, including word-of-mouth referrals and in-product messaging; (2) acquisition of subscribers through marketing spend, primarily through digital media channels; (3) our sales force (for enterprise customers); and (4) acquisition of subscribers through third party partnerships and integrations.
Key Benefits to Customers
We believe that our solutions provide the following benefits to our customers:

Centralized video solution.   We provide an integrated video software solution that enables video creation, hosting, distribution and measurement in one interface. Our platform eliminates the need to purchase and manage multiple software providers for editing, storage, publishing and analytics.

Scalable, reliable video delivery.   Our video player delivers a best-in-class playback and live streaming experience for audiences of all sizes, and we optimize video delivery across devices, geographies, bandwidth and network performance. Our technology enables streaming of high dynamic range (HDR) video in up to 8K resolution, and is built to scale with organizations as their needs advance.

Easy to use.   We provide a self-serve and intuitive interface that can be easily navigated by even first-time users. The vast majority of our users never speak to a customer support agent or salesperson. Our platform removes the need for video-specific expertise and high-touch user support and troubleshooting.

Fast setup, no hardware required.   Our cloud-based software runs natively on desktop and mobile devices without requiring any specialized hardware or need to download third-party software.

Attractive return on investment.   We provide the advanced capabilities of a live TV studio (on-screen graphics, video switching, audio mixing, audience Q&A and polls) and sophisticated marketing tools (branding customization, in-video calls-to-action, email capture and cross-platform distribution) at an accessible price point. For large organizations, switching to our platform reduces the time and cost associated with expensive on-premises infrastructure and continual maintenance.

Fully branded, customizable experience.   We enable subscribers to fully customize the video player experience and exercise complete control over their content and who sees it. We also enable subscribers to build branded video channels, destinations and storefronts off Vimeo, so they can directly own the relationship with their viewers.

Interoperable and integrated.   Vimeo integrates with cloud-based software applications such as Shopify, GoDaddy, Dropbox, Google, Slack, Adobe, Mailchimp and HubSpot. We also have an
 
153

TABLE OF CONTENTS
 
ecosystem of distribution partners where we enable native publishing of videos, including Facebook, YouTube, LinkedIn, Twitter and Pinterest.

Developer-friendly.   We enable anyone to build on top of our platform. Our flexible video APIs (application programming interfaces) allow external developers and engineering teams to build their own applications using our technology. As of December 31, 2020, we had over 110,000 developers actively using our APIs and, for the quarter ended December 31, 2020, we received an average of more than 2.5 billion API calls a month.

Robust customer support.   We offer 24/7/365 support globally, through live chat, email, telephone and video. For the quarter ended December 31, 2020, our customer support team achieved a customer satisfaction score (CSAT) of over 90%. We are obsessively focused on providing our users with excellent support, and believe this is a critical driver of our ability to build long-term relationships with them.

Creative inspiration.   Vimeo isn’t just software. Vimeo is a creative community. We go beyond tools and technology to offer inspiration and help from our global community of video creatives and professionals. This includes content inspiration (Staff Picks, video templates, video school), marketplaces to license content and hire video pros (For Hire, Stock), and events (Vimeo Festival & Awards, Streameo).
Our Growth Strategy
We focus on the following areas to drive our growth:

Grow our free user base:   Our adoption is driven by a virtuous cycle of users collaborating on and sharing videos. Every time a free user uploads a video that someone else watches, that viewer experiences a part of our platform. As a result, our addressable customer base expands each time our users publish or broadcast videos to their audience, privately share Vimeo links, collaborate with their team on a video project or embed Vimeo’s video player on another platform. These actions attract viewers, who may then decide to register and become users. Our player is embedded on millions of websites and has powered over a hundred billion views.

Convert free users into subscribers:   We provide a high-quality free product with numerous features that have the potential to be used repeatedly, and we offer price- and feature-optimized tiering of our subscription plans to drive organic conversion of free users to subscribers over time.

Extend customer value:   We seek to employ a “land and expand” strategy where we inspire our existing subscribers to increase video adoption and usage and upgrade to higher-priced plans over time. For enterprise customers, we seek to expand the number of employees, teams and departments using our platform and increase contract value organization-wide.

Product innovation:   We continuously innovate and improve our platform by investing in research and development, customer insights and business intelligence analytics. We strive to make both our free and paid experiences more compelling so that our users find increasing value in our services.

Partnerships:   We seek to grow our presence on third-party platforms with native product integrations, and encourage third-party platforms to natively integrate their software and tools with us.

International:   We seek to attract more subscribers outside of the U.S. through localized product, marketing and sales efforts in other countries.

Sales and marketing:   We intend to increase investments in marketing and in our sales team to reach and convert more customers. We monitor our sales and marketing spend and return on investment closely to ensure that we are acquiring customers in an efficient manner.
Competition and Competitive Advantages
Competition
Our competitors include large social media platforms, such as Facebook and YouTube, which allow users to share videos for free. These services provide a built-in audience, social media-specific capabilities,
 
154

TABLE OF CONTENTS
 
and the ability to monetize video through advertising. They typically don’t allow users to control whether or which kind of advertising accompanies their videos.
We also compete with a variety of companies that provide niche video services focused on a specific user segment or video use case. For example, some of these companies may provide a video editing solution, which may or may not be cloud-based, while other companies primarily provide distribution and monetization.
Competitive advantages
We believe that our competitive advantages include:

Centralized video solution.   Vimeo is unique in that we provide an integrated video software solution that eliminates the need to connect and pay for multiple software providers for video creation, hosting, distribution and measurement. The breadth of our tools enables us to offer more value at a competitive price point, and serve a broader range of customer types and use cases.

Agnostic distribution:   Social media platforms are overwhelmingly focused on increasing advertising dollars through viewership on their own properties. However, most businesses need and want to distribute their videos across multiple (if not all) platforms to reach the highest number of potential customers. We are an agnostic provider who can facilitate distribution across these platforms as well as on websites, apps and marketplaces. Our business model is aligned with our users’ need to put their videos everywhere, and as a result we can provide more distribution opportunities than social media platforms can or are likely to provide. We therefore view social media platforms as our partners rather than competitors, and we already enable native distribution from Vimeo to Facebook, YouTube, LinkedIn, Twitter and Pinterest.

Ad-free, fully branded experience.   Unlike social media platforms, we offer our free users an ad-free video player, and enable subscribers to fully customize the video player experience and exercise complete control over their content. Because we don’t monetize audiences through advertising, we never try to drive traffic away from our users’ content or website. We further enable subscribers to build branded video channels, destinations and storefronts off Vimeo, so they can directly own the relationship with their viewers.

High-quality product.   Our video player delivers a best-in-class playback and live streaming experience for audiences of all sizes, optimized across devices, geographies, bandwidth and network performance. Our technology enables streaming of high dynamic range (HDR) video in up to 8K resolution, and is built to scale with organizations as their needs advance.

Economies of scale.   As we store and deliver more video, we are able to reduce our variable costs. The significant scale at which we operate has enabled us to improve our margins without increasing our prices. For example, our gross margin reached 70% for the quarter ended December 31, 2020. This further allows us to offer accessible pricing in areas that have been historically cost-prohibitive, such as professional-quality live streaming, over-the-top (OTT) delivery and 8K/HDR video streaming.

Cross-platform data.   As a result of our scale, we have deep insight into video engagement and performance across platforms. For the twelve months ended December 31, 2020, we captured over one trillion unique video events across millions of unique destinations. We expect to use this data over time to provide personalized insights, dynamically optimize content, improve video quality and recommend which types of videos to make, when and for which platform. Our ability to deliver smarter products and insights for our users increases with the more data we collect, and the amount of data we collect increases as our users grow.

Creative community.   Nearly 70% of creatives whose work we recognize as Staff Picks say that Vimeo’s recognition helped them launch their video careers, and 85% of them showcase their work primarily on Vimeo. We believe that the diversity, size and engagement of our creative community is an asset that is difficult for others to replicate.
Technology
We use proprietary video creation, storage, delivery and playback technology that we have developed or acquired over the past 16 years. We are at the forefront of adopting next-generation video codecs like
 
155

TABLE OF CONTENTS
 
HEVC and AV1, which use advanced data compression and state-of-the-art prediction techniques to increase video playback quality.
We invest heavily in research and development to drive product improvements and innovation. As of December 31, 2020, nearly half of our employees were in product and engineering roles. The majority of our development work is done in-house, complemented by open-source software, off-the-shelf commercial software, and proprietary vendor-developed software.
Acquisitions
In 2016, we acquired VHX, a provider of over-the-top OTT streaming and monetization services. In 2017, we acquired Livestream, a provider of professional live streaming services. In 2019, we acquired Magisto, a provider of AI-driven video creation and editing tools. Today each of these capabilities is available through the Vimeo platform.
Intellectual Property
Our intellectual property includes registered trademarks, such as VIMEO, in the U.S. and over 15 other countries; 17 U.S. patents that claim various technologies that we may use in our operations, including patents directed to live video streaming and video editing using artificial intelligence technologies, with expiration dates ranging from 2030 to 2039; copyrights in our source code, website, apps and creative assets; over 150 domain names, including Vimeo.com and Livestream.com; and trade secrets.
Human Capital
As a software technology company, our employees are our number one resource. As of December 31, 2020, we had 702 full-time employees, of whom 210 were based outside of the U.S. None of our employees are covered by collective bargaining agreements. Overall, we consider our relations with employees to be good.
Our Company Culture
We believe that our company culture is a critical driver of our business success. We are a mission-driven company and have designed a set of guiding principles, along with our programs and processes, to help us maximize the potential of every individual in our company. Our principles are:

Start with Users.

Ask Why.

Aim High.

Own It.

Be Real.
We believe this approach fosters a culture that is transparent, innovative and ambitious, all of which enable us to drive long-term customer value and achieve competitive differentiation.
Diversity, Equity and Inclusion
We believe our impact is greatest when our workforce represents the diverse and global community that we serve. Accordingly, we view diversity, equity, and inclusion (DE&I) efforts as integral to our success. We have a robust DE&I program that is headed by a dedicated head of DE&I, who reports to our Chief Operating Officer. Our DE&I efforts include:

Hiring practices:   We use a number of techniques, primarily directed toward expanding our pipeline, to achieve a diverse workforce. Beginning in 2020, we started implementing, across selected departments in the U.S., a goal of ensuring that women, BIPOC (black, indigenous and people of color), LGBTQIA+ (lesbian, gay, bisexual, transgender, genderqueer, queer, intersexed, agender and asexual) and candidates with disabilities comprise a minimum of 30% of candidates who reach the hiring manager interview stage of our hiring process.
 
156

TABLE OF CONTENTS
 

Employee community (resource) groups (ECGs):   ECGs at Vimeo are employee-led and organizationally-supported groups of employees that are drawn together by shared characteristics (such as ethnicity, gender, sexual orientation, etc.) or shared interests. Participation is open to all. Each ECG has a leader and an executive sponsor from our leadership team. ECGs serve as a resource, point of connection, and community for underrepresented employees and their allies, and are an important part of building and maintaining an equitable, diverse and inclusive workforce and community. ECGs also play an integral role in helping Vimeo reach its strategic DE&I goals as they relate to our business operations, our workplace and our community.

Cultural education, bias mitigation, and allyship:   We provide regular programming on cultural awareness, bias mitigation, and allyship by partnering with third parties. All new hires are required to participate in unconscious bias training.

Skill development:   We provide mentoring opportunities for employees as well as learning and development resources, including an annual stipend for educational activities relevant to one’s job. In addition, we provide regular manager training and coaching opportunities to continue to build skills.
As of December 31, 2019, our U.S. workforce was, based upon employee self-identification, 62% white, 12% Asian, 7% of two or more racial groups, 4% black, 7% of Hispanic or Latin background, and 0.2% Native Hawaian or other Pacific Islander; 8% declined to self-identify. As of the same date, our workforce was 60% male, 39% female, and 1% non-binary. We publicly publish metrics on these and other measures of diversity at least once annually.
Compensation
We believe in a performance-based culture and have structured our compensation packages to reflect that. Employees are paid either a salary or on an hourly basis depending on their job duties and legal requirements. For non-sales salaried employees, we set targets for discretionary bonuses as a percentage of base salary, and we determine year-end bonuses based upon a combination of company performance, team performance, and individual performance. Sales-based employees are entitled to commissions based upon sales.
We maintain an employee equity program in which we grant, at present, stock-settled stock appreciation rights (SSARs) to all full-time employees. Following the Spin-off, we expect to continue providing employees with equity, which may include stock options, restricted stock units and an employee stock purchase plan.
In addition to these compensation methods, we provide a broad range of benefits, including comprehensive health and retirement benefits, that we believe meet or exceed market levels. For example, for U.S. full-time employees, we match all pre-tax contributions by our employees to IAC’s 401(k) plan, as well as post-tax contributions by our employees to Roth individual retirement accounts, dollar for dollar in an amount of up to 10% of an employee’s base salary (subject to an annual cap).
We are committed to providing competitive and equitable pay. We base our compensation on market data and conduct evaluations of our salary bands and compensation practices with a third-party consultant on a regular basis to determine the competitiveness and fairness of our packages.
Talent development
We are committed to empowering our people with career advancement and learning opportunities. We do this by providing, among other things: written guidance on expectations for job levels; bi-annual employee evaluations; mentoring programs; training for new managers; professional and leadership development training for ECG leaders; one-on-one coaching for leadership roles; and a stipend for annual learning and development opportunities.
Government Regulation
We are subject to domestic and foreign laws that affect companies conducting business on the internet generally, including laws relating to the liability of providers of online services for their operations and the activities of their users.
 
157

TABLE OF CONTENTS
 
Because we host user-uploaded content, we may be subject to laws concerning such content. In the U.S., we rely, to a significant degree, on laws that limit the liability of online providers for user-uploaded content, including the Digital Millennium Copyright Act of 1998 (DMCA) and Section 230 of the Communications Decency Act of 1996. Countries outside the U.S. generally do not provide as robust protections for online providers and may instead regulate such entities to a higher degree. For example, in certain countries, online providers may be liable for hosting certain types of content or may be required to remove such content within a short period of time upon notice. We or our customers may also be subject to laws that regulate streaming services or online platforms, such as the EU’s Audiovisual Media Services Directive or EU Regulation 2019/1150, which regulates platform-to-business relations.
Because we receive, store and use a substantial amount of information received from or generated by our users, we are also impacted by laws and regulations governing privacy and data security in the U.S. and worldwide. Examples of such regimes include Section 5 of the Federal Trade Commission Act, the EU’s General Data Protection Law (GDPR), and the California Consumer Privacy Act (CCPA). These laws generally regulate the collection, storage, transfer and use of personal information.
Due to our subscription business model, we are subject to a variety of laws governing online transactions, payment card transactions and the automatic renewal of online agreements. In the U.S., these matters are regulated by, among other things, the federal Restore Online Shoppers Confidence Act (ROSCA) and various state laws.
As a U.S.-based company with foreign offices, we are subject to a variety of foreign laws governing our foreign operations, as well as U.S. laws that restrict trade and certain practices, such as the Foreign Corrupt Practices Act.
Facilities
Our corporate headquarters are located in New York, New York. We do not own any real property. Our facilities, which we lease (in one case from IAC) both in the United States and abroad, consist of executive and administrative offices and space for servers and other equipment.
Our New York headquarters is located in IAC's corporate headquarters in New York, New York. We plan to remain in this space following the Spin-off and will increase our leasehold by approximately 23,291 square feet beginning in March 2021. IAC presently allocates costs to us based upon the rentable square footage that we use; we do not have a formal lease at this time. We will enter into a formal lease as part of the Spin-off.
We believe that our current facilities are adequate to meet our ongoing needs. We also believe that, if we require additional space, we will be able to lease additional facilities on commercially reasonable terms.
Legal Proceedings
Overview
Vimeo is, and from time to time may become, involved in various legal proceedings arising in the normal course of our business activities, such as copyright infringement and tort claims arising from user-uploaded content, patent infringement claims, breach of contract claims, putative class actions based upon consumer protection or privacy laws and other matters. The amounts that may be recovered in such matters may be subject to insurance coverage. The litigation matters described below involve issues or claims that may be of particular interest to our stockholders, regardless of whether any of these matters may be material to our financial position or operations based upon the standard set forth in the SEC’s rules.
Pursuant to the Separation Agreement, we have agreed to indemnify IAC for matters relating to any business of Vimeo, including indemnifying IAC for costs related to the matters described below.
Sony/Universal/Warner Copyright Litigation
In March 2021, Sony Music Entertainment Italy (a subsidiary of Sony Music Entertainment Group), Warner Music Italia (a subsidiary of Warner Music Group), Universal Music Italia (a subsidiary of Universal
 
158

TABLE OF CONTENTS
 
Music Group), and Warner Music International Services (a subsidiary of Warner Music Group) filed a lawsuit against Vimeo in the Court of Milan alleging violations of Italian copyright and unfair competition laws. See Sony Music Entertainment Italy s.p.a. et al. v. Vimeo, Inc., Case No. 10977/2021 (Court of Milan, Business Division). The complaint alleges that Vimeo infringed plaintiffs’ copyrights by hosting and streaming user-uploaded videos that contain plaintiffs’ copyrighted works and that, upon notification of the alleged infringement, Vimeo employed a takedown process that did not comply with Italian law. The complaint seeks, among other things, injunctive relief. Vimeo has not yet responded to the complaint. Vimeo believes that the allegations in this lawsuit are without merit and will defend vigorously against them.
EMI/Capitol Records Copyright Infringement Litigation
In December 2009, a group of music publishers owned by EMI Music Publishing (now owned by Sony/ATV Music Publishing, a subsidiary of Sony Entertainment) and a group of then EMI-affiliated record companies including Capitol Records (now owned by Universal Music Group, a subsidiary of Vivendi), filed two lawsuits against Vimeo and its former owner, Connected Ventures, in the U.S. District Court for the Southern District of New York. See Capitol Records, LLC v. Vimeo, LLC, No. 09 Civ. 10101 (S.D.N.Y.) and EMI Blackwood Music, Inc. v. Vimeo, LLC, No. 09 Civ. 10105 (S.D.N.Y.). In both cases, plaintiffs allege that Vimeo infringed their music copyrights (in the publishers’ musical compositions and the record companies’ sound recordings) by hosting and streaming videos uploaded by users (and in certain cases, former employees) featuring their musical works. Plaintiffs seek, among other things, injunctive relief and monetary damages. The initial complaints identified 199 videos as infringing (which Vimeo removed post-suit).
Prior to suit, plaintiffs did not avail themselves of their right to submit a takedown notice to Vimeo pursuant to the online safe harbor provisions of the Digital Millennium Copyright Act of 1998 (DMCA), which limits the liability of online service providers for copyright infringement of their users when the provider takes certain measures. Vimeo asserts that the DMCA limits its liability because it complies with the DMCA and plaintiffs failed to submit takedown notices. Plaintiffs disagree, asserting various theories as to why the DMCA may not apply to some or all of the videos-in-suit.
The district court bifurcated proceedings and required the parties to first litigate the issue of whether Vimeo satisfied the DMCA’s safe harbor provisions. On September 18, 2013, the district court granted partial summary judgment to Vimeo on 144 of the 199 original videos-in-suit on the ground that Vimeo complied with the threshold requirements of the DMCA and that there was no evidence that a Vimeo employee had watched the videos in question such that Vimeo had actual or “red flag” knowledge of infringement, which would disqualify the DMCA’s application. The court denied summary judgment as to 35 videos-in-suit on the ground that there was a material question of fact as to whether Vimeo had “red flag” knowledge of infringement based upon employees having watched all or part of these videos. The court further held that the DMCA did not apply to the record companies’ state-law claims regarding sound recordings fixed before February 1972; a trial was necessary to determine whether Vimeo was liable for employees who uploaded approximately 20 videos; and that plaintiffs should be permitted to amend their complaints to add over 1,500 videos allegedly infringing their copyrights (which Vimeo removed after receiving plaintiffs’ proposed amended complaint).
Vimeo sought and obtained the right to appeal certain issues on an interlocutory basis to the U.S. Court of Appeals for the Second Circuit. On June 16, 2016, the Second Circuit held that (1) the district court had applied the incorrect summary-judgment standard for “red flag” infringement and that evidence that an employee watched all or part of a video containing plaintiffs’ music did not raise a genuine issue of fact as to whether Vimeo had “red flag” knowledge in such video; (2) the DMCA applies to state-law copyright infringement claims predicated on pre-1972 sound recordings; and (3) on an issue raised by plaintiffs in their cross-appeal, the record did not show that Vimeo was willfully blind towards infringing activity taking place on its platform. As a result of these rulings, the Second Circuit partially vacated the district court’s ruling and remanded the case for further proceedings consistent with its judgment.
On March 31, 2018, the district court granted Vimeo’s motion to dismiss plaintiffs’ state-law unfair competition claims on the grounds that they were state-law copyright claims covered by the DMCA per the Second Circuit’s judgment. In filings made over the course of 2018 through February 21, 2020, the parties
 
159

TABLE OF CONTENTS
 
have fully briefed their respective renewed motions for summary judgment in light of the Second Circuit’s judgment. The parties are currently awaiting either the scheduling of argument or a decision on these motions.
It is Vimeo’s position that the DMCA limits its liability with respect to all user-uploaded videos-in-suit. Vimeo believes that the allegations in these lawsuits are without merit and will defend vigorously against them.
RTI Copyright Litigation
Between 2012 and 2017, Italian broadcaster Reti Televisive Italiane s.p.a. and an affiliate thereof (collectively, RTI) filed four lawsuits for copyright infringement against Vimeo in the Civil Court of Rome. See Reti Televisive Italiane s.p.a. v. Vimeo, LLC, Cause Nos. 23732/12, 62343/2015, and 59780/2017 (Rome Civil Court), and Medusa Film v. Vimeo, Inc., Cause No. 74775/2017 (Rome Civil Court). In each case, RTI asserts that Vimeo infringed its copyrights by hosting and streaming user-uploaded videos that allegedly contain RTI’s television or film programming.
On January 15, 2019, the Civil Court of Rome concluded the first case (No. 23732/12) and entered a judgment against Vimeo, awarding RTI damages of EUR 8,500,000 plus interest and entering an injunction against Vimeo with respect to further acts of infringement. Vimeo filed an appeal and petitioned to stay the judgment pending appeal. On May 13, 2019, the Rome Court of Appeal stayed the judgment pending appeal. The appeal is currently pending.
On June 2, 2019, the Civil Court of Rome concluded the second case (No. 62343/2015) and entered a judgment against Vimeo, awarding RTI damages of EUR 4,746,273 plus interest and entering an injunction against Vimeo as to further acts infringement. Vimeo filed an appeal and petitioned to stay the judgment pending appeal. The Rome Court of Appeal declined to stay the judgment. The appeal is currently pending. On October 26, 2020, RTI commenced a lawsuit against Vimeo in the U.S. District Court for the Southern District of New York to enforce the damages award of the June 2019 judgment. See Reti Televisive Italiane s.p.a. v. Vimeo, LLC, No. 20 Civ. 8954 (S.D.N.Y.). On December 22, 2020, Vimeo and RTI filed, and the district court entered, a stipulation and order staying the U.S. proceedings pending the final outcome of the appeals from the Italian judgment at issue.
Proceedings in the third and fourth cases (Nos. 59780/2017 and 74775/2017, respectively) are pending before the Civil Court of Rome. In each case, RTI seeks, among other things, injunctive relief and monetary damages.
It is Vimeo’s position that its liability is limited under Italian and EU laws and that the judgments against it are inconsistent with those laws and the decisions of the Italian Supreme Court. Vimeo believes that the allegations in these lawsuits are without merit and will defend vigorously against them.
British Telecommunications Patent Litigation
On March 18, 2018, British Telecommunications plc, which is referred to as BT, commenced a patent infringement lawsuit against Vimeo in the U.S. District Court for the District of Delaware. See British Telecommunications plc v. IAC/InterActiveCorp, et al., Civ. No. 18-366 (D. Del.). In its complaint, BT asserted that Vimeo has infringed or is infringing three of its patents, U.S. Patent Nos. 6,240,450 (’450 patent), 6,578,079 (’079 patent), and 7,974,200 (’200 patent). The plaintiff seeks, among other things, injunctive relief and monetary damages.
On February 4, 2019, on Vimeo’s motion, the district court dismissed the claims based upon the ’450 and ’079 patents on the ground that the asserted patents were not directed to patentable subject matter. In pursuing an immediate appeal against one of Vimeo’s co-defendants, Plaintiff waived its right to appeal the dismissal of those claims. Thereafter, Vimeo filed an inter partes review (IPR) petition with the U.S. Patent and Trademark Office (USPTO) with respect to certain of the asserted claims of the ’200 patent. On August 5, 2020, the Patent Trial and Appeal Board (PTAB) of the USPTO issued a judgment canceling all but one of the challenged claims. Neither party appealed the PTAB’s decision.
Following the PTAB decision, proceedings in the district court (which had been stayed since the institution of the IPR) resumed. As a result of the district court and PTAB decisions to date, only certain claims of the ’200 patent remain viable. These claims are generally directed towards a fast startup technique
 
160

TABLE OF CONTENTS
 
in video streaming applications. On November 5, 2020, the district court entered a claim construction order construing certain terms of the ’200 patent. On January 14, 2021, BT withdrew two of the asserted claims from the litigation, leaving only one claim of the ’200 patent at issue. On March 29, 2021, the court approved BT’s voluntary dismissal of its remaining claim with prejudice.
Illinois Biometric Information Privacy Act Litigation
On September 9, 2019, Bradley Acaley filed, on behalf of himself and other similarly situated individuals, a putative class action complaint against Vimeo in the Circuit Court of Cook County, Illinois. Vimeo thereafter removed the case to the U.S. District Court for the Northern District of Illinois, where it is now pending. See Bradley Acaley v. Vimeo, Inc., No. 19 Civ. 7164 (N.D. Ill.). In his complaint, plaintiff asserts that Vimeo’s Magisto mobile application collected facial biometric information in a manner that violated his rights under the Illinois Biometric Information Privacy Act (BIPA).
Vimeo moved to compel arbitration of the case. On June 1, 2020, the district court denied Vimeo’s motion. On June 18, 2020, Vimeo filed an appeal to the U.S. Court of Appeals for the Seventh Circuit. On June 23, 2020, the district court administratively closed the case pending appeal. Briefing in the appeal has been stayed to permit the parties to engage in settlement discussions mediated through the Seventh Circuit’s mediation program. The plaintiff seeks, among other things, injunctive relief and monetary damages.
It is Vimeo’s position that the Magisto app does not violate BIPA. Vimeo believes that the allegations in this lawsuit are without merit and will defend vigorously against them.
Management’s Discussion and Analysis of Financial Condition and Results of Operations for Vimeo
The following discussion describes the financial condition and results of operations of Vimeo as though Vimeo were a separate company as of the dates and for the periods presented. You should read this discussion in conjunction with Vimeo’s consolidated financial statements and accompanying notes included in Annex K to this proxy statement/consent solicitation statement/prospectus.
Key Terms:
When the following terms appear in this Management’s Discussion and Analysis of Financial Condition and Results of Operations for Vimeo, they have the meanings indicated below:

Subscribers — is the number of users who have an active subscription to one of Vimeo’s paid plans measured at the end of the relevant period. We count each account with a subscription plan as a subscriber. In the case of enterprise customers who maintain multiple accounts across our platforms as part of a single enterprise subscription plan, we count only one subscriber. We do not count team members who have access to a subscriber’s account as additional subscribers.

Average Subscribers — is the sum of the number of Subscribers at the beginning and at the end of the relevant measurement period divided by two.

Average Revenue per User (“ARPU”) —  is the annualized revenue for the relevant period divided by Average Subscribers. For periods that are less than a full year, annualized revenue is calculated by dividing the revenue for that particular period by the number of calendar days in the period and multiplying this value by the number of days in that year.

Gross Margin — is revenue less cost of revenue, divided by revenue.
Operating Costs and Expenses:

Cost of revenue — consists primarily of hosting fees, credit card processing fees, compensation expense (including stock-based compensation expense) and other employee-related costs for personnel engaged in customer care functions, traffic acquisition costs, which includes the amortization of in-app purchase fees, outsourced customer care personnel costs, rent expense and facilities costs. In-app purchase fees are monies paid to Apple and Google in connection with the processing of in-app purchases of subscriptions and product features through the in-app payment systems provided by Apple and Google.
 
161

TABLE OF CONTENTS
 

Research and development expense — consists primarily of compensation expense (including stock-based compensation expense) and other employee-related costs that are not capitalized for personnel engaged in the design, development, testing and enhancement of product offerings and related technology, software license and maintenance costs, rent expense and facilities costs.

Sales and marketing expense — consists primarily of advertising expenditures, which include online marketing, including fees paid to search engines, social media sites, email campaigns, display advertising, video advertising and affiliate marketing, and offline marketing, which includes conferences and events, compensation expense (including stock-based compensation expense) and other employee-related costs for Vimeo’s sales force and marketing personnel, software license and maintenance costs, rent expense and facilities costs.

General and administrative expense — consists primarily of compensation expense (including stock-based compensation expense) and other employee-related costs for personnel engaged in executive management, finance, legal, tax, information technology and human resources, fees for professional services (including transaction-related costs related to the Spin-off and acquisitions), rent expense, facilities costs, and software license and maintenance costs.
Non-GAAP financial measure:

Adjusted Earnings Before Interest, Taxes, Depreciation and Amortization (“Adjusted EBITDA”) — is a non-GAAP financial measure. See “Vimeo’s Principles of Financial Reporting” for the definition of Adjusted EBITDA and a reconciliation of net loss to operating loss to Adjusted EBITDA for the years ended December 31, 2019 and 2020.
 
162

TABLE OF CONTENTS
 
MANAGEMENT OVERVIEW
Vimeo operates a cloud-based software platform for professionals, teams and organizations to create, collaborate and communicate with video. Vimeo’s all-in-one software solution makes video easier and more effective than ever before, offering the full range of video tools through a recurring software-as-a-service (“SaaS” model) that enables subscribers to create, stream, host, distribute, market, monetize and analyze videos online and across devices.
Vimeo previously sold live streaming devices and accessories through its hardware business, prior to the sale of this business on March 29, 2019. Vimeo retained rights in the hardware business to participate in and receive distributions in the event of positive cash flows or proceeds from the sale of the business. On May 28, 2019, Vimeo purchased certain assets and assumed certain liabilities relating to the Magisto video creation app from Magisto, Ltd. (this transaction is referred herein to as the acquisition of Magisto).
Sources of Revenue
Vimeo’s revenue is derived primarily from annual and monthly SaaS subscription fees paid by subscribers for self-serve and enterprise subscription plans. Subscription revenue is recognized over the term of the applicable subscription period, which ranges from one month to three years. The most common subscription is an annual subscription.
Distribution, Marketing and Advertiser Relationships
Vimeo pays to market and distribute its services on third-party search engines and social media websites, and through email campaigns, display advertising, video advertising and affiliate marketing. Vimeo also pays traffic acquisition costs, which consist of fees paid to Apple and Google related to the distribution and the facilitation of in-app purchases of product features. These distribution channels might also offer other third parties services and products, which compete with those Vimeo offers.
Vimeo also markets and offers its services and products through branded websites, allowing customers to transact directly with it in a convenient manner. Vimeo has made, and expects to continue to make, significant investments in online marketing to drive traffic to its websites.
Results of Operations for the Years Ended December 31, 2019 and 2020
Revenue
Years Ended December 31,
2019
Change
% Change
2020
Revenue (in thousands)
$ 196,015 $ 87,203 44% $ 283,218
Operating metrics:
Subscribers (in thousands)
1,232 298 24% 1,530
Average Subscribers (in thousands)
1,092 289 26% 1,381
ARPU
$ 180 $ 25 14% $ 205
Revenue grew 44% to $283.2 million, driven by a 26% increase in Average Subscribers, a 14% increase in ARPU, and the contribution of Magisto, which was acquired on May 28, 2019. The growth in Subscribers is due to the increase in self-serve and enterprise customers as individuals, businesses and organizations accelerated their adoption of video to communicate due, in part, to the effects of COVID-19.
ARPU increased as a greater percentage of both new and existing self-serve subscribers purchased, on average, higher-priced offerings that include features such as additional storage and bandwidth, video creation and editing tools and live streaming capability. The growth in enterprise customers, whose average annual contract values are much greater, also contributed to ARPU growth. For the year ended December 31, 2020, the number of enterprise subscribers increased from nearly 2,100 to more than 3,800, and enterprise revenue, as a percentage of total revenue, increased from 17% to 23%.
 
163

TABLE OF CONTENTS
 
Magisto, which is included in self-serve, contributed $12.2 million to the year-over-year revenue growth. Revenue in 2019 included $2.3 million from the hardware business, which was sold in the first quarter of 2019.
Cost of revenue
Years Ended December 31,
2019
$ Change
% Change
2020
(Dollars in thousands)
Cost of revenue (exclusive of depreciation shown separately below)
$ 77,665 $ 11,412 15% $ 89,077
As a percentage of revenue
40% 31%
Cost of revenue increased $11.4 million, or 15%, due primarily to increases of $9.7 million in credit card processing fees, $2.3 million in in-app purchase fees paid to Apple and Google, $2.1 million in outsourced customer care personnel costs and $2.0 million in compensation expense related to increased customer care personnel, partially offset by decreases of $2.6 million in hosting fees and $1.4 million of product costs due to the sale of the hardware business. The increase in credit card processing fees and in-app purchase fees is due primarily to increases in subscriptions and video on-demand transactions. The decrease in hosting fees is due primarily to cost reduction initiatives and lower rates for storage and transcoding.
Gross profit
Years Ended December 31,
2019
$ Change
% Change
2020
(Dollars in thousands)
Gross profit
$ 118,350 $ 75,791 64% $ 194,141
Gross profit margin percentage
60% 69%
Gross margin percentage increased due to revenue growth as well as cost reduction initiatives and lower rates for hosting, primarily for storage and transcoding, and to a lesser degree, the sale of the lower gross margin hardware business. We expect gross margin percentage to increase further over time, though not at the same pace in 2020.
Research and development expense
Years Ended December 31,
2019
$ Change
% Change
2020
(Dollars in thousands)
Research and development expense
$ 46,946 $ 17,292 37% $ 64,238
As a percentage of revenue
24% 23%
Research and development expense increased $17.3 million, or 37%, due primarily to increased investment in products, including Vimeo Create. The increased investment included $13.9 million in compensation expense due to increased headcount due, in part, to the acquisition of Magisto, and an increase of $1.5 million in stock-based compensation expense due primarily to the issuance of new equity awards since 2019. Research and development expense was also impacted by increases of $1.8 million in software license and maintenance costs and $1.8 million in consulting costs.
 
164

TABLE OF CONTENTS
 
Sales and marketing expense
Years Ended December 31,
2019
$ Change
% Change
2020
(Dollars in thousands)
Sales and marketing expense
$ 87,337 $ 18,293 21% $ 105,630
As a percentage of revenue
45% 37%
Sales and marketing expense increased $18.3 million, or 21%, due primarily to increases in compensation expense of $11.2 million due, in part, to growth in the sales force for enterprise offerings and increased commission expense due to the increase in enterprise bookings, marketing costs of $5.3 million and software license and maintenance costs of $1.9 million.
General and administrative expense
Years Ended December 31,
2019
$ Change
% Change
2020
(Dollars in thousands)
General and administrative expense
$ 34,189 $ 15,657 46% $ 49,846
As a percentage of revenue
17% 18%
General and administrative expense increased $15.7 million, or 46%, due primarily to increases of $11.2 million in compensation expense and $6.0 million in professional fees. The increase in compensation expense is due to increased headcount and an increase of $4.8 million in stock-based compensation expense due primarily to the issuance of new equity awards since 2019. The increase in professional fees is due to $5.3 million in costs associated with the Spin-off. General and administrative expense in 2019 and 2020 include lease impairment charges of $2.1 million and lease termination costs of $1.1 million, respectively.
Depreciation
Years Ended December 31,
2019
$ Change
% Change
2020
(Dollars in thousands)
Depreciation
$ 478 $ (18) (4)% $ 460
As a percentage of revenue
NM NM
Depreciation decreased 4%, due primarily to certain fixed assets becoming fully depreciated.
Operating loss
Years Ended December 31,
2019
$ Change
% Change
2020
(Dollars in thousands)
Operating loss
$ (60,253) $ 19,476 32% $ (40,777)
As a percentage of revenue
(31)% (14)%
Operating loss decreased due to the decrease in Adjusted EBITDA loss of $30.9 million described below, partially offset by increases of $6.4 million in stock-based compensation expense and $5.1 million in amortization of intangibles. The increase in stock-based compensation expense was due primarily to the issuance of new equity awards since 2019. The increase in amortization of intangibles was due to the acquisition of Magisto.
At December 31, 2020, there was $12.4 million of unrecognized compensation cost, net of estimated forfeitures, related to all equity-based awards, which is expected to be recognized over a weighted average period of approximately 2.7 years.
 
165

TABLE OF CONTENTS
 
Adjusted EBITDA
Years Ended December 31,
2019
$ Change
% Change
2020
(Dollars in thousands)
Adjusted EBITDA
$ (44,831) $ 30,923 69% $ (13,908)
As a percentage of revenue
(23)% (5)%
For a reconciliation of net loss to operating loss to Adjusted EBITDA, see “Vimeo’s Principles of Financial Reporting.”
Adjusted EBITDA loss decreased 69% to a loss of $13.9 million due primarily to higher revenue and improved gross margin percentages (60% in 2019 compared to 69% in 2020) as described above, partially offset by higher compensation expense due primarily to increases in research and development, sales and marketing and general and administrative headcount, higher marketing costs and costs related to the Spin-off.
Interest expense — related party
Years Ended December 31,
2019
$ Change
% Change
2020
(Dollars in thousands)
Interest expense — related party
$ (8,538) $ (578) (7)% $ (9,116)
Interest expense — related party relates to interest expense charged by IAC and its subsidiaries on the outstanding related party notes. The decline was due to lower average balances outstanding in the year ended December 31, 2020 versus the prior year.
Other (expense) income, net
Years Ended December 31,
2019
$ Change
% Change
2020
(Dollars in thousands)
Other (expense) income, net
$ (6,441) $ 6,534 NM $ 93
Other expense, net in 2019 includes a realized loss of $8.2 million related to the sale of Vimeo’s hardware business in 2019 and a $2.0 million realized gain on the sale of an investment.
Other income, net in 2020 includes $0.5 million of income related to funds released from escrow in the fourth quarter of 2020 related to the acquisition of Magisto and a $0.3 million realized gain on the sale of an investment, partially offset by $0.7 million in net foreign exchange losses.
Income tax provision
Years Ended December 31,
2019
$ Change
% Change
2020
(Dollars in thousands)
Income tax provision
$ (345) $ (483) (140)% $ (828)
For further details of income tax matters, see “Note 3 — Income Taxes” to the consolidated financial statements included in Annex K.
Vimeo is in a net operating loss (“NOL”) position for federal and state income tax purposes. The largest deferred tax assets are the federal and state NOLs. Vimeo has recorded a valuation allowance for its net deferred tax assets because it has concluded that it is more likely than not that the NOLs will not be utilized due to its history of pre-tax losses. The income tax provisions relate to international and state taxes for jurisdictions in which Vimeo conducts business. The increase in income tax provision is driven by an increase in international profits.
 
166

TABLE OF CONTENTS
 
VIMEO’S PRINCIPLES OF FINANCIAL REPORTING
Vimeo reports Adjusted EBITDA as a supplemental measure to U.S. generally accepted accounting principles (“GAAP”). This measure is one of the primary metrics by which Vimeo evaluates the performance of its businesses, on which its internal budgets are based and by which management is compensated. Vimeo believes that investors should have access to, and is obligated to provide, the same set of tools that it uses in analyzing its results. This non-GAAP measure should be considered in addition to results prepared in accordance with GAAP, but should not be considered a substitute for or superior to GAAP results. Vimeo endeavors to compensate for the limitations of the non-GAAP measure presented by providing the comparable GAAP measure with equal or greater prominence and descriptions of the reconciling items, including quantifying such items, to derive the non-GAAP measure. Vimeo encourages investors to examine the reconciling adjustments between the GAAP and non-GAAP measure, which is discussed below.
Definition of Non-GAAP Measure
Adjusted Earnings Before Interest, Taxes, Depreciation and Amortization (“Adjusted EBITDA”) is defined as operating income excluding: (1) stock-based compensation expense; (2) depreciation; and (3) acquisition-related items consisting of amortization of intangible assets and impairments of goodwill and intangible assets, if applicable. Vimeo believes this measure is useful for analysts and investors as this measure allows a more meaningful comparison between Vimeo’s performance and that of its competitors. The above items are excluded from Vimeo’s Adjusted EBITDA measure because these items are non-cash in nature. Adjusted EBITDA has certain limitations because it excludes the impact of these expenses.
The following table reconciles net loss to operating loss to Adjusted EBITDA for the years ended December 31, 2019 and 2020:
Years Ended December 31,
2019
2020
(In thousands)
Net loss
$ (75,577) $ (50,628)
Add back:
Income tax provision
345 828
Other expense (income), net
6,441 (93)
Interest expense – related party
8,538 9,116
Operating loss
(60,253) (40,777)
Add back:
Stock-based compensation expense
5,291 11,665
Depreciation
478 460
Amortization of intangibles
9,653 14,744
Adjusted EBITDA
$ (44,831) $ (13,908)
Non-Cash Expenses That Are Excluded From Vimeo’s Non-GAAP Measure
Stock-based compensation expense consists principally of expense associated with the grants of stock appreciation rights and restricted stock units in Vimeo and IAC stock options issued to employees of Vimeo and an allocation of expense from IAC related to awards issued to corporate employees of IAC that were granted under various IAC stock and annual incentive plans. These expenses are not paid in cash. Upon the exercise of stock appreciation rights, the awards are settled on a net basis in shares of IAC common stock (for which Vimeo compensates IAC with additional shares of Vimeo common stock or cash), Vimeo remits the required tax-withholding amounts from its current funds.
Depreciation is a non-cash expense relating to Vimeo’s leasehold improvements and equipment and is computed using the straight-line method to allocate the cost of depreciable assets to operations over their estimated useful lives, or, in the case of leasehold improvements, the lease term, if shorter.
Amortization of intangible assets is a non-cash expense related primarily to acquisitions. At the time of an acquisition, the identifiable definite-lived intangible assets of the acquired company, such as customer relationships, technology and trade names, are valued and amortized over their estimated lives. An impairment is recorded when the carrying value of an intangible asset or goodwill exceeds its fair value. Vimeo believes that intangible assets represent costs incurred by the acquired company to build value prior to acquisition and the related amortization and impairments of intangible assets or goodwill, if applicable, are not ongoing costs of doing business.
 
167

TABLE OF CONTENTS
 
VIMEO’S FINANCIAL POSITION, LIQUIDITY AND CAPITAL RESOURCES
Financial Position
December 31,
2019
2020
(In thousands)
Cash and cash equivalents:
United States
$ $ 107,018
All other countries
1,939 2,993
Total cash and cash equivalents
$ 1,939 $ 110,011
Debt – related party:
Promissory notes due on demand – related party:
Promissory note due on demand – related party
$ 35,457 $
Promissory note due on demand – related party
24,296 44,565
Total promissory notes due on demand – related party
59,753 44,565
Promissory note due May 2, 2023 – related party
37,706 50,000
Total debt – related party
$ 97,459 $ 94,565
Vimeo’s international cash can be repatriated without significant tax consequences.
For a detailed description of Debt — related party, see “Note 13 — Related Party Transactions” to the consolidated financial statements included in Annex K.
Cash Flow Information
In summary, Vimeo’s cash flows are as follows:
Years Ended December 31,
2019
2020
(In thousands)
Net cash (used in) provided by:
Operating activities
$ (27,178) $ 13,861
Investing activities
$ (172,196) $ 42
Financing activities
$ 200,457 $ 93,868
Net cash used in operating activities consists of earnings adjusted for non-cash items and the effect of changes in working capital. Non-cash adjustments include amortization of intangibles, stock-based compensation expense, loss on the sale of a business, gain on the sale of an investment, provision for credit losses and depreciation.
Year ended December 31, 2019
Adjustments to earnings consist primarily of $9.7 million of amortization of intangibles, a loss of $8.2 million on the sale of the hardware business, $5.3 million of stock-based compensation expense, and $1.2 million of bad debt expense, partially offset by a realized gain of $2.0 million on the sale of an investment. The increase from changes in working capital primarily consists of increases in deferred revenue of $17.3 million, accounts payable and other liabilities of $5.1 million, and payable due to IAC of $2.5 million. The increase in deferred revenue is due primarily to growth in subscription sales. The increase in accounts payable and other liabilities is due, in part, to accrued interest on related-party debt. The increase in the payable due to IAC is part of IAC’s centrally managed U.S. treasury function.
Net cash used in investing activities includes cash of $168.1 million used for the acquisition of Magisto, and $2.8 million of capital expenditures, primarily related to leasehold improvements, partially offset by $2.2 million in proceeds from the sale of an investment.
 
168

TABLE OF CONTENTS
 
Net cash provided by financing activities includes $168.5 million from the issuance of common stock of Vimeo to IAC in connection with the funding of the acquisition of Magisto and $32.2 million of proceeds from the issuance of related-party debt.
Year ended December 31, 2020
Adjustments to earnings consist primarily of $14.7 million of amortization of intangibles, $11.7 million of stock-based compensation expense, and $1.8 million of provision for credit losses. The increase from changes in working capital primarily consists of an increase in deferred revenue of $56.3 million, partially offset by a decrease in the payable due to IAC of $17.6 million and an increase in accounts receivable of $7.4 million. The increase in deferred revenue is due primarily to growth in subscription sales. The payable due to IAC was repaid with a portion of the proceeds from the primary equity raise of $150.0 million in November of 2020, which is described below. The increase in accounts receivable is primarily due to revenue growth.
Net cash provided by investing activities includes $0.5 million in funds released from escrow related to the 2019 acquisition of Magisto and $0.3 million in proceeds from the sale of an investment, partially offset by capital expenditures of $0.8 million, primarily related to leasehold improvements.
Net cash provided by financing activities includes $149.6 million in proceeds from the issuance of 8.7 million shares of Class A common stock and $32.6 million of proceeds from the issuance of related-party debt, partially offset by $35.5 million in principal payments on related-party debt, $31.1 million of dividends paid to Class A and Class B common stock shareholders, $11.6 million for cash reimbursed to IAC/InterActiveCorp for IAC common shares issued to settle Vimeo stock appreciation rights that were exercised in November and December of 2020, and $10.1 million of cash reimbursed to IAC/InterActiveCorp for withholding taxes paid on behalf of Vimeo employees for the exercise of stock appreciation rights.
Liquidity and Capital Resources
Vimeo reported $13.9 million of operating cash flows for the year ended December 31, 2020 in these standalone consolidated financial statements. Exclusive of the repayment of the intercompany payable to IAC in contemplation of the Spin-off, Vimeo generated in excess of $30.0 million of operating cash flows. Vimeo’s consolidated cash and cash equivalents at December 31, 2020 were $110.0 million.
Prior to the November 10, 2020 primary equity sale, described below, Vimeo’s principal source of liquidity has been the funding received from IAC and its subsidiaries, which was provided, in part, through IAC’s centrally managed U.S. treasury function. The funding by IAC has been sufficient to enable Vimeo to fund its normal operating requirements, including capital expenditures and acquisitions. In May 2019, Vimeo completed the acquisition of Magisto for $168.0 million, which was funded by the sale of equity to IAC.
November 2020 Primary Equity Raise and Dividend
On November 10, 2020, Vimeo raised $150 million of equity capital via the sale of approximately 8.7 million shares of Class A Voting common stock at a price of $17.33 per share, based on a pre-money valuation of $2.75 billion. During November 2020, Vimeo paid a cash dividend of $0.22 per share of Class A Voting common stock and Class B non-voting common stock to holders of record on November 5, 2020, for approximately $31 million in aggregate, of which $30.7 million was paid to IAC.
January 2021 Primary Equity Raise and Repayment of Debt Payable to IAC
In January 2021, Vimeo raised $300 million of equity capital via the sale of 6.2 million shares of Vimeo Class A Voting common stock for $200 million, or $32.41 per share, at a $5.2 billion pre-money valuation, and 2.8 million shares of Vimeo Class A Voting common stock for $100 million, or $35.35 per share, at a $5.7 billion pre-money valuation.
At December 31, 2020, Vimeo had $94.6 million of debt payable to IAC and $4.2 million of accrued interest, all of which were repaid to IAC in January 2021 from the proceeds of the January 2021 primary equity raise described above.
 
169

TABLE OF CONTENTS
 
Revolving Credit Facility
On February 12, 2021, Vimeo, Inc. entered into a five-year $100 million revolving credit facility (the “Vimeo Credit Facility”), which, if applicable, would be guaranteed by Vimeo’s wholly-owned material domestic subsidiaries and is secured by substantially all assets of Vimeo and any guarantors, subject to certain exceptions. The annual commitment fee on undrawn funds is currently 20 basis points and is based on the consolidated net leverage ratio most recently reported. Borrowings under the Vimeo Credit Facility bear interest, at Vimeo’s option, at either a base rate or LIBOR, in each case plus an applicable margin, which is determined by reference to a pricing grid based on Vimeo’s consolidated net leverage ratio. The financial covenants require Vimeo to maintain a minimum liquidity of not less than $50.0 million until December 31, 2022, and, thereafter, at the end of each quarterly test period, a consolidated net leverage ratio of not more than 5.5 to 1.0. The Vimeo Credit Facility also contains customary affirmative and negative covenants, including covenants that would limit Vimeo’s ability to pay dividends or make distributions on or repurchase certain equity interests in the event a default has occurred or Vimeo’s consolidated net leverage ratio exceeds 4.0 to 1.0. At closing, there were no borrowings under the Vimeo Credit Facility.
Capital Expenditures
Historically, Vimeo’s capital expenditures have not been material. Vimeo’s 2021 capital expenditures are expected to be lower than 2020 capital expenditures of $0.8 million by approximately 30% to 35%, driven primarily by lower leasehold improvements.
Outstanding Stock-based Awards
Historically, Vimeo has granted equity awards, primarily stock settled stock appreciation rights, to its employees and management that are denominated in the equity of Vimeo. Prior to the Spin-off, these equity awards have been settled on a net basis, with the award holder entitled to receive IAC shares with a value equal to the intrinsic value of the Vimeo award upon settlement less an amount equal to the required cash tax withholding payment, which has been paid by IAC on behalf of the employee. Vimeo has reimbursed IAC in cash for the withholding taxes remitted on behalf of the Vimeo employees and, with the exception of the reimbursement in cash of $11.6 million in connection with awards that were exercised in November and December 2020 described above, has reimbursed IAC for the IAC shares issued through the issuance of common shares of Vimeo stock. See “Note 10 — Stock-based Compensation” to the consolidated financial statements included in Annex K for additional details.
After the Spin-off, these awards will be settled in shares of SpinCo common stock. See the section of this proxy statement/consent solicitation statement/prospectus entitled “The Spin-off-Treatment of Vimeo Equity Awards.” Vimeo management currently plans to require individual award holders to pay his or her share of the withholding tax obligation, which he or she will generally be able to do by selling SpinCo common shares (including a portion of the shares received in connection with the applicable exercise).
The aggregate intrinsic value of Vimeo awards outstanding as of January 29, 2021, assuming a per share price of $35.35, is $405.1 million, of which $122.8 million is attributable to currently vested awards. If Vimeo settled these awards on a net basis on that date, the withholding taxes payable by Vimeo on behalf of its employees upon net settlement would have been $202.6 million in the aggregate, of which $61.4 million would have been attributable to vested awards, assuming a 50% withholding rate in each case.
Liquidity Assessment
As of January 31, 2021, Vimeo had approximately $300 million in cash and cash equivalents and no debt. Vimeo had positive cash flows from operating activities of $13.9 million for the year ended December 31, 2020. As of December 31, 2020, over 80% of Vimeo’s subscribers were on annual subscription plans. As a result, Vimeo enjoys a high degree of revenue predictability in future periods. Vimeo’s capital expenditures were $0.8 million in the year ended December 31, 2020, and capital expenditures are expected to be approximately $0.6 million in the year ending December 31, 2021. Historically, Vimeo’s stock-based awards have been (and prior to the closing of the Spin-off, will continue to be) settled in shares of IAC common stock on a net basis upon exercise, with Vimeo remitting the withholding taxes on behalf of the employee. After the Spin-off, these awards will be settled in shares of SpinCo common stock. Vimeo management
 
170

TABLE OF CONTENTS
 
currently plans to require individual award holders to pay his or her share of the withholding tax obligation, which he or she will generally be able to do by selling SpinCo common shares (including a portion of the shares received in connection with the applicable exercise).
Vimeo believes its existing cash and cash equivalents, based on its expectations for cash flows generated from operations, will be sufficient to fund its normal operating requirements and other commitments for the year ending December 31, 2021.
Vimeo currently expects to have positive cash flows from operating activities for periods beyond December 31, 2021. This assessment takes into account the effect of operating leases and purchase obligations described below in “Vimeo’s Contractual Obligations,” and the fact that Vimeo does not currently expect to incur significant capital expenditures. Vimeo believes its existing cash and cash equivalents and expected positive cash flows generated from operations will be sufficient to fund its normal operating requirements, including capital expenditures, and other commitments beyond the year ending December 31, 2021. The $100 million of available borrowings under Vimeo’s revolving credit facility will be a potential source of additional financial flexibility and liquidity.
Following the Spin-off, SpinCo’s liquidity could be negatively affected by a decrease in demand for Vimeo’s products and services, or the incurrence of unexpected expenses. SpinCo may need to raise additional capital through future debt or equity financing to make additional acquisitions and investments or to provide for greater financial flexibility. Additional financing may not be available on terms favorable to SpinCo or at all. For a discussion of the risks related to SpinCo that may impact SpinCo’s liquidity, see the discussion under “Risk Factors,” including in particular “Risk Factors — Risks Relating to SpinCo and the Vimeo Business Following the Spin-off — Vimeo has a history of losses”, “Risk Factors — Risks Relating to SpinCo and the Vimeo Business Following the Spin-off — Vimeo’s recent and rapid growth may not be indicative of future performance” and “Risk Factors — Risks Relating to SpinCo and the Vimeo Business Following the Spin-off — SpinCo’s growth and profitability depend upon a wide variety of factors, some of which are out of SpinCo’s control”.
 
171

TABLE OF CONTENTS
 
VIMEO’S CONTRACTUAL OBLIGATIONS
AS OF DECEMBER 31, 2020
Payments Due by Period
Contractual Obligations(a)
Less Than
1 Year
1 – 3
Years
3 – 5
Years
More Than
5 Years
Total
(In thousands)
Debt – related party(b)
$ 46,260 $ 64,164 $ $ $ 110,424
Operating leases(c)
682 1,054 1,736
Purchase obligations(d)
14,916 498 15,414
Total contractual obligations
$ 61,858 $ 65,716 $    — $    — $ 127,574
(a)
Vimeo has excluded $1.9 million in unrecognized tax benefits from the table above as it is unable to make a reasonably reliable estimate of the period in which these liabilities might be paid. For additional information on income taxes, see “Note 3 — Income Taxes” to the consolidated financial statements included in Annex K.
(b)
Debt — related party consists of $94.6 million in promissory notes, of which $50.0 million was due May 2, 2023 and $44.6 million was payable on demand, both bearing interest at a fixed rate of 10%, which were repaid to IAC in January 2021. For additional information on long-term debt — related party, see “Note 13 — Related Party Transactions” to the consolidated financial statements included in Annex K.
(c)
Vimeo leases office space and equipment used in connection with operations under various operating leases, the majority of which contain escalation clauses. Operating lease obligations include legally binding minimum lease payments for leases signed but not yet commenced. Vimeo is also committed to pay a portion of the related operating expenses under certain lease agreements. These operating expenses are not included in the table above. For additional information on operating leases, see “Note 11 — Leases’’ to the consolidated financial statements included in Annex K.
(d)
Purchase obligations include remaining payments of $14.4 million related to a two-year cloud computing contract that expires in April 2021. In February 2021, Vimeo entered into a two-year cloud computing contract that replaces this contract. The new contract expires in February 2023. The total commitment of the new contract is approximately $90.0 million.
Off-Balance Sheet Arrangements
Other than the items described above, Vimeo does not have any off-balance sheet arrangements as of December 31, 2020.
 
172

TABLE OF CONTENTS
 
VIMEO’S CRITICAL ACCOUNTING POLICIES AND ESTIMATES
The following disclosure is provided to supplement the descriptions of Vimeo’s accounting policies contained in “Note 2 — Summary of Significant Accounting Policies” to the consolidated financial statements included in Annex K in regard to significant areas of judgment. Management of Vimeo is required to make certain estimates, judgments and assumptions during the preparation of its consolidated financial statements in accordance with U.S. generally accepted accounting principles (“GAAP”). These estimates, judgments and assumptions impact the reported amount of assets, liabilities, revenue and expenses and the related disclosure of assets and liabilities. Actual results could differ from these estimates. Because of the size of the financial statement elements to which they relate, some of Vimeo’s accounting policies and estimates have a more significant impact on its consolidated financial statements than others. What follows is a discussion of some of Vimeo’s more significant accounting policies and estimates.
Business Combinations
Acquisitions, which are generally referred to in GAAP as business combinations, have been an important part of Vimeo’s growth strategy. Vimeo invested $168.0 million for the acquisition of Magisto in 2019. Management makes a critical determination at the time of an acquisition related to the allocation of the purchase price of the business to the assets acquired and the liabilities assumed based upon their fair values.
The purchase price of each acquisition is attributed to the assets acquired and liabilities assumed based on their fair values at the date of acquisition, including identifiable intangible assets that either arise from a contractual or legal right or are separable from goodwill.
The allocation of purchase price to the assets acquired and liabilities assumed is based upon their fair values and is complex because of the judgments involved in determining these values. The determination of purchase price and the fair value of monetary assets acquired and liabilities assumed is typically the least complex aspect of Vimeo’s accounting for business combinations due to the inherent lower level of judgment required. Due to the higher degree of complexity associated with the valuation of intangible assets, Vimeo usually obtains the assistance of outside valuation experts in the allocation of purchase price to the identifiable intangible assets acquired, such as acquired technology, customer relationships, trade names and trademarks. While outside valuation experts may be used, management has ultimate responsibility for the valuation methods, models and inputs used and the resulting purchase price allocation. The excess purchase price over the value of net tangible and identifiable intangible assets acquired is recorded as goodwill.
Recoverability of Goodwill
Goodwill is Vimeo’s largest asset with a carrying value of $219.4 million and $219.3 million at December 31, 2019 and 2020, respectively.
Goodwill is assessed annually for impairment as of October 1 or more frequently if an event occurs or circumstances change that would indicate that it is more likely than not that the fair value of Vimeo has declined below its carrying value. In performing its annual goodwill impairment assessment, Vimeo has the option under GAAP to qualitatively assess whether it is more likely than not that its fair value is less than its carrying value; if the conclusion of the qualitative assessment is that there are no indicators of impairment, Vimeo does not perform a quantitative test, which would require a valuation, as of October 1. GAAP provides a not all-inclusive set of examples of macroeconomic, industry, market and company specific factors for entities to consider in performing the qualitative assessment described above; management considers the factors it deems relevant in making its more likely than not assessments.
For Vimeo’s annual goodwill test at October 1, 2020, a qualitative assessment of Vimeo’s goodwill was performed because Vimeo concluded it was more likely than not that its fair value was in excess of its carrying value based upon a valuation of Vimeo prepared by IAC primarily in connection with the issuance and/or settlement of equity awards that are denominated in the equity of Vimeo. The valuation was prepared in February 2020 and was reviewed each quarterly reporting period through September 30, 2020. The fair value of Vimeo in the valuation was significantly in excess of its October 1, 2020 carrying value. The methods
 
173

TABLE OF CONTENTS
 
used to determine the valuation of Vimeo is described below in “Stock-based Compensation — Valuations of Vimeo and Description of the Assumptions Used in the Black-Scholes Option-Pricing Model.”
Stock-based Compensation
Stock-based compensation is one of the ways Vimeo attracts, retains, inspires and rewards our management team and employees, including those employed by recently acquired companies, by allowing them to benefit directly from the value they help to create.
The stock-based compensation expense reflected in Vimeo’s consolidated statement of operations primarily consists of expense related to stock appreciation rights denominated in Vimeo equity. It also includes expense related to IAC stock options and restricted stock units issued to employees of Vimeo and an allocation of expense from IAC related to awards issued to corporate employees of IAC that were granted under various IAC stock and annual incentive plans. Vimeo recorded stock-based compensation expense of $5.3 million and $11.7 million for the years ended December 31, 2019 and 2020, respectively. Of these amounts $4.1 million and $7.5 million, respectively, relate to Vimeo denominated equity awards.
Prior to the Spin-off, the Vimeo denominated stock appreciation rights are settled on a net basis in shares of IAC common stock having a value equal to the difference between the exercise price and the fair value of the Class A Voting common stock of Vimeo. Upon completion of the Spin-off, the Vimeo denominated stock appreciation rights will be converted into awards that are exercisable for shares of SpinCo common stock. See the section of this proxy statement/consent solicitation statement/prospectus entitled “The Spin-off-Treatment of Vimeo Equity Awards.”
Vimeo measures and recognizes compensation expense for all stock-based awards based on the grant date fair value of the awards. The fair value of stock appreciation rights and stock options is estimated using the Black-Scholes option-pricing model. Fair value is recognized as an expense on a straight-line basis, net of estimated forfeitures, over the requisite service period, which is the vesting period of the award.
The Black-Scholes option-pricing model requires the use of highly subjective and complex assumptions to determine the inputs to the model, which include estimating the fair value of the underlying shares, the expected term from grant date to exercise, the expected volatility of the underlying shares, the risk-free interest rates and the expected dividend yield. The determination of these assumptions is described immediately below. For a description of the methods used to determine the value of IAC denominated equity awards see “IAC’s Critical Accounting Policies and Estimates — Stock-based Compensation.”
Valuations of Vimeo and Description of the Assumptions Used in the Black-Scholes Option-Pricing Model
Vimeo estimates the fair value of its stock appreciation rights using the Black-Scholes option-pricing model. The fair value of the common stock of Vimeo was approved by the Compensation and Human Resources Committee of the IAC Board of Directors (the “IAC Committee”), after consultation with IAC management and based on valuations prepared by IAC management and, at certain times, a valuation prepared by an unrelated third party valuation advisory firm. All awards granted are exercisable at a price per share not less than the per share fair value of the Class A Voting common stock of Vimeo on the grant date. In the absence of a public trading market of the shares of Vimeo, the IAC Committee exercised its judgment and considered numerous objective and subjective factors to determine what it believed to be the best estimate of the fair value of the shares of Class A Voting common stock of Vimeo. These factors generally included the following:

actual operating and financial performance;

current business conditions and financial projections;

the market performance of comparable publicly traded companies;

a valuation performed at a periodic interval by an unrelated third-party valuation advisory firm;

the U.S. capital market conditions; and

equity transactions between Vimeo and unrelated third-parties.
 
174

TABLE OF CONTENTS
 
Estimates will no longer be required to determine the fair value of SpinCo common stock once the underlying shares begin trading, which is expected to begin on the first business day following the completion of the Spin-off.
In valuing the shares of Vimeo, IAC determined its equity value by assessing a combination of value indicators using a market comparable approach and an income approach. While outside valuation experts may be used, IAC management has ultimate responsibility for the valuation methods, models and inputs used and the resulting valuation of Vimeo.
Market comparable approach
The market comparable approach considers multiples of financial metrics based on both acquisitions and trading multiples of a selected peer group of companies. From the comparable companies, a representative market multiple is determined which is applied to financial metrics to estimate the equity value of Vimeo.
The peer group of companies was determined by considering companies relevant in terms of business function, monetization model, and margin and growth characteristics operating in these sectors: SaaS and branded consumer internet companies with strong revenue growth.
Income approach
For the income approach, a discounted cash flow method was utilized to estimate the enterprise value based on the estimated present value of future net cash flows Vimeo expected to generate over a forecasted period and an estimate of the present value of cash flows beyond that period. The present value was estimated using a discount rate, which accounts for the time value of money and the appropriate degree of risks inherent in the business. For these valuations, Vimeo prepared financial projections to be used in the income approach. The financial projections took into account the historical financial results of operations and future expectations of Vimeo. The risk associated with achieving these forecasts was used to select the appropriate exit multiple and discount rate. There is inherent uncertainty in these estimates, as the assumptions used were highly subjective and subject to change as a result of new operating data and economic and other conditions that impact the business.
Option-pricing model
The key assumptions and estimates used in the option-pricing model to value Vimeo’s denominated stock appreciation rights are as follows:

Fair value of shares.   Because the shares of Vimeo have no publicly traded history, the grant date fair value of these shares must be estimated, as described above.

Expected term.   The stock appreciation rights of Vimeo have generally had one window each year during which a holder could exercise their awards and the expected term is based upon the mid-point of the first and last exercise windows specified in the award agreement.

Expected volatility.   In the absence of a trading history for the common stock of Vimeo, the expected price volatility of the underlying shares was estimated by making reference to the peer group of companies used in the preparation of valuations.

Risk-free interest rate.   The risk-free interest rate for all awards is based on U.S. Treasuries with a maturity date equal to the expected term of the award on the grant date.

Expected dividend yield.   The expected dividend assumption for the stock appreciation rights was zero at the time of grant based on the then-current expectation and still current expectation that Vimeo will not be paying dividends on a recurring basis in the foreseeable future.
 
175

TABLE OF CONTENTS
 
The following table summarizes the weighted-average assumptions used in the option pricing model for grants made during 2019 and 2020 for the stock appreciation rights of Vimeo.
Years Ended December 31,
2019
2020
Weighted average grant date fair value of shares(1)
$2.14
$2.16
Expected term
3.4 years
3.3 years
Expected volatility
41%
38%
Risk-free interest rate
1.8%
1.1%
Expected dividend yield
—%
—%
(1)
The weighted average grant date fair value per share for these awards does not give effect to the exchange ratio that will be applied in connection with the Vimeo merger.
In addition to the above assumptions, Vimeo also estimates a forfeiture rate to calculate stock-based compensation expense, which is based on an analysis of historical forfeitures.
Recoverability and Estimated Useful Lives of Long-Lived Assets
Vimeo reviews the carrying value of all long-lived assets, comprising right-of-use assets (“ROU assets”), leasehold improvements and equipment and intangible assets with definite lives, for impairment whenever events or changes in circumstances indicate that the carrying value of an asset may not be recoverable. The carrying value of a long-lived asset is not recoverable if it exceeds the sum of the undiscounted cash flows expected to result from the use and eventual disposition of the asset. If the carrying value is deemed not to be recoverable, an impairment loss is recorded equal to the amount by which the carrying value of the long-lived asset exceeds its fair value. In addition, Vimeo reviews the useful lives of its long-lived assets whenever events or changes in circumstances indicate that these lives may be changed. The carrying value of these long-lived assets is $31.2 million and $15.8 million at December 31, 2019 and 2020, respectively.
Income Taxes
Vimeo is included within IAC’s tax group for purposes of federal and consolidated state income tax return filings. In the periods presented, current and deferred income tax provision has been computed for Vimeo on an as if standalone, separate tax return basis. Vimeo’s payments to IAC for its share of IAC’s consolidated state tax return liabilities have been reflected within cash flows from operating activities in Vimeo’s consolidated statements of cash flows included in Annex K.
Vimeo accounts for income taxes under the liability method, and deferred tax assets and liabilities are recognized for the future tax consequences attributable to differences between the financial statement carrying values of existing assets and liabilities and their respective tax bases. Deferred tax assets and liabilities are measured using enacted tax rates in effect for the year in which those temporary differences are expected to be recovered or settled. A valuation allowance is provided if it is determined that it is more likely than not that the deferred tax asset will not be realized.
The ultimate amount of deferred income tax assets realized and the amounts paid for deferred income tax liabilities and unrecognized tax benefits may vary from Vimeo’s estimates due to future changes in income tax law, state income tax apportionment or the outcome of any review of Vimeo’s tax returns by the various tax authorities, as well as actual operating results of Vimeo that vary significantly from anticipated results.
Vimeo regularly assesses the realizability of deferred tax assets considering all available evidence including, to the extent applicable, the nature, frequency and severity of prior cumulative losses, forecasts of future taxable income, tax filing status, the duration of statutory carryforward periods, available tax planning and historical experience. As of December 31, 2019 and 2020, Vimeo is in a three-year cumulative loss position and has recorded a full valuation allowance against its domestic net deferred tax assets of $35.7 million and $51.7 million, respectively.
 
176

TABLE OF CONTENTS
 
Vimeo evaluates and accounts for uncertain tax positions using a two-step approach. Recognition (step one) occurs when Vimeo concludes that a tax position, based solely on its technical merits, is more-likely-than-not to be sustainable upon examination. Measurement (step two) determines the amount of benefit that is greater than 50% likely to be realized upon ultimate settlement with a taxing authority that has full knowledge of all relevant information. De-recognition of a tax position that was previously recognized would occur when Vimeo subsequently determines that a tax position no longer meets the more-likely-than-not threshold of being sustained. This measurement step is inherently difficult and requires subjective estimations of such amounts to determine the probability of various possible outcomes. At December 31, 2019 and 2020, Vimeo has unrecognized tax benefits of $1.5 million and $1.9 million, respectively. Vimeo considers many factors when evaluating and estimating its tax positions and unrecognized tax benefits, which may require periodic adjustment and which may not accurately anticipate actual outcomes. Although management currently believes changes to unrecognized tax benefits from period to period and differences between amounts paid, if any, upon resolution of issues raised in audits and amounts previously provided will not have a material impact on the liquidity, results of operations, or financial condition of Vimeo, these matters are subject to inherent uncertainties and management’s view of these matters may change in the future.
Recent Accounting Pronouncements
For a discussion of recent accounting pronouncements, see “Note 2 — Summary of Significant Accounting Policies” to the consolidated financial statements included in Annex K.
JOBS Act
As a company with less than $1.1 billion in revenue during SpinCo’s last fiscal year, SpinCo qualifies as an “emerging growth company” as defined in the Jumpstart Our Business Startups Act of 2012, or the JOBS Act. SpinCo will continue to be an emerging growth company until the earliest to occur of:

the last day of the fiscal year ending after the fifth anniversary of the date of the first sale of SpinCo common equity securities pursuant to the registration statement of which this proxy statement/consent solicitation statement/prospectus forms a part;

the last day of the fiscal year in which SpinCo has more than $1.1 billion in annual revenues;

the last day of the fiscal year in which SpinCo is deemed to be a large accelerated filer, which means the market value of its common shares which are held by non-affiliates exceeds $700 million as of the prior June 30; or

the date on which SpinCo has issued more than $1.0 billion of nonconvertible debt during the prior three-year period.
Until SpinCo ceases to be an emerging growth company, it may take advantage of reduced reporting requirements generally unavailable to other public companies. Those provisions allow SpinCo to:

provide less than five years of selected financial data in an initial public offering registration statement;

provide reduced disclosure regarding its executive compensation arrangements pursuant to the rules applicable to smaller reporting companies, which means SpinCo does not have to include a compensation discussion and analysis and certain other disclosure regarding its executive compensation; and

not provide an auditor attestation of SpinCo’s internal control over financial reporting.
The JOBS Act also permits an emerging growth company such as SpinCo to take advantage of an extended transition period to comply with new or revised accounting standards applicable to public companies, and exempts an emerging growth company from Sections 14A(a) and (b) of the Exchange Act, which require companies to hold shareholder advisory votes on executive compensation and golden parachute compensation.
SpinCo has elected to adopt the reduced disclosure requirements described above for purposes of the registration statement of which this proxy statement/consent solicitation statement/prospectus forms a part.
 
177

TABLE OF CONTENTS
 
In addition, for so long as SpinCo qualifies as an emerging growth company, it expects to take advantage of certain of the reduced reporting and other requirements of the JOBS Act with respect to the periodic reports it will file with the SEC and proxy statements that it uses to solicit proxies from its stockholders.
SpinCo has elected to not take advantage of the extended transition period that allows an emerging growth company to delay the adoption of certain accounting standards until those standards would otherwise apply to private companies, which means that the financial statements included in this proxy statement/consent solicitation statement/prospectus, as well as financial statements SpinCo files in the future, will be subject to all new or revised accounting standards generally applicable to public companies. SpinCo’s election not to take advantage of the extended transition period is irrevocable.
Vimeo’s Quantitative and Qualitative Disclosures About Market Risk
Foreign Currency Exchange Risk
For the years ended December 31, 2019 and 2020, international revenue accounted for 49% and 51%, respectively, of Vimeo’s consolidated revenue. This international revenue is based upon the location of the customer and primarily relates to international subscribers to Vimeo’s self-serve and enterprise subscription plans, which is priced in local currency for international customers. Vimeo’s investments in foreign subsidiaries that transact business in a functional currency other than the U.S. dollar are not material and, therefore, translation gains and losses are not material.
In addition, foreign currency exchange gains or losses historically have not been material to Vimeo. Vimeo recorded foreign exchange losses of $0.2 million and $0.7 million for the years ended December 31, 2019 and 2020, respectively.
 
178

TABLE OF CONTENTS
 
MATERIAL U.S. FEDERAL INCOME TAX CONSEQUENCES
The following is a discussion of material U.S. federal income tax consequences of the IAC reclassification, the Spin-off and the Vimeo merger to “U.S. holders” ​(as defined below) of IAC common stock or Vimeo capital stock. This discussion is based on the Code, U.S. Treasury Regulations promulgated thereunder, rulings and other administrative pronouncements issued by the IRS, and judicial decisions, in each case as in effect and available on the date of this proxy statement/consent solicitation statement/prospectus and all of which are subject to differing interpretations and change at any time, possibly with retroactive effect. Any such change could affect the accuracy of the statements and conclusions set forth in this proxy statement/consent solicitation statement/prospectus.
This discussion applies only to U.S. holders of shares of IAC common stock or Vimeo capital stock who hold such shares as a capital asset within the meaning of Section 1221 of the Code (generally, property held for investment). This discussion is based upon the assumption that the IAC reclassification, the Spin-off and the Vimeo merger will be completed in accordance with the separation agreement, the Vimeo merger agreement and the other separation-related agreements and as described in this proxy statement/consent solicitation statement/prospectus. Holders of IAC common stock or Vimeo capital stock that are not U.S. holders should consult their own tax advisors as to the tax consequences of the IAC reclassification, the Spin-off and the Vimeo merger.
This discussion does not address all aspects of U.S. federal income taxation that may be relevant to particular holders of IAC common stock or Vimeo capital stock in light of their particular circumstances nor does it address tax consequences applicable to holders that are or may be subject to special treatment under the U.S. federal income tax laws (such as, for example, insurance companies, tax-exempt organizations, financial institutions, mutual funds, certain former U.S. citizens or long-term residents of the United States, broker-dealers, partnerships (or entities or arrangements treated as partnerships for U.S. federal income tax purposes), or other pass-through entities or owners thereof, traders in securities who elect a mark-to-market method of accounting, holders who hold their IAC common stock or Vimeo capital stock as part of a “hedge,” “straddle,” “conversion,” “synthetic security,” “integrated investment” or “constructive sale transaction,” holders who acquired IAC common stock or Vimeo capital stock upon the exercise of employee stock options or otherwise as compensation, or U.S. holders whose functional currency is not the U.S. dollar). This discussion also does not address any tax consequences arising under the alternative minimum tax, the Medicare tax on net investment income or the Foreign Account Tax Compliance Act (including the Treasury Regulations promulgated thereunder and intergovernmental agreements entered into pursuant thereto or in connection therewith). In addition, no information is provided with respect to any tax consequences under state, local, or foreign laws or U.S. federal laws other than those pertaining to the U.S. federal income tax. This discussion does not address the tax consequences to any person who actually or constructively owns 5% or more of IAC common stock or Vimeo capital stock or any person who owns IAC Class B common stock.
If a partnership (or any other entity or arrangement treated as a partnership for U.S. federal income tax purposes) holds IAC common stock or Vimeo capital stock, the tax treatment of a partner in such partnership will generally depend upon the status of the partner and the activities of the partnership. Holders of IAC common stock or Vimeo capital stock that are partnerships and partners in such partnerships should consult their own tax advisors as to the tax consequences of the IAC reclassification, the Spin-off and the Vimeo merger.
For purposes of this discussion, a “U.S. holder” is a beneficial owner of IAC common stock or Vimeo capital stock, as applicable, that is, for U.S. federal income tax purposes:

an individual citizen or a resident of the United States;

a corporation (or any other entity treated as a corporation) created or organized in or under the laws of the United States, any state thereof or the District of Columbia;

an estate, the income of which is subject to U.S. federal income taxation regardless of its source; or

a trust, if (1) a court within the United States is able to exercise primary supervision over its administration and one or more U.S. persons have the authority to control all of the substantial decisions of such trust or (2) it has a valid election in effect under applicable Treasury Regulations to be treated as a U.S. person.
 
179

TABLE OF CONTENTS
 
THE FOLLOWING DISCUSSION IS A SUMMARY OF MATERIAL U.S. FEDERAL INCOME TAX CONSEQUENCES OF THE IAC RECLASSIFICATION, THE SPIN-OFF AND THE VIMEO MERGER UNDER CURRENT LAW AND IS FOR GENERAL INFORMATION ONLY. ALL HOLDERS OF IAC COMMON STOCK OR VIMEO CAPITAL STOCK SHOULD CONSULT THEIR OWN TAX ADVISORS AS TO THE PARTICULAR TAX CONSEQUENCES TO THEM OF THE IAC RECLASSIFICATION, THE SPIN-OFF AND THE VIMEO MERGER INCLUDING THE APPLICABILITY AND EFFECT OF U.S. FEDERAL, STATE, LOCAL, NON-U.S. AND OTHER TAX LAWS.
It is a condition to the Spin-off that IAC receive an opinion of IAC’s outside counsel satisfactory to the IAC board of directors regarding the qualification of (i) the exchange of shares of IAC common stock or IAC Class B common stock, as applicable, for shares of IAC common stock or IAC Class B common stock, as applicable, pursuant to the IAC reclassification as a “reorganization” within the meaning of Section 368(a)(1)(E) of the Code and/or an exchange described in Section 1036 of the Code and (ii) the Distribution as a “reorganization” within the meaning of Sections 368(a)(1)(D) and 355(a) of the Code. The opinion of counsel will be based upon and rely on, among other things, various facts and assumptions, as well as certain representations, statements and undertakings of IAC and SpinCo. If any of these representations, statements or undertakings is, or becomes, inaccurate or incomplete, or if any of the representations or covenants contained in any of the separation-related agreements and documents or in any documents relating to the opinion of counsel are inaccurate or not complied with by IAC, SpinCo or any of their respective subsidiaries, the opinion of counsel may be invalid and the conclusions reached therein could be jeopardized. An opinion of counsel represents the judgment of such counsel and is not binding on the IRS or any court, and the IRS or a court may disagree with the conclusions in the opinion of counsel. Accordingly, notwithstanding receipt by IAC of an opinion of counsel, there can be no assurance that the IRS will not assert that the IAC reclassification, the Spin-off and/or certain related transactions, do not qualify for tax-free treatment for U.S. federal income tax purposes or that a court would not sustain such a challenge.
The Exchange of Shares of IAC Common Stock for Shares of IAC Common Stock Pursuant to the IAC Reclassification
Provided the exchange of shares of IAC common stock for shares of IAC common stock pursuant to the IAC reclassification qualifies as a “recapitalization” within the meaning of Section 368(a) of the Code, no gain or loss will be recognized by U.S. holders of IAC common stock who exchange their shares of IAC common stock for shares of IAC common stock pursuant to the IAC reclassification. Each U.S. holder’s aggregate tax basis in the shares of IAC common stock received in the IAC reclassification will equal such holder’s aggregate adjusted tax basis in the shares of IAC common stock surrendered in the IAC reclassification. The holding period of the shares of IAC common stock received by a U.S. holder of IAC common stock in the IAC reclassification will include such holder’s holding period for the shares of IAC common stock surrendered. If a U.S. holder holds different blocks of IAC common stock (generally, IAC common stock acquired on different dates or at different prices) at the time of the IAC reclassification, such holder should consult its own tax advisor with respect to the determination of the tax bases and/or holding periods of the particular shares of IAC common stock received in the IAC reclassification.
The Distribution
As discussed above, notwithstanding receipt by IAC of the opinion of counsel described above, there can be no assurance that the IRS will not assert that the Distribution does not qualify for tax-free treatment for U.S. federal income tax purposes or that a court would not sustain such a challenge. In the event the IRS were to prevail with such challenge, IAC, SpinCo and IAC stockholders could be subject to significant U.S. federal income tax liability. See “Material U.S. Federal Income Tax Consequences  — The Distribution — Material U.S. Federal Income Tax Consequences if the Distribution is Taxable” below for a discussion of this topic.
Material U.S. Federal Income Tax Consequences if the Distribution is Tax-Free.
If the Distribution qualifies as a transaction that is generally tax-free for U.S. federal income tax purposes under Sections 355 and 368(a)(1)(D) of the Code, the U.S. federal income tax consequences of the Distribution generally are as follows:
 
180

TABLE OF CONTENTS
 

no gain or loss will be recognized by (and no amount will be includible in the income of) IAC as a result of the Distribution, other than with respect to any “excess loss account” or “intercompany transaction” required to be taken into account by IAC under Treasury Regulations relating to consolidated federal income tax returns;

no gain or loss will be recognized by (and no amount will be included in the income of) U.S. holders of IAC common stock upon the receipt of SpinCo common stock in the Distribution for U.S. federal income tax purposes, except with respect to any cash received in lieu of fractional shares of SpinCo common stock;

the aggregate tax basis of the IAC common stock held by a U.S. holder as determined above under “Material U.S. Federal Income Tax Consequences — The Exchange of Shares of IAC Common Stock for Shares of IAC Common Stock Pursuant to the IAC Reclassification” will be allocated between such holder’s IAC common stock and such holder’s SpinCo common stock (including any fractional share interest in SpinCo common stock for which cash is received) in proportion to the relative fair market value of each on the date of the IAC reclassification; and

the holding period of the SpinCo common stock received by each U.S. holder of IAC common stock in the Distribution (including any fractional share interest in SpinCo common stock for which cash is received) will generally include the holding period for such holder’s IAC common stock, as determined above under “Material U.S. Federal Income Tax Consequences — The Exchange of Shares of IAC Common Stock for Shares of IAC Common Stock Pursuant to the IAC Reclassification.”
If a U.S. holder of IAC common stock holds different blocks of IAC common stock (generally shares of IAC common stock acquired on different dates or at different prices), at the time of the IAC reclassification, such holder should consult its own tax advisor regarding the determination of the basis and holding period of shares of SpinCo common stock received in the Distribution in respect of particular blocks of IAC common stock.
Material U.S. Federal Income Tax Consequences if the Distribution Is Taxable.
As discussed above, notwithstanding receipt by IAC of an opinion of outside counsel, the IRS could assert that the Distribution does not qualify for tax-free treatment for U.S. federal income tax purposes. If the IRS were successful in taking this position, some or all of the consequences described above would not apply, and IAC, SpinCo and IAC stockholders could be subject to significant U.S. federal income tax liability. In addition, certain events that may or may not be within the control of IAC or SpinCo could cause the Distribution not to qualify for tax-free treatment for U.S. federal income tax purposes. Depending on the circumstances, SpinCo may be required to indemnify IAC for taxes (and certain related losses) resulting from the Distribution not qualifying as tax-free.
If the Distribution were to fail to qualify as a transaction that is generally tax-free for U.S. federal income tax purposes under Sections 355 and 368(a)(1)(D) of the Code, in general, for U.S. federal income tax purposes, IAC would recognize taxable gain as if it had sold the SpinCo stock in a taxable sale for its fair market value (unless IAC and SpinCo jointly make an election under Section 336(e) of the Code with respect to the Distribution, in which case, in general, (1) the IAC group would recognize taxable gain as if SpinCo had sold all of its assets in a taxable sale in exchange for an amount equal to the fair market value of the SpinCo common stock and the assumption of all SpinCo liabilities and (2) SpinCo would obtain a related step up in the basis of its assets), and IAC stockholders who receive shares of SpinCo common stock in the Distribution would be subject to tax as if they had received a taxable distribution equal to the fair market value of such shares.
Even if the Distribution were otherwise to qualify as a tax-free transaction under Sections 355(a) and 368(a)(1)(D) of the Code, the Distribution may result in taxable gain to IAC (but not its stockholders) under Section 355(e) of the Code if the Distribution were deemed to be part of a plan (or series of related transactions) pursuant to which one or more persons acquire, directly or indirectly, shares representing a 50 percent or greater interest (by vote or value) in IAC or SpinCo. For this purpose, any acquisitions of IAC stock or SpinCo stock within the period beginning two years before, and ending two years after, the
 
181

TABLE OF CONTENTS
 
Distribution are presumed to be part of such a plan, although IAC or SpinCo may be able to rebut that presumption (including by qualifying for one or more safe harbors under applicable Treasury Regulations).
In connection with the Spin-off, IAC and SpinCo will enter into a tax matters agreement that, among other things, will allocate between IAC and SpinCo the responsibility for tax liabilities incurred by them as a result of the failure of the Spin-off to qualify for tax-free treatment. For a discussion of the allocation of such tax liabilities under the tax matters agreement, see “Transactions with Related Persons, Promoters and Certain Control Persons — Transactions with Related Persons — Tax Matters Agreement.”
The Vimeo Merger
IAC, SpinCo, and Vimeo intend for (i) the Vimeo merger to qualify as a “reorganization” within the meaning of Section 368(a)(1)(B) of the Code and/or (ii) the Vimeo merger, together with certain transactions undertaken as a part of the Spin-off, to qualify as a transaction that is generally tax free to holders of Vimeo capital stock pursuant to Section 351(a) of the Code. However, the completion of the Vimeo merger is not conditioned on the Vimeo merger qualifying for the intended tax treatment or upon the receipt of an opinion of counsel to that effect, and none of IAC, SpinCo or Vimeo will request a ruling from the IRS regarding the U.S. federal income tax consequences of the Vimeo merger. Accordingly no assurance can be given that the Vimeo merger will so qualify. Further, no assurance can be given that the IRS will not challenge the intended tax treatment or that a court would not sustain such a challenge.
Material U.S. Federal Income Tax Consequences if the Vimeo Merger Qualifies as a Reorganization and/or the Vimeo Merger, Together with Certain Transactions Undertaken as a part of the Spin-off, Qualifies as a Section 351 Exchange.
If (i) the Vimeo merger qualifies as a “reorganization” within the meaning of Section 368(a)(1)(B) of the Code and/or (ii) the Vimeo merger, together with certain transactions undertaken as a part of the Spin-off, qualifies as a transaction that is generally tax-free pursuant to Section 351(a) of the Code, the U.S. federal income tax consequences of the Vimeo merger generally are as follows:

no gain or loss will be recognized by U.S. holders of Vimeo capital stock upon the receipt of SpinCo common stock pursuant to the Vimeo merger for U.S. federal income tax purposes, except with respect to any cash received in lieu of fractional shares of SpinCo common stock;

a U.S. holder’s aggregate tax basis in the shares of SpinCo common stock received pursuant to the Vimeo merger (including any fractional share interest in SpinCo common stock deemed received and exchanged for cash) will equal such holder’s aggregate adjusted tax basis in the shares of Vimeo capital stock surrendered in in the Vimeo merger; and

the holding period of the SpinCo common stock received by a U.S. holder pursuant to the Vimeo merger (including any fractional share interest in SpinCo common stock for which cash is received) will include such holder’s holding period for the Vimeo capital stock surrendered in the Vimeo merger.
If a U.S. holder acquired different blocks of Vimeo capital stock at different times or different prices, such U.S. holder should consult its own tax advisor regarding the determination of the tax bases and/or holding periods of the particular shares of SpinCo common stock received in the Vimeo merger.
Material U.S. Federal Income Tax Consequences if the Vimeo Merger does not Qualify as a Reorganization and the Vimeo Merger, Taken Together with Certain Transactions Undertaken as a part of the Spin-off, does not Qualify as a Transaction that is Generally Tax-Free Pursuant to Section 351(a) of the Code.
If (i) the Vimeo merger were to fail to qualify as a “reorganization” within the meaning of Section 368(a)(1)(B) of the Code and (ii) the Vimeo merger, together with certain transactions undertaken as a part of the Spin-off, were to fail to qualify as a transaction that is generally tax-free pursuant to Section 351(a) of the Code, then a U.S. holder generally will recognize gain or loss upon the exchange of Vimeo capital stock in the Vimeo merger equal to the difference, if any, between (1) the sum of the fair market value of the shares of SpinCo common stock received and the amount of cash received in lieu of fractional shares of SpinCo common stock and (2) such U.S. holder’s adjusted tax basis in the shares of Vimeo capital stock surrendered in exchange therefor. If a U.S. holder acquired different blocks of Vimeo capital
 
182

TABLE OF CONTENTS
 
stock at different times or different prices, any gain or loss must be determined separately with respect to each block of shares of Vimeo capital stock that is surrendered in the Vimeo merger, and such U.S. holder should consult its own tax advisor regarding the manner in which gain or loss should be determined. Any recognized gain or loss generally will be long-term capital gain or loss if, as of the effective date of the Vimeo merger, the U.S. holder’s holding period with respect to the shares of Vimeo capital stock surrendered exceeds one year. The deductibility of capital losses is subject to limitations.
A U.S. holder generally will have an aggregate tax basis in its shares of SpinCo common stock received in the Vimeo merger equal to the fair market value of such shares as of the date such shares are received. A U.S. holder’s holding period in shares of SpinCo common stock received in the Vimeo merger will begin on the day following the Vimeo merger.
Information Reporting and Backup Withholding
Payments of cash to U.S. holders of IAC common stock in lieu of fractional shares of SpinCo common stock in connection with the Spin-off or to U.S. holders of Vimeo capital stock in lieu of fractional shares of SpinCo common stock in connection with the Vimeo merger generally will be subject to information reporting and, under certain circumstances, may be subject to backup withholding (currently, at a rate of 24%), unless such U.S. holder delivers a properly completed IRS Form W-9 certifying such U.S. holder’s correct taxpayer identification number and certain other information, or otherwise establishes an exemption from backup withholding. Backup withholding is not an additional tax. Amounts withheld under the backup withholding rules may be refunded or credited against a U.S. holder’s U.S. federal income tax liability, provided that the required information is timely furnished to the IRS.
THE FOREGOING IS INTENDED ONLY AS A SUMMARY OF MATERIAL U.S. FEDERAL INCOME TAX CONSEQUENCES OF THE IAC RECLASSIFICATION, THE SPIN-OFF AND THE VIMEO MERGER UNDER CURRENT LAW. IT IS NOT A COMPLETE ANALYSIS OR DISCUSSION OF ALL POTENTIAL TAX CONSEQUENCES THAT MAY BE IMPORTANT TO PARTICULAR HOLDERS. ALL HOLDERS OF IAC COMMON STOCK OR VIMEO CAPITAL STOCK SHOULD CONSULT THEIR OWN TAX ADVISORS AS TO THE PARTICULAR TAX CONSEQUENCES TO THEM OF THE IAC RECLASSIFICATION, THE SPIN-OFF AND THE VIMEO MERGER, INCLUDING THE APPLICATION AND EFFECT OF U.S. FEDERAL, STATE, LOCAL, NON-U.S. AND OTHER TAX LAWS.
 
183

TABLE OF CONTENTS
 
DESCRIPTION OF IAC CAPITAL STOCK AFTER THE SPIN-OFF
The following is a description of the material terms of IAC’s capital stock from and after the time of the Spin-off. The following description is not meant to be complete and is qualified by reference to IAC’s restated certificate of incorporation (as amended from time to time, the “IAC certificate of incorporation”) and amended and restated by-laws (the “IAC by-laws”) and the DGCL. Copies of the current IAC certificate of incorporation and the IAC by-laws are incorporated by reference herein. For more information on how you can obtain copies of these documents, see “Where You Can Find More Information.” We urge you to read the IAC certificate of incorporation and the IAC by-laws in their entirety.
IAC Authorized Capital Stock
If IAC stockholders approve the Spin-off Proposal and the Spin-off is completed, IAC’s authorized capital stock will consist of 1,600,000,000 shares of IAC common stock, par value $0.0001 per share, 400,000,000 shares of IAC Class B common stock, par value $0.0001 per share, and 100,000,000 shares of IAC preferred stock, par value $0.01 per share, 1,413,740 shares of which have been designated as Series A Cumulative Preferred Stock, par value $0.01 per share (the “Series A Preferred Stock”).
IAC Common Stock
In general, the holders of IAC common stock will vote together as a single class with the holders of IAC Class B common stock on all matters, including the election of directors; provided, however, that the holders of IAC common stock, acting as a single class, will be entitled to elect twenty-five percent (25%) of the total number of IAC directors, rounded up to the next whole number in the event of a fraction. Each outstanding share of IAC common stock will entitle the holder to one vote per share. The IAC certificate of incorporation will not provide for cumulative voting in the election of directors. Subject to any preferential rights of any outstanding series of IAC preferred stock created by the IAC board of directors from time to time, including the Series A Preferred Stock, the holders of IAC common stock will be entitled, share-for-share with the holders of the IAC Class B common stock, to such dividends as may be declared from time to time by the IAC board of directors from funds legally available for the payment of dividends, and, upon liquidation, dissolution or winding up, will be entitled to receive, pro rata, share-for-share with the holders of the IAC Class B common stock, all assets available for distribution after payment of a proper amount to the holders of any series of IAC preferred stock, including any series that may be issued in the future.
IAC Class B Common Stock
In general, the holders of IAC Class B common stock will vote together as a single class with the holders of IAC common stock on all matters, including the election of directors; provided, however, that the holders of IAC common stock, acting as a single class, will be entitled to elect twenty-five percent (25%) of the total number of IAC directors, rounded up to the next whole number in the event of a fraction. The holders of IAC Class B common stock will be entitled to ten votes per share. The IAC certificate of incorporation will not provide for cumulative voting in the election of directors. Subject to any preferential rights of any outstanding series of IAC preferred stock created by the IAC board of directors from time to time, including the Series A Preferred Stock, the holders of IAC Class B common stock will be entitled, share-for-share with the holders of the IAC common stock, to such dividends as may be declared from time to time by the IAC board of directors from funds legally available for the payment of dividends, and, upon liquidation, dissolution or winding up, will be entitled to receive pro rata, share-for-share with the holders of the IAC common stock, all assets available for distribution after payment of a proper amount to the holders of any series of IAC preferred stock, including any series that may be issued in the future.
IAC Preferred Stock
IAC has the authority to issue shares of IAC preferred stock from time to time in one or more series. The IAC board of directors has the authority, by resolution, to designate the powers, preferences, rights, qualifications, limitations and restrictions of IAC preferred stock.
IAC has designated 1,413,740 shares of IAC preferred stock as shares of Series A Preferred Stock. All outstanding shares of Series A Preferred Stock are held by a wholly-owned subsidiary of IAC. The Series A
 
184

TABLE OF CONTENTS
 
Preferred Stock has a face value per share of $1,000.00, and ranks prior, both as to payment of dividends and as to distributions of assets upon liquidation, dissolution or winding up of IAC, to all outstanding classes or series of common stock. The holders of shares of Series A Preferred Stock are entitled to receive, if, as and when declared by the IAC board of directors, dividends in the amount of 7.50% of the face value per share per annum (subject to appropriate adjustment in the event of any stock dividend, stock split, combination or similar recapitalization). In the event of any liquidation, dissolution or winding up of IAC, whether voluntary or involuntary, the holders of the Series A Preferred Stock shall be entitled to receive, out of the assets of IAC available for distribution to IAC’s stockholders, an amount equal to the dividends accrued and unpaid on the outstanding shares of Series A Preferred Stock to the date of final distribution to such holders, whether or not declared, without interest, plus $1,000 per share of Series A Preferred Stock, before any payment is made or assets are distributed to the holders of IAC common stock or any other class or series of IAC’s capital stock ranking junior as to liquidation rights to the Series A Preferred Stock. Shares of Series A Preferred Stock may be redeemed by IAC, at IAC’s option, at any time or from time to time after June 30, 2040, at a redemption price equal to the face value per share plus all dividends on the shares being redeemed that are accrued and unpaid thereon, whether or not declared or due, to the date fixed for redemption. Shares of Series A Preferred Stock are generally entitled to ten votes per share on any matter that is submitted to a vote or to the consent of the stockholders of IAC; however, pursuant to the DGCL, the holders of such shares will generally not be entitled to vote while such shares are held by a subsidiary of IAC.
Effect of Delaware Anti-Takeover Statute
IAC is subject to Section 203 of the DGCL, which generally prevents corporations from engaging in a business combination with any interested stockholder for three years following the date that the stockholder became an interested stockholder, unless that business combination for the transaction which resulted in the stockholder becoming an interested stockholder has been approved in one of a number of specific ways. For purposes of Section 203, a “business combination” includes, among other things, a merger or consolidation involving IAC and the interested stockholder and a sale of more than 10% of IAC’s assets. In general, the anti-takeover law defines an “interested stockholder” as any entity or person beneficially owning 15% or more of a corporation’s outstanding voting stock and any entity or person affiliated or associated with such entity or person. A Delaware corporation may “opt out” of Section 203 with an express provision in its original certificate of incorporation or an express provision in its certificate of incorporation or bylaws resulting from amendments approved by holders of at least a majority of a corporation’s outstanding voting stock. IAC has not “opted out” of the provisions of Section 203, and following the Spin-off will remain subject to the provisions of Section 203.
Limitations on Liability, Indemnification of Officers and Directors and Insurance
Section 145 of the DGCL provides that a corporation may indemnify directors and officers, as well as other employees and individuals, against expenses (including attorneys’ fees), judgments, fines and amounts paid in settlement actually and reasonably incurred by such person in connection with any threatened, pending or completed actions, suits or proceedings in which such person is made a party by reason of such person being or having been a director, officer, employee or agent of the corporation. Section 145 of the DGCL also permits a corporation to pay expenses incurred by a director or officer in advance of the final disposition of a proceeding subject to receipt of an undertaking by such director or officer to repay such amount if it shall be ultimately determined that such person is not entitled to be indemnified by the corporation. The DGCL provides that Section 145 is not exclusive of other rights to which those seeking indemnification may be entitled under any bylaws, agreement, and vote of stockholders or disinterested directors or otherwise.
The IAC certificate of incorporation and IAC by-laws provide for indemnification of IAC’s directors and officers (and their legal representatives), and of those serving at the request of the IAC board of directors or officers as an employee or agent of the corporation, or as a director, officer, employee, or agent of another corporation, partnership, joint venture or other enterprise, to the fullest extent authorized by the DGCL, except that IAC will indemnify a person for a proceeding (or part thereof) initiated by such person only if the proceeding (or part thereof) was authorized by the IAC board of directors. The IAC by-laws provide for mandatory advancement of expenses to persons entitled to indemnification in defending any action, suit or proceeding in advance of its final disposition, provided that, if the DGCL so requires, such
 
185

TABLE OF CONTENTS
 
persons provide an undertaking to repay such amounts advanced if it is ultimately determined that such person is not entitled to indemnification. From time to time, IAC’s directors and officers may be provided with indemnification agreements that are consistent with or greater than the foregoing provisions. In addition, to the extent that IAC’s officers and directors also serve as executive officers or directors of subsidiaries of IAC, such officers and directors are also subject to indemnification consistent with the indemnification provisions of the charter documents of such subsidiaries. IAC has policies of directors’ and officers’ liability insurance that insure directors and officers against the costs of defense, settlement and/or payment of judgment under certain circumstances. IAC believes that these agreements and arrangements are necessary to attract and retain qualified persons as directors and officers.
Section 102(b)(7) of the DGCL permits a corporation to provide in its certificate of incorporation that a director of the corporation is not personally liable to the corporation or its stockholders for monetary damages for breach of fiduciary duty as a director, except for liability: (i) for any breach of the director’s duty of loyalty to the corporation or its stockholders; (ii) for acts or omissions not in good faith or which involve intentional misconduct or a knowing violation of law; (iii) for unlawful payments of dividends or unlawful stock repurchases or redemptions; or (iv) for any transaction from which the director derived an improper personal benefit. The IAC certificate of incorporation provides for such limitation of liability.
Action by Written Consent
Under Section 228 of the DGCL, unless a corporation’s certificate of incorporation expressly prohibits action by the written consent of stockholders, any action required or permitted to be taken by its stockholders at a duly called annual or special meeting may be taken by a consent in writing executed by stockholders possessing not less than the minimum number of votes necessary to authorize or take such action at a meeting. The IAC certificate of incorporation does not expressly prohibit action by the written consent of stockholders.
Exclusive Forum Provisions
IAC’s bylaws include an exclusive forum provision. This provision is expected to provide that, unless IAC consents in writing to the selection of an alternative forum, the sole and exclusive forum is the Delaware Court of Chancery (or, if such court lacks jurisdiction, another state or federal court located within the State of Delaware) for: (1) any derivative action or proceeding brought on behalf of IAC, (2) any action asserting a claim of breach of a fiduciary duty owed by any current or former director, officer, other employee or agent or stockholder of IAC to IAC or its stockholders, including a claim alleging the aiding and abetting of such a breach of fiduciary duty, (3) any action asserting a claim against IAC or any current or former director, officer, other employee or agent or stockholder of IAC arising pursuant to any provision of the DGCL, the IAC certificate of incorporation or the IAC by-laws, (4) any action asserting a claim related to or involving IAC or any current or former director, officer, other employee or agent or stockholder that is governed by the internal affairs doctrine, or (5) any action asserting an “internal corporate claim,” as that term is defined in Section 115 of the DGCL.
In addition, the IAC by-laws provide that, unless IAC consents in writing to the selection of an alternative forum, the federal district courts of the United States will be the exclusive forum for any action arising under the Securities Act against any person in connection with any offering of IAC securities.
The exclusive forum provision does not apply to suits brought to enforce any liability or duty created by the Exchange Act or any other claim for which United States federal courts have exclusive jurisdiction.
Stockholders may not waive compliance with federal securities laws or the rules or regulations thereunder. The enforceability of similar exclusive forum provisions in other companies’ organizational documents has been challenged in legal proceedings, and it is possible that a court could find the exclusive forum provisions that are expected to be contained in the IAC by-laws to be inapplicable or unenforceable.
Listing
IAC common stock currently trades on the The Nasdaq Global Select Market under the ticker symbol “IAC” and IAC expects that it will continue to do so after the Spin-off (as adjusted in connection with the Spin-off).
 
186

TABLE OF CONTENTS
 
Transfer Agent
The transfer agent for the shares of IAC common stock and IAC Class B common stock following the Spin-off will be Computershare Trust Company, N.A.
 
187

TABLE OF CONTENTS
 
DESCRIPTION OF SPINCO CAPITAL STOCK AFTER THE SPIN-OFF
The following is a description of the material terms of SpinCo’s capital stock from and after the time of the Spin-off (and, if the Vimeo merger is completed, the Vimeo merger). The following description is not meant to be complete and is qualified by reference to the forms of SpinCo’s amended and restated certificate of incorporation (as amended from time to time, the “SpinCo certificate of incorporation”) and amended and restated by-laws (the “SpinCo by-laws”) to be filed as Exhibits 3.9 and 3.10, respectively, to the registration statement of which this proxy statement/consent solicitation statement/prospectus forms a part, and to the DGCL. Copies of the current SpinCo certificate of incorporation and the SpinCo by-laws are incorporated by reference herein. For more information on how you can obtain copies of these documents, see “Where You Can Find More Information.” We urge you to read the SpinCo certificate of incorporation and the SpinCo by-laws in their entirety.
SpinCo Authorized Capital Stock
If SpinCo stockholders approve the Spin-off Proposal and the Spin-off is completed, SpinCo’s authorized capital stock will consist of 1,600,000,000 shares of SpinCo common stock, par value $0.01 per share, 400,000,000 shares of SpinCo Class B common stock, par value $0.01 per share, and 100,000,000 shares of preferred stock, par value $0.01 per share. The number of shares of SpinCo common stock outstanding immediately following the Spin-off and the Merger will depend on the results of the anti-dilution adjustment described in the section of this proxy statement/consent solicitation statement/consent solicitation statement/prospectus titled “The Vimeo Merger — Consideration to SpinCo Stockholders,” but is expected to be approximately 154,835,426 (based on the spin-off exchange ratio of 1.6235, an illustrative Vimeo merger exchange ratio, and outstanding IAC and Vimeo shares as of April 5, 2021). The number of shares of SpinCo Class B common stock outstanding immediately following the Spin-off and the consummation of the SpinCo merger is expected to be 9,399,252.
SpinCo Common Stock
In general, the holders of SpinCo common stock will vote together as a single class with the holders of SpinCo Class B common stock on all matters, including the election of directors; provided, however, that the holders of SpinCo common stock, acting as a single class, will be entitled to elect twenty-five percent (25%) of the total number of SpinCo directors, rounded up to the next whole number in the event of a fraction. Each outstanding share of SpinCo common stock will entitle the holder to one vote per share. The SpinCo certificate of incorporation will not provide for cumulative voting in the election of directors. Subject to any preferential rights of any outstanding series of SpinCo preferred stock created by the SpinCo board of directors from time to time, the holders of SpinCo common stock will be entitled, share-for-share with the holders of the SpinCo Class B common stock, to such dividends as may be declared from time to time by the SpinCo board of directors from funds legally available for the payment of dividends, and, upon liquidation, dissolution or winding up, will be entitled to receive, pro rata, share-for-share with the holders of the SpinCo Class B common stock, all assets available for distribution after payment of a proper amount to the holders of any series of SpinCo preferred stock, including any series that may be issued in the future.
SpinCo Class B Common Stock
In general, the holders of SpinCo Class B common stock will vote together as a single class with the holders of SpinCo common stock on all matters, including the election of directors; provided, however, that the holders of SpinCo common stock, acting as a single class, will be entitled to elect twenty-five percent (25%) of the total number of SpinCo directors, rounded up to the next whole number in the event of a fraction. The holders of SpinCo Class B common stock will be entitled to ten votes per share. The SpinCo certificate of incorporation will not provide for cumulative voting in the election of directors. Subject to any preferential rights of any outstanding series of SpinCo preferred stock created by the SpinCo board of directors from time to time, the holders of SpinCo Class B common stock will be entitled, share-for-share with the holders of the SpinCo common stock, to such dividends as may be declared from time to time by the SpinCo board of directors from funds legally available for the payment of dividends, and, upon liquidation, dissolution or winding up, will be entitled to receive pro rata, share-for-share with the holders of the
 
188

TABLE OF CONTENTS
 
SpinCo common stock, all assets available for distribution after payment of a proper amount to the holders of any series of SpinCo preferred stock that may be issued in the future.
SpinCo Preferred Stock
SpinCo will have the authority to issue shares of preferred stock from time to time in one or more series. The SpinCo board of directors will have the authority, by resolution, to designate the powers, preferences, rights, qualifications, limitations and restrictions of preferred stock of SpinCo.
Effect of Delaware Anti-Takeover Statute
SpinCo is subject to Section 203 of the DGCL, which generally prevents Delaware corporations from engaging in a business combination with any interested stockholder for three years following the date that the stockholder became an interested stockholder, unless that business combination or the transaction which resulted in the stockholder becoming an interested stockholder has been approved in one of a number of specific ways. For purposes of Section 203, a “business combination” includes, among other things, a merger or consolidation involving SpinCo and the interested stockholder and a sale of more than 10% of SpinCo’s assets. In general, the anti-takeover law defines an “interested stockholder” as any entity or person beneficially owning 15% or more of a corporation’s outstanding voting stock and any entity or person affiliated or associated with such entity or person. A Delaware corporation may “opt out” of Section 203 with an express provision in its original certificate of incorporation or an express provision in its certificate of incorporation or bylaws resulting from amendments approved by holders of at least a majority of a corporation’s outstanding voting stock. SpinCo has not “opted out” of the provisions of Section 203, and following the Spin-off will remain subject to the provisions of Section 203.
Limitations on Liability, Indemnification of Officers and Directors and Insurance
Section 145 of the DGCL provides that a corporation may indemnify directors and officers, as well as other employees and individuals, against expenses (including attorneys’ fees), judgments, fines and amounts paid in settlement actually and reasonably incurred by such person in connection with any threatened, pending or completed actions, suits or proceedings in which such person is made a party by reason of such person being or having been a director, officer, employee or agent of the corporation. Section 145 of the DGCL also permits a corporation to pay expenses incurred by a director or officer in advance of the final disposition of a proceeding subject to receipt of an undertaking by such director or officer to repay such amount if it shall be ultimately determined that such person is not entitled to be indemnified by the corporation. The DGCL provides that Section 145 is not exclusive of other rights to which those seeking indemnification may be entitled under any bylaws, agreement and vote of stockholders or disinterested directors or otherwise.
The SpinCo certificate of incorporation and SpinCo by-laws provide for indemnification of SpinCo’s directors and officers (and their legal representatives), and of those serving at the request of the SpinCo board of directors or officers as an employee or agent of the corporation, or as a director, officer, employee or agent of another corporation, partnership, joint venture or other enterprise, to the fullest extent authorized by the DGCL, except that SpinCo will indemnify a person for a proceeding (or part thereof) initiated by such person only if the proceeding (or part thereof) was authorized by the SpinCo board of directors. The SpinCo by-laws provide for mandatory advancement of expenses to persons entitled to indemnification in defending any action, suit or proceeding in advance of its final disposition, provided that, if the DGCL so requires, such persons provide an undertaking to repay such amounts advanced if it is ultimately determined that such person is not entitled to indemnification. From time to time, SpinCo’s directors and officers may be provided with indemnification agreements that are consistent with or greater than the foregoing provisions. In addition, to the extent that SpinCo’s officers and directors also serve as executive officers or directors of subsidiaries of SpinCo, such officers and directors will also be subject to indemnification consistent with the indemnification provisions of the charter documents of such subsidiaries. SpinCo will have policies of directors’ and officers’ liability insurance that insure directors and officers against the costs of defense, settlement and/or payment of judgment under certain circumstances. SpinCo believes that these agreements and arrangements are necessary to attract and retain qualified persons as directors and officers.
 
189

TABLE OF CONTENTS
 
Section 102(b)(7) of the DGCL permits a corporation to provide in its certificate of incorporation that a director of the corporation is not personally liable to the corporation or its stockholders for monetary damages for breach of fiduciary duty as a director, except for liability: (i) for any breach of the director’s duty of loyalty to the corporation or its stockholders; (ii) for acts or omissions not in good faith or which involve intentional misconduct or a knowing violation of law; (iii) for unlawful payments of dividends or unlawful stock repurchases or redemptions; or (iv) for any transaction from which the director derived an improper personal benefit. The SpinCo certificate of incorporation will provide for such limitation of liability.
Action by Written Consent
Under Section 228 of the DGCL, unless a corporation’s certificate of incorporation expressly prohibits action by the written consent of stockholders, any action required or permitted to be taken by its stockholders at a duly called annual or special meeting may be taken by a consent in writing executed by stockholders possessing not less than the minimum number of votes necessary to authorize or take such action at a meeting. The SpinCo certificate of incorporation that will be in effect following the Spin-off does not expressly prohibit action by the written consent of stockholders.
Exclusive Forum Provision
SpinCo’s bylaws will include an exclusive forum provision. This provision will provide that, unless SpinCo consents in writing to the selection of an alternative forum, the sole and exclusive forum is the Delaware Court of Chancery (or, if such court lacks jurisdiction, another state or federal court located within the State of Delaware) for: (1) any derivative action or proceeding brought on behalf of SpinCo, (2) any action asserting a claim of breach of a fiduciary duty owed by any current or former director, officer, other employee or agent or stockholder of SpinCo to SpinCo or its stockholders, including a claim alleging the aiding and abetting of such a breach of fiduciary duty, (3) any action asserting a claim against SpinCo or any current or former director, officer, other employee or agent or stockholder of SpinCo arising pursuant to any provision of the DGCL, the SpinCo certificate of incorporation or the SpinCo by-laws, (4) any action asserting a claim related to or involving SpinCo or any current or former director, officer, other employee or agent or stockholder that is governed by the internal affairs doctrine, or (5) any action asserting an “internal corporate claim,” as that term is defined in Section 115 of the DGCL.
In addition, the SpinCo by-laws will provide that, unless SpinCo consents in writing to the selection of an alternative forum, the federal district courts of the United States will be the exclusive forum for any action arising under the Securities Act against any person in connection with any offering of SpinCo securities.
The exclusive forum provision does not apply to suits brought to enforce any liability or duty created by the Exchange Act or any other claim for which United States federal courts have exclusive jurisdiction.
Stockholders may not waive compliance with federal securities laws or the rules or regulations thereunder. The enforceability of similar exclusive forum provisions in other companies’ organizational documents has been challenged in legal proceedings, and it is possible that a court could find the exclusive forum provisions that will be contained in the SpinCo by-laws to be inapplicable or unenforceable.
Listing
SpinCo has applied to list SpinCo common stock on The Nasdaq Global Select Market and has reserved the ticker symbol “VMEO” for such listing.
Transfer Agent
The transfer agent for the shares of SpinCo common stock and SpinCo Class B common stock following the Spin-off will be Computershare Trust Company, N.A.
 
190

TABLE OF CONTENTS
 
COMPARISON OF RIGHTS OF HOLDERS OF IAC SECURITIES BEFORE THE SPIN-OFF WITH RIGHTS OF HOLDERS OF IAC SECURITIES AND SPINCO SECURITIES AFTER THE SPIN-OFF
The following table sets forth a comparison of (i) IAC common stock and IAC Class B common stock prior to the Spin-off to (ii) IAC common stock and IAC Class B common stock after the Spin-off to (iii) SpinCo common stock and SpinCo Class B common stock after the Spin-off. It assumes receipt of the requisite stockholder approvals with respect to the Spin-off Proposal and the Corporate Opportunities Proposal, which, upon implementation, would result in amendments to the IAC certificate of incorporation.
IAC Common Stock and
IAC Class B Common Stock
before the Spin-off
IAC Common Stock and
IAC Class B Common Stock
after the Spin-off
SpinCo Common Stock and
SpinCo Class B Common Stock
after the Spin-off
Authorized Capital Stock:
2,100,000,000 shares of capital stock, consisting of (i) 1,600,000,000 shares of IAC common stock, par value $0.001 per share, (ii) 400,000,000 shares of IAC Class B common stock, par value $0.001 per share and (iii) 100,000,000 shares of IAC preferred stock, par value $0.01 per share, 1,413,740 shares of which have been designated as shares of Series A Preferred Stock. 2,100,000,000 shares of capital stock, consisting of (i) 1,600,000,000 shares of IAC common stock, par value $0.0001 per share, (ii) 400,000,000 shares of IAC Class B common stock, par value $0.0001 per share and (iii) 100,000,000 shares of IAC preferred stock, par value $0.01 per share, 1,413,740 shares of which have been designated as shares of Series A Preferred Stock. 2,100,000,000 shares of capital stock, consisting of (i) 1,600,000,000 shares of SpinCo common stock, par value $0.01 per share, (ii) 400,000,000 shares of SpinCo Class B common stock, par value $0.01 per share and (iii) 100,000,000 shares of preferred stock, par value $0.01 per share.
Voting Power of Capital Stock:
Each share of IAC common stock is entitled to one vote per share; each share of IAC Class B common stock is entitled to ten votes per share and each share of IAC voting preferred stock has the voting rights set forth in Exhibit A to the IAC certificate of incorporation, in each case, generally voting together on all matters submitted for the vote or consent of IAC stockholders, except in cases where the DGCL provides for a separate class vote and except for the election of 25% of the IAC board of directors, which are elected by the holders of the IAC common stock. Each share of IAC common stock will be entitled to one vote per share; each share of IAC Class B common stock will be entitled to ten votes per share and each share of IAC voting preferred stock will have the voting rights set forth in Exhibit A to the IAC certificate of incorporation, in each case, generally voting together on all matters submitted for the vote or consent of IAC stockholders, except in cases where the DGCL provides for a separate class vote and except for the election of 25% of the IAC board of directors, which will be elected by the holders of the IAC common stock. Each share of SpinCo common stock will be entitled to one vote per share and each share of SpinCo Class B common stock will be entitled to ten votes per share, in each case, generally voting together on all matters submitted for the vote or consent of SpinCo stockholders, except in cases where the DGCL provides for a separate class vote and except for the election of 25% of the SpinCo board of directors, which will be elected by the holders of the SpinCo common stock.
 
191

TABLE OF CONTENTS
 
IAC Common Stock and
IAC Class B Common Stock
before the Spin-off
IAC Common Stock and
IAC Class B Common Stock
after the Spin-off
SpinCo Common Stock and
SpinCo Class B Common Stock
after the Spin-off
Board of Directors:
The IAC by-laws provide that the IAC board of directors will determine the number of directors by resolution. Currently, the number of directors is 12. The IAC certificate of incorporation provides that the holders of the IAC common stock, acting as a single class, elect 25% of the total number of directors, with the remaining directors elected by the holders of the IAC common stock, IAC Class B common stock and IAC voting preferred stock, voting together as a single class. The IAC by-laws will provide that the IAC board of directors will determine the number of directors by resolution. The number of directors at the time of the Spin-off is expected to be 12. The IAC certificate of incorporation will provide that the holders of the IAC common stock, acting as a single class, elect 25% of the total number of directors, with the remaining directors elected by the holders of the IAC common stock, IAC Class B common stock and IAC voting preferred stock, voting together as a single class. The SpinCo by-laws will provide that the SpinCo board of directors will determine the number of directors by resolution. The number of directors at the time of the Spin-off is expected to be eleven. The SpinCo certificate of incorporation will provide that the holders of the SpinCo common stock, acting as a single class, elect 25% of the total number of directors, with the remaining directors elected by the holders of the SpinCo common stock and SpinCo Class B common stock voting together as a single class.
Removal of Directors:
The IAC by-laws currently provides that a director may be removed either with or without cause, by the affirmative vote of a majority of the voting power of shares then entitled to vote of the class or classes that elected such director. The IAC by-laws will provide that a director may be removed either with or without cause, by the affirmative vote of a majority of the voting power of shares then entitled to vote of the class or classes that elected such director. The SpinCo by-laws will provide that a director may be removed either with or without cause, by the affirmative vote of a majority of the voting power of shares then entitled to vote of the class or classes that elected such director.
Filling Vacancies of the Board of Directors:
The DGCL provides that, unless the certificate of incorporation or bylaws provide otherwise, whenever the holders of any class or classes are entitled to elect directors, vacancies and newly created directorships of such class or classes may be filled by a majority of the directors elected by such class or classes then in office or by a sole remaining director so elected. The IAC by-laws also permit holders of a majority of the voting power of outstanding shares entitled to vote on The DGCL provides that, unless the certificate of incorporation or bylaws provide otherwise, whenever the holders of any class or classes are entitled to elect directors, vacancies and newly created directorships of such class or classes may be filled by a majority of the directors elected by such class or classes then in office or by a sole remaining director so elected. The IAC by-laws will permit holders of a majority of the voting power of outstanding shares entitled to vote on The DGCL provides that, unless the certificate of incorporation or bylaws provide otherwise, whenever the holders of any class or classes are entitled to elect directors, vacancies and newly created directorships of such class or classes may be filled by a majority of the directors elected by such class or classes then in office or by a sole remaining director so elected. The SpinCo by-laws will permit holders of a majority of the voting power of outstanding shares
 
192

TABLE OF CONTENTS
 
IAC Common Stock and
IAC Class B Common Stock
before the Spin-off
IAC Common Stock and
IAC Class B Common Stock
after the Spin-off
SpinCo Common Stock and
SpinCo Class B Common Stock
after the Spin-off
a particular directorship to fill vacancies with respect to that directorship. a particular directorship to fill vacancies with respect to that directorship. entitled to vote on a particular directorship to fill vacancies with respect to that directorship.
Stockholder Action by Written Consent:
The DGCL provides that unless a corporation otherwise provides in its certificate of incorporation, any action required or permitted to be taken at an annual or special meeting of stockholders may be taken without a meeting, without prior notice and without a vote, if a consent or consents in writing, setting forth the action so taken, is signed by the holders of outstanding stock having at least the minimum number of votes necessary to authorize or take such action at a meeting at which all shares entitled to vote on the matter are present. The IAC certificate of incorporation does not provide otherwise. The DGCL provides that unless a corporation otherwise provides in its certificate of incorporation, any action required or permitted to be taken at an annual or special meeting of stockholders may be taken without a meeting, without prior notice and without a vote, if a consent or consents in writing, setting forth the action so taken, is signed by the holders of outstanding stock having at least the minimum number of votes necessary to authorize or take such action at a meeting at which all shares entitled to vote on the matter are present. The IAC certificate of incorporation will not provide otherwise. The DGCL provides that unless a corporation otherwise provides in its certificate of incorporation, any action required or permitted to be taken at an annual or special meeting of stockholders may be taken without a meeting, without prior notice and without a vote, if a consent or consents in writing, setting forth the action so taken, is signed by the holders of outstanding stock having at least the minimum number of votes necessary to authorize or take such action at a meeting at which all shares entitled to vote on the matter are present. The SpinCo certificate of incorporation will not provide otherwise.
Stockholder Proposals and Nominations of Candidates for Election to the Board of Directors
The IAC by-laws do not contain specific notice timelines for stockholder nominations and proposals at annual meetings or special meetings. The IAC by-laws will not contain specific notice timelines for stockholder nominations and proposals at annual meetings or special meetings. The SpinCo by-laws will not contain specific notice timelines for stockholder nominations and proposals at annual meetings or special meetings.
Calling of Special Meetings of Stockholders:
The DGCL provides that a special meeting of stockholders may be called by the IAC board of directors or by such person or persons as may be authorized by the certificate of incorporation or by the bylaws. The IAC by-laws provide that a special meeting of stockholders may be called by the chairman of the IAC board of directors or by a The DGCL provides that a special meeting of stockholders may be called by the IAC board of directors or by such person or persons as may be authorized by the certificate of incorporation or by the bylaws. The IAC by-laws will provide that a special meeting of stockholders may be called by the chairman of the IAC board of directors or by a The DGCL provides that a special meeting of stockholders may be called by the SpinCo board of directors or by such person or persons as may be authorized by the certificate of incorporation or by the bylaws. The SpinCo by-laws will provide that a special meeting of stockholders may be called by the chairman of the SpinCo board of
 
193

TABLE OF CONTENTS
 
IAC Common Stock and
IAC Class B Common Stock
before the Spin-off
IAC Common Stock and
IAC Class B Common Stock
after the Spin-off
SpinCo Common Stock and
SpinCo Class B Common Stock
after the Spin-off
majority of the IAC board of directors. majority of the IAC board of directors. directors or by a majority of the SpinCo board of directors.
Amendment of the Certificate of Incorporation:
IAC reserves the right to amend, alter, change or repeal any provision contained in the IAC certificate of incorporation, in the manner now or hereafter prescribed by the DGCL, and all rights conferred upon stockholders therein are granted subject to this reservation except that under no circumstances may such amendment be adopted except as prescribed by Article IV of the IAC certificate of incorporation, and provided further that the rights of the Class B common stock may not be amended, altered, changed or repealed without the approval of the holders of the requisite number of said shares of Class B common stock. IAC will reserve the right to amend, alter, change or repeal any provision contained in the IAC certificate of incorporation, in the manner now or hereafter prescribed by the DGCL, and all rights conferred upon stockholders therein are granted subject to this reservation except that under no circumstances may such amendment be adopted except as prescribed by Article IV of the IAC certificate of incorporation, and provided further that the rights of the Class B common stock may not be amended, altered, changed or repealed without the approval of the holders of the requisite number of said shares of Class B common stock. SpinCo will reserve the right to amend, alter, change or repeal any provision contained in the SpinCo certificate of incorporation, in the manner now or hereafter prescribed by the DGCL, and all rights conferred upon stockholders therein are granted subject to this reservation except that under no circumstances may such amendment be adopted except as prescribed by Article IV of the SpinCo certificate of incorporation, and provided further that the rights of the Class B common stock may not be amended, altered, changed or repealed without the approval of the holders of the requisite number of said shares of Class B common stock.
Corporate Opportunity:
The IAC certificate of incorporation currently provides that any officer or director of IAC who is also an officer or director of Expedia, Inc. (“Expedia”) or Match Group, Inc. (“Match”) will not be liable to IAC or its stockholders for breach of any fiduciary duty by reason of the fact that any such individual (i) fails to communicate or offer to IAC a corporate opportunity that has been communicated or offered to Expedia or Match, that may also be a corporate opportunity The IAC certificate of incorporation will provide that any officer or director of IAC who is also an officer or director of Expedia, Match or SpinCo will not be liable to IAC or its stockholders for breach of any fiduciary duty by reason of the fact that any such individual (i) fails to communicate or offer to IAC a corporate opportunity that has been communicated or offered to Expedia, Match or SpinCo, that may also be a corporate opportunity for IAC or The SpinCo certificate of incorporation will provide that any officer or director of SpinCo who is also an officer or director of IAC, Match or Expedia will not be liable to SpinCo or its stockholders for breach of any fiduciary duty by reason of the fact that any such individual (i) fails to communicate or offer to SpinCo a corporate opportunity that has been communicated or offered to Expedia, Match or IAC, that may also be a corporate opportunity for SpinCo or
 
194

TABLE OF CONTENTS
 
IAC Common Stock and
IAC Class B Common Stock
before the Spin-off
IAC Common Stock and
IAC Class B Common Stock
after the Spin-off
SpinCo Common Stock and
SpinCo Class B Common Stock
after the Spin-off
for IAC or (ii) communicates or offers to Expedia or Match any corporate opportunity that may also be a corporate opportunity for IAC, so long as (1) such opportunity did not become known to such officer or director in his or her capacity as a director or officer of IAC and (2) such opportunity is not presented to any party other than Expedia or Match and such officer or director will not pursue the opportunity in his or her individual capacity. Such provision further provides that it is inapplicable at any time when Expedia or Match, respectively, is not an affiliate of IAC and none of such other companies’ directors and officers serve as directors or officers of IAC and its affiliated companies. (ii) communicates or offers to Expedia, Match or SpinCo any corporate opportunity that may also be a corporate opportunity for IAC, so long as (1) such opportunity did not become known to such officer or director in his or her capacity as a director or officer of IAC and (2) such opportunity is not presented to any party other than Expedia, Match or SpinCo and such officer or director will not pursue the opportunity in his or her individual capacity. Such provision will further provide that it is inapplicable at any time when Expedia, Match or SpinCo, respectively, is not an affiliate of IAC and none of such other companies’ directors and officers serve as directors or officers of IAC and its affiliated companies. (ii) communicates or offers to Expedia, Match or IAC any corporate opportunity that may also be a corporate opportunity for SpinCo, so long as (1) such opportunity did not become known to such officer or director in his or her capacity as a director or officer of SpinCo and (2) such opportunity is not presented to any party other than Expedia, Match or IAC and such officer or director will not pursue the opportunity in his or her individual capacity. Such provision will further provide that it is inapplicable at any time when IAC, Expedia or Match, respectively, is not an affiliate of SpinCo and none of such other companies’ directors and officers serve as directors or officers of SpinCo and its affiliated companies.
Amendments to Bylaws
Except as expressly provided otherwise by the DGCL, the IAC certificate of incorporation, or any provision of the IAC by-laws, the IAC by-laws may be altered, amended or repealed and new by-laws adopted at any annual or special meeting of the IAC board of directors by an affirmative vote of a majority of all directors. Except as expressly provided otherwise by the DGCL, the IAC certificate of incorporation, or any provision of the IAC by-laws, the IAC by-laws may be altered, amended or repealed and new by-laws adopted at any annual or special meeting of the IAC board of directors by an affirmative vote of a majority of all directors. Except as expressly provided otherwise by the DGCL, the SpinCo certificate of incorporation or any provision of the SpinCo by-laws, the SpinCo by-laws may be altered, amended or repealed and new by-laws adopted at any annual or special meeting of the SpinCo board of directors by an affirmative vote of a majority of all directors.
Certain Business Combinations
Section 203 of the DGCL prohibits a Delaware corporation from engaging in a “business combination” with a stockholder who owns 15% or more of the corporation’s voting stock (an “interested stockholder”) for three years following the time that such stockholder became an interested stockholder unless (i) prior to the time such stockholder became an interested stockholder, the board of directors approved either the business combination or the
 
195

TABLE OF CONTENTS
 
IAC Common Stock and
IAC Class B Common Stock
before the Spin-off
IAC Common Stock and
IAC Class B Common Stock
after the Spin-off
SpinCo Common Stock and
SpinCo Class B Common Stock
after the Spin-off
transaction which resulted in such stockholder becoming an interested stockholder, (ii) upon consummation of the transaction which resulted in the stockholder becoming an interested stockholder, such stockholder owns at least 85% of the voting stock outstanding at the time the transaction commenced (subject to certain exclusions) or (iii) at or subsequent to such time, the business combination is approved by the board of directors and by the affirmative vote (but not by written consent) of at least 6623% of the corporation’s outstanding voting stock that is not owned by the interested stockholder. A Delaware corporation may opt out of Section 203 of the DGCL in its certificate of incorporation or a stockholder approved bylaw.
The IAC certificate of incorporation does not opt out of the provisions of Section 203 of the DGCL, and IAC is subject to such provisions. The IAC certificate of incorporation will not opt out of the provisions of Section 203 of the DGCL, and IAC will be subject to such provisions. The SpinCo certificate of incorporation will not opt out of the provisions of Section 203 of the DGCL, and SpinCo will be subject to such provisions.
Indemnification of Directors & Officers
Under the IAC certificate of incorporation, IAC is required to indemnify to the fullest extent permitted by the DGCL, (1) each person who is or was or had agreed to become a director or officer of IAC, (2) each such person who is or was serving or who had agreed to serve at the request of the IAC board of directors or an officer of IAC as (x) an employee or agent of IAC or (y) or a director, officer, employee or agent of another corporation, partnership, joint venture, trust or other enterprise. Under the IAC certificate of incorporation, IAC will be required to indemnify to the fullest extent permitted by the DGCL, (1) each person who is or was or had agreed to become a director or officer of IAC, (2) each such person who is or was serving or who had agreed to serve at the request of the IAC board of directors or an officer of IAC as (x) an employee or agent of IAC or (y) or a director, officer, employee or agent of another corporation, partnership, joint venture, trust or other enterprise. Under the SpinCo certificate of incorporation, SpinCo will be required to indemnify to the fullest extent permitted by the DGCL, (1) each person who is or was or had agreed to become a director or officer of SpinCo, (2) each such person who is or was serving or who had agreed to serve at the request of the SpinCo board of directors or an officer of SpinCo as (x) an employee or agent of SpinCo or (y) or a director, officer, employee or agent of another corporation, partnership, joint venture, trust or other enterprise.
Limitation of Liability of Directors
The DGCL permits corporations to include provisions in their certificate of incorporation eliminating or limiting the personal liability of a director to the corporation or its stockholders for monetary damages for breach of fiduciary duty. A corporation may not eliminate liability for a director’s breach of the duty of loyalty to the corporation or its stockholders, for acts or omissions not in good faith, or which involve intentional misconduct or a knowing violation of law, for unlawful dividends, stock purchases or redemptions, or for any transaction from which the director derived an improper personal benefit.
The IAC certificate of incorporation provides that the liability of a director will be limited to The IAC certificate of incorporation will provide that the liability of a director will be The SpinCo certificate of incorporation will provide that the liability of a director will be
 
196

TABLE OF CONTENTS
 
IAC Common Stock and
IAC Class B Common Stock
before the Spin-off
IAC Common Stock and
IAC Class B Common Stock
after the Spin-off
SpinCo Common Stock and
SpinCo Class B Common Stock
after the Spin-off
the full extent permitted by Delaware law. limited to the full extent permitted by Delaware law. limited to the full extent permitted by Delaware law.
Exclusive Forum Provision
The IAC by-laws provide that, unless IAC consents in writing to the selection of an alternative forum, the sole and exclusive forum is the Delaware Court of Chancery (or, if such court lacks jurisdiction, another state or federal court located within the State of Delaware) for (1) any derivative action or proceeding brought on behalf of IAC, (2) any action asserting a claim of breach of a fiduciary duty owed by any current or former director, officer, other employee or agent or stockholder of IAC to IAC or its stockholders, including a claim alleging the aiding and abetting of such a breach of fiduciary duty, (3) any action asserting a claim against IAC or any current or former director, officer, other employee or agent or stockholder of IAC arising pursuant to any provision of the DGCL, the IAC certificate of incorporation or the IAC by-laws, (4) any action asserting a claim related to or involving IAC or any current or former director, officer, other employee or agent or stockholder that is governed by the internal affairs doctrine, or (5) any action asserting an “internal corporate claim,” as that term is defined in Section 115 of the DGCL. The IAC by-laws provide that, unless IAC consents in writing to the selection of an alternative forum, the sole and exclusive forum is the Delaware Court of Chancery (or, if such court lacks jurisdiction, another state or federal court located within the State of Delaware) for (1) any derivative action or proceeding brought on behalf of IAC, (2) any action asserting a claim of breach of a fiduciary duty owed by any current or former director, officer, other employee or agent or stockholder of IAC to IAC or its stockholders, including a claim alleging the aiding and abetting of such a breach of fiduciary duty, (3) any action asserting a claim against IAC or any current or former director, officer, other employee or agent or stockholder of IAC arising pursuant to any provision of the DGCL, the IAC certificate of incorporation or the IAC by-laws, (4) any action asserting a claim related to or involving IAC or any current or former director, officer, other employee or agent or stockholder that is governed by the internal affairs doctrine, or (5) any action asserting an “internal corporate claim,” as that term is defined in Section 115 of the DGCL. The SpinCo by-laws will provide that, unless SpinCo consents in writing to the selection of an alternative forum, the sole and exclusive forum is the Delaware Court of Chancery (or, if such court lacks jurisdiction, another state or federal court located within the State of Delaware) for (1) any derivative action or proceeding brought on behalf of SpinCo, (2) any action asserting a claim of breach of a fiduciary duty owed by any current or former director, officer, other employee or agent or stockholder of SpinCo to SpinCo or its stockholders, including a claim alleging the aiding and abetting of such a breach of fiduciary duty, (3) any action asserting a claim against SpinCo or any current or former director, officer, other employee or agent or stockholder of SpinCo arising pursuant to any provision of the DGCL, the SpinCo certificate of incorporation or the SpinCo by-laws, (4) any action asserting a claim related to or involving SpinCo or any current or former director, officer, other employee or agent or stockholder that is governed by the internal affairs doctrine, or (5) any action asserting an “internal corporate claim,” as that term is defined in Section 115 of the DGCL.
 
197

TABLE OF CONTENTS
 
IAC Common Stock and
IAC Class B Common Stock
before the Spin-off
IAC Common Stock and
IAC Class B Common Stock
after the Spin-off
SpinCo Common Stock and
SpinCo Class B Common Stock
after the Spin-off
In addition, the IAC by-laws provide that, unless IAC consents in writing to the selection of an alternative forum, the federal district courts of the United States will be the exclusive forum for any action arising under the Securities Act against any person in connection with any offering of IAC securities. The exclusive forum provision does not apply to suits brought to enforce any liability or duty created by the Exchange Act or any other claim for which United States federal courts have exclusive jurisdiction.
Stockholders may not waive compliance with federal securities laws or the rules or regulations thereunder. The enforceability of similar exclusive forum provisions in other companies’ organizational documents has been challenged in legal proceedings, and it is possible that a court could find the exclusive forum provisions that are expected to be contained in the IAC by-laws to be inapplicable or unenforceable.
In addition, the IAC by-laws provide that, unless IAC consents in writing to the selection of an alternative forum, the federal district courts of the United States will be the exclusive forum for any action arising under the Securities Act against any person in connection with any offering of IAC securities. The exclusive forum provision does not apply to suits brought to enforce any liability or duty created by the Exchange Act or any other claim for which United States federal courts have exclusive jurisdiction.
Stockholders may not waive compliance with federal securities laws or the rules or regulations thereunder. The enforceability of similar exclusive forum provisions in other companies’ organizational documents has been challenged in legal proceedings, and it is possible that a court could find the exclusive forum provisions that are expected to be contained in the IAC by-laws to be inapplicable or unenforceable.
In addition, the SpinCo by-laws will provide that, unless SpinCo consents in writing to the selection of an alternative forum, the federal district courts of the United States will be the exclusive forum for any action arising under the Securities Act against any person in connection with any offering of SpinCo securities. The exclusive forum provision does not apply to suits brought to enforce any liability or duty created by the Exchange Act or any other claim for which United States federal courts have exclusive jurisdiction. Stockholders may not waive compliance with federal securities laws or the rules or regulations thereunder.
The enforceability of similar exclusive forum provisions in other companies’ organizational documents has been challenged in legal proceedings, and it is possible that a court could find the exclusive forum provisions that will be contained in the SpinCo by-laws to be inapplicable or unenforceable.
 
198

TABLE OF CONTENTS
 
COMPARISON OF RIGHTS OF HOLDERS OF VIMEO SECURITIES BEFORE THE VIMEO MERGER WITH RIGHTS OF HOLDERS OF SPINCO COMMON STOCK AFTER THE VIMEO MERGER
The following table sets forth a comparison of (i) Vimeo voting common stock and Vimeo non-voting common stock to (ii) SpinCo common stock after the Spin-off and the Vimeo Merger.
Vimeo Voting Common Stock and Vimeo
Non-Voting Common Stock prior to the
Vimeo Merger
SpinCo Common Stock
and SpinCo Class B Common Stock
after the Spin-off and the SpinCo Merger
Authorized Capital Stock:
300,000,000 shares of common stock, consisting of (i) 150,000,000 shares of Vimeo voting common stock, par value $0.01 per share, (ii) 150,000,000 shares of Vimeo non-voting common stock, par value $0.01 per share, and (iii) 50,000,000 shares of preferred stock, par value $0.01 per share. 2,100,000,000 shares of capital stock, consisting of (i) 1,600,000,000 shares of SpinCo common stock, par value $0.01 per share, (ii) 400,000,000 shares of SpinCo Class B common stock, par value $0.01 per share and (iii) 100,000,000 shares of preferred stock, par value $0.01 per share.
Voting Power of Capital Stock:
Each share of Vimeo voting common stock is entitled to one vote per share on all matters submitted for the vote or consent of Vimeo stockholders, except as required by law. The shares of Vimeo non-voting common stock have no voting rights, except as required by law. Each share of SpinCo common stock will be entitled to one vote per share and each share of SpinCo Class B common stock will be entitled to ten votes per share, in each case, generally voting together on all matters submitted for the vote or consent of SpinCo stockholders, except in cases where the DGCL provides for a separate class vote and except for the election of 25% of the SpinCo board of directors, which will be elected by the holders of the SpinCo common stock.
Board of Directors:
The Vimeo bylaws provide that the Vimeo board of directors will determine the number of directors by resolution. The current number of directors is two. The SpinCo by-laws will provide that the SpinCo board of directors will determine the number of directors by resolution. The number of directors at the time of the Spin-off is expected to be eleven. The SpinCo certificate of incorporation will provide that the holders of the SpinCo common stock, acting as a single class, elect 25% of the total number of directors, with the remaining directors elected by the holders of the SpinCo common stock and SpinCo Class B common stock voting together as a single class.
 
199

TABLE OF CONTENTS
 
Vimeo Voting Common Stock and Vimeo
Non-Voting Common Stock prior to the
Vimeo Merger
SpinCo Common Stock
and SpinCo Class B Common Stock
after the Spin-off and the SpinCo Merger
Removal of Directors:
Vimeo directors may be removed either with or without cause, by the affirmative vote of a majority of the voting power of shares then entitled to vote for the election of directors. The SpinCo certificate of incorporation will provide that a director may be removed either with or without cause, by the affirmative vote of a majority of the voting power of shares then entitled to vote of the class or classes that elected such director.
Filling Vacancies of the Board of Directors:
The Vimeo bylaws provide that (i) a vacancy created by the removal of a director may be filled at a meeting called for the purpose of the removal of a director by the majority of the voting power of Vimeo and (ii) vacancies and newly created directorships resulting from any increase in the authorized number of directors may be filled by the vote of the majority of the remaining directors elected by the stockholders who vote on such directorship, though less than a quorum, or a majority of the voting power of shares of such stock issued and outstanding The DGCL provides that, unless the certificate of incorporation or bylaws provide otherwise, whenever the holders of any class or classes are entitled to elect directors, vacancies and newly created directorships of such class or classes may be filled by a majority of the directors elected by such class or classes then in office or by a sole remaining director so elected. The SpinCo by-laws will permit holders of a majority of the voting power of outstanding shares entitled to vote on a particular directorship to fill vacancies with respect to that directorship.
Stockholder Action by Written Consent:
The DGCL provides that unless a corporation otherwise provides in its certificate of incorporation, any action required or permitted to be taken at an annual or special meeting of stockholders may be taken without a meeting, without prior notice and without a vote, if a consent or consents in writing, setting forth the action so taken, is signed by the holders of outstanding stock having at least the minimum number of votes necessary to authorize or take such action at a meeting at which all shares entitled to vote on the matter are present. The Vimeo certificate of incorporation does not provide otherwise. The DGCL provides that unless a corporation otherwise provides in its certificate of incorporation, any action required or permitted to be taken at an annual or special meeting of stockholders may be taken without a meeting, without prior notice and without a vote, if a consent or consents in writing, setting forth the action so taken, is signed by the holders of outstanding stock having at least the minimum number of votes necessary to authorize or take such action at a meeting at which all shares entitled to vote on the matter are present. The SpinCo certificate of incorporation will not provide otherwise.
Stockholder Proposals and Nominations of Candidates for Election to the Board of Directors
The Vimeo by-laws do not contain specific notice timelines for stockholder nominations and proposals at annual meetings or special meetings. The SpinCo by-laws will not contain specific notice timelines for stockholder nominations and proposals at annual meetings or special meetings.
Calling of Special Meetings of
The DGCL provides that a The DGCL provides that a
 
200

TABLE OF CONTENTS
 
Vimeo Voting Common Stock and Vimeo
Non-Voting Common Stock prior to the
Vimeo Merger
SpinCo Common Stock
and SpinCo Class B Common Stock
after the Spin-off and the SpinCo Merger
Stockholders:
special meeting of stockholders may be called by the Vimeo board of directors or by such person or persons as may be authorized by the certificate of incorporation or by the bylaws. The Vimeo by-laws provide that a special meeting of stockholders may be called by the chairman of the Vimeo board of directors, the present or the secretary of Vimeo, or by resolution of the Vimeo board of directors. special meeting of stockholders may be called by the SpinCo board of directors or by such person or persons as may be authorized by the certificate of incorporation or by the bylaws. The SpinCo by-laws will provide that a special meeting of stockholders may be called by the chairman of the SpinCo board of directors or by a majority of the SpinCo board of directors.
Amendment of the Certificate of Incorporation:
Vimeo has reserved the right to amend, alter, change or repeal any provision contained in the Vimeo certificate of incorporation, in the manner now or hereafter prescribed by the DGCL, and all rights conferred upon stockholders therein are granted subject to this reservation. SpinCo will reserve the right to amend, alter, change or repeal any provision contained in the SpinCo certificate of incorporation, in the manner now or hereafter prescribed by the DGCL, and all rights conferred upon stockholders therein will be granted subject to this reservation except that under no circumstances may such amendment be adopted except as prescribed by Article IV of the SpinCo certificate of incorporation, and provided further that the rights of the Class B common stock may not be amended, altered, changed or repealed without the approval of the holders of the requisite number of said shares of Class B common stock.
Corporate Opportunity:
The Vimeo certificate of incorporation provides that Vimeo has renounced, to the fullest extent permitted by Secteion 122(17) of the DGCL, any interest or expectancy of Vimeo in, or in being offered an opportunity to participate in, any business opportunities presented to one or more of its directors or stockholders. The SpinCo certificate of incorporation will provide that any officer or director of SpinCo who is also an officer or director of IAC, Match or Expedia will not be liable to SpinCo or its stockholders for breach of any fiduciary duty by reason of the fact that any such individual (i) fails to communicate or offer to SpinCo a corporate opportunity that has been communicated or offered to Expedia, Match or IAC, that may also be a corporate opportunity for SpinCo or (ii) communicates
 
201

TABLE OF CONTENTS
 
Vimeo Voting Common Stock and Vimeo
Non-Voting Common Stock prior to the
Vimeo Merger
SpinCo Common Stock
and SpinCo Class B Common Stock
after the Spin-off and the SpinCo Merger
or offers to Expedia, Match or IAC any corporate opportunity that may also be a corporate opportunity for SpinCo, so long as (1) such opportunity did not become known to such officer or director in his or her capacity as a director or officer of SpinCo and (2) such opportunity is not presented to any party other than Expedia, Match or IAC and such officer or director will not pursue the opportunity in his or her individual capacity.
Amendments to Bylaws
The Vimeo bylaws may be altered, amended or repealed at any annual meeting of stockholders (or any special meeting if notice of the proposed alteration, amendment or repeal to be considered is contained in the notice of such special meeting) by the affirmative vote of a majority of the voting power of the Corporation, or, except as otherwise provided in the Vimeo certificate of incorporation, by majority vote of the members of the Vimeo board present at any meeting at which a quorum is present. Except as expressly provided otherwise by the DGCL, the SpinCo certificate of incorporation or any provision of the SpinCo by-laws, the SpinCo by-laws may be altered, amended or repealed and new by-laws adopted at any annual or special meeting of the SpinCo board of directors by an affirmative vote of a majority of all directors.
Certain Business Combinations
Section 203 of the DGCL prohibits a Delaware corporation from engaging in a “business combination” with a stockholder who owns 15% or more of the corporation’s voting stock (an “interested stockholder”) for three years following the time that such stockholder became an interested stockholder unless (i) prior to the time such stockholder became an interested stockholder, the board of directors approved either the business combination or the transaction which resulted in such stockholder becoming an interested stockholder, (ii) upon consummation of the transaction which resulted in the stockholder becoming an interested stockholder, such stockholder owns at least 85% of the voting stock outstanding at the time the transaction commenced (subject to certain exclusions) or (iii) at or subsequent to such time, the business combination is approved by the board of directors and by the affirmative vote (but not by written consent) of at least 6623% of the corporation’s outstanding voting stock that is not owned by the interested stockholder. A Delaware corporation may opt out of Section 203 of the DGCL in its certificate of incorporation or a stockholder approved bylaw.
The Vimeo certificate of incorporation does not opt out of the provisions of Section 203 of The SpinCo certificate of incorporation will not opt out of the provisions of Section 203 of
 
202

TABLE OF CONTENTS
 
Vimeo Voting Common Stock and Vimeo
Non-Voting Common Stock prior to the
Vimeo Merger
SpinCo Common Stock
and SpinCo Class B Common Stock
after the Spin-off and the SpinCo Merger
the DGCL, and Vimeo is subject to such provisions. the DGCL, and SpinCo will be subject to such provisions.
Indemnification of Directors & Officers
Under the Vimeo certificate of incorporation, Vimeo is required to indemnify to the fullest extent permitted by the DGCL, (1) each person who is or was serviing as a director or officer Vimeo, and (2) each person who is or was servicing at the request of Vimeo as a director, officer, employee or agent of another corporation, partnership, joint venture, trust or other enterprise, or any legal representative of any of the foregoing Under the SpinCo certificate of incorporation, SpinCo will be required to indemnify to the fullest extent permitted by the DGCL, (1) each person who is or was or had agreed to become a director or officer of SpinCo, and (2) each such person who is or was serving or who had agreed to serve at the request of the SpinCo board of directors or an officer of SpinCo as (x) an employee or agent of SpinCo or (y) or a director, officer, employee or agent of another corporation, partnership, joint venture, trust or other enterprise.
Limitation of Liability of Directors
The DGCL permits corporations to include provisions in their certificate of incorporation eliminating or limiting the personal liability of a director to the corporation or its stockholders for monetary damages for breach of fiduciary duty. A corporation may not eliminate liability for a director’s breach of the duty of loyalty to the corporation or its stockholders, for acts or omissions not in good faith, or which involve intentional misconduct or a knowing violation of law, for unlawful dividends, stock purchases or redemptions, or for any transaction from which the director derived an improper personal benefit.
The Vimeo certificate of incorporation provides that the liability of a director will be limited to the full extent permitted by Delaware law. The SpinCo certificate of incorporation will provide that the liability of a director will be limited to the full extent permitted by Delaware law.
Exclusive Forum Provision
The Vimeo by-laws do not include an exclusive forum provision. The SpinCo by-laws will provide that, unless SpinCo consents in writing to the selection of an alternative forum, the sole and exclusive forum is the Delaware Court of Chancery (or, if such court lacks jurisdiction, another state or federal court located within the State of Delaware) for (1) any derivative action or proceeding brought on behalf of SpinCo, (2) any action asserting a claim of breach of a fiduciary duty owed by any current or former director, officer, other employee or agent or stockholder of SpinCo to SpinCo or its
 
203

TABLE OF CONTENTS
 
Vimeo Voting Common Stock and Vimeo
Non-Voting Common Stock prior to the
Vimeo Merger
SpinCo Common Stock
and SpinCo Class B Common Stock
after the Spin-off and the SpinCo Merger
stockholders, including a claim alleging the aiding and abetting of such a breach of fiduciary duty, (3) any action asserting a claim against SpinCo or any current or former director, officer, other employee or agent or stockholder of SpinCo arising pursuant to any provision of the DGCL, the SpinCo certificate of incorporation or the SpinCo by-laws, (4) any action asserting a claim related to or involving SpinCo or any current or former director, officer, other employee or agent or stockholder that is governed by the internal affairs doctrine, or (5) any action asserting an “internal corporate claim,” as that term is defined in Section 115 of the DGCL.
In addition, the SpinCo by-laws will provide that, unless SpinCo consents in writing to the selection of an alternative forum, the federal district courts of the United States will be the exclusive forum for any action arising under the Securities Act against any person in connection with any offering of SpinCo securities. The exclusive forum provision does not apply to suits brought to enforce any liability or duty created by the Exchange Act or any other claim for which United States federal courts have exclusive jurisdiction. Stockholders may not waive compliance with federal securities laws or the rules or regulations thereunder.
The enforceability of similar exclusive forum provisions in other companies’ organizational documents has been challenged in legal proceedings, and it is possible that a court could find the exclusive forum provisions that will be contained in the SpinCo by-laws to be inapplicable or unenforceable.
 
204

TABLE OF CONTENTS
 
SECURITY OWNERSHIP OF CERTAIN BENEFICIAL OWNERS AND MANAGEMENT
Security Ownership of IAC Capital Stock
The following table presents, as of April 5, 2021, the most recent date for which information was available prior to the filing of this proxy statement/consent solicitation/prospectus, information relating to the beneficial ownership of IAC common stock and IAC Class B common stock by: (1) each person known by IAC to own beneficially more than 5% of the outstanding shares of IAC common stock and/or IAC Class B common stock, (2) each member of the IAC board of directors, (3) each named executive officer of IAC and (4) all members of the IAC board of directors and executive officers of IAC as a group. As of April 5, 2021, there were 83,340,243 and 5,789,499 shares of IAC common stock and IAC Class B common stock, respectively, outstanding.
Unless otherwise indicated, the beneficial owners listed below may be contacted at IAC’s corporate headquarters located at 555 West 18th Street, New York, New York 10011. For each listed person, the number of shares of IAC common stock and percent of such class listed includes vested IAC stock options and assumes the conversion of shares of IAC Class B common stock beneficially owned by such person to the extent indicated in the table, but does not assume the conversion, exercise or vesting of any such equity securities owned by any other person. Shares of IAC Class B common stock may, at the option of the holder, be converted on a one-for-one basis into shares of IAC common stock. The percentage of votes for all classes of capital stock is based on one vote for each share of IAC common stock and ten votes for each share of IAC Class B common stock.
IAC Common Stock
IAC Class B
Common Stock
Percent of
Votes
Name and Address of Beneficial Owner
Number of
Shares Owned
% of Class
Owned
Number of
Shares
Owned
% of Class
Owned
(All
Classes)
%
The Vanguard Group
100 Vanguard Blvd.
Malvern, PA 19355
6,704,248(1) 8.0% 4.7%
T. Rowe Price Associates, Inc.
100 East Pratt Street
Baltimore, MD 21202
5,170,570(2) 6.2% 3.7%
BlackRock, Inc.
55 East 52nd Street
New York, NY 10055
4,737,895(3) 5.7% 3.4%
Barry Diller
7,100,629(4) 7.9% 5,789,499(5) 100% 41.2%
Chelsea Clinton
31,551(6) * *
Michael D. Eisner
81,376(7) * *
Bonnie S. Hammer
14,434(8) * *
Victor A. Kaufman
71,946(9) * *
Joseph Levin
4,597,033(10) 5.5% 5,789,499(11) 100% 2.5%
Bryan Lourd
25,886(12) * *
Westley Moore
David Rosenblatt
45,476(13) * *
Glenn H. Schiffman
415,608(14) * *
Alan G. Spoon
101,338(15) * *
Mark Stein
583,696(16) * *
Alexander von Furstenberg
512,057(5)(17) * 446,053(5) 7.7% 3.2%
Diane von Furstenberg
136,711(18) * 3,692,425(5) 63.8% 26.2%
Gregg Winiarski
518,183(19) * *
 
205

TABLE OF CONTENTS
 
IAC Common Stock
IAC Class B
Common Stock
Percent of
Votes
Name and Address of Beneficial Owner
Number of
Shares Owned
% of Class
Owned
Number of
Shares
Owned
% of Class
Owned
(All
Classes)
%
Richard F. Zannino
38,200(20) * *
All current executive officers and directors as a group (15 persons)
12,868,995 14.0% 5,789,499 100% 45.1%
*
The percentage of shares beneficially owned does not exceed 1% of the class or voting power (of all classes).
(1)
Based upon information regarding IAC holdings reported by way of a Schedule 13G filed with the SEC on February 8, 2021 by The Vanguard Group (“Vanguard”) in its capacity as an investment advisor. Vanguard may be deemed to beneficially own 6,521,982 shares of IAC common stock beneficially owned and to have shared voting power, sole dispositive power and shared dispositive power over 81,694, 6,521,982 and 182,266 such shares, respectively.
(2)
Based upon information regarding IAC holdings reported by way of Amendment No. 5 to a Schedule 13G filed with the SEC on February 16, 2021 by T. Rowe Price Associates, Inc. (“Price Associates”). Price Associates has sole voting and sole dispositive power over 2,110,999 and 5,170,570 shares of IAC common stock, respectively, listed in the table above. Price Associates may be deemed to be the beneficial owner of all of the shares listed in the table above; however, Price Associates expressly disclaims that it is, in fact, the beneficial owner of such securities.
(3)
Based upon information regarding IAC holdings reported by way of Amendment No. 3 to a Schedule 13G filed with the SEC on January 29, 2021 by BlackRock, Inc. (“BlackRock”) in its capacity as a parent holding company or control person of subsidiaries that provide investment advisory and asset management services. BlackRock may be deemed to have sole voting and sole dispositive power over 4,264,464 and 4,737,894 such shares, respectively.
(4)
Consists of: (i) 172,708 shares of IAC common stock and 1,651,011 shares of IAC Class B common stock, which are convertible on a one-for-one basis into shares of IAC common stock, held directly by Mr. Diller and/or through The Arrow 1999 Trust, dated September 16, 1999, as amended (the “Arrow Trust”), over which Mr. Diller has sole investment and voting power (and may be deemed to share voting power with Mr. Levin (see footnotes 10 and 11)), (ii) 136,711 shares of IAC common stock and 3,692,435 shares of IAC Class B common stock held by trusts for the benefit of certain members of Mr. Diller’s family (the “Descendants Trusts”), over which Mr. Diller has sole investment power and Ms. von Furstenberg, Mr. Diller’s spouse, has sole voting power (and may be deemed to share voting power with Mr. Levin (see footnotes 18, 10 and 11), (iii) vested options to purchase 1,000,000 shares of IAC common stock, over which Mr. Diller has sole investment and voting power, (iv) 446,053 shares of IAC Class B common stock held by a trust for the benefit of certain members of Mr. Diller’s family (the “TALT Trust”), over which Mr. von Furstenberg, Mr. Diller’s stepson, has sole investment and voting power (and may be deemed to share voting power with Mr. Levin (see footnote 11)), and over which Mr. Diller may be deemed to have the right to acquire investment power within 60 days as a result of his ability to designate a replacement for Mr. von Furstenberg as investment advisor (see footnotes 5 and 17) (provided, however, that Mr. Diller may not act as the replacement investment advisor with respect to voting control over such securities), and (v) 1,711 shares of IAC common stock held by a family foundation, as to which Mr. Diller has shared voting and investment power and as to which Mr. Diller disclaims beneficial ownership.
(5)
The total number of shares of IAC Class B common stock outstanding includes: (i) 1,651,011 shares of IAC Class B common stock, which are convertible on a one-for-one basis into shares of IAC common stock, held directly by Mr. Diller and/or through the Arrow Trust, over which Mr. Diller has sole investment and voting power (and may be deemed to share voting power with Mr. Levin (see footnote 11)), (ii) 3,692,435 shares of IAC Class B common stock held by the Descendants Trusts, over which Mr. Diller has sole investment power and Ms. von Furstenberg, Mr. Diller’s spouse, has sole voting power (and may be deemed to share voting power with Mr. Levin (see footnotes 11 and 18), and (iii) 446,053 shares of IAC Class B common stock held by the TALT Trust, over which Mr. von
 
206

TABLE OF CONTENTS
 
Furstenberg, Mr. Diller’s stepson, has sole investment and voting power (and may be deemed to share voting power with Mr. Levin (see footnote 11)), and over which Mr. Diller may be deemed to have the right to acquire investment power within 60 days as a result of his ability to designate a replacement for Mr. von Furstenberg as investment advisor (see footnote 17) (provided, however, that Mr. Diller may not act as the replacement investment advisor with respect to voting control over such securities).
(6)
Consists of shares of IAC common stock held directly by Ms. Clinton.
(7)
Consists of (i) 40,821 shares of IAC common stock held directly by Mr. Eisner and (ii) 40,555 shares of IAC common stock held by a trust, of which Mr. Eisner is the trustee.
(8)
Consists of shares of IAC common stock held directly by Ms. Hammer.
(9)
Consists of: (i) 3,662 shares of IAC common stock held directly by Mr. Kaufman and (ii) 68,284 shares of IAC common stock held through a grantor retained annuity trust established for the benefit of Mr. Kaufman’s spouse, and as to which: (x) Mr. Kaufman’s spouse serves as trustee and is the sole annuitant and (y) Mr. Kaufman disclaims beneficial ownership except to the extent of any pecuniary interest therein.
(10)
Consists of: (i) 3,088,181 shares of IAC common stock held directly by Mr. Levin, (ii) 199,433 shares of IAC common stock held through a grantor retained annuity trust, of which Mr. Levin serves as sole trustee and is the sole annuitant, (iii) vested options to purchase 1,000,000 shares of IAC common stock and (iv) by virtue of Mr. Levin’s entry into a Voting Agreement on November 5, 2020 with Mr. Diller and the respective trustees of the Arrow Trust, the Descendants Trusts and the TALT Trust with respect to the election of Mr. Levin as a director of IAC and certain other matters (the “Voting Agreement”), (x) 172,708 shares of IAC common stock held by Mr. Diller, over which Mr. Diller has sole investment power and Mr. Diller and Mr. Levin may be deemed to have shared voting power, and (y) 136,711 shares of IAC common stock held by the Descendants Trusts, over which Mr. Diller has sole investment power and Ms. von Furstenberg and Mr. Levin may be deemed to have shared voting power (see footnotes 4 and 17).
In the case of the shares of IAC common stock referenced in (i) above, 3,000,000 of such shares consist of an IAC Restricted Stock award made to Mr. Levin in November 2020. For a description of this award, see IAC Compensation Discussion and Analysis—2020 CEO Employment Arrangements—RSU Award.
(11)
Consists of: (i) 1,651,011 shares of IAC Class B common stock held by Mr. Diller directly or through the Arrow Trust, (ii) 3,692,435 shares of IAC Class B common stock held by the Descendant Trusts and (iii) 446,053 shares of IAC Class B common stock held by the TALT Trust, in each, case as to which Mr. Levin may be deemed to share voting power by virtue of his entry into the Voting Agreement.
(12)
Consists of shares of IAC common stock held directly by Mr. Lourd.
(13)
Consists of: 39,476 shares of IAC common stock held directly by Mr. Rosenblatt and (ii) 6,000 shares of IAC common stock held in a trust for the benefit of Mr. Rosenblatt’s minor children, as to which he has no voting or investment power and as to which Mr. Rosenblatt disclaims beneficial ownership.
(14)
Consists of: (i) 34,608 shares of IAC common stock held directly by Mr. Schiffman and (ii) vested options to purchase 381,000 shares of IAC common stock.
(15)
Consists of: (i) 86,338 shares of IAC common stock held directly by Mr. Spoon and (ii) 15,000 shares of IAC common stock held by a limited liability company controlled by certain members of Mr. Spoon’s family and as to which Mr. Spoon disclaims beneficial ownership except to the extent of any pecuniary interest therein.
(16)
Consists of: (i) 83,696 shares of IAC common stock held directly by Mr. Stein and (ii) vested options to purchase 500,000 shares of IAC common stock.
(17)
Consists of: (i) 66,004 shares of IAC common stock held directly by Mr. von Furstenberg and (ii) 446,053 shares of IAC Class B common stock, which are convertible on a one-for-one basis into shares of IAC common stock, held by the TALT Trust, over which Mr. von Furstenberg has sole investment and voting power (and may be deemed to share voting power with Mr. Levin (see footnote 11)), and as to which Mr. von Furstenberg disclaims beneficial ownership except to the extent of his pecuniary interest therein.
 
207

TABLE OF CONTENTS
 
(18)
Consists of shares of IAC common stock held by the Descendants Trusts, over which Ms. von Furstenberg has sole voting power (and may be deemed to share voting power with Mr. Levin (see footnote 10)) and Mr. Diller, Ms. von Furstenberg’s spouse, has sole investment power (see footnote 4).
(19)
Consists of: (i) 49,178 shares of IAC common stock held directly by Mr. Winiarski and (ii) vested options to purchase 469,005 shares of IAC common stock.
(20)
Consists of shares of IAC common stock held directly by Mr. Zannino.
 
208

TABLE OF CONTENTS
 
Security Ownership of Vimeo Capital Stock Prior to the Spin-off and the Merger
The following table presents, as of April 5, 2021, the most recent date for which information was available prior to the filing of this proxy statement/consent solicitation/prospectus, information relating to the beneficial ownership of Vimeo voting common stock by: (1) each person known by Vimeo to own beneficially more than 5% of the outstanding shares of Vimeo voting common stock, (2) each member of the Vimeo board of directors, (3) each executive officer of Vimeo and (4) all members of the Vimeo board of directors and executive officers of Vimeo as a group. As of April 5, 2021, there were 92,788,449 shares of Vimeo voting common stock outstanding.
Unless otherwise indicated, the beneficial owners listed below may be contacted at Vimeo’s corporate headquarters located at 555 West 18th Street, New York, New York 10011.
Vimeo Voting Common Stock
Name and Address of Beneficial Owner
Number of
Shares Owned
% of Class
Owned
IAC Group, LLC
75,133,151 80.97%
Entities associated with Thrive Capital
295 Lafayette Street, Suite 701
New York, NY 10012
5,770,340 6.22%
Glenn H. Schiffman
Kendall F. Handler
Anjali Sud(1)
Narayan Menon(1)
Mark Kornfilt(1)
Michael A. Cheah(1)
Adam Gross
Alesia J. Haas
Kendall Handler
Ida Kane
Mo Koyfman
Spike Lee
Joseph Levin
Nabil Mallick
Glenn Schiffman
George C. Wolfe
All executive officers and directors as a group (14 persons)(1)
(1)
Each of the Vimeo executive officers beneficially owns stock appreciation rights or other stock-based awards related to shares of Vimeo common stock, which are currently settled on a net basis in shares of IAC common stock.
 
209

TABLE OF CONTENTS
 
Security Ownership of SpinCo Capital Stock Immediately Following the Spin-off
The following table presents, based on information available regarding beneficial ownership of IAC capital stock as of April 5, 2021, the most recent date for which information was available prior to the filing of this proxy statement/consent solicitation/prospectus, and the spin-off exchange ratio of 1.6235, information relating to the anticipated beneficial ownership of SpinCo common stock and SpinCo Class B common stock by: (1) each person anticipated by SpinCo to own beneficially more than 5% of the outstanding shares of SpinCo common stock and/or SpinCo Class B common stock immediately following the consummation of the Spin-off, (2) each person anticipated to be a member of the SpinCo board of directors following the consummation of the Spin-off, (3) each person anticipated to be a named executive officer of SpinCo following the consummation of the Spin-off and (4) all anticipated members of the SpinCo board of directors and executive officers of SpinCo as a group following the consummation of the Spin-off. Prior to the consummation of the Merger, the existing stockholders of Vimeo (other than IAC) will remain stockholders of Vimeo, and Vimeo will not be a wholly-owned subsidiary of SpinCo.
Unless otherwise indicated, the beneficial owners listed below may be contacted at SpinCo’s corporate headquarters located at 555 West 18th Street, New York, New York 10011. For each listed person, the number of shares of SpinCo common stock and percent of such class listed assumes the conversion of shares of SpinCo Class B common stock beneficially owned by such person to the extent indicated in the table, and excludes all SpinCo equity awards expected to be issued in respect of outstanding equity awards of IAC and Vimeo, as the number of shares of SpinCo common stock underlying any such awards will depend on the outcome of an adjustment formula that is not known at this time. Certain of the beneficial owners listed below are expected to receive SpinCo equity awards in respect of IAC and/or Vimeo equity awards currently held by such individuals. Shares of SpinCo Class B common stock will be convertible, at the option of the holder, on a one-for-one basis into shares of SpinCo common stock. The percentage of votes for all classes of capital stock is based on one vote for each share of SpinCo common stock and ten votes for each share of SpinCo Class B common stock.
 
210

TABLE OF CONTENTS
 
SpinCo Common Stock
SpinCo Class B
Common Stock
Percent of
Votes
Name and Address of Beneficial Owner
Number of
Shares Owned
% of
Class
Owned
Number of
Shares
Owned
% of
Class
Owned
(All
Classes)
%
The Vanguard Group
100 Vanguard Blvd
Malvern, PA 19355
10,884,347(1) 8.0% 4.8%
T. Rowe Price Associates, Inc.
100 East Pratt Street
Baltimore, MD 21202
8,394,420(2) 6.2% 3.7%
BlackRock, Inc.
55 East 52nd Street
New York, NY 10055
7,691,973(3) 5.7% 100% 3.4%
Barry Diller
9,904,371(4) 6.8% 9,399,252(5) 100% 41.2%
Joseph Levin
5,839,783(6) 4.3% 9,399,252(7) 7.7% 2.6%
Alexander von Furstenberg
831,325(8) * 724,167 63.8% 3.2%
Diane von Furstenberg
221,950(9) * 5,994,652 26.2%
Anjali Sud
Narayan Menon
341(10) *
M ark Kornfilt
Michael A. Cheah
38,599(11) *
Adam Gross
Alesia J. Haas
Kendall Handler
2,414(12) *
Ida Kane
Mo Koyfman
373(13) *
Spike Lee
Nabil Mallick
Glenn Schiffman
56,186(14) *
George C. Wolfe
All executive officers and directors as a group (14 persons)
5,937,696 4.4% 9,399,252 100% 2.6%
*
The percentage of shares beneficially owned does not exceed 1% of the class or voting power (of all classes).
(1)
Based upon information regarding IAC holdings reported by way of a Schedule 13G filed with the SEC on February 8, 2021 by Vanguard in its capacity as an investment advisor. Vanguard’s holdings listed above represent shares of SpinCo common stock expected to be received in the Spin-off in respect of shares of IAC common stock beneficially owned by Vanguard. Vanguard may be deemed to beneficially own 6,521,982 shares of IAC common stock beneficially owned and to have shared voting power, sole dispositive power and shared dispositive power over 81,694, 6,521,982 and 182,266 such shares, respectively.
(2)
Based upon information regarding IAC holdings reported by way of Amendment No. 5 to a Schedule 13G filed with the SEC on February 16, 2021 by Price Associates. Price Associates’ holdings listed above represent shares of SpinCo common stock expected to be received in the Spin-off in respect of shares of IAC common stock beneficially owned by Price Associates. Price Associates has sole voting and sole dispositive power over 2,110,999 and 5,170,570 shares of IAC common stock, respectively. Price Associates may be deemed to be the beneficial owner of these shares of IAC common stock; however, Price Associates expressly disclaims that it is, in fact, the beneficial owner of such securities.
 
211

TABLE OF CONTENTS
 
(3)
Based upon information regarding IAC holdings reported by way of Amendment No. 3 to a Schedule 13G filed with the SEC on January 29, 2021 by BlackRock in its capacity as a parent holding company or control person of subsidiaries that provide investment advisory and asset management services. Blackrock’s holdings listed above represent shares of SpinCo common stock expected to be received in the Spin-off in respect of shares of IAC common stock beneficially owned by Blackrock. BlackRock may be deemed to have sole voting and sole dispositive power over 4,264,464 and 4,737,894 such shares of IAC common stock, respectively.
(4)
Consists of shares of SpinCo common stock and SpinCo Class B common stock, as applicable, expected to be received in the Spin-off in respect of: (i) 172,708 shares of IAC common stock and 1,651,011 shares of IAC Class B common stock, which are convertible on a one-for-one basis into shares of IAC common stock, held directly by Mr. Diller and/or through the Arrow Trust, over which Mr. Diller has sole investment and voting power (and may be deemed to share voting power with Mr. Levin (see footnotes 6 and 7)), (ii) 136,711 shares of IAC common stock and 3,692,435 shares of IAC Class B common stock held by the Descendants Trusts, over which Mr. Diller has sole investment power and Ms. von Furstenberg, Mr. Diller’s spouse, has sole voting power (and may be deemed to share voting power with Mr. Levin (see footnotes 9, 6, and 7)), (iii) 446,053 shares of IAC Class B common stock held by the TALT Trust, over which Mr. von Furstenberg, Mr. Diller’s stepson, has sole investment and voting power (and may be deemed to share voting power with Mr. Levin (see footnote 7)), and over which Mr. Diller may be deemed to have the right to acquire investment power within 60 days as a result of his ability to designate a replacement for Mr. von Furstenberg as investment advisor (see footnotes 5 and 8) (provided, however, that Mr. Diller may not act as the replacement investment advisor with respect to voting control over such securities), and (iv) 1,711 shares of IAC common stock held by a family foundation, as to which Mr. Diller has shared voting and investment power and as to which Mr. Diller disclaims beneficial ownership.
(5)
The total number of shares of SpinCo Class B common stock outstanding includes shares of SpinCo Class B expected to be received in the Spin-off in respect of: (i) 1,651,011 shares of IAC Class B common stock, which are convertible on a one-for-one basis into shares of IAC common stock, held directly by Mr. Diller and/or through the Arrow Trust, over which Mr. Diller has sole investment and voting power (and may be deemed to share voting power with Mr. Levin (see footnote 7)), (ii) 3,692,435 shares of IAC Class B common stock held by the Descendants Trusts, over which Mr. Diller has sole investment power and Ms. von Furstenberg, Mr. Diller’s spouse, has sole voting power (and may be deemed to share voting power with Mr. Levin (see footnotes 7 and 9)), and (iii) 446,053 shares of IAC Class B common stock held by the TALT Trust, over which Mr. von Furstenberg, Mr. Diller’s stepson, has sole investment and voting power (and may be deemed to share voting power with Mr. Levin (see footnote 7)), and over which Mr. Diller may be deemed to have the right to acquire investment power within 60 days as a result of his ability to designate a replacement for Mr. von Furstenberg as investment advisor (see footnote 8) (provided, however, that Mr. Diller may not act as the replacement investment advisor with respect to voting control over such securities).
(6)
Consists of shares of SpinCo common stock expected to be received in the Spin-off in respect of: (i) 3,088,181 shares of IAC common stock held directly by Mr. Levin, (ii) 199,433 shares of IAC common stock held through a grantor retained annuity trust, of which Mr. Levin serves as sole trustee and is the sole annuitant and (iii) by virtue of Mr. Levin’s entry into the Voting Agreement, (x) 172,708 shares of IAC common stock held by Mr. Diller, over which Mr. Diller has sole investment power and Mr. Diller and Mr. Levin may be deemed to have shared voting power, and (y) 136,711 shares of IAC common stock held by the Descendants Trusts, over which Mr. Diller has sole investment power and Ms. von Furstenberg and Mr. Levin may be deemed to have shared voting power (see footnotes 4 and 13). In the case of the shares of IAC common stock referenced in (i) above, 3,000,000 of such shares consist of an IAC Restricted Stock award made to Mr. Levin in November 2020. For a description of this award, see IAC Compensation Discussion and Analysis — 2020 CEO Employment Arrangements — RSU Award.
(7)
Consists of shares of SpinCo Class B common stock expected to be received in the Spin-off in respect of: (i) 1,651,011 shares of IAC Class B common stock held by Mr. Diller directly or through the Arrow Trust, (ii) 3,692,435 shares of IAC Class B common stock held by the Descendant Trusts and (iii) 446,053 shares of IAC Class B common stock held by the TALT Trust, in each, case as to which Mr. Levin may be deemed to share voting power by virtue of his entry into the Voting Agreement.
 
212

TABLE OF CONTENTS
 
(8)
Consists of shares of SpinCo common stock expected to be received in the Spin-off in respect of: (i) 66,004 shares of IAC common stock held directly by Mr. von Furstenberg and (ii) 446,053 shares of IAC Class B common stock, which are convertible on a one-for-one basis into shares of IAC common stock, held by the TALT Trust, over which Mr. von Furstenberg has sole investment and voting power (and may be deemed to share voting power with Mr. Levin (see footnote 7)), and as to which Mr. von Furstenberg disclaims beneficial ownership except to the extent of his pecuniary interest therein.
(9)
Consists of shares of SpinCo common stock expected to be received in the Spin-off in respect of shares of IAC common stock held by the Descendants Trusts, over which Ms. von Furstenberg has sole voting power (and may be deemed to share voting power with Mr. Levin (see footnote 6)) and Mr. Diller, Ms. von Furstenberg’s spouse, has sole investment power (see footnote 4).
(10)
Consists of shares of SpinCo common stock expected to be received in the Spin-off in respect of 210 shares of IAC common stock held directly by Mr. Menon.
(11)
Consists of shares of SpinCo common stock expected to be received in the Spin-off in respect of 23,775 shares of IAC common stock held directly by Mr. Cheah.
(12)
Consists of shares of SpinCo common stock expected to be received in the Spin-off in respect of 1,487 shares of IAC common stock held directly by Ms. Handler.
(13)
Consists of shares of SpinCo common stock expected to be received in the Spin-off in respect of 230 shares of IAC common stock held directly by Mr. Koyfman.
(14)
Consists of shares of SpinCo common stock expected to be received in the Spin-off in respect of 34,608 shares of IAC common stock held directly by Mr. Schiffman.
 
213

TABLE OF CONTENTS
 
Security Ownership of SpinCo Capital Stock Immediately Following the Spin-off and the Merger
The following table presents, based on information available regarding beneficial ownership of IAC capital stock as of April 5, 2021 and Vimeo capital stock as of April 5, 2021, the most recent date for which information was available prior to the filing of this proxy statement/consent solicitation/prospectus, the spin-off exchange ratio of 1.6235 and an assumed illustrative Vimeo merger exchange ratio of 1.0152, information relating to the anticipated beneficial ownership of SpinCo common stock and SpinCo Class B common stock by: (1) each person anticipated by SpinCo to own beneficially more than 5% of the outstanding shares of SpinCo common stock and/or SpinCo Class B common stock immediately following the consummation of the Spin-off and Vimeo merger, (2) each person anticipated to be a member of the SpinCo board of directors following the completion of the Spin-off and Vimeo merger, (3) each person anticipated to be a named executive officer of SpinCo following the completion of the Spin-off and Vimeo merger and (4) all anticipated members of the SpinCo board of directors and executive officers of SpinCo as a group following the completion of the Spin-off and Vimeo merger.
Unless otherwise indicated, the beneficial owners listed below may be contacted at SpinCo’s corporate headquarters located at 555 West 18th Street, New York, New York 10011. For each listed person, the number of shares of SpinCo common stock and percent of such class listed assumes the conversion of shares of SpinCo Class B common stock beneficially owned by such person to the extent indicated in the table, and excludes all SpinCo equity awards expected to be issued in respect of outstanding equity awards of IAC and Vimeo, as the number of shares of SpinCo common stock underlying any such awards will depend on the outcome of an adjustment formula that is not known at this time. Certain of the beneficial owners listed below are expected to receive SpinCo equity awards in respect of IAC and/or Vimeo equity awards currently held by such individuals. Shares of SpinCo Class B common stock will be convertible, at the option of the holder, on a one-for-one basis into shares of SpinCo common stock. The percentage of votes for all classes of capital stock is based on one vote for each share of SpinCo common stock and ten votes for each share of SpinCo Class B common stock.
 
214

TABLE OF CONTENTS
 
SpinCo Common Stock
SpinCo Class B
Common Stock
Percent of
Votes
Name and Address of Beneficial Owner
Number of
Shares Owned
% of
Class
Owned
Number of
Shares
Owned
% of
Class
Owned
(All
Classes)
%
T. Rowe Price Associates, Inc.
100 East Pratt Street
Baltimore, MD 21202
13,092,970(1) 8.5% 5.3%
The Vanguard Group
100 Vanguard Blvd
Malvern, PA 19355
10,884,347(2) 7.0% 4.4%
Barry Diller
9,904,371(3) 6.0% 9,399,252(4) 100% 36.6%
Joseph Levin
5,839,783(5) 3.8% 9,399,252(6) 100% 2.3%
Alexander von Furstenberg
831,325(7) * 724,167 7.7% 3.0%
Diane von Furstenberg
221,950(8) * 5,994,652 63.8% 24.2%
Anjali Sud
Narayan Menon
341(9)
Mark Kornfilt
Michael A. Cheah
38,599(10)
Adam Gross
Alesia J. Haas
Kendall Handler
2,414(11) * *
Ida Kane
Mo Koyfman
373(12) * *
Spike Lee
Nabil Mallick
Glenn Schiffman
56,186(13) * *
George C. Wolfe
All executive officers and directors as a group (14 persons)
5,937,696 3.8% 9,399,252 100% 2.4%
*
The percentage of shares beneficially owned does not exceed 1% of the class or voting power (of all classes).
(1)
Based upon information regarding IAC holdings reported by way of Amendment No. 5 to a Schedule 13G filed with the SEC on February 16, 2021 by Price Associates, and record ownership of Vimeo holdings. Price Associates’ holdings listed above represent shares of SpinCo common stock expected to be received in the Spin-off in respect of shares of IAC common stock beneficially owned by Price Associates and shares of SpinCo common stock expected to be received in the Vimeo merger in respect of shares of Vimeo common stock beneficially owned by funds and accounts advised by Price Associates. Price Associates has sole voting and sole dispositive power over 2,110,999 and 5,170,570 shares of IAC common stock, respectively. Price Associates may be deemed to be the beneficial owner of these shares of IAC common stock; however, Price Associates expressly disclaims that it is, in fact, the beneficial owner of such securities. Funds and accounts advised by Price Associates beneficially own 4,628,201 shares of Vimeo common stock.
(2)
Based upon information regarding IAC holdings reported by way of a Schedule 13G filed with the SEC on February 8, 2021 by Vanguard in its capacity as an investment advisor. Vanguard’s holdings listed above represent shares of SpinCo common stock expected to be received in the Spin-off in respect of shares of IAC common stock beneficially owned by Vanguard. Vanguard may be deemed to beneficially own 6,521,982 shares of IAC common stock beneficially owned and to have shared voting power, sole dispositive power and shared dispositive power over 81,694, 6,521,982 and 182,266 such shares, respectively.
 
215

TABLE OF CONTENTS
 
(3)
Consists of shares of SpinCo common stock and SpinCo Class B common stock, as applicable, expected to be received in the Spin-off in respect of: (i) 172,708 shares of IAC common stock and 1,651,011 shares of IAC Class B common stock, which are convertible on a one-for-one basis into shares of IAC common stock, held directly by Mr. Diller and/or through the Arrow Trust, over which Mr. Diller has sole investment and voting power (and may be deemed to share voting power with Mr. Levin (see footnotes 5 and 6)), (ii) 136,711 shares of IAC common stock and 3,692,435 shares of IAC Class B common stock held by the Descendants Trusts, over which Mr. Diller has sole investment power and Ms. von Furstenberg, Mr. Diller’s spouse, has sole voting power (and may be deemed to share voting power with Mr. Levin (see footnotes 8, 5, and 6), (iii) 446,053 shares of IAC Class B common stock held by the TALT Trust, over which Mr. von Furstenberg, Mr. Diller’s stepson, has sole investment and voting power (and may be deemed to share voting power with Mr. Levin (see footnote 6)), and over which Mr. Diller may be deemed to have the right to acquire investment power within 60 days as a result of his ability to designate a replacement for Mr. von Furstenberg as investment advisor (see footnotes 4 and 7) (provided, however, that Mr. Diller may not act as the replacement investment advisor with respect to voting control over such securities), and (iv) 1,711 shares of IAC common stock held by a family foundation, as to which Mr. Diller has shared voting and investment power and as to which Mr. Diller disclaims beneficial ownership.
(4)
The total number of shares of SpinCo Class B common stock outstanding includes shares of SpinCo Class B expected to be received in the Spin-off in respect of: (i) 1,651,011 shares of IAC Class B common stock, which are convertible on a one-for-one basis into shares of IAC common stock, held directly by Mr. Diller and/or through the Arrow Trust, over which Mr. Diller has sole investment and voting power (and may be deemed to share voting power with Mr. Levin (see footnote 6)), (ii) 3,692,435 shares of IAC Class B common stock held by the Descendants Trusts, over which Mr. Diller has sole investment power and Ms. von Furstenberg, Mr. Diller’s spouse, has sole voting power (and may be deemed to share voting power with Mr. Levin (see footnotes 6 and 8), and (iii) 446,053 shares of IAC Class B common stock held by the TALT Trust, over which Mr. von Furstenberg, Mr. Diller’s stepson, has sole investment and voting power (and may be deemed to share voting power with Mr. Levin (see footnote 6)), and over which Mr. Diller may be deemed to have the right to acquire investment power within 60 days as a result of his ability to designate a replacement for Mr. von Furstenberg as investment advisor (see footnote 7) (provided, however, that Mr. Diller may not act as the replacement investment advisor with respect to voting control over such securities).
(5)
Consists of shares of SpinCo common stock expected to be received in the Spin-off in respect of: (i) 3,088,181 shares of IAC common stock held directly by Mr. Levin, (ii) 199,433 shares of IAC common stock held through a grantor retained annuity trust, of which Mr. Levin serves as sole trustee and is the sole annuitant and (iii) by virtue of Mr. Levin’s entry into the Voting Agreement, (x) 172,708 shares of IAC common stock held by Mr. Diller, over which Mr. Diller has sole investment power and Mr. Diller and Mr. Levin may be deemed to have shared voting power, and (y) 136,711 shares of IAC common stock held by the Descendants Trusts, over which Mr. Diller has sole investment power and Ms. von Furstenberg and Mr. Levin may be deemed to have shared voting power (see footnotes 3 and 12). In the case of the shares of IAC common stock referenced in (i) above, 3,000,000 of such shares consist of an IAC Restricted Stock award made to Mr. Levin in November 2020. For a description of this award, see IAC Compensation Discussion and Analysis — 2020 CEO Employment Arrangements — RSU Award.
(6)
Consists of shares of SpinCo Class B common stock expected to be received in the Spin-off in respect of: (i) 1,651,011 shares of IAC Class B common stock held by Mr. Diller directly or through the Arrow Trust, (ii) 3,692,435 shares of IAC Class B common stock held by the Descendant Trusts and (iii) 446,053 shares of IAC Class B common stock held by the TALT Trust, in each, case as to which Mr. Levin may be deemed to share voting power by virtue of his entry into the Voting Agreement.
(7)
Consists of shares of SpinCo common stock expected to be received in the Spin-off in respect of: (i) 66,004 shares of IAC common stock held directly by Mr. von Furstenberg and (ii) 446,053 shares of IAC Class B common stock, which are convertible on a one-for-one basis into shares of IAC common stock, held by the TALT Trust, over which Mr. von Furstenberg has sole investment and voting power (and may be deemed to share voting power with Mr. Levin (see footnote 6)), and as to which Mr. von Furstenberg disclaims beneficial ownership except to the extent of his pecuniary interest therein.
(8)
Consists of shares of SpinCo common stock expected to be received in the Spin-off in respect of
 
216

TABLE OF CONTENTS
 
shares of IAC common stock held by the Descendants Trusts, over which Ms. von Furstenberg has sole voting power (and may be deemed to share voting power with Mr. Levin (see footnote 5)) and Mr. Diller, Ms. von Furstenberg’s spouse, has sole investment power (see footnote 3).
(9)
Consists of shares of SpinCo common stock expected to be received in the Spin-off in respect of 210 shares of IAC common stock held directly by Mr. Menon.
(10)
Consists of shares of SpinCo common stock expected to be received in the Spin-off in respect of 23,775 shares of IAC common stock held directly by Mr. Cheah.
(11)
Consists of shares of SpinCo common stock expected to be received in the Spin-off in respect of 1,487 shares of IAC common stock held directly by Ms. Handler.
(12)
Consists of shares of SpinCo common stock expected to be received in the Spin-off in respect of 230 shares of IAC common stock held directly by Mr. Koyfman.
(13)
Consists of shares of SpinCo common stock expected to be received in the Spin-off in respect of 34,608 shares of IAC common stock held directly by Mr. Schiffman.
 
217

TABLE OF CONTENTS
 
IAC DIRECTORS AND EXECUTIVE OFFICERS
Directors
Name
Age
Position
Chelsea Clinton
41
Director
Barry Diller
79
Director and Chairman and Senior Executive
Michael D. Eisner
79
Director
Bonnie S. Hammer
70
Director
Victor A. Kaufman
77
Director and Vice Chairman
Joseph Levin
41
Director and Chief Executive Officer
Bryan Lourd
60
Director
Westley Moore
42
Director
David Rosenblatt
53
Director
Alan G. Spoon
69
Director
Alexander von Furstenberg
51
Director
Richard F. Zannino
62
Director
Background information about each director of IAC is set forth below, including information regarding their respective experiences, characteristics, attributes and skills, all of which the IAC board of directors believes provide IAC with the perspective and judgment needed to guide, monitor and execute its strategies. For purposes of this section, references to IAC relating to periods prior to June 30, 2020 refer to Old IAC.
Chelsea Clinton, age 41, has been a director of IAC since September 2011. Since March 2013, Ms. Clinton has served as Vice Chair of the Clinton Foundation, where her work emphasizes improving global and domestic health, creating service opportunities and empowering the next generation of leaders. Ms. Clinton also currently teaches at Columbia University’s Mailman School of Public Health. Ms. Clinton has served as a member of the board of directors of the Clinton Health Access Initiative since September 2011 and previously served as a member of the board of directors of the Clinton Foundation from September 2011 to February 2013. From March 2010 through May 2013, Ms. Clinton served as an Assistant Vice Provost at New York University, where she focused on interfaith initiatives and the university’s global expansion program. From November 2011 to August 2014, Ms. Clinton also worked as a special correspondent for NBC News. Prior to these efforts, Ms. Clinton worked as an associate at McKinsey & Company, a consulting firm, from August 2003 to October 2006, and as an associate at Avenue Capital Group, an investment firm, from October 2006 to November 2009. Ms. Clinton has served as a member of the boards of directors of Expedia Group, Inc. (formerly Expedia, Inc.) since March 2017, Nurx (a telemedicine start-up company) since June 2018 and Clover Health Investments, Corp. (a next-generation Medicare Advantage insurance company offering best-in-class plans that combine wide access to healthcare and rich supplemental benefits with low out-of-pocket expenses) beginning prior to its January 2021 initial public offering to date. Ms. Clinton is co-founder and partner of Metrodora Ventures (a venture capital firm focused on health and learning businesses). In addition to her for-profit affiliations, Ms. Clinton currently serves as a member of the boards of directors of The School of American Ballet, the Africa Center, the Weill Cornell Medical College, the Alliance for a Healthier Generation, HiddenLight Productions Limited and Columbia University’s Mailman School of Public Health, and as Co-Chair of the Advisory Board of the Of Many Institute at New York University.When concluding that Ms. Clinton should serve as a director, the IAC board of directors considered her broad public policy experience and keen intellectual acumen, which together the IAC board of directors believes continue to bring a fresh and youthful perspective to IAC’s businesses and initiatives.
Barry Diller, age 79, has been a director and Chairman and Senior Executive of IAC since December 2010. Mr. Diller previously served as a director and Chairman and Chief Executive Officer of IAC (and its predecessors) from August 1995 to November 2010. Mr. Diller also serves as Chairman and Senior Executive of Expedia Group, Inc., which position he has held since August 2005. Mr. Diller had, along with Expedia Group’s Vice Chairman, overseen the company’s executive leadership team, managing
 
218

TABLE OF CONTENTS
 
day-to-day operations, from December 2019 until April 2020, when Expedia Group’s Vice Chairman also became the company’s Chief Executive Officer. Prior to joining IAC, Mr. Diller was Chairman of the Board and Chief Executive Officer of QVC, Inc. from December 1992 through December 1994. From 1984 to 1992, Mr. Diller served as Chairman of the Board and Chief Executive Officer of Fox, Inc. Prior to joining Fox, Inc., Mr. Diller served for ten years as Chairman of the Board and Chief Executive Officer of Paramount Pictures Corporation. Mr. Diller served as Chairman (in a non-executive capacity) of the board of directors of Live Nation Entertainment, Inc. (and its predecessor companies, Ticketmaster Entertainment and Ticketmaster) (“Live Nation”)) from August 2008 to October 2010, and continued to serve as a member of the board of directors of Live Nation through January 2011. Mr. Diller also served as Chairman and Senior Executive of TripAdvisor, Inc., an online travel company (“TripAdvisor”), from December 2011 to December 2012, served as a member of the board of directors of TripAdvisor from December 2011 through April 2013 and served as a special advisor to the Chief Executive Officer of TripAdvisor from April 2013 to March 2017. Mr. Diller is also currently a member of the board of directors of The Coca-Cola Company and MGM Resorts International and served as a member of the board of directors of Graham Holdings Company (formerly The Washington Post Company) during the past five years. In addition to his for-profit affiliations, Mr. Diller is a member of The Business Council and serves on the Dean’s Council of The New York University Tisch School of the Arts, the Board of Councilors for the School of Cinema-Television at the University of Southern California and the Advisory Board of the Peter G. Peterson Foundation, among other not-for-profit affiliations. The IAC board of directors nominated Mr. Diller because he has been Chairman and Senior Executive since 2010 and prior to that time, served as Chairman and Chief Executive Officer of IAC since 1995, and as a result, possesses a great depth of knowledge and experience regarding IAC and its businesses. In addition, the IAC board of directors noted Mr. Diller’s ability to exercise influence (subject to IAC’s organizational documents and Delaware law) over the outcome of matters involving IAC that require stockholder approval given the fact that he and certain members of his family collectively have sole voting and/or investment power over all shares of IAC Class B common stock outstanding, which shares represent a significant percentage of the voting power of IAC capital stock.
Michael D. Eisner, age 79, has been a director of IAC since March 2011. Mr. Eisner has served as Chairman of The Tornante Company, LLC, a privately held company that invests in, acquires, incubates and operates media and entertainment companies (“Tornante”), since 2005. Mr. Eisner currently serves as Chairman of the board of directors of the Portsmouth Community Football Club Limited, a League One English football club, which Tornante acquired in August 2017. Mr. Eisner also previously served as Chairman of two Tornante portfolio companies, The Topps Company, a leading creator and marketer of sports cards, distinctive confectionery and other entertainment products (from October 2007 to April 2013), and Vuguru, a studio focusing on the production of groundbreaking programming for the internet and other digital platforms (from October 2009 to December 2014, when Tornante acquired that portion of Vuguru that it did not already own). Prior to founding Tornante, Mr. Eisner served as Chairman and Chief Executive Officer of The Walt Disney Company from 1984. In addition to his for-profit affiliations, Mr. Eisner serves on the boards of directors of Denison University, The Aspen Institute, the Yale School of Architecture Dean’s Council and The Eisner Foundation. When concluding that Mr. Eisner should serve as a director, the IAC board of directors considered his experience with Tornante, which the IAC board of directors believes gives him particular insight into investments in, and the development and operation of, media and entertainment companies that focus on programming and content for emerging platforms. The IAC board of directors also considered Mr. Eisner’s experience as the Chairman and Chief Executive Officer of The Walt Disney Company, which the IAC board of directors believes gives him particular insight into business strategy and leadership, marketing and consumer branding, as well as a high level of financial literacy and insight into the media and entertainment industries.
Bonnie S. Hammer, age 70, has been a director of IAC since September 2014. Since September 2020, Ms. Hammer has served as Vice Chairman of NBCUniversal. Prior to assuming this role, from October 2019, Ms. Hammer served as Chairman of NBCUniversal Content Studios, in which capacity she oversaw the company’s television studios (Universal Television, Universal Content Productions and NBCUniversal International Studios). Prior to her tenure as Chairman of NBCUniversal Content Studios, Ms. Hammer served as Chairman of NBCUniversal Direct to Consumer and Digital Enterprises (January 2019 to October 2019), where she led the development of NBCUniversal’s new streaming service, Peacock. Prior to this role, Ms. Hammer served as Chairman of NBCUniversal Cable Entertainment from February 2013 to January 2019. In this capacity, Ms. Hammer had executive oversight over a number of leading cable
 
219

TABLE OF CONTENTS
 
brands (the USA, Syfy, E! Entertainment, Bravo, Oxygen and Universal Kids networks), as well as Universal Cable Productions, which created original scripted content for cable, broadcast and streaming platforms, and Wilshire Studios, which produced original reality programming. Prior to her tenure as Chairman of NBCUniversal Cable Entertainment, Ms. Hammer served as Chairman of NBCUniversal Cable Entertainment and Cable Studios from November 2010. In this capacity, Ms. Hammer had executive oversight over certain well known cable brands (the USA, Syfy, E! Entertainment, Chiller, Cloo and Universal HD networks), as well as Universal Cable Productions and Wilshire Studios. Prior to joining NBCUniversal in May 2004, Ms. Hammer served as President of Syfy from 2001 to 2004 and held other senior executive positions at Syfy and USA Network from 1989 to 2000. Earlier in her career, she was an original programming executive at Lifetime Television Network from 1987 to 1989. Ms. Hammer has served as a member of the board of directors of eBay, Inc. since January 2015. In addition to her for-profit affiliations, Ms. Hammer currently sits on the Board of Governors for the Motion Picture & Television Fund (MPTF) Foundation and serves on the strategic planning committee for Boston University’s College of Communication, her alma mater, and from which Ms. Hammer received an honorary doctorate degree in 2017. When concluding that Ms. Hammer should serve as a director, the IAC board of directors considered her experience as Vice Chairman of NBCUniversal, as well as experience at the Chairman of both NBCUniversal Content Studios and NBCUniversal Direct to Consumer and Digital Enterprises and her prior roles with NBCUniversal Cable Entertainment, NBCUniversal Media, LLC, USA Network and Lifetime Television Network, which the IAC board of directors believes give her particular insight into business strategy and leadership, as well as a high level of financial literacy and a seasoned insight into the media and entertainment industries, particularly pay television network programming and production and multiplatform branding.
Victor A. Kaufman, age 77, has been a director of IAC (and its predecessors) since December 1996 and has been Vice Chairman of IAC (and its predecessors) since October 1999. Mr. Kaufman also served as Vice Chairman of Expedia Group, Inc. from August 2005 to June 2018 and as a member of its board of directors from August 2005 to March 2020. Previously, Mr. Kaufman served in IAC’s Office of the Chairman from January 1997 to November 1997 and as IAC’s Chief Financial Officer from November 1997 to October 1999. Prior to joining the Company, Mr. Kaufman served as Chairman and Chief Executive Officer of Savoy Pictures Entertainment, Inc. from March 1992 and as a director of Savoy from February 1992. Mr. Kaufman was the founding Chairman and Chief Executive Officer of Tri-Star Pictures, Inc. and served in such capacities from 1983 until December 1987, at which time he became President and Chief Executive Officer of Tri-Star’s successor company, Columbia Pictures Entertainment, Inc. He resigned from these positions at the end of 1989 following the acquisition of Columbia by Sony USA, Inc. Mr. Kaufman joined Columbia in 1974 and served in a variety of senior positions at Columbia and its affiliates prior to the founding of Tri-Star. Mr. Kaufman also served as Vice Chairman of the board of directors of Live Nation from August 2008 through January 2010, and continued to serve as a member of the board of directors of Live Nation from January 2010 through December 2010. In addition, Mr. Kaufman served as a member of the board of directors of TripAdvisor from December 2011 to February 2013. When concluding that Mr. Kaufman should serve as a director, the IAC board of directors considered the unique knowledge and experience regarding IAC and its businesses that he has gained through his involvement with IAC in various roles since 1996, as well as his high level of financial literacy and expertise regarding mergers, acquisitions, investments and other strategic transactions.
Joseph Levin, age 41, has been a director and Chief Executive Officer of IAC since June 2015. From June 2016 to June 2017, Mr. Levin also served as the interim Chief Executive Officer of Vimeo. Prior to his service in these roles, Mr. Levin served as Chief Executive Officer of IAC Search & Applications, overseeing the desktop software, mobile applications and media properties that comprised IAC’s former Search & Applications segment, from January 2012. From November 2009 to January 2012, Mr. Levin served as Chief Executive Officer of Mindspark Interactive Network, an IAC subsidiary that creates leading desktop applications, browser extensions and software, and previously served in various capacities at IAC in strategic planning, mergers and acquisitions and finance since joining IAC in 2003. Mr. Levin has served on the boards of directors of Match Group, Inc., Angi Inc. (formerly known as ANGI Homeservices Inc.) and MGM Resorts International since October 2015, September 2017 and August 2020, respectively, and currently serves as Executive Chairman of the board of Match Group, Inc. and Chairman of the board of Angi Inc. Mr. Levin is expected to serve as Chairman of the SpinCo Board of Directors following the consummation of the Spin-off. Mr. Levin previously served on the boards of directors of LendingTree, Inc. (from August 2008 through November 2014), The Active Network (beginning prior to its 2011 initial public offering through
 
220

TABLE OF CONTENTS
 
its sale in December 2013) and Groupon, Inc. (from March 2017 to July 2019). In addition to his for-profit affiliations, Mr. Levin serves on the Undergraduate Executive Board of Wharton School. When concluding that Mr. Levin should serve as a director, the IAC board of directors considered the unique knowledge and experience regarding IAC and its businesses that he has gained through his various roles with IAC since 2003 (most recently his role as Chief Executive Officer of IAC) as well as his high level of financial literacy and expertise regarding mergers, acquisitions, investments and other strategic transactions.
Bryan Lourd, age 60, has been a director of IAC since April 2005. Mr. Lourd has served as a partner and Managing Director of Creative Artists Agency (“CAA”) since October 1995. CAA is among the world’s leading entertainment agencies and is based in Los Angeles, California, with offices in Nashville, New York, London and Beijing, among other locations. He is a graduate of the University of Southern California. When concluding that Mr. Lourd should serve as a director, the IAC board of directors considered his extensive experience as a principal of CAA, which the IAC board of directors believes gives him particular insight into business strategy and leadership, as well as unique and specialized experience regarding the entertainment industry and marketing.
Westley Moore, age 42, has been a director of IAC since July 2020. Mr. Moore has served as Chief Executive Officer of Robin Hood, the largest poverty-fighting organization in New York and one of the largest anti-poverty forces in the United States, since April 2017. Prior to his tenure at Robin Hood, in 2013 Mr. Moore founded BridgeEdU, an innovative technology platform addressing the college completion and job placement crisis, and served as its Chief Executive Officer until February 2017 and as its Chairman until June 2019. Prior to founding BridgeEdU, Mr. Moore worked as an investment banker with Citigroup in New York and Deutsche Bank in London. In addition to the roles described above, Mr. Moore is a decorated army combat veteran, New York Times and Wall Street Journal bestselling author (The Other Wes Moore and The Work, among other works) and nationally prominent social justice advocate. Mr. Moore earned an MLitt in International Relations from Oxford University as a Rhodes Scholar and served as a White House Fellow to Secretary of State Condoleezza Rice. Mr. Moore has served on the boards of directors of Green Thumb Industries Inc., Longview Acquisition Corp. and Under Armour, Inc. since July 2018, May 2020 and September 2020, respectively. When concluding that Mr. Moore should serve as a director, the IAC board of directors considered his management experience at the helm of a leading national not-for-profit organization, as well as his commitment to social justice, military service and keen intellectual acumen, all of which the IAC board of directors believes bring a new and diverse perspective to IAC’s businesses and initiatives.
David Rosenblatt, age 53, has been a director of IAC since December 2008. Mr. Rosenblatt currently serves as the Chief Executive Officer of 1stdibs.com, Inc., an online marketplace for design, including furniture, art, jewelry and fashion. Mr. Rosenblatt previously served as President, Global Display Advertising, of Google, Inc. from October 2008 through May 2009. Mr. Rosenblatt joined Google in March 2008 in connection with Google’s acquisition of DoubleClick, Inc., a provider of digital marketing technology and services. Mr. Rosenblatt joined DoubleClick in 1997 as part of its initial management team and held several executive positions during his tenure, including Chief Executive Officer of DoubleClick from July 2005 through March 2008 and President of DoubleClick from 2000 through July 2005. Mr. Rosenblatt also serves as a member of the boards of directors of Twitter (since January 2011) and Farfetch UK Limited, the world’s largest digital marketplace for luxury fashion (since July 2017). When concluding that Mr. Rosenblatt should serve as a director, the IAC board of directors considered his extensive and unique experience in the online advertising and digital marketing technology and services industries, as well as his management experience with DoubleClick, Google and 1stdibs.com, Inc., which the IAC board of directors believes give him particular insight into business strategy and leadership, as well as a deep understanding of the internet industry.
Alan G. Spoon, age 69, has been a director of IAC (and its predecessors) since February 2003. Mr. Spoon served as General Partner and Partner Emeritus of Polaris Partners from 2011 to 2018. He previously served as Managing General Partner of Polaris Partners from 2000 to 2010. Polaris Partners is a private investment firm that provides venture capital and management assistance to development stage information technology and life sciences companies. Mr. Spoon was Chief Operating Officer and a director of The Washington Post Company (now known as Graham Holdings Company) from March 1991 through May 2000 and served as President from September 1993 through May 2000. Prior to his service in these roles,
 
221

TABLE OF CONTENTS
 
he held a wide variety of positions at The Washington Post Company, including as President of Newsweek from September 1989 to May 1991. Mr. Spoon has served as a member of the board of directors of Danaher Corporation since July 1999, Match Group, Inc. since November 2015 and as Chairman of the board of directors of Fortive Corporation since July 2016. Mr. Spoon previously served as a member of the board of directors of Cable One, Inc. from July 2015 through February 2021. In his not-for-profit affiliations, Mr. Spoon was a member of the Board of Regents at the Smithsonian Institution (formerly Vice Chairman) and is now a member of the MIT Corporation (and its Risk and Audit Committee). He also serves as a member of the board of directors of edX, a not-for-profit online education platform sponsored by Harvard and the MIT Corporation. When concluding that Mr. Spoon should serve as a director, the IAC board of directors considered his extensive private and public company board experience and public company management experience, all of which the IAC board of directors believes give him particular insight into business strategy, leadership and marketing in the media industry, as well as his experience serving on audit committees (and the attendant risk oversight duties) which the IAC board of directors believes give him particular insight into risk management. The Board also considered Mr. Spoon’s private equity experience and engagement with the MIT Corporation, which the IAC board of directors believes gives him particular insight into trends in the internet and technology industries, as well as into acquisition strategy and financing.
Alexander von Furstenberg, age 51, has been a director of IAC since December 2008. Mr. von Furstenberg currently serves as Chief Investment Officer of Ranger Global Advisors, LLC, a family office focused on value-based investing (“Ranger”), which he founded in June 2011. Prior to founding Ranger, Mr. von Furstenberg founded Arrow Capital Management, LLC, a private investment firm focused on global public equities, where he served as Co-Managing Member and Chief Investment Officer from 2003 to 2011. Mr. von Furstenberg has served as a member of the board of directors of Expedia Group, Inc. since December 2015 and La Scogliera, an Italian financial holding company and bank, since December 2016. Mr. von Furstenberg previously served on the board of directors of Liberty Expedia Holdings, Inc. from November 2016 to July 2019, when the company was acquired by Expedia Group. Since 2001, he has acted as Chief Investment Officer of Arrow Finance, LLC (formerly known as Arrow Investments, Inc.), the private investment office that serves his family. Mr. von Furstenberg also serves as a partner and Co-Chairman of Diane von Furstenberg Studio, LLC. In addition to his for-profit affiliations, Mr. Von Furstenberg serves as a director of The Diller-von Furstenberg Family Foundation and as a member of the board of directors of Friends of the High Line. When concluding that Mr. von Furstenberg should serve as a director, the IAC board of directors considered his private investment and public board experience, which the IAC board of directors believes give him particular insight into capital markets and investment strategy, as well as a high level of financial literacy. Mr. von Furstenberg is Mr. Diller’s stepson.
Richard F. Zannino, age 62, has been a director of IAC since June 2009. Since July 2009, Mr. Zannino has been a Managing Director at CCMP Capital Advisors, LLC, a private equity firm, where he also serves as a member of the firm’s Investment Committee and as co-head of the firm’s consumer sector. Mr. Zannino has served as a member of the boards of directors of The Estée Lauder Companies, Inc. since January 2010 and Ollie’s Bargain Outlet since July 2015 and served as a member of the boards of directors of Francesca’s Collections and Jamieson Wellness during the past five years. Mr. Zannino previously served as Chief Executive Officer and a member of the board of directors of Dow Jones & Company from February 2006 to December 2007, when Mr. Zannino resigned from these positions upon the acquisition of Dow Jones by News Corp. Prior to this time, Mr. Zannino served as Chief Operating Officer of Dow Jones from July 2002 to February 2006 and as Executive Vice President and Chief Financial Officer of Dow Jones from February 2001 to June 2002. Prior to his tenure at Dow Jones, Mr. Zannino served in a number of executive capacities at Liz Claiborne from 1998 to January 2001, and prior to that time served as Executive Vice President and Chief Financial Officer of General Signal and in a number of executive capacities at Saks Fifth Avenue. In addition to his for-profit affiliations, Mr. Zannino currently serves as Vice Chairman of the Board of Trustees of Pace University. When concluding that Mr. Zannino should serve as a director, the IAC board of directors considered his extensive public company management experience, which the IAC board of directors believes gives him particular insight into business strategy, leadership and marketing, and his high level of financial literacy, as well as his experience serving on audit committees (and the attendant risk oversight duties) which the IAC board of directors believes give him particular insight into
 
222

TABLE OF CONTENTS
 
risk management. The IAC board of directors also considered Mr. Zannino’s private equity experience, which the IAC board of directors believes gives him particular insight into acquisition and investment strategy and financing.
Executive Officers Who Are Not Directors
Name
Age
Position
Glenn H. Schiffman
51
Executive Vice President and Chief Financial Officer
Mark Stein
52
Executive Vice President and Chief Strategy Officer
Kendall F. Handler
36
Senior Vice President, General Counsel and Secretary
Background information about IAC’s current executive officers and named executive officers who are not directors is set forth below. For background information about IAC’s Chairman and Senior Executive, Barry Diller, Chief Executive Officer, Joseph Levin, and Vice Chairman, Victor A. Kaufman, see the discussion under Information Concerning IAC Directors. For purposes of this section, references to IAC relating to periods prior to June 30, 2020 refer to Old IAC.
Glenn H. Schiffman, age 51, has served as Executive Vice President and Chief Financial Officer of IAC since April 2016, in which capacity he has certain risk oversight duties for IAC as a whole. Mr. Schiffman has also served as the interim Chief Financial Officer of Angi Inc. (formerly known as ANGI Homeservices Inc.) since January 2021, a role he previously held from September 2017 to March 2019. Prior to joining IAC, Mr. Schiffman served as Senior Managing Director at Guggenheim Securities, the investment banking and capital markets business of Guggenheim Partners, from March 2013. Prior to his tenure at Guggenheim Securities, Mr. Schiffman was a partner at The Raine Group, a merchant bank focused on advising and investing in the technology, media and telecommunications industries, from September 2011 to March 2013. Prior to joining The Raine Group, Mr. Schiffman served as Co-Head of the Global Media group at Lehman Brothers from 2005 to 2007 and Head of Investment Banking Asia-Pacific at Lehman Brothers (and subsequently Nomura) from April 2007 to January 2010, as well as Head of Investment Banking, Americas from January 2010 to April 2011 for Nomura. Mr. Schiffman’s roles at Nomura followed Nomura’s acquisition of Lehman’s Asia business in 2008. In his not-for-profit affiliations, Mr. Schiffman is a member of the National Committee on United States-China Relations and serves as a member of the Duke Children’s National Leadership Council. He is also the Founder and Chairman of the Valerie Fund Endowment and a member of the Valerie Fund’s Board of Advisors, the mission of both of which is to provide individualized care to children at medical centers close to home. He previously served on the Duke Health Board of Visitors from May 2008 until June 2019 and the Duke School of Medicine Board of Visitors from July 2019 until June 2020. Mr. Schiffman has served as a member of the boards of directors of Match Group, Inc. and Angi Inc. since September 2016 and June 2017, respectively, and is expected to serve on the SpinCo Board of Directors following the consummation of the Spin-off.
Mark Stein, age 53, has served as Executive Vice President and Chief Strategy Officer of IAC since January 2016 and prior to that time, served as Senior Vice President and Chief Strategy Officer of IAC from September 2015. Mr. Stein previously served as both Senior Vice President of Corporate Development at IAC (from January 2008) and Chief Strategy Officer of IAC Search & Applications, the desktop software, mobile applications and media properties that comprised IAC’s former Search & Applications segment (from November 2012). Prior to his service in these roles, Mr. Stein served in several other capacities for IAC and its businesses, including as Chief Strategy Officer of Mindspark Interactive Network from 2009 to 2012, and prior to that time as Executive Vice President of Corporate and Business Development of IAC Search & Media. Mr. Stein served on the board of directors of Match Group, Inc. from October 2015 through June 2020 and has served as a member of the board of directors of Angi Inc. (formerly known as ANGI Homeservices Inc.) since September 2017.
Kendall Handler, age 36, has served as Senior Vice President and General Counsel of IAC since January 2021. Ms. Handler previously served as M&A Counsel and VP, M&A Counsel of IAC from March 2017, during which time she had primary responsibility for all legal aspects of IAC’s mergers and acquisitions and other transactional work. Before joining IAC in 2017, Ms. Handler was an associate at Wachtell, Lipton, Rosen & Katz, a New York City law firm, from 2010 to March 2017. Ms. Handler has
 
223

TABLE OF CONTENTS
 
served as a member of the board of directors of Angi Inc. (formerly known as ANGI Homeservices Inc.) since December 2020 and is expected to serve on the SpinCo Board of Directors following the consummation of the Spin-off.
Gregg Winiarski, age 50, served as Executive Vice President, General Counsel and Secretary of IAC from February 2014 through December 2020 and previously served as Senior Vice President, General Counsel and Secretary of IAC from February 2009 to February 2014. Mr. Winiarski previously served as Associate General Counsel of IAC from February 2005, during which time he had primary responsibility for all legal aspects of IAC’s mergers and acquisitions and other transactional work. Prior to joining IAC in February 2005, Mr. Winiarski was an associate with Skadden, Arps, Slate, Meagher & Flom LLP, a global law firm, from 1997 to February 2005. Prior to joining Skadden, Mr. Winiarski was a certified public accountant with Ernst & Young in New York. Mr. Winiarski has served on the boards of directors of ANGI Homeservices Inc. since June 2017 and Match Group, Inc. from October 2015 to June 2020.
 
224

TABLE OF CONTENTS
 
SPINCO DIRECTORS AND EXECUTIVE OFFICERS
Directors
The following sets forth information as of April 5, 2021 regarding the individuals who are expected to serve as directors of SpinCo following the Spin-off.
Name
Age
Position
Adam Gross
48
Director
Alesia J. Haas
44
Director
Kendall Handler
36
Director
Ida Kane
51
Director
Mo Koyfman
43
Director
Spike Lee
64
Director
Joseph Levin
41
Director
Nabil Mallick
37
Director
Glenn Schiffman
51
Director
Anjali Sud
37
Director and Chief Executive Officer
George C. Wolfe
66
Director
Adam Gross, age 49, has served as an advisor to (and has invested in) a variety of technology companies, including software companies such as Cypress.io (a provider of front-end testing tools built for use by developers and quality assurance engineers when testing modern applications), Pantheon (a hosting and WebOps platform through which teams can build, host and manage their websites) and Mattermost (a leading open source collaboration platform), since January 2011. From November 2013 to March 2018, Mr. Gross served in various capacities at Salesforce.com, a cloud-based software company, including most recently as Chief Executive Officer of Heroku, a Salesforce.com subsidiary that provides a platform as a service (PaaS) that enables developers to build, run and operate applications entirely in the cloud, and prior to that time, served in various executive marketing and product leadership roles at Salesforce.com. Prior to his time at Salesforce.com, Mr. Gross served as the Chief Executive Officer of Cloudconnect.com, a cloud platform that he co-founded, from January 2012 to November 2013. Prior to his time at Cloudconnect.com, Mr. Gross served in various executive marketing and product leadership roles at Dropbox, a file hosting service, as well as founded certain start-up companies in the technology sector. In addition to his for-profit affiliations, Mr. Gross currently serves as chairman of the board of directors of Democracy Works, Inc., a non-partisan organization dedicated to providing the tools, information and support needed to help Americans vote no matter what, and as a board member of Reboot, a non-profit arts and culture organization. Mr. Gross’ extensive experience in the technology sector, as well as his leadership and product expertise, qualify him to serve as a director of SpinCo following the Spin-off.
Alesia J. Haas, age 44, has served as Chief Financial Officer of Coinbase Global Inc., a cryptocurrency exchange, since April 2018. Prior to joining Coinbase, Ms. Haas served as Chief Financial Officer of Och-Ziff Capital Management Group LLC (now known as Sculptor Capital Management), a publicly-traded, global institutional alternative asset manager, from December 2016 to April 2018. Prior to that time, Ms. Haas served in various leadership positions at OneWest Bank, N.A., a commercial bank, from March 2009 until shortly after its acquisition by CIT Group Inc. in December 2015, including most recently as its Chief Financial Officer from January 2013 until December 2015. Ms. Haas has served as a member of the board of directors of Angi Inc. (formerly known as ANGI Homeservices Inc.), a digital marketplace for home services, since September 2017, and previously served as a member of the board of directors of Sears Holding Corporation, a holding company that owns and operates certain retail businesses, from February 2016 to December 2016. Ms. Haas’ extensive business experience, particularly with respect to finance and strategy, and including her experience as a chief financial officer of a publicly-traded company, as well as her experience serving on audit committees and with the attendant risk oversight duties, qualify her to serve as a director of SpinCo following the Spin-off.
 
225

TABLE OF CONTENTS
 
Kendall Handler, age 36, has served as Senior Vice President and General Counsel of IAC since January 2021. Ms. Handler previously served as M&A Counsel and VP, M&A Counsel of IAC from March 2017, during which time she had primary responsibility for all legal aspects of IAC’s mergers and acquisitions and other transactional work. Before joining IAC in 2017, Ms. Handler was an associate at Wachtell, Lipton, Rosen & Katz, a New York City law firm, from 2010 to March 2017. Ms. Handler has served on the board of directors of Angi Inc. (formerly known as ANGI Homeservices Inc.) since December 2020. Ms. Handler’s unique knowledge and experience regarding Vimeo, which she has gained through her various roles with IAC since 2017 (most recently in her role as Senior Vice President and General Counsel), as well as her experience advising public and private companies on corporate matters and expertise regarding mergers, acquisitions, investments and other strategic transactions, qualify her to serve as a director of SpinCo following the Spin-off. Ms. Handler does not currently expect to seek to stand for re-election to the SpinCo board of directors at SpinCo’s 2022 annual meeting of stockholders unless, after discussion with the SpinCo nominating committee, circumstances warrant her continued service.
Ida Kane, age 51, has served as the Chief Financial Officer of AppFolio, Inc., a publicly-traded real estate technology company, since February 2015. From 2010 to 2015, Ms. Kane served as Chief Financial Officer of Rightscale, Inc., a cloud computing management provider. From 2005 to 2009, Ms. Kane served as Chief Financial Officer at thinkorswim Group Inc., a publicly-traded online option trading and investor education company. Prior to that, Ms. Kane held other financial leadership roles in public and private companies, including serving as Chief Financial Officer and Vice President of Operations of a business unit of Franklin Covey Co., a publicly-traded training and consulting company. In addition to her for-profit affiliations, Ms. Kane served as Treasurer and a member of the board of directors of The Howard School in Carpinteria, California from 2011 to 2020. Ms. Kane’s significant financial expertise and knowledge, as well as her experience as Chief Financial Officer at several publicly-traded companies, qualify her to serve as a director of SpinCo following the Spin-off.
Mo Koyfman, age 43, has served as General Partner of Shine Capital, an early-stage venture capital firm that he founded, since September 2020, and as Managing Member of MOKO Brands, an investment company that he founded, since January 2017. Prior to that time, Mr. Koyfman served as a General Partner of Spark Capital, a venture capital firm, from September 2008 to May 2016, and as Chief Operating Officer of Connected Ventures, a former subsidiary of IAC that primarily operated CollegeHumor.com (a comedy content website), BustedTees.com (an eCommerce business) and Vimeo, from August 2007 to March 2008. Mr. Koyfman previously held various positions on IAC’s mergers and acquisitions and business development teams from February 2002 to August 2007, during which time he led IAC’s acquisition of a controlling stake in Connected Ventures (which then included Vimeo) in December 2006. Prior to joining IAC, Mr. Koyfman served as an investment banker at Bear Stearns from July 2000 to February 2002. In addition to his for-profit affiliations, Mr. Koyfman has served as a founding board member of Sefaria (an organization dedicated to building the future of Jewish learning in an open and participatory way) since January 2013, and also serves on the Future Leadership Council of the Whitney Museum of American Art. Mr. Koyfman’s private equity experience and extensive corporate development, mergers and acquisitions and investment experience, as well as his experience working with Vimeo during his time at IAC, qualify him to serve as a director of SpinCo following the Spin-off.
Spike Lee, age 64, is a film director, producer, screenwriter, actor and professor. Mr. Lee’s production company, 40 Acres and a Mule Filmworks, has produced more than 35 films since 1983. Most recently, Mr. Lee wrote, directed and produced Da 5 Bloods (released in 2020) and Mr. Lee has written and directed several films, including She’s Gotta Have It, Do the Right Thing, Mo’ Better Blues, Jungle Fever, Malcolm X, Crooklyn, Clockers, 25th Hour, Inside Man, Chi-Raq and BlacKkKlansman, as well acted in ten of the films he has written, directed and/or produced. Mr. Lee has been a nominee and is the recipient of several awards throughout his career, including Academy, British Film Academy, Golden Globe, Emmy, Cesar, Peabody, Black Reel, American Black Film Festival, Berlin Film Festival and Cannes Film Festival awards. Among other awards, Mr. Lee won the Time Warner Innovator Award in 2004, the Ossie Davis Award in 2005 and the Dorothy and Lillian Gish Prize in 2013. Mr. Lee currently serves on the board of directors of his privately-held production company, 40 Acres and a Mule Filmworks. Mr. Lee’s significant experience in film and video, as well as his unique and specialized insight regarding the entertainment industry, qualify him to serve as a director of SpinCo following the Spin-off.
 
226

TABLE OF CONTENTS
 
Joseph Levin, age 41, has served as Chief Executive Officer and a member of the board of directors of IAC since June 2015. From June 2016 to June 2017, Mr. Levin also served as the interim Chief Executive Officer of Vimeo. Prior to his service in these roles, Mr. Levin served as Chief Executive Officer of IAC Search & Applications, overseeing the desktop software, mobile applications and media properties that comprised IAC’s former Search & Applications segment, from January 2012. From November 2009 to January 2012, Mr. Levin served as Chief Executive Officer of Mindspark Interactive Network, an IAC subsidiary that creates leading desktop applications, browser extensions and software, and previously served in various capacities at IAC in strategic planning, mergers and acquisitions and finance since joining IAC in 2003. Mr. Levin has served on the boards of directors of Match Group, Inc., Angi Inc. (formerly known as ANGI Homeservices Inc.) and MGM Resorts International since October 2015, September 2017 and August 2020, respectively, and currently serves as Executive Chairman of the board of Match Group, Inc. and Chairman of the board of Angi Inc. Mr. Levin previously served on the boards of directors of LendingTree, Inc. (from August 2008 through November 2014), The Active Network (beginning prior to its 2011 initial public offering through its sale in December 2013) and Groupon, Inc. (from March 2017 to July 2019). In addition to his for-profit affiliations, Mr. Levin serves on the Undergraduate Executive Board of Wharton School. Mr. Levin’s unique knowledge and experience regarding Vimeo and its businesses that he has gained through his various roles with IAC since 2003 (most recently his role as Chief Executive Officer of IAC), as well as his high level of financial literacy and expertise regarding mergers, acquisitions, investments and other strategic transactions, qualify him to serve as a director of SpinCo following the Spin-off.
Nabil Mallick, age 37, has served as a General Partner of Thrive Capital, a New York-based venture capital firm, since May 2015. Prior to joining Thrive Capital, Mr. Mallick served as a finance executive at the H.J. Heinz Company, a consumer food company. Prior to his tenure at H.J. Heinz Company, Mr. Mallick served as an investment banker at Perella Weinberg Partners and Citigroup, advising companies on a variety of transactions. Mr. Mallick currently serves on the boards of directors of certain privately-held companies, including Glossier (a D2C beauty business), Grailed (a curated marketplace for men’s clothing), Guru (an enterprise-focused information-sharing platform), Studs (an omnichannel jewelry business) and Zola (a digital platform for weddings). Mr. Mallick previously served as a board observer of Github (devtool software) and Greenhouse (HR software). Mr. Mallick’s finance experience and extensive private company board experience in the software and internet industries, which gives him particular insight into trends in these industries, as well as his extensive corporate development, finance and investment experience, qualify him to serve as a director of SpinCo following the Spin-off. Mr. Mallick was recommended for service on the SpinCo board of directors by Thrive Capital, pursuant to Thrive Capital’s rights under the Vimeo shareholders agreement to recommend a candidate and to have such candidate’s appointment considered in good faith.
Glenn H. Schiffman, age 51, has served as Executive Vice President and Chief Financial Officer of IAC since April 2016. Mr. Schiffman has also served as interim Chief Financial Officer of Angi Inc. (formerly known as ANGI Homeservices Inc.) since January 2021, a role he previously held from September 2017 to March 2019. Prior to joining IAC, Mr. Schiffman served as Senior Managing Director at Guggenheim Securities, the investment banking and capital markets business of Guggenheim Partners, from March 2013. Prior to his tenure at Guggenheim Securities, Mr. Schiffman was a partner at The Raine Group, a merchant bank focused on advising and investing in the technology, media and telecommunications industries, from September 2011 to March 2013. Prior to joining The Raine Group, Mr. Schiffman served as Co-Head of the Global Media group at Lehman Brothers from 2005 to 2007 and Head of Investment Banking Asia- Pacific at Lehman Brothers (and subsequently Nomura) from April 2007 to January 2010, as well as Head of Investment Banking, Americas from January 2010 to April 2011 for Nomura. Mr. Schiffman’s roles at Nomura followed Nomura’s acquisition of Lehman’s Asia business in 2008. In his not-for-profit affiliations, Mr. Schiffman is a member of the National Committee on United States-China Relations and serves as a member of the Duke Children’s National Leadership Council. He is also the Founder and Chairman of the Valerie Fund Endowment and a member of the Valerie Fund’s Board of Advisors, the mission of both of which is to provide individualized care to children at medical centers close to home. He previously served on the Duke Health Board of Visitors from May 2008 until June 2019 and the Duke School of Medicine Board of Visitors from July 2019 until June 2020. Mr. Schiffman has served on the boards of directors of Match Group, Inc. and Angi Inc. since September 2016 and June 2017, respectively. Mr. Schiffman’s extensive knowledge of Vimeo’s business and history through his experience as Chief Financial Officer of IAC (in which capacity he also has certain risk oversight duties that give him particular insight into risk management) and his high level of financial literacy and expertise regarding mergers, acquisitions, investments and other
 
227

TABLE OF CONTENTS
 
strategic transactions, as well as his investment banking experience, which gives him particular insight into trends in capital markets and the technology and media industries, qualify him to serve as a director of SpinCo following the Spin-off. Mr. Schiffman does not currently expect to seek to stand for re-election to the SpinCo board of directors at SpinCo’s 2022 annual meeting of stockholders unless, after discussion with the SpinCo nominating committee, circumstances warrant his continued service.
Anjali Sud, age 37, has served as Chief Executive Officer of Vimeo since July 2017. Prior to that time, Ms. Sud previously served as Vimeo’s Senior Vice President and General Manager, Creator Platform from September 2016 to June 2017, Vice President and Head of Global Marketing from July 2015 to August 2016, and Director of Marketing from July 2014 to June 2015. Prior to joining Vimeo in July 2014, Ms. Sud held various management positions at Amazon and was a member of the mergers and acquisitions team at Time Warner, a cable television company. Ms. Sud has served on the board of directors of Dolby Laboratories (a creator of audio and imaging technologies that transform entertainment and communications at the cinema, at home, at work and on mobile devices) since May 2019. In her not-for-profit affiliations, Ms. Sud serves as a Young Global Leader at the World Economic Forum. Ms. Sud holds a B.Sc. from The Wharton School of the University of Pennsylvania and an MBA from Harvard Business School. Ms. Sud’s extensive knowledge and experience regarding Vimeo that she has gained in her various roles with Vimeo since 2014 (most recently her role as Chief Executive Officer), as well as her expertise in marketing and mergers and acquisitions, qualify her to serve as a director of SpinCo following the Spin-off.
George C. Wolfe, age 66, is a director and writer of theatre and film. He has won five Tony Awards and directed seventeen Broadway productions, including Angels in America, Parts One and Two, Bring in ’da Noise, Bring in ’da Funk, Jelly’s Last Jam, The Normal Heart, Caroline, or Change, Shuffle Along, or, the Making of the Musical Sensation of 1921, and All That Followed, and most recently The Iceman Cometh, with Denzel Washington. For film, he recently directed Ma Rainey’s Black Bottom for Netflix, The Immortal Life of Henrietta Lacks for HBO, and Lackawanna Blues, for which he was named Best Director by the National Board of Review and the Director’s Guild of America. From 1993 to 2004 he was the Producer of the Public Theatre/New York Shakespeare Festival, and served on the President’s Committee for the Arts and Humanities under President Obama from 2009 to 2017. Mr. Wolfe’s awards and distinctions include the Lambda Liberty Award, a New York Public Library Literary Lion, Obie, Outer Critics and Drama Desk Awards, the Society of Directors and Choreographers Calloway and Abbott Awards, the Distinguished NYU Alumni Award, the Dramatists Guild’s Hull-Warner Award, and the Brendan Gill Prize. He was declared a Living Landmark by the New York Landmark Conservancy. Mr. Wolfe’s significant experience in the film and theatre industry, as well as his seasoned insight into film and theatre production and development, qualify him to serve as a director of SpinCo following the Spin-off.
Executive Officers Who Are Not Directors
The following sets forth information as of April 5, 2021 regarding the individuals who are expected to serve as executive officers of SpinCo following the Spin-off.
Name
Age
Position
Narayan Menon
51
Chief Financial Officer
Mark Kornfilt
38
President & Chief Product Officer
Michael A. Cheah
45
General Counsel and Secretary
Narayan Menon, age 51, has served as Chief Financial Officer of Vimeo since January 2020. Prior to joining Vimeo, Mr. Menon served as Chief Financial Officer, Treasurer and Corporate Secretary at Prezi, a cloud-based presentation software provider, from February 2018 to December 2019, and, before that time, served as Vice President of Finance at Intuit from from October 2013 to January 2018. Earlier in his career, Mr Menon held a variety of senior finance and operational roles at Microsoft, Skype and Cisco. Mr. Menon holds a B.Tech. in Engineering from the University of Calicut, a M.Tech. in Engineering from the Manipal Institute of Technology, and an MBA from the Kelley School of Business at Indiana University. In his not-for-profit affiliations, Mr. Menon has served on the board of the Food Bank for Contra Costa and Solano counties in California and served as an Advisory Board Member for the Rutgers University Big Data Program.
 
228

TABLE OF CONTENTS
 
Mark Kornfilt, age 38, has served as President & Chief Product Officer of Vimeo since March 2021. He previously served as Vimeo’s Chief Product & Technology Officer from May 2018 to March 2021. Prior to that time, Mr. Kornfilt served as General Manager, Live of Vimeo following Vimeo’s acquisition of Livestream from October 2017 to May 2018. Prior to joining Vimeo, Mr. Kornfilt served as Chief Executive Officer of Livestream, which he co-founded in 2007. Mr. Kornfilt held a variety of senior operational and engineering roles at Livestream before becoming Chief Executive Officer in May 2017. Mr. Kornfilt holds a M.Sc. from the Ecole Polytechnique Federale de Lausanne and an Executive MBA from the London Business School. Mr. Kornfilt also serves on the board of directors of Korab International, a global pulp and paper trading company, and as an advisor to humbition, a private investment firm that provides venture capital to early stage, founder-led companies in New York.
Michael A. Cheah, age 45, has served as General Counsel and Secretary of Vimeo in a full-time capacity since March 2014. Mr. Cheah joined IAC in June 2006 as Litigation Counsel and served as Senior Litigation Counsel from 2008 through 2014, during which time he also served as General Counsel to Vimeo and certain other IAC businesses. Prior to joining IAC, Mr. Cheah was an associate at Sullivan & Cromwell, a global law firm. Mr. Cheah holds a B.Comm. from Dalhousie University and a J.D. from the University of Toronto Faculty of Law and also serves as a member of the adjunct faculty at the University of Miami School of Law. He is admitted to the Bar of the State of New York.
Other Significant Employees
The following sets forth information as of April 5, 2021 regarding the individuals who are expected to be other significant employees of SpinCo following the Spin-off.
Name
Age
Position
Courtney Sanchez
45
Chief Operating Officer
Harris Beber
41
Chief Marketing Officer
Josh Normand
45
Senior Vice President, Sales
Kathleen Barrett
35
Senior Vice President, Enterprise and Head of Creator Success
Courtney Sanchez, age 45, has served as Chief Operating Officer of Vimeo since February 2018. Prior to that time, Ms. Sanchez served as Senior Vice President, Business Intelligence and Strategy from October 2016 to February 2018 and Vice President, Business Intelligence and Strategy from March 2014 to October 2016. Prior to joining Vimeo in March 2014, Ms. Sanchez spent fourteen years at HBO, where she last served as Vice President, Web Analytics. Ms. Sanchez holds a B.Sc. from Bucknell University and an MBA from New York University, Stern School of Business.
Harris Beber, age 41, has served as Chief Marketing Officer of Vimeo since December 2017. Prior to joining Vimeo, Mr. Beber served as Chief Marketing Officer, Direct to Consumer at The Nature’s Bounty Company, a position he held from June 2016 to August 2017 and, before that time, served in various senior marketing positions at Amazon, GameChanger Media and Shutterfly (previously MyPublisher). In 2006, Mr. Beber founded Giftback, an online retailer of gifts that donates 10% of purchases to certain charities selected by purchasers, which he sold in 2010. Mr. Beber holds a B.A. and MBA from Binghamton University.
Josh Normand, age 45, has served as Senior Vice President, Sales of Vimeo since March 2017. Prior to joining Vimeo, Mr. Normand served as Vice President, Strategic Sales at Hootsuite Media, a leading social media dashboard, from May 2015 to November 2016. Prior to that time, Mr. Normand held a variety of senior sales management positions at Brightcove and Adobe. Mr. Normand holds a B.Sc. from the University of New Hampshire, Peter T. Paul College of Business and Economics and an MBA from the University of Oklahoma, Price College of Business.
Kathleen Barrett, age 35, has served as Senior Vice President, Enterprise and Head of Creator Success of Vimeo since May 2018. Prior to assuming her current role, Ms. Barrett served as Vice President and General Manager of Vimeo OTT from May 2017 to May 2018, and Vice President of Operations, VHX (now Vimeo OTT) from June 2016 to May 2017. Prior to joining Vimeo, Ms. Barrett served as Head of Finance & Operations at VHX, which Vimeo acquired in April 2016. Before joining VHX, Ms. Barrett spent five years at Goldman Sachs working in Credit Risk, Management & Advisory and Capital Markets. Ms. Barrett holds a B.A. from New York University.
 
229

TABLE OF CONTENTS
 
IAC EXECUTIVE OFFICER AND DIRECTOR COMPENSATION
IAC Compensation Discussion and Analysis
Philosophy and Objectives
The executive officers whose compensation is discussed in this IAC compensation discussion and analysis (the “CD&A”), and to whom IAC refers to as its named executives in this CD&A (the “NEOs”) are:

Barry Diller, Chairman and Senior Executive;

Joseph Levin, Chief Executive Officer;

Glenn H. Schiffman, Executive Vice President and Chief Financial Officer;

Mark Stein, Executive Vice President and Chief Strategy Officer; and

Gregg Winiarski, Executive Vice President and General Counsel (through December 31, 2020).
IAC’s executive officer compensation program is designed to increase long-term stockholder value by attracting, retaining, motivating and rewarding leaders with the competence, character, experience and ambition necessary to enable IAC to meet its growth objectives.
Although IAC is a publicly traded company, it attempts to foster an entrepreneurial culture, and attract and retain senior executives with entrepreneurial backgrounds, attitudes and aspirations. Accordingly, when attempting to recruit and retain executive officers, as well as other executives who may become executive officers at a later time, IAC competes not only with other public companies, but also with earlier stage companies, companies funded by private equity and venture capital firms and professional firms. IAC structures its compensation program so that it can compete in this varied marketplace for talent, with an emphasis on variable, contingent compensation and long-term equity ownership.
While IAC considers market data in establishing broad compensation programs and practices and may periodically benchmark the compensation associated with particular executive positions, it does not definitively rely on competitive survey data or any benchmarking information in establishing executive compensation. IAC makes decisions based on a host of factors particular to a given executive’s situation, including its firsthand experience with competition for recruiting executives and its understanding of the current environment, and believes that over-reliance on survey data, or a benchmarking approach, is too rigid for the dynamic and fast changing marketplace for talent in which IAC competes.
Similarly, IAC believes that arithmetic approaches to measuring and rewarding short-term performance often fail to adequately take into account the multiple factors that contribute to success at the individual executive and business level. In any given period, IAC may have multiple objectives, and these objectives (and their relative importance) often change as competitive and strategic landscapes shift. Accordingly, IAC has historically avoided the use of strict formulas in its annual bonus program, believing that they often over-compensate or under-compensate a given performance level. IAC instead relies primarily on an approach that, while based on clear objectives, is not formulaic and allows for the exercise of discretion in setting final bonus amounts.
In addition, IAC is of the view that long-term incentive compensation in the form of equity awards aligns the interests of executives with the interests of IAC’s long-term stockholders, and to further this important goal, equity awards play a prominent role in IAC’s overall compensation program. The form of equity awards has changed from time to time over the years. While IAC had used non-qualified stock options as the predominant equity incentive vehicle for its executive officers for many years, in 2019, IAC introduced performance-based restricted stock unit awards for its executive officers and in 2020, shifted to long-term cliff-vesting restricted stock units and, in the case of Mr. Levin only, performance based restricted stock. IAC made the change to full value awards to reduce the dilutive impact of equity awards made to its executive officers (relative to stock options), while still aligning the interests of its executives with those of IAC’s stockholders. IAC will continue to evaluate the appropriate form of equity-based incentive awards as market conditions evolve.
 
230

TABLE OF CONTENTS
 
IAC believes that its executive officer compensation program puts the substantial majority of compensation at risk, rewards both individual executive officer and corporate performance in a targeted fashion, pays amounts appropriate to attract and retain those key individuals necessary to grow IAC and aligns the interests of its key executive officers with those of its stockholders. IAC continuously evaluates its executive officer compensation program and makes changes as it deems appropriate.
IAC stockholders overwhelmingly approved the Company’s “Say on Pay” proposal regarding compensation of IAC’s named executive officers in 2019 with over 92% of the votes cast in favor of the resolution. In light of strong stockholder support, IAC concluded that no revisions were necessary to its executive officer compensation program as a direct result of that advisory vote. Nevertheless, IAC regularly evaluates and refines its executive officer compensation program and will continue to do so, taking into account investor feedback, including the results of future “Say on Pay” votes.
Roles and Responsibilities
The Compensation and Human Resources Committee of IAC’s board of directors (for purposes of this CD&A, the “Committee”) has primary responsibility for establishing the compensation of IAC’s executive officers. All compensation decisions referred to throughout this CD&A have been made by the Committee, based (in part) on recommendations from Messrs. Diller and Levin (as described below). The Committee currently consists of Ms. Hammer (Chairperson) and Mr. Rosenblatt.
IAC’s executive officers participate in structuring IAC-wide compensation programs and in establishing appropriate bonus and equity pools. In late 2020, Messrs. Diller and Levin met with the Committee and discussed their views of corporate and individual executive officer performance for 2020 for Messrs. Schiffman, Stein and Winiarski, and their recommendations for annual bonuses for these executive officers. Mr. Diller also separately discussed Mr. Levin’s performance and recommended bonus, and his views on his own performance, with the Committee. Following these discussions, the Committee met in an executive session to discuss these recommendations. After consideration of these recommendations, the Committee ultimately determined the annual bonus amount for each executive officer. In establishing a given executive officer’s compensation package, each individual component is evaluated independently and in relation to the package as a whole. Prior earning histories and outstanding long-term compensation arrangements are also reviewed and taken into account. However, IAC does not believe in any formulaic relationship or targeted allocation between these elements. Instead, each individual executive officer’s situation is evaluated on a case-by-case basis each year, considering the variety of relevant factors at that time.
From time to time, the Committee has solicited the advice of consulting firms and engaged legal counsel. In 2020, in connection with establishing the long-term employment and compensation arrangements for Mr. Levin, further described below, the Committee engaged Compensia, Inc., an independent compensation consulting firm, to assist it in evaluating those arrangements.
In addition, from time to time, IAC may solicit survey or peer compensation data from various consulting firms and review this information with the Committee. In 2020, IAC engaged Compensation Advisory Partners (“CAP”) to provide comparative market data in connection with its own analysis of its equity and other compensation practices. This information was reviewed with the Committee, but CAP did not have any role in determining or recommending the amount or form of IAC executive compensation for 2020.
Compensation Elements
IAC’s compensation packages for its executive officers primarily consist of salary, annual bonuses, IAC equity awards and, in certain instances, perquisites and other benefits.
Salary.   IAC typically negotiates a new executive officer’s starting salary upon arrival, based on prior compensation levels for the particular position within IAC, IAC’s New York City location, salary levels of other executive officers within IAC and salary levels available to the individual in alternative opportunities. Salaries can increase based on a number of factors, including the assumption of additional responsibilities and other factors that demonstrate an executive officer’s increased value to IAC. No executive officer’s salary was adjusted during 2020.
 
231

TABLE OF CONTENTS
 
Annual Bonuses
General.   IAC’s bonus program is designed to reward performance on an annual basis and annual bonuses are discretionary. Because of the variable nature of the annual bonus program, and because in any given year bonuses can make up the significant majority of an executive officer’s cash compensation, the annual bonus program provides a strong incentive for IAC’s executive officers to achieve annual corporate objectives. IAC generally pays bonuses shortly after year-end following the finalization of financial results for the prior year, though bonuses for the 2020 calendar year were paid in late December 2020.
In making its determinations regarding individual annual bonus amounts, the Committee considers a variety of factors, such as growth in profitability or achievement of strategic objectives by IAC and, to a lesser extent, an individual’s performance and contribution to IAC. The Committee does not quantify the weight given to any specific element or otherwise follow a formulaic calculation. Rather, the Committee engages in an overall assessment of appropriate bonus levels based on a subjective interpretation of all relevant criteria.
2020 Bonuses.   For 2020, the Committee considered a variety of factors, including:

Strategic initiatives.   During 2020, the Company:

consummated the full separation of Match Group from the remaining businesses of IAC (the “Match Separation”), which gave IAC stockholders direct ownership of Match Group while capitalizing IAC to pursue new opportunities and enabling management to focus on other assets within the IAC portfolio;

acquired Care.com, a leading global platform for matching families with caregivers, which represents entry into a market new to IAC;

opportunistically invested over $1 billion for a 12% interest in MGM Resorts International,

made a number of other smaller acquisitions, divested some non-core assets and liquidated some minority investments in the IAC portfolio;

raised third party capital at Vimeo and initiated the separation of Vimeo from IAC; and

continued to reinvest in each of IAC’s businesses to drive growth over the long-term;

Cash Position.   During 2020, IAC received approximately $2.2 billion of cash in connection with the Match Separation. In addition, IAC reduced its outstanding debt by approximately $1.7 billion, as its previously outstanding exchangeable notes became obligations of Match Group as part of the Match Separation. As a result of these and other actions, and after investing approximately $1 billion in MGM Resorts International, IAC ended the year with $3.7 billion of cash and cash equivalents on a consolidated basis, and $2.8 billion excluding cash and cash equivalents held by ANGI Homeservices (now known as Angi Inc.). IAC believes this cash balance positions IAC for long-term growth as it continues to invest in its businesses and identify new opportunities for expansion

Operating results.   Revenue increased approximately 12% over the prior year, notwithstanding the global economic challenges brought on by the COVID-19 pandemic; and

Share price appreciation.   IAC’s stock price increased more than 100% during 2020 (comparing IAC’s stock price at beginning of 2020 to the aggregate of IAC’s stock price plus Match Group’s stock price times the Match Separation exchange ratio at the end of the year), compared to approximately 42% growth in The Nasdaq Stock Market and 15% growth in the S&P 500.
While the factors noted above were the primary ones considered in setting bonus award amounts, the Committee also considered each executive officer’s role and responsibilities, the relative contributions made by each executive officer during the year and the relative size of the bonuses paid to the other executive officers. With respect to 2020 bonuses for IAC’s NEOs, the Committee considered the following with respect to: (i) Mr. Diller, his continued role in providing strategic direction for IAC overall, (ii) Mr. Levin, his continuing focus on managing IAC’s day-to-day business operations and participating in the development of strategic initiatives for IAC, (iii) Mr. Schiffman, his role in the successful completion of the Match Separation, in particular his role in the sale of the new Match Group common stock, his participation in
 
232

TABLE OF CONTENTS
 
implementing various strategic initiatives, including IAC’s investment in MGM Resorts, and his continuing role in the day-to-day oversight of IAC’s business operations, (v) Mr. Stein, participating in the development of strategy for several of IAC’s businesses, and (vi) Mr. Winiarski, his role in managing and executing the successful completion of the Match Separation and the acquisition of Care.com, his leadership in planning, structuring and initiating the Vimeo separation, his role relating to certain other of IAC’s strategic initiatives, and his ongoing oversight of IAC’s litigation, human resources, regulatory and compliance efforts.
As noted above, in setting individual bonus amounts, the Committee did not quantify the weight assigned to any specific factor, nor did it apply a formulaic calculation. In setting bonus amounts, the Committee generally considered IAC’s overall performance, the amount of bonus for each NEO relative to other IAC executives and the recommendations of the Chairman and Senior Executive and the Chief Executive Officer. In addition, the Committee considered achievements in 2020 as compared to achievements and bonus levels in prior years. Bonuses for 2020 for IAC’s executive officers reflect the accomplishment of several significant strategic initiatives during the year, notwithstanding IAC’s modest overall financial performance for the year.
Executive officer bonuses tend to be highly variable from year-to-year depending on IAC’s performance and, in certain circumstances, individual executive officer performance. Accordingly, IAC believes its executive officer bonus program provides strong incentives to reach its annual goals.
Long-Term Incentives
General.   Due to IAC’s entrepreneurial philosophy, it believes that providing a meaningful equity stake in its business is essential to create compensation opportunities that can compete, on a risk-adjusted basis, with entrepreneurial employment alternatives. In addition, IAC believes that ownership shapes behavior, and that by providing compensation in the form of equity awards, it aligns executive officer incentives with stockholder interests in a manner that IAC believes drives superior performance over time.
While there is currently no formal stock ownership or holding requirement for IAC’s executive officers, they have generally historically held a significant portion of their stock awards (net of tax withholdings) well beyond the relevant vesting dates.
In establishing equity awards for an executive officer for any given period, the amount of outstanding unvested and/or unexercised equity awards, as well as previously earned or exercised equity awards, is reviewed and evaluated on an individual-by-individual basis. In setting award levels, the predominant considerations are providing the executive officer with effective retention incentives, appropriate reward for past performance and incentives for strong future performance and competitive conditions. The annual corporate performance factors relevant to setting bonus amounts, while considered, are generally less relevant in determining the type and level of equity awards, as equity awards tend to be more forward looking, and are a longer-term retention and reward instrument relative to annual bonuses.
IAC’s usual practice is to schedule Committee meetings at which equity awards are to be granted well in advance, without regard to the timing of the release of earnings or other material information.
2020 Equity Awards.   During the first quarter of 2020, IAC introduced a new program for employees who are eligible to receive IAC equity awards that permits those employees to choose between two types of restricted stock unit, or RSU, awards. Specifically, eligible employees were given the opportunity to elect to receive either (i) RSUs that would vest in one year or (ii) RSUs that would cliff vest in five years, with the grant date value of the five-year award equal to nine times the grant date value of the one-year award (and eligible for ratable vesting in the case of involuntary terminations or upon qualifying retirements following the second anniversary of the date of the award). Employees electing the five-year award would not be expected to be considered for another award in the next few years. By permitting employees to choose between alternative types of awards, IAC believes it is better able to take into consideration an employee’s personal compensation preferences and needs, thereby offering a more compelling and competitive compensation package, while promoting employee engagement and long-term ownership. The Committee approved this program for 2020 annual equity grants, except as noted below for Mr. Levin, and reserves the discretion to establish the form and substance of any IAC equity award program in the future.
 
233

TABLE OF CONTENTS
 
The Committee determined and communicated the dollar value of RSU awards for eligible employees during the first quarter of 2020, with the number of RSUs to be awarded to be calculated based on the IAC average volume weighted average price of IAC common stock over the 10-day period immediately following consummation of the Match Separation, and the RSUs to be granted at that time.
With respect to the Company’s NEOs (other than Mr. Diller and Mr. Levin), the Committee presented each of Messrs. Schiffman, Stein and Winiarski with a choice under the RSU program described above. Specifically, the Committee offered these executive officers a choice between the one-year and five-year awards with a grant date value indicated in the table below:
Name
Value of
1-Year Award
Value of
5-Year Award
Glenn H. Schiffman
$ 2,500,000 $ 22,500,000
Mark Stein
$ 1,500,000 $ 13,500,000
Gregg Winiarski
$ 1,500,000 $ 13,500,000
Each of these executive officers elected to receive the five-year award.
The Committee believes that the RSU awards granted pursuant to the new program properly align the incentives of our executive officers with those of our stockholders.
Mr. Diller.   During the first quarter of 2020, the Committee began consideration of an appropriate equity incentive for Mr. Diller for the period following the Match Separation, but elected to suspend further consideration during the initial stages of the current COVID-19 pandemic. In the third quarter of 2020, the Committee resumed its consideration of an equity incentive for Mr. Diller and, in November 2020, determined to offer Mr. Diller the same choice that was offered to other NEOs (other than Mr. Levin) earlier in the year; namely, a choice between an RSU award that would vest in one year or a larger RSU award that would vest in five years. Mr. Diller was given a choice between a one-year award with a grant date value of $3.5 million or a five-year award with a grant date value of $31.5 million and elected to receive the five-year award. The Committee believes that the RSU award granted to Mr. Diller pursuant to the new RSU program is appropriate compensation for his continued services and properly aligns his incentives with those of our stockholders.
Consistent with the five-year awards offered to other employees, Mr. Diller’s award is subject to ratable vesting (based on completed years of service from the grant date) in the case of involuntary terminations or upon qualifying retirements following the second anniversary of the date of the award. As discussed with the Committee, Mr. Diller has no intention of retiring from active service with the Company.
Mr. Levin.   Over the course of late 2019 and the first quarter of 2020, representatives of IAC and the Committee engaged in discussions with Mr. Levin with respect to a long-term employment arrangement. The parties mutually agreed to suspend discussions at that time due to the pendency of the COVID-19 pandemic. Discussions resumed late in the third quarter of 2020, and in November 2020, in connection with his new long-term employment arrangement, Mr. Levin was awarded 3 million shares of performance-based restricted stock that vest in ten years, as described below under the caption 2020 CEO Employment Arrangements—RSA Agreement.
Match Separation Adjustments.   In connection with the Match Separation, pursuant to agreements negotiated with Match Group, the Committee made various determinations about how IAC’s existing equity awards would be treated in the Match Separation. The adjustments for IAC equity awards were as follows:

all remaining unvested option awards outstanding as of December 19, 2019 vested upon completion of the Match Separation (more than 90% of which were originally scheduled to vest within 8 months of the completion of the transaction);

all vested option awards were converted into an option to purchase IAC common stock and an option to purchase Match Group common stock based on relative values of the companies at the time of the transaction, with appropriate adjustments to the exercise prices and number of options to maintain pre- and post-transaction values; and
 
234

TABLE OF CONTENTS
 

all RSU awards that were unvested upon completion of the transaction remained IAC RSUs following the transaction on their original remaining vesting schedules, with appropriate adjustments to maintain pre- and post-transaction values.
In determining these adjustments, the Committee concluded that equity awards earned prior to the Match Separation should be split into equity awards in both post-Match Separation companies, as this was the reasonable expectation of the employees during the relevant service period. Because the transactions were expected to occur at the midpoint of the year, but without a specific date, and because the majority of IAC’s equity awards vest in February, the Committee determined to eliminate any arbitrary timing consequences by accelerating all then-unvested options to the date of the Match Separation to ensure that all of 2020 service would be compensated in the equity of both of the post-transaction companies.
2020 CEO Employment Arrangements
On November 5, 2020, IAC entered into a new, long-term Employment Agreement (the “Employment Agreement”) and a Restricted Stock Agreement (“RSA Agreement”) with Joseph Levin, IAC’s Chief Executive Officer. Also on November 5, 2020, Mr. Levin entered into a Voting Agreement (the “Voting Agreement”) with Mr. Diller and certain affiliated entities (the “Diller Parties”). The material terms of these agreements are described below. The arrangements, which were unanimously approved by IAC’s Board of Directors and the Committee, reflect the perspective of the Board and the Committee that long-term arrangements with committed executives with strong alignment with the Company’s stockholders have been vital to the Company’s long-term success, and that the long-term partnership between Mr. Diller and Mr. Levin is in the best interest of all of IAC’s stockholders and the long-term prospects for the Company.
Employment Agreement.   The Employment Agreement has a ten-year term. It provides that Mr. Levin will serve as IAC’s Chief Executive Officer and as a member of the IAC Board of Directors (the “Board”), reporting to Barry Diller, or, if Mr. Diller does not serve as IAC’s Chairman and Senior Executive, the Board. The Employment Agreement provides for an annual base salary of $1,000,000 and a discretionary annual cash bonus, as determined by the Compensation Committee of the Board. Upon a termination of employment without Cause or for Good Reason (each as defined in the Employment Agreement), Mr. Levin is entitled to base salary continuation for twelve months and the acceleration of the vesting of equity awards that would have otherwise vested during the twelve months following his termination of employment (excluding his restricted stock award under the RSA Agreement, which is addressed below).The Employment Agreement includes customary restrictive covenants, including a non-compete and an employee and customer non-solicitation, each of which applies during the employment term and for twenty-four months following the termination of Mr. Levin’s employment for any reason.
To better align Mr. Levin’s overall compensation with his role as IAC’s Chief Executive Officer, the Employment Agreement provides that Mr. Levin is required to sell, prior to November 5, 2022, at least fifty percent (50%) of the shares of common stock of Match Group beneficially owned by him (including all such shares covered by the Match Group stock options received in connection with the Match Separation) that Mr. Levin held on November 5, 2020; provided, however, that, if requested by Mr. Levin, IAC has agreed to discuss with Mr. Levin a mutually agreeable extension of the deadline for such sales in light of the relevant circumstances at the time.
RSA Agreement.   The RSA Agreement provides for a grant of 3,000,000 shares of IAC restricted common stock (“IAC Restricted Stock”) that cliff vest on the ten-year anniversary of the grant date, based on satisfaction of the IAC stock price targets set forth below at such time and Mr. Levin’s continued employment through the vesting date.
IAC Stock Price
Number of
Shares Vesting
less than $157.99
0
$157.99
500,000
$201.04
2,000,000
$254.37
2,750,000
$320.12 or greater
3,000,000
 
235

TABLE OF CONTENTS
 
Mr. Levin may request an extension of the measurement period from 10 to 12 years and IAC will consider the request in light of the circumstances.
Mr. Levin may elect to accelerate the vesting of his IAC Restricted Stock award, effective on the sixth, seventh, eighth or ninth anniversaries of the grant date, in which case IAC stock price performance will be measured through the applicable date, and Mr. Levin will receive a pro-rated portion of his IAC Restricted Stock award (based on the number of years that will have elapsed from the grant date) and any remaining shares will be forfeited. The applicable IAC stock price goals are proportionately lower (i.e., calculated based on IAC stock price growth rates from the grant date) on the earlier vesting dates. Mr. Levin is not permitted to transfer any shares acquired pursuant to an early vesting election until the tenth anniversary of the grant date.
Upon a termination without Cause or for Good Reason (each as defined in the Employment Agreement) on prior to the fourth anniversary of the grant date, 50% (1,500,000 shares) of Mr. Levin’s IAC Restricted Stock award will vest. Upon a termination without Cause or for Good Reason after the fourth anniversary of the grant date, a pro-rata portion of Mr. Levin’s IAC Restricted Stock award will vest, based on the product obtained by multiplying: (1) 3,000,000 by (2) a fraction, (a) the numerator of which equals the sum (not to exceed 120) of (i) the number of full and partial months from the grant date through the employment termination date and (ii) twenty-four, and (b) the denominator of which equals 120.
In the event of a termination of Mr. Levin’s employment due to his death or disability, a portion of his IAC Restricted Stock award will vest, based on IAC stock price performance through the date of the termination of Mr. Levin’s employment (taking into account the shortened performance period), subject to pro-ration based on the portion of the ten-year term that has elapsed through the termination date. In addition, 100% of Mr. Levin’s IAC Restricted Stock award will vest upon a Change in Control (as defined in the RSA Agreement).
Mr. Levin has the right to vote all 3,000,000 shares that comprise his IAC Restricted Stock award prior to vesting and will be entitled to receive ordinary course cash dividends (on a current, unrestricted basis) on the number of shares that would vest on the applicable dividend record date, based on IAC stock price performance through such record date. Under the terms of the RSA Agreement, Mr. Levin will share (by forfeiting shares otherwise earned) with IAC employees a portion of the value that he realizes (if and to the extent that the award vests), with Mr. Levin sharing a greater proportion of the value at higher levels of IAC stock price achievement. The RSA Agreement also provides for the adjustment of Mr. Levin’s IAC Restricted Stock award in the event that IAC spins off Vimeo, Inc.
Voting Agreement.   The Voting Agreement provides for the following:

Board Election.   The Diller Parties agreed in the Voting Agreement to vote all shares of IAC common stock and Class B common stock held by them in favor of Mr. Levin’s election to the Board at each meeting of IAC stockholders at which Mr. Levin stands for election;

Contingent Matters.   Prior to the vote being taken on specified Contingent Matters (a material acquisition or disposition of any assets or business by IAC or its subsidiaries, the entry by IAC into a material new line of business and the spin-off or split-off to IAC stockholders of (or similar transaction involving) a material business of IAC (excluding Vimeo, Inc.)) submitted for the approval of IAC’s stockholders, Mr. Diller (or following Mr. Diller’s death or disability or Mr. Diller ceasing to serve as a director or executive officer of IAC, Alex von Furstenberg or his successor), in consultation with the other Diller Parties, and Mr. Levin will seek agreement on how to vote the shares of IAC common stock and Class B common stock held by the Diller Parties; provided, however, that if an agreement is not reached to support the proposal, the Diller Parties will vote all shares of IAC common stock and Class B common stock held by them against any such proposal; and

Right of First Discussion.   If any of the Diller Parties determines to sell shares of IAC Class B Common Stock, they will discuss with Mr. Levin selling such shares to him before selling to another party.
The Voting Agreement will automatically terminate upon a “Change in Control” of IAC (as defined in the RSA Agreement) or the termination of Mr. Levin’s employment with IAC.
 
236

TABLE OF CONTENTS
 
Change of Control
IAC equity awards for senior executive officers generally include a so-called “double-trigger” change of control provision, which provides for the acceleration of the vesting of outstanding equity awards in connection with a change of control only when an award holder suffers an involuntary termination of employment during the two-year period following such change of control. The Committee believes that providing for the acceleration of the vesting of equity awards after an involuntary termination will assist in the retention of IAC’s executive officers through a change of control transaction. However, Mr. Levin’s 2020 IAC Restricted Stock award provides for full vesting upon the consummation of a change of control. The Board and the Committee believed that this treatment was appropriate given the long-term nature of the arrangement and the Voting Agreement with Mr. Diller, which was an essential element of the arrangements for Mr. Levin. For purposes of this discussion and the discussion below under the heading “Severance,” we use the term “involuntary termination” to mean both a termination of an executive officer’s employment by IAC without “cause” and a resignation by an executive officer for “good reason” or similar construct.
Severance
IAC generally provides its executive officers with some amount of salary continuation and the acceleration of the vesting of some equity awards in the event of an involuntary termination of employment. Because IAC tends to promote its executive officers from within, after competence and commitment have generally been established, IAC believes that the likelihood of the vesting of equity awards being accelerated is typically low, and yet IAC believes that by providing this benefit, it increases the retentive effect of its equity program, which serves as IAC’s most important retention incentive. IAC generally does not provide for the acceleration of the vesting of equity awards in the event an executive officer voluntarily resigns from IAC.
Other Compensation
General.   IAC provides Messrs. Diller and Levin with various non-cash benefits as part of their overall compensation packages. Under certain limited circumstances, other executive officers have also received non-cash benefits. The value of these benefits is calculated under appropriate rules and is taken into account as a component of compensation when establishing overall compensation levels. The value of all non-cash benefits is reported under the All Other Compensation column in the Summary Compensation Table pursuant to applicable SEC rules. IAC’s executive officers do not participate in any deferred compensation or retirement programs other than IAC’s 401(k) plan. IAC does not generally provide tax gross-ups for executives; provided, however, that IAC has provided tax gross-ups related to certain relocation benefits provided to executive officers in the past from time to time. Other than those described specifically below, IAC’s executive officers do not partake in any benefit programs, or receive any significant perquisites, distinct from IAC’s other employees.
Mr. Diller.   Pursuant to IAC policy, Mr. Diller is required to travel, both for business and personal purposes, on corporate aircraft. In addition to serving general security interests, this means of travel permits him to travel non-stop and without delay, to remain in contact with IAC while he is traveling, to change his plans quickly in the event IAC business requires and to conduct confidential IAC business while flying, be it telephonically, by e-mail or in person. These interests are similarly furthered on both business and personal flights, as Mr. Diller typically provides his services to IAC while traveling in either case. Nonetheless, the incremental cost to IAC of his travel for personal purposes is reflected as compensation to Mr. Diller from IAC, and is taken into account in establishing his overall compensation package.
Additionally, IAC provides Mr. Diller with access to certain automobiles for business and personal use. IAC also provides certain IAC-owned office space and IT equipment for use by certain individuals who work for Mr. Diller personally. These uses are valued by IAC at their incremental cost to IAC or, in the case of the use of office space (where there is no discernible incremental cost), at the cost used for internal allocations of office space for corporate purposes.
Mr. Levin.   Pursuant to IAC policy, Mr. Levin is encouraged to travel, both for business and personal purposes, on corporate aircraft for the same reasons as set forth above for Mr. Diller. The incremental cost
 
237

TABLE OF CONTENTS
 
to IAC of his travel for personal purposes is reflected as compensation to Mr. Levin from IAC, and is taken into account in establishing his overall compensation package.
Tax Deductibility
Effective for taxable years beginning after December 31, 2017, compensation in excess of $1 million paid to IAC’s current named executive officers and certain former named executive officers, will not be deductible unless it qualifies for limited transition relief applicable to certain arrangements in place as of November 2, 2017 (“Grandfathered Arrangements”). The Committee reserves the right to modify Grandfathered Arrangements in a manner that results in the loss of a compensation deduction if it determines that such modifications are consistent with IAC’s best interests.
Compensation and Human Resources Committee Report
The Compensation and Human Resources Committee has reviewed the Compensation Discussion and Analysis and discussed it with IAC management. In reliance on its review and the discussions referred to above, the Compensation and Human Resources Committee has recommended to the IAC board of directors that the Compensation Discussion and Analysis be included in IAC’s 2020 Annual Report on Form 10-K and this proxy statement/consent solicitation statement/prospectus.
Members of the Compensation and Human Resources Committee
Bonnie S. Hammer (Chair)
David Rosenblatt
IAC Compensation Committee Interlocks and Insider Participation
The membership of IAC’s Compensation and Human Resources Committee consisted of Ms. Hammer and Mr. Rosenblatt during 2020. Neither of them has ever been an officer or employee of IAC at any time during their respective service on the committee.
IAC Executive Compensation
Overview
The IAC Executive Compensation section of this proxy statement/consent solicitation statement/prospectus sets forth certain information regarding total compensation earned by IAC’s NEOs for the years set forth below, as well as IAC equity awards granted to them in 2020, equity awards held by them on December 31, 2020 and the dollar value realized by them upon the vesting and exercise of equity awards during 2020. All information provided below regarding IAC equity awards (other than IAC RSU awards granted in July 2020 and November 2020 and an IAC Restricted Stock award granted in November 2020) and related non-cash compensation expense was adjusted to give effect to the Match Separation. For a discussion of adjustments made to then outstanding IAC equity awards in connection with the Match Separation, see the discussion under “ IAC Compensation Discussion and Analysis—Compensation Elements—Long-Term Incentives—Match Separation Adjustments.”
 
238

TABLE OF CONTENTS
 
Summary Compensation Table
Name and Principal Positions
Year
Salary
($)
Bonus
($)
Stock
Awards
($)(1)
Option
Awards
($)(2)
All Other
Compensation
($)(3)
Total
($)
Barry Diller
2020 $ 500,000 $ 3,000,000 $ 32,117,215 $ 15,254,509 $ 544,240 $ 51,415,964
Chairman and Senior
2019 $ 500,000 $ 2,000,000 $ 4,942,237 $ 757,986 $ 8,200,233
Executive
2018 $ 500,000 $ 3,000,000 $ 503,245 $ 4,003,245
Joseph Levin
2020 $ 1,000,000 $ 5,000,000 $ 184,350,476 $ 11,729,818 $ 323,132 $ 202,403,426
Chief Executive Officer
2019 $ 1,000,000 $ 3,500,000 $ 10,623,091 $ 385,889 $ 15,508,980
2018 $ 1,000,000 $ 5,000,000 $ 315,554 $ 6,315,554
Glenn H. Schiffman
2020 $ 600,000 $ 3,750,000 $ 24,442,362 $ 4,617,719 $ 10,000 $ 33,420,081
Executive Vice President
2019 $ 600,000 $ 3,000,000 $ 4,249,138 $ 24,824 $ 7,873,962
and Chief Financial Officer
2018 $ 600,000 $ 3,500,000 $ 4,315,200 $ 149,612 $ 8,564,812
Mark Stein
2020 $ 550,000 $ 1,750,000 $ 14,618,533 $ 4,900,705 $ 10,000 $ 21,829,238
Executive Vice President
2019 $ 550,000 $ 1,500,000 $ 2,124,494 $ 8,400 $ 4,182,894
and Chief Strategy Officer
2018 $ 550,000 $ 2,000,000 $ 8,250 $ 2,558,250
Gregg Winiarski
2020 $ 500,000 $ 2,500,000 $ 14,618,533 $ 4,371,623 $ 10,000 $ 22,000,156
Executive Vice President
2019 $ 500,000 $ 1,750,000 $ 2,124,494 $ 8,400 $ 4,382,894
and General Counsel
2018 $ 500,000 $ 2,000,000 $ 8,250 $ 2,508,250
(1)
For 2020, the amounts in the table above for our NEOs under the column header “Stock Awards” include: (i) the grant date fair value of IAC RSU awards granted to Messrs. Diller, Schiffman, Stein and Winiarski and an IAC Restricted Stock Award granted to Mr. Levin and (ii) a non-cash modification charge under generally accepted accounting principles relating to an adjustment made to their performance-based RSUs outstanding at the time of the Match Separation. These adjustments, which were made in the case of all IAC RSUs and performance-based RSUs outstanding at the time of the Match Separation, were designed to maintain equivalent value of the IAC RSUs and performance-based RSUs immediately before and immediately after giving effect to the Match Separation, and were made pursuant to and in accordance with the terms of the applicable plan pursuant to which the awards were initially granted. Because these adjustments were intended to preserve the value of the awards, IAC does not view these modification charges as representative of any additional actual cost to IAC or the receipt of any additional benefit by its NEOs.
A breakdown of the total amounts for 2020 reflected in the table above under the column header “Stock Awards” for each NEO is as follows:
Name
Grant Date Fair
Value of IAC
RSU Awards
Granted in 2020
Non-Cash GAAP
Modification
Charge for IAC
Performance-Based
RSU Awards
Granted Prior to
the Match Separation
Barry Diller
$ 31,499,904(a) $ 617,311
Joseph Levin
$ 183,180,000(b) $ 1,170,476
Glenn H. Schiffman
$ 23,974,177(c) $ 468,185
Mark Stein
$ 14,384,454(c) $ 234,079
Gregg Winiarski
$ 14,384,454(c) $ 234,079
 
239

TABLE OF CONTENTS
 
(a)
In the case of Mr. Diller, reflects the dollar value of IAC RSU awards granted in November 2020, calculated by multiplying the closing price of IAC common stock on the grant date by the number of RSUs awarded.
(b)
In the case of Mr. Levin, reflects the dollar value of an IAC Restricted Stock award granted in November 2020, the vesting of which generally is subject to ten years of continued service, with the number of shares of IAC common stock vesting dependent upon IAC stock price performance, calculated based on a probability weighted outcome analysis as of the grant date that incorporates a Monte Carlo simulation of IAC’s stock price.
(c)
In the case of Messrs. Schiffman, Stein and Winiarski, reflects the dollar value of IAC RSU awards granted in July 2020, calculated by multiplying the closing price of IAC common stock on the grant date by the number of RSUs awarded. The number of RSUs awarded to each of Messrs. Schiffman, Stein and Winiarski was determined by dividing the notional value of the five-year award (specifically, $22,500,000, $13,500,000 and $13,500,000 for Messrs. Schiffman, Stein and Winiarski, respectively) approved by the Compensation and Human Resources Committee of IAC’s Board of Directors in April 2020 (as described under IAC Compensation Discussion and Analysis—Long Term Incentives—2020 Equity Awards) by the volume weighted average price of IAC common stock over a ten-day period following the Match Separation on June 30, 2020.
For further details regarding the IAC RSU and IAC Restricted Stock awards granted to NEOs in 2020, see Grants of Plan-Based Awards in 2020 below.
(2)
For 2020, the amounts in the table above for all NEOs under the column header “Option Awards” represent a non-cash modification charge under generally accepted accounting principles relating to the conversion of each IAC stock option (all of which were vested) outstanding at the time of the Match Separation into an IAC stock option and a Match Group stock option in connection with the Match Separation. The adjustments were designed to preserve the intrinsic or “spread” value of the stock options immediately before and immediately after the adjustment (with the allocation between IAC stock options and Match Group stock options determined pursuant to the terms of the Match Separation), and were made pursuant to and in accordance with the terms of the applicable plan under which the IAC stock options were initially granted based on the relative values of IAC common stock and Match Group common stock at the time of the Match Separation. Because the adjustments were intended to preserve the value of the options, IAC does not believe that the related modification charges are reflective of any additional cost to IAC or the receipt of any additional benefit by its NEOs. These amounts do not represent the value of new equity compensation awarded, as none of IAC’s NEOs received stock option awards in 2020.
(3)
Additional information regarding all other compensation amounts for each NEO in 2020 is as follows:
Barry
Diller
Joseph
Levin
Glenn H.
Schiffman
Mark
Stein
Gregg
Winiarski
Personal use of IAC aircraft(a)
$ 467,753 $ 313,132
401(k) plan match amounts by IAC
$ 10,000 $ 10,000 $ 10,000 $ 10,000 $ 10,000
Miscellaneous(b) $ 76,487 $
$ 544,240 $ 323,132 $ 10,000 $ 10,000 $ 10,000
(a)
Pursuant to IAC’s Airplane Travel Policy, Mr. Diller is required to travel by IAC aircraft (either IAC-owned or aircraft in which IAC has purchased a fractional interest) for both business and personal purposes and Mr. Levin is encouraged to use IAC aircraft (either IAC-owned or aircraft in which IAC has purchased a fractional interest) for business and personal purposes when doing so would serve the interests of IAC. See the discussion regarding airplane travel under the Other Compensation section of the Compensation Discussion and Analysis. Amounts in the table above for each NEO reflect incremental cost to IAC for personal use of IAC aircraft. We calculate the incremental cost to IAC for personal use based on the average variable operating costs to IAC. In the case of IAC-owned aircraft, variable operating costs include fuel, certain maintenance costs, navigation fees, on-board catering, landing fees, crew travel expenses and other miscellaneous variable costs. The total annual variable costs are divided by the annual number of miles the IAC-owned aircraft flew to derive an average variable
 
240

TABLE OF CONTENTS
 
cost per mile. This average variable cost per mile is then multiplied by the miles flown for personal use. Incremental costs do not include fixed costs that do not change based on usage, such as pilot salaries, the purchase costs of IAC-owned aircraft, insurance, scheduled maintenance and non-trip related hangar expenses. In the case of aircraft in which IAC has purchased a fractional interest, variable costs are calculated by multiplying the hours flown for personal use by the hourly flight and fuel charges, plus airport arrival and/or departure fees (if applicable), and do not include monthly management fees for such aircraft. In the event a NEO has family members or other guests accompany him on a business or personal trip, such travel (while it does not result in any incremental cost to IAC) results in the imputation of taxable income to the relevant NEO, the amount of which is calculated in accordance with applicable Internal Revenue Service rules.
(b)
Represents the total amount of other benefits provided to Mr. Diller, none of which individually exceeded 10% of the total value of all perquisites and personal benefits. The total amount of other benefits provided reflects: (i) lease payments, parking, fuel, maintenance and other costs associated with Mr. Diller’s personal use of two automobiles leased and maintained by IAC, (ii) an allocation (based on square footage) of costs for the use of IAC office space by certain individuals who work for Mr. Diller personally and (iii) an allocation (based on the number of personal computers and communication devices supported by IAC) of costs relating to the use by such individuals of IAC’s information technology technical support and certain communications equipment.
Grants of IAC Plan-Based Awards in 2020
The table below provides information regarding all IAC equity awards granted to IAC’s NEOs in 2020.
Name
Grant
Date(1)
All Other
Stock Awards:
Number of
Shares of
Stock or
Units
Grant Date Fair
Value of Stock
and Option
Awards(2)
Barry Diller
11/5/2020 240,494 $ 31,499,904
Joseph Levin
11/5/2020 3,000,000 $ 183,180,000
Glenn H. Schiffman
7/15/2020 184,644 $ 23,974,177
Mark Stein
7/15/2020 110,786 $ 14,384,454
Gregg Winiarski
7/15/2020 110,786 $ 14,384,454
(1)
The IAC RSUs granted to Messrs. Diller, Schiffman, Stein and Winiarski cliff vest on the fifth anniversary of the grant date (November 5, 2020 in the case of Mr. Diller and June 30, 2020 in the case of Messrs. Schiffman, Stein and Winiarski), subject to continued service through the vesting date, and with partial vesting upon certain terminations of employment.
The IAC Restricted Stock award granted to Mr. Levin generally cliff vests on the tenth anniversary of the grant date (November 5, 2020), based on the satisfaction of the IAC stock price targets set forth below and Mr. Levin’s continued employment through the vesting date:
IAC Stock Price
Number of Shares Vesting
less than $157.99
0
$157.99
500,000
$201.04
2,000,000
$254.37
2,750,000
$320.12 or greater
3,000,000
Mr. Levin may request an extension of the measurement period from ten to twelve years and IAC will consider any such request in light of the circumstances.
In addition, Mr. Levin may elect to accelerate the vesting of his IAC Restricted Stock award on any of the sixth, seventh, eighth or ninth anniversaries of the grant date, in which case, IAC stock price performance will be measured through the applicable anniversary date, and Mr. Levin will receive a
 
241

TABLE OF CONTENTS
 
pro-rata portion of his IAC Restricted Stock award (based on the number of years that will have then elapsed from the grant date) and any remaining shares will be forfeited. The applicable IAC stock price goals are proportionately lower (i.e., calculated based on IAC stock price growth rates from the grant date) on the earlier vesting dates. Mr. Levin is not permitted to transfer any shares acquired pursuant to an early vesting election until the tenth anniversary of the grant date.
Mr. Levin has the right to vote all 3,000,000 shares that comprise his IAC Restricted Stock award prior to vesting, as well as receive ordinary course cash dividends (on a current, unrestricted basis) on the number of shares that would vest on the applicable dividend record date, based on IAC stock price performance through such record date.
Pursuant to the terms of Mr. Levin’s IAC Restricted Stock award, Mr. Levin will share (by forfeiting shares otherwise earned) with IAC employees a portion of the value that he realizes, if and to the extent that the award vests, with Mr. Levin sharing a greater proportion of the value increase at higher levels of IAC stock price achievement. The terms of Mr. Levin’s IAC Restricted Stock award also provide for the adjustment of his award in the event that IAC spins off Vimeo, Inc.
The IAC RSUs granted to Messrs. Schiffman, Stein and Winiarski cliff vest on February 15, 2025, subject to continued service through the vesting date, and with partial vesting upon certain terminations of employment.
See IAC Compensation Discussion and Analysis—Compensation Elements—Long Term Incentives—2020 Equity Awards for a discussion regarding the philosophy and rationale of equity awards granted to IAC’s NEOs in 2020.
(2)
In the case of Mr. Diller, reflects the dollar value of an IAC RSU award granted in November 2020, calculated by multiplying the closing price of IAC common stock on the grant date by the number of RSUs awarded.
In the case of Mr. Levin, reflects the dollar value of an IAC Restricted Stock award granted in November 2020, the vesting of which is generally subject to ten years of continued service, with the number of shares of IAC common stock vesting dependent upon IAC stock price performance, calculated based on a probability weighted outcome analysis as of the grant date that incorporates a Monte Carlo simulation of IAC’s stock price.
In the case of Messrs. Schiffman, Stein and Winiarski, reflects the dollar value of IAC RSU awards granted in July 2020, calculated by multiplying the closing price of IAC common stock on the grant date by the number of RSUs awarded. The number of RSUs awarded to each of Messrs. Schiffman, Stein and Winiarski was determined by dividing the notional value of the five-year award (specifically, $22,500,000, $13,500,000 and $13,500,000 for Messrs. Schiffman, Stein and Winiarski, respectively) approved by the Compensation and Human Resources Committee of IAC’s Board of Directors in April 2020 (as described under IAC Compensation Discussion and Analysis — Long Term Incentives — 2020 Equity Awards) by the volume weighted average price of IAC common stock over a ten-day period following the Match Separation on June 30, 2020.
 
242

TABLE OF CONTENTS
 
Outstanding Equity Awards at 2020 Fiscal Year-End
The table below provides information regarding IAC and Match Group equity awards held by IAC’s NEOs on December 31, 2020. The market value of IAC RSU and Restricted Stock awards is based on the closing price of IAC common stock on December 31, 2020 ($189.35).
Option Awards(1)
Stock Awards(2)
Number of
securities
underlying
unexercised
options
(#)(1)
Number of
securities
underlying
unexercised
options
(#)(1)
Option
exercise
price
($)(1)
Option
expiration
date(1)
Equity
Incentive Plan
Awards:
Number of
unearned
shares, units
or other
rights that
have not
vested
(#)
Equity Incentive
Plan Awards:
Market or
payout value of
unearned
shares, units
or other
rights that
have not
vested
($)
(Exercisable)
(Unexercisable)
Barry Diller
500,000 $ 20.6099 3/29/2025
500,000 $ 25.7617 3/29/2025
240,494 $ 45,537,539
Joseph Levin
100,000 $ 20.2586 8/1/2024
400,000 $ 23.6075 6/24/2025
200,000 $ 12.3354 2/10/2026
300,000 $ 23.2225 2/14/2027
3,000,000(3) $ 568,050,000(3)
Glenn H. Schiffman
151,000 $ 13.9885 4/7/2026
150,000 $ 23.2225 2/14/2027
80,000 $ 46.6068 3/2/2028
184,644 $ 34,962,341
Mark Stein
200,000 $ 21.6580 9/17/2025
150,000 $ 12.3354 2/10/2026
150,000 $ 23.2225 2/15/2027
110,786 $ 20,977,329
Gregg Winiarski
44,005 $ 14.3796 5/3/2023
125,000 $ 21.8627 3/28/2024
100,000 $ 18.8469 2/11/2025
100,000 $ 12.3354 2/10/2026
100,000 $ 23.2225 2/14/2027
110,786 $ 20,977,329
(1)
As discussed in footnote 2 to the Summary Compensation Table, in connection with the Match Separation, each IAC stock option (all of which were vested) outstanding at the time of the Match Separation was split into an IAC stock option and a Match Group stock option. These IAC and Match Group stock options otherwise have the same terms and conditions, including exercise periods, as the corresponding vested IAC stock options outstanding immediately prior to the Match Separation.
For all of IAC’s NEOs, any value realized upon the exercise of Match Group stock options is treated for tax purposes as compensation payable to them in their respective capacities as executive officers of IAC. Accordingly, information regarding Match Group stock options held by IAC’s NEOs as of December 31, 2020 appears in the table below and information regarding exercises of Match Group stock options by these NEOs in 2020 is disclosed under the caption 2020 Option Exercises and Stock Vested.
 
243

TABLE OF CONTENTS
 
Number of
securities
underlying
unexercised
Match Group
options
(#)
Match Group
Option
exercise
price
($)
Match Group
Option
expiration
date
(Exercisable)
Joseph Levin(a)
215,840 $ 21.3314 8/1/2024
863,360 $ 24.8577 6/24/2025
431,680 $ 12.9887 2/10/2026
647,520 $ 24.4523 2/14/2027
Glenn H. Schiffman
173,760 $ 24.4523 2/14/2027
172,672 $ 49.0750 3/2/2028
Gregg Winiarski
65,840 $ 24.4523 2/14/2027
(a)
Pursuant to the terms of his employment agreement, Mr. Levin has agreed to sell, prior to November 5, 2022, at least 50% of the shares of Match Group common stock beneficially owned by him (with the total number of shares of Match Group common stock beneficially owned by him consisting of any outstanding shares of Match Group common stock held by him and all of the shares of Match Group common stock underlying the Match Group stock options held by Mr. Levin listed above); provided¸ however, that if requested by Mr. Levin, IAC has agreed to discuss with Mr. Levin a mutually agreeable extension of the deadline for such sales in light of the relevant circumstances at the time.
(2)
For details regarding the vesting terms of IAC RSU awards granted to Messrs. Diller, Schiffman, Stein and Winiarski and the IAC Restricted Stock award granted to Mr. Levin and for a discussion regarding the philosophy and rationale of equity awards granted to all NEOs in 2020, see footnote 1 to the Grants of IAC Plan-Based Awards in 2020 table above and IAC Compensation Discussion and Analysis—Compensation Elements—Long Term Incentives—2020 Equity Awards, respectively.
(3)
Reflects the maximum number of shares of IAC Common Stock that would have vested as of December 31, 2020, pursuant to the terms of Mr. Levin’s IAC Restricted Stock award, some of which he would share (by forfeiting shares otherwise earned) with IAC employees as described in footnote 1 to the table that appears under the caption Grants of Plan-Based Awards in 2020.
 
244

TABLE OF CONTENTS
 
2020 Option Exercises and Stock Vested
Below is information regarding: (i) the number of shares acquired by IAC’s NEOs upon the exercise of IAC stock options and the vesting of IAC performance-based RSU awards in 2020 and the related value realized and (ii) the value realized by IAC’s NEOs upon the exercise of Match Group stock options, in all cases, excluding the effect of any applicable taxes. The dollar value realized upon the exercise of IAC and/or Match Group stock options represents the difference between the sale price of the shares acquired upon exercise and the exercise price of the stock options, multiplied by the number of stock options exercised. The dollar value realized upon the vesting of IAC performance-based RSUs represents the closing price of IAC common stock on the vesting date, multiplied by the number of performance-based RSUs that vested.
Name
Number of
IAC Shares
Acquired
Upon Exercise
(#)
Value
Realized
Upon Exercise
($)
Number of
IAC Shares
Acquired
Upon Vesting
(#)
Value
Realized
Upon Vesting
($)
Barry Diller
300,000 $ 39,775,710 89,424 $ 12,973,224
Joseph Levin
212,500 $ 26,765,819 169,556 $ 24,598,470
Glenn H. Schiffman
9,000 $ 1,856,340 67,821 $ 9,839,153
Mark Stein
33,909 $ 4,919,388
Gregg Winiarski
33,909 $ 4,919,388
In addition to the exercises of IAC stock options and vestings of IAC performance-based RSUs described above, Messrs. Diller, Levin, Schiffman, Stein and Winiarski exercised Match Group stock options in 2020, in connection with which they realized values of $238,296,928, $36,923,236, $47,523,078, $92,230,977 and $92,847,248, respectively, in all cases, excluding the effect of any applicable taxes.
Estimated Potential Payments Upon Termination or Change in Control of IAC
Overview
Certain IAC employment agreements, equity award agreements and/or omnibus stock and annual incentive plans entitle IAC’s NEOs to continued base salary payments, the acceleration of the vesting of IAC equity awards and/or extended post-termination exercise periods for IAC stock options upon certain terminations of employment (including certain terminations during specified periods following a change in control of IAC). In addition, pursuant to the terms of Mr. Levin’s IAC Restricted Stock award (as set forth in a related award agreement), Mr. Levin is entitled to the acceleration of vesting of 100% of such award upon a change in control of IAC.
Certain amounts that would have become payable to IAC’s NEOs upon the events described above (as and if applicable), assuming that the relevant event occurred on December 31, 2020, are described and quantified in the table below. These amounts, which exclude the effect of any applicable taxes, are based on the applicable NEO’s base salary, the number of unvested IAC RSUs or shares of IAC Restricted Stock outstanding on December 31, 2020, and the closing price of IAC common stock ($189.35) on December 31, 2020 (all IAC stock options held by IAC’s NEOs as of December 31, 2020 were vested). In addition to these amounts, certain other amounts and benefits generally payable and made available to other IAC employees upon a termination of employment, including payments for outplacement services, will generally be payable/provided to IAC’s NEOs.
Amounts and Benefits Payable Upon a Qualifying Termination
Mr. Diller.   No payments or other benefits would have been made or provided to Mr. Diller pursuant to any agreement between him and IAC upon a termination without cause or a resignation for good reason (a “Qualifying Termination”) or due to death or disability on December 31, 2020.
Mr. Levin.   Upon a Qualifying Termination on December 31, 2020, pursuant to the terms of his employment agreement, Mr. Levin would have been entitled to:
 
245

TABLE OF CONTENTS
 

receive base salary through the date that is twelve months from the date of such Qualifying Termination (the “Severance Period”), subject to the execution and non-revocation of a release and compliance with customary post-termination covenants, and subject to offset for any amounts earned from other employment during the Severance Period;

the vesting of all outstanding and unvested IAC equity awards (excluding his IAC Restricted Stock award, the treatment of which is described below) that would have otherwise vested during the Severance Period; and

continue to have the ability to exercise his vested IAC and Match Group stock options through June 30, 2022.
In addition, pursuant to the terms of his IAC Restricted Stock award, upon a Qualifying Termination on December 31, 2020, Mr. Levin would have been entitled to the vesting of 50% (1,500,000 shares) of the award.
For Mr. Levin, “good reason” means: (i) a material reduction in his title, responsibilities, duties or authority from time to time (for the avoidance of doubt, it shall be a material adverse change in his title, responsibilities, duties or authority if: (A) a material acquisition or disposition of any assets or business, (B) the entry into a material new line of business or (C) the spin off or split off or similar separation of a material business of IAC (excluding, in the case of this clause (C), a spin off, split off or similar transaction involving Vimeo) is approved by the IAC board of directors over his written objection (which must be provided by him reasonably in advance of the approval of the IAC board of directors, so long as he has reasonable notice of its consideration), (ii) any material reduction in his base salary, (iii) the relocation of his principal place of employment outside of New York, New York, (iv) the failure of IAC to nominate him to stand for election to the IAC board of directors or his removal from the IAC board of directors (other than by reason of death, disability, cause or a voluntary resignation), (v) the requirement that he report to anyone other than IAC’s Chairman and Senior Executive or, if Mr. Diller ceases to serve as IAC’s Chairman and Senior Executive, to the IAC board of directors, (vi) an individual other than Mr. Diller, Mr. Levin, or another member of the IAC board of directors who has served for at least three years at the time of his or her appointment is elected to serve as Chairman of the IAC board of directors, (vii) any other action or inaction that constitutes a material breach by IAC of his employment agreement and (viii) a successor to all or substantially all of the business and/or assets of IAC does not assume expressly and agree to perform his employment agreement.
Upon a termination of Mr. Levin’s employment due to his death on December 31, 2020, pursuant to the terms of his employment agreement: (i)  his estate would have been entitled to: (A) the vesting of all outstanding and unvested IAC equity awards (excluding his IAC Restricted Stock award) that would have otherwise vested in accordance with the terms of such awards during the twelve month period following his death and (B) continue to have the ability to exercise his vested IAC stock options through June 30, 2022, and (ii) a portion of his IAC Restricted Stock award would have vested, based on IAC stock price performance through the date of his death (taking into account the shortened IAC stock price performance period), subject to pro-ration, based on the portion of the ten-year term that would have elapsed through such date. Upon a termination of Mr. Levin’s employment due to disability on December 31, 2020, he would have been entitled to receive the benefits described in (ii) immediately above pursuant to the terms of his IAC Restricted Stock award.
Messrs. Schiffman, Stein and Winiarski.   Upon a Qualifying Termination on December 31, 2020, pursuant to the terms of their respective employment agreements, each of Messrs. Schiffman, Stein and Winiarski would have been entitled to:

receive base salary for the Severance Period, subject to the execution and non-revocation of a release and compliance with customary post-termination covenants, and subject to offset for any amounts earned from other employment during the Severance Period;

the partial vesting of outstanding and unvested IAC equity awards (including any cliff vesting awards, which shall be subject to pro-ration as though such awards had an annual vesting schedule) in amounts equal to the number that would have otherwise vested in accordance with the terms of such awards during the Severance Period; and
 
246

TABLE OF CONTENTS
 

continue to have the ability to exercise his vested IAC and Match Group stock options through June 30, 2022.
For Mr. Schiffman, “good reason” means: (i) a material diminution in the authorities, duties or responsibilities of the person to whom Mr. Schiffman is required to report (IAC’s Chief Executive Officer), (ii) a material reduction in his title, duties or level of responsibilities, including any circumstances under which IAC is no longer publicly traded and is controlled by another company, (iii) a material reduction in his base salary, (iv) a relocation of his principal place of employment outside of the New York City metropolitan area, and (v) any other action or inaction that constitutes a material breach by IAC of his employment agreement, in each case, without the written consent of Mr. Schiffman or that is not cured promptly after notice. No payments or other benefits would have been made or provided to Mr. Schiffman pursuant to any agreement between him and IAC upon a termination of his employment due to death or disability.
For each of Messrs. Stein and Winiarski, “good reason” means: (i) a material adverse change in his title, duties or level of responsibilities, (ii) a material reduction in his base salary, (iii) a material relocation of his principal place of employment outside of the New York City metropolitan area, and (iv) a material adverse change in reporting structure such that he is no longer reporting to: (A) in the case of Mr. Stein, IAC’s Chief Executive Officer (or if IAC does not have a Chief Executive Officer, to its Chairman and Senior Executive), and (B) in the case of Mr. Winiarski, an IAC officer with a title of Executive Vice President or higher that reports to IAC’s Chairman or Vice Chairman, in each case, without his written consent or that is not cured promptly after notice. No payments or other benefits would have been made or provided to Mr. Stein and Mr. Winiarski pursuant to any agreement between these NEOs and IAC upon a termination of their respective employment due to death or disability.
Amounts and Benefits Payable Upon a Change in Control
With the exception of Mr. Levin, no payments would have been made to any of IAC’s NEOs pursuant to any agreement between any of them and IAC upon a change in control of IAC on December 31, 2020. In the case of Mr. Levin, pursuant to the terms of his IAC Restricted Stock award, 100% of his award would have vested upon a change in control of IAC (as defined in the related award agreement) as of December 31, 2020. The terms of Mr. Levin’s IAC Restricted Stock award provide that “change in control” shall have the meaning set forth in IAC’s 2018 Stock and Annual Incentive Plan; provided, however, that the occurrence of the following shall also constitute a change in control for purposes of the award: the acquisition by any individual entity or group other than Barry Diller of any of his affiliates (the “Permitted Holders”) of beneficial ownership of equity securities of IAC representing both: (i) more than 35% of the voting power of the then outstanding equity securities of IAC entitled to vote generally in the election of directors (“Outstanding Company Voting Securities”) and (ii) more than the aggregate voting power of the then Outstanding Company Voting Securities represented by the equity securities held by the Permitted Holders.
Upon a Qualifying Termination on December 31, 2020 that occurred during the two year period following a change in control of IAC (as defined in the applicable omnibus stock and incentive plan(s) and related award agreements), the vesting of all then outstanding and unvested IAC RSUs held by each NEO would have been accelerated.
In addition, under the Equity and Bonus Compensation Agreement, dated August 24, 1995, between IAC and Mr. Diller, IAC agreed that to the extent any payment or distribution by IAC to or for the benefit of Mr. Diller (whether under the terms of the related agreement or otherwise) would be subject to the excise tax imposed by §4999 of the Code, or any interest or penalties are incurred by Mr. Diller with respect to such excise tax, then Mr. Diller would be entitled to a gross-up payment covering the excise taxes and related interest and penalties. Given the payments Mr. Diller would have received upon an assumed change in control of IAC on December 31, 2020, IAC does not believe that any excise tax would be imposed or that any gross-up would be required.
 
247

TABLE OF CONTENTS
 
Name and Benefit
Qualifying Termination
Change in Control of IAC
Qualifying Termination
During the Two Year
Period Following a
Change in Control of IAC
Barry Diller
Joseph Levin
Continued Salary
$ 1,000,000 $ 1,000,000
Market Value of shares of IAC Restricted Stock that would
vest(1)(2)
$ 284,025,000(3) $ 568,050,000(3) $ 568,050,000(3)
Total Estimated Incremental Value
$ 285,025,000 $ 568,050,000 $ 569,050,000
Glenn H. Schiffman
Continued Salary
$ 600,000 $ 600,000
Market Value of IAC RSUs that would vest(1)
$ 6,992,317 $ 34,962,341
Total Estimated Incremental Value
$ 7,592,317 $ 35,562,341
Mark Stein
Continued Salary
$ 550,000 $ 550,000
Market Value of IAC RSUs that would vest(1)
$ 4,195,428 $ 20,977,329
Total Estimated Incremental Value
$ 4,745,428 $ 21,527,329
Gregg Winiarski
Continued Salary
$ 500,000 $ 500,000
Market Value of IAC RSUs that would vest(1)
$ 4,195,428 $ 20,977,329
Total Estimated Incremental Value
$ 4,695,428 $ 21,477,329
(1)
Represents the closing price of IAC common stock ($189.35) on December 31, 2020, multiplied by: (x) in the case of Mr. Levin, the number of shares of IAC common stock and (y) in the case of Messrs. Schiffman, Stein and Winiarski, the number of IAC RSUs, that would have vested upon the occurrence of the relevant event specified above.
(2)
In the event of Mr. Levin’s death or disability on December 31, 2020, in the case of his IAC Restricted Stock award, shares of IAC common stock would have vested in a number to be determined by reference to the related award agreement, some of which he would have shared (by forfeiting shares otherwise earned) with IAC employees as described in footnote 1 of the table that appears under the caption IAC Grants of Plan-Based Awards in 2020.
(3)
Reflects the maximum number of shares of IAC common stock that could have vested as of December 31, 2020 pursuant to the terms of Mr. Levin’s IAC Restricted Stock award, some of which he would have shared as of December 31, 2020 (by forfeiting shares otherwise earned) with IAC employees as described in footnote 1 to the table that appears under the caption Grants of Plan-Based Awards in 2020.
IAC Director Compensation
Non-Employee Director Compensation Arrangements. The Nominating Committee of IAC’s Board of Directors has primary responsibility for establishing non-employee director compensation arrangements, which have been designed to provide competitive compensation necessary to attract and retain high quality non-employee directors and to encourage ownership of IAC common stock to further align the interests of IAC’s non-employee directors with those of IAC’s stockholders. Arrangements in effect during 2020 provided that: (i) each non-employee director receive an annual retainer in the amount of $50,000, (ii) each member of the Audit and Compensation and Human Resources Committees (including their respective
 
248

TABLE OF CONTENTS
 
Chairpersons) receive an additional annual retainer in the amount of $10,000 and $5,000, respectively, and (iii) the Chairpersons of each of the Audit and Compensation and Human Resources Committees receive an additional annual retainer in the amount of $20,000, with all amounts being paid quarterly, in arrears.
In addition, these arrangements also provided that each non-employee director receive a grant of IAC RSUs with a dollar value of $250,000 upon his or her initial election to the Board and annually thereafter upon re-election on the date of IAC’s annual meeting of stockholders, the terms of which provide for: (i) vesting in three equal installments commencing on the anniversary of the grant date, (ii) cancellation and forfeiture of unvested RSUs in their entirety upon termination of service for IAC and its subsidiaries and (iii) full acceleration of the vesting of RSUs upon a change in control of IAC. IAC also reimburses non-employee directors for all reasonable expenses incurred in connection with attendance at IAC Board and Board committee meetings.
Deferred Compensation Plan for Non-Employee Directors. Under IAC’s Deferred Compensation Plan for Non-Employee Directors, non-employee directors may defer all or a portion of their Board and Board committee fees. Eligible directors who defer all or any portion of these fees can elect to have such deferred fees applied to the purchase of share units, representing the number of shares of IAC common stock that could have been purchased on the relevant date, or credited to a cash fund. If any dividends are paid on IAC common stock, dividend equivalents will be credited on the share units. The cash fund will be credited with deemed interest at an annual rate equal to the weighted average prime lending rate of JPMorgan Chase & Co. After a director leaves the Board, he or she will receive: (i) with respect to share units, the number of shares of IAC common stock represented by such share units, and (ii) with respect to the cash fund, a cash payment in an amount equal to deferred amounts, plus accrued interest. These payments are generally made in one lump sum installment after the relevant director leaves the Board and otherwise in accordance with the plan.
2020 Non-Employee Director Compensation. The table below provides the amount of: (i) fees earned by IAC’s non-employee directors for services performed during 2020 (excluding the effect of any applicable taxes) and (ii) the grant date fair value of IAC RSU awards granted in 2020.
Fees Earned
Name
Fees Paid
in Cash
($)
Fees
Deferred
($)(1)
Stock Awards
($)(2)(3)
Total($)(4)
Chelsea Clinton
$ 25,000 $ 25,000 $ 249,797 $ 299,797
Michael D. Eisner
$ 50,000 $ 249,797 $ 299,797
Bonnie S. Hammer
$ 75,000 $ 249,797 $ 324,797
Bryan Lourd
$ 60,000 $ 249,797 $ 309,797
Westley Moore
$ 20,833 $ 249,945 $ 270,778
David Rosenblatt
$ 55,000 $ 249,797 $ 304,797
Alan G. Spoon
$ 80,000 $ 249,797 $ 329,797
Alexander von Furstenberg
$ 50,000 $ 249,797 $ 299,797
Richard F. Zannino
$ 60,000 $ 249,797 $ 309,797
(1)
Represents the dollar value of fees deferred in the form of share units by the relevant director under IAC’s Deferred Compensation Plan for Non-Employee Directors.
(2)
Reflects the grant date fair value of IAC RSU awards, calculated by multiplying the closing price of IAC common stock on the grant date by the number of IAC RSUs awarded.
(3)
Each of Messrs. Eisner, Lourd, Rosenblatt, Spoon, von Furstenberg and Zannino and Mses. Clinton and Hammer held a total of 6,856 IAC RSUs, and Mr. Moore held a total of 1,987 IAC RSUs, in each case, as of December 31, 2020.
(4)
The differences in the amounts shown above among directors reflect, tenure and, as applicable, committee service (or lack thereof), which varies among directors.
 
249

TABLE OF CONTENTS
 
2020 Employee Director Compensation. The table below provides information regarding compensation earned for services performed by one of IAC’s employee directors in 2020.
Name
Year
Salary
($)
Bonus
($)
Stock
Awards
($)(1)(2)
All Other
Compensation
($)(3)
Total
($)
Victor A. Kaufman
2020 $ 100,000 $ 200,000 $ 276,421 $ 20,561 $ 596,982
(1)
Reflects: (i) the dollar value of IAC RSU awards granted in July 2020, calculated by multiplying the closing price of IAC common stock on the grant date by the number of RSUs awarded, and (ii) non-cash compensation expense in the amount of $51,437 attributable to the modification of certain IAC RSU and performance-based RSUs awards in connection with the Match Separation.
(2)
Mr. Kaufman held a total of 20,968 IAC RSUs as of December 31, 2020.
(3)
$10,561 of this compensation relates to a parking garage paid for by IAC and $10,000 of this compensation relates to Mr. Kaufman’s 401(k) plan match by IAC.
IAC Compensation Risk Assessment
IAC periodically conducts risk assessments of its compensation policies and practices for its employees, including those related to its executive compensation programs. The goal of these assessments is to determine whether the general structure of IAC’s compensation policies and programs and the administration of these programs pose any material risks to IAC. The findings of any risk assessment are discussed with IAC’s Compensation and Human Resources Committee and, where appropriate, the Board. Based upon these assessments, IAC believes that its compensation policies and programs do not encourage excessive or unnecessary risk-taking and are not reasonably likely to have a material adverse effect on IAC.
 
250

TABLE OF CONTENTS
 
SPINCO EXECUTIVE OFFICER AND DIRECTOR COMPENSATION
Overview
The SpinCo Executive Compensation section of this proxy statement/consent solicitation statement/prospectus sets forth certain information regarding total compensation earned by certain Vimeo executives in 2020, as well as equity awards held by them on December 31, 2020. These executives are expected to serve in these roles at SpinCo following the Spin-Off. Compensation packages for such executives primarily consist of salary, annual bonuses, equity awards and certain other benefits.
Summary Compensation Table
Name and Principal Positions
Year
Salary
($)
Bonus
($)(1)
Stock
Awards
($)
Option
Awards
($)
All Other
Compensation
($)(2)
Total
($)
Anjali Sud
2020 $ 400,000 $ 750,000 $ 49,726(3) $ 10,000 $ 1,209,726
Chief Executive Officer
Narayan Menon
2020 $ 350,000 $ 725,000 $ 3,425,400(4) $ 10,000 $ 4,510,000
Chief Financial Officer
(since January 2020)
Mark Kornfilt
2020 $ 350,000 $ 500,000 $ 10,000 $ 860,000
President & Chief Product Officer
(1)
For Ms. Sud and Mr. Kornfilt, the amounts in the table above reflect annual cash bonuses. For Mr. Menon, the amount in the table above reflects an annual cash bonus in the amount of $350,000 and a one-time signing bonus intended to cover costs related to the relocation of Mr. Menon and his family to the New York City metropolitan area in the amount of $375,000.
  
Annual cash bonuses are discretionary. The determination of bonus amounts is based on a non-formulaic assessment of factors that vary from year to year. In determining individual annual bonus amounts, a variety of factors regarding SpinCo’s overall performance are considered, such as growth in profitability or achievement of strategic objectives, an individual executive’s performance and contribution to SpinCo, and general bonus expectations previously established between SpinCo and the executive, without quantifying the weight given to any specific element or otherwise following a formulaic calculation; however, SpinCo performance tends to be the dominant driver of the ultimate bonus amount.
(2)
For each named executive, reflects 401(k) plan match amounts.
(3)
The amount in the table above for Ms. Sud under the column header “Option Awards” represents a non-cash modification charge under generally accepted accounting principles relating to the conversion of each IAC stock option (all of which were vested) outstanding at the time of the Match Separation into an IAC stock option and a Match Group stock option in connection with the Match Separation. The adjustments were designed to preserve the intrinsic or “spread” value of the stock options immediately before and immediately after the adjustment (with the allocation between IAC stock options and Match Group stock options determined pursuant to the terms of the Match Separation), and were made pursuant to and in accordance with the terms of the applicable plan pursuant to which the IAC stock options were initially granted based on the relative values of IAC common stock and Match Group common stock at the time of the Match Separation. Because the adjustments were intended to preserve the value of the options, SpinCo does not believe that the related modification charge is reflective of any additional cost to IAC or Spinco or the receipt of any additional benefit by Ms. Sud. This amount does not represent the value of new equity compensation awarded, as Ms. Sud did not receive any option awards in 2020.
(4)
Reflects the grant date fair value of stock appreciation rights granted to Mr. Menon denominated in the equity of Vimeo (“Vimeo SARs”) using the Black-Scholes option pricing model, net of estimated forfeitures. The Black-Scholes option pricing model incorporates various assumptions, including expected
 
251

TABLE OF CONTENTS
 
volatility (based on historical stock prices of peer companies that were used in the preparation of internal valuations used in valuing shares of Vimeo), risk-free interest rates (based on U.S. Treasury yields for notes with terms comparable to those of the Vimeo SARs, in effect at the grant date), expected term (based on the mid-point of the first and last windows of exercise) and dividend yield. The assumptions used to calculate the amount in the table above are as follows: expected volatility (38%), risk-free interest rate (1.1), expected term (3.3 years) and dividend yield (none). The Vimeo SARs awarded to Mr. Menon in 2020 vest in four equal annual installments on the anniversary of the commencement of Mr. Menon’s employment with Vimeo (January 6, 2020) and expire on the tenth anniversary of the grant date (February 24, 2020).
Outstanding Equity Awards at 2020 Fiscal Year-End
The table below provides information regarding Vimeo SARs and IAC stock options held by SpinCo’s named executives on December 31, 2020.
Option Awards
Stock Awards
Number of
securities
underlying
unexercised
SARs/
options
(#)(1)
Number of
securities
underlying
unexercised
SARs/
options
(#)(1)
Option/SAR
exercise
price
($)(1)
Option/SAR
expiration
date(1)
Equity
Incentive Plan
Awards:
Number of
unearned
shares, units
or other
rights that
have not
vested
(#)
Equity Incentive
Plan Awards:
Market or
payout value of
unearned
shares, units
or other
rights that
have not
vested
($)
(Exercisable)
(Unexercisable)
Anjali Sud
Vimeo SARs
50,000 $ 4.80 2/10/2026
Vimeo SARs
100,000 $ 4.80 8/9/2026
Vimeo SARs
37,500(2) 12,500(2) $ 4.80 2/14/2027
Vimeo SARs
787,500(3) 262,500(3) $ 4.80 8/24/2027
Vimeo SARs
375,000(3) 125,000(3) $ 7.09 8/24/2027
Vimeo SARs
250,000(4) $ 6.04 3/2/2028
Vimeo SARs
700,000(5) $ 6.83 7/17/2029
IAC stock options
5,000(6) $ 19.93 12/1/2026
Narayan Menon
Vimeo SARs
1,800,000(7) $ 6.82 2/24/2030
Mark Kornfilt
Vimeo SARs
125,000(8) $ 4.97 11/1/2027
Vimeo SARs
250,000(4) $ 6.04 6/28/2028
Vimeo SARs
125,000(9) $ 6.04 6/28/2028
Vimeo SARs
700,000(5) $ 6.83 7/17/2029
(1)
The number and exercise price of the Vimeo SARs in the table above have not yet been adjusted to reflect SpinCo’s post-Spin-off capital structure.
(2)
Represents Vimeo SARs that vested/vest in four equal annual installments on the anniversary of the grant date (February 14, 2017).
(3)
Represents Vimeo SARs that vested/vest in four equal annual installments on the anniversary of the grant date (August 24, 2017).
(4)
Represents Vimeo SARs that vest in one lump sum installment on or before March 1, 2022, subject to continued service and the achievement of a specified level of revenue during any consecutive twelve (12) month period following the grant date.
 
252

TABLE OF CONTENTS
 
(5)
Represents Vimeo SARs that vest in one lump sum installment on or before September 30, 2023, subject to continued service and the achievement of specified levels of revenue, gross margin and a certain marketing metric during any consecutive twelve (12) month period following the grant date.
(6)
As discussed in footnote 4 to the Summary Compensation Table, in connection with the Match Separation, each IAC stock option (all of which were vested) outstanding at the time of the Match Separation was split into an IAC stock option and a Match Group stock option. These IAC and Match Group stock options otherwise have the same terms and conditions, including exercise periods, as the corresponding vested IAC stock options outstanding immediately prior to the Match Separation. For Ms. Sud, any value realized upon the exercise of Match Group stock options is treated for tax purposes as compensation payable to her in her capacity as an executive officer of Spinco. Accordingly, information regarding Match Group stock options held by Ms. Sud as of December 31, 2020 is as follows: 10,792 Match Group stock options, all of which have an exercise price of $20.98 and expire on December 1, 2026.
(7)
Represents Vimeo SARs that vest in four equal annual installments on the anniversary of the grant date (January 6, 2020).
(8)
Represents Vimeo SARs that vested/vest in four equal annual installments on the anniversary of the grant date (November 1, 2017). All previously vested Vimeo SARs were exercised by Mr. Kornfilt prior to December 31, 2020.
(9)
Represents Vimeo SARs that vested/vest in four equal annual installments on the anniversary of the grant date (June 28, 2018). All previously vested Vimeo SARs were exercised by Mr. Kornfilt prior to December 31, 2020.
Severance Arrangements
Pursuant to letter agreements with Ms. Sud and Messrs. Menon and Kornfilt, SpinCo has agreed to provide these named executive officers with six, three and six months, respectively, of continued salary upon the termination of their employment without cause or resignation for good reason.
Stock and Annual Incentive Plan
Prior to the completion of the Spin-off, SpinCo expects to adopt a stock and annual incentive plan, which will be effective upon the completion of the Spin-off and will have terms substantially as set forth below.
Overview.   The purpose of the SpinCo 2021 Stock and Annual Incentive Plan (the “2021 Plan”) is to give SpinCo a competitive advantage in attracting, retaining and motivating officers and employees and to provide them with incentives that are directly linked to the future growth and profitability of SpinCo and its businesses. The 2021 Plan will replace the Vimeo, LLC 2012 Incentive Plan, the Vimeo, Inc. 2017 Incentive Plan and the Vimeo, Inc. 2019 Incentive Plan (including the Israeli Appendix), which we collectively refer to as the “Prior Plans.” The Prior Plans will be automatically terminated and replaced and superseded by the 2021 Plan upon the completion of the Spin-off. Any and all awards granted under the Prior Plans, which we refer to as the “Prior Plan Awards,” will remain in effect on their pre-Spin-off terms pursuant to the 2021 Plan, subject to adjustment in connection with the Spin-off and the Vimeo merger. The 2021 Plan also will cover any awards relating to IAC common stock that are converted into awards relating to SpinCo common stock in connection with the Spin-off. For purposes of this summary, we refer to these awards as “Adjusted Awards.”
Summary of Terms of the 2021 Plan.   The principal features of the 2021 Plan are described below. This summary is qualified in its entirety by reference to the full text of the 2021 Plan, a copy of which is included as Annex P to this proxy statement/consent solicitation statement/prospectus.
Administration.   The 2021 Plan will be administered by the Compensation Committee of the SpinCo board of directors (or such other committee of the SpinCo board of directors as the SpinCo board of directors may from time to time designate), which we refer to as the “Committee” for purposes of this description. Among other things, the Committee will have the authority to select individuals to whom awards
 
253

TABLE OF CONTENTS
 
may be granted, determine the types of awards (as well as the number of shares of SpinCo common stock to be covered by each such award) granted and determine and modify the terms and conditions of any such awards.
Eligibility.   In addition to any individuals who hold Prior Plan Awards and/or Adjusted Awards at any time, current or prospective officers, employees, directors and consultants of SpinCo and its subsidiaries and affiliates will be eligible to be granted awards under the 2021 Plan.
Shares Subject to the 2021 Plan.   The aggregate number of shares of SpinCo common stock that may be delivered to satisfy awards under the 2021 Plan cannot exceed 10,000,000 shares, plus the number of shares delivered to satisfy Prior Plans Awards and Adjusted Awards . No individual award holder may be granted, in each case, during any calendar year: (i) restricted stock units, restricted stock and other share-based awards covering in excess of 2,000,000 shares; or (ii) stock options and SARs covering in excess of 3,000,000 shares. The maximum number of shares that may be granted pursuant to incentive stock options is 10,000,000. The foregoing share limits are subject to adjustment in certain circumstances by the Committee to prevent dilution or enlargement.
Shares of SpinCo common stock subject to grant under the 2021 Plan will be made available from authorized but unissued shares or from treasury shares, as determined from time to time by the SpinCo board of directors. Other than with respect to Prior Plan Awards and Adjusted Awards, to the extent that any award is forfeited or any stock option or stock appreciation right terminates, expires or lapses without being exercised or any award is settled for cash, the shares underlying such awards will again be available for awards under the 2021 Plan. If the exercise price of any stock option and/or the tax withholding obligations relating to any award are satisfied by delivering shares (by either actual delivery or by attestation), only the number of shares issued net of the shares delivered or attested to will be deemed delivered for purposes of the limits in the 2021 Plan, other than with respect to Prior Plan Awards and Adjusted Awards. To the extent any shares subject to an award are withheld to satisfy the exercise price (in the case of a stock option) and/or the tax withholding obligations relating to such award, such shares will not be deemed to have been delivered for purposes of the limits set forth in the plan, other than with respect to Prior Plan Awards and Adjusted Awards.
Stock Options and SARs.   The 2021 Plan will provide for the award of stock options and stock appreciation rights (“SARs”). Stock options can either be incentive stock options (“ISOs”) or non-qualified stock options and SARs can be granted either alone or in tandem with stock options. The exercise price of stock options and SARs cannot be less than 100% of the Fair Market Value (defined below) of SpinCo common stock on the grant date. The 2021 Plan defines Fair Market Value as the closing price of SpinCo common stock on the grant date, unless otherwise determined by the Committee. Holders of stock options may pay the exercise price: (i) in cash, (ii) if approved by the Committee, in shares of SpinCo common stock (valued at Fair Market Value), (iii) with a combination of cash and shares of SpinCo common stock, (iv) by way of a cashless exercise through a broker approved by SpinCo or (v) by withholding shares of SpinCo common stock that are otherwise receivable on exercise. The Committee will determine the term of stock options and SARs, which term may not exceed ten years from the grant date. The Committee will also determine the vesting and exercise schedules for stock options and SARs, which the Committee may waive or accelerate at any time, and the extent to which any awards will be exercisable after a termination of employment. Generally, unvested stock options and SARs will terminate upon a termination of employment and vested stock options and SARs will remain exercisable for one (1) year after death, disability or retirement and for ninety (90) days after a termination of employment for any other reason. Vested stock options and SARs will also terminate upon a termination of employment for cause. Stock options and SARs will be transferable only by will or the laws of descent and distribution or pursuant to a qualified domestic relations order or, in the case of non-qualified stock options or SARs, as otherwise expressly permitted by the Committee (including, if so permitted, pursuant to a transfer to family members or a charitable organization, whether directly or indirectly or by means of a trust or partnership or otherwise).
Restricted Stock.   The 2021 Plan will provide for the award of shares of SpinCo common stock that are subject to forfeiture and restrictions on transferability as set forth in the 2021 Plan and as may be otherwise determined by the Committee (“Restricted Stock”). Except for these restrictions and any others imposed by the Committee, upon the grant of an award of Restricted Stock, holders will have rights of a holder of SpinCo common stock with respect to the shares of Restricted Stock, including the right to
 
254

TABLE OF CONTENTS
 
vote such shares and to receive all dividends and other distributions paid or made with respect to such shares, on such terms as will be approved by the Committee and set forth in the applicable award agreement. Unless otherwise determined by the Committee and/or otherwise provided in an individual award agreement: (i) cash dividends on shares of Restricted Stock shall be automatically reinvested in additional shares of Restricted Stock and (ii) dividends payable in shares of SpinCo common stock shall be paid in the form of additional shares of Restricted Stock, which in both cases, shall vest in accordance with the vesting schedule of the initial award. Grants of Restricted Stock awards under the 2021 Plan may or may not be subject to performance conditions. Shares of Restricted Stock may not be sold, transferred, pledged, exchanged or otherwise encumbered prior to vesting.
RSUs.   The 2021 Plan will provide for the award of restricted stock units (“RSUs”) denominated in shares of SpinCo common stock that will be settled, subject to the terms and conditions of the RSUs, in cash, shares of SpinCo common stock or a combination thereof, based upon the Fair Market Value of the number of shares of common stock vesting. RSUs are not shares of common stock and as a result, holders of RSUs do not have rights of a holder of SpinCo common stock. RSU award agreements will specify whether, to what extent and on what terms and conditions the shares of common stock underlying such awards will be credited for dividends (if at all). RSUs granted under the 2021 Plan may or may not be subject to performance conditions. RSUs may not be sold, transferred, pledged, exchanged or otherwise encumbered prior to vesting.
Other Stock-Based Awards.   The 2021 Plan will also provide for the award of other awards denominated in shares of SpinCo common stock and awards that are valued in whole or in part by reference to (or are otherwise based on) shares of SpinCo common stock (including unrestricted stock, dividend equivalents and convertible debentures).
Cash-Based Awards.   Lastly, the 2021 Plan will provide for cash-based awards that may be settled in cash, shares of SpinCo common stock or a combination thereof.
Performance Goals.   The 2021 Plan will provide that performance goals may be established by the Committee in connection with the grant of any award under the 2021 Plan.
Clawback Provisions.   If a participant in the 2021 plan incurs a termination of employment for “Cause” ​(as defined in the 2021 Plan), a participant resigns in anticipation of being terminated by SpinCo for Cause or following any termination of a participant’s employment with SpinCo for any reason, SpinCo becomes aware that during the two (2) years prior to such termination of employment there was an event or circumstance that would have been grounds for termination of employment for Cause, and the basis of any such termination (x) causes, caused or is reasonable likely to cause significant business or reputational harm to SpinCo or (y) involves or involved fraudulent misconduct that relates to or harms SpinCo (the circumstances of either (x) or (y), the “Underlying Event”), then all Options and SARs, whether or not vested, and all other unvested awards under the 2021 Plan that are held by such participant will be forfeited by the participant and if any portion of the participant’s awards were exercised and/or settled after the Underlying Event, SpinCo will be entitled to recover from the participant at any time within two (2) years after such exercise or settlement, and the participant will be required to pay over to SpinCo, any amounts realized as a result of the exercise or settlement.
Change in Control.   Unless otherwise provided by the Committee, in the event that, upon a termination of employment (other than for cause or disability) or resignation for good reason during the two (2) year period following a “Change in Control” ​(as such term is defined in the 2021 Plan):

all unvested stock options and SARs outstanding as of the date of termination or resignation that were outstanding as of the date of the change in control will become fully vested and exercisable and will remain exercisable for the greater of: (i) the period that they would have remained exercisable absent the change in control provision and (ii) the lesser of the original term or one (1) year following such termination or resignation;

all restrictions applicable to all Restricted Stock awards outstanding as of the date of termination or resignation that were outstanding as of the date of the change in control will lapse and such Restricted Stock awards will become fully vested and transferable; and
 
255

TABLE OF CONTENTS
 

all RSUs outstanding as of the date of termination or resignation that were outstanding as of the date of the change in control will become fully vested and such RSUs will be settled in cash or shares of SpinCo common stock as promptly as practicable.
Amendment, Discontinuance and Term.   The 2021 Plan may be amended, altered or discontinued by the SpinCo board of directors at any time, but no amendment, alteration or discontinuance may impair the rights of award holders without their consent. Amendments to the 2021 Plan will require stockholder approval to the extent such approval is required by applicable law or the listing standards of the applicable exchange. The 2021 Plan will terminate on the ten-year anniversary of the completion of the Spin-off.
U.S. Federal Income Tax Consequences.   The following is a summary of certain federal income tax consequences of awards to be made under the 2021 Plan based upon the laws in effect as of the date of this proxy statement/consent solicitation statement/prospectus. The discussion is general in nature and does not take into account a number of considerations that may apply in light of individual circumstances under the 2021 Plan. In addition, income tax consequences under applicable state and local tax laws may not be the same as under federal income tax laws.
Non-Qualified Stock Options.   A holder of non-qualified stock options will not recognize taxable income when the award is granted and SpinCo will not be entitled to a tax deduction at such time. Such holder will recognize compensation taxable as ordinary income (and subject to income tax withholding in the case of employees) upon the exercise of non-qualified stock options equal to the excess of the Fair Market Value of the shares of SpinCo common stock purchased over the exercise price and SpinCo will generally will be entitled to a corresponding deduction, except to the extent the deduction limits of Section 162(m) of the Internal Revenue Code of 1986, as amended (the “Code”), apply.
ISOs.   A holder of ISOs will not recognize taxable income when the award is granted. Such holder will not recognize taxable income (except for purposes of the alternative minimum tax) upon the exercise of an ISO. If such holder does not sell or otherwise dispose of the shares of SpinCo common stock acquired upon the exercise of an ISO within two (2) years from the date the ISO was granted or within one (1) year from the date the holder acquired such shares, any gain or loss arising from a subsequent disposition of such shares will be taxed as long-term capital gain or loss and SpinCo will not be entitled to any deduction. If, however, such shares are disposed of within such two (2) or one (1) year periods, then in the year of such disposition the holder will recognize compensation taxable as ordinary income equal to the excess of the lesser of the amount realized upon such disposition and the Fair Market Value of such shares on the date of exercise over the exercise price and SpinCo generally will be entitled to a corresponding deduction, except to the extent the deduction limits of Section 162(m) of the Code apply. The excess of the amount realized through the disposition date over the Fair Market Value of the shares of SpinCo common stock acquired on the exercise date will be treated as capital gain.
SARs.   A holder of SARs will not recognize taxable income when the award is granted and SpinCo will not be entitled to a tax deduction at such time. Upon the exercise of a SAR, such holder will recognize compensation taxable as ordinary income (and subject to income tax withholding in the case of employees) equal to the Fair Market Value of any shares of SpinCo common stock delivered (and the amount of cash paid by SpinCo (if any)) and SpinCo will generally be entitled to a corresponding deduction, except to the extent the deduction limits of Section 162(m) of the Code apply.
Restricted Stock.   A holder of a Restricted Stock award will not recognize taxable income when the award is granted and SpinCo will not be entitled to a tax deduction at such time, unless such holder makes an election under Section 83(b) of the Code to be taxed at grant. If such an election is made, the holder will recognize compensation taxable as ordinary income (and subject to income tax withholding in the case of employees) at the time of grant equal to the Fair Market Value of the shares of Restricted Stock at such time. If such an election is not made, the holder will recognize compensation taxable as ordinary income (and subject to income tax withholding in the case of employees) at vesting in an amount equal to the Fair Market Value of the shares of Restricted Stock at such time. SpinCo will be entitled to a corresponding deduction at the time ordinary income is recognized by the holder, except to the extent the deduction limits of Section 162(m) of the Code apply. In addition, dividends credited prior to the vesting of shares of Restricted Stock for which the above-described election has not been made will be compensation taxable as ordinary
 
256

TABLE OF CONTENTS
 
income (and subject to income tax withholding in the case of employees), rather than as dividend income, and SpinCo will be entitled to a corresponding deduction, except to the extent the deduction limits of Section 162(m) of the Code apply.
RSUs.   A holder of RSUs will not recognize taxable income when the award is granted and SpinCo will not be entitled to a tax deduction at such time. Such holder will recognize compensation taxable as ordinary income (and subject to income tax withholding in the case of employees) at vesting in an amount equal to the Fair Market Value of any shares of SpinCo common stock delivered (and the amount of cash paid by SpinCo (if any)) and SpinCo will be entitled to a corresponding deduction, except to the extent the deduction limits of Section 162(m) of the Code apply.
Section 162(m).   Under Section 162(m) of the Code, compensation (including compensation under the 2021 Plan) in any calendar year in excess of $1 million for any individual who serves as a named executive in 2021 or thereafter will not be deductible.
The foregoing general tax discussion is intended for the information of SpinCo stockholders and not as tax guidance for holder of award under the 2021 Plan. Holders of awards under the 2021 Plan are strongly urged to consult their own tax advisors regarding the federal, state, local, foreign and other tax consequences to them of participating in the 2021 Plan.
Compensation of Directors
Non-Employee Director Compensation Arrangements.   IAC’s Board of Directors, or a committee thereof, intends to establish the initial SpinCo non-employee director compensation arrangements prior to the closing of the Spin-off. After the closing of the Spin-off, the SpinCo board of directors, or a committee thereof, will have the authority to review and change its non-employee director compensation arrangements. In setting compensation for the members of the SpinCo board of directors, it is expected that the SpinCo board of directors will consider the significant time commitment and the skills and experience level necessary for directors to fulfill their duties.
The initial SpinCo non-employee director compensation arrangements are expected to be designed to provide competitive compensation necessary to attract and retain high-quality non-employee directors and to encourage ownership of SpinCo common stock to further align the interests of SpinCo’s non-employee directors with those of SpinCo’s stockholders.
SpinCo’s initial non-employee director compensation arrangements are expected to include both cash and stock-based compensation. It is expected that each non-employee director will receive an annual cash retainer of $50,000 and a grant of SpinCo RSUs with a dollar value of $200,000 upon his or her initial election to the SpinCo board of directors and annually thereafter upon re-election on the date of SpinCo’s annual meeting of stockholders, the terms of which are expected to provide for: (i) vesting in two equal installments commencing on the anniversary of the grant date, (ii) cancellation and forfeiture of unvested RSUs in their entirety upon termination of service for SpinCo and its subsidiaries and (iii) full acceleration of the vesting of RSUs upon a change in control of SpinCo. Non-employee directors who are members of the Audit Committee are expected to receive an additional annual fee of $10,000 and non-employee directors who are members of the Compensation and Human Resources Committee are expected to receive an additional annual fee of $5,000. The Chairpersons of the Audit Committee and the Compensation and Human Resources Committee are expected to receive this additional fee. In addition, such Chairpersons are expected to receive a supplemental annual fee of $20,000. All amounts are expected to be paid quarterly, in arrears.
Additionally, it is also expected that SpinCo will reimburse non-employee directors for all reasonable expenses incurred in connection with attendance at SpinCo board of directors meetings and board committee meetings. It is further expected that Joseph Levin, a member of the SpinCo board of directors, will not participate in SpinCo’s initial non-employee director compensation arrangement.
Deferred Compensation Plan for Non-Employee Directors.   After the closing of the Spin-off, it is expected that the SpinCo board of directors, or a committee thereof, will adopt a deferred compensation plan for non-employee directors (the “SpinCo Deferred Compensation Plan For Non-Employee Directors”).
 
257

TABLE OF CONTENTS
 
It is expected that, under the SpinCo Deferred Compensation Plan For Non-Employee Directors, non-employee directors will be able to defer all or a portion of their board of directors and board committee fees. It is expected that eligible directors who defer all or any portion of these fees will be able to elect to have such deferred fees applied to the purchase of share units, representing the number of shares of SpinCo common stock that could have been purchased on the relevant date, or credited to a cash fund. It is expected that (i) if any dividends are paid on SpinCo common stock, dividend equivalents will be credited on the share units and (ii) the cash fund will be credited with deemed interest at an annual rate equal to the weighted average prime lending rate of JPMorgan Chase & Co. After a director leaves the SpinCo board of directors, it is anticipated that he or she will receive: (i) with respect to share units, the number of shares of SpinCo common stock represented by such share units, and (ii) with respect to the cash fund, a cash payment in an amount equal to deferred amounts, plus accrued interest. It is expected that these payments may be made in one lump-sum installment after the relevant director leaves the SpinCo board of directors and otherwise in accordance with the SpinCo Deferred Compensation Plan for Non-Employee Directors.
SPINCO COMPENSATION COMMITTEE INTERLOCKS AND INSIDER PARTICIPATION
The SpinCo board of directors will determine the composition of each of its committees, including the Compensation and Human Resources Committee, in connection with the closing of the Spin-off. SpinCo does not presently expect that any member of the Compensation and Human Resources Committee will be an officer or employee of SpinCo at any time during his or her respective service on such committee.
 
258

TABLE OF CONTENTS
 
Equity Compensation Plan Information
Securities Authorized for Issuance Under Equity Compensation Plans.   The following table summarizes information, as of December 31, 2020, regarding IAC equity compensation plans pursuant to which grants of IAC stock options, shares of IAC restricted stock, IAC RSUs, IAC performance-based RSUs or other rights to acquire shares of IAC common stock may be made from time to time.
Plan Category
Number of
Securities to
be Issued
upon
Exercise of
Outstanding
Options,
Warrants and
Rights
(A)(1)
Weighted-Average
Exercise Price of
Outstanding
Options,
Warrants and
Rights
(B)
Number of
Securities
Remaining Available
for Future Issuance
Under Equity
Compensation Plans
(Excluding
Securities Reflected
in Column (A))
(C)
Equity compensation plans approved by security holders(2)
5,412,373(3) $ 21.08 32,450,622(4)
Equity compensation plans not approved by security holders
Total
5,412,373(3) $ 21.08 32,450,622(4)
(1)
Information excludes 1,398,285 gross shares of IAC common stock that were potentially issuable upon the settlement of equity awards denominated in shares of subsidiaries of IAC, including Angi Inc. (formerly known as ANGI Homeservices Inc.) and certain of its subsidiaries (“Angi Inc.”), based on the estimated values of such awards as of December 31, 2020. For a description of these awards (including IAC’s right to reimbursement for all shares of IAC common stock issued in settlement of Angi Inc. awards in the form of shares of capital stock of Angi Inc. and IAC’s ability to elect to settle such awards in shares of capital stock of Angi Inc. or IAC), see the disclosure under the caption Equity Instruments Denominated in the Shares of Certain Subsidiaries in Note 11 — Stock-Based Compensation to IAC’s consolidated and combined financial statements included in Annex J.
The number of shares of IAC common stock ultimately needed to settle equity awards denominated in shares of IAC’s subsidiaries can vary from the estimated numbers disclosed above as a result of both movements in IAC’s stock price and determinations of the fair value of the relevant subsidiaries that differ from IAC’s estimated determinations of the fair value of such subsidiaries as of December 31, 2020.
(2)
Consists of IAC’s 2018 Stock and Annual Incentive Plan (the “2018 Plan”). For a description of this plan, see the first two paragraphs of Note 11 — Stock-Based Compensation to IAC’s consolidated and combined financial statements included in Annex J.
(3)
Includes an aggregate of: (i) 3,908,569 shares of IAC common stock issuable upon the exercise of outstanding IAC stock options and (ii) 1,503,804 shares of IAC common stock issuable upon the vesting of IAC RSUs, in each case, as of December 31, 2020. These awards were issued pursuant to the 2018 Plan (the only active plan under which shares of IAC common stock were available for future grants as of December 31, 2020 and the date of this proxy statement/consent solicitation statement/prospectus), as well as certain other historical IAC omnibus stock and annual plans that are no longer active as of December 31, 2020 and the date of this proxy statement/consent solicitation statement/prospectus.
Information excludes 3,000,000 shares of IAC restricted stock (the “IAC Restricted Stock Award”), which award is reflected in the total number of shares of IAC common stock issued and outstanding from and after November 5, 2020 (the grant date for such award).
(4)
Reflects shares of IAC common stock that remain available for future issuance under the 2018 Plan, which number reflects an adjustment to the number shares of IAC common stock originally authorized under the 2018 Plan made in connection with the Match Separation and pursuant to the terms of the 2018 Plan.
 
259

TABLE OF CONTENTS
 
TRANSACTIONS WITH RELATED PERSONS, PROMOTERS AND CERTAIN CONTROL PERSONS
Transactions with Related Persons
Review of Related Person Transactions for IAC
The IAC Audit Committee has a formal, written policy that requires an appropriate review of all related person transactions by the IAC Audit Committee, as required by Marketplace Rules of the Nasdaq (the “Marketplace Rules”) governing conflict of interest transactions. For purposes of this policy, as amended, consistent with the Marketplace Rules, the terms “related person” and “transaction” are determined by reference to Item 404(a) of Regulation S-K under the Securities Act of 1933, as amended (“Item 404”). During 2020, in accordance with this policy, IAC management was required to determine whether any proposed transaction, arrangement or relationship with a related person fell within the Item 404 definition of “transaction,” and if so, review such transaction with the IAC Audit Committee. In connection with such determinations, IAC management and the IAC Audit Committee consider: (i) the parties to the transaction and the nature of their affiliation with IAC and the related person, (ii) the dollar amount involved in the transaction, (iii) the material terms of the transaction, including whether the terms of the transaction are ordinary course and/or otherwise negotiated at arms’ length, (iv) whether the transaction is material, on a quantitative and/or qualitative basis, to IAC and/or the related person and (v) any other facts and circumstances that IAC management or the IAC Audit Committee deems appropriate.
Relationships Involving Significant Stockholders, Executive Officers and Directors
Relationships Involving Mr. Diller.   Pursuant to an amended and restated governance agreement between IAC and Mr. Diller, for so long as Mr. Diller serves as IAC’s Chairman and Senior Executive, he currently generally has the right to consent to limited matters in the event that IAC’s ratio of total debt to EBITDA (as defined in the governance agreement) equals or exceeds four to one over a continuous twelve-month period.
Relationships Involving Expedia Group, Inc.
Overview.   Since the completion of the spin-off of Expedia in August 2005 (the “Expedia Spin-Off”), IAC and Expedia (now known as Expedia Group, Inc. (“Expedia Group”)) have been related parties since Mr. Diller exerts significant influence over both entities by virtue of his role as Chairman and Senior Executive at both companies, the fact that he and certain members of his family collectively have sole voting and/or investment power over all shares of IAC Class B common stock outstanding and his voting power at Expedia Group. In connection with and following the Expedia Spin-Off, IAC and Expedia Group entered into certain arrangements, including arrangements regarding the sharing of certain costs, the use and ownership of certain aircraft and various commercial agreements, certain of which are generally described below.
Cost Sharing Arrangements.   Mr. Diller currently serves as Chairman and Senior Executive of both IAC and Expedia Group. In connection with the Expedia Spin-Off, IAC and Expedia Group had agreed, in light of Mr. Diller’s senior role at both companies and his anticipated use of certain resources to the benefit of both companies, to share certain expenses associated with such usage, as well as certain costs incurred by IAC in connection with the provision of certain benefits to Mr. Diller (the “Shared Costs”). Cost sharing arrangements in effect during 2020 provided that each of IAC and Expedia Group cover 50% of the Shared Costs, which both companies agreed best reflects the allocation of actual time spent (and time to be spent) by Mr. Diller between the two companies. Shared Costs include costs for personal use of cars and equipment dedicated to Mr. Diller’s use and expenses relating to Mr. Diller’s support staff. Costs in 2020 for which IAC billed Expedia Group pursuant to these arrangements were approximately $486,000.
Aircraft Arrangements.   Each of IAC and Expedia Group currently has a 50% ownership interest in two aircraft that may be used by both companies (the “Aircraft”). Pursuant to an amended and restated operating agreement that allocates the costs of operating and maintaining the Aircraft between the parties, fixed costs are allocated 50% to each company and variable costs are allocated based on usage. Fixed and variable costs are generally paid by each company to third parties in accordance with the terms of the amended and restated operating agreement.
 
260

TABLE OF CONTENTS
 
In the event Mr. Diller ceases to serve as Chairman of either IAC or Expedia Group, each of IAC and Expedia Group will have a put right (to the other party) with respect to its 50% ownership interest in the aircraft that it does not primarily use (with such determination to be based on relative usage over the twelve month period preceding such event), in each case, at fair market value for the relevant aircraft.
Members of the flight crew for the Aircraft are employed by an entity in which each of IAC and Expedia Group has a 50% ownership interest. IAC and Expedia Group share costs relating to flight crew compensation and benefits pro-rata according to each company’s respective usage of the Aircraft, for which they are separately billed by the entity described above. During 2020, total payments in the amount of approximately $2.7 million were made to this entity by IAC.
In 2019, IAC and Expedia Group entered into an agreement to jointly acquire a new corporate aircraft for a total expected cost of $72.3 million (including purchase price and related costs), with each company to bear 50% of such expected cost. IAC and Expedia Group each paid approximately $23.0 million in 2019 in connection with their joint entry into the related purchase agreement, with their respective shares of the purchase price balance due upon delivery of the new aircraft, which is expected to occur in the third quarter of 2021.
Commercial Agreements.   In connection with and following the Expedia Spin-Off, certain IAC businesses entered into commercial agreements with certain Expedia Group businesses, including a lease for IAC office space to Expedia Group. IAC believes that these arrangements are ordinary course and have been negotiated at arm’s length. In addition, IAC believes that none of these arrangements, whether taken individually or in the aggregate, constitute a material contract to IAC. With the exception of payments for certain corporate travel services (for which IAC paid Expedia approximately $131,000 in 2020), none of these arrangements, whether taken individually or together with other similar agreements, involved payments to or from IAC and its businesses in excess of $120,000 in 2020.
Relationship With Match Group, Inc.
In connection with the Match Separation, IAC entered into certain agreements with Old IAC/New Match (referred to in this section as “Match Group”) to govern the post-separation relationship between IAC and Match Group.
The summaries of each of the agreements set forth below are qualified in their entirety by reference to the full text of the applicable agreements, which are filed as exhibits to the registration statement of which this proxy statement/consent solicitation statement/prospectus forms a part.
Transaction Agreement
The Transaction Agreement provided for the allocation of certain assets, liabilities and contracts between IAC and Match Group as part of the Match Separation, and specified certain transactions and steps to be completed in order to implement the Match Separation.
Under the Transaction Agreement, each of IAC and Match Group agreed to release — on behalf of itself, the other members of its respective group and their directors, officers, agents and employees — pre-closing claims against the other party and the other members of the other party’s group, their directors, officers, agents and employees, subject to certain exceptions, including with respect to any claims under the transaction agreement or ancillary agreements. The Transaction Agreement also provided for certain indemnification agreements between IAC and Match Group, including agreements to indemnify, defend and hold harmless the other party from and against any liabilities arising out of: (i) any asset or liability allocated to such party or the other members of such party’s group under the Transaction Agreement or the businesses of such party’s group after the closing of the Match Separation; (ii) any breach of, or failure to perform or comply with, any covenant, undertaking or obligation of a member of such party’s group contained in the Transaction Agreement that survived the closing of the Match Separation or is contained in any related ancillary agreement; and (iii) any untrue or misleading statement or alleged untrue or misleading statement of a material fact or omission, with respect to information contained in or incorporated into the registration statement filed in connection with the Match Separation. The Transaction Agreement provides
 
261

TABLE OF CONTENTS
 
for a post-closing dispute resolution process under which Match Group and IAC are required to resolve disputes first by entering into negotiation among their respective executives, followed by mediation, and then followed by arbitration.
Until the second anniversary of the closing date, each of IAC and Match Group agreed to certain non-competition and non-solicitation covenants.
For additional information, please refer to the joint proxy statement of IAC and Old Match and joint prospectus of IAC and Old IAC/New Match, which forms part of a joint registration statement on Form S-4 (File No. 333-236420) filed with the SEC by IAC and Old IAC/New Match on April 28, 2020.
Transition Services Agreement
Pursuant to the transition services agreement, each of IAC and Match Group agreed to provide certain services to the other for a limited period of time following the closing of the Match Separation, and agreed to continue sharing certain services provided pursuant to certain third-party vendor contracts that were not replaced, amended, or divided prior to closing of the Match Separation for a transitional period of time.
Tax Matters Agreement
In connection with the Match Separation, each of IAC and Match Group entered into a tax matters agreement that governs the parties’ respective rights, responsibilities and obligations with respect to taxes (including responsibility for taxes arising in the ordinary course of business and taxes, if any, incurred as a result of any failure of certain portions of the Match Separation to qualify as tax-free for U.S. federal income tax purposes), tax attributes, the preparation and filing of tax returns, tax elections, the control of audits and other tax proceedings and assistance and cooperation in respect of tax matters).
The tax matters agreement also imposes certain restrictions on IAC and its subsidiaries designed to preserve the tax-free status of portions of the Match Separation. The tax matters agreement provides special rules that allocate tax liabilities in the event that portions of the Match Separation are not tax-free.
Notwithstanding receipt by IAC and Match Group of certain opinions of tax advisors, the IRS could assert that the applicable portions of the Match Separation do not qualify for tax-free treatment for U.S. federal income tax purposes. If the IRS were successful in taking this position, we could be subject to significant U.S. federal income tax liability. In addition, certain events that may or may not be within our control could cause portions of the Match Separation to not qualify for tax-free treatment for U.S. federal income tax purposes. Depending on the circumstances, we may be required to indemnify Match Group for taxes and certain related amounts resulting from the Match Separation not qualifying as tax-free.
Employee Matters Agreement
The employee matters agreement between IAC and Match Group covers compensation and benefits matters related to the Match Separation, including the allocation of certain liabilities relating to employees, former employees, and their dependents and beneficiaries of IAC, Match Group, and Old Match, and their respective benefit plans.
Office Lease
IAC leases office space from Match Group in a building in Los Angeles. Match Group also leased office space from IAC in New York City on a month-to-month basis. Match Group terminated this arrangement in 2020.
Review of Related Person Transactions for Vimeo
Upon the completion of the Spin-off, the Vimeo Audit Committee will have a formal, written policy that requires an appropriate review of all related person transactions by the Vimeo Audit Committee, as required by Marketplace Rules governing conflict of interest transactions. For purposes of this policy, consistent with the Marketplace Rules, the terms “related person” and “transaction” are determined by reference to Item 404(a) of Regulation S-K under the Securities Act of 1933, as amended (“Item 404”). In
 
262

TABLE OF CONTENTS
 
accordance with this policy, Vimeo management will be required to determine whether any proposed transaction, arrangement or relationship with a related person falls within the Item 404 definition of “transaction,” and if so, review such transaction with the Vimeo Audit Committee. In connection with such determinations, Vimeo management and the Vimeo Audit Committee will consider: (i) the parties to the transaction and the nature of their affiliation with Vimeo and the related person, (ii) the dollar amount involved in the transaction, (iii) the material terms of the transaction, including whether the terms of the transaction are ordinary course and/or otherwise negotiated at arms’ length, (iv) whether the transaction is material, on a quantitative and/or qualitative basis, to Vimeo and/or the related person and (v) any other facts and circumstances that Vimeo management or the Vimeo Audit Committee deems appropriate.
Relationship Between IAC and SpinCo After the Spin-off
Following the Spin-off, the relationship between IAC and SpinCo will be governed by a number of agreements. These agreements include:

a separation agreement;

a tax matters agreement;

an employee matters agreement; and

a transition services agreement.
Forms of these agreements are attached as annexes to this proxy statement/consent solicitation statement/prospectus, and the summaries of these documents that follow are qualified in their entirety by reference to the full text of those documents. These documents are not yet in final form, and there may be changes to the forms of agreements before they are executed. The forms of the agreements also remain subject to the approval of the boards of directors of IAC and of SpinCo. IAC and SpinCo also anticipate that SpinCo will agree to lease office space from IAC pursuant to an office lease agreement.
Separation Agreement
The separation agreement will provide for restructuring transactions including, among other things, the transfer to SpinCo of IAC’s equity interests in Vimeo and the repayment by Vimeo of all outstanding intercompany debt owed to IAC and its subsidiaries (other than Vimeo’s subsidiaries). The separation agreement will also provide for the pre-Spin-off adoption of the certificate of incorporation and bylaws of SpinCo to be in effect at the time of the Spin-off.
Additional matters to be governed by the separation agreement include:
Releases:

the release and discharge by SpinCo and its affiliates of IAC and its affiliates from all liabilities allocated to SpinCo under the separation agreement, all liabilities arising from or in connection with the activities to implement the Spin-off, and all liabilities arising from or in connection with all actions, inactions, events, omissions, conditions, facts or circumstances occurring or existing before the effective time of the Spin-off to the extent relating to, arising out of or resulting from the SpinCo business or the assets and liabilities allocated to SpinCo under the separation agreement or IAC’s or any of its subsidiaries’ direct or indirect beneficial ownership of the capital stock of SpinCo or any of its subsidiaries or IAC’s or any of its subsidiaries’ management, oversight, supervision or operation of the SpinCo business, SpinCo assets or the SpinCo liabilities, in each case except as expressly set forth in the separation agreement; and

the release and discharge by IAC and its affiliates of SpinCo and its affiliates from all liabilities allocated to IAC under the separation agreement, all liabilities arising from or in connection with the activities to implement the Spin-off, and all liabilities arising from or in connection with all actions, inactions, events, omissions, conditions, facts or circumstances occurring or existing before the effective time of the Spin-off to the extent relating to, arising out of or resulting from the IAC businesses or the assets and liabilities allocated to IAC under the separation agreement, in each case except as expressly set forth in the separation agreement.
 
263

TABLE OF CONTENTS
 
These releases will not extend to obligations or liabilities under any agreements among the parties that remain in effect following the Spin-off, which agreements include the separation agreement and the other agreements described below, to any obligations or liabilities for the sale, lease, construction or receipt of goods, property or services in the ordinary course of business prior to the date of the Spin-off or to any liability arising from the rights of any person who is an employee to any earned but unpaid salary, wages or bonus opportunity, or any rights to vested benefits under employee benefit plans or any other claims that may not be released under applicable law.
Indemnification Arrangements:.

the indemnification by SpinCo and its subsidiaries of IAC, its affiliates (other than SpinCo and its subsidiaries) and their respective past, present and future directors, officers, employees and agents for any and all liabilities:

of the SpinCo business allocated to SpinCo pursuant to the separation agreement;

arising out of any failure by SpinCo to pay, perform or otherwise promptly discharge any liabilities allocated to SpinCo;

arising out of any breach by SpinCo of the separation agreement, the tax matters agreement, the employee matters agreement, the transition services agreement or the office lease agreement;

except to the extent it relates to a liability allocated to IAC, any guarantee, indemnification or contribution obligation, surety bond or other credit support agreement, arrangement, commitment or understanding for the benefit of SpinCo or any of its subsidiaries by IAC or any of its subsidiaries that survives following the Spin-off; or

arising out of any untrue statement or alleged untrue statement of a material fact or omission or alleged omission to state a material fact required to be stated therein or necessary to make the statements therein not misleading, with respect to all information contained in this proxy statement/consent solicitation statement/prospectus (other than any information to the extent relating solely to IAC);

the indemnification by IAC and its subsidiaries of SpinCo, its subsidiaries and their respective past, present and future directors, officers, employees and agents for any and all liabilities:

of the IAC business allocated to IAC pursuant to the separation agreement;

arising out of any failure by IAC to pay, perform or otherwise promptly discharge any liabilities allocated to IAC;

arising out of any breach by IAC of the separation agreement, the tax matters agreement, the employee matters agreement or, the transition services agreement or the office lease agreement;

except to the extent it relates to a liability allocated to SpinCo, any guarantee, indemnification or contribution obligation, surety bond or other credit support agreement, arrangement, commitment or understanding for the benefit of IAC or any of its subsidiaries by SpinCo or any of its subsidiaries that survives following the Spin-off; or

arising out of any untrue statement or alleged untrue statement of a material fact or omission or alleged omission to state a material fact required to be stated therein or necessary to make the statements therein not misleading, with respect to all information contained in this proxy statement/consent solicitation statement/prospectus to the extent relating solely to IAC;
Indemnification with respect to taxes will be governed by the tax matters agreement.
Cooperation on Governmental Filings and Third Party Consents:   the parties’ use of their respective reasonable best efforts to assist and cooperate with the other party to obtain any necessary or advisable governmental approvals and third-party consents in connection with the Spin-off.
Release of Guarantees:   the parties’ use of their respective commercially reasonable efforts to obtain prior to the Spin-off the release or termination of any existing guarantees by IAC or any of its subsidiaries
 
264

TABLE OF CONTENTS
 
(other than SpinCo and its subsidiaries) for the benefit of SpinCo and its subsidiaries, and by SpinCo and its subsidiaries for the benefit of IAC or any of its subsidiaries (other than SpinCo and its subsidiaries).
Control of Ongoing Litigation:   IAC’s and SpinCo’s rights to control, settle and compromise, and obligation to cooperate and assist with respect to, certain types of litigation following the completion of the Spin-off and to control privilege with respect to privileged information.
Expenses:   Except as expressly set forth in the separation agreement or in any ancillary agreement, the party incurring the expense will be responsible for all costs and expenses incurred prior to the Spin-off date in connection with the Spin-off, including costs and expenses relating to legal and tax counsel, financial advisors and accounting advisory work related to the separation. Except as expressly set forth in the separation agreement or in any ancillary agreement, or as otherwise agreed in writing by IAC and SpinCo, all costs and expenses incurred in connection with the Spin-off after the effective time of the Spin-off will also be paid by the party incurring such cost and expense.
Section 16 Approvals:   the parties’ agreement to cause any acquisitions or dispositions of securities of any of the parties resulting from the Spin-off by each individual who is subject to Section 16 of the Exchange Act to be exempt under Rule 16b-3 promulgated under the Exchange Act.
Transitional Use of Names:   IAC’s and SpinCo’s agreement to grant to the other party, for an agreed period following the Spin-off, a non-exclusive license to use certain names and marks of IAC and SpinCo, respectively, for limited purposes.
Dispute Resolution:   The separation agreement will contain provisions that govern, except as otherwise provided in any ancillary agreement, the resolution of disputes, controversies or claims that may arise between IAC and SpinCo related to the Spin-off.
Other Matters.   Other matters governed by the separation agreement will include, among others, termination of intercompany agreements, shared contracts, insurance, financial information certifications, confidentiality, access to and provision and retention of records, privacy and data protection, production of witnesses and privileged matters. The separation agreement will not provide for either of IAC or SpinCo to be subject to restrictions on competition.
The parties have also agreed that certain covenants under the separation agreement and ancillary agreements that apply to IAC and its subsidiaries will not apply to Angi Inc. (formerly known as ANGI Homeservices Inc.), subject to limited exceptions.
Except as expressly set forth in the separation agreement or any ancillary agreement, neither IAC nor SpinCo will make any representation or warranty as to the assets, business or liabilities transferred or assumed as part of the separation, as to any consents or approvals required in connection with the transfers, as to the value of or the freedom from any security interests of any of the assets transferred, as to the absence or presence of any defenses or right of setoff or freedom from counterclaim with respect to any claim or other asset of either of IAC or SpinCo or as to the legal sufficiency of any document or instrument delivered to convey title to any asset to be transferred in connection with the separation. All assets will be transferred on an “as is,” “where is” basis, and the transferee will bear the economic and legal risks that any conveyance will prove to be insufficient to vest in the transferee good and marketable title, free and clear of all security interests, that any necessary consents or governmental approvals or notifications are not obtained or made, or that any requirements of laws or judgments are not complied with.
The separation agreement will provide that IAC may terminate the separation agreement and abandon the Spin-off, in its sole discretion, at any time prior to completion of the Spin-off.
Tax Matters Agreement
In connection with the Spin-off, IAC and SpinCo will enter into a tax matters agreement that will govern the parties’ respective rights, responsibilities and obligations with respect to taxes (including taxes arising in the ordinary course of business and taxes, if any, incurred as a result of any failure of the
 
265

TABLE OF CONTENTS
 
Distribution to qualify as tax-free for U.S. federal income tax purposes), entitlement to refunds, allocation of tax attributes, preparation of tax returns, control of tax contests and other tax matters.
In addition, the tax matters agreement will impose certain restrictions on SpinCo and its subsidiaries (including restrictions on share issuances, business combinations, sales of assets and similar transactions) designed to preserve the tax-free status of the Distribution. The tax matters agreement will provide special rules that allocate tax liabilities in the event the Distribution fails to qualify as a transaction that is generally tax-free for U.S. federal income tax purposes under Sections 355(a) and 368(a)(1)(D) of the Code. Under the tax matters agreement, IAC and SpinCo generally will be responsible for any taxes and related amounts imposed on either of the parties as a result of a failure to so qualify to the extent that the failure to so qualify is attributable to a breach of the relevant representations or covenants made by that party in the tax matters agreement or an acquisition of such party’s equity securities or assets.
Employee Matters Agreement
The employee matters agreement covers a range of compensation and benefit matters related to the Spin-off. In general, under the employee matters agreement IAC will assume or retain (i) all liabilities with respect to IAC employees, former IAC employees and their dependents and beneficiaries under all IAC employee benefit plans, and (ii) all liabilities with respect to the employment or termination of employment of all IAC employees, former IAC employees and other service providers. SpinCo will assume or retain (i) all liabilities under its employee benefit plans, and (ii) all liabilities with respect to the employment or termination of employment of all SpinCo employees, former employees and other service providers.
Subject to a transition period through December 31, 2021, after the Spin-off, SpinCo will no longer participate in IAC employee benefit plans, but will have established its own employee benefit plans that are currently expected to be substantially similar to the plans sponsored by IAC prior to the Spin-off. Through the end of 2021, IAC will continue to provide benefits under the IAC health and welfare plans and flexible benefits plan to SpinCo employees and SpinCo will bear the cost of this coverage with respect to its employees. Assets and liabilities from the IAC Retirement Savings Plan relating to the accounts of SpinCo employees will be transferred to the comparable SpinCo plan as soon as practicable following the Spin-off.
For a description of the treatment of outstanding IAC equity awards pursuant to the employee matters agreement, see “The Spin-off — Treatment of IAC Equity Awards.”
Transition Services Agreement
Under the transition services agreement, each of IAC and SpinCo will provide to the other party on an interim, transitional basis, various support services, which the parties currently expect may include support with governmental affairs, finance and accounting services, corporate sourcing, legal affairs, systems support, and any such other support services as to which IAC and SpinCo mutually agree. The charges for these services will generally be on an actual cost basis (without markup), except as otherwise agreed upon prior to the completion of the Spin-off.
In general, the services will begin on the date of the completion of the Spin-off and will cover a period generally not expected to exceed 12 months following the Spin-off. Each of IAC and SpinCo, as recipient of services, will have the right to terminate the transition services agreement with respect to one or more particular services upon 90 days’ prior written notice.
 
266

TABLE OF CONTENTS
 
EXPERTS
IAC/InterActiveCorp
The consolidated and combined financial statements of IAC/InterActiveCorp at December 31, 2020 and 2019, and for each of the three years in the period ended December 31, 2020, appearing in Amendment No. 3 to this Registration Statement and related proxy statement/consent solicitation statement/prospectus have been audited by Ernst & Young LLP, independent registered public accounting firm, as set forth in their report thereon, appearing elsewhere herein, and are included in reliance upon such report given on the authority of such firm as experts in accounting and auditing.
Vimeo, Inc.
The consolidated financial statements of Vimeo, Inc. at December 31, 2020 and 2019, and for each of the two years in the period ended December 31, 2020, appearing in Amendment No. 3 to this Registration Statement and related proxy statement/consent solicitation statement/prospectus have been audited by Ernst & Young LLP, independent registered public accounting firm, as set forth in their report thereon appearing elsewhere herein, and are included in reliance upon such report given on the authority of such firm as experts in accounting and auditing.
HOUSEHOLDING
The SEC has adopted rules that permit companies and intermediaries such as brokers to satisfy delivery requirements for proxy statements and annual reports with respect to two or more stockholders sharing the same address by delivering a single proxy statement or annual report, as applicable, addressed to those stockholders. This process, which is commonly referred to as “householding,” potentially provides extra convenience for stockholders and cost savings for companies.
As allowed under SEC rules, IAC is delivering only one copy of this proxy statement/consent solicitation statement/prospectus to eligible IAC stockholders that are the beneficial owner of shares that share an address, unless contrary instructions were received from any such stockholder prior to the mailing date.
Any IAC stockholder that would prefer to receive a separate copy of this proxy statement/consent solicitation statement/prospectus, should (1) notify its broker, (2) direct its written request to: Investor Relations, IAC/InterActiveCorp, 555 West 18th Street, New York, New York 10011 or (3) contact IAC’s Investor Relations department by sending an email to ir@iac.com. IAC will promptly deliver, upon written or oral request to the address or telephone number above, a separate copy of the proxy materials to a stockholder at a shared address to which a single copy of the documents was delivered. Stockholders that currently receive multiple copies of the proxy materials at their address and would like to request “householding” of their communications should contact their broker. Beneficial owners sharing an address that receive multiple copies of this proxy statement/consent solicitation statement/prospectus and that would like to receive a single copy of such materials in the future will need to contact their broker, bank or other nominee to request that only a single copy of such document be mailed to all stockholders at the shared address in the future.
 
267

TABLE OF CONTENTS
 
LEGAL MATTERS
The validity of the shares of IAC common stock and IAC Class B common stock to be issued in connection with the Spin-off will be passed upon for IAC by Wachtell, Lipton, Rosen & Katz. The validity of the shares of SpinCo common stock and SpinCo Class B common stock to be issued in connection with the Spin-off and the shares of SpinCo common stock to be issued in connection with the Vimeo merger will be passed upon for SpinCo by Wachtell, Lipton, Rosen & Katz.
 
268

TABLE OF CONTENTS
 
STOCKHOLDER PROPOSALS
IAC
Eligible stockholders that intend to have a proposal considered for inclusion in the proxy materials of IAC for presentation at the 2022 annual meeting of stockholders pursuant to Rule 14a-8 under the Exchange Act must submit such proposal to IAC at its corporate headquarters no later than December 9, 2021. Stockholder proposals submitted for inclusion in IAC’s proxy materials must be made in accordance with the provisions of Rule 14a-8 of the Exchange Act. If IAC does not receive notice of the proposal or nomination at its corporate headquarters prior to such date, such proposal or nomination will be considered untimely for purposes of Rules 14a-4 and 14a-5 of the Exchange Act and those IAC officers who have been designated as proxies will accordingly be authorized to exercise discretionary voting authority to vote for or against the proposal or nomination. IAC reserves the right to reject, rule out of order or take other appropriate action with respect to any proposal or nomination that does not comply with these and other applicable requirements.
SpinCo
SpinCo expects to hold its first annual meeting of stockholders in 2022. SpinCo will announce the date by which eligible stockholders who intend to have a proposal considered for inclusion in SpinCo’s proxy materials for presentation at the 2022 annual meeting of stockholders pursuant to Rule 14a-8 under the Exchange Act must submit such proposal to SpinCo at its corporate headquarters, which date will be a reasonable time before SpinCo begins to print and send its proxy materials. Stockholder proposals submitted for inclusion in SpinCo’s proxy materials must be made in accordance with the provisions of Rule 14a-8 of the Exchange Act. If SpinCo does not receive notice of the proposal or nomination at its corporate headquarters prior to such date, such proposal or nomination will be considered untimely for purposes of Rules 14a-4 and 14a-5 of the Exchange Act and those IAC officers who have been designated as proxies will accordingly be authorized to exercise discretionary voting authority to vote for or against the proposal or nomination. SpinCo reserves the right to reject, rule out of order or take other appropriate action with respect to any proposal or nomination that does not comply with these and other applicable requirements.
 
269

TABLE OF CONTENTS
 
WHERE YOU CAN FIND MORE INFORMATION
IAC and SpinCo have filed a joint registration statement on Form S-4 to register with the SEC the shares of IAC common stock, IAC Class B common stock, SpinCo common stock and SpinCo Class B common stock to be delivered to IAC stockholders in connection with the Spin-off, and the shares of SpinCo common stock to be delivered to Vimeo stockholders in connection with the merger. This proxy statement/consent solicitation statement/prospectus, which forms a part of the registration statement, does not contain all the information included in the registration statement and the exhibits to the registration statement, to which reference is hereby made. You should refer to the registration statement, including its exhibits and schedules, for further information about IAC and SpinCo and their securities. In addition, IAC files annual, quarterly and current reports, proxy statements and other information with the SEC. The SEC also maintains an Internet web site that has reports, proxy statements and other information regarding issuers that file electronically with the SEC, including IAC. The address of that site is http://www.sec.gov. The reports and other information filed by IAC with the SEC are also available free of charge at IAC’s Internet web site, www.iac.com. Information on IAC’s Internet web site is not part of or incorporated by reference into this document.
The reports, proxy statements and other information that IAC files with the SEC may contain important information about IAC and SpinCo. SpinCo does not currently file reports with the SEC. However, in connection with the Spin-off, SpinCo, as an independent, separately traded public company, will become subject to the informational reporting requirements of the Securities Exchange Act of 1934. Accordingly, following the Spin-off, SpinCo will file annual, quarterly and other reports and other information with the SEC.
You should rely only on the information contained in this document. None of IAC, SpinCo or their affiliates has authorized anyone to provide you with information different from that contained in this document. The information contained in this document is accurate only as of the date of this document, regardless of the time of delivery of this document or any distribution of securities described in this document. Please note that information included in IAC’s website does not form a part of this document.
If you are in a jurisdiction where offers to exchange or sell, or solicitations of offers to exchange or purchase, the securities offered by this document or solicitations of proxies are unlawful, or if you are a person to whom it is unlawful to direct these types of activities, then the offer presented in this document does not extend to you.
This document is dated April 8, 2021. You should not assume that the information in it is accurate as of any date other than that date, and neither its mailing to IAC stockholders nor the issuance of shares of IAC capital stock or SpinCo capital stock in connection with the Spin-off shall create any implication to the contrary. You should not assume that the information incorporated by reference into this document is accurate as of any date other than the date of such incorporated document.
YOUR VOTE IS VERY IMPORTANT. THE IAC BOARD OF DIRECTORS ENCOURAGES YOU TO MARK, DATE, SIGN AND RETURN THE ENCLOSED PROXY CARD IN THE ENCLOSED POSTAGE-PAID ENVELOPE AS SOON AS POSSIBLE.
If you have any questions or need assistance in voting your shares, please contact Georgeson at their toll-free number, 1-800-891-3214.
New York, New York
April 8, 2021
 
270

TABLE OF CONTENTS
 
ANNEX A
FORM OF RECLASSIFICATION CHARTER AMENDMENT
“Article IV is hereby amended by deleting the first paragraph of Article IV and replacing that paragraph with the following text:
‘Without regard to any other provision of the Certificate of Incorporation (including, without limitation, all of the provisions of Article IV), upon the effectiveness of the Certificate of Amendment to Restated Certificate of Incorporation containing this sentence (the “Reclassification Effective Time”), (a) each one share of Common Stock, $0.001 par value, of the Corporation that is either issued and outstanding or held by the Corporation as treasury stock immediately prior to the Reclassification Effective Time (the “Old Common Stock”) shall be and hereby is automatically reclassified as and changed (without any further act) into (i) one share of Common Stock, $0.0001 par value, of the Corporation and (ii) one one-hundredth of a share of Series 1 Mandatorily Exchangeable Preferred Stock, $0.01 par value, of the Corporation, and (b) each one share of Class B Common Stock, $0.001 par value, of the Corporation, that is either issued and outstanding or held by the Corporation as treasury stock immediately prior to the Reclassification Effective Time (the “Old Class B Common Stock”) shall be and is hereby automatically reclassified as and changed (without any further act) into (i) one share of Class B Common Stock, $0.0001 par value, of the Corporation and (ii) one one-hundredth of a share of Series 2 Mandatorily Exchangeable Preferred Stock, $0.01 par value, of the Corporation (collectively, the “Reclassification”). Each stock certificate that, immediately prior to the Reclassification Effective Time, represented shares of Old Common Stock or Old Class B Common Stock, as applicable, shall, from and after the Reclassification Effective Time, automatically and without the necessity of presenting the same for exchange, represent that number of shares (or fractions thereof as applicable) of Common Stock, Class B Common Stock, Series 1 Mandatorily Exchangeable Preferred Stock or Series 2 Mandatorily Exchangeable Preferred Stock, as applicable, into which the shares of Old Common Stock or Old Class B Common Stock, as applicable, represented by such certificate shall have been reclassified.
The Corporation shall have the authority to issue one billion six hundred million (1,600,000,000) shares of $0.0001 par value Common Stock, four hundred million (400,000,000) shares of $0.0001 par value Class B Common Stock and one hundred million (100,000,000) shares of $0.01 par value Preferred Stock (the “Preferred Stock”) (of which 1,413,740 shares are designated as shares of Series A Cumulative Preferred Stock, 2,000,000 shares are designated as shares of Series 1 Mandatorily Exchangeable Preferred Stock of the Corporation, and 57,895 shares are designated as shares of Series 2 Mandatorily Exchangeable Preferred Stock of the Corporation).’
Article IV is hereby amended by deleting Section D. of Article IV and replacing that Section with the following text:
‘D.
PREFERRED STOCK
The Board of Directors is authorized, by resolution, to designate the voting powers, preferences, rights and qualifications, limitations and restrictions of the Preferred Stock and any class or series thereof. Pursuant to subsection 242(b) of the Delaware General Corporation Law, the number of authorized shares of Preferred Stock or any class or series thereof may be increased or decreased (but not below the number of shares thereof then outstanding) by the affirmative vote of the holders of a majority of the voting power of the Corporation entitled to vote irrespective of such subsection.
Pursuant to the authority conferred by this Article IV.D, in addition to the remaining provisions of this Article IV.D, the Series A Cumulative Preferred Stock has been designated, with such series consisting of such number of shares and such voting powers, designations, preferences, limitations, restrictions, relative rights and distinguishing designation as are stated and expressed in Exhibit A attached hereto (as it may be amended from time to time) and incorporated herein by reference.
 
A-1

TABLE OF CONTENTS
 
(1)   SERIES 1 MANDATORILY EXCHANGEABLE PREFERRED STOCK.
(a)   All shares of Series 1 Mandatorily Exchangeable Preferred Stock shall rank as to distributions of assets upon liquidation, dissolution or winding up of the Corporation, whether voluntary or involuntary (i) prior to all of the now or hereafter issued shares of Common Stock or Class B Common Stock of the Corporation, (ii) pari passu with the Series 2 Mandatorily Exchangeable Preferred Stock of the Corporation and (iii) junior to all other series of Preferred Stock of the Corporation.
(b)   The holders of Series 1 Mandatorily Exchangeable Preferred Stock shall not be entitled to receive any dividends based on their holdings thereof.
(c)   Upon any liquidation, dissolution or winding up of the Corporation, no distribution shall be made (i) to the holders of shares of stock ranking junior (upon liquidation, dissolution or winding up) to the Series 1 Mandatorily Exchangeable Preferred Stock unless, prior thereto, the holders of shares of Series 1 Mandatorily Exchangeable Preferred Stock shall have received $1.00 per share, or (ii) to the holders of shares of stock ranking on a parity (upon liquidation, dissolution or winding up) with the Series 1 Mandatorily Exchangeable Preferred Stock, except distributions made ratably on the Series 1 Mandatorily Exchangeable Preferred Stock and all such parity stock in proportion to the total amounts to which the holders of all such shares are entitled upon such liquidation, dissolution or winding up.
(d)   Holders of Series 1 Mandatorily Exchangeable Preferred Stock shall not have any voting rights by virtue of their ownership of any shares of Series 1 Mandatorily Exchangeable Preferred Stock except as otherwise from time to time may be required by law.
(e)   Shares of Series 1 Mandatorily Exchangeable Preferred Stock are not entitled to any preemptive or subscription rights in respect of any securities of the Corporation.
(f)   To the fullest extent permitted by law, at the time that is one minute following the Reclassification Effective Time (the “Mandatory Exchange Effective Time”), each outstanding one one-hundredth of a share of Series 1 Mandatorily Exchangeable Preferred Stock shall be redeemed by the Corporation, without notice, in exchange for a number of shares of common stock (“Vimeo Common Stock”) of a corporation to be incorporated and subsequently renamed to Vimeo, Inc. (“Vimeo, Inc.”) equal to the Spin-off Exchange Ratio (as defined in the Separation Agreement to be entered into between the Corporation and Vimeo, Inc. (as it may be amended from time to time, the “Separation Agreement”)). A copy of the Separation Agreement, once entered into, shall be maintained by the Secretary of the Corporation at the principal executive offices of the Corporation and a copy thereof shall be provided free of charge to any stockholder who makes a request therefor. Any reference in this Certificate of Incorporation to the Separation Agreement shall be deemed a reference to such Separation Agreement as amended from time to time in accordance with its terms. No fractional shares of Vimeo Common Stock, or certificates representing fractional shares thereof, shall be delivered to the former holders of Series 1 Mandatorily Exchangeable Preferred Stock as a result of the Reclassification. Stockholders that otherwise would be entitled to receive fractional shares of Vimeo Common Stock shall be entitled to receive cash (without interest) as contemplated by the Separation Agreement (taking into account all shares of capital stock held by such stockholders).
(g)   Shares of Series 1 Mandatorily Exchangeable Preferred Stock redeemed or otherwise acquired by the Corporation may thereafter be issued, but not as shares of Series 1 Mandatorily Exchangeable Preferred Stock and, upon their retirement, will be restored to the status of authorized and unissued shares of Preferred Stock.
(2)   SERIES 2 MANDATORILY EXCHANGEABLE PREFERRED STOCK
(a)   All shares of Series 2 Mandatorily Exchangeable Preferred Stock shall rank as to distributions of assets upon liquidation, dissolution or winding up of the Corporation, whether voluntary or involuntary (i) prior to all of the now or hereafter issued shares of Common
 
A-2

TABLE OF CONTENTS
 
Stock or Class B Common Stock of the Corporation, (ii) pari passu with the Series 1 Mandatorily Exchangeable Preferred Stock of the Corporation and (iii) junior to all other series of Preferred Stock of the Corporation.
(b)   The holders of Series 2 Mandatorily Exchangeable Preferred Stock shall not be entitled to receive any dividends based on their holdings thereof.
(c)   Upon any liquidation, dissolution or winding up of the Corporation, no distribution shall be made (i) to the holders of shares of stock ranking junior (upon liquidation, dissolution or winding up) to the Series 2 Mandatorily Exchangeable Preferred Stock unless, prior thereto, the holders of shares of Series 2 Mandatorily Exchangeable Preferred Stock shall have received $1.00 per share, or (ii) to the holders of shares of stock ranking on a parity (upon liquidation, dissolution or winding up) with the Series 2 Mandatorily Exchangeable Preferred Stock, except distributions made ratably on the Series 2 Mandatorily Exchangeable Preferred Stock and all such parity stock in proportion to the total amounts to which the holders of all such shares are entitled upon such liquidation, dissolution or winding up.
(d)   Holders of Series 2 Mandatorily Exchangeable Preferred Stock shall not have any voting rights by virtue of their ownership of any shares of Series 2 Mandatorily Exchangeable Preferred Stock except as otherwise from time to time may be required by law.
(e)   Shares of Series 2 Mandatorily Exchangeable Preferred Stock are not entitled to any preemptive or subscription rights in respect of any securities of the Corporation.
(f)   To the fullest extent permitted by law, at the Mandatory Exchange Effective Time, each outstanding one one-hundredth of a share of Series 2 Mandatorily Exchangeable Preferred Stock shall be redeemed by the Corporation, without notice, in exchange for one share of Class B common stock of Vimeo, Inc. (“Vimeo Class B Common Stock”) equal to the Spin-off Exchange Ratio. No fractional shares of Vimeo Class B Common Stock, or certificates representing fractional shares thereof, shall be delivered to the former holders of Series 2 Mandatorily Exchangeable Preferred Stock as a result of the Reclassification. Stockholders that otherwise would be entitled to receive fractional shares of Vimeo Class B Common Stock shall be entitled to receive cash (without interest) as contemplated by the Separation Agreement (taking into account all shares of capital stock held by such stockholders).
(g)   Shares of Series 2 Mandatorily Exchangeable Preferred Stock redeemed or otherwise acquired by the Corporation may thereafter be issued, but not as shares of Series 2 Mandatorily Exchangeable Preferred Stock and, upon their retirement, will be restored to the status of authorized and unissued shares of Preferred Stock.’”
Section 2 of the Certificate of Designations of Series A Cumulative Preferred Stock of the Company is hereby amended by deleting from the first sentence thereof the following text:    ‘, $0.001 par value per share, ’.
Section 7 of the Certificate of Designations of Series A Cumulative Preferred Stock of the Company is hereby amended by deleting from the second sentence thereof the following text:    ‘, $0.00 par value per share, ’.”
 
A-3

TABLE OF CONTENTS
 
ANNEX B
FORM OF CORPORATE OPPORTUNITIES CHARTER AMENDMENT
“Sections A to D of Article XIII are hereby amended to read in their entirety as follows:
A.   COMPETITION AND CORPORATE OPPORTUNITIES
(1)   To the extent provided in the following sentence, the Corporation renounces any interest or expectancy of the Corporation or any of its Affiliated Companies in, or in being offered an opportunity to participate in, any Expedia Dual Opportunity about which an Expedia Dual Role Person acquires knowledge. An Expedia Dual Role Person shall have no duty to communicate or offer to the Corporation or any of its Affiliated Companies any Expedia Dual Opportunity that such Expedia Dual Role Person has communicated or offered to Expedia, shall not be prohibited from communicating or offering any Expedia Dual Opportunity to Expedia, and shall not be liable to the Corporation or its stockholders for breach of any fiduciary duty as a stockholder, director or officer of the Corporation, as the case may be, resulting from (i) the failure to communicate or offer to the Corporation or any of its Affiliated Companies any Expedia Dual Opportunity that such Expedia Dual Role Person has communicated or offered to Expedia or (ii) the communication or offer to Expedia of any Expedia Dual Opportunity, so long as (x) the Expedia Dual Opportunity does not become known to the Expedia Dual Role Person in his or her capacity as a director or officer of the Corporation, and (y) the Expedia Dual Opportunity is not presented by the Expedia Dual Role Person to any party other than Expedia, Match or Vimeo and the Expedia Dual Role Person does not pursue the Expedia Dual Opportunity individually.
(2)   To the extent provided in the following sentence, the Corporation renounces any interest or expectancy of the Corporation or any of its Affiliated Companies in, or in being offered an opportunity to participate in, any Match Dual Opportunity about which an Match Dual Role Person acquires knowledge. A Match Dual Role Person shall have no duty to communicate or offer to the Corporation or any of its Affiliated Companies any Match Dual Opportunity that such Match Dual Role Person has communicated or offered to Match, shall not be prohibited from communicating or offering any Match Dual Opportunity to Match, and shall not be liable to the Corporation or its stockholders for breach of any fiduciary duty as a stockholder, director or officer of the Corporation, as the case may be, resulting from (i) the failure to communicate or offer to the Corporation or any of its Affiliated Companies any Match Dual Opportunity that such Match Dual Role Person has communicated or offered to Match or (ii) the communication or offer to Match of any Match Dual Opportunity, so long as (x) the Match Dual Opportunity does not become known to the Match Dual Role Person in his or her capacity as a director or officer of the Corporation, and (y) the Match Dual Opportunity is not presented by the Match Dual Role Person to any party other than Match, Expedia or Vimeo and the Match Dual Role Person does not pursue the Match Dual Opportunity individually.
(3)   To the extent provided in the following sentence, the Corporation renounces any interest or expectancy of the Corporation or any of its Affiliated Companies in, or in being offered an opportunity to participate in, any Vimeo Dual Opportunity about which a Vimeo Dual Role Person acquires knowledge. A Vimeo Dual Role Person shall have no duty to communicate or offer to the Corporation or any of its Affiliated Companies any Vimeo Dual Opportunity that such Vimeo Dual Role Person has communicated or offered to Vimeo, shall not be prohibited from communicating or offering any Vimeo Dual Opportunity to Vimeo, and shall not be liable to the Corporation or its stockholders for breach of any fiduciary duty as a stockholder, director or officer of the Corporation, as the case may be, resulting from (i) the failure to communicate or offer to the Corporation or any of its Affiliated Companies any Vimeo Dual Opportunity that such Vimeo Dual Role Person has communicated or offered to Vimeo or (ii) the communication or offer to Vimeo of any Vimeo Dual Opportunity, so long as (x) the Vimeo Dual Opportunity does not become known to the Vimeo Dual Role Person in his or her capacity as a director or officer of the Corporation, and (y) the Vimeo Dual Opportunity is not presented by the Vimeo Dual Role Person to any party other than Vimeo, Expedia or Match and the Vimeo Dual Role Person does not pursue the Vimeo Dual Opportunity individually.
 
B-1

TABLE OF CONTENTS
 
B.   CERTAIN MATTERS DEEMED NOT CORPORATE OPPORTUNITIES
In addition to and notwithstanding the foregoing provisions of this Article XIII, the Corporation renounces any interest or expectancy of the Corporation or any of its Affiliated Companies in, or in being offered an opportunity to participate in, any business opportunity that the Corporation is not financially able or contractually permitted or legally able to undertake. Moreover, nothing in this Article XIII shall amend or modify in any respect any written contractual agreement between Expedia, Match or Vimeo on the one hand and the Corporation or any of its Affiliated Companies on the other hand.
C.   CERTAIN DEFINITIONS
For purposes of this Article XIII:
Affiliate” means with respect to any Person, any other Person directly or indirectly controlling, controlled by or under common control with such Person. For purposes of the foregoing definition, the term “controls,” “is controlled by,” or “is under common control with” means the power to direct or cause the direction of the management and policies of a Person, whether through the ownership of voting securities, by contract or otherwise.
Affiliated Company” means (i) with respect to the Corporation, any Person controlled by the Corporation, (ii) with respect to Expedia, any Person controlled by Expedia, (iii) with respect to Match, any Person controlled by Match, and (iv) with respect to Vimeo, any Person controlled by Vimeo.
Expedia” means Expedia Group, Inc., a Delaware corporation, and its Affiliated Companies.
Expedia Dual Opportunity” means any potential transaction or matter which may be a corporate opportunity for both Expedia, on the one hand, and the Corporation or any of its Affiliated Companies, on the other hand.
Expedia Dual Role Person” means any individual who is an officer or director of both the Corporation and Expedia.
Match” means Match Group, Inc., a Delaware corporation originally incorporated on July 28, 1986 under the name Silver King Broadcasting Company, Inc., and its Affiliated Companies.
Match Dual Opportunity” means any potential transaction or matter which may be a corporate opportunity for both Match, on the one hand, and the Corporation or any of its Affiliated Companies, on the other hand.
Match Dual Role Person” means any individual who is an officer or director of both the Corporation and Match.
Person” means an individual, a partnership, a corporation, a limited liability company, an association, a joint stock company, a trust, a joint venture, an unincorporated organization and a governmental entity or any department, agency or political subdivision thereof.
Vimeo” means a corporation to be incorporated and subsequently renamed to Vimeo, Inc., and its Affiliated Companies.
Vimeo Dual Opportunity” means any potential transaction or matter which may be a corporate opportunity for both Vimeo, on the one hand, and the Corporation or any of its Affiliated Companies, on the other hand.
Vimeo Dual Role Person” means any individual who is an officer or director of both the Corporation and Vimeo.
D.   TERMINATION
The provisions of this Article XIII shall have no further force or effect (i) with respect to Expedia Dual Role Persons or Expedia Dual Opportunities at such time as (a) the Corporation and Expedia are no longer Affiliates and (b) none of the directors and officers of Expedia serve as directors or officers
 
B-2

TABLE OF CONTENTS
 
of the Corporation and its Affiliated Companies, (ii) with respect to Match Dual Role Persons and Match Dual Opportunities at such time as (a) the Corporation and Match are no longer Affiliates and (b) none of the directors and officers of Match serve as directors or officers of the Corporation and its Affiliated Companies and (iii) with respect to Vimeo Dual Role Persons and Vimeo Dual Opportunities at such time as (a) the Corporation and Vimeo are no longer Affiliates and (b) none of the directors and officers of Vimeo serve as directors or officers of the Corporation and its Affiliated Companies; provided, however, that any such termination shall not terminate the effect of such provisions with respect to any agreement, arrangement or other understanding between the Corporation or an Affiliated Company thereof on the one hand, and Expedia, Match or Vimeo, on the other hand, as applicable, that was entered into before such time or any transaction entered into in the performance of such agreement, arrangement or other understanding, whether entered into before or after such time.”
 
B-3

TABLE OF CONTENTS
 
ANNEX C
FORM OF
SEPARATION AGREEMENT
BY AND BETWEEN
IAC/INTERACTIVECORP
AND
VIMEO HOLDINGS, INC.
DATED AS OF [•], 2021
 

TABLE OF CONTENTS
 
TABLE OF CONTENTS
Page
C-2
C-10
C-10
C-12
C-14
C-15
C-18
C-19
C-19
C-20
C-21
C-22
C-22
C-22
C-22
C-23
C-23
C-23
C-24
C-25
C-27
C-27
C-29
C-29
C-30
C-30
C-32
C-33
C-34
C-34
C-34
C-34
C-34
C-36
C-36
C-36
C-36
C-37
C-37
C-37
C-37
 
C-i

TABLE OF CONTENTS
 
Page
C-38
C-38
C-38
C-38
C-39
C-41
C-42
C-42
C-42
C-42
C-43
C-43
C-43
C-43
C-44
C-44
C-44
C-44
C-44
C-45
C-45
C-45
C-46
C-47
C-47
C-47
C-47
C-47
C-47
C-47
C-48
C-48
C-48
C-48
C-48
C-49
 
C-ii

TABLE OF CONTENTS
 
SCHEDULES
Schedule 1.1 SpinCo Business
Schedule 1.2 SpinCo Contracts
Schedule 1.3 SpinCo Intellectual Property
Schedule 1.4 SpinCo Real Property
Schedule 1.5 SpinCo Software
Schedule 1.6 Excluded Software
Schedule 1.7 SpinCo Technology
Schedule 1.8 Excluded Technology
Schedule 1.9 Transferred Entities
Schedule 2.1(a) Plan of Reorganization
Schedule 2.2(a) SpinCo Assets
Schedule 2.2(b) IAC Assets
Schedule 2.3(a) SpinCo Liabilities
Schedule 2.3(b) IAC Liabilities
Schedule 2.7(b)(ii) Intercompany Agreements
Schedule 5.1(c) Insurance
Schedule 10.9 Expenses
EXHIBITS
Exhibit A Amended and Restated Certificate of Incorporation of Vimeo Holdings, Inc.
Exhibit B Amended and Restated Bylaws of Vimeo Holdings, Inc.
Exhibit C Amendment to the Restated Certificate of Incorporation of IAC/InterActiveCorp
 
C-iii

TABLE OF CONTENTS
 
SEPARATION AGREEMENT
This SEPARATION AGREEMENT, dated as of [•], 2021 (this “Agreement”), is by and between IAC/ InterActiveCorp, a Delaware corporation (“IAC”), and Vimeo Holdings, Inc., a Delaware corporation (“SpinCo”). Capitalized terms used herein and not otherwise defined shall have the respective meanings assigned to them in Article I.
R E C I T A L S
WHEREAS, the board of directors of IAC (the “IAC Board”) has determined that it is in the best interests of IAC and its stockholders to create a new publicly traded company that shall operate the SpinCo Business;
WHEREAS, SpinCo is currently a wholly owned direct Subsidiary of IAC, and Vimeo, Inc., a Delaware corporation (“Vimeo”), is currently a direct Subsidiary of IAC Group, LLC, a Delaware limited liability company and a wholly owned Subsidiary of IAC (“Group LLC”);
WHEREAS, Group LLC currently owns [•] shares of Class A Voting common stock, par value $0.01 per share, of Vimeo, and [•] shares of Class B Non-Voting common stock, par value $0.01 per share, of Vimeo;
WHEREAS, in furtherance of the foregoing, IAC, Group LLC, SpinCo and Vimeo desire to consummate a series of transactions in order to effect the separation of the SpinCo Business from IAC’s remaining businesses (the “Spin-off”), including (a) the transfer by Group LLC to SpinCo of the shares of Vimeo capital stock owned by Group LLC, through a series of steps to be determined by the parties (the “IAC Group Transfer”), (b) the reclassification of each share of common stock, par value $0.001 per share, of IAC (“IAC Common Stock”) into (x) one share of common stock, par value $0.0001 per share, of IAC (“IAC New Common Stock”) and (y) 1/100th of a share of IAC Series 1 Mandatorily Exchangeable Preferred Stock, (c) the reclassification of each share of Class B common stock, par value $0.001 per share, of IAC (“IAC Class B Common Stock”) into (x) one share of Class B common stock, par value $0.0001 per share, of IAC (“IAC New Class B Common Stock”) and (y) 1/100th of a share of IAC Series 2 Mandatorily Exchangeable Preferred Stock, (d) the mandatory exchange of each 1/100th of a share of IAC Series 1 Mandatorily Exchangeable Preferred Stock for a number of shares of common stock, par value $0.01 per share, of SpinCo (“SpinCo Common Stock”) held by IAC equal to the Spin-off Exchange Ratio, and (e) the mandatory exchange of each 1/100th of a share of IAC Series 2 Mandatorily Exchangeable Preferred Stock for a number of shares of Class B common stock, par value $0.01 per share, of SpinCo (“SpinCo Class B Common Stock”) held by IAC equal to the Spin-off Exchange Ratio (the steps described in clauses (b) through (e), collectively the “IAC Reclassification”);
WHEREAS, in connection with the Spin-off, the parties intend that, following the Reclassificiation and upon the terms and subject to the conditions set forth in the Amended and Restated Merger Agreement, dated as of March 12, 2021, by and among SpinCo, Stream Merger Sub, Inc., a Delaware corporation (“Merger Sub”) and Vimeo (as it may be amended or supplemented from time to time, the “Merger Agreement”) (including the condition precedent that the Spin-off have been completed), Merger Sub will be merged with and into Vimeo (the “Merger”), with Vimeo surviving the Merger as a wholly owned direct Subsidiary of SpinCo;
WHEREAS, for U.S. federal income tax purposes, (i) the exchange of shares of IAC Common Stock or IAC Class B Common Stock, as applicable, for shares of IAC New Common Stock or IAC New Class B Common Stock, as applicable, pursuant to the IAC Reclassification is intended to qualify as a “reorganization” within the meaning of Section 368(a)(1)(E) of the Code and/or an exchange described in Section 1036 of the Code, (ii) the IAC Group Transfer, the IAC Reclassification and certain related transactions, taken together, are intended to qualify as a transaction that is generally tax-free for U.S. federal income tax purposes under Sections 355 and 368(a)(1)(D) of the Code, and (iii) this Agreement is intended to be, and is hereby adopted as, a “plan of reorganization” within the meaning of Treasury Regulations Section 1.368-2(g);
WHEREAS, SpinCo and IAC have prepared and filed with the SEC, the Form S-4, which includes the Proxy Statement/Consent Solicitation Statement/Prospectus, and which sets forth disclosure regarding IAC, SpinCo, the Spin-off and the Merger; and
 

TABLE OF CONTENTS
 
WHEREAS, each of IAC and SpinCo has determined that it is appropriate and desirable to set forth certain agreements that will govern certain matters relating to the Spin-off and the relationship of IAC, SpinCo and the members of their respective Groups following the Spin-off.
NOW, THEREFORE, in consideration of the mutual agreements, provisions and covenants contained in this Agreement, and for other good and valuable consideration, the receipt and sufficiency of which are hereby acknowledged, the Parties, intending to be legally bound, hereby agree as follows:
ARTICLE I
DEFINITIONS
For the purpose of this Agreement, the following terms shall have the following meanings:
Action” shall mean any demand, action, claim, dispute, suit, countersuit, arbitration, inquiry, subpoena, proceeding or investigation of any nature (whether criminal, civil, legislative, administrative, regulatory, prosecutorial, direct, derivative or otherwise) by or before any federal, state, local, foreign or international Governmental Authority or any arbitration or mediation tribunal.
Affiliate” shall mean, when used with respect to a specified Person, a Person that, directly or indirectly, through one or more intermediaries, controls, is controlled by or is under common control with such specified Person. For the purpose of this definition, “control” ​(including, with correlative meanings, “controlled by” and “under common control with”), when used with respect to any specified Person shall mean the possession, directly or indirectly, of the power to direct or cause the direction of the management and policies of such Person, whether through the ownership of voting securities or other interests, by contract, agreement, obligation, indenture, instrument, lease, promise, arrangement, release, warranty, commitment, undertaking or otherwise. It is expressly agreed that, prior to, at and after the Mandatory Exchange Effective Time, for purposes of this Agreement and the Ancillary Agreements, (a) no member of the SpinCo Group shall be deemed to be an Affiliate of any member of the IAC Group, (b) no member of the IAC Group shall be deemed to be an Affiliate of any member of the SpinCo Group, and (c) neither Expedia Group, Inc. nor any of its Subsidiaries shall be deemed to be an Affiliate of IAC or SpinCo.
Agent” shall mean the trust company or bank duly appointed by IAC to act as exchange agent, transfer agent and registrar for the shares of IAC New Common Stock, IAC New Class B Common Stock, SpinCo Common Stock and SpinCo Class B Common Stock in connection with the IAC Reclassification.
Agreement” shall have the meaning set forth in the Preamble.
Ancillary Agreements” shall mean all agreements (other than this Agreement) entered into by the Parties or the members of their respective Groups (but as to which no Third Party is a party) in connection with the Spin-off or the other transactions contemplated by this Agreement, including the Transition Services Agreement, the Tax Matters Agreement, the Employee Matters Agreement, the Lease and the Transfer Documents; provided, that the Merger Agreement shall not be an Ancillary Agreement.
ANGI Group” shall mean Angi Inc. (formerly ANGI Homeservices Inc.) and each Person that is a Subsidiary of Angi Inc.
Approvals or Notifications” shall mean any consents, waivers, approvals, permits or authorizations to be obtained from, notices, registrations or reports to be submitted to, or other filings to be made with, any Third Party, including any Governmental Authority.
Arbitration Request” shall have the meaning set forth in Section 7.2(a).
Assets” shall mean, with respect to any Person, the assets, properties, claims and rights (including goodwill) of such Person, wherever located (including in the possession of vendors or other Third Parties or elsewhere), of every kind, character and description, whether real, personal or mixed, tangible, intangible or contingent, in each case whether or not recorded or reflected or required to be recorded or reflected on the books and records or financial statements of such Person, including rights and benefits pursuant to any contract, license, permit, indenture, note, bond, mortgage, agreement, concession, franchise, instrument, undertaking, commitment, understanding or other arrangement.
 
C-2

TABLE OF CONTENTS
 
Chosen Courts” shall have the meaning set forth in Section 10.2.
Code” shall mean the Internal Revenue Code of 1986, as amended.
Copyrights” shall mean all copyrightable works, copyrights, moral rights, mask work rights, database rights and design rights, in each case whether or not registered, and all registrations and applications for registration of any of the foregoing, and all rights in and to any of the foregoing provided by international treaties or conventions.
Customer Information” shall mean, with respect to any business, all information relating to customers of such business, including names, addresses and transaction data (including merchandise or service purchased, purchase price paid, date and time of day of purchase, adjustments and related information and means of payment).
Delayed IAC Asset” shall have the meaning set forth in Section 2.4(h).
Delayed IAC Liability” shall have the meaning set forth in Section 2.4(h).
Delayed SpinCo Asset” shall have the meaning set forth in Section 2.4(c).
Delayed SpinCo Liability” shall have the meaning set forth in Section 2.4(c).
Disclosure Document” shall mean any registration statement (including the Form S-4) filed with the SEC by or on behalf of any Party or any member of its Group, and also includes any proxy statement, solicitation statement, prospectus (including the Proxy Statement/Consent Solicitation Statement/Prospectus), information statement, offering memorandum, offering circular, periodic report or similar disclosure document, whether or not filed with the SEC or any other Governmental Authority, in each case that describes the Spin-off or the IAC Reclassification, the Merger or the SpinCo Group or primarily relates to the transactions contemplated hereby or pursuant to the Merger Agreement.
Dispute” shall have the meaning set forth in Section 7.1.
Employee Matters Agreement” shall mean the Employee Matters Agreement to be entered into by and between IAC and SpinCo or the members of their respective Groups in connection with the Spin-off or the other transactions contemplated by this Agreement, as it may be amended from time to time.
Environmental Law” shall mean any Law relating to pollution, protection or restoration of or prevention of harm to the environment or natural resources, including the use, handling, transportation, treatment, storage, disposal, Release or discharge of Hazardous Materials or the protection of or prevention of harm to human health and safety.
Environmental Liabilities” shall mean all Liabilities relating to, arising out of or resulting from any Hazardous Materials, Environmental Law or contract or agreement relating to environmental, health or safety matters (including all removal, remediation or cleanup costs, investigatory costs, response costs, natural resources damages, property damages, personal injury damages, costs of compliance with any product take back requirements or with any settlement, judgment or other determination of Liability and indemnity, contribution or similar obligations) and all costs and expenses, interest, fines, penalties or other monetary sanctions in connection therewith.
Exchange Act” shall mean the U.S. Securities Exchange Act of 1934, as amended, together with the rules and regulations promulgated thereunder.
Force Majeure” shall mean, with respect to a Party, an event beyond the reasonable control of such Party (or any Person acting on its behalf), which event (a) does not arise or result from the fault or negligence of such Party (or any Person acting on its behalf) and (b) by its nature would not reasonably have been foreseen by such Party (or such Person), or, if it would reasonably have been foreseen, was unavoidable, and includes acts of God, acts of civil or military authority, embargoes, epidemics, pandemics, war, riots, insurrections, fires, explosions, earthquakes, floods, unusually severe weather conditions, labor problems or unavailability of parts, or, in the case of computer systems, any significant and prolonged failure in electrical
 
C-3

TABLE OF CONTENTS
 
equipment. Notwithstanding the foregoing, the receipt by a Party of an unsolicited takeover offer or other acquisition proposal, even if unforeseen or unavoidable, and such Party’s response thereto shall not be deemed an event of Force Majeure.
Form S-4” means the registration statement on Form S-4 filed by IAC and SpinCo with the SEC to effect the registration of shares of (a) IAC New Common Stock in connection with the IAC Reclassification, (b) IAC New Class B Common Stock in connection with the IAC Reclassification, (c) SpinCo Common Stock in connection with the IAC Reclassification, (d) SpinCo Class B Common Stock in connection with the IAC Reclassification and (e) SpinCo Common Stock in connection with the Merger, in each case pursuant to the Securities Act, as such registration statement may be amended or supplemented from time to time prior to the IAC Reclassification.
Governmental Approvals” shall mean any Approvals or Notifications to be made to, or obtained from, any Governmental Authority.
Governmental Authority” shall mean any nation or government, any state, municipality or other political subdivision thereof, and any entity, body, agency, commission, department, board, bureau, court, tribunal or other instrumentality, whether federal, state, local, domestic, foreign or multinational, exercising executive, legislative, judicial, regulatory, administrative or other similar functions of, or pertaining to, a government and any executive official thereof.
Group” shall mean either the SpinCo Group or the IAC Group, as the context requires.
Hazardous Materials” shall mean any chemical, material, substance, waste, pollutant, emission, discharge, release or contaminant that could result in Liability under, or that is prohibited, limited or regulated by or pursuant to, any Environmental Law, and any natural or artificial substance (whether solid, liquid or gas, noise, ion, vapor or electromagnetic) that could cause harm to human health or the environment, including petroleum, petroleum products and byproducts, asbestos and asbestos-containing materials, urea formaldehyde foam insulation, electronic, medical or infectious wastes, polychlorinated biphenyls, radon gas, radioactive substances, chlorofluorocarbons and all other ozone-depleting substances.
IAC” shall have the meaning set forth in the Preamble.
IAC Accounts” shall have the meaning set forth in Section 2.9(a).
IAC Assets” shall have the meaning set forth in Section 2.2(b).
IAC Board” shall have the meaning set forth in the Recitals.
IAC Business” shall mean all businesses, operations and activities (whether or not such businesses, operations or activities are or have been terminated, divested or discontinued) conducted at any time prior to the Mandatory Exchange Effective Time by either Party or any member of its Group, other than the SpinCo Business.
IAC Class B Common Stock” shall have the meaning set forth in the recitals.
IAC Common Stock” shall have the meaning set forth in the recitals.
IAC Charter Amendment” shall mean the amendment to the restated certificate of incorporation of IAC, substantially in the form set forth on Exhibit C.
IAC Group” shall mean IAC and each Person that is a Subsidiary of IAC, including ANGI Group (other than SpinCo and any other member of the SpinCo Group).
IAC Group Transfer” shall have the meaning set forth in the recitals.
IAC Indemnitees” shall have the meaning set forth in Section 4.2.
IAC Liabilities” shall have the meaning set forth in Section 2.3(b).
IAC New Class B Common Stock” shall have the meaning set forth in the recitals.
 
C-4

TABLE OF CONTENTS
 
IAC New Common Stock” shall have the meaning set forth in the recitals.
IAC Reclassification” shall have the meaning set forth in the recitals.
IAC Reclassification Effective Time” shall have the meaning set forth in the IAC Charter Amendment.
IAC Series 1 Mandatorily Exchangeable Preferred Stock” shall mean the Series 1 mandatorily exchangeable preferred stock, par value $0.01 per share, of IAC to be established in connection with the Spin-off.
IAC Series 2 Mandatorily Exchangeable Preferred Stock” shall mean the Series 2 mandatorily exchangeable preferred stock, par value $0.01 per share, of IAC to be established in connection with the Spin-off.
Indemnifying Party” shall have the meaning set forth in Section 4.4(a).
Indemnitee” shall have the meaning set forth in Section 4.4(a).
Indemnity Payment” shall have the meaning set forth in Section 4.4(a).
Information” shall mean information, whether or not patentable or copyrightable, in written, oral, electronic or other tangible or intangible forms, stored in any medium, including studies, reports, records, books, contracts, instruments, surveys, discoveries, ideas, concepts, know-how, techniques, designs, specifications, drawings, blueprints, artwork, design, research and development files, diagrams, models, prototypes, samples, flow charts, data, computer data, disks, diskettes, tapes, computer programs or other software, marketing plans, Customer Information, cost information, sales and pricing data, customer prospect lists, supplier records and vendor data, correspondence and lists, product literature, communications by or to attorneys (including attorney-client privileged communications), memoranda and other materials prepared by attorneys or under their direction (including attorney work product), and other technical, financial, employee or business information or data; provided that “Information” shall not include Intellectual Property.
Insurance Proceeds” shall mean those monies:
(a)
received by an insured from an insurance carrier; or
(b)
paid by an insurance carrier on behalf of the insured;
in any such case net of any applicable premium adjustments (including reserves and retrospectively rated premium adjustments) and net of any out-of-pocket costs or expenses incurred in the collection thereof; provided, however, that with respect to a captive insurance arrangement, Insurance Proceeds shall only include amounts received by the captive insurer in respect of any reinsurance arrangement.
Intellectual Property” shall mean all of the following whether arising under the Laws of the United States (or any state or other jurisdiction thereof) or of any foreign or multinational jurisdiction: any (a) Trademarks, (b) Copyrights, (c) rights in Software and Internet websites, (d) registrations and applications to register or renew the registration of any of the foregoing, (e) Patents, (f) confidential and proprietary information, including trade secrets, invention disclosures, processes and know-how and any rights therein and thereto and (g) other intellectual property rights.
Law” shall mean any national, supranational, federal, state, provincial, local or similar law (including common law), statute, code, order, ordinance, rule, regulation, treaty (including any Tax treaty), license, permit, authorization, approval, consent, decree, injunction, binding judicial or administrative interpretation or other requirement, in each case, enacted, promulgated, issued or entered by a Governmental Authority.
Lease” shall mean the real property lease agreement to be entered into by and between IAC and SpinCo or any members of their respective Groups in connection with the Spin-off or the other transactions contemplated by this Agreement, as it may be amended from time to time.
Liabilities” shall mean all debts, guarantees, assurances, commitments, liabilities, responsibilities, Losses, remediation, deficiencies, damages, fines, penalties, settlements, sanctions, costs, expenses, attorneys’ fees, interest and obligations of any nature or kind, whether accrued or fixed, absolute or contingent,
 
C-5

TABLE OF CONTENTS
 
matured or unmatured, accrued or not accrued, asserted or unasserted, liquidated or unliquidated, foreseen or unforeseen, known or unknown, reserved or unreserved, or determined or determinable, including those arising under any Law, claim (including any Third-Party Claim), demand, Action, or order, writ, judgment, injunction, decree, stipulation, determination or award entered by or with any Governmental Authority, mediator or arbitrator of any kind, and those arising under any contract, agreement, obligation, indenture, instrument, lease, promise, arrangement, release, warranty, commitment or undertaking, or any fines, damages or equitable relief that is imposed, in each case, including all costs and expenses relating thereto.
Linked” shall have the meaning set forth in Section 2.9(a).
Losses” shall mean actual losses (including any diminution in value), costs, damages, penalties and expenses (including legal and accounting fees and expenses and costs of investigation and litigation), whether or not involving a Third-Party Claim.
Mandatory Exchange Effective Time” shall have the meaning set forth in the IAC Charter Amendment.
Materials” shall have the meaning set forth in Section 5.5.
Merger” shall have the meaning set forth in the recitals.
Merger Agreement” shall have the meaning set forth in the recitals.
Merger Sub” shall have the meaning set forth in the recitals.
Nasdaq” shall mean the Nasdaq Global Select Market.
Officer Negotiation Request” shall have the meaning set forth in Section 7.1.
Parties” shall mean the parties to this Agreement.
Patents” shall mean all patents, patent applications (including patents issued thereon) and statutory invention registrations, including reissues, divisions, continuations, continuations in part, substitutions, renewals, extensions and reexaminations of any of the foregoing, and all rights in any of the foregoing provided by international treaties or conventions.
Permits” shall mean permits, approvals, authorizations, consents, licenses or certificates issued by any Governmental Authority.
Person” shall mean an individual, a general or limited partnership, a corporation, a trust, a joint venture, an unincorporated organization, a limited liability entity, any other entity and any Governmental Authority.
Plan of Reorganization” shall have the meaning set forth in Section 2.1(a).
Policies” shall mean insurance policies and insurance contracts of any kind, including but not limited to property, excess and umbrella, commercial general liability, director and officer liability, fiduciary liability, cyber technology professional liability, libel liability, employment practices liability, automobile, aircraft, marine, workers’ compensation and employers’ liability, employee dishonesty/crime/fidelity, foreign, bonds and self-insurance and captive insurance company arrangements, together with the rights, benefits, privileges and obligations thereunder.
Prime Rate” shall mean the rate that Bloomberg displays as “Prime Rate by Country United States” or “Prime Rate By Country US-BB Comp” at http://www.bloomberg.com/quote/PRIME:IND or on a Bloomberg terminal at PRIMBB Index.
Privileged Information” shall mean any information, in written, oral, electronic or other tangible or intangible forms, including without limitation any communications by or to attorneys (including attorney-client privileged communications), memoranda and other materials protected by the work product doctrine, as to which a Party or any member of its Group would be entitled to assert or have asserted a privilege or other protection, including the attorney-client and work product privileges.
 
C-6

TABLE OF CONTENTS
 
Real Property” shall mean land together with all easements, rights and interests arising out of the ownership thereof or appurtenant thereto and all buildings, structures, improvements and fixtures located thereon.
Real Property Leases” shall mean all leases to Real Property and, to the extent covered by such leases, any and all buildings, structures, improvements and fixtures located thereon.
Reclassification Date” shall mean the date of the consummation of the IAC Reclassification, which shall be determined by the IAC Board in its sole and absolute discretion.
Registered IP” shall mean all Intellectual Property, other than Patents, that is registered, filed, issued or granted under the authority of, with or by, any Governmental Authority, including all registered copyrights, registered trademarks, registered service marks, registered trade secrets, registered Internet domain names, and all applications for any of the foregoing.
Release” shall mean any release, spill, emission, discharge, leaking, pumping, pouring, dumping, injection, deposit, disposal, dispersal, leaching or migration of Hazardous Materials into the environment (including, ambient air, surface water, groundwater and surface or subsurface strata).
Representatives” shall mean, with respect to any Person, any of such Person’s directors, officers, employees, agents, consultants, advisors, accountants, attorneys or other representatives.
SEC” shall mean the U.S. Securities and Exchange Commission.
Security Interest” shall mean any mortgage, security interest, pledge, lien, charge, claim, option, right to acquire, voting or other restriction, right-of-way, covenant, condition, easement, encroachment, restriction on transfer, or other encumbrance of any nature whatsoever.
Shared Contract” shall have the meaning set forth in Section 2.8(a).
Software” shall mean any and all (a) computer programs, including any and all software implementation of algorithms, models and methodologies, whether in source code, object code, human readable form or other form, (b) databases and compilations, including any and all data and collections of data, whether machine readable or otherwise, (c) descriptions, flow charts and other work products used to design, plan, organize and develop any of the foregoing, (d) screens, user interfaces, report formats, firmware, development tools, templates, menus, buttons and icons and (e) documentation, including user manuals and other training documentation, relating to any of the foregoing.
Spin-off” shall have the meaning set forth in the recitals.
Spin-off Exchange Ratio” shall mean a number equal to 1.6235.
SpinCo” shall have the meaning set forth in the Preamble.
SpinCo Accounts” shall have the meaning set forth in Section 2.9(a).
SpinCo Assets” shall have the meaning set forth in Section 2.2(a).
SpinCo Balance Sheet” shall mean the unaudited pro forma condensed consolidated balance sheet of SpinCo, including any notes and subledgers thereto, as of December 31, 2020, as presented in the Form S-4.
SpinCo Business” shall mean (a) the business, operations and activities of the “Vimeo” segment of IAC conducted at any time prior to the Mandatory Exchange Effective Time by either Party or any of their current or former Subsidiaries and as described in the Form S-4 and (b) any terminated, divested or discontinued businesses, operations and activities that, at the time of termination, divestiture or discontinuation, primarily related to the business, operations or activities described in clause (a) as then conducted, including those set forth on Schedule 1.1, excluding, in the case of each of clauses (a) and (b), the business, operations and activities primarily related to the IAC Assets.
SpinCo Bylaws” shall mean the Amended and Restated Bylaws of SpinCo, substantially in the form of Exhibit B.
 
C-7

TABLE OF CONTENTS
 
SpinCo Certificate of Incorporation” shall mean the Amended and Restated Certificate of Incorporation of SpinCo, substantially in the form of Exhibit A.
SpinCo Class B Common Stock” shall have the meaning set forth in the recitals.
SpinCo Common Stock” shall have the meaning set forth in the recitals.
SpinCo Contracts” shall mean the following contracts and agreements to which either Party or any member of its Group is a party or by which it or any member of its Group or any of their respective Assets is bound, whether or not in writing; provided that SpinCo Contracts shall not include (a) any contract or agreement that is contemplated to be retained by IAC or any member of the IAC Group from and after the Mandatory Exchange Effective Time pursuant to any provision of this Agreement or any Ancillary Agreement or (b) any contract or agreement that would constitute SpinCo Software or SpinCo Technology):
(a)   (i) any customer, reseller, distributor or development contract or agreement with a Third Party entered into prior to the Mandatory Exchange Effective Time exclusively related to the SpinCo Business and (ii) with respect to any customer, reseller, distributor or development contract or agreement entered into prior to the Mandatory Exchange Effective Time that relates to the SpinCo Business but is not exclusively related to the SpinCo Business (which contracts and agreements shall be treated in accordance with Section 2.8), that portion of any such contract or agreement that relates to the SpinCo Business;
(b)   (i) any supply or vendor contract or agreement entered into prior to the Mandatory Exchange Effective Time exclusively related to the SpinCo Business and (ii) with respect to any supply or vendor contract or agreement entered into prior to the Mandatory Exchange Effective Time that relates to the SpinCo Business but is not exclusively related to the SpinCo Business, that portion of any such contract or agreement that that relates to the SpinCo Business;
(c)   (i) any license agreement entered into prior to the Mandatory Exchange Effective Time exclusively related to the SpinCo Business and (ii) with respect to any license agreement entered into prior to the Mandatory Exchange Effective Time that relates to the SpinCo Business but is not exclusively related to the SpinCo Business, that portion of any such contract or agreement that relates to the SpinCo Business;
(d)   any joint venture or partnership contract or agreement that relates exclusively to the SpinCo Business as of the Mandatory Exchange Effective Time;
(e)   any guarantee, indemnity, representation, covenant, warranty or other contractual Liability of either Party or any member of its Group in respect of any other SpinCo Contract, any SpinCo Liability or the SpinCo Business;
(f)   any proprietary information and inventions agreement or similar Intellectual Property assignment or license agreement with any current or former SpinCo Group employee, IAC Group employee, consultant of the SpinCo Group or consultant of the IAC Group, in each case entered into prior to the Mandatory Exchange Effective Time (i) that is exclusively related to the SpinCo Business or (ii) if not exclusively related to the SpinCo Business, that portion of any such agreement that relates to the SpinCo Business;
(g)   any contract or agreement that is expressly contemplated pursuant to this Agreement or any of the Ancillary Agreements to be assigned to SpinCo or any member of the SpinCo Group;
(h)   any interest rate, currency, commodity or other swap, collar, cap or other hedging or similar agreements or arrangements exclusively related to the SpinCo Business;
(i)   any credit agreement, note or other financing agreement or instrument entered into by any member of the SpinCo Group in connection with the Spin-off, including in connection with the SpinCo Financing Arrangements;
(j)   any contract or agreement entered into in the name of, or expressly on behalf of, any division, business unit or member of the SpinCo Group;
 
C-8

TABLE OF CONTENTS
 
(k)   SpinCo Leases;
(l)   any employment, change of control, retention, consulting, indemnification, termination, severance or other similar agreements with any SpinCo Group Employee or consultants of the SpinCo Group that are in effect as of the Mandatory Exchange Effective Time;
(m)   any other contract or agreement not otherwise set forth herein and exclusively related to the SpinCo Business or SpinCo Assets; and
(n)   any contracts, agreements or settlements set forth on Schedule 1.2.
SpinCo Designees” shall mean any and all entities (including corporations, general or limited partnerships, trusts, joint ventures, unincorporated organizations, limited liability entities or other entities) designated by IAC that will be members of the SpinCo Group as of immediately prior to the Mandatory Exchange Effective Time.
SpinCo Financing Arrangements” shall have the meaning set forth in Section 2.10(a).
SpinCo Group” shall mean (a) prior to the Mandatory Exchange Effective Time, SpinCo and each Person that will be a Subsidiary of SpinCo as of immediately after the Mandatory Exchange Effective Time, including the Transferred Entities, even if, prior to the Mandatory Exchange Effective Time, such Person is not a Subsidiary of SpinCo; and (b) on and after the Mandatory Exchange Effective Time, SpinCo and each Person that is a Subsidiary of SpinCo.
SpinCo Employee” shall have the meaning set forth in the Employee Matters Agreement.
SpinCo Indemnitees” shall have the meaning set forth in Section 4.3.
SpinCo Intellectual Property” shall mean all Intellectual Property owned by, licensed by or to, or sublicensed by or to either Party or any member of its Group as of the Mandatory Exchange Effective Time exclusively used or exclusively held for use in the SpinCo Business, including all Intellectual Property set forth on Schedule 1.3.
SpinCo IP/IT” shall have the meaning set forth in Section 2.2(a)(vii).
SpinCo Leases” shall have the meaning set forth in the definition of SpinCo Real Property.
SpinCo Liabilities” shall have the meaning set forth in Section 2.3(a).
SpinCo Permits” shall mean all Permits owned or licensed by either Party or any member of its Group exclusively used or exclusively held for use in the SpinCo Business as of the Mandatory Exchange Effective Time.
SpinCo Real Property” shall mean (a) all of the Real Property owned by either Party or member of its Group as of the Mandatory Exchange Effective Time listed or described on Schedule 1.4(a), (b) the Real Property Leases to which either Party or member of its Group is party as of the Mandatory Exchange Effective Time set forth on Schedule 1.4(b) (“SpinCo Leases”), and (c) all recorded Real Property notices, easements, and obligations with respect to the Real Property and/or Real Property leases described in clauses (a) and (b) of this paragraph.
SpinCo Software” shall mean all Software owned or licensed by either Party or member of its Group exclusively used or exclusively held for use in the SpinCo Business as of the Mandatory Exchange Effective Time, including Software set forth on Schedule 1.5, but excluding Software set forth on Schedule 1.6.
SpinCo Technology” shall mean all Technology owned or licensed by either Party or any member of its Group exclusively used or exclusively held for use in the SpinCo Business as of the Mandatory Exchange Effective Time, including Technology set forth on Schedule 1.7, but excluding Technology set forth on Schedule 1.8.
Straddle Period” shall have the meaning set forth in Section 2.13(a).
Subsidiary” shall mean, with respect to any Person, any corporation, limited liability company, joint venture or partnership of which such Person (a) beneficially owns, either directly or indirectly, more than
 
C-9

TABLE OF CONTENTS
 
fifty percent (50%) of (i) the total combined voting power of all classes of voting securities, (ii) the total combined equity interests or (iii) the capital or profit interests, in the case of a partnership, or (b) otherwise has the power, either directly or indirectly, to (i) vote, either directly or indirectly, sufficient securities to elect a majority of the board of directors or similar governing body or (ii) appoint a general partner, managing member or others performing similar functions.
Tangible Information” shall mean Information that is contained in written, electronic or other tangible forms.
Tax” shall have the meaning set forth in the Tax Matters Agreement.
Tax Matters Agreement” shall mean the Tax Matters Agreement to be entered into by and between IAC and SpinCo in connection with the Spin-off and the other transactions contemplated by this Agreement, as it may be amended from time to time.
Tax Return” shall have the meaning set forth in the Tax Matters Agreement.
Technology” shall mean all technology, hardware, computers, servers, workstations, routers, hubs, switches, data communication lines, network and telecommunications equipment, Internet-related information technology infrastructure, and other information technology equipment, in each case, other than Software.
Third Party” shall mean any Person other than the Parties or any members of their respective Groups.
Third-Party Claim” shall have the meaning set forth in Section 4.5(a).
Trademarks” shall mean all trademarks, service marks, trade names, service names, trade dress, logos, Internet domain names, and other source or business identifiers, including all goodwill associated with any of the foregoing, and any and all common law rights in and to any of the foregoing, registrations and applications for registration of any of the foregoing, all rights in and to any of the foregoing provided by international treaties or conventions, and all reissues, extensions and renewals of any of the foregoing.
Transaction Accounting Principles” means GAAP applied on a basis consistent with the accounting principles, practices, methodologies and policies used in preparing the SpinCo Balance Sheet.
Transfer Documents” shall have the meaning set forth in Section 2.1(b).
Transferred Entities” shall mean the entities set forth on Schedule 1.9.
Transition Services Agreement” shall mean the Transition Services Agreement to be entered into by and between IAC and SpinCo or any members of their respective Groups in connection with the Spin-off or the other transactions contemplated by this Agreement, as it may be amended from time to time.
Unreleased IAC Liability” shall have the meaning set forth in Section 2.5(b)(ii).
Unreleased SpinCo Liability” shall have the meaning set forth in Section 2.5(a)(ii).
Vimeo Holder” means any Person (other than any member of the IAC Group) who was a holder prior to the Mandatory Exchange Effective Time of capital stock of Vimeo, acting in such Person’s capacity as a holder (or former holder) of capital stock of Vimeo.
ARTICLE II
THE SPIN-OFF
2.1   Transfer of Assets and Assumption of Liabilities.
(a)   On or prior to the Mandatory Exchange Effective Time, in accordance with the plan and structure set forth on Schedule 2.1(a) (the “Plan of Reorganization”):
(i)   Transfer and Assignment of SpinCo Assets.   IAC shall, and shall cause the applicable members of its Group to, contribute, assign, transfer, convey and deliver to SpinCo, or the applicable SpinCo Designees, and SpinCo or such SpinCo Designees shall accept from IAC and
 
C-10

TABLE OF CONTENTS
 
the applicable members of the IAC Group, all of IAC’s and such IAC Group member’s respective direct or indirect right, title and interest in and to all of the SpinCo Assets (it being understood that if any SpinCo Asset shall be held by any Transferred Entity, such SpinCo Asset may be assigned, transferred, conveyed and delivered to SpinCo as a result of the transfer of all of the equity interests in such Transferred Entity held by members of the IAC Group from IAC or the applicable members of the IAC Group to SpinCo or the applicable SpinCo Designee);
(ii)   Acceptance and Assumption of SpinCo Liabilities.   SpinCo and the applicable SpinCo Designees shall accept, assume and agree faithfully to perform, discharge and fulfill all the SpinCo Liabilities in accordance with their respective terms (it being understood that if any SpinCo Liability is a liability of a Transferred Entity, such SpinCo Liability may be assumed by SpinCo as a result of the transfer of all of the equity interests in such Transferred Entity held by members of the IAC Group from IAC or the applicable members of the IAC Group to SpinCo or the applicable SpinCo Designee). SpinCo and such SpinCo Designees shall be responsible for all SpinCo Liabilities, regardless of when or where such SpinCo Liabilities arose or arise, or whether the facts on which they are based occurred prior to or subsequent to the Mandatory Exchange Effective Time, regardless of where or against whom such SpinCo Liabilities are asserted or determined (including any SpinCo Liabilities arising out of claims made by IAC’s or SpinCo’s respective directors, officers, employees, agents, Subsidiaries or Affiliates against any member of the IAC Group or the SpinCo Group) or whether asserted or determined prior to the date hereof, and regardless of whether arising from or alleged to arise from negligence, recklessness, violation of Law, fraud or misrepresentation by any member of the IAC Group or the SpinCo Group, or any of their respective directors, officers, employees, agents, Subsidiaries or Affiliates;
(iii)   Transfer and Assignment of IAC Assets.   IAC and SpinCo shall cause SpinCo and the SpinCo Designees to contribute, assign, transfer, convey and deliver to IAC or certain members of the IAC Group designated by IAC, and IAC or such other members of the IAC Group shall accept from SpinCo and the SpinCo Designees, all of SpinCo’s and such SpinCo Designees’ respective direct or indirect right, title and interest in and to all IAC Assets held by SpinCo or a SpinCo Designee; and
(iv)   Acceptance and Assumption of IAC Liabilities.   IAC and certain members of the IAC Group designated by IAC shall accept and assume and agree faithfully to perform, discharge and fulfill all of the IAC Liabilities held by SpinCo or any SpinCo Designee and IAC and the applicable members of the IAC Group shall be responsible for all IAC Liabilities in accordance with their respective terms, regardless of when or where such IAC Liabilities arose or arise, whether the facts on which they are based occurred prior to or subsequent to the Mandatory Exchange Effective Time, where or against whom such IAC Liabilities are asserted or determined (including any such IAC Liabilities arising out of claims made by IAC’s or SpinCo’s respective directors, officers, employees, agents, Subsidiaries or Affiliates against any member of the IAC Group or the SpinCo Group) or whether asserted or determined prior to the date hereof, and regardless of whether arising from or alleged to arise from negligence, recklessness, violation of Law, fraud or misrepresentation by any member of the IAC Group or the SpinCo Group, or any of their respective directors, officers, employees, agents, Subsidiaries or Affiliates.
(b)   Transfer Documents.   In furtherance of the contribution, assignment, transfer, conveyance and delivery of the Assets and the assumption of the Liabilities in accordance with Section 2.1(a), and without prejudice to any actions taken to implement, or documents entered into between or among the Parties or members of their respective Groups, to implement or in furtherance of, the Plan of Reorganization prior to the date hereof, (i) each Party shall execute and deliver, and shall cause the applicable members of its Group to execute and deliver, to the other Party, such bills of sale, quitclaim deeds, stock powers, certificates of title, assignments of contracts and other instruments of transfer, conveyance and assignment as and to the extent necessary to evidence the transfer, conveyance and assignment of all of such Party’s and the applicable members of its Group’s right, title and interest in and to such Assets to the other Party and the applicable members of its Group in accordance with Section 2.1(a) (including the IAC Group Transfer), and (ii) each Party shall execute and deliver, and shall cause the applicable members of its Group to execute and deliver, to the other Party, such
 
C-11

TABLE OF CONTENTS
 
assumptions of contracts and other instruments of assumption as and to the extent necessary to evidence the valid and effective assumption of the Liabilities by such Party and the applicable members of its Group in accordance with Section 2.1(a). All of the foregoing documents contemplated by this Section 2.1(b) (including any documents entered into between or among the Parties or members of their respective Groups to implement or in furtherance of the Plan of Reorganization prior to the date hereof) shall be referred to collectively herein as the “Transfer Documents” ​(provided that the Merger Agreement shall not be a Transfer Document. The Transfer Documents shall effect certain of the transactions contemplated by this Agreement and, notwithstanding anything in this Agreement to the contrary, shall not expand or limit any of the obligations, covenants or agreements in this Agreement. It is expressly agreed that in the event of any conflict between the terms of the Transfer Documents and the terms of this Agreement or the Tax Matters Agreement, the terms of this Agreement or the Tax Matters Agreement, as applicable, shall control.
(c)   Misallocations.   In the event that at any time or from time to time (whether prior to, at or after the Mandatory Exchange Effective Time), one Party (or any member of such Party’s Group) shall receive or otherwise possess any Asset that is allocated to the other Party (or any member of such Party’s Group) pursuant to this Agreement or any Ancillary Agreement, such Party shall promptly transfer, or cause to be transferred, such Asset to the Party so entitled thereto (or to any member of such Party’s Group), and such Party (or member of such Party’s Group) shall accept such Asset. Prior to any such transfer, the Person receiving or possessing such Asset shall hold such Asset in trust for such other Person. In the event that at any time or from time to time (whether prior to, at or after the Mandatory Exchange Effective Time), one Party hereto (or any member of such Party’s Group) shall be liable for or otherwise assume any Liability that is allocated to the other Party (or any member of such Party’s Group) pursuant to this Agreement or any Ancillary Agreement, such other Party shall promptly assume, or cause to be assumed, such Liability and agree to faithfully perform such Liability.
(d)   Waiver of Bulk-Sale and Bulk-Transfer Laws.   To the extent permissible under applicable Law, SpinCo hereby waives compliance by each and every member of the IAC Group with the requirements and provisions of any “bulk-sale” or “bulk-transfer” Laws of any jurisdiction that may otherwise be applicable with respect to the transfer or sale of any or all of the SpinCo Assets to any member of the SpinCo Group. To the extent permissible under applicable Law, IAC hereby waives compliance by each and every member of the SpinCo Group with the requirements and provisions of any “bulk-sale” or “bulk-transfer” Laws of any jurisdiction that may otherwise be applicable with respect to the transfer or sale of any or all of the IAC Assets to any member of the IAC Group.
(e)   Intellectual Property Rights.
(i)   If and to the extent that, as a matter of Law in any jurisdiction, IAC or the applicable members of its Group cannot assign, transfer or convey any of IAC’s or such IAC Group members’ respective direct or indirect right, title and interest in and to any Technology, Software or Intellectual Property included in the SpinCo Assets, then, to the extent possible, IAC shall, and shall cause the applicable members of its Group to, irrevocably grant to SpinCo, or the applicable SpinCo Designees, an exclusive, irrevocable, assignable, transferable, sublicensable, worldwide, perpetual, royalty-free license to use, exploit and commercialize in any manner now known or in the future discovered and for whatever purpose, any such right, title or interest.
(ii)   If and to the extent that, as a matter of Law in any jurisdiction, SpinCo or the applicable members of its Group cannot assign, transfer or convey any of SpinCo’s or such SpinCo Group members’ respective direct or indirect right, title and interest in and to any Technology, Software or Intellectual Property included in the IAC Assets, then, to the extent possible, SpinCo shall, and shall cause the applicable members of its Group to, irrevocably grant to IAC, or the applicable IAC Designees, an exclusive, irrevocable, assignable, transferable, sublicensable, worldwide, perpetual, royalty-free license to use, exploit and commercialize in any manner now known or in the future discovered and for whatever purpose, any such right, title or interest.
2.2   SpinCo Assets; IAC Assets.
(a)   SpinCo Assets.   For purposes of this Agreement, “SpinCo Assets” shall mean:
 
C-12

TABLE OF CONTENTS
 
(i)   all issued and outstanding capital stock or other equity interests of the Transferred Entities that are owned by either Party or any members of its Group as of the Mandatory Exchange Effective Time;
(ii)   all Assets (other than cash and cash equivalents) of either Party or any members of its Group included or reflected as assets of the SpinCo Group on the SpinCo Balance Sheet, subject to any dispositions of such Assets subsequent to the date of the SpinCo Balance Sheet; provided that the amounts set forth on the SpinCo Balance Sheet with respect to any Assets shall not be treated as minimum amounts or limitations on the amount of such Assets that are included in the definition of SpinCo Assets pursuant to this clause (ii);
(iii)   all Assets (other than cash and cash equivalents) of either Party or any of the members of its Group as of the Mandatory Exchange Effective Time that are of a nature or type that would have resulted in such Assets being included as Assets of SpinCo or members of the SpinCo Group on a pro forma combined balance sheet of the SpinCo Group or any notes or subledgers thereto as of the Mandatory Exchange Effective Time (were such balance sheet, notes and subledgers to be prepared on a basis consistent with the determination of the Assets included on the SpinCo Balance Sheet), it being understood that (x) the SpinCo Balance Sheet shall be used to determine the types of, and methodologies used to determine, those Assets that are included in the definition of SpinCo Assets pursuant to this clause (iii); and (y) the amounts set forth on the SpinCo Balance Sheet with respect to any Assets shall not be treated as minimum amounts or limitations on the amount of such Assets that are included in the definition of SpinCo Assets pursuant to this clause (iii);
(iv)   all Assets of either Party or any of the members of its Group as of the Mandatory Exchange Effective Time that are expressly provided by any provision of this Agreement or any Ancillary Agreement as Assets to be transferred to or owned by SpinCo or any other member of the SpinCo Group;
(v)   all SpinCo Contracts as of the Mandatory Exchange Effective Time and all rights, interests or claims of either Party or any of the members of its Group thereunder as of the Mandatory Exchange Effective Time;
(vi)   Subject to Section 2.8, all rights, interests or claims (whether accrued or contingent) of either Party or any of the members of its Group arising under Shared Contracts to the extent relating to the SpinCo Business;
(vii)   all SpinCo Intellectual Property, SpinCo Software and SpinCo Technology as of the Mandatory Exchange Effective Time and all rights, interests or claims of either Party or any of the members of its Group thereunder as of the Mandatory Exchange Effective Time (collectively, the “SpinCo IP/IT”);
(viii)   all SpinCo Permits as of the Mandatory Exchange Effective Time and all rights, interests or claims of either Party or any of the members of its Group thereunder as of the Mandatory Exchange Effective Time;
(ix)   subject to Section 2.9(d), all cash and cash equivalents held as of the Mandatory Exchange Effective Time in bank or brokerage accounts owned exclusively by SpinCo or any member of the SpinCo Group;
(x)   all rights, interests and claims of either Party or any of the members of its Group as of the Mandatory Effective Time with respect to Information exclusively related to the SpinCo Assets, the SpinCo Liabilities, the SpinCo Business or the Transferred Entities and, subject to the provisions of the applicable Ancillary Agreements, a non-exclusive right to all Information that is related to, but not exclusively related to, the SpinCo Assets, the SpinCo Liabilities, the SpinCo Business or the Transferred Entities;
(xi)   to the extent not already identified in clauses (i) through (x) of this Section 2.2(a), all Assets of either Party or any of the members of its Group as of the Mandatory Exchange Effective
 
C-13

TABLE OF CONTENTS
 
Time that are exclusively used or exclusively held for use in the SpinCo Business; provided that the intention of this clause (xi) is only to rectify any inadvertent omission of transfer or conveyance of any Assets that, had the Parties given specific consideration to such Asset as of the date hereof, would have otherwise been classified as a SpinCo Asset, and no Asset shall be deemed to be a SpinCo Asset solely as a result of this clause (xi) if such Asset is within the category or type of Asset expressly covered by the terms of another Ancillary Agreement unless the party claiming entitlement to such Asset can establish that the omission of the transfer or conveyance of such Asset was inadvertent; and
(xii)   any and all Assets set forth on Schedule 2.2(a).
Notwithstanding the foregoing, the SpinCo Assets shall not in any event include any Asset referred to in clauses (i) through (ix) of Section 2.2(b).
(b)   IAC Assets.   For the purposes of this Agreement, “IAC Assets” shall mean all Assets of either Party or the members of its Group as of the Mandatory Exchange Effective Time, other than the SpinCo Assets. Notwithstanding anything herein to the contrary, the IAC Assets shall include:
(i)   all Assets that are expressly contemplated by this Agreement or any Ancillary Agreement (or the Schedules hereto or thereto) as Assets to be retained by IAC or any other member of the IAC Group;
(ii)   all contracts and agreements of either Party or any of the members of its Group as of the Mandatory Exchange Effective Time (other than the SpinCo Contracts);
(iii)   Subject to Section 2.8, all rights, interests or claims (whether accrued or contingent) of either Party or any of the members of its Group arising under Shared Contracts to the extent relating to the IAC Business;
(iv)   all Intellectual Property, Software and Technology of either Party or any of the members of its Group as of the Mandatory Exchange Effective Time (other than the SpinCo IP/IT);
(v)   all Permits of either Party or any of the members of its Group as of the Mandatory Exchange Effective Time (other than the SpinCo Permits);
(vi)   all Real Property of either Party or any of the members of its Group as of the Mandatory Exchange Effective Time;
(vii)   all cash and cash equivalents of either Party or any of the members of its Group as of the Mandatory Exchange Effective Time (other than cash and cash equivalents described in Section 2.2(a)(ix)); and
(viii)   any and all Assets set forth on Schedule 2.2(b).
2.3   SpinCo Liabilities; IAC Liabilities.
(a)   SpinCo Liabilities.   For the purposes of this Agreement, “SpinCo Liabilities” shall mean the following Liabilities of either Party or any of the members of its Group:
(i)   all Liabilities included or reflected as liabilities or obligations of SpinCo or the members of the SpinCo Group on the SpinCo Balance Sheet, subject to any discharge of such Liabilities subsequent to the date of the SpinCo Balance Sheet; provided that the amounts set forth on the SpinCo Balance Sheet with respect to any Liabilities shall not be treated as minimum amounts or limitations on the amount of such Liabilities that are included in the definition of SpinCo Liabilities pursuant to this clause (i);
(ii)   all Liabilities as of the Mandatory Exchange Effective Time that are of a nature or type that would have resulted in such Liabilities being included or reflected as liabilities or obligations of SpinCo or the members of the SpinCo Group on a pro forma combined balance sheet of the SpinCo Group or any notes or subledgers thereto as of the Mandatory Exchange Effective Time
 
C-14

TABLE OF CONTENTS
 
(were such balance sheet, notes and subledgers to be prepared on a basis consistent with the determination of the Liabilities included on the SpinCo Balance Sheet), it being understood that (x) the SpinCo Balance Sheet shall be used to determine the types of, and methodologies used to determine, those Liabilities that are included in the definition of SpinCo Liabilities pursuant to this clause (ii); and (y) the amounts set forth on the SpinCo Balance Sheet with respect to any Liabilities shall not be treated as minimum amounts or limitations on the amount of such Liabilities that are included in the definition of SpinCo Liabilities pursuant to this clause (ii);
(iii)   all Liabilities, including any Environmental Liabilities, relating to, arising out of or resulting from the actions, inactions, events, omissions, conditions, facts or circumstances occurring or existing prior to, at or after the Mandatory Exchange Effective Time (whether or not such Liabilities cease being contingent, mature, become known, are asserted or foreseen, or accrue, in each case before, at or after the Mandatory Exchange Effective Time), in each case to the extent that such Liabilities relate to, arise out of or result from the SpinCo Business or a SpinCo Asset;
(iv)   any and all Liabilities that are expressly provided by this Agreement or any Ancillary Agreement (or the Schedules hereto or thereto) as Liabilities to be assumed by SpinCo or any other member of the SpinCo Group, and all agreements, obligations and Liabilities of any member of the SpinCo Group under this Agreement or any of the Ancillary Agreements;
(v)   any and all Liabilities relating to, arising out of or resulting from the SpinCo Contracts, the SpinCo Financing Arrangements, the SpinCo Intellectual Property, the SpinCo Software, the SpinCo Technology, the SpinCo Permits, or the SpinCo Real Property;
(vi)   any and all Liabilities set forth on Schedule 2.3(a);
(vii)   any and all Liabilities relating to, arising out of or resulting from an Action brought by a Vimeo Holder; and
(viii)   all Liabilities arising out of Actions brought by or other claims made by any Third Party (including SpinCo’s or IAC’s respective directors, officers, stockholders, employees and agents) against any member of the IAC Group or the SpinCo Group to the extent the facts underlying such litigation or claim relate to, arise out of or result from the conduct of the SpinCo Business or the SpinCo Assets, including any member of the IAC Group's management or oversight thereof prior to the Mandatory Exchange Effective Time or the other Liabilities of SpinCo referred to in the foregoing clauses (i) through (vii) 
provided that, notwithstanding the foregoing, the Parties agree that the Liabilities set forth on Schedule 2.3(b) and any Liabilities of any member of the IAC Group pursuant to the Ancillary Agreements shall not be SpinCo Liabilities but instead shall be IAC Liabilities.
(b)   IAC Liabilities.   For the purposes of this Agreement, “IAC Liabilities” shall mean (i) all Liabilities, including any Environmental Liabilities, relating to, arising out of or resulting from actions, inactions, events, omissions, conditions, facts or circumstances occurring or existing prior to the Mandatory Exchange Effective Time (whether or not such Liabilities cease being contingent, mature, become known, are asserted or foreseen, or accrue, in each case before, at or after the Mandatory Exchange Effective Time) of any member of the IAC Group and, prior to the Mandatory Exchange Effective Time, any member of the SpinCo Group, in each case, to the extent that such Liabilities are not SpinCo Liabilities, including all Liabilities set forth on Schedule 2.3(b) and (ii) all Liabilities arising out of claims made by any Third Party (including IAC’s or SpinCo’s respective directors, officers, stockholders, employees and agents) against any member of the IAC Group or the SpinCo Group to the extent relating to, arising out of or resulting from the IAC Business or the IAC Assets.
2.4   Approvals and Notifications.
(a)   Approvals and Notifications for SpinCo Assets.   To the extent that the transfer or assignment of any SpinCo Asset, the assumption of any SpinCo Liability, the Spin-off or the IAC Reclassification requires any Approvals or Notifications, the Parties shall use their commercially reasonable efforts to obtain or make such Approvals or Notifications as soon as reasonably practicable; provided, however,
 
C-15

TABLE OF CONTENTS
 
that, except to the extent expressly provided in this Agreement or any of the Ancillary Agreements or as otherwise agreed between IAC and SpinCo, neither IAC nor SpinCo shall be obligated to contribute capital or pay any consideration in any form (including providing any letter of credit, guaranty or other financial accommodation or agreeing to amended contract terms) to any Person in order to obtain or make such Approvals or Notifications.
(b)   Delayed SpinCo Transfers.   If and to the extent that the valid, complete and perfected transfer or assignment to the SpinCo Group of any SpinCo Asset or assumption by the SpinCo Group of any SpinCo Liability in connection with the Spin-off or the IAC Reclassification would be a violation of applicable Law or require any Approvals or Notifications that have not been obtained or made by the Mandatory Exchange Effective Time then, unless the Parties mutually shall otherwise determine, the transfer or assignment to the SpinCo Group of such SpinCo Assets or the assumption by the SpinCo Group of such SpinCo Liabilities, as the case may be, shall be automatically deemed deferred and any such purported transfer, assignment or assumption shall be null and void until such time as all legal impediments are removed or such Approvals or Notifications have been obtained or made. Notwithstanding the foregoing, any such SpinCo Assets or SpinCo Liabilities shall continue to constitute SpinCo Assets and SpinCo Liabilities for all other purposes of this Agreement.
(c)   Treatment of Delayed SpinCo Assets and Delayed SpinCo Liabilities.   If any transfer or assignment of any SpinCo Asset (or a portion thereof) or any assumption of any SpinCo Liability (or a portion thereof) intended to be transferred, assigned or assumed hereunder, as the case may be, is not consummated on or prior to the Mandatory Exchange Effective Time, whether as a result of the provisions of Section 2.4(b) or for any other reason (any such SpinCo Asset (or a portion thereof), a “Delayed SpinCo Asset” and any such SpinCo Liability (or a portion thereof), a “Delayed SpinCo Liability”), then, insofar as reasonably possible and subject to applicable Law, the member of the IAC Group retaining such Delayed SpinCo Asset or such Delayed SpinCo Liability, as the case may be, shall thereafter hold such Delayed SpinCo Asset or Delayed SpinCo Liability, as the case may be, for the use and benefit (or the performance and obligation, in the case of a Liability) of the member of the SpinCo Group entitled thereto (at the expense of the member of the SpinCo Group entitled thereto). In addition, the member of the IAC Group retaining such Delayed SpinCo Asset or such Delayed SpinCo Liability shall, insofar as reasonably possible and to the extent permitted by applicable Law, treat such Delayed SpinCo Asset or Delayed SpinCo Liability in the ordinary course of business in accordance with past practice and take such other actions as may be reasonably requested by the member of the SpinCo Group to whom such Delayed SpinCo Asset is to be transferred or assigned, or which will assume such Delayed SpinCo Liability, as the case may be, in order to place such member of the SpinCo Group in a substantially similar position as if such Delayed SpinCo Asset or Delayed SpinCo Liability had been transferred, assigned or assumed as contemplated hereby and so that all the benefits and burdens relating to such Delayed SpinCo Asset or Delayed SpinCo Liability, as the case may be, including use, risk of loss, potential for gain, and dominion, control and command over such Delayed SpinCo Asset or Delayed SpinCo Liability, as the case may be, and all costs and expenses related thereto, shall inure from and after the Mandatory Exchange Effective Time to the SpinCo Group.
(d)   Transfer of Delayed SpinCo Assets and Delayed SpinCo Liabilities.   If and when the Approvals or Notifications, the absence of which caused the deferral of transfer or assignment of any Delayed SpinCo Asset or the deferral of assumption of any Delayed SpinCo Liability pursuant to Section 2.4(b), are obtained or made, and, if and when any other legal impediments for the transfer or assignment of any Delayed SpinCo Asset or the assumption of any Delayed SpinCo Liability have been removed, the transfer or assignment of the applicable Delayed SpinCo Asset or the assumption of the applicable Delayed SpinCo Liability, as the case may be, shall be effected in accordance with the terms of this Agreement and/or the applicable Ancillary Agreement.
(e)   Costs for Delayed SpinCo Assets and Delayed SpinCo Liabilities.   Except as otherwise agreed in writing between the Parties, any member of the IAC Group retaining a Delayed SpinCo Asset or Delayed SpinCo Liability due to the deferral of the transfer or assignment of such Delayed SpinCo Asset or the deferral of the assumption of such Delayed SpinCo Liability, as the case may be, shall not be obligated, in connection with the foregoing, to expend any money unless the necessary funds are advanced (or otherwise made available) by SpinCo or the member of the SpinCo Group entitled to the Delayed
 
C-16

TABLE OF CONTENTS
 
SpinCo Asset or Delayed SpinCo Liability, other than reasonable out-of-pocket expenses, attorneys’ fees and recording or similar fees, all of which shall be promptly reimbursed by SpinCo or the member of the SpinCo Group entitled to the benefits of such Delayed SpinCo Asset or obligated to discharge such Delayed SpinCo Liability, as applicable.
(f)   Approvals and Notifications for IAC Assets.   To the extent that the transfer or assignment of any IAC Asset, the assumption of any IAC Liability, the Spin-off or the IAC Reclassification requires any Approvals or Notifications, the Parties shall use their commercially reasonable efforts to obtain or make such Approvals or Notifications as soon as reasonably practicable; provided, however, that, except to the extent expressly provided in this Agreement or any of the Ancillary Agreements or as otherwise agreed between IAC and SpinCo, neither IAC nor SpinCo shall be obligated to contribute capital or pay any consideration in any form (including providing any letter of credit, guaranty or other financial accommodation) to any Person in order to obtain or make such Approvals or Notifications.
(g)   Delayed IAC Transfers.   If and to the extent that the valid, complete and perfected transfer or assignment to the IAC Group of any IAC Asset or assumption by the IAC Group of any IAC Liability in connection with the Spin-off or the IAC Reclassification would be a violation of applicable Law or require any Approvals or Notifications that have not been obtained or made by the Mandatory Exchange Effective Time then, unless the Parties mutually shall otherwise determine, the transfer or assignment to the IAC Group of such IAC Assets or the assumption by the IAC Group of such IAC Liabilities, as the case may be, shall be automatically deemed deferred and any such purported transfer, assignment or assumption shall be null and void until such time as all legal impediments are removed or such Approvals or Notifications have been obtained or made. Notwithstanding the foregoing, any such IAC Assets or IAC Liabilities shall continue to constitute IAC Assets and IAC Liabilities for all other purposes of this Agreement.
(h)   Treatment of Delayed IAC Assets and Delayed IAC Liabilities.   If any transfer or assignment of any IAC Asset (or a portion thereof) or any assumption of any IAC Liability (or a portion thereof) intended to be transferred, assigned or assumed hereunder, as the case may be, is not consummated on or prior to the Mandatory Exchange Effective Time whether as a result of the provisions of Section 2.4(g) or for any other reason (any such IAC Asset (or a portion thereof), a “Delayed IAC Asset” and any such IAC Liability (or a portion thereof), a “Delayed IAC Liability”), then, insofar as reasonably possible and subject to applicable Law, the member of the SpinCo Group retaining such Delayed IAC Asset or such Delayed IAC Liability, as the case may be, shall thereafter hold such Delayed IAC Asset or Delayed IAC Liability, as the case may be, for the use and benefit (or the performance or obligation, in the case of a Liability) of the member of the IAC Group entitled thereto (at the expense of the member of the IAC Group entitled thereto). In addition, the member of the SpinCo Group retaining such Delayed IAC Asset or such Delayed IAC Liability shall, insofar as reasonably possible and to the extent permitted by applicable Law, treat such Delayed IAC Asset or Delayed IAC Liability in the ordinary course of business in accordance with past practice. Such member of the SpinCo Group shall also take such other actions as may be reasonably requested by the member of the IAC Group to which such Delayed IAC Asset is to be transferred or assigned, or which will assume such Delayed IAC Liability, as the case may be, in order to place such member of the IAC Group in a substantially similar position as if such Delayed IAC Asset or Delayed IAC Liability had been transferred, assigned or assumed and so that all the benefits and burdens relating to such Delayed IAC Asset or Delayed IAC Liability, as the case may be, including use, risk of loss, potential for gain, and dominion, control and command over such Delayed IAC Asset or Delayed IAC Liability, as the case may be, and all costs and expenses related thereto, shall inure from and after the Mandatory Exchange Effective Time to the IAC Group.
(i)   Transfer of Delayed IAC Assets and Delayed IAC Liabilities.   If and when the Approvals or Notifications, the absence of which caused the deferral of transfer or assignment of any Delayed IAC Asset or the deferral of assumption of any Delayed IAC Liability pursuant to Section 2.4(g), are obtained or made, and, if and when any other legal impediments to the transfer or assignment of any Delayed IAC Asset or the assumption of any Delayed IAC Liability have been removed, the transfer or assignment of the applicable Delayed IAC Asset or the assumption of the applicable Delayed IAC Liability, as the case may be, shall be effected in accordance with the terms of this Agreement and/or the applicable Ancillary Agreement.
 
C-17

TABLE OF CONTENTS
 
(j)   Costs for Delayed IAC Assets and Delayed IAC Liabilities.   Any member of the SpinCo Group retaining a Delayed IAC Asset or Delayed IAC Liability due to the deferral of the transfer or assignment of such Delayed IAC Asset or the deferral of the assumption of such Delayed IAC Liability, as the case may be, shall not be obligated, in connection with the foregoing, to expend any money unless the necessary funds are advanced (or otherwise made available) by IAC or the member of the IAC Group entitled to the Delayed IAC Asset or Delayed IAC Liability, other than reasonable out-of-pocket expenses, attorneys’ fees and recording or similar fees, all of which shall be promptly reimbursed by IAC or the member of the IAC Group entitled to the benefits of such Delayed IAC Asset or obligated to discharge such Delayed IAC Liability.
2.5   Novation of Liabilities.
(a)   Novation of SpinCo Liabilities.
(i)   Each of IAC and SpinCo, at the request of the other, shall use its commercially reasonable efforts to obtain, or to cause to be obtained, as soon as reasonably practicable, any consent, substitution, approval or amendment required to novate or assign all SpinCo Liabilities and obtain in writing the unconditional release of each member of the IAC Group that is a party to any such arrangements, so that, in any such case, the members of the SpinCo Group shall be solely responsible for such SpinCo Liabilities; provided, however, that, except as otherwise expressly provided in this Agreement or any of the Ancillary Agreements, neither IAC nor SpinCo shall be obligated to contribute any capital or pay any consideration in any form (including providing any letter of credit, guaranty or other financial accommodation or agreeing to amended contract terms) to any Third Party from whom any such consent, substitution, approval, amendment or release is requested.
(ii)   If IAC or SpinCo is unable to obtain, or to cause to be obtained, any such required consent, substitution, approval, amendment or release and the applicable member of the IAC Group continues to be bound by such arrangement or responsible for any such Liability (each, an “Unreleased SpinCo Liability”), SpinCo shall, to the extent not prohibited by Law, as indemnitor, guarantor, agent or subcontractor for such member of the IAC Group, as the case may be, (A) pay, perform and discharge fully all the obligations or other Liabilities of such member of the IAC Group that constitute Unreleased SpinCo Liabilities from and after the Mandatory Exchange Effective Time and (B) use its commercially reasonable efforts to effect such payment, performance or discharge prior to any demand for such payment, performance or discharge is permitted to be made by the obligee thereunder on any member of the IAC Group. If and when any such consent, substitution, approval, amendment or release shall be obtained or the Unreleased SpinCo Liabilities shall otherwise become assignable or able to be novated, IAC shall promptly assign, or cause to be assigned, and SpinCo or the applicable SpinCo Group member shall assume, such Unreleased SpinCo Liabilities without exchange of further consideration.
(b)   Novation of IAC Liabilities.
(i)   Each of IAC and SpinCo, at the request of the other, shall use its commercially reasonable efforts to obtain, or to cause to be obtained, as soon as reasonably practicable, any consent, substitution, approval or amendment required to novate or assign all IAC Liabilities and obtain in writing the unconditional release of each member of the SpinCo Group that is a party to any such arrangements, so that, in any such case, the members of the IAC Group shall be solely responsible for such IAC Liabilities; provided, however, that, except as otherwise expressly provided in this Agreement or any of the Ancillary Agreements, neither IAC nor SpinCo shall be obligated to contribute any capital or pay any consideration in any form (including providing any letter of credit, guaranty or other financial accommodation or agreeing to amended contract terms) to any Third Party from whom any such consent, substitution, approval, amendment or release is requested.
(ii)   If IAC or SpinCo is unable to obtain, or to cause to be obtained, any such required consent, substitution, approval, amendment or release and the applicable member of the SpinCo Group continues to be bound by such arrangement or responsible for any such Liability (each, an
 
C-18

TABLE OF CONTENTS
 
Unreleased IAC Liability”), IAC shall, to the extent not prohibited by Law, as indemnitor, guarantor, agent or subcontractor for such member of the SpinCo Group, as the case may be, (i) pay, perform and discharge fully all the obligations or other Liabilities of such member of the SpinCo Group that constitute Unreleased IAC Liabilities from and after the Mandatory Exchange Effective Time and (ii) use its commercially reasonable efforts to effect such payment, performance or discharge prior to any demand for such payment, performance or discharge is permitted to be made by the obligee thereunder on any member of the SpinCo Group. If and when any such consent, substitution, approval, amendment or release shall be obtained or the Unreleased IAC Liabilities shall otherwise become assignable or able to be novated, SpinCo shall promptly assign, or cause to be assigned, and IAC or the applicable IAC Group member shall assume, such Unreleased IAC Liabilities without exchange of further consideration.
2.6   Release of Guarantees.   In furtherance of, and not in limitation of, the obligations set forth in Section 2.5:
(a)   On or prior to the Mandatory Exchange Effective Time or as soon as practicable thereafter, each of IAC and SpinCo shall, at the request of the other Party and with the reasonable cooperation of such other Party and the applicable member(s) of such other Party’s Group, use commercially reasonable efforts to (i) have any member(s) of the IAC Group removed as guarantor of or obligor for any SpinCo Liability to the extent that they relate to SpinCo Liabilities, including the removal of any Security Interest on or in any IAC Asset that may serve as collateral or security for any such SpinCo Liability; and (ii) have any member(s) of the SpinCo Group removed as guarantor of or obligor for any IAC Liability to the extent that they relate to IAC Liabilities, including the removal of any Security Interest on or in any SpinCo Asset that may serve as collateral or security for any such IAC Liability.
(b)   To the extent required to obtain a release from a guarantee of:
(i)   any member of the IAC Group, SpinCo shall execute a guarantee agreement in the form of the existing guarantee or such other form as is agreed to by the relevant parties to such guarantee agreement, which agreement shall include the removal of any Security Interest on or in any IAC Asset that may serve as collateral or security for any such SpinCo Liability, except to the extent that such existing guarantee contains representations, covenants or other terms or provisions either (i) with which SpinCo would be reasonably unable to comply or (ii) which SpinCo would not reasonably be able to avoid breaching; and
(ii)   any member of the SpinCo Group, IAC shall execute a guarantee agreement in the form of the existing guarantee or such other form as is agreed to by the relevant parties to such guarantee agreement, which agreement shall include the removal of any Security Interest on or in any SpinCo Asset that may serve as collateral or security for any such IAC Liability, except to the extent that such existing guarantee contains representations, covenants or other terms or provisions either (i) with which IAC would be reasonably unable to comply or (ii) which IAC would not reasonably be able to avoid breaching.
(c)   If IAC or SpinCo is unable to obtain, or to cause to be obtained, any such required removal or release as set forth in clauses (a) and (b) of this Section 2.6, (i) the Party or the relevant member of its Group that has assumed the Liability that such guarantee relates to shall indemnify, defend and hold harmless the guarantor or obligor, as applicable, against or from any Liability arising from or relating thereto in accordance with the provisions of Article IV and shall, as agent or subcontractor for such guarantor or obligor, pay, perform and discharge fully all the obligations or other Liabilities of such guarantor or obligor thereunder; and (ii) each of IAC and SpinCo, on behalf of itself and the other members of their respective Group, agree not to renew or extend the term of, increase any obligations under, or transfer to a Third Party, any loan, guarantee, lease, contract or other obligation for which the other Party or a member of its Group is or may be liable unless all obligations of such other Party and the members of such other Party’s Group with respect thereto are thereupon terminated by documentation satisfactory in form and substance to such other Party.
2.7   Termination of Agreements.
 
C-19

TABLE OF CONTENTS
 
(a)   Except as set forth in Section 2.7(b), in furtherance of the releases and other provisions of Section 4.1, SpinCo and each member of the SpinCo Group, on the one hand, and IAC and each member of the IAC Group, on the other hand, hereby terminate any and all agreements, arrangements, commitments or understandings, whether or not in writing, between or among SpinCo and/or any member of the SpinCo Group, on the one hand, and IAC and/or any member of the IAC Group, on the other hand, effective as of the Mandatory Exchange Effective Time. No such terminated agreement, arrangement, commitment or understanding (including any provision thereof which purports to survive termination) shall be of any further force or effect after the Mandatory Exchange Effective Time. Each Party shall, at the reasonable request of the other Party, take, or cause to be taken, such other actions as may be necessary to effect the foregoing.
(b)   The provisions of Section 2.7(a) shall not apply to any of the following agreements, arrangements, commitments or understandings (or to any of the provisions thereof): (i) this Agreement, the Ancillary Agreements and the Merger Agreement (and each other agreement or instrument expressly contemplated by this Agreement or any Ancillary Agreement or the Merger Agreement to be entered into by any of the Parties or any of the members of their respective Groups or to be continued from and after the Mandatory Exchange Effective Time); (ii) any agreements, arrangements, commitments or understandings listed or described on Schedule 2.7(b)(ii); (iii) any agreements, arrangements, commitments or understandings to which any Third Party is a party thereto; (iv) any intercompany accounts payable or accounts receivable accrued as of the Mandatory Exchange Effective Time that are reflected in the books and records of the Parties or otherwise documented in writing in accordance with past practices, which shall be settled in the manner contemplated by Section 2.7(c); (v) any agreements, arrangements, commitments or understandings to which any non-wholly owned Subsidiary of IAC or SpinCo, as the case may be, is a party (it being understood that directors’ qualifying shares or similar interests will be disregarded for purposes of determining whether a Subsidiary is wholly owned); and (vi) any Shared Contracts.
(c)   All of the intercompany accounts receivable and accounts payable between any member of the IAC Group, on the one hand, and any member of the SpinCo Group, on the other hand, outstanding as of the Mandatory Exchange Effective Time shall, prior to or as promptly as practicable after the Mandatory Exchange Effective Time, be repaid, settled or otherwise eliminated by means of cash payments, a dividend, capital contribution, a combination of the foregoing, or otherwise as determined by IAC in its sole and absolute discretion.
2.8   Treatment of Shared Contracts.
(a)   Subject to applicable Law and without limiting the generality of the obligations set forth in Section 2.1, unless the Parties otherwise agree or the benefits of any contract, agreement, arrangement, commitment or understanding described in this Section 2.8 are expressly conveyed to the applicable Party pursuant to this Agreement or an Ancillary Agreement, any contract or agreement, a portion of which is a SpinCo Contract, but the remainder of which is an IAC Asset (any such contract or agreement, excluding any contract or agreement that provides for enterprise-level services or licenses or similar enterprise-level arrangements of IAC or any member of the IAC Group, a “Shared Contract”), shall be assigned in relevant part to the applicable member(s) of the applicable Group, if so assignable, or appropriately amended prior to, on or after the Mandatory Exchange Effective Time, so that each Party or the member of its Group shall, as of the Mandatory Exchange Effective Time, be entitled to the rights and benefits, and shall assume the related portion of any Liabilities, inuring to its respective businesses; provided, however, that (i) in no event shall any member of any Group be required to assign (or amend) any Shared Contract in its entirety or to assign a portion of any Shared Contract which is not assignable (or cannot be amended) by its terms (including any terms imposing consents or conditions on an assignment or amendment where such consents or conditions have not been obtained or fulfilled) and (ii) if any Shared Contract cannot be so partially assigned by its terms or otherwise, or cannot be amended or if such assignment or amendment would impair the benefit the parties thereto derive from such Shared Contract, then the Parties shall, and shall cause each of the members of their respective Groups to, take such other reasonable and permissible actions (including by providing prompt notice to the other Party with respect to any relevant claim of Liability or other relevant matters arising in connection with a Shared Contract so as to allow such other Party the ability to exercise any
 
C-20

TABLE OF CONTENTS
 
applicable rights under such Shared Contract) to cause a member of the SpinCo Group or the IAC Group, as the case may be, to receive the rights and benefits of that portion of each Shared Contract that relates to the SpinCo Business or the IAC Business, as the case may be (in each case, to the extent so related), as if such Shared Contract had been assigned to a member of the applicable Group (or amended to allow a member of the applicable Group to exercise applicable rights under such Shared Contract) pursuant to this Section 2.8, and to bear the burden of the corresponding Liabilities (including any Liabilities that may arise by reason of such arrangement), as if such Liabilities had been assumed by a member of the applicable Group pursuant to this Section 2.8.
(b)   Each of IAC and SpinCo shall, and shall cause the members of its Group to, (i) treat for all Tax purposes the portion of each Shared Contract inuring to its respective businesses as an Asset owned by, and/or a Liability of, as applicable, such Party, or the members of its Group, as applicable, not later than the Mandatory Exchange Effective Time, and (ii) neither report nor take any Tax position (on a Tax Return or otherwise) inconsistent with such treatment (unless required by applicable Law).
(c)   Nothing in this Section 2.8 shall require any member of any Group to make any non-de minimis payment (except to the extent advanced, assumed or agreed in advance to be reimbursed by any member of the other Group), incur any non-de minimis obligation or grant any non-de minimis concession for the benefit of any member of any other Group in order to effect any transaction contemplated by this Section 2.8.
2.9   Bank Accounts; Cash Balances.
(a)   Each Party agrees to take, or cause the members of its Group to take, at the Mandatory Exchange Effective Time (or such earlier time as the Parties may agree), all actions necessary to amend all contracts or agreements governing each bank and brokerage account owned by SpinCo or any other member of the SpinCo Group (collectively, the “SpinCo Accounts”) and all contracts or agreements governing each bank or brokerage account owned by IAC or any other member of the IAC Group (collectively, the “IAC Accounts”) so that each such SpinCo Account and IAC Account, if currently Linked (whether by automatic withdrawal, automatic deposit or any other authorization to transfer funds from or to, hereinafter “Linked”) to any IAC Account or SpinCo Account, respectively, is de-Linked from such IAC Account or SpinCo Account, respectively.
(b)   It is intended that, following consummation of the actions contemplated by Section 2.9(a), there will continue to be in place a cash management process pursuant to which the SpinCo Accounts will be managed and funds collected will be transferred into one (1) or more accounts maintained by SpinCo or a member of the SpinCo Group.
(c)   It is intended that, following consummation of the actions contemplated by Section 2.9(a), there will continue to be in place a cash management process pursuant to which the IAC Accounts will be managed and funds collected will be transferred into one (1) or more accounts maintained by IAC or a member of the IAC Group.
(d)   With respect to any outstanding checks issued or payments initiated by IAC, SpinCo, or any of the members of their respective Groups prior to the Mandatory Exchange Effective Time, such outstanding checks and payments shall be honored following the Mandatory Exchange Effective Time by the Person or Group owning the account on which the check is drawn or from which the payment was initiated, respectively; provided that to the extent such check or payment was initiated on behalf or for the benefit of the other Group, then such Group will reimburse the disbursing Group for the applicable portion thereof.
(e)   As between IAC and SpinCo (and the members of their respective Groups), all payments made and reimbursements received after the Mandatory Exchange Effective Time by either Party (or member of its Group) that relate to a business, Asset or Liability of the other Party (or member of its Group), shall be held by such Party in trust for the use and benefit of the Party entitled thereto and, promptly following receipt by such Party of any such payment or reimbursement, such Party shall pay over, or shall cause the applicable member of its Group to pay over to the other Party the amount of such payment or reimbursement without right of set-off.
 
C-21

TABLE OF CONTENTS
 
2.10   SpinCo Financing Arrangements.
(a)   Prior to the date hereof, certain members of the SpinCo Group entered into a Credit Agreement, dated as of February 12, 2021 (the “SpinCo Financing Arrangements”), among Vimeo, Inc. the lenders party thereto from time to time, and JPMorgan Chase Bank, N.A., as administrative agent. The Parties agree that SpinCo or another member of the SpinCo Group, as the case may be, and not IAC or any member of the IAC Group, are and shall be responsible for all costs and expenses incurred in connection with the SpinCo Financing Arrangements.
(b)   Prior to the Mandatory Exchange Effective Time, IAC and SpinCo shall cooperate in the preparation of all materials as may be necessary or advisable in connection with the SpinCo Financing Arrangements.
2.11   Ancillary Agreements.   Effective on or prior to the Mandatory Exchange Effective Time, each of IAC and SpinCo will, or will cause the applicable members of their Groups to, execute and deliver all Ancillary Agreements to which it is a party.
2.12   Disclaimer of Representations and Warranties.   EACH OF PARENT (ON BEHALF OF ITSELF AND EACH MEMBER OF THE PARENT GROUP) AND SPINCO (ON BEHALF OF ITSELF AND EACH MEMBER OF THE SPINCO GROUP) UNDERSTANDS AND AGREES THAT, EXCEPT AS EXPRESSLY SET FORTH HEREIN OR IN ANY ANCILLARY AGREEMENT, NO PARTY TO THIS AGREEMENT, ANY ANCILLARY AGREEMENT, THE MERGER AGREEMENT OR ANY OTHER AGREEMENT OR DOCUMENT CONTEMPLATED BY THIS AGREEMENT, ANY ANCILLARY AGREEMENT, THE MERGER AGREEMENT OR OTHERWISE, IS REPRESENTING OR WARRANTING IN ANY WAY AS TO THE ASSETS, BUSINESSES OR LIABILITIES TRANSFERRED OR ASSUMED AS CONTEMPLATED HEREBY OR THEREBY, AS TO ANY CONSENTS OR APPROVALS REQUIRED IN CONNECTION THEREWITH (INCLUDING WITHOUT LIMITATION GOVERNMENTAL APPROVALS OR PERMITS OF ANY KIND), AS TO THE VALUE OR FREEDOM FROM ANY SECURITY INTERESTS OF, OR ANY OTHER MATTER CONCERNING, ANY ASSETS OF SUCH PARTY, OR AS TO THE ABSENCE OF ANY DEFENSES OR RIGHT OF SETOFF OR FREEDOM FROM COUNTERCLAIM WITH RESPECT TO ANY CLAIM OR OTHER ASSET, INCLUDING ANY ACCOUNTS RECEIVABLE, OF ANY PARTY, OR AS TO THE LEGAL SUFFICIENCY OF ANY ASSIGNMENT, DOCUMENT OR INSTRUMENT DELIVERED HEREUNDER TO CONVEY TITLE TO ANY ASSET OR THING OF VALUE UPON THE EXECUTION, DELIVERY AND FILING HEREOF OR THEREOF. EXCEPT AS MAY EXPRESSLY BE SET FORTH HEREIN OR IN ANY ANCILLARY AGREEMENT, ALL SUCH ASSETS ARE BEING TRANSFERRED ON AN “AS IS,” “WHERE IS” BASIS (AND, IN THE CASE OF ANY REAL PROPERTY, BY MEANS OF A QUITCLAIM OR SIMILAR FORM OF DEED OR CONVEYANCE) AND THE RESPECTIVE TRANSFEREES SHALL BEAR THE ECONOMIC AND LEGAL RISKS THAT (I) ANY CONVEYANCE WILL PROVE TO BE INSUFFICIENT TO VEST IN THE TRANSFEREE GOOD AND MARKETABLE TITLE, FREE AND CLEAR OF ANY SECURITY INTEREST, AND (II) ANY NECESSARY APPROVALS OR NOTIFICATIONS ARE NOT OBTAINED OR MADE OR THAT ANY REQUIREMENTS OF LAWS OR JUDGMENTS ARE NOT COMPLIED WITH.
2.13   Financial Information Certifications.
(a)   IAC’s disclosure controls and procedures and internal control over financial reporting (as each is contemplated by the Exchange Act) are currently applicable to SpinCo as its Subsidiary. In order to enable the principal executive officer and principal financial officer of SpinCo to make the certifications required of them under Section 302 of the Sarbanes-Oxley Act of 2002, following the IAC Reclassification in respect of any quarterly or annual fiscal period of SpinCo that begins on or prior to the Reclassification Date in respect of which financial statements are not included in the Form S-4 (a “Straddle Period”), upon twenty (20) Business Days’ advance written request by SpinCo, IAC shall provide SpinCo with one or more certifications with respect to such disclosure controls and procedures and the effectiveness thereof and whether there were any changes in the internal controls over financial reporting that have materially affected or are reasonably likely to materially affect the internal control over financial reporting, which certification(s) shall be (a) with respect to the applicable Straddle
 
C-22

TABLE OF CONTENTS
 
Period (it being understood that no certification need be provided with respect to any period or portion of any period after the Reclassification Date) and (b) in substantially the same form as those that had been provided by officers or employees of IAC in similar certifications delivered prior to the Reclassification Date, with such changes thereto as IAC may reasonably determine. Such certification(s) shall be provided by IAC (and not by any officer or employee in their individual capacity).
(b)   In order to enable the principal executive officer and principal financial officer of IAC to make the certifications required of them under Section 302 of the Sarbanes-Oxley Act of 2002, following the IAC Reclassification in respect of any Straddle Period, upon twenty (20) Business Days’ advance written request by IAC, SpinCo shall provide IAC with one or more certifications with respect to such disclosure controls and procedures and the effectiveness thereof and whether there were any changes in the internal controls over financial reporting that have materially affected or are reasonably likely to materially affect the internal control over financial reporting, which certification(s) shall be (a) with respect to the applicable Straddle Period (it being understood that no certification need be provided with respect to any period or portion of any period after the Reclassification Date) and (b) in substantially the same form as those that had been provided by officers or employees of IAC in similar certifications delivered prior to the Reclassification Date, with such changes thereto as SpinCo may reasonably determine. Such certification(s) shall be provided by SpinCo (and not by any officer or employee in their individual capacity).
ARTICLE III
THE IAC RECLASSIFICATION
3.1   Sole and Absolute Discretion; Cooperation.
(a)   IAC shall, in its sole and absolute discretion, determine the terms of the Spin-off, including the IAC Reclassification, including the form, structure and terms of any transaction(s) and/or offering(s) to effect the Spin-off, including the IAC Reclassification and the timing and conditions to the consummation of the Spin-off, including the IAC Reclassification. In addition, IAC may, at any time and from time to time until the consummation of the IAC Reclassification, modify or change the terms of the Spin-off, including the IAC Reclassification, including by accelerating or delaying the timing of the consummation of all or part of the Spin-off, including the IAC Reclassification or waiving or imposing conditions to the consummation of the Spin-off, including the IAC Reclassification. Nothing shall in any way limit IAC’s right to terminate this Agreement, the Spin-off or the IAC Reclassification as set forth in Article IX or alter the consequences of any such termination from those specified in Article IX.
(b)   SpinCo shall cooperate with IAC to accomplish the Spin-off, including the IAC Reclassification, and shall, at IAC’s direction, promptly take any and all actions necessary or desirable to effect the Spin-off, including the IAC Reclassification, including in respect of the Form S-4. IAC shall select any investment bank or manager in connection with the IAC Reclassification, as well as any financial printer, solicitation and/or exchange agent and financial, legal, accounting and other advisors for IAC. SpinCo and IAC, as the case may be, will provide to the Agent any information required in order to complete the Spin-off.
3.2   Actions Prior to the IAC Reclassification.   Prior to the Mandatory Exchange Effective Time and subject to the terms and conditions set forth herein, the Parties shall take, or cause to be taken, the following actions in connection with the IAC Reclassification:
(a)   Notice to Nasdaq.   IAC shall, to the extent possible, give Nasdaq not less than ten (10) days’ advance notice of the IAC Reclassification Effective Time in compliance with Rule 10b-17 under the Exchange Act.
(b)   SpinCo Certificate of Incorporation and SpinCo Bylaws.   On or prior to the Reclassification Date, IAC and SpinCo shall take all necessary actions so that, as of the Mandatory Exchange Effective Time, the SpinCo Certificate of Incorporation and the SpinCo Bylaws shall become the certificate of incorporation and bylaws of SpinCo, respectively.
 
C-23

TABLE OF CONTENTS
 
(c)   SpinCo Directors and Officers.   On or prior to the Reclassification Date, IAC and SpinCo shall take all necessary actions so that as of the Mandatory Exchange Effective Time: (i) the directors and executive officers of SpinCo shall be those set forth in the Form S-4, unless otherwise agreed by the Parties, and such additional directors as may be determined by IAC; and (ii) SpinCo shall have such other officers as IAC shall appoint or cause to be appointed.
(d)   Nasdaq Listing.   SpinCo shall prepare and file, and shall use its reasonable best efforts to have approved, an application for the listing of the shares of SpinCo Common Stock to be exchanged in the IAC Reclassification and issued in the Merger on Nasdaq, subject to official notice of issuance.
(e)   Securities Law Matters.   SpinCo and IAC, as applicable, shall file any amendments or supplements to the Form S-4 as may be necessary or advisable in order to cause the Form S-4 to become and remain effective as required by the SEC or federal, state or other applicable securities Laws. IAC and SpinCo shall cooperate in preparing, filing with the SEC and causing to become effective registration statements or amendments thereof which are required to reflect the establishment of, or amendments to, any employee benefit and other plans necessary or advisable in connection with the transactions contemplated by this Agreement, the Ancillary Agreements and the Merger Agreement. IAC and SpinCo will prepare, and SpinCo will, to the extent required under applicable Law, file with the SEC any such documentation and any requisite no-action letters which IAC determines are necessary or desirable to effectuate the IAC Reclassification, and IAC and SpinCo shall each use its reasonable best efforts to obtain all necessary approvals from the SEC with respect thereto as soon as practicable. IAC and SpinCo shall take all such action as may be necessary or appropriate under the securities or blue sky laws of the United States (and any comparable Laws under any foreign jurisdiction) in connection with the IAC Reclassification.
(f)   The Agent.   IAC shall enter into an exchange agent agreement with the Agent or otherwise provide instructions to the Agent regarding the IAC Reclassification.
(g)   Stock-Based Employee Benefit Plans.   IAC and SpinCo shall take all actions as may be necessary to approve the grants of adjusted equity awards by IAC (in respect of IAC shares) and SpinCo (in respect of SpinCo shares) in connection with the IAC Reclassification in order to satisfy the requirements of Rule 16b-3 under the Exchange Act.
(h)   Cancellation of Certain Treasury Shares.   Following the IAC Reclassification Effective Time and prior to the Mandatory Exchange Effective Time, IAC shall cancel or cause to be cancelled and retired any shares of IAC Series 1 Mandatorily Exchangeable Preferred Stock and any shares of IAC Series 2 Mandatorily Exchangeable Preferred Stock held by any member of the IAC Group.
3.3   Conditions to the IAC Reclassification.
(a)   The consummation of the IAC Reclassification will be subject to the satisfaction, or waiver by IAC in its sole and absolute discretion, of the following conditions:
(i)   The SEC shall have declared effective the Form S-4; no order suspending the effectiveness of the Form S-4 shall be in effect; and no proceedings for such purposes shall have been instituted or threatened by the SEC.
(ii)   The proposals relating to the IAC Reclassification set forth in the Form S-4 to be voted on by IAC stockholders shall have been approved at an annual or special meeting of IAC stockholders by the requisite vote set forth in the Form S-4.
(iii)   IAC shall have received an opinion from its outside counsel regarding the qualification of (i) the exchange of shares of IAC Common Stock or IAC Class B Common Stock, as applicable, for shares of IAC New Common Stock or IAC New Class B Common Stock, as applicable, pursuant to the IAC Reclassification as a “reorganization” within the meaning of Section 368(a)(1)(E) of the Code and/or an exchange described in Section 1036 of the Code and (ii) the IAC Group Transfer, the IAC Reclassification and certain related transactions, taken together, as a transaction that is generally tax-free for U.S. federal income tax purposes under Sections 355(a) and 368(a)(1)(D) of the Code.
 
C-24

TABLE OF CONTENTS
 
(iv)   An independent appraisal firm acceptable to IAC shall have delivered one or more opinions to the IAC Board confirming the solvency, capital surplus and financial viability of IAC prior to the IAC Reclassification and of IAC after consummation of the IAC Reclassification, and such opinions shall be acceptable to IAC in form and substance in IAC’s sole discretion and such opinions shall not have been withdrawn or rescinded.
(v)   The independent members of the IAC board of directors shall have approved the final terms of the Spin-off following separate deliberation, and such approval shall not have been rescinded or modified in any material respect.
(vi)   The transfer of the SpinCo Assets (other than any Delayed SpinCo Asset) and SpinCo Liabilities (other than any Delayed SpinCo Liability) contemplated to be transferred from IAC or a member of the IAC Group to SpinCo or a member of the SpinCo Group on or prior to the IAC Reclassification shall have occurred as contemplated by Section 2.1, and the transfer of the IAC Assets (other than any Delayed IAC Asset) and IAC Liabilities (other than any Delayed IAC Liability) contemplated to be transferred from SpinCo to IAC on or prior to the Reclassification Date, and the IAC Group Transfer, shall have occurred as contemplated by Section 2.1, in each case pursuant to the Plan of Reorganization.
(vii)   The actions and filings necessary or appropriate under applicable U.S. federal, U.S. state or other securities Laws or blue sky Laws and the rules and regulations thereunder shall have been taken or made, and, where applicable, have become effective or been accepted by the applicable Governmental Authority.
(viii)   Each of the Ancillary Agreements shall have been duly executed and delivered by the applicable parties thereto.
(ix)   No order, injunction or decree issued by any Governmental Authority of competent jurisdiction or other legal restraint or prohibition preventing the consummation of the Spin-off or any of the transactions related thereto shall be in effect.
(x)   The shares of SpinCo Common Stock to be issued in the IAC Reclassification and the Merger shall have been accepted for listing on Nasdaq, subject to official notice of issuance.
(xi)   No other events or developments shall exist or shall have occurred that, in the judgment of the IAC Board, in its sole and absolute discretion, makes it inadvisable to effect the Spin-off or the other transactions contemplated by this Agreement or any Ancillary Agreement.
(b)   The foregoing conditions are for the sole benefit of IAC and shall not give rise to or create any duty on the part of IAC or the IAC Board to waive or not waive any such condition or in any way limit IAC’s right to terminate this Agreement as set forth in Article IX or alter the consequences of any such termination from those specified in Article IX. Any determination made by the IAC Board prior to the IAC Reclassification concerning the satisfaction or waiver of any or all of the conditions set forth in Section 3.3(a) shall be conclusive and binding on the Parties. If IAC waives any material condition, it shall promptly issue a press release disclosing such fact and file a Current Report on Form 8-K with the SEC describing such waiver.
3.4   The IAC Reclassification.
(a)   Subject to Section 3.3, on or prior to the Mandatory Exchange Effective Time, IAC and SpinCo will cooperate in order to deliver or cause to be delivered to the Agent, for the benefit of the holders of shares of IAC Common Stock, book-entry transfer authorizations for such number of outstanding shares of IAC New Common Stock and SpinCo Common Stock as is necessary to effect the IAC Reclassification with respect to the outstanding shares of IAC Common Stock, and, for the benefit of the holders of IAC Class B Common Stock, book-entry transfer authorizations for such number of the outstanding shares of IAC New Class B Common Stock and SpinCo Class B Common Stock as is necessary to effect the IAC Reclassification with respect to the outstanding shares of IAC Class B Common Stock, and shall cause the transfer agent for IAC and SpinCo to instruct the Agent to distribute (i) at the IAC Reclassification Effective Time the appropriate number of shares of IAC
 
C-25

TABLE OF CONTENTS
 
New Common Stock and IAC New Class B Common Stock, and (ii) at the Mandatory Exchange Effective Time the appropriate number of shares of SpinCo Common Stock and SpinCo Class B Common Stock, as applicable, to each such holder or designated transferee or transferees of such holder by way of direct registration in book-entry form. IAC will not issue stock certificates in respect of the shares of IAC New Common Stock or IAC New Class B Common Stock, and SpinCo will not issue paper stock certificates in respect of the shares of SpinCo Common Stock or SpinCo Class B Common Stock, in each case to be issued in the IAC Reclassification.
(b)   Subject to Sections 3.3 and 3.4(c), (i) each holder of shares of IAC Series 1 Mandatorily Exchangeable Preferred Stock will be entitled to receive in the IAC Reclassification a number of whole shares of SpinCo Common Stock equal to the number of 1/100ths of a share of IAC Series 1 Mandatorily Exchangeable Preferred Stock held by such holder as of immediately prior to the Mandatory Exchange Effective Time multiplied by the Spin-off Exchange Ratio, rounded down to the nearest whole number and (ii) each holder of shares of IAC Series 2 Mandatorily Exchangeable Preferred Stock will be entitled to receive in the IAC Reclassification a number of whole shares of SpinCo Class B Common Stock equal to the number of 1/100ths of a share of IAC Series 2 Mandatorily Exchangeable Preferred Stock held by such holder as of immediately prior to the Mandatory Exchange Effective Time multiplied by the Spin-off Exchange Ratio, rounded down to the nearest whole number.
(c)   No fractional shares will be distributed or credited to book-entry accounts in connection with the IAC Reclassification, and any such fractional share interests to which a holder of IAC Series 1 Mandatorily Exchangeable Preferred Stock or IAC Series 2 Mandatorily Exchangeable Preferred Stock would otherwise be entitled shall not entitle such holder to vote or to any other rights as a stockholder of SpinCo. In lieu of any such fractional shares, each holder of IAC Series 1 Mandatorily Exchangeable Preferred Stock or IAC Series 2 Mandatorily Exchangeable Preferred Stock who, but for the provisions of this Section 3.4(c), would be entitled to receive a fractional share interest of a share of SpinCo Common Stock or SpinCo Class B Common Stock pursuant to the IAC Reclassification, shall be paid cash, without any interest thereon, as hereinafter provided. As soon as practicable after the Mandatory Exchange Effective Time, IAC shall direct the Agent to determine the number of whole and fractional shares of SpinCo Common Stock and SpinCo Class B Common Stock allocable to each holder of IAC Series 1 Mandatorily Exchangeable Preferred Stock or IAC Series 2 Mandatorily Exchangeable Preferred Stock, to aggregate all such fractional shares into whole shares, to convert any such aggregated shares of SpinCo Class B Common Stock into SpinCo Common Stock and to sell the whole shares of SpinCo Common Stock obtained thereby in the open market at the then-prevailing prices on behalf of each such holder who otherwise would be entitled to receive fractional share interests (with the Agent, in its sole and absolute discretion, determining when, how and through which broker-dealer and at what price to make such sales), and to cause to be distributed to each such holder, in lieu of any fractional share, such holder’s or owner’s ratable share of the total proceeds of such sale, after deducting any Taxes required to be withheld and applicable transfer Taxes, and after deducting the costs and expenses of such sale and distribution, including brokers fees and commissions. None of IAC, SpinCo or the Agent will be required to guarantee any minimum sale price for the fractional shares of SpinCo Common Stock sold in accordance with this Section 3.4(c). Neither IAC nor SpinCo will be required to pay any interest on the proceeds from the sale of fractional shares. Neither the Agent nor the broker-dealers through which the aggregated fractional shares are sold shall be Affiliates of IAC or SpinCo. Solely for purposes of computing fractional share interests pursuant to this Section 3.4(c) and Section 3.4(d), the beneficial owner of shares of IAC Common Stock or IAC Class B Common Stoc as of immediately prior to the IAC Reclassification Effective Time held of record in the name of a nominee in any nominee account shall be treated as the holder with respect the applicable shares of IAC Series 1 Mandatorily Exchangeable Preferred Stock or IAC Series 2 Mandatorily Exchangeable Preferred Stock.
(d)   Any shares of SpinCo Common Stock or SpinCo Class B Common Stock or cash in lieu of fractional shares with respect to shares of SpinCo Common Stock or SpinCo Class B Common Stock that remain unclaimed by any former holder of IAC Series 1 Mandatorily Exchangeable Preferred Stock or IAC Series 2 Mandatorily Exchangeable Preferred Stock one hundred and eighty (180) days after the Reclassification Date shall be delivered to SpinCo, and SpinCo or its transfer agent on its behalf shall
 
C-26

TABLE OF CONTENTS
 
hold such shares and cash for the account of such holder, and the Parties agree that all obligations to provide such shares and cash, if any, in lieu of fractional share interests shall be obligations of SpinCo, subject in each case to applicable escheat or other abandoned property Laws, and IAC shall have no Liability with respect thereto.
(e)   Until the shares of SpinCo Common Stock and SpinCo Class B Common Stock are duly transferred in accordance with this Section 3.4 and applicable Law, from and after the Mandatory Exchange Effective Time, SpinCo will regard the Persons entitled to receive such shares as record holders of such shares in accordance with the terms of the IAC Reclassification without requiring any action on the part of such Persons. SpinCo agrees that, subject to any transfers of such shares, from and after the Mandatory Exchange Effective Time (i) each such holder will be entitled to receive all dividends, if any, payable on, and exercise voting rights and all other rights and privileges with respect to, the shares of SpinCo Common Stock or SpinCo Class B Common Stock, as applicable, then held by such holder, and (ii) each such holder will be entitled, without any action on the part of such holder, to receive evidence of ownership of the shares of SpinCo Common Stock and SpinCo Class B Common Stock, as applicable, then held by such holder.
ARTICLE IV
MUTUAL RELEASES; INDEMNIFICATION
4.1   Release of Pre-Reclassification Claims.
(a)   SpinCo Release of IAC.   Except as provided in Sections 4.1(c) and 4.1(d), effective as of the Mandatory Exchange Effective Time, SpinCo does hereby, for itself and each other member of the SpinCo Group, and their respective successors and assigns, and, to the extent permitted by Law, all Persons who at any time prior to the Mandatory Exchange Effective Time have been stockholders, directors, officers, agents or employees of any member of the SpinCo Group (in each case, in their respective capacities as such), remise, release and forever discharge (i) IAC and the members of the IAC Group, and their respective successors and assigns, (ii) all Persons who at any time prior to the Mandatory Exchange Effective Time have been stockholders, directors, officers, agents or employees of any member of the IAC Group (in each case, in their respective capacities as such), and their respective heirs, executors, administrators, successors and assigns, and (iii) all Persons who at any time prior to the Mandatory Exchange Effective Time are or have been stockholders, directors, officers, agents or employees of a member of the SpinCo Group and who are not, as of immediately following the Mandatory Exchange Effective Time, officers or employees of SpinCo or a member of the SpinCo Group, in each case from: (A) all SpinCo Liabilities, (B) all Liabilities arising from or in connection with the transactions and all other activities to implement the Spin-off and the Merger and (C) all Liabilities arising from or in connection with actions, inactions, events, omissions, conditions, facts or circumstances occurring or existing prior to the Mandatory Exchange Effective Time (whether or not such Liabilities cease being contingent, mature, become known, are asserted or foreseen, or accrue, in each case before, at or after the Mandatory Exchange Effective Time), in each case to the extent relating to, arising out of or resulting from the SpinCo Business, the SpinCo Assets or the SpinCo Liabilities, or any member of the IAC Group’s direct or indirect beneficial ownership of the capital stock of any member of the SpinCo Group, or any member of the IAC Group’s management, oversight, supervision or operation of the SpinCo Business, SpinCo Assets or the SpinCo Liabilities.
(b)   IAC Release of SpinCo.   Except as provided in Sections 4.1(c) and 4.1(d), effective as of the Mandatory Exchange Effective Time, IAC does hereby, for itself and each other member of the IAC Group (other than any member of the ANGI Group) and their respective successors and assigns, and, to the extent permitted by Law, all Persons who at any time prior to the Mandatory Exchange Effective Time have been stockholders, directors, officers, agents or employees of any member of the IAC Group (in each case, in their respective capacities as such), remise, release and forever discharge (i) SpinCo and the members of the SpinCo Group and their respective successors and assigns, and (ii) all Persons who at any time prior to the Mandatory Exchange Effective Time have been stockholders, directors, officers, agents or employees of any member of the SpinCo Group (in each case, in their respective capacities as such), and their respective heirs, executors, administrators, successors and assigns, from (A) all IAC Liabilities, (B) all Liabilities arising from or in connection with the transactions and all other activities to implement the Spin-off and the Merger and (C) all Liabilities arising from or in
 
C-27

TABLE OF CONTENTS
 
connection with actions, inactions, events, omissions, conditions, facts or circumstances occurring or existing prior to the Mandatory Exchange Effective Time (whether or not such Liabilities cease being contingent, mature, become known, are asserted or foreseen, or accrue, in each case before, at or after the Mandatory Exchange Effective Time), in each case to the extent relating to, arising out of or resulting from the IAC Business, the IAC Assets or the IAC Liabilities.
(c)   Obligations Not Affected.   Nothing contained in Section 4.1(a) or 4.1(b) shall impair any right of any Person to enforce this Agreement, any Ancillary Agreement or any agreements, arrangements, commitments or understandings that are specified in Section 2.7(b) or the applicable Schedules thereto as not to terminate as of the Mandatory Exchange Effective Time, in each case in accordance with its terms. Nothing contained in Section 4.1(a) or 4.1(b) shall release any Person from:
(i)   any Liability provided in or resulting from any agreement among any members of the IAC Group or any members of the SpinCo Group that is specified in Section 2.7(b) or the applicable Schedules to this Agreement or any Ancillary Agreement as not to terminate as of the Mandatory Exchange Effective Time, or any other Liability specified in Section 2.7(b) as not to terminate as of the Mandatory Exchange Effective Time;
(ii)   any Liability, contingent or otherwise, assumed, transferred, assigned or allocated to the Group of which such Person is a member in accordance with, or any other Liability of any member of any Group under, this Agreement or any Ancillary Agreement;
(iii)   any Liability for the sale, lease, construction or receipt of goods, property or services purchased, obtained or used in the ordinary course of business by a member of one Group from a member of the other Group prior to the Mandatory Exchange Effective Time;
(iv)   any Liability that the Parties may have with respect to any indemnification or contribution or other obligation pursuant to this Agreement (including, for the avoidance of doubt, Sections 4.2 and 4.3), any Ancillary Agreement or otherwise for claims brought against the Parties by Third Parties, which Liability shall be governed by the provisions of this Article IV and Article V and, if applicable, the appropriate provisions of the Ancillary Agreements;
(v)   any Liability arising from the rights of any Person who is an employee to any earned but unpaid salary, wages or bonus opportunity, or any rights to vested benefits under employee benefit plans or any other claims that may not be released under applicable Law;
(vi)   any Liability provided in or resulting from any Contract or understanding that is entered into after the Mandatory Exchange Effective Time between a Party (and/or a member of such Party’s Group), on the one hand, and any other Party (and/or a member of such other Party’s Group), on the other hand; or
(vii)   any Liability the release of which would result in the release of any Person other than a Person released pursuant to this Section 4.1.
In addition, nothing contained in Section 4.1(a) shall release any member of the IAC Group from honoring its existing obligations to indemnify any director, officer or employee of SpinCo who was a director, officer or employee of any member of the IAC Group on or prior to the Mandatory Exchange Effective Time, to the extent such director, officer or employee becomes involved in any Action with respect to which such director, officer or employee was entitled to such indemnification pursuant to such existing obligations; it being understood that, if the underlying obligation giving rise to such Action is a SpinCo Liability, SpinCo shall indemnify IAC for such Liability (including IAC’s costs to indemnify the director, officer or employee) in accordance with the provisions set forth in this Article IV.
(d)   No Claims.   SpinCo shall not make, and shall not permit any other member of the SpinCo Group to make, any claim or demand, or commence any Action asserting any claim or demand, including any claim of contribution or any indemnification, against IAC or any other member of the IAC Group, or any other Person released pursuant to Section 4.1(a), with respect to any Liabilities released pursuant to Section 4.1(a). IAC shall not make, and shall not permit any other member of the
 
C-28

TABLE OF CONTENTS
 
IAC Group to make, any claim or demand, or commence any Action asserting any claim or demand, including any claim of contribution or any indemnification, against SpinCo or any other member of the SpinCo Group, or any other Person released pursuant to Section 4.1(b), with respect to any Liabilities released pursuant to Section 4.1(b).
(e)   Execution of Further Releases.   At any time at or after the Mandatory Exchange Effective Time, at the request of either Party, the other Party shall cause each member of its respective Group to execute and deliver releases reflecting the provisions of this Section 4.1.
4.2   Indemnification by SpinCo.   Except as otherwise specifically set forth in this Agreement or in any Ancillary Agreement, to the fullest extent permitted by Law, SpinCo shall, and shall cause the other members of the SpinCo Group to, indemnify, defend and hold harmless IAC, each member of the IAC Group and each of their respective past, present and future directors, officers, employees and agents, in each case in their respective capacities as such, and each of the heirs, executors, successors and assigns of any of the foregoing (collectively, the “IAC Indemnitees”), from and against any and all Liabilities of the IAC Indemnitees relating to, arising out of or resulting from, directly or indirectly, any of the following items (without duplication):
(a)   any SpinCo Liability;
(b)   any failure of SpinCo, any other member of the SpinCo Group or any other Person to pay, perform or otherwise promptly discharge any SpinCo Liabilities in accordance with their terms, whether prior to, on or after the Mandatory Exchange Effective Time;
(c)   any breach by SpinCo or any other member of the SpinCo Group of this Agreement or any of the Ancillary Agreements;
(d)   except to the extent it relates to an IAC Liability, any guarantee, indemnification or contribution obligation, surety bond or other credit support agreement, arrangement, commitment or understanding for the benefit of any member of the SpinCo Group by any member of the IAC Group that survives following the IAC Reclassification; and
(e)   any untrue statement or alleged untrue statement of a material fact or omission or alleged omission to state a material fact required to be stated therein or necessary to make the statements therein not misleading, with respect to all information contained in the Form S-4, the Proxy Statement/Consent Solicitation Statement/Prospectus (as amended or supplemented if SpinCo or IAC shall have furnished any amendments or supplements thereto) or any other Disclosure Document, other than the matters described in clause (e) of Section 4.3.
4.3   Indemnification by IAC.   Except as otherwise specifically set forth in this Agreement or in any Ancillary Agreement, to the fullest extent permitted by Law, IAC shall, and shall cause the other members of the IAC Group (other than any member of the ANGI Group) to, indemnify, defend and hold harmless SpinCo, each member of the SpinCo Group and each of their respective past, present and future directors, officers, employees or agents, in each case in their respective capacities as such, and each of the heirs, executors, successors and assigns of any of the foregoing (collectively, the “SpinCo Indemnitees”), from and against any and all Liabilities of the SpinCo Indemnitees relating to, arising out of or resulting from, directly or indirectly, any of the following items (without duplication):
(a)   any IAC Liability;
(b)   any failure of IAC, any other member of the IAC Group or any other Person to pay, perform or otherwise promptly discharge any IAC Liabilities in accordance with their terms, whether prior to, on or after the Mandatory Exchange Effective Time;
(c)   any breach by IAC or any other member of the IAC Group of this Agreement or any of the Ancillary Agreements;
(d)   except to the extent it relates to a SpinCo Liability, any guarantee, indemnification or contribution obligation, surety bond or other credit support agreement, arrangement, commitment or
 
C-29

TABLE OF CONTENTS
 
understanding for the benefit of any member of the IAC Group by any member of the SpinCo Group that survives following the IAC Reclassification; and
(e)   any untrue statement or alleged untrue statement of a material fact or omission or alleged omission to state a material fact required to be stated therein or necessary to make the statements therein not misleading, with respect to any information contained in the Form S-4, the Proxy Statement/Consent Solicitation Statement/Prospectus (as amended or supplemented if SpinCo or IAC shall have furnished any amendments or supplements thereto) or any other Disclosure Document, to the extent relating solely to the IAC Business, the IAC Assets, or the IAC Liabilities.
4.4   Indemnification Obligations Net of Insurance Proceeds and Other Amounts.
(a)   The Parties intend that any Liability subject to indemnification, contribution or reimbursement pursuant to this Article IV or Article V will be net of Insurance Proceeds or other amounts actually recovered (net of any out-of-pocket costs or expenses incurred in the collection thereof) from any Person by or on behalf of the Indemnitee in respect of any indemnifiable Liability. Accordingly, the amount which either Party (an “Indemnifying Party”) is required to pay to any Person entitled to indemnification or contribution hereunder (an “Indemnitee”) will be reduced by any Insurance Proceeds or other amounts actually recovered (net of any out-of-pocket costs or expenses incurred in the collection thereof) from any Person by or on behalf of the Indemnitee in respect of the related Liability. If an Indemnitee receives a payment (an “Indemnity Payment”) required by this Agreement from an Indemnifying Party in respect of any Liability and subsequently receives Insurance Proceeds or any other amounts in respect of such Liability, then within ten (10) calendar days of receipt of such Insurance Proceeds, the Indemnitee will pay to the Indemnifying Party an amount equal to the excess of the Indemnity Payment received over the amount of the Indemnity Payment that would have been due if the Insurance Proceeds or such other amounts (net of any out-of-pocket costs or expenses incurred in the collection thereof) had been received, realized or recovered before the Indemnity Payment was made.
(b)   The Parties agree that an insurer that would otherwise be obligated to pay any claim shall not be relieved of the responsibility with respect thereto or, solely by virtue of any provision contained in this Agreement or any Ancillary Agreement, have any subrogation rights with respect thereto, it being understood that no insurer or any other Third Party shall be entitled to a “windfall” ​(i.e., a benefit they would not be entitled to receive in the absence of the indemnification provisions) by virtue of the indemnification and contribution provisions hereof. Each Party shall, and shall cause the members of its Group to, use commercially reasonable efforts (taking into account the probability of success on the merits and the cost of expending such efforts, including attorneys’ fees and expenses) to collect or recover any Insurance Proceeds that may be collectible or recoverable respecting the Liabilities for which indemnification or contribution may be available under this Article IV. Notwithstanding the foregoing, an Indemnifying Party may not delay making any indemnification payment required under the terms of this Agreement, or otherwise satisfying any indemnification obligation, pending the outcome of any Action to collect or recover Insurance Proceeds, and an Indemnitee need not attempt to collect any Insurance Proceeds prior to making a claim for indemnification or contribution or receiving any Indemnity Payment otherwise owed to it under this Agreement or any Ancillary Agreement.
4.5   Procedures for Indemnification of Third-Party Claims.
(a)   Notice of Claims.   If, at or following the Mandatory Exchange Effective Time, an Indemnitee shall receive notice or otherwise learn of the assertion by a Person (including any Governmental Authority) who is not a member of the IAC Group or the SpinCo Group of any claim or of the commencement by any such Person of any Action (collectively, a “Third-Party Claim”) with respect to which an Indemnifying Party may be obligated to provide indemnification to such Indemnitee pursuant to Section 4.2 or 4.3, or any other Section of this Agreement or any Ancillary Agreement, such Indemnitee shall give such Indemnifying Party written notice thereof as soon as practicable, but in any event within fourteen (14) days (or sooner if the nature of the Third-Party Claim so requires) after becoming aware of such Third-Party Claim. Any such notice shall describe the Third-Party Claim in reasonable detail, including the facts and circumstances giving rise to such claim for indemnification, and include copies of all notices and documents (including court papers) received by the Indemnitee relating to the Third-Party Claim. Notwithstanding the foregoing, the failure of an Indemnitee to
 
C-30

TABLE OF CONTENTS
 
provide notice in accordance with this Section 4.5(a) shall not relieve an Indemnifying Party of its indemnification obligations under this Agreement, except to the extent to which the Indemnifying Party is actually and materially prejudiced by the Indemnitee’s failure to provide notice in accordance with this Section 4.5(a).
(b)   Control of Defense.   An Indemnifying Party may elect to defend (and seek to settle or compromise), at its own expense and with its own counsel, any Third-Party Claim; provided that, prior to the Indemnifying Party assuming and controlling the defense of such Third-Party Claim, it shall first confirm to the Indemnitee in writing that, assuming the facts presented to the Indemnifying Party by the Indemnitee are true, the Indemnifying Party shall indemnify the Indemnitee for any and all such damages to the extent resulting from, or arising out of, such Third-Party-Claim; and provided, further, that notwithstanding anything to the contrary in this Agreement, (x) the defense of any Third-Party Claim as to which (i) any member of the IAC Group or any of their directors, officers or employees (acting in such capacity) is a party and (ii) no member of the SpinCo Group or any of their directors, officers or employees (acting in such capacity) is a party (other than solely as a nominal party), shall in all cases be controlled by IAC and (y) with respect to any Third-Party Claim as to which (i) one or more members of the IAC Group or any of their current or former directors, officers or employees (acting in such capacity) is a party and (ii) one or more members of the SpinCo Group or any of their current or former directors, officers or employees (acting in such capacity) is a party, each of IAC and SpinCo shall have the right to control the defense of the portion of such Third-Party Claim that relates to their respective Group and the directors, officers and employees of such Group (provided, further, that control of the defense of any such Action to the extent relating to any individual that is a director, officer or employee of both a member of the IAC Group and a member of the SpinCo Group shall be controlled by IAC). Notwithstanding the foregoing, if the Indemnifying Party assumes such defense and, in the course of defending such Third-Party Claim, (i) the Indemnifying Party discovers that the facts presented at the time the Indemnifying Party acknowledged its indemnification obligation in respect of such Third-Party Claim were not true in all material respects and (ii) such untruth provides a reasonable basis for asserting that the Indemnifying Party does not have an indemnification obligation in respect of such Third-Party Claim, then (A) the Indemnifying Party shall not be bound by such acknowledgment, (B) the Indemnifying Party shall promptly thereafter provide the Indemnitee written notice of its assertion that it does not have an indemnification obligation in respect of such Third-Party Claim and (C) the Indemnitee shall have the right to assume the defense of such Third-Party Claim. Within thirty (30) days after the receipt of a notice from an Indemnitee in accordance with Section 4.5(a) (or sooner, if the nature of the Third-Party Claim so requires), the Indemnifying Party shall provide written notice to the Indemnitee indicating whether the Indemnifying Party shall assume responsibility for defending the Third-Party Claim. If an Indemnifying Party elects not to assume responsibility for defending any Third-Party Claim or fails to notify an Indemnitee of its election within thirty (30) days after receipt of the notice from an Indemnitee as provided in Section 4.5(a), then the Indemnitee that is the subject of such Third-Party Claim shall be entitled to continue to conduct and control the defense of such Third-Party Claim.
(c)   Allocation of Defense Costs.   If an Indemnifying Party has elected to assume the defense of a Third-Party Claim, whether with or without any reservations or exceptions with respect to such defense, then such Indemnifying Party shall be solely liable for all fees and expenses incurred by it in connection with the defense of such Third-Party Claim and shall not be entitled to seek any indemnification or reimbursement from the Indemnitee for any such fees or expenses incurred by the Indemnifying Party during the course of the defense of such Third-Party Claim by such Indemnifying Party, regardless of any subsequent decision by the Indemnifying Party to reject or otherwise abandon its assumption of such defense. If an Indemnifying Party elects not to assume responsibility for defending any Third-Party Claim, is not entitled to assume the defense of such claim or fails to notify an Indemnitee of its election within thirty (30) days after receipt of a notice from an Indemnitee as provided in Section 4.5(a), and the Indemnitee conducts and controls the defense of such Third-Party Claim and the Indemnifying Party has an indemnification obligation with respect to such Third-Party Claim, then the Indemnifying Party shall be liable for all reasonable, documented fees and expenses incurred by the Indemnitee in connection with the defense of such Third-Party Claim.
 
C-31

TABLE OF CONTENTS
 
(d)   Right to Monitor and Participate.   An Indemnitee that does not conduct and control the defense of any Third-Party Claim, or an Indemnifying Party that does not elect or is not entitled to defend any Third-Party Claim as contemplated hereby, nevertheless shall have the right to employ separate counsel (including local counsel as necessary) of its own choosing to monitor and participate in (but not control) the defense of any Third-Party Claim for which it is a potential Indemnitee or Indemnifying Party, but the fees and expenses of such counsel shall be at the expense of such Indemnitee or Indemnifying Party, as the case may be, and the provisions of Section 4.5(c) shall not apply to such fees and expenses. Notwithstanding the foregoing, but subject to Sections 6.7 and 6.8, such Party shall cooperate with the Party entitled to conduct and control the defense of such Third-Party Claim in such defense and make available to the controlling Party, at the non-controlling Party’s expense, all witnesses, information and materials in such Party’s possession or under such Party’s control relating thereto as are reasonably required by the controlling Party. In addition to the foregoing, if any Indemnitee shall in good faith determine that such Indemnitee and the Indemnifying Party have actual or potential differing defenses or conflicts of interest between them that make joint representation inappropriate, then the Indemnitee shall have the right to employ separate counsel (including local counsel as necessary) and to participate in (but not control) the defense, compromise or settlement thereof, and in such case the Indemnifying Party shall bear the reasonable fees and expenses of such counsel for all Indemnitees.
(e)   No Settlement.   Neither Party may settle or compromise any Third-Party Claim for which either Party is seeking to be indemnified hereunder without the prior written consent of the other Party, which consent may not be unreasonably withheld, unless such settlement or compromise is solely for monetary damages that are fully payable by the settling or compromising Party, does not involve any admission, finding or determination of wrongdoing or violation of Law by the other Party and provides for a full, unconditional and irrevocable release of the other Party from all Liability in connection with the Third-Party Claim. The Parties hereby agree that if a Party delivers to the other Party a written notice containing a proposal to settle or compromise a Third-Party Claim for which either Party is seeking to be indemnified hereunder and the Party receiving such proposal does not respond in any manner to the Party presenting such proposal within thirty (30) days (or within any such shorter time period that may be required by applicable Law or court order) of receipt of such proposal, then the Party receiving such proposal shall be deemed to have consented to the terms of such proposal.
(f)   Tax Matters Agreement Coordination.   The provisions of Section 4.2 through Section 4.10 (other than this Section 4.5(f)) do not apply with respect to Taxes or Tax matters (it being understood and agreed that Taxes and Tax matters, including the control of Tax-related proceedings, shall be governed by the Tax Matters Agreement). In the case of any conflict or inconsistency between this Agreement and the Tax Matters Agreement in relation to any matters addressed by the Tax Matters Agreement, the Tax Matters Agreement shall prevail.
(g)   Mixed Claims.   Where a Third-Party Claim asserts claims for which each Party must indemnify the other Party under the provisions of Section 4.2 and Section 4.3, the Parties shall cooperate in good faith to equitably determine the portion of the costs of defending such Third-Party Claim that will be borne by each Party.
4.6   Additional Matters.
(a)   Timing of Payments.   Indemnification or contribution payments in respect of any Liabilities for which an Indemnitee is entitled to indemnification or contribution under this Article IV shall be paid reasonably promptly (but in any event within forty-five (45) days of the final determination of the amount that the Indemnitee is entitled to indemnification or contribution under this Article IV) by the Indemnifying Party to the Indemnitee as such Liabilities are incurred upon demand by the Indemnitee, including reasonably satisfactory documentation setting forth the basis for the amount of such indemnification or contribution payment, including documentation with respect to calculations made and consideration of any Insurance Proceeds that actually reduce the amount of such Liabilities. The indemnity and contribution provisions contained in this Article IV shall remain operative and in full force and effect, regardless of (i) any investigation made by or on behalf of any Indemnitee, and (ii) the knowledge by the Indemnitee of Liabilities for which it might be entitled to indemnification hereunder.
 
C-32

TABLE OF CONTENTS
 
(b)   Notice of Direct Claims.   Any claim for indemnification or contribution under this Agreement or any Ancillary Agreement that does not result from a Third-Party Claim shall be asserted by written notice given by the Indemnitee to the applicable Indemnifying Party; provided, that the failure by an Indemnitee to so assert any such claim shall not prejudice the ability of the Indemnitee to do so at a later time except to the extent (if any) that the Indemnifying Party is actually and materially prejudiced thereby. Such Indemnifying Party shall have a period of thirty (30) days after the receipt of such notice within which to respond thereto. If such Indemnifying Party does not respond within such thirty (30)-day period, such specified claim shall be conclusively deemed a Liability of the Indemnifying Party under this Section 4.6(b) or, in the case of any written notice in which the amount of the claim (or any portion thereof) is estimated, on such later date when the amount of the claim (or such portion thereof) becomes finally determined. If such Indemnifying Party does not respond within such thirty (30)-day period or rejects such claim in whole or in part, such Indemnitee shall, subject to the provisions of Article VII, be free to pursue such remedies as may be available to such party as contemplated by this Agreement and the Ancillary Agreements, as applicable, without prejudice to its continuing rights to pursue indemnification or contribution hereunder.
(c)   Pursuit of Claims Against Third Parties.   If (i) a Party incurs any Liability arising out of this Agreement or any Ancillary Agreement; (ii) an adequate legal or equitable remedy is not available for any reason against the other Party to satisfy the Liability incurred by the incurring Party; and (iii) a legal or equitable remedy may be available to the other Party against a Third Party for such Liability, then the other Party shall use its commercially reasonable efforts to cooperate with the incurring Party, at the incurring Party’s expense, to permit the incurring Party to obtain the benefits of such legal or equitable remedy against the Third Party.
(d)   Subrogation.   In the event of payment by or on behalf of any Indemnifying Party to any Indemnitee in connection with any Third-Party Claim, such Indemnifying Party shall be subrogated to and shall stand in the place of such Indemnitee as to any events or circumstances in respect of which such Indemnitee may have any right, defense or claim relating to such Third-Party Claim against any claimant or plaintiff asserting such Third-Party Claim or against any other Person. Such Indemnitee shall cooperate with such Indemnifying Party in a reasonable manner, and at the cost and expense of such Indemnifying Party, in prosecuting any subrogated right, defense or claim.
(e)   Substitution.   In the event of an Action in which the Indemnifying Party is not a named defendant, if either the Indemnitee or Indemnifying Party shall so request, the Parties shall endeavor to substitute the Indemnifying Party for the named defendant. If such substitution or addition cannot be achieved for any reason or is not requested, the named defendant shall allow the Indemnifying Party to manage the Action as set forth in Section 4.5 and this Section 4.6.
4.7   Right of Contribution.
(a)   Contribution.   If any right of indemnification contained in Section 4.2 or Section 4.3 is held unenforceable or is unavailable for any reason, or is insufficient to hold harmless an Indemnitee in respect of any Liability for which such Indemnitee is entitled to indemnification hereunder, then the Indemnifying Party shall contribute to the amounts paid or payable by the Indemnitees as a result of such Liability (or actions in respect thereof) in such proportion as is appropriate to reflect the relative fault of the Indemnifying Party and the members of its Group, on the one hand, and the Indemnitees entitled to contribution, on the other hand, as well as any other relevant equitable considerations.
(b)   Allocation of Relative Fault.   Solely for purposes of determining relative fault pursuant to this Section 4.7: (i) any fault associated with the business conducted with the Delayed SpinCo Assets or Delayed SpinCo Liabilities (except for the gross negligence or intentional misconduct of a member of the IAC Group) or with the ownership, operation or activities of the SpinCo Business prior to the Mandatory Exchange Effective Time shall be deemed to be the fault of SpinCo and the other members of the SpinCo Group, and no such fault shall be deemed to be the fault of IAC or any other member of the IAC Group; (ii) any fault associated with the business conducted with Delayed IAC Assets or Delayed IAC Liabilities (except for the gross negligence or intentional misconduct of a member of the SpinCo Group) shall be deemed to be the fault of IAC and the other members of the IAC Group, and no such fault shall be deemed to be the fault of SpinCo or any other member of the SpinCo Group; and
 
C-33

TABLE OF CONTENTS
 
(iii) any fault associated with the ownership, operation or activities of the IAC Business prior to the Mandatory Exchange Effective Time shall be deemed to be the fault of IAC and the other members of the IAC Group, and no such fault shall be deemed to be the fault of SpinCo or any other member of the SpinCo Group.
4.8   Covenant Not to Sue.   Each Party hereby covenants and agrees that none of it, the members of such Party’s Group or any Person claiming through it shall bring suit or otherwise assert any claim against any Indemnitee, or assert a defense against any claim asserted by any Indemnitee, before any court, arbitrator, mediator or administrative agency anywhere in the world, alleging that: (a) the assumption of any SpinCo Liabilities by SpinCo or a member of the SpinCo Group on the terms and conditions set forth in this Agreement and the Ancillary Agreements is void or unenforceable for any reason; (b) the retention of any IAC Liabilities by IAC or a member of the IAC Group on the terms and conditions set forth in this Agreement and the Ancillary Agreements is void or unenforceable for any reason; or (c) the provisions of this Article IV are void or unenforceable for any reason.
4.9   Remedies Cumulative.   The remedies provided in this Article IV shall be cumulative and, subject to the provisions of Article VIII, shall not preclude assertion by any Indemnitee of any other rights or the seeking of any and all other remedies against any Indemnifying Party.
4.10   Survival of Indemnities.   The rights and obligations of each of IAC and SpinCo and their respective Indemnitees under this Article IV shall survive (a) the sale or other transfer by either Party or any member of its Group of any assets or businesses or the assignment by it of any liabilities; or (b) any merger, consolidation, business combination, sale of all or substantially all of its Assets, restructuring, recapitalization, reorganization or similar transaction involving either Party or any of the members of its Group.
ARTICLE V
CERTAIN OTHER MATTERS
5.1   Insurance Matters.
(a)   IAC and SpinCo agree to cooperate in good faith to provide for an orderly transition of insurance coverage from the date hereof through the Mandatory Exchange Effective Time. In no event shall IAC, any other member of the IAC Group or any IAC Indemnitee have Liability or obligation whatsoever to any member of the SpinCo Group in the event that any insurance policy or insurance policy related contract shall be terminated or otherwise cease to be in effect for any reason, shall be unavailable or inadequate to cover any Liability of any member of the SpinCo Group for any reason whatsoever or shall not be renewed or extended beyond the current expiration date.
(b)   From and after the Mandatory Exchange Effective Time, with respect to any losses, damages and Liability incurred by any member of the SpinCo Group prior to the Mandatory Exchange Effective Time, IAC shall provide SpinCo with access to, and SpinCo may make claims under IAC’s Policies in place immediately prior to the Mandatory Exchange Effective Time (and any extended reporting periods for claims made Policies) and IAC’s historical Policies, but solely to the extent that such Policies provided coverage for members of the SpinCo Group or the SpinCo Business prior to the Mandatory Exchange Effective Time; provided that such access to, and the right to make claims under, such Policies, shall be subject to the terms, conditions and exclusions of such Policies, including but not limited to any limits on coverage or scope, any deductibles, self-insured retentions and other fees and expenses, and shall be subject to the following additional conditions:
(i)   SpinCo shall notify IAC, as promptly as practicable, of any claim made by SpinCo pursuant to this Section 5.1(b) and any delay in notification which results in a loss of coverage will be borne by SpinCo;
(ii)   SpinCo and the members of the SpinCo Group shall indemnify, hold harmless and reimburse IAC and the members of the IAC Group for any deductibles, self-insured retention, fees, indemnity payments, settlements, judgments, legal fees, allocated claims expenses and claim handling fees, and other expenses incurred by IAC or any members of the IAC Group to the extent resulting from any access to, or any claims made by SpinCo or any other members of the SpinCo
 
C-34

TABLE OF CONTENTS
 
Group under, any insurance provided pursuant to this Section 5.1(b), whether such claims are made by SpinCo, its employees or Third Parties; and
(iii)   SpinCo shall exclusively bear (and neither IAC nor any members of the IAC Group shall have any obligation to repay or reimburse SpinCo or any member of the SpinCo Group for) and shall be liable for all excluded, uninsured, uncovered, unavailable or uncollectible amounts of all such claims made by SpinCo or any member of the SpinCo Group under the policies as provided for in this Section 5.1(b). In the event an insurance policy aggregate is exhausted, or believed likely to be exhausted, due to noticed claims, the SpinCo Group, on the one hand, and the IAC Group, on the other hand, shall be responsible for their pro rata portion of the reinstatement premium, if any, based upon the losses of such Group submitted to IAC’s insurance carrier(s) (including any submissions prior to the Mandatory Exchange Effective Time). To the extent that the IAC Group or the SpinCo Group is allocated more than its pro rata portion of such premium due to the timing of losses submitted to IAC’s insurance carrier(s), the other party shall promptly pay the first party an amount so that each Group has been properly allocated its pro rata portion of the reinstatement premium. Subject to the following sentence, IAC may elect not to reinstate the policy aggregate. In the event that IAC elects not to reinstate the policy aggregate, it shall provide prompt written notice to SpinCo, and SpinCo may direct IAC in writing to, and IAC shall, in such case reinstate the policy aggregate; provided that SpinCo shall be responsible for all reinstatement premiums and other costs associated with such reinstatement.
In the event that any member of the IAC Group incurs any losses, damages or Liability prior to or in respect of the period prior to the Mandatory Exchange Effective Time for which such member of the IAC Group is entitled to coverage under SpinCo’s third-party Policies, the same process pursuant to this Section 5.1(b) shall apply, substituting “IAC” for “SpinCo” and “SpinCo” for “IAC”, including for purposes of the first sentence of Section 5.1(e).
(c)   From and after the Mandatory Exchange Effective Time, with respect to any Liabilities incurred by any member of the SpinCo Group prior to the Mandatory Exchange Effective Time which would have been insured by a captive insurance entity of a member of the IAC Group prior to the Mandatory Exchange Effective Time, IAC will provide SpinCo with access to such captive insurance entity, in accordance with the principles, and subject to the limits, set forth in Schedule 5.1(c).
(d)   Except as provided in Section 5.1(b) or (c), from and after the Mandatory Exchange Effective Time, neither SpinCo nor any member of the SpinCo Group shall have any rights to or under any of the Policies of IAC or any other member of the IAC Group. At the Mandatory Exchange Effective Time, SpinCo shall have in effect all insurance programs required to comply with SpinCo’s contractual obligations and such other Policies required by Law or as reasonably necessary or appropriate for companies operating a business similar to SpinCo’s.
(e)   Neither SpinCo nor any member of the SpinCo Group, in connection with making a claim under any insurance policy of IAC or any member of the IAC Group pursuant to this Section 5.1, shall be required to take any action that would be reasonably likely to (i) have a material and adverse impact on the then-current relationship between IAC or any member of the IAC Group, on the one hand, and the applicable insurance company, on the other hand; (ii) result in the applicable insurance company terminating or materially reducing coverage, or materially increasing the amount of any premium owed by IAC or any member of the IAC Group under the applicable insurance policy; or (iii) otherwise compromise, jeopardize or interfere in any material respect with the rights of IAC or any member of the IAC Group under the applicable insurance policy.
(f)   All payments and reimbursements by SpinCo pursuant to this Section 5.1 will be made within forty-five (45) days after SpinCo’s receipt of an invoice therefor from IAC. IAC shall retain the exclusive right to control its Policies and programs, including the right to exhaust, settle, release, commute, buy-back or otherwise resolve disputes with respect to any of its Policies and programs and to amend, modify or waive any rights under any such Policies and programs, notwithstanding whether any such Policies or programs apply to any SpinCo Liabilities and/or claims SpinCo has made or could make in the future, and no member of the SpinCo Group shall erode, exhaust, settle, release, commute, buyback or otherwise resolve disputes with IAC’s insurers with respect to any of IAC’s Policies and programs, or
 
C-35

TABLE OF CONTENTS
 
amend, modify or waive any rights under any such Policies and programs. SpinCo shall cooperate with IAC and share such information as is reasonably necessary in order to permit IAC to manage and conduct its insurance matters as IAC deems appropriate. Neither IAC nor any member of the IAC Group shall have any obligation to secure extended reporting for any claims under any Policies of IAC or any member of the IAC Group for any acts or omissions by any member of the SpinCo Group incurred prior to the Mandatory Exchange Effective Time. For the avoidance of doubt, each Party and any member of its applicable Group has the sole right to settle or otherwise resolve third party claims made against it or any member of its applicable Group covered under an applicable insurance Policy.
(g)   This Agreement shall not be considered as an attempted assignment of any policy of insurance or as a contract of insurance and shall not be construed to waive any right or remedy of any member of the IAC Group in respect of any insurance policy or any other contract or policy of insurance.
(h)   SpinCo does hereby, for itself and each other member of the SpinCo Group, agree that no member of the IAC Group shall have any Liability whatsoever as a result of the Policies and practices of IAC and the members of the IAC Group as in effect at any time, including as a result of the level or scope of any such insurance, the creditworthiness of any insurance carrier, the terms and conditions of any policy, or the adequacy or timeliness of any notice to any insurance carrier with respect to any claim or potential claim or otherwise.
5.2   Late Payments.   Except as expressly provided to the contrary in this Agreement or in any Ancillary Agreement, any amount not paid when due pursuant to this Agreement or any Ancillary Agreement (and any amounts billed or otherwise invoiced or demanded and properly payable that are not paid within sixty (60) days of such bill, invoice or other demand) shall accrue interest at a rate per annum equal to the Prime Rate plus two (2%) percent.
5.3   Inducement.   SpinCo acknowledges and agrees that IAC’s willingness to cause, effect and consummate the Spin-off, including the IAC Reclassification, has been conditioned upon and induced by SpinCo’s covenants and agreements in this Agreement and the Ancillary Agreements, including SpinCo’s assumption of the SpinCo Liabilities pursuant to the Spin-off and the provisions of this Agreement and SpinCo’s covenants and agreements contained in Article IV.
5.4   Post-Mandatory Exchange Effective Time Conduct.   The Parties acknowledge that, after the Mandatory Exchange Effective Time, each Party shall be independent of the other Party, with responsibility for its own actions and inactions and its own Liabilities relating to, arising out of or resulting from the conduct of its business, operations and activities following the Mandatory Exchange Effective Time, except as may otherwise be provided in any Ancillary Agreement, and each Party shall (except as otherwise provided in Article IV) use commercially reasonable efforts to prevent such Liabilities from being inappropriately borne by the other Party.
5.5   Corporate Names; Trademarks.   After the Mandatory Exchange Effective Time, no member of one Group may use any Trademark owned by any member of the other Group, except as permitted under applicable Law or subsequent agreement in writing between the applicable parties. Notwithstanding the foregoing sentence, any member of one Group may utilize existing stationery, business cards, signage, websites, advertising materials, inventory, packaging, product, service and training literature, and other similar materials bearing the Trademarks of the other Group member (“Materials”) following the Mandatory Exchange Effective Time in the conduct of the its business, as currently conducted, until the existing supply of such items is depleted or until one hundred eighty (180) days following the Mandatory Exchange Effective Time, whichever occurs first. Subject to the foregoing sentence, on or prior to the date that is one hundred eighty (180) days following the Mandatory Exchange Effective Time, each Group shallcease using all Materials in its possession pertaining to the other Group; provided that, in the case of Materials that are used solely for internal purposes, each Group shall cease using such internal Materials to the extent reasonably practicable. Notwithstanding the foregoing, nothing in this Section 5.5 shall preclude such Group from making any reference to the Trademarks of the other Group (i) as would be necessary or appropriate to describe the historical relationship of the Parties, including, with respect to IAC, in statements and materials regarding the businesses that have spun-out of IAC, or (ii) in internal historical, tax, employment or similar records or for purposes of disclosures. The foregoing permitted uses are subject to (x) compliance by
 
C-36

TABLE OF CONTENTS
 
the applicable Group with the reasonable quality control requirements and guidelines in effect for the Trademarks of the other Group as of the Mandatory Exchange Effective Time and (y) to the extent reasonably practicable, it being reasonably apparent that the Group members are no longer Affiliates of each other. Notwithstanding the foregoing to the contrary, no member of one Group shall be required to take any action to remove any reference to any Trademark of a member of the other Group from (a) Materials bearing the Trademarks of the other Group member that have already been placed on the market as of the Mandatory Exchange Effective Time or (b) Materials already in the rightful possession of customers or other Third Parties prior to the depletion of such Materials or as of the date that is one hundred eighty (180) days following the Mandatory Exchange Effective Time, whichever comes first.
ARTICLE VI
EXCHANGE OF INFORMATION; CONFIDENTIALITY
6.1   Agreement for Exchange of Information.
(a)   Subject to Section 6.9 and any other applicable confidentiality obligations, each of IAC and SpinCo, on behalf of itself and each member of its Group, agrees to use commercially reasonable efforts to provide or make available, or cause to be provided or made available, to the other Party and the members of such other Party’s Group, at any time before, on or after the Mandatory Exchange Effective Time, as soon as reasonably practicable after written request therefor, any information (or a copy thereof) in the possession or under the control of such Party or its Group which the requesting Party or its Group requests to the extent that (i) such information relates to the SpinCo Business, or any SpinCo Asset or SpinCo Liability, if SpinCo is the requesting Party, or to the IAC Business, or any IAC Asset or IAC Liability, if IAC is the requesting Party; (ii) such information is required by the requesting Party to comply with its obligations under this Agreement or any Ancillary Agreement; or (iii) such information is required by the requesting Party to comply with any obligation imposed by any Governmental Authority; provided, however, that, in the event that the Party to whom the request has been made determines that any such provision of information could be detrimental to the Party providing the information, violate any Law or agreement, or waive any privilege available under applicable Law, including any attorney-client privilege, then the Parties shall use commercially reasonable efforts to permit compliance with such obligations to the extent and in a manner that avoids any such harm or consequence. The Party providing information pursuant to this Section 6.1 shall only be obligated to provide such information in the form, condition and format in which it then exists, and in no event shall such Party be required to perform any improvement, modification, conversion, updating or reformatting of any such information, and nothing in this Section 6.1 shall expand the obligations of a Party under Section 6.4.
(b)   Without limiting the generality of the foregoing, until the end of the SpinCo fiscal year during which the Reclassification Date occurs (and for a reasonable period of time afterwards as required for each Party to prepare consolidated financial statements or complete a financial statement audit for such fiscal year), each Party shall use its commercially reasonable efforts to cooperate with the other Party’s information requests to enable (i) the other Party to meet its timetable for dissemination of its earnings releases, financial statements and management’s assessment of the effectiveness of its disclosure controls and procedures and its internal control over financial reporting in accordance with Items 307 and 308, respectively, of Regulation S-K promulgated under the Exchange Act; and (ii) the other Party’s accountants to timely complete their review of the quarterly financial statements and audit of the annual financial statements, including, to the extent applicable to such Party, its auditor’s audit of its internal control over financial reporting and management’s assessment thereof in accordance with Section 404 of the Sarbanes-Oxley Act of 2002, the SEC’s and Public Company Accounting Oversight Board’s rules and auditing standards thereunder and any other applicable Laws.
6.2   Ownership of Information.   The provision of any information pursuant to Section 6.1 or Section 6.7 shall not affect the ownership of such information (which shall be determined solely in accordance with the terms of this Agreement and the Ancillary Agreements), or constitute a grant of rights in or to any such information.
6.3   Compensation for Providing Information.   The Party requesting information agrees to reimburse the other Party for the reasonable costs, if any, of creating, gathering, copying, transporting and otherwise
 
C-37

TABLE OF CONTENTS
 
complying with the request with respect to such information (including any reasonable costs and expenses incurred in any review of information for purposes of protecting the Privileged Information of the providing Party or in connection with the restoration of backup media for purposes of providing the requested information). Except as may be otherwise specifically provided elsewhere in this Agreement, any Ancillary Agreement or any other agreement between the Parties, such costs shall be computed in accordance with the providing Party’s standard methodology and procedures.
6.4   Record Retention.   To facilitate the possible exchange of information pursuant to this Article VI and other provisions of this Agreement after the Mandatory Exchange Effective Time, the Parties agree to use their commercially reasonable efforts, which shall be no less rigorous than those used for retention of such Party’s own information, to retain all information in their respective possession or control at the Mandatory Exchange Effective Time in accordance with the policies of IAC as in effect at the Mandatory Exchange Effective Time or such other policies as may be adopted by IAC after the Mandatory Exchange Effective Time. Each Party shall preserve and keep all documents subject to a litigation hold as of the date of this Agreement until such party has been notified that such litigation hold is no longer applicable. Notwithstanding anything in Article VI to the contrary, the Tax Matters Agreement will exclusively govern the retention of Tax related records and the exchange of Tax-related information, and the Employee Matters Agreement will govern the retention of employment and benefits related records.
6.5   Limitations of Liability.   Neither Party shall have any Liability to the other Party in the event that any information exchanged or provided pursuant to this Agreement is found to be inaccurate in the absence of gross negligence, bad faith or willful misconduct by the Party providing such information. Neither Party shall have any Liability to any other Party if any information is destroyed after commercially reasonable efforts by such Party to comply with the provisions of Section 6.4.
6.6   Other Agreements Providing for Exchange of Information.
(a)   The rights and obligations granted under this Article VI are subject to any specific limitations, qualifications or additional provisions on the sharing, exchange, retention or confidential treatment of information set forth in any Ancillary Agreement.
(b)   Any party that receives, pursuant to a request for information in accordance with this Article VI, Tangible Information that is not relevant to its request shall, at the request of the providing Party, (i) return it to the providing Party or, at the providing Party’s request, destroy such Tangible Information; and (ii) deliver to the providing Party written confirmation that such Tangible Information was returned or destroyed, as the case may be, which confirmation shall be signed by an authorized representative of the requesting Party.
6.7   Production of Witnesses; Records; Cooperation.
(a)   After the Mandatory Exchange Effective Time, except in the case of a Dispute between IAC and SpinCo, or any members of their respective Groups, each Party shall use its commercially reasonable efforts to make available to the other Party, upon written request, the former, current and future directors, officers, employees, other personnel and agents of the members of its respective Group as witnesses and any books, records or other documents within its control or which it otherwise has the ability to make available without undue burden, to the extent that any such person (giving consideration to business demands of such directors, officers, employees, other personnel and agents) or books, records or other documents may reasonably be required in connection with any Action in which the requesting Party (or member of its Group) may from time to time be involved, regardless of whether such Action is a matter with respect to which indemnification may be sought hereunder. The requesting Party shall bear all costs and expenses in connection therewith.
(b)   If an Indemnifying Party chooses to defend or to seek to compromise or settle any Third-Party Claim, the other Party shall make available to such Indemnifying Party, upon written request, the former, current and future directors, officers, employees, other personnel and agents of the members of its respective Group as witnesses and any books, records or other documents within its control or which it otherwise has the ability to make available without undue burden, to the extent that any such person (giving consideration to business demands of such directors, officers, employees, other personnel and agents) or books, records or other documents may reasonably be required in connection with such
 
C-38

TABLE OF CONTENTS
 
defense, settlement or compromise, or such prosecution, evaluation or pursuit, as the case may be, and shall otherwise cooperate in such defense, settlement or compromise, or such prosecution, evaluation or pursuit, as the case may be.
(c)   Without limiting the foregoing, the Parties shall cooperate and consult to the extent reasonably necessary with respect to any Actions.
(d)   Without limiting any provision of this Section 6.7, each of the Parties agrees to cooperate, and to cause each member of its respective Group to cooperate, with each other in the defense of any infringement or similar claim with respect to any Intellectual Property and shall not claim to acknowledge, or permit any member of its respective Group to claim to acknowledge, the validity or infringing use of any Intellectual Property of a Third Party in a manner that would hamper or undermine the defense of such infringement or similar claim.
(e)   The obligation of the Parties to provide witnesses pursuant to this Section 6.7 is intended to be interpreted in a manner so as to facilitate cooperation and shall include the obligation to provide as witnesses directors, officers, employees, other personnel and agents without regard to whether such person could assert a possible business conflict (subject to the exception set forth in the first sentence of Section 6.7(a)).
6.8   Privileged Matters.
(a)   The Parties recognize that there are certain legal and other professional services that have been and will be provided prior to the Mandatory Exchange Effective Time have been and will be rendered for the collective benefit of each of the members of the IAC Group and the SpinCo Group, and that each of the members of the IAC Group and the SpinCo Group should be deemed to be the client with respect to such services for the purposes of asserting all privileges which may be asserted under applicable Law in connection therewith. The Parties recognize that legal and other professional services will be provided following the Mandatory Exchange Effective Time, which services will be rendered solely for the benefit of the IAC Group or the SpinCo Group, as the case may be. In furtherance of the foregoing, each Party shall authorize the delivery to and/or retention by the other Party of materials existing as of the Mandatory Exchange Effective Time that are necessary for such other Party to perform such services.
(b)   The Parties agree as follows:
(i)   IAC shall be entitled, in perpetuity, to control the assertion or waiver of all privileges and immunities in connection with any Privileged Information that relates solely to the IAC Business and not to the SpinCo Business, whether or not the Privileged Information is in the possession or under the control of any member of the IAC Group or any member of the SpinCo Group. IAC shall also be entitled, in perpetuity, to control the assertion or waiver of all privileges and immunities in connection with any Privileged Information that relates solely to any IAC Liabilities resulting from any Actions that are now pending or may be asserted in the future, whether or not the Privileged Information is in the possession or under the control of any member of the IAC Group or any member of the SpinCo Group;
(ii)   SpinCo shall be entitled, in perpetuity, to control the assertion or waiver of all privileges and immunities in connection with any Privileged Information that relates solely to the SpinCo Business and not to the IAC Business, whether or not the Privileged Information is in the possession or under the control of any member of the SpinCo Group or any member of the IAC Group. SpinCo shall also be entitled, in perpetuity, to control the assertion or waiver of all privileges and immunities in connection with any Privileged Information that relates solely to any SpinCo Liabilities resulting from any Actions that are now pending or may be asserted in the future, whether or not the Privileged Information is in the possession or under the control of any member of the SpinCo Group or any member of the IAC Group; and
(iii)   if the Parties do not agree as to whether certain information is Privileged Information, then such information shall be treated as Privileged Information, and the Party that believes that such information is Privileged Information shall be entitled to control the assertion or waiver of all
 
C-39

TABLE OF CONTENTS
 
privileges and immunities in connection with any such information unless the Parties otherwise agree. The Parties shall use the procedures set forth in Article VII to resolve any disputes as to whether any information relates solely to the IAC Business, solely to the SpinCo Business, or to both the IAC Business and the SpinCo Business.
(c)   Subject to the remaining provisions of this Section 6.8, the Parties agree that they shall have a shared privilege or immunity with respect to all privileges and immunities not allocated pursuant to Section 6.8(b), all privileges and immunities relating to the Spin-Off, the Merger Agreement, and the Ancillary Agreements or the transactions contemplated hereby or thereby, all privileges and immunities relating to any Action brought by a Vimeo Holder, and all privileges and immunities relating to any Actions or other matters that involve both Parties (or one or more members of their respective Groups) and in respect of which both Parties have Liabilities under this Agreement, and that no such shared privilege or immunity may be waived by either Party without the consent of the other Party.
(d)   If any Dispute arises between the Parties or any members of their respective Groups regarding whether a privilege or immunity should be waived to protect or advance the interests of either Party and/or any member of their respective Groups, each Party agrees that it shall (i) negotiate with the other Party in good faith; (ii) endeavor to minimize any prejudice to the rights of the other Party; and (iii) not unreasonably withhold consent to any request for waiver by the other Party. Further, each Party specifically agrees that it shall not withhold its consent to the waiver of a privilege or immunity for any purpose except in good faith to protect its own legitimate interests.
(e)   In the event of any Dispute between IAC and SpinCo, or any members of their respective Groups, either Party may waive a privilege in which the other Party or member of such other Party’s Group has a shared privilege, without obtaining consent pursuant to Section 6.8(c); provided that the Parties intend such waiver of a shared privilege to be effective only as to the use of information with respect to the Action between the Parties and/or the applicable members of their respective Groups, and is not intended to operate as a waiver of the shared privilege with respect to any Third Party.
(f)   Upon receipt by either Party, or by any member of its respective Group, of any subpoena, discovery or other request that may reasonably be expected to result in the production or disclosure of Privileged Information subject to a shared privilege or immunity or as to which another Party has the sole right hereunder to assert a privilege or immunity, or if either Party obtains knowledge that any of its, or any member of its respective Group’s, current or former directors, officers, agents or employees have received any subpoena, discovery or other requests that may reasonably be expected to result in the production or disclosure of such Privileged Information, such Party shall promptly notify the other Party of the existence of the request (which notice shall be delivered to such other Party no later than five (5) business days following the receipt of any such subpoena, discovery or other request) and shall provide the other Party a reasonable opportunity to review the Privileged Information and to assert any rights it or they may have under this Section 6.8 or otherwise, to prevent the production or disclosure of such Privileged Information.
(g)   Any furnishing of, or access or transfer of, any information pursuant to this Agreement is made in reliance on the agreement of IAC and SpinCo set forth in this Section 6.8 and in Section 6.9 to maintain the confidentiality of Privileged Information and to assert and maintain all applicable privileges and immunities. The Parties agree that their respective rights to any access to information, witnesses and other Persons, the furnishing of notices and documents and other cooperative efforts between the Parties contemplated by this Agreement, and the transfer of Privileged Information between the Parties and members of their respective Groups as needed pursuant to this Agreement, is not intended to be deemed a waiver of any privilege that has been or may be asserted under this Agreement or otherwise.
(h)   In connection with any matter contemplated by Section 6.7 or this Section 6.8, the Parties agree to, and to cause the applicable members of their Group to, use commercially reasonable efforts to maintain their respective separate and joint privileges and immunities, including by executing joint defense and/or common interest agreements where necessary or useful for this purpose.
 
C-40

TABLE OF CONTENTS
 
6.9   Confidentiality.
(a)   Confidentiality.   Subject to Section 6.10, from and after the Mandatory Exchange Effective Time , each of IAC and SpinCo, on behalf of itself and each member of its respective Group, agrees to hold, and to cause its respective Representatives to hold, in strict confidence, with at least the same degree of care that applies to IAC’s confidential and proprietary information pursuant to policies in effect as of the Mandatory Exchange Effective Time, all confidential and proprietary information concerning the other Party or any member of the other Party’s Group or their respective businesses that is either in its possession (including confidential and proprietary information in its possession prior to the date hereof) or furnished by any such other Party or any member of such Party’s Group or their respective Representatives at any time pursuant to this Agreement, any Ancillary Agreement or otherwise, and shall not use any such confidential and proprietary information other than for such purposes as shall be expressly permitted hereunder or thereunder, except, in each case, to the extent that such confidential and proprietary information has been (i) in the public domain or generally available to the public, other than as a result of a disclosure by such Party or any member of such Party’s Group or any of their respective Representatives in violation of this Agreement, (ii) later lawfully acquired from other sources by such Party (or any member of such Party’s Group) which sources are not themselves known by such Party (or any member of such Party’s Group) to be bound by a confidentiality obligation or other contractual, legal or fiduciary obligation of confidentiality with respect to such confidential and proprietary information, or (iii) independently developed or generated without reference to or use of any proprietary or confidential information of the other Party or any member of such Party’s Group; provided, with respect to trade secrets of the other Party or any member of the other Party’s Group or their respective businesses, the foregoing obligations and restrictions shall remain in effect for so long as the relevant information remains a trade secret under applicable Law. If any confidential and proprietary information of one Party or any member of its Group is disclosed to the other Party or any member of such other Party’s Group in connection with providing services to such first Party or any member of such first Party’s Group under this Agreement or any Ancillary Agreement, then such disclosed confidential and proprietary information shall be used only as required to perform such services.
(b)   No Release; Return or Destruction.   Each Party agrees not to release or disclose, or permit to be released or disclosed, any information addressed in Section 6.9(a) to any other Person, except its Representatives who need to know such information in their capacities as such (who shall be advised of their obligations hereunder with respect to such information), and except in compliance with Section 6.10. Without limiting the foregoing, when any such information is no longer needed for the purposes contemplated by this Agreement or any Ancillary Agreement, and is no longer subject to any legal hold or other document preservation obligation, each Party will promptly after request of the other Party either return to the other Party all such information in a tangible form (including all copies thereof and all notes, extracts or summaries based thereon) or notify the other Party in writing that it has destroyed such information (and such copies thereof and such notes, extracts or summaries based thereon); provided, that the Parties may retain electronic back-up versions of such information maintained on routine computer system backup tapes, disks or other backup storage devices; provided further, that any such information so retained shall remain subject to the confidentiality provisions of this Agreement or any Ancillary Agreement.
(c)   Third-Party Information; Privacy or Data Protection Laws.   Each Party acknowledges that it and members of its Group may presently have and, following the Mandatory Exchange Effective Time, may gain access to or possession of confidential or proprietary information of, or legally-protected personal information relating to, Third Parties (i) that was received under privacy policies and/or confidentiality or non-disclosure agreements entered into between such Third Parties, on the one hand, and the other Party or members of such other Party’s Group, on the other hand, prior to the Mandatory Exchange Effective Time; or (ii) that, as between the two Parties, was originally collected by the other Party or members of such other Party’s Group and that may be subject to and protected by privacy policies, as well as privacy, data protection or other applicable Laws. Each Party agrees that it shall hold, protect and use, and shall cause the members of its Group and its and their respective Representatives to hold, protect and use, in strict confidence the confidential and proprietary information of, or legally-protected personal information relating to, Third Parties in accordance with privacy
 
C-41

TABLE OF CONTENTS
 
policies and privacy, data protection or other applicable Laws and the terms of any agreements that were either entered into before the Mandatory Exchange Effective Time or affirmative commitments or representations that were made before the Mandatory Exchange Effective Time by, between or among the other Party or members of the other Party’s Group, on the one hand, and such Third Parties, on the other hand. With respect to legally-protected personal information received from consumers before the Mandatory Exchange Effective Time, each Party agrees that it will not use data in a manner that is materially inconsistent with promises made at the time the data was collected unless it first obtains affirmative express consent from the relevant consumer. The Parties shall enter into a data protection agreement in respect of personal data of European Union data subjects, in form and substance reasonably acceptable to both Parties.
6.10   Protective Arrangements.   In the event that a Party or any member of its Group either determines on the advice of its counsel that it is required to disclose any information pursuant to applicable Law or receives any request or demand under lawful process or from any Governmental Authority to disclose or provide information of the other Party (or any member of the other Party’s Group) that is subject to the confidentiality provisions hereof, such Party shall notify the other Party (to the extent legally permitted) as promptly as practicable under the circumstances prior to disclosing or providing such information and shall cooperate, at the expense of the other Party, in seeking any appropriate protective order requested by the other Party. In the event that such other Party fails to receive such appropriate protective order in a timely manner, and the Party receiving the request or demand reasonably determines that its failure to disclose or provide such information shall actually prejudice the Party receiving the request or demand, then the Party that received such request or demand may thereafter disclose or provide information to the extent required by such Law (as so advised by its counsel) or by lawful process or such Governmental Authority, or to the extent necessary for such Party to not be so prejudiced, and the disclosing Party shall promptly provide the other Party with a copy of the information so disclosed, in the same form and format so disclosed, together with a list of all Persons to whom such information was disclosed, in each case to the extent legally permitted.
ARTICLE VII
DISPUTE RESOLUTION
7.1   Good Faith Officer Negotiation.   Subject to Section 7.3, either Party seeking resolution of any dispute, controversy or claim arising out of or relating to this Agreement or any Ancillary Agreement (including regarding whether any Assets are SpinCo Assets, any Liabilities are SpinCo Liabilities or the validity, interpretation, breach or termination of this Agreement or any Ancillary Agreement) (a “Dispute”), shall provide written notice thereof to the other Party (the “Officer Negotiation Request”). Within fifteen (15) days of the delivery of the Officer Negotiation Request, the Parties shall attempt to resolve the Dispute through good faith negotiation. All such negotiations shall be conducted by executives who hold, at a minimum, the title of Senior Vice President and who have authority to settle the Dispute. All such negotiations shall be confidential and shall be treated as compromise and settlement negotiations for purposes of applicable rules of evidence.
7.2   Arbitration.
(a)   In the event that a Dispute has not been resolved within fifteen (15) days of the receipt of an Officer Negotiation Request in accordance with Section 7.1, or within such longer period as the Parties may agree to in writing, then such Dispute shall, upon the written request of a Party (the “Arbitration Request”) be submitted to be finally resolved by binding arbitration in accordance with the then current JAMS administered arbitration rules, except as modified herein. The Parties agree that any such arbitration and any information relating thereto shall be held strictly confidential pursuant to Section 6.9. The arbitration shall be held in (i) New York City, New York, or (ii) such other place as the Parties may mutually agree in writing. Unless otherwise agreed by the Parties in writing, any Dispute to be decided pursuant to this Section 7.2 will be decided before a sole arbitrator who is a former federal or state court judge selected mutually by the Parties or otherwise in accordance with the JAMS administered arbitration rules.
(b)   The arbitrator(s) will have the right to award, on an interim basis, or include in the final award, any relief which it deems proper in the circumstances, including money damages (with interest
 
C-42

TABLE OF CONTENTS
 
on unpaid amounts from the due date), injunctive relief (including specific performance) and attorneys’ fees and costs; provided that the arbitrator(s) will not award any relief not specifically requested by the Parties and, in any event, will not award any indirect, punitive, exemplary, remote, speculative or similar damages in excess of compensatory damages of the other arising in connection with the transactions contemplated hereby (other than any such Liability with respect to a Third-Party Claim). Upon selection of the arbitrator(s) following any grant of interim relief by a special arbitrator or court pursuant to Section 7.3, the arbitrator(s) may affirm or disaffirm that relief, and the Parties will seek modification or rescission of the order entered by the court as necessary to accord with the decision of the arbitrator(s). The award of the arbitrator(s) shall be final and binding on the Parties, and may be enforced in any court of competent jurisdiction. The initiation of arbitration pursuant to this Article VII will toll the applicable statute of limitations for the duration of any such proceedings. Notwithstanding applicable state Law, the arbitration and this agreement to arbitrate shall be governed by the Federal Arbitration Act, 9 U.S.C. § 1, et seq.
7.3   Litigation and Unilateral Commencement of Arbitration.   Notwithstanding the foregoing provisions of this Article VII, (a) a Party may seek preliminary provisional or injunctive judicial relief with respect to a Dispute without first complying with the procedures set forth in Section 7.1 and Section 7.2 if such action is reasonably necessary to avoid irreparable damage and (b) either Party may initiate arbitration before the expiration of the periods specified in Section 7.1 and Section 7.2 if such Party has submitted an Officer Negotiation Request and/or an Arbitration Request and the other Party has failed to comply with Section 7.1 and/or Section 7.2 in good faith with respect to such negotiation and/or the commencement and engagement in arbitration. In such event, the other Party may commence and prosecute such arbitration unilaterally in accordance with the JAMS arbitration procedure.
7.4   Conduct During Dispute Resolution Process.   Unless otherwise agreed in writing, the Parties shall, and shall cause the respective members of their Groups to, continue to honor all commitments under this Agreement and each Ancillary Agreement to the extent required by such agreements during the course of dispute resolution pursuant to the provisions of this Article VII, unless such commitments are the specific subject of the Dispute at issue.
ARTICLE VIII
FURTHER ASSURANCES AND ADDITIONAL COVENANTS
8.1   Further Assurances.
(a)   In addition to the actions specifically provided for elsewhere in this Agreement, each of the Parties shall use its reasonable best efforts, prior to, on and after the Mandatory Exchange Effective Time, to take, or cause to be taken, all actions, and to do, or cause to be done, all things, reasonably necessary, proper or advisable under applicable Laws, regulations and agreements to consummate and make effective the transactions contemplated by this Agreement and the Ancillary Agreements.
(b)   Without limiting the foregoing, prior to, on and after the Mandatory Exchange Effective Time, each Party hereto shall cooperate with the other Party, and without any further consideration, but at the expense of the requesting Party, to execute and deliver, or use its reasonable best efforts to cause to be executed and delivered, all instruments, including instruments of conveyance, assignment and transfer, and to make all filings with, and to obtain all Approvals or Notifications of, any Governmental Authority or any other Person under any permit, license, agreement, indenture or other instrument (including any consents or Governmental Approvals), and to take all such other actions as such Party may reasonably be requested to take by the other Party from time to time, consistent with the terms of this Agreement and the Ancillary Agreements, in order to effectuate the provisions and purposes of this Agreement and the Ancillary Agreements and the transfers of the SpinCo Assets and the IAC Assets and the assignment and assumption of the SpinCo Liabilities and the IAC Liabilities and the other transactions contemplated hereby and thereby. Without limiting the foregoing, each Party will, at the reasonable request, cost and expense of the other Party, take such other actions as may be reasonably necessary to vest in such other Party good and marketable title to the Assets allocated to such Party under this Agreement or any of the Ancillary Agreements, free and clear of any Security Interest, if and to the extent it is practicable to do so.
 
C-43

TABLE OF CONTENTS
 
(c)   On or prior to the Mandatory Exchange Effective Time, IAC and SpinCo, in their respective capacities as direct and indirect stockholders of the members of their Groups, shall each ratify any actions which are reasonably necessary or desirable to be taken by IAC, SpinCo or any of the members of their respective Groups, as the case may be, to effectuate the transactions contemplated by this Agreement and the Ancillary Agreements.
(d)   IAC and SpinCo, and each of the members of their respective Groups (other than any member of the ANGI Group), waive (and agree not to assert against any of the others) any claim or demand that any of them may have against any of the others for any Liabilities or other claims relating to or arising out of: (i) the failure of SpinCo or any other member of the SpinCo Group, on the one hand, or of IAC or any other member of the IAC Group, on the other hand, to provide any notification or disclosure required under any state Environmental Law in connection with the Spin-off or the other transactions contemplated by this Agreement, including the transfer by any member of any Group to any member of the other Group of ownership or operational control of any Assets not previously owned or operated by such transferee; or (ii) any inadequate, incorrect or incomplete notification or disclosure under any such state Environmental Law by the applicable transferor. To the extent any Liability to any Governmental Authority or any Third Party arises out of any action or inaction described in clause (i) or (ii) above, the transferee of the applicable Asset hereby assumes and agrees to pay any such Liability.
ARTICLE IX
TERMINATION
9.1   Termination.   This Agreement and all Ancillary Agreements may be terminated and the Spin-off, including the IAC Reclassification, may be amended, modified or abandoned at any time prior to the Mandatory Exchange Effective Time by IAC, in its sole and absolute discretion, without the approval or consent of any other Person, including SpinCo. After the Mandatory Exchange Effective Time, this Agreement may not be terminated except by an agreement in writing signed by a duly authorized officer of each of the Parties or by operation of law.
9.2   Effect of Termination.   In the event of any termination of this Agreement prior to the Mandatory Exchange Effective Time, no Party (nor any of its directors, officers or employees) shall have any Liability or further obligation to the other Party by reason of this Agreement.
ARTICLE X
MISCELLANEOUS
10.1   Counterparts; Entire Agreement; Corporate Power.
(a)   This Agreement and each Ancillary Agreement may be executed in one or more counterparts, all of which shall be considered one and the same agreement, and shall become effective when one or more counterparts have been signed by each of the Parties and delivered to the other Party.
(b)   This Agreement, the Merger Agreement, the Ancillary Agreements and the Exhibits, Schedules and appendices hereto and thereto contain the entire agreement between the Parties with respect to the subject matter hereof, supersede all previous agreements, negotiations, discussions, writings, understandings, commitments and conversations with respect to such subject matter, and there are no agreements or understandings between the Parties other than those set forth or referred to herein or therein. This Agreement, the Merger Agreement and the Ancillary Agreements together govern the arrangements in connection with the Spin-off and the Merger and would not have been entered into independently.
(c)   IAC represents on behalf of itself and each other member of the IAC Group, and SpinCo represents on behalf of itself and each other member of the SpinCo Group, as follows:
(i)   each such Person has the requisite corporate or other power and authority and has taken all corporate or other action necessary in order to execute, deliver and perform this Agreement and each Ancillary Agreement to which it is a party and to consummate the transactions contemplated hereby and thereby; and
 
C-44

TABLE OF CONTENTS
 
(ii)   this Agreement and each Ancillary Agreement to which it is a party has been duly executed and delivered by it and constitutes a valid and binding agreement of it enforceable in accordance with the terms thereof.
(d)   Each Party acknowledges that it and each other Party is executing certain of the Ancillary Agreements by facsimile, stamp or mechanical signature, and that delivery of an executed counterpart of a signature page to this Agreement or any Ancillary Agreement (whether executed by manual, stamp or mechanical signature or by any other electronic means designed to preserve the original graphic and pictorial appearance of a document (including DocuSign)) by facsimile or by email in portable document format (PDF) shall be effective as delivery of such executed counterpart of this Agreement or any Ancillary Agreement. Each Party expressly adopts and confirms each such facsimile, stamp, mechanical or other electronic signature (regardless of whether delivered in person, by mail, by courier, by facsimile or by email in portable document format (PDF)) made in its respective name as if it were a manual signature delivered in person, agrees that it will not assert that any such signature or delivery is not adequate to bind such Party to the same extent as if it were signed manually and delivered in person and agrees that, at the reasonable request of the other Party at any time, it will as promptly as reasonably practicable cause each such Ancillary Agreement to be manually executed (any such execution to be as of the date of the initial date thereof) and delivered in person, by mail or by courier.
10.2   Governing Law; Jurisdiction.   This Agreement and, unless expressly provided therein, each Ancillary Agreement (and any claims or disputes arising out of or related hereto or thereto or to the transactions contemplated hereby and thereby or to the inducement of any party to enter herein and therein, whether for breach of contract, tortious conduct or otherwise and whether predicated on common law, statute or otherwise) shall be governed by and construed and interpreted in accordance with the Laws of the State of Delaware irrespective of the choice of laws principles of the State of Delaware including all matters of validity, construction, effect, enforceability, performance and remedies. All disputes that are not subject to mandatory arbitration pursuant to Section 7.2 (including an action to enforce Article VII) shall be commenced exclusively in the Delaware Court of Chancery and any state appellate court therefrom within the State of Delaware or, if the Delaware Court of Chancery declines to accept jurisdiction over a particular matter, any federal or state court of competent jurisdiction located in the State of Delaware (the “Chosen Courts”), and, each Party (i) irrevocably submits to the exclusive jurisdiction of the Chosen Courts, (ii) waives any objection to laying venue in any such action or proceeding in the Chosen Courts and (iii) waives any objection that the Chosen Courts are an inconvenient forum or do not have jurisdiction over any party, in each case in respect of such claims.
10.3   Assignability.   Except as set forth in any Ancillary Agreement, this Agreement and each Ancillary Agreement shall be binding upon and inure to the benefit of the Parties and the parties thereto, respectively, and their respective successors and permitted assigns; provided, however, that neither Party nor any such party thereto may assign its rights or delegate its obligations under this Agreement or any Ancillary Agreement without the express prior written consent of the other Party hereto or other parties thereto, as applicable. Notwithstanding the foregoing, no such consent shall be required for the assignment of a party’s rights and obligations under this Agreement and the Ancillary Agreements (except as may be otherwise provided in any such Ancillary Agreement) in whole (i.e., the assignment of a party’s rights and obligations under this Agreement and all Ancillary Agreements all at the same time) in connection with a change of control of a Party so long as the resulting, surviving or transferee Person assumes all the obligations of the relevant party thereto by operation of Law or pursuant to an agreement in form and substance reasonably satisfactory to the other Party.
10.4   Third-Party Beneficiaries.   Except for the indemnification rights under this Agreement and each Ancillary Agreement of any IAC Indemnitee or SpinCo Indemnitee in their respective capacities as such and the release under Section 4.1 of any Person provided therein , (a) the provisions of this Agreement and each Ancillary Agreement are solely for the benefit of the Parties and are not intended to confer upon any Person except the Parties any rights or remedies hereunder, and (b) there are no third-party beneficiaries of this Agreement or any Ancillary Agreement and neither this Agreement nor any Ancillary Agreement shall provide any Third Party with any remedy, claim, Liability, reimbursement, claim of action or other right in excess of those existing without reference to this Agreement or any Ancillary Agreement.
 
C-45

TABLE OF CONTENTS
 
10.5   Notices.   All notices, requests, claims, demands or other communications under this Agreement and, to the extent, applicable and unless otherwise provided therein, under each of the Ancillary Agreements shall be in writing and shall be deemed given if delivered personally (notice deemed given upon receipt) or by electronic mail (notice deemed given upon the earlier of (a) confirmation of receipt or (b) in the event that confirmation of receipt is not delivered, if such electronic mail is sent prior to 5:00 p.m., Eastern Time, on a business day, on such business day, and if such electronic mail is sent on or after 5:00 p.m., Eastern Time, on a business day or sent not on a business day, the next business day) or sent by a nationally recognized overnight courier service, such as Federal Express (notice deemed given upon receipt of proof of delivery), to the Parties at the following addresses (or at such other address for a Party as shall be specified in a notice given in accordance with this Section 10.5):
If to IAC, to:
IAC/InterActiveCorp
555 West 18th Street
New York, NY 10011
Attention:
Kendall Handler, Senior Vice President and General Counsel
Email:
kendall.handler@iac.com
with a copy (which shall not constitute notice) to:
Wachtell, Lipton, Rosen & Katz
51 West 52nd Street
New York, New York 10019
Attention:
Andrew J. Nussbaum
Jenna E. Levine
Email:
ajnussbaum@wlrk.com
jelevine@wlrk.com
If to SpinCo (prior to the Mandatory Exchange Effective Time), to:
Vimeo Holdings, Inc.
555 West 18th Street
New York, NY 10011
Attention:
Kendall Handler, Senior Vice President and General Counsel
Email:
kendall.handler@iac.com
with a copy (which shall not constitute notice) to:
Wachtell, Lipton, Rosen & Katz
51 West 52nd Street
New York, New York 10019
Attention:
Andrew J. Nussbaum
Jenna E. Levine
Email:
ajnussbaum@wlrk.com
jelevine@wlrk.com
If to SpinCo (from and after the Mandatory Exchange Effective Time), to:
Vimeo Holdings, Inc.
555 West 18th Street
New York, NY 10011
Attention:
Michael Cheah, General Counsel and Secretary
Email:
michael@vimeo.com
 
C-46

TABLE OF CONTENTS
 
with a copy (which shall not constitute notice) to:
Wachtell, Lipton, Rosen & Katz
51 West 52nd Street
New York, New York 10019
Attention:
Andrew J. Nussbaum
Jenna E. Levine
Email:
ajnussbaum@wlrk.com
jelevine@wlrk.com
A Party may, by notice to the other Party, change the address to which such notices are to be given.
10.6   Severability.   If any provision of this Agreement or any Ancillary Agreement or the application thereof to any Person or circumstance is determined by a court of competent jurisdiction to be invalid, void or unenforceable, the remaining provisions hereof or thereof, or the application of such provision to Persons or circumstances or in jurisdictions other than those as to which it has been held invalid or unenforceable, shall remain in full force and effect and shall in no way be affected, impaired or invalidated thereby. Upon such determination, the Parties shall negotiate in good faith in an effort to agree upon such a suitable and equitable provision to effect the original intent of the Parties.
10.7   Force Majeure.   No Party shall be deemed in default of this Agreement or, unless otherwise expressly provided therein, any Ancillary Agreement for any delay or failure to fulfill any obligation (other than a payment obligation) hereunder or thereunder so long as and to the extent to which any delay or failure in the fulfillment of such obligation is prevented, frustrated, hindered or delayed as a consequence of circumstances of Force Majeure. In the event of any such excused delay, the time for performance of such obligations (other than a payment obligation) shall be extended for a period equal to the time lost by reason of the delay. A Party claiming the benefit of this provision shall, as soon as reasonably practicable after the occurrence of any such event, (a) provide written notice to the other Party of the nature and extent of any such Force Majeure condition; and (b) use commercially reasonable efforts to remove any such causes and resume performance under this Agreement and the Ancillary Agreements, as applicable, as soon as reasonably practicable.
10.8   No Set-Off.   Except as expressly set forth in any Ancillary Agreement or as otherwise mutually agreed to in writing by the Parties, neither Party nor any member of such Party’s Group shall have any right of set-off or other similar rights with respect to (a) any amounts received pursuant to this Agreement or any Ancillary Agreement; or (b) any other amounts claimed to be owed to the other Party or any member of its Group arising out of this Agreement or any Ancillary Agreement.
10.9   Expenses.   Except as otherwise expressly set forth in this Agreement or any Ancillary Agreement, or as otherwise agreed to in writing by the Parties, all fees, costs and expenses incurred on or prior to the Mandatory Exchange Effective Time in connection with the preparation, execution, delivery and implementation of this Agreement, including the Spin-off, and any Ancillary Agreement, the Form S-4, the Plan of Reorganization and the consummation of the transactions contemplated hereby and thereby will be borne by the Party or its applicable Subsidiary incurring such fees, costs or expenses. The Parties agree that certain specified costs and expenses shall be allocated between the Parties as set forth on Schedule 10.9.
10.10   Headings.   The article, section and paragraph headings contained in this Agreement and in the Ancillary Agreements are for reference purposes only and shall not affect in any way the meaning or interpretation of this Agreement or any Ancillary Agreement.
10.11   Survival of Covenants.   Except as expressly set forth in this Agreement or any Ancillary Agreement, the covenants, representations and warranties contained in this Agreement and each Ancillary Agreement, and Liability for the breach of any obligations contained herein, shall survive the Spin-off and shall remain in full force and effect.
10.12   Waivers of Default.   Waiver by a Party of any default by the other Party of any provision of this Agreement or any Ancillary Agreement shall not be deemed a waiver by the waiving Party of any subsequent or other default, nor shall it prejudice the rights of the other Party. No failure or delay by a Party in exercising any right, power or privilege under this Agreement or any Ancillary Agreement shall operate
 
C-47

TABLE OF CONTENTS
 
as a waiver thereof, nor shall a single or partial exercise thereof prejudice any other or further exercise thereof or the exercise of any other right, power or privilege.
10.13   Specific Performance.   Subject to the provisions of Article VII, in the event of any actual or threatened default in, or breach of, any of the terms, conditions and provisions of this Agreement or any Ancillary Agreement, the Party or Parties who are, or are to be, thereby aggrieved shall have the right to specific performance and injunctive or other equitable relief in respect of its or their rights under this Agreement or such Ancillary Agreement, in addition to any and all other rights and remedies at law or in equity, and all such rights and remedies shall be cumulative. The Parties agree that the remedies at law for any breach or threatened breach, including monetary damages, are inadequate compensation for any loss and that any defense in any Action for specific performance that a remedy at law would be adequate is waived. Any requirements for the securing or posting of any bond with such remedy are waived by each of the Parties.
10.14   Amendments.   No provisions of this Agreement or any Ancillary Agreement shall be deemed waived, amended, supplemented or modified by a Party, unless such waiver, amendment, supplement or modification is in writing and signed by the authorized representative of the Party against whom it is sought to enforce such waiver, amendment, supplement or modification.
10.15   Interpretation.   In this Agreement and any Ancillary Agreement, (a) words in the singular shall be deemed to include the plural and vice versa and words of one gender shall be deemed to include the other genders as the context requires; (b) the terms “hereof,” “herein,” and “herewith” and words of similar import shall, unless otherwise stated, be construed to refer to this Agreement (or the applicable Ancillary Agreement) as a whole (including all of the Schedules, Exhibits and Appendices hereto and thereto) and not to any particular provision of this Agreement (or such Ancillary Agreement); (c) Article, Section, Schedule, Exhibit and Appendix references are to the Articles, Sections, Schedules, Exhibits and Appendices to this Agreement (or the applicable Ancillary Agreement) unless otherwise specified; (d) unless otherwise stated, all references to any agreement (including this Agreement and each Ancillary Agreement) shall be deemed to include the exhibits, schedules and annexes (including all Schedules, Exhibits and Appendixes) to such agreement; (e) the word “including” and words of similar import when used in this Agreement (or the applicable Ancillary Agreement) shall mean “including, without limitation,” unless otherwise specified; (f) the word “or” shall not be exclusive; (g) unless otherwise specified in a particular case, the word “days” refers to calendar days; (h) references to “business day” shall mean any day other than a Saturday, a Sunday or a day on which banking institutions are generally authorized or required by law to close in the United States or New York, New York; (i) references herein to this Agreement or any other agreement contemplated herein shall be deemed to refer to this Agreement or such other agreement as of the date on which it is executed and as it may be amended, modified or supplemented thereafter, unless otherwise specified; (j) unless expressly stated to the contrary in this Agreement or in any Ancillary Agreement, all references to “the date hereof,” “the date of this Agreement,” “hereby” and “hereupon” and words of similar import shall all be references to [•], 2021 and (k) the word “extent” and the phrase “to the extent” shall mean the degree to which a subject or other thing extends, and such word or phrase shall not merely mean “if.”
10.16   Limitations of Liability.   Notwithstanding anything in this Agreement to the contrary, neither SpinCo or any member of the SpinCo Group, on the one hand, nor IAC or any member of the IAC Group, on the other hand, shall be liable under this Agreement to the other for any indirect, punitive, exemplary, remote, speculative or similar damages in excess of compensatory damages of the other arising in connection with the transactions contemplated hereby, other than any such Liability paid or actually payable with respect to a Third-Party Claim.
10.17   Performance.   IAC will cause to be performed, and hereby guarantees the performance of, all actions, agreements and obligations set forth in this Agreement or in any Ancillary Agreement to be performed by any member of the IAC Group. SpinCo will cause to be performed, and hereby guarantees the performance of, all actions, agreements and obligations set forth in this Agreement or in any Ancillary Agreement to be performed by any member of the SpinCo Group. Each Party (including its permitted successors and assigns) further agrees that it will (a) give timely notice of the terms, conditions and continuing obligations contained in this Agreement and any applicable Ancillary Agreement to all of the other members of its Group and (b) cause all of the other members of its Group not to take any action or fail to take any such action inconsistent with such Party’s obligations under this Agreement, any Ancillary Agreement or the transactions contemplated hereby or thereby.
 
C-48

TABLE OF CONTENTS
 
10.18   Mutual Drafting.   This Agreement and the Ancillary Agreements shall be deemed to be the joint work product of the Parties and any rule of construction that a document shall be interpreted or construed against a drafter of such document shall not be applicable.
[Remainder of page intentionally left blank]
 
C-49

TABLE OF CONTENTS
 
IN WITNESS WHEREOF, the Parties have caused this Separation Agreement to be executed by their duly authorized representatives as of the date first written above.
IAC/INTERACTIVECORP
By:
Name:
Title:
VIMEO HOLDINGS, INC.
By:
Name:
Title:
[Signature Page to Separation Agreement]
 

TABLE OF CONTENTS
 
ANNEX D
FORM OF
TAX MATTERS AGREEMENT
BY AND BETWEEN
IAC/INTERACTIVECORP
and
VIMEO HOLDINGS, INC.
DATED AS OF [•], 2021
 

TABLE OF CONTENTS
 
TABLE OF CONTENTS
Page
D-1
D-7
D-7
D-7
D-8
D-8
D-9
D-9
D-10
D-10
D-10
D-10
D-10
D-10
D-11
D-11
D-12
D-12
D-12
D-12
D-13
D-13
D-13
D-14
D-15
D-15
D-15
D-16
D-16
D-17
D-19
D-19
D-19
D-20
 
D-i

TABLE OF CONTENTS
 
Page
D-20
D-20
D-20
D-20
D-21
D-21
D-21
D-21
D-22
D-23
D-23
D-23
D-23
D-23
D-23
D-24
D-24
D-24
D-24
D-24
D-25
D-25
D-25
D-25
D-25
D-25
D-25
D-26
D-26
D-26
D-26
D-26
D-26
 
D-ii

TABLE OF CONTENTS
 
TAX MATTERS AGREEMENT
This TAX MATTERS AGREEMENT, dated as of [•], 2021 (this “Agreement”), is by and between IAC/InterActiveCorp, a Delaware corporation (“IAC”) and Vimeo Holdings Inc., a Delaware corporation and a direct wholly owned subsidiary of IAC (“SpinCo”) (together, the “Companies” and each a “Company”).
R E C I T A L S
WHEREAS, IAC and SpinCo have entered into a Separation Agreement, dated as of [•], 2021 (the “Separation Agreement”), providing for the separation of the SpinCo Group from the IAC Group;
WHEREAS, pursuant to the terms of the Separation Agreement, among other things, IAC has taken, has caused to be taken, will take or will cause to be taken, the following actions: (i) contribute to SpinCo the shares of Vimeo, Inc., a Delaware corporation and a subsidiary of IAC (“Vimeo”), capital stock owned by IAC Group, LLC, a Delaware limited liability company and a wholly owned Subsidiary of IAC, in actual or constructive exchange for the issuance by SpinCo to IAC of SpinCo Common Stock and SpinCo Class B Common Stock (the “IAC Group Transfer”) and (ii) effect the Distribution;
WHEREAS, for Federal Income Tax purposes, it is intended that the Distribution (together with the IAC Group Transfer) shall qualify as a transaction that is generally tax free pursuant to Sections 355(a), 361 and 368(a)(1)(D) of the Code;
WHEREAS, as of the date hereof, IAC is the common parent of an affiliated group (as defined in Section 1504 of the Code) of corporations, including SpinCo, which has elected to file consolidated Federal Income Tax Returns (the “IAC Affiliated Group”);
WHEREAS, IAC and Vimeo entered into a Tax Sharing Agreement, dated as of May 2, 2016 (such agreement, as it exists immediately prior to its termination pursuant to Section 11 hereof, the “Existing Tax Sharing Agreement”), setting forth their agreement with respect to certain Tax matters;
WHEREAS, as a result of the Distribution, SpinCo and its subsidiaries will cease to be members of the IAC Affiliated Group (the “Deconsolidation”);
WHEREAS, the Parties desire to provide for and agree upon the allocation between the Parties of liabilities for Taxes arising prior to, as a result of, and subsequent to the Distribution, and to provide for and agree upon other matters relating to Taxes;
NOW THEREFORE, in consideration of the mutual agreements contained herein, the Parties hereby agree as follows:
Section 1. Definition of Terms.   For purposes of this Agreement (including the recitals hereof), the following terms have the following meanings, and capitalized terms used but not otherwise defined herein shall have the meaning ascribed to them in the Separation Agreement:
Adjustment Request” shall mean any formal or informal claim or request filed with any Tax Authority, or with any administrative agency or court, for the adjustment, refund or credit of Taxes, including (a) any amended Tax Return claiming adjustment to the Taxes as reported on the Tax Return or, if applicable, as previously adjusted, (b) any claim for equitable recoupment or other offset, and (c) any claim for refund or credit of Taxes previously paid.
Affiliate” shall mean any entity that is directly or indirectly “controlled” by either the Person in question or an Affiliate of such Person. “Control” shall mean the possession, directly or indirectly, of the power to direct or cause the direction of the management and policies of a Person, whether through ownership of voting securities, by contract or otherwise. The term Affiliate shall refer to Affiliates of a Person as determined immediately after the Distribution.
Agreement” shall have the meaning provided in the Preamble.
Capital Stock” shall mean all classes or series of capital stock, including (a) common stock, (b) all options, warrants and other rights to acquire such capital stock and (c) all instruments properly treated as stock for Federal Income Tax purposes.
 

TABLE OF CONTENTS
 
Code” shall mean the Internal Revenue Code of 1986, as amended.
Companies” and “Company” shall have the meaning provided in the Preamble.
Compensatory Equity Interests” shall have the meaning set forth in Section 6.02(a).
Deconsolidation” shall have the meaning provided in the Recitals.
Deconsolidation Date” shall mean the date on which the Mandatory Exchange Effective Time occurs.
DGCL” shall mean the Delaware General Corporation Law.
Distribution” shall mean (i) the issuance of IAC Series 1 Mandatorily Exchangeable Preferred Stock and IAC Series 2 Mandatorily Exchangeable Preferred Stock and (ii) the redemption of IAC Series 1 Mandatorily Exchangeable Preferred Stock in exchange for SpinCo Common Stock and the redemption of IAC Series 2 Mandatorily Exchangeable Preferred Stock in exchange for SpinCo Class B Common Stock, in the case of each of clauses (i) and (ii), pursuant to the IAC Reclassification, taken together.
Federal Income Tax” shall mean any Tax imposed by Subtitle A of the Code, and any interest, penalties, additions to Tax or additional amounts in respect of the foregoing.
Federal Other Tax” shall mean any Tax imposed by the federal government of the United States other than any Federal Income Taxes, and any interest, penalties, additions to Tax or additional amounts in respect of the foregoing.
Fifty-Percent or Greater Interest” shall have the meaning ascribed to such term for purposes of Sections 355(d) and (e) of the Code.
Final Determination” shall mean the final resolution of liability for any Tax, which resolution may be for a specific issue or adjustment or for a Tax Period, (a) by IRS Form 870 or 870-AD (or any successor forms thereto), on the date of acceptance by or on behalf of the taxpayer, or by a comparable form under the laws of a State, local or foreign taxing jurisdiction, except that a Form 870 or 870-AD or comparable form shall not constitute a Final Determination to the extent that it reserves (whether by its terms or by operation of law) the right of the taxpayer to file a claim for refund or the right of the Tax Authority to assert a further deficiency in respect of such issue or adjustment or for such Tax Period (as the case may be); (b) by a decision, judgment, decree or other order by a court of competent jurisdiction, which has become final and unappealable; (c) by a closing agreement or accepted offer in compromise under Section 7121 or 7122 of the Code, or a comparable agreement under the laws of a State, local or foreign taxing jurisdiction; (d) by any allowance of a refund or credit in respect of an overpayment of Tax, but only after the expiration of all Tax Periods during which such refund may be recovered (including by way of offset) by the jurisdiction imposing such Tax; or (e) by any other final disposition, including by reason of the expiration of the applicable statute of limitations or by mutual agreement of the Parties.
Foreign Income Tax” shall mean any Tax imposed by any foreign country or any possession of the United States, or by any political subdivision of any foreign country or United States possession, which is an income tax as defined in Treasury Regulations Section 1.901-2, and any interest, penalties, additions to tax or additional amounts in respect of the foregoing.
Foreign Other Tax” shall mean any Tax imposed by any foreign country or any possession of the United States, or by any political subdivision of any foreign country or United States possession, other than any Foreign Income Taxes, and any interest, penalties, additions to tax or additional amounts in respect of the foregoing.
Foreign Tax” shall mean any Foreign Income Taxes or Foreign Other Taxes.
Former IAC Employee” shall have the meaning set forth in the Employee Matters Agreement.
Former SpinCo Employee” shall have the meaning set forth in the Employee Matters Agreement.
Group” shall mean the IAC Group, the SpinCo Group or both, as the context requires.
 
D-2

TABLE OF CONTENTS
 
IAC” shall have the meaning provided in the Preamble, and references herein to IAC shall include any entity treated as a successor to IAC.
IAC Adjustment” shall mean any proposed adjustment by a Tax Authority or claim for refund asserted in a Tax Contest to the extent IAC would be exclusively liable for any resulting Tax under this Agreement or exclusively entitled to receive any resulting Tax Benefit under this Agreement.
IAC Affiliated Group” shall have the meaning set forth in the Recitals.
IAC Employee” shall have the meaning set forth in the Employee Matters Agreement.
IAC Filing Date” shall have the meaning set forth in Section 7.05(d)(i).
IAC Federal Consolidated Income Tax Return” shall mean any United States Federal Income Tax Return for the IAC Affiliated Group.
IAC Foreign Combined Income Tax Return” shall mean a consolidated, combined or unitary or other similar Foreign Income Tax Return or any Foreign Income Tax Return with respect to any profit and/or loss sharing group, group payment or similar group or fiscal unity that actually includes, by election or otherwise, one or more members of the IAC Group together with one or more members of the SpinCo Group.
IAC Group” shall mean IAC and each Person that is a Subsidiary of IAC immediately prior to the IAC Reclassification Effective Time, excluding any entity that is a member of the SpinCo Group.
IAC Group Transfer” shall have the meaning set forth in the Recitals.
IAC Separate Return” shall mean any Separate Return of IAC or any member of the IAC Group.
IAC State Combined Income Tax Return” shall mean a consolidated, combined or unitary Tax Return with respect to State Income Taxes that actually includes, by election or otherwise, one or more members of the IAC Group and one or more members of the SpinCo Group.
Income Tax” shall mean any Federal Income Tax, State Income Tax or Foreign Income Tax.
IRS” shall mean the U.S. Internal Revenue Service.
Joint Adjustment” shall mean any proposed adjustment by a Tax Authority or claim for refund asserted in a Tax Contest that is not a SpinCo Adjustment or an IAC Adjustment.
Joint Return” shall mean any Return of a member of the IAC Group or the SpinCo Group that is not a Separate Return.
Notified Action” shall have the meaning set forth in Section 7.04(a).
Other Tax” shall mean any Federal Other Tax, State Other Tax or Foreign Other Tax.
Parties” shall mean the parties to this Agreement.
Past Practices” shall have the meaning set forth in Section 4.04(a).
Payment Date” shall mean (a) with respect to any IAC Federal Consolidated Income Tax Return, the due date for any required installment of estimated Taxes determined under Section 6655 of the Code, the due date (determined without regard to extensions) for filing the Tax Return determined under Section 6072 of the Code, and the date the Tax Return is filed, and (b) with respect to any other Tax Return, the corresponding dates determined under applicable Tax Law; in each case, taking into account any automatic or validly elected extensions, deferrals or postponements of the due date for payment of any such estimated Taxes or any Tax shown on such Tax Return, as applicable.
Payor” shall have the meaning set forth in Section 5.02(a).
Person” shall mean any individual, partnership, corporation, limited liability company, association, joint stock company, trust, joint venture, unincorporated organization or a Governmental Authority or any
 
D-3

TABLE OF CONTENTS
 
department, agency or political subdivision thereof, without regard to whether any entity is treated as disregarded for Federal Income Tax purposes.
Post-Deconsolidation Period” shall mean any Tax Period beginning after the Deconsolidation Date, and, in the case of any Straddle Period, the portion of such Straddle Period beginning the day after the Deconsolidation Date.
Pre-Deconsolidation Period” shall mean any Tax Period ending on or prior to the Deconsolidation Date, and, in the case of any Straddle Period, the portion of such Straddle Period ending on the Deconsolidation Date.
Privilege” shall mean any privilege that may be asserted under applicable law, including, any privilege arising under or relating to the attorney-client relationship (including the attorney-client and work product privileges), the accountant-client privilege and any privilege relating to internal evaluation processes.
Proposed Acquisition Transaction” shall mean, with respect to SpinCo, a transaction or series of transactions (or any agreement, understanding or arrangement, within the meaning of Section 355(e) of the Code and Treasury Regulations Section 1.355-7, or any other Treasury Regulations promulgated thereunder, to enter into a transaction or series of transactions), whether such transaction is supported by the management or shareholders of SpinCo, is a hostile acquisition, or otherwise, as a result of which SpinCo would merge or consolidate with any other Person or as a result of which any Person or Persons would (directly or indirectly) acquire, or have the right to acquire, from SpinCo and/or one or more holders of outstanding shares of Capital Stock of SpinCo, a number of shares of Capital Stock of SpinCo that would, when combined with any other changes in ownership of Capital Stock of SpinCo pertinent for purposes of Section 355(e) of the Code, comprise 45% or more of (a) the value of all outstanding shares of Capital Stock of SpinCo as of the date of such transaction, or in the case of a series of transactions, the date of the last transaction of such series, or (b) the total combined voting power of all outstanding shares of voting stock of SpinCo as of the date of such transaction, or in the case of a series of transactions, the date of the last transaction of such series. Notwithstanding the foregoing, a Proposed Acquisition Transaction shall not include (i) the adoption by SpinCo of a shareholder rights plan or (ii) issuances by SpinCo that satisfy Safe Harbor VIII (relating to acquisitions in connection with a person’s performance of services) or Safe Harbor IX (relating to acquisitions by a retirement plan of an employer) of Treasury Regulations Section 1.355-7(d). For purposes of determining whether a transaction constitutes an indirect acquisition, any recapitalization resulting in a shift of voting power or any redemption of shares of stock shall be treated as an indirect acquisition of shares of stock by the non-exchanging shareholders. This definition and the application thereof is intended to monitor compliance with Section 355(e) of the Code and shall be interpreted accordingly. Any clarification of, or change in, the statute or Treasury Regulations promulgated under Section 355(e) of the Code shall be incorporated into this definition and its interpretation.
Representation Letter” shall mean the representation letter and any other materials delivered by, or on behalf of, IAC, SpinCo or others to a Tax Advisor in connection with the issuance by such Tax Advisor of a Tax Opinion.
Required Party” shall have the meaning set forth in Section 5.02(a).
Responsible Company” shall mean, with respect to any Tax Return, the Company having responsibility for filing such Tax Return.
Restriction Period” shall mean the period beginning on the date hereof and ending on the two-year anniversary of the Distribution.
Retention Date” shall have the meaning set forth in Section 9.01.
Section 336(e) Election” shall have the meaning set forth in Section 7.06.
Section 7.02(d) Acquisition Transaction” shall mean any transaction or series of transactions that is not a Proposed Acquisition Transaction but would be a Proposed Acquisition Transaction if the percentage reflected in the definition of Proposed Acquisition Transaction were 30% instead of 45%.
 
D-4

TABLE OF CONTENTS
 
Separate Return” shall mean (a) in the case of any Tax Return of any member of the SpinCo Group (including any consolidated, combined or unitary return), any such Tax Return that does not include any member of the IAC Group and (b) in the case of any Tax Return of any member of the IAC Group (including any consolidated, combined or unitary return), any such Tax Return that does not include any member of the SpinCo Group.
Separation Agreement” shall have the meaning set forth in the Recitals.
SpinCo” shall have the meaning provided in the Preamble, and references herein to SpinCo shall include any entity treated as a successor to SpinCo.
SpinCo Active Trade or Business” shall mean the active conduct (as defined in Section 355(b)(2) of the Code and the Treasury Regulations thereunder) by SpinCo and its “separate affiliated group” ​(as defined in Section 355(b)(3)(B) of the Code) of the trade or business(es) relied upon to satisfy Section 355(b) of the Code with respect to the Distribution (as described in the Representation Letter), as conducted immediately prior to the Distribution.
SpinCo Adjustment” shall mean any proposed adjustment by a Tax Authority or claim for refund asserted in a Tax Contest to the extent SpinCo would be exclusively liable for any resulting Tax under this Agreement or exclusively entitled to receive any resulting Tax Benefit under this Agreement.
SpinCo Carryback” shall mean any net operating loss, net capital loss, excess tax credit or other similar Tax item of any member of the SpinCo Group which may or must be carried from one Tax Period to another prior Tax Period under the Code or other applicable Tax Law.
SpinCo CFO Certificate” shall have the meaning set forth in Section 7.02(d).
“SpinCo Employee” shall have the meaning set forth in the Employee Matters Agreement.
SpinCo Federal Consolidated Income Tax Return” shall mean any United States federal Income Tax Return for the affiliated group (as defined in Section 1504 of the Code) of which SpinCo is the common parent.
SpinCo Group” shall mean SpinCo and each Person that is a Subsidiary of SpinCo (including Vimeo), as determined immediately after the Mandatory Exchange Effective Time.
SpinCo Separate Return” shall mean any Separate Return of SpinCo or any member of the SpinCo Group.
State Income Tax” shall mean any Tax imposed by any State of the United States (or by any political subdivision of any such State) or the District of Columbia, or any city or municipality located therein, which is imposed on or measured by net income, including state and local franchise or similar Taxes measured by net income, and any interest, penalties, additions to tax or additional amounts in respect of the foregoing.
State Other Tax” shall mean any Tax imposed by any State of the United States (or by any political subdivision of any such State) or the District of Columbia, or any city or municipality located therein, other than any State Income Taxes, and any interest, penalties, additions to tax or additional amounts in respect of the foregoing.
Straddle Period” shall mean any Tax Period that begins on or before and ends after the Deconsolidation Date.
Tax” or “Taxes” shall mean any income, gross income, gross receipts, profits, capital stock, franchise, withholding, payroll, social security, workers compensation, unemployment, disability, property, ad valorem, stamp, excise, severance, occupation, service, sales, use, license, lease, transfer, import, export, value added, alternative minimum, estimated or other tax (including any fee, assessment or other charge in the nature of or in lieu of any tax) imposed by any Governmental Authority or political subdivision thereof, and any interest, penalties, additions to tax or additional amounts in respect of the foregoing.
Tax Advisor” shall mean any Tax counsel or accountant of recognized national standing in the United States.
 
D-5

TABLE OF CONTENTS
 
Tax Advisor Dispute” shall have the meaning set forth in Section 14.
Tax Attribute” shall mean a net operating loss, net capital loss, unused investment credit, unused foreign tax credit, excess charitable contribution, general business credit or any other Tax Item that could reduce a Tax.
Tax Authority” shall mean, with respect to any Tax, the Governmental Authority or political subdivision thereof that imposes such Tax, and the agency (if any) charged with the collection of such Tax for such entity or subdivision.
Tax Benefit” shall mean any reduction in liability for Tax as a result of any loss, deduction, refund, credit or other item reducing Taxes otherwise payable.
Tax Contest” shall mean an audit, review, examination, assessment or any other administrative or judicial proceeding with the purpose or effect of redetermining Taxes (including any administrative or judicial review of any claim for refund).
Tax-Free Status” shall mean, with respect to the Distribution (taken together with the IAC Group Transfer), the qualification thereof (a) as a transaction described in Section 368(a)(1)(D) and Section 355(a) of the Code, (b) as a transaction in which the stock distributed thereby is “qualified property” for purposes of Sections 355(c)(2) and 361(c)(2) of the Code and (c) as a transaction in which IAC, SpinCo and the members of their respective Groups (as relevant) recognize no income or gain for Federal Income Tax purposes pursuant to Sections 355, 361 and 1032 of the Code, other than intercompany items or excess loss accounts taken into account pursuant to the Treasury Regulations promulgated pursuant to Section 1502 of the Code.
Tax Item” shall mean, with respect to any Income Tax, any item of income, gain, loss, deduction or credit.
Tax Law” shall mean the law of any Governmental Authority or political subdivision thereof relating to any Tax.
Tax Opinion” shall mean each opinion of a Tax Advisor delivered or issued to IAC in connection with, and regarding the Federal Income Tax treatment of the Distribution (taken together with the IAC Group Transfer).
Tax Period” shall mean, with respect to any Tax, the period for which the Tax is reported as provided under the Code or other applicable Tax Law.
Tax Records” shall mean any Tax Returns, Tax Return workpapers, documentation relating to any Tax Contests and any other books of account or records (whether or not in written, electronic or other tangible or intangible forms and whether or not stored on electronic or any other medium) required to be maintained under the Code or other applicable Tax Laws or under any record retention agreement with any Tax Authority.
Tax-Related Losses” shall mean (a) all federal, state, local and foreign Taxes imposed pursuant to any settlement, Final Determination, judgment or otherwise; (b) all accounting, legal and other professional fees and court costs incurred in connection with such Taxes; and (c) all costs, expenses and damages associated with stockholder litigation or controversies and any amount paid by IAC (or any IAC Affiliate) or SpinCo (or any SpinCo Affiliate) in respect of the liability of shareholders, whether paid to shareholders or to the IRS or any other Governmental Authority, in each case, resulting from the failure of the Distribution (taken together with the IAC Group Transfer) to have Tax-Free Status.
Tax Return” or “Return” shall mean any report of Taxes due, any claim for refund of Taxes paid, any information return with respect to Taxes, or any other similar report, statement, declaration or document filed or required to be filed under the Code or other Tax Law, including any attachments, exhibits or other materials submitted with any of the foregoing, and including any amendments or supplements to any of the foregoing.
 
D-6

TABLE OF CONTENTS
 
Transaction-Related Tax Contest” shall mean any Tax Contest in which the IRS, another Tax Authority or any other Person asserts a position that could reasonably be expected to adversely affect the Tax-Free Status of the Distribution (taken together with the IAC Group Transfer).
Transactions” shall mean the IAC Group Transfer, the Distribution and the other transactions contemplated by the Separation Agreement (excluding the Vimeo Merger).
Treasury Regulations” shall mean the regulations promulgated from time to time under the Code as in effect for the relevant Tax Period.
Unqualified Tax Opinion” shall mean an unqualified opinion of a Tax Advisor on which IAC may rely to the effect that a transaction will not (a) affect the Tax-Free Status of the Distribution (taken together with the IAC Group Transfer) or (b) adversely affect any of the conclusions set forth in any Tax Opinion regarding the Tax-Free Status of the Distribution (taken together with the IAC Group Transfer); provided, that any tax opinion obtained in connection with a proposed acquisition of Capital Stock of SpinCo entered into during the Restriction Period shall not qualify as an Unqualified Tax Opinion unless such Tax opinion concludes that such proposed acquisition will not be treated as “part of a plan (or series of related transactions),” within the meaning of Section 355(e) of the Code and the Treasury Regulations promulgated thereunder, that includes the Distribution. Any such opinion must assume that the Distribution (taken together with the IAC Group Transfer) would have qualified for Tax-Free Status if the transaction in question did not occur.
Vimeo” shall have the meaning provided in the Recitals, and references herein to Vimeo shall include any entity treated as a successor to Vimeo.
Vimeo Federal Consolidated Income Tax Sharing Payments” shall have the meaning set forth in Section 2.02(a).
Vimeo Foreign Combined Income Tax Sharing Payments” shall have the meaning set forth in Section 2.04(a).
Vimeo State Combined Income Tax Sharing Payments” shall have the meaning set forth in Section 2.03(a).
Vimeo Merger” shall mean the merger of Stream Merger Sub Inc., a Delaware corporation and a wholly owned subsidiary of SpinCo, with and into Vimeo, with Vimeo as the surviving corporation.
Section 2. Allocation of Tax Liabilities.
Section 2.01 General Rule.
(a) IAC Liability.   IAC shall be liable for, and shall indemnify and hold harmless the SpinCo Group from and against any liability for, Taxes that are allocated to IAC under this Section 2.
(b) SpinCo Liability.   SpinCo shall be liable for, and shall indemnify and hold harmless the IAC Group from and against any liability for, Taxes that are allocated to SpinCo under this Section 2.
Section 2.02 Allocation of United States Federal Income Tax and Federal Other Tax.   Except as otherwise provided in Section 2.05, Federal Income Tax and Federal Other Tax shall be allocated as follows:
(a) Allocation of Tax Relating to IAC Federal Consolidated Income Tax Returns.   With respect to any IAC Federal Consolidated Income Tax Return (i) for any Pre-Deconsolidation Period, (A) IAC shall be responsible for any and all Federal Income Taxes due or required to be reported on any such Tax Return (including any increase in such Tax as a result of a Final Determination) reduced by any amounts in respect of such Federal Income Taxes for which Vimeo is or would be responsible with respect to such period pursuant to the Existing Tax Sharing Agreement (without giving effect to the termination thereof pursuant to Section 11 hereof) (“Vimeo Federal Consolidated Income Tax Sharing Payments”), and (B) SpinCo shall be responsible for any and all Vimeo Federal Consolidated Income Tax Sharing Payments (including any increase thereof as a result of a Final Determination); and (ii) for
 
D-7

TABLE OF CONTENTS
 
any Post-Deconsolidation Period, IAC shall be responsible for any and all Federal Income Taxes due or required to be reported on any such Tax Return (including any increase in such Tax as a result of a Final Determination).
(b) Allocation of Tax Relating to Federal Separate Income Tax Returns.   (i) IAC shall be responsible for any and all Federal Income Taxes due with respect to or required to be reported on any IAC Separate Return and (ii) SpinCo shall be responsible for any and all Federal Income Taxes due with respect to or required to be reported on any SpinCo Separate Return (in each case, including any increase in such Tax as a result of a Final Determination).
(c) Allocation of Federal Other Tax.   IAC shall be responsible for any and all Federal Other Taxes attributable to the IAC Business (including any increase in such Tax as a result of a Final Determination). SpinCo shall be responsible for any and all Federal Other Taxes attributable to the SpinCo Business (including any increase in such Tax as a result of a Final Determination).
Section 2.03 Allocation of State Income and State Other Taxes.   Except as otherwise provided in Section 2.05, State Income Tax and State Other Tax shall be allocated as follows:
(a) Allocation of Tax Relating to IAC State Combined Income Tax Returns.   With respect to any IAC State Combined Income Tax Return (i) for any Pre-Deconsolidation Period, (A) IAC shall be responsible for any and all State Income Taxes due with respect to or required to be reported on any such Tax Return (including any increase in such Tax as a result of a Final Determination) reduced by any amounts in respect of such State Income Taxes for which Vimeo is or would be responsible with respect to such period pursuant to the Existing Tax Sharing Agreement (without giving effect to the termination thereof pursuant to Section 11 hereof) (“Vimeo State Combined Income Tax Sharing Payments”), and (B) SpinCo shall be responsible for any and all Vimeo State Combined Income Tax Sharing Payments (including any increase thereof as a result of a Final Determination); and (ii) for any Post-Deconsolidation Period, IAC shall be responsible for any and all State Income Taxes due or required to be reported on any such Tax Return (including any increase in such Tax as a result of a Final Determination).
(b) Allocation of Tax Relating to State Separate Income Tax Returns.   (i) IAC shall be responsible for any and all State Income Taxes due with respect to or required to be reported on any IAC Separate Return and (ii) SpinCo shall be responsible for any and all State Income Taxes due with respect to or required to be reported on any SpinCo Separate Return (in each case, including any increase in such Tax as a result of a Final Determination).
(c) Allocation of State Other Tax.   IAC shall be responsible for any and all State Other Taxes attributable to the IAC Business (including any increase in such Tax as a result of a Final Determination). SpinCo shall be responsible for any and all State Other Taxes attributable to the SpinCo Business (including any increase in such Tax as a result of a Final Determination).
Section 2.04 Allocation of Foreign Taxes.   Except as otherwise provided in Section 2.05, Foreign Income Tax and Foreign Other Tax shall be allocated as follows:
(a) Allocation of Tax Relating to IAC Foreign Combined Income Tax Returns.   With respect to any IAC Foreign Combined Income Tax Return (i) for any Pre-Deconsolidation Period, (A) IAC shall be responsible for any and all Foreign Income Taxes due with respect to or required to be reported on such Tax Return (including any increase in such Tax as a result of a Final Determination) reduced by any amounts in respect of such Foreign Income Taxes for which Vimeo is or would be responsible with respect to such period pursuant to the Existing Tax Sharing Agreement (without giving effect to the termination thereof pursuant to Section 11 hereof) (“Vimeo Foreign Combined Income Tax Sharing Payments”), and (B) SpinCo shall be responsible for any and all Vimeo Foreign Combined Income Tax Sharing Payments (including any increase thereof as a result of a Final Determination); and (ii) for any Post-Deconsolidation Period, IAC shall be responsible for any and all Foreign Income Taxes due or required to be reported on any such Tax Return (including any increase in such Tax as a result of a Final Determination).
 
D-8

TABLE OF CONTENTS
 
(b) Allocation of Tax Relating to Foreign Separate Income Tax Returns.   (i) IAC shall be responsible for any and all Foreign Income Taxes due with respect to or required to be reported on any IAC Separate Return and (ii) SpinCo shall be responsible for any and all Foreign Income Taxes due with respect to or required to be reported on any SpinCo Separate Return (in each case, including any increase in such Tax as a result of a Final Determination).
(c) Allocation of Foreign Other Tax.   IAC shall be responsible for any and all Foreign Other Taxes attributable to the IAC Business (including any increase in such Tax as a result of a Final Determination). SpinCo shall be responsible for any and all Foreign Other Taxes attributable to the SpinCo Business (including any increase in such Tax as a result of a Final Determination).
Section 2.05 Certain Transaction and Other Taxes.   
(a) SpinCo Liability.   SpinCo shall be liable for, and shall indemnify and hold harmless the IAC Group from and against any liability for:
(i) any stamp, sales and use, gross receipts or other transfer Taxes imposed by any Tax Authority on any member of the SpinCo Group (if such member is primarily liable for such Tax) on the transfers occurring pursuant to the Transactions;
(ii) any value-added or goods and services Tax imposed by any Tax Authority on any transfer occurring pursuant to the Transactions to the extent any member of the SpinCo Group is the transferee with respect to the relevant transfer;
(iii) any Tax (other than Tax-Related Losses) resulting from a breach by SpinCo of any covenant made by SpinCo (or any other member of the SpinCo Group) in this Agreement, the Separation Agreement or any Ancillary Agreement; and
(iv) any Tax-Related Losses for which SpinCo is responsible pursuant to Section 7.05.
The amounts for which SpinCo is liable pursuant to Sections 2.05(a)(i), (ii), and (iii) shall include all accounting, legal and other professional fees and court costs incurred in connection with the relevant Taxes.
(b) IAC Liability.   IAC shall be liable for, and shall indemnify and hold harmless SpinCo Group from and against any liability for:
(i) Any stamp, sales and use, gross receipts or other transfer Taxes imposed by any Tax Authority on any member of the IAC Group (if such member is primarily liable for such Tax) on the transfers occurring pursuant to the Transactions;
(ii) any value-added or goods and services Tax imposed by any Tax Authority on any transfer occurring pursuant to the Transactions to the extent any member of the IAC Group is the transferee with respect to the relevant transfer;
(iii) any Tax (other than Tax-Related Losses) resulting from a breach by IAC of any covenant made by IAC (or any other member of the IAC Group) in this Agreement, the Separation Agreement or any Ancillary Agreement; and
(iv) any Tax-Related Losses for which IAC is responsible pursuant to Section 7.05.
The amounts for which IAC is liable pursuant to Sections 2.05(b)(i), (ii), and (iii) shall include all accounting, legal and other professional fees and court costs incurred in connection with the relevant Taxes.
Section 2.06 Attribution of Taxes.   For purposes of Section 2.02(c), Section 2.03(c), and Section 2.04(c), a Tax and any Tax Items shall be considered attributable to the IAC Business on the one hand and the SpinCo Business on the other (but not both) to the extent that such Tax and/or Tax Item would result if such Tax Return were prepared on a separate basis taking into account only the operations and assets of the IAC Business on the one hand and only the operations and assets of the SpinCo Business on the other hand (but not both), as applicable. IAC shall determine in good faith and otherwise in accordance with this Agreement which Tax Items are properly attributable to assets or activities of the SpinCo Business (and in the case of a
 
D-9

TABLE OF CONTENTS
 
Tax Item that is properly attributable to both the IAC Business and the SpinCo Business, the allocation of such Tax Item between the IAC Business and the SpinCo Business).
Section 3. Proration of Taxes for Straddle Periods.
(a) General Method of Proration.   In the case of any Straddle Period, Tax Items shall be apportioned between Pre-Deconsolidation Periods and Post-Deconsolidation Periods in accordance with the principles of Treasury Regulations Section 1.1502-76(b) as reasonably interpreted and applied by IAC. With respect to the IAC Federal Consolidated Income Tax Return for the Tax Period that includes the Distribution, IAC may determine in its sole discretion whether to make a ratable allocation election under Treasury Regulations Section 1.1502-76(b)(2)(ii) with respect to SpinCo. SpinCo shall, and shall cause each member of the SpinCo Group to, take all actions necessary to give effect to such election.
(b) Transactions Treated as Extraordinary Item.   In determining the apportionment of Tax Items between Pre-Deconsolidation Periods and Post-Deconsolidation Periods, any Tax Items relating to the Transactions shall be treated as extraordinary items described in Treasury Regulations Section 1.1502-76(b)(2)(ii)(C) and shall (to the extent arising on or prior to the Deconsolidation Date) be allocated to the Pre-Deconsolidation Period, and any Taxes related to such items shall be treated under Treasury Regulations Section 1.1502-76(b)(2)(iv) as relating to such extraordinary item and shall (to the extent arising on or prior to the Deconsolidation Date) be allocated to the Pre-Deconsolidation Period.
Section 4. Preparation and Filing of Tax Returns.
Section 4.01 General.   Except as otherwise provided in this Section 4, Tax Returns shall be prepared and filed when due (taking into account extensions) by the Person obligated to file such Tax Returns under the Code or applicable Tax Law. The Companies shall, and shall cause their respective Affiliates to, provide assistance and cooperation to one another in accordance with Section 8 with respect to the preparation and filing of Tax Returns (including by providing information required to be provided pursuant to Section 8).
Section 4.02 IAC’s Responsibility.   IAC has the exclusive obligation and right to prepare and file, or to cause to be prepared and filed:
(a) IAC Federal Consolidated Income Tax Returns for any Tax Periods ending before, on or after the Deconsolidation Date;
(b) IAC State Combined Income Tax Returns, IAC Foreign Combined Income Tax Returns and any other Joint Returns that IAC reasonably determines are required to be filed (or that IAC chooses to be filed) by the Companies or any of their Affiliates for Tax Periods ending before, on or after the Deconsolidation Date; and
(c) IAC Separate Returns and SpinCo Separate Returns that IAC reasonably determines are required to be filed by the Companies or any of their Affiliates for Tax Periods ending before, on or after the Deconsolidation Date (limited, in the case of SpinCo Separate Returns, to such Tax Returns as are required to be filed on or before the Deconsolidation Date).
Section 4.03 SpinCo’s Responsibility.   SpinCo shall prepare and file, or shall cause to be prepared and filed, all Tax Returns required to be filed by or with respect to members of the SpinCo Group other than those Tax Returns that IAC is required or entitled to prepare and file under Section 4.02. The Tax Returns required to be prepared and filed by SpinCo under this Section 4.03 shall include (a) any SpinCo Federal Consolidated Income Tax Return for Tax Periods ending after the Deconsolidation Date and (b) SpinCo Separate Returns required to be filed after the Deconsolidation Date.
Section 4.04 Tax Accounting Practices.   
(a) General Rule.   Except as otherwise provided in Section 4.04(b), with respect to any Tax Return that SpinCo has the obligation and right to prepare and file, or cause to be prepared and filed, under Section 4.03, for any Pre-Deconsolidation Period or any Straddle Period (or any Tax Period beginning after the Deconsolidation Date to the extent items reported on such Tax Return could
 
D-10

TABLE OF CONTENTS
 
reasonably be expected to affect items reported on any Tax Return that IAC has the obligation or right to prepare and file for any Pre-Deconsolidation Period or any Straddle Period), such Tax Return shall be prepared in accordance with past practices, accounting methods, elections or conventions (“Past Practices”) used with respect to the Tax Returns in question (unless there is no reasonable basis for the use of such Past Practices), and to the extent any items are not covered by Past Practices (or in the event that there is no reasonable basis for the use of such Past Practices), in accordance with reasonable Tax accounting practices selected by SpinCo. Except as otherwise provided in Section 4.04(b), IAC shall prepare any Tax Return that it has the obligation and right to prepare and file, or cause to be prepared and filed, under Section 4.02, in accordance with reasonable Tax accounting practices selected by IAC.
(b) Reporting of Transactions.   Except to the extent otherwise required (x) by a change in applicable law or (y) as a result of a Final Determination, (i) neither IAC nor SpinCo shall (and neither shall permit or cause any member of its respective Group to) take any position that is inconsistent with the treatment of the Distribution (together with the IAC Group Transfer) as having Tax-Free Status (or analogous status under state or local law), and (ii) SpinCo shall not (and shall not permit or cause any member of the SpinCo Group to) take any position with respect to any material item of income, deduction, gain, loss, or credit on a Tax Return, or otherwise treat such item in a manner that is inconsistent with the manner such item is reported on a Tax Return required to be prepared or filed by IAC pursuant to Section 4.02 (including, without limitation, the claiming of a deduction previously claimed on any such Tax Return).
Section 4.05 Consolidated or Combined Tax Returns.   SpinCo will elect and join, and will cause its Affiliates to elect and join, in filing any IAC State Combined Income Tax Returns and any Joint Returns that IAC determines are required to be filed or that IAC chooses to file pursuant to Section 4.02(b). With respect to any Tax Returns relating to any Tax Period (or portion thereof) ending on or prior to the Deconsolidation Date, which Tax Return would otherwise be a SpinCo Separate Return, SpinCo will elect and join, and will cause its respective Affiliates to elect and join, in filing consolidated, unitary, combined or other similar joint Tax Returns, to the extent each entity is eligible to join in such Tax Returns, upon IAC’s request.
Section 4.06 Right to Review Tax Returns.   
(a) General.   The Company that has responsibility for preparing and filing any material Tax Return under this Agreement shall make such Tax Return (or the relevant portions thereof) and related workpapers available for review by the other Company, if requested, to the extent the requesting party (i) is or would reasonably be expected to be liable for Taxes reflected on such Tax Return, (ii) is or would reasonably be expected to be liable for any additional Taxes owing as a result of adjustments to the amount of such Taxes reported on such Tax Return, (iii) has or would reasonably be expected to have a claim for Tax Benefits under this Agreement in respect of items reflected on such Tax Return, or (iv) reasonably requires such documents to confirm compliance with the terms of this Agreement; provided, however, that notwithstanding anything in this Agreement to the contrary, IAC shall not be required to make any IAC Federal Consolidated Income Tax Return available for review by SpinCo. The Company that has responsibility for preparing or filing such Tax Return under this Agreement shall use reasonable efforts to make such Tax Return (or the relevant portions thereof) and related workpapers available for review as required under this paragraph sufficiently in advance of the due date for filing such Tax Return to provide the requesting Party with a meaningful opportunity to review and comment on such Tax Return and shall consider such comments in good faith. The Companies shall attempt in good faith to resolve any material disagreement arising out of the review of such Tax Return and, failing such resolution, any material disagreement shall be resolved in accordance with the provisions of Section 14 as promptly as practicable.
(b) Execution of Returns Prepared by Other Party.   In the case of any Tax Return that is required to be prepared by one Company under this Agreement and that is required by law to be signed by another Company (or by its authorized representative), the Company that is legally required to sign such Tax Return shall not be required to sign such Tax Return under this Agreement unless there is at least a “reasonable basis” ​(or comparable standard under state, local or foreign law) for the Tax treatment of each material item reported on the Tax Return.
 
D-11

TABLE OF CONTENTS
 
Section 4.07 SpinCo Carrybacks and Claims for Refund.   SpinCo hereby agrees that, unless IAC consents in writing, (i) no Adjustment Request with respect to any Joint Return (or any Tax Return of Other Taxes reflecting Taxes for which both IAC and SpinCo are responsible under Section 2) shall be filed, and (ii) any available elections to waive the right to claim in any Pre-Deconsolidation Period with respect to any Joint Return (or any Tax Return of Other Taxes reflecting Taxes for which both IAC and SpinCo are responsible under Section 2) any SpinCo Carryback arising in a Post-Deconsolidation Period shall be made, and no affirmative election shall be made to claim any such SpinCo Carryback; provided, however, that the Parties agree that any such Adjustment Request shall be made with respect to any SpinCo Carryback related to Federal or State Income Taxes, upon the reasonable request of SpinCo, if (x) such SpinCo Carryback is necessary to prevent the loss of the Federal and/or State Income Tax Benefit of such SpinCo Carryback (including, but not limited to, an Adjustment Request with respect to a SpinCo Carryback of a federal or state capital loss arising in a Post-Deconsolidation Period to a Pre-Deconsolidation Period) and (y) such Adjustment Request, based on IAC’s sole determination, will cause no Tax detriment to IAC, the IAC Group or any member of the IAC Group. Any Adjustment Request to which IAC consents under this Section 4.07 shall be prepared and filed by the Responsible Company with respect to the Tax Return to be adjusted.
Section 4.08 Apportionment of Earnings and Profits and Tax Attributes.   
(a) If the IAC Affiliated Group has a Tax Attribute, the portion, if any, of such Tax Attribute apportioned to SpinCo or any member of the SpinCo Group and treated as a carryover to the first Post-Deconsolidation Period of SpinCo (or such member) shall be determined by IAC in accordance with Treasury Regulations Sections 1.1502-21, 1.1502-21T, 1.1502-22, 1.1502-79 and, if applicable, 1.1502-79A.
(b) No Tax Attribute with respect to consolidated Federal Income Tax of the IAC Affiliated Group, other than those described in Section 4.08(a), and no Tax Attribute with respect to any consolidated, combined or unitary State or Foreign Income Tax, in each case, arising in respect of a Joint Return shall be apportioned to SpinCo or any member of the SpinCo Group, except as IAC (or such member of the IAC Group as IAC shall designate) determines is otherwise required under applicable law.
(c) IAC shall use commercially reasonable efforts to determine or cause its designee to determine the portion, if any, of any Tax Attribute that must (absent a Final Determination to the contrary) be apportioned to SpinCo or any member of the SpinCo Group in accordance with this Section 4.08 and applicable law and the amount of Tax basis and earnings and profits to be apportioned to SpinCo or any member of the SpinCo Group in accordance with this Section 4.08 and applicable law, and shall provide written notice of the calculation thereof to SpinCo as soon as reasonably practicable after IAC or its designee prepares such calculation. For the absence of doubt, IAC shall not be liable to SpinCo or any member of the SpinCo Group for any failure of any determination under this Section 4.08 to be accurate or sustained under applicable law, including as the result of any Final Determination.
(d) Any written notice delivered by IAC pursuant to Section 4.08(c) shall be binding on SpinCo and each member of the SpinCo Group and shall not be subject to dispute resolution. Except to the extent otherwise required by a change in applicable law or pursuant to a Final Determination, SpinCo shall not take any position (whether on a Tax Return or otherwise) that is inconsistent with the information contained in any such written notice.
Section 5. Tax Payments.
Section 5.01 Payment of Taxes with Respect to Tax Returns.   Subject to Section 5.02, (i) the Responsible Company with respect to any Tax Return shall pay any Tax required to be paid to the applicable Tax Authority on or before the relevant Payment Date, and (ii) in the case of any adjustment pursuant to a Final Determination with respect to any Tax Return, the Responsible Company shall pay to the applicable Tax Authority when due (taking into account any automatic or validly elected extensions, deferrals or postponements) any additional Tax due with respect to such Tax Return required to be paid as a result of such adjustment pursuant to a Final Determination.
 
D-12

TABLE OF CONTENTS
 
Section 5.02 Indemnification Payments.   
(a) If any Company (the “Payor”) is required pursuant to Section 5.01 (or otherwise under applicable Tax Law) to pay to a Tax Authority a Tax for which another Company (the “Required Party”) is liable, in whole or in part, under this Agreement (including for the avoidance of doubt, any administrative or judicial deposit required to be paid by the Payor to a Tax Authority or other Governmental Authority to pursue any Tax Contest, to the extent the Required Party would be liable under this Agreement for any Tax resulting from such Tax Contest), the Required Party shall reimburse the Payor within 15 days of delivery by the Payor to the Required Party of an invoice for the amount due from the Required Party, accompanied by evidence of payment and a statement detailing the Taxes paid and describing in reasonable detail the particulars relating thereto. If the amount to be paid by the Required Party pursuant to this Section 5.02 is in excess of $1 million, then, the Required Party shall pay the Payor no later than the later of (i) seven business days after delivery by the Payor to the Required Party of an invoice for the amount due, accompanied by a statement detailing the Taxes required to be paid and describing in reasonable detail the particulars relating thereto, and (ii) three business days prior to the due date for the payment of such Tax (taking into account any automatic or validly elected extensions, deferrals or postponements).
(b) All indemnification payments under this Agreement shall be made by IAC directly to SpinCo and by SpinCo directly to IAC; provided, however, that if the Companies mutually agree with respect to any such indemnification payment, (i) any member of the IAC Group may make such indemnification payment to any member of the SpinCo Group and (ii) any member of the SpinCo Group may make such indemnification payment to any member of the IAC Group.
Section 6. Tax Benefits.
Section 6.01 Tax Benefits.   
(a) Except as set forth below, (i) IAC shall be entitled to any refund (and any interest thereon received from the applicable Tax Authority) of Income Taxes and Other Taxes for which IAC is liable hereunder, (ii) SpinCo shall be entitled to any refund (and any interest thereon received from the applicable Tax Authority) of Income Taxes and Other Taxes for which SpinCo is liable hereunder, and (iii) a Company receiving a refund to which another Company is entitled hereunder in whole or in part shall pay over such refund (or portion thereof), net of cost (including Taxes) resulting therefrom, to such other Company within 30 days after such refund is received; it being understood that, with respect to any refund (or interest thereon received from the applicable Tax Authority) of Taxes for which both Companies are liable under Section 7.05(c)(i), each Company shall be entitled to the portion of such refund (or interest thereon) that reflects its proportionate liability for such Taxes.
(b) If (i) a member of the SpinCo Group actually realizes in cash any Tax Benefit as a result of an adjustment pursuant to a Final Determination or reporting required by clause (x) or clause (y) of Section 4.04(b), in each case, that increases Taxes for which a member of the IAC Group is liable hereunder (or reduces any Tax Attribute of a member of the IAC Group) and such Tax Benefit would not have arisen but for such adjustment or reporting (determined on a “with and without” basis) or (ii) a member of the IAC Group actually realizes in cash any Tax Benefit as a result of an adjustment pursuant to a Final Determination or reporting required by clause (x) or clause (y) of Section 4.04(b) that increases Taxes for which a member of the SpinCo Group is liable hereunder (or reduces any Tax Attribute of a member of the SpinCo Group) and such Tax Benefit would not have arisen but for such adjustment or reporting (determined on a “with and without” basis), then, SpinCo or IAC, as the case may be, shall make a payment to IAC or SpinCo, as appropriate, within 30 days following such actual realization of the Tax Benefit, in an amount equal to such Tax Benefit actually realized in cash (including any Tax Benefit actually realized as a result of the payment); provided, however, that no Company (or any Affiliates of any Company) shall be obligated to make a payment otherwise required pursuant to this Section 6.01(b) to the extent making such payment would place such Company (or any of its Affiliates) in a less favorable net after-Tax position than such Company (or such Affiliate) would have been in if the relevant Tax Benefit had not been realized. If a Company or one of its Affiliates pays over any amount pursuant to the preceding sentence and such Tax Benefit is subsequently
 
D-13

TABLE OF CONTENTS
 
disallowed or adjusted, the Parties shall promptly make appropriate payments (including in respect of any interest paid or imposed by any Tax Authority) to reflect such disallowance or adjustment.
(c) No later than 30 days after a Tax Benefit described in Section 6.01(b) is actually realized in cash by a member of the IAC Group or a member of the SpinCo Group, IAC (if a member of the IAC Group actually realizes such Tax Benefit) or SpinCo (if a member of the SpinCo Group actually realizes such Tax Benefit) shall provide the other Company with a written calculation of the amount payable to such other Company by IAC or SpinCo pursuant to this Section 6. In the event that IAC or SpinCo disagrees with any such calculation described in this Section 6.01(c), IAC or SpinCo shall so notify the other Company in writing within 30 days of receiving the written calculation set forth above in this Section 6.01(c). IAC and SpinCo shall endeavor in good faith to resolve such disagreement, and, failing that, the amount payable under this Section 6 shall be determined in accordance with the provisions of Section 14 as promptly as practicable.
(d) SpinCo shall be entitled to any refund that is attributable to, and would not have arisen but for, a SpinCo Carryback pursuant to the proviso set forth in Section 4.07; provided, however, that SpinCo shall indemnify and hold the members of the IAC Group harmless from and against any and all collateral Tax consequences resulting from or caused by any such Carryback, including (but not limited to) the loss or postponement of any benefit from the use of Tax Attributes generated by a member of the IAC Group or an Affiliate thereof if (x) such Tax Attributes expire unutilized, but would have been utilized but for such Carryback, or (y) the use of such Tax Attributes is postponed to a later Tax Period than the Tax Period in which such Tax Attributes would have been utilized but for such Carryback. Any such payment of such refund made by IAC to SpinCo pursuant to this Section 6.01(d) shall be recalculated in light of any Final Determination (or any other facts that may arise or come to light after such payment is made, such as a carryback of an IAC Group Tax Attribute to a Tax Period in respect of which such refund is received) that would affect the amount to which SpinCo is entitled, and an appropriate adjusting payment shall be made by SpinCo to IAC such that the aggregate amount paid pursuant to this Section 6.01(d) equals such recalculated amount.
Section 6.02 IAC and SpinCo Income Tax Deductions in Respect of Certain Equity Awards and Incentive Compensation.   
(a) Allocation of Deductions.   To the extent permitted by applicable law, Income Tax deductions arising by reason of exercises of options or vesting or settlement of stock appreciation rights, restricted stock units or restricted stock, in each case, following the Distribution, with respect to IAC stock or SpinCo stock (such options, stock appreciation rights, restricted stock units and restricted stock, collectively, “Compensatory Equity Interests”) held by any Person shall be claimed (i) in the case of an IAC Employee or Former IAC Employee, solely by the IAC Group, (ii) in the case of a SpinCo Employee or Former SpinCo Employee, solely by the SpinCo Group, and (iii) in the case of a non-employee director (solely with respect to Compensatory Equity Interests received in his or her capacity as a director), by the Company for which the director serves as a director following the Distribution (provided that, in the case of any director who serves on the board of directors of both IAC and SpinCo, each Company shall be entitled only to the deductions arising in respect of such Compensatory Equity Interests denominated in its own stock).
(b) Withholding and Reporting.   Each Company entitled to claim the Tax deductions described in Section 6.02(a) with respect to Compensatory Equity Interests shall be responsible for all applicable Taxes (including, but not limited to, withholding and excise Taxes) and shall satisfy, or shall cause to be satisfied, all applicable Tax reporting obligations with respect to such Compensatory Equity Interests; provided, however, that such Company shall be entitled to receive, within 10 days following the event giving rise to the relevant deduction, any amounts collected (or deemed collected) by the issuing corporation or any of its Affiliates or agents from or on behalf a holder of the applicable Compensatory Equity Interests in respect of Taxes required to be paid by such holder in connection with the exercise, vesting or settlement thereof (including any payments made by such holder to the issuing corporation, any proceeds from the sale of underlying equity securities on behalf of such holder, or the fair market value of any equity securities withheld by the issuing corporation in respect of such holder’s Taxes by way of “net” settlement).
 
D-14

TABLE OF CONTENTS
 
Section 7. Tax-Free Status.
Section 7.01 Representations.   
(a) Each of IAC and SpinCo hereby represents and warrants that (A) it has reviewed the Representation Letter and the Tax Opinion and (B) subject to any qualifications therein, all information, representations and covenants contained therein that relate to such Company or any member of its Group are true, correct and complete.
(b) SpinCo hereby represents and warrants that it has no plan or intention of taking any action, or failing to take any action (or causing or permitting any member of its Group to take or fail to take any action), that could reasonably be expected to cause any representation, covenant or factual statement made in this Agreement, the Separation Agreement, the Representation Letter, any of the Ancillary Agreements or the Tax Opinion to be untrue.
(c) SpinCo hereby represents and warrants that, during the two-year period ending on the Deconsolidation Date, there was no “agreement, understanding, arrangement, substantial negotiations or discussions” ​(as such terms are defined in Treasury Regulations Section 1.355-7(h)) by any one or more officers or directors of any member of the SpinCo Group or by any other Person or Persons with the implicit or explicit permission of one or more of such officers or directors regarding an acquisition of all or a significant portion of the SpinCo Capital Stock (or the Capital Stock of any SpinCo predecessor); provided, however, that no representation is made regarding any “agreement, understanding, arrangement, substantial negotiations or discussions” ​(as such terms are defined in Treasury Regulations 1.355-7(h)) by any one or more officers or directors of IAC who are not officers or directors of SpinCo.
Section 7.02 Restrictions on SpinCo.   
(a) SpinCo agrees that it will not take or fail to take, and will not cause or permit any of its respective Affiliates to take or fail to take, any action where such action or failure to act would be inconsistent with or cause to be untrue any material, information, covenant or representation in this Agreement, the Separation Agreement, any of the Ancillary Agreements, the Representation Letter or the Tax Opinion. SpinCo agrees that it will not take or fail to take, and will not cause permit any of its respective Affiliates to take or fail to take, any action where such action or failure to act would, or could reasonably be expected to, prevent Tax-Free Status.
(b) SpinCo agrees that, from the date hereof until the first day after the Restriction Period, it will (and will cause its “separate affiliated group” ​(as defined in Section 355(b)(3)(B) of the Code) to) (i) maintain the active conduct (as defined in Section 355(b)(2) of the Code and the Treasury Regulations promulgated thereunder) of the SpinCo Active Trade or Business and (ii) not engage in any transaction that would result in it ceasing to be engaged in such SpinCo Active Trade or Business for purposes of Section 355(b)(2) of the Code.
(c) SpinCo agrees that, from the date hereof until the first day after the Restriction Period, it will not:
(i) enter into any Proposed Acquisition Transaction or, to the extent SpinCo has the right to prohibit any Proposed Acquisition Transaction, permit any Proposed Acquisition Transaction to occur (whether by (1) redeeming rights under a shareholder rights plan, (2) finding a tender offer to be a “permitted offer” under any such plan or otherwise causing any such plan to be inapplicable or neutralized with respect to any Proposed Acquisition Transaction, or (3) approving any Proposed Acquisition Transaction, whether for purposes of Section 203 of the DGCL or any similar corporate statute, any “fair price” or other provision of SpinCo’s charter or bylaws or otherwise),
(ii) merge or consolidate with any other Person or liquidate or partially liquidate,
(iii) in a single transaction or series of transactions (1) sell or transfer (other than sales or transfers of inventory in the ordinary course of business) all or substantially all of the assets that were transferred to SpinCo pursuant to the IAC Group Transfer, (2) sell or transfer to any Person that is not a member of SpinCo’s “separate affiliated group” ​(as defined in Section 355(b)(3)(B)
 
D-15

TABLE OF CONTENTS
 
of the Code) 50% or more of the gross assets of the SpinCo Active Trade or Business, or (3) sell or transfer 30% or more of the consolidated gross assets of SpinCo and its Affiliates,
(iv) redeem or otherwise repurchase (directly or through a SpinCo Affiliate) any SpinCo Capital Stock, or rights to acquire SpinCo Capital Stock, except to the extent such repurchases satisfy Section 4.05(1)(b) of Revenue Procedure 96-30 (as in effect prior to the amendment by Revenue Procedure 2003-48),
(v) amend its certificate of incorporation (or other organizational documents), or take any other action, whether through a stockholder vote or otherwise, affecting the voting rights of SpinCo Capital Stock (including, without limitation, through the conversion of one class of SpinCo Capital Stock into another class of SpinCo Capital Stock), or
(vi) take any other action or actions (including any action or transaction that would be reasonably likely to be inconsistent with any representation or covenant made in the Representation Letter or Tax Opinion) that, in the aggregate (and taking into account any other transactions described in this subparagraph (c)), would be reasonably likely to have the effect of causing or permitting one or more persons to acquire, directly or indirectly, SpinCo Capital Stock representing a Fifty-Percent or Greater Interest in SpinCo or otherwise jeopardize the Tax-Free Status of the Distribution
unless, in each case, prior to taking any such action set forth in the foregoing clauses (i) through (vi), (x) SpinCo shall have requested that IAC obtain a private letter ruling (or, if applicable, a supplemental private letter ruling) from the IRS and/or any other applicable Tax Authority in accordance with Section 7.04(b) and (d) to the effect that such transaction will not affect the Tax-Free Status of the Distribution (taken together with the IAC Group Transfer) and IAC shall have received such a private letter ruling in form and substance satisfactory to IAC in its sole and absolute discretion (and in determining whether a private letter ruling is satisfactory, IAC may consider, among other factors, the appropriateness of any underlying assumptions and management’s representations made in connection with such private letter ruling), (y) SpinCo shall have provided IAC with an Unqualified Tax Opinion in form and substance satisfactory to IAC in its sole and absolute discretion (and in determining whether an opinion is satisfactory, IAC may consider, among other factors, the appropriateness of any underlying assumptions and management’s representations if used as a basis for the opinion and IAC may determine that no opinion would be acceptable to IAC) or (z) IAC shall have waived the requirement to obtain such private letter ruling or Unqualified Tax Opinion.
(d) Certain Acquisitions of SpinCo Capital Stock.   If SpinCo proposes to enter into any Section 7.02(d) Acquisition Transaction or, to the extent SpinCo has the right to prohibit any Section 7.02(d) Acquisition Transaction, proposes to permit any Section 7.02(d) Acquisition Transaction to occur, in each case, during the period from the date hereof until the first day after the Restriction Period, SpinCo shall provide IAC, no later than ten days following the signing of any written agreement with respect to the Section 7.02(d) Acquisition Transaction, with a written description of such transaction (including the type and amount of SpinCo Capital Stock to be issued in such transaction) and a certificate of the chief financial officer of SpinCo to the effect that the Section 7.02(d) Acquisition Transaction is not a Proposed Acquisition Transaction or any other transaction to which the requirements of Section 7.02(c) apply (a “SpinCo CFO Certificate”).
Section 7.03 Restrictions on IAC.   IAC agrees that it will not take or fail to take, or cause or permit any member of the IAC Group to take or fail to take, any action where such action or failure to act would be inconsistent with or cause to be untrue any material, information, covenant or representation in this Agreement, the Separation Agreement, any of the Ancillary Agreements, the Representation Letter, or the Tax Opinion. IAC agrees that it will not take or fail to take, or cause or permit any member of the IAC Group to take or fail to take, any action where such action or failure to act would or could reasonably be expected to prevent Tax-Free Status.
Section 7.04 Procedures Regarding Opinions and Rulings.   
(a) If SpinCo notifies IAC that it desires to take one of the actions described in clauses (i) through (vi) of Section 7.02(c), as applicable (a “Notified Action”), IAC and SpinCo shall reasonably cooperate
 
D-16

TABLE OF CONTENTS
 
to attempt to obtain the private letter ruling or Unqualified Tax Opinion referred to in Section 7.02(c) unless IAC shall have waived the requirement to obtain such private letter ruling or Unqualified Tax Opinion.
(b) Rulings or Unqualified Tax Opinions at SpinCo’s Request.   At the reasonable request of SpinCo pursuant to Section 7.02(c), IAC shall cooperate with SpinCo and use commercially reasonable efforts to seek to obtain, as expeditiously as reasonably practicable, a private letter ruling from the IRS (and/or any other applicable Tax Authority, or if applicable, a supplemental private letter ruling) or an Unqualified Tax Opinion for the purpose of permitting SpinCo to take the Notified Action. Further, in no event shall IAC be required to file any request for a private letter ruling under this Section 7.04(b) unless SpinCo represents that (i) it has reviewed the request for such private letter ruling, and (ii) all information and representations, if any, relating to any member of the SpinCo Group, contained in the related documents are (subject to any qualifications therein) true, correct and complete. SpinCo shall reimburse IAC for all reasonable costs and expenses incurred by the IAC Group in obtaining a private letter ruling or Unqualified Tax Opinion requested by SpinCo within ten business days after receiving an invoice from IAC therefor.
(c) Rulings or Unqualified Tax Opinions at IAC’s Request.   IAC shall have the right to seek a private letter ruling (or other ruling) from the IRS (and/or any other applicable Tax Authority, or if applicable, a supplemental private letter ruling or other ruling) concerning any of the Transactions (including the impact of any transaction thereon) or an Unqualified Tax Opinion (or other opinion of a Tax Advisor with respect to any of the Transactions) at any time in its sole and absolute discretion. If IAC determines to seek such a private letter ruling (or other ruling) or an Unqualified Tax Opinion (or other opinion), SpinCo shall (and shall cause each of its Affiliates to) cooperate with IAC and take any and all actions reasonably requested by IAC in connection with obtaining the private letter ruling (or other ruling) or Unqualified Tax Opinion (or other opinion) (including, without limitation, by making any representation or covenant or providing any materials or information requested by the IRS (and/or any other applicable Tax Authority) or any Tax Advisor; provided, that SpinCo shall not be required to make (or cause any of its Affiliate to make) any representation or covenant that is inconsistent with historical facts or as to future matters or events over which it has no control). IAC and SpinCo shall each bear its own costs and expenses in obtaining such a private letter ruling (or other ruling) or an Unqualified Tax Opinion (or other opinion) requested by IAC.
(d) Ruling Process Control.   SpinCo hereby agrees that IAC shall have sole and exclusive control over the process of obtaining any private letter ruling (or other ruling), and that only IAC shall apply for such a private letter ruling (or other ruling). In connection with obtaining a private letter ruling pursuant to Section 7.04(b), IAC shall (i) keep SpinCo informed in a timely manner of all material actions taken or proposed to be taken by IAC in connection therewith; (ii) (A) reasonably in advance of the submission of any related private letter ruling documents provide SpinCo with a draft copy thereof, (B) reasonably consider SpinCo’s comments on such draft copy, and (C) provide SpinCo with a final copy of such documents; and (iii) provide SpinCo with notice reasonably in advance of, and SpinCo shall have the right to attend, any formally scheduled meetings with the IRS (subject to the approval of the IRS) that relate to such private letter ruling. Neither SpinCo nor any of its directly or indirectly controlled Affiliates shall seek any guidance from the IRS or any other Tax Authority (whether written, verbal or otherwise) at any time concerning the Transactions (including the impact of any transaction thereon).
Section 7.05 Liability for Tax-Related Losses.   
(a) Notwithstanding anything in this Agreement or the Separation Agreement to the contrary, subject to Section 7.05(c), SpinCo shall be responsible for, and shall indemnify and hold harmless IAC, its Affiliates and its officers, directors and employees from and against, 100% of any Tax-Related Losses that are attributable to or result from any one or more of the following: (A) the acquisition, after the Mandatory Exchange Effective Time, of all or a portion of SpinCo’s Capital Stock and/or its or its subsidiaries’ assets by any means whatsoever by any Person, (B) any action or failure to act by SpinCo or any SpinCo Affiliate after the Mandatory Exchange Effective Time (including, without limitation, any amendment to SpinCo’s certificate of incorporation (or other organizational documents), whether through a stockholder vote or otherwise) affecting the voting rights of SpinCo Capital Stock
 
D-17

TABLE OF CONTENTS
 
(including, without limitation, through the conversion of one class of SpinCo Capital Stock into another class of SpinCo Capital Stock), (C) any act or failure to act or breach of any covenant by SpinCo or any SpinCo Affiliate described in Section 7.02 (regardless of whether such act or failure to act is covered by a private letter ruling, Unqualified Tax Opinion or waiver described in clause (x), (y) or (z) of Section 7.02(c) or a SpinCo CFO Certificate described in Section 7.02(d)), or (D) any breach by SpinCo of its agreement and representations set forth in Section 7.01 (other than Section 7.01(a)).
(b) Notwithstanding anything in this Agreement or the Separation Agreement to the contrary, subject to Section 7.05(c), IAC shall be responsible for, and shall indemnify and hold harmless SpinCo, its Affiliates and its officers, directors and employees from and against, 100% of any Tax-Related Losses that are attributable to, or result from any one or more of the following: (A) the acquisition, after the Mandatory Exchange Effective Time, of all or a portion of IAC’s Capital Stock and/or its or its subsidiaries’ assets by any means whatsoever by any Person, or (B) any act or failure to act or breach of any covenant by IAC or a member of the IAC Group described in Section 7.03.
(c)
(i) To the extent that any Tax-Related Loss is subject to indemnity under both of Section 7.05(a) and Section 7.05(b), responsibility for such Tax-Related Loss shall be shared by SpinCo and IAC according to relative fault.
(ii) Notwithstanding anything in Section 7.05(a) or Section 7.05(b) or any other provision of this Agreement or the Separation Agreement to the contrary:
(A) with respect to any Tax-Related Loss, in each case, resulting, in whole or in part, from an acquisition after the Distribution of any Capital Stock or assets of SpinCo (or any SpinCo Affiliate) by any means whatsoever by any Person or any action or failure to act by SpinCo affecting the voting rights of SpinCo, SpinCo shall be responsible for, and shall indemnify and hold harmless IAC, its Affiliates, and its officers, directors and employees from and against, 100% of such Tax-Related Loss;
(B) for purposes of calculating the amount and timing of any Tax-Related Loss for which SpinCo is responsible under this Section 7.05, Tax-Related Losses shall be calculated by assuming that IAC, the IAC Affiliated Group, and each member of the IAC Group (1) pay Tax at the highest marginal corporate Tax rates in effect in each relevant Tax Period and (2) have no Tax Attributes in any relevant Tax Period; and
(iii) Notwithstanding anything in Section 7.05(a), Section 7.05(b) or any other provision of this Agreement or the Separation Agreement to the contrary, with respect to any Tax-Related Loss, in each case, resulting, in whole or in part, from an acquisition after the Distribution of any stock or assets of IAC (or any IAC Affiliate) by any means whatsoever by any Person, IAC shall be responsible for, and shall indemnify and hold harmless SpinCo, its Affiliates and its officers, directors and employees from and against, 100% of such Tax-Related Loss.
(d) Notwithstanding any other provision of this Agreement or the Separation Agreement to the contrary:
(i) SpinCo shall pay IAC the amount for which SpinCo has an indemnification obligation under this Section 7.05: (A) in the case of Tax-Related Losses described in clause (a) of the definition of Tax-Related Losses, no later than the later of (x) seven business days after delivery by IAC to SpinCo of an invoice for the amount of such Tax-Related Losses or (y) three business days prior to the date IAC files, or causes to be filed, the applicable Tax Return for the year of the relevant transaction, as applicable (the “IAC Filing Date”) (provided, that if such Tax-Related Losses arise pursuant to a Final Determination described in clause (a), (b) or (c) of the definition of “Final Determination,” then SpinCo shall pay IAC no later than the later of (x) seven business days after delivery by IAC to SpinCo of an invoice for the amount of such Tax-Related Losses or (y) three business days prior to the date for making payment with respect to such Final Determination) and (B) in the case of (1) Tax-Related Losses described in clause (b) or (c) of the definition of Tax-Related Losses, no later than the later of (x) seven business days after delivery by
 
D-18

TABLE OF CONTENTS
 
IAC to SpinCo of an invoice for the amount of such Tax-Related Losses or (y) two business days after the date IAC pays such Tax-Related Losses.
(ii) IAC shall pay SpinCo the amount for which IAC has an indemnification obligation under this Section 7.05: (A) in the case of Tax-Related Losses described in clause (a) of the definition of Tax-Related Losses, no later than the later of (x) seven business days after delivery by SpinCo to IAC of an invoice for the amount of such Tax-Related Losses or (y) three business days prior to the date SpinCo files, or causes to be filed, the applicable Tax Return for the year of the relevant transaction, as applicable (the “SpinCo Filing Date”) (provided that if such Tax-Related Losses arise pursuant to a Final Determination described in clause (a), (b) or (c) of the definition of “Final Determination,” then IAC shall pay SpinCo no later than the later of (x) seven business days after delivery by SpinCo to IAC of an invoice for the amount of such Tax-Related Losses or (y) three business days prior to the date for making payment with respect to such Final Determination); and (B) in the case of (1) Tax-Related Losses described in clause (b) or (c) of the definition of Tax-Related Losses, no later than the later of (x) seven business days after delivery by SpinCo to IAC of an invoice for the amount of such Tax-Related Losses or (y) two business days after the date SpinCo pays such Tax-Related Losses.
Section 7.06 Section 336(e) Election.   If IAC determines, in its sole discretion, that one or more protective elections under Section 336(e) of the Code (each, a “Section 336(e) Election”) shall be made with respect to the Distribution, SpinCo shall (and shall cause any relevant member of the SpinCo Group to) join with IAC and/or any relevant member of the IAC Group in the making of any such election and shall take any action reasonably requested by IAC or that is otherwise necessary to give effect to any such election (including making any other related election). If a Section 336(e) Election is made with respect to the Distribution, then this Agreement shall be amended in such a manner as is determined by IAC in good faith to take into account such Section 336(e) Election, including by requiring that, in the event (i) the IAC Group Transferor the Distribution fails to have Tax-Free Status and (ii) the Company (or such Company’s Group) that does not have exclusive responsibility pursuant to this Agreement for the Tax-Related Losses arising from such failure actually realizes in cash a Tax Benefit from the step-up in Tax basis resulting from the relevant Section 336(e) Election(s), such Company shall pay over to the Company that has exclusive responsibility pursuant to this Agreement for such Tax-Related Losses any such Tax Benefits realized (provided, that, if such Tax-Related Losses are Taxes for which more than one Company is liable under Section 7.05(c)(i), the Company that actually realizes in cash the Tax Benefit resulting from the relevant Section 336(e) Election shall pay over to the other Company responsible for such Taxes the percentage of any such Tax Benefits realized that corresponds to such other Company’s percentage share of such Tax-Related Losses).
Section 8. Assistance and Cooperation.
Section 8.01 Assistance and Cooperation.   
(a) Each of the Companies shall provide (and shall cause its Affiliates to provide) the other Company and its agents, including accounting firms and legal counsel, with such cooperation or information as they may reasonably request in connection with (i) preparing and filing Tax Returns, (ii) determining the liability for and amount of any Taxes due (including estimated Taxes) or the right to and amount of any refund of Taxes, (iii) examinations of Tax Returns, and (iv) any administrative or judicial proceeding in respect of Taxes assessed or proposed to be assessed. Such cooperation shall include making available, upon reasonable notice, all information and documents in their possession relating to the other Company and its Affiliates as provided in Section 9. Each of the Companies shall also make available to the other Company, as reasonably requested and available, personnel (including employees and agents of the Companies or their respective Affiliates) responsible for preparing, maintaining and interpreting information and documents relevant to Taxes.
(b) Any information or documents provided under this Section 8 or Section 9 shall be kept confidential by the Company receiving the information or documents, except as may otherwise be necessary in connection with the filing of Tax Returns or in connection with any administrative or judicial proceedings relating to Taxes. Notwithstanding any other provision of this Agreement or any other agreement, (i) neither IAC nor any IAC Affiliate shall be required to provide SpinCo or its Affiliates
 
D-19

TABLE OF CONTENTS
 
or any other Person access to or copies of any information other than information that relates solely to SpinCo, the business or assets of SpinCo or any Affiliate of SpinCo and (ii) in no event shall IAC or any IAC Affiliate be required to provide SpinCo, its Affiliates or any other Person access to or copies of any information if such action could reasonably be expected to result in the waiver of any Privilege. In addition, in the event that IAC determines that the provision of any information to SpinCo or its Affiliates could be commercially detrimental, violate any law or agreement or waive any Privilege, the Parties shall use reasonable best efforts to permit compliance with their obligations under this Section 8 or Section 9 in a manner that avoids any such harm or consequence.
Section 8.02 Income Tax Return Information.   IAC and SpinCo acknowledge that time is of the essence in relation to any request for information, assistance or cooperation made by SpinCo or IAC pursuant to Section 8.01 or this Section 8.02. IAC and SpinCo acknowledge that failure to comply with the deadlines set forth herein or reasonable deadlines otherwise set by SpinCo or IAC could cause irreparable harm. Each Company shall provide to the other Company information and documents relating to its Group required by the other Company to prepare its Tax Returns. Any information or documents required by the Company that is responsible for preparing such Tax Returns under this Agreement shall be provided in such form as the preparing Company reasonably requests and in sufficient time for such Tax Returns to be filed on a timely basis; provided, that, this Section 8.02 shall not apply to information governed by Section 4.08.
Section 8.03 Reliance by IAC.   If any member of the SpinCo Group supplies information to a member of the IAC Group in connection with a Tax liability and an officer of a member of the IAC Group signs a statement or other document under penalties of perjury in reliance upon the accuracy of such information, then, upon the written request of such member of the IAC Group identifying the information being so relied upon, the chief financial officer of SpinCo (or any officer of SpinCo as designated by the chief financial officer of SpinCo) shall certify in writing that to his or her knowledge (based upon consultation with appropriate employees) the information so supplied is accurate and complete. SpinCo agrees to indemnify and hold harmless each member of the IAC Group and its directors, officers and employees from and against any fine, penalty or other cost or expense of any kind attributable to a member of the SpinCo Group having supplied, pursuant to this Section 8, a member of the IAC Group with inaccurate or incomplete information in connection with a Tax liability; provided, that, this Section 8.02 shall not apply to information governed by Section 4.08.
Section 8.04 Reliance by SpinCo.   If any member of the IAC Group supplies information to a member of the SpinCo Group in connection with a Tax liability and an officer of a member of the SpinCo Group signs a statement or other document under penalties of perjury in reliance upon the accuracy of such information, then, upon the written request of such member of the SpinCo Group identifying the information being so relied upon, the chief financial officer of IAC (or any officer of IAC as designated by the chief financial officer of IAC) shall certify in writing that to his or her knowledge (based upon consultation with appropriate employees) the information so supplied is accurate and complete. IAC agrees to indemnify and hold harmless each member of the SpinCo Group and its directors, officers and employees from and against any fine, penalty or other cost or expense of any kind attributable to a member of the IAC Group having supplied, pursuant to this Section 8, a member of the SpinCo Group with inaccurate or incomplete information in connection with a Tax liability; provided, that, this Section 8.02 shall not apply to information governed by Section 4.08.
Section 9. Tax Records.
Section 9.01 Retention of Tax Records.   Each Company shall preserve and keep all Tax Records exclusively relating to the assets and activities of its Group for the Pre-Deconsolidation Period, and IAC shall preserve and keep all other Tax Records relating to Taxes of the Groups for the Pre-Deconsolidation Period, for so long as the contents thereof may become material in the administration of any matter under the Code or other applicable Tax Law, but in any event until the later of (a) the expiration of any applicable statutes of limitations, or (b) seven years after the Deconsolidation Date (such later date, the “Retention Date”). After the Retention Date, each Company may dispose of such Tax Records upon 90 days’ prior written notice to the other Company. If, prior to the Retention Date, a Company reasonably determines that any Tax Records that it would otherwise be required to preserve and keep under this Section 9 are no longer material in the administration of any matter under the Code or other applicable Tax Law and the
 
D-20

TABLE OF CONTENTS
 
other Company agrees, then such first Company may dispose of such Tax Records upon 90 days’ prior notice to the other Company. Any notice of an intent to dispose given pursuant to this Section 9.01 shall include a list of the Tax Records to be disposed of describing in reasonable detail the files, books or other records being disposed. The notified Company shall have the opportunity, at its cost and expense, to copy or remove, within such 90-day period, all or any part of such Tax Records.
Section 9.02 Access to Tax Records.   The Companies and their respective Affiliates shall make available to each other for inspection and copying during normal business hours upon reasonable notice all Tax Records for Pre-Deconsolidation Periods to the extent reasonably required by the other Company in connection with the preparation of financial accounting statements, audits, litigation or the resolution of items under this Agreement.
Section 10. Tax Contests.
Section 10.01 Notice.   Each of the Companies shall provide prompt notice to the other of any written communication from a Tax Authority regarding any pending or threatened Tax audit, assessment or proceeding or other Tax Contest for which it may be entitled to indemnification by the other Company hereunder. Such notice shall include copies of the pertinent portion of any written communication from a Tax Authority and contain factual information (to the extent known) describing any asserted Tax liability in reasonable detail. The failure of one Company to notify the other of such communication in accordance with the immediately preceding sentences shall not relieve the other Company of any liability or obligation to pay such Tax or make indemnification payments under this Agreement, except to the extent that the failure timely to provide such notification actually prejudices the ability of such other Company to contest such Tax liability or increases the amount of such Tax liability.
Section 10.02 Control of Tax Contests.   
(a) Separate Company Taxes.   In the case of any Tax Contest with respect to any Separate Return (other than any Separate Return of Other Taxes reflecting Taxes for which both IAC and SpinCo are responsible under Section 2), the Company having liability for the Tax shall have exclusive control over the Tax Contest, including exclusive authority with respect to any settlement of such Tax liability, subject to Section 10.02(e).
(b) IAC Federal Consolidated Income Tax Return and IAC State Combined Income Tax Return.   In the case of any Tax Contest with respect to any IAC Federal Consolidated Income Tax Return or IAC State Combined Income Tax Return, IAC shall have exclusive control over the Tax Contest, including exclusive authority with respect to any settlement of such Tax liability, subject to Section 10.02(e)(i).
(c) IAC Foreign Combined Income Tax Return.   In the case of any Tax Contest with respect to any IAC Foreign Combined Income Tax Return, IAC shall have exclusive control over the Tax Contest, including exclusive authority with respect to any settlement of such Tax liability, subject to Section 10.02(e)(i).
(d) Other Joint Returns and Certain Other Returns.   In the case of any Tax Contest with respect to (x) any Joint Return (other than any IAC Federal Consolidated Income Tax Return, IAC State Combined Income Tax Return or IAC Foreign Combined Income Tax Return) or (y) any Separate Return of Other Taxes reflecting Taxes for which both IAC and SpinCo are responsible under Section 2, (i) IAC shall control the defense or prosecution of the portion of the Tax Contest, if any, directly and exclusively related to any IAC Adjustment, including settlement of any such IAC Adjustment, (ii) SpinCo shall control the defense or prosecution of the portion of the Tax Contest, if any, directly and exclusively related to any SpinCo Adjustment, including settlement of any such SpinCo Adjustment, and (iii) IAC and SpinCo shall jointly control the defense or prosecution of Joint Adjustments and any and all administrative matters not directly and exclusively related to any IAC Adjustment or SpinCo Adjustment. In the event of any disagreement regarding any matter described in clause (iii), the provisions of Section 14 shall apply.
 
D-21

TABLE OF CONTENTS
 
(e) Transaction-Related Tax Contests.   
(i) In the event of any:
(A) Transaction-Related Tax Contest as a result of which SpinCo could reasonably be expected to become liable for any Tax or Tax-Related Losses and which IAC has the right to administer and control pursuant to Section 10.02(b) or (c) above, (1) IAC shall consult with SpinCo reasonably in advance of taking any significant action in connection with such Tax Contest, (2) IAC shall offer SpinCo a reasonable opportunity to comment before submitting any written materials prepared or furnished in connection with such Tax Contest, (3) IAC shall defend such Tax Contest diligently and in good faith as if it were the only party in interest in connection with such Tax Contest, and (4) IAC shall provide SpinCo copies of any written materials relating to such Tax Contest received from the relevant Tax Authority. Notwithstanding anything in the preceding sentence to the contrary, the final determination of the positions taken, including with respect to settlement or other disposition, in any Transaction-Related Tax Contest described in the preceding sentence, shall be made in the sole discretion of IAC and shall be final and not subject to the dispute resolution provisions of Article VII of the Separation Agreement.
(B) Transaction-Related Tax Contest as a result of which SpinCo could reasonably be expected to become liable for any portion of any Tax or Tax-Related Losses pursuant to Section 7.05(c)(i) and which IAC has the right to administer and control pursuant to Section 10.02(b) or (c), (1) IAC shall keep SpinCo reasonably informed with respect to such Tax Contest, (2) IAC shall defend such Tax Contest diligently and in good faith as if it were the only party in interest in connection with such Tax Contest, and (3) IAC shall provide SpinCo copies of any written materials relating to such Tax Contest received from the relevant Tax Authority.
(ii) In the event of any Transaction-Related Tax Contest with respect to any SpinCo Separate Return as a result of which IAC could reasonably be expected to become liable for any Tax or Tax-Related Losses, (A) SpinCo shall consult with IAC reasonably in advance of taking any significant action in connection with such Tax Contest, (B) SpinCo shall consult with IAC and offer IAC a reasonable opportunity to comment before submitting any written materials prepared or furnished in connection with such Tax Contest, (C) SpinCo shall defend such Tax Contest diligently and in good faith as if it were the only party in interest in connection with such Tax Contest, (D) IAC shall be entitled to participate in such Tax Contest and receive copies of any written materials relating to such Tax Contest received from the relevant Tax Authority, and (E) SpinCo shall not settle, compromise or abandon any such Tax Contest without obtaining the prior written consent of IAC which consent shall not be unreasonably withheld; provided, however, that in the case of any Transaction-Related Tax Contest as a result of which IAC could reasonably be expected to become liable for any Tax or Tax-Related Losses pursuant to Section 7.05(b) or Section 7.05(c)(i) and which SpinCo has the right to administer and control pursuant to Section 10.02(a), IAC shall have the right to elect to assume control of such Tax Contest, in which case the provisions of Section 10.02(e)(i)(B) shall apply.
(f) Power of Attorney.   SpinCo shall (and shall cause each member of the SpinCo Group to) execute and deliver to IAC (or such member of the IAC Group as IAC shall designate) any power of attorney or other similar document reasonably requested by IAC (or such designee) in connection with any Tax Contest controlled by IAC described in this Section 10.
Section 11. Effective Date; Termination of Prior Intercompany Tax Allocation Agreements.   This Agreement shall be effective as of the Mandatory Exchange Effective Time. As of the Mandatory Exchange Effective Time, (a) all prior intercompany Tax allocation agreements or arrangements solely between or among IAC and/or any of its Subsidiaries, on the one hand, and SpinCo and/or members of the SpinCo Group, on the other hand, including the Existing Tax Sharing Agreement, shall be terminated, and (b) amounts due under such agreements or arrangements as of the date on which the Mandatory Exchange Effective Time occurs shall be settled. Subject to clause (b) of the preceding sentence, upon such termination and settlement, no further payments by or to IAC or such Subsidiaries or by or to SpinCo or
 
D-22

TABLE OF CONTENTS
 
such members of the SpinCo Group, with respect to such agreements or arrangements shall be made, and all other rights and obligations resulting from such agreements or arrangements shall cease at such time. Any payments pursuant to such agreements or arrangements shall be disregarded for purposes of computing amounts due under this Agreement; provided that to the extent appropriate, as determined by IAC, payments made pursuant to such agreements or arrangements shall be credited to SpinCo or IAC, respectively, in computing their respective obligations pursuant to this Agreement, in the event that such payments relate to a Tax liability that is the subject matter of this Agreement for a Tax Period that is the subject matter of this Agreement.
Section 12. Survival of Obligations.   The representations, warranties, covenants and agreements set forth in this Agreement shall be unconditional and absolute and shall remain in effect without limitation as to time.
Section 13. Treatment of Payments; Tax Gross Up.
Section 13.01 Treatment of Tax Indemnity and Tax Benefit Payments.   In the absence of any change in Tax treatment under the Code or other applicable Tax Law, for all Income Tax purposes, the Companies agree to treat, and to cause their respective Affiliates to treat, (a) any indemnity payment required by this Agreement or by the Separation Agreement to be made (i) by IAC to SpinCo as a contribution by IAC to SpinCo occurring immediately prior to the Distribution and (ii) by SpinCo to IAC as reasonably determined by IAC; and (b) any payment of interest or State Income Taxes by or to a Tax Authority, as taxable or deductible, as the case may be, to the Company entitled under this Agreement to retain such payment or required under this Agreement to make such payment. The Parties shall cooperate in good faith (including, where relevant, by using commercially reasonable efforts to establish local payment arrangements between each Party’s Subsidiaries) to minimize or eliminate, to the extent permissible under applicable law, any Tax that would otherwise be imposed with respect to any payment required by this Agreement or by the Separation Agreement (or maximize the ability to obtain a credit for, or refund of, any such Tax).
Section 13.02 Tax Gross Up.   If notwithstanding the manner in which payments described in Section 13.01(a) were reported, there is a Tax liability or an adjustment to a Tax liability of a Company as a result of its receipt of a payment pursuant to this Agreement or the Separation Agreement, such payment shall be appropriately adjusted so that the amount of such payment, reduced by the amount of all Income Taxes payable with respect to the receipt thereof (but taking into account all correlative Tax Benefits resulting from the payment of such Income Taxes), shall equal the amount of the payment that the Company receiving such payment would otherwise be entitled to receive.
Section 13.03 Interest.   Anything herein to the contrary notwithstanding, to the extent one Company makes a payment of interest to another Company under this Agreement with respect to the period from (a) the date that the payor was required to make a payment to the payee to (b) the date that the payor actually made such payment, the interest payment shall be treated as interest expense to the payor (deductible to the extent provided by law) and as interest income by the payee (includible in income to the extent provided by law). The amount of the payment shall not be adjusted to take into account any associated Tax Benefit to the payor or increase in Tax to the payee.
Section 14. Disagreements.   The Companies desire that collaboration will continue between them. Accordingly, they will try, and they will cause their respective Group members to try, to resolve in good faith all disagreements regarding their respective rights and obligations under this Agreement, including any amendments hereto. In furtherance thereof, in the event of any dispute or disagreement (a “Tax Advisor Dispute”) between any member of the IAC Group and any member of the SpinCo Group as to the interpretation of any provision of this Agreement or the performance of obligations hereunder, representatives of the Tax departments of the Companies shall negotiate in good faith to resolve the Tax Advisor Dispute. If such good faith negotiations do not resolve the Tax Advisor Dispute, then such Tax Advisor Dispute shall be resolved pursuant to the procedures set forth in Article VII of the Separation Agreement; provided, that any arbitrator selected in accordance with Article VII of the Separation Agreement must be a Tax Advisor. Nothing in this Section 14 will prevent either Company from seeking injunctive relief if any delay resulting from the efforts to resolve the Tax Advisor Dispute through the procedures set forth in Article VII of the Separation Agreement could result in serious and irreparable injury to such Company. Notwithstanding anything to the contrary in this Agreement, the Separation Agreement or any Ancillary Agreement, IAC and
 
D-23

TABLE OF CONTENTS
 
SpinCo are the only members of their respective Groups entitled to commence a dispute resolution procedure under this Agreement, and each of IAC and SpinCo will cause its respective Group members not to commence any dispute resolution procedure other than through such Party as provided in this Section 14.
Section 15. Late Payments.   Any amount owed by one Party to another Party under this Agreement that is not paid when due shall bear interest at the Prime Rate plus two percent from the due date of the payment to the date paid. To the extent interest required to be paid under this Section 15 duplicates interest required to be paid under any other provision of this Agreement, interest shall be computed at the higher of the interest rate provided under this Section 15 or the interest rate provided under such other provision.
Section 16. Expenses.   Except as otherwise provided in this Agreement, each Party and its Affiliates shall bear their own expenses incurred in connection with the preparation of Tax Returns, Tax Contests, and other matters related to Taxes under the provisions of this Agreement.
Section 17. General Provisions.
Section 17.01 Addresses and Notices.   All notices, requests, claims, demands or other communications under this Agreement shall be in writing and shall be deemed given if delivered personally (notice deemed given upon receipt) or by electronic mail (notice deemed given upon the earlier of (a) confirmation of receipt or (b) in the event that confirmation of receipt is not delivered, if such electronic mail is sent prior to 5:00 p.m., Eastern Time, on a business day, on such business day, and if such electronic mail is sent on or after 5:00 p.m., Eastern Time, on a business day or sent not on a business day, the next business day) or sent by a nationally recognized overnight courier service, such as Federal Express (notice deemed given upon receipt or proof of delivery), to the Parties at the following addresses (or at such other address for a Party as shall be specified in a notice given in accordance with this Section 17.01):
If to IAC, to:
IAC/InterActiveCorp
555 West 18th Street
New York, NY 10011
Attention: [•]
E-mail: [•]
with a copy to:
IAC/InterActiveCorp
555 West 18th Street
New York, NY 10011
Attention: [•]
E-mail: [•]
If to SpinCo (prior to the Mandatory Exchange Effective Time), to:
Vimeo Holdings, Inc.
[•]
[•]
Attention: [•]
E-mail: [•]
with a copy to:
Vimeo Holdings, Inc.
[•]
[•]
Attention: [•]
E-mail: [•]
If to SpinCo (from and after the
Mandatory Exchange Effective Time),
to:
Vimeo Holdings, Inc.
[•]
[•]
Attention: [•]
E-mail: [•]
with a copy to:
Vimeo Holdings, Inc.
[•]
[•]
Attention: [•]
E-mail: [•]
A Party may, by notice to the other Party, change the address to which such notices are to be given.
Section 17.02 Binding Effect.   This Agreement shall be binding upon and inure to the benefit of the Parties and their respective successors and permitted assigns.
 
D-24

TABLE OF CONTENTS
 
Section 17.03 Waiver.   Waiver by a Party of any default by the other Party of any provision of this Agreement shall not be deemed a waiver by the waiving Party of any subsequent or other default, nor shall it prejudice the rights of the other Party. No failure or delay by a Party in exercising any right, power or privilege under this Agreement shall operate as a waiver thereof, nor shall a single or partial exercise thereof prejudice any other or further exercise thereof or the exercise of any other right, power or privilege.
Section 17.04 Severability.   If any provision of this Agreement or the application thereof to any Person or circumstance is determined by a court of competent jurisdiction to be invalid, void or unenforceable, the remaining provisions hereof, or the application of such provision to Persons or circumstances or in jurisdictions other than those as to which it has been held invalid or unenforceable, shall remain in full force and effect and shall in no way be affected, impaired or invalidated thereby. Upon such determination, the Parties shall negotiate in good faith in an effort to agree upon such a suitable and equitable provision to effect the original intent of the Parties.
Section 17.05 Authority.   IAC represents on behalf of itself and each other member of the IAC Group and SpinCo represents on behalf of itself and each other member of the SpinCo Group, as follows:
(a) each such Person has the requisite corporate or other power and authority and has taken all corporate or other action necessary in order to execute, deliver and perform this Agreement; and
(b) this Agreement has been duly executed and delivered by it and constitutes a valid and binding agreement of it enforceable in accordance with the terms hereof.
Section 17.06 Further Action.   Prior to, on, and after the Mandatory Exchange Effective Time, each Party hereto shall cooperate with the other Party, at the expense of the requesting Party, to execute and deliver, or use its reasonable best efforts to cause to be executed and delivered, all instruments, including the execution and delivery to the other Party and its Affiliates and representatives of such powers of attorney or other authorizing documentation as is reasonably necessary or appropriate in connection with Tax Contests (or portions thereof) under the control of such other Party in accordance with Section 10, and to make all filings with any Governmental Authority, and to take all such other actions as such Party may reasonably be requested to take by the other Party from time to time, consistent with the terms of this Agreement, in order to effectuate the provisions and purposes of this Agreement.
Section 17.07 Integration.   This Agreement, together with each of the exhibits and schedules appended hereto and the specific agreements contemplated hereby, contains the entire agreement between the Parties with respect to the subject matter hereof, supersedes all previous agreements, negotiations, discussions, writings, understandings, commitments and conversations with respect to such subject matter, and there are no agreements or understandings between the Parties other than those set forth or referred to herein and in the Separation Agreement, the Merger Agreement and the other Ancillary Agreements. This Agreement, the Separation Agreement, the Merger Agreement and the other Ancillary Agreements together govern the arrangements in connection with the Transactions and the Vimeo Merger and would not have been entered into independently. In the event of any inconsistency between this Agreement and the Separation Agreement, or any other agreements relating to the transactions contemplated by the Separation Agreement, with respect to matters addressed herein, the provisions of this Agreement shall control.
Section 17.08 Construction.   The language in all parts of this Agreement shall in all cases be construed according to its fair meaning and shall not be strictly construed for or against any Party. The captions, titles and headings included in this Agreement are for convenience only, and do not affect this Agreement’s construction or interpretation. Unless otherwise indicated, all “Section” references in this Agreement are to sections of this Agreement.
Section 17.09 No Double Recovery.   No provision of this Agreement shall be construed to provide an indemnity or other recovery for any costs, damages or other amounts for which the damaged Party has been fully compensated under any other provision of this Agreement or under any other agreement or action at law or equity. Unless expressly required in this Agreement, a Party shall not be required to exhaust all remedies available under other agreements or at law or equity before recovering under the remedies provided in this Agreement.
 
D-25

TABLE OF CONTENTS
 
Section 17.10 Counterparts.   Each Party acknowledges that it and the other Party may execute this Agreement by facsimile, stamp or mechanical signature, and that delivery of an executed counterpart of a signature page to this Agreement (whether executed by manual, stamp or mechanical signature or by any other electronic means designed to preserve the original graphic and pictorial appearance of a document (including DocuSign)) by facsimile or by email in portable document format (PDF) shall be effective as delivery of such executed counterpart of this Agreement. Each Party expressly adopts and confirms each such facsimile, stamp, mechanical or other electronic signature (regardless of whether delivered in person, by mail, by courier, by facsimile or by email in portable document format (PDF)) made in its respective name as if it were a manual signature delivered in person, agrees that it will not assert that any such signature or delivery is not adequate to bind such Party to the same extent as if it were signed manually and delivered in person and agrees that, at the reasonable request of the other Party at any time, it will as promptly as reasonably practicable cause this Agreement to be manually executed (any such execution to be as of the date of the initial date hereof) and delivered in person, by mail or by courier. This Agreement may be executed in one or more counterparts, all of which shall be considered one and the same agreement, and shall become effective when one or more counterparts have been signed by each Party and delivered to the other Party.
Section 17.11 Governing Law.   This Agreement (and any claims or disputes arising out of or related hereto or to the inducement of any party to enter herein, whether for breach of contract, tortious conduct or otherwise and whether predicated on common law, statute or otherwise) shall be governed by and construed and interpreted in accordance with the Laws of the State of Delaware irrespective of the choice of laws principles of the State of Delaware including all matters of validity, construction, effect, enforceability, performance and remedies. All disputes that are not subject to mandatory arbitration pursuant to Section 14 (including an action to enforce Section 14) shall be commenced exclusively in the Delaware Court of Chancery and any state appellate court therefrom within the State of Delaware or, if the Delaware Court of Chancery declines to accept jurisdiction over a particular matter, any federal or state court of competent jurisdiction located in the State of Delaware, and, each party (i) irrevocably submits to the exclusive jurisdiction of the Chosen Courts, (ii) waives any objection to laying venue in any such action or proceeding in the Chosen Courts and (iii) waives any objection that the Chosen Courts are an inconvenient forum or do not have jurisdiction over any party, in each case in respect of such claims.
Section 17.12 Amendment.   No provisions of this Agreement shall be deemed waived, amended, supplemented or modified by a Party, unless such waiver, amendment, supplement or modification is in writing and signed by the authorized representative of the Party against whom it is sought to enforce such waiver, amendment, supplement or modification.
Section 17.13 SpinCo Subsidiaries.   If, at any time, SpinCo acquires or creates one or more subsidiaries that are includable in the SpinCo Group, they shall be subject to this Agreement and all references to the SpinCo Group herein shall thereafter include a reference to such subsidiaries.
Section 17.14 Successors.   This Agreement shall be binding on and inure to the benefit of any successor by merger, acquisition of assets or otherwise, to any of the Parties (including but not limited to any successor of IAC or SpinCo succeeding to the Tax Attributes of either under Section 381 of the Code), to the same extent as if such successor had been an original Party to this Agreement.
Section 17.15 Injunctions.   In the event of any actual or threatened default in, or breach of, any of the terms, conditions and provisions of this Agreement, the Party or Parties who are, or are to be, thereby aggrieved shall have the right to specific performance and injunctive or other equitable relief in respect of its or their rights under this Agreement, in addition to any and all other rights and remedies at law or in equity, and all such rights and remedies shall be cumulative. The Parties agree that the remedies at law for any breach or threatened breach, including monetary damages, are inadequate compensation for any loss and that any defense in any Action for specific performance that a remedy at law would be adequate is waived. Any requirements for the securing or posting of any bond with such remedy are waived by each of the Parties.
[Remainder of page intentionally left blank]
 
D-26

TABLE OF CONTENTS
 
IN WITNESS WHEREOF, the Parties have caused this Agreement to be executed by their duly authorized representatives as of the date first written above.
IAC/INTERACTIVECORP
By:
Name:
Title:
VIMEO HOLDINGS, INC.
By:
Name:
Title:
 
D-27

TABLE OF CONTENTS
 
ANNEX E
EMPLOYEE MATTERS AGREEMENT
by and between
IAC/INTERACTIVECORP
and
VIMEO HOLDINGS, INC.
Dated as of
[•], 2021
 

TABLE OF CONTENTS
 
TABLE OF CONTENTS
Page
E-1
E-4
E-4
E-4
E-5
E-5
E-5
E-5
E-6
E-6
E-7
E-7
E-7
E-7
E-8
E-8
E-8
E-8
E-8
E-9
E-9
E-10
E-10
E-11
E-11
E-11
E-12
E-12
E-12
E-12
E-13
E-13
E-13
E-13
E-13
E-13
E-13
E-14
 
E-i

TABLE OF CONTENTS
 
EMPLOYEE MATTERS AGREEMENT
This Employee Matters Agreement, dated as of [•], 2021, is entered into by and between IAC/InterActiveCorp (“IAC”), a Delaware corporation, and Vimeo Holdings, Inc. (“SpinCo”), a Delaware corporation.
RECITALS:
WHEREAS, IAC and SpinCo have entered into a Separation Agreement pursuant to which the Parties have set out the terms on which, and the conditions subject to which, they wish to implement the Separation (as defined in the Separation Agreement) (such agreement, as amended, restated or modified from time to time, the “Separation Agreement”).
WHEREAS, in connection therewith, IAC and SpinCo have agreed to enter into this Agreement to allocate between them assets, liabilities and responsibilities with respect to certain employee compensation, pension and benefit plans, programs and arrangements and certain employment matters.
NOW THEREFORE, in consideration of the mutual agreements, covenants and other provisions set forth in this Agreement, the Parties hereby agree as follows:
ARTICLE I
DEFINITIONS
Unless otherwise defined in this Agreement, capitalized words and expressions and variations thereof used in this Agreement have the meanings set forth below. Capitalized terms used herein and not otherwise defined shall have the meanings set forth in the Separation Agreement.
1.1   “Affiliate” has the meaning given that term in the Separation Agreement.
1.2   “Agreement” means this Employee Matters Agreement, including all the Schedules hereto.
1.3   “Ancillary Agreements” has the meaning given that term in the Separation Agreement.
1.4   “Approved Leave of Absence” means an absence from active service pursuant to an approved leave policy with a guaranteed right of reinstatement.
1.5   “Auditing Party” has the meaning set forth in Section 7.4(a).
1.6   “Benefits Participation End Date” means December 31, 2021.
1.7   “Benefit Plan” means, with respect to an entity or any of its Subsidiaries, (a) each “employee welfare benefit plan” ​(as defined in Section 3(1) of ERISA) and all other employee or director benefits arrangements, policies or payroll practices (including, without limitation, severance pay, sick leave, vacation pay, salary continuation, disability, retirement, deferred compensation, bonus, stock option or other equity-based compensation, hospitalization, medical insurance or life insurance) sponsored or maintained by such entity or by any of its Subsidiaries (or to which such entity or any of its Subsidiaries contributes or is required to contribute) and (b) all “employee pension benefit plans” ​(as defined in Section 3(2) of ERISA), occupational pension plan or arrangement or other pension arrangements sponsored, maintained or contributed to by such entity or any of its Subsidiaries (or to which such entity or any of its Subsidiaries contributes or is required to contribute). For the avoidance of doubt, “Benefit Plans” includes Health and Welfare Plans and Executive Benefit Plans. When immediately preceded by “IAC,” Benefit Plan means any Benefit Plan sponsored, maintained or contributed to by IAC or an IAC Entity or any Benefit Plan with respect to which IAC or an IAC Entity is a party. When immediately preceded by “SpinCo,” Benefit Plan means any Benefit Plan sponsored, maintained or contributed to by SpinCo or any SpinCo Entity or any Benefit Plan with respect to which SpinCo or a SpinCo Entity is a party.
1.8   “Code” means the Internal Revenue Code of 1986, as amended, or any successor federal income tax law. Reference to a specific Code provision also includes any proposed, temporary or final regulation in force under that provision.
 

TABLE OF CONTENTS
 
1.9   “Effective Time” shall have the meaning given to it in the Merger Agreement, as amended from time to time.
1.10   “ERISA” means the Employee Retirement Income Security Act of 1974, as amended. Reference to a specific provision of ERISA also includes any proposed, temporary or final regulation in force under that provision.
1.11   “Former IAC Employee” means (a) any individual who as of immediately prior to the Mandatory Exchange Effective Time is a former employee of the IAC Group or the SpinCo Group, and whose last employment with the IAC Group or SpinCo Group was with an IAC Entity, or (b) any individual who is an IAC Employee as of immediately prior to the Mandatory Exchange Effective Time who ceases to be an employee of the IAC Group following the Mandatory Exchange Effective Time.
1.12   “Former SpinCo Employee” means (a) any individual who as of immediately prior to the Mandatory Exchange Effective Time is a former employee of the IAC Group or the SpinCo Group, and whose last employment with the IAC Group or SpinCo Group was with a SpinCo Entity, or (b) any individual who is a SpinCo Employee as of immediately prior to the Mandatory Exchange Effective Time who ceases to be an employee of the SpinCo Group following the Mandatory Exchange Effective Time.
1.13   “Health and Welfare Plans” means any plan, fund or program which was established or is maintained for the purpose of providing for its participants or their beneficiaries, through the purchase of insurance or otherwise, medical (including PPO, EPO and HDHP coverages), dental, prescription, vision, short-term disability, long-term disability, life and AD&D, employee assistance, group legal services, wellness, cafeteria (including premium payment, health flexible spending account and dependent care flexible spending account components), travel reimbursement, transportation, or other benefits in the event of sickness, accident, disability, death or unemployment, or vacation benefits, apprenticeship or other training programs or day care centers, scholarship funds, or prepaid legal services, including any such plan, fund or program as defined in Section 3(1) of ERISA.
1.14   “IAC” has the meaning set forth in the recitals.
1.15   “IAC 401(k) Plan” means the IAC/InterActiveCorp Retirement Savings Plan as in effect as of the time relevant to the applicable provision of this Agreement.
1.16   “IAC Common Stock” means, (a) during the period prior to the Mandatory Exchange Effective Time, shares of common stock, $0.001 par value per share, of IAC, and (b) from and after the Mandatory Exchange Effective Time, shares of common stock, $0.0001par value per share, of IAC.
1.17   “IAC Employee” means (a) any individual who, immediately prior to the Mandatory Exchange Effective Time, is either actively employed by, or then on Approved Leave of Absence from, any IAC Entity, and (b) any individual who becomes an employee of any IAC Entity after the Mandatory Exchange Effective Time.
1.18   “IAC Entity” means any member of the IAC Group.
1.19   “IAC Executive Benefit Plans” means the executive benefit and nonqualified plans, programs, agreements, and arrangements established, sponsored, maintained, or agreed upon, by any IAC Entity for the benefit of employees and former employees of any IAC Entity. For the avoidance of doubt, the term “IAC Executive Benefit Plans” shall not include any Health and Welfare Plans or the IAC Long-Term Incentive Plans.
1.20   “IAC Flexible Benefit Plan” means the flexible benefit plan maintained by IAC as in effect as of the time relevant to the applicable provision of this Agreement.
1.21   “IAC Incentive Plans” means any of the annual or short term incentive plans of IAC, all as in effect as of the time relevant to the applicable provisions of this Agreement.
1.22   “IAC Group” has the meaning set forth in the IAC Separation Agreement.
 
E-2

TABLE OF CONTENTS
 
1.23   “IAC Long-Term Incentive Plans” means any of the IAC/InterActiveCorp 2018 Stock and Annual Incentive Plan, the IAC/InterActiveCorp 2013 Stock and Annual Incentive Plan, the IAC/InterActiveCorp 2008 Stock and Annual Incentive Plan, or the IAC/InterActiveCorp 2005 Stock and Annual Incentive Plan, each as in effect as of the time relevant to the applicable provisions of this Agreement.
1.24   “IAC Post-Separation Value” shall equal “A” minus (“B” times “C”)
where
“A” equals the IAC Pre-Separation Value
“B” equals the SpinCo Post-Separation Value
“C” equals the Spin-off Exchange Ratio
1.25   “IAC Pre-Separation Value” means the closing per share price of IAC Common Stock as listed on the NASDAQ as of 4:00 P.M. New York City time on the last full trading session preceding the occurrence of the Mandatory Exchange Effective Time.
1.26   “IAC Ratio” means (a) the IAC Pre-Separation Value divided by (b) the IAC Post-Separation Value.
1.27   “Liability” has the meaning given that term in the Separation Agreement.
1.28   “Mandatory Exchange Effective Time” has the meaning given that term in the Separation Agreement.
1.29   “Medical Plan” when immediately preceded by “IAC,” means the Benefit Plan under which medical benefits are provided to IAC Employees established and maintained by IAC. When immediately preceded by “SpinCo,” Medical Plan means the Benefit Plan under which medical benefits are provided to SpinCo Employees to be established by SpinCo pursuant to Article IV.
1.30   “Merger Agreement” means the Amended and Restated Agreement and Plan of Merger by and among SpinCo, Stream Merger Sub, Inc., and Vimeo, Inc., dated as of March 12, 2021.
1.31   “Merger Exchange Ratio” has the meaning given that term in the Merger Agreement.
1.32   “Non-parties” has the meaning set forth in Section 7.4(b).
1.33   “Option” when immediately preceded by “IAC” means an option (either nonqualified or incentive) to purchase shares of IAC Common Stock pursuant to an IAC Long-Term Incentive Plan. When immediately preceded by “SpinCo,” Option means an option (either nonqualified or incentive) to purchase shares of SpinCo Common Stock pursuant to a SpinCo Long-Term Incentive Plan.
1.34   “Participating Company” means (a) IAC and (b) any other Person (other than an individual) that participates in a plan sponsored by any IAC Entity.
1.35   “Parties” means IAC and SpinCo and “Party” means either of IAC and SpinCo.
1.36   “Person” has the meaning given that term in the Separation Agreement.
1.37   “RSU Award” ​(a) when immediately preceded by “IAC,” means an award of restricted stock units issued under an IAC Long-Term Incentive Plan representing a general unsecured promise by IAC to pay the value of shares of IAC Common Stock in cash or shares of IAC Common Stock, (b) when immediately preceded by “SpinCo,” means an award of restricted stock units issued under a SpinCo Long-Term Incentive Plan representing a general unsecured promise by SpinCo to pay the value of shares of SpinCo Common Stock in cash or shares of SpinCo Common Stock and (c) when immediately preceded by “Vimeo,” means an award of restricted stock units issued under a Vimeo Long-Term Incentive Plan representing a general unsecured promise by Vimeo, Inc. to pay the value of shares of common stock of Vimeo, Inc. in cash or shares of IAC Common Stock or shares of Vimeo, Inc. common stock.
1.38   “SpinCo 401(k) Plan Trust” means a trust relating to the SpinCo 401(k) Plan intended to qualify under Section 401(a) and be exempt under Section 501(a) of the Code.
 
E-3

TABLE OF CONTENTS
 
1.39   “SpinCo 401(k) Plan” means a 401(k) plan established by SpinCo.
1.40   “SpinCo Common Stock” has the meaning given that term in the Separation Agreement.
1.41   “SpinCo Employee” means (a) any individual who, immediately prior to the Mandatory Exchange Effective Time, is either actively employed by, or then on Approved Leave of Absence from, a SpinCo Entity, and (b) any individual who becomes an employee of any SpinCo Entity from and after the Mandatory Exchange Effective Time.
1.42   “SpinCo Entity” means any member of the SpinCo Group.
1.43   “SpinCo Executive Benefit Plans” means the executive benefit and nonqualified plans, programs, and arrangements established, sponsored, maintained, or agreed upon, by any SpinCo Entity for the benefit of employees and former employees of any SpinCo Entity. For the avoidance of doubt, the term “SpinCo Executive Benefit Plans” shall not include any Health and Welfare Plans or the SpinCo Long-Term Incentive Plans.
1.44   “SpinCo Group” has the meaning set forth in the Separation Agreement,
1.45   “SpinCo Long-Term Incentive Plan” means the SpinCo 2021 Stock and Annual Incentive Plan.
1.46   “SpinCo Post-Separation Value” means the closing per share price of SpinCo Common Stock trading on a “when issued” basis as listed on the NASDAQ as of 4:00 p.m. New York City time on the last full trading session prior to the occurrence of the Mandatory Exchange Effective Time.
1.47   “SpinCo Ratio” means (a) the IAC Pre-Separation Value divided by (b) SpinCo Post-Separation Value.
1.48   “Spin-off Exchange Ratio” has the meaning given that term in the Separation Agreement.
1.49   “Subsidiary” has the meaning given that term in the Separation Agreement.
1.50   “Separation Agreement” has the meaning set forth in the recitals to this Agreement.
1.51   “U.S.” means the 50 United States of America and the District of Columbia.
1.52   “Vimeo Long-Term Incentive Plans” means (a) the Vimeo, LLC 2012 Incentive Plan, (b) the Vimeo, Inc. 2017 Incentive Plan, and (c) the Vimeo, Inc. 2019 Incentive Plan (including the Israel Appendix), each as amended from time to time.
1.53   “Vimeo SAR” means a stock appreciation right corresponding to shares of common stock of Vimeo, Inc. granted under a Vimeo Long-Term Incentive Plan.
ARTICLE II
GENERAL PRINCIPLES
2.1   Employment of SpinCo Employees.   All SpinCo Employees shall continue to be employees of SpinCo or another SpinCo Entity, as the case may be, immediately after the Mandatory Exchange Effective Time.
2.2   Assumption and Retention of Liabilities; Related Assets.
(a)   As of the Mandatory Exchange Effective Time, except as expressly provided in this Agreement, the IAC Entities shall assume or retain and IAC hereby agrees to pay, perform, fulfill and discharge, in due course in full (i) all Liabilities under all IAC Benefit Plans with respect to all IAC Employees, Former IAC Employees and their dependents and beneficiaries, (ii) all Liabilities with respect to the employment or termination of employment of all IAC Employees and Former IAC Employees, in each case to the extent arising in connection with or as a result of employment with or the performance of services to any IAC Entity, and (iii) any other Liabilities expressly assigned to IAC under this Agreement. All assets held in trust to fund the IAC Benefit Plans and all insurance policies funding the IAC Benefit Plans shall be IAC Assets (as defined in the Separation Agreement), except to the extent specifically provided otherwise in this Agreement.
 
E-4

TABLE OF CONTENTS
 
(b)   From and after the Mandatory Exchange Effective Time, except as expressly provided in this Agreement, SpinCo and the SpinCo Entities shall assume or retain, as applicable, and SpinCo hereby agrees to pay, perform, fulfill and discharge, in due course in full, (i) all Liabilities under all SpinCo Benefit Plans, (ii) all Liabilities with respect to the employment or termination of employment of all SpinCo Employees and Former SpinCo Employees, in each case to the extent arising in connection with or as a result of employment with or the performance of services to any SpinCo Entity, and (iii) any other Liabilities expressly assigned to SpinCo or any SpinCo Entity under this Agreement.
2.3   SpinCo Participation in IAC Benefit Plans.   Except as otherwise expressly provided herein, effective as of the Mandatory Exchange Effective Time, SpinCo and each other SpinCo Entity shall cease to be a Participating Company in any IAC Benefit Plan, and IAC and SpinCo shall take all necessary action to effectuate such cessation as a Participating Company.
2.4   Commercially Reasonable Efforts.   IAC and SpinCo shall use commercially reasonable efforts to (a) enter into any necessary agreements and adopt any necessary amendments to any applicable benefit plans to accomplish the assumptions and transfers contemplated by this Agreement; and (b) provide for the maintenance of the necessary participant records, the appointment of the trustees and the engagement of recordkeepers, investment managers, providers, insurers, and other third parties reasonably necessary to maintaining and administering the IAC Benefit Plans and the SpinCo Benefit Plans.
2.5   Regulatory Compliance.   IAC and SpinCo shall, in connection with the actions taken pursuant to this Agreement, reasonably cooperate in making any and all appropriate filings required under the Code, ERISA and any applicable securities laws, implementing all appropriate communications with participants, transferring appropriate records and taking all such other actions as the requesting party may reasonably determine to be necessary or appropriate to implement the provisions of this Agreement in a timely manner.
ARTICLE III
401(K) PLAN MATTERS
3.1   From the Mandatory Exhange Effective Time and continuing until the Benefits Participation End Date, SpinCo adopts, and shall participate in as an Adopting Employer (as defined in the IAC 401(k) Plan), the IAC 401(k) Plan for the benefit of SpinCo Employees and Former SpinCo Employees, and IAC consents to such adoption and maintenance, in accordance with the terms of the IAC 401(k) Plan. Each of the Parties agrees and acknowledges that until the Benefits Participation End Date, SpinCo shall make timely direct contributions (including matching contributions) to the IAC 401(k) Plan on behalf of such SpinCo participating employees in accordance with the terms of the IAC 401(k) Plan and in accordance with (and no less promptly than) the timing of contributions made by IAC prior to the Mandatory Exchange Effective Time.
3.2   Each of the Parties agrees that, no later than the Benefits Participation End Date, the trustee of the IAC 401(k) Plan shall (a) sell all shares of SpinCo Common Stock held in the accounts of IAC Employees and Former IAC Employees, and (b) sell all shares of IAC Common Stock held in the accounts of SpinCo Employees and Former SpinCo Employees.
3.3   On and after the Mandatory Exchange Effective Time and until the completion of the sales contemplated by Section 3.2, shares of SpinCo Common Stock shall be held in a SpinCo Common Stock Fund under the IAC 401(k) Plan and shares of IAC Common Stock shall be held in an IAC Common Stock Fund under the IAC 401(k) Plan. Following the Mandatory Exchange Effective Time, (a) IAC Employees and Former IAC Employees shall not be permitted to acquire shares of SpinCo Common Stock under the IAC 401(k) Plan, and (b) SpinCo Employees and Former SpinCo Employees shall not be permitted to acquire shares of IAC Common Stock under the IAC 401(k) Plan.
3.4   Effective as of the date immediately following the Benefits Participation End Date, SpinCo shall establish the SpinCo 401(k) Plan and the SpinCo 401(k) Plan Trust. As soon as practical following the establishment of the SpinCo 401(k) Plan and the SpinCo 401(k) Plan Trust, IAC shall cause the accounts of the SpinCo Employees and Former SpinCo Employees in the IAC 401(k) Plan to be transferred to the SpinCo 401(k) Plan and the SpinCo 401(k) Plan Trust in cash or such other assets as mutually agreed by
 
E-5

TABLE OF CONTENTS
 
IAC and SpinCo, and SpinCo shall cause the SpinCo 401(k) Plan to assume and be solely responsible for all Liabilities under the SpinCo 401(k) Plan to or relating to SpinCo Employees and Former SpinCo Employees whose accounts are transferred from the IAC 401(k) Plan. IAC and SpinCo agree to cooperate in making all appropriate filings and taking all reasonable actions required to implement the provisions of this Section 3.1; provided that SpinCo acknowledges that it will be responsible for complying with any requirements and applying for any determination letters with respect to the SpinCo 401(k) Plan.
3.5   IAC and SpinCo shall each separately assume sole responsibility for ensuring that its respective savings plan(s) are maintained in compliance with applicable laws with respect to holding shares of their respective common stock and common stock of the other entity.
ARTICLE IV
HEALTH AND WELFARE PLANS
4.1   H&W Continuation Period.
(a)   IAC will cause the IAC Health and Welfare Plans in effect at the Mandatory Exchange Effective Time (“IAC H&W Plans”) to provide coverage to SpinCo Employees and Former SpinCo Employees (and, in each case, their beneficiaries and dependents) from and after the date on which the Mandatory Exchange Effective Time occurs until the Benefits Participation End Date (such period, the “H&W Continuation Period”). Coverage following the Mandatory Exchange Effective Time shall be on the same basis as immediately prior to the Mandatory Exchange Effective Time and in accordance with the terms of IAC’s Health and Welfare Plans. Following the Mandatory Exchange Effective Time, SpinCo shall pay to IAC fees in respect of IAC covering such SpinCo Employees and Former SpinCo Employees under the IAC Health and Welfare Plans, such fees to be based on the per-employee budgeted rates set forth on Schedule A to this Agreement. The fees contemplated by this Section 4.1(a) shall be payable in advance each month (i.e., not later than the first day of any month during which coverage applies) during the H&W Continuation Period and shall be based on the prior month’s enrollment, with appropriate, subsequent adjustments in each succeeding month to reflect actual enrollment, consistent with the practices in effect prior to the Mandatory Exchange Effective Time. In addition, SpinCo shall be subject to the same policies with respect to “catch up” premium payments and “premium holidays” applicable to other IAC companies participating in the IAC H&W Plans, consistent with the practices in effect prior to the Mandatory Exchange Effective Time. In the event that SpinCo fails to pay in a timely manner the fees contemplated by this Section 4.1(a), IAC shall have no obligation to continue, and may cease, to provide the coverage contemplated by this Section 4.1(a) to the SpinCo Employees and Former SpinCo Employees commencing on the fifteenth day that any such fees are past due; provided that IAC shall provide SpinCo with written notice of default and a cure period of ten (10) Business Days before terminating any coverage.
(b)   Following each calendar year during the H&W Continuation Period, but not later than one hundred eighty (180) days thereafter, IAC shall calculate in good faith the total costs and expenses of the IAC Health and Welfare Plans for such calendar year (including without limitation claims paid and costs and expenses associated with the administration of the IAC Health and Welfare Plans (as determined by IAC in its good faith discretion) and IAC’s good faith estimate of claims incurred in such calendar year but not reported (such estimate to be prepared based on historical claims reporting patterns and history) (the “Annual H&W Expenses”), and IAC promptly shall provide to SpinCo the Annual H&W Expenses following such calculation. To the extent Annual H&W Expenses exceed the aggregate fees paid by IAC and SpinCo in respect of coverage during the applicable calendar year of IAC Employees and Former IAC Employees and SpinCo Employees and Former SpinCo Employees, SpinCo shall be required to pay to IAC by wire transfer its ratable portion (calculated on the basis of the number of SpinCo Employees relative to the total number of IAC Employees and SpinCo Employees taken together) of the fees deficit. Any payment to be made pursuant to the immediately preceding sentence shall be made no later than July 15 following the applicable calendar year. Any calculations made by IAC pursuant to this Section 4.1(b) shall be final and binding upon SpinCo and the calculations contemplated by this Section 4.1(b) shall be adjusted to take into account any calendar year in which participation by SpinCo Employees and Former SpinCo Employees in the IAC Health and Welfare Plans is for less than the full calendar year.
 
E-6

TABLE OF CONTENTS
 
4.2   Establishment of Health and Welfare Plans.
(a)   Effective as of the date following the Benefits Participation End Date, SpinCo shall adopt Health and Welfare Plans for the benefit of SpinCo Employees and Former SpinCo Employees, and SpinCo shall be responsible for all Liabilities relating to, arising out of or resulting from health and welfare coverage or claims incurred by or on behalf of SpinCo Employees and Former SpinCo Employees or their covered dependents under the SpinCo Health and Welfare Plans after the Benefits Participation End Date.
(b)   Notwithstanding anything to the contrary in this Section 4.2:
(i)   with respect to any SpinCo Employee who becomes entitled to receive long-term disability benefits under the terms of the IAC Health and Welfare Plans prior to the Benefits Participation End Date, such SpinCo Employee shall continue to receive long-term disability benefits under the IAC Health and Welfare Plans after the Benefits Participation End Date in accordance with the terms of the IAC Health and Welfare Plans; and
(ii)   with respect to any SpinCo Employee who is receiving short-term disability benefits under the IAC Health and Welfare Plans as of the Benefits Participation End Date, SpinCo shall be responsible, as of the first day following the Benefits Participation End Date, for providing to such SpinCo Employee short term disability benefits and long-term disability benefits under the SpinCo Health and Welfare Plans.
4.3   Retention of Sponsorship and Liabilities.   Following the Mandatory Exchange Effective Time, IAC shall retain:
(a)   sponsorship of all IAC Health and Welfare Plans and any trust or other funding arrangement established or maintained with respect to such plans, including any assets held as of the Mandatory Exchange Effective Time with respect to such plans; and
(b)   all Liabilities under the IAC Health and Welfare Plans, subject to the obligations of SpinCo described in Section 4.1.
IAC shall not assume any Liability under any SpinCo Health and Welfare Plan, and all such claims shall be satisfied pursuant to Section 4.2(a).
4.4   Flexible Benefit Plan.   IAC will continue to maintain on behalf of SpinCo Employees the health care flexible spending account program, the commuter benefit program and the dependent care flexible spending program of the IAC Flexible Spending Benefit Plans (all of such accounts, “IAC Flexible Benefit Plan”) for claims incurred on or prior to the Benefits Participation End Date on the same basis as immediately prior to the Mandatory Exchange Effective Time and in accordance with the terms of the IAC Flexible Benefit Plan. Following the Mandatory Exchange Effective Time, until such time as SpinCo ceases to participate in the IAC Flexible Benefit Plan and has satisfied all of its obligations thereunder, SpinCo shall pay to IAC the amounts claimed by SpinCo Employees under the IAC Flexible Benefit Plan in addition to SpinCo’s share of the administrative cost of the IAC Flexible Benefit Plan (based on IAC historical allocations), such amounts to be paid by SpinCo on a one-month lagging basis (i.e., claims made and administrative costs incurred during a particular month shall be billed in the immediately succeeding month); provided, that SpinCo shall remit payment to IAC no later than the fifth Business Day following delivery by IAC of an invoice to SpinCo. SpinCo Employees shall not participate in the IAC Flexible Benefit Plan after the Benefits Participation End Date.
4.5   Workers’ Compensation Liabilities.   All workers’ compensation Liabilities relating to, arising out of, or resulting from any claim by an IAC Employee, Former IAC Employee, SpinCo Employee and Former SpinCo Employee that results from an accident occurring, or from an occupational disease which becomes manifest, on or before the Mandatory Exchange Effective Time shall be retained by IAC; provided, however, that SpinCo promptly shall reimburse IAC for any such Liabilities relating to SpinCo Employees or Former SpinCo Employees borne by IAC following the date on which the Mandatory Exchange Effective Time occurs. All workers’ compensation Liabilities relating to, arising out of, or resulting from any claim by an IAC Employee or Former IAC Employee shall be retained by IAC. All workers’ compensation Liabilities relating to, arising out of, or resulting from any claim by a SpinCo Employee or Former SpinCo Employee
 
E-7

TABLE OF CONTENTS
 
that results from an accident occurring, or from an occupational disease which becomes manifest, on or after the Mandatory Exchange Effective Time shall be retained by SpinCo. For purposes of this Agreement, a compensable injury shall be deemed to be sustained upon the occurrence of the event giving rise to eligibility for workers’ compensation benefits or at the time that an occupational disease becomes manifest, as the case may be. IAC, SpinCo and the other SpinCo Entities shall cooperate with respect to any notification to appropriate governmental agencies of the Mandatory Exchange Effective Time and the issuance of new, or the transfer of existing, workers’ compensation insurance policies and claims handling contracts.
4.6   Payroll Taxes and Reporting of Compensation.   IAC and SpinCo shall, and shall cause the other IAC Entities and the other SpinCo Entities to, respectively, take such action as may be reasonably necessary or appropriate in order to minimize Liabilities related to payroll taxes after the Mandatory Exchange Effective Time. IAC and SpinCo shall, and shall cause the other IAC Entities and the other SpinCo Entities to, respectively, each bear its responsibility for payroll tax obligations and for the proper reporting to the appropriate governmental authorities of compensation earned by their respective employees after the Mandatory Exchange Effective Time, including compensation related to the exercise of Options and Vimeo SARs.
ARTICLE V
EXECUTIVE BENEFITS AND OTHER BENEFITS
5.1   Assumption of Obligations.   Except as provided in this Agreement, effective as of the date on which the Mandatory Exchange Effective Time occurs, SpinCo shall assume and be solely responsible for all Liabilities to or relating to SpinCo Employees and Former SpinCo Employees under all IAC Executive Benefit Plans and SpinCo Executive Benefit Plans. For the avoidance of doubt, IAC shall retain all Liabilities under the IAC Executive Benefit Plans for all IAC Employees and Former IAC Employees. The Parties hereto agree that none of the transactions contemplated by the Separation Agreement or any of the Ancillary Agreements, including, without limitation, this Agreement, constitutes a “change in control,” “change of control” or similar term, as applicable, within the meaning of any Benefit Plan, any IAC Long-Term Incentive Plan or any SpinCo Long-Term Incentive Plan.
5.2   Severance.   (a) A SpinCo Employee shall not be deemed to have terminated employment for purposes of determining eligibility for severance benefits in connection with or in anticipation of the consummation of the transactions contemplated by the Separation Agreement. SpinCo shall be solely responsible for all Liabilities in respect of all costs arising out of payments and benefits relating to the termination or alleged termination of any SpinCo Employee or Former SpinCo Employee’s employment that occurs prior to, as a result of, in connection with or following the consummation of the transactions contemplated by the Separation Agreement, including any amounts required to be paid (including any payroll or other taxes), and the costs of providing benefits, under any applicable severance, separation, redundancy, termination or similar plan, program, practice, contract, agreement, law or regulation (such benefits to include any medical or other welfare benefits, outplacement benefits, accrued vacation, and taxes).
(b)   An IAC Employee shall not be deemed to have terminated employment for purposes of determining eligibility for severance benefits in connection with or in anticipation of the consummation of the transactions contemplated by the Separation Agreement. IAC shall be solely responsible for all Liabilities in respect of all costs arising out of payments and benefits relating to the termination or alleged termination of any IAC Employee or Former IAC Employee’s employment that occurs prior to, as a result of, in connection with or following the consummation of the transactions contemplated by the Separation Agreement, including any amounts required to be paid (including any payroll or other taxes), and the costs of providing benefits, under any applicable severance, separation, redundancy, termination or similar plan, program, practice, contract, agreement, law or regulation (such benefits to include any medical or other welfare benefits, outplacement benefits, accrued vacation, and taxes).
5.3   Certain Equity Award Matters.   SpinCo shall reimburse IAC for the cost of any IAC RSU Awards or IAC Options held by SpinCo Employees or Former SpinCo Employees that vest (in the case of IAC RSU Awards) or are exercised (in the case of IAC Options) on or after the date on which the Mandatory Exchange Effective Time occurs with such cost equal to the taxable income that arises from the applicable vesting or exercise event, net of withholding taxes (payment for which SpinCo shall be solely responsible) (the
 
E-8

TABLE OF CONTENTS
 
IAC Award Cost”). No later than ten (10) Business Days following invoice therefor, SpinCo shall pay to IAC the IAC Award Cost in cash.
ARTICLE VI
EQUITY AWARD ADJUSTMENTS
6.1   IAC Long-Term Incentive Plans.   IAC and SpinCo shall take all actions necessary or appropriate so that each outstanding IAC Option and IAC RSU Award granted under any IAC Long-Term Incentive Plan held by any individual shall be adjusted as set forth in this ARTICLE VI. The adjustments set forth below shall be the sole adjustments made with respect to IAC Options and IAC RSU Awards in connection with the transactions contemplated by the Separation Agreement.
(a)   Outstanding IAC Options.   As determined by the Compensation and Human Resources Committee of the IAC Board of Directors (the “IAC Committee”) pursuant to its authority under the applicable IAC Long-Term Incentive Plan, each IAC Option that is outstanding as of immediately prior to the Mandatory Exchange Effective Time shall be converted into both an IAC Option and a SpinCo Option and shall otherwise be subject to the same terms and conditions after the Mandatory Exchange Effective Time as the terms and conditions applicable to such IAC Option immediately prior to the Mandatory Exchange Effective Time; provided, however, that from and after the Mandatory Exchange Effective Time:
(i)   (A) the number of shares of IAC Common Stock subject to such IAC Option shall be equal to the same number of shares of IAC Common Stock subject to such IAC Option immediately prior to the Mandatory Exchange Effective Time, and (B) the per share exercise price of such IAC Option, rounded up to the nearest one one hundredth of a cent (i.e., to the fourth decimal place), shall be equal to the quotient obtained by dividing (I) the per share exercise price of such IAC Option immediately prior to the Mandatory Exchange Effective Time by (II) the IAC Ratio; and
(ii)   (A) the number of shares of SpinCo Common Stock subject to such SpinCo Option, rounded down to the nearest whole share, shall be equal to the product obtained by multiplying (I) the number of shares of IAC Common Stock subject to such IAC Option immediately prior to the Mandatory Exchange Effective Time by (II) the Spin-off Exchange Ratio, and (B) the per share exercise price of such SpinCo Option, rounded up to the nearest one one hundredth of a cent (i.e., to the fourth decimal place), shall be equal to the quotient obtained by dividing (I) the per share exercise price of such IAC Option immediately prior to the Mandatory Exchange Effective Time by (II) the SpinCo Ratio.
(b)   IAC RSU Awards.   As determined by the IAC Committee pursuant to its authority under the applicable IAC Long-Term Incentive Plan, each IAC RSU Award shall be subject to the same terms and conditions immediately after the Mandatory Exchange Effective Time as the terms and conditions applicable to such IAC RSU Award immediately prior to the Mandatory Exchange Effective Time; provided, however, that from and after the Mandatory Exchange Effective Time, the number of shares of IAC Common Stock covered by each IAC RSU Award, rounded to the nearest whole share, shall be equal to the product of (i) the number of shares of IAC Common Stock covered by such IAC RSU Award immediately prior to the Mandatory Exchange Effective Time and (ii) the IAC Ratio.
(c)   Foreign Grants/Awards.
(i)   To the extent that any of the IAC Options or IAC RSU Awards are granted to non-U.S. employees under any domestic or foreign equity-based incentive program sponsored by an IAC Entity, IAC and SpinCo shall use their commercially reasonable efforts to preserve, at and after the Mandatory Exchange Effective Time, the value and tax treatment accorded to such IAC Options and such IAC RSU Awards granted to non-U.S. employees under any domestic or foreign equity-based incentive program sponsored by an IAC Entity.
(ii)   To the extent that any of the SpinCo Options or SpinCo RSU Awards are granted to non-U.S. employees under any domestic or foreign equity-based incentive program sponsored by a SpinCo Entity, IAC and SpinCo shall use their commercially reasonable efforts to preserve, at and after the Mandatory Exchange Effective Time, the value and tax treatment accorded to such SpinCo
 
E-9

TABLE OF CONTENTS
 
Options and such SpinCo RSU Awards granted to non-U.S. employees under any domestic or foreign equity-based incentive program sponsored by a SpinCo Entity.
6.2   Vimeo, Inc. Equity Awards.
(a)   Spin-off.   As determined by the IAC Committee and the Board of Directors of Vimeo, Inc. pursuant to its authority under the Vimeo Long-Term Incentive Plans, from and after the Mandatory Exchange Effective Time, Vimeo SARs and Vimeo RSUs shall not be settled in shares of IAC Common Stock and IAC shall have no further obligations regarding Vimeo SARs and Vimeo RSUs, which shall, until the occurrence of the Effective Time, be settled in cash or shares of SpinCo Common Stock consistent with the principles set forth in the applicable Vimeo Long-Term Incentive Plan.
(b)   Merger.
(i)   As determined by the IAC Committee and the Board of Directors of Vimeo, Inc. pursuant to its authority under the Vimeo Long-Term Incentive Plans, each Vimeo SAR held by a SpinCo Employee or a Former SpinCo Employee shall be converted into a SpinCo SAR and shall otherwise be subject to the same terms and conditions after the Effective Time as the terms and conditions applicable to such Vimeo SAR immediately prior to the Effective Time; provided, however, that from and after the Effective Time: (A) the number of shares of SpinCo Common Stock subject to such SpinCo SAR, rounded down to the nearest whole share, shall be equal to the product of (I) the number of shares of Vimeo Common Stock subject to such Vimeo SAR immediately prior to the Effective Time multiplied by (II) the Merger Exchange Ratio, (B) the per share exercise price of such SpinCo SAR, rounded up to the nearest one one hundredth of a cent (i.e., to the fourth decimal place), shall be equal to the quotient of (I) the per share exercise price of such Vimeo SAR immediately prior to the Effective Time divided by (II) the Merger Exchange Ratio, and (C) each SpinCo SAR converted pursuant to this Section 6.2(b)(i) shall be exercisable and shall be settled in a manner consistent with stock appreciation rights of a publicly traded company (with such modifications and lock-up periods as may be reasonably determined by the SpinCo Board of Directors from time to time).
(ii)   As determined by the Board of Directors of Vimeo, Inc. pursuant to its authority under the Vimeo Long-Term Incentive Plans, each Vimeo RSU held by a SpinCo Employee or a Former SpinCo Employee shall be converted into a SpinCo RSU and shall otherwise be subject to the same terms and conditions after the Effective Time as the terms and conditions applicable to such Vimeo RSU immediately prior to the Effective Time; provided, however, that, from and after the Effective Time: (A) the number of shares of SpinCo Common Stock subject to such SpinCo SAR, rounded to the nearest whole share, shall be equal to the product of (I) the number of shares of Vimeo Common Stock subject to such Vimeo RSU immediately prior to the Effective Time multiplied by (II) the Merger Exchange Ratio, and (B) each SpinCo RSU converted pursuant to this Section 6.2(b)(ii) shall be settled in a manner consistent with restricted stock units of a publicly traded company (with such modifications and lock-up periods as may be reasonably determined by the SpinCo Board of Directors from time to time).
(iii)   Following the Effective Time, for any award adjusted under this Section 6.2, any reference to a “change in control,” “change of control,” or similar definition in an award agreement, employment agreement, or the applicable Vimeo Long-Term Incentive plan shall be deemed to refer to a Change in Control (as defined in the SpinCo Long-Term Incentive Plan).
6.3   Miscellaneous Option and Other Award Terms.
(a)   IAC Options and IAC RSU Awards adjusted pursuant to Section 6.1, regardless of by whom held, shall be settled by IAC pursuant to the terms of the applicable IAC Long-Term Incentive Plan, and SpinCo RSUs, SpinCo Options and SpinCo SARs, regardless of by whom held, shall be settled by SpinCo pursuant to the terms of the applicable SpinCo Long-Term Incentive Plan.
(b)   It is intended that, to the extent of the issuance of SpinCo Options, SpinCo SARs and SpinCo RSUs in connection with the adjustment provisions of Section 6.1 or Section 6.2, the applicable SpinCo Long-Term Incentive Plan shall be considered a successor to each of the IAC Long-Term Incentive Plans and each of the Vimeo Long-Term Incentive Plans, as applicable, and SpinCo shall be considered to have
 
E-10

TABLE OF CONTENTS
 
assumed the obligations of the applicable IAC Long-Term Incentive Plan and the applicable Vimeo Long-Term Incentive Plan, as applicable, to make the adjustments set forth in Section 6.1 and Section 6.2.
(c)   The Mandatory Exchange Effective Time shall not constitute a termination of employment for any IAC Employee for purposes of any SpinCo Option and, employment with IAC shall be treated as employment with SpinCo with respect to SpinCo Options held by IAC Employees.
(d)   The Mandatory Exchange Effective Time shall not constitute a termination of employment for any employee of the Match Group, Inc. (“Match”) for purposes of any SpinCo Option and, employment with Match shall be treated as employment with SpinCo with respect to SpinCo Options held by Match employees.
(e)   The Mandatory Exchange Effective Time shall not constitute a termination of employment for any SpinCo Employee for purposes of any IAC Option and, employment with SpinCo shall be treated as employment with IAC with respect to IAC Options held by SpinCo Employees.
(f)   Termination of employment following the Mandatory Exchange Effective Time from (i) all IAC Entities shall be treated as a termination of employment with respect to any SpinCo Options held by an IAC Employee, (ii) Match and its subsidiaries shall be treated as a termination of employment with respect to any SpinCo Options held by a Match employee, and (iii) all SpinCo Entities shall be treated as a termination of employment with respect to any IAC Options held by a SpinCo Employee.
(g)   Schedule B to this Agreement sets forth a list of IAC Employees who hold IAC Options (a portion of which will convert into SpinCo Options in accordance with this Article VI) that contain post-termination exercise periods that are longer than the default post-termination exercise periods set forth in the applicable IAC Long-Term Incentive Plan. For the avoidance of doubt, as required by Section 6.1(a) of this Agreement, SpinCo Options resulting from the adjustments contemplated by Section 6.1(a) of this Agreement shall have the same post-termination exercise periods as the corresponding IAC Options. If, after the date of this Agreement, IAC extends the post-termination exercise period applicable to any IAC Option that is adjusted pursuant to Section 6.1(a) of this Agreement, then, subject to IAC providing written notice to SpinCo of such extension, SpinCo will provide for the same extended post-termination exercise period for the corresponding SpinCo Option.
6.4   Waiting Period for Exercisability of Options and Settlement of RSU Awards.   The IAC Options and SpinCo Options shall not be exercisable during a period beginning on a date prior to the Mandatory Exchange Effective Time determined by IAC in its sole discretion, and continuing until the IAC Post-Separation Value and the SpinCo Post-Separation Value are determined, or such longer period as IAC, with respect to IAC Options, and SpinCo, with respect to SpinCo Options, determines is necessary to implement the provisions of this Article VI. The IAC RSU Awards and SpinCo RSU Awards shall not be settled during a period beginning on a date prior to the Mandatory Exchange Effective Time determined by IAC in its sole discretion, and continuing until the IAC Post-Separation Value and the SpinCo Post-Separation Value are determined immediately after the Mandatory Exchange Effective Time, or such longer period as IAC, with respect to IAC RSU Awards, and SpinCo, with respect to SpinCo RSU Awards, determines is necessary to implement the provisions of this Article VI.
ARTICLE VII
GENERAL AND ADMINISTRATIVE
7.1   Sharing of Participant Information.
(a)   IAC and SpinCo shall share, and IAC shall cause each other IAC Entity to share, and SpinCo shall cause each other SpinCo Entity to share with each other and their respective agents and vendors (without obtaining releases) all participant information necessary for the efficient and accurate administration of each of the SpinCo Benefit Plans and the IAC Benefit Plans.
(b)   IAC and SpinCo and their respective authorized agents shall, subject to applicable laws and the entry into such agreements as shall be reasonably necessary or appropriate to comply with all applicable data protection laws, be given reasonable and timely access to, and may make copies of, all information relating to the subjects of this Agreement in the custody of the other Party, to the extent necessary for such
 
E-11

TABLE OF CONTENTS
 
administration. Until the Benefits Participation End Date and for such reasonable period thereafter as is reasonably necessary or appropriate to fulfill the purposes and intent of this Agreement, all participant information shall be provided in a manner and medium as may be mutually agreed to by IAC and SpinCo.
7.2   Reasonable Efforts/Cooperation.   Each of the Parties hereto will use its commercially reasonable efforts to promptly take, or cause to be taken, all actions and to do, or cause to be done, all things necessary, proper or advisable under applicable laws and regulations to consummate the transactions contemplated by this Agreement. Each of the Parties hereto shall cooperate fully on any issue relating to the transactions contemplated by this Agreement for which the other Party seeks a determination letter or private letter ruling from the Internal Revenue Service, an advisory opinion from the Department of Labor or any other filing (including, but not limited to, securities filings (remedial or otherwise)), consent or approval with respect to or by a governmental agency or authority in any jurisdiction in the U.S. or abroad.
7.3   No Third-Party Beneficiaries.   This Agreement is solely for the benefit of the Parties and is not intended to confer upon any other Persons any rights or remedies hereunder. Except as expressly provided in this Agreement, nothing in this Agreement shall preclude IAC or any other IAC Entity, at any time after the Mandatory Exchange Effective Time, from amending, merging, modifying, terminating, eliminating, reducing, or otherwise altering in any respect any IAC Benefit Plan, any benefit under any Benefit Plan or any trust, insurance policy or funding vehicle related to any IAC Benefit Plan. Except as expressly provided in this Agreement, nothing in this Agreement shall preclude SpinCo or any other SpinCo Entity, at any time Mandatory Exchange Effective Time, from amending, merging, modifying, terminating, eliminating, reducing, or otherwise altering in any respect any SpinCo Benefit Plan, any benefit under any Benefit Plan or any trust, insurance policy or funding vehicle related to any SpinCo Benefit Plan.
7.4   Audit Rights With Respect to Information Provided.
(a)   Each of IAC and SpinCo, and their duly authorized representatives, shall have the right to conduct reasonable audits (but not in excess of one audit per fiscal quarter) with respect to all information required to be provided to it by the other Party under this Agreement. The Party conducting the audit (the “Auditing Party”) may adopt reasonable procedures and guidelines for conducting audits and the selection of audit representatives under this Section 7.4. The Auditing Party shall have the right to make copies of any records at its expense, subject to any restrictions imposed by applicable laws and to any confidentiality provisions set forth in the Separation Agreement, which are incorporated by reference herein. The Party being audited shall provide the Auditing Party’s representatives with reasonable access during normal business hours to its operations, computer systems and paper and electronic files, and provide workspace to its representatives. After any audit is completed, the Party being audited shall have the right to review a draft of the audit findings and to comment on those findings in writing within thirty Business Days after receiving such draft.
(b)   The Auditing Party’s audit rights under this Section 7.4 shall include the right to audit, or participate in an audit facilitated by the Party being audited, of any Subsidiaries and Affiliates of the Party being audited and to require the other Party to request any benefit providers and third parties with whom the Party being audited has a relationship, or agents of such Party, to agree to such an audit to the extent any such Persons are affected by or addressed in this Agreement (collectively, the “Non-parties”). The Party being audited shall, upon written request from the Auditing Party, provide an individual (at the Auditing Party’s expense) to supervise any audit of a Non-party. The Auditing Party shall be responsible for supplying, at the Auditing Party’s expense, additional personnel sufficient to complete the audit in a reasonably timely manner. The responsibility of the Party being audited shall be limited to providing, at the Auditing Party’s expense, a single individual at each audited site for purposes of facilitating the audit.
7.5   Fiduciary Matters.   It is acknowledged that actions required to be taken pursuant to this Agreement may be subject to fiduciary duties or standards of conduct under ERISA or other applicable law, and no Party shall be deemed to be in violation of this Agreement if it fails to comply with any provisions hereof based upon its good faith determination that to do so would violate such a fiduciary duty or standard. Each Party shall be responsible for taking such actions as are deemed necessary and appropriate to comply with its own fiduciary responsibilities and shall fully release and indemnify the other Party for any Liabilities caused by the failure to satisfy any such responsibility.
 
E-12

TABLE OF CONTENTS
 
7.6   Consent of Third Parties.   If any provision of this Agreement is dependent on the consent of any third party (such as a vendor) and such consent is withheld, the Parties hereto shall use commercially reasonable efforts to implement the applicable provisions of this Agreement to the full extent practicable. If any provision of this Agreement cannot be implemented due to the failure of such third party to consent, the Parties hereto shall negotiate in good faith to implement the provision in a mutually satisfactory manner. The phrase “commercially reasonable efforts” as used herein shall not be construed to require any Party to incur any non-routine or unreasonable expense or Liability or to waive any right.
ARTICLE VIII
MISCELLANEOUS
8.1   Effectiveness.   This Agreement shall become effective immediately prior to the Mandatory Exchange Effective Time.
8.2   Effect If Mandatory Exchange Effective Time Does Not Occur.   If the Separation Agreement is terminated in accordance with its terms prior to the Mandatory Exchange Effective Time, then this Agreement shall terminate and all actions and events that are, under this Agreement, to be taken or occur effective immediately prior to or as of the Mandatory Exchange Effective Time, shall not be taken or occur.
8.3   Relationship of Parties.   Nothing in this Agreement shall be deemed or construed by the Parties or any third party as creating the relationship of principal and agent, partnership or joint venture between the Parties, it being understood and agreed that no provision contained herein, and no act of the Parties, shall be deemed to create any relationship between the Parties other than the relationship set forth herein.
8.4   Affiliates.   Each of IAC and SpinCo shall cause to be performed, and hereby guarantees the performance of, all actions, agreements and obligations set forth in this Agreement to be performed by another IAC Entity or a SpinCo Entity, respectively.
8.5   Notices.   All notices, requests, claims, demands and other communications hereunder shall be in writing and shall be deemed given to a Party when (a) delivered to the appropriate address by hand or by nationally recognized overnight courier service (costs prepaid); (b) sent by facsimile with confirmation of transmission by the transmitting equipment; or (c) received or rejected by the addressee, if sent by certified mail, return receipt requested, in each case to the following addresses and facsimile numbers and marked to the attention of the person (by name or title) designated below (or to such other address, facsimile number or person as a Party may designate by notice to the other Parties):
(a)   if to IAC:
IAC/InterActiveCorp
555 West 18th Street
New York, NY 10011
Attention: Kendall Handler, Senior Vice President and General Counsel
Email: kendall.handler@iac.com
with a copy to:
Wachtell, Lipton, Rosen & Katz
51 West 52nd Street
New York, NY 10019
Attention:
Andrew J. Nussbaum, Esq.
Jenna Levine, Esq.
Email:
ajnussbaum@wlrk.com
jelevine@wlrk.com
 
E-13

TABLE OF CONTENTS
 
(b)   if to SpinCo (prior to the Mandatory Exchange Effective Time) to:
Vimeo Holdings, Inc.
555 West 18th Street
New York, NY 10011
Attention: Kendall Handler, Senior Vice President and General Counsel
Email: kendall.handler@iac.com
with a copy to:
Wachtell, Lipton, Rosen & Katz
51 West 52nd Street
New York, NY 10019
Attention:
Andrew J. Nussbaum, Esq.
Jenna Levine, Esq.
Email:
ajnussbaum@wlrk.com
jelevine@wlrk.com
if to SpinCo (from and after the Mandatory Exchange Effective Time), to:
Vimeo Holdings, Inc.
555 West 18th Street
New York, NY 10011
Attention: Michael Cheah, General Counsel and Secretary
Email: michael@vimeo.com
with a copy (which shall not constitute notice) to:
Wachtell, Lipton, Rosen & Katz
51 West 52nd Street
New York, New York 10019
Attention:
Andrew J. Nussbaum
Jenna E. Levine
Email:
ajnussbaum@wlrk.com
jelevine@wlrk.com
8.6   Incorporation of Separation Agreement Provisions.   The following provisions of the Separation Agreement are hereby incorporated herein by reference, and unless otherwise expressly specified herein, such provisions shall apply as if fully set forth herein mutatis mutandis: Article IV (relating to Mutual Releases, Indemnification Article VI (relating to Exchange of Information; Confidentiality); Article VIII (relating to Further Assurances); Article IX (relating to Indemnification); Article XII (relating to Dispute Resolution); and Article XIII (relating to Miscellaneous).
[REMAINDER OF PAGE INTENTIONALLY LEFT BLANK]
 
E-14

TABLE OF CONTENTS
 
IN WITNESS WHEREOF, the Parties have caused this Employee Matters Agreement to be duly executed as of the day and year first above written.
IAC/INTERACTIVECORP
By:
   
Name:
Title:
VIMEO HOLDINGS, INC.
By:
   
Name:
Title:
[SIGNATURE PAGE TO EMPLOYEE MATTERS AGREEMENT]
 

TABLE OF CONTENTS
 
ANNEX F
FORM OF
TRANSITION SERVICES AGREEMENT
BY AND BETWEEN
IAC/INTERACTIVECORP
AND
VIMEO HOLDINGS, INC.
DATED AS OF [•], 2021
 

TABLE OF CONTENTS
 
Table of Contents
Page
F-1
F-1
F-2
F-2
F-2
F-3
F-3
F-3
F-4
F-4
F-4
F-4
F-5
F-5
F-5
F-5
F-5
F-5
F-6
F-6
F-6
F-6
F-6
F-6
F-6
F-7
F-7
F-7
F-7
F-7
F-7
F-7
F-8
F-8
F-8
F-8
F-9
F-9
 
F-i

TABLE OF CONTENTS
 
TRANSITION SERVICES AGREEMENT
This TRANSITION SERVICES AGREEMENT, dated as of [•], 2021, is entered into by and between IAC/InterActiveCorp, a Delaware corporation (“IAC”), and Vimeo Holdings, Inc., a Delaware corporation (“SpinCo”). IAC and SpinCo are sometimes hereinafter collectively referred to as the “Parties” and individually as a “Party.”
RECITALS:
WHEREAS, the board of directors of IAC has determined that it is in the best interests of IAC and its stockholders to create a new publicly traded company that shall operate the SpinCo Business;
WHEREAS, in order to effectuate the Spin-off, IAC and SpinCo have entered into a Separation Agreement, dated as of even date herewith (the “Separation Agreement”);
WHEREAS, in order to facilitate and provide for an orderly transition in connection with the Spin-off, the Parties desire to enter into this Agreement to set forth the terms and conditions pursuant to which IAC will provide Services to SpinCo and other members of the SpinCo Group, and SpinCo will provide services to IAC and the other member of the IAC Group, in each case for a transitional period; and
WHEREAS, the Parties acknowledge that this Agreement, the Separation Agreement, and the other Ancillary Agreements represent the integrated agreement of IAC and SpinCo relating to the Spin-off, are being entered together, and would not have been entered independently.
NOW, THEREFORE, in consideration of the foregoing and the mutual agreements contained herein, and intending to be legally bound hereby, the Parties hereby agree as follows:
ARTICLE I
Definitions
Section 1.1 Defined Terms.   For the purposes of this Agreement, (a) unless otherwise defined herein capitalized terms used herein shall have the meanings assigned to them in the Separation Agreement and (b) the following terms shall have the meanings hereinafter specified:
Agreement” shall mean this Transition Services Agreement, including the Schedules hereto, as the same may be amended, supplemented or otherwise modified from time to time.
Fee” shall have the meaning set forth in Section 2.1(c).   
Force Majeure Event” shall have the meaning set forth in Section 5.1.   
IAC” shall have the meaning set forth in the preamble of this Agreement.
IAC Business” shall mean any line of business that was carried out by any member of the IAC Group during the Reference Period other than the SpinCo Business.
IAC Provider” shall have the meaning set forth in Section 2.1(a).   
Licensee” shall have the meaning set forth in Section 8.1(a).   
Licensor” shall have the meaning set forth in Section 8.1(a).   
Omitted Services” shall have the meaning set forth in Section 2.1(b).   
Parties” and “Party” shall have the meaning set forth in the preamble of this Agreement.
Provider” shall have the meaning set forth in Section 2.1(a).   
Recipient” shall mean SpinCo or any of the other members of the SpinCo Group, in its capacity as a recipient of Services hereunder, as described on Schedule A.   
Reference Period” shall mean the twelve-month period preceding the Reclassification Date.
 
F-1

TABLE OF CONTENTS
 
Sales Taxes” shall have the meaning set forth in Section 3.3.   
Separation Agreement” shall have the meaning set forth in the recitals of this Agreement.
Services” shall have the meaning set forth in Section 2.1(a).   
Shared Contracts” shall have the meaning set forth in Section 2.2(a).   
SpinCo” shall have the meaning set forth in the preamble of this Agreement.
SpinCo Business” shall mean any line of business that was carried out by the SpinCo Group during the Reference Period.
SpinCo Provider” shall have the meaning set forth in Section 2.1(a).   
Term” shall have the meaning set forth in Section 4.1.   
Section 1.2 Interpretation; Schedules.   In this Agreement: (a) words in the singular shall be deemed to include the plural and vice versa and words of one gender shall be deemed to include the other genders as the context requires; (b) the terms “hereof,” “herein,” and “herewith” and words of similar import shall, unless otherwise stated, be construed to refer to this Agreement as a whole (including all of the Schedules hereto) and not to any particular provision of this Agreement; (c) Article, Section and Schedule references are to the Articles, Sections and Schedules to this Agreement unless otherwise specified; (d) unless otherwise stated, all references to any agreement shall be deemed to include the exhibits, schedules and annexes to such agreement; (e) the word “including” and words of similar import when used in this Agreement shall mean “including, without limitation,” unless otherwise specified; (f) the word “or” shall not be exclusive; (g) unless otherwise specified in a particular case, the word “days” refers to calendar days; (h) references to “business day” shall mean any day other than a Saturday, a Sunday or a day on which banking institutions are generally authorized or required by law to close in the United States or New York, New York; (i) references herein to this Agreement or any other agreement contemplated herein shall be deemed to refer to this Agreement or such other agreement as of the date on which it is executed and as it may be amended, modified or supplemented thereafter, unless otherwise specified; and (j) unless expressly stated to the contrary in this Agreement, all references to “the date hereof,” “the date of this Agreement,” “hereby” and “hereupon” and words of similar import shall all be references to [•], 2021.
ARTICLE II
Agreement to Provide and Receive Services
Section 2.1 Provision of Services.   
(a) On the terms and subject to the conditions contained herein, IAC shall provide, or shall cause the other members of the IAC Group (IAC and such other members of the IAC Group, in their capacity as providers of Services hereunder, collectively referred to as the “IAC Providers”) to provide, to SpinCo (or another member of the SpinCo Group designated by SpinCo) the services listed on Schedule A (the “IAC Services”). On the terms and subject to the conditions contained herein, SpinCo shall provide, or shall cause the other members of the SpinCo Group (SpinCo and such other members of the SpinCo Group, in their capacity as providers of Services hereunder, collectively referred to as the “SpinCo Providers” and, together the IAC Providers, the “Providers”) to provide, to IAC (or another member of the IAC Group designated by IAC) the services listed on Schedule B (the “SpinCo Services” and, together the IAC Services and any Omitted Services added to Schedule A or Schedule B pursuant to paragraph (b) below, the “Services”).
(b) In the event that SpinCo or IAC desires to have the applicable Provider provide services that are not set out on Schedule A or Schedule B (as applicable) (other than because it was specifically agreed that such services would not be provided under this Agreement) but were provided by such Provider to the SpinCo Business or the IAC Business (as applicable) during the Reference Period (“Omitted Services”), and such Recipient requests, within ninety days following the Reclassification Date, that such Provider provide such Omitted Services, the Parties shall negotiate in good faith to attempt to reach mutually agreed terms for the provision of such Omitted Service; provided that no Provider shall be obligated to provide a service if does not, in its reasonable judgment, have adequate resources to provide such service or if in doing so, it
 
F-2

TABLE OF CONTENTS
 
would interfere with the operation of its business. If agreement is reached, the Parties shall promptly enter into an amendment to this Agreement amending Schedule A or Schedule B (as applicable) to reflect such Omitted Service and such Omitted Service shall be deemed to be part of this Agreement and the Services from and after the date of such amendment.
(c) Each Service shall be provided to a Recipient in exchange for the fee set forth on Schedule A or Schedule B (as applicable) with respect to such Service (a “Fee”), which Fee shall, except as otherwise set forth on Schedule A or Schedule B, as applicable, be equal to the Provider’s calculation, based upon commercially reasonable metrics, of the actual cost, without mark-up, of providing such Service to the SpinCo Business or the IAC Business (as applicable). Except to the extent included in the Fees or as otherwise set forth in Schedule A or Schedule B (as applicable), the Recipient shall reimburse the Provider for any reasonable incremental and documented out-of-pocket expenses incurred by the Provider’s personnel in connection with performing the Services. Except as set forth in Schedule A or Schedule B (as applicable), for any Service where the Fee for the Services is expressed as a specified dollar amount per month, if such Services are provided for only a portion of the month, including as a result of circumstances described in Section 4.1 or Article V, the Fees for such Services shall be prorated to reflect the number of days such Services were actually provided during such month on the basis of a thirty-day month.
(d) Each Recipient and Provider providing Services to it hereunder will use good-faith efforts to reasonably cooperate with each other in all matters relating to the provision and receipt of Services. Such cooperation shall include obtaining all consents, licenses or approvals necessary to permit each Party to perform its obligations with respect to the other Party; provided, however, under no circumstances shall any Provider be required to make any payments (other than de minimis costs and expenses) to any third party in respect of any such consents, licenses or approvals. If, with respect to a Service, the Parties, despite their efforts, are unable to obtain such required consents, licenses or approvals, the Provider will use commercially reasonable efforts to perform the Service in a manner that does not require such consent, license or approval.
Section 2.2 Shared Contracts.   
(a) For the term of this Agreement, with respect to any contract set forth on Schedule C (the “Shared Contracts”), the Parties agree to cause, subject to Section 2.1(d), the applicable members of the IAC Group and the applicable members of the SpinCo Group, to the extent reasonably requested by SpinCo or IAC, respectively, to use commercially reasonable efforts to (i) cause the applicable third party counterparty thereto to enter into one or more replacement contracts that would allow the applicable members of the IAC Group and applicable members of the SpinCo Group to obtain substantially similar benefits and have substantially similar obligations as under such Shared Contract or (ii) seek to divide or otherwise amend any such Shared Contract in a manner that would allow the party that is not party to such Shared Contract to continue to obtain the benefits of and have the obligations under such Shared Contract (including by working with the applicable third party or third parties to such Shared Contracts to accomplish the foregoing).
Section 2.3 Access.   Each Party shall make available on a timely basis to the other Party all information and materials reasonably requested by such other Party to the extent reasonably necessary for the purposes of providing and receiving the Services. No Provider shall be liable for any delay or deficiency in the Services to the extent caused by the failure of such information or materials to be provided on a timely basis or inaccuracy or deficiency in such information or materials. A Recipient shall, upon reasonable notice, give the applicable Provider reasonable access, during regular business hours and at such other times as are reasonably required, to the relevant premises to the extent reasonably necessary for the purposes of providing Services.
Section 2.4 Books and Records.   Each Party shall keep customary books and records of the Services provided. Upon Recipient’s reasonable request, each Provider shall make such books and records and documentation (in each case, solely to the extent relating to the Services provided to the applicable Recipients) available to an independent third party auditor of such Recipient’s choosing and at such Recipient’s sole expense (i) upon reasonable prior written notice, during normal business hours, (ii) subject to the internal policies and procedures of the Provider generally applicable to third party auditors and other reasonably imposed security procedures and limitations and (iii) subject to compliance with the confidentiality obligations of the Parties under this Agreement and the Separation Agreement. In recognition that audits are disruptive
 
F-3

TABLE OF CONTENTS
 
and should be avoided if possible, such independent third party audits shall be performed (x) in a manner that will not unreasonably interfere with the normal business operations of the Provider and otherwise with a minimum of disruption by such independent third party and (y) no more than once for each given Service.
ARTICLE III
Services; Payment; Independent Contractor
Section 3.1 Service Quality.   
(a) Unless otherwise agreed in writing by the Parties, Provider shall provide Services and, with respect to Services provided by third parties, shall use its commercially reasonable efforts to cause such Services to be provided, in a manner and quality that are consistent with the provision of such Services or other similar services to the SpinCo Business and the IAC Business during the Reference Period, and in any event in compliance with applicable Law. Without limiting a Provider’s obligation to correct or reperform under Section 6.6, if the quality or performance of any Service provided by a Provider hereunder falls materially below the standard required by this Section 3.1(a), such substandard quality or performance shall be addressed through the dispute resolution process set forth in Article VII of the Separation Agreement.
(b) Each Recipient acknowledges that the applicable Provider is not in the business of providing the Services and is providing the Services to such Recipient solely for the purpose of facilitating the transactions contemplated by the Separation Agreement. Each Provider shall act under this Agreement solely as an independent contractor and not as an agent, employee or joint venture counterparty of any Recipient. All employees and representatives providing the Services shall be under the direction, control and supervision of the applicable Provider (and not of any Recipient), and such Provider shall have the sole right to exercise all authority with respect to such employees and representatives and in no event shall such employees and representatives be deemed to be employees or agents of any Recipient.
(c) EXCEPT AS EXPRESSLY SET FORTH HEREIN, NO PROVIDER MAKES ANY OTHER REPRESENTATIONS, STATEMENTS, COVENANTS OR WARRANTIES WITH RESPECT TO THE SERVICES, WHETHER EXPRESS OR IMPLIED, AND ALL IMPLIED WARRANTIES, INCLUDING THOSE RELATING TO MERCHANTABILITY AND FITNESS FOR A PARTICULAR PURPOSE, ARE HEREBY DISCLAIMED.
Section 3.2 Payment.   Invoices shall be delivered after the end of each month by IAC to SpinCo or by SpinCo to IAC, as applicable, for Services delivered during such month and for any other sums payable under Sections 2.1(c), 3.3 and 7.3. Each such invoice shall set forth a brief description of such Services and the amounts charged therefor. Except as the Parties may agree or as set forth on Schedule A or Schedule B, as applicable, unless subject to dispute in accordance with the last sentence of this Section 3.2, each invoice shall be payable in immediately available funds within thirty days after the date thereof. Any amount not paid within such thirty-day period shall be subject to late charges at the rate of prime rate (as published in The Wall Street Journal as of the date of payment) plus two percent (or the maximum legal rate, whichever is lower) from the due date until paid. All payments under this Agreement shall be made by electronic funds transfer of immediately available funds to the bank account specified by the Provider receiving the payment. Recipient may dispute any material errors set forth in such invoice in accordance with the dispute resolution process set forth in Article VII of the Separation Agreement.
Section 3.3 Sales Taxes.   Any federal, state, local or foreign sales, use, value added, goods and services, or other similar Taxes sustained, incurred, or levied with respect to the sale, performance, provision or delivery of Services (“Sales Taxes”) shall be payable by a Recipient to the applicable Provider in accordance with Section 3.2.   The amounts set forth for each Service on Schedule A or Schedule B (as applicable) do not include Sales Taxes, and such Taxes shall be separately stated on the relevant invoice to the Recipient. Each Provider shall be solely responsible for payment of all such Sales Taxes to the applicable Governmental Authority on Services provided by such Provider hereunder. Each Provider shall timely prepare and file all Tax returns required to be filed by it with any Governmental Authority with respect to such Sales Taxes and, in the case of value-added taxes, timely provide the Recipient with valid value-added tax invoices in accordance with applicable Law. Notwithstanding the foregoing, no Recipient shall be obligated to pay
 
F-4

TABLE OF CONTENTS
 
Sales Taxes to the extent that such Recipient has provided to the relevant Provider valid exemption certificates or other applicable documentation that would eliminate or reduce the obligation to collect or pay such Sales Taxes.
Section 3.4 Uses of Services.   No Recipient shall resell any Services to any Person whatsoever or permit the use of the Services by any Person other than in connection with such Recipient’s operation of its business substantially as conducted during the Reference Period.
Section 3.5 No Violation of Laws.   No Provider nor any third-party service provider shall be required to provide all or any part of any particular Service to the extent that providing such Service would require any Provider or any third-party service provider to violate any applicable Laws.
Section 3.6 Provision of Services.   With respect to any Service, a Provider may, upon ten business days’ prior written notice to the applicable Recipient, (i) outsource such Service to a third-party provider; (ii) in-source such Service being provided by a third-party provider; (iii) replace a third-party provider of such Service with a new third-party provider; or (iv) terminate or renegotiate the material terms of an agreement pursuant to which a third-party provider shall provide such Service; provided, that (x) the terms (including pricing) pursuant to which such Service will be provided shall be on terms no less favorable to the Recipient than those set forth in Schedule A or Schedule B (as applicable) and (y) with respect to clauses (i) and (iii), (A) such third party is in the business of providing such Service, and (B) such Provider shall notify each third-party provider performing any Service for the applicable Recipients of the confidentiality restrictions set forth herein and shall cause such third-party provider to comply with confidentiality restrictions at least as stringent as those set forth herein.
ARTICLE IV
Term of Services
Section 4.1 Term.   The provision of each Service shall commence on the Reclassification Date and shall terminate on the last day that such Service, as set forth in Schedule A or Schedule B, is required to be provided (the period for which any Service is provided, including any extensions of the time period for the provision of such Service that may be agreed by the Parties hereto in writing consistent with Section 4.2, the “Term”), but in no event beyond twelve months from the Reclassification Date; provided, that a Recipient may cancel any Service upon ninety days’ prior written notice to the applicable Provider of cancellation; and provided, further, that, a Provider may (i) immediately terminate any individual Service provided to a Recipient in the event that the Recipient fails to make payments for such Service under Section 3.2 and has not cured such failure within thirty days of written notice of such failure from the applicable Provider, or (ii) upon sixty days written notice, terminate any Service provided to a Recipient at such time as the Provider no longer provides the same Service to itself for its own account; and provided, further, that, during the sixty day period prior to any termination pursuant to the foregoing clause (ii) with respect to a Service provided pursuant to a contract with a third party, Provider agrees, upon the reasonable request of Recipient, to use commercially reasonable efforts to assist Recipient with obtaining such underlying Service from such third party directly. Upon termination of any Service pursuant to this Article IV, a Recipient’s obligation to pay the Provider for such Service shall cease except (i) as set forth in Section 7.3, and (ii) that, to the extent that the Service is terminated before the end of the Service term, the Recipient shall pay for (A) any liability or costs contracted for by the Provider with third parties on behalf of the Recipient in connection with such Service, and (B) any reasonable and documented out-of-pocket “wind-down costs” incurred by the Provider resulting from such early termination, provided, however, that any such costs described in clauses (A) and (B) that are not set forth on Schedule A or Schedule B, as applicable shall be made known by Provider to Recipient at Recipient’s request.
Section 4.2 Term Extensions.   To the extent a Recipient requires an extension to the Term of any Service outlined in Schedule A or Schedule B, as applicable, such Recipient may, with at least thirty days’ written notice to the applicable Provider prior to the end of the Term of such Service as set forth in Schedule A or Schedule B, as applicable, request an extension of the Term of such Service and such request shall be considered in good faith by the applicable Provider. Any terms, conditions or costs or fees to be paid by the Recipient for Services provided during an extended term will be on terms mutually acceptable to the
 
F-5

TABLE OF CONTENTS
 
applicable Provider and Recipient. Unless the Parties mutually agree in writing, the full Term of any Service, as extended pursuant to this Section 4.2, shall not extend beyond twelve months from the Reclassification Date.
ARTICLE V
Force Majeure
Section 5.1 Force Majeure Event.   Neither Party shall be liable for any interruption, delay or failure to perform any obligation under this Agreement resulting from causes beyond its reasonable control (or beyond the reasonable control of any Person acting on its behalf), including any strikes, lockouts, acts of any government, riot, insurrection or other hostilities, acts of the public enemy or terrorism, embargo, fuel or energy shortage, fire, flood, earthquake, tsunami, or acts of God (any such event, a “Force Majeure Event”). In the event of a Force Majeure Event, each Party’s affected obligations hereunder shall be postponed for such time as its performance is suspended or delayed on account thereof. No Fees shall be incurred by a Recipient for Services that are suspended or delayed for the duration of such suspension or delay. A Recipient shall have the right, but not the obligation, to obtain replacement services for the duration of the Force Majeure Event from a third-party provider at its own cost.
Section 5.2 Consequences of Force Majeure Event.   A Provider shall notify the applicable Recipient upon learning of the occurrence of a Force Majeure Event. At the option of the applicable Recipient, the Term of any affected Service shall be tolled until such Service is resumed in accordance with the standards set forth on Section 3.1(a).   Upon the cessation of the Force Majeure Event, the applicable Provider shall use commercially reasonable efforts to resume its performance of any affected Service in accordance with the standards set forth in Section 3.1(a) with the least possible delay. If any Service is interrupted or suspended for more than thirty consecutive days, a Recipient may immediately terminate the affected Service, in whole or in part, upon written notice to the applicable Provider.
ARTICLE VI
Limitation of Liability; Indemnification
Section 6.1 Consequential and Other Damages.   In no event shall either SpinCo or IAC, or any of the members of the SpinCo Group or IAC Group, or any of its or their shareholders, owners, officers, directors, employees, agents or representatives, be liable, whether in contract, in tort (including negligence and strict liability), breach of warranty or otherwise, for any special, indirect, incidental, punitive, exemplary, consequential or similar damages which in any way arise out of, relate to, or are a consequence of, its performance or nonperformance hereunder, or the provision of or failure to provide any Service hereunder, including with respect to loss of profits, business interruptions or claims of customers.
Section 6.2 Limitation of Liability.
(a) Except to the extent arising from gross negligence or willful misconduct of members of the IAC Group, in no event shall the aggregate damages for which IAC shall be liable as Provider in connection with or as a result of this Agreement or the Services exceed the aggregate amount of Fees paid or to be paid to the IAC Providers under this Agreement with regard to those Services giving rise to such liability (or, in the event of a breach of the Agreement as a whole, with regard to all Services on Schedule A), with such amount to be calculated as of the end of the applicable Terms of such Services.
(b) Except to the extent arising from gross negligence or willful misconduct of members of the SpinCo Group, in no event shall the aggregate damages for which SpinCo shall be liable as Provider in connection with or as a result of this Agreement or the Services exceed the aggregate amount of Fees paid or to be paid to the SpinCo Providers under this Agreement with regard to those Services giving rise to such liability (or, in the event of a breach of the Agreement as a whole, with regard to all Services on Schedule B), with such amount to be calculated as of the end of the applicable Terms of such Services.
Section 6.3 Indemnity.   
(a) Subject to the limitations set forth in Section 6.1 and Section 6.2, IAC shall indemnify, defend and hold harmless SpinCo and the other applicable members of the SpinCo Group from and against all Liabilities
 
F-6

TABLE OF CONTENTS
 
incurred by SpinCo and such other applicable members of the SpinCo Group arising out of or resulting from (i) any material breach or default in performance by IAC of any obligation under this Agreement or (ii) the gross negligence or willful misconduct of IAC, any of the other members of the IAC Group or their respective employees, directors, officers or agents in connection with the performance of the Services to be performed by such party hereunder or in connection with the receipt of the Services to be received by such party hereunder.
(b) Subject to the limitations set forth in Section 6.1, SpinCo shall indemnify, defend and hold harmless IAC and the other applicable members of the IAC Group from and against all Liabilities incurred by IAC and such other members of the IAC Group arising out of or resulting from (i) any material breach or default in performance by SpinCo of any obligation under this Agreement or (ii) the gross negligence or willful misconduct of SpinCo, any of the other members of the SpinCo Group or their respective employees, directors, officers, or agents in connection with the performance of the Services to be performed by such party hereunder or in connection with the receipt of the Services to be received by such party hereunder.
Section 6.4 Notice of Claims.   Notice of any claim under this Article VI must be delivered in writing and received by the Party allegedly liable therefor within one hundred and eighty days after the date of the action, service or event which gave rise to the claim or be forever barred. Such claim must describe the action or service and situation giving rise to the claim in reasonable detail and specify the amount of the Liabilities claimed. Any action based on any such claim must be commenced within one year of such date of expiration or earlier termination, or be forever barred.
Section 6.5 Indemnification Procedures.   The provisions set forth in Sections 4.5, 4.6 and 4.7 of the Separation Agreement shall apply to indemnification claims under this Agreement mutatis mutandis.
Section 6.6 Obligation to Correct or Reperform.   In the event of any breach of this Agreement by a Provider resulting from any error or defect in providing any Service, such Provider shall, at the Recipient’s request and without the payment of any further Fees by the Recipient, use its commercially reasonable efforts to correct, or cause to be corrected, such error or defect in all material respects, or reperform, or cause to be reperformed, such Service in all material respects, as promptly as practicable.
ARTICLE VII
Termination
Section 7.1 Termination.   This Agreement and the obligation to provide the Services contemplated hereunder shall terminate on the latest to occur of (a) the date on which no Services are required to be provided as indicated on Schedule A and Schedule B and (b) the date on which this Agreement is terminated in whole pursuant to Section 7.2; provided that, in each case, no such termination shall relieve any Party of any liability for any breach of any provision of this Agreement prior to the date of such termination.
Section 7.2 Breach of Agreement.   Subject to Article VI, and without limiting a Party’s obligations under Section 4.1, if either Party shall cause or suffer to exist any material breach of any of its obligations under this Agreement, including any failure to perform any Service (except to the extent excused pursuant to Article V) or to make payments when due in accordance with Section 3.2, and such Party does not cure such breach within thirty days after receiving written notice thereof from the non-breaching Party, the non-breaching Party may terminate this Agreement, in whole or in part, including the provision of Services pursuant hereto, immediately by providing written notice of termination. In addition, either Party may terminate this Agreement, effective immediately upon written notice, if the other Party commences a voluntary case or other proceeding seeking liquidation, reorganization or other relief with respect to itself or its debts under any bankruptcy, insolvency or other similar Law now or hereafter in effect or seeks the appointment of a trustee, receiver, liquidator, custodian or other similar official of it or any substantial part of its property, or consents to any such relief or to the appointment of or taking possession by any such official in an involuntary case or other proceeding commenced against it, or makes a general assignment for the benefit of creditors or takes any corporate action to authorize any of the foregoing.
Section 7.3 Sums Due; Effect of Termination.   In the event of a termination of this Agreement, each Provider shall be entitled to the immediate payment of, and the applicable Recipient shall within three
 
F-7

TABLE OF CONTENTS
 
business days, pay to such Provider, all accrued amounts for Services, Sales Taxes and other amounts due from such Recipient to such Provider under this Agreement as of the date of termination. In the event of a termination of this Agreement or any Services, each Party shall promptly (i) return to the other Party any of the other Party’s equipment and return or use commercially reasonable efforts to destroy materials containing the other Party’s Information, in each case, to the extent such equipment or materials are in such Party’s possession or control and that are not required for use in connection with any non-terminated Services and (ii) assist with the transfer of records and migration of historical data in connection with the transition of any terminated Service from the hardware, software, network and telecommunications equipment and internet-related information technology infrastructure of such Party to such equipment and infrastructure of the other Party. Any costs and expenses incurred by a Provider in connection with the implementation of any such transfer shall be borne by the applicable Recipient.
Section 7.4 Survival.   Upon termination of any Service in accordance with this Agreement, the applicable Provider shall have no further obligation to provide such terminated Service. Notwithstanding anything herein to the contrary, Section 1.1, Articles VI and VIII and Section 7.3 and this Section 7.4 shall survive any termination of this Agreement.
ARTICLE VIII
Miscellaneous
Section 8.1 Ownership of Intellectual Property and Work Product.   
(a) Except as otherwise expressly provided in this Agreement or the Separation Agreement, each of the Parties and their respective Affiliates shall retain all right, title and interest in and to their respective Intellectual Property and any and all improvements, modifications, derivative works, additions or enhancements thereof. No license or right, express or implied, is granted under this Agreement by either Party or such Party’s Affiliates in or to their respective Intellectual Property, except that, solely to the extent required for the provision or receipt of the Services in accordance with this Agreement, each Party (“Licensor”), for itself and on behalf of its Affiliates, hereby grants to the other (“Licensee”) (and the Licensee’s Affiliates) a non-exclusive, revocable (solely as expressly provided in this Agreement), non-transferable, non-sublicensable (except to third parties as required for the provision or receipt of Services, but not for their own independent use), royalty-free, worldwide license during the term of this Agreement to use such Intellectual Property of the Licensor in connection with this Agreement, but only to the extent and for the duration necessary for the Licensee to provide or receive the applicable Service under this Agreement. Upon the expiration of such term, or the earlier termination of such Service in accordance with this Agreement, the license to the relevant Intellectual Property shall terminate; provided, that all licenses granted hereunder shall terminate immediately upon the expiration or earlier termination of this Agreement in accordance with the terms hereof. Upon the expiration or termination of this Agreement or an applicable Service, the Licensee shall cease use of the Licensor’s Intellectual Property and shall return or destroy at the Licensor’s request all Information or embodiments of Intellectual Property provided in connection with this Agreement. The foregoing license is subject to any licenses granted by others with respect to Intellectual Property not owned by the Parties or their respective Affiliates.
(b) Each Provider, acknowledges and agrees that it will acquire no right, title or interest (including any license rights or rights of use) to any work product resulting from the provision of Services hereunder for a Recipient’s exclusive use and such work product shall remain the exclusive property of the Recipient. Each Recipient, acknowledges and agrees that it will acquire no right, title or interest (other than a non-exclusive, worldwide right of use) to any work product resulting from the provision of Services hereunder that is not for the Recipient’s exclusive use and such work product shall remain the exclusive property, subject to license, of the Provider
Section 8.2 Precedence of Schedules.   Each Schedule attached to or referenced in this Agreement is hereby incorporated into and shall form a part of this Agreement; provided, however, that the terms contained in such Schedule shall only apply with respect to the Services provided under that Schedule unless otherwise indicated. In the event of a conflict between the terms contained in an individual Schedule and
 
F-8

TABLE OF CONTENTS
 
the terms in the body of this Agreement, the terms in the Schedule shall take precedence with respect to the Services under such Schedule only. No terms contained in individual Schedules shall otherwise modify the terms of this Agreement.
Section 8.3 Survival of Covenants.   Except as expressly set forth in this Agreement or any Ancillary Agreement, the covenants, representations and warranties contained in this Agreement shall survive the Spin-off in accordance with the terms hereof.
Section 8.4 Incorporation of Separation Agreement Provisions.   Section 6.9 (Confidentiality), Section 6.10 (Protective Arrangements), Article VII (Dispute Resolution), Section 10.1 (Counterparts; Entire Agreement; Corporate Power), Section 10.2 (Governing Law; Jurisdiction), Section 10.3 (Assignability), Section 10.4 (Third Party Beneficiaries), Section 10.5 (Notices), Section 10.6 (Severability), Section 10.8 (No Set-off), Section 10.10 (Headings), Section 10.12 (Waivers of Default), Section 10.14 (Amendments), Section 10.17 (Performance) and Section 10.18 (Mutual Drafting) of the Separation Agreement are incorporated by reference herein, mutatis mutandis.
[Remainder of page intentionally left blank]
 
F-9

TABLE OF CONTENTS
 
IN WITNESS WHEREOF, each of the Parties has caused this Agreement to be executed by its duly authorized officer, in each case as of the date first above written.
IAC/INTERACTIVECORP
By:
Name:
Title:
VIMEO HOLDINGS, INC.
By:
Name:
Title:
[Signature Page to Transition Services Agreement]
 
F-10

TABLE OF CONTENTS
 
Schedule A
IAC Services
Service
Term
Fee
                       
 
F-11

TABLE OF CONTENTS
 
Schedule B
SpinCo Services
Service
Term
Fee
                       
 
F-12

TABLE OF CONTENTS
 
Schedule C
Shared Contracts
 
F-13

TABLE OF CONTENTS
 
ANNEX G
AMENDED AND RESTATED
AGREEMENT AND PLAN OF MERGER
by and among
VIMEO HOLDINGS, INC.,
STREAM MERGER SUB, INC.,
and
VIMEO, INC.
dated as of
March 12, 2021
 

TABLE OF CONTENTS
 
TABLE OF CONTENTS
Page
ARTICLE I THE MERGER
G-2
G-2
G-2
G-2
G-2
G-2
G-3
ARTICLE II EFFECT OF THE MERGER ON CAPITAL STOCK; EXCHANGE OF CERTIFICATES
G-3
G-3
G-5
G-7
G-7
G-7
G-8
G-8
ARTICLE III REPRESENTATIONS AND WARRANTIES OF THE COMPANY
G-0
G-8
G-8
G-9
G-9
G-9
ARTICLE IV REPRESENTATIONS AND WARRANTIES OF PARENT AND MERGER
SUB
G-10
G-10
G-10
G-10
G-11
ARTICLE V COVENANTS AND AGREEMENTS
G-11
G-11
G-12
G-13
G-13
G-13
ARTICLE VI CONDITIONS TO CONSUMMATION OF THE MERGER
G-13
G-13
G-14
ARTICLE VII TERMINATION
G-14
G-14
G-14
 

TABLE OF CONTENTS
 
Page
ARTICLE VIII MISCELLANEOUS
G-14
G-14
G-15
G-15
G-16
G-16
G-16
G-16
G-16
G-17
G-17
G-17
Annexes
Annex A
Certain Definitions
Annex B
Form of Amendment to IAC Certificate of Incorporation
Schedules
Schedule 1
IAC Plans
Schedule 2
Holders of Vimeo Service Provider Options
Schedule 3
Vimeo Plans
 

TABLE OF CONTENTS
 
AMENDED AND RESTATED AGREEMENT AND PLAN OF MERGER
This AMENDED AND RESTATED AGREEMENT AND PLAN OF MERGER (this “Agreement”), dated as of March 12, 2021, is by and among Vimeo Holdings, Inc., a Delaware corporation (“Parent”), Stream Merger Sub, Inc., a Delaware corporation and a wholly owned Subsidiary of Parent (“Merger Sub”), and Vimeo, Inc., a Delaware corporation (the “Company”). All capitalized terms used in this Agreement shall have the meanings ascribed to such terms in Annex A or as otherwise defined elsewhere in this Agreement. Parent, Merger Sub and the Company are each sometimes referred to herein as a “Party” and collectively, as the “Parties.”
RECITALS
WHEREAS, Parent is currently a wholly owned direct Subsidiary of IAC/InterActiveCorp, a Delaware corporation (“IAC”), and the Company is currently a direct Subsidiary of IAC Group, LLC, a Delaware limited liability company and a wholly owned Subsidiary of IAC (“IAC Group”);
WHEREAS, Parent, Merger Sub and the Company previously entered into an Agreement and Plan of Merger, dated as of December 23, 2020 (the “Original Merger Agreement”) and, pursuant to Section 8.1(a) of the Original Merger Agreement, the parties wish to amend and restate the Original Merger Agreement in its entirety;
WHEREAS, IAC Group currently owns 75,000,000 shares of Company Voting Common Stock and 64,694,619 shares of Company Non-Voting Common Stock (collectively, the “IAC Group Held Shares”), which in the aggregate represent approximately 93% of the issued and outstanding shares of Company Common Stock;
WHEREAS, IAC, IAC Group, Parent and the Company desire to consummate a series of transactions in order to effect the separation of IAC’s Vimeo business from IAC’s remaining businesses (the “Spin-off”), including (a) the transfer by IAC Group to Parent of the IAC Group Held Shares (the “IAC Group Transfer”), (b) the reclassification of each share of common stock, par value $0.001 per share, of IAC into (x) one share of common stock, par value $0.0001 per share, of IAC and (y) 1/100th of a share of IAC Series 1 Mandatorily Exchangeable Preferred Stock, (c) the reclassification of each share of Class B common stock, par value $0.001 per share, of IAC into (x) one share of Class B common stock, par value $0.0001 per share, of IAC and (y) 1/100th of a share of IAC Series 2 Mandatorily Exchangeable Preferred Stock, (d) the mandatory exchange of each 1/100th of a share of IAC Series 1 Mandatorily Exchangeable Preferred Stock for a number of shares of Parent Common Stock held by IAC equal to the Spin-off Exchange Ratio, and (e) the mandatory exchange of each 1/100th of a share of IAC Series 2 Mandatorily Exchangeable Preferred Stock for a number of shares of Parent Class B Common Stock held by IAC equal to the Spin-off Exchange Ratio (the steps described in clauses (b) through (e), collectively the “IAC Reclassification”);
WHEREAS, in connection with the Spin-off, the Parties intend that, upon the terms and subject to the conditions set forth in this Agreement (including the condition precedent that the Spin-off have been completed), Merger Sub will be merged with and into the Company (the “Merger”), with the Company surviving the Merger as a wholly owned direct Subsidiary of Parent;
WHEREAS, the board of directors of the Company (the “Company Board of Directors”) has unanimously (a) approved and declared advisable this Agreement and the Merger, upon the terms and subject to the conditions set forth in this Agreement, (b) approved the execution, delivery and performance by the Company of this Agreement, (c) recommended the adoption of this Agreement to the holders of Company Voting Common Stock, upon the terms and subject to the conditions set forth in this Agreement, and (d) directed that this Agreement be submitted to the holders of Company Voting Common Stock for adoption;
WHEREAS, the board of directors of Merger Sub has (a) approved and declared advisable this Agreement and the Merger, upon the terms and subject to the conditions set forth in this Agreement, (b) determined that this Agreement and the Merger are in the best interests of Merger Sub and its sole stockholder, (c) approved the execution, delivery and performance by Merger Sub of this Agreement and (d) directed that this Agreement be submitted to the sole stockholder of Merger Sub for adoption, and recommended such adoption to such stockholder;
 
G-1

TABLE OF CONTENTS
 
WHEREAS, the board of directors of Parent has approved and declared advisable this Agreement and the Merger (including the issuance of Parent Common Stock in connection with the Merger), upon the terms and subject to the conditions set forth in this Agreement, (b) determined that this Agreement and the Merger are in the best interests of Parent and its sole stockholder, and (c) approved the execution, delivery and performance by Parent of this Agreement;
WHEREAS, it is intended that, for U.S. federal income tax purposes, (a) the Merger will qualify as a “reorganization” within the meaning of Section 368(a) of the Internal Revenue Code of 1986, as amended (the “Code”), and/or the IAC Group Transfer and the exchange of shares of Company Common Stock for shares of Parent Common Stock pursuant to the Merger, takentogether, will qualify as an exchange described in Section 351(a) of the Code, and (b) this Agreement will constitute a “plan of reorganization” for purposes of Sections 354 and 361 of the Code; and
WHEREAS, the Parties desire to make certain representations, warranties, covenants and agreements in connection with the Merger and also prescribe various terms of and conditions to the Merger.
NOW, THEREFORE, in consideration of the mutual covenants and agreements contained in this Agreement and for other good and valuable consideration, the receipt and adequacy of which are hereby acknowledged, the Parties agree as follows:
ARTICLE I
THE MERGER
Section 1.1.   The Merger.   Upon the terms and subject to the satisfaction or waiver of the conditions set forth in this Agreement, and in accordance with the General Corporation Law of the State of Delaware (the “DGCL”), at the Effective Time, Merger Sub shall be merged with and into the Company, whereupon the separate existence of Merger Sub will cease, with the Company surviving the Merger (the Company, as the surviving corporation in the Merger, sometimes being referred to herein as the “Surviving Corporation”), such that following the Merger, the Surviving Corporation will be a wholly owned Subsidiary of Parent. The Merger shall have the effects provided in this Agreement and as specified in the DGCL.
Section 1.2.   The Closing.   The closing of the Merger (the “Closing”) shall take place remotely by exchange of documents and signatures (or their electronic counterparts), at 9:00 a.m., Eastern Time, on the third (3rd) business day after the satisfaction or, to the extent permitted by applicable Law, waiver of the last of the conditions set forth in Article VI to be satisfied or waived (other than any such conditions that by their nature are to be satisfied at the Closing, but subject to the satisfaction or, to the extent permitted by applicable Law, waiver of such conditions at the Closing), unless another date or place is agreed to in writing by the Company and Parent. The date on which the Closing actually takes place is referred to as the “Closing Date.”
Section 1.3.   Effective Time.   On the Closing Date, the Parties shall cause a certificate of merger with respect to the Merger (the “Certificate of Merger”) to be duly executed and filed with the Secretary of State of the State of Delaware as provided under the DGCL and make any other filings, recordings or publications required to be made by the Company or Merger Sub under the DGCL in connection with the Merger. The Merger shall become effective at such time as the Certificate of Merger is duly filed with the Secretary of State of the State of Delaware or at such other time as may be agreed to by the Company and Parent and specified in the Certificate of Merger (such date and time being hereinafter referred to as the “Effective Time”).
Section 1.4.   Governing Documents..   At the Effective Time, the certificate of incorporation and the bylaws of the Surviving Corporation shall be amended to read the same as the certificate of incorporation and the bylaws, respectively, of Merger Sub as in effect immediately prior to the Effective Time until thereafter changed or amended (subject to the requirements set forth in Section 5.2(b),) as provided therein or by applicable Law; provided that the name of the Surviving Corporation shall be “Vimeo Operating Company, Inc.” and references to the incorporator shall be deleted.
Section 1.5.   Officers and Directors of the Surviving Corporation.   The officers and directors of the Company immediately prior to the Effective Time, from and after the Effective Time, shall be the officers
 
G-2

TABLE OF CONTENTS
 
and directors, respectively, of the Surviving Corporation, until their respective successors are duly elected or appointed and qualified.
Section 1.6.   Closing Deliveries.   Promptly following receipt, and in any event prior to the Closing, the Company shall deliver to Parent written consents evidencing the obtainment of the Company Stockholder Approval.
ARTICLE II
EFFECT OF THE MERGER ON CAPITAL STOCK; EXCHANGE OF CERTIFICATES
Section 2.1.   Effect on Capital Stock.
(a)
Treatment of Company Common Stock.   At the Effective Time, by virtue of the Merger and without any action on the part of the Parties or holders of any securities of the Company, Merger Sub or any other Person, each share of Company Voting Common Stock and each share of Company Non-Voting Common Stock (other than any shares of Company Voting Common Stock or Company Non-Voting Common Stock owned by Parent, IAC or any Subsidiary of either Parent or IAC (other than any Company Subsidiary) or held in treasury by the Company, or any Dissenting Shares) issued and outstanding immediately prior to the Effective Time shall be converted into the right to receive, subject to the provisions of this Article II, a number of shares of Parent Common Stock equal to the Merger Exchange Ratio.
(b)
Certain Company Common Stock.   At the Effective Time, each share of Company Common Stock issued and outstanding immediately prior to the Effective Time that is owned by Parent, IAC or any Subsidiary of either Parent or IAC (other than any Company Subsidiary) or held in treasury by the Company shall automatically be cancelled and extinguished without any conversion thereof or payment of any cash or other property or consideration therefor and shall cease to exist.
(c)
Treatment of Merger Sub Shares.   At the Effective Time, each share of common stock, par value $0.01 per share, of Merger Sub (the “Merger Sub Shares”) issued and outstanding immediately prior to the Effective Time shall be automatically converted into and become one (1) fully paid and nonassessable share of common stock of the Surviving Corporation (“Surviving Corporation Stock”). From and after the Effective Time, all certificates (if any) representing Merger Sub Shares shall be deemed for all purposes to represent the number of shares of Surviving Corporation Stock into which they were converted in accordance with the immediately preceding sentence.
(d)
Calculation of Merger Exchange Ratio. For the purposes of this Agreement, the term:
Base Merger Exchange Ratio” means (a) the number of Mandatory Exchange Shares divided by (b) the number of shares of Company Common Stock outstanding and owned by Parent, IAC, or any subsidiary of either Parent or IAC immediately prior to the Effective Time.
IAC Common Stock” means prior to the Reclassification Effective Time (as defined in the draft amendment to the IAC restated certificate of incorporation, substantially in the form attached as Annex B), the common stock, par value $0.001 per share, of IAC, and from and after the Reclassification Effective Time, the common stock, par value $0.0001 per share, of IAC.
IAC Mandatorily Exchangeable Preferred Stock” means the IAC Series 1 Mandatorily Exchangeable Preferred Stock, par value $0.01 per share, and the IAC Series 2 Mandatorily Exchangeable Preferred Stock, par value $0.01 per share.
IAC Option” means an option (either nonqualified or incentive) to purchase shares of IAC Common Stock issued under any of the IAC Plans.
IAC Plans” means the plans set forth on Schedule 1 to this Agreement.
IAC Ratio” means (a) one minus (b) the SpinCo Ratio.
 
G-3

TABLE OF CONTENTS
 
IAC Service Provider Option Value” means (a) the product of (i) the total number of shares of IAC Common Stock underlying IAC Options (excluding IAC Options held by the employees of the Company and its Subsidiaries set forth on Schedule 2 to this Agreement) (referred to as “IAC Service Provider Options”) as of immediately prior to the Mandatory Exchange Effective Time and (ii) the IAC VWAP, less (b) the sum of the exercise prices required to exercise all IAC Service Provider Options; provided that if such product is a negative number, IAC Service Provider Option Value means $0.00.
IAC Stock Value” means the opening price of IAC common stock, par value $0.0001 per share, on the NASDAQ Global Select Market on the first NASDAQ trading day following the occurrence of the Mandatory Exchange Effective Time.
IAC VWAP” means the average, rounded to four decimal places, of the daily dollar-volume-weighted average price for IAC Common Stock, as reported by Bloomberg, L.P. through its “IAC Equity AQR” function for the time period 9:30 a.m. through 4:00 p.m. (or if such function or service ceases to exist, any substitute function or service mutually agreed between the Company and Parent) for the ten consecutive NASDAQ trading days ending on the date that is the second business day prior to the occurrence of the Mandatory Exchange Effective Time.
Mandatory Exchange” means the exchange of shares of IAC Mandatorily Exchangeable Preferred Stock for shares of Parent Capital Stock pursuant to the draft amendment to the IAC restated certificate of incorporation, substantially in the form attached as Annex B.
Mandatory Exchange Effective Time” has the meaning given to it in the draft amendment to the IAC restated certificate of incorporation, substantially in the form attached as Annex B.
Mandatory Exchange Ratio” means the number of shares of Parent Capital Stock exchanged for each 1/100th of a share of IAC Mandatorily Exchangeable Preferred Stock pursuant to the Mandatory Exchange.
Mandatory Exchange Shares” means shares of Parent Capital Stock exchanged for shares of IAC Mandatorily Exchangeable Preferred Stock pursuant to the Mandatory Exchange (including any shares of Parent Capital Stock sold or to be sold in order to pay cash in lieu of fractional shares, but excluding any shares of Parent Capital Stock exchanged for shares of IAC Mandatorily Exchangeable Preferred Stock issued in respect of restricted shares of IAC Common Stock outstanding on the date of the Original Merger Agreement).
Merger Exchange Ratio” means the sum of (a) the Base Merger Exchange Ratio and (b) the Merger Exchange Ratio Adjustment Amount, rounded to four decimal places.
Merger Exchange Ratio Adjustment Amount” means (a) the Option Adjustment Share Number divided by (b) the number of shares of Company Common Stock outstanding (calculated on a fully diluted, treasury method basis, including all outstanding equity awards of the Company) immediately prior to the Mandatory Exchange Effective Time, with such calculation in respect of all stock appreciation rights issued under any of the Vimeo Plans and denominated in Company Common Stock made based on a price per share of Company Common Stock as determined consistent with an aggregate valuation for the Company determined in good faith by the Company Board of Directors prior to Closing.
Option Adjustment Share Number” means (a) the Option Adjustment Value divided by (b) the SpinCo Stock Price.
Option Adjustment Value” means (a) the product of (i) fifty percent (50%) of the IAC Service Provider Option Value and (ii) the SpinCo Ratio minus (b) the product of (i) the Vimeo Service Provider Option Value and (ii) the IAC Ratio.
Parent Capital Stock” means Parent Common Stock and Parent Class B Common Stock.
SpinCo Ratio” means (a) the SpinCo Stock Value divided by (b) the sum of (i) the SpinCo Stock Value and (ii) the IAC Stock Value.
SpinCo Stock Price” means the quotient of (a) (i) the closing price of IAC common stock, par value $0.001 per share, on the NASDAQ Global Select Market on the last full NASDAQ trading day prior to the
 
G-4

TABLE OF CONTENTS
 
occurrence of the Mandatory Exchange Effective Time minus (ii) the IAC Stock Value over (b) the Mandatory Exchange Ratio.
SpinCo Stock Value” means the product of (a) the SpinCo Stock Price and (b) the Mandatory Exchange Ratio.
Vimeo Plans” means the plans set forth on Schedule 3 to this Agreement.
Vimeo Service Provider Option Value” means (a) the product of (i) the total number of shares of IAC Common Stock underlying IAC Options held by the individuals set forth on Schedule 2 (referred to as “Vimeo Service Provider Options”) as of immediately prior to the Mandatory Exchange Effective Time and (ii) the IAC VWAP, less (b) the sum of the exercise prices required to exercise all Vimeo Service Provider Options; provided that if such product is a negative number, Vimeo Service Provider Option Value means $0.00.
Section 2.2.   Payment for Securities; Surrender of Certificates and Book-Entry Shares.
(a)
Exchange Fund.   Prior to the Effective Time, Parent shall designate a bank or trust company to act as the exchange agent in connection with the Merger (the “Exchange Agent”). Parent shall deposit, or cause to be deposited, with the Exchange Agent (i) promptly (and in any event within three (3) business days) after the Effective Time, evidence of book-entry shares of Parent Common Stock representing the shares of Parent Common Stock issuable pursuant to Section 2.1(a) and (ii) promptly following the payment date of any dividend or distribution referred to in Section 2.2(f), cash in immediately available funds (or other property or securities, as applicable) in an amount sufficient to pay any dividends or other distributions under Section 2.2(f) (such evidence of book-entry shares of Parent Common Stock, together with any cash from the aggregate sale of fractional shares pursuant to Section 2.4 and any such dividends or other distributions, the “Exchange Fund”), in each case, for the sole benefit of the Converting Holders. Parent shall cause the Exchange Agent to make, and the Exchange Agent shall make, delivery of the shares of Parent Common Stock issuable pursuant to Section 2.1(a), including payment of any cash in lieu of fractional shares of Parent Common Stock in accordance with Section 2.4 and any amounts payable in respect of dividends or other distributions on shares of Parent Common Stock in accordance with Section 2.2(f), out of the Exchange Fund in accordance with this Agreement. The Exchange Fund shall not be used for any purpose that is not expressly provided for in this Agreement. Any cash portion of the Exchange Fund shall be invested by the Exchange Agent as reasonably directed by Parent. Any interest and other income resulting from such investments shall be paid to Parent.
(b)
Procedures for Surrender.   As soon as reasonably practicable after the Effective Time, Parent shall cause the Exchange Agent to mail to each holder of shares of Company Common Stock that were converted pursuant to Section 2.1(a) into the right to receive shares of Parent Common Stock (i) with respect to each holder of record of a certificate or certificates which immediately prior to the Effective Time represented outstanding shares of Company Common Stock (the “Certificates”) and each holder of record of a book-entry position or book-entry positions which immediately prior to the Effective Time represented outstanding shares of Company Common Stock (the “Book-Entry Shares”), a customary letter of transmittal (the “Letter of Transmittal”), which shall specify that delivery shall be effected, and risk of loss and title to the Certificates shall pass, only upon delivery of the Certificates (or affidavits of loss in lieu thereof and, if required by Parent, an indemnity bond) to the Exchange Agent and (ii) instructions for effecting the surrender of the Certificates (or affidavits of loss in lieu thereof and, if required by Parent, an indemnity bond) or Book-Entry Shares in exchange for the shares of Parent Common Stock into which such shares of Company Common Stock have been converted pursuant to Section 2.1(a), including any cash amount payable in lieu of fractional shares of Parent Common Stock in accordance with Section 2.4, and any dividends or other distributions on shares of Parent Common Stock in accordance with Section 2.2(f). Upon surrender of a Certificate (or an affidavit of loss in lieu thereof and, if required by Parent, an indemnity bond) or Book-Entry Share for cancellation to the Exchange Agent or to such other agent or agents as may be appointed by Parent (if applicable), together with a Letter of Transmittal duly completed and validly executed in accordance with the instructions thereto, and such other documents as may be required pursuant to such instructions,
 
G-5

TABLE OF CONTENTS
 
such holder shall be entitled to receive in exchange therefor (A) that number of whole shares of Parent Common Stock (which shall be in uncertificated book-entry form) which such holder has the right to receive pursuant to Section 2.1(a), (B) any cash in lieu of fractional shares of Parent Common Stock that such holder has the right to receive pursuant to Section 2.4, and (C) any amounts that such holder has the right to receive in respect of dividends or other distributions on shares of Parent Common Stock in accordance with Section 2.2(f) for the shares of Company Common Stock formerly represented by such Certificate or Book-Entry Shares, and the Certificate (or affidavit of loss in lieu thereof and, if required by Parent, an indemnity bond) or Book-Entry Shares so surrendered shall be forthwith cancelled. The Exchange Agent shall accept such Certificates (or affidavits of loss in lieu thereof and, if required by Parent, an indemnity bond) or Book-Entry Shares upon compliance with such reasonable terms and conditions as the Exchange Agent may impose to effect an orderly exchange thereof in accordance with normal exchange practices.
(c)
Transfer Books; No Further Ownership Rights in Company Common Stock.   At the Effective Time, there shall be no further registration of transfers of Company Common Stock on the records of the Company. Until surrendered as contemplated by this Section 2.2, each Certificate and each Book-Entry Share shall be deemed at any time after the Effective Time to represent only the right to receive the shares of Parent Common Stock payable in respect of such shares pursuant to Section 2.1(a), including any cash amount payable in respect of fractional shares of Parent Common Stock in accordance with Section 2.4 and any dividends or other distributions on shares of Parent Common Stock in accordance with Section 2.2(f). If, after the Effective Time, Certificates or Book-Entry Shares are presented to Parent for any reason, they shall be cancelled and exchanged as provided in this Agreement.
(d)
Termination of Exchange Fund; No Liability.   Any portion of the Exchange Fund that remains unclaimed by the Converting Holders six (6) months following the Closing Date shall, at any time thereafter at the request of Parent, be delivered to Parent or as otherwise instructed by Parent, and thereafter such Converting Holders shall be entitled to look only to Parent (subject to abandoned property, escheat or similar Laws) as general creditors thereof with respect to the shares of Parent Common Stock issuable pursuant to Section 2.1(a), including any cash amount payable in respect of fractional shares of Parent Common Stock in accordance with Section 2.4 and any dividends or other distributions on shares of Parent Common Stock in accordance with Section 2.2(f), payable upon due surrender of their Certificates (or affidavit of loss in lieu thereof in accordance with Section 2.2(e)) or Book-Entry Shares and compliance with the procedures in Section 2.2(b), in each case, without any interest thereon. Notwithstanding the foregoing, none of Parent, the Company, the Surviving Corporation or the Exchange Agent shall be liable to any Converting Holder or any other Person for any shares of Parent Common Stock issuable pursuant to Section 2.1(a) or other amounts delivered to a public official pursuant to any applicable abandoned property, escheat or similar Law. Any amounts remaining unclaimed by Converting Holders immediately prior to such time when the amounts would otherwise escheat to or become property of any Governmental Entity shall become, to the extent permitted by applicable Law, the property of Parent free and clear of any claims or interest of any Person previously entitled thereto.
(e)
Lost, Stolen or Destroyed Certificates.   In the event that any Certificate shall have been lost, stolen or destroyed, the Exchange Agent shall issue in exchange for such lost, stolen or destroyed Certificate, upon the making of an affidavit of that fact by the holder thereof and, if required by Parent, an indemnity bond, the shares of Parent Common Stock issuable pursuant to Section 2.1(a) in respect of the shares of Company Common Stock represented by such Certificate, including any cash amount payable in respect of fractional shares of Parent Common Stock in accordance with Section 2.4 and any dividends or other distributions on shares of Parent Common Stock in accordance with Section 2.2(f).
(f)
Dividends or Distributions with Respect to Parent Common Stock.   No dividends or other distributions with respect to Parent Common Stock with a record date after the Effective Time shall be paid to the holder of any unsurrendered Certificate or Book-Entry Shares with respect to
 
G-6

TABLE OF CONTENTS
 
the shares of Parent Common Stock issuable hereunder, and all such dividends and other distributions shall be paid by Parent to the Exchange Agent and shall be included in the Exchange Fund, in each case, until the surrender of such Certificate (or affidavit of loss in lieu thereof and, if required by Parent, an indemnity bond) or Book-Entry Shares in accordance with this Agreement. Subject to applicable Law, following surrender of any such Certificate (or affidavit of loss in lieu thereof and, if required by Parent, an indemnity bond) or Book-Entry Shares, there shall be paid to the holder thereof, without interest, (i) the amount of dividends or other distributions with a record date after the Effective Time theretofore paid with respect to such shares of Parent Common Stock to which such holder is entitled pursuant to this Agreement and (ii) at the appropriate payment date, the amount of dividends or other distributions with a record date after the Effective Time but prior to such surrender and with a payment date subsequent to such surrender payable with respect to such shares of Parent Common Stock.
Section 2.3.   Withholding.   Each of Parent, the Company, the Surviving Corporation and the Exchange Agent shall be entitled to deduct and withhold from amounts otherwise payable pursuant to this Agreement any amounts as are required to be deducted or withheld with respect to such payment under the Code, or any other applicable Law. To the extent that amounts are so deducted or withheld, such amounts shall be treated for all purposes of this Agreement as having been paid to the Person in respect of which such deduction or withholding was made.
Section 2.4.   Fractional Shares.   No certificate or scrip representing fractional shares of Parent Common Stock shall be issued upon the surrender for exchange of Certificates or Book-Entry Shares or otherwise, and such fractional share interests shall not entitle the owner thereof to vote or to any other rights of a stockholder of Parent. As promptly as reasonably practicable following the Effective Time, the Exchange Agent, acting as agent for the holders of Company Common Stock who would otherwise have been entitled to receive fractional shares of Parent Common Stock under Section 2.1(a), shall aggregate all fractional shares of Parent Common Stock that would otherwise have been required to be distributed to such holders and cause such fractional shares to be sold on the nationally recognized stock exchange on which shares of Parent Common Stock will be listed in connection with the Spin-off at then-prevailing prices in the manner provided in the immediately following sentence. The sale of such fractional shares by the Exchange Agent, acting as agent for such holders, shall be executed in round lots to the extent practicable, and until the proceeds of sale or sales have been distributed to such holders, the Exchange Agent shall, subject to Section 2.2(d), hold such proceeds in trust for such holders. Each such holder shall, in lieu of receiving fractional shares that such holder would otherwise have been entitled to receive under Section 2.1(a), be entitled to receive from the proceeds from such sales by the Exchange Agent, rounded to the nearest whole cent and without interest, an amount equal to such holder’s proportionate interest in the proceeds from such sales. As promptly as reasonably practicable after the determination of the amount of cash, if any, to be paid to the holders of Company Common Stock who would otherwise have been entitled to receive fractional shares of Parent Common Stock under Section 2.1(a), the Exchange Agent shall make available such amounts, without interest, to such holders.
Section 2.5.   Dissenting Shares.
(a)
Notwithstanding anything to the contrary contained in this Agreement, any share of Company Common Stock, as of the Effective Time, held by a holder who has properly exercised (and has not effectively withdrawn or lost) his, her or its appraisal rights with respect to such share under Section 262 of the DGCL (a “Dissenting Share”) shall not be converted into or represent the right to receive the consideration set forth in Section 2.1(a), and the holder of such Dissenting Share shall be entitled only to such rights as may be granted to such holder in Section 262 of the DGCL; provided, however, that if the status of any such Dissenting Share as a share carrying appraisal or dissenters’ rights shall be withdrawn, or if any such Dissenting Share shall lose its status as a share carrying appraisal or dissenters’ rights, then, as of the later of the Effective Time or the loss of such status, such Dissenting Share shall automatically be converted into and shall represent only the right to receive (upon the surrender of the applicable Certificate (or an affidavit of loss in lieu thereof and, if required by Parent, an indemnity bond) or Book-Entry Share) the consideration set forth in Section 2.1(a), without any interest thereon.
 
G-7

TABLE OF CONTENTS
 
(b)
The Company shall give Parent (i) prompt notice and a copy of any written demand received by the Company prior to the Effective Time to require payment for shares of Company Common Stock pursuant to Section 262 of the DGCL and of any other demand, notice or instrument delivered to the Company prior to the Effective Time pursuant to the DGCL, and (ii) the opportunity to participate in and direct all negotiations and proceedings with respect to any such demand, notice or instrument. The Company shall not make, propose, enter into or approve any payment or settlement offer prior to the Effective Time with respect to any such demand unless Parent shall have consented in writing to such payment or settlement offer (which such consent may be withheld by Parent in its sole discretion).
Section 2.6.   Actions Related to the Spin-off.   For the avoidance of doubt, nothing in this Agreement shall, or shall be deemed to, restrict, prevent or prohibit the consummation of any transactions determined by IAC or any of its Subsidiaries to be necessary or desirable to carry out the Spin-off, including the IAC Group Transfer and the IAC Reclassification, or to affect in any respect IAC’s right to abandon the Spin-off (and accordingly cause the Merger to be abandoned) in its sole discretion. The Parties acknowledge and agree that IAC and its Subsidiaries (other than the Company and the Company Subsidiaries) is intended to be a third party beneficiary of this Section 2.6.
Section 2.7.   Further Action.   If, at any time after the Effective Time, any further action is determined by Parent or the Surviving Corporation to be necessary or desirable to carry out the purposes of this Agreement or to vest Parent or the Surviving Corporation with full right, title and possession of and to all rights and property of the Company, any Company Subsidiary or Merger Sub with respect to the Merger, the officers of Parent shall be fully authorized (in the name of Parent, the Company, any Company Subsidiary, Merger Sub, the Surviving Corporation and otherwise) to take such action.
ARTICLE III
REPRESENTATIONS AND
WARRANTIES OF THE COMPANY
The Company represents and warrants to Parent and Merger Sub as set forth below:
Section 3.1.   Qualification, Organization, Subsidiaries, etc.   Each of the Company and each Company Subsidiary is a legal entity duly organized, validly existing and in good standing under the Laws of its respective jurisdiction of organization and has all requisite corporate or similar power and authority to own, lease and operate its properties and assets and to carry on its business as presently conducted. Each of the Company and the Company Subsidiaries is qualified to do business and is in good standing as a foreign corporation or other entity in each jurisdiction where the ownership, leasing or operation of its assets or properties or conduct of its business requires such qualification, except, in each case, where the failure to be so qualified or, where relevant, in good standing, has not been and would not reasonably be expected to be, individually or in the aggregate, material to the Company and the Company Subsidiaries, taken as a whole. The Company Governing Documents are in full force and effect and the Company is not in violation of the Company Governing Documents.
Section 3.2.   Capitalization.
(a)
The authorized capital stock of the Company consists of 350,000,000 shares of capital stock, consisting of 150,000,000 shares of Company Voting Common Stock, 150,000,000 shares of Company Non-Voting Common Stock and 50,000,000 shares of Company Preferred Stock. As of November 11, 2020, (i) (A) 83,655,510 shares of Company Voting Common Stock were issued and outstanding, (B) 66,285,164 shares of Company Non-Voting Common Stock were issued and outstanding, (C) no shares of Company Preferred Stock were outstanding and (D) no shares of Company Common Stock were reserved for issuance. All the outstanding shares of Company Capital Stock are duly authorized, validly issued, fully paid and nonassessable and free of preemptive rights. All the outstanding shares of Company Capital Stock were issued in compliance with applicable Law and all requirements set forth in the Company Governing Documents. No Company Subsidiary owns any capital stock of the Company.
 
G-8

TABLE OF CONTENTS
 
Section 3.3.   Corporate Authority.
(a)
The Company has all requisite corporate power and authority to execute and deliver this Agreement and, subject only to the receipt of the Company Stockholder Approval, to consummate the Merger and the other transactions contemplated by this Agreement. The execution and delivery of this Agreement by the Company and the consummation by the Company of the Merger and the other transactions contemplated by this Agreement have been duly and validly authorized by the Company Board of Directors and no other corporate proceedings (pursuant to the Company Governing Documents or otherwise) on the part of the Company or any Company Subsidiary are necessary to authorize the consummation of, and to consummate, the Merger, except for the receipt of the Company Stockholder Approval and the filing of the Certificate of Merger with the Secretary of State of the State of Delaware. On or prior to the date hereof, the Company Board of Directors has unanimously (i) approved and declared advisable this Agreement and the Merger, upon the terms and subject to the conditions set forth in this Agreement, (ii) approved the execution, delivery and performance by the Company of this Agreement, (iii) recommended the adoption of this Agreement to the holders of Company Voting Common Stock, upon the terms and subject to the conditions set forth in this Agreement, and (iv) directed that this Agreement be submitted to the holders of Company Voting Common Stock for adoption. None of the foregoing actions by the Company Board of Directors have been rescinded or modified in any way as of the date hereof.
(b)
The adoption of this Agreement by the affirmative vote or the execution and delivery to the Company of written consents of the holders of at least a majority of the aggregate voting power of all outstanding shares of Company Voting Common Stock entitled to vote thereon is the only vote of holders of securities of the Company or any Company Subsidiary that is required in connection with the consummation of the Merger.
(c)
This Agreement has been duly and validly executed and delivered by the Company and, assuming this Agreement constitutes the valid and binding agreement of Parent and Merger Sub, constitutes the valid and binding agreement of the Company, enforceable against the Company in accordance with its terms, except that (i) such enforcement may be subject to applicable bankruptcy, insolvency, examinership, reorganization, moratorium or other similar Laws, now or hereafter in effect, relating to creditors’ rights generally and (ii) equitable remedies of specific performance and injunctive and other forms of equitable relief may be subject to equitable defenses and to the discretion of the court before which any proceeding therefor may be brought (collectively, the “Enforceability Limitations”).
Section 3.4.   No Violation.   The execution and delivery by the Company of this Agreement do not, and the consummation of the Merger, and compliance with the provisions hereof will not, (i) conflict with or result in any violation of any provision of the Company Governing Documents or the organizational or governing documents of any Company Subsidiary or (ii) assuming receipt of the Company Stockholder Approval, conflict with or violate any Laws applicable to the Company or any Company Subsidiary or any of their respective properties, rights or assets, other than in the case of this clause (ii), any such conflict or violation that has not been and would not reasonably be expected to be, individually or in the aggregate, material to the Company and the Company Subsidiaries, taken as a whole.
Section 3.5.   No Other Representations.   Except for the representations and warranties contained in Article IV, the Company acknowledges that none of Parent, Merger Sub, any of their respective Representatives or any other Person makes, and the Company acknowledges that it has not relied upon or otherwise been induced by, any express or implied representation or warranty with respect to Parent, Merger Sub or any of their respective Subsidiaries or with respect to any other information provided or made available to the Company or its Representatives in connection with the Merger and the other transactions contemplated by this Agreement, including any information, documents, estimates, projections, forecasts, other forward-looking information or other material made available to the Company or its Representatives in expectation of the Merger and the other transactions contemplated by this Agreement, or the accuracy or completeness of any of the foregoing, except, in each case for the representations and warranties contained in Article IV.
 
G-9

TABLE OF CONTENTS
 
ARTICLE IV
REPRESENTATIONS AND WARRANTIES
OF PARENT AND MERGER SUB
Parent and Merger Sub represent and warrant to the Company as set forth below:
Section 4.1.   Qualification, Organization, etc.   Each of Parent and Merger Sub is a corporation duly organized, validly existing and in good standing under the Laws of the State of Delaware and has all requisite corporate authority to own, lease and operate its properties and assets and to carry on its business as presently conducted. Each of Parent and Merger Sub is qualified to do business and is in good standing as a foreign corporation or other entity in each jurisdiction where the ownership, leasing or operation of its assets or properties or conduct of its business requires such qualification, except where the failure to be so qualified or, where relevant, in good standing, has not been and would not reasonably be expected to be, individually or in the aggregate, material to Parent and Merger Sub, taken as a whole. The Parent Governing Documents are in full force and effect and Parent is not in violation of the Parent Governing Documents.
Section 4.2.   Corporate Authority.
(a)
Each of Parent and Merger Sub has all requisite corporate power and authority to execute and deliver this Agreement and, subject to adoption of this Agreement by Parent as the sole stockholder of Merger Sub, to consummate the Merger and the other transactions contemplated by this Agreement. The execution and delivery of this Agreement by Parent and Merger Sub and the consummation by Parent and Merger Sub of the Merger and the other transactions contemplated by this Agreement have been duly and validly authorized by all necessary corporate action of Parent and Merger Sub and no other corporate proceedings (pursuant to the Parent Governing Documents or otherwise) on the part of Parent or Merger Sub are necessary to authorize the consummation of, and to consummate, the Merger, except for the filing of the Certificate of Merger with the Secretary of State of the State of Delaware and adoption of this Agreement by the sole stockholder of Merger Sub as contemplated by Section 5.5. On or prior to the date hereof, the board of directors of Parent has (i) approved and declared advisable this Agreement and the Merger (including the issuance of Parent Common Stock in connection with the Merger), upon the terms and subject to the conditions set forth in this Agreement, (ii) determined that this Agreement and the Merger are in the best interests of Parent and its sole stockholder, and (iii) approved the execution, delivery and performance by Parent of this Agreement. On or prior to the date hereof, the board of directors of Merger Sub has (i) approved and declared advisable this Agreement and the Merger, (ii) determined that this Agreement and the Merger are in the best interests of Merger Sub and its sole stockholder, (iii) approved the execution, delivery and performance by Merger Sub of this Agreement, and (iv) directed that this Agreement be submitted to the sole stockholder of Merger Sub for adoption and recommended such adoption to such stockholder.
(b)
No vote of the stockholders of Parent or the holders of any other securities of Parent is required by Law or the Parent Governing Documents in connection with the consummation of the Merger and the other transactions contemplated by this Agreement, and the issuance of shares of Parent Common Stock in connection therewith.
(c)
This Agreement has been duly and validly executed and delivered by Parent and Merger Sub and, assuming this Agreement constitutes the valid and binding agreement of the Company, constitutes the valid and binding agreement of each of Parent and Merger Sub, enforceable against each of Parent and Merger Sub in accordance with its terms, subject to the Enforceability Limitations.
Section 4.3.   No Violation.   The execution and delivery by Parent and Merger Sub of this Agreement do not, and the consummation of the Merger and compliance with the provisions hereof will not, (i) conflict with or result in any violation of any provision of the Parent Governing Documents or the certificate of incorporation or bylaws of Merger Sub or (ii) subject to adoption of this Agreement by Parent as sole stockholder of Merger Sub, conflict with or violate any Laws applicable to Parent or Merger Sub or any of their respective properties, rights or assets, other than in the case of this clause (ii), any such conflict or
 
G-10

TABLE OF CONTENTS
 
violation, that has not been and would not reasonably be expected to be, individually or in the aggregate, material to Parent and the Parent Subsidiaries, taken as a whole.
Section 4.4.   No Other Representations.   Except for the representations and warranties contained in Article III, each of Parent and Merger Sub acknowledges that none of the Company, any of its Representatives or any other Person makes, and each of Parent and Merger Sub acknowledges that it has not relied upon or otherwise been induced by, any express or implied representation or warranty with respect to the Company or any Company Subsidiary or with respect to any other information provided or made available to Parent, Merger Sub or their respective Representatives in connection with the Merger and the other transactions contemplated by this Agreement, including any information, documents, estimates, projections, forecasts, other forward-looking information or other material made available to Parent, Merger Sub or their respective Representatives in expectation of the Merger and the other transactions contemplated by this Agreement, or the accuracy or completeness of any of the foregoing, except, in each case for the representations and warranties contained in Article III.
ARTICLE V
COVENANTS AND AGREEMENTS
Section 5.1.   Preparation of Consent Solicitation Statement and Form S-4.
(a)
As promptly as practicable after the execution of this Agreement, (i) the Company (with Parent’s reasonable cooperation) shall prepare a consent solicitation statement with respect to the solicitation of consents from the holders of Company Voting Common Stock in connection with the Company Stockholder Approval (as amended or supplemented from time to time, the “Consent Solicitation Statement”) and (ii) Parent (with the Company’s reasonable cooperation) shall prepare and file with the SEC a registration statement on Form S-4, in which the Consent Solicitation Statement will be included as a prospectus, in connection with, among other things, the registration under the Securities Act of the issuance of Parent Common Stock in connection with the Merger, and which may, as determined by Parent in its sole discretion, be combined with a proxy statement of IAC in connection with the Spin-Off, a prospectus of IAC in connection with the registration under the Securities Act of the issuance of IAC securities in connection with the Spin-off, and a prospectus in connection with the registration under the Securities Act of the issuance of Parent Common Stock in connection with the Spin-off (as amended or supplemented from time to time, the “Form S-4”). The Consent Solicitation Statement shall include a form of written consent mutually agreed to by Parent and the Company (the “Form Written Consent”). Subject to IAC’s right to abandon the Spin-off (and accordingly cause the Merger to be abandoned) in its sole discretion, each of the Company and Parent shall use its reasonable best efforts to (A) cause the Consent Solicitation Statement and the Form S-4 to comply with the applicable rules and regulations promulgated by the SEC, (B) have the Form S-4 declared effective under the Securities Act as promptly as practicable after such filing (including by responding to comments from the SEC) and (C) keep the Form S-4 effective as long as necessary to consummate the Merger and the other transactions contemplated by this Agreement. Each of the Company and Parent shall furnish all information as may be reasonably requested by the other in connection with any such action and the preparation, filing or distribution, as applicable, of the Consent Solicitation Statement and the Form S-4. If, at any time prior to the Effective Time, any information relating to the Company or Parent or any of their respective affiliates, directors or officers, should be discovered by the Company or Parent which should be set forth in an amendment or supplement to either the Consent Solicitation Statement or the Form S-4, so that either such document would not include any misstatement of a material fact or omit to state any material fact necessary to make the statements therein, in light of the circumstances under which they are made, not misleading, the Party that discovers such information shall promptly notify the other Party and an appropriate amendment or supplement describing such information shall be prepared and, following a reasonable opportunity for the other Party (and its counsel) to review and comment on such amendment or supplement, promptly filed with the SEC and, to the extent required by applicable Law, disseminated to the holders of Company Voting Common Stock. Subject to applicable Law, each Party shall notify the other promptly of the time when the Form S-4 has become effective, of the issuance of
 
G-11

TABLE OF CONTENTS
 
any stop order or suspension of the qualification of the Parent Common Stock issuable in connection with the Spin-off or the Merger for offering or sale in any jurisdiction, or of the receipt of any comments from the SEC and of any request by the SEC for amendments or supplements to the Consent Solicitation Statement or the Form S-4 or for additional information and shall supply each other with copies of all correspondence between either Party or any of its Representatives, on the one hand, and the SEC or its staff, on the other hand, with respect to the Consent Solicitation Statement, the Form S-4 or the Merger and or the other transactions contemplated by this Agreement.
(b)
The Company shall, as soon as practicable after the Form S-4 shall have become effective, cause the Consent Solicitation Statement to be mailed or otherwise delivered to the holders of Company Voting Common Stock, seek the Company Stockholder Approval via written consent in compliance with the applicable provisions of the DGCL and the Company Governing Documents and take such other actions as may be necessary under applicable Law and the Company Governing Documents in connection with obtaining the Company Stockholder Approval. The Consent Solicitation Statement shall include a description of the appraisal rights of the Company Stockholders available under the DGCL, along with such other information as is required thereunder and pursuant to applicable Law.
(c)
As promptly as practicable (and in any case within five (5) days) after the Company obtains the Company Stockholder Approval, the Company shall prepare, with the cooperation of Parent (and with the form of such notice to be subject to the approval of Parent prior to mailing), and mail to each Company Stockholder (other than any Company Stockholder that has theretofore delivered an executed Form Written Consent in favor of the adoption of this Agreement), a joint notice of appraisal rights and notice of the taking of such action, which shall include all information required in order to comply with Sections 262 and 228(e) of the DGCL (as it may be amended or supplemented from time to time, the “Statutory Notice”). The Statutory Notice shall include such information as the Company and Parent may agree is required or advisable under applicable Law to be included therein.
(d)
The “Company Stockholder Approval” means the adoption of this Agreement by the affirmative vote or the execution and delivery to the Company of written consents of the holders of (i) at least a majority of the aggregate voting power of all outstanding shares of Company Voting Common Stock entitled to vote thereon and (ii) at least a majority of the aggregate voting power of all outstanding shares of Company Voting Common Stock entitled to vote thereon and held by stockholders other than IAC and its Subsidiaries.
Section 5.2.   Director and Officer Indemnification.
(a)
For six (6) years from and after the Effective Time, Parent shall cause the Surviving Corporation toindemnify and hold harmless all past and present directors and officers of the Company and the Company Subsidiaries (collectively, the “Indemnified Parties”) against any costs or expenses (including advancing attorneys’ fees and expenses prior to the final disposition of any actual or threatened claim, suit, proceeding or investigation to each Indemnified Party to the fullest extent permitted by applicable Law and the Company Governing Documents; provided that such Indemnified Party agrees in advance to return any such funds to which a court of competent jurisdiction determines in a final judgment not subject to further appeal that such Indemnified Party is not ultimately entitled), judgments, fines, losses, claims, damages, liabilities and amounts paid in settlement in connection with any actual or threatened claim, action, investigation, suit or proceeding in respect of acts or omissions occurring or alleged to have occurred at or prior to the Effective Time (including acts or omissions occurring in connection with the approval of this Agreement and the consummation of the Merger), whether asserted or claimed prior to, at or after the Effective Time, in connection with such Persons serving as an officer or director of the Company or any Company Subsidiary or of any other Person if such service was at the request or for the benefit of the Company or any Company Subsidiary, to the fullest extent permitted by applicable Law and the Company Governing Documents.
 
G-12

TABLE OF CONTENTS
 
(b)
For six (6) years after the Effective Time, Parent shall cause to be maintained in effect the provisions in the Company Governing Documents in existence on the date of the Original Merger Agreement regarding elimination of liability, indemnification of officers and directors and advancement of expenses that are in existence on the date hereof, and no such provision shall be amended, modified or repealed in any manner that would adversely affect the rights or protections thereunder of any such Indemnified Party in respect of acts or omissions occurring or alleged to have occurred at or prior to the Effective Time (including acts or omissions occurring in connection with the approval of this Agreement and the consummation of the Merger).
(c)
In the event Parent or the Surviving Corporation or any of their respective successors or assigns (i) consolidates with or merges into any other Person and shall not be the continuing or surviving corporation or entity of such consolidation or merger or (ii) transfers all or substantially all of its properties and assets to any Person, then, and in each such case, proper provision shall be made so that the successors and assigns of Parent or the Surviving Corporation, as the case may be, shall assume the obligations set forth in this Section 5.2. The rights and obligations under this Section 5.2 shall survive consummation of the Merger and shall not be terminated or amended in a manner that is adverse to any Indemnified Party without the written consent of such Indemnified Party. The Parties acknowledge and agree that the Indemnified Parties shall be intended third party beneficiaries of this Section 5.2.
Section 5.3.   Takeover Statutes.   The Parties shall use their respective reasonable best efforts (a) to take all action necessary so that no restriction on business combinations in any Takeover Statute is or becomes applicable to the Merger or the other transactions contemplated by this Agreement, and (b) if any such restriction on business combinations in any Takeover Statute is or becomes applicable to any of the foregoing, to take all action necessary so that the Merger and the other transactions contemplated by this Agreement, may be consummated as promptly as practicable on the terms contemplated by this Agreement and otherwise to eliminate or minimize the effect of such Takeover Statute on the Merger and the other transactions contemplated by this Agreement.
Section 5.4.   Stock Exchange Listing.   Prior to the Closing, Parent shall make an application for the listing of the shares of Parent Common Stock to be issued in connection with the Merger (the “Listing Application”) with the nationally recognized stock exchange on which shares of Parent Common Stock will be listed in connection with the Spin-off.
Section 5.5.   Merger Sub Stockholder Approval.   Promptly following the execution of this Agreement, and in accordance with the DGCL, Parent, as the sole stockholder of Merger Sub, shall execute a written consent adopting this Agreement and approving the Merger and the other transactions contemplated by this Agreement, and deliver an executed copy thereof to the Company.
ARTICLE VI
CONDITIONS TO CONSUMMATION OF THE MERGER
Section 6.1.   Conditions to Each Party’s Obligation to Effect the Merger.   The respective obligations of each Party to effect the Merger shall be subject to the satisfaction at or prior to the Closing of each of the following conditions, any and all of which may be waived in whole or in part by Parent (for itself and Merger Sub) or the Company, as the case may be, to the extent permitted by applicable Law:
(a)
Company Stockholder Approval.   The Company Stockholder Approval shall have been obtained through due execution and delivery to the Company of the Form Written Consent.
(b)
Spin-off Completion.   The Spin-off shall have been completed.
(c)
No Legal Prohibition.   No Governmental Entity of competent jurisdiction shall have (i) enacted, issued or promulgated any Law after the date of the Original Merger Agreement that is in effect or (ii) issued or granted any order, judgment, decree, ruling or injunction (whether temporary, preliminary or permanent) after the date of the Original Merger Agreement that is in effect, in each case which has the effect of enjoining or otherwise prohibiting the consummation of the Merger (a “Restraint”).
 
G-13

TABLE OF CONTENTS
 
(d)
Form S-4.   The Form S-4 shall have been declared effective under the Securities Act and no stop order suspending the effectiveness of the Form S-4 shall be in effect and no proceeding for such purpose shall have been initiated by the SEC.
Section 6.2.   Conditions to Obligations of Parent and Merger Sub.   The obligations of Parent and Merger Sub to effect the Merger shall be further subject to the satisfaction at or prior to the Closing of each of the following conditions, any and all of which may be waived in whole or in part by Parent to the extent permitted by applicable Law:
(a)
Statutory Notice and Appraisal Rights.   At least twenty days shall have elapsed following the valid delivery of the Statutory Notice to the Company Stockholders (other than any Company Stockholder that has theretofore delivered a Form Written Consent in favor of the adoption of this Agreement), and no appraisal or dissenter’s rights shall have been asserted by any holder of any shares of Company Common Stock that have not subsequently been irrevocably waived, lost or abandoned, .
(b)
Stock Exchange Listing.   The shares of Parent Common Stock that shall be issuable to the Company Stockholders in connection with the Merger as contemplated by Article II shall have been approved for listing on the nationally recognized stock exchange on which shares of Parent common stock will be listed in connection with the Spin-off.
ARTICLE VII
TERMINATION
Section 7.1.   Termination.   This Agreement may be terminated and the Merger and the other transactions contemplated by this Agreement, may be abandoned at any time before the Effective Time, whether before or after the Company Stockholder Approval has been obtained or this Agreement has been adopted by Parent as the sole stockholder of Merger Sub, as follows (with any termination by Parent also being an effective termination by Merger Sub):
(a)
by mutual written consent of Parent and the Company;
(b)
by either Parent or the Company, if a Governmental Entity of competent jurisdiction shall have issued or granted an order, judgment, decree, ruling or injunction that results in a permanent Restraint and has become final and non-appealable; or
(c)
by Parent, by written notice to the Company, in the event the board of directors of IAC shall have determined to abandon the Spin-off.
Section 7.2.   Effect of Termination.
(a)
In the event of the valid termination of this Agreement as provided in Section 7.1, written notice thereof shall forthwith be given to the other Party or Parties specifying the provision hereof pursuant to which such termination is made, and this Agreement shall forthwith become null and void and there shall be no liability on the part of Parent, Merger Sub or the Company.
ARTICLE VIII
MISCELLANEOUS
Section 8.1.   Amendment and Modification; Waiver.
(a)
Subject to applicable Law and except as otherwise provided in this Agreement, this Agreement may be amended, modified and supplemented by written agreement of each of the Parties at any time before or after receipt of the Company Stockholder Approval; provided that after the Company Stockholder Approval has been obtained, there shall not be any amendment that by applicable Law requires further approval by the Company Stockholders or the respective stockholders of Parent and Merger Sub, as applicable, without such further approval of such stockholders.
 
G-14

TABLE OF CONTENTS
 
(b)
At any time and from time to time prior to the Effective Time, either the Company, on the one hand, or Parent (for itself and Merger Sub), on the other hand, may, to the extent legally allowed and except as otherwise set forth herein, (i) extend the time for the performance of any of the obligations or other acts of the other Parties, as applicable, (ii) waive any inaccuracies in the representations and warranties made by the other Parties contained herein or in any document delivered pursuant hereto and (iii) waive compliance with any of the agreements or conditions for their respective benefit contained herein. Any agreement on the part of Parent, Merger Sub or the Company to any such extension or waiver shall be valid only if set forth in an instrument in writing signed on behalf of Parent or the Company, as applicable. No failure or delay by Parent, Merger Sub or the Company in exercising any right hereunder shall operate as a waiver thereof nor shall any single or partial exercise thereof preclude any other or further exercise of any other right hereunder.
Section 8.2.   Expenses.   Except as otherwise expressly provided in this Agreement, all costs and expenses incurred in connection with this Agreement and the Merger and the other transactions contemplated by this Agreement, shall be paid by the Party incurring such costs and expenses.
Section 8.3.   Notices.   All notices and other communications hereunder shall be in writing and shall be deemed given if delivered personally (notice deemed given upon receipt) or by electronic mail (notice deemed given upon the earlier of (a) confirmation of receipt or (b) in the event that confirmation of receipt is not delivered, if such electronic mail is sent prior to 5:00 p.m., Eastern Time, on a business day, on such business day, and if such electronic mail is sent on or after 5:00 p.m., Eastern Time, on a business day or sent not on a business day, the next business day) or sent by a nationally recognized overnight courier service, such as Federal Express (notice deemed given upon receipt of proof of delivery), to the Parties at the following addresses (or at such other address for a Party as shall be specified by like notice):
if to Parent or Merger Sub, to:
Vimeo Holdings, Inc.
555 West 18th Street
New York, NY 10011
Attention: Kendall Handler, Vice President, Mergers & Acquisitions Counsel
Email: kendall.handler@iac.com
with a copy (which shall not constitute notice) to:
Wachtell, Lipton, Rosen & Katz
51 West 52nd Street
New York, New York 10019
Attention: Andrew J. Nussbaum
Jenna E. Levine
Email: ajnussbaum@wlrk.com
jelevine@wlrk.com
if to the Company, to:
Vimeo, Inc.
555 West 18th Street
New York, NY 10011
Attention: Michael Cheah, General Counsel
Email: michael.cheah@vimeo.com
with a copy (which shall not constitute notice) to:
Wachtell, Lipton, Rosen & Katz
51 West 52nd Street
New York, New York 10019
Attention: Andrew J. Nussbaum
Jenna E. Levine
Email: ajnussbaum@wlrk.com
jelevine@wlrk.com
 
G-15

TABLE OF CONTENTS
 
Section 8.4.   Interpretation.   When a reference is made in this Agreement to an article or section, such reference shall be to an article or section of this Agreement, unless otherwise indicated. Whenever the words “include,” “includes” or “including” are used in this Agreement they shall be deemed to be followed by the words “without limitation.” As used in this Agreement, the term “affiliates” shall have the meaning set forth in Rule 12b-2 of the Exchange Act. The words “hereof,” “hereto,” “hereby,” “herein” and “hereunder” and words of similar import when used in this Agreement shall refer to this Agreement as a whole and not to any particular provision of this Agreement. The word “extent” and the phrase “to the extent” when used in this Agreement shall mean the degree to which a subject or other thing extends, and such word or phrase shall not merely mean “if.” The term “or” is not exclusive. The phrases “the date of this Agreement,” “the date hereof,” “of even date herewith” and terms of similar import, shall be deemed to refer to the date set forth in the preamble to this Agreement. References to “day” or “days” ​(except in the phrase “business day” or “business days”) are to calendar days. The table of contents and headings set forth in this Agreement are for convenience of reference purposes only and shall not affect or be deemed to affect in any way the meaning or interpretation of this Agreement or any term or provision hereof or thereof. Words in this Agreement describing the singular number shall be deemed to include the plural and vice versa, and words in this Agreement denoting any gender shall be deemed to include all genders. All references herein to the Subsidiaries of a Person shall be deemed to include all direct and indirect Subsidiaries of such Person, unless otherwise indicated or the context otherwise requires. References to a Person are also to its permitted successors and assigns. The Parties agree that they have been represented by counsel during the negotiation and execution of this Agreement and, therefore, waive the application of any Law, regulation, holding or rule of construction providing that ambiguities in an agreement or other document will be construed against the party drafting such agreement or document.
Section 8.5.   Counterparts.   This Agreement may be executed manually or by facsimile or by other electronic transmission by the Parties, in any number of counterparts, each of which shall be considered one and the same agreement and shall become effective when a counterpart hereof shall have been signed by each of the Parties and delivered to the other Parties. The exchange of a fully executed Agreement (in counterparts or otherwise) by electronic transmission in .pdf format or by facsimile shall be sufficient to bind the Parties to the terms and conditions of this Agreement. Signatures to this Agreement transmitted by electronic mail in .pdf form, or by any other electronic means designed to preserve the original graphic and pictorial appearance of a document (including DocuSign), will be deemed to have the same effect as physical delivery of the paper document bearing the original signatures.
Section 8.6.   Entire Agreement; Third Party Beneficiaries.
(a)
This Agreement (including the agreements, documents and instruments referred to herein) constitutes the entire agreement among the Parties with respect to the subject matter hereof and supersedes all other prior agreements and understandings, both written and oral, among the Parties or any of them with respect to the subject matter hereof.
(b)
Except as expressly provided in Section 2.6 and Section 5.2, nothing in this Agreement, express or implied, is intended to confer upon any Person other than the Parties any rights or remedies hereunder or thereunder.
Section 8.7.   Severability.   If any term or other provision of this Agreement is invalid, illegal or incapable of being enforced by rule of Law or public policy, all other conditions and provisions of this Agreement shall nevertheless remain in full force and effect so long as the economic or legal substance of the Merger and the other transactions contemplated by this Agreement is not affected in any manner adverse to any Party or such Party waives its rights under this Section 8.7 with respect thereto. Upon such determination that any term or other provision is invalid, illegal or incapable of being enforced, the Parties shall negotiate in good faith to modify this Agreement so as to effect the original intent of the Parties as closely as possible in an acceptable manner to the end that the Merger and the other transactions contemplated by this Agreement are fulfilled to the extent possible.
Section 8.8.   Governing Law; Jurisdiction.
(a)
This Agreement shall be governed by, and construed in accordance with, the laws of the State of Delaware, without giving effect to conflicts of laws principles that would result in the application of the Law of any other state.
 
G-16

TABLE OF CONTENTS
 
(b)
Each of the Parties hereby irrevocably and unconditionally submits, for itself and its property, to the exclusive jurisdiction of the Court of Chancery of the State of Delaware, or, if (and only if) such court finds it lacks jurisdiction, the federal court of the United States of America sitting in Delaware, and any appellate court from any thereof, in any action or proceeding arising out of or relating to this Agreement or the transactions contemplated hereby, and each of the Parties hereby irrevocably and unconditionally (i) agrees not to commence any such action or proceeding, except in the Court of Chancery of the State of Delaware, or, if (and only if) such court finds it lacks jurisdiction, the Federal court of the United States of America sitting in Delaware, and any appellate court from any thereof; (ii) agrees that any claim in respect of any such action or proceeding may be heard and determined in the Court of Chancery of the State of Delaware, or, if (and only if) such court finds it lacks jurisdiction, the Federal court of the United States of America sitting in Delaware, and any appellate court from any thereof; (iii) waives, to the fullest extent it may legally and effectively do so, any objection that it may now or hereafter have to the laying of venue of any such action or proceeding in such courts; and (iv) waives, to the fullest extent permitted by Law, the defense of an inconvenient forum to the maintenance of such action or proceeding in such courts. Each of the Parties agrees that a final judgment in any such action or proceeding shall be conclusive and may be enforced in other jurisdictions by suit on the judgment or in any other manner provided by applicable Law. Each Party irrevocably consents to service of process inside or outside the territorial jurisdiction of the courts referred to in this Section 8.8(b) in the manner provided for notices in Section 8.3. Nothing in this Agreement will affect the right of any Party to serve process in any other manner permitted by applicable Law.
Section 8.9.   Waiver of Jury Trial.   EACH PARTY HEREBY IRREVOCABLY AND UNCONDITIONALLY WAIVES ANY RIGHT IT MAY HAVE TO A TRIAL BY JURY IN RESPECT OF ANY LITIGATION DIRECTLY OR INDIRECTLY ARISING OUT OF OR RELATING TO THIS AGREEMENT AND ANY OF THE AGREEMENTS DELIVERED IN CONNECTION HEREWITH OR THE TRANSACTIONS CONTEMPLATED HEREBY OR THEREBY, INCLUDING THE MERGER.
Section 8.10.   Assignment.   This Agreement shall not be assigned by any of the Parties (whether by operation of Law or otherwise) without the prior written consent of the other Parties. Subject to the preceding sentence, but without relieving any Party of any obligation hereunder, this Agreement will be binding upon, inure to the benefit of and be enforceable by the Parties and their respective successors and permitted assigns.
Section 8.11.   Nonsurvival of Representations, Warranties and Covenants.   Notwithstanding anything to the contrary in this Agreement, none of the representations, warranties, covenants, obligations or other agreements in this Agreement or in any certificate, statement or instrument delivered pursuant to this Agreement, including any rights arising out of any breach of such representations, warranties, covenants, obligations, agreements and other provisions, shall survive the Closing and all such representations, warranties, covenants, obligations and other agreements shall terminate and expire upon the occurrence of the Effective Time (and there shall be no liability after the Closing in respect thereof), except for (a) those covenants and agreements contained herein that by their terms expressly apply in whole or in part after the Closing, which shall survive the closing in accordance with their respective terms, and (b) this Article VIII.
Section 8.12.   Effectiveness of Amendment and Restatement.   This Agreement amends and restates the Original Merger Agreement in its entirety. All amendments to the Original Merger Agreement effected by this Agreement, and all other covenants, agreements, terms and provisions of this Agreement, shall have effect as of the date of this Agreement unless expressly stated otherwise.
[Remainder of Page Intentionally Left Blank]
 
G-17

TABLE OF CONTENTS
 
IN WITNESS WHEREOF, Parent, Merger Sub and the Company have caused this Agreement to be signed by their respective officers thereunto duly authorized as of the date first written above.
VIMEO HOLDINGS, INC.
By: /s/ Kendall F. Handler
Name: Kendall F. Handler
Title: Vice President and Secretary
STREAM MERGER SUB, INC.
By: /s/ Kendall F. Handler
Name: Kendall F. Handler
Title: Vice President and Secretary
VIMEO, INC.
By: /s/ Kendall F. Handler
Name: Kendall F. Handler
Title:
Vice President and Assistant Secretary
[Signature Page to Amended and Restated Agreement and Plan of Merger]

TABLE OF CONTENTS
 
Annex A
Certain Definitions
For the purposes of this Agreement, the term:
business day” means any day, other than a Saturday, Sunday and any day which is a legal holiday under the Laws of the State of New York or is a day on which banking institutions located in such State are authorized or required by applicable Law or other governmental action to close.
Company Capital Stock” means, collectively, the Company Common Stock and the Company Preferred Stock.
Company Common Stock” means, collectively, the Company Voting Common Stock and the Company Non-Voting Company Stock.
Company Governing Documents” means, collectively, the Certificate of Incorporation and Bylaws of the Company as in effect on the date of the Original Merger Agreement.
Company Non-Voting Common Stock” means the Class B Non-Voting common stock, par value $0.01 per share, of the Company.
Company Preferred Stock” means the preferred stock, par value $0.01 per share, of the Company.
Company Stockholders” means the holders of record of shares of Company Common Stock as of the applicable time of determination.
Company Subsidiaries” means the Subsidiaries of the Company.
Company Voting Common Stock” means the Class A Voting common stock, par value $0.01 per share, of the Company.
Converting Holders” means the Company Stockholders (other than Parent, IAC, any Subsidiary of Parent or IAC (other than any Company Subsidiary), and any Dissenting Stockholders) as of immediately prior to the Effective Time.
Dissenting Stockholders” means any Person who objects to the Merger and complies with the provisions of the DGCL concerning the rights of holders of Company Common Stock to dissent from the Merger and demand appraisal of and payment for their shares of Company Common Stock.
Exchange Act” means the United States Securities Exchange Act of 1934, as amended.
Governmental Entity” means any (a) supranational, national, federal, state, county, municipal, local, or foreign government or any entity exercising executive, legislative, judicial, regulatory, taxing, or administrative functions of or pertaining to government, (b) public international governmental organization or (c) agency, division, bureau, department, court or other political subdivision of any government, entity or organization described in the foregoing clause (a) or (b) of this definition (including patent and trademark offices and self-regulatory organizations).
IAC Series 1 Mandatorily Exchangeable Preferred Stock” means the Series 1 mandatorily exchangeable preferred stock, par value $0.01 per share, of IAC to be established in connection with the Spin-off.
IAC Series 2 Mandatorily Exchangeable Preferred Stock” means the Series 2 mandatorily exchangeable preferred stock, par value $0.01 per share, of IAC to be established in connection with the Spin-off.
Law” means any law (including common law), statute, requirement, code, rule, regulation, order, ordinance, judgment or decree or other pronouncement of any Governmental Entity.
Parent Class B Common Stock” means the Class B common stock, par value $0.01 per share, of Parent.
Parent Common Stock” means the common stock, par value $0.01 per share, of Parent.
 
A-1

TABLE OF CONTENTS
 
Parent Governing Documents” means the Certificate of Incorporation and Bylaws of Parent as in effect on the date of the Original Merger Agreement.
Person” means a natural person, partnership, corporation, limited liability company, business trust, joint stock company, trust, unincorporated association, joint venture, Governmental Entity or other entity or organization.
Representatives” means, when used with respect to any Person, the directors, officers, employees, consultants, financial advisors, accountants, legal counsel, investment bankers and other agents, advisors and representatives of such Person and its affiliates.
SEC” means the United States Securities and Exchange Commission.
Securities Act” means the United States Securities Act of 1933, as amended.
Spin-off Exchange Ratio” means the number of shares of Parent Common Stock or Parent Class B Common Stock, as applicable, for which each 1/100th of a share of IAC Series 1 Mandatorily Exchangeable Preferred Stock or IAC Series 2 Mandatorily Exchangeable Preferred Stock, as applicable, are exchanged in connection with the Spin-off.
Subsidiary” means, with respect to any Person, any corporation, limited liability company, partnership or other organization, whether incorporated or unincorporated, (a) of which at least a majority of the outstanding shares of capital stock of, or other equity interests, having by their terms ordinary voting power to elect a majority of the board of directors or others performing similar functions with respect to such corporation, limited liability company, partnership or other organization is directly or indirectly owned or controlled by such Person or by any one or more of its Subsidiaries, or by such Person and one or more of its Subsidiaries, or (b) in the case of a partnership, such Person or any other Subsidiary of such Person is a general partner of such partnership.
Takeover Statute” means any “business combination,” “control share acquisition,” “fair price,” “moratorium” or other takeover or anti-takeover statute or similar Law.
Terms Defined Elsewhere. The following terms are defined elsewhere in this Agreement, as indicated below:
AgreementPreamble
Base Merger Exchange Ratio
Section 2.1(d)
Book-Entry Shares
Section 2.2(b)
Certificate of Merger
Section 1.3
Certificates
Section 2.2(b)
Closing
Section 1.2
Closing Date
Section 1.2
Code
Recitals
Company
Preamble
Company Board of Directors
Recitals
Company Stockholder Approval
Section 5.1(d)
Consent Solicitation Statement
Section 5.1(a)
DGCL
Section 1.1
Dissenting Share
Section 2.5(a)
Effective Time
Section 1.3
Enforceability Limitations
Section 3.3(c)
Exchange Agent
Section 2.2(a)
Exchange Fund
Section 2.2(a)
Form S-4
Section 5.1(a)
Form Written Consent
Section 5.1(a)
IAC
Recitals
 
A-2

TABLE OF CONTENTS
 
IAC Common Stock
Section 2.1(d)
IAC Group
Recitals
IAC Group Held Shares
Recitals
IAC Group Transfer
Recitals
IAC Mandatorily Exchangeable Preferred Stock
Section 2.1(d)
IAC Option
Section 2.1(d)
IAC Plans
Section 2.1(d)
IAC Ratio
Section 2.1(d)
IAC Reclassification
Recitals
IAC Service Provider Option Value
Section 2.1(d)
IAC Service Provider Options
Section 2.1(d)
IAC Stock Value
Section 2.1(d)
IAC VWAP
Section 2.1(d)
Indemnified Parties
Section 5.2(a)
Letter of Transmittal
Section 2.2(b)
Listing Application
Section 5.4
Mandatory Exchange
Section 2.1(d)
Mandatory Exchange Effective Time
Section 2.1(d)
Mandatory Exchange Ratio
Section 2.1(d)
Mandatory Exchange Shares
Section 2.1(d)
Merger
Recitals
Merger Exchange Ratio
Section 2.1(d)
Merger Exchange Ratio Adjustment Amount
Section 2.1(d)
Merger Sub
Preamble
Merger Sub Shares
Section 2.1(c)
Option Adjustment Share Number
Section 2.1(d)
Option Adjustment Value
Section 2.1(d)
Parent
Preamble
Parent Capital Stock
Section 2.1(d)
Parties
Preamble
Party
Preamble
Restraint
Section 6.1(c)
SpinCo Ratio
Section 2.1(d)
SpinCo Stock Price
Section 2.1(d)
SpinCo Stock Value
Section 2.1(d)
Spin-off
Recitals
Statutory Notice
Section 5.1(c)
Surviving Corporation Stock
Section 2.1(c)
Surviving Corporation
Section 1.1
Vimeo Plans
Section 2.1(d)
Vimeo Service Provider Option Value
Section 2.1(d)
Vimeo Service Provider Options
Section 2.1(d)
 
A-3

TABLE OF CONTENTS
 
Annex B
Form of Amendment to IAC Certificate of Incorporation
“Article IV is hereby amended by deleting the first paragraph of Article IV and replacing that paragraph with the following text:
‘Without regard to any other provision of the Certificate of Incorporation (including, without limitation, all of the provisions of Article IV), upon the effectiveness of the Certificate of Amendment to Restated Certificate of Incorporation containing this sentence (the “Reclassification Effective Time”), (a) each one share of Common Stock, $0.001 par value, of the Corporation that is either issued and outstanding or held by the Corporation as treasury stock immediately prior to the Reclassification Effective Time (the “Old Common Stock”) shall be and hereby is automatically reclassified as and changed (without any further act) into (i) one share of Common Stock, $0.0001 par value, of the Corporation and (ii) one one-hundredth of a share of Series 1 Mandatorily Exchangeable Preferred Stock, $0.01 par value, of the Corporation, and (b) each one share of Class B Common Stock, $0.001 par value, of the Corporation, that is either issued and outstanding or held by the Corporation as treasury stock immediately prior to the Reclassification Effective Time (the “Old Class B Common Stock”) shall be and is hereby automatically reclassified as and changed (without any further act) into (i) one share of Class B Common Stock, $0.0001 par value, of the Corporation and (ii) one one-hundredth of a share of Series 2 Mandatorily Exchangeable Preferred Stock, $0.01 par value, of the Corporation (collectively, the “Reclassification”). Each stock certificate that, immediately prior to the Reclassification Effective Time, represented shares of Old Common Stock or Old Class B Common Stock, as applicable, shall, from and after the Reclassification Effective Time, automatically and without the necessity of presenting the same for exchange, represent that number of shares (or fractions thereof as applicable) of Common Stock, Class B Common Stock, Series 1 Mandatorily Exchangeable Preferred Stock or Series 2 Mandatorily Exchangeable Preferred Stock, as applicable, into which the shares of Old Common Stock or Old Class B Common Stock, as applicable, represented by such certificate shall have been reclassified.
The Corporation shall have the authority to issue one billion six hundred million (1,600,000,000) shares of $0.0001 par value Common Stock, four hundred million (400,000,000) shares of $0.0001 par value Class B Common Stock and one hundred million (100,000,000) shares of $0.01 par value Preferred Stock (the “Preferred Stock”) (of which 1,413,740 shares are designated as shares of Series A Cumulative Preferred Stock, 2,000,000 shares are designated as shares of Series 1 Mandatorily Exchangeable Preferred Stock of the Corporation, and 57,895 shares are designated as shares of Series 2 Mandatorily Exchangeable Preferred Stock of the Corporation).’
Article IV is hereby amended by deleting Section D. of Article IV and replacing that Section with the following text:
‘D.
PREFERRED STOCK
The Board of Directors is authorized, by resolution, to designate the voting powers, preferences, rights and qualifications, limitations and restrictions of the Preferred Stock and any class or series thereof. Pursuant to subsection 242(b) of the Delaware General Corporation Law, the number of authorized shares of Preferred Stock or any class or series thereof may be increased or decreased (but not below the number of shares thereof then outstanding) by the affirmative vote of the holders of a majority of the voting power of the Corporation entitled to vote irrespective of such subsection.
Pursuant to the authority conferred by this Article IV.D, in addition to the remaining provisions of this Article IV.D, the Series A Cumulative Preferred Stock has been designated, with such series consisting of such number of shares and such voting powers, designations, preferences, limitations, restrictions, relative rights and distinguishing designation as are stated and expressed in Exhibit A attached hereto (as it may be amended from time to time) and incorporated herein by reference.
(1)
SERIES 1 MANDATORILY EXCHANGEABLE PREFERRED STOCK.
(a)
All shares of Series 1 Mandatorily Exchangeable Preferred Stock shall rank as to distributions of assets upon liquidation, dissolution or winding up of the Corporation,
 

TABLE OF CONTENTS
 
whether voluntary or involuntary (i) prior to all of the now or hereafter issued shares of Common Stock or Class B Common Stock of the Corporation, (ii) pari passu with the Series 2 Mandatorily Exchangeable Preferred Stock of the Corporation and (iii) junior to all other series of Preferred Stock of the Corporation.
(b)
The holders of Series 1 Mandatorily Exchangeable Preferred Stock shall not be entitled to receive any dividends based on their holdings thereof.
(c)
Upon any liquidation, dissolution or winding up of the Corporation, no distribution shall be made (i) to the holders of shares of stock ranking junior (upon liquidation, dissolution or winding up) to the Series 1 Mandatorily Exchangeable Preferred Stock unless, prior thereto, the holders of shares of Series 1 Mandatorily Exchangeable Preferred Stock shall have received $1.00 per share, or (ii) to the holders of shares of stock ranking on a parity (upon liquidation, dissolution or winding up) with the Series 1 Mandatorily Exchangeable Preferred Stock, except distributions made ratably on the Series 1 Mandatorily Exchangeable Preferred Stock and all such parity stock in proportion to the total amounts to which the holders of all such shares are entitled upon such liquidation, dissolution or winding up.
(d)
Holders of Series 1 Mandatorily Exchangeable Preferred Stock shall not have any voting rights by virtue of their ownership of any shares of Series 1 Mandatorily Exchangeable Preferred Stock except as otherwise from time to time may be required by law.
(e)
Shares of Series 1 Mandatorily Exchangeable Preferred Stock are not entitled to any preemptive or subscription rights in respect of any securities of the Corporation.
(f)
To the fullest extent permitted by law, at the time that is one minute following the Reclassification Effective Time (the “Mandatory Exchange Effective Time”), each outstanding one one-hundredth of a share of Series 1 Mandatorily Exchangeable Preferred Stock shall be redeemed by the Corporation, without notice, in exchange for a number of shares of common stock (“Vimeo Common Stock”) of a corporation to be incorporated and subsequently renamed to Vimeo, Inc. (“Vimeo, Inc.”) equal to the Spin-off Exchange Ratio (as defined in the Separation Agreement to be entered into between the Corporation and Vimeo, Inc. (as it may be amended from time to time, the “Separation Agreement”)). A copy of the Separation Agreement, once entered into, shall be maintained by the Secretary of the Corporation at the principal executive offices of the Corporation and a copy thereof shall be provided free of charge to any stockholder who makes a request therefor. Any reference in this Certificate of Incorporation to the Separation Agreement shall be deemed a reference to such Separation Agreement as amended from time to time in accordance with its terms. No fractional shares of Vimeo Common Stock, or certificates representing fractional shares thereof, shall be delivered to the former holders of Series 1 Mandatorily Exchangeable Preferred Stock as a result of the Reclassification. Stockholders that otherwise would be entitled to receive fractional shares of Vimeo Common Stock shall be entitled to receive cash (without interest) as contemplated by the Separation Agreement (taking into account all shares of capital stock held by such stockholders).
(g)
Shares of Series 1 Mandatorily Exchangeable Preferred Stock redeemed or otherwise acquired by the Corporation may thereafter be issued, but not as shares of Series 1 Mandatorily Exchangeable Preferred Stock and, upon their retirement, will be restored to the status of authorized and unissued shares of Preferred Stock.
(2)
SERIES 2 MANDATORILY EXCHANGEABLE PREFERRED STOCK
(a)
All shares of Series 2 Mandatorily Exchangeable Preferred Stock shall rank as to distributions of assets upon liquidation, dissolution or winding up of the Corporation, whether voluntary or involuntary (i) prior to all of the now or hereafter issued shares of Common Stock or Class B Common Stock of the Corporation, (ii) pari passu with the
 

TABLE OF CONTENTS
 
Series 1 Mandatorily Exchangeable Preferred Stock of the Corporation and (iii) junior to all other series of Preferred Stock of the Corporation.
(b)
The holders of Series 2 Mandatorily Exchangeable Preferred Stock shall not be entitled to receive any dividends based on their holdings thereof.
(c)
Upon any liquidation, dissolution or winding up of the Corporation, no distribution shall be made (i) to the holders of shares of stock ranking junior (upon liquidation, dissolution or winding up) to the Series 2 Mandatorily Exchangeable Preferred Stock unless, prior thereto, the holders of shares of Series 2 Mandatorily Exchangeable Preferred Stock shall have received $1.00 per share, or (ii) to the holders of shares of stock ranking on a parity (upon liquidation, dissolution or winding up) with the Series 2 Mandatorily Exchangeable Preferred Stock, except distributions made ratably on the Series 2 Mandatorily Exchangeable Preferred Stock and all such parity stock in proportion to the total amounts to which the holders of all such shares are entitled upon such liquidation, dissolution or winding up.
(d)
Holders of Series 2 Mandatorily Exchangeable Preferred Stock shall not have any voting rights by virtue of their ownership of any shares of Series 2 Mandatorily Exchangeable Preferred Stock except as otherwise from time to time may be required by law.
(e)
Shares of Series 2 Mandatorily Exchangeable Preferred Stock are not entitled to any preemptive or subscription rights in respect of any securities of the Corporation.
(f)
To the fullest extent permitted by law, at the Mandatory Exchange Effective Time, each outstanding one one-hundredth of a share of Series 2 Mandatorily Exchangeable Preferred Stock shall be redeemed by the Corporation, without notice, in exchange for one share of Class B common stock of Vimeo, Inc. (“Vimeo Class B Common Stock”) equal to the Spin-off Exchange Ratio. No fractional shares of Vimeo Class B Common Stock, or certificates representing fractional shares thereof, shall be delivered to the former holders of Series 2 Mandatorily Exchangeable Preferred Stock as a result of the Reclassification. Stockholders that otherwise would be entitled to receive fractional shares of Vimeo Class B Common Stock shall be entitled to receive cash (without interest) as contemplated by the Separation Agreement (taking into account all shares of capital stock held by such stockholders).
(g)
Shares of Series 2 Mandatorily Exchangeable Preferred Stock redeemed or otherwise acquired by the Corporation may thereafter be issued, but not as shares of Series 2 Mandatorily Exchangeable Preferred Stock and, upon their retirement, will be restored to the status of authorized and unissued shares of Preferred Stock.’”
Section 2 of the Certificate of Designations of Series A Cumulative Preferred Stock of the Company is hereby amended by deleting from the first sentence thereof the following text: ‘, $0.001 par value per share, ’.
Section 7 of the Certificate of Designations of Series A Cumulative Preferred Stock of the Company is hereby amended by deleting from the second sentence thereof the following text: ‘, $0.001 par value per share, ’.”
 

TABLE OF CONTENTS
 
ANNEX H
IAC/INTERACTIVECORP
UNAUDITED PRO FORMA CONDENSED CONSOLIDATED
AND COMBINED FINANCIAL STATEMENTS 
On December 22, 2020, IAC announced that its Board of Directors approved a plan to spin-off its full stake in Vimeo to IAC shareholders. IAC’s Vimeo business will be separated from the remaining businesses of IAC through a series of transactions (which we refer to as the “Spin-off”) that, if completed in their entirety, will result in the transfer of IAC’s Vimeo business to Vimeo Holdings, Inc., a newly formed subsidiary of IAC which will become an independent, separately traded public company through a spin-off from IAC. The proposed transaction is subject to a number of conditions including final approval by IAC’s Board of Directors, approval of the separation proposal by IAC stockholders, and other customary conditions and approvals.
The following unaudited pro forma condensed consolidated and combined financial statements of IAC give effect to the Spin-off. As a result of the Spin-off, the operations of Vimeo, Inc. (“Vimeo”) will be accounted for as a discontinued operation by IAC in accordance with ASC 205, “Presentation of Financial Statements” ​(“ASC 205”).
IAC’s probable disposition of Vimeo is not significant pursuant to Regulation S-X Rule 1-02(w). IAC has included the unaudited pro forma condensed consolidated and combined financial information of IAC presented herein to reflect the Spin-off and related transactions as supplemental information. The unaudited pro forma condensed consolidated and combined financial information of IAC has been prepared in accordance with Article 11 of the SEC’s Regulation S-X.
For purposes of these unaudited pro forma condensed consolidated and combined financial statements, the Spin-off is assumed to have occurred as of January 1, 2020 with respect to the unaudited pro forma condensed consolidated and combined statements of operations and as of December 31, 2020 with respect to the unaudited pro forma condensed consolidated balance sheet.
The unaudited pro forma condensed consolidated balance sheet as of December 31, 2020 has been derived from:

the audited historical consolidated balance sheet of IAC as of December 31, 2020; and

the audited historical consolidated balance sheet of Vimeo as of December 31, 2020.
The following unaudited pro forma condensed consolidated and combined statements of operations for the years ended December 31, 2020, 2019 and 2018 have been derived from:

the audited historical consolidated and combined statements of operations of IAC for the years ended December 31, 2020, 2019 and 2018;

the audited historical consolidated statements of operations of Vimeo for the years ended December 31, 2020 and 2019; and

the unaudited historical consolidated statement of operations of Vimeo for the year ended December 31, 2018.
The pro forma information is presented for illustrative purposes only and is not necessarily indicative of the operating results or financial position that would have been achieved had the Spin-off occurred on the dates assumed, nor is it indicative of future operating results or financial position. Because these unaudited pro forma condensed consolidated and combined financial statements have been prepared based upon preliminary estimates, the impact of the Spin-off and the timing thereof could cause material differences from the information presented herein.
The pro forma adjustments are based upon information and assumptions available at the time of the filing of this proxy statement/consent solicitation statement/prospectus as set forth in the notes to the unaudited pro forma condensed consolidated financial statements.
 
H-1

TABLE OF CONTENTS
 
The pro forma information should be read in conjunction with the accompanying notes thereto, with “Information About IAC After the Spin-off — Management’s Discussion and Analysis of Financial Condition and Results of Operations for IAC,” which is included elsewhere in this proxy statement/consent solicitation statement/prospectus, IAC’s historical consolidated and combined financial statements and related notes thereto, which are included in Annex J to this proxy statement/consent solicitation statement/prospectus, and Vimeo’s historical consolidated financial statements and related notes thereto, which are included in Annex K to this proxy statement/consent solicitation statement/prospectus.
 
H-2

TABLE OF CONTENTS
 
IAC/INTERACTIVECORP
UNAUDITED PRO FORMA CONDENSED CONSOLIDATED BALANCE SHEET
AS OF DECEMBER 31, 2020
(In thousands, except par value amounts)
IAC
Historical
Consolidated
Transactions
That Have
Occurred or Are
Expected to
Occur Prior to
the Spin-off
Notes
Adjustments to
reflect the
Spin-off
and the
Reclassification
Notes
Total IAC
Pro Forma
ASSETS
Cash and cash equivalents
$ 3,476,188 $ 98,769 (1) $ (110,011) (3a) $ 3,464,946
Marketable debt securities
224,979 224,979
Accounts receivable, net
270,453 (12,785) (3a) 257,668
Other current assets
147,630 (7,932) (3a) 139,698
Total current assets
4,119,250 98,769 (130,728) 4,087,291
Building, capitalized software, leasehold improvements and equipment, net
278,251 (3,321) (3a) 274,930
Goodwill
1,879,438 (219,337) (3a) 1,660,101
Intangible assets, net
405,840 (10,854) (3a) 394,986
Investment in MGM Resorts International
1,860,158 1,860,158
Long-term investments
297,643 297,643
Other non-current assets
294,860 (6,839) (3a) 288,021
TOTAL ASSETS
$ 9,135,440 $ 98,769 $ (371,079) $ 8,863,130
LIABILITIES AND SHAREHOLDERS’ EQUITY
LIABILITIES:
Accounts payable, trade
$ 92,173 $ $ (3,324) (3a) $ 88,849
Deferred revenue
275,093 (137,436) (3a) 137,657
Accrued expenses and other current liabilities
383,562 48,769 (1) (91,997) (3a) 345,180
4,846 (2)
Total current liabilities
750,828 53,615 (232,757) 571,686
Long-term debt, net
712,277 712,277
Income taxes payable
6,444 6,444
Deferred income taxes
52,593 52,593
Other long-term liabilities
230,378 50,000 (1) (53,242) (3a) 227,136
Redeemable noncontrolling interests
231,992 (188,022) (4) 43,970
Commitments and contingencies
SHAREHOLDERS’ EQUITY:
Common stock, $0.001 par value
83 (83) (9a)
Class B common stock, $0.001 par value
6 (6) (9a)
Series 1 mandatorily exchangeable preferred stock, $0.01 par value
8 (9a)
(8) (9b)
Series 2 mandatorily exchangeable preferred stock, $0.01 par value
1 (9a)
(1) (9b)
Common stock, $0.0001 par value
8 (9a) 8
Class B common stock, $0.0001 par value
1 (9a) 1
Additional paid-in-capital
5,909,614 (3a) 6,097,716
188,022 (4)
71 (9a)
9 (9b)
Retained earnings
694,042 (4,846) (2) (85,167) (3a) 604,029
Accumulated other comprehensive loss
(6,170) 87 (3a) (6,083)
Total IAC shareholders’ equity
6,597,575 (4,846) 102,942 6,695,671
Noncontrolling interests
553,353 553,353
Total shareholders’ equity
7,150,928 (4,846) 102,942 7,249,024
TOTAL LIABILITIES AND SHAREHOLDERS’ EQUITY
$ 9,135,440 $ 98,769 $ (371,079) $ 8,863,130
 
H-3

TABLE OF CONTENTS
 
IAC/INTERACTIVECORP
UNAUDITED PRO FORMA CONDENSED CONSOLIDATED AND
COMBINED STATEMENT OF OPERATIONS
FOR THE YEAR ENDED DECEMBER 31, 2020
(In thousands, except per share data)
IAC
Historical
Consolidated
Vimeo
Historical
Consolidated (3a)
Other
Adjustments to
Reflect the
Spin-off
Notes
Total IAC
Pro Forma
Revenue
$ 3,047,681 $ (283,218) $ 73 (5) $ 2,764,536
Operating costs and expenses:
Cost of revenue (exclusive of depreciation shown separately below)
814,731 (89,077) 488 (5) 726,142
Selling and marketing expense
1,269,673 (105,630) 41 (5) 1,164,084
General and administrative expense
792,254 (49,846) 4,846 (2) 749,976
6,135 (3b)
(35) (5)
(2,710) (6)
(668) (7)
Product development expense
267,359 (64,238) 203,121
Depreciation
69,283 (460) 68,823
Amortization of intangibles
141,584 (14,744) 126,840
Goodwill impairment
265,146 265,146
Total operating costs and expenses
3,620,030 (323,995) 8,097 3,304,132
Operating loss
(572,349) 40,777 (8,024) (539,596)
Interest expense – third party
(16,166) (16,166)
Interest expense – related party
9,116 (9,116) (5)
Unrealized gain on investment in MGM Resorts International
840,550 840,550
Other (expense) income, net
(42,468) (93) (42,561)
Earnings before income taxes
209,567 49,800 (17,140) 242,227
Income tax benefit
59,019 828 3,942 (8) 63,789
Net earnings from continuing operations
268,586 50,628 (13,198) 306,016
Net loss attributable to noncontrolling interests
1,140 (414) (4) 726
Net earnings attributable to IAC shareholders from continuing operations
$ 269,726 $ 50,628 $ (13,612) $ 306,742
Earnings per share:(10)
Basic earnings per share
$ 3.16 $ 3.59
Diluted earnings per share
$ 2.97 $ 3.38
Weighted average basic shares
outstanding
85,355 85,355
Weighted average diluted shares outstanding
90,948 90,639
 
H-4

TABLE OF CONTENTS
 
IAC/INTERACTIVECORP
UNAUDITED PRO FORMA CONDENSED COMBINED STATEMENT OF OPERATIONS
FOR THE YEAR ENDED DECEMBER 31, 2019
(In thousands, except per share data)
IAC
Historical
Consolidated
Vimeo
Historical
Consolidated (3a)
Other
Adjustments to
Reflect the
Spin-off
Notes
Total IAC
Pro Forma
Revenue
$ 2,705,801 $ (196,015) $ 194 (5) $ 2,509,980
Operating costs and expenses:
Cost of revenue (exclusive of depreciation shown separately below)
600,240 (77,665) 522,575
Selling and marketing expense
1,202,183 (87,337) 57 (5) 1,114,903
General and administrative expense
617,235 (34,189) 2,500 (3b) 585,532
(14) (5)
Product development expense
193,457 (46,946) 146,511
Depreciation
55,949 (478) 55,471
Amortization of intangibles
83,868 (9,653) 74,215
Goodwill impairment
3,318 3,318
Total operating costs and expenses
2,756,250 (256,268) 2,543 2,502,525
Operating (loss) income
(50,449) 60,253 (2,349) 7,455
Interest expense – third party
(11,904) (11,904)
Interest expense – related party
8,538 (8,538) (5)
Other income, net
34,047 6,441 40,488
(Loss) earnings before income taxes
(28,306) 75,232 (10,887) 36,039
Income tax benefit
60,489 345 2,504 (8) 63,338
Net earnings from continuing operations
32,183 75,577 (8,383) 99,377
Net earnings attributable to noncontrolling interests
(9,288) (657) (4) (9,945)
Net earnings attributable to IAC shareholders from continuing operations
$ 22,895 $ 75,577 $ (9,040) $ 89,432
Earnings per share:(10)
Basic earnings per share
$ 0.27 $ 1.05
Diluted earnings per share
$ 0.27 $ 1.05
Weighted average basic and diluted shares outstanding
85,132 85,132
 
H-5

TABLE OF CONTENTS
 
IAC/INTERACTIVECORP
UNAUDITED PRO FORMA CONDENSED COMBINED STATEMENT OF OPERATIONS
FOR THE YEAR ENDED DECEMBER 31, 2018
(In thousands, except per share data)
IAC
Historical
Consolidated
Vimeo
Historical
Consolidated (3a)
Other
Adjustments to
Reflect the
Spin-off
Notes
Total IAC
Pro Forma
Revenue
$ 2,533,048 $ (159,641) $ 113 (5) $ 2,373,520
Operating costs and expenses:
Cost of revenue (exclusive of depreciation shown separately below)
501,152 (69,378) 431,774
Selling and marketing expense
1,099,487 (61,943) 72 (5) 1,037,616
General and administrative expense
569,802 (21,812) 1,844 (3b) 549,834
Product development expense
177,298 (38,525) 2 (5) 138,775
Depreciation
42,393 (1,200) 41,193
Amortization of intangibles
107,081 (6,349) 100,732
Total operating costs and expenses
2,497,213 (199,207) 1,918 2,299,924
Operating income
35,835 39,566 (1,805) 73,596
Interest expense – third party
(13,059) (13,059)
Interest expense – related party
6,255 (6,255) (5)
Other income, net
282,795 (64) 282,731
Earnings before income taxes
305,571 45,757 (8,060) 343,268
Income tax provision
(13,200) 137 1,854 (8) (11,209)
Net earnings from continuing operations
292,371 45,894 (6,206) 332,059
Net earnings attributable to noncontrolling interests
(45,599) (582) (4) (46,181)
Net earnings attributable to IAC shareholders from continuing operations
$ 246,772 $ 45,894 $ (6,788) $ 285,878
Earnings per share:(10)
Basic earnings per share
$ 2.90 $ 3.36
Diluted earnings per share
$ 2.90 $ 3.36
Weighted average basic and diluted shares outstanding
85,132 85,132
 
H-6

TABLE OF CONTENTS
 
IAC/INTERACTIVECORP
NOTES TO UNAUDITED PRO FORMA CONDENSED CONSOLIDATED
AND COMBINED FINANCIAL STATEMENTS
Transactions That Have Occurred or Are Expected to Occur Prior to the Spin-off
(1)
Reflects the settlement of IAC’s $94.6 million intercompany loan and $4.2 million of accrued interest owed by Vimeo to IAC and its subsidiaries. In January 2021, Vimeo raised $300 million of primary equity. Vimeo’s outstanding intercompany debt owed to IAC and its subsidiaries (other than Vimeo’s subsidiaries) was repaid in January 2021.
(2)
Reflects additional estimated transaction costs related to the Spin-off that are expected to be incurred by IAC subsequent to December 31, 2020 and are, therefore, not reflected in the historical consolidated and combined financial statements of IAC.
Spin-off
(3)
The Spin-off will result in Vimeo being presented as a discontinued operation by IAC in accordance with ASC 205.
(a)
This adjustment removes Vimeo’s historical balances from IAC’s consolidated and combined balances in accordance with ASC 205.
(b)
Certain IAC overhead costs allocated to Vimeo and reflected in Vimeo’s historical audited and unaudited consolidated statements of operations will not be reclassified to discontinued operations as such costs do not meet the criteria for discontinued operations presentation. These pro forma adjustments are required to present IAC’s pro forma results of operations in accordance with ASC 205.
(4)
Reflects the elimination of Vimeo’s redeemable noncontrolling interest and earnings allocated to Vimeo’s noncontrolling interest included in the historical consolidated and combined financial statements of IAC.
(5)
Reflects the reinstatement of transactions between IAC and Vimeo that were historically eliminated in consolidation. These transactions relate to (i) intercompany sales, (ii) cost of revenue, (iii) selling and marketing activities, (iv) general and administrative expenses, (v) product development expenses and (vi) interest expense associated with the intercompany debt payable to IAC and its subsidiaries by Vimeo.
(6)
Reflects the impact of the lease agreement expected to be entered into by IAC and SpinCo at the time of the Spin-off. Under the terms of the agreement, SpinCo is expected to pay rent to IAC for the right to use certain space in IAC’s corporate offices in excess of historical allocated costs.
(7)
In connection with the Spin-off, IAC equity awards will be modified in a manner meant to preserve their value.
Each option to purchase shares of IAC common stock granted pursuant to IAC stock-based awards will convert into an option to purchase shares of IAC common stock and an option to purchase shares of SpinCo common stock with adjustments to the number of shares subject to each option and the option exercise prices based on (1) the value of IAC common stock prior to the Spin-off and (2) the value of IAC common stock and the value of SpinCo common stock after giving effect to the Spin-off.
There may be incremental stock-based compensation expense to the extent there is an increase in the expected stock price volatility of IAC and Vimeo common shares following the Spin-off relative to IAC’s stock price volatility prior to the Spin-off. As all IAC stock options are vested, this expense will be recorded upon the completion of the Spin-off. For purposes of the pro forma condensed consolidated financial statements, no incremental stock-based compensation expense has been recorded as the adjustment related to stock price volatility is not expected to be material.
 
H-7

TABLE OF CONTENTS
 
IAC/INTERACTIVECORP
NOTES TO UNAUDITED PRO FORMA CONDENSED CONSOLIDATED
AND COMBINED FINANCIAL STATEMENTS
On November 5, 2020, Mr. Levin, IAC’s Chief Executive Officer, received an IAC Restricted Stock award covering 3,000,000 shares of IAC common stock. For a description of this award, see “IAC Executive Officer and Director Compensation — Executive Compensation — Grants of IAC Plan-Based Awards in 2020.” In the Spin-off, Mr. Levin will receive in respect of each share of IAC restricted common stock that he holds a number of shares of SpinCo common stock equal to the Spin-off exchange ratio and will retain his 3,000,000 shares of IAC restricted common stock.
This adjustment reflects the reduction in stock-based compensation expense related to the IAC Restricted Stock award for the portion of the award that will be in the form of restricted SpinCo common stock following the Spin-off. The calculation of the allocation of stock-based compensation expense to SpinCo for the IAC Restricted Stock award was based upon the closing per share stock price of IAC on March 26, 2021 of $218.43 and an illustrative SpinCo per common share price of $35.35. The SpinCo share price is based on the January 2021 Vimeo equity raise at a $5.7 billion pre-money valuation. The amount of stock-based compensation expense allocated to SpinCo will increase or decrease to the extent the value of SpinCo as a percentage of the value of IAC at the time of the Spin-off increases or decreases.
(8)
Reflects the income tax effect of pro forma pre-tax adjustments at an assumed statutory rate of 23%.
Reclassification of IAC common stock and Class B common stock
(9)
To effect the Spin-off, each share of IAC par value $0.001 common stock will be reclassified into (i) one share of IAC par value $0.0001 common stock and (ii) 1/100th of a share of IAC Series 1 mandatorily exchangeable preferred stock that will automatically be exchanged for a number of shares of SpinCo common stock equal to the Spin-off exchange ratio (with holders receiving cash in lieu of any fractional shares of SpinCo common stock resulting, after aggregation, from the reclassification), and each share of IAC par value $0.001 Class B common stock will be reclassified into (i) one share of IAC par value $0.0001 Class B common stock and (ii) 1/100th of a share of IAC Series 2 mandatorily exchangeable preferred stock that will automatically be exchanged for a number of shares of SpinCo Class B common stock equal to the Spin-off exchange ratio (with holders receiving cash in lieu of any fractional shares of SpinCo common stock resulting, after aggregation, from the reclassification).
(a)
This adjustment reflects the reclassification of the existing shares of IAC common stock and IAC Class B common stock and the issuance of the IAC Series 1 and Series 2 mandatorily exchangeable preferred stock.
(b)
This adjustment reflects the effect of the mandatory exchange of IAC Series 1 and Series 2 mandatorily exchangeable preferred stock for shares of SpinCo common stock and SpinCo Class B common stock, respectively.
Earnings per share:
(10)
Pro forma earnings per share is calculated as follows:
 
H-8

TABLE OF CONTENTS
 
IAC/INTERACTIVECORP
NOTES TO UNAUDITED PRO FORMA CONDENSED CONSOLIDATED
AND COMBINED FINANCIAL STATEMENTS
Year Ended
December 31, 2020
IAC Historical
Consolidated
IAC
Pro Forma
(In thousands, except per share data)
Numerator:
Net earnings from continuing operations attributable to IAC shareholders – Basic
$ 269,726 $ 306,742
Impact from public subsidiary dilutive securities
71 71
Net earnings from continuing operations attributable to IAC shareholders – Dilutive
$ 269,797 $ 306,813
Denominator:
Weighted average basic shares outstanding
85,355 85,355
Dilutive securities(a)
5,593 5,284
Weighted average diluted shares outstanding(a)
90,948 90,639
Earnings per share attributable to IAC shareholders:
Basic earnings per share from continuing operations
$ 3.16 $ 3.59
Diluted earnings per share from continuing operations
$ 2.97 $ 3.38
Year Ended
December 31, 2019
Year Ended
December 31, 2018
IAC Historical
Consolidated
IAC
Pro Forma
IAC Historical
Consolidated
IAC
Pro Forma
(In thousands, except per share data)
Numerator:
Net earnings from continuing operations attributable to IAC shareholders – Basic
$ 22,895 $ 89,432 $ 246,772 $ 285,878
Impact from public subsidiary dilutive securities
Net earnings from continuing operations attributable to IAC shareholders – Dilutive
$ 22,895 $ 89,432 $ 246,772 $ 285,878
Denominator:
Weighted average basic and diluted shares outstanding(b)
85,132 85,132 85,132 85,132
Earnings per share attributable to IAC shareholders:
Basic earnings per share from continuing operations
$ 0.27 $ 1.05 $ 2.90 $ 3.36
Diluted earnings per share from continuing
operations
$ 0.27 $ 1.05 $ 2.90 $ 3.36
(a)
If the effect is dilutive, weighted average common shares outstanding include the incremental shares that would be issued upon the assumed exercise of stock options and subsidiary denominated equity, vesting of restricted common stock, restricted stock units (“RSUs”) and market-based awards (“MSUs”). For the year ended December 31, 2020, 3.1 million potentially dilutive securities were excluded from the calculation of diluted earnings per share because their inclusion would have been anti-dilutive.
(b)
IAC computed basic and diluted earnings per share for the years ended December 31, 2019 and 2018 using the number of shares issued in connection with the Match Group separation on June 30, 2020.
 
H-9

TABLE OF CONTENTS
 
ANNEX I
VIMEO HOLDINGS, INC.
UNAUDITED PRO FORMA CONDENSED CONSOLIDATED FINANCIAL STATEMENTS
On December 22, 2020, IAC announced that its Board of Directors approved a plan to spin-off its full stake in Vimeo to IAC shareholders. IAC's Vimeo business will be separated from the remaining businesses of IAC through a series of transactions (which we refer to as the “Spin-off”) that, if completed in their entirety, will result in the transfer of IAC's Vimeo business to Vimeo Holdings, Inc., a newly formed subsidiary of IAC which will become an independent, separately traded public company through a spin-off from IAC. The proposed transaction is subject to a number of conditions including final approval by IAC’s Board of Directors, approval of the separation proposal by IAC stockholders, and other customary conditions and approvals.
In connection with the Spin-off, pursuant to Vimeo’s existing shareholders agreement, IAC will cause the conversion (or exchange) of the Vimeo shares held by non-IAC Vimeo stockholders into SpinCo common stock, which we refer to as the “Vimeo minority exchange.”
The following unaudited pro forma condensed consolidated financial statements of SpinCo give effect to the Spin-off and Vimeo minority exchange and are presented in accordance with Article 11 of the Securities and Exchange Commission’s (the “SEC”) Regulation S-X.
For purposes of these unaudited pro forma condensed consolidated financial statements, the Spin-off and Vimeo minority exchange are assumed to have occurred as of January 1, 2020 with respect to the unaudited pro forma condensed consolidated statement of operations and as of December 31, 2020 with respect to the unaudited pro forma condensed consolidated balance sheet.
The unaudited pro forma condensed consolidated balance sheet and related unaudited pro forma statement of operations as of and for the year ended December 31, 2020 have been derived from the audited historical consolidated balance sheet and related historical consolidated statement of operations of Vimeo as of and for the year ended December 31, 2020 included in Annex K to this proxy statement/consent solicitation statement/prospectus.
The historical consolidated financial statements of Vimeo have been derived from IAC’s historical accounting records and reflect the allocation of costs from IAC for certain services that IAC provides to Vimeo in the ordinary course (e.g. shared services and rent for space in IAC’s corporate headquarters). In addition, certain previously unallocated costs have been allocated to Vimeo in accordance with the SEC’s Staff Accounting Bulletin Topic No. 1:B:1, “Allocation Of Expenses And Related Disclosure In Financial Statements Of Subsidiaries, Divisions Or Lesser Business Components Of Another Entity” in the preparation of Vimeo’s historical consolidated financial statements included in this proxy statement/consent solicitation statement/prospectus. In management’s opinion, the basis on which these expenses have been allocated to Vimeo from IAC is reasonable. However, the historical consolidated financial statements of Vimeo do not necessarily represent the financial position or results of operations of Vimeo had it been operated as an independent, separate public company during the period or at the date presented. As a result, a pro forma adjustment has been made to reflect the incremental costs that SpinCo expects to incur as an independent, separate public company. These pro forma adjustments are referred to as “Autonomous Entity Adjustments” in these unaudited pro forma condensed consolidated financial statements.
The pro forma information is presented for illustrative purposes only and is not necessarily indicative of the operating results or financial position that would have been achieved had the Spin-off occurred on the dates assumed, nor is it indicative of SpinCo’s future operating results or financial position. Because these unaudited pro forma condensed consolidated financial statements have been prepared based upon preliminary estimates, the impact of the Spin-off and the timing thereof could cause material differences from the information presented herein.
The pro forma adjustments are based upon information and assumptions available at the time of the filing of this proxy statement/consent solicitation statement/prospectus as set forth in the notes to the unaudited pro forma condensed consolidated financial statements. The pro forma information should be
 
I-1

TABLE OF CONTENTS
 
read in conjunction with the accompanying notes thereto, with “Information about SpinCo after the Spin-off — Management’s Discussion and Analysis of Financial Condition and Results of Operations for Vimeo,” which is included elsewhere in this proxy statement/consent solicitation statement/prospectus, and Vimeo’s historical audited consolidated financial statements and related notes thereto, which are included in Annex K to this proxy statement/consent solicitation statement/prospectus.
 
I-2

TABLE OF CONTENTS
 
VIMEO HOLDINGS, INC.
UNAUDITED PRO FORMA CONDENSED CONSOLIDATED BALANCE SHEET
AS OF DECEMBER 31, 2020
(In thousands, except par value amounts)
Vimeo
Historical
Consolidated
Adjustments
Related to the
Spin-off and
Other
Transactions
Notes
Autonomous
Entity
Adjustments
Notes
SpinCo Pro
Forma
ASSETS
Cash and cash equivalents
$ 110,011 $ 299,750 (1a) $ $ 310,992
(98,769) (1b)
Accounts receivable, net
12,785 12,785
Other current assets
7,932 7,932
Total current assets
130,728 200,981 $ 331,709
Leasehold improvements and equipment, net
3,321 3,321
Goodwill
219,337 219,337
Intangible assets with definite lives, net
10,854 10,854
Other non-current assets
6,839 6,839
TOTAL ASSETS
$ 371,079 $ 200,981 $ $ 572,060
LIABILITIES AND SHAREHOLDERS’ EQUITY
LIABILITIES:
Accounts payable, trade
$ 3,324 $ $ $ 3,324
Promissory notes due on demand — related party
44,565 (44,565) (1b)
Deferred revenue
137,436 137,436
Accrued expenses and other current liabilities
47,432 (4,204) (1b) 8,908 (8) 55,180
3,044 (6)
Total current liabilities
232,757 (45,725) 8,908 195,940
Long-term debt — related party
50,000 (50,000) (1b)
Other long-term liabilities
3,242 3,242
Commitments and contingencies
SHAREHOLDERS’ EQUITY:
Class A Voting common stock $0.01 par value
837 90 (1a)
(177) (3)
(750) (4)
Class B Non-voting common stock $0.01 par value
663 (16) (3)
(647) (4)
Preferred stock $0.01 par value
Common stock $0.01 par value
195 (3) 1,547
1,303 (4)
49 (5b)
Class B common stock $0.01 par value
94 (4) 94
Additional paid-in-capital
366,676 299,660 (1a) 666,285
(2) (3)
(49) (5b)
Accumulated deficit
(283,009) (3,044) (6) (8,908) (8) (294,961)
Accumulated other comprehensive loss
(87) (87)
Total shareholders’ equity
85,080 296,706 (8,908) 372,878
TOTAL LIABILITIES AND SHAREHOLDERS’ EQUITY
$ 371,079 $ 200,981 $ $ 572,060
 
I-3

TABLE OF CONTENTS
 
VIMEO HOLDINGS, INC.
UNAUDITED PRO FORMA CONDENSED CONSOLIDATED STATEMENT OF OPERATIONS
AS OF DECEMBER 31, 2020
(In thousands, except par value amounts)
Vimeo
Historical
Consolidated
Adjustments
Related to the
Spin-off and
Other
Transactions
Notes
Autonomous
Entity
Adjustments
Notes
SpinCo
Pro Forma
Revenue
$ 283,218 $ $ $ 283,218
Cost of revenue (exclusive of depreciation shown separately below)
89,077 89,077
Gross profit
194,141 194,141
Operating Expenses:
Research and development expense
64,238 64,238
Sales and marketing expense
105,630 105,630
General and administrative expense
49,846 1,951 (5a) 8,908 (8) 63,749
3,044 (6)
Depreciation
460 460
Amortization of intangibles
14,744 14,744
Total operating expenses
234,918 4,995 8,908 248,821
Operating loss
(40,777) (4,995) (8,908) (54,680)
Interest expense — related party
(9,116) 9,116 (2)
Other income, net
93 93
Loss before income taxes
(49,800) 4,121 (8,908) (54,587)
Income tax provision (benefit)
(828) (948) (7) 2,049 (8) 273
Net loss
$ (50,628) $ 3,173 $ (6,859) $ (54,314)
Loss per share:(9)(10)
Basic and diluted loss per share
$ (0.36) $ (0.34)
Weighted average shares outstanding
142,426 159,364
(10)
Shares of Vimeo Class A Voting common stock and shares of Vimeo Class B Non-Voting common stock participate in earnings on the same basis.
 
I-4

TABLE OF CONTENTS
 
VIMEO HOLDINGS, INC.
NOTES TO UNAUDITED PRO FORMA CONDENSED CONSOLIDATED
FINANCIAL STATEMENTS
Adjustments Related to the Spin-off and Other Transactions:
(1)
In January 2021, Vimeo raised $300 million of primary equity. Vimeo’s outstanding intercompany debt owed to IAC and its subsidiaries (other than Vimeo’s subsidiaries) was repaid in January 2021. These transactions have been reflected through the following adjustments:
(a)
$300 million of proceeds from the sale of equity, net of related costs of $0.25 million; and
(b)
the repayment of the intercompany debt, including accrued interest, owed by Vimeo to IAC and its subsidiaries.
(2)
Reflects the elimination of historical related party interest expense associated with the intercompany debt payable to IAC and subsidiaries that was repaid in January 2021 as described in Note (1) above.
(3)
IAC currently indirectly owns approximately 88% of the total outstanding shares of Vimeo, with the remaining Vimeo shares held by third parties. In connection with the Spin-off, Vimeo’s existing shareholders agreement requires the conversion of the Vimeo shares held by such non-IAC Vimeo stockholders into SpinCo common stock, which we refer to as the “Vimeo minority exchange.” The shareholders agreement also requires that the non-lAC Vimeo stockholders be compensated (in the form of additional SpinCo equity) for a portion of the dilution resulting from the issuance of SpinCo options in respect of vested IAC option awards under the IAC equity plans that are adjusted in the Spin-Off. Each such existing Vimeo shareholder will be compensated for their ratable portion of 50% of the intrinsic value of the SpinCo options so issued, measured at the time of the Spin-off, in accordance with the Vimeo merger agreement.
This adjustment reflects the Vimeo minority exchange using an assumed Vimeo merger exchange ratio of 1.0152. The Vimeo merger exchange ratio is calculated based upon information as of March 26, 2021 for: (i) the number of Vimeo shares owned by non-IAC Vimeo stockholders; (ii) the number of Vimeo shares indirectly owned by IAC; (iii) 50% of the aggregate dilution resulting from the splitting of IAC employee options in connection with the Spin-off, based on illustrative assumed prices for IAC and SpinCo common stock; (iv) the intrinsic value of IAC employee options held by employees of Vimeo; and (v) the number of fully-diluted shares of Vimeo.
The Vimeo minority exchange ratio was based upon the closing per share stock price of IAC on March 26, 2021 of $218.43 and an illustrative SpinCo per common share price of $35.35. The SpinCo share price is based on the January 2021 Vimeo equity raise at a $5.7 billion pre-money valuation.
See the section of this proxy statement/consent solicitation statement/prospectus entitled “The Vimeo Merger  —  Consideration to Vimeo Stockholders”.
(4)
Prior to the Spin-off, SpinCo’s outstanding capital stock will be subject to a stock split, resulting in IAC owning a number of shares of SpinCo common stock equal to the product of the number of outstanding shares of IAC common stock and the Spin-off exchange ratio, and a number of shares of SpinCo Class B common stock equal to the product of the number of outstanding shares of IAC Class B common stock and the Spin-off exchange ratio. The assumed Spin-off exchange ratio of 1.6235 used for purposes of this pro forma information was calculated by dividing the 139.8 million shares of Vimeo capital stock owned by IAC on March 26, 2021 by the 86.1 million shares of IAC capital stock outstanding on March 26, 2021 excluding restricted shares, and rounding the result to four decimal places. The actual Spin-off exchange ratio will be as determined by the IAC board of directors.
Following the stock split described above, to effect the Spin-off, each share of IAC par value $0.001 common stock will be reclassified into (i) one share of IAC par value $0.0001 common
 
I-5

TABLE OF CONTENTS
 
VIMEO HOLDINGS, INC.
NOTES TO UNAUDITED PRO FORMA CONDENSED CONSOLIDATED
FINANCIAL STATEMENTS
stock and (ii) 1/100th of a share of IAC Series 1 mandatorily exchangeable preferred stock that will automatically be exchanged for a number of shares of SpinCo common stock equal to the Spin-off exchange ratio (with holders receiving cash in lieu of any fractional shares of SpinCo common stock resulting, after aggregation, from the reclassification) and each share of IAC par value $0.001 Class B common stock will be reclassified into (i) one share of IAC par value $0.0001 Class B common stock and (ii) 1/100th of a share of IAC Series 2 mandatorily exchangeable preferred stock that will automatically be exchanged for a number of shares of SpinCo Class B common stock equal to the Spin-off exchange ratio (with holders receiving cash in lieu of any fractional shares of SpinCo common stock resulting, after aggregation, from the reclassification).
This adjustment reflects the implementation of the Spin-off by the exchange of 803,366 shares of IAC Series 1 mandatorily exchangeable preferred stock for 130.4 million shares of SpinCo common stock and the exchange of 57,895 shares of IAC Series 2 mandatorily exchangeable preferred stock for 9.4 million shares of SpinCo Class B common stock based on the Spin-off exchange ratio (in each case, based on the illustrative Spin-off exchange ratio of 1.6235 and the number of outstanding shares of IAC common stock and IAC Class B common stock as of March 26, 2021).
(5)
Vimeo has outstanding stock appreciation rights (“Vimeo SARs”) the value of which corresponds to shares of Vimeo common stock. Upon exercise, the Vimeo SARs generally settle for shares of IAC common stock representing the increase in value between the Vimeo SAR grant date and the date a holder exercises the Vimeo SAR. In the Vimeo merger, each Vimeo SAR will convert into a stock appreciation right corresponding to, and settled in, shares of SpinCo common stock (“SpinCo SAR”), with adjustments to the number of shares subject to each SpinCo SAR and the base price applicable to each SpinCo SAR, based on the exchange ratio in the Vimeo merger. The SpinCo SARs otherwise will have terms and conditions that are customary for a public company stock appreciation right.
On November 5, 2020, Mr. Levin, IAC’s Chief Executive Officer, received an IAC Restricted Stock award covering 3,000,000 shares of IAC common stock. For a description of this award, see “IAC Executive Officer and Director Compensation — Executive Compensation — Grants of IAC Plan-Based Awards in 2020.” In the Spin-off, Mr. Levin will receive in respect of each share of IAC restricted common stock that he holds a number of shares of SpinCo common stock equal to the Spin-off exchange ratio and will retain his 3,000,000 shares of IAC restricted common stock. The calculation of the allocation of stock-based compensation expense to SpinCo for the IAC Restricted Stock award was based upon the closing per share stock price of IAC on March 26, 2021 of $218.43 and an illustrative SpinCo per common share price of $35.35. The SpinCo share price is based on the January 2021 Vimeo equity raise at a $5.7 billion pre-money valuation. The amount of stock-based compensation expense allocated to SpinCo will increase or decrease to the extent the value of SpinCo as a percentage of the value of IAC at the time of the Spin-off increases or decreases.
These transactions have been reflected through the following adjustments:
(a)
$2.0 million of incremental stock-based compensation expense resulting from (i) the modification of Vimeo SARs and (ii) the November 5, 2020 IAC Restricted Stock award to IAC’s Chief Executive Officer award time upon completion of the Spin-off; and
(b)
the issuance of 4.9 million restricted shares of SpinCo common stock in connection with the modification of the IAC Restricted Stock award of 3,000,000 shares based on an assumed Spin-off exchange ratio of 1.6235.
(6)
Reflects additional estimated transaction costs related to the Spin-off that are expected to be incurred by Vimeo subsequent to December 31, 2020 and are, therefore, not reflected in the historical consolidated financial statements of Vimeo.
 
I-6

TABLE OF CONTENTS
 
VIMEO HOLDINGS, INC.
NOTES TO UNAUDITED PRO FORMA CONDENSED CONSOLIDATED
FINANCIAL STATEMENTS
(7)
Reflects the tax effects of the pro forma pre-tax adjustments at the applicable statutory income tax rate of 23%.
Autonomous Entity Adjustments:
(8)
As an independent, separate public company following the Spin-off, SpinCo expects to incur certain costs including financial reporting and regulatory compliance, board of directors’ fees and expenses, accounting, auditing, tax, legal, insurance, information technology, human resources, investor relations, risk management, treasury and other general and administrative-related functions.
The unaudited pro forma condensed consolidated financial statements have been adjusted to depict SpinCo as an autonomous entity. SpinCo expects to incur approximately $8.9 million of expenses in addition to IAC’s corporate and shared costs allocated to Vimeo in its historical consolidated financial statements. The additional expenses have been estimated based on assumptions that IAC and Vimeo management believe are reasonable. However, actual incremental costs that will be incurred could differ materially from these estimates and depend on several factors, such as the macro-economic environment and strategic decisions made in the applicable functional areas.
The adjustment also reflects the tax effects of the autonomous entity adjustment at the applicable statutory income tax rate of 23%.
Loss Per Share
(9)
The number of SpinCo shares used to determine basic loss per share reflects the total number of SpinCo common shares and Class B common shares expected to be outstanding upon completion of the Spin-off based upon the shares assumed to be issued as described in Notes (3) and (4) above.
Pro forma loss per share was calculated as follows:
Year Ended
December 31, 2020
Vimeo
Historical
Consolidated
SpinCo
Pro Forma
(In thousands, except per share data)
Numerator:
Net loss
$ (50,628) $ (54,314)
Denominator:
Vimeo historical weighted average shares outstanding
142,426
Weighted average basic shares of SpinCo outstanding after giving effect to the reclassification and minority exchange
159,364
Pro forma weighted average basic shares outstanding
142,426 159,364
Dilutive securities(a)
Proforma weighted average diluted shares outstanding
142,426 159,364
Loss per share:
Basic and diluted loss per share
$ (0.36) $ (0.34)
(a)
For the year ended December 31, 2020, Vimeo had a loss from operations. As a result, approximately 18.9 million potentially dilutive securities were excluded from computing dilutive loss per share as their inclusion would have been anti-dilutive. Accordingly, the number of shares used to compute diluted
 
I-7

TABLE OF CONTENTS
 
VIMEO HOLDINGS, INC.
NOTES TO UNAUDITED PRO FORMA CONDENSED CONSOLIDATED
FINANCIAL STATEMENTS
earnings per share is based (i) in the case of Vimeo Historical Consolidated, on the number of shares of Vimeo Class A Voting common stock and Class B Non-Voting common stock described above, and (ii) in the case of SpinCo Pro Forma, on the number of shares of SpinCo common stock and Class B common stock described above.
 
I-8

TABLE OF CONTENTS
 
ANNEX J
CONSOLIDATED AND COMBINED FINANCIAL STATEMENTS OF
IAC/INTERACTIVECORP
Index to Financial Statements
Page
J-2
J-5
J-6
J-7
J-8
J-11
J-12
 
J-1

TABLE OF CONTENTS
 
Report of Independent Registered Public Accounting Firm
To the Shareholders and the Board of Directors of IAC/InterActiveCorp
Opinion on the Financial Statements
We have audited the accompanying consolidated and combined balance sheet of IAC/InterActiveCorp and subsidiaries (the Company) as of December 31, 2020 and 2019, the related consolidated and combined statements of operations, comprehensive operations, shareholders’ and parent’s equity and cash flows for each of the three years in the period ended December 31, 2020, and the related notes and the financial statement schedule listed in the Index at Item 15(a) (collectively referred to as the “consolidated and combined financial statements”). In our opinion, the consolidated and combined financial statements present fairly, in all material respects, the financial position of the Company at December 31, 2020 and 2019, and the results of its operations and its cash flows for each of the three years in the period ended December 31, 2020, in conformity with U.S. generally accepted accounting principles.
Basis for Opinion
These financial statements are the responsibility of the Company’s management. Our responsibility is to express an opinion on the Company’s financial statements based on our audits. We are a public accounting firm registered with the PCAOB and are required to be independent with respect to the Company in accordance with the U.S. federal securities laws and the applicable rules and regulations of the Securities and Exchange Commission and the PCAOB.
We conducted our audits in accordance with the standards of the PCAOB. Those standards require that we plan and perform the audit to obtain reasonable assurance about whether the financial statements are free of material misstatement, whether due to error or fraud. The Company is not required to have, nor were we engaged to perform, an audit of its internal control over financial reporting. As part of our audits we are required to obtain an understanding of internal control over financial reporting but not for the purpose of expressing an opinion on the effectiveness of the Company’s internal control over financial reporting. Accordingly, we express no such opinion.
Our audits included performing procedures to assess the risks of material misstatement of the financial statements, whether due to error or fraud, and performing procedures that respond to those risks. Such procedures included examining, on a test basis, evidence regarding the amounts and disclosures in the financial statements. Our audits also included evaluating the accounting principles used and significant estimates made by management, as well as evaluating the overall presentation of the financial statements. We believe that our audits provide a reasonable basis for our opinion.
Critical Audit Matters
The critical audit matters communicated below are matters arising from the current period audit of the financial statements that were communicated or required to be communicated to the audit committee and that: (1) relate to accounts or disclosures that are material to the financial statements and (2) involved our especially challenging, subjective, or complex judgments. The communication of critical audit matters does not alter in any way our opinion on the consolidated and combined financial statements, taken as a whole, and we are not, by communicating the critical audit matters below, providing separate opinions on the critical audit matters or on the accounts or disclosures to which they relate.
Business Combinations — Valuation of Acquired Intangible Assets
Description of the Matter
During the year ended December 31, 2020, the Company completed business combinations for total consideration, net of cash acquired, of $684.6 million. As disclosed in Note 2 to the consolidated and combined financial statements, the purchase price of each acquisition is attributed to the assets acquired and liabilities assumed based on their fair values at the date of acquisition, including identifiable intangible assets that either arise from a contractual or legal right or are separable from goodwill.
 
J-2

TABLE OF CONTENTS
 
Auditing management’s allocation of the purchase price of business combinations required complex auditor judgment due to the significant measurement uncertainty in determining the fair value of the identifiable intangible assets acquired. In particular, the estimated fair value of the acquired identifiable intangible assets were sensitive to changes in assumptions including discount rates, revenue growth rates, royalty rates and the projected cash flow terminal growth rates. These assumptions relate to the future performance of the acquired businesses and are affected by such factors as expected future market or economic conditions.
How We Addressed the Matter in Our Audit
To test the estimated fair value of the identifiable intangible assets acquired, our audit procedures included, among others, assessing the completeness of the identifiable intangible assets acquired, assessing the valuation methodologies and testing the significant assumptions described above and underlying data used by the Company. For example, we compared the significant assumptions used by management to the historical results of the acquired businesses as well as to current industry and economic trends. We performed sensitivity analyses of significant assumptions to evaluate the change in the fair value of the identifiable intangible assets resulting from changes in the assumptions. In addition, we involved an internal valuation specialist to assist in evaluating the methodologies used and the significant assumptions applied in developing the fair value estimates.
Stock-Based Compensation
Description of the Matter
During the year ended December 31, 2020, the Company recorded stock-based compensation expense of $197.2 million. As discussed in Note 11 to the consolidated and combined financial statements, the Company issues various types of equity awards, including stock options, restricted stock units, performance-based stock units, market-based awards and equity instruments denominated in the shares of certain subsidiaries.
Auditing the Company’s accounting for stock-based compensation required complex auditor judgment due to the number and the variety of the types of equity awards, the prevalence of modifications, the subjectivity of assumptions used to value stock-based awards, the use of market-based vesting conditions and the existence of awards denominated in the shares of certain subsidiaries.
How We Addressed the Matter in Our Audit
To test stock-based compensation expense, we performed audit procedures that included, among others, assessing the completeness of the awards granted and evaluating the methodologies and significant assumptions used to estimate the fair value of the awards. Our procedures also included, evaluating the key terms and conditions of awards granted to assess the accounting treatment for a sample of awards, testing the clerical accuracy of the calculation of the expense recorded and assessing the Company’s accounting for award modifications. Additionally, for certain awards issued by the Company, we involved our internal valuation specialists to assess the valuation methodologies and assumptions used in estimating the fair value of the awards.
Goodwill — Quantitative Impairment Assessment
Description of the Matter
As of December 31, 2020, the Company’s goodwill balance was $1.9 billion. As disclosed in Note 2 to the consolidated and combined financial statements, goodwill is assessed annually for impairment using either a qualitative or quantitative approach as of October 1, or more frequently if an event occurs or circumstances change that would more likely than not reduce the fair value of a reporting unit below its carrying value.
 
J-3

TABLE OF CONTENTS
 
Auditing management’s quantitative impairment tests for goodwill was complex and judgmental due to the measurement uncertainty in estimating the fair value of the reporting units for goodwill. Specifically, the fair value estimate of the Company’s Mosaic reporting unit was sensitive to assumptions such as the discount rate, revenue growth rates and the projected cash flow terminal growth rate. These assumptions are affected by such factors as expected future market or economic conditions.
How We Addressed the Matter in Our Audit
To test the estimated fair value of the Mosaic reporting unit, our audit procedures included, among others, assessing the methodologies and testing the significant assumptions described above and underlying data used by the Company. We evaluated the Company’s underlying forecast and budget information by comparing the significant assumptions to current industry and economic trends, changes in the Company’s business model and assessed the historical accuracy of management’s estimates. For example, we evaluated management’s forecasted revenue to identify, understand and evaluate changes as compared to historical results. We performed sensitivity analyses of significant assumptions to evaluate the change in the fair value of the Mosaic reporting unit for goodwill resulting from changes in the assumptions. In addition, we involved an internal valuation specialist to assist in evaluating the methodologies and significant assumptions applied in developing the fair value estimates.
/s/ Ernst & Young LLP
We have served as the Company’s auditor since 2019.
New York, New York
February 17, 2021
 
J-4

TABLE OF CONTENTS
 
IAC/INTERACTIVECORP AND SUBSIDIARIES
CONSOLIDATED AND COMBINED BALANCE SHEET
December 31,
2020
2019
(In thousands, except par value amounts)
ASSETS
Cash and cash equivalents
$ 3,476,188 $ 839,796
Marketable debt securities
224,979
Accounts receivable, net of allowance and reserves of $29,716 and $24,148 , respectively
270,453 181,875
Note receivable – related party
55,251
Other current assets
147,630 152,334
Total current assets
4,119,250 1,229,256
Building, capitalized software, leasehold improvements and equipment, net
278,251 305,414
Goodwill
1,879,438 1,616,867
Intangible assets, net of accumulated amortization
405,840 350,150
Investment in MGM Resorts International
1,860,158
Long-term investments
297,643 347,975
Other non-current assets
294,860 247,746
TOTAL ASSETS
$ 9,135,440 $ 4,097,408
LIABILITIES AND SHAREHOLDERS’ AND PARENT’S EQUITY
LIABILITIES:
Current portion of long-term debt
$ $ 13,750
Accounts payable, trade
92,173 72,452
Deferred revenue
275,093 178,647
Accrued expenses and other current liabilities
383,562 320,473
Total current liabilities
750,828 585,322
Long-term debt, net
712,277 231,946
Income taxes payable
6,444 6,410
Deferred income taxes
52,593 44,459
Other long-term liabilities
230,378 180,307
Redeemable noncontrolling interests
231,992 43,818
Commitments and contingencies
SHAREHOLDERS’ AND PARENT’S EQUITY:
Common stock $0.001 par value; authorized 1,600,000 shares; 82,976 shares issued and outstanding at December 31, 2020
83
Class B common stock $0.001 par value; authorized 400,000 shares; 5,789 shares issued and outstanding at December 31, 2020
6
Additional paid-in capital
5,909,614
Retained earnings
694,042
Invested capital
2,547,251
Accumulated other comprehensive loss
(6,170) (12,226)
Total IAC shareholders’ and parent’s equity, respectively
6,597,575 2,535,025
Noncontrolling interests
553,353 470,121
Total shareholders’ and parent’s equity, respectively
7,150,928 3,005,146
TOTAL LIABILITIES AND SHAREHOLDERS’ AND PARENT’S EQUITY, RESPECTIVELY
$ 9,135,440 $ 4,097,408
The accompanying Notes to Consolidated and Combined Financial Statements are an integral part of these
statements.
J-5

TABLE OF CONTENTS
 
IAC/INTERACTIVECORP AND SUBSIDIARIES
CONSOLIDATED AND COMBINED STATEMENT OF OPERATIONS
Years Ended December 31,
2020
2019
2018
(In thousands, except per share data)
Revenue
$ 3,047,681 $ 2,705,801 $ 2,533,048
Operating costs and expenses:
Cost of revenue (exclusive of depreciation shown separately below)
814,731 600,240 501,152
Selling and marketing expense
1,269,673 1,202,183 1,099,487
General and administrative expense
792,254 617,235 569,802
Product development expense
267,359 193,457 177,298
Depreciation
69,283 55,949 42,393
Amortization of intangibles
141,584 83,868 107,081
Goodwill impairment
265,146 3,318
Total operating costs and expenses
3,620,030 2,756,250 2,497,213
Operating (loss) income
(572,349) (50,449) 35,835
Interest expense
(16,166) (11,904) (13,059)
Unrealized gain on investment in MGM Resorts International
840,550
Other (expense) income, net
(42,468) 34,047 282,795
Earnings (loss) before income taxes
209,567 (28,306) 305,571
Income tax benefit (provision)
59,019 60,489 (13,200)
Net earnings
268,586 32,183 292,371
Net loss (earnings) attributable to noncontrolling interests
1,140 (9,288) (45,599)
Net earnings attributable to IAC shareholders
$ 269,726 $ 22,895 $ 246,772
Per share information attributable to IAC shareholders:
Basic earnings per share
$ 3.16 $ 0.27 $ 2.90
Diluted earnings per share
$ 2.97 $ 0.27 $ 2.90
Stock-based compensation expense by function:
Cost of revenue
$ 191 $ 74 $ 195
Selling and marketing expense
5,869 5,185 4,345
General and administrative expense
182,068 118,709 132,180
Product development expense
9,092 10,370 11,685
Total stock-based compensation expense
$ 197,220 $ 134,338 $ 148,405
The accompanying Notes to Consolidated and Combined Financial Statements are an integral part of these
statements.
J-6

TABLE OF CONTENTS
 
IAC/INTERACTIVECORP AND SUBSIDIARIES
CONSOLIDATED AND COMBINED STATEMENT OF COMPREHENSIVE OPERATIONS
Years Ended December 31,
2020
2019
2018
(In thousands)
Net earnings
$ 268,586 $ 32,183 $ 292,371
Other comprehensive income (loss), net of income taxes:
Change in foreign currency translation adjustment
7,810 311 (6,444)
Change in unrealized gains and losses on available-for-sale marketable debt securities
2 (3) 3
Total other comprehensive income (loss), net of income taxes
7,812 308 (6,441)
Comprehensive income, net of income taxes
276,398 32,491 285,930
Components of comprehensive income attributable to noncontrolling interests:
Net loss (earnings) attributable to noncontrolling interests
1,140 (9,288) (45,599)
Change in foreign currency translation adjustment attributable to noncontrolling interests
(1,718) 26 1,416
Change in unrealized gains and losses of available-for-sale marketable debt securities attributable to noncontrolling interests
1 (1)
Comprehensive income attributable to noncontrolling interests
(578) (9,261) (44,184)
Comprehensive income attributable to IAC shareholders
$ 275,820 $ 23,230 $ 241,746
The accompanying Notes to Consolidated and Combined Financial Statements are an integral part of these
statements.
J-7

TABLE OF CONTENTS
 
IAC/INTERACTIVECORP AND SUBSIDIARIES
CONSOLIDATED STATEMENT OF SHAREHOLDERS’ AND COMBINED STATEMENT OF
PARENT’S EQUITY
Year Ended December 31, 2020
IAC Shareholders’ Equity and Invested Capital
Common Stock,
$0.001 par value
Class B
Common Stock,
$0.001 par value
Additional
Paid-in
Capital
Retained
Earnings
Invested
Capital
Accumulated
Other
Comprehensive
(Loss) Income
Total IAC
Shareholders’
Equity and
Invested
Capital
Noncontrolling
Interests
Total
Parent’s /
Shareholders’
Equity
Redeemable
Noncontrolling
Interests
$
Shares
$
Shares
(In thousands)
Balance as of December 31, 2019
$ 43,818 $ $ $ $ $ 2,547,251 $ (12,226) $ 2,535,025 $ 470,121 $ 3,005,146
Net (loss) earnings
(1,434) 694,042 (424,316) 269,726 294 270,020
Other comprehensive
income, net of
income taxes
439 6,094 6,094 1,279 7,373
Stock-based compensation expense
15 40,870 72,891 113,761 85,267 199,028
Distribution to and purchase of noncontrolling interests
(3,515) (1,115) (1,115)
Issuance of ANGI
Homeservices
common stock
pursuant to
stock-based awards,
net of withholding
taxes
(62,169) 1,248 (38) (60,959) (3,183) (64,142)
Purchase of ANGI Homeservices treasury stock
(9,273) (54,859) (64,132) (64,132)
Proceeds from the sale
of Old IAC
Class M common
stock from New
Match
1,408,298 1,408,298 1,408,298
Net increase in Old
IAC’s investment in
the Company prior
to the MTCH
Separation
1,685,995 1,685,995 1,685,995
Cash merger
consideration paid
by Old IAC
837,913 837,913 837,913
Capitalization as a result of the MTCH Separation
79 79,343 6 5,789 4,661,231 (4,661,316)
Noncontrolling interest created in an acquisition
1,121
Issuance of Vimeo
common stock and
creation of
noncontrolling
interest, net of fees
8,299 141,301 141,301 141,301
Adjustment of noncontrolling interests to fair value
183,315 (178,508) (4,807) (183,315) (183,315)
The accompanying Notes to Consolidated and Combined Financial Statements are an integral part of these
statements.
J-8

TABLE OF CONTENTS
 
IAC/INTERACTIVECORP AND SUBSIDIARIES
CONSOLIDATED STATEMENT OF SHAREHOLDERS’ AND COMBINED STATEMENT OF
PARENT’S EQUITY (continued)
Year Ended December 31, 2020
IAC Shareholders’ Equity and Invested Capital
Common Stock,
$0.001 par value
Class B
Common Stock,
$0.001 par value
Additional
Paid-in
Capital
Retained
Earnings
Invested
Capital
Accumulated
Other
Comprehensive
(Loss) Income
Total IAC
Shareholders’
Equity and
Invested
Capital
Noncontrolling
Interests
Total
Parent’s /
Shareholders’
Equity
Redeemable
Noncontrolling
Interests
$
Shares
$
Shares
(In thousands)
Issuance of common
stock pursuant to
stock-based awards,
net of withholding
taxes
1 633 (83,383) (83,382) (83,382)
Issuance of restricted
stock
3 3,000 (3)
Adjustment to the
capitalization of tax
accounts as a result
of the MTCH
Separation
(8,259) (8,259) (8,259)
Other
(66) (491) (491) 690 199
Balance as of December 31, 2020
$ 231,992 $ 83 82,976 $ 6 5,789 $ 5,909,614 $ 694,042 $ $ (6,170) $ 6,597,575 $ 553,353 $ 7,150,928
The accompanying Notes to Consolidated and Combined Financial Statements are an integral part of these
statements.
J-9

TABLE OF CONTENTS
 
IAC/INTERACTIVECORP AND SUBSIDIARIES
COMBINED STATEMENT OF PARENT’S EQUITY
Years Ended December 31, 2019 and 2018
Old IAC Equity in
IAC/InterActiveCorp
Redeemable
Noncontrolling
Interests
Invested Capital
Accumulated
Other
Comprehensive
(Loss) Income
Total IAC
Shareholders’
Equity
Noncontrolling
Interests
Total
Parent’s
Equity
(In thousands)
Balance as of December 31, 2017
$ 36,811 $ 2,007,443 $ (7,504) $ 1,999,939 $ 256,381 $ 2,256,320
Cumulative effect of adoption of ASU No. 2014-09
36,927 36,927 3,410 40,337
Net earnings
33,788 246,772 246,772 11,811 258,583
Other comprehensive loss, net of income tax
(582) (5,026) (5,026) (833) (5,859)
Stock-based compensation expense
1,138 51,327 51,327 95,940 147,267
Distributions to and purchases of noncontrolling interests
(11,282) (1,236) (1,236)
Adjustment of redeemable noncontrolling interests to fair
value
6,640 (6,640) (6,640) (6,640)
Issuance of ANGI Homeservices common stock pursuant to stock-based awards, net of withholding taxes
106,215 (11) 106,204 34,502 140,706
Noncontrolling interests created in acquisitions
2,261
Net decrease in Old IAC’s investment in IAC Holdings, Inc.
(145,461) (145,461) (145,461)
Other
(3,087) 383 383
Balance as of December 31, 2018
$ 65,687 $ 2,296,583 $ (12,541) $ 2,284,042 $ 400,358 $ 2,684,400
Net earnings
3,168 22,895 22,895 6,120 29,015
Other comprehensive income (loss), net of income tax
39 335 335 (66) 269
Stock-based compensation expense
148 65,893 65,893 65,815 131,708
Distributions to and purchases of redeemable noncontrolling interests
(40,432)
Adjustment of redeemable noncontrolling interests to fair
value
11,554 (11,554) (11,554) (11,554)
Issuance of ANGI Homeservices common stock pursuant to stock-based awards, net of withholding taxes
(32,596) (20) (32,616) (2,106) (34,722)
Purchase of ANGI Homeservices treasury stock
(57,949) (57,949) (57,949)
Noncontrolling interests created in acquisitions
3,739
Net increase in Old IAC’s investment in IAC Holdings, Inc.
263,979 263,979 263,979
Other
(85)
Balance as of December 31, 2019
$ 43,818 $ 2,547,251 $ (12,226) $ 2,535,025 $ 470,121 $ 3,005,146
The accompanying Notes to Consolidated and Combined Financial Statements are an integral part of these
statements.
J-10

TABLE OF CONTENTS
 
IAC/INTERACTIVECORP AND SUBSIDIARIES
CONSOLIDATED AND COMBINED STATEMENT OF CASH FLOWS
Years Ended December 31,
2020
2019
2018
(In thousands)
Cash flows from operating activities:
Net earnings
$ 268,586 $ 32,183 $ 292,371
Adjustments to reconcile net earnings to net cash provided by operating activities:
Stock-based compensation expense
197,220 134,338 148,405
Amortization of intangibles
141,584 83,868 107,081
Depreciation
69,283 55,949 42,393
Provision for credit losses
80,765 65,723 48,362
Goodwill impairment
265,146 3,318
Deferred income taxes
(31,920) (62,770) 8,765
Unrealized gain on investment in MGM Resorts International
(840,550)
Losses (gains) on long-term investments in equity securities, net
40,824 (41,385) (153,429)
(Gains) losses from the sale of businesses, net
(1,061) 8,239 (121,312)
Other adjustments, net
26,986 6,085 2,410
Changes in assets and liabilities, net of effects of acquisitions and dispositions:
Accounts receivable
(139,116) (73,574) (52,131)
Other assets
(4,002) 10,605 (29,802)
Accounts payable and other liabilities
11,566 889 35,611
Income taxes payable and receivable
(12,161) 196 4,302
Deferred revenue
81,431 28,136 36,409
Net cash provided by operating activities
154,581 251,800 369,435
Cash flows from investing activities:
Acquisitions, net of cash acquired
(684,618) (196,578) (65,632)
Capital expenditures
(61,570) (97,898) (54,680)
Proceeds from maturities of marketable debt securities
475,000 25,000 35,000
Purchases of marketable debt securities
(649,828) (59,671)
Net proceeds from the sale of businesses and investments
26,343 164,828 136,311
Purchases of investment in MGM Resorts International
(1,019,608)
Purchases of investments
(1,152) (253,663) (49,180)
Decrease (increase) in notes receivable – related party
54,828 (54,828)
Other, net
(11,536) (8,729) 13,170
Net cash used in investing activities
(1,872,141) (421,868) (44,682)
Cash flows from financing activities:
Proceeds from the issuance of ANGI Group Senior Notes
500,000
Principal payments on ANGI Group Term Loan
(27,500) (13,750) (13,750)
Proceeds from issuance of related-party debt
2,500
Principal payments on related-party debt
(2,500)
Debt issuance costs
(6,484) (3,709)
Proceeds from issuance of Vimeo common stock, net of fees
149,600
Purchase of ANGI Homeservices treasury stock
(63,674) (56,905)
Proceeds from the exercise of ANGI Homeservices stock options
573 4,693
Withholding taxes paid on behalf of IAC employees on net settled stock-based awards
(85,103)
Withholding taxes paid on behalf of ANGI Homeservices employees on net settled stock-based awards
(64,079) (35,284) (29,844)
Distributions to and purchases of noncontrolling interests
(4,626) (27,534) (12,518)
Cash merger consideration paid by Old IAC in connection with the MTCH Separation
837,913
Transfers from Old IAC for periods prior to the MTCH Separation
1,706,479 263,281 (144,069)
Proceeds from the sale of Old IAC Class M common stock
1,408,298
Other, net
1,095 (3,795) (1,041)
Net cash provided by (used in) financing activities
4,351,919 124,086 (197,738)
Total cash provided (used)
2,634,359 (45,982) 127,015
Effect of exchange rate changes on cash and cash equivalents and restricted cash
2,019 (122) (118)
Net increase (decrease) in cash and cash equivalents and restricted cash
2,636,378 (46,104) 126,897
Cash and cash equivalents and restricted cash at beginning of period
840,732 886,836 759,939
Cash and cash equivalents and restricted cash at end of period
$ 3,477,110 $ 840,732 $ 886,836
The accompanying Notes to Consolidated and Combined Financial Statements are an integral part of these
statements.
J-11

TABLE OF CONTENTS
 
IAC/INTERACTIVECORP AND SUBSIDIARIES
NOTES TO CONSOLIDATED AND COMBINED FINANCIAL STATEMENTS
NOTE 1 — ORGANIZATION
MTCH Separation:
On December 19, 2019, IAC/InterActiveCorp (“Old IAC”) entered into a Transaction Agreement (as amended as of April 28, 2020 and June 22, 2020, the “Transaction Agreement”) with Match Group, Inc. (“Old MTCH”), IAC Holdings, Inc. (“New IAC” or the “Company”), a direct wholly owned subsidiary of Old IAC, and Valentine Merger Sub LLC, an indirect wholly owned subsidiary of Old IAC. On June 30, 2020, the businesses of Old MTCH were separated from the remaining businesses of Old IAC through a series of transactions that resulted in the pre-transaction stockholders of Old IAC owning shares in two, separate public companies — (1) Old IAC, which was renamed Match Group, Inc. (“New Match”) and which owns the businesses of Old MTCH and certain Old IAC financing subsidiaries, and (2) New IAC, which was renamed IAC/InterActiveCorp, and which owns Old IAC’s other businesses — and the pre-transaction stockholders of Old MTCH (other than Old IAC) owning shares in New Match. This transaction is referred to as the “MTCH Separation”.
Spin-off:
On December 22, 2020, IAC announced that its Board of Directors approved a plan to spin-off its full stake in Vimeo to IAC shareholders. IAC’s Vimeo business will be separated from the remaining businesses of IAC through a series of transactions (which we refer to as the “Spin-off”) that, if completed in their entirety, will result in the transfer of IAC’s Vimeo business to Vimeo Holdings, Inc. (“SpinCo”), a newly formed subsidiary of IAC, with SpinCo becoming an independent, separately traded public company through a spin-off from IAC, and Vimeo, the IAC subsidiary that currently holds the Vimeo business, becoming a wholly-owned subsidiary of SpinCo. The proposed transaction is subject to a number of conditions including final approval by IAC’s Board of Directors, approval of the separation proposal by IAC stockholders, and other customary conditions and approvals and is expected to close in the second quarter of 2021.
Company overview
The Company operates Vimeo, Dotdash and Care.com, among many other online businesses, and has majority ownership of ANGI Homeservices, which operates HomeAdvisor, Angie’s List and Handy.
ANGI Homeservices
Our ANGI Homeservices segment includes the North American (United States and Canada) and European businesses and operations of ANGI Homeservices Inc. (“ANGI”). On September 29, 2017, the Company’s HomeAdvisor business and Angie’s List Inc. (“Angie’s List”) combined under a new publicly traded company called ANGI Homeservices Inc. (the “Combination”). At December 31, 2020, IAC’s economic interest and voting interest in ANGI were 84.3% and 98.2%, respectively.
ANGI Homeservices Inc. connects quality home service professionals across 500 different categories, from repairing and remodeling to cleaning and landscaping, with consumers. Over 240,000 domestic service professionals actively sought consumer matches, completed jobs or advertised work through ANGI Homeservices’ platforms and consumers turn to at least one of our brands to find a professional for approximately 32 million projects during the year ended December 31, 2020. ANGI has established category-transforming products with brands such as HomeAdvisor, Angie’s List and Handy.
ANGI’s Handy business is a leading platform in the United States for connecting individuals looking for household services (primarily cleaning and handyman services) with top-quality, pre-screened independent service professionals. ANGI also owns and operates mHelpDesk, a provider of cloud-based field service software for small to mid-size businesses. Prior to its sale on December 31, 2018, ANGI also operated Felix, a pay-per-call advertising service business. In addition to its market-leading U.S. operations, ANGI owns leading home services online marketplaces in France (Travaux), Germany (MyHammer), Netherlands
 
J-12

TABLE OF CONTENTS
 
IAC/INTERACTIVECORP AND SUBSIDIARIES
NOTES TO CONSOLIDATED AND COMBINED FINANCIAL STATEMENTS (continued)
(Werkspot), United Kingdom (MyBuilder Limited or “MyBuilder,” which we acquired a controlling interest in on March 24, 2017), Canada (HomeStars Inc. or “HomeStars,” which we acquired a controlling interest in on February 8, 2017) and Italy (Instapro), as well as operations in Austria (MyHammer).
Vimeo
Vimeo operates a cloud-based software platform for professionals, teams and organizations to create, collaborate and communicate with video. Vimeo’s all-in-one software solution makes video easier and more effective than ever before, offering the full range of video tools through a recurring software-as-a-service (“SaaS” model) that enables subscribers to create, stream, host, distribute, market, monetize and analyze videos online and across devices. At December 31, 2020, IAC held 89.7% of Vimeo’s Class A Voting common stock and 97.6% of Vimeo’s Class B Non-Voting common stock, or 93.2% of Vimeo’s total outstanding capital stock.
Vimeo previously sold live streaming devices and accessories through its hardware business, prior to the sale of this business on March 29, 2019. Vimeo retained rights in the hardware business to participate in and receive distributions in the event of positive cash flows or proceeds from the sale of the business. On May 28, 2019, Vimeo purchased certain assets and assumed certain liabilities relating to the Magisto video creation app from Magisto, Ltd. (this transaction is referred herein to as the acquisition of Magisto).
Dotdash
Dotdash is a portfolio of digital publishing brands that collectively provide expert information and inspiration in select vertical content categories. Through our brands, Dotdash provides original and engaging digital content in a variety of formats, including articles, illustrations, videos and images.
Search
The Search segment consists of Ask Media Group and the Desktop business. Ask Media Group is a collection of websites providing general search services, and to a lesser extent, content that help users find the information they need. Through the Desktop business, we are a leading provider of global, advertising-driven desktop applications. We own and operate a portfolio of desktop browser applications that provide users with access to a wide variety of online content, tools and services. We provide users who download our desktop browser applications with new tab search services, as well as the option of default browser search services. We distribute our desktop browser applications to consumers free of charge on an opt-in basis directly through direct-to-consumer (primarily Chrome Web Store) and partnership distribution channels.
Emerging & Other
Our Emerging & Other segment primarily includes:

Mosaic Group, a leading developer and provider of global subscription mobile applications. Mosaic Group has a portfolio of some of the largest and most popular applications including:

iTranslate, which develops and distributes some of the world’s most downloaded mobile translation applications, enabling users to read, write, speak and learn foreign languages anywhere in the world, acquired in March 2018.

TelTech, which develops and distributes unique and innovative mobile communications applications that help protect consumer privacy, acquired in October 2018.

Daily Burn, a health and fitness business, which provides streaming fitness and workout videos across a variety of platforms (including mobile, web and other Internet-enabled television platforms).

Care.com, the leading online destination for families to easily connect with caregivers for their children, aging parents, pets and homes and for a wide variety of caregivers to easily connect with families, which we acquired on February 11, 2020;
 
J-13

TABLE OF CONTENTS
 
IAC/INTERACTIVECORP AND SUBSIDIARIES
NOTES TO CONSOLIDATED AND COMBINED FINANCIAL STATEMENTS (continued)

Bluecrew, a technology driven staffing platform exclusively for flexible W-2 work, which we acquired a controlling interest in on February 26, 2018;

The Daily Beast, a website dedicated to news, commentary, culture and entertainment that publishes original reporting and opinion from its roster of full-time journalists and contributors;

NurseFly, a platform to efficiently connect healthcare professionals with job opportunities, which we acquired a controlling interest in on June 26, 2019;

IAC Films, a provider of production and producer services for feature films, primarily for initial sale and distribution through theatrical releases and video-on-demand services in the United States and internationally; and

For periods prior to their sales:

College Humor Media, a provider of digital content, including its subscription only property, Dropout.tv, sold March 16, 2020.

CityGrid, an advertising network that integrated local content and advertising for distribution to affiliated and third-party publishers across web and mobile platforms, sold December 31, 2018.

Dictionary.com, an online and mobile dictionary and thesaurus service, sold November 13, 2018.

Electus, including Notional, a provider of production and producer services for both unscripted and scripted television and digital content, primarily for initial sale and distribution in the United States, sold October 29, 2018.
NOTE 2 — SUMMARY OF SIGNIFICANT ACCOUNTING POLICIES
Basis of Presentation and Combination
As used herein, “IAC,” “the Company,” “we,” “our” or “us” and similar terms refer to IAC/InterActiveCorp and its subsidiaries (unless the context requires otherwise).
The Company prepares its consolidated and combined financial statements (collectively referred to herein as “financial statements”) in accordance with U.S. generally accepted accounting principles (“GAAP”).
The Company’s financial statements were prepared on a consolidated basis beginning June 30, 2020 and on a combined basis for periods prior thereto. The difference in presentation is due to the fact that the final steps of the legal reorganization, including the contribution of all the entities that comprise the Company prior to the MTCH Separation, were not completed until June 30, 2020. The preparation of the financial statements on a combined basis for periods prior to June 30, 2020 allows for the financial statements to be presented on a consistent basis for all periods presented.
The historical combined financial statements of the Company have been derived from the historical accounting records of Old IAC. The combined financial statements reflect the historical financial position, results of operations and cash flows of the entities comprising the Company since their respective dates of acquisition by Old IAC and the allocation to the Company of certain Old IAC corporate expenses based on the historical accounting records of Old IAC through June 30, 2020. The consolidated financial statements include the accounts of the Company, all entities that are wholly-owned by the Company and all entities in which the Company has a controlling financial interest. For the purpose of the combined financial statements, income taxes have been computed as if the entities comprising the Company filed tax returns on a standalone, separate basis for periods prior to the MTCH Separation.
All intercompany transactions and balances between and among the Company and its subsidiaries have been eliminated. All intercompany transactions between (i) the Company and (ii) Old IAC and its
 
J-14

TABLE OF CONTENTS
 
IAC/INTERACTIVECORP AND SUBSIDIARIES
NOTES TO CONSOLIDATED AND COMBINED FINANCIAL STATEMENTS (continued)
subsidiaries for periods prior to the MTCH Separation are considered to be effectively settled for cash at the time the transaction was recorded. The total net effect of the settlement of these intercompany transactions is reflected in the statement of cash flows as a financing activity and in the balance sheet as “Invested capital.”
In management’s opinion, the assumptions underlying the historical financial statements of the Company, including the basis on which the expenses have been allocated from Old IAC, are reasonable. However, the allocations may not reflect the expenses that the Company would have incurred as an independent, stand-alone company for the periods presented.
COVID-19 Update and Impairments
The impact on the Company from the COVID-19 outbreak, which has been declared a “pandemic” by the World Health Organization, has been varied. The extent to which developments related to the COVID-19 outbreak and measures designed to curb its spread continue to impact the Company’s business, financial condition and results of operations will depend on future developments, all of which are highly uncertain and many of which are beyond the Company’s control, including the speed of contagion, the development and implementation of effective preventative measures and possible treatments, the scope of governmental and other restrictions on travel, discretionary services and other activity, and public reactions to these developments. For example, these developments and measures have resulted in rapid and adverse changes to the operating environment in which we do business, as well as significant uncertainty concerning the near and long term economic ramifications of the COVID-19 outbreak, which have adversely impacted our ability to forecast our results and respond in a timely and effective manner to trends related to the COVID-19 outbreak. The longer the global outbreak and measures designed to curb the spread of the virus continue to adversely affect levels of consumer confidence, discretionary spending and the willingness of consumers to interact with other consumers, vendors and service providers face-to-face (and in turn, adversely affect demand for the Company’s various products and services), the greater the adverse impact is likely to be on the Company’s business, financial condition and results of operations and the more limited will be the Company’s ability to try and make up for delayed or lost revenues.
When COVID-19 first impacted the Company’s ANGI Homeservices business in the spring of 2020, ANGI Homeservices experienced a decline in demand for service requests, driven primarily by decreases in demand in certain categories of jobs (particularly discretionary indoor projects). Toward the end of the spring of 2020, ANGI Homeservices experienced a rebound in service requests, exceeding pre-COVID-19 growth levels, driven by increased demand from homeowners who spent more time at home due to measures taken to reduce the spread of COVID-19. ANGI Homeservices continued to experience strong demand for home services in the second half of 2020. However, many service professionals’ businesses have been adversely impacted by labor and material constraints and many service professionals have limited capacity to take on new business, which has negatively impacted ANGI Homeservices’ ability to monetize this increased level of service requests. Vimeo has seen strong revenue growth as the demand for communication via video has increased due to the pandemic. The Search segment has experienced a decline in revenue due, in part, to the decrease in advertising rates due to the impact of COVID-19, which decrease in rates was more significant earlier in the year.
In the quarter ended March 31, 2020, the Company determined that the effects of COVID-19 were an indicator of possible impairment for certain of its assets and identified the following impairments:

a $212.0 million impairment related to the goodwill of the Desktop reporting unit;

a $21.4 million impairment related to certain indefinite-lived intangible assets of the Desktop reporting unit;

a $51.5 million impairment of certain equity securities without readily determinable fair values; and

a $7.5 million impairment of a note receivable and a warrant related to certain investees.
 
J-15

TABLE OF CONTENTS
 
IAC/INTERACTIVECORP AND SUBSIDIARIES
NOTES TO CONSOLIDATED AND COMBINED FINANCIAL STATEMENTS (continued)
In the quarter ended September 30, 2020, the Company reassessed the fair values of the Desktop reporting unit and the related indefinite-lived intangible assets and recorded impairments equal to the remaining carrying value of the goodwill of $53.2 million and $10.8 million related to the intangible assets. The reduction in the Company’s fair value estimates of the Desktop business in the first and third quarters of 2020 was primarily due to lower consumer queries, increasing challenges in monetization and the reduced ability to market profitably due to browser policy changes implemented by Google and other browsers. The effects of COVID-19 on monetization were an additional factor. Refer to “Certain Risks and Concentrations — Services Agreement with Google” for additional information.
There were no additional impairments identified during the year ended December 31, 2020.
In addition, the United States, which represents 80% of the Company’s revenue for the year ended December 31, 2020, experienced a significant resurgence of the coronavirus and with record levels of COVID-19 infections being reported during the fourth quarter of 2020 and continuing into the first quarter of 2021. Europe, which is the second largest market for the Company’s products and services, has also seen a dramatic resurgence in COVID-19. This resurgence and the measures designed to curb its spread could materially and adversely affect our business, financial condition and results of operations.
Accounting Estimates
Management of the Company is required to make certain estimates, judgments and assumptions during the preparation of its financial statements in accordance with GAAP. These estimates, judgments and assumptions impact the reported amounts of assets, liabilities, revenue and expenses and the related disclosure of assets and liabilities. Actual results could differ from these estimates.
On an ongoing basis, the Company evaluates its estimates, judgments and assumptions, including those related to: the fair values of cash equivalents and marketable debt and equity securities; the carrying value of accounts receivable, including the determination of the allowance for credit losses; the determination of revenue reserves; the determination of the customer relationship period for certain costs to obtain a contract with a customer; the carrying value of right-of-use assets (“ROU assets”); the useful lives and recoverability of building, capitalized software, leasehold improvements and equipment and definite-lived intangible assets; the recoverability of goodwill and indefinite-lived intangible assets; the fair value of equity securities without readily determinable fair values; contingencies; the fair value of acquisition-related contingent consideration arrangements; unrecognized tax benefits; the valuation allowance for deferred income tax assets; and the fair value of and forfeiture rates for stock-based awards, among others. The Company bases its estimates, judgments and assumptions on historical experience, its forecasts and budgets and other factors that the Company considers relevant.
Accounting for Investments in Equity Securities
Investments in equity securities, other than those of the Company’s consolidated subsidiaries and those accounted for under the equity method, if applicable, are accounted for at fair value or under the measurement alternative of Financial Accounting Standards Board (“FASB”) Accounting Standards Update (“ASU”) No. 2016-01, Recognition and Measurement of Financial Assets and Financial Liabilities, with any changes to fair value recognized within other (expense) income, net each reporting period. Under the measurement alternative, equity investments without readily determinable fair values are carried at cost minus impairment, if any, plus or minus changes resulting from observable price changes in orderly transactions for identical or similar securities of the same issuer; value is generally determined based on a market approach as of the transaction date. A security will be considered identical or similar if it has identical or similar rights to the equity securities held by the Company. The Company reviews its investments in equity securities without readily determinable fair values for impairment each reporting period when there are qualitative factors or events that indicate possible impairment. Factors the Company considers in making this determination include negative changes in industry and market conditions, financial performance, business prospects, and other relevant events and factors. When indicators of impairment exist, the Company prepares quantitative
 
J-16

TABLE OF CONTENTS
 
IAC/INTERACTIVECORP AND SUBSIDIARIES
NOTES TO CONSOLIDATED AND COMBINED FINANCIAL STATEMENTS (continued)
assessments of the fair value of its investments in equity securities, which require judgment and the use of estimates. When the Company’s assessment indicates that the fair value of the investment is below its carrying value, the Company writes down the investment to its fair value and records the corresponding charge within other (expense) income, net. See “Note 6 — Financial Instruments and Fair Value Measurements” for additional information on the impairments of certain equity securities without readily determinable fair values recorded during the year ended December 31, 2020.
In the event the Company has investments in the common stock or in-substance common stock of entities in which the Company has the ability to exercise significant influence over the operating and financial matters of the investee, but does not have a controlling financial interest, are accounted for using the equity method and are included in “Long-term investments” in the accompanying balance sheet. At December 31, 2020, the Company has one investment accounted for using the equity method. At December 31, 2019, the Company did not have any investments accounted for using the equity method.
Revenue Recognition
The Company accounts for a contract with a customer when it has approval and commitment from all parties, the rights of the parties and payment terms are identified, the contract has commercial substance and collectability of consideration is probable. Revenue is recognized when control of the promised services or goods is transferred to our customers and in an amount that reflects the consideration the Company expects to be entitled to in exchange for those services or goods.
The Company adopted ASU No. 2014-09, Revenue from Contracts with Customers, effective January 1, 2018 using the modified retrospective transition method for open contracts as of the date of initial application. The cumulative effect to the Company’s retained earnings at January 1, 2018 was an increase of $40.3 million, of which $3.4 million was related to the noncontrolling interest in ANGI; the adjustment to retained earnings was principally related to the Company’s ANGI segment and the Desktop business.

Within ANGI, the effect of the adoption of ASU No. 2014-09 was that commissions paid to employees pursuant to certain sales incentive programs, which represent the incremental direct costs of obtaining a service professional contract, are now capitalized and amortized over the estimated life of a service professional (also referred to as the estimated customer relationship period). These costs were expensed as incurred prior to January 1, 2018. The cumulative effect of the adoption of ASU No. 2014-09 was the establishment of a current and non-current asset for capitalized sales commissions of $29.7 million and $4.2 million, respectively, and a related deferred tax liability of $8.0 million, resulting in a net increase to retained earnings of $25.9 million on January 1, 2018.

Within the Desktop business, the primary effect of the adoption of ASU No. 2014-09 was to accelerate the recognition of the portion of the revenue of certain desktop applications sold by SlimWare that qualify as functional intellectual property (“functional IP”) under ASU No. 2014-09. This revenue was previously deferred and recognized over the applicable subscription term. The cumulative effect of the adoption of ASU No. 2014-09 for SlimWare was a reduction in deferred revenue of $20.3 million and the establishment of a deferred tax liability of $4.9 million, resulting in a net increase to retained earnings of $15.5 million on January 1, 2018.
The Company’s disaggregated revenue disclosures are presented in “Note 12 — Segment Information.”
Transaction Price
The objective of determining the transaction price is to estimate the amount of consideration the Company is due in exchange for its services or goods, including amounts that are variable. The Company determines the total transaction price, including an estimate of any variable consideration, at contract inception and reassesses this estimate each reporting period.
 
J-17

TABLE OF CONTENTS
 
IAC/INTERACTIVECORP AND SUBSIDIARIES
NOTES TO CONSOLIDATED AND COMBINED FINANCIAL STATEMENTS (continued)
The Company excludes from the measurement of transaction price all taxes assessed by governmental authorities that are both (i) imposed on and concurrent with a specific revenue-producing transaction and (ii) collected from customers. Accordingly, such tax amounts are not included as a component of revenue or cost of revenue.
For contracts that have an original duration of one year or less, the Company uses the practical expedient available under ASU No. 2014-09, applicable to such contracts and does not consider the time value of money.
Arrangements with Multiple Performance Obligations
The Company’s contracts with customers may include multiple performance obligations. For such arrangements, the Company allocates revenue to each performance obligation based on its relative standalone selling price. The Company generally determines standalone selling prices based on the prices charged to customers, which are directly observable or based on an estimate if not directly observable. For our multiple performance obligation arrangements that include functional intellectual property (“IP”), which comprise the downloadable apps and software of the Desktop business, the Company uses a residual approach to determine standalone selling prices for the functional IP.
Assets Recognized from the Costs to Obtain a Contract with a Customer
The Company has determined that certain costs, primarily commissions paid to employees pursuant to certain sales incentive programs and mobile app store fees, meet the requirements to be capitalized as a cost of obtaining a contract. Commissions paid to employees pursuant to certain sales incentive programs are amortized over the estimated customer relationship period. The Company calculates the estimated customer relationship period as the average customer life, which is based on historical data. When customer renewals are expected and the renewal commission is not commensurate with the initial commission, the average customer life includes renewal periods. For sales incentive programs where the customer relationship period is one year or less, the Company has elected the practical expedient to expense the costs as incurred. The Company generally capitalizes and amortizes mobile app store fees over the term of the applicable subscription.
During the years ended December 31, 2020, 2019 and 2018, the Company recognized expense of $109.0 million, $99.8 million and $70.6 million related to the amortization of these costs. The current contract asset balances are $61.5 million, $43.1 million and $40.6 million at December 31, 2020, 2019 and 2018, respectively. The non-current contract asset balances are $9.3 million, $6.2 million and $4.5 million at December 31, 2020, 2019 and 2018, respectively. The current and non-current contract assets are included in “Other current assets” and “Other non-current assets,” respectively, in the accompanying balance sheet.
Performance Obligations
As permitted under the practical expedient available under ASU No. 2014-09, the Company does not disclose the value of unsatisfied performance obligations for (i) contracts with an original expected length of one year or less, (ii) contracts with variable consideration that is allocated entirely to unsatisfied performance obligations or to a wholly unsatisfied promise accounted for under the series guidance, and (iii) contracts for which the Company recognizes revenue at the amount which it has the right to invoice for services performed.
ANGI Homeservices
ANGI revenue is primarily derived from consumer connection revenue, which comprises fees paid by HomeAdvisor service professionals for consumer matches (regardless of whether the service professional ultimately provides the requested service) and revenue from completed jobs sourced through the HomeAdvisor and Handy platforms. Consumer connection revenue varies based upon several factors, including the service requested, product experience offered and geographic location of service. The Company’s consumer
 
J-18

TABLE OF CONTENTS
 
IAC/INTERACTIVECORP AND SUBSIDIARIES
NOTES TO CONSOLIDATED AND COMBINED FINANCIAL STATEMENTS (continued)
connection revenue is generated and recognized when an in-network service professional is delivered a consumer match or when a job sourced through the HomeAdvisor and Handy platforms are completed. Consumer connection revenue is generally billed one week following a consumer match, with payment due upon receipt of invoice or collected when a consumer schedules a job through the HomeAdvisor and Handy platforms. The Company maintains revenue reserves for potential credits for services provided by Handy service professionals to consumers.
ANGI revenue is also derived from (i) sales of time-based website, mobile and call center advertising to service professionals, (ii) HomeAdvisor service professional membership subscription fees, (iii) membership subscription fees from consumers and (iv) service warranty subscription and other services. Angie’s List service professionals generally pay for advertisements in advance on a monthly or annual basis at the option of the service professional, with the average advertising contract term being approximately one year. Angie’s List website, mobile and call center advertising revenue is recognized ratably over the contract term. Revenue from the sale of advertising in the Angie’s List Magazine is recognized in the period in which the publication is distributed. Service professional membership subscription revenue is initially deferred and is recognized using the straight-line method over the applicable subscription period, which is typically one year. Angie’s List prepaid consumer membership subscription fees are recognized as revenue using the straight-line method over the term of the applicable subscription period, which is typically one year.
Prior to January 1, 2020, ANGI’s Handy business recorded revenue on a net basis. Effective January 1, 2020, ANGI modified the Handy terms and conditions so that Handy, rather than the service professional, has the contractual relationship with the consumer to deliver the service and Handy, rather than the consumer, has the contractual relationship with the service professional. Consumers request services and pay for such services directly through the Handy platform and then Handy fulfills the request with independently established home services providers engaged in a trade, occupation and/or business that customarily provides such services. This change in contractual terms requires gross revenue accounting treatment effective January 1, 2020. Also, in the case of certain tasks, HomeAdvisor provides a pre-priced product offering, pursuant to which consumers can request services through a HomeAdvisor platform and pay HomeAdvisor for the services directly. HomeAdvisor then fulfills the request with independently established home services providers engaged in a trade, occupation and/or business that customarily provides such services. Revenue from HomeAdvisor’s pre-priced product offering is also recorded on a gross basis effective January 1, 2020. The change to gross revenue reporting for Handy and HomeAdvisor’s pre-priced product offering, effective January 1, 2020, resulted in an increase in revenue of $73.8 million during the year ended December 31, 2020.
Vimeo
Vimeo revenue is derived primarily from annual and monthly SaaS subscription fees paid by subscribers for self-serve and enterprise subscription plans. Subscription revenue is recognized over the terms of the applicable subscription period, which range from one month to three years. The most common subscription is an annual subscription.
Dotdash
Dotdash revenue consists principally of display advertising revenue and performance marketing revenue. Display advertising revenue is generated primarily through digital display advertisements sold directly by our sales team and through programmatic advertising networks. Performance marketing revenue includes affiliate commerce and performance marketing commissions. Affiliate commerce commission revenue is generated when Dotdash refers users to commerce partner websites resulting in a purchase or transaction. Performance marketing commissions are generated on a cost-per-click or cost-per-action basis.
Search
Ask Media Group revenue consists principally of advertising revenue generated principally through the display of paid listings in response to search queries, as well as from display advertisements appearing
 
J-19

TABLE OF CONTENTS
 
IAC/INTERACTIVECORP AND SUBSIDIARIES
NOTES TO CONSOLIDATED AND COMBINED FINANCIAL STATEMENTS (continued)
alongside content on its various websites and, to a lesser extent, affiliate commerce commission revenue. Paid listings are advertisements displayed on search results pages that generally contain a link to advertiser websites. The majority of the paid listings displayed by Ask Media Group is supplied to us by Google Inc. (“Google”) pursuant to our services agreement with Google. Pursuant to this agreement, Ask Media Group businesses transmit search queries to Google, which in turn transmits a set of relevant and responsive paid listings back to these businesses for display in search results. This ad-serving process occurs independently of, but concurrently with, the generation of algorithmic search results for the same search queries. Google paid listings are displayed separately from algorithmic search results and are identified as sponsored listings on search results pages. Paid listings are priced on a price per click basis and when a user submits a search query through an Ask Media Group business and then clicks on a Google paid listing displayed in response to the query, Google bills the advertiser that purchased the paid listing and shares a portion of the fee charged to the advertiser with the Ask Media Group business. The Company recognizes paid listing revenue from Google when it delivers the user’s click. In cases where the user’s click is generated due to the efforts of a third-party distributor, we recognize the amount due from Google as revenue and record a revenue share or other payment obligation to the third-party distributor as traffic acquisition costs.
Revenue from display advertising is generated through advertisements sold through programmatic advertising networks. Affiliate commerce commission revenue is generated when an Ask Media Group property refers users to commerce partner websites resulting in a purchase or transaction.
Desktop revenue largely consists of advertising revenue generated principally through the display of paid listings in response to search queries. The majority of the paid listings displayed are supplied to us by Google in the manner, and pursuant to the services agreement with Google, described above. To a lesser extent, Desktop revenue also includes fees paid by subscribers for downloadable desktop applications as well as display advertisements. Fees related to subscription downloadable desktop applications are generally recognized over the term of the applicable subscription period, which is primarily one or two years. Fees related to display advertisements are recognized when an advertisement is displayed.
Emerging & Other
Mosaic Group revenue consists primarily of fees paid by subscribers for downloadable mobile applications distributed through the Apple App Store and Google Play Store and directly from consumers, as well as display advertisements. Fees related to subscription downloadable mobile applications are generally recognized either over the term of the subscription period, which is up to one year, for those applications that must be connected to our servers to function, or at the time of the sale when the software license is delivered. Fees related to display advertisements are recognized when an advertisement is displayed.
Care.com generates revenue primarily through subscription fees from families and caregivers for its suite of products and services, as well as through annual contracts with corporate employers who provide access to Care.com’s suite of products and services as an employee benefit and through contracts with businesses that recruit employees through its platform.
Bluecrew revenue consists of service revenue, which is generated through staffing workers and recognized as control of the promised services is transferred to our customers.
The Daily Beast revenue consists of advertising revenue, which is generated primarily through display advertisements (sold directly and through programmatic ad sales), and to a lesser extent, affiliate commerce commission revenue.
NurseFly revenue consists of subscription revenue, which is generated through recruiting agencies that seek access to qualified healthcare professionals and is recognized at the earlier of the full delivery of the promised services or the length of the subscription period.
Revenue of IAC Films and College Humor Media, which was sold in the first quarter of 2020, is generated primarily through media production and distribution and advertising. Production revenue is
 
J-20

TABLE OF CONTENTS
 
IAC/INTERACTIVECORP AND SUBSIDIARIES
NOTES TO CONSOLIDATED AND COMBINED FINANCIAL STATEMENTS (continued)
recognized when control is transferred to the customer to broadcast or exhibit, and advertising revenue is recognized when an advertisement is displayed or over the advertising period.
Accounts Receivables, Net of the Allowance for Credit Losses and Revenue Reserves
Accounts receivable include amounts billed and currently due from customers. The allowance for credit losses is based upon a number of factors, including the length of time accounts receivable are past due, the Company’s previous loss history, the specific customer’s ability to pay its obligation and any other forward-looking data regarding customers’ ability to pay which may be available. The time between the Company issuance of an invoice and payment due date is not significant; customer payments that are not collected in advance of the transfer of promised services or goods are generally due no later than 30 days from invoice date. The Company also maintains allowances to reserve for potential credits issued to consumers or other revenue adjustments. The amounts of these reserves are based primarily upon historical experience.
Credit Losses and Revenue Reserve
The following table presents the changes in the allowance for credit losses for the year ended December 31, 2020:
December 31, 2020
(In thousands)
Balance at January 1
$ 20,257
Current period provision for credit losses
80,765
Write-offs charged against the allowance
(75,815)
Recoveries collected
2,447
Balance at December 31
$ 27,654
The revenue reserve was $2.1 million and $3.9 million at December 31, 2020 and 2019, respectively. The total allowance for credit losses and revenue reserve was $29.7 million and $24.1 million as of December 31, 2020 and 2019, respectively.
Deferred Revenue
Deferred revenue consists of payments that are received or are contractually due in advance of the Company’s performance. The Company’s deferred revenue is reported on a contract by contract basis at the end of each reporting period. The Company classifies deferred revenue as current when the term of the applicable subscription period or expected completion of its performance obligation is one year or less. The current and non-current deferred revenue balances are $178.6 million and $1.3 million, respectively, at December 31, 2019 and $150.1 million and $1.7 million, respectively, at December 31, 2018. During the year ended December 31, 2019, the Company recognized $146.5 million of revenue that was included in the deferred revenue balance as of December 31, 2018. During the year ended December 31, 2020, the Company recognized $170.7 million of revenue that was included in the deferred revenue balance as of December 31, 2019. The current and non-current deferred revenue balances are $275.1 million and $1.5 million, respectively, at December 31, 2020. Non-current deferred revenue is included in “Other long-term liabilities” in the accompanying balance sheet.
Cash and Cash Equivalents
Cash and cash equivalents include cash and short-term investments, with maturities of less than 91 days from the date of purchase. Domestically, cash equivalents primarily consist of AAA rated government money market funds, treasury discount notes and time deposits. Internationally, cash equivalents primarily consist of AAA rated government money market funds and time deposits.
 
J-21

TABLE OF CONTENTS
 
IAC/INTERACTIVECORP AND SUBSIDIARIES
NOTES TO CONSOLIDATED AND COMBINED FINANCIAL STATEMENTS (continued)
Investments in Debt Securities
The Company invests in marketable debt securities with active secondary or resale markets to ensure portfolio liquidity to fund current operations or satisfy other cash requirements as needed. Marketable debt securities are adjusted to fair value each quarter, and the unrealized gains and losses, net of tax, are included in accumulated other comprehensive income (loss) as a separate component of shareholders’ equity. The specific-identification method is used to determine the cost of debt securities sold and the amount of unrealized gains and losses reclassified out of accumulated other comprehensive income (loss) into earnings. The Company also invests in non-marketable debt securities as part of its investment strategy. We review our debt securities for impairment each reporting period. The Company recognizes an unrealized loss on debt securities in net earnings when the impairment is determined to be other-than-temporary. Factors we consider in making such determination include the duration, severity and reason for the decline in value and the potential recovery and our intent to sell the debt security. We also consider whether we will be required to sell the security before recovery of its amortized cost basis and whether the amortized cost basis cannot be recovered because of credit losses. If an impairment is considered to be other-than-temporary, the debt security will be written down to its fair value and the loss will be recognized within other (expense) income, net. At December 31, 2020 marketable debt securities consist of treasury discount notes. There were no marketable debt securities at December 31, 2019.
Certain Risks and Concentrations — Services Agreement with Google (the “Services Agreement”)
A meaningful portion of the Company’s revenue (and a substantial portion of IAC’s net cash from operations that it can freely access) is attributable to the Services Agreement. In addition, the Company earns certain other advertising revenue from Google that is not attributable to the Services Agreement. For the years ended December 31, 2020, 2019 and 2018, total revenue earned from Google was $556.4 million, $733.5 million and $825.2 million, respectively, representing 18%, 27%, and 33%, respectively, of the Company’s total revenue. The related accounts receivable totaled $61.9 million and $53.0 million at December 31, 2020 and 2019, respectively.
The total revenue earned from the Services Agreement for the years ended December 31, 2020, 2019 and 2018, was $498.3 million, $677.0 million and $765.6 million, respectively, representing 16%, 25% and 30%, respectively, of the Company’s total revenue.
The revenue attributable to the Services Agreement is earned by the Desktop business and Ask Media Group, both within the Search segment. For the years ended December 31, 2020, 2019 and 2018, revenue earned from the Services Agreement was $153.5 million, $291.1 million and $426.5 million, respectively, within the Desktop business and $344.8 million, $385.9 million and $339.0 million, respectively, within Ask Media Group.
The Services Agreement expires on March 31, 2023; provided that during each September, either party may, after discussion with the other party, terminate the Services Agreement, effective on September 30 of the year following the year such notice is given. Neither party gave notice to the other party to terminate the Services Agreement pursuant to this provision in September 2020. The Services Agreement requires that the Company comply with certain guidelines promulgated by Google. Google may generally unilaterally update its policies and guidelines without advance notice. These updates may be specific to the Services Agreement or could be more general and thereby impact the Company as well as other companies. These policy and guideline updates have in the past and could in the future require modifications to, or prohibit and/or render obsolete certain of our products, services and/or business practices, which have been and could be costly to address and have had or otherwise could have an adverse effect on our financial condition and results of operations. As described below, Google has made changes to the policies under the Services Agreement and has also made industry-wide changes that have negatively impacted the Desktop business and it may do so in the future.
Certain industry-wide policy changes became effective on July 1, 2019 and August 27, 2020. These industry-wide changes, combined with other changes to policies under the Services Agreement during the
 
J-22

TABLE OF CONTENTS
 
IAC/INTERACTIVECORP AND SUBSIDIARIES
NOTES TO CONSOLIDATED AND COMBINED FINANCIAL STATEMENTS (continued)
second half of 2019, have had a negative impact on the historical and expected future results of operations of the Desktop business. In addition, at multiple times during the fourth quarter of 2020, Google suspended services with respect to some of IAC’s products and may do so in the future. The Desktop business elected to modify certain marketing strategies in early January 2021. This is expected to further reduce the revenue and profitability of the Desktop business in 2021.
The reduction in revenue and profitability was the primary factor in the goodwill and indefinite-lived intangible asset impairments related to the Desktop business recorded in the year ended December 31, 2020 of $265.1 million and $32.2 million respectively. The impact of COVD-19 was an additional factor.
Credit Risk
Financial instruments, which potentially subject the Company to concentration of credit risk, consist primarily of cash and cash equivalents. Cash and cash equivalents are maintained with financial institutions and are in excess of Federal Deposit Insurance Corporation insurance limits.
Other Risks
The Company is subject to certain risks and concentrations including dependence on third-party technology providers, exposure to risks associated with online commerce security and credit card fraud.
Building, Capitalized Software, Leasehold Improvements and Equipment
Building, capitalized software, leasehold improvements and equipment are recorded at cost. Repairs and maintenance costs are expensed as incurred. Amortization of leasehold improvements, which is included within depreciation within the statement of operations, and depreciation is computed using the straight-line method over the estimated useful lives of the assets, or, in the case of leasehold improvements, the lease term, if shorter.
Asset Category
Estimated
Useful Lives
Buildings and leasehold improvements
3 to 39 Years
Capitalized software and computer equipment
2 to 3 Years
Furniture and other equipment
3 to 12 Years
The Company capitalizes certain internal use software costs including external direct costs utilized in developing or obtaining the software and compensation for personnel directly associated with the development of the software. Capitalization of such costs begins when the preliminary project stage is complete and ceases when the project is substantially complete and ready for its intended purpose. The net book value of capitalized internal use software is $68.0 million and $56.3 million at December 31, 2020 and 2019, respectively.
Business Combinations and Contingent Consideration Arrangements
The purchase price of each acquisition is attributed to the assets acquired and liabilities assumed based on their fair values at the date of acquisition, including identifiable intangible assets that either arise from a contractual or legal right or are separable from goodwill. The Company usually obtains the assistance of outside valuation experts to assist in the allocation of purchase price to the identifiable intangible assets acquired. While outside valuation experts may be used, management has ultimate responsibility for the valuation methods, models and inputs used and the resulting purchase price allocation. The excess purchase price over the value of net tangible and identifiable intangible assets acquired is recorded as goodwill and is assigned to the reporting unit(s) that is expected to benefit from the business combination as of the acquisition date.
In connection with certain business combinations, the Company has entered into contingent consideration arrangements that are determined to be part of the purchase price. Each of these arrangements
 
J-23

TABLE OF CONTENTS
 
IAC/INTERACTIVECORP AND SUBSIDIARIES
NOTES TO CONSOLIDATED AND COMBINED FINANCIAL STATEMENTS (continued)
is initially recorded at its fair value at the time of the acquisition and reflected at current fair value for each subsequent reporting period thereafter until settled. Generally, our contingent consideration arrangements are based upon financial performance and/or operating metric targets. The Company generally determines the fair value of the contingent consideration arrangements by using probability-weighted analyses to determine the amounts of the gross liability, and, if the arrangement is long-term in nature, applying a discount rate that appropriately captures the risk associated with the obligation to determine the net amount reflected in the financial statements. Significant changes in forecasted earnings or operating metrics would result in a significantly higher or lower fair value measurement. The changes in the remeasured fair value of the contingent consideration arrangements during each reporting period, including the accretion of the discount, if applicable, are recognized in “General and administrative expense” in the accompanying statement of operations. See “Note 6 — Financial Instruments and Fair Value Measurements” for a discussion of contingent consideration arrangements.
Goodwill and Indefinite-Lived Intangible Assets
The Company assesses goodwill and indefinite-lived intangible assets for impairment annually at October 1 or more frequently if an event occurs or circumstances change that would more likely than not reduce the fair value of a reporting unit or the fair value of an indefinite-lived intangible asset below its carrying value.
When the Company elects to perform a qualitative assessment and concludes it is not more likely than not that the fair value of the reporting unit is less than its carrying value, no further assessment of that reporting unit’s goodwill is necessary; otherwise, a quantitative assessment is performed and the fair value of the reporting unit is determined. If the carrying value of the reporting unit exceeds its estimated fair value, a goodwill impairment equal to the excess is recorded.
For the Company’s annual goodwill test at October 1, 2020, a qualitative assessment of the ANGI, Vimeo, Care.com, Bluecrew and Nursefly reporting units’ goodwill was performed because the Company concluded it was more likely than not that the fair value of these reporting units was in excess of their respective carrying values. The primary factors that the Company considered in its qualitative assessment for each of these reporting units are described below:

ANGI’s October 1, 2020 market capitalization of $5.5 billion exceeded its carrying value by approximately $4.3 billion.

The Company prepared valuations of the Vimeo, Bluecrew and Nursefly reporting units primarily in connection with the issuance and/or settlement of equity awards that are denominated in the equity of these businesses during the year ended December 31, 2020. The valuations were prepared time proximate to, however, not as of, October 1, 2020. The fair value of each of these businesses was in excess of its October 1, 2020 carrying value.

The primary factors the Company considered in its qualitative assessment of the Care.com reporting unit were the strong forecasted operating performance of the Care.com reporting unit and the excess of estimated fair value based upon the purchase price at acquisition over the carrying value at October 1, 2020.
For the Company’s annual goodwill test at October 1, 2020, the Company quantitatively tested the Mosaic Group reporting unit. The Company’s quantitative test indicated that there was no impairment. The Company’s Dotdash, Ask Media Group, Desktop, The Daily Beast and IAC Films reporting units have no goodwill as of October 1, 2020.
The aggregate carrying value of goodwill for which the most recent estimate of the excess of fair value over carrying value is less than 20% is approximately $759.5 million.
The fair value of the Company’s reporting units (except for ANGI described above) is determined using both an income approach based on discounted cash flows (“DCF”) and a market approach when it
 
J-24

TABLE OF CONTENTS
 
IAC/INTERACTIVECORP AND SUBSIDIARIES
NOTES TO CONSOLIDATED AND COMBINED FINANCIAL STATEMENTS (continued)
tests goodwill for impairment, either on an interim basis or annual basis as of October 1 each year. The Company uses the same approach in determining the fair value of its businesses in connection with its non-public subsidiary denominated stock-based compensation plans, which can be a significant factor in the decision to apply the qualitative assessment rather than a quantitative test. Determining fair value using a DCF analysis requires the exercise of significant judgment with respect to several items, including the amount and timing of expected future cash flows and appropriate discount rates. The expected cash flows used in the DCF analyses are based on the Company’s most recent forecast and budget and, for years beyond the budget, the Company’s estimates, which are based, in part, on forecasted growth rates. The discount rates used in the DCF analyses are intended to reflect the risks inherent in the expected future cash flows of the respective reporting units. Assumptions used in the DCF analyses, including the discount rate, are assessed based on each reporting unit’s current results and forecasted future performance, as well as macroeconomic and industry specific factors. The discount rates used in the quantitative test for determining the fair value of the Company’s reporting units was 15.0% in 2020 (for the Mosaic reporting unit) and 12.5% in 2019 (for the Desktop reporting unit). Determining fair value using a market approach considers multiples of financial metrics based on both acquisitions and trading multiples of a selected peer group of companies. From the comparable companies, a representative market multiple is determined which is applied to financial metrics to estimate the fair value of a reporting unit. To determine a peer group of companies for our respective reporting units, we considered companies relevant in terms of consumer use, monetization model, margin and growth characteristics, and brand strength operating in their respective sectors.
While the Company has the option to qualitatively assess whether it is more likely than not that the fair values of its indefinite-lived intangible assets are less than their carrying values, the Company’s policy is to determine the fair value of each of its indefinite-lived intangible assets annually as of October 1, in part, because the level of effort required to perform the quantitative and qualitative assessments is essentially equivalent. The Company determines the fair value of indefinite-lived intangible assets using an avoided royalty DCF valuation analysis. Significant judgments inherent in this analysis include the selection of appropriate royalty and discount rates and estimating the amount and timing of expected future cash flows. The discount rates used in the DCF analyses are intended to reflect the risks inherent in the expected future cash flows generated by the respective intangible assets. The royalty rates used in the DCF analyses are based upon an estimate of the royalty rates that a market participant would pay to license the Company’s trade names and trademarks. The future cash flows are based on the Company’s most recent forecast and budget and, for years beyond the budget, the Company’s estimates, which are based, in part, on forecasted growth rates. Assumptions used in the avoided royalty DCF analyses, including the discount rate and royalty rate, are assessed annually based on the actual and projected cash flows related to the asset, as well as macroeconomic and industry specific factors. The discount rates used in the Company’s annual indefinite-lived impairment assessment ranged from 11.5% to 25.0% in 2020 and 11.5% to 27.5% in 2019, and the royalty rates used in both 2020 and 2019 ranged from 1.0% to 5.5%.
If the carrying value of an indefinite-lived intangible asset exceeds its estimated fair value, an impairment equal to the excess is recorded. There are no indefinite-lived intangible assets for which the most recent estimate of the excess fair value over carrying value is less than 20%.
In the quarter ended March 31, 2020, the Company determined that the effects of COVID-19 were an indicator of possible impairment for certain of its reporting units and indefinite-lived intangible assets and identified impairments of $212.0 million and $21.4 million related to the goodwill and certain indefinite-lived intangible assets, respectively, of the Desktop reporting unit.
In the quarter ended September 30, 2020, the Company reassessed the fair values of the Desktop reporting unit and the related indefinite-lived intangible assets and recorded impairments equal to the remaining carrying value of the goodwill of $53.2 million and $10.8 million related to the intangible assets. The reduction in the Company’s fair value estimates of the Desktop business in the first and third quarters of 2020 was primarily due to lower consumer queries, increasing challenges in monetization and the reduced ability to market profitably due to policy changes implemented by Google and other browsers. The effects of COVID-19 on monetization were an additional factor.
 
J-25

TABLE OF CONTENTS
 
IAC/INTERACTIVECORP AND SUBSIDIARIES
NOTES TO CONSOLIDATED AND COMBINED FINANCIAL STATEMENTS (continued)
The October 1, 2020 annual assessment of goodwill and indefinite-lived intangible assets did not identify any additional impairments.
The October 1, 2019 annual assessment of goodwill and indefinite-lived intangible assets identified a $3.3 million goodwill impairment charge and $0.7 million trade name impairment both related to the College Humor Media business.
The October 1, 2018 annual assessment of goodwill did not identify any impairments. The 2018 annual assessment of indefinite-lived intangible assets identified impairment charges of $27.7 million and $1.1 million related to certain Desktop and College Humor Media indefinite-lived trade names, respectively. The indefinite-lived intangible asset impairment charge at Desktop was due to Google’s policy changes related to its Chrome browser which became effective on September 12, 2018 and have negatively impacted the distribution of the Company’s B2C downloadable desktop products. The impairment charge related to the B2C trade name was identified in the Company’s IAC’s annual impairment assessment as of October 1, 2018 and reflects the projected reduction in profits and revenues and the resultant reduction in the assumed royalty rate from these policy changes. The impairment charges are included in “Amortization of intangibles” in the accompanying statement of operations.
The Company’s operating segments are ANGI, Vimeo, Dotdash and Search, which are also reportable segments, and within its Emerging & Other reportable segment, Mosaic Group, Care.com, Bluecrew, Nursefly, The Daily Beast and IAC Films. The Company’s reporting units are consistent with its operating segments, with the exception of Desktop and Ask Media Group, which are separate reporting units within the Search operating segment. Goodwill is tested for impairment at the reporting unit level. See “Note 12 — Segment Information” for additional information regarding the Company’s method of determining operating and reportable segments.
Long-Lived Assets and Intangible Assets with Definite Lives
Long-lived assets, which consist of ROU assets, building, capitalized software, leasehold improvements and equipment, and intangible assets with definite lives, are reviewed for impairment whenever events or changes in circumstances indicate that the carrying value of an asset may not be recoverable. The carrying value of a long-lived asset is not recoverable if it exceeds the sum of the undiscounted cash flows expected to result from the use and eventual disposition of the asset. If the carrying value is deemed not to be recoverable, an impairment loss is recorded equal to the amount by which the carrying value of the long-lived asset exceeds its fair value. Amortization of definite-lived intangible assets is computed either on a straight-line basis or based on the pattern in which the economic benefits of the asset are expected to be realized.
Fair Value Measurements
The Company categorizes its financial instruments measured at fair value into a fair value hierarchy that prioritizes the inputs used in pricing the asset or liability. The three levels of the fair value hierarchy are:

Level 1:   Observable inputs obtained from independent sources, such as quoted market prices for identical assets and liabilities in active markets.

Level 2:   Other inputs, which are observable directly or indirectly, such as quoted market prices for similar assets or liabilities in active markets, quoted market prices for identical or similar assets or liabilities in markets that are not active and inputs that are derived principally from or corroborated by observable market data. The fair values of the Company’s Level 2 financial assets are primarily obtained from observable market prices for identical underlying securities that may not be actively traded. Certain of these securities may have different market prices from multiple market data sources, in which case an average market price is used.
 
J-26

TABLE OF CONTENTS
 
IAC/INTERACTIVECORP AND SUBSIDIARIES
NOTES TO CONSOLIDATED AND COMBINED FINANCIAL STATEMENTS (continued)

Level 3:   Unobservable inputs for which there is little or no market data and require the Company to develop its own assumptions, based on the best information available in the circumstances, about the assumptions market participants would use in pricing the assets or liabilities. See “Note 6 — Financial Instruments and Fair Value Measurements” for a discussion of fair value measurements made using Level 3 inputs.
The Company’s non-financial assets, such as goodwill, intangible assets, ROU assets and property and equipment are adjusted to fair value only when an impairment is recognized. The Company’s financial assets, comprising equity securities without readily determinable fair values, are adjusted to fair value when observable price changes are identified or an impairment is recognized. Such fair value measurements are based predominantly on Level 3 inputs.
Advertising Costs
Advertising costs are expensed in the period incurred (when the advertisement first runs for production costs that are initially capitalized) and represent online marketing, including fees paid to search engines, social media sites and third parties that distribute our B2C downloadable applications, offline marketing, which is primarily television advertising, and partner-related payments to those who direct traffic to the brands within our ANGI segment. Advertising expense is $862.2 million, $855.2 million and $798.1 million for the years ended December 31, 2020, 2019 and 2018, respectively.
The Company capitalizes and amortizes the costs associated with certain distribution arrangements that require us to pay a fee per access point delivered. These access points are generally in the form of downloadable applications associated with our direct-to consumer operations. These fees are amortized over the estimated useful lives of the access points to the extent the Company can reasonably estimate a probable future economic benefit and the period over which such benefit will be realized (generally 18 months). Otherwise, the fees are charged to expense as incurred.
Legal Costs
Legal costs are expensed as incurred.
Income Taxes
The Company was included within Old IAC’s tax group for purposes of federal and consolidated state income tax return filings through June 30, 2020, the date of the MTCH Separation. For periods prior thereto, the income tax benefit and/or provision was computed for the Company on an as if standalone, separate return basis and payments to and refunds from Old IAC for the Company’s share of Old IAC’s consolidated federal and state tax return liabilities/receivables calculated on this basis have been reflected within cash flows from operating activities in the accompanying statement of cash flows.
The Company accounts for income taxes under the liability method, and deferred tax assets and liabilities are recognized for the future tax consequences attributable to differences between the financial statement carrying values of existing assets and liabilities and their respective tax bases. Deferred tax assets and liabilities are measured using enacted tax rates in effect for the year in which those temporary differences are expected to be recovered or settled. A valuation allowance is provided if it is determined that it is more likely than not that the deferred tax asset will not be realized. The Company records interest, net of any applicable related income tax benefit, on potential income tax contingencies as a component of income tax expense.
The Company evaluates and accounts for uncertain tax positions using a two-step approach. Recognition (step one) occurs when the Company concludes that a tax position, based solely on its technical merits, is more-likely-than-not to be sustainable upon examination. Measurement (step two) determines the amount of benefit that is greater than 50% likely to be realized upon ultimate settlement with a taxing authority that has full knowledge of all relevant information. De-recognition of a tax position
 
J-27

TABLE OF CONTENTS
 
IAC/INTERACTIVECORP AND SUBSIDIARIES
NOTES TO CONSOLIDATED AND COMBINED FINANCIAL STATEMENTS (continued)
that was previously recognized would occur when the Company subsequently determines that a tax position no longer meets the more-likely-than-not threshold of being sustained.
Earnings Per Share
Basic earnings per share is computed by dividing net earnings attributable to IAC shareholders by the weighted average number of common shares outstanding during the period. Diluted earnings per share reflects the potential dilution that could occur if stock options and other commitments to issue common stock were exercised or equity awards vested resulting in the issuance of common stock that could share in the earnings of the Company. For periods prior to the MTCH Separation, the Company calculated basic and diluted earnings per share using the shares issued on June 30, 2020, the date of the MTCH Separation. See “Note 10 — Earnings Per Share” for additional information on dilutive securities.
Foreign Currency Translation and Transaction Gains and Losses
The financial position and operating results of foreign entities whose primary economic environment is based on their local currency are consolidated using the local currency as the functional currency. These local currency assets and liabilities are translated at the rates of exchange as of the balance sheet date, and local currency revenue and expenses of these operations are translated at average rates of exchange during the period. Translation gains and losses are included in accumulated other comprehensive income as a component of shareholders’ and parent’s equity. Transaction gains and losses resulting from assets and liabilities denominated in a currency other than the functional currency are included in the statement of operations as a component of other (expense) income, net. See “Note 17 — Financial Statement Details” for additional information regarding foreign currency exchange gains and losses.
Translation gains and losses relating to foreign entities that are liquidated or substantially liquidated are reclassified out of accumulated other comprehensive income (loss) into earnings. During the years ended December 31, 2020 and 2018, a gain of $0.1 million and a loss of $0.1 million, respectively, were reclassified into earning, and were included in “Other (expense) income, net” in the accompanying statement of operations. There were no such gains or losses for the year ended December 31, 2019.
Stock-Based Compensation
Stock-based compensation is measured at the grant date based on the fair value of the award and is generally expensed over the requisite service period. See “Note 11 — Stock-based Compensation” for a discussion of the Company’s stock-based compensation plans.
Redeemable Noncontrolling Interests
Noncontrolling interests in the subsidiaries of the Company are ordinarily reported on the balance sheet within shareholders’ equity, separately from the Company’s equity. However, securities that are redeemable at the option of the holder and not solely within the control of the issuer must be classified outside of shareholders’ equity. Accordingly, all noncontrolling interests that are redeemable at the option of the holder are presented outside of shareholders’ and parents’ equity in the accompanying balance sheet.
In connection with the acquisition of certain subsidiaries, management of these businesses has retained an ownership interest. The Company is party to fair value put and call arrangements with respect to these interests. These put and call arrangements allow management of these businesses to require the Company to purchase their interests or allow the Company to acquire such interests at fair value, respectively. The put arrangements do not meet the definition of a derivative instrument as the put agreements do not provide for net settlement. These put and call arrangements become exercisable by the Company and the counter-party at various dates in the future. One of these arrangements was exercised during both of the years ended December 31, 2020 and 2019 and two of these arrangements were exercised during the year ended December 31, 2018. These put arrangements are exercisable by the counter-party outside the control of the Company. Accordingly, to the extent that the fair value of these interests exceeds the value determined by
 
J-28

TABLE OF CONTENTS
 
IAC/INTERACTIVECORP AND SUBSIDIARIES
NOTES TO CONSOLIDATED AND COMBINED FINANCIAL STATEMENTS (continued)
normal noncontrolling interest accounting, the value of such interests is adjusted to fair value with a corresponding adjustment to additional paid-in capital or invested capital. During the years ended December 31, 2020, 2019 and 2018, the Company recorded adjustments of $183.3 million, $11.6 million and $6.6 million, respectively, to increase these interests to fair value. Fair value determinations require high levels of judgment and are based on various valuation techniques, including market comparables and discounted cash flow projections.
Recent Accounting Pronouncements
Accounting Pronouncements Adopted by IAC
ASU No. 2016-13, Financial Instruments — Credit Losses (Topic 326): Measurement of Credit Losses on Financial Instruments
The Company adopted ASU No. 2016-13 effective January 1, 2020. ASU No. 2016-13 replaces the “incurred loss” approach with an “expected loss” model, under which companies will recognize allowances based on expected rather than incurred losses. The Company adopted ASU No. 2016-13 using the modified retrospective approach and there was no cumulative effect arising from the adoption. The adoption of ASU No. 2016-13 did not have a material impact on the Company’s financial statements.
ASU No. 2019-12, Income Taxes (Topic 740): Simplifying the Accounting for Income Taxes
The Company adopted ASU No. 2019-12 effective January 1, 2020, which simplifies the accounting for income taxes, eliminates certain exceptions within ASC 740, Income Taxes, and clarifies certain aspects of the current guidance to promote consistency among reporting entities. Most amendments within ASU No. 2019-12 are required to be applied on a prospective basis, while certain amendments must be applied on a retrospective or modified retrospective basis. The Company adopted ASU No. 2019-12 on January 1, 2020 using the modified retrospective basis for those amendments that are not applied on a prospective basis. The adoption of ASU No. 2019-12 did not have a material impact on the Company’s financial statements.
Accounting Pronouncements Not Yet Adopted by IAC
There are no recently issued accounting pronouncements that have not yet been adopted that are expected to have a material effect on the results of operations, financial condition or cash flows of the Company.
Reclassifications
Certain prior year amounts have been reclassified to conform to the current year presentation.
NOTE 3 — INCOME TAXES
The Company was included within Old IAC’s tax group for purposes of federal and consolidated state income tax return filings through June 30, 2020, the date of the MTCH Separation. For periods prior thereto, the income tax benefit and/or provision were computed for the Company on an as if standalone, separate return basis and payments to and refunds from Old IAC for the Company’s share of Old IAC’s consolidated federal and state tax return liabilities/receivables calculated on this basis have been reflected within cash flows from operating activities in the accompanying statement of cash flows.
U.S. and foreign earnings (loss) before income taxes and noncontrolling interests are as follows:
Years Ended December 31,
2020
2019
2018
(In thousands)
U.S.
$ 197,545 $ (74,360) $ 269,267
Foreign
12,022 46,054 36,304
Total
$ 209,567 $ (28,306) $ 305,571
 
J-29

TABLE OF CONTENTS
 
IAC/INTERACTIVECORP AND SUBSIDIARIES
NOTES TO CONSOLIDATED AND COMBINED FINANCIAL STATEMENTS (continued)
The components of the income tax (benefit) provision are as follows:
Years Ended December 31,
2020
2019
2018
(In thousands)
Current income tax (benefit) provision:
Federal
$ (29,176) $ (1,117) $ (1,187)
State
2,253 197 1,514
Foreign
(176) 3,201 4,108
Current income tax (benefit) provision
(27,099) 2,281 4,435
Deferred income tax (benefit) provision:
Federal
(20,054) (51,952) 20,156
State
(7,726) (10,645) (7,272)
Foreign
(4,140) (173) (4,119)
Deferred income tax (benefit) provision
(31,920) (62,770) 8,765
Income tax (benefit) provision
$ (59,019) $ (60,489) $ 13,200
The tax effects of cumulative temporary differences that give rise to significant deferred tax assets and deferred tax liabilities are presented below. The valuation allowance relates to deferred tax assets for which it is more likely than not that the tax benefit will not be realized.
December 31,
2020
2019
(In thousands)
Deferred tax assets:
Net operating loss carryforwards
$ 404,807 $ 201,766
Stock-based compensation
44,926 62,566
Long-term lease liabilities
58,800 42,486
Tax credit carryforwards
48,936 38,066
Accrued expenses
20,490 12,911
Other
34,024 21,039
Total deferred tax assets
611,983 378,834
Less: valuation allowance
(113,684) (92,990)
Net deferred tax assets
498,299 285,844
Deferred tax liabilities:
Investment in subsidiaries
(242,537) (240,420)
Investment in MGM Resorts International
(197,998)
Right-of-use assets
(43,418) (29,654)
Intangible assets
(30,094) (28,488)
Other
(34,639) (31,534)
Total deferred tax liabilities
(548,686) (330,096)
Net deferred tax liabilities
$ (50,387) $ (44,252)
 
J-30

TABLE OF CONTENTS
 
IAC/INTERACTIVECORP AND SUBSIDIARIES
NOTES TO CONSOLIDATED AND COMBINED FINANCIAL STATEMENTS (continued)
As a result of the MTCH Separation, the Company’s net deferred tax liability was adjusted via invested capital for tax attributes allocated to it from Old IAC’s consolidated federal and state tax filings. The allocation of tax attributes that was recorded as of June 30, 2020 was preliminary. Any subsequent adjustment to allocated tax attributes will be recorded as an adjustment to deferred taxes and additional paid-in capital. This adjustment is expected to be made in the fourth quarter of 2021 following the filing of income tax returns for the year ended December 31, 2020.
At December 31, 2020, the Company had federal and state net operating losses (“NOLs”) of $1.3 billion and $840.4 million, respectively, available to offset future income. Of these federal NOLs, $843.5 million can be carried forward indefinitely and $484.1 million, if not utilized, will expire at various times between 2024 and 2036. The state NOLs, if not utilized, will expire at various times between 2022 and 2040. Federal and state NOLs of $833.3 million and $543.8 million, respectively, can be used against future taxable income without restriction and the remaining NOLs will be subject to limitations under Section 382 of the IRC, separate return limitations, and applicable law. At December 31, 2020, the Company had foreign NOLs of $442.2 million available to offset future income. Of these foreign NOLs, $401.8 million can be carried forward indefinitely and $40.4 million, if not utilized, will expire at various times between 2021 and 2040. During 2020, the Company recognized tax benefits related to NOLs of $240.3 million. Included in this amount is $32.1 million of tax benefits of acquired attributes, which was recorded as a reduction to goodwill.
At December 31, 2020, the Company had tax credit carryforwards of $66.2 million. Of this amount, $51.6 million relates to credits for research activities, $12.7 million relates to credits for foreign taxes, and $1.9 million relates to various other credits. Of these credit carryforwards, $11.5 million can be carried forward indefinitely and $54.7 million, if not utilized, will expire between 2021 and 2040.
The Company regularly assesses the realizability of deferred tax assets considering all available evidence including, to the extent applicable, the nature, frequency and severity of prior cumulative losses, forecasts of future taxable income, tax filing status, the duration of statutory carryforward periods, available tax planning and historical experience. At December 31, 2020, the Company had a U.S. gross deferred tax asset of $489.8 million that the Company expects to fully utilize on a more likely than not basis.
During 2020, the Company’s valuation allowance increased by $20.7 million primarily due to an increase in foreign NOLs and the impairments of certain equity securities without readily determinable fair values. At December 31, 2020, the Company had a valuation allowance of $113.7 million related to the portion of tax loss carryforwards, foreign tax credits and other items for which it is more likely than not that the tax benefit will not be realized.
A reconciliation of the income tax (benefit)/provision to the amounts computed by applying the statutory federal income tax rate to earnings before income taxes is shown as follows:
Years Ended December 31,
2020
2019
2018
(In thousands)
Income tax provision (benefit) at the federal statutory rate of 21%
$ 44,009 $ (5,944) $ 64,170
State income taxes, net of effect of federal tax benefit
15,936 (277) 5,188
Stock-based compensation
(167,998) (56,871) (39,326)
Non-deductible goodwill impairment
53,012
Non-deductible executive compensation
14,219 7,409 2,983
Change in valuation allowance on capital losses
11,385 (5,815) (1,280)
Research credit
(7,407) (5,105) (3,167)
Amortizable tax basis related to intercompany
transaction
(7,044)
 
J-31

TABLE OF CONTENTS
 
IAC/INTERACTIVECORP AND SUBSIDIARIES
NOTES TO CONSOLIDATED AND COMBINED FINANCIAL STATEMENTS (continued)
Years Ended December 31,
2020
2019
2018
(In thousands)
Non-deductible expenses
6,556 5,460 1,727
Change in judgement on beginning of the year valuation allowance
(3,544)
Net adjustment related to the reconciliation of income tax provision accruals to tax returns
(2,591) 138 42
Deferred tax adjustment for enacted changes in tax laws and rates
(14,579) (687) (13,646)
Other, net
(973) 1,203 (3,491)
Income tax (benefit) provision
$ (59,019) $ (60,489) $ 13,200
A reconciliation of the beginning and ending amount of unrecognized tax benefits, including penalties but excluding interest, is as follows:
December 31,
2020
2019
2018
(In thousands)
Balance at January 1
$ 18,060 $ 15,451 $ 14,528
Additions based on tax positions related to the current year
3,977 2,781 1,455
Settlements
(4,309)
Additions for tax positions of prior years
2,781 238 235
Expiration of applicable statutes of limitations
(351) (410) (767)
Balance at December 31
$ 20,158 $ 18,060 $ 15,451
The Company is routinely under audit by federal, state, local and foreign authorities in the area of income tax as a result of previously filed separate company and consolidated tax returns with Old IAC and will be under audit for its tax returns filed on a standalone basis following the MTCH Separation. These audits include questioning the timing and the amount of income and deductions and the allocation of income and deductions among various tax jurisdictions. The Internal Revenue Service (“IRS”) has substantially completed its audit of Old IAC’s federal income tax returns for the years ended December 31, 2010 through 2016, which includes the operations of the Company. The IRS began its audit of the year ended December 31, 2017 in the second quarter of 2020. The statute of limitations for the years 2010 through 2012 and for the years 2013 through 2017 have been extended to May 31, 2021 and December 31, 2021, respectively. Returns filed in various other jurisdictions are open to examination for tax years beginning with 2009. Income taxes payable include unrecognized tax benefits considered sufficient to pay assessments that may result from the examination of prior year tax returns. The Company considers many factors when evaluating and estimating its tax positions and tax benefits, which may not accurately anticipate actual outcomes and, therefore, may require periodic adjustment. Although management currently believes changes in unrecognized tax benefits from period to period and differences between amounts paid, if any, upon resolution of issues raised in audits and amounts previously provided will not have a material impact on the liquidity, results of operations, or financial condition of the Company, these matters are subject to inherent uncertainties and management’s view of these matters may change in the future.
The Company recognizes interest and, if applicable, penalties related to unrecognized tax benefits in the income tax provision. At December 31, 2020 and 2019, accruals for interest and penalties are not material.
At December 31, 2020 and 2019, unrecognized tax benefits, including interest and penalties, were $22.1 million and $20.3 million, respectively. Included in unrecognized tax benefits at December 31, 2019 is
 
J-32

TABLE OF CONTENTS
 
IAC/INTERACTIVECORP AND SUBSIDIARIES
NOTES TO CONSOLIDATED AND COMBINED FINANCIAL STATEMENTS (continued)
$11.6 million for tax positions included in Old IAC’s consolidated tax return filings. If unrecognized tax benefits at December 31, 2020 are subsequently recognized, $20.4 million, net of related deferred tax assets and interest, would reduce income tax expense. The comparable amount as of December 31, 2019 was $18.9 million. The Company believes that it is reasonably possible that its unrecognized tax benefits could decrease by $6.1 million by December 31, 2021, due to expirations of statutes of limitations or other settlements; all of which would reduce the income tax provision.
At December 31, 2020, all of the Company’s international cash can be repatriated without any significant tax consequences.
NOTE 4 — BUSINESS COMBINATION
On February 11, 2020, the Company acquired 100% of Care.com, a leading global platform for finding and managing family care, for a total purchase price of $626.9 million, which includes cash consideration of $587.0 million paid by the Company and the settlement of all outstanding vested employee equity awards for $40.0 million paid by Care.com prior to the completion of the acquisition. The Company’s purchase accounting is not yet complete and will be finalized in the first quarter of 2021; the determination of the fair value of certain contingent liabilities and acquired tax attributes is preliminary and subject to revision. During the fourth quarter of 2020, the Company completed a preliminary assessment of net operating losses acquired. As a result, the Company revised the purchase price allocation by increasing the fair value of deferred tax assets by $32.1 million and decreasing goodwill by $32.1 million.
The table below summarizes the preliminary estimated fair values of the assets acquired and liabilities assumed at the date of acquisition:
Care.com
(In thousands)
Cash and cash equivalents
$ 57,702
Short-term investments
20,000
Accounts receivable
20,213
Other current assets
7,479
Property and equipment
2,894
Goodwill
404,313
Intangible assets
116,800
Deferred income taxes
32,112
Other non-current assets
30,444
Total assets
691,957
Deferred revenue
(13,422)
Other current liabilities
(39,698)
Deferred income taxes
(25,824)
Other non-current liabilities
(26,039)
Net assets acquired
$ 586,974
The Company acquired Care.com because it is complementary to other marketplace businesses of IAC. The purchase price was based on the expected financial performance of Care.com, not on the value of the net identifiable assets at the time of acquisition. This resulted in a significant portion of the purchase price being attributed to goodwill.
 
J-33

TABLE OF CONTENTS
 
IAC/INTERACTIVECORP AND SUBSIDIARIES
NOTES TO CONSOLIDATED AND COMBINED FINANCIAL STATEMENTS (continued)
The fair values of the identifiable intangible assets acquired at the date of acquisition are as follows:
Care.com
(In thousands)
Useful Life
(Years)
Indefinite-lived trade name and trademarks
$ 59,300
Indefinite
Developed technology
21,200
2
Customer relationships
35,500
2 – 5
Provider relationships
800
4
Total identifiable intangible assets acquired
$ 116,800
Accounts receivable, other current assets, other non-current assets, other current liabilities and other non-current liabilities of Care.com were reviewed and adjusted to their fair values at the date of acquisition, as necessary. The fair value of deferred revenue was determined using an income approach that utilized a cost to fulfill analysis. The fair values of the trade name and developed technology were determined using an income approach that utilized the relief from royalty methodology. The fair values of customer relationships and provider relationships were determined using an income approach that utilized the excess earnings methodology. The valuations of the intangible assets incorporate significant unobservable inputs and require significant judgment and estimates, including the amount and timing of future cash flows and the determination of royalty and discount rates. The amount attributed to goodwill is not tax deductible.
The financial results of Care.com are included in the Company’s financial statements, within the Emerging & Other segment, beginning February 11, 2020. For the year ended December 31, 2020, the Company included $182.4 million of revenue and $31.4 million of net loss in its statement of operations related to Care.com. For the year ended December 31, 2020, the net loss of Care.com reflects a reduction in revenue of $17.3 million due to the write-off of deferred revenue due to purchase accounting fair value adjustments and $16.7 million in transaction-related costs, including severance.
Unaudited pro forma financial information
The unaudited pro forma financial information in the table below presents the results of the Company and Care.com as if this acquisition had occurred on January 1, 2019. The unaudited pro forma financial information includes adjustments required under the acquisition method of accounting and is presented for informational purposes only and is not necessarily indicative of the results that would have been achieved had the acquisition occurred on January 1, 2019. For the year ended December 31, 2020, pro forma adjustments include a reduction in transaction related costs (including stock-based compensation expense related to the acceleration of vesting of outstanding employee equity awards) of $72.8 million because they are one-time in nature and will not have a continuing impact on operations and an increase in revenue of $17.1 million related to deferred revenue written off as a part of the acquisition. For the year ended December 31, 2019, pro forma adjustments include an increase in amortization of intangibles of $25.9 million and a decrease in revenue of $11.1 million related to the deferred revenue written off as a part of the acquisition.
Years Ended December 31,
2020
2019
(In thousands, except per share data)
Revenue
$ 3,090,779 $ 2,904,243
Net earnings (loss) attributable to IAC shareholders
$ 296,933 $ (16,926)
Basic earnings (loss) per share attributable to IAC shareholders
$ 3.48 $ (0.20)
Diluted earnings (loss) per share attributable to IAC
shareholders
$ 3.26 $ (0.20)
 
J-34

TABLE OF CONTENTS
 
IAC/INTERACTIVECORP AND SUBSIDIARIES
NOTES TO CONSOLIDATED AND COMBINED FINANCIAL STATEMENTS (continued)
NOTE 5 — GOODWILL AND INTANGIBLE ASSETS
Goodwill and intangible assets, net are as follows:
December 31,
2020
2019
(In thousands)
Goodwill
$ 1,879,438 $ 1,616,867
Intangible assets with indefinite lives
246,913 225,296
Intangible assets with definite lives, net of accumulated
amortization
158,927 124,854
Total goodwill and intangible assets, net
$ 2,285,278 $ 1,967,017
The following table presents the balance of goodwill by reportable segment, including the changes in the carrying value of goodwill, for the year ended December 31, 2020:
Balance at
December 31,
2019
Additions
(Deductions)
Impairment
Foreign
Exchange
Translation
Balance at
December 31,
2020
(In thousands)
ANGI Homeservices
$ 884,296 $ 2,665 $ $ $ 5,172 $ 892,133
Vimeo
219,374 (38) 219,336
Search
265,146 (265,146)
Emerging & Other
248,051 519,405 513 767,969
Total
$ 1,616,867 $ 522,070 $ (38) $ (265,146) $ 5,685 $ 1,879,438
Additions are primarily related to the acquisitions of Care.com (included in the Emerging & Other segment) and LifeCare (acquired by Care.com in October 2020).
In the quarter ended March 31, 2020, the Company determined that the effects of COVID-19 were an indicator of possible impairment for certain of its reporting units and indefinite-lived intangible assets and identified a $212.0 million impairment related to the goodwill of the Desktop reporting unit and a $21.4 million impairment related to certain indefinite-lived intangible assets of the Desktop reporting unit.
In the quarter ended September 30, 2020, the Company reassessed the fair values of the Desktop reporting unit and the related indefinite-lived intangible assets and recorded impairments equal to the remaining carrying value of the goodwill of $53.2 million and $10.8 million related to the intangible assets.
The reduction in the Company’s fair value estimates of the Desktop business in the first and third quarters of 2020 was primarily due to lower consumer queries, increasing challenges in monetization and the reduced ability to market profitably due to policy changes implemented by Google and other browsers. The effects of COVID-19 on monetization were an additional factor.
See “Note 2 — Summary of Significant Accounting Policies” for further discussion of the Company’s assessments of impairment of goodwill and indefinite-lived intangible assets.
 
J-35

TABLE OF CONTENTS
 
IAC/INTERACTIVECORP AND SUBSIDIARIES
NOTES TO CONSOLIDATED AND COMBINED FINANCIAL STATEMENTS (continued)
The following table presents the balance of goodwill by reportable segment, including the changes in the carrying value of goodwill, for the year ended December 31, 2019:
Balance at
December 31,
2018
Additions
(Deductions)
Impairment
Foreign
Exchange
Translation
Balance at
December 31,
2019
(In thousands)
ANGI Homeservices
$ 895,071 $ 18,326 $ (29,293) $ $ 192 $ 884,296
Vimeo
77,152 142,222 219,374
Search
265,146 265,146
Emerging & Other
246,748 4,765 (3,318) (144) 248,051
Total
$ 1,484,117 $ 165,313 $ (29,293) $ (3,318) $ 48 $ 1,616,867
Additions primarily relate to the acquisitions of Magisto (included in the Vimeo segment) and Fixd Repair (included in the ANGI Homeservices segment). Deductions primarily relate to tax benefits of acquired attributes related to the acquisition of Handy (included in the ANGI Homeservices segment). During the fourth quarter of 2019, the Company recorded an impairment of $3.3 million related to the goodwill of the College Humor Media business (included in the Emerging & Other Segment), which was sold on March 16, 2020.
The December 31, 2020 goodwill balances reflect accumulated impairment losses of $981.3 million and $198.3 million at Search and Dotdash, respectively. The December 31, 2019 goodwill balances reflect accumulated impairment losses of $716.2 million and $198.3 million at Search and Dotdash, respectively, and $14.9 million related to College Humor Media (included in the Emerging & Other segment). As a result of the impairments that were recorded prior to January 1, 2019, the Dotdash reportable segment has no goodwill.
At December 31, 2020 and 2019, intangible assets with definite lives are as follows:
December 31, 2020
Gross
Carrying
Amount
Accumulated
Amortization
Net
Weighted-
Average
Useful Life
(Years)
(In thousands)
Technology
$ 167,997 $ (102,355) $ 65,642 4.1
Service professional relationships
97,960 (97,312) 648 3.0
Customer lists and user base
91,887 (33,864) 58,023 4.0
Trade names
53,383 (19,227) 34,156 6.6
Memberships
15,900 (15,900) 3.0
Other
10,439 (9,981) 458 3.4
Total
$ 437,566 $ (278,639) $ 158,927 4.1
 
J-36

TABLE OF CONTENTS
 
IAC/INTERACTIVECORP AND SUBSIDIARIES
NOTES TO CONSOLIDATED AND COMBINED FINANCIAL STATEMENTS (continued)
December 31, 2019
Gross
Carrying
Amount
Accumulated
Amortization
Net
Weighted-
Average
Useful Life
(Years)
(In thousands)
Technology
$ 143,255 $ (73,483) $ 69,772 4.5
Service professional relationships
99,651 (76,445) 23,206 2.9
Customer lists and user base
44,286 (24,226) 20,060 3.3
Trade names
12,777 (8,082) 4,695 3.5
Memberships
15,900 (11,940) 3,960 3.0
Other
10,439 (7,278) 3,161 3.4
Total
$ 326,308 $ (201,454) $ 124,854 3.7
At December 31, 2020, amortization of intangible assets with definite lives for each of the next five years and thereafter is estimated to be as follows:
Years Ending December 31,
(In thousands)
2021
$ 62,600
2022
37,982
2023
23,209
2024
11,292
2025
9,040
Thereafter
14,804
Total
$ 158,927
NOTE 6 — FINANCIAL INSTRUMENTS AND FAIR VALUE MEASUREMENTS
Marketable Debt Securities
At December 31, 2020, current available-for-sale marketable debt securities are as follows:
Amortized
Cost
Gross
Unrealized
Gains
Gross
Unrealized
Losses
Fair Value
(In thousands)
Treasury discount notes
$ 224,976 $ 3 $ $ 224,979
Total available-for-sale marketable debt
securities
$ 224,976 $ 3 $    — $ 224,979
The Company did not hold any marketable debt securities at December 31, 2019.
The contractual maturities of debt securities classified as current available-for-sale at December 31, 2020 are within one year. There are no investments in available-for-sale marketable debt securities that have been in a continuous unrealized loss position for longer than twelve months as of December 31, 2020.
 
J-37

TABLE OF CONTENTS
 
IAC/INTERACTIVECORP AND SUBSIDIARIES
NOTES TO CONSOLIDATED AND COMBINED FINANCIAL STATEMENTS (continued)
Investment in MGM Resorts International
December 31,
2020
2019
(In thousands)
Investment in MGM Resorts International (“MGM”)
$ 1,860,158 $
During the year ended December 31, 2020, the Company purchased 59.0 million shares of MGM. The fair value of the investment in MGM is remeasured each reporting period based upon MGM’s closing stock price on the New York Stock Exchange and any unrealized gains or losses are included in the accompanying statement of operations. For the year ended December 31, 2020, the Company recognized an unrealized gain of $840.5 million on its investment in MGM.
Long-term Investments
Long-term investments consist of:
December 31,
2020
2019
(In thousands)
Equity securities without readily determinable fair values
$ 296,491 $ 347,975
Equity method investment
1,152
Total long-term investments
$ 297,643 $ 347,975
Equity Securities without Readily Determinable Fair Values
During the first quarter of 2020, the Company recorded unrealized impairments of $51.5 million related to certain equity securities without readily determinable fair values due to the impact of COVID-19. All gains and losses on equity securities without readily determinable fair values, realized and unrealized, are recognized in “Other (expense) income, net” in the accompanying statement of operations.
The following table presents a summary of unrealized gains and losses recorded in other (expense) income, net, as adjustments to the carrying value of equity securities without readily determinable fair values held as of December 31, 2020 and 2019.
Years Ended December 31,
2020
2019
(In thousands)
Upward adjustments (gross unrealized gains)
$ $ 19,698
Downward adjustments including impairments (gross unrealized losses)
(51,484) (1,193)
Total
$ (51,484) $ 18,505
The cumulative upward and downward adjustments (including impairments) to the carrying value of equity securities without readily determinable fair values held at December 31, 2020 were $19.7 million and $43.5 million, respectively.
 
J-38

TABLE OF CONTENTS
 
IAC/INTERACTIVECORP AND SUBSIDIARIES
NOTES TO CONSOLIDATED AND COMBINED FINANCIAL STATEMENTS (continued)
Realized and unrealized gains and losses for the Company’s marketable equity securities and investments without readily determinable fair values for the years ended December 31, 2020 and 2019 are as follows:
Years Ended December 31,
2020
2019
2018
(In thousands)
Realized gains, net, for equity securities sold
$ 2,161 $ 22,880 $ 27,366
Unrealized gains, net, on equity securities held
797,565 18,505 126,063
Total gains recognized, net
$ 799,726 $ 41,385 $ 153,429
Equity Method Investment
During the fourth quarter of 2020, the Company acquired 0.3 million common shares of Turo Inc. (“Turo”), a peer-to-peer car sharing marketplace, for approximately $1.1 million, which is accounted for under the equity method of accounting on a one quarter lag, given the Company’s preexisting ownership interest of approximately 26.8% on a fully diluted basis in the form of preferred shares, which are not common stock equivalents.
Fair Value Measurements
The following tables present the Company’s financial instruments that are measured at fair value on a recurring basis:
December 31, 2020
Quoted Market
Prices in Active
Markets for
Identical Assets
(Level 1)
Significant
Other
Observable
Inputs
(Level 2)
Significant
Unobservable
Inputs
(Level 3)
Total
Fair Value
Measurements
(In thousands)
Assets:
Cash equivalents:
Money market funds
$ 1,874,091 $ $ $ 1,874,091
Treasury discount notes
1,224,966 1,224,966
Time deposits
3,265 3,265
Marketable debt securities:
Treasury discount notes
224,979 224,979
Investment in MGM Resorts International
1,860,158 1,860,158
Other non-current assets:
Warrant
5,276 5,276
Total
$ 3,734,249 $ 1,453,210 $ 5,276 $ 5,192,735
Liabilities:
Contingent consideration arrangement
$ $ $ $
 
J-39

TABLE OF CONTENTS
 
IAC/INTERACTIVECORP AND SUBSIDIARIES
NOTES TO CONSOLIDATED AND COMBINED FINANCIAL STATEMENTS (continued)
December 31, 2019
Quoted Market
Prices in Active
Markets for
Identical Assets
(Level 1)
Significant
Other
Observable
Inputs
(Level 2)
Significant
Unobservable
Inputs
(Level 3)
Total
Fair Value
Measurements
(In thousands)
Assets:
Cash equivalents:
Money market funds
$ 699,589 $ $ $ 699,589
Time deposits
23,075 23,075
Other non-current assets:
Warrant
8,495 8,495
Total
$ 699,589 $ 23,075 $ 8,495 $ 731,159
Liabilities:
Contingent consideration arrangement
$ $ $ (6,918) $ (6,918)
The following table presents the changes in the Company’s financial instruments that are measured at fair value on a recurring basis using significant unobservable inputs (Level 3):
Years Ended December 31,
2020
2019
Warrant
Contingent
Consideration
Arrangements
Warrant
Contingent
Consideration
Arrangement
(In thousands)
Balance at January 1
$ 8,495 $ (6,918) $ $ (26,657)
Fair value at date of acquisition
(1,000) 17,618
Total net (losses) gains:
Included in earnings:
Fair value adjustments
(3,219) 6,918 (9,123) 19,739
Settlements
1,000
Balance at December 31
$ 5,276 $ $ 8,495 $ (6,918)
Warrant
In the third quarter of 2019, the Company made a $250 million investment in Turo preferred shares. As part of its investment, the Company received a warrant that is net settleable at the Company’s option and is recorded at fair value each reporting period with any change included in “Other (expense) income, net” in the accompanying statement of operations. The warrant is measured using significant unobservable inputs and is classified in the fair value hierarchy table as Level 3. The warrant is included in “Other non-current assets” in the accompanying balance sheet.
Contingent consideration arrangement
At December 31, 2020, the Company has one outstanding contingent consideration arrangement related to a business acquisition. The maximum contingent payments related to this arrangement for periods subsequent to December 31, 2020, which is the end of the most recent measurement period, is $15.0 million. At December 31, 2020, the Company does not expect to make any payments related to this
 
J-40

TABLE OF CONTENTS
 
IAC/INTERACTIVECORP AND SUBSIDIARIES
NOTES TO CONSOLIDATED AND COMBINED FINANCIAL STATEMENTS (continued)
contingent consideration arrangement. In connection with the Care.com acquisition on February 11, 2020, the Company assumed a contingent consideration arrangement liability of $1.0 million, which was subsequently paid and settled during the first quarter of 2020.
Generally, our contingent consideration arrangements are based upon financial performance and/or operating metric targets and the Company generally determines the fair value of the contingent consideration arrangements by using probability-weighted analyses to determine the amounts of the gross liability, and, if the arrangements are initially long-term in nature, applying a discount rate that appropriately captures the risks associated with the obligations to determine the net amount reflected in the financial statements.
The fair value of contingent consideration arrangements is sensitive to changes in the expected achievement of the applicable targets and changes in discount rates. The Company remeasures the fair value of the contingent consideration arrangements each reporting period, including the accretion of the discount, if applicable, and changes are recognized in “General and administrative expense” in the accompanying statement of operations. There is no contingent consideration liability outstanding at December 31, 2020. The contingent consideration arrangement liability at December 31, 2019 includes a non-current portion of $6.9 million and, is included in “Other long-term liabilities” in the accompanying balance sheet.
Financial instruments measured at fair value only for disclosure purposes
The following table presents the carrying value and the fair value of financial instruments measured at fair value only for disclosure purposes:
December 31, 2020
December 31, 2019
Carrying
Value
Fair
Value
Carrying
Value
Fair
Value
(In thousands)
Notes receivable – related party, current
$ $ $ 55,251 $ 55,251
Current portion of long-term debt
$ $ $ (13,750) $ (13,681)
Long-term debt, net(a)
$ (712,277) $ (725,700) $ (231,946) $ (232,581)
(a)
At December 31, 2020 and 2019, the carrying value of long-term debt, net includes unamortized original issue discount and debt issuance costs of $7.7 million and $1.8 million, respectively.
At December 31, 2020 and 2019, the fair value of long-term debt, including the current portion, is estimated using observable market prices or indices for similar liabilities, which are Level 2 inputs.
NOTE 7 — LONG-TERM DEBT
Long-term debt consists of:
December 31,
2020
2019
(In thousands)
3.875% ANGI Group Senior Notes due August 15, 2028 (“ANGI Group Senior Notes”); interest payable each February 15 and August 15, commencing February 15, 2021
$ 500,000 $
ANGI Group Term Loan due November 5, 2023 (“ANGI Group Term Loan”)
220,000 247,500
Total long-term debt
720,000 247,500
Less: current portion of ANGI Group Term Loan
13,750
Less: unamortized debt issuance costs
7,723 1,804
Total long-term debt, net
$ 712,277 $ 231,946
 
J-41

TABLE OF CONTENTS
 
IAC/INTERACTIVECORP AND SUBSIDIARIES
NOTES TO CONSOLIDATED AND COMBINED FINANCIAL STATEMENTS (continued)
ANGI Group Senior Notes
On August 20, 2020, ANGI Group, LLC (“ANGI Group”), a direct wholly-owned subsidiary of ANGI, issued $500 million in aggregate principal amount of the ANGI Group Senior Notes, the proceeds of which are intended for general corporate purposes, including potential future acquisitions and return of capital. At any time prior to August 15, 2023, these notes may be redeemed at a redemption price equal to the sum of the principal amount thereof, plus accrued and unpaid interest and a make-whole premium. Thereafter, these notes may be redeemed at the redemption prices set forth below, plus accrued and unpaid interest thereon, if any, to the applicable redemption date, if redeemed during the twelve-month period beginning on August 15 of the years indicated below:
Year
Percentage
2023
101.938%
2024
100.969%
2025 and thereafter
100.000%
The indenture governing the ANGI Group Senior Notes contains a covenant that would limit ANGI Group’s ability to incur liens for borrowed money in the event a default has occurred or ANGI Group’s secured leverage ratio (as defined in the indenture) exceeds 3.75 to 1.0. At December 31, 2020, there were no limitations pursuant thereto.
ANGI Group Term Loan and ANGI Group Revolving Facility
ANGI was a party to a credit agreement that terminates on November 5, 2021. The credit agreement governs the ANGI Group Term Loan and revolving credit facility (the “ANGI Group Revolving Facility”), which are collectively referred to as the ANGI Group Credit Agreement. On August 12, 2020, ANGI Group entered into a joinder agreement with ANGI, the other subsidiaries of ANGI that are party to the credit agreement, and each of the other loan parties to the credit agreement, pursuant to which, ANGI Group became the successor borrower under the credit agreement and ANGI Homeservices Inc.’s obligations thereunder were terminated. In addition, on August 12, 2020, the definition of “Permitted Unsecured Ratio Debt” in the credit agreement was amended to remove the requirement that guarantees of certain indebtedness of the borrower be subordinated to the guarantees under the credit agreement.
The outstanding balance of the ANGI Group Term Loan was $220.0 million and $247.5 million, at December 31, 2020 and 2019, respectively. There are quarterly principal payments of $3.4 million through December 31, 2021, $6.9 million for the one-year period ending December 31, 2022 and $10.3 million through maturity of the loan when the final amount of $161.6 million is due. Additionally, interest payments are due at least quarterly through the term of the loan. In December 2020, ANGI Group prepaid its required quarterly principal payments for the year ending December 31, 2021 in the aggregate amount of $13.8 million. At December 31, 2020 and 2019, the ANGI Group Term Loan bore interest at LIBOR plus 2.00%, or 2.16% and 1.50% or 3.25%, respectively. The spread over LIBOR is subject to change in future periods based on ANGI Group’s consolidated net leverage ratio.
The ANGI Group Credit Agreement requires ANGI Group to maintain a consolidated net leverage ratio of not more than 4.5 to 1.0 and a minimum interest coverage ratio of not less than 2.0 to 1.0. The ANGI Group Credit Agreement also contains covenants that would limit ANGI Group’s ability to pay dividends or make distributions in the event a default has occurred or ANGI Group’s consolidated net leverage ratio exceeds 4.25 to 1.0. At December 31, 2020, there were no limitations pursuant thereto.
The $250 million ANGI Group Revolving Facility expires on November 5, 2023. At December 31, 2020 and 2019, there were no outstanding borrowings under the ANGI Group Revolving Facility. The annual commitment fee on undrawn funds is based on ANGI Group’s consolidated net leverage ratio most recently reported and was 35 and 25 basis points at December 31, 2020 and 2019, respectively. Any future borrowings under the ANGI Group Revolving Facility would bear interest, at ANGI Group’s option, at either a base rate
 
J-42

TABLE OF CONTENTS
 
IAC/INTERACTIVECORP AND SUBSIDIARIES
NOTES TO CONSOLIDATED AND COMBINED FINANCIAL STATEMENTS (continued)
or LIBOR, in each case plus an applicable margin, which is based on ANGI Group’s consolidated net leverage ratio. The financial and other covenants are the same as those for the ANGI Group Term Loan.
The ANGI Group Senior Notes, ANGI Group Term Loan and ANGI Group Revolving Facility are guaranteed by certain of ANGI Group’s wholly-owned material domestic subsidiaries and ANGI Group’s obligations under the ANGI Group Term Loan and the ANGI Group Revolving Facility are secured by substantially all assets of ANGI Group and the guarantors, subject to certain exceptions. The ANGI Group Term Loan and outstanding borrowings, if any, under the ANGI Group Revolving Facility rank equally with each other, and have priority over the ANGI Group Senior Notes to the extent of the value of the assets securing the borrowings under the ANGI Group Credit Agreement.
Long-term Debt Maturities:
Long-term debt maturities as of December 31, 2020 are summarized in the table below:
Years Ending December 31,
(In thousands)
2022
$ 27,500
2023
192,500
2028
500,000
Total
720,000
Less: unamortized debt issuance costs
7,723
Total long-term debt, net
$ 712,277
NOTE 8 — SHAREHOLDERS’ EQUITY
Description of Common Stock and Class B Convertible Common Stock
Except as described herein, shares of IAC common stock and IAC Class B common stock are identical.
Each holder of shares of IAC common stock and IAC Class B common stock vote together as a single class with respect to matters that may be submitted to a vote or for the consent of IAC’s shareholders generally, including the election of directors. In connection with any such vote, each holder of IAC common stock is entitled to one vote for each share of IAC common stock held and each holder of IAC Class B common stock is entitled to ten votes for each share of IAC Class B common stock held. Notwithstanding the foregoing, the holders of shares of IAC common stock, acting as a single class, are entitled to elect 25% of the total number of IAC’s directors, and, in the event that 25% of the total number of directors shall result in a fraction of a director, then the holders of shares of IAC common stock, acting as a single class, are entitled to elect the next higher whole number of IAC’s directors. In addition, Delaware law requires that certain matters be approved by the holders of shares of IAC common stock or holders of IAC Class B common stock voting as a separate class.
Shares of IAC Class B common stock are convertible into shares of IAC common stock at the option of the holder thereof, at any time, on a share-for-share basis. Such conversion ratio will in all events be equitably preserved in the event of any recapitalization of IAC by means of a stock dividend on, or a stock split or combination of, outstanding shares of IAC common stock or IAC Class B common stock, or in the event of any merger, consolidation or other reorganization of IAC with another corporation. Upon the conversion of shares of IAC Class B common stock into shares of IAC common stock, those shares of IAC Class B common stock will be retired and will not be subject to reissue. Shares of IAC common stock are not convertible into shares of IAC Class B common stock.
The holders of shares of IAC common stock and the holders of shares of IAC Class B common stock are entitled to receive, share for share, such dividends as may be declared by IAC’s Board of Directors out of funds legally available therefor. In the event of a liquidation, dissolution, distribution of assets or
 
J-43

TABLE OF CONTENTS
 
IAC/INTERACTIVECORP AND SUBSIDIARIES
NOTES TO CONSOLIDATED AND COMBINED FINANCIAL STATEMENTS (continued)
winding-up of IAC, the holders of shares of IAC common stock and the holders of shares of IAC Class B common stock are entitled to receive, share for share, all the assets of IAC available for distribution to its stockholders, after the rights of the holders of any IAC preferred stock have been satisfied.
Common Stock Repurchases
On June 30, 2020, the Board of Directors of the Company authorized repurchases up to 8.0 million shares of common stock, which is equal to the number of shares that were available under the repurchase authorization at Old IAC immediately prior to the MTCH Separation. For the period subsequent to the MTCH Separation through December 31, 2020 there we no repurchases of IAC common stock.
NOTE 9 — ACCUMULATED OTHER COMPREHENSIVE LOSS
The following tables present the components of accumulated other comprehensive (loss) income and items reclassified out of accumulated other comprehensive loss into earnings:
Year Ended December 31, 2020
Foreign
Currency
Translation
Adjustment
Unrealized Gains
On Available-
For-Sale
Marketable Debt
Securities
Accumulated
Other
Comprehensive
(Loss) Income
(In thousands)
Balance at January 1
$ (12,226) $ $ (12,226)
Other comprehensive income before reclassifications
6,236 2 6,238
Amounts reclassified to earnings
(144) (144)
Net current period other comprehensive income
6,092 2 6,094
Accumulated other comprehensive income allocated to noncontrolling interests during the period
(38) (38)
Balance at December 31
$ (6,172) $ 2 $ (6,170)
Year Ended December 31, 2019
Foreign Currency
Translation
Adjustment
Unrealized Gains
On Available-
For-Sale
Marketable Debt
Securities
Accumulated
Other
Comprehensive
(Loss) Income
(In thousands)
Balance at January 1
$ (12,543) $ 2 $ (12,541)
Other comprehensive income (loss)
337 (2) 335
Net current period other comprehensive income (loss)
337 (2) 335
Accumulated other comprehensive income allocated to noncontrolling interests during the period
(20) (20)
Balance at December 31
$ (12,226) $ $ (12,226)
 
J-44

TABLE OF CONTENTS
 
IAC/INTERACTIVECORP AND SUBSIDIARIES
NOTES TO CONSOLIDATED AND COMBINED FINANCIAL STATEMENTS (continued)
Year Ended December 31, 2018
Foreign Currency
Translation
Adjustment
Unrealized Gains
On Available-
For-Sale
Marketable Debt
Securities
Accumulated
Other
Comprehensive
Loss
(In thousands)
Balance at January 1
$ (7,504) $ $ (7,504)
Other comprehensive (loss) income before reclassifications
(4,976) 2 (4,974)
Amounts reclassified to earnings
(52) (52)
Net current period other comprehensive (loss) income
(5,028) 2 (5,026)
Accumulated other comprehensive income allocated to noncontrolling interests during the period
(11) (11)
Balance at December 31
$ (12,543) $ 2 $ (12,541)
The amounts reclassified out of foreign currency translation adjustment into earnings for the years ended December 31, 2020 and 2018 relate to the liquidation of international subsidiaries.
At December 31, 2020, 2019 and 2018, there was no tax benefit of provision on the accumulated other comprehensive loss.
NOTE 10 — EARNINGS PER SHARE
The following table sets forth the computation of basic and diluted earnings per share attributable to IAC shareholders:
Years Ended December 31,
2020
2019
2018
Basic
Diluted
Basic
Diluted
Basic
Diluted
(In thousands, except per share data)
Numerator:
Net earnings
$ 268,586 $ 268,586 $ 32,183 $ 32,183 $ 292,371 $ 292,371
Net loss (earnings) attributable to noncontrolling interests
1,140 1,140 (9,288) (9,288) (45,599) (45,599)
Impact from public subsidiaries’ dilutive securities(a)
71
Net earnings attributable to IAC shareholders
$ 269,726 $ 269,797 $ 22,895 $ 22,895 $ 246,772 $ 246,772
Denominator:
Weighted average basic shares outstanding(b)
85,355 85,355 85,132 85,132 85,132 85,132
Dilutive securities(a) (c) (d) (e)
5,593
Denominator for earnings per share – weighted average shares(a) (c) (d) (e)
85,355 90,948 85,132 85,132 85,132 85,132
Earnings per share attributable to IAC shareholders:
Earnings per share
$ 3.16 $ 2.97 $ 0.27 $ 0.27 $ 2.90 $ 2.90
(a)
IAC has the option to settle certain ANGI stock-based awards in its shares. For the year ended December 31, 2020, it is more dilutive for IAC to settle these ANGI equity awards.
 
J-45

TABLE OF CONTENTS
 
IAC/INTERACTIVECORP AND SUBSIDIARIES
NOTES TO CONSOLIDATED AND COMBINED FINANCIAL STATEMENTS (continued)
(b)
On November 5, 2020, the Company granted 3,000,000 shares of IAC restricted common stock to its Chief Executive Officer (“CEO”), that cliff vest on the ten-year anniversary of the grant date based on satisfaction of IAC’s stock price targets and continued employment through the vesting date. These shares are included in common stock outstanding at December 31, 2020 on the balance sheet, however, are excluded from weighted average basic shares outstanding in the table above in calculating earnings per share for the year ended December 31, 2020.
(c)
If the effect is dilutive, weighted average common shares outstanding include the incremental shares that would be issued upon the assumed exercise of stock options and subsidiary denominated equity, vesting of restricted common stock, restricted stock units (“RSUs”) and market-based awards (“MSUs”). For the year ended December 31, 2020, 3.1 million potentially dilutive securities were excluded from the calculation of diluted earnings per share because their inclusion would have been anti-dilutive.
(d)
The Company computed basic and diluted earnings per share for periods prior to the MTCH Separation using the shares issued on June 30, 2020 in connection with the MTCH Separation.
(e)
See “Note 11 — Stock-based Compensation” for additional information on the grant of IAC restricted common stock to its CEO and equity instruments denominated in the shares of certain subsidiaries.
NOTE 11 — STOCK-BASED COMPENSATION
IAC Denominated Stock-based Awards
IAC currently has one active plan under which stock-based awards denominated in shares of IAC common stock have been and may be granted. There are also outstanding stock-based awards that were granted under older plans that have since expired or been discontinued. The active plan provides for grants of stock options to acquire shares of IAC common stock, RSUs denominated in shares of IAC common stock, including those that may be linked to the achievement of the Company’s stock price, known as market-based awards (“MSUs”) and those that may be linked to the achievement of a performance target, known as performance-based awards (“PSUs”), restricted stock, as well as other equity awards. The plan authorizes the Company to grant awards to its employees, officers, directors and consultants. At December 31, 2020, there are 31.1 million shares of stock reserved for future issuance under this plan. This number reflects an adjustment to the number of shares originally authorized under the plan made in connection with the MTCH Separation and pursuant to the plan terms.
This plan was an Old IAC plan and was adopted by the Company and became effective upon the consummation of the MTCH Separation. The plan has a stated term of ten years and provides that the exercise price of stock options granted will not be less than the market price of the Company’s common stock on the grant date. The plan does not specify grant dates or vesting schedules of awards as those determinations have been delegated to the Compensation and Human Resources Committee of IAC’s Board of Directors (the “Committee”). Each grant agreement reflects the vesting schedule for that particular grant as determined by the Committee. RSU awards currently outstanding generally cliff-vest after a five-year period, vest in equal annual installments over a four-year period or cliff-vest after a three-year period in each case, from the grant date. All outstanding stock options are fully vested. There are no MSU or PSU awards currently outstanding at December 31, 2020. The restricted stock award currently outstanding cliff vest on the ten-year anniversary of the November 5, 2020 grant date based on the satisfaction of IAC stock price targets and continued employment through the vesting date.
The amount of stock-based compensation expense recognized in the statement of operations is net of estimated forfeitures. The forfeiture rate is estimated at the grant date based on historical experience and revised, if necessary, in subsequent periods if actual forfeitures differ from the estimated rate. The expense ultimately recorded is for the awards that vest. At December 31, 2020, there is $398.3 million of unrecognized compensation cost, net of estimated forfeitures, related to all equity-based awards, which is expected to be recognized over a weighted average period of approximately 6.2 years.
 
J-46

TABLE OF CONTENTS
 
IAC/INTERACTIVECORP AND SUBSIDIARIES
NOTES TO CONSOLIDATED AND COMBINED FINANCIAL STATEMENTS (continued)
The total income tax benefit recognized in the accompanying statement of operations for the years ended December 31, 2020, 2019 and 2018 related to all stock-based compensation is $204.3 million, $82.4 million and $80.7 million, respectively.
The aggregate income tax benefit recognized related to the exercise of stock options for the years ended December 31, 2020, 2019 and 2018, is $170.1 million, $64.2 million, and $63.6 million, respectively. As the Company is currently in a NOL position, there will be some delay in the timing of the realization of the cash benefit of the income tax deductions related to stock-based compensation because it will be dependent upon the amount and timing of future taxable income and the timing of estimated income tax payments.
IAC Restricted Common Stock
On November 5, 2020, the Company entered into a new, ten-year employment agreement and a Restricted Stock Agreement (“RSA Agreement”) with Joseph Levin, IAC’s Chief Executive Officer. The RSA Agreement provides for a grant of 3,000,000 shares of IAC restricted common stock that cliff vest on the ten-year anniversary of the grant date based on satisfaction of IAC’s stock price targets and Mr. Levin’s continued employment through the vesting date.
Mr. Levin may request an extension of the measurement and vesting period from 10 to 12 years and IAC will consider the request in light of the circumstances.
Mr. Levin may elect to accelerate vesting of the IAC restricted shares, effective on the 6th, 7th, 8th, or 9th anniversary of the grant date, in which case performance will be measured through such date, and Mr. Levin will receive a pro-rated portion of the award (based on the years elapsed from the grant date) and any remaining shares will be forfeited. The applicable stock price goals are proportionately lower on the earlier vesting dates.
The value of restricted common stock grant was estimated using a lattice model that incorporates a Monte Carlo simulation of IAC’s stock price. The fair value of the restricted common stock grant on November 5, 2020 was $61.06 per share. The total grant date fair value of the award was $183.2 million.
IAC Restricted Stock Units and Market-based Stock Units
RSUs and MSUs are awards in the form of phantom shares or units denominated in a hypothetical equivalent number of shares of IAC common stock and with the value of each RSU equal to the fair value of IAC common stock at the date of grant. The value of each MSU is estimated using a lattice model that incorporates a Monte Carlo simulation of IAC’s stock price. Each RSU grant is subject to service-based vesting, where a specific period of continued employment must pass before an award vests. The vesting of MSUs is tied to the stock price of IAC. For RSU grants, the expense is measured at the grant date as the fair value of IAC common stock and expensed as stock-based compensation over the vesting term. MSU grants are expensed over the shorter of the vesting period or the derived service period.
 
J-47

TABLE OF CONTENTS
 
IAC/INTERACTIVECORP AND SUBSIDIARIES
NOTES TO CONSOLIDATED AND COMBINED FINANCIAL STATEMENTS (continued)
Unvested RSUs and MSUs outstanding at December 31, 2020 and changes during the period ended December 31, 2020 are as follows:
RSUs
MSUs
Number
of Shares
Weighted
Average
Grant Date
Fair Value
Number
of Shares
Weighted
Average
Grant Date
Fair Value
(Shares in thousands)
Unvested on June 30, 2020, the date of the MTCH
Separation
421 $ 48.13 347 $ 44.76
Granted
1,121 128.82
Vested
(26) 64.52 (347) 44.76
Forfeited
(13) 94.17
Unvested at December 31, 2020
1,503 $ 107.62 $
In connection with the MTCH Separation, Old IAC’s RSUs were converted into IAC RSUs in a manner that preserved their fair value immediately before and immediately after the conversion. These equity awards are settled on a net basis, with the award holder entitled to receive IAC shares equal to the number of RSUs vesting less a number of shares with a value equal to the required cash tax withholding payment, which will be paid by the Company. The number of IAC common shares that would be required to net settle RSUs outstanding at January 29, 2021 is 0.7 million shares. In addition, withholding taxes, which will be paid by the Company on behalf of the employees upon vest, would have been $152.7 million at January 29, 2021, assuming a 50% withholding rate.
The weighted average fair value of RSUs granted subsequent to the MTCH Separation through December 31, 2020 based on market prices of IAC’s common stock on the grant date was $128.82. There were no MSUs granted subsequent to the MTCH Separation through December 31, 2020.
The total fair value of RSUs and MSUs that vested subsequent to the MTCH Separation through December 31, 2020 was $3.8 million and $43.6 million.
IAC Stock Options
Stock options outstanding at December 31, 2020 and changes during the period ended December 31, 2020 are as follows:
December 31, 2020
Shares
Weighted
Average
Exercise
Price
Weighted
Average
Remaining
Contractual
Term in Years
Aggregate
Intrinsic
Value
(Shares and intrinsic value in thousands)
Old IAC options converted into IAC options on June 30, 2020,
the date of the MTCH Separation
4,498 $ 20.08
Granted
Exercised
(587) 13.46
Forfeited
Expired
(2) 14.05
Options outstanding at December 31, 2020
3,909 $ 21.08 4.9 $ 657,704
Options exercisable
3,909 $ 21.08 4.9 $ 657,704
 
J-48

TABLE OF CONTENTS
 
IAC/INTERACTIVECORP AND SUBSIDIARIES
NOTES TO CONSOLIDATED AND COMBINED FINANCIAL STATEMENTS (continued)
In connection with the MTCH Separation, Old IAC denominated stock options were converted into stock options to purchase IAC common stock and stock options to purchase New Match common stock in a manner that preserved the spread value of the stock options immediately before and immediately after the adjustment, with the allocation between the two stock options based on the value of a share of IAC common stock relative to the value of a share of New Match common stock multiplied by the transaction exchange ratio of 2.1584.
The aggregate intrinsic value in the table above represents the difference between IAC’s closing stock price on the last trading day of 2020 and the exercise price, multiplied by the number of in-the-money options that would have been exercised had all option holders exercised their options on December 31, 2020. The total intrinsic value of IAC stock options exercised subsequent to the MTCH Separation through December 31, 2020 is $74.8 million.
The following table summarizes the information about stock options outstanding and exercisable at December 31, 2020:
Options Outstanding
Options Exercisable
Range of Exercise Prices
Outstanding at
December 31,
2020
Weighted-
Average
Remaining
Contractual
Life in Years
Weighted-
Average
Exercise
Price
Exercisable at
December 31,
2020
Weighted-
Average
Remaining
Contractual
Life in Years
Weighted-
Average
Exercise
Price
(Shares in thousands)
Less than $20.00
1,060 4.7 $ 14.21 1,060 4.7 $ 14.21
$20.01 to $30.00
2,765 4.9 22.96 2,765 4.9 22.96
$30.01 to $40.00
4 6.6 31.82 4 6.6 31.82
$40.01 to $50.00
80 7.2 46.61 80 7.2 46.61
3,909 4.9 $ 21.08 3,909 4.9 $ 21.08
The fair value of stock option awards, with the exception of market-based awards, is estimated on the grant date using the Black-Scholes option pricing model. The Black-Scholes option pricing model incorporates various assumptions, including expected volatility, risk-free interest rate and expected term.
The Company has the discretion to settle IAC stock options net of withholding tax and exercise price or require the award holder to pay its share of the withholding tax, which he or she may do so by selling IAC common shares. The aggregate intrinsic value of IAC’s stock options outstanding as of January 29, 2021, is $737.9 million. Assuming all stock options outstanding on January 29, 2021 were net settled on that date, the Company would have issued 1.8 million common shares and would have remitted $369.0 million in cash for withholding taxes (assuming a 50% withholding rate). Assuming all stock options outstanding on January 29, 2021 were settled through the issuance of a number of IAC common shares equal to the number of stock options exercised, the Company would have issued 3.9 million common shares and would have received $82.3 million in cash proceeds.
Stock-based Awards Denominated in the Shares of Certain Subsidiaries
Non-publicly-traded Subsidiaries
The following description excludes awards denominated in ANGI shares.
The Company has granted stock settled stock appreciation rights to employees and management that are denominated in the equity of certain non-publicly traded subsidiaries of the Company. These equity awards vest over a period of years or upon the occurrence of certain prescribed events. The value of the stock settled stock appreciation rights is tied to the value of the common stock of these subsidiaries. Accordingly, these interests only have value to the extent the relevant business appreciates in value above the initial
 
J-49

TABLE OF CONTENTS
 
IAC/INTERACTIVECORP AND SUBSIDIARIES
NOTES TO CONSOLIDATED AND COMBINED FINANCIAL STATEMENTS (continued)
value utilized to determine the exercise price. These interests can have significant value in the event of significant appreciation. The fair value of these interest is generally determined by negotiation or arbitration when settled, which will occur at various dates through 2026. These equity awards are settled on a net basis, with the award holder entitled to receive a payment in IAC common shares equal to the intrinsic value of the award at exercise less an amount equal to the required cash tax withholding payment, which will be paid by the Company. The number of IAC common shares ultimately needed to settle these awards may vary significantly from the estimated number below as a result of both movements in our stock price and a determination of fair value of the relevant subsidiary that is different than our estimate. The expense associated with these equity awards is initially measured at fair value at the grant date and is expensed as stock-based compensation over the vesting term. The number of IAC common shares that would be required to settle these interests at current estimated fair values, including vested and unvested interests, at January 29, 2021 is 0.1 million shares. Withholding taxes, which will be paid by the Company on behalf of the employees upon exercise, would have been $12.5 million at January 29, 2021, assuming a 50% withholding rate. Excluded from these amounts are awards related to Vimeo, for which the aggregate intrinsic value of outstanding Vimeo awards as of January 29, 2021, assuming a per share price of $35.35, which is equal to the per share price of Vimeo based upon a $5.7 billion pre-money valuation, is $405.1 million. Withholding taxes would have been $202.6 million at January 29, 2021, assuming a 50% withholding rate. If the Spin-off is completed, these awards will be settled in shares of SpinCo common stock. SpinCo management will have the discretion to continue to net settle these awards, or require the award holder to pay its share of the withholding tax, which he or she may do so by selling SpinCo common shares.
ANGI
ANGI currently settles all of its equity awards on a net basis. Certain ANGI stock appreciation rights issued prior to the Combination are settleable in either shares of ANGI common stock or shares of IAC common stock at IAC’s option. If settled in IAC common stock, ANGI reimburses IAC in shares of its common stock. The aggregate intrinsic value of these awards outstanding at January 29, 2021 is $92.1 million, assuming these awards were net settled on that date, the withholding taxes that would be payable by ANGI are $46.1 million, assuming a 50% withholding rate, and ANGI would have issued 3.3 million shares. Certain equity awards denominated in shares of ANGI’s subsidiaries may be settled in either shares of ANGI common stock or IAC common stock at IAC’s option. To the extent shares of IAC common stock are issued in settlement of these awards, ANGI is obligated to reimburse IAC for the cost of those shares by issuing shares of ANGI common stock. The aggregate intrinsic value of all other ANGI equity awards, including stock options, RSUs and subsidiary denominated equity at January 29, 2021 is $162.2 million; assuming these awards were net settled on that date, the withholding taxes that would be payable are $81.1 million, assuming a 50% withholding rate, and ANGI would have issued 5.8 million shares of its common stock.
Modification of awards
During 2020, the Company modified certain equity awards in connection with the MTCH Separation and recognized a modification charge of $56.9 million, of which $56.0 million was recognized as stock-based compensation expense in the year ended December 31, 2020 and the remaining charge will be recognized over the vesting period of the modified awards. In addition, certain other equity awards were modified during 2020 resulting in modification charges of $20.5 million in the aggregate, of which $14.1 million was recorded by ANGI.
During 2019, certain equity awards were modified resulting in modification charges of $13.1 million.
During 2018, certain equity awards were modified resulting in modification charges of $11.8 million, of which $3.9 million was recorded by ANGI.
In connection with the Combination in 2017, the previously issued HomeAdvisor (US) stock appreciation rights were converted into ANGI equity awards resulting in a modification charge of $217.7 million of which $21.1 million, $29.0 million, and $56.9 million were recognized as stock-based
 
J-50

TABLE OF CONTENTS
 
IAC/INTERACTIVECORP AND SUBSIDIARIES
NOTES TO CONSOLIDATED AND COMBINED FINANCIAL STATEMENTS (continued)
compensation expense in the years ended December 31, 2020, 2019, and 2018 respectively. At December 31, 2020, there is $0.9 million of expense remaining related to this modification that will be recognized over the remaining vesting period of the modified awards.
NOTE 12 — SEGMENT INFORMATION
The overall concept that the Company employs in determining its operating segments is to present the financial information in a manner consistent with: how the chief operating decision maker views the businesses. In addition, we consider how the businesses are organized as to segment management and the focus of the businesses with regards to the types of services or products offered or the target market. Operating segments are combined for reporting purposes if they meet certain aggregation criteria, which principally relate to the similarity of their economic characteristics, which is the case for the Desktop and Ask Media Group operating segments in the Search reportable segment, or, in the case of the Emerging & Other reportable segment, do not meet the quantitative thresholds that require presentation as separate reportable segments.
The following table presents revenue by reportable segment:
Years Ended December 31,
2020
2019
2018
(In thousands)
Revenue:
ANGI Homeservices
$ 1,467,925 $ 1,326,205 $ 1,132,241
Vimeo
283,218 196,015 159,641
Dotdash
213,753 167,594 130,991
Search
613,274 742,184 823,950
Emerging & Other
469,759 274,107 286,586
Inter-segment eliminations
(248) (304) (361)
Total
$ 3,047,681 $ 2,705,801 $ 2,533,048
The following table presents the revenue of the Company’s segments disaggregated by type of service:
Years Ended December 31,
2020
2019
2018
(In thousands)
ANGI Homeservices
Marketplace:
Consumer connection revenue(a)
$ 1,054,660 $ 913,533 $ 704,341
Service professional membership subscription revenue
50,975 63,872 66,214
Other revenue
25,685 15,263 3,940
Total Marketplace revenue
1,131,320 992,668 774,495
Advertising and other revenue(b)
264,108 257,224 287,676
Total North America revenue
1,395,428 1,249,892 1,062,171
Consumer connection revenue(c)
57,692 59,611 50,913
Service professional membership subscription revenue
13,091 14,231 17,362
Advertising and other revenue
1,714 2,471 1,795
Total Europe revenue
72,497 76,313 70,070
Total ANGI Homeservices revenue
$ 1,467,925 $ 1,326,205 $ 1,132,241
 
J-51

TABLE OF CONTENTS
 
IAC/INTERACTIVECORP AND SUBSIDIARIES
NOTES TO CONSOLIDATED AND COMBINED FINANCIAL STATEMENTS (continued)
(a)
Includes fees paid by service professionals for consumer matches and revenue from pre-priced jobs sourced through the HomeAdvisor and Handy platforms.
(b)
Includes Angie’s List revenue from service professionals under contract for advertising and Angie’s List membership subscription fees from consumers, as well as revenue from mHelpDesk, HomeStars, and Felix. Felix was sold on December 31, 2018 and its revenue for the year ended December 31, 2018 was $36.9 million.
(c)
Includes fees paid by service professionals for consumer matches.
Years Ended December 31,
2020
2019
2018
(In thousands)
Vimeo
Platform revenue
$ 283,218 $ 193,736 $ 146,665
Hardware revenue
2,279 12,976
Total Vimeo revenue
$ 283,218 $ 196,015 $ 159,641
Dotdash
Display advertising revenue
$ 137,455 $ 126,350 $ 103,704
Performance marketing revenue
76,298 41,244 27,287
Total Dotdash revenue
$ 213,753 $ 167,594 $ 130,991
Search
Advertising revenue:
Google advertising revenue
$ 506,077 $ 678,438 $ 770,494
Non-Google advertising revenue
90,286 47,583 31,975
Total advertising revenue
596,363 726,021 802,469
Other revenue
16,911 16,163 21,481
Total Search revenue
$ 613,274 $ 742,184 $ 823,950
Emerging & Other
Subscription revenue
$ 303,482 $ 194,362 $ 102,592
Marketplace revenue
138,726 38,950 19,665
Advertising revenue:
Non-Google advertising revenue
16,236 23,372 64,319
Google advertising revenue
3,130 4,486 14,393
Total advertising revenue
19,366 27,858 78,712
Service revenue
4,410 3,881 22,142
Media production and distribution revenue
3,585 8,897 61,717
Other revenue
190 159 1,758
Total Emerging & Other revenue
$ 469,759 $ 274,107 $ 286,586
 
J-52

TABLE OF CONTENTS
 
IAC/INTERACTIVECORP AND SUBSIDIARIES
NOTES TO CONSOLIDATED AND COMBINED FINANCIAL STATEMENTS (continued)
Revenue by geography is based on where the customer is located. Geographic information about revenue and long-lived assets is presented below:
Years Ended December 31,
2020
2019
2018
(In thousands)
Revenue:
United States
$ 2,449,257 $ 2,097,743 $ 1,951,957
All other countries
598,424 608,058 581,091
Total
$ 3,047,681 $ 2,705,801 $ 2,533,048
December 31,
2020
2019
(In thousands)
Long-lived assets (excluding goodwill, intangible assets and ROU assets):
United States
$ 266,169 $ 297,433
All other countries
12,082 7,981
Total
$ 278,251 $ 305,414
The following tables present operating income (loss) and Adjusted EBITDA by reportable segment:
Years Ended December 31,
2020
2019
2018
(In thousands)
Operating (loss) income:
ANGI Homeservices
$ (6,368) $ 38,645 $ 63,906
Vimeo
(26,392) (51,921) (35,594)
Dotdash
50,241 29,021 18,778
Search
(248,711) 122,347 151,425
Emerging & Other
(70,896) (21,790) (26,627)
Corporate
(270,223) (166,751) (136,053)
Total
$ (572,349) $ (50,449) $ 35,835
Years Ended December 31,
2020
2019
2018
(In thousands)
Adjusted EBITDA:(d)
ANGI Homeservices
$ 172,804 $ 202,297 $ 247,506
Vimeo
$ (11,187) $ (41,790) $ (28,045)
Dotdash
$ 66,206 $ 39,601 $ 21,384
Search
$ 51,344 $ 124,163 $ 182,905
Emerging & Other
$ (37,699) $ (28,368) $ (14,889)
Corporate
$ (147,502) $ (88,617) $ (74,011)
(d)
The Company’s primary financial measure is Adjusted EBITDA, which is defined as operating income excluding: (1) stock-based compensation expense; (2) depreciation; and (3) acquisition-related items
 
J-53

TABLE OF CONTENTS
 
IAC/INTERACTIVECORP AND SUBSIDIARIES
NOTES TO CONSOLIDATED AND COMBINED FINANCIAL STATEMENTS (continued)
consisting of (i) amortization of intangible assets and impairments of goodwill and intangible assets, if applicable, and (ii) gains and losses recognized on changes in the fair value of contingent consideration arrangements. The Company believes this measure is useful for analysts and investors as this measure allows a more meaningful comparison between the Company’s performance and that of its competitors. The above items are excluded from the Company’s Adjusted EBITDA measure because these items are non-cash in nature. Adjusted EBITDA has certain limitations because it excludes the impact of these expenses.
The following tables reconcile operating (loss) income for the Company’s reportable segments and net earnings attributable to IAC shareholders to Adjusted EBITDA:
Year Ended December 31, 2020
Operating
(Loss)
Income
Stock-Based
Compensation
Expense
Depreciation
Amortization
of Intangibles
Acquisition-
related
Contingent
Consideration
Fair Value
Adjustments
Goodwill
Impairment
Adjusted
EBITDA
(In thousands)
ANGI Homeservices
$ (6,368) $ 83,649 $ 52,621 $ 42,902 $ $ $ 172,804
Vimeo
(26,392) $ $ 460 $ 14,745 $ $ $ (11,187)
Dotdash
50,241 $ $ 1,794 $ 14,171 $ $ $ 66,206
Search
(248,711) $ $ 2,709 $ 32,200 $ $ 265,146 $ 51,344
Emerging & Other
(70,896) $ 100 $ 2,449 $ 37,566 $ (6,918) $ $ (37,699)
Corporate
(270,223) $ 113,471 $ 9,250 $ $ $ $ (147,502)
Total
(572,349)
Interest expense
(16,166)
Unrealized gain on investment in MGM Resorts International
840,550
Other expense, net
(42,468)
Earnings before income taxes
209,567
Income tax benefit
59,019
Net earnings
268,586
Net loss attributable to noncontrolling interests
1,140
Net earnings attributable to IAC shareholders
$ 269,726
 
J-54

TABLE OF CONTENTS
 
IAC/INTERACTIVECORP AND SUBSIDIARIES
NOTES TO CONSOLIDATED AND COMBINED FINANCIAL STATEMENTS (continued)
Year Ended December 31, 2019
Operating
Income
(Loss)
Stock-based
Compensation
Expense
Depreciation
Amortization
of Intangibles
Acquisition-
related
Contingent
Consideration
Fair Value
Arrangements
Goodwill
Impairment
Adjusted
EBITDA
(In thousands)
ANGI Homeservices
$ 38,645 $ 68,255 $ 39,915 $ 55,482 $ $ $ 202,297
Vimeo
(51,921) $ $ 478 $ 9,653 $ $ $ (41,790)
Dotdash
29,021 $ $ 974 $ 9,606 $ $ $ 39,601
Search
122,347 $ $ 1,816 $ $ $ $ 124,163
Emerging & Other
(21,790) $ $ 715 $ 9,127 $ (19,738) $ 3,318 $ (28,368)
Corporate
(166,751) $ 66,083 $ 12,051 $ $ $ $ (88,617)
Total
(50,449)
Interest expense
(11,904)
Other income, net
34,047
Loss before income taxes
(28,306)
Income tax benefit
60,489
Net earnings
32,183
Net earnings attributable to noncontrolling interests
(9,288)
Net earnings attributable to IAC shareholders
$ 22,895
Year Ended December 31, 2018
Operating
Income
(Loss)
Stock-Based
Compensation
Expense
Depreciation
Amortization
of Intangibles
Acquisition-
related
Contingent
Consideration
Fair Value
Adjustments
Adjusted
EBITDA
(In thousands)
ANGI Homeservices
$ 63,906 $ 97,078 $ 24,310 $ 62,212 $ $ 247,506
Vimeo
(35,594) $ $ 1,200 $ 6,349 $ $ (28,045)
Dotdash
18,778 $ $ 969 $ 1,637 $ $ 21,384
Search
151,425 $ $ 3,311 $ 28,169 $ $ 182,905
Emerging & Other
(26,627) $ 919 $ 969 $ 8,714 $ 1,136 $ (14,889)
Corporate
(136,053) $ 50,408 $ 11,634 $ $ $ (74,011)
Total
35,835
Interest expense
(13,059)
Other income, net
282,795
Earnings before income taxes
305,571
Income tax provision
(13,200)
Net earnings
292,371
Net earnings attributable to noncontrolling interests
(45,599)
Net earnings attributable to IAC shareholders
$ 246,772
 
J-55

TABLE OF CONTENTS
 
IAC/INTERACTIVECORP AND SUBSIDIARIES
NOTES TO CONSOLIDATED AND COMBINED FINANCIAL STATEMENTS (continued)
The following table presents capital expenditures by reportable segment:
Years Ended December 31,
2020
2019
2018
(In thousands)
Capital expenditures:
ANGI Homeservices
$ 52,488 $ 68,804 $ 46,976
Vimeo
844 2,801 209
Dotdash
5,445 102
Search
47 43 479
Emerging & Other
1,363 387 751
Corporate
1,383 25,863 6,163
Total
$ 61,570 $ 97,898 $ 54,680
NOTE 13 — LEASES
The Company leases land, office space, data center facilities and equipment used in connection with its operations under various operating leases, the majority of which contain escalation clauses.
ROU assets represent the Company’s right to use the underlying assets for the lease term and lease liabilities represent the present value of the Company’s obligation to make payments arising from these leases. ROU assets and related lease liabilities are based on the present value of fixed lease payments over the lease term using the Company’s and its publicly-traded subsidiary’s respective incremental borrowing rates on the lease commencement date or January 1, 2019 for leases that commenced prior to that date. The Company combines the lease and non-lease components of lease payments in determining ROU assets and related lease liabilities. If the lease includes one or more options to extend the term of the lease, the renewal option is considered in the lease term if it is reasonably certain the Company will exercise the option(s). Lease expense is recognized on a straight-line basis over the term of the lease. As permitted by ASC 842, leases with an initial term of twelve months or less (“short-term leases”) are not recorded on the accompanying balance sheet.
Variable lease payments consist primarily of common area maintenance, utilities and taxes, which are not included in the recognition of ROU assets and related lease liabilities. The Company’s lease agreements do not contain any material residual value guarantees or material restrictive covenants.
December 31,
Leases
Balance Sheet Classification
2020
2019
(In thousands)
Assets:
Right-of-use assets
Other non-current assets $ 171,741 $ 138,608
Liabilities:
Current lease liabilities
Accrued expenses and other current liabilities $ 27,785 $ 23,188
Long-term lease liabilities
Other long-term liabilities 206,389 168,321
Total lease liabilities
$ 234,174 $ 191,509
 
J-56

TABLE OF CONTENTS
 
IAC/INTERACTIVECORP AND SUBSIDIARIES
NOTES TO CONSOLIDATED AND COMBINED FINANCIAL STATEMENTS (continued)
December 31,
Lease Expense
Income Statement Classification
2020
2019
(In thousands)
Fixed lease expense
Cost of revenue $ 2,214 $ 547
Fixed lease expense
Selling and marketing expense 12,779 10,613
Fixed lease expense
General and administrative expense 21,433 17,751
Fixed lease expense
Product development expense 3,456 1,502
Total fixed lease expense(a)
39,882 30,413
Variable lease expense
Cost of revenue 83
Variable lease expense
Selling and marketing expense 2,314 1,573
Variable lease expense
General and administrative expense 7,452 5,729
Variable lease expense
Product development expense 939 391
Total variable lease expense
10,705 7,776
Net lease expense
$ 50,587 $ 38,189
(a)
Includes approximately $5.8 million and $4.9 million of lease impairment charges, $2.8 million and $2.2 million of short-term lease expense, and $5.3 million and $7.6 million of sublease income, for the years ended December 31, 2020 and 2019, respectively.
Maturities of lease liabilities as of December 31, 2020(b):
Years Ended December 31,
In thousands
2021
$ 38,664
2022
38,473
2023
36,648
2024
35,106
2025
26,841
Thereafter
227,409
Total
403,141
Less: Interest
168,967
Present value of lease liabilities
$ 234,174
(b)
Lease payments exclude $0.1 million of legally binding minimum lease payments for leases signed but not yet commenced.
The following are the weighted average assumptions used for lease term and discount rate as of December 31, 2020 and 2019:
December 31,
2020
2019
Remaining lease term
15.4 years
17.4 years
Discount rate
5.66 %
6.12 %
 
J-57

TABLE OF CONTENTS
 
IAC/INTERACTIVECORP AND SUBSIDIARIES
NOTES TO CONSOLIDATED AND COMBINED FINANCIAL STATEMENTS (continued)
December 31,
2020
2019
(In thousands)
Other Information:
Right-of-use assets obtained in exchange for lease liabilities
$ 81,636 $ 61,657
Cash paid for amounts included in the measurement of lease liabilities
$ 44,978 $ 35,321
NOTE 14 — COMMITMENTS AND CONTINGENCIES
Commitments
The Company has entered into certain off-balance sheet commitments that require the future purchase of services (“purchase obligations”). Future payments under noncancelable unconditional purchase obligations as of December 31, 2020 are as follows:
Amount of Commitment Expiration Per Period
Less Than
1 Year
1 – 3
Years
3 – 5
Years
More Than
5 Years
Total
Amounts
Committed
(In thousands)
Purchase obligations
$ 45,819 $ 520 $ $ $ 46,339
Purchase obligations include (i) remaining payments of $14.4 million related to a two-year cloud computing contract that expires in April 2021, (ii) a remaining payment of $13.2 million related to the purchase of a 50% interest in a corporate aircraft that is expected to be made in 2021, (iii) remaining payment of $10.0 million related to the Company’s allocable share of Old IAC’s cloud computing contract, and (iv) payments of $6.9 million related to advertising commitments to be made in 2021. Old IAC had a $150.0 million three-year cloud computing contract of which Old IAC paid $50.0 million in 2019, and $20.0 million and $80.0 million was assigned to the Company and Match Group, respectively, following the MTCH Separation. The Company paid $10.0 million in 2020 and had a related prepaid asset of $9.8 million at December 31, 2020 included in “Other current assets” on the balance sheet.
Contingencies
In the ordinary course of business, the Company is a party to various lawsuits. The Company establishes reserves for specific legal matters when it determines that the likelihood of an unfavorable outcome is probable and the loss is reasonably estimable. Management has also identified certain other legal matters where we believe an unfavorable outcome is not probable and, therefore, no reserve is established. Although management currently believes that resolving claims against us, including claims where an unfavorable outcome is reasonably possible, will not have a material impact on the liquidity, results of operations, or financial condition of the Company, these matters are subject to inherent uncertainties and management’s view of these matters may change in the future. The Company also evaluates other contingent matters, including income and non-income tax contingencies, to assess the likelihood of an unfavorable outcome and estimated extent of potential loss. It is possible that an unfavorable outcome of one or more of these lawsuits or other contingencies could have a material impact on the liquidity, results of operations, or financial condition of the Company. See “Note 3 — Income Taxes” for additional information related to income tax contingencies.
Tinder Optionholder Litigation against IAC and MTCH
In August 2018, ten then-current and former employees of Match Group’s Tinder business filed a lawsuit in New York state court against IAC and Match Group. See Sean Rad et al. v. IAC/InterActiveCorp and Match Group, Inc., No. 654038/2018 (Supreme Court, New York County). The complaint alleges that
 
J-58

TABLE OF CONTENTS
 
IAC/INTERACTIVECORP AND SUBSIDIARIES
NOTES TO CONSOLIDATED AND COMBINED FINANCIAL STATEMENTS (continued)
in 2017, the defendants: (i) wrongfully interfered with a contractually established process for the independent valuation of Tinder by two investment banks, resulting in a substantial undervaluation of Tinder and a consequent underpayment to the plaintiffs upon exercise of their stock options, and (ii) then wrongfully merged Tinder into Match Group, thereby depriving the plaintiffs of their contractual right to later valuations of Tinder on a stand-alone basis. The complaint asserts inter alia claims for breach of contract and interference with contractual relations and prospective economic advantage and seeks compensatory damages in the amount of at least $2 billion, as well as punitive damages. Shortly after filing suit, four plaintiffs who were still employed by Match Group filed a notice of discontinuance of their claims without prejudice, leaving the six former employees as the remaining plaintiffs.
In October 2018, the defendants filed a motion to dismiss the complaint on various grounds, including that the 2017 valuation of Tinder by the investment banks was an expert determination any challenge to which is time-barred under applicable law. In June 2019, the court issued a decision and order granting the motion in part but leaving the plaintiffs’ principal claims intact. The defendants appealed from the partial denial of their motion to dismiss, and in October 2019, the Appellate Division, First Department, affirmed the lower court’s decision. After additional appellate motion practice, in May 2020, the Appellate Division reaffirmed the lower court’s decision on different grounds. In June 2020, the defendants filed a motion for leave to appeal that decision to the Court of Appeals; the Appellate Division denied the motion in July 2020.
In June 2019, the defendants filed a second motion to dismiss or for other relief based upon certain provisions of the plaintiffs’ agreement with a litigation funding firm; that motion remains pending. From July to November 2019, the defendants filed counterclaims against former Tinder CEO Sean Rad for breach of contract and unjust enrichment based upon his alleged misappropriation and unauthorized destruction of confidential company information, unauthorized recording of conversations with company employees, and breach of his non-solicitation obligations. In January 2020, the parties participated in a mediation that did not result in the resolution of the matter.
Document discovery in the case is substantially complete; deposition discovery is nearing completion. In July 2020, the four individuals who earlier had discontinued their claims in the lawsuit commenced arbitration proceedings against IAC and Match Group before the American Arbitration Association in California, asserting the same claims and seeking the same relief as the six remaining plaintiffs in the lawsuit. In September 2020, the defendants filed a motion to stay the trial in the New York lawsuit in favor of the California arbitration; in November 2020, the court denied the motion. In December 2020, the claimants in the California arbitration filed a motion to stay those proceedings in favor of the New York action, in which a trial has been provisionally scheduled for November 2021; in January 2021, the arbitrator denied the motion and provisionally scheduled a hearing on the merits for February 2022. IAC believes that the allegations against it in the New York lawsuit and the California arbitration are without merit and will continue to defend vigorously against them.
Pursuant to the Transaction Agreement (as defined in Note 1-Organization -MTCH Separation), Match Group has agreed to indemnify the Company for matters relating to any business of Match Group, including indemnifying the Company for costs related to the matter described above.
NOTE 15 — RELATED PARTY TRANSACTIONS
Relationship with Old IAC prior to the MTCH Separation
The Company’s statement of operations includes allocations of costs, including stock-based compensation expense, related to Old IAC’s accounting, treasury, legal, tax, corporate support and internal audit functions prior to the MTCH Separation. Old IAC historically allocated costs related to its accounting, treasury, legal, tax, corporate support and internal audit functions that were incurred at the Old IAC legal entity level to its publicly traded subsidiaries, Old MTCH and ANGI Homeservices, for any services provided under the applicable services agreements. The remaining unallocated expenses of Old IAC related to its accounting, treasury, legal, tax, corporate support and internal audit functions were allocated
 
J-59

TABLE OF CONTENTS
 
IAC/INTERACTIVECORP AND SUBSIDIARIES
NOTES TO CONSOLIDATED AND COMBINED FINANCIAL STATEMENTS (continued)
to the Company. Old IAC allocated costs to the Company, inclusive of stock-based compensation expense, in 2020, prior to the MTCH Separation, totaled $85.5 million. Old IAC allocated costs to the Company, inclusive of stock-based compensation expense, totaled $146.0 million and $178.2 million for the years ended December 31, 2019 and 2018, respectively. It is not practicable to determine the actual expenses that would have been incurred for these services had the Company operated as a standalone entity during the periods presented. Management considers the allocation method to be reasonable.
The portion of interest income reflected in the statement of operations that is related party in nature was less than $0.1 million in 2020 prior to the MTCH Separation, and $0.4 million and $0.3 million for the years ended December 31, 2019 and 2018, respectively, and is included in “Interest income, net” in the table below.
The following table summarizes the components of the net increase in Old IAC’s investment in the Company for the periods prior to the MTCH Separation:
Six Months Ended June 30,
the date of the MTCH
Separation
Years Ended December 31,
2020
2019
2018
(In thousands)
Cash transfers (from) to Old IAC related to its centrally managed U.S. treasury management function, acquisitions and cash expenses paid by Old IAC on behalf of the Company, net
$ (1,742,854) $ (182,382) $ 215,993
Contribution of buildings to Match Group
34,973
Taxes
34,436 (1,874) 1,120
Allocation of costs from Old IAC
(12,652) (80,143) (71,977)
Interest income, net
102 420 325
Net (increase) decrease in Old IAC’s investment in the Company prior to the MTCH Separation
$ (1,685,995) $ (263,979) $ 145,461
Notes Receivable — Related Party
During 2019, the Company, through two subsidiaries, entered into loan agreements with Old IAC for cash transfers to Old IAC under its centrally managed U.S. treasury function. During the first quarter of 2020, the outstanding balance, which was $55.3 million at December 31, 2019, was repaid.
On February 11, 2020, the Company, through a subsidiary, entered into a loan agreement with Old IAC for cash transfers to Old IAC under its centrally managed U.S. treasury function. During the second quarter of 2020, the outstanding balance, which was $27.2 million at March 31, 2020, was repaid.
Long-term Debt — Related Party
On December 14, 2018, the Company, through a subsidiary, entered into a loan agreement with Old IAC for an amount not to exceed $15.0 million for general working capital purposes in the ordinary course of business. During the first quarter of 2019, the outstanding balance, which was $2.5 million at December 31, 2018, was repaid.
IAC and ANGI
Old IAC and ANGI, in connection with the Combination, entered into a contribution agreement; an investor rights agreement; a services agreement; a tax sharing agreement; and an employee matters agreement. Upon the MTCH Separation, Old IAC assigned these agreements to the Company.
 
J-60

TABLE OF CONTENTS
 
IAC/INTERACTIVECORP AND SUBSIDIARIES
NOTES TO CONSOLIDATED AND COMBINED FINANCIAL STATEMENTS (continued)
For the year ended December 31, 2020, 0.3 million shares of ANGI Class B common stock were issued to a subsidiary of the Company pursuant to the employee matters agreement as reimbursement for shares of IAC common stock, issued for periods after the MTCH Separation, and Old IAC common stock, issued for periods prior to the MTCH Separation, in connection with the exercise and vesting of IAC and Old IAC equity awards held by ANGI employees. For the years ended December 31, 2019 and 2018, 0.5 million and 0.9 million shares, respectively, of ANGI Class B common stock were issued to a subsidiary of the Company pursuant to the employee matters agreement.
On October 10, 2018, Old IAC was issued 5.1 million shares of Class B common stock of ANGI pursuant to the post-closing adjustment provision of the Angie’s List merger agreement.
For the years ended December 31, 2020, 2019 and 2018, ANGI was charged $4.8 million, $4.8 million and $5.7 million by IAC, for periods after the MTCH Separation, and Old IAC, for periods prior to the MTCH Separation, for services rendered pursuant to the services agreement. There were no outstanding receivables or payables pursuant to the services agreement as of December 31, 2020 or December 31, 2019.
At December 31, 2020 and December 31, 2019, ANGI had outstanding payables of $0.9 million and $0.2 million, respectively, due to the Company pursuant to the tax sharing agreement. There were $3.1 million of refunds made to ANGI pursuant to this agreement during the year ended December 31, 2020. During the first quarter of 2019, $11.4 million was paid to the Company pursuant to this agreement.
Additionally, the Company subleases office space from ANGI and was charged rent of $1.8 million and $1.4 million for the years ended December 31, 2020 and 2019, respectively. There were no amounts charged pursuant to subleases for office space between the Company and ANGI for the year ended December 31, 2018. At both December 31, 2020 and 2019, there were outstanding payables of less than $0.1 million due to ANGI pursuant to sublease agreements, which were subsequently paid in full in the first quarter of 2021 and 2020, respectively.
IAC and Old MTCH
Prior to the MTCH Separation, for the six months ended June 30, 2020, the date of the MTCH Separation, and for the years ended December 31, 2019 and 2018, Old MTCH incurred rent expense of $1.4 million and $5.8 million and $5.2 million respectively, for leasing office space for certain of its businesses at properties owned by the Company. The amounts were paid in full by Old MTCH at the date of the MTCH Separation and at December 31, 2019 and 2018, respectively. After the MTCH Separation, Match Group is no longer a related party.
On January 31, 2020, Old IAC contributed two office buildings in Los Angeles to Old MTCH, which are primarily occupied and were previously leased from the Company by Tinder. In connection with this contribution, the Company entered into a lease with Old MTCH for office space, which the Company currently occupies, in one of the buildings and for the six months ended June 30, 2020, the date of the MTCH Separation, the Company paid Old MTCH less than $0.1 million under the lease. Old MTCH issued 1.4 million shares of Old MTCH common stock to Old IAC for the buildings.
IAC and Expedia
The Company and Expedia each have a 50% ownership interest in two aircrafts that may be used by both companies. In 2019, the Company and Expedia entered into an agreement to jointly acquire a new corporate aircraft for a total expected cost of $72.3 million (including purchase price and related costs), with each company to bear 50% of such expected cost. The Company paid approximately $23 million in 2019 in connection with the purchase agreement, and the respective share of the balance is due upon delivery of the new aircraft, which is expected to occur in the third quarter of 2021. Members of the aircraft flight crews are employed by an entity in which the Company and Expedia each have a 50% ownership interest. The Company and Expedia have agreed to share costs relating to flight crew compensation and benefits pro-rata according to each company’s respective usage of the aircraft, for which they are separately billed by the
 
J-61

TABLE OF CONTENTS
 
IAC/INTERACTIVECORP AND SUBSIDIARIES
NOTES TO CONSOLIDATED AND COMBINED FINANCIAL STATEMENTS (continued)
entity described above. The Company and Expedia are related parties because Mr. Diller serves as Chairman and Senior Executive of both IAC and Expedia. For the years ended December 31, 2020, 2019 and 2018, total payments made to this entity by the Company were not material.
NOTE 16 — BENEFIT PLANS
IAC employees in the United States can elect to participate in a retirement savings program, the IAC/InterActiveCorp Retirement Savings Plan (“the Plan”), that qualifies under Section 401(k) of the Internal Revenue Code. Under the Plan, participating employees may contribute up to 50% of their pre-tax earnings, but not more than statutory limits. Prior to July 2019, the Company contributed an amount equal to 50% of the first 6% of compensation that a participant contributes in each payroll period to the Plan. In June 2019, the Company approved a change to its matching contribution to 100% of the first 10% of an employee’s eligible compensation, subject to IRS limits on the Company’s matching contribution maximum, that a participant contributes to the Plan. This change was phased in beginning July 1, 2019 and was implemented by some but not all of IAC’s subsidiaries participating in the Plan by January 1, 2020. Matching contributions to the Plan for the years ended December 31, 2020, 2019 and 2018 were $20.5 million, $15.4 million and $10.2 million, respectively. Matching contributions are invested in the same manner as each participant’s voluntary contributions in the investment options provided under the Plan. An investment option in the Plan is IAC common stock, but neither participant nor matching contributions are required to be invested in IAC common stock. The increases in matching contributions in both 2020 and 2019 are due primarily to the aforementioned change in the Company’s matching contribution.
IAC also has or participates in various benefit plans, principally defined contribution plans, for its international employees. IAC’s contributions to these plans for the years ended December 31, 2020, 2019 and 2018 were $1.0 million, $1.0 million and $0.6 million, respectively.
NOTE 17 — FINANCIAL STATEMENT DETAILS
Cash and Cash Equivalents and Restricted Cash
The following table provides a reconciliation of cash and cash equivalents and restricted cash reported within the balance sheet to the total amounts shown in the statement of cash flows:
December 31, 2020
December 31, 2019
December 31, 2018
December 31, 2017
(In thousands)
Cash and cash equivalents
$ 3,476,188 $ 839,796 $ 884,975 $ 757,202
Restricted cash included in other current assets
473 527 1,441 2,737
Restricted cash included in other assets
449 409 420
Total cash and cash equivalents and restricted cash as shown on the statement of cash
flows
$ 3,477,110 $ 840,732 $ 886,836 $ 759,939
Restricted cash included in other current assets at December 31, 2020 primarily consists of cash received from customers at ANGI through their Handy platform, representing funds collected for payments to service providers, which were not settled as of the period end.
Restricted cash at December 31, 2019 primarily consists of a deposit related to corporate credit cards.
Restricted cash at December 31, 2018 primarily consists of a cash collateralized letter of credit and a deposit related to corporate credit cards.
 
J-62

TABLE OF CONTENTS
 
IAC/INTERACTIVECORP AND SUBSIDIARIES
NOTES TO CONSOLIDATED AND COMBINED FINANCIAL STATEMENTS (continued)
Restricted cash at December 31, 2017 primarily supports a letter of credit to a supplier, which was released to the Company in the second quarter of 2018.
Restricted cash included in other non-current assets for all periods presented consists of deposits related to leases.
December 31,
2020
2019
(In thousands)
Other current assets:
Capitalized costs to obtain a contract with a customer
$ 61,514 $ 43,069
Prepaid expenses
50,123 41,934
Capitalized downloadable search toolbar costs, net
12,730 21,985
Other
23,263 45,346
Other current assets
$ 147,630 $ 152,334
December 31,
2020
2019
(In thousands)
Building, capitalized software, leasehold improvements and equipment
Buildings and leasehold improvements
$ 198,778 $ 242,882
Capitalized software and computer equipment
149,789 124,523
Furniture and other equipment
84,161 84,640
Land
11,591
Projects in progress
53,635 43,576
Building, capitalized software, leasehold improvements and
equipment
486,363 507,212
Accumulated depreciation and amortization
(208,112) (201,798)
Building, capitalized software, leasehold improvements and equipment, net
$ 278,251 $ 305,414
December 31,
2020
2019
(In thousands)
Accrued expenses and other current liabilities:
Accrued employee compensation and benefits
$ 126,161 $ 105,960
Accrued advertising expense
62,854 59,269
Accrued revenue share
38,710 30,574
Other
155,837 124,670
Accrued expenses and other current liabilities
$ 383,562 $ 320,473
 
J-63

TABLE OF CONTENTS
 
IAC/INTERACTIVECORP AND SUBSIDIARIES
NOTES TO CONSOLIDATED AND COMBINED FINANCIAL STATEMENTS (continued)
Other (expense) income, net
Years Ended December 31,
2020
2019
2018
(In thousands)
Impairments related to COVID-19(a)
$ (59,001) $ $
Realized gains related to the sale of investments
10,661 2,327 589
Realized gains related to the sale of the investment in
Pinterest
20,486 26,777
Upward adjustments to the carrying value of equity securities without readily determinable fair values(b)
18,505 128,901
Interest income
7,189 15,164 9,125
Realized gains (losses) related to the sale of business(c)
1,061 (8,239) 121,230
Unrealized reduction in the estimated fair value of a warrant
(1,213) (9,123)
Mark-to-market loss on an indemnification claim related to the
Handy acquisition
(181) (1,779)
Other
(984) (3,294) (3,827)
Other (expense) income, net
$ (42,468) $ 34,047 $ 282,795
(a)
Includes $51.5 million in impairments related to investments in equity securities without readily determinable fair values and $7.5 million in impairments of a note receivable and a warrant related to certain investees in the year ended December 31, 2020.
(b)
Includes a $128.8 million unrealized gain to adjust the remaining interest in Pinterest to fair value in accordance with ASU No. 2016-02 in the year ended December 31, 2018.
(c)
Includes a realized loss on the sale of Vimeo’s hardware business, which was sold in the first quarter of 2019, and gains related to the sales of Dictionary.com, Electus, Felix and CityGrid in the year ended December 31, 2018.
Supplemental Disclosure of Cash Flow Information:
Years Ended December 31,
2020
2019
2018
(In thousands)
Cash paid (received) during the year for:
Interest
$ 6,524 $ 10,042 $ 13,108
Income tax payments
$ 6,876 $ 4,861 $ 4,084
Income tax refunds
$ (2,080) $ (3,048) $ (30,320)
Supplemental Disclosure of Non-Cash Transactions:
The Company recorded an acquisition-related contingent consideration liability of $25.5 million during the year ended December 31, 2018, in connection with an acquisition. There were no acquisition-related contingent consideration liabilities recorded for the years ended December 31, 2020 and 2019. See “Note 6 — Financial Instruments and Fair Value Measurements” for additional information on contingent consideration arrangements.
On October 19, 2018, ANGI issued 8.6 million shares of its Class A common stock valued at $165.8 million in connection with the acquisition of Handy.
 
J-64

TABLE OF CONTENTS
 
IAC/INTERACTIVECORP AND SUBSIDIARIES
NOTES TO CONSOLIDATED AND COMBINED FINANCIAL STATEMENTS (continued)
NOTE 18 — QUARTERLY RESULTS (UNAUDITED)
Quarter Ended
March 31(a)(e)
Quarter Ended
June 30(b)(e)
Quarter Ended
September 30(c)(e)
Quarter Ended
December 31(d)(e)
(In thousands, except per share data)
Year Ended December 31, 2020
Revenue
$ 684,124 $ 726,361 $ 788,377 $ 848,819
Cost of revenue
$ 179,327 $ 178,639 $ 207,643 $ 249,122
Operating loss
$ (312,338) $ (107,019) $ (128,626) $ (24,366)
Net (loss) earnings
$ (330,571) $ (94,064) $ 185,861 $ 507,360
Net (loss) earnings attributable to IAC shareholders
$ (328,199) $ (96,117) $ 184,917 $ 509,125
Per share information attributable to IAC shareholders:
Basic (loss) earnings per share(f)(g)
$ (3.86) $ (1.13) $ 2.17 $ 5.96
Diluted (loss) earnings per share(f)(g)
$ (3.86) $ (1.13) $ 2.04 $ 5.59
Quarter Ended
March 31(e)
Quarter Ended
June 30(e)
Quarter Ended
September 30(e)
Quarter Ended
December 31(e)
(In thousands, except per share data)
Year Ended December 31, 2019
Revenue
$ 641,220 $ 688,685 $ 705,382 $ 670,514
Cost of revenue
$ 139,848 $ 149,725 $ 158,161 $ 152,506
Operating (loss) income
$ (34,183) $ (13,770) $ 13,912 $ (16,408)
Net (loss) earnings
$ (13,673) $ 22,021 $ 18,378 $ 5,457
Net (loss) earnings attributable to IAC shareholders
$ (14,247) $ 13,789 $ 16,466 $ 6,887
Per share information attributable to IAC shareholders:
Basic (loss) earnings per share(f)(g)
$ (0.17) $ 0.16 $ 0.19 $ 0.08
Diluted (loss) earnings per share(f)(g)
$ (0.17) $ 0.16 $ 0.19 $ 0.08
(a)
The first quarter of 2020 includes:
i.
as a result of the effects of COVID-19:

an after-tax $208.9 million impairment related to the goodwill of the Desktop reporting unit;

an after-tax $16.4 million impairment related to certain indefinite-lived intangible assets of the Desktop reporting unit;

an after-tax $51.5 million impairment of certain equity securities without readily determinable fair values; and

an after-tax $7.5 million impairment of a note receivable and a warrant related to certain investee.
(b)
The second quarter includes:
i.
after-tax stock-based compensation expense of $40.7 million related to the modification of previously issued equity awards as a result of the MTCH Separation; and an
ii.
after-tax unrealized loss of $24.7 million related to IAC’s investment in MGM.
 
J-65

TABLE OF CONTENTS
 
IAC/INTERACTIVECORP AND SUBSIDIARIES
NOTES TO CONSOLIDATED AND COMBINED FINANCIAL STATEMENTS (continued)
(c)
The third quarter of 2020 includes:
i.
an after-tax $53.2 million impairment related to the goodwill of the Desktop reporting unit;
ii.
an after-tax $8.3 million impairment of intangible assets of the Desktop reporting unit; and an
iii.
after-tax unrealized gain of $227.7 million related to IAC’s investment in MGM.
(d)
The fourth quarter of 2020 includes after-tax unrealized gain of $439.6 million related to IAC’s investment in MGM.
(e)
The first, second, third and fourth quarters of 2020 include after-tax stock-based compensation expense of $8.9 million, $2.7 million, $4.1 million and $1.5 million, respectively, related to the modification of previously issued HomeAdvisor equity awards and previously issued Angie’s List equity awards, both of which were converted into ANGI Homeservices’ equity awards in the Combination. The first, second, third and fourth quarters of 2019 include after-tax stock-based compensation expense of $7.4 million, $6.3 million, $5.7 million, and $5.7 million, respectively, related to this modification.
(f)
Quarterly per share amounts may not add to the related annual per share amount because of differences in the average common shares outstanding during each period.
(g)
The Company computed basic and diluted earnings per share for periods prior to the MTCH Separation using the shares issued on June 30, 2020 in connection with the MTCH Separation.
NOTE 19 — SUBSEQUENT EVENTS
In January 2021, Vimeo raised $300 million of equity capital via the sale of 6.2 million shares of Vimeo Class A voting common stock for $200 million, or $32.41 per share, at a $5.2 billion pre-money valuation, and 2.8 million shares of Vimeo Class A voting common stock for $100 million, or $35.35 per share, at a $5.7 billion pre-money valuation. Following the sale, IAC holds 88% of Vimeo’s total outstanding capital stock.
On February 12, 2021, Vimeo, Inc. entered into a five-year $100 million revolving credit facility (the “Vimeo Credit Facility”), which is secured by substantially all of its assets, subject to certain exceptions. Borrowings under the Vimeo Credit Facility bear interest, at Vimeo’s option, at either a base rate or LIBOR, in each case plus an applicable margin, which is determined by reference to a pricing grid based on Vimeo’s consolidated net leverage ratio. At closing, there were no borrowings under the Vimeo Credit Facility.
 
J-66

TABLE OF CONTENTS
 
Schedule II
IAC/INTERACTIVECORP AND SUBSIDIARIES
VALUATION AND QUALIFYING ACCOUNTS
Description
Balance at
Beginning
of Period
Charges to
Earnings
Charges to
Other Accounts
Deductions
Balance at
End of Period
(In thousands)
2020
Allowance for credit losses
$ 20,257 $ 80,765 (a) $ (52) $ (73,316)(c) $ 27,654
Revenue reserves
3,891 110,796(b) (112,625)(d) 2,062
Deferred tax valuation allowance
92,990 11,623(e) 9,071(f) 113,684
Other reserves
5,060 8,054
2019
Allowance for credit losses
$ 16,344 $ 65,723(a) $ 247 $ (62,057)(c) $ 20,257
Revenue reserves
1,792 114,005(b) (2) (111,904)(d) 3,891
Deferred tax valuation allowance
86,778 7,813(g) (1,601)(f) 92,990
Other reserves
4,726 5,060
2018
Allowance for credit losses
$ 9,075 $ 48,362(a) $ (451) $ (40,642)(c) $ 16,344
Revenue reserves
1,635 87,803 (b) (5) (87,641)(d) 1,792
Deferred tax valuation allowance
91,040 (2,056)(h) (2,206)(f) 86,778
Other reserves
4,726
(a)
Additions to the allowance for credit losses are charged to expense.
(b)
Additions to the revenue reserves are charged against revenue.
(c)
Write-off of fully reserved accounts receivable.
(d)
Amount is primarily related to write-off of revenue reserve at ANGI primarily related to credits granted to service professionals.
(e)
Amount is primarily related to impairments of certain equity securities without readily determinable fair values.
(f)
Amount is primarily related to currency translation adjustments on foreign NOLs.
(g)
Amount is primarily related to an increase in foreign NOLs partially offset by a net decrease in unbenefited capital losses.
(h)
Amount is primarily related to an expired tax credit.
 
J-67

TABLE OF CONTENTS
 
ANNEX K
CONSOLIDATED FINANCIAL STATEMENTS OF VIMEO, INC.
Index to Financial Statements
Page
K-2
K-3
K-4
K-5
K-6
K-7
K-8
 
K-1

TABLE OF CONTENTS
 
Report of Independent Registered Public Accounting Firm
To the Shareholders and the Board of Directors of IAC/InterActiveCorp and Shareholders of Vimeo, Inc.
Opinion on the Financial Statements
We have audited the accompanying consolidated balance sheet of Vimeo, Inc. and subsidiaries (the “Company”) as of December 31, 2020 and 2019, the related consolidated statements of operations, comprehensive operations, shareholders’ equity (deficit) and cash flows for each of the two years in the period ended December 31, 2020, and the related notes and the financial statement schedule (collectively referred to as the “consolidated financial statements”). In our opinion, the consolidated financial statements present fairly, in all material respects, the financial position of the Company at December 31, 2020 and 2019, and the results of its operations and its cash flows for each of the two years in the period ended December 31, 2020, in conformity with U.S. generally accepted accounting principles.
Basis for Opinion
These financial statements are the responsibility of the Company’s management. Our responsibility is to express an opinion on the Company’s financial statements based on our audits. We are a public accounting firm registered with the Public Company Accounting Oversight Board (U.S.) (“PCAOB”) and are required to be independent with respect to the Company in accordance with the U.S. federal securities laws and the applicable rules and regulations of the Securities and Exchange Commission and the PCAOB.
We conducted our audits in accordance with the standards of the PCAOB. Those standards require that we plan and perform the audit to obtain reasonable assurance about whether the financial statements are free of material misstatement, whether due to error or fraud. The Company is not required to have, nor were we engaged to perform, an audit of its internal control over financial reporting. As part of our audits we are required to obtain an understanding of internal control over financial reporting but not for the purpose of expressing an opinion on the effectiveness of the Company’s internal control over financial reporting. Accordingly, we express no such opinion.
Our audits included performing procedures to assess the risks of material misstatement of the financial statements, whether due to error or fraud, and performing procedures that respond to those risks. Such procedures included examining, on a test basis, evidence regarding the amounts and disclosures in the financial statements. Our audits also included evaluating the accounting principles used and significant estimates made by management, as well as evaluating the overall presentation of the financial statements. We believe that our audits provide a reasonable basis for our opinion.
/s/ Ernst & Young LLP
We have served as the Company’s auditor since 2020.
New York, New York
February 19, 2021
 
K-2

TABLE OF CONTENTS
 
VIMEO, INC. AND SUBSIDIARIES
CONSOLIDATED BALANCE SHEET
December 31,
2019
2020
(In thousands, except par value amounts)
ASSETS
Cash and cash equivalents
$ 1,939 $ 110,011
Accounts receivable, net of allowance of $273 and $476, respectively
9,898 12,785
Other current assets
6,398 7,932
Total current assets
18,235 130,728
Leasehold improvements and equipment, net
2,997 3,321
Goodwill
219,374 219,337
Intangible assets with definite lives, net
25,598 10,854
Other non-current assets
5,296 6,839
TOTAL ASSETS
$ 271,500 $ 371,079
LIABILITIES AND SHAREHOLDERS’ EQUITY
LIABILITIES:
Accounts payable, trade
$ 1,490 $ 3,324
Promissory notes due on demand – related party
59,753 44,565
Deferred revenue
83,944 137,436
Due to IAC/InterActiveCorp
17,575
Accrued expenses and other current liabilities
43,287 47,432
Total current liabilities
206,049 232,757
Long-term debt – related party
37,706 50,000
Other long-term liabilities
4,112 3,242
Commitments and contingencies
SHAREHOLDERS’ EQUITY:
Class A Voting common stock $0.01 par value; 75,000 and 150,000 shares authorized, respectively; 75,000 and 83,656 shares issued and outstanding, respectively
750 837
Class B Non-Voting common stock $0.01 par value; 75,000 and 150,000 shares authorized, respectively; 66,021 and 66,285 shares issued and outstanding, respectively
660 663
Preferred stock $0.01 par value; authorized 50,000 shares; no shares issued and outstanding
Additional paid-in-capital
223,754 366,676
Accumulated deficit
(201,299) (283,009)
Accumulated other comprehensive loss
(232) (87)
Total shareholders’ equity
23,633 85,080
TOTAL LIABILITIES AND SHAREHOLDERS’ EQUITY
$ 271,500 $ 371,079
The accompanying Notes to Consolidated Financial Statements are an integral part of these statements.
K-3

TABLE OF CONTENTS
 
VIMEO, INC. AND SUBSIDIARIES
CONSOLIDATED STATEMENT OF OPERATIONS
Years Ended December 31,
2019
2020
(In thousands, except per share data)
Revenue $ 196,015 $ 283,218
Cost of revenue (exclusive of depreciation shown separately below)
77,665 89,077
Gross profit
118,350 194,141
Operating expenses:
Research and development expense
46,946 64,238
Sales and marketing expense
87,337 105,630
General and administrative expense
34,189 49,846
Depreciation
478 460
Amortization of intangibles
9,653 14,744
Total operating expenses
178,603 234,918
Operating loss
(60,253) (40,777)
Interest expense – related party
(8,538) (9,116)
Other (expense) income, net
(6,441) 93
Loss before income taxes
(75,232) (49,800)
Income tax provision
(345) (828)
Net loss
$ (75,577) $ (50,628)
Per share information: (a)
Basic and diluted loss per share
$ (0.58) $ (0.36)
Dividends declared per share
$ $ 0.22
Stock-based compensation expense by function:
Cost of revenue
$ 13 $ 73
Research and development expense
1,439 2,931
Sales and marketing expense
543 603
General and administrative expense
3,296 8,058
Total stock-based compensation expense
$ 5,291 $ 11,665
(a)
Shares of Vimeo Class A Voting common stock and shares of Class B Non-Voting common stock participate in earnings on the same basis.
The accompanying Notes to Consolidated Financial Statements are an integral part of these statements.
K-4

TABLE OF CONTENTS
 
VIMEO, INC. AND SUBSIDIARIES
CONSOLIDATED STATEMENT OF COMPREHENSIVE OPERATIONS
Years Ended December 31,
2019
2020
(In thousands)
Net loss
$ (75,577) $ (50,628)
Other comprehensive (loss) income:
Change in foreign currency translation adjustments
(78) 145
Total other comprehensive (loss) income
(78) 145
Comprehensive loss
$ (75,655) $ (50,483)
The accompanying Notes to Consolidated Financial Statements are an integral part of these statements.
K-5

TABLE OF CONTENTS
 
VIMEO, INC. AND SUBSIDIARIES
CONSOLIDATED STATEMENT OF SHAREHOLDERS’ (DEFICIT) EQUITY
Years Ended December 31, 2019 and 2020
Class A Voting
Common Stock
$0.01 par value
Class B Non-Voting
Common Stock
$0.01 par value
$
Shares
$
Shares
Additional
Paid-in
Capital
Accumulated
Deficit
Accumulated
Other
Comprehensive
(Loss) Income
Total
Shareholders’
(Deficit)
Equity
(In thousands)
Balance as of January 1, 2019
$ 635 63,488 $ 528 52,816 $ 48,855 $ (125,722) $ (154) $ (75,858)
Net loss
(75,577) (75,577)
Other comprehensive loss
(78) (78)
Stock-based compensation expense
5,291 5,291
Issuance of common stock to IAC/InterActiveCorp as reimbursement for settlement of Vimeo, Inc. stock appreciation rights
50
Issuance of common stock to IAC/
InterActiveCorp in connection with the funding
of the Magisto acquisition
115 11,462 132 13,205 168,227 168,474
Other
1,381 1,381
Balance as of December 31, 2019
$ 750 75,000 $ 660 66,021 $ 223,754 $ (201,299) $ (232) $ 23,633
Net loss
(50,628) (50,628)
Other comprehensive income
145 145
Stock-based compensation expense
11,665 11,665
Issuance of common stock and cash to IAC/InterActiveCorp as reimbursement for settlement of Vimeo stock appreciation rights
3 264 (20,962) (20,959)
Issuance of common stock, net of fees
87 8,656 149,513 149,600
Dividends
(31,082) (31,082)
Other
2,706 2,706
Balance as of December 31, 2020
$ 837 83,656 $ 663 66,285 $ 366,676 $ (283,009) $ (87) $ 85,080
The accompanying Notes to Consolidated Financial Statements are an integral part of these statements.
K-6

TABLE OF CONTENTS
 
VIMEO, INC. AND SUBSIDIARIES
CONSOLIDATED STATEMENT OF CASH FLOWS
Years Ended December 31,
2019
2020
(In thousands)
Cash flows from operating activities:
Net loss
$ (75,577) $ (50,628)
Adjustments to reconcile net loss to net cash used in operating activities:
Stock-based compensation expense
5,291 11,665
Amortization of intangibles
9,653 14,744
Depreciation
478 460
Provision for credit losses
1,245 1,834
Gain on sale of an investment
(1,997) (288)
Loss on sale of the hardware business
8,234
Other adjustments, net
3,464 3,681
Changes in assets and liabilities, net of effects of acquisitions and dispositions:
Accounts receivable
(1,465) (7,413)
Other assets
(1,308) (3,707)
Due to IAC/InterActiveCorp
2,455 (17,575)
Accounts payable and other liabilities
5,064 4,797
Deferred revenue
17,285 56,291
Net cash (used in) provided by operating activities
(27,178) 13,861
Cash flows from investing activities:
Acquisitions, net of cash acquired
(168,139) 598
Capital expenditures
(2,801) (844)
Net proceeds from the sale of an investment
2,215 288
Other, net
(3,471)
Net cash (used in) provided by investing activities
(172,196) 42
Cash flows from financing activities:
Proceeds from sale of common stock, net of fees
149,600
Dividends
(31,079)
Issuance of common stock to IAC/InterActiveCorp in connection with the funding of the Magisto acquisition
168,474
Proceeds from issuance of related-party debt
32,249 32,563
Principal payments on related-party debt
(35,457)
Reimbursement to IAC/InterActiveCorp for IAC common shares issued to
settle Vimeo stock appreciation rights that were exercised in November and
December of 2020
(11,634)
Reimbursement to IAC/InterActiveCorp for withholding taxes paid on behalf
of Vimeo employees for the exercise of stock appreciation rights
(266) (10,125)
Net cash provided by financing activities
200,457 93,868
Total cash provided
1,083 107,771
Effect of exchange rate changes on cash and cash equivalents and restricted cash
(128) 303
Net increase in cash and cash equivalents and restricted cash
955 108,074
Cash and cash equivalents and restricted cash at beginning of period
1,008 1,963
Cash and cash equivalents and restricted cash at end of period
$ 1,963 $ 110,037
The accompanying Notes to Consolidated Financial Statements are an integral part of these statements.
K-7

TABLE OF CONTENTS
 
VIMEO, INC. AND SUBSIDIARIES
NOTES TO CONSOLIDATED FINANCIAL STATEMENTS
NOTE 1 — ORGANIZATION AND BASIS OF PRESENTATION
Spin-off
On December 22, 2020, IAC/InterActiveCorp (“IAC”) announced that its Board of Directors approved a plan to spin-off its full stake in Vimeo, Inc. (“Vimeo” or the “Company”) to IAC shareholders. Subject to the terms and conditions set forth in the separation agreement, IAC’s Vimeo business will be separated from the remaining businesses of IAC through a series of transactions (which we refer to as the “Spin-off”) that, if completed in their entirety, will result in the transfer of IAC’s Vimeo business to Vimeo Holdings, Inc. (“SpinCo”), a newly formed subsidiary of IAC, with SpinCo becoming an independent, separately traded public company through a spin-off from IAC, and Vimeo, the IAC subsidiary that currently holds the Vimeo business, becoming a wholly-owned subsidiary of SpinCo. The proposed transaction is subject to a number of conditions including final approval by IAC’s Board of Directors, approval of the separation proposal by IAC stockholders, and other customary conditions and approvals and is expected to close in the second quarter of 2021.
If the Spin-off is effected and the Vimeo merger is completed, the holders of shares of IAC capital stock outstanding immediately prior to the Spin-off will continue to own all of the outstanding shares of IAC capital stock, and will become the direct owners of a percentage of the outstanding shares of SpinCo capital stock approximately equal, in the aggregate, to IAC’s indirect ownership interest in Vimeo prior to the Spin-off. The remaining shares of SpinCo’s outstanding capital stock will, if the Vimeo merger is completed, be owned by Vimeo’s pre-separation third-party stockholders. If the Spin-off is completed but the Vimeo merger is not completed, the shares of SpinCo capital stock issued to IAC stockholders in the Spin-off will initially constitute all of the outstanding shares of SpinCo capital stock immediately following the consummation of the Spin-off, Vimeo’s pre-separation third-party stockholders will initially remain stockholders of Vimeo. SpinCo anticipates that it would subsequently seek to implement an alternative transaction to cause or permit the stockholders of Vimeo to exchange their ownership interests in Vimeo for an interest in SpinCo.
Basis of Presentation and Consolidation
In connection with the Spin-off, SpinCo was incorporated as a Delaware corporation in December 2020. SpinCo currently does not have any material assets or liabilities, nor does it engage in any business or other activities and, other than in connection with the Spin-off, will not acquire or incur any material assets or liabilities, nor will it engage in any business or other activities.
The historical consolidated financial statements of Vimeo and subsidiaries have been prepared on a standalone basis and are derived from the historical accounting records of Vimeo and IAC. The consolidated financial statements reflect the historical financial position, results of operations and cash flows of Vimeo and its consolidated subsidiaries since their respective dates of acquisition by Vimeo and the allocation to Vimeo of certain IAC corporate expenses relating to Vimeo based on the historical accounting records of IAC. The allocation of certain IAC corporate expenses is reflected in the consolidated balance sheet within “Additional paid-in capital.” For the purpose of these consolidated financial statements, income taxes have been computed for Vimeo on an as if standalone, separate tax return basis and payments to and refunds from IAC for Vimeo’s share of IAC’s consolidated state tax return liabilities have been reflected within cash flows from operating activities in the accompanying consolidated statement of cash flows.
As used herein, “Vimeo,” “we,” “our” or “us” and similar terms in these historical consolidated financial statements refer to Vimeo, Inc. and its subsidiaries (unless the context requires otherwise).
Vimeo prepares its consolidated financial statements in accordance with U.S. generally accepted accounting principles (“GAAP”).
All intercompany transactions and balances between and among Vimeo and its subsidiaries have been eliminated. All intercompany transactions between (i) Vimeo and (ii) IAC and its subsidiaries (other than
 
K-8

TABLE OF CONTENTS
 
VIMEO, INC. AND SUBSIDIARIES
NOTES TO CONSOLIDATED FINANCIAL STATEMENTS (continued)
subsidiaries of Vimeo), other than borrowings and principal payments to certain IAC subsidiaries, which were not Vimeo subsidiaries, related to amounts evidenced by notes, are reflected in the consolidated statement of cash flows as an operating activity and in the consolidated balance sheet as “Due to IAC/InterActiveCorp.” Borrowings from and principal payments to certain IAC subsidiaries, in each case other than Vimeo subsidiaries, related to amounts evidenced by notes are reflected in the consolidated statement of cash flows as financing activities and in the consolidated balance sheet as “Promissory notes due on demand — related party” and “Long-term debt — related party.”
In management’s opinion, the assumptions underlying the historical consolidated financial statements of Vimeo, including the basis on which the expenses have been allocated from IAC, are reasonable. However, these allocations may not reflect the expenses that Vimeo would have incurred as an independent, stand-alone company for the periods presented.
Company Overview
Vimeo operates a cloud-based software platform for professionals, teams and organizations to create, collaborate and communicate with video. Vimeo’s all-in-one software solution makes video easier and more effective than ever before, offering the full range of video tools through a recurring software-as-a-service (“SaaS” model) that enables subscribers to create, stream, host, distribute, market, monetize and analyze videos online and across devices.
Vimeo previously sold live streaming devices and accessories through its hardware business, prior to the sale of this business on March 29, 2019. Vimeo retained rights in the hardware business to participate in and receive distributions in the event of positive cash flows or proceeds from the sale of the business. On May 28, 2019, Vimeo purchased certain assets and assumed certain liabilities relating to the Magisto video creation app from Magisto, Ltd. (this transaction is referred herein to as the acquisition of Magisto).
NOTE 2 — SUMMARY OF SIGNIFICANT ACCOUNTING POLICIES
Accounting Estimates
Management of Vimeo is required to make certain estimates, judgments and assumptions during the preparation of its consolidated financial statements in accordance with GAAP. These estimates, judgments and assumptions impact the reported amounts of assets, liabilities, revenue and expenses and the related disclosure of assets and liabilities. Actual results could differ from these estimates.
On an ongoing basis, Vimeo evaluates its estimates, judgments and assumptions, including those related to: the fair value of cash equivalents; the carrying value of accounts receivable, including the determination of the allowance for credit losses; the determination of the customer relationship period for certain costs to obtain a contract with a customer; the carrying value of right-of-use assets (“ROU assets”); the useful lives and recoverability of leasehold improvements and equipment and intangible assets with definite lives; the recoverability of goodwill; contingencies; unrecognized tax benefits; the valuation allowance for deferred income tax assets; and the fair value of and forfeiture rates for stock-based awards, among others. Vimeo bases its estimates, judgments and assumptions on historical experience, its forecasts and budgets and other factors that Vimeo considers relevant.
Revenue Recognition
Vimeo revenue is derived primarily from annual and monthly SaaS subscription fees paid by subscribers for self-serve and enterprise subscription plans. Subscription revenue is recognized over the term of the applicable subscription period, which ranges from one month to three years. The most common subscription is an annual subscription.
Vimeo’s disaggregated revenue disclosures are presented in “Note 15 — Consolidated Financial Statement Details.”
 
K-9

TABLE OF CONTENTS
 
VIMEO, INC. AND SUBSIDIARIES
NOTES TO CONSOLIDATED FINANCIAL STATEMENTS (continued)
Vimeo accounts for a contract with a customer when it has approval and commitment from all parties, the rights of the parties and payment terms are identified, the contract has commercial substance and collectability of consideration is probable. Revenue is recognized when control of the promised services or goods is transferred to Vimeo’s customers and in an amount that reflects the consideration Vimeo expects to be entitled to in exchange for those services or goods.
Transaction Price
The objective of determining the transaction price is to estimate the amount of consideration Vimeo is due in exchange for its services or goods. Vimeo determines the total transaction price at contract inception and reassesses this estimate each reporting period.
Vimeo excludes from the measurement of transaction price all taxes assessed by governmental authorities that are both (i) imposed on and concurrent with a specific revenue-producing transaction and (ii) collected from customers. Accordingly, these taxes are not included as a component of revenue or cost of revenue.
For contracts that have an original duration of one year or less, Vimeo uses the practical expedient available under ASU No. 2014-09, Revenue from Contracts with Customers, applicable to such contracts and does not consider the time value of money.
Arrangements with Multiple Performance Obligations
Vimeo’s contracts with customers may include multiple performance obligations. For such arrangements, Vimeo allocates revenue to each performance obligation based on its relative standalone selling price. Vimeo generally determines standalone selling prices based on the prices charged to customers, which are directly observable or based on an estimate if not directly observable.
Assets Recognized from the Costs to Obtain a Contract with a Customer
Vimeo has determined that certain costs, primarily commissions paid to employees pursuant to certain sales incentive programs and mobile app store fees, meet the requirements to be capitalized as a cost of obtaining a contract. Commissions paid to employees pursuant to certain sales incentive programs are amortized over the estimated customer relationship period. Vimeo calculates the estimated customer relationship period as the average customer life, which is based on historical data. When customer renewals are expected and the renewal commission is not commensurate with the initial commission, the average customer life includes renewal periods. For sales incentive programs where the customer relationship period is one year or less, Vimeo has elected the practical expedient to expense the costs as incurred. Vimeo capitalizes and amortizes mobile app store fees over the term of the applicable subscription.
During the years ended December 31, 2019 and 2020, Vimeo recognized expense of $5.0 million and $7.7 million related to the amortization of these costs. The current contract asset balances are $0.5 million, $1.7 million and $2.7 million at January 1, 2019, and December 31, 2019 and 2020, respectively. The non-current contract asset balances are $1.1 million, $2.2 million and $4.9 million at January 1, 2019 and December 31, 2019 and 2020, respectively. The current and non-current contract assets are included in “Other current assets” and “Other non-current assets,” respectively, in the accompanying consolidated balance sheet.
Performance Obligations
As permitted under the practical expedient available under ASU No. 2014-09, Vimeo does not disclose the value of unsatisfied performance obligations for (i) contracts with an original expected length of one year or less, (ii) contracts with variable consideration that is allocated entirely to unsatisfied performance obligations or to a wholly unsatisfied promise accounted for under the series guidance, and (iii) contracts for which Vimeo recognizes revenue at the amount which it has the right to invoice for services performed.
 
K-10

TABLE OF CONTENTS
 
VIMEO, INC. AND SUBSIDIARIES
NOTES TO CONSOLIDATED FINANCIAL STATEMENTS (continued)
Accounts Receivables, Net of Allowance for Credit Losses
Accounts receivable include amounts billed and currently due from customers. Vimeo maintains an allowance for credit losses to provide for the estimated amount of accounts receivable that will not be collected. The allowance for credit losses is based upon a number of factors, including the length of time accounts receivable are past due, Vimeo’s previous loss history and the specific customer’s ability to pay its obligation. The time between Vimeo issuance of an invoice and payment due date is not significant; customer payments that are not collected in advance of the transfer of promised services or goods are generally due no later than 30 days from invoice date.
Credit Losses
The following table presents the changes in the allowance for credit losses for the year ended December 31, 2020:
Year Ended
December 31, 2020
(In thousands)
Balance at January 1
$ 273
Current period provision for credit losses
1,834
Write-offs charged against the allowance
(1,645)
Recoveries collected
14
Balance at December 31
$ 476
Deferred Revenue
Deferred revenue consists of advance payments that are received or are contractually due in advance of Vimeo’s performance. Vimeo’s deferred revenue is reported on a contract by contract basis at the end of each reporting period. Vimeo classifies deferred revenue as current when the term of the applicable subscription period or expected completion of its performance obligation is one year or less. The current and non-current deferred revenue balances are $66.8 million and $0.6 million, respectively, at January 1, 2019 and $83.9 million and $0.7 million, respectively, at December 31, 2019. During the year ended December 31, 2019, the Company recognized $66.8 million of revenue that was included in the deferred revenue balance as of January 1, 2019. During the year ended December 31, 2020, Vimeo recognized $84.1 million of revenue that was included in the deferred revenue balance as of December 31, 2019. The current and non-current deferred revenue balances are $137.4 million and $0.8 million, respectively, at December 31, 2020. Non-current deferred revenue is included in “Other long-term liabilities” in the accompanying consolidated balance sheet.
Cash and Cash Equivalents
Cash and cash equivalents include cash and short-term investments, with maturities of less than 91 days from the date of purchase. Domestically, cash equivalents primarily consist of AAA rated government money market funds. Internationally, cash equivalents consist of time deposits. Prior to the November 10, 2020 equity sale, Vimeo participated in IAC’s centrally managed U.S. treasury function in which IAC swept Vimeo’s domestic cash.
Certain Risks and Concentrations
Credit Risk
Financial instruments, which potentially subject Vimeo to concentration of credit risk, consist primarily of cash and cash equivalents. Cash and cash equivalents are principally maintained with financial institutions and are in excess of Federal Deposit Insurance Corporation insurance limits.
 
K-11

TABLE OF CONTENTS
 
VIMEO, INC. AND SUBSIDIARIES
NOTES TO CONSOLIDATED FINANCIAL STATEMENTS (continued)
Other Risks
Vimeo’s business is subject to certain risks and concentrations including dependence on third-party technology providers, exposure to risks associated with online commerce security and credit card fraud.
Leasehold Improvements and Equipment
Leasehold improvements and equipment are recorded at cost. Repairs and maintenance costs are expensed as incurred. Amortization of leasehold improvements, which is included within depreciation within the consolidated statement of operations, and depreciation is computed using the straight-line method over the estimated useful lives of the assets, or, in the case of leasehold improvements, the lease term, if shorter.
Asset Category
Estimated
Useful Lives
Leasehold improvements
7 Years
Office, computer and other equipment
2 to 10 Years
Business Combinations
The purchase price of each acquisition is attributed to the assets acquired and liabilities assumed is based on their fair values at the date of acquisition, including identifiable intangible assets that either arise from a contractual or legal right or are separable from goodwill. Vimeo usually uses the assistance of outside valuation experts to assist in the allocation of purchase price to the identifiable intangible assets acquired. While outside valuation experts may be used, management has ultimate responsibility for the valuation methods, models and inputs used and the resulting purchase price allocation. The excess purchase price over the value of net tangible and identifiable intangible assets acquired is recorded as goodwill.
Goodwill
Vimeo assesses goodwill for impairment annually as of October 1 or more frequently if an event occurs or circumstances change that would more likely than not reduce its fair value below its carrying value.
When Vimeo elects to perform a qualitative assessment and concludes it is not more likely than not that its fair value is less than its carrying value, no further assessment of goodwill is necessary; otherwise, a quantitative assessment is performed and the fair value of Vimeo is determined. If the carrying value of Vimeo exceeds its fair value, an impairment equal to the excess is recorded.
For Vimeo’s annual goodwill test at October 1, 2020, a qualitative assessment of goodwill was performed because Vimeo concluded it was more likely than not that its fair value was in excess of its carrying value based upon a valuation of Vimeo prepared by IAC primarily in connection with the issuance and/or settlement of equity awards that are denominated in the equity of Vimeo. The valuation was prepared in February 2020 and was reviewed each quarterly reporting period through September 30, 2020. The fair value of Vimeo in the valuation was significantly in excess of its October 1, 2020 carrying value.
February 2020 Valuation of Vimeo Common Shares
The determination of the fair value of Vimeo common shares in February 2020 was prepared using both an income approach using a discounted cash flows (“DCF”) method and a market approach. Determining fair value using a DCF analysis requires the exercise of significant judgment with respect to several items, including the amount and timing of expected future cash flows and appropriate discount rates. The expected cash flows used in the DCF analyses are based on Vimeo’s most recent forecast and budget and, for years beyond the budget, Vimeo’s estimates, which are based, in part, on forecasted growth rates. The discount rates used in the DCF analyses are intended to reflect the risks inherent in the expected future cash flows of Vimeo. Assumptions used in the DCF analyses, including the discount rate, are assessed based
 
K-12

TABLE OF CONTENTS
 
VIMEO, INC. AND SUBSIDIARIES
NOTES TO CONSOLIDATED FINANCIAL STATEMENTS (continued)
on Vimeo’s current results and forecasted future performance, as well as macroeconomic and industry specific factors. Determining fair value using a market approach considers multiples of financial metrics based on both acquisitions and trading multiples of a selected peer group of companies. The market comparable approach considers multiple financial metrics based on both acquisitions and trading multiples of a selected peer group of companies. From the comparable companies, a representative market multiple is determined, which is applied to financial metrics to estimate the equity value of Vimeo. The peer group of companies was determined by considering companies relevant in terms of business function, monetization model and margin and growth characteristics operating in these sectors: SaaS and branded consumer internet companies with strong revenue growth.
Long-Lived Assets and Intangible Assets with Definite Lives
Long-lived assets, which consist of ROU assets, leasehold improvements and equipment and intangible assets with definite lives, are reviewed for impairment whenever events or changes in circumstances indicate that the carrying value of an asset may not be recoverable. The carrying value of a long-lived asset is not recoverable if it exceeds the sum of the undiscounted cash flows expected to result from the use and eventual disposition of the asset. If the carrying value is deemed not to be recoverable, an impairment loss is recorded equal to the amount by which the carrying value of the long-lived asset exceeds its fair value. Amortization of definite-lived intangible assets is computed either on a straight-line basis or based on the pattern in which the economic benefits of the asset are expected to be realized.
Fair Value Measurements
Vimeo categorizes its financial instruments measured at fair value into a fair value hierarchy that prioritizes the inputs used in pricing the asset or liability. The three levels of the fair value hierarchy are:

Level 1:   Observable inputs obtained from independent sources, such as quoted market prices for identical assets and liabilities in active markets.

Level 2:   Other inputs, which are observable directly or indirectly, such as quoted market prices for similar assets or liabilities in active markets, quoted market prices for identical or similar assets or liabilities in markets that are not active and inputs that are derived principally from or corroborated by observable market data. The fair values of Vimeo’s Level 2 financial assets are primarily obtained from observable market prices for identical underlying securities that may not be actively traded. Certain of these securities may have different market prices from multiple market data sources, in which case an average market price is used.

Level 3:   Unobservable inputs for which there is little or no market data and require Vimeo to develop its own assumptions, based on the best information available in the circumstances, about the assumptions market participants would use in pricing the assets or liabilities.
Vimeo’s non-financial assets, such as goodwill, intangible assets with definite lives, ROU assets and leasehold improvements and equipment are adjusted to fair value only when an impairment is recognized. Such fair value measurements are based predominantly on Level 3 inputs.
Advertising Costs
Advertising costs are expensed in the period incurred and represent online marketing, including fees paid to search engines, social media sites, e-mail campaigns, display advertising, video advertising and affiliate marketing, and offline marketing, which is primarily conferences and events. Advertising expense was $60.1 million and $65.4 million for the years ended December 31, 2019 and 2020, respectively.
Legal Costs
Legal costs are expensed as incurred.
 
K-13

TABLE OF CONTENTS
 
VIMEO, INC. AND SUBSIDIARIES
NOTES TO CONSOLIDATED FINANCIAL STATEMENTS (continued)
Income Taxes
Vimeo is included within IAC’s tax group for purposes of federal and consolidated state income tax return filings. In the period presented, current and deferred income tax provision has been computed for Vimeo on an as if standalone, separate tax return basis.
Vimeo accounts for income taxes under the liability method, and deferred tax assets and liabilities are recognized for the future tax consequences attributable to differences between the financial statement carrying values of existing assets and liabilities and their respective tax bases. Deferred tax assets and liabilities are measured using enacted tax rates in effect for the year in which those temporary differences are expected to be recovered or settled. A valuation allowance is provided if it is determined that it is more likely than not that the deferred tax asset will not be realized. Vimeo records interest, net of any applicable related income tax benefit, on potential income tax contingencies as a component of income tax provision.
Vimeo evaluates and accounts for uncertain tax positions using a two-step approach. Recognition (step one) occurs when Vimeo concludes that a tax position, based solely on its technical merits, is more-likely-than-not to be sustainable upon examination. Measurement (step two) determines the amount of benefit that is greater than 50% likely to be realized upon ultimate settlement with a taxing authority that has full knowledge of all relevant information. De-recognition of a tax position that was previously recognized would occur when Vimeo subsequently determines that a tax position no longer meets the more-likely-than-not threshold of being sustained.
Loss per Share
Basic loss or earnings per share is computed by dividing net loss or earnings by the weighted average number of common shares outstanding during the period. Diluted earnings per share reflects the potential dilution that could occur from stock-based awards. Given that Vimeo has reported a loss for each of the years ended December 31, 2019 and 2020, the effect of dilutive securities would be anti-dilutive, and they are, therefore, excluded from the computation of diluted loss per share. See “Note 9 — Loss per Share” for additional information on dilutive securities.
Foreign Currency Translation and Transaction Gains and Losses
The financial position and operating results of foreign entities whose primary economic environment is based on their local currency are consolidated using the local currency as the functional currency. These local currency assets and liabilities are translated at the rates of exchange as of the balance sheet date, and local currency revenue and expenses of these operations are translated at average rates of exchange during the period. Translation gains and losses are included in accumulated other comprehensive income as a component of shareholders’ equity. Transaction gains and losses resulting from assets and liabilities denominated in a currency other than the functional currency are included in the consolidated statement of operations as a component of other income (expense), net.
Stock-Based Compensation
Stock-based compensation is measured at the grant date based on the fair value of the award and is generally expensed over the requisite service period. See “Note 10 — Stock-based Compensation” for a discussion of stock-based compensation.
Recent Accounting Pronouncements
Accounting Pronouncements Adopted by Vimeo
ASU No. 2016-13, Financial Instruments-Credit Losses (Topic 326): Measurement of Credit Losses on Financial Instruments
Vimeo adopted ASU No. 2016-13 effective January 1, 2020. ASU No. 2016-13 replaces the “incurred loss” approach with an “expected loss” model, under which companies will recognize allowances based on
 
K-14

TABLE OF CONTENTS
 
VIMEO, INC. AND SUBSIDIARIES
NOTES TO CONSOLIDATED FINANCIAL STATEMENTS (continued)
expected rather than incurred losses. Vimeo adopted ASU No. 2016-13 using the modified retrospective approach and there was no cumulative effect adjustment arising from the adoption. The adoption of ASU No. 2016-13 did not have a material impact on Vimeo’s consolidated financial statements.
ASU No. 2019-12, Income Taxes (Topic 740): Simplifying the Accounting for Income Taxes
Vimeo adopted ASU No. 2019-12 effective January 1, 2020, which simplifies the accounting for income taxes, eliminates certain exceptions within ASC 740, Income Taxes, and clarifies certain aspects of the current guidance to promote consistency among reporting entities. Most amendments within ASU No. 2019-12 are required to be applied on a prospective basis, while certain amendments must be applied on a retrospective or modified retrospective basis. Vimeo adopted ASU No. 2019-12 using the modified retrospective basis for those amendments that are not applied on a prospective basis. The adoption of ASU No. 2019-12 did not have a material impact on Vimeo’s consolidated financial statements.
Accounting Pronouncements Not Yet Adopted by Vimeo
There are no recently issued accounting pronouncements that have not yet been adopted that are expected to have a material effect on the consolidated results of operations, financial condition or cash flows of Vimeo.
Reclassifications
Certain prior year amounts have been reclassified to conform to the current year presentation.
NOTE 3 — INCOME TAXES
Vimeo is included within IAC’s tax group for purposes of federal and consolidated state income tax return filings. In the periods presented, current and deferred income tax provision have been computed for Vimeo on an as if standalone, separate tax return basis and payments to and refunds from IAC for Vimeo’s share of IAC’s consolidated state tax return liabilities have been reflected within cash flows from operating activities in the accompanying consolidated statement of cash flows.
U.S. and foreign (loss) earnings before income taxes are as follows:
Years Ended December 31,
2019
2020
(In thousands)
U.S.
$ (76,052) $ (52,007)
Foreign
820 2,207
Total
$ (75,232) $ (49,800)
 
K-15

TABLE OF CONTENTS
 
VIMEO, INC. AND SUBSIDIARIES
NOTES TO CONSOLIDATED FINANCIAL STATEMENTS (continued)
The components of the income tax provision are as follows:
December 31,
2019
2020
(In thousands)
Current income tax provision:
Federal
$ $
State
39 64
Foreign
242 561
Current income tax provision
281 625
Deferred income tax provision:
Federal
270
State
Foreign
64 (67)
Deferred income tax provision
64 203
Income tax provision
$ 345 $ 828
Vimeo is in a net operating loss (NOL”) position for federal and state income tax purposes. The largest deferred tax assets are the federal and state NOLs. Vimeo has recorded a valuation allowance for its net deferred tax assets because it has concluded that it is more likely than not that the NOLs will not be utilized due to its history of pre-tax losses. The income tax provisions relate to international and state taxes for jurisdictions in which Vimeo conducts business.
The tax effects of cumulative temporary differences that give rise to significant deferred tax assets and deferred tax liabilities are presented below. The valuation allowance relates to deferred tax assets for which it is more likely than not that the tax benefit will not be realized.
December 31,
2019
2020
(In thousands)
Deferred tax assets:
Net operating loss carryforwards
$ 19,411 $ 31,721
Tax credit carryforwards
5,464 6,903
Intangible assets with definite lives
3,435 3,992
Disallowed interest carryforwards
2,005 3,705
Stock-based compensation
2,556 3,013
Leasehold improvements and equipment
65
Other
4,719 5,477
Total deferred tax assets
37,655 54,811
Less: valuation allowance
(35,745) (51,689)
Net deferred tax assets
1,910 3,122
Deferred tax liabilities:
Prepaid expenses
(1,316) (2,345)
Leasehold improvements and equipment
(415)
Right-of-use assets
(594) (343)
Withholding taxes
(47) (270)
Total deferred tax liabilities
(1,957) (3,373)
Net deferred tax liability
$ (47) $ (251)
 
K-16

TABLE OF CONTENTS
 
VIMEO, INC. AND SUBSIDIARIES
NOTES TO CONSOLIDATED FINANCIAL STATEMENTS (continued)
Upon the Spin-off, Vimeo will be allocated a portion of tax attributes related to the IAC consolidated federal and state tax filings pursuant to the Internal Revenue Code (“IRC”) and applicable state law. This allocation will require that Vimeo’s net deferred tax position (computed on an as if standalone, separate return basis) be adjusted as of the Spin-off date with a corresponding adjustment to the valuation allowance. The final allocation of tax attributes will be impacted by multiple factors, including, but not limited to, the ultimate date of the Spin-off and the amount of taxable income or loss generated by the IAC consolidated tax group in the year of the Spin-off.
At December 31, 2020, Vimeo has federal and state NOLs of $130.9 million and $70.1 million, respectively. These NOLs have been computed on an as if standalone, separate tax return basis and will be adjusted upon the Spin-off pursuant to applicable law. If not utilized, $27.0 million of federal NOLs will expire at various times between 2033 and 2037, and $103.9 million can be carried forward indefinitely. The state NOLs, if not utilized, will expire at various times between 2033 and 2040. Federal and state NOLs of $117.3 million and $57.2 million, respectively, can be used against future taxable income without restriction and the remaining NOLs will be subject to limitations under Section 382 of the IRC, separate return limitations, and applicable law. At December 31, 2020, Vimeo has foreign NOLs of $0.2 million available to offset future income, all of which can be carried forward indefinitely and without restriction.
At December 31, 2020, Vimeo has tax credit carryforwards of $8.8 million. Of this amount, $6.8 million relates to credits for research activities and $2.0 million relates to credits for foreign taxes. These credit carryforwards will expire between 2026 and 2040.
Vimeo regularly assesses the realizability of deferred tax assets considering all available evidence including, to the extent applicable, the nature, frequency and severity of prior cumulative losses, forecasts of future taxable income, tax filing status, the duration of statutory carryforward periods, available tax planning and historical experience. During 2020, Vimeo’s valuation allowance increased by $15.9 million, primarily due to an increase in federal and state NOLs. At December 31, 2020, Vimeo has a valuation allowance of $51.7 million related to the portion of tax loss carryforwards and other items for which it is more likely than not that the tax benefit will not be realized.
A reconciliation of the income tax provision to the amounts computed by applying the statutory federal income tax rate to earnings before income taxes is shown as follows:
Years Ended December 31,
2019
2020
(In thousands)
Income tax benefit at the federal statutory rate of 21%
$ (15,799) $ (10,458)
State income taxes, net of effect of federal tax benefit
(1,809) (963)
Change in valuation allowance
18,269 15,944
Stock-based compensation
334 (3,474)
Research credit
(1,049) (1,439)
Transaction costs
2 640
Other, net
397 578
Income tax provision
$ 345 $ 828
 
K-17

TABLE OF CONTENTS
 
VIMEO, INC. AND SUBSIDIARIES
NOTES TO CONSOLIDATED FINANCIAL STATEMENTS (continued)
A reconciliation of the beginning and ending amount of unrecognized tax benefits is as follows:
Years Ended December 31,
2019
2020
(In thousands)
Balance at January 1
$ 1,026 $ 1,475
Additions based on tax positions related to the prior year
538
Settlements
(645)
Additions based on tax positions related to the current year
449 553
Balance at December 31
$ 1,475 $ 1,921
Vimeo recognizes interest and penalties related to unrecognized tax benefits, if applicable, in the income tax provision.
At December 31, 2019 and 2020, unrecognized tax benefits were $1.5 million and $1.9 million, respectively, all of which are for tax positions included in IAC’s consolidated tax return filings. If unrecognized tax benefits at December 31, 2019 and 2020 were subsequently recognized, there would be no impact to income tax expense due to the valuation allowance on deferred tax assets. Vimeo believes that it is reasonably possible that its unrecognized tax benefits could decrease by $0.4 million by December 31, 2021, due to settlements; none of which would reduce the income tax provision due to the valuation allowance on deferred tax assets.
Vimeo is routinely under audit by federal, state, local and foreign authorities in the area of income tax as a result of previously filed separate company and consolidated tax returns with IAC. These audits include questioning the timing and the amount of income and deductions and the allocation of income and deductions among various tax jurisdictions. The Internal Revenue Service (“IRS”) has substantially completed its audit of IAC’s federal income tax returns for the years ended December 31, 2010 through 2016. The IRS began its audit of the year ended December 31, 2017 in the second quarter of 2020. The statute of limitations for the years 2010 through 2012 and for the years 2013 through 2017 have been extended to May 31, 2021 and December 31, 2021, respectively. Various other jurisdictions are open to examination for tax years beginning with 2009. Income taxes payable include unrecognized tax benefits that are considered to be sufficient to pay assessments that may result from the examination of prior year tax returns. Vimeo considers many factors when evaluating and estimating its tax positions and tax benefits, which may not accurately anticipate actual outcomes and, therefore, may require periodic adjustment. Although management currently believes changes in unrecognized tax benefits from period to period and differences between amounts paid, if any, upon resolution of issues raised in audits and amounts previously provided will not have a material impact on the liquidity, results of operations, or financial condition of Vimeo, these matters are subject to inherent uncertainties and management’s view of these matters may change in the future.
NOTE 4 — BUSINESS COMBINATION
On May 28, 2019, Vimeo completed the acquisition of Magisto for total cash consideration of $168.0 million.
 
K-18

TABLE OF CONTENTS
 
VIMEO, INC. AND SUBSIDIARIES
NOTES TO CONSOLIDATED FINANCIAL STATEMENTS (continued)
The table below summarizes the fair values of the assets acquired and liabilities assumed at the date of acquisition:
Magisto
(In thousands)
Accounts receivable
$ 3,190
Other current assets
611
Goodwill
142,185
Intangible assets with definite lives
25,900
Total assets
171,886
Other current liabilities
(3,845)
Net assets acquired
$ 168,041
The purchase price of Magisto was not based on the value of the net identifiable assets at the time of acquisition. The purchase price was based on the expected financial performance of the Company, following the integration of Magisto’s technology and intellectual property into Vimeo’s suite of products and, to a lesser degree, the standalone financial performance of Magisto. This resulted in a significant portion of the purchase price being attributed to goodwill.
The fair values of the identifiable intangible assets with definite lives acquired at the date of acquisition are as follows:
Magisto
(In thousands)
Weighted-
Average Useful
Life
(Years)
Customer relationships
$ 13,800 4
Developed technology
10,100 4
Trade names and trademarks
2,000 2
Total identifiable intangible assets with definite lives acquired
$ 25,900
Other current assets and other current liabilities of Magisto were reviewed and adjusted to their fair values at the date of acquisition, as necessary. The fair values of developed technology and trade names and trademarks were determined using an income approach that utilized the relief from royalty methodology. The fair value of the customer relationships was determined using an income approach that utilized the excess earnings methodology. The valuations of intangible assets incorporate significant unobservable inputs and require significant judgment and estimates, including the amount and timing of future cash flows and the determination of royalty and discount rates. The amount attributed to goodwill is tax deductible.
The financial results of Magisto are included in Vimeo’s consolidated financial statements, beginning May 28, 2019. For the year ended December 31, 2019, Vimeo included $15.3 million of revenue and $9.2 million of net losses in its consolidated statement of operations related to Magisto.
Unaudited Pro Forma Financial Information
The unaudited pro forma financial information in the table below presents the consolidated results of Vimeo and Magisto as if the acquisition had occurred on January 1, 2019. The unaudited pro forma financial information includes adjustments required under the acquisition method of accounting and is presented
 
K-19

TABLE OF CONTENTS
 
VIMEO, INC. AND SUBSIDIARIES
NOTES TO CONSOLIDATED FINANCIAL STATEMENTS (continued)
for informational purposes only and is not necessarily indicative of the results that would have been achieved had the acquisition actually occurred on January 1, 2019.
Year Ended
December 31, 2019
(In thousands,
except per share
data)
Revenue
$ 207,833
Net loss
$ (78,984)
Basic and diluted loss per share
$ (0.60)
NOTE 5 — GOODWILL AND INTANGIBLE ASSETS WITH DEFINITE LIVES
Goodwill and intangible assets with definite lives, net are as follows:
December 31,
2019
2020
(In thousands)
Goodwill
$ 219,374 $ 219,337
Intangible assets with definite lives, net of accumulated amortization
25,598 10,854
Total goodwill and intangible assets with definite lives, net
$ 244,972 $ 230,191
The following table presents the changes in the carrying value of goodwill for the years ended December 31, 2019 and 2020:
Years Ended December 31,
2019
2020
(In thousands)
Balance at January 1
$ 77,152 $ 219,374
Additions
142,222
Deductions
(37)
Balance at December 31
$ 219,374 $ 219,337
Additions relate to the acquisition of Magisto.
At December 31, 2019 and 2020, intangible assets with definite lives are as follows:
December 31, 2019
Gross
Carrying
Amount
Accumulated
Amortization
Net
Weighted-Average
Useful Life
(Years)
(In thousands)
Developed technology
$ 25,500 $ (13,709) $ 11,791 3.6
Customer relationships
16,200 (3,802) 12,398 3.9
Trade names
3,000 (1,591) 1,409 1.7
Total
$ 44,700 $ (19,102) $ 25,598 3.6
 
K-20

TABLE OF CONTENTS
 
VIMEO, INC. AND SUBSIDIARIES
NOTES TO CONSOLIDATED FINANCIAL STATEMENTS (continued)
December 31, 2020
Gross
Carrying
Amount
Accumulated
Amortization
Net
Weighted-Average
Useful Life
(Years)
(In thousands)
Developed technology
$ 25,500 $ (19,418) $ 6,082 3.6
Customer relationships
16,200 (11,837) 4,363 3.9
Trade names
3,000 (2,591) 409 1.7
Total
$ 44,700 $ (33,846) $ 10,854 3.6
At December 31, 2020, amortization of intangible assets with definite lives is estimated to be as follows:
Years Ending December 31,
(In thousands)
2021
$ 5,582
2022
3,823
2023
1,449
Total
$ 10,854
NOTE 6 — FINANCIAL INSTRUMENTS AND FAIR VALUE MEASUREMENTS
The following tables present Vimeo’s financial instruments that are measured at fair value on a recurring basis:
December 31, 2019
Quoted Market
Prices in Active
Markets for
Identical Assets
(Level 1)
Significant
Other
Observable
Inputs
(Level 2)
Significant
Unobservable
Inputs
(Level 3)
Total
Fair Value
Measurements
(In thousands)
Assets:
Cash equivalents:
Time deposits
$ $ 35 $ $ 35
Total
$ $ 35 $ $ 35
December 31, 2020
Quoted Market
Prices in Active
Markets for
Identical Assets
(Level 1)
Significant
Other
Observable
Inputs
(Level 2)
Significant
Unobservable
Inputs
(Level 3)
Total
Fair Value
Measurements
(In thousands)
Assets:
Cash equivalents:
Money market funds
$ 104,852 $ $ $ 104,852
Time deposits
544 544
Total
$ 104,852 $ 544 $ $ 105,396
 
K-21

TABLE OF CONTENTS
 
VIMEO, INC. AND SUBSIDIARIES
NOTES TO CONSOLIDATED FINANCIAL STATEMENTS (continued)
NOTE 7 — SHAREHOLDERS’ EQUITY
Description of Class A Voting Common Stock and Class B Non-Voting Common Stock
Vimeo’s Class A Voting common stock and Class B Non-Voting common stock participate in earnings on the same basis.
Except as described below, shares of Vimeo’s Class A Voting common stock and Class B Non-Voting common stock are identical.
The holders of shares of Vimeo Class A Voting common stock have the exclusive right to vote for the election of directors and for all other purposes, except as provided by law. Shares of Vimeo Class A Voting common stock have one vote per share and vote together as a single class. Holders of shares of Vimeo Class B Non-Voting common stock are not entitled to vote such shares in any proceeding or upon any matter or question at any meeting of the stockholders unless such right to vote is required by law.
The holders of shares of Vimeo Class A Voting common stock and the holders of shares of Vimeo Class B Non-Voting common stock are entitled to receive, share for share, such dividends as may be declared by Vimeo’s Board of Directors out of funds legally available therefor. If dividends are payable in shares of common stock, holders of shares of Vimeo Class A Voting common stock will receive shares in Vimeo Class A Voting common stock and holders of shares of Vimeo Class B Non-Voting common stock will receive shares in Vimeo Class B Non-Voting common stock. If dividends consist of other voting securities of Vimeo, Vimeo will make available to holders of Vimeo Class B Non-Voting common stock dividends consisting of non-voting securities (except as otherwise required by law) of Vimeo which are otherwise identical to the voting securities. In the event of a liquidation, dissolution, distribution of assets or winding-up of Vimeo, the holders of shares of Vimeo Class A Voting common stock and the holders of shares of Vimeo Class B Non-Voting common stock are entitled to receive, share for share, all the assets of Vimeo available for distribution to its stockholders, after the satisfaction of all liabilities.
On April 16, 2020, Vimeo amended its certificate of incorporation to increase the total authorized number of shares of Class A Voting common stock from 75,000,000 to 150,000,000 shares and the total authorized number of Class B Non-Voting common stock from 75,000,000 to 150,000,000 shares.
At December 31, 2020, IAC held 89.7% of Vimeo’s Class A Voting common stock and 97.6% of Vimeo’s Class B Non-Voting common stock, or 93.2% of Vimeo’s total outstanding capital stock.
Description of Preferred Stock
Vimeo’s Board of Directors is authorized to provide for the issuance of shares of preferred stock in series and to assign the designations, powers, preferences and rights to each such series and any qualifications, limitations or restrictions. There have been no preferred stock issuances to date.
Sale of Common Stock
On November 10, 2020, Vimeo raised $150.0 million of equity capital via the sale of approximately 8.7 million shares of Class A Voting common stock at a price of $17.33 per share, based on an enterprise value of approximately $2.75 billion. See “Note 16 — Subsequent Events” for a discussion of additional sales of Class A Voting common stock in 2021.
 
K-22

TABLE OF CONTENTS
 
VIMEO, INC. AND SUBSIDIARIES
NOTES TO CONSOLIDATED FINANCIAL STATEMENTS (continued)
NOTE 8 — ACCUMULATED OTHER COMPREHENSIVE LOSS
Accumulated other comprehensive loss consists of foreign currency translation adjustments:
Years Ended December 31,
2019
2020
Foreign Currency
Translation
Adjustments
Accumulated
Other
Comprehensive
Loss
Foreign Currency
Translation
Adjustments
Accumulated
Other
Comprehensive
(Loss) Income
(In thousands)
Balance at January 1
$ (154) $ (154) $ (232) $ (232)
Other comprehensive (loss) income
(78) (78) 145 145
Balance at December 31
$ (232) $ (232) $ (87) $ (87)
At December 31, 2019 and 2020, there was no tax benefit or provision on the accumulated other comprehensive loss.
NOTE 9 — LOSS PER SHARE
The following table sets forth the computation of basic and diluted loss per share:
Years Ended December 31,
2019
2020
Basic
Diluted
Basic
Diluted
(In thousands, except per share data)
Numerator:
Net loss
$ (75,577) $ (75,577) $ (50,628) $ (50,628)
Denominator:
Weighted average basic shares outstanding
130,994 130,994 142,426 142,426
Dilutive securities(a)
Denominator for earnings per share – weighted average shares(a)
130,994 130,994 142,426 142,426
Basic and diluted loss per share:
Basic and diluted loss per share(b)
$ (0.58) $ (0.58) $ (0.36) $ (0.36)
(a)
For each of the years ended December 31, 2019 and 2020, the Company had a loss from operations and as a result, approximately 13.5 million and 14.0 million potentially dilutive securities, respectively, were excluded from computing dilutive earnings per share because the impact would have been anti-dilutive. Accordingly, the weighted average basic shares outstanding were used to compute all earnings per share amounts.
(b)
Shares of Vimeo Class A Voting common stock and shares of Class B Non-Voting common stock participate in earnings on the same basis.
NOTE 10 — STOCK-BASED COMPENSATION
Vimeo currently has one active plan (the “Plan”). The Plan was adopted in 2019 and provides that the exercise price of stock appreciation rights granted will not be less than the fair value of Vimeo’s common stock on the grant date. The Plan and its predecessor plans (collectively the “Plans”) provide for the grant of
 
K-23

TABLE OF CONTENTS
 
VIMEO, INC. AND SUBSIDIARIES
NOTES TO CONSOLIDATED FINANCIAL STATEMENTS (continued)
stock appreciation rights, restricted stock units (“RSUs”) and other stock-based awards related to shares of Vimeo common stock. The Plan authorizes the Company to grant awards to its employees, officers, directors and consultants. The plan does not specify grant dates or vesting schedules of awards as those determinations are made by the Vimeo Board of Directors or a committee thereof. Each award agreement reflects the vesting schedule for that particular grant as determined by the Vimeo Board of Directors (or committee thereof). Broad-based stock appreciation rights issued to date have generally vested in four equal annual installments over a four-year period. RSU awards issued to date will cliff vest approximately either in one year or four years, in each case, from the grant date. At December 31, 2020, there are 11.1 million shares available for grant under the Vimeo stock-based compensation plan.
Pursuant to the terms of the stock-based awards granted under the Plans, until Vimeo (or its successor’s) common shares trade on a national securities exchange, shares of IAC common stock are issued to employees in settlement of the exercise of vested awards after deduction for required tax withholdings, which are remitted on the employees’ behalf. Pursuant to the Vimeo stockholders agreement, Vimeo reimburses IAC in the form of Vimeo common shares for the shares issued by IAC and in cash for any withholding taxes paid by IAC on behalf of the Vimeo employees. During the year ended December 31, 2019, Vimeo issued IAC approximately 50 thousand shares of Vimeo common stock to reimburse IAC for the IAC common shares issued to settle Vimeo stock appreciation rights. From January 2020 through October 2020, Vimeo issued IAC approximately 265 thousand shares of Vimeo common stock to reimburse IAC for the IAC common shares issued to settle Vimeo stock appreciation rights. In November and December 2020, Vimeo employees exercised stock appreciation rights with an intrinsic value of approximately $21.0 million, which resulted in the payment of approximately $9.3 million in withholding taxes on behalf of employees and an approximately $11.6 million payment in cash to IAC as reimbursement for the IAC common shares issued. Upon completion of the Spin-off, the number of shares underlying the stock appreciation rights and exercise prices of the stock appreciation rights related to shares of Vimeo common stock will be adjusted and will provide that the awards are exercisable for shares of SpinCo common stock. SpinCo management will have the discretion to continue to net settle these awards, or require the award holder to pay its share of the withholding tax, which he or she may do so by selling SpinCo common shares.
The amount of stock-based compensation expense recognized in the consolidated statement of operations is net of estimated forfeitures. The forfeiture rate is estimated at the grant date based on historical experience and revised, if necessary, in subsequent periods if actual forfeitures differ from the estimated rate. The expense ultimately recorded is for the awards that vest. At December 31, 2020, there is $12.4 million of unrecognized compensation cost, net of estimated forfeitures, related to all equity-based awards, which is expected to be recognized over a weighted average period of approximately 2.7 years.
Vimeo is currently in an NOL position with a full valuation allowance. Therefore, no income tax benefit was recognized in the accompanying consolidated statement of operations for the years ended December 31, 2019 and 2020 related to stock-based compensation or the income tax benefit recognized related to the exercise of stock appreciation rights.
Valuation of Vimeo Common Shares
Prior to the November 10, 2020 sale of Class A Voting common stock, the fair value of Vimeo’s common stock for stock-based compensation purposes was estimated using the methods described in “Note 2 — Summary of Significant Accounting Policies and Estimates — Goodwill — February 2020 Valuation of Vimeo Common Shares.”
 
K-24

TABLE OF CONTENTS
 
VIMEO, INC. AND SUBSIDIARIES
NOTES TO CONSOLIDATED FINANCIAL STATEMENTS (continued)
Stock appreciation rights
Stock appreciation rights outstanding at December 31, 2020 and changes during the year ended December 31, 2020 are as follows:
Stock
appreciation
rights
Weighted
average
exercise price
Weighted
average
remaining
contractual
term in years
Aggregate
intrinsic value
(Shares and intrinsic value in thousands)
Outstanding at January 1, 2020
13,461 $ 5.73
Granted
3,993 $ 7.68
Exercised
(2,887) $ 4.95
Forfeited
(636) $ 6.29
Expired
(34) $ 6.43
Outstanding at December 31, 2020
13,897 $ 6.42 7.9 $ 151,614
Exercisable
4,103 $ 5.42 6.6 $ 48,854
The aggregate intrinsic value in the table above represents the difference between the per share price of Vimeo at the last date of grant of awards prior to December 31, 2020 and the exercise price, multiplied by the number of in-the-money awards that would have been exercised had all holders exercised their awards on December 31, 2020. The per share price of Vimeo at the last date of grant of awards prior to December 31, 2020 used to calculate the aggregate intrinsic value is $17.33 per share, which is equal to the per share price Vimeo received for the equity it issued in November 2020. This amount changes based on the fair value of Vimeo common stock. The aggregate intrinsic value of Vimeo awards outstanding as of January 29, 2021, assuming a per share price of $35.35, which is equal to the per share price based upon a $6.0 billion equity valuation, or the price Vimeo received for the equity it issued in January 2021, is $405.1 million. If Vimeo settles these awards on a net basis the withholding taxes payable by Vimeo on behalf of its employees upon net settlement would $202.6 million, assuming a 50% withholding rate.
The total intrinsic value of awards exercised during the years ended December 31, 2019 and 2020 is $0.6 million and $23.9 million, respectively.
There was no cash received from award exercises as stock appreciation rights, by their nature, are settled net of the exercise price with the award holder entitled to receive value equal to any appreciation in the award.
The weighted average grant date fair value for stock appreciation rights granted during the year ended December 31, 2019 and 2020 is $2.14 and $2.16, respectively.
The following table summarizes the information about stock appreciation rights outstanding and exercisable at December 31, 2020:
Awards outstanding
Awards exercisable
Range of exercise prices
Outstanding at
December 31,
2020
Weighted-
average
remaining
contractual life
in years
Weighted-
average
exercise
price
Exercisable at
December 31,
2020
Weighted-
average
remaining
contractual life
in years
Weighted-
average
exercise
price
(Shares in thousands)
$2.01 and $4.00
12 5.3 $ 2.48 12 5.3 $ 2.48
$4.01 and $6.00
4,078 6.3 $ 4.90 2,913 6.2 $ 4.92
$6.01 and $8.00
9,481 8.5 $ 6.70 1,178 7.7 $ 6.71
Greater than $8.00
326 9.9 $ 17.33 $
13,897 7.9 $ 6.42 4,103 6.6 $ 5.42
 
K-25

TABLE OF CONTENTS
 
VIMEO, INC. AND SUBSIDIARIES
NOTES TO CONSOLIDATED FINANCIAL STATEMENTS (continued)
The fair value of each stock appreciation right is estimated on the grant date using the Black-Scholes option pricing model. The Black-Scholes option pricing model incorporates various assumptions, including expected volatility and expected term. Expected stock price volatilities are estimated based on historical stock price volatilities of peer companies that were used in the preparation of valuations used in valuing Vimeo common shares. The risk-free interest rates are based on U.S. Treasuries with a maturity date equal to the expected term of the award on the grant date. Expected term is based upon the mid-point of the first and last exercise windows specified in the award agreements. No dividends have been assumed at the time of grant based on the then-current expectation and still current expectation that Vimeo will not be paying dividends on a recurring basis in the foreseeable future. The following are the weighted average assumptions used in the Black-Scholes option pricing model:
Years Ended December 31,
2019
2020
Expected volatility
41% 38%
Risk-free interest rate
1.8% 1.0%
Expected term
3.4 years
3.3 years
Dividend yield
% %
Restricted stock units
RSUs are awards in the form of phantom shares or units denominated in a hypothetical equivalent number of shares of Vimeo common stock and with the value of each RSU equal to the fair value of Vimeo common stock at the date of grant. Each RSU grant is subject to service-based vesting, where a specific period of continued employment must pass before an award vests. For RSU grants, the expense is measured at the grant date as the fair value of Vimeo common stock and expensed as stock-based compensation over the vesting term.
Unvested RSUs outstanding at December 31, 2020 and changes during the year ended December 31, 2020 are as follows:
Number of
Shares
Weighted
Average
Grant Date
Fair Value
(Shares in thousands)
Unvested on January 1, 2020
$
Granted
88 17.33
Vested
Forfeited
Unvested at December 31, 2020
   88 $ 17.33
The weighted average fair value of RSUs granted for the year ended December 31, 2020 based on the fair value of Vimeo’s common stock on the grant date was $17.33.
There were no RSUs that vested for the year ended December 31, 2020.
IAC denominated stock options
Less than 0.1 million IAC stock options granted by IAC, under its equity incentive plans, to employees of Vimeo were outstanding as of December 31, 2019 and 2020, respectively. There were no IAC stock options granted to employees of Vimeo during the years ended December 31, 2019 and 2020. The fair value of each stock option award was estimated on the grant date using the Black-Scholes option-pricing model.
 
K-26

TABLE OF CONTENTS
 
VIMEO, INC. AND SUBSIDIARIES
NOTES TO CONSOLIDATED FINANCIAL STATEMENTS (continued)
IAC stock options are granted with exercise prices at least equal to the fair value on the date of grant, generally, vest ratably in annual installments over a four-year period and expire ten years from the date of grant. The outstanding IAC stock options are vested at December 31, 2020.
IAC denominated restricted stock units
At December 31, 2019, there were approximately 2 thousand IAC RSUs granted by IAC, under its equity incentive plans, to employees of Vimeo that were outstanding. During 2020, these shares vested. At December 31, 2020, there are no IAC RSUs held by Vimeo employees.
NOTE 11 — LEASES
Vimeo leases office space and equipment used in connection with its operations under various operating leases, the majority of which contain escalation clauses.
ROU assets represent Vimeo’s right to use the underlying assets for the lease term and lease liabilities represent the present value of Vimeo’s obligation to make payments arising from these leases. ROU assets and related lease liabilities are based on the present value of fixed lease payments over the lease term using IAC’s incremental borrowing rates on the lease commencement date or January 1, 2019 for leases that commenced prior to that date. Vimeo combines the lease and non-lease components of lease payments in determining ROU assets and related lease liabilities. If the lease includes one or more options to extend the term of the lease, the renewal option is considered in the lease term if it is reasonably certain Vimeo will exercise the option(s). Lease expense is recognized on a straight-line basis over the term of the lease. As permitted by ASC 842, leases with an initial term of twelve months or less (“short-term leases”) are not recorded on the accompanying consolidated balance sheet.
Variable lease payments consist primarily of common area maintenance, utilities and taxes, which are not included in the recognition of ROU assets and related lease liabilities. Vimeo’s lease agreements do not contain any material residual value guarantees or material restrictive covenants.
December 31,
Leases
Balance Sheet Classification
2019
2020
(In thousands)
Assets:
Right-of-use assets
Other non-current assets $ 2,588 $ 1,588
Liabilities:
Current lease liabilities
Accrued expenses and other current liabilities $ 1,294 $ 642
Long-term lease liabilities
Other long-term liabilities 3,287 1,027
Total lease liabilities
$ 4,581 $ 1,669
Years Ended
December 31,
Lease Expense
Income Statement Classification
2019
2020
(In thousands)
Fixed lease expense
Cost of revenue $ 52 $ 31
Fixed lease expense
Research and development expense 413 446
Fixed lease expense
Sales and marketing expense 173 187
Fixed lease expense
General and administrative expense 3,264 648
Total lease expense, net(a)
$ 3,902 $ 1,312
 
K-27

TABLE OF CONTENTS
 
VIMEO, INC. AND SUBSIDIARIES
NOTES TO CONSOLIDATED FINANCIAL STATEMENTS (continued)
(a)
Includes approximately $2.1 million of lease impairment charges in the year ended December 31, 2019 and approximately $0.2 million and $0.3 million of short-term lease expense, and $0.2 million and $0.1 million of sublease income, for the years ended December 31, 2019 and 2020, respectively. Variable lease expense was $0.1 million in both of the years ended December 31, 2019 and 2020.
Maturities of lease liabilities as of December 31, 2020 (in thousands)(b):
Years Ended December 31,
(In thousands)
2021
$ 682
2022
598
2023
456
Total
1,736
Less: interest
67
Present value of lease liabilities
$ 1,669
(b)
As of December 31, 2020, the Company had no legally binding minimum lease payments for leases signed but not yet commenced.
The following are the weighted average assumptions used for lease term and discount rate as of December 31, 2019 and 2020:
December 31,
2019
2020
Remaining lease term
3.69 years
2.73 years
Discount rate
5.63% 2.97%
Years Ended December 31,
2019
2020
(In thousands)
Other Information:
Right-of-use assets obtained in exchange for lease liabilities
$ 829 $ 1,322
Cash paid for amounts included in the measurement of lease liabilities
$ 1,778 $ 3,601
NOTE 12 — COMMITMENTS AND CONTINGENCIES
Commitments
Vimeo has entered into certain off-balance sheet commitments that require the future purchase of services (“purchase obligations”). Future payments under non-cancelable unconditional purchase obligations as of December 31, 2020 are as follows:
Amount of Commitment Expiration Per Period
Less Than
1 Year
1 – 3
Years
3 – 5
Years
More Than
5 Years
Total
Amounts
Committed
(In thousands)
Purchase obligations
$ 14,916 $ 498 $ $ $ 15,414
Purchase obligations include remaining payments of $14.4 million related to a two-year cloud computing contract that expires in April 2021.
 
K-28

TABLE OF CONTENTS
 
VIMEO, INC. AND SUBSIDIARIES
NOTES TO CONSOLIDATED FINANCIAL STATEMENTS (continued)
Contingencies
In the ordinary course of business, Vimeo is a party to various lawsuits. Vimeo establishes reserves for specific legal matters when it determines that the likelihood of an unfavorable outcome is probable and the loss is reasonably estimable. Management has also identified certain other legal matters where it believes an unfavorable outcome is not probable and, therefore, no reserve is established. Although management currently believes that resolving claims against Vimeo, including claims where an unfavorable outcome is reasonably possible, will not have a material impact on the liquidity, results of operations, or financial condition of Vimeo, these matters are subject to inherent uncertainties and management’s view of these matters may change in the future. Vimeo also evaluates other contingent matters, including income and non-income tax contingencies, to assess the likelihood of an unfavorable outcome and estimated extent of potential loss. It is possible that an unfavorable outcome of one or more of these lawsuits or other contingencies could have a material impact on the liquidity, results of operations, or financial condition of Vimeo. See “Note 3 — Income Taxes” for additional information related to income tax contingencies.
NOTE 13 — RELATED PARTY TRANSACTIONS
Relationship with IAC prior to the Spin-off
Vimeo’s consolidated statement of operations includes allocations of costs, including stock-based compensation expense, related to IAC’s accounting, treasury, legal, tax, corporate support and internal audit functions. These allocations were based on Vimeo’s revenue as a percentage of IAC’s total revenue. Allocated costs, inclusive of stock-based compensation expense, were $2.5 million and $6.1 million in 2019 and 2020, respectively. It is not practicable to determine the actual expenses that would have been incurred for these services had Vimeo operated as a standalone entity during the periods presented. Management considers the allocation method to be reasonable.
In addition to this amount, which was previously not allocated to Vimeo, but was allocated for purposes of these standalone financial statements, Vimeo is allocated expenses from IAC for certain support services, such as financial systems. Vimeo also participates in IAC’s health and welfare benefit plans and obtains certain services through contracts that are held in IAC’s name. The total related charge in the years ended December 31, 2019 and 2020 were $9.3 million and $10.3 million, respectively. IAC also allocated $3.8 million to Vimeo for the space that Vimeo occupies in IAC’s headquarters building in each of the years ended December 31, 2019 and 2020. The amounts were charged to Vimeo through the “Due to IAC/InterActiveCorp” account described below.
Due to IAC/InterActiveCorp
Prior to the November 10, 2020 equity sale, Vimeo participated in IAC’s centrally managed U.S. treasury function. At December 31, 2019, Vimeo has a current payable due to IAC of $17.6 million. This amount was paid to IAC during 2020. At December 31, 2020, there is no amount due to IAC.
Debt — Related Party
Debt — related party consists of:
December 31,
2019
2020
(In thousands)
Promissory notes due on demand – related party:
Promissory note due on demand – related party
$ 35,457 $
Promissory note due on demand – related party
24,296 44,565
Total promissory notes due on demand – related party
59,753 44,565
Promissory note due May 2, 2023 – related party
37,706 50,000
Total debt — related party
$
97,459
$
94,565
 
K-29

TABLE OF CONTENTS
 
VIMEO, INC. AND SUBSIDIARIES
NOTES TO CONSOLIDATED FINANCIAL STATEMENTS (continued)
On May 2, 2016, Vimeo issued a promissory note due May 2, 2023 to IAC for up to an amount not to exceed $50.0 million for general working capital purposes in the ordinary course of business. The promissory note bears interest at 10% per annum.
On December 1, 2016 and September 25, 2017, Vimeo issued promissory notes payable on demand to subsidiaries of IAC that are not subsidiaries of Vimeo. The proceeds were used for general working capital purposes in the ordinary course of business. Each promissory note bears interest at 10% per annum.
Accrued interest on debt — related party at December 31, 2019 and 2020 is $5.7 million and $4.2 million, respectively, and is included in “Accrued expenses and other current liabilities” in the accompanying consolidated balance sheet.
Financial Instruments Measured at Fair Value Only for Disclosure Purposes
The following table presents the carrying value and the fair value of financial instruments measured at fair value only for disclosure purposes:
December 31, 2019
December 31, 2020
Carrying
Value
Fair
Value
Carrying
Value
Fair
Value
(In thousands)
Promissory notes due on demand – related party
$ 59,753 $ 59,753 $ 44,565 $ 44,565
Long-term debt – related party
$ 37,706 $ 43,487 $ 50,000 $ 54,545
The fair value of debt — related party, including promissory notes due on demand — related party, is based on Level 3 inputs and is estimated by discounting the future cash flows based on current market conditions.
Debt — related party maturities:
Debt maturities as of December 31, 2020 are summarized in the table below:
Years Ending December 31,
(In thousands)
2021
$ 44,565
2023
50,000
Total
$ 94,565
Relationship with IAC following the Spin-off
If the Spin-off is consummated, Vimeo will enter into certain agreements with IAC to govern the relationship between Vimeo and IAC following the Spin-off. These agreements will include: a separation agreement; a tax matters agreement; a transition services agreement; and an employee matters agreement.
NOTE 14 — BENEFIT PLANS
Vimeo employees in the United States can elect to participate in the IAC/InterActiveCorp Retirement Savings Plan (“the Plan”), which is a retirement savings program in the United States that qualifies under Section 401(k) of the Internal Revenue Code. Under the Plan, participating employees may contribute up to 50% of their pre-tax earnings, but not more than statutory limits. Prior to July 2019, the Company contributed an amount equal to 50% of the first 6% of compensation that a participant contributes in each payroll period to the Plan. In June 2019, IAC approved a change to the matching contribution to 100% of the first 10% of an employee’s eligible compensation, subject to IRS limits on the employer matching contribution maximum, that a participant contributes to the Plan. Matching contributions to the Plan for
 
K-30

TABLE OF CONTENTS
 
VIMEO, INC. AND SUBSIDIARIES
NOTES TO CONSOLIDATED FINANCIAL STATEMENTS (continued)
the years ended December 31, 2019 and 2020 were $2.2 million and $3.6 million, respectively. Matching contributions are invested in the same manner as each participant’s voluntary contributions in the investment options provided under the Plan. An investment option in the Plan is IAC common stock, but neither participant nor matching contributions are required to be invested in IAC common stock. The increase in matching contributions in 2020 is due primarily to the aforementioned change in the employer matching contribution.
Vimeo also has or participates in various benefit plans, primarily defined contribution plans, for its international employees. Vimeo contributions to these plans for both of the years ended December 31, 2019 and 2020 were $0.3 million.
NOTE 15 — CONSOLIDATED FINANCIAL STATEMENT DETAILS
Cash and Cash Equivalents and Restricted Cash
The following table provides a reconciliation of cash and cash equivalents and restricted cash reported within the consolidated balance sheet to the total amounts shown in the consolidated statement of cash flows:
January 1,
2019
December 31,
2019
December 31,
2020
(In thousands)
Cash and cash equivalents
$ 985 $ 1,939 $ 110,011
Restricted cash included in other current assets
23 24 26
Total cash and cash equivalents and restricted cash as shown on the consolidated statement of cash flows
$ 1,008 $ 1,963 $ 110,037
Restricted cash at January 1, 2019, December 31, 2019 and December 31, 2020 primarily consists of a deposit related to corporate credit cards.
Other Current Assets
December 31,
2019
2020
(In thousands)
Prepaid expenses
$ 2,884 $ 4,027
Capitalized costs to obtain a contract with a customer
1,668 2,726
Other
1,846 1,179
Total other current assets
$ 6,398 $ 7,932
Leasehold Improvements and Equipment, net
December 31,
2019
2020
(In thousands)
Leasehold improvements
$ 3,033 $ 3,276
Computer and other equipment
1,213 757
Total leasehold improvements and equipment
4,246 4,033
Accumulated depreciation and amortization
(1,249) (712)
Leasehold improvements and equipment, net
$ 2,997 $ 3,321
 
K-31

TABLE OF CONTENTS
 
VIMEO, INC. AND SUBSIDIARIES
NOTES TO CONSOLIDATED FINANCIAL STATEMENTS (continued)
Accrued Expenses and Other Current Liabilities
December 31,
2019
2020
(In thousands)
Accrued employee compensation and benefits
$ 9,090 $ 18,881
Accrued hosting fees
10,741 4,953
Other
23,456 23,598
Total accrued expenses and other current liabilities
$ 43,287 $ 47,432
Other (Expense) Income, net
Years Ended December 31,
2019
2020
(In thousands)
Other (expense) income, net
$ (6,441) $ 93
Other expense, net in 2019 includes a realized loss of $8.2 million related to the sale of the hardware business in 2019 and a $2.0 million realized gain on the sale of an investment.
Other income, net in 2020 includes $0.5 million of income related to funds released from escrow in the fourth quarter of 2020 related to the acquisition of Magisto and a $0.3 million realized gain on the sale of an investment, partially offset by $0.7 million in net foreign exchange losses.
Supplemental Disclosure of Cash Flow Information
Years Ended December 31,
2019
2020
(In thousands)
Cash paid (received) during the year for:
Interest
$ 6,529 $ 10,653
Income tax payments
$ 103 $ 957
Income tax refunds
$ $ (70)
Geographic Concentrations
Revenue by geography is based on where the customer is located. Geographic information about revenue and long-lived assets is presented below:
Years Ended December 31,
2019
2020
(In thousands)
Revenue:
United States
$ 100,275 $ 139,826
All other countries
95,740 143,392
Total
$ 196,015 $ 283,218
 
K-32

TABLE OF CONTENTS
 
VIMEO, INC. AND SUBSIDIARIES
NOTES TO CONSOLIDATED FINANCIAL STATEMENTS (continued)
The United States is the only country whose revenue is greater than 10 percent of total revenue of the Company for the years ended December 31, 2019 and 2020.
December 31,
2019
2020
(In thousands)
Long-lived assets (excluding goodwill, intangible assets with definite lives and ROU assets):
United States
$ 2,766 $ 2,549
All other countries
231 772
Total
$ 2,997 $ 3,321
NOTE 16 — SUBSEQUENT EVENTS
In January 2021, Vimeo raised $300 million of equity capital via the sale of 6.2 million shares of Vimeo Class A Voting common stock for $200 million, or $32.41 per share, at a $5.2 billion pre-money valuation, and 2.8 million shares of Vimeo Class A Voting common stock for $100 million, or $35.35 per share, at a $5.7 billion pre-money valuation. Following the sale, IAC holds 88% of Vimeo’s total outstanding capital stock.
In January 2021, Vimeo repaid its outstanding related party debt to IAC in the amount of $99.5 million from the proceeds of the January 2021 primary equity raise described above, including accrued interest of $4.9 million.
On February 12, 2021, Vimeo, Inc. entered into a five-year $100 million revolving credit facility (the “Vimeo Credit Facility”), which, if applicable, would be guaranteed by Vimeo’s wholly-owned material domestic subsidiaries and is secured by substantially all assets of Vimeo and any guarantors, subject to certain exceptions. The annual commitment fee on undrawn funds is currently 20 basis points and is based on the consolidated net leverage ratio most recently reported. Borrowings under the Vimeo Credit Facility bear interest, at Vimeo’s option, at either a base rate or LIBOR, in each case plus an applicable margin, which is determined by reference to a pricing grid based on Vimeo’s consolidated net leverage ratio. The financial covenants require Vimeo to maintain a minimum liquidity of not less than $50.0 million until December 31, 2022, and, thereafter, at the end of each quarterly test period, a consolidated net leverage ratio of not more than 5.5 to 1.0. The Vimeo Credit Facility also contains customary affirmative and negative covenants, including covenants that would limit Vimeo’s ability to pay dividends or make distributions on or repurchase certain equity interests in the event a default has occurred or Vimeo’s consolidated net leverage ratio exceeds 4.0 to 1.0. At closing, there were no borrowings under the Vimeo Credit Facility.
In February 2021, Vimeo entered into a two-year cloud computing contract that replaces its current contract that expires in April 2021. The new contract expires in February 2023. The total commitment of the new contract is approximately $90.0 million.
In preparing these consolidated financial statements, management evaluated subsequent events through February 19, 2021, on which date the consolidated financial statements were available for issue.
 
K-33

TABLE OF CONTENTS
 
Schedule II
VIMEO, INC. AND SUBSIDIARIES
VALUATION AND QUALIFYING ACCOUNTS
Description
Balance at
Beginning
of Period
Charges to
Earnings
Charges to
Other
Accounts
Deductions
Balance at
End of Period
(In thousands)
2019
Allowance for credit losses
$ 180 $ 1,245(a) $ $ (1,152)(b) $ 273
Deferred tax valuation allowance
17,476 18,269(c) 35,745
Other reserves
807 3
2020
Allowance for credit losses
$ 273 $ 1,834(a) $ $ (1,631)(b) $ 476
Deferred tax valuation allowance
35,745 15,946(c) (2)(d) 51,689
Other reserves
3
(a)
Additions to the allowance for credit losses are charged to expense.
(b)
Write-off of fully reserved accounts receivable.
(c)
Amount is due primarily to federal and state NOLs and other carryforwards.
(d)
Amount is due to currency translation adjustments on foreign NOLs.
 
K-34

TABLE OF CONTENTS
 
ANNEX L
SECTION 262 OF THE GENERAL CORPORATION LAW OF
THE STATE OF DELAWARE
(a)
Any stockholder of a corporation of this State who holds shares of stock on the date of the making of a demand pursuant to subsection (d) of this section with respect to such shares, who continuously holds such shares through the effective date of the merger or consolidation, who has otherwise complied with subsection (d) of this section and who has neither voted in favor of the merger or consolidation nor consented thereto in writing pursuant to § 228 of this title shall be entitled to an appraisal by the Court of Chancery of the fair value of the stockholder’s shares of stock under the circumstances described in subsections (b) and (c) of this section. As used in this section, the word “stockholder” means a holder of record of stock in a corporation; the words “stock” and “share” mean and include what is ordinarily meant by those words; and the words “depository receipt” mean a receipt or other instrument issued by a depository representing an interest in 1 or more shares, or fractions thereof, solely of stock of a corporation, which stock is deposited with the depository.
(b)
Appraisal rights shall be available for the shares of any class or series of stock of a constituent corporation in a merger or consolidation to be effected pursuant to § 251 (other than a merger effected pursuant to § 251(g) of this title), § 252, § 254, § 255, § 256, § 257, § 258, § 263 or § 264 of this title:
(1)
Provided, however, that no appraisal rights under this section shall be available for the shares of any class or series of stock, which stock, or depository receipts in respect thereof, at the record date fixed to determine the stockholders entitled to receive notice of the meeting of stockholders to act upon the agreement of merger or consolidation (or, in the case of a merger pursuant to § 251(h), as of immediately prior to the execution of the agreement of merger), were either: (i) listed on a national securities exchange or (ii) held of record by more than 2,000 holders; and further provided that no appraisal rights shall be available for any shares of stock of the constituent corporation surviving a merger if the merger did not require for its approval the vote of the stockholders of the surviving corporation as provided in § 251(f) of this title.
(2)
Notwithstanding paragraph (b)(1) of this section, appraisal rights under this section shall be available for the shares of any class or series of stock of a constituent corporation if the holders thereof are required by the terms of an agreement of merger or consolidation pursuant to §§ 251, 252, 254, 255, 256, 257, 258, 263 and 264 of this title to accept for such stock anything except:
a.
Shares of stock of the corporation surviving or resulting from such merger or consolidation, or depository receipts in respect thereof;
b.
Shares of stock of any other corporation, or depository receipts in respect thereof, which shares of stock (or depository receipts in respect thereof) or depository receipts at the effective date of the merger or consolidation will be either listed on a national securities exchange or held of record by more than 2,000 holders;
c.
Cash in lieu of fractional shares or fractional depository receipts described in the foregoing paragraphs (b)(2)a. and b. of this section; or
d.
Any combination of the shares of stock, depository receipts and cash in lieu of fractional shares or fractional depository receipts described in the foregoing paragraphs (b)(2)a., b. and c. of this section.
(3)
In the event all of the stock of a subsidiary Delaware corporation party to a merger effected under § 253 or § 267 of this title is not owned by the parent immediately prior to the merger, appraisal rights shall be available for the shares of the subsidiary Delaware corporation.
(4)
[Repealed.]
 
L-1

TABLE OF CONTENTS
 
(c)
Any corporation may provide in its certificate of incorporation that appraisal rights under this section shall be available for the shares of any class or series of its stock as a result of an amendment to its certificate of incorporation, any merger or consolidation in which the corporation is a constituent corporation or the sale of all or substantially all of the assets of the corporation. If the certificate of incorporation contains such a provision, the provisions of this section, including those set forth in subsections (d),(e), and (g) of this section, shall apply as nearly as is practicable.
(d)
Appraisal rights shall be perfected as follows:
(1)
If a proposed merger or consolidation for which appraisal rights are provided under this section is to be submitted for approval at a meeting of stockholders, the corporation, not less than 20 days prior to the meeting, shall notify each of its stockholders who was such on the record date for notice of such meeting (or such members who received notice in accordance with § 255(c) of this title) with respect to shares for which appraisal rights are available pursuant to subsection (b) or (c) of this section that appraisal rights are available for any or all of the shares of the constituent corporations, and shall include in such notice a copy of this section and, if 1 of the constituent corporations is a nonstock corporation, a copy of § 114 of this title. Each stockholder electing to demand the appraisal of such stockholder’s shares shall deliver to the corporation, before the taking of the vote on the merger or consolidation, a written demand for appraisal of such stockholder’s shares; provided that a demand may be delivered to the corporation by electronic transmission if directed to an information processing system (if any) expressly designated for that purpose in such notice. Such demand will be sufficient if it reasonably informs the corporation of the identity of the stockholder and that the stockholder intends thereby to demand the appraisal of such stockholder’s shares. A proxy or vote against the merger or consolidation shall not constitute such a demand. A stockholder electing to take such action must do so by a separate written demand as herein provided. Within 10 days after the effective date of such merger or consolidation, the surviving or resulting corporation shall notify each stockholder of each constituent corporation who has complied with this subsection and has not voted in favor of or consented to the merger or consolidation of the date that the merger or consolidation has become effective; or
(2)
If the merger or consolidation was approved pursuant to § 228, § 251(h), § 253, or § 267 of this title, then either a constituent corporation before the effective date of the merger or consolidation or the surviving or resulting corporation within 10 days thereafter shall notify each of the holders of any class or series of stock of such constituent corporation who are entitled to appraisal rights of the approval of the merger or consolidation and that appraisal rights are available for any or all shares of such class or series of stock of such constituent corporation, and shall include in such notice a copy of this section and, if 1 of the constituent corporations is a nonstock corporation, a copy of § 114 of this title. Such notice may, and, if given on or after the effective date of the merger or consolidation, shall, also notify such stockholders of the effective date of the merger or consolidation. Any stockholder entitled to appraisal rights may, within 20 days after the date of giving such notice or, in the case of a merger approved pursuant to § 251(h) of this title, within the later of the consummation of the offer contemplated by § 251(h) of this title and 20 days after the date of giving such notice, demand in writing from the surviving or resulting corporation the appraisal of such holder’s shares; provided that a demand may be delivered to the corporation by electronic transmission if directed to an information processing system (if any) expressly designated for that purpose in such notice. Such demand will be sufficient if it reasonably informs the corporation of the identity of the stockholder and that the stockholder intends thereby to demand the appraisal of such holder’s shares. If such notice did not notify stockholders of the effective date of the merger or consolidation, either (i) each such constituent corporation shall send a second notice before the effective date of the merger or consolidation notifying each of the holders of any class or series of stock of such constituent corporation that are entitled to appraisal rights of the effective date of the merger or consolidation or (ii) the surviving or resulting corporation shall send such a second notice to all such holders on or within 10 days after such effective date; provided, however, that if such second notice is sent more than 20 days following the sending of the first notice or, in the case of a merger approved pursuant to § 251(h) of this title, later than the later of the consummation of the offer contemplated by § 251(h) of this title and
 
L-2

TABLE OF CONTENTS
 
20 days following the sending of the first notice, such second notice need only be sent to each stockholder who is entitled to appraisal rights and who has demanded appraisal of such holder’s shares in accordance with this subsection. An affidavit of the secretary or assistant secretary or of the transfer agent of the corporation that is required to give either notice that such notice has been given shall, in the absence of fraud, be prima facie evidence of the facts stated therein. For purposes of determining the stockholders entitled to receive either notice, each constituent corporation may fix, in advance, a record date that shall be not more than 10 days prior to the date the notice is given, provided, that if the notice is given on or after the effective date of the merger or consolidation, the record date shall be such effective date. If no record date is fixed and the notice is given prior to the effective date, the record date shall be the close of business on the day next preceding the day on which the notice is given.
(e)
Within 120 days after the effective date of the merger or consolidation, the surviving or resulting corporation or any stockholder who has complied with subsections (a) and (d) of this section hereof and who is otherwise entitled to appraisal rights, may commence an appraisal proceeding by filing a petition in the Court of Chancery demanding a determination of the value of the stock of all such stockholders. Notwithstanding the foregoing, at any time within 60 days after the effective date of the merger or consolidation, any stockholder who has not commenced an appraisal proceeding or joined that proceeding as a named party shall have the right to withdraw such stockholder’s demand for appraisal and to accept the terms offered upon the merger or consolidation. Within 120 days after the effective date of the merger or consolidation, any stockholder who has complied with the requirements of subsections (a) and (d) of this section hereof, upon request given in writing (or by electronic transmission directed to an information processing system (if any) expressly designated for that purpose in the notice of appraisal), shall be entitled to receive from the corporation surviving the merger or resulting from the consolidation a statement setting forth the aggregate number of shares not voted in favor of the merger or consolidation (or, in the case of a merger approved pursuant to § 251(h) of this title, the aggregate number of shares (other than any excluded stock (as defined in § 251(h)(6)d. of this title)) that were the subject of, and were not tendered into, and accepted for purchase or exchange in, the offer referred to in § 251(h)(2)), and, in either case, with respect to which demands for appraisal have been received and the aggregate number of holders of such shares. Such statement shall be given to the stockholder within 10 days after such stockholder’s request for such a statement is received by the surviving or resulting corporation or within 10 days after expiration of the period for delivery of demands for appraisal under subsection (d) of this section hereof, whichever is later. Notwithstanding subsection (a) of this section, a person who is the beneficial owner of shares of such stock held either in a voting trust or by a nominee on behalf of such person may, in such person’s own name, file a petition or request from the corporation the statement described in this subsection.
(f)
Upon the filing of any such petition by a stockholder, service of a copy thereof shall be made upon the surviving or resulting corporation, which shall within 20 days after such service file in the office of the Register in Chancery in which the petition was filed a duly verified list containing the names and addresses of all stockholders who have demanded payment for their shares and with whom agreements as to the value of their shares have not been reached by the surviving or resulting corporation. If the petition shall be filed by the surviving or resulting corporation, the petition shall be accompanied by such a duly verified list. The Register in Chancery, if so ordered by the Court, shall give notice of the time and place fixed for the hearing of such petition by registered or certified mail to the surviving or resulting corporation and to the stockholders shown on the list at the addresses therein stated. Such notice shall also be given by 1 or more publications at least 1 week before the day of the hearing, in a newspaper of general circulation published in the City of Wilmington, Delaware or such publication as the Court deems advisable. The forms of the notices by mail and by publication shall be approved by the Court, and the costs thereof shall be borne by the surviving or resulting corporation.
(g)
At the hearing on such petition, the Court shall determine the stockholders who have complied with this section and who have become entitled to appraisal rights. The Court may require the stockholders who have demanded an appraisal for their shares and who hold stock represented by certificates to submit their certificates of stock to the Register in Chancery for notation thereon of the pendency of the appraisal proceedings; and if any stockholder fails to comply with such direction, the Court may dismiss the proceedings as to such stockholder. If immediately before the merger or consolidation the shares
 
L-3

TABLE OF CONTENTS
 
of the class or series of stock of the constituent corporation as to which appraisal rights are available were listed on a national securities exchange, the Court shall dismiss the proceedings as to all holders of such shares who are otherwise entitled to appraisal rights unless (1) the total number of shares entitled to appraisal exceeds 1% of the outstanding shares of the class or series eligible for appraisal, (2) the value of the consideration provided in the merger or consolidation for such total number of shares exceeds $1 million, or (3) the merger was approved pursuant to § 253 or § 267 of this title.
(h)
After the Court determines the stockholders entitled to an appraisal, the appraisal proceeding shall be conducted in accordance with the rules of the Court of Chancery, including any rules specifically governing appraisal proceedings. Through such proceeding the Court shall determine the fair value of the shares exclusive of any element of value arising from the accomplishment or expectation of the merger or consolidation, together with interest, if any, to be paid upon the amount determined to be the fair value. In determining such fair value, the Court shall take into account all relevant factors. Unless the Court in its discretion determines otherwise for good cause shown, and except as provided in this subsection, interest from the effective date of the merger through the date of payment of the judgment shall be compounded quarterly and shall accrue at 5% over the Federal Reserve discount rate (including any surcharge) as established from time to time during the period between the effective date of the merger and the date of payment of the judgment. At any time before the entry of judgment in the proceedings, the surviving corporation may pay to each stockholder entitled to appraisal an amount in cash, in which case interest shall accrue thereafter as provided herein only upon the sum of (1) the difference, if any, between the amount so paid and the fair value of the shares as determined by the Court, and (2) interest theretofore accrued, unless paid at that time. Upon application by the surviving or resulting corporation or by any stockholder entitled to participate in the appraisal proceeding, the Court may, in its discretion, proceed to trial upon the appraisal prior to the final determination of the stockholders entitled to an appraisal. Any stockholder whose name appears on the list filed by the surviving or resulting corporation pursuant to subsection (f) of this section and who has submitted such stockholder’s certificates of stock to the Register in Chancery, if such is required, may participate fully in all proceedings until it is finally determined that such stockholder is not entitled to appraisal rights under this section.
(i)
The Court shall direct the payment of the fair value of the shares, together with interest, if any, by the surviving or resulting corporation to the stockholders entitled thereto. Payment shall be so made to each such stockholder, in the case of holders of uncertificated stock forthwith, and the case of holders of shares represented by certificates upon the surrender to the corporation of the certificates representing such stock. The Court’s decree may be enforced as other decrees in the Court of Chancery may be enforced, whether such surviving or resulting corporation be a corporation of this State or of any state.
(j)
The costs of the proceeding may be determined by the Court and taxed upon the parties as the Court deems equitable in the circumstances. Upon application of a stockholder, the Court may order all or a portion of the expenses incurred by any stockholder in connection with the appraisal proceeding, including, without limitation, reasonable attorney’s fees and the fees and expenses of experts, to be charged pro rata against the value of all the shares entitled to an appraisal.
(k)
From and after the effective date of the merger or consolidation, no stockholder who has demanded appraisal rights as provided in subsection (d) of this section shall be entitled to vote such stock for any purpose or to receive payment of dividends or other distributions on the stock (except dividends or other distributions payable to stockholders of record at a date which is prior to the effective date of the merger or consolidation); provided, however, that if no petition for an appraisal shall be filed within the time provided in subsection (e) of this section, or if such stockholder shall deliver to the surviving or resulting corporation a written withdrawal of such stockholder’s demand for an appraisal and an acceptance of the merger or consolidation, either within 60 days after the effective date of the merger or consolidation as provided in subsection (e) of this section or thereafter with the written approval of the corporation, then the right of such stockholder to an appraisal shall cease. Notwithstanding the foregoing, no appraisal proceeding in the Court of Chancery shall be dismissed as to any stockholder without the approval of the Court, and such approval may be conditioned upon such terms as the Court deems just; provided, however that this provision shall not affect the right of any stockholder who has not commenced an appraisal proceeding or joined that proceeding as a named party to withdraw such
 
L-4

TABLE OF CONTENTS
 
stockholder’s demand for appraisal and to accept the terms offered upon the merger or consolidation within 60 days after the effective date of the merger or consolidation, as set forth in subsection (e) of this section.
(l)
The shares of the surviving or resulting corporation to which the shares of such objecting stockholders would have been converted had they assented to the merger or consolidation shall have the status of authorized and unissued shares of the surviving or resulting corporation.
 
L-5

TABLE OF CONTENTS
 
ANNEX M
AUDIT COMMITTEE CHARTER
IAC/INTERACTIVECORP
(April 2021)
PURPOSE
The Audit Committee is appointed by the Board to oversee the accounting and financial reporting processes of the Company and the audits of the Company’s financial statements. In that regard, the Audit Committee assists the Board in monitoring (1) the integrity of the financial statements of the Company, (2) the effectiveness of the Company’s internal control over financial reporting, (3) the qualifications and independence of the independent registered public accounting firm (the “independent accounting firm”), (4) the performance of the Company’s internal audit function and independent accounting firm, (5) the Company’s risk assessment and risk management policies as they relate to financial, cybersecurity and other risk exposures, and (6) the compliance by the Company with legal and regulatory requirements.
In fulfilling its purpose, the Audit Committee shall maintain free and open communication between the Committee, the independent accounting firm, the internal auditors and management of the Company.
COMMITTEE MEMBERSHIP
The Audit Committee shall consist of no fewer than three members. The members of the Audit Committee shall meet the independence and experience requirements of NASDAQ and Rule 10A-3(b)(1) under the Securities Exchange Act of 1934 (the “Exchange Act”). All members of the Audit Committee shall be able to read and understand fundamental financial statements. No member of the Audit Committee shall have participated in the preparation of the financial statements of the Company in the past three years. These membership requirements shall be subject to exemptions and cure periods permitted by the rules of NASDAQ and the Securities and Exchange Commission (the “SEC”), as in effect from time to time.
At least one member of the Audit Committee shall be an “audit committee financial expert” as defined by the SEC. The members of the Audit Committee shall be appointed and may be replaced by the Board.
MEETINGS
The Audit Committee shall meet as often as it determines necessary but not less frequently than quarterly. The Audit Committee shall have the authority to meet periodically with management, the internal auditors and the independent accounting firm in separate executive sessions, and to have such other direct and independent interaction with such persons from time to time as the members of the Audit Committee deem necessary or appropriate. The Audit Committee may request any officer or employee of the Company or the Company’s outside counsel or independent accounting firm to attend a meeting of the Committee or to meet with any members of, or consultants to, the Committee. Written minutes of Committee meetings shall be maintained.
COMMITTEE AUTHORITY AND RESPONSIBILITIES
The Audit Committee shall have the sole authority to appoint, determine funding for, and oversee the independent accounting firm (subject, if applicable, to shareholder ratification). The Audit Committee shall be directly responsible for the compensation and oversight of the work of the independent accounting firm (including resolution of disagreements between management and the independent accounting firm regarding financial reporting and/or internal control related matters) for the purpose of preparing or issuing an audit report or related work. The independent accounting firm shall report directly to the Audit Committee.
The Audit Committee shall pre-approve all auditing services, audit-related services, including internal control-related services, and permitted non-audit services to be performed for the Company by its independent accounting firm, subject to the de minimus exceptions for non-audit services described in Section 10A(i)(1)(B) of the Exchange Act which are approved by the Audit Committee prior to the completion of the audit.
 
M-1

TABLE OF CONTENTS
 
The Audit Committee may form and delegate authority to subcommittees consisting of one or more members when appropriate, including the authority to grant pre-approvals of audit, audit-related and permitted non-audit services, provided that decisions of such subcommittee to grant pre-approvals shall be presented to the full Audit Committee at its next scheduled meeting.
The Audit Committee shall have the authority, to the extent it deems necessary or appropriate, to conduct investigations into any matters within its scope of responsibility, to obtain advice and assistance from outside legal, accounting, or other advisors, as necessary, to perform its duties and responsibilities, and to otherwise engage and determine funding for independent legal, accounting or other advisors. The Company shall provide for appropriate funding, as determined by the Audit Committee, for payment of compensation to the independent accounting firm for the purpose of rendering or issuing an audit report or performing other audit, review or attest services for the Company and to any advisors employed by the Audit Committee, as well as funding for the payment of ordinary administrative expenses of the Audit Committee that are necessary or appropriate in carrying out its duties.
The Audit Committee shall make regular reports to the Board. The Audit Committee shall review and reassess the adequacy of this Charter annually and recommend any proposed changes to the Board for approval.
In fulfilling its purpose and carrying out its responsibilities, the Audit Committee shall maintain flexibility in its policies and procedures in order to best address changing conditions and a variety of circumstances. Accordingly, the Audit Committee’s activities shall not be limited by this Charter. Subject to the foregoing, the Audit Committee shall, to the extent it deems necessary or appropriate:
1.
Review and discuss with management and the independent accounting firm the annual audited financial statements, as well as disclosures made in management’s discussion and analysis, and recommend to the Board whether the audited financial statements should be included in the Company’s Form 10-K.
2.
Review and discuss with management and the independent accounting firm the Company’s earnings press releases and the results of the independent accounting firm’s review of the quarterly financial statements.
3.
Discuss with management and the independent accounting firm significant financial reporting issues and judgments made in connection with the preparation of the Company’s financial statements, including any significant changes in the Company’s selection or application of accounting principles.
4.
Review and discuss with management and the independent accounting firm any major issues as to the adequacy of the Company’s internal controls, including any significant deficiencies in the design or operation of internal controls or material weaknesses therein and any fraud involving management or other employees who have a significant role in the Company’s internal controls, any special steps adopted in light of these issues and the adequacy of disclosures about changes in internal control over financial reporting.
5.
Review and discuss any material issues raised by or reports from the independent accounting firm, including those relating to:
(a)
Critical accounting policies and practices to be used in preparing the Company’s financial statements.
(b)
Alternative treatments of financial information within generally accepted accounting principles that have been discussed with management, ramifications of the use of such alternative disclosures and treatments, and the treatment preferred by the independent accounting firm.
(c)
Unadjusted differences and management letters.
6.
Discuss with management the Company’s major financial risk exposures and the steps management
 
M-2

TABLE OF CONTENTS
 
has taken to monitor and control such exposures, including the Company’s risk assessment and risk management policies.
7.
Periodically review risk assessments from management with respect to data protection and cybersecurity matters, including assessments of the overall threat landscape and steps management has taken to monitor or mitigate its risk exposure.
8.
Discuss with the independent accounting firm the matters required to be discussed by PCAOB Auditing Standard 1301, “Communications with Audit Committees.”
9.
Periodically evaluate the qualifications, performance and independence of the independent accounting firm and the senior members of the audit team, including a review of reports provided by the independent accounting firm relating to its internal quality-control procedures and independence.
10.
Obtain from the independent accounting firm a formal written statement delineating all relationships between the independent accounting firm and the Company. It is the responsibility of the Audit Committee to actively engage in a dialogue with the independent accounting firm with respect to any disclosed relationships or services that may impact the objectivity and independence of the accounting firm and for purposes of taking, or recommending that the full Board take, appropriate actions to oversee the independence of the outside accounting firm.
11.
Meet with the independent accounting firm prior to the audit to discuss the scope, planning and staffing of the audit.
12.
Review the proposed internal audit annual audit plan and any significant changes to such plan with management; review and discuss the progress and any significant results of executing such plan; and receive reports on the status of significant findings, recommendations and responses.
13.
Obtain from the independent accounting firm assurance that Section 10A(b) of the Exchange Act has not been implicated.
14.
Discuss with management, the Company’s senior internal auditing executive and the independent accounting firm the Company’s and its subsidiaries’ compliance with applicable legal requirements and codes of conduct.
15.
Review all related party transactions in accordance with the Audit Committee’s formal, written policy.
16.
Establish procedures for the receipt, retention and treatment of complaints received by the Company regarding accounting, internal accounting controls or auditing matters, and the confidential, anonymous submission by employees of concerns regarding questionable accounting or auditing matters.
17.
Discuss with management and the independent accounting firm any correspondence with regulators or governmental agencies and any published reports which raise material issues regarding the Company’s financial statements or accounting policies.
18.
Discuss with the Company’s General Counsel legal matters that may have a material impact on the financial statements or the Company’s compliance policies.
19.
Furnish the Audit Committee report required by the rules of the SEC to be included in the Company’s annual proxy statement.
 
M-3

TABLE OF CONTENTS
 
LIMITATION OF AUDIT COMMITTEE’S ROLE
While the Audit Committee has the responsibilities and powers set forth in this Charter, it is not the duty of the Audit Committee to plan or conduct audits or to determine that the Company’s financial statements and disclosures are complete and accurate and are in accordance with generally accepted accounting principles and applicable rules and regulations or to determine that the Company’s internal controls over financial reporting are effective. These are the responsibilities of management and the independent accounting firm. Additionally, the Audit Committee as well as the Board recognizes that members of the Company’s management who are responsible for financial management, as well as the independent accounting firm, have more time, knowledge, and detailed information on the Company than do Committee members; consequently, in carrying out its oversight responsibilities, the Audit Committee is not providing any expert or special assurances with respect to the Company’s financial statements or any professional certifications as to the independent accounting firm’s work.
 
M-4

TABLE OF CONTENTS
 
ANNEX N
NOMINATING COMMITTEE CHARTER
OF IAC/INTERACTIVECORP
PURPOSE
The Nominating Committee (the “Committee”) of IAC/InterActiveCorp (the “Company”) is appointed by the Company’s Board of Directors (the “Board”) to assist the Board by identifying, reviewing and evaluating individuals qualified to become Board members, consistent with criteria approved by the Board, and to recommend to the Board the director nominees for the next annual meeting of shareholders and nominees to fill vacancies on the Board as necessary.
COMMITTEE MEMBERSHIP
The Committee shall consist of no fewer than two members, as determined from time to time by resolution of the Board. By no later than March 1, 2011, all members of the Committee shall meet the independence requirements of the Marketplace Rules of NASDAQ Stock Market, Inc., and prior to such date, at least one member of the Committee shall meet such requirements. These membership requirements shall be subject to exemptions and cure periods permitted by the rules of NASDAQ and the U.S. Securities and Exchange Commission (the “SEC”), as in effect from time to time.
The members of the Committee shall be appointed by the Board, and vacancies filled or members removed by the Board. At the discretion of the Board, one member of the Committee shall be appointed as its Chairman or Chairwoman (the “Chairperson”) by the Board. A Committee member may resign by giving written notice to the Board and may resign Committee membership without resigning from the Board.
MEETINGS
The Committee shall meet as often as it determines necessary to carry out its responsibilities. The Chairperson shall preside at each meeting and, in the absence of the Chairperson, one of the other members of the Committee shall be designated, by the members present at the meeting, as the acting chair of the meeting. All meetings of the Committee shall be held pursuant to the By-laws of the Company with regard to notice and waiver thereof, and written minutes of each meeting, in the form approved at the immediately following meeting, shall be duly filed in the Company records. The Committee shall report to the Board with respect to its meetings, including without limitation, any issues that arise with respect to the Company.
COMMITTEE AUTHORITY AND RESPONSIBILITIES
In fulfilling its purpose and carrying out its responsibilities, the Committee shall maintain flexibility in its policies and procedures in order to best address changing conditions and a variety of circumstances. Accordingly, the Committee’s activities shall not be limited by this Charter. Subject to the foregoing, the Committee shall, to the extent it deems necessary or appropriate:
1.
The Committee shall have the sole authority to retain and terminate any search firm to be used to identify director candidates and shall have sole authority to approve the search firm’s fees and other retention terms. The Committee shall also have authority to obtain advice and assistance from internal or external legal, accounting or other advisors. The Company shall provide for appropriate funding, as determined by the Committee, for payment of compensation to any search firm or other advisors employed by the Committee.
2.
The Committee shall seek individuals qualified to become board members for recommendation to the Board, including evaluating persons suggested by shareowners or others.
3.
The Committee shall review from time to time and make recommendations to the Board with respect to the compensation and benefits of directors, including under any incentive compensation plans and equity-based compensation plans.
 
N-1

TABLE OF CONTENTS
 
4.
The Committee shall receive comments from all directors regarding matters with the scope of authority of the Committee.
5.
The Committee may form and delegate authority to subcommittees when appropriate.
6.
The Committee shall make regular reports to the Board.
7.
The Committee shall review and reassess the adequacy of this Charter annually and recommend any proposed changes to the Board for approval.
8.
The Committee shall perform any other activities consistent with the Charter, the Company’s Bylaws and governing law that the Committee or the Board deems necessary or appropriate.
 
N-2

TABLE OF CONTENTS
 
ANNEX O
COMPENSATION AND HUMAN RESOURCES COMMITTEE CHARTER
OF IAC/INTERACTIVECORP
PURPOSE
The Compensation and Human Resources Committee (the “Committee”) is appointed by the Board of Directors (the “Board”) to discharge the Board’s responsibilities relating to the compensation of IAC/InterActiveCorp’s (the “Company”) Chief Executive Officer (the “CEO”) and the Company’s other executive officers (collectively, including the CEO, the “Executive Officers”). The Committee has overall responsibility for approving and evaluating all compensation plans, policies and programs of the Company as they affect the Executive Officers.
COMMITTEE MEMBERSHIP
The Committee shall consist of no fewer than two members. The members of the Committee shall meet the independence requirements of the NASDAQ Stock Market. In addition, all Committee members shall qualify as “outside” directors within the meaning of the Internal Revenue Code Section 162(m) and as “non-employee” directors within the meaning of Rule 16b-3 under the Securities Exchange Act of 1934, as amended. These membership requirements shall be subject to exemptions and cure periods permitted by the rules of NASDAQ and the Securities and Exchange Commission (the “SEC”), as in effect from time to time.
The Board shall appoint the members of the Committee and the Committee Chair. Committee members may be replaced by the Board at any time, with or without cause.
MEETINGS
The Committee shall meet as often as necessary to carry out its responsibilities. When necessary, the Committee shall meet in executive session outside of the presence of any senior executive officer of the Company. The Committee Chairman shall preside at each meeting. In the event the Committee Chairman is not present at a meeting, the Committee members present at that meeting shall designate one of its members as the acting chair of such meeting.
COMMITTEE RESPONSIBILITIES AND AUTHORITY
In fulfilling its purpose and carrying out its responsibilities, the Committee shall maintain flexibility in its policies and procedures in order to best address changing conditions and a variety of circumstances. Accordingly, the Committee’s activities shall not be limited by this Charter. Subject to the foregoing, to the extent it deems necessary or appropriate:
1.
The Committee shall review and approve base salaries and incentive opportunities of the Executive Officers. The CEO shall not be present during any Committee deliberations or voting with respect to his or her compensation.
2.
The Committee shall, periodically and as and when appropriate, review and approve the following as they affect the Executive Officers: (a) all other incentive awards and opportunities, including both cash-based and equity-based awards and opportunities; (b) any employment agreements and severance arrangements; (c) any change-in-control agreements and change-in-control provisions affecting any elements of compensation and benefits; and (d) any special or supplemental compensation and benefits for the Executive Officers and individuals who formerly served as Executive Officers, including supplemental retirement benefits and the perquisites provided to them during and after employment.
3.
The Committee shall review and discuss the Compensation Discussion and Analysis (the “CD&A”) required to be included in the Company’s proxy statement and annual report on Form 10-K by the rules and regulations of the SEC with management, and, based on such review and discussion, determine whether or not to recommend to the Board that the CD&A be so included.
 
O-1

TABLE OF CONTENTS
 
4.
The Committee shall produce the annual Compensation Committee Report for inclusion in the Company’s proxy statement in compliance with the rules and regulations promulgated by the SEC.
5.
The Committee shall monitor the Company’s compliance with the requirements under the Sarbanes-Oxley Act of 2002 relating to loans to directors and officers, and with all other applicable laws affecting employee compensation and benefits.
6.
The Committee shall oversee the Company’s compliance with SEC rules and regulations regarding shareholder approval of certain executive compensation matters, including advisory votes on executive compensation and the frequency of such votes, and the requirement under the NASDAQ rules that, with limited exceptions, shareholders approve equity compensation plans.
7.
The Committee shall receive periodic reports on the Company’s compensation programs as they affect all employees.
8.
The Committee shall make regular reports to the Board.
9.
The Committee shall have the authority, in its sole discretion, to retain and terminate (or obtain the advice of) any adviser to assist it in the performance of its duties, but only after taking into consideration factors relevant to the adviser’s independence from management specified in NASDAQ Listing Rule 5605(d)(3) or other applicable regulations and listing standards. The Committee shall be directly responsible for the appointment, compensation and oversight of the work of any adviser retained by the Committee, and shall have sole authority to approve the adviser’s fees and the other terms and conditions of the adviser’s retention. The Company must provide for appropriate funding, as determined by the Committee, for payment of reasonable compensation to any adviser retained by the Committee.
10.
The Committee may form and delegate authority to subcommittees and may delegate authority to one or more designated members of the Committee as it deems appropriate. The Committee may delegate to one or more executive officers the authority to make grants of equity-based compensation to eligible individuals other than directors or executive officers to the extent allowed under applicable law. Any executive officer to whom the Committee grants such authority shall regularly report to the Committee grants so made and the Committee may revoke any delegation of authority at any time.
11.
The Committee shall periodically review and reassess the adequacy of this Charter and recommend any proposed changes to the Board for approval.
 
O-2

TABLE OF CONTENTS
 
ANNEX P
VIMEO HOLDINGS, INC.
2021 STOCK AND ANNUAL INCENTIVE PLAN
SECTION 1. PURPOSE; DEFINITIONS
The purposes of this Plan are to give the Company a competitive advantage in attracting, retaining and motivating officers, employees, directors and/or consultants and to provide the Company and its Subsidiaries and Affiliates with a stock and incentive plan providing incentives directly linked to stockholder value. Certain terms used herein have definitions given to them in the first place in which they are used. In addition, for purposes of this Plan, the following terms are defined as set forth below:
(a) “Adjusted Award” means (i) any equity-based award granted by IAC that is converted into an equity-based award relating to the Company upon the occurrence of a separation of the Company from IAC, or (ii) any equity-based award granted by Vimeo, Inc. that is converted into an equity-based award relating to the Company in connection with a separation of the Company from IAC.
(b) “Affiliate” means a corporation or other entity controlled by, controlling or under common control with, the Company.
(c) “Affiliated Persons” means, with respect to any specified Person, (i) such specified Person’s parents, spouse, siblings, descendants, step children, step grandchildren, nieces and nephews and their respective spouses, (ii) the estate, legatees and devisees of such specified Person and each of the Persons referred to in clause (i), and (iii) any company, partnership, trust or other entity or investment vehicle controlled by any of the Persons referred to in clause (i) or (ii) or the holdings of which are for the primary benefit of any of such Persons.
(d) “Applicable Exchange” means the NASDAQ or such other securities exchange as may at the applicable time be the principal market for the Common Stock.
(e) “Award” means an Option, Stock Appreciation Right, Restricted Stock, Restricted Stock Unit, other stock-based award or Cash-Based Award granted or assumed pursuant to the terms of this Plan.
(f) “Award Agreement” means a written or electronic document or agreement setting forth the terms and conditions of a specific Award.
(g) “Board” means the Board of Directors of the Company.
(h) “Cash-Based Award” means an Award denominated in a dollar amount.
(i) “Cause” means, unless otherwise provided in an Award Agreement, (i) “Cause” as defined in any Individual Agreement to which the applicable Participant is a party, or (ii) if there is no such Individual Agreement or if it does not define Cause: (A) the willful or gross neglect by a Participant of his employment duties; (B) the plea of guilty or nolo contendere to, or conviction for, the commission of a felony offense by a Participant; (C) a material breach by a Participant of a fiduciary duty owed to the Company or any of its subsidiaries; (D) a material breach by a Participant of any nondisclosure, non-solicitation or non-competition obligation owed to the Company or any of its Affiliates; (E) a material violation of any of the Company's “Core Policies,” including its insider trading and harassment policies; or (F) before a Change in Control, such other events as shall be determined by the Committee and set forth in a Participant’s Award Agreement. Notwithstanding the general rule of Section 2(c), following a Change in Control, any determination by the Committee as to whether “Cause” exists shall be subject to de novo review.
(j) “Change in Control” has the meaning set forth in Section 10(a).
(k) “Code” means the Internal Revenue Code of 1986, as amended from time to time, and any successor thereto, the Treasury Regulations thereunder and other relevant interpretive guidance issued by the Internal Revenue Service or the Treasury Department. Reference to any specific section of the Code shall be deemed to include such regulations and guidance, as well as any successor provision of the Code.
 
P-1

TABLE OF CONTENTS
 
(l) “Commission” means the Securities and Exchange Commission or any successor agency.
(m) “Committee” has the meaning set forth in Section 2(a).
(n) “Common Stock” means common stock, par value $0.001 per share, of the Company.
(o) “Company” means Vimeo Holdings, Inc., a Delaware corporation, or its successor.
(p) “Disability” means (i) “Disability” as defined in any Individual Agreement to which the Participant is a party, or (ii) if there is no such Individual Agreement or it does not define “Disability,” ​(A) permanent and total disability as determined under the Company’s long-term disability plan applicable to the Participant, or (B) if there is no such plan applicable to the Participant or the Committee determines otherwise in an applicable Award Agreement, “Disability” as determined by the Committee. Notwithstanding the above, with respect to an Incentive Stock Option, Disability shall mean Permanent and Total Disability as defined in Section 22(e)(3) of the Code and, with respect to all Awards, to the extent required by Section 409A of the Code, Disability shall mean “disability” within the meaning of Section 409A of the Code.
(q) “Disaffiliation” means a Subsidiary’s or Affiliate’s ceasing to be a Subsidiary or Affiliate for any reason (including, without limitation, as a result of a public offering, or a spinoff or sale by the Company, of the stock of the Subsidiary or Affiliate) or a sale of a division of the Company and its Affiliates.
(r) “Eligible Individuals” means directors, officers, employees and consultants of the Company or any of its Subsidiaries or Affiliates, and prospective directors, officers, employees and consultants who have accepted offers of employment or consultancy from the Company or its Subsidiaries or Affiliates.
(s) “Exchange Act” means the Securities Exchange Act of 1934, as amended from time to time, and any successor thereto.
(t) “Fair Market Value” means, unless otherwise determined by the Committee, the closing price of a share of Common Stock on the Applicable Exchange on the date of measurement, or if Shares were not traded on the Applicable Exchange on such measurement date, then on the next preceding date on which Shares were traded, all as reported by such source as the Committee may select. If the Common Stock is not listed on a national securities exchange, Fair Market Value shall be determined by the Committee in its good faith discretion, provided that such determination shall be made in a manner consistent with any applicable requirements of Section 409A of the Code.
(u) “Free-Standing SAR” has the meaning set forth in Section 5(b).
(v) “Grant Date” means (i) the date on which the Committee by resolution selects an Eligible Individual to receive a grant of an Award and determines the number of Shares to be subject to such Award or the formula for earning a number of shares or cash amount, (ii) such later date as the Committee shall provide in such resolution, and (iii) the initial date on which a Adjusted Award was granted by IAC or Vimeo, Inc., as applicable.
(w) “IAC” means IAC/InterActiveCorp, a Delaware corporation.
(x) “Incentive Stock Option” means any Option that is designated in the applicable Award Agreement as an “incentive stock option” within the meaning of Section 422 of the Code, and that in fact so qualifies.
(y) “Individual Agreement” means an employment, consulting or similar agreement between a Participant and the Company or one of its Subsidiaries or Affiliates.
(z) “NASDAQ” means the National Association of Securities Dealers Inc. Automated Quotation System.
(aa) “Nonqualified Option” means any Option that is not an Incentive Stock Option.
(bb) “Option” means an Award described under Section 5.
(cc) “Participant” means an Eligible Individual to whom an Award is or has been granted.
(dd) “Permitted Holders” means any one or more of (i) Barry Diller, (ii) each of the respective Affiliated Persons of Barry Diller and (iii) any Person a majority of the aggregate voting power of all the
 
P-2

TABLE OF CONTENTS
 
outstanding classes or series of the equity securities of which are beneficially owned by any one or more of the Persons referred to in clauses (i) or (ii).
(ee) “Performance Goals” means the performance goals established by the Committee in connection with the grant of an Award.
(ff) “Person” means any individual, corporation, partnership, limited liability company, joint venture, incorporated or unincorporated association, joint-stock company, trust, unincorporated organization or government or other agency or political subdivision thereof or other entity of any kind.
(gg) “Plan” means this Vimeo Holdings, Inc. 2021 Stock and Annual Incentive Plan, as set forth herein and as hereafter amended from time to time.
(hh) “Restricted Stock” means an Award described under Section 6.
(ii) “Restricted Stock Units” means an Award described under Section 7.
(jj) “Retirement” means retirement from active employment with the Company, a Subsidiary or Affiliate at or after the Participant’s attainment of age 65.
(kk) “RS Restriction Period” has the meaning set forth in Section 6(b)(ii).
(ll) “RSU Restriction Period” has the meaning set forth in Section 7(b)(ii).
(mm) “Share” means a share of Common Stock.
(nn) “Stock Appreciation Right” has the meaning set forth in Section 5(b).
(oo) “Subsidiary” means any corporation, partnership, joint venture, limited liability company or other entity during any period in which at least a 50% voting or profits interest is owned, directly or indirectly, by the Company or any successor to the Company.
(pp) “Tandem SAR” has the meaning set forth in Section 5(b).
(qq) “Term” means the maximum period during which an Option or Stock Appreciation Right may remain outstanding, subject to earlier termination upon Termination of Employment or otherwise, as specified in the applicable Award Agreement.
(rr) “Termination of Employment” means the termination of the applicable Participant’s employment with, or performance of services for, the Company and any of its Subsidiaries or Affiliates. Unless otherwise determined by the Committee, if a Participant’s employment with, or membership on a board of directors of, the Company and its Affiliates terminates but such Participant continues to provide services to the Company and its Affiliates in a non-employee director capacity or as an employee, as applicable, such change in status shall not be deemed a Termination of Employment. A Participant employed by, or performing services for, a Subsidiary or an Affiliate or a division of the Company and its Affiliates shall be deemed to incur a Termination of Employment if, as a result of a Disaffiliation, such Subsidiary, Affiliate, or division ceases to be a Subsidiary, Affiliate or division, as the case may be, and the Participant does not immediately thereafter become an employee of (or service provider for), or member of the board of directors of, the Company or another Subsidiary or Affiliate. Temporary absences from employment because of illness, vacation or leave of absence and transfers among the Company and its Subsidiaries and Affiliates shall not be considered Terminations of Employment. Notwithstanding the foregoing, with respect to any Award that constitutes “nonqualified deferred compensation” within the meaning of Section 409A of the Code, “Termination of Employment” shall mean a “separation from service” as defined under Section 409A of the Code.
SECTION 2. ADMINISTRATION
(a) Committee.   The Plan shall be administered by the Compensation and Human Resources Committee of the Board or such other committee of the Board as the Board may from time to time designate (the “Committee”), which committee shall be composed of not less than two directors, and shall be appointed by and serve at the pleasure of the Board. The Committee shall, subject to Section 11, have
 
P-3

TABLE OF CONTENTS
 
plenary authority to grant Awards pursuant to the terms of the Plan to Eligible Individuals. Among other things, the Committee shall have the authority, subject to the terms of the Plan:
(i) to select the Eligible Individuals to whom Awards may from time to time be granted;
(ii) to determine whether and to what extent Incentive Stock Options, Nonqualified Options, Stock Appreciation Rights, Restricted Stock, Restricted Stock Units, other stock-based awards, Cash-Based Awards or any combination thereof, are to be granted hereunder;
(iii) to determine the number of Shares to be covered by each Award granted hereunder or the amount of any Cash-Based Award;
(iv) to determine the terms and conditions of each Award granted hereunder, based on such factors as the Committee shall determine;
(v) subject to Section 12, to modify, amend or adjust the terms and conditions of any Award, at any time or from time to time;
(vi) to adopt, alter and repeal such administrative rules, guidelines and practices governing the Plan as it shall from time to time deem advisable;
(vii) to accelerate the vesting or lapse of restrictions of any outstanding Award, based in each case on such considerations as the Committee in its sole discretion determines;
(viii) to interpret the terms and provisions of the Plan and any Award issued under the Plan (and any agreement relating thereto);
(ix) to establish any “blackout” period that the Committee in its sole discretion deems necessary or advisable;
(x) to decide all other matters that must be determined in connection with an Award; and
(xi) to otherwise administer the Plan.
(b) Procedures.   (i) The Committee may act only by a majority of its members then in office, except that the Committee may, except to the extent prohibited by applicable law or the listing standards of the Applicable Exchange and subject to Section 11, allocate all or any portion of its responsibilities and powers to any one or more of its members and may delegate all or any part of its responsibilities and powers to any person or persons selected by it.
(ii) Any authority granted to the Committee may also be exercised by the full Board. To the extent that any permitted action taken by the Board conflicts with action taken by the Committee, the Board action shall control.
(c) Discretion of Committee.   Subject to Section 1(i), any determination made by the Committee or by an appropriately delegated officer pursuant to delegated authority under the provisions of the Plan with respect to any Award shall be made in the sole discretion of the Committee or such delegate at the time of the grant of the Award or, unless in contravention of any express term of the Plan, at any time thereafter. All decisions made by the Committee or any appropriately delegated officer pursuant to the provisions of the Plan shall be final and binding on all persons, including the Company, Participants, and Eligible Individuals.
(d) Award Agreements.   The terms and conditions of each Award (other than any Cash-Based Award), as determined by the Committee, shall be set forth in an Award Agreement, which shall be delivered to the Participant receiving such Award upon, or as promptly as is reasonably practicable following, the grant of such Award. The effectiveness of an Award shall not be subject to the Award Agreement’s being signed by the Company and/or the Participant receiving the Award unless specifically so provided in the Award Agreement. Award Agreements may be amended only in accordance with Section 12 hereof.
 
P-4

TABLE OF CONTENTS
 
SECTION 3. COMMON STOCK SUBJECT TO PLAN
(a) Plan Maximums.   The maximum number of Shares that may be delivered pursuant to Awards under the Plan shall be the sum of (i) the number of Shares that may be issuable upon exercise, vesting or settlement of Adjusted Awards and (ii) 10,000,000. The maximum number of Shares that may be granted pursuant to Options intended to be Incentive Stock Options shall be 10,000,000 Shares. Shares subject to an Award under the Plan may be authorized and unissued Shares or may be treasury Shares.
(b) Individual Limits.   During a calendar year, no single Participant (excluding non-employee directors of the Company) may be granted:
(i) Options or Stock Appreciation Rights covering in excess of 3,000,000 Shares in the aggregate; or
(ii) Restricted Stock, Restricted Stock Units or other stock-based awards (other than Options or Stock Appreciation Rights) covering in excess of 2,000,000 Shares in the aggregate.
(c) Rules for Calculating Shares Delivered.   
(i) With respect to Awards other than Adjusted Awards, to the extent that any Award is forfeited, terminates, expires or lapses without being exercised, or any Award is settled for cash, the Shares subject to such Award not delivered as a result thereof shall again be available for Awards under the Plan.
(ii) With respect to Awards other than Adjusted Awards, if the exercise price of any Option and/or the tax withholding obligations relating to any Award are satisfied by delivering Shares to the Company (by either actual delivery or by attestation), only the number of Shares issued net of the Shares delivered or attested to shall be deemed delivered for purposes of the limits set forth in Section 3(a).
(iii) With respect to Awards other than Adjusted Awards, to the extent any Shares subject to an Award are withheld to satisfy the exercise price (in the case of an Option) and/or the tax withholding obligations relating to such Award, such Shares shall not be deemed to have been delivered for purposes of the limits set forth in Section 3(a).
(d) Adjustment Provisions.   
(i) In the event of a merger, consolidation, acquisition of property or shares, stock rights offering, liquidation, Disaffiliation (other than a spinoff), or similar event affecting the Company or any of its Subsidiaries (each, a “Corporate Transaction”), the Committee or the Board may in its discretion make such substitutions or adjustments as it deems appropriate and equitable to (A) the aggregate number and kind of Shares or other securities reserved for issuance and delivery under the Plan, (B) the various maximum limitations set forth in Sections 3(a) and 3(b) upon certain types of Awards and upon the grants to individuals of certain types of Awards, (C) the number and kind of Shares or other securities subject to outstanding Awards; and (D) the exercise price of outstanding Options and Stock Appreciation Rights.
(ii) In the event of a stock dividend, stock split, reverse stock split, separation, spinoff, reorganization, extraordinary dividend of cash or other property, share combination, or recapitalization or similar event affecting the capital structure of the Company (each, a “Share Change”), the Committee or the Board shall make such substitutions or adjustments as it deems appropriate and equitable to (A) the aggregate number and kind of Shares or other securities reserved for issuance and delivery under the Plan, (B) the various maximum limitations set forth in Sections 3(a) and 3(b) upon certain types of Awards and upon the grants to individuals of certain types of Awards, (C) the number and kind of Shares or other securities subject to outstanding Awards; and (D) the exercise price of outstanding Options and Stock Appreciation Rights.
(iii) In the case of Corporate Transactions, the adjustments contemplated by clause (i) of this paragraph (d) may include, without limitation, (A) the cancellation of outstanding Awards in exchange for payments of cash, property or a combination thereof having an aggregate value equal to the value of such Awards, as determined by the Committee or the Board in its sole discretion (it being understood that in the case of a Corporate Transaction with respect to which holders of Common Stock receive
 
P-5

TABLE OF CONTENTS
 
consideration other than publicly traded equity securities of the ultimate surviving entity, any such determination by the Committee that the value of an Option or Stock Appreciation Right shall for this purpose be deemed to equal the excess, if any, of the value of the consideration being paid for each Share pursuant to such Corporate Transaction over the exercise price of such Option or Stock Appreciation Right shall conclusively be deemed valid); (B) the substitution of other property (including, without limitation, cash or other securities of the Company and securities of entities other than the Company) for the Shares subject to outstanding Awards; and (C) in connection with any Disaffiliation, arranging for the assumption of Awards, or replacement of Awards with new awards based on other property or other securities (including, without limitation, other securities of the Company and securities of entities other than the Company), by the affected Subsidiary, Affiliate, or division or by the entity that controls such Subsidiary, Affiliate, or division following such Disaffiliation (as well as any corresponding adjustments to Awards that remain based upon Company securities). The Committee may adjust the Performance Goals applicable to any Awards to reflect any Share Change and any Corporate Transaction and any unusual or non-recurring events and other extraordinary items, impact of charges for restructurings, discontinued operations, and the cumulative effects of accounting or tax changes, each as defined by generally accepted accounting principles or as identified in the Company’s financial statements, notes to the financial statements, management’s discussion and analysis or the Company’s other filings with the Commission. Any adjustments made pursuant to this Section 3(d) to Awards that are considered “deferred compensation” within the meaning of Section 409A of the Code shall be made in compliance with the requirements of Section 409A of the Code. Any adjustments made pursuant to this Section 3(d) to Awards that are not considered “deferred compensation” subject to Section 409A of the Code shall be made in such a manner as to ensure that after such adjustment, the Awards either (A) continue not to be subject to Section 409A of the Code or (B) comply with the requirements of Section 409A of the Code.
(iv) Any adjustment under this Section 3(d) need not be the same for all Participants.
SECTION 4. ELIGIBILITY
Awards may be granted under the Plan to Eligible Individuals; provided, however, that Incentive Stock Options may be granted only to employees of the Company and its subsidiaries or parent corporation (within the meaning of Section 424(f) of the Code).
SECTION 5. OPTIONS AND STOCK APPRECIATION RIGHTS
With respect to Adjusted Awards, the provisions below will be applicable only to the extent that they are not inconsistent with the terms of the applicable Adjusted Award.
(a) Types of Options.   Options may be of two types: Incentive Stock Options and Nonqualified Options. The Award Agreement for an Option shall indicate whether the Option is intended to be an Incentive Stock Option or a Nonqualified Option.
(b) Types and Nature of Stock Appreciation Rights.   Stock Appreciation Rights may be “Tandem SARs,” which are granted in conjunction with an Option, or “Free-Standing SARs,” which are not granted in conjunction with an Option. Upon the exercise of a Stock Appreciation Right, the Participant shall be entitled to receive an amount in cash, Shares, or both, in value equal to the product of (i) the excess of the Fair Market Value of one Share over the exercise price of the applicable Stock Appreciation Right, multiplied by (ii) the number of Shares in respect of which the Stock Appreciation Right has been exercised. The applicable Award Agreement shall specify whether such payment is to be made in cash or Common Stock or both, or shall reserve to the Committee or the Participant the right to make that determination prior to or upon the exercise of the Stock Appreciation Right.
(c) Tandem SARs.   A Tandem SAR may be granted at the Grant Date of the related Option. A Tandem SAR shall be exercisable only at such time or times and to the extent that the related Option is exercisable in accordance with the provisions of this Section 5, and shall have the same exercise price as the related Option. A Tandem SAR shall terminate or be forfeited upon the exercise or forfeiture of the related Option, and the related Option shall terminate or be forfeited upon the exercise or forfeiture of the Tandem SAR.
 
P-6

TABLE OF CONTENTS
 
(d) Exercise Price.   The exercise price per Share subject to an Option or Stock Appreciation Right shall be determined by the Committee and set forth in the applicable Award Agreement, and shall not be less than the Fair Market Value of a share of the Common Stock on the applicable Grant Date. In no event may any Option or Stock Appreciation Right granted under this Plan be amended, other than pursuant to Section 3(d), to decrease the exercise price thereof, be cancelled in exchange for cash or other Awards or in conjunction with the grant of any new Option or Stock Appreciation Right with a lower exercise price or otherwise be subject to any action that would be treated under the Applicable Exchange listing standards or for accounting purposes, as a “repricing” of such Option or Stock Appreciation Right, unless such amendment, cancellation, or action is approved by the Company’s stockholders.
(e) Term.   The Term of each Option and each Stock Appreciation Right shall be fixed by the Committee, but shall not exceed ten years from the Grant Date.
(f) Vesting and Exercisability.   Except as otherwise provided herein, Options and Stock Appreciation Rights shall be exercisable at such time or times and subject to such terms and conditions as shall be determined by the Committee. If the Committee provides that any Option or Stock Appreciation Right will become exercisable only in installments, the Committee may at any time waive such installment exercise provisions, in whole or in part, based on such factors as the Committee may determine. In addition, the Committee may at any time accelerate the exercisability of any Option or Stock Appreciation Right.
(g) Method of Exercise.   Subject to the provisions of this Section 5, Options and Stock Appreciation Rights may be exercised, in whole or in part, at any time during the applicable Term by giving written notice of exercise to the Company or through the procedures established with the Company’s appointed third-party Plan administrator specifying the number of Shares as to which the Option or Stock Appreciation Right is being exercised; provided, however, that, unless otherwise permitted by the Committee, any such exercise must be with respect to a portion of the applicable Option or Stock Appreciation Right relating to no less than the lesser of the number of Shares then subject to such Option or Stock Appreciation Right or 100 Shares. In the case of the exercise of an Option, such notice shall be accompanied by payment in full of the aggregate purchase price (which shall equal the product of such number of Shares subject to such Option multiplied by the applicable per Share exercise price) by certified or bank check or such other instrument as the Company may accept. If approved by the Committee, payment, in full or in part, may also be made as follows:
(i) Payment may be made in the form of unrestricted Shares already owned by Participant (by delivery of such Shares or by attestation) of the same class as the Common Stock subject to the Option (based on the Fair Market Value of the Common Stock on the date the Option is exercised); provided, however, that, in the case of an Incentive Stock Option, the right to make a payment in the form of already owned Shares of the same class as the Common Stock subject to the Option may be authorized only at the time the Option is granted.
(ii) To the extent permitted by applicable law, payment may be made by delivering a properly executed exercise notice to the Company, together with a copy of irrevocable instructions to a broker to deliver promptly to the Company the amount of sale proceeds necessary to pay the purchase price, and, if requested, the amount of any federal, state, local or foreign withholding taxes. To facilitate the foregoing, the Company may, to the extent permitted by applicable law, enter into agreements for coordinated procedures with one or more brokerage firms. To the extent permitted by applicable law, the Committee may also provide for Company loans to be made for purposes of the exercise of Options.
(iii) Payment may be made by instructing the Company to withhold a number of Shares having a Fair Market Value (based on the Fair Market Value of the Common Stock on the date the applicable Option is exercised) equal to the product of (A) the exercise price per Share multiplied by (B) the number of Shares in respect of which the Option shall have been exercised.
(h) Delivery; Rights of Stockholders.   No Shares shall be delivered pursuant to the exercise of an Option until the exercise price therefor has been fully paid and applicable taxes have been withheld. The applicable Participant shall have all of the rights of a stockholder of the Company holding the class or series of Common Stock that is subject to the Option or Stock Appreciation Right (including, if applicable, the right to vote the applicable Shares and the right to receive dividends), when the Participant (i) has given written notice of exercise, (ii) if requested, has given the representation described in Section 14(a), and (iii) in the case of an Option, has paid in full for such Shares.
 
P-7

TABLE OF CONTENTS
 
(i) Terminations of Employment.   Subject to Section 10(b), a Participant’s Options and Stock Appreciation Rights shall be forfeited upon such Participant’s Termination of Employment, except as set forth below:
(i) Upon a Participant’s Termination of Employment by reason of death, any Option or Stock Appreciation Right held by the Participant that was exercisable immediately before the Termination of Employment may be exercised at any time until the earlier of (A) the first anniversary of the date of such death and (B) the expiration of the Term thereof;
(ii) Upon a Participant’s Termination of Employment by reason of Disability or Retirement, any Option or Stock Appreciation Right held by the Participant that was exercisable immediately before the Termination of Employment may be exercised at any time until the earlier of (A) the first anniversary of such Termination of Employment and (B) the expiration of the Term thereof;
(iii) Upon a Participant’s Termination of Employment for Cause, any Option or Stock Appreciation Right held by the Participant shall be forfeited, effective as of such Termination of Employment;
(iv) Upon a Participant’s Termination of Employment for any reason other than death, Disability, Retirement or for Cause, any Option or Stock Appreciation Right held by the Participant that was exercisable immediately before the Termination of Employment may be exercised at any time until the earlier of (A) the 90th day following such Termination of Employment and (B) expiration of the Term thereof; and
(v) Notwithstanding the above provisions of this Section 5(i), if a Participant dies after such Participant’s Termination of Employment but while any Option or Stock Appreciation Right remains exercisable as set forth above, such Option or Stock Appreciation Right may be exercised at any time until the later of (A) the earlier of (1) the first anniversary of the date of such death and (2) expiration of the Term thereof and (B) the last date on which such Option or Stock Appreciation Right would have been exercisable, absent this Section 5(i)(v).
Notwithstanding the foregoing, the Committee shall have the power, in its discretion, to apply different rules concerning the consequences of a Termination of Employment; provided, however, that if such rules are less favorable to the Participant than those set forth above, such rules are set forth in the applicable Award Agreement. If an Incentive Stock Option is exercised after the expiration of the exercise periods that apply for purposes of Section 422 of the Code, such Option will thereafter be treated as a Nonqualified Option.
(j) Nontransferability of Options and Stock Appreciation Rights.   No Option or Stock Appreciation Right shall be transferable by a Participant other than (i) by will or by the laws of descent and distribution, or (ii) in the case of a Nonqualified Option or Stock Appreciation Right, pursuant to a qualified domestic relations order or as otherwise expressly permitted by the Committee including, if so permitted, pursuant to a transfer to the Participant’s family members or to a charitable organization, whether directly or indirectly or by means of a trust or partnership or otherwise. For purposes of this Plan, unless otherwise determined by the Committee, “family member” shall have the meaning given to such term in General Instructions A.1(a)(5) to Form S-8 under the Securities Act of 1933, as amended, and any successor thereto. A Tandem SAR shall be transferable only with the related Option as permitted by the preceding sentence. Any Option or Stock Appreciation Right shall be exercisable, subject to the terms of this Plan, only by the applicable Participant, the guardian or legal representative of such Participant, or any person to whom such Option or Stock Appreciation Right is permissibly transferred pursuant to this Section 5(j), it being understood that the term “Participant” includes such guardian, legal representative and other transferee; provided, however, that the term “Termination of Employment” shall continue to refer to the Termination of Employment of the original Participant.
 
P-8

TABLE OF CONTENTS
 
SECTION 6. RESTRICTED STOCK
With respect to Adjusted Awards, the provisions below will be applicable only to the extent that they are not inconsistent with the terms of the applicable Adjusted Award.
(a) Nature of Awards and Certificates.   Shares of Restricted Stock are actual Shares issued to a Participant, and shall be evidenced in such manner as the Committee may deem appropriate, including book-entry registration or issuance of one or more stock certificates. Any certificate issued in respect of Shares of Restricted Stock shall be registered in the name of the applicable Participant and shall bear an appropriate legend referring to the terms, conditions, and restrictions applicable to such Award, substantially in the following form:
“The transferability of this certificate and the shares of stock represented hereby are subject to the terms and conditions (including forfeiture) of the Vimeo Holdings, Inc. 2021 Stock and Annual Incentive Plan and an Award Agreement. Copies of such Plan and Agreement are on file at the offices of Vimeo Holdings, Inc.”
The Committee may require that the certificates evidencing such shares be held in custody by the Company until the restrictions thereon shall have lapsed and that, as a condition of any Award of Restricted Stock, the applicable Participant shall have delivered a stock power, endorsed in blank, relating to the Common Stock covered by such Award.
(b) Terms and Conditions.   Shares of Restricted Stock shall be subject to the following terms and conditions:
(i) The Committee shall, prior to or at the time of grant, condition the vesting or transferability of an Award of Restricted Stock upon the continued service of the applicable Participant or the attainment of Performance Goals, or the attainment of Performance Goals and the continued service of the applicable Participant. The conditions for grant, vesting, or transferability and the other provisions of Restricted Stock Awards (including without limitation any Performance Goals) need not be the same with respect to each Participant.
(ii) Subject to the provisions of the Plan and the applicable Award Agreement, so long as a Restricted Stock Award remains subject to the satisfaction of vesting conditions (the “RS Restriction Period”), the Participant shall not be permitted to sell, assign, transfer, pledge or otherwise encumber Shares of Restricted Stock.
(iii) Except as provided in this Section 6 and in the applicable Award Agreement, the applicable Participant shall have, with respect to the Shares of Restricted Stock, all of the rights of a stockholder of the Company holding the class or series of Common Stock that is the subject of the Restricted Stock, including, if applicable, the right to vote the Shares and the right to receive any cash dividends. If so determined by the Committee in the applicable Award Agreement and subject to Section 14(e), (A) cash dividends on the class or series of Common Stock that is the subject of the Restricted Stock Award shall be automatically reinvested in additional Restricted Stock, held subject to the vesting of the underlying Restricted Stock, and (B) subject to any adjustment pursuant to Section 3(d), dividends payable in Common Stock shall be paid in the form of Restricted Stock of the same class as the Common Stock with which such dividend was paid, held subject to the vesting of the underlying Restricted Stock.
(iv) Except as otherwise set forth in the applicable Award Agreement and subject to Section 10(b), upon a Participant’s Termination of Employment for any reason during the RS Restriction Period or before the applicable Performance Goals are satisfied, all Shares of Restricted Stock still subject to restriction shall be forfeited by such Participant; provided, however, that the Committee shall have the discretion to waive, in whole or in part, any or all remaining restrictions with respect to any or all of such Participant’s Shares of Restricted Stock.
(v) If and when any applicable Performance Goals are satisfied and the RS Restriction Period expires without a prior forfeiture of the Shares of Restricted Stock for which legended certificates have
 
P-9

TABLE OF CONTENTS
 
been issued, unlegended certificates for such Shares shall be delivered to the Participant upon surrender of the legended certificates.
SECTION 7. RESTRICTED STOCK UNITS
With respect to Adjusted Awards, the provisions below will be applicable only to the extent that they are not inconsistent with the terms of the applicable Adjusted Award.
(a) Nature of Awards.   Restricted Stock Units are Awards denominated in Shares that will be settled, subject to the terms and conditions of the Restricted Stock Units, in an amount in cash, Shares or both, based upon the Fair Market Value of a specified number of Shares.
(b) Terms and Conditions.   Restricted Stock Units shall be subject to the following terms and conditions:
(i) The Committee shall, prior to or at the time of grant, condition the grant, vesting, or transferability of Restricted Stock Units upon the continued service of the applicable Participant or the attainment of Performance Goals, or the attainment of Performance Goals and the continued service of the applicable Participant. The conditions for grant, vesting or transferability and the other provisions of Restricted Stock Units (including without limitation any Performance Goals) need not be the same with respect to each Participant.
(ii) Subject to the provisions of the Plan and the applicable Award Agreement, so long as an Award of Restricted Stock Units remains subject to the satisfaction of vesting conditions (the “RSU Restriction Period”), the Participant shall not be permitted to sell, assign, transfer, pledge or otherwise encumber Restricted Stock Units.
(iii) The Award Agreement for Restricted Stock Units shall specify whether, to what extent and on what terms and conditions the applicable Participant shall be entitled to receive current or delayed payments of cash, Common Stock or other property corresponding to the dividends payable on the Common Stock (subject to Section 14(e) below).
(iv) Except as otherwise set forth in the applicable Award Agreement, and subject to Section 10(b), upon a Participant’s Termination of Employment for any reason during the RSU Restriction Period or before the applicable Performance Goals are satisfied, all Restricted Stock Units still subject to restriction shall be forfeited by such Participant; provided, however, that the Committee shall have the discretion to waive, in whole or in part, any or all remaining restrictions with respect to any or all of such Participant’s Restricted Stock Units.
(v) Except to the extent otherwise provided in the applicable Award Agreement, an award of Restricted Stock Units shall be settled as and when the Restricted Stock Units vest (but in no event later than March 15 of the calendar year following the end of the calendar year in which the Restricted Stock Units vest).
SECTION 8. OTHER STOCK-BASED AWARDS
Other Awards of Common Stock and other Awards that are valued in whole or in part by reference to, or are otherwise based upon or settled in, Common Stock, including (without limitation), unrestricted stock, performance units, dividend equivalents, and convertible debentures, may be granted under the Plan.
SECTION 9. CASH-BASED AWARDS
Cash-Based Awards may be granted under this Plan. Cash-Based Awards may be paid in cash or in Shares (valued at Fair Market Value as of the date of payment) as determined by the Committee.
 
P-10

TABLE OF CONTENTS
 
SECTION 10. CHANGE IN CONTROL PROVISIONS
(a) Definition of Change in Control.   Except as otherwise may be provided in an applicable Award Agreement, for purposes of the Plan, a “Change in Control” shall mean any of the following events:
(i) The acquisition by any individual entity or group (within the meaning of Section 13(d)(3) or 14(d)(2) of the Exchange Act), other than a Permitted Holder, of beneficial ownership (within the meaning of Rule 13d-3 promulgated under the Exchange Act) of equity securities of the Company representing more than 50% of the voting power of the then outstanding equity securities of the Company entitled to vote generally in the election of directors (the “Outstanding Company Voting Securities”); provided, however, that for purposes of this subsection (i), the following acquisitions shall not constitute a Change in Control: (A) any acquisition by the Company, (B) any acquisition directly from the Company, (C) any acquisition by any employee benefit plan (or related trust) sponsored or maintained by the Company or any corporation controlled by the Company, or (D) any acquisition pursuant to a transaction which complies with clauses (A), (B) and (C) of subsection (iii); or
(ii) Individuals who, as of the Effective Date, constitute the Board (the “Incumbent Board”) cease for any reason to constitute at least a majority of the Board; provided, however, that any individual becoming a director subsequent to the Effective Date, whose election, or nomination for election by the Company’s stockholders, was approved by a vote of at least a majority of the directors then comprising the Incumbent Board shall be considered as though such individual were a member of the Incumbent Board, but excluding, for this purpose, any such individual whose initial assumption of office occurs as a result of an actual or threatened election contest with respect to the election or removal of directors or other actual or threatened solicitation of proxies or consents by or on behalf of a Person other than the Board; or
(iii) Consummation of a reorganization, merger or consolidation or sale or other disposition of all or substantially all of the assets of the Company or the purchase of assets or stock of another entity (a “Business Combination”), in each case, unless immediately following such Business Combination, (A) all or substantially all of the individuals and entities who were the beneficial owners of the Outstanding Company Voting Securities immediately prior to such Business Combination will beneficially own, directly or indirectly, more than 50% of the then outstanding combined voting power of the then outstanding voting securities entitled to vote generally in the election of directors (or equivalent governing body, if applicable) of the entity resulting from such Business Combination (including, without limitation, an entity which as a result of such transaction owns the Company or all or substantially all of the Company’s assets either directly or through one or more subsidiaries) in substantially the same proportions as their ownership, immediately prior to such Business Combination of the Outstanding Company Voting Securities, (B) no Person (excluding a Permitted Holder, any employee benefit plan (or related trust) of the Company or such entity resulting from such Business Combination) will beneficially own, directly or indirectly, more than a majority of the combined voting power of the then outstanding voting securities of such entity except to the extent that such ownership of the Company existed prior to the Business Combination and (C) at least a majority of the members of the board of directors (or equivalent governing body, if applicable) of the entity resulting from such Business Combination will have been members of the Incumbent Board at the time of the initial agreement, or action of the Board, providing for such Business Combination; or
(iv) Approval by the stockholders of the Company of a complete liquidation or dissolution of the Company.
(b) Impact of Event/Double Trigger.   Unless otherwise provided in the applicable Award Agreement, subject to Sections 3(d), 10(d) and 14(k), notwithstanding any other provision of this Plan to the contrary, upon a Participant’s Termination of Employment, during the two-year period following a Change in Control, by the Company other than for Cause or Disability or by the Participant for Good Reason (as defined below):
(i) any Options and Stock Appreciation Rights outstanding as of such Termination of Employment which were outstanding as of the date of such Change in Control shall be fully exercisable and vested and shall remain exercisable until the later of (i) the last date on which such Option or Stock Appreciation
 
P-11

TABLE OF CONTENTS
 
Right would be exercisable in the absence of this Section 10(b) and (ii) the earlier of (A) the first anniversary of such Change in Control and (B) expiration of the Term of such Option or Stock Appreciation Right;
(ii) all Restricted Stock outstanding as of such Termination of Employment which were outstanding as of the date of such Change in Control shall become free of all restrictions and become fully vested and transferable; and
(iii) all Restricted Stock Units outstanding as of such Termination of Employment which were outstanding as of the date of such Change in Control shall be considered to be earned and payable in full, and any restrictions shall lapse and such Restricted Stock Units shall be settled as promptly as is practicable (but in no event later than March 15 of the calendar year following the end of the calendar year in which the Restricted Stock Units vest).
For the avoidance of doubt, a spin-off (or other separation) of the Company from IAC shall not constitute a Change in Control.
(c) For purposes of this Section 10, “Good Reason” means (i) “Good Reason” as defined in any Individual Agreement or Award Agreement to which the applicable Participant is a party, or (ii) if there is no such Individual Agreement or if it does not define Good Reason, without the Participant’s prior written consent: (A) a material reduction in the Participant’s rate of annual base salary from the rate of annual base salary in effect for such Participant immediately prior to the Change in Control, (B) a relocation of the Participant’s principal place of business more than 35 miles from the city in which such Participant’s principal place of business was located immediately prior to the Change in Control or (C) a material and demonstrable adverse change in the nature and scope of the Participant’s duties from those in effect immediately prior to the Change in Control. In order to invoke a Termination of Employment for Good Reason, a Participant shall provide written notice to the Company of the existence of one or more of the conditions described in clauses (A) through (C) within 90 days following the Participant’s knowledge of the initial existence of such condition or conditions, and the Company shall have 30 days following receipt of such written notice (the “Cure Period”) during which it may remedy the condition. In the event that the Company fails to remedy the condition constituting Good Reason during the Cure Period, the Participant must terminate employment, if at all, within 90 days following the Cure Period in order for such Termination of Employment to constitute a Termination of Employment for Good Reason.
(d) Notwithstanding the foregoing, if any Award is subject to Section 409A of the Code, this Section 10 shall be applicable only to the extent specifically provided in the Award Agreement or in the Individual Agreement.
SECTION 11. SECTION 16(b)
The provisions of this Plan are intended to ensure that no transaction under the Plan is subject to (and all such transactions will be exempt from) the short-swing recovery rules of Section 16(b) of the Exchange Act (“Section 16(b)”). Accordingly, the composition of the Committee shall be subject to such limitations as the Board deems appropriate to permit transactions pursuant to this Plan to be exempt (pursuant to Rule 16b-3 promulgated under the Exchange Act) from Section 16(b), and no delegation of authority by the Committee shall be permitted if such delegation would cause any such transaction to be subject to (and not exempt from) Section 16(b).
SECTION 12. TERM, AMENDMENT AND TERMINATION
(a) Effectiveness.   The Plan shall be effective as of [XXXX], 2021 (the “Effective Date”).
(b) Termination.   The Plan will terminate on the tenth anniversary of the Effective Date. Awards outstanding as of such date shall not be affected or impaired by the termination of the Plan.
(c) Amendment of Plan.   The Board may amend, alter, or discontinue the Plan, but no amendment, alteration or discontinuation shall be made which would materially impair the rights of the Participant with respect to a previously granted Award without such Participant’s consent, except such an amendment made to comply with applicable law (including without limitation Section 409A of the Code), stock exchange
 
P-12

TABLE OF CONTENTS
 
rules or accounting rules. In addition, no such amendment shall be made without the approval of the Company’s stockholders to the extent such approval is required by applicable law or the listing standards of the Applicable Exchange.
(d) Amendment of Awards.   Subject to Section 5(d), the Committee may unilaterally amend the terms of any Award theretofore granted, but no such amendment shall, without the Participant’s consent, materially impair the rights of any Participant with respect to an Award, except such an amendment made to cause the Plan or Award to comply with applicable law, stock exchange rules or accounting rules.
SECTION 13. UNFUNDED STATUS OF PLAN
It is intended that the Plan constitute an “unfunded” plan. Solely to the extent permitted under Section 409A, the Committee may authorize the creation of trusts or other arrangements to meet the obligations created under the Plan to deliver Common Stock or make payments; provided, however, that the existence of such trusts or other arrangements is consistent with the “unfunded” status of the Plan.
SECTION 14. GENERAL PROVISIONS
(a) Conditions for Issuance.   The Committee may require each person purchasing or receiving Shares pursuant to an Award to represent to and agree with the Company in writing that such person is acquiring the Shares without a view to the distribution thereof. The certificates for such Shares may include any legend which the Committee deems appropriate to reflect any restrictions on transfer. Notwithstanding any other provision of the Plan or agreements made pursuant thereto, the Company shall not be required to issue or deliver any certificate or certificates for Shares under the Plan prior to fulfillment of all of the following conditions: (i) listing or approval for listing upon notice of issuance, of such Shares on the Applicable Exchange; (ii) any registration or other qualification of such Shares of the Company under any state or federal law or regulation, or the maintaining in effect of any such registration or other qualification which the Committee shall, in its absolute discretion upon the advice of counsel, deem necessary or advisable; and (iii) obtaining any other consent, approval, or permit from any state or federal governmental agency which the Committee shall, in its absolute discretion after receiving the advice of counsel, determine to be necessary or advisable.
(b) Additional Compensation Arrangements.   Nothing contained in the Plan shall prevent the Company or any Subsidiary or Affiliate from adopting other or additional compensation arrangements for its employees.
(c) No Contract of Employment.   The Plan shall not constitute a contract of employment, and adoption of the Plan shall not confer upon any employee any right to continued employment, nor shall it interfere in any way with the right of the Company or any Subsidiary or Affiliate to terminate the employment of any employee at any time.
(d) Required Taxes.   No later than the date as of which an amount first becomes includible in the gross income of a Participant for federal, state, local or foreign income or employment or other tax purposes with respect to any Award under the Plan, such Participant shall pay to the Company, or make arrangements satisfactory to the Company regarding the payment of, any federal, state, local or foreign taxes of any kind required by law to be withheld with respect to such amount. If determined by the Company, withholding obligations may be settled with Common Stock, including Common Stock that is part of the Award that gives rise to the withholding requirement. The obligations of the Company under the Plan shall be conditional on such payment or arrangements, and the Company and its Affiliates shall, to the extent permitted by law, have the right to deduct any such taxes from any payment otherwise due to such Participant. The Committee may establish such procedures as it deems appropriate, including making irrevocable elections, for the settlement of withholding obligations with Common Stock.
(e) Limitation on Dividend Reinvestment and Dividend Equivalents.   Reinvestment of dividends in additional Restricted Stock at the time of any dividend payment, and the payment of Shares with respect to dividends to Participants holding Awards of Restricted Stock Units, shall only be permissible if sufficient Shares are available under Section 3 for such reinvestment or payment (taking into account then outstanding Awards). In the event that sufficient Shares are not available for such reinvestment or payment, such reinvestment or payment shall be made in the form of a grant of Restricted Stock Units equal in number to
 
P-13

TABLE OF CONTENTS
 
the Shares that would have been obtained by such payment or reinvestment, the terms of which Restricted Stock Units shall provide for settlement in cash and for dividend equivalent reinvestment in further Restricted Stock Units on the terms contemplated by this Section 14(e).
(f) Designation of Death Beneficiary.   The Committee shall establish such procedures as it deems appropriate for a Participant to designate a beneficiary to whom any amounts payable in the event of such Participant’s death are to be paid or by whom any rights of such eligible Individual, after such Participant’s death, may be exercised.
(g) Subsidiary Employees.   In the case of a grant of an Award to any employee of a Subsidiary, the Company may, if the Committee so directs, issue or transfer the Shares, if any, covered by the Award to the Subsidiary, for such lawful consideration as the Committee may specify, upon the condition or understanding that the Subsidiary will transfer the Shares to the employee in accordance with the terms of the Award specified by the Committee pursuant to the provisions of the Plan. All Shares underlying Awards that are forfeited or canceled shall revert to the Company.
(h) Governing Law; Venue and Interpretation.   The Plan and all Awards made and actions taken thereunder shall be governed by and construed in accordance with the laws of the State of Delaware, without reference to principles of conflict of laws. Any disputes arising out of or relating to the Plan or any Award shall be commenced exclusively in the Delaware Court of Chancery and any state appellate court therefrom within the State of Delaware or, if the Delaware Court of Chancery declines to accept jurisdiction over a particular matter, any federal or state court of competent jurisdiction located in the State of Delaware. The captions of this Plan are not part of the provisions hereof and shall have no force or effect.
(i) Non-Transferability.   Except as otherwise provided in Section 5(j) or by the Committee, Awards under the Plan are not transferable except by will or by laws of descent and distribution.
(j) Foreign Employees and Foreign Law Considerations.   The Committee may grant Awards to Eligible Individuals who are foreign nationals, who are located outside the United States or who are not compensated from a payroll maintained in the United States, or who are otherwise subject to (or could cause the Company to be subject to) legal or regulatory provisions of countries or jurisdictions outside the United States, on such terms and conditions different from those specified in the Plan as may, in the judgment of the Committee, be necessary or desirable to foster and promote achievement of the purposes of the Plan, and, in furtherance of such purposes, the Committee may make such modifications, amendments, procedures, or subplans as may be necessary or advisable to comply with such legal or regulatory provisions.
(k) Section 409A of the Code.   It is the intention of the Company that no Award shall be “deferred compensation” subject to Section 409A of the Code, unless and to the extent that the Committee specifically determines otherwise as provided in this Section 14(k), and the Plan and the terms and conditions of all Awards shall be interpreted accordingly. The terms and conditions governing any Awards that the Committee determines will be subject to Section 409A of the Code, including any rules for elective or mandatory deferral of the delivery of cash or Shares pursuant thereto and any rules regarding treatment of such Awards in the event of a Change in Control, shall be set forth in the applicable Award Agreement, and shall comply in all respects with Section 409A of the Code. Notwithstanding any other provision of the Plan to the contrary, with respect to any Award that constitutes a “nonqualified deferred compensation plan” subject to Section 409A of the Code, if the Participant is a “specified employee” within the meaning of Section 409A of the Code, any payments (whether in cash, Shares or other property) to be made with respect to the Award upon the Participant’s Termination of Employment shall be delayed until the earlier of (A) the first day of the seventh month following the Participant’s Termination of Employment and (B) the Participant’s death. Each payment under any Award shall be treated as a separate payment for purposes of Section 409A of the Code. In no event may a Participant, directly or indirectly, designate the calendar year of any payment to be made under any Award.
(l) Adjusted Awards.   Notwithstanding anything in this Plan to the contrary, to the extent that the terms of this Plan are inconsistent with the terms of an Adjusted Award, the terms of the Adjusted Award shall be governed by the applicable plan under which the Adjusted Award was granted and the award agreement thereunder (in each case, as amended prior to the occurrence of the separation). Any reference to a “change in control,” “change of control” or similar definition in an Award Agreement or the applicable
 
P-14

TABLE OF CONTENTS
 
plan for any Adjusted Award shall be deemed to refer to a “change in control,” “change of control” or similar transaction with respect to the Company (as successor to the originally-referenced entity) for such Adjusted Award.
(m) Termination for Cause. Notwithstanding anything herein to the contrary, if a Participant incurs a Termination of Employment for Cause, a Participant resigns in anticipation of being terminated by the Company for Cause or following any termination of a Participant’s employment with the Company for any reason, the Company becomes aware that during the two (2) years prior to such Termination of Employment with the Company there was an event or circumstance that would have been grounds for Termination of Employment for Cause, and the basis of any such termination (x) causes, caused or is reasonable likely to cause significant business or reputational harm to the Company or any of its Affiliates (as determined in the good faith discretion of the Board) or (y) involves or involved fraudulent misconduct that relates to or harms the Company or any of its Affiliates (the circumstances of either (x) or (y), the “Underlying Event”), then (A) all Options and SARs, whether or not vested, and all other unvested Awards held by such Participant shall be immediately forfeited by the Participant without consideration and cancelled and (B) if any portion of the Participant’s Awards were exercised and/or settled after the Underlying Event, the Company shall be entitled to recover from the Participant at any time within two (2) years after such exercise or settlement, and the Participant shall pay over to the Company, any amounts realized as a result of the exercise or settlement. This remedy shall be without prejudice to, or waiver of, any other remedies the Company or its subsidiaries or Affiliates may have in such event.
 
P-15

TABLE OF CONTENTS
 
WRITTEN CONSENT OF
VIMEO, INC.
This written consent is solicited by the board of directors of Vimeo, Inc., a
Delaware corporation (“Vimeo”)
The Vimeo board of directors recommends that you consent to approve the proposal set forth below.
Please return this written consent no later than 11:59 p.m. (Eastern Time) on April 22, 2021, which is the Vimeo consent deadline. Your shares will be tabulated and voted to approve or disapprove the proposal as you indicate below. Any written consent not returned will have the same effect as a DISAPPROVAL of the proposal set forth below. Any written consent returned without indicating a decision on the proposal set forth below will be voted to APPROVE the proposal.
The undersigned, being a holder of record as of the close of business on April 6, 2021 of shares of Class A Voting Common Stock, par value $0.01, of Vimeo (“Vimeo voting common stock”) hereby consents, by written consent without a meeting, to the action as set forth below with respect to all of the aforementioned shares of Vimeo voting common stock that the undersigned holds of record.
The undersigned acknowledges receipt of the proxy statement/consent solicitation statement/prospectus, which is part of the joint registration statement on Form S-4 (No. 333-251656) of IAC/InterActiveCorp., a Delaware corporation, and Vimeo Holdings, Inc., a Delaware corporation, and which more fully describes the proposal below.
Proposal 1.
Approval of the adoption of the Agreement and Plan of Merger by and among Vimeo Holdings, Inc., Stream Merger Sub, Inc. and Vimeo, Inc., as amended and restated on March 12, 2021 (as further amended or supplemented from time to time, the “merger agreement”), as further described in the proxy statement/consent solicitation statement/prospectus.
APPROVE ☐
DISAPPROVE ☐
ABSTAIN ☐
The undersigned, as a holder of Vimeo voting common stock, hereby acknowledges that the undersigned is aware of his, her or its right to seek appraisal of the fair value of his, her or its shares pursuant to Section 262 of the General Corporation Law of the State of Delaware, a copy of which is attached to the proxy statement/consent solicitation statement/prospectus, and further, that by executing this written consent to approve the adoption of the merger agreement, such appraisal or dissenters’ rights under Delaware law are hereby waived, and that such waiver is irrevocable.
[Signature Page Follows]
 

TABLE OF CONTENTS
 
IMPORTANT: PLEASE DATE AND SIGN THIS WRITTEN CONSENT BELOW. If held in joint tenancy, all persons must sign. When signing as attorney, trustee, executor, administrator, guardian or corporate officer, please give full title as such. If shares are held by a corporation, please sign the full corporate name by president or other authorized officer. If shares are held by a partnership or other entity, please sign the full partnership or other entity name by authorized person. Please execute, date, sign and return this written consent promptly to Vimeo by emailing a .pdf copy of this written consent to WrittenConsent@vimeo.com or by mailing this written consent to Vimeo, Inc., 555 West 18th Street, New York, New York 10011 Attention: Vimeo General Counsel.
IF AN INDIVIDUAL IF AN ENTITY
Complete Name of Entity:
By:     By:    
Name: Name:
Title: Title:
Date:                  , 2021 Date:                  , 2021
 

TABLE OF CONTENTS
[MISSING IMAGE: tm2037917d31-pc_card01bw.jpg]
IAC/INTERACTIVECORP 555 WEST 18TH STREET NEW YORK, NY 10011 VOTE BY INTERNET Before The Meeting - Go to www.proxyvote.com Use the Internet to transmit your voting instructions and for electronic delivery of information up until 11:59 p.m. Eastern Time the day before the cut-off date or meeting date. Have your proxy card in hand when you access the web site and follow the instructions to obtain your records and to create an electronic voting instruction form. During The Meeting - Go to www.virtualshareholdermeeting.com/IACI2021 You may attend the Meeting via the Internet and vote during the Meeting. Have the information that is printed in the box marked by the arrow available and follow the instructions. VOTE BY PHONE - 1-800-690-6903 Use any touch-tone telephone to transmit your voting instructions up until 11:59 p.m. Eastern Time the day before the cut-off date or meeting date. Have your proxy card in hand when you call and then follow the instructions. VOTE BY MAIL Mark, sign and date your proxy card and return it in the postage-paid envelope we have provided or return it to Vote Processing, c/o Broadridge, 51 Mercedes Way, Edgewood, NY 11717. TO VOTE, MARK BLOCKS BELOW IN BLUE OR BLACK INK AS FOLLOWS: D48450-P56080 KEEP THIS PORTION FOR YOUR RECORDS IAC/INTERACTIVECORP THIS PROXY CARD IS VALID ONLY WHEN SIGNED AND DATED. DETACH AND RETURN THIS PORTION ONLY The Board of Directors recommends that you vote FOR the following proposals: 1. To approve amendments to the IAC restated certificate of incorporation that will effect the separation of IAC’s Vimeo business from the remaining businesses of For Against Abstain IAC through a series of transaction (referred to as the “Spin-off”) by: • Reclassifying each share of IAC par value $0.001 common stock into (i) one share of IAC par value $0.0001 common stock and (ii) 1/100th of a share of IAC par value $0.01 Series 1 mandatorily exchangeable preferred stock that will automatically exchange into a number of shares of Vimeo Holdings, Inc. (referred to as “SpinCo”) common stock equal to the Spin-off exchange ratio of 1.6235; and • Reclassifying each share of IAC par value $0.001 Class B common stock into (i) one share of IAC par value $0.0001 Class B common stock and (ii) 1/100th of a share of IAC par value $0.01 Series 2 mandatorily exchangeable preferred stock that will automatically exchange into a number of shares of SpinCo Class B common stock equal to the Spin-off exchange ratio of 1.6235. 2. To approve amendments to the IAC restated certificate of incorporation pursuant to which, following the Spin-off, IAC would renounce any interest or expectancy in certain corporate opportunities, which generally would have the effect that no officer or director of IAC who is also an officer or director of SpinCo will be liable to IAC or its stockholders for breach of any fiduciary duty by reason of the fact that any such individual directs a corporate opportunity to SpinCo instead of IAC, or does not communicate information regarding a corporate opportunity to IAC that the officer or director has directed to SpinCo, and to implement other related changes to the corporate opportunity provisions of the certificate of incorporation. 3. To approve one or more adjournments or postponements of the annual meeting, if necessary or appropriate, including to solicit additional proxies if there are not sufficient votes to approve the foregoing proposals. The Board of Directors recommends that you vote FOR the following directors: FOR WITHHOLD 4f. Joseph Levin ! ! 4g. Bryan Lourd* ! ! 4h. Westley Moore ! ! 4i. David Rosenblatt ! ! 4j. Alan G. Spoon* ! ! 4k. Alexander von Furstenberg ! ! 4. Election of Directors Nominees: FOR WITHHOLD 4l. Richard F. Zannino* ! ! *To be voted upon by the holders of Common Stock voting as a separate class 4a. Chelsea Clinton ! ! The Board of Directors recommends that you vote FOR the following proposals: For Against Abstain 4b. Barry Diller 4c. Michael D. Eisner 5. To ratify the appointment of Ernst & Young LLP as IAC’s independent registered public accounting firm for the 2021 fiscal year. ! ! 6. To hold a non-binding advisory vote on IAC’s executive compensation. ! ! ! 4d. Bonnie S. Hammer 4e. Victor A. Kaufman The Board of Directors recommends that you vote for 3 YEARS on the following proposal: 7. To hold a non-binding advisory vote on the frequency of holding the advisory vote on executive compensation in the future. 1 Year 2 Years 3 Years Abstain ! ! ! ! NOTE: Such other business as may properly come before the meeting or any adjournment thereof. Please sign exactly as your name(s) appear(s) hereon. When signing as attorney, executor, administrator, or other fiduciary, please give full title as such. Joint owners should each sign personally. All holders must sign. If a corporation or partnership, please sign in full corporate or partnership name by authorized officer. Signature [PLEASE SIGN WITHIN BOX] Date Signature (Joint Owners) Date

TABLE OF CONTENTS
[MISSING IMAGE: tm2037917d31-pc_card02bw.jpg]
Important Notice Regarding the Availability of Proxy Materials for the Annual Meeting: The Notice and Proxy Statement/Consent Solicitation Statement/Prospectus are available at www.proxyvote.com. D48451-P56080 IAC/INTERACTIVECORP Annual Meeting of Stockholders May 14, 2021, at 11:00 a.m. ET This proxy is solicited by the Board of Directors The undersigned stockholder of IAC/InterActiveCorp, a Delaware corporation, hereby acknowledges receipt of the Notice of Annual Meeting of Stockholders and Proxy Statement/Consent Solicitation Statement/Prospectus, each dated April 8, 2021 and hereby appoints each of Kendall F. Handler, Joanne Hawkins and Glenn H. Schiffman, proxy and attorney-in- fact, each with full power of substitution, on behalf and in the name of the undersigned, to represent the undersigned at the Annual Meeting of Stockholders of IAC/InterActiveCorp to be held on May 14, 2021, at 11:00 a.m. ET, live via the Internet at www.virtualshareholdermeeting.com/IACI2021, and at any related adjournments or postponements, and to vote all shares of Common Stock which the undersigned would be entitled to vote if then and there personally present, on the matters set forth on the reverse side hereof. THIS PROXY, WHEN PROPERLY EXECUTED, WILL BE VOTED AS DIRECTED OR, IF NO DIRECTION IS INDICATED, WILL BE VOTED "FOR" EACH OF THE PROPOSALS LISTED, AND IN THE DISCRETION OF THE PROXIES ON SUCH OTHER MATTERS AS MAY PROPERLY COME BEFORE THE MEETING, INCLUDING, AMONG OTHER THINGS, CONSIDERATION OF ANY MOTION MADE FOR ADJOURNMENT OR POSTPONEMENT OF THE MEETING. Continued and to be signed on reverse side

TABLE OF CONTENTS
[MISSING IMAGE: tm2037917d31-pc_card03bw.jpg]
IAC/INTERACTIVECORP 555 WEST 18TH STREET NEW YORK, NY 10011 VOTE BY INTERNET Before The Meeting - Go to www.proxyvote.com Use the Internet to transmit your voting instructions and for electronic delivery of information up until 11:59 p.m. Eastern Time the day before the cut-off date or meeting date. Have your proxy card in hand when you access the web site and follow the instructions to obtain your records and to create an electronic voting instruction form. During The Meeting - Go to www.virtualshareholdermeeting.com/IACI2021 You may attend the Meeting via the Internet and vote during the Meeting. Have the information that is printed in the box marked by the arrow available and follow the instructions. VOTE BY PHONE - 1-800-690-6903 Use any touch-tone telephone to transmit your voting instructions up until 11:59 p.m. Eastern Time the day before the cut-off date or meeting date. Have your proxy card in hand when you call and then follow the instructions. VOTE BY MAIL Mark, sign and date your proxy card and return it in the postage-paid envelope we have provided or return it to Vote Processing, c/o Broadridge, 51 Mercedes Way, Edgewood, NY 11717. TO VOTE, MARK BLOCKS BELOW IN BLUE OR BLACK INK AS FOLLOWS: D48452-P56080 KEEP THIS PORTION FOR YOUR RECORDS IAC/INTERACTIVECORP THIS PROXY CARD IS VALID ONLY WHEN SIGNED AND DATED. DETACH AND RETURN THIS PORTION ONLY The Board of Directors recommends that you vote FOR the following proposals: 1. To approve amendments to the IAC restated certificate of incorporation that will effect the separation of IAC’s Vimeo business from the remaining businesses of For Against Abstain IAC through a series of transaction (referred to as the “Spin-off”) by: • Reclassifying each share of IAC par value $0.001 common stock into (i) one share of IAC par value $0.0001 common stock and (ii) 1/100th of a share of IAC par value $0.01 Series 1 mandatorily exchangeable preferred stock that will automatically exchange into a number of shares of Vimeo Holdings, Inc. (referred to as “SpinCo”) common stock equal to the Spin-off exchange ratio of 1.6235; and • Reclassifying each share of IAC par value $0.001 Class B common stock into (i) one share of IAC par value $0.0001 Class B common stock and (ii) 1/100th of a share of IAC par value $0.01 Series 2 mandatorily exchangeable preferred stock that will automatically exchange into a number of shares of SpinCo Class B common stock equal to the Spin-off exchange ratio of 1.6235. 2. To approve amendments to the IAC restated certificate of incorporation pursuant to which, following the Spin-off, IAC would renounce any interest or expectancy in certain corporate opportunities, which generally would have the effect that no officer or director of IAC who is also an officer or director of SpinCo will be liable to IAC or its stockholders for breach of any fiduciary duty by reason of the fact that any such individual directs a corporate opportunity to SpinCo instead of IAC, or does not communicate information regarding a corporate opportunity to IAC FOR WITHHOLD 4f. Joseph Levin ! ! 4g. Westley Moore ! ! 4h. David Rosenblatt ! ! 4i. Alexander von Furstenberg ! ! that the officer or director has directed to SpinCo, and to implement other related changes to the corporate opportunity provisions of the certificate of incorporation. 3. To approve one or more adjournments or postponements of the annual meeting, if necessary or appropriate, including to solicit additional proxies if there are not sufficient votes to approve the foregoing proposals. ! ! ! The Board of Directors recommends that you vote FOR the following directors: The Board of Directors recommends that you vote FOR the following proposals: 5. To ratify the appointment of Ernst & Young LLP as IAC’s independent registered public accounting firm for the 2021 fiscal year. For Against Abstain ! ! ! 4. Election of Directors Nominees: FOR WITHHOLD 6. To hold a non-binding advisory vote on IAC’s executive compensation. ! ! ! 4a. Chelsea Clinton ! ! The Board of Directors recommends that you vote for 3 YEARS on the following proposal: 1 Year 2 Years 3 Years Abstain 4b. Barry Diller 7. To hold a non-binding advisory vote on the frequency of holding the advisory vote on executive compensation in the future. ! ! ! 4c. Michael D. Eisner 4d. Bonnie S. Hammer 4e. Victor A. Kaufman NOTE: Such other business as may properly come before the meeting or any adjournment thereof. ! ! ! ! Please sign exactly as your name(s) appear(s) hereon. When signing as attorney, executor, administrator, or other fiduciary, please give full title as such. Joint owners should each sign personally. All holders must sign. If a corporation or partnership, please sign in full corporate or partnership name by authorized officer. Signature [PLEASE SIGN WITHIN BOX] Date Signature (Joint Owners) Date

TABLE OF CONTENTS
[MISSING IMAGE: tm2037917d31-pc_card04bw.jpg]
Important Notice Regarding the Availability of Proxy Materials for the Annual Meeting: The Notice and Proxy Statement/Consent Solicitation Statement/Prospectus are available at www.proxyvote.com. D48453-P56080 IAC/INTERACTIVECORP Annual Meeting of Stockholders May 14, 2021, at 11:00 a.m. ET This proxy is solicited by the Board of Directors The undersigned stockholder of IAC/InterActiveCorp, a Delaware corporation, hereby acknowledges receipt of the Notice of Annual Meeting of Stockholders and Proxy Statement/Consent Solicitation Statement/Prospectus, each dated April 8, 2021 and hereby appoints each of Kendall F. Handler, Joanne Hawkins and Glenn H. Schiffman, proxy and attorney-in- fact, each with full power of substitution, on behalf and in the name of the undersigned, to represent the undersigned at the Annual Meeting of Stockholders of IAC/InterActiveCorp to be held on May 14, 2021, at 11:00 a.m. ET, live via the Internet at www.virtualshareholdermeeting.com/IACI2021, and at any related adjournments or postponements, and to vote all shares of Class B Common Stock which the undersigned would be entitled to vote if then and there personally present, on the matters set forth on the reverse side hereof. THIS PROXY, WHEN PROPERLY EXECUTED, WILL BE VOTED AS DIRECTED OR, IF NO DIRECTION IS INDICATED, WILL BE VOTED "FOR" EACH OF THE PROPOSALS LISTED, AND IN THE DISCRETION OF THE PROXIES ON SUCH OTHER MATTERS AS MAY PROPERLY COME BEFORE THE MEETING, INCLUDING, AMONG OTHER THINGS, CONSIDERATION OF ANY MOTION MADE FOR ADJOURNMENT OR POSTPONEMENT OF THE MEETING. Continued and to be signed on reverse side