Please wait
Table of Contents

Filed Pursuant to Rule 424(b)(4)
Registration No. 333-269336

 

LOGO

  

PROSPECTUS SUPPLEMENT

(to Prospectus dated February 3, 2023)

  

 

CLASS A COMMON STOCK

  

 

5,000,000 SHARES

The selling stockholders identified in this prospectus supplement are offering 5,000,000 shares of our Class A common stock. Our Class A common stock is listed on the New York Stock Exchange (“NYSE”) under the symbol “XPOF.” The last reported sale price of our Class A common stock on the NYSE on February 7, 2023 was $27.84 per share. We will not receive any proceeds from this offering. Prior to the consummation of this offering, the selling stockholders will exchange LLC Units for shares of our Class A common stock to be sold by them in the offering. See “Selling Stockholders” and “Organizational Structure.”

We are an “emerging growth company” as defined under the federal securities laws and, as such, we have elected to comply with certain reduced reporting requirements for this prospectus supplement and may elect to do so in future filings.

Investing in our Class A common stock involves risks. See “Risk Factors” beginning on page 26 of this prospectus supplement and in the section titled “Risk Factors” in our Annual Report on Form 10-K for the fiscal year ended December 31, 2021, as updated by our subsequent Quarterly Reports on Form 10-Q, which are incorporated by reference into this prospectus supplement and the accompanying prospectus.

 

 

 

   

PER  SHARE

 

          

TOTAL

 

 
 

 

 

        

 

 

 

Public offering price

  $ 24.500          $ 122,500,000  

Underwriting discount(1)

  $ 1.164          $ 5,818,750  

Proceeds, before expenses to the selling stockholders

  $ 23.336          $ 116,681,250  

 

 

(1) See “Underwriting” for additional information regarding underwriter compensation.

The underwriters may also exercise their option to purchase up to an additional 750,000 shares of our Class A common stock from the selling stockholders at the public offering price, less the underwriting discount, for 30 days after the date of this prospectus supplement.

Neither the Securities and Exchange Commission nor any state securities commission has approved or disapproved of these securities or determined if this prospectus supplement is truthful or complete. Any representation to the contrary is a criminal offense.

 

 

The shares will be ready for delivery on or about February 10, 2023.

 

 

 

BofA Securities

     

Jefferies

   Morgan Stanley   
Guggenheim Securities   Piper Sandler   Baird   Raymond James
Roth Capital Partners       R. Seelaus & Co., LLC

 

The date of this prospectus supplement is February 7, 2023.  

 

 

 

LOGO

 


Table of Contents

TABLE OF CONTENTS

 

 

Prospectus Supplement

 

    

Page

 

About This Prospectus Supplement

     S-1  

Market and Industry Data

     S-2  

Special Note Regarding Forward-Looking Statements

     S-5  

Prospectus Supplement Summary

     S-6  

The Offering

     S-19  

Summary Consolidated Financial And Other Data

     S-22  

Risk Factors

     S-26  

Organizational Structure

     S-33  

Use of Proceeds

     S-38  

Dividend Policy

     S-39  

Selling Stockholders

     S-40  

U.S. Federal Income and Estate Tax Considerations to Non-U.S. Holders

     S-43  

Underwriting

     S-46  

Legal Matters

     S-55  

Experts

     S-55  

Incorporation by Reference

     S-55  

Prospectus

 

About This Prospectus

     i  

Incorporation By Reference

     i  

Special Note Regarding Forward-Looking Statements

     ii  

About the Company

     3  

Risk Factors

     9  

Use Of Proceeds

     9  

Description of Capital Stock

     10  

Selling Stockholders

     20  

Plan of Distribution

     22  

Legal Matters

     25  

Experts

     26  

 

 

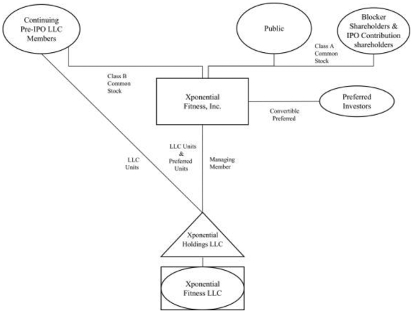
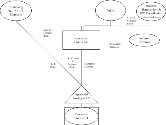
Unless otherwise indicated or the context otherwise requires, all references in this prospectus supplement to “we,” “us,” “our,” the “company,” “Xponential Fitness,” “Xponential” and similar terms refer to Xponential Fitness, Inc. together with its consolidated subsidiaries, including Xponential Intermediate Holdings, LLC (“Xponential Holdings LLC”) and Xponential Fitness LLC. We are a holding company and we hold substantially all of our assets and conduct substantially all of our business through Xponential Fitness LLC, a subsidiary of Xponential Holdings LLC.

We, the selling stockholders and the underwriters have not authorized anyone to provide you with any information or to make any representations other than those contained or incorporated by reference in this prospectus supplement, the accompanying prospectus or in any free writing prospectuses we have prepared. We, the selling stockholders and the underwriters take no responsibility for, and can provide no assurance as to the reliability of, any other information that others may provide you. We, the selling stockholders and the underwriters are offering to sell, and seeking offers to buy, shares of our Class A common stock only in jurisdictions where offers and sales are permitted. The information contained or incorporated by reference in this prospectus supplement is accurate only as of the date of this prospectus supplement or the date of the applicable document incorporated by reference, as applicable, regardless of the time of delivery of this prospectus supplement or of any sale of our Class A common stock. Our business, financial condition, results of operations and prospects may have changed since such dates.

 

S-i


Table of Contents

ABOUT THIS PROSPECTUS SUPPLEMENT

This document is in two parts. The first part is this prospectus supplement, which contains the specific terms of this offering of our Class A common stock. The second part, the accompanying prospectus, dated January 20, 2023, gives more general information, some of which may not apply to this offering.

This prospectus supplement and the information incorporated by reference into this prospectus supplement may add to, update or change the information in the accompanying prospectus. You should not assume that the information contained in or incorporated by reference into this prospectus supplement, the accompanying prospectus, any free writing prospectus or any document incorporated by reference is accurate as of any date other than the date of the document containing such information. Our business, financial condition, results of operations and prospects may have changed since those dates.

If information in this prospectus supplement varies in any way from the information in the accompanying prospectus or in a document we have incorporated by reference, you should rely on the information in the more recent document.

It is important for you to read and consider all information contained in this prospectus supplement and the accompanying prospectus, including the documents incorporated by reference herein and therein, in making your investment decision.

The distribution of this prospectus supplement and the accompanying prospectus and the offering of our common stock in certain jurisdictions may be restricted by law. This prospectus supplement and the accompanying prospectus do not constitute an offer, or an invitation on behalf of us or the underwriters, to subscribe to or purchase any of our common stock, and may not be used for or in connection with an offer or solicitation by anyone, in any jurisdiction in which such an offer or solicitation is not authorized or to any person to whom it is unlawful to make such an offer or solicitation.

For investors outside of the United States: neither we, the selling stockholders nor the underwriters have done anything that would permit this offering or possession or distribution of this prospectus supplement or the accompanying prospectus in any jurisdiction where action for that purpose is required, other than in the United States. Persons outside of the United States who come into possession of this prospectus supplement must inform themselves about, and observe any restrictions relating to, the offering of the shares of our common stock and the distribution of this prospectus supplement and the accompanying prospectus outside of the United States.

 

S-1


Table of Contents

MARKET AND INDUSTRY DATA

This prospectus supplement and the documents incorporated by reference herein include industry and market data that we obtained from periodic industry publications, third-party studies and surveys, filings of public companies in our industry, third-party analyses and internal company surveys. These sources include government and industry sources. Industry publications and surveys generally state that the information contained therein has been obtained from sources believed to be reliable. Although we believe the industry and market data to be reliable as of the date of this prospectus supplement or the date of the applicable document incorporated by reference, this information could prove to be inaccurate. Industry and market data could be wrong because of the method by which sources obtained their data and because information cannot always be verified with complete certainty due to the limits on the availability and reliability of raw data, the voluntary nature of the data gathering process and other limitations and uncertainties. In addition, we do not know all of the assumptions regarding general economic conditions or growth that were used in preparing the forecasts from the sources relied upon or cited herein.

The information contained or incorporated by reference in this prospectus supplement concerning our industry and the market in which we operate, including our general expectations and market position, market opportunity and market size, is based on the information described above, on assumptions that we have made based on that data and similar sources, third-party analyses by Buxton Company and on our knowledge of the markets for our brands. This information involves a number of assumptions and limitations and is inherently imprecise and you are cautioned not to give undue weight to these estimates. In addition, the industry in which we operate, as well as the projections, assumptions and estimates of our future performance and the future performance of the industry in which we operate, are subject to a high degree of uncertainty and risk due to a variety of factors, including those described in “Risk Factors” herein and in the accompanying prospectus and elsewhere in this prospectus supplement and the documents incorporated by reference, that could cause results to differ materially from those expressed in these publications and other sources.

In 2021, we commissioned Buxton Company to provide a whitespace study to analyze the estimated number of studios that franchisees could optimally have in the United States as of June 30, 2021. The Buxton Company whitespace study leverages performance drivers for each brand including competition, cotenancy, area draw, and detailed customer profiles using Experian’s Mosaic71 psychographic segmentation system to create a rigorous analysis of trade areas throughout the United States. Whitespace represents a snapshot of our business as of June 30, 2021 and is expected to change as our business evolves over time. Buxton has also provided an updated analysis of the U.S. population in relation to the Xponential studio locations as of January 31, 2023.

In 2021, we commissioned Frost & Sullivan to conduct an independent analysis to assess the total addressable market on the U.S. boutique fitness market. The estimates provided by Frost & Sullivan include the impact of the coronavirus (“COVID-19”) pandemic.

Non-GAAP Financial Measures

This prospectus supplement contains references to adjusted EBITDA and adjusted EBITDA margin, which are financial measures not required by, or presented in accordance with, generally accepted accounting principles in the United States (“GAAP”). We use adjusted EBITDA and adjusted EBITDA margin when planning, monitoring, and evaluating our performance. We believe that adjusted EBITDA and adjusted EBITDA margin are appropriate measures of our operating performance because they eliminate the impact of expenses that we do not believe reflect our underlying business performance.

We believe that adjusted EBITDA and adjusted EBITDA margin, viewed in addition to, and not in lieu of, our reported GAAP results, provide useful information to investors regarding our performance and overall results of operations because each eliminates the impact of other items that we believe reduce the comparability of our underlying core business performance from period to period and is therefore useful to our investors in

 

S-2


Table of Contents

comparing the core performance of our business from period to period. Other companies, including companies in our industry, may calculate adjusted EBITDA and adjusted EBITDA margin differently, which reduces their usefulness as comparative measures. See “Prospectus Summary” for the definitions of adjusted EBITDA and adjusted EBITDA margin and a reconciliation of adjusted EBITDA to net income (loss) and of adjusted EBITDA margin to net income (loss) margin, the most directly comparable financial measures calculated in accordance with GAAP.

Basis of Presentation

Throughout this prospectus supplement and in the documents incorporated by reference herein, we provide a number of key performance indicators used by management and typically used by our competitors in the franchise industry, including same store sales, system-wide sales and average unit volume (“AUV”). These are operating measures that include sales by franchisees that are not revenue realized by us in accordance with GAAP. While we do not record sales by franchisees as revenue and such sales are not included in our consolidated financial statements, we believe that these operating measures aid in understanding how we derive our royalty and marketing revenue and are important in evaluating our performance. Same store sales refers to period-over-period sales comparisons for the base of studios (which we define to include studios in North America that have been open for at least 13 calendar months as of the measurement date). System-wide sales represent gross sales by all studios in North America, which includes sales by franchisees that are not revenue recognized by us in accordance with GAAP. While we do not record sales by franchisees as revenue, and such sales are not included in our consolidated financial statements, this operating metric relates to our revenue because our royalty and marketing revenue are calculated based on a percentage of franchised studio sales. LTM AUV consists of the average sales for the trailing 12 calendar months for all studios in North America that have been open for at least 13 calendar months as of the measurement date. AUV is calculated by dividing sales during the applicable period for all studios being measured by the number of studios being measured. Quarterly run-rate AUV is calculated as the quarterly AUV multiplied by four, for North American studios that are at least 6 months old at the beginning of the respective quarter. Monthly run-rate AUV is calculated as the monthly AUV multiplied by twelve, for North American studios that are at least 6 months old at the beginning of the respective month. AUV and other key performance indicators are discussed in more detail in “Management’s Discussion and Analysis of Financial Condition and Results of Operations—Key Performance Indicators” in our annual report on Form 10-K for the year ended December 31, 2021 (“2021 Form 10-K”) and our Quarterly Reports on Form 10-Q for the quarterly periods ended March 31, 2022, June 30, 2022 and September 30, 2022 (“Quarterly Reports”), which are incorporated by reference in this prospectus supplement.

All key performance indicators, except adjusted EBITDA and adjusted EBITDA margin, provided throughout this prospectus supplement are presented on an adjusted basis to reflect historical information of brands we acquired in 2017, 2018 and 2021 and therefore include time periods during which certain of our brands were operated by our predecessors. We acquired Club Pilates Franchise, LLC (“Club Pilates”) and CycleBar Franchising LLC (“CycleBar”) in September 2017, Stretch Lab Franchise, LLC (“StretchLab”) in November 2017, Row House Franchise, LLC (“Row House”) in December 2017, AKT Franchise LLC (“AKT”) in March 2018, Yoga Six Franchise, LLC (“YogaSix”) in July 2018, PB Franchising, LLC (“Pure Barre”) in October 2018, Stride Franchise, LLC (“Stride”) in December 2018, Rumble Fitness LLC (“Rumble”) in March 2021 and BFT Franchise Holdings, LLC (“BFT”) in October 2021.

References throughout this prospectus supplement to comparisons to industry competitors are as of January 27, 2023, unless otherwise noted.

References throughout this prospectus supplement to “North America” refer to the United States and Canada and references to “international” refer to countries other than the United States and Canada.

References throughout this prospectus supplement to the sale or selling of a license refer to the grant of a right to a third party to access our intellectual property and all other services that we provide under our franchise agreements.

 

S-3


Table of Contents

References throughout this prospectus supplement to the number of licenses sold in North America and globally reflect the cumulative number of licenses sold by us (or, outside of North America, by our master franchisees), since inception through the date indicated. Licenses contractually obligated to open refer to licenses sold net of opened studios and terminations. Licenses contractually obligated to be sold internationally reflect the number of licenses that master franchisees are contractually obligated to sell to franchisees outside of North America under master franchise agreements.

References throughout this prospectus supplement to an “open” studio refer to any studio that has conducted classes and is operational, although such studio may have temporarily suspended in-person classes for a period of time due to the COVID-19 pandemic.

 

S-4


Table of Contents

SPECIAL NOTE REGARDING FORWARD-LOOKING STATEMENTS

This prospectus supplement and the documents we have filed with the Securities and Exchange Commission (the “SEC”) that are incorporated by reference herein contain forward-looking statements within the meaning of the Private Securities Litigation Reform Act of 1995. The forward-looking statements are contained principally in the sections captioned “Prospectus Summary” and “Risk Factors” in this prospectus supplement and the sections captioned “Management’s Discussion and Analysis of Financial Condition and Results of Operations” and “Business” in our 2021 Form 10-K and our Quarterly Reports, which are incorporated by reference in this prospectus supplement. In some cases, you can identify these statements by forward-looking words such as “may,” “might,” “will,” “should,” “expects,” “plans,” “anticipates,” “believes,” “estimates,” “predicts,” “potential” or “continue,” the negative of these terms and other comparable terminology. Such forward-looking statements are subject to risks, uncertainties and assumptions about us, may include projections of our future financial performance, our anticipated growth strategies and anticipated trends in our business. These statements are only predictions based on our current expectations and projections about future events. There are important factors that could cause our actual results, level of activity, performance or achievements to differ materially from the results, level of activity, performance or achievements expressed or implied by the forward-looking statements.

Although we believe the expectations reflected in the forward-looking statements in this prospectus supplement are reasonable, we cannot guarantee future results, level of activity, performance or achievements. Moreover, neither we nor any other person assumes responsibility for the accuracy and completeness of any of these forward-looking statements. We are under no duty to update any of these forward-looking statements after the date of this prospectus supplement to conform our prior statements to actual results or revised expectations.

 

S-5


Table of Contents

PROSPECTUS SUPPLEMENT SUMMARY

This summary highlights selected information that is presented in greater detail elsewhere in this prospectus supplement and the documents incorporated by reference in this prospectus supplement. This summary does not contain all of the information you should consider before investing in our Class A common stock. You should read this entire prospectus supplement carefully, including the information incorporated by reference in this prospectus supplement, and any free writing prospectus prepared by us or on our behalf, including the section entitled “Risk Factors” in this prospectus supplement, the documents incorporated by reference in this prospectus supplement and the consolidated financial statements and related notes thereto incorporated by reference in this prospectus supplement, before deciding whether to invest in our Class A common stock.

Xponential Fitness, Inc.

Xponential Fitness is the largest global franchisor of boutique fitness brands. We offer a diversified platform of 10 brands spanning across verticals including Pilates, indoor cycling, barre, stretching, rowing, dancing, boxing, running, functional training and yoga. Our franchisees offer energetic, accessible and personalized workout experiences led by highly qualified instructors in over 2,600 studio locations across 48 U.S. states, the District of Columbia and Canada and through master franchise or international expansion agreements in 14 additional countries. We built the Xponential Fitness brand portfolio through a series of acquisitions, targeting select health and wellness verticals. In curating our portfolio, we identified brands with exceptional programming and a loyal consumer base which we believed would benefit from our operational expertise, franchising experience and scaled platform. Our portfolio of brands includes Club Pilates, the largest Pilates brand in the United States; CycleBar, the largest indoor cycling brand in the United States; StretchLab, a concept offering one-on-one and group stretching services; Row House, the largest franchised indoor rowing brand in the United States; AKT, a dance-based cardio workout combining toning, interval and circuit training; YogaSix, the largest franchised yoga brand in the United States; Pure Barre, a total body workout that uses the ballet barre to perform small isometric movements, and the largest Barre brand in the United States; Stride, a treadmill-based cardio and strength training concept; Rumble, a boxing-inspired full-body workout; and Body Fit Training (BFT), a functional training and strength-based program.

The foundation of our business is built on strong partnerships with franchisees. Our business model is straightforward: we license our boutique studio brands, share our business processes and branding with franchisees, and in exchange we charge royalties and other fees for our services. We are highly focused on providing franchisees with extensive support to help maximize their performance and enhance their return on investment. In turn, this partnership accelerates our growth and increases our profitability as a result of the royalties we generate on franchisees’ sales. We encourage our franchisees to follow a membership-based model, which generates recurring, predictable revenues for both us and our franchisees. We believe our distinct combination of a scaled multi-brand offering, resilient franchise model with strong unit economics and integrated platform has enabled us to build our leading market position in the large and growing U.S. boutique fitness industry. We are able to improve our operating leverage as we grow the number of studios operating under our brand umbrellas, given that our existing infrastructure can scale across a larger system with minimal incremental costs.

 

S-6


Table of Contents

Our Market Leading Brand Portfolio

 

LOGO

Largest Pilates brand in the United States, created with the vision to make Pilates more accessible, approachable, and welcoming to everyone.

826 Studios Open

1,280 Licenses Sold

 

  

LOGO

Largest barre brand in the United States, offers an effective, low-impact workout for all ages and fitness levels.

638 Studios Open

760 Licenses Sold

 

LOGO

Largest indoor cycling brand in the United States, offering an inclusive low- impact/high intensity indoor cycling experience for all ages and experience levels.

282 Studios Open

553 Licenses Sold

 

  

LOGO

First to offer 1x1 assisted stretching classes. Highly complementary with our other brands.

305 Studios Open

817 Licenses Sold

 

LOGO

Largest rowing brand in the United States, offering a full body/low impact workout which has revolutionized the way people view indoor rowing.

96 Studios Open

331 Licenses Sold

 

  

LOGO

Largest franchised yoga brand in the United States, dedicated to the evolution and modernization of yoga.

170 Studios Open

575 Licenses Sold

 

 

LOGO

Boxing-based concept offering a 10-round, high energy cardio workout split between boxing drills and resistance training.

42 Studios Open

351 Licenses Sold

 

  

LOGO

Dance-based cardio concept combining dance, intervals and strength training.

34 Studios Open

119 Licenses Sold

 

LOGO

Treadmill-based cardio and strength workout, offering coached interval running classes for all fitness levels.

18 Studios Open

93 Licenses Sold

 

  

LOGO

Community-based 50-minute functional, high-energy strength, cardio and conditioning.

230 Studios Open

571 Licenses Sold

 

Note: Global open studios and sold licenses globally as of December 31, 2022.

 

S-7


Table of Contents

As a franchisor, we benefit from multiple highly predictable and recurring revenue streams that enable us to scale our franchised studio base in a capital efficient manner. Our system has significant embedded growth based on already-sold licenses for studios that have not yet opened. As of December 31, 2022, franchisees were contractually obligated to open an additional 1,939 studios in North America. Converting our current pipeline of licenses sold to open studios in North America would increase our existing franchised studio base by over 80%. Based on our internal and third-party analyses by Buxton Company, we estimate that franchisees could operate a total of approximately 7,900 studios in the United States alone.

Internationally, we partner with experienced master franchisees to deploy an asset light global expansion strategy. As of December 31, 2022, master franchisees were contractually obligated to sell licenses to franchisees to open an additional 1,094 studios in 14 countries internationally pursuant to master franchisee agreements (“MFAs”). As part of the acquisition of BFT, we entered into an MFA with the sellers of BFT. As of December 31, 2022, there were 227 open BFT studios in Australia, New Zealand, Singapore and the U.K., and an additional 139 international licenses sold.

Preliminary estimate of our financial results for the year ended December 31, 2022

We have prepared the following preliminary financial information to present our estimated results for the year ended December 31, 2022. We have prepared such preliminary financial information based upon our internal reporting and accruals as of and for the year ended December 31, 2022. Such estimates are preliminary and inherently uncertain and subject to change as we finalize our financial statements and operating data. There can be no assurance that our final results for the year ended December 31, 2022 will not differ materially from these estimates. During the course of the preparation of our consolidated financial statements and related notes, we may identify items that could cause our final reported results to be materially different from the preliminary financial estimates presented herein. Important factors that could cause actual results to differ from our preliminary estimates are set forth under the headings “Risk Factors” and “Special Note Regarding Forward-Looking Statements.”

The preliminary financial estimates presented below have not been audited, reviewed or compiled by our independent registered public accounting firm. Accordingly, our independent registered public accounting firm does not express an opinion or any other form of assurance with respect thereto and assumes no responsibility for, and disclaims any association with, this information. In addition, the below information was not prepared with a view toward complying with the guidelines established by the American Institute of Certified Public Accountants with respect to prospective financial information but, in our view is reasonable, reflects the best currently available estimates and judgments and presents our expected performance.

The preliminary financial estimates presented below should not be viewed as a substitute for full financial statements prepared in accordance with GAAP. In addition, these preliminary financial estimates for the year ended December 31, 2022 are not necessarily indicative of the results to be achieved for any future period.

Highlights of our recent preliminary financial estimates and growth, which are based on the information and data available as of the date of this prospectus supplement, are as follows:

 

   

grew revenue from $155.1 million for the year ended December 31, 2021 to an estimated range of $241.4 million to $243.2 million for the year ended December 31, 2022, or an increase of 56% to 57% as compared to the year ended December 31, 2021;

 

   

increased net income (loss) from negative $51.4 million for the year ended December 31, 2021 to an estimated range of negative $3.0 million to positive $500 thousand for the year ended December 31, 2022;

 

S-8


Table of Contents
   

grew adjusted EBITDA from $27.3 million for the year ended December 31, 2021 to an estimated range of $71.3 million to $74.0 million for the year December 31, 2022, or an increase of 161% to 171% as compared to the year ended December 31, 2021;

 

   

grew the number of global open studios from 2,130 as of December 31, 2021 to 2,641 as of December 31, 2022, representing an increase of 24%;

 

   

grew global franchise licenses sold from 4,424 as of December 31, 2021 to 5,450 as of December 31, 2022, representing an increase of 23%;

 

   

grew system-wide sales from $709.7 million in 2021 to $1.0 billion in 2022, representing an increase of 46%;

 

   

delivered same store sales growth of 25% in 2022, compared to 41% in 2021; and

 

   

grew run-rate AUV from $446,000 in the fourth quarter of 2021 to $522,000 in the fourth quarter of 2022, representing an increase of 17%.

Number of open studios, franchise licenses sold, system-wide sales, same store sales and run-rate AUV included above are presented on an adjusted basis to reflect historical information of the brands we acquired and therefore include time periods during which certain of the brands were operated by our predecessors. We acquired Club Pilates and CycleBar in September 2017, StretchLab in November 2017, Row House in December 2017, AKT in March 2018, YogaSix in July 2018, Pure Barre in October 2018, Stride in December 2018, Rumble in March 2021 and BFT in October 2021.

 

LOGO

 

LOGO

 

S-9


Table of Contents
(1)

Global Franchise Licenses sold are gross of terminated licenses.

(2)

Represents North American studios.

 

    Year ended December 31, 2021            Year ended December 31, 2022  
    North
America
    International     Global            North
America
    International     Global  

Open Studios

              

Open Studios (beginning of period)

    1,714       82       1,796          1,954       176       2,130  

New Studio Openings

    240       94       334          375       136       511  
                                                    

Open Studios (end of period)

    1,954       176       2,130          2,329       312       2,641  

Franchise Licenses Sold(1)

              

Franchise Licenses Sold (total beginning of period)

    3,275       194       3,469          4,062       362       4,424  

New Franchise License Sales

    787       168       955          806       220       1,026  
                                                    

Franchise Licenses Sold (total end of period)

    4,062       362       4,424          4,868       582       5,450  

Studios Obligated to Open Internationally under MFA

 

            

Gross Studios Obligated to Open under MFA

        1,132              1,406  

Less: Studios Opened under MFA

        176              312  
                                                          

Remaining Studios Obligated to Open under MFA

        956              1,094  

Licenses Already Sold by Master Franchisees(2)(3)

        184              236  

 

(1)

Franchise Licenses sold are gross of terminated licenses.

(2)

Net of thirty-four terminated international licenses as of December 31, 2022 and net of two terminated international licenses as of December 31, 2021.

(3)

Reflects the number of licenses for studios which have already been sold, but not yet opened, by master franchisees under MFAs.

 

LOGO

 

(1)

Represents run-rate AUVs for North American studios open for 6+ months.

Note: The above data is presented on an adjusted basis to reflect historical information of the brands we acquired and therefore includes time periods during which certain of the brands were operated by our predecessors. We acquired Club Pilates and CycleBar in September 2017, StretchLab in November 2017, Row House in December 2017, AKT in March 2018, Yoga Six in July 2018, Pure Barre in October 2018, Stride in December 2018, Rumble in March 2021 and BFT in October 2021.

 

S-10


Table of Contents

Adjusted EBITDA is a non-GAAP financial measure. We define adjusted EBITDA as EBITDA (net income/loss before interest, taxes, depreciation and amortization), adjusted for the impact of certain non-cash and other items that we do not consider in our evaluation of ongoing operating performance. These items include equity-based compensation, acquisition and transaction expenses (including change in contingent consideration), management fees and expenses (that were discontinued after July 2021), litigation expenses (consisting of legal and related fees for specific proceedings that arise outside of the ordinary course of our business), employee retention credit (a tax credit for retaining employees throughout the COVID-19 pandemic), secondary public offering expenses for which we do not receive proceeds, expense related to the remeasurement of our TRA obligation and expense related to loss on impairment of our brand intangible assets and goodwill that we do not believe reflect our underlying business performance and affect comparability. EBITDA and adjusted EBITDA are also frequently used by analysts, investors and other interested parties to evaluate companies in our industry. The following table presents a reconciliation of adjusted EBITDA to net income (loss) and of adjusted EBITDA margin to net income (loss) margin, the most directly comparable financial measures calculated in accordance with GAAP, respectively, for the years ended December 31, 2019, 2020 and 2021 and the nine months ended September 30, 2021 and 2022.

 

     Nine Months Ended
September 30,
    Year Ended December 31,  
     2021     2022     2019     2020     2021  
     ($ in thousands)     ($ in thousands)  

Net income (loss)

   $ (21,655   $ 3,242     $ (37,134   $ (13,640   $ (51,440

Interest expense, net

     21,073       7,851       15,919       21,065       23,545  

Income taxes (benefit)

     387       (158     164       369       783  

Depreciation and amortization

     6,838       11,225       6,386       7,651       10,172  
  

 

 

   

 

 

   

 

 

   

 

 

   

 

 

 

EBITDA

     6,643       22,160       (14,665     15,445       (16,940
  

 

 

   

 

 

   

 

 

   

 

 

   

 

 

 

Equity-based compensation

     4,201       23,920       2,064       1,751       9,699  

Acquisition and transaction expenses (income)

     3,527       (5,793     7,948       (10,990     26,618  

Management fees and expenses

     462             557       795       462  

Integration and related expenses

                 15,022       386        

Litigation expenses

     3,707       8,374       5,548       2,420       8,312  

Employee retention credit

           (2,597                 (2,269

Secondary public offering expenses

           737                    

TRA remeasurement

     180       1,635                   1,441  

Impairment of brand assets

           3,656                    
  

 

 

   

 

 

   

 

 

   

 

 

   

 

 

 

Adjusted EBITDA

   $ 18,720     $ 52,092     $ 16,474     $ 9,807     $ 27,323  
  

 

 

   

 

 

   

 

 

   

 

 

   

 

 

 

Revenue

     105,707       173,685       129,130       106,592       155,079  

Net income (loss) margin(1)

     (20.5 )%      1.9     (28.8 )%      (12.8 )%      (33.2 )% 

Adjusted EBITDA margin(2)

     17.7     30.0     12.8     9.2     17.6

 

(1)

Net income (loss) margin represents net income (loss) divided by revenue.

(2)

Adjusted EBITDA margin represents adjusted EBITDA divided by revenue.

 

S-11


Table of Contents

The following table presents a reconciliation of estimated Adjusted EBITDA to estimated net income (loss) and of estimated Adjusted EBITDA margin to estimated net income (loss) margin, the most directly comparable financial measures calculated in accordance with GAAP, respectively, for the year ended December 31, 2022.

 

     Year ended December 31, 2022  
     High End of
Estimated Ranges
    Low End of
Estimated Ranges
 
     ($ in thousands) (unaudited)  

Net income (loss)

   $ 500     $ (3,000

Interest expense, net

     11,200       11,200  

Income taxes (benefit)

     700       800  

Depreciation and amortization

     15,300       15,300  
  

 

 

   

 

 

 

EBITDA

     27,700       24,300  
  

 

 

   

 

 

 

Equity-based compensation

     29,200       29,200  

Acquisition and transaction expenses (income)

     4,500       5,100  

Management fees and expenses

            

Integration and related expenses

            

Litigation expenses

     10,300       10,300  

Employee retention credit

     (2,600     (2,600

Secondary public offering expenses

     700       700  

TRA remeasurement

     500       600  

Impairment of brand assets

     3,700       3,700  
  

 

 

   

 

 

 

Adjusted EBITDA

   $ 74,000     $ 71,300  
  

 

 

   

 

 

 

Revenue

     243,200       241,400  

Net income (loss) margin(1)

     0.2     (1.2 %) 

Adjusted EBITDA margin(2)

     30.4     29.5

 

(1)

Net income (loss) margin represents net income (loss) divided by revenue.

(2)

Adjusted EBITDA margin represents adjusted EBITDA divided by revenue.

 

S-12


Table of Contents

The following table presents a reconciliation of adjusted EBITDA to net income (loss) and of adjusted EBITDA margin to net income (loss) margin, the most directly comparable financial measures calculated in accordance with GAAP, respectively, for the three months ended December 31, 2021, March 31, 2022, June 30, 2022 and September 30, 2022 and the twelve months ended September 30, 2022.

 

     Three Months Ended     Twelve months
ended
September 30,
2022
 
     December 31,
2021
    March 31,
2022
    June 30,
2022
    September 30,
2022
 
     ($ in thousands)  

Net income (loss)

   $ (29,785   $ (15,179   $ 31,477     $ (13,056   $ (26,543

Interest expense, net

     2,472       2,472       2,448       2,931       10,323  

Income taxes (benefit)

     396       (2,067     2,217       (308     238  

Depreciation and amortization

     3,334       3,492       3,579       4,154       14,559  
  

 

 

   

 

 

   

 

 

   

 

 

   

 

 

 

EBITDA

     (23,583     (11,282     39,721       (6,279     (1,423
  

 

 

   

 

 

   

 

 

   

 

 

   

 

 

 

Equity-based compensation

     5,498       15,248       4,429       4,243       29,418  

Acquisition and transaction expenses (income)

     23,091       9,544       (31,627     16,290       17,298  

Management fees and expenses

                              

Integration and related expenses

                              

Litigation expenses

     4,605       2,740       4,619       1,015       12,979  

Employee retention credit

     (2,269     (2,597                 (4,866

Secondary Public Offering Expenses

           487       250             737  

TRA remeasurement

     1,261       313       244       1,078       2,896  

Impairment of brand assets

                       3,656       3,656  
  

 

 

   

 

 

   

 

 

   

 

 

   

 

 

 

Adjusted EBITDA

   $ 8,603     $ 14,453     $ 17,636     $ 20,003     $ 60,695  
  

 

 

   

 

 

   

 

 

   

 

 

   

 

 

 

Revenue

     49,372       50,362       59,560       63,763       223,057  

Net income (loss) margin

     (60 %)      (30 %)      53     (20 %)      (12 %) 

Adjusted EBITDA margin

     17     29     30     31     27

Recent Developments

Convertible Preferred Stock Repurchase and Incremental Term Loans

On January 9, 2023, we entered into a privately negotiated preferred stock repurchase agreement with certain holders of our outstanding Convertible Preferred Stock and an amendment to our existing financing arrangement that provides for, among other things, incremental term loans in an aggregate principal amount of $130.0 million (the “ITL”). We repurchased 85,340 shares of Convertible Preferred Stock for a total consideration of $134.9 million, including payments of accrued dividends and fees. These shares prior to repurchase would have been convertible into 5.9 million shares of Class A Common Stock. The ITL and the repurchase closed on January 13, 2023. We funded the repurchase with the additional borrowings under the ITL and available cash. We actively evaluate opportunities to optimize our balance sheet and lower our cost of capital, and we expect to continue to seek opportunities to do so in the future.

Our Industry

We operate in the large and growing boutique fitness segment of the broader health and fitness club industry. Boutique fitness encompasses a social, supportive community of coaches and consumers engaging through class-based programming in small studio spaces (typically 1,500-2,500 square feet). A boutique fitness workout typically offers more customized programming and a more intensive experience complemented by increased levels of personal attention and guidance relative to those offered in a traditional health and fitness

 

S-13


Table of Contents

club. The International Health, Racquet & Sportsclub Association (“IHRSA”) estimates that boutique fitness memberships grew more rapidly than overall health and fitness club memberships between 2015 and 2019, with target boutique fitness consumers spending more and engaging more frequently than the average health and fitness club member in 2019. We believe that many fitness consumers continue to engage and value boutique fitness post-COVID-19 pandemic, with IHRSA estimating an acceleration in target boutique fitness consumers’ membership penetration and continued willingness to pay a premium. As of 2021, IHRSA approximates that 75% of boutique fitness memberships were held by Gen Z and Millennial consumers, who represent the two fastest growing age groups of health and fitness club members. IHRSA estimates that from 2018 to 2021, Gen Z and Millennials increased their share of total health and fitness club memberships to 21% and 36% from 15% and 33%, respectively. Additionally, IHRSA estimates that Gen Z and Millennials spend the most per month on membership dues relative to other age cohorts, and target boutique fitness consumers pay more than twice the per-visit cost of overall fitness consumers, on average.

In 2022, IHRSA estimated the size of the global health and fitness club industry at $96.7 billion, with more than 205,000 clubs serving over 184 million members. IBISWorld estimates that the U.S. gym, health and fitness club industry will reach $30.8 billion in 2023. Frost & Sullivan has estimated that the total addressable U.S. boutique fitness market will reach $23.6 billion in 2023 and will grow at a CAGR of approximately 5.3% between 2023 and 2025. Prior to the COVID-19 pandemic, the U.S. health and fitness club industry experienced annual growth for more than 21 consecutive years. As of January 1, 2022, 30% of boutique fitness studios had closed permanently, according to IHRSA. We believe these closures present an opportunity for Xponential to further penetrate new and existing markets, capturing displaced fitness consumers.

As the largest franchisor in the boutique fitness industry, we achieved strong growth during 2022 by opening 511 new studios globally across all 10 brands, an increase of 53% relative to full year 2021 openings. We believe our studios continue to benefit from pent-up post-COVID pandemic demand for in-person fitness driven by consumers’ desire for group interaction, mental wellbeing, personalized training and workout variety. Consumers’ return to their fitness communities has driven consistent growth in our franchisees’ membership base, with total members and studio visits both increasing 32% in the year ended December 31, 2022 relative to the year ended December 31, 2021.

Our Competitive Strengths

Diversified portfolio of leading boutique fitness brands.

Our portfolio of 10 diversified brands spans a variety of popular fitness and wellness verticals including Pilates, barre, cycling, stretching, rowing, yoga, boxing, dancing, running and functional training. We believe that our diversification represents a significant competitive advantage in a fragmented market comprised primarily of single-brand companies focused on an individual fitness or wellness vertical. The complementary nature of our brands allows our franchised studios to be located in close proximity to one another, providing variety and convenience to both consumers and franchisees. We believe that our diversified brand offering expands our total addressable market and translates into increased use occasions for consumers, driving increased share of wallet and enhancing consumer lifetime value across our portfolio.

Market leading position with significant global scale.

We are the largest global boutique fitness franchisor with over 2,600 open studios operating across 10 brands. Our four largest brands have leading market share positions within their respective verticals. As the leader in these verticals, and as one of few players of scale, we believe that we occupy an advantageous position in an otherwise highly fragmented boutique fitness market. In conjunction with our scale, we have been able to achieve broad geographic diversification across North America with studios in 48 U.S. states, the District of

 

S-14


Table of Contents

Columbia and Canada as of December 31, 2022. According to Buxton Company, approximately 64% of the U.S. population (excluding Alaska and Hawaii) lives within 10 miles of an Xponential studio location. We have agreements in place with master franchisees in 14 countries internationally.

Additionally, our scale enables us to develop and implement new products and services that further leverage our Xponential ecosystem, including business to business (“B2B”) partnerships and opportunities. To drive continued growth we have recently expanded our B2B efforts with the following partnerships:

 

   

Digital Experiences: Partnered with lululemon Studio, lululemon’s smart home gym offering, in October 2022 to showcase four of our brands. We have also partnered with Aktiv, a leader in functional fitness facility design, to debut all 10 of our brands on proprietary training bays in XPLUS signature spaces in early 2023.

 

   

Product Partnerships: Partnered with fast-growing energy drinks brands, Celsius (CycleBar) and C4 (Row House and Rumble), to enhance members’ studio experience. In addition, we have entered into a supplements-focused partnership across brands with bodybuilding.com.

 

   

Non-Traditional Locations: Entered into a five-year exclusive license agreement with extensive co-branding opportunities with Princess Cruises. Over the term of the agreement, Princess Cruises will make a minimum of eight Xponential brands available onboard every ship in their 15-ship fleet and will make XPLUS available across Princess staterooms.

 

   

Holistic Wellness: Entered into a strategic partnership to enhance studio members’ healthy eating habits with prepared meals provider Territory Foods. The partnership includes Pure Barre, Row House, Rumble and StretchLab. Members of these brands can sign up to receive meals from this delivery service through a promotion available in their mobile application or on their website.

Passionate, growing and loyal consumer base.

Our franchised studios provide differentiated and accessible boutique fitness experiences that are fun, energetic and deliver a strong sense of community, engendering loyalty and engagement with consumers. Our brands serve a broad demographic; our consumer skews female, and is typically between the ages of 20 and 60 years old, holds at least a bachelor’s degree and reports household income of approximately $130,000 per year. Across our system, our consumers completed 39.2 million in-studio, live stream and virtual workouts in 2022, compared to 29.7 million and 19.2 million workouts in 2021 and 2020, respectively. As of December 31, 2022, studios had over 590,000 members, of which over 530,000 were actively paying members on recurring membership packages. The number of total members at studios as of December 31, 2022 represented an increase of 32% and 96% compared to the number of total members at studios as of December 31, 2021 and December 31, 2020, respectively. We also engage with our consumers through our digital platform XPLUS, which had over 117,000 total users as of December 31, 2022.

Xponential Playbook supports system-wide operational excellence.

We strategically partner with franchisees who have been vetted by a thorough selection process. Through the Xponential Playbook, we provide franchisees with significant support from the outset, focused on delivering a superior experience and maximizing studio-level productivity and profitability. Franchisees also benefit from the significant investments we have made in our corporate platform, through which we leverage integrated systems and shared services. While marketing and fitness programming are specific to each brand, nearly all other franchisee support functions are integrated across brands at the corporate level, and franchisees are guided through the key pillars of successful studio operations.

 

S-15


Table of Contents

Asset-light franchise model and predictable revenue streams that support free cash flow conversion.

We believe our asset-light franchise model drives faster system-wide unit growth, compared to a similarly capitalized corporate-owned model. As a franchisor, we have multiple highly predictable revenue streams and low ongoing capital requirements. Approximately 70% of our revenue for the nine months ended September 30, 2022 was considered recurring, and we believe this percentage will increase as franchise royalty fees are expected to account for a greater percentage of our revenue over time.

Highly attractive and predictable studio-level economics.

The Xponential Playbook is designed to help franchisees achieve compelling AUVs, strong operating margins and an attractive return on their invested capital. Studios are generally designed to be between 1,500 and 2,500 square feet in size, depending on the brand, which contributed to a relatively low average initial franchisee investment of approximately $390,000 in 2022 and $350,000 in 2021. Our model is generally designed to generate, on average under normal conditions, an AUV of $500,000 in year two of operations and studio-level operating margins ranging between 25% and 30%, resulting in an unlevered cash-on-cash return of approximately 40%. A studio reaches “base maturity” when it has annualized monthly revenues in the $400,000 to $600,000 AUV range. Using our model, we expect this to typically occur 6-12 months after studio opening. We believe that studios typically have the opportunity to continue growing and maturing beyond that point, however.

Large and expanding franchisee base with visible organic growth.

Our large number of existing licenses sold represents an embedded pipeline to support the continued growth of our business. As of December 31, 2022, on a cumulative basis since inception, we had 5,450 franchise licenses sold globally. Franchisees are contractually obligated to open studios in their territories after purchasing a franchise license. In the event that North American franchisees or international master franchisees are unable to meet their contractual obligations, we have the ability to resell or reassign territory licenses in North America and terminate master franchisees internationally. We have the potential to substantially increase our studio base through our existing licenses sold, providing us high visibility into our unit growth and further increasing our already significant scale within the boutique fitness industry.

Proven and experienced management team with an entrepreneurial culture.

Our strategic vision and entrepreneurial culture are driven by our highly experienced management team, led by our Chief Executive Officer and founder, Anthony Geisler. Mr. Geisler has more than 20 years of industry experience and direct experience scaling franchised fitness brands, having previously served as the Chief Executive Officer of LA Boxing. He has worked with many members of our leadership team for almost 10 years. Our Brand Presidents are key members of our leadership team and act as the driving force behind their respective brands. Collectively, our management team fosters an entrepreneurial culture and mentality that resonate with franchisees.

Our Growth Strategies

We believe we are well-positioned to capitalize on multiple opportunities to drive the long-term growth of our business:

Grow our franchised studio base across all brands in North America.

We have the opportunity to meaningfully expand our franchised studio footprint in North America by leveraging our multiple brands and verticals, as well as our proven portability across regions and demographics.

 

S-16


Table of Contents

We have grown our franchised studio footprint in North America from 813 open studios across 47 U.S. states, the District of Columbia and Canada as of December 31, 2017 to 2,329 open studios across 48 U.S. states, the District of Columbia and Canada as of December 31, 2022, on an adjusted basis to reflect historical information of the brands we have acquired, representing a CAGR of 23%. As of December 31, 2022, we had 1,714 franchisees and licenses for 1,939 studios contractually obligated to be opened under existing franchise agreements in North America. We sold 806 licenses in 2022 compared to 787 licenses in 2021 in North America. Based on our internal and third-party analyses by Buxton Company, franchisees could have a total of approximately 6,900 studios in the United States alone, prior to the acquisition of BFT. While no formal analysis has been conducted to assess the incremental studio opportunity attributable to BFT, Buxton expects that the addition of BFT will add approximately 1,000 more independent studio opportunities to our United States whitespace provided that we and BFT continue to operate in a manner consistent with the rest of our brands.

We also continue to grow our presence through strategic brand partnerships, such as partnerships with “big box” gyms. For example, in November 2021, we entered into a Master Facility Development Agreement with the operators of the LA Fitness and City Sports Club brands, which allows us the rights to grant franchise licenses to franchisees within LA Fitness and City Sports Club’s 500 locations. We have committed to offering 350 franchise licenses within U.S. LA Fitness and City Sports Club locations over the coming years.

Grow our brands and studio footprint internationally.

We believe there is significant opportunity for further international growth, underscored by our track- record of successful expansion across a diverse array of North American markets and our expansion into multiple international markets, including the 2021 acquisition of BFT. Since the acquisition, our franchisees and master franchisees have opened more than 100 BFT studios globally. As of December 31, 2022, we had 312 studios open in nine countries internationally. Master franchisees were contractually obligated to sell licenses to franchisees to open an additional 1,094 studios across 14 countries, including Australia, Austria, the Dominican Republic, Germany, Japan, Kuwait, Mexico, New Zealand, Portugal, Saudi Arabia, Singapore, South Korea, Spain and the United Kingdom. As of December 31, 2022, our master franchisees had sold 236 licenses for studios not yet opened.

Drive system-wide same store sales and grow AUV.

We believe we can help franchisees grow same store sales and AUVs by acquiring new consumers, increasing membership penetration, driving increased spend from consumers and expanding ancillary revenue streams through our franchised studios.

 

   

Acquiring new consumers: We expect to grow our consumer reach through a variety of targeted marketing campaigns at both the brand and franchisee levels to increase brand awareness and drive studio traffic.

 

   

Increasing membership penetration: We expect franchisees to convert new and occasional consumers into committed, long-term members by delivering consistent, effective workout experiences across our franchised studios. We intend to continue to utilize insights from our consumer management dashboard to refine our sales strategy and offer a variety of flexible membership options to attract consumers at different engagement levels and price points, including our existing four, eight and unlimited classes per month recurring membership options. Excluding StretchLab, which is higher, the price per class for the consumer with an eight classes per month membership ranges from $14 to $27. For StretchLab, the price per session for the consumer with an eight classes per month membership ranges from $34 to $104.

 

S-17


Table of Contents
   

Driving increased spend from consumers: We expect to increase spend from consumers by utilizing dynamic pricing tiers across markets and brands, up-tiering memberships, cross-selling memberships across our brands, driving further digital penetration and enhancing our membership engagement.

 

   

Expanding additional revenue streams within our franchised studios: We believe we have the opportunity to increase consumer spending at our franchised studios by expanding our offering of branded and third-party retail products across apparel and other health and wellness categories.

 

   

Utilize XPASS to enhance consumer experience and engagement and more effectively cross-sell our brands: We implemented XPASS in 2021, a membership option that currently offers our consumers access to all 10 brands across the Xponential portfolio under a single monthly membership. XPASS offers three subscription options designed to suit different consumer preferences, ranging from $99 to $199 a month to enjoy typically between 5 and 12 classes and all including XPLUS. The most popular subscription plan is $99 a month to enjoy approximately five classes per month. Franchisees receive approximately 70% of the subscription fee from XPASS, and we receive 30% of the subscription fee. XPASS is designed to optimize inventory for classes at our franchisees’ studios through dynamic pricing and assisting in filling open spaces in classes.

 

   

Attract and retain consumers through our XPLUS digital platform: We believe there is an opportunity to further capitalize on growing consumer demand for digital and at-home fitness solutions by enhancing system-wide capabilities that complement our in-studio offerings. Our digital platform consists of a library of branded content that we make available to our consumers across our online and mobile platforms for a monthly fee of $19 for individual brand access and $29 for access to all brands. As of December 31, 2022, we had over 117,000 total users on our digital platform, XPLUS. Over 90% of class bookings in studios were done via our proprietary mobile app in the 90 days ending December 31, 2022.

Expand operating margins and drive free cash flow conversion.

We have built our franchised boutique fitness platform across verticals through a series of acquisitions, investments in our brands, corporate infrastructure and leadership team. We expect to realize improved operating leverage and increase operating margins over time as we continue to expand our franchised studio base and leverage our shared services and platform. Additionally, we expect royalties to become a greater percentage of our revenue mix as we continue to open new studios over time. Royalties represent a high margin revenue stream, and we expect an increase in royalties as a percentage of sales to lead to increased operating margins. We have demonstrated our ability to expand our operating margins. Our business model provides us with highly predictable and recurring revenue streams, attractive margins and minimal capital requirements, resulting in the ability to invest in future growth initiatives.

Corporate Information

Xponential Fitness LLC was founded in August 2017 and Xponential Fitness, Inc. was incorporated in the State of Delaware on January 14, 2020. Xponential Fitness LLC became a wholly owned subsidiary of Xponential Holdings LLC on February 24, 2020. Our principal executive offices are located at 17877 Von Karman Ave, Suite 100, Irvine, CA, 92614 and our telephone number is (949) 346-3000. Our website is located at www.xponential.com. Our website and the information contained therein or connected thereto, or accessible therefrom, is not incorporated into this prospectus supplement or the registration statement of which it forms a part.

 

S-18


Table of Contents

THE OFFERING

 

Class A common stock offered by the selling stockholders

5,000,000 shares (or 5,750,000 shares if the underwriters exercise their option to purchase additional shares of Class A common stock in full).

 

Class A common stock to be outstanding after this offering

31,797,255 shares (or 32,187,930 shares if the underwriters exercise their option to purchase additional shares of Class A common stock in full). If all outstanding LLC Units held by the Continuing Pre-IPO LLC Members (as defined herein) were redeemed or exchanged for newly issued shares of Class A common stock on a one-for-one basis, 49,338,102 shares of Class A common stock.

 

Class B common stock to be outstanding after this offering

17,540,847 shares (or 17,150,172 shares if the underwriters exercise their option to purchase additional shares of Class A common stock in full).

 

Voting power held by holders of Class A common stock after giving effect to this offering

59.7% (or 60.4% if the underwriters also exercise their right to purchase additional shares of Class A common stock in full).

 

Voting power held by holders of Class B common stock after giving effect to this offering

32.9% (or 32.2% if the underwriters exercise their right to purchase additional shares of Class A common stock in full) (or 0.0% if all outstanding LLC Units held by the Continuing Pre-IPO LLC Members were redeemed or exchanged for a corresponding number of newly issued shares of Class A common stock).

 

Voting rights

Each share of Class A common stock and Class B common stock (collectively, our “common stock”) entitles its holder to one vote per share.

 

  Our Class A common stock, Class B common stock and Series A preferred stock generally vote together as a single class on all matters submitted to a vote of our stockholders.

 

Use of Proceeds

We will not receive any proceeds from the sale of the shares of our Class A common stock.

 

Redemption rights of the holders of LLC Units

Under the Amended LLC Agreement (as defined herein), holders of LLC Units (other than us) have the right (subject to the terms of the Amended LLC Agreement) to require Xponential Holdings LLC to redeem all or a portion of their LLC Units for, at our election, newly issued shares of Class A common stock on a one-for-one basis or a

 

S-19


Table of Contents
 

cash payment determined in accordance with the terms of the Amended LLC Agreement, provided the cash payment is funded from the net proceeds from a substantially contemporaneous offering of Class A common stock in accordance with the terms of the Amended LLC Agreement. Additionally, in the event of a redemption request from a holder of LLC Units, we may, at our option, effect a direct exchange of cash or Class A common stock for LLC Units in lieu of such a redemption. Shares of Class B common stock will be cancelled on a one-for-one basis if we, following a redemption request from a holder of LLC Units, redeem or exchange LLC Units of such holder pursuant to the terms of the Amended LLC Agreement. See “Certain Relationships and Related Party Transactions—Amended LLC Agreement” in our definitive proxy statement, filed with the SEC on April 5, 2022.

 

  Except for transfers to us pursuant to the Amended LLC Agreement or to certain permitted transferees, holders of LLC Units are not permitted to sell, transfer or otherwise dispose of any LLC Units or shares of Class B common stock.

 

NYSE symbol

“XPOF”

The number of shares of our Class A common stock that will be outstanding after this offering is based on 28,713,655 shares of Class A common stock outstanding as of January 31, 2023, and excludes:

 

   

up to 7,962,500 shares of our Class A common stock issuable upon the conversion of the Series A convertible preferred stock and Series A-1 convertible preferred stock (the “Convertible Preferred”) after giving effect to the repurchase of an aggregate of 85,340 shares of our Series A preferred stock and Series A-1 preferred stock on January 9, 2023;

 

   

20,624,447 shares of Class A common stock reserved for issuance upon the redemption or exchange of 20,624,447 LLC Units held by the Continuing Pre-IPO LLC Members;

 

   

up to 2,024,445 shares of Class A common stock issued to the sellers of Rumble that would vest in the event our Class A common stock has a weighted average market value of at least $61.90 per share for a defined period of time;

 

   

up to 1,904,042 shares of Class A common stock issuable upon the settlement of restricted stock units outstanding as of January 31, 2023 (which does not include: (i) up to $2.25 million of restricted stock units covering shares of Class A common stock, which is expected to vest in connection with the achievement of certain performance metrics and (ii) up to $5.63 million of restricted stock units covering shares of Class A common stock, which would vest in connection with the achievement of certain performance metrics);

 

   

4,152,310 shares of Class A common stock that may be granted under our 2021 Omnibus Incentive Plan (the “2021 Plan”). Our 2021 Plan provides for annual automatic increases in the number of shares of Class A common stock reserved thereunder. See “Executive Compensation—2021 Omnibus Incentive Plan” in our definitive proxy statement, filed with the SEC on April 5, 2022; and

 

   

5,504,936 shares of Class A common stock reserved for future issuance under our 2021 Employee Stock Purchase Plan (the “ESPP”). Our ESPP provides for annual automatic increases in the number of shares of Class A common stock reserved thereunder. See “Executive Compensation—2021 Employee Stock Purchase Plan” in our definitive proxy statement, filed with the SEC on April 5, 2022, for additional information.

 

S-20


Table of Contents

The number of shares of our Class B common stock that will be outstanding after this offering is based on 20,624,447 shares of Class B common stock outstanding as of January 31, 2023, and excludes:

 

   

up to 13,525 shares of Class B common stock that would be issued upon vesting of LLC Units during various time periods through August 2024.

Unless otherwise indicated, all information in this prospectus supplement assumes the underwriters do not exercise their option to purchase up to 750,000 additional shares of Class A common stock.

 

S-21


Table of Contents

SUMMARY CONSOLIDATED FINANCIAL AND OTHER DATA

The following sets forth summary consolidated financial and other data of Xponential Fitness, Inc., a holding company with its principal asset being a controlling ownership interest in Xponential Fitness LLC through its ownership interest in Xponential Holdings LLC. As the sole managing member of Xponential Fitness LLC, Xponential Fitness, Inc. operates and controls all of the business and affairs of Xponential Fitness LLC. Xponential Fitness, Inc. consolidates the financial results of Xponential Fitness LLC and Xponential Holdings LLC, and a portion of its net income (loss) is allocated to the noncontrolling interest to reflect the entitlement of the Continuing Pre-IPO LLC Members to a portion of Xponential Holdings LLC’s net income or loss. Information for any period prior to July 23, 2021 relates to Xponential Fitness LLC.

The summary consolidated statement of operations data for the years ended December 31, 2019, 2020 and 2021 and the summary consolidated balance sheet data as of December 31, 2020 and 2021 are derived from our audited consolidated financial statements and related notes thereto that are incorporated by reference in this prospectus supplement. The summary consolidated balance sheet data as of September 30, 2021 and 2022 and the consolidated statements of operations data for the nine months ended September 30, 2021 and 2022 have been derived from our unaudited consolidated financial statements incorporated by reference into this prospectus supplement. In our opinion, the unaudited interim consolidated financial statements have been prepared on a basis consistent with our audited consolidated financial statements and contain all adjustments necessary for a fair presentation of such interim financial statements.

 

S-22


Table of Contents

The results indicated below are not necessarily indicative of the results to be expected in the future and should be read in conjunction with and are qualified by reference to “Management’s Discussion and Analysis of Financial Condition and Results of Operations” and the consolidated financial statements and related notes thereto included in our 2021 Form 10-K, as supplemented and updated by subsequent Quarterly Reports, which are incorporated by reference into this prospectus supplement.

 

    

Nine Months Ended
September 30,

   

Year Ended December 31,

 
     2021     2022     2019     2020     2021  
     ($ in thousands)     ($ in thousands)  

Consolidated Statement of Operations Data

          

Revenue, net

          

Franchise revenue

   $ 51,504     $ 83,128     $ 47,364     $ 48,056     $ 74,459  

Equipment revenue

     15,571       31,930       40,012       20,642       22,583  

Merchandise revenue

     13,620       19,100       22,215       16,648       20,140  

Franchise marketing fund revenue

     9,503       14,544       8,648       7,448       13,623  

Other service revenue

     15,509       24,983       10,891       13,798       24,274  
  

 

 

   

 

 

   

 

 

   

 

 

   

 

 

 

Total revenue, net

     105,707       173,685       129,130       106,592       155,079  

Operating costs and expenses:

          

Costs of product revenue

     19,259       34,951       41,432       25,727       28,550  

Costs of franchise and service revenue

     8,615       13,589       5,703       8,392       12,716  

Selling, general and administrative expenses

     62,066       96,082       80,495       60,917       94,798  

Depreciation and amortization

     6,838       11,255       6,386       7,651       10,172  

Marketing fund expense

     9,304       12,696       8,217       7,101       13,044  

Acquisition and transaction expenses (income)

     3,527       (5,793     7,948       (10,990     26,618  
  

 

 

   

 

 

   

 

 

   

 

 

   

 

 

 

Total operating costs and expenses

     109,609       162,750       150,181       98,798       185,898  
  

 

 

   

 

 

   

 

 

   

 

 

   

 

 

 

Operating (loss) income

     (3,902     10,935       (21,051     7,794       (30,819

Other expense (income)

          

Interest income

     (796     (1,209     (168     (345     (1,164

Interest expense

     21,869       9,060       16,087       21,410       24,709  

Gain on debt extinguishment

     (3,707                       (3,707
  

 

 

   

 

 

   

 

 

   

 

 

   

 

 

 

Total other expense

     17,366       7,851       15,919       21,065       19,838  
  

 

 

   

 

 

   

 

 

   

 

 

   

 

 

 

Income (loss) before income taxes

     (21,268     3,084       (36,970     (13,271     (50,657

Income taxes (benefit)

     387       (158     164       369       783  
  

 

 

   

 

 

   

 

 

   

 

 

   

 

 

 

Net income (loss)

     (21,655     3,242       (37,134     (13,640     (51,440

Less: Net income (loss) attributable to noncontrolling interests

     (17,599     1,065                   (32,611
  

 

 

   

 

 

   

 

 

   

 

 

   

 

 

 

Net income (loss) attributable to Xponential Fitness, Inc.

   $ (4,056   $ 2,177     $ (37,134   $ (13,640   $ (18,829
  

 

 

   

 

 

   

 

 

   

 

 

   

 

 

 

 

S-23


Table of Contents
(in thousands)    As of
September 30,
2021
    As of
September 30,
2022
    As of
December 31,
2020
     As of
December 31,
2021
 

Consolidated Balance Sheet Data

         

Cash, cash equivalents and restricted cash(2)(3)

   $ 25,544     $ 30,895     $ 11,299      $ 21,320  

Total assets

     363,085       472,267       322,838        415,544  

Total debt(1)(2)

     96,898       136,483       189,840        134,183  

Total member’s equity/stockholders’ equity (deficit)

     (397,256     (180,643     4,749        (210,469

 

(1)

Includes long-term debt, including current portion of long-term debt, notes payable and present value of amounts due under settlement agreements, but excludes contingent consideration and deferred loan costs. Amounts due under settlement agreements were $2.0 million and $0 as of December 31, 2020 and December 31, 2021, respectively. These amounts are recorded on our consolidated balance sheet as accrued expenses at December 31, 2020. There were no amounts due under settlement agreements as of September 30, 2021 and September 30, 2022.

 

(2)

Does not reflect the entry into the ITL or repurchase of the Convertible Preferred Stock in January 2023.

 

(3)

Includes restricted cash of $3,382 and $1,139, as of September 30, 2022 and 2021, respectively, and $1,427, $999 and $883 as of December 31, 2021, 2020 and 2019, respectively.

 

     Nine Months Ended
September 30,
    Years Ended December 31,  
     2021     2022     2019     2020     2021  

Key Performance Indicators(1)

          

System-wide sales (in thousands)

   $ 496,598     $ 739,163     $ 560,410     $ 442,732     $ 709,657  

Number of new studio openings globally

     236       355       428       286       334  

Number of studios operating globally (cumulative total as of period end)

     2,032       2,485       1,510       1,796       2,130  

Number of licenses sold globally (cumulative total as of period end)

     4,123       5,193       3,119       3,469       4,424  

Number of licenses contractually obligated to open internationally (cumulative total as of period end)

     879       920       544       686       956  

AUV (LTM as of period end) (in thousands)

   $ 355     $ 475     $ 449     $ 283     $ 394  

AUV (fourth quarter run-rate)(2) (in thousands)

     NA       NA     $ 477     $ 287     $ 446  

Same store sales

     36     28     9     (34 %)      41

Adjusted EBITDA(3) (in thousands)

   $ 18,720     $ 52,092     $ 16,474     $ 9,807     $ 27,323  

 

(1)

See “Basis of Presentation” and “Management’s Discussion and Analysis of Financial Condition and Results of Operations—Key Performance Indicators” included in our 2021 Form 10-K and our Quarterly Report for the quarter ended September 30, 2022 for the definition of and additional information about these metrics. All key performance indicators, except adjusted EBITDA, are presented on an adjusted basis to reflect historical information of the brands we acquired and therefore includes time periods during which certain of the brands were operated by our predecessors. We acquired Rumble in March 2021 and BFT in October 2021.

 

(2)

Quarterly run-rate AUV is calculated as the quarterly AUV multiplied by four, for North American studios that are at least 6 months old at the beginning of the respective quarter.

 

(3)

We define adjusted EBITDA as EBITDA (net income/loss before interest, taxes, depreciation and amortization), adjusted for the impact of certain non-cash and other items that we do not consider in our

 

S-24


Table of Contents
  evaluation of ongoing operating performance. These items include equity-based compensation, acquisition and transaction expenses (including change in contingent consideration), management fees and expenses (that were discontinued after July 2021), litigation expenses (consisting of legal and related fees for specific proceedings that arise outside of the ordinary course of our business), employee retention credit (a tax credit for retaining employees throughout the COVID-19 pandemic), secondary public offering expenses for which we do not receive proceeds, expense related to the remeasurement of our TRA obligation and expense related to loss on impairment of our brand intangible assets and goodwill that we do not believe reflect our underlying business performance and affect comparability. EBITDA and adjusted EBITDA are also frequently used by analysts, investors and other interested parties to evaluate companies in our industry. See “Management’s Discussion and Analysis of Financial Condition and Results of Operations—Non-GAAP Financial Measures” included in our 2021 Form 10-K and our Quarterly Report for the quarter ended September 30, 2022.

 

S-25


Table of Contents

RISK FACTORS

An investment in our Class A common stock involves a high degree of risk. You should carefully consider the risks, uncertainties and other factors described in this prospectus supplement, together with all the other information contained in the accompanying prospectus and incorporated by reference herein or therein or in any related free writing prospectus. You should also consider the risks, uncertainties and other factors described in “Risk Factors”, “Management’s Discussion and Analysis of Financial Condition and Results of Operations” and our financial statements and related notes incorporated by reference herein from our 2021 Form 10-K, as supplemented and updated by subsequent Quarterly Reports that we have filed or will file with the SEC, and other documents which are incorporated by reference in this prospectus supplement, and which may be amended, supplemented or superseded from time to time in any prospectus supplement and by other reports we file with the SEC in the future, before deciding to invest in our Class A common stock.

The risks described in this prospectus supplement and the accompanying prospectus and incorporated by reference herein and therein are not the only ones facing us. The occurrence of any of the risks we have identified or additional risks and uncertainties not presently known to us or that we currently believe to be immaterial could materially and adversely affect our business, results of operations, cash flows and financial condition. In that event, the market price of our Class A common stock could decline, and you could lose all or part of your investment. Please also see the sections titled “Special Note Regarding Forward-Looking Statements” and “Market and Industry Data” in this prospectus supplement.

Risks Related to Our Class A Common Stock and this Offering

Some provisions of Delaware law and our amended and restated certificate of incorporation and amended and restated bylaws may deter third parties from acquiring us and diminish the value of our Class A common stock.

Our amended and restated certificate of incorporation and our amended and restated bylaws provide for, among other things:

 

   

a classified board of directors with staggered three-year terms;

 

   

the ability of our board of directors to issue one or more series of preferred stock with voting or other rights or preferences that could have the effect of impeding the success of an attempt to acquire us or otherwise effect a change in control;

 

   

advance notice for nominations of directors by stockholders and for stockholders to include matters to be considered at stockholder meetings;

 

   

certain limitations on convening special stockholder meetings; and

 

   

certain provisions of our amended and restated certificate of incorporation and our amended and restated bylaws that may be amended only by the affirmative vote of the holders of at least two-thirds in voting power of all outstanding shares of our stock entitled to vote thereon, voting together as a single class.

In addition, while we have opted out of Section 203 of the Delaware General Corporation Law (the “DGCL”), our amended and restated certificate of incorporation contains similar provisions providing that we may not engage in certain “business combinations” with any “interested stockholder” for a three-year period following the time that the stockholder became an interested stockholder, unless:

 

   

prior to such time, our board of directors approved either the business combination or the transaction that resulted in the stockholder becoming an interested stockholder;

 

S-26


Table of Contents
   

upon consummation of the transaction that resulted in the stockholder becoming an interested stockholder, the interested stockholder owned at least 85% of the votes of our voting stock outstanding at the time the transaction commenced, excluding certain shares; or

 

   

at or subsequent to that time, the business combination is approved by our board of directors and by the affirmative vote of holders of at least two-thirds of the votes of our outstanding voting stock that is not owned by the interested stockholder.

Generally, a “business combination” includes a merger, asset or stock sale or other transaction resulting in a financial benefit to the interested stockholder. Subject to certain exceptions, an “interested stockholder” is a person who, together with that person’s affiliates and associates, owns, or within the previous three years owned, 15% or more of the votes of our outstanding voting stock. For purposes of this provision, “voting stock” means any class or series of stock entitled to vote generally in the election of directors. Our amended and restated certificate of incorporation provides that H&W Franchise Holdings, LLC, their respective affiliates and any of their respective direct or indirect designated transferees (other than in certain market transfers and gifts) and any group of which such persons are a party do not constitute “interested stockholders” for purposes of this provision.

Under certain circumstances, this provision will make it more difficult for a person who would be an “interested stockholder” to effect various business combinations with our company for a three-year period. This provision may encourage companies interested in acquiring us to negotiate in advance with our board of directors because the stockholder approval requirement would be avoided if our board of directors approves either the business combination or the transaction that results in the stockholder becoming an interested stockholder. These provisions also may have the effect of preventing changes in our board of directors and may make it more difficult to accomplish transactions that stockholders may otherwise deem to be in their best interests.

These provisions in our amended and restated certificate of incorporation and our amended and restated bylaws may discourage, delay or prevent a transaction involving a change in control of our company that is in the best interest of our minority stockholders. Even in the absence of a takeover attempt, the existence of these provisions may adversely affect the prevailing market price of our Class A common stock if they are viewed as discouraging future takeover attempts. These provisions could also make it more difficult for stockholders to nominate directors for election to our board of directors and take other corporate actions.

Our amended and restated certificate of incorporation designates the Court of Chancery of the State of Delaware and, to the extent enforceable, the federal district courts of the United States as the sole and exclusive forums for certain types of actions and proceedings that may be initiated by our stockholders, which could limit our stockholders’ ability to obtain a favorable judicial forum for disputes with us or our directors, officers, employees or agents.

Our amended and restated certificate of incorporation provides that, unless we consent in writing to the selection of an alternative forum, the Court of Chancery of the State of Delaware is, to the fullest extent permitted by applicable law, the sole and exclusive forum for the following types of actions or proceedings under Delaware statutory or common law: (i) any derivative action or proceeding brought on our behalf; (ii) any action asserting a claim of breach of a fiduciary duty owed by any of our directors, officers, employees, agents or trustees to us or our stockholders; (iii) any action asserting a claim against us or any director or officer or other employee of ours arising pursuant to any provision of the DGCL, our amended and restated certificate of incorporation or our amended and restated bylaws; or (iv) any action asserting a claim against us or any director or officer or other employee of ours that is governed by the internal affairs doctrine, in each such case subject to such Court of Chancery having personal jurisdiction over the indispensable parties named as defendants therein. The foregoing provision will not apply to claims arising under the Securities Act of 1933, as amended, the Exchange Act or other federal securities laws for which there is exclusive federal or concurrent federal and state jurisdiction.

 

S-27


Table of Contents

These exclusive-forum provisions may limit a stockholder’s ability to bring a claim in a judicial forum that it finds favorable for disputes with us or our directors, officers, employees or agents, which may discourage such lawsuits against us and such persons. If any court of competent jurisdiction were to find either exclusive- forum provision in our amended and restated certificate of incorporation to be inapplicable or unenforceable, we may incur additional costs associated with resolving such matters in other jurisdictions, which could adversely affect our business, results of operations, cash flows and financial condition.

Our directors, executive officers and the entities affiliated with our directors and executive officers control a substantial percentage of our voting capital stock, and their interests may conflict with ours or yours in the future.

Immediately following this offering, our directors, executive officers and affiliates of our directors and executive officers will control approximately 45.6% of the combined voting power of our Class A and Class B common stock (or approximately 44.2% of the combined voting power of our Class A and Class B common stock if the underwriters’ option to purchase additional shares is exercised in full). If the ownership and voting power of our stock remains highly concentrated, certain of our directors, executive officers and the entities affiliated with our directors and executive officers may be able to control our decisions, including matters requiring approval by our stockholders (such as the election of directors and the approval of mergers or other extraordinary transactions), regardless of whether or not other stockholders believe that the transaction is in their own best interests. Such concentration of voting power could also have the effect of delaying, deterring or preventing a change of control or other business combination that might otherwise be beneficial to our stockholders, could deprive our stockholders of an opportunity to receive a premium for their common stock as part of a sale of our company and might ultimately affect the market price of our common stock.

These holders’ interests may not be fully aligned with yours, which could lead to actions that are not in your best interests. Because a majority of the economic interests in our business held by our directors, executive officers and the entities affiliated with our directors and executive officers are held through Xponential Holdings LLC rather than through Xponential Fitness, Inc., they may have conflicting interests with holders of shares of our Class A common stock. For example, certain of our directors, executive officers and the entities affiliated with our directors and executive officers who are Continuing Pre-IPO LLC Members may have a different tax position from us, which could influence their decisions regarding whether and when we should dispose of assets or incur new or refinance existing indebtedness, especially in light of the existence of the TRA that we entered into in connection with our initial public offering (“IPO”), and whether and when we should undergo certain changes of control within the meaning of the TRA or terminate the TRA. In addition, the structuring of future transactions may take into consideration these tax or other considerations even where no similar benefit would accrue to us. See “Certain Relationships and Related Party Transactions—Tax Receivable Agreement” in our definitive proxy statement, filed with the SEC on April 5, 2022. In addition, these holders’ significant ownership in us and resulting ability to effectively control us may discourage someone from making a significant equity investment in us, or could discourage transactions involving a change in control, including transactions in which you as a holder of shares of our Class A common stock might otherwise receive a premium for your shares over the then-current market price.

Directors, officers, stockholders and affiliates of the Preferred Investors and Snapdragon Capital Partners may pursue corporate opportunities independent of us that could present conflicts with our and our stockholders’ interests.

Directors, officers, stockholders and affiliates of the Preferred Investors (as defined in “Organizational Structure”) and Snapdragon Capital Partners, an affiliate of Mr. Grabowski, a member of our board of directors, may hold (and may from time to time in the future acquire) interests in or provide advice to businesses that may

directly or indirectly compete with our business. They may also pursue acquisitions that may be complementary to our business and, as a result, those acquisition opportunities may not be available to us.

 

 

S-28


Table of Contents

Our amended and restated certificate of incorporation provides that, to the fullest extent permitted by law, the doctrine of “corporate opportunity” will not apply to directors, officers, stockholders and affiliates of the Preferred Investors and Snapdragon Capital Partners.

We are an “emerging growth company” and we cannot be certain if the reduced disclosure requirements applicable to emerging growth companies will make our Class A common stock less attractive to investors.

We are an “emerging growth company” as defined in the JOBS Act, and we intend to take advantage of certain exemptions from various reporting requirements that are applicable to other public companies that are not emerging growth companies including, but not limited to, not being required to comply with the auditor attestation requirements of Section 404 of the Sarbanes-Oxley Act and reduced disclosure obligations regarding executive compensation in our periodic reports and proxy statements. We cannot predict whether our reliance on these exemptions will result in investors finding our Class A common stock less attractive. If some investors find our Class A common stock less attractive as a result, there may be a less active trading market for our Class A common stock and our Class A common stock price may be more volatile.

The requirements of being a public company may strain our resources and distract our management, which could make it difficult to manage our business, particularly after we are no longer an “emerging growth company.”

As a publicly traded company, we are required to comply with various regulatory and reporting requirements, including those required by the SEC. Complying with these reporting and other regulatory requirements is time-consuming and causes us to incur increased costs and could have a negative effect on our results of operations, financial condition or business.

As a public company, we are subject to the reporting requirements of the Exchange Act, the requirements of the Sarbanes-Oxley Act and the rules of the NYSE. Compliance with these requirements places a strain on our systems and resources. The Exchange Act requires that we file annual, quarterly and current reports with respect to our business and financial condition. The Sarbanes-Oxley Act requires that we implement and maintain effective disclosure controls and procedures and internal controls over financial reporting. To implement, maintain and improve the effectiveness of our disclosure controls and procedures, we have committed significant resources, hired additional staff and provided additional management oversight. We have implemented additional procedures and processes for the purpose of addressing the standards and requirements applicable to public companies. Sustaining our growth also requires us to commit additional management, operational and financial resources to identify new professionals to join our firm and to maintain appropriate operational and financial systems to adequately support expansion. These activities may divert management’s attention from other business concerns, which could have a material adverse effect on our results of operations, financial condition or business.

As an “emerging growth company” as defined in the JOBS Act, we take advantage of certain temporary exemptions from various reporting requirements including, but not limited to, not being required to comply with the auditor attestation requirements of Section 404 of the Sarbanes-Oxley Act and reduced disclosure obligations regarding executive compensation in our periodic reports and proxy statements. We may also delay adoption of new or revised accounting pronouncements applicable to public companies until such pronouncements are made applicable to private companies, as permitted by the JOBS Act.

Our independent registered public accounting firm will not be required to formally attest to the effectiveness of our internal control over financial reporting until the later of our second annual report or the first annual report required to be filed with the Commission following the date we are no longer an “emerging growth company” as defined in the JOBS Act.

When these exemptions cease to apply, we expect to incur additional expenses and devote increased management effort toward ensuring compliance with them. We cannot predict or estimate the amount of additional costs we may incur as a result of becoming a public company or the timing of such costs.

 

S-29


Table of Contents

Our failure to establish and maintain effective internal controls over financial reporting could have a material adverse effect on our business and stock price.

As a public company, we are subject to the rules and regulations established from time to time by the SEC and the NYSE. These rules and regulations require, among other things, that we establish and periodically evaluate procedures with respect to our internal controls over financial reporting. In addition, as a public company, we are required to document and test our internal controls over financial reporting pursuant to Section 404 of the Sarbanes-Oxley Act so that our management can certify as to the effectiveness of our internal controls over financial reporting. Section 404(a) of the Sarbanes-Oxley Act (“Section 404(a)”) requires that beginning with our second annual report following our IPO, which occurred in July 2021, management assess and report annually on the effectiveness of our internal controls over financial reporting and identify any material weaknesses in our internal controls over financial reporting. Although Section 404(b) of the Sarbanes-Oxley Act (“Section 404(b)”) requires our independent registered public accounting firm to issue an annual report that addresses the effectiveness of our internal controls over financial reporting, we have opted to rely on the exemptions provided in the JOBS Act, and consequently will not be required to comply with SEC rules that implement Section 404(b) until such time as we are no longer an “emerging growth company.” In order to comply with these rules, we expect to incur additional expenses and devote increased management effort.

Your percentage ownership in us may be diluted by future issuances of capital stock, which could reduce your influence over matters on which stockholders vote.

Pursuant to our amended and restated certificate of incorporation and amended and restated bylaws, our board of directors has the authority, without action or vote of our stockholders, to issue all or any part of our authorized but unissued shares of common stock, including shares issuable upon the exercise of options, or shares of our authorized but unissued preferred stock. Issuances of Class A common stock, Class B common stock or voting preferred stock would reduce your influence over matters on which our stockholders vote and, in the case of issuances of preferred stock, would likely result in your interest in us being subject to the prior rights of holders of that preferred stock.

A portion of our total outstanding shares are restricted from immediate resale but may be sold into the market in the near future. This could cause the market price of our Class A common stock to drop significantly, even if our business is doing well.

Sales of a substantial number of shares of our Class A common stock in the public market could occur at any time. These sales, or the perception in the market that the holders of a large number of shares intend to sell shares, could reduce the market price of our Class A common stock. Following the consummation of this offering, we, our executive officers, directors and the selling stockholders will be subject to a 60-day lock-up period provided under lock-up agreements executed in connection with this offering. See “Underwriting.” All of these shares will, however, be able to be resold after the expiration of the lock-up period, as well as pursuant to customary exceptions thereto or upon the waiver of the lock-up agreement by the representatives on behalf of the underwriters. In addition, the Continuing Pre-IPO LLC Members have certain demand registration rights that could require us in the future to file registration statements in connection with sales of our stock by them. Such sales could be significant. Once we register these shares, they can be freely sold in the public market upon issuance. In addition, we have put into place an effective shelf registration statement allowing for the resale of all shares held by H&W Investco, LP and H&W Investco II, LP (together, “H&W Investco, LP Entities”), which are our largest stockholders and are entities affiliated with Mark Grabowski, our chairman of our board of directors, and the resale of a portion of the shares held by Anthony Geisler, our CEO. The market price of our Class A common stock could decline if the holders of currently restricted shares sell them or are perceived by the market as intending to sell them.

 

S-30


Table of Contents

The stock price of our Class A common stock has been and may continue to be volatile, and the value of an investment in our common stock may decline, regardless of our operating performance, which could cause the value of your investment to decline.

The market price of our Class A common stock has been and is likely to continue to be volatile. During the 12-month period ended December 31, 2022, our stock traded as high as $26.90 per share and as low as $11.20 per share. The market price of our Class A common stock has been and may continue to be subject to wide fluctuations in response to numerous factors, many of which are beyond our control, including:

 

   

actual or anticipated fluctuations in our financial condition and operating results;

 

   

changes in projected operational and financial results;

 

   

the commencement or conclusion of legal proceedings that involve us;

 

   

actual or anticipated changes in our growth rate;

 

   

announcements of new offerings by us or our competitors;

 

   

announcements by us or our competitors of significant acquisitions, strategic partnerships, joint ventures or capital-raising activities or commitments;

 

   

additions or departures of key personnel;

 

   

issuance of new or updated research or reports by securities analysts;

 

   

the use by investors or analysts of third-party data regarding our business that may not reflect our financial performance;

 

   

sales of our Class A common stock by us or our stockholders;

 

   

announcements by us of agreements to refinance our indebtedness and our outstanding preferred stock as we explore opportunities to improve our capital structure;

 

   

share price and volume fluctuations attributable to inconsistent trading volume levels of our shares; and

 

   

general economic and market conditions.

Furthermore, the stock markets frequently experience extreme price and volume fluctuations that affect the market prices of equity securities of many companies. These fluctuations often have been unrelated or disproportionate to the operating performance of those companies. These broad market and industry fluctuations, as well as general economic, political and market conditions such as recessions, elections, interest rate changes or international currency fluctuations, may negatively impact the market price of our Class A common stock. As a result of such fluctuations, you may not realize any return on your investment in us and may lose some or all of your investment.

In the past, companies that have experienced volatility in the market price of their stock have been subject to securities class action litigation. We may be the target of this type of litigation in the future, which could result in substantial costs and divert our management’s attention from other business concerns.

 

S-31


Table of Contents

If securities or industry analysts do not publish research or reports about our business, or if they change their recommendations regarding our Class A common stock adversely, our stock price and trading volume could decline.

The trading market for our Class A common stock is and will be influenced by the research and reports that industry or securities analysts publish about us or our business. We do not have any control over these analysts. If one or more of the analysts who cover us downgrade our Class A common stock or describe us or our business in a negative manner, the price of our Class A common stock would likely decline. If one or more of these analysts cease coverage of our company or fails to regularly publish reports on us, we could lose visibility in the financial markets, which in turn could cause the price or trading volume of our Class A common stock to decline. In addition, if we fail to meet the expectations and forecasts for our business provided by securities analysts, the price of our Class A common stock could decline.

 

S-32


Table of Contents

ORGANIZATIONAL STRUCTURE

Structure Prior to the Reorganization Transactions

We conduct our business through Xponential Fitness LLC and its subsidiaries. Xponential Fitness LLC is a wholly owned subsidiary of Xponential Holdings LLC. Xponential Fitness, Inc. is a holding company and its sole material asset is a controlling ownership interest in Xponential Fitness LLC through its ownership interest in Xponential Holdings LLC. Xponential Fitness, Inc. was incorporated as a Delaware corporation on January 14, 2020.

The following diagram depicts our organizational structure immediately prior to the Reorganization Transactions and our IPO in July 2021. This diagram is provided for illustrative purposes only and does not purport to represent all legal entities within our organizational structure.

 

 

LOGO

Prior to the consummation of the Reorganization Transactions, H&W Franchise Intermediate Holdings LLC (“H&W Intermediate”), merged with and into H&W Franchise Holdings LLC (“H&W Franchise Holdings”), which in turn merged with and into Xponential Holdings LLC, which survived the merger and simultaneously amended and restated its limited liability company agreement to among other things, appoint us as managing member and reclassify its outstanding membership interests as non-voting liability company units

 

S-33


Table of Contents

(the “LLC Units”) (other than the Class A-5 Units held by certain Continuing Pre-IPO LLC Members, which were redeemed in the Class A-5 Unit Redemption (the “Class A-5 Unit Redemption”)) and authorize a class of mirror preferred units (the “Preferred Units”), which Xponential Holdings LLC issued to us in consideration for contribution of the proceeds we received from the issuance of our Convertible Preferred. Xponential Holdings LLC also effected a unit split to optimize the capital structure to facilitate our IPO. We refer to the limited liability company agreement of Xponential Holdings LLC, as the “Amended LLC Agreement.” After these transactions and prior to the consummation of the Reorganization Transactions and the completion of our IPO, all of Xponential Holdings LLC’s outstanding equity interests were owned by the following persons (collectively, the “Pre-IPO LLC Members”):

 

   

H&W Investco, LP and H&W Investco Blocker II LP, each of which is controlled by Mr. Grabowski, a member of our board of directors;

 

   

LAG Fit, Inc., which is beneficially owned by Mr. Geisler, our Chief Executive Officer and founder;

 

   

LCAT Franchise Fitness Holdings, Inc. (“LCAT”), which is an affiliate of Mr. Magliacano, a former member of our board of directors;

 

   

Rumble Holdings LLC; and

 

   

Certain other direct or indirect former equity holders in H&W Franchise Holdings.

The Reorganization Transactions

In connection with our IPO, we entered into the following series of transactions, which we collectively refer to as the “Reorganization Transactions.” We refer to the Pre-IPO LLC Members who retained their equity ownership in Xponential Holdings LLC in the form of LLC Units immediately following the consummation of the Reorganization Transactions as “Continuing Pre-IPO LLC Members.” LCAT is not considered a Continuing Pre-IPO LLC Member.

Because we manage and operate the business and control the strategic decisions and day-to-day operations of Xponential Fitness LLC through our ownership of Xponential Holdings LLC and because we also have a substantial financial interest in Xponential Fitness LLC through our ownership of Xponential Holdings LLC, we consolidate the financial results of Xponential Fitness LLC and Xponential Holdings LLC, and a portion of our net income is allocated to the noncontrolling interest to reflect the entitlement of the Continuing Pre-IPO LLC Members to a portion of Xponential Holdings LLC’s net income. In addition, because Xponential Holdings LLC was under the common control of the Continuing Pre-IPO LLC Members before and after the Reorganization Transactions, we are accounting for the Reorganization Transactions as a reorganization of entities under common control and measuring the interests of the Pre-IPO LLC Members in the assets and liabilities of Xponential Holdings LLC at their carrying amounts as of the date of the completion of the consummation of the Reorganization Transactions.

Our amended and restated certificate of incorporation authorizes the issuance of two classes of common stock, Class A common stock and Class B common stock, and undesignated preferred stock. Each share of common stock entitles its holder to one vote per share on all matters submitted to a vote of our stockholders.

Prior to the completion of our IPO, we acquired, directly and indirectly, LLC Units through (i) the contribution of LLC Units by H&W Investco, LP and Lag Fit, Inc. in exchange for Class A common stock (the “IPO Contribution”) and (ii) the “Mergers,” in which Rumble Holdings LLC and H&W Investco Blocker II, LP (the “Blocker Companies”) were contributed by their owners (the “Blocker Shareholders”) to Xponential Fitness, Inc. in exchange for Class A common stock, and, in the case of H&W Investco Blocker II, LP a cash payment (the “H&W Cash Merger Consideration”), after which the Blocker Companies immediately merged with and into Xponential Fitness, Inc.

 

S-34


Table of Contents

Concurrently with the completion of our IPO, we issued 200,000 shares of Convertible Preferred to certain affiliates of MSD Partners, L.P. (the “MSD Investors”), a fund within the D.E. Shaw group and a fund managed by Redwood Capital Management, LLC (the “Preferred Investors”) in exchange for $200 million of cash proceeds.

Each Continuing Pre-IPO LLC Member was issued a number of shares of our Class B common stock in an amount equal to the number of vested LLC Units held by such Continuing Pre-IPO LLC Member at the time of our IPO.

Under the Amended LLC Agreement, holders of LLC Units (other than us), including the Continuing Pre-IPO LLC Members, have the right (subject to the terms of the Amended LLC Agreement) to require Xponential Holdings LLC to redeem all or a portion of their LLC Units for, at our election, newly issued shares of Class A common stock on a one-for-one basis or a cash payment equal to the volume-weighted average market price of one share of our Class A common stock for each LLC Unit redeemed (subject to customary adjustments, including for stock splits, stock dividends, reclassifications, and a unit split to optimize the capital structure), provided the cash payment is funded from the net proceeds from a substantially contemporaneous offering of Class A common stock in accordance with the terms of the Amended LLC Agreement. Additionally, in the event of a redemption request from a holder of LLC Units, we may, at our option, effect a direct exchange of cash or Class A common stock for LLC Units in lieu of such a redemption. Shares of Class B common stock will be cancelled on a one-for-one basis if we, following a redemption request from a holder of LLC Units, redeem or exchange LLC Units of such holder pursuant to the terms of the Amended LLC Agreement. See “Certain Relationships and Related Party Transactions—Amended LLC Agreement” in our definitive proxy statement, filed with the SEC on April 5, 2022. Except for transfers to us or to certain permitted transferees pursuant to the Amended LLC Agreement, the holders of LLC Units are not permitted to sell, transfer or otherwise dispose of any LLC Units or shares of Class B common stock.

We issued 10,000,000 shares of Class A common stock to the public pursuant to our IPO.

We used all of the net proceeds from our IPO, together with the $200 million in proceeds we received from the sale of Convertible Preferred to (i) acquire newly issued Preferred Units and LLC Units, (ii) purchase all of the shares of LCAT from LCAT shareholders and (iii) pay the H&W Cash Merger Consideration. We acquired an additional $9.0 million of LLC Units from an affiliate of Anthony Geisler, our Chief Executive Officer, when underwriters exercised their option to purchase 904,000 additional shares of Class A common stock in connection with our IPO. After our acquisition of LCAT from the LCAT shareholders, LCAT merged with and into Xponential Fitness, Inc., which resulted in Xponential Fitness Inc. directly owning the LLC Units previously held by LCAT. A portion of the LLC Units acquired by us by reason of the purchase of LCAT were recapitalized into Preferred Units in order to ensure that the total number of Preferred Units held by Xponential Fitness, Inc. equals the total number of shares of Convertible Preferred outstanding.

We entered into a Tax Receivable Agreement (the “TRA”), pursuant to which we are required to make payments to the Continuing Pre-IPO LLC Members, the Blocker Shareholders, and any future party to the TRA (the “TRA parties”) in the aggregate generally equal to 85% of the applicable cash savings that we actually realize as a result of certain favorable tax attributes we acquired from the Blocker Companies in the Mergers or that resulted or may result from the IPO Contribution, the Class A-5 Unit Redemption, certain taxable redemptions or exchanges of LLC Units by Continuing Pre-IPO LLC Members and certain payments made under the TRA. We will retain the benefit of the remaining 15% of these tax savings.

Effect of the Reorganization Transactions and the IPO

The Reorganization Transactions created a holding company that facilitates public ownership of, and investment in, the Company and are structured in a tax-efficient manner for the Continuing Pre-IPO LLC Members. The Continuing Pre-IPO LLC Members desire that their investment in the Company maintain its

 

S-35


Table of Contents

existing tax treatment as a partnership for U.S. federal income tax purposes and, therefore, will continue to hold their ownership interests in Xponential Holdings LLC until such time in the future as they may elect to cause us to redeem or exchange their LLC Units for a corresponding number of shares of our Class A common stock or cash.

The diagram on the following page depicts our current organizational structure. This chart is provided for illustrative purposes only and does not purport to represent all legal entities within our organizational structure.

 

 

LOGO

We were appointed as the managing member of Xponential Holdings LLC.

Holding Company Structure and the Tax Receivable Agreement

We are a holding company and our sole material asset is our ownership interests in Xponential Holdings LLC. The number of LLC Units that we own in the aggregate at any time will equal the aggregate number of outstanding shares of our Class A common stock and the number of Preferred Units we own in the aggregate at any time will equal the aggregate number of outstanding shares of Convertible Preferred. The economic interest represented by each LLC Unit that we own corresponds to one share of our Class A common stock, and the total number of vested LLC Units owned by us and the holders of our Class B common stock at any given time equals the sum of the outstanding shares of all classes of our common stock. We will issue additional shares of Class B common stock to our Continuing Pre-IPO LLC Members when unvested LLC Units vest.

We do not intend to list our Class B common stock on any stock exchange.

 

S-36


Table of Contents

We acquired certain favorable tax attributes from the Blocker Companies in the Mergers and in connection with the IPO Contribution and the Class A-5 Unit Redemption, as well as in connection with prior exchanges by Continuing Pre-IPO LLC Members of LLC Units for shares of our Class A common stock. In addition, future taxable redemptions or exchanges by the Continuing Pre-IPO LLC Members of LLC Units for shares of our Class A common stock or cash, and other transactions described herein are expected to result in favorable tax attributes that will be allocated to us. These tax attributes would not be available to us in the absence of those transactions and are expected to reduce the amount of tax that we would otherwise be required to pay in the future.

We entered into the TRA, pursuant to which we are required to pay to the TRA parties in the aggregate 85% of the amount of cash savings, if any, in U.S. federal, state and local income tax or franchise tax that we actually realize as a result of (i) certain favorable tax attributes we acquired from the Blocker Companies in the Mergers (including net operating losses and the Blocker Companies’ allocable share of existing tax basis), (ii) increases in our allocable share of existing tax basis and tax basis adjustments that resulted or may result from (x) the IPO Contribution and the Class A-5 Unit Redemption, (y) certain taxable redemptions and exchanges of LLC Units by Continuing Pre-IPO LLC Members and (z) certain payments made under the TRA, and (iii) deductions in respect of interest under the TRA.

Payments under the TRA will be based on the tax reporting positions we determine, and the IRS or another tax authority may challenge all or part of the existing tax basis, tax basis increases, NOLs or other tax attributes subject to the TRA, and a court could sustain such challenge. The TRA parties will not reimburse us for any payments previously made if such tax basis, NOLs or other tax benefits are subsequently challenged by a tax authority and are ultimately disallowed, except that any excess payments made to a TRA party will be netted against future payments otherwise to be made to such TRA party under the TRA, if any, after our determination of such excess. As a result, in such circumstances we could make future payments under the TRA that are greater than our actual cash tax savings and may not be able to recoup those payments, which could negatively impact our liquidity. See “Risk Factors—Risks Related to Our Organizational Structure—We will be required to pay the TRA parties for certain tax benefits we may receive, and the amounts we may pay could be significant” in our 2021 Form 10-K incorporated by reference in this prospectus supplement.

Our obligations under the TRA will also apply with respect to any person who is issued LLC Units in the future and who becomes a party to the TRA.

 

S-37


Table of Contents

USE OF PROCEEDS

All shares being sold in this offering are being sold by the selling stockholders, and we will not receive any proceeds from the sale of the shares of our Class A common stock, including from any exercise by the underwriters of their option to purchase additional shares from the selling stockholders.

We will not be selling any shares of Class A common stock in this offering, therefore the offering will not result in any dilution of equity ownership to our existing stockholders, and we expect this offering by the selling stockholders will increase the trading liquidity of our Class A common stock in the public market.

 

S-38


Table of Contents

DIVIDEND POLICY

Subject to funds being legally available, we intend to cause Xponential Holdings LLC to make pro rata distributions to the holders of LLC Units and us in an amount at least sufficient to allow us and the holders of LLC Units to pay all applicable taxes, to make payments under the TRA and to pay our corporate and other overhead expenses. We will also cause Xponential Holdings LLC to make distributions to us in respect of dividends that will be payable by us to holders of our Convertible Preferred and in respect of our tax liability in respect of the Preferred Units. The declaration and payment of any dividends by us will be at the sole discretion of our board of directors, which may change our dividend policy at any time. Our board of directors will take into account:

 

   

general economic and business conditions;

 

   

our financial condition and operating results;

 

   

our available cash and current and anticipated cash needs;

 

   

our capital requirements;

 

   

contractual, legal, tax and regulatory restrictions and implications on the payment of dividends by us to our stockholders or by our subsidiaries (including Xponential Holdings LLC) to us; and

 

   

such other factors as our board of directors may deem relevant.

We are a holding company and have no material assets other than our ownership of Preferred Units and LLC Units in Xponential Holdings LLC. As a consequence, our ability to declare and pay dividends to the holders of our Class A common stock is subject to the ability of Xponential Holdings LLC to provide distributions to us. If Xponential Holdings LLC makes such distributions in respect of the LLC Units, all holders of LLC Units will be entitled to receive equivalent distributions from Xponential Holdings LLC. However, because we must pay taxes, make payments under the TRA and pay our expenses, amounts ultimately distributed as dividends to holders of our Class A common stock are expected to be less than the amounts distributed by Xponential Holdings LLC to holders of our LLC Units on a per share basis. See “Certain Relationships and Related Party Transactions—Tax Receivable Agreement” in our definitive proxy statement, filed with the SEC on April 5, 2022.

Assuming Xponential Holdings LLC makes distributions to its members holding LLC Units in any given year, the determination to pay dividends, if any, to our Class A common stockholders out of the portion, if any, of such distributions remaining after our payment of taxes, TRA payments and expenses (any such portion, an “excess distribution”) will be made by our board of directors. Because our board of directors may determine to pay or not pay dividends to our Class A common stockholders, our Class A common stockholders may not necessarily receive dividend distributions relating to excess distributions, even if Xponential Holdings LLC makes such distributions to us. Furthermore, our financing agreement with Wilmington Trust, National Association as administrative agent and collateral agent, and the lenders party thereto, as amended on January 9, 2023 (the “Credit Agreement”), prohibits the payment of cash dividends to holders of our Class A common stock and any future credit facilities may similarly prohibit such dividends.

 

S-39


Table of Contents

SELLING STOCKHOLDERS

The following table sets forth information regarding the selling stockholders and the shares beneficially owned by such stockholders immediately prior to this offering and after giving effect to this offering by each of the selling stockholders.

The numbers of shares of common stock beneficially owned, percentages of beneficial ownership and percentages of combined voting power before this offering that are set forth below are based on 28,713,655 shares of Class A common stock, 20,624,447 shares of Class B common stock issued and outstanding as of January 31, 2023 and 7,962,500 shares of our Class A common stock issuable upon the conversion of shares of the Convertible Preferred outstanding as of January 31, 2023. The numbers of shares of common stock beneficially owned, percentages of beneficial ownership and percentages of combined voting power after this offering that are set forth below are based on the number of shares of Class A common stock and Class B common stock outstanding immediately after this offering.

In connection with the IPO, we issued each Continuing Pre-IPO LLC Member one share of Class B common stock for each vested LLC Unit such Continuing Pre-IPO LLC Member beneficially owned immediately prior to the completion of the IPO. Shares of Class B common stock will be cancelled on a one-for-one basis if we, following a redemption request from a Continuing Pre-IPO LLC Member, redeem or exchange LLC Units of such Continuing Pre-IPO LLC Member pursuant to the terms of the Amended LLC Agreement. See “Certain Relationships and Related Party Transactions—Amended LLC Agreement” in our definitive proxy statement, filed with the SEC on April 5, 2022. As a result, the number of shares of Class B common stock set forth in the table below correlates to the number of vested LLC Units each Continuing Pre-IPO LLC Member beneficially owns.

In accordance with the rules of the SEC, beneficial ownership includes voting or investment power with respect to securities and includes the shares issuable pursuant to stock options that are exercisable within 60 days of January 31, 2023. To our knowledge, except as indicated in the footnotes to this table and pursuant to applicable community property laws, the persons named in the table have sole voting and investment power with respect to all shares of common stock.

The following table assumes the underwriters do not exercise their option to purchase additional shares of Class A common stock.

 

    Class A
Common Stock Owned(1)
    Class B
Common Stock Owned
    Class A
Common Stock(2)
    Combined Voting Power(3)  
    Before This
Offering
    After This
Offering
    Before This
Offering
    After This
Offering
    To Be Sold In
This Offering
    Before This
Offering
    After This
Offering
 
    Number     Number     %     Number     Number     %     Number     Number     Number     %  

Selling Stockholders:

                   

Anthony Geisler(4)

    1,216,375       1,216,375       3.1       8,464,033       7,464,033       42.6       1,000,000       9,680,408       8,680,408       16.3  

H&W Investco, LP Entities(5)

    9,137,460       7,221,060       18.2       9,928,019       7,844,419       44.7       4,000,000       19,065,479       15,065,479       28.3  

 

(1)

Subject to the terms of the Amended LLC Agreement, LLC Units are generally redeemable or exchangeable for shares of our Class A common stock on a one-for-one basis. Shares of Class B common stock will be cancelled on a one-for-one basis if we redeem or exchange LLC Units pursuant to the terms of the Amended LLC Agreement. Beneficial ownership of shares of our Class A common stock reflected in this table does not include beneficial ownership of shares of our Class A common stock for which such LLC Units may be redeemed or exchanged.

 

(2)

Percentage of Class A common stock to be sold in this offering is based on Class A common stock outstanding as of January 31, 2023. Prior to the consummation of this offering, we will issue to the selling stockholders 3,083,600 shares of our Class A common stock in exchange for an equivalent number of outstanding LLC Units, all of which will be sold by the selling stockholders in this offering.

 

S-40


Table of Contents
(3)

Represents the percentage of voting power of our Class A common stock and Class B common stock held by such person voting together as a single class. Each holder of Class A common stock and Class B common stock is entitled to one vote per share on all matters submitted to our stockholders for a vote.

 

(4)

Consists of: (i) 1,133,045 shares of Class A common stock before the offering and 1,133,045 shares of Class A common stock after the offering held directly by The Anthony Geisler Trust U/A Dated 5/17/2021 and indirectly by Mr. Geisler as trustee of the trust, (ii) 1,024,175 shares of Class B common stock before the offering and 24,175 shares of Class B common stock after the offering held directly by The Anthony Geisler Trust U/A Dated 5/17/2021 and indirectly by Mr. Geisler as trustee of the trust, (iii) 83,330 shares of Class A common stock before the offering and 83,330 shares of Class A common stock after the offering held by LAG Fit, Inc. and (iv) 7,439,858 shares of Class B common stock before the offering and 7,439,858 shares of Class B common stock after the offering held by LAG Fit, Inc. Mr. Geisler has reported sole investment and dispositive power over the shares held by LAG Fit, Inc. Mr. Geisler will also receive a portion of the net proceeds received from the sale of shares by Mr. Grabowski as a result of Mr. Geisler’s interest in the general partner of H&W Investco II, LP and H&W Investco, L.P. The address for LAG Fit, Inc. is 6789 Quail Hill Parkway #408, Irvine, CA 92603.

 

(5)

Consists of: (i) 6,122 shares of Class A common stock before the offering and 6,122 shares of Class A common stock after the offering held directly by Mr. Grabowski, (ii) 9,131,338 shares of Class A common stock before the offering and 7,214,938 shares of Class A common stock after the offering held by H&W Investco II, LP and (iii) 9,928,019 shares of Class B common stock before the offering and 7,844,419 shares of Class B common stock after the offering held by H&W Investco, LP, each of which Mr. Grabowski is the Managing Partner. Mr. Grabowski has reported sole investment and dispositive power over these shares. The address for H&W Investco, LP is 781 Boston Post Rd. #1313 Madison, CT 06443 and the address for H&W Investco II, LP is 781 Boston Post Rd. #1313 Madison, CT 06443.

The following table assumes the underwriters’ option to purchase additional shares of Class A common stock is exercised in full.

 

    Class A
Common Stock Owned(1)
    Class B
Common Stock Owned
    Class A
Common Stock(2)
    Combined Voting Power(3)  
    Before This
Offering
    After This
Offering
    Before This
Offering
    After This
Offering
    To Be Sold In
This Offering
    Before This
Offering
    After This
Offering
 
    Number     Number     %     Number     Number     %     Number     Number     Number     %  

Selling Stockholders:

                   

Anthony Geisler(4)

    1,216,375       1,216,375       3.0       8,464,033       7,464,033       43.5       1,000,000       9,680,408       8,680,408       16.3  

H&W Investco, LP Entities(5)

    9,137,460       6,861,735       17.1       9,928,019       7,453,744       43.5       4,750,000       19,065,479       14,315,479       26.9  

 

(1)

Subject to the terms of the Amended LLC Agreement, LLC Units are generally redeemable or exchangeable for shares of our Class A common stock on a one-for-one basis. Shares of Class B common stock will be cancelled on a one-for-one basis if we redeem or exchange LLC Units pursuant to the terms of the Amended LLC Agreement. Beneficial ownership of shares of our Class A common stock reflected in this table does not include beneficial ownership of shares of our Class A common stock for which such LLC Units may be redeemed or exchanged.

 

(2)

Percentage of Class A common stock to be sold in this offering is based on Class A common stock outstanding as of January 31, 2023. Prior to the consummation of this offering, we will issue to the selling stockholders 3,474,275 shares of our Class A common stock in exchange for an equivalent number of outstanding LLC Units, all of which will be sold by the selling stockholders in this offering.

 

(3)

Represents the percentage of voting power of our Class A common stock and Class B common stock held by such person voting together as a single class. Each holder of Class A common stock and Class B common stock is entitled to one vote per share on all matters submitted to our stockholders for a vote.

 

S-41


Table of Contents
(4)

Consists of: (i) 1,133,045 shares of Class A common stock before the offering and 1,133,045 shares of Class A common stock after the offering held directly by The Anthony Geisler Trust U/A Dated 5/17/2021 and indirectly by Mr. Geisler as trustee of the trust, (ii) 1,024,175 shares of Class B common stock before the offering and 24,175 shares of Class B common stock after the offering held directly by The Anthony Geisler Trust U/A Dated 5/17/2021 and indirectly by Mr. Geisler as trustee of the trust, (iii) 83,330 shares of Class A common stock before the offering and 83,330 shares of Class A common stock after the offering held by LAG Fit, Inc. and (iv) 7,439,858 shares of Class B common stock before the offering and 7,439,858 shares of Class B common stock after the offering held by LAG Fit, Inc. Mr. Geisler has reported sole investment and dispositive power over the shares held by LAG Fit, Inc. Mr. Geisler will also receive a portion of the net proceeds received from the sale of shares by Mr. Grabowski as a result of Mr. Geisler’s interest in the general partner of H&W Investco II, LP and H&W Investco, L.P. The address for LAG Fit, Inc. is 6789 Quail Hill Parkway #408, Irvine, CA 92603.

 

(5)

Consists of: (i) 6,122 shares of Class A common stock before the offering and 6,122 shares of Class A common stock after the offering held directly by Mr. Grabowski, (ii) 9,131,338 shares of Class A common stock before the offering and 6,855,613 shares of Class A common stock after the offering held by H&W Investco II, LP and (iii) 9,928,019 shares of Class B common stock before the offering and 7,453,744 shares of Class B common stock after the offering held by H&W Investco, LP, each of which Mr. Grabowski is the Managing Partner. Mr. Grabowski has reported sole investment and dispositive power over these shares. The address for H&W Investco, LP is 781 Boston Post Rd. #1313 Madison, CT 06443 and the address for H&W Investco II, LP is 781 Boston Post Rd. #1313 Madison, CT 06443.

 

S-42


Table of Contents

U.S. FEDERAL INCOME AND ESTATE TAX CONSIDERATIONS TO NON-U.S. HOLDERS

The following is a general discussion of the material U.S. federal income and estate tax consequences of the purchase, ownership and disposition of our Class A common stock by a “non-U.S. holder.” A “non-U.S. holder” is a beneficial owner of a share of our Class A common stock that is, for U.S. federal income tax purposes:

 

   

a non-resident alien individual, other than a former citizen or resident of the U.S. subject to U.S. tax as an expatriate,

 

   

a foreign corporation, or

 

   

a foreign estate or trust.

If a partnership or other pass-through entity (including an entity or arrangement treated as a partnership or other type of pass-through entity for U.S. federal income tax purposes) owns our Class A common stock, the tax treatment of a partner or beneficial owner of the entity may depend upon the status of the partner or beneficial owner, the activities of the entity and certain determinations made at the partner or beneficial owner level. Partners and beneficial owners in partnerships or other pass-through entities that own our Class A common stock should consult their own tax advisors as to the particular U.S. federal income and estate tax consequences applicable to them.

This discussion is based on the Code and administrative pronouncements, judicial decisions and final, temporary and proposed Treasury regulations, changes to any of which subsequent to the date of this prospectus supplement may affect the tax consequences described herein (possibly with retroactive effect). This discussion does not address all aspects of U.S. federal income and estate taxation that may be relevant to non-U.S. holders in light of their particular circumstances and does not address any U.S. federal gift, alternative minimum tax or Medicare contribution tax considerations or any tax consequences arising under the laws of any state, local or foreign jurisdiction. Prospective holders are urged to consult their tax advisors with respect to the particular tax consequences to them of owning and disposing of our Class A common stock, including the consequences under the laws of any state, local or foreign jurisdiction.

Dividends

To the extent that we make a distribution of cash or other property (other than certain pro rata distributions of our stock) in respect of our Class A common stock, the distribution generally will be treated as a dividend for U.S. federal income tax purposes to the extent it is paid out of our current or accumulated earnings and profits (as determined under U.S. federal income tax principles). Any portion of a distribution that exceeds our current and accumulated earnings and profits generally will be treated first as a tax-free return of capital that reduces the adjusted tax basis of a non-U.S. holder’s Class A common stock, and to the extent the amount of the distribution exceeds a non-U.S. holder’s adjusted tax basis in our Class A common stock, the excess will be treated as gain from the disposition of our Class A common stock (the tax treatment of which is discussed below under “—Gain on Disposition of Our Class A Common Stock”).

Dividends paid to a non-U.S. holder generally will be subject to U.S. federal withholding tax at a 30% rate, or a reduced rate specified by an applicable income tax treaty, subject to the discussion of FATCA (as defined below) withholding taxes below. In order to obtain a reduced rate of withholding under an applicable income tax treaty, a non-U.S. holder generally will be required to provide a properly executed IRS Form W-8BEN or IRS Form W-8BEN-E, as applicable, certifying its entitlement to benefits under the treaty.

Dividends paid to a non-U.S. holder that are effectively connected with the non-U.S. holder’s conduct of a trade or business within the United States (and, if required by an applicable income tax treaty, are attributable

 

S-43


Table of Contents

to a permanent establishment or fixed base maintained by the non-U.S. holder in the United States) will not be subject to U.S. federal withholding tax if the non-U.S. holder provides a properly executed IRS Form W-8ECI. Instead, the effectively connected dividend income will generally be subject to regular U.S. income tax as if the non-U.S. holder were a U.S. person as defined under the Code. A non-U.S. holder that is treated as a corporation for U.S. federal income tax purposes receiving effectively connected dividend income may also be subject to an additional “branch profits tax” imposed at a rate of 30% (or a lower treaty rate) on its effectively connected earnings and profits (subject to certain adjustments).

A non-U.S. holder eligible for a reduced rate of U.S. federal withholding tax pursuant to an income tax treaty may obtain a refund of any excess amounts withheld by timely filing an appropriate claim for refund with the IRS.

Gain on Disposition of Our Class A Common Stock

Subject to the discussions of backup withholding and FATCA withholding tax below, a non-U.S. holder generally will not be subject to U.S. federal income tax on gain realized on a sale or other disposition of our Class A common stock unless:

 

   

the gain is effectively connected with the conduct of a trade or business by the non-U.S. holder in the United States (and, if required by an applicable tax treaty, the gain is attributable to a permanent establishment or fixed base maintained by the non-U.S. holder in the United States), in which case the gain will be subject to U.S. federal income tax generally in the same manner as effectively connected dividend income as described above;

 

   

the non-U.S. holder is an individual present in the United States for 183 days or more in the taxable year of disposition and certain other conditions are met, in which case the gain (net of certain U.S.- source losses) generally will be subject to U.S. federal income tax at a rate of 30% (or a lower treaty rate); or

 

   

we are or have been a “U.S. real property holding corporation” (as described below) at any time within the five-year period preceding the disposition or the non-U.S. holder’s holding period, whichever period is shorter, and either (i) our Class A common stock is not regularly traded on an established securities market prior to the beginning of the calendar year in which the sale or disposition occurs or (ii) the non-U.S. holder has owned or is deemed to have owned, at any time within the five-year period preceding the disposition or the non-U.S. holder’s holding period, whichever period is shorter, more than 5% of our Class A common stock.

We will be a U.S. real property holding corporation at any time that the fair market value of our “U.S. real property interests” (as defined in the Code and applicable Treasury regulations), equals or exceeds 50% of the aggregate fair market value of our worldwide real property interests and our other assets used or held for use in a trade or business (all as determined for the U.S. federal income tax purposes). We believe that we are not, and do not anticipate becoming in the foreseeable future, a U.S. real property holding corporation.

Information Reporting and Backup Withholding

Distributions paid to a non-U.S. holder and the amount of any tax withheld with respect to such distributions generally will be reported to the IRS. Copies of the information returns reporting such distributions and any withholding may also be made available to the tax authorities in the country in which the non-U.S. holder resides under the provisions of an applicable income tax treaty.

A non-U.S. holder will not be subject to backup withholding on dividends received if such holder certifies under penalty of perjury that it is a non-U.S. holder (and the payor does not have actual knowledge or reason to know that such holder is a U.S. person), or such holder otherwise establishes an exemption.

 

S-44


Table of Contents

Information reporting and, depending on the circumstances, backup withholding will apply to the proceeds of a sale or other disposition of our Class A common stock made within the United States or conducted through certain U.S.-related financial intermediaries, unless the non-U.S. holder complies with certification procedures to establish that it is not a U.S. person in order to avoid information reporting and backup withholding. The certification procedures required to claim a reduced rate of withholding under a treaty will generally satisfy the certification requirements necessary to avoid backup withholding as well.

Backup withholding is not an additional tax and the amount of any backup withholding from a payment to a non-U.S. holder will be allowed as a credit against the non-U.S. holder’s U.S. federal income tax liability and may entitle the non-U.S. holder to a refund, provided that the required information is furnished to the IRS in a timely manner.

FATCA Withholding Tax

Under Sections 1471 through 1474 of the Code (such Sections commonly referred to as FATCA), payments of dividends on and the gross proceeds of dispositions of our Class A common stock paid to (i) a “foreign financial institution” (as specifically defined in the Code) or (ii) a “non-financial foreign entity” (as specifically defined in the Code) will be subject to a withholding tax (separate and apart from, but without duplication of, the withholding tax described above) at a rate of 30%, unless various U.S. information reporting and due diligence requirements (generally relating to ownership by U.S. persons of interests in or accounts with those entities) have been satisfied or an exemption from these rules applies. Under proposed U.S. Treasury regulations promulgated by the Treasury Department on December 13, 2018, which state that taxpayers may rely on the proposed Treasury regulations until final Treasury regulations are issued, this withholding tax will not apply to the gross proceeds from the sale or disposition of our Class A common stock. An intergovernmental agreement between the United States and an applicable foreign country may modify these requirements. If a dividend payment is both subject to withholding under FATCA and subject to the withholding tax discussed above under “—Dividends,” the withholding under FATCA may be credited against, and therefore reduce, such other withholding tax. Non-U.S. holders should consult their tax advisors regarding the possible implications of this withholding tax on their investment in our Class A common stock.

Federal Estate Tax

Individual non-U.S. holders (as specifically defined for U.S. federal estate tax purposes) and entities the property of which is potentially includible in such an individual’s gross estate for U.S. federal estate tax purposes (for example, a trust funded by such an individual and with respect to which the individual has retained certain interests or powers) should note that our Class A common stock will be treated as U.S. situs property subject to U.S. federal estate tax, unless an applicable estate tax treaty provides otherwise.

 

S-45


Table of Contents

UNDERWRITING

BofA Securities, Inc. and Jefferies LLC are acting as representatives of each of the underwriters named below. Subject to the terms and conditions set forth in an underwriting agreement among us, the selling stockholders and the underwriters, the selling stockholders have agreed to sell to the underwriters, and each of the underwriters has agreed, severally and not jointly, to purchase from the selling stockholders the number of shares of Class A common stock set forth opposite its name below.

 

Underwriter

  

Number of Shares

 

BofA Securities, Inc.

     1,957,576  

Jefferies LLC

     1,496,970  

Morgan Stanley & Co. LLC

     490,682  

Guggenheim Securities, LLC

     241,477  

Piper Sandler & Co.

     241,477  

Robert W. Baird & Co. Incorporated

     231,818  

Raymond James & Associates, Inc.

     231,818  

Roth Capital Partners, LLC

     98,523  

R. Seelaus & Co., LLC

     9,659  
  

 

 

 

Total

     5,000,000  

Subject to the terms and conditions set forth in the underwriting agreement, the underwriters have agreed, severally and not jointly, to purchase all of the shares sold under the underwriting agreement if any of these shares are purchased. If an underwriter defaults, the underwriting agreement provides that the purchase commitments of the nondefaulting underwriters may be increased or the underwriting agreement may be terminated.

We and the selling stockholders have agreed to indemnify the underwriters against certain liabilities, including liabilities under the Securities Act, or to contribute to payments the underwriters may be required to make in respect of those liabilities.

The underwriters are offering the shares, subject to prior sale, when, as and if sold to and accepted by them, subject to approval of legal matters by their counsel, including the validity of the shares, and other conditions contained in the underwriting agreement, such as the receipt by the underwriters of officer’s certificates and legal opinions. The underwriters reserve the right to withdraw, cancel or modify offers to the public and to reject orders in whole or in part.

Commissions and Discounts

The representatives have advised us that the underwriters propose initially to offer the shares to the public at the public offering price set forth on the cover page of this prospectus supplement and to dealers at that price less a concession not in excess of $0.625 per share. After the initial offering, the public offering price, concession or any other term of this offering may be changed.

The following table shows the public offering price, underwriting discount and proceeds before expenses to the selling stockholders. The information assumes either no exercise or full exercise by the underwriters of their option to purchase additional shares.

 

            Total  
    

Per Share

    

Without Option

    

With Option

 

Public offering price

   $ 24.500      $ 122,500,000      $ 140,875,000  

Underwriting discount

   $ 1.164      $ 5,818,750      $ 6,691,563  

Proceeds, before expenses, to the selling stockholders

   $ 23.336      $ 116,681,250      $ 134,183,438  

Our offering expenses, not including the underwriting discount, are estimated at $1.1 million. We have agreed to reimburse the underwriters for FINRA expenses in an amount not to exceed $35,000. In addition, the underwriters have agreed to reimburse us for certain documented expenses incurred in connection with this offering.

 

S-46


Table of Contents

Option to Purchase Additional Shares

The selling stockholders have granted an option to the underwriters, exercisable for 30 days after the date of this prospectus supplement, to purchase up to 750,000 additional shares of our Class A common stock at the public offering price, less the underwriting discount. This option is exercisable, in whole or in part, for a period of 30 days from the date of the underwriting agreement. If the underwriters exercise this option, each will be obligated, subject to conditions contained in the underwriting agreement, to purchase a number of additional shares proportionate to that underwriter’s initial amount reflected in the above table.

No Sales of Similar Securities

We, and our executive officers, directors and the selling stockholders have agreed not to sell or transfer any common stock for 60 days after the date of this prospectus supplement (the “restricted period”) without first obtaining the written consent of BofA Securities, Inc. and Jefferies LLC. Specifically, we and these other persons have agreed, with certain limited exceptions, not to directly or indirectly: offer, pledge, sell or contract to sell any common stock; sell any option or contract to purchase any common stock; purchase any option or contract to sell any common stock; grant any option, right or warrant for the sale of any common stock; lend or otherwise dispose of or transfer any common stock; request or demand that we file or make a confidential submission of a registration statement related to the common stock; or enter into any swap or other agreement that transfers, in whole or in part, the economic consequence of ownership of any common stock whether any such swap or transaction is to be settled by delivery of shares or other securities, in cash or otherwise.

The lock-up restrictions apply to common stock and to securities convertible into or exchangeable or exercisable for or repayable with common stock, and apply to securities owned now or acquired later by the person executing the agreement or for which such person later acquires the power of disposition.

The lock-up restrictions are subject to specified exceptions, including, without limitation:

 

   

transactions relating to securities purchased on the open market following the completion of this offering, provided that no filing under Section 16(a) of the Exchange Act is required or voluntarily made during the restricted period;

 

   

transfers of securities (i) as a bona fide gift or gifts, including, without limitation, gifts to a charity or charitable trust, (ii) to a trust for the direct or indirect benefit of the holder or the immediate family of the holder, (iii) by will, other testamentary document or intestate succession to a legal representative, heir, beneficiary or member of the immediate family of the holder, (iv) if the holder is a corporation, partnership, limited liability company, trust or other business entity, as part of a distribution to the stockholders, partners, members, beneficiaries or other equityholders of the holder, and (v) to another corporation, partnership, limited liability company, trust or other business entity that is an affiliate (as defined in Rule 405 under the Securities Act) of the holder, or to the holder’s affiliates or to an investment fund or other entity controlling, controlled by, managing or managed by or under common control with the holder or its affiliates (including, for the avoidance of doubt, where the older is a partnership, to its general partner, a successor partnership or fund, or other fund managed by such partnership), or to a trust of which the holder and, in the case of our Chief Executive Officer, his family and friends and/or a charitable organization, are the legal and beneficial owner of all of the outstanding equity securities or similar interests, provided in each case that (x) BofA Securities, Inc. and Jefferies LLC have received a signed lock-up agreement for the balance of the restricted period from each donee, trustee, distributee or transferee, as the case may be, (y) such transfer does not involve a disposition for value and (z) no filing under Section 16(a) of the Exchange Act is required or voluntarily made during the restricted period;

 

   

transfers pursuant to the redemption or exchange of outstanding LLC Units for shares of Class A common stock (or securities convertible into or exercisable or exchangeable for shares of common

 

S-47


Table of Contents
 

stock) provided that (x) any securities received upon such redemption or exchange shall be subject to the lock-up restrictions, (y) such transfer does not involve a disposition for value and (z) no filing under Section 16(a) of the Exchange Act is voluntarily made during the restricted period any required Form 4 states the reason for such transfer;

 

   

transfers to us in connection with the exercise, vesting or settlement of options, warrants or other rights to purchase shares of common stock, or any securities convertible into or exchangeable for common stock, in accordance with their terms (including, in each case, on a “cashless” or “net exercise” basis and/or to cover withholding tax obligations in connection with such exercise, vesting or settlement) pursuant to a stock incentive plan or stock purchase plan of ours described in this prospectus supplement, provided that (x) any securities received upon such exercise, vesting or settlement shall be subject to the lock-up restrictions and (y) no filing under Section 16(a) of the Exchange Act is voluntarily made during the restricted period any required Form 4 states the reason for such transfer;

 

   

transfers to us pursuant to arrangements in effect on the date of the lock-up agreement and described in this prospectus supplement pursuant to which we have (a) an option to repurchase such securities or (b) a right of first refusal with respect to transfers of such securities, provided that (x) in the case of clause (b) the transfer triggering such right of first refusal is otherwise permitted under the lock-up agreement, and (y) in each case no filing under Section 16(a) of the Exchange Act is voluntarily made during the restricted period any required Form 4 states the reason for such transfer;

 

   

transfers by operation of law pursuant to a qualified domestic order or in connection with a divorce settlement, divorce decree, separation agreement or other related court order, provided that (x) the holder shall use reasonable best efforts to cause the transferee to deliver to BofA Securities, Inc. and Jefferies LLC a signed lock-up agreement for the balance of the restricted period and (y) no filing under Section 16(a) of the Exchange Act is voluntarily made during the restricted period any required Form 4 states the reason for such transfer;

 

   

transfers in connection with the establishment of a written trading plan pursuant to Rule 10b5-1 under the Exchange Act, provided that the securities subject to such plan may not be transferred during the restricted period;

 

   

transactions made pursuant to the terms of a trading plan pursuant to Rule 10b5-1 under the Exchange Act; provided that such plan was established and in existence prior to the date of this prospectus supplement;

 

   

transfers to us in connection with the termination of the holder’s service for us pursuant to an arrangement in effect on the date of the lock-up agreement that provides us with an option to repurchase such securities, provided that no filing under Section 16(a) of the Exchange Act is voluntarily made during the restricted period and any required Form 4 states the reason for such transfer;

 

   

transfers pursuant to a bona fide third-party tender offer, merger, consolidation or similar transaction made to all holders of our capital stock involving a change of control of us, provided that (x) in the event that such tender offer, merger, consolidation or similar transaction is not completed, such securities shall remain subject to the lock-up restrictions, and (y) no filing under Section 16(a) of the Exchange Act is voluntarily made during the restricted period;

 

   

to the underwriters pursuant to the underwriting agreement; and

 

S-48


Table of Contents
   

in the case of the selling stockholders, pursuant to a pledge, hypothecation or other granting of a security interest in shares of common stock to one or more lending institutions as collateral or security for or in connection with a margin loan or other loans, advances or extensions of credit entered by the holder or its affiliates, or a refinancing thereof, and any subsequent transfers of such common stock pursuant to any foreclosures in connection therewith, provided that (x) the amount of the holder’s common stock subject to such pledges, hypothecations or other grants of security interests shall be limited, in the aggregate, to 25% of the holder’s common stock measured as of completion of this offering.

BofA Securities, Inc. and Jefferies LLC, in their sole discretion, may release the securities subject to the lock-up agreements described above in whole or in part at any time.

Listing

Our Class A common stock is listed on the NYSE under the symbol “XPOF.”

Price Stabilization, Short Positions and Penalty Bids

Until the distribution of the shares is completed, SEC rules may limit underwriters and selling group members from bidding for and purchasing our Class A common stock. However, the representatives may engage in transactions that stabilize the price of our Class A common stock, such as bids or purchases to peg, fix or maintain that price.

In connection with this offering, the underwriters may purchase and sell our Class A common stock in the open market. These transactions may include short sales, purchases on the open market to cover positions created by short sales and stabilizing transactions. Short sales involve the sale by the underwriters of a greater number of shares than they are required to purchase in this offering. “Covered” short sales are sales made in an amount not greater than the underwriters’ option to purchase additional shares described above. The underwriters may close out any covered short position by either exercising their option to purchase additional shares or purchasing shares in the open market. In determining the source of shares to close out the covered short position, the underwriters will consider, among other things, the price of shares available for purchase in the open market as compared to the price at which they may purchase shares through the option granted to them. “Naked” short sales are sales in excess of such option. The underwriters must close out any naked short position by purchasing shares in the open market. A naked short position is more likely to be created if the underwriters are concerned that there may be downward pressure on the price of our Class A common stock in the open market after pricing that could adversely affect investors who purchase in this offering. Stabilizing transactions consist of various bids for or purchases of shares of Class A common stock made by the underwriters in the open market prior to the completion of this offering.

The underwriters may also impose a penalty bid. This occurs when a particular underwriter repays to the underwriters a portion of the underwriting discount received by it because the representatives have repurchased shares sold by or for the account of such underwriter in stabilizing or short covering transactions.

Similar to other purchase transactions, the underwriters’ purchases to cover the syndicate short sales may have the effect of raising or maintaining the market price of our Class A common stock or preventing or retarding a decline in the market price of our Class A common stock. As a result, the price of our Class A common stock may be higher than the price that might otherwise exist in the open market. The underwriters may conduct these transactions on the NYSE, in the over-the-counter market or otherwise.

Neither we nor any of the underwriters make any representation or prediction as to the direction or magnitude of any effect that the transactions described above may have on the price of our Class A common stock. In addition, neither we nor any of the underwriters make any representation that the representatives will engage in these transactions or that these transactions, once commenced, will not be discontinued without notice.

 

S-49


Table of Contents

Electronic Distribution

In connection with this offering, certain of the underwriters or securities dealers may distribute prospectuses by electronic means, such as e-mail.

Other Relationships

Some of the underwriters and their affiliates have engaged in, and may in the future engage in, investment banking and other commercial dealings in the ordinary course of business with us or our affiliates. They have received, or may in the future receive, customary fees and commissions for these transactions.

In addition, in the ordinary course of their business activities, the underwriters and their affiliates may make or hold a broad array of investments and actively trade debt and equity securities (or related derivative securities) and financial instruments (including bank loans) for their own account and for the accounts of their customers. Such investments and securities activities may involve securities and/or instruments of ours or our affiliates. The underwriters and their affiliates may also make investment recommendations and/or publish or express independent research views in respect of such securities or financial instruments and may hold, or recommend to clients that they acquire, long and/or short positions in such securities and instruments.

Notice to Prospective Investors in the European Economic Area

In relation to each Member State of the European Economic Area (each, a “Relevant State”), no shares have been offered or will be offered pursuant to the offering to the public in that Relevant State prior to the publication of a prospectus in relation to the shares which has been approved by the competent authority in that Relevant State or, where appropriate, approved in another Relevant State and notified to the competent authority in that Relevant State, all in accordance with the Prospectus Regulation, except that offers of shares may be made to the public in that Relevant State at any time under the following exemptions under the Prospectus Regulation:

 

  (a)

to any legal entity which is a qualified investor as defined under the Prospectus Regulation;

 

  (b)

to fewer than 150 natural or legal persons (other than qualified investors as defined under the Prospectus Regulation), subject to obtaining the prior consent of the representatives for any such offer; or

 

  (c)

in any other circumstances falling within Article 1(4) of the Prospectus Regulation,

provided that no such offer of shares shall require us or any underwriter to publish a prospectus pursuant to Article 3 of the Prospectus Regulation or supplement a prospectus pursuant to Article 23 of the Prospectus Regulation.

Each person in a Relevant State who initially acquires any shares or to whom any offer is made will be deemed to have represented, acknowledged and agreed to and with us and the representatives that it is a qualified investor within the meaning of the Prospectus Regulation.

In the case of any shares being offered to a financial intermediary as that term is used in Article 5(1) of the Prospectus Regulation, each such financial intermediary will be deemed to have represented, acknowledged and agreed that the shares acquired by it in the offer have not been acquired on a non-discretionary basis on behalf of, nor have they been acquired with a view to their offer or resale to, persons in circumstances which may give rise to an offer to the public other than their offer or resale in a Relevant State to qualified investors, in circumstances in which the prior consent of the representatives has been obtained to each such proposed offer or resale.

 

S-50


Table of Contents

For the purposes of this provision, the expression an “offer to the public” in relation to any shares in any Relevant State means the communication in any form and by any means of sufficient information on the terms of the offer and any shares to be offered so as to enable an investor to decide to purchase or subscribe for any shares, and the expression “Prospectus Regulation” means Regulation (EU) 2017/1129.

The above selling restriction is in addition to any other selling restrictions set out below.

Notice to Prospective Investors in the United Kingdom

No shares have been offered or will be offered pursuant to the offering to the public in the United Kingdom prior to the publication of a prospectus in relation to the shares which has been approved by the Financial Conduct Authority, except that offers of shares may be made to the public in the United Kingdom at any time under the following exemptions under the U.K. Prospectus Regulation:

 

  (a)

to any legal entity which is a qualified investor as defined under Article 2 of the U.K. Prospectus Regulation;

 

  (b)

to fewer than 150 natural or legal persons (other than qualified investors as defined under the U.K. Prospectus Regulation), subject to obtaining the prior consent of the representatives for any such offer; or

 

  (c)

in any other circumstances falling within Section 86 of the Financial Services Markets Act 2000 (as amended, the “FSMA”);

provided that no such offer of shares shall require us or any representative to publish a prospectus pursuant to Section 85 of the FSMA or supplement a prospectus pursuant to Article 23 of the U.K. Prospectus Regulation.

Each person in the United Kingdom who initially acquires any shares or to whom any offer is made will be deemed to have represented, acknowledged and agreed to and with us and the representatives that it is a qualified investor within the meaning of Article 2 of the U.K. Prospectus Regulation.

In the case of any shares being offered to a financial intermediary as that term is used in Article 1(4) of the U.K. Prospectus Regulation, each financial intermediary will also be deemed to have represented, acknowledged and agreed that the shares acquired by it in the offer have not been acquired on a non-discretionary basis on behalf of, nor have they been acquired with a view to their offer or resale to, persons in circumstances which may give rise to an offer of any shares to the public, other than their offer or resale in the United Kingdom to qualified investors as so defined or in circumstances in which the prior consent of the representatives has been obtained to each such proposed offer or resale.

For the purposes of this provision: the expression an “offer to the public” in relation to any shares in the United Kingdom means the communication in any form and by any means of sufficient information on the terms of the offer and any shares to be offered so as to enable an investor to decide to purchase or subscribe for any shares; and the expression “U.K. Prospectus Regulation” means Regulation (EU) 2017/1129 as it forms part of domestic law by virtue of the European Union (Withdrawal) Act 2018.

Notice to Prospective Investors in Switzerland

The shares may not be publicly offered in Switzerland and will not be listed on the SIX Swiss Exchange (“SIX”) or on any other stock exchange or regulated trading facility in Switzerland. This prospectus supplement has been prepared without regard to the disclosure standards for issuance prospectuses under art. 652a or art. 1156 of the Swiss Code of Obligations or the disclosure standards for listing prospectuses under art. 27 ff. of the SIX Listing Rules or the listing rules of any other stock exchange or regulated trading facility in Switzerland. Neither this prospectus supplement nor any other offering or marketing material relating to the shares or this offering may be publicly distributed or otherwise made publicly available in Switzerland.

 

S-51


Table of Contents

Neither this prospectus supplement nor any other offering or marketing material relating to this offering, our company or the shares have been or will be filed with or approved by any Swiss regulatory authority. In particular, this prospectus supplement will not be filed with, and the offer of shares will not be supervised by, the Swiss Financial Market Supervisory Authority (FINMA), and the offer of shares has not been and will not be authorized under the Swiss Federal Act on Collective Investment Schemes (“CISA”). The investor protection afforded to acquirers of interests in collective investment schemes under the CISA does not extend to acquirers of shares.

Notice to Prospective Investors in the Dubai International Financial Centre

This prospectus supplement relates to an Exempt Offer in accordance with the Offered Securities Rules of the Dubai Financial Services Authority (the “DFSA”). This prospectus supplement is intended for distribution only to persons of a type specified in the Offered Securities Rules of the DFSA. It must not be delivered to, or relied on by, any other person. The DFSA has no responsibility for reviewing or verifying any documents in connection with Exempt Offers. The DFSA has not approved this prospectus supplement nor taken steps to verify the information set forth herein and has no responsibility for the prospectus supplement. The shares to which this prospectus supplement relates may be illiquid and/or subject to restrictions on their resale. Prospective purchasers of the shares offered should conduct their own due diligence on the shares. If you do not understand the contents of this prospectus supplement, you should consult an authorized financial advisor.

Notice to Prospective Investors in Australia

No placement document, prospectus, product disclosure statement or other disclosure document has been lodged with the Australian Securities and Investments Commission in relation to this offering. This prospectus supplement does not constitute a prospectus, product disclosure statement or other disclosure document under the Corporations Act 2001 (the “Corporations Act”), and does not purport to include the information required for a prospectus, product disclosure statement or other disclosure document under the Corporations Act.

Any offer in Australia of the shares may only be made to persons (the “Exempt Investors”) who are “sophisticated investors” (within the meaning of section 708(8) of the Corporations Act), “professional investors” (within the meaning of section 708(11) of the Corporations Act) or otherwise pursuant to one or more exemptions contained in section 708 of the Corporations Act so that it is lawful to offer the shares without disclosure to investors under Chapter 6D of the Corporations Act.

The shares applied for by Exempt Investors in Australia must not be offered for sale in Australia in the period of 12 months after the date of allotment under this offering, except in circumstances where disclosure to investors under Chapter 6D of the Corporations Act would not be required pursuant to an exemption under section 708 of the Corporations Act or otherwise or where the offer is pursuant to a disclosure document which complies with Chapter 6D of the Corporations Act. Any person acquiring shares must observe such Australian on-sale restrictions.

This prospectus supplement contains general information only and does not take account of the investment objectives, financial situation or particular needs of any particular person. It does not contain any securities recommendations or financial product advice. Before making an investment decision, investors need to consider whether the information in this prospectus supplement is appropriate to their needs, objectives and circumstances, and, if necessary, seek expert advice on those matters.

Notice to Prospective Investors in Hong Kong

The shares have not been offered or sold and will not be offered or sold in Hong Kong by means of any document other than: (a) to “professional investors” as defined in the Securities and Futures Ordinance

 

S-52


Table of Contents

(Cap. 571) of Hong Kong and any rules made under that Ordinance; or (b) in other circumstances which do not result in the document being a “prospectus” as defined in the Companies Ordinance (Cap. 32) of Hong Kong or which do not constitute an offer to the public within the meaning of that Ordinance. No advertisement, invitation or document relating to the shares has been or may be issued or has been or may be in the possession of any person for the purposes of issue, whether in Hong Kong or elsewhere, which is directed at, or the contents of which are likely to be accessed or read by, the public of Hong Kong (except if permitted to do so under the securities laws of Hong Kong) other than with respect to shares which are or are intended to be disposed of only to persons outside Hong Kong or only to “professional investors” as defined in the Securities and Futures Ordinance and any rules made under that Ordinance.

Notice to Prospective Investors in Israel

This document does not constitute a prospectus under the Israeli Securities Law, 5728-1968, or the Israeli Securities Law, and has not been filed with or approved by the Israel Securities Authority. In Israel, this prospectus is being distributed only to, and is directed only at, and any offer of the shares is directed only at, (i) a limited number of persons in accordance with the Israeli Securities Law and (ii) investors listed in the first addendum, or the Addendum, to the Israeli Securities Law, consisting primarily of joint investment in trust funds, provident funds, insurance companies, banks, portfolio managers, investment advisors, members of the Tel Aviv Stock Exchange, underwriters, venture capital funds, entities with equity in excess of NIS 50 million and “qualified individuals,” each as defined in the Addendum (as it may be amended from time to time), collectively referred to as qualified investors (in each case, purchasing for their own account or, where permitted under the Addendum, for the accounts of their clients who are investors listed in the Addendum). Qualified investors are required to submit written confirmation that they fall within the scope of the Addendum, are aware of the meaning of same and agree to it.

Notice to Prospective Investors in Japan

The shares have not been and will not be registered under the Financial Instruments and Exchange Law of Japan (Law No. 25 of 1948, as amended) and, accordingly, will not be offered or sold, directly or indirectly, in Japan, or for the benefit of any Japanese Person or to others for re-offering or resale, directly or indirectly, in Japan or to any Japanese Person, except in compliance with all applicable laws, regulations and ministerial guidelines promulgated by relevant Japanese governmental or regulatory authorities in effect at the relevant time. For the purposes of this paragraph, “Japanese Person” shall mean any person resident in Japan, including any corporation or other entity organized under the laws of Japan.

Notice to Prospective Investors in Singapore

This prospectus supplement has not been registered as a prospectus with the Monetary Authority of Singapore. Accordingly, the shares were not offered or sold or caused to be made the subject of an invitation for subscription or purchase and will not be offered or sold or caused to be made the subject of an invitation for subscription or purchase, and this prospectus supplement or any other document or material in connection with the offer or sale, or invitation for subscription or purchase, of the shares, has not been circulated or distributed, nor will it be circulated or distributed, whether directly or indirectly, to any person in Singapore other than (i) to an institutional investor (as defined in Section 4A of the Securities and Futures Act (Chapter 289) of Singapore, as modified or amended from time to time (the “SFA”)) pursuant to Section 274 of the SFA, (ii) to a relevant person (as defined in Section 275(2) of the SFA) pursuant to Section 275(1) of the SFA, or any person pursuant to Section 275(1A) of the SFA, and in accordance with the conditions specified in Section 275 of the SFA, or (iii) otherwise pursuant to, and in accordance with the conditions of, any other applicable provision of the SFA.

 

S-53


Table of Contents

Where the shares are subscribed or purchased under Section 275 of the SFA by a relevant person which is:

 

  (a)

a corporation (which is not an accredited investor (as defined in Section 4A of the SFA)) the sole business of which is to hold investments and the entire share capital of which is owned by one or more individuals, each of whom is an accredited investor; or

 

  (b)

a trust (where the trustee is not an accredited investor) whose sole purpose is to hold investments and each beneficiary of the trust is an individual who is an accredited investor,

securities (as defined in Section 239(1) of the SFA) of that corporation or the beneficiaries’ rights and interest (howsoever described) in that trust shall not be transferred within six months after that corporation or that trust has acquired the shares pursuant to an offer made under Section 275 of the SFA except:

 

  (a)

to an institutional investor or to a relevant person defined in Section 275(2) of the SFA, or to any person arising from an offer referred to in Section 275(1A) or Section 276(4)(i)(B) of the SFA;

 

  (b)

where no consideration is or will be given for the transfer;

 

  (c)

where the transfer is by operation of law;

 

  (d)

as specified in Section 276(7) of the SFA; or

 

  (e)

as specified in Regulation 32 of the Securities and Futures (Offers of Investment) (Shares and Debentures) Regulations 2005.

Notice to Prospective Investors in Canada

The shares may be sold only to purchasers purchasing, or deemed to be purchasing, as principal that are accredited investors, as defined in National Instrument 45-106 Prospectus Exemptions or subsection 73.3(1) of the Securities Act (Ontario), and are permitted clients, as defined in National Instrument 31-103 Registration Requirements, Exemptions and Ongoing Registrant Obligations. Any resale of the shares must be made in accordance with an exemption from, or in a transaction not subject to, the prospectus requirements of applicable securities laws.

Securities legislation in certain provinces or territories of Canada may provide a purchaser with remedies for rescission or damages if this prospectus supplement (including any amendment hereto) contains a misrepresentation, provided that the remedies for rescission or damages are exercised by the purchaser within the time limit prescribed by the securities legislation of the purchaser’s province or territory. The purchaser should refer to any applicable provisions of the securities legislation of the purchaser’s province or territory for particulars of these rights or consult with a legal advisor.

Pursuant to section 3A.3 of National Instrument 33-105 Underwriting Conflicts (NI 33-105), the underwriters are not required to comply with the disclosure requirements of NI 33-105 regarding underwriter conflicts of interest in connection with this offering.

 

S-54


Table of Contents

LEGAL MATTERS

The validity of the shares of Class A common stock offered hereby will be passed upon for us by Davis Polk & Wardwell LLP, Menlo Park, California. The underwriters are being represented by Latham & Watkins LLP, New York, New York in connection with this offering.

EXPERTS

The financial statements of Xponential Fitness, Inc. as of December 31, 2021 and 2020, and for each of the three years in the period ended December 31, 2021, incorporated by reference in this prospectus supplement, have been audited by Deloitte & Touche LLP, an independent registered public accounting firm, as stated in their report. Such financial statements are incorporated by reference in reliance upon the report of such firm, given their authority as experts in accounting and auditing.

INCORPORATION BY REFERENCE

The rules of the SEC allow us to incorporate information into this prospectus supplement by reference. This means that we can disclose important information to you by referring you to another document filed separately with the SEC. The information incorporated by reference is considered to be part of this document, except for any information that is superseded by information that is included directly in this document.

We are incorporating by reference the filings listed below and any additional documents that we may file with the SEC pursuant to Section 13(a), 13(c), 14 or 15(d) of the Exchange Act of 1934 (the “Exchange Act”) on or after the date hereof and prior to the termination of any offering (other than documents or information deemed to have been furnished and not filed in accordance with SEC rules):

 

   

our Annual Report on Form 10-K for the year ended December 31, 2021, filed with the SEC on March 7, 2022;

 

   

our Quarterly Reports on Form 10-Q for the quarters ended March 31, 2022, June  30, 2022 and September 30, 2022, filed with the SEC on May 13, 2022, August 12, 2022 and November 10, 2022, respectively;

 

   

information specifically incorporated by reference in our Annual Report on Form 10-K for the fiscal year ended December 31, 2021 from our Definitive Proxy Statement on Schedule 14A, filed with the SEC on April 5, 2022;

 

   

our Current Reports on Form 8-K filed with the SEC on May 17, 2022, July  21, 2022, January  9, 2023, January  13, 2023 and February 7, 2023; and

 

   

the description of our securities contained in our Registration Statement on Form 8-A (File No. 001-40638), filed with the SEC on July 20, 2021, including any amendments or reports filed for the purpose of updating such description.

Notwithstanding the foregoing, information furnished under Items 2.02 and 7.01 of any Current Report on Form 8-K, including the related exhibits under Item 9.01, is not incorporated by reference in this prospectus supplement or any free writing prospectus.

Any statement contained in this prospectus supplement, or in a document incorporated or deemed to be incorporated by reference herein, shall be deemed to be modified or superseded to the extent that a statement

 

S-55


Table of Contents

contained herein, or in any subsequently filed document that also is incorporated or deemed to be incorporated by reference herein, modifies or supersedes such statement. Any statement so modified or superseded shall not be deemed, except as so modified or superseded, to constitute a part of this prospectus supplement.

You can obtain any of the filings incorporated by reference into this prospectus supplement through us or from the SEC through the SEC’s website at www.sec.gov. We will provide, without charge, to each person, including any beneficial owner, to whom a copy of this prospectus supplement is delivered, upon written or oral request of such person, a copy of any or all of the reports and documents referred to above which have been or may be incorporated by reference into this prospectus supplement. You should direct requests for those documents to: Xponential Fitness, Inc., 17877 Von Karman Ave, Suite 100, Irvine, CA; Attention: Investor Relations.

We are required to file periodic reports and other information with the SEC. We also maintain an Internet site at www.xponential.com. The information contained on, or that may be accessed through, our website is not part of, and is not incorporated into, this prospectus supplement or the registration statement of which it forms a part.

 

S-56


Table of Contents
LOGO    PROSPECTUS
   CLASS A COMMON STOCK
   20,065,479 SHARES

 

 

The selling stockholders identified in this prospectus are offering 20,065,479 shares of Class A common stock, par value $0.0001 per share of Xponential Fitness, Inc. (the “Company,” “we” or “us”). Our Class A common stock is listed on the New York Stock Exchange (“NYSE”) under the symbol “XPOF.” The last reported sale price of our Class A common stock on the NYSE on January 19, 2023 was $25.66 per share. We will not receive any proceeds from this offering. Prior to the consummation of an offering pursuant to this prospectus, the selling stockholders will exchange LLC Units for shares of our Class A common stock to be sold by them in the offering. See “Principal and Selling Stockholders” and “Organizational Structure.”

These securities may be offered and sold by the selling stockholders from time to time in accordance with the provisions set forth under “Plan of Distribution.” The selling stockholders may offer and sell these securities to or through one or more underwriters, dealers or agents, who may receive compensation in the form of discounts, concessions or commissions, or directly to purchasers, on a continuous or delayed basis. The selling stockholders may offer and sell these securities at various times in amounts, at prices and on terms to be determined by market conditions and other factors at the time of such offerings. This prospectus describes the general terms of these securities and the general manner in which the selling stockholders will offer and sell these securities. A prospectus supplement, if needed, will describe the specific manner in which the selling stockholders will offer and sell these securities and also may add, update or change information contained or incorporated by reference in this prospectus. The names of any underwriters and the specific terms of a plan of distribution, if needed, will be stated in the prospectus supplement.

We will not receive any proceeds from the sale of shares of Class A common stock by the selling stockholders pursuant to this prospectus. However, we will pay certain expenses associated with the sale of securities pursuant to this prospectus, as described in the section titled “Plan of Distribution.”

We are an “emerging growth company” as defined under the federal securities laws and, as such, we have elected to comply with certain reduced reporting requirements for this prospectus and may elect to do so in future filings.

 

 

Investing in these securities involves certain risks. You should review carefully the risks and uncertainties described under the heading “Risk Factors” beginning on page 9 of this prospectus, in any applicable prospectus supplement and in our filings with the Securities and Exchange Commission (the “SEC”) that are incorporated herein by reference.

Neither the SEC nor any state securities commission has approved or disapproved these securities, or determined if this prospectus is truthful or complete. Any representation to the contrary is a criminal offense.

 

 

The date of this prospectus is February 3, 2023

 

 


Table of Contents

TABLE OF CONTENTS

 

     Page  

About This Prospectus

     i  

Incorporation By Reference

     i  

Special Note Regarding Forward-Looking Statements

     ii  

About the Company

     3  

Risk Factors

     9  

Use Of Proceeds

     9  

Description of Capital Stock

     10  

Selling Stockholders

     20  

Plan of Distribution

     22  

Legal Matters

     25  

Experts

     26  

 

 

ABOUT THIS PROSPECTUS

This prospectus is part of a registration statement that we filed with the Securities and Exchange Commission (the “SEC”), using a “shelf” registration process. Under this shelf registration process, the selling stockholders named herein may from time to time sell common stock, in one or more offerings up to 20,065,479 shares of Class A common stock. We have provided to you in this prospectus a general description of the common stock they may offer. Each time one or more of the selling stockholders sells securities under this shelf registration, we will, to the extent required by law, provide a prospectus supplement that will contain specific information about the terms of that offering. We may also authorize one or more free writing prospectuses to be provided to you that may contain material information relating to these offerings. The prospectus supplement and any related free writing prospectus that we may authorize to be provided to you may also add, update or change information contained in this prospectus or in any documents that we have incorporated by reference into this prospectus. To the extent there is a conflict between the information contained in this prospectus and the prospectus supplement or any related free writing prospectus, you should rely on the information in the prospectus supplement or the related free writing prospectus; provided that if any statement in one of these documents is inconsistent with a statement in another document having a later date — for example, a document incorporated by reference in this prospectus or any prospectus supplement or any related free writing prospectus — the statement in the document having the later date modifies or supersedes the earlier statement.

You should rely only on the information contained in this prospectus, the documents incorporated by reference in this prospectus and any prospectus supplement that we may provide to you. We and the selling stockholders have not authorized anyone to provide you with information different from that contained or incorporated by reference in this prospectus or any prospectus supplement. If anyone provides you with different or additional information, you should not rely on it. This prospectus may only be used where it is legal to sell these securities. This prospectus is not an offer to sell, or a solicitation of an offer to buy, in any state where the offer or sale is prohibited. The information in this prospectus, any prospectus supplement or any documents incorporated herein or therein by reference is accurate as of the date contained on the cover of such documents. Neither the delivery of this prospectus or any prospectus supplement, nor any sale made under this prospectus or any prospectus supplement will, under any circumstances, imply that the information in this prospectus or any prospectus supplement is correct as of any date after the date of this prospectus or any such prospectus supplement.

This prospectus contains summaries of certain provisions in some of the documents described herein, but reference is hereby made to the actual documents for complete information. All of the summaries are qualified in

 

i


Table of Contents

their entirety by the actual documents. Copies of some of the documents referred to herein have been filed, will be filed or will be incorporated by reference as exhibits to the registration statement of which this prospectus is a part, and you may obtain copies of those documents as described below under “Incorporation by Reference.”

Unless otherwise indicated or the context otherwise requires, all references in this prospectus to “we,” “us,” “our,” the “company,” “Xponential Fitness,” “Xponential” and similar terms refer to Xponential Fitness, Inc. together with its consolidated subsidiaries, including Xponential Intermediate Holdings, LLC (“Xponential Holdings LLC”) and Xponential Fitness LLC. We are a holding company and we hold substantially all of our assets and conduct substantially all of our business through Xponential Fitness LLC, a subsidiary of Xponential Holdings LLC.

 

 

ii


Table of Contents

INCORPORATION BY REFERENCE

The rules of the SEC allow us to incorporate information into this prospectus by reference. This means that we can disclose important information to you by referring you to another document filed separately with the SEC. The information incorporated by reference is considered to be part of this document, except for any information that is superseded by information that is included directly in this document.

We are incorporating by reference the filings listed below and any additional documents that we may file with the SEC pursuant to Section 13(a), 13(c), 14 or 15(d) of the Exchange Act of 1934 (the “Exchange Act”) on or after the date hereof and prior to the termination of any offering (other than documents or information deemed to have been furnished and not filed in accordance with SEC rules):

 

   

our Annual Report Form 10-K for the year ended December  31, 2021, filed with the SEC on March 7, 2022;

 

   

our Quarterly Reports on Form 10-Q for the quarters ended March 31, 2022, June  30, 2022 and September 30, 2022, filed with the SEC on May 13, 2022, August 12, 2022 and November 10, 2022, respectively;

 

   

information specifically incorporated by reference in our Annual Report on Form 10-K for the fiscal year ended December 31, 2021 from our Definitive Proxy Statement on Schedule 14A filed with the SEC on April 5, 2022;

 

   

our Current Reports on Form 8-K filed with the SEC on May  17, 2022, July  21, 2022, January  9, 2023 and January 13, 2023; and

 

   

the description of our securities contained in our Registration Statement on Form 8-A (File No. 001-40638), filed with the SEC on July 20, 2021, including any amendments or reports filed for the purpose of updating such description.

Notwithstanding the foregoing, information furnished under Items 2.02 and 7.01 of any Current Report on Form 8-K, including the related exhibits under Item 9.01, is not incorporated by reference in this prospectus or any prospectus supplement.

Any statement contained in this prospectus, or in a document incorporated or deemed to be incorporated by reference herein, shall be deemed to be modified or superseded to the extent that a statement contained herein, or in any subsequently filed document that also is incorporated or deemed to be incorporated by reference herein, modifies or supersedes such statement. Any statement so modified or superseded shall not be deemed, except as so modified or superseded, to constitute a part of this prospectus.

You can obtain any of the filings incorporated by reference into this prospectus through us or from the SEC through the SEC’s website at www.sec.gov. We will provide, without charge, to each person, including any beneficial owner, to whom a copy of this prospectus is delivered, upon written or oral request of such person, a copy of any or all of the reports and documents referred to above which have been or may be incorporated by reference into this prospectus. You should direct requests for those documents to: Xponential Fitness, Inc., 17877 Von Karman Ave, Suite 100, Irvine, CA; Attention: Investor Relations.

We are required to file periodic reports and other information with the SEC. We also maintain an Internet site at www.xponential.com. The information contained on, or that may be accessed through, our website is not part of, and is not incorporated into, this prospectus or the registration statement of which it forms a part.

 

i


Table of Contents

SPECIAL NOTE REGARDING FORWARD-LOOKING STATEMENTS

This prospectus and the documents we have filed with the SEC that are incorporated by reference herein contain forward-looking statements within the meaning of the Private Securities Litigation Reform Act of 1995. The forward-looking statements are contained principally in the sections captioned “Risk Factors” in this prospectus and the sections captioned “Management’s Discussion and Analysis of Financial Condition and Results of Operations” and “Business” in our annual report on Form 10-K for the year ended December 31, 2021 (“2021 Form 10-K”) and our Quarterly Reports on Form 10-Q for the quarterly periods ended March 31, 2022, June 30, 2022 and September 30, 2022 (“Quarterly Reports”), which are incorporated by reference in this prospectus. In some cases, you can identify these statements by forward-looking words such as “may,” “might,” “will,” “should,” “expects,” “plans,” “anticipates,” “believes,” “estimates,” “predicts,” “potential” or “continue,” the negative of these terms and other comparable terminology. Such forward-looking statements are subject to risks, uncertainties and assumptions about us, may include projections of our future financial performance, our anticipated growth strategies and anticipated trends in our business. These statements are only predictions based on our current expectations and projections about future events. There are important factors that could cause our actual results, level of activity, performance or achievements to differ materially from the results, level of activity, performance or achievements expressed or implied by the forward-looking statements.

Although we believe the expectations reflected in the forward-looking statements in this prospectus are reasonable, we cannot guarantee future results, level of activity, performance or achievements. Moreover, neither we nor any other person assumes responsibility for the accuracy and completeness of any of these forward-looking statements. We are under no duty to update any of these forward-looking statements after the date of this prospectus to conform our prior statements to actual results or revised expectations.

 

ii


Table of Contents

ABOUT THE COMPANY

Xponential Fitness, Inc. (“Xponential Fitness”) is the largest global franchisor of boutique fitness brands. Through its mission to make boutique fitness accessible to everyone, Xponential Fitness operates a diversified platform of 10 brands spanning across verticals including Pilates, indoor cycling, barre, stretching, rowing, dancing, boxing, running, functional training and yoga. In partnership with its franchisees, Xponential Fitness offers energetic, accessible, and personalized workout experiences led by highly qualified instructors in studio locations across 48 U.S. states and Canada, and through master franchise or international expansion agreements in 14 additional countries. Xponential Fitness’ portfolio of brands includes Club Pilates, the largest Pilates brand in the United States; CycleBar, the largest indoor cycling brand in the United States; StretchLab, a concept offering one-on-one and group stretching services; Row House, the largest franchised indoor rowing brand in the United States; AKT, a dance-based cardio workout combining toning, interval and circuit training; YogaSix, the largest franchised yoga brand in the United States; Pure Barre, a total body workout that uses the ballet barre to perform small isometric movements, and the largest Barre brand in the United States; STRIDE, a treadmill-based cardio and strength training concept; Rumble, a boxing-inspired full-body workout; and BFT, a functional training and strength-based program.

The foundation of our business is built on strong partnerships with franchisees. Our business model is straightforward: we license our boutique studio operations, share our business processes and branding with franchisees, and in exchange charge royalties and other fees for our services. We are highly focused on providing franchisees with extensive support to help maximize their performance and enhance their return on investment. In turn, this partnership accelerates our growth and increases our profitability as a result of the royalties we generate on franchisees’ sales. We encourage our franchisees to follow a membership-based model, which generates recurring, predictable revenues for both us and our franchisees. We believe our unique combination of a scaled multi-brand offering, resilient franchise model with strong unit economics and integrated platform has enabled us to build our leading market position in the large and growing U.S. boutique fitness industry. We are able to improve our operating leverage as we grow the number of studios operating under our brand umbrellas, given that our existing infrastructure can scale across a larger system with minimal incremental costs.

Organizational Structure

Structure Prior to the Reorganization Transactions

We conduct our business through Xponential Fitness LLC and its subsidiaries. Xponential Fitness LLC is a wholly owned subsidiary of Xponential Holdings LLC. Xponential Fitness, Inc. is a holding company and its sole material asset is a controlling ownership interest in Xponential Fitness LLC through its ownership interest in Xponential Holdings LLC. Xponential Fitness, Inc. was incorporated as a Delaware corporation on January 14, 2020.

The following diagram depicts our organizational structure immediately prior to the Reorganization Transactions and our initial public offering (“IPO”) in July 2021. This diagram is provided for illustrative purposes only and does not purport to represent all legal entities within our organizational structure.

 

3


Table of Contents

LOGO

Prior to the consummation of the Reorganization Transactions, H&W Franchise Intermediate Holdings LLC (“H&W Intermediate”), merged with and into H&W Franchise Holdings LLC (“H&W Franchise Holdings”), which in turn merged with and into Xponential Holdings LLC, which survived the merger and simultaneously amended and restated its limited liability company agreement to among other things, appoint us as managing member and reclassify its outstanding membership interests as non-voting liability company units (the “LLC Units”) (other than the Class A-5 Units held by certain Continuing Pre-IPO LLC Members, which were redeemed in the Class A-5 Unit Redemption (the “Class A-5 Unit Redemption”)) and authorize a class of mirror preferred units (the “Preferred Units”), which Xponential Holdings LLC issued to us in consideration for contribution of the proceeds we received from the issuance of our Series A convertible preferred stock and Series A-1 convertible preferred stock (the “Convertible Preferred”). Xponential Holdings LLC also effected a unit split to optimize the capital structure to facilitate our IPO. We refer to the limited liability company agreement of Xponential Holdings LLC, as the “Amended LLC Agreement.” After these transactions and prior to the consummation of the Reorganization Transactions and the completion of our IPO, all of Xponential Holdings LLC’s outstanding equity interests were owned by the following persons (collectively, the “Pre-IPO LLC Members”):

 

   

H&W Investco, LP and H&W Investco Blocker II, LP, each of which is controlled by Mr. Grabowski, a member of our board of directors;

 

4


Table of Contents
   

LAG Fit, Inc., which is beneficially owned by Mr. Geisler, our Chief Executive Officer and founder;

 

   

LCAT Franchise Fitness Holdings, Inc. (“LCAT”), which is an affiliate of Mr. Magliacano, a former member of our board of directors;

 

   

Rumble Holdings LLC; and

 

   

Certain other direct or indirect former equity holders in H&W Franchise Holdings.

The Reorganization Transactions

In connection with our IPO, we entered into the following series of transactions, which we collectively refer to as the “Reorganization Transactions.” We refer to the Pre-IPO LLC Members who retained their equity ownership in Xponential Holdings LLC in the form of LLC Units immediately following the consummation of the Reorganization Transactions as “Continuing Pre-IPO LLC Members.” LCAT is not considered a Continuing Pre-IPO LLC Member.

Because we manage and operate the business and control the strategic decisions and day-to-day operations of Xponential Fitness LLC through our ownership of Xponential Holdings LLC and because we also have a substantial financial interest in Xponential Fitness LLC through our ownership of Xponential Holdings LLC, we consolidate the financial results of Xponential Fitness LLC and Xponential Holdings LLC, and a portion of our net income is allocated to the noncontrolling interest to reflect the entitlement of the Continuing Pre-IPO LLC Members to a portion of Xponential Holdings LLC’s net income. In addition, because Xponential Holdings LLC was under the common control of the Continuing Pre-IPO LLC Members before and after the Reorganization Transactions, we are accounting for the Reorganization Transactions as a reorganization of entities under common control and measuring the interests of the Pre-IPO LLC Members in the assets and liabilities of Xponential Holdings LLC at their carrying amounts as of the date of the completion of the consummation of the Reorganization Transactions.

Our amended and restated certificate of incorporation authorizes the issuance of two classes of common stock, Class A common stock and Class B common stock, and undesignated preferred stock. Each share of common stock entitles its holder to one vote per share on all matters submitted to a vote of our stockholders.

Prior to the completion of our IPO, we acquired, directly and indirectly, LLC Units through (i) the contribution of LLC Units by H&W Investco, LP and Lag Fit, Inc. in exchange for Class A common stock (the “IPO Contribution”) and (ii) the “Mergers,” in which Rumble Holdings LLC and H&W Investco Blocker II, LP (the “Blocker Companies”) were contributed by their owners (the “Blocker Shareholders”) to Xponential Fitness, Inc. in exchange for Class A common stock, and, in the case of H&W Investco Blocker II, LP a cash payment (the “H&W Cash Merger Consideration”), after which the Blocker Companies immediately merged with and into Xponential Fitness, Inc.

Concurrently with the completion of our IPO, we issued 200,000 shares of Convertible Preferred to certain affiliates of MSD Partners, L.P. (the “MSD Investors”), a fund within the D.E. Shaw group and a fund managed by Redwood Capital Management, LLC (the “Preferred Investors”) in exchange for $200 million of cash proceeds.

Each Continuing Pre-IPO LLC Member was issued a number of shares of our Class B common stock in an amount equal to the number of vested LLC Units held by such Continuing Pre-IPO LLC Member at the time of our IPO.

Under the Amended LLC Agreement, holders of LLC Units (other than us), including the Continuing Pre-IPO LLC Members, have the right (subject to the terms of the Amended LLC Agreement) to require Xponential Holdings LLC to redeem all or a portion of their LLC Units for, at our election, newly issued shares of Class A common stock on a one-for-one basis or a cash payment equal to the volume-weighted average market price of one share of our Class A common stock for each LLC Unit redeemed (subject to customary

 

5


Table of Contents

adjustments, including for stock splits, stock dividends, reclassifications, and a unit split to optimize the capital structure), provided the cash payment is funded from the net proceeds from a substantially contemporaneous offering of Class A common stock in accordance with the terms of the Amended LLC Agreement. Additionally, in the event of a redemption request from a holder of LLC Units, we may, at our option, effect a direct exchange of cash or Class A common stock for LLC Units in lieu of such a redemption. Shares of Class B common stock will be cancelled on a one-for-one basis if we, following a redemption request from a holder of LLC Units, redeem or exchange LLC Units of such holder pursuant to the terms of the Amended LLC Agreement. See “Certain Relationships and Related Party Transactions—Amended LLC Agreement.” Except for transfers to us or to certain permitted transferees pursuant to the Amended LLC Agreement, the holders of LLC Units are not permitted to sell, transfer or otherwise dispose of any LLC Units or shares of Class B common stock.

We issued 10,000,000 shares of Class A common stock to the public pursuant to our IPO.

We used all of the net proceeds from our IPO, together with the $200 million in proceeds we received from the sale of Convertible Preferred to (i) acquire newly issued Preferred Units and LLC Units, (ii) purchase all of the shares of LCAT from LCAT shareholders and (iii) pay the H&W Cash Merger Consideration. We acquired an additional $9.0 million of LLC Units from an affiliate of Anthony Geisler, our Chief Executive Officer, when underwriters exercised their option to purchase 904,000 additional shares of Class A common stock in connection with our IPO. After our acquisition of LCAT from the LCAT shareholders, LCAT merged with and into Xponential Fitness, Inc., which resulted in Xponential Fitness, Inc. directly owning the LLC Units previously held by LCAT. A portion of the LLC Units acquired by us by reason of the purchase of LCAT were recapitalized into Preferred Units in order to ensure that the total number of Preferred Units held by Xponential Fitness, Inc. equals the total number of shares of Convertible Preferred outstanding.

We entered into a Tax Receivable Agreement (the “TRA”), pursuant to which we are required to make payments to the Continuing Pre-IPO LLC Members, the Blocker Shareholders, and any future party to the TRA (the “TRA parties”) in the aggregate generally equal to 85% of the applicable cash savings that we actually realize as a result of certain favorable tax attributes we acquired from the Blocker Companies in the Mergers or that resulted or may result from the IPO Contribution, the Class A-5 Unit Redemption, future taxable redemptions or exchanges of LLC Units by Continuing Pre-IPO LLC Members and certain payments made under the TRA. We will retain the benefit of the remaining 15% of these tax savings.

Effect of the Reorganization Transactions and the IPO

The Reorganization Transactions created a holding company that facilitates public ownership of, and investment in, the Company and are structured in a tax-efficient manner for the Continuing Pre-IPO LLC Members. The Continuing Pre-IPO LLC Members desire that their investment in the Company maintain its existing tax treatment as a partnership for U.S. federal income tax purposes and, therefore, will continue to hold their ownership interests in Xponential Holdings LLC until such time in the future as they may elect to cause us to redeem or exchange their LLC Units for a corresponding number of shares of our Class A common stock or cash.

 

6


Table of Contents

The diagram on the following page depicts our current organizational structure. This chart is provided for illustrative purposes only and does not purport to represent all legal entities within our organizational structure.

 

LOGO

We were appointed as the managing member of Xponential Holdings LLC.

Holding Company Structure and the Tax Receivable Agreement

We are a holding company and our sole material asset is our ownership interests in Xponential Holdings LLC. The number of LLC Units that we own in the aggregate at any time will equal the aggregate number of outstanding shares of our Class A common stock and the number of Preferred Units we own in the aggregate at any time will equal the aggregate number of outstanding shares of Convertible Preferred. The economic interest represented by each LLC Unit that we own corresponds to one share of our Class A common stock, and the total number of vested LLC Units owned by us and the holders of our Class B common stock at any given time equals the sum of the outstanding shares of all classes of our common stock. We will issue additional shares of Class B common stock to our Continuing Pre-IPO LLC Members when unvested LLC Units vest.

We do not intend to list our Class B common stock on any stock exchange.

We acquired certain favorable tax attributes from the Blocker Companies in the Mergers and in connection with of the IPO Contribution and the Class A-5 Unit Redemption. In addition, future taxable redemptions or exchanges by the Continuing Pre-IPO LLC Members of LLC Units for shares of our Class A common stock or cash, and other transactions described herein are expected to result in favorable tax attributes that will be allocated to us. These tax attributes would not be available to us in the absence of those transactions and are expected to reduce the amount of tax that we would otherwise be required to pay in the future.

 

7


Table of Contents

We entered into a TRA, pursuant to which we are required to pay to the TRA parties in the aggregate 85% of the amount of cash savings, if any, in U.S. federal, state and local income tax or franchise tax that we actually realize as a result of (i) certain favorable tax attributes we acquired from the Blocker Companies in the Mergers (including net operating losses and the Blocker Companies’ allocable share of existing tax basis), (ii) increases in our allocable share of existing tax basis and tax basis adjustments that resulted or may result from (x) the IPO Contribution and the Class A-5 Unit Redemption, (y) future taxable redemptions and exchanges of LLC Units by Continuing Pre-IPO LLC Members and (z) certain payments made under the TRA, and (iii) deductions in respect of interest under the TRA.

Payments under the TRA will be based on the tax reporting positions we determine, and the IRS or another tax authority may challenge all or part of the existing tax basis, tax basis increases, NOLs or other tax attributes subject to the TRA, and a court could sustain such challenge. The TRA parties will not reimburse us for any payments previously made if such tax basis, NOLs or other tax benefits are subsequently challenged by a tax authority and are ultimately disallowed, except that any excess payments made to a TRA party will be netted against future payments otherwise to be made to such TRA party under the TRA, if any, after our determination of such excess. As a result, in such circumstances we could make future payments under the TRA that are greater than our actual cash tax savings and may not be able to recoup those payments, which could negatively impact our liquidity. See “Risk Factors—Risks Related to Our Organizational Structure—We will be required to pay the TRA parties for certain tax benefits we may receive, and the amounts we may pay could be significant” in our 2021 Form 10-K incorporated by reference in this prospectus.

Our obligations under the TRA will also apply with respect to any person who is issued LLC Units in the future and who becomes a party to the TRA.

Corporate Information

Xponential Fitness LLC was founded in August 2017 and Xponential Fitness, Inc. was incorporated in the State of Delaware on January 14, 2020. Xponential Fitness LLC became a wholly owned subsidiary of Xponential Holdings LLC on February 24, 2020. Our principal executive offices are located at 17877 Von Karman Ave, Suite 100, Irvine, CA, 92614 and our telephone number is (949) 346-3000. Our website is located at www.xponential.com. Our website and the information contained therein or connected thereto, or accessible therefrom, is not incorporated into this prospectus or the registration statement of which it forms a part.

 

8


Table of Contents

RISK FACTORS

An investment in our Class A common stock involves a high degree of risk. You should carefully consider the risks, uncertainties and other factors described in the applicable prospectus supplement, together with all the other information contained in any applicable prospectus supplement or incorporated by reference in this prospectus and the applicable prospectus supplement. You should also consider the risks, uncertainties and other factors described in “Risk Factors”, “Management’s Discussion and Analysis of Financial Condition and Results of Operations” and our financial statements and related notes incorporated by reference herein from our 2021 Form 10-K, as supplemented and updated by subsequent Quarterly Reports, that we have filed or will file with the SEC, and other documents which are incorporated by reference in this prospectus, and which may be amended, supplemented or superseded from time to time in any prospectus supplement and by other reports we file with the SEC in the future, before deciding to invest in our Class A common stock.

The risks described in any prospectus supplement and incorporated by reference herein are not the only ones facing us. The occurrence of any of the risks we have identified or additional risks and uncertainties not presently known to us or that we currently believe to be immaterial could materially and adversely affect our business, results of operations, cash flows and financial condition. In that event, the market price of our Class A common stock could decline, and you could lose all or part of your investment. Please also see the section titled “Special Note Regarding Forward-Looking Statements” in this prospectus.

USE OF PROCEEDS

The selling stockholders will receive all proceeds from the sale of the shares of Class A common stock offered pursuant to this prospectus and any accompanying prospectus supplement. We will not receive any of the proceeds from the sale of our Class A common stock by the selling stockholders.

 

9


Table of Contents

DESCRIPTION OF CAPITAL STOCK

The following is a description of the material terms of, and is qualified in its entirety by, our amended and restated certificate of incorporation, amended and restated bylaws and certificates of designations of preferred stock, the forms of which are filed as exhibits to the registration statement of which this prospectus forms a part. Under “Description of Capital Stock,” “we,” “us,” “our” and “our company” refer to Xponential Fitness, Inc.

Our authorized capital stock consists of 500,000,000 shares of Class A common stock, par value $0.0001 per share, 500,000,000 shares of Class B common stock, par value $0.0001 per share, and 5,000,000 shares of preferred stock, par value $0.0001 per share, of which 200,000 shares have been designated as Series A preferred stock and 200,000 shares have been designated as Series A-1 preferred stock (which together constitute the Convertible Preferred). Unless our board of directors determines otherwise, we will issue all shares of our capital stock in uncertificated form.

As of January 18, 2023, the number of shares of our Class A common stock and Class B common stock outstanding was 28,594,312 and 20,624,447 shares, respectively, and the number of shares of our Convertible Preferred outstanding was 114,660, which are convertible into 7,962,500 shares of our Class A common stock.

Common Stock

Class A Common Stock

Holders of shares of our Class A common stock are entitled to one vote for each share held of record on all matters on which stockholders are entitled to vote generally, including the election or removal of directors. The holders of our Class A common stock do not have cumulative voting rights in the election of directors.

Holders of shares of our Class A common stock are entitled to receive dividends when and if declared by our board of directors out of funds legally available therefor, subject to any statutory or contractual restrictions on the payment of dividends and to any restrictions on the payment of dividends imposed by the terms of any outstanding preferred stock.

Upon our liquidation, dissolution or winding up and after payment in full of all amounts required to be paid to creditors and to the holders of preferred stock having liquidation preferences, if any, the holders of shares of our Class A common stock will be entitled to receive pro rata our remaining assets available for distribution.

Our Class A common stock will not be subject to further calls or assessments by us. The rights, powers and privileges of our Class A common stock will be subject to those of the holders of any shares of our preferred stock or any other series or class of stock we may authorize and issue in the future.

Class B Common Stock

Holders of shares of our Class B common stock are entitled to one vote for each share held of record on all matters on which stockholders are entitled to vote generally, including the election or removal of directors. The holders of our Class B common stock do not have cumulative voting rights in the election of directors.

Except for transfers to us pursuant to the Amended LLC Agreement or to certain permitted transferees, the holders of LLC Units are not permitted to sell, transfer or otherwise dispose of any LLC Units or shares of Class B common stock. Holders of shares of our Class B common stock vote together with holders of our Class A common stock as a single class on all matters on which stockholders are entitled to vote generally, except as otherwise required by law.

Holders of our Class B common stock do not have any right to receive dividends or to receive a distribution upon a liquidation or winding up of our company.

 

10


Table of Contents

Preferred Stock

Unless required by law or any stock exchange, the authorized shares of preferred stock will be available for issuance without further action by holders of our common stock. Our board of directors is able to determine, with respect to any series of preferred stock, the powers (including voting powers), preferences and relative, participating, optional or other special rights, and the qualifications, limitations or restrictions thereof, including, without limitation:

 

   

the designation of the series;

 

   

the number of shares of the series, which our board of directors may, except where otherwise provided in the preferred stock designation, increase (but not above the total number of authorized share of the class) or decrease (but not below the number of shares then outstanding);

 

   

whether dividends, if any, will be cumulative or non-cumulative and the dividend rate of the series;

 

   

the dates at which dividends, if any, will be payable;

 

   

the redemption rights and price or prices, if any, for shares of the series;

 

   

the terms and amounts of any sinking fund provided for the purchase or redemption of shares of the series;

 

   

the amounts payable on shares of the series in the event of any voluntary or involuntary liquidation, dissolution or winding-up of the affairs of our company;

 

   

whether the shares of the series will be convertible into shares of any other class or series, or any other security, of our company or any other entity, and, if so, the specification of the other class or series or other security, the conversion price or prices or rate or rates, any rate adjustments, the date or dates as of which the shares will be convertible and all other terms and conditions upon which the conversion may be made;

 

   

restrictions on the issuance of shares of the same series or of any other class or series; and

 

   

the voting rights, if any, of the holders of the series.

We could issue a series of preferred stock that could, depending on the terms of the series, impede or discourage an acquisition attempt or other transaction that some, or a majority, of the holders of our common stock might believe to be in their best interests or in which the holders of our common stock might receive a premium over the market price of the shares of common stock. Additionally, the issuance of preferred stock may adversely affect the holders of our common stock by restricting dividends on the common stock, diluting the voting power of the common stock or subordinating the liquidation rights of the common stock. As a result of these or other factors, the issuance of preferred stock could have an adverse impact on the market price of our common stock.

Delaware law does not require stockholder approval for any issuance of authorized shares. However, the listing requirements of the NYSE, which would apply so long as the shares of Class A common stock remain listed on the NYSE, require stockholder approval of certain issuances equal to or exceeding 20% of the then outstanding voting power or the then outstanding number of shares of Class A common stock (we believe the position of the NYSE is that the calculation in this latter case treats as outstanding shares of Class A common stock issuable upon redemption or exchange of outstanding LLC Units not held by us). These additional shares of Class A common stock may be used for a variety of corporate purposes, including future public offerings, to raise additional capital or to facilitate acquisitions.

One of the effects of the existence of unissued and unreserved common stock or preferred stock may be to enable our board of directors to issue shares to persons friendly to current management, which could render

 

11


Table of Contents

more difficult or discourage an attempt to obtain control of our company by means of a merger, tender offer, proxy contest or otherwise, and thereby protect the continuity of our management and possibly deprive the stockholders of opportunities to sell their shares at prices higher than prevailing market prices.

Convertible Preferred

Series A-1 preferred stock

Our Series A-1 preferred stock was issued pursuant to and has the voting powers, designations, preferences and rights, and the qualifications, limitations and restrictions, set forth in the Series A-1 certificate of designations. The terms of our Series A-1 preferred stock are substantially identical to the terms of our Series A preferred stock, except that (i) our Series A preferred stock votes together with our Class A common stock on an as-converted basis, but the Series A-1 preferred stock does not vote with the common stock on an as-converted basis and (ii) our Series A preferred stock has certain board designation rights as described below, but our Series A-1 preferred stock does not have such board designation rights. When permitted under relevant antitrust restrictions, shares of our Series A-1 preferred stock are convertible on a one-for-one basis to shares of voting Series A preferred stock at the option of the holder.

Series A preferred stock

Our Series A preferred stock was issued pursuant to and has the voting powers, designations, preferences and rights, and the qualifications, limitations and restrictions, set forth in the Series A certificate of designations. Capitalized terms used without definition under this heading “Series A preferred stock” have the meanings given to such terms under our Series A certificate of designations.

Coupons

Holders of our Series A preferred stock are entitled to quarterly coupon payments at the rate per annum of 6.50% of the Fixed Liquidation Preference per share, initially $1,000 per share, of our Series A preferred stock (the “preferential coupon”). In the event we do not pay any preferential coupons in cash, the Fixed Liquidation Preference of the Series A preferred stock shall automatically increase at the PIK Rate of 7.50%, on a compounding basis, on the applicable coupon payment date (the “PIK coupon” and, together with the preferential coupon, the “preferred coupons”). Thereafter, the preferential coupons shall accrue and be payable on such increased Fixed Liquidation Preference and such increased Fixed Liquidation Preference shall be Fixed Liquidation Preference with respect to such Series A preferred stock.

In addition, subject to certain exceptions set forth in the certificate of designations, no dividend or distribution shall be declared or paid on our common stock or any other class or series of Junior Securities, and none of our common stock or any other class or series of Junior Securities shall be purchased, redeemed or otherwise acquired for consideration by us, unless, in each case, (x) (1) after giving pro forma effect to any such dividend or distribution, purchase, redemption or other acquisition, our Total Leverage Ratio would not exceed 6.5x on a pro forma basis, (2) our Market Capitalization, minus the amount of such dividend or distribution, purchase, redemption or other acquisition, as of such date equals or exceeds $500.0 million and (3) no event of default under the Convertible Preferred shall have occurred and be continuing, (y) where, if holders of the Series A preferred stock participated in such dividend or distribution on an as-converted basis, such holders would receive an amount that exceeds the amount payable per annum in cash at the preferential coupon rate, such holders of Series A preferred stock participate in such dividend or distribution at an amount equal to such excess, and (z) all accumulated and unpaid preferred coupons (including any PIK coupons) for all preceding coupon periods and the then current coupon period have been and will be paid in full in cash, on all outstanding shares of Series A preferred stock.

 

12


Table of Contents

Seniority and Liquidation Preference

Our Series A preferred stock, with respect to dividend rights and/or distribution rights upon the liquidation, winding-up or dissolution, as applicable, ranks (i) senior to each class or series of Junior Securities (including our common stock), (ii) on parity with each class or series of Parity Securities, (iii) junior to each class or series of Senior Securities and (iv) junior to our existing and future indebtedness and other liabilities. Our Series A preferred stock has a liquidation preference equal to the greater of (x) the Fixed Liquidation Preference per share of our Series A preferred stock, plus the applicable premium (as described below) and (y) the amount such holder would be entitled to receive on an as-converted to Class A common stock basis if such holder elected to convert its Series A preferred stock, as described below, on the date of such liquidation, winding-up or dissolution, plus an amount equal to accumulated and unpaid dividends on such share, whether or not declared, to, but excluding, the date fixed for liquidation, winding-up or dissolution to be paid out of our assets legally available for distribution to our stockholders, after satisfaction of debt and other liabilities owed to our creditors and holders of shares of any Senior Securities and before any payment or distribution is made to holders of any Junior Securities, including, without limitation, our common stock.

The “applicable premium” means (i) with respect to a redemption or liquidation occurring on or prior to the fifth anniversary of the initial issuance date of the Convertible Preferred, the sum of (1) all required and unpaid preferential coupons due on the Series A preferred stock payable at the preferential coupon rate from the applicable date of redemption through the date that is five years after the initial issuance date of the Convertible Preferred plus (2) 5.0% of the Fixed Liquidation Preference of the Series A preferred stock being so redeemed and (ii) with respect to a redemption or liquidation occurring after the fifth anniversary of the initial issuance date of the Convertible Preferred, but on or prior to the sixth anniversary of the initial issuance date of the Convertible Preferred, 5.0% of the Fixed Liquidation Preference.

Voting Rights; Consent Rights

Each holder of Series A preferred stock is entitled to the whole number of votes equal to the number of whole shares of Class A common stock into which such holder’s Series A preferred stock would be convertible and shall otherwise have voting rights and consent rights per share equal to the voting rights and consent rights of our Class A common stock to the fullest extent permitted by law. Each holder of Series A preferred stock shall vote as a class with the holders of our Class A common stock as if they were a single class of securities upon any matter submitted to a vote of our stockholders, except those matters required by law or by the terms of the certificate of designations to be submitted to a class vote of the Series A preferred stock, in which case the holders of Series A preferred stock only shall vote as a separate class.

Pursuant to the certificate of designations, we will not, without the affirmative vote or consent of the holders of a majority of the outstanding shares of our Convertible Preferred at the time outstanding and entitled to vote thereon, voting together as a single class (a “holder majority”), among other things: (i) amend our organizational documents so as to authorize or create, or increase the authorized number of, any class or series of Senior Securities or Parity Securities or adversely affect the special rights, preferences or voting powers of the shares of the Convertible Preferred or impose any additional obligations on the holders of the Convertible Preferred; (ii) issue any Parity Securities or Senior Securities; (iii) make any dividends or distributions, purchase, redeem or otherwise acquire any shares of capital stock or any securities convertible into, exercisable for or exchangeable into capital stock, except as permitted under “—Coupons” above, or cause any Spin-Off to occur; (iv) enter into certain transactions with our affiliates; (v) enter into merger or consolidation transactions where either we are not the surviving entity of such transaction or the surviving entity is not organized and existing under the laws of the United States or any state thereof, the District of Columbia or any territory thereof and does not assume the Convertible Preferred; or (vi) so long as the MSD Investors and the initial Preferred Investors continue to hold a specified amount of our Convertible Preferred, incur certain additional indebtedness or sell or dispose of any assets unless, among other things, our Total Leverage Ratio would not exceed 6.5x on a pro forma basis, our Market Capitalization equals or exceeds $500 million on a pro forma basis and no event of default

 

13


Table of Contents

under the Convertible Preferred (other than a default in our obligation to provide information rights) has occurred and is continuing, except for dispositions of assets not exceeding $40.0 million.

In addition, the Series A certificate of designations provides that, if the MSD Investors hold shares of our Series A preferred stock, then for so long as 50% of the shares of Convertible Preferred initially issued to the MSD Investors remains outstanding and held by the MSD Investors (including any shares of Series A preferred stock issued or issuable upon conversion of Series A-1 preferred stock as described below), the MSD Investors will be entitled to elect one director to our board of directors. On January 13, 2023, in connection with the consummation of our repurchase of 85,340 shares of Convertible Preferred, the MSD Investors irrevocably waived their right to elect one director to our board of directors.

Redemption at our Option

At any time after the date that is five years after the initial issue date of the Convertible Preferred until the date that is six years after the initial issue date of the Convertible Preferred, we have the right to redeem all, but not less than all, of the Series A preferred stock at a redemption price in cash equal to the product of (x) the Fixed Liquidation Preference of the Series A preferred stock then outstanding and (y) 105%, plus accumulated and unpaid dividends to, but not including, the date of redemption. At any time after the date that is six years after the initial issue date of the Convertible Preferred, we have the right to redeem all, but not less than all, of the Series A preferred stock at a redemption price in cash equal to the Fixed Liquidation Preference of the Series A preferred stock then outstanding, plus accumulated and unpaid dividends to, but not including, the date of redemption.

Mandatory Redemption

At any time after the date that is eight years after the initial issue date of the Convertible Preferred, upon a Sale of the Company or at any time after the occurrence and continuance of an event of default of the Series A preferred stock, the holders of the Series A preferred stock have the right to require us to redeem all, but not less than all, of the Series A preferred stock then outstanding at a redemption price in cash equal to the greater of (i) the fair market value per share of Series A preferred stock (based on the average volume-weighted average price per share of our Class A Common Stock for the 10 consecutive trading day period ending on, and including, the trading day immediately preceding the mandatory redemption notice), calculated on an as-if converted basis and (ii) the Fixed Liquidation Preference, plus accrued and unpaid dividends to, but not including, the date of redemption; provided that if a Sale of the Company occurs prior to the date that is six years after the initial issue date of the Convertible Preferred, the amount in (ii) above would also include a cash amount equal to the applicable premium.

Optional Conversion

Each holder of shares of Series A preferred stock has the option to convert its Series A preferred stock, in whole or in part at any time, into a number of shares of our Class A common stock equal to the Fixed Liquidation Preference for such shares of Series A preferred stock (plus any accrued and unpaid dividends to, but excluding, such conversion date) divided by the applicable conversion price as of the applicable conversion date.

Mandatory Conversion

If at any time, or from time to time, from and after the second anniversary, but on or prior to the third anniversary, of the initial issue date of the Convertible Preferred, the last reported sale price of our Class A common stock has equaled or exceeded 150% of the applicable conversion price for at least 20 out of any 30 consecutive trading days immediately preceding the mandatory conversion notice date, and certain conditions relating to the liquidity of our Class A commons stock are met, we have the right to require the holders of Series A preferred stock to convert all, or any portion, of the outstanding Series A preferred stock into a number of shares of our Class A common stock equal to the Fixed Liquidation Preference for such shares of Series A preferred stock (plus any accrued and unpaid dividends to, but excluding, such mandatory conversion date) divided by the applicable conversion price as of the applicable mandatory conversion date.

 

14


Table of Contents

If at any time, or from time to time, after the third anniversary of the initial issue date of the Convertible Preferred, the last reported sale price of our Class A common stock has equaled or exceeded 125% of the applicable conversion price for at least 20 out of any 30 consecutive trading days immediately preceding the mandatory conversion notice date, and certain conditions relating to the liquidity of our Class A commons stock are met, we have the right to effect a mandatory conversion of the outstanding Series A preferred stock into a number of shares of our Class A common stock equal to the Fixed Liquidation Preference for such shares of Series A preferred stock (plus any accrued and unpaid dividends to, but excluding, such mandatory conversion date) divided by the applicable conversion price as of the applicable mandatory conversion date.

In addition, at such time as any transfer, other than to certain permitted transferees, of our Series A preferred stock by a Preferred Investor (or its permitted transferee) occurs, then all shares of the Series A preferred stock transferred by such Preferred Investors (or its permitted transferee) will immediately and automatically upon such transfer convert on a one-for-one basis to shares of our non-voting Series A-1 preferred stock.

Events of Default; Certain Remedies

If any of the following occurs, it will be an event of default under our Series A preferred stock:

 

   

we fail to pay the mandatory redemption price when due and such breach continues for a period of three days after written notice from the holders of our Series A preferred stock;

 

   

we fail to issue shares of our Class A common stock upon conversion of our Series A preferred stock and such breach continues for a period of three days after written notice from the holders of our Series A preferred stock;

 

   

we or any of our affiliates default in the performance or compliance of any term contained in the financing agreement with Wilmington Trust, National Association as administrative agent and collateral agent, and the lenders party thereto (the “Credit Agreement”) or any other indebtedness in excess of $5.0 million, which default results in an acceleration, and such acceleration shall continue unremedied after its applicable grace or cure period;

 

   

we breach any covenant or other obligation to the holders of our Series A preferred stock contained in the certificate of designations or in any purchase agreement, subscription agreement or other agreement pursuant to which our Series A preferred stock was acquired from us, and such breach continues for a period of 20 days (or, in the case of a breach of our obligation to provide the Preferred Investors with certain information rights, 30 days) after written notice from the holders of our Series A preferred stock; or

 

   

certain bankruptcy or insolvency events involving us occur.

Upon the occurrence and during the continuation of any event of default under our Series A preferred stock, (i) the preferential coupon rate applicable to our Series A preferred stock shall immediately be increased by 10.00% per annum, and (ii) we will be required, upon the demand of the holders of our Series A preferred stock, to redeem the issued and outstanding shares of our Series A preferred stock at the mandatory redemption price plus the applicable premium (if any) payable in cash.

In addition, with respect to our Series A preferred stock only, if we fail to complete a required mandatory redemption within 30 days of the date required for redemption, and so long as such event of default with respect to such mandatory redemption is continuing, the holder majority will have the right: (i) to immediately appoint one individual to our board of directors, (ii) to, after such event of default has continued for six months, appoint an additional number of individuals to our board of directors such that the holder majority have the right to appoint not less than 25% of the directors to our board of directors and (iii) after such event of default has been continuing for a year, appoint an additional number of individuals to our board of directors such that the holder majority have the right to appoint not less than a majority of the directors to our board of directors.

 

15


Table of Contents

Preemptive Rights

If we intend to offer to sell newly issued equity or equity-linked securities to third parties, Preferred Investors holding at least 50% of the shares of the Convertible Preferred initially issued to such Preferred Investors on the initial issuance date of the Convertible Preferred will have the right to purchase such securities from us before we may offer them to other parties. Such preemptive rights would not apply, among other things, to issuances of securities by us in an underwritten public offering under the Securities Act of 1933 (the “Securities Act”) or pursuant to a customary marketed Rule 144A offering under the Securities Act (or any successor rule thereto), including any related capped call, call spread or similar derivative security issued in connection therewith.

Information Rights

Each Preferred Investor who owns at least 50% of the Convertible Preferred initially issued to such Preferred Investor (including any shares of Series A preferred stock issued upon conversion of Series A-1 preferred stock) is entitled to certain financial information from us.

Dividends

The Delaware General Corporation Law ( the “DGCL”) permits a corporation to declare and pay dividends out of “surplus” or, if there is no “surplus,” out of its net profits for the fiscal year in which the dividend is declared and/or the preceding fiscal year. “Surplus” is defined as the excess of the net assets of the corporation over the amount determined to be the capital of the corporation by its board of directors. The capital of the corporation is typically calculated to be (and cannot be less than) the aggregate par value of all issued shares of capital stock. Net assets equal the fair value of the total assets minus total liabilities. The DGCL also provides that dividends may not be paid out of net profits if, after the payment of the dividend, remaining capital would be less than the capital represented by the outstanding stock of all classes having a preference upon the distribution of assets. Declaration and payment of any dividend will be subject to the discretion of our board of directors and the rights and preferences of the Convertible Preferred under our certificate of designations.

Stockholder Meetings

Our amended and restated certificate of incorporation and our amended and restated bylaws provide that annual stockholder meetings be held at a date, time and place, if any, as exclusively selected by our board of directors. Our amended and restated bylaws provide that special stockholder meetings may be called only by or at the direction of our board of directors, the Chairman of our board of directors or Chief Executive Officer. To the extent permitted under applicable law, we may conduct meetings by remote communications, including by webcast.

Transferability, Redemption and Exchange

Under the Amended LLC Agreement, the holders of LLC Units (other than us) have the right (subject to the terms of the Amended LLC Agreement), to require Xponential Holdings LLC to redeem all or a portion of their LLC Units for, at our election, newly-issued shares of Class A common stock on a one-for-one basis or a cash payment equal to the volume-weighted average market price of one share of our Class A common stock for each LLC Unit redeemed (subject to customary adjustments, including for stock splits, stock dividends, reclassifications, and unit splits) or the net proceeds from a substantially contemporaneous offering of our Class A common stock in accordance with the terms of the Amended LLC Agreement. Additionally, in the event of a redemption request from a holder of LLC Units, we may, at our option, effect a direct exchange of cash or Class A common stock for LLC Units in lieu of such a redemption. Shares of Class B common stock will be cancelled on a one-for-one basis if we, following a redemption request from a holder of LLC Units, redeem or exchange LLC Units of such holder pursuant to the terms of the Amended LLC Agreement.

 

16


Table of Contents

The Amended LLC Agreement provides that, except for transfers: (i) to us, (ii) to certain permitted transferees, (iii) as a grant of a security interest in, or pledge of, LLC Units to J.P. Morgan Chase & Co. or an affiliated entity or other financial institution approved by us, or (iv) approved by us in writing, subject to certain limitations, the LLC Units may not be sold, transferred or otherwise disposed of. See “Certain Relationships and Related Party Transactions --Amended LLC Agreement” in our definitive proxy statement, filed with the SEC on April 5, 2022.

Other Provisions

Neither our Class A common stock nor our Class B common stock has any preemptive or other subscription rights.

At such time when no LLC Units remain redeemable or exchangeable for shares of our Class A common stock, our Class B common stock will be cancelled.

Corporate Opportunity

Our amended and restated certificate of incorporation provides that, to the fullest extent permitted by law, the doctrine of “corporate opportunity” does not apply to directors, officers, stockholders and affiliates of the Preferred Investors and Snapdragon Capital Partners, an affiliate of Mr. Grabowski, a member of our board of directors.

Certain Certificate of Incorporation, Bylaws and Statutory Provisions

The provisions of our certificate of incorporation and bylaws and of the DGCL summarized below may have an anti-takeover effect and may delay, defer or prevent a tender offer or takeover attempt that you might consider in your best interest, including an attempt that might result in your receipt of a premium over the market price for your shares of Class A common stock.

Anti-Takeover Effects of our Certificate of Incorporation and Bylaws

Our amended and restated certificate of incorporation and amended and restated bylaws contain certain provisions that are intended to enhance the likelihood of continuity and stability in the composition of our board of directors and that may have the effect of delaying, deferring or preventing a future takeover or change in control of our company unless such takeover or change in control is approved by our board of directors. These provisions include:

Election of directors; no cumulative voting. Our board of directors may consist of between three and seven directors. The exact number of directors will be fixed from time to time by resolution of our board of directors. Under Delaware law, the right to vote cumulatively does not exist unless the certificate of incorporation specifically authorizes cumulative voting. Our amended and restated certificate of incorporation does not authorize cumulative voting.

Removal of directors; vacancies. Our amended and restated certificate of incorporation provides that directors may only be removed for cause, and only by the affirmative vote of holders of at least two-thirds in voting power of all outstanding shares of common stock of our company entitled to vote thereon, voting together as a single class. Any vacancy occurring on our board of directors and any newly created directorship may be filled only by a majority of the remaining directors in office.

Staggered board. Our board of directors is divided into three classes serving staggered three-year terms. Class I, Class II and Class III directors serve until our annual meetings of stockholders in 2025, 2023 and 2024 respectively. At each annual meeting of stockholders, directors will be elected to succeed the class of directors whose terms have expired. This classification of our board of directors could have the effect of

 

17


Table of Contents

increasing the length of time necessary to change the composition of a majority of our board of directors. In general, at least two annual meetings of stockholders will be necessary for stockholders to effect a change in a majority of the members of our board of directors.

Limits on written consents. Our amended and restated certificate of incorporation and our amended and restated bylaws provide that holders of our common stock may not act by written consent without a meeting, unless such consent is unanimous.

Special stockholder meetings. Our amended and restated certificate of incorporation and our amended and restated bylaws provide that special meetings of our stockholders may be called only by the Chairman of our board of directors or a majority of our directors. Our amended and restated certificate of incorporation and our amended and restated bylaws specifically deny any power of any other person to call a special meeting.

Amendment of certificate of incorporation. The provisions of our amended and restated certificate of incorporation described under “—Election of directors; no cumulative voting,” “—Removal of directors; vacancies,” “—Staggered board,” “—Limits on written consents,” “—Special stockholder meetings” and the voting thresholds described in this section may be amended, altered, repealed or rescinded only by the affirmative vote of the holders of at least two-thirds in voting power of all outstanding shares of stock of our company entitled to vote thereon, voting together as a single class. The affirmative vote of holders of at least a majority of the voting power of our outstanding shares of stock is generally be required to amend other provisions of our amended and restated certificate of incorporation.

Amendment of bylaws. Any amendment, alteration, rescission or repeal of certain provisions of our amended and restated bylaws require either (i) the affirmative vote of a majority of directors present at any regular or special meeting of the board of directors called for that purpose, provided that any alteration, amendment or repeal of, or adoption of any bylaw inconsistent with, specified provisions of the bylaws, including those related to special and annual meetings of stockholders, action of stockholders by written consent, classification of our board of directors, nomination of directors, special meetings of directors, removal of directors, committees of our board of directors and indemnification of directors and officers, requires the affirmative vote of at least two-thirds of all directors in office at a meeting called for that purpose; or (ii) the affirmative vote of the holders of two-thirds of the voting power of our outstanding shares of voting stock, voting together as a single class.

Authorized but unissued shares. The authorized but unissued shares of common stock and preferred stock are available for future issuance without stockholder approval, subject to any limitations imposed by the listing rules of the NYSE. The existence of authorized but unissued and unreserved common stock and preferred stock could make more difficult or discourage an attempt to obtain control of us by means of a proxy contest, tender offer, merger or otherwise. See “—Preferred Stock” above.

Business combinations with interested stockholders. In general, Section 203 of the DGCL prohibits a publicly held Delaware corporation from engaging in a business combination, such as a merger, with a person or group owning 15% or more of the corporation’s voting stock for a period of three years following the date the person became an interested stockholder, unless (with certain exceptions) the business combination or the transaction in which the person became an interested stockholder is approved in a prescribed manner. We have expressly elected not to be governed by the “business combination” provisions of Section 203 of the DGCL.

Exclusive forum. Our amended and restated certificate of incorporation provides that, unless we consent in writing to the selection of an alternative forum, to the fullest extent permitted by applicable law, the Court of Chancery of the State of Delaware is the sole and exclusive forum for certain types of actions or proceedings under Delaware statutory or common law. However, this exclusive forum provision does not apply to claims arising under the Securities Act of 1933, as amended, or the Securities Exchange Act of 1934, as amended.

 

18


Table of Contents

Directors’ Liability; Indemnification of Directors and Officers

Our amended and restated certificate of incorporation limits the liability of our directors to the fullest extent permitted by the DCGL and provides that we will provide them with customary indemnification. We have entered into customary indemnification agreements with each of our executive officers and directors that provide them, in general, with customary indemnification in connection with their service to us or on our behalf.

Transfer Agent and Registrar

The transfer agent and registrar for our Class A common stock is Computershare Trust Company, N.A.

Securities Exchange

Our Class A common stock is listed on the NYSE under the symbol “XPOF.”

 

19


Table of Contents

SELLING STOCKHOLDERS

This prospectus relates to the sale by the selling stockholders from time to time of up to 20,065,479 shares of Class A common stock. The selling stockholders may from time to time offer and sell any or all of the Class A common stock set forth below pursuant to this prospectus and any accompanying prospectus supplement. When we refer to the “selling stockholders” in this prospectus, we mean the persons listed in the table below, and their permitted transferees who later come to hold any of the selling stockholders’ interest in Class A common stock in accordance with the terms of the agreements governing the registration rights applicable to such selling stockholder’s shares of Class A common stock.

The following table sets forth information regarding the selling stockholders and the shares beneficially owned by such stockholders as of January 18, 2023.

The numbers of shares of common stock beneficially owned, percentages of beneficial ownership and percentages of combined voting power before this offering that are set forth below are based on 28,594,312 shares of Class A common stock and 20,624,447 shares of Class B common stock issued and outstanding as of January 18, 2023 and 7,962,500 shares of our Class A common stock issuable upon the conversion of shares of the Convertible Preferred outstanding as of January 18, 2023. The numbers of shares of common stock beneficially owned, percentages of beneficial ownership and percentages of combined voting power after this offering that are set forth below are based on the number of shares of Class A common stock and Class B common stock outstanding immediately after this offering.

In connection with the IPO, we issued each Continuing Pre-IPO LLC Member one share of Class B common stock for each vested LLC Unit such Continuing Pre-IPO LLC Member beneficially owned immediately prior to the completion of the IPO. Shares of Class B common stock will be cancelled on a one-for-one basis if we, following a redemption request from a Continuing Pre-IPO LLC Member, redeem or exchange LLC Units of such Continuing Pre-IPO LLC Member pursuant to the terms of the Amended LLC Agreement. See “Certain Relationships and Related Party Transactions—Amended LLC Agreement” in our definitive proxy statement, filed with the SEC on April 5, 2022. As a result, the number of shares of Class B common stock set forth in the table below correlates to the number of vested LLC Units each Continuing Pre-IPO LLC Member beneficially owns.

In accordance with the rules of the SEC, beneficial ownership includes voting or investment power with respect to securities and includes the shares issuable pursuant to stock options that are exercisable within 60 days of January 18, 2023. Unless otherwise indicated, the address for each listed stockholder is: c/o Xponential Fitness, Inc., 17877 Von Karman Ave, Suite 100, Irvine, CA 92614. To our knowledge, except as indicated in the footnotes to this table and pursuant to applicable community property laws, the persons named in the table have sole voting and investment power with respect to all shares of common stock.

 

    Class A
Common Stock Owned(1)
    Class B
Common Stock Owned
    Class A
Common Stock(2)
    Combined Voting Power(3)  
    Before This
Offering
    After This
Offering
    Before This
Offering
    After This
Offering
    To Be Sold In
This Offering
    Before This
Offering
    After This
Offering
 
Name of Beneficial Owner   Number     Number     %     Number     Number     %     Number     Number     Number     %  

Directors and Named Executive Officers:

                   

Anthony Geisler(4)

    1,216,375       1,216,375       2.6       8,469,114       7,469,114       77.0       1,000,000       9,685,489       8,685,489       15.2  

Mark Grabowski(5)

    9,137,460       —         —         9,928,019       —         —         19,065,479       19,065,479       —         —    

 

(1)

Subject to the terms of the Amended LLC Agreement, LLC Units are generally redeemable or exchangeable for shares of our Class A common stock on a one-for-one basis. Shares of Class B common stock will be cancelled on a one-for-one basis if we redeem or exchange LLC Units pursuant to the terms of the Amended LLC Agreement. Beneficial ownership of shares of our Class A common stock reflected in this table does not include beneficial ownership of shares of our Class A common stock for which such LLC Units may be redeemed or exchanged.

 

20


Table of Contents
(2)

Percentage of Class A common stock to be sold in this offering is based on Class A common stock outstanding as of January 18, 2023. Prior to the consummation of this offering, we will issue to certain selling stockholders 10,928,019 shares of our Class A common stock in exchange for an equivalent number of outstanding LLC Units, all of which will be sold by the selling stockholders in this offering.

(3)

Represents the percentage of voting power of our Class A common stock and Class B common stock held by such person voting together as a single class. Each holder of Class A common stock and Class B common stock is entitled to one vote per share on all matters submitted to our stockholders for a vote.

(4)

Consists of: (i) 1,133,045 shares of Class A common stock before the offering and 1,133,045 shares of Class A common stock after the offering held directly by The Anthony Geisler Trust U/A Dated 5/17/2021 and indirectly by Mr. Geisler as trustee of the trust, (ii) 1,029,256 shares of Class B common stock before the offering and 29,256 shares of Class B common stock after the offering held directly by The Anthony Geisler Trust U/A Dated 5/17/2021 and indirectly by Mr. Geisler as trustee of the trust, (iii) 83,330 shares of Class A common stock before the offering and 83,330 shares of Class A common stock after the offering held by LAG Fit, Inc. and (iv) 7,439,858 shares of Class B common stock before the offering and 7,439,858 shares of Class B common stock after the offering held by LAG Fit, Inc. Mr. Geisler has reported sole investment and dispositive power over the shares held by LAG Fit, Inc. The address for LAG Fit, Inc. is 6789 Quail Hill Parkway #408, Irvine, CA 92603.

(5)

Consists of: (i) 6,122 shares of Class A common stock before the offering and no shares of Class A common stock after the offering held directly by Mr. Grabowski, (ii) 9,131,338 shares of Class A common stock before the offering and no shares of Class A common stock after the offering held by H&W Investco II, LP and (iii) 9,928,019 shares of Class B common stock before the offering and no shares of Class B common stock after the offering held by H&W Investco, LP, each of which Mr. Grabowski is the Managing Partner. Mr. Grabowski has reported sole investment and dispositive power over these shares. The address for H&W Investco, LP is 17 Palmer Lane, Riverside, CT 06878.

 

21


Table of Contents

PLAN OF DISTRIBUTION

The selling stockholders may offer and sell, from time to time, some or all of the shares of Class A common stock covered by this prospectus. Such sales may be made on one or more exchanges or in the over-the-counter market or otherwise, at prices and under terms then prevailing or at prices related to the then current market price or in negotiated transactions. We will not receive any of the proceeds from the sale of the securities by the selling stockholders.

The selling stockholders may sell the shares of common stock covered by this prospectus from time to time, at market prices prevailing at the time of sale, at prices related to market prices, at a fixed price or prices subject to change or at negotiated prices, in any manner permitted by the Securities Act, including any one or more of the following ways:

 

   

in privately negotiated transactions;

 

   

through broker-dealers, who may act as agents or principals;

 

   

in a block trade in which a broker-dealer will attempt to sell a block of shares of common stock as agent but may position and resell a portion of the block as principal to facilitate the transaction;

 

   

through one or more underwriters on a firm commitment or best-efforts basis;

 

   

directly to one or more purchasers;

 

   

through selling agents; or

 

   

in any combination of the above.

In effecting sales, brokers or dealers engaged by a selling stockholder may arrange for other brokers or dealers to participate. Broker-dealer transactions may include:

 

   

purchases of the shares of common stock by a broker-dealer as principal and resales of the shares of common stock by the broker-dealer for its account pursuant to this prospectus;

 

   

ordinary brokerage transactions; or

 

   

transactions in which the broker-dealer solicits purchasers.

At any time a particular offer of the shares of common stock covered by this prospectus is made, a prospectus supplement, if required, will be distributed which will set forth the aggregate amount of shares of common stock covered by this prospectus being offered and the terms of the offering, including the name or names of any underwriters, dealers, brokers or agents, any option under which underwriters may purchase additional shares of common stock from the selling stockholder(s), any discounts, commissions, concessions and other items constituting compensation from the selling stockholder(s) and any discounts, commissions or concessions allowed or reallowed or paid to dealers. Such prospectus supplement, and, if necessary, a post-effective amendment to the registration statement of which this prospectus is a part, will be filed with the SEC to reflect the disclosure of additional information with respect to the distribution of the shares of common stock covered by this prospectus.

In connection with the sale of the shares of common stock covered by this prospectus through underwriters, underwriters may receive compensation in the form of underwriting discounts or commissions and may also receive commissions from purchasers of shares of common stock for whom they may act as agent. Underwriters may sell to or through dealers, and such dealers may receive compensation in the form of discounts, concessions or commissions from the underwriters and/or commissions from the purchasers for whom they may act as agent.

Any underwriters, broker-dealers or agents participating in the distribution of the shares of common stock covered by this prospectus may be deemed to be “underwriters” within the meaning of the Securities Act, and any commissions received by any of those underwriters, broker-dealers or agents may be deemed to be underwriting commissions under the Securities Act. The selling stockholders may also be deemed to be an

 

22


Table of Contents

underwriter, and any discounts and commissions it receives and any profit it realizes on the sale of the common stock may be deemed to be underwriting commissions under the Securities Act.

Selling stockholders may enter into hedging transactions with broker-dealers or other financial institutions. In connection with such transactions, broker-dealers or other financial institutions may engage in short sales of shares of common stock in the course of hedging transactions, broker-dealers or other financial institutions may engage in short sales of shares of common stock in the course of hedging the positions they assume with a selling stockholder. Selling stockholders may also sell shares of common stock short and redeliver the securities to close out such short positions. Selling stockholders may also enter into option or other transactions with broker-dealers or other financial institutions which require the delivery to such broker-dealer or other financial institution of shares of common stock offered by this prospectus, which shares such broker-dealer or other financial institution may resell pursuant to this prospectus, as supplemented or amended to reflect such transaction to the extent required. Selling stockholders may also pledge shares of common stock offered hereby to a broker-dealer or other financial institution, and, upon a default, such broker-dealer or other financial institution, may effect sales of the pledged securities pursuant to this prospectus, as supplemented or amended to reflect such transaction to the extent required.

The selling stockholders may enter into derivative transactions with third parties, or sell shares of common stock to third parties in privately negotiated transactions. If the applicable prospectus supplement indicates, in connection with those derivatives, the third parties may sell shares of common stock covered by this prospectus and the applicable prospectus supplement, including in short sale transactions. If so, the third party may use shares of common stock pledged by a selling stockholder or borrowed from a selling stockholder or others to settle those sales or to close out any related open borrowings of stock, and may use shares of common stock received from such selling stockholder in settlement of those derivatives to close out any related open borrowings of stock. The third party in such sale transactions will be an underwriter and, if not identified in this prospectus, will be identified in the applicable prospectus supplement (or a post-effective amendment).

We may authorize underwriters, dealers and agents to solicit from third parties offers to purchase shares of common stock under contracts providing for payment and delivery on future dates. The applicable prospectus supplement will describe the material terms of these contracts, including any conditions to the purchasers’ obligations, and will include any required information about commissions we may pay for soliciting these contracts.

Agents, underwriters and dealers may be entitled under agreements which may be entered into with us or selling stockholders to indemnification by us or selling stockholders against specified liabilities, including liabilities incurred under the Securities Act, or to contribution by us or selling stockholders to payments it may be required to make in respect of such liabilities. The prospectus supplement will describe the terms and conditions of such indemnification or contribution. Some of the agents, underwriters or dealers, or their affiliates may be customers of, engage in transactions with or perform services for us or our subsidiaries in the ordinary course of business.

In connection with the offering, the underwriters may purchase and sell shares of common stock in the open market. These transactions may include short sales, stabilizing transactions and purchases to cover positions created by short sales. Short sales involve the sale by the underwriters of a greater number of shares than they are required to purchase in the offering. “Covered” short sales are sales made in an amount not greater than the underwriters’ option to purchase additional shares from the selling stockholders in the offering. The underwriters may close out any covered short position by either exercising their option to purchase additional shares or purchasing shares in the open market. In determining the source of shares to close out the covered short position, the underwriters will consider, among other things, the price of shares available for purchase in the open market as compared to the price at which they may purchase shares through the overallotment option. “Naked” short sales are any sales in excess of such option. The underwriters must close out any naked short position by purchasing shares in the open market. A naked short position is more likely to be created if the underwriters are concerned that there may be downward pressure on the price of the common stock in the open market after

 

23


Table of Contents

pricing that could adversely affect investors who purchase in the offering. Stabilizing transactions consist of various bids for or purchases of common stock made by the underwriters in the open market prior to the completion of the offering.

The underwriters may also impose a penalty bid. This occurs when a particular underwriter repays to the underwriters a portion of the underwriting discount received by it because the representatives have repurchased shares sold by or for the account of such underwriter in stabilizing or short covering transactions.

Purchases to cover a short position and stabilizing transactions may have the effect of preventing or retarding a decline in the market price of the Company’s stock, and together with the imposition of the penalty bid, may stabilize, maintain or otherwise affect the market price of the common stock. As a result, the price of the common stock may be higher than the price that otherwise might exist in the open market. If these activities are commenced, they may be discontinued at any time.

Certain underwriters, agents or dealers or their affiliates may have provided from time to time, and may provide in the future, investment, commercial banking, derivatives and financial advisory services to the Company, the selling stockholders and their respective affiliates in the ordinary course of business, for which they have received or may receive customary fees and commissions.

In addition, a selling stockholder that is an entity may elect to make a pro rata in-kind distribution of securities to its members, partners or stockholders pursuant to the registration statement of which this prospectus is a part by delivering a prospectus. Such members, partners or stockholders would thereby receive freely tradeable securities pursuant to the distribution through the registration statement of which this prospectus is a part. To the extent a distributee is an affiliate of ours (or to the extent otherwise required by law), we may file a prospectus supplement in order to permit the distributees to use the prospectus to resell the securities acquired in the distribution.

Some of the shares of common stock covered by this prospectus may be sold in private transactions or under Rule 144 under the Securities Act rather than pursuant to this prospectus.

 

24


Table of Contents

LEGAL MATTERS

The validity of the shares of Class A common stock offered by this prospectus will be passed upon for us by Davis Polk & Wardwell LLP, Menlo Park, California.

 

25


Table of Contents

EXPERTS

The financial statements of Xponential Fitness, Inc. incorporated by reference in this prospectus, have been audited by Deloitte & Touche LLP, an independent registered public accounting firm, as stated in their report. Such financial statements are incorporated by reference in reliance upon the report of such firm, given their authority as experts in accounting and auditing.

 

26


Table of Contents

 

 

5,000,000 Shares

Xponential Fitness, Inc.

Class A Common Stock

 

 

PROSPECTUS SUPPLEMENT

 

 

February 7, 2023