Please wait
 

 

UNITED STATES

SECURITIES AND EXCHANGE COMMISSION

WASHINGTON, D.C. 20549

 

FORM 20-F

 

(Mark One)

REGISTRATION STATEMENT PURSUANT TO SECTION 12(b) OR 12(g) OF THE SECURITIES EXCHANGE ACT OF 1934

 

OR

 

ANNUAL REPORT PURSUANT TO SECTION 13 OR 15(d) OF THE SECURITIES EXCHANGE ACT OF 1934

 

For the fiscal year ended December 31, 2020.

 

OR

 

TRANSITION REPORT PURSUANT TO SECTION 13 OR 15(d) OF THE SECURITIES EXCHANGE ACT OF 1934

 

OR

 

SHELL COMPANY REPORT PURSUANT TO SECTION 13 OR 15(d) OF THE SECURITIES EXCHANGE ACT OF 1934

 

Date of event requiring this shell company report     

 

For the transition period from    to   

 

Commission file number: 001-39301

 

Lion Group Holding Ltd.

(Exact name of Registrant as specified in its charter)

 

N/A

(Translation of Registrant’s name into English)

 

Cayman Islands

(Jurisdiction of incorporation or organization)

 

Unit A-C, 33/F

Tower A, Billion Center

1 Wang Kwong Road

Kowloon Bay

Hong Kong

+(852) 2820-9000

(Address, Including Zip Code, and Telephone Number, Including Area Code, of Registrant’s Principal Executive Offices)

 

c/o Cogency Global Inc.

122 East 42nd Street, 18th Floor

New York, NY 10168

(212) 947-7200

(Name, Address, Including Zip Code, and Telephone Number, Including Area Code, of Agent for Service)

 

Copies to:

 

Lawrence Venick, Esq.

Loeb & Loeb LLP

2206-19 Jardine House

1 Connaught Place, Central

Hong Kong SAR

Tel: +852.3923.1111

Fax: +852.3923.1100

 

Securities registered or to be registered pursuant to Section 12(b) of the Act:

 

Title of each class   Trading Symbol(s)   Name of each exchange on which registered
Class A Ordinary Shares represented by American Depositary Shares (“ADSs”)   LGHL   Nasdaq Capital Market
Warrants, each warrant exercisable for one Class A Ordinary Share in the form of ADSs at a price of $11.50 per share or $11.50 per ADS   LGHLW   Nasdaq Capital Market

 

 

(1)*Not for trading, but only in connection with the listing on The Nasdaq Global Select Market of our American depositary shares, each representing one Class A ordinary share.

 

Securities registered or to be registered pursuant to Section 12(g) of the Act:

 

None

(Title of Class)

 

 

 

 

Securities for which there is a reporting obligation pursuant to Section 15(d) of the Act:

 

None

(Title of Class)

 

Indicate the number of outstanding shares of each of the issuer’s classes of capital or common stock as of the close of the period covered by the annual report.

 

As of March 30, 2021, there were 37,034,926 ordinary shares outstanding, being the sum of 27,191,830 Class A Ordinary Shares and 9,843,096 Class B Ordinary Shares with respect to the beneficial ownership of our shares by:

 

each person known by us to be the beneficial owner of more than 5% of our outstanding shares;

 

each of our officers and directors; and

 

all our officers and directors as a group.

 

Beneficial ownership is determined in accordance with the rules and regulations of the SEC. In computing the number of shares beneficially owned by a person and the percentage ownership of that person, we have included shares that the person has the right to acquire within 60 days, including through the exercise of any option, warrant, or other right or the conversion of any other security. These shares, however, are not included in the computation of the percentage ownership of any other person.

 

Indicate by check mark if the registrant is a well-known seasoned issuer, as defined in Rule 405 of the Securities Act. ☐ Yes  ☒ No

 

If this annual report is an annual or transition report, indicate by check mark if the registrant is not required to file reports pursuant to Section 13 or 15(d) of the Securities Exchange Act of 1934. ☐ Yes  ☒ No

 

Note – Checking the box above will not relieve any registrant required to file reports pursuant to Section 13 or 15(d) of the Securities Exchange Act of 1934 from their obligations under those Sections.

 

Indicate by check mark whether the registrant: (1) has filed all reports required to be filed by Section 13 or 15(d) of the Securities Exchange Act of 1934 during the preceding 12 months (or for such shorter period that the registrant was required to file such reports), and (2) has been subject to such filing requirements for the past 90 days. ☒ Yes  ☐ No

 

Indicate by check mark whether the registrant has submitted electronically every Interactive Data File required to be submitted pursuant to Rule 405 of Regulation S-T (§232.405 of this chapter) during the preceding 12 months (or for such shorter period that the registrant was required to submit such files). ☒ Yes  ☐ No

 

Indicate by check mark whether the registrant is a large accelerated filer, an accelerated filer, a non-accelerated filer, or an emerging growth company. See definition of “accelerated filer and large accelerated filer” and “emerging growth company” in Rule 12b-2 of the Exchange Act:

 

Large accelerated filer  ☐ Accelerated filer  ☐ Non-accelerated filer  ☒ Emerging growth company  

 

If an emerging growth company that prepares its financial statements in accordance with U.S. GAAP, indicate by check mark if the registrant has elected not to use the extended transition period for complying with any new or revised financial accounting standards† provided pursuant to Section 13(a) of the Exchange Act.

 

†The term “new or revised financial accounting standard” refers to any update issued by the Financial Accounting Standards Board to its Accounting Standards Codification after April 5, 2012.

 

Indicate by check mark whether the registrant has filed a report on and attestation to its management’s assessment of the effectiveness of its internal control over financial reporting under Section 404(b) of the Sarbanes-Oxley Act (15 U.S.C. 7262(b)) by the registered public accounting firm that prepared or issued its audit report. ☐

 

Indicate by check mark which basis of accounting the registrant has been to prepare the financial statements included in this filing:

 

U.S. GAAP International Financial Reporting Standards as issued Other ☐
  by the International Accounting Standards Board ☐  

 

If “other” has been checked in response to the previous question, indicate by check mark which financial statement item the registrant has elected to follow. ☐ Item 17  ☐ Item 18

 

If this is an annual report, indicate by check mark whether the registrant is a shell company (as defined in Rule 12b-2 of the Exchange Act). ☐ Yes  ☐ No

 

(APPLICABLE ONLY TO ISSUERS INVOLVED IN BANKRUPTCY PROCEEDINGS DURING THE PAST FIVE YEARS)

 

Indicate by check mark whether the registrant has filed all documents and reports required to be filed by Sections 12, 13 or 15(d) of the Securities Exchange Act of 1934 subsequent to the distribution of securities under a plan confirmed by a court. ☒ Yes  ☐ No

 

 

 

 

 

 

TABLE OF CONTENTS

 

INTRODUCTION   ii
       
FORWARD-LOOKING INFORMATION   v
       
PART I      
       
ITEM 1. IDENTITY OF DIRECTORS, SENIOR MANAGEMENT AND ADVISERS   1
ITEM 2. OFFER STATISTICS AND EXPECTED TIMETABLE   1
ITEM 3. KEY INFORMATION   1
ITEM 4. INFORMATION ON THE COMPANY   31
ITEM 4.A. UNRESOLVED STAFF COMMENTS   55
ITEM 5. OPERATING AND FINANCIAL REVIEW AND PROSPECTS   56
ITEM 6. DIRECTORS, SENIOR MANAGEMENT AND EMPLOYEES   74
ITEM 7. MAJOR SHAREHOLDERS AND RELATED PARTY TRANSACTIONS   82
ITEM 8. FINANCIAL INFORMATION   83
ITEM 9. THE OFFER AND LISTING   84
ITEM 10. ADDITIONAL INFORMATION   84
ITEM 11. QUANTITATIVE AND QUALITATIVE DISCLOSURES ABOUT MARKET RISK   98
ITEM 12. DESCRIPTION OF SECURITIES OTHER THAN EQUITY SECURITIES   99
       
PART II      
       
ITEM 13. DEFAULTS, DIVIDEND ARREARAGES AND DELINQUENCIES   101
ITEM 14. MATERIAL MODIFICATIONS TO THE RIGHTS OF SECURITY HOLDERS AND USE OF PROCEEDS   101
ITEM 15. CONTROLS AND PROCEDURES   101
ITEM 16A. AUDIT COMMITTEE FINANCIAL EXPERT   102
ITEM 16B. CODE OF ETHICS   102
ITEM 16C. PRINCIPAL ACCOUNTANT FEES AND SERVICES   102
ITEM 16D. EXEMPTIONS FROM THE LISTING STANDARDS FOR AUDIT COMMITTEES   103
ITEM 16E. PURCHASES OF EQUITY SECURITIES BY THE ISSUER AND AFFILIATED PURCHASERS   103
ITEM 16F. CHANGE IN REGISTRANT’S CERTIFYING ACCOUNTANT   103
ITEM 16G. CORPORATE GOVERNANCE   103
ITEM 16H. MINE SAFETY DISCLOSURE   103
       
PART III      
       
ITEM 17. FINANCIAL STATEMENTS   104
ITEM 18. FINANCIAL STATEMENTS   104
ITEM 19. EXHIBITS   104

  

i

 

 

INTRODUCTION

 

Unless otherwise indicated and except where the context otherwise requires, references in this annual report to:

 

“$,” “USD,” “US$” and “U.S. dollar” each refers to the United States dollar.

 

“2020 Debentures” means the senior secured convertible debentures, convertible into 800,000 ADSs, which will mature in 30 months from the dates of issuance pursuant to the 9% Senior Secured Convertible Debenture dated December 14, 2020.

 

“2020 Warrants” means, together, the Series A Warrant, the Series B Warrant and the Series C Warrant.

 

“2021 Warrants” means, together, the Series D Warrant, Series E Warrant and the Series F Warrant.

 

“CFD” means a contract for differences, an agreement between an investor and a CFD broker to exchange the difference in the value of a financial product between the time the contract opens and closes.

 

“Class A Ordinary Shares” means our Class A ordinary shares, par value $0.0001 per share.

 

“Class B Ordinary Shares” means our Class B ordinary shares, par value $0.0001 per share.

 

“Code” means the Internal Revenue Code of 1986, as amended.

 

“Companies Act” means the Companies Act (2020 Revision) of the Cayman Islands, as may be amended from time to time.

 

“December Private Placement” means the 2020 Debentures and the 2020 Warrants owned by ATW Opportunities Master Fund, L.P. and issued by the Company pursuant to Securities Purchase Agreement dated December 11, 2020.

 

“Escrow Shares” means 45% of the Exchange Shares otherwise issuable to the Sellers at the Closing set aside in escrow upon the closing of the Business Combination.

 

“Exchange Act” means the Securities Exchange Act of 1934, as amended.

 

“Exchange Shares” means the ordinary shares that Sellers received in exchange of their original holdings in Lion Financial Group Limited upon the consummation of the Business Combination.

 

“February Private Placement” means the Series A Convertible Preferred Shares and the 2021 Warrants owned by ATW Opportunities Master Fund, L.P. and issued by the Company pursuant to Securities Purchase Agreement dated February 15, 2021.

 

“Founder Shares” means shares of Proficient common stock, 2,875,000 of which are currently outstanding and were issued to the Initial Stockholders prior to the Initial Public Offering of Proficient.

 

“HK$” or “Hong Kong dollars” means the legal currency of Hong Kong.

 

“Initial Public Offering” means the initial public offering of Proficient, consummated on June 3, 2019.

 

“Initial Stockholders” means the holders of Founder Shares.

 

“iResearch” means iResearch Consulting Group.

 

“JOBS Act” means the Jumpstart Our Business Startups Act.

 

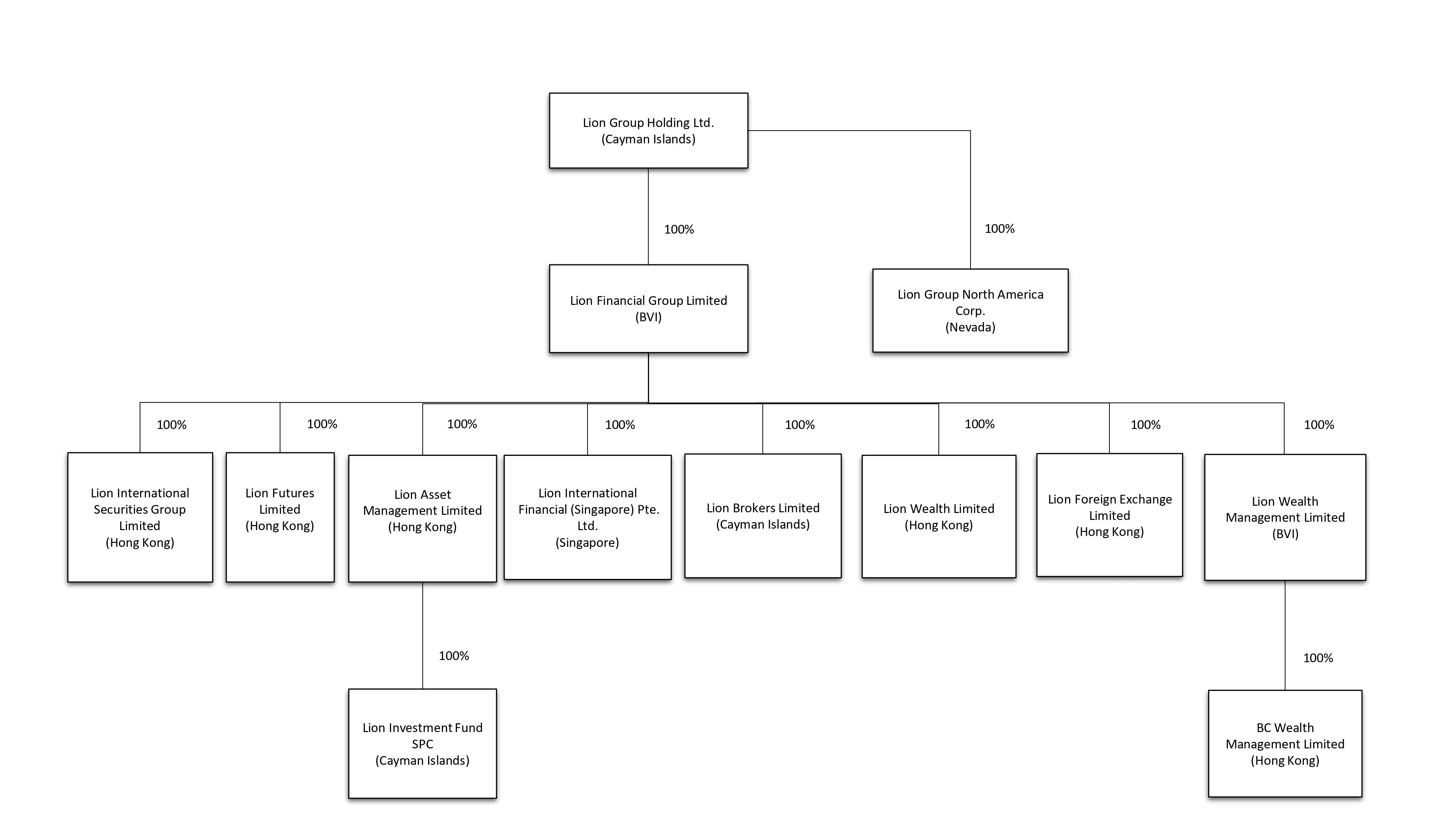
“Lion” means Lion Financial Group Limited, a corporation organized under the laws of the British Virgin Islands.

 

“Merger” means the merger of Merger Sub with Proficient, with Proficient surviving such merger, prior security holders of Proficient receiving our securities and Proficient becoming a wholly-owned subsidiary of us.

 

ii

 

 

“Merger Sub” means Lion MergerCo I, Inc., a Cayman Islands exempted company.

 

“Nasdaq” means the Nasdaq Stock Market LLC.

 

“Ordinary Shares” means our ordinary shares, par value $0.0001 per share, including Class A Ordinary Shares and Class B Ordinary Shares, unless otherwise specified.

 

“OTCQB” means OTCQB marketplace operated by OTC Markets Group.

 

“OTCQX” means the OTCQX marketplace operated by OTC Markets Group.

 

“Pink Open Market” means the OTC — Pink Open Market operated by OTC Markets Group.

 

“PIPE Warrants” means the warrant represents the right to purchase one Class A Ordinary Share in the form of ADSs at a price of $3.00 per share or $3.00 per ADS.

 

“Private Placement Warrants” means the Warrants owned by the Sponsor and issued by Proficient simultaneously with the consummation of the Initial Public Offering.

 

“Proficient” or “Purchaser” means Proficient Alpha Acquisition Corp., currently known as Lion Group North America Corp., a Nevada corporation.

 

“PRC” or “China” refers to the People’s Republic of China, excluding, for the purpose of this annual report, Taiwan, Hong Kong and Macau.

 

“Public Stockholders” means the holders of Public Shares.

 

“Public Shares” means shares of common stock of Proficient issued as part of the Units sold in the Initial Public Offering.

 

“Public Warrants” means the Warrants included in the Units sold in the Initial Public Offering, each of which is exercisable for one share of common stock of Proficient, in accordance with its terms.

 

“Redemption” means the right of the holders of Proficient common stock to have their shares redeemed in accordance with the procedures set forth in this annual report.

 

“Rights” means the rights included in the Units sold in the Initial Public Offering, each of which is exercisable for one-tenth (1/10) of one share of common stock of Proficient, in accordance with its terms.

 

“RMB” and “Renminbi” each refers to the legal currency of China.

 

“SEC” means the U.S. Securities and Exchange Commission.

 

“Sellers” means the shareholders of Lion named as seller parties to the Business Combination Agreement dated March 10, 2020.

 

“Series A Convertible Preferred Shares” means our 8% Series A Convertible Preferred Shares, par value $0.0001 per share, and stated value $1,000.00 per share.

 

“Series A Warrant” means a warrant until on or prior to 5:00 p.m. (New York City time) on December 14, 2027 exercisable into 1,200,000 ADSs at an exercise price of $2.45 per ADS pursuant to the Series A American Depositary Shares Purchase Warrant dated December 14, 2020.

 

“Series B Warrant” means a 2-year warrant exercisable into 5,000,000 ADSs at an exercise price of $2.00 per ADS pursuant to the Series B American Depositary Shares Purchase Warrant dated December 14, 2020.

 

“Series C Warrant” means a 7-year warrant exercisable into 7,500,000 ADSs at an exercise price of $2.45 per ADS pursuant to the Series C American Depositary Shares Purchase Warrant dated December 14, 2020.

 

iii

 

 

“Series D Warrant” means a warrant until on or prior to 5:00 p.m. (New York City time) on the five year anniversary of the closing date of the February Private Placement exercisable into 2,333,333 ADSs at an exercise price of $3.00 per ADS pursuant to the Series D American Depositary Shares Purchase Warrant dated February 18, 2021.

 

“Series E Warrant” means a one-year warrant exercisable into 13,333,333 ADSs at an exercise price of $3.00 per ADS which entitles the Series E warrant holder pursuant to the Series E American Depositary Shares Purchase Warrant dated February 18, 2021, each exercise of which entitles the Series E Warrant holder to receive one ADS and a 8% cash discount.

 

“Series F Warrant” means a five-year warrant exercisable into 13,333,333 ADSs at an exercise price of $3.00 per ADS pursuant to the Series F American Depositary Shares Purchase Warrant dated February 18, 2021, but the exercisability of which shall vest ratably from time to time in proportion to the exercise of the Series E Warrants by the holder of the Series E Warrant.

 

“Share Exchange” means the exchange of 100% of the ordinary shares of Lion for our capital shares.

 

“Sponsor” means Complex Zenith Limited, a British Virgin Islands company controlled by Shih-Chung Chou, a director of Proficient. Shih-Chung Chou had served as the sponsor of Proficient since its Initial Public Offering until March 12, 2020, when he entered into an agreement with Complex Zenith Limited and assigned all of his equity interest in Proficient and his rights and obligations as a sponsor to Complex Zenith Limited.

 

“Strategic Cooperation Agreement” means the strategic cooperation agreement, dated as of January 6, 2021, by and among us and Yao Yongjie.

 

“Trust Account” means the trust account that holds a portion of the proceeds of the Initial Public Offering and the concurrent sale of the Private Placement Warrants.

 

“Units” means units issued in the Initial Public Offering, each consisting of one share of common stock of Proficient, one Warrant and one Right.

 

“U.S.” means the United States of America.

 

“U.S. GAAP” means United States generally accepted accounting principles.

 

“Warrant” means a warrant to purchase shares of common stock of Proficient issued in the Initial Public Offering and simultaneous private placements. Each Warrant entitles the holder thereof to purchase one share of common stock of Proficient at a price of $11.50 per share.

 

“we,” “our,” “us,” “the company,” “the Group” and other similar terms refer to Lion Group Holding Ltd. and its consolidated subsidiaries.

 

This annual report contains translations of Hong Kong dollars into U.S. dollars solely for the convenience of the reader. The conversion of Hong Kong dollars into U.S. dollars are based on the exchange rates set forth in the H.10 statistical release of the Board of Governors of the Federal Reserve System. Unless otherwise noted, all translations from Hong Kong dollars to U.S. dollars and from U.S. dollars to Hong Kong dollars in this annual report were made at a rate of HK$7.7534 to US$1.00, the noon buying rate in effect as of December 31, 2020.

 

iv

 

 


FORWARD-LOOKING INFORMATION

 

This annual report contains forward-looking statements that involve risks and uncertainties. These statements involve known and unknown risks, uncertainties and other factors that may cause our actual results, performance or achievements to be materially different from those expressed or implied by the forward-looking statements. These statements are made under the “safe harbor” provisions of the U.S. Private Securities Litigations Reform Act of 1995.

 

You can identify these forward-looking statements by words or phrases such as “may,” “will,” “expect,” “anticipate,” “aim,” “estimate,” “intend,” “plan,” “believe,” “likely to” or other similar expressions. We have based these forward-looking statements largely on our current expectations and projections about future events and financial trends that we believe may affect our financial condition, results of operations, business strategy and financial needs. These forward-looking statements include, but are not limited to, statements about:

 

our goals and strategies;

 

our ability to retain and increase the number of users, members and advertising customers, and expand our service offerings;

 

our future business development, financial condition and results of operations;

 

expected changes in our revenues, costs or expenditures;
   
 the impact of the COVID-19 pandemic;

  

competition in our industry;

 

relevant government policies and regulations relating to our industry;

 

general economic and business conditions globally and in China; and

 

assumptions underlying or related to any of the foregoing.

 

You should read this annual report and the documents that we refer to in this annual report and have filed as exhibits to this annual report completely and with the understanding that our actual future results may be materially different from what we expect. Other sections of this annual report discuss factors which could adversely impact our business and financial performance. Moreover, we operate in an evolving environment. New risk factors emerge from time to time and it is not possible for our management to predict all risk factors, nor can we assess the impact of all factors on our business or the extent to which any factor, or combination of factors, may cause actual results to differ materially from those contained in any forward-looking statements. We qualify all of our forward-looking statements by these cautionary statements.

 

You should not rely upon forward-looking statements as predictions of future events. The forward-looking statements made in this annual report relate only to events or information as of the date on which the statements are made in this annual report. Except as required by law, we undertake no obligation to update or revise publicly any forward-looking statements, whether as a result of new information, future events or otherwise, after the date on which the statements are made or to reflect the occurrence of unanticipated events.

 

v

 

 

PART I.

 

ITEM 1. IDENTITY OF DIRECTORS, SENIOR MANAGEMENT AND ADVISERS

 

Not applicable.

 

ITEM 2. OFFER STATISTICS AND EXPECTED TIMETABLE

 

Not applicable.

 

ITEM 3. KEY INFORMATION

 

A.Selected Financial Data

 

Selected Consolidated Financial Data

 

The following selected consolidated statements of operation and comprehensive (loss) income data for the years ended December 31, 2018, 2019 and 2020, selected consolidated balance sheet data as of December 31, 2019 and 2020 and selected consolidated cash flows data for the years ended December 31, 2018, 2019 and 2020 have been derived from our audited consolidated financial statements included in this annual report beginning on page F-1. The following selected consolidated statements of operation and comprehensive (loss) income data for the year ended December 31, 2017, selected consolidated balance sheet data as of December 31, 2017 and 2018 and selected consolidated cash flows data for the year ended December 31, 2017 have been derived from our audited consolidated financial statements not included in this annual report. Our historical results for any period are not necessarily indicative of results to be expected for any future period.

 

The selected consolidated financial data should be read in conjunction with, and are qualified in their entirety by reference to, our audited consolidated financial statements and related notes and “Item 5. Operating and Financial Review and Prospects” below. Our consolidated financial statements are prepared and presented in accordance with U.S. GAAP.

 

1

 

 

Selected Consolidated Statements of Operation and Comprehensive (Loss) Income Data

 

   For the Year Ended December 31, 
   2017   2018   2019   2020 
   US$   US$   US$   US$ 
Revenues                
CFD trading and other services           12,843,574    7,034,447 
Insurance brokerage services   9,623,359    5,378,679    2,648,141    959,299 
Futures brokerage and securities brokerage services   268,252    2,066,354    2,215,867    2,029,669 
Others       (876,770)   819,268    206,720 
Total Revenue   9,891,611    6,568,263    18,526,850    10,230,135 
                     
Expenses                    
Commission expenses   (8,221,372)   (5,471,602)   (3,355,205)   (1,845,994)
Compensation expenses   (1,211,785)   (1,639,288)   (2,430,636)   (3,802,793 
Communication and technology expenses   (144,156)   (588,353)   (823,433)   (1,454,050)
Professional fees   (59,038)   (227,998)   (761,238)   (1,565,834)
Services fees   -    (53,592)   (384,840)   (833,864)
Interest expenses   (36,665)   (118)   (731,812)   (183,157)
General and administrative expenses   (272,682)   (539,773)   (692,648)   (2,264,318)
Occupancy expenses   (502,120)   (548,331)   (591,936)   (683,160)
Marketing expenses   (47,028)   (195,933)   (55,378)   (651,324)
Other expenses   (28,484)   (48,149)   (418,900)   (297,050)
Total expenses   (10,523,330)   (9,313,137)   (10,246,026)   (13,581,544)
(Loss)/income before income taxes   (631,719)   (2,744,874)   8,280,824    (3,351,409)
Income tax expenses   (102,936)   (26,334)   (64,472)   (1,316)
Net (loss)/income   (734,655)   (2,771,208)   8,216,352    (3,352,725)
Other comprehensive income (loss)                    
Foreign currency translation adjustment   (95,125)   (24,749)   75,637    20,487 
Comprehensive (loss)/income   (829,780)   (2,795,957)   8,291,989    (3,332,238)
                     
(Loss) earnings per share for both Class A and Class B - basic and diluted (i)   (0.10)   (0.39)   1.16    (0.33)
Weighted average Class A ordinary shares outstanding - basic and diluted (i)   3,140,388    3,140,388    3,140,388    6,180,795 
Weighted average Class B ordinary shares outstanding - basic and diluted (i)   3,949,993    3,949,993    3,949,993    3,962,294 

 

 

(i)Share and per share data have been retroactively restated to give effect to the reverse recapitalization

 

Selected Consolidated Balance Sheet Data

 

   As of December 31, 
   2017   2018   2019   2020 
   US$   US$   US$   US$ 
Total current assets   5,148,552    15,251,892    13,042,676    16,614,229 
Total assets   5,419,775    15,672,761    13,418,348    22,906,069 
Total current liabilities   2,268,204    9,902,693    6,227,463    11,318,364 
Total liabilities   2,269,982    9,903,843    6,227,463    12,134,370 
                     
Total stockholders’ equity   3,149,793    5,768,918    7,190,885    10,771,699 
Total liabilities and stockholders’ equity   5,419,775    15,672,761    13,418,348    22,906,069 

 

2

 

 

Selected Consolidated Cash Flow Data

  

   For the Year Ended December 31, 
   2017   2018   2019   2020 
   US$   US$   US$   US$ 
Net cash provided by (used in) operating activities   448,961    (1,176,853)   7,976,995    105,675 
Net cash (used in) investing activities   (203,361)   (62,586)   (27,254,283)   (6,549,514)
Net cash provided by financing activities   839,843    5,415,082    20,664,343    2,640,316 
Effect of exchange rate changes on cash   (95,125)   (24,616)   85,966    16,441 
Net increase in cash and cash equivalents   990,318    4,151,027    1,473,021    (3,787,082)
Cash and cash equivalents at the beginning of the year   1,966,813    2,957,131    7,108,158    8,581,179 
Cash and cash equivalents at the end of the year   2,957,131    7,108,158    8,581,179    4,794,097 

 

B.Capitalization and Indebtedness

 

Not Applicable.

 

C.Reasons for the Offer and Use of Proceeds

 

Not Applicable.

 

D.Risk Factors

 

Risks Related to Our Business and Industry

 

We operate in a heavily regulated industry, and are subject to extensive and evolving regulatory requirements in the jurisdictions in which we operate.

 

We operate in a highly-regulated industry and must comply with the applicable regulatory requirements in the jurisdictions it operates. Our major regulators include Cayman Islands Monetary Authority (CIMA), Securities and Futures Commission of Hong Kong (HKSFC), the Hong Kong Insurance Authority (HKIA), and Hong Kong Customs and Excise Department (HKCED). These regulators and self-regulatory organizations govern our business operations in a variety of ways and conduct regular examinations of our business to monitor our compliance with applicable regulations. Among other things, we are subject to regulations with regard to (i) our sales practices, including our interaction with and solicitation of clients and our marketing activities; (ii) the custody, control and safeguarding of our clients’ assets; (iii) maintaining specified minimum amounts of capital and limiting withdrawals of funds from our regulated operating subsidiaries; (iv) submitting regular financial and other reports to regulators; (v) licensing for our operating subsidiaries and our employees; and (vi) the conduct of our directors, officers, employees and affiliates. In addition, as the online brokerage service industry in Hong Kong is at a relatively early stage of development, interpretation and enforcement of the applicable regulatory regime are subject to significant uncertainties, which may result in difficulties in determining whether our existing practices violate any applicable laws and regulations.

 

Compliance with these regulations is complicated, time consuming and expensive. Our ability to comply with all applicable laws and regulations is largely dependent on our internal compliance system, as well as our ability to attract and retain qualified compliance personnel. While we maintain systems and procedures designed to ensure that we comply with applicable laws and regulations, we cannot assure you that we are able to prevent all possible violations. Non-compliance with applicable laws or regulations could result in sanctions being levied against us, including the imposition of fines or penalties, censures, restrictions on certain business activities, suspension or expulsion from a jurisdiction or market or the revocation or limitation of licenses, which could adversely affect our reputation, prospects, revenues and earnings. Furthermore, any future change in the regulatory, legal and industry environment for the futures brokerage services, securities brokerage services, CFD trading services, insurance brokerage services, or asset management services may have a significant impact on our business.

 

3

 

 

In addition, we are subject to regular investigations, inquiries and inspections from the relevant regulatory bodies. For example, from time to time, our HKSFC-licensed subsidiaries may be subject to or required to assist in inquiries or investigations by regulatory authorities in Hong Kong, principally the HKSFC. The HKSFC conducts on-site reviews and off-site monitoring to ascertain and supervise our business conduct and compliance with relevant regulatory requirements and to assess and monitor, among other things, our financial soundness. Similarly, our Cayman subsidiary may be subject to CIMA’s on-site inspections and inquiries from time to time. If any misconduct is identified as a result of inquiries, reviews, investigation or inspections, the relevant regulatory authorities may take disciplinary actions against us. There also remains a risk that we may not be able to rectify our practices to be in compliance with the relevant rules and regulations following the identification of any such misconduct or material non-compliance, which may result in regulators taking additional actions against it. We were inspected by both the HKSFC and CIMA during 2019, and both regulators identified certain areas in which our operations can improve. We have finished implementing the measures recommended by the HKSFC and received letters from the HKSFC confirming that they had no further comments relating to their inspections of Lion Asset Management Limited on November 21, 2019, and of both Lion International Securities Group Limited and Lion Futures Limited on May 20, 2020. These are the only subsidiaries subject to HKSFC oversight and inspection. We have also finished implementing the measures recommended by CIMA during 2019 and CIMA had no further comments relating to their 2019 inspection. We were inspected by CIMA separately on February 4, 2021 as a regular exercise following which CIMA had identified certain areas in which our operators can improve, with the changes to be made no later than August 4, 2021. We are still in the process of implementing the improvements recommended by CIMA and expect that we will be able to adopt a sufficient number of these changes in time to satisfy CIMA. However, if we are unable to make these changes we may be subject to fines or other disciplinary actions. If any such outcome occurs, there may be a material and adverse effect on our business, results of operations, financial condition and prospects.

 

We had incurred net losses in the past, and we may incur losses again in the future.

 

We had net losses of US$2.8 million, net income of US$8.2 million and net losses of US$3.4 million in 2018, 2019 and 2020 respectively. We cannot assure you that we will be able to generate net income in the future. We anticipate that our operating cost and expenses will increase in the foreseeable future as we continue to grow our business, attract new clients, enhance our risk management capabilities and increase our brand recognition. These efforts may prove more costly than we currently anticipate, and we may not succeed in increasing our revenue sufficiently to offset these higher expenses. There are other external and internal factors that could negatively affect our financial condition. For example, the trading volume achieved on our platform may be lower than expected, which may lead to lower than expected revenues. Furthermore, we may adopt a new share incentive plans in the future, which will result in significant share-based compensation expenses to us. We generated 112.6%, 85.9% and 76.0% of our total revenues from commissions charged to our clients who trade on our platform in 2018, 2019 and 2020, respectively. Any material decrease in our commissions would have a substantial impact on our financial conditions. As a result of the foregoing and other factors, we may continue to incur net losses in the future.

 

We may not be able to obtain or maintain all necessary licenses, permits and approvals and to make all necessary registrations and filings for our business activities in multiple jurisdictions and related to residents therein, especially in the PRC or otherwise relating to PRC residents.

 

We operate in a heavily-regulated industry which requires various licenses, permits and approvals in different jurisdictions to conduct our businesses. Our clients include people who live in jurisdictions where we do not have licenses issued by the local regulatory bodies. It is possible that authorities in those jurisdictions may take the position that we are required to obtain licenses or otherwise comply with local laws and regulations in order to conduct our business with residents living in those jurisdictions. In any jurisdictions, if we fail to comply with the regulatory requirements, we may risk being disqualified for our existing businesses or being rejected for renewal of our qualifications and/or licenses upon expiry by the regulatory authorities as well as other penalties, fines or sanctions. In addition, in respect of any new business that we may contemplate, we may not be able to obtain the relevant approvals for developing such new business if we fail to comply with the relevant regulations and regulatory requirements. As a result, we may fail to develop new business as planned, or we may fall behind our competitors in such businesses.

 

4

 

 

We do not hold any licenses or permits from any PRC regulatory bodies for our securities brokerage business. Currently, a large number of our clients are PRC residents and certain of the executive directors and other independent contractors are providing supporting services remotely from the PRC. The transactions on our trading platform are all conducted outside PRC and our current activities in China does not require a securities brokerage license, a making license or permit under existing PRC securities laws and regulations. However, there remains uncertainties as to how the current and any future PRC laws and regulations will be interpreted or implemented in the context of operating securities-related business in China. We cannot assure you that our current operating model will not be deemed as operating securities brokerage business in China, subjecting us to further inquiries or rectifications. If certain of our activities in China were deemed by PRC regulators to be providing securities brokerage services, investment consulting services or stock options brokerage business in China, we would be required to obtain the required licenses or permits from the relevant regulatory bodies, including the China Securities Regulatory Commission (CSRC). The failure to obtain such licenses or permits may subject us to regulatory actions and penalties, including fines, suspension of parts or all of our operations in the PRC, and temporary suspension or removal of our websites and mobile application in China. In such cases, our business, financial condition, results of operations and prospects may be materially and adversely affected.

 

PRC governmental control of currency conversion, cross-border remittance and offshore investment could have a direct impact on the trading volume on our platform, and the PRC government could further tighten restrictions on converting Renminbi to foreign currencies and/or deems our practices to be in violation of PRC laws and regulations.

 

A majority of our clients are PRC residents and are therefore subject to the restrictions under the rules and regulations promulgated by the State Administration of Foreign Exchange (SAFE), regarding the conversion of Renminbi into foreign currencies and the remittance and the use of such funds outside China. Under current PRC foreign exchange regulations, each PRC citizen is permitted to convert up to an aggregate of US$50,000 equivalent Renminbi each year for appropriate personal use. Such appropriate use does not include direct investment into secondary stock markets, futures, insurances, asset management products or other CFD trading. PRC residents who intend to convert U.S. dollars exceeding such quota are required to go through additional application and review procedures with commercial banks designated by the SAFE. In addition, approval from or registration with appropriate government authorities is required when Renminbi is to be converted into foreign currency for the purpose of offshore investment. Although we require our clients to comply with the relevant rules and regulations in the agreements we enter into with them, we cannot assure you that our clients will follow the rules and regulations or the provisions in the agreements at all times. We do not handle the Renminbi cross-border currency conversion for our Chinese clients through any of our accounts or entities, and we do not require our clients to submit evidence of approval or registration with respect to the foreign currency used for offshore investments. We cannot assure you that our current operating model, which includes redirecting our clients to open accounts with third party service provider, will be not deemed as assisting with the currency conversion by SAFE. In such cases, we may face regulatory warnings, correction orders, condemnation and fines, and may not be able to conduct our current business in the future. In addition, any misbehavior or violation by our clients of applicable laws and regulations could lead to regulatory inquiries, investigations or penalties that involve us.

 

Since the PRC authorities and the commercial banks designated by the SAFE to conduct foreign exchange services have significant discretion in interpreting, implementing and enforcing the foreign exchange rules and regulations, and due to many other factors that are beyond our control and ability to anticipate, we may face more severe consequences, including being asked to take additional and burdensome measures to monitor the source and use of the foreign currency funds in the accounts of our clients, remove our account opening functions, or suspend our operations pending an investigation or indefinitely. In such cases, we may face regulatory warnings, correction orders, condemnation, fines and confiscation of income, and may not be able to conduct our current business in the future. We may also be subject to regular inspections from relevant authorities from time to time. If such situations occur, our business, financial condition, results of operations and prospects would be materially and adversely affected.

 

In addition, if the PRC government further tightens the amount of currency exchange allowed for PRC residents, increases control over the remittance of currency out of the PRC, restricts the assistance or participation of any non-resident entities in the currency conversion, or specifically prohibits any exchanges for securities-related investment purposes, the trading activities of Chinese residents on our platform could be restricted, which would significantly reduce the trading volume on our platform. As our revenues from brokerage commission and market making income depends heavily on the total trading volume facilitated on our platform, the occurrence of any of the above regulatory changes would have a material and adverse impact on our business, operating and financial results.

 

5

 

 

We may be unable to retain existing clients or attract new clients, or we may fail to offer services to address the needs of our clients as they evolve.

 

We derive a significant portion of our revenues from our commissions based upon the trading volume or the number of relevant transaction contracts executed by our clients. The rapidly growing trading volume on our platform is primarily driven by the increasing number of our active clients. Our total revenue-generating clients grew 190.9% from 1,722 as of December 31, 2017 to 5,010 as of December 31, 2020. To further grow our business and expand our operation, we rely on continuous efforts in retaining existing clients and attracting new ones.

 

Our ability to retain existing clients is dependent upon multiple factors, some of which are beyond our control. Our clients may not continue to place trading orders or increase the level of their trading activities on our platform if we cannot match the prices offered by other market players or if we fail to deliver satisfactory services. Failure to deliver services in a timely manner at competitive prices and provide a satisfactory experience will cause our clients to lose confidence in us and use our platform less frequently or even stop using our platform altogether. Even if we are able to provide high-quality and satisfactory services on our platform in a timely manner and at favorable pricing terms, we cannot assure you that we will be able to retain existing clients, encourage repeat and increase trading transactions, in part due to reasons beyond our control, such as the personal financial situation of our clients or the deterioration of capital markets generally. We have taken efforts in attracting new clients and expanding our brand influence, and we plan to continue doing so. However, these efforts may not be cost-effective and we cannot assure you that we will be able to grow our client base as we expect, which may in turn materially and adversely affect our business operations and prospects.

 

Our level of commission and fee rates may decline in the future. Any material reduction in our commission or fee rates could reduce our profitability.

 

We derive a significant portion of our revenues from commissions. We charge our clients commission for our insurance brokerage services, securities and future brokerage services and CFD trading services. Revenues generated from commission amounted to US$7.4 million, US$15.9 million and US$7.8 million in 2018, 2019 and 2020, respectively. Especially starting from May 2019, we began our CFD trading services, commission of which became the largest contributor of our total revenues in 2019 and 2020. We may experience pressure on our commission or fee rates as a result of competition in the financial service industry and online brokerage industry. Some of our competitors offer a broader range of services to a larger client base and enjoy higher trading volumes than we do. Consequently, our competitors may be able to offer trading services at lower commissions or fee rates than we currently offer or may be able to offer. For example, some banks in Hong Kong and the United States have started offering zero commission fees or similar promotions to attract clients. As a result of this pricing competition, we could lose both market share and revenues. We believe that any downward pressure on commission or fee rates would likely continue and intensify as we continue to develop our business and gain recognition in our markets. A decline in our commission or fee rates could lower our revenues, which would adversely affect our profitability. In addition, our competitors may offer other financial incentives we may not be able to offer, such as rebates or discounts in order to induce trading in their systems, which may in turn materially and adversely affect our operating and financial results.

 

We cannot guarantee the profitability of our clients’ investments or ensure that our clients will make rational investment judgements.

 

We cannot guarantee the profitability of the investment made by clients on our trading platform. The profitability of our clients’ investments is directly affected by elements beyond our control, such as economic and political conditions, broad trends in business and finance, changes in volume of securities and futures transactions, changes in the markets in which such transactions occur and changes in how such transactions are processed.

 

Moreover, many of our clients are retail investors, who are less sophisticated compared with institutional investors. In addition, CFD products and futures are complex investment products that require a higher level of knowledge and experience that some retail investors may not have. Although we include prominent risk warnings and disclaimers on our apps throughout the transaction process and, in accordance with relevant regulations, have designed an appropriateness test to assess the level of experience and risk level of the client to assess whether certain services or products are appropriate for such client, there is no guarantee that the appropriateness test for any product is adequate.

 

6

 

 

Clients who have suffered from unfavorable trading results, financial losses, or even liquidity issues in connection with the financial losses may attribute their losses to us and/or may discontinue trading with us, which may have a material and adverse effect on our business and results of operation. Some clients who have suffered substantial losses on our platform may seek to recover their damages from us or bring lawsuits against us. These allegations against us, regardless of their veracity, may negatively affect our reputation and clients’ confidence with us. If we were to become the subject of any unfavorable allegations or lawsuits, whether such allegations are proven to be true or untrue and regardless of the outcome of the lawsuits, we may have to expend a significant amount of resources to investigate and/or defend itself, which could divert our management’s attention from the day-to-day operations. In addition, if any litigation or other legal proceeding to which we are a party is resolved adversely, we may be ordered to pay substantial amount of damages or compensation to the other party, which could adversely affect our business, financial condition and results of operations.

 

We may incur material trading losses from our market making activities.

 

A portion of our revenue is derived from our market making activities. When an offsetting transaction of CFD trading from another client is not available, we may choose to act as a principal (i.e. market maker) to trade with the client. As a market maker, we attempt to derive a profit from the difference between the prices at which we buy and sell CFD products. Since these activities involve the purchase or sale of CFD products for our own account, we may incur trading losses for a variety of reasons, including price changes in CFD products and lack of liquidity in CFD products in which we have positions. As we offer leveraged trading of up to 100:1 to certain of our forex trading clients, our risk exposure is greatly amplified. If our risk management system fails to identify or prevent high risk trades and the market develops in a way adverse to our position, we may incur significant losses in these trades. We may also incur losses due to inaccuracies in our proprietary pricing mechanism, or rate engine, which evaluates, monitors and assimilates market data and reevaluates our outstanding CFD product quotes, and is designed to publish prices reflective of prevailing market conditions throughout the trading days. Risks of incurring trading losses may affect the prices at which we are able to sell or buy CFD products, or may limit or restrict our ability to either resell CFD products that we have purchased or repurchase CFD products that we have sold.

 

We are dependent on wholesale forex trading partners to continually provide us with forex market liquidity. If we lost access to the prices and levels of liquidity that we currently have, we may be unable to provide competitive forex trading services, which would materially adversely affect our CFD trading business, financial conditions and results of operations.

 

Clients frequently trade currency pairs on our platform. In order to continually provide our market making services and to limit our own capital exposure, we maintain cooperative relationships with established market makers and leading international wholesale forex trading partners, which gives us access to a pool of potential liquidity. Through these relationships, we are able to execute our clients’ desired trades at competitive rates while hedging our net positions and limiting our exposure. The trading partners, although under contract with us, have no obligation to provide us with liquidity and may terminate our arrangements at any time. In the event that we no longer have access to the competitive wholesale forex pricing spreads and/or levels of liquidity that we currently have, we may be unable to provide competitive forex trading services, which will materially affect our business, financial conditions and results of operations.

 

Failure to comply with regulatory capital requirements set by local regulatory authorities could materially and negatively affect our business operation and overall performance.

 

Our regulated operating subsidiaries are subject to various regulatory capital requirements, including minimum capital requirements, capital ratios and buffers established by competent authorities in their respective jurisdiction. Failure to meet minimum capital requirements can initiate certain mandatory, and possibly additional discretionary actions by regulators that, if undertaken, could have a direct material effect on our business and financial position. For example, our Cayman Islands’ operating subsidiary, Lion Brokers Limited, licensed under the Securities Investment Business Act of the Cayman Islands (2020 Revision) (as amended, “SIBA”), is subject to the regulation of CIMA to maintain minimum regulatory capital. Similarly, our HKSFC-licensed operating subsidiaries, Lion International Securities Group Limited, Lion Futures Limited and Lion Capital Management Limited, are required under the Securities and Future Ordinance (Cap.571) (“SFO”) to maintain certain level of liquid capital.

 

7

 

 

As of December 31, 2020, all of our operating subsidiaries were in compliance with their respective regulatory capital requirements. However, if any of our operating subsidiaries fail to remain well-capitalized for regulatory purposes, CIMA and HKSFC may take actions against them and their business operation, and we may face penalties, including limitations and prohibitions on our business activities or suspension or revocation of our licenses and trading rights. This could affect client confidence, our ability to grow, our costs of funds and professional insurance costs, our ability to pay dividends on ordinary shares, our ability to make acquisitions, and in turn, our business, results of operations and financial condition.

 

Our total return swap (TRS) trading services may not be successful, and we may not find adequate funding at reasonable costs to successfully operate our TRS trading business.

 

We began offering our TRS trading services in early 2020 and officially launched it in July 2020, which may not develop as expected if clients fail to perform their contractual obligations or the value of collateral held to secure the obligations is inadequate. The total rate of return of a portfolio of the underlying assets on which a swap is based may exhibit substantial volatility and may be positive or negative in any given period. In the event that the total rate of return is negative and we are receiving the total rate of return of that portfolio of underlying assets in our part of a swap agreement, we would be required to make a payment to the counterparty in addition to that required on the other, generally floating rate, part of the swap agreement. Also, unusual market conditions affecting the portfolio on which the swap is based may prevent the total rate of return from being calculated, in which case other provisions in the swap agreement may be invoked which could cause us to lose some of the anticipated benefit from the swap or otherwise reduce our return.

 

Moreover, the growth and success of our TRS trading business depends on the availability of adequate funding to meet clients’ demand for loans on our platform. We derive the funding for our TRS trading business from a variety of sources, including commercial banks, other licensed financial institutions and other parties as well as financing generated from our business operations. To the extent there is insufficient funding from institutional funding partners who are willing to accept the credit risk related to the collateral from our clients, the funds available might be limited and our ability to provide TRS trading services to our clients to address their demand would be adversely impacted. In addition, as we strive to offer our clients services with competitive prices, we may attempt to further reduce our interest expenses from our funding partners. If we cannot continue to maintain our relationship with these funding partners and obtain adequate funding at reasonable costs, we may not be able to continue to offer or grow our TRS trading business.

 

We face risks related to insurance brokerage business.

 

We operate our insurance brokerage business through our HKIA-licensed subsidiary, BC Wealth Management Limited. Our revenues from insurance brokerage business amounted to US$5.4 million, US$2.6 million and US$1 million in 2018, 2019 and 2020, respectively, representing 81.8%, 14.3% and 9.3% of our total revenues during the same periods. There are various risks related to our insurance brokerage business. For instance, we may fail to introduce diversified insurance products and services to effectively address our clients’ needs. In addition, because the commission revenue we earn on the sale of insurance products is based on premium and commission rates set by insurance companies, any decrease in these premiums or commission rates, or increases in the referral fees we pay to our external referral sources, may have an adverse effect on our results of operation. Furthermore, we rely on various business partners to operate our insurance brokerage business. If we fail to maintain stable relationships with insurance companies and referral service providers, our business, results of operations, financial condition and business prospects could be materially and adversely affected. In addition, our insurance brokerage business is vulnerable to risks that are beyond our control. For example, we experienced significant decrease in revenues generated from insurance brokerage business in 2020 compared to 2018 and 2019, primarily due to our strategic shift of business focus and the unrest in Hong Kong following the forfeited extradition bill in 2019, which negatively affected our clients’ confidence and interest in Hong Kong market. Moreover, our insurance brokerage business was further negatively affected by the outbreak of COVID-19, as potential customers were not able to travel to Hong Kong to purchase insurance products because of the travel ban. See “ Our business is sensitive to general economic and political conditions and other factors beyond our control, and our results of operation are prone to significant and unpredictable fluctuations.

 

8

 

 

Our risk management policies and procedures may not be adequate and effective, which may expose us to unidentified or unexpected risks.

 

Our business activities expose us to various risks, including regulatory environment risk, market condition risk, credit risk, liquidity risk, capital adequacy risk and operational risk. We have put in place procedures and controls to identify, measure and manage each of these risks. See “Business Overview — Risk Management.” We are dependent on our risk management policies and procedures and adherence to such policies and procedures by our staff to manage the risks inherent in our business. Nonetheless, our policies and procedures to identify, monitor and manage risks may not be fully effective in mitigating our risk exposure in all market environments or against all types of risks. Some of our methods for managing risks are discretionary by nature and are based on internally developed controls and observed historical market behavior, and also involve reliance on standard industry practices. Many of our risk management policies are based upon observed historical market behavior or statistics based on historical models. During periods of market volatility or due to unforeseen events, the historically derived correlations upon which these methods are based may not be valid. As a result, these methods may not predict future exposures accurately, which could be significantly greater than what our models indicate. This could cause us to incur losses or cause our risk management strategies to be ineffective.

 

In addition, we may fail to update our risk management system as needed or as fast as the industry evolves, which may weaken our ability to identify, monitor and control new risks. Other risk management methods depend upon the evaluation of information regarding markets, clients, catastrophe occurrence or other matters that are publicly available or otherwise accessible to us, which may not always be accurate, complete, up-to-date or properly evaluated. These may adversely affect our results of operations and financial conditions.

 

Fluctuations in exchange rates could have a material adverse effect on our results of operations.

 

The functional currency for Lion Brokers Limited, our Cayman Islands subsidiary, is U.S. dollars, whereas the functional currencies for our other operating subsidiaries are Hong Kong dollars. However, the financial statements we provided to you and filed with the SEC are presented in U.S. dollars. Our assets and liabilities denominated in foreign currencies are translated at year-end rates of exchange, whereas the income statement accounts are translated at average rates of exchange for the year. Any such translation may result in gains or losses, which are recorded under other comprehensive income (loss) in the financial statements. Changes in the exchange rates between the Hong Kong dollars or other currencies to the U.S. dollars could have a material effect on our results of operations. The value of Hong Kong dollars against U.S. dollars and other currencies is affected by a variety of factors which are beyond our control, including, among other things, changes in Hong Kong’s or China’s political and economic conditions.

 

Our reputation, or the reputation of our industry as a whole, may be harmed.

 

The reputation of our brand is critical to our business and competitiveness. If we fail, or are perceived to have failed, to deal with issues that may give rise to reputational risk, our business and prospects may be harmed. Such issues may include mishandling client complaints, potential conflicts of interest, privacy breaches, client data leak, improper sales practices, as well as failures to identify legal, credit, liquidity, and market risks inherent in our business. Failure to appropriately address these issues could reduce clients’ confidence in us or increase client attrition rate, which may adversely affect our reputation and business. In addition, any malicious or negative allegation made by the media or other parties about the foregoing or other aspects of us, including our management, business, compliance with law, financial condition or prospects, whether with merit or not, could severely compromise our reputation and harm our business and operating results.

 

Negative publicity about the CFD trading industry, the online brokerage industry, the insurance brokerage industry or asset management in general may also have a negative impact on our reputation, regardless of whether we have engaged in any inappropriate activities. Moreover, negative publicity about our partners, service providers or other counterparties, such as negative publicity about their client complaints and any failure by them to adequately protect the information of our investors and borrowers, to comply with applicable laws and regulations or to otherwise meet required quality and service standards could harm our reputation. If any of the foregoing takes place, our business and results of operations could be materially and adversely affected.

 

9

 

 

We depend on the services of prime brokers and clearing agents to assist in providing us with access to liquidity in CFD trading. The loss of one or more of our prime brokerage relationships could lead to increased transaction costs and capital posting requirements, as well as having a negative impact on our ability to verify our open positions, collateral balances and trade confirmations.

 

We depend on the services of prime brokers to assist in providing us with access to liquidity through our CFD trading partners. We currently have established two prime brokerage relationships with major financial institutions, which act as central hubs through which we are able to deal with our existing CFD trading partners. In return for paying a transaction-based prime brokerage fee, we are able to aggregate our clients and our trading positions, thereby reducing our transaction costs and increasing the efficiency of the capital we are required to post as collateral in order to conduct our market making trading activities. Since we trade with our CFD trading partners through our prime brokers, they also serve as a third party check on our open positions, collateral balances and trade confirmations. If we were to lose one or more of our prime brokerage relationships, we could lose this source of third party verification of our trading activity, which could lead to an increased number of documentation errors. Although we have relationships with CFD trading partners who could provide clearing services as a back-up for our prime brokerage services, if we were to experience a disruption in prime brokerage services due to a financial, technical or other development adversely affecting any of our current prime brokers, our business could be materially adversely affected to the extent that we are unable to transfer positions and margin balances to another financial institution in a timely fashion. In the event of the insolvency of a prime broker, we might not be able to fully recover the assets we have deposited (and have deposited on behalf of our clients) with the prime broker or our unrealized profits since we will be among the prime broker’s unsecured creditors.

 

We rely on a number of external service providers for technology, processing and supporting functions, and if they fail to provide these services, it could adversely affect our business and harm our reputation.

 

We collaborate with a number of external service providers in providing services to our clients for technology, processing and supporting functions, including, other market makers to which we pass on certain orders, referring brokers we collaborate with for client acquisition, custody banks, securities exchanges, clearing agents and online payment service providers. Furthermore, external content providers provide us with financial information, market news, charts, option and stock quotes and other fundamental data that we offer to our clients.

 

These service providers face technical, operational and security risks of their own. Any significant failures by them, including improper use or disclosure of their confidential client, employee or company information, deterioration in their performance, interruption in these third party services or software, or other improper operation could interfere with our trading activities, cause losses due to erroneous or delayed responses, harm our reputation or otherwise be disruptive to our business. For instance, when there is a sudden surge in trading volume caused by a large amount of concurrent orders, usually subsequent to a major social event, we may not be able to retrieve the real-time quote due to delays or interruptions of third party systems, which may cause a delay in the exercise of automatic settlements initiated by our risk management system. Such delays may result in negative balance in our clients’ account and a potential loss to it. Also, we have contracted with external payment service providers to facilitate our clients’ payment procedures for trading and transactions through our platform. Any failure by these service providers to continue with good business operations, comply with applicable laws and regulations or any negative publicity on these parties could damage our reputation, expose us to significant penalties and decrease our total revenues and profitability.

 

Furthermore, if our arrangements with any of these external service providers are terminated, we may not be able to find an alternative source to support us on a timely basis or on commercially reasonable terms. This could also have a material adverse effect on our business, financial condition and results of operations.

 

10

 

 

A failure in our information technology, or IT, systems could cause interruptions in our services, undermine the responsiveness of our services, disrupt our business, damage our reputation and cause losses.

 

Our IT systems support all phases of our operations. If our systems fail to perform, we could experience disruptions in operations, slower response time or decreased client satisfaction. We must process, record and monitor a large number of transactions and our operations are highly dependent on the integrity of our technology systems and our ability to make timely enhancements and additions to our systems. System interruptions, errors or downtime can result from a variety of causes, including unexpected interruptions to the internet infrastructure, technological failures, changes to our systems, changes in client usage patterns, linkages with third-party systems and power failures. Our systems are also vulnerable to disruptions from human error, execution errors, errors in models such as those used for risk management and compliance, employee misconduct, unauthorized trading, external fraud, computer viruses, distributed denial of service attacks, computer viruses or cyber-attacks, terrorist attacks, natural disaster, power outage, capacity constraints, software flaws, events impacting our key business partners and vendors, and other similar events.

 

It could take an extended period of time to restore full functionality to our IT systems or other operating systems in the event of an unforeseen occurrence, which could affect our ability to process and settle client transactions. Moreover, instances of fraud or other misconduct might also negatively impact our reputation and client confidence in us, in addition to any direct losses that might result from such instances. Despite our efforts to identify areas of risk, oversee operational areas involving risks, and implement policies and procedures designed to manage these risks, there can be no assurance that we will not suffer unexpected losses, reputational damage or regulatory actions due to technology or other operational failures or errors, including those of our vendors or other third parties.

 

While we devote substantial attention and resources to the reliability, capacity and scalability of our systems, extraordinary trading volume could cause our computer systems to operate at unacceptably slow speeds or even fail, affecting our ability to process client transactions and potentially resulting in some clients’ orders being executed at prices they did not anticipate. Disruptions in service and slower system response time could result in substantial losses and decreased client satisfaction. We are also dependent on the integrity and performance of securities exchanges, clearinghouses and other intermediaries to which client orders are routed for execution and clearing. System failures and constraints and transaction errors at such intermediaries could result in delays and erroneous or unanticipated execution prices, cause substantial losses for our clients and for ourselves, and subject us to claims from our clients for damages.

 

We currently maintain a disaster recovery and business continuity plan, which is intended to minimize service interruptions and secure data integrity, however, our plan may not work effectively during an emergency. IT system failures may lead to interruption of our operations, which in turn will prevent our clients from trading and hence significantly reduce client satisfaction and confidence in us, cause loss or reduce potential gain for our clients, or cause regulatory authorities’ investigation and penalization. Any such system failure could impair our reputation, damage our brand, subject us to claims and materially and adversely affect our business, financial condition, operating results or prospects.

 

Failure of third-party systems upon which we rely could adversely affect our business operation.

 

Due to the rapid pace of technological changes in online brokerage and CFD trading industry, parts of our business rely on technologies developed or licensed by third parties, for example, we conduct our CFD trading business through a trading platform licensed from third parties. Any interruption in the third parties’ services, or deterioration in the third parties’ performance or quality could adversely affect our business operation. Moreover, we may not be able to obtain or continue to obtain licenses and technologies from these third parties on reasonable terms, or at all, which could materially impact our business and results of operations.

 

11

 

 

We may be subject to cyber-attacks, computer viruses, physical or electronic break-ins or similar disruptions on us our external service providers.

 

Our platform collects, stores and processes certain personal and other sensitive data from our users. The massive data that we have processed and stored makes us or external service providers who host our servers a target and potentially vulnerable to cyber-attacks, computer viruses, physical or electronic break-ins or similar disruptions. While we have taken steps to protect the confidential information that we have access to, our security measures could be breached. Because techniques used to sabotage or obtain unauthorized access to systems change frequently and generally are not recognized until they are launched against a target, we may be unable to anticipate these techniques or to implement adequate preventative measures. Any accidental or willful security breaches or other unauthorized access to our platform could cause confidential information to be stolen and used for criminal purposes. As personally identifiable and other confidential information is increasingly subject to legislation and regulation in numerous jurisdictions, any inability to protect confidential information of our clients could result in additional cost and liability for us, damage our reputation, inhibit the use of our platform and harm our business.

 

We also face indirect technology, cybersecurity and operational risks relating to the third parties whom we work with to facilitate or enable our business activities. As a result of increasing consolidation and interdependence of technology systems, a technology failure, cyber-attack or other information or security breach that significantly compromises the systems of one entity could have a material impact on our counterparties. Any cyber-attack, computer virus, physical or electronic break-ins or similar disruptions of such third-party service providers could, among other things, adversely affect our ability to serve our users, and could even result in the misappropriation of funds of our investors and borrowers. If that were to occur, both we and third-party service providers could be held liable to clients who suffer losses from the misappropriation.

 

Security breaches or unauthorized access to confidential information could also expose us to risk relating to misappropriation of funds of our clients, which may subject us to liabilities, reduce the attractiveness of our marketplace and cause reputational harm and adversely impact our results of operations and financial condition.

 

We may encounter potential conflicts of interest from time to time, and the failure to identify and address such conflicts of interest could adversely affect our business.

 

We face the possibility of actual, potential, or perceived conflicts of interest in the ordinary course of our business operations. Conflicts of interest may exist between (i) our different businesses; (ii) us and our clients; (iii) our clients; (iv) us and our employees; and (v) our clients and our employees. As we expand the scope of our business and client base, it is critical for us to be able to timely address potential conflicts of interest, including situations where two or more interests within our businesses naturally exist but are in competition or conflict. We have put in place internal control and risk management procedures that are designed to identify and address conflicts of interest. However, appropriately identifying and managing actual, potential, or perceived conflicts of interest is complex and difficult, and our reputation and our clients’ confidence in us could be damaged if we fail, or appears to fail, to deals appropriately with one or more actual, potential, or perceived conflicts of interest. It is possible that actual, potential, or perceived conflicts of interest could also give rise to client dissatisfaction, litigation, or regulatory enforcement actions. Regulatory scrutiny of, or litigation in connection with, conflicts of interest could have a material adverse effect on our reputation, which could materially and adversely affect our business in a number of ways, including a reluctance of some potential clients and counterparties to do business with us. Any of the foregoing could materially and adversely affect our reputation, business, financial condition, and results of operations.

 

We derived a substantial portion of revenue from a small number of key clients.

 

In 2018, 2019 and 2020, we derived a substantial portion of our revenue from a small number of key clients. There are inherent risks whenever a large percentage of revenues are concentrated with a limited number of clients. It is not possible for us to predict the future level of demand for our services that will be generated by these key clients. In addition, revenues from our larger clients have historically fluctuated and may continue to fluctuate based on their trading volume. If these key clients trade less frequently on our platform or suspend or terminate their relationship with us, our business and results of operation will be adversely affected. However, as the trading platform expands and following the Business Combination, we anticipate, but without assurance, that this concentration may possibly be decreasing in the future.

 

12

 

 

We face intense competition, and if we do not compete effectively, our results of operations and business prospects may be adversely affected.

 

We primarily compete in CFD trading market and online brokerage market, and both are highly competitive. We compete primarily on the basis of our proprietary trading platform, comprehensive client services, full brokerage licenses, innovative products and services, robust infrastructure and advanced technology, as well as brand equity. We face fierce competition from other online brokerage platforms, other investment and trading platforms as well as traditional brokerage and financial institutions. Our competitors may compete with us in a variety of ways, including (i) providing services that are similar to, or more attractive to clients than ours; (ii) providing products and services we do not offer; (iii) offering more aggressive rebates to gain market share and to promote other businesses; (iv) adapting at a faster rate to market conditions, new technologies and clients’ demands; (v) offering better, faster and more reliable technology; (vi) broadening their client base more cost effectively or faster and (vii) marketing, promoting and providing their services more effectively. Additionally, a current or potential competitor may acquire one or more of our existing competitors or form a strategic alliance with one or more of our competitors. When new competitors seek to enter our target market, or when existing market participants seek to increase their market share, they sometimes undercut the pricing or other terms prevalent in that market, which could adversely affect our market share or our ability to exploit new market opportunities.

 

Furthermore, since the CFD trading services are relatively new and evolving for PRC residents, our potential clients may not fully understand how our platform works and may not be able to fully appreciate the additional client protections and features that we have invested in and adopted on our platform as compared to others. Our pricing and terms could deteriorate if we fail to act to meet these competitive challenges. Furthermore, to the extent that our competitors are able to offer more attractive terms to our business partners, such business partners may choose to terminate their relationships with us. If we are unable to compete with such companies and meet the need for innovation in our industry, the demand for our marketplace could stagnate or substantially decline, we could experience reduced revenues and our marketplace could fail to achieve or maintain more widespread market acceptance, any of which could harm our business and results of operations.

 

We may fail to implement new business lines, or introduce new products and services to our clients, or we may fail to successfully expand our business.

 

Our future success is dependent upon on our ability to implement new business lines and offer new products and services, to better respond to market changes and clients’ evolving needs. There are substantial risks and uncertainties associated with these efforts, particularly in instances where the markets are not fully developed. We may invest significant time and resources in developing and marketing new lines of business and/or new products and services. Initial timetables for the introduction and development of new lines of business and/or new products or services may not be achieved and price and profitability targets may not prove feasible. External factors, such as compliance with regulations, competitive alternatives and shifting market preferences, may also impact the successful implementation of a new line of business or a new product or service. In addition, new service offerings may not be accepted by the market or be as profitable as we expect. Furthermore, any new line of business and/or new product or service could have a significant impact on the effectiveness of our system of internal controls. Failure to successfully manage these risks in the development and implementation of new lines of business or new products or services could have a material adverse effect on our business, results of operations and financial condition.

 

In addition, our strategy to expand business operation and enter into new markets may subject us to additional risks. As we enter into markets that are new to us, we must tailor our services and business model to the unique circumstances of such countries and markets, which can be complex, difficult, costly and divert management and personnel resources. In addition, we may face competition in other countries from companies that may have more experience with operations in such countries or with global operations in general. To continue to expand our services internationally, we may have to comply with the regulatory controls of each country in which we conduct or intend to conduct business, the requirements of which may not be clearly defined. Even if we expand our businesses into new jurisdictions or areas, the expansion may not yield intended profitable results.

 

13

 

 

Fraud, misconduct or errors by our directors, officers, employees, agents and other third-party service providers could harm our business and reputation.

 

It is not always possible to identify and deter fraud, misconduct or errors by directors, employees, agents or external service providers, and the precautions we take to detect and prevent this activity may not be effective in controlling unknown or unmanaged risks or losses. Fraud or misconduct by any of these persons or entities may cause us to suffer significant reputational harm and financial loss or result in regulatory disciplinary actions. The potential harm to our reputation and to our business caused by such fraud or misconduct is impossible to quantify.

 

We are subject to a number of obligations and standards arising from our business. The violation of these obligations and standards by any of our directors, officers, employees, agents, clients, or other third parties could materially and adversely affect us and our investors. For example, we are required to properly handle confidential information. If our directors, officers, employees, agents, clients, or other third parties were to improperly use or disclose confidential information, we could suffer serious harm to our reputation, financial position, and existing and future business relationships. Although we have not identified any material fraud or misconduct by our directors, officers, employees, agents, clients, or other third parties since we commenced our current businesses in 2016, if any of these persons or entities were to engage in fraud or misconduct or were to be accused of such fraud or misconduct, our business and reputation could be materially and adversely affected.

 

A significant decrease in our liquidity could negatively affect our business and financial management as well as reduce client confidence in us.

 

Maintaining adequate liquidity is crucial to our business operations. We are subject to liquidity and capital adequacy requirements in Hong Kong and Cayman Islands. We meet our liquidity needs primarily through cash generated by operating activities and capital contribution, as well as cash provided by external financing. Fluctuations in client cash or deposit balances, as well as changes in regulatory treatment of client deposits or market conditions, may affect our ability to meet our liquidity needs. A reduction in our liquidity position could reduce our clients’ confidence, which could result in the loss of client trading accounts, or could cause us to fail to satisfy liquidity requirements of regulatory authorities. In addition, failure to meet regulatory capital guidelines can result in investigations and regulatory actions, which may lead to penalties, including reprimands, fines, limitations or prohibitions on our future business activities or suspension or revocation of our licenses or trading rights.

 

In addition, our ability to satisfy our liquidity and capital needs may be affected by a variety of factors, some of which are beyond our control, including, macroeconomic and socio-political conditions, fluctuations in cash or deposit balances, increased capital requirements, changes in regulatory guidance or interpretations, or other regulatory changes. If cash generated by client trading activities and operating earnings is not sufficient for our liquidity needs, we may be forced to seek external financing. During periods of disruptions in the credit and capital markets, potential sources of external financing could be reduced, and borrowing costs could increase. Financing may not be available on acceptable terms, or at all, due to market conditions or disruptions in the credit markets. If we experience any significant decrease in our liquidity, our business, financial condition and results of operations could be adversely impacted.

 

We may not succeed in promoting and sustaining our brand.

 

We believe that developing and maintaining awareness of our brand effectively is critical to attracting new and retaining existing clients to our platform. This depends largely on the effectiveness of our marketing efforts and the success of the channels we use to promote our marketplace. If any of our current marketing channels become less effective, if we are unable to continue to use any of these channels, if the cost of using these channels were to significantly increase or if we are not successful in generating new channels, we may not be able to attract new investors and borrowers in a cost-effective manner or convert potential investors and borrowers into active investors and borrowers on our marketplace.

 

Our efforts to build our brand may not result in increased revenues in the immediate future or at all and, even if they do, any increases in revenues may not offset the expenses incurred. If we fail to successfully promote and maintain our brand while incurring substantial expenses, our results of operations and financial condition would be adversely affected, which may impair our ability to grow our business.

 

14

 

 

We face risks related to our know-your-customer, or KYC procedures when our clients provide outdated, inaccurate, false or misleading information.

 

We collect client information during the account opening and registration process and screens accounts against public databases or collaborates with external service providers for purpose of verifying client identity and detecting risks. Although we require our clients to submit documents for proof of their identity and address for completing the account registration and to update such information from time to time, we face risks as the information provided by our clients may be outdated, inaccurate, false or misleading. We cannot fully confirm the accuracy, currency and completeness of such information beyond reasonable effort. For example, to reduce the risk of being subject to complex U.S. laws and regulations, we do not allow U.S. citizens or residents to open an account with us and we require our potential clients to provide their passports or identity cards before account opening. However, if a potential client only provides his PRC identity card, which is usually valid for 10 years or more, and misinforms us that he does not also possess a U.S. passport or permanent resident card, we might not be able to detect such misinformation. In addition, as a client who is not a U.S. citizen or resident at the time of account registration may later obtain U.S. citizenship or residential status and fail to update us in a timely manner, our customer database might not be entirely accurate at all time. Despite our efforts to exclude persons who reside in jurisdictions where we have no license or permit such as the United States, our provision of products and services to such clients could be in violation of the applicable laws and regulations in those jurisdictions, of which we may have no awareness until we are warned by the relevant supervising authorities. Despite our safeguards, we could still be subject to certain legal or regulatory sanctions, fines or penalties, financial loss, or damage to reputation resulting from such violations. In particular, following the consummation of the Business Combination, as we become increasingly renown in the United States and worldwide, there is no assurance that we will be able to successfully identify and exclude all persons who resides in jurisdictions where we have no license or permit to operate, including the United States. If U.S. citizens and residents were to register on and begin using our platform, we may be subject to the scrutiny of U.S. regulatory agencies and required to comply with applicable laws and regulations in the United States, including the requirements to obtain relevant licenses and permits for providing our products to U.S. citizens and residents. We currently do not intend to apply for such licenses and permits in the United States, and if we determine to do so, there is no guarantee that we will successfully obtain such licenses in a timely fashion, or at all. We could be subject to disciplinary or other actions by the U.S. regulatory agencies due to claimed noncompliance which could have a material adverse effect on our business, financial condition and results of operations.

 

In addition, although we have strict internal policies for continuing KYC procedures after the activation of accounts and for issues such as anti-corruption, economic sanctions, anti-money laundering, export controls and securities fraud, we mainly rely on our continuing KYC procedures to ensure our compliance with relevant laws and regulations related to anti-corruption, economic sanctions, anti-money laundering, export controls and securities fraud. Although we have trainings for our employees in all of our departments, our KYC system and procedures cannot be foolproof. Any potential flaw in our KYC system or any misconduct in the KYC procedures by any of our employees may lead to our failure of compliance with such relevant laws and regulations, which will further subject us to certain legal or regulatory sanctions, fines or penalties, financial loss, or damage to reputation.

 

Our clients may engage in fraudulent or illegal activities on our platform.

 

We have implemented stringent internal control policies, insider trading, anti-money laundering and other anti-fraud rules and mechanisms on our platform, for example, we cooperated with third party search system service provider to check if our clients are politically exposed persons or on certain sanction lists (including but not limited to the lists of money laundering, terrorist financing or other crimes). Nevertheless, we remain subject to the risk of fraudulent or illegal activities both on our platform and associated with our clients, funding and other business partners, and third parties handling client information. Our resources, technologies and fraud detection tools may be insufficient to accurately detect and prevent fraudulent or illegal activities.

 

15

 

 

Any misbehavior of or violation by our clients of applicable laws and regulations could lead to regulatory inquiries and investigations that involve it, which may affect our business operation and prospects. We might also incur higher costs than expected in order to take additional steps to reduce risks related to fraudulent and illegal activities. High-profile fraudulent or illegal activities, for example, money laundering, insider trading and securities fraud, could also lead to regulatory intervention, and may divert our management’s attention and cause us to incur additional regulatory and litigation expenses and costs. Although our client agreements require clients to acknowledge that they will observe all insider trading, money laundering and securities fraud laws and regulations in applicable jurisdictions and to assume liabilities for all restrictions, penalties and other responsibilities arising from conducts suspected to constitute insider trading, money laundering and/or, securities fraud, we cannot verify whether every transaction conducted by our clients is in compliance with such laws and regulations because our clients may circumvent our due diligence measures to commit insider trading and/or money laundering. Significant increases in fraudulent or illegal activities could negatively impact our brand and reputation, reduce the trading volume on our platform and therefore harm our operating and financial results.

 

In addition, we could also suffer serious harm to our reputation, financial condition, client relationships and even be subject to regulatory sanctions and significant legal liability, if any of our employees engage in illegal or suspicious activities or other misconduct. See “ Fraud, misconduct or errors by our directors, officers, employees, agents and other third-party service providers could harm our business and reputation.” Although we have not experienced any material business or reputational harm as a result of fraudulent or illegal activities in the past, we cannot rule out the possibility that any of the foregoing may occur, causing harm to our business or reputation in the future. If any of the foregoing were to occur, our results of operations and financial conditions could be materially and adversely affected.

 

Our business depends on the continued efforts of our senior management, particularly our founder and controlling shareholder, Mr. Jian Wang. If one or more of our key executives were unable or unwilling to continue in their present positions, our business may be severely disrupted.

 

Our business operations depend on the continued services of our senior management. While we provide a variety of attractive incentives to our management, we cannot assure you that we can continue to retain their services. Although there has been no departures of our senior management members in the past, we cannot assure you that our existing senior management members will not terminate their employment with us in the future. In addition, we do not have any key man insurance for our executive officers or key employees. If one or more of our key executives were unable or unwilling to continue in their present positions, we may not be able to replace them easily or at all, our future growth may be constrained, our business may be severely disrupted and our financial condition and results of operations may be materially and adversely affected, and we may incur additional expenses to recruit, train and retain qualified personnel. In addition, there is no assurance that any member of our management team will not join one of our competitors or form a competing business. If any dispute arises between us and our current or former officers, we may have to incur substantial costs and expenses in order to enforce such agreements in China or we may be unable to enforce them at all.

 

User growth and activity on mobile devices depend upon effective use of mobile operating system, networks and standards, over which we do not have control.

 

As of the date of this annual report, majority of our clients access our services through PC, however, we expect to see a growing number of our clients access our services through our mobile apps in the future. As new mobile devices and platforms are released, it is difficult to predict the problems we may encounter in developing applications for these new devices and platforms, and we may need to devote significant resources to the development, support and maintenance of such applications. In April 2020, we launched our newly developed all-in-one Lion Brokers Pro app. There are substantial uncertainties associated with the newly launched app, including compatibility with mobile operating systems, and we cannot assure you we could operate successfully or as we expected.

 

In addition, our future growth and our results of operations could suffer if we experience difficulties in the future in integrating our services into mobile devices or if problems arise with our relationships with providers of mobile operating systems or mobile app stores, or if we face increased costs to distribute or have users utilize our services on mobile devices. We are further dependent on the interoperability of providing our services on popular mobile operating systems that we do not control, such as iOS and Android, and any changes in such systems that degrade the accessibility of our services or give preferential treatment to competing products could adversely affect the usability of our services on mobile devices. In the event that it is more difficult for our users to access and utilize our services on their mobile devices, or if our users choose not to access or utilize our services on their mobile devices or to use mobile operating systems that do not offer access to our services, our user growth could be harmed and our business, financial condition and operating results may be adversely affected.

 

16

 

 

We may not be able to prevent others from unauthorized use of our intellectual property, which could harm our business and competitive position.

 

We regard our trademarks, domain names, know-how, proprietary technologies and similar intellectual property as critical to our success, and we rely on a combination of intellectual property laws and contractual arrangements, including confidentiality, invention assignment and non-compete agreements with our employees and others to protect our proprietary rights. “Business — Intellectual Property.” Despite these measures, any of our intellectual property rights could be challenged, invalidated, circumvented or misappropriated, or such intellectual property may not be sufficient to provide us with competitive advantages.

 

It is often difficult to maintain and enforce intellectual property rights. Statutory laws and regulations are subject to judicial interpretation and enforcement and may not be applied consistently due to the lack of clear guidance on statutory interpretation. Confidentiality, invention assignment and non-compete agreements may be breached by counterparties, and there may not be adequate remedies available to us for any such breach. Accordingly, we may not be able to effectively protect our intellectual property rights or to enforce our contractual rights. Preventing any unauthorized use of our intellectual property is difficult and costly and the steps we take may be inadequate to prevent the misappropriation of our intellectual property. In the event that we resort to litigation to enforce our intellectual property rights, such litigation could result in substantial costs and a diversion of our managerial and financial resources. We can provide no assurance that we will prevail in such litigation. In addition, our trade secrets may be leaked or otherwise become available to, or be independently discovered by, our competitors. To the extent that our employees or consultants use intellectual property owned by others in their work for us, disputes may arise as to the rights in related know-how and inventions. Any failure in protecting or enforcing our intellectual property rights could have a material adverse effect on our business, financial condition and results of operations.

 

We may be subject to intellectual property infringement claims, which may be expensive to defend and may disrupt our business and operations.

 

We cannot be certain that our operations or any aspects of our business do not or will not infringe upon or otherwise violate trademarks, patents, copyrights, know-how or other intellectual property rights held by third parties. We may be from time to time in the future subject to legal proceedings and claims relating to the intellectual property rights of others. In addition, there may be third-party trademarks, patents, copyrights, know-how or other intellectual property rights that are infringed by our products, services or other aspects of our business without our awareness. Holders of such intellectual property rights may seek to enforce such intellectual property rights against us in Hong Kong, PRC, Singapore, Cayman Islands, the United States or other jurisdictions. If any third-party infringement claims are brought against us, we may be forced to divert management’s time and other resources from our business and operations to defend against these claims, regardless of their merits. If we were found to have violated the intellectual property rights of others, we may be subject to liability for our infringement activities or may be prohibited from using such intellectual property, and we may incur licensing fees or be forced to develop alternatives of our own. As a result, our business and results of operations may be materially and adversely affected. As the date of this annual report, the application for one of our trademarks is still pending. If we are unable to complete these registrations, we may not be able to prohibit unauthorized use or prevent other infringements of these trademarks.

 

We and our directors and officers may from time to time be subject to claims, controversies, lawsuits and legal proceedings.

 

We and our directors and officers may from time to time become subject to or involved in various claims, controversies, lawsuits, and legal proceedings. Claims, lawsuits, and litigations are subject to inherent uncertainties, and we are uncertain whether the foregoing claim would develop into a lawsuit. Lawsuits and litigations may cause us to incur defense costs, utilize a significant portion of our resources and divert management’s attention from our day-to-day operations, any of which could harm our business. Any settlements or judgments against us could have a material adverse impact on our financial condition, results of operations and cash flows. In addition, negative publicity regarding claims or judgments made against us may damage our reputation and may result in a material adverse impact on us.

 

17

 

 

If we fail to implement and maintain an effective system of internal controls over financial reporting, we may be unable to accurately report our results of operations, meet reporting obligations or prevent fraud. As a result, holders of our securities could lose confidence in our financial and other public reporting, which would harm our business and trading price of our securities.

 

Prior to the Business Combination, we are a private company with limited accounting personnel and other resources with which to address our internal controls and procedures. Our independent registered public accounting firm has not conducted an audit of our internal control over financial reporting. In connection with auditing consolidated financial statements as of and for the years ended December 31, 2019 and 2018, our independent registered public accounting firm and Lion had identified two material weaknesses in our internal controls. A material weakness is a deficiency, or combination of deficiencies, in internal controls, such that there is a reasonable possibility that a material misstatement of our annual or interim financial statements will not be prevented or detected on a timely basis.

 

The two material weaknesses that have been identified in 2019 and 2018 relate to (i) lack of sufficient internal capabilities and resources with relevant experience, skills and knowledge in accounting and financial reporting under the requirements of U.S. GAAP and rules set forth by the SEC to prepare financial statements and related footnote disclosures in accordance with U.S. GAAP, and (ii) lack of proper and adequate closing procedures to record all the transactions Lion entered into and ensure the proper cut-off at period end.

 

Upon completion of this Business Combination, we became a public company and we are subject to the Sarbanes-Oxley Act of 2002, and the Section 404 of the Sarbanes-Oxley Act, or Section 404, requires us include a report from management on the effectiveness of our internal control over financial reporting in our annual report on Form 20-F beginning with annual report for the fiscal year ended December 31, 2020. During 2020, we have implemented remedial measures to address the material weaknesses identified in 2019 and 2018, see “ITEM 15. CONTROLS AND PROCEDURES - Changes in Internal Control over Financial Reporting”. As a result of the implementation of these measures, we concluded that our internal control over financial reporting was effective as of December 31, 2020, see “ITEM 15. CONTROLS AND PROCEDURES - Management’s Annual Report on Internal Control over Financial Reporting”. Further, in connection with auditing consolidated financial statements as of and for the year ended December 31, 2020, our independent registered public accounting firm and management had identified one significant deficiency in our internal controls, which relates to lack of adequate and proper documentation to support the transactions with a director.

 

Although we have already begun implementing remedial measures to address the significant deficiency, the implementation of these measures may not fully address the deficiencies in our internal control over financial reporting, and we cannot conclude that we have been fully remedied. In the future, we may determine that we have additional control deficiencies, or our independent registered public accounting firm may disagree with our management assessment of the effectiveness of our internal controls. Our failure to correct the significant deficiency or failure to discover and address any other control deficiencies could result in inaccuracies in our financial statements and could also impair our ability to comply with applicable financial reporting requirements and related regulatory filings on a timely basis, which could cause investors to lose confidence in our reported financial information, which may result in volatility in and a decline in the market price of our securities. 

 

Furthermore, it is possible that, had our independent registered public accounting firm conducted an audit of our internal control over financial reporting, such accountant might have identified additional material weaknesses and deficiencies. In addition, once we cease to be an “emerging growth company” as such term is defined in the JOBS Act and do not qualify for the carve-out as defined by SEC’s Accelerated Filer and Large Accelerated Filer Definition, our independent registered public accounting firm must attest to and report on the effectiveness of our internal control over financial reporting. Our management may conclude that our internal control over financial reporting is not effective. Moreover, even if our management concludes that our internal control over financial reporting is effective, our independent registered public accounting firm, after conducting our own independent testing, may issue a report that is qualified if we are not satisfied with our internal controls or the level at which our controls are documented, designed, operated or reviewed, or if it interprets the relevant requirements differently from us. In addition, the reporting obligations may place a significant strain on our management, operational and financial resources and systems for the foreseeable future. We may be unable to timely complete our evaluation testing and any required remediation.

 

During the course of documenting and testing our internal control procedures, in order to satisfy the requirements of Section 404, we may identify other weaknesses and deficiencies in our internal control over financial reporting. In addition, if we fail to maintain the adequacy of our internal control over financial reporting, as these standards are modified, supplemented or amended from time to time, we may not be able to conclude on an ongoing basis that we have effective internal control over financial reporting in accordance with Section 404. If we fail to achieve and maintain an effective internal control environment, we could suffer material misstatements in our financial statements and fail to meet our reporting obligations, which would likely cause you to lose confidence in our reported financial information. This could in turn limit our access to capital markets and harm our results of operations. Additionally, ineffective internal control over financial reporting could expose us to increased risk of fraud or misuse of corporate assets and subject us to potential delisting from the stock exchange on which we list, regulatory investigations and civil or criminal sanctions. We may also be required to restate our financial statements from prior periods.

 

18

 

 

Lion may not be able to obtain additional capital on favorable terms or at all.

 

Lion anticipates that our current cash, cash provided by operating activities and funds available through our current and anticipated bank loans and credit facilities will be sufficient to meet our current and anticipated needs for general corporate purposes. However, Lion needs to make continued investments in products development, hardware, software, IT systems, business expansion and to retain talents to remain competitive. Lion may need to raise funds through public or private financings, strategic relationships or other arrangements. There can be no assurance that such funding, will be available on terms acceptable to Lion, or at all. Furthermore, any equity financing will be dilutive to existing shareholders, and debt financing, if available, may involve restrictive covenants that may limit our operating flexibility with respect to certain business matters. If adequate capital is not available to Lion as required, our ability to fund our operations, take advantage of unanticipated opportunities, develop or enhance our infrastructure or respond to competitive pressures could be significantly limited, which would adversely affect our business, financial condition and results of operations.

 

We may be subject to litigation, arbitration or other legal proceeding risk.

 

We may be subject to arbitration claims and lawsuits in the ordinary course of our business. As of the date of this annual report, we are not a party to, and are not aware of any threat of, any legal proceeding that, in the opinion of our management, is likely to have a material adverse effect on our business, financial condition or operations. Actions brought against us may result in settlements, awards, injunctions, fines, penalties and other results adverse to us. Predicting the outcome of such matters is inherently difficult, particularly where claims are brought on behalf of various classes of claimants or by a large number of claimants, when claimants seek substantial or unspecified damages or when investigations or legal proceedings are at an early stage. A substantial judgment, settlement, fine or penalty could be material to our operating results or cash flows for a particular period, depending on our results for that period, or could cause us significant reputational harm, which could harm our business prospects. In market downturns, the volume of legal claims and amount of damages sought in litigation and regulatory proceedings against securities brokerage companies have historically increased. The amounts involved in the trades we execute, together with rapid price movements in our currency pairs, can result in potentially large damage claims in any litigation resulting from such trades. Dissatisfied clients may make claims against us regarding the quality of trade execution, improperly settled trades, mismanagement or even fraud, and these claims may increase as our business expands.

 

In addition, even if we prevail in any litigation or enforcement proceedings against us, we could incur significant legal expenses defending against the claims, even those without merit. Moreover, because even claims without merit can damage our reputation or raise concerns among our clients, we may feel compelled to settle claims at significant cost. The initiation of any claim, proceeding or investigation against us, or an adverse resolution of any such matter could have a material adverse effect on our reputation, business, financial condition and results of operations and cash flows.

 

We may pursue acquisitions or joint ventures that could present unforeseen integration obstacles, incur unpredicted costs or may not enhance our business as we expected.

 

We may in the future pursue acquisitions and joint ventures as part of our growth strategy. Any future acquisition or joint venture may result in exposure to potential liabilities of the acquired companies, significant transaction costs and present new risks associated with entering additional markets or offering new products and integrating the acquired companies or newly established joint ventures. Potential liabilities may arise from deficiencies in due diligence findings and deficient past track record results.

 

Moreover, we may not have sufficient management, financial and other resources to integrate companies we acquire or to successfully operate joint ventures and we may be unable to profitably operate our expanded company structure. Additionally, any new business that we may acquire or joint ventures we may form, once integrated with our existing operations, may not produce expected or intended results.

 

19

 

 

A sustained outbreak of the COVID-19 pandemic could have a material adverse impact on our business, operating results and financial condition.

 

Since late December 2019, the outbreak of a novel strain of coronavirus, later named COVID-19, spread rapidly throughout China and later to the rest of the world. On January 30, 2020, the International Health Regulations Emergency Committee of the World Health Organization declared the outbreak a “Public Health Emergency of International Concern (PHEIC),” and later on March 11, 2020 a global pandemic. The COVID-19 outbreak has led governments across the globe to impose a series of measures intended to contain its spread, including border closures, travel bans, quarantine measures, social distancing, and restrictions on business operations and large gatherings.

 

This outbreak of COVID-19 has caused companies like us and our business partners to implement temporary adjustments to work schedules and travel plans, mandating employees to work from home and collaborate remotely. As a result, we may have experienced lower efficiency and productivity, internally and externally, which may adversely affect our service quality. Moreover, our business depends on our employees and the continued services of these individuals. If any of our employees has contracted or is suspected of having contracted COVID-19, these employees will be required to be quarantined and they could pass it to other of our employees, potentially resulting in severe disruption to our business.

 

Furthermore, our results of operations have been severely affected by the COVID-19 outbreak. CFD trading volumes and futures contract volumes decreased significantly compared to the same period of prior year, which was mainly attributable to economic and financial impact brought about by COVID-19 on our customers, causing a decrease in both their willingness to trade and make investments as well as their disposable income allocated making such transactions. Customers’ concerns about future unpredictability also caused their trading activity to decline, impacting our CFD trading business in particular. In addition, travel restrictions in Hong Kong caused cancellations and prevented management from attending branding, business promotions, and exhibition activities, which limited the opportunities to acquire new customers. Meanwhile, our futures and insurance brokerage businesses were adversely affected as new or existing customers may not be able to travel to Hong Kong to open new futures trading accounts or purchase insurance products. More broadly, the COVID-19 outbreak threatens global economies and has caused significant market volatility and declines in general economic activities. This may have severely dampened the confidence in global markets of investors, including our clients, resulting in decreases in overall trading activities and restraint in their investment decisions.

 

Any future impact on our results of operations will depend on, to a large extent, future developments and new information that may emerge regarding the duration and severity of the COVID-19 pandemic and the actions taken by government authorities and other entities to contain the spread or treat its impact, almost all of which are beyond our control. Given the general slowdown in economic conditions globally, volatility in the capital markets as well as the general negative impact of the COVID-19 outbreak on the insurance brokerage, securities and futures brokerage and overall financial service industry, we cannot assure you that we can launch new products and services in a timely manner or that we can maintain the growth rate we have experienced or projected. Because of the uncertainty surrounding it, the financial impact related to the COVID-19 outbreak and the response to it cannot be reasonably estimated at this time, but our financial condition and operating results for 2020 were adversely affected.

 

We face risks related to natural disasters, health epidemics and other outbreaks, which could significantly disrupt our operations.

 

We are vulnerable to natural disasters and other calamities. Fire, floods, typhoons, earthquakes, power loss, telecommunications failures, break-ins, war, riots, terrorist attacks or similar events may give rise to server interruptions, breakdowns, system failures, technology platform failures or Internet failures, which could cause the loss or corruption of data or malfunctions of software or hardware as well as adversely affect our ability to provide products and services on our marketplace. Moreover, besides COVID-19, our business could also be adversely affected by Ebola virus disease, Zika virus disease, H1N1 flu, H7N9 flu, avian flu, SARS or other epidemics.

 

Our headquarters are located in Hong Kong, where most of our directors and management and a majority of our employees currently reside. In addition, some of our system hardware and back-up systems are hosted in leased facilities located in Hong Kong. Consequently, we are highly susceptible to factors adversely affecting Hong Kong. If any of the abovementioned natural disasters, health epidemics or other outbreaks were to occur in Hong Kong, our operation may experience material disruptions, such as temporary closure of our offices and suspension of services, which may materially and adversely affect our business, financial condition and results of operations.

 

20

 

 

Our business is sensitive to general economic and political conditions and other factors beyond our control, and our results of operation are prone to significant and unpredictable fluctuations.

 

Our revenues depend substantially on our clients’ trading volume, which are influenced by the general trading activities in the market. Trading activities are directly influenced by a variety of factors beyond our control, including economic and political conditions, macro trends in business and finance, investors’ interest level in trading and legislative and regulatory changes in the jurisdictions where we operate. Any of these or other factors may cause trading activity levels in our industry to fluctuate and adversely affect our business and results of operations.

 

For example, since June 2019, there has been large and frequent riots in Hong Kong following the forfeited extradition bill, many of which have been violent. The sustained riot has already caused a material adverse effect on Hong Kong’s economy and social order, which in turn negatively impacted on our insurance agency business as fewer Chinese clients had come to Hong Kong for insurance purchase. There can be no assurance when these tensions will end or that situation will not escalate in the future. Any future increase in tension or failure to restore public and social order by the Hong Kong government could adversely impact the security and stability of Hong Kong, in particular, Hong Kong’s financial market.

 

Moreover, following the outbreak and spread of COVID-19 as well as the OPEC-Russia oil price war, on March 9, 2020, all three major U.S. trading indexes, Dow Jones Industrial Average, S&P 500 Index and the NASDAQ-100 dropped significantly, leading to a 15-minute circuit breaker that halted the trading. The circuit breaker was triggered several additional times during the days that followed, which led to multiple large declines in the trading indexes. Other stock markets in the rest of the world have also experienced similar falls in stock prices. The volatility of global stock market may adversely affect our clients’ confidence and willingness in trading and/or investing in the financial market. As a result, our operating results may be subject to significant and unpredictable fluctuations.

 

The current trade war between the U.S. and China may dampen growth in China and other markets where the majority of our clients reside.

 

The U.S. government has imposed, and has proposed to impose additional, new or higher tariffs on specified products imported from China to penalize China for what it characterizes as unfair trade practices. China has responded by imposing, and proposing to impose additional, new or higher tariffs on specified products imported from the U.S. Certain tariffs have already been adopted by both sides, and the two countries often meet to negotiate arrangements that would include the decreasing or removal of tariffs, but Lion cannot assure you that the negotiations will be successful in reducing tariffs or that other tariffs will not be imposed, even if an agreement will be reached. On October 11, 2019, the U.S. government announced that the two countries had reached a “Phase 1” agreement, which was signed on January 16, 2020. However, due to various political developments, including a new administration in the U.S. government, it remains to be unclear whether any “Phase 2” agreement will be negotiated and how much economic relief from the trade war it will offer. 

 

Although we are not subject to any of those tariff measures, the proposed tariffs may adversely affect the economic growth in China, Hong Kong and other markets in which we operate, as well as the financial condition of our clients. With the potential decrease in the spending and investment power of our target clients, we cannot guarantee that there will be no negative impact on our operations. In addition, the current and future actions or escalations by either the U.S. or China that affect trade relations may cause global economic turmoil and potentially have a negative impact on our business, financial condition and results of operations, and we cannot provide any assurance as to whether such actions will occur or the form that they may take.

 

21

 

 

Risks Related to Doing Business in Jurisdictions We Operate

 

A downturn in the Hong Kong, China or global economy, and economic and political policies of China could materially and adversely affect our business and financial condition.

 

A substantial part of our operations are located in Hong Kong. Accordingly, our business, prospects, financial condition and results of operations may be influenced to a significant degree by political, economic and social conditions in Hong Kong and China generally and by continued economic growth in Hong Kong and China as a whole. The Chinese economy differs from the economies of most developed countries in many respects, including the amount of government involvement, level of development, growth rate, control of foreign exchange and allocation of resources. While the Chinese economy has experienced significant growth over the past decades, growth has been uneven, both geographically and among various sectors of the economy. The Chinese government has implemented various measures to encourage economic growth and guide the allocation of resources. Some of these measures may benefit the overall Chinese economy, but may have a negative effect on us.

 

Economic conditions in Hong Kong and China are sensitive to global economic conditions. Any prolonged slowdown in the global or Chinese economy may affect potential clients’ confidence in financial market as a whole and have a negative impact on our business, results of operations and financial condition. Additionally, continued turbulence in the international markets may adversely affect our ability to access the capital markets to meet liquidity needs.

 

The Hong Kong legal system embodies uncertainties which could limit the legal protections available to Lion.

 

Hong Kong is a Special Administrative Region of the PRC. Following British colonial rule from 1842 to 1997, China assumed sovereignty under the “one country, two systems” principle. The Hong Kong Special Administrative Region’s constitutional document, the Basic Law, ensures that the current political situation will remain in effect for 50 years. Hong Kong has enjoyed the freedom to function in a high degree of autonomy for its affairs, including currencies, immigration and custom, independent judiciary system and parliamentary system. On July 14, 2020, the United States signed an executive order to end the special status enjoyed by Hong Kong post-1997. As the autonomy currently enjoyed were compromised, it could potentially impact Hong Kong’s common law legal system and may in turn bring about uncertainty in, for example, the enforcement of our contractual rights. This could, in turn, materially and adversely affect our business and operation. Additionally, intellectual property rights and confidentiality protections in Hong Kong may not be as effective as in the United States or other countries. Accordingly, we cannot predict the effect of future developments in the Hong Kong legal system, including the promulgation of new laws, changes to existing laws or the interpretation or enforcement thereof, or the pre-emption of local regulations by national laws. These uncertainties could limit the legal protections available to us, including our ability to enforce our agreements with our clients.

 

Hong Kong regulatory requirement of prior approval for transfer of shares in excess of certain threshold may restrict future takeovers and other transactions.

 

Section 132 of Securities and Futures Ordinance (Cap. 157 of the laws of Hong Kong) (the “SFO”) requires prior approval from the HKSFC for any company or individual to become a substantial shareholder of a HKSFC-licensed company in Hong Kong. Under the SFO, a person will be a “substantial shareholder” of a licensed company if he, either alone or with associates, has an interest in or is entitled to control the exercise of the voting power of more than 10% of the total number of issued shares of the licensed company, or exercises control of 35% or more of the voting power of a company that controls more than 10% of the voting power of the licensed company. Further, all potential parties who will be new substantial shareholder(s) of the our HKSFC-licensed subsidiaries, which are Lion International Securities Group Limited, Lion Futures Limited and Lion Asset Management Limited, are required to seek prior approval from the HKSFC. This regulatory requirement may discourage, delay or prevent a change in control of Lion, which could deprive our shareholders the opportunity to receive a premium for their shares as part of a future sale and may reduce the price of our shares upon the consummation of a future proposed business combination.

 

22

 

 

Risks Related to our ADSs and our Securities

 

The price of our ADSs may be volatile.

 

The price of our ADSs may due to a variety of factors, including but not limited to:

 

  actual or anticipated fluctuations in our semi-annual and annual results and those of other public companies in the industry;

 

  changes in government regulation;

 

  mergers and strategic alliances in the financial services industry;

 

  market prices and conditions in the financial services market;

 

  announcements concerning us or our competitors; and

 

  the general state of the securities markets.

 

These market and industry factors may materially reduce the market price of our ADSs, regardless of our operating performance. Volatility in the price of our ADSs may increase volatility in the price of our warrants.

 

Reports published by analysts, including projections in those reports that differ from our actual results, could adversely affect the price and trading volume of our ADSs.

 

It is currently expected that securities research analysts will establish and publish their own periodic projections for our business. These projections may vary widely and may not accurately predict the results we actually achieve. Market price of our ADSs may decline if our actual results do not match the projections of these securities research analysts.

 

Similarly, if one or more of the analysts who write reports on us downgrades our ADSs or publishes inaccurate or unfavorable research about our business, price of our ADSs could decline. If one or more of these analysts ceases coverage of us or fails to publish reports on us regularly, our ADSs price or trading volume could decline. While it is expected that research analyst coverage, if no analysts commence coverage of us, the trading price and volume for our ADSs could be adversely affected.

 

We may issue additional Class A Ordinary Shares or other equity securities, from time to time, without your approval, which would dilute your ownership interests and may depress the market price of our ADSs.

 

We may issue additional Class A Ordinary Shares or other equity securities of equal or senior rank in the future in connection with, among other things, future acquisitions, repayment of outstanding indebtedness or our equity incentive plan, without shareholder approval, in a number of circumstances.

 

Our issuance of additional Class A Ordinary Shares or other equity securities of equal or senior rank would have the following effects:

 

  our existing shareholders’ proportionate ownership interest and your holdings of ADSs in us will decrease;

 

  the amount of cash available per share, including for payment of dividends in the future, may decrease;

 

  the relative voting strength of each previously outstanding ordinary shares may be diminished; and

 

  the market price of our ADSs may decline.

 

23

 

 

Holders of our ADSs may not have the same voting rights as our registered shareholders and might not receive voting materials in time to be able to exercise their right to vote.

 

Except as described in this annual report and in the deposit agreement, holders of our ADSs will not be able to exercise voting rights attaching to the underlying Class A Ordinary Shares evidenced by the ADSs on an individual basis. Under the deposit agreement, holders of ADSs must vote by giving voting instructions to the depositary, including instructions to give a discretionary proxy to a person designated by us. Upon receipt of such holder’s voting instructions, the depositary will vote the underlying Class A Ordinary Shares in accordance with these instructions. ADSs holders will not be able to directly exercise their right to vote with respect to the underlying Class A Ordinary Shares unless they withdraw the underlying Class A Ordinary Shares. Holders of ADSs may not receive voting materials in time to instruct the depositary to vote, and it is possible that holders of ADSs, or persons who hold their ADSs through brokers, dealers or other third parties, will not have the opportunity to exercise their right to vote.

 

The voting rights ADSs holders are limited by the terms of the deposit agreement, and ADSs holders may not be able to exercise rights to direct how the Class A Ordinary Shares represented by ADSs are voted.

 

A holder of our ADSs may only exercise the voting rights with respect to the underlying Class A Ordinary Shares in accordance with the provisions of the deposit agreement. Upon receipt of voting instructions of a holder of ADSs in the manner set forth in the deposit agreement, the depositary will endeavor to vote the underlying Class A Ordinary Shares in accordance with these instructions. When a general meeting is convened, holders of ADSs may not receive sufficient notice of a shareholders’ meeting to permit them to withdraw the Class A Ordinary Shares underlying the ADSs to allow them to cast their votes with respect to any specific matter. In addition, the depositary and its agents may not be able to send voting instructions to holders of ADSs or carry out their voting instructions in a timely manner. We will make all reasonable efforts to cause the depositary to extend voting rights to ADSs holders in a timely manner, but we cannot assure such holders that they will receive the voting materials in time to ensure that they can instruct the depositary to vote their shares. Furthermore, the depositary will not vote on any matter for which voting is conducted on a show of hands basis in accordance with our Amended and Restated Memorandum and Articles of Association and will not have an obligation to demand voting on a poll basis. The depositary and its agents will not be responsible for any failure to carry out any instructions to vote, for the manner in which any vote is cast, or for the effect of any such vote. As a result, holders of ADSs may not be able to exercise their right to vote and may lack recourse if their equity shares are not voted as requested.

 

We and the depository are entitled to amend the deposit agreement and to change the rights of ADS holders under the terms of such agreement, and we may terminate the deposit agreement, without the prior consent of the ADS holders.

 

We and the depository are entitled to amend the deposit agreement and to change the rights of the ADS holders under the terms of such agreement, without the prior consent of the ADS holders. We and the depositary may agree to amend the deposit agreement in any way we decide is necessary or advantageous to us. Amendments may reflect, among other things, operational changes in the ADS program, legal developments affecting ADSs or changes in the terms of our business relationship with the depositary. In the event that the terms of an amendment are disadvantageous to ADS holders, ADS holders will only receive 30 days’ advance notice of the amendment, and no prior consent of the ADS holders is required under the deposit agreement. Furthermore, we may decide to terminate the ADS facility at any time for any reason. For example, terminations may occur when we decide to list our ordinary shares on a non-U.S. securities exchange and determine not to continue to sponsor an ADS facility or when we become the subject of a takeover or a going-private transaction. If the ADS facility will terminate, ADS holders will receive at least 90 days’ prior notice, but no prior consent is required from them. Under the circumstances that we decide to make an amendment to the deposit agreement that is disadvantageous to ADS holders or terminate the deposit agreement, the ADS holders may choose to sell their ADSs or surrender their ADSs and become direct holders of the underlying Class A Ordinary Shares, but will have no right to any compensation whatsoever.

 

ADSs holders may not be entitled to a jury trial with respect to claims arising under the deposit agreement, which could result in less favorable outcomes to the plaintiff(s) in any such action.

 

The deposit agreement governing the ADSs representing our Class A Ordinary Shares provides that, to the fullest extent permitted by law, ADS holders waive the right to a jury trial of any claim that they may have against us or the depositary arising out of or relating to our ordinary shares, our ADSs or the deposit agreement, including any claim under the U.S. federal securities laws.

 

24

 

 

If we or the depositary opposed a jury trial demand based on the waiver, the court would determine whether the waiver was enforceable based on the facts and circumstances of that case in accordance with the applicable state and federal law. To our knowledge, the enforceability of a contractual pre-dispute jury trial waiver in connection with claims arising under the federal securities laws has not been finally adjudicated by the United States Supreme Court. However, we believe that a contractual pre-dispute jury trial waiver provision is generally enforceable, including under the laws of the State of New York, which govern the deposit agreement, by a federal or state court in the City of New York, which has non-exclusive jurisdiction over matters arising under the deposit agreement. In determining whether to enforce a contractual pre-dispute jury trial waiver provision, courts will generally consider whether a party knowingly, intelligently and voluntarily waived the right to a jury trial. We believe that this is the case with respect to the deposit agreement and our ADSs. It is advisable that you consult legal counsel regarding the jury waiver provision before entering into the deposit agreement.

 

If you or any other holders or beneficial owners of ADSs bring a claim against us or the depositary in connection with matters arising under the deposit agreement or our ADSs, including claims under federal securities laws, you or such other holder or beneficial owner may not be entitled to a jury trial with respect to such claims, which may have the effect of limiting and discouraging lawsuits against us or the depositary. If a lawsuit is brought against us or the depositary under the deposit agreement, it may be heard only by a judge or justice of the applicable trial court, which would be conducted according to different civil procedures and may result in different outcomes than a trial by jury would have had, including results that could be less favorable to the plaintiff(s) in any such action.

 

Nevertheless, if this jury trial waiver provision is not permitted by applicable law, an action could proceed under the terms of the deposit agreement with a jury trial. No condition, stipulation or provision of the deposit agreement or ADSs serves as a waiver by any holder or beneficial owner of ADSs or by us or the depositary of compliance with any substantive provision of the U.S. federal securities laws and the rules and regulations promulgated thereunder.

 

An ADSs holder’s right to participate in any future rights offerings may be limited, which may cause dilution to such holder’s holdings.

 

We may, from time to time, distribute rights to our shareholders, including rights to acquire our securities. However, we cannot make rights available to ADSs holders in the United States unless we register the rights and the securities to which the rights relate under the Securities Act or an exemption from the registration requirements is available. In addition, the deposit agreement provides that the depositary will not make rights available to ADSs holders unless the distribution to ADS holders of both the rights and any related securities are either registered under the Securities Act or exempted from registration under the Securities Act. We are under no obligation to file a registration statement with respect to any such rights or securities or to endeavor to cause such a registration statement to be declared effective. Moreover, we may not be able to establish an exemption from registration under the Securities Act. Accordingly, ADS holders may be unable to participate in our rights offerings and may experience dilution in their holdings. In addition, if the depositary is unable to sell rights that are not exercised or not distributed, or if the sale is not lawful or reasonably practicable, it will allow the rights to lapse, in which case ADSs holders will receive no value for these rights.

 

ADSs holders may be subject to limitations on transfer of their ADSs.

 

ADSs are transferable on the books of the depositary. However, the depositary may close its transfer books at any time or from time to time when it deems necessary in connection with the performance of its duties. The depositary may close its books from time to time for a number of reasons, including in connection with corporate events such as a rights offering, during which time the depositary needs to maintain an exact number of ADS holders on its books for a specified period. The depositary may also close its books in emergencies, and on weekends and public holidays. In addition, the depositary may refuse to deliver, transfer or register transfers of ADSs generally when our books or the books of the depositary are closed, or at any time if we or the depositary deems it advisable to do so because of any requirement of law or of any government or governmental body, or under any provision of the deposit agreement.

 

25

 

 

ADSs holders might not receive distributions on our equity shares, or any value for them at all, if it is unlawful or impracticable for us to make them available to such holders.

 

The depositary of the ADSs has agreed to pay ADSs holders the cash dividends or other distributions it or the custodian for the ADSs receives on our Class A Ordinary Shares or other deposited securities after deducting its fees and expenses in accordance with the deposit agreement. ADSs holders will receive these distributions in proportion to the number of the underlying Class A Ordinary Shares that their ADSs represent. However, the depositary is not responsible if it is unlawful or impracticable to make a distribution available to any ADSs holders. For example, it would be unlawful to make a distribution to a ADSs holder if it consists of securities that require registration under the Securities Act but such securities are not properly registered or distributed pursuant to an applicable exemption from registration. The depositary is not responsible for making a distribution available to any ADSs holders if any government approval or registration is required for such distribution. We have no obligation to take any other action to permit the distribution of our ADSs, equity shares, rights or anything else to ADSs holders. This means that holders of our ADSs might not receive the distributions that we make on our Class A Ordinary Shares or any value for them at all if it is unlawful or impracticable for us to make them available to ADS holders.

 

The Warrants are speculative in nature.

 

The Warrants do not confer any rights of ordinary share ownership on their holders, such as voting rights or the right to receive dividends, but rather merely represent the right to acquire our Class A ordinary shares at a fixed price.

 

Holders of our Warrants will not have any rights of common shareholders until such Warrants are exercised.

 

The Warrants do not confer any rights of common share ownership on their holders, such as voting rights or the right to receive dividends, but rather merely represent the right to acquire common shares at a fixed price

 

Your right to participate in any future rights offerings may be limited, which may cause dilution to your holdings.

 

We may from time to time distribute rights to our shareholders, including rights to acquire our securities. However, we cannot make rights available to you in the United States unless we register the rights and the securities to which the rights relate under the Securities Act of 1933, as amended, or the Securities Act, or an exemption from the registration requirements is available. Also, under the deposit agreement, the depositary will not make rights available to you unless the distribution to ADS holders of both the rights and any related securities are either registered under the Securities Act, or exempt from registration under the Securities Act. We are under no obligation to file a registration statement with respect to any such rights or securities or to endeavor to cause such a registration statement to be declared effective. Moreover, we may not be able to establish an exemption from registration under the Securities Act. The depositary may, but is not required to, sell such undistributed rights to third parties in this situation. Accordingly, you may be unable to participate in our rights offerings and may experience dilution in your holdings.

 

The IRS may not agree with the position that we should be treated as a foreign corporation for U.S. federal income tax purposes following the Business Combination.

 

Although we were incorporated under the laws of the Cayman Islands, the IRS may assert that we should be treated as a U.S. corporation (and, therefore, a U.S. tax resident) for U.S. federal income tax purposes pursuant to section 7874 of the Code. For U.S. federal income tax purposes, a corporation is generally considered a tax resident in the jurisdiction of its organization or incorporation. Because we were incorporated under the laws of the Cayman Islands, we would generally be classified as a foreign corporation (and, therefore, a non-U.S. tax resident) for U.S. federal income tax purposes. Section 7874 provides an exception pursuant to which a foreign incorporated entity may, in certain circumstances, be treated as a U.S. corporation for U.S. federal income tax purposes. These rules are complex and require analysis of all relevant facts and circumstances, and there is limited guidance and significant uncertainties as to their application. If it were determined that we should be taxed as a U.S. corporation for U.S. federal income tax purposes under section 7874, we would be liable for U.S. federal income tax on our income like any other U.S. corporation and certain distributions made by us to non-U.S. holders of our securities would be subject to U.S. withholding tax. Taxation as a U.S. corporation could have a material adverse effect on our financial position and results from operations.

 

26

 

 

As more fully described under “Taxation — Material U.S. Federal Income Tax Considerations — Tax Treatment — Our Tax Residence for U.S. Federal Income Tax Purposes,” section 7874 is currently expected to apply in a manner such that we should not be treated as a U.S. corporation for U.S. federal income tax purposes. However, holders are cautioned that the application of section 7874 to us is extremely complex and the applicable Treasury regulations are subject to significant uncertainty and there is limited guidance regarding their application. Moreover, the application of section 7874 to the facts and circumstances of the Business Combination are uncertain. In addition, there could be a future change in law under section 7874 of the Code, the Treasury Regulations promulgated thereunder or otherwise that could have an effect on the application of section 7874 to us. No IRS ruling has been requested or will be obtained regarding the U.S. federal income tax consequences of the Business Combination or any other matter described in this annual report/proxy statement. There can be no assurance that the IRS will not challenge the U.S. federal income tax treatment described above or that, if challenged, such treatment will be sustained by a court.

 

We and/or our non-U.S. subsidiaries could be controlled foreign corporations, or CFCs, which could result in adverse U.S. federal income tax consequences.

 

If we or any of our subsidiaries is a CFC for any taxable year, then any U.S. person who is a 10% U.S. Shareholder as to such CFC may be subject to adverse U.S. tax consequences. A U.S. person is a “10% U.S. Shareholder” with respect to a foreign corporation if such person owns directly, indirectly or constructively at least 10% of the voting power or value of stock of such corporation. If 10% U.S. Shareholders, in the aggregate, own more than 50% of the voting power or value of the stock of such corporation, the foreign corporation will be classified as a CFC. Additionally, as a result of changes introduced by the Tax Cuts and Jobs Act, even absent 10% U.S. Shareholders with downward direct or indirect interests in a foreign corporation, a U.S. subsidiary of ours alone may cause certain related foreign corporations to be treated as CFCs by reason of “downward attribution.” Given that we are publicly held, the constructive ownership rules under section 318 of the Code makes it difficult to determine whether any U.S. person is a 10% U.S. Shareholder of ours and our non-U.S. subsidiaries and whether we or any of our non-U.S. subsidiaries is a CFC.

 

Please see the section entitled “Taxation — Material U.S. Federal Income Tax Considerations — U.S. Holders — Controlled Foreign Corporation Rules” for a more detailed discussion with respect to these CFC issues. U.S. holders are urged to consult their tax advisors regarding the possible application of the CFC rules to holders of our securities.

 

We may be a Passive Foreign Investment Company (“PFIC”), which could result in adverse U.S. federal income tax consequences to U.S. investors.

 

If we or any of our subsidiaries is a PFIC for any taxable year, or portion thereof, that is included in the holding period of a beneficial owner of the shares of our ADSs and/or Class A Ordinary Shares or our warrants or our Series A Convertible Preferred Shares or our 2021 Warrants who or that is for U.S. federal income tax purposes (i) an individual who is a citizen or resident of the United States, (ii) a corporation (or other entity taxable as a corporation for U.S. federal income tax purposes) organized in or under the laws of the United States, any state thereof or the District of Columbia, (iii) an estate the income of which is includible in gross income for U.S. federal income tax purposes regardless of its source or (iv) a trust if (1) a U.S. court can exercise primary supervision over the administration of such trust and one or more U.S. persons has authority to control all substantial decisions of the trust or (2) the trust has a valid election in place to be treated as a U.S. person (a “U.S. holder”), such U.S. holder may be subject to certain adverse U.S. federal income tax consequences and may be subject to additional reporting requirements. Whether we or any of our subsidiaries is treated as a PFIC for U.S. federal income tax purposes is a factual determination that must be made annually at the close of each taxable year and, thus, is subject to significant uncertainty. Accordingly, we are unable to determine whether we or any of our subsidiaries will be treated as a PFIC for the taxable year of the Business Combination or for future taxable years, and there can be no assurance that we or any of our subsidiaries will not be treated as a PFIC for any taxable year. Moreover, we do not expect to provide a PFIC annual information statement for 2020 or going forward. Please see the section entitled “Taxation — Material U.S. Federal Income Tax Considerations — U.S.

 

We may or may not pay cash dividends in the foreseeable future.

 

Any decision to declare and pay dividends in the future will be made at the discretion of our board of directors and will depend on, among other things, applicable law, regulations, restrictions, our results of operations, financial condition, cash requirements, contractual restrictions, our future projects and plans and other factors that the board of directors may deem relevant. In addition, our ability to pay dividends depends significantly on the extent to which we receive dividends from Lion and there can be no assurance that Lion will pay dividends. As a result, capital appreciation, if any, of our ADSs will be an investor’s sole source of gain for the foreseeable future.

 

27

 

 

We are a Cayman Islands exempted company and, because judicial precedent regarding the rights of shareholders is different under Cayman Islands law than under U.S. law, you could have less protection of your shareholder rights than you would under U.S. law.

 

Our corporate affairs is governed by our Amended and Restated Memorandum and Articles of Association, the Companies Act, and the common law of the Cayman Islands. The rights of shareholders to take action against the directors, actions by non-controlling shareholders and the fiduciary responsibilities of our directors to us law are to a large extent governed by the common law of the Cayman Islands. The common law of the Cayman Islands is derived in part from comparatively limited judicial precedent in the Cayman Islands as well as from English common law, which has persuasive, but not binding, authority on a court in the Cayman Islands. Your rights as a shareholders and the fiduciary responsibilities of our directors under Cayman Islands law are different from under statutes or judicial precedent in some jurisdictions in the United States. In particular, the Cayman Islands has a different body of securities laws from the United States and may provide significantly less protection to investors.

 

We have been advised by our Cayman Islands legal counsel, Ogier, that the courts of the Cayman Islands are unlikely (i) to recognize or enforce against us judgments of courts of the United States predicated upon the civil liability provisions of the securities laws of the United States or any State and (ii) in original actions brought in the Cayman Islands, to impose liabilities against us predicated upon the civil liability provisions of the securities laws of the United States or any State, so far as the liabilities imposed by those provisions are penal in nature. Subject to the foregoing, although there is no statutory enforcement in the Cayman Islands of judgments obtained in the United States, the courts of the Cayman Islands will recognize and enforce a foreign money judgment of a foreign court of competent jurisdiction without retrial on the merits based on the principle that a judgment of a competent foreign court imposes upon the judgment debtor an obligation to pay the sum for which judgment has been given provided certain conditions are met. For a foreign judgment to be enforced in the Cayman Islands, such judgment must be final and conclusive, given by a court of competent jurisdiction (The courts of the Cayman Islands will apply the rules of Cayman Islands private international law to determine whether the foreign court is a court of competent jurisdiction), and must not be in respect of taxes or a fine or penalty, inconsistent with a Cayman Islands judgment in respect of the same matter, impeachable on the grounds of fraud or obtained in a manner, and/or be of a kind the enforcement of which is, contrary to natural justice or the public policy of the Cayman Islands (awards of punitive or multiple damages may well be held to be contrary to public policy). A Cayman Islands Court may stay enforcement proceedings if concurrent proceedings are being brought elsewhere.

 

You will have limited ability to bring an action against us or against our directors and officers, or to enforce a judgment against us or them, because we are incorporated in the Cayman Islands, because we conduct all of our operations in Hong Kong and the Cayman Islands and most of our directors and officers reside outside the United States.

 

We are incorporated in the Cayman Islands and conduct all of operations in Hong Kong and the Cayman Islands. All of our assets are located outside the United States. Most of our officers and directors are expected to reside outside the United States and a substantial portion of the assets of those persons are located outside of the United States. As a result, it could be difficult or impossible for you to bring an action against us or against these individuals in the United States in the event that you believe that your rights have been infringed under the applicable securities laws or otherwise. Even if you are successful in bringing an action of this kind, the laws of the Cayman Islands and of the Hong Kong could render you unable to enforce a judgment against our assets or the assets of our directors and officers.

 

Shareholders of Cayman Islands exempted companies such as us have no general rights under Cayman Islands law to inspect corporate records and accounts or to obtain copies of lists of shareholders of these companies. Our directors have discretion under Cayman Islands law to determine whether or not, and under what conditions, our corporate records could be inspected by our shareholders, but are not obliged to make them available to our shareholders. This could make it more difficult for you to obtain the information needed to establish any facts necessary for a shareholder motion or to solicit proxies from other shareholders in connection with a proxy contest.

 

As a result of all of the above, our shareholders might have more difficulty in protecting their interests in the face of actions taken by management, members of the board of directors or controlling shareholders than they would as public shareholders of a U.S. company.

 

28

 

 

Provisions in our Amended and Restated Memorandum and Articles of Association may inhibit a takeover of us, which could limit the price investors might be willing to pay in the future for our securities and could entrench management.

 

Our currently effective Amended and Restated Memorandum and Articles of Association contain provisions that may discourage unsolicited takeover proposals that our shareholders may consider to be in their best interests. Among other provisions, the ability of our board of directors to issue preferred shares with preferences and voting rights determined by the board without shareholder approval may make it more difficult for our shareholders to remove incumbent management and accordingly discourage transactions that otherwise could involve payment of a premium over prevailing market prices for our securities.

 

Moreover, our board of directors is divided into two classes, namely Class I and Class II. Class I consist of four directors, and Class II consist of four directors. Directors assigned to Class I shall initially serve until the first annual general meeting of shareholders following the effectiveness of our Amended and Restated Memorandum and Articles of Association, or the Articles Effectiveness Date. Directors assigned to Class II shall initially serve until the second annual general meeting of shareholders following the Articles Effectiveness Date.

 

Furthermore, our ordinary shares consist of Class A Ordinary Shares and Class B Ordinary Shares. In respect of matters requiring the votes of shareholders, holders of Class A Ordinary Shares will be entitled to one vote per share, while holders of Class B Ordinary Shares will be entitled to ten votes per share. Each Class B Ordinary Share is convertible into one Class A Ordinary Share at any time by the holder thereof, while Class A Ordinary Shares are not convertible into Class B Ordinary Shares under any circumstances. Upon any sale of Class B Ordinary Shares by a holder thereof to any person other than an affiliate of such holder, such Class B Ordinary Shares shall be automatically and immediately converted into the same number of Class A Ordinary Shares. Due to the disparate voting powers associated with our dual-class share structure, as of the date of this annual report, the Class B Ordinary Shares constitute 26.58% of our total issued and outstanding share capital, and 78.35% of the aggregate voting power of and total issued and outstanding share capital.

 

Other anti-takeover provisions in our Amended and Restated Memorandum and Articles of Association include the indemnification of our officers and directors, the requirement that directors may only be removed from our board of directors for cause and the requirement for a special resolution to amend provisions therein that affect shareholder rights. These provisions could also make it difficult for our shareholders to take certain actions and limit the price investors might be willing to pay for our securities.

 

As a “foreign private issuer” under the rules and regulations of the SEC, we are permitted to, and will, file less or different information with the SEC than a company incorporated in the United States or otherwise subject to these rules, and will follow certain home-country corporate governance practices in lieu of certain Nasdaq requirements applicable to U.S. issuers.

 

As a “foreign private issuer” under the Exchange Act, we are exempt from certain rules under the Exchange Act, including the proxy rules, which impose certain disclosure and procedural requirements for proxy solicitations for U.S. and other issuers. Moreover, we are not required to file periodic reports and financial statements with the SEC as frequently or within the same time frames as U.S. companies with securities registered under the Exchange Act. We are not required to comply with Regulation FD, which imposes restrictions on the selective disclosure of material information to shareholders. In addition, our officers, directors and principal shareholders are exempt from the reporting and short-swing profit recovery provisions of Section 16 of the Exchange Act and the rules under the Exchange Act with respect to their purchases and sales of our securities.

 

In addition, as a “foreign private issuer”, we are permitted to follow certain home-country corporate governance practices in lieu of certain Nasdaq requirements. A foreign private issuer must disclose in its Annual Reports filed with the SEC each Nasdaq requirement with which it does not comply followed by a description of its applicable home country practice. We currently intend to follow some, but not all of the corporate governance requirements of Nasdaq. With respect to the corporate governance requirements we do follow, we cannot make any assurances that we will continue to follow such corporate governance requirements in the future, and may therefore in the future, rely on available Nasdaq exemptions that would allow us to follow our home country practice. Unlike the requirements of Nasdaq, we are not required to, under the corporate governance practice and requirements in the Cayman Islands, have our board consisting of a majority of independent directors, nor are we required to have a compensation committee or a nomination or corporate governance committee consisting entirely of independent directors, or have regularly executive sessions with only independent directors each year. Such Cayman Islands home country practices may afford less protection to holders of our securities. For additional information regarding the home country practices we follow in lieu of Nasdaq requirements, see “Corporate Governance Practices”.

 

29

 

 

We will lose our status as a “foreign private issuer” under current SEC rules and regulations if more than 50% of our outstanding voting securities become directly or indirectly held of record by U.S. holders and one of the following is true: (i) the majority of our directors or executive officers are U.S. citizens or residents; (ii) more than 50% of our assets are located in the United States; or (iii) our business is administered principally in the United States. If we lose our status as a foreign private issuer in the future, we will no longer be exempt from the rules described above and, among other things, will be required to file periodic reports and annual and quarterly financial statements as if we were a company incorporated in the United States. If this were to happen, we would likely incur substantial costs in fulfilling these additional regulatory requirements and our management would likely have to divert time and resources from other responsibilities to ensuring these additional regulatory requirements are fulfilled.

 

We are an “emerging growth company,” and any decision to comply with certain reduced disclosure requirements applicable to emerging growth companies could make our securities less attractive to investors.

 

We are an “emerging growth company,” as defined in the Jumpstart Our Business Startups Act of 2012 (the “JOBS Act”). We expect to remain an “emerging growth company” until December 31, 2024. As an emerging growth company, we are not required to comply with, among other things, the auditor attestation requirements of the Sarbanes-Oxley Act. Further, the JOBS Act exempts emerging growth companies from being required to comply with new or revised financial accounting standards until private companies are required to comply with the new or revised financial accounting standards. The JOBS Act provides that a company can elect to opt-out of the extended transition period and comply with the requirements that apply to non-emerging growth companies but any such an election to opt-out is irrevocable. We have elected not to opt-out of such extended transition period, which means that when a standard is issued or revised and it has different application dates for public or private companies, we, as an emerging growth company, may not adopt the new or revised standard until the time private companies are required to adopt the new or revised standard. This may make comparison of our financial statements with other public companies difficult or impossible because of the potential differences in accountant standards used. Investors may find our securities less attractive because we rely on these provisions. If investors find our securities less attractive as a result, there may be a less active trading market for our securities and prices of the securities may be more volatile.

 

If we fail to maintain an effective system of internal control over financial reporting, we may not be able to accurately report our financial results or prevent fraud. As a result, stockholders could lose confidence in our financial and other public reporting, which would harm our business and the trading price of our securities.

 

Effective internal controls over financial reporting are necessary for us to provide reliable financial reports and, together with adequate disclosure controls and procedures, are designed to prevent fraud. Any failure to implement required new or improved controls, or difficulties encountered in their implementation, could cause us to fail to meet our reporting obligations. Any testing by us conducted in connection with Section 404 of the Sarbanes-Oxley Act, or any subsequent testing by our independent registered public accounting firm, may reveal deficiencies in our internal controls over financial reporting that may require prospective or retroactive changes in our financial statements or identify other areas for further attention or improvement. In addition, for as long as we are an “emerging growth company,” our independent registered public accounting firm will not be required to attest to the effectiveness of our internal controls over financial reporting pursuant to Section 404 of the Sarbanes-Oxley Act. An independent assessment of the effectiveness of our internal controls could detect problems that our management’s assessment might not. Undetected material weaknesses in our internal controls could lead to restatements of our financial statements and require us to incur the expense of remediation. Inferior internal controls could also cause investors to lose confidence in our reported financial information, which could have a negative effect on the trading price of our securities.

 

The Public Company Accounting Oversight Board (“PCAOB”) inspection of our independent accounting firm could lead to findings in our auditors’ reports and challenge the accuracy of our published audited consolidated financial statements.

 

Auditors of U.S. public companies are required by law to undergo periodic PCAOB inspections that assess their compliance with U.S. law and professional standards in connection with performance of audits of financial statements filed with the SEC. These PCAOB inspections could result in findings in our auditors’ quality control procedures, question the validity of the auditor’s reports on our published consolidated financial statements and cast doubt upon the accuracy of our published audited financial statements.

 

30

 

 

We are a “controlled company” within the meaning of Nasdaq Stock Market LLC listing rules and, as a result, can rely on exemptions from certain corporate governance requirements that provide protection to shareholders of other companies.

 

As of the date of this annual report, Jian Wang, our chairman of the board and Chunning Wang, our chief executive officer collectively hold approximately 78.51% of our voting power total issued and outstanding share capital. As a result, we are considered as a “controlled company” within the meaning of the Nasdaq Stock Market LLC listing rules. Under these rules, a listed company of which more than 50% of the voting power is held by an individual, group, or another company is a “controlled company” and will be permitted to elect to not comply with certain corporate governance requirements, including the requirement that a majority of the board of directors consist of independent directors, the requirement that the nominating and corporate governance committee is composed entirely of independent directors, and the requirement that the compensation committee is composed entirely of independent directors. We currently do not intend to rely on exemptions available to us.

 

Our controlling shareholders have substantial influence over and our interests may not be aligned with the interests of our other shareholders.

 

As of the date of this annual report, Jian Wang, our chairman of the board and Chunning Wang, our chief executive officer collectively hold a total of 9,843,096 Class B Ordinary Shares and a total of 200,000 Class A Ordinary Shares, representing approximately more than 75% of our voting power total issued and outstanding share capital. Jian Wang and Chunning Wang have substantial influence over our business, including decisions regarding mergers, consolidations, the sale of all or substantially all of our assets, election of directors, declaration of dividends and other significant corporate actions. As the controlling shareholders, Jian Wang and Chunning Wang may take actions that are not in the best interests of our other shareholders. These actions may be taken in many cases even if they are opposed by our other shareholders. In addition, this concentration of ownership may discourage, delay or prevent a change in control which could deprive you of an opportunity to receive a premium for your securities as part of a sale of our company.

 

ITEM 4. INFORMATION ON THE COMPANY

 

A.History and Development of the Company

 

Lion Group Holding Ltd. was incorporated under the laws of the Cayman Islands as an exempted company on February 11, 2020, solely for the purpose of effectuating the Business Combination. Prior to the Business Combination, Lion Group Holding Ltd. owned no material assets and did not operate any business. On June 16, 2020, we consummated the Business Combination pursuant to the terms of the Business Combination Agreement, upon which Lion Group Holding Ltd. became the ultimate parent company of Lion and it has no operating assets other than its ownership of interests in Lion.

 

The following diagram illustrates our corporate structure as of the date of this annual report.

 

 

 

31

 

 

In June 2015, Lion Financial Group Limited (previously known as BC Financial Holdings Limited) was incorporated under the laws of the British Virgin Islands, as a holding company of our businesses

 

In May 2016, Lion International Securities Group Limited, Lion Futures Limited, Lion Capital Management Limited, BC Wealth Management Limited and Lion Foreign Exchange Limited in Hong Kong, were incorporated, to engage in securities and futures brokerage business, asset management business and forex trading business, respectively.

 

In October 2014, BC Wealth Management Limited was incorporated in Hong Kong, through which we started to carry out our insurance brokerage business.

 

In February 2017, Lion Wealth Management Limited was incorporated under the laws of British Virgin Islands as a holding company of BC Wealth Management Limited.

 

In March 2017, Lion Brokers Limited was incorporated under the laws of Cayman Islands as a wholly owned subsidiary of Lion Financial Group Limited.

 

In October 2018, Lion Wealth Limited was incorporated in Hong Kong as our Asia head office.

 

In June 2019, Lion Investment Fund SPC was incorporated under the laws of Cayman Islands as a wholly owned subsidiary of Lion Capital Management Limited. As of the date of this annual report, we have not provided any financial services through this entity.

 

In July 2019, Lion International Financial (Singapore) Pte. Ltd. was incorporated in Singapore. As of the date of this annual report, we have not provided financial services through this entity.

 

In December 2019, Lion Capital Management Limited was changed name to Lion Asset Management Limited.

 

In June 2020, we restructured pursuant to the Business Combination Agreement, by which Lion Group Holding Ltd. became our parent company and listed on Nasdaq.

 

In January 2021, the Proficient Alpha Acquisition Corp. was renamed to Lion Group North America Corp.

 

Our principal executive office is that of Lion, located at Unit A-C, 33/F, Tower A, Billion Center, 1 Wang Kwong Road, Kowloon Bay, Hong Kong, and its telephone number is +852 2796 2900.

 

SEC maintains an Internet site that contains reports, proxy and information statements, and other information regarding issuers that file electronically with the SEC on www.sec.gov. You can also find information on our website https://ir.liongrouphl.com/ The information contained on our website is not a part of this annual report.

 

B.Business Overview

 

We are one of the few Chinese investor-focused trading platforms that offer a wide spectrum of products and services. Currently, our business lines include (i) contracts for difference (CFD) trading services, (ii) insurance brokerage services, (iii) futures and securities brokerage services, (iv) total return swap (TRS) trading business and (v) asset management services. We provide these services through our all-in-one Lion Brokers Pro app and a variety of other apps available on iOS, Android, PC and Mac platforms. Our clients are mostly well-educated and affluent Chinese investors residing both inside and outside the PRC (excluding the United States), as well as institutional clients in Hong Kong that use our futures trading service.

 

Our trading platform allows users to trade approximately 100 futures products on major futures exchanges worldwide (excluding the PRC), including the Chicago Mercantile Exchange (CME), Singapore Exchange (SGX), the Hong Kong Futures Exchange (HKFE) and Eurex Exchange (Eurex), as well as stocks listed on the New York Stock Exchange (NYSE), Nasdaq and Hong Kong Stock Exchange (HKSE), and PRC stocks listed on the Shanghai Stock Exchange (SSE) and Shenzhen Stock Exchange (SZSE) that are eligible for the Shanghai-Hong Kong Stock Connect and Shenzhen-Hong Kong Stock Connect programs (together, “Stock Connect”). In addition, our customers may also use our platform to trade various financial products, such as stock indices, commodities, futures, forex, ETFs, warrants and callable bull/bear contracts, on global exchanges or OTC markets.

 

32

 

 

Our financial performance increased significantly from 2018 to 2019, as our revenue increased from US$6.6 million to US$18.5 million, respectively. We generated income before income taxes of US$8.3 million in 2019 as compared to a loss before income taxes of US$2.7 million in 2018.

 

Our financial performance decreased significantly from 2019 to 2020, as our revenue decreased from US$18.5 million to US$10.2 million, respectively. We had a loss before income taxes of US$3.4 million in 2020 as compared to an income before income taxes of US$8.3 million in 2019.

 

Our Strengths

 

We believe that the following strengths contribute to our success and differentiate us from our competitors:

 

We are well positioned in a fast-growing trillion-dollar segment with substantial growth potential.

 

We are one of the few Chinese investor-focused trading platforms that provide a wide spectrum of product and service offerings. We believe our fast-growing trillion-dollar segment has substantial growth potential in the near term. The total investable financial assets held by overseas Chinese citizens (including those residing in Hong Kong, Macau and Taiwan) were US$8.3 trillion in 2019 and are expected to reach US$9.5 trillion in 2023, according to iResearch. The percentage of financial assets allocated to overseas investment by Chinese citizens was 8.6% of their total financial assets in 2019, which was significantly lower than the amount from citizens of other developed countries, such as the United States and the United Kingdom, and iResearch projects that overseas investment by Chinese citizens will increase to 10.5% of their total financial assets by 2023. With our existing leadership in this segment, we are well positioned to capture the opportunities arising from this growth.

 

We will be providing superior user experience to our clients through our industry-leading Internet platform.

 

We provide services through an industry-leading Internet platform accessible through our all-in-one Lion Brokers Pro app and a variety of apps available on iOS, Android and PC platforms. Our Lion Brokers app will allow users to remotely open accounts with our Cayman Islands licensed subsidiary and conveniently trade in a wide variety of derivative products. Our Lion Brokers app is designed to be secure and easy to use and will provide a superior user experience through fast and reliable order execution.

 

We offer a diversified product portfolio for trading in global financial markets.

 

Our trading platform allows users to trade approximately 100 futures products on major futures exchanges worldwide (excluding the PRC), including the CME, SGX, HKFE and Eurex, as well as stocks listed on the NYSE, Nasdaq and the Hong Kong Stock Exchange, and PRC stocks listed on the SSE and SZSE that are eligible for Stock Connect. In addition, our customers may also use our platform to trade various derivative products, such as forex, commodities, futures, stock indices, ETFs, warrants and callable bull/bear contracts, on global exchanges or OTC markets.

 

We have an experienced management team supported by industry talents.

 

Our management team is led by our founder and chairman of the board, Mr. Jian Wang, who has more than 15 years of experience in trading futures, securities and derivatives and dealing in interbank markets. Our core management team members have in aggregate more than 60 years of experience with conglomerates in the financial sector and fintech startups. Our management team is supported by a strong and talented team of experts in the financial and information technology industries. Our experienced management team and strong industry team enable us to drive innovation, improve our operational efficiency and expand our client base.

 

Our Strategies

 

We plan to implement the following strategies:

 

33

 

 

Strengthen our leading position in key markets and expand our demographic and geographic coverages in new markets.

 

We plan to strengthen our leading position in key markets, such as Greater China, by retaining active users, reactivating dormant accounts, obtaining new customers and enhancing service quality. We hope to increase our market share by penetrating into new geographic areas, such as Southeast Asia, though we currently have no specific plans to enter any new markets. We further intend to expand our user base from predominantly overseas Chinese to other ethnic groups through optimized digital marketing.

 

Enhance technological infrastructure and cybersecurity.

 

We expect to continue investing heavily in research and development to further improve our technology infrastructure and integrate different systems into our platform. Striving to provide our users with the most user-friendly interface and smooth transaction experience, we plan to optimize our trading system, increase system concurrent accesses, and enhance the system’s reliability and security. We also plan to expand the scope of cooperation with worldwide exchanges to provide our clients with more real-time, accurate and stable market quotation services. In addition, we plan to strengthen our cooperation with Microsoft Azure, making full use of the Microsoft Cloud infrastructure and security services and improve our system efficiency and cybersecurity.

 

Drive product innovation and explore other complementary services.

 

We are offering A-share (shares that denominated in Renminbi and traded in the SSE and SZSE) and Hong Kong stock basket linked TRS to our clients since early 2020. See “— Our Business Lines — TRS Trading Business.” Based on our analysis of our clients’ trading behavior and feedback, we expect to develop new derivative products to meet their shifting demands. We may also explore other complementary services, including CRM equipment and data services, overseas investment consulting services, deep financial technology development, digital asset management, industry research services, and overseas mergers and acquisitions.

 

Attract and retain key talent.

 

We believe that our employees are essential to our continued development. We strive to attract and retain talented individuals with management, financial and technological experience to our company with competitive compensation packages.

 

Our Business Lines

 

Our business lines include our (i) CFD trading service, (ii) insurance brokerage service, (iii) futures brokerage service and (iv) securities brokerage service, (v) TRS trading business and (vi) asset management service. We provide these services through our all-in-one Lion Brokers Pro app and a variety of other apps available on iOS, Android and PC platforms. See “Our Technology.” Our relevant subsidiaries possess a full securities investment business license in the Cayman Islands as relevant to acting as a broker dealer and market maker and various types of licenses to conduct our business in Hong Kong. See “Licenses”.

 

CFD Trading Services

 

We began our CFD trading services in May 2019. Our trading platform allows users to trade various financial products, such as stock indices, commodities, futures, forex, ETFs, warrants and callable bull/bear contracts, on global exchanges or OTC markets. Through our platform, users can buy and sell stock indices, including the Dow Jones Industrial Average, Hang Seng Index, Nikkei 225 and Standard & Poor’s 500, commodities, including gold, silver, copper, soy beans and crude oil (Brent and WTI), and 33 currency pairs, including EUR/USD, USD/JPY, GBP/USD and USD/CHF currency pairs. Our Cayman Islands subsidiary, Lion Brokers Limited, holds the CIMA Full Securities Investment Business License, which allows us to act as broker dealer and market maker in facilitating CFD trading in the Cayman Islands. All of our CFD trades are conducted on the platform of Lion Brokers Limited within the scope granted by the CIMA Full Securities Investment Business License.

 

34

 

 

For example in a forex trade in the spot market, a participant will simultaneously buy one currency and sell another, with the two currencies together referred to as a currency pair. The investor is speculating that one currency will appreciate in relation to the counter currency in the currency pair, and it will make a profit or suffer a loss depending on the difference between the exchange rates at which the investor opens and closes its position. In response to a request for a quotation, market makers will quote the bid and ask prices simultaneously and the client will decide whether to enter into a contract to buy (long) or sell (short) an asset at that price.

 

Our trading platform matches the client’s order request with the spot currency pairs offered by market makers. We do not normally intervene in the trade, other than to apply our mark-up, which is based on market conditions and risk exposure regardless of how a trade is executed or the client’s profitability. This same process is used when a client liquidates a position. Our platform processes the trade by applying a uniform spread to the mid-price calculated from the preferred data feed. Forex traders can also engage in customizable forward transactions or futures speculation prior to the expiration of currency futures contracts. In addition, traders can amplify their profits or losses by leveraging their trades, and we offer up to 100:1 leverage to certain of our clients. See “Risk Factors — Risks Related to Our Business and Industry — We may incur material trading losses from our market making activities.”

 

The diagram below illustrates the order execution process for our CFD trading business:

 

 

 

35

 

 

We facilitate a client’s CFD trading in three different ways.

 

  1. If the trade of a client can be used to naturally hedge against and offset the trades of another client, we will act as a market maker to offer liquidity and pricing for both clients. This type of transactions allows us to generate predictable revenues from commissions (other than forex transactions, for which we typically do not charge any commissions) without assuming any risks caused by market fluctuations. Less than half of our CFD trades in 2020 were of this type. We expect to have more frequent naturally hedged trades in the future as our user base grows and the number of transactions transacted over our platform increases.

 

  2. When an offsetting transaction from another client is not available, we may choose to act as a principal (i.e. market maker) to trade with the client. This type of transactions gives us the potential to generate significant revenues from trading profit if the market develops in favor of our position. Although we would assume risks caused by market fluctuations, our risk management system constantly monitors the market and limits our risk exposure. See “ Risk Management — Business Model Risk — Market Risk.” More than half of our CFD trades in 2020 were of this type.

 

  3. When an offsetting transaction from another client is not available, we may also act as a broker in arranging trades between the client and third-party market makers. We maintain cooperative relationships with established market makers, including international wholesale forex trading partners, which give us access to a pool of potential liquidity and ensure that we are able to execute our clients’ desired trades at competitive rates while hedging our net positions and limiting our exposure. This type of transaction allows us to transfer the risks associated with riskier trades to established market makers that have greater risk tolerance, although we would incur additional costs charged by our cooperative market makers. Less than half of our CFD trades in 2020 were of this type.

 

We generate CFD trading revenue from (i) commissions, (ii) bid/offer spreads, (iii) trading profit and (iv) difference in interest rates.

 

  i. We charge commissions for all CFD transactions, except for forex transactions. The amount of commissions we charge is largely based on the trading volume, with commission rates varying between US$2.25 to US$50 per lot, based on the per-lot value and the type of product traded, as well as discounts offered to different clients. For instance, our commission rates for stock indices, such as the Dow Jones Industrial Average and the Hang Seng Index, range from US$2.25 to US$50 per lot, while our commission rates for commodities, such as gold, soy beans and crude oil, range from US$3 to US$50 per lot.

 

  ii. We mark up the bid/offer spreads for CFD products on top of the prices offered by our clients, exchanges or third-party market makers, as the case may be. Our price mark-ups over the price offered by an exchange vary depending on the underlying product.

 

  iii. We act as a trading principal in certain derivative transactions by taking the position opposite to our clients. In such cases, we are exposed to changes in the value of the underlying product, and the clients’ losses are our gain.

 

  iv. We automatically roll-over currency positions each day and provide either a credit or debit for the interest rate difference between the two currencies in the pairs being held. The clients’ debits are our gains.

 

Our total CFD products trading volume in the year ended December 31, 2020 was 223,018 lots, all of which were leveraged CFD products. As of December 31, 2020, we had 2,668 CFD trading clients, most of which were retail investors.

 

Insurance Brokerage Services

 

We also engage in insurance brokerage services mainly for high-net-worth Chinese individuals purchasing insurance policies in Hong Kong. We focus on critical illness insurance and life insurance products, while also offering various other insurance products such as health insurance, savings insurance, annuity and mandatory provident fund pension scheme. Our insurance company partners include renowned multinational insurance companies such as Prudential, AIA, Manulife, MassMutual, BOC Life and AXA. Our clients, who largely rely on offline channels, are now also able to compare various insurance products through our all-in-one Lion Brokers Pro app that launched in April 2020 and sign the insurance policies during face-to-face meetings with our insurance agents located in Hong Kong.

 

We receive commissions from the insurance companies based on a percentage of the premium paid by insurance purchasers. We source some of our clients from referral agents located in major Chinese cities and we pay them referral fees that are usually a negotiated percentage of the insurance premium.

 

36

 

 

Our total number of newly-executed insurance policies was 806, 269 and 2 in 2018, 2019 and 2020, and our total number of renewed policies was 1,908, 2,607 and 2,623, respectively. We generated commission income of US$5.4 million, US$2.6 million and US$1.0 million in the same periods, respectively. Our insurance commission income has decreased over the past few years largely due to a significant decrease in PRC residents purchasing insurance policies in Hong Kong. This is caused by more stringent enforcement of foreign exchange controls in China, such as more cumbersome procedures for PRC residents to convert Renminbi into U.S. dollars or Hong Kong dollars to pay insurance premiums in Hong Kong and the imposition of daily limits on electronic payments, as well as the unstable political environment in Hong Kong in 2019, which discouraged PRC residents from purchasing insurance in Hong Kong.

 

Futures Brokerage Services

 

We began our futures brokerage services in March 2017. Our trading platform allows users to trade approximately 100 futures products on major futures exchanges worldwide (excluding the PRC), including the CME, SGX, HKFE and Eurex. We cooperate with G. H. Financials (Hong Kong) Limited and INTL FCStone Limited, which are major service providers for global clearing solutions for exchange traded futures and options contracts, to execute and settle futures transactions. We charge commission fees to clients for trades made using our trading platform based on the number of contracts executed.

 

Our commission rate is US$1.20 - 40.00 per contract depending on the types of futures products, subject to various discounts that we offer. Our total number of executed futures contracts was 777,303 lots, 911,693 lots and 738,444 lots in 2018, 2019 and 2020, respectively. Our futures brokerage service is primarily used by Chinese clients in Greater China and Southeast Asia, although it is available for users all over the world. As of December 31, 2020, we had 140 futures trading accounts opened with our Hong Kong subsidiary Lion Futures Limited, most of which were retail investors.

 

Securities Brokerage Services

 

We began our securities brokerage services in November 2017. Our trading platform allows users to trade stocks listed on the NYSE, Nasdaq and the HKSE, as well as PRC stocks listed on the SSE and SZSE that are eligible for Stock Connect. We charge commission fees to clients for trades made using our trading platform based on the transaction amount, subject to a minimum charge per transaction. To better serve the individual needs of our clients, we vary the commissions we charge based on the types of products or services, eligibility for discounts and other factors.

 

The table below summarizes the current pricing of our securities brokerage services for securities traded on different stock exchanges.

 

Stock Exchanges on Which Securities are Traded   Our Pricing Terms   Other Fees and Expenses
Nasdaq and NYSE-Traded Stocks   Commissions: 0.2% of the transaction amount, subject to a minimum charge of US$20 per transaction   Applicable regulatory fees charged by SEC and transaction fees charged by other third-parties
         
HKEX-Traded Stocks   Commissions: 0.25% of the transaction amount, subject to a minimum charge of HK$100 (US $12.8) per transaction   Applicable transaction fees charged by HKEX, HKSFC, Computershare and stamp duty charged by the Hong Kong government
         
Shanghai-Hong Kong Stock Connect Stocks   Commissions: 0.01% of the transaction amount, subject to a minimum charge of RMB5 (US $0.7) per transaction   Applicable transaction fees charged by SSE, CSRC, Hong Kong and PRC clearing agencies, and stamp tax charged by the PRC government
         
Shenzhen-Hong Kong Stock Connect Stocks   Commission: 0.01% of the transaction amount, subject to a minimum charge of RMB5 (US$0.7) per transaction   Applicable transaction fees charged by SZSE, CRSC, Hong Kong and PRC clearing agencies, and stamp tax charged by the PRC government

 

37

 

 

Our securities brokerage service is primarily used by Chinese clients in Greater China and Southeast Asia, although it is available for users all over the world. As of December 31, 2020, there were 96 securities trading accounts opened on our platform, most of which were retail investors.

 

TRS Trading Business

 

We also officially began offering total return swap (TRS) trading services to clients in July 2020 and expect it to a main growth driver in future years. We have entered into ISDA master agreements and related supplementary agreements with two of the top five swap traders in China. The top five swap traders in aggregate account for 93.6% of China’s swap trading in terms of addition of notional principal in December 2020, according to iResearch. The top five swap traders are very selective in choosing business partners and have entered into ISDA master agreements with only a very limited number of companies. We borrow the funds that we lend to our TRS trading clients from our business partners and we earn the spread over the interest rate of our loans from such business partners. Our clients may obtain tailored cross-asset exposure and varied pay-off structure through TRS transactions. We are offering A-share (shares that denominated in Renminbi and traded in the SSE and SZSE) and Hong Kong stock basket linked TRS, which is the first step for us to explore the OTC structure trading business. We will develop more products including interest rate-related and FX rate-related products to satisfy our clients’ diversified trading and hedging needs.

 

Asset Management Services

 

We provide asset management and investment advisory services for our clients. Based on our clients’ different needs, we provide personalized investment strategies to optimize their asset allocations. Our clients can purchase a wide variety of investment portfolios, which include assets such as stocks, bonds, ETFs, investment funds and derivatives. We charge management fees based on their assets under management as well as commissions for certain transactions.

 

Our Technology

 

We strive to provide our users with a user-friendly interface, a smooth transaction experience and reliable functionalities. Over the past few years, we outsourced our research and development to a dedicated information technology team in Hangzhou, China, which has made great efforts in building an integrated trading platform and enhancing user experience. We provide our services through this integrated Internet platform, which is accessible by mobile apps and desktop apps. The mobile apps are easy to use and preferred by most users, while the desktop apps are designed for professional investors who prefer working on a larger interface.

 

User Interface

 

Mobile Apps

 

As of December 31, 2020, we had five mobile apps, including “Lion Brokers”, “MetaTrader”, “Lion International Transactions App 狮子国际交易宝” and “易星 Estar”, that allowed our users with different preferences to trade stocks, futures and CFDs in an efficient, secure, reliable and user-friendly manner. The table below sets forth our various apps and their respective products or service offerings and operating entities.

 

Mobile App/Tool   Products/Services   Operating Entity

“Lion Broker Elite”

  TRS (Total Return Swap) Trading   Lion Brokers Limited
         
“Lion Brokers”   CFD (Futures and Derivatives) and Securities   Lion Brokers Limited
         
“MetaTrade”   CFD (Foreign Exchange)    
         
“Lion International Transactions App 狮子国际交易宝”   Securities   Lion International Securities Group Limited
         
“易星Estar”   Futures   Lion Futures Limited

 

38

 

 

We have recently consolidated “Lion Brokers” and “MetaTrader” into an all-in-one Lion Brokers Pro app, which launched in April 2020, and allow users to remotely open accounts with our Cayman Islands licensed subsidiary and trade all of the products that are carried by our Hong Kong and Cayman licensed subsidiaries. The original mobile apps “Lion Brokers” and “MetaTrader” will gradually be phased out once most users transition to the new Lion Brokers Pro app, which is still being improved. The mobile apps “狮子国际交易宝” and “易星Estar” will remain available for users who wish to maintain their securities and futures brokerage trading accounts in Hong Kong.

 

The modern and integrated interface of our all-in-one Lion Brokers Pro app will provide a straightforward and inviting user experience, that we believe will differentiate us from many other trading platforms whose interfaces are often cumbersome and disjointed. The user interface of our all-in-one Lion Brokers Pro app contains five major tabs: home, quotes, watchlists, trading and me.

 

 

 

39

 

 

Home. The home tab (which is demonstrated in the graphic above) contains quick access to different products such as securities, futures, derivatives, funds and insurance, as well as popular functions such as account opening, fund deposit and rewards shopping mall. This tab also contains aggregated investment-related news feeds and educational sources for the users that are from our media partners, contributing authors and in-house editors.

 

Quotes. The quotes tab streams the current market information for various investment products, such as real-time prices and trading volume for stocks and futures, contract terms and deposit requirements for futures, bid and ask prices for currency derivatives, and net value of funds.

 

Watchlists. The watchlists tab contains real-time prices, historical prices, company profiles, business news and third-party analysis for the particular investment products that the users select.

 

Trading. The trading tab enables our clients to place orders fast and conveniently. Our clients can place several types of orders, such as conditional order, limited price order, market order, and follow bid/ask order. We also allow our clients to trade NYSE and NASDAQ-listed securities during pre-market and post-market hours.

 

Me. The me tab allows users to review and revise their personal information, manage their funds, access the account statements and communicate with client representatives.

 

Desktop Apps

 

We offer corresponding Windows versions of our mobile apps and are developing Mac-OS versions of these apps. These desktop apps allow professional users to view market information and trade stocks, futures and CFDs on larger screens.

 

Back End System

 

Our mobile apps and desktop apps all interact with our back end system, which is an integrated infrastructure supporting a wide variety of functions, including account opening and management, market updates, order routing, securities trading and risk management. Our back end system contains multiple servers designated for different usages, such as stock quotes, order placing and risk alerts. These servers are also connected with public and private cloud services such as Alibaba Cloud and Azure, as well as with external databases such as those of major stock exchanges. Our back-end system, which employs big data, high-speed instant cache and distributed ledger technologies, features the following advantages.

 

  Extreme Speed Trading. We limit the system delay time of the trading process (from the receipt of order from the client to submission of the order) to within 10 milliseconds. Our system retrieves real-time data from external databases, including major stock exchanges, in a matter of milliseconds. This reduces end-to-end latency and provides our clients with a smooth and reliable transaction experience, and also gives our market making business a significant advantage over many of our competitors.

 

  High Concurrency. We are able to support millions of simultaneous online users and can process more than 10,000 transactions per second. With a modular architecture, our platform can easily expand as data storage requirements and client visits increase.

 

  Consistent Availability. We support 24-7 trading through our micro service infrastructure and distributed cluster deployment (virtually or geographically separated system).

 

  High Sensitivity. We monitor risks on a real time basis and respond to issues with client accounts promptly. We can stop trading gains or losses within seconds.

 

High Security. We have designed our data security system in accordance with PRC National Information System Protection Standards. Our system can discover major security loopholes, resist sophisticated malicious attacks and protect against natural disasters, and it can also recover most functionalities after damage. We employ a distributed infrastructure as the foundation of our trading system, which includes a number of isolated servers with intensive security protocols. We maintain an advanced cyber security system to monitor and manage the traffic to our platform on a real-time basis. Our system is designed to automatically detect suspicious activities and automatically send an alert to our IT team. Our system also features strong encryption and two-factor authentication, in addition to disaster recovery and business continuity plans.

 

40

 

 

Risk Management

 

Our business activities expose us to various risks, including regulatory environment risk, commercial risk, business model risk and operational risk. Risk management is critical to our business operations. We have put in place procedures and controls to identify, measure and manage each of these risks. We have established a risk management team, comprised of five members, which meets at least once every month to review our risk management status.

 

Regulatory Environment Risk

 

We operate in highly regulated industries across multiple jurisdictions. Regulatory environment risk is the risk that the regulatory environment in any of the jurisdictions in which we operate will change in a way that is materially detrimental to our business. We (in particular, Lion Brokers Limited) are regulated by the Cayman Islands Monetary Authorities (CIMA) in the Cayman Islands, the Hong Kong Securities and Futures Commission (HKSFC), the Hong Kong Insurance Authority and Hong Kong Customs and Excise Department in Hong Kong. See “ Compliance.”

 

Change of Regulations

 

The regulatory environment is constantly evolving, and different regulators may introduce new regulations or modify existing requirements. For instance, CIMA is contemplating to impose additional restrictions on market making activities and as a result, we may need to change our transactional procedures to comply with the new requirements. It is also possible that regulators will increase the capital and liquidity requirements or roll out other financial ratio requirements. The changing regulatory environment may subject us to heavier financial burden and cause adverse effects on our results of operations. We strive to maintain close relationships with regulators and actively seek conversation with them in an effort to keep abreast of impending regulatory developments.

 

Change of Tax Treatment

 

The evolving tax regimes in the various jurisdictions where we operate may change the basis on which we are taxed. We also face the risk of additional taxes, such as the financial transaction tax, which if imposed could severely impact the economics of trading. We may need to re-examine the various types of trades of our clients in order to cope with the tax-related risks.

 

Commercial Risk

 

We define commercial risk as the risk that our performance is affected by commercial factors, such as business strategies, market conditions, competition and supplier restrictions.

 

Business Strategy Risk

 

We face the risk of failure to formulate or implement an appropriate business strategy. Our board is responsible for formulating our global business strategies, while our senior management is responsible for implementing such strategies. Our board evaluates macro-economic conditions in key jurisdictions, such as the United States, the PRC, the Cayman Islands, Hong Kong and Singapore and formulates strategic plans accordingly. Our senior management initiates strategic movement and convenes regularly to discuss the ongoing implementation of such strategies. For instance, considering the recent turmoil in Hong Kong, we established a branch in Singapore in July 2019 as a back-up office. We carefully review the performance of each of our business lines and decide which segment or area we will continue to invest in. We also engage external consultants with proper expertise to assist with our strategic planning and market research.

 

Market Condition Risk

 

Our futures, securities and CFD products trading clients may be sensitive to adverse market conditions. Our ability to attract new clients and the willingness of our clients to trade partially depend on the level of trading opportunities that our clients perceive to be available to them in the markets. Our revenue stream could therefore be affected by market conditions.

 

We constantly monitor market conditions and our clients’ sensitivity towards the changing market conditions through a detailed review of daily revenue analysis reports, monthly financial information and other key performance indicators. When market conditions become adverse, our risk management team may call a meeting to discuss our strategies as necessary. We mitigate the market condition risk by regularly forecasting market developments and managing our financial performance.

 

41

 

 

Competition Risk

 

We mainly operate in the online futures and securities brokerage market and CFD trading market for global Chinese investors, which are both highly competitive and rapidly evolving. See “ Competition.” We may lose our clients if there are new or existing competitors offering more attractive products, services or pricing. We pay close attention to our competitors’ activities and performance and ensure that our product offerings and pricing remain attractive to the clients.

 

Supplier Restriction Risk

 

Our business operations depend on a variety of services from third parties including banks, brokers, stock exchanges, information technology service providers and electronic payment service providers. For instance, in providing certain of our CFD trading services, we rely heavily on a small number of established third-party market makers. If any third party that we rely on ceases its cooperation with us, we may be unable to execute certain trades and our results of operations will be materially and adversely affected. We regularly interact with our suppliers and strive to maintain cooperative relationships with them. We also periodically review engagements with major suppliers to make sure the terms are satisfactory to both sides.

 

Business Model Risk

 

We define business model risk as the risk arising from the nature of our business and the way we conduct business. Our business model risk includes market risk, credit risk, liquidity risk and capital adequacy risk.

 

Market Risk

 

When we facilitate instant execution of client trades, we may be subject to market risk if the trade of one client cannot be naturally offset by the trade of another client, in which case we may act as a principal in trading with the client and take a position. We constantly monitor our exposure to the market against our pre-determined market risk limit. When our exposure exceeds the limit, we hedge our position to bring our exposure back to the limit. The market risk limit represents the maximum (long or short) net exposure we will hold without any hedging. In accordance with the methodology in our risk management policy, we set our market risk limit based on our risk appetite with reference to the expected liquidity and volatility of the underlying financial products, aiming to achieve an optimal balance among facilitating client’s trades, controlling our cost of hedging and maximizing our daily revenue.

 

We may also be subject to residual market risk caused by market gaps, which may occur when a product price changes suddenly in a single large movement, often at the opening of a trading day, rather than in small incremental steps. In this situation, we may have difficulty adjusting our hedging in a timely manner and thereby incur a potential loss. We conduct regular scenario-based stress tests that analyze the impact of potential market gap events and take preventive actions to mitigate the impact caused by residual market risk.

 

Credit Risk

 

We have a credit risk management system in place to evaluate our credit risk. We regularly review our credit policies and set appropriate credit limits for our clients. In determining the credit limit of a particular client, we consider its investment pattern, the history of its daily closing positions, the types of products it has previously invested in and the security it has placed with us. We only allow a client to place purchase orders within its trading limit using cash deposited in its designated account with us. We require the client selling shares to provide necessary documents evidencing that the shares are deposited with a securities clearing and settlement system of a recognized securities exchange.

 

We set pre-trade quantity limits and price collars on individual orders. Our system will detect and reject orders that exceed the specified quantity limits or fall outside of the current acceptable price range. We also impose intra-day net long or short position limits on our clients to prevent their accumulated positions from exceeding the clearing company’s financially comfortable levels, as well as to halt potentially errant algorithms.

 

42

 

 

We also measure the pre-settlement credit exposure and the settlement risk of all our clients to manage our overall credit exposure. We take into account the number of clients with open positions, the products for which clients have open positions, the concentration of open positions on any given securities and other relevant factual circumstances. Whenever our overall pre-settlement credit exposure is unusually high on any given day, we investigate the causes and may reduce the limit on each client in order to control our overall credit exposure.

 

We have forced liquidation policies for our clients. For futures trading, we force clients to liquidate when their equity to occupied margin ratio falls below 80%; for CFD trading, we force clients to liquidate when their net worth to occupied margin ratio falls below 50%.

 

Liquidity Risk

 

We closely monitor our liquidity position. Our account department prepares a daily cash position summary and our directors and senior management review this summary to ensure that there are no cash flow mis-matches. We may arrange for credit facilities when necessary.

 

Capital Adequacy Risk

 

We operate in highly regulated industries across multiple jurisdictions including the Cayman Islands and Hong Kong. We are required to hold sufficient regulatory capital at both group and individual entity level to cover our risk exposures, among other financial obligations imposed by regulatory authorities. We are required to at all times hold sufficient capital to meet regulatory requirements in all relevant jurisdictions. We assess our capital requirements through financial projections and stress tests frequently. We also check internal warning indicators and timely escalate potential capital inadequacy to our senior management for prompt preventive or remedial action.

 

Operational Risk

 

We define operational risk as the risk of loss resulted from operational matters, such as failure of technology systems, fraud, and human error. We regularly review our operations to ensure that our operational risk is properly managed.

 

Technology Risk

 

Our electronic trading system applies various pre-order checks, such as a “fat finger” check that examines the notional value, per order quantity and price validation. Our system also checks order frequency, max net position on each instrument and max number of open orders per instrument, and automatically rejects orders if our preset limits are exceeded.

 

We have set up and implemented contingency plans to ensure business continuity during interruptive events. In case our main trading system is down, the control can be switched to the backup system almost instantaneously to continue trading and position monitoring. All of our electronic databases are backed up and kept in a virus-free environment.

 

People Risk

 

People risk is the risk of loss caused by employees, whether intentionally or negligently, such as employee fraud, error or omission, or involving employees, such as labor disputes, health and safety issues, and human resource practices. We strive to create an employee-friendly working environment to retain talents and impose procedural controls to prevent the violation of work ethics.

 

Our Clients and Users

 

Our clients are mostly well-educated and affluent Chinese investors living in or outside the PRC. These individuals are usually sophisticated investors with relatively high risk tolerance. We also had seven active institutional clients in Hong Kong that use our futures trading service as of December 31, 2020.

 

We have experienced significant growth in the number of clients in the past few years. Our total revenue-generating client accounts increased from 1,722 as of December 31, 2017 to 5,010 as of December 31, 2020. As of December 31, 2020, we had 5,010 active revenue-generating accounts in total, including 140 accounts for futures trading, 96 accounts for securities trading, 2,668 accounts for CFD trading, 14 accounts for TRS trading and 2,092 accounts for insurance products.

 

43

 

 

Marketing

 

To attract clients, we conduct marketing mainly through search engines, social media, app stores and third-party websites. These various online resources detect potential clients and display our logo, name, hyperlink to our website and QR code for our apps. For these services, we contract with advertisement placement agencies and pay them on a monthly or quarterly basis. We may also use traditional marketing channels, such as participating industry exhibits organized by industry associations or media in large Chinese population centers including Shanghai, Shenzhen and Taipei.

 

Client Services

 

Our client service team strives to respond to our clients’ inquiries promptly in accordance with our procedures. If any of our staff member receives a complaint, whether oral or in writing, from the client or other third parties, the staff member must immediately notify our compliance with details of the complaint. When possible, our compliance officer will respond to the complainant on the same day as the complaint is made, and then explore with staff members the validity of and reasons for the complaint. In each case, we will respond to the complaint with a clear explanation and take all appropriate steps to remedy the situation.

 

Intellectual Property

 

We rely on a combination of trademarks, software copyrights and trade secrets, as well as confidentiality procedures and contractual provisions with our employees and others, to protect our intellectual properties. As of December 31, 2020, we had obtained one trademark in Singapore and one in Hong Kong. Our intellectual properties are essential for us to establish our brand recognition, enhance our reputation and distinguish our services from the competitors in the market. As our brand name becomes increasingly recognized among the general public, we will further enhance the protection of our intellectual properties.

 

Competition

 

We mainly operate in the online CFD trading market and the futures and securities brokerage market and for global Chinese investors, which are both highly competitive and rapidly evolving. Our primary competitors are CMC Markets, IG, Forex.com and Interactive Broker in the CFD trading market, and Tiger Securities and Futu Holdings Ltd in the online futures and securities brokerage market for global Chinese investors. Although some of our competitors may have greater financial resources or a larger client base than we do, we believe that our full service licenses, strong brand name, diverse service offerings, efficient trade execution, smooth capital flows and advanced technology infrastructure together make us one of the top performers in this market.

 

Employees

 

We had a total of 34 employees in Hong Kong as of December 31, 2020. We enter into individual employment contracts with selected employees to cover matters including non-competition and confidentiality arrangements. Our employees’ remuneration packages generally include salary, bonus and social security benefits in accordance with all applicable laws and regulations.

 

Facilities

 

Our headquarters are located in Hong Kong, where we leased one principal executive office and one technology support office. We also have offices in Singapore and the Cayman Islands. All of our offices are leased from independent third parties. As of December 31, 2020, our leased office space was 11,896 square feet in aggregate, including 10,685 square feet in Hong Kong, 1,175 square feet in Singapore and 36 square feet in the Cayman Islands. We believe that we will be able to obtain adequate facilities, principally through leasing, to accommodate our future expansion plans.

 

44

 

 

Seasonality

 

While seasonal fluctuations are not likely to affect our business in the future, historically, we have experienced fluctuations based on trading volume of our key clients, see “Item 3. Key Information –D. Risk Factor - We derived a substantial portion of revenue from a small number of key clients.” Our revenue also depend substantially on our client’s trading volume, which are influenced by the general trading activities of the market, see “Item 3. Key Information –D. Risk Factor - Our business is sensitive to general economic and political conditions and other factors beyond our control, and our results of operation are prone to significant and unpredictable fluctuations.”

 

Insurance

 

We maintain business interruption insurance for equipment and data processing devices, professional indemnity insurance and directors’ and officers’ liability insurance. We also maintain proper insurances required by the Securities Investment Business Act (SIBA) of the Cayman Islands and the regulations promulgated under the SIBA. Our directors consider that the insurance policies we carry are adequate for our business operations and in line with customary industry practice.

 

Licenses

 

We must obtain various licenses to conduct our business. The table below sets forth the licenses we possess in the Cayman Islands and Hong Kong.

 

Jurisdiction   License Type   Entity Name
Cayman Islands   CIMA Full Securities Investment Business License(1)
(as relevant to broker dealer and market maker)
  Lion Brokers Limited
         
Hong Kong   HKSFC Type 1 License for Dealing in Securities   Lion International Securities Group Limited
         
    HKSFC Type 2 License for Dealing in Futures Contracts   Lion Futures Limited
         
    HKSFC Type 4 License for Advising on Securities   Lion International Securities Group Limited and Lion Asset Management Limited
         
    HKSFC Type 5 License for Advising on Futures Contracts   Lion Futures Limited
         
    HKSFC Type 9 License for Asset Management   Lion Asset Management Limited
         
    Hong Kong Insurance Broker License by the Professional Insurance Brokers Association   BC Wealth Management Limited

 

 

(1) Only includes regulatory permissions to act as a “broker dealer” and “market maker”.

 

Compliance

 

We operate in highly-regulated industries and must comply with all applicable regulatory requirements in the jurisdictions in which we operate. We (in particular Lion Brokers Limited) are regulated by the CIMA in the Cayman Islands, the HKSFC, the Hong Kong Insurance Authority and Hong Kong Customs and Excise Department in Hong Kong. We (in particular Lion Brokers Limited) must submit annual audit reports to the CIMA and HKSFC and are subject to their periodic inspections. There has been no material non-compliance issue identified in any of the regulatory inspections that has not been appropriately rectified. We have not been subject to any administrative penalty or fine that, individually or in the aggregate, would be reasonable expected to have a material adverse effect on our results of operations or financial condition.

 

45

 

 

While our directors are ultimately responsible for supervising our compliance, our compliance officer is responsible for continually monitoring our compliance status and implementing compliance policies. We maintain a compliance manual, which contains detailed procedures for corporate government, know-your-client (KYC), trade execution, records keeping, anti-money laundering (AML), and risk management, among others. We provide training to our employees and require them to strictly adhere to our compliance manual. We have also adopted specific compliance measures for KYC, asset protection, insurance, and back office and accounting.

 

KYC

 

We employ various measures to ascertain the identity and understand the background of each of our prospective clients before establishing business relationships with them. These measures include, among others, checking potential clients, passports or identity cards, maintaining a robust file management system in which client files are retained and corresponding reference numbers and relevant details are recorded to the extent practicable, interviewing prospective clients personally as appropriate and needed and verifying the identities of the directors or partners of our prospective institutional clients. To reduce the risk of being subject to complex U.S. laws and regulations, we do not allow U.S. citizens or residents to open an account with us, although our KYC procedures may not be able to effectively identify all U.S. citizens and residents at all time. See “Risk Factors — Risks Related to Our Business and Industry — We face risks related to our know-your-customer, or KYC procedures when our clients provide outdated, inaccurate, false or misleading information.” In addition, anonymous accounts are generally not allowed to be opened, heightened scrutiny measures are imposed on accounts opened on behalf of third parties and additional verification measures are conducted before we accept third party payments against the accounts of our clients.

 

We also use the GRADA Platform to facilitate our AML compliance process. The GRADA Platform was developed by Global Risk and Data Authority Ltd. and is a simple online solution for financial service providers to address complex issues relating to AML and other global compliance and regulatory initiatives. The GRADA platform integrates with third party confirmation service providers to crosscheck and ensure the authenticity of the documentation provided, and we ask our clients to upload their information and relevant materials onto the GRADA platform for verification and validation. The GRADA Platform will then assess the risk level of the prospective clients opening an account with us and sort them into high-risk, medium-risk or low-risk clients based on the information in their database. The applications from prospective clients in the low-risk or medium-risk categories will be approved automatically, while additional procedures, including human intervention, will be carried out before applications from prospective clients in the high-risk category can be approved.

 

Asset Protection

 

We have comprehensive procedures in place to properly safeguard our clients’ assets that are in our possession. For example, we arrange for a custodian to manage our clients’ assets in segregated accounts, and strict guidelines are required to be followed every time a client’s money flows into or out of the segregated accounts. Such transactions take place in a manner that is in accordance with the authority and the specific instructions our clients give us. We will not deploy a client’s money in any way that will be deemed unconscionable, and we are prohibited from paying any client’s money to any of our officers, employees or related parties.

 

Back Office and Accounting

 

We reconcile all account balances of our general ledger accounting system to those on the stockbroker management system, perform procedures to ensure the total amount from all pay-in slips match with the total amount deposited into the bank and clear any errors identified on a daily basis. Our senior staff members also conduct regular reconciliation of our internal records to those kept by other third parties, such as clearing houses and our counterparties, to identify and resolve any possible accounting issues.

 

Data Privacy

 

We collect certain personal data from our customers in connection with our business and operations and may be subject to data privacy laws in various jurisdictions such as the Cayman Islands, Hong Kong and the PRC. The relevant data privacy laws may require the data owner to consent to the data collection and agree to its usage. When a customer registers an account on our online portal, they are required to confirm that they have read and agreed to the terms and conditions of the portal, including the terms set out in our data privacy statement. Our data privacy statement states that the personal data being collected can be used for purposes of data analysis and supporting us to develop and to improve our products. We believe that we are in compliance with all relevant laws and regulations in all material respects with respect to data privacy.

 

46

 

 

Legal Proceedings

 

As the date of this annual report, we are not a party to, and we are not aware of any threat of, any legal proceeding that, in the opinion of our management, is likely to have a material adverse effect on our business, financial condition or operations.

 

Regulations

 

We are subject to laws and regulations in the jurisdictions where we conduct our business. The following is a summary of certain rules and regulations that significantly affect our business activities.

 

Cayman Islands 

 

Securities Investment Business Act (2020) of the Cayman Islands (as amended from time to time, SIBA)

 

Lion Brokers Limited (LBL), an exempted company incorporated under the laws of the Cayman Islands, conducts market-making and broker dealer activities in relation to securities including contracts for differences. As such activities constitute “securities investment businesses” in particular, dealing in securities under SIBA, LBL is subject to the licensing requirements under SIBA and on 23 August 2018 LBL received from the CIMA a full license to conduct broker dealer and market maker businesses. LBL must submit an annual renewal fee for the licenses (US$9,756.10 for broker-dealer and US$9,756.10 for market maker) by 15 January of each year.

 

 A licensed company is subject to various requirements in SIBA, the regulations promulgated under SIBA and any statement of guidance issued by CIMA (or such other Cayman Islands competent authority) as relevant to financial services business and any condition that may be placed on the SIBA license at the time the entity is licensed by CIMA.

 

Among other things, any issue or transfer of shares or any change to the underlying beneficial owners of a licensed company must receive CIMA’s prior approval. However, CIMA may exempt from this requirement a licensed company whose shares are publicly traded on a recognized securities exchange, subject to certain conditions.

 

A licensee must have its accounts audited annually or at such other time as CIMA may require by an auditor approved by CIMA. Within 6 months of the end of a licensee’s financial year, the licensee must submit its audited accounts for the financial year to CIMA along with a certificate of compliance with provisions of SIBA and any regulations made under SIBA and the Monetary Authority Act (2020 Revision) of the Cayman Islands, signed by the licensee or a director of the licensee (if it is a company). A person who signs such certificate knowing or believing that such certificate is false commits an offence and is liable on summary conviction to a fine of US$ 6,097.56 and such person (a) may have his/her license or the license held by the company of which he/she is a director revoked; and (b) may not be granted a further license, nor be permitted to be a director of a licensed company.

 

A licensed company cannot change its auditor without CIMA’s prior written approval and the licensed company shall explain the circumstances giving rise to such change prior to such approval being given.

 

A licensed company must have at least 2 natural directors. No change of directors or senior officers can be made without CIMA’s prior written approval. Any director or senior officer convicted in any country of an offence involving dishonesty must be removed upon conviction.

 

A licensed company cannot open a subsidiary, branch, agency or representative office outside the Cayman Islands or change its name without CIMA’s prior written approval. A licensed company must notify CIMA immediately of any change of its business address.

 

A licensed company must separately account for the funds and property of each client and its own funds and property.

 

Under the Securities Investment Business (Conduct of Business) Regulations, 2003 promulgated under SIBA (the Conduct Regulations), a licensed company must, among other things, comply with the following requirements.

 

47

 

 

General

 

Maintenance of insurance. A licensed company must at all times maintain insurance to cover professional indemnity, professional liability of senior officers and corporate secretaries and business interruption. Details of the insurance must be filed with CIMA before renewal of the license.

 

Disclosure of regulator. A licensed company must disclose the fact that it is regulated by CIMA in all correspondence, advertisements and other documents relating to its securities investment business.

 

Conduct of senior officers and employees. Each senior officer and employee of a licensed company must enter into a written undertaking to observe the relevant requirements in the Conduct Regulations relating to dealing with their own account.

 

Gifts. A licensed company must establish and maintain compliance procedures designed to ensure that no senior officer accepts any gift or inducement that is likely to conflict with his/her duties to any client.

 

Record keeping. A licensed company must maintain sufficient records in relation to advertisements, clients, senior officers and employees, the company itself and securities investment business transactions for at least 5 years from the relevant date.

 

Notification. A licensed company must notify CIMA immediately in writing of any matter material to CIMA’s supervision of the company including and not limited to a petition for winding up, investigation by other regulatory authorities and fraud involving a senior officer.

 

Advertising

 

The contents and format of the advertisement directed at private clients (i.e. persons who are not a licensed company’s market counterparties or professional clients) must comply with certain specific requirements as stipulated in the Conduct Regulations. A “professional client” is defined under the Conduct Regulations to include (a) a public authority; (b) a securities investment business intermediary; (c) a person regulated by CIMA or a recognised regulatory authority of another jurisdiction; (d) a person (other than individuals) with total assets of not less than US$4,878,049; (e) an unregulated mutual fund; (f) a person whose securities are listed on recognised securities exchanges; or (g) a private client classified as a professional client under the Conduct Regulations (e.g. certain high net worth individuals or sophisticated persons whom a licensee may classify as professional clients if certain conditions are met including the client’s informed consent to being so classified). A “market counterparty” means (a) a government; (b) a central bank or other national monetary authority; (c) a supranational; (d) a state investment or public debt management body; or (e) a professional client where classified as a market counterparty under the relevant provisions of the Conduct Regulations.

 

Standards for Dealing with Clients

 

Required standards. A licensed company must act in accordance with the standards stipulated in the Conduct Regulations, including high standards of market conduct, integrity and fair dealing, due skill, care and diligence in providing any service, timely and sufficient disclosure, the duty to treat clients fairly in conflict of interests and the duty to take reasonable steps to ensure that, in relation to a private client, any investment strategy recommended to or executed for the client is suitable (except for execution-only services).

 

Classification of clients. The classification of an individual as a professional client and the classification of a professional client as a market counterparty is subject to certain conditions as set out in the Conduct Regulations. Classifications relating to professional client and market counterparty must be reviewed at least annually to ensure that the classifications remain appropriate.

 

Lending to private clients. A licensed company should not knowingly lend money to private clients unless certain conditions are met (e.g. assessment of client’s financial standing and client consent).

 

Client agreement. A licensed company must have a written agreement with each client, which shall include certain items stipulated in the Conduct Regulations (e.g. nature of services, fee calculation and handling of client money etc.). The agreement relating to a contingent liability investment for a private client and the agreement for discretionary portfolio management shall include additional items (e.g. minimum margin or extent of discretion, as applicable).

 

48

 

 

Contract note. After each transaction, a licensed company must send the client a contract note (unless the client has requested in writing that it should not be issued) with essential features of the transaction.

 

Complaints procedure. A licensed company must have an effective system to handle complaints, under which the relevant records (including a central register) are kept and all complaints are responded to within 14 days.

 

Access to records. During the statutory period during which a licensed company must keep records, a licensed company shall make available to any client within a reasonable period of time upon request the relevant records relating to that client which a licensed company has sent or is required to send to that client under the regulations and correspondence received from that client.

 

Periodic statements. If it manages a portfolio for a client, a licensed company shall provide the client with a written statement, (i) annually at the request of the client unless (iii) applies; (ii) quarterly unless (i) or (iii) applies; or (iii) monthly if the portfolio has an uncovered position in a contingent liability investment. The statement must contain adequate information on the value and composition of the portfolio as at the end of the period covered by the statement.

 

Client Asset and Money

 

Records relating to collateral. If a licensed company has exercised the right to treat collateral assets as its own, it must maintain adequate records to enable it to meet any future obligations including the return of equivalent assets to the client.

 

 Custody of assets. Where client assets are held by a custodian, a licensed company shall ensure that the custodian’s records clearly show that the assets belong to the client. A licensed company must effect appropriate registration or recording of legal title to client assets and ensure that the arrangements for physical custody of documents of title are appropriate to the value and risk of loss of the assets.

 

Stock lending. A licensed company shall not engage in stock lending with or for a private client or professional client unless the activity is covered in the appropriate client agreement.

 

Reconciliation. A licensed company shall perform a reconciliation every five weeks or every six months with CIMA’s permission of its records of client assets which are not in its physical custody, with statements from the custodians of such assets.

 

Further reconciliation. A licensed company shall, every six months, carry out a count of all client assets it physically holds and a reconciliation with its records of such holdings; and a reconciliation between its records of holdings of client assets and the records of the location of such holdings. The reconciliation shall be performed by the total count method or another method approved by CIMA.

 

Correction of discrepancies. A licensed company shall promptly correct any discrepancies revealed by reconciliations or provide unreconciled shortfall for which there are reasonable grounds for including that the licensed company is responsible.

 

Client statements. A licensed company shall as often as necessary or on at least one date during its financial year and not less than 6 months after the previous statement date, provide all active clients within 5 weeks of the date as at which the statement is made with a statement listing all clients assets for which a licensed company is responsible. Such statement shall identify separately assets registered in the client’s name; identify separately client assets being used as collateral; show the market value of the collateral as at that date; and in respect of a private client, base the statement on either the trade date or the settlement date and notify the client which basis has been used. The statement should include client money unless a licensed company provides this information in a separate statement within 1 month.

 

Client bank accounts. A licensed company, upon receipt of client money, shall either pay it into a client bank account as soon as possible and in any event no later than the next business day or pay it out properly. A licensed company shall take reasonable steps to confirm that the banks used for client bank accounts remain appropriate no less than once a year.

 

Holding client money with group company. If a licensed company holds client money with a bank that is a group company, it shall disclose such fact and the name of the bank to the client. If the client does not want this arrangement, a licensed company must either deposit the client money with another bank or return the money to the client.

 

49

 

 

Transfer client money to a securities investment business intermediary. This is allowed for the purpose of a transaction through that intermediary or meeting a collateral obligation, provided that in the case of a private client a licensed company must notify the client.

 

Confirmation from banks. A licensed company shall ensure that the approved bank at which client money is held confirms in the custody agreement or otherwise in writing that such money is held by a licensed company as trustee and that the bank shall not combine any money in such account with any other account of the licensed company or exercise any lien or similar right against a client bank account in respect of any debt owed by the licensed company.

 

Reconciliation of client money balances. A licensed company shall at least once every 5 weeks perform reconciliation on (i) the balance on each client bank account recorded by the licensed company with the balance on that account recorded by the relevant bank; (ii) the balance, currency by currency, on each client transaction account with intermediaries recorded by the licensed company with the balance as recorded by the relevant intermediaries; and (iii) its records of collateral received from clients within 10 business days of the date to which the reconciliation relates. The licensed company shall correct any discrepancy and cover any shortfall.

 

Under the Securities Investment Business (Financial Requirements and Standards) Regulations, 2003 promulgated under SIBA (the Financial Regulations), a licensed company must, among other things, comply with the following requirements.

 

Adequate financial resources. A licensed company must maintain adequate financial resources to meet its securities investment business commitments and to withstand the risks to which its business is subject.

 

Reporting currency. A licensed company’s reporting currency shall be CI$ or US$ unless otherwise approved by CIMA.

 

Accounting records, internal systems and controls, risk management. A licensed company must maintain adequate and current accounting records and maintain internal systems and controls and risk management processes that are adequate for the size, nature and complexity of its activities. The company must also maintain accounting records which provide accounting information for any period during the 5 years immediately preceding the date on which it was first granted the licences.

 

Reconciliations. A licensed company shall perform reconciliations (i) every 5 weeks on all balances with banks or building societies; (ii) every 5 weeks on all balances and positions with intermediaries; and (iii) once every business day on its own margin accounts with intermediaries. The Company shall correct any differences.

 

Financial reporting. A licensed company must submit to CIMA an opinion from the auditor on its internal controls at the same time as audited accounts are submitted. The company must also submit (if a broker-dealer) a monthly report and (in all other cases) a quarterly report on a CIMA-mandated form within 15 business days of the end of the relevant month or quarter, as applicable. The company must also submit to CIMA an annual reconciliation between the balance sheet figures on the annual audited accounts and the monthly or quarterly reports prepared at the same date, and an explanation of any differences, when it submits the audited accounts.

 

Financial resources requirements. A licensed company shall at all times maintain financial resources in excess of its financial resources requirement (base requirements for broker-dealers and market makers being the greater of ¼ of relevant annual expenditure and US$121,951).

 

Transactions affecting financial resources. CIMA’s written consent is required before a licensed company can reduce or change the nature of its issued capital, or the rights and obligations of shareholders, or enter into any agreement to sell or merge the whole or part of its business to or with a third party. The company must report to CIMA its acquisition of 10% or more of the voting shares of another company.

 

In addition, a licensee under SIBA is also subject to CIMA’s rules, statement of guidance, regulatory policies and regulatory procedures governing the licensees’ activities including the licensing, business conduct of the licensee, prudential standards and reporting (in particular, Anti-Money Laundering and Combating the Financing of Terrorism and Proliferation Financing).

 

CIMA is responsible for supervision and enforcement in relation to SIBA. If at any time it appears to CIMA that a licensee has failed to comply with any requirement under SIBA, any regulation made under SIBA, any guidance note or regulatory condition, CIMA may by written notice direct the licensee to ensure that the requirement is complied with within such period and on such terms and conditions as CIMA may specify and the licensee must comply with the notice.

 

50

 

 

If CIMA knows or has reasonable ground to believe that a licensee (a) is or appears likely to become unable to meet its obligations as they fall due; (b) is carrying on business fraudulently or otherwise in a manner detrimental to the public interest, to the interest of its clients or creditors; (c) has contravened any provision of SIBA or any regulations made under SIBA, or of the Anti-Money Laundering Regulations of the Cayman Islands (Revised) (the AML Regulations); (d) has failed to comply with a condition of its licence; (e) has not conducted the direction and management of its business in a fit and proper manner, or has senior officers, managers or persons who have acquired ownership or control who are not fit and proper persons; or (f) has failed to comply with any lawful direction from CIMA, CIMA may take a broad range of enforcement actions including and not limited to: (i) revoking the licence; (ii) imposing conditions or further conditions on the licence or amending or revoking such conditions; (iii) applying to the court for an order which is necessary to protect the interests of the clients or creditors of the licensee including an injunction or restitution or disgorgement order; (iv) publishing the breach by the licensee in official publications; (v) at the expense of the licensee, requiring that an auditor’s report be submitted to CIMA on the licensee’s AML systems and procedures for compliance with the AML Regulations; (vi) requiring the substitution of any director or officer of the licensee, or the divestment of ownership or control; (vii) at the expense of the licensee, appointing a person to advise the licensee on the proper conduct of its affairs and to report to CIMA thereon; (viii) at the expense of the licensee, appointing a person to assume control of the licensee’s affairs who shall have all the powers necessary to administer the affairs of the licensee including the power to terminate the securities investment business of the licensee; (ix) in the case of a reasonable belief that the licensee has materially contravened the AML Regulations, reporting the same to the Director of Public Prosecutions; or (x) requiring such action to be taken by the licensee as CIMA reasonably believes necessary for dealing with the circumstances set out in (a) to (f) of this paragraph.

 

In addition, CIMA may cancel a licence if the licensee has ceased, or wishes to cease, to carry on securities investment business, or has not commenced business within one year of the date of the grant of the licence.

 

Hong Kong 

 

Securities and Futures Ordinance (Chapter 571 of the Laws of Hong Kong)

 

The Securities and Futures Ordinance, or the SFO, including its subsidiary legislation, is the principal legislation to regulate the securities and futures industry in Hong Kong, including the regulation of securities, futures and leveraged foreign exchange markets, the offering of investments to the public in Hong Kong, and intermediaries and any regulated activities conducted by them in such capacity. Part V of the SFO particularly deals with licensing and registration matters.

 

Types of Regulated Activities

 

The SFO promulgates a single licensing regime where a person only needs one license or registration to carry on different types of regulated activities as defined in Schedule 5 to the SFO for which it is licensed. The regulated activities defined in the SFO are as follows:

 

License    
     
Type 1:   dealing in securities
Type 2:   dealing in futures contracts
Type 3:   leveraged foreign exchange trading
Type 4:   advising on securities
Type 5:   advising on futures contracts
Type 6:   advising on corporate finance
Type 7:   providing automated trading services
Type 8:   securities margin financing
Type 9:   asset management
Type 10:   providing credit rating services

 

51

 

 

As the date of this annual report, the following Hong Kong subsidiaries were licensed under the SFO to carry on the following regulated activities:

 

Company   Type of license  
Lion International Securities Group Limited   Type 1, Type 4  
Lion Futures Limited   Type 2, Type 5  
Lion Asset Management Limited   Type 4, Type 9  

 

Overview of Licensing Requirements under the SFO

 

Under the SFO, any person who (a) carries on a business in a regulated activity or (b) holds itself out as carrying on a business in a regulated activity, must be licensed under the relevant provisions of the SFO to carry on that regulated activity, unless one of the exemptions under the SFO applies. It is an offense for a person to conduct any regulated activity without the appropriate license issued by the HKSFC.

 

In order for a licensed corporation to carry on regulated activities, it must designate no less than two persons, one of which must be its executive director, to oversee the regulated activities. An “executive director” of a licensed corporation is defined as a director of the corporation who (a) actively participates in; or (b) is responsible for directly supervising, any business of the regulated activities for which the corporation is licensed. Each such executive director who is an individual must be approved by the HKSFC to serve as the responsible officer of such regulated activities of the corporation.

 

In addition to the licensing requirements on corporations that carry on regulated activities, any individual who (a) performs any regulated function for his principal which is a licensed corporation in relation to a regulated activity carried on as a business; or (b) holds himself out as performing such regulated function, must separately be licensed under the SFO as a licensed representative accredited to his principal. Persons applying for licenses under the SFO must satisfy and continue to satisfy after the grant of such licenses by the HKSFC that they are fit and proper persons to be so licensed.

 

Continuing Obligations of Licensed Corporations

 

Licensed corporations, licensed representatives and responsible persons must remain fit and proper at all times. They are required to comply with all applicable provisions of the SFO and its subsidiary rules and regulations, as well as the codes and guidelines issued by the HKSFC.

 

Outlined below are some of the key continuing obligations of licensed corporations:

 

  maintenance of minimum paid-up share capital and liquid capital, and submission of financial returns to the HKSFC in accordance with the requirements under the Securities and Futures (Financial Resources) Rules (Chapter 571N of the Laws of Hong Kong);

 

  maintenance of segregated account(s), and custody and handling of client securities in accordance with the requirements under the Securities and Futures (Client Securities) Rules (Chapter 571H of the Laws of Hong Kong);

 

  maintenance of segregated account(s), and holding and payment of client money in accordance with the requirements under the Securities and Futures (Client Money) Rules (Chapter 5711 of the Laws of Hong Kong);

 

  issue of contract notes, statements of account and receipts in accordance with the requirements under the Securities and Futures (Contract Notes, Statements of Account and Receipts) Rules (Chapter 571Q of the Laws of Hong Kong);

 

  maintenance of proper records in accordance with the requirements prescribed under the Securities and Futures (Keeping of Records) Rules (Chapter 5710 of the Laws of Hong Kong);

 

  submission of audited accounts and other required documents in accordance with the requirements under the Securities and Futures (Accounts and Audit) Rules (Chapter 57IP of the Laws of Hong Kong);

 

52

 

 

  maintenance of insurance against specific risks for specified amounts in accordance with the requirements under the Securities and Futures (Insurance) Rules (Chapter 571AI of the Laws of Hong Kong);

 

  payment of annual fees and submission of annual returns to the HKSFC within one month after each anniversary date of the license;

 

  notification to the HKSFC of certain changes and events in accordance with the requirements under Securities and Futures (Licensing and Registration) (Information) Rules (Chapter 57IS of the Laws of Hong Kong);

 

  complying with the continuous professional training requirements under the Guidelines on Continuous Professional Training issued by the HKSFC; and

 

  implementation of appropriate policies and procedures relating to client acceptance, client due diligence, record keeping, identification and reporting of suspicious transactions and staff screening, education and training in accordance with the requirements under the Guideline on Anti-Money Laundering and Counter-Terrorist Financing issued by the HKSFC in July 2012 (the “AMLCTF Guideline”)

 

Anti-money Laundering and Counter-terrorist Financing

 

Licensed corporations are required to comply with the applicable anti-money laundering and counter-terrorist financing laws and regulations in Hong Kong as well as the AMLCTF Guideline and the Prevention of Money Laundering and Terrorist Financing Guideline issued by the HKSFC for Associated Entities published by the HKSFC in April 2012.

 

The AMLCTF Guideline assists licensed corporations and their senior management in formulating and implementing appropriate and effective policies, procedures and controls in order to meet applicable legal and regulatory requirements. Under the AMLCTF Guideline, licensed corporations must, among other things:

 

  assess the risks of any new products and services before they are launched and ensure that appropriate additional measures and controls are implemented to mitigate and manage the risks associated with money laundering and terrorist financing;

 

  identify the client and verify the client’s identity by reference to any documents, information or data from reliable and independent sources, and take steps from time to time to ensure that the client information obtained is up-to-date and relevant;

 

  conduct on-going monitoring of activities of the clients to ensure that they are consistent with the nature of business, the risk profile and source of funds, as well as identify transactions that are complicated, large or unusual, or patterns of transactions that have no apparent economic or lawful purpose and may indicate money laundering and terrorists financing;

 

  maintain a database of names and particulars of terrorist suspects and designated parties which consolidates the information from various lists that have been made known to them, as well as conduct comprehensive on-going screening of the client database; and

 

  conduct on-going monitoring for identification of suspicious transactions and ensure compliance with their legal obligations of reporting funds or property known or suspected to be proceeds of crime or terrorist property to the Joint Financial Intelligence Unit, a unit jointly run by the Hong Kong Police Force and the Hong Kong Customs & Excise Department to monitor and investigate suspected money laundering.

 

We set out below a brief summary of the principal legislation in Hong Kong that is concerned with the regulatory system of anti-money laundering and counter-terrorist financing.

 

53

 

 

Anti-Money Laundering and Counter-Terrorist Financing (Financial Institutions) Ordinance (Chapter 615 of the Laws of Hong Kong) (“AMLO”)

 

Among other things, the AMLO imposes requirements relating to client due diligence and maintenance of records of specific financial institutions and empowers competent authorities to supervise compliance with the requirements under the AMLO. In addition, the competent authorities are empowered to (1) ensure that proper safeguards exist to prevent contravention of specified provisions in the AMLO and (2) mitigate money laundering and terrorist financing risks.

 

Drug Trafficking (Recovery of Proceeds) Ordinance (Chapter 405 of the Laws of Hong Kong) (“DTROP”)

 

Among other things, the DTROP empowers competent authorities to investigate assets suspected to be derived from drug trafficking activities, the freezing of assets on arrest and the confiscation of the proceeds from drug trafficking activities. It is an offense under the DTROP if a person deals with any property knowing or having reasonable grounds to believe it to be the proceeds from drug trafficking. The DTROP requires a person to report to an authorized officer if he/she knows or suspects that any property (directly or indirectly) is the proceeds from drug trafficking or is intended to be used or was used in connection with drug trafficking, and failure to make such disclosure constitutes an offense under the DTROP.

 

Organized and Serious Crimes Ordinance (Chapter 455 of the Laws of Hong Kong) (“OSCO”)

 

Among other things, the OSCO empowers officers of the Hong Kong Police Force and the Hong Kong Customs & Excise Department to investigate organized crime and triad activities, and gives the courts jurisdiction to confiscate the proceeds of organized and serious crimes, to issue restraint orders and charging orders in relation to the property of defendants of specified offences. The OSCO extends the money laundering offense to cover the proceeds from all indictable offences in addition to drug trafficking.

 

United Nations (Anti-terrorism Measures) Ordinance (Chapter 575 of the Laws of Hong Kong) (“UNATMO”)

 

Among other things, the UNATMO provides that it would be a criminal offense to: (1) provide or collect funds (by any means, directly or indirectly) with the intention or knowledge that the funds will be used to commit, in whole or in part, one or more terrorist acts; or (2) make any funds or financial (or related) services available, directly or indirectly, to or for the benefit of a person knowing that, or being reckless as to whether, such person is a terrorist or terrorist associate. The UNATMO also requires a person to report his knowledge or suspicion of terrorist property to an authorized officer, and failure to make such disclosure constitutes an offense under the UNATMO.

 

Insurance Ordinance (Chapter 41 of the Laws of Hong Kong) (“IO”)

 

The licensing regime under the IO prescribes two types of licensed insurance brokers: licensed insurance broker companies and licensed technical representatives (broker). Licensed insurance broker companies give advice on insurance policies to clients and act as agents of clients (serving as both their trusted professional advisors and their representatives) in the course of dealing with matters relating to insurance policies (including procurement, negotiation and arrangement of insurance policies with insurers, and, in some cases, making and settling claims). Licensed technical representatives (broker) act as representatives of (i.e. on behalf of) the licensed insurance broker companies which appoint them. In this capacity, they give advice on insurance policies to clients and represent their appointing licensed insurance broker companies to deal with matters relating to insurance policies on behalf of clients.

 

Licensed insurance brokers can approach insurers across the market to source the most suitable insurance products for clients and licensed insurance broker companies owe fiduciary duties to clients when acting as agents of the clients. In view of this, the IO imposes requirements (set out in rules made under section 129 of the IO) on licensed insurance broker companies in relation to the following aspects:

 

  capital and net assets;

 

  professional indemnity insurance;

 

  keeping of separate client accounts;

 

  keeping of proper books and accounts.

 

54

 

 

The IO (and rules, regulations, codes and guidelines administered or issued by the Insurance Authority) also includes requirements, which focus on the interactions which licensed insurance brokers have with policy holders and potential policy holders when carrying on regulated activities. These requirements include:

 

  the statutory conduct requirements, with which licensed insurance brokers must comply in carrying on regulated activities, in sections 90 and 92 of the IO;

 

  the relevant requirements set out in the rules, regulations, codes and guidelines made or issued under the IO; and

 

  the general principles, standards and practices set out in the Code of Conduct For Licensed Insurance Brokers.

 

C.Organizational Structure

 

The following diagram illustrates our corporate structure as of the date of this annual report.

 

 

 

D.Property, Plants and equipment

 

Our headquarters are located in Hong Kong, where we leased one principal executive office and one technology support office. We also have offices in Singapore and the Cayman Islands. All of our offices are leased from independent third parties. As of December 31, 2020, our leased office space was 17,009 square feet in aggregate, including 10,685 square feet in Hong Kong, 5,113 square feet in Shanghai China, 1,175 square feet in Singapore and 36 square feet in the Cayman Islands. We believe that we will be able to obtain adequate facilities, principally through leasing, to accommodate our future expansion plans.

 

ITEM 4A. UNRESOLVED STAFF COMMENTS

 

Not Applicable.

 

55

 

 

ITEM 5. OPERATING AND FINANCIAL REVIEW AND PROSPECTS

 

The following discussion of our financial condition and results of operations is based upon and should be read in conjunction with our consolidated financial statements and the related notes included in this annual report. This annual report contains forward-looking statements. See “Forward-Looking Information.” In evaluating our business, you should carefully consider the information provided under the caption “Item 3. Key Information—D. Risk Factors” in this annual report. We caution you that our businesses and financial performance are subject to substantial risks and uncertainties that could cause actual results to differ materially from those contained in or implied by any forward-looking statements.

 

A.Operating Results

 

Overview

 

We are one of the few Chinese investor-focused trading platforms that offer a wide spectrum of products and services. Currently, our business lines include (i) contracts for difference (CFD) trading services, (ii) insurance brokerage services, (iii) futures and securities brokerage services, (iv) total return swap (TRS) trading business and (v) asset management services. We provide these services through our all-in-one Lion Brokers Pro app and a variety of other apps available on iOS, Android, PC and Mac platforms. Our clients are mostly well-educated and affluent Chinese investors residing both inside and outside the PRC (excluding the United States), as well as institutional clients in Hong Kong that use our futures trading service.

 

Our trading platform allows users to trade more than 100 futures products on major futures exchanges worldwide (excluding the PRC), including the Chicago Mercantile Exchange (CME), Singapore Exchange (SGX), the Hong Kong Futures Exchange (HKFE) and Eurex Exchange (Eurex), as well as stocks listed on the New York Stock Exchange (NYSE), Nasdaq and Hong Kong Stock Exchange (HKSE), and PRC stocks listed on the Shanghai Stock Exchange (SSE) and Shenzhen Stock Exchange (SZSE) that are eligible for the Shanghai-Hong Kong Stock Connect and Shenzhen-Hong Kong Stock Connect programs (together, the “Stock Connect”). In addition, our customers may also use our platform to trade various financial products, such as stock indices, commodities, futures, forex, ETFs, warrants and callable bull/bear contracts, on global exchanges or OTC markets.

 

Key Factors Affecting Our Results of Operations

 

We believe that our results of operations are affected by the following factors.

 

The demand for our services and the economic and political conditions in global markets

 

Our principal businesses are providing CFD trading, insurance brokerage and futures brokerage services to our clients. Our results of operations are directly affected by the demand for such services of our existing and potential clients, which are predominantly Chinese investors living both in and outside of China. Their demand for our services arises from the progressive increases of their investable assets and willingness to allocate more of these assets into global financial markets.

 

The economic and political conditions in major jurisdictions, such as the U.S., China and Hong Kong, could affect our clients’ perception of the market sentiment, which may change their investment decisions. For instance, as a result of the social unrest in Hong Kong in 2019 and 2020, a significant amount of our potential insurance brokerage clients chose not to purchase insurance products in Hong Kong, which adversely impacted our insurance commission income.

 

In December 2019, COVID-19 emerged and has subsequently spread worldwide. In March 2020, the World Health Organization declared COVID-19 as a pandemic. Like most companies, our various business lines have been adversely impacted by COVID-19. CFD trading volume and futures contract volumes decreased significantly compared to prior year, which was mainly attributable to economic and financial impact brought about by COVID-19 on our clients, causing a decrease in both their willingness to trade and make investments as well as their disposable income allocated making such transactions. Our financial performance is prone to changing global market conditions, especially the fluctuation and volatility of trading activities on major exchanges worldwide. In the first half of 2020, global market reacted to a series of unpredictability such as COVID-19, oil price, and heightened trade and geopolitical tensions with fluctuation and volatility, repeatedly triggering market wide circuit breaker; our customers’ concerns about future unpredictability caused their investment and trading activities to decline, impacting our CFD trading business in particular.

 

56

 

 

Number of users and transaction volumes

 

We historically derive our revenue mainly from commissions, bid/offer spreads, trading profit and difference in interest rates for transactions on our platform. Generally speaking, the larger the number of transactions carried out on our platform, and the larger the size of those transactions, the greater will be our revenue. Historically we generated a substantial portion of our revenue from a small number of key clients and revenues from our larger clients have historically fluctuated and may continue to fluctuate based on their trading volume. Our total revenue-generating client accounts increased from 1,722 as of December 31, 2017 to 4,047 as of December 31, 2019, and continued to increase to 5,010 as of December 31, 2020. Among our total 5,010 revenue-generating client accounts, 53% of accounts are CFD trading accounts which increased by approximately 45% from 1,843 in 2019 to 2,668 in 2020.

 

If we can effectively attract new users, retain existing users particularly larger users and engage our users to more frequently trade larger transactions on our platform, our transaction volumes and revenues will grow along with the expansion of our user base. We believe our branding and marketing efforts contribute to customer retention and engagement, and that our ability to cross sell products to our clients also helps drive the growth of our revenue.

 

Product and service offerings and user experience

 

Our ability to remain competitive in the industry largely depends on the diversity of our product and service offerings and the user experience provided through our desktop and mobile applications. We began our CFD trading services in May 2019, and we generated a significant portion of our revenues through it since then, which by its nature requires constant product monitoring, innovation and development.

 

We officially began offering total return swap (TRS) trading services to customers in July 2020, currently offering A-shares (shares that are denominated in Renminbi and traded in the Shanghai Stock Exchange and Shenzhen Stock Exchange) and Hong Kong stock basket linked TRS, which provides international investors seeking to invest in China stock market with higher leverage compared with buying A-share stocks directly. We earn income from the spread on interest rate loans provided to TRS trading clients and loans borrowed from its business partners. In addition, we also receive commission and fees from customers for trades made through the TRS trading service. While we expect our CFD trading services to continue to be a major resource of our revenues in the near future, in cooperation with Yun Tian Investment Limited which dispatches a team of talents in the areas of finance, technology, marketing etc. to further advance our development in TRS trading business, we also expect to increase the revenue contribution from TRS trading services in 2021 and future years, even though revenue arising from it in 2020 was not yet significant. Furthermore, with the additional funding acquired subsequently, we may allocate a portion of it and conduct proprietary TRS trading activities, thus derive gains or losses from appreciation or depreciation in the securities we invest.

 

As our client base diversifies, the needs for new products and services will further intensify. We strive to continually develop new products and services to keep up with customer demand and industry trends.

 

New business lines and expansion plans

 

We plan to strengthen our leading position in key markets, such as Greater China, by retaining active users, reactivating dormant accounts, obtaining new customers and enhancing service quality. We hope to increase our market share by penetrating into new geographic areas, such as Southeast Asia. We further intend to expand our user base from predominantly overseas Chinese to other ethnic groups through optimized digital marketing.

 

Entry into new business lines and carryout of business expansion plans will also have the potential to significantly contribute to our revenue and income growth.

 

In March 2021, we commenced the sponsorship of two SPAC companies, in cooperation with other parties. Currently the SPAC companies are in the formation stage. We intend to build a professional SPAC sponsorship team, evolve and develop SPAC sponsorship into a key business segment with plans to sponsor at least one more SPAC by the end of 2021. We expect to derive gain from the appreciation of founder shares upon each SPAC’s initial public offering, and derive gains or losses from the further appreciation or depreciation of founder shares following each SPAC’s merger transaction, at the cost of sponsor’s risk investment.

 

57

 

 

In January 2021, we engaged Mr. Yao Yongjie, chairman of Grandshores Technology Group Limited (“Grandshores”) (HKEX: 01647), as the chief technical adviser to provide blockchain technology support, advice on operations, and consulting services in operating digital asset trading platforms. Shortly thereafter, we signed a framework partnership agreement with Grandshores. In March 2021, we subscribed for 64,500,000 shares of Grandshores at a total subscription price of approximately $3.5 million, as its first investment into the blockchain field. In cooperation with Grandshores, we plan to expand into the blockchain industry, including, but not limited to, investment in cryptocurrency mining, investment in private blockchain technology companies, and issuance of mainstream digital currency trust funds.

 

We expect to obtain the official approval from the Monetary Authority of Singapore for the Capital Markets Services (CMS) license application in 2021 and establish operations in Singapore, representing the next tranche of its strategic plan to expand in Southeast Asia.

 

Investment in technology and talent

 

We invest heavily in technology. Over the past few years, we outsourced our research and development to a dedicated team based in Hangzhou, China which has made great efforts in building an integrated internet trading platform that is accessible through our all-in-one Lion Brokers Pro app. In December 2020, we entered into an asset acquisition agreement with Hangzhou Lanlian Technology Co., Ltd, in a single transaction, to acquire eight separate copyrighted trading software programs including operation and trading system and risk management system. We made advance payments for them prior to the end of 2020 and fully settled the purchase price subsequently. We believe that the fast and reliable order execution and smooth user experience will enhance our customer stickiness and stimulate our revenue growth.

 

In addition, there is a strong demand in Hong Kong and China’s online trading service industry for talented and experienced personnel. We must recruit, retain and motivate talented employees by offering competitive compensation, including share-based compensation.

 

Effectiveness of cost control measures

 

Our results of operations depend on our ability to manage our costs and expenses. The commission expenses we pay to our business partners, such as prime brokers and clearing houses, have historically constituted a significant portion of our total expenses. For us to maintain and expand our profitability, we must make sure that our commission expenses remain at a reasonable or reduced level while our own commissions and fees stay at comparable or higher rates. This will depend on going market rates and our ability to successfully negotiate with our partners. We believe that as our user base and our platform continue to grow, that we will have greater leverage in dealing with our business partners, allowing us to negotiate improved commission rates.

 

We have incurred substantial research and development expenses since we outsourced our related work to an information technology team, and expect to incur additional significant expenses relating to future development, depreciation, maintenance and operation of our technology infrastructure.

 

Regulatory environment and compliance

 

We operate in highly regulated industries across multiple jurisdictions, especially in the Cayman Islands and Hong Kong. If any of the relevant regulatory authorities, such as the Cayman Islands Monetary Authority (CIMA) and the Hong Kong Securities and Futures Commission (HKSFC), introduce new regulations or impose greater restrictions on us, we may incur additional compliance costs. Certain changes could further cause us to change our business model or transactional processes to comply with these new requirements. We may also be subject to new taxes or cumbersome reporting obligations, which will bring heavier financial burden to us. If we fail to comply with any of the applicable regulations, we may be subject to monetary penalties, which would also affect our results of operations. Further, if we expand into new markets such as Singapore in the future, our operations in those markets will be subject to local regulations which could also prove burdensome. In addition, governmental policies and regulatory environment such as any capital control measures that impose restrictions on cross-border transfer also affect our business and results of operations.

 

58

 

 

Key Components of Results of Operations

 

Revenue

 

Our revenues are generated from our main business lines, CFD trading and other services, insurance brokerage services, and futures and securities brokerage services. The following table sets forth the breakdown of our revenues by business lines in absolute amounts and as percentages of total revenues for the periods indicated.

 

   Year ended December 31, 
   2018   2019   2020 
   US$   %   US$   %   US$   % 
CFD trading and other services           12,843,574    69.3    7,034,447    68.7 
Insurance brokerage services   5,378,679    81.8    2,648,141    14.3    959,299    9.3 
Futures and securities brokerage services   2,066,354    31.5    2,215,867    12.0    2,029,669    19.9 
Others   (876,770)   (13.3)   819,268    4.4    206,720    2.1 
Total   6,568,263    100.0    18,526,850    100.0    10,230,135    100.0 

 

CFD trading and other services income

 

Revenues generated from CFD trading services are trading gains and losses from our market making activities where we serve as the counterparty to our clients in CFD transactions. It primarily consists of (i) commissions we charge our clients based on amount of transaction volume, or the number of shares, lots of contracts executed in each order, which generally vary in accordance with the type of products we offer, eligibility for discounts and other factors, (ii) dealing bid/offer spreads on our clients’ CFD transactions, (iii) trading gains/(losses) derived from our managed flow portfolio trading positions where we act as counterparty to our clients’ trades and (iv) interest rate difference between currency pairs we hold resulting from our rolling over forex positions. See “Business — Our Business Lines — CFD Trading Services.” We began offering CFD trading services in May 2019 and our income derived from CFD trading services has since become our largest revenue contributor, accounting for 69.3% and 68.7% of our total revenues for the year ended December 31, 2019 and 2020, respectively.

 

Our CFD trading and other revenues consisting of (i) commissions, (ii) bid/offer spreads and trading gains/(losses), (iii) difference in interest rates and (iv) interest, commissions and other income resulting from TRS trading services, were US$11.0 million, US$1.8 million, US$0.1 million and nil, respectively for the year ended December 31, 2019, and were US$4.9 million, US$1.8 million, US$0.1 million and US$0.2 million, respectively for the year ended December 31, 2020. The amount of our commissions we charge is largely based on the trading volume, with commission rates varying between US$2.25 to US$50 per lot, based on the per-lot value and the types of different products traded, as well as discounts offered to different clients. Of our commission revenues derived from CFD trading services in 2019, approximately 60% related to stock indices and near 40% related to commodities, with a remaining insignificant proportion relating to other CFD products. In 2020, these two percentages were 68.5% and 31.5%, respectively.

 

Insurance brokerage services income

 

Revenues generated from our insurance brokerage services primarily consist of commissions we received from the insurance companies based on a percentage of the premium paid by insurance purchasers. Insurance brokerage service was historically our largest revenue contributor, though it has decreased significantly in recent periods, primarily attributable to our strategic shift of business focus and economic and political conditions in Hong Kong.

 

Futures and securities brokerage income

 

We charge commissions for our futures and securities brokerage services when using our trading platform, which is based on the trading volume of securities or the number of futures contracts executed.

 

59

 

 

Others

 

Our other income primarily consists of interest income earned on short-term loans extended to unrelated third parties and bank deposits, as well as advisory service fees received from our clients.

 

Expenses

 

The following table sets forth the breakdown of our expenses in dollar amounts and as percentages of total revenues for the periods indicated:

  

   Year ended December 31, 
   2018   2019   2020 
   US$   %   US$   %   US$   % 
Commission and fees expenses   5,471,602    83.3    3,355,205    18.1    1,845,994    18.1 
Compensation expenses   1,639,288    25.0    2,430,636    13.1    3,802,793    37.2 
Communication and technology expenses   588,353    9.0    823,433    4.4    1,454,050    14.3 
Professional fees   227,998    3.5    761,238    4.1    1,565,834    15.4 
Services fees   53,592    0.9    384,840    2.1    833,864    8.2 
Interest expense   118    0.0    731,812    4.0    183,157    1.8 
General and administrative expenses   539,773    8.2    692,648    3.7    2,264,318    22.1 
Occupancy expenses   548,331    8.3    591,936    3.2    683,160    6.6 
Marketing   195,933    2.9    55,378    0.3    651,324    6.3 
Other expenses   48,149    0.7    418,900    2.3    297,050    2.9 
Total   9,313,137    141.8    10,246,026    55.3    13,581,544    132.9 

 

Commission and fees expenses

 

Our commission expenses consist of (i) the commissions and fees we paid to third-party market makers in certain CFD trading transactions, (ii) referral fees we paid to our insurance referral agents, and (iii) the commissions and fees we paid to prime brokers and clearing houses in certain futures and securities trading transactions. Commission expenses accounted for 83.3%, 18.1% and 18.1% of our revenues in 2018, 2019 and 2020, respectively.

 

Compensation expenses

 

Our compensation expenses include salaries, wages, bonuses, medical insurance expenses, contribution to employee retirement plans and other benefits as well as share-based compensation for our employees. Compensation expenses accounted for 25.0%, 13.1% and 37.2% of our revenues for the years ended December 31,2018, 2019 and 2020, respectively.

 

Communication and technology expenses

 

Our communication and technology expenses primarily consist of subscription fees and system fees we paid to stock exchanges and third parties trading system vendors, to subscribe for trading systems, market data and news, as well as bandwidth fees and other expenses relating to the telecommunication infrastructure. Communication and technology expenses accounted for 9.0%, 4.4% and 14.3% of our revenues for the years ended December 31,2018, 2019 and 2020, respectively.

 

Professional fees

 

Our professional fees primarily consist of service fees for auditing, consulting, legal, and other professional services which are needed during the ordinary course of our business operation, representing 3.5%, 4.1% and 15.4% of our revenues for the years ended December 31,2018, 2019 and 2020, respectively.

 

60

 

 

Service fees

 

Our service fees primarily consist of service fees charged by independent contractors and consultants we hired in our normal business course, accounting for 0.9%, 2.1% and 8.2% of our revenues for the years ended December 31, 2018, 2019 and 2020, respectively.

 

Interest expenses

 

Our interest expenses primarily consist of interest relating to our short-term borrowings and bridge loans facilitated by us to unrelated third parties.

 

General and administrative expenses

 

Our general and administrative expenses mainly consist of license and registration fees, insurance expenses, utility expenses, travel expenses and bank charges, which accounted for 8.2%, 3.7% and 22.1% of our revenues for the years ended December 31, 2018, 2019 and 2020, respectively.

 

Occupancy expenses

 

Our occupancy expenses mainly consist of office rental expenses, which accounted for 8.3%, 3.2% and 6.6% of our revenues for the years ended December 31, 2018, 2019 and 2020, respectively.

 

Marketing expenses

 

Our marketing expenses mainly consist of expenses spent in branding, promoting our business, which accounted for 2.9%, 0.3% and 6.3% of our revenues for the years ended December 31, 2018, 2019 and 2020, respectively.

 

Other expenses

 

Our other expenses primarily consist of payment service charges, depreciation and other miscellaneous expenses. Our other expenses accounted for 0.7%, 2.3% and 2.9% of our revenues for the years ended December 31, 2018, 2019 and 2020, respectively.

 

Taxation

 

Cayman Islands and British Virgin Islands

 

Under the current laws of the Cayman Islands and British Virgin Islands, we are not subject to tax on income or capital gains. Neither Cayman Islands nor British Virgin Islands will assess any withholding tax upon payments of dividends from Lion to its shareholders.

 

Hong Kong

 

Our wholly-owned Hong Kong subsidiaries are subject to Hong Kong profit tax on their activities conducted in Hong Kong. Effective for tax years ending on or after December 31, 2018, the applicable tax rate was 8.25% on the first HK$2 million (US$0.3 million) of assessable profits and 16.5% on any assessable profits above that threshold. In addition, the 8.25% tax rate can only be utilized by one entity in a controlled group, whereas all other entities in the controlled group utilize the 16.5% tax rate. Dividends from our Hong Kong subsidiaries to Lion are exempt from Hong Kong withholding tax.

 

United States

 

Our wholly-owned U.S. subsidiary is subject to a federal tax rate of 21.0%. It has been dormant since we acquired it in June 2020.

 

61

 

 

Results of Operations

 

The following table sets forth a summary of our consolidated results of operations for the periods indicated, both in absolute amount and as a percentage of our revenues for the periods indicated. This information should be read together with our consolidated financial statements and related notes included elsewhere in this annual report. Our limited operating history makes it difficult to predict our future operating results. We believe that the period-to-period comparison of operating results should not be relied upon as being indicative of our future performance.

  

   Year ended December 31, 
   2018   2019   2020 
   US$   %   US$   %   US$   % 
Revenues                        
CFD trading and other services           12,843,574    69.3    7,034,447    68.7 
Insurance brokerage services   5,378,679    81.8    2,648,141    14.3    959,299    9.3 
Futures and securities brokerage services   2,066,354    31.5    2,215,867    12.0    2,029,669    19.9 
Other income   (876,770)   (13.3)   819,268    4.4    206,720    2.1 
Total revenues   6,568,263    100.0    18,526,850    100.0    10,230,135    100.0 
                               
Expenses                              
Commission and fees expenses   (5,471,602)   (83.3)   (3,355,205)   (18.1)   (1,845,994)   (18.1)
Compensation expenses   (1,639,288)   (25.0)   (2,430,636)   (13.1)   (3,802,793)   (37.2)
Communication and technology expenses   (588,353)   (9.0)   (823,433)   (4.4)   (1,454,050)   (14.3)
General and administrative expenses   (539,773)   (8.2)   (692,648)   (3.7)   (2,264,318)   (22.1)
Professional fees   (227,998)   (3.5)   (761,238)   (4.1)   (1,565,834)   (15.4)
Service fees   (53,592)   (0.9)   (384,840)   (2.1)   (833,864)   (8.2)
Interest expenses   (118)       (731,812)   (4.0)   (183,157)   (1.8)
Occupancy expenses   (548,331)   (8.3)   (591,936)   (3.2)   (683,160)   (6.6)
Marketing   (195,933)   (2.9)   (55,378)   (0.3)   (651,324)   (6.3)
Other expenses   (48,149)   (0.7)   (418,900)   (2.3)   (297,050)   (2.9)
Total expenses   (9,313,137)   (141.8)   (10,246,026)   (55.3)   (13,581,544)   (132.9)
(Loss)/income before income taxes   (2,744,874)   (41.8)   8,280,824    44.7    (3,351,409)   (32.9)
Income tax expenses   (26,334)   (0.4)   (64,472)   (0.3)   (1,316)   (0.0)
Net (loss)/income   (2,771,208)   (42.2)   8,216,352    44.4    (3,352,725)   (32.9)
Other comprehensive income (loss)                              
Foreign currency translation adjustment   (24,749)   (0.4)   75,637    0.4    20,487    0.2 
Comprehensive (loss)/income   (2,795,957)   (42.6)   8,291,989    44.8    (3,332,238)   (32.7)

 

Non-GAAP Financial Results

 

The following Non-GAAP financial results, both in absolute amount and as a percentage of our revenues for the periods indicated, are used by management to evaluate our financial performance prior to the deduction of stock-based compensation expenses and amortization of debt discounts (see Non-GAAP Financial Measures).

 

   Year ended December 31, 
   2018   2019   2020 
   US$   %   US$   %   US$   % 
Non-GAAP (loss) income before stock-based compensation and amortization of debt discounts   (2,771,208)   (42.2)   8,216,352    44.4    317,363    3.1 

  

62

 

 

Year Ended December 31, 2020 Compared to Year Ended December 31, 2019

 

Revenues

 

Our total revenues decreased by 44.8% from US$18.5 million for the year ended December 31, 2019 to US$10.2 million for the year ended December 31, 2020, primarily due to (i) a decrease in market marking commission income, (ii) a decrease in futures and securities brokerage income and (iii) a decrease in insurance brokerage income, slightly offset by an increase in trading profits.

 

CFD Trading and Other Services Income.    Market making commission income decreased by 45.2% from US$12.8 million for the year ended December 31, 2019 to US$7.0 million for the year ended December 31, 2020, primarily due to the decrease in CFD trading volume from 806,111 lots to 223,018 lots, which was mainly attributable to economic and financial impact brought about by COVID-19 on our customers, causing a decrease in both their willingness to trade and make investments as well as their disposable income allocated making such transactions. Furthermore, our customers’ concerns about future unpredictability also caused a decline in their trading activity, which impacted our CFD trading business in particular. Specifically, a small number of key clients from whom we derived a substantial portion of CFD trading service income, traded significantly less in 2020 compared to prior year. In addition, travel restrictions in Hong Kong caused cancellations and prevented management from attending branding, business promotion, and exhibition activities, thereby limiting our opportunities to acquire new customers.

 

Insurance Brokerage Income. Revenues from insurance brokerage services decreased by 63.8% from US$2.6 million in for the year ended December 31, 2019 to US$0.9 million for the year ended December 31, 2020, primarily due to travel restrictions to Hong Kong stemming from COVID-19 outbreak and the unstable political environment in Hong Kong, which has discouraged our Chinese clients from purchasing insurance products in Hong Kong.

 

Futures and Securities Brokerage Income.    Revenues from futures and securities brokerage services decreased by 8.4% from US$2.2 million for the year ended December 31, 2019 to US$2.0 million for the year ended December 31, 2020, primarily due to a decrease of US$0.4 million in futures brokerage commission income resulting from a decrease in the number of executed futures contracts from 911,693 lots in 2019 to 738,444 lots in 2020, brought on by the economic and financial challenges stemming from COVID-19, partially offset by government subsidy income of US$0.2 million.

 

Others. We had US$0.2 million revenues generated from others for the year ended December 31, 2020, as compared to US$0.8 million for the year ended December 31, 2019. The decrease in revenue was primarily attributed to the decrease in interest income as we earned the interest spread on a bridge loan of US$19.1 million facilitated by us to unrelated third parties in 2019.

 

Expenses

 

Our total expenses increased by 32.6% from US$10.2 million for the year ended December 31, 2019 to US$13.6 million for the year ended December 31, 2020, primarily due to increases in G&A expenses, compensation expenses, communication and technology, professional fees, marketing expenses and service expenses, partially offset by a decrease in commission expenses and interest expenses.

 

Commission Expenses. Our commission expenses decreased by 45.0% from US$3.4 million for the year ended December 31, 2019 to US$1.8 million for the year ended December 31, 2020, primarily due to a decrease in our insurance brokerage commission expenses and futures and securities brokerage commission expenses, which is in line with the overall decrease of our insurance brokerage business and futures and securities brokerage services.

 

Compensation Expenses. Our compensation expenses increased significantly by 56.5% from US$2.4 million for the year ended December 31, 2019 to US$3.8 million for the year ended December 31, 2020, primarily due to our share-based compensation granted, growing number of employees in line with our business growth, as well as the increase in average compensation.

 

Communication and Technology Expenses. Our communication and technology expenses increased significantly by 76.6% from US$0.8 million for the year ended December 31, 2019 to US$1.4 million for the year ended December 31, 2020 primarily due to an increase in trading systems service fees and market data fees, which was in line with the growth of our CFD trading services and the launch of our TRS trading services.

 

63

 

 

General and Administrative Expenses. Our general and administrative expenses increased significantly by 226.9% from US$0.7 million for the year ended December 31, 2019 to US$2.3 million for the year ended December 31, 2020, primarily as a result of share-based compensation granted in 2020 and charged into general and administrative expenses.

 

Professional Fees. Our professional fees increased significantly by 105.7% from US$0.8 million for the year ended December 31, 2019 to US$1.6 million for the year ended December 31, 2020, primarily due to the legal, and the consulting services fees we additionally incurred after we became a public company in 2020.

 

Services Fees. Our services fees for independent contractors and consultants increased significantly by 116.7% from US$385,000 for the year ended December 31, 2019 to US$834,000 for the year ended December 31, 2020, as a result of an increased number of contracted service providers needed due to the growth of our business as well as our share-based compensation granted to service providers.

 

Interest Expenses. Our interest expenses decreased significantly by 75.0% from US$732,000 for the year ended December 31, 2019 to US$183,000 for the year ended December 31, 2020, mainly attributable to our short-term borrowings and a bridge loan facilitated by us to unrelated third parties in 2019.

 

Occupancy Expenses. Our occupancy expenses increased by 15.4% from US$592,000 for the year ended December 31, 2019 to US$683,000 for the year ended December 31, 2020, primarily due to the new office spaces we rented for our subsidiary in Singapore, partially offset by the rental reduction for our subsidiaries in Hong Kong as a result of COVID-19.

 

Marketing Expenses. Marketing expenses increased from US$55,000 for the year ended December 31, 2019 to US$651,000 for the year ended December 31, 2020, mainly due to marketing expenses incurred to promote our businesses and branding activities in connection with our listing event, as well as share-based compensation granted to marketing consultants.

 

Other Expenses. Other expenses decreased by 29.1% from US$419,000 for the year ended December 31, 2019 to US$297,000 for the year ended December 31, 2020, mainly due to a decrease in payment service fees which is in line with our customers’ reduced trading activities.

 

Income Tax Expenses

 

BC Wealth Management Limited, our Hong Kong subsidiary engaging in the insurance brokerage business, is the only entity within our Group that is subject to income taxes. Our income tax expenses decreased from US$64,000 for the year ended December 31, 2019 to US$1,000 for the year ended December 31, 2020, primarily due to the decreased profit before income taxes in current period, resulting from a significant decrease in commission income for insurance brokerage services.

 

Net (loss)/ Income

 

As a result of the foregoing, we had a net loss of US$3.4 million for the year ended December 31, 2020 compared to a net income of US$8.2 million for the year ended December 31, 2019.

 

Year Ended December 31, 2019 Compared to Year Ended December 31, 2018

 

Revenues

 

Our total revenues increased significantly by 182.1% from US$6.6 million in 2018 to US$18.5 million in 2019, primarily due to (i) the significant revenues contributed by our new business line, CFD trading services, (ii) an increase in futures and securities brokerage income and (iii) an increase in other revenue, partially offset by a decrease in insurance brokerage income.

 

CFD Trading and Other Services Income. We began offering CFD trading services in May 2019 and generated US$12.8 million in revenues in 2019. Such revenues were derived from the commissions we charged our clients who trade on our platform, as well as bid/offer spreads, trading profit and difference in interest rates.

 

Insurance Brokerage Income. Revenues from insurance brokerage services decreased significantly by 50.8% from US$5.4 million in 2018 to US$2.6 million in 2019, primarily due to more stringent foreign exchange controls in China and the unstable political environment in Hong Kong in 2019, which has discouraged our Chinese clients from purchasing insurance products in Hong Kong.

 

64

 

 

Futures and Securities Brokerage Income. Revenues from futures and securities brokerage services increased by 7.2% from US$2.1 million in 2018 to US$2.2 million in 2019, primarily due to an increase in trading volume of futures products and securities.

 

Others. We had US$0.8 million revenues generated from others in 2019, as compared to a loss of US$0.9 million in 2018, which is primarily due to the interest income earned on short-term loans we extended to unrelated parties in 2019, as compared to trading loss related to our proprietary trading activities in 2018.

 

Expenses

 

Our total expenses increased by 10.0% from US$9.3 million in 2018 to US$10.2 million in 2019, primarily due to increases in compensation expenses, professional fees, communication and technology expenses, general and administrative expenses, and other expenses, partially offset by a decrease in commission expenses.

 

Commission Expenses. Our commission expenses decreased by 38.7% from US$5.5 million in 2018 to US$3.4 million in 2019, primarily due to a decrease in our insurance brokerage commission expenses, which is in line with the overall decrease of our insurance brokerage business. In addition, our CFD trading services which was the largest revenue contributor in 2019 did not incur significant commission expenses.

 

Compensation Expenses. Our compensation expenses increased by 48.3% from US$1.6 million in 2018 to US$2.4 million in 2019, primarily due to our growing number of employees in line with our business growth.

 

Communication and Technology Expenses. Our communication and technology expenses increased by 40.0% from US$0.6 million in 2018 to US$0.8 million in 2019, primarily due to an increase in trading systems subscription fees, server hosting fees, market data fees, data transfer and network expenses, which was in line with the launch and growth of our CFD trading services.

 

Professional Fees. Our professional fees increased significantly by 233.9% from US$0.2 million in 2018 to US$0.8 million in 2019, primarily due to the launch of our CFD trading business, as well as our attempts for capital raising activities and the Business Combination.

 

Interest Expenses. Our interest expenses increased significantly from US$118 in 2018 to US$0.7 million in 2019, mainly attributable to our short-term borrowings and a bridge loan facilitated by us to unrelated third parties in 2019.

 

General and Administrative Expenses. Our general and administrative expenses increased by 28.3% from US$0.5 million in 2018 to US$0.7 million in 2019, primarily attributable to an increase in license and registration fees as well as travel expenses associated with establishment of our new subsidiary in Cayman Islands, Lion Brokers Limited, the launch of CFD trading business and the efforts for capital raising activities and the Business Combination.

 

Occupancy Expenses. Our occupancy expenses increased slightly by 8.0% from US$0.5 million in 2018 to US$0.6 million in 2019, primarily due to the new office spaces we rented.

 

Other Expenses. Other expenses increased significantly by 188.6% from US$0.3 million in 2018 to US$0.9 million in 2019, mainly due to (i) an increase of US$0.4 million in payment service charge on our clients as a result of the new CFD trading services, and (ii) an increase of US$0.3 million in service fees we paid to our independent contractors and consultants.

 

Income Tax Expenses

 

BC Wealth Management Limited, our Hong Kong subsidiary engaging in the insurance brokerage business, is the only entity within our Group that is subject to income tax liability. Our income tax expenses increased from US$26,300 in 2018 to US$64,500 in 2019, primarily due to an increase in income before income taxes, resulting from a decrease of commission expenses for insurance brokerage services.

 

Net (Loss)/Income

 

As a result of the foregoing, we had a net income of US$8.2 million in 2019 compared to a net loss of US$2.8 million in 2018.

 

65

 

 

Non-GAAP Financial Measures

 

Our calculation of Non-GAAP (loss) income (net loss or income before stock-based compensation and amortization of debt discounts) and Non-GAAP EPS differs from EPS based on net (loss) income because it does not include stock-based compensation and amortization of debt discounts. We use this information internally in evaluating our operations and believe this information is important to investors because it provides users of our financial information with additional useful information in evaluating operating performance for the periods and is more consistently comparable to the prior periods. Notwithstanding the foregoing, Non-GAAP (loss) income and EPS should not be considered an alternative to, or more meaningful than, net (loss) income and EPS as determined in accordance with GAAP. The following is a reconciliation of our net (loss) income to Non-GAAP (loss) income and GAAP EPS to our Non-GAAP EPS:

  

   Year ended December 31, 
   2018   2019   2020 
   US$   US$   US$ 
Net (loss) income   (2,771,208)   8,216,352    (3,352,725)
Stock-based compensation   -    -    3,656,800 
Amortization of debt discounts   -    -    13,288 
                
Non-GAAP (loss) income before stock-based compensation and amortization of debt discounts   (2,771,208)   8,216,352    317,363 
                
Non-GAAP (loss) earnings per share for both Class A and Class B - basic and diluted (i)   (0.39)   1.16    0.03 
                
Weighted average Class A ordinary shares outstanding - basic and diluted (i)   3,140,388    3,140,388    6,180,795 
                
Weighted average Class B ordinary shares outstanding - basic and diluted (i)   3,949,993    3,949,993    3,962,294 

 

 

(i)Share and per share data have been retroactively restated to give effect to the reverse recapitalization

 

   Year ended December 31, 
   2018   2019   2020 
   Basic   Fully Diluted   Basic   Fully Diluted   Basic   Fully Diluted 
(Loss) earnings per share for both Class A and Class B   (0.39)   (0.39)   1.16    1.16    (0.33)   (0.33)
Stock-based compensation   -    -    -    -    0.36    0.36 
Amortization of debt discounts   -    -    -    -    0.00    0.00 
                               
Non-GAAP (loss) earnings per share for both Class A and Class B (before stock-based compensation and amortization of debt discounts)   (0.39)   (0.39)   1.16    1.16    0.03    0.03 

  

Critical Accounting Policies and Estimates

 

We prepare our consolidated financial statements in conformity with U.S. GAAP, which requires us to make judgments, estimates and assumptions. We continually evaluate these estimates and assumptions based on the most recently available information, our own historical experience and various other assumptions that we believe to be reasonable under the circumstances. Since the use of estimates is an integral component of the financial reporting process, actual results could differ from our expectations as a result of changes in our estimates.

 

66

 

 

An accounting policy is considered critical if it requires an accounting estimate to be made based on assumptions about matters that are highly uncertain at the time such estimate is made, and if different accounting estimates that reasonably could have been used, or changes in the accounting estimates that are reasonably likely to occur, could materially impact the consolidated financial statements. We believe that the following accounting policies involve a higher degree of judgment and complexity in their application and require us to make significant accounting estimates. The following description of critical accounting policies, judgments and estimates should be read in conjunction with our consolidated financial statements and other disclosures included in this annual report.

 

Receivables from and Payables to Clients, Broker-dealers and Clearing Organizations

 

Receivables arise from the business of dealing in investment securities, futures and derivatives and include the amounts due on brokerage transactions on a trade-date basis. Broker-dealers will require balances to be placed with them in order to cover the positions taken by its customers. Clearing house receivables typically represent proceeds receivable on trades that have yet to settle and are usually collected within two days.

 

Receivables from broker-dealers and clearing organizations as presented in the consolidated balance sheets represent such receivables related to our customer trading activities, including customers’ cash deposits, receivables arising from unsettled trades in securities, futures and CFD trading service, and receivables arising from the Group’s TRS trading service in an amount generally equal to the market value of A-shares. Receivables from broker-dealers and clearing organizations include such receivables arising from our proprietary trading activities as well.

 

Commissions receivable as presented in the consolidated balance sheets represent trading commissions due and amounts due from insurance providers once referrals have been made and the transactions have been executed under the terms of the relative insurance policy or subscription agreement. As of December 31, 2020, and 2019, commission receivables were both related to insurance brokerage business.

 

Payables arise from the business of dealing in investment securities, futures and derivatives. The Group borrows loans from business partners at benchmark interest rate plus a fixed spread, and immediately lent to TRS trading service customers. Net loans borrowed from TRS business partners are included in the line item “payables to broker-dealers and clearing organizations”. As of December 31, 2020, the balance of payables to broker-dealers and clearing organizations was primarily comprised of such net loans.

 

Payables to customers as presented in the consolidated balance sheets represent such payables related to the Group’s customer trading activities as well as the cash balances held on behalf of customers.

 

Commissions payable mainly represent amounts owed to referral sources outside of the Group for transactions referred based on the terms of the underlying agreements. As of December 31, 2020, and 2019, commissions payable were both related to the insurance brokerage business.

 

Fair Value

 

FASB ASC 820 defines fair value, establishes a framework for measuring fair value, and establishes a hierarchy of fair value inputs. Fair value is the price that would be received to sell an asset or paid to transfer a liability in an orderly transaction between market participants at the measurement date. A fair value measurement assumes that the transaction to sell the asset or transfer the liability occurs in the principal market for the asset or liability or, in the absence of a principal market, the most advantageous market. Valuation techniques that are consistent with the market, income or cost approach, as specified by FASB ASC 820, are used to measure fair value.

 

The fair value hierarchy prioritizes the inputs to valuation techniques used to measure fair value into three broad levels:

 

Level 1 inputs are quoted prices (unadjusted) in active markets for identical assets or liabilities that we can access at the measurement date.

 

Level 2 are inputs other than quoted prices included within Level 1 that are observable for the asset or liability either directly or indirectly.

 

Level 3 inputs are unobservable inputs for the asset or liability.

 

67

 

 

The availability of observable inputs can vary from security to security and is affected by a wide variety of factors, including, for example, the type of security, the liquidity of markets and other characteristics particular to the security. To the extent that valuation is based on models or inputs that are less observable or unobservable in the market, the determination of fair value requires more judgment. Accordingly, the degree of judgment exercised in determining fair value is greatest for instruments categorized in level 3. The inputs used to measure fair value may fall into different levels of the fair value hierarchy. In such cases, for disclosure purposes, the level in the fair value hierarchy within which the fair value measurement falls in its entirety is determined based on the lowest level input that is significant to the fair value measurement in its entirety.

 

A description of the valuation techniques applied to our major categories of assets and liabilities measured at fair value on a recurring basis follows.

 

Exchange-traded equity securities and futures are generally valued based on quoted prices at the close of trading on the period end date. To the extent these securities and futures are actively traded, valuation adjustments are not applied, and they are categorized in level 1 of the fair value hierarchy; otherwise, they are categorized in level 2 or level 3 of the fair value hierarchy.

 

Listed derivatives that are actively traded are valued based on quoted prices at the close of trading on the period end date and are categorized in level 1 of the fair value hierarchy. Listed derivatives that are not actively traded are valued using the same approaches as those applied to OTC derivatives; they are generally categorized in level 2 of the fair value hierarchy.

 

Depending on the product and the terms of the transaction, the fair value of over-the-counter (OTC) derivative products can be either observed or modeled using a series of techniques and model inputs from comparable benchmarks. Substantially all of our OTC derivatives were carried at fair value based on spot exchange rates broadly distributed in active markets, or amounts approximating fair value. Such values are categorized as level 2 of the fair value hierarchy.

 

Derivatives

 

Derivative financial instruments used for trading purposes are carried at fair value. Fair values for exchange-traded derivatives, principally futures and certain options, are based on quoted market prices. Fair values for OTC derivative financial instruments, principally CFD’s are based on spot exchange rates broadly distributed in active markets. Factors taken into consideration in estimating the fair value of OTC derivatives include market liquidity, concentrations, and funding and administrative costs incurred.

 

We do not apply hedge accounting as defined in FASB ASC 815 because all financial instruments are recorded at fair value with changes in fair values reflected in earnings. Therefore, certain of the disclosures required under FASB ASC 815 are generally not applicable with respect to the financial instruments.

 

The contractual amounts related to CFD’s reflect the volume and activity and generally do not reflect the amounts at risk. The fair value of the asset or liability is the best indicator of our risk. The credit risk for the CFD’s is limited to the unrealized fair value gains (losses) recorded in the consolidated balance sheets. Market risk is substantially dependent upon the value of the underlying assets and is affected by market forces such as volatility and changes in interest and foreign exchange rates.

 

Revenue Recognition

 

Revenue from contracts with customers include commission income from securities, futures and derivative brokerage services, CFD trading services as well as insurance brokerage services. The recognition and measurement of revenue is based on the assessment of individual contract terms. Significant judgment is required to determine whether performance obligations are satisfied at a point in time or over time, how to allocate transaction prices where multiple performance obligations are identified, when to recognize revenue based on the appropriate measure of progress under the contract, whether revenue should be presented gross or net of certain costs, and whether constraints on variable consideration should be applied due to uncertain future events.

 

Commissions

 

Each time a customer executes a securities, futures, derivative or CFD transaction, a commission is earned. Commissions and related clearing expenses are recorded on the trade date. The performance obligation is satisfied on the trade date because that is when the underlying financial instrument or purchaser is identified, the pricing is agree upon and the risks and rewards of ownership have been transferred to/from the customer. We charge securities, futures and derivative brokerage commissions and market making commissions based on the amount of transaction volume, or the number of shares, lots of contracts executed in each order, which generally vary in accordance with the type of products or services we offer.

 

68

 

 

Commission income arising from insurance brokerage services is recognized at a point in time when the performance obligation has been satisfied by successfully referring an insurance client to an insurer in accordance with the relevant broker contract. The commission earned is equal to a percentage of the premium paid to insurance provider. All of our revenue from contracts with customers is recognized at a point in time.

 

Trading Gains/Losses

 

Trading gains (losses) consist of realized and unrealized gains (losses) derived from (i) managed portfolio trading positions where the Group act as counterparty to customers’ trades, and (ii) marking up the bid/offer spreads on customers’ CFD transactions. Changes in fair value in relation to derivative contracts are recorded in trading gains (losses), net on a daily basis. Trading gains and losses along with interest revenue fall within the scope of ASC Topic 825, Financial Instruments, which is excluded from the scope of ASC Topic 606.

 

Interest Income and Other

 

Interest income primarily consist of interests earned on bank deposit and short-term loans the Group extends to unrelated third parties, interest rate difference between currency pairs the Group hold resulting from rolling over currency positions and interest earned from loans provided to TRS trading customers, which are recorded on an accrual basis. Interest income is recognized as it accrued using the effective interest method.

 

Other income primarily consists of advisory service fee, government subsidy and other miscellaneous charges from customers etc.

 

Stock-based Compensation

 

We apply ASC No. 718, “Compensation-Stock Compensation”, which requires that share-based payment transactions with employees and nonemployees upon adoption of ASU 2018-07, be measured based on the grant date fair value of the equity instrument and recognized as compensation expense over the requisite service period, with a corresponding addition to equity. Under this method, compensation cost related to employee share options or similar equity instruments is measured at the grant date based on the fair value of the award and is recognized over the period during which an employee is required to provide service in exchange for the award, which generally is the vesting period.

 

After the closing of the Business Combination, the fair value of our ordinary shares underlying stock-based awards is determined to be based on the closing price of the Company’s shares as reported by Nasdaq on the date of grant. We value our stock options or warrants that have service vesting requirements or performance-based awards with or without market conditions using the Binomial Option Pricing Model.

 

Income Taxes

 

The amount of current taxes payable or refundable is recognized as of the date of the consolidated financial statements, utilizing currently enacted tax laws and rates of the relevant authorities. Deferred income taxes are recognized for temporary differences between the tax basis of assets and liabilities and their reported amounts in the consolidated financial statements, net operating loss carry forwards and tax credits based on applicable tax rates. Deferred tax assets are reduced by a valuation allowance when management determines that it is more likely than not that some portion of the deferred tax asset will not be realized. Deferred tax expenses or benefits are recognized in the consolidated financial statements for the changes in deferred tax liabilities or assets between years.

 

We recognize the effect of income tax positions only if those positions are more likely than not of being sustained. Recognized income tax positions are measured at the largest amount that is greater than 50 percent likely of being realized. Changes in recognition or measurement are reflected in the period in which the change in judgment occurs.

 

Recently Issued Accounting Pronouncements

 

A list of recently issued accounting pronouncements that are relevant to us is included in Note 2 to our consolidated financial statements included elsewhere in this annual report.

 

69

 

 

B.Liquidity and Capital Resources

 

Our principal sources of liquidity have been cash generated from our operations and capital injections by our shareholder. As of December 31, 2019, and 2020, we had US$6.4 million and US$3.4 million of cash and cash equivalents (excluding cash held on behalf of clients), respectively. Our cash and cash equivalents primarily consist of cash on hand and cash deposited with banks. We also held short-term investments that can be redeemed on demand of US$180,000 and US$18,000 as of December 31, 2019 and 2020, respectively. The short-term investments we held are mainly equity securities listed on Hong Kong Stock Exchange.

 

Subsequently the Company received the proceeds of US$27.4 million in exchange for the issuance of 14,200,000 ADSs as a result of investor’s exercise of December 2020 Warrants, and received approximately US$1.5 million for the issuance of 770,833 ADSs as a result of investors’ exercise of August 2020 PIPE Warrants. We also entered into a securities purchase agreement and received US$6.44 million in consideration of the issuance of Series A Convertible Preferred Shares with a stated value of US$7 million along with February 2021 Warrants. We have been able to meet our working capital needs in the past, and we believe that we will be able to meet our working capital needs in the foreseeable future, with our internal financial resources and cash flows from our operations as well as funds raised from our subsequent financing transactions.

 

Regulatory Capital Requirements

 

We are required to hold sufficient regulatory capital at both group and individual entity level to cover our risk exposures, among other financial obligations imposed by regulatory authorities in the multiple jurisdictions where our subsidiaries operate. The following table illustrates the minimum regulatory capital as established by the HKSFC, the Insurance Association (Hong Kong) and the CIMA that our subsidiaries were required to maintain as of December 31, 2019, and 2020 and the actual amounts of capital that were maintained.

 

   As of December 31, 2019   As of December 31, 2020 
   Minimum Regulatory Capital Requirements   Capital Levels Maintained   Minimum Regulatory Capital Requirements   Capital Levels Maintained   Excess Net Capital   Percent of Requirement Maintained 
Operating Subsidiaries                        
Lion International Securities Group Limited  $385,245   $1,107,110   $386,927   $1,043,803   $656,876    270%
Lion Futures Limited   385,245    895,077    386,927    948,872    561,945    245%
Lion Asset Management Limited   12,842    54,185    12,898    27,770    14,872    215%
BC Wealth Management Limited   12,842    206,430    12,898    468,279    455,381    3631%
Lion Brokers Limited   840,267    3,616,599    537,164    8,426,049    7,888,885    1,569%
Total  $1,636,441   $5,879,401   $1,336,814   $10,914,773   $9,577,959    816%

 

Lion International Securities Group Limited (“LISGL”), Lion’s Hong Kong subsidiary, is licensed by the HKSFC to carry out regulated activities of Type 1, dealing in securities, and it provides securities margin financing, and Type 4, advising on securities, and it is not subject to specified licensing condition. LISGL is subject to the requirements of section 145 of the Security and Future Ordinance (Cap.571) (“SFO”). Under the rule, LISGL is required to maintain a minimum liquid capital of approximately US$387,000 (HK$3 million).

 

Lion Futures Limited (“LFL”), Lion’s Hong Kong subsidiary, is licensed by the HKSFC to carry out regulated activities of Type 2, dealing in future contracts, and Type 5, advising on futures contracts, and it is not subject to specified licensing condition. LFL is subject to the requirements of section 145 of the SFO. Under the rule, LFL is required to maintain a minimum liquid capital of approximately US$387,000 (HK$3 million).

 

Lion Capital Management Limited (“LCML”), Lion’s Hong Kong subsidiary, is licensed by the HKSFC to carry out regulated activities of Type 4, advising on securities, and it is subject to specified licensing condition, and Type 9, assets management and it is subject to specified licensing condition. LCML is subject to the requirements of section 145 of the SFO. Under the rule, LCML is required to maintain a minimum liquid capital of approximately US$13,000 (HK$100,000).

 

70

 

 

BC Wealth Management Limited (“BCWML”), Lion’s Hong Kong subsidiary, is a member of the Professional Insurance Brokers Association Limited (“PIBA”) and is engaged in the business of insurance brokerage services. BCWML is subject to the minimum requirements specified by the Insurance Authority (“IA”) under section 70(2) of the Ordinance. Under the rule, BCWML is required to maintain a minimum capital and net assets of approximately US$13,000 (HK$100,000).

 

Lion Broker Limited (“LBL”), Lion’s Cayman Island subsidiary, is registered Securities-Full license holder with the CIMA including Broker-dealer and Market Maker. LBL is subject to the requirements of the SIBA. Under the rule, LBL is required to maintain a capital level in excess of the financial resources’ requirement, which is defined as the sum of (i) counterparty requirement, (ii) position risk requirement, and (iii) the base requirement, which is the greater of (a) one quarter of relevant annual expenditure or (b) approximately US$120,000.

 

As of December 31, 2019 and 2020, all of our operating subsidiaries were in compliance with their respective regulatory capital requirements.

 

The following table sets forth a summary of our cash flows for the periods indicated.

 

   Year ended December 31, 
   2018   2019   2020 
Net cash (used in) provided by operating activities  $(1,176,853)  $7,976,995   $105,675 
Net cash used in investing activities   (62,586)   (27,254,283)   (6,549,514)
Net cash provided by financing activities   5,415,082    20,664,343    2,640,316 
Effect of exchange rate changes on cash   (24,616)   85,966    16,441 
Net increase (decrease) in cash and restricted cash   4,151,027    1,473,021    (3,787,082)
Cash and restricted cash at beginning of year   2,957,131    7,108,158    8,581,179 
Cash and restricted cash at end of year  $7,108,158   $8,581,179   $4,794,097 

 

Operating Activities

 

Net cash used in operating activities for the year ended December 31, 2020 was US$0.1 million, primarily attributable to our net loss of US$3.3 million, as adjusted by (i) share-based compensation charge of US$3.6 million; and (ii) an increase of US$6.4 million in receivables from broker-dealers and clearing organizations. These were partially offset by an increase of US$1.4 million in payables to customers and an increase of US$3.8 million in payables to broker-dealers and clearing organizations.

 

Net cash provided by operating activities for the year ended December 31, 2019 was US$8.0 million, primarily attributable to our net income of US$8.2 million, as adjusted by a decrease of US$5.7 million in payables to customers. These were partially offset by a decrease of US$4.7 million in receivables from broker-dealers and clearing organizations.

 

Net cash used in operating activities for the year ended December 31, 2018 was US$1.2 million, primarily attributable to our net loss of US$2.8 million, as adjusted by (i) an increase of US$5.5 million in receivables from broker-dealers and clearing organizations and (ii) an increase of US$1.1 million in securities owned. These were partially offset by an increase of US$8.0 million in payables to customers.

 

Investing Activities

 

Net cash used in investing activities for the years ended December 31, 2020 was US$6.6 million, primarily attributable to the advance payments of US$6.0 million for the purchase of copyrighted software assets. In addition, short-term loans receivable to unrelated parties were in a net aggregate of US$595,000.

 

Net cash used in investing activities for the years ended December 31, 2019 was US$27.3 million, primarily attributable to a one-off bridge loan facilitated by us to unrelated third parties (see “— Borrowings”), advance to the then shareholder of US$6.5 million, as well as short-term loans receivable to an unrelated party in an aggregate of HK$12.8 million (US$1.6 million).

 

Net cash used in investing activities for the years ended December 31, 2018 was US$62,600, primarily attributable to purchases of fixed assets.

 

71

 

 

Financing Activities

 

Net cash provided by financing activities for the years ended December 31, 2020 was US$2.6 million, primarily attributable to, (i) cash acquired of US$2.5 million in connection with our reverse recapitalization, (ii) net proceeds of US$2.0 million from August 2020 PIPE and (iii) net proceeds of US$1.5 million from convertible debenture, partially offset by (i) payments for reverse recapitalization and ordinary shares issuance costs of US$1.9 million; (ii) repayment on short-term borrowings of US$1.3 million and (iii) dividends of US$0.4 million paid to Mr. Jian Wang, our then sole shareholder prior to Business Combination. We also received US$1.6 million advances from Mr. Jian Wang, our principal shareholder and director, for our working capital needs in 2020 and repaid US$1.5 million in 2020.

 

Net cash provided by financing activities for the years ended December 31, 2019 was US$20.7 million, primarily attributable to short-term borrowings of US$21.0 million, US$20.4 million of which was obtained from an unrelated party in connection with a one-off bridge loan facilitated by us (see “— Borrowings”), partially offset by repayment on short-term borrowings of US$0.4 million. We also received US$7.7 million advances from Mr. Jian Wang, our then sole shareholder, for our working capital needs in 2019 and repaid it in full in 2019.

 

Net cash provided financing activities for the years ended December 31, 2018 was US$5.4 million, attributable to subscription payments from Mr. Jian Wang, our then sole shareholder. We also received US$0.5 million advances from Mr. Jian Wang, our then sole shareholder, for our working capital needs in 2018 and repaid it in full in 2018.

 

Dividend

 

We did not pay any dividends to our shareholders for the year ended December 31, 2018. On December 5, 2019 and December 31, 2019, we declared dividends of US$2.6 million and US$2.4 million, respectively, to the then sole shareholder, which were utilized to reduce the amount due from shareholder by US$4.6 million to nil, resulting in dividends payable of US$0.4 million included in the consolidated balance sheet as of December 31, 2019. In 2020, dividends paid to the individual shareholder were US$386,000. We currently do not have any dividend policy.

 

Related Party Transactions

 

In November 2019, Lion Wealth Limited obtained a short-term borrowing from a related party in the amount of US$128,415 with an interest rate of 12% per annum and due on February 6, 2020. We incurred interest expense of approximately US$2,000 relating to this borrowing in 2019. This borrowing was fully repaid on January 3, 2020.

 

We received subscription payments from our then sole shareholder, Mr. Jian Wang, to meet the capital needs in 2018. In addition, Mr. Jian Wang funded our working capital needs and we repaid and provided advances to him from time to time and these advances received from and made to him are non-interest bearing and due on demand. See “— Liquidity and Capital Resources — Investing Activities” and “— Liquidity and Capital Resources — Financing Activities.”

 

Capital Expenditures

 

Our capital expenditures consist primarily of expenditures for the purchase of fixed assets, such as electronic devices and office equipment, and acquisition of trademarks. Our capital expenditures amounted to US$62,600, US$25,000 and US$6.0 million in 2018, 2019 and 2020, respectively.

 

Borrowings

 

We may obtain short-term borrowings to fund our operations from time to time. Our subsidiary, Lion Wealth Limited, obtained US$20.4 million in short-term borrowings from China Tonghai Financial Limited, or China Tonghai, with an interest rate of 13% in August and September of 2019. Lion Wealth Limited then advanced US$19.1 million of the proceeds to four entities unrelated to us, collectively the Borrowers, under four separate loan agreements at an interest rate of 15%, which would allow us to earn the interest spread.

 

72

 

 

On December 5, 2019, Lion Wealth Limited entered into a deed of novation with China Tonghai and a new debtor, Xiao Bin Trading Company Limited, or Xiao Bin, whereby Lion Wealth Limited transferred all of its rights and obligations pertaining to US$19.1 million of the borrowings under its original borrowing agreement with China Tonghai to Xiao Bin. The remaining US$1.3 million under the original borrowing agreement that was not novated was included in the line “short-term borrowings” on our consolidated balance sheet as of December 31, 2019. Simultaneous with this novation agreement, Lion Wealth Limited entered into four separate deeds of novation with Xiao Bin, as the new creditor, and the four Borrowers to transfer all of Lion Wealth Limited’s rights and obligations under the four original loan agreements totaling US$19.1 million to Xiao Bin.

 

Our consolidated statements of cash flows present a noncash investing and financing activity in the amount of US$19.1 million and labeled “settlement of short-term loans receivables and borrowings” to reflect the offsetting of legal rights resulting from the deed of novation with China Tonghai and the four deeds of novation with the Borrowers. Since only the rights and obligations were transferred and no cash transactions were made, the settlement was presented as noncash activities in the noncash investing and financing section.

 

During 2020, LWL entered into a supplemental loan agreement with China Tonghai Financial Limited and the loan was changed to due on demand afterwards. During the year ended December 31, 2020, the repayments made were approximately $990,000 in the aggregate. As of December 31, 2020, the outstanding amount under this loan was approximately $294,000 which was fully repaid in February 2021.

 

In September 2019, Lion Financial Group Limited obtained short-term borrowings with an unrelated third-party lender at an interest rate of 12% per annum in the amount $510,230 which were guaranteed by shareholder. As of December 31, 2019, the remaining balance of such unrelated party borrowing was $128,415 which was subsequently fully repaid by January 3, 2020.

 

Concentrations of Credit Risk

 

We are engaged in various trading and brokerage activities in which counterparties primarily include broker-dealers, and other financial institutions. In the event counterparties do not fulfill their obligations, we may be exposed to risk. The risk of default depends on the creditworthiness of the counterparty or issuer of the instrument. It is our policy to review, as necessary, the credit standing of each counterparty.

 

C.Research and development, patents and licenses, etc.

 

See “Item 4. Information on the Company — B. Business Overview”

 

D.Trend Information

 

Other than as disclosed elsewhere in this annual report, we are not aware of any trend, uncertainty, demand, commitment or events for the year ended December 31, 2020 that are reasonably likely to have a material and adverse effect on our revenues, income, profitability, liquidity, capital resources, or that would cause disclosed financial information to be not necessarily indicative of future operation results or financial conditions.

 

E.Off-Balance Sheet Arrangements

 

We have not entered into any financial guarantees or other commitments to guarantee the payment obligations of any third parties. In addition, we have not entered into any derivative contracts that are indexed to our shares and classified as shareholder’s equity or that are not reflected in our consolidated financial statements. Furthermore, we do not have any retained or contingent interest in assets transferred to an unconsolidated entity that serves as credit, liquidity or market risk support to such entity. Moreover, we do not have any variable interest in any unconsolidated entity that provides financing, liquidity, market risk or credit support to us or engages in leasing, hedging or research and development services with us.

 

73

 

 

F.Tabular disclosure of contractual obligations

 

Contractual Obligations and Commitments

 

Operating Lease Obligations

 

We lease certain office premises under non-cancelable leases. Our total rental expenses for all operating leases were US$0.5 million, US$0.6 million and US$0.7 million for the years ended December 31, 2018, 2019 and 2020, respectively.

 

We did not have any significant capital and other commitments, long-term obligations or guarantees as of December 31, 2020.

 

Commitments

 

The following table sets forth our non-cancelable operating lease obligations as of December 31, 2020:

 

   Payment Due by Period 
   Total   Less Than
1 Year
   1–3 
Years
   3–5 
Years
   More than
5 Years
 
Operating lease obligations  $860,222   $646,930   $209,556   $3,736   $      — 

 

G.Safe harbor

 

See “Forward-Looking Statements”

 

ITEM 6. DIRECTORS, SENIOR MANAGEMENT AND EMPLOYEES

 

A.Directors and Executive Officers

 

The following sets forth certain information concerning our directors and executive officers as of the date of this annual report:

 

Directors and Executive Officers   Age   Position/Title
Jian Wang   39   Chairman of the Board (Class II)
Chunning Wang   42   Director, Chief Executive Officer (Class II)
Hua Luo   36   Director and Chief Operating Officer (Class I)
Guandong (Gordon) Wang   46   Director (Class I)
Zhixiang Zhang   53   Director (Class I)
Chi Fai Choi   43   Independent Director (Class I)
Walter Cook   67   Independent Director (Class II)
Chi-yang Chen   34   Independent Director (Class II)
Sze Hau Lee   35   Chief Financial Officer

 

Jian Wang is our chairman of the board. Mr. Wang has been the co-founder of Lion and has been its chairman, chief executive officer and chief financial officer since its inception in 2015. Mr. Wang also serves as a director of all of Lion’s subsidiaries other than Lion Brokers Limited and Lion Wealth Limited. His entrepreneurship traces back to 2014 when he founded and served as the chief executive officer at Forwin Financial Group (Hong Kong) Limited, a financial service company. From 2014 to 2016, Mr. Wang also served as the responsible officer at Forwin Capital Management Limited. Prior to that, from 2010 to 2014, Mr. Wang served as the chairman of Shanghai Yuangun Investment Management Limited, a Shanghai-based private equity fund management company. From 2005 to 2010, Mr. Wang was a chief manager at Shanghai Shengqi Corporate Management and Consulting Limited, a company offering corporate consulting services. Previously, from 2004 to 2005, he was an investment banking manager at a trust company, Tinhtic Trust Co., Limited. Mr. Wang received his bachelor’s degree in law from East China University of Political Science and Law in 2005 and later earned his MBA from Cheung Kong Graduate School of Business in 2013.

 

74

 

 

Chunning Wang is our Chief Executive Officer. Mr. Wang joined Lion in May 2019 and has been responsible for Lion’s fund raising activities. Prior to joining Lion, Mr. Wang held positions of chief executive officer, director and vice chairman of the board at Carnival Group International Holdings Limited (0996.HK), one of China’s leading operators of large-scale integrated tourism, hospitality and retail attractions, from 2017 to 2019. Mr. Wang has more than a decade of experience in the banking industry. From 2016 to 2017, Mr. Wang served as an assistant chief executive officer at Hengfeng Bank Co., Ltd. (Shanghai branch), where he was responsible for corporate business. Previously, Mr. Wang worked at China Minsheng Banking Corporation Limited for around six years, where he started as a product manager in the bank’s head office in the PRC in 2006, and later ended up serving as a general manger in the bank’s Hong Kong branch in 2015, primarily responsible for the bank’s overseas mergers and acquisition and other large-scale projects. Mr. Wang received his bachelor’s degree in Industrial Foreign Trade from International Business School of Hunan University in 2000, and obtained a master’s degree in management from The Faculty of Commerce and Business Administration of The University of British Columbia in 2005.

 

Hua Luo serves on our board since October 6, 2020 and is our Chief Operating Officer. Mr. Luo joined Lion in September 2017 and has since served as the director, the responsible officer and the chief risk officer in a number of Lion’s subsidiaries. Prior to joining Lion, Mr. Luo has extensive working experience in financial service industry. From 2016 to 2017, Mr. Luo served as a director of institutional sales at HGNH International Financial Corporation Limited, a Hong Kong based financial service company offering comprehensive financial products and services. From 2015 to 2016, Mr. Luo served as the chief marketing officer at China Maike Futures International Limited, a company provides global futures trading services. Previously, from 2010 to 2015, Mr. Luo served as a deputy trading manager at HGNH International Futures Co., Limited. Mr. Luo received his bachelor’s degree in business administration from Chongqing University in 2007 and his master’s degree in e-commerce from The Hong Kong Polytechnic University in 2008.

 

Guandong (Gordon) Wang serves on our board since January 6, 2021. Prior to joining the Company, Mr. Wang has approximately fourteen years of financial industry background and approximately ten years of quantitative trading and technology-related experience. Since September 2016, Mr. Wang has been the chairman and general manager of Smart Alpha Asset Management Company and the general manager of Li Hai Hong King Co., Ltd.. From 2012 to 2016, Mr. Wang served as the chairman and the chief executive officer at Ping An Pioneer Capital Ltd. From 2011 to 2014, Mr. Wang served as the general manager and the executive officer at the investment and trading division of Ping An Securities Group (Holdings) Limited. From May 2010 to November 2011, Mr. Wang served as the head of equity/ETF market making business, a portfolio manager at AllstonTrading LLC. From February 2010 to May 2010, Mr. Wang served as a portfolio manager and a senior quantitative trader at Transmarket Group. From May 2008 to February 2010, Mr. Wang served as a senior quantitative research analyst at Citadel Investment Group. From May 2006 to May 2008, Mr. Wang served as a vice president and a senior quantitative analyst at Bank of America. From August 2001 to May 2006, Mr. Wang served as a research associate at Washington University. Mr. Wang received his bachelor’s degree in computer science from Peking University in China in 1998, his master of science’s degree in computer science and engineering from Nanyang Technological University in Singapore in 2001, and his master of science’s degree in computer science and engineering (Phd candidate) from Washington University in the USA in 2006.

 

Zhixiang Zhang serves on our board. Mr. Zhang has been the chief executive officer of China Ruifeng Renewable Energy Holdings Limited (“China Ruifeng”) (0527.HK), an integrated company of wind power operation, wind power equipment manufacturing, power grid construction and diodes manufacturing, since August 2010 and was appointed as an executive Director since July 2010. He is also an authorized representative of China Ruifeng, a member of each of the remuneration committee and nomination committee of China Ruifeng. In addition, Mr. Zhang is a director of Diamond Era Holdings Limited (“Diamond Era”), a substantial shareholder of China Ruifeng. Prior to that, Mr. Zhang worked at Hexigten Qi Langcheng Ruifeng Electric Development Co., Ltd., a subsidiary of China Ruifeng, where he started as a vice general manager in December 2005. Mr. Zhang received his bachelor’s degree in economics from the School of Taxation of the Central Institute of Finance (currently known as the Central University of Finance and Economics) in 1991.

 

75

 

 

Chi Fai Choi is our independent director. Mr. Choi has served as the investment management department consultant of OCI International Holdings Limited (0329.HK), an investment holding company principally engaged in securities trading and investments, trading of wines and provision of financial advisory services in the PRC, since November 2018. Mr. Choi is responsible for fund raising for general corporate purposes, setting up fund, and originating new potential investment opportunities to the company. Prior to that, Mr. Choi served as an executive director of Rentian Technology Holdings Limited (0885.HK), a Hong Kong-based investment holding company principally engaged in Internet of Things (IoT) businesses, from March 2015 to December 2017, the chief investment officer of Carnival Group International Holdings Limited (0996.HK) from May 2012 to March 2018, an independent non-executive director of Energy International Investments Holdings Limited (0353.HK) from July 2011 to July 2014, an associate director of CCB International Asset Management Limited (“CCBIAM”) from November 2007 to May 2012. CCBIAM is ultimately controlled by China Construction Bank Corporation (0939.HK and CH.601939). From September 2000 to October 2007, Mr. Choi was a senior officer of Hutchison Whampoa Limited and a senior accountant of Ernst & Young. Mr. Choi received his bachelor’s degree of business administration in accounting from The Hong Kong University of Science and Technology in August 2000. Mr. Choi is a member of Hong Kong Institute of Certified Public Accountants and a fellow member of the Association of Chartered Certified Accountants. Mr. Choi has over 10 years of experience in internal and external auditing, merger and acquisition, and direct investment.

 

Walter R. Cook serves on our board. Mr. Cook has been serving as a director of Proficient since its inception and is a proven executive and expert in the banking and financial Sector with a strong leadership history of commercial banks and securities firms. He has extensive experience in turnarounds, acquisitions, and start-up financial institutions. Since August 2016, Mr. Cook has been a Managing Director at Tangent Capital Partners, LLC, an investment bank serving investment advisors and asset managers, and provided critical expertise in roll out of The Community Development Fund (CDCDX), a CRA-qualified mutual fund for commercial banks to Dr. Kenneth H. Thomas, CDCDX’s adviser. He was an independent consultant from January 2015 to July 2016, and an expert witness providing expert opinions and trial testimony on lending and banking practices in Florida State Court and Federal bankruptcy Court in Boston, Massachusetts from January 2014 to December 2015. Mr. Cook served as the CEO and the chairman of the board of the Republic Federal Bancorp, Inc. from 2003 to 2010. Mr. Cook received a Master’s degree in business administration specializing in finance and marketing from Harvard University in 1982, a Master’s degree in law and diplomacy from Tufts University in 1978 and a Bachelor’s degree in political science & psychology from Duke University.

 

Chi-yang Chen serves on our board. Mr. Chen has been serving as a Senior Financial Executive in XLD Group N.A. Real Estate Development, Inc., a private hospitality company, since March 2020, and responsible to work with executive management and offer analytical insight on critical financial and operational risks, as well as to resolve complex accounting and financial reporting matters. Prior to that, Mr. Chen was a senior manager in ASAM, LLP, a public accounting firm from September 2013 to February 2020 and his responsibilities included in consulting, financial due diligence and business valuation. Mr. Chen received his Bachelor of Science degree in Industrial Engineering from National University of Kaohsiung, Taiwan, an MBA degree from University of St. Thomas and a Master’s degree in accounting from Golden Gate University. Mr. Chen is a Certified Public Accountant licensed in California.

 

Sze Hau Lee is our Chief Financial Officer. Mr. Lee joined Lion as a corporate finance director in May 2019, mainly responsible for Lion’s fund-raising activities. Prior to that, Mr. Lee worked in Carnival Group International Holdings Limited (0996.HK) as a corporate finance director from September 2017 to February 2019. While working there, Mr. Lee was primarily responsible for leading, originating, structuring and executing financing transaction and providing investment advice to the management. Before that, Mr. Lee had years of experience in banking industry. He worked as a manager of syndicated finance department at China Minsheng Banking Corporation Hong Kong Branch from February 2017 September 2017, a vice president of structured and leveraged finance department in Hengfeng Bank Shanghai Branch from April 2016 to February 2017, an assistant manager of structured and leveraged finance department in China Minsheng Banking Corporation Hong Kong Branch from January 2014 to April 2016. He had been primarily responsible for the origination, structure and execution of syndicated facilities as well as financing arrangements in mega transactions. Mr. Lee started his first few years of career in accounting firms. He worked as a senior associate in Ernst & Young from October 2012 to December 2013. Before that, he worked in PricewaterhouseCoopers for approximately five years, where he started as an associate in September 2007 and left in October 2012 as a senior associate. Mr. Lee received his bachelor’s degree in professional accountancy from The Chinese University of Hong Kong in August 2007. He is a member of Hong Kong Institute of Certified Public Accountants since 2011.

 

76

 

 

B.Compensation

 

Executive Officer and Director Compensation

 

Our policies with respect to the compensation of our executive officers following the Business Combination are administered by our board of directors in consultation with our compensation committee (as described above). We intend to be competitive with other similarly situated companies in the industry. Our compensation committee will be charged with performing an annual review of our executive officers’ cash compensation and equity holdings to determine whether they provide adequate incentives and motivation to executive officers and whether they adequately compensate the executive officers relative to comparable officers in other companies.

 

For the fiscal year ended December 31, 2020, we paid an aggregate of US$0.8 million in cash to our executive officers and directors, and an aggregate of US$0.035 million in cash to our non-executive directors. For share incentive grants to our directors and executive officers, see “—2020 Share Incentive Plan.” We have not set aside or accrued any amount to provide pension, retirement or other similar benefits to our executive officers and directors. Our Hong Kong subsidiaries are required by the Hong Kong Mandatory Provident Fund Schemes Ordinance to make monthly contributions to the mandatory provident fund scheme in an amount equal to 5% of an employee’s salary subject to the statutory maximum at HK$1,500.

 

Employment Agreements and Indemnification Agreements

 

We entered into employment agreements with each of our executive officers. Each executive officer is employed for a continuous term, or a specified time period which will be automatically extended, unless either we or the executive officer gives prior notice to terminate such employment. We may terminate the employment for cause, at any time, without notice or remuneration, for certain acts of the executive officer, including the commitment of any serious or persistent breach or non-observance of the terms and conditions of the employment, conviction of a criminal offense other than one which in the opinion of the board does not affect the executive’s position, willful, disobedience of a lawful and reasonable order, misconduct being inconsistent with the due and faithful discharge of the executive officer’s material duties, fraud or dishonesty, or habitual neglect of his or her duties. An executive officer may terminate his or her employment at any time with a three- to six-month prior written notice.

 

Each executive officer has agreed to hold, both during and after the employment agreement expires or is earlier terminated, in strict confidence and not to use or disclose to any person, corporation or other entity without written consent, any confidential information or trade secrets. Each executive officer has also agreed to disclose in confidence to us all inventions, intellectual and industry property rights and trade secrets which they made, discover, conceive, develop or reduce to practice during the executive officer’s employment with us and to assign to our company all of his or her associated titles, interests, patents, patent rights, copyrights, trade secret rights, trademarks, trademark rights, mask work rights and other intellectual property and rights anywhere in the world which the executive officer may solely or jointly conceive, invent, discover, reduce to practice, create, drive, develop or make, or cause to be conceived, invented, discovered, reduced to practice, created, driven, developed or made, during the period of the executive officer’s employment with us that are either related to our business, actual or demonstrably anticipated research or development or any of our products or services being developed, manufactured, marketed, sold, or are related to the scope of the employment or make use of our resources. In addition, all executive officers have agreed to be bound by non-competition and non-solicitation restrictions set forth in their agreements. Each executive officer has agreed to devote all his or her working time and attention to our business and use best efforts to develop our business and interests. Moreover, each executive officer has agreed not to, for a certain period following termination of his or her employment or expiration of the employment agreement: (i) carry on or be engaged, concerned or interested directly or indirectly whether as shareholder, director, employee, partner, agent or otherwise carry on any business in direct competition with us, (ii) solicit or entice away any of our customer, client, representative or agent, or (iii) employ, solicit or entice away or attempt to employ, solicit or entice away any of our officers, managers, consultants or employees.

 

In addition, we also entered into indemnification agreements with each of our directors and executive officers, pursuant to which we will agree to indemnify our directors and executive officers against certain liabilities and expenses incurred by such persons in connection with claims made by reason of their being such a director or executive officer.

 

77

 

 

2020 Share Incentive Plan

 

In connection with the consummation of the Business Combination, we adopted the 2020 Share Incentive Plan (“Plan”). Under this Plan, up to 4,632,449 of our ordinary shares outstanding immediately after the Business Combination are available for Awards. Each vested RSU (as reported) entitles the participant of the Plan to receive one ADS, subject to adjustments for dividend payments. As of the date of this annual report, we have granted 1,486,504 deferred shares under this Plan, including 360,000 deferred shares granted to our executive officers and directors.

 

The following paragraphs summarize the terms of the Plan:

 

Plan administration. Our compensation committee or executive officers delegated by our compensation committee acts as the plan administrator.

 

Type of Awards. The Plan permits the award of Options, restricted shares, dividend equivalents, deferred shares, share payments and RSUs singly, in combination or in tandem.

 

Award Agreement. Each Award is evidenced by an Award agreement between the Award recipient and our Company.

 

Eligibility. All of our employees are eligible for the grant of Awards under the Plan at the discretion of the compensation committee. A grant of Awards to any member of the compensation committee requires Board approval.

 

Vesting Schedule and Other Restrictions. The plan administrator has discretion in making adjustment in the individual vesting schedules and other restrictions applicable to the Awards granted under the Plan. The vesting period is set forth in each Award agreement.

 

Exercise price. The plan administrator has discretion in determining the price of the Awards, subject to a number of limitations. The plan administrator has absolute discretion in making adjustments to the exercise price of Options.

 

Payment. The plan administrator determines the methods by which payments by any recipient of any Awards under the Plan are made.

 

Transfer Restrictions. Except as permitted by the plan administrator, and subject to all the transfer restrictions under the applicable laws and regulations and restrictions set forth in the applicable award agreement, all Awards are not transferable or assignable.

 

Term of the Options. The term of any Option granted under the Plan cannot exceed ten years from its effective date.

 

C.Board practices

 

Our board of directors are divided into two classes, namely Class I and Class II. Class I consists of four directors, and Class II consists of four directors. Directors assigned to Class I shall initially serve until the first annual general meeting of shareholders following the effectiveness of our Amended and Restated Memorandum of Articles of Association upon consummation of the Business Combination, or the Articles Effectiveness Date. Directors assigned to Class II shall initially serve until the second annual general meeting of shareholders following the Articles Effectiveness Date.

 

Committees of the Board of Directors

 

As of the date of this annual report, we have three committees, namely, audit committee, compensation committee and nominating and corporate governance committee. We have adopted a charter for each of the three committees.

 

78

 

 

Audit Committee

 

Our audit committee comprises of Chi Fai Choi, Walter Cook and Chi-yang Chen, and is chaired by Chi Fai Choi. All of the directors satisfy the “independence” requirement of Rule 5605(a)(2) of the Listing Rules of the Nasdaq Stock Market and meets the independence standards under Rule 10A-3 under the Exchange Act. Our audit committee is responsible for, among other things, appointing, retaining, setting compensation of, and supervising our independent accountants, reviewing the results and scope of the audit and other accounting related services and reviewing our accounting practices and systems of internal accounting and disclosure controls.

 

The audit committee will at all times be composed exclusively of “independent directors,” as defined for audit committee members under the Nasdaq listing standards and the rules and regulations of the SEC, who are “financially literate,” as defined under Nasdaq’s listing standards. Nasdaq’s listing standards define “financially literate” as being able to read and understand fundamental financial statements, including a company’s balance sheet, income statement and cash flow statement. In addition, we are required to certify to Nasdaq that the committee has, and will continue to have, at least one member who has past employment experience in finance or accounting, requisite professional certification in accounting, or other comparable experience or background that results in the individual’s financial sophistication. Chi Fai Choi serves as a financial expert on our audit committee.

 

Compensation Committee

 

Our compensation committee consists of Jian Wang, Chunning Wang and Chi Fai Choi, and is chaired by Jian Wang. Chi Fai Choi satisfies the “independence requirement” of Rule 5605(a)(2) of the Listing Rules of the Nasdaq Stock Market and meets the independence standards under Rule 10A-3 under the Exchange Act. As a foreign private issuer, we have elected to not have our compensation committee consist of entirely independent directors. The compensation committee is responsible for reviewing and approving compensation paid to our officers and directors and to administer our incentive compensation plans, including authority to make and modify awards under such plans. It assists the board in determining its responsibilities in relation to remuneration, including, amongst other matters, making recommendations to the Board on policy on executive compensation, determining the individual remuneration and benefits package of each of the executive directors and recommending and monitoring the remuneration of senior management below board level.

 

Nominating and Corporate Governance Committee

 

Our nominating and corporate governance committee consists of Jian Wang, Chunning Wang and Chi Fai Choi, and is chaired by Jian Wang. Chi Fai Choi satisfies the “independence requirement” of Rule 5605(a)(2) of the Listing Rules of the Nasdaq Stock Market and meets the independence standards under Rule 10A-3 under the Exchange Act. As a foreign private issuer, we have elected to not have our nominating and corporate governance committee consist of entirely independent directors. The nominating and corporate governance committee assists the board of directors in selecting individuals qualified to become our directors and in determining the composition of the board and its committees.

 

Code of Ethics

 

Our board of directors adopted a code of ethics and business conduct that applies to all of our executive officers, directors and employees. The code of ethics and business conduct codifies the business and ethical principles that will govern all aspects of our business.

 

Corporate Governance Practices

 

As a Cayman Islands exempted company listed on the Nasdaq Global Select Market, we are subject to Nasdaq corporate governance listing standards. However, Rule 5615(a)(3) of The Listing Rules of the Nasdaq Stock Market (the “Nasdaq Rules”) permits foreign private issuers like us to follow certain home country corporate governance practices in lieu of certain provisions of the Rule 5600 Series of the Nasdaq Rules. A foreign private issuer that elects to follow a home country practice instead of such provisions, must disclose in its annual reports each requirement that it does not follow and describe the home country practice followed by it.

 

79

 

 

Our current corporate governance practices differ from Nasdaq corporate governance requirements for U.S. companies in certain respects, as summarized below:

 

  Executive Sessions. IM5605-2 of Nasdaq Rules requires independent directors of a Nadaq listed company must meet regularly in executive session (without members of management present), and such executive sessions should occur at least twice a year. In this regard we have elected to adopt the practices of our home country, the Cayman Islands, which practices which do not require independent directors to meet regularly in executive sessions separate from the full board of directors.

 

  Nomination of Directors. Rule 5605(e)(2) of Nadsaq Rules requires director nominations of a Nasdaq listed company to be made or recommended solely by independent directors and the director nominations process be addressed by a formal written charter or board resolution. We follow Cayman Islands practice which does not require us to have a formal written charter or board resolution addressing the director nominations process.

 

  Composition of Board. Rule 5605(b)(1) of the Nasdaq Rules requires a Nasdaq listed company to have a majority of the board be independent. In this regard we have elected to adopt the practices of our home country, the Cayman Islands, which practices do not require a majority independent board.

 

  Composition of Committees. Rule 5605(d)(2) of the Nasdaq Rules requires a Nasdaq listed company to have a compensation committee composed solely of independent directors to determine or recommend the compensation of the executive officers of the company. In this regard we have elected to adopt the practices of our home country, the Cayman Islands, which practices do not require that any of the members of a company’s compensation committee be independent directors.

 

  Shareholder Approval. Rule 5635(c) requires shareholder approval for certain issuances of securities. In this regard we have elected to adopt the practices of our home country. In accordance with the provisions of our Amended and Restated Memorandum and Articles of Association, our board of directors is authorized to issue securities, including ordinary shares, warrants and convertible notes.

 

D.Employees

 

We had a total of 34 employees in Hong Kong as of December 31, 2020. We enter into individual employment contracts with selected employees to cover matters including non-competition and confidentiality arrangements. Our employees’ remuneration packages generally include salary, bonus and social security benefits in accordance with all applicable laws and regulations.

 

following table sets forth the number of our employees by function as of December 31, 2020:

 

Sales and Marketing   4  
Operation   14  
General and Administration   7  
Finance and Accounting   5  
Management   4  
Total   34  

 

Our success depends on our ability to attract, retain and motivate qualified employees. We offer employees competitive salaries, performance-based cash bonuses and other incentives. We believe that we maintain a good working relationship with our employees, and we have not experienced any material labor disputes. None of our employees are represented by labor unions.

 

We typically enter into standard confidentiality and employment agreements with our employees. These contracts include a standard non-compete covenant that prohibits the employee from competing with us, directly or indirectly, during his or her employment as well as certain period of time after employment is terminated.

 

80

 

 

E.Share Ownership

 

The following table sets forth information regarding the beneficial ownership based on a total number of 37,034,926 ordinary shares outstanding as of the date of this annual report, including 27,191,830 Class A Ordinary Shares and 9,843,096 Class B Ordinary Shares, with respect to the beneficial ownership of our shares by:

 

  each person known by us to be the beneficial owner of more than 5% of our outstanding shares;

 

  each of our officers and directors; and

 

  all our officers and directors as a group.

 

Beneficial ownership is determined in accordance with the rules and regulations of the SEC. In computing the number of shares beneficially owned by a person and the percentage ownership of that person, we have included shares that the person has the right to acquire within 60 days, including through the exercise of any option, warrant, or other right or the conversion of any other security. These shares, however, are not included in the computation of the percentage ownership of any other person.

 

Name and Address of Beneficial Owner  Number of
Class A
Ordinary
Shares
Beneficially
Owned
   Number of
Class B
Ordinary
Shares
Beneficially
Owned
   % of
Total
Ordinary
Shares
Outstanding
   % of
Voting
Power(2)
 
Directors and Executive Officers                
Jian Wang   *    7,911,956    21.63%   63.06%
Chunning Wang(1)   *    1,931,140    5.48%   15.45%
Hua Luo   *             * 
Guandong (Gordon) Wang                 
Zhixiang Zhang   *             * 
Chi Fai Choi   *             * 
Walter Cook   *             * 
Chi-yang Chen   *             * 
Sze Hau Lee   *             * 
All executive officers and directors as a group   410,000    9,843,096    27.68%   78.68%
                     
Five Percent or Greater Shareholders                    
Legend Success Ventures Limited(1)   *    1,931,140    5.48%   15.45%

 

 

* Beneficially owns less than 1% of our Class A Ordinary Shares

 

(1) Represents 1,931,140 Class B Ordinary Shares held by Legend Success Ventures Limited. Mr. Chunning Wang, the sole shareholder and sole director of Legend Success Ventures Limited, may be deemed to beneficially own shares held by Success Ventures Limited and has sole voting and dispositive control over such securities.
(2) Each Class B Ordinary Share is entitled to 10 votes per share.

 

81

 

 

ITEM 7. MAJOR SHAREHOLDERS AND RELATED PARTY TRANSACTIONS

 

A.Major Shareholders

 

See “Item 6. Directors, Senior Management and Employees— Beneficial Ownership of Securities.”

 

B.Related Party Transactions

 

Transactions with a Director and an Executive Officer

 

In November 2019, Lion Wealth Limited obtained a short-term borrowing from a related party in the amount of US$128,415 with an interest rate of 12% per annum and due on February 6, 2020. We incurred interest expense of approximately US$2,000 relating to this borrowing in 2019. This borrowing was fully repaid on January 3, 2020.

 

We received subscription payments from our then sole shareholder, Mr. Jian Wang, to meet the capital needs in 2018. In addition, Mr. Jian Wang funded our working capital needs and we repaid and provided advances to him from time to time and these advances received from and made to him are non-interest bearing and due on demand. See “— Liquidity and Capital Resources — Investing Activities” and “— Liquidity and Capital Resources — Financing Activities.”

 

2021 Securities Purchase Agreement Lock-up Agreements

 

Simultaneously with the execution of the Securities Purchase Agreement, the directors, officers, and 10% or greater shareholders of the Company save except for Greentree Financial Group, Inc. entered into a lock-up agreement (each a “Lock-Up Agreement”) with the selling shareholder. In such Lock-Up Agreement, the directors, officers, and 10% or greater shareholders of the Company save except for Greentree Financial Group, Inc. agreed that they will not, during the period commencing from February 18, 2021 and ending on until thirty (30) days after the earliest of the date that (a) this Registration Statement has been declared effective by the SEC, (b) all of the underlying shares pursuant to the February Private Placement have been sold pursuant to Rule 144 or may be sold pursuant to Rule 144 without the requirement for the Company to be in compliance with the current public information required under Rule 144 and without volume or manner-of-sale restrictions, (c) following the one year anniversary of the closing date of the February Private Placement (being February 18, 2020), provided that a holder of the underlying shares pursuant to the February Private Placement is not an Affiliate of the Company, or (d) all of the underlying shares pursuant to the February Private Placement may be sold pursuant to an exemption from registration under Section 4(a)(1) of the Securities Act without volume or manner-of-sale restrictions and Company Counsel has delivered to such holders a standing written unqualified opinion that resales may then be made by such holders of the Underlying Shares pursuant to such exemption which opinion shall be in form and substance reasonably acceptable to such holders (the “Lock-Up Period”), (i) offer, sell, contract to sell, hypothecate, pledge or otherwise dispose of (or enter into any transaction which is designed to, or might reasonably be expected to, result in the disposition (whether by actual disposition or effective economic disposition due to cash settlement or otherwise) by the undersigned or any affiliate of the undersigned or any person in privity with the undersigned or any affiliate of the undersigned), directly or indirectly, including the filing (or participation in the filing) of a registration statement with the Commission in respect of, or establish or increase a put equivalent position or liquidate or decrease a call equivalent position within the meaning of Section 16 of the Exchange Act with respect to, any ordinary shares or ordinary shares equivalents beneficially owned, held or hereafter acquired by the undersigned during the Lock-Up Period.

 

2020 Securities Purchase Agreement Lock-up Agreements

 

Simultaneously with the execution of the securities purchase agreement dated December 11, 2020, the directors, officers, and 10% or greater shareholders of the Company save except for Greentree Financial Group, Inc. entered into a lock-up agreement (each a “Lock-Up Agreement”) with the selling shareholder. In such Lock-Up Agreement, the directors, officers, and 10% or greater shareholders of the Company save except for Greentree Financial Group, Inc. agreed that they will not, during the period commencing from December 14, 2020 and ending on until thirty (30) days after the earliest of the date that (a) the Registration Statement relating to the 2020 Warrants and 2020 Debentures has been declared effective by the SEC, (b) all of the underlying shares pursuant to the December Private Placement have been sold pursuant to Rule 144 or may be sold pursuant to Rule 144 without the requirement for the Company to be in compliance with the current public information required under Rule 144 and without volume or manner-of-sale restrictions, (c) following the one year anniversary of the closing date of the December Private Placement (being December 14, 2020), provided that a holder of the underlying shares pursuant to the December Private Placement is not an Affiliate of the Company, or (d) all of the underlying shares pursuant to the December Private Placement may be sold pursuant to an exemption from registration under Section 4(a)(1) of the Securities Act without volume or manner-of-sale restrictions and Company Counsel has delivered to such holders a standing written unqualified opinion that resales may then be made by such holders of the Underlying Shares pursuant to such exemption which opinion shall be in form and substance reasonably acceptable to such holders (the “Lock-Up Period”), (i) offer, sell, contract to sell, hypothecate, pledge or otherwise dispose of (or enter into any transaction which is designed to, or might reasonably be expected to, result in the disposition (whether by actual disposition or effective economic disposition due to cash settlement or otherwise) by the undersigned or any affiliate of the undersigned or any person in privity with the undersigned or any affiliate of the undersigned), directly or indirectly, including the filing (or participation in the filing) of a registration statement with the Commission in respect of, or establish or increase a put equivalent position or liquidate or decrease a call equivalent position within the meaning of Section 16 of the Exchange Act with respect to, any ordinary shares or ordinary shares equivalents beneficially owned, held or hereafter acquired by the undersigned during the Lock-Up Period.

 

82

 

 

Business Combination Lock-up Agreements

 

Simultaneously with the execution of the Business Combination Agreement, each Jian Wang and Chunning Wang (collectively, the “Class B Seller”) entered into a lock-up agreement (each a “Lock-Up Agreement”) with regard to the Exchange Shares to be received by such Class B Seller. In such Lock-Up Agreement, each Class B Seller agreed that such Seller will not, during the period commencing from the Closing and ending on the earlier of the six month anniversary of the Closing (or if earlier, the date on which we consummate a liquidation, merger, share exchange or other similar transaction with an unaffiliated third party that results in all of our shareholders having the right to exchange their equity holdings in us for cash, securities or other property) ( the “Lock-Up Period”) (i) lend, offer, pledge (except as provided below), hypothecate, encumber, donate, assign, sell, contract to sell, sell any option or contract to purchase, purchase any option or contract to sell, grant any option, right or warrant to purchase, or otherwise transfer or dispose of, directly or indirectly, any of such Class B Seller’s Exchange Shares, (ii) enter into any swap or other arrangement that transfers to another, in whole or in part, any of the economic consequences of ownership of any of such Class B Seller’s Exchange Shares, or (iii) publicly announce any intention to effect any transaction specified in clause (i) or (ii). Each holder also agreed that the Escrow Shares will continue to be subject to such transfer restrictions until they are released from the Escrow Account. However, each Class B Seller is allowed to transfer any of its Exchange Shares (other than the Escrow Shares while they are held in the Escrow Account) by gift, will or intestate succession or to any immediate family member (or related trust), trustor or trust beneficiary, as a distribution to equity holders upon liquidation or to an affiliate or pursuant to a court order or settlement agreement in divorce; provided in each such case that the transferee thereof agrees to be bound by the restrictions set forth in the Lock-Up Agreement. The Class B Sellers are also permitted to pledge their shares during the Lock-Up period so long as the pledgee agrees not to exercise its remedies with respect to the Exchange Shares during the Lock-Up Period.

 

Employment Agreements and Indemnification Agreements

 

See “Item 6. Directors, Senior Management and Employees—B. Compensation.”

 

Share Incentive Plan

 

See “Item 6. Directors, Senior Management and Employees—B. Compensation.”

 

C. Interests of Experts and Counsel

 

Not applicable.

 

ITEM 8. FINANCIAL INFORMATION

 

A.Consolidated Statements and Other Financial Information

 

We have appended consolidated financial statements filed as part of this annual report.

 

Legal Proceedings

 

As the date of this annual report, we are not a party to, and we are not aware of any threat of, any legal proceeding that, in the opinion of our management, is likely to have a material adverse effect on our business, financial condition or operations.

 

Dividend

 

We did not pay any dividends to our shareholders in 2018. On December 5, 2019 and December 31, 2019, we declared dividends of US$2.6 million and US$2.4 million, respectively, to the then sole shareholder, which were utilized to reduce due from shareholder by US$4.6 million to nil, resulting in dividends payable of US$0.4 million included in the consolidated balance sheet as of December 31, 2019. In 2020, dividends paid to the individual shareholder were US$386,000. We currently do not have any dividend policy.

 

B.Significant Changes

 

Except as disclosed elsewhere in this annual report, we have not experienced any significant changes since the date of our audited consolidated financial statements included in this annual report.

 

83

 

 

ITEM 9. THE OFFER AND LISTING

 

A.Offering and Listing Details.

 

See “C. Markets.”

 

B.Plan of Distribution

 

Not applicable.

 

C.Markets

 

Our ADSs and 2019 Warrants are listed on the NASDAQ under the symbols “LGHL” and “LGHLW”, respectively.

 

D.Selling Shareholders

 

Not applicable.

 

E.Dilution

 

Not applicable.

 

F.Expenses of the Issue

 

Not applicable.

 

ITEM 10. ADDITIONAL INFORMATION

 

A.Share Capital

 

Not applicable.

 

B.Memorandum and Articles of Association

 

We incorporate by reference into this annual report the description of our Amended and Restated Memorandum and Articles of Association contained in our F-1 registration statement filed with the Registrar on 16 June 2020 (the "Articles"). The following are material provisions of our currently effective Amended and Restated Memorandum and Articles of Association, as well as the Companies Act (as amended) of the Cayman Islands (the “Companies Act”) insofar as they relate to the material terms of our ordinary shares.

 

Capitalised terms not defined in this section shall have the meanings given to them in the Articles.

 

Register And Company Purpose

 

Lion Group Holding Ltd. is a company incorporated in the Cayman Islands, with its principal executive office at Unit A-C, 33/F, Tower A, Billion Center, 1 Wang Kwong Road, Kowloon Bay, Hong Kong and its registered office at 89 Nexus Way, Camana Bay, Grand Cayman, KY1-9009, Cayman Islands.

 

The objects for which the Company is established are unrestricted and the Company shall have full power and authority to carry out any object not prohibited by any law as provided by Section 7(4) of the Companies Act.

 

84

 

 

Summary Of Provisions Relating To Certain Powers And Interests Of Directors

 

Our Directors may hold any other office or place of profit under the Company (other than the office of auditor) in conjunction with their offices of Directors for such period and on such terms (as to remuneration and otherwise) as the Directors may determine and no Director or intending Director shall be disqualified by his office from contracting with the Company either with regard to his tenure of any such other office or place of profit or as vendor, purchaser or otherwise, nor shall any such contract or arrangement entered into by or on behalf of the Company in which any Director is in any way interested, be liable to be avoided, nor shall any Director so contracting or being so interested be liable to account to the Company for any profit realised by any such contract or arrangement by reason of such Director holding that office or of the fiduciary relation thereby established. A Director, notwithstanding his interest, may be counted in the quorum present at any meeting of the Directors whereat he or any other Director is appointed to hold any such office or place of profit under the Company or whereat the terms of any such appointment are arranged and he may vote on any such appointment or arrangement.

 

Our Directors may exercise all the powers of the Company to borrow money and to mortgage or charge its undertaking, property and uncalled capital or any part thereof, or to otherwise provide for a security interest to be taken in such undertaking, property or uncalled capital, and to issue debentures, debenture stock and other securities whenever money is borrowed or as security for any debt, liability or obligation of the Company or of any third party.

 

A retiring Director shall be eligible for re-election and shall continue to act as a Director throughout the meeting at which he retires.

 

Other than being of legal age, there are no age limit restrictions for directors and they are not required to own any shares in the Company.

 

The remuneration of the directors may be determined by the Directors or by Ordinary Resolution.

 

Shares, Share rights

 

Subject to the Articles, all Shares for the time being unissued shall be under the control of the Directors who may issue, allot and dispose of the same to such Persons, in such manner, on such terms and having such rights and being subject to such restrictions as they may from time to time determine and grant options with respect to such Shares and issue warrants or similar instruments with respect thereto and, for such purposes, the Directors may reserve an appropriate number of Shares for the time being unissued. The Directors, or the Shareholders by Ordinary Resolution, may authorise the division of Shares into any number of Classes and sub-classes and the different Classes and sub-classes shall be authorised, established and designated (or re-designated as the case may be) and the variations in the relative rights (including, without limitation, voting, dividend and redemption rights), restrictions, preferences, privileges and payment obligations as between the different Classes (if any) may be fixed and determined by the Directors or the Shareholders by Ordinary Resolution.

 

Subject to the provisions of the Companies Act, the rules of Nasdaq, the Articles and to any special rights conferred on the holders of any Shares or Class of Shares, any Share in the Company (whether forming part of the present capital or not) may be issued with or have attached thereto such rights or restrictions whether in regard to dividend, voting, return of capital or otherwise as the Board may determine, including without limitation on terms that they may be, or at the option of the Company or the holder are, liable to be redeemed on such terms and in such manner, including out of capital, as the Board may deem fit. Shares and other securities of the Company may be issued by the Directors with such preferred, deferred or other special rights, restrictions or privileges whether in regard to voting, distributions, a return of capital, or otherwise and in such classes and series, if any, as the Directors may determine.

 

85

 

 

Subject to the Companies Act and the rules of the Nasdaq, any preferred Shares may be issued or converted into Shares that, at a designated date or at the option of the Company or the holder if so authorised by its Articles of Association, are liable to be redeemed on such terms and in such manner as the Members before the issue or conversion may by Ordinary Resolution of the Members determine. Where the Company purchases for redemption a redeemable Share, purchases not made through the market or by tender shall be limited to a maximum price as may from time to time be determined by the Board, either generally or with regard to specific purchases. If purchases are by tender, tenders shall comply with applicable laws and the rules of Nasdaq.

 

Subject to Article 12, the Memorandum of Association and any special resolution of the Members to the contrary and without prejudice to any special rights conferred thereby on the holders of any other Shares or Class of Shares, Class A Ordinary Shares and Class B Ordinary Shares shall carry equal rights and rank pari passu with one another in all respects other than the following:

 

(a) As regards to conversion

 

(i) Subject to the provisions hereof and to compliance with all fiscal and other laws and regulations applicable thereto, including the Companies Act, a holder of Class B Ordinary Shares shall have the Conversion Right in respect of each Class B Ordinary Share in its holding. For the avoidance of doubt, a holder of Class A Ordinary Shares shall have no rights to convert Class A Ordinary Shares into Class B Ordinary Shares under any circumstances.

 

(ii) Each Class B Ordinary Share shall be converted at the option of the holder, at any time after issue and without the payment of any additional sum, into such Conversion Number of fully paid Class A Ordinary Shares calculated at the Conversion Rate. Such conversion shall take effect on the Conversion Date. A Conversion Notice shall not be effective if it is not accompanied by the share certificates in respect of the relevant Class B Ordinary Shares and/or such other evidence (if any) as the Directors may reasonably require to prove the title of the person exercising such right (or, if such certificates have been lost or destroyed, such evidence of title and such indemnity as the Directors may reasonably require). Any and all taxes and stamp, issue and registration duties (if any) arising on conversion shall be borne by the holder of Class B Ordinary Shares requesting conversion.

 

(iii) On the Conversion Date, every Class B Ordinary Share converted shall automatically be re-designated and re-classified as the applicable Conversion Number of Class A Ordinary Shares with such rights and restrictions attached thereto and shall rank pari passu in all respects with the Class A Ordinary Shares then in issue and the Company shall enter or procure the entry of the name of the relevant holder of converted Class B Ordinary Shares as the holder of the corresponding number of Class A Ordinary Shares resulting from the conversion of the Class B Ordinary Shares in, and make any other necessary and consequential changes to, the Register of Members and shall procure that certificates in respect of the relevant Class A Ordinary Shares, together with a new certificate for any unconverted Class B Ordinary Shares comprised in the certificate(s) surrendered by the holder of the Class B Ordinary Shares, are issued to the holders thereof.

 

(iv) Until such time as the Class B Ordinary Shares have been converted into Class A Ordinary Shares, the Company shall:

 

(b) As regards Voting Rights

 

Holders of Ordinary Shares have the right to receive notice of, attend, speak and vote at general meetings of the Company. Holders of shares of Class A Ordinary Shares and Class B Ordinary Shares shall, at all times, vote together as a single class on all matters submitted to a vote for Members’ consent. Each Class A Ordinary Share shall be entitled to one (1) vote on all matters subject to the vote at general meetings of the Company. Each Class B Ordinary Share shall be entitled to ten (10) votes on all matters subject to the vote at general meetings of the Company.

 

(c) As regards Transfer

 

Upon any sale, transfer, assignment or disposition of Class B Ordinary Shares by a holder thereof to any person or entity which is not an Affiliate of such holder, such Class B Ordinary Shares validly transferred to the new holder shall be automatically and immediately converted into such Conversion Number of Class A Ordinary Shares calculated based on the Conversion Rate.

 

86

 

 

Shareholders

 

The Board is authorised to establish a Shareholder rights plan including approving the execution of any document relating to the adoption and/or implementation of a rights plan. A rights plan may be in such form and may be subject to such terms and conditions as the Board shall determine in its absolute discretion. The Board is authorised to grant rights to subscribe for Shares of the Company in accordance with a rights plan, and may in accordance with a rights plan, exercise any power under such rights plan (including a power relating to the issuance, redemption or exchange of rights or shares) on a basis that excludes one or more members, including a member who has acquired or may acquire a significant interest in or control of the Company subject to applicable law.

  

Call on Shares

 

The Directors may from time to time make calls upon the Shareholders in respect of any moneys unpaid on their Shares, and each Shareholder shall (subject to receiving at least fourteen days’ notice specifying the time or times of payment) pay to the Company at the time or times so specified the amount called on such Shares. The joint holders of a Share shall be jointly and severally liable to pay calls in respect thereof. The provisions of these Articles as to the liability of joint holders and as to payment of interest shall apply in the case of non-payment of any sum which, by the terms of issue of a Share, becomes payable at a fixed time, whether on account of the amount of the Share, or by way of premium, as if the same had become payable by virtue of a call duly made and notified. The Directors may make arrangements on the issue of partly paid Shares for a difference between the Shareholders, or the particular Shares, in the amount of calls to be paid and in the times of payment. The Directors may, if they think fit, receive from any Shareholder willing to advance the same all or any part of the moneys uncalled and unpaid upon any partly paid Shares held by him, and upon all or any of the moneys so advanced may (until the same would, but for such advance, become presently payable) pay interest at such rate (not exceeding without the sanction of an Ordinary Resolution, eight percent per annum) as may be agreed upon between the Shareholder paying the sum in advance and the Directors.

 

Forfeiture Of Shares

 

If a Shareholder fails to pay any call or instalment of a call in respect of any Shares on the day appointed for payment, the Directors may, at any time thereafter during such time as any part of such call or instalment remains unpaid, serve a notice on him requiring payment of so much of the call or instalment as is unpaid, together with any interest which may have accrued. The notice shall name a further day (not earlier than the expiration of fourteen days from the date of the notice) on or before which the payment required by the notice is to be made, and shall state that in the event of non-payment at or before the time appointed the Shares in respect of which the call was made will be liable to be forfeited. If the requirements of any such notice as aforesaid are not complied with, any Share in respect of which the notice has been given may at any time thereafter, before the payment required by notice has been made, be forfeited by a resolution of the Directors to that effect. A forfeited Share may be sold or otherwise disposed of on such terms and in such manner as the Directors think fit, and at any time before a sale or disposition the forfeiture may be cancelled on such terms as the Directors think fit. A Person whose Shares have been forfeited shall cease to be a Shareholder in respect of the forfeited Shares, but shall, notwithstanding, remain liable to pay to the Company all moneys which at the date of forfeiture were payable by him to the Company in respect of the Shares forfeited, but his liability shall cease if and when the Company receives payment in full of the amount unpaid on the Shares forfeited. A statutory declaration in writing that the declarant is a Director, and that a Share has been duly forfeited on a date stated in the declaration, shall be conclusive evidence of the facts in the declaration as against all Persons claiming to be entitled to the Share. The Company may receive the consideration, if any, given for a Share on any sale or disposition thereof pursuant to the provisions of these Articles as to forfeiture and may execute a transfer of the Share in favour of the Person to whom the Share is sold or disposed of and that Person shall be registered as the holder of the Share, and shall not be bound to see to the application of the purchase money, if any, nor shall his title to the Shares be affected by any irregularity or invalidity in the proceedings in reference to the disposition or sale. The provisions on forfeiture shall apply in the case of non-payment of any sum which by the terms of issue of a Share becomes due and payable, whether on account of the amount of the Share, or by way of premium, as if the same had been payable by virtue of a call duly made and notified.

 

87

 

 

Transfer Of Shares

 

The instrument of transfer of any Share shall be in any usual or common form or such other form as the Directors may determine and be executed by or on behalf of the transferor and if in respect of a nil or partly paid up Share, or if so required by the Directors, shall also be executed on behalf of the transferee and shall be accompanied by the certificate (if any) of the Shares to which it relates and such other evidence as the Directors may reasonably require to show the right of the transferor to make the transfer. The transferor shall be deemed to remain a Shareholder until the name of the transferee is entered in the Register in respect of the relevant Shares. Subject to the terms of issue thereof, the Directors may determine to decline to register any transfer of Shares without assigning any reason therefor. The registration of transfers may be suspended at such times and for such periods as the Directors may from time to time determine. All instruments of transfer that are registered shall be retained by the Company, but any instrument of transfer that the Directors decline to register shall (except in any case of fraud) be returned to the Person depositing the same.

 

Transmission Of Shares

 

The legal personal representative of a deceased sole holder of a Share shall be the only Person recognised by the Company as having any title to the Share. In the case of a Share registered in the name of two or more holders, the survivors or survivor, or the legal personal representatives of the deceased holder of the Share, shall be the only Person recognised by the Company as having any title to the Share. Any Person becoming entitled to a Share in consequence of the death or bankruptcy of a Shareholder shall upon such evidence being produced as may from time to time be required by the Directors, have the right either to be registered as a Shareholder in respect of the Share or, instead of being registered himself, to make such transfer of the Share as the deceased or bankrupt Person could have made; but the Directors shall, in either case, have the same right to decline or suspend registration as they would have had in the case of a transfer of the Share by the deceased or bankrupt Person before the death or bankruptcy. A Person becoming entitled to a Share by reason of the death or bankruptcy of a Shareholder shall be entitled to the same dividends and other advantages to which he would be entitled if he were the registered Shareholder, except that he shall not, before being registered as a Shareholder in respect of the Share, be entitled in respect of it to exercise any right conferred by membership in relation to meetings of the Company.

 

88

 

 

Alteration Of Share Capital

 

The Company may from time to time by Ordinary Resolution increase the share capital by such sum, to be divided into Shares of such Classes and amount, as the resolution shall prescribe, including to: consolidate and divide all or any of its share capital into Shares of a larger amount than its existing Shares; convert all or any of its paid up Shares into stock and reconvert that stock into paid up Shares of any denomination; subdivide its existing Shares, or any of them into Shares of a smaller amount provided that in the subdivision the proportion between the amount paid and the amount, if any, unpaid on each reduced Share shall be the same as it was in case of the Share from which the reduced Share is derived; and cancel any Shares that, at the date of the passing of the resolution, have not been taken or agreed to be taken by any Person and diminish the amount of its share capital by the amount of the Shares so cancelled. The Company may by Special Resolution reduce its share capital and any capital redemption reserve in any manner authorised by law.

 

Redemption, Purchase And Surrender Of Shares

 

Subject to the Companies Act, the Company may issue Shares on terms that they are to be redeemed or are liable to be redeemed at the option of the Company or the Shareholder on such terms and in such manner as the Directors may determine; purchase its own Shares (including any redeemable Shares) on such terms and in such manner as the Directors may determine and agree with the Shareholder; make a payment in respect of the redemption or purchase of its own Shares in any manner authorised by the Companies Act, including out of its capital; and accept the surrender for no consideration of any paid up Share (including any redeemable Share) on such terms and in such manner as the Directors may determine.

 

Any Share in respect of which notice of redemption has been given shall not be entitled to participate in the profits of the Company in respect of the period after the date specified as the date of redemption in the notice of redemption. The redemption, purchase or surrender of any Share shall not be deemed to give rise to the redemption, purchase or surrender of any other Share.

 

The Directors may when making payments in respect of redemption or purchase of Shares, if authorised by the terms of issue of the Shares being redeemed or purchased or with the agreement of the holder of such Shares, make such payment either in cash or in specie including, without limitation, interests in a special purpose vehicle holding assets of the Company or holding entitlement to the proceeds of assets held by the Company or in a liquidating structure.

 

Limitation On Owning Securities

 

There are no limitations imposed by the Articles in respect of the rights of non-residents or foreign persons to purchase, own or sell securities issued by the Company.

 

Dividends

 

The holders of our ordinary shares are entitled to such dividends as may be declared by our board of directors subject to the Companies Law, our articles of association and the common law of the Cayman Islands.

 

Rights In A Liquidation

 

If the Company shall be wound up the liquidator shall apply the assets of the Company in such manner and order as he thinks fit in satisfaction of creditors’ claims. The liquidator may, with the sanction of an Ordinary Resolution divide amongst the Shareholders in specie or kind the whole or any part of the assets of the Company (whether they shall consist of property of the same kind or not) and may, for such purpose set such value as he deems fair upon any property to be divided as aforesaid and may determine how such division shall be carried out as between the Shareholders or different Classes of Shareholders. The liquidator may, with the like sanction, vest the whole or any part of such assets in trustees upon such trusts for the benefit of the Shareholders as the liquidator, with the like sanction shall think fit, but so that no Shareholder shall be compelled to accept any assets whereon there is any liability.

 

89

 

 

Voting Rights

 

The Board of Directors shall be divided into two classes: Class I and Class II. Class I shall consist of three (3) directors. Class II shall consist of four (4) directors. The term of office of Class I shall expire at the first annual meeting of Members following the effectiveness of these Articles; and the term of office of Class II shall expire at the second annual meeting of Members following the effectiveness of these Articles. Directors may be added to the Board of Directors between annual meetings of Members by reason of an increase in the authorized number of directors belonging to the relevant class as approved by an Ordinary Resolution. Commencing at the first annual general meeting of Members following the effectiveness of these Articles, and at each second annual general meeting thereafter, Class I directors elected to succeed those directors whose terms expire thereat shall be elected for a term of office to expire at the second succeeding annual general meeting after their election. Commencing at the second annual general meeting of Members following the effectiveness of these Articles, and at each second annual general meeting thereafter, Class II directors elected to succeed those directors whose terms expire thereat shall be elected for a term of office to expire at the second succeeding annual general meeting after their election.

 

Holders of Ordinary Shares have the right to receive notice of, attend, speak and vote at general meetings of the Company. Except as required by applicable law and subject to these Articles, holders of Class A Ordinary Shares and Class B Ordinary Shares (if applicable) shall at all times vote together as one class on all matters submitted to a vote of the Shareholders. On a poll votes may be given either personally or by proxy.

 

Subject to any special rights or restrictions as to voting at the time, at any general meeting on a show of hands:

 

(i) every Member holding Class A Ordinary Shares present in person (or being a corporation, is present by a duly authorised representative), or by proxy shall have one vote for every fully paid Class A Ordinary Share of which he is the holder and on a poll every Member present in person or by proxy or, in the case of a Member being a corporation, by its duly authorised representative shall have one vote for every fully paid Class A Ordinary Share of which he is the holder; and

 

(ii) every Member holding Class B Ordinary Shares present in person (or being a corporation, is present by a duly authorised representative), or by proxy shall have 10 votes for every fully paid Class B Ordinary Share of which he is the holder and on a poll every Member present in person or by proxy or, in the case of a Member being a corporation, by its duly authorised representative shall have 10 votes for every fully paid Class B Ordinary Share of which he is the holder.

 

Amendments To The Articles

 

Subject to the Companies Act, the Company may at any time and from time to time by Special Resolution alter or amend these Articles in whole or in part.

 

Provisions Restricting Change In Control Of Our Company

 

The Board is authorised to exercise the powers under Article 16 (Shareholder Rights Plan) of the Articles for any purpose that the Board, in its discretion, deems reasonable and appropriate, including to ensure that any process which may result in an acquisition of a significant interest or change of control of the Company is conducted in an orderly manner and that any potential acquisition of a significant interest or change of control of the Company which would be unlikely to treat all members of the Company fairly and in a similar manner would be prevented.

 

C.Material Contracts

 

We have not entered into any material contracts other than in the ordinary course of business and other than those described in “Item 4. Information on the Company” or “Item 7. Major Shareholders and Related Party Transactions—B. Related Party Transactions” or elsewhere in this annual report on Form 20-F.

 

D.Exchange Controls

 

See “Item 3. Key Information —D. Risk factors —Risks Related to our Business and Industry

 

90

 

 

E.Taxation

 

The following summary of the material Cayman and U.S. federal income tax consequences of an investment in the ADSs or ordinary shares is based upon laws and relevant interpretations thereof in effect as of the date of this annual report, all of which are subject to change. This summary does not deal with all possible tax consequences relating to an investment in the ADSs or ordinary shares, such as the tax consequences under U.S. state and local tax laws or under the tax laws of jurisdictions other than the Cayman Islands, Hong Kong, and the United States. To the extent that the discussion relates to matters of Cayman Islands tax law, it represents the opinion of Ogier, our Cayman Islands counsel.

 

Material U.S. Federal Income Tax Considerations

 

The following summary discusses the material U.S. federal income tax considerations for the ownership and disposition of our ADSs and the Class A Ordinary Shares underlying the ADSs (collectively, the “Securities”). This discussion applies only to Securities held as capital assets for U.S. federal income tax purposes, and does not describe all of the tax consequences that may be relevant to beneficial owners of our Securities in light of their particular circumstances, including alternative minimum tax and Medicare contribution tax consequences, or beneficial owners who are subject to special rules, such as:

 

  financial institutions or financial services entities;
     
  insurance companies;
     
  government agencies or instrumentalities thereof;
     
  regulated investment companies and real estate investment trusts;
     
  expatriates or former residents of the United States;
     
  persons that acquired our securities pursuant to an exercise of employee share options, in connection with employee incentive plans or otherwise as compensation;
     
  dealers or traders subject to a mark-to-market method of tax accounting with respect to our Securities;
     
  persons holding our Securities as part of a “straddle,” hedge, integrated transaction or similar transaction;
     
  U.S. holders (as defined below) whose functional currency is not the U.S. dollar;
     
  partnerships or other pass-through entities for U.S. federal income tax purposes or investors in such entities;
     
  holders who are controlled foreign corporations or passive foreign investment companies;
     
  U.S. holders actually or constructively owning 5% or more of our Securities; or
     
  tax-exempt entities.

 

This discussion does not consider the tax treatment of entities that are partnerships or other pass-through entities for U.S. federal income tax purposes or persons who hold our securities through such entities. If a partnership or other pass-through entity for U.S. federal income tax purposes is the beneficial owner of our Securities, the U.S. federal income tax treatment of partners of the partnership will generally depend on the status of the partners and the activities of the partner and the partnership. This discussion also does not address or consider the tax treatment of Lion Group North America Corp.’s (formerly “Proficient Alpha Acquisition Corp”)direct or indirect owners.

 

This discussion is based on the Code, and administrative pronouncements, judicial decisions and final, temporary and proposed U.S. Treasury regulations all in effect as of the date hereof, changes to any of which subsequent to the date of this annual report may affect the tax consequences described herein. This discussion does not take into account potential suggested or proposed changes in such tax laws which may impact the discussion below and does not address any aspect of state, local or non-U.S. taxation, or any U.S. federal taxes other than income taxes. Each of the foregoing is subject to change, potentially with retroactive effect. You are urged to consult your tax advisor with respect to the application of U.S. federal tax laws to your particular situation, as well as any tax consequences arising under the laws of any state, local or foreign jurisdiction.

 

91

 

 

Our ADSs

 

For U.S. federal income tax purposes, holders of our ADSs generally should be treated as the owner of the underlying Class A Ordinary Shares that are represented by such ADSs. Accordingly, deposits or withdrawals of Class A Ordinary Shares for ADSs should not be subject to United States federal income tax.

 

Our Tax Treatment

 

Our Tax Residence for U.S. Federal Income Tax Purposes

 

Under current U.S. federal income tax law, a corporation generally will be considered to be resident for U.S. federal income tax purposes in its place of organization or incorporation. Accordingly, under the generally applicable U.S. federal income tax rules, we, a Cayman Islands-incorporated entity, would generally be classified as a non-U.S. corporation (and, therefore, not a U.S. tax resident). Section 7874 of the Code and the regulations promulgated thereunder, however, contain specific rules (more fully discussed below) that may cause a non-U.S. corporation to be treated as a U.S. corporation for U.S. federal income tax purposes. If it were determined that we should be taxed as a U.S. corporation for U.S. federal income tax purposes under section 7874, we would be liable for U.S. federal income tax on its income like any other U.S. corporation, and certain distributions made by us to non-U.S. holders of our Securities would be subject to U.S. withholding tax. Taxation as a U.S. corporation could have a material adverse effect on our financial position and results from operations. The section 7874 rules are complex and require analysis of all relevant facts and circumstances, and there is limited guidance and significant uncertainties as to their application.

 

Under section 7874, a corporation created or organized outside the United States (i.e., a non-U.S. corporation) will nevertheless be treated as a U.S. corporation for U.S. federal income tax purposes (and, therefore, be a U.S. tax resident subject to U.S. federal income tax on its worldwide income) if (1) the non-U.S. corporation directly or indirectly acquires substantially all of the assets held directly or indirectly by a U.S. corporation (including through the acquisition of all of the outstanding stock of the U.S. corporation), (2) the non-U.S. corporation’s expanded affiliated group does not have substantial business activities in the non-U.S. corporation’s country of organization or incorporation relative to the expanded affiliated group’s worldwide activities (the “substantial business activities test”), and (3) the shareholders of the acquired U.S. corporation hold at least 80% (by either vote or value) of the stock of the non-U.S. acquiring corporation after the acquisition by reason of holding shares in the U.S. acquired corporation, as determined under complex share ownership rules described below, which are uncertain in their application in many circumstances and are intended to increase the percentage ownership for these purposes (the “Ownership Test”). For this purpose, “expanded affiliated group” generally means the foreign acquiring corporation and all subsidiary corporations in which such foreign corporation owns, directly or indirectly, more than 50% of the stock (by vote and value) after the foreign acquiring corporation’s acquisition of the assets of the U.S. corporation.

 

In the Business Combination, we indirectly acquired all of Lion Group North America Corp. (formerly “Proficient Alpha Acquisition Corp.”) ’s assets through the acquisition of all of the outstanding Proficient common stock. As a result, the determination of whether we are treated as a U.S. corporation for U.S. federal income tax purposes depends on the application of the substantial business activities test and the Ownership Test.

 

We are not expected to satisfy the substantial business activities test based on our activities in the Cayman Islands after the completion of the Business Combination. Accordingly, we must determine whether the Ownership Test has been met.

 

Based on the complex rules for determining share ownership under section 7874 and certain factual assumptions and determinations that are uncertain in application, former Proficient stockholders are expected to be treated as holding less than 80% (by both vote and value) of our stock by reason of their former ownership of Proficient common stock for these purposes. Therefore, we are not expected to satisfy the Ownership Test, and we are not expected to be treated as a U.S. corporation for U.S. federal income tax purposes under section 7874. However, the application of the Ownership Test is extremely complex, and the applicable Treasury regulations relating to the Ownership Test are subject to significant uncertainty and there is limited guidance regarding their application. Moreover, the application of the Ownership Test to the facts and circumstances of the Business Combination are uncertain. In addition, changes to the rules in section 7874 or the Treasury Regulations promulgated thereunder, or other changes in law, could adversely affect our status as a non-U.S. entity for U.S. federal income tax purposes. Accordingly, there can be no assurance that the IRS will not take a contrary position to those described above or that a court will not agree with a contrary position of the IRS in the event of litigation.

 

92

 

 

Limitation on the Use of Lion Group North America Corp.’s U.S. Federal Income Tax Attributes

 

Following the acquisition of a U.S. corporation by a non-U.S. corporation, even if the 80% Ownership Test is not met, section 7874 may apply to limit the ability of the acquired U.S. corporation, i.e., Proficient, and its U.S. affiliates to utilize certain U.S. tax attributes (including net operating losses and certain tax credits) to offset U.S. taxable income resulting from certain transactions. Specifically, if (a) we do not satisfy the “substantial business activities test” and (b) the former Proficient stockholders are treated as holding, as determined under the Ownership Test, at least 60% (but less than 80%), by either vote or value, of the shares of ours by reason of holding stock in Proficient (the “60% Ownership Test”), the taxable income of Proficient (and any person related to it) for any given year, within a ten-year period beginning on the date of the merger, will be no less than that person’s “inversion gain” for that taxable year. Lion Group North America Corp.’s inversion gain includes gain from the transfer of stock or any other property (other than property held for sale to customers) and income from the license of any property that is either transferred or licensed as part of the transactions, or, if after the transactions, is transferred or licensed to a non-U.S. related person. Further, the Tax Cuts and Jobs Act imposed additional requirements on a U.S. corporation that has failed the “substantial business activities test” and the 60% Ownership Test (an “expatriated entity”), including that the expatriated entity must include, as base erosion payments that may be subject to a minimum tax, any amounts treated as reductions in gross income paid to a related foreign person within the meaning of section 59A of the Code.

 

Based on the rules under section 7874, it is expected that the former Proficient stockholders will be treated as having received at least 60% of the vote or value of our stock by reason of holding shares of Proficient common stock. In such case, Proficient would be subject to the adverse rules described in the preceding paragraph, as we expanded affiliated group is not expected to meet the “substantial business activities” test in connection with the Business Combination (see discussion under “—Our Tax Residence for U.S. Federal Income Tax Purposes”). Nevertheless, the application of these rules to Proficient is not expected to have a material impact on us, as Proficient is a special purpose acquisition corporation with little to no tax attributes, although there can be no assurances in this regard.

 

The inversion rules in section 7874 are complex and there is limited guidance regarding their application. No opinion of counsel or IRS ruling has been sought regarding the application of these rules to the Business Combination. Accordingly, there can be no assurance that the IRS will not take a contrary position to those described above or that a court will not agree with a contrary position of the IRS in the event of litigation. Holders of shares of our Securities should consult with their independent tax advisors regarding the potential application of section 7874 to the Business Combination.

 

U.S. Holders

 

This section applies to you if you are a U.S. holder. A “U.S. holder” is a beneficial owner of Securities who or that is, for U.S. federal income tax purposes:

 

an individual who is a citizen or resident of the United States;

 

a corporation (or other entity taxable as a corporation for U.S. federal income tax purposes) organized in or under the laws of the United States, any state thereof or the District of Columbia;

 

an estate the income of which is includible in gross income for U.S. federal income tax purposes regardless of its source; or

 

a trust if (1) a U.S. court can exercise primary supervision over the administration of such trust and one or more U.S. persons have the authority to control all substantial decisions of the trust or (2) it has a valid election in place to be treated as a U.S. person.

 

ALL HOLDERS OF OUR SECURITIES SHOULD CONSULT THEIR TAX ADVISORS REGARDING THE TAX CONSEQUENCES OF THE BUSINESS COMBINATION TO THEM, INCLUDING THE EFFECTS OF U.S. FEDERAL, STATE, LOCAL, FOREIGN AND OTHER TAX LAWS.

 

93

 

 

Passive Foreign Investment Company Rules

 

Certain adverse U.S. federal income tax consequences could apply to a U.S. holder if we, or any of our subsidiaries, is treated as a passive foreign investment company, or PFIC, for any taxable year during which the U.S. holder holds our Securities. A non-U.S. corporation, such as us, will be classified as a PFIC for U.S. federal income tax purposes for any taxable year in which, after applying certain look-through rules, either (i) 75% or more of its gross income for such year consists of certain types of “passive” income or (ii) 50% or more of the value of its assets (determined on the basis of a quarterly average) during such year produce or are held for the production of passive income. Passive income generally includes dividends, interest, royalties, rents, annuities, net gains from the sale or exchange of property producing such income and net foreign currency gains. For purposes of the PFIC income test and asset test described above, if we own, directly or indirectly, 25% or more of the total value of the outstanding shares of another corporation, we will be treated as if we (a) held a proportionate share of the assets of such other corporation and (b) received directly a proportionate share of the income of such other corporation.

 

Whether we or any of our subsidiaries is treated as a PFIC for U.S. federal income tax purposes is a factual determination that must be made annually at the close of each taxable year and, thus, is subject to significant uncertainty. Among other factors, fluctuations in the market price of our Securities and how, and how quickly, we use liquid assets and cash obtained in the Business Combination may influence whether we or any of our subsidiaries is treated as a PFIC. Accordingly, we are unable to determine whether we or any of our subsidiaries will be treated as a PFIC for the taxable year of the Business Combination or for future taxable years, and there can be no assurance that we or any of our subsidiaries will not be treated as a PFIC for any taxable year. Moreover, we do not expect to provide a PFIC annual information statement for 2020 or going forward.

 

If we or any of our subsidiaries were to be treated as a PFIC, U.S. holders holding our Securities could be subject to certain adverse U.S. federal income tax consequences with respect to gain realized on a taxable disposition of such shares and certain distributions received on such shares. Certain elections (including a mark-to-market election) may be available to U.S. holders to mitigate some of the adverse tax consequences resulting from PFIC treatment. U.S. holders should consult their tax advisers regarding the application of the PFIC rules to their investment in our Securities.

 

Controlled Foreign Corporation Rules

 

Special rules would apply if we or any of our non-U.S. subsidiaries is classified as a “controlled foreign corporation,” or CFC, for U.S. federal income tax purposes. A foreign corporation will generally be classified as a CFC if more than 50% of its outstanding shares, measured by reference to voting power or value, are owned (directly, indirectly or constructively under section 318 of the Code) by “10% U.S. Shareholders.” For this purpose, a “10% U.S. Shareholder” is any U.S. person that owns directly, indirectly or by attribution, 10% or more of the voting power of the issued and outstanding stock of such foreign corporation. Additionally, as a result of changes introduced by the Tax Cuts and Jobs Act, even absent 10% U.S. Shareholders with direct or indirect interests in a foreign corporation, a U.S. subsidiary of ours alone may cause certain related foreign corporations to be treated as CFCs by reason of “downward attribution.” Given that we are publicly held, the constructive ownership rules under section 318 of the Code may make it difficult to determine whether any U.S. person is a 10% U.S. Shareholder of ours and our non-U.S. subsidiaries and whether we or any of our non-U.S. subsidiaries is a CFC. Because we include one or more U.S. subsidiaries (e.g., Proficient), our non-U.S. subsidiaries could be treated as CFCs (regardless of whether we are treated as a CFC), depending on our structure after the Business Combination.

 

If we or any of our non-U.S. subsidiaries were to be classified as a CFC, a 10% U.S. Shareholder must report annually and include in its U.S. taxable income its pro rata share of “Subpart F income,” “global intangible low-taxed income” and investments in U.S. property held by CFCs, regardless whether any distributions are made. In addition, gain on the sale of the CFC stock by a 10% U.S. Shareholder (during the period that the corporation is a CFC and thereafter for a five-year period) would be classified in whole or in part as a dividend, to the extent of certain of the CFC’s earnings and profits. An individual that is a 10% U.S. Shareholder with respect to a CFC generally would not be allowed certain tax deductions or foreign tax credits that would be allowed to a 10% U.S. Shareholder that is a U.S. corporation. Failure to comply with these reporting and tax paying obligations may subject a 10% U.S. Shareholder to significant monetary penalties and may prevent the statute of limitations with respect to such shareholder’s U.S. federal income tax return for the year for which reporting was due from starting. We cannot provide any assurances that we will assist investors in determining whether we or any of our non-U.S. subsidiaries is treated as a CFC or whether any investor is treated as a 10% U.S. Shareholder with respect to any such CFC or furnish to any 10% U.S. Shareholders information that may be necessary to comply with the aforementioned reporting and tax paying obligations. A United States investor should consult its tax advisors regarding the potential application of these rules to an investment in our Securities.

 

94

 

 

Taxation of Distributions

 

A U.S. holder generally will be required to include in gross income as dividends the amount of any cash distribution paid on our Securities. A cash distribution on such shares generally will be treated as a dividend for U.S. federal income tax purposes to the extent the distribution is paid out of our current or accumulated earnings and profits (as determined under U.S. federal income tax principles). Such dividends paid by us will be taxable to a corporate U.S. holder at regular rates and will not be eligible for the dividends-received deduction generally allowed to domestic corporations in respect of dividends received from other domestic corporations.

 

Distributions in excess of such earnings and profits generally will be applied against and reduce the U.S. holder’s basis in its shares (but not below zero) and any excess, will be treated as gain from the sale or exchange of such shares as described below under “—U.S. Holders—Gain or Loss on Sale, Taxable Exchange or Other Taxable Disposition of Our Securities.”

 

Dividends will generally be treated as income from foreign sources for U.S. foreign tax credit purposes and will generally constitute passive category income.

 

The rules governing the foreign tax credit are complex and the outcome of their application depends in large part on the U.S. holder’s individual facts and circumstances. Accordingly, U.S. holders are urged to consult their tax advisors regarding the availability of the foreign tax credit under their particular circumstances.

 

With respect to non-corporate U.S. holders, under tax laws currently in effect and subject to the PFIC rules discussed above, dividends may be subject to the lower applicable long-term capital gains tax rate (See “ Gain or Loss on Sale, Taxable Exchange or Other Taxable Disposition of Our Securities” below) if our Securities are readily tradeable on an established securities market in the United States and certain other requirements are met.

 

Gain or Loss on Sale, Taxable Exchange or Other Taxable Disposition of Our Securities

 

Upon a sale or other taxable disposition of our Securities and subject to the PFIC rules discussed above, a U.S. holder generally will recognize capital gain or loss in an amount equal to the difference between the amount realized and the U.S. holder’s adjusted tax basis in our Securities.

 

Any such capital gain or loss generally will be long-term capital gain or loss if the U.S. holder’s holding period for our Securities so disposed of exceeds one year. Long-term capital gains recognized by non-corporate U.S. holders will be eligible to be taxed at reduced rates. The deductibility of capital losses is subject to limitations.

 

Generally, the amount of gain or loss recognized by a U.S. holder is an amount equal to the difference between (i) the sum of the amount of cash and the fair market value of any property received in such disposition and (ii) the U.S. holder’s adjusted tax basis in our Securities so disposed of. A U.S. holder’s adjusted tax basis in our Securities generally will equal the U.S. holder’s acquisition cost of such share.

 

Tax Reporting

 

Individuals and certain domestic entities that are U.S. holders will be required to report information with respect to such U.S. holder’s investment in “specified foreign financial assets” on IRS Form 8938, subject to certain exceptions. An interest in us constitutes a specified foreign financial asset for these purposes. Persons who are required to report specified foreign financial assets and fail to do so may be subject to substantial penalties. U.S. holders are urged to consult with their tax advisors regarding the foreign financial asset reporting obligations and their application to our Securities.

 

Non-U.S. Holders

 

This section applies to you if you are a Non-U.S. holder. A “Non-U.S. holder” is a beneficial owner (other than a partnership or entity treated as a partnership for U.S. federal income tax purposes) of our Securities who or that is not a U.S. holder, including:

 

a non-resident alien individual, other than certain former citizens and residents of the United States subject to U.S. tax as expatriates;

 

95

 

 

a foreign corporation; or

 

a foreign estate or trust;

 

but generally does not include an individual who is treated as present in the United States for 183 days or more in the taxable year of disposition. If you are such an individual, you should consult your tax advisor regarding the U.S. federal income tax consequences of the sale or other disposition of our securities.

 

Assuming that we are not treated as a domestic corporation under the rules discussed above or otherwise, dividends (including constructive dividends) paid or deemed paid to a Non-U.S. holder in respect to our shares generally will not be subject to U.S. federal income tax, unless the dividends are effectively connected with the Non-U.S. holder’s conduct of a trade or business within the United States (and, if required by an applicable income tax treaty, are attributable to a permanent establishment or fixed base that such holder maintains in the United States). In addition, a Non-U.S. holder generally will not be subject to U.S. federal income tax on any gain attributable to a sale or other disposition of our Securities unless such gain is effectively connected with its conduct of a trade or business in the United States (and, if required by an applicable income tax treaty, is attributable to a permanent establishment or fixed base that such holder maintains in the United States). In addition, special rules may apply to a non-U.S. holder that is an individual who was present in the United States for 183 days or more in the taxable year of such disposition and certain other requirements are met. If you are such an individual, you should consult your tax advisor regarding the U.S. federal income tax consequences of the sale or other disposition of our securities.

 

Dividends and gains that are effectively connected with the Non-U.S. holder’s conduct of a trade or business in the United States (and, if required by an applicable income tax treaty, are attributable to a permanent establishment or fixed base in the United States) generally will be subject to U.S. federal income tax at the same regular U.S. federal income tax rates applicable to a comparable U.S. holder and, in the case of a Non-U.S. holder that is a corporation for U.S. federal income tax purposes, also may be subject to an additional branch profits tax at a 30% rate or a lower applicable tax treaty rate.

 

Reporting and Backup Withholding

 

Dividend payments with respect to our Securities and proceeds from the sale, exchange or redemption of our Securities may be subject to information reporting to the IRS and possible U.S. backup withholding. Backup withholding will not apply, however, to a U.S. holder who furnishes a correct taxpayer identification number and makes other required certifications, or who is otherwise exempt from backup withholding and establishes such exempt status. A Non-U.S. holder generally may eliminate the requirement for information reporting and backup withholding by providing certification of its foreign status, under penalties of perjury, on a duly-executed applicable IRS Form W-8 or by otherwise establishing an exemption.

 

Backup withholding is not an additional tax. Amounts withheld as backup withholding may be credited against a U.S. holder’s U.S. federal income tax liability, and a holder generally may obtain a refund of any excess amounts withheld under the backup withholding rules by timely filing the appropriate claim for refund with the IRS and furnishing any required information.

 

Foreign Account Tax Compliance Act

 

In certain circumstances, legislation commonly known as the Foreign Account Tax Compliance Act, which is referred to herein as FATCA, imposes a withholding tax of 30% on U.S.-source interest and dividend income received by certain non-U.S. financial institutions (including investment funds), unless such institution (i) enters into, and complies with, an agreement with the IRS to report, on an annual basis, information with respect to interests in, and accounts maintained by, the institution that are owned by certain U.S. persons or by certain non-U.S. entities that are wholly or partially owned by U.S. persons and to withhold on certain payments, or (ii) if required under an intergovernmental agreement between the United States and an applicable foreign country, reports such information to its local tax authority, which will exchange such information with the U.S. authorities. Similarly, U.S.-source interest and dividends received by a holder that is a non-financial non-U.S. entity that does not qualify under certain exemptions will generally be subject to withholding at a tax rate of 30%, unless such entity either (i) certifies that such entity does not have any “substantial United States owners” or (ii) provides certain information regarding the entity’s “substantial United States owners,” which the payor will generally be required to provide to the IRS. The IRS has issued proposed regulations (on which taxpayers may rely until final regulations are issued) that would generally not apply these withholding requirements to gross proceeds from asset dispositions. An intergovernmental agreement between the United States and an applicable foreign country may modify these requirements. Accordingly, the entity through which the shares of our Securities are held will affect the determination of whether such withholding is required. Holders should consult their tax advisors regarding the possible implications of the FATCA rules in their particular situations.

 

96

 

 

Material Cayman Tax Considerations

 

The Cayman Islands currently levies no taxes on individuals or corporations based upon profits, income, gains or appreciation and there is no taxation in the nature of inheritance tax or estate duty. There are no other taxes likely to be material to us levied by the government of the Cayman Islands except for stamp duties which may be applicable on instruments executed in, or, after execution, brought within the jurisdiction of the Cayman Islands. The Cayman Islands is not party to any double tax treaties that are applicable to any payments made to or by our company. There are no exchange control regulations or currency restrictions in the Cayman Islands.

 

Payments of dividends and capital in respect of our ordinary shares and ADSs will not be subject to taxation in the Cayman Islands and no withholding will be required on the payment of a dividend or capital to any holder of our ordinary shares or the ADSs, nor will gains derived from the disposal of our ordinary shares or the ADSs be subject to Cayman Islands income or corporation tax.

 

F.Dividends and Paying Agents

 

Not Applicable.

 

G.Statement by Experts

 

Not Applicable.

 

H.Documents on Display

 

We are subject to the periodic reporting and other informational requirements of the Exchange Act. Under the Exchange Act, we are required to file reports and other information with the SEC. Specifically, we are required to file annually a Form 20-F within four months after the end of each fiscal year, which is December 31. Copies of reports and other information, when so filed, may be inspected without charge and may be obtained at prescribed rates at the public reference facilities maintained by the Securities and Exchange Commission at 100 F Street, N.E., Room 1580, Washington, D.C. 20549. The public may obtain information regarding the Washington, D.C. Public Reference Room by calling the Commission at 1 -800-SEC-0330. The SEC also maintains a website at www.sec.gov that contains reports, proxy and information statements, and other information regarding registrants that make electronic filings with the SEC using its EDGAR system. As a foreign private issuer, we are exempt from the rules under the Exchange Act prescribing the furnishing and content of quarterly reports and proxy statements, and officers, directors and principal shareholdes are exempt from the reporting and short-swing profit recovery provisions contained in Section 16 of the Exchange Act.

 

We will furnish Deutsche Bank Trust Company Americas, the depositary of our ADSs, with our annual reports, which will include a review of operations and annual audited consolidated financial statements prepared in conformity with U.S. GAAP, and all notices of shareholders’ meetings and other reports and communications that are made generally available to our shareholders. The depositary will make such notices, reports and communications available to holders of ADSs and, upon our request, will mail to all record holders of ADSs the information contained in any notice of a shareholders’ meeting received by the depositary from us.

 

In accordance with Nasdaq Stock Market Rule 5250(d), we will post this annual report on our website https://ir.liongrouphl.com/#/FinancialReports. In addition, we will provide hardcopies of our annual report to shareholders, including ADS holders, free of charge upon request.

 

I.Subsidiary Information

 

Not applicable.

 

97

 

 

ITEM 11. QUANTITATIVE AND QUALITATIVE DISCLOSURES ABOUT MARKET RISK

 

Market Risk

 

When we facilitate instant execution of client trades, we may be subject to market risk if the trade of one client cannot be naturally offset by the trade of another client, in which case we may act as a principal in trading with the client and take a position. We constantly monitor our exposure to the market against our pre-determined market risk limit. When our exposure exceeds the limit, we hedge our position to bring our exposure back to the limit. The market risk limit represents the maximum (long or short) net exposure we will hold without any hedging. In accordance with the methodology in our risk management policy, we set our market risk limit based on our risk appetite with reference to the expected liquidity and volatility of the underlying financial products, aiming to achieve an optimal balance among facilitating client’s trades, controlling our cost of hedging and maximizing our daily revenue.

 

We may also be subject to residual market risk caused by market gaps, which may occur when a product price changes suddenly in a single large movement, often at the opening of a trading day, rather than in small incremental steps. In this situation, we may have difficulty adjusting our hedging in a timely manner and thereby incur a potential loss. We conduct regular scenario-based stress tests that analyze the impact of potential market gap events and take preventive actions to mitigate the impact caused by residual market risk.

 

Credit Risk

 

We have a credit risk management system in place to evaluate our credit risk. We regularly review our credit policies and set appropriate credit limits for our clients. In determining the credit limit of a particular client, we consider its investment pattern, the history of its daily closing positions, the types of products it has previously invested in and the security it has placed with us. We only allow a client to place purchase orders within its trading limit using cash deposited in its designated account with us. We require the client selling shares to provide necessary documents evidencing that the shares are deposited with a securities clearing and settlement system of a recognized securities exchange.

 

We set pre-trade quantity limits and price collars on individual orders. Our system will detect and reject orders that exceed the specified quantity limits or fall outside of the current acceptable price range. We also impose intra-day net long or short position limits on our clients to prevent their accumulated positions from exceeding the clearing company’s financially comfortable levels, as well as to halt potentially errant algorithms.

 

We also measure the pre-settlement credit exposure and the settlement risk of all our clients to manage our overall credit exposure. We take into account the number of clients with open positions, the products for which clients have open positions, the concentration of open positions on any given securities and other relevant factual circumstances. Whenever our overall pre-settlement credit exposure is unusually high on any given day, we investigate the causes and may reduce the limit on each client in order to control our overall credit exposure. We have forced liquidation policies for our clients. For futures trading, we force clients to liquidate when their equity to occupied margin ratio falls below 80%; for CFD trading, we force clients to liquidate when their net worth to occupied margin ratio falls below 50%.

 

Liquidity Risk

 

We closely monitor our liquidity position. Our account department prepares a daily cash position summary and our directors and senior management review this summary to ensure that there are no cash flow mis-matches. We may arrange for credit facilities when necessary.

 

Capital Adequacy Risk

 

We operate in highly regulated industries across multiple jurisdictions including the Cayman Islands and Hong Kong. We are required to hold sufficient regulatory capital at both group and individual entity level to cover our risk exposures, among other financial obligations imposed by regulatory authorities. We are required to at all times hold sufficient capital to meet regulatory requirements in all relevant jurisdictions. We assess our capital requirements through financial projections and stress tests frequently. We also check internal warning indicators and timely escalate potential capital inadequacy to our senior management for prompt preventive or remedial action.

 

98

 

 

ITEM 12. DESCRIPTION OF SECURITIES OTHER THAN EQUITY SECURITIES

 

A.Debt Securities

 

Not Applicable.

 

B.Warrants and Rights

 

Not Applicable.

 

C.Other Securities

 

Not applicable.

 

D.American Depositary Shares

 

Fees and Charges Our ADS holders May Have to Pay

 

As an ADS holder, you will also be responsible to pay certain fees and expenses incurred by the depositary bank and certain taxes and governmental charges (in addition to any applicable fees, expenses, taxes and other governmental charges payable on the deposited securities represented by any of your ADSs):

 

Person depositing or withdrawing Class A ordinary shares or ADS holders must pay:  For:
$0.05 (or less) per ADSs (or portion of ADSs)  Issuance of ADSs, including issuances resulting from a distribution of Class A ordinary shares or rights or other property
      
   Cancellation of ADSs for the purpose of withdrawal, including if the deposit agreement terminates
      
$0.05 (or less) per ADS  Any cash distribution to ADS holders
      
A fee equivalent to the fee that would be payable if securities distributed to you had been Class A ordinary shares and the Class A ordinary shares had been deposited for issuance of ADSs  Distribution of securities distributed to holders of deposited securities (including rights) that are distributed by the depositary to ADS holders
      
$0.03 (or less) per ADS per calendar year  Depositary services
      
Registration or transfer fees  Transfer and registration of Class A ordinary shares on our share register to or from the name of the depositary or its agent when you deposit or withdraw Class A ordinary shares
      
Expenses of the depositary  Cable and facsimile transmissions (when expressly provided in the deposit agreement)
      
   Converting foreign currency to U.S. dollars
      
Taxes and other governmental charges the depositary or the custodian has to pay on any ADSs or Class A ordinary shares underlying ADSs, such as stock transfer taxes, stamp duty or withholding taxes  As necessary
      
Any charges incurred by the depositary or its agents for servicing the deposited securities  As necessary

 

99

 

 

The depositary fees payable upon the issuance and cancellation of ADSs are typically paid to the depositary bank by the brokers (on behalf of their clients) receiving the newly issued ADSs from the depositary bank and by the brokers (on behalf of their clients) delivering the ADSs to the depositary bank for cancellation. The brokers in turn charge these fees to their clients. Depositary fees payable in connection with distributions of cash or securities to ADS holders and the depositary services fee are charged by the depositary bank to the holders of record of ADSs as of the applicable ADS record date.

 

The depositary fees payable for cash distributions are generally deducted from the cash being distributed or by selling a portion of distributable property to pay the fees. In the case of distributions other than cash (i.e., share dividends, rights), the depositary bank charges the applicable fee to the ADS record date holders concurrent with the distribution. In the case of ADSs registered in the name of the investor (whether certificated or uncertificated in direct registration), the depositary bank sends invoices to the applicable record date ADS holders. In the case of ADSs held in brokerage and custodian accounts (via DTC), the depositary bank generally collects its fees through the systems provided by DTC (whose nominee is the registered holder of the ADSs held in DTC) from the brokers and custodians holding ADSs in their DTC accounts. The brokers and custodians who hold their clients’ ADSs in DTC accounts in turn charge their clients’ accounts the amount of the fees paid to the depositary banks.

 

In the event of refusal to pay the depositary fees, the depositary bank may, under the terms of the deposit agreement, refuse the requested service until payment is received or may set off the amount of the depositary fees from any distribution to be made to the ADS holder.

 

The depositary may make payments to us or reimburse us for certain costs and expenses, by making available a portion of the ADS fees collected in respect of the ADR program or otherwise, upon such terms and conditions as we and the depositary bank agree from time to time.

 

Payment of Taxes

 

You will be responsible for any taxes or other governmental charges payable, or which become payable, on your ADSs or on the deposited securities represented by any of your ADSs. The depositary may refuse to register or transfer your ADSs or allow you to withdraw the deposited securities represented by your ADSs until such taxes or other charges are paid. It may apply payments owed to you or sell deposited securities represented by your ADSs to pay any taxes owed and you will remain liable for any deficiency. If the depositary sells deposited securities, it will, if appropriate, reduce the number of ADSs to reflect the sale and pay to you any net proceeds, or send to you any property, remaining after it has paid the taxes. You agree to indemnify us, the depositary, the custodian and each of our and their respective agents, directors, employees and affiliates for, and hold each of them harmless from, any claims with respect to taxes (including applicable interest and penalties thereon) arising from any refund of taxes, reduced rate of withholding at source or other tax benefit obtained for you. Your obligations under this paragraph shall survive any transfer of ADRs, any surrender of ADRs and withdrawal of deposited securities or the termination of the deposit agreement.

 

100

 

 


PART II.

 

ITEM 13. DEFAULTS, DIVIDEND ARREARAGES AND DELINQUENCIES

 

None.

 

ITEM 14. MATERIAL MODIFICATIONS TO THE RIGHTS OF SECURITY HOLDERS AND USE OF PROCEEDS

 

Material Modifications to the Rights of Security Holders

 

See “Item 10. Additional Information—B. Memorandum and Articles of Association—Ordinary Shares” for a description of the rights of securities holders, which remain unchanged.

 

Use of Proceeds

 

Not Applicable.

 

ITEM 15. CONTROLS AND PROCEDURES

 

Evaluation of Disclosure Controls and Procedures

 

Our management, with the participation of our chief executive officer and chief financial officer, has performed an evaluation of the effectiveness of our disclosure controls and procedures (as defined in Rule 13a-15(e) under the Exchange Act) as of the end of the period covered by this annual report.

 

Based upon that evaluation, our management has concluded that, as of December 31, 2020, our disclosure controls and procedures were effective in ensuring that the information required to be disclosed by us in the reports that we file and furnish under the Exchange Act was recorded, processed, summarized and reported, within the time periods specified in the SEC’s rules and forms, and that the information required to be disclosed by us in the reports that we file or submit under the Exchange Act is accumulated and communicated to our management, including our chief executive officer and chief financial officer, to allow timely decisions regarding required disclosure.

 

Management’s Annual Report on Internal Control over Financial Reporting

 

Our management is responsible for establishing and maintaining adequate internal control over financial reporting as defined in Rules 13a-15 (f) and 15d-15(f) under the Securities Exchange Act of 1934, as amended.

 

Our internal control over financial reporting is a process designed to provide reasonable assurance regarding the reliability of our financial reporting and the preparation of financial statements for external purposes in accordance with Generally Accepted Accounting Principles (GAAP) in the United States of America and includes those policies and procedures that (1) pertain to the maintenance of records that, in reasonable detail, accurately and fairly reflect the transactions and dispositions of the assets of our company; (2) provide reasonable assurance that transactions are recorded as necessary to permit preparation of consolidated financial statements in accordance with GAAP, and that receipts and expenditures of our company are being made only in accordance with authorizations of our management and directors; and (3) provide reasonable assurance regarding prevention or timely detection of the unauthorized acquisition, use or disposition of our company’s assets that could have a material effect on the consolidated financial statements.

 

Because of its inherent limitations, internal control over financial reporting may not prevent or detect misstatements. Also, projections of any evaluation of effectiveness to future periods are subject to the risks that controls may become inadequate because of changes in conditions, or that the degree of compliance with the policies or procedures may deteriorate.

 

As required by Section 404 of the Sarbanes-Oxley Act of 2002 and related rules as promulgated by the Securities and Exchange Commission, our management including our Chief Executive Officer and Chief Financial Officer assessed the effectiveness of internal control over financial reporting as of December 31, 2020 using the criteria set forth in the report “Internal Control— Integrated Framework (2013)” published by the Committee of Sponsoring Organizations of the Treadway Commission. Based on this evaluation, management concluded that our internal control over financial reporting was effective as of December 31, 2020.

 

Attestation Report of the Independent Registered Public Accounting Firm

 

Because we are an emerging growth company, this annual report does not include an attestation report of our registered public accounting firm regarding internal control over financial reporting.

 

101

 

 

Changes in Internal Control over Financial Reporting

 

In 2020, we made the following changes to our internal control over financial reporting (as defined in Rule 13a-15(f) of the Exchange Act) which have materially affected, or are reasonably likely to materially affect, our internal controls over financial reporting and which resulted in our determination that we did not have a material weakness in our internal controls over financial reporting for the year ended December 31, 2020:

 

We performed a complete review of our accounting and reporting processes and procedures to identify potential weaknesses and to adopt measures to improve and strengthen our overall control environment. We will continue to monitor the effectiveness of these processes, procedures and controls, and enhance accordingly.
   
We formulated new closing procedures and a procedural checklist, the purpose of which are to ensure the accuracy and adequacy of the financial data for the preparation of our financial statements, and new financial reporting procedures, the purpose of which are to prepare financial statements that fairly present our financial position and results of operations and cash flows in conformity with U.S. GAAP.
   
We implemented the use of U.S. GAAP financial statement and reporting disclosure checklists to ensure that all of our related disclosures are properly included and reported.
   
Our chief financial officer received additional training in U.S. GAAP through self-study and webinar courses, and began to periodically review major accounting literature updates provided by a major accounting firm which provide an overview of recent U.S. accounting pronouncements.
   
We engaged experienced financial consulting firm who worked closely with our internal finance team to assist us in preparing our financial statements and related disclosures in accordance with U.S. GAAP. We have identified the talents with relevant experience, skills and knowledge in accounting and financial reporting under the requirements of U.S. GAAP and rules set forth by the SEC and will hire internally in the first half of 2021.

 

It should be noted that while our management has taken and will continue to take steps to improve our disclosure controls and procedures, our management does not expect that our disclosure controls and procedures or internal financial controls will prevent all errors or fraud. A control system, no matter how well conceived or operated, can provide only reasonable, not absolute, assurance that the objectives of the control system are met.

 

ITEM 16.A. AUDIT COMMITTEE FINANCIAL EXPERT

 

Our board of directors has determined that Chi Fai Choi, independent director and member of our audit committee, is an audit committee financial expert.

 

ITEM 16.B. CODE OF ETHICS

 

Our board of directors has adopted a code of ethics that applies to all of the directors, officers and employees of us and our subsidiaries, whether they work for us on a full-time, part-time, consultative, or temporary basis. Certain provisions of the code apply specifically to our chief executive officer, chief financial officer, senior finance officer, controller, senior vice presidents, vice presidents and any other persons who perform similar functions for us. We have posted a copy of our code of business conduct and ethics on our website at https://ir.liongrouphl.com/#/CorporateGovernance

 

ITEM 16.C. PRINCIPAL ACCOUNTANT FEES AND SERVICES

 

The following table sets forth the aggregate fees by the categories specified below in connection with certain professional services rendered by UHY LLP, our independent registered public accounting firm, for the periods indicated. We did not pay any other fees to our auditors during the periods indicated below.

 

   2019   2020 
  USD   USD 
          
Audit fees(1)   

256,000

    

350,000

 
Audit related fees(2)   

11,000

    

213,000

 

 

Notes:

 

(1)“Audit fees” means the aggregate fees billed for professional services rendered by UHY LLP for the audits of our annual financial statements for the years ended December 31, 2017, 2018 and 2019.

(2)“Audit-related fees” means, for the year ended December 31, 2020, the aggregate fees billed for services provided in connection with the review of the nine-month unaudited financial information ended September 30, 2018 and 2019, the review of the six-month unaudited financial information ended on June 30, 2020 included in the Report of Foreign Private Issuer on Form 6-K, and review of our registration statements and other regulatory documents filed with SEC.

 

The policy of our audit committee is to pre-approve all audit and non-audit services provided by UHY LLP, including audit services and audit-related services as described above.

 

102

 

 

ITEM 16.D. EXEMPTIONS FROM THE LISTING STANDARDS FOR AUDIT COMMITTEES

 

Not applicable.

 

ITEM 16.E. PURCHASES OF EQUITY SECURITIES BY THE ISSUER AND AFFILIATED PURCHASERS

 

None.

 

ITEM 16.F. CHANGE IN REGISTRANT’S CERTIFYING ACCOUNTANT

 

Not applicable.

 

ITEM 16.G. CORPORATE GOVERNANCE

 

As a Cayman Islands exempted company listed on the Nasdaq Capital Market, we are subject to Nasdaq corporate governance listing standards. However, Rule 5615(a)(3) of The Listing Rules of the Nasdaq Stock Market (the “Nasdaq Rules”) permits foreign private issuers like us to follow certain home country corporate governance practices in lieu of certain provisions of the Rule 5600 Series of the Nasdaq Rules. A foreign private issuer that elects to follow a home country practice instead of such provisions, must disclose in its annual reports each requirement that it does not follow and describe the home country practice followed by it. Our current corporate governance practices differ from Nasdaq corporate governance requirements for U.S. companies in certain respects, as summarized below:

 

Executive Sessions. IM5605-2 of Nasdaq Rules requires independent directors of a Nasdaq listed company must meet regularly in executive session (without members of management present), and such executive sessions should occur at least twice a year. In this regard we have elected to adopt the practices of our home country, the Cayman Islands, which practices which do not require independent directors to meet regularly in executive sessions separate from the full board of directors.

 

Nomination of Directors. Rule 5605(e)(2) of Nasdaq Rules requires director nominations of a Nasdaq listed company to be made or recommended solely by independent directors and the director nominations process be addressed by a formal written charter or board resolution. We follow Cayman Islands practice which does not require us to have a formal written charter addressing the director nominations process.

 

Composition of Board. Rule 5605(b)(1) of the Nasdaq Rules requires a Nasdaq listed company to have a majority of the board be independent. In this regard we have elected to adopt the practices of our home country, the Cayman Islands, which practices do not require a majority independent board.

 

Composition of Committees. Rule 5605(d)(2) of the Nasdaq Rules requires a Nasdaq listed company to have a compensation committee composed solely of independent directors to determine or recommend the compensation of the executive officers of the company. In this regard we have elected to adopt the practices of our home country, the Cayman Islands, which practices do not require that any of the members of a company’s compensation committee be independent directors.

 

Shareholder Approval. Rule 5635(c) requires shareholder approval for certain issuances of securities. In this regard we have elected to adopt the practices of our home country. In accordance with the provisions of our Amended and Restated Memorandum and Articles of Association, our board of directors is authorized to issue securities, including ordinary shares, preferred shares, warrants and convertible notes.

 

ITEM 16.H. MINE SAFETY DISCLOSURE

 

Not applicable.

 

103

 

 

PART III.

 

ITEM 17. FINANCIAL STATEMENTS

 

We have elected to provide financial statements pursuant to Item 18.

 

ITEM 18. FINANCIAL STATEMENTS

 

The consolidated financial statements of Lion Group Holding Ltd. and its subsidiaries are included at the end of this annual report.

 

ITEM 19. EXHIBITS

 

Exhibit

 

Exhibit No.   Description
1.1   Amended and Restated Memorandum of Articles of Association (incorporated by reference to Exhibit 1.1 of the Registrant’s 20FR12B (File No. 001-39301), filed with the SEC on June 22, 2020)
2.1   Registrant’s Specimen American Depositary Receipt (included in Exhibit 2.4)
2.2   Specimen Ordinary Share Certificate of the Registrant (incorporated by reference to Exhibit 4.5 of the Registrant’s Amendment No. 1 to Form F-4 (File No. 237336), filed with the SEC on April 24, 2020)
2.3   Specimen Warrant Certificate of the Company (incorporated by reference to Exhibit 4.6 of the Registrant’s Amendment No. 1 to Form F-4 (File No. 237336), filed with the SEC on April 24, 2020)
2.4   Form of Deposit Agreement, by and among Lion Group Holding Ltd., Deutsche Bank Trust Company Americas, as depositary, and all holders and beneficial owners from time to time of ADSs issued thereunder (incorporated by reference to Exhibit (a) of the Registrant’s Registration on Form F-6 (File No. 238516) filed with the SEC on May 20, 2020)
2.5   Amendment to Warrant Agreement, dated June 16, 2020, by and among the Lion Group Holding Ltd., Proficient and American Stock Transfer & Trust Company (incorporated by reference to Exhibit 2.5 of the Registrant’s 20FR12B (File No. 001-39301), filed with the SEC on June 22, 2020)
2.6   Form of 9% Senior Secured Convertible Debenture dated December 14, 2020 (incorporated by reference to Exhibit 10.2 of Registrant’s Form F-6-K filed on December 16, 2020)
2.7   Form of Series A American Depositary Shares Purchase Warrant dated December 14, 2020 (incorporated by reference to Exhibit 10.3 of Registrant’s Form F-6-K filed on December 16, 2020)
2.8   Form of Series B American Depositary Shares Purchase Warrant dated December 14, 2020 (incorporated by reference to Exhibit 10.4 of Registrant’s Form F-6-K filed on December 16, 2020)
2.9   Form of Series C American Depositary Shares Purchase Warrant dated December 14, 2020 (incorporated by reference to Exhibit 10.5 of Registrant’s Form F-6-K filed on December 16, 2020)
2.10*   Description of Securities
4.1   Registrant’s 2020 Share Incentive Plan (incorporated by reference to Exhibit 10.24 of Registrant’s Amendment No. 1 to Form F-4 (File No. 237336), filed with the SEC on April 24, 2020)
4.2   Form of Employment Agreement between the Registrant and each executive officer of the Registrant (incorporated by reference to Exhibit 10.25 of Registrant’s Amendment No. 2 to Form F-4 (File No. 237336), filed with the SEC on May 18, 2020)
4.3   Form of Indemnification Agreement between the Registrant and each of the directors and executive officers of the Registrant (incorporated by reference to Exhibit 10.26 of Registrant’s Amendment No. 2 to Form F-4 (File No. 237336), filed with the SEC on May 18, 2020)
4.4   First Amended and Restated Business Combination Agreement, dated as of May 12, 2020, by and among Proficient Alpha Acquisition Corp., Shih-Chung Chou, in the capacity as the Purchaser Representative, Lion Group Holding Ltd., Lion MergerCo I, Inc., Lion Financial Group Limited, Wang Jian and Legend Success Ventures Limited, in the capacity as the Seller Representatives and the stockholders of Lion Financial Group Limited named therein (incorporated by reference to Exhibit 2.1 of the Registrant’s Amendment No. 2 to F-4 (File No. 237336), filed with the SEC on May 18, 2020)
4.5   Amended and Restated Securities Purchase Agreement, dated as of October 19, 2020, by and among Lion Group Holding Ltd., Greentree Financial Group, Inc. and such other parties identified in the Schedule I therein (incorporated by reference to Exhibit 10.1 of Registrant’s Amendment No. 1 to Form F-1 (File No. 249185), filed with the SEC on October 19, 2020)

 

104

 

 

4.6   Lock-Up Agreement, dated as of March 10, 2020, by and among Lion Group Holding Ltd., Shih-Chung Chou, in the capacity as the Purchaser Representative, and Jian Wang (incorporated by reference to Exhibit 10.1 of Proficient’s Form 8-K (File No. 001-38925), filed with the SEC on March 16, 2020)
4.7   Lock-Up Agreement, dated as of March 10, 2020, by and among Lion Group Holding Ltd., Shih-Chung Chou, in the capacity as the Purchaser Representative, and Legend Success Ventures Limited (incorporated by reference to Exhibit 10.2 of Proficient’s Form 8-K (File No. 001-38925), filed with the SEC on March 16, 2020)
4.8   First Amended and Restated Business Combination Agreement, dated as of May 12, 2020, by and among Proficient Alpha Acquisition Corp., Shih-Chung Chou, in the capacity as the Purchaser Representative, Lion Group Holding Ltd., Lion MergerCo I, Inc., Lion Financial Group Limited, Wang Jian and Legend Success Ventures Limited, in the capacity as the Seller Representatives and the stockholders of Lion Financial Group Limited named therein (incorporated by reference to Exhibit 2.1 of the Registrant’s Amendment No. 2 to F-4 (File No. 237336), filed with the SEC on May 18, 2020)
4.9   Amended and Restated Securities Purchase Agreement, dated as of October 19, 2020, by and among Lion Group Holding Ltd., Greentree Financial Group, Inc. and such other parties identified in the Schedule I therein (incorporated by reference to Exhibit 10.1 of Registrant’s Amendment No. 1 to Form F-1 (File No. 249185), filed with the SEC on October 19, 2020)
4.10   Lock-Up Agreement, dated as of March 10, 2020, by and among Lion Group Holding Ltd., Shih-Chung Chou, in the capacity as the Purchaser Representative, and Jian Wang (incorporated by reference to Exhibit 10.1 of Proficient’s Form 8-K (File No. 001-38925), filed with the SEC on March 16, 2020)
4.11   Lock-Up Agreement, dated as of March 10, 2020, by and among Lion Group Holding Ltd., Shih-Chung Chou, in the capacity as the Purchaser Representative, and Legend Success Ventures Limited (incorporated by reference to Exhibit 10.2 of Proficient’s Form 8-K (File No. 001-38925), filed with the SEC on March 16, 2020)
4.12   Non-Competition and Non-Solicitation Agreement, dated as of March 10, 2020, by and among Lion Group Holding Ltd., Proficient Alpha Acquisition Corp., Lion Financial Group Limited and Chunning Wang (incorporated by reference to Exhibit 10.3 of Proficient’s Form 8-K (File No. 001-38925), filed with the SEC on March 16, 2020)
4.13   Non-Competition and Non-Solicitation Agreement, dated as of March 10, 2020, by and among Lion Group Holding Ltd., Proficient Alpha Acquisition Corp., Lion Financial Group Limited and Chunning Wang (incorporated by reference to Exhibit 10.4 of Proficient’s Form 8-K (File No. 001-38925), filed with the SEC on March 16, 2020)
4.14   Form of Seller Registration Rights Agreement, by and among, Lion Group Holding Ltd. and the Sellers (incorporated by reference to Exhibit 10.5 of Proficient’s Form 8-K (File No. 001-38925), filed with the SEC on March 16, 2020)
4.15   Form of First Amendment to Registration Rights Agreement, by and among, Proficient Alpha Acquisition Corp., Lion Group Holding Ltd., I-Bankers Securities, Inc. and the Founders (incorporated by reference to Exhibit 10.6 of Proficient’ Form 8-K (File No. 001-38925), filed with the SEC on March 16, 2020)
4.16   Terms of Business for Exchange Traded Futures and Options Business, dated as of October 10, 2018, by and between Lion Brokers Limited and G. H. Financials (Hong Kong) Limited (incorporated by reference to Exhibit 10.19 of Registrant’s Form F-4 (File No. 237336), filed with the SEC on March 23, 2020)
4.17   Terms of Business for Exchange Traded Futures and Options Business, dated as of October 10, 2018, by and between Lion Brokers Limited and G. H. Financials (Hong Kong) Limited (incorporated by reference to Exhibit 10.20 of Registrant’s Form F-4 (File No. 237336), filed with the SEC on March 23, 2020)
4.18   Service Agreement, dated as of November 1, 2019, by and between Lion Futures Limited and Esunny International (Hong Kong) Co., Ltd. (incorporated by reference to Exhibit 10.21 of Registrant’s Form F-4 (File No. 237336), filed with the SEC on March 23, 2020)
4.19   Software License Agreement, dated as of June 14, 2017, by and between Lion International Securities Group Limited and eBroker Systems (HK) Limited (incorporated by reference to Exhibit 10.22 of Registrant’s Form F-4 (File No. 237336), filed with the SEC on March 23, 2020)
4.20   Contract for Purchase of Trading System and Services, dated as of April 22, 2019, by and between Lion Brokers Limited and Hangzhou Lanlian Technology Co., Ltd (incorporated by reference to Exhibit 10.23 of Registrant’s Form F-4 (File No. 237336), filed with the SEC on March 23, 2020)
4.21   Tenancy Agreement by and between Top Power Development Limited and BC Wealth Management Limited, dated November 12, 2020 (incorporated by reference to Exhibit 10.16 of Registrant’s Form F-1 filed on November 18, 2020)

 

105

 

 

4.22   Securities Purchase Agreement dated December 11, 2020 (incorporated by reference to Exhibit 10.1 of Registrant’s Form F-6-K filed on December 16, 2020)
4.23   Form of Security Agreement dated December 14, 2020 (incorporated by reference to Exhibit 10.6 of Registrant’s Form F-6-K filed on December 16, 2020)
4.24   Form of Subsidiary Guarantee dated December 14, 2020 (incorporated by reference to Exhibit 10.7 of Registrant’s Form F-6-K filed on December 16, 2020)
4.25   Form of Registration Rights Agreement dated December 11, 2020 (incorporated by reference to Exhibit 10.8 of Registrant’s Form F-6-K filed on December 16, 2020)
4.26   Form of Security Agreement dated December 14, 2020 (incorporated by reference to Exhibit 10.6 of Registrant’s Form F-6-K filed on December 16, 2020)
8.1*   List of Significant Subsidiaries of the Registrant
11.1   Form of Code of Ethics and Business Conduct (incorporated by reference to Exhibit 14 of Company’s Amendment No. 1 to Form F-4 (File No. 237336), filed with the SEC on April 24, 2020)
12.1*   Certification by Principal Executive Officer Pursuant to Section 302 of the Sarbanes-Oxley Act of 2002
12.2*   Certification by Principal Financial Officer Pursuant to Section 302 of the Sarbanes-Oxley Act of 2002
13.1**   Certification by Principal Executive Officer Pursuant to Section 906 of the Sarbanes-Oxley Act of 2002
13.2**   Certification by Principal Financial Officer Pursuant to Section 906 of the Sarbanes-Oxley Act of 2002
15.1*   Consent of UHY LLP
15.2*   Consent of Ogier
15.3*   Consent of iResearch

 

 

* Filed with this Annual Report on Form 20-F
** Furnished with this Annual Report on From 20-F

 

106

 

 

SIGNATURES

 

The registrant hereby certifies that it meets all of the requirements for filing its annual report on Form 20-F and that it has duly caused and authorized the undersigned to sign this annual report on its behalf.

 

  Lion Group Holding Ltd.
   
  By: /s/ Chunning Wang
    Name: Chunning Wang
    Title: Director and Chief Executive Officer
       
  Date: March 31, 2021

 

107

 

 

INDEX TO FINANCIAL STATEMENTS

 

Report of Independent Registered Public Accounting Firm F-2
Consolidated Balance Sheets as of December 31, 2020 and December 31, 2019 F-3
Consolidated Statements of Operations and Comprehensive Income (Loss) for the years ended December 31, 2020, 2019 and 2018 F-4
Consolidated Statements of Changes in Stockholders’ Equity for the years ended December 31, 2020, 2019 and 2018 F-5
Consolidated Statements of Cash Flows for the years ended December 31, 2020, 2019 and 2018 F-6
Notes to Consolidated Financial Statements for the years ended December 31, 2020, 2019,  and 2018 F-7

 

F-1

 

 

REPORT OF INDEPENDENT REGISTERED PUBLIC ACCOUNTING FIRM

 

To the Board of Director and
Shareholders of Lion Group Holding Ltd.

 

Opinion on the Consolidated Financial Statements

 

We have audited the accompanying consolidated balance sheets of Lion Group Holding Ltd. and its subsidiaries (the “Group”) as of December 31, 2020 and 2019, and the related consolidated statements of operations and comprehensive income (loss), changes in equity, and cash flows for each of the years in the three-year period ended December 31, 2020, and the related notes (collectively referred to as the consolidated financial statements). In our opinion, the consolidated financial statements present fairly, in all material respects, the financial position of the Group as of December 31, 2020 and 2019, and the results of its operations and its cash flows for each of the years in the three-year period ended December 31, 2020, in conformity with accounting principles generally accepted in the United States of America.

 

Basis for Opinion

 

These consolidated financial statements are the responsibility of the Group’s management. Our responsibility is to express an opinion on the Group’s consolidated financial statements based on our audits. We are a public accounting firm registered with the Public Company Accounting Oversight Board (United States) (PCAOB) and are required to be independent with respect to the Group in accordance with the U.S. federal securities laws and the applicable rules and regulations of the Securities and Exchange Commission and the PCAOB.

 

We conducted our audits in accordance with the standards of the PCAOB. Those standards require that we plan and perform the audit to obtain reasonable assurance about whether the consolidated financial statements are free of material misstatement, whether due to error or fraud. The Group is not required to have, nor were we engaged to perform, an audit of its internal control over financial reporting. As part of our audits, we are required to obtain an understanding of internal control over financial reporting, but not for the purpose of expressing an opinion on the effectiveness of the Group’s internal control over financial reporting. Accordingly, we express no such opinion.

 

Our audits included performing procedures to assess the risks of material misstatement of the consolidated financial statements, whether due to error or fraud, and performing procedures that respond to those risks. Such procedures included examining, on a test basis, evidence regarding the amounts and disclosures in the consolidated financial statements. Our audits also included evaluating the accounting principles used and significant estimates made by management, as well as evaluating the overall presentation of the consolidated financial statements. We believe that our audits provide a reasonable basis for our opinion.

 

/s/ UHY LLP  
   
We have served as the Group’s auditor since 2019.
   
New York, New York  
March 31, 2021  

 

F-2

 

 

Lion Group HOLDING LTD.

CONSOLIDATED BALANCE SHEETS 

 

   December 31,   December 31, 
   2020   2019 
Assets        
         
Cash and cash equivalents  $3,426,467   $6,388,978 
Restricted cash-bank balances held on behalf of customers   1,367,630    2,192,201 
Securities owned, at fair value   17,622    180,201 
Derivative assets, at fair value   -    194,110 
Receivables from broker-dealers and clearing organizations   8,089,193    1,684,961 
Commissions receivable   71,253    88,560 
Short-term loans receivable   2,239,378    1,637,310 
Other receivables   724,708    166,064 
Prepaids,deposits and other   677,978    510,291 
Total current assets   16,614,229    13,042,676 
           
Fixed assets, net   34,919    73,688 
Intangible assets   86,728    67,964 
Other assets   6,169,065    233,343 
Deferred taxes   1,128    677 
Total Assets  $22,906,069   $13,418,348 
           
Liabilities and Stockholders’ Equity          
           
Liabilities          
Current Liabilities          
Payables to customers  $5,221,270   $3,853,693 
Payables to broker-dealers and clearing organizations   3,845,740    
-
 
Commissions payable   39,180    29,439 
Accrued expenses and other payables   1,763,094    417,445 
Short-term borrowings   293,905    1,412,570 
Short-term borrowings from related party   -    128,415 
Derivative liabilities, at fair value   5,653    - 
Due to director   149,522    - 
Dividends payable   
-
    385,901 
Total current liabilities   11,318,364    6,227,463 
           
Convertible debenture   816,006    - 
Total Liabilities   12,134,370    6,227,463 
           
Commitments and Contingencies          
           
Stockholders’ Equity          
Preferred shares, $.0001 par value, 50,000,000 shares authorized, none issued and outstanding as of December 31, 2020 and 2019, respectively  $
-
   $
-
 
Class A ordinary shares, $0.0001 par value, 300,000,000 shares authorized, 9,627,553 and 3,140,388 shares issued and outstanding at December 31, 2020 and 2019, respectively (i)   963    314 
Class B ordinary shares, $0.0001 par value, 150,000,000 shares authorized, 9,843,096 and 3,949,993 shares issued and outstanding at December 31, 2020 and 2019, respectively (i)   984    395 
           
Additional paid in capital (i)   14,516,848    7,605,034 
Accumulated deficit   (3,729,628)   (376,903)
Accumulated other comprehensive losses   (17,468)   (37,955)
Total Stockholders’ Equity   10,771,699    7,190,885 
           
Total Liabilities and Stockholders’ equity  $22,906,069   $13,418,348 

  

(i) Par value of ordinary shares, additional paid-in capital and share data have been retroactively restated to give effect to the reverse recapitalization that is discussed in Note 1.

 

The accompanying notes are an integral part of the consolidated financial statements.

 

F-3

 

  

Lion Group HOLDING LTD.

Statements of Operations and Comprehensive Income (LOSS)

 

   For the Years Ended December 31, 
   2020   2019   2018 
Revenues            
Insurance brokerage commissions  $959,299   $2,648,119   $5,375,531 
Securities brokerage commissions and fees   1,890,502    2,210,915    2,025,650 
Market making commissions and fees   4,940,623    11,056,431    - 
Trading gains (losses)   1,833,875    1,782,750    (897,812)
Interest and other   605,836    828,635    64,894 
                
    10,230,135    18,526,850    6,568,263 
                
Expenses               
Commissions and fees   1,845,994    3,355,205    5,471,602 
Compensation and benefits   3,802,793    2,430,636    1,639,288 
Occupancy   683,160    591,936    548,331 
Communication and technology   1,454,050    823,433    588,353 
General and administrative   2,264,318    692,648    539,773 
Professional fees   1,565,834    761,238    227,998 
Services fees   833,864    384,840    53,592 
Interest   183,157    731,812    118 
Depreciation   40,556    52,852    32,743 
Marketing   651,324    55,378    195,933 
Payment service charge   245,030    355,585    - 
Other operating   11,464    10,463    15,406 
                
    13,581,544    10,246,026    9,313,137 
                
(Loss) income before income taxes   (3,351,409)   8,280,824    (2,744,874)
                
Income tax expense   (1,316)   (64,472)   (26,334)
                
Net (loss) income  $(3,352,725)  $8,216,352   $(2,771,208)
                
Other comprehensive (loss) income               
                
Foreign currency translation adjustment   20,487    75,637    (24,749)
                
Comprehensive (loss) income  $(3,332,238)  $8,291,989   $(2,795,957)
                
(Loss) earnings per share for both Class A and Class B - basic and diluted (i)  $(0.33)  $1.16   $(0.39)
                
Weighted average Class A ordinary shares outstanding - basic and diluted (i)   6,180,795    3,140,388    3,140,388 
                
Weighted average Class B ordinary shares outstanding - basic and diluted (i)   3,962,294    3,949,993    3,949,993 

 

(i) Share and per share data have been retroactively restated to give effect to the reverse recapitalization that is discussed in Note 1

 

The accompanying notes are an integral part of the consolidated financial statements.

 

F-4

 

 

Lion Group HOLDING LTD.

consolidated Statements of Changes in STOCKHOLDERS’ Equity

 

                               Accumulated     
   Class A   Class B   Additional   Receivable       other     
   Ordinary Shares (i)   Ordinary Shares (i)   Paid in   from   Accumulated   comprehensive     
   Shares   Amount   Shares   Amount   Capital (i)   Shareholder   deficit   (loss) income   Total 
Balance at January 1, 2018   3,140,388   $314    3,949,993   $395   $12,503,046   $(8,437,688)  $(827,431)  $(88,843)  $3,149,793 
                                              
Subscription payments   -    
-
    -    
-
    
-
    5,415,082    -    -    5,415,082 
Net loss   -    
-
    -    
-
    
-
    -    (2,771,208)   -    (2,771,208)
Other comprehensive income (loss)   -    
-
    -    
-
    
-
    -    -    (24,749)   (24,749)
Balance at December 31, 2018   3,140,388   $314    3,949,993   $395   $12,503,046   $(3,022,606)  $(3,598,639)  $(113,592)  $5,768,918 
                                              
Return of capital        
 
         
 
    (4,898,012)   3,022,606    -    -    (1,875,406)
Dividends declared   -    
-
    -    
-
    
-
    -    (4,994,616)   -    (4,994,616)
Net income   -    
-
    -    
-
    
-
    -    8,216,352    -    8,216,352 
Other comprehensive income (loss)   -    
-
    -    
-
    
-
    -    -    75,637    75,637 
Balance at December 31, 2019   3,140,388   $314    3,949,993   $395   $7,605,034   $-   $(376,903)  $(37,955)  $7,190,885 
                                              
Effect of reverse recapitalization, net of costs   3,357,574   $336    5,801,221   $580    4,853    -    -    -    5,769 
Conversion of rights to ordinary shares upon the reverse recapitalization   1,150,000    115    -    
-
    (115)   -    -    -    - 
Shares issued to prior D&O   300,000    30    -    
-
    59,970    -    -    -    60,000 
Shares issued in connection with August 2020 PIPE, net of costs   1,650,000    165    -    
-
    2,530,536    -    -    -    2,530,701 
Shares issued as a result of post-merger consideration adjustment   29,591    3    91,882    9    (12)   -    -    -    - 
2020 incentive shares granted and unissued   -    
-
    -    
-
    3,656,800    -    -    -    3,656,800 
Detachable warrants issued in connection with December 2020 Convertible Debenture, net of costs   -    
-
    -    
-
    454,089    -    -    -    454,089 
Beneficial conversion feature in connection with December 2020 Convertible Debenture   -    
-
    -    
-
    205,693    -    -    -    205,693 
Net loss   -    
-
    -    
-
    
-
    -    (3,352,725)   -    (3,352,725)
Other comprehensive income (loss)   -    
-
    -    
-
    
-
    -    -    20,487    20,487 
Balance at December 31, 2020   9,627,553   $963    9,843,096   $984   $14,516,848   $-   $(3,729,628)  $(17,468)  $10,771,699 

 

(i) Par value of ordinary shares, additional paid-in capital and share data have been retroactively restated to give effect to the reverse recapitalization that is discussed in Note 1

 

The accompanying noted are an integral part of the consolidated financial statements.

 

F-5

 

 

Lion Group HOLDING LTD.

Consolidated Statements of Cash Flows 

 

   For the Years Ended December 31, 
   2020   2019   2018 
Cash Flows from Operating Activities               
Net (loss) income  $(3,352,725)  $8,216,352   $(2,771,208)
Adjustments to reconcile net income to net cash (used in) provided by operating activities:               
Stock based compensation expense   3,656,800    
-
    
-
 
Amortization of debt discounts   13,288    
-
    
-
 
Depreciation   40,556    52,852    32,743 
Deferred taxes   (451)   (1,827)   (628)
Gain on forgiveness of debt   
-
    (25,528)   
-
 
(Increase) decrease in operating assets               
Securities owned   162,579    927,032    (1,107,233)
Derivatives assets   194,110    
-
    
-
 
Receivables from broker-dealers and clearing organizations   (6,404,232)   4,723,829    (5,475,634)
Commissions receivable   17,307    68,444    187,226 
Other receivables and Prepaids, deposits and other assets   (217,497)   (187,933)   323,392 
Increase (decrease) in operating liabilities               
Payables to customers   1,367,577    (5,697,526)   8,033,193 
Payables to broker-dealers and clearing organizations   3,845,740    
-
    (8,625)
Commissions payable   9,741    (96,229)   (343,000)
Taxes payable   
-
    
-
    (76,276)
Accrued expenses and other payables   767,229    211,926    8,910 
Derivative liabilities   5,653    (214,397)   20,287 
Net cash provided by (used in) operating activities   105,675    7,976,995    (1,176,853)
                
Cash Flows from Investing Activities               
Purchases of fixed assets   
-
    (20,576)   (62,586)
Acquisition of Trademarks   (5,184)   (4,117)   
-
 
Advance payments for assets acquisition   (5,950,000)   
-
    
-
 
Advances to shareholder   
-
    (6,484,121)   
-
 
Advances to unrelated parties   
-
    (19,108,159)   
-
 
Short term loans receivable   (680,350)   (1,637,310)   
-
 
Collection of short term loan   86,020    
-
    
-
 
Net cash used in investing activities   (6,549,514)   (27,254,283)   (62,586)
                
Cash Flows from Financing Activities               
Dividends paid   (385,901)   
-
    
-
 
Cash acquired in the reverse recapitalizaiton   2,476,198    
-
    
-
 
Payments for reverse recapitalization and ordinary shares issuance costs   (1,908,591)   
-
    
-
 
Proceeds from August 2020 PIPE, net of costs   2,021,951    
-
    
-
 
Proceeds from Short-term borrowings   
-
    21,047,260    
-
 
Repayment of Short-term borrowings   (1,124,448)   (382,917)   
-
 
Repayment of Short-term borrowings from related party   (128,415)   
-
    
-
 
Proceeds from issuance of convertible debenture   1,540,000    
-
    
-
 
Subscription payments from shareholder   
-
    
-
    5,415,082 
Advances from director   1,616,565    7,679,131    484,601 
Repayments to director   (1,467,043)   (7,679,131)   (484,601)
Net cash provided by financing activities   2,640,316    20,664,343    5,415,082 
                
Effect of Exchange Rate Changes on Cash and Restricted Cash   16,441    85,966    (24,616)
                
Net Change in Cash and Restricted Cash   (3,787,082)   1,473,021    4,151,027 
                
Cash and Restricted Cash - Beginning of Period   8,581,179    7,108,158    2,957,131 
Cash and Restricted Cash - End of Period  $4,794,097   $8,581,179   $7,108,158 
                
Noncash Investing and Financing Activities               
Settlement of short-term loans receivable and borrowings  $
-
   $19,120,332   $
-
 
Return of capital through reduction in subscription receivable  $
-
   $3,022,606   $
-
 
Return of capital through reduction in due from shareholder  $
-
   $1,875,406   $
-
 
Dividends made through reduction in due from shareholder  $
-
   $4,608,715   $
-
 
Dividends declared and payable at year-end  $
-
   $385,901   $
-
 
Net liabilities acquired in the reverse recapitalization  $57,963   $
-
   $
-
 
Increase in payables for ordinary shares issuance costs in reverse acquisition  $504,084   $
-
   $
-
 
Decrease in accrued expenses for shares issued to prior D&O  $60,000   $
-
   $
-
 
Convertible debenture debt discounts and issuance costs charged to equity  $659,782   $
-
   $
-
 
Subscription receivable for the shares issued in August 2020 PIPE  $508,750   $
-
   $
-
 
Transfer from other assets to intangible assets  $13,277   $
-
   $
-
 
                
Supplemental disclosure of cash flow information               
Cash paid for interest  $115,160   $729,504   $
-
 
Cash paid for income taxes  $8,227   $1,521   $180,689 

 

The accompanying noted are an integral part of the consolidated financial statements.

 

F-6

 

  

Lion Group HOLDING LTD.

NOTES TO CONSOLIDATED FINANCIAL STATEMENTS

 

Note 1 - Organization and Principal Activities

 

Lion Group Holding Ltd. (the “Company”, “Lion” or “LGHL”) is a company with limited liability registered as an exempted company in the Cayman Islands. The Company’s principal executive office is located at Unit A-C, 33/F, Tower A, Billion Center, 1 Wang Kwong Road, Kowloon Bay, Hong Kong.

 

The Company and its subsidiaries (collectively referred to as the “Group”) provide securities, futures and derivatives brokerage services, insurance brokerage services and market maker trading services. As a result of the transaction described below, the Company’s ordinary shares and warrants started to be traded on the NASDAQ Capital Market under the ticker symbols LGHL and LGHLW, respectively on June 17, 2020. Each American Depositary Shares (“ADSs”) of the Company represents one Class A ordinary share.

 

Reverse Recapitalization 

The Company was incorporated on February 11, 2020 for the sole purpose of consummating the business combination described further below. A business combination agreement dated March 10, 2020, as amended and restated on May 12, 2020 (the “Business Combination Agreement”), was entered into by and among the Company, Proficient Alpha Acquisition Corp., a Nevada corporation (“PAAC”), Lion MergerCo I, Inc., a Delaware corporation and a wholly-owned subsidiary of the Company (the “Merger Sub”), Lion Financial Group Limited, a corporation organized under the laws of the British Virgin Islands (“LFGL”), each of the holders of LFGL’s outstanding capital shares (collectively, the “Sellers”) and the other parties thereto (collectively, the “Business Combination”). The exchange consideration was approximately $131.3 million.

 

On June 16, 2020, the Company consummated the Business Combination (the “Closing”) and each of PAAC and LFGL became a wholly-owned subsidiary of the Company and the Company became a new public company owned by the prior stockholders of PAAC and the prior shareholders of LFGL, where each outstanding share of PAAC common stock has been exchanged for one Class A ordinary share of the Company, each outstanding warrant of PAAC has been exchanged for one warrant of the Company and each outstanding right of PAAC has been exchanged for one-tenth of one Class A ordinary share of the Company, resulting in 4,507,574 Class A ordinary shares being issued to PAAC and 17,795,000 warrants being issued to PAAC stockholders; and where the Company acquired all of the issued and outstanding shares of LFGL, i.e. 50,000 ordinary shares of LFGL from each of LFGL shareholders, in exchange for 12,891,602 ordinary shares (including 3,140,388 Class A and 9,751,214 Class B, “Exchange Shares”) of the Company, valued at a price per share equal to the price at which each share of PAAC common stock was redeemed, i.e. $10.185 per share.

 

The Business Combination was accounted for as a reverse recapitalization in accordance with U.S. generally accepted accounting principles. Under this method of accounting, LGHL and PAAC are treated as the “acquired” company for financial reporting purpose. This determination was primarily based on LFGL comprising the ongoing operations of the combined company, LFGL’s senior management comprising the senior management of the combined company, and LFGL’s stockholders having a majority of the voting power of the combined company. Accordingly, for accounting purposes, LFGL is deemed the accounting acquirer in the transaction. The transaction is not a business combination because neither PAAC nor LGHL was a business under ASC 805. Consequently, the transaction is treated as the equivalent of LFGL issuing stock for the net monetary assets of PAAC, accompanied by a recapitalization of LFGL. Accordingly, the consolidated assets, liabilities and results of operations of LFGL are the historical financial statements of the combined company, and LGHL and PAAC’s assets, liabilities and results of operations are consolidated with LFGL beginning on June 16, 2020.

 

F-7

 

  

Lion Group HOLDING LTD.

NOTES TO CONSOLIDATED FINANCIAL STATEMENTS

 

Note 1 - Organization and Nature of Business (Continued)

 

The consolidated financial statements are prepared as a continuation of the financial statements of LFGL, the acquirer and predecessor, with retrospective adjustments to give effect of the reverse recapitalization. The equity is restated using the exchange ratio of 141.81 established in the reverse recapitalization transaction, which is 7,090,381 (the number of Exchange Shares excluding Escrow Shares, see below) divided by 50,000, to reflect the equity structure of the legal acquirer, LGHL. Earnings (loss) per share is retrospectively restated using the historical weighted-average number of ordinary shares outstanding multiplied by the exchange ratio.

 

The par value of ordinary shares was adjusted retrospectively from $0 to $709, and the difference of $709 was adjusted retrospectively as additional paid-in capital as of January 1, 2018. The consolidated statements of changes in stockholders’ equity for the years ended December 31, 2020, 2019 and 2018 were also adjusted retrospectively to reflect this change. The weighted average number of ordinary shares outstanding used in computing earnings (loss) per share - basic and diluted was adjusted retrospectively from 50,000 to 7,090,381 for the years ended December 31, 2019 and 2018. The earnings (loss) per share before and after the retrospective adjustments are as follows.

 

   Years ended December 31, 
   2019   2018 
   Before
adjustment
   After
adjustment
   Before
adjustment
   After
adjustment
 
                     
Earnings (loss) per share - basic and dilutive  $164.3   $1.16   $(55.4)  $(0.39)

 

Upon the consummation of the reverse recapitalization, the assets and liabilities of PAAC were recognized at fair value. The fair value of cash and short-term liabilities acquired approximates their historical costs due to their short maturity. After the redemption of ordinary shares of PAAC before the Closing of the Business Combination, the net assets acquired by the Company were in the amount of $2,418,444, which were recorded as an increase in additional paid-in capital. Assets and liabilities of PAAC upon the consummation of the reverse recapitalization are as follows:

 

Cash  $2,476,198 
Prepaid expenses and other current assets   209 
Accrued expenses   (57,963)
Net assets acquired by LGHL as of June 16, 2020  $2,418,444 

 

During the year ended December 31, 2020, the Group incurred approximately $2.4 million of direct and incremental transaction costs, consisting of legal, accounting and financial consulting services directly associated with the reverse recapitalization. In accordance with SEC reporting guidance with regards to an operating company’s reverse acquisition with a nonoperating company having some cash, transaction costs incurred for the reverse acquisition, such as legal fees, investment banking fees and the like, may be charged directly to equity to the extent of the cash received, while all costs in excess of cash received should be charged to expense. Accordingly, the Group charged transaction costs of approximately $2.4 million to additional paid in capital in the consolidated financial statements.

 

1,933,740 Class B ordinary shares being 15% of the Exchange Shares (“Indemnity Escrow Shares”) otherwise issuable to LFGL shareholders are set aside in escrow for a period of 24 months after the closing to satisfy any post-closing purchase price adjustment and indemnification claims prescribed in the Business Combination Agreement. Additionally, 3,876,481 Class B ordinary shares being 30% of the Exchange Shares (the “Earnout Escrow Shares”, together with any dividends, distributions or other income on the Earnout Escrow Shares, the “Earnout Escrow Property”) otherwise issuable to LFGL shareholders are set aside in escrow until released upon the satisfaction of certain financial milestones below:

 

  In the event that the net income for the calendar year ended December 31, 2021 (the “2021 Net Income”), as set forth in LGHL’s audited financial statements, is equal to or greater than $19,000,000 (the “First Net Income Target”), then, the Class B Sellers’ rights to 50% of the Earnout Escrow Property (the “First Half Earnout Property”) shall vest and shall no longer be subject to forfeiture. If the 2021 Net Income is less than the First Net Income Target, but is equal to or greater than $9,500,000, then the Sellers’ rights to 50% of the First Half Earnout Property shall vest and shall no longer be subject to forfeiture. In all other cases, the First Half Earnout Property will be forfeited.

 

  In the event that the net income for the calendar year ended December 31, 2022 (the “2022 Net Income”), as set forth in LGHL’s audited financial statements, is equal to or greater than $21,850,000 (the “Second Net Income Target”), then the Class B Sellers’ rights to the remaining Earnout Escrow Property (after giving effect to any forfeitures for the 2021 calendar year, the “Second Half Earnout Property”) shall vest and shall no longer be subject to forfeiture. If the 2022 Net Income is less than the Second Net Income Target, but is equal to or greater than $10,925,000, then the Class B Sellers’ rights to 50% of the Second Half Earnout Property shall vest and shall no longer be subject to forfeiture. In all other cases, the Second Half Earnout Property will be forfeited.

 

F-8

 

 

Lion Group HOLDING LTD.

NOTES TO CONSOLIDATED FINANCIAL STATEMENTS

 

Note 1 - Organization and Nature of Business (Continued)

 

Principal Activities 

The Group generates commission revenues by enabling its customers to trade in securities, futures and derivative markets throughout the world. The Group’s trading customers consist of corporate clients, individual traders and retail investors primarily located in People’s Republic of China (“PRC”) and Southeast Asia, although its trading platform allows it to serve customers worldwide.

 

The Group also generates commission revenues by providing insurance brokerage services to high-net-worth individuals primarily located in the PRC.

 

In May 2019, the Group began to serve as the counterparty to its customers in derivative transactions. This predominantly occurs when a customer utilizes a contract for difference (CFD). CFDs allow for the exchange of the difference in value of a particular asset such as a currency pair between the time at which a contract is opened and the time at which it is closed. If the trades of one customer can be used to naturally offset the trades of another customer, the Group will act as the market maker to offer liquidity and pricing to both customers. When such an offsetting is not available, the Group may choose to use its own trades to offset the trades of its customer, and the Group may also act as a broker in arranging trades between the customer and third-party market makers.

 

The Group officially began offering total return swap (TRS) trading services to customers in July 2020. The Group has entered into International Swaps and Derivatives Association (ISDA) master agreements and related supplementary agreements with two of the top five swap traders in China. The Group is currently offering A-shares (shares that are denominated in Renminbi and traded in the Shanghai Stock Exchange and Shenzhen Stock Exchange) and Hong Kong stock basket linked TRS, which provides international investors seeking to invest in China stock market with higher leverage compared with buying A-share stocks directly. The Group earns income from the spread on interest rate loans provided to TRS trading customers and loans borrowed from its business partners. In addition, the Group also receives commissions and fees from customers for trades made through the TRS trading service.

 

For the year ended December 31, 2020, no trading customers accounted for more than 10% of its total revenue; for the year ended December 31, 2019, the Group had two trading customers account for 35% of its total revenue; and for the year ended December 31, 2018, the Group had one trading customer account for 10% of its total revenues. For the years ended December 31, 2020, 2019 and 2018, one clearing broker accounted for 73%, 43% and 16%, respectively, of the Group’s total commissions expense.

 

For the years ended December 31, 2020, 2019 and 2018, the Group placed 77% (7% of total revenue in 2020), 72% (10% of total revenue in 2019) and 79% (65% of total revenue in 2018), respectively, of its insurance brokerage sales with one insurance provider.

 

The subsidiaries of the Company include a participant of the Stock Exchange of Hong Kong Limited (“SEHK”) and Hong Kong Securities Clearing Company Limited (“HKSCC”), remote trading member of Singapore Exchange Limited (“SGX”), and member of the Professional Insurance Brokers Association Limited (“PIBA”); possess the licenses issued by Hong Kong Securities and Futures Commission (“HKSFC”) to carry out regulated activities including Type 1 Dealing in Securities, Type 2 Dealing in Futures Contracts, Type 4 Advising on Securities, Type 5 Advising on Futures Contracts, and Type 9 Asset Management, and the full license issued by Cayman Islands Monetary Authority (“CIMA”) to carry out securities investment business including Broker Dealer and Market Maker.

 

COVID-19

 

In December 2019, COVID-19 emerged and has subsequently spread worldwide. In March 2020, the World Health Organization declared COVID-19 as a pandemic. Like most companies, Lion’s various business lines have been adversely impacted by COVID-19. CFD trading volume and futures contract volumes decreased significantly compared to prior year, which was mainly attributable to economic and financial impact brought about by COVID-19 on the Group’s customers, causing a decrease in both their willingness to trade and make investments as well as their disposable income allocated making such transactions. Furthermore, customers’ concerns about future unpredictability also caused their trading activity to decline, impacting our CFD trading business in particular. In addition, travel restrictions in Hong Kong caused cancellations and prevented management from attending branding, business promotion, and exhibition activities, which limited the opportunities to acquire new customers. Meanwhile, the Group’s futures and insurance brokerage businesses were negatively affected as new or existing customers may not be able to travel to Hong Kong to open new futures trading accounts or purchase insurance products. No impairments were recorded as of the consolidated balance sheet date, as the carrying amounts of the Group’s assets are expected to be recoverable; however, due to significant uncertainty surrounding the situation, management’s judgment regarding this could change in the future. In addition, the Group cannot reasonably estimate the related financial impact to the Group’s future financial results given the uncertainties surrounding the duration of the outbreak. The Group continues to monitor the impact of the COVID-19 outbreak closely.

 

F-9

 

  

Lion Group HOLDING LTD.

NOTES TO CONSOLIDATED FINANCIAL STATEMENTS

 

Note 1 - Organization and Nature of Business (Continued)

 

Details of the Company’s subsidiaries as of December 31, 2020 are as follows:

 

    Date of    Place of        
Company name   Incorporation or
acquisition
  incorporation or
establishment
  Ownership 
interest
  Principal activities
                 
Lion Financial Group Limited   June 16, 2015   British Virgin Islands   100%   Investment holding
                 
Lion Wealth Management Limited   February 16, 2017   British Virgin Islands   100%   Investment holding
                 
Lion International Securities Group Limited   May 20, 2016   Hong Kong   100%   Securities brokerage
                 
Lion Futures Limited   May 20, 2016   Hong Kong   100%   Futures brokerage
                 
Lion Foreign Exchange Limited   May 20, 2016   Hong Kong   100%   Dormant
                 
Lion Asset Management Limited (F/K/A Lion Capital Management Limited)   May 20, 2016   Hong Kong   100%   Asset management
                 
BC Wealth Management Limited   October 14, 2014   Hong Kong   100%   Insurance brokerage
                 
Lion Wealth Limited   October 4, 2018   Hong Kong   100%   Marketing and support service
                 
Lion Brokers Limited   May 2, 2017   Cayman Islands   100%   Broker dealer and market maker
                 
Lion Investment Fund SPC   June 11, 2019   Cayman Islands   100%   Dormant
                 
Lion International Financial (Singapore) Pte LTD   July 26,2019   Singapore   100%   Dormant
                 
Lion Group North America Corp. (F/K/A Proficient Alpha Acquisition Corp.)   June 16, 2020   Nevada, USA   100%   Dormant

 

F-10

 

  

Lion Group HOLDING LTD.

NOTES TO CONSOLIDATED FINANCIAL STATEMENTS

 

Note 2 - Significant Accounting Policies

 

Basis of Presentation

These consolidated financial statements are prepared in accordance with U.S. generally accepted accounting principles (“U.S. GAAP”) and have been prepared in accordance with the regulations of the Securities and Exchange Commission (“SEC”).

 

Emerging Growth Company Status

The Company is an “emerging growth company,” as defined in Section 2(a) of the Securities Act of 1933, as amended, (the “Securities Act”), as modified by the Jumpstart our Business Startups Act of 2012, (the “JOBS Act”), and it may take advantage of certain exemptions from various reporting requirements that are applicable to other public companies that are not emerging growth companies including, but not limited to, not being required to comply with the auditor attestation requirements of Section 404 of the Sarbanes-Oxley Act, reduced disclosure obligations regarding executive compensation in its periodic reports and proxy statements, and exemptions from the requirements of holding a nonbinding advisory vote on executive compensation and stockholder approval of any golden parachute payments not previously approved.

 

Further, Section 102(b)(1) of the JOBS Act exempts emerging growth companies from being required to comply with new or revised financial accounting standards until private companies (that is, those that have not had a Securities Act registration statement declared effective or do not have a class of securities registered under the Exchange Act) are required to comply with the new or revised financial accounting standards. The JOBS Act provides that a company can elect to opt out of the extended transition period and comply with the requirements that apply to non-emerging growth companies but any such election to opt out is irrevocable. The Company has elected not to opt out of such extended transition period which means that when a standard is issued or revised and it has different application dates for public or private companies, the Company, as an emerging growth company, can adopt the new or revised standard at the time private companies adopt the new or revised standard. This may make comparison of the Company’s financial statements with another public company which is neither an emerging growth company nor an emerging growth company which has opted out of using the extended transition period difficult or impossible because of the potential differences in accounting standards used.

 

Principles of Consolidation

The consolidated financial statements include the accounts of the Company and its wholly owned subsidiaries. A subsidiary is an entity (including a structured entity), directly or indirectly, controlled by the Company. The financial statements of the subsidiaries are prepared for the same reporting period as the Company, using consistent accounting policies. All intra-group assets and liabilities, equity, income, expenses and cash flows relating to transactions between members of the Group are eliminated in consolidation.

 

Translation of Foreign Currencies

The functional currency is the U.S. dollar for the Group’s Cayman Island operations and the Hong Kong dollar for all other Group operations. The Group’s reporting currency is the U.S. dollar. Assets and liabilities denominated in foreign currencies are translated at year-end exchange rates, income statement accounts are translated at average rates of exchange for the year and equity is translated at historical exchange rates. Any translation gains or losses are recorded in other comprehensive income (loss). Gains or losses resulting from foreign currency transactions are included in net income.

 

Use of Estimates

The preparation of financial statements in conformity with U.S. GAAP requires management to make estimates and assumptions that affect the reported amounts of assets and liabilities and disclosures of contingent assets and liabilities as of the date of the financial statements as well as the reported amounts of income and expenses during the reporting period. Actual results could differ from those estimates.

 

F-11

 

 

Lion Group HOLDING LTD.

NOTES TO CONSOLIDATED FINANCIAL STATEMENTS

 

Note 2 - Significant Accounting Policies (Continued)

 

Cash and Cash Equivalents

Cash and cash equivalents consist of deposits with banks and all highly liquid investments, with maturities of three months or less, that are not segregated and deposited for regulatory purposes.

 

The Group maintains its cash in bank deposit accounts which at times may exceed insured limits. The Group has not experienced any losses in such accounts. Management believes that the Group is not exposed to any significant credit risk on cash and cash equivalents.

 

Restricted Cash – Cash Balances Held on Behalf of Customers

The Group maintains segregated trust accounts with licensed banks or payment platform to hold customer funds in accordance with the relevant legislation. The Group has classified customer funds as bank balances held on behalf of customers with a corresponding payable to customers in the liabilities section of the consolidated balance sheets.

 

Securities Owned and Derivatives

Securities transactions are recorded on the trade date, as if they had settled.

 

Securities, futures and derivative positions are recorded at fair value in accordance with FASB ASC 820, Fair Value Measurement. See Notes 5 and 10 for more information on derivatives.

 

Receivables

Receivables arise from the business of dealing in investment securities, futures and derivatives and include the amounts due on brokerage transactions on a trade-date basis. Broker-dealers will require balances to be placed with them in order to cover the positions taken by its customers. Clearing house receivables typically represent proceeds receivable on trades that have yet to settle and are usually collected within two days.

 

Receivables from broker-dealers and clearing organizations as presented in the consolidated balance sheets represent such receivables related to the Group’s customer trading activities, including customers’ cash deposits, receivables arising from unsettled trades in securities, futures and CFD trading service, and receivables arising from the Group’s TRS trading service in an amount generally equal to the market value of A-shares. Receivables from broker-dealers and clearing organizations include such receivables arising from the Group’s proprietary trading activities as well.

 

Commissions receivable as presented in the consolidated balance sheets represent trading commissions due and amounts due from insurance providers once referrals have been made and the transactions have been executed under the terms of the relative insurance policy or subscription agreement. As of December 31, 2020, and 2019, commission receivables were both related to insurance brokerage business.

 

F-12

 

  

Lion Group HOLDING LTD.

NOTES TO CONSOLIDATED FINANCIAL STATEMENTS

 

Note 2 - Significant Accounting Policies (Continued)

  

Fixed Assets and Depreciation

Furniture, equipment and leasehold improvements are stated at cost less accumulated depreciation. Depreciation is provided on a straight-line basis using estimated useful lives of three to five years. Leasehold improvements are amortized over the lesser of the economic useful life of the improvement or the term of the lease.

 

Intangible Assets

Intangible assets are originally recognized at cost. The useful lives of intangible assets are assessed to be either finite or indefinite. The Group’s intangible assets consist of eligibility rights to trade on or through the Stock Exchange of Hong Kong Limited (the “SEHK”) and trademarks registered in Singapore and Hong Kong. Management has determined that such assets have indefinite useful lives and are tested for impairment annually either individually or at the cash-generating unit level. These intangible assets are not amortized. The useful life of an intangible asset with an indefinite life is reviewed annually to determine whether indefinite life assessment continues to be supportable. If not, the change in the useful life assessment from indefinite to finite is accounted for on a prospective basis.

 

Payables

Payables arise from the business of dealing in investment securities, futures and derivatives. The Group borrows loans from business partners at benchmark interest rate plus a fixed spread, and immediately lent to TRS trading service customers. Net loans borrowed from TRS business partners are included in the line item “payables to broker-dealers and clearing organizations”. As of December 31, 2020, the balance of payables to broker-dealers and clearing organizations was primarily comprised of such net loans.

 

Payables to customers as presented in the consolidated balance sheets represent such payables related to the Group’s customer trading activities as well as the cash balances held on behalf of customers.

 

Commissions payable mainly represent amounts owed to referral sources outside of the Group for transactions referred based on the terms of the underlying agreements. As of December 31, 2020, and 2019, commissions payable were both related to the insurance brokerage business.

 

Revenue recognition

See Note 3 for details.

 

Commissions and Fees

Commissions and fees related to securities, derivative and TRS trading transactions are recorded on a trade date basis. Commissions expense on insurance products are recognized on the closing date of a transaction as determined by the terms of the relevant contract and insurance policy.

 

F-13

 

  

Lion Group HOLDING LTD.

NOTES TO CONSOLIDATED FINANCIAL STATEMENTS

 

Note 2 - Significant Accounting Policies (Continued)

 

Earnings (Loss) per Ordinary Share

The Company complies with accounting and disclosure requirements ASC Topic 260, “Earnings Per Share”, which requires earnings per share for each class of stock (ordinary shares and participating securities) to be calculated using the two-class method. The two-class method is an allocation of earnings between the holders of ordinary shares and a company’s participating security holders. Under the two-class method, earnings for the reporting period are allocated between ordinary shareholders and other security holders based on their respective participation rights in undistributed earnings. As the Company’s two classes of ordinary shares have the same dividend rights, earnings (loss) per share for each class of ordinary shares have the same results.

 

Basic earnings (loss) per ordinary share is computed by dividing net income or loss by the weighted average number of ordinary shares issued and outstanding for the periods. For the year ended December 31, 2020, the December 2020 Convertible Debenture (as discussed in Note 12) which is convertible into the Company’s Class A ordinary shares, as represented by ADSs and December 2020 Series A Warrant (as discussed in Note 12) which is exercisable into the Company’s Class A ordinary shares, as represented by ADSs, have the same dividend rights as the ordinary shares on an as-converted and as-exercised basis, and therefore qualify as participating securities in accordance with ASC 260. The holders of Convertible Debenture and Series A Warrant do not have a contractual obligation to share in the Company’s losses, therefore participating securities are excluded from the calculation of earnings (loss) per share for the year ended December 31, 2020 in which there are losses.

 

In accordance with ASC 260-10-45, the 1,933,740 Class B of Indemnity Escrow Shares and 3,876,481 Class B of Earnout Escrow Shares are considered contingently returnable shares and therefore are excluded from the computation of basic earnings (loss) per share for all periods presented (on a retroactively adjusted basis); and for the year ended December 31, 2020, the 1,486,504 Class A of incentive shares under 2020 Share Incentive Plan (as discussed in Note 14) are considered contingently issuable shares and therefore are included in the computation of basic earnings (loss) per share as of grant date when the shares are fully vested.

 

For purposes of determining diluted earnings (loss) per ordinary share, basic earnings (loss) per ordinary share is further adjusted to include the effect of potential dilutive ordinary shares outstanding during the period. Potential ordinary shares consist of the incremental ordinary shares upon exercise of warrants using the treasury stock method and upon conversion of convertible debt using the if-converted method.

 

During the years ended December 31, 2020, 2019 and 2018 (on a retroactively adjusted basis), the following potential dilutive securities denominated in ordinary shares equivalents were excluded from the computation of diluted earnings (loss) per share because to do so would have been antidilutive. As a result, diluted earnings (loss) per ordinary share is the same as basic earnings (loss) per ordinary share for all periods presented.

 

      Year ended December 31, 
      2020   2019   2018 
Public Warrants  See Note 13   17,795,000    17,795,000    17,795,000 
August 2020 PIPE Warrants  See Note 13   1,500,000    
-
    
-
 
December 2020 Convertible Debenture  See Note 12   800,000    
-
    
-
 
December 2020 Series A Warrant  See Note 12   1,200,000    
-
    
-
 
December 2020 Series B Warrant  See Note 12   5,000,000    
-
    
-
 
December 2020 Series C Warrant  See Note 12   7,500,000    
-
    
-
 

 

Subsequently, an aggregate of approximately 17.6 million Class A ordinary shares were issued. See Note 19 for details.

 

F-14

 

 

Lion Group HOLDING LTD.

NOTES TO CONSOLIDATED FINANCIAL STATEMENTS

 

Note 2 - Significant Accounting Policies (Continued)

 

Reclassification

Certain prior periods amounts have been reclassified to be comparable to the current period presentation. The reclassification has no effect on previously reported net assets or net income (loss).

 

Stock-based Compensation

The Company applies ASC No. 718, “Compensation-Stock Compensation”, which requires that share-based payment transactions with employees and nonemployees upon adoption of ASU 2018-07, be measured based on the grant date fair value of the equity instrument and recognized as compensation expense over the requisite service period, with a corresponding addition to equity. Under this method, compensation cost related to employee share options or similar equity instruments is measured at the grant date based on the fair value of the award and is recognized over the period during which an employee is required to provide service in exchange for the award, which generally is the vesting period.

 

After the closing of the Business Combination, the fair value of the Company’s ordinary shares underlying stock-based awards is determined to be based on the closing price of the Company’s shares as reported by Nasdaq on the date of grant. The Company values its stock options or warrants that have service vesting requirements or performance-based awards with or without market conditions using the Binomial Option Pricing Model.

 

Income Taxes

The amount of current taxes payable or refundable is recognized as of the date of the consolidated financial statements, utilizing currently enacted tax laws and rates of the relevant authorities. Deferred income taxes are recognized for temporary differences between the tax basis of assets and liabilities and their reported amounts in the consolidated financial statements, net operating loss carry forwards and tax credits based on applicable tax rates. Deferred tax assets are reduced by a valuation allowance when management determines that it is more likely than not that some portion of the deferred tax asset will not be realized. Deferred tax expenses or benefits are recognized in the consolidated financial statements for the changes in deferred tax liabilities or assets between years.

 

The Group recognizes the effect of income tax positions only if those positions are more likely than not of being sustained. Recognized income tax positions are measured at the largest amount that is greater than 50 percent likely of being realized. Changes in recognition or measurement are reflected in the period in which the change in judgment occurs. The Group presents any interest or penalties related to an underpayment of income taxes as part of its income tax expense.

 

F-15

 

  

Lion Group HOLDING LTD.

NOTES TO CONSOLIDATED FINANCIAL STATEMENTS

 

Note 2 - Significant Accounting Policies (Continued)

 

Recent Accounting Pronouncements

In February 2016, the FASB issued ASU No. 2016-02, “Leases (Subtopic 842).” The new guidance requires lessees to recognize assets and liabilities arising from leases as well as extensive quantitative and qualitative disclosures. A lessee will need to recognize on its balance sheets a right of-use asset and a lease liability for the majority of its leases (other than leases that meet the definition of a short-term lease). The lease liabilities will be equal to the present value of lease payments. The right-of-use asset will be measured at the lease liability amount, adjusted for lease prepayment, lease incentives received and the lessee’s initial direct costs. For public business entities, the standard is effective for fiscal years beginning after December 15, 2018, and interim periods within those fiscal years. In June 2020, the FASB issued ASU No. 2020-05, “Revenue from Contracts with Customers (Topic 606) and Leases (Topic 842): Effective Dates for Certain Entities”. Under the ASU, private companies may apply the new leases standard for fiscal years beginning after December 15, 2021, and to interim periods within fiscal years beginning after December 15, 2022. ASU 2016-02 is required to be applied using the modified retrospective approach for all leases existing as of the effective date and provides for certain practical expedients. Upon adoption, the Group will recognize a lease liability and corresponding right-to-use asset based on the present value of minimum lease payments. The effects on the results of operations are not expected to be significant, as recognition and measurement of expenses and cash flows for leases will be substantially the same under the new standard.

 

In June 2016, FASB amended guidance related to impairment of financial instruments as part of ASU 2016-13 Financial Instruments—Credit Losses (Topic 326): Measurement of Credit Losses on Financial Instruments. This ASU requires a financial asset (or group of financial assets) measured at amortized cost basis to be presented at the net amount expected to be collected. The allowance for credit losses is a valuation account that is deducted from the amortized cost basis of the financial asset(s) to present the net carrying value at the amount expected to be collected on the financial asset. The amendments affect loans, debt securities, trade receivables, net investments in leases, off balance sheet credit exposures, reinsurance receivables, and any other financial assets not excluded from the scope that have the contractual rights to receive cash. For public business entities, the amendments in this Update are effective for fiscal years beginning after December 15, 2019, including interim periods within those fiscal years. For private companies, the ASU on credit losses will take effect for fiscal years beginning after December 15, 2021, including interim periods within those fiscal years. All entities may adopt the amendments in this Update through a cumulative-effect adjustment to retained earnings as of the beginning of the first reporting period in which the guidance is effective (that is, a modified-retrospective approach). In May 2019, FASB issued ASU No.2019-05, Financial instrument—Credit Losses (Topic 326), Targeted Transition Relief, which provides an irrevocably fair value option to elect for eligible instruments. In November 2019, FASB issued ASU 2019-11 Codification Improvements to Topic 326, Financial Instruments—Credit Losses, which clarified and improved various aspects of ASU 2016-13. In November 2019, FASB issued ASU 2019-10 to amend private companies, not-for-profit organizations, and certain small public companies effective date on its credit losses (CECL) standards to fiscal years beginning after December 15, 2022 and interim periods therein. The Group has evaluated the effect of the adoption of this ASU and does not expect there will be significant impact on its consolidated financial statements from the adoption of the new guidance.

 

In August 2020, the FASB issued ASU No. 2020-06, Debt - Debt with Conversion and Other Options (Subtopic 470-20) and Derivatives and Hedging - Contracts in Entity’s Own Equity (Subtopic 815-40). The new ASU eliminates the beneficial conversion and cash conversion accounting models for convertible instruments. It also amends the accounting for certain contracts in an entity’s own equity that are currently accounted for as derivatives because of specific settlement provisions. In addition, the new guidance modifies how particular convertible instruments and certain contracts that may be settled in cash or shares impact the diluted EPS computation. The amendments in the ASU are effective for the Group for fiscal years beginning after December 15, 2023, including interim periods within those fiscal years. The ASU requires adoption using either modified retrospective basis or retrospective basis. The Group is currently assessing the impact that the new guidance will have on its our consolidated financial statements.

 

F-16

 

  

Lion Group HOLDING LTD.

NOTES TO CONSOLIDATED FINANCIAL STATEMENTS

 

Note 3 - Revenue Recognition

 

Under ASC Topic 606 Revenue from Contracts with Customers, revenues are recognized when control of the promised goods or services is transferred to customers in exchange for an amount that reflects the consideration the Group expects to be entitled to in return for transferring those goods or services.

 

Significant Judgments 

Revenue from contracts with customers include commission income from securities, futures and derivative brokerage, market making trading and insurance brokerage. The recognition and measurement of revenue is based on the assessment of individual contract terms. Significant judgment is required to determine whether performance obligations are satisfied at a point in time or over time; how to allocate transaction prices where multiple performance obligations are identified; when to recognize revenue based on the appropriate measure of progress under the contract; whether revenue should be presented gross or net of certain costs; and whether constraints on variable consideration should be applied due to uncertain future events.

 

Commissions and fees 

The Group earns fees and commissions from securities, futures and derivatives brokerage services (including commissions and fees related to TRS trading business) and CFD trading services when the Group acts as a market maker. Each time a customer executes a securities, futures, derivative or CFD transaction, commissions and fees are earned. Commissions and related clearing fees and expenses are recorded on the trade date. The performance obligation is satisfied on the trade date because that is when the underlying financial instrument or purchaser is identified, the pricing is agreed upon and the risks and rewards of ownership have been transferred to/from the customer. The Group charges securities brokerage commissions and market making commissions based on amount of transaction volume, or the number of shares, lots of contracts executed in each order, which generally vary in accordance with the type of products or services the Group offers.

 

The Group also earns commission income arising from insurance brokerage services which are recognized at a point in time when the performance obligation has been satisfied by successfully referring an insurance client to an insurer in accordance with the relevant broker contract. The commission earned is equal to a percentage of the premium paid to the insurance provider.

 

The following table presents revenue from contracts with customers, in accordance with ASC Topic 606, by major source and geographic region:

 

   Year ended December 31, 
   2020   2019   2018 
Insurance brokerage commissions  $959,299   $2,648,119   $5,375,531 
Securities brokerage commissions   1,890,502    2,210,915    2,025,650 
Market making commissions and fees   4,940,623    11,056,431    
-
 
                
Total revenue from contracts with customers  $7,790,424   $15,915,465   $7,401,181 
                
Hong Kong  $2,777,831   $4,859,034   $7,401,181 
Cayman Islands   5,012,593    11,056,431    
-
 
                
   $7,790,424   $15,915,465   $7,401,181 

 

All of the Group’s revenues from contracts with customers are recognized at a point in time.

 

Trading Gains (Losses), Interest Income and Other 

Trading gains and losses along with interest revenue fall within the scope of ASC Topic 825, Financial Instruments, which is excluded from the scope of ASC Topic 606.

 

Trading gains (losses) consist of realized and unrealized gains (losses) derived from (i) managed portfolio trading positions where the Group act as counterparty to customers’ trades, and (ii) marking up the bid/offer spreads on customers’ CFD transactions. Changes in fair value in relation to derivative contracts are recorded in trading gains (losses), net on a daily basis.

 

Interest income primarily consist of interests earned on bank deposit and short-term loans the Group extends to unrelated third parties, interest rate difference between currency pairs the Group hold resulting from rolling over currency positions and interest earned from loans provided to TRS trading customers, which are recorded on an accrual basis. Interest income is recognized as it accrues using the effective interest method.

 

Other income primarily consists of advisory service fee, government subsidy and other miscellaneous charges from customers etc.

 

F-17

 

 

Lion Group HOLDING LTD.

NOTES TO CONSOLIDATED FINANCIAL STATEMENTS

 

Note 4 - Cash and Restricted Cash

 

The following table provides a reconciliation of cash and restricted cash reported within the consolidated balance sheets and statements of cash flows.

 

   December 31, 
   2020   2019   2018 
Cash  $3,426,467   $6,388,978   $3,116,209 
Restricted Cash   1,367,630    2,192,201    3,991,949 
                
Total cash and restricted cash presented in the consolidated statement of cash flows  $4,794,097   $8,581,179   $7,108,158 

 

Restricted cash includes cash balances held on behalf of customers (See Note 2 for further information).

 

Note 5 - Fair Value

 

Fair Value Hierarchy 

FASB ASC 820 defines fair value, establishes a framework for measuring fair value, and establishes a hierarchy of fair value inputs. Fair value is the price that would be received to sell an asset or paid to transfer a liability in an orderly transaction between market participants at the measurement date. A fair value measurement assumes that the transaction to sell the asset or transfer the liability occurs in the principal market for the asset or liability or, in the absence of a principal market, the most advantageous market. Valuation techniques that are consistent with the market, income or cost approach, as specified by FASB ASC 820, are used to measure fair value.

 

F-18

 

 

Lion Group HOLDING LTD.

NOTES TO CONSOLIDATED FINANCIAL STATEMENTS

 

Note 5 - Fair Value (Continued)

 

The fair value hierarchy prioritizes the inputs to valuation techniques used to measure fair value into three broad levels:

 

  Level 1 inputs are quoted prices (unadjusted) in active markets for identical assets or liabilities that the Company can access at the measurement date.

 

  Level 2 are inputs other than quoted prices included within level 1 that are observable for the asset or liability either directly or indirectly.

 

  Level 3 inputs are unobservable inputs for the asset or liability.

 

The availability of observable inputs can vary from security to security and is affected by a wide variety of factors, including, for example, the type of security, the liquidity of markets, and other characteristics particular to the security. To the extent that valuation is based on models or inputs that are less observable or unobservable in the market, the determination of fair value requires more judgment. Accordingly, the degree of judgment exercised in determining fair value is greatest for instruments categorized in level 3.

 

The inputs used to measure fair value may fall into different levels of the fair value hierarchy. In such cases, for disclosure purposes, the level in the fair value hierarchy within which the fair value measurement falls in its entirety is determined based on the lowest level input that is significant to the fair value measurement in its entirety.

 

A description of the valuation techniques applied to the Group’s major categories of assets and liabilities measured at fair value on a recurring basis follows.

 

Exchange-traded equity securities and futures are generally valued based on quoted prices at the close of trading on the period end date. To the extent these securities and futures are actively traded, valuation adjustments are not applied, and they are categorized in level 1 of the fair value hierarchy; otherwise, they are categorized in level 2 or level 3 of the fair value hierarchy.

 

Listed derivatives that are actively traded are valued based on quoted prices at the close of trading on the period end date and are categorized in level 1 of the fair value hierarchy. Listed derivatives that are not actively traded are valued using the same approaches as those applied to OTC derivatives; they are generally categorized in level 2 of the fair value hierarchy.

 

Depending on the product and the terms of the transaction, the fair value of OTC derivative products can be either observed or modeled using a series of techniques and model inputs from comparable benchmarks. Substantially all of the Group’s OTC derivatives were carried at fair value based on spot exchange rates broadly distributed in active markets, or amounts approximating fair value. Such values are categorized as level 2 of the fair value hierarchy.

 

F-19

 

 

Lion Group HOLDING LTD.

NOTES TO CONSOLIDATED FINANCIAL STATEMENTS

 

Note 5 - Fair Value (Continued)

 

The following table presents the Group’s fair value hierarchy for those assets and liabilities measured at fair value on a recurring basis at December 31, 2020 and 2019.

 

At December 31, 2020

 

   Quoted Prices
in Active
Markets for
Identical Assets
(Level 1)
   Significant
Observable
Inputs
(Level 2)
   Significant
Unobservable
Inputs
(Level 3)
   Total 
Assets                
Listed equity securities  $17,622   $
-
   $
  -
   $17,622 
                     
Liabilities                    
Derivatives  $
-
   $(5,653)  $
-
   $(5,653)

  

At December 31, 2019

 

   Quoted Prices
in Active
Markets for
Identical Assets
(Level 1)
    Significant
Observable
Inputs

(Level 2)
   Significant
Unobservable
Inputs
(Level 3)
   Total 
Assets                
                 
Listed equity securities  $180,201   $
   $
   $180,201 
Derivatives   
    194,110    
    194,110 
                     
   $180,201   $194,110   $
   $374,311 

 

There were no transfers between level 1 and level 2 during either year.

 

F-20

 

 

Lion Group HOLDING LTD.

NOTES TO CONSOLIDATED FINANCIAL STATEMENTS

 

Note 5 - Fair Value (Continued)

 

The following table presents the carrying values and estimated fair values of financial assets and liabilities, excluding financial instruments that are carried at fair value on a recurring basis, and information is provided on their classification within the fair value hierarchy.

 

At December 31, 2020

 

          Quoted Prices                    
          in Active
    Significant     Significant        
    Total     Markets for     Observable     Unobservable        
    Carrying     Identical Assets     Inputs     Inputs     Estimated  
    Value     (Level 1)     (Level 2)     (Level 3)     Fair Value  
Assets                              
Cash and cash equivalents   $ 3,426,467     $ 3,426,467     $
-
    $
     -
    $ 3,426,467  
Bank balances held on behalf of customers     1,367,630       1,367,630      
-
     
-
      1,367,630  
Receivables from broker-dealers and clearing organizations     8,089,193      
-
      8,089,193      
-
      8,089,193  
Short-term loans receivable     2,239,378      
-
      2,239,378      
-
      2,239,378  
Commissions receivable     71,253      
-
      71,253      
-
      71,253  
Other receivables     724,708      
-
      724,708      
-
      724,708  
                                         
    $ 15,918,629     $ 4,794,097     $ 10,399,824     $
-
    $ 15,918,629  
                                         
Liabilities                                        
Payables to customers   $ 5,221,270     $
-
    $ 5,221,270     $
-
    $ 5,221,270  
Payable to broker-dealers     3,845,740      
-
      3,845,740      
-
      3,845,740  
Commissions payable     39,180      
-
      39,180      
-
      39,180  
Accrued expenses and other payables     1,763,094      
-
      1,763,094      
-
      1,763,094  
Short-term borrowings     293,905      
-
      293,905      
-
      293,905  
Due to director     149,522      
-
      149,522      
-
      149,522  
                                         
    $ 11,312,711     $
-
    $ 11,312,711     $
-
    $ 11,312,711  

 

At December 31, 2019

 

       Quoted Prices             
       in Active   Significant   Significant     
   Total   Markets for   Observable   Unobservable     
   Carrying   Identical Assets   Inputs   Inputs   Estimated 
   Value   (Level 1)   (Level 2)   (Level 3)   Fair Value 
                     
Assets                    
Cash and cash equivalents  $6,388,978   $6,388,978   $
   $
   $6,388,978 
Bank balances held on behalf of customers   2,192,201    2,192,201    
    
    2,192,201 
Receivables from broker-dealers and clearing organizations   1,684,961    
    1,684,961    
    1,684,961 
Short-term loans receivable   1,637,310    
    1,637,310    
    1,637,310 
Commissions receivable   88,560    
    88,560    
    88,560 
Other receivables   166,064    
    166,064    
    166,064 
   $12,158,074   $8,581,179   $3,576,895   $
   $12,158,074 
                          
Liabilities                         
Payables to customers  $3,853,693   $
   $3,853,693   $
   $3,853,693 
Commissions payable   29,439    
    29,439    
    29,439 
Dividends payable   385,901    
    385,901         385,901 
Accrued expenses and other payables   417,445    
    417,445    
    417,445 
Short-term borrowings   1,412,570    
    1,412,570         1,412,570 
Short-term borrowings from related party   128,415    
    128,415    
    128,415 
   $6,227,463   $
   $6,227,463   $
   $6,227,463 

 

F-21

 

 

Lion Group HOLDING LTD.

NOTES TO CONSOLIDATED FINANCIAL STATEMENTS

 

Note 6 - Short-term Loans Receivable

 

(a) On December 20, 2019, the Group issued notes receivable in an aggregate of approximately $1,626,000 to an unrelated party. The notes were due June 20, 2020 and accrue interest at a rate of 6% per annum. On June 20, 2020, the notes were extended to June 21, 2021. For the years ended December 31, 2020 and 2019, interest income earned on these notes were approximately $99,000 and $3,000, respectively.

 

(b) In June and December 2020, the Group entered into loan agreements in the aggregate principal amount of $380,000 to one unrelated party. The loans are due on April 28, 2021 and June 29, 2021, respectively and both accrue interest at a rate of 6% per annum. For the year ended December 31, 2020, interest income earned on these notes was approximately $4,000.

 

(c) In June 2020, the Group entered into a loan agreement in the principal amount of $300,000 to another unrelated party. Such loan is due on December 1, 2020 and accrue interest at a rate of 6% per annum. The loan was partially repaid and then was extended to December 1, 2021. As of December 31, 2020, the outstanding balance was approximately $214,000 which was fully repaid in March 2021. For the year ended December 31, 2020, interest income earned on this note was approximately $11,000.

 

As of December 31, 2020, and 2019, the aggregate outstanding balance of loan receivables above was approximately $1,637,000 and $2,239,000, respectively. Subsequently on March 1, 2021, the Group entered into Deeds of Assignment with the two unrelated borrowers discussed in (a) and (b) above and Lanlian (as discussed in Note 7). As a result, the Group assigned the outstanding loans receivable and accrued interest in Note 6(a) in an aggregate of approximate $1,691,000 to Lanlian without recourse as payment for the purchase price (as discussed in Note 7), and such notes were fully settled; the Group assigned the outstanding loans receivable in Note 6(b) in an aggregate of approximate $359,000 to Lanlian without recourse as payment for the purchase price (as discussed in Note 7), and the remaining principal of such loans were approximately $21,000 which were fully collected in March 2021. No gains or losses are recognized.

 

Note 7 - Other Assets

 

As of December 31, 2020, the balance of Other Assets was primarily comprised of advance payment for purchasing eight copyrighted trading software in the amount of $5,950,000.

 

In December 2020, the Group entered into an asset acquisition agreement (the “Asset Acquisition Agreement”) with Hangzhou Lanlian Technology Co., Ltd (“Lanlian”), in a single transaction, to acquire eight separate copyrighted trading software programs at closing. The acquisition is expected close on or before June 30, 2021, with the Group acquiring eight copyrighted trading software programs (“Assets Portfolio”) with titles transferred. The aggregate purchase price for the Assets Portfolio was approximately $8.0 million, inclusive of capital expenditure commitments and transaction costs. In addition, as a result of Deed of Assignments entered into subsequently as discussed in Note 6, the aggregate purchase price was fully settled.

 

Note 8 - Accrued Expenses and Other Payables

 

Accrued expenses and other payables consist of the following:

 

   December 31, 
   2020   2019 
Accrued professional fees  $1,376,450   $188,749 
Accrued vacation and benefits   174,771    127,999 
Accrued communication and technology expenses   114,754    83,724 
Other payables   97,119    16,973 
           
   $1,763,094   $417,445 

 

F-22

 

 

Lion Group HOLDING LTD.

NOTES TO CONSOLIDATED FINANCIAL STATEMENTS

 

Note 9 - Short-term Borrowings

  

In August and September 2019, Lion Wealth Limited (“LWL”) obtained short-term borrowings in an aggregate of $20,409,250 from China Tonghai Financial Limited (“Tonghai”) with an interest rate of 13% per annum and due on December 5, 2019. Lion Financial Group Limited acts as the corporate guarantor and the guarantee is a continuing guarantee and extends to the ultimate balance of all borrowings. The majority of the proceeds from the short-term borrowings were then advanced to four unrelated entities (collectively, the “Borrowers”) under four separate loan agreements in an aggregate of $19,108,159, at an interest rate of 15% per annum and with due dates ranging from November 27, 2019 to December 5, 2019. On December 5, 2019, LWL entered into a Deed of Novation with Tonghai and a new debtor, Xiao Bin Trading Company Limited (“Xiao Bin”), whereby LWL transferred all of its rights and obligations pertaining to $19.1 million of the borrowings under its original borrowing agreement with Tonghai to Xiao Bin. The remaining $1.3 million under the original borrowing agreement which was not novated was included in the line “Short-term Borrowings” in the consolidated balance sheet as of December 31, 2019. Simultaneous to this novation agreement, LWL entered into four separate Deeds of Novation with Xiao Bin, as the new creditor, and the four Borrowers to transfer all of LWL’s rights and obligations under the four original loan agreements totaling $19.1 million to Xiao Bin. The Group offset legal rights resulting from the Deed of Novation with Tonghai and the four Deeds of Novation with the Borrowers in the amount of $19.1 million. Since only the rights and obligations were transferred and no cash transactions were made, the settlement was properly accounted for as noncash transaction. As a result, a gain from forgiveness of debts of approximately $26,000 was recognized and the remaining outstanding short-term borrowings in the amount of $1,284,155 were extended from December 5, 2019 to March 5, 2020. For the year ended December 31, 2019, interest income and interest expense under the arrangement totaled approximately $768,000 and $714,000, respectively.

 

During 2020, LWL entered into a supplemental loan agreement with China Tonghai Financial Limited and the loan was changed to due on demand afterwards. During the year ended December 31, 2020, the repayments made were approximately $990,000 in the aggregate, and interest expense incurred on the remaining outstanding balance totaled approximately $105,000. As of December 31, 2020, the outstanding amount under this loan was approximately $294,000 which was fully repaid in February 2021.

 

In September 2019, Lion Financial Group Limited obtained short-term borrowings with an unrelated third-party lender at an interest rate of 12% per annum in the amount $510,230 which were guaranteed by shareholder. As of December 31, 2019, the remaining balance of such unrelated party borrowing was $128,415 which was subsequently fully repaid by January 3, 2020. For the year ended December 31, 2019, interest expense on this loan was approximately $15,000.

 

In November 2019, LWL obtained short-term borrowings from a related party in the amount of $128,415 with an interest rate of 12% per annum due on February 6, 2020. As of December 31, 2019, the remaining balance of such borrowing was $128,415 which was subsequently fully repaid by January 3, 2020. For the year ended December 31, 2019, interest expense on the loan was approximately $2,000.

 

F-23

 

 

Lion Group HOLDING LTD.

NOTES TO CONSOLIDATED FINANCIAL STATEMENTS

 

Note 10 - Derivatives

 

Derivative financial instruments used for trading purposes are carried at fair value. Fair values for exchange-traded derivatives, principally futures and certain options, are based on quoted market prices. Fair values for over-the-counter derivative financial instruments, principally CFDs are based on spot exchange rates broadly distributed in active markets. Factors taken into consideration in estimating the fair value of OTC derivatives include market liquidity, concentrations, and funding and administrative costs incurred.

 

The Group does not apply hedge accounting as defined in FASB ASC 815 because all financial instruments are recorded at fair value with changes in fair values reflected in earnings. Therefore, certain of the disclosures required under FASB ASC 815 are generally not applicable with respect to these financial instruments.

 

As discussed in Note 1, the Group’s derivative trading activity primarily relates to situations where it assumes the role of a market maker or a counter party in its customers’ CFD transactions. If the trades of one customer can be used to naturally hedge and offset the trades of another customer, the Group will act as the market maker to offer liquidity and pricing to both customers. When such an offsetting is not available, the Group may choose to use its own trades to hedge and offset the trades of its customer.

 

The contractual amounts related to CFDs reflect the volume and activity and generally do not reflect the amounts at risk. The fair value of the asset or liability is the best indicator of the Group’s risk. The credit risk for the CFDs is limited to the unrealized fair value gains (losses) recorded in the balance sheets. Market risk is substantially dependent upon the value of the underlying assets and is affected by market forces such as volatility and changes in interest and foreign exchange rates. The Group’s open derivative positions at December 31, 2020 and 2019 were net derivative liabilities of approximately $6,000 and net derivative assets of approximately $194,000, primarily including Foreign Currency CFDs, Gold CFDs, and Crude Oil CFDs etc.

 

Offsetting Arrangements

Financial assets and financial liabilities are offset and the net amount is reported in the consolidated balance sheets if there is a currently enforceable legal right to offset the recognized amounts and there is an intention to settle on a net basis, or to realize the assets and settle the liabilities simultaneously.

 

Concentrations of Credit Risk

The Group is engaged in various trading and brokerage activities in which counterparties primarily include broker-dealers, individuals, and other financial institutions. In the event counterparties do not fulfill their obligations, the Group may be exposed to risk. The risk of default depends on the creditworthiness of the counterparty or issuer of the instrument. It is the Group’s policy to review, as necessary, the credit standing of each counterparty.

 

Note 11 - Related Parties

 

The Group received subscription payments from its then sole shareholder prior to Business Combination to meet the capital needs, which were reflected in the consolidated statements of changes in stockholders’ equity. In addition, the sole shareholder also funded the Group’s working capital needs and the Group repaid and provided advances to the shareholder from time to time, which were recorded in due from or due to shareholder included in the consolidated balance sheets. Any advances received from and made to the shareholder are non-interest bearing and due on demand.

 

Prior to the Closing, an individual shareholder owns 100% of the LFGL’s outstanding shares which were initially financed with subscription receivable from the shareholder recorded as a reduction to equity. The shareholder has been making subscription payments based on the capital needs. This sole shareholder became the Group’s director upon the Closing.

 

F-24

 

 

Lion Group HOLDING LTD.

NOTES TO CONSOLIDATED FINANCIAL STATEMENTS

 

Note 11 - Related Parties (Continued)

 

During the year ended December 31, 2020, dividends paid to the individual shareholder were $385,901; the Group received the advances from director for working capital needs in an aggregate of approximately $1,617,000 and repaid in an aggregate of approximately $1,467,000. As a result, due to director in an amount of approximately $ 150,000 was included in the consolidated balance sheet as of December 31, 2020.

 

During the year ended December 31, 2019, the shareholder did not make payments in cash towards the subscription receivable; the Group received and fully repaid the advances from shareholder for working capital needs in an aggregate of $7,679,131, and provided advances to shareholder in an aggregate of $6,484,121 accounted for as due from shareholder. As a result of the return of capital and dividends declared as described in Note 13 Stockholders’ Equity, both subscription receivable and due from shareholder were reduced to zero, with dividends payable of $385,901 included in the consolidated balance sheet as of December 31, 2019.

 

During the year ended December 31, 2018, the Group received subscription payments of $5,415,082 from shareholder; the Group received the advances from shareholder for working capital needs in an aggregate of $484,601 and fully repaid the advances to shareholder. As of December 31, 2018, subscription receivable from shareholder was $3,022,606, and due from shareholder was zero.

 

Also see Note 9 for a description of a short-term borrowings received from a related party in November 2019.

 

Note 12 - December 2020 Convertible Debenture and Warrants

 

On December 14, 2020, the Company completed a private placement in net proceeds of $1,540,000 in exchange for the issuance of i) a 9% senior secured convertible debenture (the “2020 Convertible Debenture” or “Debenture”) in the principal amount of $1,600,000, which is convertible up to 800,000 ADSs at $2.00 per ADS at any time, matures 30 months from the date of issuance and accrues interest at 9% per annum payable quarterly in cash or, in lieu of cash payment, in our ADSs, subject to adjustment and certain customary equity conditions; ii) a 2-year warrant (“Series B Warrant”) to purchase 5,000,000 ADS at an exercise price of $2.00 per ADS; iii) a warrant to purchase 1,200,000 ADS (“Series A Warrant”) until December 14, 2027 at an exercise price of $2.45 per ADS; and iv) a 7-year warrant to purchase 7,500,000 ADS (“Series C Warrant”, together with Series A Warrant and Series B Warrant, the “December 2020 Warrants”) at an exercise price of $2.45 per ADS. The exercisability of Series C Warrant shall vest ratably from time to time in proportion to the exercise of the Series B Warrant by the holder. Further, for each $1 million of subscription amount under the 2020 Convertible Debenture and the Series B Warrant, the purchaser shall receive a certificate representing 50,000 ADSs (or such lesser number on a ratable basis if the Subscription Amount is less than $1 million). The Company and the subsidiary guarantors have pledged substantially all of their assets as security for amounts due under the Debenture, upon the terms and subject to the conditions set forth in a security agreement.

 

The Debenture includes an adjustment provision in the event of share combination event (as defined in the agreements), also includes a full ratchet anti-dilution in the event that the Company issues any ADSs or ordinary shares for a per share purchase price less than the then conversion price. Similar to the Debenture, the December 2020 Warrants include an adjustment provision in the event of a share combination event. Additionally, if the Company issues ordinary shares or ordinary share equivalents for an effective price less than $2.20, subject to adjustment, then the exercise price shall be adjusted to such lower price and the number of ADSs issuable upon exercise of the December 2020 Warrants shall be adjusted proportionally to maintain the aggregate exercise price of the December 2020 Warrants.

 

The Company adopted ASU 2017-11, Accounting for Certain Financial Instruments with Down Round Features. The detachable December 2020 Warrants issued to the holder are considered to be indexed to the Company’s own stock and classified in stockholders’ equity and therefore they meet the scope exception prescribed in ASC 815-10-15. The fair value of December 2020 Warrants is measured by using Binomial Option Pricing Model and Black-Scholes Merton Valuation Model with the assumptions below on the date of issuance. The three series of December 2020 Warrants were valued at approximately $1,220,000, $2,915,000 and $6,244,000, respectively with no subsequent adjustment of fair value in accordance with ASC 815.

 

F-25

 

 

Lion Group HOLDING LTD.

NOTES TO CONSOLIDATED FINANCIAL STATEMENTS

 

Note 12 - December 2020 Convertible Debenture and Warrants (Continued)

 

   Series A   Series B   Series C 
Expected term in years   7    2    7 
Expected dividend yield   0%   0%   0%
Volatility   46.68%   49.61%   46.68%
Risk-free interest Rate   0.63%   0.197%   0.63%

 

The Company assessed the accounting for the Debenture in accordance with ASC 470-20 allocating the net proceeds to Convertible Debenture, the detachable Series A, B and C December 2020 Warrants on their relative fair value basis, in the amount of approximately $206,000, $157,000, $375,000 and $802,000, respectively.

 

The intrinsic value of beneficial conversion feature (the “BCF”) is greater than the proceeds allocated to the convertible instrument, therefore the amount of the discount assigned to the BCF is limited to the amount of the proceeds allocated to the convertible instrument. For the holder of the Debenture, conversion price results in BCF that is separated as an equity component and assigned a value of approximately $206,000 as a debt discount. Debt discount is amortized using the effective interest rate method over the period from the issuance date through the stated redemption date.

 

The issuance costs are allocated in the same proportion as the proceeds are allocated to the debt and warrants. Issuance costs allocated to the equity-classified warrants in an aggregate of $77,500 were charged to stockholders’ equity.

 

The Debenture is recognized initially at fair value, net of debt discounts including the amount paid to the holder of $60,000 and allocation of proceeds to BCF and the detachable Series A and Series B Warrants of $737,000, in an aggregate of approximately $803,000 on the date of issuance. As the vesting of Series C Warrants is contingent upon the exercise of Series B, debt discounts related to allocation of proceeds to Series C Warrants will be deferred and recognized until Series C Warrants are vested on a proportional basis. As of December 31, 2020, the remaining unamortized debt discount was $784,000, and will be amortized through June 14, 2023. Issuance costs and other debt discounts accretion are recorded as interest expense in the consolidated statements of operations and comprehensive income (loss).

 

The Company recognized interest expense of approximately $20,000 for the period ended December 31, 2020 including interest relating to contractual interest obligation approximately of $7,000 and amortization of the debt discounts and debt issuance cost approximately of $13,000. As a result of discounts accretion and amortization, the Debenture was in the carrying value of approximately $816,000 as of December 31, 2020.

 

Note 13 - Stockholders’ Equity

 

Ordinary Shares and Preferred Shares

 

The Company is authorized to issue (i) 450,000,000 ordinary shares, $0.0001 par value per share, divided into 300,000,000 Class A ordinary shares and 150,000,000 Class B ordinary shares, and (ii) 50,000,000 preferred shares, $0.0001 par value per share. As of June 16, 2020, subsequent to the closing of the Business Combination, there were 17,399,176 ordinary shares outstanding, including 7,647,962 Class A ordinary shares and 9,751,214 Class B ordinary shares, and no preferred shares outstanding.

 

The shareholders of Class A and Class B ordinary shares have the same rights except for the voting and conversion rights. Each Class A ordinary share is entitled to one vote, and is not convertible into Class B ordinary share under any circumstance; and each Class B ordinary share is entitled to ten votes, and is convertible into one Class A ordinary share at any time by the holder thereof, subject to adjustments for any subdivision or combination.

 

On July 24, 2020, the Company issued an aggregate of 300,000 Class A ordinary shares, represented by ADSs to PAAC’s prior directors and officers in an amount of approximately $60,000. These shares were granted by PAAC in 2019 at a fair value price of $0.20 per share determined on the grant date and fully earned upon Business Combination.

 

On November 12, 2020, as a result of post-merger consideration adjustment, additional 121,473 ordinary shares were issued to Lion’s original shareholders, including 29,591 Class A ordinary shares, represented by ADSs and 91,882 Class B ordinary shares.

 

F-26

 

 

Lion Group HOLDING LTD.

NOTES TO CONSOLIDATED FINANCIAL STATEMENTS

 

Note 13 - Stockholders’ Equity (Continued)

 

August 2020 Private Placement 

On August 1, 2020, the Company entered into a securities purchase agreement (as amended on September 29, 2020, and later amended and restated on October 19, 2020) with three investors (collectively, the “Investors”). Two tranches of transactions contemplated under the agreement were closed on August 3 and November 13, 2020, respectively. As a result, an aggregate of 1,500,000 ADSs and 1,500,000 warrants to purchase an aggregate of 1,500,000 of our ADS at US$3.00 per ADS (the “August 2020 PIPE Warrants”) were issued at US$2.00 per ADS for an aggregate purchase price of US$3 million, and an aggregate of 150,000 ADSs were issued as origination fee. Issuance costs of approximately $469,000 were recorded as a charge to additional paid-in capital, including legal and accounting fees. In accordance with ASC 815-40, warrants are classified within stockholders’ equity as “Additional paid-in capital” upon their issuance. The proceeds were allocated to ordinary shares and PIPE Warrants on the relative fair value of the securities in accordance with 470-20-30. In aggregate, the net proceeds to the Company were approximately $2,531,000 classified within stockholders’ equity, including a subscription receivable of $508,750 classified in the other receivable in the consolidated balance sheets as of December 31, 2020 which was received in January 2021.

 

Such warrants shall be exercisable for a period of three years from the issuance date. Exercise price is subject to adjustments in case of reorganization, consolidation, merger etc. and in case of stock purchase rights in the subsequent two-year period at a price per share less than the exercise price as stated in the securities purchase agreement.

 

Share Subscription Agreement with Yun Tian 

On December 19, 2020, the Company entered into a private placement share subscription agreement (the “Share Subscription Agreement”) with Yun Tian Investment Limited (“Yun Tian”). Yun Tian subscribes for an aggregate of not more than 4,540,000 Class A ordinary shares (the “Subscription Shares”) by tranches at a subscription price of $2.2 per share before June 30, 2021. The Subscription Shares shall be subject to a lock-up period of two years from the issuance. Subscription price shall be specifically used for the operation of the Relevant Business as defined below.

 

For a period of two years commencing on January 1, 2021 (or such other date as may be mutually agreed), Yun Tian shall procure that Lion Brokers Limited’s TRS trading business, T+0 business, OTC Stock Options business and any other relevant business (the “Relevant Business”) shall achieve a milestone (the “Milestone”) of net profit before tax of RMB 200 million. At any point of time during the two-year period, when the Milestone is achieved, within 15 days after the Milestone has been achieved, Yun Tian shall be entitled to receive 5,000,000 Class A ordinary shares (the “Earn-out Shares”) from the Company. The arrangement of Earn-out Shares is not required the liability classification in accordance with ASC 480; Earn-out Shares are considered being indexed to the Company’s own stock and meet the criteria for equity classification in accordance with ASC 815-10-15. Further, in reference to ASC 810-10, such arrangement of Earn-out Shares is not considered a separate transaction as the compensation for services and will be accounted for as equity transaction.

 

As of December 31, 2020, the Company did not receive the first tranche of subscription price yet and Subscription Shares were not issued.

 

F-27

 

  

Lion Group HOLDING LTD.

NOTES TO CONSOLIDATED FINANCIAL STATEMENTS

 

Note 13 - Stockholders’ Equity (Continued)

 

Public Warrants 

Upon the Closing, each outstanding publicly traded warrant of PAAC automatically represents the right to purchase one Class A Ordinary Share in the form of the Company’s ADSs in lieu of one ordinary share of PAAC at a price of $11.50 per share or $11.50 per ADS (the “Public Warrants”), subject to adjustment in the event of a share dividend, extraordinary dividend or our recapitalization, reorganization, merger or consolidation. However, the warrants will not be adjusted for issuances of Class A Ordinary Shares at a price below their respective exercise prices. However, no warrants issued in exchange for PAAC’s public warrants will be exercisable for cash unless the Company has an effective and current registration statement covering the Class A Ordinary Shares issuable upon exercise of the warrants and a current prospectus relating to such Class A Ordinary Shares. Notwithstanding the foregoing, warrant holders may, during any period when the Company shall have failed to maintain an effective registration statement, exercise warrants on a cashless basis in the same manner as if the Company called the warrants for Redemption and required all holders to exercise their warrants on a “cashless basis.” The Company’s Public Warrants became exercisable thirty (30) days after the Closing and will expire on the fifth anniversary of the Closing.

 

The Company’s warrants issued in exchange for PAAC’s private warrants are identical to warrants issued in exchange for the PAAC’s public warrants, except that such private warrants will be exercisable for cash (even if a registration statement covering the Class A Ordinary Shares issuable upon exercise of such warrants is not effective) or on a cashless basis, at the holder’s option, and will not be redeemable by the Company, in each case so long as they are still held by PAAC’s initial purchasers or their affiliates.

 

The Company may call the warrants for Redemption (excluding the private warrants), in whole and not in part, at a price of $0.01 per warrant,

 

  at any time while the warrants are exercisable;

 

  upon not less than 30 days’ prior written notice of Redemption to each warrant holder;

 

  if, and only if, the reported last sale price of the Company’s ADSs equals or exceeds $18.00 per ADS, for any 20 trading days within a 30-day trading period ending on the third business day prior to the notice of Redemption to warrant holders; and

 

  if, and only if, there is a current registration statement in effect with respect to the Class A Ordinary Shares underlying such warrants commencing five business days prior to the 30-day trading period and continuing each day thereafter until the date of Redemption.

 

If the Company calls the warrants for Redemption as described above, management will have the option to require all holders that wish to exercise warrants to do so on a “cashless basis.”

 

F-28

 

 

Lion Group HOLDING LTD.

NOTES TO CONSOLIDATED FINANCIAL STATEMENTS

 

Note 14 - Stock-Based Compensation

 

2020 Share Incentive Plan 

In June 2020, in connection with the Business Combination, the Company’s board approved the 2020 Share Incentive Plan (the “2020 Plan”) and reserved 4,632,449 ordinary shares for issuance thereunder. The Company’s employees, non-employee directors and consultants are eligible to receive options, restricted shares, restricted share units, dividend equivalents, deferred shares, share payments or share appreciation rights, which may be awarded or granted under the Plan (collectively, “Awards”). Generally, each option will have an exercise price determined by the administrator and set forth in the award agreements which may be a fixed or variable price related to the fair market value of the Company’s ordinary shares and a contractual term up to ten years. The Administrator is authorized to grant deferred shares to any Eligible Individual. The number of shares of deferred shares shall be determined by the Administrator; shares underlying a deferred share award will not be issued until the deferred share award has vested, pursuant to a vesting schedule or other conditions or criteria set by the Administrator. As of December 31, 2020, a total of 1,486,504 shares had been granted under the 2020 Plan and 3,145,945 shares remained available for future awards.

 

On December 1, 2020, 1,486,504 deferred shares were granted to certain employees, non-employee directors and consultants for their services during the year ended December 31, 2020. All of the deferred shares granted are fully vested on the grant date. The Company estimated the fair value of shares at the closing price on the grant date and the stock-based compensation expenses were as follows for the year ended December 31, 2020.

 

Communication and technology  $335,000 
Marketing   363,000 
Services fees   294,000 
Compensation and benefits   934,800 
Professional fees   228,000 
General and administrative   1,502,000 
      
Total stock-based compensation  $3,656,800 

 

F-29

 

 

Lion Group HOLDING LTD.

NOTES TO CONSOLIDATED FINANCIAL STATEMENTS

 

Note 15 - Income Taxes

 

The current and deferred portions of the income tax expense included in the statements of operations and comprehensive income as determined in accordance with FASB ASC 740 are as follows:

 

   Year ended December 31, 
   2020   2019   2018 
             
Current  $1,767   $66,299   $26,962 
Deferred   (451)   (1,827)   (628)
                
   $1,316   $64,472   $26,334 

 

A reconciliation of the difference between the expected income tax expense or benefit computed at applicable statutory income tax rates and the Group’s income tax expense is shown in the following table:

 

   Year ended December 31, 
   2020   2019   2018 
             
Income tax expense (benefit) at applicable statutory rate (1)  $(348,782)  $1,345,164   $(473,951)
(Income) loss not subject to tax (2)   (214,313)   (1,716,553)   313,015 
Current year change in valuation allowance   558,859    406,506    195,420 
Others   5,552    29,355    (8,150)
                
Reported income taxes  $1,316   $64,472   $26,334 

 

(1) The applicable statutory rate applied is based on the profits tax rates in Hong Kong. Effective for tax years ended on or after December 31, 2018, the applicable tax rate was 8.25% on the first HK $2,000,000 of assessable profits and 16.5% on any assessable profits above that threshold. The 8.25% tax rate can only be utilized by one entity in a controlled group. All other Hong Kong entities in the Group utilize the 16.5% tax rate. The Singapore entity within the Group has an applicable tax rate of 17.0%. The entity in the United States within the Group has a federal tax rate of 21.0%.

 

(2) The Group also has entities domiciled in the British Virgin Islands and the Cayman Islands, but such entities are not subject to income or capital gains taxes.

 

Significant components of the Group’s deferred tax assets (liabilities) are presented below:

 

  

December 31,

2020

  

December 31,

2019

 
Deferred tax asset          
Others  $1,128   $677 
Net operating loss carryforwards   1,367,309    808,450 
Less: Valuation allowance   (1,367,309)   (808,450)
           
Net deferred tax asset  $1,128   $677 

 

Management has applied a valuation allowance to the total amount of deferred tax assets based on the determination that it is more likely than not that some portion of the deferred tax asset will not be realized. This determination was based on the historic and estimated future profitability of the entities to which the deferred tax assets relate. The tax rules in Hong Kong do not allow the Group to file on a consolidated basis.

 

F-30

 

 

Lion Group HOLDING LTD.

NOTES TO CONSOLIDATED FINANCIAL STATEMENTS

 

Note 16 - Commitments

 

The Group leases certain office premises under non-cancelable leases. Rent expenses under operating leases for the year ended December 31, 2020, 2019 and 2018 were approximately $683,000, $592,000 and $548,000, respectively.

 

Future minimum payments under non-cancelable operating leases were as follows at December 31, 2020:

 

   Year Ended
December 31,
 
     
2021  $646,930 
2022   209,556 
2023   3,736 
      
   $860,222 

 

Note 17 - Regulatory Requirements

 

The following table illustrates the minimum regulatory capital as established by the Hong Kong Securities and Futures Commission, the Insurance Authority (Hong Kong) and the Cayman Islands Monetary Authority (CIMA) that the Company’s subsidiaries were required to maintain as of December 31, 2020 and the actual amounts of capital that were maintained.

 

Entity Name  Minimum Regulatory Capital Requirements   Capital Levels Maintained   Excess Net Capital   Percent of requirement Maintained 
Lion International Securities Group Limited  $386,927   $1,043,803   $656,876    270%
Lion Futures Limited   386,927    948,872    561,945    245%
Lion Asset Management Limited   12,898    27,770    14,872    215%
BC Wealth Management Limited   12,898    468,279    455,381    3631%
Lion Broker Limited (Cayman)   537,164    8,426,049    7,888,885    1569%
Total  $1,336,814   $10,914,773   $9,577,959    816%

 

F-31

 

 

Lion Group HOLDING LTD.

NOTES TO CONSOLIDATED FINANCIAL STATEMENTS

 

Note 18 - Segment Reporting

 

ASC 280, Disclosures about Segments of an Enterprise and Related Information establishes standards for reporting information about operating segments. Operating segments are defined as components of an enterprise which engage in business activities from which they may earn revenues and incur expenses, and about which separate financial information is available that is evaluated regularly by the chief operating decision-maker, or decision-making group, in deciding how to allocate resources and in assessing performance. Reportable segments are defined as an operating segment that either (a) exceeds 10% of revenue, or (b) reported profit or loss in absolute amount exceeds 10% of profit of all operating segments that did not report a loss or (c) exceeds 10% of the combined assets of all operating segments.

 

The Group has three primary operating segments (1) futures and securities brokerage services, (2) insurance brokerage services and (3) market making (CFD) trading and other business. The Group’s futures and securities brokerage segment generates commissions income by enabling customers to trade in futures and securities markets throughout the world. The Group’s insurance brokerage segment generates commissions by providing insurance brokerage services to high-net-worth individuals. The Group engages in market making (CFD trading) activities where it serves as the counterparty to its customers in derivative transactions. The Group experiences trading gains and losses from such market making (CFD trading) activities. The Group also generated income in an aggregate of approximately $211,000 from TRS trading business in 2020 including the commission income from the securities trading and interest income from the loan to customers, which was included in market making (CFD) trading and other business in 2020. The other segment houses the Group’s proprietary trading activities in investment securities, futures and derivatives, manages the deployment of capital throughout the group, and also includes executive management functions and corporate overhead.

 

   Futures and securities brokerage services   Insurance brokerage services   Market making
(CFD)
trading
and other
   Other   Total 
Year ended December 31, 2020                    
                     
Revenue  $2,029,669   $959,299   $7,034,447   $206,720   $10,230,135 
                          
Commissions and fees   1,316,800    413,351    115,843    
    1,845,994 
Compensation and benefits   1,110,192    256,529    
    2,436,072    3,802,793 
Occupancy       277,414    6,600    399,146    683,160 
Communication and technology   455,323    5,160    643,630    349,937    1,454,050 
General and administrative   55,028    48,210    243,172    1,917,908    2,264,318 
Professional fees   26,690    16,813    278,719    1,243,612    1,565,834 
Service fees   
    
    314,342    519,522    833,864 
Interest           52,240    130,917    183,157 
Depreciation   13,000    4,128    
    23,428    40,556 
Marketing   222    222    166,013    484,867    651,324 
Payment service charge           245,030        245,030 
Other operating expenses       
        11,464    11,464 
                          
    2,977,255    1,021,827    2,065,589    7,516,873    13,581,544 
                          
Income (loss) from operations  $(947,586)  $(62,528)  $4,968,858   $(7,310,153)  $(3,351,409)
                          
Total segment assets  $4,624,325   $213,495   $14,636,139   $3,432,110   $22,906,069 

 

F-32

 

 

Lion Group HOLDING LTD.

NOTES TO CONSOLIDATED FINANCIAL STATEMENTS

 

Note 18 - Segment Reporting (Continued)

 

   Futures and securities brokerage services   Insurance brokerage services   Market making
(CFD)
trading
and other
   Other   Total 
Year ended December 31, 2019                         
Revenue  $2,215,867   $2,648,141   $12,843,574   $819,268   $18,526,850 
                          
Commissions and fees   1,526,852    1,506,223    322,130        3,355,205 
Compensation and benefits   1,154,378    334,964        941,294    2,430,636 
Occupancy   202,467    198,637    1,200    189,632    591,936 
Depreciation   26,845    4,087        21,920    52,852 
Interest               731,812    731,812 
Communication and technology   469,818    7,269    343,556    2,790    823,433 
General and administrative   72,403    69,765    140,598    409,882    692,648 
Professional fees   7,369    702    118,929    634,238    761,238 
Marketing   2,608        51,714    1,056    55,378 
Service fees           119,711    265,129    384,840 
Payment service charge           355,585        355,585 
Other operating expenses   5,739            4,724    10,463 
    3,468,479    2,121,647    1,453,423    3,202,477    10,246,026 
Income (loss) from operations  $(1,252,612)  $526,494   $11,390,151   $(2,383,209)  $8,280,824 
Total segment assets  $4,823,056   $352,377   $5,307,525   $2,935,390   $13,418,348 
                          
Year ended December 31, 2018                         
Revenue  $2,066,354   $5,378,679   $   $(876,770)  $6,568,263 
                          
Commissions and fees   1,293,577    4,157,668        20,357    5,471,602 
Compensation and benefits   882,887    363,523    
    392,878    1,639,288 
Occupancy   420,732    1,021    
    126,578    548,331 
Depreciation   26,487    4,086    
    2,170    32,743 
Interest   -    
-
    
    118    118 
Communication and technology   505,152    4,596        78,605    588,353 
General and administrative   85,208    93,880        360,685    539,773 
Professional fees   21,081    28,710        178,207    227,998 
Marketing   8,736    185,019    
    2,178    195,933 
Service fees   
    
        53,592    53,592 
Other operating expenses   3,063    1,359        10,984    15,406 
    3,246,923    4,839,862        1,226,352    9,313,137 
Income (loss) from operations  $(1,180,569)  $538,817   $   $(2,103,122)  $(2,744,874)
Total segment assets  $12,243,072   $370,114   $   $3,059,575   $15,672,761 

 

F-33

 

 

Lion Group HOLDING LTD.

NOTES TO CONSOLIDATED FINANCIAL STATEMENTS

 

Note 19 - Subsequent Events

 

Management has considered subsequent events through March 31, 2021, which was the date these consolidated financial statements were issued.

 

Strategic Cooperation Agreement

 

On January 6, 2021, the Company entered into a binding strategic cooperation framework agreement (the “Strategic Cooperation Agreement”) with Mr. Yao Yongjie (“Mr. Yao”) and engaged Mr. Yao as the chief technical adviser to provide technical advice and consultancy service in blockchain industry. The Company grants to Mr. Yao options (the “Call Options”) to subscribe for 6 million Class A ordinary shares, represented by ADSs at a price fixed at US$2 per share. Within 24 months of the signing of the Strategic Cooperation Agreement, Mr. Yao may exercise the right to subscribe for such shares by tranches if the following conditions are met:

 

(i)if the closing price of the shares in the Company exceeds US$3 per share for 3 consecutive trading days, Mr. Yao may exercise 2 million call options;

 

(ii)if the closing price of the shares in the Company exceeds US$5 per share for 3 consecutive trading days, Mr. Yao may exercise 2 million call options;

 

(iii)if the closing price of the shares in the Company exceeds US$7.50 per share for 3 consecutive trading days, Mr. Yao may exercise 2 million call options.

 

The fair value of the Call Options is recognized as stock-based compensation expense over the requisite service period which is five-year period from the date thereof.

 

February 2021 Private Placement

 

On February 15, 2020, the Company entered into a Securities Purchase Agreement (the “Securities Purchase Agreement) with one third party investor (the “Purchaser”), pursuant to which the Company received $6,440,000 in consideration of the issuance of: a) Series A Convertible Preferred Shares (the “Series A Convertible Preferred Shares”) with a stated value of $7,000,000; b) a warrant (the “Series D Warrant”) to purchase 2,333,333 American Depositary Shares (“ADS”) of the Company until the fifth year anniversary of the closing date at an exercise price of $3.00 per ADS; c) a one-year warrant to purchase 13,333,333 ADS (the “Series E Warrant”) at an exercise price of $3.00 per ADS, each exercise of which entitles the Warrant holder to receive one ADS and a 8% cash discount; and d) a 5-year warrant to purchase 13,333,333 ADS (the “Series F Warrant”, together with the Series D Warrant and the Series E Warrant, the “February 2021 Warrants”) at an exercise price of $3.00 per ADS. The exercisability of Series F Warrant shall vest ratably from time to time in proportion to the exercise of the Series E Warrants by the holder. The transactions contemplated under the Securities Purchase Agreement were closed on February 18, 2021. The Series A Convertible Preferred Shares bear dividend rights at a rate of 8% per annum commencing on the six month anniversary of the closing date, and is convertible into the ADSs, beginning after its original date of issuance at an initial conversion price of $3.00 per share. Dividend is payable quarterly in cash, or the Company may pay accrued interest in its ADSs.

 

F-34

 

 

Lion Group HOLDING LTD.

NOTES TO CONSOLIDATED FINANCIAL STATEMENTS

 

Note 19 - Subsequent Events (Continued)

 

Shares Issuance

 

(a)Exercise of Warrants in Connection with August 2020 Private Placement

 

770,833 Class A ordinary shares, as represented by ADSs were issued in February 2021 for the aggregate proceeds of approximately $1.5 million, as a result of investors’ exercise of August 2020 PIPE Warrants.

 

(b)Conversion of the Debenture and Exercise of December 2020 Warrants

 

On January 29, 2021, the holder converted the December 2020 Convertible Debenture. As a result, 889,667 Class A ordinary shares, as represented by ADSs were issued on February 5, 2021, including 809,667 ADSs as a result of holder’s conversion of principal and accrued interest and issuance of ADSs shares in relation to the full subscription of the Debenture.

 

In addition, the Company received the proceeds of $27.4 million in exchange for the issuance of 14,200,000  Class A ordinary shares, as represented by ADSs, as a result of exercise of December 2020 Warrants.

 

(c)Share Subscription Agreement with Yun Tian

 

Subsequently, the Company received subscription price in an aggregate of $0.5 million from Yun Tian, the Subscriber, and the related Subscription Shares of 217,273 Class A shares were issued.

 

(d)2020 Share Incentive Plan

 

A total of 1,486,504 Class A ordinary shares, represented by ADSs were issued in March 2021.

 

Sponsorship of SPAC Companies

 

In March 2021, the Group launched the sponsorship of two SPAC companies in cooperation with other parties.

 

Subscription of Shares in Grandshores

 

In February 2021, the Company entered into a framework strategic partnership agreement with Grandshores Technology Group Limited (“Grandshores”) (HKEX: 01647). In March 2021, Lion Brokers Limited subscribed 64,500,000 shares of Grandshores at a total subscription price of approximately $3.5 million, representing approximately 5.89% of the total issued share capital of Grandshores.

 

 

F-35

 

 

U.S. GAAP The applicable statutory rate applied is based on the profits tax rates in Hong Kong. Effective for tax years ended on or after December 31, 2018, the applicable tax rate was 8.25% on the first HK $2,000,000 of assessable profits and 16.5% on any assessable profits above that threshold. The 8.25% tax rate can only be utilized by one entity in a controlled group. All other Hong Kong entities in the Group utilize the 16.5% tax rate. The Singapore entity within the Group has an applicable tax rate of 17.0%. The entity in the United States within the Group has a federal tax rate of 21.0%. The Group also has entities domiciled in the British Virgin Islands and the Cayman Islands, but such entities are not subject to income or capital gains taxes. false FY 0001806524 0001806524 2020-01-01 2020-12-31 0001806524 dei:BusinessContactMember 2020-01-01 2020-12-31 0001806524 us-gaap:CommonClassAMember 2021-03-30 0001806524 us-gaap:CommonClassBMember 2021-03-30 0001806524 2020-12-31 0001806524 2019-12-31 0001806524 us-gaap:CommonClassAMember 2020-12-31 0001806524 us-gaap:CommonClassAMember 2019-12-31 0001806524 us-gaap:CommonClassBMember 2020-12-31 0001806524 us-gaap:CommonClassBMember 2019-12-31 0001806524 2019-01-01 2019-12-31 0001806524 2018-01-01 2018-12-31 0001806524 us-gaap:CommonClassAMember 2020-01-01 2020-12-31 0001806524 us-gaap:CommonClassAMember 2019-01-01 2019-12-31 0001806524 us-gaap:CommonClassAMember 2018-01-01 2018-12-31 0001806524 us-gaap:CommonClassBMember 2020-01-01 2020-12-31 0001806524 us-gaap:CommonClassBMember 2019-01-01 2019-12-31 0001806524 us-gaap:CommonClassBMember 2018-01-01 2018-12-31 0001806524 us-gaap:CommonClassAMember 2017-12-31 0001806524 us-gaap:CommonClassBMember 2017-12-31 0001806524 us-gaap:AdditionalPaidInCapitalMember 2017-12-31 0001806524 us-gaap:ReceivablesFromStockholderMember 2017-12-31 0001806524 us-gaap:RetainedEarningsMember 2017-12-31 0001806524 us-gaap:AccumulatedOtherComprehensiveIncomeMember 2017-12-31 0001806524 2017-12-31 0001806524 us-gaap:AdditionalPaidInCapitalMember 2018-01-01 2018-12-31 0001806524 us-gaap:ReceivablesFromStockholderMember 2018-01-01 2018-12-31 0001806524 us-gaap:RetainedEarningsMember 2018-01-01 2018-12-31 0001806524 us-gaap:AccumulatedOtherComprehensiveIncomeMember 2018-01-01 2018-12-31 0001806524 us-gaap:CommonClassAMember 2018-12-31 0001806524 us-gaap:CommonClassBMember 2018-12-31 0001806524 us-gaap:AdditionalPaidInCapitalMember 2018-12-31 0001806524 us-gaap:ReceivablesFromStockholderMember 2018-12-31 0001806524 us-gaap:RetainedEarningsMember 2018-12-31 0001806524 us-gaap:AccumulatedOtherComprehensiveIncomeMember 2018-12-31 0001806524 2018-12-31 0001806524 us-gaap:AdditionalPaidInCapitalMember 2019-01-01 2019-12-31 0001806524 us-gaap:ReceivablesFromStockholderMember 2019-01-01 2019-12-31 0001806524 us-gaap:RetainedEarningsMember 2019-01-01 2019-12-31 0001806524 us-gaap:AccumulatedOtherComprehensiveIncomeMember 2019-01-01 2019-12-31 0001806524 us-gaap:AdditionalPaidInCapitalMember 2019-12-31 0001806524 us-gaap:RetainedEarningsMember 2019-12-31 0001806524 us-gaap:AccumulatedOtherComprehensiveIncomeMember 2019-12-31 0001806524 us-gaap:AdditionalPaidInCapitalMember 2020-01-01 2020-12-31 0001806524 us-gaap:RetainedEarningsMember 2020-01-01 2020-12-31 0001806524 us-gaap:AccumulatedOtherComprehensiveIncomeMember 2020-01-01 2020-12-31 0001806524 us-gaap:AdditionalPaidInCapitalMember 2020-12-31 0001806524 us-gaap:RetainedEarningsMember 2020-12-31 0001806524 us-gaap:AccumulatedOtherComprehensiveIncomeMember 2020-12-31 0001806524 us-gaap:CommonClassAMember 2020-06-16 0001806524 us-gaap:WarrantMember 2020-06-16 0001806524 2020-06-02 2020-06-16 0001806524 us-gaap:WarrantMember 2018-12-31 0001806524 lghl:LGHL_BeforeAdjustmentMember 2019-01-01 2019-12-31 0001806524 lghl:AfterAdjustmentMember 2019-01-01 2019-12-31 0001806524 lghl:LGHL_BeforeAdjustmentMember 2018-01-01 2018-12-31 0001806524 lghl:AfterAdjustmentMember 2018-01-01 2018-12-31 0001806524 lghl:JuneSixteenTwoThousandFifteenMember 2020-01-01 2020-12-31 0001806524 lghl:JuneSixteenTwoThousandFifteenMember 2020-12-31 0001806524 lghl:FebruarySixteenTwoThousandSeventeenMember 2020-01-01 2020-12-31 0001806524 lghl:FebruarySixteenTwoThousandSeventeenMember 2020-12-31 0001806524 lghl:MayTwentyTwoThousandSixteenMember 2020-01-01 2020-12-31 0001806524 lghl:MayTwentyTwoThousandSixteenMember 2020-12-31 0001806524 lghl:MayTwentyTwoThousandSixteenOneMember 2020-01-01 2020-12-31 0001806524 lghl:MayTwentyTwoThousandSixteenOneMember 2020-12-31 0001806524 lghl:MayTwentyTwoThousandSixteenTwoMember 2020-01-01 2020-12-31 0001806524 lghl:MayTwentyTwoThousandSixteenTwoMember 2020-12-31 0001806524 lghl:MayTwoThousandTwentyThreeMember 2020-01-01 2020-12-31 0001806524 lghl:MayTwoThousandTwentyThreeMember 2020-12-31 0001806524 lghl:OctoberFourteenTwoThousandFourteenMember 2020-01-01 2020-12-31 0001806524 lghl:OctoberFourteenTwoThousandFourteenMember 2020-12-31 0001806524 lghl:OctoberFourTwoThousandEighteenMember 2020-01-01 2020-12-31 0001806524 lghl:OctoberFourTwoThousandEighteenMember 2020-12-31 0001806524 lghl:MayTwoTwoThousandSeventeenMember 2020-01-01 2020-12-31 0001806524 lghl:MayTwoTwoThousandSeventeenMember 2020-12-31 0001806524 lghl:JuneElevenTwoThousandNinteenMember 2020-01-01 2020-12-31 0001806524 lghl:JuneElevenTwoThousandNinteenMember 2020-12-31 0001806524 lghl:JulyTwentySixTwoThousandNineteenMember 2020-01-01 2020-12-31 0001806524 lghl:JulyTwentySixTwoThousandNineteenMember 2020-12-31 0001806524 lghl:JuneSixteenTwoThousandTwentyMember 2020-01-01 2020-12-31 0001806524 lghl:JuneSixteenTwoThousandTwentyMember 2020-12-31 0001806524 srt:MinimumMember 2020-01-01 2020-12-31 0001806524 srt:MaximumMember 2020-01-01 2020-12-31 0001806524 lghl:IndemnityEscrowSharesMember 2020-01-01 2020-12-31 0001806524 lghl:EarnoutEscrowSharesMember 2020-01-01 2020-12-31 0001806524 lghl:TwentyTwentyShareIncentivePlanMember 2020-01-01 2020-12-31 0001806524 us-gaap:SubsequentEventMember 2021-03-31 0001806524 lghl:PublicWarrantsMember 2020-12-31 0001806524 lghl:PublicWarrantsMember 2019-12-31 0001806524 lghl:PublicWarrantsMember 2018-12-31 0001806524 lghl:August2020PIPEWarrantsMember 2020-12-31 0001806524 lghl:August2020PIPEWarrantsMember 2019-12-31 0001806524 lghl:August2020PIPEWarrantsMember 2018-12-31 0001806524 lghl:December2020ConvertibleDebentureMember 2020-12-31 0001806524 lghl:December2020ConvertibleDebentureMember 2019-12-31 0001806524 lghl:December2020ConvertibleDebentureMember 2018-12-31 0001806524 lghl:December2020SeriesAWarrantMember 2020-12-31 0001806524 lghl:December2020SeriesAWarrantMember 2019-12-31 0001806524 lghl:December2020SeriesAWarrantMember 2018-12-31 0001806524 lghl:December2020SeriesBWarrantMember 2020-12-31 0001806524 lghl:December2020SeriesBWarrantMember 2019-12-31 0001806524 lghl:December2020SeriesBWarrantMember 2018-12-31 0001806524 lghl:December2020SeriesCWarrantMember 2020-12-31 0001806524 lghl:December2020SeriesCWarrantMember 2019-12-31 0001806524 lghl:December2020SeriesCWarrantMember 2018-12-31 0001806524 pf0:HK 2020-12-31 0001806524 pf0:HK 2019-12-31 0001806524 pf0:HK 2018-12-31 0001806524 pf0:KY 2020-12-31 0001806524 pf0:KY 2019-12-31 0001806524 pf0:KY 2018-12-31 0001806524 us-gaap:FairValueInputsLevel1Member 2020-12-31 0001806524 us-gaap:FairValueInputsLevel2Member 2020-12-31 0001806524 us-gaap:FairValueInputsLevel3Member 2020-12-31 0001806524 us-gaap:FairValueInputsLevel1Member 2019-12-31 0001806524 us-gaap:FairValueInputsLevel2Member 2019-12-31 0001806524 us-gaap:FairValueInputsLevel3Member 2019-12-31 0001806524 us-gaap:FairValueMeasurementsRecurringMember 2020-12-31 0001806524 us-gaap:FairValueMeasurementsRecurringMember 2019-12-31 0001806524 2019-12-20 0001806524 2020-06-02 2020-06-20 0001806524 lghl:JuneAndDecember2020Member 2020-06-30 0001806524 lghl:JuneAndDecember2020Member 2020-12-31 0001806524 lghl:JuneAndDecember2020Member 2020-06-01 2020-06-30 0001806524 lghl:JuneAndDecember2020Member 2020-01-01 2020-12-31 0001806524 lghl:June2020Member 2020-06-30 0001806524 lghl:LionFinancialGroupLimitedMember 2020-01-01 2020-12-31 0001806524 lghl:June2020Member 2020-12-31 0001806524 lghl:June2020Member 2020-01-01 2020-12-31 0001806524 2019-09-30 0001806524 2019-11-27 2019-12-05 0001806524 2019-09-02 2019-09-30 0001806524 lghl:ChinaTonghaiFinancialMember 2020-01-01 2020-12-31 0001806524 lghl:LionFinancialGroupLimitedMember 2019-09-02 2019-09-30 0001806524 lghl:LionFinancialGroupLimitedMember 2019-09-30 0001806524 lghl:LionFinancialGroupLimitedMember 2019-01-01 2019-12-31 0001806524 2019-11-01 2019-11-30 0001806524 lghl:LionFinancialGroupLimitedMember 2019-12-31 0001806524 srt:DirectorMember 2020-12-31 0001806524 srt:DirectorMember 2020-01-01 2020-12-31 0001806524 srt:DirectorMember 2019-12-31 0001806524 srt:DirectorMember 2018-12-31 0001806524 2020-12-02 2020-12-14 0001806524 us-gaap:SeriesAMember 2020-01-01 2020-12-31 0001806524 us-gaap:SeriesBMember 2020-01-01 2020-12-31 0001806524 lghl:SeriesCMember 2020-01-01 2020-12-31 0001806524 lghl:YunTian1Member 2020-12-31 0001806524 2021-06-16 0001806524 us-gaap:CommonClassAMember 2021-06-16 0001806524 us-gaap:CommonClassBMember 2021-06-16 0001806524 us-gaap:CommonClassAMember 2020-07-24 0001806524 2020-07-24 0001806524 2020-11-02 2020-11-12 0001806524 us-gaap:CommonClassAMember 2020-11-02 2020-11-12 0001806524 us-gaap:CommonClassBMember 2020-11-02 2020-11-12 0001806524 us-gaap:PrivatePlacementMember 2020-07-25 2020-08-01 0001806524 lghl:ShareSubscriptionAgreementMember us-gaap:CommonClassAMember 2020-12-02 2020-12-19 0001806524 lghl:ShareSubscriptionAgreementMember us-gaap:CommonClassAMember 2020-12-19 0001806524 lghl:YunTian1Member 2020-01-01 2020-12-31 0001806524 lghl:ProficientAlphaAcquisitionCorpMember 2020-12-31 0001806524 lghl:ADSMember 2020-12-31 0001806524 lghl:TwentyTwentyShareIncentivePlanMember 2020-06-01 2020-06-30 0001806524 lghl:TwentyTwentyShareIncentivePlanMember 2020-01-01 2020-12-31 0001806524 2020-11-26 2020-12-01 0001806524 lghl:LionInternationalSecuritiesGroupLimitedMember 2020-12-31 0001806524 lghl:LionFuturesLimitedMember 2020-12-31 0001806524 lghl:LionAssetManagementLimitedMember 2020-12-31 0001806524 lghl:BCWealthManagementLimitedMember 2020-12-31 0001806524 lghl:LionBrokerLimitedCaymanMember 2020-12-31 0001806524 lghl:FuturesAndSecuritiesBrokerageServicesMember 2020-01-01 2020-12-31 0001806524 lghl:InsuranceBrokerageServicesMember 2020-01-01 2020-12-31 0001806524 lghl:MarketMakingTradingCFDTradingMember 2020-01-01 2020-12-31 0001806524 lghl:OtherMember 2020-01-01 2020-12-31 0001806524 lghl:FuturesAndSecuritiesBrokerageServicesMember 2020-12-31 0001806524 lghl:InsuranceBrokerageServicesMember 2020-12-31 0001806524 lghl:MarketMakingTradingCFDTradingMember 2020-12-31 0001806524 lghl:OtherMember 2020-12-31 0001806524 lghl:FuturesAndSecuritiesBrokerageServicesMember 2019-01-01 2019-12-31 0001806524 lghl:InsuranceBrokerageServicesMember 2019-01-01 2019-12-31 0001806524 lghl:MarketMakingTradingCFDTradingMember 2019-01-01 2019-12-31 0001806524 lghl:OtherMember 2019-01-01 2019-12-31 0001806524 lghl:FuturesAndSecuritiesBrokerageServicesMember 2019-12-31 0001806524 lghl:InsuranceBrokerageServicesMember 2019-12-31 0001806524 lghl:MarketMakingTradingCFDTradingMember 2019-12-31 0001806524 lghl:OtherMember 2019-12-31 0001806524 lghl:FuturesAndSecuritiesBrokerageServicesMember 2018-01-01 2018-12-31 0001806524 lghl:InsuranceBrokerageServicesMember 2018-01-01 2018-12-31 0001806524 lghl:OtherMember 2018-01-01 2018-12-31 0001806524 lghl:MarketMakingTradingCFDTradingMember 2018-01-01 2018-12-31 0001806524 lghl:FuturesAndSecuritiesBrokerageServicesMember 2018-12-31 0001806524 lghl:InsuranceBrokerageServicesMember 2018-12-31 0001806524 lghl:OtherMember 2018-12-31 0001806524 us-gaap:CommonClassAMember us-gaap:SubsequentEventMember 2021-01-01 2021-01-06 0001806524 us-gaap:CommonClassAMember us-gaap:SubsequentEventMember 2021-01-06 0001806524 2020-02-02 2020-02-15 0001806524 lghl:August2020PrivatePlacementMember us-gaap:SubsequentEventMember 2021-02-28 0001806524 lghl:August2020PrivatePlacementMember us-gaap:SubsequentEventMember 2021-02-02 2021-02-28 0001806524 lghl:December2020WarrantsMember us-gaap:SubsequentEventMember 2021-02-05 0001806524 lghl:December2020WarrantsMember us-gaap:SubsequentEventMember 2021-02-02 2021-02-05 0001806524 lghl:December2020WarrantsMember us-gaap:SubsequentEventMember 2021-01-02 2021-01-29 0001806524 lghl:December2020WarrantsMember us-gaap:SubsequentEventMember 2021-01-29 0001806524 lghl:YunTianMember 2020-01-01 2020-12-31 0001806524 lghl:YunTianMember 2020-12-31 0001806524 lghl:TwentyTwentyShareIncentivePlanMember us-gaap:SubsequentEventMember 2021-03-31 0001806524 2021-02-02 2021-02-28 xbrli:shares iso4217:USD iso4217:USD xbrli:shares xbrli:pure iso4217:CNY