UNITED STATES
SECURITIES AND EXCHANGE COMMISSION
Washington, D.C. 20549
SCHEDULE 14A
Proxy Statement Pursuant to Section 14(a) of the
Securities Exchange Act of 1934
Filed by the Registrant ☒
Filed by a Party other than the Registrant ☐
Check the appropriate box:
| ☐ |   Preliminary Proxy Statement  | 
| ☐ |   Confidential, for Use of the Commission Only (as permitted by Rule 14a-6(e)(2))  | 
| ☒ |   Definitive Proxy Statement  | 
| ☐ |   Definitive Additional Materials  | 
| ☐ |   Soliciting Material Pursuant to Section 240.14a-12  | 
Foley Trasimene Acquisition Corp.
(Name of Registrant as Specified In Its Charter)
(Name of Person(s) Filing Proxy Statement, if other than the Registrant)
Payment of Filing Fee (Check the appropriate box):
| ☒ |   No fee required.  | 
| ☐ |   Fee computed on table below per Exchange Act Rules 14a-6(i)(1) and 0-11.  | 
| (1) |   Title of each class of securities to which transaction applies:  | 
| (2) |   Aggregate number of securities to which transaction applies:  | 
| (3) |   Per unit price or other underlying value of transaction computed pursuant to Exchange Act Rule 0-11 (set forth the amount on which the filing fee is calculated and state how it was determined):  | 
| (4) |   Proposed maximum aggregate value of transaction:  | 
| (5) |   Total fee paid:  | 
| ☐ |   Fee paid previously with preliminary materials.  | 
| ☐ |   Check box if any part of the fee is offset as provided by Exchange Act Rule 0-11(a)(2) and identify the filing for which the offsetting fee was paid previously. Identify the previous filing by registration statement number, or the Form or Schedule and the date of its filing.  | 
| (1) |   Amount Previously Paid:  | 
| (2) |   Form, Schedule or Registration Statement No.  | 
| (3) |   Filing Party:  | 
| (4) |   Date Filed:  | 
PROXY STATEMENT FOR
SPECIAL MEETING OF FOLEY TRASIMENE ACQUISITION CORP.,
CONSENT SOLICITATION STATEMENT FOR THE EQUITYHOLDERS OF
TEMPO HOLDING COMPANY, LLC, TEMPO BLOCKER I, LLC, TEMPO BLOCKER II, LLC,
BLACKSTONE TEMPO FEEDER FUND VII, L.P. AND
NEW MOUNTAIN PARTNERS IV SPECIAL (AIV-E), LP
AND
PROSPECTUS FOR
403,626,250 SHARES OF CLASS A COMMON STOCK, 44,500,000 WARRANTS TO PURCHASE CLASS A COMMON STOCK AND 44,500,000 SHARES OF CLASS A COMMON STOCK ISSUABLE UPON EXERCISE OF WARRANTS OF ALIGHT, INC.
Dear Stockholders of Foley Trasimene Acquisition Corp.:
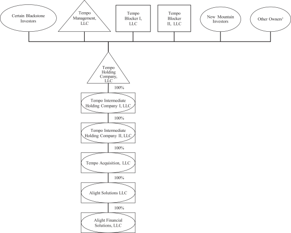
As previously announced, on January 25, 2021, Foley Trasimene Acquisition Corp., a Delaware corporation (“FTAC”), entered into a Business Combination Agreement with Alight, Inc. (f/k/a Acrobat Holdings, Inc.), a Delaware corporation and wholly owned subsidiary of FTAC (the “Company”), Tempo Holding Company, LLC (“Tempo Holdings”) and certain other parties thereto (as amended and restated as of April 29, 2021, and as it may be further amended, restated, supplemented or otherwise modified from time to time, the “Business Combination Agreement”), pursuant to which FTAC and Tempo Holdings (the parent company of the “Alight” business) have agreed to combine through a series of transactions (collectively, the “Business Combination”) that will result, among other things, in the Company becoming a publicly traded company on the New York Stock Exchange (the “NYSE”) and acquiring a controlling interest in (and becoming the managing member of) Tempo Holdings (which will be renamed Alight Holding Company, LLC (“Alight Holdings”)) in an “Up-C” structure in which Alight Holdings will continue to hold the Alight business.
In connection with the Business Combination, we will hold a special meeting of FTAC stockholders (the “special meeting”) via live webcast on the Internet at 10:00 a.m. Eastern Time, on June 30, 2021. Only FTAC stockholders of record as of May 25, 2021, the record date for the special meeting, are entitled to notice of and to attend and vote at the special meeting. Such FTAC stockholders may attend the special meeting by visiting the special meeting website at https://www.cstproxy.com/foleytrasimene/sm2021, where they will be able to listen to the meeting live and vote during the meeting. Please note that there will not be any in person attendance at the special meeting and you will only be able to attend the special meeting by means of remote communication.
At the special meeting, FTAC stockholders will be asked to adopt the Business Combination Agreement and approve the Business Combination and other transactions contemplated by the Business Combination Agreement (the “Business Combination Proposal”), as well as to approve certain other proposals in connection with the consummation of the Business Combination, including, among other things (i) a proposal to approve the amended and restated certificate of incorporation of FTAC that will be adopted prior to the closing of the Business Combination (the “Closing”), as well as separate proposals to approve specific amendments thereto, as described herein (the “FTAC Charter Amendment Proposals”) and (ii) a proposal to approve certain equity issuances in connection with the Business Combination for purposes of complying with the applicable listing standards of the NYSE (the “NYSE Proposal”). Each of the proposals is more fully described in the accompanying Notice of Meeting for the special meeting and the proxy statement/prospectus/consent solicitation statement. If the Business Combination Proposal, the FTAC Charter Amendment Proposals or the NYSE Proposal is not approved at the special meeting, the Business Combination will not be completed.
Pursuant to the Business Combination Agreement, among other things:
| (i) |   The FTAC Merger; FTAC Stockholder Consideration: Acrobat SPAC Merger Sub, Inc., a wholly owned subsidiary of FTAC, will merge with and into FTAC, with FTAC surviving the merger as a subsidiary of the Company, and (i) each share of class A common stock, par value $0.0001 per share, of FTAC (“FTAC Class A common stock”) outstanding immediately prior to  | 
| the merger will be converted into the right to receive one share of class A common stock, par value $0.0001 per share, of the Company (the “Company Class A common stock”) and (ii) the 25,875,000 outstanding shares of class B common stock, par value $0.0001 per share, of FTAC (“FTAC Class B common stock”) will be converted into 23,287,500 shares of Company Class A common stock, reflecting the forfeiture of 10% of the shares of FTAC Class B common stock (except that, in the event redemptions by FTAC stockholders in connection with the Business Combination result in the proceeds in FTAC’s trust account at the Closing, after giving effect to such redemptions but including any additional equity financing raised by FTAC prior to the Closing (the “Available Trust Proceeds”) being less than $892,200,000, up to an additional 20% of the shares of FTAC Class B common stock will be converted into non-voting shares of class B-3 common stock of the Company (the “Company Class B-3 common stock”) instead of Company Class A common stock). The Company Class B-3 common stock will be unvested and will vest and automatically convert into Company Class A common stock on a one-for-one basis if the volume weighted average trading price (the “VWAP”) of the Company Class A common stock equals or exceeds $13.75 per share for 20 or more trading days within a consecutive 30-trading day period (or in the event of a change of control or liquidation event that implies a $13.75 per share valuation); and | 
| (ii) |   The Tempo Merger and Blocker Mergers; Tempo Equityholder Consideration: Acrobat Merger Sub LLC, a wholly owned subsidiary of FTAC, will merge with and into Tempo Holdings (the “Tempo Merger”), with Tempo Holdings being the surviving entity in the merger, and Acrobat Blocker Corp. 1, Acrobat Blocker Corp. 2, Acrobat Blocker Corp. 3 and Acrobat Blocker Corp. 4, each of which is a wholly owned subsidiary of the Company, will merge with and into Tempo Blocker I, LLC, Tempo Blocker II, LLC, Blackstone Tempo Feeder Fund VII, L.P. and New Mountain Partners IV Special (AIV-E), LP (or in lieu thereof, upon its formation and joinder to the Business Combination Agreement, a new parent company of New Mountain Partners IV Special (AIV-E), LP) (collectively, the “Tempo Blockers”), respectively, with the Tempo Blockers surviving such mergers (which are referred to as the “Blocker Mergers”) as wholly owned subsidiaries of the Company. As a result of the Tempo Merger, the Blocker Mergers and certain subsequent contributions and exchanges contemplated by the Business Combination Agreement, the equityholders of Tempo Holdings (other than the Tempo Blockers), which as of immediately prior to the Closing will include members of management of the Company who currently hold their equity in Tempo Holdings indirectly, and the equityholders of the Tempo Blockers will receive, in the aggregate:  | 
| a. |   Cash Consideration: An aggregate amount equal to $1,000,000,000, minus the amount by which Tempo Holdings’ net debt at Closing exceeds $3,692,000,000 (or plus the amount by which Tempo Holdings’ net debt at closing is less than $3,692,000,000), minus the amount (up to but not to exceed $85,000,000) by which the Available Trust Proceeds are less than $835,000,000 (the “Redemption Offset Amount”).  | 
| b. |   Equity Consideration: An aggregate number of shares of Company Class A common stock and/or corresponding class A units of Alight Holdings that will be exchangeable on a one-for-one basis for shares of Company Class A common stock (“Class A Units”) equal to 226,663,750, plus an additional number of shares of Company Class A common stock and/or Class A Units equal to the Redemption Offset Amount divided by the $10.00 per share price of the Company Class A common stock in the Business Combination. Each equityholder that receives Class A Units will also receive an equal number of shares of class V common stock of the Company, which will be voting but non-economic shares.  | 
| c. |   Earnout Consideration: An aggregate of (i) 7,500,000 shares of non-voting class B-1 common stock of the Company (and/or corresponding class B-1 units of Alight Holdings), which will be unvested and will vest and convert into shares of Company Class A common stock (or Class A Units, as applicable) on a one-for-one basis if the VWAP of the Company Class A common stock equals or exceeds $12.50 per share for 20 or more trading days within a consecutive 30-trading day period (or in the event of a change of control or liquidation event that implies a $12.50 per share valuation) and (ii) 7,500,000 shares of non-voting class B-2 common stock of the Company (and/or corresponding class B-2 units of Alight Holdings), which will be unvested and will vest and convert into shares of Company Class A common stock (or Class A Units, as applicable) on a one-for-one basis if the VWAP of the Company Class A common stock equals or exceeds $15.00  | 
| per share for 20 or more trading days within a consecutive 30-trading day period (or in the event of a change of control or liquidation event that implies a $15.00 per share valuation). | 
| d. |   Forfeiture Reallocation Shares: An aggregate number of (i) shares of class Z-A common stock of the Company and class Z-A units of Alight Holdings equal to the aggregate number of unvested shares of Company Class A common stock that comprises the equity consideration paid to management equityholders of Tempo Holdings whose pre-Closing equity in Tempo Holdings remains unvested as of the Closing under the terms of the applicable award agreement, (ii) shares of class Z-B-1 common stock of the Company and class Z-B-1 units of Alight Holdings equal to the aggregate number of unvested shares of Company class B-1 common stock issued as earnout consideration to such unvested management holders and (iii) shares of class Z-B-2 common stock of the Company and class Z-B-2 units of Alight Holdings equal to the aggregate number of unvested shares of Company class B-2 common stock issued as earnout consideration to such unvested management holders. The “Class Z” equity will be unvested, non-economic and non-voting and is intended to allow for the re-allocation of the consideration paid to the holders of unvested management equity to the other pre-closing equityholders of Tempo Holdings in the event such equity is forfeited under the terms of the applicable award agreement and will only vest in connection with any such forfeiture.  | 
Concurrently with entering into the Business Combination Agreement, FTAC and the Company also entered into subscription agreements with various investors, including Cannae Holdings LLC (“Cannae”), pursuant to which such investors agreed to purchase shares of Company Class A common stock having an aggregate purchase price of $1,550,000,000 at a purchase price of $10.00 per share (the “PIPE Investment”). The closing of the PIPE Investment is conditioned on the satisfaction or waiver of all conditions set forth in the Business Combination Agreement as well as other customary closing conditions, and on the Business Combination being consummated immediately following the closing of the PIPE Investment. In addition, on May 8, 2020, FTAC entered into forward purchase agreements (the “Forward Purchase Agreements”) with Cannae and THL FTAC LLC pursuant to which each has agreed to purchase an aggregate of 15,000,000 shares of FTAC Class A common stock and 5,000,000 redeemable warrants to purchase one share of FTAC Class A common stock at a price of $11.50 per share (the “Forward Purchase Warrants”), for an aggregate purchase price of $150,000,000 each, in a private placement to occur concurrently with the closing of the Business Combination (resulting in aggregate proceeds to FTAC upon closing of the Forward Purchase Agreements of $300,000,000). The proceeds from the PIPE Investment and the Forward Purchase Agreements will be used to fund a portion of the cash consideration payable under the Business Combination Agreement as well as for the repayment of a portion of Alight’s indebtedness and other uses.
FTAC’s equity securities trade on the NYSE. FTAC’s units (each of which consists of one share of FTAC Class A common stock and one-third of one redeemable warrant to acquire a share of FTAC Class A common stock (an “FTAC Public Warrant”) are currently listed and trade under the symbol “WPF.U” while the FTAC Class A common stock and FTAC Public Warrants are listed under the symbols “WPF” and “WPF.WS,” respectively. The Company intends to apply for listing on the NYSE, effective upon the completion of the Business Combination, of the Company Class A common stock and Company warrants under the proposed symbols “ALIT” and “ALIT.WS” respectively.
FTAC’s units that have not previously been separated at the election of the holder will automatically separate into the component securities upon the Closing. Upon the Closing, the FTAC Public Warrants and Forward Purchase Warrants will automatically be modified in accordance with the terms of the warrant agreement and following the Closing will allow the holders thereof only to acquire an equivalent number of shares of Company Class A common stock (in lieu of FTAC Class A common stock) per warrant on the same terms.
FTAC is providing this proxy statement/prospectus/consent solicitation statement and the accompanying proxy card to its stockholders in connection with the solicitation of proxies to be voted at the special meeting and any adjournments or postponements thereof, if applicable. The proxy statement/prospectus/consent solicitation statement contains detailed information about the Business Combination and
the proposals to be considered at the special meeting. We encourage all FTAC stockholders to read this entire document, including the financial information and annexes, carefully and in its entirety. In particular, you should carefully review the matters discussed under the caption “Risk Factors” beginning on page 70.
Your vote is very important regardless of the number of shares that you own. Whether or not you plan to attend special meeting, please sign, date and return the enclosed proxy card as soon as possible in the envelope provided. If your shares are held in “street name” you should contact your bank, broker or nominee to ensure the shares that you beneficially own are properly voted. If you return your proxy card without an indication of how you wish to vote, your shares will be voted in accordance with the recommendation of the FTAC board of directors, “FOR” each of the proposals at the special meeting.
After careful consideration, the FTAC board of directors unanimously recommends that FTAC stockholders vote “FOR” the Business Combination Proposal, the FTAC Charter Amendment Proposals, the NYSE Proposal and each of the other proposals to be presented at the special meeting. When you consider the recommendation of the FTAC board, however, you should keep in mind that FTAC’s directors may have interests in the Business Combination that are different from, or in addition to or that conflict with, your interests as a stockholder. Please see the section of the proxy statement/prospectus/consent solicitation statement titled “Proposal No. 1—The Business Combination Proposal—Interests of FTAC’s Directors and Officers and Others in the Business Combination.”
In accordance with our certificate of incorporation, FTAC stockholders who hold shares of FTAC Class A common stock that were originally sold as part of the units issued in our initial public offering, which closed on May 29, 2020, may elect to have all or a portion of such shares of FTAC Class A common stock redeemed for cash in connection with the Closing at the applicable redemption price calculated in accordance with our certificate of incorporation. FTAC stockholders who wish to have their shares of FTAC Class A common stock redeemed will be required to follow the procedures described in the accompanying proxy statement/prospectus/consent solicitation.
We look forward to your support and the successful completion of the Business Combination.
| Sincerely, | 
 
 | 
| Richard N. Massey | 
| Chairman of the Board of Directors | 
TO EXERCISE YOUR REDEMPTION RIGHTS, YOU MUST ELECT TO HAVE FTAC REDEEM YOUR SHARES FOR A PRO RATA PORTION OF THE FUNDS HELD IN FTAC’s TRUST ACCOUNT AND TENDER YOUR SHARES TO FTAC’S TRANSFER AGENT AT LEAST TWO (2) BUSINESS DAYS PRIOR TO THE VOTE AT THE SPECIAL MEETING. YOU MAY TENDER YOUR SHARES BY EITHER DELIVERING YOUR SHARE CERTIFICATE TO THE TRANSFER AGENT OR BY DELIVERING YOUR SHARES ELECTRONICALLY USING THE DEPOSITORY TRUST COMPANY’S DWAC (DEPOSIT AND WITHDRAWAL AT CUSTODIAN) SYSTEM. IF THE BUSINESS COMBINATION IS NOT COMPLETED, THEN THESE SHARES WILL NOT BE REDEEMED FOR CASH. IF YOU HOLD THE SHARES IN STREET NAME, YOU WILL NEED TO PROVIDE INSTRUCTIONS TO YOUR BANK OR BROKER IN ORDER TO EXERCISE YOUR REDEMPTION RIGHTS. PLEASE SEE THE SECTION ENTITLED “SPECIAL MEETING OF FTAC STOCKHOLDERS — REDEMPTION RIGHTS” FOR MORE SPECIFIC INSTRUCTIONS.
Neither the Securities and Exchange Commission nor any state securities regulatory agency has approved or disapproved the transactions described in the accompanying proxy statement/prospectus/consent solicitation statement, passed upon the merits or fairness of the Business Combination or related transactions or passed upon the adequacy or accuracy of the disclosure in the accompanying proxy statement/prospectus/consent solicitation statement. Any representation to the contrary constitutes a criminal offense.
This proxy statement/prospectus/consent solicitation statement is dated June 4, 2021
and is first being mailed to FTAC stockholders on or about June 4, 2021.
FOLEY TRASIMENE ACQUISITION CORP.
1701 Village Center Circle,
Las Vegas, NV 89134
NOTICE OF SPECIAL MEETING OF STOCKHOLDERS
TO BE HELD ON JUNE 30, 2021
TO THE STOCKHOLDERS OF FOLEY TRASIMENE ACQUISITION CORP.:
NOTICE IS HEREBY GIVEN that a special meeting of stockholders (the “FTAC special meeting”) of Foley Trasimene Acquisition Corp., a Delaware corporation (“FTAC”), will be held on June 30, 2021 at 10:00 a.m. Eastern Time. The FTAC special meeting will be a completely virtual meeting of stockholders, which will be conducted on the Internet via live webcast. FTAC stockholders will be able to attend the FTAC special meeting remotely and vote their shares during the meeting by visiting the virtual meeting website at https://www.cstproxy.com/foleytrasimene/sm2021 and entering the individualized control number appearing on their proxy card.
We are pleased to utilize virtual stockholder meeting technology to (a) provide ready access and cost savings to FTAC stockholders and FTAC and (b) to promote social distancing pursuant to guidance provided by the Centers for Disease Control and Prevention and the U.S. Securities and Exchange Commission (“SEC”) due to the novel coronavirus (COVID-19) pandemic. The virtual meeting format will allow attendance by FTAC stockholders from any location in the world.
You are cordially invited to attend the FTAC special meeting, which will be held for the following purposes:
| (1) |   Proposal No. 1—The Business Combination Proposal: To consider and vote upon a proposal (the “Business Combination Proposal”) to adopt the Amended and Restated Business Combination Agreement, dated as of April 29, 2021 (as it may be amended, restated, supplemented or otherwise modified from time to time, the “Business Combination Agreement”), by and among FTAC, Tempo Holding Company, LLC (“Tempo Holdings”), Alight, Inc. (f/k/a Acrobat Holdings, Inc.) (the “Company”), Acrobat SPAC Merger Sub, Inc. (“FTAC Merger Sub”), Acrobat Merger Sub, LLC, Acrobat Blocker 1 Corp., Acrobat Blocker 2 Corp., Acrobat Blocker 3 Corp., Acrobat Blocker 4 Corp., Tempo Blocker I, LLC (“Tempo Blocker 1”), Tempo Blocker II, LLC (“Tempo Blocker 2”), Blackstone Tempo Feeder Fund VII, L.P. (“Tempo Blocker 3”), upon its formation and joinder to the Business Combination Agreement, an affiliate and new parent company of New Mountain Partners IV Special (AIV-E), LP (“Tempo Blocker 4”) and New Mountain Partners IV Special (AIV-E), LP (“Tempo Blocker 5” and, together with Tempo Blocker 1, Tempo Blocker 2, Tempo Blocker 3 and Tempo Blocker 4, the “Tempo Blockers”), and approve the business combination and other transactions contemplated by the Business Combination Agreement and the other agreements contemplated thereby (collectively, the “Business Combination”). Pursuant to the Business Combination Agreement, on the terms and subject to the conditions set forth therein, among other things, (i) FTAC Merger Sub will merge with and into FTAC, with FTAC being the surviving company in the merger (the “FTAC Surviving Corporation”) and becoming a subsidiary of the Company and (ii) the Company will, through a series of mergers and related transactions, including the merger of Tempo Merger Sub with and into Tempo Holdings, with Tempo Holdings being the surviving entity in such merger (in its capacity as the surviving entity, “Alight Holdings”), acquire each of the Tempo Blockers as well as a controlling equity interest in (and become the managing member of) Alight Holdings. A copy of the Business Combination Agreement is attached to the accompanying proxy statement/prospectus/consent solicitation statement as Annex A.  | 
| (2) |   Proposal No. 2—The FTAC Charter Amendment Proposals: To consider and vote on the approval of the following proposals (the “FTAC Charter Amendment Proposals”) related to the amendment and restatement of the second amended and restated certificate of incorporation of FTAC (the “FTAC Charter”):  | 
| (a) |   FTAC Charter Amendment Proposal No. 2A: To approve and adopt the third amended and restated certificate of incorporation of FTAC (the “Amended FTAC Charter”). A copy of the Amended FTAC Charter is attached to the accompanying proxy statement/prospectus/consent solicitation statement as Annex B.  | 
| (b) |   FTAC Charter Amendment Proposal No. 2B: To approve the amendment and restatement of the FTAC Charter to create a new class of Class C common stock of FTAC.  | 
| (c) |   FTAC Charter Amendment Proposal No. 2C: To approve the amendment and restatement of the FTAC Charter to increase the number of authorized shares of FTAC from 441,000,000 to 471,000,000 in order to authorize 30,000,000 shares of new FTAC Class C common stock.  | 
| (3) |   Proposal No. 3—NYSE Proposal: To consider and vote upon a proposal (the “NYSE Proposal”) to approve, (a) all issuances of shares of common stock of the Company (including any securities convertible into or exercisable for common stock of the Company) pursuant to or contemplated by the Business Combination Agreement, (b) the issuance of shares of common stock of FTAC (including any securities convertible into or exercisable for common stock of FTAC) pursuant to certain forward purchase agreements entered into by FTAC, (c) the issuance of shares of class C common stock of FTAC to Trasimene Capital FT, LP and Bilcar FT, LP (the “Founders”) in exchange for the existing private placement warrants held by the Founders, (d) all issuances of shares of Company common stock pursuant to certain subscription agreements entered into by FTAC and the Company in connection with the Business Combination (or that under the Business Combination Agreement may be entered into by FTAC and the Company prior to the completion of the Business Combination) and (e) all issuances of shares of common stock of the Company upon the conversion of shares of any other class of Company common stock or the exchange of any units of Alight Holdings issued in connection with the Business Combination, in each case, for purposes of complying with the applicable listing standards of the New York Stock Exchange, including Section 312.03 of the Listed Company Manual.  | 
| (4) |   Proposal No. 4—The Governance Proposals: To consider and vote, on a non-binding advisory basis, on the approval of certain governance provisions in the amended and restated certificate of incorporation of the Company (the “Company Charter”) that will be in effect upon completion of the Business Combination that reasonably require a separate vote under SEC or NYSE rules:  | 
| (a) |   Governance Proposal No. 4A: To authorize the classification of the board of directors of the Company (the “Company Board”) into three classes of directors, with staggered three-year terms of office;  | 
| (b) |   Governance Proposal No. 4B: To approve changes to the ability of stockholders to remove directors from the Company Board; and  | 
| (c) |   Governance Proposal No. 4C: To approve the adoption of certain supermajority voting requirements in connection with the amendment of certain provisions of the Company Charter and bylaws of the Company.  | 
| (5) |   Proposal No. 5—The Omnibus Incentive Plan Proposal: To consider and vote upon a proposal to approve and adopt the Alight, Inc. 2021 Omnibus Incentive Plan (the “Omnibus Incentive Plan”), which, among other things, provides for the reservation of a number of shares of Company common stock for issuance under the Omnibus Incentive Plan, subject to annual increases in such reserves as provided in the plan. A copy of the Omnibus Incentive Plan is attached to the accompanying proxy statement/prospectus/consent solicitation statement as Annex K.  | 
| (6) |   Proposal No. 6—The Employee Stock Purchase Plan Proposal: To consider and vote upon a proposal to approve and adopt the Alight, Inc. 2021 Employee Stock Purchase Plan (the “Employee Stock Purchase Plan”) and the material terms thereof, which, among other things, assists eligible employees in acquiring a stock ownership interest in the Company. A copy of the Employee Stock Purchase Plan is attached to the accompanying proxy statement/prospectus/consent solicitation statement as Annex L.  | 
| (7) |   Proposal No. 7—The Adjournment Proposal: To consider and vote upon a proposal to adjourn the FTAC special meeting to a later date or dates, if necessary or appropriate, (a) to permit further solicitation and vote of proxies in the event that there are insufficient votes for purposes of obtaining the approval of the Business Combination Proposal, the FTAC Charter Amendment Proposals, the NYSE Proposal, the Governance Proposals, the Omnibus Incentive Plan Proposal or the Employee Stock Purchase Plan Proposal or if otherwise necessary or appropriate in connection with the Business Combination or (b) to ensure that any supplement or amendment to the accompanying proxy statement/prospectus/consent solicitation statement to be timely disseminated to FTAC stockholders prior to the FTAC special meeting.  | 
Each of these proposals is described in the accompanying proxy statement/prospectus/consent solicitation statement, which we encourage you to read in its entirety before voting. Only FTAC stockholders of record at the close of business on May 25, 2021 (the “Record Date”) are entitled to notice of the FTAC special meeting and to vote and have their votes counted at the FTAC special meeting and any adjournments or postponements thereof.
After careful consideration, the board of directors of FTAC (the “FTAC Board”) has determined that the Business Combination Proposal, the FTAC Charter Amendment Proposals, the NYSE Proposal, the Governance Proposals, the Omnibus Incentive Plan Proposal, the Employee Stock Purchase Plan Proposal and the Adjournment Proposal are advisable and in the best interests of FTAC and its stockholders and recommends that FTAC stockholders vote:
“FOR” the Business Combination Proposal; “FOR” the FTAC Charter Amendment Proposals; “FOR” the NYSE Proposal; “FOR” the Governance Proposals; “FOR” the Omnibus Incentive Plan Proposal; “FOR” the Employee Stock Purchase Plan Proposal; and, if presented, “FOR” the Adjournment Proposal.
See the section of the accompanying proxy statement/prospectus/consent solicitation statement entitled “Proposal No. 1—The Business Combination Proposal—The FTAC Board’s Reasons for the Approval of the Business Combination” for additional information regarding the reasons for the FTAC Board’s recommendation. The consummation of the Business Combination is conditioned on the approval of the Business Combination Proposal, each of the FTAC Charter Amendment Proposals and the NYSE Proposal. If any of these proposals are not approved, FTAC will not complete the Business Combination.
All FTAC stockholders as of the Record Date are cordially invited to attend the FTAC special meeting virtually. To ensure your shares are voted at the FTAC special meeting, however, you are urged to mark, sign and date the enclosed proxy card and return it as soon as possible in the pre-addressed postage paid envelope provided. If you are a record holder of FTAC common stock as of the Record Date, you may also cast your vote by means of remote communication during the FTAC special meeting by navigating to the virtual meeting website at https://www.cstproxy.com/foleytrasimene/sm2021 and entering the control number on your proxy card.
If your shares are held in an account at a brokerage firm or bank, or by a nominee, you must instruct your broker, bank or nominee how to vote your shares. If you wish to attend the virtual FTAC special meeting you must also obtain a proxy from your broker, bank or other nominee and follow the instructions provided to obtain a control number that will allow you to vote your shares by remote communication during the FTAC special meeting.
The list of FTAC stockholders entitled to vote at the FTAC special meeting will be available for examination by any FTAC stockholder during the FTAC special meeting via the FTAC special meeting website at https://www.cstproxy.com/foleytrasimene/sm2021.
Whether or not you plan to attend the FTAC special meeting, we urge you to read the accompanying proxy statement/prospectus/consent solicitation statement (including the annexes thereto and any documents incorporated into the accompanying proxy statement/prospectus/consent solicitation statement by reference) carefully. Please pay particular attention to the section entitled “Risk Factors” in the accompanying proxy statement/prospectus/consent solicitation statement.
Your vote is important regardless of the number of shares you own. Whether you plan to attend the virtual FTAC special meeting or not, please mark, sign and date the enclosed proxy card and return it as soon as possible in the envelope provided. If your shares are held in “street name” or are in a margin or similar account, you should contact your broker to ensure that votes related to the shares you beneficially own are properly counted.
Thank you for your participation. We look forward to your continued support.
| By Order of the Board of Directors | 
 
 | 
|   Richard N. Massey  | 
|   Chairman of the Board of Directors  | 
June 4, 2021
IF YOU RETURN YOUR PROXY CARD WITHOUT AN INDICATION OF HOW YOU WISH TO VOTE, YOUR SHARES WILL BE VOTED “FOR” EACH OF THE PROPOSALS.
YOU MAY EXERCISE YOUR RIGHTS TO DEMAND THAT FTAC REDEEM YOUR SHARES FOR A PRO RATA PORTION OF THE FUNDS HELD IN THE TRUST ACCOUNT WHETHER YOU VOTE FOR OR AGAINST ANY OF THE PROPOSALS BEFORE THE FTAC SPECIAL MEETING OR DO NOT VOTE ON THE PROPOSALS AND WHETHER OR NOT YOU ARE HOLDER OF SHARES AS OF THE RECORD DATE OR ACQUIRED YOUR SHARES AFTER THE RECORD DATE. TO EXERCISE YOUR REDEMPTION RIGHTS, YOU MUST TENDER YOUR SHARES TO FTAC’S TRANSFER AGENT AT LEAST TWO (2) BUSINESS DAYS PRIOR TO THE DATE OF THE FTAC SPECIAL MEETING. YOU MAY TENDER YOUR SHARES FOR REDEMPTION BY EITHER DELIVERING YOUR SHARE CERTIFICATE TO FTAC’S TRANSFER AGENT OR BY DELIVERING YOUR SHARES ELECTRONICALLY USING THE DEPOSITORY TRUST COMPANY’S DEPOSIT/WITHDRAWAL AT CUSTODIAN (“DWAC”) SYSTEM. IF THE BUSINESS COMBINATION IS NOT COMPLETED, THEN THESE TENDERED SHARES WILL NOT BE REDEEMED FOR CASH AND WILL BE RETURNED TO THE APPLICABLE STOCKHOLDER. IF YOU HOLD THE SHARES IN STREET NAME, YOU WILL NEED TO INSTRUCT THE ACCOUNT EXECUTIVE AT YOUR BROKER OR BANK TO WITHDRAW THE SHARES FROM YOUR ACCOUNT IN ORDER TO EXERCISE YOUR REDEMPTION RIGHTS. SEE THE SECTION ENTITLED “SPECIAL MEETING OF FTAC STOCKHOLDERS—REDEMPTION RIGHTS” FOR MORE SPECIFIC INSTRUCTIONS.
NOTICE OF SOLICITATION OF WRITTEN CONSENTS OF
THE MEMBERS OF TEMPO HOLDING COMPANY, LLC
To Members of Tempo Holding Company, LLC:
On January 25, 2021, Tempo Holding Company, LLC (“Tempo Holdings”) entered into a Business Combination Agreement, which was amended and restated on April 29, 2021 (as it may be further amended, restated, supplemented or otherwise modified from time to time, the “Business Combination Agreement”), by and among Tempo Holdings, Foley Trasimene Acquisition Corp. (“FTAC”), Alight, Inc. (f/k/a Acrobat Holdings, Inc.) (the “Company”), Acrobat SPAC Merger Sub, Inc. (“FTAC Merger Sub”), Acrobat Merger Sub, LLC (“Tempo Merger Sub”), Acrobat Blocker 1 Corp., Acrobat Blocker 2 Corp., Acrobat Blocker 3 Corp., Acrobat Blocker 4 Corp., Tempo Blocker I, LLC (“Tempo Blocker 1”), Tempo Blocker II, LLC (“Tempo Blocker 2”), Blackstone Tempo Feeder Fund VII, L.P. (“Tempo Blocker 3”), upon its formation and joinder to the Business Combination Agreement, an affiliate of New Mountain Partners IV Special (AIV-E), LP (“Tempo Blocker 4”) and New Mountain Partners IV Special (AIV-E), LP (“Tempo Blocker 5” and, together with Tempo Blocker 1, Tempo Blocker 2, Tempo Blocker 3 and Tempo Blocker 4, the “Tempo Blockers”).
Pursuant to the Business Combination Agreement, on the terms and subject to the conditions set forth therein, among other things, (i) FTAC Merger Sub will merge with and into FTAC, with FTAC being the surviving corporation and becoming a subsidiary of the Company and (ii) the Company will, through a series of mergers and related transactions, including the merger of Tempo Merger Sub with and into Tempo Holdings, with Tempo Holdings being the surviving entity in such merger and thereafter being referred to as “Alight Holdings”, acquire each of the Tempo Blockers as well as a controlling equity interest in (and become the managing member of) Alight Holdings.
The accompanying proxy statement/prospectus/consent solicitation statement is being delivered to you on behalf of the Tempo Holdings board of directors to request that holders of common units of Tempo Holdings execute and return written consents to adopt the Business Combination Agreement and approve the business combination and other transactions contemplated thereby (collectively, the “Business Combination”).
Concurrent with the execution of the Business Combination Agreement, certain holders representing a majority of the outstanding common units of Tempo Holdings (“Tempo Supporting Holders”) entered into a support agreement (the “Tempo Holdings Support Agreement”) with Tempo Holdings. Under the Tempo Holdings Support Agreement, the Tempo Supporting Holders agreed, among other things, to (i) deliver a written consent adopting the Business Combination Agreement and approving the Business Combination, within twenty-four (24) hours after the registration statement on Form S-4, of which the accompanying proxy statement/prospectus/consent solicitation statement forms a part, is declared effective by the U.S. Securities and Exchange Commission, and (ii) prior to the closing of the Business Combination, but effective upon the closing of the Business Combination, execute and deliver certain other transaction agreements.
The accompanying proxy statement/prospectus/consent solicitation statement describes the proposed Business Combination and the actions to be taken in connection with the Business Combination and provides additional information about the parties involved. Please give this information your careful attention. A copy of the Business Combination Agreement is attached to the accompanying proxy statement/prospectus/consent solicitation statement as Annex A.
The Tempo Holdings board of directors has considered the Business Combination and the terms of the Business Combination Agreement and has unanimously determined that the Business Combination and the Business Combination Agreement are advisable, fair to and in the best interests of Tempo Holdings and its members and recommends that the members of Tempo Holdings adopt the Business Combination Agreement and approve the Business Combination and transactions contemplated thereby by delivering a written consent.
Please complete, date and sign the written consent furnished with this proxy statement/prospectus/consent solicitation statement and return it promptly to Tempo Holdings by one of the means described in the section of the proxy statement/prospectus/consent solicitation statement entitled “Tempo Holdings’ and the Tempo Blockers’ Solicitation of Written Consents.”
| By Order of the Board of Directors of Tempo Holdings | 
 
 | 
| Vikram Suresh, Authorized Person | 
| June 4, 2021 | 
NOTICE OF SOLICITATION OF WRITTEN CONSENTS OF
THE MEMBERS OF TEMPO BLOCKER I, LLC
To Members of Tempo Blocker I, LLC:
On January 25, 2021, Tempo Blocker I, LLC (“Tempo Blocker 1”) entered into a Business Combination Agreement, which was amended and restated on April 29, 2021 (as it may be further amended, restated, supplemented or otherwise modified from time to time, the “Business Combination Agreement”), by and among Tempo Holding Company, LLC (“Tempo Holdings”), Foley Trasimene Acquisition Corp. (“FTAC”), Alight, Inc. (f/k/a Acrobat Holdings, Inc.) (the “Company”), Acrobat SPAC Merger Sub, Inc. (“FTAC Merger Sub”), Acrobat Merger Sub, LLC (“Tempo Merger Sub”), Acrobat Blocker 1 Corp., Acrobat Blocker 2 Corp., Acrobat Blocker 3 Corp., Acrobat Blocker 4 Corp., Tempo Blocker 1, Tempo Blocker II, LLC (“Tempo Blocker 2”), Blackstone Tempo Feeder Fund VII, L.P. (the “Blackstone Blocker”), upon its formation and joinder to the Business Combination Agreement, an affiliate of New Mountain Partners IV Special (AIV-E), LP (“Tempo Blocker 4”) and New Mountain Partners IV Special (AIV-E), LP (the “Tempo Blocker 5” and, together with Tempo Blocker 1, Tempo Blocker 2, the Blackstone Blockers and Tempo Blocker 4, the “Tempo Blockers”).
Pursuant to the Business Combination Agreement, on the terms and subject to the conditions set forth therein, among other things, (i) FTAC Merger Sub will merge with and into FTAC, with the FTAC Surviving Corporation becoming a subsidiary of the Company and (ii) the Company will, through a series of mergers and related transactions, including the merger of Tempo Merger Sub with and into Tempo Holdings, with Tempo Holdings being the surviving entity in the merger and thereafter being referred to as “Alight Holdings,” acquire each of the Tempo Blockers, including Tempo Blocker 1, as well as a controlling equity interest in (and become the managing member of) Alight Holdings.
This proxy statement/prospectus/consent solicitation statement is being delivered to you on behalf of the Tempo Blocker 1 board of directors to request that holders of units of Tempo Blocker 1 execute and return written consents to adopt the Business Combination Agreement and approve the business combination and other transactions contemplated thereby (collectively, the “Business Combination”).
Concurrent with the execution of the Business Combination Agreement, certain holders representing a majority of the outstanding units of Tempo Blocker 1 (the “Tempo Blocker 1 Supporting Holders”) entered into a support agreement (the “Tempo Blocker 1 Support Agreement”) with Tempo Holdings. Under the Tempo Blocker 1 Support Agreement, the Tempo Blocker 1 Supporting Holders agreed, among other things, to (i) deliver a written consent adopting the Business Combination Agreement and approving the Business Combination, within eighteen (18) hours after the registration statement on Form S-4, of which the accompanying proxy statement/prospectus/consent solicitation statement forms a part, is declared effective by the U.S. Securities and Exchange Commission, and (ii) prior to the closing of the Business Combination, but effective upon the closing of the Business Combination, execute and deliver certain other Transaction Agreements.
The accompanying proxy statement/prospectus/consent solicitation statement describes the proposed Business Combination and the actions to be taken in connection with the Business Combination and provides additional information about the parties involved. Please give this information your careful attention. A copy of the Business Combination Agreement is attached to the accompanying proxy statement/prospectus/consent solicitation statement as Annex A.
The Tempo Blocker 1 board of directors has considered the Business Combination and the terms of the Business Combination Agreement and has unanimously determined that the Business Combination and the Business Combination Agreement are advisable, fair to and in the best interests of Tempo Blocker 1 and its members and recommends that the members of Tempo Blocker 1 adopt the Business Combination Agreement and transactions contemplated thereby by delivering a written consent.
Please complete, date and sign the written consent furnished with this proxy statement/prospectus/consent solicitation statement and return it promptly to Tempo Blocker 1 by one of the means described in the section of the proxy statement/prospectus/consent solicitation statement entitled “Tempo Holdings’ and the Tempo Blockers’ Solicitation of Written Consents.”
| By Order of the Board of Directors of Tempo Blocker 1 | 
 
 | 
| Vikram Suresh, Authorized Person | 
| June 4, 2021 | 
NOTICE OF SOLICITATION OF WRITTEN CONSENTS OF
THE MEMBERS OF TEMPO BLOCKER II, LLC
To Members of Tempo Blocker II, LLC:
On January 25, 2021, Tempo Blocker II, LLC (“Tempo Blocker 2”) entered into a Business Combination Agreement, which was amended and restated on April 29, 2021 (as it may be further amended, restated, supplemented or otherwise modified from time to time, the “Business Combination Agreement”), by and among Tempo Holding Company, LLC (“Tempo Holdings”), Foley Trasimene Acquisition Corp. (“FTAC”), Alight, Inc. (f/k/a Acrobat Holdings, Inc.) (the “Company”), Acrobat SPAC Merger Sub, Inc. (“FTAC Merger Sub”), Acrobat Merger Sub, LLC (“Tempo Merger Sub”), Acrobat Blocker 1 Corp., Acrobat Blocker 2 Corp., Acrobat Blocker 3 Corp., Acrobat Blocker 4 Corp., Tempo Blocker 1 (“Tempo Blocker 1”), Tempo Blocker 2, Blackstone Tempo Feeder Fund VII, L.P. (the “Blackstone Blocker”), upon its formation and joinder to the Business Combination Agreement, an affiliate of New Mountain Partners IV Special (AIV-E), LP (“Tempo Blocker 4”) and New Mountain Partners IV Special (AIV-E), LP (the “Tempo Blocker 5” and, together with Tempo Blocker 1, Tempo Blocker 2, the Blackstone Blockers and Tempo Blocker 4, the “Tempo Blockers”).
Pursuant to the Business Combination Agreement, on the terms and subject to the conditions set forth therein, among other things, (i) FTAC Merger Sub will merge with and into FTAC, with FTAC Surviving Corporation becoming a subsidiary of the Company and (ii) the Company will, through a series of mergers and related transactions, including the merger of Tempo Merger Sub with and into Tempo Holdings, with Tempo Holdings being the surviving entity in such merger and thereafter being referred to as “Alight Holdings”, acquire each of the Tempo Blockers, including Tempo Blocker 2, as well as a controlling equity interest in (and become the managing member of) Alight Holdings.
This proxy statement/prospectus/consent solicitation statement is being delivered to you on behalf of the Tempo Blocker 2 board of directors to request that holders of units of Tempo Blocker 2 execute and return written consents to adopt the Business Combination Agreement and approve the business combination and other transactions contemplated thereby (collectively, the “Business Combination”).
Concurrent with the execution of the Business Combination Agreement, certain holders representing a majority of the outstanding units of Tempo Blocker 2 (the “Tempo Blocker 2 Supporting Holders”) entered into a support agreement (the “Tempo Blocker 2 Support Agreement”) with Tempo Holdings. Under the Tempo Blocker 2 Support Agreement, the Tempo Blocker 2 Supporting Holders agreed, among other things, to (i) deliver a written consent adopting the Business Combination Agreement and approving the Business Combination, within eighteen (18) hours after the registration statement on Form S-4, of which the accompanying proxy statement/prospectus/consent solicitation statement forms a part, is been declared effective by the U.S. Securities and Exchange Commission, and (ii) prior to the closing of the Business Combination, but effective upon the closing of the Business Combination, execute and deliver certain other Transaction Agreements.
The accompanying proxy statement/prospectus/consent solicitation statement describes the proposed Business Combination and the actions to be taken in connection with the Business Combination and provides additional information about the parties involved. Please give this information your careful attention. A copy of the Business Combination Agreement is attached to the accompanying proxy statement/prospectus/consent solicitation statement as Annex A.
The Tempo Blocker 2 board of directors has considered the Business Combination and the terms of the Business Combination Agreement and has unanimously determined that the Business Combination and the Business Combination Agreement are advisable, fair to and in the best interests of Tempo Blocker 2 and its members and recommends that the members of Tempo Blocker 2 adopt the Business Combination Agreement and transactions contemplated thereby by delivering a written consent.
Please complete, date and sign the written consent furnished with this proxy statement/prospectus/consent solicitation statement and return it promptly to Tempo Blocker 2 by one of the means described in the section of the proxy statement/prospectus/consent solicitation statement entitled “Tempo Holdings’ and the Tempo Blockers’ Solicitation of Written Consents.”
| By Order of the Board of Directors of Tempo Blocker 2 | 
 
 | 
| Vikram Suresh, Authorized Person | 
| June 4, 2021 | 
NOTICE OF SOLICITATION OF WRITTEN CONSENTS OF
THE LIMITED PARTNERS OF BLACKSTONE TEMPO FEEDER FUND VII L.P.
To Limited Partners of Blackstone Tempo Feeder Fund VII L.P.:
On January 25, 2021, Blackstone Tempo Feeder Fund VII, L.P. (the “Blackstone Blocker”) entered into a Business Combination Agreement, which was amended and restated on April 29, 2021 (as it may be further amended, restated, supplemented or otherwise modified from time to time, the “Business Combination Agreement”), by and among Tempo Holding Company, LLC (“Tempo Holdings”), Foley Trasimene Acquisition Corp. (“FTAC”), Alight, Inc. (f/k/a Acrobat Holdings, Inc.) (the “Company”), Acrobat SPAC Merger Sub, Inc. (“FTAC Merger Sub”), Acrobat Merger Sub, LLC (“Tempo Merger Sub”), Acrobat Blocker 1 Corp., Acrobat Blocker 2 Corp., Acrobat Blocker 3 Corp., Acrobat Blocker 4 Corp., Tempo Blocker I, LLC (“Tempo Blocker 1”), Tempo Blocker II, LLC (“Tempo Blocker 2”), the Blackstone Blocker, upon its formation and joinder to the Business Combination Agreement, an affiliate of New Mountain Partners IV Special (AIV-E), LP (“Tempo Blocker 4”), and New Mountain Partners IV Special (AIV-E), LP (“Tempo Blocker 5” and, together with Tempo Blocker 1, Tempo Blocker 2, the Blackstone Blocker and Tempo Blocker 4, the “Tempo Blockers”).
Pursuant to the Business Combination Agreement, on the terms and subject to the conditions set forth therein, among other things, (i) FTAC Merger Sub will merge with and into FTAC, with FTAC being the surviving corporation and becoming a subsidiary of the Company and (ii) the Company will, through a series of mergers and related transactions, including the merger of Tempo Merger Sub with and into Tempo Holdings, with Tempo Holdings being the surviving entity in such merger and thereafter being referred to as “Alight Holdings”, acquire each of the Tempo Blockers, including the Blackstone Blocker, as well as a controlling equity interest in (and become the managing member of) Alight Holdings.
The accompanying proxy statement/prospectus/consent solicitation statement is being delivered to you on behalf of the general partner of the Blackstone Blocker to request that limited partnership interests of the Blackstone Blocker execute and return written consents to adopt the Business Combination Agreement and approve the business combination and other transactions contemplated thereby (collectively, the “Business Combination”).
Concurrent with the execution of the Business Combination Agreement, the general partner of the Blackstone Blocker (“Blackstone Blocker Supporting General Partner”) entered into a support agreement (the “Blackstone Blocker Support Agreement”) with Tempo Holdings. Under the Blackstone Blocker Support Agreement, the Blackstone Blocker Supporting General Partner agreed, among other things, to (i) deliver a written consent adopting the Business Combination Agreement and approving the Business Combination, within eighteen (18) hours after the registration statement on Form S-4, of which the accompanying proxy statement/prospectus/consent solicitation statement forms a part, is declared effective by the U.S. Securities and Exchange Commission, and (ii) prior to the closing of the Business Combination, but effective upon the closing of the Business Combination, execute and deliver certain other transaction agreements.
The accompanying proxy statement/prospectus/consent solicitation statement describes the proposed Business Combination and the actions to be taken in connection with the Business Combination and provides additional information about the parties involved. Please give this information your careful attention. A copy of the Business Combination Agreement is attached to the accompanying proxy statement/prospectus/consent solicitation statement as Annex A.
The Blackstone Blocker Supporting General Partner has considered the Business Combination and the terms of the Business Combination Agreement and has determined that the Business Combination and the Business Combination Agreement are advisable, fair to and in the best interests of the Blackstone Blocker and its limited partners and recommends that the limited partners of the Blackstone Blocker adopt the Business Combination Agreement and approve the Business Combination and transactions contemplated thereby by delivering a written consent.
Please complete, date and sign the written consent furnished with this proxy statement/prospectus/consent solicitation statement and return it promptly to the Blackstone Blocker by one of the means described in the section of the proxy statement/prospectus/consent solicitation statement entitled “Tempo Holdings’ and the Tempo Blockers’ Solicitation of Written Consents.”
| By Order of the Blackstone Blocker Supporting General Partner | 
 
 | 
|   Peter Wallace, Senior Managing Director  | 
| June 4, 2021 | 
NOTICE OF SOLICITATION OF WRITTEN CONSENTS OF
THE LIMITED PARTNERS OF NEW MOUNTAIN PARTNERS IV SPECIAL (AIV-E), LP
To Limited Partners of New Mountain Partners IV Special (AIV-E), LP:
On January 25, 2021, New Mountain Partners IV Special (AIV-E), LP (“Tempo Blocker 5”) entered into a Business Combination Agreement, which was amended and restated on April 29, 2021 (as it may be further amended, restated, supplemented or otherwise modified from time to time, the “Business Combination Agreement”), by and among Tempo Holding Company, LLC (“Tempo Holdings”), Foley Trasimene Acquisition Corp. (“FTAC”), Alight, Inc. (f/k/a Acrobat Holdings, Inc.) (the “Company”), Acrobat SPAC Merger Sub, Inc. (“FTAC Merger Sub”), Acrobat Merger Sub, LLC (“Tempo Merger Sub”), Acrobat Blocker 1 Corp., Acrobat Blocker 2 Corp., Acrobat Blocker 3 Corp., Acrobat Blocker 4 Corp., Tempo Blocker I, LLC (“Tempo Blocker 1”), Tempo Blocker II, LLC (“Tempo Blocker 2”), upon its formation and joinder to the Business Combination Agreement, an affiliate of New Mountain Partners IV Special (AIV-E), LP (“Tempo Blocker 4”), Blackstone Tempo Feeder Fund VII, L.P. (the “Blackstone Blocker” and, together with Tempo Blocker 1, Tempo Blocker 2, Tempo Blocker 4 and the Tempo Blocker 5, the “Tempo Blockers”).
Pursuant to the Business Combination Agreement, on the terms and subject to the conditions set forth therein, among other things, (i) FTAC Merger Sub will merge with and into FTAC, with FTAC being the surviving corporation and becoming a subsidiary of the Company and (ii) the Company will, through a series of mergers and related transactions, including the merger of Tempo Merger Sub with and into Tempo Holdings, with Tempo Holdings being the surviving entity in such merger and thereafter being referred to as “Alight Holdings”, acquire each of the Tempo Blockers, including Tempo Blocker 5, as well as a controlling equity interest in (and become the managing member of) Alight Holdings.
The accompanying proxy statement/prospectus/consent solicitation statement is being delivered to you on behalf of the general partner of Tempo Blocker to request that limited partnership interests of Tempo Blocker execute and return written consents to adopt the Business Combination Agreement and approve the business combination and other transactions contemplated thereby (collectively, the “Business Combination”).
Concurrent with the execution of the Business Combination Agreement, the general partner of Tempo Blocker 5 (“Tempo Blocker 5 Supporting General Partner”) entered into a support agreement (the “Tempo Blocker 5 Support Agreement”) with Tempo Holdings. Under the Tempo Blocker 5 Support Agreement, the Tempo Blocker 5 Supporting General Partner agreed, among other things, to (i) deliver a written consent adopting the Business Combination Agreement and approving the Business Combination, within eighteen (18) hours after the registration statement on Form S-4, of which the accompanying proxy statement/prospectus/consent solicitation statement forms a part, is declared effective by the U.S. Securities and Exchange Commission, and (ii) prior to the closing of the Business Combination, but effective upon the closing of the Business Combination, execute and deliver certain other transaction agreements.
The accompanying proxy statement/prospectus/consent solicitation statement describes the proposed Business Combination and the actions to be taken in connection with the Business Combination and provides additional information about the parties involved. Please give this information your careful attention. A copy of the Business Combination Agreement is attached to the accompanying proxy statement/prospectus/consent solicitation statement as Annex A.
The Tempo Blocker 5 Supporting General Partner has considered the Business Combination and the terms of the Business Combination Agreement and has determined that the Business Combination and the Business Combination Agreement are advisable, fair to and in the best interests of Tempo Blocker 5 and its limited partners and recommends that the limited partners of Tempo Blocker 5 adopt the Business Combination Agreement and approve the Business Combination and transactions contemplated thereby by delivering a written consent.
Please complete, date and sign the written consent furnished with this proxy statement/prospectus/consent solicitation statement and return it promptly to Tempo Blocker 5 by one of the means described in the section of the proxy statement/prospectus/consent solicitation statement entitled “Tempo Holdings’ and the Tempo Blockers’ Solicitation of Written Consents.”
| By Order of the Tempo Blocker 5 Supporting General Partner | 
| /s/ Adam Weinstein | 
| Adam Weinstein, Authorized Person | 
| June 4, 2021 | 
| Page | ||||
| 2 | ||||
| 16 | ||||
| 16 | ||||
| 17 | ||||
| 19 | ||||
|   SUMMARY OF THE PROXY STATEMENT/PROSPECTUS/CONSENT SOLICITATION STATEMENT  | 
39 | |||
|   SELECTED UNAUDITED PRO FORMA CONDENSED COMBINED FINANCIAL INFORMATION  | 
65 | |||
| 67 | ||||
| 70 | ||||
| 107 | ||||
| 114 | ||||
| 172 | ||||
| 175 | ||||
| 178 | ||||
| 183 | ||||
| 192 | ||||
| 197 | ||||
|   UNAUDITED PRO FORMA CONDENSED COMBINED FINANCIAL INFORMATION  | 
203 | |||
| 222 | ||||
| 228 | ||||
|   MANAGEMENT’S DISCUSSION AND ANALYSIS OF FINANCIAL CONDITION AND RESULTS OF OPERATIONS OF FTAC  | 
236 | |||
| 241 | ||||
| 258 | ||||
| 269 | ||||
| 272 | ||||
| 276 | ||||
|   MANAGEMENT’S DISCUSSION AND ANALYSIS OF FINANCIAL CONDITION AND RESULTS OF OPERATIONS OF ALIGHT  | 
289 | |||
| 308 | ||||
|   MANAGEMENT OF THE COMPANY FOLLOWING THE BUSINESS COMBINATION  | 
342 | |||
|   SECURITIES ACT RESTRICTIONS ON RESALE OF THE COMPANY’S SECURITIES  | 
351 | |||
| 353 | ||||
| 353 | ||||
| 353 | ||||
| 353 | ||||
| 353 | ||||
| 353 | ||||
| 354 | ||||
| 354 | ||||
| 354 | ||||
| F-1 | ||||
|   ANNEX A: AMENDED AND RESTATED BUSINESS COMBINATION AGREEMENT  | 
A-1 | |||
| B-1 | ||||
| C-1 | ||||
| D-1 | ||||
i
ii
ABOUT THIS PROXY STATEMENT/PROSPECTUS/CONSENT SOLICITATION STATEMENT
This document, which forms part of a registration statement on Form S-4 (File No. 333-254801) filed with the U.S. Securities and Exchange Commission (the “SEC”) by Alight, Inc. (the “Company”), constitutes a prospectus under Section 5 of the U.S. Securities Act of 1933, as amended, with respect to certain securities of the Company to be issued in connection with the Business Combination described below and a notice of meeting and a proxy statement of FTAC under Section 14(a) of the Securities Exchange Act of 1934, as amended, for the special meeting of FTAC stockholders to be held in connection with the Business Combination and at which FTAC stockholders will be asked to consider and vote upon a proposal to adopt the Business Combination Agreement and approve the Business Combination, among other matters. This document also constitutes a consent solicitation statement of each of Tempo Holdings, Tempo Blocker 1, Tempo Blocker 2, the Blackstone Blocker and the New Mountain Blocker, because the boards of directors of each of Tempo Holdings, Tempo Blocker 1 and Tempo Blocker 2 and the general partners of each of the Blackstone Blocker and New Mountain Blocker are soliciting written consents from its members or limited partners, as applicable, using this proxy statement/prospectus/consent solicitation statement to adopt the Business Combination Agreement and approve the transactions contemplated thereby, among other matters.
This registration statement and the accompanying proxy statement/prospectus/consent solicitation statement is available without charge to stockholders of FTAC upon written or oral request. This document and other filings by FTAC with the SEC may be obtained by either written or oral request to Foley Trasimene Acquisition Corp., 1701 Village Center Circle, Las Vegas, NV, 89134 or by telephone at (702) 323-7330.
The SEC maintains an internet site that contains reports, proxy and information statements, and other information regarding issuers that file electronically with the SEC. You may obtain copies of the materials described above at the commission’s internet site at www.sec.gov.
In addition, if you are an FTAC stockholder and have questions about the proposals to be considered at the FTAC special meeting or the accompanying proxy statement/prospectus/consent solicitation statement, would like additional copies of the accompanying proxy statement/prospectus/consent solicitation statement, or need to obtain proxy cards or other information related to the proxy solicitation, please contact Morrow Sodali LLC (“Morrow”), our proxy solicitor, by calling (800) 662-5200, or banks and brokers can call collect at (203) 658-9400, or by emailing WPF.info@investor.morrowsodali.com. You will not be charged for any of the documents that you request.
See the section entitled “Where You Can Find More Information” of the accompanying proxy statement/prospectus/consent solicitation statement for further information.
Information contained on the FTAC website, the Alight website or any other website, is expressly not incorporated by reference into the accompanying proxy statement/prospectus/consent solicitation statement.
To obtain timely delivery of the documents, you must request them no later than five business days before the date of the FTAC special meeting, or no later than June 23, 2021.
1
Unless the context otherwise requires, all references in this proxy statement/prospectus/consent solicitation statement to “we,” “us” or “our” refer to (i) FTAC prior to the consummation of the Business Combination and to (ii) the Company following the consummation of the Business Combination.
Definitions
The following terms used in this document have the meaning set forth below:
“Adjournment Proposal” means the proposal to adjourn the FTAC special meeting to a later date or dates, if necessary or appropriate, to permit further solicitation of proxies in the event that there are not sufficient votes at the time of the FTAC special meeting to approve one or more proposals at the FTAC special meeting.
“Alight” means Tempo Holdings and its subsidiaries.
“Alight Holdings” means Tempo Holdings, following the Tempo Merger, at which time Tempo Holdings, as the surviving entity in the Tempo Merger, is expected to be renamed Alight Holding Company, LLC and the Company will be the managing member and hold a controlling interest.
“Alight Holdings Operating Agreement” means the Second Amended and Restated Limited Liability Company Agreement of Alight Holdings, which will become effective at the effective time of the Tempo Merger. The form of the Alight Holdings Operating Agreement is attached to this proxy statement/prospectus/consent solicitation statement as Annex E.
“Alight Holdings Units” means the Class A Units, the Class B Units and the Class C Units.
“Allocation Schedule” means the schedule to be delivered by Tempo Holdings under the Business Combination Agreement setting forth the allocation of the Closing Cash Consideration, the Closing Seller Equity Consideration, the Tempo Earnout Consideration and the Forfeiture Reallocation Shares at the Closing among the Tempo Investor, the Continuing Member Contributors, the Continuing Tempo Unitholders, the Participating Management Holders and the Tempo Blocker Owners.
“Available Cash Amount” means, as of immediately prior to the Closing, the aggregate amount of all available Cash and Cash Equivalents of FTAC and its subsidiaries (including the Company), including (i) the Available Trust Proceeds, (ii) the aggregate amount funded and paid to the Company by the PIPE Investors pursuant to their Subscription Agreements, (iii) the Permitted Equity Financing Proceeds, and (iv) the aggregate amount of cash proceeds from the FTAC Financing.
“Available Trust Proceeds” means, as of immediately prior to the Closing, an amount equal to (i) the proceeds available from the Trust Account (after reduction for the aggregate amount of any payments required to be made in connection with redemptions pursuant to the FTAC Stockholder Redemption) plus (ii) the Permitted Equity Financing Proceeds.
“Bilcar” means Bilcar FT, LP.
“Blackstone” means The Blackstone Group Inc.
“Blackstone Blocker” means Blackstone Tempo Feeder Fund VII L.P.
“Blackstone Investors” means certain funds affiliated with Blackstone and their affiliated transferees.
“Blocker effective time” means the effective time of the applicable Blocker Mergers.
2
“Blocker Merger Subs” means, collectively, Acrobat Blocker 1 Corp., Acrobat Blocker 2 Corp., Acrobat Blocker 3 Corp. and Acrobat Blocker 4 Corp.
“Blocker Mergers” means, immediately following the Tempo Merger, the merger of each of the Blocker Merger Subs with and into the applicable Tempo Blocker, with the Tempo Blockers being the surviving entities in their respective mergers.
“Blocker Pre-Closing Reorganization” means certain internal restructuring transactions to be undertaken by (i) the Blackstone Blocker, its equityholders and certain of their respective affiliates and (ii) the New Mountain Blocker, its equityholders and certain of their respective affiliates prior to the Closing with respect to their indirect ownership of Tempo, which will include (x) the distribution of Tempo Units that are currently held indirectly by the Blackstone Blocker and New Mountain Blocker to the Blackstone Blocker and New Mountain Blocker, respectively, such that they hold Tempo Units directly and (y) subject to the formation of Tempo Blocker 4 as a new parent company of the New Mountain Blocker, the contribution of Tempo Units to Tempo Blocker 4.
“Business Combination” means the transactions contemplated by the Business Combination Agreement.
“Business Combination Agreement” means the Amended and Restated Business Combination Agreement, dated as of April 29, 2021, by and among the Company, FTAC, the Blocker Merger Subs, FTAC Merger Sub, Tempo Merger Sub, Tempo Holdings and the Tempo Blockers, as it may be amended, supplemented or otherwise modified from time to time. A copy of the Business Combination Agreement is attached to this proxy statement/prospectus/consent solicitation statement as Annex A.
“Business Combination Proposal” means the proposal to be considered at the FTAC special meeting to adopt the Business Combination Agreement and approve the transactions contemplated thereby.
“Cannae” means Cannae Holdings and Cannae LLC.
“Cannae Holdings” means Cannae Holdings, Inc.
“Cannae LLC” means Cannae Holdings LLC, a wholly-owned subsidiary of Cannae Holdings.
“Cash and Cash Equivalents” means, for purposes of the Business Combination Agreement, all cash and cash equivalents (including marketable securities, checks and bank deposits) of any person, calculated in accordance with GAAP. With respect to Tempo Holdings and its subsidiaries, cash and cash equivalents does not include certain segregated account funds.
“Change of Control” means the occurrence of any transaction or series of related transactions in which: (a) any person or any group of persons (other than the Company or any of its subsidiaries, including the FTAC Surviving Corporation or any Blocker) that would constitute a “group” for purposes of Section 13(d) of the Exchange Act becomes the beneficial owner, directly or indirectly, of securities of the Company, the FTAC Surviving Corporation or Alight Holdings representing more than 50% of the combined voting power of the Company’s, the FTAC Surviving Corporation’s or Alight Holdings’, as applicable, then outstanding voting securities (excluding a transaction or series of related transactions described in the following clause (b) that would not constitute a Change of Control), (b) there is consummated a merger or consolidation of the Company, the FTAC Surviving Corporation or Alight Holdings with any other person, and, immediately after the consummation of such merger or consolidation, the outstanding voting securities of the Company, the FTAC Surviving Corporation or Alight Holdings, as applicable, immediately prior to such merger or consolidation do not continue to represent or are not converted into more than 50% of the combined voting power of the then outstanding voting securities of the person resulting from such merger or consolidation or, if the Company, the FTAC Surviving Corporation or Alight Holdings, as applicable (or its successor) is a subsidiary of such person, the ultimate parent thereof, or (c) there is consummated an agreement or series of related agreements resulting in
3
the sale or transfer, directly or indirectly, by the Company of all or substantially all of the Company’s and its subsidiaries’ assets (including equity interests in the FTAC Surviving Corporation or Alight Holdings). However, a “Change of Control” will not be deemed to have occurred by virtue of the consummation of any transaction or series of related transactions immediately following which the record holders of the shares of the Company immediately prior to such transaction or series of related transactions continue to have substantially the same proportionate ownership in, and voting control over, and own substantially all of the shares of, an entity which owns, directly or indirectly, all or substantially all of the assets of the Company immediately following such transaction or series of related transactions.
“Class A Units” means the Class A limited liability company interests of Alight Holdings following the Business Combination, having the rights and privileges as set forth in the Alight Holdings Operating Agreement, and which are exchangeable for cash or shares of Company Class A common stock as set forth in the Alight Holdings Operating Agreement.
“Class B Units” means, collectively, the Class B-1 Units, the Class B-2 Units and the Class B-3 Units.
“Class B Vesting Event” means any Class B-1 Vesting Event, Class B-2 Vesting Event or Class B-3 Vesting Event.
“Class B-1 Units” means the Class B-1 limited liability company interests of Alight Holdings following the Business Combination, having the rights and privileges as set forth in the Alight Holdings Operating Agreement, and which are restricted subject to vesting and will vest and automatically convert into an equivalent number of Class A Units upon the occurrence of a Class B-1 Vesting Event, in accordance with the terms and conditions set forth in the Alight Holdings Operating Agreement.
“Class B-1 Vesting Event” means, with respect to each Class B-1 Unit and each share of Class B-1 common stock, during the period beginning on the Closing Date and ending on the seventh (7th) anniversary of the Closing Date, (1) the first day on which the VWAP of the Class A common stock equals or exceeds $12.50 per share (subject to adjustment and to be decreased for the aggregate per share amount of any dividends actually paid in respect of a share of Class A common stock following the Closing Date) for any 20 trading days within a period of 30 consecutive trading days or (2) the occurrence of a Change of Control or a Dissolution Event in which the valuation of a Class A Unit or a share of Company Class A common stock is equal to or in excess of $12.50 per share (subject to adjustment).
“Class B-2 Units” means the Class B-2 limited liability company interests of Alight Holdings following the Business Combination, having the rights and privileges as set forth in the Alight Holdings Operating Agreement, and which are restricted subject to vesting and will vest and automatically convert into an equivalent number of Class A Units upon the occurrence of a Class B-1 Vesting Event, in accordance with the terms and conditions set forth in the Alight Holdings Operating Agreement.
“Class B-2 Vesting Event” means, with respect to each Class B-2 Unit and each share of Class B-2 common stock, during the period beginning on the Closing Date and ending on the seventh (7th) anniversary of the Closing Date, (1) the first day on which the VWAP of the Class A common stock equals or exceeds $15.00 per share (subject to adjustment and to be decreased for the aggregate per share amount of any dividends actually paid in respect of a share of Class A common stock following the Closing Date) for any 20 trading days within a period of 30 consecutive trading days or (2) the occurrence of a Change of Control or a Dissolution Event in which the valuation of a Class A Unit or a share of Company Class A common stock is equal to or in excess of $15.00 per share (subject to adjustment).
“Class B-3 Units” means the Class B-3 limited liability company interests of Alight Holdings following the Business Combination, having the rights and privileges as set forth in the Alight Holdings Operating Agreement, and which are restricted subject to vesting and will vest and automatically convert into an equivalent number of Class A Units upon the occurrence of a Class B-3 Vesting Event, in accordance with the terms and conditions set forth in the Alight Holdings Operating Agreement.
4
“Class B-3 Vesting Event” means, with respect to each Class B-3 Unit and each share of Class B-3 common stock, during the period beginning on the Closing Date and ending on the seventh (7th) anniversary of the Closing Date, (1) the first day on which the VWAP of the Class A common stock equals or exceeds $13.75 per share (subject to adjustment and to be decreased for the aggregate per share amount of any dividends actually paid in respect of a share of Class A common stock following the Closing Date) for any 20 trading days within a period of 30 consecutive trading days or (2) the occurrence of a Change of Control or a Dissolution Event in which the valuation of a Class A Unit or a share of Company Class A common stock is equal to or in excess of $13.75 per share (subject to adjustment).
“Class C Units” means the Class C units representing limited liability company interests of Alight Holdings following the Business Combination that are held by the Founders as a result of the Founder FTAC Warrant Recapitalization and Founder LLC Contribution.
“Class Z-A Tranche” means the aggregate number of shares of Company Class Z-A common stock and Class Z-A Units to be issued to certain direct or indirect equity holders of Tempo Holdings in connection with the Business Combination, which number will be equal to the aggregate number of unvested shares of Company Class A common stock that are issued in accordance with the Allocation Schedule.
“Class Z-A Units” means the Class Z-A limited liability company interests of Alight Holdings following the Business Combination, having the rights and privileges as set forth in the Alight Holdings Operating Agreement.
“Class Z-B-1 Tranche” means the aggregate number of shares of Company Class Z-B-1 common stock and Class Z-B-1 Units to be issued to certain direct or indirect equity holders of Tempo Holdings in connection with the Business Combination, which number will be equal to the aggregate number of unvested shares of Company Class B-1 common stock that are issued in accordance with the Allocation Schedule.
“Class Z-B-1 Units” means the Class Z-B-1 limited liability company interests of Alight Holdings following the Business Combination, having the rights and privileges as set forth in the Alight Holdings Operating Agreement.
“Class Z-B-2 Tranche” means the aggregate number of shares of Company Class Z-B-2 common stock and Class Z-B-2 Units to be issued to certain direct or indirect equity holders of Tempo Holdings in connection with the Business Combination, which number will be equal to the aggregate number of unvested shares of Company Class B-2 common stock that are issued in accordance with the Allocation Schedule.
“Class Z-B-2 Units” means the Class Z-B-2 limited liability company interests of Alight Holdings following the Business Combination, having the rights and privileges as set forth in the Alight Holdings Operating Agreement.
“Closing” means the closing of the transactions contemplated by the Business Combination Agreement.
“Closing Cash Consideration” means an amount equal to the sum of (i) $1,000,000,000 minus (ii) the Net Debt Adjustment Amount, minus (iii) the Redemption Offset Amount (if any).
“Closing Date” means the date on which the transactions contemplated by the Business Combination Agreement are completed.
“Closing Seller Equity Consideration” means a number of shares of Company Class A common stock and Class A Units (together with one share of Company Class B common stock to be issued in respect of each Class A Unit), to be allocated as set forth on the Allocation Schedule, equal to (i) 226,663,750, plus (ii) the quotient obtained by dividing the Redemption Offset Amount by $10.00.
“Code” means the Internal Revenue Code of 1986, as amended.
5
“Company” means Alight, Inc., a Delaware corporation f/k/a Acrobat Holdings, Inc.
“Company Board” means the board of directors of the Company subsequent to the completion of the Business Combination.
“Company Bylaws” mean the bylaws of the Company to be in effect upon completion of the Business Combination, a form of which is attached to this proxy statement/prospectus/consent solicitation statement as Annex D.
“Company Charter” means the certificate of incorporation of the Company to be in effect upon completion of the Business Combination, a form of which is attached to this proxy statement/prospectus/consent solicitation statement as Annex C.
“Company Class A common stock” means the Class A common stock, par value $0.0001 per share, of the Company to be authorized pursuant to the Company Charter.
“Company Class B common stock” means, collectively, the Class B-1 common stock, the Class B-2 common stock and Class B-3 common stock to be authorized pursuant to the Company Charter.
“Company Class B-1 common stock” means the Class B-1 common stock, par value $0.0001 per share, of the Company to be authorized pursuant to the Company Charter.
“Company Class B-2 common stock” means the Class B-2 common stock, par value $0.0001 per share, of the Company to be authorized pursuant to the Company Charter.
“Company Class B-3 common stock” means the Class B-3 common stock, par value $0.0001 per share, of the Company to be authorized pursuant to the Company Charter.
“Company Class V common stock” means the Class V common stock, par value $0.0001 per share, of the Company to be authorized pursuant to the Company Charter.
“Company Class Z common stock” means, collectively, the Class B-1 common stock, the Class B-2 common stock and Class B-3 common stock to be authorized pursuant to the Company Charter.
“Company Class Z-A common stock” means the Class B-1 common stock, par value $0.0001 per share, of the Company to be authorized pursuant to the Company Charter.
“Company Class Z-B-1 common stock” means the Class B-2 common stock, par value $0.0001 per share, of the Company to be authorized pursuant to the Company Charter.
“Company Class Z-B-2 common stock” means the Class B-3 common stock, par value $0.0001 per share, of the Company to be authorized pursuant to the Company Charter.
“Company common stock” means the Company Class A common stock, the Company Class B common stock, the Company Class V common stock and the Company Class Z common stock.
“Company Net Debt Amount” means as of immediately prior to the Closing, an amount (without taking into account any of the transactions consummated on the Closing Date) equal to (i) the aggregate indebtedness for borrowed money of Tempo Holdings, the Tempo Blockers and their respective subsidiaries and indebtedness issued by Tempo Holdings, the Tempo Blockers or their respective subsidiaries in substitution or exchange for borrowed money, excluding certain items set forth on the disclosure schedules to the Business Combination Agreement minus (ii) the aggregate amount of payments made by Tempo Holdings, the Tempo Blockers or any of their respective subsidiaries prior to the close of business on the business day prior to the Closing in respect of amounts that would have constituted transaction expenses under the Business Combination Agreement (excluding certain transaction expenses), minus (iii) the Cash and Cash Equivalents of Tempo, the Tempo Blockers and their respective subsidiaries.
6
“Company Warrants” means the FTAC Warrants that following the Business Combination will entitle the holder thereof to purchase one share of Company Class A common stock for a purchase price of $11.50 per share in lieu of one share of FTAC Class A common stock (subject to adjustment in accordance with the warrant agreement).
“Continuing Member Contribution” means, immediately following the Blocker Mergers, in accordance with the Contribution and Exchange Agreements, the contribution (i) by Blackstone Capital Partners VII NQ LP, Blackstone Capital Partners VII.2 NQ LP, BCP VII SBS Holdings L.L.C., Blackstone Family Investment Partnership VII - ESC NQ L.P. and BTAS NQ Holdings L.L.C., collectively, of a total of 100,000 Class A Units to the Company in exchange for an equal number of shares of Company Class A common stock and (ii) by New Mountain IV (AIV-E), LP of a total of 100,000 Class A Units to the Company in exchange for an equal number of shares of Company Class A common stock.
“Continuing Member Contributors” means Blackstone Capital Partners VII NQ LP, Blackstone Capital Partners VII.2 NQ LP, BCP VII SBS Holdings L.L.C., Blackstone Family Investment Partnership VII - ESC NQ L.P. and BTAS NQ Holdings L.L.C. (each of which is a “Blackstone Investor” and which are referred to, collectively, as the “Blackstone Continuing Member Contributors”) and New Mountain IV Partners (AIV-E), LP (the “New Mountain Continuing Member Contributor”), in each case to the extent it has delivered an executed Contribution and Exchange Agreement prior to the Closing
“Continuing Tempo Unitholders” means the holders of Tempo Units outstanding as of immediately prior to the Closing (other than the Tempo Blockers, the Tempo Investor, the Continuing Member Contributors (to the extent such Continuing Member Contributor does not hold any Alight Holdings Units after the Continuing Member Contribution) and the Participating Management Holders that deliver contribution and exchange agreements).
“COVID-19” means SARS-CoV-2 or COVID-19, and any evolutions thereof or any other epidemics, pandemics or disease outbreaks.
“Default Founder Merger Consideration” means 23,287,500 shares of Company Class A common stock.
“DGCL” means the Delaware General Corporation Law, as amended.
“Dissolution Event” means any of the following events (a) the entry of a decree of judicial dissolution of Alight Holdings under Section 18-802 of the DLLCA upon the finding by a court of competent jurisdiction that it is not reasonably practicable to carry on the business of Alight Holdings in conformity with the Alight Holdings Operating Agreement, (b) any event which makes it unlawful for the business of Alight Holdings to be carried on by its members, (c) the written consent of all members of Alight Holdings, (d) there are no members of Alight Holdings, unless Alight Holdings is continued in accordance with the DLLCA or (e) the Company (or any successor, as the managing member of Alight Holdings) determines to dissolve Alight Holdings, which will require the consent of the representative of the Continuing Tempo Unitholders under the Alight Holdings Operating Agreement for so long as the Continuing Tempo Unitholders hold Alight Holdings Units and is subject to certain other requirements as set forth in the Alight Holdings Operating Agreement.
“DLLCA” means the Delaware Limited Liability Company Act.
“DTC” means the Depository Trust Company.
“Employee Stock Purchase Plan” means the Alight, Inc. 2021 Employee Stock Purchase Plan, which will become effective on the Closing Date if approved by FTAC stockholders. A copy of the Employee Stock Purchase Plan is attached to this accompanying proxy statement/prospectus/consent solicitation statement as Annex L.
“Employee Stock Purchase Plan Proposal” means the proposal to approve the adoption of the Employee Stock Purchase Plan.
7
“Exchange Act” means the Securities Exchange Act of 1934, as amended.
“Existing Investor Lock-Up Period” means the period commencing on the date of the Closing and ending on the date that is 180 days following the date of the Closing, or, if earlier, on the 60th day following the date on which the VWAP of the Company Class A common stock equals or exceeds $12.00 per share for 20 Trading Days out of a period of 30 consecutive Trading Days.
“Existing Investors” means the Blackstone Investors, the PF Investors, the GIC Investors and the New Mountain Investors.
“FNF Subscribers” means, collectively, Chicago Title Insurance Company, Commonwealth Land Title Insurance Company and Fidelity National Title Insurance Company.
“Forfeiture Reallocation Shares” means the Class Z-A Tranche, the Class Z-B-1 Tranche and the Class Z-B-2 Tranche.
“Forward Purchase Agreements” or “FPAs” means (i) the forward purchase agreement, dated as of May 8, 2020, between FTAC and Cannae Holdings, as assigned to Cannae LLC, and (ii) the forward purchase agreement, dated as of May 8, 2020, between FTAC and THL.
“Forward Purchase Warrants” means the warrants to purchase shares of FTAC Class A common stock sold pursuant to the Forward Purchase Agreements.
“Founder FTAC Warrant Recapitalization” means the recapitalization of the Private Placement Warrants for shares of FTAC Class C common stock, which will be consummated prior to the FTAC Merger.
“Founder LLC Contribution” means the contribution by the Founders of the shares of Class C common stock of the FTAC Surviving Corporation received in the FTAC Merger to Alight Holdings in exchange for Class C Units.
“Founder Merger Consideration” means, the Default Founder Merger Consideration or, if the Available Trust Proceeds are less than $892,200,000, the Redemption Founder Merger Consideration.
“Founders” means Trasimene Capital and Bilcar.
“FTAC” means Foley Trasimene Acquisition Corp.
“FTAC Amended Charter” means the third amended and restated certificate of incorporation of FTAC to be in effect prior to the Business Combination if the FTAC Charter Amendment Proposals are approved.
“FTAC Board” means the board of directors of FTAC.
“FTAC Charter” means the second amended and restated certificate of incorporation of FTAC.
“FTAC Charter Amendment Proposals” means the proposal to approve the amendment and restatement of the FTAC Charter, a form of which is attached to this proxy statement/prospectus/consent solicitation statement as Annex B, as well as separate proposals to approve the increase in the number of authorized shares of FTAC common stock and to create a separate class of FTAC Class C common stock in connection therewith.
“FTAC Class A common stock” means the shares of Class A common stock, par value $0.0001 per share, of FTAC.
“FTAC Class B common stock” means the Class B common stock, par value $0.0001 per share, of FTAC.
8
“FTAC Class C common stock” means the Class C common stock, par value $0.0001 per share, of FTAC, to be authorized pursuant to the FTAC Amended Charter.
“FTAC common stock” means the FTAC Class A common stock and FTAC Class B common stock.
“FTAC effective time” means the effective time of the FTAC Merger.
“FTAC Financing” means the equity financing to be provided pursuant to the Forward Purchase Agreements.
“FTAC Independent Directors” means Douglas K. Ammerman, Thomas M. Hagerty, Hugh R. Harris and Frank R. Martire, Jr., the independent members of the FTAC Board at the time of completion of the IPO and of FTAC’s initial entry into the Business Combination Agreement on January 25, 2021.
“FTAC Insiders” means each of the directors and executive officers of FTAC.
“FTAC Merger” means the merger of FTAC Merger Sub with and into FTAC, with FTAC being the surviving corporation in the merger and becoming a subsidiary of the Company.
“FTAC Merger Sub” means Acrobat SPAC Merger Sub, Inc., a Delaware corporation.
“FTAC Organizational Documents” means the FTAC Charter and FTAC’s bylaws.
“FTAC Public Shares” means shares of FTAC Class A common stock initially included in the FTAC Units sold in the IPO (whether they were purchased in the IPO or thereafter in the open market).
“FTAC Public Stockholders” means the holders of FTAC Public Shares or FTAC Public Warrants that were sold in the IPO, including the Founders and the FTAC management team with respect to any shares of FTAC Class A common stock (but not FTAC Class B common stock) held by them.
“FTAC Public Warrants” means the redeemable warrants to purchase shares of FTAC Class A common stock initially included in the FTAC Units sold in the IPO.
“FTAC special meeting” means the special meeting of holders of FTAC common stock to be held virtually via live webcast at https://www.cstproxy.com/foleytrasimene/sm2021, on June 30, 2021 to consider and vote on the FTAC Stockholder Proposals, or on such other date or at such other time or place to which the meeting may be adjourned.
“FTAC Stockholder Proposals” refers to collectively, (1) the Business Combination Proposal, (2) the FTAC Charter Amendment Proposals, (3) the NYSE Proposal, (4) the non-binding Governance Proposals, (5) the Omnibus Incentive Plan Proposal, (6) the Employee Stock Purchase Plan Proposal and (7) the Adjournment Proposal.
“FTAC Stockholder Redemption” means the redemption (effective upon the completion of the Business Combination) of an FTAC Public Stockholder’s shares of FTAC Class A common stock for the aggregate Redemption Price in connection with an FTAC Public Stockholder’s exercise of its Redemption Right.
“FTAC stockholders” means holders of shares of FTAC common stock.
“FTAC Surviving Corporation” means the surviving corporation of the FTAC Merger.
“FTAC Units” means the units sold in the IPO (including pursuant to the exercise of the underwriters’ overallotment option), each consisting of one FTAC Public Share and one-third of a FTAC Public Warrant.
9
“FTAC Warrants” means the Public Warrants, the Private Placement Warrants and the Forward Purchase Warrants.
“GAAP” means U.S. generally accepted accounting principles.
“GIC Investors” means Jasmine Ventures Pte. Ltd., a private company limited by shares formed under the laws of Singapore, and its affiliated transferees.
“Governance Proposals” means the proposals to approve, a non-binding advisory basis, certain governance provisions in the Company Charter, presented separately in accordance with SEC guidance.
“HSR Act” means the Hart-Scott-Rodino Antitrust Improvements Act of 1976, as amended, and the rules and regulations promulgated thereunder.
“Investment Company Act” means the Investment Company Act of 1940, as amended.
“Investor Rights Agreement” means the Investor Rights Agreement to be entered into by Company, the Founders, Cannae LLC, THL and the Existing Investors upon the completion of the Business Combination. The form of the Investor Rights Agreement is attached to this proxy statement/prospectus/consent solicitation statement as Annex H.
“IPO” means the initial public offering of FTAC Units, which was completed on May 29, 2020.
“Maximum Redemptions” means the maximum number of shares of FTAC Class A common stock that may be redeemed in connection with the proposed Business Combination, while still satisfying the Minimum Cash Condition, assuming that the full $300.0 million in aggregate proceeds are received from the closing of the purchases under the Forward Purchase Agreements, the full $1,550.0 million in aggregate proceeds are received from the PIPE Investment and that there is no Permitted Equity Financing.
“Merger Subs” means the FTAC Merger Sub, the Tempo Merger Sub and the Blocker Merger Subs.
“Minimum Cash Condition” means the condition to the Closing, as set forth in the Business Combination Agreement, that the Available Cash Amount is not less than $2,600,000,000.
“Morrow Sodali” means Morrow Sodali LLC, FTAC’s proxy solicitor.
“Net Debt Adjustment Amount” means an amount (which may be a positive or negative number), equal to (i) the Company Net Debt Amount, minus (ii) $3,692,000,000.
“New Mountain Blocker” means New Mountain Partners IV Special (AIV-E), LP.
“New Mountain Investors” means New Mountain Partners IV (AIV-E) L.P. and certain other affiliated entities and investment vehicles of New Mountain Partners that hold equity in the Company or Alight Holdings upon the Closing.
“No Redemptions” means no holder of shares of Class A common stock elects to have such shares redeemed in connection with the Business Combination.
“Non-Founder FTAC Warrants” means all FTAC Warrants other than the Private Placement Warrants.
“NYSE” means The New York Stock Exchange.
10
“NYSE Proposal” means the proposal to approve (i) all issuances of shares of Company common stock (and securities convertible into or exercisable for Company common stock) pursuant to or contemplated by the Business Combination Agreement, (ii) all issuances of shares of FTAC common stock (or securities convertible into or exercisable for FTAC common stock) pursuant to the Forward Purchase Agreements, (iii) the issuance of shares of FTAC Class C common stock to the Founders in exchange for their Private Placement Warrants, (iv) all issuances of shares of Company common stock in connection with the PIPE Investment and any Permitted Equity Financing and (v) all issuances of shares of Company common stock upon the conversion of any shares of any other class of Company common stock or the exchange of any alight Holdings Units, for purposes of complying with the applicable listing standards of the NYSE, including Section 312.03 of the Listed Company Manual.
“Omnibus Incentive Plan” means the Alight, Inc. 2021 Omnibus Incentive Plan, which will become effective on the Closing Date if approved by FTAC stockholders. A copy of the Omnibus Incentive Plan is attached to this proxy statement/prospectus/consent solicitation statement as Annex K.
“Omnibus Incentive Plan Proposal” means the proposal to approve the adoption of the Omnibus Incentive Plan.
“Original Registration Rights Agreement” means the Registration Rights Agreement, dated as of May 29, 2020, by and among FTAC, the Sponsors and the other parties thereto.
“Participating Management Holders” means holders of unvested Class A-1 units or vested or unvested Class B units in Tempo Management, LLC who receive Class A-1 common units or Class B common units of Tempo Holdings in the Tempo Management Distribution.
“Permitted Equity Financing” means purchases of FTAC Class A common stock at or prior to the Closing by equity financing sources that enter into subscription agreements with FTAC as permitted under the Business Combination Agreement with respect to a number of shares of FTAC Class A common stock not to exceed the number of shares that are redeemed in connection with the FTAC Stockholder Redemption.
“Permitted Equity Financing Proceeds” means the aggregate amount funded and paid to FTAC pursuant to subscription agreements entered into in connection with any Permitted Equity Financing.
“PF Investors” means Platinum Falcon B 2018 RSC Limited, a restricted scope company incorporated in the Abu Dhabi Global Market and its affiliated transferees.
“PIPE Investment” means the private placement pursuant to which PIPE Investors have committed to purchase shares of FTAC Class A common stock in the aggregate amount of $1,550,000 on the terms and subject to the conditions set forth in the Subscription Agreements, including the subscriptions by Cannae LLC and the FNF Subscribers.
“PIPE Investors” means the investors that have signed Subscription Agreements, including Cannae LLC.
“Private Placement Warrants” means warrants to purchase shares of FTAC Class A common stock sold to the Founders simultaneously with the closing of the IPO in a private placement at a price of $1.50 per warrant.
“proxy statement/prospectus/consent solicitation statement” means the proxy statement/prospectus/consent solicitation statement forming a part of this registration statement on Form S-4.
“Record Date” means May 25, 2021.
“Redemption Founder Merger Consideration” means (1) a number of shares of Class B-3 common stock (capped at 5,175,000 shares) equal to the 25,875,000 shares of FTAC Class B common stock outstanding prior to
11
the Business Combination multiplied by the proportionate amount by which the Available Trust Proceeds are less than the trust proceeds (without giving effect to any Redemptions) and (2) a number of shares of Class A common stock equal to 23,287,500 less the number of shares of Class B-3 common stock issued.
“Redemption Offset Amount” means the amount (up to $85,000,000) by which the Available Trust Proceeds are less than $835,000,000.
“Redemption Price” means an amount equal to a pro rata portion (based on the number of shares of FTAC Class A common stock to be redeemed relative to the total number of shares of Class A common stock offered in the IPO) of the aggregate amount on deposit in the Trust Account as of two business days prior to the consummation of the Business Combination in accordance with the FTAC Charter.
“Redemption Right” means the right of each FTAC Public Stockholder to redeem all or a portion of such holder’s shares of FTAC Class A common stock, at the Redemption Price in connection with the FTAC special meeting in accordance with the FTAC Charter and as provided in the accompanying proxy statement/prospectus/consent solicitation statement.
“Required Stockholder Proposals” means the Business Combination Proposal, the FTAC Charter Amendment Proposals and the NYSE Proposal.
“Restricted Founder Shares” means any shares of Class B-3 common stock issued in connection with the Business Combination, which will automatically vest and convert into shares of Company Class A common stock in accordance with the Company Charter.
“Rule 144” means Rule 144 under the Securities Act.
“Sarbanes-Oxley Act” means the Sarbanes-Oxley Act of 2002, as amended.
“SEC” means the U.S. Securities and Exchange Commission.
“Securities Act” means the Securities Act of 1933, as amended.
“Sponsor Agreement” means the amended and restated letter agreement, dated as of January 25, 2021, entered into by and among the Company, FTAC, the Founders, THL, Cannae and certain other parties thereto, as amended, restated, modified or supplemented from time to time.
“Sponsor Investors” means the Founders, Cannae and THL and their affiliated transferees.
“Sponsor Parties” means the Founders, the FTAC Insiders, Cannae and THL.
“Sponsor Party Lock-Up Period” means the period commencing on the date of the Closing and ending on the date that is 270 days following the date of the Closing, or on the 150th day following the Closing Date if the VWAP of the Company Class A common stock equals or exceeds $12.00 per share for 20 trading days out of a period of 30 consecutive trading days.
“Subscription Agreements” means the subscription agreements entered into between the Company and each PIPE Investor in connection with the PIPE Investment, in each case, dated as of January 25, 2021 and in the form of the Subscription Agreement attached hereto as Annex G.
“Tax Receivable Agreement” means the Tax Receivable Agreement to be entered into at the Closing among the Company and certain existing direct or indirect equityholders of Tempo Holdings in the form attached to this proxy statement/prospectus/consent solicitation statement as Annex J.
12
“Tempo Blocker Owners” means, collectively, the equityholders of each of the Tempo Blockers, which are: (i) Jasmine Ventures Pte. Ltd., a private company limited by shares formed under the laws of Singapore, in respect of Tempo Blocker 1 and Tempo Blocker 2, (ii) Platinum Falcon B 2018 RSC Limited, a restricted scope company incorporated in the Abu Dhabi Global Market, in respect of Tempo Blocker 1 and Tempo Blocker 2, (iii) Randolph Street Investment Partners, L.P.—2016 DIF, a Delaware limited partnership, in respect of Tempo Blocker 1 and Tempo Blocker 2, (iv) in respect of Tempo Blocker 3, Blackstone Management Associates VII L.L.C., a Delaware limited liability company, and each of the limited partners of Blackstone Capital Partners VII, NQ LP and Blackstone Capital Partners VII.2 NQ LP that elected to become a limited partner of Blackstone Tempo Feeder Fund VII, L.P., with Blackstone Management Associates VII NQ L.L.C., as its general partner, or, following the completion of Blackstone’s Blocker Pre-Closing Reorganization, a new feeder entity in which such persons will hold their equity interests, (v) in respect of Tempo Blocker 4, upon completion of New Mountain’s Blocker Pre-Closing Reorganization, a new feeder entity in which the persons who are Tempo Blocker Owners under clause (vi) will hold their equity interests and (vi) in respect of Tempo Blocker 5, prior to the completion of New Mountain’s Blocker Pre-Closing Reorganization, New Mountain Investments IV (AIV-E), L.L.C., a Delaware limited liability company (as its general partner) and each of the limited partners of New Mountain Partners IV, L.P. that elected to become a limited partner of New Mountain Partners IV Special (AIV-E), L.P.).
“Tempo Blockers” means Tempo Blocker 1, Tempo Blocker 2, Tempo Blocker 4, the Blackstone Blocker and the New Mountain Blocker.
“Tempo Blocker 1” means Tempo Blocker I, LLC, a Delaware limited liability company.
“Tempo Blocker 2” means Tempo Blocker II, LLC, a Delaware limited liability company.
“Tempo Blocker 4” means upon its formation and joinder to the Business Combination Agreement, an affiliate and new parent company of New Mountain Partners IV Special (AIV-E), LP.
“Tempo Blocker 5” means the New Mountain Blocker.
“Tempo Earnout Consideration” means (1) 7,500,000 shares of Class B-1 common stock and Class B-1 Units, collectively, and (2) 7,500,000 shares of Class B-2 common stock and Class B-2 Units, collectively, to be allocated as set forth on the Allocation Schedule.
“Tempo effective time” means the effective time of the Tempo Merger.
“Tempo Holdings” means Tempo Holding Company, LLC, a Delaware limited liability company.
“Tempo Investor Contribution” means, following the Blocker Mergers, the contribution by the Tempo Investor all of the Alight Holdings Units held by the Tempo Investor as a result of the Tempo Merger in exchange for the issuance to the Tempo Investor of the investor’s applicable portion of the Closing Seller Equity Consideration and the Tempo Earnout Consideration in accordance with the Business Combination Agreement.
“Tempo Investor” means Blackstone Management Associates VII NQ LLC.
“Tempo Merger” means, immediately following the FTAC Merger, the merger of Tempo Merger Sub with and into Tempo Holdings, with Tempo Holdings being the surviving entity in the merger and being known as “Alight Holdings”.
“Tempo Merger Sub” means Acrobat Merger Sub, LLC, a Delaware limited liability company.
“Tempo Sellers” means, collectively, the Continuing Tempo Unitholders, the Participating Management Unitholders, the Tempo Blocker Owners, the Continuing Member Contributors and the Tempo Investor.
“Tempo Units” means the Class A common units, Class A-1 common units and Class B common units of Tempo Holdings prior to the Business Combination.
13
“THL” means THL FTAC LLC.
“Trading Day” means a day on which the New York Stock Exchange, or such other principal United States securities exchange on which the Class A Common Stock is listed, quoted or admitted to trading, is open for the transaction of business (unless such trading shall have been suspended for the entire day).
“Transaction Agreements” means certain other agreements to be entered into in connection with the Business Combination Agreement as further described in this proxy statement/prospectus/consent solicitation statement, including the Investor Rights Agreement, the Tax Receivable Agreement, the Registration Rights Agreement and the Alight Holdings Operating Agreement.
“Transfer Agent” means Continental Stock Transfer & Trust Company.
“Trasimene Capital” means Trasimene Capital FT, LP.
“Treasury Regulations” means the regulations, including proposed and temporary regulations, promulgated under the Code.
“Trust Account” means the trust account of FTAC, which holds the net proceeds from the IPO and certain of the proceeds from the sale of the Private Placement Warrants, together with interest earned thereon, less amounts released to pay taxes.
“VWAP” means the dollar volume-weighted average price for the applicable security on the principal securities exchange or securities market on which such security is then traded during the period beginning at 9:30:01 a.m., New York time, and ending at 4:00:00 p.m., New York time, as reported by Refinitiv Workspace (or an equivalent successor if such page is not available) or, if the foregoing does not apply, the dollar volume-weighted average price of such security in the over-the-counter market on the electronic bulletin board for such security during the period beginning at 9:30:01 a.m., New York time, and ending at 4:00:00 p.m., New York time, as reported by Refinitiv Workspace (or an equivalent successor if such page is not available), or, if no dollar volume-weighted average price is reported for such security by Refinitiv Workspace (or an equivalent successor if such page is not available) for such hours, the average of the highest closing bid price and the lowest closing ask price of any of the market makers for such security as reported by OTC Markets Group Inc. If the VWAP cannot be calculated for such security on such date(s) on any of the foregoing bases, the VWAP of such security on such date(s) shall be the fair market value per share on such date(s) as reasonably determined by the Company Board.
Share Calculations and Ownership Percentages
Unless otherwise specified, the share calculations and ownership percentages set forth in this proxy statement/prospectus/consent solicitation statement with respect to the ownership of the Company immediately following the consummation of the Business Combination are for illustrative purposes only and assume the following:
| 1. |   The PIPE Investors acquire 155,000,000 shares of Company Class A common stock in connection with the Closing, for an aggregate purchase price of $1.55 billion, reflecting the full anticipated amount of the PIPE Investment.  | 
| 2. |   Cannae LLC and THL acquire an aggregate of 30,000,000 shares of FTAC Class A common stock and 10,000,000 Forward Purchase Warrants immediately prior to the Closing for an aggregate purchase price of $300 million, reflecting the full amount of the anticipated subscriptions under the Forward Purchase Agreements. The forward purchase securities are then converted into an equal number of shares of Company Class A common stock and Company Warrants as a result of the FTAC Merger.  | 
| 3. |   No FTAC stockholders exercise their redemption rights in connection with the Business Combination, and as a result there is no Permitted Equity Financing.  | 
14
| 4. |   The balance of the Trust Account as of the Closing is (and, as a result of the foregoing assumptions, the Available Trust Proceeds are) $1,035,849,267 (the Trust Account balance as of December 31, 2021). As a result, the Available Cash Amount is equal to approximately $2,885,849,267 and the Redemption Offset Amount is $0.  | 
| 5. |   The Company Net Debt Amount (i.e., the net indebtedness of Tempo Holdings as of immediately prior to the Closing) is equal to $3.692 billion. As a result, there is no adjustment to the Closing Cash Consideration for Tempo Holdings’ net debt at Closing.  | 
| 6. |   The Tempo Investor, the Continuing Member Contributors and all of the Participating Management Unitholders deliver contribution and exchange agreements contributing their applicable Alight Holdings Units to the Company in exchange for the issuance of consideration in the form of Company common stock.  | 
| 7. |   None of the Company Warrants have been exercised and no shares of Company Class A common stock reserved for issuance under the Omnibus Incentive Plan have been issued, other than shares of Company Class A common stock issued as part of the Closing Seller Equity Consideration in respect of unvested class B units or class A-1 units of Tempo Holdings that remain unvested as of the Closing and are subject to the terms of the Omnibus Incentive Plan.  | 
| 8. |   No Class A Units or Class C Units of Alight Holdings or shares of Company Class B common stock or Company Class Z common stock have been converted into Company Class A common stock in accordance with the terms of such securities.  | 
As a result of the assumptions set forth above:
| • |   The Closing Cash Consideration will be equal to $1 billion;  | 
| • |   The Closing Seller Equity Consideration will be comprised of an aggregate of 226,663,750 shares of Company Class A common stock and Class A Units (with each holder of a Class A Unit getting an equal number of voting shares of Company Class V common stock); and  | 
| • |   The Founders and FTAC Insiders that hold shares of FTAC Class B common stock will receive the Default Founder Merger Consideration, comprised of an aggregate of 23,287,500 shares of Company Class A common stock, and no shares of Company Class B-3 common stock will be issued.  | 
15
This proxy statement/prospectus/consent solicitation statement includes market and industry data and forecasts that Alight has derived from independent consultant reports, publicly available information, various industry publications, other published industry sources and Alight’s internal data and estimates. Independent consultant reports, industry publications and other published industry sources generally indicate that the information contained therein was obtained from sources believed to be reliable.
Although Alight believes that these third-party sources are reliable, neither the Company nor Alight guarantee the accuracy or completeness of this information, and neither the Company nor Alight has independently verified this information. Some market data and statistical information are also based on Alight’s good faith estimates, which are derived from Alight management’s knowledge of its industry and such independent sources referred to above. Certain market, ranking and industry data included elsewhere in this proxy statement/prospectus/consent solicitation statement, including the size of certain markets and Alight’s size or position and the positions of Alight’s competitors within these markets, including Alight’s services relative to its competitors, are based on estimates of Alight management. These estimates have been derived from Alight management’s knowledge and experience in the markets in which it operates, as well as information obtained from surveys, reports by market research firms, Alight’s customers, distributors, suppliers, trade and business organizations and other contacts in the markets in which Alight operates and have not been verified by independent sources. Unless otherwise noted, all of Alight’s market share and market position information presented in this proxy statement/prospectus/consent solicitation statement is an approximation. Alight’s market share and market position in each of its lines of business, unless otherwise noted, is based on Alight’s sales relative to the estimated sales in the markets it served. References herein to Alight being a leader in a market or product category refer to Alight’s belief that it has a leading market share position in each specified market, unless the context otherwise requires. As there are no publicly available sources supporting this belief, it is based solely on Alight’s internal analysis of its sales as compared to Alight’s estimates of sales of its competitors. In addition, the discussion herein regarding Alight’s various end markets is based on how Alight defines the end markets for its products, which products may be either part of larger overall end markets or end markets that include other types of products and services.
Alight’s internal data and estimates are based upon information obtained from trade and business organizations and other contacts in the markets in which Alight operates and Alight management’s understanding of industry conditions. Although Alight believes that such information is reliable, Alight has not had this information verified by any independent sources. The estimates and market and industry information provided in this proxy statement/prospectus/consent solicitation statement are subject to change based on various factors, including those described in the section entitled “Risk Factors — Risks Related to Alight’s Business and Industry and the Company Following the Business Combination” and elsewhere in this proxy statement/prospectus/consent solicitation statement.
Alight owns or has rights to trademarks, service marks or trade names that it uses in connection with the operation of its business. In addition, Alight’s names, logos and domain names are its service marks or trademarks. Alight does not intend its use or display of other companies’ trademarks, service marks or trade names to imply a relationship with, or endorsement or sponsorship of Alight by, any other companies.
Solely for convenience, the trademarks, service marks and trade names referred to in this proxy statement/prospectus/consent solicitation statement are used without the ® and ™ symbols, but such references are not intended to indicate, in any way, that Alight will not assert, to the fullest extent under applicable law, its rights or the rights of the applicable licensors to these trademarks, service marks, and trade names. All trademarks, service marks and trade names appearing in this proxy statement/prospectus/consent solicitation statement are the property of their respective owners.
16
CAUTIONARY NOTE REGARDING FORWARD-LOOKING STATEMENTS
This proxy statement/prospectus/consent solicitation statement contains forward-looking statements. These forward-looking statements include, but are not limited to, statements that relate to expectations regarding future financial performance, business strategies or expectations for our business, and the timing and ability of FTAC and Tempo Holdings to complete the Business Combination. Specifically, forward-looking statements may include statements relating to:
| • |   our ability to consummate the Business Combination;  | 
| • |   the benefits of the Business Combination;  | 
| • |   the future financial and operational performance of, and anticipated financial impact on, the Company following the Business Combination; and  | 
| • |   expansion plans and opportunities.  | 
Forward-looking statements can often be identified by the use of words such as “anticipate,” “appear,” “approximate,” “believe,” “continue,” “could,” “estimate,” “expect,” “foresee,” “intends,” “may,” “might,” “plan,” “possible,” “potential,” “predict,” “project,” “seek,” “should,” “would” or similar expressions or the negative thereof.
These forward-looking statements are based on information available as of the date of this proxy statement/prospectus/consent solicitation statement and FTAC and Alight managements’ current expectations, forecasts and assumptions, and involve a number of judgments, known and unknown risks and uncertainties and other factors, many of which are outside the control of FTAC, Alight and their respective directors, officers and affiliates. Accordingly, forward-looking statements should not be relied upon as representing FTAC’s, the Company’s or Alight’s views as of any subsequent date. Neither FTAC nor the Company undertakes any obligation to update, add or to otherwise correct any forward-looking statements contained herein to reflect events or circumstances after the date they were made, whether as a result of new information, future events, inaccuracies that become apparent after the date hereof or otherwise, except as may be required under applicable securities laws.
FTAC stockholders should not place undue reliance on these forward-looking statements in deciding how to vote (or instruct the voting of) their shares in connection with the Business Combination. As a result of a number of known and unknown risks and uncertainties, our actual results or performance may be materially different from those expressed or implied by these forward-looking statements. Some factors that could cause actual results to differ include:
| • |   the occurrence of any event, change or other circumstances that could delay the Business Combination or give rise to the termination of the Business Combination Agreement;  | 
| • |   the outcome of any known or unknown litigation or regulatory proceedings, including legal proceedings that may be instituted against Alight or FTAC following announcement of the proposed Business Combination and transactions contemplated thereby;  | 
| • |   the inability to complete the Business Combination, including due to the failure to obtain approval from FTAC stockholders of the Required Stockholder Proposals, FTAC Stockholder Redemptions resulting in the failure of FTAC to have sufficient cash in the Trust Account, or the failure to meet any other conditions to closing in the Business Combination Agreement;  | 
| • |   the amount of redemptions made by FTAC Public Stockholders;  | 
| • |   the inability to maintain the listing of the FTAC Class A common stock on the NYSE or the failure to receive approval to list the Company Class A common stock on the NYSE following the Business Combination;  | 
17
| • |   the risk that the proposed Business Combination disrupts the plans and operations of FTAC, Alight or the Company as a result of the announcement and consummation of the transactions described herein;  | 
| • |   the inability to recognize the anticipated benefits of the Business Combination, which may be affected by, among other things, competition, and the ability of the Company to grow and manage growth profitably and retain its key employees;  | 
| • |   changes in applicable laws or regulations;  | 
| • |   costs related to the Business Combination;  | 
| • |   the inability of the Company to develop and maintain effective internal controls;  | 
| • |   the COVID-19 pandemic and future outbreak of any other highly infectious or contagious disease, including the global economic uncertainty and measures taken in response;  | 
| • |   the possibility that the Company may be adversely affected by other economic, business or competitive factors;  | 
| • |   risks associated with the Company’s international operations;  | 
| • |   risks associated with competition with the Company’s competitors;  | 
| • |   risks associated with changes in regulations that could have an adverse effect on the Company’s business;  | 
| • |   the inability to adequately protect key intellectual property rights or proprietary technology;  | 
| • |   the diversion of management’s attention and consumption of resources as a result of the proposed Business Combination or any potential acquisitions of other companies;  | 
| • |   risks associated with past and prospective acquisitions, including the failure to successfully integrate operations, personnel, systems, technologies and products of the acquired companies, adverse tax consequences of acquisitions, greater than expected liabilities of the acquired companies and charges to earnings from acquisitions;  | 
| • |   failure to maintain adequate operational and financial resources or raise additional capital or generate sufficient cash flows;  | 
| • |   cyber attacks and security vulnerabilities and other significant disruptions in the Company’s information technology systems and networks that could expose the Company to legal liability, impair its reputation or negative effect on the Company’s results of operations;  | 
| • |   the potential for conflicts of interest arising out of any members of the Company Board allocating their time to other businesses and not exclusively to the Company, and that the Company Charter will contain a corporate opportunities waiver so directors will not be required to present potential business opportunities to the Company;  | 
| • |   the possibility of a decline in economic activity that could impact the Company’s results of operations;  | 
| • |   failure to compete successfully with the Company’s competitors;  | 
| • |   risks associated with the Company’s failure to apply and develop new technologies as quick as the Company’s competitors;  | 
| • |   the possibility of a decline in continued interest in outsourced services; and  | 
| • |   other risks and uncertainties indicated in this proxy statement prospectus, including those set forth under the section entitled “Risk Factors.”  | 
18
The following questions and answers address some commonly asked questions about the FTAC special meeting and the proposals to be presented, including with respect to the proposed Business Combination, as well as regarding the consent solicitation being undertaken by Tempo Holdings and the Tempo Blockers. The following questions and answers do not include all of the information that is important to FTAC stockholders or Tempo Sellers. FTAC stockholders and Tempo Sellers are urged to read carefully this entire proxy statement/prospectus/consent solicitation statement, including the financial statements and Annexes attached hereto and the other documents referred to herein.
Questions and Answers about the FTAC Special Meeting and the Business Combination
| Q. Why am I receiving this proxy statement/prospectus/ consent solicitation statement? |   A. FTAC has entered into the Business Combination Agreement with the Company, Tempo Holdings and the other parties thereto, pursuant to which FTAC and Tempo Holdings (the parent company of the Alight business) have agreed to combine through a series of transactions that will result in the Company becoming a publicly traded company on the NYSE and holding a controlling interest in (and becoming the managing member of) Alight Holdings. 
 Pursuant to the Business Combination Agreement, among other things, (i) FTAC Merger Sub will merge with and into FTAC, with FTAC being the surviving company in the merger and becoming a subsidiary of the Company and (ii) the Company will, through a series of mergers and related transactions, acquire each of the Tempo Blockers as well as a controlling interest in (and become the managing member of) Alight Holdings, which will continue to hold the Alight business following the combination. FTAC stockholders are being asked to consider and vote upon a proposal to adopt the Business Combination Agreement and approve the transactions contemplated thereby, among other proposals related to the proposed Business Combination. 
 This proxy statement/prospectus/consent solicitation statement and its annexes contain important information about the proposed Business Combination and the other matters to be acted upon at the FTAC special meeting. You should read this proxy statement/prospectus/consent solicitation statement and its annexes carefully and in their entirety. For more information about the Business Combination, see the section entitled “Proposal No. 1—The Business Combination Proposal.”  | |
| Q. When and where is the FTAC special meeting? | A. The FTAC special meeting will be held on June 30, 2021 at 10:00 a.m. Eastern Time. The FTAC special meeting will be a completely virtual meeting of stockholders, which will be conducted via live webcast on the Internet through the meeting website at https://www.cstproxy.com/foleytrasimene/sm2021. | |
| Q. Can I attend the FTAC special meeting in person? |   A. No. FTAC stockholders will not be able to attend the FTAC special meeting in person. FTAC will be hosting the FTAC special meeting remotely via live webcast on the Internet and FTAC stockholders will only be able to attend the FTAC special meeting remotely. 
 FTAC stockholders may vote their shares electronically during the FTAC special meeting by visiting the virtual meeting website at https://www.cstproxy.com/foleytrasimene/sm2021 and entering the control number included on their proxy card. See the question below titled “How do I vote?” for additional information on how to vote your shares at the FTAC special meeting.  | |
19
| Q. What do I need in order to attend the FTAC special meeting online? |   A. FTAC stockholders of record can attend the FTAC special meeting by visiting the virtual meeting website at https://www.cstproxy.com/foleytrasimene/sm2021 and entering the control number included on their proxy card. 
 If you hold your shares in “street name” through a bank, broker or other nominee, you will need to follow the instructions provided by your bank, broker or nominee and obtain a control number in order to attend the FTAC special meeting.  | |
| Q. What is being voted on at the FTAC special meeting? |   A. At the FTAC special meeting, FTAC stockholders will be asked to consider and vote upon the following proposals, each of which is described in this proxy statement/prospectus/consent solicitation statement: 
 Proposal No. 1—The Business Combination Proposal: A proposal to adopt the Business Combination Agreement and approve the business combination and other transactions contemplated by the Business Combination Agreement and the other agreements contemplated thereby. See the section entitled “Proposal No. 1—The Business Combination Proposal” and the Business Combination Agreement, a copy of which is attached hereto as Annex A.  | |
| Proposal No. 2—The FTAC Charter Amendment Proposals: A proposal to approve and adopt the third amended and restated certificate of incorporation of FTAC as well as separate proposals to (a) approve the increase in the number of authorized shares of FTAC common stock and (b) approve the creation of a new class of FTAC Class C common stock in connection therewith. See the section entitled “Proposal No. 2—The FTAC Charter Amendment Proposals” and the form of the third amended and restated certificate of incorporation, which is attached hereto as Annex B. | ||
| Proposal No. 3—The NYSE Proposal: A proposal to approve, for purposes of complying with the applicable listing standards of the NYSE, (a) all issuances of shares of Company common stock (and any securities convertible into or exercisable for Company common stock) pursuant to (or contemplated by) the Business Combination Agreement, the Subscription Agreements and any subscription agreements entered into in connection with any Permitted Equity Financing, (b) the issuance of shares of FTAC common stock (and any securities convertible into or exercisable for FTAC common stock) pursuant to the Forward Purchase Agreements, (c) the issuance of shares of FTAC Class C common stock in connection with the Founder FTAC Warrant Recapitalization and (d) all issuance of shares of Company common stock upon the conversion of any shares of Company common stock or the exchange of any Alight Holdings Units that are issued in connection with the Business Combination. See the section entitled “Proposal No. 3—The NYSE Proposal”. | ||
| Proposal No. 4—The Governance Proposals: Proposals to approve, on a non-binding, advisory basis, each provision of the Company Charter that will be in effect upon completion of the Business Combination that reasonably requires a separate vote under SEC or NYSE rules. See the section entitled “Proposal No. 4—The Governance Proposals”. | ||
| Proposal No. 5—The Omnibus Incentive Plan Proposal: A proposal to approve and adopt the Omnibus Incentive Plan. See the section entitled “Proposal No. 5—The Omnibus Incentive Plan Proposal” and the Omnibus Incentive Plan, which is attached hereto as Annex K; | ||
20
|   Proposal No. 6—The Employee Stock Purchase Plan Proposal: A proposal to approve and adopt the Employee Stock Purchase Plan. See the section entitled “Proposal No. 6—The Employee Stock Purchase Plan Proposal” and the Employee Stock Purchase Plan, which is attached hereto as Annex L; and 
 Proposal No. 7—The Adjournment Proposal: A proposal to adjourn the FTAC special meeting to a later date or dates, if necessary or appropriate, to (a) permit further solicitation and vote of proxies in the event that there are insufficient votes to approve any of the FTAC Stockholder Proposals, or if otherwise necessary or appropriate in connection with the Business Combination or (b) ensure that that any supplement or amendment to this proxy statement/prospectus/consent solicitation statement is timely disseminated to FTAC stockholders prior to the FTAC special meeting. See the section entitled “Proposal No. 7—The Adjournment Proposal.”  | ||
| Q. Are the proposals conditioned on one another? |   A. Unless the Business Combination Proposal is approved, the FTAC Charter Amendment Proposals, the NYSE Proposal, the Governance Proposals, the Omnibus Incentive Plan Proposal and the Employee Stock Purchase Plan Proposal will not be presented to FTAC stockholders at the FTAC special meeting. The Adjournment Proposal is not conditioned on the approval of any other proposal set forth in this proxy statement/prospectus/consent solicitation statement. However, the Adjournment Proposal will only be presented to FTAC stockholders if necessary or appropriate in connection with the Business Combination. 
 It is important for you to note that in the event that the Business Combination Proposal is not approved, then FTAC will not consummate the Business Combination. In addition, FTAC will not consummate the Business Combination if any of the FTAC Charter Amendment Proposals or the NYSE Proposal is not approved. If FTAC does not consummate the Business Combination and fails to complete an initial business combination by May 29, 2022 (or such later date as FTAC stockholders may approve in accordance with the FTAC Charter), FTAC will be required to dissolve and liquidate the Trust Account by returning the then remaining funds in such account to the FTAC Public Stockholders.  | |
| Your vote is important. FTAC stockholders are encouraged to submit their completed proxy card as soon as possible after carefully reviewing this proxy statement/prospectus/consent solicitation statement. | ||
| Q. Why is FTAC proposing the Business Combination? |   A. FTAC was organized to effect a merger, capital stock exchange, asset acquisition, stock purchase, reorganization or similar business combination with one or more businesses. FTAC received $1,035,000,000 in net proceeds from the sale of FTAC Units in the IPO (including the full exercise by the underwriters of their over-allotment option) and the sale of the Private Placement Warrants. The proceeds were placed in the Trust Account to serve as a source of funds for FTAC’s initial business combination. 
 Since FTAC’s IPO, the FTAC Board and FTAC management has sought to identify suitable candidates in order to effect an initial business combination. In its review, the FTAC Board considered a wide variety of factors weighing positively and negatively in connection with the Business Combination, which are described in more detail in the section entitled “Proposal No. 1—The  | |
21
|   Business Combination Proposal—The FTAC Board’s Reasons for Approving the Business Combination.” After careful consideration, the FTAC Board determined that the Business Combination with Alight, a leading cloud-based provider of mission-critical integrated digital human capital and business solutions, presents a highly attractive business combination opportunity and is advisable and in the best interests of FTAC and its stockholders. 
 There can be no assurance that the Business Combination can be achieved, or that the anticipated benefits of the Business Combination will be realized. Consummation of the Business Combination is conditioned on the approval of the Business Combination Proposal, each of the FTAC Charter Amendment Proposals and the NYSE Proposal. If any of these proposals is not approved, FTAC will not consummate the Business Combination. For additional risks associated with the Business Combination and the Alight business, see the section entitled “Risk Factors”.  | ||
| Q. What will happen in the Business Combination? |   A. At the closing of the Business Combination, among other things: 
 (i) Founder FTAC Warrant Recapitalization: The Private Placement Warrants held by the Founders will be exchanged for newly created shares of FTAC Class C common stock, which (after being converted into shares of class C common stock of the FTAC Surviving Corporation) the Founders will contribute to Alight Holdings in exchange for Class C Units. 
 (ii) FTAC Merger: FTAC Merger Sub will merge with and into FTAC, with FTAC being the surviving company in the merger and becoming a subsidiary of the Company, and as a result of which the Company will become the new public company holders of FTAC common stock and FTAC warrants will have their securities exchanged for Company common stock and Company warrants as described in the next question. 
 (iii) Tempo Merger and Blocker Mergers: The parties will complete a series of mergers, including the Tempo Merger and the Blocker Mergers, as a result of which, the Tempo Blockers will become subsidiaries of the Company and the Company will acquire a controlling interest in (and become the managing member of) Alight Holdings. 
 (iv) Investor and Management Contributions: Members of management of Alight and certain entities affiliated with Blackstone and New Mountain will contribute the Alight Holdings Units that they received in the Tempo Merger to the Company in exchange for shares of Company common stock.  | |
| What consideration will I receive in the Business Combination? | In connection with the FTAC Merger, (a) each outstanding share of FTAC Class A common stock will be converted into the right to receive one share of Company Class A common stock, (b) the 25,875,000 outstanding shares of FTAC Class B common stock will be converted into 23,287,500 shares of Company Class A common stock (reflecting the agreement of the Founders and the FTAC Independent Directors to forfeit 10% of the shares of FTAC Class B common stock), except that, if the Available Trust Proceeds are less than $892,200,000, up to an additional 20% of the outstanding shares of FTAC | |
22
| Class B common stock (determined proportionately based on the amount by which the Available Trust Proceeds is less than the proceeds in the Trust Account before giving effect to any FTAC Stockholder Redemptions) will be converted into shares of Company Class B-3 common stock rather than Company Class A common stock and (c) each outstanding FTAC Public Warrant and Forward Purchase Warrant will be exchanged for and become a Company Warrant that entitles the holder thereof to purchase one share of Company Common Class A common stock rather than one share of FTAC Class A common stock on the same terms. | ||
| Q. What equity stake will current stockholders of FTAC, the PIPE Investors and the Tempo Sellers hold in the Company after the consummation of the Business Combination? |   A. Upon consummation of the Business Combination, the Company will become the new public company. See the section entitled “Beneficial Ownership of Securities.” 
 It is anticipated that, upon consummation of the Business Combination and assuming no redemptions by FTAC stockholders: (i) FTAC Public Stockholders will own shares of Company Class A common stock representing approximately 19.2% of the voting power in the Company and a 19.2% economic interest in the combined company; (ii) the PIPE Investors (other than Cannae) will own shares of Company Class A common stock representing approximately 24.2% of the voting power in the Company and a 24.2% economic interest in the combined company; (iii) the Founders and FTAC Independent Directors will own shares of Company Class A common stock representing approximately 4.3% of the voting power in the Company and a 4.3% economic interest in the combined company; (iv) Cannae will own shares of Company Class A common stock representing approximately 7.4% of the voting power in the Company and THL will own shares of Company Class A common stock representing approximately 2.8% of the voting power in the Company and Cannae and THL will have a 7.4% and 2.8% economic interest, respectively, in the combined company and (v) the Tempo Sellers (including the Blackstone Investors, the GIC Investors, the New Mountain Investors and the PF Investors) will own a combination of shares of Company Class A common stock and Class A Units of Alight Holdings (with each such holder having an equal number of shares of Company Class V common stock providing voting rights in the Company) representing, collectively, approximately 42.1% of the voting power in the Company and a 42.1% economic interest in the combined company. These estimates do not include any shares of Company Class A common stock issuable upon exercise of Company Warrants, shares that are reserved for issuance under the Omnibus Incentive Plan or shares of Company Class A common stock that may be issuable upon the vesting and conversion of any shares of Company Class B common stock.  | |
| Q. What are the U.S. Federal income tax consequences of the Business Combination to U.S. holders of FTAC Class A common stock and/or Non-Founder FTAC Warrants? | A. As described more fully under the section entitled “Proposal No. 1—The Business Combination Proposal—Material U.S. Federal Income Tax Considerations”, the FTAC Merger, taken together with the related transactions in the Business Combination, will qualify as a transaction described in Section 351 of the Code, and assuming it so qualifies then the U.S. federal income tax treatment of U.S. holders (as that term is defined in that section) of FTAC Class A common stock and/or Non-Founder FTAC Warrants is as follows: (1) a U.S. holder that owns only FTAC Class A common stock but not Non-Founder FTAC Warrants and that exchanges such FTAC Class A common stock for Company Class A common stock in the FTAC Merger will not | |
23
|   recognize gain or loss, (2) a U.S. holder that owns only Non-Founder FTAC Warrants but not FTAC Class A common stock and whose Non-Founder FTAC Warrants convert into Company Warrants will recognize gain or loss equal to the difference between the fair market value of the Company Warrants received and such U.S. holder’s adjusted tax basis in the Non-Founder FTAC Warrants, and (3) a U.S. holder that owns both FTAC Class A common stock and Non-Founder FTAC Warrants and that exchanges FTAC Class A common stock for Company Class A common stock and whose Non-Founder FTAC Warrants convert into Company Warrants in the FTAC Merger will recognize gain (if any) in an amount equal to the lesser of (i) the excess (if any) of the fair market value of the Company Class A common stock and Company Warrants received over such U.S. holder’s tax basis in its FTAC Class A common stock and Non-Founder FTAC Warrants or (ii) the fair market value of the Company Warrants received. Any loss realized by a U.S. holder would not be recognized. 
 If the FTAC Merger, taken together with the related transactions in the Business Combination, does not qualify as a transaction described in Section 351 of the Code, then the FTAC Merger would be treated as a taxable transaction for U.S. federal income tax purposes in which a U.S. holder would recognize gain or loss in an amount equal to the difference between (i) the fair market value of the Company Class A common stock and Company Warrants (if any) received and (ii) such U.S. holder’s adjusted tax basis in its FTAC Class A common stock and Non-Founder FTAC Warrants (if any). 
 The summary above is qualified in its entirety by the more detailed discussion provided in the section entitled “Proposal No. 1—The Business Combination Proposal—Material U.S. Federal Income Tax Considerations.” We did not obtain a ruling from the IRS regarding the U.S. federal income tax consequences of the Business Combination, including the FTAC Merger, and no assurance can be given that the IRS will agree with the views expressed herein, or that a court will not sustain any challenge by the IRS in the event of litigation. You are urged to consult your own tax advisor regarding the tax consequences of the Business Combination to you  | ||
| Q. What are the U.S. federal income tax consequences of exercising my redemption rights? | A. The receipt of cash by a U.S. holder of FTAC Class A common stock upon the redemption of such shares in connection with the Business Combination will be a taxable transaction for U.S. federal income tax purposes. Please see the section entitled “Proposal No. 1—The Business Combination Proposal—Material U.S. Federal Income Tax Considerations—Redemption of FTAC Class A common stock Pursuant to the FTAC Stockholder Redemption” for additional information. You are urged to consult your tax advisors regarding the tax consequences of exercising your redemption rights. | |
| Q. What conditions must be satisfied to complete the Business Combination? | A. The consummation of the Business Combination is subject to customary conditions for transactions involving special purpose acquisition companies, including, among others: | |
|   • approval by FTAC stockholders of the Business Combination Proposal, each of the FTAC Charter Amendment Proposals and the NYSE Proposal;  | ||
24
|   • receipt of requisite regulatory approvals, including the expiration or termination of the waiting period under the HSR Act and receipt of required approvals from FINRA and the competition authorities in Russia; 
 • no order, statute, rule or regulation enjoining or prohibiting the consummation of the transactions contemplated by the Business Combination Agreement being in effect;  | ||
|   • the Company Class A common stock to be issued in connection with the Business Combination having been approved for listing on the NYSE, subject only to official notice of issuance thereof; 
 • the effectiveness of the registration statement on Form S-4, of which this proxy statement/prospectus/consent solicitation statement forms a part, and the absence of any stop order; 
 • the Available Cash Amount being least $2,600,000,000;  | ||
|   • FTAC having at least $5,000,001 of net tangible assets (as determined in accordance with Rule 3a51-1(g)(1) of the Exchange Act) after giving effect to any payments required in connection with FTAC Stockholder Redemptions; and  | ||
|   • FTAC having received the requisite consents of the Tempo Sellers (as equityholders of Tempo Holdings or the Tempo Blockers, as applicable) adopting the Business Combination Agreement and approving the transactions contemplated thereby.  | ||
| For a summary of the conditions that must be satisfied or waived prior to completion of the Business Combination, see the section entitled “Proposal No. 1—The Business Combination Proposal—The Business Combination Agreement.” | ||
| Q. How many votes do I have at the FTAC special meeting? | A. FTAC stockholders are entitled to one vote at the FTAC special meeting for each share of FTAC class A common stock and each share of FTAC class B common stock held of record as of May 25, 2021, the record date for the FTAC special meeting. As of the close of business on the Record Date, there were 103,500,000 shares of FTAC Class A common stock outstanding and 25,875,000 shares of FTAC Class B common stock outstanding. The holders of FTAC Warrants have no voting rights with respect to such securities. | |
| Q. Why is FTAC proposing the Governance Proposals? | A. FTAC is requesting that FTAC stockholders vote, on a non-binding advisory basis, on proposals to approve certain governance provisions contained in the Company Charter that may reasonably be considered to materially affect the rights of stockholders and therefore require a separate vote under SEC or NYSE rules. This vote is not otherwise required by Delaware law, but, consistent with SEC and NYSE guidance, FTAC is submitting these provisions to FTAC stockholders separately for approval. The stockholder vote on the Governance Proposals is an advisory vote only and is not binding on FTAC or the Company or their respective boards of directors. Furthermore, the consummation of the Business Combination is not conditioned on the approval of the Governance Proposals. For more information, see the section entitled “Proposal No. 4—The Governance Proposals.” | |
25
| Q. What vote is required to approve the proposals presented at the FTAC special meeting? |   A. Approval of the Business Combination Proposal and each of the FTAC Charter Amendment Proposals will require the affirmative vote of a majority of the shares of FTAC Class A common stock and FTAC Class B common stock outstanding as of the Record Date, voting together as a single class. Accordingly, if a quorum is present at the FTAC special meeting, abstentions or an FTAC stockholder’s failure to vote by proxy or to vote at the FTAC special meeting will have the same effect as a vote “AGAINST” these proposals. 
 Approval of FTAC Charter Amendment Proposal No. 2A (approving the amendment and restatement of the FTAC Charter) will also require the affirmative vote of a majority of the shares of FTAC Class B common stock outstanding as of the Record Date, voting separately as a single class. The Founders and the FTAC Independent Directors, who hold all of the outstanding shares of FTAC Class B common stock, have agreed to vote all such shares in favor of each of the FTAC Charter Amendment Proposals. 
 Approval of the NYSE Proposal will require the affirmative vote of a majority of the votes cast on the proposal by holders of shares of FTAC Class A common stock and FTAC Class B common stock represented at the FTAC special meeting by attendance via the virtual meeting website or by proxy and entitled to vote on the proposal, voting together as a single class. Accordingly, if a quorum is present, abstentions will have the same effect as a vote “AGAINST” the NYSE Proposal, while an FTAC stockholder’s failure to vote by proxy or to vote at the FTAC special meeting will have no effect on the NYSE Proposal. 
 Approval of each of the Governance Proposals (each of which is a non-binding, advisory vote), the Omnibus Incentive Plan Proposal, the Employee Stock Purchase Plan Proposal and the Adjournment Proposal requires the affirmative vote of holders of a majority of the shares of FTAC Class A common stock and FTAC Class B common stock represented at the FTAC special meeting by attendance via the virtual meeting website or by proxy and entitled to vote on the proposal, voting together as a single class. Accordingly, if a quorum is present, abstentions will have the same effect as a vote “AGAINST” such proposals, while an FTAC stockholder’s failure to vote by proxy and to attend the FTAC special meeting (such that the FTAC stockholder is not present or represented at the FTAC special meeting) will have no effect on the outcome of such proposals. 
 Each of the FTAC Stockholder Proposals is considered to be a “non-routine” matter under applicable NYSE and Nasdaq rules. As a result, banks, brokers and nominees will not have authority to vote shares that are held on behalf of beneficial owners in street name without instruction from the beneficial owner. A broker non-vote occurs when a bank, broker or nominee has discretionary authority to vote on one or more “routine” proposals at a meeting, but does not receive instruction to vote on a “non-routine” proposal at the same meeting. Because all of the proposals to be considered are “non-routine,” FTAC believes that there cannot be any broker non-votes at the FTAC special meeting.  | |
| Q. What constitutes a quorum at the FTAC special meeting? | A. The presence at the FTAC special meeting by attendance via the virtual meeting website or representation by proxy of the holders of a majority of the shares of FTAC common stock outstanding as of the Record Date will constitute a quorum for purposes of the FTAC special meeting. As of the Record Date, 64,687,501 shares of FTAC common stock are required to achieve a quorum. | |
26
|   The Founders and each of the FTAC Insiders, who collectively hold, in the aggregate, approximately 20% of the outstanding shares of FTAC common stock have agreed to cause all of their shares to be present at the FTAC special meeting for purposes of establishing a quorum. 
 Under the terms of the Business Combination Agreement, FTAC is entitled to postpone or adjourn the FTAC special meeting (without requiring Tempo Holdings’ prior written consent) for a period of no longer than 20 days in the event there are not enough shares present at the FTAC special meeting to constitute a quorum.  | ||
| Q. How do the Founders and FTAC’s directors and officers intend to vote on the proposals? | A. The Founders and each of the FTAC Insiders, who collectively hold 100% of the issued and outstanding shares of FTAC Class B common stock and are entitled to vote, in the aggregate, approximately 20% of all outstanding shares of FTAC Class A common stock, has agreed to vote all of the shares of FTAC common stock held by them in favor of the Business Combination Proposal and each of the other FTAC Stockholder Proposals. | |
| Q. Do I have redemption rights? |   A. Yes. Pursuant to the FTAC Charter, each holder of shares of FTAC Class A common stock may elect to have their shares of FTAC Class A common stock redeemed for such stockholder’s full pro rata portion of the Trust Account in connection with the completion of the Business Combination. If a stockholder elects to have their shares redeemed and the Business Combination is completed, the stockholder will no longer own or have any rights as a stockholder in respect of the redeemed shares following the consummation of the Business Combination nor be entitled to receive shares of Company Class A common stock or any other form of consideration in connection with the Business Combination. Under the Sponsor Agreement, each of the Sponsor Parties has agreed not to seek redemption of any shares of FTAC common stock owned by them. 
 The amount of cash held in the Trust Account was $1,036,000,646.11 as of the Record Date, which would result in a redemption price of $10.01 per share of FTAC Class A common stock. Holders of FTAC Class A common stock are entitled to receive cash for their shares if they properly demand redemption in accordance with the procedures set forth in this proxy statement/prospectus/consent solicitation statement, which includes delivering the applicable shares of FTAC Class A common stock (either physically or electronically) to FTAC’s transfer agent at least two business days prior to the FTAC special meeting. See the section titled “Special Meeting of FTAC Stockholders—Redemption Rights” for the procedures to be followed if you wish to redeem your shares for cash.  | |
| Q. Will how I vote affect my ability to exercise redemption rights? | A. No. Holders of FTAC Class A common stock may seek to have their shares redeemed for cash, regardless of whether they vote “FOR” or “AGAINST”, or whether they abstain from voting on, the Business Combination Proposal. As a result, the Business Combination Proposal can be approved by stockholders who wish redeem their shares of FTAC Class A common stock and no longer remain FTAC stockholders. | |
27
| Q. How do I exercise my redemption rights? |   A. If you are a holder of shares of FTAC Class A common stock and wish to exercise your right to have your shares of FTAC Class A common stock redeemed, you must: 
 • submit a written request to Continental Stock Transfer & Trust Company, FTAC’s transfer agent, no later than 5:00 pm Eastern Time on June 28, 2021 (two business days prior to the FTAC special meeting), in which you (a) request that FTAC redeem all or a portion of your shares of FTAC Class A common stock for cash in connection with the Business Combination and (b) identify yourself as the beneficial holder of the shares and provide your legal name, phone number and address; and 
 • deliver your shares, either physically or electronically using DTC’s DWAC System, to Continental Stock Transfer & Trust Company no later than 5:00 pm Eastern Time on June 28, 2021 (two business days prior to the FTAC special meeting). 
 You may contact FTAC’s transfer agent at mzimkind@continentalstock.com. See also “Who can help answer my questions?” below. 
 FTAC stockholders who hold their shares in street name will have to coordinate with their broker to have their shares certificated or delivered electronically. Certificates that have not been tendered (either physically or electronically) in accordance with these procedures will not be redeemed and will not be converted into cash. 
 A holder of shares of FTAC Class A common stock, together with any affiliate of such holder and any person with whom such holder is acting in concert or as a “group” (as defined under Section 13(d)(3) of the Exchange Act) may not seek to have shares redeemed in an amount in excess of 15% of the aggregate number of outstanding shares of FTAC Class A common stock that were issued as part of the FTAC Units in connection with the IPO, without the consent of FTAC. 
 There is a nominal cost associated with this tendering process and the act of certificating the shares or delivering them through the DWAC System. FTAC’s transfer agent will typically charge the tendering broker a fee of approximately $80 and it would be up to the broker whether or not to pass this cost on to the converting stockholder. In the event the proposed Business Combination is not consummated, shares will not be redeemed and this may result in an additional cost to stockholders for the return of their shares. 
 Any request by an FTAC Public Stockholder to have their shares redeemed may be withdrawn at any time up to two business days prior to the vote on the Business Combination Proposal at the FTAC special meeting. If an FTAC Public Stockholder delivers any shares for redemption and later decides prior to the FTAC special meeting that it does not want to have such shares redeemed, the stockholder may request that FTAC consent to the return of its shares. Such a request must be made by contacting Continental Stock Transfer & Trust Company, FTAC’s transfer agent, at the phone number or address set out elsewhere in this proxy statement/prospectus/consent solicitation statement.  | |
28
| Q. If I hold FTAC Warrants, can I exercise redemption rights with respect to my FTAC Warrants? | A. No. Holders of FTAC Warrants have no redemption rights with respect to their warrants. | |
| Q. If I hold FTAC Units, can I exercise redemption rights with respect to my FTAC Units? |   A. No. Holders of FTAC Units do not have redemption rights with respect to their FTAC Units. Holders of FTAC Units must elect to separate their FTAC Units into the underlying shares of FTAC Class A common stock and FTAC Warrants prior to exercising redemption rights with respect to the shares of FTAC Class A common stock. 
 If you hold FTAC Units registered in your own name, you must submit a written instruction to Continental Stock Transfer & Trust Company, FTAC’s transfer agent, to separate such FTAC Units into the underlying shares of FTAC Class A common stock and FTAC Public Warrants and deliver your FTAC Units to FTAC’s transfer agent. If you hold your FTAC Units through a bank, broker or other nominee, you must instruct such broker, bank or nominee to separate your FTAC Units.  | |
|   
 This must be completed far enough in advance to permit FTAC’s transfer agent to separate your shares so that you may then exercise your redemption rights no later than 5:00 pm Eastern Time on June 28, 2021 (two business days prior to the FTAC special meeting). If you fail to cause your shares of FTAC Class A common stock to be separated in a timely manner, you will likely not be able to exercise your redemption rights. 
 See “How do I exercise my redemption rights?” above and “Who can help answer my questions?” below for additional information on exercising your redemption rights and to contact Continental Stock Transfer & Trust Company, FTAC’s transfer agent, with any questions on the redemption or separation procedures.  | ||
| Q. Do I have appraisal rights if I object to the proposed Business Combination? | A. No. None of the stockholders, unit holders or warrant holders of FTAC have appraisal rights under the DGCL in connection with the Business Combination. | |
| Q. I hold FTAC Warrants. Why am I receiving this proxy statement/prospectus/consent solicitation statement? |   A. As a holder of FTAC Warrants, You are receiving this proxy statement/prospectus/consent solicitation statement because your FTAC Warrants will become Company Warrants upon consummation of the Business Combination. As a result, upon consummation of the Business Combination your warrants will represent the right to purchase one share of Company Class A common stock at a purchase price of $11.50 per share instead of one share of FTAC Class A common stock. 
 This proxy statement/prospectus/consent solicitation statement includes important information about the Company and the business of Alight following consummation of the Business Combination. Since your FTAC Warrants will become Company Warrants upon consummation of the Business Combination, and you thereafter will become a holder of Company Class A common stock upon exercise of such Company Warrants, we urge you to read the information contained in this proxy statement/prospectus/consent solicitation statement carefully.  | |
29
| Q. What happens to the funds deposited in the Trust Account after consummation of the Business Combination? |   A. Of the net proceeds of FTAC’s IPO (including the net proceeds of the underwriters’ full exercise of their over-allotment option) and simultaneous sale of the Private Placement Warrants, a total of $1,035,000,000 was placed in the Trust Account following the IPO. 
 Upon consummation of the Business Combination, the funds in the Trust Account will be released to FTAC and will be used by FTAC to, among other potential uses, (a) pay the holders of shares of FTAC Class A common stock who have validly exercised their redemption rights in connection with the Business Combination, (b) pay a portion of the cash consideration payable to the Tempo Sellers pursuant to the Business Combination Agreement, (c) repay a portion of the existing indebtedness of Alight and (d) pay fees and expenses incurred in connection with the Business Combination (including fees of an aggregate of approximately $36,225,000 in deferred underwriter fees to certain underwriters in connection with the IPO).  | |
| Q. What happens if a substantial number of FTAC stockholders vote in favor of the Business Combination Proposal and exercise their redemption rights? |   A. Holders of shares of FTAC Class A common stock may vote in favor of the Business Combination Proposal and also exercise their redemption rights. 
 The FTAC Charter requires, and it is a condition to the closing under the Business Combination Agreement that, FTAC have at least $5,000,001 in net tangible assets upon consummation of the Business Combination (after giving effect to the payment of amounts that FTAC will be required due to FTAC Stockholder Redemptions). In addition, it is a condition precedent to Tempo Holdings’ and the Tempo Blockers’ obligation to consummate the Business Combination that the Available Cash Amount be not less than $2,600,000,000. As a result, either of these requirements may not be met. 
 In the event of a significant number of stockholder redemptions, there will be fewer holders of shares of FTAC Class A common stock and fewer shares of FTAC Class A common stock that will be converted into Company Class A common stock in connection with the Business Combination. The closing of the Business Combination is conditioned on the FTAC Class A common stock remaining listed on the NYSE, and on the Company Class A common stock being approved for issuance upon completion of the Business Combination (subject only to official notice of issuance). In the event of significant FTAC Stockholder Redemptions, not only may the trading market for shares of Company Class A common stock be less liquid than the market for shares of FTAC Class A common stock was prior to the consummation of the Business Combination, but the Company also may not be able to meet the listing standards for the NYSE.  | |
| Q. What happens if the Business Combination is not consummated? |   A. If FTAC does not complete the Business Combination, or any other initial business combination, by May 29, 2022 (or such later date as FTAC stockholders may approve in accordance with the FTAC Charter), FTAC will be required to cease operation and to redeem 100% of the outstanding shares of FTAC Class A common stock at a per share price, payable in cash, equal to the stockholder’s pro rata portion of the amount then held in the Trust Account.  | |
30
| Q. When do you expect the Business Combination to be completed? |   A. It is currently expected that the Business Combination will be completed in the second quarter of 2021. 
 This timing depends, among other things, on the approval of the Business Combination Proposal and other Required Stockholder Proposals by the holders of FTAC common stock. For a description of the conditions to the completion of the Business Combination, see the section entitled “Proposal No. 1—The Business Combination Proposal—The Business Combination Agreement—Conditions to Closing of the Business Combination.”  | |
| Q. What do I need to do now? |   A. FTAC urges you to read carefully and consider the information contained in this proxy statement/prospectus/consent solicitation statement, including the financial statements and the annexes hereto. 
 FTAC asks that FTAC stockholders vote as soon as possible in accordance with the instructions provided in this proxy statement/prospectus/consent solicitation statement and on the enclosed proxy card.  | |
| Q. How do I vote? |   A. If you are a holder of record of FTAC common stock as of the Record Date, you may vote your shares (a) electronically during the FTAC special meeting by visiting the special meeting website at https://www.cstproxy.com/foleytrasimene/sm2021 or (b) by signing and returning the enclosed proxy card for the FTAC special meeting. The FTAC special meeting will be a completely virtual meeting of stockholders, which will be conducted via live webcast on the Internet. FTAC stockholders of record can attend the FTAC special meeting and vote electronically during the meeting by visiting the virtual meeting website at https://www.cstproxy.com/foleytrasimene/sm2021 and entering the control number included on their proxy card. 
 If you hold your shares beneficially in “street name” through a bank, broker or other nominee you will need to (a) provide the broker, bank or nominee with instructions as to how to vote your shares or (b) if you wish to attend the meeting and vote remotely, obtain a specific control number and further instructions from your bank, broker or nominee. You should contact your bank, broker or nominee for further instructions and to ensure that votes related to the shares that you beneficially own are properly cast.  | |
| Q. If my shares are held in “street name,” will my broker, bank or nominee automatically vote my shares for me? |   A. No. We believe that all of the proposals to be voted on at the FTAC special meeting will be considered “non-routine” matters under the applicable rules of the various securities exchanges. As a result, if you hold your shares in street name, your bank, brokerage firm or other nominee cannot vote your shares on any of the proposals to be voted on at the FTAC special meeting without your instruction. 
 Additionally, because all of the proposals to be voted on at the FTAC special meeting are “non-routine” matters, FTAC does not expect there to be any broker non-votes at the FTAC special meeting. A broker non-vote occurs when a bank, broker or nominee has discretionary authority to vote on one or more “routine” proposals at a meeting, but does not receive instruction to vote on a “non-routine” proposal at the same meeting.  | |
31
| Q. May I change my vote after I have mailed my signed proxy card? |   A. Yes. If you give a proxy, you may revoke it at any time before it is voted at the FTAC special meeting by doing any one of the following: 
 • delivering a written notice of revocation to the corporate secretary of FTAC that is received no later than June 29, 2021;  | |
|   • mailing a new, subsequently dated proxy card that is received no later than the close of business on June 29, 2021;  | ||
|   • voting at the FTAC special meeting webcast.  | ||
| Q. What happens if I fail to take any action with respect to the FTAC special meeting? |   A. If you fail to take any action with respect to the FTAC special meeting it will have the same effect as a vote “AGAINST” the Business Combination Proposal, but will have no effect on the other FTAC Stockholder Proposals. 
 If the Business Combination Proposal is approved and the Business Combination is completed, whether or not you vote or take any action with respect to the FTAC special meeting, you will be entitled to receive the consideration provided in the Business Combination Agreement and will become a stockholder and/or warrant holder of the Company. If the Business Combination Proposal is not approved, you will continue to be a stockholder and/or warrant holder of FTAC.  | |
| Q. What should I do if I receive more than one set of voting materials? | A. FTAC stockholders may receive more than one set of voting materials, including multiple copies of this proxy statement/prospectus/consent solicitation statement and multiple proxy cards or voting instruction cards. For example, if you hold your shares in more than one brokerage account, you will receive a separate voting instruction card for each brokerage account in which you hold shares. If you are a holder of record and your shares are registered in more than one name, you will receive more than one proxy card. Please complete, sign, date and return each proxy card and follow the instructions on each voting instruction card that you receive in order to cast a vote with respect to all of your shares of FTAC common stock. | |
| Q. What happens if I sell my FTAC common stock before the FTAC special meeting? | A. The Record Date for the FTAC special meeting is earlier than the date of the FTAC special meeting and earlier than the date that the Business Combination is expected to be completed. If you sell or transfer your shares of FTAC common stock after the Record Date, but before the FTAC special meeting date, you will retain your right to vote your shares at the FTAC special meeting (unless you also grant a proxy to the transferee of such shares). | |
| Q. Who can help answer my questions? | A. If you have questions about the Business Combination or if you need additional copies of this proxy statement/prospectus/consent solicitation statement or need a new proxy card, you should contact FTAC’s proxy solicitor as follows: | |
|   Morrow Sodali LLC 470 West Avenue Stamford, CT 06902 Individuals call toll-free: (800) 662-5200 Banks and Brokers call: (203) 658-9400 WPF.info@investor.morrowsodali.com  | ||
32
| If you have questions regarding the separation of your FTAC Units or delivery of your shares of FTAC Class A common stock for redemption, please contact FTAC’s transfer agent as follows: | ||
|   Continental Stock Transfer & Trust Company Attention: Mark Zimkind 1 State Street, 30th Floor New York, New York 10004 mzimkind@continentalstock.com  | ||
33
Questions and Answers about Tempo Holdings’ and the Tempo Blockers’ Consent Solicitation
| Q. Who is entitled to give a written consent for Tempo Holdings and the Tempo Blockers? | A. For Tempo Holdings, members of record of Tempo Holdings as of May 25, 2021. For Tempo Blocker 1, members of record of Tempo Blocker 1 as of May 25, 2021. For Tempo Blocker 2, members of record of Tempo Blocker 2 as of May 25, 2021. For the Blackstone Blocker, limited partners of record of the Blackstone Blocker as of May 25, 2021. For the Tempo Blocker 5, limited partners of record of the Tempo Blocker 5 as of May 25, 2021. | |
| Q. What approval is required by equityholders of Tempo Holdings and the Tempo Blockers to adopt the Business Combination Agreement? |   A. The Business Combination cannot be completed unless holders of units of Tempo Holdings, Tempo Blocker 1 and Tempo Blocker 2 and limited partnership interests of Blackstone Blocker and Tempo Blocker 5 adopt the Business Combination Agreement and thereby approve the Business Combination. Adoption of the Business Combination Agreement and the transactions contemplated thereby requires the approval of the holders of at least a majority of the outstanding units of Tempo Holdings entitled to vote, the holders of at least a majority of the outstanding units of Tempo Blocker 1 entitled to vote, the holders of at least a majority of the outstanding units of Tempo Blocker 2 entitled to vote, the holders of at least a majority of the limited partnership interests of Blackstone Blocker entitled to vote and at least a majority of the limited partnership interests of Tempo Blocker 5 entitled to vote. 
 Concurrent with the execution of the Business Combination Agreement, the Tempo Supporting Holders entered into the Tempo Holdings Support Agreement with Tempo Holdings. Under the Tempo Holdings Support Agreement, the Tempo Supporting Holders agreed, among other things, to (i) deliver a written consent adopting the Business Combination Agreement and approving the Business Combination, within twenty-four (24) hours after this proxy statement/consent solicitation statement/prospectus is declared effective by the SEC, and (ii) execute and deliver the Transaction Agreements effective upon the effective time of the Business Combination Agreement. 
 Concurrent with the initial execution of the Business Combination Agreement, the Tempo Blocker 1 Supporting Holders entered into the Tempo Blocker 1 Support Agreement with Tempo Blocker 1. Under the Tempo Blocker 1 Support Agreement, the Tempo Blocker 1 Supporting Holders agreed, among other things, to (i) deliver a written consent adopting the Business Combination Agreement and approving the Business Combination, within eighteen (18) hours after the registration statement on Form S-4, of which this proxy statement/prospectus/consent solicitation statement forms a part, is declared effective by the SEC, and (ii) execute and deliver the Transaction Agreements effective upon the closing of the Business Combination. 
 Concurrent with the initial execution of the Business Combination Agreement, the Tempo Blocker 2 Supporting Holders entered into the Tempo Blocker 2 Support Agreement with Tempo Blocker 2. Under the Tempo Blocker 2 Support Agreement, the Tempo Blocker 2 Supporting Holders agreed, among other things, to (i) deliver a written consent adopting the Business Combination Agreement and approving the Business Combination, within eighteen (18) hours after the registration statement on Form S-4, of which this proxy statement/prospectus/consent solicitation statement forms a part, is declared effective by the SEC, and (ii) execute and deliver the Transaction Agreements effective upon the closing of the Business Combination.  | |
34
|   Concurrent with the initial execution of the Business Combination Agreement, the Blackstone Blocker Supporting General Partner entered into the Blackstone Blocker Support Agreement with Tempo Holdings. Under the Blackstone Blocker Support Agreement, the Blackstone Blocker Supporting General Partner agreed, among other things, to (i) deliver a written consent adopting the Business Combination Agreement and approving the Business Combination, within eighteen (18) hours after receipt of written notice that this proxy statement/consent solicitation statement/prospectus has been declared effective by the SEC, and (ii) execute and deliver the Transaction Agreements effective upon the effective time of the Business Combination Agreement. 
 Concurrent with the initial execution of the Business Combination Agreement, the Tempo Blocker 5 Supporting General Partner entered into the Tempo Blocker 5 Support Agreement with Tempo Holdings. Under the Tempo Blocker 5 Support Agreement, the Tempo Blocker 5 Supporting General Partner agreed, among other things, to (i) deliver a written consent adopting the Business Combination Agreement and approving the Business Combination, within eighteen (18) hours after receipt of written notice that this proxy statement/consent solicitation statement/prospectus has been declared effective by the SEC, and (ii) execute and deliver the Transaction Agreements effective upon the effective time of the Business Combination Agreement.  | ||
| Q. Do any of Tempo Holdings’ directors or officers or the general partners of the Tempo Blockers have interests in the Business Combination that may differ from or be in addition to the interests of the relevant equityholders? |   A. Tempo Holdings’ executive officers and certain non-employee directors may have interests in the Business Combination that may be different from, or in addition to, the interests of members of Tempo Holdings generally. The Tempo Holdings board of directors was aware of and considered these interests to the extent such interests existed at the time, among other matters, in approving the Business Combination Agreement and in recommending that the Business Combination Agreement be approved by the members of Tempo Holdings. 
 The directors of Tempo Blocker 1 and Tempo Blocker 2 and any of their executive officers may have interests in the Business Combination that may be different from, or in addition to, the interests of members of Tempo Holdings generally. The board of directors of each of Tempo Blocker 1 and Tempo Blocker 2 was aware of and considered these interests to the extent such interests existed at the time, among other matters, in approving the Business Combination Agreement and in recommending that the Business Combination Agreement be approved by the members of Tempo Blocker 1 and Tempo Blocker 2, as applicable. 
 The Blackstone Blocker Supporting General Partner and the Tempo Blocker 5 Supporting General Partner may have interests in the Business Combination that may be different from, or in addition to, the interests of the limited partners of Blackstone Blocker and Tempo Blocker 5 generally, respectively. Each such general partner was aware of and considered these interests to the extent such interests existed at the time, among other matters, in approving the Business Combination Agreement and in recommending that the Business Combination Agreement be approved by the limited partners of Blackstone Blocker and Tempo Blocker 5, as applicable.  | |
35
| Q. How can I return my written consent? |   A. If you hold common units of Tempo Holdings and you wish to give your written consent, you must fill out the enclosed written consent, date and sign it, and promptly return it to Tempo Holdings. Once you have completed, dated and signed the written consent, you may deliver it to Tempo Holdings by emailing a .pdf copy to paulette.dodson@alight.com or by mailing it to Tempo Holdings at Tempo Holding Company, LLC, 4 Overlook Point, Lincolnshire, IL 60069, Attention: Paulette Dodson. 
 If you hold common units of Tempo Blocker 1 and you wish to give your written consent, you must fill out the enclosed written consent, date and sign it, and promptly return it to Tempo Blocker 1. Once you have completed, dated and signed the written consent, you may deliver it to Tempo Blocker 1 by emailing a .pdf copy to private.equity@adia.ae or by mailing it to Tempo Blocker 1 at Tempo Blocker I, LLC, c/o Platinum Falcon B 2018 RSC Limited Level 26, Al Khatem Tower, Abu Dhabi Global Market Square, Al Maryah Island, PO Box 25642, United Arab Emirates, Attention: The Directors. 
 If you hold common units of Tempo Blocker 2 and you wish to give your written consent, you must fill out the enclosed written consent, date and sign it, and promptly return it to Tempo Blocker 2. Once you have completed, dated and signed the written consent, you may deliver it to Tempo Blocker 2 by emailing a .pdf copy to alexmoskowitz@gic.com or by mailing it to Tempo Blocker 2 at Tempo Blocker II, LLC c/o GIC Special Investments Pte. Ltd. One Bush Street, Suite 1100, San Francisco, CA 94104, Attention: Alex Moskowitz.  | |
|   
 If you hold limited partnership interests of Blackstone Blocker and you wish to give your written consent, you must fill out the enclosed written consent, date and sign it, and promptly return it to Blackstone Blocker. Once you have completed, dated and signed the written consent, you may deliver it to Blackstone Blocker by emailing a .pdf copy to Wallace@blackstone.com and David.Kestnbaum@blackstone.com or by mailing it to Blackstone Blocker at Blackstone Tempo Feeder Fund VII L.P. c/o The Blackstone Group Inc., 345 Park Avenue, New York, New York 10154, Attention: Peter Wallace and David Kestnbaum. 
 If you hold limited partnership interests of Tempo Blocker 5 and you wish to give your written consent, you must fill out the enclosed written consent, date and sign it, and promptly return it to Tempo Blocker 5. Once you have completed, dated and signed the written consent, you may deliver it to Tempo Blocker 5 by emailing a .pdf copy to MLori@newmountaincapital.com and RMulcare@newmountaincapital.com or by mailing it to Tempo Blocker 5 at New Mountain Investments IV, L.L.C., 787 Seventh Avenue, 49th Floor, New York, New York 10019, Attention: Mathew J. Lori and Robert Mulcare. 
 Tempo Holdings and the Tempo Blockers do not intend to hold member or limited partner meetings, as applicable, to consider the Business Combination, and, unless any of them decides to hold a meeting for such purposes, you will be unable to vote in person or virtually by attending a meeting.  | 
36
| Q. What is the deadline for returning my written consent? |   A. The Tempo Holdings board of directors has set 5 PM Eastern Time, on June 6, 2021 as the targeted final date for the receipt of written consents (the “Tempo Holdings Target Date”). The Tempo Holdings Target Date is the date on which Tempo Holdings expects to receive the written consents of the Tempo Supporting Holders under the Tempo Holdings Support Agreement. Tempo Holdings reserves the right to extend the final date for the receipt of written consents beyond June 6, 2021. Any such extension may be made without notice to members of Tempo Holdings. Once a sufficient number of consents to adopt the Business Combination Agreement have been received, the Tempo Holdings consent solicitation will conclude. 
 The Tempo Blocker 1 board of directors has set 5 PM Eastern Time, on June 6, 2021 as the targeted final date for the receipt of written consents (the “Tempo Blocker 1 Target Date”). The Tempo Blocker 1 Target Date is the date on which Tempo Blocker 1 expects to receive the written consents of the Tempo Blocker 1 Supporting Holders under the Tempo Blocker 1 Support Agreement. Tempo Blocker 1 reserves the right to extend the final date for the receipt of written consents beyond June 6, 2021. Any such extension may be made without notice to members of Tempo Blocker 1. Once a sufficient number of consents to adopt the Business Combination Agreement have been received, the Tempo Blocker 1 consent solicitation will conclude. 
 The Tempo Blocker 2 board of directors has set 5 PM Eastern Time, on June 6, 2021 as the targeted final date for the receipt of written consents (the “Tempo Blocker 2 Target Date”). The Tempo Blocker 2 Target Date is the date on which Tempo Blocker 2 expects to receive the written consents of the Tempo Blocker 2 Supporting Holders under the Tempo Blocker 2 Support Agreement. Tempo Blocker 2 reserves the right to extend the final date for the receipt of written consents beyond June 6, 2021. Any such extension may be made without notice to members of Tempo Blocker 2. Once a sufficient number of consents to adopt the Business Combination Agreement have been received, the Tempo Blocker 2 consent solicitation will conclude. 
 The Blackstone Blocker Supporting General Partner has set 5 PM Eastern Time on June 6, 2021 as the targeted final date for the receipt of written consents (the “Blackstone Blocker Target Date”). The Blackstone Blocker Target Date is the date on which Blackstone Blocker expects to receive the written consent of the Blackstone Blocker Supporting General Partner under the Blackstone Blocker Support Agreement. Blackstone Blocker reserves the right to extend the final date for the receipt of written consents beyond June 6, 2021. Any such extension may be made without notice to limited partners of Blackstone Blocker. Once a sufficient number of consents to adopt the Business Combination Agreement have been received, the Blackstone Blocker consent solicitation will conclude. 
 The Tempo Blocker 5 Supporting General Partner has set 5 PM Eastern Time, on June 6, 2021 as the targeted final date for the receipt of written consents (the “Tempo Blocker 5 Target Date”). The Tempo Blocker 5 Target Date is the date on which Tempo Blocker 5 expects to receive the written consent of the Tempo Blocker 5 Supporting General Partner under the Tempo Blocker 5 Support Agreement. Tempo Blocker 5 reserves the right to extend the final date for the receipt of written consents beyond June 6, 2021. Any such extension may be made without notice to limited partners of Tempo Blocker 5. Once a sufficient number of consents to adopt the Business Combination Agreement have been received, the Tempo Blocker 5 consent solicitation will conclude.  | 
37
| Q. What options do I have with respect to the proposed Business Combination? | A. With respect to the units of Tempo Holdings, Tempo Blocker 1 or Tempo Blocker 2 or limited partnership interests of the Blackstone Blocker or the Tempo Blocker 5 that you hold, you may execute a written consent to adopt the Business Combination Agreement and approve the Business Combination. If you fail to execute and return your written consent, or otherwise withhold your written consent, it has the same effect as voting against the Business Combination. | |
| Q. Can I dissent and require appraisal of my equity interests in Tempo Holdings and/or the Tempo Blockers? | A. No. Appraisal rights are not available to members of Tempo Holdings, Tempo Blocker 1 or Tempo Blocker 2 or limited partners of the Blackstone Blocker or the Tempo Blocker 5 in connection with the Business Combination. | |
| Q. Who should I contact if I have any questions about the consent solicitations? | A. If you have any questions about the Business Combination or how to return your written consent or letter of transmittal, or if you need additional copies of this proxy statement/prospectus/consent solicitation statement or a replacement written consent or letter of transmittal, please email Paulette Dodson, at paulette.dodson@alight.com. | |
38
SUMMARY OF THE PROXY STATEMENT/PROSPECTUS/CONSENT SOLICITATION STATEMENT
This summary highlights selected information from this proxy statement/prospectus/consent solicitation statement but does not contain all of the information that may be important to you. To better understand the Business Combination and the proposals to be considered at the FTAC special meeting, including the Business Combination Proposal, you should read this entire document, including the financial information and Annexes hereto and the section entitled “Risk Factors” herein, carefully, whether or not you plan to attend the FTAC special meeting.
The Parties to the Business Combination
The Company
Alight, Inc. (f/k/a Acrobat Holdings, Inc.) was incorporated under the laws of the State of Delaware on January 21, 2021 for the purpose of effectuating the Business Combination described herein and is currently a wholly owned subsidiary of FTAC.
Upon consummation of the Business Combination, the Company will become the holding company for the combined business and will have a controlling interest in (and serve as managing member of) Alight Holdings. We intend to list the shares of Company Class A common stock that will be issued in the Business Combination on the NYSE under the symbol “ALIT” and the Company Warrants under the symbol “ALIT.WS.” For a description of the Company’s securities following the consummation of the Business Combination, please see the section titled “Description of the Company’s Securities” for additional information.
The mailing address of the Company’s principal executive office is 1701 Village Center Circle, Las Vegas, NV 89134 and the Company’s telephone number is (702) 323-7330.
Foley Trasimene Acquisition Corp.
FTAC is a blank check company incorporated on March 26, 2020 as a Delaware corporation and formed for the purpose of effecting a merger, capital stock exchange, asset acquisition, stock purchase, reorganization or similar initial business combination with one or more businesses.
On May 29, 2020, FTAC consummated its IPO of 103,500,000 FTAC Units, which included the full exercise by the underwriters of the over-allotment option to purchase an additional 13,500,000 FTAC Units, with each FTAC Unit consisting of one share of FTAC Class A common stock and one-third of one FTAC Public Warrant. Each whole FTAC Public Warrant entitles the holder to purchase one share of FTAC Class A common stock at a purchase price of $11.50 upon consummation of FTAC’s initial business combination. The FTAC Units were sold at an offering price of $10.00 per unit, generating total gross proceeds of $1,035,000,000.
Simultaneously with the closing of the IPO, FTAC consummated the sale of 15,133,333 Private Placement Warrants at a price of $1.50 per Private Placement Warrant in a private placement to the Founders, generating gross proceeds of approximately $22,700,000. Upon consummation of the IPO, an amount equal to $1,035,000,000 from the proceeds of the sale of the FTAC Units in the IPO and the sale of the Private Placement Warrants was placed in the Trust Account.
Prior to the IPO, FTAC also entered into the Forward Purchase Agreements with each of Cannae Holdings (which Cannae Holdings has assigned to Cannae LLC) and THL pursuant to which Cannae and THL have each
39
agreed to purchase 15,000,000 shares of FTAC Class A common stock and 5,000,000 redeemable warrants to purchase one share of FTAC Class A common stock at a price of $11.50 per share, for an aggregate purchase price of $150,000,000 each, in a private placement to occur concurrently with the closing of the Business Combination (resulting in aggregate proceeds to FTAC upon closing of the Forward Purchase Agreements of $300,000,000).
The FTAC Units, FTAC Class A common stock and FTAC Public Warrants are listed on the NYSE under the symbols “WPF.U,” “WPF,” and “WPF.WS,” respectively.
The mailing address of FTAC’s principal executive office is 1701 Village Center Circle, Las Vegas, NV 89134. Upon consummation of the Business Combination, FTAC will become a subsidiary of the Company.
The Merger Subs
Acrobat Merger Sub, LLC was formed as a limited liability company under the laws of the State of Delaware on January 21, 2021 and is currently a wholly owned subsidiary of FTAC. Acrobat SPAC Merger Sub, Inc., Acrobat Blocker 1 Corp., Acrobat Blocker 2 Corp., Acrobat Blocker 3 Corp. and Acrobat Blocker 4 Corp. were each incorporated under the laws of the State of Delaware on January 21, 2021 and each is currently a wholly owned subsidiary of the Company. The Merger Subs were formed for the purpose of effectuating the Business Combination described herein and have not conducted any activities other than those incidental to their formation and the transactions contemplated by the Business Combination Agreement. None of the Merger Subs will be the surviving entity in any of the series of mergers contemplated in connection with the Business Combination.
The mailing address of the principal executive office of the Merger Subs is 1701 Village Center Circle, Las Vegas, NV 89134 and the Company’s telephone number is (702) 323-7330.
Tempo Holdings (Current Parent Company of Alight)
Tempo Holding Company, LLC was formed as a limited liability company under the laws of the State of Delaware and is currently owned by Tempo Management, LLC, certain investment funds affiliated with The Blackstone Group Inc., the Tempo Blockers and other investors. Tempo Holdings was formed in connection with the purchase of all of the outstanding equity interest in certain technology-enabled human resources solutions of Aon plc (“Aon”) plus certain related assets in 2017 (the “Separation”). Pursuant to the Business Combination Agreement, on the terms and subject to the conditions set forth therein, among other things, Tempo Merger Sub will merge with and into Tempo Holdings, with Tempo Holdings being the surviving entity in such merger, and being referred to as Alight Holdings, and the Company acquiring a controlling equity interest in (and become the managing member of) Alight Holdings.
Tempo Holdings is the current parent company of the Alight business. Alight is a leading cloud-based provider of integrated digital human capital and business solutions. Alight’s mission-critical solutions enable employees to enrich their health, wealth and wellbeing which helps global organizations achieve a high-performance culture. Alight serves a broad range of clients across 100 countries, including around 70% of Fortune 100 and more than half of Fortune 500. Alight has 15,000 dedicated colleagues serving more than 30 million employees and family members. See the section entitled “Information About Alight” and “Management’s Discussion and Analysis of Financial Condition and Results of Operations of Alight” for additional information.
The mailing address of the principal executive office of Tempo Holdings is 4 Overlook Point, Lincolnshire, IL 60069 and its telephone number is (224) 737-7000).
40
The Tempo Blockers
Tempo Blocker I, LLC and Tempo Blocker 1, LLC were each formed as limited liability companies under the laws of the State of Delaware. New Mountain Partners IV Special (AIV-E), LP, and Blackstone Tempo Feeder Fund VII L.P. were each formed as a limited partnerships (and, with respect to Tempo Blocker 4, when formed will be formed as a limited partnership or limited liability company), in each case under the laws of the State of Delaware. Tempo Blocker 1, Tempo Blocker 2, the Blackstone Blocker, and the New Mountain Blocker were each formed in connection with the Separation. Tempo Blocker 1, Tempo Blocker 2, the Blackstone Blocker and either the New Mountain Blocker or, in lieu thereof, Tempo Blocker 4, will each be the surviving entities in their mergers with Acrobat Blocker 1 Corp, Acrobat Blocker 2 Corp., Acrobat Blocker 3 Corp. and Acrobat Blocker 4 Corp., respectively, contemplated in connection with the Business Combination.
The mailing address of the principal executive office of Tempo Blocker 1 and Tempo Blocker 2 is Tempo Blocker I, LLC, c/o Platinum Falcon B 2018 RSC Limited Level 26, Al Khatem Tower, Abu Dhabi Global Market Square, Al Maryah Island, PO Box 25642, United Arab Emirates and Tempo Blocker II, LLC c/o GIC Special Investments Pte. Ltd. One Bush Street, Suite 1100, San Francisco, CA 94104 and the telephone number is (224) 737-1943. The mailing address of the principal executive office of the Blackstone Blocker is 345 Park Avenue, New York, New York 10154 and its telephone number is (212) 583-5000. The mailing address of the principal executive office of the New Mountain Blocker is 787 Seventh Avenue, 49th Floor, New York, New York 10019 and its telephone number is (212) 720-0300.
The Business Combination
Structure of the Business Combination
Pursuant to the Business Combination Agreement, a business combination between FTAC and Tempo Holdings will be effected through, among other things, (i) the FTAC Merger, whereby FTAC Merger Sub will merge with and into FTAC with FTAC surviving, (ii) the Tempo Merger, whereby Tempo Merger Sub will merge with and into Tempo Holdings with Tempo Holdings surviving (and being referred to as Alight Holdings) and the Company becoming the managing member of Alight Holdings, (iii) the Blocker Mergers, and (iv) the transfer and contribution of the Alight Holdings Units received by the Tempo Investor, the Continuing Member Contributors (with respect to Class A Units exchanged in the Continuing Member Contribution) and Participating Management Holders to the Company in exchange for shares of Company common stock.
Consideration to be Received in the Business Combination
The following is a summary of the consideration to be received by the Tempo Sellers and the FTAC stockholders under the Business Combination Agreement. For an illustration of the resulting voting and economic ownership interests that the parties are expected to hold upon consummation of the Business Combination, see the section below entitled “—Ownership of the Company Upon Completion of the Business Combination.”
Consideration to be Received by the Tempo Sellers
Under the Business Combination Agreement, the Tempo Sellers and the Tempo Blocker Owners will receive a combination of equity and cash consideration in connection with the Business Combination, which in the aggregate will be equal to the Closing Cash Consideration, the Closing Seller Equity Consideration and the Tempo Earnout Consideration.
The cash consideration will be an aggregate amount (the “Closing Cash Consideration”) equal to (i) $1,000,000,000, minus (ii) the amount, if any, by which the Company Net Debt Amount exceeds $3,692,000,000, plus (iii) the amount, if any, by which the Company Net Debt Amount is less than $3,692,000,000, minus (iv) the amount (which shall not exceed $85,000,000) by which the Available Trust Proceeds are less than $835,000,000. The remainder of the Tempo Consideration will be paid in three types of equity consideration.
41
The equity consideration (the “Closing Seller Equity Consideration’) will be an aggregate number of shares of Company Class A common stock and Class A Units (rounded up to the nearest whole share) equal to (i) 226,663,750 plus (ii) the number obtained by dividing the Redemption Offset Amount by $10.00. Tempo Sellers who receive their equity consideration in the form of Class A Units will also receive one share of Company Class V common stock for each Class A Unit.
The following table provides an illustrative example of the amount of the Closing Cash Consideration and Closing Seller Equity Consideration that will be payable under the Business Combination Agreement in a No Redemption scenario and assuming that there are Maximum Redemptions. The examples both assume that the full $300.0 million in aggregate proceeds are received from the closing of the purchases under the Forward Purchase Agreements, the full $1.55 billion in aggregate proceeds are received from the PIPE Investment, that there is no Permitted Equity Financing and that the amount in the Trust Account (prior to any redemptions) is equal to $1,035,000,000.
In addition, the example below assumes that Tempo Holdings’ net debt immediately prior to Closing is equal to $3.692 billion. Under the Business Combination Agreement, the Closing Cash Consideration will be decreased on a dollar-for-dollar basis by the amount that Tempo Holdings’ net debt at Closing exceeds $3.692 billion and increased on a dollar-for-dollar basis by the amount net debt is below $3.692 billion.
|   No Redemptions  | 
  Maximum Redemptions  | |||
| Closing Cash Consideration | $1 billion | $915 million | ||
| Closing Seller Equity Consideration | 226,663,750 (42.1% voting and economic interest) | 235,163,750 (45.8% voting and economic interest) | 
The earnout consideration (the “Tempo Earnout Consideration”) will be equal to (i) an aggregate of 7,500,000 shares of Company Class B-1 common stock and Class B-1 Units, which will vest upon the occurrence of a Class B-1 Vesting Event, including the first day on which the VWAP of the Company Class A common stock for any 20 trading days within a 30 consecutive trading day period equals or exceeds $12.50 per share and (ii) an aggregate of 7,500,000 shares of Company Class B-2 common stock and Class B-2 Units, which will vest upon the occurrence of a Class B-2 Vesting Event, including the first day on which the VWAP of the Company Class A common stock for any 20 trading days within a 30 consecutive trading day period equals or exceeds $15.00 per share.
In addition, in order to provide a means for the re-allocation of any unvested equity consideration that is received by Participating Management Holders and may thereafter be forfeited pursuant to the terms of the applicable award agreement among the other pre-Closing direct or indirect equityholders of Tempo Holdings, such other equityholders will also receive (A) an aggregate number of shares of Class Z-A common stock and Class Z-A Units equal to the aggregate number of unvested shares of Company Class A common stock issued as Closing Seller Equity Consideration to management equityholders of Tempo Holdings in respect of unvested pre-closing Tempo Units (the “Unvested Class A Consideration”), (B) an aggregate number of shares of Company Class Z-B-1 common stock and Class Z-B-1 Units equal to the aggregate number of unvested shares of Company Class B-1 common stock issued as Tempo Earnout Consideration to management equityholders of Tempo Holdings in respect of unvested pre-closing Tempo Units (the “Unvested Class B-1 Consideration”), (C) an aggregate number of shares of Class Z-B-2 common stock and Class Z-B-2 Units equal to the aggregate number of shares of Company Class B-2 common stock issued as Tempo Earnout Consideration to management equityholders of Tempo Holdings in respect of unvested pre-closing Tempo Units (the “Unvested Class B-2 Consideration”). The Company Class Z common stock will vest in accordance with the Company Charter solely to the extent the management equityholders forfeit their unvested shares of Company common stock (and will accordingly be forfeited to the extent such management equityholders’ interests vest).
42
Consideration to be Received by FTAC Stockholders
At the FTAC effective time, each share of FTAC Class A common stock will be cancelled and automatically converted into the right to receive one share of Company Class A common stock. In addition, all of the outstanding shares of FTAC Class B common stock will be cancelled and automatically converted into (i) 23,287,500 shares of Company Class A common stock or (ii) solely to the extent that the Available Trust Proceeds are less than $892,200,000, the Redemption Founder Merger Consideration. Each holder of a share of FTAC Class B common stock outstanding immediately prior to the FTAC Effective Time will be entitled to receive its applicable pro rata portion of the Founder Merger Consideration.
At the FTAC Effective Time, each FTAC Public Warrant and each Forward Purchase Warrant that is outstanding immediately prior to the FTAC Effective Time will, pursuant to and in accordance with the warrant agreement covering such warrants, automatically and irrevocably be modified to provide that such warrant will no longer entitle the holder thereof to purchase the amount of share(s) of FTAC common stock set forth therein and in substitution thereof such warrant will entitle the holder thereof to acquire the same number of shares of Company Class A common stock per warrant on the same terms.
In connection with the consummation of the Business Combination, prior to the FTAC Merger, the Private Placement Warrants, which are held by the Founders, will be exchanged for a number of shares of FTAC Class C common stock equal to the number of shares of FTAC Class A common stock underlying such warrants. Such shares of FTAC Class C common stock will be converted into an equal number of shares of Class C common stock of the FTAC Surviving Corporation. The Founders have agreed to transfer and contribute such shares of Class C common stock of the FTAC Surviving Corporation to Alight Holdings in exchange for Class C Units, which will have the terms set forth in the Alight Holdings Operating Agreement (as provided for in the Sponsor Agreement). See the section entitled “Proposal No. 1—The Business Combination Proposal—Certain Agreements Related to the Business Combination—The Alight Holdings Operating Agreement”.
Certain Agreements Related to the Business Combination
The Alight Holdings Operating Agreement
Concurrently with the completion of the Business Combination and as a result of the Tempo Merger, the existing amended and restated limited liability company agreement of Tempo Holdings will be amended and restated in its entirety to become the Second Amended and Restated Limited Liability Company Agreement of Alight Holdings, in substantially the form attached to this proxy statement/prospectus/consent solicitation statement as Annex E.
The Company, as the managing member of Alight Holdings, will have the sole authority to manage the business and affairs of Alight Holdings in accordance with the Alight Holdings Operating Agreement or applicable law. Under the Alight Holdings Operating Agreements, the Class A Units will be entitled to share in the profits and losses of Alight Holdings, but will have no voting rights. The Alight Holdings Operating Agreement will also provide that distributions, in each case when and if made, generally will be made to the holders of Class A Units only on a pro rata basis. The Alight Holdings Operating Agreement will contain restrictions on transfers of units and will require the prior consent of the managing member for such transfers, except in certain circumstances. The Alight Holdings Operating Agreement will also provide unitholders in Alight Holdings the right to exchange Class A Units, together with the cancellation of an equal number of shares of Class V common stock, for an equal number of shares of Class A common stock, subject to certain restrictions set forth therein. Class B Units held by unitholders in Alight Holdings will be subject to vesting conditions set forth in the Alight Holdings Operating Agreement (described in the section entitled “Proposal No. 1—The Business Combination Proposal—Certain Agreements Related to the Business Combination—The Alight
43
Holdings Operating Agreement”) and will not be exchangeable for Class A common stock or entitled to receive distributions from Alight Holdings (subject to payment of a distribution catch-up amount, if and when vested) until such units vest in accordance with the terms of the Alight Holdings Operating Agreement. The Class C Units, which will be held by the Founders, will be exchangeable for cash or shares of Company Class A common stock, as determined by the Company, in accordance with the Alight Holdings Operating Agreement. Further, in connection with the consummation of the Business Combination, Class Z Units will be issued to certain holders of Class A Units, Class B-1 Units and Class B-2 Units, with the Class Z-A Units, Class Z-B-1 Units and Class Z-B-2 Units tracking the unvested consideration received by certain members of Alight management to permit the re-allocation of their equity if forfeited.
For additional information, see “Proposal No. 1—The Business Combination Proposal—Certain Agreements Related to the Business Combination—The Alight Holdings Operating Agreement.”
Tax Receivable Agreement
Concurrently with the completion of the Business Combination, the Company will enter into a tax receivable agreement (the “Tax Receivable Agreement”) with certain direct and indirect equityholders of Alight Holdings, including the equityholders of the Tempo Blockers, in substantially the form attached to this proxy statement/prospectus/consent solicitation statement as Annex J. Pursuant to the Tax Receivable Agreement, the Company will be required, among other things, to pay to such direct and indirect equityholders party thereto 85% of the amount of U.S. federal, state and local income tax savings that the Company realizes as a result of certain preexisting tax attributes of Alight Holdings and Tempo Blockers as well as increases in tax basis of Alight Holdings’ assets, certain other tax benefits related to the transactions described in the Business Combination Agreement, any future exchanges of Class A Units for shares of Company Class A common stock, and tax benefits attributable to payments under the Tax Receivable Agreement. The term of the Tax Receivable Agreement will continue until all such tax benefits have been utilized or expired unless the Company exercises its right to terminate the Tax Receivable Agreement for an amount representing the present value of anticipated future tax benefits under the Tax Receivable Agreement or certain other acceleration events occur.
For more information on the Tax Receivable Agreement, see the section entitled “Proposal No. 1—The Business Combination Proposal—Certain Agreements Related to the Business Combination—Tax Receivable Agreement.”
Investor Rights Agreement
In connection with the execution of the Business Combination Agreement, Alight Holdings, the Sponsor Investors and the Existing Investors will enter into the Investor Rights Agreement at the Closing. Pursuant to terms of the Investor Rights Agreement, effective as of the date the Closing Date, the Company Board is anticipated to be comprised of eight directors as follows: (i) three directors designated by the Sponsor Investors, (ii) three directors designated by the Blackstone Investors, (iii) one director jointly designated by the Sponsor Investors and the Blackstone Investors (who will be an independent director under applicable SEC and NYSE listing rules) and (iv) the chief executive officer of the Company.
Following the Closing Date, for so long as the Sponsor Investors beneficially own at least 50% of the aggregate outstanding number of shares of capital stock of the Company entitled to vote generally in the election of directors to the Company Board (which are referred to as “Voting Securities”) held by the Sponsor Investors on the Closing Date, the Sponsor Investors will have the right to designate three directors and Cannae (or, if Cannae is no longer party thereto, the Sponsor Designator (as defined in the Investor Rights Agreement, the applicable designator for the Sponsor Investors at such time) will have the right to jointly with the Blackstone Investors, designate one director. If the Sponsor Investors hold less than 50% of the Voting Securities held by the
44
Sponsor Investors on the Closing Date, they will have the right to designate (1) if they collectively beneficially own at least 7.5% of the aggregate outstanding Voting Securities, three directors; (2) if they collectively beneficially own at least 6.25% (but less than 7.5%) of the aggregate outstanding Voting Securities, two directors and (3) if the Sponsor Investors collectively beneficially own at least 2.5% (but less than 6.25%) of the aggregate outstanding Voting Securities, one director. In addition, Cannae (or, if Cannae is no longer party to the Investor Rights Agreement, the applicable designator for the Sponsor Investors at such time) will have the right to jointly with the Blackstone Investors, designate one director, and to consent to any individual nominated for election to the Company Board seat initially occupied by the chief executive officer of the Company, for so long as the Sponsor Investors collectively beneficially own at least 7.5% of the aggregate outstanding Voting Securities.
Additionally, following the Closing Date, for so long as the Blackstone Investors beneficially own at least 50% of the aggregate outstanding Voting Securities held by the Blackstone Investors on the Closing Date, the Blackstone Investors will have the right to designate three directors and the right to jointly with Cannae, designate one director. If the Blackstone Investors collectively beneficially own less than 50% of the aggregate outstanding Voting Securities held by the Blackstone Investors on the Closing Date, the Blackstone Investors will have the right to designate (1) if the Blackstone Investors beneficially own at least 7.5% of the aggregate outstanding Voting Securities, three directors, (2) if the Blackstone Investors beneficially own at least 6.25% (but less than 7.5%) of the aggregate outstanding Voting Securities, then two directors and (3) if the Blackstone Investors beneficially own at least 2.5% (but less than 6.25%) of the aggregate outstanding Voting Securities, then the Blackstone Investors are entitled to appoint one director. In addition, for so long as the Blackstone Investors beneficially own at least 7.5% of the aggregate outstanding Voting Securities, then the Blackstone Investors will remain entitled to jointly with Cannae (or the replacement Sponsor Investor designator) designate one director and to consent to any individual nominated for election to the Company Board seat initially occupied by the chief executive officer of the Company.
Under the Investor Rights Agreement, any director that has been designated by the Blackstone Investors or the Sponsor Investors may only be removed with the consent of such investor, and the Blackstone Investors and Sponsor Investors (or, if applicable, the joint designator) will be entitled to appoint replacement designees in the event a vacancy is created with respect to one of their designees.
The Company has agreed to include the applicable designees in its slate of nominees for election at any stockholder meetings and to use reasonable best efforts to cause each designee to be elected. Each of the Sponsor Investors and the Existing Investors agreed with the Company that it would vote in favor of the Company Board’s slate of nominees.
The Existing Investors have agreed not to transfer any covered shares for a period of beginning on the Closing Date and ending on the earlier of (A) 180 days thereafter or (B) if the VWAP of the shares of Class A Company common stock equals or exceeds $12.00 per share for any 20 trading days within a consecutive 30 trading day period, 60 days thereafter. During the lock-up period, the Existing Investors will be permitted to sell up to 30 million shares of Company Class A common stock, in the aggregate, subject to certain coordination requirements among the Existing Investors.
The parties to the Investor Rights Agreement have also agreed to certain forfeiture and vesting terms in respect of their Company common stock that are consistent with the vesting and forfeiture provisions in the Company Charter and the Alight Holdings Operating Agreement.
For more information on the Investor Rights Agreement, see the section entitled “Proposal No. 1—The Business Combination Proposal—Certain Agreements Related to the Business Combination—Investor Rights Agreement.”
45
Registration Rights Agreement
In connection with the Business Combination, concurrently with the Closing, the Company and certain equityholders of Alight Holdings, equityholders of the Tempo Blockers and certain other parties thereto (collectively, the “RRA Parties”) will enter into a Registration Rights Agreement (the “Registration Rights Agreement”). Pursuant to the Registration Rights Agreement, the Company is required, as soon as practicable, but in any event within thirty (30) days after the Closing Date, to file a Registration Statement to permit the public resale of all the Registrable Securities held by the RRA Parties from time to time as permitted by Rule 415 under the Securities Act. In addition, upon the demand of any such equityholders, the Company will be required to facilitate a non-shelf registered offering of shares of the Class A common stock requested by such equityholders to be included in such offering. Any demanded non-shelf registered offering may, at the Company’s option, include shares of Class A common stock to be sold by the Company for its own account and will also include registrable shares to be sold by holders that exercise their related piggyback rights in accordance with the Registration Rights Agreement. Within 60 days after receipt of a demand for such registration, the Company will be required to use its best efforts to cause a registration statement relating to such demand to become effective. In certain circumstances, the equityholders will be entitled to piggyback registration rights in connection with the demand of a non-shelf registered offering. In addition, the Registration Rights Agreement will entitle the equityholders to demand and be included in a shelf registration when the Company is eligible to sell its equity securities of the Company in a secondary offering on a delayed or continuous basis in accordance with Rule 415 of the Securities Act. The Registration Rights Agreement also provides that the Company will pay certain expenses relating to such registrations and indemnify the registration rights holders against (or make contributions in respect of) certain liabilities which may arise under the Securities Act.
For more information on the Registration Rights Agreement, see the section entitled “Proposal No. 1—The Business Combination Proposal—Certain Agreements Related to the Business Combination—Registration Rights Agreement.”
Sponsor Agreement
In connection with the execution of the Business Combination Agreement, FTAC amended and restated (a) that certain letter agreement, dated May 29, 2020, between FTAC and Trasimene Capital and Bilcar, and (b) that certain letter agreement, dated as of May 29, 2020, by and between FTAC and each of the directors and officers of FTAC, pursuant to which, among other things, the FTAC Sponsors and the FTAC Insiders agreed (i) to vote any FTAC securities in favor of the Business Combination and the other FTAC Stockholder Proposals, (ii) not to seek redemption of any FTAC securities and not to transfer any FTAC securities for a period of 270 days following the Closing Date (or, if the VWAP of the Company Class A common stock equals or exceeds $12.00 per share for any 20 trading days within a 30 trading day period following the Closing Date, 150 days thereafter), and (iii) to be bound to certain other obligations as described in the Sponsor Agreement.
The foregoing summary is qualified in its entirety by the full text of the Sponsor Agreement, a copy of which is attached as Annex F to this proxy statement/prospectus/consent solicitation statement. Additionally, the Founders and certain FTAC Insiders who hold shares of FTAC Class B common stock acknowledged and agreed that they would receive the consideration set forth in the Business Combination Agreement for such shares in lieu of the consideration they would otherwise have been entitled to under the FTAC Charter.
For more information on the Sponsor Agreement, see the section entitled “Proposal No. 1—The Business Combination Proposal—Certain Agreements Related to the Business Combination—Sponsor Agreement.”
Subscription Agreements
In connection with the execution of the Business Combination Agreement, FTAC entered into the Subscription Agreements with the PIPE Investors. Pursuant to the terms of the Subscription Agreements, the Company has agreed to issue and sell to the PIPE Investors, in the aggregate, 155,000,000 shares of Company
46
Class A common stock at a purchase price of $10.00 per share, for an aggregate purchase price of $1,550,000,000. The closing of the PIPE Investment is conditioned on the satisfaction or waiver of all of the conditions set forth in the Business Combination Agreement, and on the Business Combination being consummated immediately following the closing of the PIPE Investment. The Subscription Agreements will terminate upon the earliest to occur of (i) the termination of the Business Combination Agreement, (ii) the mutual written agreement of the parties thereto or (iii) at the PIPE Investor’s election, on or after the termination date under the Business Combination Agreement, which is July 25, 2021, subject to two, 90-day extensions in the event all conditions to closing under the Business Combination Agreement have been satisfied or are capable of being satisfied other than the receipt of requisite regulatory approvals, subject to automatic extension if any action for specific performance or other equitable relief by Tempo Holdings or FTAC with respect to the Business Combination Agreement, the other transaction agreements specified in the Business Combination Agreement or otherwise regarding the Business Combination is commenced or pending on or prior to the Termination Date.
For more information on the Subscription Agreements, see the section entitled “Proposal No. 1—The Business Combination Proposal—Certain Agreements Related to the Business Combination—Subscription Agreements.”
Organizational Structure
The diagrams below depict simplified versions of the current organizational structures of FTAC and Alight, respectively.
FTAC (Current Structure)
 
47
Alight (Current Structure)
 
| 1 |   The Other Owners represent certain third-party owners that collectively own less than 1% of the membership interests in Temp Holdings.  | 
48
The diagram below depicts a simplified version of the Company’s organizational structure immediately following the completion of the Business Combination. This diagram is provided for illustrative purposes only and does not represent all legal entities of the Company and its subsidiaries. The voting and economic ownership percentages shown in the diagram are based on the assumptions set forth in the section entitled “Frequently Used Terms—Share Calculations and Ownership Percentages”, including that there are No Redemptions by FTAC Public Stockholders, and do not account for the Company Warrants that will be outstanding following the business combination and may be exercised for Company Class A common stock at a later date.
 
Ownership of the Company Upon Completion of the Business Combination
Upon completion of the Business Combination, the Company will have outstanding:
| • |   Class A common stock: Shares of Company Class A common stock, which are voting and economic interests in the Company, and will be held by the FTAC Public Stockholders, the Sponsor Parties, the PIPE Investors, the Tempo Investor, the Continuing Member Contributors, the Tempo Blocker Owners and the Participating Management Holders who deliver contribution and exchange agreements.  | 
| • |   Company Warrants: Warrants to purchase shares of Company Class A common stock issued in exchange for outstanding Non-Founder FTAC Warrants.  | 
| • |   Class B common stock: Shares of Company Class B common stock, comprised of Company Class B-1 common stock, Company Class B-2 common stock and Company Class B-3 common stock, which are non-voting, non-economic interests in the Company (except for participation together with the Company Class A common stock in any dividends or distributions, which amounts will accrue and  | 
49
|   only become payable upon the occurrence of the applicable Class B Vesting Event) that automatically convert into an equal number of shares of Company Class A common stock upon the occurrence of certain vesting events, and will be held by the certain of the Tempo Sellers (in respect of the Company Class B-1 common stock and Company Class B-2 common stock issued as Tempo Earnout Consideration), and by the Founders and FTAC Independent Directors (in respect of any Company Class B-3 common stock issued if the Founders and FTAC Independent Directors receive the Redemption Founder Merger Consideration).  | 
| • |   Class V common stock: Shares of Company Class V common stock, which are voting, non-economic interests in the Company, and will be held by the Tempo Sellers (other than holders of unvested units of Tempo Holdings) and correspond on a one-to-one basis to the Class A Units (which are economic, non-voting interests in Alight Holdings) held by such Continuing Tempo Unitholders. The Class A Units, together with an equal number of shares of Company Class V common stock, can be exchanged for an equal number of shares of Company Class A common stock, subject to the conditions set forth in the Alight Holdings Operating Agreement.  | 
| • |   Class Z common stock: Shares of Company Class Z common stock, comprised of Company Class Z-A common stock, Company Class Z-B-1 common stock and Company Class Z-B-2 common stock, which are non-voting, non-economic interests that track the Unvested Class A Consideration, Unvested Class B-1 Consideration and Unvested Class B-2 Consideration and a portion of which automatically converts into shares of Company Class A common stock, Company Class B-1 common stock or Company Class B-2 common stock, as applicable, in connection with the forfeiture of the unvested shares of Company common stock held by certain members of Alight management.  | 
For further details, see “Proposal No. 1—The Business Combination Proposal—The Business Combination Agreement—Consideration to be Received in the Business Combination”.
The following table sets forth an illustrative example of the anticipated voting interests and economic ownership of the Company upon consummation of the Business Combination assuming No Redemptions and Maximum Redemptions and based upon the applicable assumptions set forth in the section entitled “Frequently Used Terms—Share Calculations and Ownership Percentages”:
|   Pre-Closing Category of  | 
Company Class A Common Stock  | 
Company Class B Common Stock(2)(3)  | 
Voting Percentage(4) and Implied Economic Ownership Percentage(5)  | 
|||||||||||||||||||||
| No Redemptions  | 
Maximum Redemptions  | 
No Redemptions  | 
Maximum Redemptions  | 
No Redemptions  | 
Maximum Redemptions  | 
|||||||||||||||||||
|   Founders and FTAC Independent Directors  | 
23,287,500 | 18,112,500 | — |   | 
Class B-3 Shares: 5,175,000  | 
  
  | 
4.3 | % | 3.5 | % | ||||||||||||||
|   FTAC Shareholders  | 
103.500,000 | 74,915,074 | — | — | 19.2 | % | 14.6 | % | ||||||||||||||||
|   PIPE Investors (excluding Cannae)  | 
130,000,000 | 130,000,000 | — | — | 24.1 | % | 25.3 | % | ||||||||||||||||
|   Cannae (Forward Purchase & PIPE Investment)  | 
40,000,000 | 40,000,000 | — | — | 7.4 | % | 7.8 | % | ||||||||||||||||
|   THL (Forward Purchase)  | 
15,000,000 | 15,000,000 | — | — | 2.8 | % | 2.9 | % | ||||||||||||||||
|   Tempo Sellers (Total Seller Equity)(1)  | 
226,663,750 | 235,163,750 |   | 
Class B-1 Shares/Units: 7,500,000 Class B-2 Shares/Units: 7,500,000  | 
  
  | 
42.1 | % | 45.8 | % | |||||||||||||||
| (1) |   The Tempo Sellers will hold a combination of (1) shares of Company Class A common stock and (2) Class A Units of Alight Holdings (together with an equal number of shares of Company Class V common stock). The allocation of the Closing Seller Equity Consideration between shares and units will be determined in connection with Closing based upon, among other things, the allocation principles set forth in the Business Combination Agreement and the delivery of contribution and exchange agreements by the Tempo Investor, the Continuing Member Contributors and Participating Management Holders. The final allocation does not impact the voting percentages above (since each Tempo Seller that receives Class A Units in lieu of shares of Company Class A common stock will receive an equal number of shares of Company Class V common stock providing equal voting rights) or (2) the illustrative implied economic ownership percentages (see footnote 4 below.  | 
50
| (2) |   The Company Class B-1 and B-2 common stock (representing earnout shares issued to the Tempo Sellers) and the Company Class B-3 common stock (representing shares issued to the Founders and FTAC Independent Directors based on redemptions) is non-voting and does not confer economic rights other than the accrual of certain dividends. See the section entitled “Description of the Company’s Securities—Class B Common Stock.”  | 
| (3) |   A number of shares of Company Class Z-A common stock and Class Z-B Units of Alight Holdings will be issued to the Tempo Sellers equal to the number of unvested shares of Company Class A common stock and Company Class B common stock that are issued at the Closing to Participating Management Holders. The table does not reflect any shares of Company Class Z common stock that will be issued as such shares are non-voting and do not have economic rights and are being issued solely to allow the re-allocation of the equity held by such members of management (and included in the figures represented above) among the other Tempo Sellers if the unvested equity is ultimately forfeited pursuant to the terms of the management award agreement (at which time an equal amount of the Company Class Z common stock and Class Z Units, will vest and convert into Company Class A common stock or Class A Units, as applicable, or Company Class B common stock (or Class B Units), as applicable). See the section entitled “Description of the Company’s Securities—Class Z Common Stock”.  | 
| (4) |   Percentages are calculated based on 538,451,250 aggregate voting shares outstanding (assuming No Redemptions) and 513,191,324 (assuming Maximum Redemptions).  | 
| (5) |   Due to the Company’s “Up-C” structure, the Company will be a holding company with its only material asset being its direct and indirect interest in Alight Holdings and certain Tempo Sellers will hold economic interests in Alight Holdings (through their ownership of Class A Units) rather than through the shares of the Company. As a result, economic ownership percentages are calculated based on 538,451,250 Class A Units of Alight Holdings outstanding (assuming No Redemptions) and 513,191,324 (assuming Maximum Redemptions). The Alight Holdings organizational documents contain provisions that require the Company to maintain a one-to-one ratio between the number of shares of each class of Company common stock outstanding to maintain the equivalency of the economic and voting ownership percentages implied by shares of Company Class A common stock and Class A Units. See the section entitled “Proposal No. 1—the Business Combination Proposal—Certain Agreements Related to the Business Combination—The Alight Holdings Operating Agreement—Proportionality of Interests” and “Risk Factors—Risks Related to the Company Following the Business Combination.”  | 
See the section entitled “Beneficial Ownership of Securities” for additional information as well as the risk factors contained in the section entitled “Risk Factors” for information about risks related to the Company’s organizational structure and ownership, including the risk factor titled “Following the Business Combination, the Sponsor Investors and Existing Investors will have significant influence over the Company and their interests may conflict with the Company’s or its stockholders in the future.”
The Proposals to be Submitted at the FTAC Special Meeting
The following is a summary of the proposals to be considered at the FTAC special meeting.
Proposal No. 1—The Business Combination Proposal
FTAC stockholders will be asked to consider and vote upon a proposal to adopt the Business Combination Agreement and approve the business combination and other transactions contemplated by the Business Combination Agreement and the other agreements contemplated thereby. See the section entitled “Proposal No. 1—The Business Combination Proposal” and the Business Combination Agreement, which is attached hereto as Annex A.
Proposal No. 2—The FTAC Charter Amendment Proposals
FTAC stockholders will be asked to consider and vote upon a proposal to approve and adopt the FTAC Amended Charter, as well as separate proposals to (a) approve the increase in the number of authorized shares of FTAC common stock and (b) approve the creation of a new class of FTAC Class C common stock. See the section entitled “Proposal No. 2—The FTAC Charter Amendment Proposals” and the form of the FTAC Amended Charter, which is attached hereto as Annex B.
Proposal No. 3—The NYSE Proposal
FTAC stockholders will be asked to consider and vote upon a proposal to approve, for purposes of complying with the applicable listing standards of the NYSE, (a) all issuances of shares of Company common stock (and any
51
securities convertible into or exercisable for Company common stock) pursuant to (or contemplated by) the Business Combination Agreement, the Subscription Agreements and any subscription agreements entered into in connection with any Permitted Equity Financing, (b) the issuance of shares of FTAC common stock (and any securities convertible into or exercisable for FTAC common stock) pursuant to the Forward Purchase Agreements, (c) the issuance of shares of FTAC Class C common stock in connection with the Founder FTAC Warrant Recapitalization and (d) all issuance of shares of Company common stock upon the conversion of any shares of Company common stock or the exchange of any Alight Holdings Units that are issued in connection with the Business Combination. See the section entitled “Proposal No. 3—The NYSE Proposal”.
Proposal No. 4—The Governance Proposals
FTAC stockholders will be asked to consider and vote upon separate proposals to approve, by a non-binding, advisory vote, each of the following governance provisions in the Company Charter that will be in effect upon completion of the Business Combination that reasonably requires a separate vote under SEC or NYSE rules:
| (a) |   Governance Proposal No. 4A: To authorize the classification of the Company Board into three classes of directors, with staggered three-year terms of office;  | 
| (b) |   Governance Proposal No. 4B: To approve changes to the ability of stockholders to remove directors from the Company Board; and  | 
| (c) |   Governance Proposal No. 4C: To approve the adoption of certain supermajority voting requirements in connection with the amendment of certain provisions of the Company Charter and Company Bylaws.  | 
See the section entitled “Proposal No. 4—The Governance Proposals”.
Proposal No. 5—The Omnibus Incentive Plan Proposal
FTAC stockholders will be asked to consider and vote upon a proposal to approve and adopt the Omnibus Incentive Plan, which, among other things, provides for the reservation of a number of shares of Company common stock for issuance under the Omnibus Incentive Plan, subject to annual increases in such reserves as provided in the plan. See the section entitled “Proposal No. 5—The Omnibus Incentive Plan Proposal” and the Omnibus Incentive Plan, which is attached hereto as Annex K.
Proposal No. 6—The Employee Stock Purchase Plan Proposal
FTAC stockholders will be asked to consider and vote upon a proposal to approve and adopt the Employee Stock Purchase Plan, which, among other things, will assist eligible employees in acquiring a stock ownership interest in the Company. See the section entitled “Proposal No. 6—The Employee Stock Purchase Plan Proposal” and the Employee Stock Purchase Plan, which is attached hereto as Annex L.
Proposal No. 7—The Adjournment Proposal
FTAC stockholders will be asked to consider and vote upon a proposal to adjourn the FTAC special meeting to a later date or dates, if necessary or appropriate, (a) to permit further solicitation and vote of proxies in the event that there are insufficient votes to approve the Business Combination Proposal, the FTAC Charter Amendment Proposals, the NYSE Proposal, the Governance Proposals, the Omnibus Incentive Plan Proposal or the Employee Stock Purchase Plan Proposal or if otherwise necessary or appropriate in connection with the Business Combination or (b) to ensure that any supplement or amendment to this proxy statement/prospectus/consent solicitation statement to be timely disseminated to FTAC stockholders prior to the FTAC special meeting. See the section entitled “Proposal No. 7—The Adjournment Proposal”.
52
Special Meeting of FTAC Stockholders
Date, Time and Place of the FTAC Special Meeting
The FTAC special meeting will be held via live webcast on the Internet on June 30, 2021 at 10:00 a.m. Eastern Time.
FTAC stockholders will be able to attend the FTAC special meeting remotely and vote their shares electronically during the FTAC special meeting by visiting the virtual meeting website at https://www.cstproxy.com/foleytrasimene/sm2021 and entering the control number included on their proxy card. Stockholders who hold their shares in “street name” through a bank, broker or other nominee will need to follow the instructions provided by their bank, broker or nominee in order to obtain a control number and proxy in order to attend and vote their shares at the FTAC special meeting.
Record Date; Outstanding Shares; Stockholders Entitled to Vote
FTAC has fixed the close of business on May 25, 2021, as the record date for the determination of FTAC stockholders entitled to notice of and to attend and vote at the FTAC special meeting.
As of the close of business on the Record Date, there were 129,375,000 shares of FTAC common stock outstanding and entitled to vote at the FTAC special meeting. Each FTAC stockholder is entitled to one vote at the FTAC special meeting for each share of FTAC Class A common stock and each share of FTAC Class B common stock held of record as of the Record Date.
Quorum
A quorum of FTAC stockholders will be necessary to hold a valid meeting. The presence at the FTAC special meeting by attendance via the virtual meeting website or representation by proxy of the holder or holders of a majority of the shares of FTAC common stock outstanding as of the Record Date and entitled to vote at the FTAC special meeting will constitute a quorum for purposes of the FTAC special meeting. Abstentions will be considered present for purposes of establishing a quorum.
Vote Required
The proposals to be presented at the FTAC special meeting will require the following votes:
Approval of the Business Combination Proposal and each of the FTAC Charter Amendment Proposals will require the affirmative vote of a majority of the shares of FTAC Class A common stock and FTAC Class B common stock outstanding as of the Record Date, voting together as a single class. Accordingly, if a quorum is present at the FTAC special meeting, abstentions or an FTAC stockholder’s failure to vote by proxy or to vote at the FTAC special meeting will have the same effect as a vote “AGAINST” these proposals.
Approval of FTAC Charter Amendment Proposal No. 2A (the amendment and restatement of the FTAC Charter) will also require the affirmative vote of a majority of the shares of FTAC Class B common stock outstanding as of the Record Date, voting separately as a single class. The Founders and the FTAC Independent Directors, who hold all of the outstanding shares of FTAC Class B common stock, have agreed to vote all such shares in favor of the FTAC Charter Amendment Proposals.
Approval of the NYSE Proposal will require the affirmative vote of a majority of the votes cast on the proposal by holders of shares of FTAC Class A common stock and FTAC Class B common stock represented at the FTAC special meeting by attendance via the virtual meeting website or by proxy and entitled to vote on the proposal, voting together as a single class. Accordingly, if a quorum is present, abstentions will have the same effect as a vote “AGAINST” the NYSE Proposal, while an FTAC stockholder’s failure to vote by proxy or to vote at the FTAC special meeting will have no effect on the NYSE Proposal.
53
Approval of each of the Governance Proposals (each of which is a non-binding, advisory vote), the Omnibus Incentive Plan Proposal, the Employee Stock Purchase Plan Proposal and the Adjournment Proposal requires the affirmative vote of holders of a majority of the shares of FTAC Class A common stock and FTAC Class B common stock represented at the FTAC special meeting by attendance via the virtual meeting website or by proxy and entitled to vote on the proposal, voting together as a single class. Accordingly, if a quorum is present, abstentions will have the same effect as a vote “AGAINST” such proposals, while an FTAC stockholder’s failure to vote by proxy or to vote at the FTAC special meeting will have no effect on the outcome of such proposals.
Certain Voting Arrangements
As of May 25, 2021, the record date for the FTAC special meeting, the Sponsor Parties (including each of FTAC’s directors and officers) beneficially owned and were entitled to vote 25,875,000 shares of FTAC common stock.
Pursuant to the terms of the Sponsor Agreement, the Sponsor Parties, including each of FTAC’s directors and officers, have agreed to vote all of the shares of FTAC common stock held by them in favor of the Business Combination Proposal and each of the other FTAC Stockholder Proposals. In the aggregate, the Sponsor Parties own approximately 20% of the issued and outstanding shares of FTAC common stock, including all of the outstanding shares of FTAC Class B common stock.
Redemption Rights
Under the FTAC Charter, FTAC Public Stockholders may elect to have their shares of FTAC Class A common stock redeemed for cash at the applicable Redemption Price if the Business Combination is consummated. Any FTAC stockholder who properly seeks redemption in accordance with the procedures described in the section of this proxy statement/prospectus/consent solicitation statement entitled “Special Meeting of FTAC Stockholders—Redemption Rights” will be entitled to receive such stockholder’s applicable pro rata portion of the Trust Account, calculated as of two business days prior to the anticipated date of the consummation of the Business Combination. Upon completion of the Business Combination, a stockholder who has properly exercised its redemption rights will no longer own any shares of FTAC Class A common stock in respect thereof (and will not be entitled to receive any shares of Company Class A common stock in respect thereof in the FTAC Merger). The amount of cash held in the Trust Account was $1,036,000,646.11 as of May 25, 2021, the record date for the FTAC special meeting, which would result in a redemption price of approximately $10.01 per share.
If the Business Combination is not completed for any reason, then FTAC Public Stockholders who elected to exercise their redemption rights will not be entitled to have their shares redeemed and will not be entitled to receive their pro rata portion of the Trust Account. FTAC will promptly return any shares delivered by FTAC Public Stockholders. If FTAC does not complete an initial business combination prior to the end of the completion window, FTAC Public Stockholders will be entitled to share only share in the assets of the Trust Account upon the liquidation of FTAC. This may result in FTAC Public Stockholders receiving less than they would have received if the Business Combination was completed and they had exercised their redemption rights in connection therewith due to potential claims of creditors.
Holders of FTAC Public Warrants and FTAC Units will not have redemption rights with respect to such securities.
See the section entitled “Special Meeting of FTAC Stockholders—Redemption Rights” for a detailed description of the procedures to be followed if you wish to redeem your shares of FTAC Class A common stock.
54
Recommendation of the FTAC Board to FTAC Stockholders; Reasons for the Approval of the Business Combination
The FTAC Board recommends that FTAC stockholders vote:
“FOR” the Business Combination Proposal
“FOR” the FTAC Charter Amendment Proposals
“FOR” the NYSE Proposal
“FOR” the Governance Proposals
“FOR” the Omnibus Incentive Plan Proposal
“FOR” the Employee Stock Purchase Plan Proposal
“FOR” the Adjournment Proposal.
In considering the Business Combination and reaching its decision to approve the Business Combination Agreement and the transactions contemplated thereby and to recommend the adoption of the Business Combination Agreement and the approval of the transactions contemplated thereby to FTAC stockholders, the FTAC Board considered a wide variety of factors weighing positively and negatively in connection with the Business Combination. After careful consideration, the FTAC Board determined that the Business Combination with Alight, a leading cloud-based provider of mission-critical integrated digital human capital and business solutions, presents a highly attractive business combination opportunity and is advisable and in the best interests of FTAC and its stockholders. See the section entitled “Proposal No. 1—The Business Combination Proposal—The FTAC Board’s Reasons for the Approval of the Business Combination” for additional information regarding the reasons for the FTAC Board’s approval and recommendation. The consummation of the Business Combination is conditioned on the approval of the Business Combination Proposal, each of the FTAC Charter Amendment Proposals and the NYSE Proposal. If any of these proposals are not approved, FTAC will not complete the Business Combination.
Interests of FTAC’s Directors and Officers and Others in the Business Combination
In considering the recommendation of the FTAC Board to vote “FOR” the Business Combination Proposal, FTAC stockholders should keep in mind that, whether the Business Combination is consummated or not, FTAC’s directors and executive officers and certain other persons have interests in the Business Combination that are different from, or in addition to, those of FTAC stockholders generally. These interests include, among other things:
| • |   If the Business Combination or another initial business combination is not consummated by May 29, 2022 (or any extension of such date if approved by FTAC stockholders), FTAC will cease all operations except for the purpose of winding up, redeeming 100% of the outstanding FTAC Public Shares for cash and, subject to the approval of its remaining stockholders and the FTAC Board, dissolving and liquidating. In such event, the 25,875,000 shares of FTAC Class B common stock held by the Founders and the FTAC Independent Directors would be worthless because the holders thereof are not entitled to participate in any redemption or distribution with respect to such shares. Such shares would have had an aggregate market value of approximately $271,687,500 based upon the closing price of the FTAC Class A common stock on the NYSE of $10.50 per share on May 25, 2021, the record date for FTAC special meeting.  | 
55
| • |   The Founders purchased an aggregate of 15,133,333 Private Placement Warrants from FTAC for an aggregate purchase price of $22,700,000 (or $1.50 per warrant). These purchases took place on a private placement basis simultaneously with the consummation of the FTAC IPO. A portion of the proceeds FTAC received from these purchases was placed in the Trust Account. Such warrants would have had an aggregate market value of approximately $29,211,873 based upon the closing price of the FTAC Public Warrants on the NYSE of $1.9303 per warrant on May 25, 2021, the record date for the FTAC special meeting. The Private Placement Warrants will become worthless if FTAC does not consummate a business combination by May 29, 2022 (or any extension of such date if approved by FTAC stockholders).  | 
| • |   William P. Foley, II, Richard N. Massey and Erika Meinhardt will become directors of the Company after the closing of the Business Combination. As such, in the future each will receive any cash fees, and/or equity or equity-based stock awards that the Company Board determines to pay to its non-executive directors.  | 
| • |   If FTAC stockholders approve the Omnibus Incentive Plan Proposal and it becomes effective in connection with the Business Combination, following the closing of the Business Combination the Company anticipates making a grant of Performance-Based RSUs to Mr. Foley under the Omnibus Incentive Plan in fiscal year 2021. While the amount of the Performance-Based RSUs may ultimately change prior to the grant date, the Company anticipates that the aggregate estimated grant date dollar value of the Performance-Based RSUs granted to Mr. Foley (assuming achievement of the performance goals at target) will be $5,000,000. The Company anticipates that the vesting terms of Mr. Foley’s Performance-Based RSUs will be the same as those for the Performance-Based RSUs granted to the Company’s Named Executive Officers following the completion of the Business Combination. For additional information on the Omnibus Incentive Plan, see the section entitled “Proposal No. 5—The Omnibus Incentive Plan Proposal.” For a description of the anticipated terms of the Performance-Based RSUs, see the section entitled “Executive Compensation of Alight—Actions Taken in Connection with the Business Combination—Grants of New Equity Awards.”  | 
| • |   FTAC and/or the Company have entered into certain transactions with the FNF Subscribers, Cannae and certain directors and officers (or their affiliates or related persons) of FTAC, FNF and Cannae in connection with the Business Combination (as described below). Certain of the directors of FTAC, including Messrs. Harris and Martire, and FTAC’s former Chairman and current strategic advisor, Mr. Foley also serve as directors of Cannae Holdings and each of the officers of FTAC is also an officer of Cannae Holdings. In addition, Messrs. Foley and Ammerman as well as Thomas M. Hagerty, a former FTAC director, serve on the board of directors of FNF and Mr. Gravelle is also an officer of FNF. Upon completion of the Business Combination (assuming no redemptions), Cannae will hold an approximately 7.4% voting interest and the FNF Subscribers will, collectively, have an approximately 2.8% voting interest in the Company.  | 
| • |   FTAC and the Company have entered into Subscription Agreements for the purchase of shares of Company Class A common stock (at a purchase price of $10.00 per share) in connection with the completion of the Business Combination with (a) each of the FNF Subscribers (for an aggregate purchase price of $150,000,000) and (b) Cannae LLC (in the amount of $250,000,000). Each of the Subscription Agreements is in the same form as those entered into by the other PIPE Investors; however, in connection with the closing of their respective subscriptions, each of the FNF Subscribers and Cannae will receive a placement fee equal to 2.5% of the aggregate purchase price it will pay to the Company (equal to $3,750,000, in the aggregate, among the FNF Subscribers and $6,250,000 to Cannae). These fees match the placement fees (on a percentage basis) that would have otherwise been payable to the placement agents in connection with the  | 
56
|   PIPE Investment. The placement agents will not receive any placement fees in connection with the PIPE Investment by the FNF Subscribers and Cannae LLC.  | 
| • |   FTAC and the Company have entered into Subscription Agreements for the purchase of shares of Company Class A common stock (at a purchase price of $10.00 per share) in connection with the completion of the Business Combination with certain directors and officers (or their affiliates or related persons) of FTAC, FNF and Cannae. This includes Subscription Agreements with (a) Douglas Ammerman (in the amount of $300,000), (b) Richard N. Massey (in the amount of $1,000,000), (c) a trust of which Bryan Coy is the trustee (in the amount of $65,000) and (d) Michael L. Gravelle (in the amount of $300,000). In addition, a trust of which Erika Meinhardt (a director nominee) is the trustee has entered into a Subscription Agreement in the amount of $100,000. These Subscription Agreements are in the same form as those entered into by other PIPE Investors.  | 
| • |   In connection with the IPO, FTAC entered into a Forward Purchase Agreement with Cannae Holdings (which Cannae Holdings has assigned to Cannae LLC) for the purchase of FTAC Class A common stock and FTAC Warrants for an aggregate purchase price of $150,000,000.  | 
| • |   If FTAC is unable to complete a business combination within the completion window (as the completion window may be extended with the approval of FTAC stockholders), the Founders have agreed to be liable to FTAC if and to the extent any claims by a third party, including claims of target businesses or claims of vendors or other entities that are owed money by FTAC for services rendered or contracted for or products sold to FTAC (other than FTAC’s independent auditors), reduce the amounts in the Trust Account to below the lesser of (i) $10.00 per public share and (ii) the actual amount per share held in the Trust Account as of the date of the liquidation of the Trust Account (if less than $10.00 per share due to reductions in the value of the trust assets), in each case net of the interest that may be withdrawn to pay FTAC’s taxes (if any). If FTAC consummates the Business Combination, on the other hand, the Company will be liable for all such claims.  | 
| • |   FTAC’s officers and directors, and their affiliates, are entitled to reimbursement of out-of-pocket expenses incurred by them in connection with certain activities performed on FTAC’s behalf, such as identifying and investigating possible business combination targets and business combinations. However, if FTAC fails to consummate a business combination within the completion window, they will not have any claim against the Trust Account for reimbursement. Accordingly, FTAC may not be able to reimburse these expenses if the Business Combination or another business combination, are not completed within the completion window.  | 
| • |   The continued indemnification of FTAC’s current directors and officers and the continuation of coverage under directors’ and officers’ liability insurance following the Business Combination.  | 
| • |   Pursuant to the Investor Rights Agreement, the Sponsor Investors will have the right to designate up to three directors (and to jointly with the Blackstone Investors designate one additional director) to the Company Board, subject to certain conditions and certain step-down provisions.  | 
| • |   Pursuant to the Registration Rights Agreement, the Sponsor Investors will have customary registration rights, including demand and piggy-back rights, subject to cooperation and cut-back provisions with respect to the shares of Company Class A common stock held by them from time to time.  | 
During a period when they are not then aware of any material non-public information regarding FTAC or its securities or when such purchases are not then prohibited by Regulation M under the Exchange Act, the Founders and/or their respective directors, officers, advisors or affiliates may purchase FTAC Common Stock in privately negotiated transactions or in the open market prior to the completion of the Business Combination. Any such shares purchased before the Record Date would be voted in favor of the Business Combination and could thereby increase the likelihood of satisfying the requirements for the Business Combination to be approved and consummated.
57
Appraisal Rights
No FTAC stockholders, unit holders or warrant holders will have appraisal rights under the DGCL in connection the Business Combination.
Tempo Holdings and the Tempo Blockers’ Solicitation of Written Consents
Tempo Holdings
Consents; Required Consents
Adoption of the Business Combination Agreement and the transactions contemplated thereby requires the approval of the holders of at least a majority of the outstanding units of Tempo Holdings.
Concurrent with the initial execution of the Business Combination Agreement, the Tempo Supporting Holders entered into the Tempo Holdings Support Agreement with Tempo Holdings. Under the Tempo Holdings Support Agreement, the Tempo Supporting Holders agreed, among other things, to (i) deliver a written consent adopting the Business Combination Agreement and approving the Business Combination, within twenty-four (24) hours after the registration statement on Form S-4, of which this proxy statement/prospectus/consent solicitation statement forms a part, is declared effective by the SEC, and (ii) execute and deliver the Transaction Agreements effective upon the Closing of the Business Combination.
Submission of Consents
You may consent to the adoption of the Business Combination Agreement and approve the Business Combination and the Transaction Agreements with respect to your common units of Tempo Holdings by completing, dating and signing the written consent enclosed with this proxy statement/prospectus/consent solicitation statement and returning it to Tempo Holdings.
If you hold common units of Tempo Holdings and you wish to give your written consent, you must fill out the enclosed written consent, date and sign it, and promptly return it to Tempo Holdings. Once you have completed, dated and signed the written consent, you may deliver it to Tempo Holdings by emailing a .pdf copy to paulette.dodson@alight.com or by mailing it to Tempo Holdings at Tempo Holding Company, LLC, 4 Overlook Point, Lincolnshire, IL 60069, Attention: Paulette Dodson.
Executing Consents
You may execute a written consent to adopt the Business Combination Agreement and approve the Business Combination. A written consent to adopt the Business Combination Agreement and approve the Business Combination is equivalent to a vote for the Proposed Business Combination. If you fail to execute and return your written consent, or otherwise withhold your written consent, it has the same effect as voting against the Business Combination Agreement and the Business Combination.
Solicitation of Consents; Expenses
The expense of preparing, printing and mailing these consent solicitation materials to members of Tempo Holdings is being borne by Tempo Holdings. Officers and employees of Tempo Holdings may solicit consents by telephone and personally, in addition to solicitation by mail. These persons will receive their regular salaries but no special compensation for soliciting consents.
58
Tempo Blocker I, LLC
Consents; Required Consents
Adoption of the Business Combination Agreement and the transactions contemplated thereby requires the approval of the holders of at least a majority of the outstanding units of Tempo Blocker 1 entitled to vote.
Concurrent with the initial execution of the Business Combination Agreement, the Tempo Supporting Holders entered into the Tempo Blocker 1 Support Agreement with Tempo Blocker 1. Under the Tempo Blocker 1 Support Agreement, the Tempo Blocker 1 Supporting Holders agreed, among other things, to (i) deliver a written consent adopting the Business Combination Agreement and approving the Business Combination, within eighteen (18) hours after this proxy statement/prospectus/consent solicitation statement is declared effective by the SEC, and (ii) execute and deliver the Transaction Agreements effective upon the effective time of the Business Combination Agreement.
Submission of Consents
You may consent to the adoption of the Business Combination Agreement and the Business Combination and the Transaction Agreements with respect to your common units of Tempo Blocker 1 by completing, dating and signing the written consent enclosed with this proxy statement/prospectus/consent solicitation statement and returning it to Tempo Blocker 1.
If you hold common units of Tempo Blocker 1 and you wish to give your written consent, you must fill out the enclosed written consent, date and sign it, and promptly return it to Tempo Blocker 1. Once you have completed, dated and signed the written consent, you may deliver it to Tempo Blocker 1 by emailing a .pdf copy to private.equity@adia.ae or by mailing it to Tempo Blocker 1 at Tempo Blocker I, LLC, c/o Platinum Falcon B 2018 RSC Limited Level 26, Al Khatem Tower, Abu Dhabi Global Market Square, Al Maryah Island, PO Box 25642, United Arab Emirates, Attention: The Directors.
Executing Consents
You may execute a written consent to approve of the Business Combination Agreement and the Business Combination. A written consent to approve the Business Combination Agreement and the Business Combination is equivalent to a vote for such proposal. If you fail to execute and return your written consent, or otherwise withhold your written consent, it has the same effect as voting against the Business Combination Agreement and the Business Combination.
Solicitation of Consents; Expenses
The expense of preparing, printing and mailing these consent solicitation materials to members of Tempo Blocker 1 is being borne by Tempo Blocker 1. Any officers or employees of Tempo Blocker 1 may solicit consents by telephone and personally, in addition to solicitation by mail. These persons will receive their regular salaries but no special compensation for soliciting consents.
Tempo Blocker II, LLC
Consents; Required Consents
Adoption of the Business Combination Agreement and the transactions contemplated thereby requires the approval of the holders of at least a majority of the outstanding units of Tempo Blocker 2 entitled to vote.
Concurrent with the initial execution of the Business Combination Agreement, the Tempo Supporting Holders entered into the Tempo Blocker 2 Support Agreement with Tempo Blocker 2. Under the Tempo Blocker
59
2 Support Agreement, the Tempo Blocker 2 Supporting Holders agreed, among other things, to (i) deliver a written consent adopting the Business Combination Agreement and approving the Business Combination, within eighteen (18) hours after this proxy statement/prospectus/consent solicitation statement is declared effective by the SEC, and (ii) execute and deliver the Transaction Agreements effective upon the effective time of the Business Combination Agreement.
Submission of Consents
You may consent to the adoption of the Business Combination Agreement and the Business Combination and the Transaction Agreements with respect to your common units of Tempo Blocker 2 by completing, dating and signing the written consent enclosed with this proxy statement/prospectus/consent solicitation statement and returning it to Tempo Blocker 2.
If you hold common units of Tempo Blocker 2 and you wish to give your written consent, you must fill out the enclosed written consent, date and sign it, and promptly return it to Tempo Blocker 2. Once you have completed, dated and signed the written consent, you may deliver it to Tempo Blocker 2 by emailing a .pdf copy to alexmoskowitz@gic.com or by mailing it to Tempo Blocker 2 at Tempo Blocker II, LLC c/o GIC Special Investments Pte. Ltd. One Bush Street, Suite 1100, San Francisco, CA 94104, Attention: Alex Moskowitz.
Executing Consents
You may execute a written consent to approve of the Business Combination Agreement and the Business Combination. A written consent to approve the Business Combination Agreement and the Business Combination is equivalent to a vote for such proposal. If you fail to execute and return your written consent, or otherwise withhold your written consent, it has the same effect as voting against the Business Combination Agreement and the Business Combination.
Solicitation of Consents; Expenses
The expense of preparing, printing and mailing these consent solicitation materials to members of Tempo Blocker 2 is being borne by Tempo Blocker 2. Any officers or employees of Tempo Blocker 2 may solicit consents by telephone and personally, in addition to solicitation by mail. These persons will receive their regular salaries but no special compensation for soliciting consents.
Blackstone Tempo Feeder Fund VII L.P.
Consents; Required Consents
Adoption of the Business Combination Agreement and approval of the transactions contemplated thereby requires the approval of the holders of at least a majority of the limited partnership interests of Blackstone Blocker.
Concurrent with the initial execution of the Business Combination Agreement, the Blackstone Blocker Supporting General Partner entered into the Blackstone Blocker Support Agreement with Tempo Holdings. Under the Blackstone Blocker Support Agreement, the Blackstone Blocker Supporting General Partner agreed, among other things, to (i) deliver a written consent adopting the Business Combination Agreement and approving the Business Combination, within eighteen (18) hours after receipt of written notice that the registration statement on Form S-4, of which this proxy statement/prospectus/consent solicitation statement forms a part, has been declared effective by the SEC, and (ii) execute and deliver the Transaction Agreements effective upon the Closing of the Business Combination.
60
Submission of Consents
You may consent to the adoption of the Business Combination Agreement and the Business Combination and the Transaction Agreements with respect to your limited partnership interests of Blackstone Blocker by completing, dating and signing the written consent enclosed with this proxy statement/prospectus/consent solicitation statement and returning it to Blackstone Blocker.
If you hold limited partnership interests of Blackstone Blocker and you wish to give your written consent, you must fill out the enclosed written consent, date and sign it, and promptly return it to Blackstone Blocker. Once you have completed, dated and signed the written consent, you may deliver it to Blackstone Blocker by emailing a .pdf copy to Wallace@blackstone.com and David.Kestnbaum@blackstone.com or by mailing it to Blackstone Blocker at Blackstone Tempo Feeder Fund VII L.P. c/o The Blackstone Group Inc., 345 Park Avenue, New York, New York 10154, Attention: Peter Wallace and David Kestnbaum.
Executing Consents
You may execute a written consent to adopt of the Business Combination Agreement and approve the Business Combination. A written consent to adopt the Business Combination Agreement and approve the Business Combination is equivalent to a vote for the proposed Business Combination. If you fail to execute and return your written consent, or otherwise withhold your written consent, it has the same effect as voting against the Business Combination Agreement and the Business Combination.
Solicitation of Consents; Expenses
The expense of preparing, printing and mailing these consent solicitation materials to limited partners of Blackstone Blocker is being borne by Blackstone Blocker. Any officers or employees of Blackstone Blocker may solicit consents by telephone and personally, in addition to solicitation by mail. These persons, if any, will receive their regular salaries but no special compensation for soliciting consents.
New Mountain Partners IV Special (AIV-E), LP
Consents; Required Consents
Adoption of the Business Combination Agreement and the approval transactions contemplated thereby requires the approval of the holders of at least a majority of the limited partnership interests of the New Mountain Blocker.
Concurrent with the execution of the Business Combination Agreement, the New Mountain Blocker Supporting General Partner entered into the Tempo Blocker 5 Support Agreement with Tempo Holdings. Under the Tempo Blocker 5 Support Agreement, the Tempo Blocker 5 Supporting General Partner agreed, among other things, to (i) deliver a written consent adopting the Business Combination Agreement and approving the Business Combination, within eighteen (18) hours after receipt of written notice that the registration statement on Form S-4, of which this proxy statement/prospectus/consent solicitation statement forms a part, has been declared effective by the SEC, and (ii) execute and deliver the Transaction Agreements effective upon the Closing of the Business Combination.
Submission of Consents
You may consent to the adoption of the Business Combination Agreement and the Business Combination and the Transaction Agreements with respect to your limited partnership interests of the New Mountain Blocker by completing, dating and signing the written consent enclosed with this proxy statement/prospectus/consent solicitation statement and returning it to the New Mountain Blocker.
61
If you hold limited partnership interests of the New Mountain Blocker and you wish to give your written consent, you must fill out the enclosed written consent, date and sign it, and promptly return it to the New Mountain Blocker. Once you have completed, dated and signed the written consent, you may deliver it to Tempo Blocker 5 by emailing a .pdf copy to MLori@newmountaincapital.com and RMulcare@newmountaincapital.com or by mailing it to Tempo Blocker 5 at New Mountain Investments IV, L.L.C., 787 Seventh Avenue, 49th Floor, New York, New York 10019, Attention: Mathew J. Lori and Robert Mulcare.
Executing Consents
You may execute a written consent to approve of the Business Combination Agreement and the Business Combination. A written consent to adopt the Business Combination Agreement and approve the Business Combination is equivalent to a vote for such proposed combination. If you fail to execute and return your written consent, or otherwise withhold your written consent, it has the same effect as voting against the Business Combination Agreement and the Business Combination.
Solicitation of Consents; Expenses
The expense of preparing, printing and mailing these consent solicitation materials to limited partners of Tempo Blocker 5 is being borne by Tempo Blocker 5. Any officers or employees of Tempo Blocker 5 may solicit consents by telephone and personally, in addition to solicitation by mail. These persons, if any, will receive their regular salaries but no special compensation for soliciting consents.
Material U.S. Federal Income Tax Considerations
As described more fully under the section below entitled “Proposal No. 1—The Business Combination Proposal—Material U.S. Federal Income Tax Considerations,” the FTAC Merger, taken together with the related transactions in the Business Combination, will qualify as a transaction described in Section 351 of the Code, and assuming it so qualifies the U.S. federal income tax treatment of U.S. holders (as that term is defined that section) of FTAC Class A common stock and/or Non-Founder FTAC Warrants is as follows: (1) a U.S. holder that owns only FTAC Class A common stock but not Non-Founder FTAC Warrants and that exchanges such FTAC Class A common stock for Company Class A common stock in the FTAC Merger will not recognize gain or loss, (2) a U.S. holder that owns only Non-Founder FTAC Warrants but not FTAC Class A common stock and whose Non-Founder FTAC Warrants convert into Company Warrants will recognize gain or loss equal to the difference between the fair market value of the Company Warrants received and such U.S. holder’s adjusted tax basis in the Non-Founder FTAC Warrants, and (3) a U.S. holder that owns both FTAC Class A common stock and Non-Founder FTAC Warrants and that exchanges FTAC Class A common stock for Company Class A common stock and whose Non-Founder FTAC Warrants convert into Company Warrants in the FTAC Merger will recognize gain (if any) in an amount equal to the lesser of (i) the excess (if any) of the fair market value of the Company Class A common stock and Company Warrants received over such U.S. holder’s tax basis in its FTAC Class A common stock and Non-Founder FTAC Warrants and (ii) the fair market value of the Company Warrants received. Any loss realized by a U.S. holder will not be recognized.
Regulatory Matters
The consummation of the Business Combination is subject to certain required regulatory approvals, including expiration of the waiting period under the HSR Act, approval by FINRA of the continuing membership application of Alight’s broker-dealer subsidiary and the receipt of competition clearance in Russia. The parties to the Business Combination Agreement have agreed to use their respective reasonable best efforts to obtain all required regulatory approvals. The required waiting period under the HSR Act has expired and the parties have received the required competition clearance in Russia.
62
See “Proposal No. 1—The Business Combination Proposal—Regulatory Matters” for additional information.
Investment Risks
An investment in our shares involves substantial risks and uncertainties that may adversely affect our business, financial condition and results of operations and cash flows. Some of the more significant challenges and risks relating to an investment in the Company include, among other things, the following:
| • |   An overall decline in economic activity could adversely affect the financial condition and results of operations of our business.  | 
| • |   Our operations have been adversely affected and could in the future be materially adversely impacted by the coronavirus pandemic (COVID-19). Further, the spread of the COVID-19 outbreak has caused severe disruptions in the U.S. and global economy and financial markets and could potentially create widespread business continuity issues of an as yet unknown magnitude and duration. Any future outbreak of any other highly infectious or contagious disease could have a similar impact.  | 
| • |   We face significant competition and our failure to compete successfully could have a material adverse effect on the financial condition and results of operations of our business.  | 
| • |   We rely on complex information technology systems and networks to operate our business. Any significant system or network disruption could expose us to legal liability, impair our reputation or have a negative impact on our operations, sales and operating results.  | 
| • |   Improper access to, misappropriation, destruction or disclosure of confidential, personal or proprietary data as a result of employee or vendor malfeasance or cyber-attacks could result in financial loss, regulatory scrutiny, legal liability or harm to our reputation.  | 
| • |   Changes in regulation, including changes in regulations related to health and welfare plans, fiduciary rules, pension reform, payroll and data privacy and data usage, their application and interpretation could have an adverse effect on our business.  | 
| • |   Our business performance and growth plans could be negatively affected if we are not able to effectively apply technology in driving value for our clients or gaining internal efficiencies. Conversely, investments in innovative product offerings may fail to yield sufficient return to cover their costs.  | 
| • |   We are subject to professional liability claims against us as well as other contingencies and legal proceedings relating to our delivery of services, some of which, if determined unfavorably to us, could have an adverse effect on our financial condition or results of operations.  | 
| • |   We may become involved in litigation that could harm the value of our business.  | 
| • |   Our failure to protect our intellectual property rights, or allegations that we have infringed on the intellectual property rights of others, could harm our reputation, ability to compete effectively and financial condition.  | 
| • |   We might not be successful at acquiring, investing in or integrating businesses, entering into joint ventures or divesting businesses.  | 
| • |   Our growth depends in part on the success of our strategic partnerships with third parties.  | 
| • |   Our business is dependent on continued interest in outsourcing.  | 
63
| • |   Our significant stockholders, including Blackstone Investors and the Sponsor Investors, may exert significant influence over us following the Business Combination, including through their representation on the Company Board, and their interests may conflict with ours or yours in the future.  | 
| • |   If we are unable to develop and maintain effective internal controls over financial reporting, we may not be able to produce timely and accurate financial statements, which could have a material adverse effect on our business.  | 
| • |   If our clients are not satisfied with our services, we may face additional cost, loss of profit opportunities and damage to our reputation or legal liability.  | 
| • |   Our business is exposed to risks associated with the handling of client funds.  | 
| • |   We rely on third parties to perform key functions of our business operations and to provide services to our clients. These third parties may act in ways that could harm our business.  | 
| • |   Our success depends on our ability to retain and attract experienced and qualified personnel, including our senior management team and other professional personnel.  | 
| • |   We may not be able to successfully convert our engagement model to BpaaS.  | 
| • |   We conduct business with the Federal government and a change in the political leadership could materially impact our contracts with the Federal government.  | 
| • |   We have long sales cycles and implementation processes, which could delay our revenue recognition.  | 
| • |   We might not be able to achieve the cost savings required to sustain and increase our profit margins.  | 
| • |   The Company will be a holding company and its only material asset after the completion of the Business Combination will be its direct and indirect interests in Alight Holdings, and we accordingly will be dependent upon the financial results and cash flows of Alight Holdings and its subsidiaries and on distributions from Alight Holdings to pay dividends, taxes and other expenses, including payments under the Tax Receivable Agreement.  | 
64
SELECTED UNAUDITED PRO FORMA CONDENSED COMBINED FINANCIAL INFORMATION
The following selected unaudited pro forma condensed combined financial information (the “Selected Pro Forma Information”) gives effect to the Business Combination and related transactions described in the section entitled “Unaudited Pro Forma Condensed Combined Financial Information.” The Business Combination will be accounted for using the acquisition method of accounting with the Company as the accounting acquirer and Tempo Holdings as the accounting acquiree. Under the acquisition method of accounting, the Company’s assets and liabilities will be recorded at carrying value and the assets and liabilities associated with Tempo Holdings will be recorded at estimated fair value as of the acquisition date. The excess of the purchase price over the estimated fair values of the net assets acquired, if applicable, will be recognized as goodwill.
The selected unaudited pro forma condensed combined balance sheet as of March 31, 2021 combines the unaudited balance sheet of FTAC as of March 31, 2021 and the unaudited consolidated balance sheet of Tempo Holdings as of March 31, 2021 on a pro forma basis as if the Business Combination had been consummated on March 31, 2021. The selected unaudited pro forma condensed combined statements of operations for the three months ended March 31, 2021 and for the year ended December 31, 2020 combine the unaudited statement of operations of FTAC for the three months ended March 31, 2021 and the unaudited consolidated statement of operations of Tempo for the three months ended March 31, 2021 and the audited statement of operations of FTAC for the period from March 26, 2020 (inception) through December 31, 2020 and the audited consolidated statement of operations of Tempo Holdings for the year ended December 31, 2020, respectively, on a pro forma basis as if the Business Combination had been consummated on January 1, 2020, the beginning of the earliest period presented.
The historical financial information of FTAC was derived from the unaudited financial statements of FTAC as of March 31, 2021 and for the three months ended March 31, 2021, as well as from the audited financial statements of FTAC for the period from March 26, 2020 (inception) to December 31, 2020, which are included elsewhere in this proxy statement/prospectus/consent solicitation statement. The historical financial information of Tempo Holdings was derived from the Tempo Holdings unaudited Q1 2021 and audited 2020 consolidated financial statements, which are included elsewhere in this proxy statement/prospectus/consent solicitation statement. The Selected Pro Forma Information has been presented for informational purposes only and is not necessarily indicative of what the combined company’s financial position or results of operations actually would have been had the Business Combination and related transactions been completed as of the dates indicated. In addition, the Selected Pro Forma Information does not purport to project the future financial position or operating results of the combined company. The Selected Pro Forma Information should be read together with unaudited pro forma condensed combined financial information and the accompanying notes in the section entitled “Unaudited Pro Forma Condensed Combined Financial Information.”
The Unaudited Pro Forma Condensed Combined Financial Statements have been prepared using the assumptions below with respect to the potential redemption by FTAC stockholders of FTAC Class A common stock for cash equal to their pro portion of the aggregate amount of funds deposited in the Trust Account:
| • |   No Redemptions: This presentation assumes that no FTAC stockholders elect to redeem their FTAC Class A common stock for a pro rata portion of the funds in the Trust Account, and thus the full amount held in the Trust Account as of the balance sheet date is available for the Business Combination; and  | 
| • |   Maximum Redemptions: This presentation assumes that FTAC stockholders redeem 28,584,926 shares of FTAC Class A common stock, the maximum number of shares of FTAC Class A common stock that may be redeemed for a pro rata portion of the funds in the Trust Account that would still allow FTAC to satisfy the condition precedent in the Business Combination Agreement that as of immediately prior to the Business Combination, FTAC have an Available Cash Amount of at least $2.6 billion. This calculation assumes that the full $300.0 million in aggregate proceeds are received from the closing of the purchases under the Forward Purchase Agreements, the full $1.55 billion in aggregate proceeds are received from the PIPE Investment, that there is no Permitted Equity Financing and that the amount in the Trust Account (prior to any redemptions) is equal to $1,035,985,318 (the amount in the Trust Account as  | 
65
|   of March 31, 2021), resulting in an aggregate redemption payment (based on an estimated redemption price per share of approximately $10) of $285,849,260 and Available Trust Proceeds at closing of approximately $750 million. Under this scenario there is a Redemption Offset Amount equal to $85 million (the amount by which the Available Trust Proceeds are less than $835 million), resulting in the following adjustments to the consideration payable at closing:  | 
| • |   Tempo Seller Consideration: A reduction to the amount of the Closing Cash Consideration of $85 million, such that the Closing Cash Consideration will be equal to $915 million (assuming the Net Debt Adjustment Amount is equal to $0 and so there is no adjustment for Tempo Holdings’ net debt at Closing), and a corresponding increase in the number of shares of Company Class A common stock and Class A Units that comprise the Closing Seller Equity Consideration equal to 8,500,000 (equal to the $85 million Redemption Offset Amount divided by $10), such that the Closing Seller Equity Consideration will be an aggregate number of shares of Company Class A common stock and Class A Units equal to 235,163,750.  | 
| • |   Founder Share Consideration: The issuance of an aggregate of 5,175,000 shares of Company Class B-3 common stock to the Founders and certain FTAC Insiders, and a corresponding reduction to the number of shares of Company Class A common stock to be issued in connection with the exchange of the FTAC Class B common stock outstanding at the Closing from 23,287,500 to 18,112,500.  | 
Under both the No Redemptions and Maximum Redemptions scenarios, the amount of cash available is sufficient to (a) pay the cash consideration to the Tempo Sellers and (b) pay transaction expenses.
| Pro Forma Combined (Assuming No Redemptions)  | 
Pro Forma Combined (Assuming Maximum Redemptions)  | 
|||||||
| (in millions) | ||||||||
|   Selected Unaudited Pro Forma Condensed Combined Balance Sheets As of March 31, 2021  | 
||||||||
|   Total Assets  | 
$ | 10,505 | $ | 10,295 | ||||
|   Total Liabilities  | 
$ | 5,534 | $ | 5,525 | ||||
|   Total Stockholders’ Equity  | 
$ | 4,971 | $ | 4,770 | ||||
| Pro Forma Combined (Assuming No Redemptions)  | 
Pro Forma Combined (Assuming Maximum Redemptions)  | 
|||||||
| (in millions, except share and per share amounts) | ||||||||
|   Selected Unaudited Pro Forma Condensed Combined Statements of Operations For the Three Months Ended March 31, 2021  | 
||||||||
|   Revenue  | 
$ | 689 | $ | 689 | ||||
|   Net Income per share, the Company—basic  | 
$ | 0.08 | $ | 0.09 | ||||
|   Weighted average shares of Company Class A Common Stock outstanding—basic  | 
461,392,828 | 433,055,771 | ||||||
|   Net Income per share, the Company—diluted  | 
$ | 0.07 | $ | 0.07 | ||||
|   Weighted average shares of Company Class A Common Stock outstanding—diluted  | 
538,451,250 | 513,191,324 | ||||||
| Pro Forma Combined (Assuming No Redemptions)  | 
Pro Forma Combined (Assuming Maximum Redemptions)  | 
|||||||
| (in millions, except share and per share amounts) | ||||||||
|   Selected Unaudited Pro Forma Condensed Combined Statements of Operations For the Year Ended December 31, 2020  | 
||||||||
|   Revenue  | 
$ | 2,728 | $ | 2,728 | ||||
|   Net Loss per share, the Company—basic and diluted  | 
$ | (0.63 | ) | $ | (0.67 | ) | ||
|   Weighted average shares of Company Class A Common Stock outstanding—basic and diluted  | 
461,392,828 | 433,055,771 | ||||||
66
COMPARATIVE PER SHARE INFORMATION
The following table sets forth historical comparative per share information of the Company, on a stand-alone basis, and the unaudited pro forma condensed combined per share information after giving effect to the Business Combination, assuming No Redemptions and Maximum Redemptions, respectively.
The historical information should be read in conjunction with the sections of this proxy statement/prospectus/consent solicitation statement entitled “Management’s Discussion and Analysis of Financial Condition and Results of Operations of Alight” and “Management’s Discussion and Analysis of Financial Condition and Results of Operations of FTAC,” as well as the historical financial statements and related notes thereto of each of FTAC and Tempo Holdings included elsewhere in this proxy statement/prospectus/consent solicitation statement. The unaudited pro forma condensed combined per share information is derived from, and should be read in conjunction with, the information contained in the section of this proxy statement/prospectus/consent solicitation statement entitled “Selected Unaudited Pro Forma Condensed Combined Financial Information.”
The unaudited pro forma combined share information does not purport to represent what the actual results of operations of the Company would have been had the Business Combination been completed or to project the Company’s results of operations that may be achieved after the Business Combination. The unaudited pro forma stockholders’ equity per share information below does not purport to represent what the value of Tempo Holdings or FTAC would have been had the Business Combination been completed nor the stockholders’ equity per share for any future date or period. The unaudited pro forma combined net income per share information below does not purport to represent what the actual results of operations of the Company would have been had the Business Combination been completed or to project the Company’s results of operations that may be achieved after the Business Combination. In addition, the unaudited pro forma book value per share information below does not purport to represent what the book value of the Company would have been had the Business Combination been completed nor the book value per share for any future date or period.
The following table sets forth:
| • |   Historical per share information of FTAC for the three months ended March 31, 2021 and for the year ended December 31, 2020, respectively; and  | 
| • |   Unaudited pro forma per share information of the combined company for the three months ended March 31, 2021 and for the year ended December 31, 2020, respectively, after giving effect to the Business Combination, assuming the redemption scenarios as follows:  | 
| • |   No Redemptions: This presentations assumes that no FTAC stockholders elect to redeem their shares of FTAC Class A common stock for a pro rata portion of the proceeds on deposit in the Trust Account, and thus the full amount held in the Trust Account as of the balance sheet date is available for the Business Combination; and  | 
| • |   Maximum Redemptions: This presentation assumes that FTAC stockholders redeem 28,584,926 shares of FTAC Class A common stock, the maximum number of shares of FTAC Class A common stock for a pro rata portion of the funds in the Trust Account that would still allow FTAC to satisfy the condition precedent in the Business Combination Agreement that as of immediately prior to the Business Combination, FTAC have an Available Cash Amount of at least $2.6 billion. This calculation assumes that the full $300.0 million in aggregate proceeds are received from the closing of the purchases under the Forward Purchase Agreements, the full $1.55 billion in aggregate proceeds are received from the PIPE Investment, that there is no Permitted Equity Financing and that the amount in the Trust Account (prior to any redemptions) is equal to $1,035,985,318 (the amount in the Trust Account as of March 31, 2021), resulting in an aggregate redemption payment (based on an estimated redemption price per share of approximately $10) of $285,849,260 and Available Trust Proceeds at closing of approximately $750 million. Under this  | 
67
|   scenario there is a Redemption Offset Amount equal to $85 million (the amount by which the Available Trust Proceeds are less than $835 million), resulting in the following adjustments to the consideration payable at closing:  | 
| • |   Tempo Seller Consideration: A reduction to the amount of the Closing Cash Consideration of $85 million, such that the Closing Cash Consideration will be equal to $915 million (assuming the Net Debt Adjustment Amount is equal to $0 and so there is no adjustment for Tempo Holdings’ net debt at Closing), and a corresponding increase in the number of shares of Company Class A common stock and Class A Units that comprise the Closing Seller Equity Consideration equal to 8,500,000 (equal to the $85 million Redemption Offset Amount divided by $10), such that the Closing Seller Equity Consideration will be an aggregate number of shares of Company Class A common stock and Class A Units equal to 235,163,750.  | 
| • |   Founder Share Consideration: The issuance of an aggregate of 5,175,000 shares of Company Class B-3 common stock to the founders and certain FTAC Insiders, and a corresponding reduction to the number of shares of Company Class A common stock to be issued in connection with the exchange of the FTAC Class B common stock outstanding at the Closing from 23,287,500 to 18,112,500.  | 
Under both the No Redemption and Maximum Redemptions scenarios, the amount of cash available is sufficient to (a) pay the cash consideration to the Tempo Sellers and (b) pay transaction expenses.
| Foley Trasimene Acquisition Corp.  | 
Tempo Holding Company, LLC (2)  | 
Pro Forma Combined (Assuming No Redemptions)  | 
Pro Forma Combined (Assuming Maximum Redemptions)  | 
|||||||||||||
| (in millions, except share and per share amounts) | ||||||||||||||||
|   Three Months Ended March 31, 2021  | 
||||||||||||||||
|   Net Income (Loss) Attributable to the Company  | 
$ | 78 | $ | (21 | ) | $ | 37 | $ | 37 | |||||||
|   Book value per share (1)  | 
$ | 6.91 | $ | 10.77 | $ | 11.01 | ||||||||||
|   FTAC Public Shares  | 
||||||||||||||||
|   Weighted average shares outstanding of Class A redeemable common stock  | 
103,500,000 | |||||||||||||||
|   Basic and diluted income per share, Class A  | 
$ | 0.00 | ||||||||||||||
|   Founder Shares  | 
||||||||||||||||
|   Weighted average shares outstanding of Class B non-redeemable common stock  | 
25,875,000 | |||||||||||||||
|   Basic and diluted income per share, Class B  | 
$ | 3.02 | ||||||||||||||
|   Company Common Stock  | 
||||||||||||||||
|   Weighted average shares of Company Class A Common Stock outstanding - basic  | 
461,392,828 | 433,055,771 | ||||||||||||||
|   Net Income per share, the Company - basic  | 
$ | 0.08 | $ | 0.09 | ||||||||||||
|   Weighted average shares of Company Class A Common Stock outstanding - diluted  | 
538,451,250 | 513,191,324 | ||||||||||||||
|   Net Income per share, the Company - diluted  | 
$ | 0.07 | $ | 0.07 | ||||||||||||
68
| Foley Trasimene Acquisition Corp. (Restated)  | 
Tempo Holding Company, LLC (2)  | 
Pro Forma Combined 
 (Assuming No  | 
Pro Forma Combined 
 (Assuming  | 
|||||||||||||
| (in millions, except share and per share amounts) | ||||||||||||||||
|   Year Ended December 31, 2020  | 
||||||||||||||||
|   Net Loss Attributable to the Company  | 
$ | (114 | ) | $ | (103 | ) | $ | (289 | ) | $ | (290 | ) | ||||
|   Book value per share (1)  | 
$ | 6.31 | $ | 10.65 | $ | 10.89 | ||||||||||
|   FTAC Public Shares  | 
||||||||||||||||
|   Weighted average shares outstanding of Class A redeemable common stock  | 
103,500,000 | |||||||||||||||
|   Basic and diluted income per share, Class A  | 
$ | 0.01 | ||||||||||||||
|   Founder Shares  | 
||||||||||||||||
|   Weighted average shares outstanding of Class B non-redeemable common stock  | 
25,875,000 | |||||||||||||||
|   Basic and diluted loss per share, Class B  | 
$ | (4.44 | ) | |||||||||||||
|   Company Common Stock  | 
||||||||||||||||
|   Weighted average shares of Company Class A Common Stock outstanding - basic and diluted  | 
461,392,828 | 433,055,771 | ||||||||||||||
|   Net Loss per share, the Company - basic and diluted  | 
$ | (0.63 | ) | $ | (0.67 | ) | ||||||||||
| (1) |   Book value per share = (Total Stockholders’ Equity / shares outstanding).  | 
| (2) |   Given Tempo Holdings’ historical equity structure, the calculation of historical Tempo Holdings per share data has been omitted.  | 
69
You should carefully consider all of the following risk factors, together with all of the other information in this proxy statement/prospectus/consent solicitation statement, including the financial information and information in the section entitled “Cautionary Note Regarding Forward-Looking Statements”, before deciding how to vote or instruct your vote to be cast with respect to the FTAC Stockholder Proposals described in this proxy statement/prospectus/consent solicitation statement.
The value of your investment following the completion of the Business Combination will be subject to significant risks affecting, among other things, the Company s business, financial condition and results of operations. If any of the events described below occur, the Company’s post-Business Combination business and financial results could be adversely affected in material respects. This could result in a decline, which may be significant, in the trading price of the Company s securities and could result in you losing all or part of your investment. The risk factors described below are not necessarily exhaustive. We may face additional risks and uncertainties that are not presently known to us, or that we deem to be immaterial, which may also impair our business or financial condition. You are encouraged to perform your own investigation with respect to the businesses of FTAC and Alight.
Risks Related to Alight’s Business and Industry and the Company Following the Business Combination
Throughout this section, references to “we,” “us,” and “our” refer to Alight and its consolidated subsidiaries as the context so requires.
An overall decline in economic activity could adversely affect the financial condition and results of operations of our business.
The results of our business are generally affected by the level of business activity of our clients, which in turn is affected by the level of economic activity in the industries and markets these clients serve. The level of economic activity may be affected by unforeseen events, such as adverse weather conditions, natural disasters, catastrophic events, war, terrorism or public health conditions (including the COVID-19 pandemic). Additionally, substantial changes to trade, monetary and fiscal policies, political conditions, and constriction and volatility in the credit markets, may occur and would affect our business. Economic downturns in some markets may cause reductions in technology and discretionary spending by our clients, which may result in reductions in the growth of new business as well as reductions in existing business. If our clients become financially less stable, enter bankruptcy, liquidate their operations or consolidate, our revenues and/or collectability of receivables could be adversely affected. Our contracts also depend upon the number of our clients’ employees or the number of participants in our clients’ employee benefit plans. If our clients become financially less stable, change their staffing models, enter bankruptcy, liquidate their operations or consolidate, that could result in layoffs or other reductions in the number of participants in our clients’ employee benefit plans. We may also experience decreased demand for our services as a result of postponed or terminated outsourcing of human resource (“HR”) functions. Reduced demand for our services could increase price competition and have an adverse effect on our financial condition or results of operations.
Our operations have been adversely affected and could in the future be materially adversely impacted by the COVID-19 pandemic. Further, the spread of the COVID-19 outbreak has caused severe disruptions in the U.S. and global economy and financial markets and could potentially create widespread business continuity issues of an as yet unknown magnitude and duration. Any future outbreak of any other highly infectious or contagious disease could have a similar impact.
The global spread of COVID-19 has created significant volatility and uncertainty and economic disruption. The extent to which the coronavirus pandemic impacts our business, operations and financial results will depend
70
on numerous evolving factors that we may not be able to accurately predict, including: the duration and scope of the pandemic; governmental, business and individuals’ actions that have been and continue to be taken in response to the pandemic; the impact of the pandemic on economic activity and actions taken in response; the effect on our clients and client demand for our services and solutions; our ability to sell and provide our services and solutions, including as a result of travel restrictions and people working from home; the ability of our clients to pay for our services and solutions; and any closures of our and our clients’ offices and facilities. For example, we have large concentrations of employees and third-party vendors performing critical operations in regions significantly impacted by COVID-19. While we have successfully transitioned many of our employees to a work-from-home model, the closure of those facilities, or restrictions inhibiting our employees’ ability to access those facilities, has disrupted, and could in the future disrupt our ability to provide our services and solutions and result in, among other things, terminations of client contracts and losses of revenue. Clients may also slow down decision making, delay planned work or seek to terminate existing agreements. Additionally, the COVID-19 pandemic has caused, and may continue to cause, companies to lay off or furlough employees and as a result our revenue may be adversely impacted if our clients have fewer employees. While it is not possible at this time to estimate the full impact that COVID-19 could have on our business, the continued spread of COVID-19 and the measures taken by the governments of countries affected could materially adversely impact our business, financial condition or results of operations. To the extent the COVID-19 pandemic adversely affects our business, financial conditions and results of operations, it may also have the effect of heightening many of the other risks described in this “Risk Factors” section.
We face significant competition and our failure to compete successfully could have a material adverse effect on the financial condition and results of operations of our business.
Our competitors may have greater resources, larger customer bases, greater name recognition, stronger presence in certain geographies and more established relationships with their customers and suppliers than we have. In addition, new competitors, alliances among competitors or mergers of competitors could gain significant market share and some of our competitors may have or may develop a lower cost structure, adopt more aggressive pricing policies or provide services that gain greater market acceptance than the services that we offer or develop. Large and well-capitalized competitors may be able to respond to the need for technological changes and innovate faster, or price their services more aggressively. They may also compete for skilled professionals, finance acquisitions, fund internal growth and compete for market share more effectively than we do. If we are unable to compete successfully, we could lose market share and clients to competitors, which could materially adversely affect our results of operations. To respond to increased competition and pricing pressure, we may have to lower the cost of our solutions or decrease the level of service provided to clients, which could have an adverse effect on our financial condition or results of operations.
We rely on complex information technology systems and networks to operate our business. Any significant system or network disruption could expose us to legal liability, impair our reputation or have a negative impact on our operations, sales and operating results and could expose us to litigation and negatively impact our relationships with customers.
We rely on the efficient, uninterrupted and secure operation of complex information technology systems, and networks and data centers, some of which are within our business and some of which are outsourced to third party providers, including cloud infrastructure service providers such as Amazon Web Services (AWS) and Microsoft Azure Cloud. We do not have control over the operations of such third parties. We also may decide to employ additional offsite data centers in the future to accommodate growth. Problems faced by our data center locations, with the telecommunications network providers with whom we or they contract, or with the systems by which our telecommunications providers allocate capacity among their clients, including us, could adversely affect the availability and processing of our solutions and related services and the experience of our clients. If our data centers are unable to keep up with our growing needs for capacity, this could have an adverse effect on our business and cause us to incur additional expense. In addition, any financial difficulties faced by our third-party data center’s operator or any of the service providers with whom we or they contract may have negative effects
71
on our business, the nature and extent of which are difficult to predict. These facilities are vulnerable to damage or interruption from earthquakes, hurricanes, floods, fires, cyber security attacks, terrorist attacks, power losses, telecommunications failures and similar events. The occurrence of a natural disaster or an act of terrorism, a decision to close the facilities without adequate notice, or other unanticipated problems could result in lengthy interruptions in our services and solutions. The facilities also could be subject to break-ins, computer viruses, sabotage, intentional acts of vandalism and other misconduct. Any errors, failures, interruptions or delays experienced in connection with these third-party technologies and information services or our own systems could negatively impact our relationships with customers and adversely affect our business and could expose us to third-party liabilities. Any errors, defects, disruptions or other performance problems with our information technology systems including any changes in service levels at our third-party data center could adversely affect our reputation and may damage our clients’ stored files or result in lengthy interruptions in our services. Interruptions in our services might reduce our revenues, subject us to potential liability or other expenses or adversely affect our renewal rates.
In relation to our third-party data centers, while we own, control and have access to our servers and all of the components of our network that are located in these centers, we do not control the operation of these facilities. The operators of our third-party data center facilities have no obligation to renew their agreements with us on commercially reasonable terms, or at all. If we are unable to renew these agreements on commercially reasonable terms, or if the data center operators are acquired, we may be required to transfer our servers and other infrastructure to new data center facilities, and we may incur costs and experience service interruption in doing so.
Improper access to, misappropriation, destruction or disclosure of confidential, personal or proprietary data as a result of employee or vendor malfeasance or cyber-attacks could result in financial loss, regulatory scrutiny, legal liability or harm to our reputation.
One of our significant responsibilities is to maintain the security and privacy of our employees’ and clients’ confidential and proprietary information and the confidential information about clients’ employees’ compensation, health and benefits information and other personally identifiable information. However, all information technology systems are potentially vulnerable to damage or interruption from a variety of sources, including but not limited to cyber-attacks, computer viruses, malware, hacking, fraudulent use attempts, phishing attacks and security breaches. Our systems are also subject to compromise from internal threats such as improper action by employees, vendors and other third parties with otherwise legitimate access to our systems. Despite our efforts, from time to time, we experience attacks and other cyber-threats to our systems and networks and have from time to time experienced cyber security incidents such as computer viruses, unauthorized parties gaining access to our information technology systems and similar matters, which to date have not had a material impact on our business. These attacks can seek to exploit, among other things, known or unknown vulnerabilities in technology included in our information systems or those of third-party providers. Because the techniques used to obtain unauthorized access are constantly changing and becoming increasingly more sophisticated and often are not recognized until launched against a target, we or our third-party providers may be unable to anticipate these techniques or implement sufficient preventative measures. If we are unable to efficiently manage the vulnerability of our systems and effectively maintain and upgrade our system safeguards, we may incur unexpected costs and certain of our systems may become more vulnerable to unauthorized access. In the future, these types of incidents could result in intellectual property or other confidential information being lost or stolen, including client, employee or business data. In addition, we may not be able to detect breaches in our information technology systems or assess the severity or impact of a breach in a timely manner.
We have implemented various measures to manage our risks related to system and network security and disruptions, but an actual or perceived security breach, a failure to make adequate disclosures to the public or law enforcement agencies following any such event or a significant and extended disruption in the functioning of our information technology systems could damage our reputation and cause us to lose clients, adversely impact our operations, sales and operating results and require us to incur significant expense to address and remediate or otherwise resolve such issues.
72
We maintain policies, procedures and technological safeguards designed to protect the security and privacy of this information. These include, for example, the appropriate encryption of information, the use of anti-virus, anti-malware and other protections. Nonetheless, we cannot eliminate the risk of human error or inadequate safeguards against employee or vendor malfeasance or cyber-attacks that could result in improper access to, misappropriation, destruction or disclosure of confidential, personal or proprietary information and we may not become aware in a timely manner of any such security breach. Such unauthorized access, misappropriation, destruction or disclosure could result in the loss of revenue, reputational damage, indemnity obligations, damages for contract breach, civil and criminal penalties for violation of applicable laws, regulations or contractual obligations, and significant costs, fees and other monetary payments for remediation. Furthermore, our clients may not be receptive to services delivered through our information technology systems and networks following an actual or perceived security breach due to concerns regarding transaction security, user privacy, the reliability and quality of internet service and other reasons. The release of confidential information as a result of a security breach could also lead to litigation or other proceedings against us by affected individuals or business partners, or by regulators, and the outcome of such proceedings, which could include penalties or fines, could have a significant negative impact on our business. Additionally, in order to maintain the level of security, service and reliability that our clients require, we may be required to make significant additional investments in our methods of delivering services.
In many jurisdictions, including North America and the European Union, we are subject to laws and regulations relating to the collection, use, retention, security and transfer of this information including the Health Insurance Portability and Accountability Act of 1996, as amended (“HIPAA”) and the HIPAA regulations governing, among other things, the privacy, security and electronic transmission of individually identifiable protected health information, the Personal Information Protection and Electronic Documents Act (“PIPEDA”) and the European Union General Data Protection Regulation (“GDPR”). California also enacted legislation, the California Consumer Privacy Act of 2018 (“CCPA”) and the related California Privacy Rights Act (“CPRA”), that afford California residents expanded privacy protections and a private right of action for security breaches affecting their personal information. These and other similar laws and regulations are frequently changing and are becoming increasingly complex and sometimes conflict among the various jurisdictions and countries in which we provide services both in terms of substance and in terms of enforceability. This makes compliance challenging and expensive. Our failure to adhere to or successfully implement processes in response to changing regulatory requirements in this area could result in legal liability or impairment to our reputation in the marketplace. Further, regulatory initiatives in the area of data protection are more frequently including provisions allowing authorities to impose substantial fines and penalties, and therefore, failure to comply could also have a significant financial impact.
73
Changes in regulation, including changes in regulations related to health and welfare plans, fiduciary rules, pension reform, payroll and data privacy and data usage, their application and interpretation could have an adverse effect on our business.
In addition to the complexity of the laws and regulations themselves, the development of new laws and regulations, changes in application or interpretation of laws and regulations and our continued operational changes and development into new jurisdictions and new service offerings also increases our legal and regulatory compliance complexity as well as the type of governmental oversight to which we may be subject. These changes in laws and regulations could mandate significant and costly changes to the way we implement our services and solutions or could impose additional licensure requirements or costs to our operations and services. Furthermore, as we enter new jurisdictions or lines of businesses and other developments in our services, we may become subject to additional types of laws and policies and governmental oversight and supervision. In all jurisdictions, the applicable laws and regulations are subject to amendment or interpretation by regulatory authorities. In addition, new regulatory or industry developments could create an increase in competition that could adversely affect us. These potential developments include:
| • |   changes in regulations relating to health and welfare plans including potential challenges or changes to the Patient Protection and Affordable Care Act, expansion of government-sponsored coverage through Medicare or the creation of a single payer system;  | 
| • |   changes in regulations relating to fiduciary rules;  | 
| • |   changes in regulations relating to defined contribution and defined benefit plans, including pension reform that could decrease the attractiveness of certain of our retirement products and services to retirement plan sponsors and administrators or have an unfavorable effect on our ability to earn revenues from these products and services;  | 
| • |   changes in regulations relating to payroll processing and payments or withholding taxes or other required deductions;  | 
| • |   additional requirements respecting data privacy and data usage in jurisdictions in which we operate that may increase our costs of compliance and potentially reduce the manner in which data can be used by us to develop or further our product offerings;  | 
| • |   changes to regulations of producers, brokers, agents or third-party administrators that may alter operational costs, the manner in which we market or are compensated for certain services or other aspects of our business;  | 
| • |   changes to regulations or additional regulations resulting from COVID-19 such as the Coronavirus Aid, Relief, and Economic Security (CARES) Act, the Coronavirus Response and Relief Supplemental Appropriations Act of 2021 or equivalent state or local initiatives; and  | 
| • |   additional regulations or revisions to existing regulations promulgated by other regulatory bodies in jurisdictions in which we operate.  | 
For example, there have been, and likely will continue to be, legislative and regulatory proposals at the federal and state levels directed at addressing the availability of healthcare and containing or lowering the cost of healthcare. Although we cannot predict the ultimate content or timing of any healthcare reform legislation, potential changes resulting from any amendment, repeal or replacement of these programs, including any reduction in the future availability of healthcare insurance benefits, could adversely affect our business and future results of operations. Further, the federal government from time to time considers pension reform legislation, which could negatively impact our sales of defined benefit or defined contribution plan products and services and cause sponsors to discontinue existing plans for which we provide administrative or other services. Certain tax-favored savings initiatives that have been proposed could hinder sales and persistency of our products and services that support employment-based retirement plans.
Our services are also the subject of ever-evolving government regulation, either because the services provided to or business conducted by our clients are regulated directly or because third parties upon whom we
74
rely to provide services to our clients are regulated, thereby indirectly impacting the manner in which we provide services to those clients. Changes in laws, government regulations or the way those regulations are interpreted in the jurisdictions in which we operate could affect the viability, value, use or delivery of benefits and HR programs, including changes in regulations relating to health and welfare plans (such as medical), defined contribution plans (such as 401(k)), defined benefit plans (such as pension) or payroll delivery, may adversely affect the demand for, or profitability of, our services.
Our business performance and growth plans could be negatively affected if we are not able to effectively apply technology in driving value for our clients or gaining internal efficiencies. Conversely, investments in innovative product offerings may fail to yield sufficient return to cover their costs.
Our success depends, in part, on our ability to develop and implement new or revised solutions that anticipate and keep pace with rapid and continuing changes in technology, industry standards and client preferences. We may not be successful in anticipating or responding to these developments on a timely and cost-effective basis, and our ideas may not be accepted in the marketplace. Additionally, the effort to gain technological expertise and develop new technologies requires us to incur significant expenses.
If we cannot offer new technologies as quickly as our competitors or if our competitors develop more cost-effective technologies, it could have a material adverse effect on our ability to obtain and complete client engagements. Innovations in software, cloud computing or other technologies that alter how our services are delivered could significantly undermine our investments in our business if we are slow or unable to take advantage of these developments.
We are continually developing and investing in innovative and novel service offerings, including a recent transition to a business process as a service (“BPaaS”) offering, which we believe will address needs that we identify in the markets. In some cases, our BPaaS offerings may require new or unique pricing structures, which may include performance guarantees or fees at risk that differ significantly from our historical practices. These initiatives carry the risks associated with any new solution development effort, including cost overruns, delays in delivery and implementation and performance issues. There can be no assurance that we will be successful in developing, marketing and selling new solutions or enhancements that meet these changing demands, that we will not experience difficulties that could delay or prevent the successful development, implementation, introduction and marketing of these solutions or enhancements, or that our new solutions and enhancements will adequately meet the demands for the marketplace and achieve market acceptance. Any of these developments could have an adverse impact on our future revenue and/or business prospects. Nevertheless, for those efforts to produce meaningful value, we are reliant on a number of other factors, some of which are outside of our control, to deem them suitable, and whether those parties will find them suitable will be subject to their own particular circumstances.
We are subject to professional liability claims against us as well as other contingencies and legal proceedings relating to our delivery of services, some of which, if determined unfavorably to us, could have an adverse effect on our financial condition or results of operations.
We assist our clients with outsourcing various HR functions. Third parties may allege that we are liable for damages arising from these services in professional liability claims against us. Such claims could include, for example, the failure of our employees or sub-agents, whether negligently or intentionally, to correctly execute transactions. It is not always possible to prevent and detect errors and omissions, and the precautions we take may not be effective in all cases. In addition, we are subject to other types of claims, litigation and proceedings in the ordinary course of business, which along with professional liability claims, may seek damages, including punitive damages, in amounts that could, if awarded, have a material adverse impact on our financial position, earnings and cash flows. In addition to potential liability for monetary damages, such claims or outcomes could harm our reputation or divert management resources away from operating our business. While we maintain insurance to cover various aspects of such professional liability and other claims, such coverage may not be
75
adequate or applicable for certain claims or in the event of an adverse outcome related to such claims. In such circumstances, we would be responsible for payment of amounts that are not covered by insurance and that could have a material adverse impact on our business. In some cases, due to other business considerations, we may elect to pay or settle professional liability or other claims even where we may not be contractually or legally obligated to do so.
Accruals for exposures, and related insurance receivables, when applicable to us, have been provided to the extent that losses are deemed probable and are reasonably estimable. These accruals and receivables are adjusted from time to time as developments warrant and may also be adversely affected by disputes we may have with our insurers over coverage. Amounts related to our settlement provisions are recorded in other general expenses in our statements of income.
The ultimate outcome of these claims, lawsuits and proceedings cannot be ascertained, and liabilities in indeterminate amounts may be imposed on us. It is possible that our future results of operations or cash flows for any particular quarterly or annual period could be materially affected by an unfavorable resolution of these matters.
We may become involved in claims, litigation or other proceedings that could harm the value of our business.
We are subject to, and may become a party to, various claims, lawsuits or other proceedings that arise in the ordinary course of our business. Our business is subject to the risk of litigation or other proceedings involving current and former employees, clients, partners, suppliers, shareholders or others. For example, participants in our clients’ benefit plans could claim that we did not adequately protect their data or secure access to their accounts. Regardless of the merits of the claims, the cost to defend litigation may be significant, and such matters can be time-consuming and divert management’s attention and resources. The outcomes of such matters in the ordinary course of our business are inherently uncertain, and adverse judgments or settlements could have a material adverse impact on our financial position or results of operations. In addition, we may become subject to future lawsuits, claims, audits and investigations, or suits, any of which could result in substantial costs and divert our attention and resources. Any claims or litigation, even if fully indemnified or insured, could damage our reputation and make it more difficult to compete effectively or to obtain adequate insurance in the future.
Our failure to protect our intellectual property rights, or allegations that we have infringed on the intellectual property rights of others, could harm our reputation, ability to compete effectively and financial condition.
To protect our intellectual property rights, we rely on a combination of trademark laws, copyright laws, patent laws, trade secret protection, confidentiality agreements and other contractual arrangements with our affiliates, employees, clients, strategic partners and others. However, the protective steps that we take may be inadequate to deter misappropriation of our proprietary information and technology. In addition, we may be unable to detect the unauthorized use of, or take appropriate steps to enforce, our intellectual property rights. Further, effective trademark, copyright, patent and trade secret protection may not be available in every country in which we offer our services or competitors may develop products similar to our products that do not conflict with our related intellectual property rights. Failure to protect our intellectual property adequately could harm our reputation and affect our ability to compete effectively.
In addition, to protect or enforce our intellectual property rights, we may initiate litigation against third parties, such as infringement suits or interference proceedings. Third parties may assert intellectual property rights claims against us, which may be costly to defend, could require the payment of damages and could limit our ability to use or offer certain technologies, products or other intellectual property. Any intellectual property claims, with or without merit, could be expensive, take significant time and divert management’s attention from other business concerns. Successful challenges against us could require us to modify or discontinue our use of technology or business processes where such use is found to infringe or violate the rights of others, or require us to purchase licenses from third parties (which may not be available on terms acceptable to us, or at all), any of which could adversely affect our business, financial condition and operating results.
76
We might not be successful at acquiring, investing in or integrating businesses, entering into joint ventures or divesting businesses.
We expect to continue pursuing strategic and targeted acquisitions, investments and joint ventures to enhance or add to our skills and capabilities or offerings of services and solutions, or to enable us to expand in certain geographic and other markets. For example, we previously acquired Hodges-Mace Holdings, LLC, a provider of employee benefits technology, communications and custom enrollment services and Northgate Information Solutions Limited, a leading provider of global HR and payroll services. More recently, in 2020 we acquired Choice Health Insurance LLC, which supports enrollment into Medicare Advantage plan coverage by eligible retirees. We may not successfully identify suitable investment opportunities. We also might not succeed in completing targeted transactions or achieve desired results of operations.
Furthermore, we face risks in successfully integrating any businesses we might acquire or create through a joint venture. Ongoing business may be disrupted, and our management’s attention may be diverted by acquisition, investment, transition or integration activities. In addition, we might need to dedicate additional management and other resources, and our organizational structure could make it difficult for us to efficiently integrate acquired businesses into our ongoing operations and assimilate and retain employees of those businesses into our culture and operations. The potential loss of key executives, employees, customers, suppliers and other business partners of businesses we acquire may adversely impact the value of the assets, operations or businesses. Furthermore, acquisitions or joint ventures may result in significant costs and expenses, including those related to retention payments, equity compensation, severance pay, early retirement costs, intangible asset amortization and asset impairment charges, assumed litigation and other liabilities, and legal, accounting and financial advisory fees, which could negatively affect our profitability. We may have difficulties as a result of entering into new markets where we have limited or no direct prior experience or where competitors may have stronger market positions.
We might fail to realize the expected benefits or strategic objectives of any acquisition, investment or joint venture we undertake. We might not achieve our expected return on investment or may lose money. We may be adversely impacted by liabilities that we assume from a company we acquire or in which we invest, including from that company’s known and unknown obligations, intellectual property or other assets, terminated employees, current or former clients or other third parties. In addition, we may fail to identify or adequately assess the magnitude of certain liabilities, shortcomings or other circumstances prior to acquiring, investing in or partnering with a company, including potential exposure to regulatory sanctions or liabilities resulting from an acquisition target’s previous activities, internal controls and security environment. If any of these circumstances occurs, they could result in unexpected legal or regulatory exposure, unfavorable accounting treatment, unexpected increases in taxes or other adverse effects on our business. Litigation, indemnification claims and other unforeseen claims and liabilities may arise from the acquisition or operation of acquired businesses. If we are unable to complete the number and kind of investments for which we plan, or if we are inefficient or unsuccessful at integrating any acquired businesses into our operations, we may not be able to achieve our planned rates of growth or improve our market share, profitability or competitive position in specific markets or services.
We periodically evaluate, and have engaged in, the disposition of assets and businesses. Divestitures could involve difficulties in the separation of operations, services, products and personnel, the diversion of management’s attention, the disruption of our business and the potential loss of key employees. After reaching an agreement with a buyer for the disposition of a business, the transaction may be subject to the satisfaction of pre-closing conditions, including obtaining necessary regulatory and government approvals, which, if not satisfied or obtained, may prevent us from completing the transaction. Divestitures may also involve continued financial involvement in or liability with respect to the divested assets and businesses, such as indemnities or other financial obligations, in which the performance of the divested assets or businesses could impact our results of operations. Any divestiture we undertake could adversely affect our results of operations.
77
Our growth depends in part on the success of our strategic partnerships with third parties.
We enter into strategic partnerships with third parties to enhance and extend the capabilities of our solutions in the ordinary course of our business. In order to continue to grow our business and enhance and extend our capabilities, we anticipate that we will continue to depend on the continuation and expansion of our strategic partnerships with third parties. Identifying partners, and negotiating and documenting relationships with them, requires significant time and resources.
If we are unsuccessful in establishing or maintaining our relationships with third parties, if we fail to comply with material terms (such as maintaining any required certifications) or if our strategic partners fail to perform as expected, our ability to compete in the marketplace or to grow our revenues could be impaired, which could adversely affect our business, financial condition, and results of operations. Even if we are successful, we cannot assure you that these relationships will result in increased customer usage of our solutions or increased revenues.
Our business is dependent on continued interest in outsourcing.
Our business and growth depend in large part on continued interest in outsourced services. Outsourcing means that an entity contracts with a third party, such as us, to provide services rather than perform such services in-house. There can be no assurance that this interest will continue, as organizations may elect to perform such services themselves and/or the business process outsourcing industry could move to an as-a-service model, thereby eliminating traditional outsourcing tasks. A significant change in this interest in outsourcing could materially adversely affect our results of operations and financial condition.
Our success depends on our ability to retain and attract experienced and qualified personnel, including our senior management team and other professional personnel.
We depend upon the members of our senior management team who possess extensive knowledge and a deep understanding of our business and our strategy. The unexpected loss of any of our senior management team could have a disruptive effect adversely impacting our ability to manage our business effectively and execute our business strategy. Competition for experienced professional personnel is intense, particularly for technology professionals in the areas in which we operate, and we are constantly working to retain and attract these professionals. If we cannot successfully do so, our business, operating results and financial condition could be adversely affected. We must develop our personnel to provide succession plans capable of maintaining continuity in the midst of the inevitable unpredictability of personnel retention. While we have plans for key management succession and long-term compensation plans designed to retain the senior employees, if our succession plans do not operate effectively, our business could be adversely affected.
Our inability to successfully recover should we experience a disaster or other business continuity problem could cause material financial loss, loss of human capital, regulatory actions, reputational harm or legal liability.
Our operations are dependent upon our ability to protect our personnel, offices and technology infrastructure against damage from business continuity events that could have a significant disruptive effect on our operations. Should we or a key vendor or other third party experience a local or regional disaster or other business continuity problem, such as an earthquake, hurricane, terrorist attack, pandemic, such as the recent COVID-19 pandemic, security breach, power loss, telecommunications failure or other natural or man-made disaster, our continued success will depend, in part, on the availability of our personnel, office facilities and the proper functioning of existing, new or upgraded computer systems, telecommunications and other related systems and operations. In events like these, while our operational size, the multiple locations from which we operate and our existing back-up systems provide us with some degree of flexibility, we still can experience near-term operational challenges with regard to particular areas of our operations. We could potentially lose access to key executives and personnel, client data or experience material adverse interruptions to our operations or delivery of services to our clients in a disaster recovery scenario.
78
We regularly assess and take steps to improve upon our existing business continuity plans and key management succession. However, a disaster on a significant scale or affecting certain of our key operating areas within or across regions, or our inability to successfully recover should we experience a disaster or other business continuity problem, could materially interrupt our business operations and cause material financial loss, loss of human capital, regulatory actions, reputational harm, damaged client relationships or legal liability.
If our clients are not satisfied with our services, we may face additional cost, loss of profit opportunities and damage to our reputation or legal liability.
We depend, to a large extent, on our relationships with our clients and our reputation to understand our clients’ needs and deliver solutions and services that are tailored to satisfy those needs. If a client is not satisfied with our services, it may be damaging to our business and could cause us to incur additional costs and impair profitability. Many of our clients are businesses that band together in industry groups and/or trade associations and actively share information among themselves about the quality of service they receive from their vendors. Accordingly, poor service to one client may negatively impact our relationships with multiple other clients. Moreover, if we fail to meet our contractual obligations, we could be subject to legal liability or loss of client relationships.
Damage to our reputation could have a material adverse effect on our business.
Our reputation is a key asset of our business. Our ability to attract and retain clients is highly dependent upon the external perceptions of our level of service, trustworthiness, business practices, financial condition and other subjective qualities. Negative perceptions or publicity regarding these matters could erode trust and confidence and damage our reputation among existing and potential clients, which could make it difficult for us to attract new clients and maintain existing ones as mentioned above. Negative public opinion could also result from actual or alleged conduct by us or those currently or formerly associated with us in any number of activities or circumstances, including operations, regulatory compliance, and the use and protection of data and systems, satisfaction of client expectations, and from actions taken by regulators or others in response to such conduct. This damage to our reputation could further affect the confidence of our clients, rating agencies, regulators, stockholders and the other parties in a wide range of transactions that are important to our business having a material adverse effect on our business, financial condition and operating results.
We depend on licenses of third-party software to provide our services. The inability to maintain these licenses or errors in the software we license could result in increased costs, or reduced service levels, which would adversely affect our business.
Our applications incorporate certain third-party software obtained under licenses from other companies. We anticipate that we will continue to rely on such third-party software and development tools from third parties in the future. Although we believe that there are commercially reasonable alternatives to the third-party software we currently license, this may not always be the case, or it may be difficult or costly to replace. In addition, integration of the software used in our applications with new third-party software may require significant work and require substantial investment of our time and resources. To the extent that our applications depend upon the successful operation of third-party software in conjunction with our software, any undetected errors or defects in this third-party software could prevent the deployment or impair the functionality of our own applications, delay new application introductions, result in a failure of our applications and injure our reputation. Our use of additional or alternative third-party software would require us to enter into license agreements with third parties.
We rely on third parties to perform key functions of our business operations and to provide services to our clients. These third parties may act in ways that could harm our business.
As we continue to focus on reducing the expense necessary to support our operations, we have increasingly used outsourcing strategies for a significant portion of our information technology and business functions. We
79
rely on third parties, and in some cases subcontractors, to provide services, data and information such as technology, information security, funds transfers, data processing, and administration and support functions that are critical to the operations of our business. We expect to continue to assess and potentially expand such relationships in the future. As we do not fully control the actions of these third parties, we are subject to the risk that their decisions may adversely impact us and replacing these service providers could create significant delay and expense. A failure by the third parties to comply with service level agreements or regulatory or legal requirements, in a high quality and timely manner, particularly during periods of our peak demand for their services, could result in economic and reputational harm to us. In addition, these third parties face their own technology, operating, business and economic risks, and any significant failures by them, including the improper use or disclosure of our confidential client, employee, or business information, could cause harm to our reputation. An interruption in or the cessation of service by any service provider as a result of systems failures, capacity constraints, financial difficulties or for any other reason could disrupt our operations, impact our ability to offer certain products and services, and result in contractual or regulatory penalties, liability claims from clients and/or employees, damage to our reputation and harm to our business.
Our business is exposed to risks associated with the handling of client funds.
Our business handles payroll processing, retirement and health plan administration and related services for certain clients. Consequently, at any given time, we may be holding or directing funds of our clients and their employees, while payroll or benefit plan payments are processed. This function creates a risk of loss arising from, among other things, fraud by employees or third parties, execution of unauthorized transactions or errors relating to transaction processing. We are also potentially at risk in the event the financial institution in which these funds are held suffers any kind of insolvency or liquidity event or fails, for any reason, to deliver their services in a timely manner. The occurrence of any of these types of events in connection with this function could cause us financial loss and reputational harm.
We are subject to extensive governmental regulation, which could reduce our profitability, limit our growth, or increase competition.
Our business is subject to extensive legal and regulatory oversight throughout the world including a variety of laws, rules, and regulations addressing, among other things, licensing, data privacy and protection, wage and hour standards, employment and labor relations, occupational health and safety, environmental matters, anti-competition, anti-corruption, economic sanctions, currency, reserves and government contracting. This legal and regulatory oversight could reduce our profitability or limit our growth by increasing the costs of legal and regulatory compliance; by limiting or restricting the products or services we sell, the markets we enter, the methods by which we sell our services, the prices we can charge for our services, and the form of compensation we can accept from our clients and third parties; or by subjecting our business to the possibility of legal and regulatory actions or proceedings.
The global nature of our operations increases the complexity and cost of compliance with laws and regulations, including training and employee expenses, adding to our cost of doing business. In addition, many of these laws and regulations may have differing or conflicting legal standards across jurisdictions, increasing further the complexity and cost of compliance. In emerging markets and other jurisdictions with less developed legal systems, local laws and regulations may not be established with sufficiently clear and reliable guidance to provide us adequate assurance that we are operating our business in a compliant manner with all required licenses or that our rights are otherwise protected. In addition, certain laws and regulations, such as the Foreign Corrupt Practices Act in the United States and similar laws in other jurisdictions in which we operate, could impact our operations outside of the legislating country by imposing requirements for the conduct of overseas operations, and in a number of cases, requiring compliance by foreign subsidiaries. We are also subject to economic and trade sanctions programs, including those administered by the U.S. Treasury Department’s Office of Foreign Assets Control, which prohibit or restrict transactions or dealings with specified countries, their governments, and in certain circumstances, their nationals, and with individuals and entities that are specially designated, including narcotics traffickers and terrorists or terrorist organizations, among others.
80
We have implemented policies and procedures to monitor and address compliance with applicable anti-corruption, economic and trade sanctions and anti-money laundering laws and regulations, and we are continuously in the process of reviewing, upgrading and enhancing certain of our policies and procedures. However, our employees, consultants or agents may still take actions in violation of our policies for which we may be ultimately responsible, or our policies and procedures may be inadequate or may be determined to be inadequate by regulators. Any violations of applicable anti-corruption, economic and trade sanctions or anti-money laundering laws or regulations could limit certain of our business activities until they are satisfactorily remediated and could result in civil and criminal penalties, including fines that could damage our reputation and have a materially adverse effect on our results of operation or financial condition.
Our global operations and growth strategy expose us to various international risks that could adversely affect our business.
Our operations are conducted globally. Additionally, one aspect of our growth strategy is to expand in key markets around the world. Accordingly, we are subject to legal, economic and market risks associated with operating in, and sourcing from, foreign countries, including:
| • |   difficulties in staffing and managing our foreign offices, such as unexpected wage inflation or job turnover, increased travel and infrastructure costs, as well as legal and compliance costs associated with multiple international locations;  | 
| • |   fluctuations or unexpected volatility in foreign currency exchange rates;  | 
| • |   imposition or increase of investment and other restrictions by foreign governments;  | 
| • |   longer payment cycles;  | 
| • |   greater difficulties in accounts receivable collection;  | 
| • |   insufficient demand for our services in foreign jurisdictions;  | 
| • |   our ability to execute effective and efficient cross-border sourcing of services on behalf of our clients;  | 
| • |   restrictions on the import and export of technologies; and  | 
| • |   trade barriers, tariffs or sanctions laws.  | 
If we are unable to manage the risks of our global operations and geographic expansion strategy, our results of operations and ability to grow could be materially adversely affected.
Our global delivery capability is concentrated in certain key operational centers, which may expose us to operational risks.
Our business model is dependent on our global delivery capability, which includes employees and third-party personnel based at various delivery centers around the world. While these delivery centers are located throughout the world, we have based large portions of our delivery capability in Spain, India and the Philippines. Concentrating our global delivery capability in these locations presents operational risks, many of which are beyond our control. For example, natural disasters and public health threats, particularly the COVID-19 pandemic, could impair the ability of our people to safely travel to and work in our facilities and disrupt our ability to perform work through those delivery centers. As a result of the COVID-19 pandemic, many of our employees have transitioned to “work-from-home” arrangements. The significant increase in remote working and potential reduction in real estate footprint as a result could exacerbate certain risks to our business, including after the COVID-19 pandemic recedes in the future. Additionally, other countries may experience political instability, worker strikes, civil unrest and hostilities with neighboring countries. If any of these circumstances occurs, we have a greater risk that interruptions in communications with our clients and other locations and personnel, and any down-time in important processes we operate for clients, could result in a material adverse effect on our results of operations and our reputation in the marketplace.
81
The profitability of our engagements with clients may not meet our expectations due to unexpected costs, cost overruns, early contract terminations, unrealized assumptions used in our contract bidding process or the inability to maintain our prices.
Our profitability is highly dependent upon our ability to control our costs and improve our efficiency. As we adapt to change in our business, adapt to the regulatory environment, enter into new engagements, acquire additional businesses and take on new employees in new locations, we may not be able to manage our large, diverse and changing workforce, control our costs or improve our efficiency. In addition, certain client contracts may include unique or heavily customized requirements that limit our ability to fully recognize economies of scale across our business units.
Most new outsourcing arrangements undergo an implementation process whereby our systems and processes are customized to match a client’s plans and programs. The cost of this process is estimated by us and often only partially funded (if at all) by our clients. If the actual implementation expense exceeds our estimate or if the ongoing service cost is greater than anticipated, the client contract may be less profitable than expected. Even though outsourcing clients typically sign long-term contracts, many of these contracts may be terminated at any time, with or without cause, by the client upon written notice, typically between 90 to 360 days before expiration.
In such cases, our clients are generally required to pay a termination fee; however, this amount may not be sufficient to offset the costs we incurred in connection with the implementation and system set-up or fully compensate us for the profit we would have received if the contract had not been cancelled. A client may choose to delay or terminate a current or anticipated project as a result of factors unrelated to our work product or progress, such as the business or financial condition of the client or general economic conditions. When any of our engagements are terminated, we may not be able to eliminate associated ongoing costs or redeploy the affected employees in a timely manner to minimize the impact on profitability. Any increased or unexpected costs or unanticipated delays in connection with the performance of these engagements, including delays caused by factors outside our control, including the effects of the COVID-19 pandemic, could have an adverse effect on our profit margin.
Our profit margin, and therefore our profitability, is largely a function of the rates we are able to charge for our services and the staffing costs for our personnel. Accordingly, if we are not able to maintain the rates we charge for our services or appropriately manage the staffing costs of our personnel, we may not be able to sustain our profit margin and our profitability will suffer. The prices we are able to charge for our services are affected by a number of factors, including competitive factors, cost of living adjustment provisions, the extent of ongoing clients’ perception of our ability to add value through our services and general economic conditions. Our profitability is largely based on our ability to drive cost efficiencies during the term of our contracts for our services provided to customers. If we cannot drive suitable cost efficiencies, our profit margins will suffer.
We might not be able to achieve the cost savings required to sustain and increase our profit margins.
We provide our outsourcing services over long-term periods for variable or fixed fees that generally are less than our clients’ historical costs to provide for themselves the services we contract to deliver. Clients’ demand for cost reductions may increase over the term of the agreement. As a result, we bear the risk of increases in the cost of delivering services to our clients, and our margins associated with particular contracts will depend on our ability to control our costs of performance under those contracts and meet our service commitments cost-effectively. Over time, some of our operating expenses will increase as we invest in additional infrastructure and implement new technologies to maintain our competitive position and meet our client service commitments. We must anticipate and respond to the dynamics of our industry and business by using quality systems, process management, improved asset utilization and effective supplier management tools. We must do this while continuing to grow our business so that our fixed costs are spread over an increasing revenue base. If we are not able to achieve this, our ability to sustain and increase profitability may be reduced.
82
Changes in our accounting estimates and assumptions could negatively affect our financial position and results of operations.
Our financial statements were prepared in conformity with GAAP which requires us to make estimates and assumptions that affect the reported amounts of assets and liabilities, and the disclosure of contingent assets and liabilities at the date of our financial statements. We are also required to make certain judgments that affect the reported amounts of revenues and expenses during each reporting period. We periodically evaluate our estimates and assumptions including, but not limited to, those relating to recoverability of assets including customer receivables, contingencies, income taxes and estimates and assumptions used for our long-term contracts. We base our estimates on historical experience and various assumptions that we believe to be reasonable based on specific circumstances. These assumptions and estimates involve the exercise of judgment and discretion, which may evolve over time in light of operational experience, regulatory direction, developments in accounting principles and other factors. Actual results could differ from these estimates, or changes in assumptions, estimates or policies or the developments in the business or the application of accounting principles related to long-term contracts may change our initial estimates of future contract results, which could materially affect our business and results of operations.
We may be required to record goodwill or other long-lived asset impairment charges, which could result in a significant charge to earnings.
Under GAAP, we review our long-lived assets, such as goodwill, intangible assets and fixed assets, for impairment when events or changes in circumstances indicate the carrying value may not be recoverable. Goodwill is assessed for impairment at least annually. Factors that may be considered in assessing whether goodwill or other long-lived assets may not be recoverable include reduced estimates of future cash flows and slower growth rates in our industry. We may experience unforeseen circumstances that adversely affect the value of our goodwill or other long-lived assets and trigger an evaluation of the recoverability of the recorded goodwill and other long-lived assets. Future goodwill or other long-lived asset impairment charges could materially impact our financial statements.
Our work with government clients exposes us to additional risks inherent in the government contracting environment.
A portion of our revenues is derived from contracts with or on behalf of national, state and local governments and their agencies. In some cases, our services to public sector clients are provided though or dependent upon relationships with third parties. Government contracts are subject to heightened contractual risks compared to contracts with non-governmental commercial clients. For example, government contracts often contain high or unlimited liability for breaches. Additionally, government contracts are generally subject to audits and investigations by government agencies. If the government discovers improper or illegal activities or contractual non-compliance (including improper billing), we may be subject to various civil and criminal penalties and administrative sanctions, which may include termination of contracts, forfeiture of profits, suspension of payments, fines and suspensions or debarment from doing business with the government. Also, the qui tam provisions of the federal and various state civil False Claims Acts authorize a private person to file civil actions under these statutes on behalf of the federal and state governments. Further, the negative publicity that could arise from any such penalties, sanctions or findings could have an adverse effect on our reputation and reduce our ability to compete for new contracts with both government and commercial clients. Moreover, government entities typically finance projects through appropriated funds. While these projects are often planned and executed as multi-year projects, government entities usually reserve the right to change the scope of or terminate these projects for lack of approved funding or at their convenience. Changes in government or political developments, including budget deficits, shortfalls or uncertainties, government spending reductions or other debt or funding constraints, could result in lower governmental sales and our projects being reduced in price or scope or terminated altogether, which also could limit our recovery of incurred costs, reimbursable expenses and profits on work completed prior to the termination. Any of the occurrences and conditions described above could have a material adverse effect on our business, financial condition and operating results.
83
We could be adversely affected by changes in applicable tax laws, regulations, or administrative interpretations thereof.
We could be adversely affected by changes in applicable tax laws, regulations, or administrative interpretations thereof. For example, the U.S. federal tax legislation commonly referred to as the Tax Cuts and Jobs Act (the “TCJA”), enacted in December 2017, resulted in fundamental changes to the Code, including, among many other things, a reduction to the federal corporate income tax rate, a partial limitation on the deductibility of business interest expense, a limitation on the deductibility of certain director and officer compensation expense, limitations on net operating loss carrybacks and carryovers and changes relating to the scope and timing of U.S. taxation on earnings from international business operations. Subsequent legislation, the Coronavirus Aid, Relief, and Economic Security Act (the “CARES Act”) enacted on March 27, 2020, relaxed certain of the limitations imposed by the Tax Act for certain taxable years, including the limitation on the use and carryback of net operating losses and the limitation on the deductibility of business interest expense. The exact impact of the Tax Act and the CARES Act for future years is difficult to quantify, but these changes could materially affect our investors, the companies in which our funds invest, or us. In addition, other changes could be enacted in the future to increase the corporate tax rate, limit further the deductibility of interest, subject carried interests to more onerous taxation or effect other changes that could have a material adverse effect on our business, results of operations and financial condition. Such changes could also include increases in state taxes and other changes to state tax laws to replenish state and local government finances depleted by costs attributable to the COVID-19 pandemic and the reduction in tax revenues due to the accompanying economic downturn.
In addition, our effective tax rate and tax liability are based on the application of current income tax laws, regulations and treaties. These laws, regulations and treaties are complex, and the manner which they apply to us and our funds and diverse set of business arrangements is often open to interpretation. Significant management judgment is required in determining our provision for income taxes, our deferred tax assets and liabilities and any valuation allowance recorded against our net deferred tax assets. The tax authorities could challenge our interpretation of laws, regulations and treaties, resulting in additional tax liability or adjustment to our income tax provision that could increase our effective tax rate. Changes to tax laws may also adversely affect our ability to attract and retain key personnel.
A third party attempting to acquire us or a substantial position in our Class A common stock may be limited by the operation of FINRA Rule 1017.
One of our wholly owned subsidiaries, Alight Financial Solutions, LLC (“AFS”), is a member in good standing with the Financial Industry Regulatory Authority (“FINRA”), and is subject to change in ownership or control regulations as a result. FINRA’s Rule 1017 requires that any member of FINRA file an application for approval of any change in ownership that would result in one person or entity directly or indirectly owning or controlling 25% or more of member firm’s equity capital. A “substantially complete” application must be filed at least 30 days prior to effecting a change. The approval process under Rule 1017 can take six months or more to complete. The required FINRA process under Rule 1017, including the required 30-day notice period before effecting a change in ownership, could hinder or delay a third party in any effort to acquire us or a substantial position in the Company Class A common stock following the business combination, where such acquisition would result in the applicable person or persons, directly or indirectly, owning or controlling 25% or more of AFS. It is a condition to the completion of the Business Combination that we obtain FINRA’s approval of AFS’ Continuing Membership Application, or “CMA”, relating to the change in the indirect equity ownership of AFS resulting from the Business Combination under Rule 1017. We have filed a Continuing Membership Application in connection with the Business Combination, which FINRA has deemed substantially complete as of February 23, 2021. There can be no assurance that FINRA will ultimately approve the CMA. A denial of the CMA could prevent or delay the completion of the Business Combination or result in an unwinding of the Business Combination or AFS withdrawing its broker-dealer registration, either of which could have a material adverse effect on our business, results of operations or future prospects. A denial of any other application AFS has made under Rule 1017 could also have a material adverse effect on us.
84
Risks Related to FTAC and the Business Combination
FTAC has no operating history and its results of operations and those of the post-combination company may differ significantly from the unaudited pro forma financial data included in this proxy statement/prospectus/consent solicitation statement.
FTAC is a development stage blank check company, and as it has no operating history or results.
This proxy statement/prospectus/consent solicitation statement includes unaudited pro forma condensed combined financial statements for the post-combination company. The unaudited pro forma condensed combined balance sheet as of March 31, 2021 combines the unaudited balance sheet of FTAC as of March 31, 2021 and the unaudited consolidated balance sheet of Tempo Holdings as of March 31, 2021 on a pro forma basis as if the Business Combination had been consummated on March 31, 2021. The unaudited pro forma condensed combined statements of operations for the three months ended March 31, 2021 and for the year ended December 31, 2020 combine the unaudited statement of operations of FTAC for the three months ended March 31, 2021, and the unaudited consolidated statement of operations of Tempo Holdings for the three months ended March 31, 2021 on a pro forma basis and the audited statement of operations of FTAC for the period from March 26, 2020 (inception) through December 31, 2020 and the audited consolidated statement of operations of Tempo Holdings for the year ended December 31, 2020, respectively, on a pro forma basis as if the Business Combination had been consummated on January 1, 2020, the beginning of the earliest period presented.
The unaudited pro forma condensed combined financial information is based upon, and should be read together with, the accompanying notes to the unaudited pro forma condensed combined financial statements, the financial statements of FTAC and related notes and the Tempo Holdings condensed consolidated financial statements and related notes included elsewhere in this proxy statement/prospectus/consent solicitation statement, and the sections of this proxy statement/prospectus/consent solicitation statement entitled “Management’s Discussion and Analysis of Financial Condition and Results of Operations of FTAC” and “Management’s Discussion and Analysis of Financial Condition and Results of Operations of Alight”. The unaudited pro forma condensed combined financial information has been presented for informational purposes only and is not necessarily indicative of what the combined company’s financial position or results of operations would have been had the Business Combination and related transactions been completed as of the dates indicated. In addition, the unaudited pro forma condensed combined financial information does not purport to project the future financial position or operating results of the Company following the consummation of the Business Combination. For more information, please see the section entitled “Unaudited Pro Forma Condensed Combined Financial Information.”
The Sponsor Parties have agreed to vote in favor of the Business Combination, regardless of how the FTAC Public Stockholders vote.
In connection with the Business Combination, the Sponsor Parties have each agreed to vote all of the shares of FTAC common stock that they own in favor of the Business Combination. As of the date of this proxy statement/prospectus/consent solicitation statement, the Sponsor Parties collectively own approximately 20% of the outstanding shares of FTAC common stock as a result of the Founders’ and the FTAC Independent Directors’ ownership of all of the outstanding shares of FTAC class B common stock. Accordingly, it is more likely that the Business Combination Proposal and the other required stockholder approvals will be received than would be the case if the Sponsor Parties agreed to vote their shares of FTAC common stock in proportion to the votes cast by the FTAC Public Stockholders.
FTAC may not be able to complete the Business Combination or any other business combination within the prescribed time frame, in which case FTAC would cease all operations, except for the purpose of winding up and FTAC would redeem the FTAC Public Shares and liquidate.
If FTAC does not complete an initial business combination by May 29, 2022, it must cease operation and redeem 100% of the outstanding shares of FTAC Class A common Stock. FTAC may not be able to consummate the Business Combination or any other business combination by such date. If FTAC has not completed any initial
85
business combination by such date, it will: (i) cease all operations except for the purpose of winding up, (ii) as promptly as reasonably possible but not more than ten business days thereafter, redeem the Public Shares, at a per-share price, payable in cash, equal to the aggregate amount then on deposit in the Trust Account, including interest (which interest shall be net of taxes payable) divided by the number of then outstanding FTAC Public Shares, which redemption will completely extinguish the FTAC Public Stockholders’ rights as stockholders (including the right to receive further liquidation distributions, if any), subject to applicable law, and (iii) as promptly as reasonably possible following such redemption, subject to the approval of FTAC’s remaining stockholders and board of directors, dissolve and liquidate, subject in each case to FTAC’s obligations under Delaware law to provide for claims of creditors and the requirements of other applicable law.
The Founders, certain members of the FTAC Board and certain FTAC officers have interests in the Business Combination that are different from or are in addition to those of other FTAC stockholders in recommending that stockholders vote in favor of approval of the Business Combination Proposal and approval of the other proposals described in this proxy statement/prospectus/consent solicitation statement.
In considering the recommendation of the FTAC Board to vote in favor of approval of the Business Combination Proposal and the other proposals, FTAC stockholders should keep in mind that the Founders and the FTAC Insiders have interests in such proposals that are different from, or in addition to, those of FTAC stockholders generally. In particular:
| • |   The fact that if the Business Combination or another initial business combination is not consummated by May 29, 2022, FTAC will cease all operations except for the purpose of winding up, redeeming 100% of the outstanding FTAC Public Shares for cash and, subject to the approval of its remaining stockholders and the FTAC Board, dissolving and liquidating. In such event, the 25,875,000 shares of FTAC class B common stock held by the Founders and the FTAC Independent Directors would be worthless because the holders thereof are not entitled to participate in any redemption or distribution with respect to such shares. Such shares of FTAC class B common stock would have had an aggregate market value of approximately $271,687,500 based upon the closing price of $10.50 per share of the FTAC class A common stock on the NYSE on May 25, 2021, the record date for the FTAC special meeting.  | 
| • |   The fact that the Founders purchased an aggregate of 15,133,333 Private Placement Warrants from FTAC for an aggregate purchase price of $22,700,000 (or $1.50 per warrant). These purchases took place on a private placement basis simultaneously with the consummation of the FTAC IPO. A portion of the proceeds FTAC received from these purchases were placed in the Trust Account. Such warrants would have had an aggregate market value of approximately $29,211,873 based upon the closing price of $1.9303 per warrant of the FTAC Public Warrants on the NYSE on May 25, 2021, the record date for the FTAC special meeting. The Private Placement Warrants will become worthless if FTAC does not consummate a business combination by May 29, 2022.  | 
| • |   The fact that William P. Foley, II, Richard N. Massey and Erika Meinhardt will become directors of the Company after the closing of the Business Combination. As such, in the future each will receive any cash fees and/or equity or equity-based awards that the Company Board determines to pay to its non-executive directors.  | 
| • |   If FTAC stockholders approve the Omnibus Incentive Plan Proposal and it becomes effective in connection with the Business Combination, following the closing of the Business Combination the Company anticipates making a grant of Performance-Based RSUs to Mr. Foley under the Omnibus Incentive Plan in fiscal year 2021. While the amount of the Performance-Based RSUs may ultimately change prior to the grant date, the Company anticipates that the aggregate estimated grant date dollar value of the Performance-Based RSUs granted to Mr. Foley (assuming achievement of the performance goals at target) will be $5,000,000. The Company anticipates that the vesting terms of Mr. Foley’s Performance-Based RSUs will be the same as those for the Performance-Based RSUs granted to the Company’s Named Executive Officers following the completion of the Business Combination. For additional information on the Omnibus Incentive  | 
86
|   Plan, see the section entitled “Proposal No. 5—The Omnibus Incentive Plan Proposal.” For a description of the anticipated terms of the Performance-Based RSUs, see the section entitled “Executive Compensation of Alight—Actions Taken in Connection with the Business Combination—Grants of New Equity Awards.”  | 
| • |   The fact that (a) certain of the directors of FTAC, including Messrs. Harris and Martire, and FTAC’s former Chairman and current strategic advisor, Mr. Foley also serve as directors of Cannae Holdings and that each of the officers of FTAC is also an officer of Cannae Holdings and (b) Messrs. Foley and Ammerman as well as Mr. Hagerty, a former FTAC director, also serve on the board of directors of Fidelity National Financial, Inc. (“FNF”) and Mr. Gravelle is also an officer of FNF. Upon completion of the Business Combination (assuming no redemptions), the Founders will hold shares of Company Class A common stock representing approximately 4.3% of the outstanding voting power of the Company, while Cannae will hold an approximately 7.4% voting interest and the FNF Subscribers (which are subsidiaries of FNF) will, collectively, have an approximately 2.8% voting interest.  | 
| • |   The fact that FTAC and/or the Company have entered into certain transactions with the FNF Subscribers, Cannae and certain directors and officers (or their affiliates or related persons) of FTAC, FNF and Cannae in connection with the Business Combination. These transactions include:  | 
| • |   Entry into Subscription Agreements for the purchase of shares of Company Class A common stock (at a purchase price of $10.00 per share) in connection with the completion of the Business Combination with (a) each of the FNF Subscribers (for an aggregate purchase price of $150,000,000) and (b) Cannae LLC (in the amount of $250,000,000). Each of the Subscription Agreements is in the same form as those entered into by the other PIPE Investors; however, in connection with the closing of their respective subscriptions, each of the FNF Subscribers and Cannae will receive a placement fee equal to 2.5% of the aggregate purchase price it will pay to the Company (equal to $3,750,000, in the aggregate, among the FNF Subscribers and $6,250,000 to Cannae). These fees match the placement fees (on a percentage basis) that would have otherwise been payable to the placement agents in connection with the PIPE Investment. The placement agents will not receive any placement fees in connection with the PIPE Investment by the FNF Subscribers and Cannae LLC.  | 
| • |   Entry into Subscription Agreements for the purchase of shares of Company Class A common stock (at a purchase price of $10.00 per share) in connection with the completion of the Business Combination with certain directors and officers (or their affiliates or related persons) of FTAC, FNF and Cannae. This includes Subscription Agreements with (a) Douglas Ammerman (in the amount of $300,000), (b) Richard N. Massey (in the amount of $1,000,000), (c) a trust of which Bryan Coy is the trustee (in the amount of $65,000) and (d) Michael L. Gravelle (in the amount of $300,000). In addition, a trust of which Erika Meinhardt (a director nominee) is the trustee has entered into a Subscription Agreement in the amount of $100,000. These Subscription Agreements are in the same form as those entered into by other PIPE Investors.  | 
| • |   Forward Purchase Agreements with Cannae Holdings (which Cannae Holdings has assigned to Cannae LLC) and THL for the purchase of FTAC class A common stock and FTAC Warrants for an aggregate purchase price each of $150,000,000.  | 
| • |   The fact that if FTAC is unable to complete a business combination prior to May 29, 2022 (unless the completion window is extended with the approval of FTAC stockholders), the Founders have agreed to be liable to FTAC if and to the extent any claims by a third party, including claims of target businesses or claims of vendors or other entities that are owed money by FTAC for services rendered or contracted for or products sold to FTAC (other than FTAC’s independent auditors), reduce the amounts in the Trust Account to below the lesser of (i) $10.00 per public share and (ii) the actual amount per share held in the Trust Account as of the date of the liquidation of the Trust Account (if less than $10.00 per share due to reductions in the value of the trust assets), in each case net of the interest that may be withdrawn to pay FTAC’s taxes (if any). If FTAC consummates the Business Combination, however, the Company will be liable for all such claims.  | 
87
| • |   The fact that FTAC’s officers and directors, and their affiliates, are entitled to reimbursement of out-of-pocket expenses incurred by them in connection with certain activities performed on FTAC’s behalf, such as identifying and investigating possible business combination targets and business combinations. However, if FTAC fails to consummate a business combination within the completion window, they will not have any claim against the Trust Account for reimbursement. Accordingly, FTAC may not be able to reimburse these expenses if the Business Combination or any other initial business combination is not completed.  | 
| • |   The continued indemnification rights of FTAC’s directors and officers and the continuation of directors’ and officers’ liability insurance.  | 
Legal proceedings in connection with the Business Combination, the outcomes of which are uncertain, could delay or prevent the completion of the business combination.
In connection with business combination transactions similar to the proposed Business Combination, it is not uncommon for lawsuits to be filed against the parties and/or their respective directors and officers alleging, among other things, that the proxy statement/prospectus/consent solicitation statement provided to stockholders contains false and misleading statements and/or omits material information concerning the transaction. Although no such lawsuits have yet been filed in connection with the Business Combination, it is possible that such actions may arise and, if such actions do arise, they generally seek, among other things, injunctive relief and an award of attorneys’ fees and expenses. Defending such lawsuits could require the Company, FTAC and/or Alight to incur significant costs and draw the attention of the Company’s, FTAC’s and Alight’s management teams away from the Business Combination. Further, the defense or settlement of any lawsuit or claim that remains unresolved at the time the Business Combination is consummated may adversely affect the combined company’s business, financial condition, results of operations and cash flows. Such legal proceedings could delay or prevent the Business Combination from becoming effective within the expected timeframe.
The Business Combination is subject to the satisfaction of certain conditions, which may not be satisfied on a timely basis, if at all.
The consummation of the Business Combination is subject to customary closing conditions for transactions involving special purpose acquisition companies, including, among others:
| • |   approval of the Business Combination Proposal, each of the FTAC Charter Amendment Proposals and the NYSE Proposal by FTAC stockholders;  | 
| • |   the expiration or termination of the waiting period under the HSR Act;  | 
| • |   receipt of other required regulatory approvals;  | 
| • |   no order, statute, rule or regulation enjoining or prohibiting the consummation of the Business Combination being in effect;  | 
| • |   FTAC having at least $5,000,001 of net tangible assets as of the closing of the Business Combination;  | 
| • |   the Form S-4 having become effective and no stop order being in effect;  | 
| • |   the Company Charter having been filed with the Delaware Secretary of State; and  | 
| • |   customary bring down conditions.  | 
Additionally, the obligations of Tempo Holdings and the Tempo Blockers to consummate the Business Combination are conditioned upon, among other things, (i) the Available Cash Amount being at least $2,600,000,000 as of the closing of the Business Combination and (ii) each of the covenants of the parties to the Sponsor Agreement having been performed as of or prior to the closing of the Business Combination in all material respects, and none of such parties to the Sponsor Agreement having threatened (orally or in writing) that
88
the Sponsor Agreement is not valid, binding and in full force and effect, that the Company is in breach of or default under the Sponsor Agreement or to terminate the Sponsor Agreement. FTAC’s and the Company’s obligation to close the Business Combination is also conditioned on the receipt of written consents from the requisite equityholders of Tempo Holdings and the Tempo Blockers approving the Business Combination and adopting the Business Combination Agreement.
See “Proposal No. 1—The Business Combination Proposal—The Business Combination Agreement—Conditions to Closing of the Business Combination” for additional information.
The grant and future exercise of registration rights may adversely affect the market price of the Company Class A common stock upon consummation of the Business Combination.
Pursuant to the Registration Rights Agreement to be entered into in connection with the Business Combination, which is described in the section of this proxy statement/prospectus/consent solicitation statement entitled “Proposal No. 1—The Business Combination Proposal—Certain Agreements Related to the Business Combination—Registration Rights Agreement”, the Company, the Founders, Cannae, THL, the Existing Investors and certain other parties signatory thereto can each demand that the Company register their registrable securities under certain circumstances. Each will also have piggyback registration rights for their registrable securities in connection with certain registrations of securities that the Company undertakes. In addition, following the consummation of the Business Combination, the Company is required to file and maintain an effective registration statement under the Securities Act covering such securities and certain other securities of the Company. The registration of these securities will permit the public sale of such securities. The registration and availability of such a significant number of securities for trading in the public market may have an adverse effect on the market price of the Company class A common stock post-Business Combination.
If a business combination is not completed, FTAC stockholders may be held liable for claims by third parties against FTAC to the extent of distributions received by them upon redemption of their shares in a liquidation.
If FTAC is unable to complete a business combination during the completion window, then FTAC will be required to cease operations, wind up its business and redeem the outstanding FTAC Public Shares. Under the DGCL, FTAC stockholders may be held liable for claims by third parties against FTAC to the extent of distributions received by them in a dissolution. As a result, the pro rata portion of FTAC’s Trust Account that is distributed to the FTAC Public Stockholders upon the redemption of the FTAC Public Shares in the event FTAC does not complete a business combination by May 29, 2022 may be considered a liquidation distribution under Delaware law. If a corporation complies with certain procedures set forth in Section 280 of the DGCL intended to ensure that it makes reasonable provision for all claims against it, including a 60-day notice period during which any third-party claims can be brought against the corporation, a 90-day period during which the corporation may reject any claims brought, and an additional 150-day waiting period before any liquidating distributions are made to stockholders, any liability of stockholders with respect to a liquidating distribution is limited to the lesser of such stockholder’s pro rata share of the claim or the amount distributed to the stockholder, and any liability of the stockholder would be barred after the third anniversary of the dissolution.
Because FTAC may not comply with Section 280, in the event FTAC is to wind up its affairs, Section 281(b) of the DGCL requires FTAC to adopt a plan, based on facts known to FTAC at such time, that will provide for FTAC’s payment of all existing and pending claims or claims that may be potentially brought against FTAC within the 10 years following FTAC’s dissolution. However, because FTAC is a blank check company, rather than an operating company, and FTAC’s operations are limited to searching for prospective target businesses to acquire and negotiating and consummating a business combination, the only likely claims to arise would be from FTAC’s vendors (such as lawyers, investment bankers and auditors) or prospective target businesses. If FTAC’s plan of distribution complies with Section 281(b) of the DGCL, any liability of FTAC stockholders with respect to a liquidating distribution will be limited to the lesser of such stockholder’s pro rata share of the claim or the amount distributed to the stockholder, and any liability of an FTAC stockholder would
89
likely be barred after the third anniversary of the dissolution. FTAC cannot assure you that it will properly assess all claims that may be potentially brought against it. As such, FTAC Public Stockholders could potentially be liable for any claims to the extent of distributions received by them (but no more) and any liability of FTAC Public Stockholders may extend beyond the third anniversary of such date. Furthermore, if the pro rata portion of the Trust Account distributed to FTAC Public Stockholders upon the redemption of the FTAC Public Shares and liquidation is not considered a liquidation distribution under Delaware law and such redemption distribution is deemed to be unlawful, then pursuant to Section 174 of the DGCL, the statute of limitations for claims of creditors could then be six years after the unlawful redemption distribution, instead of three years.
FTAC did not obtain a third-party valuation or fairness opinion in determining whether or not to proceed with the Business Combination.
The FTAC Board did not obtain a third-party valuation or fairness opinion in connection with its determination to approve the Business Combination. The officers and directors of FTAC, including FTAC’s former Chairman Mr. Foley, have substantial experience in evaluating the operating and financial merits of companies from a wide range of industries and concluded that their experience and backgrounds, together with the experience and sector expertise of FTAC’s financial and other advisors and their consultation with a leading consulting firm regarding the market opportunity, current landscape, growth plans and regulatory structure of Alight, enabled them to perform the necessary analyses and make determinations regarding the Business Combination. As a result, FTAC stockholders will be relying solely on the judgment of the FTAC Board, taking into account the information and advice received from FTAC management and FTAC’s advisors, in valuing the Alight business, and assuming the risk that the FTAC Board may not have properly valued such business. The lack of a third-party valuation or fairness opinion may also lead an increased number of FTAC stockholders to vote against the proposed Business Combination or demand redemption of their shares for cash, which could potentially impact FTAC’s ability to consummate the Business Combination.
The FTAC Public Warrants and Forward Purchase Warrants will be exchanged for Company Warrants and become exercisable for Company Class A common stock upon completion of the Business Combination, which will increase the number of shares of Company Class A common stock eligible for future resale in the public market and result in dilution to FTAC stockholders as stockholders of the combined company.
FTAC issued 103,500,000 FTAC Units as part of its IPO, which each consisted of one share of FTAC class A Common Stock and one-third of one redeemable FTAC Public Warrant. In addition, FTAC will issue 10,000,000 Forward Purchase Warrants under the Forward Purchase Agreements in connection with the completion of the Business Combination. Upon the consummation of the Business Combination, the FTAC Public Warrants and Forward Purchase Warrants will be converted into and exchanged for Company Warrants in accordance with their terms and the Business Combination Agreement. To the extent such Company Warrants are exercised, additional shares of Company Class A common stock will be issued, which will result in dilution to then existing holders of Company Class A common stock and increase the number of share eligible for resale in the public market. Sales of a substantial number of shares of Company Class A common stock in the public market could also adversely affect the market price of the Company Class A common stock post-Business Combination.
FTAC Public Stockholders may experience dilution as a consequence of, among other transactions, the issuance of Company Class A common stock as consideration in the Business Combination and the PIPE Investment and the issuance of FTAC shares under the Forward Purchase Agreements. Having a minority share position may reduce the influence that FTAC Public Stockholders have on the management of the Company following the Business Combination.
Under the Business Combination Agreement, FTAC Public Stockholders will exchange their FTAC Public Shares for an equal number of shares of Company Class A common stock. However, in connection with the Business Combination, the Company has entered into Subscription Agreements to issue shares of Company
90
Class A common stock with an aggregate purchase price of $1,550,000,000, and the current direct or indirect equityholders of Tempo Holding will also receive consideration in the form of Company common stock under the Business Combination Agreement.
It is anticipated that, assuming No Redemptions (and subject to the other assumptions described in the section entitled “Frequently Used Terms—Share Calculations and Ownership Percentages”), the concentration of voting interests in the Company immediately following the consummation of the Business Combination will be as follows:
| Voting Percentage  | 
||||
|   FTAC Public Stockholders  | 
19.2 | % | ||
|   PIPE Investors (excluding Cannae)  | 
24.2 | % | ||
|   Cannae*  | 
7.4 | % | ||
|   THL*  | 
2.8 | % | ||
|   Founders (and the FTAC Independent Directors)  | 
4.3 | % | ||
|   Tempo Holdings direct and indirect investors  | 
42.1 | % | ||
| * |   Cannae and THL each have an approximately 29% limited partnership ownership interest in Trasimene Capital (one of the Founders). However, neither Cannae nor THL has the ability to vote or direct the vote of (or otherwise has voting or investment discretion over) the shares of Company common stock that will be owned by Trasimene Capital and so the voting percentages shown in the table above do not reflect Cannae’s or THL’s indirect economic interest in the shares of Company common stock that will be owned by Trasimene Capital.  | 
If the actual facts are different than these assumptions (which they are likely to be), the ownership percentages set forth above will change and be different, including the percentage ownership retained by FTAC’s existing stockholders in the Company.
The exercise of FTAC’s directors’ and officers’ discretion in agreeing to changes or waivers in the terms of the Business Combination may result in a conflict of interest when determining whether such changes to the terms of the Business Combination or waivers of conditions are appropriate and in best interest of FTAC stockholders.
Under the Business Combination Agreement, Alight is required to use commercially reasonable efforts to operate its business in the ordinary course of business prior to Closing and is specifically restricted from taking certain actions without FTAC’s prior written consent (which FTAC cannot unreasonably condition, withhold, delay or deny). In the period leading up to the closing of the Business Combination, events may occur that, pursuant to the Business Combination Agreement, would require FTAC to consider whether to provide consent to certain actions proposed to be taken by Tempo Holdings or the Tempo Blockers because such actions would otherwise be prohibited by the terms of the Business Combination Agreement. See the section entitled “Proposal No. 1—The Business Combination Proposal—The Business Combination Agreement—Covenants—Covenants of Tempo Holdings and the Tempo Blockers” for a description of Tempo Holdings’ and the Tempo Blockers obligations with respect to the operation of their respective businesses prior to Closing and the specific restrictions that they are subject to and may give rise to a consent request. The closing of the Business Combination is subject to the satisfaction or (to the extent permitted by applicable law) waiver of certain conditions to Closing, including conditions to FTAC’s obligation to complete the transaction related to the accuracy of Tempo Holdings’ and the Tempo Blockers’ respective representations and warranties, their compliance with their respective covenants in the Business Combination Agreement in all material respects and the delivery of the Tempo Written Consents, as described in the section entitled “Proposal No. 1—The Business Combination Proposal—The Business Combination Agreement—Conditions to Closing of the Business Combination.” Prior to the Closing, Tempo Holdings or the Tempo Blockers may request FTAC to waive rights that FTAC is entitled to under the Business Combination Agreement, including its right not to close the Business
91
Combination if these conditions are not satisfied or to terminate the Business Combination Agreement in certain circumstances (as described in the section entitled “Proposal No. 1—The Business Combination Proposal—The Business Combination Agreement—Termination”), or that FTAC otherwise agree to amend the terms of the Business Combination Agreement. Such a request could arise because of changes in the course of Tempo Holdings’ business or the occurrence of other events that would have a material adverse effect on Tempo Holdings’ business and would entitle FTAC to terminate the Business Combination Agreement. In any such circumstances, FTAC may grant its consent or waive those rights in accordance with the Business Combination Agreement. However, the existence of the financial and personal interests of the directors described in the preceding risk factors and in the section of this proxy statement/prospectus/consent solicitation statement entitled “Certain Relationships and Related Person Transactions” may result in a conflict of interest on the part of one or more of the FTAC directors between what they may believe is best for FTAC and what they may believe is best for themselves in determining whether or not to take the requested action.
The Company will promptly notify FTAC stockholders if there has been a material amendment to the Business Combination Agreement or if a material condition to the Business Combination Agreement has been waived through the filing of a current report on Form 8-K.
The sale of a substantial number of shares of Company Class A common stock in the public market following the Business Combination could adversely affect the market price of the Company.
The market price of the Company Class A common stock could decline as a result of sales of a substantial number of shares of Company Class A common stock, particularly sales by the Company’s significant stockholders, a large number of shares of Company Class A common stock becoming available for sale or the perception in the market that holders of a large number of shares intend to sell their shares. After the Business Combination, it is anticipated that we will have at least 300.0 million shares Company Class A common stock outstanding (assuming that no shares of FTAC’s Class A common stock are elected to be redeemed by FTAC stockholders), and if all Class A Units were exchanged for Company Class A common stock in order for the holders of our Class A Units to have the flexibility to sell their ownership interests in the Company, we could have approximately 538.5 million shares of Class A common stock.
Under the Sponsor Agreement, the shares of Company common stock held by the Sponsor Parties will be subject to a lock-up restriction that prohibits the sale or transfer of such shares (subject to certain exceptions set forth therein) for a period beginning on the Closing Date until the earlier of (a) 270 days thereafter, or (b) if the VWAP of the Company Class A common stock equals or exceeds $12.00 per share (as adjusted for share splits, share capitalizations, reorganizations, recapitalizations and the like) for any 20 trading days within a period of 30 consecutive trading days, 150 days thereafter.
Furthermore, pursuant to the Investor Rights Agreement and subject to certain exceptions as set forth therein (including the ability of the Existing Investors to sell, in the aggregate among all Existing Investors and in accordance with applicable law, up to 30 million shares), the Company common stock held by the Existing Investors (including any shares of Company common stock issued upon the exchange of Class A Units) will be subject to a lock-up restriction that prohibits the transfer of such shares for a period beginning on the Closing Date until the earlier of (a) 180 days thereafter or (b) if the VWAP of the Company Class A common stock equals or exceeds $12.00 per share (as adjusted for share splits, share capitalizations, reorganizations, recapitalizations and the like) for any 20 trading days within a period of 30 consecutive trading days, 60 days following such event. The Company may agree to waive or amend these lock-up restrictions, and the Sponsor Parties and Existing Investors have agreed that any such waiver or decrease in the duration of the lock-up would apply to all such investors.
After the applicable lock-up period expires, the shares of Company Class A common stock held by the Sponsor Parties and the Existing Investors will become eligible for future sale in the public market. The sale of a significant number of shares of Company Class A common stock in the public market, or the perception that such sales could occur, could reduce the market price of the Company Class A common stock.
92
Upon completion of the Business Combination, the Sponsor Investors, the Existing Investors and the PIPE Investors will beneficially own a significant equity interest in the Company and may take actions that conflict with the interests of the FTAC Public Stockholders.
The interests of the Sponsor Investors, the Existing Investors and the PIPE Investors may not align with the interests of the FTAC Public Stockholders or the Company’s other stockholders in the future. The Sponsor Investors, the Existing Investors and the PIPE Investors are each in the business of making investments in companies and may acquire and hold interests in businesses that compete directly or indirectly with the Company. The Sponsor Investors, the Existing Investors and the PIPE Investors, and their respective affiliates, may also pursue acquisition opportunities that may be complementary to the Company’s business and, as a result, those acquisition opportunities may not be available to the Company.
In addition, the Sponsor Investors and the Existing Investors may have an interest in the Company pursuing acquisitions, divestitures and other transactions that, in their judgment, could enhance their investment, even though such transactions might involve risks to the Company and its stockholders. See the risk factors below titled “Following the Business Combination, the Sponsor Investors and Existing Investors will have significant influence over the Company and their interests may conflict with the Company’s or its stockholders in the future” and “The Company Charter will provide that none of the Sponsor Investors or the Existing Investors or any director of the Company who is not employed by the Company or any of its affiliates will have any duty to refrain from engaging, directly or indirectly, in the same business activities or lines of business in which the Company operates or from otherwise competing with the Company, and will contain a waiver of any interest or expectancy in certain opportunities by the Company, which may prevent the Company from receiving the benefit of certain corporate opportunities that would otherwise have been available to it” for a discussion of potential risks related to the influence of the Sponsor Investors and the Existing Investors following the Business Combination and the waiver of corporate opportunities contained in the Company Charter.
If FTAC Public Stockholders fail to properly demand redemptions rights, they will not be entitled to redeem their FTAC Public Shares for a pro rata portion of the Trust Account.
FTAC Public Stockholders may demand that FTAC redeem their FTAC Public Shares for a pro rata portion of the Trust Account in connection with the completion of the Business Combination, with such pro rata portion being calculated as of two (2) business days prior to the anticipated closing date of the Business Combination. In order to exercise their redemption rights, FTAC Public Stockholders must deliver their FTAC Public Shares (either physically or electronically) to FTAC’s transfer agent at least two (2) business days prior to the vote on the Business Combination at the FTAC special meeting. Any FTAC Public Stockholder who fails to properly demand redemption rights will not be entitled to redeem his, her, or its shares for a pro rata portion of the Trust Account. Once such deadline has past, FTAC Public Stockholders will not have a new opportunity to exercise their redemptions rights if the Termination Date for the Business Combination is subsequently extended (see the section entitled “Proposal No. 1—The Business Combination Proposal—Termination” for a description of the circumstances under which the Termination Date may be extended under the Business Combination Agreement). See the section of this proxy statement/prospectus/consent solicitation statement titled “Special Meeting of FTAC Stockholders—Redemption Rights” for the procedures to be followed if you wish to redeem your FTAC Public Shares for cash.
The ability of FTAC Public Stockholders to exercise redemption rights with respect to a large number of shares of FTAC Class A common stock could increase the probability that the Business Combination will be unsuccessful and that FTAC Public Stockholders would have to wait for liquidation to redeem their FTAC Public Shares.
At the time FTAC entered into the Business Combination Agreement and related Transaction Agreements for the Business Combination, it did not know how many FTAC Public Stockholders would exercise their redemption rights. As a result, FTAC structured the Business Combination based on its expectations as to the
93
number of FTAC Public Shares that will be submitted for redemption and to ensure that if the Business Combination is completed the combined company will have sufficient cash to pay the Closing Cash Consideration and transaction expenses, repay certain of Alight’s indebtedness and for other contemplated corporate uses. Among other things, FTAC specifically negotiated terms that would, (i) permit FTAC to seek additional equity investments as part of the Permitted Equity Financing to replace amounts required to be paid by FTAC in respect of redemptions and support FTAC’s ability to satisfy the Available Cash Amount closing condition in the event there are significant redemptions and (ii) decrease the cash consideration and correspondingly increase the equity component of the consideration to be paid by the Tempo Sellers to offset the impact of redemptions on the company’s available cash. If a larger number of FTAC Public Shares are submitted for redemption than FTAC initially expected, this could result in FTAC being unable to consummate the Business Combination, a failure to maintain the listing of FTAC’s securities on NYSE or another national securities exchange, or a lack of liquidity, which could impair FTAC’s ability to fund its operations and adversely affect its business, financial condition and results of operations.
Under the Business Combination Agreement, the maximum number of shares of FTAC Class A common stock that may be redeemed for a pro rata portion of the funds in the Trust Account that would still allow FTAC to satisfy the condition precedent in the Business Combination Agreement that as of immediately prior to the Business Combination, FTAC have an Available Cash Amount of at least $2.6 billion is approximately 28.6 million. This calculation assumes that the full $300.0 million in aggregate proceeds are received from the closing of the purchases under the Forward Purchase Agreements, the full $1.55 billion in aggregate proceeds are received from the PIPE Investment, that there is no Permitted Equity Financing and that the amount in the Trust Account (prior to any redemptions) is equal to $1,035,849,267 (the amount in the Trust Account as of December 31, 2020), resulting in an aggregate redemption payment (based on an estimated redemption price per share of approximately $10) of $285,849,260 and Available Trust Proceeds at closing of approximately $750 million. The following table summarizes the potential maximum impact of redemptions on the consideration to be paid in the Business Combination.
|   No Redemptions  | 
  Maximum Redemptions  | |||
| Closing Cash Consideration | $1 billion | $915 million | ||
| Closing Seller Equity Consideration | 226,663,750 (42.1% voting interest) | 235,163,750 (45.8% voting interest) | ||
| Consideration to Founders | 23,287,500 shares of Company Class A common stock (4.3% voting interest) | 18,112,500 shares of Company Class A common stock and 5,175,000 shares of Company Class B-3 common stock (3.5% voting interest) | ||
Even if FTAC consummates the Business Combination, there is no guarantee that the FTAC Public Warrants (which will convert to Company Warrants) will ever be in the money, and they may expire worthless.
The exercise price of the FTAC Public Warrants is (and the exercise price of the Company Warrants following the Business Combination will be) $11.50 per share of FTAC Class A common stock or Company Class A common stock, as applicable. There is no guarantee that the FTAC Public Warrants will ever be in the money prior to their expiration, and as such, the warrants may expire worthless.
If FTAC is unable to complete an initial business combination, the FTAC Warrants may expire worthless.
It FTAC is unable to complete the Business Combination or another initial business combination, the FTAC Warrants may expire worthless.
94
If FTAC’s due diligence investigation of the Alight business was inadequate, then FTAC stockholders (as stockholders of the Company following the business combination) could lose some or all of their investment.
Even though FTAC conducted a due diligence investigation of Alight, FTAC cannot be sure that this diligence uncovered all material issues that may be present with respect to Alight’s business, or that it would be possible to uncover all material issues through a customary amount of due diligence, or that factors outside of Alight’s business and outside of its control will not later arise that could adversely affect its business, financial condition or results of operations.
FTAC Public Stockholders, together with their respective affiliates or any other person with whom an FTAC Public Stockholder is acting in concert or as a “group,” will be restricted from seeking redemption rights with respect to more than 15% of the FTAC Public Shares.
A Public Stockholder, together with any affiliate of such stockholder or any other person with whom the stockholder is acting in concert or as a “group” (within the meaning of Section 13(d) under the Exchange Act) will be restricted from seeking redemption rights with respect to more than 15% of the FTAC Public Shares. Accordingly, if you hold more than 15% of the shares of FTAC Class A common stock and the Business Combination Proposal is approved, you will not be able to seek redemption rights with respect to the full amount of your FTAC Public Shares and may be forced to hold the FTAC Public Shares (or the shares of Company Class A common stock into which they are converted in the Business Combination) in excess of 15% or sell them in the open market. FTAC cannot assure you that the value of the Company Class A common stock issued in exchange for such excess FTAC Public Shares will appreciate over time following the Business Combination or that the market price of the Company Class A common stock will exceed the per-share Redemption Price.
FTAC Public Stockholders will not have any rights or interests in funds from the Trust Account, except under certain limited circumstances. FTAC stockholders may therefore be forced to redeem or sell their FTAC Public Shares or Warrants in order to liquate their investment, potentially at a loss.
FTAC Public Stockholders will be entitled to receive funds from the Trust Account only upon the earlier to occur of: (i) two business days prior to FTAC’s completion of the Business Combination, and then only in respect of those shares of FTAC Class A common stock that such stockholder properly elected to redeem, in accordance with the procedures and subject to the limitations described in the section of this proxy statement/prospectus/consent solicitation statement entitled “Special Meeting of FTAC Stockholders—Redemption Rights”, and (ii) the redemption of all of the outstanding FTAC Public Shares if FTAC is unable to complete an initial business combination by May 29, 2022, subject to applicable law and as further described herein. In addition, if FTAC plans to redeem the FTAC Public Shares because FTAC is unable to complete a business combination by May 29, 2022, for any reason, compliance with Delaware law may require that FTAC submit a plan of dissolution to FTAC’s then-existing stockholders for approval prior to the distribution of the proceeds held in FTAC’s Trust Account. In that case, FTAC Public Stockholders may be forced to wait beyond May 29, 2022, before they receive funds from the Trust Account. In no other circumstances will FTAC Public Stockholders have any right or interest of any kind in the Trust Account. Accordingly, in order for FTAC Public Stockholders to liquidate their investment, they may be forced to sell their FTAC Public Shares or Warrants, potentially at a loss.
FTAC is relying on the availability of the funds from the Forward Purchase Agreements and the PIPE Investment to be used as part of the consideration in the Business Combination. If the purchases under the Forward Purchase Agreements or any of the PIPE Investments fail to close, FTAC may lack sufficient funds to complete the Business Combination.
The funds from the Forward Purchase Agreements and the PIPE Investment will be used as part of the consideration in the Business Combination and to repay indebtedness of Alight and expenses in connection with the Business Combination as well as to provide cash for working capital and other purposes in the Company. The
95
obligations under the Forward Purchase Agreements and the PIPE Investment, which do not depend on whether any FTAC Public Stockholders elect to redeem their FTAC Public Shares (although the obligations of the parties thereto to fund their respective purchase price is subject to the closing of the Business Combination, which is conditioned on the Company having an Available Cash Amount of $2,600,000,000, which may be impacted by redemptions), are intended to provide FTAC with a minimum funding level for the Business Combination. However, if the Forward Purchase Agreements or the PIPE Investment do not close, FTAC may lack sufficient funds to complete the Business Combination.
If the Adjournment Proposal is not approved, and an insufficient number of votes have been obtained to authorize the consummation of the Business Combination, the FTAC Board may not have the ability to adjourn the Special Meeting to a later date in order to solicit further votes, and, therefore, the Business Combination will not be approved.
The Adjournment Proposal seeks approval to adjourn the FTAC special meeting to a later date or dates if, at the time of the FTAC special meeting there are insufficient votes to approve the Business Combination Proposal or any of the other Required Stockholder Approvals. If the Adjournment Proposal is not approved, the FTAC Board may not have the ability to adjourn the FTAC special meeting to a later date and, therefore, may not have more time to solicit votes to approve the Business Combination. If the Business Combination Proposal, any of the FTAC Charter Amendment Proposals or the NYSE Proposal is not approved, the Business Combination would not be completed.
FTAC has identified a material weakness in its internal control over financial reporting. This material weakness could continue to adversely affect FTAC’s ability to report its results of operations and financial condition accurately and in a timely manner.
FTAC’s management is responsible for establishing and maintaining adequate internal control over financial reporting designed to provide reasonable assurance regarding the reliability of financial reporting and the preparation of consolidated financial statements for external purposes in accordance with GAAP. FTAC’s management is likewise required, on a quarterly basis, to evaluate the effectiveness of FTAC’s internal controls and to disclose any changes and material weaknesses identified through such evaluation in those internal controls. A material weakness is a deficiency, or a combination of deficiencies, in internal control over financial reporting, such that there is a reasonable possibility that a material misstatement of FTAC’s annual or interim financial statements will not be prevented or detected on a timely basis.
As described elsewhere in this proxy statement/prospectus/consent solicitation statement, FTAC identified a material weakness in its internal control over financial reporting related to the accounting for a significant and unusual transaction related to the Warrants and FPAs. As a result of this material weakness, FTAC’s management concluded that its internal control over financial reporting was not effective as of December 31, 2020. This material weakness resulted in a material misstatement of FTAC’s warrant liabilities, FPA liabilities, change in fair value of warrant liabilities, additional paid-in capital, accumulated deficit and related financial disclosures for the affected periods.
To respond to this material weakness, FTAC has devoted, and plans to continue to devote, significant effort and resources to the remediation and improvement of its internal control over financial reporting. While FTAC has processes to identify and appropriately apply applicable accounting requirements, FTAC plans to enhance these processes to better evaluate its research and understanding of the nuances of the complex accounting standards that apply to FTAC’s consolidated financial statements. FTAC’s plans at this time include providing enhanced access to accounting literature, research materials and documents and increased communication among FTAC’s personnel and third-party professionals with whom FTAC consults regarding complex accounting applications. The elements of FTAC’s remediation plan can only be accomplished over time, and FTAC can offer no assurance that these initiatives will ultimately have the intended effects. For a discussion of FTAC management’s consideration of the material weakness identified related to its accounting for a significant and
96
unusual transaction related to the Warrants, see “Note 2—Correction of an Error in Previously Issued Financial Statements” to FTAC’s consolidated financial statements included elsewhere in this proxy statement/prospectus/consent solicitation statement.
Any failure to maintain such internal control could adversely impact FTAC’s ability to report its financial position and results from operations on a timely and accurate basis. If FTAC’s financial statements are not accurate, investors may not have a complete understanding of FTAC’s operations. Likewise, if FTAC’s financial statements are not filed on a timely basis, FTAC could be subject to sanctions or investigations by the stock exchange on which its common stock is listed, the SEC or other regulatory authorities. In either case, there could result a material adverse effect on FTAC’s business. Failure to timely file will cause FTAC to be ineligible to utilize short form registration statements on Form S-3, which may impair FTAC’s ability to obtain capital in a timely fashion to execute its business strategies or issue shares to effect an acquisition. Ineffective internal controls could also cause investors to lose confidence in FTAC’s reported financial information, which could have a negative effect on the trading price of FTAC’s stock.
FTAC can give no assurance that the measures FTAC has taken and plans to take in the future will remediate the material weakness identified or that any additional material weaknesses or restatements of financial results will not arise in the future due to a failure to implement and maintain adequate internal control over financial reporting or circumvention of these controls. In addition, even if FTAC is successful in strengthening its controls and procedures, in the future those controls and procedures may not be adequate to prevent or identify irregularities or errors or to facilitate the fair presentation of FTAC’s consolidated financial statements.
The IRS may not agree with the position that the FTAC Merger, taken together with the related transactions in the Business Combination, qualifies as a transaction described in Section 351 of the Code.
The parties intend that the FTAC Merger, taken together with the related transactions in the Business Combination, will qualify as a transaction described in Section 351 of the Code in which FTAC Class A common stock may be exchanged solely for Company Class A common stock without the recognition of gain or loss for U.S. federal income tax purposes (subject to gain recognition in respect of any Company Warrants received). If the IRS successfully determines that such an exchange is not a transaction described in Section 351 of the Code, then a U.S. holder would recognize gain, if any, in an amount equal to the excess (if any) of (i) the fair market value of the Company Class A common stock and Company Warrants received over (ii) such U.S. holder’s tax basis in its FTAC Class A common stock and Non-Founder FTAC Warrants (if any). Any such gain would be capital gain and generally would be long-term capital gain if the U.S. holder’s holding period for the FTAC common stock (and Non-Founder FTAC Warrants, if any) exceeded one year at the time of the FTAC Merger.
U.S. holders of FTAC Class A common stock should consult their tax advisors regarding the qualification of the FTAC Merger, taken together with the related transactions in the Business Combination, as a transaction described in Section 351 of the Code. There can be no assurance that the IRS will not take a position contrary to those described above or that a court will not agree with a contrary position of the IRS in the event of litigation. For additional discussion of certain U.S. federal income tax considerations of the FTAC Merger, please see “Proposal No. 1—The Business Combination Proposal— Material U.S. Federal Income Tax Considerations.”
Risks Related to the Company Following the Business Combination
Throughout this section, references to “we,” “us,” and “our” refer to the Company and its subsidiaries following the Business Combination.
97
Following the Business Combination, the Sponsor Investors and Existing Investors will have significant influence over the Company and their interests may conflict with the Company’s or its stockholders in the future.
Immediately following the consummation of the Business Combination, assuming that no shares of FTAC Class A common stock are elected to be redeemed by FTAC Public Stockholders, and without giving effect to any Company Class A common stock underlying any Company Warrants, the Existing Investors (comprised of the Blackstone Investors, the New Mountain Investors, the GIC Investors and the PF Investors) will beneficially own approximately a 42.1% voting interest in the Company based on their ownership of Company Class A common stock and Company Class V common stock (in respect of Existing Investors who hold Class A Units). In addition, the Sponsor Investors (by virtue of the ownership of the Founders, Cannae and THL) will beneficially own approximately 14.5% of the Company’s Class A common stock. As a result, for so long as they retain a significant ownership interest in the Company and/or Alight Holdings, the Sponsor Investors and Existing Investors will have significant influence on the approval of actions requiring stockholder approval through the exercise of their voting power.
Moreover, under the Company Charter and the Investor Rights Agreement that the Company will enter into with the Sponsor Investors and the Existing Investors upon completion of the Business Combination, the Company has agreed to nominate to the Company Board certain individuals designated by the Sponsor Investors and the Blackstone Investors, respectively, for so long as such investors retain a certain ownership interest in the Company and/or Alight Holdings. These designation rights may be disproportionate to the ownership interests of such investors in the Company. As a result, the Sponsor Investors and the Blackstone Investors will have significant influence with respect to the Company’s management, business plans and policies, including the appointment and removal of the Company’s officers. In particular, for so long as such investors continue to own a significant percentage of the Company Class A common stock, such investors may be able to cause or prevent a change of control of our company or a change in the composition of our board of directors and could preclude any unsolicited acquisition of our company. The concentration of ownership could deprive you of an opportunity to receive a premium for your Company Class A common stock as part of a sale of our company and ultimately might affect the market price of our Company Class A common stock.
The Company’s directors may allocate some of their time to other businesses, which may cause conflicts of interest in their determination as to how much time to devote to the Company’s affairs and materially adversely affect the Company’s results of operations.
The Company’s directors may engage in other business activities, including serving as directors or executive officers of other businesses. The Company’s directors will need to determine how to allocate their time to the Company in addition to any such other activities. This may result in a conflict of interest in the determination as to how our directors allocate their time between their oversight of the management and operations of the Company and the operations of (or their engagement in) such other businesses. Any such conflicts may not always be resolved in the Company’s favor and may materially adversely affect the Company’s results of operations.
The Company Charter will provide that none of the Sponsor Investors or the Existing Investors or any director of the Company who is not employed by the Company or any of its affiliates will have any duty to refrain from engaging, directly or indirectly, in the same business activities or lines of business in which the Company operates or from otherwise competing with the Company, and will contain a waiver of any interest or expectancy in certain opportunities by the Company, which may prevent the Company from receiving the benefit of certain corporate opportunities that would otherwise have been available to it.
The Sponsor Investors, the Existing Investors, the Company’s non-employee directors and/or their respective affiliates are, and/or in the future may be, engaged in (or affiliated with entities that are engaged in) similar activities or related lines of business to the Company or activities that may otherwise overlap or compete with the Company’s business. Under the Company Charter, the Sponsor Investors, the Existing Investors, the non-employee directors and their respective affiliates are permitted to engage in the same or similar business
98
activities or lines of business to the Company or its affiliates and to otherwise compete with the Company. In addition, the Sponsor Investors, the Existing Investors, the non-employee directors and their respective affiliates are not required to disclose or offer to the Company any corporate opportunities that such persons learn of which may be a corporate opportunity for both themselves and the Company and the Company will renounce any interest or expectancy in (or right to be offered or to participate in) any such opportunities so long as the opportunity is not presented to a person in their capacity as a director or officer of the Company. The Sponsor Investors, the Existing Investors, the non-employee directors and their respective affiliates will not (to the fullest extent permitted by applicable law) have any liability to the Company for any breach of fiduciary duty for engaging in any such activities or from not disclosing any corporate opportunities to the Company or from pursuing or acquiring such opportunities themselves or offering or directing such opportunities to any other person. As a result of these provisions, the Company may be not be offered certain corporate opportunities which could be beneficial to the Company and its stockholders, or the Existing Investors, the Sponsor Investors, the non-employee directors or their respective affiliates may direct such opportunities to certain other businesses in which they are engaged (or such other businesses may otherwise pursue such opportunities) causing them to compete with us, which may cause such opportunities not to be available to the Company or to become more expensive or difficult for the Company to pursue, which could adversely impact the Company’s business or prospects.
The Company may not meet the NYSE’s initial listing criteria, and even if it does, the NYSE may not approve or continue to list the Company’s securities on its exchange, which could limit the ability of investors to make transactions in the Company’s securities and subject the Company to additional trading restrictions.
The Company intends to apply to have the Company Class A common stock listed on the NYSE upon the consummation of the Business Combination, and it is a condition to the Closing that such listing have been approved. The Company will be required to meet the NYSE’s initial listing requirements to be listed. Among the conditions requested by the NYSE are requirements of an expected at least $4.00 per share trading price and a minimum “public float” (based on all outstanding shares of Company Class A common stock except shares held by directors, executive officers and stockholders owning 10% or more of the outstanding shares) of at least $100.0 million. If the Company Class A common stock is listed on the NYSE upon completion of the Business Combination and the Company fails to continue to meet the listing requirements of the NYSE, the Company Class A common stock and the Company Warrants may be delisted, and the Company could face significant material adverse consequences, including:
| • |   limited availability of market quotations for its securities;  | 
| • |   limited amount of news and analyst coverage for the Company; and  | 
| • |   decreased ability to issue additional securities or obtain additional financing in the future.  | 
This risk will be exacerbated by a high level of redemptions of FTAC Public Shares in connection with the Closing of the Business Combination.
The Company Charter, Bylaws and Delaware law, as well as the Investor Rights Agreement, contain provisions that could discourage acquisition bids or merger proposals, which may adversely affect the market price of our Company Class A common stock.
The Company Charter, Bylaws and Investor Rights Agreement contain provisions that may discourage, delay or prevent a merger, consolidation, acquisition, or other change in control transaction that stockholders may consider favorable, including transactions in which the Company’s stockholders might otherwise receive a premium for their Company Class A common stock. These provisions may also prevent or frustrate attempts by stockholders to replace or remove Company management. The Company’s corporate governance documents include provisions:
| • |   authorizing blank check preferred stock, which could be issued without stockholder approval and with voting, liquidation, dividend and other rights superior to our Company Class A common stock, as determined by the Company Board;  | 
99
| • |   providing that any action required or permitted to be taken by the Company’s stockholders must be taken at a duly called annual or special meeting of stockholders and may not be taken by any consent in writing (unless the proposed action is unanimously authorized or approved by the Company Board);  | 
| • |   requiring advance notice of, and compliance with procedural requirements for, stockholder proposals for business to be conducted at any stockholder meeting and for stockholder nominations of candidates for election to the Company Board (other than directors nominated by the Blackstone Investors or Sponsor Investors under the Investor Rights Agreement);  | 
| • |   establishing a classified board of directors, so that not all members of the Company Board are elected at one time, with the election of directors requiring only a plurality of votes cast;  | 
| • |   prohibiting the Company from engaging in a business combination with a person who acquires at least 15% of the outstanding voting stock of the Company for a period of three years from the date such person acquired such shares, unless the business combination is approved by the Company Board and authorized at an annual or special meeting of stockholders by the affirmative vote of at least 66 2/3% of the outstanding voting stock of the Company that is not owned by such person, subject to certain exceptions. This provision shall not apply to the Sponsor Investors or Existing Investors or any of their respective direct or indirect transferees;  | 
| • |   giving the Company Board the right to fill any vacancies or newly created seats on the Company Board between stockholder meetings, subject to the rights granted to any one or more series of preferred stock then outstanding and the rights granted under the Investor Rights Agreement; and  | 
| • |   providing that directors may be removed by stockholders only for cause and only upon the affirmative vote of holders of at least 66 2/3% of the total voting power of all outstanding shares of Company stock entitled to vote generally in the election of directors, subject to limitations on the ability to remove directors designated by the Blackstone Investors or Sponsor Investors under the Investor Rights Agreement.  | 
The existence of the foregoing provisions and anti-takeover measures could limit the price that investors might be willing to pay in the future for the Company’s shares. They could also deter potential acquirers of the Company, thereby reducing the likelihood that stockholders could receive a premium for their shares in an acquisition. See “Description of the Company’s Securities” for a more detailed discussion of these provisions.
The Company Charter provides that, unless the Company consents in writing to the selection of an alternative forum, the Delaware Court of Chancery will be the sole and exclusive forum for most legal actions between the Company and our stockholders, which could limit the ability of the Company’s stockholders to obtain a favorable judicial forum for disputes with the Company or our directors, officers, employees or agents.
The Company Charter specifies that, unless the Company consents in writing to the selection of an alternative forum and subject to certain limited exceptions, the Delaware Court of Chancery will be the sole and exclusive forum for (i) any derivative action or proceeding brought on behalf of the Company, (ii) any action asserting a claim of breach of a fiduciary duty owed by any current or former director, officer, other employee, agent or stockholder of the Company to the Company or our stockholders, or any claim for aiding and abetting any such alleged breach, (iii) any action asserting a claim against the Company or any current or former director, officer, other employee, agent or stockholder of the Company (a) arising pursuant to any provision of the DGCL, the Company Charter (as it may be amended or restated) or the Company Bylaws or (b) as to which the DGCL confers jurisdiction on the Delaware Court of Chancery or (iv) any action asserting a claim against the Company or any current or former director, officer, other employee, agent or stockholder of the Company governed by the internal affairs doctrine of the law of the State of Delaware. The Company Charter also specifies that the federal district courts of the United States of America will, to the fullest extent permitted by applicable law, be the sole and exclusive forum for any claims arising under federal securities laws, including the Securities Act. In addition, these choice of forum provisions will not apply to suits brought to enforce any liability or duty created
100
by the Exchange Act, or any other claim for which the federal district courts of the United States of America are the sole and exclusive forum. Any person or entity purchasing or otherwise acquiring any interest in shares of the Company’s capital stock will be deemed to have notice of and to have consented to these provisions of the Company Charter.
The Company believes this provision benefits the Company by providing increased consistency in the application of Delaware law by chancellors particularly experienced in resolving corporate disputes, efficient administration of cases on a more expedited schedule relative to other forums and protection against the burdens of multi-forum litigation. However, the provision may have the effect of discouraging lawsuits against the Company directors, officers, employees and agents as it may limit any stockholder’s ability to bring a claim in a judicial forum that such stockholder finds favorable for disputes with us or the Company directors, officers, employees or agents. The enforceability of similar choice of forum provisions in other companies’ bylaws or certificates of incorporation has been challenged in legal proceedings, and it is possible that, in connection with any applicable action brought against the Company, a court could find the choice of forum provisions contained in the Company Charter to be inapplicable or unenforceable in such action. If a court were to find the choice of forum provision contained in the Company Charter to be inapplicable or unenforceable in an action, the Company may incur additional costs associated with resolving such action in other jurisdictions, which could adversely affect the Company’s business, financial condition or results of operations.
Following the Business Combination, the Company will incur increased costs and become subject to additional regulations and requirements as a public company, which could lower our profits or make it more difficult to run our business.
As a public company, we will incur significant legal, accounting and other expenses that Alight has not incurred as a private company, including costs associated with public company reporting requirements. We also will incur costs associated with the Sarbanes-Oxley Act and related rules implemented by the SEC and the NYSE. The expenses incurred by public companies generally for reporting and corporate governance purposes have been increasing. We expect these rules and regulations to increase our legal and financial compliance costs and to make some activities more time-consuming and costly, although we are currently unable to estimate these costs with any degree of certainty. These laws and regulations also could make it more difficult or costly for us to obtain certain types of insurance, including director and officer liability insurance, and we may be forced to accept reduced policy limits and coverage or incur substantially higher costs to obtain the same or similar coverage. These laws and regulations could also make it more difficult for us to attract and retain qualified persons to serve on our board of directors, our board committees or as our executive officers. Furthermore, if we are unable to satisfy our obligations as a public company, we could be subject to delisting of our Company Class A common stock, fines, sanctions and other regulatory action and potentially civil litigation.
If securities or industry analysts do not publish research or reports about our business, or if they downgrade their recommendations regarding our Company Class A common stock, the price of our Company Class A common stock and trading volume could decline.
The trading market for our Company Class A common stock will be influenced by the research and reports that industry or securities analysts publish about us or our business. Securities and industry analysts do not currently, and may never, publish research on the Company. If no securities or industry analysts commence coverage of the Company, or if analysts who cover us downgrade our Company Class A common stock or publish inaccurate or unfavorable research about our business, the price of our Company Class A common stock may decline. If analysts cease coverage of us or fail to regularly publish reports on us, we could lose visibility in the financial markets, which in turn could cause the price of our Company Class A common stock or trading volume to decline and our Company Class A common stock to be less liquid.
101
We may issue additional shares of Company Class A common stock or other securities without stockholder approval, which would dilute existing ownership interests and may depress the market price of the Company Class A common stock.
The Company may issue additional shares of Company Class A common stock or other equity securities of equal or senior rank in the future without stockholder approval, including in connection with, among other things, the repayment of outstanding indebtedness, grants under the Company’s equity incentive plan, or future strategic acquisitions or similar transactions.
The Company’s issuance of additional Company Class A common stock or other equity securities of equal or senior rank would have the following effects:
| • |   the proportionate ownership interest of our stockholders’ existing ownership interest in the Company may decrease;  | 
| • |   the amount of cash available per share, including for payment of any dividends that may be declared by the Company Board in the future, may decrease;  | 
| • |   the relative voting power of each previously outstanding share of Company Class A common stock may be diminished; and  | 
| • |   the market price of our Company Class A common stock may decline.  | 
Future sales of the shares of Company Class A common stock issued to the Existing Investors and other significant stockholders (including any Company Class A common stock issued upon exchange of such investors’ Class A Units) may cause the market price of our Company Class A common stock to drop significantly, even if our business is doing well.
Under the Business Combination Agreement, the Existing Investors will receive, among other things, a significant amount of Company Class A common stock and Class A Units (which are exchangeable for shares of Company Class A common stock). In addition, the Existing Investors will receive shares of our Company Class B common stock or Class B Units which will automatically convert into Company Class A common stock or Class A Units upon the occurrence of certain events (including events tied to the trading price of our Company Class A common stock).
Pursuant to the Investor Rights Agreement, the Existing Investors will be restricted from selling any of the Company’s securities that they receive in connection with the Business Combination during the Existing Investor Lock-Up Period, subject to certain exceptions. However, following the Existing Investor Lock-Up Period, the Existing Investors may sell their shares of Company Class A common stock pursuant to Rule 144 under the Securities Act, if available. In these cases, the resales must meet the criteria and conform to the requirements of that rule, including, because FTAC and the Company are currently shell companies, waiting until one year after the Company has filed Form 10 information with the SEC following the completion of the Business Combination.
Upon the expiration or waiver of the applicable lock-up periods, subject to limitations applicable to the Existing Investors under the federal securities laws (including as a result of the investors’ status as affiliates of the Company), the Existing Investors and certain other significant stockholders may sell large amounts of the Company Class A common stock in the open market or in privately negotiated transactions, which could have the effect of increasing the volatility in our stock price or putting significant downward pressure on the price of the Company Class A common stock.
102
Because we have no current plans to pay cash dividends on our Company Class A common stock, you may not receive any return on your investment unless you sell your Company Class A common stock for a price greater than that which you paid for it.
We have no current plans to pay cash dividends. The declaration, amount and payment of any future dividends on our Company Class A common stock will be at the sole discretion of our board of directors. Our board of directors may take into account general and economic conditions, our financial condition and results of operations, our available cash and current and anticipated cash needs, capital requirements, contractual, legal, tax and regulatory restrictions and implications on the payment of dividends by us to our shareholders or by our subsidiaries to us and such other factors as our board of directors may deem relevant. In addition, our ability to pay dividends is limited by our credit facilities and may be limited by covenants of other indebtedness we or our subsidiaries incur in the future. As a result, you may not receive any return on an investment in our Company Class A common stock unless you sell your Company Class A common stock for a price greater than that which you paid for such stock (or the shares of FTAC common stock or other securities that are exchanged).
The market price of our Company Class A common stock may be volatile, which could cause the value of your investment to decline.
Even if a trading market develops, the market price of our Company Class A common stock may be highly volatile and could be subject to wide fluctuations. Securities markets worldwide experience significant price and volume fluctuations. This market volatility, as well as general economic, market or political conditions, could reduce the market price of our Company Class A common stock regardless of our operating performance. In addition, our operating results could be below the expectations of public market analysts and investors due to a number of potential factors, including variations in our quarterly operating results or dividends, if any, to shareholders, additions or departures of key management personnel, failure to meet analysts’ earnings estimates, publication of research reports about our industry, litigation and government investigations, changes or proposed changes in laws or regulations or differing interpretations or enforcement thereof affecting our business, adverse market reaction to any indebtedness we may incur or securities we may issue in the future, changes in market valuations of similar companies or speculation in the press or investment community, announcements by our competitors of significant contracts, acquisitions, dispositions, strategic partnerships, joint ventures or capital commitments, adverse publicity about the industries we participate in or individual scandals, and in response the market price of our Company Class A common stock could decrease significantly. You may be unable to resell your Company Class A common stock at or above the initial public offering price.
In the past few years, stock markets have experienced extreme price and volume fluctuations. In the past, following periods of volatility in the overall market and the market price of a company’s securities, securities class action litigation has often been instituted against these companies. This litigation, if instituted against us, could result in substantial costs and a diversion of our management’s attention and resources.
The Company will be a holding company and our only material asset after the completion of the Business Combination will be our direct and indirect interests in Alight Holdings, and we are accordingly dependent upon distributions from Alight Holdings to pay dividends, taxes and other expenses, including payments under the Tax Receivable Agreement.
Upon completion of the Business Combination, the Company will be a holding company with no material assets other than its direct and indirect ownership of equity interests in Alight Holdings, of which the Company will serve as the managing member. As a result, the Company will have no independent means of generating revenue or cash flow and the Company will be dependent on the financial results and cash flows of Alight Holdings and its subsidiaries and the distributions that we receive from Alight Holdings in order to pay takes, make payments under the Tax Receivable Agreement, pay dividends (including any dividends or amounts payable in connection with the conversion or exchange of Company class B common stock, Class B Units and Class C Units) and pay other costs and expenses of the Company. While we intend to cause Alight Holdings to make distributions to its members, including us, in an amount at least sufficient to allow us to pay all applicable
103
taxes, to make payments under the Tax Receivable Agreement, and to pay our corporate and other overhead expenses, deterioration in the financial condition, earnings or cash flow of Alight Holdings for any reason could limit or impair Alight Holdings’ ability to pay such distributions. Additionally, to the extent that the Company needs funds and Alight Holdings is restricted from making such distributions under applicable laws or regulations or under the terms of any financing arrangements, or Alight Holdings is otherwise unable to provide such funds, it could materially adversely affect the Company’s liquidity and financial condition. Such restrictions include Alight Holdings’ financing facilities to which Alight Holdings’ subsidiaries are borrowers or guarantors. Alight Holdings’ distributions, as a result of such financing facilities, are limited based on the achievement of certain financial ratios and fixed dollar baskets, availability under which will vary depending on the Company’s financial performance. We currently anticipate that Alight Holdings will have sufficient capacity to make the dividends and other distributions described above. Distributions may also be restricted pursuant to the Alight Holdings Operating Agreement and applicable Delaware law. Under the Alight Holdings Operating Agreement, the Company (as managing member) is prohibited from making distributions if they would violate Section 18-607 of the DLLCA or another applicable law. Under the DLLCA, limited liability companies are generally restricted from making distributions to their members to the extent that, after giving effect to any such distribution, the company’s liabilities (subject to certain limited exclusions) exceed the fair value of the company’s assets.
Under the terms of the Alight Holdings Operating Agreement, Alight Holdings is obligated to make tax distributions to holders of Alight Holdings Units (including us) at an assumed tax rate, subject to there being available cash. See “Proposal No. 1—The Business Combination Proposal—Certain Agreements Related to the Business combination—The Alight Holdings Operating Agreement.” The amount of these tax distributions may in certain periods exceed our tax liabilities and obligations to make payments under the Tax Receivable Agreement. The Company Board, in its sole discretion, will determine from time to time how to use any cash that accumulates at the Company as a result, which may include, among other potential uses, repurchases of our Company class A common stock or the payment of dividends thereon. However, we will have no obligation to distribute such cash (or other available cash other than as a result of any declared dividend) to our stockholders. To the extent that the Company does not use any such accumulated cash, following the exchange or redemption of Class A Units for Company Class A common stock, Continuing Tempo Unitholders may benefit from value attributable to such cash balances as a result of their ownership of Company Class A common stock, notwithstanding that such Continuing Tempo Unitholders may previously have participated or received distributions as holders of Alight Holdings Units that resulted in the excess cash balances at the Company. See “Certain Relationships and Related Person Transactions—Post-Business Combination Arrangements.”
The Company will be required to pay the TRA Parties for most of the benefits relating to any additional tax depreciation or amortization deductions that we may claim as a result of the Company’s direct and indirect allocable share of existing tax basis acquired in the Business Combination, the Company’s increase in its allocable share of existing tax basis and anticipated tax basis adjustments we receive in connection with sales or exchanges of Alight Holdings Units after the Business Combination and our utilization of certain tax attributes of the Tempo Blockers.
In connection with the Business Combination, we will enter into a Tax Receivable Agreement with the TRA Parties that provides for the payment by the Company to such TRA Parties of 85% of the benefits, if any, that the Company is deemed to realize (calculated using certain assumptions) as a result of (i) the Company’s direct and indirect allocable share of existing tax basis acquired in the Business Combination, (ii) increases in the Company’s allocable share of existing tax basis and tax basis adjustments that will increase the tax basis of the tangible and intangible assets of Alight Holdings as a result of the Business Combination and as a result of sales or exchanges of Alight Holdings Units for shares of Company class A common stock after the Business Combination and (iii) the Company’s utilization of certain tax attributes of the Tempo Blockers (including the Tempo Blockers allocable share of existing tax basis), and of certain other tax benefits related to entering into the Tax Receivable Agreement, including tax benefits attributable to payments under the Tax Receivable Agreement. These increases in existing tax basis and tax basis adjustments generated over time may increase (for tax
104
purposes) depreciation and amortization deductions and, therefore, may reduce the amount of tax that the Company would otherwise be required to pay in the future, although the IRS may challenge all or part of the validity of that tax basis, and a court could sustain such a challenge. Actual tax benefits realized by the Company may differ from tax benefits calculated under the Tax Receivable Agreement as a result of the use of certain assumptions in the Tax Receivable Agreement, including the use of an assumed weighted-average state and local income tax rate to calculate tax benefits. The payment obligation under the Tax Receivable Agreement is an obligation of the Company and not of Alight Holdings. While the amount of existing tax basis, the anticipated tax basis adjustments and the actual amount and utilization of tax attributes, as well as the amount and timing of any payments under the Tax Receivable Agreement, will vary depending upon a number of factors, including the timing of exchanges of Alight Holdings Units for shares of Company common stock, the applicable tax rate, the price of shares of our Company Class A common stock at the time of exchanges, the extent to which such exchanges are taxable and the amount and timing of our income, we expect that as a result of the size of the transfers and increases in the tax basis of the tangible and intangible assets of Alight Holdings and our possible utilization of tax attributes, including existing tax basis acquired at the time of the Business Combination, the payments that the Company may make under the Tax Receivable Agreement will be substantial. The payments under the Tax Receivable Agreement are not conditioned on the exchanging holders of Alight Holdings Units or other TRA Parties continuing to hold ownership interests in us. To the extent payments are due to the TRA Parties under the Tax Receivable Agreement, the payments are generally required to be made within ten business days after the tax benefit schedule (which sets forth the Company’s realized tax benefits covered by the Tax Receivable Agreement for the relevant taxable year) is finalized. The Company is required to deliver such a tax benefit schedule to the TRA Parties’ representative, for its review, within ninety calendar days after the due date (including extensions) of the Company’s federal corporate income tax return for the relevant taxable year. See “Certain Relationships and Related Person Transactions—Post-Business Combination Arrangements.”
In certain cases, payments under the Tax Receivable Agreement may be accelerated and/or significantly exceed the actual benefits the Company realizes in respect of the tax attributes subject to the Tax Receivable Agreement.
The Company’s payment obligations under the Tax Receivable Agreement will be accelerated in the event of certain changes of control or its election to terminate the Tax Receivable Agreement early. The accelerated payments will relate to all relevant tax attributes then allocable to the Company in the case of an acceleration upon a change of control and to all relevant tax attributes allocable or that would be allocable to the Company (in the case of an election by the Company to terminate the Tax Receivable Agreement early, assuming all Alight Holdings Units were then exchanged). The accelerated payments required in such circumstances will be calculated by reference to the present value (at a specified discount rate determined by reference to LIBOR) of all future payments that holders of Alight Holdings Units or other recipients would have been entitled to receive under the Tax Receivable Agreement, and such accelerated payments and any other future payments under the Tax Receivable Agreement will utilize certain valuation assumptions, including that the Company will have sufficient taxable income to fully utilize the deductions arising from the increased tax deductions and tax basis and other benefits related to entering into the Tax Receivable Agreement and sufficient taxable income to fully utilize any remaining net operating losses subject to the Tax Receivable Agreement on a straight line basis over the shorter of the statutory expiration period for such net operating losses or the five-year period after the early termination or change of control. In addition, recipients of payments under the Tax Receivable Agreement will not reimburse us for any payments previously made under the Tax Receivable Agreement if such tax basis and the Company’s utilization of certain tax attributes is successfully challenged by the IRS (although any such detriment would be taken into account in future payments under the Tax Receivable Agreement). The Company’s ability to achieve benefits from any existing tax basis, tax basis adjustments or other tax attributes, and the payments to be made under the Tax Receivable Agreement, will depend upon a number of factors, including the timing and amount of our future income. As a result, even in the absence of a change of control or an election to terminate the Tax Receivable Agreement, payments under the Tax Receivable Agreement could be in excess of 85% of the Company’s actual cash tax benefits.
105
Accordingly, it is possible that the actual cash tax benefits realized by the Company may be significantly less than the corresponding Tax Receivable Agreement payments or that payments under the Tax Receivable Agreement may be made years in advance of the actual realization, if any, of the anticipated future tax benefits. There may be a material negative effect on our liquidity if the payments under the Tax Receivable Agreement exceed the actual cash tax benefits that the Company realizes in respect of the tax attributes subject to the Tax Receivable Agreement and/or distributions to the Company by Alight Holdings are not sufficient to permit the Company to make payments under the Tax Receivable Agreement after it has paid taxes and other expenses. We may need to incur additional indebtedness to finance payments under the Tax Receivable Agreement to the extent our cash resources are insufficient to meet our obligations under the Tax Receivable Agreement as a result of timing discrepancies or otherwise, and these obligations could have the effect of delaying, deferring or preventing certain mergers, asset sales, other forms of business combinations or other changes of control.
The acceleration of payments under the Tax Receivable Agreement in the case of certain changes of control may impair our ability to consummate change of control transactions or negatively impact the value of our Company common stock.
In the case of a “Change of Control” under the Tax Receivable Agreement (which is defined to include, among other things, a 50% change in control of the Company, the approval of a complete plan of liquidation or dissolution of the Company, or the disposition of all or substantially all of the Company’s direct or indirect assets), payments under the Tax Receivable Agreement will be accelerated and may significantly exceed the actual benefits the Company realizes in respect of the tax attributes subject to the Tax Receivable Agreement. We expect that the payments that we may make under the Tax Receivable Agreement (the calculation of which is described in the immediately preceding risk factor) in the event of a change of control will be substantial. As a result, our accelerated payment obligations and/or the assumptions adopted under the Tax Receivable Agreement in the case of a change of control may impair our ability to consummate change of control transactions or negatively impact the value received by owners of our Company common stock in a change of control transaction.
106
SPECIAL MEETING OF FTAC STOCKHOLDERS
General
FTAC is furnishing this proxy statement/prospectus/consent solicitation statement to FTAC stockholders as part of the solicitation of proxies by the FTAC Board for use at the FTAC special meeting to be held on June 30, 2021, and at any adjournment or postponement thereof. This proxy statement/prospectus/consent solicitation statement provides FTAC stockholders with information they need to know in order to be able to attend the FTAC special meeting, which will be held remotely via live webcast, and to vote or instruct their vote to be cast at the FTAC special meeting.
Date, Time and Place
The FTAC special meeting will be held on June 30, 2021 at 10:00 a.m. Eastern Time.
The FTAC special meeting will be a completely virtual meeting of stockholders, which will be conducted via live webcast on the Internet. FTAC stockholders will be able to attend the FTAC special meeting remotely and vote their shares electronically during the FTAC special meeting by visiting the virtual meeting website at
https://www.cstproxy.com/foleytrasimene/sm2021 and entering the control number included on their proxy card.
We are pleased to utilize virtual stockholder meeting technology to (a) provide ready access and cost savings to FTAC stockholders and FTAC, and (b) to promote social distancing pursuant to guidance provided by the Centers for Disease Control and Prevention and the SEC due to the COVID-19 pandemic. The virtual meeting format will allow attendance by FTAC stockholders from any location in the world.
Purpose of FTAC Special Meeting/Proposals
At the FTAC special meeting, FTAC stockholders will be asked to consider and vote upon the following proposals, each of which is described in this proxy statement/prospectus/consent solicitation statement:
| • |   Proposal No. 1—Business Combination Proposal: A proposal to adopt the Business Combination Agreement and approve the business combination and other transactions contemplated by the Business Combination Agreement and the other agreements contemplated thereby. See the section entitled “Proposal No. 1—The Business Combination Proposal” and the Business Combination Agreement, which is attached hereto as Annex A;  | 
| • |   Proposal No. 2—FTAC Charter Amendment Proposals: A proposal to approve and adopt the third amended and restated certificate of incorporation of FTAC as well as separate proposals to (a) approve the increase in the number of authorized shares of FTAC common stock and (b) approve the creation of a new class of FTAC Class C common stock. See the section entitled “Proposal No. 2—The FTAC Charter Amendment Proposals” and the form of the amended and restated certificate of incorporation, which is attached hereto as Annex B;  | 
| • |   Proposal No. 3—NYSE Proposal: A proposal to approve, for purposes of complying with the applicable listing standards of the NYSE, (a) all issuances of shares of Company common stock (and any securities convertible into or exercisable for Company common stock) pursuant to (or contemplated by) the Business Combination Agreement, the Subscription Agreements and any subscription agreements entered into in connection with any Permitted Equity Financing, (b) the issuance of shares of FTAC common stock (and any securities convertible into or exercisable for FTAC common stock) pursuant to the Forward Purchase Agreements, (c) the issuance of shares of FTAC Class C common stock in connection with the Founder FTAC Warrant Recapitalization and (d) all issuance of shares of Company common stock upon the conversion of any shares of Company common stock or the exchange of any Alight Holdings Units that are issued in connection with the Business Combination. See the section entitled “Proposal No. 3—The NYSE Proposal”;  | 
107
| • |   Proposal No. 4—The Governance Proposals: Proposals to approve, on a non-binding, advisory basis, each provision of the Company Charter that reasonably requires a separate vote under SEC or NYSE rules. See the section entitled “Proposal No. 4—The Governance Proposals”;  | 
| • |   Proposal No. 5—The Omnibus Incentive Plan Proposal: A proposal to approve and adopt the Omnibus Incentive Plan. See the section entitled “Proposal No. 5— The Omnibus Incentive Plan Proposal” and the Omnibus Incentive Plan, which is attached hereto as Annex K;  | 
| • |   Proposal No. 6—The Employee Stock Purchase Plan Proposal: A proposal to approve and adopt the Employee Stock Purchase Plan. See the section entitled “Proposal No. 6—The Employee Stock Purchase Plan Proposal” and the Employee Stock Purchase Plan, which is attached hereto as Annex L; and  | 
| • |   Proposal No. 7—The Adjournment Proposal: A proposal to adjourn the FTAC special meeting to a later date or dates, if necessary or appropriate, to (a) permit further solicitation and vote of proxies in the event that there are insufficient votes to approve any of the FTAC Stockholder Proposals, or if otherwise necessary or appropriate in connection with the Business Combination or (b) ensure that any supplement or amendment to this proxy statement/prospectus/consent solicitation statement is timely disseminated to FTAC stockholders prior to the FTAC special meeting. See the section entitled “Proposal No. 7—The Adjournment Proposal.”  | 
Recommendation of FTAC Board of Directors
The FTAC Board recommends that FTAC stockholders vote:
| • |   “FOR” the Business Combination Proposal  | 
| • |   “FOR” the FTAC Charter Amendment Proposals  | 
| • |   “FOR” the NYSE Proposal  | 
| • |   “FOR” the Governance Proposals  | 
| • |   “FOR” the Omnibus Incentive Plan Proposal  | 
| • |   “FOR” the Employee Stock Purchase Plan Proposal  | 
| • |   “FOR” the Adjournment Proposal  | 
See the section of this joint proxy statement/prospectus/consent solicitation statement entitled “Proposal No. 1—The Business Combination— The FTAC Board’s Reasons for the Approval of the Business Combination” for additional information on the reasons for the FTAC Board’s recommendation.
When you consider the FTAC Board’s recommendation of these proposals, you should keep in mind that FTAC’s directors and officers have interests in the Business Combination that are different from, or in addition to, the interests of FTAC stockholders generally. See the section of this joint proxy statement/prospectus/consent solicitation statement entitled “Proposal No. 1—The Business Combination Proposal—Interests of FTAC’s Directors and Officers and Others in the Business Combination” for additional information. The FTAC Board was aware of and considered these interests, among other matters, in evaluating and negotiating the Business Combination and in recommending to FTAC stockholders that they vote “FOR” the proposals to be presented at the FTAC special meeting.
Record Date; Outstanding Shares; Stockholders Entitled to Vote
FTAC has fixed the close of business on May 25, 2021, as the record date for the determination of FTAC stockholders entitled to notice of and to attend and vote at the FTAC special meeting.
108
As of the close of business on the Record Date, there were 129,375,000 shares of FTAC common stock outstanding and entitled to vote at the FTAC special meeting. Each FTAC stockholder is entitled to one vote at the FTAC special meeting for each share of FTAC Class A common stock and each share of FTAC Class B common stock held of record as of the Record Date.
Quorum
A quorum of FTAC’s stockholders is necessary to hold a valid meeting. The presence at the FTAC special meeting by attendance via the virtual meeting website or representation by proxy of the holder or holders of a majority of the shares of FTAC common stock outstanding as of the Record Date and entitled to vote at the FTAC special meeting will constitute a quorum for purposes of the FTAC special meeting. The Sponsor Parties, including FTAC’s directors and officers, have agreed to cause their shares to be present at the FTAC special meeting for purposes of establishing a quorum.
Abstentions and Broker Non-Votes
Abstentions will be considered present for purposes of establishing a quorum. Abstentions will have the same effect as a vote “AGAINST” the Business Combination Proposal, each of the FTAC Charter Amendment Proposals, the NYSE Proposal, the Governance Proposals, the Omnibus Incentive Plan Proposal, the Employee Stock Purchase Plan Proposal and the Adjournment Proposal.
Under NYSE rules, if a stockholder holds their shares in “street” name through a bank, broker or other nominee and the stockholder does not instruct their broker, bank or other nominee how to vote their shares on a proposal, the broker, bank or other nominee has the authority to vote the shares in its discretion on certain “routine” matters. However, banks, brokers and other nominees are not authorized to exercise their voting discretion on any “non-routine” matters. This can result in a “broker non-vote,” which occurs on a proposal when (i) a bank, broker or other nominee has discretionary authority to vote on one or more “routine” proposals to be voted on at a meeting of stockholders, (ii) there are one or more “non-routine” proposals to be voted on at the meeting for which the bank, broker or other nominee does not have authority to vote without instructions from the beneficial owner of the shares and (iii) the beneficial owner fails to provide the bank, broker or other nominee with voting instructions on a “non-routine” matter.
We believe that all of the proposals to be voted on at the FTAC special meeting will be considered non-routine matters. As a result, if you hold your shares in street name, your bank, brokerage firm or other nominee cannot vote your shares on any of the proposals to be voted on at the FTAC special meeting without your instruction.
Because all of the proposals to be voted on at the FTAC special meeting are “non-routine” matters, banks, brokers and other nominees will not have authority to vote on any proposals unless instructed, so FTAC does not expect there to be any broker non-votes at the FTAC special meeting.
Vote Required
Approval of the Business Combination Proposal and the FTAC Charter Amendment Proposals will require the affirmative vote of a majority of the shares of FTAC Class A common stock and FTAC Class B common stock outstanding as of the Record Date, voting together as a single class. Accordingly, if a quorum is present at the FTAC special meeting, abstentions or an FTAC stockholder’s failure to vote by proxy or to vote at the FTAC special meeting will have the same effect as a vote “AGAINST” these proposals.
Approval of FTAC Charter Amendment Proposal No. 2A (the amendment and restatement of the FTAC Charter) will also require the affirmative vote of a majority of the shares of FTAC Class B common stock outstanding as of the Record Date, voting separately as a single class. The Founders and the FTAC Independent Directors, who hold all of the outstanding shares of FTAC Class B common stock, have agreed to vote all such shares in favor of the FTAC Charter Amendment Proposals.
109
Approval of the NYSE Proposal will require the affirmative vote of a majority of the votes cast on the proposal by holders of shares of FTAC Class A common stock and FTAC Class B common stock represented at the FTAC special meeting by attendance via the virtual meeting website or by proxy and entitled to vote on the proposal, voting together as a single class. Accordingly, if a quorum is present, abstentions will have the same effect as a vote “AGAINST” the NYSE Proposal, while an FTAC stockholder’s failure to vote by proxy or to vote at the FTAC special meeting will have no effect on the NYSE Proposal.
Approval of each of the Governance Proposals (each of which is a non-binding, advisory vote), the Omnibus Incentive Plan Proposal, the Employee Stock Purchase Plan Proposal and the Adjournment Proposal requires the affirmative vote of holders of a majority of the shares of FTAC Class A common stock and FTAC Class B common stock represented at the FTAC special meeting by attendance via the virtual meeting website or by proxy and entitled to vote on the proposal, voting together as a single class. Accordingly, if a quorum is present, abstentions will have the same effect as a vote “AGAINST” such proposals, while an FTAC stockholder’s failure to vote by proxy or to vote at the FTAC special meeting will have no effect on the outcome of such proposals.
Certain Voting Arrangements
As of May 25, 2021, the record date for the FTAC special meeting, the Sponsor Parties (including each of FTAC’s directors and officers) beneficially owned and were entitled to vote 25,875,000 shares of FTAC common stock.
Pursuant to the terms of the Sponsor Agreement, the Sponsor Parties, including each of FTAC’s directors and officers, have agreed to vote all of the shares of FTAC common stock held by them in favor of the Business Combination Proposal and each of the other FTAC Stockholder Proposals. In the aggregate, the Sponsor Parties own approximately 20% of the issued and outstanding shares of FTAC common stock, including all of the outstanding shares of FTAC Class B common stock.
Attending the FTAC Special Meeting; Voting Virtually at the FTAC Special Meeting
In light of ongoing developments related to the COVID-19 pandemic and after careful consideration, the FTAC Board has determined to hold the FTAC special meeting virtually in order to facilitate stockholder attendance by enabling stockholders to attend the FTAC special meeting remotely from any location and reducing travel costs associated with attending an in-person meeting.
FTAC stockholders will be able to attend the FTAC special meeting online and vote their shares electronically during the FTAC special meeting by visiting the special meeting website at https://www.cstproxy.com/foleytrasimene/sm2021. To attend the virtual FTAC special meeting, FTAC stockholders will need the control number included on their proxy card. FTAC stockholders who own their shares beneficially in “street name” through a bank, broker or other nominee will need to obtain a specific control number and further instructions from their bank, broker or nominee in order to attend the meeting.
The FTAC special meeting webcast will begin promptly at 10:00 a.m. Eastern Time on June 30, 2021. FTAC stockholders are encouraged to access the FTAC special meeting website at https://www.cstproxy.com/foleytrasimene/sm2021 prior to the start time to allow ample time to navigate the check-in procedures. If stockholders encounter any difficulties accessing the virtual meeting or during the meeting time, please call the technical support number that will be posted on the virtual meeting login page.
Voting Your Shares
You will be entitled to one vote for each share of FTAC common stock that you hold in your name as of the Record Date. Your proxy card will show the number of shares of FTAC common stock that you own of record and are entitled to vote at the FTAC special meeting.
110
If you are a registered holder of shares of FTAC common stock, you can vote your shares at the FTAC special meeting in the following ways:
| • |   By Mail: You can vote by signing and returning the enclosed proxy card. If you return an executed proxy card, the individuals whose names are listed on the proxy card will be your “proxies” and will vote your shares at the FTAC special meeting as you instruct on the proxy card. If you sign and return the proxy card but do not give instructions on how to vote your shares, your shares will be voted in accordance with the recommendation of the FTAC Board: “FOR” the Business Combination Proposal, “FOR” the FTAC Charter Amendment Proposals, “FOR” the NYSE Proposal, “FOR” the Governance Proposals, “FOR” the Omnibus Incentive Plan Proposal, “FOR” the Employee Stock Purchase Plan Proposal, and “FOR” the Adjournment Proposal, if presented.  | 
| • |   At the Virtual Meeting: You can attend the FTAC special meeting via the virtual meeting website and vote during the meeting by following the instructions on your proxy card. You can access the FTAC special meeting by visiting the website at https://www.cstproxy.com/foleytrasimene/sm2021. You will need the control number included on your proxy card for access.  | 
If your shares are held in “street name” or are in a margin or similar account, you should contact your bank, broker or other nominee in order to obtain instructions on how to vote your shares and to ensure that votes related to the shares you beneficially own are properly counted. If you do not provide instructions to your bank, broker or nominee, they will not be able to vote your shares at the FTAC special meeting.
Revoking Your Proxy
If you give a proxy, you may revoke it at any time before it is voted at the FTAC special meeting by doing any one of the following:
| • |   delivering a written notice of revocation to the corporate secretary of FTAC that is received no later than June 29, 2021;  | 
| • |   mailing a new, subsequently dated proxy card that is received no later than the close of business on June 29, 2021;  | 
| • |   voting at the FTAC special meeting webcast.  | 
Redemption Rights
Holders of FTAC Class A common stock may seek to have their shares redeemed for cash, regardless of whether they vote “FOR” or “AGAINST”, or whether they abstain from voting on, the Business Combination Proposal. Any FTAC stockholder who properly seeks redemption in accordance with the procedures described in this section will be entitled to receive such stockholder’s full pro rata portion of the Trust Account, calculated as of two business days prior to the anticipated date of the consummation of the Business Combination. The amount of cash held in the Trust Account was $1,036,000,646.11 as of May 25, 2021, the record date for the FTAC special meeting, which would result in a redemption price of $10.01 per share.
If an FTAC stockholder properly seeks redemption in accordance with the procedures described in this section and the Business Combination is consummated, FTAC will redeem the applicable shares for the stockholder’s pro rata portion of the funds deposited in the Trust Account, and the holder of such shares will no longer own such shares following the consummation of the Business Combination nor be entitled to receive shares of Company Class A common stock or any other form of consideration in connection with the Business Combination.
FTAC stockholders may not elect to redeem their shares in connection with the Business Combination following the date that is two business days prior to the date of the vote on the Business Combination at the FTAC special meeting, including in the event that the Termination Date for the Business Combination is subsequently extended under the Business Combination Agreement (see the section entitled “Proposal No. 1—The Business Combination Proposal—Termination” for a description of the circumstances under which the Termination Date may be extended).
111
Limitations on Redemption Rights
A holder of shares of FTAC Class A common stock, together with any affiliate of such holder and any person with whom such holder is acting in concert or as a “group” (as defined under Section 13(d)(3) of the Exchange Act) may not seek to have shares redeemed in an amount in excess of 15% of the aggregate number of outstanding shares of FTAC Class A common stock that were issued as part of the FTAC Units in connection with the IPO, without the consent of FTAC.
The Sponsor Parties have agreed not to seek redemption of any shares of FTAC common stock owned by them.
Exercise and Withdrawal of Redemption Rights
Holders of FTAC Class A common stock who wish to exercise their right to have their shares of FTAC Class A common stock redeemed are required to:
| • |   submit their redemption request in writing to Continental Stock Transfer & Trust Company, FTAC’s transfer agent at: 1 State Street, 30th Floor, New York, New York 10004; and  | 
| • |   deliver their shares, either physically or electronically using DTC’s DWAC System, to Continental Stock Transfer & Trust Company no later than 5:00 pm Eastern Time on June 28, 2021 (two business days prior to the FTAC special meeting).  | 
FTAC stockholders who hold their shares in street name will have to coordinate with their broker to have their shares certificated or delivered electronically. Certificates that have not been tendered (either physically or electronically) in accordance with these procedures will not be redeemed and will not be converted into cash.
There is a nominal cost associated with this tendering process and the act of certificating the shares or delivering them through the DWAC System. The transfer agent will typically charge the tendering broker a fee of approximately $80 and it would be up to the broker whether or not to pass this cost on to the converting stockholder. In the event the proposed Business Combination is not consummated, shares will not be redeemed and this may result in an additional cost to stockholders for the return of their shares.
Any request by an FTAC Public Stockholder to have their shares redeemed may be withdrawn at any time up to two business days prior to the vote on the Business Combination Proposal at the FTAC special meeting. If an FTAC Public Stockholder delivers any shares for redemption and later decides prior to the FTAC special meeting that it does not want to have such shares redeemed, the stockholder may request that FTAC consent to the return of its shares. Such a request must be made by contacting Continental Stock Transfer & Trust Company, FTAC’s transfer agent, at the phone number or address set out elsewhere in this proxy statement/prospectus/consent solicitation statement.
If the Business Combination is not approved or completed for any reason, then FTAC Public Stockholders who elected to exercise their redemption rights will not be entitled to have their shares redeemed and will not be entitled to receive their pro rata portion of the Trust Account. FTAC will thereafter promptly return any shares delivered by FTAC Public Stockholders. In such case, FTAC Public Stockholders may only share in the assets of the Trust Account upon the liquidation of FTAC. This may result in FTAC Public Stockholders receiving less than they would have received if the Business Combination was completed and they had exercised redemption rights in connection therewith due to potential claims of creditors.
The closing price of FTAC Class A common stock on the Record Date was $10.50. The cash held in the Trust Account on such date was approximately $1,036,000,646 (or approximately $10.01 per FTAC Public Share). Prior to exercising redemption rights, FTAC Public Stockholders should verify the market price of FTAC Class A common stock as they may receive higher proceeds from the sale of their shares of FTAC Class A
112
common stock in the public market than from exercising their redemption rights if the market price per share is higher than the Redemption Price. FTAC cannot assure its stockholders that they will be able to sell their shares of FTAC Class A common stock in the open market, even if the market price per share is higher than the Redemption Price stated above, as there may not be sufficient liquidity in FTAC’s securities when FTAC stockholders wish to sell their shares.
Appraisal Rights
None of the stockholders, unit holders or warrant holders of FTAC have appraisal rights under the DGCL in connection with the Business Combination.
Proxy Solicitation Costs
FTAC is soliciting proxies on behalf of the FTAC Board. This solicitation is being made by mail but also may be made by telephone or in person. FTAC has engaged Morrow Sodali to assist in the solicitation of proxies for the FTAC special meeting. FTAC and its directors, officers and employees may also solicit proxies in person. FTAC will ask banks, brokers and other institutions, nominees and fiduciaries to forward the proxy materials to their principals and to obtain their authority to execute proxies and voting instructions. FTAC will reimburse them for their reasonable expenses.
FTAC will bear the entire cost of the proxy solicitation, including the preparation, assembly, printing, mailing and distribution of the proxy materials. FTAC will pay Morrow Sodali its customary fee, plus costs and expenses. They will not be paid any additional amounts for soliciting proxies.
Who Can Answer Your Questions About Voting Your Shares?
If you are a holder of FTAC common stock and have any questions about how to vote or direct a vote in respect of your securities, you may call Morrow Sodali LLC, our proxy solicitor, by calling (800) 662-5200, or by emailing WPF.info@investor.morrowsodali.com. Banks and brokers may call (203) 658-9400.
113
PROPOSAL NO. 1—THE BUSINESS COMBINATION PROPOSAL
FTAC is asking its stockholders to adopt the Business Combination Agreement and approve the Business Combination and the other transactions contemplated thereby and the related agreements. FTAC stockholders should read this proxy statement/prospectus/consent solicitation statement carefully and in its entirety for more detailed information concerning the Business Combination Agreement, which is attached as Annex A to this proxy statement/prospectus/consent solicitation statement and is incorporated herein by reference. Please see the section entitled “—Description of The Business Combination Agreement” below, for additional information and a summary of certain terms of the Business Combination Agreement. You are urged to read the Business Combination Agreement carefully and in its entirety before voting on the Business Combination Proposal.
FTAC may consummate the Business Combination only if the Business Combination Proposal is approved by the affirmative vote of majority of the shares of FTAC Class A common stock and FTAC Class B common stock outstanding as of the Record Date, voting together as a single class. If the Business Combination Proposal, any of the FTAC Charter Amendment Proposals or the NYSE Proposal is not approved, the Business Combination will not be completed.
Structure of the Business Combination
On January 25, 2021, FTAC entered into the Business Combination Agreement, which was amended and restated on April 29, 2021, with Tempo Holdings, the Company, FTAC Merger Sub, Tempo Merger Sub, the Blocker Merger Subs and each of the Tempo Blockers, pursuant to which, on the terms and subject to the conditions set forth in the Business Combination Agreement, among other things, (a) FTAC Merger Sub will merge with and into FTAC, with FTAC surviving as a subsidiary of the Company, FTAC stockholders being entitled to receive Company common stock in exchange for their FTAC common stock and the Company becoming a publicly traded company on the NYSE and (b) the parties will complete a series of mergers, including the Tempo Merger and the Blocker Mergers, as a result of which, the Tempo Blockers will become subsidiaries of the Company and the Company will acquire a controlling interest in (and become the managing member of) Alight Holdings, with the Company having an organizational structure which is commonly referred to as an “Up-C” (or umbrella partnership corporation) structure. The Up-C structure will allow the Continuing Tempo Unitholders to retain their equity ownership in Tempo Holdings, which will now be represented by Alight Holdings Units, and also having an equivalent number of voting interests in the form of shares of Company Class V common stock.
The Business Combination Agreement and the transactions contemplated thereby were unanimously approved by the FTAC Board, the board of directors of Tempo Holdings, and the governing bodies or general partners of the Tempo Blockers.
114
The diagrams below depict simplified versions of the current organizational structure of FTAC and Tempo Holdings, respectively:
FTAC (Current Structure)
 
Tempo Holdings (Current Structure)
 
Notes
| 1The |   Other Owners represents certain third-party owners that collectively own less than 1% of the membership interests in Tempo Holdings.  | 
115
The diagram below depicts a simplified version of the organizational structure of the Company immediately following the completion of the Business Combination. This diagram is provided for illustrative purposes only and does not represent all legal entities of the Company and its subsidiaries. The voting and economic ownership percentages shown in the diagram are based on the assumptions set forth in the section entitled “Frequently Used Terms—Share Calculations and Ownership Percentages”, including that there are No Redemptions by FTAC Public Stockholders, and do not account for the Company Warrants that will be outstanding following the business combination and may be exercised for Company Class A common stock at a later date.
 
116
Ownership of the Company upon Completion of the Business Combination
The table below sets forth an illustrative example of the anticipated voting interests and economic ownership of the Company upon consummation of the Business Combination in a No Redemption scenario and assuming Maximum Redemptions and based upon the applicable assumptions set forth in the section entitled “Frequently Used Terms—Share Calculations and Ownership Percentages”:
|   Pre-Closing Category of  | 
Company Class A Common Stock  | 
Company Class B Common Stock(2)(3)  | 
Voting Percentage(4) and Implied Economic Ownership Percentage(5)  | 
|||||||||||||||||||||
| No Redemptions  | 
Maximum Redemptions  | 
No Redemptions  | 
Maximum Redemptions  | 
No Redemptions  | 
Maximum Redemptions  | 
|||||||||||||||||||
|   Founders and FTAC Independent Directors  | 
23,287,500 | 18,112,500 | — |   | 
Class B-3 Shares: 5,175,000  | 
  
  | 
4.3 | % | 3.5 | % | ||||||||||||||
|   FTAC Shareholders  | 
103,500,000 | 74,915,074 | — | — | 19.2 | % | 14.6 | % | ||||||||||||||||
|   PIPE Investors (excluding Cannae)  | 
130,000,000 | 130,000,000 | — | — | 24.1 | % | 25.3 | % | ||||||||||||||||
|   Cannae (Forward Purchase & PIPE Investment)  | 
40,000,000 | 40,000,000 | — | — | 7.4 | % | 7.8 | % | ||||||||||||||||
|   THL (Forward Purchase)  | 
15,000,000 | 15,000,000 | — | — | 2.8 | % | 2.9 | % | ||||||||||||||||
|   
  | 
  
  | 
  
  | 
  
  | 
  
  | 
  
  | 
  
  | 
  
  | 
  
  | 
  
  | 
|||||||||||||||
|   Tempo Sellers (Total Seller Equity)(1)  | 
226,663,750 | 235,163,750 |   | 
Class B-1 Shares: 7,500,000 Class B-2 Shares: 7,500,000  | 
  
  | 
42.1 | % | 45.8 | % | |||||||||||||||
|   
  | 
  
  | 
  
  | 
  
  | 
  
  | 
  
  | 
  
  | 
  
  | 
  
  | 
  
  | 
|||||||||||||||
| (1) |   The Tempo Sellers will hold a combination of (1) shares of Company Class A common stock and (2) Class A Units of Alight Holdings (together with an equal number of shares of Company Class V common stock). The allocation of the Closing Seller Equity Consideration between shares and units will be determined in connection with Closing based upon, among other things, the allocation principles set forth in the Business Combination Agreement and the delivery of contribution and exchange agreements by the Tempo Investor, the Continuing Member Contributors and Participating Management Holders. The final allocation does not impact the voting percentages above (since each Tempo Seller that receives Class A Units in lieu of shares of Company Class A common stock will receive an equal number of shares of Company Class V common stock providing equal voting rights) or (2) the illustrative implied economic ownership percentages (see footnote 4 below).  | 
| (2) |   The Company Class B-1 and B-2 common stock (representing earnout shares issued to the Tempo Sellers) and Class B-3 common stock (representing shares issued to the Founders and FTAC Independent Directors based on redemptions) is non-voting and does not confer economic rights other than the accrual of certain dividends. See the section entitled “Description of the Company’s Securities—Class B Common Stock.”  | 
| (3) |   A number of shares of Company Class Z-A and Z-B common stock and Class Z-A and Z-B Units of Alight Holdings will be issued to the Tempo Sellers equal to the number of unvested shares of Company Class A common stock and Company Class B common stock that are issued to Participating Management Holders at the Closing. The table does not reflect any shares of Company Class Z common stock that will be issued as such shares are non-voting and do not have economic rights and are being issued solely to allow the re-allocation of the equity held by such members of management (and included in the figures represented above) among the other Tempo Sellers if the unvested equity is ultimately forfeited pursuant to the terms of the management award agreement (at which time an equal amount of the Company Class Z common stock and Class Z Units will vest and convert into Company Class A common stock (or Class A Units) or Company Class B common stock (or Class B Units), as applicable, in an amount equal to the amount forfeited). See the section entitled “Description of the Company’s Securities—Class Z Common Stock”.  | 
| (4) |   Percentages are calculated based on 538,451,250 aggregate voting shares outstanding (assuming No Redemptions) and 513,191,324 (assuming Maximum Redemptions).  | 
| (5) |   Due to the Company’s “Up-C” structure, the Company will be a holding company with its only material asset being its direct and indirect interest in Alight Holdings and certain Tempo Sellers will hold economic interests in Alight Holdings (through their ownership of Class A Units) rather than through the shares of the Company. As a result, economic ownership percentages are calculated based on 538,451,250 Class A Units  | 
117
| of Alight Holdings outstanding (assuming No Redemptions) and 513,191,324 (assuming Maximum Redemptions). The Alight Holdings organizational documents contain provisions that require the Company to maintain a one-to-one ratio between the number of shares of each class of Company common stock outstanding to maintain the equivalency of the economic and voting ownership percentages implied by shares of Company Class A common stock and Class A Units. See the section entitled “Proposal No. 1—the Business Combination Proposal—Certain Agreements Related to the Business Combination—The Alight Holdings Operating Agreement—Proportionality of Interests” and “Risk Factors—Risks Related to the Company Following the Business Combination.” | 
See the section entitled “Beneficial Ownership of Securities” for additional information as well as the risk factors contained in the section entitled “Risk Factors” for information about risks related to the Company’s organizational structure and ownership, including the risk factor “Following the Business Combination, the Sponsor Investors and Existing Investors will have significant influence over the Company and their interests may conflict with the Company’s or its stockholders in the future.”
The Business Combination Agreement
The following summary describes the material provisions of the Business Combination Agreement, including the steps contemplated thereby with respect to the Business Combination and the consideration to be received thereunder. This summary does not purport to describe all of the terms of the Business Combination Agreement. The following summary is qualified in its entirety by reference to the complete text of the Business Combination Agreement, a copy of which is attached as Annex A hereto. FTAC stockholders and other interested parties are urged to read the Business Combination Agreement carefully and in its entirety (and, if appropriate, with the advice of financial and legal counsel) because it is the primary legal document that governs the Business Combination.
The Business Combination Agreement contains representations, warranties and covenants that the respective parties made to each other as of the date of the Business Combination Agreement or other specific dates, which may be updated prior to the closing of the Business Combination. The assertions embodied in those representations, warranties and covenants were made for purposes of the contract among the respective parties and are subject to important qualifications and limitations agreed to by the parties in connection with negotiating the Business Combination Agreement. The representations, warranties and covenants in the Business Combination Agreement are also modified in important part by the disclosure schedules referred to therein, which are not filed publicly and which are subject to a contractual standard of materiality different from that generally applicable to stockholders. These disclosure schedules were used for the purpose of allocating risk among the parties rather than establishing matters as facts. We do not believe that the disclosure schedules contain information that is material to an investment decision.
Consideration to be Received in the Business Combination
The following is a summary of the consideration to be received by the Tempo Sellers under the Business Combination Agreement. For an illustration of the resulting voting and economic ownership interests that the parties are expected to hold upon consummation of the Business Combination, see the section above entitled “—Ownership of the Company upon Completion of the Business Combination.”
Consideration to be Received by the Tempo Sellers
Under the Business Combination Agreement, the Tempo Sellers and the Tempo Blocker Owners will receive a combination of equity and cash consideration in connection with the Business Combination, which in the aggregate will be equal to the Closing Cash Consideration, the Closing Seller Equity Consideration and the Tempo Earnout Consideration.
118
The cash consideration will be an aggregate amount (the “Closing Cash Consideration”) equal to (i) $1,000,000,000, minus (ii) the amount, if any, by which the Company Net Debt Amount exceeds $3,692,000,000, plus (iii) the amount, if any, by which the Company Net Debt Amount is less than $3,692,000,000, minus (iv) the amount (which shall not exceed $85,000,000) by which the Available Trust Proceeds are less than $835,000,000. The remainder of the Tempo Consideration will be paid in three types of equity consideration.
The equity consideration (the “Closing Seller Equity Consideration”) will be an aggregate number of shares of Company Class A common stock and Class A Units (rounded up to the nearest whole share) equal to (i) 226,663,750 plus (ii) the number obtained by dividing the Redemption Offset Amount by $10.00. Tempo Sellers who receive their equity consideration in the form of Class A Units will also receive one share of Company Class V common stock for each Class A Unit. The base number of 226,663,750 shares of Company Class A common stock and Class A units comprising the Closing Seller Equity Consideration was determined based on the valuation for the Alight business and the sources and uses for the Business Combination, including the parties’ agreement on an appropriate capital structure and level of indebtedness for the combined company, which resulted in aggregate total consideration to the Tempo Sellers of $3,266,637,500. Based on the final term sheet agreed between the parties on December 30, 2021 (which assumed an $800 million PIPE), the parties agreed to a cash/equity mix for the seller consideration of $700 million in cash and 256,663,750 in equity consideration (based on a $10 per share price). When the parties agreed to increase the size of the PIPE from $800 million to $1.3 billion (not including the amount of Cannae’s PIPE Investment) on January 21, 2021, the parties agreed to increase the cash portion of the consideration by $300 million for a total of $1 billion in cash consideration, resulting in a corresponding reduction in the amount of the equity consideration (valued at $10 per share) of 30 million shares for a final base total equity consideration number of 226,663,750. See the section entitled “—Background of the Business Combination” for additional information on the parties’ negotiations with respect to the terms of the Business Combination.
The following table provides an illustrative example of the amount of the Closing Cash Consideration and Closing Seller Equity Consideration that will be payable under the Business Combination Agreement in a No Redemption scenario and assuming that there are Maximum Redemptions. The examples both assume that the full $300.0 million in aggregate proceeds are received from the closing of the purchases under the Forward Purchase Agreements, the full $1.55 billion in aggregate proceeds are received from the PIPE Investment, that there is no Permitted Equity Financing and that the amount in the Trust Account (prior to any redemptions) is equal to $1,035,000,000.
In addition, the example below assumes that Tempo Holdings’ net debt immediately prior to Closing is equal to $3.692 billion. Under the Business Combination Agreement, the Closing Cash Consideration will be decreased on a dollar-for-dollar basis by the amount that Tempo Holdings’ net debt at Closing exceeds $3.692 billion and increased on a dollar-for-dollar basis by the amount net debt is below $3.692 billion.
|   No Redemptions  | 
  Maximum Redemptions  | |||
|   Closing Cash Consideration  | 
$1 billion | $915 million | ||
|   Closing Seller Equity Consideration  | 
226,663,750 (42.1% voting and economic interest) | 235,163,750 (45.8% voting and economic interest) | 
The earnout consideration (the “Tempo Earnout Consideration”) will be equal to (i) an aggregate of 7,500,000 shares of Company Class B-1 common stock and Class B-1 Units, which will vest upon the occurrence of a Class B-1 Vesting Event, including the first day on which the VWAP of the Company Class A common stock for any 20 trading days within a 30 consecutive trading day period equals or exceeds $12.50 per share and (ii) an aggregate of 7,500,000 shares of Company Class B-2 common stock and Class B-2 Units, which will vest upon the occurrence of a Class B-2 Vesting Event, including the first day on which the VWAP of the Company Class A common stock for any 20 trading days within a 30 consecutive trading day period equals or exceeds $15.00 per share.
119
In addition, in order to provide a means for the re-allocation of any unvested equity consideration that is received by Participating Management Holders and may thereafter be forfeited pursuant to the terms of the applicable award agreement among the other pre-Closing direct or indirect equityholders of Tempo Holdings, such other equityholders will also receive (A) an aggregate number of shares of Class Z-A common stock and Class Z-A Units equal to the aggregate number of unvested shares of Company Class A common stock issued as Closing Seller Equity Consideration to management equityholders of Tempo Holdings in respect of unvested pre-closing Tempo Units (the “Unvested Class A Consideration”), (B) an aggregate number of shares of Company Class Z-B-1 common stock and Class Z-B-1 Units equal to the aggregate number of unvested shares of Company Class B-1 common stock issued as Tempo Earnout Consideration to management equityholders of Tempo Holdings in respect of unvested pre-closing Tempo Units (the “Unvested Class B-1 Consideration”), (C) an aggregate number of shares of Class Z-B-2 common stock and Class Z-B-2 Units equal to the aggregate number of shares of Company Class B-2 common stock issued as Tempo Earnout Consideration to management equityholders of Tempo Holdings in respect of unvested pre-closing Tempo Units (the “Unvested Class B-2 Consideration”). The Company Class Z common stock will vest in accordance with the Company Charter solely to the extent the management equityholders forfeit their unvested shares of Company common stock (and will accordingly be forfeited to the extent such management equityholders’ interests vest).
The Closing Cash Consideration, the Closing Seller Equity Consideration and the Tempo Earnout Consideration (as well as any Forfeiture Reallocation Shares) will be allocated among the Tempo Investor, the Continuing Member Contributors, the Continuing Tempo Unitholders, the Participating Management Holders and the Tempo Blocker Owners in accordance with an allocation schedule which will be prepared by Tempo Holdings and be delivered to FTAC and the Company prior to the Closing and will generally allocate such consideration as if it were distributed to such direct or indirect equityholders of Tempo Holdings in accordance with the Tempo LLCA and the organizational documents of each Tempo Blocker. As a result, the precise allocation of consideration among the direct and indirect equityholders of Tempo Holdings will not be known until prior to the Closing Date.
Generally, the equity consideration will be allocated as follows:
| • |   each of the Continuing Tempo Unitholders will be allocated and receive in the Tempo Merger, consideration in the form of Alight Holdings Units;  | 
| • |   each of the Tempo Blocker Owners will be allocated and will receive in the Blocker Mergers, consideration in the form of shares of Company common stock;  | 
| • |   the Tempo Investor will initially receive Alight Holdings Units that are equivalent in number and class to the Tempo Investor’s allocation of the shares of Company common stock to be issued as consideration (which the Tempo Investor will receive in exchange for its Alight Holdings Units in the Tempo Investor Contribution);  | 
| • |   the Blackstone Continuing Member Contributors (collectively) and the New Mountain Continuing Member Contributor will each initially receive, in addition to any Alight Holdings Units that are not subject to the Continuing Member Contribution, 100,000 Class A Units that will then be contributed to the Company in exchange for 100,000 shares of Company Class A common stock in the Continuing Member Contribution. The 100,000 Class A Units/shares of Company Class A common stock form part of the total consideration to which the Continuing Member Contributors would otherwise have been entitled under the Business Combination Agreement and do not represent any additional consideration;  | 
| • |   Tempo Management will be allocated and receive in the Tempo Merger, Alight Holdings Units in respect of any vested Tempo Class A-1 common units it holds (for which the applicable member of Alight management holds corresponding units in Tempo Management); and  | 
| • |   Participating Management Holders (who receive units in Tempo Holdings directly in the Tempo Management Distribution in respect of their unvested Tempo Class A-1 common units and/or vested or unvested Tempo Class B common units) will be allocated and receive in the Tempo Merger, Alight Holdings Units, which will be exchanged for a corresponding number of shares of Company common  | 
120
|   stock if a contribution and exchange agreement is delivered; any such units or shares will remain unvested in accordance with the terms of the applicable award agreement.  | 
Although certain holders of Tempo Units (including the Participating Management Holders) will initially receive Alight Holdings Units in the Business Combination and then exchange those units for shares of Company common stock, such contributions and exchanges will be on a one-for-one basis and will not alter the aggregate amount of the Closing Seller Equity Consideration, Tempo Earnout Consideration or Forfeiture Reallocation Shares.
Assuming No Redemptions (and based on the other assumptions set forth in the section entitled “Frequently Used Terms—Share Calculations and Ownership Percentages”, including that there is no adjustment for Tempo Holdings’ net debt, as well as the allocation principles in the Business Combination Agreement), it is currently estimated that the consideration to be received by the Tempo Sellers will be allocated approximately as follows:
|   Category of Tempo Seller  | 
Estimated Closing Cash Consideration  | 
Closing Seller Equity Consideration (Company Class A common stock and Class A units)  | 
Tempo Earnout Consideration (Company Class B-1 common stock/Class B-1 Units and Company Class B-2 common stock/Class B-2 Units)  | |||
|   Blackstone Investors  | 
$487.7 million | 102.7 million | 6.6 million | |||
|   Other Continuing Tempo Unitholders  | 
$175 million | 36.9 million | 2.4 million | |||
|   Tempo Blocker Owners  | 
$316.4 million | 66.8 million | 4.3 million | |||
|   Participating Management Holders  | 
$20.9 million | 20.3 million | 1.7 million | |||
|   
  | 
  
  | 
  
  | ||||
|   Total  | 
$1 billion | 226.7 million | 15 million | 
Assuming Maximum Redemptions (and based on the other applicable assumptions set forth in the section entitled “Frequently Used Terms—Share Calculations and Ownership Percentages”, including that there is no adjustment for Tempo Holdings’ net debt, as well as the allocation principles in the Business Combination Agreement), it is currently estimated that the consideration to be received by the Tempo Sellers will be allocated approximately as follows:
|   Category of Tempo Seller  | 
Estimated Closing Cash Consideration  | 
Closing Seller Equity Consideration (Company Class A common stock and Class A units)  | 
Tempo Earnout Consideration (Company Class B-1 common stock and Company Class B-2 common stock)  | |||
|   Blackstone Investors  | 
$446.7 million | 106.9 million | 6.6 million | |||
|   Other Continuing Tempo Unitholders  | 
$160.3 million | 38.3 million | 2.4 million | |||
|   Tempo Blocker Owners  | 
$289.8 million | 69.4 million | 4.3 million | |||
|   Participating Management Holders  | 
$18.3 million | 20.6 million | 1.7 million | |||
|   
  | 
  
  | 
  
  | ||||
|   Total  | 
$915 million | 235.2 million | 15 million | 
Consideration to be Received by FTAC Stockholders
At the FTAC Effective Time, each share of FTAC Class A common stock will be cancelled and automatically converted into the right to receive one share of Company Class A common stock. In addition, all of the outstanding shares of FTAC Class B common stock will be cancelled and automatically converted into (i) 23,287,500 shares of Company Class A common stock or (ii) solely to the extent that the Available Trust Proceeds are less than $892,200,000, the Redemption Founder Merger Consideration. Each holder of a share of FTAC Class B common stock outstanding immediately prior to the FTAC Effective Time will be entitled to receive its applicable pro rata portion of the Founder Merger Consideration.
121
At the FTAC Effective Time, each FTAC Public Warrant and each Forward Purchase Warrant that is outstanding immediately prior to the FTAC Effective Time will, pursuant to and in accordance with the warrant agreement covering such warrants, automatically and irrevocably be modified to provide that such warrant will no longer entitle the holder thereof to purchase the amount of share(s) of FTAC common stock set forth therein and in substitution thereof such warrant will entitle the holder thereof to acquire the same number of shares of Company Class A common stock per warrant on the same terms.
In connection with the consummation of the Business Combination, prior to the FTAC Merger, the Private Placement Warrants, which are held by the Founders, will be exchanged for a number of shares of FTAC Class C common stock equal to the number of shares of FTAC Class A common stock underlying such warrants. Such shares of FTAC Class C common stock will be converted into an equal number of shares of Class C common stock of the FTAC Surviving Corporation. The Founders have agreed to transfer and contribute such shares of Class C common stock of the FTAC Surviving Corporation to Alight Holdings in exchange for Class C Units, which will have the terms set forth in the Alight Holdings Operating Agreement (as provided for in the Sponsor Agreement). See the section entitled “Proposal No. 1—The Business Combination Proposal—Certain Agreements Related to the Business Combination—The Alight Holdings Operating Agreement”.
Resulting Equity Ownership by the FTAC Surviving Corporation
The limited liability company interests of Acrobat Merger Sub, LLC issued and outstanding immediately prior to the Tempo Effective Time will be converted into, and shall thereafter represent, in the aggregate, (i) a number of Class A Units equal to the aggregate number of shares of Company Class A common stock issued (A) in connection with the PIPE Investment and any Permitted Equity Financing Proceeds and (B) pursuant to the FTAC Merger in connection with the conversion of shares of FTAC common stock (including in connection with the conversion of shares of FTAC common stock issued pursuant to the consummation of the Forward Purchase Agreements and, without duplication, shares of Class A common stock issued in respect of the Founder Merger Consideration) and (ii) Class B-3 Units, if any, equal to the number of shares of Company Class B-3 common stock issued as part of the Redemption Founder Merger Consideration, if any.
Steps to Implement the Business Combination
In connection with and to facilitate the Business Combination, the parties expect to undertake the following transactions:
| • |   FTAC will, subject to approval of each of the FTAC Charter Amendment Proposals, adopt and make effective the FTAC Charter Amendment to so that the FTAC Charter Amendment is in effect prior to the FTAC Merger.  | 
| • |   The Company and FTAC will cause to be adopted and make effective the Company Charter and Company Bylaws such that the Company Charter and Company Bylaws are in effect prior to the Closing, and will take any actions required to appoint the post-Closing directors and executive officers of the Company in accordance with the Business Combination Agreement.  | 
| • |   Immediately prior to the consummation of the Business Combination and related transactions described below, the Company and FTAC (as applicable) will consummate the PIPE Investment and thereafter FTAC will consummate the transactions contemplated by the Forward Purchase Agreements.  | 
| • |   The Founder FTAC Warrant Recapitalization will occur, whereby the Founder FTAC Warrants will be recapitalized for FTAC Class C common stock in accordance with the terms of the Sponsor Agreement.  | 
| • |   Prior to the Tempo Merger, (i) the Blackstone Blocker, its equityholders and certain of their respective affiliates will undertake certain internal restructuring transactions with respect to their indirect ownership of Tempo, which will include the distribution of the Tempo Units held indirectly by the  | 
122
|   Blackstone Blocker to the Blackstone Blocker so that the Blackstone Blocker holds Tempo Units directly and (ii) the New Mountain Blocker, its equityholders and certain of their respective affiliates will undertake certain internal restructuring transactions with respect to their indirect ownership of Tempo, which will include (x) the distribution of the Tempo Units held indirectly by the New Mountain Blocker to the New Mountain Blocker so that the New Mountain Blocker holds Tempo Units directly and, if completed, (y) the formation of Tempo Blocker 5, the contribution of the limited partnership interests of the New Mountain Blocker to Tempo Blocker 4, as its new parent company, and the contribution of Tempo Units to Tempo Blocker 4 such that, at the Closing, Tempo Blocker 4 holds Tempo Units directly (collectively, the “Blocker Pre-Closing Reorganization”). Tempo Blocker 4 is required to deliver a joinder to the Business Combination Agreement and a Tempo Blocker Written Consent promptly following its formation and the completion of New Mountain’s Blocker Pre-Closing Reorganization steps. In the event that Tempo Blocker 4 is not formed as part of the Blocker Pre-Closing Reorganization steps, or Tempo Blocker 4 does not deliver a joinder to the Business Combination Agreement or a Tempo Blocker Written Consent, then Tempo Blocker 5 will be the constituent party to the Blocker Merger with Acrobat Blocker 4 Corp. in lieu of Tempo Blocker 4. The substitution of Tempo Blocker 5 for Tempo Blocker 4 in such merger does not have any impact on the amount of consideration to be paid to FTAC stockholders or the Tempo Sellers in connection with the Business Combination. It is a condition to the closing of the Business Combination that either Tempo Blocker 4 or Tempo Blocker 5, as applicable, have delivered a Tempo Blocker Written Consent.  | 
| • |   Prior to the Tempo Merger, on the Closing Date, Tempo Management will distribute to each member of Alight management that holds unvested Class A-1 Units or vested or unvested Class B Units in Tempo Management (such persons, the “Participating Management Holders”) the corresponding number of vested or unvested, as applicable, Class A-1 common units or Class B common units of Tempo Holdings (such distribution, the “Tempo Management Distribution”).  | 
Immediately following such transactions, in order to finalize and implement the Business Combination:
| • |   Immediately following the Founder FTAC Warrant Recapitalization, the FTAC Merger will occur, whereby the FTAC Surviving Corporation will survive and become a wholly-owned subsidiary of the Company (other than with respect to the shares of FTAC Class C common stock of the FTAC Surviving Corporation held by the Founders prior to the Founder LLC Contribution).  | 
| • |   Immediately following the FTAC Merger, the Tempo Merger will occur, whereby Alight Holdings will survive and the Company will be admitted as and become the managing member, and Alight Holdings will otherwise be held by the Company, the Tempo Blockers, the Continuing Tempo Unitholders and the FTAC Surviving Corporation as depicted above.  | 
| • |   Immediately following the Tempo Merger, the Blocker Mergers will occur as follows: (i) Acrobat Blocker 1 Corp. will merge with and into Tempo Blocker 1, with Tempo Blocker 1 as the surviving company and becoming a wholly-owned subsidiary of the Company, (ii) Acrobat Blocker 2 Corp. will merge with and into Tempo Blocker 2, with Tempo Blocker 2 as the surviving company and becoming a wholly-owned subsidiary of the Company, (iii) Acrobat Blocker 3 Corp. will merge with and into the Blackstone Blocker, with the Blackstone Blocker as the surviving company and becoming a wholly-owned subsidiary of the Company (“Surviving Tempo Blocker 3”) and (iv) Acrobat Blocker 4 Corp. will merge with and into the New Mountain Blocker or Tempo Blocker 5, as applicable, with the New Mountain Blocker or Tempo Blocker 5, as applicable, as the surviving company and becoming a wholly-owned subsidiary of the Company (“Surviving Tempo Blocker 4”).  | 
| • |   Immediately following the Blocker Mergers, (i) Blackstone Management Associates VII NQ LLC will hold Tempo Units directly following the Blocker Pre-Closing Reorganization and as a result will hold Alight Holdings Units directly following the Tempo Merger, will transfer and contribute their Alight Holdings Units to the Company in exchange for shares of Company common stock (the “Tempo Investor Contribution”) and (ii) each Participating Management Holder who has delivered a  | 
123
|   contribution and exchange agreement to the Company will assign, transfer, convey, deliver and contribute to the Company all of the Alight Holdings Units received by such Participating Management Holder in connection with the Tempo Merger (the “Participating Management Holder Contribution”) in exchange for shares of Company common stock (together with the cancellation of certain shares of Company Class V common stock received by such holder in connection with the Tempo Merger).  | 
| • |   Immediately following the Blocker Mergers, the Tempo Merger and the Founder LLC Contribution, in accordance with the Contribution and Exchange Agreements, Blackstone Capital Partners VII NQ LP, Blackstone Capital Partners VII.2 NQ LP, BCP VII SBS Holdings L.L.C., Blackstone Family Investment Partnership VII - ESC NQ L.P., and BTAS NQ Holdings L.L.C. will, collectively assign, transfer, convey, deliver and contribute a total of 100,000 Class A Units to the Company in exchange for an equal number of shares of Company Class A common stock and (ii) New Mountain IV (AIV-E), LP will transfer and contribute a total of 100,000 Class A Units to the Company in exchange for an equal number of shares of Company Class A common stock (“Continuing Member Contribution”).  | 
| • |   Immediately following the consummation of the Tempo Investor Contribution and the Continuing Member Contribution, the Company intends to (i) contribute all of the Alight Holdings Units received from Blackstone Management Associates VII NQ LLC in the Tempo Investor Contribution to the Surviving Tempo Blocker 3.  | 
| • |   Immediately following the Tempo Merger, the Founder LLC Contribution will occur, whereby the Founders will transfer and contribute the shares of Class C common stock of the FTAC Surviving Corporation received in the FTAC Merger to Alight Holdings in exchange for Class C Units.  | 
| • |   Immediately following the Founder LLC Contribution, the FTAC Surviving Corporation will contribute cash to the Company as a capital contribution in exchange for a portion of Alight Holdings Units acquired by the Company in connection with the Tempo Merger.  | 
Closing and Effective Time of the Business Combination
The closing of the Business Combination will take place as promptly as practicable (an in any event no later than 9:00 a.m. Eastern Time on the third (3rd) business day) following the satisfaction or (to the extent permitted by law) waiver of the conditions set forth in the Business Combination Agreement, which are described below under the subsection entitled “—Conditions to Closing of the Transactions,” unless FTAC and Tempo Holdings agree in writing to another time, or unless the Business Combination Agreement is terminated earlier.
Representations and Warranties
The Business Combination Agreement contains representations and warranties of FTAC (including with respect to certain representations, the Company, FTAC Merger Sub, Tempo Merger Sub and the Blocker Merger Subs), the Tempo Blockers and Tempo Holdings, which are made solely for the benefit of (a) in the case of FTAC, Tempo Holdings and the Tempo Blockers and (b) in the cases of Tempo Holdings and each Tempo Blocker, FTAC.
In the Business Combination Agreement, Tempo Holdings made certain customary representations and warranties to FTAC, including, among others, representations and warranties related to the following:
| • |   organization;  | 
| • |   subsidiaries;  | 
| • |   the authorization, performance and enforceability of the Business Combination Agreement and related agreements;  | 
| • |   absence of conflicts;  | 
124
| • |   governmental filings, approvals and authorizations; consents;  | 
| • |   current capitalization;  | 
| • |   capitalization of subsidiaries;  | 
| • |   financial statements;  | 
| • |   absence of undisclosed liabilities;  | 
| • |   litigation and proceedings;  | 
| • |   compliance with laws;  | 
| • |   material contracts and the absence of defaults;  | 
| • |   benefit plans;  | 
| • |   labor matters;  | 
| • |   tax matters;  | 
| • |   insurance;  | 
| • |   real property;  | 
| • |   intellectual property and IT Security;  | 
| • |   data privacy;  | 
| • |   environmental matters;  | 
| • |   the absence of any material adverse effect and certain changes;  | 
| • |   brokers’ fees;  | 
| • |   related party transactions;  | 
| • |   information supplied with respect to this proxy statement/prospectus/consent solicitation statement; and certain deferred consideration payable to Aon.  | 
In the Business Combination Agreement, FTAC and (in respect of certain specified representations) the Company, FTAC Merger Sub, Tempo Merger Subs and the Blocker Merger Subs made certain customary representations and warranties to Tempo Holdings and the Tempo Blockers, including, among others, representations and warranties related to the following:
| • |   organization;  | 
| • |   the authorization, performance and enforceability of the Business Combination Agreement and related agreements;  | 
| • |   absence of conflicts; no conflict;  | 
| • |   litigation and proceedings;  | 
| • |   consent, approval or authorization of governmental authorities;  | 
| • |   compliance with laws;  | 
| • |   financial ability and FTAC’s trust account;  | 
| • |   brokers’ fees;  | 
| • |   SEC Reports, financial statements and Sarbanes-Oxley Act;  | 
| • |   absence of undisclosed liabilities;  | 
125
| • |   business activities;  | 
| • |   employee benefit plans;  | 
| • |   tax matters;  | 
| • |   capitalization;  | 
| • |   status of the Company, FTAC Merger Sub, Tempo Merger Sub and the Blocker Merger Subs;  | 
| • |   NYSE listing;  | 
| • |   the PIPE Investment and the additional subscription provided by Cannae;  | 
| • |   Sponsor Agreement;  | 
| • |   Forward Purchase Agreements;  | 
| • |   contracts, absence of defaults and affiliate agreements;  | 
| • |   title to property;  | 
| • |   Investment Company Act; and  | 
| • |   no foreign person(s).  | 
In the Business Combination Agreement, the Tempo Blockers made (or, in the case of Tempo Blocker 4, will make upon its joinder to the Business Combination Agreement) certain customary representations and warranties, severally, and not jointly, to FTAC, including, among others, representations and warranties related to the following:
| • |   organization;  | 
| • |   the authorization, performance and enforceability of the Business Combination Agreement and related agreements;  | 
| • |   absence of conflicts;  | 
| • |   consent, approval or authorization of governmental authorities;  | 
| • |   capitalization and status as a holding company;  | 
| • |   litigation and proceedings;  | 
| • |   brokers’ fees;  | 
| • |   related party transactions;  | 
| • |   information with respect to this proxy statement/prospectus/consent solicitation statement;  | 
| • |   the Aon deferred consideration; and  | 
| • |   taxes.  | 
Covenants
Covenants of Tempo Holdings and the Tempo Blockers
Prior to the Closing, the Tempo Blockers and Tempo Holdings have agreed to, and Tempo Holdings has agreed to cause its subsidiaries to, use commercially reasonable efforts to operate their respective businesses in the ordinary course of business and to use reasonable best efforts to maintain their cash management practices, including to accrue and collect accounts receivables, accrue and pay accounts payable and other expenses as well as establish reserves for uncollectible accounts in accordance with past practices, in each case, including, with respect to Tempo Holdings and its subsidiaries and the Tempo Blockers, recent past practice in light of the
126
current COVID-19 pandemic; provided that, any action taken, or omitted to be taken, by Tempo Holdings or its subsidiaries or the Tempo Blockers, that relates to, or arises out of, the current COVID-19 pandemic shall be deemed to be in the ordinary course of business of Tempo and its subsidiaries or such Tempo Blocker, as applicable. In addition, prior to the Closing the Tempo Blockers will be permitted to use or distribute all of their respective cash.
Tempo Holdings and the Tempo Blockers and FTAC have agreed that, unless otherwise contemplated by or permitted under the Business Combination Agreement, required by law, in connection with the Blocker Pre-Closing Reorganization (in accordance with the requirements for such reorganization in the Business Combination Agreement), or the usage or distribution of cash by the Tempo Blockers, and subject to certain disclosed exceptions, none of Tempo Holdings, the Tempo Blockers or their respective subsidiaries will take, among others, the following actions during the interim period between signing of the Business Combination Agreement and closing of the Transactions without the prior written consent of FTAC (which consent will not be unreasonably conditioned, withheld, delayed or denied):
| • |   change or amend its certificate of formation or incorporation, limited liability company agreement, bylaws or other organizational documents, except as otherwise required by law;  | 
| • |   make, declare, set aside, establish a record date for or pay any dividend or distribution, other than (i) any dividends or distributions from any wholly owned subsidiary of Tempo Holdings to Tempo Holdings or any other wholly owned subsidiaries of Tempo Holdings, (ii) any tax distribution made pursuant to and in accordance with the Tempo LLCA or (iii) any dividends or distributions (including by redemption) of cash by the Tempo Blockers;  | 
| • |   issue, deliver, sell, transfer, pledge, dispose of or place any lien (other than a permitted lien) on any shares of capital stock or any other equity or voting securities of, or membership or ownership interests in, Tempo Holdings or any of its subsidiaries or any Tempo Blocker;  | 
| • |   issue or grant any options, warrants, restricted stock units, performance stock units or other rights to purchase or obtain any shares of capital stock or any other equity or voting securities of or ownership interests in Tempo Holdings or any of its subsidiaries, or any Tempo Blocker, or convertible into or exercisable or exchangeable for such securities or interests;  | 
| • |   subject to certain exceptions, sell, assign, transfer, convey, lease, license, abandon, allow to lapse of expire, subject to or grant any lien on any of its assets (including any equity or ownership interests), rights or properties (that are material to Tempo Holdings and its subsidiaries, taken as a whole);  | 
| • |   (i) cancel or compromise any claim or Indebtedness owed to Tempo Holdings or any of its subsidiaries or such Tempo Blocker, or (ii) settle any pending or threatened action, with respect to Tempo Holdings and its subsidiaries or such Tempo Blocker, (a) if such settlement would require payment by Tempo Holdings, its subsidiaries or such Tempo Blocker in an amount greater than $10,000,000, (b) to the extent such settlement includes an agreement to accept or concede injunctive relief, or (c) to the extent such settlement involves a Governmental Authority or alleged criminal wrongdoing;  | 
| • |   directly or indirectly acquire (by merger or consolidation with, or by purchasing a substantial portion of the assets of, or by purchasing all of or a substantial equity interest in, or by any other manner), any business or any corporation, partnership limited liability company, joint venture, association or other entity or Person or division thereof, other than any such acquisitions that, individually or in the aggregate, do not exceed $50,000,000;  | 
| • |   make any loans or advance any money or other property to, or make any capital contribution in, any third party, except for with respect to Tempo Holdings and its Subsidiaries, (i) certain advances of expenses to employees or officers, (ii) prepayments and deposits paid to suppliers of Tempo Holdings and its subsidiaries, (iii) pre-funding of bank accounts for client related payments, or trade credit extended to customers of Tempo Holdings or any of its subsidiaries, (iv) intercompany loans, advances  | 
127
|   or capital contributions among Tempo Holdings and any of its subsidiaries or (v) prepayments and deposits paid to suppliers of Tempo Holdings or any of its subsidiaries, in each case, in the ordinary course of business;  | 
| • |   redeem, purchase or otherwise acquire, any equity or ownership interests (convertible or otherwise) of Tempo Holdings or any of its subsidiaries or any Tempo Blocker, subject to certain exceptions;  | 
| • |   adjust, split, combine, subdivide, recapitalize, reclassify or otherwise effect (including by merger) any change in respect of any shares of capital stock or other equity or ownership interests in or securities of Tempo Holdings or any Tempo Blocker (including any such event that involves the creation of any new classes or series of equity or ownership interests);  | 
| • |   enter into, renew or amend in any material respect, any transaction or Contract relating to Tempo transaction expenses if such entry, renewal or amendment would result in additional Tempo Transaction Expenses that, individually or in the aggregate, exceed $5,000,000;  | 
| • |   make any change in its customary accounting principles or methods of accounting materially affecting the reported consolidated assets, liabilities or results of operations of Tempo Holdings and its subsidiaries or such Tempo Blocker, as applicable, other than as may be required by applicable law, GAAP or regulatory guidelines;  | 
| • |   adopt or enter into a plan of complete or partial liquidation, dissolution, merger, consolidation, restructuring, recapitalization or other reorganization;  | 
| • |   make or change any material income tax election, adopt or change any material accounting method with respect to taxes, file any amended material tax return or settle or compromise any material tax liability;  | 
| • |   change its residence for any tax purposes;  | 
| • |   directly or indirectly, incur, or modify in any material respect the terms of, or cancel or forgive any indebtedness, or issue any debt securities or assume, guarantee or endorse, or otherwise become responsible for, (i) the obligations of any person for indebtedness (other than indebtedness under certain existing Alight financing agreements or capital leases entered into in the ordinary course of business, (ii) to the extent in accordance with the financing cooperation covenants set forth in the Business Combination Agreement or (iii) indebtedness for borrowed money incurred in the ordinary course of business which would not cause Tempo Holdings and its subsidiaries to have more than $2.276 billion in indebtedness immediately following the Closing);  | 
| • |   except as otherwise required by law or the terms of any existing Tempo benefit plan as in effect on January 25, 2021, (i) establish, adopt, enter into or amend any Tempo benefit plan or benefit plan of any Tempo Blocker providing for severance or termination benefits or payments or make any grant of severance or termination benefits or payments to any person other than in the ordinary course of business with respect to Tempo employees with an annual base salary equal to or less than $250,000 (“Non-Management Employees”), (ii) make any grant of any cash retention payment to any Person, except (A) in the ordinary course of business in connection with the hiring (to the extent permitted by clause (iii) immediately following this clause (ii)) of any employee or promotion of a Tempo employee or (B) in the ordinary course of business to Tempo employees with an annual base salary of less than $250,000 in an amount not in excess of twenty percent (20%) of such person’s annual base salary, provided that the aggregate amount of all grants permitted under this clause (ii)(B) are not permitted to exceed $3,000,000 and such grants may only be made in consultation with FTAC, (iii) except in the ordinary course of business, hire, or terminate the employment (other than for cause) of, any individual who is not a Non-Management Employee, (iv) except in the ordinary course of business, establish, adopt, enter into, amend in any material respect or terminate any Tempo benefit plan or any plan, agreement, program, policy, trust, fund or other arrangement that would be a Tempo benefit plan if it were in existence as of the date of the Business Combination Agreement (except (A) for adjustments to  | 
128
|   the vesting terms and conditions of any Tempo Class B Units or Tempo Class A-1 Units in accordance with the Business Combination Agreement or (B) to the extent permitted to be established, adopted, entered into or amended in accordance with the Business Combination Agreement) or (v) make any grants or awards under the Alight Solutions Long-Term Incentive Plan;  | 
| • |   voluntarily fail to maintain in full force and effect material insurance policies covering Tempo Holdings and its subsidiaries or such Tempo Blocker and their respective properties, assets and businesses in a form and amount consistent with past practices;  | 
| • |   enter into, renew, modify or amend any transaction with, or with any Person that, to the knowledge of Tempo Holdings, is an Affiliate of Tempo Holdings, Blackstone, the PF Investor, the GIC Investor or New Mountain Capital or any of their directors, officers or employees, subject to certain exclusions, including (i) transactions solely between or among Tempo Holdings and/or its wholly owned subsidiaries, (ii) ordinary course payments of annual compensation, provision of benefits or reimbursement of expenses in respect of members or stockholders who are employees of Tempo, (iii) commercial transactions between Tempo Holdings or its subsidiaries and any portfolio companies of such Persons in the ordinary course of business on arms’ length terms and (iv) any dividends or distributions (including by redemption or repurchase) of cash by the Tempo Blockers;  | 
| • |   enter into any agreement that materially restricts the ability of Tempo Holdings or its subsidiaries or any Tempo Blocker to engage or compete in any material line of business or in any geographic territory or enter into a new line of business that is material to Tempo Holdings and its subsidiaries, taken as a whole; or  | 
| • |   enter into any agreement, or otherwise become obligated, to do any of the foregoing actions.  | 
Covenants of FTAC
FTAC has agreed that, subject to certain disclosed exceptions, FTAC will not take the following actions during the interim period between signing of the Business Combination Agreement and the Closing, without the prior written consent of Tempo Holdings (not to be unreasonably conditioned, withheld, delayed or denied):
| • |   change, modify or amend the Trust Agreement or FTAC’s organizational documents;  | 
| • |   declare, set aside or pay any dividends on, or make any other distribution in respect of any outstanding capital stock of, or other equity interests in, FTAC or the Company;  | 
| • |   split, combine or reclassify any capital stock of, or other equity interests in, FTAC or the Company;  | 
| • |   other than in connection with the FTAC Stockholder Redemption or as otherwise required by FTAC’s organizational documents in order to consummate the Transactions, repurchase, redeem or otherwise acquire, or offer to repurchase, redeem or otherwise acquire, any capital stock of, or other equity interests in, FTAC or the Company;  | 
| • |   make, change or revoke any material income tax election, adopt or change any material accounting method with respect to taxes, file any amended material tax return or settle or compromise any material tax liability, or change its residence of any tax purposes;  | 
| • |   enter into, renew or amend in any material respect, any transaction or contract with an affiliate of FTAC, the Founders, Cannae or THL (including, for the avoidance of doubt, (i) any director or officer of FTAC, the Founders, Cannae Holdings or THL or anyone related by blood, marriage or adoption to any such person and (ii) any Person with whom any director or officer of FTAC, the Founders, Cannae or THL has a direct or indirect legal or contractual relationship or beneficial ownership interest of 5% or greater) or any other FTAC affiliate agreement;  | 
| • |   enter into, renew or amend in any material respect, any transaction or Contract relating to FTAC transaction expenses if such entry, renewal or amendment would result in additional FTAC transaction expenses that, individually or in the aggregate, exceed $5,000,000 (and in all cases subject to the immediately preceding covenant);  | 
129
| • |   waive, release, compromise, settle or satisfy any pending or threatened material claim, action or proceeding or compromise or settle any liability;  | 
| • |   except as contemplated by the Omnibus Incentive Plan Proposal, adopt or amend any FTAC benefit plan (or any plan, policy or arrangement that would be an FTAC benefit plan if so adopted), or enter into any employment contract or collective bargaining agreement, pay any special bonus or special remuneration to any director, officer, employee or contractor, or increase the salaries or wage rates or fringe benefits (including rights to severance or indemnification) of its directors, officers, employees or independent contractors;  | 
| • |   acquire by merging or consolidating with, or by purchasing the assets of, or by any other manner, any business or person or division thereof or otherwise acquire any assets;  | 
| • |   adopt a plan of complete or partial liquidation, dissolution, merger, division transaction, consolidation or recapitalization;  | 
| • |   incur, guarantee or otherwise become liable for (whether directly, contingently or otherwise) any indebtedness;  | 
| • |   offer, issue, deliver, grant or sell, or authorize or propose to offer, issue, deliver, grant or sell, any capital stock of, other equity interests, equity equivalents, stock appreciation rights, phantom stock ownership interests or similar rights in, FTAC or any of its subsidiaries (including the Company) or any securities convertible into, or any rights, warrants or options to acquire, any such capital stock or equity interests, other than the, issuance of FTAC Class A Common Stock and FTAC Warrants pursuant to the Forward Purchase Agreements, the issuance of FTAC Class C Common Stock in connection with the Founder FTAC Warrant Recapitalization, the issuance of Company common stock in connection with the PIPE Investment and Cannae’s additional subscription as part thereof and the offer and issuance of Company common stock in connection with any Permitted Equity Financing, in each case, as contemplated Business Combination Agreement;  | 
| • |   amend, modify or waive any of the terms or rights set forth in, any FTAC Warrant or the warrant agreement, including any amendment, modification or reduction of the warrant price set forth therein;  | 
| • |   take any action or knowingly fail to take any action, which action or failure to act would reasonably be expected to prevent or impede the Business Combination from qualifying for the intended tax treatment; or  | 
| • |   authorize any of, or commit or agree to take, whether in writing or otherwise, any of, the foregoing actions.  | 
The Business Combination Agreement also contains additional covenants of the parties, including, among other things, covenants providing:
| • |   that each of FTAC, Tempo Holdings and the Tempo Blockers will take, or cause to be taken, all actions, and do, or cause to be done as promptly as practicable, all things necessary, proper and advisable under applicable law, to consummate and make effective as promptly as practicable the Business Combination and will cooperate with one another and use their respective reasonable best efforts to prepare all necessary documentation (including furnishing all information (i) required under any applicable antitrust laws or other applicable law or by FINRA or with respect to Alight’s broker-dealer or investment adviser subsidiaries, (ii) requested by a governmental authority pursuant to applicable Antitrust Laws, or (iii) requested by FINRA as part of the FINRA approval, or with respect to Alight’s broker-dealer and investment adviser subsidiaries, any state securities regulator), to effect promptly all necessary filings with any governmental authority and to obtain all necessary, proper or advisable actions or nonactions, consents, waivers, exemptions and approvals of any governmental authority necessary to consummate the transactions contemplated by the Business Combination Agreement;  | 
130
| • |   that the parties will prepare and file this proxy statement/prospectus/consent solicitation statement and solicit proxies from FTAC stockholders to vote on the proposals that will be presented for consideration at the FTAC special meeting and Tempo Holdings and the Tempo Blockers will use their reasonable best efforts to take all actions necessary to obtain the applicable written consents of the equityholders of Tempo Holdings (the “Tempo Written Consents”) and the Tempo Blockers (the “Tempo Blocker Written Consents”);  | 
| • |   for mutual exclusivity during the interim period between signing of the Business Combination Agreement and closing of the transaction;  | 
| • |   that each party take certain actions to effect the intended tax treatment of the Transactions;  | 
| • |   for the protection of confidential information in accordance with the terms of the existing confidentiality agreement between the parties and, subject to the confidentiality requirements, the provision of reasonable access to information;  | 
| • |   that each party use commercially reasonable efforts to obtain all material consents and approvals of third parties and take such other actions as may reasonably be necessary to satisfy the closing conditions and consummate the Transactions as soon as practicable;  | 
| • |   post-closing cooperation to give full effect to the Business Combination Agreement and the transactions contemplated thereby;  | 
| • |   for customary indemnification of, and provision of insurance with respect to, former and current officers and directors of FTAC and Tempo Holdings and the Tempo Blockers and each of their respective subsidiaries;  | 
| • |   permitting FTAC to enter into subscription agreements with respect to any Permitted Equity Financing;  | 
| • |   FTAC to take all actions and do all things necessary, proper or advisable to consummate the transactions contemplated by the Subscription Agreements and the Forward Purchase Agreement on the terms and conditions described therein;  | 
| • |   FTAC to take all actions and do all things necessary, proper or advisable to satisfy on a timely basis all conditions and covenants applicable to FTAC in the Sponsor Agreement and to enforce its rights thereunder;  | 
| • |   FTAC to use its reasonable best efforts to ensure FTAC remains listed as a public company on, and for shares of FTAC’s Class A common stock and warrants to be listed on, the NYSE;  | 
| • |   FTAC to use its reasonable best efforts to cause the Company Class A common stock to be approved for listing on the NYSE, subject to official notice of issuance, prior to the Closing;  | 
| • |   FTAC and the Company to take all commercially reasonable steps as may be required to cause any acquisition or disposition of any FTAC or Company securities that occurs or is deemed to occur by reason of or pursuant to the Business Combination by each individual who is or will be subject to the reporting requirements of Section 16(a) of the Exchange Act with respect to FTAC or the Company, as applicable, to be exempt under Rule 16b-3 promulgated under the Exchange Act;  | 
| • |   FTAC to, subject to obtaining the approval of the stockholders of FTAC for the Omnibus Incentive Plan Proposal, adopt the Omnibus Incentive Plan, and for the Company to assume such plan at the FTAC Effective Time;  | 
| • |   that, from signing of the Business Combination Agreement to the Closing, FTAC will take all actions necessary to continue to qualify as an “emerging growth company” within the meaning of the JOBS Act and not take any action that would cause FTAC to not qualify as an “emerging growth company” within the meaning of the JOBS Act;  | 
| • |   Tempo Holdings to use reasonable best efforts to cause the aggregate indebtedness for borrowed money of Tempo Holdings and its subsidiaries and the Tempo Blockers outstanding as of immediately  | 
131
|   following the Closing to not be in excess of $2.276 billion, or such greater amount of indebtedness for borrowed money as may be agreed by Tempo Holding and FTAC and to cooperate and consult with FTAC in connection with certain financing matters;  | 
| • |   FTAC, Tempo Holdings and the Tempo Blockers, as applicable, execute and deliver to the other at or prior to the Closing, the Investor Rights Agreement, the Tax Receivable Agreement, the Aon Deferred Consideration Letters, the Tempo Operating Agreement and the Registration Rights Agreement;  | 
| • |   Tempo agreed to use reasonable best efforts to cause the Tempo Investor, the Continuing Member Contributors and the Participating Management Holders to enter into contribution and exchange agreements to effect the Tempo Investor Contribution, Continuing Member Contribution and the Participating Management Holder Contribution; and  | 
| • |   Tempo Holdings and FTAC agreed to use their respective commercially reasonable efforts to cause the Participating Management Holders to execute and deliver customary lock-up agreements.  | 
Conditions to Closing of the Business Combination
General Conditions
Consummation of the Business Combination is conditioned on the approval of the Business Combination Proposal, each of the FTAC Charter Amendment Proposals and the NYSE Proposal, as described in this proxy statement/prospectus/consent solicitation statement.
In addition, the consummation of the transactions contemplated by the Business Combination Agreement is conditioned upon, among other things:
| • |   the expiration or termination of the waiting period under the HSR Act;  | 
| • |   receipt of certain specified regulatory consents and approvals from (i) FINRA and (ii) the Russian competition authority;  | 
| • |   no order, judgment, injunction, decree, writ, stipulation, determination or award, in each case, entered by or with any Governmental Authority, and no statute, rule or regulation that is in effect and enjoins or prohibits the consummation of the Transactions;  | 
| • |   FTAC having at least $5,000,001 of net tangible assets (as determined in accordance with Rule 3a51-1(g)(1) of the Exchange Act) remaining after giving effect to any payments required to be made in connection with the FTAC Stockholder Redemption;  | 
| • |   The Required FTAC Stockholder Proposals shall have been approved;  | 
| • |   The effectiveness of the registration statement on Form S-4 that this proxy statement/prospectus/consent solicitation statement forms a part of and the absence of any issued or pending stop order by the SEC;  | 
| • |   the Company Class A common stock to be issued in connection with the Business Combination having been approved for listing on the NYSE, subject only to official notice of issuance; and  | 
| • |   the Company Charter having been filed with the Secretary of State of the State of Delaware.  | 
FTAC’s Conditions to Closing
The obligations of FTAC to consummate the transactions contemplated by the Business Combination Agreement also are conditioned upon, among other things:
| • |   the accuracy of the representations and warranties of Tempo Holdings and the Tempo Blockers (subject to customary bring-down standards) and delivery of a certificate with respect thereto;  | 
132
| • |   the covenants of the Tempo Holdings and the Tempo Blockers having been performed in all material respects and delivery of a certificate with respect thereto;  | 
| • |   Tempo delivering to FTAC executed counterparts to each of the Investor Rights Agreement, the Registration Rights Agreement, the Alight Holdings Operating Agreement, the Tax Receivable Agreement and the Aon deferred consideration letter agreements prior to Closing signed by the applicable parties thereto;  | 
| • |   Tempo and the Tempo Blockers delivering FIRPTA certificates to FTAC; and  | 
| • |   The Tempo Blocker Written Consents (which will include a Tempo Blocker Written Consent in respect of Tempo Blocker 4 only following the completion of New Mountain’s Blocker Pre-Closing Reorganization steps and Tempo Blocker 4’s delivery of a joinder to the Business Combination Agreement as described above under “Steps to Implement the Business Combination”) and the Tempo Written Consents having been obtained and delivered to FTAC prior to Closing;  | 
Tempo Holdings’ and the Tempo Blockers’ Conditions to Closing
The obligations of Tempo Holdings and the Tempo Blockers to consummate the transactions contemplated by the Business Combination Agreement also are conditioned upon, among other things:
| • |   the accuracy of the representations and warranties of FTAC (subject to customary bring-down standards) and delivery of a certificate with respect thereto;  | 
| • |   the covenants of FTAC having been performed in all material respects and delivery of a certificate with respect thereto;  | 
| • |   the Available Cash Amount not being less than $2,600,000,000;  | 
| • |   the covenants of the Sponsor Persons under the Sponsor Agreement having been performed in all material respects, and the Sponsor Persons shall not have threatened (orally or in writing) (i) that the Sponsor Agreement is not valid, binding and in full force and effect, (ii) that the Company is in breach of or default under the Sponsor Agreement or (iii) to terminate the Sponsor Agreement;  | 
| • |   FTAC and the Company, as applicable, having delivered to Tempo prior to Closing an executed copy of the Investor Rights Agreement, the Alight Holdings Operating Agreement, the Tax Receivable Agreement, and the Registration Rights Agreement (as well as executed counterparts from the Founders, Cannae or THL or their respective equityholders to the extent such Persons are party thereto); and  | 
| • |   the board of directors of the Company having been constituted with the Persons designated in accordance with the Business Combination Agreement  | 
Waiver
Any party to the Business Combination Agreement may, at any time prior to the closing of the Transactions, by action taken by its board of directors or equivalent governing body or authority, or officers thereunto duly authorized, waive in writing any of its rights or conditions in its favor under the Business Combination Agreement. Notwithstanding the foregoing, pursuant to FTAC’s current certificate of incorporation, FTAC cannot consummate the proposed Business Combination if it has less than $5,000,001 of net tangible assets remaining after the closing.
The existence of the financial and personal interests of the directors may result in a conflict of interest on the part of one or more of them between what he may believe is best for FTAC and what he may believe is best for himself in determining whether or not to grant a waiver in a specific situation.
133
Termination
The Business Combination Agreement may be terminated and the transactions contemplated thereby abandoned under certain customary and limited circumstances, notwithstanding the prior approval of the Business Combination Proposal by FTAC stockholders as follows:
| • |   by mutual written consent of Tempo Holdings and FTAC;  | 
| • |   by FTAC if the Transactions are not consummated on or before July 25, 2021 (the “Termination Date”); provided that, (i)(A) if on the Termination Date, the conditions to consummate the transactions pursuant to the HSR Act or any other specified regulatory approvals have not been satisfied and (B) each of the other closing conditions have been satisfied, waived or remain capable of satisfaction of such date, then the Termination Date will be automatically extended (on no more than two occasions) for a period of 90 calendar days (first to October 25, 2021 and then, if at such time the conditions set forth in clauses (A) and (B) of this proviso continue to be satisfied, to January 25, 2022) and (B) if any action or legal proceeding for specific performance or other equitable relief by Tempo Holdings with respect to the Business Combination Agreement or any other Transaction Agreement or otherwise with respect to the Transactions is commenced or pending on or before the Termination Date, then the Termination Date will be automatically extended without any further action until 30 days following the date on which a final, non-appealable order or judgment has been entered with respect to such action or legal proceeding, provided that FTAC’s failure to fulfill any obligation under the Business Combination Agreement is not the primary cause of, or primarily resulted in, the failure of the closing of the Transactions to occur on or before the Termination Date;  | 
| • |   by Tempo Holdings if the Business Combination is not consummated on or before the Termination Date; provided that Tempo Holdings’ or any Tempo Blocker’s failure to fulfill any obligation under the Business Combination Agreement is not the primary cause of, or primarily resulted in, the failure of the closing of the Transactions to occur on or before the Termination Date;  | 
| • |   by either FTAC or Tempo Holdings if the other party has breached any of its covenants, agreements, representations or warranties which would cause the conditions to closing of the Transactions not to be satisfied and has not cured its breach, if curable, within thirty days of an intent to terminate, provided that the terminating party’s failure to fulfill any obligation under the Business Combination Agreement is not the primary cause of, or primarily resulted in, the failure of the closing of the Transactions to occur on or before the Termination Date or, in the case of a termination by FTAC, the extended Termination Date, as applicable;  | 
| • |   by either FTAC or Tempo Holdings if a final, non-appealable governmental order or a statute, rule or regulation permanently enjoins or prohibits the consummation of the Merger;  | 
| • |   by either FTAC or Tempo Holdings if stockholder approval is not obtained at the Special Meeting (subject to any adjournment or postponement thereof), provided that FTAC is not entitled to terminate on these grounds if, at the time of such termination, FTAC is in breach of certain obligations with respect to this proxy statement/prospectus and the Special Meeting; or  | 
| • |   by FTAC if the Tempo Blocker Written Consents (other than the consent in respect of Tempo Blocker 4, which is to be delivered following Tempo Blocker 4’s formation and joinder to the Business Combination Agreement as described above under “Steps to Implement the Business Combination” and “FTAC’s Conditions to Closing”) and the Tempo Written Consents are not delivered to FTAC within twenty-four hours following the registration statement on Form S-4 (of which this proxy statement/prospectus/consent solicitation statement forms a part) becoming effective.  | 
Effect of Termination
The parties are only permitted to terminate the Business Combination Agreement in the circumstances described under “Termination” above. In the event that the Business Combination Agreement is terminated by either FTAC or Tempo Holdings as described under “Termination” above, the Business Combination Agreement
134
will become void and have no effect (other than with respect to certain surviving obligations specified in the Business Combination Agreement), without any liability on the part of any party thereto or its respective affiliates, officers, directors, employees or stockholders, other than liability of any party thereto for any intentional and Willful Breach of the Business Combination Agreement by such party occurring prior to such termination.
Fees and Expenses
Except for all filing fees payable pursuant to Antitrust Laws in connection with the Transactions, which shall be borne by FTAC, all fees and expenses incurred in connection with the Business Combination Agreement and the Transactions will be paid by the party incurring such expenses; provided that, if the Closing occurs, the Company shall bear and pay, or cause to be paid, all of the transaction expenses of or payable by FTAC and Tempo Holdings and the Tempo Blockers.
Amendments
The Business Combination Agreement may be amended by the parties thereto at any time by execution of a duly authorized agreement in writing executed on behalf of each of the parties in the same manner as the Business Combination Agreement and which makes reference to the Business Combination Agreement. FTAC would file a Current Report on Form 8-K and issue a press release to disclose any amendment to the Business Combination Agreement entered into by the parties. If such amendment is material to investors, a proxy statement supplement would also be sent to holders of FTAC common stock as promptly as practicable.
Governing Law; Consent to Jurisdiction
The Business Combination Agreement is governed by the laws of the State of Delaware law. The parties to the Business Combination Agreement have irrevocably submitted to the exclusive jurisdiction of federal and state courts in the State of Delaware.
Certain Agreements Related to the Business Combination
This section describes the material provisions of certain additional agreements entered into or to be entered into pursuant to the Business Combination Agreement (the “Related Agreements”). The summaries in this section do not purport to describe all of the terms of such Related Agreements or include all of the additional agreements entered into or to be entered into pursuant to the Business Combination Agreement or in connection with the Business Combination. The following summaries are qualified in their entirety by reference to the complete text of each of the Related Agreements. FTAC stockholders and other interested parties are urged to read such Related Agreements in their entirety.
The Alight Holdings Operating Agreement
Concurrently with the completion of the Business Combination and as a result of the Tempo Merger, the existing amended and restated limited liability company agreement of Tempo Holdings will be amended and restated in its entirety to become the Second Amended and Restated Limited Liability Company Agreement of Alight Holdings, in substantially the form attached as Annex E to this proxy statement/prospectus/consent solicitation statement.
Management
The Company will be appointed and admitted as the managing member of Alight Holdings upon the Tempo Effective Time. The Company, as the managing member of Alight Holdings, will have the sole authority to manage the Company in accordance with the Alight Holdings Operating Agreement and applicable law. No other member of Alight Holdings will have the right to participate in or have any control over the business of Alight Holdings, and except for certain limited consent rights set forth in the Alight Holdings Operating Agreement, no
135
member other than the Company (in its capacity as the managing member) will have any right to vote on any matter involving the Company. The managing member will solely manage the business, property and affairs of Alight Holdings, and the managing member cannot be removed or replaced except by the incumbent managing member.
Rights of Class A Units
The Class A Units will be entitled to share in the profits and losses of Alight Holdings. Any distributions, as and if declared by the Company, will be made pro rata among the holders of Class A Units (other than Unvested Class A Units). Class A Units will have no voting rights.
To the extent any Participating Management Holders (i.e., members of Alight management that hold unvested Class A-1 or vested or unvested Class B units of Tempo Management that receive Tempo Units in the Tempo Management Distribution) do not deliver contribution and exchange agreements, such Participating Management Holders will receive their Closing Seller Equity Consideration and Tempo Earnout Consideration in the form of Alight Holdings Units rather than as Company common stock. Any Class A Units received by such Participating Management Holders in respect of Tempo Units that do not vest prior to or in connection with the Business Combination pursuant to the terms of the applicable award agreements will remain unvested and such management members will hold “Unvested Class A Units”. Unvested Class A Units will not be entitled to share in any profits or losses of Alight Holdings until the occurrence of a vesting event with respect to such Unvested Class A Units.
Unvested Class A Units will vest in accordance with the terms and conditions of the applicable pre-Closing award agreement based upon the achievement of time-based and performance-based vesting conditions. Based on the existing terms and conditions, the time-vesting Unvested Class A Units will generally vest over three years, with 33 1/3% vesting on each 12-month anniversary of the vesting start date (as specified in the Participating Management Holder’s pre-Closing award agreement), subject to the Participating Management Holder’s continued employment through such vesting date. Ten percent (10%) of the performance-vesting Unvested Class A Units provisionally vest over five years, with 20% of such units provisionally vesting on each 12-month anniversary of the vesting start date, subject to the Participating Management Holder’s continued employment through such provisional vesting date. The performance-vesting units will fully vest when and if Blackstone receives cash proceeds in respect of its current Class A-1 Units of Tempo Holdings in an amount necessary to achieve a return equal to 1.0 times the vesting threshold amount (as specified in the Participating Management Holder’s pre-Closing award agreement), subject to the Participating Management Holder’s continued employment through such vesting date. The remaining ninety percent (90%) of the performance-vesting Unvested Class A Units vest when and if Blackstone receives cash proceeds in respect of its current Class A-1 Units of Tempo Holdings in an amount necessary to achieve various multiples (ranging from 1.5x to 3.0x) on the Participating Management Holder’s applicable vesting threshold amount. Upon certain qualifying termination events, the performance-vesting Unvested Class A Units will remain outstanding and eligible to vest for six months following the termination date and a portion of the time-vesting Unvested Class A Units may accelerate and vest. In addition, the time-vesting Unvested Class A Units will accelerate and vest upon a “sale of the company” (as defined in the pre-Closing award agreement) that occurs prior to, or upon certain termination events within six months following, the Participating Management Holder’s termination date. Upon vesting of any Unvested Class A Units, the holder of such Unvested Class A Units will be entitled to a cash payment from Alight Holdings in an amount equal to the distributions such holder would have received under the Alight Holdings Operating Agreement had such Unvested Class A Units been vested beginning at the Tempo Effective Time and ending on the day prior to the date such Unvested Class A Units vest.
Rights of Class B Units
Class B Units will not be entitled to share in any profits or losses of Alight Holdings and will have no voting rights or rights to distributions. Class B Units will vest and automatically convert into an equal number of Class A Units as follows: (i) the Class B-1 Units will vest upon the occurrence of a Class B-1 Vesting Event,
136
(ii) the Class B-2 Units will vest upon the occurrence of a Class B-2 Vesting Event and (iii) the Class B-3 Units will vest upon the occurrence of a Class B-3 Vesting Event. Upon the conversion of a Class B Unit, the holder of such Class B Unit will be entitled to receive a payment (a “Dividend Catch-Up Payment”) equal to the aggregate amount of distributions paid per Class A Unit (excluding tax distributions) from the Tempo Effective Time and ending on the day prior to the date on which such Class B Common Unit converts into a Class A Unit. If any of the Class B Units do not vest on or before the seventh anniversary of the Closing Date, such units will be automatically forfeited and cancelled for no consideration, and will not be entitled to receive any Dividend Catch-Up Payments.
To the extent any Unvested Class B Consideration (as defined in the Alight Holdings Operating Agreement) automatically converts into a share of Class A common stock or Class A Unit in accordance with the Company Charter or the Alight Holdings Operating Agreement, (i) such share or unit shall remain unvested in accordance with the terms and conditions of the applicable pre-Closing award agreement until it vests or is forfeited in accordance with the terms thereof and (ii) such share or unit shall be treated as Unvested Class A Consideration as if such share or unit was part of the Unvested Class A Consideration as of the Closing Date.
Rights of Class C Units
The Class C Units will not be entitled to share in any profits or losses of Alight Holdings and will not have any voting rights or rights to distributions (other than tax distributions). The Class C Units will not be subject to any vesting conditions; however, from and after the expiration of the Sponsor Party Lock-Up Period until the expiration date under the warrant agreement, the holders of Class C Units will have the right to cause Alight Holdings to exchange all or a portion of their Class C Units for cash or shares of Class A common stock of the Company as described under “Exchange of Class C Units” below.
Rights of Class Z Units
In connection with the Business Combination, the Alight Holdings Operating Agreement will provide for Class Z Units, which will be separated into three subclasses of units (Class Z-A, Class Z-B-1 and Class Z-B-2 Units). The Class Z Units will be created solely as tracking units with respect to a portion of the Closing Seller Equity Consideration and Tempo Earnout Consideration that is issued to Participating Management Holders in respect of their unvested Tempo Units, in order to permit the re-allocation of such consideration to certain of the other pre-Closing equityholders of Tempo Holdings and Tempo Blocker Owners to the extent such unvested management equity is forfeited. An applicable portion of the Class Z Units will similarly be forfeited to the extent such unvested management equity vests pursuant to the award agreement. The Class Z Units will initially be unvested and will not be entitled to share in any profits or losses of Alight Holdings and will not have any voting rights or rights to distributions.
In the event that any Class A common stock or Class B-1 or B-2 common stock is forfeited by management under the terms of the applicable award agreement, an equivalent portion of the unvested shares of Company Class Z-A common stock and Class Z-A Units, in the aggregate, or Company Class Z-B-1 or Z-B-2 common stock and Class Z-B-1 or Z-B-2 Units, in the aggregate, will vest, with such vested portion being allocated among the holders of Class Z common stock and Class Z Units based on the allocation principles under the Business Combination Agreement. Only if and when an applicable vesting event has occurred with respect to a whole Class Z-A Unit or Class Z-B Unit, the unit will automatically convert into a Class A or Class B Unit, as applicable, at which time such units will be entitled to all of the benefits of those Class A Units or Class B Units. In addition, (x) each Class Z-A Unit that converts into a Class A Unit will entitle the holder to receive the aggregate amount of any distributions declared on the Class A Units since the closing date (a “Distribution Catch-Up Payment”) and (y) if a Class B Vesting Event occurs resulting in the conversion of any unvested Class B consideration into unvested Class A consideration because such consideration remains unvested under the terms of a management award agreement, such management holder will not be entitled to a Distribution Catch-Up Payment upon the conversion event and, if and when such unvested Class A consideration is forfeited (triggering the vesting and conversion of the corresponding Class Z consideration), the Distribution Catch-Up
137
Payment will be paid to the converting holders of Class Z Units. Following the vesting and conversion of a Class Z Unit, the former holder of such Class Z Unit will be entitled to any future payments made in respect of the Class A Units or Class B Units into which such Class Z Units were converted, when and if paid on such Class A Units or Class B Units, respectively.
Proportionality of Interests
The Alight Holdings Operating Agreement will contain provisions which require that a one-to-one ratio is maintained between each class of Alight Holdings Units held by the Company and its subsidiaries (including FTAC and the Tempo Blockers, but excluding Alight Holdings’ subsidiaries) and the number of outstanding shares of the corresponding class of Company common stock, subject to certain exceptions (including in respect of management equity in the form of options, rights or other securities which have not been converted into or exercised for Company common stock). In addition, the Alight Holdings Operating Agreement will permit the Company, in its capacity as the managing member of Alight Holdings, to take actions to maintain such ratio, including undertaking stock splits, combinations, recapitalizations and exercises of the exchange rights of holders of Alight Holdings Units (described below).
The Company, as the managing member of Alight Holdings, will have the authority to create new equity interests in Alight Holdings and establish the rights and privileges of such interests.
Distributions
The Alight Holdings Operating Agreement will permit distributions at such time and on such terms as determined by the Company in its capacity as managing member. Any such distributions must be made on a pro rata basis only to holders of Class A Units (other than the Unvested Class A Units), except that holders of Class C Units may receive tax distributions (as described below) and holders of Class B Units will be entitled to receive a “Distribution Catch-Up Payment” from Alight Holdings upon the conversion of such Class B Units into Class A Units, in an aggregate amount equal to the amount of any distributions (other than tax distributions) that have been paid to holders of Class A Units during the period from the Tempo effective time through the date prior to the date on which the Class B Units were converted into Class A Units.
As described under “Rights of Class Z Units” above, holders of Class Z Units will only be entitled to receive certain payments due upon a Class Z-A Vesting Event, Class Z-B-1 Vesting Event or Class Z-B-2 Vesting Event, when and if payable thereunder. The Alight Holdings Operating Agreement also provides for pro rata quarterly tax distributions with respect to Class A Units, based upon an agreed-upon formula that, in general, calculates the amount of pro rata tax distributions that would be necessary to enable the holder allocated the highest proportionate amount of taxable income of Alight Holdings to pay its income taxes in respect of such allocated income. The formula is subject to certain customary assumptions and adjustments, including, among other things, using an assumed tax rate equal to the highest effective marginal combined United States federal, state and local income tax rate prescribed for an individual (or, if greater, a corporation) resident in New York, New York at the time of such distribution, disregarding certain unitholder-specific tax basis adjustments, and assuming that all available foreign tax credits and research and development credits will be utilized. Tax distributions may also be paid to holders of Class C Units, except that they shall be paid only once annually and shall generally be limited to the taxable income allocated to such holders multiplied by such assumed tax rate. Payments of tax distributions are subject to there being available cash, and will be treated as an advance against, and will reduce and offset, other distributions or payments made with respect to the applicable Units.
The following is an illustrative example calculation of the pro rata quarterly tax distributions with respect to the Class A Units: Assuming the unitholder with the highest proportionate amount of allocated Alight Holdings income holds 5% of the outstanding Class A Units of Alight Holdings and is allocated $100 of taxable income by Alight Holdings and that certain potential adjustments set forth in the Alight Holdings Operating Agreement are inapplicable, then, in general, the aggregate amount of the tax distribution made by Alight Holdings to all Class A unitholders, pro rata, would be $800. Such aggregate amount is calculated by (i) multiplying such unitholder’s
138
allocable income of $100 by the highest effective marginal combined federal, state and local income tax rate prescribed for an individual or corporation resident in New York, New York at the time of such distribution, which we have assumed for purposes of this calculation is 40% and (ii) dividing the result by such unitholder’s 5% interest. In such example, the 5% unitholder would therefore receive a pro rata tax distribution equal to $40 (i.e., 5% of $800).
Liquidation
Upon the liquidation or winding up of Alight Holdings, all net proceeds thereof (after satisfying any debts and liabilities of Alight Holdings as well as any tax distribution payments or Dividend Catch-Up Payments or other payments due to certain holders of Alight Holdings Units pursuant to the Alight Holdings Operating Agreement) will be distributed 100% on a pro rata basis solely among the Class A Units (other than Unvested Class A Units). For purposes of any such liquidating distribution, the Class A Units will include any Class A Units issuable in respect of any Class B Units or Class Z Units which have automatically converted into Class A Units upon a Class B Vesting Event or Class Z-A Vesting Event, as applicable, and Class C Units.
Transfer Restrictions
The Alight Holdings Operating Agreement will contain restrictions on transfers of Alight Holdings Units and will require the prior consent of the managing member for such transfers, except, in each case, for (i) certain transfers to permitted transferees under certain conditions and (ii) transfers by a holder of Class C Units as permitted pursuant to the FTAC warrant agreement.
Exchange of Class A Units for Company Class A Common Stock
Holders of Class A Units will each, up to once per calendar quarter (and in the case of the Blackstone Investors, twice per calendar quarter in the aggregate), be able to exchange all or any portion of their Class A Units, together with the cancellation of an equal number of shares of Company Class V common stock, for a number of shares of Company Class A common stock equal to the number of exchanged Class A Units by delivering a written notice to Alight Holdings and the Company. Notwithstanding the foregoing, the Company will be permitted, at its sole discretion, in lieu of delivering shares of Company Class A common stock for any Class A Units surrendered for exchange, to pay an amount in cash per Class A Unit equal to the 5-day VWAP of the Company Class A common stock ending on the day such measurement is made.
For each Class A Unit exchanged, one share of Company Class V common stock will be canceled and one share of Company Class A common stock will be issued to the exchanging member. The exchange ratio will be adjusted for any subdivision (split, unit distribution, reclassification, reorganization, recapitalization or otherwise) of the Class A Units that is not accompanied by an identical subdivision or combination of the Company Class A common stock or by any such subdivision or combination of the Company Class A common stock that is not accompanied by an identical subdivision or combination of the Company Class A Units to the extent necessary to maintain the economic equivalency in the value surrendered for exchange and the value received. If the Company Class A common stock is converted or changed into another security, securities or other property, on any subsequent exchange an exchanging member will be entitled to receive such security, securities or other property.
Restrictions on Class A Exchanges
The Company Board will be permitted to limit the rights of holders of Class A Units to exchange their Class A Units under the Alight Holdings Operating Agreement if the Company determines in good faith that such restrictions are necessary so that Alight Holdings will not be classified as a “publicly traded partnership” under applicable tax laws and regulations.
139
Exchange of Class C Units
Holders of Class C Units will, from and after the expiration of the Sponsor Party Lock-Up Period until the expiration date applicable to the Private Placement Warrants under the FTAC warrant agreement, be entitled to exchange all or any portion of their Class C Units (except for any fraction of a Class C Unit) for an amount in cash and/or shares of Company Class A common stock, as determined the Company, in accordance with the Alight Holdings Operating Agreement. In the event the Company elects to settle the Class C Unit exchange in cash, the amount of cash to be paid in respect of a Class C Unit would be equal to (i) the Sponsors Fair Market Value (as defined in the FTAC warrant agreement), less (ii) the strike price of the Private Placement Warrants exchanged in connection with the Founder FTAC Warrant Recapitalization (as may be adjusted pursuant to the FTAC warrant agreement), less (iii) the aggregate amount of tax distributions received in respect of a Class C Unit immediately prior to such exchange (such amount, the “Class C Cash Amount”). In the event the Company elects to settle the Class C Unit exchange in shares of Company Class A common stock, the number of shares of Company Class A common stock to be issued in respect of a Class C Unit would be equal to a number of shares of Company Class A common stock valued at the Sponsors Fair Market Value (as defined in the FTAC warrant agreement) equal to the Class C Cash Amount.
Expenses
Alight Holdings will reimburse all of the Company’s expenses in connection with its ownership and management of Alight Holdings and its business (other than certain expenses, such as income taxes and payment obligations under the Tax Receivable Agreement). The form of the Alight Holdings Operating Agreement is attached to this proxy statement/prospectus as Annex E and is incorporated by reference as an exhibit to the registration statement of which this proxy statement/prospectus forms a part.
Tax Receivable Agreement
Concurrently with the completion of the Business Combination, the Company will enter into a tax receivable agreement (the “Tax Receivable Agreement”) with certain direct and indirect equityholders of Tempo, including the shareholders of the Tempo Blockers (together with the Company, the “TRA Parties”), in substantially the form attached as Annex J to the proxy statement/prospectus. The Tax Receivable Agreement will provide for the payment by the Company to such TRA Parties of 85% of the benefits, if any, that the Company is deemed to realize (calculated using certain assumptions) as a result of (i) the Company’s direct and indirect allocable share of existing tax basis acquired in the Business Combination, (ii) increases in the Company’s allocable share of existing tax basis and tax basis adjustments that will increase the tax basis of the tangible and intangible assets of Alight Holdings as a result of the Business Combination and as a result of sales or exchanges of Alight Holdings Units for shares of Company Class A common stock after the Business Combination and (iii) the Company’s utilization of certain tax attributes of the Tempo Blockers (including the Tempo Blockers allocable share of existing tax basis), and of certain other tax benefits related to entering into the Tax Receivable Agreement, including tax benefits attributable to payments under the Tax Receivable Agreement. These increases in existing tax basis and tax basis adjustments generated over time may increase (for tax purposes) depreciation and amortization deductions and, therefore, may reduce the amount of tax that the Company would otherwise be required to pay in the future, although the IRS may challenge all or part of the validity of that tax basis, and a court could sustain such a challenge. Actual tax benefits realized by the Company may differ from tax benefits calculated under the Tax Receivable Agreement as a result of the use of certain assumptions in the Tax Receivable Agreement, including the use of an assumed weighted-average state and local income tax rate to calculate tax benefits. The payment obligation under the Tax Receivable Agreement is an obligation of the Company and not of Alight Holdings. While the amount of existing tax basis, the anticipated tax basis adjustments and the actual amount and utilization of tax attributes, as well as the amount and timing of any payments under the Tax Receivable Agreement, will vary depending upon a number of factors, including the timing of exchanges of Alight Holdings Units for shares of Company Class A common stock, the applicable tax rate, the price of shares of our Company Class A common stock at the time of exchanges, the extent to which such exchanges are taxable and the amount and timing of our income, we expect that as a result of the size of the
140
transfers and increases in the tax basis of the tangible and intangible assets of Alight Holdings and our possible utilization of tax attributes, including existing tax basis acquired at the time of the Business Combination, the payments that the Company may make under the Tax Receivable Agreement may be substantial. The payments under the Tax Receivable Agreement are not conditioned on the exchanging holders of Alight Holdings Units or other TRA Parties continuing to hold ownership interests in the Company or Alight Holdings. To the extent payments are due to the TRA Parties under the Tax Receivable Agreement, the payments are generally required to be made within ten business days after the tax benefit schedule (which sets forth the Company’s realized tax benefits covered by the Tax Receivable Agreement for the relevant taxable year) is finalized. The Company is required to deliver such a tax benefit schedule to the TRA Parties’ representative, for its review, within ninety calendar days after the due date (including extensions) of the Company’s federal corporate income tax return for the relevant taxable year. See “Certain Relationships and Related Person Transactions—Post-Business Combination Arrangements.”
Investor Rights Agreement
In connection with the execution of the Business Combination Agreement, Alight Holdings, the Sponsor Investors and the Existing Investors will enter into the Investor Rights Agreement at the Closing. Pursuant to terms of the Investor Rights Agreement, effective as of the Closing Date, the Company Board is anticipated to be comprised of eight directors as follows: (i) three directors designated by the Sponsor Investors, (ii) three directors designated by the Blackstone Investors, (iii) one director jointly designated by the Sponsor Investors and the Blackstone Investors (who will be an independent director under applicable SEC and NYSE listing rules) and (iv) the chief executive officer of the Company.
Designation Rights
Following the Closing Date, for so long as the Sponsor Investors beneficially own at least 50% of the aggregate outstanding number of shares of capital stock of the Company entitled to vote generally in the election of directors to the Company Board (which are referred to as “Voting Securities”) held by the Sponsor Investors on the Closing Date, the Sponsor Investors will have the right to designate three directors and Cannae (or, if Cannae is no longer party to the Investor Rights Agreement, the applicable designator for the Sponsor Investors at such time) will have the right to jointly with the Blackstone Investors, designate one director. If the Sponsor Investors hold less than 50% of the Voting Securities held by the Sponsor Investors on the Closing Date, they will have the right to designate (1) if they collectively beneficially own at least 7.5% of the aggregate outstanding Voting Securities, three directors, (2) if they collectively beneficially own at least 6.25% (but less than 7.5%) of the aggregate outstanding Voting Securities, two directors; and (3) if the Sponsor Investors collectively beneficially own at least 2.5% (but less than 6.25%) of the aggregate outstanding Voting Securities, one director. In addition, Cannae (or, if Cannae is no longer party to the Investor Rights Agreement, the applicable designator for the Sponsor Investors at such time) will have the right to jointly with the Blackstone Investors, designate one director, and to consent to any individual nominated for election to the Company Board seat initially occupied by the chief executive officer of the Company, for so long as the Sponsor Investors collectively beneficially own at least 7.5% of the aggregate outstanding Voting Securities.
Additionally, following the Closing Date, for so long as the Blackstone Investors beneficially own at least 50% of the aggregate outstanding Voting Securities held by the Blackstone Investors on the Closing Date, the Blackstone Investors will have the right to designate three directors and the right to jointly with Cannae designate one director. If the Blackstone Investors collectively beneficially own less than 50% of the aggregate outstanding Voting Securities held by the Blackstone Investors on the Closing Date, the Blackstone Investors will have the right to designate (1) if the Blackstone Investors beneficially own at least 7.5% of the aggregate outstanding Voting Securities, three directors, (2) if the Blackstone Investors beneficially own at least 6.25% (but less than 7.5%) of the aggregate outstanding Voting Securities, then two directors and (3) if the Blackstone Investors beneficially own at least 2.5% (but less than 6.25%) of the aggregate outstanding Voting Securities, then the Blackstone Investors are entitled to appoint one director. In addition, for so long as the Blackstone Investors beneficially own at least 7.5% of the aggregate outstanding Voting Securities, then the Blackstone Investors will
141
remain entitled to jointly with Cannae (or the replacement Sponsor Investor designator) designate one director and to consent to any individual nominated for election to the Company Board seat initially occupied by the chief executive officer of the Company.
Under the Investor Rights Agreement, any director that has been designated by the Blackstone Investors or the Sponsor Investors may only be removed with the consent of such investor, and the Blackstone Investors and Sponsor Investors (or, if applicable, the joint designator) will be entitled to appoint replacement designees in the event a vacancy is created with respect to one of their designees.
The Company has agreed to include the applicable designees in its slate of nominees for election at any stockholder meetings and to use reasonable best efforts to cause each designee to be elected. Each of the Sponsor Investors and the Existing Investors agreed with the Company that it would vote in favor of the Company Board’s slate of nominees.
Lock-Up Period; Vesting and Transfer Restrictions
The Existing Investors have agreed not to transfer any covered shares for a period of beginning on the Closing Date and ending on the earlier of (A) 180 days thereafter or (B) if the VWAP of the Company Class A common stock equals or exceeds $12.00 per share for any 20 trading days within a consecutive 30 trading day period, 60 days thereafter. During the lock-up period, the Existing Investors will be permitted to sell up to 30 million shares of Company Class A common stock, in the aggregate, subject to certain coordination requirements among the Existing Investors.
The parties to the Investor Rights Agreement have also agreed to certain forfeiture and vesting terms in respect of their Company common stock that are consistent with the vesting and forfeiture provisions in the Company Charter and Alight Holdings Operating Agreement.
In the event that the lock-up provisions in the Sponsor Agreement are waived in a manner that is favorable to the Sponsor Investors or the lock-up in the Investor Rights Agreement is waived with respect to any of the Existing Investors, the Investor Rights Agreement provides that the lock-up provisions applicable to the Existing Investors or Sponsor Investors, as applicable, will automatically be waived on a pro rata basis. In addition, if any of the forfeiture or vesting provisions with respect to the Company Class B common stock in the Sponsor Agreement or the Company Charter (or the equivalent provisions regarding forfeiture or vesting of the Class B Units of Alight Holdings in the Alight Holdings Operating Agreement) are modified in a manner that is favorable to the Sponsor Investors then the corresponding modifications will automatically apply to the transfer restrictions and vesting provisions in the Investor Rights Agreement.
Registration Rights Agreement
In connection with the Business Combination, concurrently with the Closing, the RRA Parties will enter into the Registration Rights Agreement. Pursuant to the Registration Rights Agreement, the Company is required, as soon as practicable, but in any event within thirty (30) days after the Closing Date, to file a Registration Statement to permit the public resale of all the Registrable Securities held by the RRA Parties from time to time as permitted by Rule 415 under the Securities Act. In addition, upon the demand of any such RRA Party, the Company will be required to facilitate a non-shelf registered offering of shares of Class A common stock requested by such RRA Party to be included in such offering. Any demanded non-shelf registered offering may, at the Company’s option, include shares of the Class A common stock to be sold by the Company for its own account and will also include registrable shares to be sold by holders that exercise their related piggyback rights in accordance with the Registration Rights Agreement. Within 90 days after receipt of a demand for such registration, the Company will be required to use its reasonable best efforts to file a registration statement relating to such demand. In certain circumstances, the RRA Parties will be entitled to piggyback registration rights in connection with the demand of a non-shelf registered offering.
142
In addition, the Registration Rights Agreement will entitle the RRA Parties to demand and be included in a shelf registration when the Company is eligible to sell its shares of Class A common stock in a secondary offering on a delayed or continuous basis in accordance with Rule 415 of the Securities Act.
The Registration Rights Agreement also provides that the Company will pay certain expenses relating to such registrations and indemnify the registration rights holders against (or make contributions in respect of) certain liabilities which may arise under the Securities Act.
Sponsor Agreement
Concurrently with the execution of the Business Combination Agreement, FTAC entered into the Sponsor Agreement. The following summary of the Sponsor Agreement is qualified by reference to the complete text of the Sponsor Agreement, a copy of which is attached as Annex F to this proxy statement/prospectus/consent solicitation statement. FTAC stockholders are encouraged to read the Sponsor Agreement in its entirety for a more complete description of the terms and conditions thereof.
Pursuant to the terms of the Sponsor Agreement, among other things, the Sponsor Parties have agreed (i) to vote any FTAC securities in favor of the Business Combination and the other FTAC Stockholder Proposals, (ii) not to seek redemption of any FTAC securities and not transfer any FTAC securities for a period of 270 days following the Closing Date (or, if the volume weighted average price of the Company Class A common stock equals or exceeds $12.00 per share for any 20 trading days within a 30 trading day period following the Closing Date, 150 days thereafter), (iii) not to take any action to solicit any offers relating to an alternative business combination, and (iv) to be bound to certain other obligations as described therein.
The Founders further agreed that in connection with the Closing (but prior to the FTAC Merger) they would exchange their Private Placement Warrants for a number of shares of FTAC Class C common stock equal to the number of shares of FTAC Class A common stock underlying such warrants. The Founders further agreed to contribute all of the shares of Class C common stock of the FTAC Surviving Corporation received in exchange for such FTAC Class C common stock in the FTAC Merger to Alight Holdings in exchange for an equivalent number of Class C Units, which will have the terms set forth in the Alight Holdings Operating Agreement. See the section entitled “Proposal No. 1—The Business Combination Proposal—Certain Agreements Related to the Business Combination—The Alight Holdings Operating Agreement” for a description of the terms of the Class C Units.
Additionally, the Founders and certain FTAC Insiders who hold shares of FTAC Class B common stock acknowledged and agreed that they would receive the consideration set forth in the Business Combination Agreement for such shares in lieu of the consideration they would otherwise have been entitled to under the FTAC Charter. Under the Business Combination Agreement, all of the outstanding shares of FTAC Class B common stock will be converted into 23,287,500 shares of Company Class A common stock (reflecting the forfeiture of 10% of the 25,875,000 shares of FTAC Class B Common Stock), except that to the extent that the available proceeds in the Trust Account (after giving effect to valid stockholder redemptions, but increased to take into account the amount of any Permitted Equity Financing Proceeds) is less than $892,200,000, up to an additional 20% of the outstanding shares of FTAC Class B common stock will instead be converted into shares of Company Class B-3 common stock. The Founders and the applicable FTAC Insiders acknowledge and agree in the Sponsor Agreement that any shares of Company Class B-3 common stock they receive will be unvested and subject to transfer restrictions and, to the extent not converted into Company Class A common stock on or prior to the seventh anniversary of the Closing Date, forfeiture in accordance with the applicable terms of the Company Charter.
The parties to the Sponsor Agreement agree that if the lock-up provisions in the Investor Rights Agreement are waived or the transfer restrictions or forfeiture provisions with respect to the Company Class B common stock in the Investor Rights Agreement or Company Charter (or the equivalent provisions with respect to the Class B Units in the Alight Holdings Operating Agreement) are modified in a manner that is favorable to the
143
Existing Investors then the lock-up provisions applicable to the Sponsor Investors will be shortened by the equivalent duration or the corresponding modifications will automatically apply to the transfer restrictions, vesting or forfeiture provisions in the Sponsor Agreement, as applicable.
Cannae and THL also agreed to certain matters in respect of the Forward Purchase Agreements, including (i) to waive their respective rights of first offer under the Forward Purchase Agreement in respect of certain issuances of FTAC securities with respect to issuances in connection with the Business Combination, (ii) to waive the cross conditionality to their respective obligations to fund the purchase price under the Forward Purchase Agreements that the other have funded its subscription and (iii) to the termination of the registration rights in the Forward Purchase Agreements effective upon (but subject to) the closing of the Business Combination (at which time Cannae and THL will become party to the Registration Rights Agreement).
Subscription Agreements
In connection with the execution of the Business Combination Agreement, FTAC entered into the Subscription Agreements with the PIPE Investors. The following summary of the Subscription Agreements is qualified by reference to the complete text of the form of the Subscription Agreement, a copy of which is attached as Annex G to this proxy statement/prospectus/consent solicitation statement. All FTAC stockholders are encouraged to read the form of Subscription Agreement in its entirety for a more complete description of the terms and conditions thereof.
Pursuant to the terms of the Subscription Agreements, the Company has agreed to issue and sell to the PIPE Investors and the PIPE Investors have agreed to buy, in the aggregate, 155,000,000 shares of Company Class A common stock at a purchase price of $10.00 per share, for an aggregate purchase price of $1,550,000,000. The closing of the PIPE Investment is conditioned on all of the conditions set forth in the Business Combination Agreement having been satisfied or waived, and the Business Combination being consummated immediately following the closing of the PIPE Investment.
The Subscription Agreements will terminate upon the earliest to occur of (i) the termination of the Business Combination Agreement, (ii) the mutual written agreement of the parties thereto or (iii) at the PIPE Investor’s election, on or after the termination date under the Business Combination Agreement, which is July 25, 2021, subject to two, 90-day extensions in the event all conditions to closing under the Business Combination Agreement have been satisfied or are capable of being satisfied other than the receipt of requisite regulatory approvals (such date, the “Termination Date”), subject to automatic extension if any action for specific performance or other equitable relief by Tempo Holdings or FTAC with respect to the Business Combination Agreement, the other transaction agreements specified in the Business Combination Agreement or otherwise regarding the Business Combination is commenced or pending on or prior to the Termination Date.
In connection with the PIPE Investment, the Company has agreed to pay, upon consummation of the Business Combination, (i) to each of the FNF Subscribers a fee equal to 2.5% of the purchase price such FNF Subscriber has agreed to pay to the Company at Closing for the acquisition of Company Class A common stock pursuant to its Subscription Agreement and (ii) to Cannae LLC a fee equal to 2.5% of the purchase price Cannae LLC has agreed to pay to the Company at Closing for the acquisition of Company Class A common stock pursuant to the Subscription Agreement. Such fees are equal to the fees (on a percentage basis) that the placement agents are otherwise entitled to receive with respect to the PIPE Investment by the other PIPE Investors, and the placement agents will receive no fees with respect to the PIPE Investment by the FNF Subscribers or Cannae LLC.
The proceeds of the PIPE Investment will be used to fund a portion of the cash consideration necessary to consummate the Business Combination as well as for the repayment of Alight’s indebtedness, expenses and other uses.
144
Interests of FTAC’s Directors and Officers and Others in the Business Combination
In considering the recommendation of the FTAC Board to vote “FOR” the Business Combination Proposal, FTAC stockholders should keep in mind that, whether the Business Combination is consummated or not, the Founders, FTAC’s directors and executive officers and certain other persons have interests in the Business Combination that are different from, or in addition to, those of FTAC stockholders generally. These interests include, among other things:
| • |   If the Business Combination or another initial business combination is not consummated by May 29, 2022 (or any extension of such date if approved by FTAC stockholders), FTAC will cease all operations except for the purpose of winding up, redeeming 100% of the outstanding FTAC Public Shares for cash and, subject to the approval of its remaining stockholders and the FTAC Board, dissolving and liquidating. In such event, the 25,875,000 shares of FTAC Class B common stock held by the Founders and the FTAC Independent Directors would be worthless because the holders thereof are not entitled to participate in any redemption or distribution with respect to such shares. Such shares would have had an aggregate market value of approximately $271,687,500 based upon the closing price of the FTAC Class A common stock on the NYSE of $10.50 per share on May 25, 2021, the record date for FTAC special meeting.  | 
| • |   The Founders purchased an aggregate of 15,133,333 Private Placement Warrants from FTAC for an aggregate purchase price of $22,700,000 (or $1.50 per warrant). These purchases took place on a private placement basis simultaneously with the consummation of the FTAC IPO. A portion of the proceeds FTAC received from these purchases was placed in the Trust Account. Such warrants would have had an aggregate market value of approximately $29,211,873 based upon the closing price of the FTAC Public Warrants on the NYSE of $1.9303 per warrant on May 25, 2021, the record date for the FTAC special meeting. The Private Placement Warrants will become worthless if FTAC does not consummate a business combination by May 29, 2022 (or any extension of such date if approved by FTAC stockholders).  | 
| • |   William P. Foley, II, Richard N. Massey and Erika Meinhardt will become directors of the Company after the closing of the Business Combination. As such, in the future each will receive any cash fees, and/or equity or equity-based stock awards that the Company Board determines to pay to its non-executive directors.  | 
| • |   If FTAC stockholders approve the Omnibus Incentive Plan Proposal and it becomes effective in connection with the Business Combination, following the closing of the Business Combination the Company anticipates making a grant of Performance-Based RSUs to Mr. Foley under the Omnibus Incentive Plan in fiscal year 2021. While the amount of the Performance-Based RSUs may ultimately change prior to the grant date, the Company anticipates that the aggregate estimated grant date dollar value of the Performance-Based RSUs granted to Mr. Foley (assuming achievement of the performance goals at target) will be $5,000,000. The Company anticipates that the vesting terms of Mr. Foley’s Performance-Based RSUs will be the same as those for the Performance-Based RSUs granted to the Company’s Named Executive Officers following the completion of the Business Combination. For additional information on the Omnibus Incentive Plan, see the section entitled “Proposal No. 5—The Omnibus Incentive Plan Proposal.” For a description of the anticipated terms of the Performance-Based RSUs, see the section entitled “Executive Compensation of Alight—Actions Taken in Connection with the Business Combination—Grants of New Equity Awards.”  | 
| • |   FTAC and/or the Company have entered into certain transactions with the FNF Subscribers, Cannae and certain directors and officers (or their affiliates or related persons) of FTAC, FNF and Cannae in connection with the Business Combination (as described below). Certain of the directors of FTAC, including Messrs. Harris and Martire, and FTAC’s former Chairman and current strategic advisor, Mr. Foley also serve as directors of Cannae Holdings and each of the officers of FTAC is also an officer of Cannae Holdings. In addition, Messrs. Foley and Ammerman as well as Mr. Hagerty, a  | 
145
|   former FTAC director, serve on the board of directors of FNF and Mr. Gravelle is also an officer of FNF. Upon completion of the Business Combination (assuming No Redemptions), Cannae will hold an approximately 7.4% voting interest and the FNF Subscribers will, collectively, have an approximately 2.8% voting interest in the Company.  | 
| • |   FTAC and the Company have entered into Subscription Agreements for the purchase of shares of Company Class A common stock (at a purchase price of $10.00 per share) in connection with the completion of the Business Combination with (a) each of the FNF Subscribers (for an aggregate purchase price of $150,000,000) and (b) Cannae LLC (in the amount of $250,000,000). Each of the Subscription Agreements is in the same form as those entered into by the other PIPE Investors; however, in connection with the closing of their respective subscriptions, each of the FNF Subscribers and Cannae will receive a placement fee equal to 2.5% of the aggregate purchase price it will pay to the Company (equal to $3,750,000, in the aggregate, among the FNF Subscribers and $6,250,000 to Cannae). These fees match the placement fees (on a percentage basis) that would have otherwise been payable to the placement agents in connection with the PIPE Investment. The placement agents will not receive any placement fees in connection with the PIPE Investment by the FNF Subscribers and Cannae LLC.  | 
| • |   FTAC and the Company have entered into Subscription Agreements for the purchase of shares of Company Class A common stock (at a purchase price of $10.00 per share) in connection with the completion of the Business Combination with certain directors and officers (or their affiliates or related persons) of FTAC, FNF and Cannae. This includes Subscription Agreements with (a) Douglas Ammerman (in the amount of $300,000), (b) Richard N. Massey (in the amount of $1,000,000), (c) a trust of which Bryan Coy is the trustee (in the amount of $65,000) and (d) Michael L. Gravelle (in the amount of $300,000). In addition, a trust of which Erika Meinhardt (a director nominee) is the trustee has entered into a Subscription Agreement in the amount of $100,000. These Subscription Agreements are in the same form as those entered into by other PIPE Investors.  | 
| • |   In connection with the IPO, FTAC entered into a Forward Purchase Agreement with Cannae Holdings (which Cannae Holdings has assigned to Cannae LLC) for the purchase of FTAC Class A common stock and FTAC Warrants for an aggregate purchase price of $150,000,000.  | 
| • |   If FTAC is unable to complete a business combination within the completion window (as the completion window may be extended with the approval of FTAC stockholders), the Founders have agreed to be liable to FTAC if and to the extent any claims by a third party, including claims of target businesses or claims of vendors or other entities that are owed money by FTAC for services rendered or contracted for or products sold to FTAC (other than FTAC’s independent auditors), reduce the amounts in the Trust Account to below the lesser of (i) $10.00 per public share and (ii) the actual amount per share held in the Trust Account as of the date of the liquidation of the Trust Account (if less than $10.00 per share due to reductions in the value of the trust assets), in each case net of the interest that may be withdrawn to pay FTAC’s taxes (if any). If FTAC consummates the Business Combination, on the other hand, the Company will be liable for all such claims.  | 
| • |   FTAC’s officers and directors, and their affiliates, are entitled to reimbursement of out-of-pocket expenses incurred by them in connection with certain activities performed on FTAC’s behalf, such as identifying and investigating possible business combination targets and business combinations. However, if FTAC fails to consummate a business combination within the completion window, they will not have any claim against the Trust Account for reimbursement. Accordingly, FTAC may not be able to reimburse these expenses if the Business Combination or another business combination, are not completed within the completion window.  | 
| • |   The continued indemnification of FTAC’s current directors and officers and the continuation of coverage under directors’ and officers’ liability insurance following the Business Combination.  | 
146
| • |   Pursuant to the Investor Rights Agreement, the Sponsor Investors will have the right to designate up to three directors (and to jointly with the Blackstone Investors designate one additional director) to the Company Board, subject to certain conditions and certain step-down provisions.  | 
| • |   Pursuant to the Registration Rights Agreement, the Sponsor Investors will have customary registration rights, including demand and piggyback rights, subject to cooperation and cut-back provisions with respect to the shares of Company Class A common stock held by them from time to time.  | 
Exchange Listing
The FTAC Units (each consisting of one share of FTAC Class A common stock and one-third of one redeemable FTAC Public Warrant), FTAC Class A common stock and FTAC Public Warrants (each to purchase one share of FTAC Class A common stock) are currently listed on the NYSE under the symbols “WPF.U,” “WPF,” and “WPF WS,” respectively. At the Closing, the FTAC Units will separate into their component shares of FTAC Class A common stock and FTAC Public Warrants. The Company intends to apply for listing, to be effective at the closing of the Business Combination, of the Company Class A common stock, and Company Warrants on the NYSE under the proposed symbols “ALIT,” and “ALIT.WS,” respectively.
Background of the Business Combination
FTAC is a blank check company formed as a corporation in Delaware on March 26, 2020 for the purpose of effecting a merger, capital stock exchange, asset acquisition, stock purchase, reorganization or similar business combination with one or more businesses. The Business Combination is the result of an extensive search for a potential initial business combination, whereby FTAC evaluated a large number of potential targets utilizing FTAC’s global network and the investing, operating and transaction experience of FTAC’s management team, advisory partners and the FTAC Board. The terms of the Business Combination are the result of arm’s-length negotiations between representatives of FTAC and representatives of Alight over the course of five months. The following is a brief discussion of the background of these negotiations, the Business Combination Agreement and related transaction documents and the Business Combination.
On May 29, 2020, FTAC completed its IPO. Prior to the consummation of the IPO, neither FTAC, nor anyone on its behalf, contacted any prospective target business or had any substantive discussions, formal or otherwise, with respect to a transaction with FTAC.
After the IPO, FTAC commenced an active search for prospective businesses and assets to acquire, reviewing a large number of potential targets. Representatives of FTAC, FTAC management and members of the FTAC Board contacted and were contacted by a number of individuals, entities and third party financial advisors with respect to acquisition opportunities.
In evaluating potential businesses and assets to acquire, FTAC, together with its advisory partners, generally surveys the landscape of potential acquisition opportunities based on its knowledge of, and familiarity with, the M&A marketplace. In general, FTAC looks for acquisition targets that are (i) of a size relevant to the public marketplace, which FTAC generally views as companies with an enterprise value of at least $6.5 billion and (ii) positioned, operationally and financially, to be successful as a public company. FTAC further looks for those transactions that it believes, if entered into, would be well-received by the public markets and FTAC stockholders. In particular, FTAC generally seeks to identify companies that (a) have an existing strong management team, (b) have an attractive platform with strong intellectual property and market position, (c) are positioned for both organic and in-organic growth and/or operating margin expansion and (d) have high recurring revenue and generate significant cash flow. FTAC also seeks to identify companies that it believes would benefit from the expertise of FTAC’s operating partners and from being a publicly-held entity, particularly with respect to access to capital for both organic growth and for use in acquisitions. FTAC generally applies these criteria when evaluating potential targets.
In connection with their evaluation of potential initial business combination opportunities, William P. Foley, II, the Founder and then-Chairman of FTAC, Richard N. Massey, Chief Executive Officer of FTAC, Bryan Coy,
147
Chief Financial Officer of FTAC, and David W. Ducommun, Senior Vice President of Corporate Finance of FTAC, together with their advisory partners and other representatives of FTAC:
| • |   developed a list of potential business combination candidates;  | 
| • |   held conversations with numerous potential targets and their management and/or stakeholders either initiated by them or by the potential target or its sponsor;  | 
| • |   identified and evaluated a number of potential target opportunities, including a combination with Alight, prior to focusing its efforts on a potential business combination transaction with Alight; and  | 
| • |   in connection with evaluating such opportunities, representatives of FTAC met and conducted preliminary discussions with representatives of, and commenced initial preliminary due diligence on, such potential target opportunities.  | 
Prior to FTAC’s determination to pursue the potential business combination with Alight, representatives of FTAC considered and reached out to several other potential alternative acquisition targets. FTAC or one or more of its partners entered into non-disclosure agreements with multiple potential counterparties in the healthcare, information services, business services and financial technology industries and conducted a preliminary due diligence review of several of the potential counterparties, including reviewing certain non-public financial information, evaluating the organizational structure and strength of the potential target’s management team and engaging in preliminary discussions regarding the prospects and future business plans and potential valuations of such businesses. FTAC’s decision not to pursue the alternative acquisition targets was generally the result of one or more of (i) FTAC’s determination that these businesses did not represent as attractive a target as Alight due to a combination of business prospects, strategy, concerns raised in preliminary diligence, management teams, structure and valuation, (ii) FTAC’s ultimate decision to pursue a potential business combination with Alight or (iii) a difference in valuation expectations between FTAC, on the one hand, and the seller or target, on the other hand.
Given their experience with cloud-based business process outsourcing and human capital management businesses, members of FTAC management were familiar with Alight’s business, management and reputation as a leader in providing cloud-based, integrated digital human capital and business solutions and, along with the FTAC Board, considered Alight an attractive potential acquisition target. Among other things, FTAC management and the FTAC Board considered that Alight’s function as a cloud-based digital provider of integrated human capital management solutions serve as an essential utility that are considered core to the economy, in addition to Alight having a defensible market position, reliable cash flows and low overall economic cycle risk.
On August 20, 2020, FTAC and Tempo Holdings executed a non-disclosure agreement to facilitate the exchange of confidential information in connection with a potential transaction. On August 27, 2020 representatives of Alight provided FTAC with a confidential information presentation regarding the Alight business as well as certain supplemental financial information. During the period from August 2020 through October 2020, FTAC engaged in a preliminary business and financial due diligence review of Alight as well as the industry in which Alight operates and potential growth opportunities, including having preliminary due diligence calls with representatives of Alight with respect to financial, business and operational matters during the first half of September 2020. Following such initial due diligence by FTAC, FTAC decided to prioritize the evaluation and pursuit of a potential business combination with Alight, assuming satisfactory results from FTAC’s further due diligence efforts.
On October 15, 2020, representatives of BofA Securities, Inc., a financial advisor to FTAC (“BofA Securities”), at the direction of FTAC, shared an illustrative transaction summary containing terms of a potential combination with Alight to representatives of J.P. Morgan Securities LLC, a financial advisor to Alight (“J.P. Morgan”), which illustrative summary contemplated, among other things, a total enterprise valuation of approximately $7.8 billion, a proposed pro forma equity ownership calculation, a $1.1 billion private placement and Cannae (an indirect investor in one of the Founders) making an additional $250 million investment in connection with the potential combination and $800 million in cash consideration to the equityholders of Alight.
148
Following preliminary discussions between representatives of Alight and FTAC, on October 22, 2020, representatives of BofA Securities, at the direction of FTAC, provided an updated non-binding initial proposal containing the proposed terms of a potential combination to representatives of J.P. Morgan. The updated nonbinding initial proposal contemplated, among other things, a total enterprise valuation of approximately $7.8 billion, a proposed pro forma equity ownership calculation, a $1.1 billion private placement and Cannae (an indirect investor in one of the Founders) making an additional $250 million investment in connection with the potential combination, and $1 billion in cash consideration to the equityholders of Alight.
On October 30, 2020, representatives of Alight provided an initial draft term sheet (the “Term Sheet”) to representatives of FTAC outlining the basic parameters for a potential transaction between Alight and FTAC. The initial Term Sheet contemplated, among other things, (i) a total enterprise valuation for the post-closing combined company of approximately $7.9 billion, (ii) FTAC raising a $1.1 billion private placement, (iii) the mix of cash and rollover equity consideration to be received by the equityholders of Tempo Holdings, including $1 billion in cash consideration, (iv) the forfeiture by the Founders of a portion of their shares of FTAC Class B common stock relative to the amount of FTAC stockholder redemptions in connection with the business combination, (v) certain “lock-up” arrangements for the Sponsor Parties and Existing Investors, (vi) the proposed composition of the post-closing board of directors of the Company, (vii) the combined company having an “Up-C” structure that would allow certain equityholders of Tempo Holdings to continue to hold their equity at Tempo Holdings and (viii) a tax receivable agreement that would entitle certain equityholders of Tempo Holdings to receive cash payments from the combined company based on the tax savings it obtained as a result of certain items, including the step-up in tax basis as a result of the proposed business combination, certain pre-existing tax basis and other tax attributes. The Term Sheet was discussed by representatives of Alight, FTAC, J.P. Morgan and BofA Securities on October 31, 2020.
On November 3, 2020, representatives of BofA Securities sent a revised Term Sheet to representatives of J.P. Morgan and held a call to discuss the revised Term sheet as well as the potential timeline, key workstreams and other organizational matters in connection with the proposed business combination. The revised Term Sheet contemplated, among other things, (i) a total enterprise valuation for the post-closing combined company of $7.8 billion, (ii) the consideration payable to the Tempo Sellers being subject to an adjustment for net debt at the closing, which FTAC viewed as important to preserve the available cash in the business at Closing by reducing the cash consideration payable to the Tempo Sellers for any increase in Tempo Holdings’ net debt and to achieve a multiple valuation for the Alight business that FTAC viewed as appropriate based on its industry and operations, and certain other amounts, including the sellers’ relative proportion (based on the contemplated pro forma ownership of the combined company) of certain transaction expenses, (iii) the repayment of Alight’s indebtedness to not exceed a target amount at closing, (iv) a floor before the Founders would be required to forfeit any shares of FTAC Class B common stock as a result of stockholder redemptions as well as a cap on the total amount that may be forfeited, (v) a reduction in the length of the Sponsor Parties’ lock-up from 12 months to 270 days in order to provide the Sponsor Investors with liquidity rights in the more near term and based on the Sponsor Investors’ agreement to the Existing Investors being subject to a 180 day lock-up, which the Sponsor Parties viewed as being in-line with the duration of the lock-up periods in similar transactions and as therefore being supported by market practice and expectations, (vi) the proposed composition of the post-closing board of directors of the Company and (vii) the scope of the tax receivable agreement. FTAC also proposed in the revised Term Sheet that, upon finalization of the terms thereof, the parties enter into a mutual exclusivity agreement.
On November 6, 2020, FTAC and its advisors were granted access to a virtual data room containing non-public information relating to Alight and the Alight business in order to facilitate FTAC’s due diligence review of Alight. From November 6, 2020 to January 24, 2021, FTAC and its advisors continued their due diligence review of the Alight business, including holding numerous diligence calls among FTAC management, Alight management and their respective advisors during the weeks of December 7, 2020 and December, 14, 2020 with respect to financial, legal, tax, accounting, human resources and other topics.
On November 10, 2020, representatives of Kirkland & Ellis LLP, legal counsel to Alight (“Kirkland”), sent a revised draft of the Term Sheet to representatives of Weil, Gotshal & Manges LLP, legal counsel to FTAC
149
(“Weil”). The primary points raised by the revised term sheet were (i) the calculation of consideration to be paid to Tempo Holdings, (ii) the treatment of indebtedness and certain transaction expenses for purposes of calculating the consideration payable to the sellers, (iii) the amount by which the sellers’ relative mix of cash and equity consideration may be adjusted in the event of FTAC stockholder redemptions and redemption floor prior to any Founder share forfeitures, (iv) the proposed composition of the post-closing board of directors of the Company, and (v) the scope of the tax receivable agreement.
On November 11, 2020, BofA Securities and J.P. Morgan met, at the request of FTAC and Alight, respectively, to clarify certain proposed economic terms reflected in the November 10th proposal. Between November 11, 2020 and December 30, 2020, FTAC, Alight, representatives from Weil and representatives from Kirkland, negotiated and exchanged drafts of the Term Sheet. Significant areas of discussion and negotiation included (i) the structure of the transaction and required steps to implement, including the parties’ decision to implement an “Up-C” structure, which FTAC agreed to based on the potential tax benefits available to the Tempo Sellers of using such a structure, the fact that the structure did not impact the implied voting or economic ownership of the combined company by FTAC shareholders or the ability of the Company’s board of directors to effectively oversee the management and affairs of the combined company and that the structure had been used frequently in connection with the initial public offerings of other companies and therefore FTAC did not believe the structure would negatively affect market understanding or perception of the combined company, (ii) the amount and terms of the PIPE Investment to be sought from third party investors (and the impact of such investment on the relative mix of cash and equity payable to the sellers), including a reduction in the size of the PIPE Investment from $1.1 billion to $800 million, with the target amount of the PIPE Investment being determined based on the valuation for Alight as well as the parties’ sources and uses for the potential combination, including that the PIPE Investment would provide additional cash to support the repayment of Alight’s indebtedness and allow the parties to establish their desired capital structure for the combined company and to provide available funds for the cash consideration, as well as expectations based on discussions with the Placement Agents with respect to the availability of PIPE financing (iii) a reduction in the total enterprise valuation from approximately $7.9 billion to approximately $7.3 billion, including a decrease in the cash consideration that would be payable to equityholders of Alight from $1.0 billion to $700 million (mirroring the decrease in the size of the PIPE Investment) and remaining reduction in the amount of equity consideration that would be received by Alight equityholders, (iv) the net debt adjustment and calculation and treatment of transaction expenses, with the parties ultimately agreeing not to include an adjustment to the consideration payable to the Tempo Sellers for transaction expenses based on the fact such expenses would be paid by the combined company and therefore the expenses related to the transaction would be borne indirectly by the combined company’s shareholders (of which the Tempo Sellers would form a significant percentage) and to a net debt adjustment that was relative to the current net debt for the Alight business that formed the basis for FTAC’s review and valuation of the company, (v) the treatment of indebtedness and transaction expenses and financing obligations of Alight, including Tempo Holdings’ agreement to use a portion of the Available Cash Amount to repay a significant portion of the company’s existing indebtedness in connection with the closing, which the parties agreed was important in order to achieve a desirable capital structure for the post-Closing public company and belief that having lower net leverage would support future cash flow generation and provide the company with flexibility to pursue M&A opportunities in the future, (vi) the size and composition of the post-closing board of directors of the Company, with the parties considering a board size between eight and 11 members (which the parties viewed as appropriate given the size of boards of directors of other public companies and corporate governance considerations) and, after negotiating whether the Sponsor Investors or Existing Investors should have greater representation on the combined board, agreeing to an equal number of director designees based on the pro forma ownership of the Company by the Tempo Sellers relative to the FTAC stockholders, FP Investors and PIPE Investors, respectively, and a board size of eight to support the appointment of a jointly selected director to provide an additional independent voice on the combined board, (vii) a proposed carveout to the Existing Investors’ “lock-up” arrangements allowing the Existing Investors to sell up to 30 million shares in the aggregate during the lock-up period, which FTAC agreed to in order to provide the Tempo Sellers with the option for additional liquidity in light of the $300 million reduction in the cash consideration that would be payable to the Tempo Sellers at Closing (which FTAC viewed as important, among other things, to preserve the
150
cash available to the combined company following the Closing and to allow cash to be used for the repayment of indebtedness), (viii) the issuance of earnout securities to the sellers, and the circumstances in which such securities would vest, (ix) the scope of items that would trigger payments under the tax receivable agreement, with the Existing Investors being of the view that the Alight business had significant existing tax basis that provides significant value to the combined company that they should be credited for and was a material component of their valuation of the consideration to be received by the Tempo Sellers, which view FTAC accepted based on discussions with its advisors and consideration of the tax benefits and potential costs to the combined company in the context of the overall business combination and FTAC’s valuation of Alight, and (xi) the Founders agreement to forfeit 10% of their shares of FTAC Class B common stock in connection with the proposed combination, with the Founders and FTAC agreeing to a flat upfront forfeiture in order to achieve the parties’ agreed pro forma ownership of the combined company, and the level of FTAC stockholder redemptions before the Founders would agree to forfeit any additional shares, with the Founders and FTAC agreeing to Alight’s proposal that such forfeiture become effective if the Available Trust Proceeds were less than $892.2 million based on their support for the potential business combination and expectations regarding potential redemptions as well as Alight’s agreement that any such forfeited shares may be re-earned (by way of the conversion of the Company Class B-3 common stock to Company Class A common stock) in the event the combined company achieved a $13.75 per share trading price over an agreed period.
On November 25, 2020, Alight and FTAC, together with their respective financial and legal advisors, including representatives of J.P. Morgan, Credit Suisse Securities (US) LLC, a financial advisor to Alight (“Credit Suisse”), Kirkland, BofA Securities and Weil held an organizational call to discuss the anticipated timing, workstreams and responsibilities in connection with the proposed combination.
On December 3, 2020, members of Alight management, together with representatives of J.P. Morgan, presented to FTAC and BofA Securities, an overview of Alight and the Alight business, including Alight’s strategy and technology capabilities, and answered various business-related due diligence questions from FTAC and BofA Securities.
During the weeks of December 21 and 28, 2021, representatives of FTAC and representatives of Alight met periodically with representatives of Credit Suisse, J.P. Morgan and BofA Securities (collectively, the “Placement Agents”) and their respective legal advisors to discuss the scope and timing of raising additional capital from investors via a private placement in connection with the potential business combination. Given Credit Suisse’s, J.P. Morgan’s and BofA Securities’ extensive knowledge of Alight, potential target investors and experience with similar transactions, Alight and FTAC determined that Credit Suisse, J.P. Morgan and BofA Securities should serve as placement agents in addition to their respective roles as financial advisor to Alight (in the case of Credit Suisse and J.P. Morgan) or FTAC (in the case of BofA Securities). During such period, representatives of Alight and FTAC also negotiated the scope and potential fees for the Placement Agents’ engagement, including that the Placement Agents would not act as placement agent with respect to (and therefore would not receive a fee in connection with) any placement of securities in the PIPE Investment to the Founders or their existing investors or to certain persons with pre-existing relationships with representatives of FTAC or the Founders and that had already been identified as potential investors, including Cannae and FNF. FTAC and the Placement Agents subsequently entered into an engagement letter on January 5, 2020 whereby the Placement Agents were engaged to act as placement agents in connection with the PIPE Investment. Subsequently, on January 25, 2021 in connection with the Company’s entry into Subscription Agreements with Cannae LLC and each of the FNF Subscribers, the Company entered into an agreement to pay to Cannae LLC and each of the FNF Subscribers a placement fee equal to the placement fee that would have otherwise been payable by the Company to the Placement Agents had the Placement Agents identified and placed such subscriptions.
On December 30, 2020, the parties finalized the terms of the Term Sheet, and later that day, on behalf of FTAC, a representative of Weil delivered to Kirkland a draft of the subscription agreement to be provided to potential investors in the PIPE Investment as well as drafts of the engagement letter to be entered into with the Placement Agents.
151
On December 31, 2020, on behalf of FTAC, Weil delivered to Kirkland an initial draft of the business combination agreement and an initial draft of the sponsor agreement, pursuant to which the applicable Sponsor Parties would agree, among other things (i) to vote their shares in support of the Business Combination, (ii) not to seek to redeem any FTAC securities in connection with the Business Combination, (iii) not to take any action to solicit any offers relating to an alternative business combination, (iv) not to transfer any Company securities for up to 270 days after the closing of the business combination (subject to certain exceptions) and (v) in the case of the Founders and FTAC Independent Directors, to the treatment of their shares of FTAC Class B common stock in connection with the Business Combination (including the forfeiture of 10% of the outstanding FTAC Class B common stock, in the aggregate, and the potential conversion of an additional portion of the FTAC Class B common stock to restricted securities subject to vesting, in lieu of Company Class A common stock, depending on the quantum of redemptions).
On January 3, 2021, on behalf of FTAC, a representative of Weil delivered to Kirkland a draft exclusivity letter, providing for exclusivity until February 4, 2021, which FTAC and Tempo Holdings entered into on January 6, 2021.
On January 4, 2021, with authorization from FTAC and Alight, representatives of the Placement Agents began to contact potential investors to discuss their interest in making an equity investment in the Company pursuant to a private placement in connection with the potential business combination.
Also on January 4, 2021, a representative of Kirkland delivered to Weil a draft of the investor rights agreement, pursuant to which, among other things, (a) the Company would agree to grant the Sponsor Investors and certain funds affiliated with Blackstone designation rights with respect to the composition of the post-closing Company Board and (b) the Existing Investors agreed not to transfer any Company securities (including securities in Alight Holdings) for up to 180 days after the Closing (subject to certain exceptions).
On January 6, 2021 a representative of Weil delivered to the Placement Agents, for distribution to potential third party investors, a draft of the subscription agreement.
From January 11, 2021 through January 22, 2021, representatives of FTAC, Alight and the Placement Agents hosted numerous discussions with potential investors regarding the possibility of making an equity investment in the Company pursuant to a private placement in connection with the potential business combination.
On January 12, 2021, a representative of Kirkland delivered to Weil a revised draft of the business combination agreement, which, among other things (i) added additional specificity regarding certain organizational and structuring steps contemplated in connection with the Business Combination, including the Founder FTAC Warrant Recapitalization and Founder LLC Contribution, the PIPE Investment and the amendment of the Company’s organizational documents, and the sequencing of certain steps at the closing, (ii) narrowed Alight’s obligations with respect to the repayment of indebtedness to reflect the contemplated treatment of such indebtedness and provide the parties flexibility with respect thereto, (iii) clarified the calculation of the purchase price adjustment for net debt, (iv) proposed that any equity received by the Tempo Sellers in connection with the completion of the business combination that is unvested under the terms of management equity award agreements at closing be reallocated among the other Tempo Sellers were such shares to be forfeited under the terms of the applicable award agreement (which proposal FTAC determined to accept since the re-allocation of such forfeited shares among the Tempo Sellers would not dilute the ownership interests of the FTAC stockholders or any other stockholders of the combined company following the Closing and solely reflected a re-allocation of already outstanding equity interests that comprised the agreed Closing Seller Equity Consideration and were issued in connection with the business combination among the Tempo Sellers) and (v) narrowed the scope of representations and warranties to be provided by, and certain limitations on the conduct of business covenants applicable to, Alight. The revised draft also contemplated that the Blackstone Investors and New Mountain Investors and their respective affiliates would undertake certain pre-Closing restructuring actions that would result in the Blackstone Blocker and New Mountain Blocker and certain other affiliated entities holding equity interests in Tempo Holdings directly rather than indirectly at the closing.
152
On January 13, 2021, representatives of Weil and Kirkland met to discuss the revised draft of the business combination agreement, including to align on various organizational and structuring mechanics related to the proposed transaction steps and sequencing and post-closing organizational structure. On January 15, 2021, a representative of Weil delivered to Kirkland a draft of the business combination agreement, which, among other things, (i) made revisions to reflect the discussed structuring matters, (ii) further clarified the calculation of the net debt adjustment, (iii) narrowed the flexibility of the Tempo Sellers to undertake certain pre-closing actions in respect of the Alight business and certain contemplated pre-closing seller reorganization steps and (iv) updated the anticipated stockholder approvals that would be required in connection with the Business Combination.
On January 14, 2021, a representative of Kirkland delivered to Weil an initial draft of the tax receivable agreement to be entered into connection with the closing of the Business Combination, which incorporated the main commercial terms that had been previously negotiated between the parties and were reflected in the final Term Sheet dated December 31, 2020, including the applicable tax attributes the utilization of which by the Company would give rise to a payment under the tax receivable agreement, and otherwise contained customary provisions related to, among other things, the computation of tax benefits, sharing of tax information by the Company, dispute resolution and acceleration of payments. During the period from January 14, 2021 through January 25, 2021, the parties negotiated and ultimately agreed to certain changes to the tax receivable agreement to reflect the final structure of the business combination, permit the Company to deliver required tax information to a single representative, eliminate Blackstone’s proposed consent rights over amendments to the tax receivable agreement, and revise the change of control definition such that certain changes to the composition of the Company’s board of directors would not constitute a change of control.
On January 16, 2021, representatives of Kirkland delivered to Weil: (i) an initial draft of the Tempo Holdings disclosure schedules relating to the business combination agreement, which included, among other things, information on the subsidiaries and capitalization of Tempo Holdings, qualifications with respect to certain of the representations made by Tempo Holdings in the business combination agreement, including certain third party and governmental consents that may be required in connection with the business combination, and information regarding Alight’s material contracts, intellectual property, real property and benefit plans and (ii) a revised draft of the sponsor agreement. The parties and their respective legal counsel then engaged in ongoing discussions and negotiations regarding the items to be included in the disclosure schedules, which are not filed publicly, are subject to a contractual standard of materiality different from that generally applicable to disclosures to stockholders and were used in part for the purpose of allocating risk among the parties rather than establishing matters as facts.
Between January 4, 2021 and January 22, 2021, representatives of FTAC, Alight and certain of their advisors, acting at the direction of FTAC and Alight, respectively, had a number of calls to discuss, among other things, the status of the investor interest in the PIPE Investment and feedback from potential third party investors.
On January 18, 2021, a representative of Kirkland delivered to Weil an initial draft of the registration rights agreement pursuant to which the Existing Investors, the Founders, Cannae and THL agreed to certain registration rights with respect to the registration of securities of the Company following the closing of the Business
Combination. Later that day, Weil delivered a revised draft of the registration rights agreement to Kirkland addressing, among other things, the scope of the registrable securities to be covered under the agreement.
On January 19, 2021, a representative of Kirkland delivered to Weil a revised draft of the business combination agreement.
On January 20, 2021, a representative of Weil delivered to Kirkland an initial draft of the certificate of incorporation for the Company that would be in effect upon completion of the Business Combination, which addressed, among other things, the vesting and conversion (or forfeiture) of the Company Class B common stock and matters relating to the governance of the combined company.
153
On January 20, 2021, a representative of Weil delivered to Kirkland a revised draft of the business combination agreement. Later on January 20, 2021, a representative of Weil delivered to the Placement Agents, for distribution to potential third party investors, a substantially negotiated draft of the business combination agreement.
Between January 14, 2021 and January 21, 2021, the parties and their advisors negotiated the terms of the subscription agreements with the third party investors in the PIPE Investment, and on January 21, 2021, a representative of Weil delivered to the Placement Agents, for distribution to potential third party investors, the final version of the subscription agreement to be entered into by PIPE Investors.
On January 21, 2021, representatives of FTAC and Alight met with the Placement Agents to discuss the feedback and response from potential private placement investors and, following discussion, it was determined that the size of the contemplated PIPE Investment should be increased from $800 million to $1.3 billion (or $1.55 billion including the $250 million subscription from Cannae). As a result of the additional PIPE proceeds, the parties also agreed to increase the amount of cash consideration that would be payable to the Tempo Sellers from $700 million to $1.0 billion (and to make a corresponding decrease in the amount of equity consideration), with the incremental additional cash to be made available on the combined company’s balance sheet.
On January 21, 2021, a representative of Kirkland delivered to Weil an initial draft of the post-closing limited liability company agreement for Alight Holdings, which, among other things, addressed the “Up-C” structure of the post-closing combined company, including transfer rights and restrictions with respect to the limited liability company units of Alight Holdings, mechanics with respect to the exchange of Class A Units for shares of Company Class A common stock, the exchange of Class C Units, the vesting and conversion of Class B Units and Class Z Units, and the powers and duties of the Company as the managing member of Alight Holdings.
During the period through the morning of January 25, 2021, Weil and Kirkland exchanged drafts of each of the sponsor agreement, the investor rights agreement, the tax receivable agreement, the registration rights agreement, the Alight Holdings limited liability company agreement and certain other ancillary agreements and organizational documents with respect to the post-closing Company and held conference calls to substantially finalize each agreement. The key topics negotiated by the parties as they finalized these documents included (i) the exchange mechanics with respect to the Class C Units (which represent the recapitalized Private Placement Warrants) and Class A Units, (ii) the scope and obligations of the parties with respect to the “most favored nation” provisions in the Investor Rights Agreement and Sponsor Agreement which provide that, in the event of any changes to the lock-up restrictions applicable to the Sponsor Investors or Existing Investors or if the or vesting or forfeiture terms of the Company Class B common stock or Class B Units are modified in a manner that is more favorable to the Sponsor Investors or Existing Investors that the corresponding modifications will automatically apply to the provisions of the Investor Rights Agreement or Sponsor Agreement, as applicable, such that the duration of the lock-up applicable to the Existing Investors or Sponsor Investors, as applicable, is shortened in an equivalent manner or the more favorable vesting or forfeiture provisions applies to the applicable Company Class B-1 common stock, Company Class B-2 common stock or Company Class B-3 common stock or Class B Units, as applicable, (iii) the agreement of the Existing Investors in respect of their deferred consideration obligations in connection with Alight’s separation from Aon plc, (iv) the thresholds relative to the Company’s obligation to designate certain nominees to the Company Board, (v) the treatment of the restricted Founder shares (represented by Company Class B-3 common stock) upon a change of control or liquidity event, (vi) the Existing Investors’ carveout from the lock-up and (vii) the scope of tax attributes to be covered under the tax receivable agreement.
On January 22, 2020, the members of the FTAC Board, after having previously been provided with various information regarding the proposed Business Combination, including a summary of the material terms thereof and strategic rationale for the transaction, information regarding the financial condition, base returns, business, strategy and prospects of Alight, including key opportunities for change and transformation in the Alight business, including organic expansion, acquisition opportunities and cost savings, and certain unaudited projected financial information prepared by Alight management, and having previously been updated as to the
154
fact that investor interest in the PIPE Investment had been positive at the valuation implied by the transactions, which indicated support for the reasonableness of the consideration being paid, and having had the opportunity to consult with FTAC management and FTAC’s legal advisors, unanimously adopted resolutions, (i) determining that the business combination agreement and the transactions contemplated thereby are advisable and in the best interests of FTAC and FTAC stockholders; (ii) approving and adopting the business combination agreement and the related agreements, including the Omnibus Incentive Plan, and authorizing the execution and delivery thereof by FTAC management, (iii) recommending the business combination agreement be adopted by FTAC stockholders and (iv) determining that the fair market value of Alight is equal to at least 80% of the amount held in the Trust Account (less any deferred underwriting commissions and taxes payable on interest earned) as of such date. The members of the FTAC Board also approved and consented to certain potential conflicts of interest that could arise in connection with the Business Combination (provided that no director consented as to his own interest), including by virtue of Mr. Foley’s and certain other persons’ direct and indirect interests in the Founders and the Founders in FTAC, based on information regarding the various relationships among Messrs. Foley, Ammerman, Coy, Ducommun, Gravelle, Hagerty, Harris, Martire, Massey, the Founders, Trasimene Capital FT, LLC and Bilcar FT, LLC, Cannae LLC and THL, and the FTAC Board that had been disclosed in materials that had previously been provided to the FTAC Board.
On January 23, 2021, a representative of Kirkland delivered to Weil a revised draft of the business combination agreement, which among other things (i) reflected the revised economic terms (including the mix of cash and equity consideration to be received by the Tempo Sellers) as a result of the increased size of the private placement, (ii) increased the minimum cash closing condition from $2.1 billion to $2.6 billion in light of the upsized PIPE Investment. Over the course of January 23, 2021 through the morning of January 25, 2021, representatives of Kirkland and Weil exchanged drafts of the business combination agreement in order to finalize, among other things, the structuring mechanics.
During the course of the negotiations, the members of the board of directors of Tempo Holdings and the respective boards of directors and general partners of the Tempo Blockers, as well as the existing Alight equityholders, were kept apprised of the status of negotiations and the material terms of the transaction. On January 24, 2021, representatives of the boards of directors of Tempo Holdings, and the respective board of directors and general partners of the Tempo Blockers in each case acting by unanimous written consent, authorized and approved the potential Business Combination with FTAC and the entry into the business combination agreement by Tempo Holdings and the Tempo Blockers and the transactions contemplated thereby. In addition, certain Tempo Sellers executed and delivered support agreements agreeing to vote in favor of and/or consent to the adoption of the business combination agreement and the approval of the related transactions, including the Business Combination.
Throughout January 23, 2021 through the morning of January 25, 2021, the parties and their advisors worked to finalize the terms of the business combination agreement and related agreements and the disclosure schedules. Early on the morning of January 25, 2021, the parties executed the Business Combination Agreement and the Sponsor Agreement, and the PIPE Investors executed their respective subscription agreements and other documentation related thereto. On the morning of January 25, 2021, before the stock market opened, FTAC and Alight announced the execution of the Business Combination Agreement and the contemplated transactions.
On April 29, 2021, the parties entered into an amended and restated business combination agreement. The amendments made in the amended and restated business combination agreement reflect modifications to certain of the restructuring steps expected to be undertaken prior to closing by affiliates of New Mountain as part of the Blocker Pre-Closing Reorganization. As described above under “Steps to Implement the Business Combination,” as a result of these modifications, the equityholders of Tempo Blocker 5 will contribute their partnership interests in Tempo Blocker 5 and certain Tempo Units to a newly formed entity (Tempo Blocker 4), in exchange for ownership interests in Tempo Blocker 4, such that Tempo Blocker 4 will become the parent company of Tempo Blocker 5 and will hold Tempo Units directly. The former equityholders of Tempo Blocker 5 are expected to then contribute the ownership interests of Tempo Blocker 4 that they receive to a newly formed feeder entity,
155
which will be the “Tempo Blocker Owner” of Tempo Blocker 4. If these steps are completed and Tempo Blocker 4 delivers a joinder to the Business Combination Agreement and a Tempo Blocker Written Consent, Tempo Blocker 4 will replace Tempo Blocker 5 in the applicable Blocker Merger. These modifications were made in order to accommodate certain internal structuring preferences relating solely to affiliates of New Mountain and the indirect beneficial owners of Tempo Blocker 5 and do not affect the Company, FTAC or any other stockholders. The amendments also involved the addition of the Continuing Member Contribution, in which the Blackstone Continuing Member Contributors (collectively) and the New Mountain Continuing Member Contributor will each contribute 100,000 New Tempo Class A Units that they hold following the Tempo Merger to the Company in exchange for an equal number of shares of Company Class A common stock. The purpose of this addition to the business combination agreement was to reflect that the Continuing Member Contributors will receive part of their consideration in the form of shares of Company Class A common stock and to include express reference to the contribution and exchange agreements to be entered into to give effect thereto. The amended and restated business combination agreement does not contain any changes to the aggregate consideration to be received by the Tempo Sellers or FTAC stockholders in connection with the Business Combination, or to any terms of the securities that will be held by the post-Closing stockholders of the Company or unitholders of Alight Holdings.
The FTAC Board’s Reasons for the Approval of the Business Combination
The FTAC Board, in evaluating the Business Combination, consulted with FTAC’s management and legal and financial advisors. In unanimously (without any director consenting as to his own interests) deciding to (a) adopt the Business Combination Agreement and approve the transactions contemplated thereby, including the Business Combination, and (b) recommend that FTAC stockholders vote to adopt the Business Combination Agreement and approve transactions contemplated thereby, the FTAC Board considered a range of factors, including but not limited to, the factors discussed below.
In light of the number and wide variety of factors the members of the FTAC Board considered in connection with evaluating and approving the Business Combination, the FTAC Board did not consider it practicable to, and did not attempt to, quantify or otherwise assign relative weights to the specific factors it considered in reaching its determination. The FTAC Board’s evaluation and determination regarding the Business Combination was necessarily based on the information available and the factors presented to and considered by it at the time. In addition, individual directors may have given different weight to different factors.
This summary of the FTAC Board’s reasons for the Business Combination and all other information presented in this section is forward-looking in nature and, therefore, should be read in light of the factors discussed under “Cautionary Note Regarding Forward-Looking Statements.”
In approving the Business Combination, the FTAC Board determined not to obtain a fairness opinion. The officers and directors of FTAC have substantial experience in evaluating the operating and financial merits of companies from a wide range of industries and concluded that their experience and backgrounds, together with the experience and sector expertise of FTAC’s financial advisors, enabled them to make the necessary analyses and determinations regarding the Business Combination with Alight. In addition, FTAC’s officers and directors and FTAC’s advisors have substantial experience with mergers and acquisitions.
In considering the Business Combination, the members of the FTAC Board considered a number of factors pertaining to the Business Combination as generally supporting their decision to enter into the Business Combination Agreement and approve the transactions contemplated thereby, including, but not limited to, the following factors:
| • |   Reasonableness of Aggregate Consideration. Following a review of the financial data provided to FTAC, including Alight’s historical financial statements and certain unaudited prospective financial information, FTAC’s due diligence review of Alight’s business and the support for the valuation of Alight implied by the Business Combination indicated by the successful commitments obtained in the  | 
156
|   PIPE Investment, the FTAC Board considered the aggregate consideration to be paid and determined that the aggregate consideration was reasonable in light of such data and financial information;  | 
| • |   Due Diligence. FTAC’s management and advisors conducted significant due diligence examinations of Alight, including: conducting commercial due diligence, conducting financial, tax and legal due diligence, and conducting discussions with the Alight’s management and FTAC’s financial, tax and legal advisors concerning such due diligence examination of Alight;  | 
| • |   Provider of Mission-Critical Services. Alight is a leader in delivering mission-critical services that help employers manage health and wellness benefits and payroll for employers and employees, with a client base that includes more than 70% of the Fortune 100 and 50% of the Fortune 500, and comes from across a diverse range of industry verticals;  | 
| • |   Technology-Enabled, Leading Enterprise Employee Benefits Platform. Alight’s BPaaS model utilizes a scalable, highly secure and cloud-based technology infrastructure that brings together software as a service capabilities and an automated service delivery model with artificial intelligence and a full view of data to help employers manage approximately 70% of their spend and assist employees in making the most critical decisions around their health, wealth and wellbeing, which also provides opportunities in the future to leverage value solutions across Alight’s health, wealth and payroll platforms;  | 
| • |   Opportunities for Revenue Growth, Margin Improvement and Multiple Expansion. The belief that continued commercial investments, including increased BPaaS offerings that leverage the scalable nature of Alight’s technology platform and focus on software and artificial intelligence based solutions, and potential cost structure improvements support revenue acceleration, which could significantly increase revenue growth, margin improvement and multiple expansion;  | 
| • |   Synergistic Acquisition Opportunities Coupled with a Comprehensive and Proven M&A and Integration Strategy. The FTAC Board’s belief that there are various incremental acquisition opportunities to expand and enhance Alight’s platform, with a focus on innovation, scale and market adjacencies that will drive engagement and meaningful value for Alight’s clients and improve Alight’s revenue growth. In addition, Alight’s ability to execute on these opportunities will be supported by its strong platform and recurring cash flow generation, the expectation that Alight will have a significantly lower level of indebtedness following the Business Combination and the Alight management’s team’s proven track record of executing on a comprehensive M&A strategy and achieving successful integrations;  | 
| • |   Commitment of Alight’s Owners. The Tempo Sellers will own approximately 42.1% of the post-closing combined company. The FTAC Board believes that the direct or indirect equityholders of Alight, which includes the Blackstone Investors, the New Mountain Investors and the PF Investors, continuing to own a substantial percentage of the post-combination company on a pro forma basis reflects such stockholders’ belief in and commitment to the continued growth prospects of Alight going forward;  | 
| • |   Lock-Up. The agreement by the Founders, Cannae and the other Sponsor Parties as well as the Existing Investors to be subject to a post-Closing lockup in respect of their Company common stock and Alight Holdings Units, subject to certain customary exceptions (including the attainment of certain trading price thresholds), which will provide important stability to the leadership and governance of the Company;  | 
| • |   Financial Condition. The FTAC Board also considered factors such as Alight’s historical financial results, outlook, financial plan and debt structure, including de-leveraging as a result of the Business Combination. In considering these factors, the FTAC Board reviewed Alight’s recent performance, the current prospects for growth if Alight achieves its business plans and various historical and current balance sheet items. In reviewing these factors, the FTAC Board noted that Alight is well-positioned for strong future growth and has an attractive financial profile that consists of highly recurring and diversified revenue with 3-5 year contract terms, an average client tenure among its top-25 clients of approximately 15 years, and 96% revenue retention, with approximately 75% of its projected 2021 revenue already under contract;  | 
157
| • |   Experienced and Proven Management Team. Alight has an experienced management team with a proven record and diverse experience in software, management consulting, insurance, human capital, domain expertise and business services that FTAC management had the opportunity to engage with and evaluate in the course of its due diligence review. In addition, the senior management of Alight intends to remain with the Company following the Business Combination, which the FTAC Board believes will provide helpful continuity in advancing the Company’s strategic and growth goals;  | 
| • |   Other Alternatives. After a thorough review of other business combination opportunities reasonably available to FTAC, the FTAC Board believes that the proposed Business Combination represents the best potential business combination for FTAC taking into consideration, among other things, the industry in which Alight operates, the experience of FTAC management in such space and therefore FTAC management’s ability to evaluate and assess the business plan and potential future performance of Alight relative to other potential business combination transactions; and  | 
| • |   Negotiated Transaction. The terms and conditions of the Business Combination Agreement and the related agreements and the transactions contemplated thereby, each party’s representations, warranties and covenants, the conditions to each party’s obligation to consummate the Business Combination and the termination provisions, as well as the strong commitment by both Tempo Holdings and FTAC to complete the Business Combination. The FTAC Board also considered the financial and other terms of the Business Combination Agreement and the fact that such terms and conditions are reasonable and were the product of arm’s length negotiations between FTAC and Alight.  | 
| • |   Post-Closing Governance. The fact that FTAC’s Founders (together with Cannae and THL) had negotiated the right to nominate three members of the Company Board following the Business Combination, and that William P. Foley, II would serve as the Chairman of the combined company, which the FTAC Board believed would allow for the combined company to benefit from Mr. Foley’s knowledge of Alight’s industry as well as his tactical, operational and organizational experience and also to benefit from the Founders’ professional relationships to identify potential FTAC Board members that will have appropriate industry and/or financial knowledge and professional experience to oversee the combined company and drive returns for stockholders.  | 
The FTAC Board also considered a variety of uncertainties, risks and other potentially negative factors concerning the Business Combination including, but not limited to, the following:
| • |   Macroeconomic Risks. Macroeconomic uncertainty, including the potential impact of the COVID-19 pandemic, and the effects it could have on the combined company’s revenues;  | 
| • |   Benefits May Not Be Achieved. The risks that the potential benefits of the Business Combination may not be fully achieved or may not be achieved within the expected timeframe;  | 
| • |   Costs Savings and Growth Initiatives May Not be Achieved. The risk that the cost savings and growth initiatives of Alight’s long-term growth strategy may not be fully achieved or may not be achieved within the expected timeframe;  | 
| • |   Regulation. The risk that changes in the regulatory and legislative landscape or new industry developments may adversely affect the business benefits anticipated to result from the Business Combination;  | 
| • |   Redemption Risk. The potential that a significant number of FTAC stockholders elect to redeem their shares of FTAC Class A common stock prior to the consummation of the Business Combination and pursuant to the FTAC Charter, which would potentially make the Business Combination more difficult or impossible to complete;  | 
| • |   Stockholder Vote. The risk that FTAC stockholders may fail to approve the proposals necessary to effect the Business Combination;  | 
| • |   Closing Conditions. The fact that the completion of the Business Combination is conditioned on the satisfaction of certain closing conditions that are not within FTAC’s control, including the receipt of certain required regulatory approvals;  | 
158
| • |   Litigation. The possibility of litigation challenging the Business Combination or that an adverse judgment granting permanent injunctive relief could indefinitely enjoin consummation of the Business Combination;  | 
| • |   Listing Risks. The challenges associated with preparing the Company, which was formed solely for the purpose of the Business Combination, and Alight, which is a private company, for the applicable disclosure and listing requirements to which the Company will be subject as a publicly traded company on the NYSE;  | 
| • |   Liquidation of FTAC. The risks and costs to FTAC if the Business Combination is not completed, including the risk of diverting management focus and resources from other business combination opportunities, which could result in FTAC being unable to effect an initial business combination by May 29, 2022;  | 
| • |   No Third-Party Valuation. The risk that the FTAC Board did not obtain a third-party valuation or fairness opinion in connection with the Business Combination; and  | 
| • |   Fees and Expenses. The fees and expenses associated with completing the Business Combination.  | 
In addition to considering the factors described above, the FTAC Board also considered other factors including, without limitation:
| • |   Interests of Certain Persons. Some officers and directors of FTAC have interests in the Business Combination. See “Proposal No. 1—The Business Combination Proposal—Interests of FTAC’s Directors and Officers and Others in the Business Combination”;  | 
| • |   Other Risks Factors. Various other risk factors associated with Alight’s business, as described in the section entitled “Risk Factors”; and  | 
| • |   Corporate Opportunity Waiver/Non-Exclusivity. Following the Business Combination, members of the Company Board may allocate some of their time to other businesses, including service on other boards of directors, which may cause conflicts of interest in allocating their time between time spent overseeing the management and operations of the Company’s business and such other businesses. In addition, members of the Company Board may engage in activities that compete with the Company or its business. The Company Charter will contain a waiver of corporate opportunities and members of the Company Board will not be required to present any particular business opportunities to the Company.  | 
The FTAC Board concluded that the potential benefits that it expected FTAC and FTAC stockholders to achieve as a result of the Business Combination outweighed the potentially negative factors and other risks associated with the Business Combination. The FTAC Board also noted that FTAC stockholders would have a substantial economic interest in the combined company (depending on the level of FTAC stockholders that sought redemption of shares of FTAC Class A common stock into cash). Accordingly, the FTAC Board unanimously determined that the Business Combination Agreement and the transactions contemplated thereby were advisable to and in the best interests of FTAC and its stockholders.
The Tempo Holdings’ Board’s and Tempo Blockers’ Reasons for the Approval of the Business Combination
After consideration, the respective boards of directors of Tempo Holdings, Tempo Blocker 1 and Tempo Blocker 2 adopted resolutions determining that the Business Combination, the Business Combination Agreement and the other transactions contemplated by the Business Combination Agreement were advisable and in the best interests of Tempo Holdings or such Tempo Blocker and its members, authorizing and approving the Business Combination, the Business Combination Agreement and the transactions contemplated thereby and directing that the Business Combination Agreement be submitted to its members for consideration. The Tempo Holdings board of directors and the boards of directors of Tempo Blocker 1 and Tempo Blocker 2 recommend that the members of Tempo Holdings or such Tempo Blocker accept and approve the Business Combination and adopt the Business Combination Agreement and the transactions contemplated thereby by executing and delivering the written consent furnished with this proxy statement/prospectus/consent solicitation statement.
159
After consideration, the Blackstone Blocker Supporting General Partner and the New Mountain Blocker Supporting General Partner executed the Business Combination Agreement thereby determining that the Business Combination, the Business Combination Agreement and the other transactions contemplated by the Business Combination Agreement were advisable and in the best interests of the limited partners of Blackstone Blocker and New Mountain Blocker, respectively, as well as Blackstone Blocker and New Mountain Blocker, respectively, authorizing and approving the Business Combination, the Business Combination Agreement and the transactions contemplated thereby, directing that the Business Combination Agreement be submitted to the limited partners of Blackstone Blocker and New Mountain Blocker respectively, for consideration. The Blackstone Blocker Supporting General Partner and the New Mountain Blocker Supporting General Partner recommend that the limited partners of Blackstone Blocker and New Mountain Blocker, respectively, accept and approve the Business Combination and adopt the Business Combination Agreement and the transactions contemplated thereby by executing and delivering the written consent furnished with this proxy statement/consent solicitation statement/prospectus.
In reaching their decisions to authorize and approve, and declare advisable, the Business Combination Agreement and resolving to recommend the adoption and approval of the Business Combination Agreement and thereby accept and approve the Business Combination and the other transactions contemplated by the Business Combination Agreement, the Tempo Holdings board of directors, the boards of directors of Tempo Blocker 1 and Tempo Blocker 2, the Blackstone Blocker Supporting General Partner and the Tempo Blocker 5 Supporting General Partner consulted with Tempo Holdings’ management, as well as its financial and legal advisors, and considered a number of factors, including its knowledge of Tempo Holdings’ business, operations, financial condition, earnings and prospects, and its knowledge of the financial and capital markets and the risks associated with Tempo Holdings becoming part of a public company. Among the various factors considered in favor of its decision are:
| • |   Other Alternatives. It is the belief, after review of alternative strategic opportunities from time to time, that the Business Combination represents the best potential transaction for Tempo Holdings to execute its business plan, create greater value for Tempo Holdings’ members, while also providing greater liquidity by its owners thereafter owning stock in a public company.  | 
| • |   Advantages Over a Traditional IPO. Prior to executing the Business Combination Agreement, the alternative of a traditional IPO was considered, and it was determined that the Business Combination provided certain advantages over a traditional IPO. In particular, based on available information at the time, including with respect to the conditions of the IPO market for companies of a similar size and industry as Tempo Holdings, the business combination with FTAC was likely to provide for a more time- and cost-effective means to capital with a higher likelihood of completion in light of the committed equity investments, greater valuation certainty and less dilution to Tempo Holdings’ existing members and would provide potential investors with more extensive information about the prospects of Tempo Holdings.  | 
| • |   Terms of the Business Combination Agreement. The terms and conditions of the Business Combination Agreement were considered, including but not limited to the nature and scope of the closing conditions and the likelihood of obtaining any necessary regulatory approval, in addition to the transactions contemplated thereby, including the Business Combination.  | 
| • |   Size of Post-Combination Company. The implied enterprise value of the business combination of approximately $7,300 million for Tempo Holdings, providing Tempo Holdings’ members with the opportunity to go forward with ownership in a public company with a larger market capitalization.  | 
| • |   Access to Capital. The Tempo Holdings board of directors expects that the Business Combination would be a more time- and cost-effective means to access capital, repay a portion of its existing indebtedness and reduce leverage than other options considered, including an IPO.  | 
| • |   Benefit from Being a Public Company. The Tempo Holdings board of directors believes that under new public ownership it will have the flexibility and financial resources to pursue and execute a growth  | 
160
|   strategy to increase revenues and stockholder value and will benefit from being publicly traded, and can effectively utilize the broader access to capital and public profile that are associated with being a publicly traded company.  | 
| • |   Sponsor Agreement. Pursuant to the Sponsor Agreement entered into with FTAC, the Sponsor Parties and each of FTAC’s officers and directors, among other things, agreed to vote any FTAC securities held by them and any shares of FTAC common stock purchased during or after FTAC’s IPO in favor of the Business Combination and not to redeem such shares in connection with the transaction.  | 
| • |   Support Agreements. Concurrent with the execution of the Business Combination Agreement, certain holders representing a majority of each of the units of Tempo Holdings, Tempo Blocker 1 and Tempo Blocker 2 and the limited partnership interests of Blackstone Blocker and Tempo Blocker 5 (collectively, the “Supporting Holders”), executed a written consent pursuant to which the Supporting Holders agreed, among other things, to execute and deliver written consents with respect to the outstanding units of Tempo Holdings, Tempo Blocker 1 and Tempo Blocker 2 and the limited partnership interests of Blackstone Blocker and Tempo Blocker 5, as applicable, held by the Supporting Holders, which represent approximately 64.2% of the outstanding voting power of Tempo Holdings membership interests, 100% of the outstanding voting power of Tempo Blocker 1 membership interests and 100% of the outstanding voting power of Tempo Blocker 2 membership interests and 100% and 100% of the outstanding voting power of Blackstone Blocker and Tempo Blocker 5 limited partnership interest, adopting the Business Combination Agreement and approving the Business Combination, subject to certain exceptions.  | 
| • |   Risk that the Business Combination may not be Completed. The Business Combination might not be consummated in a timely manner or at all, due to a lack of equityholder approval or failure to satisfy various conditions to closing.  | 
| • |   Impact on Reputation and Business if the Business Combination is not Completed. The possibility that the Business Combination might not be completed and that there may be an adverse effect of the public announcement of the Business Combination on Tempo Holdings’ reputation and business in the event the Business Combination is not completed.  | 
| • |   Expenses and Challenges. The expenses to be incurred in connection with the Business Combination and related administrative challenges associated with combining the companies.  | 
| • |   Costs of being a Public Company. The additional public company expenses and obligations that Tempo Holdings’ business will be subject to following the Business Combination that it has not previously been subject to.  | 
| • |   Restrictions on Operations of Tempo Holdings’ Business. Although Tempo Holdings will continue to exercise, consistent with the terms and conditions of the Business Combination Agreement, control and supervision over its operations prior to the completion of the Business Combination, the Business Combination Agreement generally obligates Tempo Holdings, subject to FTAC’s prior consent (which consent may not be unreasonably withheld, delayed or conditioned), to conduct its business in the ordinary course of business consistent with past practice and in accordance with specified restrictions, which might delay or prevent Tempo Holdings from undertaking certain business opportunities that might arise pending completion of the Business Combination.  | 
| • |   Interests of Tempo Holdings Executive Officers and Directors. Certain executive officers and directors of Tempo Holdings have interests in the Business Combination that may be different from, or in addition to, the interests of members of Tempo Holdings generally, including the manner in which they would be affected by the Business Combination.  | 
| • |   Other Risks. Various other risks associated with the combined organization and the Business Combination were considered, including the risks described in the section titled “Risk Factors.”  | 
161
The foregoing discussion of the factors considered is not intended to be exhaustive, but, rather, includes the material factors considered. In reaching its decision to adopt and approve, and declare advisable, the Business Combination Agreement, the Business Combination and the other transactions contemplated by the Business Combination Agreement, no relative weights to the factors were considered, and individuals may have given different weights to different factors. All these factors as a whole were considered, including discussions with, and questioning of, Tempo Holdings’ management and financial and legal advisors, and, overall, considered these factors to be favorable to, and to support, its determination.
The Tempo Holdings, Tempo Blocker 1 and Tempo Blocker 2 boards of directors, the Blackstone Blocker Supporting General Partner and the Tempo Blocker 5 Supporting General Partner concluded that the potentially negative factors associated with the Business Combination were outweighed by the potential benefits that it expected the members of Tempo Holdings, Tempo Blocker 1 and Tempo Blocker 2 and the limited partners of Blackstone Blocker and Tempo Blocker 5, as applicable, would receive as a result of the Business Combination, including the belief that the Business Combination would maximize the immediate value of units of Tempo Holdings and eliminate the risk and uncertainty affecting the future prospects of Tempo Holdings, including the potential execution risks associated with an IPO of Tempo Holdings and pursuing its business plan as a public company. Accordingly, the Tempo Holdings, Tempo Blocker 1 and Tempo Blocker 2 boards of directors, the Blackstone Blocker Supporting General Partner and the Tempo Blocker 5 Supporting General Partner determined that the Business Combination and the other transactions contemplated by the Business Combination Agreement are advisable and in the best interests of Tempo Holdings, Tempo Blocker 1 and Tempo Blocker 2 and their respective members and Blackstone Blocker and Tempo Blocker 5 and their limited partners, and authorizing and approving, and declaring advisable, the Business Combination Agreement, the Business Combination and the other transactions contemplated by the Business Combination Agreement.
Satisfaction of 80% Test
It is a requirement under the FTAC Charter that the business (or businesses) acquired by FTAC in its initial business combination have a fair market value equal to at least 80% of the assets held in the Trust Account at the time of the execution of a definitive agreement for such initial business combination (excluding any deferred underwriting commissions and taxes payable on the interest earned on the Trust Account).
As of January 25, 2021, the initial date of execution of the Business Combination Agreement, the proceeds in the Trust Account were equal to approximately $1.036 billion. Based on the financial analysis of Alight generally used by FTAC management in evaluating the Alight business and provided to the FTAC Board in connection with the Business Combination, as well as the enterprise value of $7.3 billion for the Alight business implied by the terms of the Business Combination Agreement, which amount was negotiated on an arms’-length basis and agreed to after taking into consideration various factors, including the historical financial results of the Alight business, certain unaudited prospective financial information for Alight and discussions with Alight management regarding the future growth and outlook for the business, the FTAC Board determined that the 80% valuation requirement was met. The FTAC Board believes that it was qualified to make this determination because of the financial skills and background of its directors.
Unaudited Prospective Financial Information
The unaudited prospective financial information set forth below was not prepared with a view toward public disclosure or compliance with the published guidelines of the SEC, or the guidelines established by the American Institute of Certified Public Accountants, and is subjective in many respects. As a result, there can be no assurance that the prospective results will be realized or that actual results will not be significantly higher or lower than estimated. Since the unaudited prospective financial information covers multiple years, that information by its nature becomes less predictive with each successive year.
While presented in this proxy statement/prospectus/consent solicitation statement with numeric specificity, the information set forth in the summary below was based on numerous variables and assumptions that are
162
inherently uncertain and may be beyond the control of Alight’s senior management, including, among other things, the matters described in the sections entitled “Cautionary Note Regarding Forward-Looking Statements” and “Risk Factors.” Alight believes the assumptions in the prospective financial information were reasonable at the time the financial information was prepared in December 2020, given the information that Alight had at the time. However, important factors that may affect actual results and cause the results reflected in the prospective financial information not to be achieved include, among other things, risks and uncertainties relating to Alight’s business, industry performance, the regulatory environment and general business and economic conditions. The prospective financial information also reflects assumptions as to certain business decisions that are subject to change. In the view of Alight’s senior management, the unaudited prospective financial information was prepared on a reasonable basis, reflected the best available estimates and judgments at the time of preparation, and presented, to the best of Alight senior management’s knowledge and belief, the expected course of action and the expected future financial performance of Alight. However, this information is not fact and should not be relied upon as being necessarily indicative of future results, and readers of this proxy statement/prospectus/consent solicitation statement are cautioned not to place undue reliance on the prospective financial information.
Neither Tempo Holdings’ or FTAC’s respective independent auditors, nor any other independent accountants, have compiled, examined or performed any procedures with respect to the prospective financial information prepared by Alight contained herein, nor have they expressed any opinion or any other form of assurance on such information or its achievability, and assume no responsibility for, and disclaim any association with, such prospective financial information. The audit reports included in this proxy statement/prospectus/consent solicitation statement relate only to historical financial information. Such audit reports do not extend to the prospective financial information and should not be read to do so.
Except as required by applicable securities laws, none of the Company, FTAC or Alight intends to make publicly available any update or other revision to the prospective financial information. The prospective financial information does not take into account any circumstances or events occurring after the date that such information was prepared. None of the Company, FTAC, Alight or any of their respective affiliates, officers, directors, advisors or other representatives has made or makes any representation to any FTAC stockholder or any other person regarding the ultimate performance of Alight compared to the information contained in the prospective financial information or that financial and operating results will be achieved.
Although certain of the measures included in the prospective financial information have not been prepared in accordance with GAAP, the prospective financial information is being disclosed to comply with the anti-fraud and other liability provisions of the federal securities laws and, as such, the financial measures included therein are excluded from the definition of non-GAAP financial measures under applicable SEC rules and are therefore not subject to Item 10(e) of Regulation S-K and Regulation G. Accordingly, Alight has not provided a reconciliation of the financial measures used in the prospective financial information.
Unaudited Prospective Financial Information
Prior to the FTAC Board’s approval of the Business Combination and the execution of the Business Combination Agreement and related agreements, Alight’s senior management prepared and provided to FTAC certain internal, forward-looking, unaudited prospective financial information for the years ended December 31, 2020 through December 31, 2023 in connection with the FTAC Board’s evaluation of the Business Combination. Alight does not as a matter of course make public projections as to future revenue, earnings or other results. Alight’s senior management prepared such financial information based on its judgement and assumptions regarding the future financial performance of Alight. The inclusion of the below information should not be regarded as an indication that Alight or any other recipient of this information considered or now considers it to be necessarily predictive of actual future results. These financial projections, if at all, should only be evaluated together with the historical financial information and any other information provided in this proxy statement/prospectus/consent solicitation statement.
163
The following table sets forth certain summarized prospective financial information for Alight as prepared by Alight’s senior management for 2020, 2021, 2022 and 2023:
| (USD in millions) | 2020E | 2021E | 2022E | 2023E | ||||||||||||
|   Revenue  | 
$ | 2,710 | $ | 2,760 | $ | 2,945 | $ | 3,235 | ||||||||
|   Adjusted EBITDA(1)  | 
$ | 550 | $ | 600 | $ | 640 | $ | 768 | ||||||||
| (1) |   Adjusted EBITDA is defined as earnings before interest, taxes, depreciation and intangible amortization, adjusted for the impact of certain non-cash and other items that Alight does not consider in the evaluation of its ongoing operational performance, including restructuring and other costs, including certain project-specific long-term incentive plan compensation and expense, but excluding stock-based compensation expense. For further details on the limitations of this measure and why Alight management uses it, see the section entitled “Management’s Discussion and Analysis of Financial Condition and Results of Operation of Alight—Non-GAAP Financial Measures.”  | 
The foregoing projections do not give effect to certain recurring costs that Alight expects to incur in periods after it becomes part of a public company, including additional headcount in finance and accounting, investor relations and legal functions, board fees, directors and officers insurance, stock exchange fees and similar costs. Alight currently estimates that these recurring public company costs will range from approximately $15 million to $18 million annually. Alight management prepared the projections using a number of factors and assumptions, including the following:
| • |   75% of 2021 revenue already being under contract;  | 
| • |   the continued shift of the Alight business to having a greater proportion of subscription revenue rather than project revenue over the projection period;  | 
| • |   revenue growth over the projection period being largely driven by BPaaS growth (from 13% of revenue in 2020E to 23% in 2023E);  | 
| • |   that BPaaS revenue growth would be supported by investments in product developments and the commercial organization; and  | 
| • |   expected margin expansion associated with the launch of cloud platforms, faster sales to revenue conversion and reduction in cost to serve  | 
Material U.S. Federal Income Tax Considerations
The following is a discussion of the material U.S. federal income tax considerations for holders of FTAC Class A common stock and/or Non-Founder FTAC Warrants (which, for purposes of this section, are referred to collectively as the “FTAC securities”) of (i) the FTAC Merger and (ii) electing to have shares of FTAC Class A common stock redeemed for cash if the Business Combination is completed. This discussion only applies to holders of FTAC securities that hold their FTAC securities as capital assets for U.S. federal income tax purposes within the meaning of Section 1221 of the Internal Revenue Code of 1986, as amended (the “Code”), and does not describe all of the tax consequences that may be relevant to holders of FTAC securities in light of their particular circumstances, including alternative minimum taxes and the tax on net investment income, or holders who are subject to special rules, such as:
| • |   banks, thrifts, mutual funds and other financial institutions or financial services entities;  | 
| • |   insurance companies;  | 
| • |   tax-exempt organizations, pension funds or governmental organizations;  | 
| • |   regulated investment companies and real estate investment trusts;  | 
| • |   United States expatriates and former citizens or former long-term residents of the United States;  | 
| • |   persons that acquired securities pursuant to an exercise of employee share options, in connection with employee incentive plans or otherwise as compensation;  | 
164
| • |   dealers or traders subject to a mark-to-market method of tax accounting with respect to the FTAC securities;  | 
| • |   brokers or dealers in securities or foreign currency;  | 
| • |   individual retirement and other deferred accounts;  | 
| • |   persons holding their FTAC securities as part of a “straddle,” hedge, conversion, constructive sale or other risk reducing transactions;  | 
| • |   persons who purchase or sell their shares as part of a wash sale for tax purposes;  | 
| • |   grantor trusts;  | 
| • |   U.S. holders (as defined below) whose functional currency is not the U.S. dollar;  | 
| • |   partnerships or other pass-through entities for U.S. federal income tax purposes or investors in such entities;  | 
| • |   holders that are “controlled foreign corporations” or “passive foreign investment companies,” referred to as “PFICs,” and corporations that accumulate earnings to avoid U.S. federal income tax;  | 
| • |   persons subject to the alternative minimum tax;  | 
| • |   a person required to accelerate the recognition of any item of gross income with respect to FTAC securities as a result of such income being recognized on an applicable financial statement; or  | 
| • |   the Founders or their affiliates.  | 
This discussion does not consider the tax treatment of entities that are partnerships or other pass-through entities for U.S. federal income tax purposes or persons who hold FTAC securities through such entities. If a partnership or other pass-through entity for U.S. federal income tax purposes is the beneficial owner of FTAC securities, the U.S. federal income tax treatment of partners of the partnership will generally depend on the status of the partners and the activities of the partner and the partnership.
This discussion also does not address or consider the tax treatment of the Founder FTAC Warrant Recapitalization or the Founder LLC Contribution. This discussion is based on the Code, administrative pronouncements, judicial decisions and final, temporary and proposed Treasury Regulations, all as of the date hereof, changes to any of which subsequent to the date of this proxy statement/prospectus/consent solicitation statement may affect the tax consequences described herein. This discussion does not take into account potential suggested or proposed changes in such tax laws which may impact the discussion below and does not address any aspect of State, local or non-U.S. taxation, or any U.S. federal taxes other than income taxes. Each of the foregoing is subject to change, potentially with retroactive effect. Holders of FTAC securities are urged to consult their tax advisors with respect to the application of U.S. federal tax laws to their particular situation, as well as any tax consequences arising under the laws of any State, local or non-U.S. jurisdiction.
U.S. holders
For purpose of this discussion, a “U.S. holder” is a beneficial owner of FTAC securities who is, or that is for U.S. federal income tax purposes:
| • |   an individual who is a citizen or resident of the United States;  | 
| • |   a corporation (or other entity taxable as a corporation for U.S. federal income tax purposes) created or organized in or under the laws of the United States, any State thereof or the District of Columbia;  | 
| • |   an estate the income of which is includible in gross income for U.S. federal income tax purposes regardless of its source; or  | 
| • |   a trust if (1) a U.S. court can exercise primary supervision over the administration of such trust and one or more U.S. persons have the authority to control all substantial decisions of the trust or (2) it has a valid election in place to be treated as a U.S. person.  | 
165
ALL HOLDERS OF FTAC SECURITIES SHOULD CONSULT THEIR TAX ADVISORS REGARDING THE TAX CONSEQUENCES OF THE BUSINESS COMBINATION AND RELATED TRANSACTIONS TO THEM, INCLUDING THE EFFECTS OF U.S. FEDERAL, STATE, LOCAL, NON-U.S. AND OTHER TAX LAWS.
The FTAC Merger
The FTAC Merger, taken together with the related transactions in the Business Combination, will qualify as a transaction described in Section 351 of the Code for U.S. federal income tax purposes (a “Section 351 Exchange”). FTAC will receive an opinion from Weil (the “Weil Tax Opinion”) to the effect that the FTAC Merger, taken together with the related transactions in the Business Combination, will qualify as a Section 351 Exchange. Receipt of the Weil Tax Opinion is not a condition to the obligations of the parties to consummate the transactions contemplated by the Business Combination Agreement. The Weil Tax Opinion will be based upon representations, warranties and covenants provided by FTAC, Tempo Holdings, the Tempo Blockers and other relevant parties, including as appropriate certain Tempo Sellers, and certain assumptions, all of which must continue to be true and accurate as of the effective time of the Business Combination. In addition, the Weil Tax Opinion is subject to certain qualifications and limitations as set forth therein. If any of the assumptions, representations, warranties or covenants upon which the Weil Tax Opinion is based are inconsistent with the actual facts, the Weil Tax Opinion could be invalid. Although Weil will deliver an opinion regarding the U.S. federal income tax treatment of the exchange by holders of FTAC Class A common stock of their FTAC Class A common stock for Company Class A common stock in the FTAC Merger as part of the Business Combination, given the complex nature of the tax rules applicable to the FTAC Merger and the related transactions in the Business Combination and the absence of authorities directly on point or an advance ruling from the IRS, the conclusions to be stated in the Weil Tax Opinion are not free from doubt, and there is a risk that the IRS could take a contrary position to those described in the Weil Tax Opinion and that a court will agree with such contrary position in the event of litigation.
U.S. holders exchanging only FTAC Class A common stock for Company Class A common stock in the FTAC Merger
A U.S. holder that owns only shares of FTAC Class A common stock but not Non-Founder FTAC Warrants and that exchanges such FTAC Class A common stock for Company Class A common stock in a Section 351 Exchange will not recognize gain or loss. The aggregate tax basis for U.S. federal income tax purposes of the Company Class A common stock received by such U.S. holder will be the same as the aggregate adjusted tax basis of the FTAC Class A common stock exchanged therefor. A U.S. holder’s holding period in the Company Class A common stock received will include the holding period of the FTAC Class A common stock exchanged therefor.
U.S. holders exchanging only Non-Founder FTAC Warrants for Company Warrants in the FTAC Merger
A U.S. holder that owns only Non-Founder FTAC Warrants but not FTAC Class A common stock and whose Non-Founder FTAC Warrants convert into Company Warrants in a Section 351 Exchange will recognize gain or loss upon such conversion equal to the difference between the fair market value of the Company Warrants received and such U.S. holder’s adjusted tax basis in its Non-Founder FTAC Warrants. A U.S. holder’s tax basis in Company Warrants received will equal the fair market value of such Company Warrants. A U.S. holder’s holding period in its Company Warrants should begin on the day after the FTAC Merger.
U.S. holders exchanging FTAC Class A common stock and Non-Founder FTAC Warrants for Company Class A common stock and Company Warrants in the FTAC Merger
A U.S. holder that exchanges FTAC Class A common stock for Company Class A common stock and whose Non-Founder FTAC Warrants convert to Company Warrants in a Section 351 Exchange will recognize
166
gain (if any) with respect to its FTAC securities held immediately prior to the FTAC Merger in an amount equal to the lesser of (i) the excess (if any) of the fair market value of the Company Class A common stock and Company Warrants received over such U.S. holder’s tax basis in its FTAC securities and (ii) the fair market value of the Company Warrants received. Any loss realized by a U.S. holder would not be recognized.
Gain, if any, described in the previous paragraph that is recognized by a U.S. holder will generally be long-term capital gain to the extent it is allocated to FTAC securities that were held by such U.S. holder for more than one year at the time of the FTAC Merger. A U.S. holder’s holding period in the Company Class A common stock received should include the holding period of the FTAC Class A common stock exchanged therefor and a U.S. holder’s holding period in the Company Warrants should begin on the day after the FTAC Merger.
Redemption of FTAC Class A common stock pursuant to the FTAC Stockholder Redemption
In the event that a U.S. holder’s shares of FTAC Class A common stock are redeemed for cash pursuant to the FTAC Stockholder Redemption, the treatment of the redemption for U.S. federal income tax purposes will depend on whether the redemption qualifies as a sale of the FTAC Class A common stock under Section 302 of the Code. Whether a redemption qualifies for sale treatment will depend largely on the total number of shares of FTAC stock treated as held by the U.S. holder relative to all of the shares of FTAC stock outstanding both before and after the redemption. For this purpose, the shares outstanding after the redemption should take into account shares owned by the Company as a result of the FTAC Merger.
The redemption of FTAC Class A common stock generally will be treated as a sale of the FTAC Class A common stock (rather than as a corporate distribution) if the redemption (i) results in a “complete termination” of the U.S. holder’s interest in FTAC, (ii) is “substantially disproportionate” with respect to the U.S. holder or (iii) is “not essentially equivalent to a dividend” with respect to the U.S. holder. These tests are explained more fully below.
In determining whether any of the foregoing tests are satisfied, a U.S. holder generally must take into account not only shares of FTAC stock actually owned by such U.S. holder, but also shares of FTAC stock such U.S. holder is treated as constructively owning. A U.S. holder may be treated as constructively owning shares of FTAC stock owned by certain related individuals and entities (including the Company following the FTAC Merger) in which the U.S. holder has an interest or that have an interest in such U.S. holder, as well as any shares the U.S. holder has a right to acquire by exercise of an option, such as the Non-Founder FTAC Warrants or Company Warrants.
There will be a complete termination of a U.S. holder’s interest if either (i) all of the shares of FTAC stock actually and constructively owned by the U.S. holder are redeemed or (ii) all of the shares of FTAC stock actually owned by the U.S. holder are redeemed and the U.S. holder is eligible to waive, and effectively waives in accordance with specific rules, the attribution of shares owned by certain family members and the U.S. holder does not constructively own any other shares. In order to meet the “substantially disproportionate” test, the percentage of outstanding voting stock of FTAC actually or constructively owned by a U.S. holder immediately following the redemption generally must be less than 80% of the voting stock of FTAC actually or constructively owned by such U.S. holder immediately prior to the redemption. The redemption of the FTAC Class A common stock will not be essentially equivalent to a dividend if a U.S. holder’s redemption results in a “meaningful reduction” of the U.S. holder’s proportionate interest in FTAC. Whether the redemption will result in a meaningful reduction in a U.S. holder’s proportionate interest in FTAC will depend on the particular facts and circumstances. However, the IRS has indicated in a published ruling that even a small reduction in the proportionate interest of a small minority shareholder in a publicly held corporation who exercises no control over corporate affairs may constitute such a “meaningful reduction.” U.S. holders should consult with their tax advisors as to the tax consequences of a redemption.
If the redemption qualifies as a sale of stock by the U.S. holder under Section 302 of the Code, the U.S. holder would generally be required to recognize capital gain or loss in an amount equal to the difference, if any,
167
between the amount of cash received and the tax basis of the FTAC Class A common stock redeemed. Such gain or loss generally would be treated as long-term capital gain or loss if such shares were held for more than one year on the date of the redemption. A U.S. holder’s tax basis in such holder’s FTAC Class A common stock generally will equal the cost of such shares.
If the redemption does not qualify as a sale of stock under Section 302 of the Code, then the U.S. holder will be treated as receiving a corporate distribution. Such distribution generally will constitute a dividend for U.S. federal income tax purposes to the extent paid from current or accumulated earnings and profits of FTAC, as determined under U.S. federal income tax principles. Distributions in excess of current and accumulated earnings and profits will constitute a return of capital that will be applied against and reduce (but not below zero) the U.S. holder’s adjusted tax basis in such U.S. holder’s FTAC Class A common stock. Any remaining excess will be treated as gain realized on the sale or other disposition of the FTAC Class A common stock.
Non-U.S. holders
This section applies to a Non-U.S. holder. A “Non-U.S. holder” is a beneficial owner (other than a partnership or entity treated as a partnership for U.S. federal income tax purposes) of FTAC securities who or that is not a U.S. holder, including:
| • |   a non-resident alien individual, other than certain former citizens and residents of the United States subject to U.S. tax as expatriates;  | 
| • |   a foreign corporation; or  | 
| • |   a foreign estate or trust;  | 
but generally does not include an individual who is present in the United States for 183 days or more in the taxable year of disposition. A holder that is such an individual should consult its own tax advisor regarding the tax consequences of the Business Combination.
FTAC Merger
The U.S. federal income tax treatment of a Non-U.S. holder that exchanges FTAC Class A common stock for Company Class A common stock and/or Non-Founder FTAC Warrants for Company Warrants in the FTAC Merger will generally correspond to that of a U.S. holder. Any gain recognized by a Non-U.S. holder generally will not be subject to U.S. federal income or withholding tax, unless:
| 1. |   the gain is effectively connected with the conduct of a trade or business by the Non-U.S. holder within the United States (and, under certain income tax treaties, is attributable to a United States permanent establishment or fixed base maintained by the Non-U.S. holder); or  | 
| 2. |   we are or have been a “United States real property holding corporation” for U.S. federal income tax purposes at any time during the shorter of the five-year period ending on the date of disposition or the period that the Non-U.S. holder held FTAC Class A common stock or Non-Founder FTAC Warrants and certain other conditions are met.  | 
Unless an applicable treaty provides otherwise, gain described in the first bullet point above will be subject to tax at generally applicable U.S. federal income tax rates as if the Non-U.S. holder were a U.S. holder. Any gains described in the first bullet point above of a Non-U.S. holder that is a corporation for U.S. federal income tax purposes may also be subject to an additional “branch profits tax” at a thirty percent (30%) rate (or lower income tax treaty rate).
We believe that we are not and have not been at any time since our formation a United States real property holding corporation and we do not expect to be a United States real property holding corporation immediately
168
after the Business Combination is completed. However, the determination of whether a corporation is a United States real property holding corporation is primarily factual and there can be no assurance whether such facts will change or whether the IRS or a court will agree with our determination.
Redemption of a Non-U.S. holder’s FTAC Class A common stock pursuant to the FTAC Stockholder Redemption
The characterization for U.S. federal income tax purposes of the redemption of a Non-U.S. holder’s FTAC Class A common stock generally will correspond to the U.S. federal income tax characterization of such a redemption of a U.S. holder’s FTAC Class A common stock, as described above. Subject to the discussion below under “—FATCA,” to the extent that the redemption of a Non-U.S. holder’s FTAC Class A common stock is treated as a corporate distribution paid out of our current or accumulated earnings and profits (as determined under U.S. federal income tax principles), such distribution will constitute a dividend for U.S. federal income tax purposes and, provided such dividend is not effectively connected with the Non-U.S. holder’s conduct of a trade or business within the United States, will be subject to U.S. withholding tax from the gross amount of the dividend at a rate of thirty percent (30%), unless such Non-U.S. holder is eligible for a reduced rate of withholding tax under an applicable income tax treaty and provides proper certification of its eligibility for such reduced rate (usually on an IRS Form W-8BEN or W-8BEN-E). The withholding tax does not apply to dividends paid to a Non-U.S. holder who provides an IRS Form W-8ECI, certifying that the dividends are effectively connected with the Non-U.S. holder’s conduct of a trade or business within the United States. Instead, such effectively connected dividends will be subject to regular U.S. federal income tax as if the Non-U.S. holder were a U.S. resident, subject to an applicable income tax treaty providing otherwise (and any additional requirements therein). A Non-U.S. holder that is a corporation for U.S. federal income tax purposes and is receiving effectively connected dividends may also be subject to an additional “branch profits tax” imposed at a rate of thirty percent (30%) (or a lower applicable income tax treaty rate).
Any distribution not constituting a dividend will be treated first as reducing (but not below zero) the Non-U.S. holder’s adjusted tax basis in its shares of FTAC Class A common stock and, to the extent such distribution exceeds the Non-U.S. holder’s adjusted tax basis, as gain realized from the sale of the FTAC Class A common stock, as described below.
To the extent the redemption of a Non-U.S. holder’s shares of FTAC Class A common stock is treated as a sale of stock by the Non-U.S. holder under Section 302 of the Code, as discussed above under the section entitled “Redemption of a U.S. holder’s FTAC Class A common stock pursuant to the FTAC Stockholder Redemption,” a Non-U.S. holder generally will not be subject to U.S. federal income or withholding tax in respect of any gain recognized on such redemption unless such gain is effectively connected with such Non-U.S. holder’s conduct of a trade or business within the United States or we have been a “United States real property holding corporation” during the applicable testing period. See additional discussion above under the heading “—Non-U.S. holders – FTAC Merger.”
Reporting and Backup Withholding
Following the Effective Date, the FTAC Surviving Corporation will prepare and file in accordance with Treasury Regulations (including by posting a copy on the investor relations section of its website) an IRS Form 8937 with respect to the Business Combination. It is anticipated that information regarding the qualification of the Business Combination as part of an overall exchange described in Section 351(a) of the Code will be made available on such Form 8937 following the consummation of the Business Combination. A Non-U.S. holder will not be subject to U.S. backup withholding if it provides a certification of exempt status (on an appropriate IRS Form W-8 or an applicable substitute form). Any amounts withheld under the backup withholding rules will be allowed as a refund or a credit against the Non-U.S. holder’s U.S. federal income tax liability, provided the required information is furnished to the IRS in a timely manner. The IRS may impose a penalty upon any taxpayer that fails to provide the correct taxpayer identification number.
169
Information returns will be filed with the IRS in connection with payments resulting from the redemption of shares of FTAC Class A common stock. Backup withholding may apply to such payments if the U.S. holder fails to provide a taxpayer identification number or a certification of exempt status, or if the U.S. holder has been notified by the IRS that it is subject to backup withholding (and such notification has not been withdrawn).
A Non-U.S. holder may have to comply with certification procedures to establish that it is not a United States person on a duly executed applicable IRS Form W-8 or otherwise in order to avoid information reporting and backup withholding requirements. The certification procedures required to claim a reduced rate of withholding under an income tax treaty will satisfy the certification requirements necessary to avoid the backup withholding as well.
Backup withholding is not an additional tax. The amount of any backup withholding will be allowed as a credit against such holder’s U.S. federal income tax liability and may entitle such holder to a refund of any excess amounts withheld, provided that the required information is timely furnished to the IRS.
FATCA
Provisions of the Code commonly referred to as “FATCA” impose withholding of thirty percent (30%) on payments of dividends (including constructive dividends received pursuant to a redemption of stock) to “foreign financial institutions” (which is broadly defined for this purpose and in general includes investment vehicles) and certain other non-U.S. entities unless various U.S. information reporting and due diligence requirements (generally relating to ownership by U.S. persons of interests in or accounts with those entities) have been satisfied, or an exemption applies (typically certified as to by the delivery of a properly completed IRS Form W-8BENE). If FATCA withholding is imposed, a beneficial owner that is not a foreign financial institution generally will be entitled to a refund of any amounts withheld by filing a U.S. federal income tax return (which may entail significant administrative burden). Foreign financial institutions located in jurisdictions that have an intergovernmental agreement with the United States governing FATCA may be subject to different rules. If a dividend payment is both subject to withholding under FATCA and subject to the withholding tax discussed above under “Redemption of a Non-U.S. Holder’s FTAC Class A common stock Pursuant to the FTAC Stockholder Redemption,” the withholding under FATCA may be credited against, and therefore reduce, such other withholding tax. Non-U.S. holders should consult their tax advisers regarding the effects of FATCA on a redemption of FTAC Class A common stock.
THE FOREGOING IS A SUMMARY OF THE MATERIAL U.S. FEDERAL INCOME TAX CONSEQUENCES OF THE TRANSACTIONS WITHOUT REGARD TO THE PARTICULAR FACTS AND CIRCUMSTANCES OF EACH HOLDER OF FTAC SECURITIES. HOLDERS OF FTAC SECURITIES ARE URGED TO CONSULT THEIR OWN TAX ADVISORS AS TO THE SPECIFIC TAX CONSEQUENCES TO THEM OF THE FTAC MERGER INCLUDING THE APPLICABILITY AND EFFECT OF U.S. FEDERAL, STATE, LOCAL, NON-U.S. AND OTHER TAX LAWS.
Anticipated Accounting Treatment
The Business Combination will be accounted for using the acquisition method of accounting with the Company as the accounting acquirer. Under the acquisition method of accounting, the Company’s assets and liabilities will be recorded at carrying value and the assets and liabilities associated with Tempo Holdings will be recorded at estimated fair value as of the acquisition date. The excess of the purchase price over the estimated fair values of the net assets acquired, if applicable, will be recognized as goodwill. For purposes of the Unaudited Pro Forma Condensed Combined Balance Sheet, the purchase consideration has been allocated to the assets acquired and liabilities assumed of Tempo Holdings based upon management’s preliminary estimate of their fair values as of March 31, 2021. The Company has not completed the valuation analysis and calculations in sufficient detail necessary to arrive at the required estimates of the fair market value of the Tempo Holdings assets acquired or liabilities assumed, other than a preliminary estimate for intangible assets. Accordingly, apart
170
from intangible assets, Tempo Holdings assets and liabilities are presented at their respective carrying amounts and should be treated as preliminary values.
For accounting purposes, the acquirer is the entity that has obtained control of another entity and, thus, consummated a business combination. The determination of whether control has been obtained begins with the evaluation of whether control should be evaluated based on the variable interest or voting interest model pursuant to ASC Topic 810, Consolidation (“ASC 810”). If the acquiree is a variable interest entity, the primary beneficiary would be the accounting acquirer. Tempo Holdings meets the definition of a variable interest entity and the Company, which will be the managing member, has been determined to be the primary beneficiary.
Regulatory Matters
FTAC, Tempo Holdings and the Tempo Blockers have agreed to cooperate and use reasonable best efforts to take, or cause to be taken, all actions, and to do, or cause to be done as promptly as practicable, all things necessary, proper and advisable under applicable laws to consummate and make effective the transactions contemplated by the Business Combination Agreement as promptly as practicable. However, there can be no assurance, if and when any of the approvals required to be obtained to complete the Business Combination will be obtained or if any conditions or limitations may be required to obtain such approvals.
Under the HSR Act, and related rules, the Business Combination may not be completed until each party files a Notification and Report Form with the U.S. Department of Justice (“DOJ”) and the Federal Trade Commission (“FTC”) and all statutory waiting period requirements (including any extension thereof) have been satisfied. A transaction requiring notification under the HSR Act may not be completed until the expiration of the applicable waiting period following the parties’ filing of their respective HSR notifications or the early termination of that waiting period, at the earliest. On February 8, 2021, the Company and Tempo Holdings filed Notification and Report Forms with the DOJ and the FTC. The waiting period under the HSR Act expired at 11:59 p.m. Eastern Time on March 10, 2021.
The Business Combination is also subject to approval by FINRA of the continuing membership application of Alight’s broker-dealer subsidiary and the parties’ obligations to complete the Business Combination are conditioned on the receipt of competition clearance in Russia. On March 15, 2021, the parties received the required competition clearance in Russia.
Required Vote
Approval of the Business Combination Proposal requires the affirmative vote of a majority of the shares of FTAC Class A common stock and FTAC Class B common stock outstanding as of the Record Date, voting together as a single class. Accordingly, if a quorum is present, abstentions or an FTAC stockholder’s failure to vote by proxy or to vote at the FTAC special meeting will have the same effect as a vote “AGAINST” the Business Combination Proposal. The Sponsor Parties have agreed to vote all of their shares of FTAC common stock in favor of the Business Combination Proposal. Currently, the Sponsor Parties own approximately 20% of the issued and outstanding FTAC common stock.
If you hold your shares in street name through a bank, broker or other nominee, your bank, broker or nominee can vote your shares only if you provide instructions on how to vote. Accordingly, if you hold your shares in street name you should follow the instructions provide by your bank, broker or nominee in order to instruct the voting of your shares and ensure that your vote is counted at the FTAC special meeting.
Recommendation of the FTAC Board
THE FTAC BOARD RECOMMENDS THAT FTAC STOCKHOLDERS VOTE “FOR” THE APPROVAL OF THE BUSINESS COMBINATION PROPOSAL.
171
PROPOSAL NO. 2—THE FTAC CHARTER AMENDMENT PROPOSALS
Overview
FTAC stockholders are being asked to approve and adopt the third amended and restated certificate of incorporation of FTAC in the form attached to this proxy statement/prospectus/consent solicitation statement as Annex B. Although not required by Delaware law, FTAC stockholders are also being asked to vote separately on certain changes being made in connection with the amendment and restatement as described below in accordance with SEC guidance. While each of the FTAC Charter Amendment Proposals is related and therefore conditioned on the approval of the other proposals, we have presented FTAC Charter Amendment Proposal No. 2B and FTAC Charter Amendment Proposal No. 2C separately so that FTAC stockholders may communicate their view as to each proposal being voted on. Approval of each of the FTAC Charter Amendment Proposals by FTAC stockholders is a condition to the consummation of the Business Combination.
Proposal No. 2A—FTAC Charter Amendment
FTAC stockholders are being asked to approve and adopt the third amended and restated certificate of incorporation of FTAC. The following is a summary of the more significant changes to the FTAC Charter that will be effected by the third amended and restated certificate of incorporation. This summary is qualified in its entirety by reference to the full text of the third amended and restated certificate of incorporation, a copy of which is attached to this proxy statement/prospectus/consent solicitation statement as Annex B, and which is sometimes referred to as the “FTAC Amended Charter”:
| • |   deletes the provision permitting the holders of FTAC Class B common stock to convert their shares of FTAC Class B common stock into FTAC Class A common stock at their option or upon the consummation of an initial business combination, including the anti-dilution adjustment to the conversion ratio and provides that such holders will be entitled to receive the consideration set forth in the Business Combination Agreement;  | 
| • |   deletes the provision providing the holders of FTAC Class B common stock the ability to vote their shares of FTAC Class B common stock separately as a single class on certain matters that would alter or change their powers, preferences or rights as holders of FTAC Class B common stock;  | 
| • |   increases the total number of shares of FTAC capital stock from 441,000,000 shares to 471,000,000 shares and creates a new class of common stock, the FTAC Class C common stock; and  | 
| • |   authorizes 30,000,000 shares of FTAC Class C common stock.  | 
Reasons for the Amendments
Each of these amendments were negotiated as part of the Business Combination. The FTAC Board’s reasons for proposing each of these amendments to the FTAC Charter are set forth below.
| • |   Deletion of Certain Conversion Rights of the Holders of FTAC Class B Common Stock (Amendment to Article EIGHTH): The amendment provides that the holders of FTAC Class B common stock will no longer be permitted to convert their shares of FTAC Class B common stock into FTAC Class A common stock at their option, and that the FTAC Class B common stock will not automatically convert into FTAC Class A common stock on a one-for-one basis (subject to the anti-dilution adjustment mechanic in the FTAC Charter) upon the consummation of the initial business combination. Instead, amended Article Eighth will provide that holders of FTAC Class B common stock will be entitled to receive the consideration for their shares set forth in the Business Combination Agreement, which reflects the agreement of the Founders and the FTAC Independent Directors to forfeit 10% of their shares of FTAC Class B common stock in connection with the completion of the Business Combination and the potential for up to an additional 20% of such shares to be converted into shares of Company Class B-3 common stock in lieu of Company Class A common stock in the event FTAC Stockholder Redemptions result in the Available Trust Proceeds being less than $892,200,000 at the  | 
172
|   Closing, as described in the section of this proxy statement/prospectus/consent solicitation statement entitled “Proposal No. 1—The Business Combination Proposal—Certain Agreements Related to the Business Combination—Sponsor Agreement”;  | 
| • |   Removal of Certain Class Voting Rights of the Holders of FTAC Class B Common Stock (Amendment to Article EIGHTH): The amendment provides that the holders of FTAC Class B common stock will no longer be permitted to vote their shares of FTAC Class B common stock separately as a single class on certain matters that would alter or change the powers, preferences or rights of holders of FTAC Class B common stock. The FTAC Board believes this change is appropriate because there will no longer be any shares of FTAC Class B common stock outstanding following the consummation of the Business Combination; and  | 
| • |   Increase in the Total Number of Authorized Shares of Capital Stock and Creation of a New Class of Common Stock (Amendment to Article FOURTH): The amendment provides for the authorization of 30,000,000 shares of FTAC Class C common stock necessary to facilitate the Founder FTAC Warrant Recapitalization in connection with the consummation of the Business Combination.  | 
Proposal No. 2B—Creation of FTAC Class C common stock
FTAC stockholders are being asked to approve an amendment and restatement of the FTAC Charter that would create a new class of FTAC common stock—the FTAC Class C common stock.
As described in the section of this proxy statement/prospectus/consent solicitation statement entitled “Proposal No. 1—The Business Combination Proposal—Steps to Implement the Business Combination”, immediately prior to the FTAC Merger, FTAC will complete the Founder FTAC Warrant Recapitalization whereby the Private Placement Warrants held by the Founders will be recapitalized and exchanged for an equal number of shares of FTAC Class C common stock.
The creation of shares of FTAC Class C common stock is necessary to effect the Founder FTAC Warrant Recapitalization, which is the first in a series of steps that includes the Founder LLC Contribution and will result in the Founders holding Class C Units of Alight Holdings in lieu of warrants.
Proposal No. 2C—Increase in Authorized Shares
FTAC stockholders are being asked to vote on an amendment and restatement of the FTAC Charter that would increase the number of authorized shares of FTAC common stock from 441,000,000 to 471,000,000. This increase in authorized shares is necessary in order to authorize the issuance of 30,000,000 shares of FTAC Class C common stock that will be created if FTAC Charter Amendment Proposal No. 2B is approved by FTAC stockholders and to give effect to the Founder FTAC Warrant Recapitalization.
The approval of the proposals with respect to the amendment and restatement of the FTAC Charter are a condition to the completion of the Business Combination and are necessary to implement the Business Combination on the terms agreed by the parties. However, following the Business Combination, the rights of FTAC stockholders will be governed by the Company Charter and Company Bylaws. For a description of the material differences between the rights of FTAC stockholders prior to the Business Combination and the rights of FTAC stockholders as stockholders of the Company following the Business Combination, see the section entitled “Comparison of Stockholders’ Rights.”
Vote Required
If the Business Combination Proposal is not approved, the FTAC Charter Amendment Proposals will not be presented at the FTAC special meeting. The approval of each of the FTAC Charter Amendment Proposals is conditioned on the approval of each of the other FTAC Charter Amendment Proposals. As a result, if either
173
FTAC Charter Amendment Proposal No. 2B or FTAC Charter Amendment Proposal No. 2C is not approved, then FTAC Charter Amendment Proposal No. 2A will not be approved.
The approval of each of the FTAC Charter Amendment Proposals will require the affirmative vote of the holders of a majority of the outstanding shares of FTAC Class A common stock and FTAC Class B common stock entitled to vote thereon, voting together as a single class. In addition, FTAC Charter Amendment Proposal No. 2A will require the affirmative vote of the holders of a majority of the outstanding shares of FTAC Class B common stock, voting separately as a single class. Accordingly, if a valid quorum is established, an FTAC stockholder’s failure to vote by proxy or to vote at the FTAC special meeting on any of the FTAC Charter Amendment Proposals will have the same effect as a vote “AGAINST” such proposal.
Under the Business Combination Agreement, FTAC is required to obtain the written consent of the holders of FTAC Class B common stock to the approval and adoption of the FTAC Amended Charter. The Founders and the other Sponsor Parties, which includes all of the holders of FTAC Class B common stock, have agree to vote (or to execute a written consent with respect to) all shares of FTAC common stock they hold in favor of the FTAC Charter Amendment Proposals.
Consummation of the Business Combination is conditioned on the approval of the Business Combination Proposal, each of the FTAC Charter Amendment Proposals and the NYSE Proposal. It is important for you to note that in the event that the Business Combination Proposal, any of the FTAC Charter Amendment Proposals or the NYSE Proposal do not receive the requisite vote for approval, FTAC will not consummate the Business Combination.
Recommendation of the FTAC Board
THE FTAC BOARD RECOMMENDS THAT FTAC STOCKHOLDERS VOTE “FOR” THE APPROVAL OF EACH OF THE FTAC CHARTER AMENDMENT PROPOSALS.
174
PROPOSAL NO. 3—THE NYSE PROPOSAL
Overview
FTAC stockholders are being asked to vote on a proposal to approve certain issuances of shares of Company common stock (and any securities convertible into or exercisable for Company common stock) in connection with or contemplated by the Business Combination, including in connection with the PIPE Investment and any Permitted Equity Financing, all issuances of shares of FTAC common stock (and any securities convertible into or exercisable for FTAC common stock) pursuant to the Forward Purchase Agreements and of shares of
FTAC Class C common stock in connection with the Founder FTAC Warrant Recapitalization, and all issuances of Company common stock upon the conversion of any shares of another class of Company common stock or upon the exchange of any Alight Holdings Units, for purposes of complying with the applicable listing standards of the NYSE, including the shareholder approval requirements in NYSE Listing Rule 312.03.
In connection with its IPO, FTAC entered into the Forward Purchase Agreements with Cannae and THL, pursuant to which each has agreed to purchase 15,000,000 shares of FTAC common stock and 5,000,000 Forward Purchase Warrants for an aggregate purchase price of $150,000,000 each in connection with the completion of the Business Combination. Cannae and THL each has an approximately 29% limited partnership interest in Trasimene Capital, one of the Founders, and therefore has an indirect economic interest in approximately 29% of Trasimene Capital’s shares of FTAC common stock (and, following the completion of the Business Combination, Company common stock).
In connection with the Business Combination, FTAC and the Company entered into the Subscription Agreements pursuant to which certain investors have agreed to subscribe for 155,000,000 shares of Company Class A common stock. The PIPE Investors include Cannae, the FNF Subscribers and certain directors and officers of FTAC, Cannae and FNF (or their affiliates or related persons). Additionally, under the Business Combination Agreement, FTAC and the Company are also permitted to enter into additional subscription agreements in connection with any Permitted Equity Financing in order to provide additional funds for the Business Combination. See the section of this proxy statement/prospectus/consent solicitation statement entitled “Proposal No. 1—The Business Combination Proposal—Certain Agreements Related to the Business Combination—Subscription Agreements” for a description of the Subscription Agreements and Annex G for a copy of the form of Subscription Agreement.
Pursuant to the terms of the Business Combination Agreement, if the Business Combination is completed, FTAC stockholders and the Tempo Sellers will be entitled to receive shares of Company common stock (including, in certain instances, shares of Company Class B common stock and/or Company Class Z common stock, which may be converted into Company Class A common stock pursuant to the Company Charter) and/or Alight Holdings Units (which will be exchangeable for Company common stock in certain circumstances pursuant to the Alight Holdings Operating Agreement), as applicable, and holders of Non-Founder FTAC Warrants will have their warrants exchanged for warrants to purchase shares of Company Class A common stock. See the section of this proxy statement/prospectus/consent solicitation statement entitled “Proposal No. 1—The Business Combination Proposal—Consideration to be Received in the Business Combination” for a description of the consideration payable in connection with the transactions contemplated by the Business Combination Agreement and Annex A for a copy of the full text of the Business Combination Agreement.
Reasons for the NYSE Proposal
We are seeking approval of the NYSE Proposal in order to comply with various parts of NYSE Listing Rule 312.03 of the NYSE Listed Company Manual.
Under NYSE Listing Rule 312.03(c), a company is required to obtain stockholder approval prior to the issuance of common stock, or of securities convertible into or exercisable for common stock, in any transaction
175
or series of related transactions, if (a) the common stock has, or upon issuance will have, voting power equal to or in excess of 20% of the voting power outstanding before the issuance of such stock (or of securities convertible into or exercisable for such stock) or (b) the number of shares of common stock to be issued is, or will be upon issuance, equal to or in excess of 20% of the number of shares of common stock outstanding before the issuance of the common stock or of securities convertible into or exercisable for common stock. Additionally, under NYSE Listing Rule 312.03(d), stockholder approval is required prior to an issuance that will result in a change of control of the issuer.
The aggregate number of shares of FTAC common stock (including warrants to purchase shares of FTAC common stock) issuable in connection with the Forward Purchase Agreements will, collectively, constitute 20% or more of the shares (and more than 20% of the voting power) of the FTAC common stock, and will, collectively, result in a change of control of FTAC in connection with the Business Combination.
In addition, (i) the issuance, as described above, of shares of Company common stock (x) pursuant to the Subscription Agreements and any subscription agreements entered into in connection with any Permitted Equity Financing and/or (y) pursuant to the Business Combination Agreement or as a result of the transactions contemplated thereby will result in, and (ii) the issuance, as described above, in the future of shares of Company common stock (x) as a result of the conversion of any Company Class B common stock or Company Class Z common stock issued in connection with the Business Combination and/or (y) exchange of Alight Holdings Units issued in connection with the Business Combination may result in, the issuance of shares of Company common stock equal to or in excess of (and shares that have voting power in excess of) 20% of the number of shares (or voting power) of Company common stock outstanding before such issuances. Such issuances will also result in a change of control of the Company, and therefore FTAC, in connection with the Business Combination.
Additionally, under NYSE Listing Rule 312.03(b), stockholder approval is also required prior to the issuance of common stock, or of securities convertible into or exercisable for common stock, in any transaction or series of related transactions to (1) a director, officer or substantial security holder of the issuer (each a “Related Party”), (2) a subsidiary, affiliate or other closely-related person of a Related Party or (3) any company or entity in which a Related Party has a substantial direct or indirect interest, if the number of shares of common stock to be issued, or if the number of shares of common stock into which the securities to be issued may be convertible or exercisable, exceeds either 1% of the number of shares of common stock or 1% of the voting power outstanding before the issuance.
Because each of the Founders currently owns more than 5% of the outstanding shares of FTAC common stock, each Founder is considered a substantial shareholder of FTAC under NYSE Listing Rule 312.03(e). The issuances of shares of FTAC Class C common stock to the Founders in connection with the Founder FTAC Warrant Recapitalization will exceed more than 1% of the outstanding shares.
THL and Cannae may also be considered Related Parties of FTAC by virtue of their respective ownership interests in the Founders. Additionally, as described above, the FNF Subscribers and certain directors and officers of FTAC, FNF and Cannae, each of whom may be considered a Related Party under the NYSE Listing Rules, have entered into Subscription Agreements. The issuances to such persons, as well as certain issuances to the Blackstone Investors as a result of the sequencing of the transactions contemplated by the Business Combination Agreement, may therefore be considered Related Party issuances subject to approval under the NYSE Listing Rules.
Upon consummation of the Business Combination, the Sponsor Investors and Existing Investors may each be considered Related Parties of the Company by virtue of their ownership of shares in the Company and/or designation rights under the Investor Rights Agreement. As a result, the issuance of Company common stock in the future upon the conversion of any shares of Company Class B common stock or Company Class Z common stock or the exchange of any Alight Holdings Units received by such investors in connection with the Business Combination, to the extent exceeding more than 1% of the outstanding shares of Company common stock, would be considered a Related Party issuance subject to approval under the NYSE Listing Rules.
176
Consequences if the NYSE Proposal Is Not Approved
If the NYSE Proposal is not approved by FTAC stockholders, the Business Combination cannot be consummated. In the event that this proposal is approved by FTAC stockholders, but the Business Combination is not consummated (for example, because one of the other conditions to the closing of the Business Combination are not satisfied), neither the Company nor FTAC will issue any of the securities contemplated by the NYSE Proposal and described in this proxy statement/prospectus/consent solicitation statement.
Required Vote
The NYSE Proposal is conditioned on the approval of the Business Combination Proposal. As a result, if the Business Combination Proposal is not approved, the NYSE Proposal will not be presented at the FTAC special meeting.
Approval of the NYSE Proposal will require the affirmative vote of a majority of the votes cast on the proposal at the FTAC special meeting by holders of shares of FTAC Class A common stock and FTAC Class B common stock, represented at the FTAC special meeting by attendance via the virtual meeting website or by proxy, voting together as a single class. Accordingly, if a quorum is present, abstentions will have the effect of a vote “AGAINST” the proposal, while an FTAC stockholder’s failure to vote by proxy or to vote at the FTAC special meeting (including the failure of any FTAC stockholder that holds their shares in “street name” to provide instructions to their bank, broker or nominee) will have no effect on the proposal.
Recommendation of the FTAC Board
THE FTAC BOARD RECOMMENDS THAT FTAC STOCKHOLDERS VOTE “FOR” THE APPROVAL OF THE NYSE PROPOSAL.
177
PROPOSAL NO. 4—THE GOVERNANCE PROPOSALS
Overview
In connection with the completion of the Business Combination, the Company will replace its current certificate of incorporation with the Company Charter, in the form attached as Annex C to this proxy statement/prospectus/consent solicitation statement, and its current bylaws with the Company Bylaws, in the form attached as Annex D to this proxy statement/prospectus/consent solicitation statement.
No vote of FTAC stockholders will be required under Delaware law in order for the Company to adopt the Company Charter or the Company Bylaws. However, consistent with SEC guidance, FTAC stockholders being are asked to consider and vote upon, on a non-binding advisory basis, the separate proposals set forth below (collectively, the “Governance Proposals”) with respect to certain governance provisions included in the Company Charter and the Company Bylaws. These provisions were specifically negotiated for by the parties in connection with the Business Combination and, in the judgment of the FTAC Board, were essential to the parties’ entry into the Business Combination Agreement and are necessary to adequately address the needs of the Company and its stockholders following the consummation of the Business Combination. Accordingly, regardless of the outcome of the non-binding advisory vote on these proposals, the Company and FTAC intend that the Company Charter, in the form set forth on Annex C, and the Company Bylaws, in the form set forth on Annex D, will be in effect upon the consummation of the Business Combination, assuming the approval of the Business Combination Proposal, the NYSE Proposal and each of the FTAC Charter Amendment Proposals.
The Governance Proposals do not reflect all of the differences among the rights of FTAC stockholders and stockholders of the Company following the completion of the Business Combination, nor are the summaries below complete descriptions of the differences that are the subject of the Governance Proposals. For a summary comparison of the principal differences between the FTAC Charter and the FTAC Bylaws and the Company Charter and the Company Bylaws, see the section entitled “Comparison of Stockholders’ Rights.” FTAC stockholders are also urged to read carefully the relevant provisions of the FTAC Charter, FTAC Bylaws, Company Charter and Company Bylaws, and the summaries below are qualified in their entirety by reference to the complete text of the FTAC Charter and FTAC Bylaws, copies of which have been filed by FTAC with the SEC, and the complete text of the Company Charter and Company Bylaws, copies of which are attached to this proxy statement/prospectus/consent solicitation statement as Annex C and Annex D, respectively. See “Where You Can Find More Information” for additional information on obtaining copies of the FTAC Charter and FTAC Bylaws.
The Governance Proposals are conditioned on the approval of the Business Combination Proposal, each of the FTAC Charter Amendment Proposals and the NYSE Proposal. Therefore, if the Business Combination Proposal, any of the FTAC Charter Amendment Proposals or the NYSE Proposal are not approved, the Governance Proposals will not be presented at the FTAC special meeting and will have no effect, even if the proposals otherwise would have been approved by FTAC stockholders.
178
Proposal No. 4A—Classified Board
FTAC stockholders are being asked to authorize, on a non-binding advisory basis, the classification of the Company Board into three classes of directors, with staggered three-year terms of office.
|   Current FTAC Charter  | 
  Proposed Company Charter  | |
|   The FTAC Charter provides that, commencing at the first annual meeting of FTAC stockholders, and at each annual meeting of FTAC stockholders thereafter, directors will be elected to succeed those directors whose terms expire and for a term of office to expire at the second annual meeting of the stockholders after their election. 
 See Article Thirteenth of the FTAC Charter.  | 
  The Company will have a classified board that will be divided into three classes designated as Class I, Class II and Class III. Class I directors as of the Closing will initially serve for a term expiring at the first annual meeting of stockholders following the Closing. Class II and Class III directors as of the Closing will initially serve for a term expiring at the second and third annual meeting of stockholders following the Closing, respectively. At each succeeding annual meeting, successors to the class of directors whose term expires at that annual meeting will be elected for a term expiring at the third succeeding annual meeting of stockholders. 
 See Section 6.1(A) of the Company Charter.  | 
The classification of the Company Board is intended to encourage experience and enhance the likelihood of continuity and leadership stability in the composition of the Company Board following the Business Combination.
Proposal No. 4B—Removal of Directors
FTAC stockholders are being asked to approve, on a non-binding advisory basis, changes to the ability of stockholders to remove directors from the Company Board.
|   Current FTAC Charter  | 
  Proposed Company Charter  | |
|   The FTAC Charter provides that any or all of the directors may be removed from office at any time, but only for cause and only by the affirmative vote of holders of a majority of the voting power of all then outstanding shares of FTAC capital stock entitled to vote generally in the election of directors, voting together as a single class. 
 See Article Fifteenth of the FTAC Charter.  | 
  Subject to the terms of the Investor Rights Agreement, directors may be removed only for cause and only upon the affirmative vote of the holders of at least 66 2/3% of the total voting power of all of the then-outstanding shares of stock of the Company entitled to vote generally in the election of directors, voting together as a single class. 
 See Section 6.1(C) of the Company Charter.  | 
Under the DGCL, if a corporation has a classified board of directors, directors may only be removed for cause. However, the additional supermajority voting requirement in order to remove a director for cause is intended to protect all stockholders against the potential for self-interested actions by one or a few large stockholders and to encourage any person that may seek control of the Company Board to first negotiate with the Company Board in order to reach terms that are appropriate for all stockholders of the Company.
179
Proposal No. 4C—Supermajority Voting for Certain Amendments to the Company’s Organizational Documents
FTAC stockholders are being asked to approve, on a non-binding advisory basis, the adoption of supermajority voting requirements in connection with the amendment of certain provisions of the Company Charter and Company Bylaws.
|   Existing FTAC Organizational Documents  | 
  Proposed Company Organizational Documents  | |||
| Charter Amendments |   Other than amendments with respect to the provisions of the FTAC Charter that relate to the requirements for FTAC’s initial business combination, redemption rights, distributions from the Trust Account and certain share issuances, which require the affirmative vote of holders of at least 65% of all of the outstanding shares of FTAC common stock and will be removed from the Company Charter following the Business Combination, the FTAC Charter generally does not have supermajority voting requirements for amendments. 
 Under Delaware law, amendments to a certificate of incorporation require the approval of a majority of the outstanding stock entitled to vote on the proposed amendment.  | 
  The Company Charter provides that the affirmative vote of holders of at least 80% in total voting power of all of the then-outstanding shares of the Company’s stock entitled to vote generally in the election of directors, voting together as a single class, are required to approve any amendment, alteration, repeal or rescission of the provisions in Article X thereof, which generally relate to competition and corporate opportunities. 
 In addition the affirmative vote of at least 66 2/3% in total voting power of all the then-outstanding shares of the Company’s stock entitled to vote generally in the election of directors, voting together as a single class, will be required under the Company Charter to approve any amendment, alteration, repeal or rescission to the following Articles: 
 • Article V, which requires a 66-2/3% supermajority vote, in case of provisions in Article I, Article II and Article IV of the Company Bylaws, and a majority vote of the outstanding shares, in the case of any other provisions, for stockholders to amend the Company Bylaws; 
 • Article VI, which contains provisions (i) providing for a classified board of directors (and the election and term of directors), (ii) regarding filling vacancies on the Company Board and newly created directorships; and (iii) regarding the resignation and removal of directors; 
 • Article VII, with respect to the calling of special meetings of Company stockholders and  | 
180
|   Existing FTAC Organizational Documents  | 
  Proposed Company Organizational Documents  | |||
|   stockholder action by written consent; 
 • Article VIII, which contains provisions eliminating monetary damages for breaches of fiduciary duty by a director and indemnification and advancement of expenses; 
 • Article IX, which contains the Company’s election not to be governed by Section 203 of the DGCL and provisions regarding business combinations with interested stockholders; 
 • Article XII, containing an exclusive forum selection clause (see “Exclusive Forum” below); and 
 • Article XIII, the amendment provision requiring that the above provisions be amended only with an 66 2/3% supermajority vote. 
 See Section 10.1(H) and Article XIII of the Company Charter.  | ||||
| Bylaw Amendments |   The FTAC Board is expressly authorized to make, alter and repeal the FTAC Bylaws, but any bylaws adopted by the FTAC Board may be adopted, amended, altered or repealed by the FTAC stockholders. 
 Stockholder bylaw amendments require the affirmative vote of the holders of at least a majority of the voting power of all then outstanding shares of FTAC capital stock entitled to vote generally in the election of directors, voting together as a single class. 
 See Article Seventeenth of the FTAC Charter.  | 
  The Company Board is expressly authorized to amend, alter, change, add to or repeal the Company Bylaws without a vote of stockholders in any manner not inconsistent with the laws of the State of Delaware or the Company Charter. 
 Stockholder bylaw amendments generally will require the affirmative vote of at least a majority in voting power of all of the then-outstanding shares of the Company common stock entitled to vote generally in the election of directors, voting together as a single class. However, amendments, alterations, rescissions or repeals of Article I (Stockholders), Article II (Board of Directors) or Article IV (Indemnification and Advancement of Expenses) of the Company Bylaws by stockholders will require the affirmative vote of the holders of at least 66 2/3% of the total voting  | ||
181
|   Existing FTAC Organizational Documents  | 
  Proposed Company Organizational Documents  | |||
|   power of all the then outstanding shares of stock of the Company entitled to vote generally in the election of directors, voting together as a single class. 
 See Article V of the Company Charter  | 
These supermajority voting provisions are intended to enhance the likelihood of continued stability in the composition of the Company Board and its policies and to discourage certain types of transactions that may involve an actual or threatened acquisition of the Company, including hostile takeovers. These provisions are designed to reduce the Company’s vulnerability to an unsolicited acquisition proposal as well as to discourage certain tactics that may be used in proxy fights.
Required Vote
Assuming a quorum is present, approval of the Governance Proposals will require the affirmative vote of holders of a majority of the shares of FTAC Class A common stock and FTAC Class B common stock entitled to vote on the proposals and represented at the FTAC special meeting by attendance via the virtual meeting website or by proxy, voting together as a single class. Accordingly, if a quorum is present, abstentions will have the same effect as a vote “AGAINST” the proposals, while the failure of an FTAC stockholder to attend the virtual meeting and to vote by proxy will have no effect on the outcome of the proposal.
The Governance Proposals are conditioned on the approval of the Business Combination Proposal, each of the FTAC Charter Amendment Proposals and the NYSE Proposal. As discussed above, a vote to approve the Governance Proposals is an advisory vote, and therefore, is not binding on FTAC, the Company or their respective boards of directors. Accordingly, regardless of the outcome of the non-binding advisory vote on these proposals, the Company and FTAC intend that the Company Charter, in the form set forth on Annex C, and the Company Bylaws, in the form set forth on Annex D, will be in effect upon the consummation of the Business Combination.
Recommendation of the FTAC Board
THE FTAC BOARD UNANIMOUSLY RECOMMENDS THAT FTAC STOCKHOLDERS VOTE “FOR” THE APPROVAL OF THE GOVERNANCE PROPOSALS.
182
PROPOSAL NO. 5—THE OMNIBUS INCENTIVE PLAN PROPOSAL
Unless the context otherwise requires, all references in this section to “we,” “us,” “our” or the “Company” refer to (i) FTAC prior to the consummation of the Business Combination and to (ii) Alight, Inc. following the consummation of the Business Combination.
Overview
The FTAC Board approved and adopted the Alight, Inc. 2021 Omnibus Incentive Plan, which is referred to herein as the “Omnibus Incentive Plan.” If approved by FTAC stockholders, the Omnibus Incentive Plan will become effective upon the consummation of the Business Combination and will be assumed and adopted by the Company. The FTAC Board is seeking FTAC stockholder approval of the Omnibus Incentive Plan (i) in order for incentive stock options to meet the requirements of the Code and (ii) in order to comply with the NYSE Listing Rules.
The FTAC Board believes that the approval of the Omnibus Incentive Plan, which will allow the Company to make equity and equity-based incentive awards to officers, employees, directors and consultants, by FTAC stockholders will benefit the compensation structure and strategy of the Company. The Company’s ability to attract, retain and motivate top quality management, employees and non-employee directors is material to its success, and the FTAC Board has concluded that this would be enhanced by the ability to make grants under the Omnibus Incentive Plan. In addition, the FTAC Board believes that the interests of FTAC and the FTAC stockholders will be advanced if the Company can offer employees and non-employee directors the opportunity to acquire or increase their proprietary interests in the Company. A total of 92,267,687 shares of Company Class A common stock (which is equal to 15.0% of the total number of shares of Company Class A common stock and shares of Company Class V common stock outstanding as of the closing of the Business Combination, calculated on a fully diluted basis, plus the number of shares of Company Class A common stock expected to be unvested as of Closing pursuant to the terms of a pre-Closing award agreement) will be reserved for issuance under the Omnibus Incentive Plan, which will be subject to annual increase as described below. On May 25, 2021, the Record Date, the closing price on the NYSE of one share of FTAC Class A common stock, each of which will be converted into one share of Company Class A common stock in the FTAC Merger, was $10.50.
Set forth below is a summary of the material terms of the Omnibus Incentive Plan, as such terms will be in effect upon consummation of the Business Combination. This summary is qualified in its entirety by reference to the complete text of the Omnibus Incentive Plan, a copy of which is attached to this proxy statement/prospectus/consent solicitation statement as Annex K. We urge FTAC stockholders to read the entire Omnibus Incentive Plan carefully before voting on this proposal.
Summary of Material Terms of the Omnibus Incentive Plan
Purpose. The purpose of the Omnibus Incentive Plan is to provide a means through which to attract and retain key personnel and to provide a means whereby our directors, officers, employees, consultants and advisors can acquire and maintain an equity interest in us, or be paid incentive compensation, including incentive compensation measured by reference to the value of shares of Company Class A common stock, thereby strengthening their commitment to our welfare and aligning their interests with those of our stockholders.
Eligibility. Eligible participants are any (i) individual employed by the Company or any of its subsidiaries, which shall be collectively referred to herein as the “Company Group”; provided, however, that no employee covered by a collective bargaining agreement will be eligible to receive awards under the Omnibus Incentive Plan unless and to the extent that such eligibility is set forth in such collective bargaining agreement or in an agreement or instrument relating thereto; (ii) director or officer of any member of the Company Group; or (iii) consultant or advisor to any member of the Company Group who may be offered securities registrable pursuant to a registration statement on Form S-8 under the Securities Act, who, in the case of each of clauses (i) through (iii) above, has entered into an award agreement or who has received written notification from the Committee (as defined below) or
183
its designee that they have been selected to participate in the Omnibus Incentive Plan. As of the date of this proxy statement/prospectus/consent solicitation statement, there were approximately 1,590 such persons eligible to participate in the programs to be approved under the Omnibus Incentive Plan.
Administration. The Omnibus Incentive Plan will be administered by the compensation committee of the Company’s Board, or such other committee of the Company’s Board to which it has properly delegated power, or if no such committee or subcommittee exists, the Company’s Board (such administering body is referred to as the “Committee” for purposes of this description of the Omnibus Incentive Plan). Except to the extent prohibited by applicable law, the Committee may allocate all or any portion of its responsibilities and powers to any one or more of its members and may delegate all or any part of its responsibilities and powers to any person or persons selected by it in accordance with the terms of the Omnibus Incentive Plan. The Committee is authorized to: (i) designate participants; (ii) determine the type or types of awards to be granted to a participant; (iii) determine the number of shares of Company Class A common stock to be covered by, or with respect to which payments, rights or other matters are to be calculated in connection with, awards; (iv) determine the terms and conditions of any award; (v) determine whether, to what extent and under what circumstances awards may be settled in, or exercised for, cash, shares of Company Class A common stock, other securities, other awards or other property, or canceled, forfeited or suspended and the method or methods by which awards may be settled, exercised, canceled, forfeited or suspended; (vi) determine whether, to what extent, and under what circumstances the delivery of cash, shares of Company Class A common stock, other securities, other awards, or other property and other amounts payable with respect to an award will be deferred either automatically or at the election of the participant or of the Committee; (vii) interpret, administer, reconcile any inconsistency in, correct any defect in, and/or supply any omission in the Omnibus Incentive Plan and any instrument or agreement relating to, or award granted under, the Omnibus Incentive Plan; (viii) establish, amend, suspend, or waive any rules and regulations and appoint such agents as the Committee may deem appropriate for the proper administration of the Omnibus Incentive Plan; (ix) adopt sub-plans; and (x) make any other determination and take any other action that the Committee deems necessary or desirable for the administration of the Omnibus Incentive Plan. Unless otherwise expressly provided in the Omnibus Incentive Plan, all designations, determinations, interpretations and other decisions under or with respect to the Omnibus Incentive Plan or any award or any documents evidencing awards granted pursuant to the Omnibus Incentive Plan are within the sole discretion of the Committee, may be made at any time, and are final, conclusive and binding upon all persons or entities, including, without limitation, us, any participant, any holder or beneficiary of any award and any of the Company’s stockholders.
Awards Subject to the Omnibus Incentive Plan. The Omnibus Incentive Plan provides that the total number of shares of Company Class A common stock that may be issued under the Omnibus Incentive Plan is 92,267,687 (which is equal to 15.0% of the total number of shares of Company Class A common stock and shares of Company Class V common stock outstanding as of the closing of the Business Combination, calculated on a fully diluted basis, plus the number of shares of Company Class A common stock expected to be unvested as of Closing pursuant to the terms of a pre-Closing award agreement), or the “Absolute Share Limit”; provided, however, that the Absolute Share Limit shall be increased on the first day of each fiscal year beginning with the 2022 fiscal year in an amount equal to the least of (x) 26,922,562 shares of Company Class A common stock, (which is equal to 5.0% of the total number of shares of Company Class A common stock and shares of Company Class V common stock outstanding as of the closing of the Business Combination, calculated on a fully diluted basis), (y) 5.0% of the total number of shares of Company Class A common stock and shares of Company Class V common stock outstanding on the last day of the immediately preceding fiscal year, and (z) a lower number of shares of Company Class A common stock as determined by the Company Board. The number of shares of Company Class A common stock that can be issued upon exercise of incentive stock options cannot exceed the Absolute Share Limit. Except for “Substitute Awards” (as described below), to the extent that an award expires or is canceled, forfeited, terminated, settled in cash, or otherwise is settled without issuance to the participant of the full number of shares of Company Class A common stock to which the award related, the unissued shares will again be available for grant under the Omnibus Incentive Plan. Shares of Company Class A common stock withheld in payment of the exercise price, or taxes relating to an award, and shares equal to the number of shares surrendered in payment of any exercise price, or taxes relating to an award, shall be deemed to
184
constitute shares not issued; provided, however, that such shares shall not become available for issuance if either: (i) the applicable shares are withheld or surrendered following the termination of the Omnibus Incentive Plan or (ii) at the time the applicable shares are withheld or surrendered, it would constitute a material revision of the Omnibus Incentive Plan subject to stockholder approval under any then-applicable rules of the national securities exchange on which the shares of Company Class A common stock are listed. No award may be granted under the Omnibus Incentive Plan after the tenth anniversary of the Effective Date (as defined in the Omnibus Incentive Plan), but awards granted before then may extend beyond that date. Awards may, in the sole discretion of the Committee, be granted in assumption of, or in substitution for, outstanding awards previously granted by an entity directly or indirectly acquired by the Company or with which the Company combines, or Substitute Awards, and such Substitute Awards will not be counted against the Absolute Share Limit, except that Substitute Awards intended to qualify as “incentive stock options” will count against the limit on incentive stock options described above.
Grants. All awards granted under the Omnibus Incentive Plan will vest and become exercisable in such manner and on such date or dates or upon such event or events as determined by the Committee, including, without limitation, attainment of Performance Conditions. For purposes of this proxy statement/prospectus/consent solicitation statement, “Performance Conditions” means specific levels of performance of any member of the Company Group (and/or one or more of its divisions or operational and/or business units, product lines, brands, business segments, administrative departments, or any combination of the foregoing), which may be determined in accordance with GAAP or on a non-GAAP basis on, without limitation, the following measures: (i) net earnings, net income (before or after taxes), adjusted net income after capital charges or consolidated net income; (ii) basic or diluted earnings per share (before or after taxes); (iii) net revenue or net revenue growth; (iv) gross revenue or gross revenue growth, gross profit or gross profit growth; (v) net operating profit (before or after taxes); (vi) return measures (including, but not limited to, return on investment, assets, capital, employed capital, invested capital, equity, or sales); (vii) cash flow measures (including, but not limited to, operating cash flow, free cash flow, or cash flow return on capital), which may be but are not required to be measured on a per share basis; (viii) actual or adjusted earnings before or after interest, taxes, depreciation, and/or amortization (including EBIT and EBITDA) or earnings before taxes, interest, depreciation, amortization and restructuring costs (EBITDAR); (ix) gross or net operating margins; (x) productivity ratios; (xi) share price (including, but not limited to, growth measures and total shareholder return); (xii) expense targets or cost reduction goals, general and administrative expense savings; (xiii) operating efficiency; (xiv) objective measures of customer/client satisfaction; (xv) working capital targets; (xvi) measures of economic value added or other ‘value creation’ metrics; (xvii) enterprise value; (xviii) sales; (xix) shareholder return; (xx) customer/client retention; (xxi) competitive market metrics; (xxii) employee satisfaction, employment practices and employee benefits or employee retention; (xxiii) supervision of litigation and information technology; (xxiv) objective measures of personal targets, goals, or completion of projects (including, but not limited to, succession and hiring projects, completion of specific acquisitions, dispositions, reorganizations, divestitures of subsidiaries and/or other affiliates or joint ventures, other monetization or liquidity events relating to subsidiaries, or other corporate transactions or capital-raising transactions, expansions of specific business operations, and meeting divisional or project budgets); (xxv) comparisons of continuing operations to other operations; (xxvi) market share; (xxvii) cost of capital, debt leverage, year-end cash position, book value, book value per share, tangible book value, tangible book value per share, cash book value or cash book value per share; (xxviii) strategic objectives; or (xxix) any combination of the foregoing. Any one or more of the aforementioned performance criteria may be stated as a percentage of another performance criteria, or used on an absolute or relative basis to measure the performance of one or more members of the Company Group as a whole or any divisions or operational and/or business units, product lines, brands, business segments, or administrative departments of the applicable member of the Company Group or any combination thereof, as the Committee may deem appropriate, or any of the above performance criteria may be compared to the performance of a selected group of comparison companies, or a published or special index that the Committee, in its sole discretion, deems appropriate, or as compared to various stock market indices.
185
Options. Under the Omnibus Incentive Plan, the Committee may grant non-qualified stock options and incentive stock options with terms and conditions determined by the Committee that are not inconsistent with the Omnibus Incentive Plan; provided, that all stock options granted under the Omnibus Incentive Plan are required to have a per share exercise price that is not less than 100% of the fair market value of the shares of Company Class A common stock underlying such stock options on the date such stock options are granted (other than in the case of options that are Substitute Awards), and all stock options that are intended to qualify as “incentive stock options” must be granted pursuant to an award agreement expressly stating that the options are intended to qualify as “incentive stock options,” and will be subject to the terms and conditions that comply with the rules as may be prescribed by Section 422 of the Code. The maximum term for stock options granted under the Omnibus Incentive Plan will be ten years from the initial date of grant, or with respect to any stock options intended to qualify as “incentive stock options,” such shorter period as prescribed by Section 422 of the Code. However, if a non-qualified stock option would expire at a time when trading of the shares of Company Class A common stock is prohibited by the Company’s insider trading policy (or “blackout period” imposed by us), the term will automatically be extended to the 30th day following the end of such period. The purchase price for the shares of Company Class A common stock as to which a stock option is exercised may be paid to us, to the extent permitted by law (i) in cash, check, cash equivalent and/or shares of Company Class A common stock valued at the fair market value at the time the option is exercised; provided, that such shares of Company common stock are not subject to any pledge or other security interest and have been held by the participant for at least six months (or such other period as established from time to time by the Committee in order to avoid adverse accounting treatment applying generally accepted accounting principles) or (ii) by such other method as the Committee may permit in its sole discretion, including, without limitation: (a) in other property having a fair market value on the date of exercise equal to the exercise price, (b) if there is a public market for the shares of Company Class A common stock at such time, by means of a broker-assisted “cashless exercise” pursuant to which the Company delivered (including telephonically to the extent permitted by the Committee) a copy of irrevocable instructions to a stockbroker to sell the shares of Company Class A common stock otherwise issuable upon the exercise of the option and to deliver promptly the number of shares of Company common stock whose value is equal to the exercise price or (c) a “net exercise” procedure effected by withholding the minimum number of shares of Company Class A common stock otherwise issuable in respect of an option that is needed to pay the exercise price. Any fractional shares of Company Class A common stock shall be settled in cash.
Stock Appreciation Rights. The Committee may grant Stock Appreciation Rights (“SARs”) under the Omnibus Incentive Plan, with terms and conditions determined by the Committee that are not inconsistent with the Omnibus Incentive Plan. The Committee may award SARs in tandem with or independent of any option. Generally, each SAR will entitle the participant upon exercise to an amount (in cash, shares of Company Class A common stock or a combination of cash and shares, as determined by the Committee) equal to the product of (i) the excess of (a) the fair market value on the exercise date of one share of Company Class A common stock over (b) the strike price per share of Company Class A common stock covered by the SAR, times (ii) the number of shares of Company Class A common stock covered by the SAR, less any taxes that are statutorily required to be withheld. The strike price per Share of Company Class A common stock covered by a SAR will be determined by the Committee at the time of grant but in no event may such amount be less than 100% of the fair market value of a Share of Company Class A common stock on the date the SAR is granted (other than in the case of SARs granted in substitution of previously granted awards).
Restricted Stock and Restricted Stock Units. The Committee may grant restricted shares of Company Class A common stock or restricted stock units, representing the right to receive, upon vesting and the expiration of any applicable restricted period, one share of Company Class A common stock for each restricted stock unit, or, in the sole discretion of the Committee, the cash value thereof (or any combination thereof). As to restricted shares of Company Class A common stock, subject to the other provisions of the Omnibus Incentive Plan, the holder will generally have the rights and privileges of a stockholder as to such restricted shares of Company Class A common stock, including, without limitation, the right to vote such restricted shares of Company Class A common stock.
186
Other Equity-Based Awards and Other Cash-Based Awards. The Committee may grant other equity-based or cash-based awards under the Omnibus Incentive Plan, with terms and conditions determined by the Committee that are not inconsistent with the Omnibus Incentive Plan.
Effect of Certain Events on the Omnibus Incentive Plan and Awards. In the event of (i) any dividend (other than regular cash dividends) or other distribution (whether in the form of cash, shares of Company Class A common stock, other of the Company’s securities or other property), recapitalization, share split, reverse share split, reorganization, merger, consolidation, split-up, split-off, spin-off, combination, repurchase or exchange of shares of Company Class A common stock or other securities, issuance of warrants or other rights to acquire shares of Company Class A common stock or other of the Company’s securities, or other similar corporate transaction or event that affects the shares of Company Class A common stock (including a “Change in Control,” as defined in the Omnibus Incentive Plan); or (ii) unusual or nonrecurring events affecting us, including changes in applicable rules, rulings, regulations, or other requirements, that the Committee determines, in its sole discretion, could result in substantial dilution or enlargement of the rights intended to be granted to, or available for, participants (any event in (i) or (ii), an “Adjustment Event”), the Committee will, in respect of any such Adjustment Event, make such proportionate substitution or adjustment, if any, as it deems equitable, to any or all of (a) the Absolute Share Limit, or any other limit applicable under the Omnibus Incentive Plan with respect to the number of awards which may be granted thereunder; (b) the number of other shares of Company Class A common stock or other of the Company’s securities (or number and kind of other securities or other property) which may be issued in respect of awards or with respect to which awards may be granted under the Omnibus Incentive Plan; and (c) the terms of any outstanding award, including, without limitation, (x) the number of shares of Company Class A common stock or other of the Company’s securities (or number and kind of other securities or other property) subject to outstanding awards or to which outstanding awards relate; (y) the exercise price or strike price with respect to any award; or (z) any applicable performance measures; provided, that in the case of any “equity restructuring” (within the meaning of the FASB ASC Topic 718 (or any successor pronouncement thereto)), the Committee will make an equitable or proportionate adjustment to outstanding awards to reflect such equity restructuring. In connection with any Adjustment Event, the Committee may, in its sole discretion, provide for any one or more of the following: (i) substitution or assumption of awards, acceleration of the exercisability of, lapse of restrictions on, or termination of, awards or a period of time for participants to exercise outstanding awards prior to the occurrence of such event (and any such award not so exercised will terminate upon the occurrence of such event); and (ii) subject to any limitations or reductions as may be necessary to comply with Section 409A of the Code, cancellation of any one or more outstanding awards and payment to the holders of such awards that are vested as of such cancellation (including, without limitation, any awards that would vest as a result of the occurrence of such event but for such cancellation or for which vesting is accelerated by the Committee in connection with such event) the value of such awards, if any, as determined by the Committee (which value, if applicable, may be based upon the price per share of Company Class A common stock received or to be received by other holders of shares of Company Class A common stock in such event), including, without limitation, in the case of stock options and SARs, a cash payment equal to the excess, if any, of the fair market value of the shares of Company Class A common stock subject to the option or SAR over the aggregate exercise price or strike price thereof, or, in the case of restricted shares of Company Class A common stock, restricted stock units, or other equity-based awards that are not vested as of such cancellation, a cash payment or equity subject to deferred vesting and delivery consistent with the vesting restrictions applicable to such award prior to cancellation of the underlying shares in respect thereof.
Amendment and Termination. The Company’s Board may amend, alter, suspend, discontinue or terminate the Omnibus Incentive Plan or any portion thereof at any time; provided, that no such amendment, alteration, suspension, discontinuance or termination may be made without stockholder approval if (i) such approval is required under applicable law; (ii) it would materially increase the number of securities which may be issued under the Omnibus Incentive Plan (except for adjustments in connection with certain corporate events); or (iii) it would materially modify the requirements for participation in the Omnibus Incentive Plan; provided, further, that any such amendment, alteration, suspension, discontinuance or termination that would materially and adversely affect the rights of any participant or any holder or beneficiary of any award will not to that extent be effective without such individual’s consent.
187
The Committee may, to the extent consistent with the terms of any applicable award agreement, waive any conditions or rights under, amend any terms of, or alter, suspend, discontinue, cancel or terminate, any award granted or the associated award agreement, prospectively or retroactively (including after a Termination, as such term is defined in the Omnibus Incentive Plan); provided, that, except as otherwise permitted in the Omnibus Incentive Plan, any such waiver, amendment, alteration, suspension, discontinuance, cancellation or termination that would materially and adversely affect the rights of any participant with respect to such award will not to that extent be effective without such individual’s consent; provided, further, that without stockholder approval, except as otherwise permitted in the Omnibus Incentive Plan, (i) no amendment or modification may reduce the exercise price of any option or the strike price of any SAR; (ii) the Committee may not cancel any outstanding option or SAR and replace it with a new option or SAR (with a lower exercise price or strike price, as the case may be) or other award or cash payment that is greater than the value of the cancelled option or SAR; and (iii) the Committee may not take any other action which is considered a “repricing” for purposes of the stockholder approval rules of any securities exchange or inter-dealer quotation system on which the Company’s securities are listed or quoted.
Dividends and Dividend Equivalents. The Committee in its sole discretion may provide as part of an award dividends or dividend equivalents, on such terms and conditions as may be determined by the Committee in its sole discretion. Any dividends payable in respect of restricted stock awards that remain subject to vesting conditions shall be retained by the Company and delivered to the participant within 15 days following the date on which such restrictions on such restricted stock awards lapse and, if such restricted stock is forfeited, the participant shall have no right to such dividends. Dividends attributable to restricted stock units shall be distributed to the participant in cash or, in the sole discretion of the Committee, in shares of Company Class A common stock having a fair market value equal to the amount of such dividends, upon the settlement of the restricted stock units and, if such restricted stock units are forfeited, the participant shall have no right to such dividends.
Clawback/Repayment. All awards are subject to reduction, cancellation, forfeiture or recoupment to the extent necessary to comply with (i) any clawback, forfeiture or other similar policy adopted by the Company’s Board or the Committee and as in effect from time to time and (ii) applicable law. Unless otherwise determined by the Committee, to the extent that a participant receives any amount in excess of the amount that the participant should otherwise have received under the terms of the award for any reason (including, without limitation, by reason of a financial restatement, mistake in calculations or other administrative error), the participant will be required to repay the Company any such excess amount.
Detrimental Activity. If a participant has engaged in any detrimental activity, as defined in the Omnibus Incentive Plan, as determined by the Committee, the Committee may, in its sole discretion and to the extent permitted by applicable law, provide for one or more of the following: (i) cancellation of any or all of such participant’s outstanding awards or (ii) forfeiture and repayment to the Company on any gain realized on the vesting, exercise or settlement of any awards previously granted to such participant.
Summary of Material U.S. Federal Income Tax Consequences of the Omnibus Incentive Plan
The following is a brief summary of the principal U.S. federal income tax consequences of transactions under the Omnibus Incentive Plan based on current U.S. federal income tax laws. This summary is not intended to be exhaustive, does not constitute tax advice and, among other things, does not describe state, local or foreign tax consequences.
Non-Qualified Options. No taxable income is realized by a participant upon the grant of a stock option. Upon the exercise of a nonqualified stock option, the participant will recognize ordinary compensation income in an amount equal to the excess, if any, of the fair market value of the shares of Company Class A common stock for which the option is exercised over the aggregate option exercise price. Income and payroll taxes are required to be withheld by the participant’s employer on the amount of ordinary income resulting to the participant from the exercise of a stock option. The amount recognized as income by the participant is generally deductible by the participant’s employer for federal income tax purposes, subject to the possible limitations on deductibility of
188
compensation paid to some executives under Section 162(m). The participant’s tax basis in shares of Company Class A common stock acquired by exercise of a stock option will be equal to the exercise price plus the amount taxable as ordinary income to the participant.
Upon a sale of the shares of Company Class A common stock received by the participant upon exercise of the stock option, any gain or loss will generally be treated for federal income tax purposes as long-term or short-term capital gain or loss, depending upon the holding period of that share. The participant’s holding period for shares acquired upon the exercise of a stock option begins on the date of exercise of that stock option.
Incentive Stock Options. No taxable income is realized by a participant upon the grant or exercise of an incentive stock option; however, the exercise of an incentive stock option will give rise to an item of tax preference that may result in alternative minimum tax liability for the participant. If shares of Company Class A common stock are issued to a participant after the exercise of an incentive stock option and if no disqualifying disposition of those shares is made by that participant within two years after the date of grant or within one year after the receipt of those shares by that participant, then:
| • |   upon the sale of those shares, any amount realized in excess of the option exercise price will be taxed to that participant as a long-term capital gain;  | 
| • |   and the applicable member of the Company Group will be allowed no deduction.  | 
If shares of Company Class A common stock acquired upon the exercise of an incentive stock option are disposed of prior to the expiration of either holding period described above, that disposition would be a “disqualifying disposition,” and generally:
| • |   the participant will realize ordinary income in the year of disposition in an amount equal to the excess, if any, of the fair market value of the shares on the date of exercise, or, if less, the amount realized on the disposition of the shares, over the option exercise price; and  | 
| • |   the applicable member of the Company Group will be entitled to deduct that amount.  | 
Any other gain realized by the participant on that disposition will be taxed as short-term or long-term capital gain and will not result in any deduction to us. If an incentive stock option is exercised at a time when it no longer qualifies as an incentive stock option, the option will be treated as a nonqualified option. Subject to some exceptions for disability or death, an incentive stock option generally will not be eligible for the federal income tax treatment described above if it is exercised more than three months following a termination of employment.
Stock Appreciation Rights. Upon the exercise of a SAR, the participant will recognize compensation income in an amount equal to the cash received plus the fair market value of any shares of Company Class A common stock received from the exercise. The participant’s tax basis in the shares of Company Class A common stock received on exercise of the SAR will be equal to the compensation income recognized with respect to the shares of Company Class A common stock. The participant’s holding period for shares acquired after the exercise of a SAR begins on the exercise date. Income and payroll taxes are required to be withheld on the amount of compensation attributable to the exercise of the SAR, whether the income is paid in cash or shares. Upon the exercise of a SAR, the participant’s employer will generally be entitled to a deduction in the amount of the compensation income recognized by the participant, subject to the requirements of Section 162(m) of the Code, if applicable.
Restricted Stock, Restricted Stock Units and Other Share-Based Awards. Restricted shares of Company Class A common stock that are subject to a substantial risk of forfeiture generally result in income recognition by the participant in an amount equal to the excess of the fair market value of the shares over the purchase price, if any, of the restricted shares of Company Class A common stock at the time the restrictions lapse. However, if permitted by the Company, a recipient of restricted shares of Company Class A common stock may make an election under Section 83(b) of the Code to instead be taxed on the excess of the fair market value of the shares granted, measured at the time of grant and determined without regard to any applicable risk of forfeiture or
189
transfer restrictions, over the purchase price, if any, of such restricted stock. A participant who has been granted shares of Company Class A common stock that are not subject to a substantial risk of forfeiture for federal income tax purposes will realize ordinary income in an amount equal to the fair market value of the shares at the time of grant. A recipient of restricted stock units, performance awards or other share-based awards (other than restricted stock) will generally recognize ordinary income at the time that the award is settled in an amount equal to the cash and/or fair market value of the shares received at settlement. In each of these cases, the applicable member of the Company Group will have a corresponding tax deduction at the same time the participant recognizes such income, subject to the limitations of Section 162(m) of the Code, if applicable.
THE FOREGOING IS ONLY A SUMMARY OF THE EFFECT OF THE U.S. FEDERAL INCOME TAXATION UPON PARTICIPANTS AND THE COMPANY UNDER THE OMNIBUS INCENTIVE PLAN. IT DOES NOT PURPORT TO BE COMPLETE AND DOES NOT DISCUSS THE TAX CONSEQUENCES OF A PARTICIPANT’S DEATH OR THE PROVISIONS OF THE INCOME TAX LAWS OF ANY MUNICIPALITY, STATE, OR FOREIGN COUNTRY IN WHICH THE PARTICIPANT MAY RESIDE.
Omnibus Incentive Plan Benefits
Grants of awards under the Omnibus Incentive Plan to the Company’s executive officers, non-executive directors and other eligible participants are subject to the discretion of the compensation committee. Therefore, it is not possible to determine the future benefits that will be received by these participants under the Omnibus Incentive Plan. However, if FTAC stockholders approve the Omnibus Incentive Plan and it becomes effective in connection with the Business Combination, following the Business Combination we anticipate making grants of time-vesting and performance-vesting restricted stock units (collectively, the “2021 Restricted Stock Units”) to certain employees and service providers in fiscal year 2021 following the Business Combination. For additional information and a description of the terms of these 2021 Restricted Stock Units, see “Actions Taken in Connection with the Business Combination—Grants of New Equity Awards.”
Because awards under the Omnibus Incentive Plan are discretionary, we cannot currently determine the benefits or number of shares subject to the 2021 Restricted Stock Units that may be granted to participants under the Omnibus Incentive Plan. We anticipate that 50% of the 2021 Restricted Stock Units will be subject to time-based vesting conditions (the “Time-Based RSUs”) and 50% will be subject to performance-based vesting conditions (the “Performance-Based RSUs”), though the mix of the Time Based RSUs and Performance-Based RSUs granted to any employee or service provider may vary. While the amounts of the 2021 Restricted Stock Units are subject to the discretion of the compensation committee and may ultimately change prior to the grant date and may be greater or less than the amounts set forth below, we anticipate that the aggregate estimated grant date dollar values (assuming achievement of the performance goals at target for the Performance-Based RSUs) of the 2021 Restricted Stock Units granted to our Named Executive Officers will be as follows: (i) Stephan Scholl: $38,400,000; (ii) Katie Rooney: $7,500,000; (iii) Cesar Jelvez: $5,700,000; (iv) Gregory Goff: $5,400,000; and (v) Dinesh Tulsiani: $3,825,000. We also anticipate that the aggregate estimated dollar values (assuming achievement at target performance) of the 2021 Restricted Stock Units granted to (i) all of our executive officers; (ii) non-executive directors and (iii) all other employees, including all current officers who are not executive officers are: $79,103,000, $600,000 and $90,439,000, respectively. We anticipate that the award agreement underlying the 2021 Restricted Stock Units granted to Mr. Scholl will provide that the 2021 Restricted Stock Units will vest in full on an accelerated basis upon a “change in control” of the Company (as defined in the Omnibus Incentive Plan), subject to Mr. Scholl’s continued employment with the Company through the date of such change in control. Additionally, we anticipate that the award agreement will further provide that if Mr. Scholl is terminated by the Company without “cause” or if he resigns for “good reason” (as each term is defined in the New Scholl Agreement) within the six months immediately preceding a change in control of the Company, Mr. Scholl will be deemed to be employed as of the date of the change in control for purposes of the accelerated vesting of the 2021 Restricted Stock Units described above.
190
Interests of FTAC’s Directors and Officers in the Omnibus Incentive Plan Proposal
When you consider the recommendation of the FTAC Board in favor of approval of the Omnibus Incentive Plan, you should keep in mind that certain of FTAC’s directors and officers have interests in the Omnibus Incentive Plan that are different from, or in addition to, your interests as an FTAC stockholder, including, among other things, the existence of financial and personal interests. See the section entitled “Proposal No. 1—The Business Combination Proposal—Interests of FTAC’s Directors and Officers and Others in the Business Combination.”
Registration with the SEC
If the Omnibus Incentive Plan is approved by FTAC stockholders and becomes effective, the Company intends to file a registration statement on Form S-8 registering the shares reserved for issuance under the Omnibus Incentive Plan as soon as reasonably practicable after the Company becomes eligible to use such form.
Consequences if the Omnibus Incentive Plan Proposal is Not Approved
If the Omnibus Incentive Plan Proposal is not approved by FTAC stockholders, the Omnibus Incentive Plan will not become effective and the Company will not be able to grant equity awards under the Omnibus Incentive Plan.
Required Vote
Assuming a quorum is present, approval of the Omnibus Incentive Plan Proposal will require the affirmative vote of holders of a majority of the shares of FTAC Class A common stock and FTAC Class B common stock entitled to vote on the proposal and represented at the FTAC special meeting by attendance via the virtual meeting website or by proxy, voting together as a single class. Accordingly, if a quorum is present, abstentions will have the same effect as a vote “AGAINST” the proposal, while the failure of an FTAC stockholder to attend the virtual meeting and to vote by proxy will have no effect on the outcome of the proposal.
The Omnibus Incentive Plan Proposal is conditioned on the approval of the Business Combination Proposal, each of the FTAC Charter Amendment Proposals and the NYSE Proposal. If any of these Required Stockholder Proposals are not approved, the Omnibus Incentive Plan Proposal will not be presented at the FTAC special meeting and the Business Combination will not be completed.
Recommendation of the FTAC Board
THE FTAC BOARD RECOMMENDS THAT FTAC STOCKHOLDERS VOTE “FOR” THE APPROVAL OF THE OMNIBUS INCENTIVE PLAN PROPOSAL.
191
PROPOSAL NO. 6—THE EMPLOYEE STOCK PURCHASE PLAN PROPOSAL
Unless the context otherwise requires, all references in this section to “we,” “us,” “our” or the “Company” refer to (i) FTAC prior to the consummation of the Business Combination and to (ii) Alight, Inc. following the consummation of the Business Combination.
Overview
The FTAC Board approved and adopted the Alight, Inc. 2021 Employee Stock Purchase Plan, which is referred to herein as the “ESPP.” If approved by FTAC stockholders, the ESPP will become effective upon the consummation of the Business Combination and will be assumed and adopted by the Company; provided, however, that the offering periods under the ESPP will commence when determined by the plan administrator.
The purpose of the ESPP is to assist our eligible employees in acquiring a stock ownership interest in the Company and to help our eligible employees provide for their future security and to encourage them to remain in our employment. Set forth below is a summary of the material terms of the ESPP, as such terms will be in effect upon consummation of the Business Combination. This summary is qualified in its entirety by reference to the complete text of the ESPP, a copy of which is attached to this proxy statement/prospectus/consent solicitation statement as Annex L. We urge FTAC stockholders to read the entire ESPP carefully before voting on this proposal.
Summary of the Material Terms of the ESPP
This section summarizes certain principal features of the ESPP. The summary is qualified in its entirety by reference to the complete text of the ESPP.
The ESPP is comprised of two distinct components in order to provide increased flexibility to grant options to purchase shares under the ESPP to U.S. and to non-U.S. employees. Specifically, the ESPP authorizes (i) the grant of options to U.S. employees that are intended to qualify for favorable U.S. federal tax treatment under Section 423 of the Code (the “Section 423 Component”), and (ii) the grant of options that are not intended to be tax-qualified under Section 423 of the Code to facilitate participation for employees located outside of the U.S. who do not benefit from favorable U.S. federal tax treatment and to provide flexibility to comply with non-U.S. law and other considerations (the “Non-Section 423 Component”). Where permitted under local law and custom, we expect that the Non-Section 423 Component will generally be operated and administered on terms and conditions similar to the Section 423 Component.
Shares Available for Awards; Administration. The ESPP provides that the total number of shares of Company Class A common stock that may be issued under the ESPP is 13,461,281 shares, or the “Absolute Share Limit”; provided, however, that the Absolute Share Limit shall be increased on the first day of each fiscal year beginning with the 2022 fiscal year in an amount equal to the least of (x) 1.0% of the total number of shares of Company Class A common stock and shares of Company Class V common stock outstanding on the last day of the immediately preceding fiscal year, and (y) a lower number of shares of Company common stock as determined by the Company’s Board. However, the maximum total number of shares of Company Class A common stock that may be issued under the ESPP is 62,000,000 shares. The Company’s Board or a committee of the Board will administer and will have authority to interpret the terms of the ESPP and determine eligibility of participants. We expect that the compensation committee will be the initial administrator of the ESPP.
Eligibility. We expect that all of our employees will be eligible to participate in the ESPP. However, an employee may not be granted rights to purchase stock under the ESPP if the employee, immediately after the grant, would own (directly or through attribution) stock possessing 5% or more of the total combined voting power or value of all classes of Company stock. Directors who are not employees are not eligible to participate. Employees who choose not to participate, or are not eligible to participate at the start of an offering period but
192
who become eligible thereafter, may enroll in any subsequent offering period. Following the Business Combination, the Company is expected to have approximately 15,680 employees who will be eligible to participate in the ESPP on the basis of their services provided to the Company or any designated subsidiaries.
Grant of Rights. Stock will be offered under the ESPP during offering periods. The length of the offering periods under the ESPP will be determined by the plan administrator and may be up to 27 months long. The plan administrator will establish one or more purchase periods within each offering period. The number of purchase periods within, and purchase dates during each offering period, will be established by the plan administrator prior to the commencement of each offering period. In no event may any purchase period exceed the duration of the offering period under which it is established. Employee payroll deductions will be used to purchase shares on each purchase date during an offering period. The purchase dates for each offering period will be the final trading day of the purchase period (or, in the event no purchase period is designated by the plan administrator, the last day of the offering period). Offering periods under the ESPP will commence when determined by the plan administrator. The plan administrator may, in its discretion, modify the terms of future offering periods. In non-U.S. jurisdictions where participation in the ESPP through payroll deductions is prohibited, the plan administrator may provide that an eligible employee may elect to participate through contributions to the participant’s account under the ESPP in a form acceptable to the ESPP administrator in lieu of or in addition to payroll deductions.
The ESPP permits participants to purchase shares of Company Class A common stock through payroll deductions of a specified percentage between 1% and 10% of the participant’s eligible compensation. The plan administrator will establish a maximum number of shares that may be purchased by a participant during any offering period or purchase period, which in the absence of a contrary designation, will be 2,500 shares. In addition, no employee will be permitted to accrue the right to purchase stock under the Section 423 Component at a rate in excess of $25,000 worth of shares during any calendar year during which such a purchase right is outstanding (based on the fair market value per share of Company Class A common stock as of the first day of the offering period).
On the first trading day of each offering period, each participant will automatically be granted an option to purchase shares of Company Class A common stock. The option will expire at the end of the applicable offering period and will be exercised at that time to the extent of the payroll deductions (or contributions) accumulated during the offering period. The purchase price of the shares, in the absence of a contrary designation, will be not less than 85% of the lower of the fair market value of a share of Company Class A common stock on the first trading day of the offering period or on the purchase date; provided, that the purchase price for eligible employees who participate in the ESPP and are citizens or residents of jurisdictions outside the United States will equal 100% of the fair market value of a share of Company Class A common stock on the purchase date. Participants may voluntarily end their participation in the ESPP at any time during a specified period prior to the end of the applicable offering period, and will be paid their accrued payroll deductions (and contributions, if applicable) that have not yet been used to purchase shares of Company Class A common stock. If a participant withdraws from the ESPP during an offering period, the participant cannot rejoin until the next offering period. Participation in the ESPP ends automatically upon a participant’s termination of employment, and any accrued payroll deductions (and contributions, if applicable) that have not yet been used to purchase shares of Company Class A common stock will be paid to the participant.
A participant may not transfer rights granted under the ESPP other than by will or the laws of descent and distribution, and options granted under the ESPP are generally exercisable only by the participant.
Non-U.S. Employees. With respect to eligible employees who participate in the ESPP and are citizens or residents of jurisdictions outside the United States, as soon as practicable after each pay day, the amount credited to such participant’s account based on the participant’s contributions will be transferred by the Company to the participant’s share account and such amount will be used to purchase shares of Company Class A common stock in the open market on each participant’s behalf. The purchase price of the shares of Company Class A common
193
stock will not be discounted or subsidized by the Company. Any remaining balance credited to the participant’s account shall be used on the next purchase date to purchase shares of Company Class A common stock. Shares of Company Class A common stock will be credited to the participant’s share account as soon as practicable after the purchase date.
Additionally, the Company may provide a matching contribution to non-U.S. employees based on contributions previously made by such participant in the plan. The matching contributions, if any, are intended to be made quarterly, in the month following the last day of each calendar quarter, based on the contributions the participant made during the calendar quarter that ended one year before the calendar quarter to which the matching contribution relates. Matching contributions are made in shares of Company Class A common stock (“Match Shares”) that are contributed to a participant’s share account. To receive the Match Shares, a participant must remain employed through the date the Match Shares are credited to the participant’s share account.
The amount of the matching contribution is determined by multiplying the amount the participant contributed to the ESPP during the applicable calendar quarter by the applicable matching percentage. The applicable matching percentage is up to 50%. The number of Match Shares credited to a participant’s share account is determined by dividing this amount by the closing price of a share of Company Class A common stock on the Wednesday before the date the Match Shares are credited to the participant’s share account (or on such other date during the week that includes the date the Match Shares are credited to the participant’s share account, as determined by the Company).
Certain Transactions. In the event of certain non-reciprocal transactions or events affecting our Class A common stock, the plan administrator will make equitable adjustments to the ESPP and outstanding rights. In the event of certain unusual or non-recurring events or transactions, including a merger or sale of our assets, the plan administrator may provide for (i) either the replacement of outstanding rights with other rights or property or termination of outstanding rights in exchange for cash, (ii) the assumption or substitution of outstanding rights by the successor or survivor corporation or parent or subsidiary thereof, if any, (iii) the adjustment in the number and type of shares of stock subject to outstanding rights, (iv) the use of participants’ accumulated payroll deductions to purchase stock on a new purchase date prior to the next scheduled purchase date and termination of any rights under ongoing offering periods or (v) the termination of all outstanding rights.
Plan Amendment and Termination. The plan administrator may amend, suspend or terminate the ESPP at any time. However, stockholder approval will be obtained for any amendment that increases the aggregate number or changes the type of shares that may be sold pursuant to rights under the ESPP or changes the corporations or classes of corporations whose employees are eligible to participate in the ESPP. The ESPP will continue until terminated by our Board.
Summary of Material U.S. Federal Income Tax Consequences of the ESPP
The material U.S. federal income tax consequences of the Section 423 Component of the ESPP under current federal income tax law are summarized in the following discussion, which deals with the general tax principles applicable to the ESPP. The following discussion is based upon laws, regulations, rulings and decisions now in effect, all of which are subject to change. Foreign, state and local tax laws, and employment, estate and gift tax considerations are not discussed due to the fact that they may vary depending on individual circumstances and from locality to locality.
The Section 423 Component of the ESPP, and the right of participants to make purchases thereunder, are intended to qualify under the provisions of Section 423 of the Code. Under the applicable Code provisions, no income will be taxable to a participant until the sale or other disposition of the shares purchased under the ESPP. This means that an eligible employee will not recognize taxable income on the date the employee is granted an option under the ESPP (i.e., the first day of the offering period). In addition, the employee will not recognize taxable income upon the purchase of shares. Upon such sale or disposition, the participant will generally be
194
subject to tax in an amount that depends upon the length of time such shares are held by the participant prior to disposing of them. If the shares are sold or disposed of more than two years from the first day of the offering period during which the shares were purchased and more than one year from the date of purchase, or if the participant dies while holding the shares, the participant (or his or her estate) will recognize ordinary income in the year of the disposition or death, as applicable, measured as the lesser of: (i) the excess of the fair market value of the shares at the time of such sale, disposition or death over the purchase price; or (ii) an amount equal to 15% of the fair market value of the shares as of the first day of the offering period. The amount of any ordinary income recognized will be added to the participant’s (or his or her estate’s) basis in the shares, and any additional gain will be treated as long-term capital gain. If the shares are held for the holding periods described above but are sold for a price that is less than the purchase price, there is no ordinary income and the participating employee has a long-term capital loss for the difference between the sale price and the purchase price.
If the shares are sold or otherwise disposed of before the expiration of the holding periods described above, the participant will recognize ordinary income in the year of the disposition generally measured as the excess of the fair market value of the shares on the date the shares are purchased over the purchase price, and we will be entitled to a tax deduction for compensation expense in the amount of ordinary income recognized by the participant. Any additional gain or loss on such sale or disposition will be long-term or short-term capital gain or loss, depending on how long the shares were held following the date they were purchased by the participant prior to disposing of them. If the shares are sold or otherwise disposed of before the expiration of the holding periods described above but are sold for a price that is less than the purchase price, the participant will recognize ordinary income equal to the excess of the fair market value of the shares on the date of purchase over the purchase price (and we will be entitled to a corresponding deduction), but the participant generally will be able to report a capital loss equal to the difference between the sales price of the shares and the fair market value of the shares on the date of purchase.
THE FOREGOING IS ONLY A SUMMARY OF THE EFFECT OF THE U.S. FEDERAL INCOME TAXATION UPON PARTICIPANTS AND THE COMPANY UNDER THE ESPP. IT DOES NOT PURPORT TO BE COMPLETE AND DOES NOT DISCUSS THE TAX CONSEQUENCES OF ANY MUNICIPALITY, STATE, OR FOREIGN COUNTRY IN WHICH A PARTICIPANT MAY RESIDE.
New Plan Benefits
The benefits under the ESPP will depend on the employees’ enrollment and contribution elections, and the fair market value of the shares at various future dates. Therefore, it is not possible to determine the benefits that will be received in the future by participants in the ESPP. On May 25, 2021, the Record Date, the closing price on the NYSE of one share of Class A common stock of FTAC, each of which shall be converted to one share of Company common stock, was $10.50.
Interests of FTAC’s Directors and Officers in the Employee Stock Purchase Plan Proposal
When you consider the recommendation of the FTAC Board in favor of approval of the ESPP, you should keep in mind that certain of FTAC’s directors and officers have interests in the ESPP that are different from, or in addition to, your interests as an FTAC stockholder, including, among other things, the existence of financial and personal interests. See the section entitled “Proposal No. 1—The Business Combination Proposal—Interests of FTAC’s Directors and Officers and Others in the Business Combination.”
Registration with the SEC
If the ESPP is approved by FTAC stockholders and becomes effective, the Company intends to file a registration statement on Form S-8 registering the shares reserved for issuance under the ESPP as soon as reasonably practicable after the Company becomes eligible to use such form.
195
Consequences if the Employee Stock Purchase Plan Proposal is Not Approved
If the Employee Stock Purchase Plan Proposal is not approved by FTAC stockholders, the ESPP will not become effective and the Company will not be able to grant options to purchase shares of Company common stock under the ESPP.
Required Vote
Assuming a quorum is present, approval of the Employee Stock Purchase Plan Proposal will require the affirmative vote of holders of a majority of the shares of FTAC Class A common stock and FTAC Class B common stock entitled to vote on the proposal and represented at the FTAC special meeting by attendance via the virtual meeting website or by proxy, voting together as a single class. Accordingly, if a quorum is present, abstentions will have the same effect as a vote “AGAINST” the proposal, while the failure of an FTAC stockholder to attend the virtual meeting and to vote by proxy will have no effect on the outcome of the proposal.
The Employee Stock Purchase Plan Proposal is conditioned on the approval of the Business Combination Proposal, the FTAC Charter Amendment Proposal and the NYSE Proposal. If any of these Required Stockholder Proposals are not approved, the Employee Stock Purchase Plan Proposal will not be presented at the FTAC special meeting and the Business Combination will not be completed.
Recommendation of the FTAC Board
THE FTAC BOARD RECOMMENDS THAT FTAC STOCKHOLDERS VOTE “FOR” THE APPROVAL OF THE EMPLOYEE STOCK PURCHASE PLAN PROPOSAL.
196
PROPOSAL NO. 7—THE ADJOURNMENT PROPOSAL
If approved, the Adjournment Proposal will allow the FTAC Board to adjourn the FTAC special meeting to a later date or dates, if necessary or appropriate, to (a) permit further solicitation of proxies in the event there are not sufficient votes at the time of the FTAC special meeting to approve the Business Combination Proposal, any of the FTAC Charter Amendment Proposals, the NYSE Proposal, the Governance Proposals, the Omnibus Equity Incentive Plan Proposal or the Employee Stock Purchase Plan Proposal or if otherwise necessary or appropriate in connection with the Business Combination or (b) to ensure that any supplement or amendment to this proxy statement/prospectus/consent solicitation statement may be timely disseminated to FTAC stockholders.
In no event will FTAC solicit proxies to adjourn the FTAC special meeting or consummate the Business Combination beyond the date by which it may properly do so under the FTAC Charter and the DGCL. The purpose of the Adjournment Proposal is to provide more time for the solicitation and vote of proxies or for the parties to make other arrangements that would increase the likelihood of obtaining a favorable vote on the Business Combination Proposal, the FTAC Charter Amendment Proposals and the NYSE Proposal and to meet the requirements that are necessary to consummate the Business Combination. The Adjournment Proposal will also allow FTAC to ensure its stockholders to receive information that the FTAC Board views as important in connection with their vote on the Business Combination. See the section entitled “Proposal No. 1—The Business Combination Proposal—Interests of FTAC’s Directors and Officers and Others in the Business Combination.”
In addition to an adjournment of the FTAC special meeting, the FTAC Board is empowered under the DGCL to postpone the FTAC special meeting at any time prior to the meeting being called to order. In such event, FTAC will issue a press release and take such other steps as it believes are necessary and practical in the circumstances to inform its stockholders of the postponement.
Consequences if the Adjournment Proposal is not Approved
If the Adjournment Proposal is presented at the FTAC special meeting and is not approved by the FTAC stockholders, FTAC’s Board may not be able to adjourn the FTAC special meeting to a later date in the event there are not sufficient votes at the time of the FTAC special meeting to approve any of the Stockholder Proposals. If the Business Combination Proposal, any of the FTAC Charter Amendment Proposals or the NYSE Proposal are not approved, the Business Combination will not be completed.
Required Vote
The approval of the Adjournment Proposal is not conditioned upon the approval of any of the other FTAC Stockholder Proposals.
Approval of the Adjournment Proposal will require the affirmative vote of holders of a majority of the shares of FTAC Class A common stock and FTAC Class B common stock entitled to vote on the proposal and represented at the FTAC special meeting by attendance via the virtual meeting website or by proxy, voting together as a single class. Accordingly, assuming a quorum is present, an FTAC stockholder’s failure to vote by proxy and to remotely attend the FTAC special meeting will have no effect on such proposal. Abstentions will have the same effect as a vote “AGAINST” the proposal.
Recommendation of the FTAC Board
THE FTAC BOARD RECOMMENDS THAT FTAC STOCKHOLDERS VOTE “FOR” APPROVAL OF THE ADJOURNMENT PROPOSAL.
197
TEMPO HOLDINGS’ AND THE TEMPO BLOCKERS’ SOLICITATION OF WRITTEN CONSENTS
This section contains information for equityholders of Tempo Holdings and the Tempo Blockers regarding the solicitation of written consents to adopt the Business Combination Agreement and to approve the transactions contemplated thereby by executing and delivering the applicable written consent furnished with this proxy statement/prospectus/consent solicitation statement.
Tempo Holdings
Tempo Holdings Members Entitled to Consent
Members of record of Tempo Holdings as of May 25, 2021 are entitled to sign and deliver written consents with respect to the approval of the Business Combination Agreement and the Business Combination.
Consents; Required Consents
Adoption of the Business Combination Agreement and the transactions contemplated thereby requires the approval of the holders of at least a majority of the outstanding units of Tempo Holdings entitled to vote.
Concurrent with the execution of the Business Combination Agreement, the Tempo Supporting Holders entered into the Tempo Holdings Support Agreement with Tempo Holdings. Under the Tempo Holdings Support Agreement, the Tempo Supporting Holders agreed, among other things, to (i) deliver a written consent adopting the Business Combination Agreement and approving the Business Combination, within twenty-four (24) hours after this proxy statement/prospectus/consent solicitation statement is declared effective by the SEC, and (ii) execute and deliver the Transaction Agreements effective upon the effective time of the Business Combination Agreement.
Submission of Consents
You may consent to the adoption of the Business Combination Agreement and the Business Combination and the Transaction Agreements with respect to your common units of Tempo Holdings by completing, dating and signing the written consent enclosed with this proxy statement/prospectus/consent solicitation statement and returning it to Tempo Holdings.
If you hold common units of Tempo Holdings and you wish to give your written consent, you must fill out the enclosed written consent, date and sign it, and promptly return it to Tempo Holdings. Once you have completed, dated and signed the written consent, you may deliver it to Tempo Holdings by emailing a .pdf copy to paulette.dodson@alight.com or by mailing it to Tempo Holdings at Tempo Holding Company, LLC, 4 Overlook Point, Lincolnshire, IL 60069, Attention: Paulette Dodson.
Executing Consents
You may execute a written consent to approve of the Business Combination Agreement and the Business Combination. A written consent to approve the Business Combination Agreement and the Business Combination is equivalent to a vote for such proposal. If you fail to execute and return your written consent, or otherwise withhold your written consent, it has the same effect as voting against the Business Combination Agreement and the Business Combination.
Solicitation of Consents; Expenses
The expense of preparing, printing and mailing these consent solicitation materials to members of Tempo Holdings is being borne by Tempo Holdings. Officers and employees of Tempo Holdings may solicit consents by telephone and personally, in addition to solicitation by mail. These persons will receive their regular salaries but no special compensation for soliciting consents.
198
Tempo Blocker I, LLC
Tempo Blocker 1 Members Entitled to Consent
Members of record of Tempo Blocker 1 as of May 25, 2021 are entitled to sign and deliver written consents with respect to the approval of the Business Combination Agreement and the Business Combination.
Consents; Required Consents
Adoption of the Business Combination Agreement and the transactions contemplated thereby requires the approval of the holders of at least a majority of the outstanding units of Tempo Blocker 1 entitled to vote.
Concurrent with the initial execution of the Business Combination Agreement, the Tempo Blocker 1 Supporting Holders entered into the Tempo Blocker 1 Support Agreement with Tempo Blocker 1. Under the Tempo Blocker 1 Support Agreement, the Tempo Blocker 1 Supporting Holders agreed, among other things, to (i) deliver a written consent adopting the Business Combination Agreement and approving the Business Combination, within eighteen (18) hours after this proxy statement/prospectus/consent solicitation statement is declared effective by the SEC, and (ii) execute and deliver the Transaction Agreements effective upon the effective time of the Business Combination Agreement.
Submission of Consents
You may consent to the adoption of the Business Combination Agreement and the Business Combination and the Transaction Agreements with respect to your common units of Tempo Blocker 1 by completing, dating and signing the written consent enclosed with this proxy statement/prospectus/consent solicitation statement and returning it to Tempo Blocker 1.
If you hold common units of Tempo Blocker 1 and you wish to give your written consent, you must fill out the enclosed written consent, date and sign it, and promptly return it to Tempo Blocker 1. Once you have completed, dated and signed the written consent, you may deliver it to Tempo Blocker 1 by emailing a .pdf copy to private.equity@adia.ae or by mailing it to Tempo Blocker 1 at Tempo Blocker I, LLC, c/o Platinum Falcon B 2018 RSC Limited Level 26, Al Khatem Tower, Abu Dhabi Global Market Square, Al Maryah Island, PO Box 25642, United Arab Emirates, Attention: The Directors.
Executing Consents
You may execute a written consent to approve of the Business Combination Agreement and the Business Combination. A written consent to approve the Business Combination Agreement and the Business Combination is equivalent to a vote for such proposal. If you fail to execute and return your written consent, or otherwise withhold your written consent, it has the same effect as voting against the Business Combination Agreement and the Business Combination.
Solicitation of Consents; Expenses
The expense of preparing, printing and mailing these consent solicitation materials to members of Tempo Blocker 1 is being borne by Tempo Blocker 1. Any officers or employees of Tempo Blocker 1 may solicit consents by telephone and personally, in addition to solicitation by mail. These persons will receive their regular salaries but no special compensation for soliciting consents.
Tempo Blocker II, LLC
Tempo Blocker 2 Members Entitled to Consent
Members of record of Tempo Blocker 2 as of May 25, 2021 are entitled to sign and deliver written consents with respect to the approval of the Business Combination Agreement and the Business Combination.
199
Consents; Required Consents
Adoption of the Business Combination Agreement and the transactions contemplated thereby requires the approval of the holders of at least a majority of the outstanding units of Tempo Blocker 2 entitled to vote.
Concurrent with the initial execution of the Business Combination Agreement, the Tempo Blocker 2 Supporting Holders entered into the Tempo Blocker 2 Support Agreement with Tempo Blocker 2. Under the Tempo Blocker 2 Support Agreement, the Tempo Blocker 2 Supporting Holders agreed, among other things, to (i) deliver a written consent adopting the Business Combination Agreement and approving the Business Combination, within eighteen (18) hours after this proxy statement/prospectus/consent solicitation statement is declared effective by the SEC, and (ii) execute and deliver the Transaction Agreements effective upon the effective time of the Business Combination Agreement.
Submission of Consents
You may consent to the adoption of the Business Combination Agreement and the Business Combination and the Transaction Agreements with respect to your common units of Tempo Blocker 2 by completing, dating and signing the written consent enclosed with this proxy statement/prospectus/consent solicitation statement and returning it to Tempo Blocker 2.
If you hold common units of Tempo Blocker 2 and you wish to give your written consent, you must fill out the enclosed written consent, date and sign it, and promptly return it to Tempo Blocker 2. Once you have completed, dated and signed the written consent, you may deliver it to Tempo Blocker 2 by emailing a .pdf copy to alexmoskowitz@gic.com or by mailing it to Tempo Blocker 2 at Tempo Blocker II, LLC c/o GIC Special Investments Pte. Ltd. One Bush Street, Suite 1100, San Francisco, CA 94104, Attention: Alex Moskowitz.
Executing Consents
You may execute a written consent to approve of the Business Combination Agreement and the Business Combination. A written consent to approve the Business Combination Agreement and the Business Combination is equivalent to a vote for such proposal. If you fail to execute and return your written consent, or otherwise withhold your written consent, it has the same effect as voting against the Business Combination Agreement and the Business Combination.
Solicitation of Consents; Expenses
The expense of preparing, printing and mailing these consent solicitation materials to members of Tempo Blocker 2 is being borne by Tempo Blocker 2. Any officers or employees of Tempo Blocker 2 may solicit consents by telephone and personally, in addition to solicitation by mail. These persons will receive their regular salaries but no special compensation for soliciting consents.
Blackstone Tempo Feeder Fund VII L.P.
Blackstone Blocker Limited Partners Entitled to Consent
Limited partners of record of Blackstone Blocker as of May 25, 2021 are entitled to sign and deliver written consents with respect to the approval of the Business Combination Agreement and the Business Combination.
Consents; Required Consents
Adoption of the Business Combination Agreement and the transactions contemplated thereby requires the approval of the holders of at least a majority of the limited partnership interests of Blackstone Blocker entitled to vote.
200
Concurrent with the initial execution of the Business Combination Agreement, the Blackstone Blocker Supporting General Partner entered into the Blackstone Blocker Support Agreement with Tempo Holdings. Under the Blackstone Blocker Support Agreement, the Blackstone Blocker Supporting General Partner agreed, among other things, to (i) deliver a written consent adopting the Business Combination Agreement and approving the Business Combination, within eighteen (18) hours after receipt of written notice that this proxy statement/prospectus/consent solicitation statement has been declared effective by the SEC, and (ii) execute and deliver the Transaction Agreements effective upon the effective time of the Business Combination Agreement.
Submission of Consents
You may consent to the adoption of the Business Combination Agreement and the Business Combination and the Transaction Agreements with respect to your limited partnership interests of Blackstone Blocker by completing, dating and signing the written consent enclosed with this proxy statement/consent solicitation statement/prospectus and returning it to Blackstone Blocker.
If you hold limited partnership interests of Blackstone Blocker and you wish to give your written consent, you must fill out the enclosed written consent, date and sign it, and promptly return it to Blackstone Blocker. Once you have completed, dated and signed the written consent, you may deliver it to Blackstone Blocker by emailing a .pdf copy to Wallace@blackstone.com and David.Kestnbaum@blackstone.com or by mailing it to Blackstone Blocker at Blackstone Tempo Feeder Fund VII L.P. c/o The Blackstone Group Inc., 345 Park Avenue, New York, New York 10154, Attention: Peter Wallace and David Kestnbaum.
Executing Consents
You may execute a written consent to approve of the Business Combination Agreement and the Business Combination. A written consent to approve the Business Combination Agreement and the Business Combination is equivalent to a vote for such proposal. If you fail to execute and return your written consent, or otherwise withhold your written consent, it has the same effect as voting against the Business Combination Agreement and the Business Combination.
Solicitation of Consents; Expenses
The expense of preparing, printing and mailing these consent solicitation materials to limited partners of Blackstone Blocker is being borne by Blackstone Blocker. Any officers or employees of Blackstone Blocker may solicit consents by telephone and personally, in addition to solicitation by mail. These persons, if any, will receive their regular salaries but no special compensation for soliciting consents.
New Mountain Partners IV Special (AIV-E), LP
Tempo Blocker 5 Limited Partners Entitled to Consent
Limited partners of record of Tempo Blocker 5 as of May 25, 2021 are entitled to sign and deliver written consents with respect to the approval of the Business Combination Agreement and the Business Combination.
Consents; Required Consents
Adoption of the Business Combination Agreement and the transactions contemplated thereby requires the approval of the holders of at least a majority of the limited partnership interests of Tempo Blocker 5 entitled to vote.
Concurrent with the initial execution of the Business Combination Agreement, the Tempo Blocker 5 Supporting General Partner entered into the Tempo Blocker 5 Support Agreement with Tempo Holdings. Under the Tempo Blocker 5 Support Agreement, the Tempo Blocker 5 Supporting General Partner agreed, among other
201
things, to (i) deliver a written consent adopting the Business Combination Agreement and approving the Business Combination, within eighteen (18) hours after receipt of written notice that this proxy statement/prospectus/consent solicitation statement has been declared effective by the SEC, and (ii) execute and deliver the Transaction Agreements effective upon the effective time of the Business Combination Agreement.
Submission of Consents
You may consent to the adoption of the Business Combination Agreement and the Business Combination and the Transaction Agreements with respect to your limited partnership interests of Tempo Blocker 5 by completing, dating and signing the written consent enclosed with this proxy statement/prospectus/consent solicitation statement and returning it to Tempo Blocker 5.
If you hold limited partnership interests of Tempo Blocker 5 and you wish to give your written consent, you must fill out the enclosed written consent, date and sign it, and promptly return it to Tempo Blocker 5. Once you have completed, dated and signed the written consent, you may deliver it to Tempo Blocker 5 by emailing a .pdf copy to MLori@newmountaincapital.com and RMulcare@newmountaincapital.com or by mailing it to Tempo Blocker 5 at New Mountain Investments IV, L.L.C., 787 Seventh Avenue, 49th Floor, New York, New York 10019, Attention: Mathew J. Lori and Robert Mulcare.
Executing Consents
You may execute a written consent to approve of the Business Combination Agreement and the Business Combination. A written consent to approve the Business Combination Agreement and the Business Combination is equivalent to a vote for such proposal. If you fail to execute and return your written consent, or otherwise withhold your written consent, it has the same effect as voting against the Business Combination Agreement and the Business Combination.
Solicitation of Consents; Expenses
The expense of preparing, printing and mailing these consent solicitation materials to limited partners of Tempo Blocker 5 is being borne by Tempo Blocker 5. Any officers or employees of Tempo Blocker 5 may solicit consents by telephone and personally, in addition to solicitation by mail. These persons, if any, will receive their regular salaries but no special compensation for soliciting consents.
202
UNAUDITED PRO FORMA CONDENSED COMBINED FINANCIAL INFORMATION
Introduction
Alight, Inc. is providing the following unaudited pro forma condensed combined financial information to aid you in your analysis of the financial aspects of the Business Combination. The following unaudited pro forma condensed combined financial information has been prepared in accordance with Article 11 of Regulation S-X as amended by the final rule, Release No. 33-10786 “Amendments to Financial Disclosures about Acquired and Disposed Businesses.”
The unaudited pro forma condensed combined balance sheet as of March 31, 2021 (the “Unaudited Pro Forma Condensed Combined Balance Sheet”) combines the unaudited balance sheet of FTAC as of March 31, 2021 and the unaudited consolidated balance sheet of Tempo Holdings as of March 31, 2021 on a pro forma basis as if the Business Combination had been consummated on March 31, 2021. The unaudited pro forma condensed combined statements of operations for the three months ended March 31, 2021 and for the year ended December 31, 2020 (the “Unaudited Pro Forma Condensed Combined Statements of Operations”) combine the unaudited statement of operations of FTAC for the three months ended March 31, 2021, and the unaudited consolidated statement of operations of Tempo Holdings for the three months ended March 31, 2021 on a pro forma basis and the audited statement of operations of FTAC for the period from March 26, 2020 (inception) through December 31, 2020 and the audited consolidated statement of operations of Tempo Holdings for the year ended December 31, 2020, respectively, on a pro forma basis as if the Business Combination had been consummated on January 1, 2020, the beginning of the earliest period presented. The Unaudited Pro Forma Condensed Combined Balance Sheet as of March 31, 2021 and the Unaudited Pro Forma Condensed Combined Statements of Operations for the three months ended March 31, 2021 and for the year ended December 31, 2020, together with the accompanying notes, are referenced herein as the “Unaudited Pro Forma Condensed Combined Financial Statements”.
The historical financial information of FTAC was derived from the unaudited financial statements of FTAC as of March 31, 2021 and for the three months ended March 31, 2021, as well as from the audited financial statements of FTAC for the period from March 26, 2020 (inception) to December 31, 2020, which are included elsewhere in this proxy statement/prospectus/consent solicitation statement. The historical financial information of Tempo Holdings was derived from the Tempo Holdings unaudited Q1 2021 and audited 2020 consolidated financial statements, which are included elsewhere in this proxy statement/prospectus/consent solicitation statement. This information should be read together with the accompanying notes to the Unaudited Pro Forma Condensed Combined Financial Statements, the unaudited quarterly and audited financial statements of FTAC and related notes, the Tempo Holdings unaudited Q1 2021 and 2020 audited condensed consolidated financial statements and related notes, the sections of this proxy statement/prospectus/consent solicitation statement entitled “Management’s Discussion and Analysis of Financial Condition and Results of Operations of FTAC” and “Management’s Discussion and Analysis of Financial Condition and Results of Operations of Alight” and other financial information included elsewhere in this proxy statement/prospectus/consent solicitation statement.
Description of the Business Combination
On January 25, 2021, the Company entered into the Business Combination Agreement, which was amended and restated on April 29, 2021, with Tempo Holdings, FTAC, FTAC Merger Sub, Tempo Merger Sub, the Blocker Merger Subs and each of the Tempo Blockers, pursuant to which, on the terms and subject to the conditions set forth in the Business Combination Agreement, among other things, (a) FTAC Merger Sub will merge with and into FTAC, with FTAC surviving as a subsidiary of the Company, FTAC stockholders being entitled to receive Company common stock in exchange for their FTAC common stock and the Company becoming a publicly traded company on the NYSE and (b) the parties will complete a series of transactions, including the Tempo Merger and the Blocker Mergers, as a result of which, the Tempo Blockers will become subsidiaries of the Company and the Company will acquire a controlling interest in (and become the managing member of) Alight Holdings, with the Company having an organizational structure which is commonly referred
203
to as an “Up-C” (or umbrella partnership corporation) structure. The Up-C structure will allow the Continuing Tempo Unitholders an equity ownership in Tempo Holdings, which will now be represented by Alight Holdings Units, while also holding an equivalent number of voting interests in the Company in the form of shares of Company Class V common stock. For more information about the Business Combination, see the section of this proxy statement/prospectus/consent solicitation statement entitled “Proposal No. 1—The Business Combination Proposal.”
Accounting for the Business Combination
The Business Combination will be accounted for using the acquisition method of accounting with the Company as the accounting acquirer. Under the acquisition method of accounting, the Company’s assets and liabilities will be recorded at carrying value and the assets and liabilities associated with Tempo Holdings will be recorded at estimated fair value as of the acquisition date. The excess of the purchase price over the estimated fair values of the net assets acquired, if applicable, will be recognized as goodwill. For purposes of the Unaudited Pro Forma Condensed Combined Balance Sheet, the purchase consideration has been allocated to the assets acquired and liabilities assumed of Tempo Holdings based upon management’s preliminary estimate of their fair values as of March 31, 2021. The Company has not completed the valuation analysis and calculations in sufficient detail necessary to arrive at the required estimates of the fair market value of the Tempo Holdings assets acquired or liabilities assumed, other than a preliminary estimate for intangible assets. Accordingly, apart from intangible assets, Tempo Holdings assets and liabilities are presented at their respective carrying amounts and should be treated as preliminary values.
For accounting purposes, the acquirer is the entity that has obtained control of another entity and, thus, consummated a business combination. The determination of whether control has been obtained begins with the evaluation of whether control should be evaluated based on the variable interest or voting interest model pursuant to ASC Topic 810, Consolidation (“ASC 810”). If the acquiree is a variable interest entity, the primary beneficiary would be the accounting acquirer. Tempo Holdings meets the definition of a variable interest entity and the Company, which will be the managing member, has been determined to be the primary beneficiary.
Basis of Pro Forma Presentation
The Unaudited Pro Forma Condensed Combined Financial Statements have been prepared using the assumptions below with respect to the potential redemption by FTAC stockholders of FTAC Class A common stock for cash equal to their pro rata portion of the aggregate amount of funds deposited in the Trust Account:
| • |   No Redemptions: This presentation assumes that no FTAC stockholders elect to redeem their FTAC Class A common stock for a pro rata portion of the funds in the Trust Account, and thus the full amount held in the Trust Account as of the balance sheet date is available for the Business Combination; and  | 
| • |   Maximum Redemptions: This presentation assumes that FTAC stockholders redeem 28,584,926 shares of FTAC Class A common stock, the maximum number of shares of FTAC Class A common stock that may be redeemed for a pro rata portion of the funds in the Trust Account that would still allow FTAC to satisfy the condition precedent in the Business Combination Agreement that as of immediately prior to the Business Combination, FTAC have an Available Cash Amount of at least $2.6 billion. This calculation assumes that the full $300 million in aggregate proceeds are received from the closing of the purchases under the Forward Purchase Agreements, the full $1.55 billion in aggregate proceeds are received from the PIPE Investment, that there is no Permitted Equity Financing and that the amount in the Trust Account (prior to any redemptions) is equal to $1,035,985,318 (the amount in the Trust Account as of March 31, 2021), resulting in an aggregate redemption payment (based on an estimated redemption price per share of approximately $10) of $285,849,260 and Available Trust Proceeds at closing of approximately $750 million. Under this scenario there is a  | 
204
|   Redemption Offset Amount equal to $85 million (the amount by which the Available Trust Proceeds are less than $835 million), resulting in the following adjustments to the consideration payable at closing:  | 
| • |   Tempo Seller Consideration: A reduction to the amount of the Closing Cash Consideration of $85 million, such that the Closing Cash Consideration will be equal to $915 million (assuming the Net Debt Adjustment Amount is equal to $0 and so there is no adjustment for Tempo Holdings’ net debt at Closing), and a corresponding increase in the number of shares of Company Class A common stock and Class A Units that comprise the Closing Seller Equity Consideration equal to 8,500,000 (equal to the $85 million Redemption Offset Amount divided by $10), such that the Closing Seller Equity Consideration will be an aggregate number of shares of Company Class A common stock and Class A Units equal to 235,163,750.  | 
| • |   Founder Share Consideration: The issuance of an aggregate of 5,175,000 shares of Company Class B-3 common stock to the Founders and certain FTAC Insiders, and a corresponding reduction to the number of shares of Company Class A common stock to be issued in connection with the exchange of the FTAC Class B common stock outstanding at the Closing from 23,287,500 to 18,112,500.  | 
Under both the No Redemptions and Maximum Redemptions scenarios, the amount of cash available is sufficient to (a) pay the cash consideration to the Tempo Sellers and (b) pay transaction expenses.
Assumptions and estimates underlying the unaudited pro forma adjustments set forth in the Unaudited Pro Forma Condensed Combined Financial Statements are described in the accompanying notes. The Unaudited Pro Forma Condensed Combined Financial Statements have been presented for illustrative purposes only and are not necessarily indicative of the operating results and financial position that would have been achieved had the Business Combination occurred on the dates indicated. Further, the Unaudited Pro Forma Condensed Combined Financial Statements do not purport to project the future operating results or financial position of the Company following the consummation of the Business Combination. The unaudited pro forma adjustments represent management’s estimates based on information available as of the date of these Unaudited Pro Forma Condensed Combined Financial Statements and are subject to change as additional information becomes available and analyses are performed.
205
Unaudited Pro Forma Condensed Combined Balance Sheets
As of March 31, 2021
(in millions, except share and per share amounts)
| Historical | Assuming No Redemptions | Assuming Maximum Redemptions | ||||||||||||||||||||||||||||||
| (a) | (b) | |||||||||||||||||||||||||||||||
| Foley Trasimene Acquisition Corp.  | 
Tempo Holding Company, LLC  | 
Pro Forma Adjustments  | 
Note 4  | 
Pro Forma Combined  | 
Pro Forma Adjustments  | 
Note 4  | 
Pro Forma Combined  | 
|||||||||||||||||||||||||
|   Assets  | 
||||||||||||||||||||||||||||||||
|   Current Assets  | 
||||||||||||||||||||||||||||||||
|   Cash and cash equivalents  | 
$ | 1 | $ | 495 | $ | 1,035 | (c | ) | $ | 392 | $ | 1,035 | (c | ) | $ | 191 | ||||||||||||||||
| (36 | ) | (d | ) | (36 | ) | (d | ) | |||||||||||||||||||||||||
| (91 | ) | (e | ) | (91 | ) | (e | ) | |||||||||||||||||||||||||
| 1,550 | (f | ) | 1,550 | (f | ) | |||||||||||||||||||||||||||
| 300 | (g | ) | 300 | (g | ) | |||||||||||||||||||||||||||
| (1,862 | ) | (h | ) | (1,862 | ) | (h | ) | |||||||||||||||||||||||||
| (1,000 | ) | (u | ) | (286 | ) | (i | ) | |||||||||||||||||||||||||
| (915 | ) | (u | ) | |||||||||||||||||||||||||||||
|   Receivables, net  | 
— | 483 | — | 483 | — | 483 | ||||||||||||||||||||||||||
|   Deferred offering costs  | 
— | — | — | — | — | — | ||||||||||||||||||||||||||
|   Other current assets  | 
— | 168 | — | 168 | — | 168 | ||||||||||||||||||||||||||
|   Prepaid expenses  | 
— | — | — | — | — | — | ||||||||||||||||||||||||||
|   
  | 
  
  | 
  
  | 
  
  | 
  
  | 
  
  | 
  
  | 
  
  | 
  
  | 
  
  | 
  
  | 
  
  | 
|||||||||||||||||||||
|   Total Current Assets Before Fiduciary Assets  | 
1 | 1,146 | (104 | ) | 1,043 | (305 | ) | 842 | ||||||||||||||||||||||||
|   Fiduciary assets  | 
— | 1,209 | — | 1,209 | — | 1,209 | ||||||||||||||||||||||||||
|   
  | 
  
  | 
  
  | 
  
  | 
  
  | 
  
  | 
  
  | 
  
  | 
  
  | 
  
  | 
  
  | 
  
  | 
|||||||||||||||||||||
|   Total Current Assets  | 
1 | 2,355 | (104 | ) | 2,252 | (305 | ) | 2,051 | ||||||||||||||||||||||||
|   Goodwill  | 
— | 2,248 | (2,096 | ) | (l | ) | 3,720 | (2,096 | ) | (l | ) | 3,711 | ||||||||||||||||||||
| 605 | (o | ) | 591 | (o | ) | |||||||||||||||||||||||||||
| 30 | (p | ) | 30 | (p | ) | |||||||||||||||||||||||||||
| (683 | ) | (r | ) | (683 | ) | (r | ) | |||||||||||||||||||||||||
| 3,310 | (u | ) | 3,310 | (u | ) | |||||||||||||||||||||||||||
| 306 | (j | ) | 311 | (j | ) | |||||||||||||||||||||||||||
|   Intangible assets, net  | 
— | 1,684 | 2,096 | (k | ) | 3,780 | 2,096 | (k | ) | 3,780 | ||||||||||||||||||||||
|   Fixed assets, net  | 
— | 333 | — | 333 | — | 333 | ||||||||||||||||||||||||||
|   Deferred tax assets  | 
— | 5 | — | 5 | — | 5 | ||||||||||||||||||||||||||
|   Other assets  | 
— | 415 | — | 415 | — | 415 | ||||||||||||||||||||||||||
|   Cash and marketable securities held in Trust Account  | 
1,035 | — | (1,035 | ) | (c | ) | — | (1,035 | ) | (c | ) | — | ||||||||||||||||||||
|   
  | 
  
  | 
  
  | 
  
  | 
  
  | 
  
  | 
  
  | 
  
  | 
  
  | 
  
  | 
  
  | 
  
  | 
|||||||||||||||||||||
|   Total Assets  | 
$ | 1,036 | $ | 7,040 | $ | 2,429 | $ | 10,505 | $ | 2,219 | $ | 10,295 | ||||||||||||||||||||
|   
  | 
  
  | 
  
  | 
  
  | 
  
  | 
  
  | 
  
  | 
  
  | 
  
  | 
  
  | 
  
  | 
  
  | 
|||||||||||||||||||||
206
| Historical | Assuming No Redemptions | Assuming Maximum Redemptions | ||||||||||||||||||||||||||||||
| (a) | (b) | |||||||||||||||||||||||||||||||
| Foley Trasimene Acquisition Corp.  | 
Tempo Holding Company, LLC  | 
Pro Forma Adjustments  | 
Note 4  | 
Pro Forma Combined  | 
Pro Forma Adjustments  | 
Note 4  | 
Pro Forma Combined  | 
|||||||||||||||||||||||||
|   Liabilities and Equity  | 
||||||||||||||||||||||||||||||||
|   Liabilities  | 
||||||||||||||||||||||||||||||||
|   Current Liabilities  | 
||||||||||||||||||||||||||||||||
|   Accounts payable and accrued liabilities  | 
6 | 357 | — | 363 | — | 363 | ||||||||||||||||||||||||||
|   Current portion of long term debt  | 
— | 35 | (6 | ) | (m | ) | 29 | (6 | ) | (m | ) | 29 | ||||||||||||||||||||
|   Other current liabilities  | 
— | 304 | — | 304 | — | 304 | ||||||||||||||||||||||||||
|   Income taxes payable  | 
— | — | — | — | — | — | ||||||||||||||||||||||||||
|   
  | 
  
  | 
  
  | 
  
  | 
  
  | 
  
  | 
  
  | 
  
  | 
  
  | 
  
  | 
  
  | 
  
  | 
|||||||||||||||||||||
|   Total Current Liabilities Before Fiduciary Liabilities  | 
6 | 696 | (6 | ) | 696 | (6 | ) | 696 | ||||||||||||||||||||||||
|   Fiduciary liabilities  | 
— | 1,209 | — | 1,209 | — | 1,209 | ||||||||||||||||||||||||||
|   
  | 
  
  | 
  
  | 
  
  | 
  
  | 
  
  | 
  
  | 
  
  | 
  
  | 
  
  | 
  
  | 
  
  | 
|||||||||||||||||||||
|   Total Current Liabilities  | 
6 | 1,905 | (6 | ) | 1,905 | (6 | ) | 1,905 | ||||||||||||||||||||||||
|   Deferred tax liabilities  | 
— | 1 | 306 | (j | ) | 307 | 311 | (j | ) | 312 | ||||||||||||||||||||||
|   Long term debt  | 
— | 4,038 | (1,830 | ) | (n | ) | 2,208 | (1,830 | ) | (n | ) | 2,208 | ||||||||||||||||||||
|   Other liabilities  | 
— | 413 | — | 413 | — | 413 | ||||||||||||||||||||||||||
|   TRA liability  | 
— | — | 605 | (o | ) | 605 | 591 | (o | ) | 591 | ||||||||||||||||||||||
|   Warrant liability  | 
80 | — | (80 | ) | (v | ) | — | (80 | ) | (v | ) | — | ||||||||||||||||||||
|   FPA liability  | 
20 | — | (20 | ) | (g | ) | — | (20 | ) | (g | ) | — | ||||||||||||||||||||
|   Financial instruments  | 
— | — | 96 | (g),(v | ) | 96 | 96 | (g),(v | ) | 96 | ||||||||||||||||||||||
|   Deferred underwriting fee payable  | 
36 | — | (36 | ) | (d | ) | — | (36 | ) | (d | ) | — | ||||||||||||||||||||
|   
  | 
  
  | 
  
  | 
  
  | 
  
  | 
  
  | 
  
  | 
  
  | 
  
  | 
  
  | 
  
  | 
  
  | 
|||||||||||||||||||||
|   Total Liabilities  | 
142 | 6,357 | (965 | ) | 5,534 | (974 | ) | 5,525 | ||||||||||||||||||||||||
|   Commitments and Contingencies:  | 
— | |||||||||||||||||||||||||||||||
|   Class A common stock subject to possible redemption, 88,863,472 shares at $10.00 per share  | 
889 | — | (889 | ) | (q | ) | — | (889 | ) | (i | ) | — | ||||||||||||||||||||
|   Stockholders’ Equity  | 
||||||||||||||||||||||||||||||||
|   Members’ equity (123,700 A units issued and outstanding, 1,726 A-1 units issued and outstanding, and 1,697 B units issued and outstanding)  | 
— | 852 | (852 | ) | (r | ) | — | (852 | ) | (r | ) | — | ||||||||||||||||||||
|   Preferred stock, $.0001 par value; 1,000,000 shares authorized; none issued and outstanding  | 
— | — | — | — | — | — | ||||||||||||||||||||||||||
|   Class A common stock, $0.0001 par value; 400,000,000 shares authorized; 14,636,528 issued and outstanding (excluding 88,863,472 shares subject to possible redemption)  | 
— | — | 23 | (u | ) | 23 | 24 | (u | ) | 24 | ||||||||||||||||||||||
|   Class B common stock, $0.0001 par value; 40,000,000 shares authorized; 25,875,000 shares issued and outstanding  | 
— | — | — | — | — | — | ||||||||||||||||||||||||||
|   Additional paid-in capital  | 
41 | — | 2,287 | (u | ) | 4,330 | 2,371 | (u | ) | 4,112 | ||||||||||||||||||||||
| 1,550 | (f | ) | 1,550 | (f | ) | |||||||||||||||||||||||||||
| 304 | (g | ) | 304 | (g | ) | |||||||||||||||||||||||||||
| 30 | (p | ) | 44 | (p | ) | |||||||||||||||||||||||||||
| 889 | (q | ) | 603 | (i | ) | |||||||||||||||||||||||||||
| (771 | ) | (t | ) | (801 | ) | (t | ) | |||||||||||||||||||||||||
|   Retained earnings (deficit)  | 
(36 | ) | (148 | ) | 31 | (s | ) | (153 | ) | 17 | (s | ) | (167 | ) | ||||||||||||||||||
|   Accumulated other comprehensive income  | 
— | (21 | ) | 21 | (r | ) | — | 21 | (r | ) | — | |||||||||||||||||||||
|   Noncontrolling interest  | 
— | — | 771 | (t | ) | 771 | 801 | (t | ) | 801 | ||||||||||||||||||||||
|   
  | 
  
  | 
  
  | 
  
  | 
  
  | 
  
  | 
  
  | 
  
  | 
  
  | 
  
  | 
  
  | 
  
  | 
|||||||||||||||||||||
|   Total Stockholders’ Equity  | 
5 | 683 | 4,283 | 4,971 | 4,082 | 4,770 | ||||||||||||||||||||||||||
|   
  | 
  
  | 
  
  | 
  
  | 
  
  | 
  
  | 
  
  | 
  
  | 
  
  | 
  
  | 
  
  | 
  
  | 
|||||||||||||||||||||
|   Total Liabilities and Stockholders’ Equity  | 
$ | 1,036 | $ | 7,040 | $ | 2,429 | $ | 10,505 | $ | 2,219 | $ | 10,295 | ||||||||||||||||||||
|   
  | 
  
  | 
  
  | 
  
  | 
  
  | 
  
  | 
  
  | 
  
  | 
  
  | 
  
  | 
  
  | 
  
  | 
|||||||||||||||||||||
207
Unaudited Pro Forma Condensed Combined Statements of Operations
For the Three Months Ended March 31, 2021
(in millions, except share and per share amounts)
| Historical | Assuming No Redemptions | Assuming Maximum Redemptions | ||||||||||||||||||||||||||||||
| (a) | (b) | |||||||||||||||||||||||||||||||
| Foley Trasimene Acquisition Corp.  | 
Tempo Holding Company, LLC  | 
Pro Forma Adjustments  | 
Note 5  | 
Pro Forma Combined  | 
Pro Forma Adjustments  | 
Note 5  | 
Pro Forma Combined  | 
|||||||||||||||||||||||||
|   Revenue  | 
$ | — | $ | 689 | $ | — | $ | 689 | $ | — | $ | 689 | ||||||||||||||||||||
|   Cost of services, exclusive of depreciation and amortization  | 
— | 452 | — | 452 | — | 452 | ||||||||||||||||||||||||||
|   Depreciation and amortization  | 
— | 19 | — | 19 | — | 19 | ||||||||||||||||||||||||||
|   
  | 
  
  | 
  
  | 
  
  | 
  
  | 
  
  | 
  
  | 
  
  | 
  
  | 
  
  | 
  
  | 
  
  | 
|||||||||||||||||||||
|   Gross Profit  | 
— | 218 | — | 218 | — | 218 | ||||||||||||||||||||||||||
|   Operating Expenses  | 
||||||||||||||||||||||||||||||||
|   Formation and general and administrative expenses  | 
3 | — | (3 | ) | (e | ) | — | (3 | ) | (e | ) | — | ||||||||||||||||||||
|   Selling, general and administrative  | 
— | 117 | 2 | (e),(f | ) | 119 | 2 | (e),(f | ) | 119 | ||||||||||||||||||||||
|   Depreciation and intangible amortization  | 
— | 55 | 34 | (g | ) | 89 | 34 | (g | ) | 89 | ||||||||||||||||||||||
|   
  | 
  
  | 
  
  | 
  
  | 
  
  | 
  
  | 
  
  | 
  
  | 
  
  | 
  
  | 
  
  | 
  
  | 
|||||||||||||||||||||
|   Total operating expenses  | 
3 | 172 | 33 | 208 | 33 | 208 | ||||||||||||||||||||||||||
|   
  | 
  
  | 
  
  | 
  
  | 
  
  | 
  
  | 
  
  | 
  
  | 
  
  | 
  
  | 
  
  | 
  
  | 
|||||||||||||||||||||
|   Operating (Loss) Income  | 
(3 | ) | 46 | (33 | ) | 10 | (33 | ) | 10 | |||||||||||||||||||||||
|   Gain on change in fair value of warrant liability  | 
47 | — | — | 47 | — | 47 | ||||||||||||||||||||||||||
|   Gain on change in fair value of FPA liability  | 
34 | — | — | 34 | — | 34 | ||||||||||||||||||||||||||
|   Interest earned on marketable securities held in Trust Account  | 
0 | — | 0 | (d | ) | 0 | 0 | (d | ) | 0 | ||||||||||||||||||||||
|   Interest expense, net  | 
— | 62 | (28 | ) | (c | ) | 34 | (28 | ) | (c | ) | 34 | ||||||||||||||||||||
|   Other expense (income), net  | 
— | 8 | — | 8 | — | 8 | ||||||||||||||||||||||||||
|   
  | 
  
  | 
  
  | 
  
  | 
  
  | 
  
  | 
  
  | 
  
  | 
  
  | 
  
  | 
  
  | 
  
  | 
|||||||||||||||||||||
|   Income (Loss) Before Income Tax Expense  | 
78 | (24 | ) | (5 | ) | 49 | (5 | ) | 49 | |||||||||||||||||||||||
|   Income tax expense (benefit)  | 
— | (3 | ) | 14 | (h | ) | 11 | 14 | (h | ) | 11 | |||||||||||||||||||||
|   
  | 
  
  | 
  
  | 
  
  | 
  
  | 
  
  | 
  
  | 
  
  | 
  
  | 
  
  | 
  
  | 
  
  | 
|||||||||||||||||||||
|   Net Income (Loss)  | 
78 | (21 | ) | (19 | ) | 38 | (19 | ) | 38 | |||||||||||||||||||||||
|   Net loss attributable to noncontrolling interests  | 
— | — | 1 | (i | ) | 1 | 1 | (i | ) | 1 | ||||||||||||||||||||||
|   
  | 
  
  | 
  
  | 
  
  | 
  
  | 
  
  | 
  
  | 
  
  | 
  
  | 
  
  | 
  
  | 
  
  | 
|||||||||||||||||||||
|   Net Income (Loss) Attributable to the Company  | 
$ | 78 | $ | (21 | ) | $ | (20 | ) | $ | 37 | $ | (20 | ) | $ | 37 | |||||||||||||||||
|   
  | 
  
  | 
  
  | 
  
  | 
  
  | 
  
  | 
  
  | 
  
  | 
  
  | 
  
  | 
  
  | 
  
  | 
|||||||||||||||||||||
|   Weighted average shares outstanding of Class A redeemable common stock  | 
103,500,000 | |||||||||||||||||||||||||||||||
|   
  | 
  
  | 
|||||||||||||||||||||||||||||||
|   Basic and diluted income per share, Class A  | 
$ | 0.00 | ||||||||||||||||||||||||||||||
|   
  | 
  
  | 
|||||||||||||||||||||||||||||||
|   Weighted average shares outstanding of Class B non-redeemable common stock  | 
25,875,000 | |||||||||||||||||||||||||||||||
|   
  | 
  
  | 
|||||||||||||||||||||||||||||||
|   Basic and diluted income per share, Class B  | 
$ | 3.02 | ||||||||||||||||||||||||||||||
|   
  | 
  
  | 
|||||||||||||||||||||||||||||||
|   Basic weighted average shares outstanding of the Company  | 
(j | ) | 461,392,828 | (j | ) | 433,055,771 | ||||||||||||||||||||||||||
|   
  | 
  
  | 
  
  | 
  
  | 
|||||||||||||||||||||||||||||
|   Basic net income per share, the Company  | 
(j | ) | $ | 0.08 | (j | ) | $ | 0.09 | ||||||||||||||||||||||||
|   
  | 
  
  | 
  
  | 
  
  | 
|||||||||||||||||||||||||||||
|   Diluted weighted average share outstanding of the Company  | 
(j | ) | 538,451,250 | (j | ) | 513,191,324 | ||||||||||||||||||||||||||
|   
  | 
  
  | 
  
  | 
  
  | 
|||||||||||||||||||||||||||||
|   Diluted net income per share, the Company  | 
(j | ) | $ | 0.07 | (j | ) | $ | 0.07 | ||||||||||||||||||||||||
|   
  | 
  
  | 
  
  | 
  
  | 
|||||||||||||||||||||||||||||
208
Unaudited Pro Forma Condensed Combined Statements of Operations
For the Year Ended December 31, 2020
(in millions, except share and per share amounts)
| Historical | Assuming No Redemptions | Assuming Maximum Redemptions | ||||||||||||||||||||||||||
| (a) | (b) | |||||||||||||||||||||||||||
| Foley Trasimene Acquisition Corp. (Restated)  | 
Tempo Holding Company, LLC  | 
Pro Forma Adjustments  | 
Note 6  | 
Pro Forma Combined  | 
Pro Forma Adjustments  | 
Note 6  | 
Pro Forma Combined  | 
|||||||||||||||||||||
|   Revenue  | 
$ | — | $ | 2,728 | $ | — | $ | 2,728 | $ | — | $ | 2,728 | ||||||||||||||||
|   Cost of services, exclusive of depreciation and amortization  | 
— | 1,829 | — | 1,829 | — | 1,829 | ||||||||||||||||||||||
|   Depreciation and amortization  | 
— | 65 | — | 65 | — | 65 | ||||||||||||||||||||||
|   
  | 
  
  | 
  
  | 
  
  | 
  
  | 
  
  | 
  
  | 
  
  | 
  
  | 
  
  | 
  
  | 
  
  | 
|||||||||||||||||
|   Gross Profit  | 
— | 834 | — | 834 | — | 834 | ||||||||||||||||||||||
|   Operating Expenses  | 
||||||||||||||||||||||||||||
|   Formation and general and administrative expenses  | 
3 | — | (3 | ) | (e) | — | (3 | ) | (e) | — | ||||||||||||||||||
|   Selling, general and administrative  | 
— | 461 | 128 | (e),(f), (h)  | 
589 | 128 | (e),(f), (h)  | 
589 | ||||||||||||||||||||
|   Depreciation and intangible amortization  | 
— | 226 | 138 | (g) | 364 | 138 | (g) | 364 | ||||||||||||||||||||
|   
  | 
  
  | 
  
  | 
  
  | 
  
  | 
  
  | 
  
  | 
  
  | 
  
  | 
  
  | 
  
  | 
  
  | 
|||||||||||||||||
|   Total operating expenses  | 
3 | 687 | 263 | 953 | 263 | 953 | ||||||||||||||||||||||
|   
  | 
  
  | 
  
  | 
  
  | 
  
  | 
  
  | 
  
  | 
  
  | 
  
  | 
  
  | 
  
  | 
  
  | 
|||||||||||||||||
|   Operating (Loss) Income  | 
(3 | ) | 147 | (263 | ) | (119 | ) | (263 | ) | (119 | ) | |||||||||||||||||
|   Loss on change in fair value of warrant liability  | 
(58 | ) | — | — | (58 | ) | — | (58 | ) | |||||||||||||||||||
|   Loss on change in fair value of FPA liability  | 
(54 | ) | — | — | (54 | ) | — | (54 | ) | |||||||||||||||||||
|   Interest earned on marketable securities held in Trust Account  | 
1 | — | (1 | ) | (d) | — | (1 | ) | (d) | — | ||||||||||||||||||
|   Interest expense, net  | 
— | 234 | (85 | ) | (c) | 149 | (85 | ) | (c) | 149 | ||||||||||||||||||
|   Other expense (income), net  | 
— | 7 | — | 7 | — | 7 | ||||||||||||||||||||||
|   
  | 
  
  | 
  
  | 
  
  | 
  
  | 
  
  | 
  
  | 
  
  | 
  
  | 
  
  | 
  
  | 
  
  | 
|||||||||||||||||
|   Loss Before Income Tax Expense  | 
(114 | ) | (94 | ) | (179 | ) | (387 | ) | (179 | ) | (387 | ) | ||||||||||||||||
|   Income tax expense (benefit)  | 
— | 9 | (98 | ) | (i) | (89 | ) | (96 | ) | (i) | (87 | ) | ||||||||||||||||
|   
  | 
  
  | 
  
  | 
  
  | 
  
  | 
  
  | 
  
  | 
  
  | 
  
  | 
  
  | 
  
  | 
  
  | 
|||||||||||||||||
|   Net Loss  | 
(114 | ) | (103 | ) | (81 | ) | (298 | ) | (83 | ) | (300 | ) | ||||||||||||||||
|   Net loss attributable to noncontrolling interests  | 
— | — | (9 | ) | (j) | (9 | ) | (10 | ) | (j) | (10 | ) | ||||||||||||||||
|   
  | 
  
  | 
  
  | 
  
  | 
  
  | 
  
  | 
  
  | 
  
  | 
  
  | 
  
  | 
  
  | 
  
  | 
|||||||||||||||||
|   Net Loss Attributable to the Company  | 
$ | (114 | ) | $ | (103 | ) | $ | (72 | ) | $ | (289 | ) | $ | (73 | ) | $ | (290 | ) | ||||||||||
|   
  | 
  
  | 
  
  | 
  
  | 
  
  | 
  
  | 
  
  | 
  
  | 
  
  | 
  
  | 
  
  | 
  
  | 
|||||||||||||||||
|   Weighted average shares outstanding of Class A redeemable common stock  | 
103,500,000 | |||||||||||||||||||||||||||
|   
  | 
  
  | 
|||||||||||||||||||||||||||
|   Basic and diluted income per share, Class A  | 
$ | 0.01 | ||||||||||||||||||||||||||
|   
  | 
  
  | 
|||||||||||||||||||||||||||
|   Weighted average shares outstanding of Class B non-redeemable common stock  | 
25,875,000 | |||||||||||||||||||||||||||
|   
  | 
  
  | 
|||||||||||||||||||||||||||
|   Basic and diluted loss per share, Class B  | 
$ | (4.44 | ) | |||||||||||||||||||||||||
|   
  | 
  
  | 
|||||||||||||||||||||||||||
|   Basic weighted average shares outstanding of the Company  | 
(k) | 461,392,828 | (k) | 433,055,771 | ||||||||||||||||||||||||
|   
  | 
  
  | 
  
  | 
  
  | 
|||||||||||||||||||||||||
|   Basic net loss per share, the Company  | 
(k) | $ | (0.63 | ) | (k) | $ | (0.67 | ) | ||||||||||||||||||||
|   
  | 
  
  | 
  
  | 
  
  | 
|||||||||||||||||||||||||
|   Diluted weighted average share outstanding of the Company  | 
(k) | 461,392,828 | (k) | 433,055,771 | ||||||||||||||||||||||||
|   
  | 
  
  | 
  
  | 
  
  | 
|||||||||||||||||||||||||
|   Diluted net loss per share, the Company  | 
(k) | $ | (0.63 | ) | (k) | $ | (0.67 | ) | ||||||||||||||||||||
|   
  | 
  
  | 
  
  | 
  
  | 
|||||||||||||||||||||||||
209
Notes to Unaudited Pro Forma Condensed Combined Financial Information
Note 1 – Basis of Presentation
The unaudited pro forma condensed combined financial information was prepared in accordance with Article 11 of Regulation S-X as amended by the SEC’s Final Rule Release No. 33-10786, “Amendments to Financial Disclosures About Acquired and Disposed Businesses,” as adopted by the SEC on May 21, 2020. The amended Article 11 was effective January 1, 2021.
The unaudited pro forma condensed combined financial information presented herein gives effect to the following transactions:
| • |   the PIPE Investment;  | 
| • |   the Forward Purchase Agreements; and  | 
| • |   the estimated effects of the acquisition of Tempo Holdings, inclusive of the estimated effects of debt repaid (collectively, the “Transaction Accounting Adjustments”).  | 
The pro forma adjustments have been prepared as if the Business Combination had been consummated on March 31, 2021 in the case of the unaudited pro forma condensed combined balance sheet and on January 1, 2020, the beginning of the earliest period presented in the case of the unaudited pro forma condensed combined statements of operations.
The unaudited pro forma condensed combined financial information has been prepared assuming the following methods of accounting in accordance with GAAP.
The Business Combination will be accounted for as a forward merger using the acquisition method of accounting under the provisions of Accounting Standards Codification (“ASC”) Topic 805, Business Combinations (“ASC 805”) on the basis of the Company as the accounting acquirer and Tempo Holdings as the accounting acquiree. The acquisition method of accounting is based on ASC 805 and uses the fair value concepts defined in ASC Topic 820, Fair Value Measurements (“ASC 820”). In general, ASC 805 requires, among other things, that assets acquired and liabilities assumed to be recognized at their fair values as of the acquisition date by the Company, who was determined to be the accounting acquirer.
ASC 820 defines fair value, establishes a framework for measuring fair value, and sets forth a fair value hierarchy that prioritizes and ranks the level of observability of inputs used to develop the fair value measurements. Fair value is defined in ASC 820 as “the price that would be received to sell an asset or paid to transfer a liability in an orderly transaction between market participants at the measurement date.” This is an exit price concept for the valuation of the asset or liability. In addition, market participants are assumed to be buyers and sellers in the principal (or the most advantageous) market for the asset or liability. Fair value measurements for a non-financial asset assume the highest and best use by these market participants. Many of these fair value measurements can be highly subjective, and it is possible that other professionals applying reasonable judgment to the same facts and circumstances, could develop and support a range of alternative estimated amounts.
The pro forma adjustments reflecting the consummation of the Business Combination are based on certain currently available information and certain assumptions and methodologies that the Company believes are reasonable under the circumstances. The pro forma adjustments to the unaudited condensed combined financial information may be revised and alternative valuation methodologies are evaluated. Therefore, it is likely that the actual adjustments will differ from the pro forma adjustments and it is possible the differences may be material. The Company believes that its assumptions and methodologies provide a reasonable basis for presenting all the significant effects of the Business Combination contemplated based on information available to management at the time and that the pro forma adjustments give appropriate effect to those assumptions and are properly applied in the unaudited pro forma condensed combined financial information.
210
Note 2 – Accounting Policies
Upon consummation of the Business Combination, FTAC will adopt Tempo’s accounting policies. As a result of the adoption, there are no significant changes in accounting policies expected and no pro forma adjustments related to the alignment of the accounting policies of FTAC and Tempo.
Note 3 – Estimated Preliminary Purchase Price Allocation
The preliminary consideration and allocation of the purchase price to the fair value of Tempo’s assets acquired and liabilities assumed, as if the acquisition date was March 31, 2021, is presented below. FTAC has not completed the detailed valuations necessary to estimate the fair value of the assets acquired and the liabilities assumed and, accordingly, the adjustments to record the assets acquired and liabilities assumed at fair value reflect the best estimates of FTAC based on the information currently available and are subject to change once additional analyses are completed. Furthermore, the final purchase price of the Business Combination is subject to the determination of certain items that are subject to adjustment at Closing pursuant to the Business Combination Agreement, including Tempo Holdings’ net debt.
| Assuming No Redemptions  | 
Assuming Maximum Redemptions  | 
|||||||
|   Calculation of purchase consideration  | 
||||||||
|   Cash consideration to existing Tempo Equityholders  | 
$ | 1,000 | $ | 915 | ||||
|   Repayment of Non-extended Term Loan and Sr. Secured Notes  | 
1,862 | 1,862 | ||||||
|   Alight transaction costs reimbursed by acquirer  | 
44 | 44 | ||||||
|   
  | 
  
  | 
  
  | 
  
  | 
|||||
|   Total cash consideration  | 
2,906 | 2,821 | ||||||
|   
  | 
  
  | 
  
  | 
  
  | 
|||||
|   Continuing Tempo Unitholders rollover equity into the Company  | 
1,496 | 1,550 | ||||||
|   Continuing Tempo Unitholders rollover equity into Alight Holdings  | 
771 | 801 | ||||||
|   Contingent consideration – Tax Receivable Agreement  | 
605 | 591 | ||||||
|   Contingent consideration – Earnout to existing Tempo Equityholders  | 
30 | 30 | ||||||
|   
  | 
  
  | 
  
  | 
  
  | 
|||||
|   Total consideration transferred  | 
$ | 5,808 | $ | 5,794 | ||||
|   
  | 
  
  | 
  
  | 
  
  | 
|||||
|   Recognized amounts of identifiable assets acquired and liabilities assumed  | 
||||||||
|   Cash and cash equivalents  | 
495 | 495 | ||||||
|   Receivables, net  | 
483 | 483 | ||||||
|   Fiduciary assets  | 
1,209 | 1,209 | ||||||
|   Other current assets  | 
168 | 168 | ||||||
|   Intangible assets  | 
3,780 | 3,780 | ||||||
|   Fixed assets, net  | 
333 | 333 | ||||||
|   Deferred tax assets  | 
5 | 5 | ||||||
|   Other assets  | 
415 | 415 | ||||||
|   Accounts payable and accrued liabilities  | 
(357 | ) | (357 | ) | ||||
|   Fiduciary liabilities  | 
(1,209 | ) | (1,209 | ) | ||||
|   Other current liabilities  | 
(304 | ) | (304 | ) | ||||
|   Debt assumed  | 
(2,211 | ) | (2,211 | ) | ||||
|   Deferred tax liabilities  | 
(307 | ) | (312 | ) | ||||
|   Other liabilities  | 
(413 | ) | (413 | ) | ||||
|   Goodwill  | 
3,721 | 3,712 | ||||||
|   
  | 
  
  | 
  
  | 
  
  | 
|||||
|   Net assets acquired  | 
$ | 5,808 | $ | 5,794 | ||||
|   
  | 
  
  | 
  
  | 
  
  | 
|||||
211
Intangible Assets
Intangible assets were identified that met either the separability criterion or the contractual-legal criterion described in ASC 805. The trade name intangible asset represents the corporate Alight tradename, which was valued using the relief-from-royalty method. The technology related intangible assets represent software developed by the Company to differentiate its product/service offerings for its customers, valued using the relief-from-royalty method. The customer related and contract based intangible assets represent strong, long-term relationships with customers, valued using the multi-period excess earnings method.
|   Identifiable intangible assets  | 
Fair Value (in millions)  | 
Useful Life (in years)  | 
||||||
|   Customer related and contract-based intangibles  | 
$ | 2,900 | 12.0 | |||||
|   Technology related intangibles  | 
330 | 5.5 | ||||||
|   Trade name  | 
550 | 15.0 | ||||||
|   
  | 
  
  | 
|||||||
| $ | 3,780 | |||||||
|   
  | 
  
  | 
|||||||
Goodwill
Approximately $3.7 billion has been allocated to goodwill under the No Redemptions and Max Redemptions Scenarios, respectively. Goodwill represents the excess of the gross consideration transferred over the fair value of the underlying net tangible and identifiable definite-lived intangible assets acquired. Qualitative factors that contribute to the recognition of goodwill include certain intangible assets that are not recognized as separate identifiable intangible assets apart from goodwill.
In accordance with Financial Accounting Standards Board Accounting Standards Codification Topic 350, Goodwill and Other Intangible Assets (“ASC 350”), goodwill will not be amortized, but instead will be tested for impairment at least annually or more frequently if certain indicators are present. In the event management of the Company determines that the value of goodwill has become impaired, an accounting charge for impairment during the quarter in which the determination is made may be recognized.
Note 4 – Adjustments and Assumptions to the Unaudited Pro Forma Condensed Combined Balance Sheets as of March 31, 2021
The unaudited pro forma condensed combined balance sheets as of December 31, 2020 reflect the following adjustments:
| (a) |   Represents the Foley Trasimene Acquisition Corp. historical unaudited balance sheet as of March 31, 2021.  | 
| (b) |   Represents the Tempo Holding Company, LLC historical unaudited consolidated balance sheet as of March 31, 2021.  | 
| (c) |   Represents the reclassification of the $1,035 million in investments held in FTAC’s Trust Account as of March 31, 2021 to cash and cash equivalents to liquidate these investments and make the funds available for FTAC’s acquisition of Tempo Holdings.  | 
| (d) |   Represents a $36 million cash disbursement to settle FTAC’s deferred underwriting fees that were incurred in connection with its initial public offering.  | 
| (e) |   Represents the payment of $91 million in transaction costs incurred by FTAC and Tempo as a result of the Business Combination and a corresponding offset to retained earnings (accumulated deficit).  | 
| (f) |   Represents the $1,550 million cash investment by the Company in exchange for the issuance of 155 million newly issued shares of Company Class A common stock with a par value of $0.0001 per share and a corresponding offset to additional paid-in capital as a result of the executed Subscription Agreements entered into in connection with the PIPE Investment.  | 
212
| (g) |   Represents the aggregate $300 million cash investment by Cannae LLC and THL pursuant to the Forward Purchase Agreements in exchange for 30 million newly issued shares of FTAC Class A common stock with a par value of $0.0001 per share and 10 million newly issued FTAC warrants, which will be exchanged for Company Class A common stock and warrants. Accordingly, represents a $20 million decrease to the FPA liability, a $3 thousand increase to Company Class A common stock, a $304 million increase to Additional paid-in capital and a $16 million increase to Financial instruments.  | 
| (h) |   Represents the total repayment of $1,862 million of existing indebtedness, consisting of the $1,230 million of Senior Notes and $632 million of the Term Loan A.  | 
| (i) |   Assuming Maximum Redemptions, represents a $286 million cash disbursement from the Trust Account to holders of FTAC Class A common stock that redeem their shares in connection with the Business Combination (based on the redemption of approximately 28.6 million shares of FTAC Class A common at an assumed redemption price of approximately $10.00 per share based on the Trust Account balance as of March 31, 2021). The remaining 60.3 million shares of FTAC Class A common stock that were redeemable but were not redeemed and were thus converted into shares of Company Class A common stock with a par value of $0.0001 per share on a one-for-one basis and a corresponding offset to additional paid-in capital upon the closing of the Business Combination.  | 
| (j) |   Following the Business Combination, the Company will be subject to U.S. federal income taxes, in addition to state, local and foreign taxes. As a result, the pro forma balance sheet reflects an adjustment to our taxes assuming the federal rates currently in effect and the highest statutory rates apportioned to each state, local and foreign jurisdiction.  | 
Assuming No Redemptions we have recorded a deferred tax liability of $306 million. The deferred tax liability includes (i) $495 million related to the Company’s investment in Tempo Holdings, (ii) $124 million related to tax loss carryforwards and credits from the Tempo Blockers, and (iii) $65 million related to tax benefits from future deductions attributable to payments under the Tax Receivable Agreement as described further in note (o) below.
Assuming Maximum Redemptions we have recorded a deferred tax liability of $311 million. The deferred tax liability includes (i) $496 million related to the Company’s investment in Tempo Holdings, (ii) $124 million related to tax loss carryforwards and credits from the Tempo Blockers, and (iii) $61 million related to tax benefits from future deductions attributable to payments under the Tax Receivable Agreement as described further in note (o) below.
| (k) |   Represents the adjustment to intangible assets, net, to reflect their estimated fair values based on the preliminary purchase price allocation (see Note 3 – Estimated Preliminary Purchase Price Allocation).  | 
| (l) |   Represents the adjustment to goodwill to reflect the estimated fair value of intangible assets based on the preliminary purchase price allocation (see Note 3 – Estimated Preliminary Purchase Price Allocation).  | 
| (m) |   Represents the net adjustment to the current portion of long-term debt to reflect the repayment of $6 million of the current portion of the Term Loan A.  | 
| (n) |   Represents the net adjustment to total long-term debt associated with the Transaction (in millions):  | 
|   Repayment of Term Loan A, net of current portion of $6 million  | 
$ | 626 | ||
|   Repayment of Senior Unsecured Notes  | 
1,230 | |||
|   Write-off of unamortized net debt issuance costs and premiums associated with extinguishment of outstanding debt  | 
(26 | ) | ||
|   
  | 
  
  | 
|||
|   Net adjustment to long-term debt  | 
$ | 1,830 | ||
|   
  | 
  
  | 
213
| (o) |   In with the Business Combination, we will enter into a Tax Receivable Agreement with certain parties (the “TRA Parties”) that provides for the payment by the Company to the TRA Parties of 85% of the cash tax benefits, if any, that the Company is deemed to realize (calculated using certain assumptions) as a result of (i) the Company’s direct and indirect allocable share of existing tax basis acquired in the Business Combination, (ii) increases in the Company’s allocable share of existing tax basis and tax basis adjustments that will increase the tax basis of the tangible and intangible assets of Alight Holdings as a result of the Business Combination and as a result of sales or exchanges of Alight Holdings Units for shares of Company Class A common stock after the Business Combination, (iii) the Company’s utilization of certain tax attributes of the Tempo Blockers (including the Tempo Blockers’ respective allocable shares of existing tax basis), and (iv) the Company’s utilization of certain other tax benefits related to entering into the Tax Receivable Agreement, including tax benefits attributable to payments under the Tax Receivable Agreement. The Company generally will retain the benefit of the remaining 15% of these cash tax benefits.  | 
Assuming No Redemptions, the $605 million adjustment related to the Tax Receivable Agreement assumes: (1) $1 billion of cash paid to the TRA Parties in connection with the Business Combination, (2) a price per share of Company Class A common stock equal to $10, (3) a constant federal U.S. income tax rate of 21.0% and an assumed weighted-average state and local income tax rate of 7.3%, (4) no material changes in tax law, (5) the ability to utilize tax attributes based on current alternative anticipated tax forecasts, and (6) future payments under the Tax Receivable Agreement.
Assuming Maximum Redemptions, the $591 million adjustment related to the Tax Receivable Agreement assumes: (1) $915 million of cash paid to the TRA Parties in connection with the Business Combination (excluding the impact of additional transaction costs that may be incurred as a result of the Transaction), (2) a price per share of Company Class A common stock equal to $10, (3) a constant federal U.S. income tax rate of 21.0% and an assumed weighted-average state and local income tax rate of 7.3%, (4) no material changes in tax law, (5) the ability to utilize tax attributes based on current alternative anticipated tax forecasts, and (6) future payments under the Tax Receivable Agreement.
In both of the above scenarios, the amount of the expected future payments under the Tax Receivable Agreement has been discounted to its present value using a discount rate of 6% as a result of the application of purchase accounting following ASC 805.
The adjustments related to the Tax Receivable Agreement have been recorded as an adjustment to Goodwill. Refer to Note 3 – Estimated Preliminary Purchase Price Allocation for details of the consideration transferred and the purchase price allocation. The Company anticipates that it will account for the income tax effects resulting from future taxable exchanges of Alight Holdings Units by the TRA Parties for shares of Company Class A Common Stock or (at the Company’s election) the cash equivalent thereof by recognizing an increase in deferred tax assets, based on enacted tax rates at the date of each exchange. Further, the Company will evaluate the likelihood that the Company will realize the benefit represented by the deferred tax asset, and, to the extent that the Company estimates that it is more likely than not that the Company will not realize the benefit, the Company will reduce the carrying amount of the deferred tax asset with a valuation allowance.
The amount of expected future payments under the Tax Receivable Agreement is dependent upon a number of factors, including the Company’s cash tax savings, the enacted tax rate in the years in which it utilizes tax attributes subject to the Tax Receivable Agreement, and current tax forecasts. These estimated rates and forecasts are subject to change based on actual results and realizations, which could have a material impact on the liability to be paid. If the Company exercises its right to terminate the Tax Receivable Agreement or in the case of a change in control of the Company or a material breach of the Company’s obligations under the Tax Receivable Agreement, all obligations under the Tax Receivable Agreement will be accelerated and the Company will be required to make a payment to the TRA Parties. Such payment would be in an amount equal to the present value of future payments under the Tax Receivable Agreement, as determined based on certain assumptions, including that the
214
Company would have sufficient taxable income to fully utilize the tax deductions and other tax attributes subject to the Tax Receivable Agreement.
| (p) |   Represents the estimated fair value of the non-voting shares of class B-1 and B-2 common stock of the Company (and/or corresponding class B-1 and B-2 units of Alight Holdings) of $30 million, which will be automatically converted into and settled with shares of Company Class A common stock upon the occurrence of certain vesting events and is accounted for as a contingent consideration in accordance with ASC 805. The equity owners of Tempo Holdings (including the Tempo Blocker Owners) at the Closing will receive as part of the consideration under the Business Combination Agreement an earnout comprised of (a) in the aggregate 7,500,000 shares of Company Class B-1 common stock (or equivalent Class B-1 Units of Alight Holdings) and (b) in the aggregate 7,500,000 shares of Company Class B-2 common stock (or equivalent Class B-2 Units of Alight Holdings) which shares will automatically convert into and be exchanged for an equal number of shares of Company Class A common stock (or, Class A Units of Alight Holdings, as applicable) if, at any time during the seven years following the Closing, (i) in the case of the class B-1 earnout securities, the volume weighted average price (the “VWAP”) of the Company Class A common stock is greater than or equal to $12.50 per share for any 20 trading days within a consecutive period of 30 trading days (or if earlier, there is a change of control or a dissolution event in which the valuation implies a price per share equal to or greater than $12.50), and (ii) in the case of the class B-2 earnout securities the VWAP of the Company Class A common stock is greater than or equal to $15.00 per share for any 20 trading days within a consecutive period of 30 trading days (or if earlier, there is a change of control or a dissolution event in which the valuation implies a price per share equal to or greater than $15.00). As a result, the earnout adjustment is an adjustment of $30 million to goodwill and a corresponding increase of $30 million to additional paid-in capital. The adjustment amount was determined by using a Monte Carlo simulation to forecast the future daily price per share of the Company Class A Common Stock over a seven-year time period. Refer to Note 3 – Estimated Preliminary Purchase Price Allocation for details of the consideration transferred and the purchase price allocation.  | 
Further, assuming Maximum Redemptions, represents the estimated fair value of the Company Class B-3 Common Stock issued as part of the Redemption Founder Merger Consideration of $14 million. The non-voting shares of Company Class B-3 Common Stock will automatically convert into and be exchanged for an equal number of shares of Company Class A common stock if, at any time during the seven years following the Closing, the VWAP of the Company Class A common stock is greater than or equal to $13.75 per share for any 20 trading days within a consecutive period of 30 trading days (or if earlier, there is a change of control or a dissolution event in which the valuation implies a price per share equal to or greater than $13.75). As a result, there is an adjustment of $14 million to retained earnings (deficit) and a corresponding increase of $14 million to additional paid-in capital. The adjustment amount was determined by using a Monte Carlo simulation to forecast the future daily price per share of the Company Class A Common Stock over a seven-year time period.
| (q) |   Assuming No Redemptions, represents the conversion of all of FTAC’s outstanding Class A common stock on a one-for-one basis into shares of Company Class A common stock with a par value of $0.0001 per share and a corresponding offset to additional paid-in capital upon the transaction close.  | 
| (r) |   Represents the elimination of $683 million of Tempo Holdings’ members’ equity. Tempo Holdings has been, and following the Business Combination (at which time it is referred to as Alight Holdings) will continue to be, treated as a partnership for U.S. federal and state income tax purposes. As such, Tempo Holdings’ profits and losses will flow through to its partners, including the Company, and are generally not subject to significant entity level taxes at the Tempo Holdings level. As provided for in the Business Combination Agreement, upon completion of the Business Combination, the Company will control Alight Holdings as the sole managing member and the Company will be a holding company with no assets or operations other than its direct and indirect equity interest in Alight Holdings.  | 
215
| (s) |   The following table is a reconciliation of the adjustments impacting retained earnings (accumulated deficit) (in millions):  | 
| Assuming No Redemptions  | 
Assuming Maximum Redemptions  | 
|||||||||||
|   Transaction costs incurred by FTAC and Tempo Holdings as a result of the Business Combination  | 
$ | (91 | ) | $ | (91 | ) | (e) | |||||
|   Unamortized fees associated with repayment of debt  | 
(26 | ) | (26 | ) | (n) | |||||||
|   Write-off of Tempo Holdings historical equity  | 
148 | 148 | (r) | |||||||||
|   Company Class B-3 Common Stock  | 
— | (14 | ) | (p) | ||||||||
|   
  | 
  
  | 
  
  | 
  
  | 
|||||||||
|   Net retained earnings (accumulated deficit) pro forma adjustment  | 
$ | 31 | $ | 17 | ||||||||
|   
  | 
  
  | 
  
  | 
  
  | 
|||||||||
| (t) |   The adjustment represents the fair market value of the noncontrolling interest of Class A Units of Alight Holdings received by the Continuing Tempo Unitholders and the equal number of shares of Company Class V common stock that provide the Continuing Tempo Unitholders with one-to-one voting rights in the Company for each Class A Unit of Alight Holdings that they own based on the Company’s organizational structure as a result of the Business Combination. See the table below for both the computation of the controlling and noncontrolling interest:  | 
| Assuming No Redemptions | Assuming Maximum Redemptions  | 
|||||||||||||||
| Amount (in shares)  | 
Percentage | Amount (in shares)  | 
Percentage | |||||||||||||
|   Alight Holdings Class A Units held by Controlling Interest  | 
461,392,828 | 85.7 | % | 433,055,771 | 84.4 | % | ||||||||||
|   Alight Holdings Class A Units held by Noncontrolling Interest  | 
77,058,422 | 14.3 | % | 80,135,553 | 15.6 | % | ||||||||||
|   
  | 
  
  | 
  
  | 
  
  | 
  
  | 
  
  | 
  
  | 
  
  | 
|||||||||
|   Total Alight Holdings Class A Units  | 
538,451,250 | 100.0 | % | 513,191,324 | 100.0 | % | ||||||||||
|   
  | 
  
  | 
  
  | 
  
  | 
  
  | 
  
  | 
  
  | 
  
  | 
|||||||||
| (u) |   Assuming No Redemptions, this adjustment reflects the issuance of an aggregate of 226,663,750 shares of Company Class A common stock with a par value of $0.0001 per share and Class A Units of Alight Holdings. Additional paid-in capital of $2 million related to the consideration transferred by FTAC and the Tempo Blockers, which together, along with the proceeds of the PIPE Investment discussed in note (f), comprise the controlling interest in Alight Holdings, as well as a cash payment of $1 billion to the Tempo Sellers.  | 
Assuming Maximum Redemptions, this adjustment reflects the issuance of an aggregate of 235,163,750 shares of Company Class A common stock with a par value of $0.0001 per share and Class A Units of Alight Holdings. Additional paid-in capital of $2 million related to the consideration transferred by FTAC and the Tempo Blockers, which together, along with the proceeds of the PIPE Investment discussed in note (f), comprise the controlling interest in Alight Holdings, as well as a cash payment of $0.9 billion to the Tempo Sellers.
Refer to Note 3 – Estimated Preliminary Purchase Price Allocation for details of the consideration transferred and the purchase price allocation.
| (v) |   Represents the reclassification of the $80 million in Warrant liability as of March 31, 2021 to Financial instruments which will consist of $55 million of FTAC Public Warrants and $25 million of Class C Units.  | 
216
Note 5 – Adjustments and Assumptions to the Unaudited Pro Forma Condensed Combined Statements of Operation for the Three Months Ended March 31, 2021
The unaudited pro forma condensed combined statements of operation for the three months ended March 31, 2021 reflect the following adjustments:
| (a) |   Represents the Foley Trasimene Acquisition Corp. historical unaudited statement of operations for the three months ended March 31, 2021.  | 
| (b) |   Represents the Tempo Holding Company, LLC historical unaudited consolidated statement of operation for the three months ended March 31, 2021.  | 
| (c) |   Represents the adjustment of $28 million to interest expense to reflect the partial repayment of the Term Loan A and Senior Notes using $1,862 million of the proceeds received from the Business Combination.  | 
| (d) |   Represents the elimination of interest earned on marketable securities held in FTAC’s Trust Account.  | 
| (e) |   Represents the reclassification of FTAC’s formation costs and general and administrative expenses to Selling, general and administrative expenses.  | 
| (f) |   Represents the adjustment to remove unit-based compensation expense of $1 million for the three months ended March 31, 2021, that was previously recognized for Tempo Holdings RSUs and time-based PRSUs, which will vest upon a change in control.  | 
Additionally, $45 million of compensation expense consisting of a $34 million liquidity bonus and $11 million in accelerated vesting of Tempo Holdings time-based PRSUs will be incurred in connection with the Business Combination. These costs are solely contingent upon the completion of the Business Combination and do not have any future service requirements. As such, these costs are not reflected in the unaudited pro forma condensed combined financial statements.
| (g) |   Represents adjustments to incorporate additional intangible assets amortization for the step-up in basis from purchase price allocation at the closing of the Business Combination, which was assumed to have occurred on January 1, 2020. The following table is a summary of information related to certain intangible assets acquired, including information used to calculate the pro forma change in amortization expenses that is adjusted to Depreciation and intangible amortization (in millions):  | 
| Amortization Expense | ||||||||||||
|   Identifiable intangible assets  | 
Fair Value (in millions)  | 
Useful Life (in years)  | 
Three Months Ended March 31, 2021  | 
|||||||||
|   Customer related and contract-based intangibles  | 
$ | 2,900 | 12.0 | $ | 60 | |||||||
|   Technology related intangibles  | 
330 | 5.5 | 15 | |||||||||
|   Trade name  | 
550 | 15.0 | 9 | |||||||||
|   
  | 
  
  | 
  
  | 
  
  | 
|||||||||
|   Subtotal  | 
$ | 3,780 | 85 | |||||||||
|   
  | 
  
  | 
  
  | 
  
  | 
|||||||||
|   Less: Amortization expenses included in Tempo Holdings’ historical consolidated financial statements  | 
50 | |||||||||||
|   
  | 
  
  | 
|||||||||||
|   Pro forma adjustment  | 
$ | 34 | ||||||||||
|   
  | 
  
  | 
|||||||||||
| (h) |   Tempo Holdings has been, and following the Business Combination Alight Holdings will continue to be, treated as a partnership for U.S. federal and state income tax purposes. As such, Tempo Holdings’ profits and losses will flow through to its partners, including the Company following the Business Combination, and are generally not subject to tax at the Alight Holdings level. Following the consummation of the Business Combination, the Company will be subject to U.S. federal income taxes, in addition to state, local and foreign taxes.  | 
217
As a result, the pro forma adjustment for provision for income taxes represents tax expense on income that will be taxable in jurisdictions after our corporate reorganization that previously had not been taxable. The adjustment is calculated as pro forma income attributable to the Company before income taxes multiplied by the pro forma effective tax rate, which is representative of the blended statutory tax rate, of 26.7%, for the three months ended March 31, 2021.
The table below includes a reconciliation of the blended statutory tax rate applied to each of the pro forma adjustments in arriving at the pro forma effective tax rates discussed above:
|   U.S. Federal Income Tax Rate  | 
21.0 | % | ||
|   Blended State Rate net of Federal Benefit  | 
5.7 | % | ||
|   Blended Statutory Tax Rate  | 
26.7 | % | 
| (i) |   As described in the section entitled “Proposal No. 1 – The Business Combination Proposal – Structure of the Business Combination,” upon completion of the Business Combination, the Company will control Alight Holdings as the sole managing member and the Company will be a holding company with no assets or operations other than its equity interest in Alight Holdings.  | 
Assuming No Redemptions, as a result of the Business Combination, the Company will (directly or indirectly through FTAC and the Tempo Blockers) initially own approximately 85.7% of the economic interest of Alight Holdings, but will have 100% of the voting power and will control the management of Alight Holdings. Immediately following the completion of the Business Combination, the non-voting ownership percentage held by the noncontrolling interest will be approximately 14.3%.
Assuming Maximum Redemptions, as a result of the Business Combination, the Company will (directly or indirectly through FTAC and the Tempo Blockers) initially own approximately 84.4% of the economic interest of Alight Holdings, but will have 100% of the voting power and will control the management of Alight Holdings. Immediately following the completion of the Business Combination, the non-voting ownership percentage held by the noncontrolling interest will be approximately 15.6%.
| (j) |   Represents the net loss per share calculated using the weighted average shares outstanding, and the issuance of additional Company shares in connection with the Business Combination, assuming the shares were outstanding since January 1, 2020. Pro forma net income attributable to the holders of Company Class A Common Stock was computed by calculating the Company’s share of the results for the partially owned, consolidated subsidiary, Tempo Holdings. As the Business Combination and related transactions are being reflected as if they had occurred at the beginning of the periods presented, the calculation of weighted average shares outstanding for basic and diluted net income per share assumes that the shares issuable relating to the Business Combination have been outstanding for the entire periods presented. The unaudited pro forma condensed combined financial information has been prepared assuming two alternative levels of redemption by FTAC’s public stockholders of shares of FTAC Class A common stock for cash equal to their pro rata share of the aggregate amount on deposit in the Trust Account (calculated based on the amount in the Trust Account as of March 31, 2021).  | 
218
| Assuming No Redemptions  | 
Assuming Maximum Redemptions  | 
|||||||
|   (in millions, except share and per share amounts)  | 
||||||||
|   Numerator:  | 
||||||||
|   Net Income Attributable to the Company – basic  | 
$ | 37 | $ | 37 | ||||
|   Reallocation of net income assuming conversion of Alight Holdings Units  | 
1 | 1 | ||||||
|   
  | 
  
  | 
  
  | 
  
  | 
|||||
|   Net Income Attributable to the Company – diluted  | 
$ | 38 | $ | 38 | ||||
|   
  | 
  
  | 
  
  | 
  
  | 
|||||
|   Denominator:  | 
||||||||
|   Weighted average shares of Company Class A Common Stock outstanding – basic  | 
461,392,828 | 433,055,771 | ||||||
|   Incremental common shares attributed to conversion of Alight Holdings Units  | 
77,058,422 | 80,135,553 | ||||||
|   
  | 
  
  | 
  
  | 
  
  | 
|||||
|   Weighted average shares of Company Class A Common Stock outstanding - diluted  | 
538,451,250 | 513,191,324 | ||||||
|   
  | 
  
  | 
  
  | 
  
  | 
|||||
|   Net Income per share, the Company – basic  | 
$ | 0.08 | $ | 0.09 | ||||
|   
  | 
  
  | 
  
  | 
  
  | 
|||||
|   Net Income per share, the Company – diluted  | 
$ | 0.07 | $ | 0.07 | ||||
|   
  | 
  
  | 
  
  | 
  
  | 
|||||
The following summarizes the number of shares of Company Class A common stock outstanding upon completion of the Business Combination under the two redemption scenarios:
| Assuming No Redemptions | Assuming Maximum Redemptions  | 
|||||||||||||||
| Shares | Ownership % | Shares | Ownership % | |||||||||||||
|   FTAC Public Shareholders  | 
103,500,000 | 22.4 | % | 74,915,074 | 17.3 | % | ||||||||||
|   FPA Investors  | 
30,000,000 | 6.5 | % | 30,000,000 | 6.9 | % | ||||||||||
|   Founders and certain FTAC Insiders  | 
23,287,500 | 5.0 | % | 18,112,500 | 4.2 | % | ||||||||||
|   PIPE Investors (incl. Cannae)  | 
155,000,000 | 33.6 | % | 155,000,000 | 35.8 | % | ||||||||||
|   Pre-transaction Tempo Equityholders  | 
149,605,328 | 32.4 | % | 155,028,197 | 35.8 | % | ||||||||||
|   
  | 
  
  | 
  
  | 
  
  | 
  
  | 
  
  | 
  
  | 
  
  | 
|||||||||
| 461,392,828 | 100.0 | % | 433,055,771 | 100.0 | % | |||||||||||
Note 6 – Adjustments and Assumptions to the Unaudited Pro Forma Condensed Combined Statements of Operation for the Year Ended December 31, 2020
The unaudited pro forma condensed combined statements of operation for the year ended December 31, 2020 reflect the following adjustments:
| (a) |   Represents the Foley Trasimene Acquisition Corp. (Restated) historical audited statement of operations for the period from March 26, 2020 (inception) through December 31, 2020.  | 
| (b) |   Represents the Tempo Holding Company, LLC historical audited consolidated statement of operation for the year ended December 31, 2020.  | 
| (c) |   Represents the adjustment of $85 million to interest expense to reflect the partial repayment of the Term Loan A and Senior Notes using $1,864 million of the proceeds received from the Business Combination.  | 
| (d) |   Represents the elimination of interest earned on marketable securities held in FTAC’s Trust Account.  | 
| (e) |   Represents the reclassification of FTAC’s formation costs and general and administrative expenses to Selling, general and administrative expenses.  | 
219
| (f) |   Represents the adjustment to remove unit-based compensation expense of $2 million for the year ended December 31, 2020, that was previously recognized for Tempo Holdings RSUs and time-based PRSUs, which will vest upon a change in control.  | 
Additionally, $45 million of compensation expense consisting of a $34 million liquidity bonus and $11 million in accelerated vesting of Tempo Holdings time-based PRSUs will be incurred in connection with the Business Combination. These costs are solely contingent upon the completion of the Business Combination and do not have any future service requirements. As such, these costs are not reflected in the unaudited pro forma condensed combined financial statements.
| (g) |   Represents adjustments to incorporate additional intangible assets amortization for the step-up in basis from purchase price allocation at the closing of the Business Combination, which was assumed to have occurred on January 1, 2020. The following table is a summary of information related to certain intangible assets acquired, including information used to calculate the pro forma change in amortization expenses that is adjusted to Depreciation and intangible amortization (in millions):  | 
| Amortization Expense | ||||||||||||
| Year Ended December 31, 2020  | 
||||||||||||
|   Identifiable intangible assets  | 
Fair Value (in millions)  | 
Useful Life (in years)  | 
||||||||||
|   Customer related and contract-based intangibles  | 
$ | 2,900 | 12.0 | $ | 242 | |||||||
|   Technology related intangibles  | 
330 | 5.5 | 60 | |||||||||
|   Trade name  | 
550 | 15.0 | 37 | |||||||||
|   
  | 
  
  | 
  
  | 
  
  | 
|||||||||
|   Subtotal  | 
$ | 3,780 | 338 | |||||||||
|   
  | 
  
  | 
  
  | 
  
  | 
|||||||||
|   Less: Amortization expenses included in Tempo Holdings’ historical consolidated financial statements  | 
200 | |||||||||||
|   
  | 
  
  | 
|||||||||||
|   Pro forma adjustment  | 
$ | 138 | ||||||||||
|   
  | 
  
  | 
|||||||||||
| (h) |   Represents an adjustment to Selling, general and administrative expenses of $127 million related to one-time transaction costs expected to be incurred in connection with the closing of the Business Combination.  | 
| (i) |   Tempo Holdings has been, and following the Business Combination Alight Holdings will continue to be, treated as a partnership for U.S. federal and state income tax purposes. As such, Tempo Holdings’ profits and losses will flow through to its partners, including the Company following the Business Combination, and are generally not subject to tax at the Alight Holdings level. Following the consummation of the Business Combination, the Company will be subject to U.S. federal income taxes, in addition to state, local and foreign taxes.  | 
As a result, the pro forma adjustment for provision for income taxes represents tax expense on income that will be taxable in jurisdictions after our corporate reorganization that previously had not been taxable. The adjustment is calculated as pro forma income attributable to the Company before income taxes multiplied by the pro forma effective tax rate, which is representative of the blended statutory tax rate, of 26.7%, for the year ended December 31, 2020.
The table below includes a reconciliation of the blended statutory tax rate applied to each of the pro forma adjustments in arriving at the pro forma effective tax rates discussed above:
|   U.S. Federal Income Tax Rate  | 
21.0 | % | ||
|   Blended State Rate net of Federal Benefit  | 
5.7 | % | ||
|   Blended Statutory Tax Rate  | 
26.7 | % | 
220
| (j) |   As described in the section entitled “Proposal No. 1—The Business Combination Proposal—Structure of the Business Combination,” upon completion of the Business Combination, the Company will control Alight Holdings as the sole managing member and the Company will be a holding company with no assets or operations other than its equity interest in Alight Holdings.  | 
Assuming No Redemptions, as a result of the Business Combination, the Company will (directly or indirectly through FTAC and the Tempo Blockers) initially own approximately 85.7% of the economic interest of Alight Holdings, but will have 100% of the voting power and will control the management of Alight Holdings. Immediately following the completion of the Business Combination, the non-voting ownership percentage held by the noncontrolling interest will be approximately 14.3%.
Assuming Maximum Redemptions, as a result of the Business Combination, the Company will (directly or indirectly through FTAC and the Tempo Blockers) initially own approximately 84.4% of the economic interest of Alight Holdings, but will have 100% of the voting power and will control the management of Alight Holdings. Immediately following the completion of the Business Combination, the non-voting ownership percentage held by the noncontrolling interest will be approximately 15.6%.
| (k) |   Represents the net loss per share calculated using the weighted average shares outstanding, and the issuance of additional Company shares in connection with the Business Combination, assuming the shares were outstanding since January 1, 2020. Pro forma net loss attributable to the holders of Company Class A Common Stock was computed by calculating the Company’s share of the results for the partially owned, consolidated subsidiary, Tempo Holdings. As the Business Combination and related transactions are being reflected as if they had occurred at the beginning of the periods presented, the calculation of weighted average shares outstanding for basic and diluted net loss) per share assumes that the shares issuable relating to the Business Combination have been outstanding for the entire periods presented. The unaudited pro forma condensed combined financial information has been prepared assuming two alternative levels of redemption by FTAC’s public stockholders of shares of FTAC Class A common stock for cash equal to their pro rata share of the aggregate amount on deposit in the Trust Account (calculated based on the amount in the Trust Account as of December 31, 2020).  | 
| Assuming No Redemptions  | 
Assuming Maximum Redemptions  | 
|||||||
|   (in millions, except share and per share amounts)  | 
||||||||
|   Net Loss Attributable to the Company  | 
$ | (289 | ) | $ | (290 | ) | ||
|   Weighted average shares of Company Class A Common Stock outstanding – basic and diluted  | 
461,392,828 | 433,055,771 | ||||||
|   Net Loss per share, the Company – basic and diluted  | 
$ | (0.63 | ) | $ | (0.67 | ) | ||
The following summarizes the number of shares of Company Class A common stock outstanding upon completion of the Business Combination under the two redemption scenarios:
| Assuming No Redemptions | Assuming Maximum Redemptions | |||||||||||||||
| Shares | Ownership % | Shares | Ownership % | |||||||||||||
|   FTAC Public Shareholders  | 
103,500,000 | 22.4 | % | 74,915,074 | 17.3 | % | ||||||||||
|   FPA Investors  | 
30,000,000 | 6.5 | % | 30,000,000 | 6.9 | % | ||||||||||
|   Founders and certain FTAC Insiders  | 
23,287,500 | 5.0 | % | 18,112,500 | 4.2 | % | ||||||||||
|   PIPE Investors (incl. Cannae)  | 
155,000,000 | 33.6 | % | 155,000,000 | 35.8 | % | ||||||||||
|   Pre-transaction Tempo Equityholders  | 
149,605,328 | 32.4 | % | 155,028,197 | 35.8 | % | ||||||||||
|   
  | 
  
  | 
  
  | 
  
  | 
  
  | 
  
  | 
  
  | 
  
  | 
|||||||||
| 461,392,828 | 100.0 | % | 433,055,771 | 100.0 | % | |||||||||||
221
References in this section to “FTAC,” “we,” “our” or “us” refer to Foley Trasimene Acquisition Corp.
General
FTAC is not presently engaged in and FTAC will not engage in, any substantive commercial business until it completes the Business Combination with Alight or another target business.
FTAC is a blank check company incorporated on March 26, 2020 as a Delaware corporation and formed for the purpose of effecting a merger, capital stock exchange, asset acquisition, stock purchase, reorganization or similar business combination with one or more businesses. Although FTAC’s efforts to identify a prospective target were not limited to any particular industry, it focused on identifying a prospective target business in financial technology or business process outsourcing, which acts as an essential utility to industries that are core to the economy.
During the period from March 26, 2020 (inception) through April 7, 2020, prior to the consummation of the IPO, the Founders purchased 21,562,500 shares of FTAC Class B common stock for an aggregate purchase price of $25,000. On May 18, 2020, Bilcar transferred 4,312,500 shares of FTAC Class B common stock to Trasimene Capital at their original purchase price. On May 19, 2020, the Founders transferred a total of 100,000 shares of FTAC Class B common stock in equal amounts to each of the four independent directors on the FTAC Board at their original purchase price. On May 26, 2020, FTAC effected a stock dividend with respect to its shares of FTAC Class B common stock of 4,312,500 shares thereof, resulting in an aggregate of 25,875,000 outstanding shares of FTAC Class B common stock. The shares of FTAC Class B common stock included an aggregate of up to 3,375,000 shares of FTAC Class B common stock that were subject to forfeiture by the Founders to the extent that the underwriters’ over-allotment was not exercised in full or in part. As a result of the underwriters’ election to fully exercise their over-allotment option, a total of 3,375,000 shares of FTAC Class B common stock are no longer subject to forfeiture.
On January 25, 2021, FTAC entered into the business combination agreement (which was amended and restated on April 29, 2021) and the Sponsor Agreement, pursuant to which, the Founders and the FTAC Independent Directors have agreed to forfeit in the aggregate 2,587,500 shares of FTAC Class B common stock (representing 10% of the outstanding shares) in connection with the consummation of the Business Combination and that up to an additional 20% of such shares may be converted into Company Class B-3 (rather than Class A) common stock based on the amount of Redemptions.
Initial Public Offering
On May 29, 2020, FTAC consummated its IPO of 103,500,000 FTAC Units, which included the full exercise by the underwriters of the over-allotment option to purchase an additional 13,500,000 FTAC Units, at $10.00 per FTAC Unit, generating gross proceeds of $1,035,000,000, with each FTAC Unit consisting of one share of FTAC Class A common stock and one-third of one FTAC Public Warrant. Each whole FTAC Public Warrant entitles the holder to purchase one share of FTAC Class A common stock at a purchase price of $11.50 following consummation of the Business Combination.
Simultaneously with the closing of the IPO and the full exercise of the over-allotment option, FTAC consummated the sale of 15,133,333 Private Placement Warrants at a price of $1.50 per Private Placement Warrant in a private placement to the Founders, generating gross proceeds of $22,700,000. The Private Placement Warrants are identical to the FTAC Public Warrants sold in the IPO, except that (a) subject to certain exceptions set forth in the Warrant Agreement, the Private Placement Warrants are not transferable, assignable or saleable until 30 days after the completion of FTAC’s initial business combination, (b) the Private Placement Warrants are exercisable on a cashless basis and are non-redeemable so long as they are held by the initial purchasers or their permitted transferees and (c) the Private Placement Warrants will be entitled to registration rights.
222
Following the consummation of the IPO on May 29, 2020, an amount of $1,035,000,000 from the net proceeds of the sale of the FTAC Units in the IPO and the sale of the Private Placement Warrants was placed in the Trust Account, with the funds to be invested in U.S. government securities, within the meaning set forth in Section 2(a)(16) of the Investment Company Act, with a maturity of 185 days or less, or in any open-ended investment company that holds itself out as a money market fund meeting certain conditions of Rule 2a-7 of the Investment Company Act, as determined by FTAC, until the earlier of: (i) FTAC’s completion of its initial business combination or (ii) the distribution of the funds in the Trust Account to FTAC stockholders.
In May 2020, prior to the IPO, FTAC entered into Forward Purchase Agreements with each of Cannae Holdings and THL. Pursuant to their respective agreements, Cannae Holdings and THL have each agreed to purchase an aggregate of 15,000,000 shares of FTAC Class A common stock (or a total of 30,000,000 shares of FTAC Class A common stock), plus an aggregate of 5,000,000 redeemable warrants (or a total of 10,000,000 redeemable warrants) to purchase one share of FTAC Class A common stock at $11.50 per share, for an aggregate purchase price of $150,000,000 each (or a total of $300,000,000), or $10.00 for one share of FTAC Class A common stock and one-third of one Warrant, in a private placement to occur concurrently with the closing of FTAC’s initial business combination. The Warrants to be sold as part of the Forward Purchase Agreements will be identical to the FTAC Public Warrants sold as part of the FTAC Units in the IPO. The proceeds from the sale of the securities pursuant to the Forward Purchase Agreements may be used as part of the consideration in the Business Combination and to pay expenses and other amounts payable in connection with Business Combination or for working capital or other purposes in the post-transaction company. On January 25, 2021, Cannae Holdings assigned its rights and obligations under its Forward Purchase Agreement to its wholly owned subsidiary, Cannae LLC. Neither Cannae Holdings nor THL has any rights to the funds held in the Trust Account except with respect to any shares of FTAC Class A common stock owned by them (other than the shares to be acquired pursuant to the Forward Purchase Agreements).
Offering Proceeds Held in Trust
Following the IPO, the full exercise of the over-allotment option and the offering of the Private Placement Warrants, a total of $1,035,000,000 (including $36,225,000 of deferred underwriting fees payable to the underwriters of the IPO upon completion of FTAC’s initial business combination), was placed in the Trust Account at J.P. Morgan Chase Bank, N.A., with Continental Stock Transfer & Trust Company acting as trustee.
Except with respect to interest earned on the funds held in the Trust Account that may be released to FTAC to pay its tax obligations, the funds held in the Trust Account will not be released until (a) the completion of FTAC’s initial business combination, (b) twenty-four months after the closing of the IPO, which is May 29, 2022, if FTAC has not completed an initial business combination by such date or (c) such later date as may be approved by FTAC stockholders in accordance with the FTAC Charter.
Fair Market Value of Target Business
The target business or businesses that FTAC acquires must collectively have a fair market value equal to at least 80% of the assets held in the Trust Account (excluding the amount of deferred underwriting discounts held in, and taxes payable on, the income earned on the Trust Account) at the time of the execution of a definitive agreement for FTAC’s initial business combination. The FTAC Board has determined that the proposed Business Combination with Alight meets the 80% test.
Redemption Rights in Connection with Stockholder Approval of Business Combinations
Under the FTAC Charter, if FTAC is required by law or elects to seek stockholder approval of its initial business combination, holders of shares of FTAC Class A common stock must be given the opportunity to redeem their shares of FTAC Class A common stock in connection with the proxy solicitation for the applicable stockholder meeting, regardless of whether they vote for or against the Business Combination, subject to the
223
limitations described in the prospectus for FTAC’S IPO. Accordingly, in connection with the Business Combination, holders of shares of FTAC Class A common stock may seek to redeem their shares of FTAC Class A common stock in accordance with the procedures set forth in this proxy statement/prospectus/consent solicitation statement.
Voting Obligations in Connection with the FTAC Special Meeting
Pursuant to the Sponsor Agreement, each of the Sponsor Parties has have agreed to vote all of their respective shares of FTAC Class A common stock and FTAC Class B common stock in favor of the Business Combination proposal and the other FTAC Stockholder Proposals and not to seek to have any shares redeemed in connection with the Business Combination.
Redemption of FTAC Public Shares and Liquidation if No Initial Business Combination
The Founders and FTAC’s officers and directors have agreed, and the FTAC Charter provides, that we will have only twenty-four months from the closing of the IPO, which is May 29, 2022, to complete an initial business combination. If we have not completed an initial business combination within twenty-four months from the closing of the IPO, or May 29, 2022, we will: (a) cease all operations except for the purpose of winding up, (b) as promptly as reasonably possible but not more than ten business days thereafter, subject to lawfully available funds therefor, redeem 100% of the outstanding shares of FTAC Class A common stock, at a per-share price, payable in cash, equal to the aggregate amount then on deposit in the Trust Account, including interest earned on the funds held in the Trust Account and not previously released to us to pay our taxes, if any (less up to $100,000 of interest to pay dissolution expenses), divided by the number of the then outstanding shares of FTAC Class A common stock, redemption will completely extinguish all of the rights of the holders of shares of FTAC Class A common stock rights as stockholders (including the right to receive further liquidation distributions, if any), subject to applicable law, and (c) as promptly as reasonably possible following such redemption, subject to the approval of our remaining stockholders and the FTAC Board, liquidate and dissolve, subject in each case to our obligations under Delaware law to provide for claims of creditors and the requirements of other applicable law. If FTAC does not complete its initial business combination by May 29, 2022 or such later date as may be approved by the FTAC stockholders in accordance with the FTAC Charter, the proceeds from the sale of the Private Placement Warrants held in the Trust Account will be used to fund the redemption of the FTAC Class A common stock (subject to the requirements of applicable law) and the Private Placement Warrants will expire worthless. Furthermore, if FTAC does not complete its initial business combination by May 29, 2022 and FTAC liquidates the funds held in the Trust Account, holders of FTAC Public Warrants will not receive any funds with respect to their FTAC Public Warrants, nor will they receive any distribution from FTAC’s assets held outside of the Trust Account with respect to such FTAC Public Warrants. Accordingly, the FTAC Public Warrants may expire worthless.
FTAC expects all of the costs and expenses associated with implementing any plan of dissolution, as well as payments to any creditors, will be funded from amounts remaining out of the cash held by FTAC outside the Trust Account (which was $496,471 as of December 31, 2020) plus up to $100,000 of funds from the Trust Account available to FTAC to pay dissolution expenses, although FTAC cannot assure you that there will be sufficient funds for such purpose.
If FTAC was to expend all of the net proceeds of the IPO and the sale of the Private Placement Warrants, other than the proceeds deposited in the Trust Account, and without taking into account interest earned on the Trust Account, the per-share redemption amount received by FTAC Public Stockholders upon FTAC’s dissolution would be approximately $10.00. The proceeds deposited in the Trust Account could, however, become subject to the claims of FTAC’s creditors which would have higher priority than the claims of FTAC stockholders. FTAC cannot assure you that the actual per-share redemption amount received by FTAC Public Stockholders will not be substantially less than $10.00. Under Section 281(b) of the DGCL, FTAC’s plan of dissolution must provide for all claims against us to be paid in full or make provision for payments to be made in
224
full, as applicable, if there are sufficient assets. These claims must be paid or provided for before FTAC makes any distribution of our remaining assets to our stockholders. While FTAC intends to pay such amounts, if any, it cannot assure you that we will have funds sufficient to pay or provide for all creditors’ claims.
Although FTAC will continue to seek to have all vendors, service providers (other than our independent registered public accounting firm) and other entities with which we do business execute agreements with us waiving any right, title, interest or claim of any kind in or to any monies held in the Trust Account for the benefit of FTAC Public Stockholders, there is no guarantee that they will execute such agreements or even if they execute such agreements that they would be prevented from bringing claims against the Trust Account, including, but not limited to fraudulent inducement, breach of fiduciary responsibility or other similar claims, as well as claims challenging the enforceability of the waiver, in each case in order to gain an advantage with respect to a claim against our assets, including the funds held in the Trust Account. If any third party refuses to execute an agreement waiving such claims to the monies held in the Trust Account, our management will perform an analysis of the alternatives available to it and will only enter into an agreement with a third party that has not executed a waiver if management believes that such third party’s engagement would be significantly more beneficial to us than any alternative.
FTAC has access to up to approximately $580,000 from the proceeds of the IPO and sale of the Private Placement Warrants with which to pay any potential claims (including costs and expenses incurred in connection with liquidation, currently estimated to be no more than approximately $100,000). In the event that FTAC liquidates and it is subsequently determined that the reserve for claims and liabilities is insufficient, stockholders who received funds from the Trust Account could be liable for claims made by creditors, however, such liability will not be greater than the amount of funds from the Trust Account received by any such stockholder.
Under the DGCL, stockholders may be held liable for claims by third parties against a corporation to the extent of distributions received by them in a dissolution. The portion of FTAC’s Trust Account distributed to FTAC Public Stockholders upon the redemption of 100% of outstanding shares of FTAC Class A common stock in the event FTAC does not complete its initial business combination within twenty-four months from the closing of the IPO, or May 29, 2022, may be considered a liquidation distribution under Delaware law. If the corporation complies with certain procedures set forth in Section 280 of the DGCL intended to ensure that it makes reasonable provision for all claims against it, including a 60-day notice period during which any third-party claims can be brought against the corporation, a 90-day period during which the corporation may reject any claims brought, and an additional 150-day waiting period before any liquidating distributions are made to stockholders, any liability of stockholders with respect to a liquidating distribution is limited to the lesser of such stockholder’s pro rata share of the claim or the amount distributed to the stockholder, and any liability of the stockholder would be barred after the third anniversary of the dissolution.
Furthermore, if the pro rata portion of the Trust Account distributed to holders of shares of FTAC Class A common stock upon the redemption of shares of FTAC Class A common stock in the event FTAC does not complete its initial business combination within twenty-four months from the closing of the IPO, or May 29, 2022, is not considered a liquidating distribution under Delaware law and such redemption distribution is deemed to be unlawful (potentially due to the imposition of legal proceedings that a party may bring or due to other circumstances that are currently unknown), then pursuant to Section 174 of the DGCL, the statute of limitation for claims of creditors could then be six years after the unlawful redemption distribution, instead of three years, as in the case of a liquidating distribution.
Because FTAC would not be able to comply with Section 280 of the DGCL in connection with any liquidation due to FTAC’s failure to timely complete its initial business combination, Section 281(b) of the DGCL requires FTAC to adopt a plan, based on facts known to us at such time that will provide for our payment of all existing and pending claims or claims that may be potentially brought against us within the subsequent ten years following dissolution. However, because FTAC is a blank check company, rather than an operating company, and FTAC’s operations will have been limited to searching for prospective target businesses to
225
acquire, the only likely claims to arise would be from our vendors (such as lawyers, investment bankers, etc.) or prospective target businesses. As described above, pursuant to the obligation contained in FTAC’s underwriting agreement, we will seek to have all vendors, service providers, prospective target businesses or other entities with which we do business execute agreements with us waiving any right, title, interest or claim of any kind in or to any monies held in the Trust Account. As a result of this obligation, the claims that could be made against us are significantly limited and the likelihood that any claim that would result in any liability extending to the Trust Account is remote.
If FTAC files a bankruptcy or winding-up petition or an involuntary bankruptcy or winding-up petition is filed against us that is not dismissed, the proceeds held in the Trust Account could be subject to applicable bankruptcy or insolvency law, and may be included in our bankruptcy estate and subject to the claims of third parties with priority over the claims of our stockholders. To the extent any bankruptcy claims deplete the Trust Account, FTAC cannot assure you we will be able to return $10.00 per share to our FTAC Public Stockholders. Additionally, if FTAC files a bankruptcy or winding-up petition or an involuntary bankruptcy or winding-up petition is filed against us that is not dismissed, any distributions received by stockholders could be viewed under applicable debtor/creditor and/or bankruptcy or insolvency laws as either a “preferential transfer” or a “fraudulent conveyance.” As a result, a bankruptcy or insolvency court could seek to recover some or all amounts received by our stockholders. Furthermore, the FTAC Board may be viewed as having breached its fiduciary duty to our creditors and/or to have acted in bad faith, thereby exposing us or the FTAC Board to claims of punitive damages, by paying FTAC stockholders from the Trust Account prior to addressing the claims of creditors. FTAC cannot assure you that claims will not be brought against us for these reasons.
Holders of shares of FTAC Class A common stock will be entitled to receive funds from the Trust Account only upon the earliest to occur of: (a) FTAC’s completion of its initial business combination, (b) the redemption of any shares of FTAC Class A common stock properly tendered in connection with a stockholder vote to amend the FTAC Charter (i) to modify the substance or timing of FTAC’s obligation to allow redemption in connection with our initial business combination or to redeem 100% of the outstanding shares of FTAC Class A common stock if we do not complete an initial business combination within twenty-four months from the closing of the IPO, or May 29, 2022 or (ii) with respect to any other provisions relating to the rights of holders of shares of FTAC Class A common stock and (c) the redemption of 100% of the shares of FTAC Class A common stock if we have not completed our initial business combination within twenty-four months from the closing of the IPO, or May 29, 2022, subject to applicable law. In no other circumstances will a FTAC stockholder have any right or interest of any kind to or in the Trust Account. A FTAC stockholder’s voting in connection with the Business Combination alone will not result in such stockholder’s redeeming its shares of FTAC Class A common stock to us for an applicable pro rata share of the Trust Account. Such stockholder must have also exercised its redemption rights described above.
Limitation on Redemption Rights
The FTAC Charter provides that a holder of shares of FTAC Class A common stock, together with any affiliate of such stockholder or any other person with whom such stockholder is acting in concert or as a “group” (as defined under Section 13 of the Exchange Act), will be restricted from seeking redemption rights with respect to more than an aggregate of 15% of the shares of FTAC Class A common stock sold in the IPO without FTAC’s prior consent (the “Excess Shares”). FTAC believes this restriction will discourage stockholders from accumulating large blocks of shares, and subsequent attempts by such holders to use their ability to exercise their redemption rights against a business combination as a means to force FTAC or FTAC’s management to purchase their shares at a significant premium to the then-current market price or on other undesirable terms. Absent this provision, a stockholder holding more than an aggregate of 15% of the shares of FTAC Class A common stock could threaten to exercise its redemption rights if such holder’s shares are not purchased by FTAC, the Founders or FTAC’s management at a premium to the then-current market price or on other undesirable terms. By limiting the stockholders’ ability to redeem no more than 15% of the shares of FTAC Class A common stock without FTAC’s prior consent, we believe we will limit the ability of a small group of stockholders to unreasonably
226
attempt to block our ability to complete a business combination. However, FTAC is not restricting our stockholders’ ability to vote all of their shares (including Excess Shares) for or against the Business Combination.
Facilities
FTAC currently maintains its executive offices at 1701 Village Center Circle, Las Vegas, NV 89134. The cost for the use of this space is included in the $5,000 per month fee paid to Cannae Holdings for office space and administrative support services. FTAC considers our current office space adequate for our current operations.
Human Capital Resources
FTAC has four executive officers. These individuals are not obligated to devote any specific number of hours to FTAC’s matters but they intend to devote as much time as they deem necessary to FTAC affairs until we have completed our initial business combination. FTAC does not intend to have any full time employees prior to the consummation of our initial business combination.
We believe that our management team is well positioned to identify attractive risk-adjusted returns in the marketplace and that its contacts and transaction sources, ranging from industry executives, private owners, private equity funds, and investment bankers, will enable us to pursue a broad range of opportunities. Our management believes that its ability to identify and implement value creation initiatives will remain central to its differentiated acquisition strategy.
Legal Proceedings
There is no material litigation, arbitration or governmental proceeding currently pending against FTAC or any members of FTAC’s management team in their capacity as such, and FTAC and the members of FTAC’s management team has not been subject to any such proceeding in the twelve months preceding the date of this filing.
227
DIRECTORS, OFFICERS, EXECUTIVE
COMPENSATION AND CORPORATE GOVERNANCE OF FTAC
PRIOR TO THE BUSINESS COMBINATION
Directors and Executive Officers
FTAC’s current directors and officers are as follows:
|   Name  | 
  Age  | 
  Position  | ||
| Douglas K. Ammerman | 69 | Director | ||
| Hugh R. Harris | 69 | Director | ||
| Frank R. Martire, Jr. | 73 | Director | ||
| Richard N. Massey | 65 | Chairman and Chief Executive Officer | ||
| Bryan D. Coy | 51 | Chief Financial Officer | ||
| David W. Ducommun | 44 | Executive Vice President of Corporate Finance | ||
| Michael L. Gravelle | 59 | General Counsel and Corporate Secretary | 
Douglas K. Ammerman has served as a member of the FTAC Board since May 2020. In addition, he has served as a director of FNF since 2005. Mr. Ammerman is a retired partner of KPMG LLP (“KPMG”), where he became a partner in 1984. Mr. Ammerman formally retired from KPMG in 2002. He also serves as a director of Stantec Inc. and J. Alexander’s. Mr. Ammerman formerly served on the boards of William Lyon Homes, Remy and El Pollo Loco, Inc. Mr. Ammerman’s qualifications to serve as a member of our board of directors include his financial and accounting background and expertise, including his 18 years as a partner with KPMG, and his experience as a director on the boards of other companies.
Hugh R. Harris has served as a member of the FTAC Board since May 2020. Mr. Harris is a director of Cannae Holdings since November 2017. Mr. Harris is retired, and formerly served as President, Chief Executive Officer and a director of LPS from October 2011 until January 2014, when it was acquired by FNF. Prior to joining LPS, Mr. Harris had been retired since July 2007. Before his retirement, Mr. Harris served as President of the Financial Services Technology division at FNF from April 2003 until July 2007. Prior to joining FNF, Mr. Harris served in various roles with HomeSide Lending Inc. from 1983 until 2001, including President and Chief Operating Officer and later as Chief Executive Officer. Mr. Harris’s significant financial expertise and experience on the boards of a number of public companies make him well qualified to serve as a member of our board of directors.
Frank R. Martire, Jr. has served as a member of the FTAC Board since May 2020. In addition, he has served as a director of Cannae Holdings since November 2017. Mr. Martire has served as the Executive Chairman of NCR since May 2018. He served as Lead Independent Director of J. Alexander’s since May 2019 and as Chairman of J. Alexander’s from September 2015 until May 2019. Mr. Martire served as Chairman of FIS from January 2017 until May 2018, and as Executive Chairman of FIS from January 2015 through December 2016. Mr. Martire served as Chairman of the Board and Chief Executive Officer of FIS from April 2012 until January 2015. Mr. Martire joined FIS as President and Chief Executive Officer after its acquisition of Metavante in October 2009, where he had served as Chairman of the Board and Chief Executive Officer since January 2003. Mr. Martire served as President and Chief Operating Officer of Call Solutions, Inc. from 2001 to 2003 and President and Chief Operating Officer, Financial Institution Systems and Services Group of Fiserv from 1991 to 2001. Mr. Martire’s qualifications to serve on our board of directors include his years of experience in providing technology solutions to the banking industry, particularly his experience with FIS and Metavante, his knowledge of and contacts in the financial services industry, his strong leadership abilities and experience in driving growth and results in large complex business organizations. Mr. Martire’s significant financial expertise and experience on the boards of a number of public companies make him well qualified to serve as a member of our board of directors.
228
Richard N. Massey has served as Chairman of FTAC since April 2021, has served as Chief Executive Officer of FTAC since March 2020 and has served as a member of the FTAC Board since May 2020. In addition, he serves as a Senior Managing Director of Trasimene Capital Management LLC and has served as Chief Executive Officer of Cannae Holdings since November 2019. Mr. Massey has also served as the Chief Executive Officer of Austerlitz Corp. I and Austerlitz Acquisition Corp. II since January 2021 and as a director of each company since February 2021. Mr. Massey served as the Chairman and principal shareholder of Bear State Financial, Inc., a publicly traded financial institution from 2011 until April 2018. Mr. Massey also served as Chief Executive Officer of Foley Trasimene Acquisition Corp. II from July 2020 until March 2021 and as a director of Foley Trasimene Acquisition Corp. II from August 2020 until March 2021. Mr. Massey has served on Cannae Holdings’ board of directors since June 2018 and on the board of directors of Dun & Bradstreet since February 2019. He previously served on Black Knight Inc.’s board of directors from December 2014 until July 2020 and as a director of FNF from February 2006 until January 2021. Mr. Massey has been a partner in Westrock Capital, LLC, a private investment partnership, since January 2009. Prior to that, Mr. Massey was Chief Strategy Officer and General Counsel of Alltel Corporation and served as a Managing Director of Stephens Inc., a private investment bank, during which time his financial advisory practice focused on software and information technology companies. Mr. Massey is also a director of the Oxford American Literary Project and the Chairman of the board of directors of the Arkansas Razorback Foundation. Mr. Massey formerly served as a director of Fidelity National Information Services, Bear State Financial, Inc. and FGL Holdings. Mr. Massey’s significant financial expertise and experience on the boards of a number of public companies make him well qualified to serve as a member of our board of directors. We believe that Mr. Massey is able to fulfill his roles and devote sufficient time and attention to his duties as Chief Executive Officer, as a member of our board of directors and as a director of the other public companies on which he serves.
Bryan D. Coy has served as Chief Financial Officer of FTAC since July 2020. In addition, he has served as Chief Financial Officer of Foley Trasimene Acquisition Corp. II since July 2020 and as Chief Financial Officer of Cannae Holdings since July 2020. He also serves as Managing Director of Trasimene Capital. He also serves as Chief Financial Officer of Black Knight Sports & Entertainment, LLC, which is the private company that owns the Vegas Golden Knights, a National Hockey League team, a position he has held since October 2017. He served as Chief Financial Officer of Foley Family Wines from 2017 until 2019. Prior to that, Mr. Coy served as Chief Accounting Officer of Interblock Gaming, an international supplier of electronic gaming tables, from September 2015 to October 2017. He served as Chief Financial Officer—Americas and Global Chief Accounting Officer of Aruze Gaming America from July 2010 through September 2015.
David W. Ducommun has served as an Executive Vice President of Corporate Finance of FTAC since August 2020, and he previously served as a Senior Vice President of Corporate Finance of FTAC since March 2020. In addition, he has served as a Senior Vice President of Corporate Finance of Foley Trasimene Acquisition Corp. II since July 2020 and as an Executive Vice President of Corporate Finance since August 2020, as a Managing Director of Trasimene Capital since November 2019, and as President of Cannae Holdings since January 1, 2021 (he previously served as Senior Vice President of Corporate Finance of Cannae Holdings from November 2017 and as Executive Vice President of Corporate Finance of Cannae Holdings from August 2020). Mr. Ducommun has over 10 years of experience in the financial industry. Mr. Ducommun has served as a Senior Vice President of Mergers and Acquisitions of FNF from 2011 to November 2019. He also served as Secretary of FGL Holdings from April 2016 until December 2017.
Michael L. Gravelle has served as General Counsel and Corporate Secretary of FTAC since March 2020. In addition, he has served as General Counsel and Corporate Secretary of Foley Trasimene Acquisition Corp. II since July 2020 and as an Executive Vice President, General Counsel and Corporate Secretary of Cannae Holdings since April 2017. Mr. Gravelle has served as the Chief Compliance Officer for Trasimene Capital since January 2020. Mr. Gravelle has over 25 years of business and legal experience in the financial industry. Mr. Gravelle has served as an Executive Vice President, General Counsel and Corporate Secretary of FNF since January 2010, and also served in the capacity of an Executive Vice President, Legal since May 2006 and Corporate Secretary since April 2008. Mr. Gravelle joined FNF in 2003, serving as a Senior Vice President. Mr. Gravelle joined a subsidiary of FNF in 1993, where he served as a Vice President, General Counsel and
229
Secretary beginning in 1996 and as a Senior Vice President, General Counsel and Corporate Secretary beginning in 2000. Mr. Gravelle has also served as an Executive Vice President and General Counsel of Black Knight and its predecessors since January 2014 and as Corporate Secretary of Black Knight from January 2014 until May 2018.
Corporate Governance
Number and Terms of Office of Officers and Directors
The FTAC Board is divided into three classes, with only one class of directors being elected in each year, and with each class (except for those directors appointed prior to our first annual meeting of stockholders) serving a three-year term. In accordance with the NYSE corporate governance requirements, we are not required to hold an annual meeting of stockholders until one year after our first fiscal year end following our listing on the NYSE. The term of office of the first class of directors, consisting of Douglas K. Ammerman and Hugh R. Harris, will expire at our first annual meeting of stockholders. The term of office of the second class of directors, consisting of Richard N. Massey and Frank R. Martire, Jr., will expire at our second annual meeting of stockholders. The term of office of the third class of directors will expire at our third annual meeting of stockholders. On April 23, 2021, Messrs. Foley and Hagerty resigned from the FTAC Board and the FTAC Board reduced its size to four directors.
Prior to the completion of our initial business combination, any vacancy on the FTAC Board may be filled by a nominee chosen by holders of a majority of the shares of FTAC Class B common stock, which are held by the Founders of the FTAC Independent Directors. In addition, prior to the completion of our initial business combination, holders of a majority of the shares of FTAC Class B common stock may remove a member of the board of directors for any reason.
Pursuant to the Original Registration Rights Agreement entered into concurrently with the IPO, either of the Founders would be entitled to nominate individuals for election to the FTAC Board upon completion of the initial business combination, as long as each of the Founders hold any securities covered by the Original Registration Rights Agreement. These registration rights will be terminated in connection with the Business Combination and the Founders and certain other investors will enter into the Investor Rights Agreement and Registration Rights Agreement as described in the sections of this proxy statement/prospectus/consent solicitation statement entitled “Proposal No. 1—The Business Combination Proposal—Certain Agreements Related to the Business Combination—Investor Rights Agreement” and “Proposal No. 1—The Business Combination Proposal—Certain Agreements Related to the Business Combination—Registration Rights Agreement”, respectively.
Our officers are appointed by the FTAC Board and serve at the discretion of the FTAC Board, rather than for specific terms of office. The FTAC Board is authorized to nominate persons to the offices set forth in the FTAC Charter as it deems appropriate. The FTAC Charter provides that our officers may consist a chairman of the board of directors, chief executive officer, president, chief financial officer, vice presidents, secretary, treasurer and such other offices as may be determined by the board of directors.
Director Independence
NYSE listing standards require that a majority of the FTAC Board be independent. An “independent director” is defined generally as a person other than an officer or employee of the company or its subsidiaries or any other individual having a relationship which in the opinion of the company’s board of directors, would interfere with the director’s exercise of independent judgment in carrying out the responsibilities of a director. The FTAC Board has determined that Douglas K. Ammerman, Hugh R. Harris and Frank R Martire, Jr. are “independent directors” as defined in the NYSE listing standards and applicable SEC rules. Our independent directors have regularly scheduled meetings at which only independent directors are present.
230
Executive Officer and Director Compensation
None of our executive officers or directors has received any cash compensation for services rendered to us. Commencing on the date that our securities were first listed on the NYSE through the earlier of completion of our initial business combination and our liquidation, we have reimbursed and will reimburse Cannae Holdings for office space and administrative support services provided to us in the amount of $5,000 per month. In addition, the Founders and our executive officers and directors, or any of their respective affiliates, have been and will be reimbursed for any out-of-pocket expenses incurred in connection with activities on our behalf such as identifying potential target businesses and performing due diligence on suitable business combinations. Our audit committee reviews on a quarterly basis all payments that are made to the Founders, executive officers or directors, or our or their affiliates. Any such payments prior to our initial business combination are made using funds held outside the Trust Account. Other than quarterly audit committee review of such reimbursements, we do not expect to have any additional controls in place governing our reimbursement payments to our directors and executive officers for their out-of-pocket expenses incurred in connection with our activities on our behalf in connection with identifying and completing an initial business combination. Other than these payments and reimbursements, no compensation of any kind, including finder’s and consulting fees, will be paid by FTAC to the Founders, executive officers and directors, or any of their respective affiliates, prior to completion of our initial business combination.
After the completion of our initial business combination, directors or members of our management team who remain with us may be paid consulting or management fees from the combined company. All of these fees will be fully disclosed to stockholders, to the extent then known, in the proxy solicitation materials or tender offer materials furnished to our stockholders in connection with a proposed business combination. We have not established any limit on the amount of such fees that may be paid by the combined company to our directors or members of management. It is unlikely the amount of such compensation will be known at the time of the proposed business combination, because the directors of the post-combination business will be responsible for determining executive officer and director compensation. Any compensation to be paid to our executive officers will be determined, or recommended to the FTAC Board for determination, either by a compensation committee constituted solely by independent directors or by a majority of the independent directors on the FTAC Board.
We do not intend to take any action to ensure that members of our management team maintain their positions with us after the completion of our initial business combination, although it is possible that some or all of our executive officers and directors may remain directors or negotiate employment or consulting arrangements to remain with us after our initial business combination. The existence or terms of any such employment or consulting arrangements to retain their positions with us may influence our management’s motivation in identifying or selecting a target business but we do not believe that the ability of our management to remain with us after the completion of our initial business combination will be a determining factor in our decision to proceed with any potential business combination. We are not party to any agreements with our executive officers and directors that provide for benefits upon termination of employment.
Committees of the FTAC Board
The FTAC Board has three standing committees: an audit committee, a compensation committee and a corporate governance and nominating committee.
Audit Committee
The FTAC Board has an audit committee. Douglas K. Ammerman, Hugh R. Harris and Frank R. Martire, Jr. serve as members of our audit committee. The FTAC Board has determined that each of Douglas K. Ammerman, Hugh R. Harris and Frank R. Martire, Jr. is an independent director under the NYSE listing standards and applicable SEC rules. Douglas K. Ammerman serves as the chairman of the audit committee. Each member of the audit committee is financially literate and the FTAC Board has determined that Douglas K. Ammerman, Hugh R. Harris and Frank R. Martire, Jr. qualify as an “audit committee financial expert” as defined in applicable SEC rules.
231
The primary functions of the audit committee include the following:
| • |   the appointment, retention, compensation and oversight of the work of our independent auditor;  | 
| • |   the sole authority to preapprove any audit and non-audit services to be provided by our independent auditor, and to adopt policies and procedures in connection therewith;  | 
| • |   obtain and review, annually or more frequently as the audit committee considers appropriate, a report by our independent auditor;  | 
| • |   review the experience, qualifications and performance of the senior members of the independent auditor team;  | 
| • |   preapprove the hiring of any employee or former employee of our independent auditor who was a member of FTAC’s auditor team during the preceding three fiscal years;  | 
| • |   review the annual audited financial statements and quarterly financial statements with management and our independent auditor;  | 
| • |   review with management earnings press releases before they are issued;  | 
| • |   review with our independent auditor all critical accounting policies and practices to be used by FTAC in preparing our financial statements;  | 
| • |   review with management, and any outside professionals as the audit committee considers appropriate, the effectiveness of FTAC’s disclosure controls and procedures;  | 
| • |   review with management, the principal internal auditor and our independent auditor the quality, adequacy and effectiveness of FTAC’s internal control over financial reporting and any significant deficiencies or material weaknesses in the design or operation of internal control over financial reporting;  | 
| • |   prepare the report of the audit committee required by the SEC to be included in FTAC’s annual proxy statement;  | 
| • |   review with management, the principal internal auditor and our independent auditor the scope, planning and staffing of the proposed audit plan for the current year;  | 
| • |   review and approve annually the internal audit function’s charter;  | 
| • |   in consultation with management, the appointment, replacement, reassignment or dismissal of the principal internal auditor;  | 
| • |   review with management FTAC’s policies and practices with respect to risk assessment and risk management;  | 
| • |   review with management, and any internal or external counsel as the audit committee considers appropriate, any legal matters (including the status of pending litigation) that may have a material impact on FTAC and any material reports or inquiries from regulatory or governmental agencies;  | 
| • |   review with management the adequacy and effectiveness of FTAC’s procedures to ensure compliance with its legal and regulatory responsibilities;  | 
| • |   establish procedures for (a) the receipt, retention and treatment of complaints received by FTAC regarding accounting, internal accounting controls, auditing matters or potential violations of law, and (b) the confidential, anonymous submission by employees of FTAC of concerns regarding questionable accounting or auditing matters or potential violations of law;  | 
| • |   review any material transaction between FTAC and the chief financial officer and chief accounting officer that has been approved by the general counsel in accordance with FTAC’s Code of Ethics for senior financial officers; and  | 
232
| • |   review and approve all transactions involving an amount in excess of $120,000 in which FTAC is to be a participant and in which any related person (as defined in Item 404(a) under the Exchange Act) has a direct or indirect material interest.  | 
The audit committee is a separately designated standing committee established in accordance with Section 3(a)(58)(A) of the Exchange Act.
Compensation Committee
The FTAC Board has established a compensation committee. Frank R. Martire, Jr. is the sole member of our compensation committee, and Mr. Martire, Jr. serves as chairman of the compensation committee. The FTAC Board has determined that Frank R. Martire, Jr. is an independent director.
The FTAC Board has adopted a compensation committee charter, which details the principal functions of the compensation committee, including:
| • |   review and approve the corporate goals and objectives relevant to compensation of FTAC’s chief executive officer, evaluate the chief executive officer’s performance in light of those goals and objectives and, either as a compensation committee or together with other independent directors (as directed by the FTAC Board), determine and approve the chief executive officer’s compensation level based on this evaluation;  | 
| • |   set salaries and approve incentive compensation awards and equity compensation plan awards, as well as compensation policies for all Section 16 Officers as designated by the FTAC Board (other than the chief executive officer, whose compensation is determined in accordance with the paragraph above);  | 
| • |   make recommendations to the FTAC Board with respect to all equity based compensation plans that are subject to the FTAC Board approval and any modification to any such plans;  | 
| • |   oversee FTAC’s compliance with the requirement under the applicable stock exchange rules that, with limited exceptions, stockholders approve equity compensation plans;  | 
| • |   subject to applicable law and the terms of applicable plan documents, the power to establish, administer, amend, manage, periodically review and, where appropriate, terminate all annual bonus, long-term incentive compensation, stock option, employee pension and welfare benefit plans, including 401(k) plans, employee stock purchase plans, long-term incentive plans, management incentive plans and other plans;  | 
| • |   authorize and approve any employment or severance agreements and amendments with all designated Section 16 Officers;  | 
| • |   review and discuss with management of FTAC the Compensation Discussion and Analysis (“CD&A”), and based on such discussions, determine whether to recommend to the FTAC Board that the CD&A be included in FTAC’s proxy statement or annual report on Form 10-K, as applicable;  | 
| • |   review and approve the annual compensation risk assessment conducted by management to be included in FTAC’s proxy statement or annual report on Form 10-K, as applicable;  | 
| • |   in coordination with management, produce the annual report of the compensation committee to be included in FTAC’s proxy statement or annual report on Form 10-K, as applicable;  | 
| • |   consider the results of the most recent stockholder advisory vote on executive compensation (“say-on-pay” vote) and make recommendations to the FTAC Board regarding any change to the frequency with which FTAC will conduct a say-on-pay vote;  | 
| • |   periodically review and approve the form and amount of compensation of the FTAC Board’s non-management directors;  | 
233
| • |   report to the FTAC Board on a regular basis, and not less than once per year; and  | 
| • |   perform any other duties or responsibilities expressly delegated to the compensation committee by the FTAC Board from time to time relating to FTAC’s compensation programs.  | 
The charter also provides that the compensation committee may, in its sole discretion, retain or obtain the advice of a compensation consultant, legal counsel or other adviser and will be directly responsible for the appointment, compensation and oversight of the work of any such adviser. However, before engaging or receiving advice from a compensation consultant, external legal counsel or any other adviser, the compensation committee will consider the independence of each such adviser, including the factors required by the NYSE and the SEC.
Compensation Committee Interlocks and Insider Participation
None of our executive officers currently serves, and in the past year no executive officer has served, as a member of the compensation committee of any entity that has one or more executive officers serving on the FTAC Board.
Corporate Governance and Nominating Committee
The FTAC Board has established a corporate governance and nominating committee. Hugh R. Harris is the sole member of our nominating and corporate governance committee, and serves as chairman of the corporate governance and nominating committee. The FTAC Board has determined that Mr. Harris is independent.
The primary functions of the corporate governance and nominating committee include the following:
| • |   make recommendations to the FTAC Board from time to time as to changes to the size of the FTAC Board or any committee thereof that the corporate governance and nominating committee believes to be advisable;  | 
| • |   identify individuals qualified to become FTAC Board members, consistent with criteria approved by the FTAC Board, and to recommend to the FTAC Board, the nominees to stand for election as directors at the annual meeting of stockholders or, if applicable, at a special meeting of stockholders;  | 
| • |   in the event any incumbent director who is nominated for election by the stockholders does not receive a majority of the votes cast and tenders his resignation to the FTAC Board, the corporate governance and nominating committee will consider and recommend to the FTAC Board whether to accept or reject the tendered resignation, or whether other action should be taken;  | 
| • |   review the independence of each director in light of the independence criteria of the NYSE and any other independence standards applicable to directors, and make a recommendation to the FTAC Board with respect to each director’s independence;  | 
| • |   in the case of a director nominee to fill a FTAC Board vacancy created by an increase in the size of the FTAC Board, make a recommendation to the FTAC Board as to the class of directors in which the individual should serve;  | 
| • |   identify FTAC Board members qualified to fill vacancies on any committee of the FTAC Board (including the corporate governance and nominating committee) and make recommendations to the FTAC Board with respect thereto;  | 
| • |   develop and recommend to the FTAC Board the corporate governance principles applicable to FTAC, and to review FTAC’s corporate governance guidelines at least once per year and recommend to the FTAC Board any changes to such guidelines;  | 
| • |   oversee the evaluation of the performance of the FTAC Board and its committees on a continuing basis, and assist the FTAC Board in conducting an annual self-evaluation;  | 
234
| • |   review the overall corporate governance of FTAC and report to the FTAC Board on a regular basis, and not less than once per year, on corporate governance and nominating committee findings, recommendations and any other matters the corporate governance and nominating committee deems appropriate or the FTAC Board requests; and  | 
| • |   perform any other duties or responsibilities expressly delegated to the corporate governance and nominating committee by the FTAC Board from time to time.  | 
Guidelines for Selecting Director Nominees
The guidelines for selecting nominees, which are specified in our Corporate Governance Guidelines, generally provide that persons to be nominated:
| • |   should possess personal qualities and characteristics, accomplishments and reputation in the business community;  | 
| • |   should have current knowledge and contacts in the communities in which we do business and in our industry or other industries relevant to our business;  | 
| • |   should have the ability and willingness to commit adequate time to the board of directors and committee matters;  | 
| • |   should demonstrate ability and willingness to commit adequate time to the board of directors and committee matters;  | 
| • |   should possess the fit of the individual’s skills and personality with those of other directors and potential directors in building a board of directors that is effective, collegial and responsive to our needs; and  | 
| • |   should demonstrate diversity of viewpoints, background, experience, and other demographics, and all aspects of diversity in order to enable the board to perform its duties and responsibilities effectively, including candidates with a diversity of age, gender, nationality, race, ethnicity, and sexual orientation.  | 
Each year in connection with the nomination of candidates for election to the board of directors, the corporate governance and nominating committee will evaluate the background of each candidate, including candidates that may be submitted by our stockholders.
Code of Ethics
FTAC has adopted a Code of Ethics applicable to our directors, officers and employees. A copy of the Code of Ethics will be provided without charge upon request from us and is posted on our website at investor.foleytrasimene.com/investor-info. In addition, FTAC has filed a copy of each of our audit committee charter, our compensation committee charter and our corporate governance and nominating committee charter as exhibits to the registration statement relating to our IPO. You will be able to review these documents by accessing our public filings at the SEC’s web site at www.sec.gov. We intend to disclose any amendments to or waivers of certain provisions of our Code of Ethics in a Current Report on Form 8-K.
235
MANAGEMENT’S DISCUSSION AND ANALYSIS OF FINANCIAL CONDITION
AND RESULTS OF OPERATIONS OF FTAC
Unless the context otherwise requires, all references in this section to the “Company,” “we,” “us” or “our” refer to FTAC prior to the consummation of the Business Combination. The following discussion and analysis of FTAC’s financial condition and results of operations should be read in conjunction with FTAC’s consolidated financial statements and notes to those statements included in this proxy statement/prospectus/consent solicitation statement. Certain information contained in the discussion and analysis set forth below includes forward-looking statements that involve risks and uncertainties. Our actual results may differ materially from those anticipated in these forward-looking statements as a result of many factors. Please see “Cautionary Note Regarding Forward-Looking Statements” and “Risk Factors” in this proxy statement/prospectus/consent solicitation statement.
Overview
We are a blank check company incorporated on March 26, 2020 as a Delaware corporation and formed for the purpose of effecting a merger, capital stock exchange, asset acquisition, stock purchase, reorganization or similar initial business combination with one or more businesses. We intend to effectuate our initial Business Combination using cash from the proceeds of our Initial Public Offering and the private placement of the Private Placement Warrants, the proceeds of the sale of our shares in connection with our initial Business Combination, shares issued to the owners of the target, debt issued to bank or other lenders or the owners of the target, or a combination of the foregoing.
The registration statement for our IPO was declared effective on May 26, 2020. On May 29, 2020, we completed our IPO of 103,500,000 FTAC Units, which included the full exercise by the underwriters of the over-allotment option to purchase an additional 13,500,000 units, sold to the public at the price of $10.00 per FTAC Unit, generating gross proceeds of $1,035,000,000. Each FTAC Unit consists of one share of FTAC Class A common stock and one-third of one redeemable FTAC Public Warrant. Each whole FTAC Public Warrant entitles the holder to purchase one share of FTAC Class A common stock at an exercise price of $11.50 per share, subject to adjustment. Simultaneously with the closing of our IPO, we completed the sale to the Founders of an aggregate of 15,133,333 Private Placement Warrants at a price of $1.50 per Private Placement Warrant, generating gross proceeds of approximately $22,700,000. Each Private Placement Warrant is exercisable for one share of FTAC Class A common stock at a price of $11.50 per share, subject to adjustment. The proceeds from the Private Placement Warrants were added to the net proceeds from the IPO held in the Trust Account.
Following our IPO, the full exercise of the over-allotment option and the sale of the Private Placement Warrants, a total of $1,035,000,000 was placed in the Trust Account. In connection with the IPO, we incurred $57,949,954 in transaction costs, including $20,700,000 of underwriting fees, $36,225,000 of deferred underwriting fees and $1,024,954 of other offering costs.
We expect to continue to incur significant costs in the pursuit of our initial Business Combination. We cannot assure you that our plans to complete our initial Business Combination will be successful.
The Company’s management has broad discretion with respect to the specific application of the net proceeds of the IPO and the Company’s sale of the Private Placement Warrants, although substantially all of the net proceeds are intended to be applied generally toward consummating the Business Combination. The Company must complete its initial business combination with one or more target businesses that together have a fair market value equal to at least 80% of the net assets held in the Trust Account (excluding any deferred underwriting commissions and taxes payable on the interest earned in the Trust Account) at the time the Company signs a definitive agreement in connection with a Business Combination. The Company will only complete a business combination if the post-business combination company owns or acquires 50% or more of the issued and outstanding voting securities of the target or otherwise acquires a controlling interest in the target
236
business sufficient for it not to be required to register as an investment company under the Investment Company Act. There is no assurance that the Company will be able to successfully effect an initial business combination, including the Business Combination.
Recent Developments
On January 25, 2021, FTAC entered into the Business Combination Agreement, which was subsequently amended and restated on April 29, 2021, pursuant to which, on subject to the terms and conditions set forth therein, at the closing of the Business Combination, among other things, (i) FTAC Merger Sub will merge with and into FTAC, with FTAC being the surviving corporation of the FTAC Merger and becoming a subsidiary of the Company (and FTAC stockholders will receive shares of Company common stock as set forth therein) and (ii) the Company will, through a series of mergers and related transactions, acquire a controlling interest in Alight Holdings (and become the managing member thereof), and the pre-Closing direct or indirect equityholders of Tempo Holdings will receive Company common stock or units in Alight Holdings as part of the Company’s “Up-C” structure. The Business Combination Agreement and the Business Combination, including the FTAC Merger, were unanimously approved by FTAC Board. Please see the section entitled “Proposal No. 1—The Business Combination Proposal—The Business Combination Agreement” for more information.
Results of Operations
We have neither engaged in any operations nor generated any revenues to date. Our only activities since inception have been organizational activities, those necessary to prepare for our IPO and identifying a target company for our initial business combination. We do not expect to generate any operating revenues until after completion of our initial business combination. We generate non-operating income in the form of interest income on marketable securities held in the Trust Account. We incur expenses as a result of being a public company (for legal, financial reporting, accounting and auditing compliance), as well as expenses as we conduct due diligence on prospective initial business combination candidates.
For the three months ended March 31, 2021, we had net income of $78,081,660, which consists of non-cash gains of $46,915,666 and $34,305,798 related to changes in the fair value of the Warrants and FPAs, respectively, formation and operating costs of $3,257,784 and interest income on marketable securities held in the Trust Account of $136,051, offset by a provision for income taxes of $18,071.
For the period from March 26, 2020 (inception) through March 31, 2020, we had a net loss of $959, which consists exclusively of formation and operating costs.
Liquidity and Capital Resources
For the three months ended March 31, 2021, cash used in operating activities was $260,347. Net income of $78,081,660 was affected by the non-cash gain on the change in fair value of the Warrants of $46,915,666, non-cash gain on the change in fair value of the FPAs of $34,305,798, interest earned on marketable securities held in the Trust Account of $136,051 and changes in operating assets and liabilities, which provided $3,015,508 of cash from operating activities.
For the period from March 26, 2020 (inception) through March 31, 2020, cash used in operating activities was $0. Net loss of $959 was affected by changes in operating assets and liabilities, which provided $959 of cash from operating activities.
As of March 31, 2021, we had cash and marketable securities of $1,035,985,318 held in the Trust Account. We intend to use substantially all of the funds held in the Trust Account, including any amounts representing interest earned on the Trust Account (less taxes paid and deferred underwriting commissions) to complete the Business Combination. We may withdraw interest to pay taxes. During the period ended March 31, 2021, we did
237
not withdraw any interest earned on the Trust Account. To the extent that our capital stock or debt is used, in whole or in part, as consideration to complete the Business Combination, the remaining proceeds held in the Trust Account will be used as working capital to finance the operations of the target business or businesses, make other acquisitions and pursue our growth strategies.
As of March 31, 2021, we had cash of $236,123 outside of the Trust Account. We intend to use the funds held outside the Trust Account primarily to perform due diligence on Alight, review corporate documents and material agreements of Alight, and structure, negotiate and complete the Business Combination.
In order to fund working capital deficiencies or finance transaction costs in connection with the Business Combination, the Founders or an affiliate of the Founders or certain of our officers and directors may, but are not obligated to, loan us funds as may be required. If we complete the Business Combination, we would repay such loaned amounts. In the event that the Business Combination does not close, we may use a portion of the working capital held outside the Trust Account to repay such loaned amounts but no proceeds from our Trust Account would be used for such repayment. Up to $1,500,000 of such loans may be convertible into warrants identical to the Private Placement Warrants, at a price of $1.50 per warrant at the option of the lender.
In May 2020, we entered into the FPAs with each of Cannae Holdings and THL. Pursuant to its respective agreement, Cannae Holdings and THL has agreed to purchase an aggregate of 15,000,000 shares of FTAC Class A common stock (for a total of 30,000,000 shares of FTAC Class A common stock), plus an aggregate of 5,000,000 redeemable warrants (for a total of 10,000,000 redeemable warrants) to purchase one share of FTAC Class A common stock at $11.50 per share, for an aggregate purchase price of $150,000,000 (or a total of $300,000,000), or $10.00 for one share of FTAC Class A common stock and one-third of one warrant, in a private placement to occur immediately prior to the closing of our initial Business Combination. The warrants to be sold as part of the FPAs will be identical to the warrants underlying the FTAC Units sold in the IPO.
We do not currently believe we will need to raise additional funds in order to meet the expenditures required for operating our business. However, if our estimate of the costs of identifying a target business, undertaking in-depth due to diligence and negotiating and completing the Business Combination are less than the actual amount necessary to do so, we may have insufficient funds available to operate our business prior to the Business Combination. Moreover, we may need to obtain additional financing either to complete the Business Combination or because we become obligated to redeem a significant number of shares of FTAC Class A common stock upon consummation of the Business Combination, in which case we may issue or cause the Company to issue additional securities or incur debt in connection with the Business Combination. Subject to compliance with applicable securities laws, we would only complete such financing simultaneously with the completion of the Business Combination. If we are unable to complete our initial business combination because we do not have sufficient funds available to us, we will be forced to cease operations and liquidate the Trust Account. In addition, following the Business Combination, if cash on hand is insufficient, we may need to obtain additional financing in order to meet our obligations.
In March 2020, the World Health Organization classified the COVID-19 outbreak as a pandemic, based on the rapid increase in exposure globally. The full impact of the COVID-19 outbreak continues to evolve. The impact of the COVID-19 outbreak on our results of operations, financial position and cash flows will depend on future developments, including the duration and spread of the outbreak, related advisories and restrictions, and the availability of vaccines. These developments and the impact of the COVID-19 outbreak on the financial markets and the overall economy are highly uncertain and cannot be predicted. If the financial markets and/or the overall economy continue to be impacted for an extended period, our ability to complete the Business Combination may be materially adversely affected due to significant governmental measures being implemented to contain the COVID-19 outbreak or treat its impact, including travel restrictions and the shutdown of businesses and quarantines, among others, which may limit our ability to have meetings with potential investors
238
or affect the ability of Alight’s personnel, vendors and service providers to consummate the Business Combination in a timely manner.
Contractual Obligations
We do not have any long-term debt, capital lease obligations, operating lease obligations or long-term liabilities, other than an agreement to pay Cannae Holdings a monthly fee up to $5,000 for office space and administrative support services. We began incurring these fees on May 26, 2020 and will continue to incur these fees monthly until the earliest to occur of (i) the completion of the Business Combination, (ii) the completion of our initial business combination and (iii) our liquidation.
The underwriters are entitled to a deferred fee of $0.35 per FTAC Unit, or $36,225,000 in the aggregate. The deferred fee will become payable to the underwriters from the amounts held in the Trust Account solely in the event that we complete the Business Combination (or another initial business combination), subject to the terms of the underwriting agreement.
See the discussion under the header “Liquidity and Capital Resources” above for a discussion of our obligation to issue securities pursuant to the FPAs and under the header “Recent Developments” for a discussion of the pending Business Combination and the Business Combination Agreement.
The Company will provide FTAC Public Stockholders with the opportunity to redeem all or a portion of their FTAC Public Shares upon the completion of a Business Combination. FTAC Public Stockholders will be entitled to redeem their shares for a pro rata portion of the amount held in the Trust Account (initially $10.00 per share), including any interest earned on the funds held in the Trust Account and not previously released to the Company to pay its tax obligations, calculated as of two business days prior to the completion of our initial business combination (including the Business Combination). There will be no redemption rights upon the completion of the Business Combination with respect to the FTAC Warrants. See the section entitled “Special Meeting of FTAC Stockholders—Redemption Rights” for a discussion of the redemption rights of FTAC Public Stockholders in connection with the Business Combination.
Critical Accounting Policies
The preparation of financial statements and related disclosures in conformity with accounting principles generally accepted in the United States of America requires management to make estimates and assumptions that affect the reported amounts of assets and liabilities, disclosure of contingent assets and liabilities at the date of the financial statements, and income and expenses during the periods reported. Actual results could materially differ from those estimates. We have identified the following critical accounting policies:
Warrant and FPA Liabilities
FTAC accounts for the Warrants and FPAs as either equity-classified or liability-classified instruments based on an assessment of the specific terms of the Warrants and FPAs and the applicable authoritative guidance in Financial Accounting Standards Board (“FASB”) Accounting Standards Codification (“ASC”) 480, Distinguishing Liabilities from Equity (“ASC 480”) and ASC 815, Derivatives and Hedging (“ASC 815”). The assessment considers whether the FTAC Warrants and FPAs are freestanding financial instruments pursuant to ASC 480, meet the definition of a liability pursuant to ASC 480, and meet all of the requirements for equity classification under ASC 815, including whether the Warrants and FPAs are indexed to the Company’s own common shares and whether the holders of the Warrants could potentially require “net cash settlement” in a circumstance outside of the Company’s control, among other conditions for equity classification. This assessment, which requires the use of professional judgment, is conducted at the time of issuance of the Warrants and execution of the FPAs and as of each subsequent quarterly period end date while the Warrants and FPAs are outstanding. For issued or modified warrants that meet all of the criteria for equity classification, such warrants
239
are required to be recorded as a component of additional paid-in capital at the time of issuance. For issued or modified warrants that do not meet all the criteria for equity classification, such warrants are required to be recorded at their initial fair value on the date of issuance, and each balance sheet date thereafter. Changes in the estimated fair value of liability-classified warrants are recognized as a non-cash gain or loss on the statements of operations.
We account for the Warrants and FPAs in accordance with ASC 815-40 under which the Warrants and FPAs do not meet the criteria for equity classification and must be recorded as liabilities. See Note 9 to FTAC’s audited financial statements and Note 8 to FTAC’s unaudited financial statements for the quarterly period ended March 31, 2021 included elsewhere in this proxy statement/prospectus/consent solicitation statement for further discussion of the pertinent terms of the Warrants and Note 11 to the audited financial statements and Note 9 to the unaudited financial statements for further discussion of the methodology used to determine the value of the Warrants and FPAs.
FTAC Class A Common Stock Subject to Possible Redemption
We account for the FTAC Class A common stock subject to possible redemption in accordance with the guidance in Accounting Standards Codification (“ASC”) Topic 480 “Distinguishing Liabilities from Equity.” The FTAC Class A common stock subject to mandatory redemption is classified as a liability instrument and is measured at fair value. Conditionally redeemable common stock (including common stock that features redemption rights that are either within the control of the holder or subject to redemption upon the occurrence of uncertain events not solely within our control) is classified as temporary equity. At all other times, common stock is classified as stockholders’ equity. The FTAC Class A common stock features certain redemption rights that are considered to be outside of our control and subject to occurrence of uncertain future events. Accordingly, the FTAC Class A common stock subject to possible redemption is presented as temporary equity, outside of the stockholders’ equity section of our unaudited condensed balance sheet.
Net Income (Loss) per Common Share
We apply the two-class method in calculating earnings per share. Net income (Loss) per common share, basic and diluted for FTAC Class A redeemable common stock is calculated by dividing the interest income earned on the Trust Account for the period, net of applicable taxes, by the weighted average number of shares of FTAC Class A redeemable common stock outstanding for the periods. Net income (loss) per common share, basic and diluted for FTAC Class B non-redeemable common stock is calculated by dividing net income less income attributable to FTAC Class A redeemable common stock for the period, by the weighted average number of shares of FTAC Class B non-redeemable common stock outstanding during the period presented.
Off-Balance Sheet Arrangements
We have no obligations, assets or liabilities, which would be considered off-balance sheet arrangements within the meaning of the applicable SEC rules as of March 31, 2021. We do not participate in transactions that create relationships with unconsolidated entities or financial partnerships, often referred to as variable interest entities. We have not entered into any off-balance sheet financing arrangements, established any special purpose entities, guaranteed any debt or commitments of other entities, or purchased any non-financial assets.
Quantitative and Qualitative Disclosures about Market Risk
As of March 31, 2021, we were not subject to any market or interest rate risk. Following the consummation of our IPO, the net proceeds received into the Trust Account, have been invested in U.S. government treasury bills, notes or bonds with a maturity of 185 days or less or in certain money market funds that invest solely in US treasuries. Due to the short-term nature of these investments, we believe there will be no associated material exposure to interest rate risk.
240
DESCRIPTION OF THE COMPANY’S SECURITIES
The following summary of the material terms of the Company securities following the Business Combination is not intended to be, and does not purport to be, complete and is qualified in its entirety by the Company Charter and Company Bylaws, copies of which are attached to this proxy statement/prospectus/consent solicitation statement as Annex C and Annex D, respectively, as well as to the provisions of applicable law.
Authorized and Outstanding Capital Stock
The Company Charter will authorize the issuance of 1,217,900,000 shares of capital stock, consisting of:
| • |   1,000,000 shares of preferred stock, par value $0.0001 per share;  | 
| • |   1,000,000,000 shares of Company Class A common stock, par value $0.0001 per share;  | 
| • |   30,000,000 shares of Company Class B common stock, par value $0.0001 per share, divided into a series of 10,000,000 shares of Company Class B-1 common stock; a series of 10,000,000 shares of Company Class B-2 common stock and a series of 10,000,000 shares of Company Class B-3 common stock.  | 
| • |   175,000,000 shares of Company Class V common stock, par value $0.0001 per share; and  | 
| • |   12,900,000 shares of Company Class Z common stock, par value $0.0001 per share, divided into a series of 11,500,000 shares of Company Class Z-A common stock; a series of 700,000 shares of Company Class Z-B-1 common stock and a series of 700,000 shares of Company Class Z-B-2 common stock.  | 
Upon completion of the Business Combination, assuming that there are no FTAC Stockholder Redemptions, we expect that there will be in the aggregate approximately 538,451,250 shares of Company Class A common stock and Class V common stock outstanding, representing all of the voting securities of the Company. The allocation of such shares as Class A common stock and Class A Units (each with an equal number of shares of Class V common stock) will be determined in connection with the closing of the Business Combination and set forth on the allocation schedule to be delivered by Tempo Holdings, however the Company currently expects there will be approximately 461,392,828 shares of Company Class A common stock and 77,058,422 shares of Class V common stock. In addition, there will be, collectively, 7,500,000 shares of Company Class B-1 common stock and Class B-1 Units outstanding and held by the Tempo Sellers and 7,500,000 shares of Company Class B-2 common stock and Class B-2 Units outstanding and held by the Tempo Sellers. The allocation of such shares as Company Class B common stock and Class B Units, as well as the number of shares of Company Class Z common stock and Class Z Units (which will be issued to Tempo Sellers, other than holders of unvested Tempo Units, in the aggregate, in an amount equal to the number of shares of Company common stock and Alight Holdings Units that are issued to the holders of unvested Tempo Units in connection with the Business Combination) will be determined in connection with the closing of the Business Combination and set forth on the allocation schedule to be delivered by Tempo Holdings. There will be no shares of Preferred Stock outstanding immediately following the completion of the Business Combination, and, assuming there are no FTAC Stockholder Redemptions, there will be no shares of Company Class B-3 Common Stock outstanding.
For a description of the various issuances of shares of Company common stock to be made in connection with the Business Combination (and the allocation of the Closing Seller Equity Consideration as between shares of Company common stock and Alight Holdings Units), see the section entitled “Proposal No. 1—The Business Combination Proposal—The Business Combination Agreement—Consideration to be Received in the Business Combination”. The shares of Company common stock, when issued pursuant to the Business Combination Agreement, will have been duly authorized and will be fully paid and non-assessable.
241
Class A Common Stock
Voting rights. Except as provided in the Company Charter or as required by applicable law, holders of Company Class A common stock will be entitled to one vote per share on all matters to be voted on by Company stockholders generally. At annual and special meetings of Company stockholders, the holders of Company Class A common stock and Company Class V common stock will vote together as a single class on any matters submitted to a vote of Company stockholders that have voting rights generally. Further, the holders of Company Class A common stock and Company Class V common stock will have the exclusive right to vote for the election of directors and on all other matters submitted to a stockholder vote generally.
Generally, unless a different voted standard applies under the Company Charter, the Company Bylaws or applicable law, all matters to be voted on by stockholders must be approved by a majority of the votes cast (except for the election of directors, which will be decided based on a plurality of the votes cast by stockholders present in person or represented by proxy at the applicable meeting and entitled to vote on the election of such directors).
Notwithstanding the foregoing, the Company Charter provides that holders of Company Class A common stock will not be entitled to vote on any amendment to the Company Charter (including any certificate of designations relating to any series of Preferred Stock) that relates solely to the terms of one or more outstanding series of Preferred Stock or other series of Company common stock if the holders of such affected series are entitled, either separately or together with the holders of one or more other such series, to vote thereon pursuant to the Company Charter (including any certificate of designations relating to any series of Preferred Stock) or pursuant to the DGCL
Dividend rights. Subject to applicable law and the rights of any outstanding Preferred Stock, the holders of shares of Company Class A common stock and Company Class B common stock, taken together as a single class, will participate ratably (based on the number of shares held) in any dividends that may be declared from time to time by the Company Board out of funds legally available therefor.
Rights upon liquidation. In the event of any voluntary or involuntary liquidation, dissolution or winding up of the Company’s affairs, the holders of Company Class A common stock (including any shares of Company Class A common stock issuable upon the conversion of any Company Class B common stock or Company Class Z common stock, including any Company Class Z-B-1 or Company Class Z-B-2 common stock that converts into Class B-1 or Class B-2 common stock so in connection with such liquidation event and, if such liquidation event also constitutes a Class B-1 Vesting Event or Class B-2 Vesting Event, automatically then converts into Company Class A common stock) will share ratably in all assets of the Company remaining after payment of the Company’s debts and other liabilities, subject to prior distribution and other preferential rights of any Preferred Stock then outstanding, if any, having a preference over the Company Class A common stock.
Class B Common Stock
Voting rights. Holders of Company Class B common stock are not entitled to any voting rights with respect to such shares, except as required by applicable law (which, under the DGCL and the Company Charter, will generally be limited to amendments to the Company’s certificate of incorporation that involve changes in the par value of the Company Class B common stock or that would adversely alter the powers, preferences or special rights of the Company Class B common stock (or any series thereof)).
Dividend rights. Holders of Company Class B common stock will participate ratably, as a single class, with the Company Class A common stock in any dividends that may be declared from time to time by the Company Board out of funds legally available therefor. However, no such dividends will actually be paid on any shares of Company Class B common stock until the shares are converted into Company Class A common stock, at which time all accrued dividends will be paid (other than in respect of any shares that remain unvested pursuant to the
242
terms of an applicable award agreement, which will not be paid until the applicable award vests). If any shares of Company Class B common stock are forfeited, the holder will also forfeit and lose the right to any accrued dividends.
Rights upon liquidation. In the event of any voluntary or involuntary liquidation, dissolution or winding up of the Company’s affairs, the holders of Class B common stock are not entitled to receive any assets of the Company (except that, to the extent such liquidation, dissolution or winding up constitutes a Class B-1 Vesting Event, Class B-2 Vesting Event or Class B-3 Vesting Event (as applicable), such Company Class B common stock will automatically convert into Company Class A common stock in connection therewith and the holders of such resulting Company Class A common stock will be treated as a holder of Company Class A common stock in connection with such liquidation).
Automatic Conversion. The Company Class B-1 common stock will automatically convert into shares of Company Class A common stock on a one-for-one basis (subject to adjustment) upon the occurrence of a Class B-1 Vesting Event. The Company Class B-2 common stock will automatically convert into shares of Company Class A common stock on a one-for-one basis (subject to adjustment) upon the occurrence of a Class B-2 Vesting Event. The Company Class B-3 common stock will automatically convert into Company Class A common stock on a one-for-one basis (subject to adjustment) upon the occurrence of a Class B-3 Vesting Event.
Forfeiture and Cancellation. If there has not been a Class B-1 Vesting Event (with respect to the Company Class B-1 common stock), Class B-2 Vesting Event (with respect to the Company Class B-2 common stock) or Class B-3 Vesting Event (with respect to the Company Class B-3 common stock) on or before the seventh anniversary of the Closing Date, all of the outstanding shares of the applicable class of Class B common stock will automatically be forfeited and cancelled for no consideration.
Transfer Restrictions. The Company Class B common stock is not transferrable other than to certain permitted transferees.
Class V Common Stock
Voting rights. Except as provided in the Company Charter or as required by applicable law, holders of Company Class V common stock will be entitled to one vote per share on all matters to be voted on by Company stockholders generally or on which the Company Class V common stock is entitled to vote as a separate class. At annual and special meetings of Company stockholders, the holders of Company Class A common stock and Company Class V common stock will vote together as a single class on any matters submitted to a vote of Company stockholders that have voting rights generally. Further, the holders of Company Class A common stock and Company Class V common stock will have the exclusive right to vote for the election of directors and on all other matters submitted to a stockholder vote generally.
Notwithstanding the foregoing, the Company Charter provides that holders of Company Class V common stock will not be entitled to vote on any amendment to the Company Charter (including any certificate of designations relating to any series of Preferred Stock) that relates solely to the terms of one or more outstanding series of Preferred Stock or other series of Company common stock if the holders of such affected series are entitled, either separately or together with the holders of one or more other such series, to vote thereon pursuant to the Company Charter (including any certificate of designations relating to any series of Preferred Stock) or pursuant to the DGCL
Dividend rights. The Company Class V common stock will have no economic rights. As a result, holders of Company Class V common stock will not be entitled to any dividends or other distributions on such shares.
Rights upon liquidation. The holders of Company Class V common stock are not entitled to receive any assets of the Company upon any voluntary or involuntary liquidation, dissolution or winding up of the Company’s affairs.
243
Cancellation. In the event that an outstanding share of Company Class V common stock ceases to be held, directly or indirectly, by the applicable holder of a Class A Unit, the share will automatically be transferred to the Company and cancelled for no consideration.
Future Issuances. Under the Company Charter, the Company is not permitted to issue additional shares of Company Class V common stock after the adoption of the Company Charter, other than in connection with the valid issuance of Class A Units under the Alight Holdings Operating Agreement, the vesting and exchange of any Class B Units for Class A Units in connection with a Class B Vesting Event or the conversion of any Class Z-A Units into Class A Units in accordance with the Alight Holdings Operating Agreement.
Class Z Common Stock
Voting rights. Holders of Company Class Z common stock are not entitled to any voting rights with respect to such shares, except as required by applicable law (which, under the DGCL and the Company Charter, will generally be limited to amendments to the Company’s certificate of incorporation that involve changes in the par value of the Company Class Z common stock or that would adversely alter the powers, preferences or special rights of the Company Class Z common stock (or any series thereof)).
Dividend rights. Holders of Company Class V common stock will not be entitled to any dividends or other distributions on such shares.
Rights upon liquidation. In the event of any voluntary or involuntary liquidation, dissolution or winding up of the Company’s affairs, the holders of Company Class Z common stock are not entitled to receive any assets of the Company, except to the extent that such shares of Company Class Z common stock vest and convert into Company Class A common stock or Company Class B common stock in connection with such liquidation event (in which case such shares will be treated as shares of Company Class A common stock or Company Class B common stock, as applicable, for purposes thereof).
Vesting and Forfeiture. The Company Class Z common stock will be unvested and will, with respect to each holder’s applicable portion thereof (as determined pursuant to the Company Charter), (i) vest and be converted into an equivalent portion of the Company Class A common stock or Company Class B common stock, as applicable, in the event the corollary unvested shares of Company Class A common stock or Company Class B common stock are forfeited pursuant to an applicable award agreement and (ii) be forfeited for no consideration in the event that the corollary unvested shares of Company Class A common stock or Company Class B common stock vest pursuant to the terms of an applicable award agreement.
Transfer Restrictions. The Company Class Z common stock is not transferrable other than to certain permitted transferees.
Preferred Stock
The Company Charter will authorize the Company Board to establish one or more series of Preferred Stock. Unless required by law or any stock exchange, the authorized shares of Preferred Stock will be available for issuance without further action by the holders of the Company common stock. The Company Board has the discretion to determine the powers, preferences and relative, participating, optional and other special rights, including voting rights, dividend rights, conversion rights, redemption privileges and liquidation preferences, of each series of Preferred Stock.
The issuance of Preferred Stock may have the effect of delaying, deferring or preventing a change in control of the Company without further action by the stockholders. Additionally, the issuance of Preferred Stock may adversely affect the holders of the Company common stock by restricting dividends on the Company Class A common stock, diluting the voting power of the Company Class A common stock and the Company Class V
244
common stock or subordinating the liquidation rights of the Company Class A common stock. As a result of these or other factors, the issuance of Preferred Stock could have an adverse impact on the market price of the Company Class A common stock. At present, we have no plans to issue any Preferred Stock.
Preemptive Rights; Sinking Fund Provisions
The holders of Company common stock have no preemptive rights or other subscription rights. There are no redemption or sinking fund provisions applicable to the Company common stock.
Company Warrants
Upon completion of the Business Combination, the FTAC Public Warrants and Forward Purchase Warrants will automatically, in accordance with their terms, convert into and be exchanged for warrants to purchase an equal number of shares of Company Class A common stock.
Each whole warrant will entitle the registered holder to purchase one share of Company Class A common stock at a price of $11.50 per share, subject to adjustment as discussed below, at any time commencing on the later of (i) one year from the closing of the IPO (or May 29, 2021) and (ii) 30 days after the completion of the Business Combination, provided in each case that (X) we have an effective registration statement under the Securities Act covering the shares of the Company Class A common stock issuable upon exercise of the warrants and a current prospectus relating to them is available (or we permit holders to exercise their warrants on a cashless basis under the circumstances specified in the warrant agreement) and (y) such shares are registered, qualified or exempt from registration under the securities, or blue sky, laws of the state of residence of the holder. Pursuant to the warrant agreement, a warrant holder may exercise its warrants only for a whole number of shares of Company Class A common stock. This means only a whole warrant may be exercised at a given time by a warrant holder. No fractional warrants will be issued upon separation of FTAC Units upon completion of the Business Combination. Accordingly, unless an FTAC stockholder had purchased a multiple of three FTAC Units, the number of FTAC Public Warrants issuable to it upon the separation of the FTAC Units (and, as a result, the number of Company Warrants exchanged in the FTAC Merger), will be rounded down to the nearest whole number of warrants. The warrants will expire five years after the completion of the Business Combination, at 5:00 p.m., New York City time, or earlier upon redemption or liquidation.
We will not be obligated to deliver any Company Class A common stock pursuant to the exercise of a warrant and will have no obligation to settle such warrant exercise unless a registration statement under the Securities Act with respect to the shares of Company Class A common stock underlying the warrants is then effective and a prospectus relating thereto is current, subject to our satisfying our obligations described below with respect to registration, or a valid exemption from registration being available. No warrant will be exercisable and we will not be obligated to issue a share of Company Class A common stock upon exercise of a warrant unless the share of Company Class A common stock issuable upon such warrant exercise has been registered, qualified or deemed to be exempt under the securities laws of the state of residence of the registered holder of the warrants. In the event that the conditions in the two immediately preceding sentences are not satisfied with respect to a warrant, the holder of such warrant will not be entitled to exercise such warrant and such warrant may have no value and expire worthless. In no event will we be required to net cash settle any warrant.
We have agreed that as soon as practicable, but in no event later than 20 business days after the closing of the Business Combination, we will use our commercially reasonable efforts to file with the SEC a registration statement for the registration, under the Securities Act, of the shares of Company Class A common stock issuable upon exercise of the warrants. We will use our commercially reasonable efforts to cause the same to become effective and to maintain the effectiveness of such registration statement, and a current prospectus relating thereto, until the expiration or redemption of the warrants in accordance with the provisions of the warrant agreement. If a registration statement covering the issuance of the shares of Company Class A common stock
245
issuable upon exercise of the warrants is not effective by the 60th business day after the closing of the Business Combination, warrant holders may, until such time as there is an effective registration statement and during any period when we will have failed to maintain an effective registration statement, exercise warrants on a “cashless basis” in accordance with Section 3(a)(9) of the Securities Act or another exemption. In addition, if at the time of any exercise of a warrant the Company Class A common stock is not listed on a national securities exchange such that it satisfies the definition of a “covered security” under Section 18(b)(1) of the Securities Act, we may, at our option, require holders of our warrants that were FTAC Public Warrants who exercise their warrants to do so on a “cashless basis” in accordance with Section 3(a)(9) of the Securities Act and, in the event we elect to do so, we will not be required to file or maintain in effect a registration statement, but we will use our best efforts to register or qualify the shares under applicable blue sky laws to the extent an exemption is not available. In such event, each holder would pay the exercise price by surrendering each such warrant for that number of shares of Company Class A common stock equal to the lesser of (A) the quotient obtained by dividing (x) the product of the number of shares of Company Class A common stock underlying the warrants, multiplied the excess of the “fair market value” less the exercise price of the warrants by (y) the fair market value and (B) 0.361. The “fair market value” will mean the volume weighted average price of the shares of Company Class A common stock for the 10 trading days ending on the trading day prior to the date on which the notice of exercise is received by the warrant agent.
Redemption of Warrants When the Price per Share of Company Class A common stock Equals or Exceeds $18.00
Once the warrants become exercisable, we may redeem the outstanding warrants (except for any warrants held by Cannae or THL, or their permitted transferees):
| • |   in whole and not in part;  | 
| • |   at a price of $0.01 per warrant;  | 
| • |   upon not less than 30 days’ prior written notice of redemption to each warrant holder; and  | 
| • |   if, and only if, the last reported sale price of the shares of Company Class A common stock for any 20 trading days within a 30-trading day period ending three business days before we send to the notice of redemption to the warrant holders (the “Reference Value”) equals or exceeds $18.00 per share (as adjusted for stock splits, stock dividends, reorganizations, recapitalizations and the like).  | 
If and when the warrants become redeemable by us, we may exercise our redemption right even if we are unable to register or qualify the underlying securities for sale under all applicable state securities laws. However, we will not redeem the warrants unless an effective registration statement under the Securities Act covering the shares of Company Class A common stock issuable upon exercise of the warrants is effective and a current prospectus relating to those shares of Company Class A common stock is available throughout the 30-day redemption period.
We have established the last of the redemption criterion discussed above to prevent a redemption call unless there is at the time of the call a significant premium to the warrant exercise price. If the foregoing conditions are satisfied and we issue a notice of redemption of the warrants, each warrant holder will be entitled to exercise his, her or its warrant prior to the scheduled redemption date. Any such exercise would not be done on a “cashless” basis and would require the exercising warrant holder to pay the exercise price for each warrant being exercised. However, the price of the shares of Company Class A common stock may fall below the $18.00 redemption trigger price (as adjusted for stock splits, stock dividends, reorganizations, recapitalizations and the like) as well as the $11.50 (for whole shares) warrant exercise price after the redemption notice is issued.
246
Redemption of Warrants When the Price per Share of Company Class A common stock Equals or Exceeds $10.00
Once the warrants become exercisable, we may redeem the outstanding warrants (except for any warrants held by Cannae or THL, or their permitted transferees, if the Reference Value equals or exceeds $18.00 per share):
| • |   in whole and not in part;  | 
| • |   at $0.10 per warrant upon a minimum of 30 days’ prior written notice of redemption; provided that holders will be able to exercise their warrants on a cashless basis prior to redemption and receive that number of shares determined by reference to the table below, based on the redemption date and the “fair market value” of Company Class A common stock (as defined below);  | 
| • |   if, and only if, the Reference Value (as defined above under “Redemption of Warrants When the Price per Share of Company Class A common stock Equals or Exceeds $18.00”) equals or exceeds $10.00 per share (as adjusted for stock splits, stock dividends, reorganizations, recapitalizations and the like); and  | 
| • |   if the Reference Value is less than $18.00 per share (as adjusted for stock splits, stock dividends, reorganizations, recapitalizations and the like) the warrants that were Forward Purchase Warrants must also be concurrently called for redemption on the same terms (except as described above with respect to a holder’s ability to cashless exercise its warrants) as the outstanding warrants in respect of any FTAC Public Warrants, as described above.  | 
The numbers in the table below represent the number of shares of Company Class A common stock that a warrant holder will receive upon exercise in connection with a redemption by us pursuant to this redemption feature, based on the “fair market value” of Company Class A common stock on the corresponding redemption date (assuming holders elect to exercise their warrants and such warrants are not redeemed for $0.10 per warrant), determined based on volume-weighted average price of Company Class A common stock as reported during the 10 trading days immediately following the date on which the notice of redemption is sent to the holders of warrants, and the number of months that the corresponding redemption date precedes the expiration date of the warrants, each as set forth in the table below. We will provide our warrant holders with the final fair market value no later than one business day after the 10-trading day period described above ends.
247
The stock prices set forth in the column headings of the table below will be adjusted as of any date on which the number of shares issuable upon exercise of a warrant or the exercise price of the warrant is adjusted as set forth under the heading “— Anti-dilution Adjustments” below. If the number of shares issuable upon exercise of a warrant is adjusted, the adjusted stock prices in the column headings will equal the stock prices immediately prior to such adjustment, multiplied by a fraction, the numerator of which is the exercise price of the warrant after such adjustment and the denominator of which is the price of the warrant immediately prior to such adjustment. In such an event, the number of shares in the table below will be adjusted by multiplying such share amounts by a fraction, the numerator of which is the number of shares deliverable upon exercise of a warrant immediately prior to such adjustment and the denominator of which is the number of shares deliverable upon exercise of a warrant as so adjusted.
|   Redemption Date (period to  | 
Fair Market Value of Company Class A Common stock | |||||||||||||||||||||||||||||||||||
| £$10.00 | $11.00 | $12.00 | $13.00 | $14.00 | $15.00 | $16.00 | $17.00 | ³$18.00 | ||||||||||||||||||||||||||||
|   60 months  | 
0.261 | 0.281 | 0.297 | 0.311 | 0.324 | 0.337 | 0.348 | 0.358 | 0.361 | |||||||||||||||||||||||||||
|   57 months  | 
0.257 | 0.277 | 0.294 | 0.310 | 0.324 | 0.337 | 0.348 | 0.358 | 0.361 | |||||||||||||||||||||||||||
|   54 months  | 
0.252 | 0.272 | 0.291 | 0.307 | 0.322 | 0.335 | 0.347 | 0.357 | 0.361 | |||||||||||||||||||||||||||
|   51 months  | 
0.246 | 0.268 | 0.287 | 0.304 | 0.320 | 0.333 | 0.346 | 0.357 | 0.361 | |||||||||||||||||||||||||||
|   48 months  | 
0.241 | 0.263 | 0.283 | 0.301 | 0.317 | 0.332 | 0.344 | 0.356 | 0.361 | |||||||||||||||||||||||||||
|   45 months  | 
0.235 | 0.258 | 0.279 | 0.298 | 0.315 | 0.330 | 0.343 | 0.356 | 0.361 | |||||||||||||||||||||||||||
|   42 months  | 
0.228 | 0.252 | 0.274 | 0.294 | 0.312 | 0.328 | 0.342 | 0.355 | 0.361 | |||||||||||||||||||||||||||
|   39 months  | 
0.221 | 0.246 | 0.269 | 0.290 | 0.309 | 0.325 | 0.340 | 0.354 | 0.361 | |||||||||||||||||||||||||||
|   36 months  | 
0.213 | 0.239 | 0.263 | 0.285 | 0.305 | 0.323 | 0.339 | 0.353 | 0.361 | |||||||||||||||||||||||||||
|   33 months  | 
0.205 | 0.232 | 0.257 | 0.280 | 0.301 | 0.320 | 0.337 | 0.352 | 0.361 | |||||||||||||||||||||||||||
|   30 months  | 
0.196 | 0.224 | 0.250 | 0.274 | 0.297 | 0.316 | 0.335 | 0.351 | 0.361 | |||||||||||||||||||||||||||
|   27 months  | 
0.185 | 0.214 | 0.242 | 0.268 | 0.291 | 0.313 | 0.332 | 0.350 | 0.361 | |||||||||||||||||||||||||||
|   24 months  | 
0.173 | 0.204 | 0.233 | 0.260 | 0.285 | 0.308 | 0.329 | 0.348 | 0.361 | |||||||||||||||||||||||||||
|   21 months  | 
0.161 | 0.193 | 0.223 | 0.252 | 0.279 | 0.304 | 0.326 | 0.347 | 0.361 | |||||||||||||||||||||||||||
|   18 months  | 
0.146 | 0.179 | 0.211 | 0.242 | 0.271 | 0.298 | 0.322 | 0.345 | 0.361 | |||||||||||||||||||||||||||
|   15 months  | 
0.130 | 0.164 | 0.197 | 0.230 | 0.262 | 0.291 | 0.317 | 0.342 | 0.361 | |||||||||||||||||||||||||||
|   12 months  | 
0.111 | 0.146 | 0.181 | 0.216 | 0.250 | 0.282 | 0.312 | 0.339 | 0.361 | |||||||||||||||||||||||||||
|   9 months  | 
0.090 | 0.125 | 0.162 | 0.199 | 0.237 | 0.272 | 0.305 | 0.336 | 0.361 | |||||||||||||||||||||||||||
|   6 months  | 
0.065 | 0.099 | 0.137 | 0.178 | 0.219 | 0.259 | 0.296 | 0.331 | 0.361 | |||||||||||||||||||||||||||
|   3 months  | 
0.034 | 0.065 | 0.104 | 0.150 | 0.197 | 0.243 | 0.286 | 0.326 | 0.361 | |||||||||||||||||||||||||||
|   0 months  | 
— | — | 0.042 | 0.115 | 0.179 | 0.233 | 0.281 | 0.323 | 0.361 | |||||||||||||||||||||||||||
The exact fair market value and redemption date may not be set forth in the table above, in which case, if the fair market value is between two values in the table or the redemption date is between two redemption dates in the table, the number of shares of Company Class A common stock to be issued for each warrant exercised will be determined by a straight-line interpolation between the number of shares set forth for the higher and lower fair market values and the earlier and later redemption dates, as applicable, based on a 365 or 366-day year, as applicable. For example, if the volume-weighted average price of Company Class A common stock as reported during the 10 trading days immediately following the date on which the notice of redemption is sent to the holders of the warrants is $11.00 per share, and at such time there are 57 months until the expiration of the warrants, holders may choose to, in connection with this redemption feature, exercise their warrants for 0.277 of a share of Company Class A common stock for each whole warrant. For an example where the exact fair market value and redemption date are not as set forth in the table above, if the volume-weighted average price of Company Class A common stock as reported during the 10 trading days immediately following the date on which the notice of redemption is sent to the holders of the warrants is $13.50 per share, and at such time there are 38 months until the expiration of the warrants, holders may choose to, in connection with this redemption feature, exercise their warrants for 0.298 of a share of Company Class A common stock for each whole warrant. In no event will the warrants be exercisable in connection with this redemption feature for more than 0.361 of a share of Company Class A common stock per warrant (subject to adjustment).
248
This redemption feature differs from the typical warrant redemption features used in many other blank check offerings, which typically only provide for a redemption of warrants for cash (other than the private placement warrants) when the trading price for the shares of Company Class A common stock exceeds $18.00 per share for a specified period of time. This redemption feature is structured to allow for all of the outstanding warrants to be redeemed when the shares of Company Class A common stock are trading at or above $10.00 per share, which may be at a time when the trading price of the shares of Company Class A common stock is below the exercise price of the warrants. We have established this redemption feature to provide us with the flexibility to redeem the warrants without the warrants having to reach the $18.00 per share threshold set forth above under “— Redemption of Warrants When the Price per Share of Company Class A common stock Equals or Exceeds $18.00.” Holders choosing to exercise their warrants in connection with a redemption pursuant to this feature will, in effect, receive a number of shares for their warrants based on an option pricing model with a fixed volatility input as of the date of FTAC’s IPO prospectus. This redemption right provides us with an additional mechanism by which to redeem all of the outstanding warrants, and therefore have certainty as to our capital structure as the warrants would no longer be outstanding and would have been exercised or redeemed. We will be required to pay the applicable redemption price to warrant holders if we choose to exercise this redemption right and it will allow us to quickly proceed with a redemption of the warrants if we determine it is in our best interest to do so. As such, we would redeem the warrants in this manner when we believe it is in our best interest to update our capital structure to remove the warrants and pay the redemption price to the warrant holders.
As stated above, we can redeem the warrants when the shares of Company Class A common stock are trading at a price starting at $10.00, which is below the exercise price of $11.50, because it will provide certainty with respect to our capital structure and cash position while providing warrant holders with the opportunity to exercise their warrants on a cashless basis for the applicable number of shares. If we choose to redeem the warrants when the shares of Company Class A common stock are trading at a price below the exercise price of the warrants, this could result in the warrant holders receiving fewer Company Class A common stock than they would have received if they had chosen to wait to exercise their warrants for Company Class A common stock if and when such Company Class A common stock were trading at a price higher than the exercise price of $11.50.
No fractional shares of Company Class A common stock will be issued upon redemption. If, upon redemption, a holder would be entitled to receive a fractional interest in a share, we will round down to the nearest whole number of the number of shares of Company Class A common stock to be issued to the holder. If, at the time of redemption, the warrants are exercisable for a security other than the shares of Company Class A common stock pursuant to the warrant agreement, the warrants may be exercised for such security. At such time as the warrants become exercisable for a security other than the shares of Company Class A common stock, the Company (or surviving company) will use its commercially reasonable efforts to register under the Securities Act the security issuable upon the exercise of the warrants.
Redemption Procedures.
A holder of a warrant may notify us in writing in the event it elects to be subject to a requirement that such holder will not have the right to exercise such warrant, to the extent that after giving effect to such exercise, such person (together with such person’s affiliates), to the warrant agent’s actual knowledge, would beneficially own in excess of 4.9% or 9.8% (as specified by the holder) of the shares of Company Class A common stock issued and outstanding immediately after giving effect to such exercise.
Anti-dilution Adjustments.
If the number of outstanding shares of Company Class A common stock is increased by a stock capitalization or stock dividend payable in shares of Company Class A common stock, or by a split-up of common stock or other similar event, then, on the effective date of such stock capitalization or stock dividend,
249
split-up or similar event, the number of shares of Company Class A common stock issuable on exercise of each warrant will be increased in proportion to such increase in the outstanding shares of common stock. A rights offering to holders of common stock entitling holders to purchase Company Class A common stock at a price less than the “historical fair market value” (as defined below) will be deemed a stock dividend of a number of shares of Company Class A common stock equal to the product of (i) the number of shares of Company Class A common stock actually sold in such rights offering (or issuable under any other equity securities sold in such rights offering that are convertible into or exercisable for Company Class A common stock) and (ii) one minus the quotient of (x) the price per share of Company Class A common stock paid in such rights offering and (y) the historical fair market value. For these purposes, (i) if the rights offering is for securities convertible into or exercisable for shares of Company Class A common stock, in determining the price payable for Company Class A common stock, there will be taken into account any consideration received for such rights, as well as any additional amount payable upon exercise or conversion and (ii) “historical fair market value” means the volume-weighted average price of shares of Company Class A common stock as reported during the 10 trading day period ending on the trading day prior to the first date on which the shares of Company Class A common stock trade on the applicable exchange or in the applicable market, regular way, without the right to receive such rights.
In addition, if we, at any time while the warrants are outstanding and unexpired, pay a dividend or make a distribution in cash, securities or other assets to the holders of shares of Company Class A common stock on account of such Company Class A common stock (or other securities into which the warrants are convertible), other than (a) as described above, (b) any cash dividends or cash distributions which, when combined on a per share basis with all other cash dividends and cash distributions paid on the shares of Company Class A common stock during the 365-day period ending on the date of declaration of such dividend or distribution does not exceed $0.50 (as adjusted to appropriately reflect any other adjustments and excluding cash dividends or cash distributions that resulted in an adjustment to the exercise price or to the number of shares of Company Class A common stock issuable on exercise of each warrant) but only with respect to the amount of the aggregate cash dividends or cash distributions equal to or less than $0.50 per share, (c) to satisfy the redemption rights of the holders of FTAC Class A common stock in connection with the Business Combination and (d) certain other dividends or distributions in connection with redemption rights of the holders of FTAC Class A common stock existing prior to the completion of the Business Combination.
If the number of outstanding shares of Company Class A common stock is decreased by a consolidation, combination, reverse share split or reclassification of Company Class A common stock or other similar event, then, on the effective date of such consolidation, combination, reverse share split, reclassification or similar event, the number of shares of Company Class A common stock issuable on exercise of each warrant will be decreased in proportion to such decrease in outstanding shares of Company Class A common stock.
Whenever the number of shares of Company Class A common stock purchasable upon the exercise of the warrants is adjusted, as described above, the warrant exercise price will be adjusted by multiplying the warrant exercise price immediately prior to such adjustment by a fraction (x) the numerator of which will be the number of shares of Company Class A common stock purchasable upon the exercise of the warrants immediately prior to such adjustment and (y) the denominator of which will be the number of shares of Company Class A common stock so purchasable immediately thereafter.
In case of any reclassification or reorganization of the outstanding Company Class A common stock (other than those described above or that solely affects the par value of such Company Class A common stock), or in the case of any merger or consolidation of us with or into another corporation (other than a consolidation or merger in which we are the continuing corporation and that does not result in any reclassification or reorganization of our outstanding Company Class A common stock), or in the case of any sale or conveyance to another corporation or entity of the assets or other property of us as an entirety or substantially as an entirety in connection with which we are dissolved, the holders of the warrants will thereafter have the right to purchase and receive, upon the basis and upon the terms and conditions specified in the warrants and in lieu of the shares of
250
Company Class A common stock immediately theretofore purchasable and receivable upon the exercise of the rights represented thereby, the kind and amount of Company Class A common stock or other securities or property (including cash) receivable upon such reclassification, reorganization, merger or consolidation, or upon a dissolution following any such sale or transfer, that the holder of the warrants would have received if such holder had exercised their warrants immediately prior to such event. If less than 70% of the consideration receivable by the holders of Company Class A common stock in such a transaction is payable in the form of Company Class A common stock in the successor entity that is listed for trading on a national securities exchange or is quoted in an established over-the-counter market, or is to be so listed for trading or quoted immediately following such event, and if the registered holder of the warrant properly exercises the warrant within thirty days following public disclosure of such transaction, the warrant exercise price will be reduced as specified in the warrant agreement based on the Black-Scholes value (as defined in the warrant agreement) of the warrant. The purpose of such exercise price reduction is to provide additional value to holders of the warrants when an extraordinary transaction occurs during the exercise period of the warrants pursuant to which the holders of the warrants otherwise do not receive the full potential value of the warrants.
The warrants were issued in registered form under a warrant agreement between Continental Stock Transfer & Trust Company, as warrant agent, and us. The warrant agreement provides that the terms of the warrants may be amended without the consent of any holder to cure any ambiguity or correct any defective provision, but requires the approval by the holders of at least 65% of the then-outstanding warrants that were FTAC Public Warrants and Forward Purchase Warrants to make any change that adversely affects the interests of the registered holders. You should review a copy of the warrant agreement, which is filed as an exhibit to the registration statement on Form S-4 of which this proxy statement/prospectus/consent solicitation statement is a part, for a complete description of the terms and conditions applicable to the warrants.
The warrants may be exercised upon surrender of the warrant certificate on or prior to the expiration date at the offices of the warrant agent, with the exercise form on the reverse side of the warrant certificate completed and executed as indicated, accompanied by full payment of the exercise price (or on a cashless basis, if applicable), by certified or official bank check payable to us, for the number of warrants being exercised. The warrant holders do not have the rights or privileges of holders of common stock and any voting rights until they exercise their warrants and receive Company Class A common stock. After the issuance of Company Class A common stock upon exercise of the warrants, each holder will be entitled to one vote for each share held of record on all matters to be voted on by stockholders.
No fractional shares will be issued upon exercise of the warrants. If, upon exercise of the warrants, a holder would be entitled to receive a fractional interest in a share, we will, upon exercise, round down to the nearest whole number, the number of shares of Company Class A common stock to be issued to the warrant holder.
Dividends
We have not declared or paid any dividends in the past. The payment of dividends subsequent to the Business Combination will be within the discretion of the Company Board at such time. Upon completion of the Business Combination, we will be a holding company with no material assets other than our interest in Alight Holdings. The payment of cash dividends, if any, following the Business Combination will be dependent upon the revenue and earnings of Alight, if any, capital requirements and the general financial condition of the Alight business. We intend to cause Alight Holdings to make distributions to holders of Alight Holdings Units (including the Company) in amounts sufficient to cover applicable taxes and certain obligations under the Tax Receivable Agreement, as well as any dividends declared by us.
Our Transfer Agent and Warrant Agent
The transfer agent for our common stock and warrant agent for our warrants will be Continental Stock Transfer & Trust Company, which is the current transfer agent and warrant agent for the FTAC common stock and FTAC Warrants.
251
Anti-Takeover Effects of the Company Charter, Company Bylaws and Certain Provisions of Delaware Law
The Company Charter, the Company Bylaws and the DGCL contain provisions, which are summarized in the following paragraphs, which are intended to enhance the likelihood of continuity and stability in the composition of the Company Board and to discourage certain types of transactions that may involve an actual or threatened acquisition of the Company. These provisions are intended to avoid costly takeover battles, reduce the Company’s vulnerability to a hostile change of control or other unsolicited acquisition proposal, and enhance the ability of the Company Board to maximize stockholder value. However, these provisions may have the effect of delaying, deterring or preventing a merger or acquisition of the Company by means of a tender offer, a proxy contest or other takeover attempt that a stockholder might consider in its best interest, including attempts that might result in a premium over the prevailing market price for the shares of Company Class A common stock.
Action by Written Consent
The Company Charter will provide that any action required or permitted to be taken by the Company’s stockholders (other than certain actions to be taken by holders of Company Class V common stock, voting together as a single class, or in respect of any applicable series of Preferred Stock) must be effected at a duly called annual or special meeting of such stockholders, and may not be taken by written consent, unless such action is recommended or approved by all members of the Company Board then in office. See also “Risk Factors—Risks Related to FTAC and the Business Combination—The Company Charter, Bylaws and Delaware law, as well as the Investor Rights Agreement, contain provisions that could discourage acquisition bids or merger proposals, which may adversely affect the market price of our Company Class A common stock.”
Authorized but Unissued Capital Stock
Delaware law does not require stockholder approval for any issuance of authorized shares. However, the listing requirements of NYSE, which would apply if and so long as the Company Class A common stock remains listed on NYSE, require stockholder approval of certain issuances of Company common stock (or securities convertible into or exercisable for Company common stock) equal to or exceeding 20% of the then outstanding voting power or then outstanding number of shares of common stock. As a result, the Company may issue additional shares in the future for a variety of corporate purposes, including future public offerings, to raise additional capital or to facilitate acquisitions, without approval of the Company’s stockholders.
In addition, the Company Board will generally be authorized to issue shares of one or more series of preferred stock having such terms, powers, rights and preferences as the Company Board determines in its discretion, including terms that may be designed to discourage, delay or prevent a change of control of the Company or the removal of Company management.
One of the effects of the existence of unissued and unreserved common stock may be to enable the Company Board to issue shares to persons friendly to current management, which issuance could render more difficult or discourage an attempt to obtain control of the Company by means of a merger, tender offer, proxy contest or otherwise and thereby protect the continuity of management and possibly deprive stockholders of opportunities to sell their shares of Class A common stock at prices higher than prevailing market prices.
Business Combinations
The Company has elected not to be governed by Section 203 of the DGCL. However, the Company Charter will contain similar provisions providing that the Company will not engage in any “business combinations” (as defined in the Company Charter), at any point in time at which the Company’s common stock is registered under Section 12(b) or 12(g) of the Exchange Act, with any “interested stockholder” (as defined in the Company Charter, but expressly excluding any of the Sponsor Investors, Existing Investors, their direct or indirect
252
transferees and affiliates) for a three-year period after the time that such person became an interested stockholder unless:
| • |   prior to such time, the Company Board approved either the business combination or the transaction which resulted in the stockholder becoming an interested stockholder;  | 
| • |   upon consummation of the transaction which resulted in the stockholder becoming an interested stockholder, the interested stockholder owned at least 85% of the voting stock of the Company outstanding at the time the transaction commenced, excluding for purposes of determining the voting stock outstanding (but not the outstanding voting stock owned by the interested stockholder) those shares owned by (i) persons who are directors and also officers and (ii) employee stock plans in which employee participants do not have the right to determine confidentially whether shares held subject to the plan will be tendered in a tender or exchange offer; or  | 
| • |   at or subsequent to such time, the business combination is approved by the Company Board and authorized at an annual or special meeting of stockholders, and not by written consent, by the affirmative vote of at least 66-2/3% of the outstanding voting stock of the Company which is not owned by the interested stockholder.  | 
Under the Certificate Charter, a “business combination” will be defined to generally include a merger, asset or stock sale, or other transaction resulting in a financial benefit to the interested stockholder. An interested stockholder is a person who, together with affiliates and associates, owns or, within three years prior to the determination of interested stockholder status, did own 15% or more of a corporation’s outstanding voting stock. The Company Charter will expressly exclude certain of the Company’s stockholders with whom the Company will enter into the Investor Rights Agreement, certain of their respective transferees and their respective successors and affiliates from the definition of “interested stockholder” irrespective of the percentage ownership of the total voting power beneficially owned by them. Under certain circumstances, such provisions in the Company Charter make it more difficult for a person who would be an “interested stockholder” to effect various business combinations with a corporation for a three-year period. Accordingly, such provisions in the Company Charter could have an anti-takeover effect with respect to certain transactions which the Company Board does not approve in advance. Such provisions may encourage companies interested in acquiring the Company to negotiate in advance with the Company Board because the stockholder approval requirement would be avoided if the Company Board approves either the business combination or the transaction that results in the stockholder becoming an interested stockholder. However, such provisions also could discourage attempts that might result in a premium over the market price for the shares held by stockholders. These provisions also may make it more difficult to accomplish transactions that stockholders may otherwise deem to be in their best interests.
Election and Removal of Directors and Vacancies
The Company Charter will provide that the Company Board will determine the number of directors who will serve on the board, subject to the rights set forth in the Investor Rights Agreement. Upon adoption of the Company Charter, the Company Board will be divided into three classes designated as Class I, Class II and Class III. Class I directors will initially serve for a term expiring at the first annual meeting of stockholders following the Closing Date. Class II and Class III directors will initially serve for a term expiring at the second and third annual meeting of stockholders following the Closing Date, respectively. At each succeeding annual meeting of stockholders, directors will be elected to the class whose term is expiring at such annual meeting for a full term of three years.
Subject to the terms of the Investor Rights Agreement, directors may be removed only for cause and only upon the affirmative vote of the holders of at least 66 2/3% of the total voting power of all of the then-outstanding shares of stock of the Corporation entitled to vote generally in the election of directors, voting together as a single class.
In addition, the Company Charter will provide that any vacancy on the Company Board, including a vacancy that results from an increase in the number of directors or a vacancy that results from the removal of a
253
director with cause, may be filled only by a majority of the directors then in office, subject to the provisions of the Investor Rights Agreement and any rights of the holders of Preferred Stock. For more information on the Investor Rights Agreement, see the section entitled “Proposal No. 1—The Business Combination Proposal—Certain Agreements Related to the Business Combination—Investor Rights Agreement.”
No Cumulative Voting
Under Delaware law, there is no right to vote cumulatively (which allows stockholders to cast all of the votes such stockholder is entitled to for a single nominee for a board of directors rather than only being able to vote the number of shares such stockholder holds for or against each nominee) unless expressly authorized in the certificate of incorporation. The Company Charter does not authorize cumulative voting.
Special Stockholder Meetings
The Company Charter will provide that special meetings of stockholders may be called only by or at the direction of the Company Board, the Chairman of the Board or the Chief Executive Officer. These provisions may have the effect of deterring, delaying or discouraging hostile takeovers, or changes in control or management of the Company.
Requirements for Advance Notification of Stockholder Meetings, Nominations and Proposals
The Company Bylaws establish advance notice procedures with respect to stockholder proposals and the nomination of candidates for election as directors, other than nominations made by or at the direction of the Company Board or a committee of the Company Board or pursuant to the Investor Rights Agreement. For any matter to be “properly brought” before a meeting, a stockholder will have to comply with advance notice requirements and provide the Company with certain information. Generally, to be timely, a stockholder’s notice must be received at the Company’s principal executive offices not less than 90 days nor more than 120 days prior to the first anniversary date of the immediately preceding annual meeting of stockholders (for the purposes of the first annual meeting of the stockholders of the Company following the adoption of the Company Bylaws, the date of the preceding annual meeting will be deemed to be June 30th of the preceding calendar year). The Company Bylaws also specify requirements as to the form and content of a stockholder’s notice. These provisions will not apply to the Sponsor Investors or Existing Investors in respect of designations made under the Investor Rights Agreement for so long as the Investor Rights Agreement remains in effect.
The Company Bylaws will allow the chairman of a stockholder meeting to adopt rules and regulations for the conduct of meetings which may have the effect of precluding the conduct of certain business at a meeting if the rules and regulations are not followed. These provisions may also deter, delay or discourage a potential acquirer or investor from conducting a solicitation of proxies to elect its own slate of directors or otherwise attempting to influence or obtain control of the Company.
Supermajority Voting Requirements
The Company Charter will provide that the Company Board is expressly authorized to make, alter, amend, change, add to, rescind or repeal, in whole or in part, the Company Bylaws without a stockholder vote in any manner not inconsistent with the laws of the State of Delaware or the Company Charter. Any amendment, alteration, rescission or repeal of Article I (Stockholders), Article II (Board of Directors) or Article IV (Indemnification and Advancement of Expenses) of the Bylaws will require the affirmative vote of the holders of at least 66-2/3% of the total voting power of all outstanding shares of Company common stock entitled to vote generally in the election of directors, voting together as a single class. Bylaw amendments generally will require the affirmative vote of at least a majority in voting power of all of the then outstanding shares of the Company common stock entitled to vote generally in the election of directors, voting together as a single class, which is a higher vote standard than matters that generally come before the Company stockholders.
254
The DGCL provides generally that the affirmative vote of a majority of the outstanding shares of common stock, voting together as a single class, is required to amend a corporation’s certificate of incorporation, unless the certificate of incorporation requires a greater percentage. However, the Company Charter will require the affirmative vote of the holders of at least 80% in total voting power of all of the then-outstanding shares of the Company’s stock entitled to vote generally in the election of directors, voting together as a single class, to approve any amendment, alteration, repeal or rescission of the provisions in Article X thereof, which generally relate to competition and corporate opportunities. In addition the affirmative vote of at least 66-2/3% in total voting power of all the then-outstanding shares of the Company’s stock entitled to vote generally in the election of directors, voting together as a single class, will be required under the Company Charter to approve any amendment, alteration, repeal or rescission to the following Articles:
| • |   Article V, which requires a 66-2/3% supermajority vote, in case of provisions in Article I, Article II and Article IV of the Company Bylaws, and a majority vote of the outstanding shares, in the case of any other provisions, for stockholders to amend the Company Bylaws;  | 
| • |   Article VI, which contains provisions (i) providing for a classified board of directors (and the election and term of directors), (ii) regarding filling vacancies on the Company Board and newly created directorships; and (iii) regarding the resignation and removal of directors;  | 
| • |   Article VII, with respect to the calling of special meetings of Company stockholders and stockholder action by written consent;  | 
| • |   Article VIII, which contains provisions eliminating monetary damages for breaches of fiduciary duty by a director and indemnification and advancement of expenses;  | 
| • |   Article IX, which contains the Company’s election not to be governed by Section 203 of the DGCL and provisions regarding business combinations with interested stockholders;  | 
| • |   Article XII, containing an exclusive forum selection clause (see “—Exclusive Forum” below); and  | 
| • |   Article XIII, the amendment provision requiring that the above provisions be amended only with an 66-2/3% supermajority vote.  | 
These provisions may have the effect of deterring hostile takeovers or delaying or preventing changes in control of the Company or its management, such as a merger, reorganization or tender offer. These provisions are intended to enhance the likelihood of continued stability in the composition of the Company Board and its policies and to discourage certain types of transactions that may involve an actual or threatened acquisition of the Company. These provisions are designed to reduce the Company’s vulnerability to an unsolicited acquisition proposal. The provisions are also intended to discourage certain tactics that may be used in proxy fights. However, such provisions could have the effect of discouraging others from making tender offers for the Company’s shares and, as a consequence, may inhibit fluctuations in the market price of the Company’s shares that could result from actual or rumored takeover attempts. Such provisions may also have the effect of preventing changes in management.
Exclusive Forum
The Company Charter will provide that, unless the Company consents in writing to the selection of an alternative forum, (i) any derivative action or proceeding brought on behalf of the Company, (ii) any action asserting a claim of breach of a fiduciary duty owed by any current or former director, officer, other employee, agent or stockholder of the Company to the Company or the Company’s stockholders, or any claim for aiding and abetting any such alleged breach, (iii) any action asserting a claim against the Company or any current or former director, officer, other employee, agent or stockholder of the Company (a) arising pursuant to any provision of the DGCL, the Company Charter (as it may be amended or restated) or the Company Bylaws or (b) as to which the DGCL confers jurisdiction on the Delaware Court of Chancery or (iv) any action asserting a claim against the Company or any current or former director, officer, other employee, agent or stockholder of the
255
Company governed by the internal affairs doctrine of the law of the State of Delaware will (to the fullest extent permitted by law) be solely and exclusively brought in the Delaware Court of Chancery (subject to certain limited exceptions, including if there is an indispensable party not subject to the jurisdiction of the Court of Chancery within ten days following such determination, or if jurisdiction is vested exclusively in a court or forum other than the Delaware Court of Chancery).
The Company Charter also provides that the federal district courts of the United States of America will, to the fullest extent permitted by law, be the sole and exclusive forum for any action arising under federal securities laws, including the Securities Act. In addition, the exclusive forum provision will not apply to suits brought to enforce any liability or duty created by the Exchange Act, or any other claim for which the federal district courts of the United States of America shall be the sole and exclusive forum. While Section 22 of the Securities Act creates concurrent jurisdiction for federal and state courts over all suits brought to enforce any duty or liability created by the Securities Act or the rules and regulations thereunder, Section 27 of the Exchange Act creates exclusive federal jurisdiction over all suits brought to enforce any duty or liability created by the Exchange Act or the rules and regulations thereunder.
Any person or entity purchasing or otherwise acquiring any interest in any shares of the Company’s capital stock shall be deemed to have notice of and to have consented to the forum provisions in the Company Charter. This choice-of-forum provision may limit a stockholder’s ability to bring a claim in a judicial forum that it finds favorable for disputes with the Company or its directors, officers, stockholders, agents or other employees, which may discourage such lawsuits.
We note that there is uncertainty as to whether a court would enforce this provision, and the enforceability of similar choice of forum provisions in other companies’ charter documents has been challenged in legal proceedings. Further, investors cannot waive compliance with the federal securities laws and the rules and regulations thereunder. It is possible that a court could find these types of provisions to be inapplicable or unenforceable, and if a court were to find this provision of the Company Charter inapplicable or unenforceable with respect to one or more of the specified types of actions or proceedings, the Company may incur additional costs associated with resolving such matters in other jurisdictions, which could materially and adversely affect the Company’s business, financial condition and results of operations and result in a diversion of the time and resources of the Company’s management and board of directors.
Conflicts of Interest
Delaware law permits corporations to adopt provisions renouncing any interest or expectancy in certain opportunities that are presented to the corporation or its officers, directors or stockholders. The Company Charter will contain provisions by which the Company renounces (to the fullest extent permitted by law) any interest or expectancy that the Company has in, or any right to be offered an opportunity to participate in, specified business opportunities that are from time to time presented to the Company’s officers, directors or stockholders or their respective affiliates, other than those officers, directors, stockholders or affiliates who are employees of the Company or its subsidiaries. The Company Charter will also provide that, to the fullest extent permitted by law, none of the non-employee directors of the Company or their affiliates will have any duty to refrain from (i) engaging in a corporate opportunity in the same or similar lines of business in which the Company or its affiliates now engage or propose to engage or (ii) otherwise competing with the Company or its affiliates.
Such persons will also have no duty to communicate or offer any transaction or business opportunity that may be considered a corporate opportunity to the Company or any of its affiliates and they may take any such opportunity for themselves or offer it to another person or entity. However, the Company Charter does not renounce the Company’s interest in any business opportunity that is expressly offered to, or acquired or developed by a non-employee director solely in his or her capacity as a director or officer of the Company.
The following business opportunities (to the fullest extent permitted by law) will not be deemed to be a potential corporate opportunity for the Company (i) if the Company is neither financially or legally able, nor
256
contractually permitted to undertake such opportunity, (ii) if, from its nature, such opportunity is not in the line of the Company’s business or is of no practical advantage to the Company, (iii) such opportunity is one in which the Company has no interest or reasonable expectancy, or (iv) such opportunity is one presented to any account for the benefit of a member of the Company Board or such member’s affiliate over which such member of the Company Board has no direct or indirect influence or control, including, but not limited to, a blind trust.
Limitations on Liability and Indemnification of Officers and Directors
The DGCL authorizes corporations to limit or eliminate the personal liability of directors to corporations and their stockholders for monetary damages for breaches of directors’ fiduciary duties, subject to certain exceptions. The Company Charter will include a provision that eliminates, to the fullest extent permitted by law, the personal liability of directors for monetary damages for any breach of fiduciary duty as a director. The effect of this provision is to eliminate the rights of the Company and its stockholders, through stockholders’ derivative suits on the Company’s behalf, to recover monetary damages from a director for breach of fiduciary duty as a director, including breaches resulting from grossly negligent behavior. However, exculpation does not apply to any director if the director has acted in bad faith, knowingly or intentionally violated the law, authorized illegal dividends or redemptions or derived an improper benefit from his or her actions as a director.
The Company Bylaws will provide that the Company must indemnify and advance expenses to directors and officers to the fullest extent permitted by Delaware law. The Company is also expressly authorized to carry directors’ and officers’ liability insurance providing indemnification for directors, officers and certain employees for some liabilities. The Company believes that these indemnification and advancement provisions and insurance are useful to attract and retain qualified directors and executive officers.
The limitation of liability, indemnification and advancement provisions in the Company Charter and the Company Bylaws may discourage stockholders from bringing a lawsuit against directors for breach of their fiduciary duty. These provisions also may have the effect of reducing the likelihood of derivative litigation against directors and officers, even though such an action, if successful, might otherwise benefit the Company and its stockholders. In addition, your investment may be adversely affected to the extent the Company pays the costs of settlement and damage awards against directors and officers pursuant to these indemnification provisions. The Company believes that these provisions, liability insurance and the indemnity agreements are necessary to attract and retain talented and experienced directors and officers.
There is currently no pending material litigation or proceeding involving any of the Company’s or FTAC’s or Tempo Holdings’ respective directors, officers or employees for which indemnification is sought.
Listing
The Company intends to apply to list the Company Class A common stock and the Company Warrants on the NYSE under the symbols “ALIT” and “ALIT.WS,” respectively.
257
COMPARISON OF STOCKHOLDERS’ RIGHTS
The rights of FTAC stockholders are currently governed by the DGCL, the FTAC Charter and the amended and restated bylaws of FTAC (the “FTAC Bylaws”). Upon completion of the Business Combination, the rights of FTAC stockholders who become stockholders of the Company will continue to be governed by the DGCL, and will be governed by the Company Charter and Company Bylaws, as they will be in effect as of the Closing.
The Company Charter and Company Bylaws will differ in certain material respects from the current FTAC Charter and the FTAC Bylaws. The following table sets forth a summary of the principal differences between the FTAC Charter and the FTAC bylaws and the proposed Company Charter and Company Bylaws. This summary does not include a complete description of all differences among the rights of FTAC stockholders and stockholders of the Company following the completion of the Business Combination, nor does it include a complete description of the specific rights of these stockholders. Furthermore, the identification of some of the differences in the rights of these stockholders as material is not intended to indicate that other differences do not exist.
You are urged to read carefully the relevant provisions of the DGCL as well as the FTAC Charter, FTAC Bylaws, Company Charter and Company Bylaws, and this summary is qualified in its entirety by reference to the complete text of the FTAC Charter and FTAC Bylaws, copies of which have been filed by FTAC with the SEC, and the complete text of the Company Charter and Company Bylaws, copies of which are attached to this proxy statement/prospectus/consent solicitation statement as Annex C and Annex D, respectively. See “Where You Can Find More Information” for additional information on obtaining copies of the FTAC Charter and FTAC Bylaws.
|   Provision  | 
  FTAC  | 
  ALIGHT, INC.  | ||
| Authorized Capital | The aggregate number of shares that FTAC has the authority to issue is (i) 440,000,000 shares of FTAC common stock, consisting of 400,000,000 shares of Class A common stock and 40,000,000 shares of Class B common stock and (ii) 1,000,000 shares of FTAC preferred stock, all $0.0001 par value per share. As of the date of this proxy statement/prospectus/consent solicitation statement, no shares of preferred stock are outstanding. | The aggregate number of shares that the Company will have the authority to issue is 1,217,900,000 shares, consisting of (i) 1,000,000 shares of Preferred Stock, (ii) 1,000,000,000 shares of Class A common stock, (iii) 30,000,000 shares of Class B common stock, which will be divided into 10,000,000 series of shares of Class B-1 common stock, 10,000,000 series of shares of Class B-2 common stock, and 10,000,000 series of shares of Class B-3 common stock, (iv) 175,000,000 shares of Class V common stock, and (v) 12,900,000 shares of Class Z common stock, which will be divided into 11,500,000 series of shares of Class Z-A common stock, 700,000 series of shares of Class Z-B-1 common stock, and 700,000 series of shares of Class Z-B-2 common stock, all par value $0.0001 per share. | ||
| Blank Check Preferred Stock | The FTAC Board is authorized to issue preferred stock in one or more series, to fix the number of shares of any such series, and to fix the designation of any such series as well as the powers, preferences, and rights and the qualifications, limitations, or restrictions of the preferred stock. | The Company Board is authorized to issue preferred stock in one or more series, to fix the number of shares of any such series, and to fix the designation of any such series as well as the powers, preferences, and rights and the qualifications, limitations, or restrictions of the preferred stock. | ||
258
|   Provision  | 
  FTAC  | 
  ALIGHT, INC.  | ||
| Voting Rights |   Except as otherwise provided by applicable law or in the FTAC Charter, holders of FTAC Class A common stock and FTAC Class B common stock, voting together as a single class, have the exclusive right to vote for the election of directors and on all other matters properly submitted to a vote of FTAC stockholders. The FTAC Charter provides that, prior to the closing of FTAC’s initial business combination, the holders of FTAC Class B common stock will have the exclusive right to elect and remove directors, and the holders of FTAC Class A common stock do not have any rights to vote on the election or removal of directors. 
 Unless otherwise required by statute (and other than the election of directors as described below under “Election of Directors”), the FTAC Charter or the FTAC Bylaws, FTAC stockholder action requires the affirmative vote of the holders of a majority of the shares entitled to vote on the applicable matter that are represented at the applicable stockholder meeting, assuming a quorum is present.  | 
  Except as provided in the Company Charter or as required by applicable law, each holder of Company Class A common stock and Company Class V common stock is entitled to one vote for each share of Company Class A common stock and Company Class V common stock, respectively, held of record by such holder on all matters on which stockholders generally are entitled to vote. At annual and special meetings of Company stockholders, the holders of Company Class A common stock and Company Class V common stock will vote together as a single class on any matters submitted to a vote of Company stockholders that have voting rights generally. Except as required by applicable law, holders of Company Class B common stock and Company Class Z common stock are not entitled to voting rights in respect of any such shares. 
 Unless otherwise required by applicable law, the Company Charter or the Company Bylaws, all matters to be voted on by Company stockholders must be approved by a majority of the votes cast (except for the election of directors, which will be decided based on a plurality of the votes cast by stockholders present in person or represented by proxy at the applicable meeting and entitled to vote on the election of such directors).  | ||
|   Rights to Dividends and Other Distributions  | 
Subject to the rights of any holders of preferred stock, holders of FTAC common stock participate equally on a per share basis in any dividends or distributions declared by the FTAC Board. | Subject to applicable law and the rights, if any, of the holders of any outstanding series of Company preferred stock, the holders of Company Class A common stock (including any shares of Company Class B common stock or Company Class Z-A common stock that convert into Company Class A common stock) and Company Class B common stock, taken together as a single class, will participate ratably (based on the number of shares held) in any dividends and other distributions that may from time to time be declared by the Company Board in its discretion out of the assets of the Company. Dividends will accrue but not actually be paid on the Company Class B common | ||
259
|   Provision  | 
  FTAC  | 
  ALIGHT, INC.  | ||
| stock prior to the occurrence of a Class B Vesting Event in respect thereof, while the Company Class V common stock and Company Class Z common stock will have no rights to any dividends or distributions. | ||||
| Rights Upon Liquidation | In the event of any voluntary or involuntary liquidation, dissolution or winding up of FTAC, FTAC stockholders are entitled to receive, after payment or provision for payment of the debts and other liabilities of FTAC, all of FTAC’s remaining assets available for distribution to its stockholders. Holders of FTAC Class A common stock and FTAC Class B common stock participate ratably in liquidating distributions in proportion to the number of shares of FTAC common stock held by them, with shares of FTAC Class B common stock being treated on an as-converted basis | In the event of any voluntary or involuntary liquidation, dissolution or winding up of the Company’s affairs, the holders of Company Class A common stock will share ratably in all assets of the Company remaining after payment of the Company’s debts and other liabilities (and subject to any distribution and other preferential rights with respect to any preferred stock). The Company Class B common stock, Company Class V common stock and Company Class Z common stock do not have any liquidation rights, except to the extent that such liquidation constitutes a Class B Vesting Event and such shares convert into Company Class A common stock in connection therewith. | ||
| Stockholder Meeting Quorum | A quorum will be present at a meeting of FTAC stockholders if the holder or holders of a majority of the shares entitled to vote at the meeting are present in person (or represented by a duly authorized representative in the case of a corporation or other legal entity) or represented by proxy. | A quorum will require the presence, in person or represented by proxy, of the holders of a majority in voting power of the Company stock that is issued and outstanding and entitled to vote at the meeting. | ||
| Stockholder Action by Written Consent / Without a Meeting |   The FTAC Charter provides that stockholders may not act by written consent, except as otherwise provided for in the FTAC Charter. 
 The FTAC Charter provides that any action required or permitted to be taken at any meeting of the holders of FTAC Class B common stock may be taken without a meeting, without prior notice and without a vote, if a consent or consents in writing, setting forth the action so taken, are signed by the holders of the outstanding shares of FTAC Class B common stock having not less than the minimum number of votes that would be necessary to authorize or take the action at a meeting at which all shares of FTAC Class B common stock were present and voted.  | 
Except with respect to any action required or permitted to be taken by the holders of Class V common stock, voting separately as a class, or in certain instances with respect to one or more series of preferred stock, any action required or permitted to be taken by the holders of stock of the Company must be effected at a duly called annual or special meeting and may not be taken by written consent, unless the action is recommended or approved by all directors of the Company then in office. | ||
260
|   Provision  | 
  FTAC  | 
  ALIGHT, INC.  | ||
| Structure of the Board of Directors; Term of Directors | The FTAC Charter provides that, commencing at the first annual meeting of FTAC stockholders, and at each annual meeting of FTAC stockholders thereafter, directors will be elected to succeed those directors whose terms expire and for a term of office to expire at the second annual meeting of the stockholders after their election. |   The Company will have a classified board that will be divided into three classes designated as Class I, Class II and Class III. 
 Class I directors as of the Closing will initially serve for a term expiring at the first annual meeting of stockholders following the Closing. Class II and Class III directors as of the Closing will initially serve for a term expiring at the second and third annual meeting of stockholders following the Closing, respectively. At each succeeding annual meeting, successors to the class of directors whose term expires at that annual meeting will be elected for a term expiring at the third succeeding annual meeting of stockholders.  | ||
| Number of Directors | The number of directors will be no less than one and no more than 14. The number of directors may be fixed from time to time by the board of directors, or by the stockholders at an annual or a special meeting. | Subject to the terms of the Investor Rights Agreement, the Company Board will fix the size of the Company Board from time to time. | ||
| Election of Directors |   Except as otherwise provided in the FTAC Charter or the FTAC Bylaws, directors are elected by a plurality of votes cast at a meeting of FTAC stockholders by the holders of FTAC shares entitled to vote in the election of directors, assuming a quorum is present. 
 The FTAC Charter provides that, prior to the closing of FTAC’s initial business combination, the holders of FTAC Class B common stock will have the exclusive right to elect and remove directors, and the holders of FTAC Class A common stock do not have any rights to vote on the election or removal of directors.  | 
Except as otherwise provided in the Company Charter, directors are elected by the holders of a plurality of the votes cast by the holders of shares present in person or represented by proxy at a meeting of stockholders and entitled to vote on the election of such directors. | ||
| Removal of Directors | The FTAC Charter provides that any or all of the directors may be removed from office at any time, but only for cause and only by the affirmative vote of holders of a majority of the voting power of all then outstanding shares of FTAC capital stock entitled to vote generally in the election of directors, voting together as a single class | Subject to the terms of the Investor Rights Agreement, directors may be removed only for cause and only upon the affirmative vote of the holders of at least 66 2/3% of the total voting power of all of the then-outstanding shares of stock of the Company entitled to vote generally in the election of directors, voting together as a single class. | ||
261
|   Provision  | 
  FTAC  | 
  ALIGHT, INC.  | ||
| Vacancies | Vacancies (whether occurring due to death, resignation, removal or otherwise) may be filled by election at an annual or special meeting of stockholders called for that purpose, by the affirmative vote of a majority of the remaining directors then in office (though less than a quorum), or by a sole remaining director. | Subject to the terms of the Investor Rights Agreement, any vacancy on the board of directors of the Company, including a vacancy that results from an increase in the number of directors or a vacancy that results from the removal of a director with cause, may be filled only by a majority of the directors then in office. | ||
| Indemnification of Directors and Officers | The FTAC Charter requires FTAC to indemnify, to the fullest extent permitted by applicable law, each person who is or was made a party (or is threatened to be made a party) to or is otherwise involved in any threatened, pending or completed action, suit or proceeding (whether civil, criminal, administrative or investigative) by reason of the fact that he or she is or was a director or officer of FTAC (or, while a director or officer of FTAC, is or was serving at the request of FTAC as a director, officer, employee or agent of another corporation or of a partnership, joint venture, trust, other enterprise or nonprofit entity, including services with respect to an employee benefit plan) from and against all liability and loss suffered and expenses reasonably incurred in connection with any such proceeding. Any such director or officer is entitled to advancement of expenses, subject to the provision of an undertaking if required by applicable law. |   The Company Bylaws require the Company to indemnify, to the fullest extent permitted by Delaware law, each person who was or is made a party or is threatened to be made a party to or is otherwise involved in any action, suit or proceeding, whether civil, criminal, administrative or investigative or any other type whatsoever, by reason of the fact that he or she is or was a director or an officer of the Company or, while a director or officer of the Company, is or was serving at the request of the Company as a director, officer, employee, agent or trustee of another corporation or of a partnership, joint venture, trust or other enterprise, against all expense, liability and loss reasonably incurred or suffered by such indemnitee in connection therewith. However, except in certain circumstances, the Company is only required to indemnify any such indemnitee in connection with a proceeding (or part thereof) initiated by such indemnitee if such proceeding (or part thereof) was authorized by the Company Board. 
 Indemnitees are also entitled to advancement of expenses (including attorney’s fees) incurred in appearing at, participating in or defending any such proceeding in advance of its final disposition or in connection with a proceeding brought to establish or enforce a right to indemnification or advancement of expenses, subject to delivery of an undertaking.  | ||
|   Limited Liability of Directors  | 
The FTAC Charter contains a provision eliminating the personal liability of FTAC directors for monetary damages for breach of fiduciary duty as a director, except with regard to breaches of duty of loyalty, bad | The Company Charter contains a provision eliminating the personal liability of Company directors for monetary damages for breach of fiduciary duty, to the fullest extent permitted by applicable law. The | ||
262
|   Provision  | 
  FTAC  | 
  ALIGHT, INC.  | ||
| faith or intentional misconduct, unlawful stock repurchases or dividends, or improper personal benefit, to the fullest extent permitted by the DGCL. | DGCL does not permit a corporation to eliminate liability for any breach of a director’s duty of loyalty to the corporation or its stockholders, for acts or omissions not in good faith or which involve intentional misconduct or a knowing violation of law, for unlawful stock repurchases or dividends, or for any transaction from which the director derived an improper personal benefit. | |||
| Business Combinations with Interested Stockholders |   Unless a corporation opts out of the statutory provision in accordance with the requirements of the DGCL, Section 203 of the DGCL generally prohibits corporations from engaging in certain business combinations (including mergers, sales and leases of assets, issuances of securities and similar transactions by the corporation or a subsidiary) with an “interested stockholder” for three years following the date that such person becomes an interested stockholder, unless (i) prior to the date on which such stockholder became an interested stockholder, the board of directors approves either the business combination or the transaction which resulted in the person becoming an interested stockholder, (ii) as a result of the transaction that resulted in such person becoming an interested stockholder, the person owns at least 85% of the corporation’s voting stock (excluding certain shares) or (iii) after the stockholder became an interested stockholder, the business combination is approved by the board of directors and also by a 66 2/3% vote of the voting shares of the corporation not owned by the interested stockholder. An “interested stockholder” generally is a person that owns more than 15% of a corporation’s outstanding voting stock, or is an affiliate or associate of the corporation and was the owner of 15% or more of the outstanding voting stock at any time within the past three years. 
 FTAC has not opted out of Section 203 of the DGCL.  | 
The Company will elect not to be subject to provisions of Section 203 of the DGCL, which generally prohibits “interested stockholders” (stockholders holding 15% or more of the outstanding stock) from engaging in business combinations with the Company for a period of time unless certain conditions are met. However, the Company Charter includes a provision that is substantially similar to Section 203 of the DGCL, but that excludes the Existing Investors and the Sponsor Investors from the definition of “interested stockholder.” | ||
263
|   Provision  | 
  FTAC  | 
  ALIGHT, INC.  | ||
| Special Meetings of Stockholders | A special meeting of FTAC stockholders may be called only by the Chairman of the FTAC Board, the Chief Executive Officer of FTAC, or the FTAC Board (by resolution of a majority of the FTAC Board). FTAC stockholders do not have the ability to call a special meeting. | A special meetings of the stockholders of the Company may be called only by or at the direction of the Chairman of the Company Board, the Chief Executive Officer of the Company or by the Company Board. Company stockholders do not have the ability to call a special meeting. | ||
| Advance Notice Requirements for Stockholder Proposals | Neither the DGCL nor the FTAC Charter or FTAC Bylaws include a provision restricting the manner in which nominations for directors may be made by stockholders or the manner in which business may be brought before a meeting. |   Stockholders must comply with certain advance notice procedures to nominate candidates to the Company Board or to propose matters to be acted upon at a stockholders’ meeting. 
 In addition to form and content requirements, stockholders will generally be required to provide notice not less than 90 days nor more than 120 days prior to the first anniversary date of the immediately preceding annual meeting of stockholders.  | ||
| Charter Amendments |   Under Delaware law, unless a higher vote standard applies under the certificate of incorporation, a majority of the outstanding stock entitled to vote on a proposed amendment is required to approve an amendment to the FTAC Charter. 
 The FTAC Charter requires a separate or specific vote for: 
 • Amendments that relate solely to the terms of one or more outstanding series of preferred stock, or another series of common stock, if the holders thereof are entitled to a separate vote; 
 • Amendments that would alter or change the powers, preferences or relative, participating, optional or other or special rights of the FTAC Class B common stock, which require a separate class vote; and 
 • Amendments to the provisions of the FTAC Charter related to the requirements for FTAC’s initial business combination, redemption rights, distributions from the Trust Account, certain  | 
  Delaware law requires that, unless a greater percentage is provided for in the certificate of incorporation, a majority of the outstanding stock entitled to vote on a proposed amendment to a corporation’s certificate of incorporation is required to approve an amendment. 
 The Company Charter provides that the affirmative vote of holders of at least 80% in total voting power of all of the then-outstanding shares of the Company’s stock entitled to vote generally in the election of directors, voting together as a single class, are required to approve any amendment, alteration, repeal or rescission of the provisions in Article X thereof, which generally relates to competition and corporate opportunities. In addition the affirmative vote of at least 66 2/3% in total voting power of all the then-outstanding shares of the Company’s stock entitled to vote generally in the election of directors, voting together as a single class, will be required under the Company Charter to approve any amendment, alteration, repeal or rescission to the following Articles: 
 • Article V, which requires a 66 2/3% supermajority vote, in case of provisions in Article I, Article  | ||
264
|   Provision  | 
  FTAC  | 
  ALIGHT, INC.  | ||
|   share issuances, which require the affirmative vote of holders of at least 65% of all of the outstanding shares of FTAC common stock.  | 
  II and Article IV of the Company Bylaws, and a majority vote of the outstanding shares, in the case of any other provisions, for stockholders to amend the Company Bylaws; 
 • Article VI, which contains provisions (i) providing for a classified board of directors (and the election and term of directors), (ii) regarding filling vacancies on the Company Board and newly created directorships; and (iii) regarding the resignation and removal of directors; 
 • Article VII, with respect to the calling of special meetings of Company stockholders and stockholder action by written consent; 
 • Article VIII, which contains provisions eliminating monetary damages for breaches of fiduciary duty by a director and indemnification and advancement of expenses; 
 • Article IX, which contains the Company’s election not to be governed by Section 203 of the DGCL and provisions regarding business combinations with interested stockholders; 
 • Article XII, containing an exclusive forum selection clause (see “Exclusive Forum” below); and 
 • Article XIII, the amendment provision requiring that the above provisions be amended only with a 66 2/3% supermajority vote.  | |||
| Bylaw Amendments | The FTAC Board is expressly authorized to make, alter and repeal the FTAC Bylaws, but any bylaws adopted by the FTAC Board may be adopted, amended, altered or repealed by the FTAC stockholders. | The Company Board is expressly authorized to amend, alter, change, add to or repeal the Company Bylaws without a vote of stockholders in any manner not inconsistent with the laws of the State of Delaware or the Company Charter. | ||
265
|   Provision  | 
  FTAC  | 
  ALIGHT, INC.  | ||
|   
 Stockholder bylaw amendments require the affirmative vote of the holders of at least a majority of the voting power of all then outstanding shares of FTAC capital stock entitled to vote generally in the election of directors, voting together as a single class.  | 
  
 Stockholder bylaw amendments generally will require the affirmative vote of at least a majority in voting power of all of the then-outstanding shares of the Company common stock entitled to vote generally in the election of directors, voting together as a single class. However, amendments, alterations, rescissions or repeals of Article I (Stockholders), Article II (Board of Directors) or Article IV (Indemnification and Advancement of Expenses) of the Company Bylaws by stockholders will require the affirmative vote of the holders of at least 66 2/3% of the total voting power of all the then outstanding shares of stock of the Company entitled to vote generally in the election of directors, voting together as a single class.  | |||
| Corporate Opportunity Waiver |   FTAC has renounced any interest or expectancy in being offered an opportunity to participate in any business opportunities that may be presented from time to time to FTAC’s non-employee directors, other than any opportunity expressly presented to the director in its capacity as such. 
 The FTAC Charter provides that the doctrine of corporate opportunity (or any other analogous doctrine) will not apply to FTAC, its officers or directors or any of their respective affiliates in circumstances where the application of the doctrine would conflict with the fiduciary duties or contractual obligations any such person had as of the date of the FTAC Charter or may have in the future. The FTAC Charter further provides that FTAC’s directors and officers are not required to present any corporate opportunity to FTAC unless the opportunity was offered to them solely in their capacity as an FTAC director or officer, and the opportunity is one that FTAC is legally and contractually permitted to undertake (and would otherwise be reasonable to pursue).  | 
  The Company renounces any interest or expectancy that it has in, or right to be offered an opportunity to participate in, any business opportunities that may be presented from time to time directors or their respective affiliates, other than those officers, directors, stockholders or affiliates who are employees of the Company and other than any business opportunity that is expressly offered to a non-employee director solely in his or her capacity as a director or officer of the Company. 
 The Company Charter will also provide that non-employee directors and their affiliates will have no duty to refrain from (i) engaging in a corporate opportunity in the same or similar lines of business in which the Company or its affiliates now engage or propose to engage or (ii) otherwise competing with the Company or its affiliates. In the event that any non-employee director or any of his or her affiliates acquires knowledge of a potential transaction or other business opportunity which may be a corporate opportunity for itself or himself or herself or its or his or her affiliates or for the Company or its affiliates, such person will have no duty to communicate or offer such transaction or business opportunity to the Company or any of its affiliates and they may take any  | ||
266
|   Provision  | 
  FTAC  | 
  ALIGHT, INC.  | ||
| such opportunity for themselves or offer it to another person or entity. | ||||
| Exclusive Forum | FTAC’s organizational documents do not contain an exclusive forum or similar provision. |   The Company Charter provides that, unless the Company consents in writing to the selection of an alternative forum, (i) any derivative action or proceeding brought on behalf of the Company, (ii) any action asserting a claim of breach of a fiduciary duty owed by any current or former director, officer, other employee, agent or stockholder of the Company to the Company or the Company’s stockholders, or any claim for aiding and abetting any such alleged breach, (iii) any action asserting a claim against the Company or any current or former director, officer, other employee, agent or stockholder of the Company (a) arising pursuant to any provision of the DGCL, the Company Charter (as it may be amended or restated) or the Company Bylaws or (b) as to which the DGCL confers jurisdiction on the Delaware Court of Chancery or (iv) any action asserting a claim against the Company or any current or former director, officer, other employee, agent or stockholder of the Company governed by the internal affairs doctrine of the law of the State of Delaware will (to the fullest extent permitted by law) be solely and exclusively brought in the Delaware Court of Chancery (subject to certain limited exceptions, including if there is an indispensable party not subject to the jurisdiction of the Delaware Court of Chancery within ten days following such determination), or if jurisdiction is vested exclusively in a court or forum other than the Delaware Court of Chancery. 
 The Company Charter also provides that the federal district courts of the United States of America will, to the fullest extent permitted by law, be the sole and exclusive forum for any action arising under federal securities laws, including the Securities Act. While Section 22 of the Securities Act creates concurrent jurisdiction for federal and state courts over all suits brought to enforce any duty or liability created by the  | ||
267
|   Provision  | 
  FTAC  | 
  ALIGHT, INC.  | ||
| Securities Act or the rules and regulations thereunder, Section 27 of the Exchange Act creates exclusive federal jurisdiction over all suits brought to enforce any duty or liability created by the Exchange Act or the rules and regulations thereunder. | 
268
BENEFICIAL OWNERSHIP OF SECURITIES
The following table sets forth information regarding (i) the beneficial ownership of FTAC common stock as of this proxy statement/prospectus/consent solicitation statement (pre-Business Combination), and (ii) the expected beneficial ownership of Company common stock immediately following the consummation of the Business Combination, assuming (x) No Redemptions and (y) Maximum Redemptions (which implies that 28,584,926 shares of FTAC Class A common stock are redeemed), by:
| • |   each of the current directors and executive officers of FTAC, and such persons as a group;  | 
| • |   each person known by FTAC as of the date of this proxy statement/prospectus/consent solicitation statement to be the beneficial owner of more than 5% of any class of the outstanding shares of FTAC common stock;  | 
| • |   each person who it is expected will become a named executive officer or director of the Company upon completion of the Business Combination, and such persons as a group; and  | 
| • |   each person who is expected, as of the date of this proxy statement/prospectus/consent solicitation statement, to be the beneficial owner of more than 5% of any class of voting securities of the Company (i.e. the Company Class A common stock or Company Class V common stock) upon completion of the Business Combination.  | 
Beneficial ownership has been determined according to the rules of the SEC, which generally provide that a person has beneficial ownership of a security if he, she or it possesses sole or shared voting or investment power over that security, including options and warrants that are currently exercisable or exercisable within 60 days.
The beneficial ownership of shares of FTAC common stock is based on 129,375,000 shares of FTAC common stock issued and outstanding as of the date of this proxy statement/prospectus/consent solicitation statement, which includes an aggregate of 103,500,000 shares of FTAC Class A common stock and 25,875,000 shares of FTAC Class B common stock. The beneficial ownership information below for the FTAC common stock excludes the shares of FTAC Class A common stock issuable upon exercise of the Private Placement Warrants and any FTAC Public Warrants, because these securities are not exercisable within 60 days following this proxy statement/prospectus/consent solicitation statement and are contingent upon the occurrence of the Closing.
The expected beneficial ownership of shares of voting Company common stock immediately following completion of the Business Combination has been determined based on there being 538,451,250 shares of Company common stock outstanding and having voting rights upon completion of the Business Combination (in the No Redemption scenario) and 513,191,324 shares (in the Maximum Redemption scenario, which assumes 5,175,000 shares of FTAC Class B common stock will be converted into Company Class B-3 common stock, which will be non-voting and unvested upon the Closing, in lieu of Company Class A common stock). The post-Business Combination beneficial ownership information below for the Company does not include shares of Company Class A common stock issuable upon the exercise following the Business Combination of any Company Warrants or any shares of Company Class B common stock or Company Class Z common stock (which will be non-voting and unvested as of the Closing and will vest only upon the occurrence of certain contingent events following the Closing).
269
Unless otherwise indicated, we believe that all persons named in the table have sole voting and investment power with respect to all shares beneficially owned by them. Unless otherwise noted, the business address of each of the following entities or individuals is (i) with respect to FTAC, 1701 Village Center Circle, Las Vegas, NV 89134 and (ii) with respect to the Company, 4 Overlook Point, Lincolnshire, IL 60069.
| Company Common Stock After Consummation of the Business Combination  | 
||||||||||||||||||||||||||||||||||||
| FTAC Common Stock | No Redemption Scenario | Maximum Redemption Scenario  | 
||||||||||||||||||||||||||||||||||
| 
 Name and Address of  | 
Number of Shares | Percentage of FTAC Common Stock  | 
Shares of Class A Common Stock  | 
Shares of Class V Common Stock  | 
Percentage of Total Voting Power  | 
Shares of Class A Common Stock  | 
Shares of Class V Common Stock  | 
Percentage of Total Voting Power  | 
||||||||||||||||||||||||||||
| Class A | Class B | |||||||||||||||||||||||||||||||||||
|   FTAC Officers, Directors and 5% Holders Pre-Business Combination  | 
||||||||||||||||||||||||||||||||||||
|   Trasimene Capital FT, LP (1)  | 
— | 18,042,500 | 13.9 | % | 16,238,250 | — | 3.0 | % | 12,629,750 | — | 2.5 | % | ||||||||||||||||||||||||
|   Bilcar FT, LP (1)  | 
— | 7,732,500 | 6.0 | % | 6,959,250 | — | 1.3 | % | 5,412,750 | — | 1.0 | % | ||||||||||||||||||||||||
|   Soroban Capital Partners LP (2)  | 
5,565,126 | — | 4.3 | % | 5,565,126 | — | 1.0 | % | 5,565,126 | — | 1.1 | % | ||||||||||||||||||||||||
|   Douglas K. Ammerman  | 
— | 25,000 | * | 22,500 | — | * | 17,500 | — | * | |||||||||||||||||||||||||||
|   Hugh R. Harris  | 
— | 25,000 | * | 22,500 | — | * | 17,500 | — | * | |||||||||||||||||||||||||||
|   Frank R. Martire, Jr.  | 
— | 25,000 | * | 22,500 | — | * | 17,500 | — | * | |||||||||||||||||||||||||||
|   Richard N. Massey (3)  | 
— | — | — | 100,000 | — | * | 6,500 | — | * | |||||||||||||||||||||||||||
|   Bryan Coy (3)(4)  | 
— | — | — | 6,500 | — | * | 6,500 | — | * | |||||||||||||||||||||||||||
|   David W. Ducommun  | 
— | — | — | — | — | — | — | — | — | |||||||||||||||||||||||||||
|   Michael L. Gravelle (3)  | 
— | — | — | 30,000 | — | * | 30,000 | — | * | |||||||||||||||||||||||||||
|   All directors and officers of FTAC as a group pre-Business Combination (7 individuals)  | 
— | 75,000 | * | 204,000 | — | * | 189,000 | — | * | |||||||||||||||||||||||||||
|   Company Executive Officers, Director Nominees and 5% Holders Post-Business Combination  | 
||||||||||||||||||||||||||||||||||||
|   Cannae LLC  | 
— | — | — | 40,000,000 | — | 7.4 | % | 40,000,000 | — | 7.8 | % | |||||||||||||||||||||||||
|   Blackstone (5)  | 
— | — | 54,161,075 | 54,174,074 | 20.1 | % | 56,327,518 | 56,341,037 | 22.0 | % | ||||||||||||||||||||||||||
|   Platinum Falcon B 2018 RSC Limited (6)  | 
— | — | — | 33,364,173 | — | 6.2 | % | 34,723,016 | — | 6.8 | % | |||||||||||||||||||||||||
|   Jasmine Ventures Pte. Ltd (7)  | 
— | — | — | 33,364,173 | — | 6.2 | % | 34,723,016 | — | 6.8 | % | |||||||||||||||||||||||||
|   New Mountain Investors  | 
— | — | — | 11,595,514 | 18,432,681 | 5.6 | % | 12,059,335 | 19,169,988 | 6.1 | % | |||||||||||||||||||||||||
|   William P. Foley, II (1)  | 
— | 25,775,000 | 19.9 | % | 23,197,500 | — | 4.3 | % | 18,042,500 | — | 3.5 | % | ||||||||||||||||||||||||
|   Richard N. Massey (3)  | 
— | — | — | 100,000 | — | * | 100,000 | — | * | |||||||||||||||||||||||||||
|   Erika Meinhardt (3)(8)  | 
— | — | — | 10,000 | — | * | 10,000 | — | * | |||||||||||||||||||||||||||
|   Regina M. Paolillo  | 
— | — | — | — | — | — | — | — | — | |||||||||||||||||||||||||||
|   Peter Wallace  | 
— | — | — | — | — | — | — | — | — | |||||||||||||||||||||||||||
|   David Kestnbaum  | 
— | — | — | — | — | — | — | — | — | |||||||||||||||||||||||||||
|   Daniel Henson  | 
— | — | — | 600,421 | — | * | 600,421 | — | * | |||||||||||||||||||||||||||
|   Stephan Scholl  | 
— | — | — | 3,556,114 | — | * | 3,556,114 | — | * | |||||||||||||||||||||||||||
|   Katie Rooney  | 
— | — | — | 584,284 | — | * | 584,284 | — | * | |||||||||||||||||||||||||||
|   Cathinka Wahlstrom  | 
— | — | — | — | — | — | — | — | — | |||||||||||||||||||||||||||
|   Cesar Jelvez  | 
— | — | — | 33,005 | — | * | 33,005 | — | * | |||||||||||||||||||||||||||
|   Gregory R. Goff  | 
— | — | — | 36,306 | — | * | 36,306 | — | * | |||||||||||||||||||||||||||
|   Dinesh V. Tulsiani  | 
— | — | — | 65,552 | — | — | 65,552 | — | — | |||||||||||||||||||||||||||
|   All directors and named executive officers of the Company as a group post-Business Combination (13 individuals)  | 
— | 25,775,000 | 19.9 | % | 28,183,182 | — | 5.2% | 23,028,182 | — | 4.5% | ||||||||||||||||||||||||||
| * |   Less than 1%.  | 
| (1) |   Trasimene Capital FT, LLC is the sole general partner of Trasimene Capital FT, LP. Trasimene Capital FT, LLC has sole voting and dispositive power over the shares of FTAC Class B common stock owned by Trasimene Capital FT, LP. Bilcar FT, LLC is the sole general partner of Bilcar FT, LP. Bilcar FT, LLC has sole voting and dispositive power over the shares of FTAC Class B common stock owned by Bilcar FT, LP. William P. Foley, II is the sole member of Trasimene Capital FT, LLC and Bilcar FT, LLC and therefore may be deemed to beneficially own the shares of FTAC Class B common stock (and, following the Business Combination, the shares of Company common stock) held by Trasimene Capital FT, LP and Bilcar FT, LP, respectively, and ultimately exercises voting and dispositive power over such shares. Mr. Foley disclaims beneficial ownership of these shares except to the extent of any pecuniary interest therein.  | 
| (2) |   Reflects ownership of 5.4% of the outstanding shares of FTAC Class A common stock. Based on a Schedule 13G filed with the SEC by Soroban Capital Partners LP on March 22, 2021 reporting beneficial ownership of FTAC Class A common stock as of March 12, 2021. Soroban Capital Partners LP, Soroban Opportunities Master Fund LP, Soroban Capital GP LLC, Soroban Capital Partners GP LLC and Eric W. Mandelblatt (collectively, the “Soroban Filing Parties”) have shared voting and dispositive power over 5,565,126 shares of FTAC Class A common stock. The address of Soroban Opportunities Master Fund LP is Walkers Corporate Limited, Cayman Corporate Centre, 27 Hospital Road, George Town, Grand Cayman KY1-9008, Cayman Islands. The address of the other Soroban Filing Parties is 55 West 46th Street, 32nd Floor, New York, NY 10036. Maximum Redemption Scenario assumes the Soroban Filing Parties do not redeem any shares of FTAC Class A common stock in connection with the Business Combination.  | 
| (3) |   Reflects shares of Company Class A common stock to be purchased under a Subscription Agreement as part of the PIPE Investment.  | 
| (4) |   Includes 6,500 shares of Company Class A common stock to be purchased by a trust of which Bryan Coy is the trustee.  | 
| (5) |   The “Blackstone Funds” shall refer to Blackstone Capital Partners VII NQ L.P., Blackstone Capital Partners VII.2 NQ L.P., Blackstone Family Investment Partnership VII - ESC NQ L.P., BCP VII SBS Holding L.L.C. and BTAS NQ Holdings L.L.C. The general partner of Blackstone Capital Partners VII NQ L.P. is Blackstone Management Associates VII NQ L.L.C. BMA VII NQ L.L.C.The general partner of Blackstone Capital Partners VII.2  | 
270
| NQ L.P. is Blackstone Management Associates VII NQ L.L.C. The sole member of Blackstone Management Associates VII NQ L.L.C. is BMA VII NQ L.L.C. The managing member of BCP VII SBS Holding L.L.C. is Blackstone Side-by-Side Umbrella Partnership L.P., whose general partner is Blackstone Side-by-Side Umbrella GP L.L.C. The general partner of Blackstone Family Investment Partnership VII - ESC NQ L.P. is BCP VII Side-by-Side GP NQ L.L.C. The managing member of BTAS NQ Holdings L.L.C. is BTAS Associates-NQ L.L.C. The sole holder of the Class C common stock of The Blackstone Group Inc. is Blackstone Group Management L.L.C. Blackstone Group Management L.L.C. is wholly-owned by Blackstone’s senior managing directors and controlled by its founder, Stephen A. Schwarzman. Each of such Blackstone entities and Mr. Schwarzman may be deemed to beneficially own the shares beneficially owned by the Blackstone Funds directly or indirectly controlled by it or him, but each (other than the Blackstone Funds to the extent of their direct holdings) disclaims beneficial ownership of such shares. The address of each of the entities listed in this footnote is c/o The Blackstone Group Inc., 345 Park Avenue, New York, New York 10154. | 
| (6) |   The securities are directly held by Platinum Falcon B 2018 RSC Limited (“Platinum Falcon”), a limited liability company incorporated in the Abu Dhabi Global Market and a wholly owned subsidiary of the Abu Dhabi Investment Authority (“ADIA”), a public institution established by the Government of the Emirate of Abu Dhabi. By reason of its ownership of Platinum Falcon and pursuant to the rules and regulations of the SEC, ADIA may also be deemed to share investment and voting power over and, therefore, beneficial ownership of, the shares held directly by Platinum Falcon. The address for ADIA is 211 Corniche Street, P.O. Box 3600, Abu Dhabi, United Arab Emirates and the address for Platinum Falcon B 2018 RSC Limited is Level 26, Al Khatem Tower, Abu Dhabi Global Market Square, Al Maryah Island, Abu Dhabi, United Arab Emirates.  | 
| (7) |   Jasmine Ventures Pte. Ltd. shares the power to vote and the power to dispose of these securities with GIC Special Investments Pte. Ltd., or GIC SI, and GIC Private Limited both of which are private limited companies incorporated in Singapore. GIC SI is wholly owned by GIC Private Limited and is the private equity investment arm of GIC Private Limited. GIC Private Limited is wholly owned by the Government of Singapore and was set up with the sole purpose of managing Singapore’s foreign reserves. The Government of Singapore disclaims beneficial ownership of these securities. The business address for Jasmine Ventures Pte. Ltd. is 168 Robinson Road, #37-01 Capital Tower, Singapore 068912.  | 
| (8) |   Includes 10,000 shares of Company Class A common stock to be purchased by a trust of which Erika Meinhardt is the trustee.  | 
271
CERTAIN RELATIONSHIPS AND RELATED PERSON TRANSACTIONS
Alight Related Person Transactions
Support and Services Agreement
In connection with the closing of Alight’s separation from Aon, Tempo Holdings entered into a support and services agreement with Blackstone Management Partners L.L.C. (“BMP”), an affiliate of Blackstone. Under the support and services agreement, Alight engaged BMP to arrange for Blackstone’s portfolio operations group to provide support services customarily provided by Blackstone’s portfolio operations group to Blackstone’s private equity portfolio companies of a type and amount determined by such portfolio services group to be warranted and appropriate. In addition, pursuant to the support and services agreement, Blackstone, without discrete compensation, actively monitors the operations of Alight and evaluates strategic transactions and other initiatives that Blackstone views as potentially beneficial for Alight. Alight pays or reimburses BMP and its affiliates for out-of-pocket costs and expenses incurred by BMP and its affiliates and is required to indemnify BMP and its affiliates and related parties, in each case, in connection with the provision of such services under the support and services agreement.
Pursuant to the support and services agreement, Alight has entered into an agreement with BMP pursuant to which Alight receives the services customarily provided by Blackstone’s Equity Healthcare group to Blackstone’s private equity portfolio companies. In consideration for such services, Alight has agreed to pay BMP a monthly per employee fee based on the number of employees that receive medical benefits and a quarterly fee to BMP consistent with the fee charged in this regard to Blackstone’s portfolio companies generally. The support and services agreement also contemplates that Blackstone’s group purchasing program is available to Alight and that in the event Alight hires a financial advisor, consultant, investment banker or any similar advisor in connection with any acquisition, divestiture, disposition, merger, consolidation, restructuring, refinancing, recapitalization, issuance of private or public debt or equity securities (including, without limitation, an initial public offering of equity securities), financing or similar transaction, the parties will negotiate in good faith to agree upon appropriate services, compensation, indemnification and other terms upon which BMP or its affiliates would be hired for such services, provided that Alight is not obligated to hire BMP or its affiliates for such services.
Registration Rights Agreement
In connection with the closing of Alight’s separation from Aon, Tempo Holdings entered into a registration rights agreement with Blackstone and certain other co-investors, pursuant to which the issuer agreed to provide Blackstone “demand” registration rights and customary “piggyback” registration rights. The registration rights agreement also provides that the issuer will pay certain expenses relating to such registrations and indemnify the registration rights holders against (or make contributions in respect of) certain liabilities which may arise under the Securities Act.
Commercial Transactions with Blackstone Portfolio Companies
Blackstone and its affiliates have ownership interests in a broad range of companies. Alight has entered and may in the future enter into commercial transactions in the ordinary course of its business with some of these companies, including the sale of goods and services and the purchase of goods and services. None of these transactions or arrangements has been or is expected to be material to Alight.
Other Transactions
Blackstone Securities Partners L.P., an affiliate of the Blackstone Investors, served as an initial purchaser of $15.0 million, $8.1 million and $56.0 million principal amounts of the notes issued by Alight in May 2017, November 2017 and July 2019, respectively, and received compensation in connection therewith. Additionally,
272
Blackstone Securities Partners L.P., served as initial purchaser of $42.0 million and $37.8 million principal amount of notes issued by Alight in May 2020 and July 2020, respectively, and received compensation in connection therewith.
FTAC Related Person Transactions
Forward Purchase Agreements
In connection with the IPO, FTAC entered into Forward Purchase Agreements with each of Cannae Holdings (which Cannae Holdings has assigned to Cannae LLC) and THL, pursuant to which Cannae and THL have each agreed to purchase 15,000,000 shares of FTAC Class A common stock and 5,000,000 redeemable FTAC warrants, each to purchase one share of FTAC Class A common stock at a price of $11.50 per share, for an aggregate purchase price each of $150,000,000 each, in a private placement to occur concurrently with the closing of the Business Combination (resulting in aggregate proceeds to FTAC upon closing of the Forward Purchase Agreements of $300,000,000).
Amended and Restated Sponsor Agreement
In connection with the execution of the Business Combination Agreement, FTAC entered into the Sponsor Agreement pursuant to which FTAC amended and restated (a) that certain letter agreement, dated May 29, 2020, between FTAC and Trasimene Capital and Bilcar, and (b) that certain letter agreement, dated as of May 29, 2020, by and between FTAC and each of the directors and officers of FTAC, pursuant to which, among other things, the FTAC Sponsors and the FTAC Insiders agreed (i) to vote any FTAC securities in favor of the Business Combination and the other FTAC Stockholder Proposals, (ii) not to seek redemption of any FTAC securities and not to transfer any FTAC securities for a period of 270 days following the Closing Date (or, if the volume weighted average price of the Company Class A common stock equals or exceeds $12.00 per share for any 20 trading days within a 30 trading day period following the Closing Date, 150 days thereafter), and (iii) to be bound to certain other obligations as described in the Sponsor Agreement. Additionally, the Founders and certain FTAC Insiders who hold shares of FTAC Class B common stock acknowledged and agreed that they would receive the consideration set forth in the Business Combination Agreement for such shares in lieu of the consideration they would otherwise have been entitled to under the FTAC Charter. See the section entitled “Proposal No. 1—The Business Combination Proposal—Certain Agreements Related to the Business Combination—Sponsor Agreement” for a further description of the terms of the Sponsor Agreement, a copy of which is attached as Annex F to this proxy statement/prospectus/consent solicitation statement.
Subscription Agreements
In connection with the execution of the Business Combination Agreement, FTAC and the Company entered into Subscription Agreements for the purchase of shares of Company Class A common stock (at a purchase price of $10.00 per share) in connection with the completion of the Business Combination with (a) each of the FNF Subscribers (for an aggregate purchase price of $150,000,000) and (b) Cannae LLC (in the amount of $250,000,000). Certain of the directors of FTAC, including Messrs. Harris and Martire, and FTAC’s former Chairman and current strategic advisor, Mr. Foley also serve as directors of Cannae Holdings and each of the officers of FTAC is also an officer of Cannae Holdings. In addition, Messrs. Foley and Ammerman as well as Mr. Hagerty, a former FTAC director, also serve on the board of directors of FNF and Mr. Gravelle is an officer of FNF. Each of the Subscription Agreements is in the same form as those entered into by the other PIPE Investors; however, in connection with the closing of their respective subscriptions, each of the FNF Subscribers and Cannae will receive a placement fee equal to 2.5% of the aggregate purchase price it will pay to the Company (equal to $3,750,000, in the aggregate, among the FNF Subscribers and $6,250,000 to Cannae). These fees match the placement fees (on a percentage basis) that would have otherwise been payable to the placement agents in connection with the PIPE Investment. The placement agents will not receive any placement fees in connection with the PIPE Investment by the FNF Subscribers and Cannae LLC.
273
FTAC and the Company also entered into Subscription Agreements with certain directors and officers (or their affiliates or related persons) of FTAC, FNF and Cannae. This includes Subscription Agreements with (a) Douglas Ammerman (in the amount of $300,000), (b) Richard N. Massey (in the amount of $1,000,000), (c) a trust of which Bryan Coy is the trustee (in the amount of $65,000) and (d) Michael L. Gravelle (in the amount of $300,000). In addition, a trust of which Erika Meinhardt (a director nominee) is the trustee has entered into a Subscription Agreement in the amount of $100,000. Each of the Subscription Agreements is in the same form as those entered into by the other PIPE Investors. See the section entitled “Proposal No. 1—The Business Combination Proposal—Certain Agreements Related to the Business Combination—Subscription Agreements” for a further description of the terms of the Subscription Agreements, the form of which is attached as Annex G. See also the section entitled “Proposal No. 1—The Business Combination Proposal— Interests of FTAC’s Directors and Officers and Others in the Business Combination.”
Post-Business Combination Arrangements
In connection with the Business Combination, certain agreements were entered into or will be entered into pursuant to the Business Combination Agreement. The agreements described in this section, or forms of such agreements as they will be in effect substantially concurrently with the completion of the Business Combination, are filed as exhibits to the registration statement on Form S-4 of which this proxy statement/prospectus/consent solicitation statement forms a part and are also attached as Annexes hereto, and the references below are qualified in their entirety by reference to the full text of such agreements and to the descriptions thereof included elsewhere in this proxy statement/prospectus/consent solicitation statement. These agreements include:
| • |   Second Amended and Restated Limited Liability Company Agreement of Alight Holdings (see the section entitled “Proposal No. 1—The Business Combination Proposal—Certain Agreements Related to the Business Combination—The Alight Holdings Operating Agreement”);  | 
| • |   Sponsor Agreement (see the section entitled “Proposal No. 1—The Business Combination Proposal—Certain Agreements Related to the Business Combination—Sponsor Agreement”);  | 
| • |   Tax Receivable Agreement (see the section entitled “Proposal No. 1—The Business Combination Proposal—Certain Agreements Related to the Business Combination—Tax Receivable Agreement”);  | 
| • |   Investor Rights Agreement (see the section entitled “Proposal No. 1—The Business Combination Proposal—Certain Agreements Related to the Business Combination— Investor Rights Agreement”); and  | 
| • |   Registration Rights Agreement (see the section entitled “Proposal No. 1—The Business Combination Proposal—Certain Agreements Related to the Business Combination—Registration Rights Agreement”).  | 
Policy Regarding Transactions with Related Persons
The Company will adopt a formal written policy that will be effective upon the completion of the Business Combination setting forth policies and procedures for the review and approval or ratification of “related party transactions,” which are those transactions required to be disclosed pursuant to Item 404 of Regulation S-K as promulgated by the SEC. Our related person policy will require that a “related person” (as defined in paragraph (a) of Item 404 of Regulation S-K) must promptly disclose to our general counsel any “related person transaction” (defined as any transaction that is anticipated would be reportable by us under Item 404(a) of Regulation S-K in which we were or are to be a participant and the amount involved exceeds $120,000 and in which any related person had or will have a direct or indirect material interest) and all material facts with respect thereto. Our general counsel will then promptly communicate that information to our board of directors or audit committee, as applicable. At its meetings, the audit committee shall be provided with the details of each new, existing or proposed related party transaction, including the terms of the transaction, any contractual restrictions that the Company has already committed to, the business purpose of the proposed transaction and the benefits of the proposed transaction to the Company and to the relevant related party. Any member of the committee who has an interest in the related party transaction under review by will be required to abstain from voting on the
274
approval of the related party transaction, but may, if so requested by the chairman of the committee, participate in some or all of the committee’s discussions of the related party transaction. Upon completion of its review of the related party transaction, the committee may determine to permit or to prohibit the related party transaction.
Indemnification of Directors and Officers
The Company Bylaws will provide that we will indemnify our directors and officers to the fullest extent permitted by the DGCL. In addition, the Company Charter will provide that our directors will not be liable for monetary damages for breach of fiduciary duty to the fullest extent permitted by the DGCL.
There is no material pending litigation or proceeding naming any of FTAC’s or Alight’s respective directors or officers for which indemnification is being sought, and we are not aware of any pending or threatened litigation that may result in claims for indemnification by any director or officer.
275
Throughout this section, references to “we,” “us,” and “our” refer to Alight and its consolidated subsidiaries as the context so requires.
Alight is a leading cloud-based provider of integrated digital human capital and business solutions, according to reports by Everest Group and NelsonHall. We have an unwavering belief that a company’s success starts with its people, and our solutions connect human insights with technology. Leveraging artificial intelligence (“AI”) and data analytics, we provide an integrated, personalized experience for employees using technology-driven solutions that unlock value for employers. Our mission-critical solutions enable employees to enrich their health, wealth and wellbeing which helps global organizations achieve a high-performance culture. We have 15,000 dedicated colleagues serving more than 30 million employees and family members.
There are many factors today impacting how organizations can succeed and thrive in the future. Employees are facing increasing complexity around healthcare and retirement, and the burden of additional financial responsibility from healthcare costs being shifted from employers to employees. These trends have driven the need for integrated, personalized tools to help them make informed decisions. Employers are facing ever-changing workforce regulations and evolving dynamics across the employer/employee relationship, driving the need for flexibility, engagement and effective solutions for compliance. Alight is uniquely positioned between the employer and employee to address these factors to ultimately drive better outcomes for both.
We aim to be the pre-eminent employee engagement partner by providing personalized experiences that help employees make the best decisions for themselves and their families about their health, wealth and wellbeing every day. At the same time, we help employers tackle their biggest people and business challenges by helping them understand prevalence, trends and risks to generate better outcomes for the future and get a return on their people investment. Using data, analytics and AI, we derive actionable insights to deliver the business and people outcomes organizations need. We provide solutions to manage health and retirement benefits, tools for payroll and HR management, as well as solutions to manage the workforce from the cloud. Our solutions include:
| • |   Employer Solutions: includes our core benefits and payroll solutions. We are the largest provider of health technology and administration solutions that enable employees to enroll in and manage their medical, dental and voluntary benefits. In 2020, we had the largest market share by revenue in the health & welfare administration services space according to a report by NelsonHall. We have a full-scale offering to help people understand and use all of the health benefits their employers offer, including healthcare spending accounts and healthcare navigation services for employees. We are also the #1 independent 401(k) record keeper and a leading provider of pension administration and financial well-being solutions, with over $480 billion in defined contribution assets under administration. According to research by Pensions & Investments, we are currently the largest non-financial institution 401(k) record keeper by total assets. We are also one of the largest pension administration providers by total number of participants according to research by Plansponsor. As part of our integrated employer solutions, we also provide solutions to process payroll and manage HR systems.  | 
| • |   Professional Services: includes our Cloud Deployment Solutions and Cloud Application Services. We help our clients with Software as a Services (“SaaS”) deployment and integration, data conversion and testing. We are a leading provider of cloud advisory, deployment and application management services for cloud human capital management (“HCM”) and financial platforms, and have strong partnerships with Workday, SAP SuccessFactors, Oracle, and Cornerstone OnDemand.  | 
We deliver our solutions through a set of proprietary and partner technologies, a well-developed network of providers and a structured approach to instill and sustain enterprise-wide practices of excellence. Our solutions are supported through a highly secure and scalable cloud infrastructure, together with our core benefits processing platforms and consumer engagement tools, and integrated with over 350 external platforms and partners. Our data and access across the breadth of human capital solutions provides us with comprehensive
276
employee records to enable AI-driven, omnichannel engagement and a personalized, integrated experience for our clients’ employees. Through the use of predictive analytics and omnichannel engagement, Alight is able to tailor an employee experience that is unique to each individual’s needs and circumstance. On an annual basis, our engagement platform logs over 140 million inbound connections, over 33 million customer service interactions, and hosts approximately 200 million customer interactions.
Our technology transformation is focused on automation and standardization of services, personalization, and creating actionable AI to support more product-led offerings, which is embodied in the launch of our Business Process as a Services (“BPaaS”) business model. Our BPaaS offerings bring together our SaaS capabilities, our integrated employee engagement platform, and our automated service delivery model that aims to deliver value-based outcomes for our clients. We have seen significant commercial traction with our BPaaS offerings and expect significant margin expansion over time from the scalability of our solutions. We have a robust product roadmap to enhance capabilities that drive our BPaaS offerings and expect BPaaS to be around 50% of total revenue in the long term. BPaaS was 3.7% of our total revenue in 2018, 6.2% in 2019 and 12.2% in 2020.
We believe that our comprehensive suite of technology solutions, deep domain expertise, and data-led insights have enabled us to establish long-term, deeply embedded client relationships with high levels of retention. We serve a broad range of clients across 100 countries, including around 70% of Fortune 100 and more than half of the Fortune 500. We are industry-agnostic, and our revenues are diversified across a broad range of industry verticals, including financial services, consumer goods & retail, technology & communications, manufacturing, healthcare & pharmaceuticals and natural resources. Our top 25 clients, ranked by revenue, have been with us for an average of 15 years as of December 31, 2020, and we have achieved an overall client revenue retention of 96% or greater in each of the last seven years.
Our go to market strategy is focused on retention, growth, and our goal of being the pre-eminent employee engagement partner. We have a global sales force of over 300 people that is segmented based on specialization by industry and domain centers of excellence. We have a dedicated Strategic Accounts team of more than 50 direct sales executives who develop and retain relationships with key strategic accounts, and focus on selling a broader range of solutions to our top 250 clients. Our value-based approach to sales and cost saving guarantees has been instrumental in demonstrating the value of Alight’s solutions. We have continued to invest in our commercial team to support our growth and plan to add over 100 sales and sales support staff by the middle of 2021.
We generate primarily all of our revenue, which is highly recurring, from fees for services provided from contracts across all solutions, which is primarily based on a contracted fee charged per participant per period (e.g., monthly or annually, as applicable). Our outsourcing contracts typically have three to five-year terms for ongoing services. Substantially all of the Company’s revenue is recognized over time when control of the promised services is transferred and the customers simultaneously receive and consume the benefits of our services. Payment terms are consistent with industry practice.
We use annual revenue retention rates as some of the measures to manage our business. We calculate annual revenue retention by identifying the clients from whom we generate revenue in the prior year and determining what percentage of that revenue is generated from those same clients for the same solutions in the subsequent year.
For the three months ended March 31, 2021, we generated total revenues of $689 million, of which approximately 83% was recurring in nature, and Adjusted EBITDA of $133 million.
For the year ended December 31, 2020 we generated total revenues of $2.7 billion, of which approximately 82% was recurring in nature, and Adjusted EBITDA of $564 million. See “Management’s Discussion and Analysis of Financial Condition and Results of Operation of Alight”, included elsewhere in this proxy statement/prospectus/consent solicitation statement for more information.
277
Industry Overview
We believe the employee / employer relationship is evolving, with many factors potentially impacting how organizations succeed and thrive. Legacy solutions are based on highly customized, services-centric models that are complex, difficult to navigate, and costly to both employers and employees. These solutions have failed to keep up with the rapid pace of change across the market and lack the specialized functionality and flexible infrastructure to address the need for personalization and data and analytics within a robust compliance framework. Further, employers are spending millions on programs that employees are not using. They need to generate a greater return on their people investments.
According to IDC, the global market for HR Management Services was approximately $173 billion in 2020 and will reach approximately $198 billion by 2022. We believe that the trends driving our market opportunity are as follows:
| • |   Health & Personalization: We believe that the financial responsibility of healthcare is shifting to the employee who is simultaneously facing increased decision complexity. Current health and wellness systems are so complicated that 25% of users simply give up. As the general state of employee health continues to deteriorate and healthcare costs continue to rise, personalized guidance and targeted messaging has never been more important.  | 
| • |   Total Wellbeing: We believe that employees are increasingly looking to balance their health and financial wellness choices during a time that is particularly challenging globally. Millennials and new graduates continue to bear a heavy burden of college debt while 61% of workers believe they are unable to retire at the age they want. We believe that this trend will drive a critical need for a comprehensive set of solutions across health and financial wellness.  | 
| • |   Gig Economy: The world continues to change and the traditional employment model of one full time job and one employer has evolved. We believe that employers are increasingly looking for specific talent on an episodic basis, leading to a global increase in the contingent workforce with part-time employees and on-demand talent representing approximately one in three U.S. workers. We believe that the additional workload and complexity created for employers and employees to manage gig work has created a significant opportunity in the market to further help employers and employees efficiently and effectively manage these arrangements.  | 
| • |   Globalization: As companies continue to grow over time, they face significant obstacles in their desire to be agile with their global workforce. Over 80% of companies are planning to expand globally, 50% of which are expanding with the use of an external provider. We believe this creates opportunity to provide an end-to-end solution that works for every single employee, across geographies.  | 
| • |   Regulations: The regulatory environment continues to challenge employers. New and updated legislation has resulted in a considerable amount of additional regulations and agency guidance that employers must understand and abide by. For example, there have been over 70 updates to the Affordable Care Act since it was first enacted in 2010. Maintaining compliance has become a top priority for employers and there is common desire to better manage this burden over time.  | 
| • |   COVID-19: The pandemic has accelerated the need for greater automation, flexible work arrangements, and a robust framework to deal with changing workforce needs. We believe the longer term structural impact of the pandemic will require human capital solutions that are dynamic and flexible to support provision of information and ongoing employee engagement.  | 
| 1. |   Alight is the Leading Provider of End-to-End Human Capital Solutions  | 
We are the largest provider of health technology and administration solutions, a top provider of defined benefit and defined contribution plan administration and financial well-being solutions, and a leading provider of global payroll services. In Employer Solutions, we have a full-scale offering which spans the entire spectrum of
278
health, retirement and employee wellbeing to help people make decisions, understand and use all the health benefits that their employers offer. We have more than $480 billion in defined contribution assets under administration and in late 2020 signed a significant benefits administration deal to provide recordkeeping for the Federal Thrift Savings Plan with approximately 6.1 million participants, serving Federal employees and uniformed service members. Additionally, we support our clients in the implementation and migration to cloud-based solutions for HCM and financial platforms. Our capabilities are integrated seamlessly to drive meaningful value for employers and employees.
| 2. |   Pre-eminent Employee Engagement Partner with Unparalleled Data and Analytics Capabilities  | 
Our vision is to be the pre-eminent employee engagement partner for our employer clients by bringing cloud-based technology products and deep analytical capabilities to each and every employer. Through our capabilities, we maintain a comprehensive view of employee data that positions Alight at the center of employee engagement. Our data sources include payroll, health and benefits information, savings & investments as well as a host of provider data sources that deepens our analytical capabilities. We host approximately 200 million customer interactions annually across our platforms. Our UPoint engagement platform logs 140 million inbound connections each year and we have had more than 10 million chatbot interactions since its inception in 2017. Our unique data sets enable us to drive increased employee engagement and utilization of our platform.
| 3. |   Next Gen Cloud-Based Platform Focused on Product-Led Offerings and Evolution  | 
To continue our technological transformation, we understand the need to leverage cloud-based platforms that ultimately lower our cost to serve and drive faster revenue recognition. Our next generation health, wealth and payroll cloud platforms are being designed to provide a seamless experience across web, desktop, and mobile for any use case and workflow. Powered by a data and AI engine, these platforms will be truly unique and highly differentiated across a number of different dimensions. These characteristics include an open architecture, integrated set of solutions across all platforms, personalized employee experiences, global relevance, as well as highly configurable and quick to deploy capabilities.
| 4. |   Deep Domain Expertise and Innovative Value-Based Go-To-Market Strategy  | 
We combine deep domain knowledge with our people-first technology to help our clients through their transformations. We have dedicated employees that apply domain, product, industry and/or solution area expertise and have a deep understanding of client priorities that drive our value proposition and increase our ability to win and retain business. Our disciplined sales approach is supported by domain centers of excellence that aim to maximize value for clients. We have also created an opportunity to transition our efforts to the C-Suite level and focus on value-based selling and guaranteed return on investment (“ROI”) for our clients that drive the most value for clients through integration and data-driven insights. Our depth and operational expertise is unmatched and has been cultivated by our 25 year operating history.
| 5. |   Scale and Global Delivery Platform Driving Brand Leadership  | 
As we continue to grow, we remain committed to both organic and inorganic investment that deepens our global capabilities and expands our total addressable market. We currently deliver services for clients in over 100 countries and run more than 50 global delivery centers. Our continued investment in core BPaaS offerings is underpinned by the next generation Alight engagement platform. We also have a proven track record of disciplined M&A that expanded our geographic reach, particularly in Asia-Pacific (“APAC”) and Europe, the Middle East and Africa (“EMEA”). Our recent addition of global payroll capabilities is just one example of this commitment and the opportunity that exists outside of the North American markets. Our efforts to deepen our global footprint allow us to serve some of the largest and most well-known brands in the world. We believe that the global opportunity remains vast and we will continue making the required investment to capitalize on this.
279
| 6. |   Highly Embedded, Long-Term Customers Across Broad Industry Base  | 
We have transitioned the conversation from divisional heads to Chief Human Resource Officers and Chief Financial Officers at many of the world’s largest and most successful organizations across a diverse range of industry verticals. We believe every business is a people business, and we strive to deliver excellent client service to enable employers and their employees to thrive every day. Our business model is highly recurring and underpinned by long-term, deeply embedded client relationships. Our client relationships are typically structured on a contracted fee basis, charged per employee per period (e.g., monthly or annually, as applicable), that is highly stable and predictable. We provide solutions to more than 4,300 clients, from the largest, most complex organizations, including 70% of the Fortune 100 and more than half of the Fortune 500, to mid-market businesses. As of December 31, 2020, our top 25 clients, ranked by revenue, had been with us for an average of 15 years. Our client base has consistently high retention rates, achieving revenue retention of 96% or greater in each of the last seven years.
Our Growth Strategies
BPaaS Transformation: We are in the midst of a product-led transformation that will bring together our best-in-class capabilities in a BPaaS model. Our BPaaS model combines our SaaS capabilities and an automated service delivery model with data & AI to deliver superior outcomes for clients. We are also building new, scalable, software and AI-focused products, including our new health, wealth and payroll clouds that we expect to launch in 2021. With our broader engagement platform already underway, these more SaaS-enabled, modular, cloud-based platforms will result in a lower cost to serve and faster time to revenue. Due to the product-based nature of our BPaaS solutions, as they grow, we expect that we will expand our gross margins. We are orienting the company around this transformation and by 2023, we anticipate double digit BPaaS revenue growth with over $700 million of revenue and approximately 23% of our total revenue in BPaaS solutions. In the long run, BPaaS is the transformation engine that we anticipate will become more than 50% of our business.
Go-to-Market Model: We plan to capitalize on our market leadership position by leveraging our enhanced go-to-market model to acquire new clients across a variety of sizes and geographies. In particular, we believe that there is considerable opportunity to expand our mid-market customer base and international presence, particularly in the United Kingdom, and we are making the necessary investment to take advantage of this. We have continued to invest in our commercial team and plan to add over 100 sales and sales support staff by the middle of 2021. We have created a dedicated new logo team and have trained our sales teams on value-based selling and building specialization by industry for BPaaS and standalone solution sales. In addition, we have a demonstrated track record of selling additional solutions to existing clients and thereby expanding the scope and depth of our relationships with them. For example, since 2017, approximately 59% of our top 100 Employer Solutions clients increased the number of solutions purchased from us. We believe we have a long cross-sell penetration runway, particularly with our integrated wealth solutions.
Continue to Pursue Acquisitions and Strategic Partnerships: We plan to continue pursuing acquisitions opportunistically across the markets that we serve and forging new strategic partnerships to accelerate growth. We view acquisitions as an opportunity to enhance our capabilities and solutions portfolio and believe that we are well-positioned to capitalize on the fragmented industry landscape to make strategic, value-enhancing additions to our business that leverage scale, client relationships and deep domain expertise. We have a successful acquisition track record, and have added $20 billion in new Total Addressable Market and 2.5 million participants from our previous seven acquisitions.
Our Solutions
We provide mission-critical services to employers that help them get the most out of their people investments while providing technology and services to their employees that enable them to make the best decisions for themselves and their families regarding their health, wealth and wellbeing. Consumers experience Alight through our front-end engagement platform, UPoint, which serves as the critical integration point across all of our solutions, enabling a seamless consumer experience.
280
 
Employer Solutions
Employer Solutions are driven by our digital, software and AI-led capabilities and spanning total employee wellbeing and engagement, including integrated benefits administration, healthcare navigation, financial health, employee wellness and payroll. These solutions are designed to support employers in effectively managing their workforce through a seamless, integrated platform. We leverage data across all interactions and activities to improve the consumer experience, reduce operational costs and better inform management processes and decision-making. In addition, employees benefit from an integrated portal and user experience, coupled with a full-service client care center, helping them manage the full life cycle of their health, wealth and careers.
Our Employer Solutions include:
| • |   Health Administration: Enrollment, eligibility, and recordkeeping for medical, dental, life and other elective benefits through a comprehensive service model that involves a balance of both high-tech and high-touch approaches.  | 
| • |   Healthcare Navigation: Enhanced advocacy solution, providing individuals with personalized healthcare recommendations based on data and analytics, enabling employees to compare treatment options and pricing, analyze healthcare bills and receive high-touch care and outreach from trained professionals.  | 
| • |   Reimbursement Solutions: Enrollment and management of consumer-directed benefits, including tax-advantaged accounts such as health savings, flexible spending, commuter, and dependent care.  | 
| • |   Consumer Engagement: Digital employee engagement solutions (e.g., UPoint) and communications consulting services that help clients interact effectively with their employees and retirees.  | 
| • |   Defined Contribution Administration: 401(k) and savings plan administration for employers, including qualified and nonqualified plan strategy and design, delivered through an open architecture platform.  | 
| • |   Defined Benefit Administration: Pension plan administration for employers, including qualified and nonqualified plan strategy and design.  | 
| • |   Participant Advisory & Wellbeing: Wealth navigation tools and financial advisory services for participants.  | 
281
| • |   Payroll & HR Management: Solutions that deliver payroll, data quality management, tax filing, garnishments, performance management, learning and compensation services.  | 
Professional Services
Professional Services includes our project-based cloud deployment and consulting offerings that provide expertise with both human capital and financial platforms. Specifically, this includes cloud advisory and deployment, and optimization services for cloud platforms such as Workday, SAP SuccessFactors, Oracle, and Cornerstone OnDemand.
Hosted Business
Our Hosted Business includes application hosting and management of on-premise human capital management software. In 2014, we stopped actively pursuing new clients in our Hosted business and instead chose to focus our strategic efforts and resources on enhancing our suite of payroll & cloud solutions to help clients realize the benefits of cloud-based technologies. While we have successfully migrated a significant number of our Hosted clients to cloud-based solutions, we continue to support a small number of Hosted clients under agreements that are scheduled to expire by 2023. Accordingly, while we will continue to perform our existing Hosted Business agreements, we do not intend to renew such agreements or enter into any new Hosted Business agreements. Revenue related to the Hosted Business represented 9%, 7%, and 3% of our total revenues for the years ended December 31, 2018, 2019 and 2020, respectively.
Our Technology
We deliver our solutions through a set of proprietary and partner technologies, a well-developed network of providers and a structured approach to instill and sustain enterprise-wide practices of excellence. With this in mind, there are four components to our technology strategy, all reinforced with a critical security framework:
| • |   Omnichannel customer experience layer that drives a personalized approach for customers;  | 
| • |   AI and analytics layer that uses data from our transaction systems, combined with client and third-party data to drive insights for clients;  | 
| • |   Core transaction layer that powers our health, wealth and payroll systems;  | 
| • |   Infrastructure layer to provide security, stability and performance across our application landscape.  | 
We use cloud-based, scalable software across the entire breadth of human capital solutions, and leverage comprehensive employee data to enable AI-driven, omnichannel engagement and a personalized, integrated experience for our clients’ employees. Our technology investments are based on our strategy to drive product-led solutions.
Our technologies include:
| • |   Cloud-based Platforms: Our cloud-based technology platforms power a complex set of health, wealth, and payroll solutions at scale. We have a service-oriented technology architecture that supports transaction processing at scale, shared productivity, data and analytics and an easily accessible, consumer-facing web portal. Our benefits platforms provide both integrated and standalone health and wealth solutions. Our platforms are flexible and scalable and can handle the most complex benefit plan designs and payroll processing for the largest employers, as well as less complex or smaller-scale programs, and we believe we have one of the leading, multi-service benefits platforms. These platforms allow us to centrally manage critical capabilities such as transaction execution, business rule configuration and data management.  | 
| • |   UPoint: Consumers experience Alight through our front-end engagement platform, UPoint, which serves as the critical integration point across all of our solutions, enabling a seamless consumer experience. UPoint uses intelligence to create a tailored, consumer-centric HR experience for each individual user and allows for continuous personalization to provide actionable insights.  | 
282
| • |   Artificial Intelligence: Alight’s intelligent virtual assistant, Eloise, analyzes historic pay data to detect, classify and correct anomalies, and through machine learning, she can continuously glean information from past anomalies that will inform future predictions. Eloise delivers payroll with quality and consistency across the entire population eliminating stress, time, duplicative effort and incomplete payroll validations. “Lisa,” our online intelligent virtual assistant, uses natural language processing and machine learning to allow users to access complex benefits information in a self-service manner. Lisa engages with users consistently and conversationally 24/7. Since inception in April 2017, Lisa has had more than 10 million customer interactions.  | 
Our technology is enabled by custom assets, industry frameworks and standard tools. We continuously review our stack for opportunities to optimize, partner and innovate. Our strategic partnerships include:
| • |   Cloud HCM Partners: We partner with leading cloud HCM platform providers to deploy and operate comprehensive HR management solutions. Our largest cloud HCM partner is Workday, and we have 1,350 certified colleagues that hold more than 3,300 certifications across Workday Human Capital Management, Payroll and Financial Management. As of December 31, 2020, we have deployed Workday for over 650 clients globally. We also partner with other cloud HCM providers, including Cornerstone OnDemand, Oracle and SAP SuccessFactors.  | 
| • |   The Alight Partner Network: Through an ecosystem of leading, next-generation technology and solution providers, we integrate partner solutions into our UPoint portal or otherwise connect our clients with our partners. The Alight Partner Network, which today includes Mobile Health, meQuilibrium, Kashable, Equifax, DailyPay, Ovia Health, Vida Health, SoFi/LEAF, PTO Exchange, Cariloop, Quizzify and BrightPlan provides enhanced capabilities to our clients and their employees to empower more informed decisions. We will continue to explore adding new partners to the network that provide value-added solutions around workplace flexibility, debt management, disease management, career development and learning.  | 
Our Clients
We provide solutions to nearly 4,300 clients, from the largest, most complex organizations, to mid-market businesses, including 70 of the Fortune 100 and 250 of the Fortune 500, and serve more than 30 million of their current and former employees and their family members. We achieved revenue retention of 96% or greater in each of the last seven years.
Furthermore, we seek to establish high-quality, strong, long-term relationships with our clients. We proactively solicit client feedback through ongoing surveys and client councils held throughout the year, and we use this critical feedback to enhance our client services and correct course when necessary. Through these surveys, we have learned that clients value the strength and depth of our relationships, scale and breadth of our solutions and our commitment to innovation and continuous improvement. As a result, our top 25 clients have an average tenure of 15 years as of December 31, 2020.
Recent Acquisitions
We have pioneered and continued to innovate around the development of solutions that help reduce complexity and expand offerings for employees and employers. We have strengthened our domain expertise, added approximately 2,500 new clients and over 2.5 million participants, added new capabilities from healthcare navigation and voluntary benefits administration, and extended our global market reach through multi-country payroll capabilities. This expansion has resulted in additional addressable market of over $20 billion. Key acquisitions that have expanded our addressable market include:
| • |   Future Knowledge (2018): HR advisory company based in Australia and New Zealand that expands our cloud and Workday deployment capabilities in APAC.  | 
283
| • |   Compass Professional Health Services (2018): Healthcare navigation platform that provides advocacy services and enhances our various healthcare navigation offerings.  | 
| • |   Carlson Management Consulting (2018): Provides system implementation and optimization services to help clients transform financial processes and migrate operations to the cloud. Further expands our HCM capabilities to include Workday Adaptive Planning.  | 
| • |   Appirio (2019): Provides system implementation, consulting and application management services that adds advisory capabilities in EMEA and APAC.  | 
| • |   Hodges-Mace (2019): Provider of employee benefits technology, communications and customer enrollment services that enhances our health and voluntary benefit capabilities.  | 
| • |   NGA Human Resources (2019): Provider of HR and payroll services for multinational enterprise clients and adds global payroll and SAP cloud capabilities.  | 
| • |   Choice Health (2020): A fully integrated consumer acquisition platform specializing in the high-growth, Medicare Advantage marketplace that enhances our healthcare capabilities.  | 
Competition
The markets for our solutions are competitive, rapidly evolving and fragmented. Our business faces competition from other global and national companies. The market for our solutions is subject to change as a result of economic, regulatory and legislative changes, technological developments, shifting client needs and increased competition from established and new competitors.
We do not believe there is any single competitor with the breadth of our solutions, and thus our competitors vary for each of our solutions. Our competitors include:
| • |   Health Benefits Administration: Benefitfocus, Bswift, Businessolver, eHealth, GoHealth, HealthEquity, Mercer, Willis Towers Watson  | 
| • |   Healthcare Navigation: Accolade, American Well, Grand Rounds, Health Advocate, Quantum Health, Teladoc  | 
| • |   Defined Contribution Administration: Empower, Fidelity, Vanguard, Voya  | 
| • |   Defined Benefits Administration: Aon, Conduent, Fidelity, Willis Towers Watson  | 
| • |   CDS and CAS: Accenture, Collaborative Solutions, Deloitte, IBM, Intecrowd, Mercer, OneSource, PWC, TCS, Workday  | 
| • |   Payroll & BPO: Accenture, ADP, DXC Technology, IBM, OneSource, Paychex, SD Worx  | 
We compete primarily on the basis of product and service quality, technology, breadth of offerings, ease of use and accessibility of technology, data protection, innovation, trust and reliability, price, and reputation.
Intellectual Property
Our intellectual property portfolio is comprised of various copyrights (including copyrights in software) and trademarks, as well as certain trade secrets or proprietary know-how of our business. Our success has resulted in part from our proprietary methodologies, process and other intellectual property, such as certain of our platforms, as well as UPoint. However, any of our proprietary rights could be challenged, invalidated or circumvented, or may not provide significant competitive advantages.
Our business relies on software provided by both internal development and external sourcing to deliver our services. With respect to internally developed software, we claim copyright on all such software, registering
284
works where appropriate. We require all employees and contractors to assign to us the rights to works developed on our behalf. In addition, we rely on maintaining source code confidentiality to maintain our market competitiveness. With respect to externally sourced software, we rely on contracts to allow for continued access for our business usage.
In the United States, trademark registrations may have a perpetual life, subject to continuous use and renewal every ten years, and may be subject to cancellation or invalidation based on certain use requirements and third-party challenges, or on other grounds. We vigorously enforce and protect our trademarks.
Colleagues and Culture
As of December 31, 2020, we had approximately 15,000 colleagues globally. Approximately 2,500 of those colleagues are represented by labor organizations or works councils in the following countries: Austria, Brazil, Denmark, France, Germany, Italy, Luxembourg, The Netherlands, Poland, Spain, Sweden, and the United Kingdom. We consider the relationship with labor organizations and Works Councils to be good. Our people-first culture is underpinned by our core values at Alight which include People Matter, Be Real, Excellence Every Day, Think Forward and Act Now. People are our most important and valued asset and we are proud of our colleague engagement.
We continue to invest and grow our Inclusion and Diversity function through a variety of initiatives and multiple colleague-led communities, connecting colleagues across regions and diversity to inspire change across our organization. We champion civic and community engagement through paid time-off for our people and locally advertised volunteering opportunities.
Our approach to Reward supports our Pay for Performance philosophy. Our compensation package includes salary, performance-led incentive programs and long-term incentives that align colleague and shareholder interests as well as rewarding our people. We provide competitive benefit packages in the countries in which we operate, which may include a variety of benefits such as life and health insurance, paid time off, paid parental leave, financial planning, and a retirement savings plan.
Alight measures the effectiveness of its people-first culture through quarterly engagement surveys, pulse surveys, attrition data, diversity data and regularly soliciting feedback from across the organization. Our focus areas include colleague growth, recognition, connection, belonging and wellbeing. We continue to be recognized for our engagement efforts, including having received the Great Place to Work certification in three consecutive years.
Seasonality
Due to buying patterns and delivery of certain products in the markets we serve, particularly given the timing of annual benefits enrollment, our revenues tend to be higher in the third and fourth quarters of each year.
Licensing and Regulation
Our business activities are subject to licensing requirements and extensive regulation under the laws of countries in which we operate, including U.S. federal and state laws. See the discussion contained in the “Risk Factors” section, included elsewhere in this proxy statement/prospectus/consent solicitation statement for more information regarding how actions by regulatory authorities or changes in legislation and regulation in the jurisdictions in which we operate may have an adverse effect on our business.
ERISA Considerations
The Employee Retirement Income Security Act of 1974, as amended (“ERISA”) is a comprehensive federal statute that applies to U.S. employee benefit plans sponsored by private employers and labor unions. Plans
285
subject to ERISA include pension and profit sharing plans and welfare plans, including health, life and disability plans. Among other things, ERISA imposes reporting and disclosure obligations, prescribes standards of conduct that apply to plan fiduciaries and prohibits transactions known as “prohibited transactions,” such as conflict-of-interest transactions, self-dealing and certain transactions between a benefit plan and a party in interest. ERISA also provides for a scheme of civil and criminal penalties and enforcement. Certain of our businesses provide services to clients subject to ERISA, including limited services under specific contracts where we may act as an ERISA fiduciary. We are also subject to ERISA’s prohibited transaction rules for transactions with ERISA plans, which may affect our ability to, or the terms upon which we may, enter into transactions with those plans, even in businesses unrelated to those giving rise to party in interest status. The applicable provisions of ERISA and the Code, are subject to enforcement by the Department of Labor, the Internal Revenue Service and the U.S. Pension Benefit Guaranty Corporation.
Investment Advisers and Broker Dealers
One of our wholly owned subsidiaries, Alight Financial Advisors, LLC (“AFA”), is an investment adviser registered with the SEC under the Investment Advisers Act of 1940, as amended (the “Advisers Act”). AFA and its advisory affiliates, including directors, officers, employees and certain other persons associated with AFA are subject to the Advisers Act and other federal securities laws, including the rules and regulations promulgated by the SEC (collectively, “Adviser Regulations”). AFA and its advisory affiliates are subject to regulation and examination by the SEC. The SEC has the power to pursue administrative proceedings, enforcement actions and other actions against AFA and/or its advisory affiliates that can result in fines, cease-and-desist orders or suspension, termination or limitation of the activities of AFA and/or its advisory affiliates.
Registered investment advisers are subject to Adviser Regulations that cover many aspects of their investment advisory business, including, among other things, the disclosure of their business practices, their advisory business and programs, fees and compensation and actual and potential conflicts of interest. In addition, investment advisers are subject to a fiduciary duty and, as fiduciaries, are required to act in the best interest of their clients and not to place their own interests ahead of their clients.
AFA primarily offers advisory and related services to participants in employee-sponsored, defined contribution plans for their plan accounts and for retirement accounts outside the plans. In providing its advisory services, AFA engages registered investment advisory firms, which are unaffiliated with AFA or any of our affiliated companies, to provide sub-advisory services to AFA’s advisory services.
As required by the Advisers Act, the investment advisory agreements entered into by AFA provide that an “assignment” of the agreement may not be made without the client’s consent. Under the Advisers Act, a change of ownership of AFA may constitute such an “assignment” if it is a change of control. For example, under certain circumstances, an assignment may be deemed to occur if a controlling block of voting securities is transferred, if any party acquires control, or, in certain circumstances, if a controlling party gives up control. An assignment or a change of control could be deemed to occur in the future if we or AFA were to gain or lose a controlling person, or in other situations that may depend significantly on facts and circumstances. In any such case we would seek to obtain the consent of AFA’s advisory clients to the assignment. To the extent of any failure to obtain these consents, our results of operations, financial condition or business could be adversely affected.
Another of our wholly owned subsidiaries, Alight Financial Solutions, LLC (“AFS”), is a broker-dealer registered with the SEC under the Exchange Act, the fifty states, District of Columbia and Puerto Rico (collectively, the “States”), and a member in good standing with the Financial Industry Regulatory Authority (“FINRA”) (the SEC, the States and FINRA are collectively referred to as the “Securities Regulatory Agencies”). AFS and its associated persons, including directors, officers, employees and persons registered with AFS are subject to the laws, rules, bylaws and regulations of the Securities Regulatory Agencies and other federal and state securities laws (collectively, the “Regulations”). AFS and its associated persons are also subject to regulation and examination by the Securities Regulatory Agencies and such Securities Regulatory Agencies have
286
the power to pursue administrative and disciplinary proceedings, enforcement actions and other actions against AFS and/or its associated persons that can result in censure, fines, cease-and-desist orders or suspension, or termination or limitation of the activities of AFS and/or its associated persons.
Broker-dealers are subject to regulations that cover many aspects of the securities business, including, among other things, sales practices, form and amount of compensation, the suitability of investments for individual customers, capital adequacy, recordkeeping, financial reporting and the conduct of its associated persons. In addition, broker-dealers are required to make certain monthly and annual filings of financial information primarily with FINRA and/or the SEC, including monthly Financial and Operational Combined Uniform Single (FOCUS) reports (which include, among other things, financial results and net capital calculations) and annual audited financial statements prepared in accordance with GAAP.
As a registered broker-dealer, AFS is subject to the SEC’s Uniform Net Capital Rule, which specifies the minimum level of net capital a broker-dealer is required to maintain and requires a minimum portion of its assets to be kept in relatively liquid form. These net capital requirements are designed to measure the financial soundness and liquidity of broker-dealers. The Uniform Net Capital Rule imposes certain requirements that may have the effect of preventing a broker-dealer from distributing or withdrawing capital and may require that prior notice to Securities Regulatory Agencies be provided prior to making capital distributions or withdrawals. Compliance with net capital requirements could limit the ability of AFS to pay dividends to us.
In addition, a third party attempting to acquire us or a substantial position in our Class A common stock may be delayed or ultimately prevented from doing so by change in ownership or control regulations to which AFS is subject. FINRA’s NASD Rule 1017 generally provides that FINRA approval must be obtained in connection with any transaction resulting in a single person or entity owning, directly or indirectly, 25% or more of a member firm’s equity and would include a change in control of a parent company.
Other Laws and Regulations
We must comply with laws and regulations of the jurisdictions in which we do business. For example, regulatory authorities in the states in the U.S. in which Alight and certain operating subsidiaries conduct business may require individual or company licenses to act as producers, brokers or third-party administrators.
In addition, many of our businesses offer solutions that assist our clients in complying with certain U.S. and foreign laws and regulations that apply to them. Although these laws and regulations apply to our clients and not to us, changes in such laws or regulations may affect our operations, products and services. For example, certain offerings in our Health solutions help clients manage their compliance with certain requirements of the ACA in the United States.
As one of the world’s largest providers of human capital services, our systems contain a significant amount of sensitive data related to clients, employees of our clients, vendors and our employees. We are, therefore, subject to compliance obligations under federal, state and foreign privacy and data security-related laws, including federal, state and foreign security breach notification laws with respect to both our own employee data and client employee data. The changing nature of privacy laws in the United States, Europe and elsewhere, including the adoption by the European Union of the GDPR, have impacted our processing of personal information of our employees and on behalf of our clients. The GDPR is a comprehensive regime that significantly increases our responsibilities when handling personal data, including, without limitation, requiring us to conduct privacy impact assessments, restricting the transmission of data and requiring public disclosure of significant data breaches. In addition, in the United States, the CCPA and HIPAA apply to certain aspects of our business.
The foregoing description does not include an exhaustive list of the laws and regulations governing or impacting our business. See the discussion contained in the “Risk Factors” section of this proxy statement/
287
prospectus/consent solicitation statement for information regarding how actions by regulatory authorities or changes in legislation and regulation in the jurisdictions in which we operate may have an adverse effect on our business.
Properties
Our corporate headquarters is located in leased office space in Lincolnshire, Illinois. We currently use approximately 290,000 square feet of office space in our headquarters. The lease expires on December 31, 2024. We have offices in locations throughout the world, including Texas, Florida, North Carolina, Georgia, Puerto Rico, Canada, Spain and India. All of our offices are located in leased premises.
We currently host our applications and serve our clients and their employees from six primary and backup data centers operated in the United States and the EU as well as cloud-based infrastructure. One of these centers is the primary data center for the legacy Alight business and is located at an Alight facility in Illinois. The others are housed in co-located third-party facilities. We are in the process of transitioning to a more fully cloud-based infrastructure model.
We believe that the facilities we currently occupy are adequate for the purposes for which they are being used and are well maintained. In general, no difficulty is anticipated in negotiating renewals as leases expire or in finding other satisfactory space if the premises become unavailable. See the accompanying notes to our financial statements included elsewhere in this proxy statement/prospectus/consent solicitation statement for more information with respect to our lease commitments as of December 31, 2020.
Legal Proceedings
We are subject to various legal proceedings and claims arising out of our business. Although the outcomes of these proceedings and claims cannot be predicted with certainty, in the opinion of management, the ultimate resolution of these matters would not be expected to have a material adverse effect on our financial position or results of operations.
288
MANAGEMENT’S DISCUSSION AND ANALYSIS OF FINANCIAL CONDITION AND
RESULTS OF OPERATIONS OF ALIGHT
The following discussion and analysis of our financial condition and results of operations should be read in conjunction with the audited consolidated financial statements of Tempo Holdings for the fiscal years ended December 31, 2020, 2019 and 2018, including the notes thereto, which are included elsewhere in this proxy statement/prospectus/consent solicitation statement and are referred to in this section as our “Consolidated Financial Statements.”
In addition to historical information, the following discussion contains forward-looking statements that involve risks, uncertainties and assumptions. Our actual results could differ materially from those discussed in the forward-looking statements. Factors that could cause such differences are discussed in “Cautionary Note Regarding Forward-Looking Statements” and “Risk Factors.”
Any reference to “we,” “us,” “Alight,” the “Company,” “management” and “our” as used in this section refer to Tempo Holdings and its consolidated subsidiaries prior to the consummation of the Business Combination.
EXECUTIVE SUMMARY OF FINANCIAL RESULTS
The following table sets forth our historical results of operations for the periods indicated below:
|   Three Months Ended  | 
Year Ended | |||||||||||||||||||
| March 31, | December 31, | |||||||||||||||||||
| (in millions) | 2021 | 2020 | 2020 | 2019 | 2018 | |||||||||||||||
|   Revenue  | 
$ | 689 | $ | 693 | $ | 2,728 | $ | 2,552 | $ | 2,378 | ||||||||||
|   Cost of services, exclusive of depreciation and amortization  | 
452 | 462 | 1,829 | 1,619 | 1,493 | |||||||||||||||
|   Depreciation and amortization  | 
19 | 13 | 65 | 50 | 34 | |||||||||||||||
|   
  | 
  
  | 
  
  | 
  
  | 
  
  | 
  
  | 
  
  | 
  
  | 
  
  | 
  
  | 
|||||||||||
|   Gross Profit  | 
218 | 218 | 834 | 883 | 851 | |||||||||||||||
|   Operating Expenses  | 
||||||||||||||||||||
|   Selling, general and administrative  | 
117 | 124 | 461 | 415 | 452 | |||||||||||||||
|   Depreciation and intangible amortization  | 
55 | 56 | 226 | 203 | 195 | |||||||||||||||
|   
  | 
  
  | 
  
  | 
  
  | 
  
  | 
  
  | 
  
  | 
  
  | 
  
  | 
  
  | 
|||||||||||
|   Total operating expenses  | 
172 | 180 | 687 | 618 | 647 | |||||||||||||||
|   Operating Income  | 
46 | 38 | 147 | 265 | 204 | |||||||||||||||
|   Interest expense  | 
62 | 58 | 234 | 224 | 208 | |||||||||||||||
|   Other expense, net  | 
8 | 1 | 7 | 3 | — | |||||||||||||||
|   
  | 
  
  | 
  
  | 
  
  | 
  
  | 
  
  | 
  
  | 
  
  | 
  
  | 
  
  | 
|||||||||||
|   (Loss) Income Before Income Tax (Benefit) Expense  | 
(24 | ) | (21 | ) | (94 | ) | 38 | (4 | ) | |||||||||||
|   Income tax (benefit) expense  | 
(3 | ) | — | 9 | 16 | 17 | ||||||||||||||
|   
  | 
  
  | 
  
  | 
  
  | 
  
  | 
  
  | 
  
  | 
  
  | 
  
  | 
  
  | 
|||||||||||
|   Net (Loss) Income  | 
$ | (21 | ) | $ | (21 | ) | $ | (103 | ) | $ | 22 | $ | (21 | ) | ||||||
|   
  | 
  
  | 
  
  | 
  
  | 
  
  | 
  
  | 
  
  | 
  
  | 
  
  | 
  
  | 
|||||||||||
REVIEW OF RESULTS
Key Components of Our Operations
Revenue
Our clients’ demand for our services ultimately drives our revenues. We generate primarily all of our revenue, which is highly recurring, from fees for services provided from contracts across all solutions, which is primarily based on a contracted fee charged per participant per period (e.g., monthly or annually, as applicable). Our outsourcing contracts typically have three to five-year terms for ongoing services with mutual renewal
289
options. Substantially all of the Company’s revenue is recognized over time when control of the promised services is transferred and the customers simultaneously receive and consume the benefits of our services. Payment terms are consistent with industry practice. In our Employer Solutions segment, we calculate annual revenue retention by identifying the clients from whom we generate revenue in the prior year and determining what percentage of that revenue is generated from those same clients for the same solutions in the subsequent year. We calculate growth rates for each of our solutions in relation to recurring revenues and revenues from project work. One of the components of our growth in recurring revenues is the increase in net commercial activity which reflects items such as client wins and losses (“Net Commercial Activity”). We define client wins as sales to new clients and sales of new solutions to existing clients. We define client losses as instances where clients do not renew or terminate their arrangements in relation to individual solutions or all of the solutions that we provide.
Cost of Services, exclusive of Depreciation and Amortization
Cost of services, exclusive of depreciation and amortization includes compensation-related and vendor costs directly attributable to client-related services and costs related to application development and client-related infrastructure.
Depreciation and Amortization
Depreciation and amortization expenses include the depreciation and amortization related to our hardware, software and application development. Depreciation and amortization may increase or decrease in absolute dollars in future periods depending on the future level of capital investments in hardware, software and application development.
Selling, General and Administrative
Selling, general and administrative expenses include compensation-related costs for administrative and management employees, system and facilities expenses, and costs for external professional and consulting services.
Depreciation and Intangible Amortization
Depreciation and intangible amortization expenses consist of charges relating to the depreciation of the property and equipment used in our business and the amortization of acquired customer related and contract based intangible assets and technology related intangible assets. Depreciation and intangible amortization may increase or decrease in absolute dollars in future periods depending on the future level of capital investments in hardware and other equipment as well as amortization expense associated with future acquisitions.
Interest Expense
Interest expense primarily includes interest expense related to our outstanding debt.
Other Expense, net
Other expense, net includes non-operating expenses and income including realized currency translation.
Non-GAAP Financial Measures
The presentation of non-GAAP financial measures is used to enhance our investors’ and lenders’ understanding of certain aspects of our financial performance. This discussion is not meant to be considered in isolation, superior to, or as a substitute for the directly comparable financial measures prepared in accordance with U.S. GAAP. Management also uses supplemental non-GAAP financial measures to manage and evaluate
290
the business, make planning decisions, allocate resources and as performance measures for Company-wide bonus plans and executive compensation plans. These key financial measures provide an additional view of our operational performance over the long-term and provide useful information that we use in order to maintain and grow our business.
Adjusted EBITDA and Adjusted EBITDA less Capital Expenditures
Adjusted EBITDA, which is defined as earnings before interest, taxes, depreciation and intangible amortization adjusted for the impact of certain non-cash and other items that we do not consider in the evaluation of ongoing operational performance, is a non-GAAP financial measure used by us and our investors and lenders to provide useful supplemental information that enables a better comparison of our performance across periods. Adjusted EBITDA provides visibility to the underlying operating performance by excluding the impact of certain items, including interest expense, income taxes, depreciation of fixed assets, amortization of intangible assets, share-based compensation, expenses related to restructuring and integration plan, separation expenses, expenses related to transformation initiatives, and other adjustments, because management does not believe these expenses are representative of our core earnings. Additionally, Adjusted EBITDA less Capital Expenditures is a non-GAAP measure that is used by us, our investors and our lenders to evaluate our core operating performance.
Adjusted EBITDA has limitations as an analytical tool, and this measure should not be considered either in isolation or as a substitute for net income or other methods of analyzing our results as reported under U.S. GAAP. Some of the limitations are:
| • |   Adjusted EBITDA does not reflect changes in, or cash requirements for, our working capital needs or contractual commitments;  | 
| • |   Adjusted EBITDA does not reflect our interest expense or the cash requirements to service interest or principal payments on our indebtedness;  | 
| • |   Adjusted EBITDA does not reflect our tax expense or the cash requirements to pay our taxes;  | 
| • |   Adjusted EBITDA does not reflect the impact on earnings or changes resulting from matters that we consider not to be indicative of our future operations;  | 
| • |   although depreciation and amortization are non-cash charges, the assets being depreciated or amortized will often need to be replaced in the future, and Adjusted EBITDA does not reflect any cash requirements for such replacements; and  | 
| • |   other companies may calculate Adjusted EBITDA differently, limiting its usefulness as a comparative measure.  | 
Adjusted EBITDA and Adjusted EBITDA less Capital Expenditures should not be considered as discretionary cash available to us to reinvest in the growth of our business or to distribute to stockholders or as a measure of cash that will be available to us to meet our obligations.
291
A reconciliation of Adjusted EBITDA to Net (Loss) Income is as follows:
| Three Months Ended | Year Ended | |||||||||||||||||||
| March 31, | December 31, | |||||||||||||||||||
| (in millions) | 2021 | 2020 | 2020 | 2019 | 2018 | |||||||||||||||
|   Net (Loss) Income  | 
$ | (21 | ) | $ | (21 | ) | $ | (103 | ) | $ | 22 | $ | (21 | ) | ||||||
|   Interest expense  | 
62 | 58 | 234 | 224 | 208 | |||||||||||||||
|   Income tax (benefit) expense  | 
(3 | ) | — | 9 | 16 | 17 | ||||||||||||||
|   Depreciation  | 
24 | 19 | 91 | 68 | 49 | |||||||||||||||
|   Intangible amortization  | 
50 | 50 | 200 | 185 | 180 | |||||||||||||||
|   
  | 
  
  | 
  
  | 
  
  | 
  
  | 
  
  | 
  
  | 
  
  | 
  
  | 
  
  | 
|||||||||||
|   EBITDA  | 
112 | 106 | 431 | 515 | 433 | |||||||||||||||
|   Share-based compensation  | 
2 | 2 | 5 | 9 | 14 | |||||||||||||||
|   Separation from Aon expenses(1)  | 
— | — | — | — | 49 | |||||||||||||||
|   Non-recurring professional expenses(2)  | 
9 | — | — | 14 | 1 | |||||||||||||||
|   Transformation initiatives(3)  | 
— | 3 | 8 | 22 | 52 | |||||||||||||||
|   Restructuring  | 
7 | 25 | 77 | 14 | — | |||||||||||||||
|   Other(4)  | 
3 | 12 | 43 | 22 | 27 | |||||||||||||||
|   
  | 
  
  | 
  
  | 
  
  | 
  
  | 
  
  | 
  
  | 
  
  | 
  
  | 
  
  | 
|||||||||||
|   Adjusted EBITDA  | 
$ | 133 | $ | 148 | $ | 564 | $ | 596 | $ | 576 | ||||||||||
|   
  | 
  
  | 
  
  | 
  
  | 
  
  | 
  
  | 
  
  | 
  
  | 
  
  | 
  
  | 
|||||||||||
| (1) |   Separation from Aon expenses relate to costs incurred establishing Alight as a stand-alone company following the separation from Aon. These costs primarily include external advisor costs, costs related to certain properties, costs to implement stand-alone tax processes and branding costs.  | 
| (2) |   Non-recurring professional expenses primarily includes external advisor costs related to the Company’s definitive business combination agreement executed in the first quarter of 2021 and costs incurred during 2019 and 2018 in respect of our postponed initial public offering.  | 
| (3) |   Transformation initiatives in fiscal years 2020 and 2019 primarily include expenses related to enhancing our data center for both periods, and severance expense for the first half of 2019. Transformation initiatives in fiscal year 2018 includes expenses incurred, primarily subsequent to the Separation, related cost savings activities, the strategic transaction with Wipro, enhancing our data center, severance, restructuring of certain property leases and outsourcing certain IT and print fulfillment functions.  | 
| (4) |   Other primarily includes long-term incentive expenses and expenses related to acquisitions.  | 
A reconciliation of Adjusted EBITDA less Capital Expenditures to Cash provided by operating activities is as follows:
| Three Months Ended | Year Ended | |||||||||||||||||||
| March 31, | December 31, | |||||||||||||||||||
| (in millions) | 2021 | 2020 | 2020 | 2019 | 2018 | |||||||||||||||
|   Cash provided by (used for) operating activities  | 
$ | 39 | $ | (14 | ) | $ | 233 | $ | 268 | $ | 196 | |||||||||
|   Interest expense  | 
62 | 58 | 234 | 224 | 208 | |||||||||||||||
|   Income tax (benefit) expense  | 
(3 | ) | — | 9 | 16 | 17 | ||||||||||||||
|   Capital expenditures  | 
(27 | ) | (25 | ) | (90 | ) | (77 | ) | (77 | ) | ||||||||||
|   Financing fee amortization and other non-cash items  | 
(6 | ) | (8 | ) | (31 | ) | (23 | ) | (32 | ) | ||||||||||
|   Noncash lease expense  | 
(4 | ) | (8 | ) | (30 | ) | (12 | ) | — | |||||||||||
|   Separation from Aon expenses  | 
— | — | — | — | 49 | |||||||||||||||
|   Non-recurring professional expenses  | 
9 | — | — | 14 | 1 | |||||||||||||||
|   Transformation initiatives  | 
— | 3 | 8 | 22 | 52 | |||||||||||||||
|   Restructuring  | 
7 | 25 | 77 | 14 | — | |||||||||||||||
|   Other  | 
3 | 12 | 43 | 22 | 27 | |||||||||||||||
|   Change in operating assets and liabilities  | 
26 | 80 | 21 | 51 | 58 | |||||||||||||||
|   
  | 
  
  | 
  
  | 
  
  | 
  
  | 
  
  | 
  
  | 
  
  | 
  
  | 
  
  | 
|||||||||||
|   Adjusted EBITDA less Capital Expenditures  | 
$ | 106 | $ | 123 | $ | 474 | $ | 519 | $ | 499 | ||||||||||
|   
  | 
  
  | 
  
  | 
  
  | 
  
  | 
  
  | 
  
  | 
  
  | 
  
  | 
  
  | 
|||||||||||
292
Results of Operations for The Three Months Ended March 31, 2021 Compared to The Three Months Ended March 31, 2020
Revenue
Revenues were $689 million for the three months ended March 31, 2021 as compared to $693 million for the prior year period. The decrease of $4 million reflects a decline of 58% in our Hosted Business segment, partially offset by growth of 1% in our Employer Solutions segment and 2% in our Professional Services segment. During the third quarter of 2020, we began measuring revenue growth as it relates to Business Process as a Service (“BPaaS”) Engagement Solutions, the technology-driven outcome based products and solutions that are central to our growth strategy moving forward. BPaaS products and services span across both the Employer Solutions and Professional Services segments and for the three months ended March 31, 2021, we recorded BPaaS revenue of $100 million which represents growth of 23% compared to the prior year period.
Recurring revenues decreased by $5 million, or 1%, from $577 million to $572 million and are related to a decline in the Hosted Business, partially offset by growth in both Employer Solutions and Professional Services. Project revenues increased by $1 million, or 1%, from $116 million to $117 million and are related to growth in Employer Solutions, partially offset by a decline in Professional Services.
Cost of Services, exclusive of Depreciation and Amortization
Cost of services, exclusive of depreciation and amortization decreased $10 million, or 2%, for the three months ended March 31, 2021 as compared to the prior year period. The decrease was primarily driven by $6 million of lower costs in the Hosted business as clients transition to cloud-based services and lower expenses related to productivity initiatives, including the impact of lower restructuring and integration related costs, partially offset by higher costs related to commercial growth.
Selling, General and Administrative
Selling, general and administrative expenses decreased $7 million, or 6%, for the three months ended March 31, 2021 as compared to the prior year period. The decrease was primarily driven by lower expenses related to productivity initiatives, including the impact of lower restructuring and integration related costs, partially offset by non-recurring professional expenses related to costs incurred in relation to the Company’s definitive business combination agreement executed in the first quarter of 2021.
Interest Expense
Interest expense increased $4 million, or 7%, for the three months ended March 31, 2021 as compared to the prior year period. The increase was primarily due to incremental interest associated with the additional unsecured and secured senior notes issued in the second half of 2020, partially offset by lower interest expense on our Term Loan due to movement in market rates. See Note 8 “Debt” for further information.
(Loss) Income before Income Tax (Benefit) Expense
(Loss) before income tax (benefit) expense was $24 million for the three months ended March 31, 2021, an increase of $3 million compared to $21 million for the three months ended March 31, 2020, due to the drivers identified above.
Income Tax (Benefit) Expense
Income tax (benefit) expense was $3 million for the three months ended March 31, 2021, as compared to immaterial in the prior year period. The effective tax rate for the three months ended March 31, 2021 was approximately 14% and was primarily driven by foreign and state income taxes payable in jurisdictions where the Company had operations that generated operating income. See Note 7 “Income Taxes” for further information.
293
Results of Operations for The Year Ended December 31, 2020 Compared to The Year Ended December 31, 2019
Revenue
Revenues were $2,728 million for the year ended December 31, 2020 as compared to $2,552 million for the prior year period. The increase of $176 million reflects growth of 10% and 29% in our Employer Solutions and Professional Services segments, respectively, partially offset by a decline of 61% in our Hosted Business segment. During the third quarter of 2020, we began measuring revenue growth as it relates to Business Process as a Service (“BPaaS”) Engagement Solutions, the technology-driven outcome based products and solutions that are central to our growth strategy moving forward. BPaaS products and services span across both the Employer Solutions and Professional Services segments and for the year ended December 31, 2020 we recorded BPaaS Revenue of $334 million which represents growth of 111%.
Recurring revenues increased by $158 million, or 8%, from $2,073 million to $2,231 million and are related to growth in both Employer Solutions and Professional Services, partially offset by a decline in the Hosted Business. Project revenues increased by $18 million, or 4%, from $479 million to $497 million and are related to growth in Professional Services, partially offset by a decline in Employer Solutions.
Cost of Services, exclusive of Depreciation and Amortization
Cost of services, exclusive of depreciation and amortization increased $210 million, or 13%, for the year ended December 31, 2020 as compared to the prior year period. The increase was primarily driven by $245 million of additional costs associated with the growth in revenues, including the impact of increases related to our recent acquisitions and $21 million of costs related to the restructuring and integration plan initiated in 2019, partially offset by $53 million of lower costs in the Hosted business as clients transition to cloud-based services.
Selling, General and Administrative
Selling, general and administrative expenses increased $46 million, or 11%, for the year ended December 31, 2020 as compared to the prior year period. The increase was primarily driven by $56 million of costs related to the restructuring and integration plan initiated in 2019, partially offset by $13 million non-recurring professional expenses related to costs incurred in respect of our postponed initial public offering in 2019.
Depreciation and Intangible Amortization
Depreciation and amortization expenses increased $23 million, or 11%, for the year ended December 31, 2020 as compared to the prior year period. The increase was primarily driven by amortization related to the identifiable intangible assets acquired during the second half of 2019.
Interest Expense
Interest expense increased $10 million, or 4%, for the year ended December 31, 2020 as compared to the prior year period. The increase was primarily due to incremental interest associated with the additional unsecured and secured senior notes issued in 2020, partially offset by lower interest expense on our Term Loan due to movement in market rates. See Note 8 “Debt” for further information.
(Loss) Income before Income Tax (Benefit) Expense
(Loss) income before income tax (benefit) expense was a loss of $94 million for the year ended December 31, 2020, a decrease of $132 million compared to income of $38 million for the year ended December 31, 2019, due to the drivers identified above.
294
Income Tax (Benefit) Expense
Income tax (benefit) expense decreased $7 million for the year ended December 31, 2020 as compared to the prior year period, from $16 million to $9 million. The effective tax rate for the year ended December 31, 2020 was approximately (10)% and was primarily driven by foreign and state income taxes payable in jurisdictions where the Company had operations that generated operating income. See Note 7 “Income Taxes” for further information.
Results of Operations for The Year Ended December 31, 2019 Compared to The Year Ended December 31, 2018
Revenue
Revenues were $2,552 million for the year ended December 31, 2019 as compared to $2,378 million for the prior year period. The increase of $174 million reflects growth of 6% and 44% in our Employer Solutions and Professional Services segments, respectively, partially offset by a decline of 12% in our Hosted Business segment. Recurring revenues increased by $112 million, or 6%, from $1,961 million to $2,073 million and are related to growth in both Employer Solutions and Professional Services, partially offset by a decline in the Hosted Business. Project revenues increased by $62 million, or 15% from $417 million to $479 million and are related to Professional Services.
Cost of Services, exclusive of Depreciation and Amortization
Cost of services, exclusive of depreciation and amortization increased $126 million, or 8% for the year ended December 31, 2019 as compared to the prior year period. The increase was primarily driven by $192 million of additional costs associated with the growth in revenues, including the impact of increases related to recent acquisitions, partially offset by $21 million of lower costs in the Hosted business as clients transition to cloud-based services.
Selling, General and Administrative
Selling, general and administrative expenses decreased $37 million, or 8%, for the year ended December 31, 2019 as compared to the prior year period, driven by $49 million lower expenses related to the separation from Aon and $30 million lower expenses incurred in relation to a number of transformation initiatives initiated in 2018 including the strategic transaction with Wipro and enhancements to our data center, partially offset by $22 million of additional costs associated with recent acquisitions, $14 million of costs related to the restructuring and integration plan initiated in 2019 and $13 million non-recurring professional expenses related to costs incurred in respect of our postponed initial public offering in 2019.
Depreciation and Intangible Amortization
Depreciation and amortization expenses increased $8 million, or 4%, for the year ended December 31, 2019 as compared to the prior year period. The increase was primarily driven by higher amortization related to the identifiable intangible assets acquired during the second half of 2018 and during 2019.
Interest Expense
Interest expense increased $16 million, or 8% for the year ended December 31, 2019 as compared to the prior year period. The increase was primarily due to the LIBOR interest rates related to the Term Loan being higher in 2019 compared to the prior year period and incremental interest and issuance cost amortization expenses associated with the $280 million of additional senior notes that were issued in July 2019. See Note 8 “Debt” for further information.
295
(Loss) Income before Income Tax (Benefit) Expense
(Loss) income before income tax (benefit) expense was $38 million for the year ended December 31, 2019, an increase of $42 million compared to loss before income tax expense of $4 million for the year ended December 31, 2018, the movement is due to the drivers identified above.
Income Tax (Benefit) Expense
Income tax (benefit) expense decreased $1 million for the year ended December 31, 2019 as compared to the prior year period, from $17 million to $16 million. The effective tax rate for the period was approximately 44% and was primarily driven by the foreign income taxes payable in jurisdictions where the Company had operations that generated operating income. See Note 7 “Income Taxes” for further information.
Segment Revenue and Adjusted EBITDA
Employer Solutions Results
| Three Months Ended March 31,  | 
Year Ended December 31,  | 
|||||||||||||||||||
| ($ in millions) | 2021 | 2020 | 2020 | 2019 | 2018 | |||||||||||||||
|   Employer Solutions Revenue  | 
||||||||||||||||||||
|   Recurring revenue  | 
$ | 533 | $ | 529 | $ | 2,051 | $ | 1,834 | $ | 1,721 | ||||||||||
|   Project revenue  | 
54 | $ | 50 | 237 | 250 | 252 | ||||||||||||||
|   
  | 
  
  | 
  
  | 
  
  | 
  
  | 
  
  | 
  
  | 
  
  | 
  
  | 
  
  | 
|||||||||||
|   Total Employer Solutions Revenue  | 
$ | 587 | $ | 579 | $ | 2,288 | $ | 2,084 | $ | 1,973 | ||||||||||
|   Employer Solutions Adjusted EBITDA(1)  | 
$ | 136 | $ | 142 | $ | 533 | $ | 554 | $ | 530 | ||||||||||
|   Employer Solutions Adjusted EBITDA %  | 
23 | % | 25 | % | 23 | % | 27 | % | 27 | % | ||||||||||
| (1) |   We evaluate the performance of the Company based on segment profit, which is Adjusted EBITDA, as defined above under “Non-GAAP Financial Measures.” The segment profit for the Employer Solutions segment is referred to as “Employer Solutions Adjusted EBITDA.” See Note 11 “Segment Reporting.”  | 
Employer Solutions Segment Results of Operations for The Three Months Ended March 31, 2021 Compared to The Three Months Ended March 31, 2020
Employer Solutions Revenue
Employer Solutions total revenues were $587 million for the three months ended March 31, 2021 as compared to $579 million for the prior year period. The overall increase of $8 million was due to an increase of recurring revenues of $4 million, or 1%, from $529 million to $533 million as a result of transitions from our Hosted Business to cloud-based services, and an increase in project revenues of $4 million, or 8%, from $50 million to $54 million.
Employer Solutions Adjusted EBITDA
Employer Solutions Adjusted EBITDA was $136 million for the three months ended March 31, 2021, as compared to $142 million for the prior year period. The decrease of $6 million was primarily due to increases in costs associated with growth of revenues, such as investments in our commercial functions and technology, which outpaced revenue growth as discussed above.
Employer Solutions Segment Results of Operations for The Year Ended December 31, 2020 Compared to The Year Ended December 31, 2019
Employer Solutions Revenue
Employer Solutions total revenues were $2,288 million for year ended December 31, 2020 as compared to $2,084 million for the prior year period. We experienced annual revenue retention rates of 96% and 98% in 2020
296
and 2019. The overall increase of $204 million was due to an increase of recurring revenues of $217 million, or 12%, from $1,834 million to $2,051 million as a result of approximately $210 million of revenue related to material acquisitions, partially offset by a decrease in project revenues of $13 million, or 5%, from $250 million to $237 million primarily related to client project delays as a result of COVID-19.
Employer Solutions Adjusted EBITDA
Employer Solutions Adjusted EBITDA was $533 million for the year ended December 31, 2020, as compared to $554 million for the prior year period. The decrease of $21 million was primarily due to higher costs related to our recent acquisitions, which outpaced revenue growth as discussed above.
Employer Solutions Segment Results of Operations for The Year Ended December 31, 2019 Compared to The Year Ended December 31, 2018
Employer Solutions Revenue
Employer Solutions total revenues were $2,084 million for the year ended December 31, 2019 as compared to $1,973 million for the prior year period. We experienced an annual revenue retention rate of 98% in both 2019 and 2018, respectively. The overall increase of $111 million was due to an increase of recurring revenues of $113 million, or 7%, from $1,721 million to $1,834 million as a result of increases in Net Commercial Activity and approximately $71 million of revenue related to material acquisitions, partially offset by a decrease in project revenues of $2 million, or 1%, from $252 million to $250 million.
Employer Solutions Adjusted EBITDA
Employer Solutions Adjusted EBITDA was $554 million for the year ended December 31, 2019, as compared to $530 million for the prior year period. The increase of $24 million was primarily due to the revenue growth, partially offset by increases in costs associated with growth of revenues as discussed above.
Professional Services Results
| Three Months Ended March 31,  | 
Year Ended December 31,  | 
|||||||||||||||||||
| ($ in millions) | 2021 | 2020 | 2020 | 2019 | 2018 | |||||||||||||||
|   Professional Services Revenue  | 
||||||||||||||||||||
|   Recurring revenue  | 
$ | 29 | $ | 24 | $ | 108 | $ | 56 | $ | 33 | ||||||||||
|   Project revenue  | 
63 | 66 | 260 | 229 | 165 | |||||||||||||||
|   
  | 
  
  | 
  
  | 
  
  | 
  
  | 
  
  | 
  
  | 
  
  | 
  
  | 
  
  | 
|||||||||||
|   Total Professional Services Revenue  | 
$ | 92 | $ | 90 | $ | 368 | $ | 285 | $ | 198 | ||||||||||
|   Professional Services Adjusted EBITDA(1)  | 
$ | — | $ | 2 | $ | 31 | $ | 7 | $ | 10 | ||||||||||
|   Professional Services Adjusted EBITDA %  | 
0 | % | 2 | % | 8 | % | 2 | % | 5 | % | ||||||||||
| (1) |   We evaluate the performance of the Company based on segment profit, which is Adjusted EBITDA, as defined above under “Non-GAAP Financial Measures.” The segment profit for the Professional Services segment is referred to as “Professional Services Adjusted EBITDA.” See Note 11 “Segment Reporting.”  | 
Professional Services Segment Results of Operations for The Three Months Ended March 31, 2021 Compared to The Three Months Ended March 31, 2020
Professional Services Revenue
Professional Services total revenues were $92 million for the three months ended March 31, 2021 as compared to $90 million for the prior year period. The overall increase of $2 million was due to an increase of
297
recurring revenues of $5 million, or 21%, from $24 million to $29 million as a result of increases in Net Commercial Activity, partially offset by a decrease in project revenues of $3 million, or 5%, from $66 million to $63 million.
Professional Services Adjusted EBITDA
Professional Services Adjusted EBITDA was immaterial for the three months ended March 31, 2021, as compared to $2 million for the prior year period. The decrease of $2 million was primarily due to increases in costs associated with growth of revenues, such as investments in our commercial functions, which outpaced revenue growth as discussed above.
Professional Services Segment Results of Operations for The Year Ended December 31, 2020 Compared to The Year Ended December 31, 2019
Professional Services Revenue
Professional Services total revenues were $368 million for the year ended December 31, 2020 as compared to $285 million for the prior year period. The overall increase of $83 million was due to an increase of recurring revenues of $52 million, or 93%, from $56 million to $108 million as a result of increases in Net Commercial Activity and approximately $32 million of revenue related to material acquisitions and an increase in project revenues of $31 million, or 14%, from $229 million to $260 million.
Professional Services Adjusted EBITDA
Professional Services Adjusted EBITDA was $31 million for the year ended December 31, 2020, as compared to $7 million for the prior year period. The increase of $24 million was primarily due to revenue growth, partially offset by increases in costs associated with growth of revenues as discussed above.
Professional Services Segment Results of Operations for The Year Ended December 31, 2019 Compared to The Year Ended December 31, 2018
Professional Services Revenue
Professional Services total revenues were $285 million for the year ended December 31, 2019 as compared to $198 million for the prior year period. The overall increase of $87 million was due to an increase of recurring revenues of $23 million, or 70%, from $33 million to $56 million as a result of increases in Net Commercial Activity and approximately $7 million of revenue related to material acquisitions and an increase in project revenues of $64 million, or 39%, from $165 million to $229 million.
Professional Services Adjusted EBITDA
Professional Services Adjusted EBITDA was $7 million for the year ended December 31, 2019, as compared to $10 million for the prior year period. The decrease of $3 million was primarily due to higher costs associated with growth of revenues, which outpaced revenue growth as discussed above.
298
Hosted Business Results
| Three Months Ended March 31,  | 
Year Ended December 31,  | 
|||||||||||||||||||
| ($ in millions) | 2021 | 2020 | 2020 | 2019 | 2018 | |||||||||||||||
|   Hosted Business Revenue  | 
||||||||||||||||||||
|   Recurring revenue  | 
$ | 10 | $ | 24 | $ | 72 | $ | 183 | $ | 207 | ||||||||||
|   
  | 
  
  | 
  
  | 
  
  | 
  
  | 
  
  | 
  
  | 
  
  | 
  
  | 
  
  | 
|||||||||||
|   Total Hosted Business Revenue  | 
10 | 24 | $ | 72 | $ | 183 | $ | 207 | ||||||||||||
|   Hosted Business Adjusted EBITDA(1)  | 
$ | (3 | ) | $ | 4 | $ | — | $ | 35 | $ | 36 | |||||||||
|   Hosted Business Adjusted EBITDA %  | 
-30 | % | 17 | % | 0 | % | 19 | % | 17 | % | ||||||||||
| (1) |   We evaluate the performance of the Company based segment profit, which is Adjusted EBITDA, as defined above under “Non-GAAP Financial Measures.” The segment profit for the Hosted Business segment is referred to as “Hosted Business Adjusted EBITDA.” See Note 11 “Segment Reporting.”  | 
Hosted Business Segment Results of Operations for the Three Months Ended March 31, 2021 Compared to the Three Months Ended March 31, 2020
Hosted Business Revenue
Hosted Business revenues were $10 million for the three months ended March 31, 2021 as compared to $24 million for the prior year period. The decrease of $14 million was due to transitions from our Hosted Business to cloud-based services.
Hosted Business Adjusted EBITDA
Hosted Business Adjusted EBITDA was $(3) million for the three months ended March 31, 2021 as compared to $4 million for the prior year period. The decrease of $7 million was driven by a decrease in revenue during the period from the continued transition from our Hosted Business to cloud-based services, which outpaced a decrease in costs during the period.
Hosted Business Segment Results of Operations for the Year Ended December 31, 2020 Compared to the Year Ended December 31, 2019
Hosted Business Revenue
Hosted Business revenues were $72 million for the year ended December 31, 2020 as compared to $183 million for the prior year period. The decrease of $111 million was due to transitions from our Hosted Business to cloud-based services and client losses.
Hosted Business Adjusted EBITDA
Hosted Business Adjusted EBITDA was immaterial for the year ended December 31, 2020 as compared to $35 million for the prior year period. The decrease of $35 million was driven by a decrease in revenue during the period from the continued transition from our Hosted Business to cloud-based services and client losses, which outpaced a decrease in costs during the period.
Hosted Business Segment Results of Operations for the Year Ended December 31, 2019 Compared to the Year Ended December 31, 2018
Hosted Business Revenue
Hosted Business revenues were $183 million for the year ended December 31, 2019 as compared to $207 million for the prior year period. The decrease of $24 million was due to client losses and transitions from our Hosted Business to cloud-based services.
299
Hosted Business Adjusted EBITDA
Hosted Business Adjusted EBITDA was $35 million for the year ended December 31, 2019 as compared to $36 million for the prior year period. The decrease of $1 million was driven by lower revenue resulting from continued client loss and transitions from our Hosted Business to cloud-based services which outpaced a decrease in costs during the period.
LIQUIDITY AND FINANCIAL CONDITION
Liquidity
Executive Summary
We believe that our balance sheet and cash flow provide us with adequate liquidity. Our primary sources of liquidity are cash flows from operations, restructuring activities, available cash reserves, and debt capacity available under our credit facility. Our primary uses of liquidity are operating expenses, funding of our debt requirements, and capital expenditures.
As a result of COVID-19, we have taken various proactive steps and continue to evaluate opportunities that will increase our liquidity and strengthen our financial position. Such actions include, but are not limited to, closing open hiring requisitions, reducing discretionary spending, delayed 2020 merit increases, delayed the payout of retirement account contributions in respect of 2019 and issuing $300 million in Secured Senior Notes in May 2020. During August 2020, we issued $270 million in Unsecured Senior Notes, and used these proceeds to make a corresponding repayment of principal on our Term Loan, resulting in no overall impact on our liquidity.
We believe that cash flows from operations and available credit facilities will be sufficient to meet our liquidity needs, including principal and interest payments on debt obligations, capital expenditures, and anticipated working capital requirements for the foreseeable future. We believe our liquidity position at both March 31, 2021 and December 31, 2020 remains strong and as we continue to operate in a period of uncertain economic conditions related to COVID-19 we will continue to closely monitor and proactively manage our liquidity as economic conditions change.
Cash on our balance sheet includes funds available for general corporate purposes. Funds held on behalf of clients in a fiduciary capacity are segregated and shown in Fiduciary assets on the consolidated balance sheets as of March 31, 2021, December 31, 2020 and December 31, 2019 that are included in the Consolidated Financial Statements (and which are referred to herein as the “Consolidated Balance Sheets”), with a corresponding amount in Fiduciary liabilities. Fiduciary funds are not used for general corporate purposes and are not a source of liquidity for us.
The following table provides a summary of cash flows from operating, investing, and financing activities for the periods presented.
| Three Months Ended | Year Ended | |||||||||||||||||||
| March 31, | December 31, | |||||||||||||||||||
| (in millions) | 2021 | 2020 | 2020 | 2019 | 2018 | |||||||||||||||
|   Cash provided by (used for) operating activities  | 
$ | 39 | $ | (14 | ) | $ | 233 | $ | 268 | $ | 196 | |||||||||
|   Cash used for investing activities  | 
(27 | ) | (22 | ) | (142 | ) | (604 | ) | (130 | ) | ||||||||||
|   Cash provided by (used for) financing activities  | 
155 | 80 | 463 | 420 | (538 | ) | ||||||||||||||
|   Effect of exchange rate changes on cash, cash equivalents and restricted cash  | 
1 | (8 | ) | (3 | ) | 1 | (6 | ) | ||||||||||||
|   
  | 
  
  | 
  
  | 
  
  | 
  
  | 
  
  | 
  
  | 
  
  | 
  
  | 
  
  | 
|||||||||||
|   Net increase (decrease) in cash, cash equivalents, and restricted cash  | 
168 | 36 | 551 | 85 | (478 | ) | ||||||||||||||
|   Cash, cash equivalents, and restricted cash at end of period  | 
$ | 1,704 | $ | 1,021 | $ | 1,536 | $ | 985 | $ | 900 | ||||||||||
|   
  | 
  
  | 
  
  | 
  
  | 
  
  | 
  
  | 
  
  | 
  
  | 
  
  | 
  
  | 
|||||||||||
300
Operating Activities
Net cash from operating activities increased $53 million to $39 million cash provided by operating activities for the three months ended March 31, 2021 from $14 million cash used for operating activities for the prior year period, driven by a decrease in working capital requirements.
Net cash provided by operating activities for the year ended December 31, 2020 decreased $35 million to $233 million from the prior year period, primarily driven by a net loss in the period compared to net income in the prior period, partially offset by an increase in non-cash items and a decrease in working capital requirements.
Net cash provided by operating activities for the year ended December 31, 2019 increased $72 million to $268 million from the prior year period, primarily driven by net income in the period compared to a net loss in the prior period, an increase in non-cash items and a decrease in working capital requirements.
Investing Activities
Cash used for investing activities for the three months ended March 31, 2021 was $27 million. The primary driver of the cash flow used for investing activities was $27 million of capital expenditures.
Cash used for investing activities for the three months ended March 31, 2020 was $22 million. The primary driver of the cash flow used for investing activities was $25 million of capital expenditures.
Cash used for investing activities for the year ended December 31, 2020 was $142 million. The primary drivers of the cash flow used for investing activities was $90 million of capital expenditures and $52 million for the acquisition of a business.
Cash used for investing activities for the year ended December 31, 2019 was $604 million. The primary drivers of the cash flow used for investing activities was $527 million for the acquisitions of three businesses and $77 million of capital expenditures.
Cash used for investing activities for the year ended December 31, 2018 was $130 million. The primary drivers of the cash flow used for investing activities was $75 million used to acquire three businesses and $77 million of capital expenditures, partially offset by $25 million of net proceeds from the disposition of assets.
Financing Activities
Cash provided by financing activities for the three months ended March 31, 2021 was $155 million. The primary drivers of the cash provided by financing activities were bank borrowings of $54 million, offset by loan repayments of $62 million, payments for settlements related to interest rate swaps of $7 million, finance lease payments of $6 million, unit repurchases of $2 million, and payments for contingent consideration of $1 million. Net cash flows from financing activities also changed due to a net increase in the cash flow from client funds obligations of $179 million, primarily due to timing of client funding and subsequent disbursement of payments.
Cash provided by financing activities for the three months ended March 31, 2020 was $80 million. The primary drivers of the cash provided by financing activities were bank borrowings of $47 million, offset by loan repayments of $55 million, finance lease payments of $3 million, payments for settlements related to interest rate swaps of $2 million and payments for contingent consideration of $1 million. Net cash flows from financing activities also changed due to a net increase in the cash flow from client funds obligations of $94 million, primarily due to timing of client funding and subsequent disbursement of payments.
Cash provided by financing activities for the year ended December 31, 2020 was $463 million. The primary drivers of the cash provided by financing activities were bank borrowings of $779 million, partially offset by
301
loan repayments of $495 million, finance lease payments of $24 million, financing fees of $23 million, payments for settlements related to interest rate swaps of $21 million, payments for contingent consideration of $9 million, tax related distributions to equity-holders of $3 million and unit repurchases $3 million. Net cash flows from financing activities also changed due to a net increase in the cash flow from client funds obligations of $263 million, primarily due to timing of client funding and subsequent disbursement of payments.
Cash provided by financing activities for the year ended December 31, 2019 was $420 million. The primary drivers of the cash provided by financing activities were bank borrowings of $483 million and settlements received related to interest rate swaps of $4 million, partially offset by loan repayments of $120 million, tax related distributions to equity-holders of $10 million, finance lease payments of $13 million, financing fees related to the borrowings of $5 million and unit repurchases of $4 million. Net cash flows from financing activities also changed due to a net increase in the cash flow from client funds obligations of $87 million, primarily due to timing of client funding and subsequent disbursement of payments.
Cash used for financing activities for the year ended December 31, 2018 was $538 million. The primary drivers of the cash flow used for financing activities was $29 million of loan repayments and $10 million finance lease payments. Net cash flows from financing activities also changed due to a net decrease in the cash flow from client funds obligations of $502 million, primarily due to timing of client funding and subsequent disbursement of payments.
Cash, Cash Equivalents and Fiduciary Assets
At March 31, 2021, our cash and cash equivalents were $495 million, a decrease of $11 million from December 31, 2020. Of the total balances of cash and cash equivalents as of March 31, 2021 and December 31, 2020, none of the balances were restricted as to its use.
At December 31, 2020, our cash and cash equivalents were $506 million, an increase of $288 million from December 31, 2019. Of the total balances of cash and cash equivalents as of December 31, 2020 and December 31, 2019, none of the balances were restricted as to its use.
Some of our outsourcing agreements require us to hold funds on behalf of clients to pay obligations on their behalf. The levels of Fiduciary assets and liabilities can fluctuate significantly, depending on when we collect the amounts from clients and make payments on their behalf. Such funds are not available to service our debt or for other corporate purposes. There is typically a short period of time between when the Company receives funds and when it pays obligations on behalf of clients. We are entitled to retain investment income earned on fiduciary funds, when investment strategies are deployed, in accordance with industry custom and practice, which has historically been immaterial. In our Consolidated Balance Sheets, the amount we report for Fiduciary assets and Fiduciary liabilities are equal. Our Fiduciary assets included cash of $1,209 million, $1,030 million and $767 million at March 31, 2021, December 31, 2020 and December 31, 2019, respectively.
Other Liquidity Matters
Our cash flows from operations, borrowing availability and overall liquidity are subject to risks and uncertainties. For further information, see the “Risk Factors” section above.
302
CONTRACTUAL OBLIGATIONS AND COMMITMENTS
The following table reflects a summary of obligations and commitments outstanding as of March 31, 2021:
| (in millions) | Total | Less than 1 year(1)  | 
1-3 years  | 
3-5 years  | 
More than 5 years  | 
|||||||||||||||
|   Contractual cash obligations:  | 
||||||||||||||||||||
|   Debt(2)(3)  | 
$ | 4,142 | $ | 29 | $ | 52 | $ | 2,184 | $ | 1,877 | ||||||||||
|   Operating Leases  | 
228 | 32 | 77 | 58 | 61 | |||||||||||||||
|   Finance Leases  | 
88 | 22 | 48 | 18 | — | |||||||||||||||
|   Purchase obligations(4)  | 
113 | 18 | 52 | 36 | 7 | |||||||||||||||
|   Service obligations(5)  | 
1,207 | 101 | 288 | 3166 | 502 | |||||||||||||||
|   
  | 
  
  | 
  
  | 
  
  | 
  
  | 
  
  | 
  
  | 
  
  | 
  
  | 
  
  | 
|||||||||||
|   Total  | 
$ | 5,778 | $ | 202 | $ | 517 | $ | 2,612 | $ | 2,447 | ||||||||||
|   
  | 
  
  | 
  
  | 
  
  | 
  
  | 
  
  | 
  
  | 
  
  | 
  
  | 
  
  | 
|||||||||||
| (1) |   The amounts presented as of March 31, 2021 for less than 1 year reflect the obligations and commitments outstanding for the remainder of 2021.  | 
| (2) |   Interest incurred on amounts we borrow is based on relative borrowing levels, fluctuations in the variable interest rates and the spread we pay over those interest rates. As such, we are unable to quantify our future obligations relating to interest and therefore no amounts have been included in the above table.  | 
| (3) |   Financing fees have been excluded from the debt obligation as these amounts do not represent the future cash obligation for the related debt.  | 
| (4) |   Purchase obligations consist primarily of purchases of information technology assets and services that is enforceable and legally binding on us and that specifies all significant terms, including: fixed or minimum quantities to be purchased; fixed, minimum or variable price provisions; and the approximate timing of the transaction.  | 
| (5) |   Service obligations include non-cancellable service obligations to our strategic partnership with Wipro. We may terminate our arrangement with Wipro with cause or for our convenience. In the case of a termination for convenience, we would be required to pay a termination fee. If we had terminated the Wipro arrangement on March 31, 2021, we estimate that the termination charges would have been at least $395 million.  | 
The following table reflects a summary of obligations and commitments outstanding as of December 31, 2020:
| (in millions) | Total | Less than 1 year  | 
1-3 years  | 
3-5 years  | 
More than 5 years  | 
|||||||||||||||
|   Contractual cash obligations:  | 
||||||||||||||||||||
|   Debt(1)(2)  | 
$ | 4,150 | $ | 37 | $ | 52 | $ | 2,184 | $ | 1,877 | ||||||||||
|   Operating Leases  | 
235 | 42 | 75 | 57 | 61 | |||||||||||||||
|   Finance Leases  | 
94 | 28 | 48 | 18 | — | |||||||||||||||
|   Purchase obligations(3)  | 
122 | 27 | 52 | 36 | 7 | |||||||||||||||
|   Service obligations(4)  | 
1,240 | 134 | 288 | 316 | 502 | |||||||||||||||
|   
  | 
  
  | 
  
  | 
  
  | 
  
  | 
  
  | 
  
  | 
  
  | 
  
  | 
  
  | 
|||||||||||
|   Total  | 
$ | 5,841 | $ | 268 | $ | 515 | $ | 2,611 | $ | 2,447 | ||||||||||
|   
  | 
  
  | 
  
  | 
  
  | 
  
  | 
  
  | 
  
  | 
  
  | 
  
  | 
  
  | 
|||||||||||
| (1) |   Interest incurred on amounts we borrow is based on relative borrowing levels, fluctuations in the variable interest rates and the spread we pay over those interest rates. As such, we are unable to quantify our future obligations relating to interest and therefore no amounts have been included in the above table.  | 
| (2) |   Financing fees have been excluded from the debt obligation as these amounts do not represent the future cash obligation for the related debt.  | 
| (3) |   Purchase obligations consist primarily of purchases of information technology assets and services that is enforceable and legally binding on us and that specifies all significant terms, including: fixed or minimum quantities to be purchased; fixed, minimum or variable price provisions; and the approximate timing of the transaction.  | 
303
| (4) |   Service obligations include non-cancellable service obligations to our strategic partnership with Wipro. We may terminate our arrangement with Wipro with cause or for our convenience. In the case of a termination for convenience, we would be required to pay a termination fee. If we had terminated the Wipro arrangement on December 31, 2020, we estimate that the termination charges would have been at least $405 million.  | 
OFF BALANCE SHEET ARRANGEMENTS
We do not have any off balance sheet arrangements.
CRITICAL ACCOUNTING POLICIES
The preparation of the accompanying Consolidated Financial Statements in conformity with U.S. GAAP requires management to make estimates and assumptions that affect the reported amounts of assets and liabilities, disclosures of contingent assets and liabilities at the date of the financial statements, and the reported amounts of reserves and expenses.
These estimates and assumptions are based on management’s best estimates and judgments. Management evaluates its estimates and assumptions on an ongoing basis using historical experience and other factors, including the current economic environment. Management believes its estimates to be reasonable given the current facts available. Management adjusts such estimates and assumptions when facts and circumstances dictate. Illiquid credit markets, volatile equity markets, and foreign currency exchange rate movements increase the uncertainty inherent in such estimates and assumptions. As future events and their effects cannot be predicted with certainty, actual results could differ significantly from these estimates. Changes in estimates resulting from continuing changes in the economic environment would, if applicable, be reflected in the financial statements in future periods.
Revenue Recognition
Revenues are recognized when control of the promised services is transferred to the customer in the amount that best reflects the consideration to which the Company expects to be entitled in exchange for those services. Substantially all of the Company’s revenue is recognized over time as the customer simultaneously receives and consumes the benefits of our services. On occasion, we may be entitled to a fee based on achieving certain performance criteria or contract milestones. To the extent that we cannot estimate with reasonable assurance the likelihood that we will achieve the performance target, we will constrain this portion of the transaction price and recognize it when or as the uncertainty is resolved. Any taxes assessed on revenues relating to services provided to our clients are recorded on a net basis.
The Company capitalizes incremental costs to obtain and fulfill contracts with a customer that are expected to be recovered. Assets recognized for the costs to fulfill a contract are amortized on a systematic basis over the expected life of the underlying customer relationships.
For further discussion, see Note 3 “Revenue from Contracts with Customers” within the Consolidated Financial Statements.
Leases
We determine if an arrangement is a lease at inception. Operating leases are included in Other assets, Other current liabilities and Other liabilities in the Consolidated Balance Sheets. Right-of-use assets represent the Company’s right to use an underlying asset for the lease term and lease liabilities represent our obligation to make lease payments arising from the lease. Operating lease right-of-use assets and liabilities are recognized at the lease commencement date based on the present value of lease payments over the lease term. In determining
304
the present value of lease payments, we use our incremental borrowing rate which is based on the information available at the lease commencement date. Our lease terms may include options to extend or not terminate the lease when it is reasonably certain that it will exercise any such options. Leases with an initial term of 12 months or less are not recorded on the balance sheet. Lease expense is recognized on a straight-line basis over the expected lease term.
Our most significant leases are office facilities. For these leases, we have elected the practical expedient permitted under ASU 2016-02, “Leases (Topic 842)” (“ASC 842”) to combine lease and non-lease components. As a result, non-lease components are accounted for as an element within a single lease. Our remaining operating leases are primarily comprised of equipment leases. We also lease certain IT equipment under finance leases which are reflected on our Consolidated Balance Sheets as computer equipment within Fixed assets, net.
Certain of our operating lease agreements include variable payments that are passed through by the landlord, such as insurance, taxes, common area maintenance, payments based on the usage of the asset, and rental payments adjusted periodically for inflation. These variable payments are not included in the lease liabilities reflected on our Consolidated Balance Sheets.
We do sublease portions of our buildings to third parties. The right of use liability associated with these leases are not offset with expected rental incomes, as we remain primarily obligated for the leases.
Goodwill and Intangible Assets, Net
Goodwill represents the excess of the purchase price over the fair value of the net tangible and identifiable intangible assets acquired and liabilities assumed. Goodwill is not amortized, but rather is tested for impairment on an annual basis during the fourth quarter or when impairment indicators are present.
Our intangible assets consist primarily of assets acquired through business combinations, including customer related, contract based intangibles and technology related intangibles and trademarks. Amortization of the finite-lived intangible assets is computed on a straight-line basis using the estimated useful life of the assets. The estimated useful life of customer related contract based intangibles and technology related intangibles range from 6 to 15 years, and the estimated useful life of finite-lived trade name intangibles range from 1 to 6 years. See Note 6 “Goodwill and Intangible assets, net” for more information. We review intangible assets that are being amortized for impairment whenever events or changes in circumstances indicate that their carrying value amount may not be recoverable. One of the trademark intangible assets is indefinite-lived and is not amortized.
Share-Based Compensation Costs
Share-based payments to employees, including grants of restricted share units (“RSUs”) and performance-based restricted share units (“PRSUs”), are measured based on their estimated grant date fair value. We recognize compensation expense on a straight-line basis over the requisite service period for awards expected to ultimately vest. One-third of the PRSUs issued have time-based vesting conditions and vest ratably over five years from the date of grant, while the remaining two-thirds of the PRSUs have vesting conditions that are contingent upon the occurrence of certain liquidity events and the achievement of defined internal rates of return. The grant date fair value of our RSUs is based on the value of the shares issued to Initial Investors at the time of the Separation. The PRSUs are valued based on a Monte Carlo simulation methodology.
The Monte Carlo simulation methodology requires management to make assumptions and apply judgment in determining the fair value of the PRSUs issued. The most significant assumptions and judgments include estimating the fair value of our underlying equity, expected volatility of the underlying equity, risk-free interest rates, expected term, and the expected dividend yield of our underlying equity. The assumptions used represent management’s best estimates. If factors change and different assumptions are used, our share-based compensation expense could be materially different in the future.
305
In addition to the above assumptions, a forfeiture rate is estimated on the date of grant and revised if actual or expected forfeiture activity differs materially from original estimates. Our forfeiture rate is based on an analysis of our historical forfeitures. We will continue to evaluate the appropriateness of the forfeiture rate based on our actual forfeiture experience, analysis of employee turnover and other factors.
Fair Value of Underlying Equity
The fair value of our underlying equity has been determined based upon information available at the time of each PRSU grant. Given the absence of a public trading market for our units and in accordance with the American Institute of Certified Public Accountants Practice Aid, Valuation of Privately Held Company Equity Securities Issued as Compensation, management has exercised reasonable judgment and considered numerous objective and subjective factors to determine the best estimate of the fair value of our underlying equity at each PRSU grant date. These factors include:
| 1. |   our operating and financial performance;  | 
| 2. |   current business conditions and projections;  | 
| 3. |   the likelihood of achieving a liquidity event for the PRSUs, such as an initial public offering or sale of our company, given prevailing market conditions;  | 
| 4. |   the lack of marketability of our units; and  | 
| 5. |   the market performance of comparable publicly traded companies.  | 
We determined the equity value of our business by using a weighted blend of the income and market approaches.
The income approach estimates fair value of a company based on the present value of such company’s future estimated cash flows and the residual value of such company beyond the forecast period. These future cash flows are discounted to their present values using a discount rate derived from an analysis of the cost of capital of comparable publicly-traded companies in our industry or similar lines of business as of each valuation date. This weighted-average cost of capital discount rate, or “WACC”, is adjusted to reflect the risks inherent in the business. The WACC used for these valuations was determined to be reasonable and appropriate given our debt and equity capitalization structure at the time of the valuation. The income approach also assesses the residual value beyond the forecast period and is determined by dividing the projected residual cash flow by the WACC less the long-term growth rate. This amount is then discounted to present value using the WACC.
The market comparable approach estimates value based on a comparison of the subject company to comparable public companies in a similar line of business. From the comparable companies, a representative market multiple is determined which is applied to our financial metrics to estimate the value of our company. To determine our peer group of companies, we selected those most similar to us based on various factors, including, but not limited to, nature of business, company size, financial risk, profitability, growth characteristics and stage of life cycle.
Income Taxes
The Company is treated as a U.S. partnership and files a U.S. partnership income tax return. Taxable income or losses are reported in separate tax returns. The Company’s operating results, except for the business entities that file separate stand-alone income tax returns or non-U.S. jurisdiction tax returns, were included in the Company’s U.S. federal and state partnership income tax returns or non-U.S. jurisdiction tax returns. Accordingly, no provision has been made for federal income tax for the Company. Included in these consolidated financial statements are business entities that file separate stand-alone U.S. federal income tax returns and are not included in the U.S. federal partnership tax returns for the Company. The required U.S. federal income tax provisions for these entities as well as the various state income taxes, fees and foreign taxes, for which the Company is liable are shown in Note 7 “Income Taxes”.
306
The Company recognizes the benefits of tax return positions in the financial statements if it is “more-likely-than-not” they will be sustained by a taxing authority. The measurement of a tax position meeting the more-likely-than-not criteria is based on the largest benefit that is more than 50 percent likely to be realized. Only information that is available at the reporting date is considered in the Company’s recognition and measurement analysis and events or changes in facts and circumstances are accounted for in the period in which the event or change in circumstance occurs.
NEW ACCOUNTING PRONOUNCEMENTS
Recently-issued accounting pronouncements that may be relevant to our operations but have not yet been adopted are outlined in Note 2 “Accounting Policies and Practices” within the Consolidated Financial Statements.
QUANTITATIVE AND QUALITATIVE DISCLOSURES ABOUT MARKET RISK
We are exposed to potential fluctuations in earnings, cash flows, and the fair values of certain of our assets and liabilities due to changes in interest rates. To manage the risk from this exposure, we enter into a variety of hedging arrangements. We do not enter into derivatives or financial instruments for trading or speculative purposes. We are not subject to significant foreign exchange rate risk.
A discussion of our accounting policies for hedging activities is outlined in Note 2 “Accounting Policies and Practices” within the Consolidated Financial Statements.
307
EXECUTIVE COMPENSATION OF ALIGHT
Unless stated otherwise or the context otherwise requires, in this section (i) the term “Alight” refers to Tempo Holding Company, LLC, (ii) the terms “we,” “us” and “our” refer to Tempo Holding Company, LLC prior to the Business Combination and Alight, Inc. and its predecessors following the Business Combination, (iii) references to the “Board” or “Board of Directors” refer to the Board of Directors of Tempo Holdings prior to the Business Combination and (iv) references to Class A-1 Units or Class B Units (including Restricted Class A-1 Units and similar variations thereof) refer to units of Tempo Management, LLC prior to the Business Combination (in respect of which Tempo Management, LLC holds corresponding units in Tempo Holdings).
Alight is currently a private company. As a result, the compensation awarded to, earned by, or paid to Alight’s directors and named executive officers for 2020 was provided by and determined in accordance with policies and practices developed by the Tempo Holdings Board. Compensation matters with respect to the post-Closing combined company will be reviewed and implemented by the Company Board and/or Compensation Committee of the Company Board, as applicable.
All directors and members of management of Alight currently hold their equity interests through Tempo Management, LLC (“Tempo Management”) with Tempo Management holding units in Tempo Holdings that correspond to the initial equity that was made to such director or member of management. As a result, references to directors or officers holding Class A-1 Units or Class B Units “of Alight” or “in Alight” refers to such persons holding Class A-1 Units or Class B Units in Tempo Management, in respect of which Tempo Management then holds an equivalent number of Class A-1 Units or Class B Units in Tempo Holdings. For a description of the treatment of the direct or indirect equity interests in Tempo Holdings held by our directors and executive officers in connection with the Business Combination, see the section entitled “Proposal No. 1—The Business Combination Proposal—The Business Combination Agreement—Consideration to be Received in the Business Combination.” The consideration that will be issued in the Business Combination in exchange for any unvested Class A-1 Units or Class B Units of Tempo Holdings as of the effective time of the Business Combination will generally remain subject to the same vesting conditions as were applicable to the corresponding Class A-1 Units or Class B Units of Alight immediately prior to the Closing.
Director Compensation
Employee directors and directors affiliated with Blackstone and certain other co-investors in Alight receive no additional compensation for serving on the Board of Directors. However, all directors are reimbursed for their reasonable out-of-pocket expenses related to their service as a member of the Board of Directors. Accordingly, none of our directors, other than Messrs. Henson, Appel, Moorjani, Fluegel and Murphy and Ms. Hayley, received compensation for the year ended December 31, 2020.
Director Compensation for 2020. The following table provides summary information concerning the compensation of our directors, other than our employee directors, for the year ended December 31, 2020.
| Name | Fees Earned or Paid in Cash ($)  | 
Stock Awards ($)(1)(2)  | 
All Other Compensation ($)  | 
Total ($) | ||||||||||||
|   Daniel Henson  | 
300,000 | — | — | 300,000 | ||||||||||||
|   Andrew Appel  | 
100,000 | — | — | 100,000 | ||||||||||||
|   Dinesh Moorjani  | 
180,000 | — | — | 180,000 | ||||||||||||
|   Bradley Fluegel  | 
100,000 | — | — | 100,000 | ||||||||||||
|   Kathryn Hayley  | 
100,000 | — | — | 100,000 | ||||||||||||
|   John Murphy(3)  | 
125,000 | — | — | 125,000 | ||||||||||||
| (1) |   No Class B Units of Alight were granted to our non-employee directors in 2020.  | 
308
| (2) |   As of December 31, 2020, Messrs. Henson, Appel, Moorjani, Fluegel and Murphy each held 863.2, 20, 16.25, 16.25 and 10.25 unvested Class B Units of Alight, respectively, and Ms. Hayley held 16.25 unvested Class B Units of Alight.  | 
| (3) |   In connection with his service on the Annual Audit Committee, Mr. Murphy received an additional fee of $25,000.  | 
Description of Director Compensation. With respect to 2020, each of our non-employee directors (other than Mr. Moorjani) was entitled to receive an annual cash retainer of $100,000, payable monthly. In connection with his service as a director, Mr. Moorjani was entitled to receive an annual cash retainer of $180,000, payable monthly, with respect to 2020. In connection with his service as Non-Executive Chairman of our Board of Directors, Mr. Henson was entitled to receive an annual cash retainer of $300,000. In connection with his service on the Annual Audit Committee of our Board of Directors, Mr. Murphy was entitled to receive a fee of $25,000. In addition to the annual retainers and fees described above, Messrs. Henson, Fluegel and Murphy were entitled to reimbursements for travel expenses associated with their services and attendance at meetings of the Board of Directors.
Class B Units and Purchased Class A-1 Units. In connection with Messrs. Appel’s and Henson’s appointment to our Board of Directors in 2017, Messrs. Appel and Henson each received a grant of 25 and 1,079 Class B Units, respectively, consisting of a time-vesting portion (one-third of the Class B Units granted) (the “Time-Vesting Class B Units”), a 2.0x exit-vesting portion (one-third of the Class B Units granted) (the “2.0x Exit-Vesting Class B Units”) and a 2.5x exit-vesting portion (one-third of the Class B Units granted) (the “2.5x Exit-Vesting Class B Units”). In addition, in connection with joining the Board of Directors in 2018, Messrs. Fluegel and Moorjani and Ms. Hayley each received a grant of 18.75 Class B Units, consisting of one-third Time-Vesting Class B Units, one-third 2.0x Exit-Vesting Class B Units and one-third 2.5x Exit-Vesting Class B Units. In connection with his service on the Board of Directors, Mr. Murphy also received a grant of 10.98 Class B Units in 2019, consisting of one-third Time-Vesting Class B Units, one-third 2.0x Exit-Vesting Class B Units and one-third 2.5x Exit-Vesting Class B Units. Fractional units have been rounded to the nearest hundredth of a unit. For a description of the vesting terms of the Class B Units granted to our directors, see “Narrative Disclosure to Summary Compensation Table and Grants of Plan-Based Awards Table—Terms of Equity Awards—Class B Units of Alight.”
Moreover, as a key component of the long-term equity incentive program put in place following our separation from Aon plc (“Aon”), certain directors and key executives were provided with the opportunity to invest in Class A-1 Units of Alight, which encouraged equity ownership and aligned these individuals’ financial interests with those of our equity-owners. As of the date of this proxy statement/prospectus/consent solicitation statement, Mr. Henson had invested in 25 Class A-1 Units; Mr. Appel invested in 100 Class A-1 Units; Mr. Fluegel invested in 11.25 Class A-1 Units; Mr. Moorjani invested in 15 Class A-1 Units and Ms. Hayley invested in 75 Class A-1 Units. Fractional units have been rounded to the nearest hundredth of a unit.
As a condition to receiving their Class B Units of Alight, each of the directors was required to enter into a profits interest award agreement with Tempo Management, LLC and Alight and become a party to the amended and restated limited liability company agreement of Tempo Management, LLC. Additionally, as a condition to receiving their Class B Units, the directors agreed to certain restrictive covenants, including confidentiality of information, non-disparagement, non-solicitation and non-competition covenants. The confidentiality covenant has an indefinite term, the non-disparagement covenant has an indefinite term and the non-solicitation and non-competition covenants each have a term effective both during the term of the director’s term of service and for 24 months following a termination of his or her service (and for certain directors, the non-competition covenant has an additional term of 12 months in the event of a termination of services following a change in control).
Consideration to be Received by Directors in the Business Combination. The precise number of Alight Holdings Units and/or shares of Company common stock to be received by our directors pursuant to the Business
309
Combination Agreement in respect of their Class A-1 Units of Alight and Class B Units of Alight will be determined in connection with the Closing of the Business Combination. See the section entitled “Proposal No. 1—The Business Combination Proposal—Consideration to be Received in the Business Combination—Consideration to be Received by the Tempo Sellers.” The following table sets forth the assumed number and value of the Alight Holdings Units and shares of Company common stock that each of Messrs. Henson, Appel, Moorjani, Fluegel and Murphy and Ms. Hayley will receive in exchange for their Class A-1 Units of Alight and vested and unvested Class B Units of Alight, in each case, based on an assumed price of $10 per share.
| Class A Units Received in Exchange for Class A-1 Units of Alight  | 
Class B-1 Units Received in Exchange for Class A-1 Units of Alight  | 
Class B-2 Units Received in Exchange for Class A-1 Units of Alight  | 
Class Z-A Units Received in Exchange for Class A-1 Units of Alight  | 
Class Z-B-1 Units Received in Exchange for Class A-1 Units of Alight  | 
Class Z-B-2 Units Received in Exchange for Class A-1 Units of Alight  | 
|||||||||||||||||||||||||||||||||||||||||||
| Name | (#) | ($) | (#) | ($) | (#) | ($) | (#) | ($) | (#) | ($) | (#) | ($) | ||||||||||||||||||||||||||||||||||||
|   Daniel Henson  | 
41,728 | 417,283 | 1,346 | 13,461 | 1,346 | 13,461 | 1,851 | 18,506 | 94 | 939 | 94 | 939 | ||||||||||||||||||||||||||||||||||||
|   Andrew Appel  | 
166,913 | 1,669,134 | 5,384 | 53,843 | 5,384 | 53,843 | 7,402 | 74,025 | 376 | 3,758 | 376 | 3,758 | ||||||||||||||||||||||||||||||||||||
|   Dinesh Moorjani  | 
25,034 | 250,343 | 808 | 8,076 | 808 | 8,076 | 1,110 | 11,103 | 56 | 564 | 56 | 564 | ||||||||||||||||||||||||||||||||||||
|   Bradley Fluegel  | 
18,776 | 187,757 | 606 | 6,057 | 606 | 6,057 | 833 | 8,327 | 42 | 423 | 42 | 423 | ||||||||||||||||||||||||||||||||||||
|   Kathryn Hayley  | 
125,171 | 1,251,713 | 4,038 | 40,378 | 4,038 | 40,378 | 5,552 | 55,516 | 282 | 2,818 | 282 | 2,818 | ||||||||||||||||||||||||||||||||||||
|   John Murphy  | 
— | — | — | — | — | — | — | — | — | — | — | — | ||||||||||||||||||||||||||||||||||||
| Shares of Company Class A Common Stock Received in Exchange for Vested Class B Units of Alight  | 
Shares of Company Class B-1 Common Stock Received in Exchange for Vested Class B Units of Alight  | 
Shares of Company Class B-2 Common Stock Received in Exchange for Vested Class B Units of Alight  | 
Unvested Shares of Company Class Z-A Common Stock Received in Exchange for Vested Class B Units of Alight  | 
Unvested Shares of Company Class Z-B-1 Common Stock Received in Exchange for Vested Class B Units of Alight  | 
Unvested Shares of Company Class Z-B-2 Common Stock Received in Exchange for Vested Class B Units of Alight  | 
|||||||||||||||||||||||||||||||||||||||||||
| Name | (#) | ($) | (#) | ($) | (#) | ($) | (#) | ($) | (#) | ($) | (#) | ($) | ||||||||||||||||||||||||||||||||||||
|   Daniel Henson  | 
600,421 | 6,004,210 | 19,383 | 193,834 | 19,383 | 193,834 | 26,624 | 266,243 | 1,352 | 13,516 | 1,352 | 13,516 | ||||||||||||||||||||||||||||||||||||
|   Andrew Appel  | 
13,912 | 139,115 | 449 | 4,491 | 449 | 4,491 | 617 | 6,169 | 31 | 313 | 31 | 313 | ||||||||||||||||||||||||||||||||||||
|   Dinesh Moorjani  | 
7,343 | 73,429 | 337 | 3,368 | 337 | 3,368 | 463 | 4,626 | 23 | 235 | 23 | 235 | ||||||||||||||||||||||||||||||||||||
|   Bradley Fluegel  | 
7,343 | 73,429 | 337 | 3,368 | 337 | 3,368 | 463 | 4,626 | 23 | 235 | 23 | 235 | ||||||||||||||||||||||||||||||||||||
|   Kathryn Hayley  | 
7,343 | 73,429 | 337 | 3,368 | 337 | 3,368 | 463 | 4,626 | 23 | 235 | 23 | 235 | ||||||||||||||||||||||||||||||||||||
|   John Murphy  | 
974 | 9,739 | 197 | 1,973 | 197 | 1,973 | 271 | 2,710 | 14 | 138 | 14 | 138 | ||||||||||||||||||||||||||||||||||||
| Unvested Shares of Company Class A Common Stock Received in Exchange for Unvested Class B Units of Alight  | 
Unvested Shares of Company Class B-1 Common Stock Received in Exchange for Unvested Class B Units of Alight  | 
Unvested Shares of Company Class B-2 Common Stock Received in Exchange for Unvested Class B Units of Alight  | 
||||||||||||||||||||||
| Name | (#) | ($) | (#) | ($) | (#) | ($) | ||||||||||||||||||
|   Daniel Henson  | 
1,290,230 | 12,902,300 | 38,767 | 387,668 | 38,767 | 387,668 | ||||||||||||||||||
|   Andrew Appel  | 
29,894 | 298,941 | 898 | 8,982 | 898 | 8,982 | ||||||||||||||||||
|   Dinesh Moorjani  | 
14,686 | 146,857 | 674 | 6,736 | 674 | 6,736 | ||||||||||||||||||
|   Bradley Fluegel  | 
14,686 | 146,857 | 674 | 6,736 | 674 | 6,736 | ||||||||||||||||||
|   Kathryn Hayley  | 
14,686 | 146,857 | 674 | 6,736 | 674 | 6,736 | ||||||||||||||||||
|   John Murphy  | 
1,948 | 19,478 | 395 | 3,947 | 395 | 3,947 | ||||||||||||||||||
310
Alight Executive Compensation
Compensation Discussion and Analysis
This section contains a discussion of the material elements of compensation awarded to, earned by or paid to our current Chief Executive Officer (“CEO”), Chief Financial Officer, each of our three other most highly compensated current executive officers who served in such capacities at the end of our fiscal year on December 31, 2020, and our former Chief Executive Officer, collectively referred to in this section as the “Named Executive Officers” based on the policies and practices developed by Alight prior to the Business Combination.
Introduction
Executive compensation is designed to attract and retain top talent and to also motivate and engage executives to contribute to the achievement of our financial goals and ultimately create and grow our equity value. Our Named Executive Officers for 2020 were:
| • |   Stephan D. Scholl, our Chief Executive Officer;  | 
| • |   Katie J. Rooney, our Chief Financial Officer;  | 
| • |   Cesar Jelvez, our Chief Customer Experience Officer;  | 
| • |   Gregory R. Goff, our Chief Product and Technology Officer;  | 
| • |   Dinesh V. Tulsiani, our Chief Strategy Officer; and  | 
| • |   Christopher A. Michalak, our former Chief Executive Officer.  | 
Executive Compensation Objectives and Philosophy
Our primary executive compensation objectives are to:
| • |   attract, retain and motivate individuals who can advance our financial goals and ultimately, create and maintain our long-term equity value;  | 
| • |   reward executives in a manner aligned with our financial performance to drive pay for performance; and  | 
| • |   provide total compensation opportunity that is competitive with our market and the industry within which we seek executive talent.  | 
To achieve our objectives, we have delivered executive compensation through a combination of the following components:
| • |   base salary;  | 
| • |   annual cash incentive compensation;  | 
| • |   long-term incentive compensation;  | 
| • |   broad-based employee benefits; and  | 
| • |   severance benefits.  | 
We provide competitive base salaries and other benefits, including severance benefits, to attract and retain executive talent. We have also used annual cash incentive compensation and long-term equity incentives to ensure a performance-based delivery of pay that aligns as closely as possible with the long-term interests of our equity-owners while enhancing executive retention.
311
Compensation Determination Process
Role of Board and Management. Prior to the Business Combination, executive compensation and related decisions were made by our Board of Directors. In connection with the Business Combination, our Board of Directors will establish a compensation committee that will assume responsibility for the strategic oversight of our executive officer compensation and benefit programs. Our CEO participates in discussions and deliberations with our Board of Directors regarding the determinations of annual cash incentive awards and any compensation adjustments for our executives other than for himself. Our Board of Directors considered our CEO’s recommendations and may have exercised discretion in modifying them. Our Board of Directors annually reviewed our prior CEO’s performance and approved any changes to his compensation package based on its review. Our prior CEO did not participate in deliberations regarding his own compensation. Our Board of Directors will review our current CEO’s performance annually and will approve any changes to his compensation package based on its review. Following the Business Combination, the compensation committee of the Company will assume the Board’s role in reviewing and determining executive officer compensation and we expect that our CEO will continue to provide recommendations to the compensation committee regarding compensation for our executive officers other than for himself.
As our executive compensation program evolves as a public company, it will reflect the belief that the amount earned by our executives must significantly depend on achieving rigorous company and individual performance objectives designed to enhance shareholder value. We have made and intend to continue to make changes to our executive compensation programs with the goal of aligning our programs with our executive compensation philosophy as a public company. Accordingly, the compensation paid to our Named Executive Officers for fiscal year 2020, and the form and way it was paid, is not necessarily indicative of how we will compensate our Named Executive Officers after the Business Combination.
We anticipate that we will continue to review our executive compensation programs in connection with the Business Combination and make such changes as are determined to be necessary or appropriate for our status as a public company. As we gain experience as a public company, we expect that the specific duration, emphasis and components of our executive compensation program will continue to evolve.
Role of the Independent Compensation Consultant. Our Board of Directors did not use compensation consultants in making its compensation determinations in 2020 and has not benchmarked compensation against a peer group. In connection with the Business Combination, in 2021, our Board of Directors engaged Mercer (US) Inc. (the “Consultant”) as an independent compensation consultant to assist in evaluating the competitiveness of the Company’s executive compensation program and reviewing the post-Business Combination annual cash incentive and long-term incentive award programs. In fiscal year 2021, in connection with the Business Combination, the Consultant performed, and continues to perform, a variety of work, including but not limited to: conducting a review of the competitiveness of our executive compensation program, re-evaluating our annual cash incentive plan design and evaluating a post-Business Combination long-term equity incentive award program and strategy. To assist the Board of Directors in its review and evaluation of each of these areas, the Consultant provided the Board with data from a peer group (the “Peer Group”) composed of the following 16 companies:
| Peer Group | ||||
|   ASGN Incorporated  | 
  EPAM Systems, Inc.  | 
  TriNet Group, Inc.  | ||
|   Black Knight, Inc.  | 
  ExlService Holdings Inc.  | 
  TTEC Holdings, Inc.  | ||
|   Broadridge Financial Solutions  | 
  Genpact Limited  | 
  WEX Inc.  | ||
|   CACI International, Inc.  | 
  HealthEquity, Inc.  | 
  WNS (Holdings) Ltd.  | ||
|   Ceridian HCM Holding Inc.  | 
  Insperity, Inc.  | 
|||
|   Citrix Systems, Inc.  | 
  Paychex, Inc.  | 
|||
The Peer Group was developed with assistance from the Consultant to incorporate publicly-traded companies that reflect a mix of professional services and technology-focused companies that we compete with
312
for executive talent with industry-specific knowledge and experience. The Peer Group includes companies in the data processing and outsourcing services, application software and human resources and employment services sectors, as well as management and Board recommendations. Additionally, the Peer Group companies were selected to represent professional services and technology-focused companies with median revenues of $2.9 billion and a median market capitalization of $6.91 billion. With respect to executive compensation following the Business Combination (other than as discussed in the paragraph below), our determinations generally align with the mid-range of the programs of our Peer Group.
In connection with the Business Combination, we have worked with the Consultant to review the equity compensation programs of the members of a separate SPAC and IPO peer group (the “SPAC and IPO Peer Group”) composed of the 19 companies set forth below. We have considered those programs in making determinations with respect to our Omnibus Incentive Plan and initial equity grants, and relative to the SPAC and IPO Peer Group, our determinations generally align with the lower end or mid-range of the programs of our SPAC and IPO Peer Group in terms of aggregate share usage. For additional information on the actions we intend to take in connection with the Business Combination, see “Actions Taken in Connection with the Business Combination” below.
| SPAC and IPO Peer Group | ||||
|   Advantage Solutions Inc.  | 
  Grid Dynamics Holdings, Inc  | 
  Repay Holdings Corporation  | ||
|   Ceridian HCM Holding Inc.  | 
  Jamf Holding Corp.  | 
  Rimini Street, Inc.  | ||
|   Corsair Gaming Inc.  | 
  McAfee Corp.  | 
  Vertiv Holdings Co  | ||
|   Datto Holding Corp  | 
  MultiPlan Corporation  | 
  Vivint Smart Home, Inc  | ||
|   Duck Creek Technologies  | 
  Opendoor Technologies Inc.  | 
  ZoomInfo Technologies Inc  | ||
|   Dynatrace, Inc.  | 
  Ping Identity Holding Corp  | 
|||
|   GoodRX Holdings, INc.  | 
  Rackspace Technology, Inc.  | 
|||
Employment Agreements. We have entered into an employment agreement with Mr. Scholl. Other than Mr. Scholl, none of our Named Executive Officers have employment agreements relating to their employment with Alight. Each of Messrs. Jelvez and Goff entered into an offer letter with us in connection with his employment. The material terms of their compensation are described below under “Narrative Disclosure to Summary Compensation Table and Grants of Plan-Based Awards Table—Employment Agreement and Offer Letters.” In connection with the Business Combination, we intend to enter into an amended and restated employment agreement with Mr. Scholl and an employment agreement with Ms. Rooney. For a description of these agreements, see “Actions Taken in Connection with the Business Combination—Employment Agreement.”
Compensation Elements
The following is a discussion and analysis of each component of our executive compensation program.
Base Salary. Base salary compensates executives for performing requirements of their positions and provides executives with a level of cash income predictability and stability with respect to a portion of their total compensation. In October 2020, Mr. Tulsiani’s base salary was increased by $75,000 to $425,000. For 2020, annualized base salary amounts for our Named Executive Officers were as follows: $800,000 for Mr. Scholl, $500,000 for Ms. Rooney, $475,000 for Mr. Jelvez, $450,000 for Mr. Goff, $425,000 for Mr. Tulsiani and $850,000 for Mr. Michalak. During the fiscal year 2020, in light of the COVID-19 pandemic and in lieu of a one-week furlough, each of Messrs. Scholl and Tulsiani and Ms. Rooney took a 23% reduction to his or her base salary for the month of July.
Sign-on and Discretionary Bonuses. From time to time, we may award sign-on bonuses and discretionary bonuses to attract or retain executive talent. Generally, sign-on bonuses are used to incentivize candidates to leave their current employers or may be used to offset the loss of unvested compensation they may forfeit as a result of leaving their current employers. In connection with the commencement of his employment in 2020, Mr. Goff was provided with a $100,000 sign-on bonus, which was payable within 30 days of his May 4, 2020 start date. The full amount of the sign-on bonus is subject to repayment if Mr. Goff voluntarily terminates his
313
employment or Alight terminates his employment for cause during the first twelve months of his employment. See “Narrative Disclosure to Summary Compensation Table and Grants of Plan-Based Awards Table—Employment Agreement and Offer Letters.”
Annual Incentive Plan.
2020 Annual Cash Incentive Compensation. Annual cash incentive awards are available to eligible employees, including the Named Executive Officers, under our annual incentive program (“AIP”) to motivate our executive officers to achieve short-term performance goals.
The funding of the overall AIP pool is based on the achievement of Adjusted EBITDA (as described in the section entitled “Management’s Discussion and Analysis of Financial Condition and Results of Operations of Alight”), which is then further adjusted to exclude the impact of certain other items determined by our Board of Directors to arrive at the measure used to determine the annual incentive awards (“Compensation EBITDA”), and revenue.
The Board of Directors approves performance goals for our corporate performance after considering our financial results from the prior year and the annual operating budget for the coming year. It uses such performance goals to establish a target for the Company-wide AIP pool. After the completion of the relevant fiscal year, the Board of Directors evaluates the Company’s financial performance in relation to the revenue and Compensation EBITDA goals and evaluates the extent to which the AIP pool should be funded.
If the performance target approved by the Board of Directors is met, the AIP pool will be set at the target amount reflected in the annual operating budget. If our performance exceeds the target goals of revenue and Compensation EBITDA, the AIP pool is increased to share in 50% of every dollar over the revenue and Compensation EBITDA targets up to a maximum equal to 110% and 115% of the revenue and Compensation EBITDA targets, respectively. If we do not meet the revenue or Compensation EBITDA targets, the AIP pool is reduced by 50% of every dollar below the targets, and the AIP pool is zero if a threshold level of revenue (97%) and Compensation EBITDA performance (92%) is not achieved. However, if the threshold performance levels of revenue and Compensation EBITDA are not achieved, the Board of Directors may exercise its business judgment and decide to fund the AIP pool in its discretion. This mechanism functions to ensure alignment of pay and performance in the event of a decrease in earnings or extreme financial market conditions.
In early 2021, the Board of Directors reviewed our performance with respect to revenue and Compensation EBITDA to determine funding for eligible employees under the AIP for fiscal year 2020 and the revenue and Compensation EBITDA achievement factor. The revenue and Compensation EBITDA target goals for fiscal year 2020 were $2,801.4 million and $710 million, respectively. Based on fiscal year 2020 revenue and Compensation EBITDA results, the threshold and target levels of Company performance were not met and, as a result, the AIP pool would not have been funded. However, after considering the market conditions in light of the COVID-19 pandemic and the Company’s performance during such time, our Board of Directors exercised its business judgment and decided to fund the AIP pool at a Company performance achievement level equal to 75% of target performance.
After determining the funding level of the AIP, the Board of Directors, with input from the CEO and Chief Human Resources Officer for all Named Executive Officers participating in the AIP except for the CEO, determines each Named Executive Officer’s individual performance attainment based on an assessment of the Named Executive Officer’s achievement of previously communicated individual goals. For 2020, the individual goals included:
| • |   the achievement of performance objectives tied to Alight’s financial performance and overall business plan;  | 
| • |   strategic positioning of Alight and the extent of accomplishment of strategic goals; and  | 
314
| • |   qualitative leadership goals.  | 
We do not use a formula to measure individual performance.
Notwithstanding the establishment of the performance components and the formula for determining the AIP award payment amounts, the Board of Directors can exercise positive or negative discretion and award a greater or lesser amount to our Named Executive Officers than the amount determined by the AIP award formula if, in the exercise of its business judgment, the Board of Directors determines that a greater or lesser amount is warranted under the circumstances.
The Named Executive Officers’ 2020 target incentive opportunities under the AIP are expressed as a target dollar amount or a percentage of base salary as of December 31, 2020. For fiscal year 2020, the Named Executive Officers’ target incentive opportunities were: $1,600,000 for Mr. Scholl, 100% of base salary for Ms. Rooney, 75% of base salary for each of Messrs. Jelvez and Goff, 70% of base salary for Mr. Tulsiani and 100% of base salary for Mr. Michalak. Mr. Scholl’s target incentive opportunity was pro-rated for fiscal year 2020 in consideration of his start date of April 1, 2020, with a guaranteed minimum equal to the product of (x) $1,600,000 and (y) a fraction (the numerator of which is the number of full or partial months during 2020 that Mr. Scholl was employed by us and the denominator of which is 12). Mr. Jelvez’s and Mr. Goff’s target incentive opportunities were also pro-rated for fiscal year 2020 in consideration of their start dates of July 1, 2020 and May 4, 2020, respectively. Due to his termination of employment in 2020, Mr. Michalak was not eligible to receive his annual incentive opportunity.
For the fiscal year 2020, in light of the COVID-19 pandemic, our leadership team, including certain of our Named Executive Officers, voluntarily agreed to take a 25% reduction to the portion of his or her individual awarded annual cash incentive payment based on individual performance. However, as new hires in 2020, Messrs. Scholl, Jelvez and Goff remained eligible to receive their respective target cash incentive opportunities for the 2020 fiscal year without any reduction. Additionally, because Mr. Scholl is entitled to a guaranteed minimum annual incentive payment for fiscal year 2020 under his employment agreement, as discussed above, Mr. Scholl’s annual incentive payment for fiscal year 2020 was not reduced based on Company performance and our Board of Directors’ decision to fund the AIP pool at an achievement level equal to 75% of target Company performance.
Actual amounts paid under the 2020 AIP were calculated by first multiplying the AIP pool funding multiplier of 75% by the Named Executive Officer’s target incentive opportunity as of December 31, 2020. For Named Executive Officers, 50% of the annual cash incentive was fixed by the business performance multiplier with the remaining 50% having an individual performance modifier applied.
Payments under the AIP, if earned, are generally contingent upon the Named Executive Officer remaining in continuous employment through the payment date March 12, 2021. The following table illustrates the calculation of the annual cash incentive awards payable to each of our Named Executive Officers under the 2020 AIP based on the achievement of fiscal year 2020 target financial performance and individual performance metrics and the actual annual cash incentive awards awarded to each of our Named Executive Officers for fiscal year 2020.
| Name | Annual Base Salary at 12/31/2020 ($)  | 
Target Bonus (% of Annual Base Salary) (1)  | 
Target Bonus Opportunity ($)  | 
Combined Performance Factor (%) (2)  | 
Payout ($)  | 
|||||||||||||||
|   Stephan D. Scholl(3)  | 
800,000 | 150 | % | 1,200,000 | 100 | % | 1,200,000 | |||||||||||||
|   Katie J. Rooney  | 
500,000 | 100 | % | 500,000 | 63 | % | 314,063 | |||||||||||||
|   Cesar Jelvez(3)  | 
475,000 | 38 | % | 179,098 | 71 | % | 127,608 | |||||||||||||
|   Gregory R. Goff(3)  | 
450,000 | 50 | % | 223,156 | 71 | % | 158,998 | |||||||||||||
|   Dinesh V. Tulsiani  | 
425,000 | 70 | % | 297,500 | 63 | % | 186,867 | |||||||||||||
|   Christopher A. Michalak  | 
850,000 | 100 | % | 850,000 | ||||||||||||||||
| (1) |   The target amounts reported do not reflect the 25% reduction voluntarily agreed to by any Named Executive Officer in light of the COVID-19 pandemic in respect of the portion of his or her awarded annual cash incentive for fiscal year 2020 that is based on individual performance. In addition, since Messrs. Scholl,  | 
315
| Jelvez and Goff commenced employment with us in 2020, the target bonus percentages reported for fiscal year 2020 reflect the pro-rated target percentage of the Named Executive Officer’s annual base salary based on his respective start date. For additional information, see footnote (3) below. | 
| (2) |   The final percentage of the Named Executive Officer’s target bonus opportunity. For the Named Executive Officers other than Mr. Scholl, percentages calculated after applying the revenue and Compensation EBITDA achievement factor of 75% of target performance and the individual performance assessment, each as determined by the Board of Directors in its discretion. For Ms. Rooney and Mr. Tulsiani, percentages also reflect the voluntary reduction agreed to by such Named Executive Officers in light of the COVID-19 pandemic. Percentages have been rounded to the nearest whole number.  | 
| (3) |   Since Messrs. Scholl, Jelvez and Goff commenced employment with us on April 1, 2020, July 1, 2020 and May 4, 2020, respectively, each of their respective annual cash incentive award was calculated based on a target bonus opportunity ($1,600,000, $356,250 and $337,500, respectively), which was pro-rated for the number of days each was employed with us during 2020.  | 
The 2020 AIP incentive awards were paid out in March 2021 and such amounts are set forth in the Summary Compensation Table below.
2021 Annual Cash Incentive Compensation. In connection with the Business Combination and in consultation with the Consultant, we have implemented changes to our annual cash incentive program to align our executive compensation program with similarly situated public companies. See “Actions Taken in Connection with the Business Combination—2021 AIP.”
Long-Term Equity Incentive Compensation.
Class B Units of Alight. In 2017, following our separation from Aon, certain directors and key executives were granted long-term equity incentive awards designed to promote our interests and incentivize them to remain in our service. These long-term equity incentive awards were granted to our Named Executive Officers in the form of Class B Units in Alight, which were immediately exchanged into corresponding Class B Units of Tempo Management, LLC. Additionally, in connection with the commencement of his employment with us in 2020, each of Messrs. Scholl, Goff and Jelvez were granted Class B Units in Alight, which were immediately exchanged into corresponding Class B Units of Tempo Management, LLC.
The Class B Units of Alight are intended to qualify as “profits interests” under U.S. federal income tax law having economic characteristics similar to stock appreciation rights (i.e., representing the right to share in any increase in the equity value of Alight that exceeds specified thresholds). For Class B Units of Alight granted prior to or in February 2019, the Class B Units are generally divided into Time-Vesting Class B Units (one-third of the Class B Units granted), 2.0x Exit-Vesting Class B Units (one-third of the Class B Units granted) and 2.5x Exit-Vesting Class B Units (one-third of the Class B Units granted). For Class B Units of Alight granted after February 2019, the Class B Units are generally divided into Time-Vesting Class B Units (one-third of the Class B Units granted), 1.5x Exit-Vesting Class B Units (one-third of the Class B Units granted) and 1.75x Exit-Vesting Class B Units (one-third of the Class B Units granted). Unvested Class B Units are not entitled to distributions from Tempo Management, LLC. In September 2017, Messrs. Michalak and Tulsiani and Ms. Rooney were granted the following number of Class B Units of Alight: Mr. Michalak, 2,155 Class B Units; Mr. Tulsiani, 100 Class B Units and Ms. Rooney, 1,050 Class B Units. In recognition of his service to Alight, Mr. Tulsiani was granted 150 Class B Units of Alight in March 2020. In connection with their hiring in 2020, Messrs. Scholl, Jelvez and Goff were granted the following number of Class B Units of Alight: Mr. Scholl, 3,729.03 Class B Units (as described below); Mr. Jelvez, 500 Class B Units and Mr. Goff, 550 Class B Units. The grant date fair values, calculated in accordance with Accounting Standards Update Topic 718 (“Topic 718”), for these awards are reported in the Summary Compensation Table below. In connection with his termination of employment in 2020, a portion of Mr. Michalak’s outstanding and unvested Time-Vesting Class B Units accelerated and vested and his remaining unvested Time-Vesting Class B Units were forfeited. In addition, Mr. Michalak’s unvested 2.0x Exit-Vesting Class B Units and 2.5x Exit-Vesting Class B Units were forfeited.
CEO Class B Units of Alight. In connection with his hiring as our CEO, Mr. Scholl was granted 3,729.03 Class B Units in Alight in April 2020, which were immediately exchanged into corresponding Class B Units of
316
Tempo Management, LLC (the “CEO Class B Units”). The CEO Class B Units are divided into Base Units (approximately 60.1% of the Class B Units granted), Liquidity Event Units (approximately 22.8% of the Class B Units granted) and Additional Liquidity Event Units (approximately 17.1% of the Class B Units granted). The grant date fair values, calculated in accordance with Topic 718, for these awards are reported in the Summary Compensation Table below.
The specific sizes of the Class B Unit grants made to our Named Executive Officers were determined in consideration of Blackstone’s practices with respect to management equity programs at other private companies in its portfolio and the executive officer’s position and level of responsibilities with us.
For a discussion of the vesting and other terms of the Class B Units and the CEO Class B Units, see “Narrative Disclosure to Summary Compensation Table and Grants of Plan-Based Awards Table—Terms of Equity Awards—Class B Units of Alight” and “Narrative Disclosure to Summary Compensation Table and Grants of Plan-Based Awards Table—Terms of Equity Awards—CEO Class B Units of Alight,” respectively.
Purchased Units. Another key component of our long-term equity incentive program adopted upon our separation from Aon was that certain directors and key executives were provided with the opportunity to invest in Class A-1 Units of Alight. This investment opportunity further aligns the individual’s financial interests with those of our equity-owners. As of the date of this proxy statement/prospectus/consent solicitation statement, Ms. Rooney invested in 3.75 Class A-1 Units; Mr. Tulsiani invested in 20 Class A-1 Units and Mr. Michalak invested in 37.5 Class A-1 Units. Fractional units have been rounded to the nearest hundredth of a unit.
Separation Related Compensation.
Cash Replacement Awards and Restricted Class A-1 Units. In connection with our separation from Aon, employees were awarded cash replacement awards to compensate them for outstanding unvested Aon equity awards that were forfeited upon the closing of the separation. In June 2017, Mr. Michalak and Ms. Rooney were paid cash amounts representing half of the value of the forfeited Aon equity that would have vested in May 2017 and elected to receive the remaining amounts owed under the cash replacement awards in the form of a grant of Restricted Class A-1 Units in Alight, which were immediately exchanged into corresponding Restricted Class A-1 Units of Tempo Management, LLC, which units were granted in September 2017. In September 2017, as a replacement for his forfeited outstanding unvested Aon equity awards, Mr. Tulsiani also received a grant of Restricted Class A-1 Units in Alight, which were immediately exchanged into corresponding Restricted Class A-1 Units of Tempo Management, LLC. In connection with his termination of employment in 2020, a portion of Mr. Michalak’s unvested Restricted Class A-1 Units of Alight accelerated and vested, and the remainder of his unvested Restricted Class A-1 Units of Alight were forfeited and canceled.
The Restricted Class A-1 Units have economic characteristics that are similar to those of restricted common stock in a corporation and are time-vesting. The vesting terms of the Restricted Class A-1 Units of Alight generally mirror the original time-vesting conditions of the executive’s Aon equity awards that were forfeited upon the closing of our separation from Aon. For more information regarding the Restricted Class A-1 Units, see “Narrative Disclosure to Summary Compensation Table and Grants of Plan-Based Awards Table—Terms of Equity Awards—Restricted Class A-1 Units of Alight.”
Executive and Broad-based Employee Benefits. We provide to all our full-time or regular part-time (i.e., employees that work at least twenty hours per week) U.S. employees, including our Named Executive Officers, as well as employees paid on a U.S. payroll on international assignment for at least six months, broad-based benefits that are intended to attract and retain employees while providing them with retirement and health and welfare security, subject to certain eligibility criteria. Broad-based employee benefits include:
| • |   a 401(k) savings plan;  | 
| • |   paid vacation (which is unlimited for executives);  | 
| • |   medical, dental, vision, life and accident insurance, critical illness and long- and short-term disability coverage; and  | 
317
| • |   employee assistance program benefits.  | 
Eligible U.S. employees, including the Named Executive Officers, participate in the Alight Solutions LLC 401(k) Plan (the “401(k) Plan”). Eligible employees may contribute up to 50% of eligible compensation to the 401(k) Plan, subject to limits for contributions imposed by the Code. We match a portion of the funds set aside by the employee under our 401(k) Plan, beginning with 100% of the first 1% of an employee’s eligible contributions and 50% of the next 6% of the employee’s eligible contributions. In addition, we make an annual non-elective contribution for each eligible employee equal to 2.5% of such employee’s eligible compensation, generally subject to employment on the last day of the plan year. However, as a cost saving measure in light of the COVID-19 pandemic, we did not make these non-elective contributions for the period beginning June 1, 2020 and ending December 31, 2020. All contributions by us to the 401(k) Plan become fully vested after two years of service.
We previously offered participation to certain of our highly compensated employees, including Ms. Rooney and Mr. Michalak, in nonqualified deferred compensation plans through the Alight Solutions LLC Legacy Deferred Compensation Plan (the “Deferred Compensation Plan”) and the Alight Solutions LLC Legacy Supplemental Savings Plan (the “Supplemental Savings Plan”, and collectively with the Deferred Compensation Plan, the “Plans”), both of which are legacy plans which were assumed by us in connection with the separation from Aon and are now frozen. For additional details regarding the Deferred Compensation Plan and the Supplemental Savings Plan, see “Nonqualified Deferred Compensation for 2020.”
Employees meeting a pay threshold, including our Named Executive Officers, are provided with enhanced life insurance benefits for which we pay the full cost of the applicable premiums. We also make available to these executives enhanced long-term disability benefits, the premiums of which are paid by the executive. We provide these additional benefits to further our goal of attracting and retaining management. Mr. Scholl is eligible to participate in a voluntary executive physical program, which is intended to encourage him to receive regular comprehensive physical examinations, as his health and well-being are important to our success. During his employment with us, Mr. Michalak was also eligible to participate in the same voluntary executive physical program.
Severance Arrangements. Our Board of Directors believes that severance arrangements are necessary to attract and retain the talent necessary for our long-term success. Our Board of Directors views our severance arrangements as recruitment and retention devices that help secure the continued employment and dedication of our Named Executive Officers, including when we are considering strategic alternatives.
Pursuant to Mr. Scholl’s employment agreement, he is entitled to severance benefits if he is terminated by us without “cause” (as defined in the employment agreement) or by him for “good reason” (as defined in the employment agreement). Each of our other Named Executive Officers entered into a severance letter agreement with us under which each of the Named Executive Officers is entitled to severance benefits if he or she is terminated by us without “cause” (as defined in the severance letter agreements) or by him or her for “good reason” (as defined in the severance letter agreements), as applicable. In connection with his separation from us in 2020, Mr. Michalak became entitled to receive severance benefits. See “—Potential Payments Upon Termination or Change-in-Control—Severance Arrangements” below for descriptions of severance payments to and severance arrangements of our Named Executive Officers.
Actions Taken in Connection with the Business Combination.
2021 AIP. In connection with the Business Combination and with the recommendation of the Consultant, we have implemented changes to certain components of our annual cash incentive program for fiscal year 2021. The changes made to the 2021 AIP with respect to the executive officers are as follows: (1) payouts will be based 80% on the achievement of formulaic Company performance metrics and 20% on individual performance; and (2) established a new threshold performance level, below which no funding occurs. This threshold is defined as 85% of target performance for Compensation EBITDA and 90% of target for revenue. We made these changes to more closely align annual cash incentive payouts with the creation of stockholder value and the achievement of business goals.
318
Employment Agreements. In connection with the Business Combination, we intend to enter into an amended and restated employment agreement with our CEO, Mr. Scholl (the “New Scholl Agreement”). The terms of the New Scholl Agreement will be substantially consistent with the terms of Mr. Scholl’s existing employment agreement, as described below under “Narrative Disclosure to Summary Compensation Table and Grants of Plan-Based Awards Table—Employment Agreement.”
In connection with the Business Combination, we also intend to enter into an employment agreement with our CFO, Ms. Rooney, in a form similar to Mr. Scholl’s existing employment agreement (the “Rooney Agreement”). Ms. Rooney’s base compensation, as discussed above under “Compensation Elements—Base Salary” will remain the same, and Ms. Rooney will continue to be entitled to receive the severance payments and benefits set forth in her current severance letter agreement. For a description of the severance payments and benefits provided for in Ms. Rooney’s current severance letter agreement, see “—Potential Payments Upon Termination or Change-in-Control—Severance Arrangements” below.
Amendments to Existing Equity Awards. In connection with the Business Combination, we intend to amend the provisions of certain outstanding Class B Units of Alight, providing for the following changes to the terms of the Class B Units of Alight: (1) with respect to any 1.5x Exit-Vesting Class B Units and 1.75x Exit-Vesting Class B Units, such Class B Units will be converted to a performance-vesting metric based on the share price of Alight and any unvested 1.5x Exit-Vesting Class B Units and 1.75x Exit-Vesting Class B Units that remain outstanding on the third anniversary of the Business Combination will accelerate and vest as of such date; (2) with respect to the 2.0x Exit-Vesting Class B Units and 2.5x Exit-Vesting Class B Units, upon a termination of the employee by the Company without “cause,” certain of the unvested 2.0x Exit-Vesting Class B Units and 2.5x Exit-Vesting Class B Units will not be forfeited for no consideration; and (3) revising the post-termination restrictive covenant periods.
Grants of New Equity Awards. After consultation with the Consultant and reviewing the SPAC and IPO Peer Group, if the FTAC stockholders approve the Omnibus Incentive Plan and it becomes effective in connection with the Business Combination, we anticipate making grants of time-vesting and performance-vesting restricted stock units of the Company (collectively, the “2021 Restricted Stock Units”) to certain employees (including our Named Executive Officers) and service providers in fiscal year 2021 following the Business Combination. For additional information and a description of the Omnibus Incentive Plan, see “Proposal No. 5—The Omnibus Incentive Plan Proposal.” We anticipate that 50% of the 2021 Restricted Stock Units will be subject to time-based vesting conditions (the “Time-Based RSUs”) and 50% will be subject to performance-based vesting conditions (the “Performance-Based RSUs”), though the mix of Time-Based RSUs and Performance-Based RSUs granted to any employee or service provider may vary. The Time-Based RSUs will vest in three equal installments on December 31 of each calendar year during the period from the Closing Date through December 31, 2023 (the “Measurement Period”), subject to the recipient’s continued employment through the applicable vesting dates. The Performance-Based RSUs will vest from 0% to 250% based upon the Company’s achievement of certain BPaaS bookings metrics, as determined by the Board and as measured on a cumulative basis over the Measurement Period. As of the grant date, the Board will determine the minimum, performance-vesting thresholds for the Performance-Based RSUs. No Performance-Based RSUs will vest upon the Company’s failure to achieve the minimum performance-vesting threshold.
While the amounts of the 2021 Restricted Stock Units are subject to the discretion of the compensation committee and may ultimately change prior to the grant date and may be greater or less than the amounts set forth below, we anticipate that the aggregate estimated grant date dollar values (assuming achievement of the performance goals at target for the Performance-Based RSUs) of the 2021 Restricted Stock Units granted to our Named Executive Officers will be as follows: (i) Stephan Scholl: $38,400,000; (ii) Katie Rooney: $7,500,000; (iii) Cesar Jelvez: $5,700,000; (iv) Gregory Goff: $5,400,000; and (v) Dinesh Tulsiani: $3,825,000. We anticipate that the award agreement underlying the 2021 Restricted Stock Units granted to Mr. Scholl will provide that the 2021 Restricted Stock Units will vest in full on an accelerated basis upon a “change in control” of the Company (as defined in the Omnibus Incentive Plan), subject to Mr. Scholl’s continued employment with the Company through the date of such change in control. Additionally, we anticipate that the award agreement
319
will further provide that if Mr. Scholl is terminated by the Company without “cause” or if he resigns for “good reason” (as each term is defined in the New Scholl Agreement) within the six months immediately preceding a change in control of the Company, Mr. Scholl will be deemed to be employed as of the date of the change in control for purposes of the accelerated vesting of the 2021 Restricted Stock Units described above. For additional information on the 2021 Restricted Stock Units to be granted to our employees and/or service providers other than the Named Executive Officers, see “Proposal No. 5—The Omnibus Incentive Plan Proposal.”
Consideration to be Received by Named Executive Officers in the Business Combination. The precise number of Class A Units of Alight Holdings and/or shares of Company common stock to be received by our Named Executive Officers pursuant to the Business Combination Agreement in respect of their Class A-1 Units, Restricted Class A-1 Units and Class B Units of Alight will be determined in connection with the Closing of the Business Combination. See the section entitled “Proposal No. 1—The Business Combination Proposal—Consideration to be Received in the Business Combination—Consideration to be Received by the Tempo Sellers.” The following table sets forth the assumed number and value of Alight Holdings Units and shares of Company common stock that each of our Named Executive Officers will receive in exchange for their Class A-1 Units, and vested and unvested Class B Units of Alight, in each case based on an assumed price of $10 per share.
| Class A Units Received in Exchange for Class A-1 Units of Alight  | 
Class B-1 Units Received in Exchange for Class A-1 Units of Alight  | 
Class B-2 Units Received in Exchange for Class A-1 Units of Alight  | 
Class Z-A Units Received in Exchange for Class A-1 Units of Alight  | 
Class Z-B-1 Units Received in Exchange for Class A-1 Units of Alight  | 
Class Z-B-2 Units Received in Exchange for Class A-1 Units of Alight  | 
|||||||||||||||||||||||||||||||||||||||||||
| Name | (#) | ($) | (#) | ($) | (#) | ($) | (#) | ($) | (#) | ($) | (#) | ($) | ||||||||||||||||||||||||||||||||||||
|   Stephan D. Scholl  | 
— | — | — | — | — | — | — | — | — | — | — | — | ||||||||||||||||||||||||||||||||||||
|   Katie J. Rooney  | 
68,967 | 689,668 | 2,225 | 22,247 | 2,225 | 22,247 | 3,059 | 30,588 | 155 | 1,553 | 155 | 1,553 | ||||||||||||||||||||||||||||||||||||
|   Cesar Jelvez  | 
— | — | — | — | — | — | — | — | — | — | — | — | ||||||||||||||||||||||||||||||||||||
|   Gregory R. Goff  | 
— | — | — | — | — | — | — | — | — | — | — | — | ||||||||||||||||||||||||||||||||||||
|   Dinesh V. Tulsiani  | 
72,250 | 722,500 | 2,331 | 23,306 | 2,331 | 23,306 | 3,204 | 32,043 | 163 | 1,627 | 163 | 1,627 | ||||||||||||||||||||||||||||||||||||
|   Christopher A. Michalak  | 
177,994 | 1,779,942 | 5,742 | 57,417 | 5,742 | 57,417 | 7,894 | 78,944 | 401 | 4,008 | 401 | 4,008 | ||||||||||||||||||||||||||||||||||||
| Shares of Company Class A Common Stock Received in Exchange for Vested Class B Units of Alight  | 
Shares of Company Class B-1 Common Stock Received in Exchange for Vested Class B Units of Alight  | 
Shares of Company Class B-2 Common Stock Received in Exchange for Vested Class B Units of Alight  | 
Unvested Shares of Company Class Z-A Common Stock Received in Exchange for Vested Class B Units of Alight  | 
Unvested Shares of Company Class Z-B-1 Common Stock Received in Exchange for Vested Class B Units of Alight  | 
Unvested Shares of Company Class Z-B-2 Common Stock Received in Exchange for Vested Class B Units of Alight  | 
|||||||||||||||||||||||||||||||||||||||||||
| Name | (#) | ($) | (#) | ($) | (#) | ($) | (#) | ($) | (#) | ($) | (#) | ($) | ||||||||||||||||||||||||||||||||||||
|   Stephan D. Scholl  | 
3,556,114 | 35,561,137 | 40,235 | 402,350 | 40,235 | 402,350 | 55,265 | 552,652 | 2,805 | 28,055 | 2,805 | 28,055 | ||||||||||||||||||||||||||||||||||||
|   Katie J. Rooney  | 
584,284 | 5,842,836 | 18,862 | 188,624 | 18,862 | 188,624 | 25,909 | 259,087 | 1,315 | 13,152 | 1,315 | 13,152 | ||||||||||||||||||||||||||||||||||||
|   Cesar Jelvez  | 
33,005 | 330,052 | 8,982 | 89,821 | 8,982 | 89,821 | 12,337 | 123,375 | 626 | 6,263 | 626 | 6,263 | ||||||||||||||||||||||||||||||||||||
|   Gregory R. Goff  | 
36,306 | 363,057 | 9,880 | 98,803 | 9,880 | 98,803 | 13,571 | 135,712 | 689 | 6,889 | 689 | 6,889 | ||||||||||||||||||||||||||||||||||||
|   Dinesh V. Tulsiani  | 
65,552 | 655,523 | 4,491 | 44,911 | 4,491 | 44,911 | 6,169 | 61,687 | 313 | 3,132 | 313 | 3,132 | ||||||||||||||||||||||||||||||||||||
|   Christopher A. Michalak  | 
719,502 | 7,195,017 | 23,228 | 232,277 | 23,228 | 232,277 | 31,905 | 319,046 | 1,620 | 16,196 | 1,620 | 16,196 | ||||||||||||||||||||||||||||||||||||
| Unvested Shares of Company Class A Common Stock Received in Exchange for Unvested Class B Units of Alight  | 
Unvested Shares of Company Class B-1 Common Stock Received in Exchange for Unvested Class B Units of Alight  | 
Unvested Shares of Company Class B-2 Common Stock Received in Exchange for Unvested Class B Units of Alight  | 
||||||||||||||||||||||
| Name | (#) | ($) | (#) | ($) | (#) | ($) | ||||||||||||||||||
|   Stephan D. Scholl  | 
312,227 | 3,122,274 | 80,470 | 804,700 | 80,470 | 804,700 | ||||||||||||||||||
|   Katie J. Rooney  | 
1,255,553 | 12,555,528 | 37,725 | 377,248 | 37,725 | 377,248 | ||||||||||||||||||
|   Cesar Jelvez  | 
66,010 | 660,104 | 17,964 | 179,642 | 17,964 | 179,642 | ||||||||||||||||||
|   Gregory R. Goff  | 
72,611 | 726,114 | 19,761 | 197,606 | 19,761 | 197,606 | ||||||||||||||||||
|   Dinesh V. Tulsiani  | 
139,380 | 1,393,796 | 8,982 | 89,821 | 8,982 | 89,821 | ||||||||||||||||||
|   Christopher A. Michalak  | 
— | — | — | — | — | — | ||||||||||||||||||
320
Summary Compensation Table
The following table provides summary information concerning compensation to or on behalf of our Named Executive Officers for 2020.
|   Name and Principal Position  | 
Year | Salary ($)(1)  | 
Bonus ($)(2)  | 
Stock Awards ($)(3)  | 
Option Awards ($)  | 
Non-Equity Incentive Plan Compensation ($)(4)  | 
Change in Pension Value and Nonqualified Deferred Compensation Earnings ($)  | 
All Other Compensation ($)(5)  | 
Total ($) | |||||||||||||||||||||||||||
|   Stephan D. Scholl,  | 
2020 | 584,667 | 1,200,000 | 17,054,798 | 846,006 | 19,685,471 | ||||||||||||||||||||||||||||||
|   Katie J. Rooney,  | 
2020 | 490,417 | 314,063 | 12,306 | 816,786 | |||||||||||||||||||||||||||||||
|   Cesar Jelvez,   | 
2020 | 351,515 | 127,608 | 2,287,133 | 1,788 | 2,768,044 | ||||||||||||||||||||||||||||||
|   Gregory R. Goff,  | 
2020 | 298,295 | 258,998 | 2,515,847 | 1,854 | 3,074,994 | ||||||||||||||||||||||||||||||
|   Dinesh V. Tulsiani,  | 
2020 | 362,042 | 186,867 | 686,140 | 12,372 | 1,247,421 | ||||||||||||||||||||||||||||||
|   Christopher A. Michalak,  | 
2020 | 238,258 | 3,499,046 | 3,737,304 | ||||||||||||||||||||||||||||||||
| (1) |   The amounts reported consist of base salary earned in fiscal 2020. Mr. Tulsiani’s base salary was increased from $350,000 to $425,000 in 2020. The amounts reported for Messrs. Scholl, Jelvez and Goff represent salary earned from his April 1, 2020, July 1, 2020 and May 4, 2020 start date, respectively. In light of the COVID-19 pandemic, each of Messrs. Scholl and Tulsiani and Ms. Rooney took a 23% reduction to his or her base salary for the month of July 2020.  | 
| (2) |   Because the threshold Company revenue and Compensation EBITDA performance levels were not achieved under the Company’s AIP for fiscal year 2020, such that each Named Executive Officer (other than Mr. Scholl) would have received no annual cash incentive payment under the AIP, the amounts reported in the “Bonus” column for 2020 reflect the annual cast incentive payment to each Named Executive Officer (other than Mr. Scholl) for fiscal year 2020, as determined by our Board of Directors in its discretion. For Mr. Scholl, amount reported reflects the guaranteed minimum cash incentive payment that he is entitled to, and will receive, for fiscal year 2020 pursuant to his employment agreement. With respect to Mr. Goff, amount reported also reflects the $100,000 sign-on bonus paid in 2020 in connection with his employment with the Company. The sign-on bonus is subject to repayment if Mr. Goff voluntarily terminates his employment or the Company terminates his employment for “cause” during the first twelve months of his employment. See “Narrative Disclosure to Summary Compensation Table and Grants of Plan-Based Awards Table— Employment Agreement and Offer Letters.” For more information on the annual cash incentive payments to each Named Executive Officer. see “Narrative Disclosure to Summary Compensation Table and Grants of Plan-Based Awards Table—2020 Annual Cash Incentive Compensation” and “—Compensation Elements—Annual Incentive Plan—2020 Annual Cash Incentive Compensation.”  | 
| (3) |   Amounts included in this column reflect the aggregate grant date fair value of Class B Units of Alight granted during 2020, calculated in accordance with Topic 718, utilizing the assumptions discussed in Note 9 Members’ Equity, to our consolidated financial statements included elsewhere in this proxy statement/prospectus/consent solicitation statement. The Tranche 2 Base Units, Liquidity Event Units, Additional Liquidity Event Units, 1.5x Exit-Vesting Class B Units and the 1.75x Exit-Vesting Class B Units are subject to market conditions and an implied performance condition as defined under applicable accounting standards. The grant date fair values of the Tranche 2 Base Units, Liquidity Event Units, Additional Liquidity Event Units, 1.5x Exit-Vesting Class B Units and the 1.75x Exit-Vesting Class B Units were computed based upon the probable outcome of the performance conditions as of the grant date in accordance with Topic 718.  | 
| (4) |   With respect to each of our Named Executive Officers (other than Mr. Scholl), because the threshold Company revenue and Compensation EBITDA performance levels were not achieved under the Company’s AIP for fiscal year 2020, the annual cash incentive payment for each Named Executive Officer, as was determined by our Board of Directors in its discretion, is reported in the “Bonus” column for 2020. See footnote (2) above. The terms of the AIP are described more fully above under “—Compensation Elements—Annual Incentive Plan—2020 Annual Cash Incentive Compensation.”  | 
| (5) |   Amounts reported reflect contributions to our 401(k) Plan on behalf of our Named Executive Officers in the amount of $2,500 for Mr. Scholl, $11,175 for Ms. Rooney, $990 for Mr. Jelvez, $1,125 for Mr. Goff, $11,175 for Mr. Tulsiani and $11,400 for Mr. Michalak. Amounts reported also include life insurance premiums paid by us on behalf of our Named Executive Officers as follows: Mr. Scholl, $1,382; Ms. Rooney, $816; Mr. Jelvez, $798; Mr. Goff, $729; Mr. Tulsiani, $882 and Mr. Michalak, $1,315. Amounts reported for Mr. Scholl also reflect $477,599 paid to Mr. Scholl for relocation benefits (which includes reimbursements for temporary lodging and related miscellaneous household expenses) in connection with his transition and relocation to the Chicago area; a related tax gross-up of $346,031 with respect to the relocation benefits; $9,300 for the reimbursement of legal fees and expenses in connection with the preparation and filing of his visa petition and the negotiation of his employment agreement with Alight; and $9,194 for Alight’s payment of expenses incurred for Mr. Scholl’s voluntary executive physical. Amounts reported also reflect $315 paid to each of Ms. Rooney and Mr. Tulsiani for internet allowance. Amounts reported for Mr. Michalak also reflect accrued cash severance benefits of $3,400,000; $65,205.48 of additional pay in lieu of notice of termination and a lump sum payment of $21,125 for continued health insurance coverage for one year following his termination of employment with Alight.  | 
321
Grants of Plan-Based Awards
The following table provides supplemental information relating to grants of plan-based awards made to our Named Executive Officers during 2020. Fractional units have been rounded to the nearest hundredth of a unit.
| Estimated Future Payouts Under Non-Equity Incentive Plan Awards  | 
Estimated Future Payouts Under Equity Incentive Plan Awards  | 
All Other Stock Awards: Number of Shares of Stock or Units (#)  | 
All Other Option Awards: Number of Securities Underlying  | 
Grant Date Fair Value of Stock and Option Awards ($)  | 
||||||||||||||||||||||||||||||||||||||||
|   Name  | 
Grant Date  | 
Threshold ($)  | 
Target ($)  | 
Maximum ($)  | 
Threshold (#)  | 
Target (#)  | 
Maximum (#)  | 
|||||||||||||||||||||||||||||||||||||
|   Stephan D. Scholl  | 
||||||||||||||||||||||||||||||||||||||||||||
|   AIP  | 
(1 | ) | 1,200,000 | 1,200,000 | 1,800,000 | |||||||||||||||||||||||||||||||||||||||
|   Tranche 1 Base Units  | 
(2 | ) | 4/21/2020 | 746.58 | 3,417,828 | |||||||||||||||||||||||||||||||||||||||
|   Tranche 2 Base Units  | 
(2 | ) | 4/21/2020 | 746.58 | 3,413,647 | |||||||||||||||||||||||||||||||||||||||
|   Tranche 2 Base Units  | 
(2 | ) | 4/21/2020 | 746.58 | 3,413,647 | |||||||||||||||||||||||||||||||||||||||
|   Tranche 1 Liquidity Event Units  | 
(2 | ) | 4/21/2020 | 567.35 | 2,594,166 | |||||||||||||||||||||||||||||||||||||||
|   Tranche 2 Liquidity Event Units  | 
(2 | ) | 4/21/2020 | 283.68 | 1,297,083 | |||||||||||||||||||||||||||||||||||||||
|   Tranche 1 Additional Liquidity Event Units  | 
(2 | ) | 4/21/2020 | 212.76 | 972,809 | |||||||||||||||||||||||||||||||||||||||
|   Tranche 2 Additional Liquidity Event Units  | 
(2 | ) | 4/21/2020 | 425.51 | 1,945,617 | |||||||||||||||||||||||||||||||||||||||
|   Katie J. Rooney  | 
||||||||||||||||||||||||||||||||||||||||||||
|   AIP  | 
(1 | ) | 125,000 | 500,000 | 750,000 | |||||||||||||||||||||||||||||||||||||||
|   Cesar Jelvez  | 
||||||||||||||||||||||||||||||||||||||||||||
|   AIP  | 
(1 | ) | 44,775 | 179,098 | 268,647 | |||||||||||||||||||||||||||||||||||||||
|   Time-Vesting Class B Units  | 
(3 | ) | 7/16/2020 | 166.67 | 763,000 | |||||||||||||||||||||||||||||||||||||||
|   1.5x Exit-Vesting Class B Units  | 
(3 | ) | 7/16/2020 | 166.67 | 762,067 | |||||||||||||||||||||||||||||||||||||||
|   1.75x Exit-Vesting Class B Units  | 
(3 | ) | 7/16/2020 | 166.67 | 762,067 | |||||||||||||||||||||||||||||||||||||||
|   Gregory R. Goff  | 
||||||||||||||||||||||||||||||||||||||||||||
|   AIP  | 
(1 | ) | 55,789 | 223,156 | 334,734 | |||||||||||||||||||||||||||||||||||||||
|   Time-Vesting Class B Units  | 
(3 | ) | 5/28/2020 | 183.33 | 839,300 | |||||||||||||||||||||||||||||||||||||||
|   1.5x Exit-Vesting Class B Units  | 
(3 | ) | 5/28/2020 | 183.33 | 838,273 | |||||||||||||||||||||||||||||||||||||||
|   1.75x Exit-Vesting Class B Units  | 
(3 | ) | 5/28/2020 | 183.33 | 838,273 | |||||||||||||||||||||||||||||||||||||||
|   Dinesh V. Tulsiani  | 
||||||||||||||||||||||||||||||||||||||||||||
|   AIP  | 
(1 | ) | 74,375 | 297,500 | 446,250 | |||||||||||||||||||||||||||||||||||||||
|   Time-Vesting Class B Units  | 
(3 | ) | 3/9/2020 | 50.00 | 228,900 | |||||||||||||||||||||||||||||||||||||||
|   1.5x Exit-Vesting Class B Units  | 
(3 | ) | 3/9/2020 | 50.00 | 228,620 | |||||||||||||||||||||||||||||||||||||||
|   1.75x Exit-Vesting Class B Units  | 
(3 | ) | 3/9/2020 | 50.00 | 228,620 | |||||||||||||||||||||||||||||||||||||||
|   Christopher A. Michalak  | 
||||||||||||||||||||||||||||||||||||||||||||
|   AIP  | 
(1 | ) | 212,500 | 850,000 | 1,275,000 | |||||||||||||||||||||||||||||||||||||||
322
| (1) |   The amounts reported in the first row for each Named Executive Officer represent the annual cash incentive award opportunity range under the 2020 AIP, the terms of which are summarized under “—Compensation Elements—Annual Incentive Plan—2020 Annual Cash Incentive Compensation” above. Each of Mr. Jelvez’s and Mr. Goff’s target incentive opportunities were pro-rated for fiscal year 2020 in consideration of his start date of July 1, 2020 and May 4, 2020, respectively. Mr. Scholl’s target incentive opportunity was pro-rated for fiscal year 2020 in consideration of his start date of April 1, 2020, with a guaranteed minimum equal to the product of (x) $1,600,000 and (y) a fraction (the numerator of which is the number of full or partial months during 2020 that Mr. Scholl was employed by us and the denominator of which is 12). For purposes of this table, the “Threshold” amount shown (other than for Mr. Scholl) represents an assumption that Alight achieves the threshold level of only one of the revenue or Compensation EBITDA performance goals and individual performance is deemed achieved at 100%, such that the “Threshold” amount equals 25% of each Named Executive Officer’s target incentive opportunity (other than for Mr. Scholl), and the “Maximum” amount shown represents an assumption that Alight achieves the maximum level of revenue and Compensation EBITDA performance and individual performance attainment that equals 150% of each Named Executive Officer’s target incentive opportunity. The calculation uses each Named Executive Officer’s base salary as of December 31, 2020. For purposes of this table, the “Threshold” amount shown for Mr. Scholl represents an assumption that Mr. Scholl would receive a guaranteed minimum cash incentive award for 2020 equal to the product of (x) $1,600,000 and (y) a fraction (the numerator of which is the number of full or partial months during 2020 that Mr. Scholl was employed by us and the denominator of which is 12). While the 2020 AIP incentive awards were intended to be non-equity incentive plan awards when granted, as described above under “—Compensation Elements—Annual Incentive Plan—2020 Annual Cash Incentive Compensation”, the threshold and target levels of Company performance were not met and our Board of Directors exercised its business judgment and decided to fund the AIP pool at a Company performance achievement level equal to 75% of target performance. The actual amount of the 2020 AIP incentive award earned by each Named Executive Officer under the AIP is set forth in the “Bonus” column of the Summary Compensation Table above.  | 
| (2) |   The amounts reported in the second through eighth rows for Mr. Scholl represent the Tranche 1 Base Units, Tranche 2 Base Units, Tranche 1 Liquidity Event Units, Tranche 2 Liquidity Event Units, Tranche 1 Additional Liquidity Event Units and Tranche 2 Additional Liquidity Event Units granted to Mr. Scholl in 2020. The grant date fair value of the Tranche 2 Base Units, Tranche 1 Liquidity Event Units, Tranche 2 Liquidity Event Units, Tranche 1 Additional Liquidity Event Units and Tranche 2 Additional Liquidity Event Units is based on the probable outcome of the performance conditions. See Footnote (3) to the Summary Compensation Table above.  | 
| (3) |   The amounts reported in the second through fourth rows for Messrs. Jelvez, Goff and Tulsiani represent the Time-Vesting Class B Units, 1.5x Exit-Vesting Class B Units and 1.75x Exit-Vesting Class B Units granted to these Named Executive Officers in 2020. The grant date fair value of the 1.5x Exit-Vesting Class B Units and 1.75x Exit-Vesting Class B Units is based on the probable outcome of the performance conditions. See Footnote (3) to the Summary Compensation Table above.  | 
Narrative Disclosure to Summary Compensation Table and Grants of Plan-Based Awards Table
Employment Agreement
We entered into an employment agreement with Mr. Scholl in April 2020, pursuant to which Mr. Scholl serves as Chief Executive Officer. Mr. Scholl’s initial term of employment with us is for five years, commencing on April 1, 2020, after which his employment with us will automatically continue for successive one-year periods, unless earlier terminated or either of us elect not to continue his employment. Mr. Scholl’s employment agreement contains the terms summarized below:
Compensation Arrangements
| • |   base salary at the annual rate of $800,000;  | 
| • |   target annual incentive award of $1,600,000, which award will be pro-rated for the 2020 fiscal year and is guaranteed to be at least equal to $1,600,000 multiplied by a fraction (the numerator of which is the number of full or partial months during 2020 that Mr. Scholl was employed by us and the denominator of which is 12);  | 
| • |   paid vacation;  | 
| • |   participation in our employee benefit plans;  | 
| • |   severance benefits upon certain terminations of employment, as described under “—Potential Payments Upon Termination or Change-in-Control—Severance Arrangements”;  | 
323
| • |   reimbursement for business related private aviation use up to an annual average of $6,700 per hour for up to 200 flight hours per year, and otherwise first class commercial aviation travel for business purposes;  | 
| • |   relocation benefits in connection with his relocation to the Chicago area, including visa preparation and filing, which relocation benefits totaled approximately $477,599; and  | 
| • |   reimbursement of up to $50,000 in legal fees and expenses incurred in connection with the negotiation of his employment agreement and legal advice relating to his immigration status.  | 
In addition, Mr. Scholl also received a tax gross-up payment of $346,031 related to the relocation benefits in fiscal year 2020.
Offer Letters
Cesar Jelvez Offer Letter. We entered into an offer letter, dated June 9, 2020, with Mr. Jelvez pursuant to which Mr. Jelvez serves as our Chief Customer Experience Officer. Mr. Jelvez’s employment with us is on an “at-will” basis. Mr. Jelvez’s offer letter contains the terms summarized below:
Compensation Arrangements
| • |   base salary at the annual rate of $475,000;  | 
| • |   target annual incentive award of 75% of base salary;  | 
| • |   eligibility for equity award grants;  | 
| • |   paid vacation; and  | 
| • |   participation in our employee benefit plans.  | 
Gregory R. Goff Offer Letter. We entered into an offer letter, dated April 17, 2020, with Mr. Goff pursuant to which Mr. Goff serves as our Chief Product and Technology Officer. Mr. Goff’s employment with us is on an “at-will” basis. Mr. Goff’s offer letter contains the terms summarized below:
Compensation Arrangements
| • |   base salary at the annual rate of $450,000;  | 
| • |   target annual incentive award of 75% of base salary;  | 
| • |   a sign-on bonus of $100,000, payable within 30 days of his May 4, 2020 start date. The full amount of the sign-on bonus is required to be repaid to Alight if Mr. Goff voluntarily terminates his employment or Alight terminates his employment for cause during the first twelve months of employment;  | 
| • |   eligibility for equity award grants;  | 
| • |   paid vacation; and  | 
| • |   participation in our employee benefit plans.  | 
COVID-19 Reductions
During the fiscal year 2020, as cost saving measures in light of the COVID-19 pandemic, each of Mr. Scholl, Ms. Rooney and Mr. Tulsiani took a 23% reduction to his or her base salary for the month of July, and as discussed above under “Compensation Elements—Annual Incentive Plan—2020 Annual Cash Incentive Compensation”, our leadership team, including our Named Executive Officers, voluntarily agreed to take a 25%
324
reduction to his or her awarded annual cash incentive, if applicable. However, as new hires, Messrs. Scholl, Jelvez and Goff remained eligible to receive their respective annual target incentive opportunities for the 2020 fiscal year without any reduction. As an additional cost saving measure, during the period beginning on June 1, 2020 and ending on December 31, 2020, we did not make our non-elective contributions to the 401(k) Plan, as discussed above under “Separation Related Compensation—Executive and Broad-based Employee Benefits.”
2020 Annual Cash Incentive Compensation
As discussed above under “Compensation Elements—Annual Incentive Plan—2020 Annual Cash Incentive Compensation,” the Company did not meet our threshold performance levels of revenue and Compensation EBITDA for fiscal year 2020. As a result, no annual cash incentive amounts would have been payable under the AIP to our Named Executive Officers. After reviewing Company performance and considering the market conditions in light of the COVID-19 pandemic, our Board of Directors exercised positive discretion to fund the AIP pool at a Company performance achievement level equal to 75% of target performance and determined the annual cash incentive payments to be paid to our Named Executive Officers (other than Mr. Scholl) for fiscal year 2020 based on such achievement level. For Mr. Scholl, as discussed above under “Narrative Disclosure to Summary Compensation Table and Grants of Plan-Based Awards Table—Employment Agreement and Offer Letters,” he is entitled to, and will receive, a guaranteed minimum annual cash incentive payment for fiscal year 2020, pro-rated for the number of months he was employed with us during 2020, pursuant to his employment agreement.
Terms of Equity Awards
As a condition to receiving their Restricted Class A-1 Units and Class B Units of Alight, each of the Named Executive Officers was required to enter into a restricted unit award agreement with respect to the Restricted Class A-1 Units of Alight and a profits interest award agreement with respect to the Class B Units of Alight, in each case with Tempo Management, LLC and Alight, and become a party to the amended and restated limited liability company agreement of Tempo Management, LLC. The Restricted Class A-1 Units and Class B Units of Alight held by Tempo Management, LLC that correspond to the Named Executive Officer’s Restricted Class A-1 Units and Class B Units in Tempo Management, LLC are subject to the amended and restated limited liability company agreement of Alight. These agreements generally govern the executive’s rights with respect to the Restricted Class A-1 Units and Class B Units of Alight.
Restricted Class A-1 Units of Alight. The Restricted Class A-1 Units of Alight granted to Messrs. Michalak and Tulsiani and Ms. Rooney are time-vesting and subject to the executive’s continued employment through the applicable vesting date. The vesting terms of the Restricted Class A-1 Units generally mirror the original time-vesting conditions of the executive’s Aon equity awards that were forfeited in connection with our separation from Aon in 2017. The Restricted Class A-1 Units granted to Mr. Michalak were scheduled to vest on a range of vesting dates from May 2017 to May 2021. The Restricted Class A-1 Units granted to Ms. Rooney were scheduled to vest on a range of vesting dates from May 2017 to May 2020. The Restricted Class A-1 Units granted to Mr. Tulsiani were scheduled to vest on a range of vesting dates from May 2018 to January 2022. In March 2018, the Board of Directors of Alight amended the vesting terms of the Restricted Class A-1 Units to consolidate the vesting dates such that any Restricted Class A-1 Units originally scheduled to vest on a date between January 1 and April 30 of any year will vest on January 1 of the applicable year and any Restricted Class A-1 Units originally scheduled to vest between May 1 and December 31 of any year will vest on May 1 of the applicable year. Ms. Rooney fully vested in her Restricted Class A-1 Units on May 1, 2020. Mr. Tulsiani’s unvested Restricted Class A-1 Units will become fully vested on an accelerated basis in connection with the Business Combination, as determined in our Board of Directors’ discretion.
In connection with a termination for “cause” (as defined in the amended and restated limited liability company agreement of Tempo Management, LLC), all unvested Restricted Class A-1 Units of Alight will be immediately forfeited. In addition, other than the potential vesting that may occur in connection with certain
325
termination or change in control events as described under “—Potential Payments Upon Termination or Change-in-Control—Equity Awards and CEO Cash Bonus Award”, all unvested Restricted Class A-1 Units will be forfeited upon the Named Executive Officer’s termination of employment.
In connection with his separation from employment with us in 2020, a portion of Mr. Michalak’s unvested Restricted Class A-1 Units accelerated and vested, and his remaining unvested Restricted Class A-1 Units were forfeited and canceled without any consideration. Mr. Michalak’s Restricted Class A-1 Units of Alight that were vested as of their respective separation dates, including any Restricted Class A-1 Units that accelerated in connection with the separation, remain outstanding.
Class B Units of Alight. The Class B Units of Alight granted to Ms. Rooney, Mr. Tulsiani and Mr. Michalak in 2017 are divided into Time-Vesting Class B Units (one-third of the Class B Units granted), 2.0x Exit-Vesting Class B Units (one-third of the Class B Units granted) and 2.5x Exit-Vesting Class B Units (one-third of the Class B Units granted).
| • |   The Time-Vesting Class B Units generally vest over 5 years, with 20% vesting on the 12-month anniversary of the vesting start date (as specified in the award agreement) and an additional 20% vesting every year thereafter until all of the Time-Vesting Class B Units are fully vested, subject to the executive’s continued employment through each vesting date.  | 
| • |   The 2.0x Exit-Vesting Class B Units vest when and if Blackstone receives cash proceeds in respect of its Class A-1 Units of Alight equal to (x) a 15% annualized internal return rate on its investment and (y) a 2.0x multiple on its investment, subject to the executive’s continued employment through such vesting date.  | 
| • |   The 2.5x Exit-Vesting Class B Units vest when and if Blackstone receives cash proceeds in respect of its Class A-1 Units of Alight equal to (x) a 20% annualized internal return rate on its investment and (y) a 2.5x multiple on its investment, subject to the executive’s continued employment through such vesting date.  | 
The Class B Units of Alight granted to Messrs. Goff, Jelvez and Tulsiani in 2020 are divided into Time-Vesting Class B Units (one-third of the Class B Units granted), 1.5x Exit-Vesting Class B Units (one-third of the Class B Units granted) and 1.75x Exit-Vesting Class B Units (one-third of the Class B Units granted).
| • |   The Time-Vesting Class B Units generally vest over 5 years, with 20% vesting on the 12-month anniversary of the vesting start date (as specified in the award agreement) and an additional 20% vesting every year thereafter until all of the Time-Vesting Class B Units are fully vested, subject to the executive’s continued employment through each vesting date.  | 
| • |   The 1.5x Exit-Vesting Class B Units vest when and if Blackstone receives cash proceeds in respect of its Class A-1 Units of Alight equal to (x) a 15% annualized internal return rate on its investment and (y) a 1.5x multiple on the fair market value of its investment as of the grant date, subject to the executive’s continued employment through such vesting date.  | 
| • |   The 1.75x Exit-Vesting Class B Units vest when and if Blackstone receives cash proceeds in respect of its Class A-1 Units of Alight equal to (x) a 20% annualized internal return rate on its investment and (y) a 1.75x multiple on the fair market value of its investment as of the grant date, subject to the executive’s continued employment through such vesting date.  | 
In connection with a termination for cause or in the event of a “restrictive covenant violation” (as defined in each executive’s profits interest award agreements), all Class B Units of Alight, whether vested or unvested, will be immediately forfeited. In addition, other than the potential vesting that may occur in connection with certain termination or change in control events as described under “—Potential Payments Upon Termination or Change-in-Control—Equity Awards and CEO Cash Bonus Award”, all unvested Class B Units of Alight will be forfeited upon the Named Executive Officer’s termination of employment.
326
CEO Class B Units of Alight. The Class B Units of Alight granted to Mr. Scholl in 2020 are divided into “Base Units” (approximately 60.1% of the Class B Units granted), “Liquidity Event Units” (approximately 22.8% of the Class B Units granted) and “Additional Liquidity Event Units” (approximately 17.1% of the Class B Units granted).
Base Units
| • |   One-third of the Base Units (the “Tranche 1 Base Units”) vest over 5 years, with 20% vesting on the 12-month anniversary of the grant date and an additional 20% vesting every year thereafter until all of the Tranche 1 Base Units are fully vested, subject to Mr. Scholl’s continued employment through each vesting date.  | 
| • |   Two-thirds of the Base Units (the “Tranche 2 Base Units”) vest when and if there is a “sale of the company” (as defined in the profits interest award agreement), with one-half of the Tranche 2 Base Units eligible to vest if the “equity value” (as defined in the profits interest award agreement) is at least equal to the target dollar amount specified in the profits interest award agreement, and the remaining one-half of the Tranche 2 Base Units eligible to vest if the “equity value” (as defined in the profits interest award agreement) is at least equal to a separate target dollar amount specified in the profits interest award agreement, subject to Mr. Scholl’s continued employment through such vesting date.  | 
Liquidity Event Units
| • |   Two-thirds of the Liquidity Event Units (the “Tranche 1 Liquidity Event Units”) provisionally vest over 5 years, with 20% provisionally vesting on the 12-month anniversary of the grant date and an additional 20% provisionally vesting every year thereafter until all of the Tranche 1 Liquidity Event Units are fully provisionally vested, subject to the executive’s continued employment through each provisional vesting date. Any provisionally vested Tranche 1 Liquidity Event Units are eligible to fully vest upon a “sale of the company” (as defined in the profits interest award agreement) if the “equity value” (as defined in the profits interest award agreement) is at least equal to the target dollar amount specified in the profits interest award agreement (a “Qualifying Sale of the Company”), subject to Mr. Scholl’s continued employment through such vesting date.  | 
| • |   One-third of the Liquidity Event Units (the “Tranche 2 Liquidity Event Units”) vest upon a Qualifying Sale of the Company, subject to Mr. Scholl’s continued employment through such vesting date.  | 
| • |   Following the time at which Mr. Scholl is entitled to participate in distributions with respect to any vested Liquidity Event Units, Mr. Scholl will be entitled to receive 100% of all such distributions (subject to certain exceptions), until he has received an aggregate amount equal to $20,000,000.  | 
Additional Liquidity Event Units
| • |   One-third of the Additional Liquidity Event Units (the “Tranche 1 Additional Liquidity Event Units”) provisionally vest over 3 years, with 33.33% provisionally vesting on the 12-month anniversary of the grant date and an additional one-third provisionally vesting every year thereafter until all of the Tranche 1 Additional Liquidity Event Units are fully provisionally vested, subject to Mr. Scholl’s continued employment through each provisional vesting date. Any provisionally vested Tranche 1 Additional Liquidity Event Units are eligible to fully vest upon a Qualifying Sale of the Company that occurs within 3 years following the date of grant, subject to Mr. Scholl’s continued employment through such vesting date.  | 
| • |   Two-thirds of the Additional Liquidity Event Units (the “Tranche 2 Additional Liquidity Event Units”) vest upon a Qualifying Sale of the Company that occurs within 3 years following the date of grant, subject to Mr. Scholl’s continued employment through such vesting date.  | 
327
| • |   Following the time at which Mr. Scholl is entitled to participate in distributions with respect to any vested Additional Liquidity Event Units, Mr. Scholl will be entitled to receive 100% of all such distributions (subject to certain exceptions), until he has received an aggregate amount not to exceed $15,000,000.  | 
In connection with a termination for “cause” (as defined in Mr. Scholl’s employment agreement) or in the event of a “restrictive covenant violation” (as defined in the profits interest award agreements), all CEO Class B Units, whether vested or unvested, will be immediately forfeited (or, to the extent a forfeiture is not permissible under applicable law for any reason, such CEO Class B Units will be subject to the applicable repurchase rights set forth in the profits interest award agreement). In addition, other than the potential vesting that may occur in connection with certain termination or change in control events as described under “—Potential Payments Upon Termination or Change-in-Control—Equity Awards and CEO Cash Bonus Award”, all unvested CEO Class B Units will be forfeited upon Mr. Scholl’s termination of employment (or, to the extent a forfeiture is not permissible under applicable law for any reason, such CEO Class B Units will be subject to the applicable repurchase rights set forth in the profits interest award agreement).
Restrictive Covenants. As a condition of receiving the Restricted Class A-1 Units and Class B Units of Alight, each of the Named Executive Officers agreed to certain restrictive covenants, including confidentiality of information, noncompetition, non-solicitation and non-disparagement covenants. The confidentiality and non-disparagement covenants have an indefinite term, and the non-competition and non-solicitation covenants each have terms effective both during the term of the executive’s employment with Alight and for two years following any termination of employment.
Stephan Scholl Liquidity Event Bonus Award
In connection with his commencement of employment as our Chief Executive Officer, Mr. Scholl entered into a cash bonus award agreement, pursuant to which Mr. Scholl would be eligible to receive payments upon a “qualifying liquidity event” (as defined in the bonus award agreement, a “Qualifying Liquidity Event”) in respect of any vested portion of the award, with such payment (if any becomes payable) partially contingent upon the ultimate value of Mr. Scholl’s Class B Units (the “CEO Cash Bonus Award”). Upon a Qualifying Liquidity Event the amount that Mr. Scholl would be entitled to receive under the bonus award agreement is equal to the sum of the amount that he would receive in respect of the Liquidity Event Award (as described below) and the Additional Liquidity Event Award (as described below). Any amounts payable to Mr. Scholl under the bonus award agreement would generally be payable no later than 30 days following the applicable vesting event.
Liquidity Event Award
| • |   66.67% of the Liquidity Event Award (the “Liquidity Time Award”) provisionally vests over 5 years, with 20% provisionally vesting on the 12-month anniversary of the grant date and an additional 20% provisionally vesting every year thereafter until the Liquidity Event Award is fully provisionally vested, subject to Mr. Scholl’s continued employment through each provisional vesting date. In the event of a “Sale of the Company” (as defined in the bonus award agreement) prior to his termination date, the Liquidity Time Award will fully vest.  | 
| • |   33.33% of the Liquidity Event Award (the “Liquidity Performance Award”) vests upon a Sale of the Company, subject to Mr. Scholl’s continued employment through such vesting date.  | 
| • |   Upon a Qualifying Liquidity Event, the amount that Mr. Scholl would be entitled to receive in respect of the Liquidity Event Award is calculated by multiplying the percentage of the award that is vested as of the date of the Qualifying Liquidity Event by a fixed amount determined in accordance with a schedule set forth in the bonus award agreement and based upon Alight’s “Equity Value” (as defined in the bonus award agreement, the) as of the time of the Qualifying Liquidity Event.  | 
328
| • |   If the Equity Value is less than $1,664,000,000, the full potential amount of the Liquidity Event Award will be $0.00. For each additional approximately $130,000,000 of Equity Value up to $2,831,000,000, the full potential amount of the Liquidity Event Award increases by $2,000,000, such that if the Equity Value is equal to $2,831,000,000, the full potential amount of the Liquidity Event Award will be $18,000,000. If the Equity Value is equal to $2,955,123,429.01, the full potential amount of the Liquidity Event Award will be $20,000,000. If the Equity Value exceeds $2,955,123,429.01, the full potential amount of the Liquidity Event Award will be an amount (not less than zero) equal to (x) $20,000,000 minus (y) the cash value of Mr. Scholl’s Liquidity Event Units (as defined in the bonus award agreement and described below in “Terms of Equity Awards—CEO Class B Units of Alight”). For any Equity Value achieved that is between the thresholds specified in the bonus award agreement, the full potential amount of the Liquidity Event Award will be determined by straight-line interpolation.  | 
Additional Liquidity Event Award
| • |   33.33% of the Additional Liquidity Event Award (the “Additional Liquidity Event Time Award”) provisionally vests over 3 years, with one-third provisionally vesting on the 12-month anniversary of the grant date and an additional one-third provisionally vesting every year thereafter until all of the Additional Liquidity Event Time Award is fully provisionally vested, subject to Mr. Scholl’s continued employment through each provisional vesting date. Any provisionally vested portion of the Additional Liquidity Event Time Award is eligible to fully vest upon a Sale of the Company that occurs within 3 years following the date of grant, subject to Mr. Scholl’s continued employment through such vesting date.  | 
| • |   66.67% of the Additional Liquidity Event Award (the “Additional Liquidity Event Performance Award”) vests upon a Sale of the Company that occurs within 3 years following the date of grant, subject to Mr. Scholl’s continued employment through such vesting date.  | 
| • |   Upon a Qualifying Liquidity Event, the amount that Mr. Scholl would be entitled to receive in respect of the Additional Liquidity Event Award is calculated by multiplying the percentage of the award that is vested as of the date of the Qualifying Liquidity Event by the excess of (x) $15,000,000 over (y) the “eligible distributions” (as defined in the bonus award agreement) actually paid or payable in respect of Mr. Scholl’s Additional Liquidity Event Units (as defined in the bonus award agreement and described below in “Terms of Equity Awards—CEO Class B Units”).  | 
Upon a Qualifying Liquidity Event, the maximum potential amount that Mr. Scholl could receive under the bonus award agreement is $35,000,000.
In connection with a termination for “cause” (as defined in Mr. Scholl’s employment agreement) or in the event of a “restrictive covenant violation” (as defined in the bonus award agreement) all of the Liquidity Event Award and the Additional Liquidity Event Award (whether vested or unvested), will be immediately forfeited. In addition, other than the potential vesting that may occur in connection with certain termination or change in control events as described under “—Potential Payments Upon Termination or Change-in-Control—CEO Cash Bonus Award”, any unvested portion of the Liquidity Event Award and Additional Liquidity Event Award will be forfeited upon Mr. Scholl’s termination of employment.
In connection with the Business Combination, and the anticipated treatment of Mr. Scholl’s Class B Units of Alight, it is anticipated that as of the date of the Business Combination, no amount will become payable to Mr. Scholl under the CEO Cash Bonus Award and the CEO Cash Bonus Award will fully terminate for no consideration in accordance with its terms.
329
Outstanding Equity Awards at 2020 Fiscal-Year End
The following table provides information regarding outstanding equity awards made to our Named Executive Officers as of December 31, 2020. Fractional units have been rounded to the nearest hundredth of a unit.
| Stock Awards | ||||||||||||||||||||
|   Name  | 
Grant Date | Number of shares or units of stock that have not vested (#)  | 
Market value of shares or units of stock that have not vested ($)(9)  | 
Equity incentive plan awards: number of unearned shares, units or other rights that have not vested (#)  | 
Equity incentive plan awards: market or payout value of unearned shares, units or other rights have not vested ($)(10)  | 
|||||||||||||||
|   Stephan D. Scholl  | 
||||||||||||||||||||
|   Tranche 1 Base Units  | 
4/21/2020 | 746.58 | (1) | 1,891,079 | ||||||||||||||||
|   Tranche 2 Base Units  | 
4/21/2020 | 746.58 | (2) | 1,891,079 | ||||||||||||||||
|   Tranche 2 Base Units  | 
4/21/2020 | 746.58 | (2) | 1,891,079 | ||||||||||||||||
|   Tranche 1 Liquidity Event Units  | 
4/21/2020 | 567.35 | (3) | 1,437,106 | ||||||||||||||||
|   Tranche 2 Liquidity Event Units  | 
4/21/2020 | 283.68 | (3) | 718,553 | ||||||||||||||||
|   Tranche 1 Additional Liquidity Event Units  | 
4/21/2020 | 212.76 | (4) | 538,913 | ||||||||||||||||
|   Tranche 2 Additional Liquidity Event Units  | 
4/21/2020 | 425.51 | (4) | 1,077,825 | ||||||||||||||||
|   Katie J. Rooney  | 
||||||||||||||||||||
|   Time-Vesting Class B Units  | 
9/8/2017 | 140.00 | (5) | 2,688,140 | ||||||||||||||||
|   2.0x Exit-Vesting Class B Units  | 
9/8/2017 | 350.00 | (6) | 6,720,350 | ||||||||||||||||
|   2.5x Exit-Vesting Class B Units  | 
9/8/2017 | 350.00 | (6) | 6,720,350 | ||||||||||||||||
|   Cesar Jelvez  | 
||||||||||||||||||||
|   Time-Vesting Class B Units  | 
7/16/2020 | 166.67 | (5) | 443,500 | ||||||||||||||||
|   1.5x Exit-Vesting Class B Units  | 
7/16/2020 | 166.67 | (7) | 443,500 | ||||||||||||||||
|   1.75x Exit-Vesting Class B Units  | 
7/16/2020 | 166.67 | (7) | 443,500 | ||||||||||||||||
|   Gregory R. Goff  | 
||||||||||||||||||||
|   Time-Vesting Class B Units  | 
5/28/2020 | 183.33 | (5) | 487,850 | ||||||||||||||||
|   1.5x Exit-Vesting Class B Units  | 
5/28/2020 | 183.33 | (7) | 487,850 | ||||||||||||||||
|   1.75x Exit-Vesting Class B Units  | 
5/28/2020 | 183.33 | (7) | 487,850 | ||||||||||||||||
|   Dinesh V. Tulsiani  | 
||||||||||||||||||||
|   Restricted Class A-1 Units  | 
9/8/2017 | 5.94 | (8) | 154,714 | ||||||||||||||||
|   Time-Vesting Class B Units  | 
9/8/2017 | 13.33 | (5) | 256,013 | ||||||||||||||||
|   2.0x Exit-Vesting Class B Units  | 
9/8/2017 | 33.33 | (6) | 640,033 | ||||||||||||||||
|   2.5x Exit-Vesting Class B Units  | 
9/8/2017 | 33.33 | (6) | 640,033 | ||||||||||||||||
|   Time-Vesting Class B Units  | 
3/9/2020 | 50.00 | (5) | 126,650 | ||||||||||||||||
|   1.5x Exit-Vesting Class B Units  | 
3/9/2020 | 50.00 | (7) | 126,650 | ||||||||||||||||
|   1.75x Exit-Vesting Class B Units  | 
3/9/2020 | 50.00 | (7) | 126,650 | ||||||||||||||||
| (1) |   Reflects Tranche 1 Base Units that vest over 5 years, with 20% vesting on the 12-month anniversary of the vesting start date (as specified in the award agreement) and additional 20% vesting every year thereafter.  | 
| (2) |   Reflects Tranche 2 Base Units. The vesting terms of these Tranche 2 Base Units are described under “Narrative Disclosure to Summary Compensation Table and Grants of Plan-Based Awards Table—Terms of Equity Awards—CEO Class B Units of Alight.”  | 
| (3) |   Reflects the Liquidity Event Units (of which two-thirds are Tranche 1 Liquidity Event Units and one-third are Tranche 2 Liquidity Event Units). The vesting terms of these Liquidity Event Units are described under  | 
330
| “Narrative Disclosure to Summary Compensation Table and Grants of Plan-Based Awards Table—Terms of Equity Awards—CEO Class B Units of Alight.” | 
| (4) |   Reflects the Additional Liquidity Event Units (of which one-third are Tranche 1 Additional Liquidity Event Units and two-thirds are Tranche 2 Additional Liquidity Event Units). The vesting terms of these Additional Liquidity Event Units are described under “Narrative Disclosure to Summary Compensation Table and Grants of Plan-Based Awards Table—Terms of Equity Awards—CEO Class B Units of Alight.”  | 
| (5) |   Reflects Time-Vesting Class B Units that vest over 5 years, with 20% vesting on the 12-month anniversary of the vesting start date (as specified in the award agreement) and an additional 20% vesting every year thereafter.  | 
| (6) |   Reflects Exit-Vesting Class B Units (of which one-half are 2.0x Exit-Vesting Class B Units and one-half are 2.5x Exit-Vesting Class B Units). The vesting terms of these Exit-Vesting Class B Units are described under “Narrative Disclosure to Summary Compensation Table and Grants of Plan-Based Awards Table—Terms of Equity Awards—Class B Units of Alight.”  | 
| (7) |   Reflects Exit-Vesting Class B Units (of which one-half are 1.5x Exit-Vesting Class B Units and one-half are 1.75x Exit-Vesting Class B Units). The vesting terms of these Exit-Vesting Class B Units are described under “Narrative Disclosure to Summary Compensation Table and Grants of Plan-Based Awards Table—Terms of Equity Awards—Class B Units of Alight.”  | 
| (8) |   Reflects Restricted Class A-1 Units which have vesting terms that generally mirror the original time-vesting conditions of the Aon equity awards that were forfeited in connection with our separation from Aon. The vesting terms of these Restricted Class A-1 Units are described under “Narrative Disclosure to Summary Compensation Table and Grants of Plan-Based Awards Table—Terms of Equity Awards—Restricted Class A-1 Units of Alight.” For Mr. Tulsiani’s Restricted Class A-1 Units of Alight that had not vested as of December 31, 2020, the remaining 5.94 Restricted Class A-1 Units will accelerate and vest in full in connection with the Business Combination, as determined in our Board of Directors’ discretion.  | 
| (9) |   For Mr. Scholl’s Tranche 1 Base Units and each other Named Executive Officer’s Time-Vesting Class B Units, amounts reflected are based on the appreciation in the value of our business from and after the date of grant through the date of our most recent valuation prior to December 31, 2020. For Mr. Tulsiani’s Restricted Class A-1 Units, amount reflected is based on the value of our Class A-1 Units as of the date of our most recent valuation prior to December 31, 2020.  | 
| (10) |   The equity value of Alight had appreciated to a level that would have created value in the Tranche 2 Base Units, Liquidity Event Units, Additional Liquidity Event Units, 1.5x Exit-Vesting Class B Units, 1.75x Exit-Vesting Class B Units, 2.0x Exit-Vesting Class B Units and 2.5x Exit-Vesting Class B Units as of the date of our most recent valuation prior to December 31, 2020. Therefore, the market value of the Tranche 2 Base Units, Liquidity Event Units, Additional Liquidity Event Units, 1.5x Exit-Vesting Class B Units, 1.75x Exit-Vesting Class B Units, 2.0x Exit-Vesting Class B Units and 2.5x Exit-Vesting Class B Units was based on the appreciation in the value of our business as of the date of our most recent valuation prior to December 31, 2020.  | 
331
Option Exercises and Stock Vested in 2020
The following table provides information regarding our Named Executive Officers’ Restricted Class A-1 Units of Alight and Time-Vesting Class B Units of Alight that vested during 2020. Fractional units have been rounded to the nearest hundredth of a unit.
| Stock Awards | ||||||||
|   Name  | 
# of Shares of Units Acquired on Vesting (#)  | 
Value Realized on Vesting ($)(1)  | 
||||||
|   Stephan D. Scholl  | 
||||||||
|   Time-Vesting Class B Units  | 
||||||||
|   Katie J. Rooney  | 
||||||||
|   Restricted Class A-1 Units  | 
3.37 | 78,872 | ||||||
|   Time-Vesting Class B Units  | 
70.00 | 1,157,800 | ||||||
|   Cesar Jelvez  | 
||||||||
|   Time-Vesting Class B Units  | 
||||||||
|   Gregory R. Goff  | 
||||||||
|   Time-Vesting Class B Units  | 
||||||||
|   Dinesh V. Tulsiani  | 
||||||||
|   Restricted Class A-1 Units  | 
6.29 | 146,976 | ||||||
|   Time-Vesting Class B Units  | 
6.67 | 110,267 | ||||||
|   Christopher A. Michalak  | 
||||||||
|   Restricted Class A-1 Units  | 
4.43 | 104,205 | ||||||
|   Time-Vesting Class B Units  | 
143.67 | 2,394,636 | ||||||
| (1) |   Value realized on vesting of Restricted Class A-1 Units is based on the value of our Class A-1 Units on the applicable vesting date. Value realized on vesting of Time-Vesting Class B Units is based on the appreciation in value of our business from and after the date of grant through the date of our most recent valuation prior to the applicable vesting date.  | 
Pension Benefits for 2020
We do not offer pension benefits to our Named Executive Officers.
Nonqualified Deferred Compensation for 2020
The table below provides information as of December 31, 2020 for those Named Executive Officers who participated in the Deferred Compensation Plan and the Supplemental Savings Plan.
|   Name  | 
Executive contributions in last FY ($)  | 
Registrant contributions in last FY ($)  | 
Aggregate Earnings (Losses) in Last FY ($)(1)  | 
Aggregate Withdrawals/ Distributions ($)  | 
Aggregate Balance at Last FYE ($)(2)  | 
|||||||||||||||
|   Stephan D. Scholl(3)  | 
||||||||||||||||||||
|   Katie J. Rooney  | 
||||||||||||||||||||
|   Supplemental Savings Plan  | 
6,196 | 45,386 | ||||||||||||||||||
|   Deferred Compensation Plan  | 
1,108 | 19,567 | ||||||||||||||||||
|   Cesar Jelvez(3)  | 
||||||||||||||||||||
|   Gregory R. Goff(3)  | 
||||||||||||||||||||
|   Dinesh V. Tulsiani(3)  | 
||||||||||||||||||||
|   Christopher A. Michalak  | 
||||||||||||||||||||
|   Supplemental Savings Plan  | 
20,102 | 173,099 | ||||||||||||||||||
332
| (1) |   Amounts reported represent investment earnings/(losses) during 2020. No portion of any earnings would be considered above-market or preferential and, accordingly, no earnings are reflected under the “Change in Pension Value and Nonqualified Deferred Compensation Earnings” column of the Summary Compensation Table above.  | 
| (2) |   No amount of the amounts reported in the “Aggregate Balance at Last FYE” column was reported as compensation in the Summary Compensation Table above for prior years because this proxy statement/prospectus/consent solicitation statement is the first time we have been required to provide this disclosure under SEC rules.  | 
| (3) |   None of Messrs. Scholl, Jelvez, Goff and Tulsiani participate in the Deferred Compensation Plan or the Supplemental Savings Plans as these plans are legacy nonqualified deferred compensation plans which were open only to participants who participated in similar plans at Aon prior to our separation from Aon and are now frozen.  | 
Narrative to Nonqualified Deferred Compensation for 2020 Table
Deferred Compensation Plan. Certain of our highly compensated employees, including Ms. Rooney and Mr. Michalak, participate in the Deferred Compensation Plan. The Deferred Compensation Plan was open only to participants who participated in a similar plan at Aon prior to our separation from Aon and is now frozen and no new deferral elections were permitted with respect to any calendar year commencing on or after January 1, 2018. The amounts deferred are notionally invested in accounts selected by the participant that are selected by our investment committee. Participants may make reallocations of amounts among the existing investment alternatives on any business day, except changes may not be made more than once per day.
A participant may choose to receive distributions in either a lump sum or in annual installments upon a separation from service or a specified date elected by the participant (provided that such date is at least three years from the date of the participant’s first deferral). In the event a participant dies when installments are being paid to the participant, unpaid amounts will be paid to his or her beneficiary in accordance with the time period selected by the participant and in the event of a participant’s death before installments have begun being paid, such amounts will be paid to his or her beneficiary beginning in the year after the participant’s death. In the event of a participant’s death who has elected a lump sum, such distribution will be paid to his or her beneficiary in the year after the participant’s death. A participant may also receive a distribution if he or she experiences an unforeseeable emergency, as defined in the Deferred Compensation Plan.
Supplemental Savings Plan. Certain of our highly compensated employees, including Ms. Rooney and Mr. Michalak, participate in the Supplemental Savings Plan, which was designed to provide additional retirement benefits for executives whose benefits under the 401(k) Plan were limited due to limits imposed by the Code. The Supplemental Savings Plan was open only to participants who were eligible to receive an employer supplemental match contribution with respect to calendar year 2017 under the terms of a similar plan at Aon prior to our separation from Aon. Account balances and elections made under the prior Aon plan were transferred to the Supplemental Savings Plan in connection with our separation from Aon. The Supplemental Savings Plan is now frozen and does not provide any individual with an opportunity to receive any contributions with respect to any plan year after the plan year ending on December 31, 2017. Participants are entitled to direct the allocation of balances to one or more investment funds which may be added or terminated from time to time at the option of our investment committee.
A participant’s entire vested balance will commence to be paid on the earlier to occur of (i) the participant’s termination of employment or (ii) the participant’s attainment of age 65. A participant who becomes entitled to distributions upon reaching age 65 or upon a termination of employment at or after reaching age 55 will receive the balance in annual installments over ten years. A participant who has not yet reached age 55 and becomes entitled to distributions will be paid the entire balance in a single payment. If a participant dies before receiving all amounts credited to his or her accounts, any unpaid amounts will be paid to his or her beneficiaries in the same manner and at the same time as distributions would have been made had the participant survived. A
333
participant may also receive a distribution if he or she experiences an unforeseeable emergency, as defined in the Supplemental Savings Plan.
In connection with Mr. Michalak’s termination of employment in 2020, Mr. Michalak became entitled to receive the remainder of his vested balance in the Supplemental Savings Plan in annual installments over ten years.
Potential Payments Upon Termination or Change-in-Control
The following table describes the potential payments and benefits that would have been payable to our Named Executive Officers under existing plans and contractual arrangements assuming (1) a termination of employment and/or (2) a “Sale of the Company” (as defined in the amended and restated limited liability company agreement of Alight and referred to herein as a “change in control”) occurred on December 31, 2020, the last business day of our last completed fiscal year.
The amounts shown in the table do not include payments and benefits to the extent they are provided generally to all salaried employees upon termination of employment and do not discriminate in scope, terms or operation in favor of the Named Executive Officers. These include distributions of previously vested plan balances under our 401(k) Plan, the Deferred Compensation Plan and the Supplemental Savings Plan. Furthermore, the amounts shown in the table do not include amounts that may have been payable to a Named Executive Officer upon the sale or purchase of his or her vested equity pursuant to the exercise of call rights.
| S. Scholl | K. Rooney | C. Jelvez | G. Goff | D. Tulsiani | C. Michalak | |||||||||||||||||||
|   Termination by the Company without Cause, or by Executive with Good Reason  | 
||||||||||||||||||||||||
|   Severance Payments(1)  | 
$ | 5,200,000 | $ | 1,823,388 | $ | 475,000 | $ | 450,000 | $ | 425,000 | $ | 3,400,000 | ||||||||||||
|   Health Plan Continuation(2)  | 
$ | 20,103 | $ | 17,021 | $ | 19,003 | $ | 17,760 | $ | 17,680 | $ | 21,125 | ||||||||||||
|   Outplacement Benefits(3)  | 
$ | 60,000 | $ | 60,000 | $ | 60,000 | $ | 60,000 | $ | 60,000 | $ | 60,000 | ||||||||||||
|   Restricted Class A-1 Unit Acceleration(4)  | 
— | — | — | — | $ | 79,974 | $ | 104,204 | ||||||||||||||||
|   Class B Unit Acceleration(5)  | 
$ | 283,662 | $ | 44,350 | $ | 64,234 | $ | 21,316 | $ | 2,394,636 | ||||||||||||||
|   
  | 
  
  | 
  
  | 
  
  | 
  
  | 
  
  | 
  
  | 
  
  | 
  
  | 
  
  | 
  
  | 
  
  | 
|||||||||||||
|   Total  | 
$ | 5,563,765 | $ | 1,900,409 | $ | 598,353 | $ | 591,994 | $ | 603,970 | $ | 5,979,965 | ||||||||||||
|   
  | 
  
  | 
  
  | 
  
  | 
  
  | 
  
  | 
  
  | 
  
  | 
  
  | 
  
  | 
  
  | 
  
  | 
|||||||||||||
|   Change in Control without Termination  | 
||||||||||||||||||||||||
|   Severance Payments  | 
— | — | — | — | — | — | ||||||||||||||||||
|   Health Plan Continuation  | 
— | — | — | — | — | — | ||||||||||||||||||
|   Outplacement Benefits  | 
— | — | — |   | 
—    | 
  | 
— | — | ||||||||||||||||
|   Restricted Class A-1 Unit Acceleration  | 
— | — | — |   | 
—    | 
  | 
— | — | ||||||||||||||||
|   Class B Unit Acceleration(6)  | 
$ | 16,767,650 | $ | 16,128,840 | $ | 443,500 | $ | 487,850 | $ | 1,662,730 | — | |||||||||||||
|   CEO Cash Bonus Award(7)  | 
$ | 20,123,429 | — | — | — | — | — | |||||||||||||||||
|   
  | 
  
  | 
  
  | 
  
  | 
  
  | 
  
  | 
  
  | 
  
  | 
  
  | 
  
  | 
  
  | 
  
  | 
|||||||||||||
|   Total  | 
$ | 36,891,079 | $ | 16,128,840 | $ | 443,500 | $ | 487,850 | $ | 1,662,730 | $ | 0 | ||||||||||||
|   
  | 
  
  | 
  
  | 
  
  | 
  
  | 
  
  | 
  
  | 
  
  | 
  
  | 
  
  | 
  
  | 
  
  | 
|||||||||||||
|   Change in Control with Termination  | 
||||||||||||||||||||||||
|   Severance Payments(1)  | 
$ | 5,200,000 | $ | 1,823,388 | $ | 831,250 | $ | 787,500 | $ | 645,380 | — | |||||||||||||
|   Health Plan Continuation(2)  | 
$ | 20,103 | $ | 17,021 | $ | 19,003 | $ | 17,760 | $ | 17,680 | — | |||||||||||||
|   Outplacement Benefits(3)  | 
$ | 60,000 | $ | 60,000 | $ | 60,000 | $ | 60,000 | $ | 60,000 | — | |||||||||||||
|   Restricted Class A-1 Unit Acceleration(4)  | 
— | — | — | — | $ | 79,974 | — | |||||||||||||||||
|   Class B Unit Acceleration(6)  | 
$ | 16,767,650 | $ | 16,128,840 | $ | 443,500 | $ | 487,850 | $ | 1,662,730 | — | |||||||||||||
|   CEO Cash Bonus Award(7)  | 
$ | 20,123,429 | — | — | — | — | — | |||||||||||||||||
|   
  | 
  
  | 
  
  | 
  
  | 
  
  | 
  
  | 
  
  | 
  
  | 
  
  | 
  
  | 
  
  | 
  
  | 
|||||||||||||
|   Total  | 
$ | 42,171,182 | $ | 18,029,249 | $ | 1,353,753 | $ | 1,353,110 | $ | 2,465,764 | $ | 0 | ||||||||||||
|   
  | 
  
  | 
  
  | 
  
  | 
  
  | 
  
  | 
  
  | 
  
  | 
  
  | 
  
  | 
  
  | 
  
  | 
|||||||||||||
334
| S. Scholl | K. Rooney | C. Jelvez | G. Goff | D. Tulsiani  | 
C. Michalak  | 
|||||||||||||||||||
|   Disability or Death  | 
||||||||||||||||||||||||
|   Severance Payments(8)  | 
$ | 1,200,000 | $ | 500,000 | $ | 179,098 | $ | 223,156 | $ | 297,500 | — | |||||||||||||
|   Health Plan Continuation  | 
— | — | — | — | — | — | ||||||||||||||||||
|   Outplacement Benefits  | 
— | — | — | — | — | — | ||||||||||||||||||
|   Restricted Class A-1 Unit Acceleration(4)  | 
— | — | — | — | $ | 154,714 | — | |||||||||||||||||
|   Class B Unit Acceleration(5)  | 
— | $ | 1,344,070 | $ | 88,700 | $ | 97,570 | $ | 153,337 | — | ||||||||||||||
|   
  | 
  
  | 
  
  | 
  
  | 
  
  | 
  
  | 
  
  | 
  
  | 
  
  | 
  
  | 
  
  | 
  
  | 
|||||||||||||
|   Total  | 
$ | 1,200,000 | $ | 1,844,070 | $ | 267,798 | $ | 320,726 | $ | 605,551 | $ | 0 | ||||||||||||
|   
  | 
  
  | 
  
  | 
  
  | 
  
  | 
  
  | 
  
  | 
  
  | 
  
  | 
  
  | 
  
  | 
  
  | 
|||||||||||||
| (1) |   Amounts reported reflect a cash severance payment which includes the following:  | 
| • |   Mr. Scholl—two times the sum of his annual base salary ($800,000) and his target annual cash incentive opportunity for 2020 ($1,200,000) plus a pro-rata portion of his annual cash incentive opportunity for 2020 ($1,200,000);  | 
| • |   Ms. Rooney—two times the sum of her annual base salary ($500,000) and her average 2018 and 2019 annual cash incentive award ($411,694);  | 
| • |   Mr. Jelvez—his annual base salary ($475,000) and, in the event of a change in control with a Qualifying Termination, an additional amount equal to his target annual cash incentive opportunity for 2020 ($356,250);  | 
| • |   Mr. Goff—his annual base salary ($450,000) and, in the event of a change in control with a Qualifying Termination, an additional amount equal to his target annual cash incentive opportunity for 2020 ($337,500);  | 
| • |   Mr. Tulsiani—his annual base salary ($425,000) and, in the event of a change in control with a Qualifying Termination, an additional amount equal to his average annual 2018 and 2019 annual cash incentive award ($220,380); and  | 
| • |   Mr. Michalak—two times the sum of his annual base salary ($850,000) and his average target annual cash incentive award for 2018 and 2019 ($850,000). The amount reported for Mr. Michalak reflects the actual amount paid to him in connection with his termination of employment in 2020.  | 
| (2) |   Amounts reported reflect the cost of providing the executive officer with continued medical, dental and life insurance coverage as enrolled at the time of his or her termination for a period of twelve months assuming 2021 rates.  | 
| (3) |   Amounts reported reflect the maximum potential costs of outplacement services for each executive assuming 2020 rates.  | 
| (4) |   Amount reported for Mr. Tulsiani reflects full or partial accelerated vesting of Mr. Tulsiani’s Restricted Class A-1 Units based on the Restricted Class A-1 Units having a value of $26,034 per unit as of the date of our most recent valuation prior to December 31, 2020. Amount reported for Mr. Michalak reflects the vesting of 4.43 Restricted Class A-1 Units on an accelerated basis in connection with his termination of employment in 2020. Amount reported for Mr. Michalak is based on the Restricted Class A-1 Units having a value of $23,501 per unit as of the date of our most recent valuation prior to Mr. Michalak’s termination of employment. For additional details regarding the treatment of the Restricted Class A-1 Units under certain termination or change in control events, see “—Equity Awards and CEO Cash Bonus Award” below.  | 
| (5) |   Amounts reported for the Named Executive Officers (other than Mr. Michalak) reflect partial accelerated vesting of the Time-Vesting Class B Units and, for Mr. Scholl, the Tranche 1 Base Units in the event of a termination without cause or by the executive for good reason. In addition, amounts reported for all Named Executive Officers (other than Messrs. Scholl and Michalak) reflect partial accelerated vesting of the Time-Vesting Class B Units in the event of a termination due to death or disability. The amounts reported for the Time-Vesting Class B Units and, for Mr. Scholl, the Tranche 1 Base Units, are based upon the appreciation in the value of our business from and after the date of grant through the date of our most recent valuation prior to December 31, 2020. In addition, the amounts reported reflect that the 1.5x Exit-Vesting Class B  | 
335
| Units, 1.75x Exit-Vesting Class B Units, 2.0x Exit-Vesting Class B Units, 2.5x Exit-Vesting Class B Units, Tranche 2 Base Units, Liquidity Event Units and Additional Liquidity Event Units would not have vested on the applicable termination date and assume such Exit-Vesting Class B Units, Liquidity Event Units and Additional Liquidity Event Units would not vest within six months after the termination date. For additional details regarding the treatment of the Class B Units of Alight and the CEO Class B Units of Alight under certain termination events, see “—Equity Awards and CEO Cash Bonus Award” below. Amounts reported for Mr. Michalak reflect the vesting of 143.67 Time-Vesting Class B Units on an accelerated basis in connection with his termination of employment in 2020. The amounts reported for Mr. Michalak’s Time-Vesting Class B Units are based upon the appreciation in the value of our business from and after the date of grant through the date of our most recent valuation prior to Mr. Michalak’s termination of employment. | 
| (6) |   Amounts reported for the Named Executive Officers reflect full accelerated vesting of the Time-Vesting Class B Units and, for Mr. Scholl, his Tranche 1 Base Units. The amounts reported for the Time-Vesting Class B Units and, for Mr. Scholl, the Tranche 1 Base Units are based upon the appreciation in the value of our business from and after the date of grant through the date of our most recent valuation prior to December 31, 2020. In addition, as of the date of our most recent valuation prior to December 31, 2020, the equity value of Alight had appreciated to a level that would have created value in Ms. Rooney’s and Mr. Tulsiani’s 2.0x Exit-Vesting Class B Units and 2.5x Exit-Vesting Class B Units and in Mr. Scholl’s Liquidity Event Units and Additional Liquidity Event Units. Therefore, the amounts reported for Ms. Rooney and Mr. Tulsiani assume a change in control would have resulted in Blackstone receiving cash proceeds in respect of its Class A-1 Units of Alight such that Ms. Rooney’s and Mr. Tulsiani’s 2.0x Exit-Vesting Class B Units and 2.5x Exit-Vesting Class B Units would have vested. The amount reported for Mr. Scholl assumes a change in control would have resulted in an equity value of Alight such that Mr. Scholl’s Liquidity Event Units and Additional Liquidity Event Units would have vested. As of the date of our most recent valuation prior to December 31, 2020, the equity value of Alight had not appreciated to a level that would have resulted in the vesting of each of Mr. Jelvez’s, Mr. Goff’s and Mr. Tulsiani’s 1.5x Exit-Vesting Class B Units and 1.75x Exit-Vesting Class B Units. Therefore, the amounts reported for Messrs. Jelvez, Goff and Tulsiani assume that a change in control would not have resulted in Blackstone receiving sufficient cash proceeds in respect of its Class A-1 Units of Alight and that each of Mr. Jelvez’s, Mr. Goff’s and Mr. Tulsiani’s 1.5x Exit-Vesting Class B Units and 1.75x Exit-Vesting Class B Units would not have vested. Additionally, the equity value of Alight had not appreciated to a level that would have resulted in the vesting of Mr. Scholl’s Tranche 2 Base Units. Therefore, amounts reported for Mr. Scholl assume that his Tranche 2 Base Units would not have vested upon a change in control. For additional details regarding the treatment of the Class B Units of Alight and the CEO Class B Units upon a change in control, see “—Equity Awards and CEO Cash Bonus Award” below.  | 
| (7) |   Amount reported reflects accelerated vesting of the CEO Cash Bonus Award. The equity value of Alight as of the date of our most recent valuation prior to December 31, 2020 was such that value would have been created in Mr. Scholl’s Liquidity Event Award and Additional Liquidity Event Award based on the amount of distributions that Mr. Scholl would have received in respect of his Liquidity Event Units and Additional Liquidity Event Units upon a change in control. The calculation assumes that a change in control would have resulted in the vesting of Mr. Scholl’s Liquidity Event Units and Additional Liquidity Event Units, as described in footnote (6) above. For additional details regarding the treatment of the CEO Cash Bonus Award upon a change in control, see “—Equity Awards and CEO Cash Bonus Award” below.  | 
| (8) |   Amount reported for Mr. Scholl reflects his target annual incentive opportunity for the 2020 fiscal year ($1,600,000), pro-rated for the number of months that he was employed by us during such year based on his April 1, 2020 start date. Amounts reported for each other Named Executive Officer (other than Mr. Michalak) reflect a full year AIP bonus at target performance in the event of the disability or death of the Named Executive Officer, except for Messrs. Jelvez and Goff, who were employed for only a portion of 2020. For Messrs. Jelvez and Goff, amounts reported reflect the executive’s respective AIP cash incentive award at target performance, pro-rated based on his July 1, 2020 and May 4, 2020 start date, respectively. Additionally, in addition to amounts reported in the table above in the event of death of a Named Executive Officer, each Named Executive Officer will receive benefits from third-party payors under our employer-paid premium life insurance plans. All of our executives are eligible for two times annual base salary at  | 
336
| death (up to $5,000,000). Therefore, if such benefits were triggered for the Named Executive Officers on December 31, 2020 under our life insurance plans, the legally designated beneficiary(ies) of each Named Executive Officer would have received the following amounts: Mr. Scholl, $1,600,000; Ms. Rooney, $1,000,000; Mr. Jelvez, $950,000; Mr. Goff, $900,000 and Mr. Tulsiani, $850,000. | 
Severance Arrangements
Mr. Scholl. Pursuant to the terms of Mr. Scholl’s employment agreement, if Mr. Scholl’s employment is (1) terminated by Alight without “cause” (as defined in his employment agreement) and not due to his death or disability or (2) terminated for “good reason” (as defined in his employment agreement) by Mr. Scholl, Mr. Scholl will be entitled to receive the following:
| • |   a severance payment, payable in equal installments in accordance with our normal payroll policies over a period of 24 months following the termination date, and equal to two times the sum of:  | 
| • |   his annual base salary (at the highest rate in effect in the six-month period preceding the date of termination); and  | 
| • |   his average annual cash incentive bonus over the two most recent full completed fiscal years immediately preceding the fiscal year in which the date of termination occurs (in the event he was not employed by Alight for two full completed fiscal years immediately preceding the fiscal year in which the termination date occurs, the amount will be based on his average annualized cash incentive bonus received in respect of the fiscal years in which he was actually employed, and, if he did not receive an annual cash incentive bonus for a full completed fiscal year at any time prior to his termination date due to being a new hire, the amount will be determined by reference to his annual cash incentive opportunity);  | 
| • |   a pro-rata portion of his annual cash incentive bonus for the year in which the termination occurs based on actual results for such year (determined by multiplying the amount of the bonus that would be due for the year by a fraction, the numerator of which is the number of full or partial months during the applicable year that he is employed by Alight and the denominator of which is 12), payable no later than March 15th of the calendar year following the calendar year to which the bonus payment relates;  | 
| • |   continued participation in Alight’s group health plan for up to one year following the termination date, or the date on which he is eligible to participate and receive those benefits under a plan or arrangement from another employer, whichever is earlier; and  | 
| • |   access to outplacement services for the one-year period following his termination date.  | 
Alight’s obligation to provide the severance payment and benefits set forth above is contingent upon Mr. Scholl’s execution and nonrevocation of Alight’s standard release of claims and continued compliance with any existing non-competition, non-solicitation and confidentiality agreements between Mr. Scholl and Alight.
Ms. Rooney. Pursuant to the terms of Ms. Rooney’s severance letter agreement, if Ms. Rooney’s employment is (1) terminated by Alight without “cause” (as defined in the severance letter agreement) and not due to her death or disability or (2) terminated for “good reason” (as defined in the severance letter agreement) by Ms. Rooney (each of (1) and (2), a “Qualifying Termination”), Ms. Rooney will be entitled to receive the following:
| • |   a severance payment, payable in equal installments in accordance with the our normal payroll policies over a period of 24 months following the termination date, and equal to two times the sum of:  | 
| • |   her annual base salary in effect immediately prior to the date of termination (the “Base Salary Payment”); and  | 
| • |   her average annual cash incentive bonus over the two most recent full completed fiscal years ending after May 1, 2017 and immediately preceding the fiscal year in which the termination occurs;  | 
337
| • |   continued medical, dental and life insurance coverage for up to one year following the termination date, or the date on which she is eligible to participate and receive such benefits under a plan or arrangement from another employer, whichever is earlier (the “Continued Welfare Benefits”); and  | 
| • |   access to outplacement services for the one year period following the date she executes a release of claims (the “Outplacement Benefits,” and collectively with the Continued Welfare Benefits, the “Other Severance Benefits”).  | 
Alight’s obligation to provide the Rooney Severance Payment and the Other Severance Benefits is contingent upon Ms. Rooney’s execution and nonrevocation of Alight’s standard release of claims and continued compliance with any existing non-competition, non-solicitation and confidentiality agreements between Ms. Rooney and Alight.
Messrs. Jelvez, Goff and Tulsiani. Pursuant to the terms of his respective severance letter agreement, if the executive experiences a Qualifying Termination, in each case, prior to a change in control, or more than two years following a change in control, Messrs. Jelvez, Goff and Tulsiani will each be entitled to receive the following:
| • |   a severance payment equal to one times the executive’s annual base salary in effect immediately prior to the date of termination (or immediately prior to any salary reduction if such Qualifying Termination is a result of a reduction in base salary), payable in equal installments in accordance with Alight’s normal payroll policies over a period of 12 months following the termination date (the “Severance Payment”); and  | 
| • |   the Other Severance Benefits.  | 
Additionally, if the executive experiences a Qualifying Termination during the two years following a change in control, in addition to the Severance Payment and the Other Severance Benefits, each executive will be entitled to receive the following, payable in equal installments in accordance with Alight’s normal payroll policies over a period of 12 months following the termination date:
| • |   an amount equal to the executive’s average annual cash incentive bonus over the two most recent full completed fiscal years immediately preceding the fiscal year in which the date of termination occurs (however, in the event the executive was not employed by Alight for two full completed fiscal years immediately preceding the fiscal year in which the termination date occurs, the amount will be based on the executive’s average annualized cash incentive bonus received in respect of the fiscal years in which the executive was actually employed, and, if the executive did not receive an annual cash incentive bonus for a full completed fiscal year at any time prior to the executive’s termination date due to being a new hire, the amount will be determined by reference to the executive’s target annual cash incentive opportunity).  | 
Alight’s obligation to provide the severance payments and benefits described above is contingent upon the executive’s execution and nonrevocation of Alight’s standard release of claims and continued compliance with any existing non-competition, non-solicitation and confidentiality agreements between the executive and Alight.
Mr. Michalak. Mr. Michalak’s employment with Alight was terminated on April 10, 2020. Pursuant to the terms of Mr. Michalak’s separation and general release agreement entered into in connection with his termination of employment, Mr. Michalak became entitled to receive the following:
| • |   an amount equal to $3,400,000, representing two times the sum of (x) Mr. Michalak’s annual base salary in effect immediately prior to the date of termination and (y) the average of his target annual cash incentive bonus for fiscal years 2018 and 2019, payable in substantially equal installments in accordance with Alight’s normal payroll policies for 24 consecutive months following his termination date; and  | 
| • |   the Other Severance Benefits.  | 
338
Equity Awards and CEO Cash Bonus Award
Termination without “cause” or by the executive for “good reason”
Restricted Class A-1 Units of Alight. In the event Mr. Tulsiani is terminated without “cause” (as defined in the amended and restated limited liability company agreement of Tempo Management, LLC), the portion of unvested Restricted Class A-1 Units of Alight that would vest on the next vesting date following the termination will vest on a pro-rata basis on the date of termination, and any remaining unvested Restricted Class A-1 Units will be forfeited.
Class B Units of Alight. With respect to the Named Executive Officer’s Class B Units of Alight (other than Mr. Scholl’s Class B Units, which are described below), in the event the Named Executive Officer’s employment is terminated by Alight without “cause” (as defined in the amended and restated limited liability company agreement of Tempo Management, LLC) or by the Named Executive Officer for “good reason” (as defined in the amended and restated limited liability company agreement of Tempo Management, LLC), and more than 50% of the period between vesting dates of the Time-Vesting Class B Units has elapsed at the time of the termination, a pro-rata portion of unvested Time-Vesting Class B Units that would have vested on the next vesting date, based on the number of days the Named Executive Officer was employed during the vesting period, will vest on the next scheduled vesting date. Additionally, unvested 1.5x Exit-Vesting Class B Units, 1.75x Exit-Vesting Class B Units, 2.0x Exit-Vesting Class B Units and 2.5x Exit-Vesting Class B Units will remain eligible to vest if the applicable vesting criteria discussed above under “Narrative Disclosure to Summary Compensation Table and Grants of Plan-Based Awards Table— Terms of Equity Awards—Class B Units of Alight” is satisfied within six months following the termination date.
CEO Class B Units. In the event Mr. Scholl’s employment is terminated by Alight without “cause” (as defined in the amended and restated limited liability company agreement of Tempo Management, LLC) or by Mr. Scholl for “good reason” (as defined in the amended and restated limited liability company agreement of Tempo Management, LLC) (each, a “Qualifying Termination”), he will be entitled to receive the following treatment in respect of his Class B Units:
| • |   Tranche 1 Base Units. If more than 50% of the period between vesting dates of the Tranche 1 Base Units has elapsed at the time of the Qualifying Termination, a pro-rata portion of unvested Tranche 1 Base Units that would have vested on the next vesting date, based on the number of days Mr. Scholl was employed during the vesting period, will vest on the next scheduled vesting date.  | 
| • |   Tranche 1 Liquidity Event Units. All Tranche 1 Liquidity Event Units will become provisionally vested and will remain eligible to vest if the applicable vesting criteria discussed above under “Narrative Disclosure to Summary Compensation Table and Grants of Plan-Based Awards Table—Terms of Equity Awards—CEO Class B Units of Alight” is satisfied.  | 
Mr. Michalak’s Separation. Pursuant to the terms of Mr. Michalak’s separation and general release agreement entered into in connection with his termination of employment in April 2020, Mr. Michalak became entitled to the following treatment with respect to his outstanding equity awards:
| • |   Class B Units of Alight. An additional 84.63 unvested Time-Vesting Class B Units accelerated and vested immediately as of the termination date. An additional 59.04 unvested Time-Vesting Class B Units vested, subject to Mr. Michalak’s timely execution and nonrevocation of the release of claims in favor of Alight. Mr. Michalak’s remaining unvested Time-Vesting Class B Units, unvested 2.0x Exit-Vesting Class B Units and unvested 2.5x Exit-Vesting Class B Units remained outstanding and eligible to vest upon a change in control that occurred within the six months following the termination date (the “Tail Period”); however, no such change in control occurred and all unvested Class B Units that were unvested as of the end of the Tail Period were canceled and terminated for no consideration.  | 
| • |   Restricted Class A-1 Units of Alight. An additional 4.43 unvested Restricted Class A-1 Units accelerated and vested immediately as of Mr. Michalak’s termination date, and the remaining unvested  | 
339
|   Restricted Class A-1 Units were forfeited and canceled and forfeited as of the termination date for no consideration.  | 
| • |   For purposes of any “call event” (as defined under the Tempo Management, LLC limited liability company agreement) with respect to Mr. Michalak’s outstanding equity, his separation of service is to be considered a termination of employment without “cause.” Fractional units described herein have been rounded to the nearest hundredth of a unit.  | 
Change in Control
Restricted Class A-1 Units of Alight. If a change in control occurs prior to Mr. Tulsiani’s termination for any reason, unvested Restricted Class A-1 Units will continue to vest in accordance with the vesting schedule determined by the Board of Directors, consistent with the terms of the applicable Restricted Class A -1 Unit agreement. However, in connection with the Business Combination, Mr. Tulsiani’s unvested Restricted Class A-1 Units will become fully vested on an accelerated basis, as determined in our Board of Directors’ discretion.
Class B Units of Alight. With respect to the Named Executive Officers’ (other than Mr. Scholl’s) Class B Units of Alight, if a change in control occurs while the Named Executive Officer is employed, all unvested Time-Vesting Class B Units will become fully vested on an accelerated basis. Furthermore, the 1.5x Exit-Vesting Class B Units, 1.75x Exit-Vesting Class B Units, 2.0x Exit-Vesting Class B Units and 2.5x Exit-Vesting Class B Units will vest to the extent that the applicable vesting criteria discussed above under “Narrative Disclosure to Summary Compensation Table and Grants of Plan-Based Awards Table— Terms of Equity Awards—Class B Units of Alight” is satisfied in connection with the change in control.
If the Named Executive Officer’s employment is terminated without “cause” (as defined in the amended and restated limited liability company agreement of Tempo Management, LLC) or by the Named Executive Officer for “good reason” (as defined in the amended and restated limited liability company agreement of Tempo Management, LLC) and a change in control occurs within six months of the termination date, the Named Executive Officer will be treated as if he or she was employed through the date of such change in control. Accordingly, any unvested Time-Vesting Class B Units will become fully vested on an accelerated basis and the unvested 1.5x Exit-Vesting Class B Units, 1.75x Exit-Vesting Class B Units, 2.0x Exit-Vesting Class B Units and 2.5x Exit-Vesting Class B Units will vest to the extent that the applicable vesting criteria discussed above under “Narrative Disclosure to Summary Compensation Table and Grants of Plan-Based Awards Table—Terms of Equity Awards—Class B Units of Alight” is satisfied in connection with the change in control.
CEO Class B Units of Alight
| • |   Change in Control while Employed. If a change in control occurs while Mr. Scholl is employed, all unvested Tranche 1 Base Units will become fully vested on an accelerated basis. If a change in control occurs while Mr. Scholl is employed, unvested Tranche 2 Base Units, Tranche 1 Liquidity Event Units and Tranche 2 Liquidity Event Units will vest to the extent that the applicable vesting criteria discussed above under “Narrative Disclosure to Summary Compensation Table and Grants of Plan-Based Awards Table— Terms of Equity Awards—CEO Class B Units of Alight” is satisfied in connection with the change in control. If a change in control occurs while Mr. Scholl is employed and prior to the third anniversary of the grant date, the unvested Tranche 1 Additional Liquidity Event Units and unvested Tranche 2 Additional Liquidity Event Units will vest to the extent that the applicable vesting criteria discussed above under “Narrative Disclosure to Summary Compensation Table and Grants of Plan-Based Awards Table— Terms of Equity Awards—CEO Class B Units of Alight” is satisfied in connection with the change in control. Based upon the achievement of the applicable performance metrics set forth in the award agreement and discussed above under “Narrative Disclosure to Summary Compensation Table and Grants of Plan-Based Awards Table— Terms of Equity Awards—CEO Class B Units of Alight”, the maximum potential amount that Mr. Scholl could be entitled to receive in respect of his Class B Units of Alight upon a change in control is equal to $35,000,000.  | 
340
| • |   Termination of Employment. In the event Mr. Scholl’s employment is terminated by Alight without “cause” (as defined in the amended and restated limited liability company agreement of Tempo Management, LLC) or by Mr. Scholl for “good reason” (as defined in the amended and restated limited liability company agreement of Tempo Management, LLC) and a change in control occurs within six months of his termination date (and, with respect to the Tranche 1 Additional Liquidity Event Units, such change in control occurs within 3 years of the grant date), he will be treated as if he was employed through the date of such change in control with respect to his Class B Units of Alight (other than the Tranche 2 Additional Liquidity Event Units) and any unvested Base Units, Liquidity Event Units and Tranche 1 Additional Liquidity Event Units will vest accordingly, as set forth above. In the event of such a termination of employment, all of Mr. Scholl’s unvested Tranche 2 Additional Liquidity Event Units will be forfeited.  | 
CEO Cash Bonus Award. In the event of a change in control, Mr. Scholl is eligible to receive a cash bonus payment pursuant to a cash bonus award agreement entered into in connection with his commencement of employment as our Chief Executive Officer. A summary of the terms of the bonus award agreement is described above under “—Stephan Scholl Liquidity Event Bonus Award.”
| • |   Change in Control while Employed. If a change in control occurs while Mr. Scholl is employed, any unvested portion of the Liquidity Event Award and any unvested portion of the Additional Liquidity Event Award will become fully vested on an accelerated basis. Based upon the achievement of the applicable performance metrics set forth in the award agreement and discussed above under “—Stephan Scholl Liquidity Event Bonus Award,” the maximum potential amount that Mr. Scholl could be entitled to receive in respect of the CEO Cash Bonus Award upon a change in control is equal to $35,000,000.  | 
| • |   Termination of Employment. In the event Mr. Scholl’s employment is terminated without “cause” (as defined in his employment agreement) or by Mr. Scholl for “good reason” (as defined in his employment agreement) and a change in control occurs within six months of the termination date (and, with respect to the Additional Liquidity Event Time Award, such change in control occurs within 3 years following the date the bonus award was granted), Mr. Scholl will be treated as if he were employed through the date of such change in control and any unvested portion of the CEO Cash Bonus Award (other than the Additional Liquidity Event Performance Award) will vest accordingly, as described above in “—Stephan Scholl Liquidity Event Bonus Award.”  | 
Death or disability
Restricted Class A-1 Units of Alight. In the event Mr. Tulsiani is terminated due to death or disability, all unvested Restricted Class A-1 Units of Alight will become fully vested on an accelerated basis.
Class B Units of Alight. In the event of death or disability of the Named Executive Officer (other than Mr. Scholl), the portion of unvested Time-Vesting Class B Units that would have vested on the next vesting date following the executive’s death or disability (i.e., an additional 20% of the Time-Vesting Class B Units) will vest as of the termination date. The unvested 1.5x Exit-Vesting Class B Units, 1.75x Exit-Vesting Class B Units, 2.0x Exit-Vesting Class B Units and 2.5x Exit-Vesting Class B Units will remain eligible to vest if the applicable vesting criteria discussed above under “Narrative Disclosure to Summary Compensation Table and Grants of Plan-Based Awards Table—Terms of Equity Awards—Class B Units of Alight” is satisfied within six months following the termination due to death or disability.
341
MANAGEMENT OF THE COMPANY FOLLOWING THE BUSINESS COMBINATION
Directors Following the Business Combination
The following sets forth certain information, as of the date of this proxy statement/prospectus/consent solicitation statement, concerning the persons who are expected to serve as directors of the Company following the completion of the Business Combination.
|   Name  | 
Age |   Position  | ||
|   William P. Foley, II  | 
76 | Chairman | ||
|   Stephan D. Scholl  | 
49 | Chief Executive Officer and Director Nominee | ||
|   Daniel Henson  | 
60 | Director Nominee | ||
|   David Kestnbaum  | 
39 | Director Nominee | ||
|   Richard N. Massey  | 
65 | Director Nominee | ||
|   Erika Meinhardt  | 
62 | Director Nominee | ||
|   Regina M. Paolillo  | 
62 | Director Nominee | ||
|   Peter Wallace  | 
46 | Director Nominee | 
William P. Foley, II is a founder of, and current strategic advisor to, FTAC. Mr. Foley previously served as the Chairman of FTAC from May 2020 until April 2021, and as the Executive Chairman of FTAC from March 2020 until May 2020. In addition, he has served as the Chairman of Cannae Holdings since July 2017, and as the non-executive Chairman since May 2018. Mr. Foley is the Managing Member and has served as a Senior Managing Director of Trasimene Capital, a private company that provides certain management services to Cannae Holdings, since November 2019. Mr. Foley is a founder of FNF, and has served as the Chairman of the board of directors of FNF since 1984. He served as Chief Executive Officer of FNF until May 2007 and as President of FNF until December 1994. Mr. Foley also serves as Chairman of Paysafe Ltd since March 2021, and previously served as Chairman of Foley Trasimene Acquisition Corp. II from July 2020 until March 2021. Mr. Foley has also served as Chairman of Black Knight, Inc. and its predecessors since January 2014, and as the Chairman of Dun & Bradstreet, which is a Cannae Holdings portfolio company, since February 2019. Mr. Foley formerly served as the co-Chairman of FGL Holdings, as a director of Ceridian from September 2013 to August 2019 and as Vice Chairman of Fidelity National Information Services (FIS). Mr. Foley also formerly served as a director of AUS, AUZ, TREBIA, but resigned from those boards in April 2021. After receiving his B.S. degree in engineering from the United States Military Academy at West Point, Mr. Foley served in the U.S. Air Force, where he attained the rank of captain. Mr. Foley received his Master of Business Administration from Seattle University and his Juris Doctor from the University of Washington.
Mr. Foley serves on the boards of numerous foundations, including including The Foley Family Charitable Foundation and the Cummer Museum of Art and Gardens. He is a founder, trustee and director of The Folded Flag Foundation, a charitable foundation that supports our nation’s Gold Star families. Mr. Foley also is Executive Chairman and Chief Executive Officer of Black Knight Sports and Entertainment LLC, which is the private company that owns the Vegas Golden Knights, a National Hockey League team.
Mr. Foley’s qualifications to serve on the Company’s Board include more than 30 years as a director and executive officer of FNF, his long and deep knowledge of our business and industry, his strategic vision, his experience as a board member and executive officer of public and private companies in a wide variety of industries, and his strong track record of building and maintaining stockholder value and successfully negotiating and implementing mergers and acquisitions. Mr. Foley will provide high-value added services to the Company’s Board and has sufficient time to focus on the Company.
Stephan D. Scholl. See biography below under “Executive Officers Following the Business Combination.”
342
Daniel Henson currently serves as the non-executive chairman of Tempo Holdings. He has occupied this role for four years from 2017 to present. Mr. Henson also serves as non-executive chairman of IntraFi Network (formerly Promontory Intrafinancial Network), a leading provider of deposit placement services operating in the Washington D.C. area, and Exeter Finance, a leading auto finance company headquartered in Irving, TX. Prior to serving in these roles, Mr. Henson had served as a Director of Healthcare Trust of America and OnDeck Capital. Mr. Henson worked with the General Electric Company for 29 years and held a variety of senior positions at GE and GE Capital, including Chief Marketing Officer of GE and Six Sigma Quality Leader at GE Capital. He also served as the CEO of a number of GE Capital’s financial services businesses in the U.S. and internationally. Starting in 2008, Mr. Henson was responsible for all GE Capital commercial leasing and lending businesses in North America. From 2009 to 2015, Mr. Henson also oversaw capital markets activities at GE Capital and GE Capital’s industrial loan company bank in Utah. Mr. Henson holds a B.B.A. in Marketing from George Washington University.
David Kestnbaum has served as a member of the board of directors of Tempo Holdings since May 2017. Mr. Kestnbaum is a Senior Managing Director in the Private Equity Group at Blackstone. Since joining Blackstone in 2013, Mr. Kestnbaum has been involved in the execution of Blackstone’s investments in PSAV, Packers Sanitation Services Inc., Cloverleaf Cold Storage, Alight, SESAC, Tradesmen, Outerstuff, AlliedBarton Security Services, DJO Global, and AVINTIV, and in evaluating investment opportunities across multiple sectors, including Business Services, Transportation & Logistics, Travel & Leisure, Apparel, and various other industries. Before joining Blackstone, Mr. Kestnbaum was a Vice President of Vestar Capital Partners, where he analyzed and executed private equity investments in multiple different sectors. Prior to Vestar, Mr. Kestnbaum worked in investment banking as a member of JPMorgan’s Financial Sponsor Group, where he executed a variety of private equity-related M&A and financing transactions. He currently serves as a Director of PSAV, Packers Sanitation Services Inc., Cloverleaf Cold Storage, SESAC, Tradesmen, Outerstuff and DJO Global, and was previously a Director of AlliedBarton Security Services. Mr. Kestnbaum holds a B.A. in Political Science from The University of North Carolina at Chapel Hill.
Richard N. Massey has served as Chairman of FTAC since April 2021, has served as Chief Executive Officer of FTAC since March 2020 and has served as a member of the FTAC Board since May 2020. In addition, he serves as a Senior Managing Director of Trasimene Capital Management LLC and has served as Chief Executive Officer of Cannae Holdings since November 2019. Mr. Massey has also served as the Chief Executive Officer of Austerlitz Acquisition Corp. I and Austerlitz Acquisition Corp. II since January 2021 and as a director of each company since February 2021. Mr. Massey also served as Chief Executive Officer of Foley Trasimene Acquisition Corp. II from July 2020 until March 2021 and as a director of Foley Trasimene Acquisition Corp. II from August 2020 until March 2021. Mr. Massey served as the Chairman and principal shareholder of Bear State Financial, Inc., a publicly traded financial institution from 2011 until April 2018. Mr. Massey has served on the board of directors of Cannae Holdings since June 2018 and of Dun & Bradstreet since February 2019 and previously served on Black Knight Inc.’s board of directors from December 2014 until July 2020 and as a director of FNF from February 2006 until January 2021. Mr. Massey has been a partner in Westrock Capital, LLC, a private investment partnership, since January 2009. Prior to that, Mr. Massey was Chief Strategy Officer and General Counsel of Alltel Corporation and served as a Managing Director of Stephens Inc., a private investment bank, during which time his financial advisory practice focused on software and information technology companies. Mr. Massey also formerly served as a director of Fidelity National Information Services Inc., Bear State Financial, Inc. and of FGL Holdings. Mr. Massey is also a director of the Oxford American Literary Project and the Chairman of the board of directors of the Arkansas Razorback Foundation. Mr. Massey has a long and successful track record in corporate finance and investment banking, a financial, strategic and legal advisor to public and private businesses, and identifying, negotiating and consummating mergers and acquisitions. Mr. Massey’s significant financial expertise and experience on the boards of a number of public companies make him well qualified to serve as a member of the Company Board. The Company believes that Mr. Massey is able to fulfill his roles and devote sufficient time and attention to his duties as a member of the Company Board upon completion of the Business Combination and as a director of the other public company on which he serves.
343
Erika Meinhardt has served as a member of the board of directors of Cannae Holdings since July 2018. Since January 2018, Ms. Meinhardt has served as Executive Vice President of FNF. She previously served as President of National Agency Operations for FNF’s Fidelity National Title Group from February 2005 until January 2018. Prior to assuming that role, she served as Division Manager and National Agency Operations Manager for FNF from 2001 to 2005. Ms. Meinhardt has also served as a member of the board of directors of Austerlitz Acquisition Corp. I and Austerlitz Acquisition Corp. II since February 2021. Ms. Meinhardt previously served as a director of Foley Trasimene Acquisition Corp. II from August 2020 to March 2021. Ms. Meinhardt’s qualifications to serve on the board of directors of the Company include her experience as an executive of FNF and in managing and growing complex business organizations as President of FNF’s National Agency Operations.
Regina M. Paolillo serves as Executive Vice President, Chief Administrative and Financial Officer of TTEC Holdings, Inc. (“TTEC”). Ms. Paolillo joined TTEC in 2011. Between 2009 and 2011, Ms. Paolillo was an executive vice president for enterprise services and chief financial officer at Trizetto Group, Inc., a privately held professional services company serving the healthcare industry. Between 2007 and 2008, Ms. Paolillo served as a senior vice president, operations group for General Atlantic, a leading global growth equity firm. Between 2005 and 2007, Ms. Paolillo served as an executive vice president for revenue cycle and mortgage services at Creditek, a Genpact subsidiary. Prior to Creditek’s acquisition by Genpact, between 2003 and 2005 and during 2002 and 2003, Ms. Paolillo was Creditek’s chief executive officer and chief financial officer, respectively. Ms. Paolillo also served as the chief financial officer and executive vice president for corporate services at Gartner, Inc., an information technology research and advisory company. Ms. Paolillo is a member of the board of directors of Unisys Corporation, and Welltok, Inc., a private consumer health SaaS company. Ms. Paolillo holds a B.S. in accounting from University of New Haven.
Peter Wallace has served as member of the board of directors of Tempo Holdings since May 2017. Mr. Wallace is a Senior Managing Director and serves as co-head of U.S. Acquisitions for Blackstone’s Private Equity Group. Since joining Blackstone in 1997, Mr. Wallace has led or been involved in Blackstone’s investments in Alight, AlliedBarton Security Services, Allied Waste, American Axle & Manufacturing, Centennial Communications, Centerplate (formerly Volume Services America), CommNet Cellular, GCA Services, LocusPoint Networks, Michaels Stores, New Skies Satellites, Outerstuff, Ltd., Packers Sanitation Services Inc., Pinnacle Foods/Birds Eye Foods, PSAV, SeaWorld Parks & Entertainment (formerly Busch Entertainment Corporation), Service King, Sirius Satellite Radio, Tradesmen International, Universal Orlando, Vivint, Vivint Solar, and The Weather Channel Companies. Mr. Wallace serves on the board of directors of Michaels Stores, Outerstuff, Ltd., Service King, Tradesmen International, Vivint and Vivint Solar. Mr. Wallace received a B.A. from Harvard College, where he graduated magna cum laude.
344
Executive Officers Following the Business Combination
The following sets forth certain information, as of the date of this proxy statement/prospectus/consent solicitation statement, concerning the persons who will be the executive officers of the Company following the Business Combination, each of whom is currently a member of Alight’s management team:
|   Name  | 
Age |   Position  | ||
|   Stephan D. Scholl  | 
49 | Chief Executive Officer | ||
|   Cathinka E. Wahlstrom  | 
54 | President & Chief Commercial Officer | ||
|   Katie J. Rooney  | 
41 | Chief Financial Officer | ||
|   Colin F. Brennan  | 
46 | Chief Product Strategy & Services Officer | ||
|   Gregory R. Goff  | 
49 | Chief Product and Technology Officer | ||
|   Cesar Jelvez  | 
46 | Chief Customer Experience Officer | ||
|   Dinesh V. Tulsiani  | 
47 | Chief Strategy Officer | ||
|   Ed J. Auriemma  | 
44 | Chief Operations Officer | ||
|   Paulette R. Dodson  | 
56 | General Counsel & Corporate Secretary | ||
|   Michael J. Rogers  | 
40 | Chief Human Resources Officer | 
Stephan D. Scholl has served as Alight’s Chief Executive Officer since April 2020. Mr. Scholl has more than 25 years of experience in the industry. Prior to joining Alight, Mr. Scholl served as President of Infor Global Solutions from April 2012 to July 2018. Prior to that, from 2011 until 2012, Mr. Scholl served as President and Chief Executive Officer of Lawson Software from 2011 until 2012. In addition, Mr. Scholl served in various senior roles at both Oracle and Peoplesoft for more than a decade, including leading Oracle’s North America Consulting Group and leading its Tax and Utilities Global Business unit. Mr. Scholl holds a bachelor’s degree from McGill University in Montreal.
Cathinka E. Wahlstrom has served as Alight’s President and Chief Commercial Officer since January 2021. Ms. Wahlstrom has more than 26 years of experience in the industry. Prior to joining Alight, Ms. Wahlstrom served across various roles within Accenture, most recently serving as the Senior Managing Director of client accounts in North America. Prior to that role, Ms. Wahlstrom served as the Senior Managing Director of Accenture’s Financial Services business in North America, including the North America portion of Accenture’s greater than $8 billion Financial Services practice. Ms. Wahlstrom holds a B.S. in Economics and Journalism from Indiana University of Pennsylvania and an M.B.A. from the University of California, Davis.
Katie J. Rooney has served as Alight’s Chief Financial Officer since May 2017. Ms. Rooney has more than 20 years of experience in the industry. Prior to joining Alight, Ms. Rooney served as the Chief Financial Officer for Aon Hewitt from January 2016 to May 2017. Prior to that, she served across various financial roles within Aon Hewitt and Aon from January 2009 to December 2015, including Chief Financial Officer of the Outsourcing business, the Finance Chief Operating Officer and Assistant Treasurer for Aon. Before joining Aon, Ms. Rooney worked in Investment Banking at Morgan Stanley. Ms. Rooney holds a B.B.A. in Finance from the University of Michigan.
Colin F. Brennan has served as Alight’s Chief Product Strategy & Services Officer since January 2021. Prior to his current role, Mr. Brennan led the Global Solutions and Services business and also previously led Alight’s Payroll & Cloud solutions business. Mr. Brennan has more than 20 years of experience in the industry. He has served in a variety of roles across the business at Hewitt Associates (Alight’s predecessor). Mr. Brennan helped form Hewitt’s first HR BPO business transitioning to Peoplesoft and SAP.
Gregory R. Goff has served as Alight’s Chief Product and Technology Officer since May 2020. Mr. Goff has more than 15 years of experience in the industry. Prior to joining Alight, Mr. Goff served as Chief Product Officer of Uptake since 2015. Mr. Goff served as Chief Technology Officer of Morningstar from 2011 through 2015. Prior to that, Mr. Goff served in a number of technology roles at Nielsen and Accenture.
Cesar Jelvez has served as Alight’s Chief Customer Experience Officer since July 2020. Mr. Jelvez has more than 20 years of experience in the industry. Prior to joining Alight, Mr. Jelvez was a partner at Elixirr. From 2018
345
through 2019, Mr. Jelvez was Global Leader of Strategic Programs and Global Delivery Services at Infor. And from 2017 through 2018, Mr. Jelvez was Vice President of Digital Enterprise Application Services at DXC Technology. Prior to that, Mr. Jelvez served in a number of roles at Cognizant Technology Solutions, Infosys, IBM Global Business Services and Accenture.
Dinesh V. Tulsiani has served as Alight’s Chief Strategy Officer since October 2020. He previously served as Alight’s Head of Strategy and Corporate Development. Prior to joining Alight, Mr. Tulsiani led corporate development for Aon’s HR solutions segment and served in various other key strategic roles with Aon, including Senior Vice President, Corporate Strategy and Vice President, Corporate Development and Strategy at Hewitt Associates. Prior to that, he worked at IHS Markit and EY. Mr. Tulsiani holds a B.B.A. in Finance and Economics from Delhi University and an M.B.A. from Wake Forest University. Mr. Tulsiani is also a Chartered Financial Analyst.
Ed J. Auriemma has served as Alight’s Chief Operations Officer since December 2020. Prior to joining Alight, Mr. Auriemma served in various leadership roles with Infor, where he built and created the inside sales and business development functions. Most recently, he served as Executive Vice President and Head of Business Operations at Infor. Prior to that, Mr. Auriemma held numerous management roles in finance and operations at both private and publicly traded companies. Mr. Auriemma holds a bachelor’s degree from George Mason University.
Paulette R. Dodson has served as Alight’s General Counsel and Corporate Secretary since May 2018. Prior to joining Alight, Ms. Dodson served as Senior Vice President, General Counsel and Secretary of PetSmart, Inc. from July 2012 to May 2018. Prior to joining PetSmart, Inc., Ms. Dodson served in various roles at Sara Lee Corporation, including as General Counsel and Corporate Secretary, and Chief Counsel for North America. Prior to that Ms. Dodson spent 14 years at Tribune Company, where she served as Assistant General Counsel. Ms. Dodson holds a B.A. in Urban Legal Studies from City College of New York and a J.D. from Cornell Law School.
Michael J. Rogers has served as Alight’s Chief Human Resources Officer since June 2020. Mr. Rogers has more than 15 years of experience in the industry. Prior to joining Alight, Mr. Rogers served as Chief People Officer of NGA Human Resources. Prior to that, Mr. Rogers held key human resources roles across a variety of companies, including Vistaprint, where he played a key role in driving its rapid growth across Europe, and Travelocity (lastminute.com). Mr. Rogers holds a degree in Business and Economics with first-class honors from the University of Brighton, Brighton, England.
Corporate Governance Guidelines and Code of Conduct and Ethics
The Company Board will adopt Corporate Governance Guidelines that will address items such as the qualifications and responsibilities of its directors and director candidates and corporate governance policies and applicable standards. In addition, the Company Board will adopt a Code of Conduct and Ethics that applies to all of its employees, officers and directors, including its Chief Executive Officer, Chief Financial Officer and other executive and senior officers. The full text of the Company’s Corporate Governance Guidelines and its Code of Conduct and Ethics will be posted on the Corporate Governance portion of the Company’s website. The Company will post amendments to its Code of Conduct and Ethics or waivers of its Code of Conduct and Ethics for directors and officers on the same website.
Board Composition
The Company’s business and affairs will be managed under the direction of the Company Board. The Company Board will consist of eight members, divided into three classes of staggered three-year terms.
The Company and FTAC will cause the initial Company Board upon the completion of the Business Combination to be composed pursuant to the Business Combination Agreement. The following eight individuals
346
are expected to compose the board upon Closing: William P. Foley, II, Stephan Scholl, David Kestnbaum, Daniel Henson, Richard N. Massey, Erika Meinhardt, Regina M. Paolillo and Peter Wallace. In the event that any of the eight individuals are unable or unwilling to serve as a director upon the Closing, their replacement will be designated in accordance with the Business Combination Agreement. Each director will hold office until his or her term expires at the next annual meeting of stockholders for such director’s class or until his or her earlier death, resignation, retirement, disqualification or removal from office.
As discussed more fully under the section entitled “Proposal No. 1—The Business Combination Proposal—Certain Agreements Related to the Business Combination—Investor Rights Agreement”, in connection with the closing of the Business Combination, the Company will enter into the Investor Rights Agreement with the Existing Investors and the Sponsor Investors. Pursuant to the Investor Rights Agreement, the Blackstone Investors will have the right to designate three directors, the Sponsor Investors will have the right to designate three directors and the Blackstone Investors and Cannae (or, if Cannae is no longer a party to the Investor Rights Agreement, the Sponsor Investors) will have the right to jointly designate one director to the Company Board for so long as each of them and certain of their respective affiliated transferees beneficially own certain specified percentages of the shares of the Company common stock that are entitled to vote generally in the election of directors. The Company will agree under the Investor Rights Agreement to include the applicable designees in the slate of nominees recommended by the Company Board at any stockholder meeting.
The Company Board will be divided into three classes of directors. Directors designated to Class I as of the Closing will initially serve for a term that expires at the first annual meeting of stockholders of the Company following the Closing Date, directors designated to Class II as of the Closing will initially serve for a term expiring at the second annual meeting of stockholders of the Company following the Closing Date and directors designated to Class III as of the Closing will initially serve for a term expiring at the third annual meeting of stockholders following the Closing Date. At each annual meeting of Company stockholders following the Closing, a class of directors will be elected for a three-year term to succeed the same class whose term is then expiring. The initial class designations as of the Closing are expected to be as follows:
| • |   the Class I directors will be Erika Meinhardt and Regina M. Paolillo;  | 
| • |   the Class II directors will be Stephan D. Scholl, Richard N. Massey and Daniel Henson; and  | 
| • |   the Class III directors will be William P. Foley, II, David Kestnbaum and Peter Wallace.  | 
Director Independence
In connection with the Business Combination, the Company’s Class A common stock will be listed on NYSE. Under the rules of NYSE, independent directors must comprise a majority of a listed company’s board of directors. In addition, the rules of NYSE require that, subject to specified exceptions, each member of a listed company’s audit, compensation and nominating and corporate governance committees be independent. Under the rules of NYSE, a director will only qualify as an “independent director” if, in the opinion of that company’s board of directors, that person does not have a relationship that would interfere with the exercise of independent judgment in carrying out the responsibilities of a director. Audit committee members must also satisfy the additional independence criteria set forth in Rule 10A-3 under the Exchange Act and the rules of NYSE. Compensation committee members must also satisfy the additional independence criteria set forth in Rule 10C-1 under the Exchange Act and the rules of NYSE.
In order to be considered independent for purposes of Rule 10A-3 under the Exchange Act and under the rules of NYSE, a member of an audit committee of a listed company may not, other than in his or her capacity as a member of the committee, the board of directors, or any other board committee: (1) accept, directly or indirectly, any consulting, advisory, or other compensatory fee from the listed company or any of its subsidiaries; or (2) be an affiliated person of the listed company or any of its subsidiaries.
To be considered independent for purposes of Rule 10C-1 under the Exchange Act and under the rules of NYSE, the board of directors must affirmatively determine that the members of the compensation committee is
347
independent, including a consideration of all factors specifically relevant to determining whether the director has a relationship to the company which is material to that director’s ability to be independent from management in connection with the duties of a compensation committee member, including, but not limited to: (i) the source of compensation of such director, including any consulting, advisory or other compensatory fee paid by the company to such director; and (ii) whether such director is affiliated with the company, a subsidiary of the company or an affiliate of a subsidiary of the company.
We have undertaken a review of the independence of each director and considered whether each expected director of the Company has a material relationship with the Company that could compromise his or her ability to exercise independent judgment in carrying out his or her responsibilities following the Closing. As a result of this review, the Company anticipates that William P. Foley, II, Daniel Henson, David Kestnbaum, Richard N. Massey, Erika Meinhardt, Regina M. Paolillo and Peter Wallace (representing all of the members of the Company Board other than Mr. Scholl) will be considered “independent directors” as defined under the listing requirements and rules of NYSE and the applicable rules of the Exchange Act.
Board Leadership Structure
The Company believes that the structure of the Company Board and its committees will provide strong overall management of the Company.
Committees of the Company Board; Committee Appointments
As of the Closing, the Company Board will have an audit committee, a compensation committee, and a nominating and corporate governance committee. The composition and responsibilities of each of the committees of the Company Board is described below.
It is expected that the following committee appointments will be made as of the Closing: Audit Committee: Regina M. Paolillo (Chair), David Kestnbaum and Erika Meinhardt; Compensation Committee: Richard N. Massey (Chair), Daniel Henson and Peter Wallace; and Nominating and Corporate Governance Committee: Daniel Henson (Chair), William P. Foley, II and Regina M. Paolillo. All of the anticipated committee nominees are “independent” under the listing standards of NYSE. Members will serve on these committees until their resignation or until as otherwise determined by the Company Board.
Audit Committee
It is expected that Regina M. Paolillo, David Kestnbaum and Erika Meinhardt will serve as members of our Audit Committee. Under the NYSE listing standards and applicable SEC rules, all the directors on the Audit Committee must be independent. Regina M. Paolillo is expected to serve as the Chairman of the Audit Committee. Each member of the Audit Committee is independent under the NYSE listing standards and applicable SEC rules, financially literate and Regina M. Paolillo qualifies as an “audit committee financial expert” as defined in applicable SEC rules. The Company’s Audit Committee will be responsible for, among other things:
| • |   selecting a qualified firm to serve as the independent registered public accounting firm to audit the Company’s financial statements;  | 
| • |   helping to ensure the independence and performance of the independent registered public accounting firm;  | 
| • |   discussing the scope and results of the audit with the independent registered public accounting firm and reviewing, with management and the independent registered public accounting firm, the Company’s interim and year-end financial statements;  | 
| • |   developing procedures for employees to submit concerns anonymously about questionable accounting or audit matters;  | 
348
| • |   reviewing and overseeing the Company’s policies on risk assessment and risk management, including enterprise risk management;  | 
| • |   reviewing the adequacy and effectiveness of internal control policies and procedures and the Company’s disclosure controls and procedures; and  | 
| • |   approving or, as required, pre-approving, all audit and all permissible non-audit services, other than de minimis non-audit services, to be performed by the independent registered public accounting firm.  | 
The Company Board will adopt a written charter for the Audit Committee which will be available on the Company’s website upon the completion of the Business Combination.
Compensation Committee
Daniel Henson, Richard N. Massey and Peter Wallace are expected to serve as members of our Compensation Committee. Under the NYSE listing standards, we are required to have a Compensation Committee composed entirely of independent directors; and each of Daniel Henson, Richard N. Massey and Peter Wallace are independent under such listing standards. Richard N. Massey is expected to serve as Chairman of the Compensation Committee. The Company’s Compensation Committee will be responsible for, among other things:
| • |   reviewing, approving and determining the compensation of the Company’s officers and key employees;  | 
| • |   reviewing, approving and determining compensation and benefits, including equity awards, to directors for service on the Company Board or any committee thereof;  | 
| • |   administering the Company’s equity compensation plans;  | 
| • |   reviewing, approving and making recommendations to the Company Board regarding incentive compensation and equity compensation plans; and  | 
| • |   establishing and reviewing general policies relating to compensation and benefits of the Company’s employees.  | 
The Company Board will adopt a written charter for the Compensation Committee, which will be available on its website upon the completion of the Business Combination.
Nominating and Corporate Governance Committee
William P. Foley, II, Regina M. Paolillo and Daniel Henson are expected to serve as members of our Nominating and Corporate Governance Committee. Under the NYSE listing standards, we are required to have a nominating and corporate governance committee composed entirely of independent directors; and each of William P. Foley, II, Regina M. Paolillo and Daniel Henson are independent. Daniel Henson is expected to serve as Chairman of the Nominating and Corporate Governance Committee. The Nominating and Corporate Governance Committee is responsible for, among other things:
| • |   identifying, evaluating and selecting, or making recommendations to the Company Board regarding, nominees for election to the Company Board and its committees;  | 
| • |   evaluating the performance of the Company Board and of individual directors;  | 
| • |   considering, and making recommendations to the Company Board regarding the composition of the Company Board and its committees;  | 
| • |   reviewing developments in corporate governance practices;  | 
| • |   evaluating the adequacy of the corporate governance practices and reporting; and  | 
349
| • |   developing, and making recommendations to the Company Board regarding, corporate governance guidelines and matters.  | 
The Company Board will adopt a written charter for the Nominating and Corporate Governance Committee, which will be available on its website upon the completion of the Business Combination.
Code of Conduct and Ethics
Upon the completion of the Business Combination, the Company will adopt a Code of Conduct and Ethics, which will be posted on the Company’s website. The Company will make any legally required disclosures regarding amendments to, or waivers of, certain provisions of its Code of Conduct and Ethics on its website. The information contained on, or accessible from, the Company’s website is not part of this proxy statement/prospectus/consent solicitation statement, by reference or otherwise.
Compensation Committee Interlocks and Insider Participation
None of the Company’s executive officers currently serves, or in the past year has served, (i) as a member of the compensation committee or of the board of directors of another entity, one or more of whose executive officers served on the Company’s compensation committee, or (ii) as a member of the compensation committee of another entity, one of whose executive officers served on the Company Board. We are party to certain transactions with the Sponsor Parties and their affiliates as described in “Certain Relationships and Related Person Transactions.”
350
SECURITIES ACT RESTRICTIONS ON RESALE OF THE COMPANY’S SECURITIES
Certain of the outstanding shares of FTAC common stock and FTAC Warrants, including the FTAC Class B common stock owned by the Founders and the FTAC Independent Directors and the Private Placement Warrants, are restricted securities under Rule 144 in that they were issued in a private transaction not involving a public offering. In addition, any shares of FTAC common stock held by FTAC’s affiliates (including its directors, executive officers and the Founders) are subject to restrictions as “control securities” under the federal securities laws. Similarly, certain of the shares of Company common stock that the Company issues in connection with the Business Combination will be restricted securities for purposes of Rule 144, and any shares of Company common stock or Company Warrants held by our directors, executive officers or the Company’s other affiliates following the Business Combination (including the Sponsor Investors and certain of the Existing Investors) will be control securities. As of May 25, 2021, the record date for the FTAC special meeting, there were 129,375,000 shares of FTAC common stock outstanding (consisting of 103,500,000 shares of FTAC Class A common stock and 25,875,000 shares of FTAC Class B common stock) and 45,509,078 warrants to acquire shares of FTAC Class A common stock (including 15,133,333 Private Placement Warrants) as well as up to 2,124,210 warrants included as part of FTAC Units that have not yet been separated (with each such unit including one-third of one FTAC Public Warrant).
Pursuant to Rule 144 under the Securities Act (“Rule 144”) a person who has beneficially owned restricted Company common stock or Company Warrants for at least six months is generally entitled to sell their securities provided that (i) such person is not deemed to have been an affiliate of the Company at the time of, or at any time during the three months preceding, the sale and (ii) the Company has been subject to the Exchange Act periodic reporting requirements for at least three months before the sale and has filed all required reports under Section 13 or 15(d) of the Exchange Act during the twelve months (or such shorter period as the Company has been required to file reports) preceding the sale.
Persons who have beneficially owned restricted Company common stock or Company Warrants for at least six months, but who are affiliates of the Company at the time of, or who have been an affiliate of the Company at any time during the three months preceding, a sale, are subject to additional restrictions, which limit the number of securities such person is entitled to sell within any three-month period to only a number of securities that does not exceed the greater of:
| • |   1% of the total number of Company common stock then outstanding; and  | 
| • |   the average weekly reported trading volume of the Company common stock during the four calendar weeks preceding the filing of a notice on Form 144 with respect to the sale.  | 
Sales by affiliates of the Company under Rule 144 are also limited by manner of sale provisions and notice requirements and to the availability of current public information about the Company.
Restrictions on the Use of Rule 144 by Shell Companies or Former Shell Companies
Rule 144 is, however, not available for the resale of securities initially issued by shell companies (other than business combination related shell companies) or issuers that have been at any time previously a shell company, which would include FTAC, and the Company as a wholly owned subsidiary of FTAC. However, Rule 144 also includes an important exception to this prohibition if the following conditions are met:
| • |   the issuer of the securities that was formerly a shell company has ceased to be a shell company;  | 
| • |   the average weekly reported trading volume of the Company common stock during the four calendar weeks preceding the filing of a notice on Form 144 with respect to the sale.  | 
| • |   the issuer of the securities is subject to the reporting requirements of Section 13 or 15(d) of the Exchange Act;  | 
| • |   the issuer of the securities has filed all Exchange Act reports and material required to be filed, as applicable, during the preceding twelve months (or such shorter period that the issuer was required to file such reports and materials), other than Form 8-K reports; and  | 
351
| • |   at least one year has elapsed from the time that the issuer filed current Form 10 type information with the SEC reflecting its status as an entity that is not a shell company.  | 
The Company will cease to be a shell company upon completion of the Business Combination. As a result, the Sponsor Investors and Existing Investors will be able to sell their shares of Company common stock and Company Warrants pursuant to Rule 144 without registration one year after the consummation of the Business Combination (subject to any applicable notice, manner of sale and current public information requirements).
The Company anticipates that following the completion of the Business Combination, the Company will no longer be a shell company, and so, once the conditions set forth in the exceptions listed above are satisfied, Rule 144 will become available for the resale of the above noted restricted securities.
Registration Rights
See the section entitled “Proposal No. 1—The Business Combination Proposal—Certain Agreements Related to the Business Combination—Registration Rights Agreement” above.
352
None of FTAC’s stockholders, unit holders or warrant holders will have appraisal rights under the DGCL in connection with the Business Combination.
FTAC SPECIAL MEETING PROPOSALS
The FTAC Board is aware of no matters other than the FTAC Stockholder Proposals that may be brought before the FTAC special meeting. However, if any other matter should properly come before the FTAC special meeting, the persons named in the enclosed proxies will vote such proxies in accordance with their judgment on any such matters. Under the DGCL, only business that is specified in the notice of meeting to stockholders for the FTAC special meeting may be transacted at the special meeting.
Assuming the Business Combination is completed, FTAC currently does not expect to hold its 2021 annual meeting of stockholders. If the Business Combination is consummated, you will be entitled to attend and participate in the Company’s annual meetings of stockholders. If the Company holds a 2021 annual meeting of shareholders, it will provide notice of or otherwise publicly disclose the date on which the 2021 annual meeting will be held.
FTAC stockholders and interested parties may communicate with the FTAC Board, any committee chairperson or the non-management directors as a group by writing to Foley Trasimene Acquisition Corp., Attn: Corporate Secretary, 1701 Village Center Circle, Las Vegas, NV 89134. Following the Business Combination, Company stockholders should send any communications to the Company Board, any committee chairperson or the non-management directors of the Company to Alight, Inc., Attn: Corporate Secretary, 4 Overlook Point, Lincolnshire, IL 60069. Any such communication will be reviewed and, to the extent such communication falls within the scope of matters generally considered by the board of directors, forwarded to the board of directors, the appropriate committee chairperson or the non-management directors, as appropriate, based on the subject matter of the communication. The acceptance and forwarding of communications to the members of the FTAC Board or Company Board, as applicable, or to an executive officer of FTAC or the Company does not imply or create any fiduciary duty of such director or executive officer to the person submitting the communications.
The validity of the securities of the Company offered under this proxy statement/prospectus/consent solicitation statement will be passed upon by Weil, Gotshal & Manges LLP.
The financial statements of Foley Trasimene Acquisition Corp. as of December 31, 2020, and for the period from March 26, 2020 (inception) through December 31, 2020, included in this proxy statement/prospectus/consent solicitation statement have been audited by WithumSmith+Brown, PC, independent registered public accounting firm, as set forth in their report appearing elsewhere herein, and are included in reliance on such report given on the authority of such firm as an experts in auditing and accounting.
353
The consolidated financial statements of Tempo Holding Company, LLC at December 31, 2020 and 2019, and for each of the three years in the period ended December 31, 2020, included in the Registration Statement of Alight, Inc., of which this proxy statement/prospectus/consent solicitation statement forms a part, have been audited by Ernst & Young LLP, independent registered public accounting firm, as set forth in their report appearing elsewhere herein, and are included in reliance upon such report given on the authority of such firm as experts in accounting and auditing.
HOUSEHOLDING; DELIVERY OF DOCUMENTS TO STOCKHOLDERS
Under the rules of the SEC, unless it has received a contrary instruction, FTAC (and the services FTAC employs to deliver communications to its stockholders) may send a single copy of this proxy statement/prospectus/consent solicitation statement and any other proxy statement or annual report delivered to FTAC stockholders to two or more stockholders sharing the same address, if FTAC believes that the stockholders are members of the same family. This process, known as “householding,” reduces the volume of duplicate information received at any one household and helps to reduce FTAC’s expenses.
Upon request, FTAC will deliver a separate copy of this proxy statement/prospectus/consent solicitation statement and/or any annual report or proxy statement to any stockholder at a shared address to which a single copy of such document was delivered. Stockholders receiving multiple copies of such documents may likewise request that FTAC deliver single copies of such documents in the future. Stockholders may notify FTAC of their requests by calling (702) 323-7330 or writing to FTAC at its principal executive offices at Foley Trasimene Acquisition Corp., 1701 Village Center Circle, Attn: Corporate Secretary, Las Vegas, NV 89134.
Following the Business Combination, Company stockholders should send any such requests in writing to Alight, Inc., Attn: Corporate Secretary, 4 Overlook Point, Lincolnshire, IL 60069.
The transfer agent for FTAC’s securities is Continental Stock Transfer & Trust Company.
WHERE YOU CAN FIND MORE INFORMATION
FTAC files reports, proxy statements and other information with the SEC as required by the Exchange Act. You may read FTAC’s SEC filings, including this proxy statement/prospectus/consent solicitation statement and any other reports, proxy statements and other information filed by FTAC with the SEC, on the SEC website at http://www.sec.gov.
This proxy statement/prospectus/consent solicitation statement is available without charge to FTAC stockholders upon written or oral request. If you would like additional copies of this proxy statement/prospectus/consent solicitation statement or need to obtain proxy cards, or if you have questions about the Business Combination or the proposals to be presented at the FTAC special meeting, you should contact FTAC or Morrow Sodali, its proxy solicitor, at the information below.
FTAC:
Foley Trasimene Acquisition Corp.
Attn.: Corporate Secretary
1701 Village Center Circle
Las Vegas, NV, 89134
Tel.: (702) 323-7330
354
Morrow Sodali LLC:
470 West Avenue
Stamford, CT 06902
Individuals toll-free: (800) 662-5200
Banks and brokers call collect: (203) 658-9400
Email: WPF.info@investor.morrowsodali.com
Information and statements contained in this proxy statement/prospectus/consent solicitation statement or any Annex to this proxy statement/prospectus/consent solicitation statement are qualified in all respects by reference to the copy of the relevant contract or other Annex filed as an exhibit to this proxy statement/prospectus/consent solicitation statement.
All information contained in this document relating to FTAC, including FTAC Merger Sub, the Blocker Merger Subs and Tempo Merger Sub, has been supplied by FTAC, all information relating to Alight, including Tempo Holding Company, has been supplied by Alight and all information relating to the Tempo Blockers has been supplied by the applicable Tempo Blocker. Information provided by one entity does not constitute any representation, estimate or projection of the other entity.
None of FTAC, Alight nor any of the Tempo Blockers has authorized anyone to give any information or make any representation about the Business Combination or their companies that is different from, or in addition to, that included in this proxy statement/prospectus/consent solicitation statement or in any of the materials that have been incorporated in this proxy statement/prospectus/consent solicitation statement. Therefore, if anyone does give you information of this sort, you should not rely on it. If you are in a jurisdiction where offers to exchange or sell, or solicitations of offers to exchange or purchase, the securities offered by this proxy statement/prospectus/consent solicitation statement or the solicitation of proxies is unlawful, or if you are a person to whom it is unlawful to direct these types of activities, then the offer presented in this proxy statement/prospectus/consent solicitation statement does not extend to you. The information included in this proxy statement/prospectus/consent solicitation statement speaks only as of the date of this proxy statement/prospectus/consent solicitation statement unless the information specifically indicates that another date applies.
355
Foley Trasimene Acquisition Corp.
| Audited Financial Statements (as of December 31, 2020): | Page No. | |||
| F-2 | ||||
| F-3 | ||||
| F-4 | ||||
| F-5 | ||||
| F-6 | ||||
| F-7 | ||||
| Unaudited Condensed Financial Statements (as of March 31, 2021): | Page No. | |||
|   Condensed Balance Sheets as of March 31, 2021 (Unaudited) and December 31, 2020  | 
F-27 | |||
| F-28 | ||||
| F-29 | ||||
| F-30 | ||||
|   Notes to Unaudited Condensed Financial Statements (Unaudited)  | 
F-31 | |||
Tempo Holding Company, LLC
| Audited Financial Statements: | Page No. | |||
| F-47 | ||||
| F-49 | ||||
| F-50 | ||||
|   Consolidated Statement of Members’ Equity at December 31, 2020, 2019 and 2018  | 
F-51 | |||
|   Consolidated Statement of Cash Flows for the years ended December 31, 2020, 2019 and 2018  | 
F-52 | |||
| F-53 | ||||
| Unaudited Condensed Consolidated Financial Statements (as of March 31, 2021): | Page No. | |||
|   Condensed Consolidated Balance Sheets as of March 31, 2021 (Unaudited) and December 31, 2020  | 
F-86 | |||
| F-87 | ||||
| F-88 | ||||
| F-89 | ||||
|   Notes to the Unaudited Condensed Consolidated Financial Statements  | 
F-90 | |||
F-1
REPORT OF INDEPENDENT REGISTERED PUBLIC ACCOUNTING FIRM
To the Stockholders and the Board of Directors of
Foley Trasimene Acquisition Corp.
Opinion on the Financial Statements
We have audited the accompanying balance sheet of Foley Trasimene Acquisition Corp. (the “Company”) as of December 31, 2020, the related statements of operations, changes in stockholders’ equity and cash flows for the period from March 26, 2020 (inception) through December 31, 2020, and the related notes (collectively referred to as the “financial statements”). In our opinion, the financial statements present fairly, in all material respects, the financial position of the Company as of December 31, 2020, and the results of its operations and its cash flows for the period from March 26, 2020 (inception) through December 31, 2020, in conformity with accounting principles generally accepted in the United States of America.
Restatement of Financial Statements
As discussed in Note 2 to the financial statements, the Securities and Exchange Commission issued a public statement entitled Staff Statement on Accounting and Reporting Considerations for Warrants Issued by Special Purpose Acquisition Companies (“SPACs”) (the “Public Statement”) on April 12, 2021, which discusses the accounting for certain warrants as liabilities. The Company previously accounted for its warrants as equity instruments. Management evaluated its warrants against the Public Statement, and determined that the warrants and warrant-related instruments should be accounted for as liabilities. Accordingly, the 2020 financial statements have been restated to correct the accounting and related disclosure for the warrants and warrant-related instruments.
Basis for Opinion
These financial statements are the responsibility of the Company’s management. Our responsibility is to express an opinion on the Company’s financial statements based on our audit. We are a public accounting firm registered with the Public Company Accounting Oversight Board (United States) (“PCAOB”) and are required to be independent with respect to the Company in accordance with the U.S. federal securities laws and the applicable rules and regulations of the Securities and Exchange Commission and the PCAOB.
We conducted our audit in accordance with the standards of the PCAOB. Those standards require that we plan and perform the audit to obtain reasonable assurance about whether the financial statements are free of material misstatement, whether due to error or fraud. The Company is not required to have, nor were we engaged to perform, an audit of its internal control over financial reporting. As part of our audit we are required to obtain an understanding of internal control over financial reporting but not for the purpose of expressing an opinion on the effectiveness of the Company’s internal control over financial reporting. Accordingly, we express no such opinion.
Our audit included performing procedures to assess the risks of material misstatement of the financial statements, whether due to error or fraud, and performing procedures that respond to those risks. Such procedures included examining, on a test basis, evidence regarding the amounts and disclosures in the financial statements. Our audit also included evaluating the accounting principles used and significant estimates made by management, as well as evaluating the overall presentation of the financial statements. We believe that our audit provides a reasonable basis for our opinion.
/s/ WithumSmith+Brown, PC
We have served as the Company’s auditor since 2020.
New York, New York
April 28, 2021
F-2
FOLEY TRASIMENE ACQUISITION CORP.
BALANCE SHEET
DECEMBER 31, 2020
(Restated)
|   ASSETS  | 
||||
|   Current assets:  | 
||||
|   Cash  | 
$ | 496,471 | ||
|   Prepaid expenses  | 
225,747 | |||
|   
  | 
  
  | 
|||
|   Total Current Assets  | 
722,218 | |||
|   Cash and marketable securities held in Trust Account  | 
1,035,849,267 | |||
|   
  | 
  
  | 
|||
|   Total Assets  | 
$ | 1,036,571,485 | ||
|   
  | 
  
  | 
|||
|   LIABILITIES AND STOCKHOLDERS’ EQUITY  | 
||||
|   Current liabilities:  | 
||||
|   Accrued expenses  | 
$ | 2,980,284 | ||
|   Income taxes payable  | 
147,695 | |||
|   
  | 
  
  | 
|||
|   Total Current Liabilities  | 
3,127,979 | |||
|   Warrant liability  | 
127,388,332 | |||
|   FPA liability  | 
54,277,110 | |||
|   Deferred underwriting fee payable  | 
36,225,000 | |||
|   
  | 
  
  | 
|||
|   Total Liabilities  | 
221,018,421 | |||
|   
  | 
  
  | 
|||
|   Commitments and Contingencies  | 
||||
|   Class A common stock subject to possible redemption, 81,055,306 shares at $10.00 per share  | 
810,553,063 | |||
|   Stockholders’ Equity  | 
||||
|   Preferred stock, $0.0001 par value; 1,000,000 shares authorized; none issued and outstanding  | 
— | |||
|   Class A common stock, $0.0001 par value; 400,000,000 shares authorized; 22,444,694 issued and outstanding (excluding 81,055,306 shares subject to possible redemption)  | 
2,244 | |||
|   Class B common stock, $0.0001 par value; 40,000,000 shares authorized; 25,875,000 shares issued and outstanding  | 
2,588 | |||
|   Additional paid-in capital  | 
119,427,819 | |||
|   Accumulated deficit  | 
(114,432,650 | ) | ||
|   
  | 
  
  | 
|||
|   Total Stockholders’ Equity  | 
5,000,001 | |||
|   
  | 
  
  | 
|||
|   Total Liabilities and Stockholders’ Equity  | 
$ | 1,036,571,485 | ||
|   
  | 
  
  | 
|||
The accompanying notes are an integral part of the financial statements.
F-3
FOLEY TRASIMENE ACQUISITION CORP.
STATEMENT OF OPERATIONS
FOR THE PERIOD FROM MARCH 26, 2020 (INCEPTION) THROUGH DECEMBER 31, 2020
(Restated)
|   Formation and general and administrative expenses  | 
$ | 3,258,112 | ||
|   
  | 
  
  | 
|||
|   Loss from operations  | 
(3,258,112 | ) | ||
|   Other income:  | 
||||
|   Loss on change in fair value of warrant liability  | 
(57,599,000 | ) | ||
|   Loss on change in fair value of FPA liability  | 
(54,277,110 | ) | ||
|   Interest earned on marketable securities held in Trust Account  | 
849,267 | |||
|   
  | 
  
  | 
|||
|   Loss before provision for income taxes  | 
(114,284,955 | ) | ||
|   Provision for income taxes  | 
(147,695 | ) | ||
|   
  | 
  
  | 
|||
|   Net loss  | 
$ | (114,432,650 | ) | |
|   
  | 
  
  | 
|||
|   Weighted average shares outstanding of Class A redeemable common stock  | 
103,500,000 | |||
|   
  | 
  
  | 
|||
|   Basic and diluted income per share, Class A  | 
$ | 0.01 | ||
|   
  | 
  
  | 
|||
|   Weighted average shares outstanding of Class B non-redeemable common stock  | 
25,875,000 | |||
|   
  | 
  
  | 
|||
|   Basic and diluted net loss per share, Class B  | 
$ | (4.44 | ) | |
|   
  | 
  
  | 
|||
The accompanying notes are an integral part of the financial statements.
F-4
FOLEY TRASIMENE ACQUISITION CORP.
STATEMENT OF CHANGES IN STOCKHOLDERS’ EQUITY
FOR THE PERIOD FROM MARCH 26, 2020 (INCEPTION) THROUGH DECEMBER 31, 2020
(Restated)
| Class A Common Stock  | 
Class B Common Stock  | 
Additional Paid-in Capital  | 
Accumulated Deficit  | 
Total Stockholders’ Equity  | 
||||||||||||||||||||||||
| Shares | Amount | Shares | Amount | |||||||||||||||||||||||||
|   Balance –  | 
— | $ | — | — | $ | — | $ | — | $ | — | $ | — | ||||||||||||||||
|   Issuance of Class B common stock to Sponsors  | 
— | — | 25,875,000 | 2,588 | 22,412 | — | 25,000 | |||||||||||||||||||||
|   Sale of 103,500,000 Units, net of allocation to warrant liabilities, underwriting discounts and other offering costs  | 
103,500,000 | 10,350 | — | — | 928,739,696 | — | 928,750,04 | |||||||||||||||||||||
|   Excess of cash received over fair value of private placement warrants  | 
— | — | — | — | 1,210,668 | — | 1,210,668 | |||||||||||||||||||||
|   Class A common stock subject to possible redemption  | 
(81,055,306 | ) | (8,106 | ) | — | — | (810,544,957 | ) | — | (810,553,063 | ) | |||||||||||||||||
|   Net loss  | 
— | — | — | — | — | (114,432,650 | ) | (114,432,650 | ) | |||||||||||||||||||
|   
  | 
  
  | 
  
  | 
  
  | 
  
  | 
  
  | 
  
  | 
  
  | 
  
  | 
  
  | 
  
  | 
  
  | 
  
  | 
  
  | 
|||||||||||||||
|   Balance –  | 
22,444,694 | $ | 2,244 | 25,875,000 | $ | 2,588 | $ | 119,427,819 | $ | (114,432,650 | ) | $ | 5,000,001 | |||||||||||||||
|   
  | 
  
  | 
  
  | 
  
  | 
  
  | 
  
  | 
  
  | 
  
  | 
  
  | 
  
  | 
  
  | 
  
  | 
  
  | 
  
  | 
|||||||||||||||
The accompanying notes are an integral part of the financial statements.
F-5
FOLEY TRASIMENE ACQUISITION CORP.
STATEMENT OF CASH FLOWS
FOR THE PERIOD FROM MARCH 26, 2020 (INCEPTION) THROUGH DECEMBER 31, 2020
(Restated)
|   Cash Flows from Operating Activities:  | 
||||
|   Net loss  | 
$ | (114,432,650 | ) | |
|   Adjustments to reconcile net loss to net cash used in operating activities:  | 
||||
|   Loss on change in fair value of warrant liability  | 
57,599,000 | |||
|   Loss on change in fair value of FPA liability  | 
54,277,110 | |||
|   Interest earned on marketable securities held in Trust Account  | 
(849,267 | ) | ||
|   Changes in operating assets and liabilities:  | 
||||
|   Prepaid expenses  | 
(225,747 | ) | ||
|   Accrued expenses  | 
2,980,284 | |||
|   Income taxes payable  | 
147,695 | |||
|   
  | 
  
  | 
|||
|   Net cash used in operating activities  | 
(503,575 | ) | ||
|   Cash Flows from Investing Activities:  | 
||||
|   Investment of cash into Trust Account  | 
(1,035,000,000 | ) | ||
|   
  | 
  
  | 
|||
|   Net cash used in investing activities  | 
(1,035,000,000 | ) | ||
|   
  | 
  
  | 
|||
|   Cash Flows from Financing Activities:  | 
||||
|   Proceeds from issuance of Class B common stock to Sponsor  | 
25,000 | |||
|   Proceeds from sale of Units, net of underwriting discounts and other offering costs paid  | 
1,014,300,000 | |||
|   Proceeds from sale of Private Placement Warrants  | 
22,700,000 | |||
|   Proceeds from promissory note—related party  | 
250,000 | |||
|   Repayment of promissory note—related party  | 
(250,000 | ) | ||
|   Payment of offering costs  | 
(1,024,954 | ) | ||
|   
  | 
  
  | 
|||
|   Net cash provided by financing activities  | 
1,036,000,046 | |||
|   Net Change in Cash  | 
496,471 | |||
|   Cash – Beginning of period  | 
— | |||
|   
  | 
  
  | 
|||
|   Cash – End of period  | 
$ | 496,471 | ||
|   
  | 
  
  | 
|||
|   Supplemental Disclosure of Non-Cash Investing and Financing Activities:  | 
||||
|   Initial classification of Class A common stock subject to possible redemption  | 
$ | 924,978,987 | ||
|   
  | 
  
  | 
|||
|   Initial classification of warrant liability  | 
$ | 69,789,333 | ||
|   
  | 
  
  | 
|||
|   Change in value of Class A common stock subject to possible redemption  | 
$ | (114,425,924 | ) | |
|   
  | 
  
  | 
|||
|   Deferred underwriting fee payable  | 
$ | 36,225,000 | ||
|   
  | 
  
  | 
|||
The accompanying notes are an integral part of the financial statements.
F-6
FOLEY TRASIMENE ACQUISITION CORP.
NOTES TO FINANCIAL STATEMENTS
NOTE 1. DESCRIPTION OF ORGANIZATION AND BUSINESS OPERATIONS
Foley Trasimene Acquisition Corp. (the “Company”) is a blank check company incorporated in Delaware on March 26, 2020. The Company was formed for the purpose of effecting a merger, capital stock exchange, asset acquisition, stock purchase, reorganization or similar business combination with one or more businesses (“Business Combination”).
Although the Company is not limited to a particular industry or geographic region for purposes of consummating a Business Combination, the Company intends to focus on identifying a prospective target business in financial technology or business process outsourcing, which acts as an essential utility to industries that are core to the economy. The Company is an early stage and emerging growth company and, as such, the Company is subject to all of the risks associated with early stage and emerging growth companies.
As of December 31, 2020, the Company had not commenced any operations. All activity for the period from March 26, 2020 (inception) through December 31, 2020 relates to the Company’s formation, the initial public offering (“Initial Public Offering”), which is described below, and identifying a target company for a Business Combination. The Company will not generate any operating revenues until after the completion of a Business Combination, at the earliest. The Company generates non-operating income in the form of interest income from the proceeds derived from the Initial Public Offering.
The registration statement for the Company’s Initial Public Offering was declared effective on May 26, 2020. On May 29, 2020, the Company consummated the Initial Public Offering of 103,500,000 units (the “Units” and, with respect to the Class A common stock included in the Units sold, the “Public Shares”), which includes the full exercise by the underwriters of the over-allotment option to purchase an additional 13,500,000 Units, at $10.00 per Unit, generating gross proceeds of $1,035,000,000, which is described in Note 3.
Simultaneously with the closing of the Initial Public Offering, the Company consummated the sale of 15,133,333 warrants (the “Private Placement Warrants”) at a price of $1.50 per Private Placement Warrant in a private placement to Trasimene Capital Management FT, LP, an affiliate of Trasimene Capital Management, LLC, and Bilcar FT, LP, an affiliate of Bilcar Limited Partnership (collectively the “Sponsors”), generating gross proceeds of $22,700,000, which is described in Note 4.
Transaction costs amounted to $57,949,954, consisting of $20,700,000 of underwriting fees, $36,225,000 of deferred underwriting fees and $1,024,954 of other offering costs.
Following the closing of the Initial Public Offering on May 29, 2020, an amount of $1,035,000,000 ($10.00 per Unit) from the net proceeds of the sale of the Units in the Initial Public Offering and the sale of the Private Placement Warrants was placed in a trust account (the “Trust Account”) and invested in U.S. government securities, within the meaning set forth in Section 2(a)(16) of the Investment Company Act of 1940, as amended (the “Investment Company Act”), with a maturity of 185 days or less or in any open-ended investment company that holds itself out as a money market fund selected by the Company meeting the conditions of Rule 2a-7 of the Investment Company Act, as determined by the Company, until the earlier of: (i) the completion of a Business Combination and (ii) the distribution of the funds in the Trust Account to the Company’s stockholders, as described below.
The Company’s management has broad discretion with respect to the specific application of the net proceeds of the Initial Public Offering and the sale of the Private Placement Warrants, although substantially all of the net proceeds are intended to be applied generally toward consummating a Business Combination. The Company must complete its initial Business Combination with one or more target businesses that together have a fair market value equal to at least 80% of the net assets held in the Trust Account (excluding any deferred
F-7
FOLEY TRASIMENE ACQUISITION CORP.
NOTES TO FINANCIAL STATEMENTS
underwriting commissions and taxes payable on the interest earned in the Trust Account) at the time the Company signs a definitive agreement in connection with a Business Combination. The Company will only complete a Business Combination if the post-Business Combination company owns or acquires 50% or more of the issued and outstanding voting securities of the target or otherwise acquires a controlling interest in the target business sufficient for it not to be required to register as an investment company under the Investment Company Act. There is no assurance that the Company will be able to successfully effect a Business Combination.
The Company will provide its stockholders with the opportunity to redeem all or a portion of their Public Shares upon the completion of a Business Combination either (i) in connection with a stockholder meeting called to approve the Business Combination or (ii) by means of a tender offer. The decision as to whether the Company will seek stockholder approval of a Business Combination or conduct a tender offer will be made by the Company. The stockholders will be entitled to redeem their shares for a pro rata portion of the amount held in the Trust Account (initially $10.00 per share), calculated as of two business days prior to the completion of a Business Combination, including any pro rata interest earned on the funds held in the Trust Account and not previously released to the Company to pay its tax obligations. There will be no redemption rights upon the completion of a Business Combination with respect to the Company’s warrants.
The Company will only proceed with a Business Combination if the Company has net tangible assets of at least $5,000,001 either prior to or upon such consummation of a Business Combination and, if the Company seeks stockholder approval, a majority of the shares voted are voted in favor of the Business Combination. If a stockholder vote is not required by applicable law or stock exchange rules and the Company does not decide to hold a stockholder vote for business or other reasons, the Company will, pursuant to its Second Amended and Restated Certificate of Incorporation (the “Second Amended and Restated Certificate of Incorporation”), conduct the redemptions pursuant to the tender offer rules of the U.S. Securities and Exchange Commission (“SEC”) and file tender offer documents with the SEC prior to completing a Business Combination. If, however, stockholder approval of the transaction is required by applicable law or stock exchange rules, or the Company decides to obtain stockholder approval for business or other reasons, the Company will offer to redeem shares in conjunction with a proxy solicitation pursuant to the proxy rules and not pursuant to the tender offer rules. If the Company seeks stockholder approval in connection with a Business Combination, the Sponsors have agreed to vote their Founder Shares (as defined in Note 5), and any Public Shares purchased during or after the Initial Public Offering in favor of approving a Business Combination and not to convert any shares in connection with a stockholder vote to approve a Business Combination. Additionally, each public stockholder may elect to redeem their Public Shares irrespective of whether they vote for or against the Initial Public transaction or do not vote at all.
Notwithstanding the above, if the Company seeks stockholder approval of a Business Combination and it does not conduct redemptions pursuant to the tender offer rules, the Company’s Second Amended and Restated Articles of Incorporation provides that a public stockholder, together with any affiliate of such stockholder or any other person with whom such stockholder is acting in concert or as a “group” (as defined under Section 13 of the Securities Exchange Act of 1934, as amended (the “Exchange Act”)), will be restricted from redeeming its shares with respect to more than an aggregate of 15% of the Public Shares without the Company’s prior written consent.
The Sponsors have agreed (a) to waive their redemption rights with respect to any Founder Shares and Public Shares held by them in connection with the completion of a Business Combination and (b) not to propose an amendment to the Second Amended and Restated Articles of Incorporation (i) to modify the substance or timing of the Company’s obligation to redeem 100% of the Public Shares if the Company does not complete a Business Combination within the Combination Period (as defined below) or (ii) with respect to any other provision relating to stockholders’ rights or pre-initial business combination activity, unless the Company provides the public stockholders with the opportunity to redeem their Public Shares in conjunction with any such amendment
F-8
FOLEY TRASIMENE ACQUISITION CORP.
NOTES TO FINANCIAL STATEMENTS
and (iii) to waive its rights to liquidating distributions from the Trust Account with respect to the Founder Shares if the Company fails to consummate a Business Combination.
The Company will have until May 29, 2022 to consummate a Business Combination (the “Combination Period”). If the Company is unable to complete a Business Combination within the Combination Period, the Company will (i) cease all operations except for the purpose of winding up, (ii) as promptly as reasonably possible but no more than ten business days thereafter, redeem 100% of the outstanding Public Shares, at a per-share price, payable in cash, equal to the aggregate amount then on deposit in the Trust Account, including interest earned (less up to $100,000 of interest to pay dissolution expenses), divided by the number of then outstanding Public Shares, which redemption will completely extinguish public stockholders’ rights as stockholders (including the right to receive further liquidation distributions, if any), and (iii) as promptly as reasonably possible following such redemption, subject to the approval of the remaining stockholders and the Company’s board of directors, dissolve and liquidate, subject in each case to its obligations under Delaware law to provide for claims of creditors and the requirements of other applicable law.
The Sponsors have agreed to waive their liquidation rights with respect to the Founder Shares if the Company fails to complete a Business Combination within the Combination Period. However, if the Sponsors acquire Public Shares in or after the Initial Public Offering, such Public Shares will be entitled to liquidating distributions from the Trust Account if the Company fails to complete a Business Combination within the Combination Period. The underwriters have agreed to waive their rights to their deferred underwriting commission (see Note 6) held in the Trust Account in the event the Company does not complete a Business Combination within the Combination Period and, in such event, such amounts will be included with the funds held in the Trust Account that will be available to fund the redemption of the Public Shares. In the event of such distribution, it is possible that the per share value of the assets remaining available for distribution will be less than the Initial Public Offering price per Unit ($10.00).
In order to protect the amounts held in the Trust Account, the Sponsors have agreed that they will be liable to the Company, if and to the extent any claims by a third party for services rendered or products sold to the Company, or by a prospective target business with which the Company has discussed entering into a transaction agreement, reduce the amount of funds in the Trust Account to below (1) $10.00 per Public Share or (2) such lesser amount per Public Share held in the Trust Account as of the date of the liquidation of the Trust Account due to reductions in the value of trust assets, in each case net of the amount of interest which may be withdrawn to pay taxes. This liability will not apply with respect to any claims by a third party who executed a waiver of any and all rights to seek access to the Trust Account nor will it apply to any claims under the Company’s indemnity of the underwriters of the Initial Public Offering against certain liabilities, including liabilities under the Securities Act of 1933, as amended (the “Securities Act”). Moreover, in the event that an executed waiver is deemed to be unenforceable against a third party, the Sponsors will not be responsible to the extent of any liability for such third-party claims. The Company will seek to reduce the possibility that the Sponsors will have to indemnify the Trust Account due to claims of creditors by endeavoring to have all vendors, service providers (other than the Company’s independent registered public accounting firm), prospective target businesses or other entities with which the Company does business, execute agreements with the Company waiving any right, title, interest or claim of any kind in or to monies held in the Trust Account.
Liquidity and Going Concern Consideration
As of December 31, 2020, the Company had $496,471 in its operating bank account, and working capital deficit of approximately $2,405,761.
The Company’s liquidity needs up to December 31, 2020 were satisfied through a contribution of $25,000 from Sponsors to cover certain expenses in exchange for the issuance of the Founder Shares, the loan of $250,000
F-9
FOLEY TRASIMENE ACQUISITION CORP.
NOTES TO FINANCIAL STATEMENTS
from the Sponsors pursuant to a Promissory Note (defined below, see Note 5), and the proceeds from the consummation of the Private Placement not held in the Trust Account. The Company fully repaid the Promissory Note as of May 29, 2020. In addition, in order to finance transaction costs in connection with a Business Combination, the Sponsors or an affiliate of the Sponsors, or certain of the Company’s officers and directors may, but are not obligated to, provide the Company Working Capital Loans (defined below, see Note 5). As of December 31, 2020, there were no amounts outstanding under the Working Capital Loans.
Management has determined that the Company has access to funds from the Sponsors, and the Sponsors have the financial wherewithal to fund the Company, that are sufficient to fund the Company’s working capital needs until the consummation of an initial business combination or for a minimum of one year from the date of issuance of the financial statements. Over this time period, the Company will be using these funds for paying existing accounts payable, identifying and evaluating prospective initial Business Combination candidates, performing due diligence on prospective target businesses, paying for travel expenditures, selecting the target business to merge with or acquire, and structuring, negotiating and consummating the Business Combination.
NOTE 2. CORRECTION OF AN ERROR IN PREVIOUSLY ISSUED FINANCIAL STATEMENTS
On April 12, 2021, the Staff of the SEC issued a statement entitled “Staff Statement on Accounting and Reporting Considerations for Warrants Issued by Special Purpose Acquisition Companies.” In the statement, the SEC Staff, among other things, highlighted potential accounting implications of certain terms that are common in warrants issued in connection with the initial public offerings of special purpose acquisition companies such as the Company. As a result of the Staff statement and in light of evolving views as to certain provisions commonly included in warrants issued by special purpose acquisition companies, we re-evaluated the accounting for Warrants (as defined in Note 4) and FPAs (as defined in Note 7) under ASC 815-40, Derivatives and Hedging—Contracts in Entity’s Own Equity, and concluded that they do not meet the criteria to be classified in stockholders’ equity. Since the Warrants and FPAs meet the definition of a derivative under ASC 815-40, we have restated the financial statements to classify the Warrants and FPAs as liabilities on the balance sheet at fair value, with subsequent changes in their respective fair values recognized in the consolidated statement of operations and comprehensive income (loss) at each reporting date.
The Company’s prior accounting treatment for the Warrants and FPAs was equity classification rather than as derivative liabilities. Accounting for the Warrants and FPAs as liabilities pursuant to ASC 815-40 requires that the Company re-measure the Warrants and FPAs to their fair value each reporting period and record the changes in such value in the statement of operations. Accordingly, the Company has restated the value and classification of the Warrants and FPAs in the Company’s financial statements included herein (“Restatement”).
The following summarizes the effect of the Restatement on each financial statement line item for each period presented herein, each prior interim period of the current fiscal year, and as of the date of the Company’s consummation of its IPO.
| As of December 31, 2020 | ||||||||||||
| As Reported | As Restated | Difference | ||||||||||
|   Balance Sheet  | 
||||||||||||
|   Warrant liability  | 
$ | — | $ | 127,388,332 | $ | 127,388,332 | ||||||
|   FPA liability  | 
— | 54,277,110 | 54,277,110 | |||||||||
|   Total Liabilities  | 
39,352,979 | 221,018,421 | 181,665,442 | |||||||||
|   Class A common stock subject to possible redemption  | 
992,218,500 | 810,553,063 | (181,665,437 | ) | ||||||||
|   Class A common stock, $0.0001 par value  | 
428 | 2,244 | 1,816 | |||||||||
|   Additional paid-in capital  | 
7,553,530 | 119,427,819 | 111,874,289 | |||||||||
|   Accumulated deficit  | 
(2,556,540 | ) | (114,432,650 | ) | (111,876,110 | ) | ||||||
|   Total Stockholder’s Equity  | 
5,000,006 | 5,000,001 | (5 | ) | ||||||||
F-10
FOLEY TRASIMENE ACQUISITION CORP.
NOTES TO FINANCIAL STATEMENTS
| For the Period from March 26, 2020 Through December 31, 2020  | 
||||||||||||
| As Reported | As Restated | Difference | ||||||||||
|   Statements of Operations  | 
||||||||||||
|   Loss on change in fair value of warrant liability  | 
$ | — | $ | (57,599,000 | ) | $ | (57,599,000 | ) | ||||
|   Loss on change in fair value of FPA liability  | 
— | (54,277,110 | ) | (54,277,210 | ) | |||||||
|   Loss before provision for income taxes  | 
(2,408,845 | ) | (114,284,955 | ) | (111,876,110 | ) | ||||||
|   
  | 
  
  | 
  
  | 
  
  | 
  
  | 
  
  | 
|||||||
|   Net loss  | 
$ | (2,556,540 | ) | $ | (114,432,650 | ) | $ | (111,876,110 | ) | |||
|   
  | 
  
  | 
  
  | 
  
  | 
  
  | 
  
  | 
|||||||
|   Per Share Data:  | 
||||||||||||
|   Basic and diluted net loss per share, Class B  | 
$ | (0.12 | ) | $ | (4.44 | ) | $ | (4.32 | ) | |||
| As of September 30, 2020  | 
||||||||||||
| As Reported | As Restated | Difference | ||||||||||
|   Balance Sheet  | 
||||||||||||
|   Warrant liability  | 
$ | — | $ | 112,927,999 | $ | 112,927,999 | ||||||
|   FPA liability  | 
— | 35,392,825 | 35,392,825 | |||||||||
|   Total Liabilities  | 
36,454,065 | 184,774,889 | 148,320,824 | |||||||||
|   Class A common stock subject to possible redemption  | 
994,929,100 | 846,608,276 | (148,320,824 | ) | ||||||||
|   Class A common stock, $0.0001 par value  | 
401 | 1,884 | 1,483 | |||||||||
|   Additional paid-in capital  | 
4,842,957 | 83,372,965 | 78,530,008 | |||||||||
|   Retained earnings (accumulated deficit)  | 
154,057 | (78,377,434 | ) | (78,531,491 | ) | |||||||
| Three Months Ended September 30, 2020  | 
For the Period from March 26, 2020 Through September 30, 2020  | 
|||||||||||||||||||||||
| As Reported  | 
As Restated | Difference | As Reported  | 
As Restated | Difference | |||||||||||||||||||
|   Statements of Operations  | 
||||||||||||||||||||||||
|   Loss on change in fair value of warrant liability  | 
$ | — | $ | (31,033,000 | ) | $ | (31,033,000 | ) | $ | — | $ | (43,138,666 | ) | $ | (43,138,666 | ) | ||||||||
|   Loss on change in fair value of FPA liability  | 
— | (16,482,904 | ) | (16,482,904 | ) | — | (35,392,825 | ) | (35,392,825 | ) | ||||||||||||||
|   Income (loss) before provision for income taxes  | 
228,054 | (47,287,850 | ) | (47,515,904 | ) | 242,106 | (78,289,385 | ) | (78,531,491 | ) | ||||||||||||||
|   Net income (loss)  | 
155,641 | (47,360,263 | ) | (47,515,904 | ) | 154,057 | (78,377,434 | ) | (78,531,491 | ) | ||||||||||||||
|   Per Share Data:  | 
||||||||||||||||||||||||
|   Basic and diluted net less per share, Class B  | 
— | (1.84 | ) | (1.84 | ) | $ | (0.01 | ) | $ | (3.04 | ) | (3.03 | ) | |||||||||||
F-11
FOLEY TRASIMENE ACQUISITION CORP.
NOTES TO FINANCIAL STATEMENTS
| As of June 30, 2020  | 
||||||||||||
| As Reported | As Restated | Difference | ||||||||||
|   Balance Sheet  | 
||||||||||||
|   Warrant liability  | 
$ | — | $ | 81,894,999 | $ | 81,894,999 | ||||||
|   FPA liability  | 
— | 18,909,921 | 18,909,921 | |||||||||
|   Total Liabilities  | 
36,949,650 | 137,754,569 | 100,804,919 | |||||||||
|   Class A common stock subject to possible redemption  | 
994,773,460 | 893,968,540 | (100,804,920 | ) | ||||||||
|   Class A common stock, $0.0001 par value  | 
402 | 1,410 | 1,008 | |||||||||
|   Additional paid-in capital  | 
4,998,596 | 36,013,175 | 36,014,579 | |||||||||
|   Accumulated deficit  | 
(1,584 | ) | (31,017,172 | ) | (31,015,588 | ) | ||||||
| Three Months Ended June 30, 2020  | 
For the Period from March 26, 2020 Through June 30, 2020  | 
|||||||||||||||||||||||
| As Reported  | 
As Restated | Difference | As Reported  | 
As Restated | Difference | |||||||||||||||||||
|   Statements of Operations  | 
||||||||||||||||||||||||
|   Loss on change in value of warrant liability  | 
$ | — | $ | (12,105,667 | ) | $ | (12,105,667 | ) | $ | — | $ | (12,105,667 | ) | $ | (12,105,667 | ) | ||||||||
|   Loss on change in fair value of FPA liability  | 
— | (18,909,921 | ) | (18,909,921 | ) | — | (18,909,921 | ) | (18,909,921 | ) | ||||||||||||||
|   Income (loss) before provision for income taxes  | 
15,011 | (31,000,577 | ) | (31,015,588 | ) | 14,052 | (31,001,536 | ) | (31,015,588 | ) | ||||||||||||||
|   
  | 
  
  | 
  
  | 
  
  | 
  
  | 
  
  | 
  
  | 
  
  | 
  
  | 
  
  | 
  
  | 
  
  | 
|||||||||||||
|   Net loss  | 
$ | (625 | ) | $ | (31,016,213 | ) | $ | (31,015,588 | ) | $ | (1,584 | ) | $ | (31,017,172 | ) | $ | (31,015,588 | ) | ||||||
|   
  | 
  
  | 
  
  | 
  
  | 
  
  | 
  
  | 
  
  | 
  
  | 
  
  | 
  
  | 
  
  | 
  
  | 
|||||||||||||
|   Per Share Data:  | 
||||||||||||||||||||||||
|   Basic and diluted net less per share, Class B  | 
$ | — | $ | (1.20 | ) | $ | (1.20 | ) | $ | — | $ | (1.20 | ) | $ | (1.20 | ) | ||||||||
| As of May 29, 2020  | 
||||||||||||
| As Reported | As Restated | Difference | ||||||||||
|   Balance Sheet  | 
||||||||||||
|   Warrant liability  | 
$ | — | $ | 69,789,333 | $ | 69,789,333 | ||||||
|   Total Liabilities  | 
36,881,502 | 106,670,835 | 69,789,333 | |||||||||
|   Class A common stock subject to possible redemption  | 
994,768,320 | 924,978,987 | (69,789,333 | ) | ||||||||
|   Class A common stock, $0.0001 par value  | 
402 | 1,100 | 698 | |||||||||
|   Additional Paid in Capital  | 
5,003,736 | 5,003,038 | (698 | ) | ||||||||
Total operating, investing and financing cash flows for all periods herein and in all previous interim periods were not impacted by the Restatement.
NOTE 3. SUMMARY OF SIGNIFICANT ACCOUNTING POLICIES
Basis of Presentation
The accompanying financial statements are presented in U.S. dollars and have been prepared in accordance with accounting principles generally accepted in the United States of America (“U.S. GAAP”) and pursuant to the accounting and disclosure rules and regulations of the Securities and Exchange Commission (the “SEC”).
F-12
FOLEY TRASIMENE ACQUISITION CORP.
NOTES TO FINANCIAL STATEMENTS
Emerging Growth Company
The Company is an “emerging growth company,” as defined in Section 2(a) of the Securities Act, as modified by the Jumpstart Our Business Startups Act of 2012 (the “JOBS Act”), and it may take advantage of certain exemptions from various reporting requirements that are applicable to other public companies that are not emerging growth companies including, but not limited to, not being required to comply with the independent registered public accounting firm attestation requirements of Section 404 of the Sarbanes-Oxley Act of 2002, reduced disclosure obligations regarding executive compensation in its periodic reports and proxy statements, and exemptions from the requirements of holding a nonbinding advisory vote on executive compensation and stockholder approval of any golden parachute payments not previously approved.
Further, Section 102(b)(1) of the JOBS Act exempts emerging growth companies from being required to comply with new or revised financial accounting standards until private companies (that is, those that have not had a Securities Act registration statement declared effective or do not have a class of securities registered under the Exchange Act) are required to comply with the new or revised financial accounting standards. The JOBS Act provides that a company can elect to opt out of the extended transition period and comply with the requirements that apply to non-emerging growth companies but any such election to opt out is irrevocable. The Company has elected not to opt out of such extended transition period which means that when a standard is issued or revised and it has different application dates for public or private companies, the Company, as an emerging growth company, can adopt the new or revised standard at the time private companies adopt the new or revised standard. This may make comparison of the Company’s financial statements with another public company which is neither an emerging growth company nor an emerging growth company which has opted out of using the extended transition period difficult or impossible because of the potential differences in accounting standards used.
Use of Estimates
The preparation of financial statements in conformity with GAAP requires management to make estimates and assumptions that affect the reported amounts of assets and liabilities and disclosure of contingent assets and liabilities at the date of the financial statements and the reported amounts of revenues and expenses during the reporting period.
Making estimates requires management to exercise significant judgment. It is at least reasonably possible that the estimate of the effect of a condition, situation or set of circumstances that existed at the date of the financial statements, which management considered in formulating its estimate, could change in the near term due to one or more future events. Accordingly, the actual results could differ significantly from those estimates.
Cash and Cash Equivalents
The Company considers all short-term investments with an original maturity of three months or less when purchased to be cash equivalents. The Company did not have any cash equivalents as of December 31, 2020.
Warrant and FPA Liabilities
The Company accounts for the Warrants and FPAs as either equity-classified or liability-classified instruments based on an assessment of the specific terms the and of the Warrants and FPAs applicable authoritative guidance in Financial Accounting Standards Board (“FASB”) Accounting Standards Codification (“ASC”) 480, Distinguishing Liabilities from Equity (“ASC 480”) and ASC 815, Derivatives and Hedging (“ASC 815”). The assessment considers whether the Warrants and FPAs are freestanding financial instruments pursuant to ASC 480, meet the definition of a liability pursuant to ASC 480, and meet all of the requirements for equity
F-13
FOLEY TRASIMENE ACQUISITION CORP.
NOTES TO FINANCIAL STATEMENTS
classification under ASC 815, including whether the Warrants and FPAs are indexed to the Company’s own common shares and whether the warrant holders could potentially require “net cash settlement” in a circumstance outside of the Company’s control, among other conditions for equity classification. This assessment, which requires the use of professional judgment, is conducted at the time of issuance of the Warrants and execution of the FPAs and as of each subsequent quarterly period end date while the Warrants and FPAs are outstanding. For issued or modified warrants that meet all of the criteria for equity classification, such warrants are required to be recorded as a component of additional paid-in capital at the time of issuance. For issued or modified warrants that do not meet all the criteria for equity classification, such warrants are required to be recorded at their initial fair value on the date of issuance, and each balance sheet date thereafter. Changes in the estimated fair value of liability-classified warrants are recognized as a non-cash gain or loss on the statements of operations.
The Company accounts for the Warrants and FPAs in accordance with ASC 815-40 under which the Warrants and FPAs do not meet the criteria for equity classification and must be recorded as liabilities. The fair value of the Public Warrants has been estimated using the Public Warrants’ quoted market price. The Private Placement Warrants are valued using a Modified Black Scholes Option Pricing Model. The fair value of the FPAs has been estimated using an adjusted net assets method. See Note 9 for further discussion of the pertinent terms of the Warrants and Note 11 for further discussion of the methodology used to determine the value of the Warrants and FPAs.
Class A Common Stock Subject to Possible Redemption
The Company accounts for its Class A common stock subject to possible redemption in accordance with the guidance in Accounting Standards Codification (“ASC”) Topic 480 “Distinguishing Liabilities from Equity.” Common stock subject to mandatory redemption is classified as a liability instrument and is measured at fair value. Conditionally redeemable common stock (including common stock that features redemption rights that is either within the control of the holder or subject to redemption upon the occurrence of uncertain events not solely within the Company’s control) is classified as temporary equity. At all other times, common stock is classified as stockholders’ equity. The Company’s Class A common stock features certain redemption rights that are considered to be outside of the Company’s control and subject to occurrence of uncertain future events. Accordingly, at December 31, 2020, the 81,055,306 shares of Class A common stock subject to possible redemption are presented as temporary equity, outside of the stockholders’ equity section of the Company’s balance sheet.
Offering Costs
Offering costs consist of underwriting, legal, accounting and other expenses incurred through the Initial Public Offering that are directly related to the Initial Public Offering. Offering costs amounting to $57,949,954 were charged to stockholders’ equity upon the completion of the Initial Public Offering.
Income Taxes
The Company accounts for income taxes under ASC 740, “Income Taxes” (“ASC 740”). ASC 740 requires the recognition of deferred tax assets and liabilities for both the expected impact of differences between the financial statement and tax basis of assets and liabilities and for the expected future tax benefit to be derived from tax loss and tax credit carry forwards. ASC 740 additionally requires a valuation allowance to be established when it is more likely than not that all or a portion of deferred tax assets will not be realized.
ASC 740 also clarifies the accounting for uncertainty in income taxes recognized in an enterprise’s financial statements and prescribes a recognition threshold and measurement process for financial statement recognition
F-14
FOLEY TRASIMENE ACQUISITION CORP.
NOTES TO FINANCIAL STATEMENTS
and measurement of a tax position taken or expected to be taken in a tax return. For those benefits to be recognized, a tax position must be more-likely-than-not to be sustained upon examination by taxing authorities. The Company recognizes accrued interest and penalties related to unrecognized tax benefits as income tax expense. There were no unrecognized tax benefits and no amounts accrued for interest and penalties as of December 31, 2020. The Company is currently not aware of any issues under review that could result in significant payments, accruals or material deviation from its position. The Company is subject to income tax examinations by major taxing authorities since inception.
Net Income (Loss) Per Common Share
Net income (loss) per common share is computed by dividing net income (loss) by the weighted average number of common shares outstanding for the period. The Company has not considered the effect of warrants sold in the Initial Public Offering and private placement to purchase 49,633,333 shares of Class A common stock in the calculation of diluted income (loss) per share, since the exercise of the warrants are contingent upon the occurrence of future events and the inclusion of such warrants would be anti-dilutive.
The Company’s statement of operations include a presentation of income (loss) per share for common shares subject to possible redemption in a manner similar to the two-class method of income (loss) per share. Net income per common share, basic and diluted, for Class A redeemable common stock is calculated by dividing the interest income earned on the Trust Account, by the weighted average number of Class A redeemable common stock outstanding since original issuance. Net loss per share, basic and diluted, for Class B non-redeemable common stock is calculated by dividing the net loss, adjusted for income attributable to Class A redeemable common stock, net of applicable franchise and income taxes, by the weighted average number of Class B non-redeemable common stock outstanding for the period. Class B non-redeemable common stock includes the Founder Shares as these shares do not have any redemption features and do not participate in the income earned on the Trust Account.
The following table reflects the calculation of basic and diluted net income (loss) per common share (in dollars, except per share amounts):
| December 31, 2020  | 
||||
| (As restated) | ||||
|   Redeemable Class A Common Stock  | 
||||
|   Numerator: Earnings allocable to Redeemable Class A Common Stock  | 
||||
|   Interest Income  | 
$ | 849,267 | ||
|   Income and Franchise Tax  | 
(293,653 | ) | ||
|   
  | 
  
  | 
|||
|   Net Earnings  | 
$ | 555,614 | ||
|   Denominator: Weighted Average Redeemable Class A Common Stock  | 
||||
|   Redeemable Class A Common Stock, Basic and Diluted  | 
103,500,000 | |||
|   Earnings/Basic and Diluted Redeemable Class A Common Stock  | 
$ | 0.01 | ||
|   Non-Redeemable Class B Common Stock  | 
||||
|   Numerator: Net Loss minus Redeemable Net Earnings  | 
||||
|   Net Loss  | 
$ | (114,432,650 | ) | |
|   Redeemable Net Earnings  | 
(555,614 | ) | ||
|   
  | 
  
  | 
|||
|   Non-Redeemable Net Loss  | 
$ | (114,988,264 | ) | |
|   Denominator: Weighted Average Non-Redeemable Class B Common Stock  | 
||||
|   Non-Redeemable Class B Common Stock, Basic and Diluted  | 
25,875,000 | |||
|   Loss/Basic and Diluted Non-Redeemable Class B Common Stock  | 
$ | (4.44 | ) | |
F-15
FOLEY TRASIMENE ACQUISITION CORP.
NOTES TO FINANCIAL STATEMENTS
Note: As of December 31, 2020, basic and diluted shares are the same as there are no non-redeemable securities that are dilutive to the Company’s stockholders.
Concentration of Credit Risk
Financial instruments that potentially subject the Company to concentrations of credit risk consist of a cash account in a financial institution, which, at times, may exceed the Federal Depository Insurance Coverage of $250,000. The Company has not experienced losses on this account and management believes the Company is not exposed to significant risks on such account.
Fair Value of Financial Instruments
The fair value of the Company’s assets and liabilities, which qualify as financial instruments under ASC Topic 820, “Fair Value Measurement,” approximates the carrying amounts represented in the accompanying balance sheet, primarily due to their short-term nature.
Recent Accounting Standards
Management does not believe that any recently issued, but not yet effective, accounting standards, if currently adopted, would have a material effect on the Company’s financial statements.
NOTE 4. INITIAL PUBLIC OFFERING
Pursuant to the Initial Public Offering, the Company sold 103,500,000 Units, at $10.00 per Unit, which includes the full exercise by the underwriters of their option to purchase an additional 13,500,000 Units. Each Unit consists of one share of Class A common stock and one-third of one redeemable warrant (each whole warrant, a “Public Warrant” and collectively with the Private Placement Warrants, the “Warrants”). Each whole Public Warrant entitles the holder to purchase one share of Class A common stock at an exercise price of $11.50 per share, subject to adjustment (see Note 7).
NOTE 5. PRIVATE PLACEMENT
Simultaneously with the closing of the Initial Public Offering, the Sponsors purchased an aggregate of 15,133,333 Private Placement Warrants at a price of $1.50 per Private Placement Warrant, for an aggregate purchase price of $22,700,000. Each Private Placement Warrant is exercisable for one share of Class A common stock at a price of $11.50 per share, subject to adjustment (see Note 7). The proceeds from the sale of the Private Placement Warrants were added to the net proceeds from the Initial Public Offering held in the Trust Account. If the Company does not complete a Business Combination within the Combination Period, the proceeds from the sale of the Private Placement Warrants held in the Trust Account will be used to fund the redemption of the Public Shares (subject to the requirements of applicable law) and the Private Placement Warrants will expire worthless.
NOTE 6. RELATED PARTY TRANSACTIONS
Founder Shares
During the period from March 26, 2020 (inception) through December 31, 2020, the Sponsors purchased 21,562,500 of the Company’s Class B common stock (the “Founder Shares”) for an aggregate purchase price of $25,000. On May 18, 2020, Bilcar FT, LP transferred 4,312,500 of its Founder Shares to Trasimene Capital FT,
F-16
FOLEY TRASIMENE ACQUISITION CORP.
NOTES TO FINANCIAL STATEMENTS
LP at their original purchase price. On May 19, 2020, the Sponsors transferred 25,000 of the Founder Shares to each of the independent director nominees at their original purchase price. On May 26, 2020, the Company effected a stock dividend with respect to its Class B common stock of 4,312,500 shares thereof, resulting in an aggregate of 25,875,000 outstanding shares of Class B common stock. All share and per-share amounts have been retroactively restated to reflect the stock dividend. The Founder Shares included an aggregate of up to 3,375,000 Class B common stock subject to forfeiture by the Sponsors to the extent that the underwriters’ over-allotment was not exercised in full or in part, so that the number of Founder Shares would collectively represent 20% of the Company’s issued and outstanding shares upon the completion of the Initial Public Offering. As a result of the underwriters’ election to fully exercise their over-allotment option, 3,375,000 Founder Shares are no longer subject to forfeiture.
The Sponsors have agreed, subject to limited exceptions, not to transfer, assign or sell any of their Founder Shares until the earlier to occur of: (A) one year after the completion of a Business Combination; and (B) subsequent to a Business Combination, (x) if the last reported sale price of the Class A common stock equals or exceeds $12.00 per share (as adjusted for stock splits, stock capitalizations, reorganizations, recapitalizations and the like) for any 20 trading days within any 30-trading day period commencing at least 150 days after a Business Combination, or (y) the date on which the Company completes a liquidation, merger, amalgamation, stock exchange, reorganization or other similar transaction that results in all of the Company’s stockholders having the right to exchange their shares of Class A common stock for cash, securities or other property.
Promissory Note with Related Parties
On April 7, 2020, the Company issued a promissory note (the “Promissory Note”) to affiliates of the Sponsors, pursuant to which the Company could borrow up to an aggregate principal amount of $150,000. On May 20, 2020, the Promissory Note was amended and restated to increase the aggregate principal amount available for borrowing to $300,000. The Promissory Note was non-interest bearing and payable on the earlier of (i) January 31, 2021 and (ii) the completion of the Initial Public Offering. The outstanding balance under the Promissory Note of $250,000 was repaid upon the consummation of the Initial Public Offering on May 29, 2020.
Related Party Loans
In addition, in order to finance transaction costs in connection with a Business Combination, the Sponsors or an affiliate of the Sponsors, or certain of the Company’s officers and directors may, but are not obligated to, loan the Company funds as may be required (“Working Capital Loans”). Such Working Capital Loans would be evidenced by promissory notes. The notes may be repaid upon completion of a Business Combination, without interest, or, at the lender’s discretion, up to $1,500,000 of the notes may be converted upon completion of a Business Combination into warrants at a price of $1.50 per warrant. Such warrants would be identical to the Private Placement Warrants. In the event that a Business Combination does not close, the Company may use a portion of proceeds held outside the Trust Account to repay the Working Capital Loans but no proceeds held in the Trust Account would be used to repay the Working Capital Loans. No amounts have been borrowed under this arrangement as of December 31, 2020.
Administrative Services Agreement
The Company entered into an agreement whereby, commencing on May 26, 2020 through the earlier of the Company’s consummation of a Business Combination and its liquidation, the Company will pay an affiliate of the Sponsors up to $5,000 per month for office space, and administrative support services. For the period from March 26, 2020 (inception) through December 31, 2020, the Company incurred and paid $40,000, in fees for these services.
F-17
FOLEY TRASIMENE ACQUISITION CORP.
NOTES TO FINANCIAL STATEMENTS
NOTE 7. COMMITMENTS AND CONTINGENCIES
Registration and Stockholder Rights
Pursuant to a registration rights agreement entered into on May 26, 2020, the holders of the Founder Shares, Private Placement Warrants and warrants that may be issued upon conversion of the Working Capital Loans (and any Class A common stock issuable upon the exercise of the Private Placement Warrants and warrants that may be issued upon conversion of Working Capital Loans and upon conversion of the Founder Shares) are entitled to registration rights. The holders of these securities will be entitled to make up to three demands, excluding short form demands, that the Company register such securities. In addition, the holders have certain “piggy-back” registration rights with respect to registration statements filed subsequent to the completion of a Business Combination. However, the registration and stockholder rights agreement provides that the Company will not permit any registration statement filed under the Securities Act to become effective until termination of the applicable lockup period. The Company will bear the expenses incurred in connection with the filing of any such registration statements.
Underwriting Agreement
The underwriters are entitled to a deferred fee of $0.35 per Unit, or $36,225,000 in the aggregate. The deferred fee will become payable to the underwriters from the amounts held in the Trust Account solely in the event that the Company completes a Business Combination, subject to the terms of the underwriting agreement.
Forward Purchase Agreements
In May 2020, the Company entered into forward purchase agreements with each of Cannae Holdings, Inc. and THL FTAC LLC (the “FPAs”). Pursuant to each agreement, Cannae Holdings, Inc. and THL FTAC LLC have each agreed to purchase shares of the Company’s Class A common stock in an aggregate share amount equal to 15,000,000 shares of the Company’s Class A Common stock (or a total of 30,000,000 shares of the Company’s Class A common stock), plus an aggregate of 5,000,000 redeemable warrants (or a total of 10,000,000 redeemable warrants) to purchase one share of the Company’s Class A common stock at $11.50 per share, for an aggregate purchase price of $150,000,000 (or a total of $300,000,000), or $10.00 for one share of the Company’s Class A common stock and one-third of one warrant, in a private placement to occur concurrently with the closing of a Business Combination. The warrants to be sold as part of the FPAs will be identical to the warrants underlying the Units sold in the Initial Public Offering.
In connection with the forward purchase securities sold to Cannae Holdings and THL FTAC, the Company expects that the initial stockholders will receive (by way of an adjustment to the conversion terms of their existing shares of the Company’s Class B common stock) an aggregate number of shares of Class A common stock so that the initial stockholders, in the aggregate, on an as-converted basis, will hold 20% of the Company’s Class A common stock at the time of the closing of a Business Combination, after giving effect to the issuances under the forward purchase agreements.
Under the FPAs, the Company will provide a right of first offer to Cannae Holdings, Inc. and THL FTAC LLC, if the Company proposes to raise additional capital by issuing any equity, or securities convertible into, exchangeable or exercisable for equity securities, other than the units and certain excluded securities. In addition, if the Company seeks stockholder approval of a Business Combination, each of Cannae Holdings, Inc. and THL FTAC LLC has agreed under the forward purchase agreements to vote any shares of Class A common stock owned by each of Cannae Holdings, Inc. and THL FTAC LLC in favor of any proposed initial Business Combination.
F-18
FOLEY TRASIMENE ACQUISITION CORP.
NOTES TO FINANCIAL STATEMENTS
Risks and Uncertainties
Management continues to evaluate the impact of the COVID-19 pandemic and has concluded that while it is reasonably possible that the virus could have a negative effect on the Company’s financial position, results of its operations and/or search for a target company, the specific impact is not readily determinable as of the date of these financial statements. The financial statements do not include any adjustments that might result from the outcome of this uncertainty.
NOTE 8. STOCKHOLDERS’ EQUITY
Preferred Stock. The Company is authorized to issue 1,000,000 shares of preferred stock with a par value of $0.0001 per share. The Company’s board of directors are authorized to fix the voting rights, if any, designations, powers, preferences, the relative, participating, optional or other special rights and any qualifications, limitations and restrictions thereof, applicable to the shares of each series. The board of directors will be able to, without stockholder approval, authorize the issuance of preferred stock with voting and other rights that could adversely affect the voting power and other rights of the holders of the common stock and could have anti-takeover effects. At December 31, 2020, there were no shares of preferred stock issued or outstanding.
Class A Common Stock. The Company is authorized to issue 400,000,000 shares of Class A common stock, with a par value of $0.0001 per share. Holders of Class A common stock are entitled to one vote for each share. At December 31, 2020, there were 22,444,694 shares of Class A common stock issued or outstanding excluding 81,055,306 shares of Class A common stock subject to possible redemption.
Class B Common Stock. The Company is authorized to issue 40,000,000 shares of Class B common stock, with a par value of $0.0001 per share. Holders of the Class B common stock are entitled to one vote for each share. At December 31, 2020, there were 25,875,000 shares of Class B common stock issued and outstanding.
Only holders of the Class B common stock will have the right to vote on the election of directors prior to the Business Combination. Holders of Class A common stock and holders of Class B common stock will vote together as a single class on all other matters submitted to a vote of the Company’s stockholders except as otherwise required by law.
The Class B common stock will automatically convert into Class A common stock on the first business day following the completion of a business combination at a ratio such that the number of Class A common stock issuable upon conversion of all Class B common stock will equal, in the aggregate, 25% of the sum of (i) the total number of shares of Class A common stock issued and outstanding upon completion of Initial Public Offering, plus (ii) the sum of (a) the total number of shares of Class A common stock issued or deemed issued or issuable upon conversion or exercise of any equity-linked securities or deemed issued, by the Company in connection with or in relation to the completion of a Business Combination (including the forward purchase shares, but not the forward purchase warrants), excluding any Class A common stock or equity-linked securities exercisable for or convertible into Class A common stock issued, or to be issued, to any seller in a Business Combination, and any private placement warrants issued to the Sponsors upon conversion of Working Capital Loans, minus (b) the number of Public Shares redeemed by public stockholders in connection with a Business Combination. Any conversion of Class B common stock will take effect as a compulsory redemption of Class B common stock and an issuance of Class A common stock as a matter of Delaware law. In no event will the Class B common stock convert into Class A common stock at a rate of less than one to one.
NOTE 9. WARRANTS
Warrants. Public Warrants may only be exercised for a whole number of shares. No fractional shares will be issued upon exercise of the Public Warrants. The Public Warrants will become exercisable on the later of
F-19
FOLEY TRASIMENE ACQUISITION CORP.
NOTES TO FINANCIAL STATEMENTS
(a) 30 days after the completion of a Business Combination and (b) 12 months from the closing of the Initial Public Offering. The Public Warrants will expire five years from the completion of a Business Combination, at 5:00 p.m., New York City time, or earlier upon redemption or liquidation.
The Company will not be obligated to deliver any Class A common stock pursuant to the exercise of a Public Warrant and will have no obligation to settle such Public Warrant exercise unless a registration statement under the Securities Act with respect to the Class A common stock underlying the Public Warrants is then effective and a prospectus relating thereto is current or a valid exemption from registration is available. No Public Warrant will be exercisable and the Company will not be obligated to issue shares of Class A common stock upon exercise of a warrant unless the Class A common stock issuable upon such warrant exercise has been registered, qualified or deemed to be exempt under the securities laws of the state of residence of the registered holder of the warrants.
The Company has agreed that as soon as practicable, but in no event later than 20 business days after the closing of a Business Combination, it will use its commercially reasonable efforts to file with the SEC a registration statement for the registration, under the Securities Act, of the Class A common stock issuable upon exercise of the warrants. The Company will use its commercially reasonable efforts to cause the same to become effective and to maintain the effectiveness of such registration statement, and a current prospectus relating thereto, until the expiration or redemption of the warrants in accordance with the provisions of the warrant agreement. If a registration statement covering the issuance of the Class A common stock issuable upon exercise of the warrants is not effective by the 60th business day after the closing of a Business Combination, warrant holders may, until such time as there is an effective registration statement and during any period when the Company will have failed to maintain an effective registration statement, exercise warrants on a “cashless basis” in accordance with Section 3(a)(9) of the Securities Act or another exemption. In addition, if the shares of Class A common stock are at the time of any exercise of a warrant not listed on a national securities exchange such that they satisfy the definition of a “covered security” under Section 18(b)(1) of the Securities Act, the Company may, at its option, require holders of the Public Warrants who exercise their warrants to do so on a “cashless basis” in accordance with Section 3(a)(9) of the Securities Act and, in the event the Company elects to do so, the Company will not be required to file or maintain in effect a registration statement, but it will use its best efforts to register or qualify the shares under applicable blue sky laws to the extent an exemption is not available. In such event, each holder would pay the exercise price by surrendering the warrants for that number of shares of Class A common stock equal to the lesser of (A) the quotient obtained by dividing (x) the product of the number of shares of Class A common stock underlying the warrants, multiplied the excess of the “fair market value” less the exercise price of the warrants by (y) the fair market value and (B) 0.361. The “fair market value” shall mean the volume weighted average price of the Class A common stock for the 10 trading days ending on the trading day prior to the date on which the notice of exercise is received by the warrant agent.
Redemption of Warrants When the Price per Share of Class A Common Stock Equals or Exceeds $18.00 — Once the warrants become exercisable, the Company may redeem the outstanding Public Warrants:
| • |   in whole and not in part;  | 
| • |   at a price of $0.01 per Public Warrant;  | 
| • |   upon not less than 30 days’ prior written notice of redemption to each warrant holder; and  | 
| • |   if, and only if, the last reported sale price of the Class A common stock for any 20 trading days within a 30 trading day period ending three business days before sending the notice of redemption to warrant holders (the “Reference Value”) equals or exceeds $18.00 per share (as adjusted for stock splits, stock capitalizations, reorganizations, recapitalizations and the like).  | 
If and when the warrants become redeemable by the Company, the Company may exercise its redemption right even if it is unable to register or qualify the underlying securities for sale under all applicable state securities
F-20
FOLEY TRASIMENE ACQUISITION CORP.
NOTES TO FINANCIAL STATEMENTS
laws. However, the Company will not redeem the warrants unless an effective registration statement under the Securities Act covering the shares of Class A common stock issuable upon exercise of the warrants is effective and a current prospectus relating to those shares of Class A common stock is available throughout the 30-day redemption period.
Redemption of Warrants When the Price per Share of Class A Common Stock Equals or Exceeds $10.00 — Once the warrants become exercisable, the Company may redeem the outstanding warrants:
| • |   in whole and not in part;  | 
| • |   at $0.10 per warrant upon a minimum of 30 days’ prior written notice of redemption provided that holders will be able to exercise their warrants on a cashless basis prior to redemption and receive that number of shares determined, based on the redemption date and the “fair market value” of the Class A common stock;  | 
| • |   if, and only if, the Reference Value (as defined in the above under “Redemption of Warrants When the Price per Share of Class A Common Stock Equals or Exceeds $18.00”) equals or exceeds $10.00 per share (as adjusted for stock splits, stock dividends, reorganizations, recapitalizations and the like); and  | 
| • |   if the Reference Value is less than $18.00 per share (as adjusted for stock splits, stock dividends, reorganizations, recapitalizations and the like) the private placement warrants must also be concurrently called for redemption on the same terms (except as described below with respect to a holder’s ability to cashless exercise its warrants) as the outstanding public warrants, as described above.  | 
The exercise price and number of shares of common stock issuable upon exercise of the Public Warrants may be adjusted in certain circumstances including in the event of a stock dividend, extraordinary dividend or recapitalization, reorganization, merger or consolidation. However, except as described below, the Public Warrants will not be adjusted for issuances of common stock at a price below its exercise price. Additionally, in no event will the Company be required to net cash settle the Public Warrants. If the Company is unable to complete a Business Combination within the Combination Period and the Company liquidates the funds held in the Trust Account, holders of Public Warrants will not receive any of such funds with respect to their Public Warrants, nor will they receive any distribution from the Company’s assets held outside of the Trust Account with respect to such Public Warrants. Accordingly, the Public Warrants may expire worthless.
In addition, if (x) the Company issues additional Class A common stock or equity-linked securities for capital raising purposes in connection with the closing of a Business Combination at an issue price or effective issue price of less than $9.20 per share (with such issue price or effective issue price to be determined in good faith by the Company’s board of directors, and in the case of any such issuance to the Sponsors or their affiliates, without taking into account any Founder Shares held by the Sponsors or such affiliates, as applicable, prior to such issuance) (the “Newly Issued Price”), (y) the aggregate gross proceeds from such issuances represent more than 60% of the total equity proceeds, and interest thereon, available for the funding of a Business Combination on the date of the completion of a Business Combination (net of redemptions), and (z) the volume weighted average trading price of the Company’s Class A common stock during the 20 trading day period starting on the trading day prior to the day on which the Company consummates a Business Combination (such price, the “Market Value”) is below $9.20 per share, the exercise price of the Public Warrants will be adjusted (to the nearest cent) to be equal to 115% of the higher of the Market Value and the Newly Issued Price, and the $10.00 and $18.00 per share redemption trigger prices described above adjacent to “Redemption of Warrants When the Price per Share of Class A Common Stock Equals or Exceeds $18.00” and “Redemption of Warrants When the Price per Share of Class A Common Stock Equals or Exceeds $10.00” will be adjusted (to the nearest cent) to be equal to 100% and 180% of the higher of the Market Value and the Newly Issued Price, respectively.
F-21
FOLEY TRASIMENE ACQUISITION CORP.
NOTES TO FINANCIAL STATEMENTS
The Private Placement Warrants are identical to the Public Warrants underlying the Units sold in the Initial Public Offering, except that (x) the Private Placement Warrants and the Class A common stock issuable upon the exercise of the Private Placement Warrants will not be transferable, assignable or salable until 30 days after the completion of a Business Combination, subject to certain limited exceptions, (y) the Private Placement Warrants will be exercisable on a cashless basis and be non-redeemable so long as they are held by the initial purchasers or their permitted transferees and (z) the Private Placement Warrants and the Class A common stock issuable upon exercise of the Private Placement Warrants will be entitled to registration rights. If the Private Placement Warrants are held by someone other than the initial purchasers or their permitted transferees, the Private Placement Warrants will be redeemable by the Company and exercisable by such holders on the same basis as the Public Warrants.
NOTE 10. INCOME TAX
The Company did not have any significant deferred tax assets or liabilities as of December 31, 2020.
The Company’s net deferred tax assets are as follows:
| December 31, 2020  | 
||||
|   Deferred tax asset  | 
||||
|   Organizational costs/Startup expenses  | 
$ | 653,552 | ||
|   
  | 
  
  | 
|||
|   Total deferred tax asset  | 
653,552 | |||
|   Valuation allowance  | 
(653,552 | ) | ||
|   
  | 
  
  | 
|||
|   Deferred tax asset, net of allowance  | 
$ | — | ||
|   
  | 
  
  | 
|||
The income tax provision consists of the following:
| December 31, 2020  | 
||||
|   Federal:  | 
||||
|   Current  | 
$ | 147,695 | ||
|   Deferred  | 
(653,552 | ) | ||
|   State:  | 
||||
|   Current  | 
$ | — | ||
|   Deferred  | 
— | |||
|   Change in valuation allowance  | 
653,552 | |||
|   
  | 
  
  | 
|||
|   Income tax provision  | 
$ | 147,695 | ||
|   
  | 
  
  | 
|||
As of December 31, 2020, the Company did not have any U.S. federal and state net operating loss carryovers available to offset future taxable income.
In assessing the realization of the deferred tax assets, management considers whether it is more likely than not that some portion of all of the deferred tax assets will not be realized. The ultimate realization of deferred tax assets is dependent upon the generation of future taxable income during the periods in which temporary differences representing net future deductible amounts become deductible. Management considers the scheduled reversal of deferred tax liabilities, projected future taxable income and tax planning strategies in making this assessment. After consideration of all of the information available, management believes that significant uncertainty exists with respect to future realization of the deferred tax assets and has therefore established a full valuation allowance. For the year ended December 31, 2020, the change in the valuation allowance was $653,552.
F-22
FOLEY TRASIMENE ACQUISITION CORP.
NOTES TO FINANCIAL STATEMENTS
A reconciliation of the federal income tax rate to the Company’s effective tax rate at December 31, 2020 is as follows:
| December 31, 2020  | 
||||
| As Restated | ||||
|   Statutory federal income tax rate  | 
21.0 | % | ||
|   State taxes, net of federal tax benefit  | 
0.0 | % | ||
|   Change in valuation of warrant liability  | 
(10.5 | )% | ||
|   Change in valuation of FPA liability  | 
(10.0 | )% | ||
|   Change in valuation allowance  | 
(0.6 | )% | ||
|   
  | 
  
  | 
|||
|   Income tax provision  | 
(0.1 | )% | ||
|   
  | 
  
  | 
|||
The Company files income tax returns in the U.S. federal jurisdiction in various state and local jurisdictions and is subject to examination by the various taxing authorities.
NOTE 11. FAIR VALUE MEASUREMENTS
The fair value of the Company’s financial assets and liabilities reflects management’s estimate of amounts that the Company would have received in connection with the sale of the assets or paid in connection with the transfer of the liabilities in an orderly transaction between market participants at the measurement date. In connection with measuring the fair value of its assets and liabilities, the Company seeks to maximize the use of observable inputs (market data obtained from independent sources) and to minimize the use of unobservable inputs (internal assumptions about how market participants would price assets and liabilities). The following fair value hierarchy is used to classify assets and liabilities based on the observable inputs and unobservable inputs used in order to value the assets and liabilities:
| Level 1: | Quoted prices in active markets for identical assets or liabilities. An active market for an asset or liability is a market in which transactions for the asset or liability occur with sufficient frequency and volume to provide pricing information on an ongoing basis. | |||
| Level 2: | Observable inputs other than Level 1 inputs. Examples of Level 2 inputs include quoted prices in active markets for similar assets or liabilities and quoted prices for identical assets or liabilities in markets that are not active. | |||
| Level 3: | Unobservable inputs based on the Company’s assessment of the assumptions that market participants would use in pricing the asset or liability. | |||
Cash Held in Trust
The Company classifies its U.S. Treasury and equivalent securities as held-to-maturity in accordance with ASC Topic 320 “Investments—Debt and Equity Securities.” Held-to-maturity securities are those securities which the Company has the ability and intent to hold until maturity. Held-to-maturity treasury securities are recorded at amortized cost on the accompanying balance sheet and adjusted for the amortization or accretion of premiums or discounts.
At December 31, 2020, assets held in the Trust Account were comprised of $383 in cash and $1,035,848,884 in U.S. Treasury securities. During the period from March 26, 2020 (inception) through December 31, 2020, the Company did not withdraw any interest income from the Trust Account.
F-23
FOLEY TRASIMENE ACQUISITION CORP.
NOTES TO FINANCIAL STATEMENTS
The following table presents information about the Company’s assets that are measured at fair value on a recurring basis at December 31, 2020 and indicates the fair value hierarchy of the valuation inputs the Company utilized to determine such fair value. The gross holding gains and fair value of held-to-maturity securities at December 31, 2020 are as follows:
| 
 Held-To-Maturity  | 
Level | Amortized Cost  | 
Gross Holding Gain  | 
Fair Value | ||||||||||||||
|   December 31, 2020  | 
  U.S. Treasury Securities (Mature on 2/25/2021)  | 
1 | $ | 1,035,848,884 | $ | 22,518 | $ | 1,035,871,402 | ||||||||||
|   
  | 
  
  | 
  
  | 
  
  | 
  
  | 
  
  | 
  
  | 
  
  | 
|||||||||||
Warrant Liability
The Warrants are accounted for as liabilities pursuant to ASC 815-40 and are measured at fair value as of each reporting period. Changes in the fair value of the Warrants are recorded in the statement of operations each period.
The following table presents the Company’s fair value hierarchy for liabilities measured at fair value on a recurring basis as of December 31, 2020:
| Level 1 | Level 2 | Level 3 | Total | |||||||||||||
|   Warrant liabilities:  | 
||||||||||||||||
|   Public Warrants  | 
$ | 87,285,000 | $ | — | $ | — | $ | 87,285,000 | ||||||||
|   Private Placement Warrants  | 
— | — | 40,103,332 | 40,103,332 | ||||||||||||
|   
  | 
  
  | 
  
  | 
  
  | 
  
  | 
  
  | 
  
  | 
  
  | 
|||||||||
|   Total warrant liabilities  | 
$ | 87,285,000 | $ | — | $ | 40,103,332 | $ | 127,388,332 | ||||||||
|   
  | 
  
  | 
  
  | 
  
  | 
  
  | 
  
  | 
  
  | 
  
  | 
|||||||||
|   FPA liability  | 
— | — | 54,277,110 | 54,277,110 | ||||||||||||
|   
  | 
  
  | 
  
  | 
  
  | 
  
  | 
  
  | 
  
  | 
  
  | 
|||||||||
The Public Warrants were valued using the instrument’s publicly listed trading price (NYSE: WPF.WS) as of the balance sheet date.
The Private Placement Warrants were valued using a Modified Black Scholes Model, which is considered to be a Level 3 fair value measurement. The Modified Black Scholes Model uses a Black Scholes Option Pricing Model that is modified to reduce the value of the Private Placement Warrants for a discount for the lack of marketability of the instrument as well as for the probability of consummation of the Business Combination. The primary unobservable inputs utilized in determining the fair value of the Private Placement Warrants is the discount for lack of marketability and the probability of consummation of the Business Combination. The discount for lack of marketability was determined using the Finnerty Model at 11.0%. The probability assigned to the consummation of the Business Combination was 95% which was determined based on a hybrid approach of both observed success rates of business combinations for special purpose acquisition companies and the Sponsors’ track record for consummating similar transactions.
F-24
FOLEY TRASIMENE ACQUISITION CORP.
NOTES TO FINANCIAL STATEMENTS
The following table presents a summary of the changes in the fair value of the Private Placement Warrants, a Level 3 liability, measured on a recurring basis.
| Private Placement Warrant Liability  | 
||||
|   Fair value, May 29, 2020  | 
$ | 21,489,333 | ||
|   Loss on change in fair value (1)  | 
18,613,999 | |||
|   
  | 
  
  | 
|||
|   Fair value, December 31, 2020  | 
$ | 40,103,332 | ||
|   
  | 
  
  | 
|||
| (1) |   Represents the non-cash loss on change in valuation of the Private Placement Warrants and is included in Loss on change in fair value of warrant liability on the statement of operations.  | 
Transfers to/from Levels 1, 2 and 3 are recognized at the end of the reporting period in which a change in valuation technique or methodology occurs. The estimated fair value of the Public Warrants transferred from a Level 3 measurement to a Level 1 fair value measurement in July 2020, when the Public Warrants were separately listed and traded.
FPA Liability
The liability for the FPAs were valued using an adjusted net assets method, which is considered to be a Level 3 fair value measurement. Under the adjusted net assets method utilized, the aggregate commitment of $300 million pursuant to the FPAs is discounted to present value and compared to the fair value of the common stock and warrants to be issued pursuant to the FPAs. The fair value of the common stock and warrants to be issued under the FPAs are based on the public trading price of the Units issued in the Company’s IPO. The excess (liability) or deficit (asset) of the fair value of the common stock and warrants to be issued compared to the $300 million fixed commitment is then reduced to account for the probability of consummation of the Business Combination. The primary unobservable input utilized in determining the fair value of the FPAs is the probability of consummation of the Business Combination. As of December 31, 2020, the probability assigned to the consummation of the Business Combination was 95% which was determined based on a hybrid approach of both observed success rates of business combinations for special purpose acquisition companies and the Sponsors’ track record for consummating similar transactions.
The following table presents a summary of the changes in the fair value of the FPA liability, a Level 3 liability, measured on a recurring basis.
| FPA Liability | ||||
|   Fair value, May 29, 2020  | 
$ | — | ||
|   Loss on change in fair value (1)  | 
54,277,110 | |||
|   
  | 
  
  | 
|||
|   Fair value, December 31, 2020  | 
$ | 54,277,110 | ||
|   
  | 
  
  | 
|||
| (1) |   Represents the non-cash loss on change in valuation of the FPA liability and is included in Loss on change in fair value of FPA liability on the statement of operations.  | 
NOTE 12. SUBSEQUENT EVENTS
The Company evaluated subsequent events and transactions that occurred after the balance sheet date up to the date that the financial statements were issued. Based upon this review, other than as described below, the Company did not identify any subsequent events that would have required adjustment or disclosure in the financial statements.
F-25
FOLEY TRASIMENE ACQUISITION CORP.
NOTES TO FINANCIAL STATEMENTS
On January 25, 2021, the Company entered into a Business Combination Agreement (the “Business Combination Agreement”) by and among the Company, Tempo Holding Company, LLC, a Delaware limited liability company (“Alight”), Acrobat Holdings, Inc., a Delaware corporation and direct, wholly owned subsidiary of the Company (“Alight Pubco”), Acrobat SPAC Merger Sub, Inc., a Delaware corporation and direct, wholly owned subsidiary of Alight Pubco (“FTAC Merger Sub”), Acrobat Merger Sub, LLC, a Delaware limited liability company and direct, wholly owned subsidiary of the Company (“Tempo Merger Sub”), Acrobat Blocker 1 Corp., a Delaware corporation and a direct, wholly owned subsidiary of Alight Pubco (“Blocker Merger Sub 1”), Acrobat Blocker 2 Corp., a Delaware corporation and a direct, wholly owned subsidiary of Alight Pubco (“Blocker Merger Sub 2”), Acrobat Blocker 3 Corp., a Delaware corporation and a direct, wholly owned subsidiary of Alight Pubco (“Blocker Merger Sub 3”), Acrobat Blocker 4 Corp., a Delaware corporation and a direct, wholly owned subsidiary of Alight Pubco (“Blocker Merger Sub 4” and, together with Blocker Merger Sub 1, Blocker Merger Sub 2 and Blocker Merger Sub 3, the “Blocker Merger Subs”), Tempo Blocker I, LLC, a Delaware limited liability company (“Tempo Blocker 1”), Tempo Blocker II, LLC, a Delaware limited liability company (“Tempo Blocker 2”), Blackstone Tempo Feeder Fund VII, L.P., a Delaware limited partnership (“Tempo Blocker 3”), and New Mountain Partners IV Special (AIV-E), LP, a Delaware limited partnership (“Tempo Blocker 4” and, together with Tempo Blocker 1, Tempo Blocker 2 and Tempo Blocker 3, the “Tempo Blockers”).
The Business Combination Agreement contemplates the consummation of the following transactions (the “Pending Business Combination”): (i) FTAC Merger Sub will merge with and into the Company, with the Company being the surviving corporation in the merger and becoming a subsidiary of Alight Pubco (the “Pubco Merger”) and (ii) Alight Pubco will, through a series of mergers and related transactions, acquire equity interests in Alight and the Tempo Blockers. Following the consummation of the Pending Business Combination, the combined company will be organized in an “Up-C” structure, in which substantially all of the assets and business of Alight Pubco will be held by Alight. The combined company’s business will continue to operate through the subsidiaries of Alight.
The consideration to be paid to the pre-Closing equityholders of Alight and the pre-Closing equityholders of the Tempo Blockers (in connection with the merger of the Tempo Merger Sub with and into Alight (the “Tempo Merger”) and the merger of the Tempo Blocker Merger Subs with and into the Tempo Blockers, respectively, and certain other transactions at the closing of the Busines Combination (the “Closing”) will be a combination of cash and equity consideration.
The Pending Business Combination is expected to consummated subject to the deliverables and provisions as further described in the Business Combination Agreement, including, among others: (i) approval of the Required FTAC Stockholder Approvals by FTAC’s stockholders, (ii) the expiration or termination of the waiting period under the Hart-Scott-Rodino Antitrust Improvements Act of 1976, as amended, (iii) receipt of other required regulatory approvals, (iv) no order, statute, rule or regulation enjoining or prohibiting the consummation of the Business Combination being in force, (v) FTAC having at least $5,000,001 of net tangible assets as of the closing of the Business Combination, (vi) the Registration Statement on Form S-4 to be filed by Alight Pubco in connection with the Business Combination having become effective, (vii) the Alight Pubco Class A Common Stock having been approved for listing on the New York Stock Exchange, and (viii) customary bring down conditions related to the parties’ respective representations, warranties and pre-Closing covenants in the agreement. In addition, the obligation of Alight and the Tempo Blockers to consummate the Business Combination is conditioned upon, among other items, (A) the Available Cash Amount being at least $2,600,000,000 as of the closing of the Business Combination, and (B) each of the covenants of the parties to the Sponsor Agreement (as defined below) required to be performed as of or prior to the closing of the Business Combination having been performed in all material respects. FTAC’s obligation to consummate the Pending Business Combination is also conditioned on the delivery of written consents from the requisite equityholders of Alight and the Tempo Blockers adopting the Business Combination Agreement and approving the Pending Business Combination.
F-26
FOLEY TRASIMENE ACQUISITION CORP.
CONDENSED BALANCE SHEETS
| March 31, 2021  | 
December 31, 2020  | 
|||||||
| (Unaudited) | ||||||||
|   ASSETS  | 
||||||||
|   Current Assets  | 
||||||||
|   Cash  | 
$ | 236,123 | $ | 496,471 | ||||
|   Prepaid expenses  | 
179,165 | 225,747 | ||||||
|   
  | 
  
  | 
  
  | 
  
  | 
|||||
|   Total Current Assets  | 
415,288 | 722,218 | ||||||
|   Cash and investments held in Trust Account  | 
1,035,985,318 | 1,035,849,267 | ||||||
|   
  | 
  
  | 
  
  | 
  
  | 
|||||
|   TOTAL ASSETS  | 
$ | 1,036,400,606 | $ | 1,036,571,485 | ||||
|   
  | 
  
  | 
  
  | 
  
  | 
|||||
|   LIABILITIES AND STOCKHOLDERS’ EQUITY  | 
||||||||
|   Current liabilities  | 
||||||||
|   Accrued expenses  | 
$ | 5,931,139 | $ | 2,980,284 | ||||
|   Income taxes payable  | 
165,766 | 147,695 | ||||||
|   
  | 
  
  | 
  
  | 
  
  | 
|||||
|   Total Current Liabilities  | 
6,096,905 | 3,127,979 | ||||||
|   Warrant liability  | 
80,472,666 | 127,388,332 | ||||||
|   FPA liability  | 
19,971,312 | 54,277,110 | ||||||
|   Deferred underwriting fee payable  | 
36,225,000 | 36,225,000 | ||||||
|   
  | 
  
  | 
  
  | 
  
  | 
|||||
|   Total Liabilities  | 
142,765,883 | 221,018,421 | ||||||
|   
  | 
  
  | 
  
  | 
  
  | 
|||||
|   Commitments and Contingencies  | 
||||||||
|   Class A common stock subject to possible redemption, 88,863,472 and 81,055,306 shares at $10.00 per share as of March 31, 2021 and December 31, 2020, respectively  | 
888,634,720 | 810,553,063 | ||||||
|   Stockholders’ Equity  | 
||||||||
|   Preferred Stock, $0.0001 par value; 1,000,000 shares authorized; none issued and outstanding  | 
— | — | ||||||
|   Class A common stock, $0.0001 par value; 400,000,000 shares authorized; 14,636,528 and 22,444,694 shares issued and outstanding (excluding 88,863,472 and 81,055,306 shares subject to possible redemption) as of March 31, 2021 and December 31, 2020, respectively  | 
1,464 | 2,244 | ||||||
|   Class B common stock, $0.00001 par value; 40,000,000 shares authorized; 25,875,000 shares issued and outstanding as of March 31, 2021 and December 31, 2020  | 
2,588 | 2,588 | ||||||
|   Additional paid-in capital  | 
41,346,941 | 119,427,819 | ||||||
|   Accumulated deficit  | 
(36,350,990 | ) | (114,432,650 | ) | ||||
|   
  | 
  
  | 
  
  | 
  
  | 
|||||
|   Total Stockholders’ Equity  | 
5,000,003 | 5,000,001 | ||||||
|   
  | 
  
  | 
  
  | 
  
  | 
|||||
|   TOTAL LIABILITIES AND STOCKHOLDERS’ EQUITY  | 
$ | 1,036,400,606 | $ | 1,036,571,485 | ||||
|   
  | 
  
  | 
  
  | 
  
  | 
|||||
The accompanying notes are an integral part of the unaudited condensed financial statements.
F-27
FOLEY TRASIMENE ACQUISITION CORP.
CONDENSED STATEMENTS OF OPERATIONS
(Unaudited)
| Three Months Ended March 31,  | 
For the Period from March 26, 2020 (Inception) Through March 31,  | 
|||||||
| 2021 | 2020 | |||||||
|   Formation and general and administrative expenses  | 
$ | 3,257,784 | $ | 959 | ||||
|   
  | 
  
  | 
  
  | 
  
  | 
|||||
|   Loss from operations  | 
(3,257,784 | ) | (959 | ) | ||||
|   Other income:  | 
||||||||
|   Interest earned on marketable securities held in Trust Account  | 
136,051 | — | ||||||
|   Gain on change in fair value of FPA liability  | 
34,305,798 | — | ||||||
|   Gain on change in fair value of warrant liability  | 
46,915,666 | — | ||||||
|   
  | 
  
  | 
  
  | 
  
  | 
|||||
|   Income (loss) before provision for income taxes  | 
78,099,731 | (959 | ) | |||||
|   Provision for income taxes  | 
(18,071 | ) | — | |||||
|   
  | 
  
  | 
  
  | 
  
  | 
|||||
|   Net income (loss)  | 
$ | 78,081,660 | $ | (959 | ) | |||
|   
  | 
  
  | 
  
  | 
  
  | 
|||||
|   Weighted average shares outstanding of Class A redeemable common stock  | 
103,500,000 | — | ||||||
|   
  | 
  
  | 
  
  | 
  
  | 
|||||
|   Basic and diluted net income per share, Class A  | 
$ | 0.00 | $ | — | ||||
|   
  | 
  
  | 
  
  | 
  
  | 
|||||
|   Weighted average shares outstanding of Class B non-redeemable common stock  | 
25,875,000 | — | ||||||
|   
  | 
  
  | 
  
  | 
  
  | 
|||||
|   Basic and diluted net income per share, Class B  | 
$ | 3.02 | $ | — | ||||
|   
  | 
  
  | 
  
  | 
  
  | 
|||||
The accompanying notes are an integral part of the unaudited condensed financial statements.
F-28
FOLEY TRASIMENE ACQUISITION CORP.
CONDENSED STATEMENTS OF CHANGES IN STOCKHOLDERS’ EQUITY
(Unaudited)
THREE MONTHS ENDED MARCH 31, 2021
| Class A | Class B | Additional Paid-in Capital  | 
Accumulated (Deficit) Earnings  | 
Total Stockholders’ Equity  | 
||||||||||||||||||||||||
| Common Stock | Common Stock | |||||||||||||||||||||||||||
| Shares | Amount | Shares | Amount | |||||||||||||||||||||||||
|   Balance – January 1, 2021  | 
22,444,694 | $ | 2,244 | 25,875,000 | $ | 2,588 | $ | 119,427,819 | $ | (114,432,650 | ) | $ | 5,000,001 | |||||||||||||||
|   Change in value of common stock subject to possible redemption  | 
(7,808,166 | ) | (780 | ) | — | — | (78,080,878 | ) | — | (78,081,658 | ) | |||||||||||||||||
|   Net income  | 
— | — | — | — | — | 78,081,660 | 78,081,660 | |||||||||||||||||||||
|   
  | 
  
  | 
  
  | 
  
  | 
  
  | 
  
  | 
  
  | 
  
  | 
  
  | 
  
  | 
  
  | 
  
  | 
  
  | 
  
  | 
|||||||||||||||
|   Balance – March 31, 2021  | 
14,636,528 | $ | 1,464 | 25,875,000 | $ | 2,588 | $ | 41,346,941 | $ | (36,350,990 | ) | $ | 5,000,003 | |||||||||||||||
|   
  | 
  
  | 
  
  | 
  
  | 
  
  | 
  
  | 
  
  | 
  
  | 
  
  | 
  
  | 
  
  | 
  
  | 
  
  | 
  
  | 
|||||||||||||||
| FOR THE PERIOD FROM MARCH 26, 2020 (INCEPTION) THROUGH MARCH 31, 2020 |   
  | |||||||||||||||||||||||||||
| Class A | Class B | Additional Paid-in Capital  | 
Accumulated Deficit  | 
Total Stockholders’ Equity  | 
||||||||||||||||||||||||
| Common Stock | Common Stock | |||||||||||||||||||||||||||
| Shares | Amount | Shares | Amount | |||||||||||||||||||||||||
|   Balance – March 26, 2020 (inception)  | 
— | $ | — | — | $ | — | $ | — | $ | — | $ | — | ||||||||||||||||
|   Net loss  | 
— | — | — | — | — | (959 | ) | (959 | ) | |||||||||||||||||||
|   
  | 
  
  | 
  
  | 
  
  | 
  
  | 
  
  | 
  
  | 
  
  | 
  
  | 
  
  | 
  
  | 
  
  | 
  
  | 
  
  | 
|||||||||||||||
|   Balance – March 31, 2020  | 
— | $ | — | — | $ | — | $ | — | $ | (959 | ) | $ | (959 | ) | ||||||||||||||
|   
  | 
  
  | 
  
  | 
  
  | 
  
  | 
  
  | 
  
  | 
  
  | 
  
  | 
  
  | 
  
  | 
  
  | 
  
  | 
  
  | 
|||||||||||||||
The accompanying notes are an integral part of the unaudited condensed financial statements.
F-29
FOLEY TRASIMENE ACQUISITION CORP.
CONDENSED STATEMENTS OF CASH FLOWS
(Unaudited)
| Three Months Ended March 31,  | 
For the Period from March 26, 2020 (Inception) Through March 31,  | 
|||||||
| 2021 | 2020 | |||||||
|   Cash Flows from Operating Activities:  | 
||||||||
|   Net income (loss)  | 
$ | 78,081,660 | $ | (959 | ) | |||
|   Adjustments to reconcile net income (loss) to net cash used in operating activities:  | 
||||||||
|   Gain on change in fair value of FPA liability  | 
(34,305,798 | ) | — | |||||
|   Gain on change in fair value of warrant liability  | 
(46,915,666 | ) | — | |||||
|   Interest earned on marketable securities held in Trust Account  | 
(136,051 | ) | — | |||||
|   Changes in operating assets and liabilities:  | 
||||||||
|   Prepaid expenses  | 
46,582 | — | ||||||
|   Accrued expenses  | 
2,950,855 | 959 | ||||||
|   Income taxes payable  | 
18,071 | — | ||||||
|   
  | 
  
  | 
  
  | 
  
  | 
|||||
|   Net cash used in operating activities  | 
(260,347 | ) | — | |||||
|   
  | 
  
  | 
  
  | 
  
  | 
|||||
|   Cash Flows from Investing Activities:  | 
||||||||
|   Net cash provided by (used in) investing activities  | 
— | — | ||||||
|   Cash Flows from Financing Activities:  | 
||||||||
|   Net cash provided by (used in) financing activities  | 
— | — | ||||||
|   Net Change in Cash  | 
(260,347 | ) | — | |||||
|   Cash – Beginning  | 
496,471 | — | ||||||
|   
  | 
  
  | 
  
  | 
  
  | 
|||||
|   Cash – End  | 
$ | 236,124 | $ | — | ||||
|   
  | 
  
  | 
  
  | 
  
  | 
|||||
|   Supplemental Disclosure of Non-Cash Investing and Financing Activities:  | 
||||||||
|   Change in value of Class A common stock subject to possible redemption  | 
$ | 78,081,658 | $ | — | ||||
|   
  | 
  
  | 
  
  | 
  
  | 
|||||
The accompanying notes are an integral part of the unaudited condensed financial statements.
F-30
FOLEY TRASIMENE ACQUISITION CORP.
NOTES TO CONDENSED FINANCIAL STATEMENTS
MARCH 31, 2021
(Unaudited)
NOTE 1. DESCRIPTION OF ORGANIZATION AND BUSINESS OPERATIONS
Foley Trasimene Acquisition Corp. (the “Company”) is a blank check company incorporated in Delaware on March 26, 2020. The Company was formed for the purpose of effecting a merger, capital stock exchange, asset acquisition, stock purchase, reorganization or similar business combination with one or more businesses (“Business Combination”). See Note 6 for discussion of the Company’s Pending Business Combination and Business Combination Agreement. Unless explicitly stated, this report does not assume the closing of the Pending Business Combination.
As of March 31, 2021, the Company had not commenced any operations. All activity for the period from March 26, 2020 (inception) through March 31, 2021 relates to the Company’s formation, the initial public offering (“Initial Public Offering”), which is described below, and identifying a target company for a Business Combination. The Company will not generate any operating revenues until after the completion of a Business Combination, at the earliest. The Company generates non-operating income in the form of interest income from the proceeds derived from the Initial Public Offering. See Note 6 for discussion of the Company’s Pending Business Combination. Other than as specifically discussed, this report does not assume the closing of the Pending Business Combination or the transactions contemplated by the Business Combination Agreement.
The registration statement for the Company’s Initial Public Offering was declared effective on May 26, 2020. On May 29, 2020, the Company consummated the Initial Public Offering of 103,500,000 units (the “Units” and, with respect to the Class A common stock included in the Units sold, the “Public Shares” and with respect to the warrants included in the Units sold, the “Public Warrants”), which includes the full exercise by the underwriters of the over-allotment option to purchase an additional 13,500,000 Units, at $10.00 per Unit, generating gross proceeds of $1,035,000,000, which is described in Note 3.
Simultaneously with the closing of the Initial Public Offering, the Company consummated the sale of 15,133,333 warrants (the “Private Placement Warrants” and, collectively with the Public Warrants, the “Warrants”) at a price of $1.50 per Private Placement Warrant in a private placement to Trasimene Capital Management FT, LP, an affiliate of Trasimene Capital Management, LLC, and Bilcar FT, LP, an affiliate of Bilcar Limited Partnership (collectively the “Sponsors”), generating gross proceeds of $22,700,000, which is described in Note 4.
Following the closing of the Initial Public Offering on May 29, 2020, an amount of $1,035,000,000 ($10.00 per Unit) from the net proceeds of the sale of the Units in the Initial Public Offering and the sale of the Private Placement Warrants was placed in a trust account (the “Trust Account”) and invested in U.S. government securities, within the meaning set forth in Section 2(a)(16) of the Investment Company Act of 1940, as amended, with a maturity of 185 days or less or in any open-ended investment company that holds itself out as a money market fund selected by the Company meeting the conditions of Rule 2a-7 of the Investment Company Act, as determined by the Company, until the earlier of: (i) the completion of a Business Combination and (ii) the distribution of the funds in the Trust Account to the Company’s stockholders, as described below.
The Company’s management has broad discretion with respect to the specific application of the net proceeds of the Initial Public Offering and the sale of the Private Placement Warrants, although substantially all of the net proceeds are intended to be applied generally toward consummating a Business Combination. The Company must complete its initial Business Combination with one or more target businesses that together have a fair market value equal to at least 80% of the net assets held in the Trust Account (excluding any deferred underwriting commissions and taxes payable on the interest earned in the Trust Account) at the time the Company signs a definitive agreement in connection with a Business Combination. The Company will only complete a Business Combination if the post-Business Combination company owns or acquires 50% or more of the issued and outstanding voting securities of the target or otherwise acquires a controlling interest in the target
F-31
FOLEY TRASIMENE ACQUISITION CORP.
NOTES TO CONDENSED FINANCIAL STATEMENTS
MARCH 31, 2021
(Unaudited)
business sufficient for it not to be required to register as an investment company under the Investment Company Act. There is no assurance that the Company will be able to successfully effect a Business Combination.
The Company will provide its stockholders with the opportunity to redeem all or a portion of their Public Shares upon the completion of a Business Combination either (i) in connection with a stockholder meeting called to approve a Business Combination (including the Pending Business Combination) or (ii) by means of a tender offer. The decision as to whether the Company will seek stockholder approval of a Business Combination or conduct a tender offer will be made by the Company. The stockholders will be entitled to redeem their shares for a pro rata portion of the amount held in the Trust Account (initially $10.00 per share), calculated as of two business days prior to the completion of a Business Combination (including the Pending Business Combination), including any pro rata interest earned on the funds held in the Trust Account and not previously released to the Company to pay its tax obligations. There will be no redemption rights upon the completion of a Business Combination or the Pending Business Combination with respect to the Company’s warrants.
The Company will only proceed with a Business Combination if the Company has net tangible assets of at least $5,000,001 either prior to or upon such consummation of a Business Combination and, if the Company seeks stockholder approval, a majority of the shares voted are voted in favor of the Business Combination. If a stockholder vote is not required by applicable law or stock exchange rules and the Company does not decide to hold a stockholder vote for business or other reasons, the Company will, pursuant to its Second Amended and Restated Certificate of Incorporation (the “Second Amended and Restated Certificate of Incorporation”), conduct the redemptions pursuant to the tender offer rules of the U.S. Securities and Exchange Commission (“SEC”) and file tender offer documents with the SEC prior to completing a Business Combination. If, however, stockholder approval of the transaction is required by applicable law or stock exchange rules, or the Company decides to obtain stockholder approval for business or other reasons, the Company will offer to redeem shares in conjunction with a proxy solicitation pursuant to the proxy rules and not pursuant to the tender offer rules. If the Company seeks stockholder approval in connection with a Business Combination, the Sponsors have agreed to vote their Founder Shares (as defined in Note 5), and any Public Shares purchased during or after the Initial Public Offering in favor of approving a Business Combination and not to convert any shares in connection with a stockholder vote to approve a Business Combination. Additionally, each public stockholder may elect to redeem their Public Shares irrespective of whether they vote for or against the Initial Public transaction or do not vote at all.
The Sponsors have agreed (a) to waive their redemption rights with respect to any Founder Shares and Public Shares held by them in connection with the completion of a Business Combination and (b) not to propose an amendment to the Second Amended and Restated Articles of Incorporation (i) to modify the substance or timing of the Company’s obligation to redeem 100% of the Public Shares if the Company does not complete a Business Combination within the Combination Period (as defined below) or (ii) with respect to any other provision relating to stockholders’ rights or pre-initial business combination activity, unless the Company provides the public stockholders with the opportunity to redeem their Public Shares in conjunction with any such amendment and (iii) to waive its rights to liquidating distributions from the Trust Account with respect to the Founder Shares if the Company fails to consummate a Business Combination.
The Company will have until May 29, 2022 to consummate a Business Combination (the “Combination Period”). If the Company is unable to complete a Business Combination within the Combination Period, the Company will (i) cease all operations except for the purpose of winding up, (ii) as promptly as reasonably possible but no more than ten business days thereafter, redeem 100% of the outstanding Public Shares, at a per-share price, payable in cash, equal to the aggregate amount then on deposit in the Trust Account, including interest earned (less up to $100,000 of interest to pay dissolution expenses), divided by the number of then outstanding Public Shares,
F-32
FOLEY TRASIMENE ACQUISITION CORP.
NOTES TO CONDENSED FINANCIAL STATEMENTS
MARCH 31, 2021
(Unaudited)
which redemption will completely extinguish public stockholders’ rights as stockholders (including the right to receive further liquidation distributions, if any), and (iii) as promptly as reasonably possible following such redemption, subject to the approval of the remaining stockholders and the Company’s board of directors, dissolve and liquidate, subject in each case to its obligations under Delaware law to provide for claims of creditors and the requirements of other applicable law.
Liquidity and Going Concern Consideration
As of March 31, 2021, the Company had $236,123 in its operating bank account, and a working capital deficiency of approximately $5,680,000.
The Company’s liquidity needs up to March 31, 2021 were satisfied through a contribution of $25,000 from Sponsor to cover for certain expenses in exchange for the issuance of the Founder Shares, the loan of $250,000 from the Sponsor pursuant to the Promissory Note (defined below, see Note 5), and the proceeds from the consummation of the Private Placement not held in the Trust Account. The Company fully repaid the Promissory Note as of May 29, 2020. In addition, in order to finance transaction costs in connection with a Business Combination, the Sponsor or an affiliate of the Sponsor, or certain of the Company’s officers and directors may, but are not obligated to, provide the Company Working Capital Loans (defined below, see Note 5). As of March 31, 2021, there were no amounts outstanding under the Working Capital Loans.
Management has determined that the Company has access to funds from the Sponsors, and the Sponsors have the financial wherewithal to fund the Company, that are sufficient to fund its working capital needs until the consummation of a Business Combination or for a minimum of one year from the date of issuance of the financial statements. Over this time period, the Company will be using these funds for paying existing accounts payable, identifying and evaluating prospective initial Business Combination candidates, performing due diligence on prospective target businesses, paying for travel expenditures, selecting the target business to merge with or acquire, and structuring, negotiating and consummating a Business Combination (including the Pending Business Combination).
NOTE 2. SUMMARY OF SIGNIFICANT ACCOUNTING POLICIES
Basis of Presentation
The accompanying unaudited condensed financial statements have been prepared in accordance with accounting principles generally accepted in the United States of America (“GAAP”) for interim financial information and in accordance with the instructions to Form 10-Q and Regulation S-X of the SEC. Certain information or footnote disclosures normally included in financial statements prepared in accordance with GAAP have been condensed or omitted, pursuant to the rules and regulations of the SEC for interim financial reporting. Accordingly, they do not include all the information and footnotes necessary for a complete presentation of financial position, results of operations, or cash flows. In the opinion of management, the accompanying unaudited condensed financial statements include all adjustments, consisting of a normal recurring nature, which are necessary for a fair presentation of the financial position, operating results and cash flows for the periods presented.
The accompanying unaudited condensed financial statements should be read in conjunction with the audited financial statements and notes thereto included in the Company’s Annual Report on 10-K/A, as amended, as filed with the SEC on April 29, 2021. The interim results for the three months ended March 31, 2021 are not necessarily indicative of the results to be expected for the year ending December 31, 2021 or for any future interim periods.
F-33
FOLEY TRASIMENE ACQUISITION CORP.
NOTES TO CONDENSED FINANCIAL STATEMENTS
MARCH 31, 2021
(Unaudited)
Use of Estimates
The preparation of condensed financial statements in conformity with GAAP requires management to make estimates and assumptions that affect the reported amounts of assets and liabilities and disclosure of contingent assets and liabilities at the date of the condensed financial statements and the reported amounts of revenues and expenses during the reporting period.
Making estimates requires management to exercise significant judgment. It is at least reasonably possible that the estimate of the effect of a condition, situation or set of circumstances that existed at the date of the financial statements, which management considered in formulating its estimate, could change in the near term due to one or more future events. Accordingly, the actual results could differ significantly from those estimates.
Cash and Cash Equivalents
The Company considers all short-term investments with an original maturity of three months or less when purchased to be cash equivalents. The Company did not have any cash equivalents as of March 31, 2021 or December 31, 2020.
Class A Common Stock Subject to Possible Redemption
The Company accounts for its Class A common stock subject to possible redemption in accordance with the guidance in ASC Topic 480 Distinguishing Liabilities from Equity. Common stock subject to mandatory redemption is classified as a liability instrument and is measured at fair value. Conditionally redeemable common stock (including common stock that features redemption rights that is either within the control of the holder or subject to redemption upon the occurrence of uncertain events not solely within the Company’s control) is classified as temporary equity. At all other times, common stock is classified as stockholders’ equity. The Company’s Class A common stock features certain redemption rights that are considered to be outside of the Company’s control and subject to occurrence of uncertain future events. Accordingly, at March 31, 2021 and December 31, 2020, the 88,863,472 and 81,055,306 shares of Class A common stock subject to possible redemption are presented as temporary equity, outside of the stockholders’ equity section of the Company’s condensed balance sheets, respectively.
Warrant and FPA Liabilities
The Company accounts for the Warrants and FPAs (as defined in Note 6) as either equity-classified or liability-classified instruments based on an assessment of the specific terms of the Warrants and FPAs and the applicable authoritative guidance in Financial Accounting Standards Board (“FASB”) Accounting Standards Codification (“ASC”) 480, Distinguishing Liabilities from Equity (“ASC 480”) and ASC 815, Derivatives and Hedging (“ASC 815”). The assessment considers whether the Warrants and FPAs are freestanding financial instruments pursuant to ASC 480, meet the definition of a liability pursuant to ASC 480, and meet all of the requirements for equity classification under ASC 815, including whether the Warrants and FPAs are indexed to the Company’s own common shares and whether the warrant holders could potentially require “net cash settlement” in a circumstance outside of the Company’s control, among other conditions for equity classification. This assessment, which requires the use of professional judgment, is conducted at the time of issuance of the Warrants and execution of the FPAs and as of each subsequent quarterly period end date while the Warrants and FPAs are outstanding. For issued or modified warrants that meet all of the criteria for equity classification, such warrants are required to be recorded as a component of additional paid-in capital at the time of issuance. For issued or modified warrants that do not meet all the criteria for equity classification, such warrants are required to be recorded at their initial fair value on the date of issuance, and each balance sheet date thereafter. Changes in the
F-34
FOLEY TRASIMENE ACQUISITION CORP.
NOTES TO CONDENSED FINANCIAL STATEMENTS
MARCH 31, 2021
(Unaudited)
estimated fair value of liability-classified warrants are recognized as a non-cash gain or loss on the unaudited condensed statements of operations.
The Company accounts for the Warrants and FPAs in accordance with ASC 815-40 under which the Warrants and FPAs do not meet the criteria for equity classification and must be recorded as liabilities. See Note 8 for further discussion of the pertinent terms of the Warrants and Note 9 for further discussion of the methodology used to determine the fair value of the warrant and FPA liabilities.
Income Taxes
The Company accounts for income taxes under ASC 740, Income Taxes (“ASC 740”). ASC 740 requires the recognition of deferred tax assets and liabilities for both the expected impact of differences between the financial statement and tax basis of assets and liabilities and for the expected future tax benefit to be derived from tax loss and tax credit carry forwards. ASC 740 additionally requires a valuation allowance to be established when it is more likely than not that all or a portion of deferred tax assets will not be realized. As of March 31, 2021 and December 31, 2020, the Company had a deferred tax asset of approximately $1,328,000 and $654,000, respectively, which had a full valuation allowance recorded against it of approximately $1,328,000 and $654,000, respectively.
The Company’s currently taxable income primarily consists of interest income on the Trust Account. The Company’s general and administrative costs are generally considered start-up costs and are not currently deductible. During the three months ended March 31, 2021, the Company recorded income tax expense of approximately $18,000, primarily related to interest income earned on the Trust Account. The Company’s effective tax rate for the three months ended March 31, 2021 was approximately 0.02%, which differs from the expected income tax rate primarily due to the gains recorded on the change in fair value of the Company’s warrant and FPA liabilities. The provision for income taxes was deemed to be immaterial for the period from March 26, 2020 (inception) through March 31, 2020.
ASC 740 also clarifies the accounting for uncertainty in income taxes recognized in an enterprise’s financial statements and prescribes a recognition threshold and measurement process for financial statement recognition and measurement of a tax position taken or expected to be taken in a tax return. For those benefits to be recognized, a tax position must be more-likely-than-not to be sustained upon examination by taxing authorities. The Company recognizes accrued interest and penalties related to unrecognized tax benefits as income tax expense. There were no unrecognized tax benefits and no amounts accrued for interest and penalties as of March 31, 2021. The Company is currently not aware of any issues under review that could result in significant payments, accruals or material deviation from its position. The Company is subject to income tax examinations by major taxing authorities since inception.
Net Income (Loss) Per Common Share
Net income (loss) per common share is computed by dividing net income (loss) by the weighted average number of common shares outstanding for the period. The Company has not considered the effect of warrants sold in the Initial Public Offering and private placement to purchase 49,633,333 shares of Class A common stock in the calculation of diluted income (loss) per share, since the exercise of the warrants are contingent upon the occurrence of future events and the inclusion of such warrants would be anti-dilutive.
The Company’s unaudited condensed statements of operations include a presentation of income (loss) per share for common shares subject to possible redemption in a manner similar to the two-class method of income (loss) per share. Net income per common share for the period, basic and diluted, for Class A redeemable common stock
F-35
FOLEY TRASIMENE ACQUISITION CORP.
NOTES TO CONDENSED FINANCIAL STATEMENTS
MARCH 31, 2021
(Unaudited)
is calculated by dividing the interest income earned on the Trust Account, by the weighted average number of Class A redeemable common stock outstanding during the period. Net loss per share, basic and diluted, for Class B non-redeemable common stock is calculated by dividing the net loss, adjusted for income attributable to Class A redeemable common stock, net of applicable franchise and income taxes, by the weighted average number of Class B non-redeemable common stock outstanding for the period. Class B non-redeemable common stock includes the Founder Shares as these shares do not have any redemption features and do not participate in the income earned on the Trust Account.
The following table reflects the calculation of basic and diluted net income (loss) per common share (in dollars, except per share amounts):
| Three Months Ended March 31  | 
||||
| 2021 | ||||
|   Redeemable Class A Common Stock  | 
||||
|   Numerator: Income allocable to Redeemable Class A Common Stock  | 
||||
|   Interest Income  | 
$ | 136,051 | ||
|   Income and Franchise Tax  | 
(68,071 | ) | ||
|   
  | 
  
  | 
|||
|   Net Income  | 
$ | 67,980 | ||
|   Denominator: Weighted Average Redeemable Class A Common Stock  | 
||||
|   Redeemable Class A Common Stock, Basic and Diluted  | 
103,500,000 | |||
|   Earnings per Share/Basic and Diluted Redeemable Class A Common Stock  | 
$ | — | ||
|   Non-Redeemable B Common Stock  | 
||||
|   Numerator: Net loss minus Redeemable Net Income  | 
||||
|   Net income  | 
$ | 78,081,660 | ||
|   Redeemable Net Income  | 
(67,980 | ) | ||
|   
  | 
  
  | 
|||
|   Non-Redeemable Net Income  | 
$ | 78,013,680 | ||
|   Denominator: Weighted Average Non-Redeemable B Common Stock  | 
||||
|   Non-Redeemable Class A and B Common Stock, Basic and Diluted  | 
25,875,000 | |||
|   Earnings per Share/Basic and Diluted Non-Redeemable B Common Stock  | 
$ | 3.02 | ||
Note: As of March 31, 2021, basic and diluted shares are the same as there are no non-redeemable securities that are dilutive to the Company’s stockholders.
Concentration of Credit Risk
Financial instruments that potentially subject the Company to concentrations of credit risk consist of a cash account in a financial institution, which, at times, may exceed the Federal Depository Insurance Coverage of $250,000. The Company has not experienced losses on this account and management believes the Company is not exposed to significant risks on such account.
Fair Value of Financial Instruments
The fair value of the Company’s current assets and liabilities and deferred underwriting fees payable, which qualify as financial instruments under ASC Topic 820, “Fair Value Measurement,” approximate the carrying amounts represented in the accompanying condensed balance sheets, primarily due to their short-term nature. See Note 9 for further discussion of the fair values of the investments held in trust, warrant liability and FPA liability.
F-36
FOLEY TRASIMENE ACQUISITION CORP.
NOTES TO CONDENSED FINANCIAL STATEMENTS
MARCH 31, 2021
(Unaudited)
Recent Accounting Standards
Management does not believe that any recently issued, but not yet effective, accounting standards, if currently adopted, would have a material effect on the Company’s unaudited condensed financial statements.
NOTE 3. INITIAL PUBLIC OFFERING
Pursuant to the Initial Public Offering, the Company sold 103,500,000 Units, at $10.00 per Unit, which includes the full exercise by the underwriters of their option to purchase an additional 13,500,000 Units. Each Unit consists of one share of Class A common stock and one-third of one redeemable warrant. Each whole Public Warrant entitles the holder to purchase one share of Class A common stock at an exercise price of $11.50 per share, subject to adjustment (see Note 8).
NOTE 4. PRIVATE PLACEMENT
Simultaneously with the closing of the Initial Public Offering, the Sponsors purchased an aggregate of 15,133,333 Private Placement Warrants at a price of $1.50 per Private Placement Warrant, for an aggregate purchase price of $22,700,000. Each Private Placement Warrant is exercisable for one share of Class A common stock at a price of $11.50 per share, subject to adjustment (see Note 8). The proceeds from the sale of the Private Placement Warrants were added to the net proceeds from the Initial Public Offering held in the Trust Account. If the Company does not complete a Business Combination within the Combination Period, the proceeds from the sale of the Private Placement Warrants held in the Trust Account will be used to fund the redemption of the Public Shares (subject to the requirements of applicable law) and the Private Placement Warrants will expire worthless.
NOTE 5. RELATED PARTY TRANSACTIONS
Founder Shares
In April 2020, the Sponsors purchased 21,562,500 of the Company’s Class B common stock (the “Founder Shares”) for an aggregate purchase price of $25,000. On May 18, 2020, Bilcar FT, LP transferred 4,312,500 of its Founder Shares to Trasimene Capital FT, LP at their original purchase price. On May 19, 2020, the Sponsors transferred 25,000 of the Founder Shares to each of the independent director nominees at their original purchase price. On May 26, 2020, the Company effected a stock dividend with respect to its Class B common stock of 4,312,500 shares thereof, resulting in an aggregate of 25,875,000 outstanding shares of Class B common stock. All share and per-share amounts have been retroactively restated to reflect the stock dividend. The Founder Shares included an aggregate of up to 3,375,000 Class B common stock subject to forfeiture by the Sponsors to the extent that the underwriters’ over-allotment was not exercised in full or in part, so that the number of Founder Shares would collectively represent 20% of the Company’s issued and outstanding shares upon the completion of the Initial Public Offering. As a result of the underwriters’ election to fully exercise their over-allotment option, 3,375,000 Founder Shares are no longer subject to forfeiture.
The Sponsors have agreed, subject to limited exceptions, not to transfer, assign or sell any of their Founder Shares until the earlier to occur of: (A) one year after the completion of a Business Combination; and (B) subsequent to a Business Combination, (x) if the last reported sale price of the Class A common stock equals or exceeds $12.00 per share (as adjusted for stock splits, stock capitalizations, reorganizations, recapitalizations and the like) for any 20 trading days within any 30-trading day period commencing at least 150 days after a Business Combination, or (y) the date on which the Company completes a liquidation, merger, amalgamation, stock exchange, reorganization or other similar transaction that results in all of the Company’s stockholders having the right to exchange their shares of Class A common stock for cash, securities or other property.
F-37
FOLEY TRASIMENE ACQUISITION CORP.
NOTES TO CONDENSED FINANCIAL STATEMENTS
MARCH 31, 2021
(Unaudited)
Related Party Loans
In addition, in order to finance transaction costs in connection with a Business Combination, the Sponsors or an affiliate of the Sponsors, or certain of the Company’s officers and directors may, but are not obligated to, loan the Company funds as may be required (“Working Capital Loans”). Such Working Capital Loans would be evidenced by promissory notes. The notes may be repaid upon completion of a Business Combination, without interest, or, at the lender’s discretion, up to $1,500,000 of the notes may be converted upon completion of a Business Combination into warrants at a price of $1.50 per warrant. Such warrants would be identical to the Private Placement Warrants. In the event that a Business Combination does not close, the Company may use a portion of proceeds held outside the Trust Account to repay the Working Capital Loans but no proceeds held in the Trust Account would be used to repay the Working Capital Loans. No amounts have been borrowed under this arrangement as of March 31, 2021 or December 31, 2020.
Administrative Services Agreement
The Company entered into an agreement whereby, commencing on May 26, 2020 through the earlier of the Company’s consummation of a Business Combination and its liquidation, the Company will pay an affiliate of the Sponsors up to $5,000 per month for office space, and administrative support services. For the three months ended March 31, 2021, the Company incurred and paid $15,000, in fees for these services.
NOTE 6. COMMITMENTS AND CONTINGENCIES
Registration and Stockholder Rights
Pursuant to a registration rights agreement entered into on May 26, 2020, the holders of the Founder Shares, Private Placement Warrants and warrants that may be issued upon conversion of the Working Capital Loans (and any Class A common stock issuable upon the exercise of the Private Placement Warrants and warrants that may be issued upon conversion of Working Capital Loans and upon conversion of the Founder Shares) are entitled to registration rights. The holders of these securities will be entitled to make up to three demands, excluding short form demands, that the Company register such securities. In addition, the holders have certain “piggy-back” registration rights with respect to registration statements filed subsequent to the completion of a Business Combination. However, the registration and stockholder rights agreement provides that the Company will not permit any registration statement filed under the Securities Act to become effective until termination of the applicable lockup period. The Company will bear the expenses incurred in connection with the filing of any such registration statements.
Underwriting Agreement
The underwriters are entitled to a deferred fee of $0.35 per Unit, or $36,225,000 in the aggregate. The deferred fee will become payable to the underwriters from the amounts held in the Trust Account solely in the event that the Company completes a Business Combination, subject to the terms of the underwriting agreement.
Forward Purchase Agreements
In May 2020, the Company entered into forward purchase agreements (the “FPAs”) with each of Cannae Holdings, Inc. and THL FTAC LLC. Pursuant to each agreement, Cannae Holdings, Inc. and THL FTAC LLC have each agreed to purchase shares of the Company’s Class A common stock in an aggregate share amount equal to 15,000,000 shares of the Company’s Class A Common stock (or a total of 30,000,000 shares of the Company’s Class A common stock), plus an aggregate of 5,000,000 redeemable warrants (or a total of 10,000,000 redeemable warrants) to purchase one share of the Company’s Class A common stock at $11.50 per
F-38
FOLEY TRASIMENE ACQUISITION CORP.
NOTES TO CONDENSED FINANCIAL STATEMENTS
MARCH 31, 2021
(Unaudited)
share, for an aggregate purchase price of $150,000,000 (or a total of $300,000,000), or $10.00 for one share of the Company’s Class A common stock and one-third of one warrant, in a private placement to occur concurrently with the closing of a Business Combination. The warrants to be sold as part of the FPAs will be identical to the warrants underlying the Units sold in the Initial Public Offering.
In connection with the forward purchase securities sold to Cannae Holdings and THL FTAC under the FPAs, the Company expects that the initial stockholders will receive (by way of an adjustment to the conversion terms of their existing shares of the Company’s Class B common stock) an aggregate number of shares of Class A common stock so that the initial stockholders, in the aggregate, on an as-converted basis, will hold 20% of the Company’s Class A common stock at the time of the closing of a Business Combination, after giving effect to the issuances under the FPAs.
Under the FPAs, the Company will provide a right of first offer to Cannae Holdings, Inc. and THL FTAC LLC, if the Company proposes to raise additional capital by issuing any equity, or securities convertible into, exchangeable or exercisable for equity securities, other than the units and certain excluded securities. In addition, if the Company seeks stockholder approval of a Business Combination, each of Cannae Holdings, Inc. and THL FTAC LLC has agreed under the FPAs to vote any shares of Class A common stock owned by each of Cannae Holdings, Inc. and THL FTAC LLC in favor of any proposed initial Business Combination.
Risks and Uncertainties
Management continues to evaluate the impact of the COVID-19 pandemic and has concluded that while it is reasonably possible that the virus could have a negative effect on the Company’s financial position, results of its operations and/or search for a target company, the specific impact is not readily determinable as of the date of these financial statements. The unaudited condensed financial statements do not include any adjustments that might result from the outcome of this uncertainty.
Business Combination Agreement
On January 25, 2021, the Company entered into a Business Combination Agreement (the “Business Combination Agreement”) by and among the Company, Tempo Holding Company, LLC, a Delaware limited liability company (“Alight”), Acrobat Holdings, Inc., a Delaware corporation and direct, wholly owned subsidiary of the Company (“Alight Pubco”), Acrobat SPAC Merger Sub, Inc., a Delaware corporation and direct, wholly owned subsidiary of Alight Pubco (“FTAC Merger Sub”), Acrobat Merger Sub, LLC, a Delaware limited liability company and direct, wholly owned subsidiary of the Company (“Tempo Merger Sub”), Acrobat Blocker 1 Corp., a Delaware corporation and a direct, wholly owned subsidiary of Alight Pubco (“Blocker Merger Sub 1”), Acrobat Blocker 2 Corp., a Delaware corporation and a direct, wholly owned subsidiary of Alight Pubco (“Blocker Merger Sub 2”), Acrobat Blocker 3 Corp., a Delaware corporation and a direct, wholly owned subsidiary of Alight Pubco (“Blocker Merger Sub 3”), Acrobat Blocker 4 Corp., a Delaware corporation and a direct, wholly owned subsidiary of Alight Pubco (“Blocker Merger Sub 4” and, together with Blocker Merger Sub 1, Blocker Merger Sub 2 and Blocker Merger Sub 3, the “Blocker Merger Subs”), Tempo Blocker I, LLC, a Delaware limited liability company (“Tempo Blocker 1”), Tempo Blocker II, LLC, a Delaware limited liability company (“Tempo Blocker 2”), Blackstone Tempo Feeder Fund VII, L.P., a Delaware limited partnership (“Tempo Blocker 3”), and New Mountain Partners IV Special (AIV-E), LP, a Delaware limited partnership (“Tempo Blocker 4” and, together with Tempo Blocker 1, Tempo Blocker 2 and Tempo Blocker 3, the “Tempo Blockers”).
The Business Combination Agreement contemplates the consummation of the following transactions (the “Pending Business Combination”): (i) FTAC Merger Sub will merge with and into the Company, with the
F-39
FOLEY TRASIMENE ACQUISITION CORP.
NOTES TO CONDENSED FINANCIAL STATEMENTS
MARCH 31, 2021
(Unaudited)
Company being the surviving corporation in the merger and becoming a subsidiary of Alight Pubco (the “Pubco Merger”) and (ii) Alight Pubco will, through a series of mergers and related transactions, acquire equity interests in Alight and the Tempo Blockers. Following the consummation of the Pending Business Combination, the combined company will be organized in an “Up-C” structure, in which substantially all of the assets and business of Alight Pubco will be held by Alight. The combined company’s business will continue to operate through the subsidiaries of Alight.
The consideration to be paid to the pre-Closing equityholders of Alight and the pre-Closing equityholders of the Tempo Blockers (in connection with the merger of the Tempo Merger Sub with and into Alight (the “Tempo Merger”) and the merger of the Tempo Blocker Merger Subs with and into the Tempo Blockers, respectively, and certain other transactions at the closing of the Busines Combination (the “Closing”) will be a combination of cash and equity consideration.
The Pending Business Combination is expected to be consummated subject to the deliverables and provisions as further described in the Business Combination Agreement, including, among others: (i) approval of the Required FTAC Stockholder Approvals by FTAC’s stockholders, (ii) the expiration or termination of the waiting period under the Hart-Scott-Rodino Antitrust Improvements Act of 1976, as amended, (iii) receipt of other required regulatory approvals, (iv) no order, statute, rule or regulation enjoining or prohibiting the consummation of the Business Combination being in force, (v) FTAC having at least $5,000,001 of net tangible assets as of the closing of the Business Combination, (vi) the Registration Statement on Form S-4 to be filed by Alight Pubco in connection with the Business Combination having become effective, (vii) the Alight Pubco Class A Common Stock having been approved for listing on the New York Stock Exchange, and (viii) customary bring down conditions related to the parties’ respective representations, warranties and pre-Closing covenants in the agreement. In addition, the obligation of Alight and the Tempo Blockers to consummate the Business Combination is conditioned upon, among other items, (A) the Available Cash Amount being at least $2,600,000,000 as of the closing of the Business Combination, and (B) each of the covenants of the parties to the Sponsor Agreement (as defined below) required to be performed as of or prior to the closing of the Business Combination having been performed in all material respects. FTAC’s obligation to consummate the Pending Business Combination is also conditioned on the delivery of written consents from the requisite equityholders of Alight and the Tempo Blockers adopting the Business Combination Agreement and approving the Pending Business Combination.
NOTE 7. STOCKHOLDERS’ EQUITY
Preferred Stock. The Company is authorized to issue 1,000,000 shares of preferred stock with a par value of $0.0001. The Company’s board of directors are authorized to fix the voting rights, if any, designations, powers, preferences, the relative, participating, optional or other special rights and any qualifications, limitations and restrictions thereof, applicable to the shares of each series. The board of directors will be able to, without stockholder approval, issue preferred stock with voting and other rights that could adversely affect the voting power and other rights of the holders of the common stock and could have anti-takeover effects. At March 31, 2021 and December 31, 2020, there were no shares of preferred stock issued or outstanding.
Class A Common Stock. The Company is authorized to issue 400,000,000 shares of Class A common stock, with a par value of $0.0001 per share. Holders of Class A common stock are entitled to one vote for each share. At March 31, 2021 and December 31, 2020, there were 14,636,528 and 22,444,694 shares of Class A common stock issued or outstanding excluding 88,863,472 and 81,055,306 shares of Class A common stock subject to possible redemption, respectively.
F-40
FOLEY TRASIMENE ACQUISITION CORP.
NOTES TO CONDENSED FINANCIAL STATEMENTS
MARCH 31, 2021
(Unaudited)
Class B Common Stock. The Company is authorized to issue 40,000,000 shares of Class B common stock, with a par value of $0.0001 per share. Holders of the Class B common stock are entitled to one vote for each share. At March 31, 2021 and December 31, 2021, there were 25,875,000 shares of Class B common stock issued and outstanding.
Only holders of the Class B common stock will have the right to vote on the election of directors prior to the Business Combination. Holders of Class A common stock and holders of Class B common stock will vote together as a single class on all other matters submitted to a vote of the Company’s stockholders except as otherwise required by law.
The Class B common stock will automatically convert into Class A common stock on the first business day following the completion of a business combination at a ratio such that the number of Class A common stock issuable upon conversion of all Class B common stock will equal, in the aggregate, 25% of the sum of (i) the total number of shares of Class A common stock issued and outstanding upon completion of Initial Public Offering, plus (ii) the sum of (a) the total number of shares of Class A common stock issued or deemed issued or issuable upon conversion or exercise of any equity-linked securities or deemed issued, by the Company in connection with or in relation to the completion of a Business Combination (including the forward purchase shares, but not the forward purchase warrants), excluding any Class A common stock or equity-linked securities exercisable for or convertible into Class A common stock issued, or to be issued, to any seller in a Business Combination, and any private placement warrants issued to the Sponsors upon conversion of Working Capital Loans, minus (b) the number of Public Shares redeemed by public stockholders in connection with a Business Combination. Any conversion of Class B common stock will take effect as a compulsory redemption of Class B common stock and an issuance of Class A common stock as a matter of Delaware law. In no event will the Class B common stock convert into Class A common stock at a rate of less than one to one.
NOTE 8. WARRANTS
Public Warrants may only be exercised for a whole number of shares. No fractional shares will be issued upon exercise of the Public Warrants. The Public Warrants will become exercisable on the later of (a) 30 days after the completion of a Business Combination and (b) 12 months from the closing of the Initial Public Offering. The Public Warrants will expire five years from the completion of a Business Combination, at 5:00 p.m., New York City time, or earlier upon redemption or liquidation.
The Company will not be obligated to deliver any Class A common stock pursuant to the exercise of a Public Warrant and will have no obligation to settle such Public Warrant exercise unless a registration statement under the Securities Act with respect to the Class A common stock underlying the warrants is then effective and a prospectus relating thereto is current, subject to the Company satisfying its obligations with respect to registration, or a valid exemption from registration is available. No warrant will be exercisable and the Company will not be obligated to issue shares of Class A common stock upon exercise of a warrant unless the Class A common stock issuable upon such warrant exercise has been registered, qualified or deemed to be exempt under the securities laws of the state of residence of the registered holder of the warrants.
The Company has agreed that as soon as practicable, but in no event later than 20 business days after the closing of a Business Combination, it will use its commercially reasonable efforts to file with the SEC a registration statement for the registration, under the Securities Act, of the Class A common stock issuable upon exercise of the warrants. The Company will use its commercially reasonable efforts to cause the same to become effective and to maintain the effectiveness of such registration statement, and a current prospectus relating thereto, until the expiration or redemption of the warrants in accordance with the provisions of the warrant agreement. If a
F-41
FOLEY TRASIMENE ACQUISITION CORP.
NOTES TO CONDENSED FINANCIAL STATEMENTS
MARCH 31, 2021
(Unaudited)
registration statement covering the issuance of the Class A common stock issuable upon exercise of the warrants is not effective by the 60th business day after the closing of a Business Combination, warrant holders may, until such time as there is an effective registration statement and during any period when the Company will have failed to maintain an effective registration statement, exercise warrants on a “cashless basis” in accordance with Section 3(a)(9) of the Securities Act or another exemption. In addition, if the shares of Class A common stock are at the time of any exercise of a warrant not listed on a national securities exchange such that they satisfy the definition of a “covered security” under Section 18(b)(1) of the Securities Act, the Company may, at its option, require holders of the Public Warrants who exercise their warrants to do so on a “cashless basis” in accordance with Section 3(a)(9) of the Securities Act and, in the event the Company elects to do so, the Company will not be required to file or maintain in effect a registration statement, but it will use its best efforts to register or qualify the shares under applicable blue sky laws to the extent an exemption is not available. In such event, each holder would pay the exercise price by surrendering the warrants for that number of shares of Class A common stock equal to the lesser of (A) the quotient obtained by dividing (x) the product of the number of shares of Class A common stock underlying the warrants, multiplied the excess of the “fair market value” less the exercise price of the warrants by (y) the fair market value and (B) 0.361. The “fair market value” shall mean the volume weighted average price of the Class A common stock for the 10 trading days ending on the trading day prior to the date on which the notice of exercise is received by the warrant agent.
Redemption of Warrants When the Price per Share of Class A Common Stock Equals or Exceeds $18.00 — Once the warrants become exercisable, the Company may redeem the outstanding Public Warrants:
| • |   in whole and not in part;  | 
| • |   at a price of $0.01 per Public Warrant;  | 
| • |   upon not less than 30 days’ prior written notice of redemption to each warrant holder; and  | 
| • |   if, and only if, the last reported sale price of the Class A common stock for any 20 trading days within a 30 trading day period ending three business days before sending the notice of redemption to warrant holders (the “Reference Value”) equals or exceeds $18.00 per share (as adjusted for stock splits, stock capitalizations, reorganizations, recapitalizations and the like).  | 
If and when the warrants become redeemable by the Company, the Company may exercise its redemption right even if it is unable to register or qualify the underlying securities for sale under all applicable state securities laws. However, we will not redeem the warrants unless an effective registration statement under the Securities Act covering the shares of Class A common stock issuable upon exercise of the warrants is effective and a current prospectus relating to those shares of Class A common stock is available throughout the 30-day redemption period.
Redemption of Warrants When the Price per Share of Class A Common Stock Equals or Exceeds $10.00 — Once the warrants become exercisable, the Company may redeem the outstanding warrants:
| • |   in whole and not in part;  | 
| • |   at $0.10 per warrant upon a minimum of 30 days’ prior written notice of redemption provided that holders will be able to exercise their warrants on a cashless basis prior to redemption and receive that number of shares determined, based on the redemption date and the “fair market value” of the Class A common stock;  | 
| • |   if, and only if, the Reference Value (as defined in the above under “Redemption of Warrants When the Price per Share of Class A Common Stock Equals or Exceeds $18.00”) equals or exceeds $10.00 per share (as adjusted for stock splits, stock dividends, reorganizations, recapitalizations and the like); and  | 
F-42
FOLEY TRASIMENE ACQUISITION CORP.
NOTES TO CONDENSED FINANCIAL STATEMENTS
MARCH 31, 2021
(Unaudited)
| • |   if the Reference Value is less than $18.00 per share (as adjusted for stock splits, stock dividends, reorganizations, recapitalizations and the like) the private placement warrants must also be concurrently called for redemption on the same terms (except as described below with respect to a holder’s ability to cashless exercise its warrants) as the outstanding public warrants, as described above.  | 
The exercise price and number of shares of common stock issuable upon exercise of the Public Warrants may be adjusted in certain circumstances including in the event of a stock dividend, extraordinary dividend or recapitalization, reorganization, merger or consolidation. However, except as described below, the Public Warrants will not be adjusted for issuances of common stock at a price below its exercise price. Additionally, in no event will the Company be required to net cash settle the Public Warrants. If the Company is unable to complete a Business Combination within the Combination Period and the Company liquidates the funds held in the Trust Account, holders of Public Warrants will not receive any of such funds with respect to their Public Warrants, nor will they receive any distribution from the Company’s assets held outside of the Trust Account with respect to such Public Warrants. Accordingly, the Public Warrants may expire worthless.
In addition, if (x) the Company issues additional Class A common stock or equity-linked securities for capital raising purposes in connection with the closing of a Business Combination at an issue price or effective issue price of less than $9.20 per share (with such issue price or effective issue price to be determined in good faith by the Company’s board of directors, and in the case of any such issuance to the Sponsors or their affiliates, without taking into account any Founder Shares held by the Sponsors or such affiliates, as applicable, prior to such issuance) (the “Newly Issued Price”), (y) the aggregate gross proceeds from such issuances represent more than 60% of the total equity proceeds, and interest thereon, available for the funding of a Business Combination on the date of the completion of a Business Combination (net of redemptions), and (z) the volume weighted average trading price of the Company’s Class A common stock during the 20 trading day period starting on the trading day prior to the day on which the Company consummates a Business Combination (such price, the “Market Value”) is below $9.20 per share, the exercise price of the Public Warrants will be adjusted (to the nearest cent) to be equal to 115% of the higher of the Market Value and the Newly Issued Price, and the $10.00 and $18.00 per share redemption trigger prices described above adjacent to “Redemption of Warrants When the Price per Share of Class A Common Stock Equals or Exceeds $18.00” and “Redemption of Warrants When the Price per Share of Class A Common Stock Equals or Exceeds $10.00” will be adjusted (to the nearest cent) to be equal to 100% and 180% of the higher of the Market Value and the Newly Issued Price, respectively.
The Private Placement Warrants are identical to the Public Warrants underlying the Units sold in the Initial Public Offering, except that (x) the Private Placement Warrants and the Class A common stock issuable upon the exercise of the Private Placement Warrants will not be transferable, assignable or salable until 30 days after the completion of a Business Combination, subject to certain limited exceptions, (y) the Private Placement Warrants will be exercisable on a cashless basis and be non-redeemable so long as they are held by the initial purchasers or their permitted transferees and (z) the Private Placement Warrants and the Class A common stock issuable upon exercise of the Private Placement Warrants will be entitled to registration rights. If the Private Placement Warrants are held by someone other than the initial purchasers or their permitted transferees, the Private Placement Warrants will be redeemable by the Company and exercisable by such holders on the same basis as the Public Warrants.
NOTE 9. FAIR VALUE MEASUREMENTS
The fair value of the Company’s financial assets and liabilities reflects management’s estimate of amounts that the Company would have received in connection with the sale of the assets or paid in connection with the transfer
F-43
FOLEY TRASIMENE ACQUISITION CORP.
NOTES TO CONDENSED FINANCIAL STATEMENTS
MARCH 31, 2021
(Unaudited)
of the liabilities in an orderly transaction between market participants at the measurement date. In connection with measuring the fair value of its assets and liabilities, the Company seeks to maximize the use of observable inputs (market data obtained from independent sources) and to minimize the use of unobservable inputs (internal assumptions about how market participants would price assets and liabilities). The following fair value hierarchy is used to classify assets and liabilities based on the observable inputs and unobservable inputs used in order to value the assets and liabilities:
| Level 1: | Quoted prices in active markets for identical assets or liabilities. An active market for an asset or liability is a market in which transactions for the asset or liability occur with sufficient frequency and volume to provide pricing information on an ongoing basis. | |||
| Level 2: | Observable inputs other than Level 1 inputs. Examples of Level 2 inputs include quoted prices in active markets for similar assets or liabilities and quoted prices for identical assets or liabilities in markets that are not active. | |||
| Level 3: | Unobservable inputs based on our assessment of the assumptions that market participants would use in pricing the asset or liability. | |||
Transfers to/from Levels 1, 2 and 3 are recognized at the end of the reporting period in which a change in valuation technique or methodology occurs. There were no transfers into or out of Level 3 fair value measurements in the three months ended March 31, 2021.
Investments Held in Trust
The Company classifies its U.S. Treasury and equivalent securities as held-to-maturity in accordance with ASC Topic 320 “Investments - Debt and Equity Securities.” Held-to-maturity securities are those securities which the Company has the ability and intent to hold until maturity. Held-to-maturity treasury securities are recorded at amortized cost on the accompanying balance sheets and adjusted for the amortization or accretion of premiums or discounts.
At March 31, 2021 and December 31, 2020, assets held in the Trust Account were comprised of $383 and $383 in cash and $1,035,984,935 and $1,035,848,884 in U.S. Treasury securities, respectively. During the three months ended March 31, 2021 and the year ended December 31, 2020, the Company did not withdraw any interest income from the Trust Account.
The following table presents information about the Company’s assets that are measured at fair value on a recurring basis as of March 31, 2021 and December 31, 2020 and indicates the fair value hierarchy of the valuation inputs the Company utilized to determine such fair value. The gross holding gains and fair value of held-to-maturity securities at March 31, 2021 and December 31, 2020 are as follows:
| 
 Held-To-Maturity  | 
Level | Amortized Cost  | 
Gross Holding Gain  | 
Fair Value | ||||||||||||||
|   March 31, 2021  | 
  UBS Select Treasury Preferred Fund  | 
1 | $ | 1,035,984,935 | $ | — | $ | 1,035,984,935 | ||||||||||
|   
  | 
  
  | 
  
  | 
  
  | 
  
  | 
  
  | 
  
  | 
  
  | 
|||||||||||
|   December 31, 2020  | 
  U.S. Treasury Securities (Matured on 2/25/2021)  | 
1 | $ | 1,035,848,884 | $ | 22,518 | $ | 1,035,871,402 | ||||||||||
|   
  | 
  
  | 
  
  | 
  
  | 
  
  | 
  
  | 
  
  | 
  
  | 
|||||||||||
F-44
FOLEY TRASIMENE ACQUISITION CORP.
NOTES TO CONDENSED FINANCIAL STATEMENTS
MARCH 31, 2021
(Unaudited)
Warrant and FPA Liabilities
The Warrants and FPAs are accounted for as liabilities pursuant to ASC 815-40 and are measured at fair value as of each reporting period. Changes in the fair value of the warrant and FPA liabilities are recorded in the statement of operations each period.
The following table presents the fair value hierarchy for liabilities measured at fair value on a recurring basis as of March 31, 2021 and December 31, 2020:
|   As of March 31, 2021  | 
||||||||||||||||
| Level 1 | Level 2 | Level 3 | Total | |||||||||||||
|   Warrant liabilities:  | 
||||||||||||||||
|   Public Warrants  | 
$ | 55,200,000 | $ | — | $ | — | $ | 55,200,000 | ||||||||
|   Private Placement Warrants  | 
— | — | 25,272,666 | 25,272,666 | ||||||||||||
|   
  | 
  
  | 
  
  | 
  
  | 
  
  | 
  
  | 
  
  | 
  
  | 
|||||||||
|   Total warrant liabilities  | 
$ | 55,200,000 | $ | — | $ | 25,272,666 | $ | 80,472,666 | ||||||||
|   
  | 
  
  | 
  
  | 
  
  | 
  
  | 
  
  | 
  
  | 
  
  | 
|||||||||
|   FPA liability  | 
$ | — | $ | — | $ | 19,971,312 | $ | 19,971,312 | ||||||||
|   
  | 
  
  | 
  
  | 
  
  | 
  
  | 
  
  | 
  
  | 
  
  | 
|||||||||
|   As of December 31, 2020  | 
||||||||||||||||
| Level 1 | Level 2 | Level 3 | Total | |||||||||||||
|   Warrant liabilities:  | 
||||||||||||||||
|   Public Warrants  | 
$ | 87,285,000 | $ | — | $ | — | $ | 87,285,000 | ||||||||
|   Private Placement Warrants  | 
— | — | 40,103,332 | 40,103,332 | ||||||||||||
|   
  | 
  
  | 
  
  | 
  
  | 
  
  | 
  
  | 
  
  | 
  
  | 
|||||||||
|   Total warrant liabilities  | 
$ | 87,285,000 | $ | — | $ | 40,103,332 | $ | 127,388,332 | ||||||||
|   
  | 
  
  | 
  
  | 
  
  | 
  
  | 
  
  | 
  
  | 
  
  | 
|||||||||
|   FPA liability  | 
$ | — | $ | — | $ | 54,277,110 | $ | 54,277,110 | ||||||||
|   
  | 
  
  | 
  
  | 
  
  | 
  
  | 
  
  | 
  
  | 
  
  | 
|||||||||
The Private Placement Warrants were valued using a Modified Black Scholes Model, which is considered to be a Level 3 fair value measurement. The Modified Black Scholes Model uses a Black Scholes Option Pricing Model that is modified to reduce the value of the Private Placement Warrants for a discount for the lack of marketability of the instrument as well as for the probability of consummation of the Business Combination. The model utilizes key inputs including the probability of consummation of a Business Combination, a discount for the lack of marketability, implied volatility of the underlying securities indirectly derived based on comparable public company trading data, risk free interest rates based on US treasury rates, the expected time to consummation of a Business Combination based on the probability of consummation and expiration date of the warrants based on the contractual warrant terms. The primary unobservable inputs utilized in determining the fair value of the Private Placement Warrants is the discount for lack of marketability and the probability of consummation of the Business Combination. The discount for lack of marketability was determined using the Finnerty Model at 11.0%. The probability assigned to the consummation of the Business Combination was 95% which was determined based on a hybrid approach of both observed success rates of business combinations for special purpose acquisition companies and the Sponsors’ track record for consummating similar transactions.
F-45
FOLEY TRASIMENE ACQUISITION CORP.
NOTES TO CONDENSED FINANCIAL STATEMENTS
MARCH 31, 2021
(Unaudited)
The following table presents a summary of the changes in the fair value of the Private Placement Warrants, a Level 3 liability, measured on a recurring basis.
| Private Placement | ||||
| Warrant Liability | ||||
|   Fair value, December 31, 2020  | 
$ | 40,103,332 | ||
|   Gain on change in fair value (1)  | 
(14,830,666 | ) | ||
|   
  | 
  
  | 
|||
|   Fair value, March 31, 2021  | 
$ | 25,272,666 | ||
|   
  | 
  
  | 
|||
| (1) |   Represents the non-cash gain on the change in valuation of the Private Placement Warrants and is included in Gain on change in fair value of warrant liability on the unaudited condensed statement of operations.  | 
The liability for the FPAs was valued using an adjusted net assets method, which is considered to be a Level 3 fair value measurement. Under the adjusted net assets method utilized, the aggregate commitment of $300 million pursuant to the FPAs is discounted to present value and compared to the fair value of the common stock and warrants to be issued pursuant to the FPAs. The fair value of the common stock and warrants to be issued under the FPAs are based on the public trading price of the Units issued in the Company’s IPO. The excess (liability) or deficit (asset) of the fair value of the common stock and warrants to be issued compared to the $300 million fixed commitment is then reduced to account for the probability of consummation of the Business Combination. The method uses key inputs including probability of consummation of a business combination, the contractual fixed purchase commitment of $300 million, the publicly listed trading prices of the underlying securities to be purchased pursuant to the FPAs, risk free interest rates based on US treasury rates and the expected time to consummation of a Business Combination based on the probability of consummation. The primary unobservable input utilized in determining the fair value of the FPAs is the probability of consummation of the Business Combination. As of December 31, 2020, the probability assigned to the consummation of the Business Combination was 95% which was determined based on a hybrid approach of both observed success rates of business combinations for special purpose acquisition companies and the Sponsors’ track record for consummating similar transactions.
The following table presents a summary of the changes in the fair value of the FPA liability, a Level 3 liability, measured on a recurring basis.
| FPA | ||||
| Liability | ||||
|   Fair value, December 31, 2020  | 
$ | 54,277,110 | ||
|   Gain on change in fair value (1)  | 
(34,305,798 | ) | ||
|   
  | 
  
  | 
|||
|   Fair value, March 31, 2021  | 
$ | 19,971,312 | ||
|   
  | 
  
  | 
|||
| (1) |   Represents the non-cash gain on the change in valuation of the FPA liability and is included in Gain on change in fair value of FPA liability on the unaudited condensed statement of operations.  | 
NOTE 10. SUBSEQUENT EVENTS
The Company evaluated subsequent events and transactions that occurred after the balance sheet date up to the date that the unaudited condensed financial statements were issued. Based upon this review, the Company did not identify any subsequent events that would have required adjustment or disclosure in the unaudited condensed financial statements.
F-46
Report of Independent Registered Public Accounting Firm
To the Board of Directors and Members of Tempo Holding Company, LLC
Opinion on the Financial Statements
We have audited the accompanying consolidated balance sheets of Tempo Holding Company, LLC (the Company) as of December 31, 2020 and 2019, the related consolidated statements of comprehensive income (loss), members’ equity and cash flows for each of the three years in the period ended December 31, 2020, and the related notes (collectively referred to as the “consolidated financial statements”). In our opinion, the consolidated financial statements present fairly, in all material respects, the financial position of the Company at December 31, 2020 and 2019, and the results of its operations and its cash flows for each of the three years in the period ended December 31, 2020, in conformity with U.S. generally accepted accounting principles.
Basis for Opinion
These financial statements are the responsibility of the Company’s management. Our responsibility is to express an opinion on the Company’s financial statements based on our audits. We are a public accounting firm registered with the Public Company Accounting Oversight Board (United States) (PCAOB) and are required to be independent with respect to the Company in accordance with the U.S. federal securities laws and the applicable rules and regulations of the Securities and Exchange Commission and the PCAOB.
We conducted our audits in accordance with the standards of the PCAOB and in accordance with auditing standards generally accepted in the United States of America. Those standards require that we plan and perform the audit to obtain reasonable assurance about whether the financial statements are free of material misstatement, whether due to error or fraud. Our audits included performing procedures to assess the risks of material misstatement of the financial statements, whether due to error or fraud, and performing procedures that respond to those risks. Such procedures included examining, on a test basis, evidence regarding the amounts and disclosures in the financial statements. Our audits also included evaluating the accounting principles used and significant estimates made by management, as well as evaluating the overall presentation of the financial statements. We believe that our audits provide a reasonable basis for our opinion.
Critical Audit Matter
The critical audit matter communicated below is a matter arising from the current period audit of the financial statements that was communicated or required to be communicated to the audit committee and that: (1) relates to accounts or disclosures that are material to the financial statements and (2) involved our especially challenging, subjective, or complex judgments. The communication of the critical audit matter does not alter in any way our opinion on the consolidated financial statements, taken as a whole, and we are not, by communicating the critical audit matter below, providing a separate opinion on the critical audit matter or on the account or disclosures to which it relates.
F-47
Revenue recognition – Health solution services
| Description of the Matter |   As described in Note 3 to the consolidated financial statements, the Company’s health solution services revenue is recognized over time where each benefits cycle and enrollment period represents a time increment under the series guidance as a single performance obligation. The Company recognizes revenue for this performance obligation over time and measures progress to completion based on labor costs incurred as a percentage of total labor costs to complete the performance obligation. Accordingly, the revenue recognized for these arrangements is dependent upon estimates of the remaining labor hours that will be incurred in fulfilling the Company’s performance obligation in the contract. In addition, the Company frequently enters into change orders or other contract modifications to add or modify services provided to the customer. The Company evaluates whether these modifications should be accounted for as separate contracts or a modification to an existing contract. 
 Auditing these revenues was especially challenging because of the significant estimation required by management to determine the total expected labor hours for contracts related to health solution services revenue. Making this estimate required judgment because the Company’s calculation involves management assumptions based on historical evidence regarding the level of effort to be expended in both the enrollment phase and the ongoing administrative phase, which is measured as labor cost. In addition, determining whether the change order represents a separate performance obligation or is part of the ongoing health solution services performance obligation involves judgment based on the nature of the underlying promises in the contract and the time period in which the service is performed.  | |
| How We Addressed the Matter in Our Audit |   Our audit procedures included, among others, evaluating the significant assumptions and the accuracy and completeness of the underlying data used in management’s calculation. This included testing management’s estimate of the labor costs expected to be incurred for the remaining performance obligation through evaluating whether the historical costs incurred are representative of the upcoming benefits cycle, whether projected changes in circumstances are appropriately considered in the Company’s analysis, and mathematically recomputed certain of the Company’s calculations of revenue recognized. We also performed a retrospective review of actual hours incurred compared to previously estimated hours to evaluate the Company’s historical accuracy. In addition, we performed sensitivity analyses to evaluate changes in the amount of revenue that would result from changes in the Company’s significant assumptions. 
 To test the Company’s conclusions related to the nature of the contract modification, our audit procedures included, among others, testing the completeness and accuracy of the population of contract modifications and testing a sample of modifications to evaluate whether the modification was appropriately accounted for as a separate contract or combined with existing performance obligations and that the amount of deferred revenue recorded was appropriate.  | |
/s/ Ernst & Young LLP
We have served as the Company’s auditor since 2016.
Chicago, Illinois
March 25, 2021
F-48
Tempo Holding Company, LLC
Consolidated Balance Sheets
| December 31, | ||||||||
| (in millions) | 2020 | 2019 | ||||||
|   Assets  | 
||||||||
|   Current Assets  | 
||||||||
|   Cash and cash equivalents  | 
$ | 506 | $ | 218 | ||||
|   Receivables, net  | 
532 | 665 | ||||||
|   Other current assets  | 
163 | 125 | ||||||
|   
  | 
  
  | 
  
  | 
  
  | 
|||||
|   Total Current Assets Before Fiduciary Assets  | 
1,201 | 1,008 | ||||||
|   Fiduciary assets  | 
1,030 | 767 | ||||||
|   
  | 
  
  | 
  
  | 
  
  | 
|||||
|   Total Current Assets  | 
2,231 | 1,775 | ||||||
|   Goodwill  | 
2,245 | 2,214 | ||||||
|   Intangible assets, net  | 
1,733 | 1,932 | ||||||
|   Fixed assets, net  | 
334 | 283 | ||||||
|   Deferred tax assets, net  | 
5 | 24 | ||||||
|   Other assets  | 
408 | 358 | ||||||
|   
  | 
  
  | 
  
  | 
  
  | 
|||||
|   Total Assets  | 
$ | 6,956 | $ | 6,586 | ||||
|   
  | 
  
  | 
  
  | 
  
  | 
|||||
|   Liabilities and Members’ Equity  | 
||||||||
|   Liabilities  | 
||||||||
|   Current Liabilities  | 
||||||||
|   Accounts payable and accrued liabilities  | 
$ | 394 | $ | 405 | ||||
|   Current portion of long term debt  | 
37 | 30 | ||||||
|   Other current liabilities  | 
324 | 343 | ||||||
|   
  | 
  
  | 
  
  | 
  
  | 
|||||
|   Total Current Liabilities Before Fiduciary Liabilities  | 
755 | 778 | ||||||
|   Fiduciary liabilities  | 
1,030 | 767 | ||||||
|   
  | 
  
  | 
  
  | 
  
  | 
|||||
|   Total Current Liabilities  | 
1,785 | 1,545 | ||||||
|   Deferred tax liabilities  | 
— | 12 | ||||||
|   Long term debt  | 
4,041 | 3,770 | ||||||
|   Other liabilities  | 
447 | 454 | ||||||
|   
  | 
  
  | 
  
  | 
  
  | 
|||||
|   Total Liabilities  | 
$ | 6,273 | $ | 5,781 | ||||
|   
  | 
  
  | 
  
  | 
  
  | 
|||||
|   Commitments and Contingencies (Note 17)  | 
||||||||
|   Members’ Equity  | 
||||||||
|   Members’ equity (123,700 and 123,700 A units, 1,800 and 1,683 A-1 units and 1,736 and 1,107 B units issued and outstanding, in each case, as of December 31, 2020 and 2019, respectively)  | 
$ | 852 | $ | 854 | ||||
|   Retained deficit  | 
(127 | ) | (24 | ) | ||||
|   Accumulated other comprehensive loss  | 
(42 | ) | (25 | ) | ||||
|   
  | 
  
  | 
  
  | 
  
  | 
|||||
|   Total Members’ Equity  | 
$ | 683 | $ | 805 | ||||
|   
  | 
  
  | 
  
  | 
  
  | 
|||||
|   Total Liabilities and Members’ Equity  | 
$ | 6,956 | $ | 6,586 | ||||
|   
  | 
  
  | 
  
  | 
  
  | 
|||||
See accompanying Notes to the Consolidated Financial Statements
F-49
Consolidated Statements of Comprehensive Income (Loss)
| Year Ended December 31,  | 
||||||||||||
| (in millions, except per unit amounts) | 2020 | 2019 | 2018 | |||||||||
|   Revenue  | 
$ | 2,728 | $ | 2,552 | $ | 2,378 | ||||||
|   Cost of services, exclusive of depreciation and amortization  | 
1,829 | 1,619 | 1,493 | |||||||||
|   Depreciation and amortization  | 
65 | 50 | 34 | |||||||||
|   
  | 
  
  | 
  
  | 
  
  | 
  
  | 
  
  | 
|||||||
|   Gross Profit  | 
834 | 883 | 851 | |||||||||
|   Operating Expenses  | 
||||||||||||
|   Selling, general and administrative  | 
461 | 415 | 452 | |||||||||
|   Depreciation and intangible amortization  | 
226 | 203 | 195 | |||||||||
|   
  | 
  
  | 
  
  | 
  
  | 
  
  | 
  
  | 
|||||||
|   Total operating expenses  | 
687 | 618 | 647 | |||||||||
|   
  | 
  
  | 
  
  | 
  
  | 
  
  | 
  
  | 
|||||||
|   Operating Income  | 
147 | 265 | 204 | |||||||||
|   Interest expense  | 
234 | 224 | 208 | |||||||||
|   Other expense, net  | 
7 | 3 | — | |||||||||
|   
  | 
  
  | 
  
  | 
  
  | 
  
  | 
  
  | 
|||||||
|   (Loss) Income Before Income Tax Expense  | 
(94 | ) | 38 | (4 | ) | |||||||
|   Income tax expense  | 
9 | 16 | 17 | |||||||||
|   
  | 
  
  | 
  
  | 
  
  | 
  
  | 
  
  | 
|||||||
|   Net (Loss) Income  | 
$ | (103 | ) | $ | 22 | $ | (21 | ) | ||||
|   
  | 
  
  | 
  
  | 
  
  | 
  
  | 
  
  | 
|||||||
|   Net (Loss) Income Per Unit:  | 
||||||||||||
|   Basic  | 
$ | (820.87 | ) | $ | 179.27 | $ | (168.52 | ) | ||||
|   
  | 
  
  | 
  
  | 
  
  | 
  
  | 
  
  | 
|||||||
|   Diluted  | 
$ | (820.87 | ) | $ | 178.91 | $ | (168.52 | ) | ||||
|   
  | 
  
  | 
  
  | 
  
  | 
  
  | 
  
  | 
|||||||
|   Net (Loss) Income  | 
$ | (103 | ) | $ | 22 | $ | (21 | ) | ||||
|   Other comprehensive loss, net of tax:  | 
||||||||||||
|   Change in fair value of derivatives  | 
(25 | ) | (34 | ) | (3 | ) | ||||||
|   Foreign currency translation adjustments  | 
8 | 6 | (9 | ) | ||||||||
|   
  | 
  
  | 
  
  | 
  
  | 
  
  | 
  
  | 
|||||||
|   Total other comprehensive loss, net of tax:  | 
(17 | ) | (28 | ) | (12 | ) | ||||||
|   
  | 
  
  | 
  
  | 
  
  | 
  
  | 
  
  | 
|||||||
|   Comprehensive Loss  | 
$ | (120 | ) | $ | (6 | ) | $ | (33 | ) | |||
|   
  | 
  
  | 
  
  | 
  
  | 
  
  | 
  
  | 
|||||||
See accompanying Notes to the Consolidated Financial Statements
F-50
Consolidated Statements of Members’ Equity
| Members’ Equity | Accumulated Other Comprehensive Income (Loss)  | 
Total | ||||||||||||||||||||||||||||||
| Class A Units | Class A-1 Units | Class B Units | ||||||||||||||||||||||||||||||
| (in millions, except unit amounts) | Units | Amount | Units | Amount | Units | Amount | ||||||||||||||||||||||||||
|   Balance at December 31, 2017  | 
123,700 | $ | 864 | 645 | $ | 7 | — | $ | 1 | $ | 15 | $ | 887 | |||||||||||||||||||
|   Cumulative-effect adjustment resulting from the adoption of ASU 2014-09  | 
— | (49 | ) | — | — | — | — | — | (49 | ) | ||||||||||||||||||||||
|   Comprehensive loss, net of tax  | 
— | (21 | ) | — | — | — | — | (12 | ) | (33 | ) | |||||||||||||||||||||
|   Issuance of members’ equity  | 
— | — | 188 | 3 | — | — | — | 3 | ||||||||||||||||||||||||
|   Distribution of members’ equity  | 
— | (2 | ) | — | — | — | — | — | (2 | ) | ||||||||||||||||||||||
|   Restricted share units vested, net of units withheld in lieu of taxes  | 
— | — | 553 | (2 | ) | 590 | — | — | (2 | ) | ||||||||||||||||||||||
|   Unit repurchase  | 
— | — | (6 | ) | — | — | — | — | — | |||||||||||||||||||||||
|   Share-based compensation expense  | 
— | — | — | 8 | — | 6 | — | 14 | ||||||||||||||||||||||||
|   
  | 
  
  | 
  
  | 
  
  | 
  
  | 
  
  | 
  
  | 
  
  | 
  
  | 
  
  | 
  
  | 
  
  | 
  
  | 
  
  | 
  
  | 
  
  | 
|||||||||||||||||
|   Balance at December 31, 2018  | 
123,700 | $ | 792 | 1,380 | $ | 16 | 590 | $ | 7 | $ | 3 | $ | 818 | |||||||||||||||||||
|   
  | 
  
  | 
  
  | 
  
  | 
  
  | 
  
  | 
  
  | 
  
  | 
  
  | 
  
  | 
  
  | 
  
  | 
  
  | 
  
  | 
  
  | 
  
  | 
|||||||||||||||||
|   Comprehensive income (loss), net of tax  | 
— | 22 | — | — | — | — | (28 | ) | (6 | ) | ||||||||||||||||||||||
|   Distribution of members’ equity  | 
— | (10 | ) | — | — | — | — | — | (10 | ) | ||||||||||||||||||||||
|   Restricted share units vested, net of units withheld in lieu of taxes  | 
— | — | 410 | (2 | ) | 615 | — | — | (2 | ) | ||||||||||||||||||||||
|   Unit repurchases  | 
— | — | (107 | ) | (2 | ) | (98 | ) | (2 | ) | — | (4 | ) | |||||||||||||||||||
|   Share-based compensation expense  | 
— | — | — | 3 | — | 6 | — | 9 | ||||||||||||||||||||||||
|   
  | 
  
  | 
  
  | 
  
  | 
  
  | 
  
  | 
  
  | 
  
  | 
  
  | 
  
  | 
  
  | 
  
  | 
  
  | 
  
  | 
  
  | 
  
  | 
|||||||||||||||||
|   Balance at December 31, 2019  | 
123,700 | $ | 804 | 1,683 | $ | 15 | 1,107 | $ | 11 | $ | (25 | ) | $ | 805 | ||||||||||||||||||
|   
  | 
  
  | 
  
  | 
  
  | 
  
  | 
  
  | 
  
  | 
  
  | 
  
  | 
  
  | 
  
  | 
  
  | 
  
  | 
  
  | 
  
  | 
  
  | 
|||||||||||||||||
|   Comprehensive loss, net of tax  | 
— | (102 | ) | — | (1 | ) | — | — | (17 | ) | (120 | ) | ||||||||||||||||||||
|   Distribution of members’ equity  | 
— | (3 | ) | — | — | — | — | — | (3 | ) | ||||||||||||||||||||||
|   Restricted share units vested, net of units withheld in lieu of taxes  | 
— | — | 172 | (1 | ) | 717 | — | — | (1 | ) | ||||||||||||||||||||||
|   Unit repurchases  | 
— | — | (55 | ) | (2 | ) | (88 | ) | (1 | ) | — | (3 | ) | |||||||||||||||||||
|   Share-based compensation expense  | 
— | — | — | 1 | — | 4 | — | 5 | ||||||||||||||||||||||||
|   
  | 
  
  | 
  
  | 
  
  | 
  
  | 
  
  | 
  
  | 
  
  | 
  
  | 
  
  | 
  
  | 
  
  | 
  
  | 
  
  | 
  
  | 
  
  | 
|||||||||||||||||
|   Balance at December 31, 2020  | 
123,700 | $ | 699 | 1,800 | $ | 12 | 1,736 | $ | 14 | $ | (42 | ) | $ | 683 | ||||||||||||||||||
|   
  | 
  
  | 
  
  | 
  
  | 
  
  | 
  
  | 
  
  | 
  
  | 
  
  | 
  
  | 
  
  | 
  
  | 
  
  | 
  
  | 
  
  | 
  
  | 
|||||||||||||||||
See accompanying Notes to the Consolidated Financial Statements
F-51
Consolidated Statements of Cash Flows
| Year Ended December 31,  | 
||||||||||||
| (in millions) | 2020 | 2019 | 2018 | |||||||||
|   Cash flows from operating activities  | 
||||||||||||
|   Net (loss) income  | 
$ | (103 | ) | $ | 22 | $ | (21 | ) | ||||
|   Adjustments to reconcile net (loss) income to net cash provided by operations:  | 
||||||||||||
|   Depreciation  | 
91 | 68 | 49 | |||||||||
|   Intangible amortization expense  | 
200 | 185 | 180 | |||||||||
|   Noncash lease expense  | 
30 | 12 | — | |||||||||
|   Financing fee and premium amortization  | 
20 | 18 | 21 | |||||||||
|   Share-based compensation expense  | 
5 | 9 | 14 | |||||||||
|   Other  | 
11 | 5 | 11 | |||||||||
|   Change in assets and liabilities:  | 
||||||||||||
|   Receivables  | 
133 | (39 | ) | 57 | ||||||||
|   Accounts payable and accrued liabilities  | 
(11 | ) | (61 | ) | 39 | |||||||
|   Other assets and liabilities  | 
(143 | ) | 49 | (154 | ) | |||||||
|   
  | 
  
  | 
  
  | 
  
  | 
  
  | 
  
  | 
|||||||
|   Cash provided by operating activities  | 
$ | 233 | $ | 268 | $ | 196 | ||||||
|   
  | 
  
  | 
  
  | 
  
  | 
  
  | 
  
  | 
|||||||
|   Cash flows from investing activities  | 
||||||||||||
|   Acquisition of businesses, net of cash acquired  | 
(52 | ) | (527 | ) | (75 | ) | ||||||
|   Capital expenditures  | 
(90 | ) | (77 | ) | (77 | ) | ||||||
|   Net proceeds from the disposition of assets  | 
— | — | 25 | |||||||||
|   Acquisition of intangible assets  | 
— | — | (3 | ) | ||||||||
|   
  | 
  
  | 
  
  | 
  
  | 
  
  | 
  
  | 
|||||||
|   Cash used for investing activities  | 
$ | (142 | ) | $ | (604 | ) | $ | (130 | ) | |||
|   
  | 
  
  | 
  
  | 
  
  | 
  
  | 
  
  | 
|||||||
|   Cash flows from financing activities  | 
||||||||||||
|   Net increase (decrease) in fiduciary liabilities  | 
263 | 87 | (502 | ) | ||||||||
|   Issuance of members’ equity  | 
— | — | 3 | |||||||||
|   Members’ equity unit repurchase  | 
(3 | ) | (4 | ) | — | |||||||
|   Distributions of members’ equity  | 
(3 | ) | (10 | ) | (2 | ) | ||||||
|   Borrowings from banks  | 
779 | 483 | — | |||||||||
|   Financing fees  | 
(23 | ) | (5 | ) | — | |||||||
|   Repayments to banks  | 
(495 | ) | (120 | ) | (29 | ) | ||||||
|   Principal payments on finance lease obligations  | 
(24 | ) | (13 | ) | (10 | ) | ||||||
|   Settlements of interest rate swaps  | 
(21 | ) | 4 | 4 | ||||||||
|   Tax payment for units withheld in lieu of taxes  | 
— | (2 | ) | (2 | ) | |||||||
|   Other financing activities  | 
(10 | ) | — | — | ||||||||
|   
  | 
  
  | 
  
  | 
  
  | 
  
  | 
  
  | 
|||||||
|   Cash provided by (used for) financing activities  | 
$ | 463 | $ | 420 | $ | (538 | ) | |||||
|   
  | 
  
  | 
  
  | 
  
  | 
  
  | 
  
  | 
|||||||
|   Effect of exchange rate changes on cash, cash equivalents and restricted cash  | 
(3 | ) | 1 | (6 | ) | |||||||
|   Net increase (decrease) in cash, cash equivalents and restricted cash  | 
551 | 85 | (478 | ) | ||||||||
|   Cash, cash equivalents and restricted cash at beginning of period  | 
985 | 900 | 1,378 | |||||||||
|   Cash, cash equivalents and restricted cash at end of period  | 
$ | 1,536 | $ | 985 | $ | 900 | ||||||
|   
  | 
  
  | 
  
  | 
  
  | 
  
  | 
  
  | 
|||||||
|   Reconciliation of cash, cash equivalents, and restricted cash to the Consolidated Balance Sheets  | 
||||||||||||
|   Cash and cash equivalents  | 
$ | 506 | $ | 218 | $ | 220 | ||||||
|   Restricted cash included in fiduciary assets  | 
1,030 | 767 | 680 | |||||||||
|   
  | 
  
  | 
  
  | 
  
  | 
  
  | 
  
  | 
|||||||
|   Total cash, cash equivalents and restricted cash  | 
$ | 1,536 | $ | 985 | $ | 900 | ||||||
|   
  | 
  
  | 
  
  | 
  
  | 
  
  | 
  
  | 
|||||||
|   Supplemental disclosures:  | 
||||||||||||
|   Interest paid  | 
$ | 210 | $ | 204 | $ | 192 | ||||||
|   Income taxes paid  | 
19 | 9 | 21 | |||||||||
|   Supplemental disclosure of non-cash financing activities:  | 
||||||||||||
|   Fixed asset additions acquired through finance leases  | 
$ | 62 | $ | 24 | $ | 35 | ||||||
|   Right of use asset additions acquired through operating leases  | 
26 | 58 | — | |||||||||
|   Non-cash fixed asset additions  | 
26 | — | 29 | |||||||||
See accompanying Notes to the Consolidated Financial Statements
F-52
Notes to the Consolidated Financial Statements
1. Basis of Presentation and Nature of Business
Tempo Holding Company, LLC (“Holdco,” the “Company,” “Alight,” or “we”) was formed under the laws of the State of Delaware on March 7, 2017. Holdco is owned by Tempo Management, LLC and certain investment funds affiliated with The Blackstone Group L.P. (“Blackstone”) and other co-investors (collectively, the “Initial Investors”). Holdco is a holding company which conducts substantially all of its business operations through a 100% owned subsidiary, Tempo Acquisition, LLC.
Tempo Acquisition, LLC was formed under the laws of the State of Delaware on February 6, 2017. On February 9, 2017, Tempo Acquisition, LLC, entered into a purchase agreement (“the Purchase Agreement”) with Aon plc (“Aon”) whereby the Company agreed to purchase all of the outstanding equity interest in certain technology-enabled human resources solutions of Aon (which may be referred to as “Tempo”), plus certain related assets, for a purchase price of $4.3 billion in cash payable at closing, subject to customary adjustments set forth in the Purchase Agreement plus the assumption of certain liabilities (together the “Separation”). The Separation was completed on May 1, 2017.
In the third quarter of 2020, the Company realigned and renamed certain of its reportable segments due to a reorganization as a result of leadership and strategy changes. All prior period information has been recast to reflect this change in reportable segments. See Note 11 “Segment Reporting” for more details.
Nature of Business
Alight is a leading cloud-based provider of integrated digital human capital and business solutions. We have an unwavering belief that a company’s success starts with its people, and our solutions connect human insights with technology. Leveraging artificial intelligence (“AI”) and data analytics, we provide an integrated, personalized experience for employees using technology-driven solutions that unlock value for employers. Our mission-critical solutions enable employees to enrich their health, wealth and wellbeing which helps global organizations achieve a high-performance culture. Our solutions include:
| • |   Employer Solutions: driven by our digital, software and AI-led capabilities and spanning total employee wellbeing and engagement, including integrated benefits administration, healthcare navigation, financial health, employee wellness and payroll. These solutions are designed to support employers in effectively managing their workforce through a seamless, integrated platform. We leverage data across all interactions and activities to improve the consumer experience, reduce operational costs and better inform management processes and decision-making. In addition, employees benefit from an integrated portal and user experience, coupled with a full-service client care center, helping them manage the full life cycle of their health, wealth and careers.  | 
| • |   Professional Services: includes our project-based cloud deployment and consulting offerings that provide expertise with both human capital and financial platforms. Specifically, this includes cloud advisory and deployment, and optimization services for cloud platforms such as Workday, SAP SuccessFactors, Oracle, and Cornerstone OnDemand.  | 
2. Accounting Policies and Practices
Use of Estimates
The preparation of the accompanying Consolidated Financial Statements in conformity with U.S. GAAP requires management to make estimates and assumptions that affect the reported amounts of assets and liabilities, disclosures of contingent assets and liabilities at the date of the financial statements, and the reported amounts of reserves and expenses.
F-53
These estimates and assumptions are based on management’s best estimates and judgments. Management evaluates its estimates and assumptions on an ongoing basis using historical experience and other factors, including the current economic environment. Management believes its estimates to be reasonable given the current facts available. Management adjusts such estimates and assumptions when facts and circumstances dictate. Illiquid credit markets, volatile equity markets, and foreign currency exchange rate movements increase the uncertainty inherent in such estimates and assumptions. As future events and their effects cannot be predicted with certainty, actual results could differ significantly from these estimates. Changes in estimates resulting from continuing changes in the economic environment would, if applicable, be reflected in the financial statements in future periods.
Concentration of Risk
The Company has no significant off-balance sheet risks related to foreign exchange contracts or other foreign hedging arrangements. Management believes that its account receivable credit risk exposure is limited, and the Company has not experienced significant write-downs in its accounts receivable balances. Additionally, there was no single client who accounted for more than 10% of the Company’s revenues in any of the periods presented.
Cash and Cash Equivalents
Cash and cash equivalents include cash balances. At December 31, 2020 and December 31, 2019, Cash and cash equivalents totaled $506 million and $218 million, respectively, and none of the balances were restricted as to its use.
Fiduciary Assets and Liabilities
Some of the Company’s agreements require it to hold funds to pay certain obligations on behalf of its clients. Funds held on behalf of clients are segregated from Company funds, and their use is restricted to the payment of obligations on behalf of clients. There is typically a short period of time between when the Company receives funds and when it pays obligations on behalf of clients. These funds are recorded as Fiduciary assets with the related obligation recorded as Fiduciary liabilities in the Consolidated Balance Sheets.
Commissions Receivable
Commissions receivable, which are recorded in Other current assets and Other assets in the Consolidated Balance Sheets, are contract assets that represent estimated variable consideration for commissions to be received from insurance carriers for performance obligations that have been satisfied. The current portion of commissions receivable are expected to be received within one year, while the non-current portion of commissions receivable are expected to be received beyond one year.
Allowance for Expected Credit Losses
The Company’s allowance for expected credit losses with respect to trade receivables and contract assets is based on a combination of factors, including evaluation of historical write-offs, current conditions and reasonable economic forecasts that affect collectability and other qualitative and quantitative analysis. Receivables, net included an allowance for expected credit losses of $15 million and $13 million at December 31, 2020 and December 31, 2019, respectively.
F-54
Fixed Assets, Net
The Company records fixed assets at cost. We compute depreciation and amortization using the straight-line method on the estimated useful lives of the assets, which are generally as follows:
|   Asset Description  | 
  Asset Life  | |
| Capitalized software | Lesser of the life of an associated license, or 4 to 7 years | |
| Leasehold improvements | Lesser of estimated useful life or lease term, not to exceed 10 years | |
| Furniture, fixtures and equipment | 4 to 10 years | |
| Computer equipment | 4 to 6 years | 
Goodwill and Intangible Assets, Net
Goodwill represents the excess of the purchase price over the fair value of the net tangible and identifiable intangible assets acquired and liabilities assumed. Goodwill is not amortized, but rather is tested for impairment on an annual basis during the fourth quarter or when impairment indicators are present.
Our intangible assets consist primarily of assets acquired through business combinations, including customer related contract based intangibles and technology related intangibles, and trademarks. Amortization of the finite-lived intangible assets is computed on a straight-line basis using the estimated useful life of the assets. The estimated useful life of customer related contract based intangibles and technology related intangibles range from 6 to 15 years, and the estimated useful life of finite-lived trade name intangibles range from 1 to 6 years. See Note 6 “Goodwill and Intangible assets, net” for more information. The Company reviews intangible assets that are being amortized for impairment whenever events or changes in circumstances indicate that their carrying value amount may not be recoverable. One of the trademark intangible assets is indefinite-lived and is not amortized.
Derivatives
The Company uses derivative financial instruments, such as interest rate swaps. Interest rate swaps are used to manage interest risk exposures and have been designated as cash flow hedges. The changes in the fair value of derivatives that qualify for hedge accounting as cash flow hedges are recorded in Accumulated other comprehensive loss. Amounts are reclassified from Accumulated other comprehensive loss into earnings when the hedge exposure affects earnings.
The Company discontinues hedge accounting prospectively when: (1) the derivative expires or is sold, terminated, or exercised, (2) the qualifying criteria are no longer met, or (3) management removes the designation of the hedging relationship.
Foreign Currency
Certain of the Company’s non-U.S. operations use their respective local currency as their functional currency. The operations that do not have the U.S. dollar as their functional currency translate their financial statements at the current exchange rates in effect at the balance sheet date and revenues and expenses using rates that approximate those in effect during the period. The resulting translation adjustments are included in net foreign currency translation adjustments within the Consolidated Statements of Members’ Equity. Gains and losses from the remeasurement of monetary assets and liabilities that are denominated in a non-functional currency are included in Other expense, net within the Consolidated Statements of Comprehensive Income (Loss). The impact of the foreign exchange gains and losses for the years ended December 31, 2020, 2019 and 2018 were a gain of $2 million, a loss of $2 million, and a gain of $3 million, respectively.
F-55
Share-Based Compensation Costs
Share-based payments to employees, including grants of restricted share units (“RSUs”) and performance-based restricted share units (“PRSUs”), are measured based on their estimated grant date fair value. The Company recognizes compensation expense on a straight-line basis over the requisite service period for awards expected to ultimately vest. Forfeitures are estimated on the date of grant and revised if actual or expected forfeiture activity differs materially from original estimates.
Income Taxes
The Company is treated as a U.S. partnership and files a U.S. partnership income tax return. Taxable income or losses are reported in separate tax returns. The Company’s operating results, except for the business entities that file separate stand-alone income tax returns or non-U.S. jurisdiction tax returns, were included in the Company’s U.S. federal and state partnership income tax returns or non-U.S. jurisdiction tax returns. Accordingly, no provision, has been made for federal income taxes for the Company. Included in the Company’s Consolidated Financial Statements are business entities that file separate stand-alone U.S. federal income tax returns and are not included in the U.S. federal partnership tax returns for the Company. The Company is liable for the required U.S. federal income tax provisions for these entities as well as the various state income taxes, fees and foreign taxes which are shown in Note 7 “Income Taxes”.
The Company recognizes the benefits of tax return positions in the financial statements if it is “more-likely-than-not” they will be sustained by a taxing authority. The measurement of a tax position meeting the more-likely-than-not criteria is based on the largest benefit that is more than 50 percent likely to be realized. Only information that is available at the reporting date is considered in the Company’s recognition and measurement analysis and events or changes in facts and circumstances are accounted for in the period in which the event or change in circumstance occurs.
New Accounting Pronouncements: Recently Adopted
Fair Value
In August 2018, the Financial Accounting Standards Board (“FASB”) issued Accounting Standard Update (“ASU”) 2018-13, “Fair Value Measurement (Topic 820): Disclosure Framework - Changes to the Disclosure Requirements for Fair Value Measurement.” This update amends existing guidance on disclosure requirements for fair value measurements. The update eliminates the requirement to disclose the transfer between Level 1 and Level 2 of the fair value hierarchy, and the valuation process for Level 3 fair value measurements. The update also adds new disclosure requirements regarding gains and losses from recurring Level 3 fair value measurements and the significant unobservable inputs used to develop Level 3 fair value measurements. This standard requires prospective application on changes in unrealized gains and losses, the range and weighted average of significant unobservable inputs used to develop Level 3 fair value measurements and the narrative description of measurement uncertainty. The effects of other amendments must be applied retrospectively to all periods presented. Early adoption is permitted. The Company adopted this standard on January 1, 2020. The adoption of this guidance had no impact upon our Consolidated Financial Statements.
Accounting for Cloud Computing Arrangements
In August 2018, the FASB issued ASU 2018-15, “Intangibles - Goodwill and Other - Internal-Use Software (Topic 350): Customer’s Accounting for Implementation Costs Incurred in a Cloud Computing Arrangement That Is a Service Contract.” The new accounting guidance is intended to better align the requirements for capitalizing implementation costs incurred in a hosting arrangement that is a service contract with the requirements for capitalizing implementation costs incurred to develop or obtain internal-use software (and hosting arrangements that include an internal use software license). An entity may elect to apply the new guidance either retrospectively or prospectively to all implementation costs incurred after the adoption date. The Company adopted this standard on January 1, 2020. The adoption of this guidance had no impact upon our Consolidated Financial Statements.
F-56
Reference Rate Reform
In March 2020, the FASB issued ASU 2020-04, “Reference Rate Reform (Topic 848): Facilitation of the Effects of Reference Rate Reform on Financial Reporting.” This guidance provides optional expedients and exceptions for certain contracts, hedging relationships, and other transactions that reference LIBOR or another reference rate that is expected to be discontinued because of reference rate reform. The guidance permits entities not to apply modification accounting or remeasure lease payments in lease contracts if the changes to the contract are related to the discontinuation of the reference rate. If certain criteria are met, the amendments also allow exceptions to the dedesignation criteria of the hedging relationship and the assessment of hedge effectiveness during the transition period. For held-to-maturity debt securities, one-time sale and/or transfer to available-for-sale or trading may be made for held-to-maturity debt securities that both reference an eligible reference rate and were classified as held-to-maturity before January 1, 2020. An entity will apply this guidance on a prospective basis. The new guidance is effective as of March 12, 2020, and will not apply to any contract modifications made, sales and transfers of held-to-maturity debt securities, and hedging relationships entered into or evaluated after December 31, 2022. At the time of adoption, there was no impact to our Consolidated Financial Statements. The Company will continue to assess the impact as the reference rate transition occurs over the next two years.
Credit Losses
In June 2016, the FASB issued ASU 2016-13, “Financial Instruments – Credit Losses (Topic 326): Measurement of Credit Losses on Financial Instruments.” (“ASC 326”) The new accounting guidance revises the measurement of credit losses for financial assets measured at amortized cost from an incurred loss methodology to an expected loss methodology. The new guidance affects trade receivables, contract assets, debt securities, net investment in leases, and most other financial assets that represent a right to receive cash. Additional disclosures about significant estimates and credit quality are also required. In November 2018, the FASB issued ASU 2018-19, “Codification Improvements to Topic 326, Financial Instruments – Credit Losses.” This update clarifies that receivables from operating leases are accounted for using the lease guidance and not as financial instruments. In March 2020, the FASB issued ASU 2020-03, “Codification Improvements to Financial Instruments.” This update clarifies that the contractual term used to estimate the loss allowance for net investments in leases should be the lease term as defined in Leases (Topic 842), and that with regard to ASC 326 and the transfers of financial assets, when an entity regains control of financial assets that have been sold, an allowance for credit losses should be recorded under ASC 326. An entity will apply this guidance through a modified retrospective method.
The Company adopted this standard on January 1, 2020. The adoption of this guidance had no impact on our Consolidated Financial Statements. The Company used the loss-rate method in developing an allowance for expected credit losses with respect to trade receivables and contract assets, which involved identifying pools of assets with similar risk characteristics, reviewing historical losses within recent years and consideration of reasonable supportable forecasts of economic indicators. The Company monitors the credit quality of our trade receivables and contract assets by client interaction, following economic and industry trends and reviewing specific customer data. Changes in estimates, developing trends or other new information could have material effects on future evaluations. See discussion of Allowance for Expected Credit Losses above for more information.
New Accounting Pronouncements: Issued but Not Yet Adopted
Callable Debt Securities
In October 2020, the FASB issued ASU 2020-08, “Codification Improvements to Subtopic 310-20 – Receivables – Nonrefundable Fees and Other Costs.” The new accounting guidance clarifies that a reporting entity should assess whether a callable debt security purchased at a premium is within the scope of ASC 310-20-35-33 each reporting period, which impacts the amortization period for nonrefundable fees and other
F-57
costs. The guidance must be applied on a prospective basis as of the beginning of the period of adoption for existing or newly purchased callable debt securities. The new guidance is effective for the Company for the fiscal year 2021 and respective interim periods. The Company is currently assessing the potential impact of the adoption of this guidance on our Consolidated Financial Statements.
3. Revenue from Contracts with Customers
Substantially all of the Company’s revenue is highly recurring and is derived from contracts with customers to provide integrated, cloud-based human capital solutions that empower clients and their employees to manage their health, wealth and HR needs. The Company’s revenues are disaggregated by recurring and project revenues within each reportable segment. Recurring revenues are typically longer term in nature and more predictable on an annual basis, while project revenues consist of project work of a shorter duration. See Note 11 “Segment Reporting” for quantitative disclosures of recurring project revenues by reportable segment. The Company’s reportable segments are Employer Solutions, Professional Services and Hosted business. Employer Solutions are driven by our digital, software and AI-led capabilities and spanning total employee wellbeing and engagement, including integrated employee wellness, benefits administration, healthcare navigation and financial health. Professional Services includes our cloud deployment, advisory and application management services. The Company believes these revenue categories depict how the nature, amount, timing, and uncertainty of its revenue and cash flows are affected by economic factors.
Revenues are recognized when control of the promised services is transferred to the customer in the amount that best reflects the consideration to which the Company expects to be entitled in exchange for those services. Substantially all of the Company’s revenue is recognized over time as the customer simultaneously receives and consumes the benefits of our services. On occasion, we may be entitled to a fee based on achieving certain performance criteria or contract milestones. To the extent that we cannot estimate with reasonable assurance the likelihood that we will achieve the performance target, we will constrain this portion of the transaction price and recognize it when or as the uncertainty is resolved. Any taxes assessed on revenues relating to services provided to our clients are recorded on a net basis. All of the Company’s revenues are described in more detail below.
Outsourced Administrative Services
We provide benefits, human resource and payroll outsourcing services across all of our solutions, which are highly recurring. The Company’s outsourcing contracts may include administration services across one or multiple solutions and typically have three to five-year terms.
These contracts typically consist of an implementation phase and an ongoing administration phase:
Implementation phase – In connection with the Company’s long-term outsourcing agreements, highly customized implementation efforts are often necessary to set up clients and their human resource, payroll or benefit programs on the Company’s systems and operating processes. Work performed during the implementation phase is considered a set-up activity because it does not transfer a service to the customer. Therefore it is not a separate performance obligation. As these agreements are longer term in nature, our contracts generally provide that if the client terminates a contract, we are entitled to an additional payment for services performed through the termination date designed to recover our up-front costs of implementation. Any fees received from the customer as part of the implementation are in effect, an advance payment for the future ongoing administration services to be provided.
Ongoing administration services phase – For all solutions, the ongoing administration phase includes a variety of plan and payroll administration services and system support services. More specifically, these services include data management, calculations, reporting, fulfillment/communications, compliance services, call center support, and in our Health solutions agreements, annual on-boarding and enrollment support. While there are a variety of activities performed across all solutions, the overall nature of the obligation is to provide integrated outsourcing solutions to the customer. The agreement represents a stand-ready obligation to perform these activities across all solutions on an as-needed basis. The customer obtains
F-58
value from each period of service, and each time increment (i.e., each month, or each benefit cycle in the case of our Health solutions arrangements) is distinct and substantially the same. Accordingly, the ongoing administration services for each solution represents a series and each series (i.e., each month, or each benefit cycle including the enrollment period in the case of our Health solutions arrangements) of distinct services are deemed to be a single performance obligation. In agreements that include multiple performance obligations, we allocate the transaction price to each performance obligation based on a relative stand-alone selling price basis. We establish the stand-alone selling price using observable market prices that the Company charges separately for similar solutions to similar customers.
Our contracts with our clients specify the terms and conditions upon which the services are based. Fees for these outsourced services are primarily based on a contracted fee charged per participant per period (e.g., monthly or annually, as applicable). These contracts may also include fixed components, including lump-sum implementation fees. Our fees are not typically payable until the commencement of the ongoing administration phase. Once fees become payable, payment is typically due on a monthly basis as we perform under the contract, and we are entitled to be reimbursed for work performed to date in the event of termination.
For outsourced Health solution services, each benefits cycle inclusive of the enrollment period represents a time increment under the series guidance and is a single performance obligation. Although ongoing fees are typically not payable until the commencement of the ongoing administrative phase, we begin transferring services to our customers approximately four months prior to payments being due as part of our annual enrollment services. Although our per-participant fees are considered variable, they are typically predictable in nature, and therefore we do not generally constrain any portion of our transaction price estimates. We use an input method based on the labor costs incurred relative to total labor costs as the measure of progress in satisfying our Health solution performance obligation commencing when the customer’s annual enrollment services begin. Given that the Health solution enrollment and administrative services are stand-ready in nature, it can be difficult to estimate the total expected efforts or hours we will incur for a particular benefits cycle. Therefore, the input measure is based on the historical effort expended each month, which is measured as labor cost.
For all other outsourced benefits, human resources and payroll services where each month represents a distinct time increment under the series guidance, we allocate the transaction price to the month we are performing our services. Therefore, the amount recognized each month is the variable consideration related to that month plus any fixed monthly or annual fee, which is recognized on a straight-line basis. Revenue for these types of arrangements are therefore more consistent throughout the year.
In the normal course of business, we enter into change orders or other contract modifications to add or modify services provided to the customer. We evaluate whether these modifications should be accounted for as separate contracts or a modification to an existing contract. To the extent that the modification changes a promise that forms part of the underlying series, the modification is not accounted for as a separate contract.
Other Contracts
In addition to the ongoing outsourced administration services, the Company also has services across all solutions that represent separate performance obligations and that are often shorter in duration, such as our cloud deployment services, cloud advisory services, participant financial advisory services, and annual enrollment services not bundled with ongoing administration services.
Fee arrangements can be in the form of fixed-fee, time-and-materials, or fees based on assets under management. Payment is typically due on a monthly basis as we perform under the contract, and we are entitled to be reimbursed for work performed to date in the event of termination.
Services may represent stand-ready obligations that meet the series provision, in which case all variable consideration is allocated to each distinct time increment.
F-59
Other services are recognized over-time based on a method that faithfully depicts the transfer of value to the customer, which may be based on the value of labor hours worked or time elapsed, depending on the facts and circumstances.
A portion of the fees for annual enrollment services not bundled with ongoing administration services are in the form of commissions received from carriers and are variable in nature. These annual enrollment services are typically completed over a short period. However, the Company may continue to receive commissions from carriers until the respective policy lapses or is cancelled. The Company bases the estimates of total transaction price on supportable evidence from an analysis of past transactions, and only includes amounts that are probable of being received or not refunded. This is an area requiring significant judgement and as a result, the estimated total transaction price may be lower than the ultimate amount of commissions we may collect. Consequently, the estimate of total transaction price is adjusted over time as the Company receives confirmation of cash received, or as other information becomes available.
The Company has elected to apply practical expedients to not disclose the revenue related to unsatisfied performance obligations if (1) the contract has an original duration of 1 year or less, or (2) the variable consideration is allocated entirely to an unsatisfied performance obligation which is recognized as a series of distinct goods and services that form a single performance obligation.
Contract Costs
Costs to obtain a Contract
The Company capitalizes incremental costs to obtain a contract with a customer that are expected to be recovered. Assets recognized for the costs to obtain a contract, which primarily includes sales commissions paid in relation to the initial contract, are amortized over the expected life of the underlying customer relationships, which is 7 years for our payroll and cloud solutions and 15 years for all of our other solutions. Commissions paid in relation to contract renewals were immaterial for all periods. The expected life of the underlying customer relationships considers the initial contract terms, which range from 3-5 years as well as expected renewals. For situations where the duration of the contract is 1 year or less, the Company has applied a practical expedient and recognized the costs of obtaining a contract as an expense when incurred. These costs are recorded in Cost of services, exclusive of depreciation and amortization in the Consolidated Statements of Comprehensive Income (Loss).
Costs to fulfill a Contract
The Company capitalizes costs to fulfill contracts which includes highly customized implementation efforts to set up clients and their human resource, payroll or benefit programs. Assets recognized for the costs to fulfill a contract are amortized on a systematic basis over the expected life of the underlying customer relationships, which is 7 years for our payroll and cloud solutions and 15 years for all of our other solutions.
Amortization for all contracts costs are recorded in Cost of services, exclusive of depreciation and amortization in the Consolidated Statements of Comprehensive Income (Loss) (see Note 5 “Other Financial Data”).
4. Acquisitions
2020 Acquisition
The Company completed one acquisition during the year ended December 31, 2020. The acquisition was not material to the Company’s results of operations, financial position, or cash flows and therefore, the pro forma impact of the acquisition has not been presented. The Company accounted for the acquisition as a business
F-60
combination under Accounting Standards Codification Topic 805, Business Combinations (“ASC 805”). The allocation of the purchase price to identifiable assets acquired and liabilities assumed is preliminary and will be finalized in the measurement period. The goodwill identified by this acquisition is primarily attributed to the synergies that are expected to be realized as well as intangible assets that do not qualify for separate recognition, such as workforce. Goodwill is not amortized and is deductible for tax purposes. Upon completion of this acquisition, the business is now wholly-owned by the Company.
2019 Acquisitions
Hodges-Mace
Purchase Price Allocation
On August 1, 2019, the Company completed the acquisition of the Hodges-Mace group (“Hodges”), a provider of employee benefits technology, communications and custom enrollment services, for a purchase price of $297 million in cash payable at closing, subject to customary adjustments set forth in the purchase agreement plus the assumption of certain liabilities. The Company accounted for the acquisition as a business combination under ASC 805. The acquisition of Hodges has been accounted for using the acquisition method of accounting which requires, among other things, that most assets acquired and liabilities assumed be recognized at their fair values as of the acquisition date. The final allocation of the purchase price based on the fair values of the assets acquired and liabilities assumed, consisted of the following (in millions):
|   Cash and cash equivalents  | 
$ | 5 | ||
|   Receivables  | 
23 | |||
|   Other current assets  | 
1 | |||
|   Fixed assets  | 
4 | |||
|   Deferred tax assets  | 
1 | |||
|   Other assets  | 
10 | |||
|   Accounts payable and accrued liabilities  | 
(8 | ) | ||
|   Other current liabilities  | 
(2 | ) | ||
|   Deferred tax liabilities  | 
(1 | ) | ||
|   Other liabilities  | 
(39 | ) | ||
|   Intangible assets  | 
110 | |||
|   
  | 
  
  | 
|||
|   Fair value of net assets acquired and liabilities assumed  | 
104 | |||
|   Goodwill  | 
193 | |||
|   
  | 
  
  | 
|||
|   Total consideration  | 
$ | 297 | ||
|   
  | 
  
  | 
Goodwill is calculated as the excess of the purchase price over the fair value of the net tangible and identifiable intangible assets acquired and liabilities assumed. Goodwill is primarily attributed to synergies that are expected to be realized as well as intangible assets that do not qualify for separate recognition, such as workforce. Goodwill is not amortized and is deductible for tax purposes.
Identifiable Intangible Assets
The fair value of the intangible assets acquired consisted of $103 million customer related and contract based intangibles, $5 million of technology related intangibles and $2 million of trade name based intangibles, with estimated useful lives of 12 years, 6 years and 1 year, respectively.
F-61
Acquisition Costs
During the year ended December 31, 2019, the Company incurred approximately $3 million of costs related to this acquisition, including legal fees, due diligence fees, and other external costs.
The Company also incurred $4 million of financing fees for additional Senior Notes issued in July 2019 to finance the acquisition. These financing fees are recorded as an offset to the aggregate debt balances and are being amortized on a straight-line basis over the respective loan term (see Note 8 “Debt”).
NGA Human Resources
Purchase Price Allocation
On November 1, 2019, the Company completed the acquisition of NGA Human Resources (“NGA HR”), a leading provider of global HR and payroll services for a purchase price of $141 million. Total consideration was a combination of cash payable at closing plus the assumption of certain liabilities. The Company accounted for the acquisition as a business combination under ASC 805. The acquisition of NGA HR has been accounted for using the acquisition method of accounting which requires, among other things, that most assets acquired and liabilities assumed be recognized at their fair values as of the acquisition date. The final allocation of the purchase price based on the fair values of the assets acquired and liabilities assumed, consisted of the following (in millions):
|   Cash and cash equivalents  | 
$ | 11 | ||
|   Receivables  | 
88 | |||
|   Other current assets  | 
42 | |||
|   Fixed assets  | 
15 | |||
|   Deferred tax assets  | 
1 | |||
|   Other non-current assets  | 
78 | |||
|   Accounts payable and accrued liabilities  | 
(109 | ) | ||
|   Other current liabilities  | 
(57 | ) | ||
|   Other liabilities  | 
(86 | ) | ||
|   Intangible assets  | 
78 | |||
|   
  | 
  
  | 
|||
|   Fair value of net assets acquired and liabilities assumed  | 
61 | |||
|   Goodwill  | 
80 | |||
|   
  | 
  
  | 
|||
|   Total consideration  | 
$ | 141 | ||
|   
  | 
  
  | 
Goodwill is calculated as the excess of the purchase price over the fair value of the net tangible and identifiable intangible assets acquired and liabilities assumed. Goodwill is primarily attributed to synergies that are expected to be realized as well as intangible assets that do not qualify for separate recognition, such as workforce. Goodwill is not amortized and is deductible for tax purposes.
Other current assets and other non-current assets include deferred project costs of $19 million and $49 million, respectively. Other current liabilities and other liabilities include deferred revenue of $16 million and $40 million, respectively.
Identifiable Intangible Assets
The fair value of the intangible assets acquired consisted of $55 million customer related and contract based intangibles, $21 million of technology related intangibles and $2 million of trade name based intangibles, with estimated useful lives of 8 years, 6 years and 1 year, respectively.
F-62
Acquisition Costs
During the year ended December 31, 2019, the Company incurred approximately $6 million of acquisition costs, including legal fees, due diligence fees, and other external costs.
The Company incurred $1 million of financing fees for additional Term Loan entered into in November 2019 to finance the acquisition. These financing fees are recorded as an offset to the aggregate debt balances and are being amortized on a straight-line basis over the respective loan term (see Note 8 “Debt”).
Other Acquisitions
The Company also completed one small acquisition during the year ended December 31, 2019. The acquisition was not material to the Company’s results of operations, financial position, or cash flows and therefore, the pro forma impact of the acquisition has not been presented. The Company accounted for the acquisition as a business combination under ASC 805. The goodwill recorded in relation to this acquisition is primarily attributed to the synergies that are expected to be realized as well as intangible assets that do not qualify for separate recognition, such as the acquired entity’s workforce. Goodwill is not amortized and is deductible for tax purposes. Upon completion of this acquisition, the business is now wholly-owned by the Company.
2018 Acquisitions
The Company completed three acquisitions during the year ended December 31, 2018. The acquisitions were not material to the Company’s results of operations, financial position, or cash flows and, therefore the pro forma impact of the acquisitions has not been presented. The Company accounted for these acquisitions as business combinations under ASC 805. The goodwill recorded in relation to these acquisitions was primarily attributed to the expected synergies as well as intangible assets that did not qualify for separate recognition, such as the acquired entities’ workforces. Goodwill is not amortized and is deductible for tax purposes. Upon completion of these acquisitions, each of these businesses is now wholly-owned by the Company.
Acquisition Costs
During the year ended December 31, 2018, the Company incurred approximately $1 million of acquisition costs, including legal fees, due diligence and other external costs. These costs are recorded in Selling, general and administrative expenses in the Consolidated Statements of Comprehensive Income (Loss).
5. Other Financial Data
Consolidated Balance Sheets Information
Receivables, net
The components of Receivables, net are as follows (in millions):
| December 31, | ||||||||
| 2020 | 2019 | |||||||
|   Billed and unbilled receivables  | 
$ | 547 | $ | 678 | ||||
|   Allowance for expected credit losses  | 
(15 | ) | (13 | ) | ||||
|   
  | 
  
  | 
  
  | 
  
  | 
|||||
|   Balance at end of period  | 
$ | 532 | $ | 665 | ||||
|   
  | 
  
  | 
  
  | 
  
  | 
|||||
The Company has not experienced significant write-downs in its receivable balances.
F-63
Other current assets
The components of Other current assets are as follows (in millions):
| December 31, | ||||||||
| 2020 | 2019 | |||||||
|   Deferred project costs  | 
$ | 53 | $ | 53 | ||||
|   Prepaid expenses  | 
57 | 58 | ||||||
|   Commissions receivable  | 
32 | — | ||||||
|   Other  | 
21 | 14 | ||||||
|   
  | 
  
  | 
  
  | 
  
  | 
|||||
|   Total  | 
$ | 163 | $ | 125 | ||||
|   
  | 
  
  | 
  
  | 
  
  | 
|||||
Other assets
The components of Other assets are as follows (in millions):
| December 31, | ||||||||
| 2020 | 2019 | |||||||
|   Deferred project costs  | 
$ | 228 | $ | 201 | ||||
|   Operating lease right of use asset  | 
129 | 135 | ||||||
|   Commissions receivable  | 
25 | — | ||||||
|   Other  | 
26 | 22 | ||||||
|   
  | 
  
  | 
  
  | 
  
  | 
|||||
|   Total  | 
$ | 408 | $ | 358 | ||||
|   
  | 
  
  | 
  
  | 
  
  | 
|||||
The current and non-current portions of deferred project costs relate to costs to obtain and fulfill contracts (see Note 3 “Revenue from Contracts with Customers”). During the years ended December 31, 2020, 2019 and 2018, total amortization expense of $74 million, $66 million and $73 million was recorded in Cost of services, exclusive of depreciation and amortization in the Consolidated Statements of Comprehensive Income (Loss), respectively.
The current and non-current portions of the commissions receivable balance as of December 31, 2020 primarily relate to an acquisition completed during the third quarter.
See Note 16 “Lease Obligations” for further information regarding the Operating lease right of use assets recorded as of December 31, 2020 and 2019.
Fixed assets, net
The components of Fixed assets, net are as follows (in millions):
| December 31, | ||||||||
| 2020 | 2019 | |||||||
|   Capitalized software  | 
$ | 242 | $ | 169 | ||||
|   Leasehold improvements  | 
63 | 37 | ||||||
|   Computer equipment  | 
192 | 154 | ||||||
|   Furniture, fixtures and equipment  | 
21 | 16 | ||||||
|   Construction in progress  | 
28 | 39 | ||||||
|   
  | 
  
  | 
  
  | 
  
  | 
|||||
|   Total Fixed assets, gross  | 
546 | 415 | ||||||
|   Less: Accumulated depreciation  | 
212 | 132 | ||||||
|   
  | 
  
  | 
  
  | 
  
  | 
|||||
|   Fixed assets, net  | 
$ | 334 | $ | 283 | ||||
|   
  | 
  
  | 
  
  | 
  
  | 
|||||
F-64
Included in Computer equipment are assets under finance leases. The balances as of December 31, 2020 and December 31, 2019, net of accumulated depreciation related to these assets were $83 million and $66 million, respectively.
Other current liabilities
The components of Other current liabilities are as follows (in millions):
| December 31, | ||||||||
| 2020 | 2019 | |||||||
|   Deferred revenue  | 
$ | 148 | $ | 218 | ||||
|   Operating lease liabilities  | 
41 | 32 | ||||||
|   Finance lease liabilities  | 
28 | 23 | ||||||
|   Other  | 
107 | 70 | ||||||
|   
  | 
  
  | 
  
  | 
  
  | 
|||||
|   Total  | 
$ | 324 | $ | 343 | ||||
|   
  | 
  
  | 
  
  | 
  
  | 
|||||
Other liabilities
The components of Other liabilities are as follows (in millions):
| December 31, | ||||||||
| 2020 | 2019 | |||||||
|   Deferred revenue  | 
$ | 60 | $ | 78 | ||||
|   Operating lease liabilities  | 
155 | 157 | ||||||
|   Finance lease liabilities  | 
59 | 47 | ||||||
|   Unrecognized tax positions  | 
48 | 63 | ||||||
|   Other  | 
125 | 109 | ||||||
|   
  | 
  
  | 
  
  | 
  
  | 
|||||
|   Total  | 
$ | 447 | $ | 454 | ||||
|   
  | 
  
  | 
  
  | 
  
  | 
|||||
The current and non-current portions of deferred revenue relates to consideration received in advance of performance under client contracts. During the years ended December 31, 2020, 2019 and 2018, revenue of approximately $175 million, $155 million and $181 million was recognized that was recorded as deferred revenue at the beginning of each period, respectively.
As of December 31, 2020 the current and non-current portions of operating lease liabilities represent the Company’s obligation to make lease payments arising from a lease (see Note 16 “Lease Obligations” for further information). Operating leases for the Company’s office facilities expire at various dates through 2030.
Other current liabilities and Other liabilities include the fair value of outstanding derivative instruments related to interest rate swaps. The balance in Other current liabilities as of December 31, 2020 was $28 million. The balances in Other liabilities as of December 31, 2020 and December 31, 2019 were $19 million and $21 million, respectively (see Note 12 “Derivative Financial Instruments” for further information).
F-65
6. Goodwill and Intangible assets, net
The changes in the net carrying amount of goodwill for the years ended December 31, 2020 and December 31, 2019 are as follows (in millions):
| Employer Solutions  | 
Professional Services  | 
Total | ||||||||||
|   Balance as of December 31, 2018  | 
$ | 1,650 | $ | 198 | $ | 1,848 | ||||||
|   Acquisitions  | 
304 | 58 | 362 | |||||||||
|   Foreign currency translation  | 
3 | 1 | 4 | |||||||||
|   
  | 
  
  | 
  
  | 
  
  | 
  
  | 
  
  | 
|||||||
|   Balance as of December 31, 2019  | 
$ | 1,957 | $ | 257 | $ | 2,214 | ||||||
|   Acquisitions  | 
17 | — | 17 | |||||||||
|   Other  | 
5 | 2 | 7 | |||||||||
|   Foreign currency translation  | 
6 | 1 | 7 | |||||||||
|   
  | 
  
  | 
  
  | 
  
  | 
  
  | 
  
  | 
|||||||
|   Balance as of December 31, 2020  | 
$ | 1,985 | $ | 260 | $ | 2,245 | ||||||
|   
  | 
  
  | 
  
  | 
  
  | 
  
  | 
  
  | 
|||||||
Intangible assets by asset class are as follows (in millions):
| December 31, 2020 | December 31, 2019 | |||||||||||||||||||||||
| Gross Carrying Amount  | 
Accumulated Amortization  | 
Net Carrying Amount  | 
Gross Carrying Amount  | 
Accumulated Amortization  | 
Net Carrying Amount  | 
|||||||||||||||||||
|   Intangible assets:  | 
||||||||||||||||||||||||
|   Customer related and contract based intangibles  | 
$ | 2,078 | $ | 486 | $ | 1,592 | $ | 2,086 | $ | 342 | $ | 1,744 | ||||||||||||
|   Technology related intangibles  | 
316 | 180 | 136 | 301 | 127 | 174 | ||||||||||||||||||
|   Trade name (finite life)  | 
8 | 6 | 2 | 14 | 3 | 11 | ||||||||||||||||||
|   Trade name (indefinite life)  | 
3 | — | 3 | 3 | — | 3 | ||||||||||||||||||
|   
  | 
  
  | 
  
  | 
  
  | 
  
  | 
  
  | 
  
  | 
  
  | 
  
  | 
  
  | 
  
  | 
  
  | 
|||||||||||||
|   Total  | 
$ | 2,405 | $ | 672 | $ | 1,733 | $ | 2,404 | $ | 472 | $ | 1,932 | ||||||||||||
|   
  | 
  
  | 
  
  | 
  
  | 
  
  | 
  
  | 
  
  | 
  
  | 
  
  | 
  
  | 
  
  | 
  
  | 
|||||||||||||
The change in gross carrying amounts for customer related and contract based intangibles, technology related intangibles and finite life trade name intangibles primarily relate to adjustments made as a result of the finalization of the purchase price allocation for the acquisition of NGA HR and the unfavorable impact of foreign currency translation adjustments.
Amortization expense from finite-lived intangible assets was $200 million, $185 million and $180 million for the years ended December 31, 2020, 2019 and 2018, respectively, which was recorded in Depreciation and intangible amortization in the Consolidated Statements of Comprehensive Income (Loss).
Subsequent to December 31, 2020, the annual amortization expense is expected to be as follows (in millions):
| Customer Related and Contract Based Intangibles  | 
Technology Related Intangibles  | 
|||||||
|   2021  | 
$ | 146 | $ | 53 | ||||
|   2022  | 
146 | 53 | ||||||
|   2023  | 
146 | 22 | ||||||
|   2024  | 
146 | 5 | ||||||
|   2025  | 
146 | 3 | ||||||
|   Thereafter  | 
862 | — | ||||||
|   
  | 
  
  | 
  
  | 
  
  | 
|||||
|   Total amortization expense  | 
$ | 1,592 | $ | 136 | ||||
|   
  | 
  
  | 
  
  | 
  
  | 
|||||
F-66
The estimated annual amortization expense for finite life trade name intangible assets is expected to be $1 million annually for 2021 through January of 2024.
7. Income Taxes
(Loss) income before income tax expense consists of the following (in millions):
| Year Ended | ||||||||||||
| December 31, | ||||||||||||
| 2020 | 2019 | 2018 | ||||||||||
|   (Loss) income before income tax expense  | 
||||||||||||
|   U.S. Partnership  | 
$ | (77 | ) | $ | 28 | $ | (33 | ) | ||||
|   U.S. Corporations  | 
(11 | ) | (2 | ) | — | |||||||
|   Entities outside the U.S.  | 
(6 | ) | 12 | 29 | ||||||||
|   
  | 
  
  | 
  
  | 
  
  | 
  
  | 
  
  | 
|||||||
|   Total  | 
$ | (94 | ) | $ | 38 | $ | (4 | ) | ||||
|   
  | 
  
  | 
  
  | 
  
  | 
  
  | 
  
  | 
|||||||
(Loss) income before income tax expense shown above is based on the location of the business unit to which such earnings are attributable for tax purposes. In addition, because the earnings shown above may in some cases be subject to taxation in more than one country, the income tax provision shown below as federal, state or foreign may not correspond to the geographic attribution of the earnings.
The provision for income tax consists of the following (in millions):
| Year Ended | ||||||||||||
| December 31, | ||||||||||||
| 2020 | 2019 | 2018 | ||||||||||
|   Income tax expense:  | 
||||||||||||
|   Current:  | 
||||||||||||
|   Federal  | 
$ | — | $ | — | $ | — | ||||||
|   State  | 
— | 1 | (1 | ) | ||||||||
|   Foreign  | 
9 | 13 | 18 | |||||||||
|   
  | 
  
  | 
  
  | 
  
  | 
  
  | 
  
  | 
|||||||
|   Total current tax expense  | 
$ | 9 | $ | 14 | $ | 17 | ||||||
|   
  | 
  
  | 
  
  | 
  
  | 
  
  | 
  
  | 
|||||||
|   Deferred tax expense:  | 
||||||||||||
|   Federal  | 
$ | (1 | ) | $ | — | $ | — | |||||
|   State  | 
1 | — | 1 | |||||||||
|   Foreign  | 
— | 2 | (1 | ) | ||||||||
|   
  | 
  
  | 
  
  | 
  
  | 
  
  | 
  
  | 
|||||||
|   Total deferred tax expense  | 
$ | — | $ | 2 | $ | — | ||||||
|   
  | 
  
  | 
  
  | 
  
  | 
  
  | 
  
  | 
|||||||
|   Total income tax expense  | 
$ | 9 | $ | 16 | $ | 17 | ||||||
|   
  | 
  
  | 
  
  | 
  
  | 
  
  | 
  
  | 
|||||||
The reconciliation of the effective tax rate for all periods presented is as follows (in millions):
| Year Ended | ||||||||||||||||||||||||
| December 31, | ||||||||||||||||||||||||
| 2020 | 2019 | 2018 | ||||||||||||||||||||||
| Amount | % | Amount | % | Amount | % | |||||||||||||||||||
|   (Loss) income before income tax expense  | 
$ | (94 | ) | $ | 38 | $ | (4 | ) | ||||||||||||||||
|   
  | 
  
  | 
  
  | 
  
  | 
  
  | 
  
  | 
|||||||||||||||||||
|   Provision for income taxes at the statutory rate  | 
$ | — | — | $ | — | — | $ | — | — | |||||||||||||||
|   State income taxes, net of federal benefit  | 
1 | — | % | 1 | 3 | % | — | 8 | % | |||||||||||||||
|   Foreign taxes  | 
9 | (11 | )% | 15 | 41 | % | 17 | (473 | )% | |||||||||||||||
|   Other  | 
(1 | ) | 1 | % | — | — | % | — | — | |||||||||||||||
|   
  | 
  
  | 
  
  | 
  
  | 
  
  | 
  
  | 
  
  | 
  
  | 
  
  | 
  
  | 
  
  | 
  
  | 
|||||||||||||
|   Income tax expense  | 
$ | 9 | (10 | )% | $ | 16 | 44 | % | $ | 17 | (465 | )% | ||||||||||||
|   
  | 
  
  | 
  
  | 
  
  | 
  
  | 
  
  | 
  
  | 
  
  | 
  
  | 
  
  | 
  
  | 
  
  | 
|||||||||||||
F-67
For the years ended December 31, 2020, 2019 and 2018, the Company’s effective tax rates were (10)%, 44% and (465)%, respectively. The Company and certain of its subsidiaries operate in the U.S. as partnerships for income tax purposes (partnerships generally are not subject to federal income taxes) and generally as corporate entities in non-U.S. jurisdictions. The Company’s effective tax rate for the years ended December 31, 2020, 2019 and 2018 was substantially due to the fact that certain subsidiaries are subject to federal, state, local and foreign income taxes.
The components of the Company’s deferred tax assets and liabilities are as follows (in millions):
| December 31, | ||||||||
| 2020 | 2019 | |||||||
|   Deferred tax assets:  | 
||||||||
|   Employee benefit plans  | 
$ | 1 | $ | 1 | ||||
|   Other accrued expenses  | 
4 | 1 | ||||||
|   Fixed assets  | 
7 | 7 | ||||||
|   Deferred revenue  | 
— | 1 | ||||||
|   Intangible assets  | 
1 | 3 | ||||||
|   Net operating losses  | 
154 | 22 | ||||||
|   Other  | 
3 | 3 | ||||||
|   
  | 
  
  | 
  
  | 
  
  | 
|||||
|   Total  | 
170 | 38 | ||||||
|   Valuation allowance on deferred tax assets  | 
(155 | ) | (3 | ) | ||||
|   
  | 
  
  | 
  
  | 
  
  | 
|||||
|   Total  | 
$ | 15 | $ | 35 | ||||
|   
  | 
  
  | 
  
  | 
  
  | 
|||||
|   Deferred tax liabilities:  | 
||||||||
|   Intangibles assets  | 
$ | (3 | ) | $ | (14 | ) | ||
|   Other accrued expenses  | 
— | (1 | ) | |||||
|   Other  | 
(7 | ) | (8 | ) | ||||
|   
  | 
  
  | 
  
  | 
  
  | 
|||||
|   Total  | 
$ | (10 | ) | $ | (23 | ) | ||
|   
  | 
  
  | 
  
  | 
  
  | 
|||||
|   Net deferred tax asset  | 
$ | 5 | $ | 12 | ||||
|   
  | 
  
  | 
  
  | 
  
  | 
|||||
During the third and fourth quarters of 2019, the Company recorded deferred income taxes related to the acquisitions of Hodges and NGA HR. The acquisitions resulted in material increases in deferred tax assets and deferred tax liabilities from the prior year. During 2020, as part of our analysis of the final purchase price allocation for NGA HR, we finalized the calculation of the available net operating losses and corresponding valuation allowances and have presented them on a gross basis at December 31, 2020. In the prior year, we did not have the necessary information to present the deferred income taxes on a gross basis.
Deferred income taxes, reflecting assets and liabilities netted by jurisdiction, have been classified on the Consolidated Balance Sheets as follows (in millions):
| December 31, | December 31, | |||||||
| 2020 | 2019 | |||||||
|   Deferred tax assets - non-current  | 
$ | 5 | $ | 24 | ||||
|   Deferred tax liabilities - non-current  | 
— | (12 | ) | |||||
|   
  | 
  
  | 
  
  | 
  
  | 
|||||
|   Net deferred tax asset  | 
$ | 5 | $ | 12 | ||||
|   
  | 
  
  | 
  
  | 
  
  | 
|||||
In assessing the realizability of deferred tax assets, the Company considers whether it is more likely than not that some portion or all of the deferred tax assets will not be realized and adjusts the valuation allowance accordingly. Considerations with respect to the realizability of deferred tax assets include the period of expiration of the deferred tax asset, historical earnings and projected future taxable income by jurisdiction and tax liabilities for the tax jurisdiction to which the tax asset relates. Significant management judgment is required in determining the assumptions and estimates related to the amount and timing of future taxable income. Valuation allowances have been maintained and assessed with regard to the tax benefits of certain net operating losses.
F-68
The following is a reconciliation of the Company’s beginning and ending amount of uncertain tax positions (in millions):
| 2020 | 2019 | |||||||
|   Balance at January 1,  | 
$ | 56 | $ | — | ||||
|   Additions for tax positions of prior years  | 
— | 56 | ||||||
|   Reductions for tax positions of prior years  | 
(19 | ) | — | |||||
|   Lapse of statute of limitations  | 
(3 | ) | — | |||||
|   
  | 
  
  | 
  
  | 
  
  | 
|||||
|   Balance at December 31,  | 
$ | 34 | $ | 56 | ||||
|   
  | 
  
  | 
  
  | 
  
  | 
|||||
During the third quarter and fourth quarters of 2019, the Company recorded additional income tax reserves for uncertain tax positions related to the acquisition of Hodges and NGA HR, respectively. The Company’s liability for uncertain tax positions as of December 31, 2020 and 2019 includes $30 million and $56 million, respectively, related to amounts that would impact the effective tax rate if recorded.
The Company records interest and penalties related to uncertain tax positions in its provision for income taxes. The Company accrued potential interest and penalties of $18 million and $7 million as of December 31, 2020 and 2019, respectively.
During 2020, as part of our analysis of the final purchase price allocation for NGA HR, we finalized the calculation of uncertain tax positions and related interest and penalties. In the prior year, we did not have the necessary information to separate interest and penalties from the total uncertain tax position.
The Company and its subsidiaries file income tax returns in their respective jurisdictions. All tax periods from the Separation are open for U.S. federal income tax matters, U.S. state and local income tax matters and non-U.S. matters. Prior to the Separation there are no material open tax periods in U.S. federal, state, or local tax jurisdictions. Related to the acquisitions in the third and fourth quarters of 2019, the Company has substantially concluded all U.S. federal and U.S. state and local income tax matters for years through 2014 and all primary non-U.S. jurisdictions through 2011.
8. Debt
Debt outstanding consisted of the following (in millions):
| Maturity Date | December 31, 2020  | 
December 31, 2019  | 
||||||||||
|   Term Loan  | 
May 1, 2024 | $ | 634 | $ | 2,908 | |||||||
|   Term Loan, Amended  | 
October 31, 2026 | 1,976 | — | |||||||||
|   Secured Senior Notes  | 
June 1, 2025 | 300 | — | |||||||||
|   Unsecured Senior Notes  | 
June 1, 2025 | 1,230 | 960 | |||||||||
|   $24m Revolving Credit Facility  | 
May 1, 2022 | — | — | |||||||||
|   $226m Revolving Credit Facility, Amended  | 
October 31, 2024 | — | — | |||||||||
|   Other  | 
June 30, 2021 | 10 | 3 | |||||||||
|   
  | 
  
  | 
  
  | 
  
  | 
|||||||||
|   Total  | 
4,150 | 3,871 | ||||||||||
|   Less: term loan and senior note financing fees and premium, net  | 
(72 | ) | (71 | ) | ||||||||
|   
  | 
  
  | 
  
  | 
  
  | 
|||||||||
|   Total debt, net  | 
4,078 | 3,800 | ||||||||||
|   Less: current portion of long term debt, net  | 
(37 | ) | (30 | ) | ||||||||
|   
  | 
  
  | 
  
  | 
  
  | 
|||||||||
|   Total long term debt, net  | 
$ | 4,041 | $ | 3,770 | ||||||||
|   
  | 
  
  | 
  
  | 
  
  | 
|||||||||
F-69
Term Loan
In connection with the Separation, in May 2017, the Company entered into a 7-year Initial Term Loan. During November 2017 and November 2019, the Company entered into Incremental Term Loans under identical terms as the Initial Term Loan. In August 2020, the Company refinanced the Term Loan by paying down $270 million of principal using the proceeds from the August 2020 Unsecured Senior Notes issuance, extending the maturity date on $1,986 million of the balance to October 31, 2026, and adding an interest rate floor of 50 bps. Interest rates on the Term Loan borrowings are based on the London Interbank Offered Rate (“LIBOR”) plus 275 or 300 bps, based on defined ratios, and LIBOR plus 325 or 350 bps, based on defined ratios for the amended portion. The Company used the 1-month LIBOR rate for all periods presented. The Company is required to make principal payments at the end of each fiscal quarter based on defined terms in the agreement with the remaining principal balances due on the maturity dates. During the year ended December 31, 2020, the Company made total principal payments of $298 million. The Company utilized swap agreements to fix a portion of the floating interest rates to May 2024 (see Note 12 “Derivative Financial Instruments”).
Secured Senior Notes
During May 2020, the Company issued $300 million of Secured Senior Notes. These Secured Senior Notes have a maturity date of June 1, 2025 and accrue interest at a fixed rate of 5.75% per annum, payable semi-annually on June 1 and December 1 of each year, beginning on December 1, 2020.
Unsecured Senior Notes
In connection with the Separation, in May 2017, the Company issued $500 million of Initial Unsecured Senior Notes. During November 2017, July 2019, and August 2020, the Company issued additional Unsecured Senior Notes under identical terms as the Initial Unsecured Senior Notes for $180 million, $280 million, and $270 million, respectively (collectively “Unsecured Senior Notes”). The Unsecured Senior Notes have a maturity date of June 1, 2025 and accrue interest at a fixed rate of 6.750% per annum, payable semi-annually on June 1 and December 1 of each year.
Revolving Credit Facility
In connection with the Separation, in May 2017, the Company entered into a 5-year $250 million Revolver with a multi-bank syndicate with a maturity date of May 1, 2022. During August 2020, the Company extended the maturity date for $226 million of the Revolver to October 31, 2024. At December 31, 2020, $12 million of unused letters of credit related to various insurance policies and real estate leases were issued under the Revolver and there were no additional borrowings. The Company is required to make periodic payments for commitment fees and interest related to the Revolver and outstanding letters of credit. During the year ended December 31, 2020 the Company made payments of $1 million related to these fees.
As part of the acquisition of NGA HR during the year ended December 31, 2019, the Company acquired a revolving credit facility of approximately $20 million secured on the accounts receivable balance of NGA HR. As of December 31, 2020, the outstanding borrowings under this facility were $10 million, which are reflected in Other in the table above. The facility matures on June 30, 2021, at which time any outstanding borrowings are repayable in full, with interest payable monthly. Interest is calculated as LIBOR plus 3.5% per annum.
F-70
Financing Fees, Premiums and Interest Expense
The Company capitalized financing fees and premiums related to the Term Loan, Revolver, Unsecured Senior Notes and Secured Senior Notes issued. These financing fees and premiums are recorded as an offset to the aggregate debt balances and are being amortized over the respective loan terms. All of the incremental issuances referenced were accounted for as debt modifications. The total fees capitalized for each issuance are as follows (in millions):
|   Capitalized Financing Fees and Premiums  | 
Amount | |||
|   Initial Term Loan and Unsecured Senior Notes - May 2017  | 
$ | 101 | ||
|   Revolver - May 2017  | 
7 | |||
|   Incremental Term Loan and Unsecured Senior Notes - November 2017  | 
9 | |||
|   Incremental Unsecured Senior Notes - July 2019  | 
1 | |||
|   Incremental Term Loan - November 2019  | 
1 | |||
|   Incremental Secured Senior Notes - May 2020  | 
4 | |||
|   Incremental Unsecured Senior Notes - August 2020  | 
(3 | ) | ||
|   Term Loan Refinancing - August 2020  | 
15 | |||
|   
  | 
  
  | 
|||
|   Total capitalized fees and premiums  | 
$ | 135 | ||
|   
  | 
  
  | 
|||
For the years ended December 31, 2020, 2019 and 2018, $15 million, $15 million and $17 million was amortized and recorded in Interest expense in the Consolidated Statements of Comprehensive Income (Loss), respectively.
As the Revolver has no outstanding balance as of December 31, 2020, the related $7 million of financing fees are recorded in Other assets and are being amortized on a straight-line basis over the term of the Revolver. The straight-line amortization is approximately $1 million for each year. Amortization for all periods was recorded in Interest expense in the Consolidated Statements of Comprehensive Income (Loss). As of December 31, 2020, $1 million and $1 million of unamortized financing fees related to the Revolver are recorded in Other current assets and Other assets, respectively, on the Consolidated Balance Sheets. As of December 31, 2019, $1 million and $3 million of unamortized financing fees related to the Revolver are recorded in Other current assets and Other assets, respectively, on the Consolidated Balance Sheets.
Total interest expense related to the debt instruments for the year ended December 31, 2020, 2019 and 2018 was $204 million, $223 million and $209 million, respectively, which included amortization of financing fees of $17 million for each annual period. Interest expense is recorded in Interest expense in the Consolidated Statements of Comprehensive Income (Loss).
Principal Payments
Aggregate contractual principal payments as of December 31, 2020 are as follows (in millions):
|   2021  | 
$ | 37 | ||
|   2022  | 
26 | |||
|   2023  | 
26 | |||
|   2024  | 
634 | |||
|   2025  | 
1,550 | |||
|   Thereafter  | 
1,877 | |||
|   
  | 
  
  | 
|||
|   Total payments  | 
$ | 4,150 | ||
|   
  | 
  
  | 
F-71
9. Members’ Equity
Class A Common Units
In connection with the Separation, the Initial Investors contributed $1,233 million for 123,300 Class A common units. In July 2017, an additional investor contributed $4 million for 400 Class A common units. There were no grants of Class A common units during the years ended December 31, 2020, 2019 and 2018. Each holder of Class A common units is entitled to one vote per unit.
Class A-1 Common Units
In September 2017, the Company issued 637 Purchased Class A-1 common units in exchange for $6 million in capital contributions, and also granted 1,661 Restricted Class A-1 common units (“RSUs”) (“Class A-1 common units”). During the year ended December 31, 2018, the Company issued an additional 188 purchased Class A-1 common units in exchange for $3 million in capital contributions. There were no issuances of Class A-1 common units or grants of RSUs during the years ended December 31, 2020 and 2019. Holders of Class A-1 common units are not entitled to voting rights.
Class B Common Units
In September 2017, the Company granted 9,540 Class B common units (“PRSUs”). During the years ended December 31, 2020, 2019 and 2018, the Company granted 7,459, 2,587 and 1,118 PRSUs, respectively. Holders of Class B common units are not entitled to voting rights.
Distributions
The Company’s Board of Directors may declare distributions to the holders of the Company’s common units listed above based on the following order of priorities: (1) first to the holders of Class A and Class A-1 Common units, pro rata based on the amount of the Class A and Class A-1 unreturned capital value, defined as the excess of the value of the common units upon issuance minus the aggregate amount of all distributions made by the Company to the date of the distribution and (2) second to the holders of Class A, Class A-1 and Class B common units, pro rata based on the number of units held.
Share-Based Compensation Expense
The RSUs vest ratably over periods of one to five years. Generally, one-third of the PRSUs issued have time-based vesting conditions and vest ratably over five years from the date of grant (“Time-based PRSUs”), while the majority of the remaining two-thirds of the PRSUs have vesting conditions that are contingent upon the occurrence of certain liquidity events and the achievement of defined internal rates of return and multiples on invested capital (“Performance-based PRSUs”).
The grant date fair values of the RSUs is equal to the value of the shares acquired by Initial Investors at the time of the Separation. The grant date fair values of the PRSUs are based on a Monte Carlo simulation methodology which requires management to make certain assumptions and apply judgement.
Management determined the expected volatility based on the average implied asset volatilities of comparable companies as we do not have sufficient trading history for our units. The expected term represents the period PRSUs that are expected to be outstanding. Because of the lack of sufficient historical data necessary to calculate the expected term, we used the contractual vesting period of five years to estimate the expected term.
| December 31, | ||||||||
| 2020 | 2019 | |||||||
|   Expected dividends  | 
— | — | ||||||
|   Expected volatility  | 
45 | % | 45 | % | ||||
|   Risk-free interest rate  | 
1 | % | 1 | % | ||||
|   Expected term (in years)  | 
2 | 3 | ||||||
F-72
The Company recognizes share-based compensation expense for the RSUs and Time-based PRSUs over their requisite service periods which range from one to five years. The Company recognizes share-based compensation expense for Performance-based PRSUs based on the vesting conditions discussed above. The Company recorded share-based compensation expense of $5 million, $9 million and $14 million for the years ended December 31, 2020, 2019 and 2018, respectively, related to the Company’s RSUs, Time-based PRSUs, and Performance-based PRSUs.
The following table summarizes the unit activity during the year ended December 31, 2020:
| PRSUs Outstanding and Unvested | ||||||||||||||||||||||||
| RSUs Outstanding and Unvested  | 
Weighted Average Grant Date Fair Value Per Unit  | 
Time based PRSUs  | 
Weighted Average Grant Date Fair Value Per Unit  | 
Performance based PRSUs  | 
Weighted Average Grant Date Fair Value Per Unit  | 
|||||||||||||||||||
|   Balance as of December 31, 2017  | 
1,653 | $ | 10,000 | 3,180 | $ | 3,320 | 6,360 | $ | 2,626 | |||||||||||||||
|   Granted  | 
— | — | 373 | 7,203 | 745 | 5,675 | ||||||||||||||||||
|   Vested  | 
(688 | ) | 10,000 | (590 | ) | 3,320 | — | — | ||||||||||||||||
|   Forfeited  | 
(96 | ) | 10,000 | (307 | ) | 3,647 | (613 | ) | 2,872 | |||||||||||||||
|   
  | 
  
  | 
  
  | 
  
  | 
  
  | 
  
  | 
|||||||||||||||||||
|   Balance as of December 31, 2018  | 
869 | $ | 10,000 | 2,656 | $ | 3,827 | 6,492 | $ | 2,952 | |||||||||||||||
|   Granted  | 
— | — | 862 | 4,578 | 1,725 | 4,572 | ||||||||||||||||||
|   Vested  | 
(508 | ) | 10,000 | (615 | ) | 3,758 | — | — | ||||||||||||||||
|   Forfeited  | 
(30 | ) | 10,000 | (327 | ) | 3,320 | (654 | ) | 2,626 | |||||||||||||||
|   
  | 
  
  | 
  
  | 
  
  | 
  
  | 
  
  | 
|||||||||||||||||||
|   Balance as of December 31, 2019  | 
331 | $ | 10,000 | 2,576 | $ | 4,159 | 7,563 | $ | 3,350 | |||||||||||||||
|   Granted  | 
— | — | 1,990 | 4,578 | 5,469 | 4,572 | ||||||||||||||||||
|   Vested  | 
(227 | ) | 10,000 | (717 | ) | 3,911 | — | — | ||||||||||||||||
|   Forfeited  | 
(22 | ) | 10,000 | (932 | ) | 4,370 | (3,809 | ) | 3,513 | |||||||||||||||
|   
  | 
  
  | 
  
  | 
  
  | 
  
  | 
  
  | 
|||||||||||||||||||
|   Balance as of December 31, 2020  | 
82 | $ | 10,000 | 2,917 | $ | 4,410 | 9,223 | $ | 4,015 | |||||||||||||||
|   
  | 
  
  | 
  
  | 
  
  | 
  
  | 
  
  | 
|||||||||||||||||||
The fair value of the Time-based PRSUs that vested during the years ended December 31, 2020, 2019, and 2018 was $3 million, $2 million and $2 million, respectively. The fair value of the RSUs that vested during the years ended December 31, 2020, 2019 and 2018 were $2 million, $5 million and $7 million, respectively.
As of December 31, 2020, total future compensation expense related to unvested RSUs and the Time-based PRSUs was $11 million which will be recognized over a remaining weighted-average amortization period of approximately 3.8 years. As of December 31, 2020, total future compensation expense related to the Performance-based PRSUs was $29 million which will be recognized over approximately the next 4.0 years.
Accumulated Other Comprehensive Loss
As of December 31, 2020, the Accumulated other comprehensive loss balance included unrealized losses for interest rate swaps and foreign currency translation adjustments related to our foreign subsidiaries that do not have the U.S. dollar as their functional currency.
F-73
Changes in Accumulated other comprehensive income (loss) by component, are as follows (in millions):
| Foreign Currency Translation Adjustments  | 
Foreign Currency Hedge(1)  | 
Interest Rate Swaps(2)  | 
Total | |||||||||||||
|   Balance at December 31, 2017  | 
$ | — | $ | 6 | $ | 9 | $ | 15 | ||||||||
|   Other comprehensive (loss) income before reclassifications  | 
(9 | ) | (6 | ) | 8 | (7 | ) | |||||||||
|   Tax expense  | 
— | — | — | — | ||||||||||||
|   
  | 
  
  | 
  
  | 
  
  | 
  
  | 
  
  | 
  
  | 
  
  | 
|||||||||
|   Other comprehensive (loss) income before reclassifications, net  | 
(9 | ) | (6 | ) | 8 | (7 | ) | |||||||||
|   Amounts reclassified from accumulated other comprehensive loss, net  | 
— | — | (5 | ) | (5 | ) | ||||||||||
|   Tax expense  | 
— | — | — | — | ||||||||||||
|   
  | 
  
  | 
  
  | 
  
  | 
  
  | 
  
  | 
  
  | 
  
  | 
|||||||||
|   Amounts reclassified from accumulated other comprehensive loss, net  | 
— | — | (5 | ) | (5 | ) | ||||||||||
|   
  | 
  
  | 
  
  | 
  
  | 
  
  | 
  
  | 
  
  | 
  
  | 
|||||||||
|   Net current period other comprehensive (loss) income  | 
(9 | ) | (6 | ) | 3 | (12 | ) | |||||||||
|   
  | 
  
  | 
  
  | 
  
  | 
  
  | 
  
  | 
  
  | 
  
  | 
|||||||||
|   Balance at December 31, 2018  | 
$ | (9 | ) | $ | — | $ | 12 | $ | 3 | |||||||
|   
  | 
  
  | 
  
  | 
  
  | 
  
  | 
  
  | 
  
  | 
  
  | 
|||||||||
|   Other comprehensive (loss) income before reclassifications  | 
6 | — | (30 | ) | (24 | ) | ||||||||||
|   Tax expense  | 
— | — | — | — | ||||||||||||
|   
  | 
  
  | 
  
  | 
  
  | 
  
  | 
  
  | 
  
  | 
  
  | 
|||||||||
|   Other comprehensive (loss) income before reclassifications, net  | 
6 | — | (30 | ) | (24 | ) | ||||||||||
|   Amounts reclassified from accumulated other comprehensive income (loss), net  | 
— | — | (4 | ) | (4 | ) | ||||||||||
|   Tax expense  | 
— | — | — | — | ||||||||||||
|   
  | 
  
  | 
  
  | 
  
  | 
  
  | 
  
  | 
  
  | 
  
  | 
|||||||||
|   Amounts reclassified from accumulated other comprehensive income (loss), net  | 
— | — | (4 | ) | (4 | ) | ||||||||||
|   
  | 
  
  | 
  
  | 
  
  | 
  
  | 
  
  | 
  
  | 
  
  | 
|||||||||
|   Net current period other comprehensive (loss) income  | 
6 | — | (34 | ) | (28 | ) | ||||||||||
|   
  | 
  
  | 
  
  | 
  
  | 
  
  | 
  
  | 
  
  | 
  
  | 
|||||||||
|   Balance at December 31, 2019  | 
$ | (3 | ) | $ | — | $ | (22 | ) | $ | (25 | ) | |||||
|   
  | 
  
  | 
  
  | 
  
  | 
  
  | 
  
  | 
  
  | 
  
  | 
|||||||||
|   Other comprehensive (loss) income before reclassifications  | 
8 | — | (47 | ) | (39 | ) | ||||||||||
|   Tax expense  | 
— | — | — | — | ||||||||||||
|   
  | 
  
  | 
  
  | 
  
  | 
  
  | 
  
  | 
  
  | 
  
  | 
|||||||||
|   Other comprehensive (loss) income before reclassifications, net  | 
8 | — | (47 | ) | (39 | ) | ||||||||||
|   Amounts reclassified from accumulated other comprehensive income (loss), net  | 
— | — | 22 | 22 | ||||||||||||
|   Tax expense  | 
— | — | — | — | ||||||||||||
|   
  | 
  
  | 
  
  | 
  
  | 
  
  | 
  
  | 
  
  | 
  
  | 
|||||||||
|   Amounts reclassified from accumulated other comprehensive income (loss), net  | 
— | — | 22 | 22 | ||||||||||||
|   
  | 
  
  | 
  
  | 
  
  | 
  
  | 
  
  | 
  
  | 
  
  | 
|||||||||
|   Net current period other comprehensive (loss) income  | 
8 | — | (25 | ) | (17 | ) | ||||||||||
|   
  | 
  
  | 
  
  | 
  
  | 
  
  | 
  
  | 
  
  | 
  
  | 
|||||||||
|   Balance at December 31, 2020  | 
$ | 5 | $ | — | $ | (47 | ) | $ | (42 | ) | ||||||
|   
  | 
  
  | 
  
  | 
  
  | 
  
  | 
  
  | 
  
  | 
  
  | 
|||||||||
| (1) |   Reclassifications from this category are recorded in Cost of services, exclusive of depreciation and amortization.  | 
| (2) |   Reclassifications from this category are recorded in Interest expense. See Note 12 “Derivative Financial Instruments” for additional information.  | 
F-74
10. Earnings Per Unit
The Company calculates basic and diluted earnings per unit for the Class A, Class A-1 and Class B common units according to their participation rights in the distributions of undistributed earnings. The earnings available to each class of unit are divided by the weighted average number of units for the period in each class. Diluted earnings per unit assume the issuance of units for all potentially dilutive unit equivalents outstanding; however, none of the Performance-based Class B common units were included as the conditions related to the achievement of the defined internal rates of return and multiples on invested capital were not met as of December 31, 2020.
Distributions
The Company’s Board of Directors may declare distributions to the holders of the Company’s common units listed above based on the following order of priorities: 1) first to the holders of Class A and Class A-1 Common units, pro rata based on the amount of the Class A and Class A-1 unreturned capital value, defined as the excess of the value of the common units upon issuance minus the aggregate amount of all distributions made by the Company to the date of the distribution and 2) second to the holders of Class A, Class A-1 and Class B common units, pro rata based on the number of units held and vested. For the year ended December 31, 2020, only the Class A and Class A-1 unit holders were entitled to distributions of undistributed earnings. The Time-based PRSUs were not entitled to any distributions as the first condition in the order of priorities above had not been satisfied.
During the year ended December 31, 2020 the Company made tax related distributions of $3 million of behalf of the Class A and Class A-1 unit holders. During the year ended December 31, 2019 the Company made tax related distributions of $10 million on behalf of the Class A, Class A-1 and Class B common unit holders. During the year ended December 31, 2018, the Company made tax related distributions of $2 million on behalf of the Class A and Class A-1 common unit holders.
Basic and diluted earnings per unit are as follows (in millions, except for unit and per unit amounts):
| Year Ended | ||||||||||||
| December 31, | ||||||||||||
| 2020 | 2019 | 2018 | ||||||||||
|   Net (loss) income available to unit holders  | 
$ | (103 | ) | $ | 22 | $ | (21 | ) | ||||
|   
  | 
  
  | 
  
  | 
  
  | 
  
  | 
  
  | 
|||||||
|   Basic weighted average units outstanding  | 
125,453 | 125,332 | 124,601 | |||||||||
|   Dilutive effect  | 
281 | 252 | 217 | |||||||||
|   
  | 
  
  | 
  
  | 
  
  | 
  
  | 
  
  | 
|||||||
|   Diluted weighted average units outstanding  | 
125,734 | 125,584 | 124,818 | |||||||||
|   
  | 
  
  | 
  
  | 
  
  | 
  
  | 
  
  | 
|||||||
|   Basic income (loss) per unit  | 
$ | (820.87 | ) | $ | 179.27 | $ | (168.52 | ) | ||||
|   Dilutive effect  | 
— | 0.36 | — | |||||||||
|   
  | 
  
  | 
  
  | 
  
  | 
  
  | 
  
  | 
|||||||
|   Diluted income (loss) per unit  | 
$ | (820.87 | ) | $ | 178.91 | $ | (168.52 | ) | ||||
|   
  | 
  
  | 
  
  | 
  
  | 
  
  | 
  
  | 
|||||||
For the years ended December 31, 2020 and December 31, 2018, 281 units and 217 units, respectively, were not included in the computation of diluted loss per unit because their inclusion would be anti-dilutive. Furthermore, for the years ended December 31, 2020 and December 31, 2018, the pro forma effect of the number of shares whose proceeds were used to pay for tax related distributions were not included in the computation of diluted loss per unit because their inclusion would be anti-dilutive.
11. Segment Reporting
The Company’s reportable segments have been determined using a management approach, which is consistent with the basis and manner in which the Company’s chief operating decision maker (“CODM”) uses
F-75
financial information for the purposes of allocating resources and evaluating performance. The Company’s CODM is its Chief Executive Officer. The CODM evaluates the performance of the Company based on its total revenue and segment profit, which is Adjusted EBITDA, and which is defined as earnings before interest, taxes, depreciation and intangible amortization adjusted for the impact of certain non-cash and other items that we do not consider in the evaluation of ongoing operational performance.
The CODM also uses revenue and segment profit to manage and evaluate our business, make planning decisions, and as performance measures for Company-wide bonus plans and executive compensation plans. These key financial measures provide an additional view of our operational performance over the long-term and provide useful information that we use in order to maintain and grow our business.
During the third quarter of 2020, the Company realigned and renamed certain reportable segments due to a reorganization of the Company’s strategic alignment. As a result of the reorganization, the Company transitioned from a two segment structure to a three segment structure in which new reportable segments, Employer Solutions and Professional Services, replace the legacy Solutions segment. The Hosted Business segment remains unchanged. Employer Solutions are driven by our digital, software and AI-led capabilities and spanning total employee wellbeing and engagement, including integrated employee wellness, benefits administration, healthcare navigation and financial health. Professional Services includes our cloud deployment, advisory and application management services. The Hosted Business continues to offer human capital management services on hosted enterprise resource planning platforms, including Oracle.
The accounting policies of the segments are the same as those described in Note 2 “Accounting Policies and Practices.” The Company does not report assets by reportable segments as this information is not reviewed by the CODM on a regular basis.
Information regarding the Company’s current reportable segments is as follows (in millions):
| Revenue | ||||||||||||
| Year Ended | ||||||||||||
| December 31, | ||||||||||||
| 2020 | 2019 | 2018 | ||||||||||
|   Employer Solutions  | 
||||||||||||
|   Recurring  | 
$ | 2,051 | $ | 1,834 | $ | 1,721 | ||||||
|   Project  | 
237 | 250 | 252 | |||||||||
|   
  | 
  
  | 
  
  | 
  
  | 
  
  | 
  
  | 
|||||||
|   Total Employer Solutions  | 
2,288 | 2,084 | 1,973 | |||||||||
|   Professional Services  | 
||||||||||||
|   Recurring  | 
108 | 56 | 33 | |||||||||
|   Project  | 
260 | 229 | 165 | |||||||||
|   
  | 
  
  | 
  
  | 
  
  | 
  
  | 
  
  | 
|||||||
|   Total Professional Services  | 
368 | 285 | 198 | |||||||||
|   Hosted Business  | 
72 | 183 | 207 | |||||||||
|   
  | 
  
  | 
  
  | 
  
  | 
  
  | 
  
  | 
|||||||
|   Total  | 
$ | 2,728 | $ | 2,552 | $ | 2,378 | ||||||
|   
  | 
  
  | 
  
  | 
  
  | 
  
  | 
  
  | 
|||||||
F-76
| Segment Profit | ||||||||||||
| Year Ended | ||||||||||||
| December 31, | ||||||||||||
| 2020 | 2019 | 2018 | ||||||||||
|   Employer Solutions  | 
$ | 533 | $ | 554 | $ | 530 | ||||||
|   Professional Services  | 
31 | 7 | 10 | |||||||||
|   Hosted Business  | 
— | 35 | 36 | |||||||||
|   
  | 
  
  | 
  
  | 
  
  | 
  
  | 
  
  | 
|||||||
|   Total of all reportable segments  | 
564 | 596 | 576 | |||||||||
|   Share-based compensation  | 
5 | 9 | 14 | |||||||||
|   Separation from Aon expenses(1)  | 
— | — | 49 | |||||||||
|   Non-recurring professional expenses(2)  | 
— | 14 | 1 | |||||||||
|   Transformation initiatives(3)  | 
8 | 22 | 52 | |||||||||
|   Restructuring  | 
77 | 14 | — | |||||||||
|   Other(4)  | 
36 | 19 | 27 | |||||||||
|   Depreciation  | 
91 | 68 | 49 | |||||||||
|   Intangible amortization  | 
200 | 185 | 180 | |||||||||
|   
  | 
  
  | 
  
  | 
  
  | 
  
  | 
  
  | 
|||||||
|   Operating Income  | 
147 | 265 | 204 | |||||||||
|   Interest expense  | 
234 | 224 | 208 | |||||||||
|   Other expense, net  | 
7 | 3 | — | |||||||||
|   
  | 
  
  | 
  
  | 
  
  | 
  
  | 
  
  | 
|||||||
|   (Loss) Income Before Income Tax Expense  | 
$ | (94 | ) | $ | 38 | $ | (4 | ) | ||||
|   
  | 
  
  | 
  
  | 
  
  | 
  
  | 
  
  | 
|||||||
| (1) |   Separation from Aon expenses relate to costs incurred establishing Alight as a stand-alone company following the separation from Aon. These costs primarily include external advisor costs, costs related to certain properties, costs to implement stand-alone tax processes and branding costs.  | 
| (2) |   Non-recurring professional expenses relate to costs incurred in respect of our postponed initial public offering.  | 
| (3) |   Transformation initiatives in fiscal years 2020 and 2019 primarily include expenses related to enhancing our data center for both periods, and severance expense for the first half of 2019. Transformation initiatives in fiscal year 2018 includes expenses incurred, primarily subsequent to the Separation, related cost savings activities, the strategic transaction with Wipro, enhancing our data center, severance, restructuring of certain property leases and outsourcing certain IT and print fulfillment functions.  | 
| (4) |   Other primarily includes long-term incentive expenses and expenses related to acquisitions, offset by Other expense, net.  | 
There was no single client who accounted for more than 10% of the Company’s revenues in any of the periods presented.
Revenue by geographic location is as follows (in millions):
| Year Ended | ||||||||||||
| December 31, | ||||||||||||
| 2020 | 2019 | 2018 | ||||||||||
|   United States  | 
$ | 2,353 | $ | 2,361 | $ | 2,226 | ||||||
|   Rest of world  | 
375 | 191 | 152 | |||||||||
|   
  | 
  
  | 
  
  | 
  
  | 
  
  | 
  
  | 
|||||||
|   Total  | 
$ | 2,728 | $ | 2,552 | $ | 2,378 | ||||||
|   
  | 
  
  | 
  
  | 
  
  | 
  
  | 
  
  | 
|||||||
F-77
Long-lived assets, representing Fixed assets, net and Operating lease right of use assets, by geographic location is as follows (in millions):
| December 31, | ||||||||
| 2020 | 2019 | |||||||
|   United States  | 
$ | 415 | $ | 358 | ||||
|   Rest of world  | 
48 | 60 | ||||||
|   
  | 
  
  | 
  
  | 
  
  | 
|||||
|   Total  | 
$ | 463 | $ | 418 | ||||
|   
  | 
  
  | 
  
  | 
  
  | 
|||||
12. Derivative Financial Instruments
The Company is exposed to market risks, including changes in interest rates. To manage the risk related to these exposures, the Company has entered into various derivative instruments that reduce these risks by creating offsetting exposures.
Interest Rate Swaps
The Company has utilized swap agreements that will fix the floating interest rates associated with its Term Loan as shown in the following table:
|   Designation Date  | 
Effective Date | Initial Notional Amount  | 
Notional Amount Outstanding as of December 31, 2020  | 
Fixed Rate | Expiration Date | |||||||||||
|   May 2017  | 
May 2019 | $ | 427,500,000 | $ | 427,500,000 | 2.0850 | % | May 2022 | ||||||||
|   May 2017  | 
May 2019 | 100,000,000 | 100,000,000 | 2.0850 | % | May 2022 | ||||||||||
|   August 2020  | 
August 2020 | 557,500,000 | 557,500,000 | 2.5070 | % | May 2022 | ||||||||||
|   August 2020  | 
July 2020 | 110,136,580 | 106,850,380 | 2.6250 | % | February 2023 | ||||||||||
|   August 2020  | 
August 2020 | 89,863,420 | 93,149,620 | 3.0854 | % | February 2023 | ||||||||||
|   August 2020  | 
August 2020 | 181,205,050 | 175,985,150 | 0.7775 | % | May 2024 | ||||||||||
|   August 2020  | 
August 2020 | 388,877,200 | 382,911,600 | 0.7430 | % | May 2024 | ||||||||||
|   August 2020  | 
May 2022 | 220,130,318 | n/a | 0.2640 | % | May 2024 | ||||||||||
|   August 2020  | 
May 2022 | 306,004,562 | n/a | 0.2450 | % | May 2024 | ||||||||||
The swap agreements entered into in May 2020 and amended in August 2020 will maintain a constant fixed debt ratio by stepping up as existing swaps mature and also amortize to maturity as the required minimum principal payments are made on the Term Loan. The August 2020 swap agreement modification was executed in conjunction with the refinancing of the Term Loan, which incorporated an interest rate floor of 50 bps on a portion of the swaps related to the extended Term Loan. All interest rate swaps have been designated as cash flow hedges. As a result of the amendment, the fair value of the instruments at the time of re-designation are being amortized into interest expense over the remaining life of the instruments.
Financial Instrument Presentation
The fair values and location of outstanding derivative instruments recorded in the Consolidated Balance Sheets are as follows (in millions):
| December 31, | December 31, | |||||||
| 2020 | 2019 | |||||||
|   Liabilities  | 
||||||||
|   Other current liabilities  | 
$ | 28 | $ | — | ||||
|   Other liabilities  | 
19 | 21 | ||||||
|   
  | 
  
  | 
  
  | 
  
  | 
|||||
|   Total  | 
$ | 47 | $ | 21 | ||||
|   
  | 
  
  | 
  
  | 
  
  | 
|||||
The Company estimates that approximately $28 million of derivative losses included in Accumulated other comprehensive loss as of December 31, 2020 will be reclassified into earnings over the next twelve months.
F-78
13. Fair Value Measurement
Fair value is defined as the price that would be received to sell an asset or paid to transfer a liability in an orderly transaction between market participants at the measurement date. The accounting standards related to fair value measurements include a hierarchy for information and valuations used in measuring fair value that is broken down into three levels based on reliability, as follows:
| • |   Level 1 – observable inputs such as quoted prices in active markets for identical assets and liabilities;  | 
| • |   Level 2 – inputs other than quoted prices for identical assets in active markets that are observable either directly or indirectly; and  | 
| • |   Level 3 – unobservable inputs in which there is little or no market data which requires the use of valuation techniques and the development of assumptions.  | 
The Company’s financial assets measured at fair value on a recurring basis are as follows (in millions):
| December 31, 2020 | ||||||||||||||||
| Level 1 | Level 2 | Level 3 | Total | |||||||||||||
|   Liabilities  | 
||||||||||||||||
|   Interest rate swaps  | 
$ | — | $ | 47 | $ | — | $ | 47 | ||||||||
|   Contingent consideration liability  | 
— | — | 26 | 26 | ||||||||||||
|   
  | 
  
  | 
  
  | 
  
  | 
  
  | 
  
  | 
  
  | 
  
  | 
|||||||||
|   Total liabilities recorded at fair value  | 
$ | — | $ | 47 | $ | 26 | $ | 73 | ||||||||
|   
  | 
  
  | 
  
  | 
  
  | 
  
  | 
  
  | 
  
  | 
  
  | 
|||||||||
| December 31, 2019 | ||||||||||||||||
| Level 1 | Level 2 | Level 3 | Total | |||||||||||||
|   Liabilities  | 
||||||||||||||||
|   Interest rate swaps  | 
$ | — | $ | 21 | $ | — | $ | 21 | ||||||||
|   Contingent consideration liability  | 
— | — | 22 | 22 | ||||||||||||
|   
  | 
  
  | 
  
  | 
  
  | 
  
  | 
  
  | 
  
  | 
  
  | 
|||||||||
|   Total liabilities recorded at fair value  | 
$ | — | $ | 21 | $ | 22 | $ | 43 | ||||||||
|   
  | 
  
  | 
  
  | 
  
  | 
  
  | 
  
  | 
  
  | 
  
  | 
|||||||||
The valuations of the derivatives intended to mitigate our interest rate risk are determined using widely accepted valuation techniques, including discounted cash flow analysis on the expected cash flows of each instrument. This analysis utilizes observable market-based inputs, including interest rate curves, interest rate volatility, or spot and forward exchange rates, and reflects the contractual terms of these instruments, including the period to maturity. In addition, credit valuation adjustments, which consider the impact of any credit enhancements to the contracts, are incorporated in the fair values to account for potential non-performance risk.
The contingent consideration liabilities relate to acquisitions completed during the years ended December 31, 2020, December 31, 2019 and December 31, 2018, and are included in Other current liabilities and Other liabilities on the Consolidated Balance Sheets. The fair value of these liabilities is determined using a discounted cash flow analysis. Changes in the fair value of the liabilities are included in Other expense, net in the Consolidated Statements of Comprehensive Income (Loss). Significant unobservable inputs are used in the assessment of fair value, including assumptions regarding discount rates and probability assessments based on the likelihood of reaching the various targets set out in the acquisition agreements. The following table summarizes the changes in deferred contingent consideration liabilities (in millions):
| Year Ended | ||||||||
| December 31, | ||||||||
| 2020 | 2019 | |||||||
|   Beginning balance  | 
$ | 22 | $ | 17 | ||||
|   Acquisitions  | 
3 | 5 | ||||||
|   Remeasurement of acquisition-related contingent consideration  | 
8 | — | ||||||
|   Payments  | 
(7 | ) | — | |||||
|   
  | 
  
  | 
  
  | 
  
  | 
|||||
|   Ending Balance  | 
$ | 26 | $ | 22 | ||||
|   
  | 
  
  | 
  
  | 
  
  | 
|||||
F-79
The Company’s financial liabilities not measured at fair value on a recurring basis are as follows (in millions):
| December 31, 2020 | December 31, 2019 | |||||||||||||||
| Carrying Value | Fair Value | Carrying Value | Fair Value | |||||||||||||
|   Liabilities  | 
||||||||||||||||
|   Current portion of long term debt, net  | 
$ | 37 | $ | 37 | $ | 30 | $ | 30 | ||||||||
|   Long term debt, net  | 
4,041 | 4,090 | 3,770 | 3,829 | ||||||||||||
|   
  | 
  
  | 
  
  | 
  
  | 
  
  | 
  
  | 
  
  | 
  
  | 
|||||||||
|   Total  | 
$ | 4,078 | $ | 4,127 | $ | 3,800 | $ | 3,859 | ||||||||
|   
  | 
  
  | 
  
  | 
  
  | 
  
  | 
  
  | 
  
  | 
  
  | 
|||||||||
The carrying value of the Term Loan and Senior notes include the outstanding principal balances, less any unamortized discount or premium. The carrying value of the Term Loan approximates fair value as it bears interest at variable rates and we believe our credit risk is consistent with when the debt originated. The outstanding balances under the Senior Notes have fixed interest rates and the fair value is classified as Level 2 within the fair value hierarchy and corroborated by observable market data (see Note 8 “Debt”).
The carrying amounts of Cash and cash equivalents, Receivables, net and Accounts payable and accrued liabilities approximate their fair values due to the short-term maturities of these instruments.
During the year ended December 31, 2020 there were no transfers in or out of the Level 1, Level 2 or Level 3 classifications.
14. Restructuring and Integration
During the third quarter of 2019, management initiated a restructuring and integration plan (“the Plan”) following the completion of the Hodges acquisition and in anticipation of the NGA HR acquisition, which was completed on November 1, 2019. The Plan is intended to integrate and streamline operations across the Company and is expected to generate cost reductions related to position eliminations and facility and system rationalizations. The Company expects to incur costs related to severance, contract and lease exits and other related costs. The Company expects these restructuring and integration activities and related expenses to affect continuing operations through the first quarter of 2022.
The Plan is expected to result in cumulative costs of approximately $135 million through the end of the plan, consisting of approximately $80 million in severance and related benefits, and approximately $55 million in other costs, including technology realization, lease consolidation costs, advisory and consulting fees. The Plan is expected to generate annual cost savings of approximately $196 million by 2022.
From the inception of the Plan through December 31, 2020, the Company has incurred total expenses of $91 million. These charges are recorded in Cost of services, exclusive of depreciation and amortization and Selling, general and administrative expenses in the Consolidated Statements of Comprehensive Income (Loss).
F-80
The following table summarizes restructuring costs by type that have been incurred through December 31, 2020 and are estimated to be incurred through the end of the Plan. Estimated costs by type may be revised in future periods as these assumptions are updated:
| Year Ended December 31, 2020  | 
Inception to Date  | 
Estimated Remaining Costs  | 
Estimated Total Cost(1)  | 
|||||||||||||
|   Employer Solutions  | 
||||||||||||||||
|   Severance and Related Benefits  | 
$ | 33 | $ | 39 | $ | 28 | $ | 67 | ||||||||
|   Other Restructuring Costs(2)  | 
34 | 40 | 8 | 48 | ||||||||||||
|   
  | 
  
  | 
  
  | 
  
  | 
  
  | 
  
  | 
  
  | 
  
  | 
|||||||||
|   Total Employer Solutions  | 
$ | 67 | $ | 79 | $ | 36 | $ | 115 | ||||||||
|   Professional Services  | 
||||||||||||||||
|   Severance and Related Benefits  | 
$ | 6 | $ | 7 | $ | 6 | $ | 13 | ||||||||
|   Other Restructuring Costs(2)  | 
4 | 5 | 2 | 7 | ||||||||||||
|   
  | 
  
  | 
  
  | 
  
  | 
  
  | 
  
  | 
  
  | 
  
  | 
|||||||||
|   Total Professional Services  | 
$ | 10 | $ | 12 | $ | 8 | $ | 20 | ||||||||
|   
  | 
  
  | 
  
  | 
  
  | 
  
  | 
  
  | 
  
  | 
  
  | 
|||||||||
|   Total Restructuring Costs  | 
$ | 77 | $ | 91 | $ | 44 | $ | 135 | ||||||||
|   
  | 
  
  | 
  
  | 
  
  | 
  
  | 
  
  | 
  
  | 
  
  | 
|||||||||
| (1) |   Actual costs, when incurred, may vary due to changes in the assumptions built into the Plan. Significant assumptions that may change when plans are finalized and implemented include, but are not limited to, changes in severance calculations, changes in the assumptions underlying sublease loss calculations due to changing market conditions, and changes in the overall analysis that might cause the Company to add or cancel component initiatives.  | 
| (2) |   Other costs associated with the Plan primarily include consulting and legal fees and lease consolidation.  | 
As of December 31, 2020, approximately $15 million of the restructuring liability is unpaid and is recorded in Accounts payable and accrued liabilities on the Consolidated Balance Sheets.
| Severance and Related Benefits  | 
Other Restructuring Costs  | 
Total | ||||||||||
|   Accrued restructuring liability as of December 31, 2019  | 
$ | 4 | $ | — | $ | 4 | ||||||
|   Restructuring charges  | 
39 | 38 | 77 | |||||||||
|   Cash payments  | 
(31 | ) | (28 | ) | (59 | ) | ||||||
|   Non-cash charges(1)  | 
— | (7 | ) | (7 | ) | |||||||
|   
  | 
  
  | 
  
  | 
  
  | 
  
  | 
  
  | 
|||||||
|   Accrued restructuring liability as of December 31, 2020  | 
$ | 12 | $ | 3 | $ | 15 | ||||||
|   
  | 
  
  | 
  
  | 
  
  | 
  
  | 
  
  | 
|||||||
| (1) |   Non-cash charges primarily include acceleration of prepaid expenses.  | 
15. Employee Benefits
Defined Contribution Savings Plans
Certain of the Company’s employees participate in a defined contribution savings plan sponsored by the Company. For the years ended December 31, 2020, 2019 and 2018, expenses were $46 million, $49 million and $44 million, respectively. Expenses were recognized in Cost of services, exclusive of depreciation and amortization and Selling, general and administrative expenses in the Consolidated Statements of Comprehensive Income (Loss).
F-81
16. Lease Obligations
The Company determines if an arrangement is a lease at inception. Operating leases are included in Other assets, Other current liabilities and Other liabilities in the Consolidated Balance Sheets. Right-of-use assets represent the Company’s right to use an underlying asset for the lease term and lease liabilities represent the Company’s obligation to make lease payments arising from the lease. Operating lease right-of-use assets and liabilities are recognized at the lease commencement date based on the present value of lease payments over the lease term. In determining the present value of lease payments, the Company uses its incremental borrowing rate which is based on the information available at the lease commencement date. The Company’s lease terms may include options to extend or not terminate the lease when it is reasonably certain that it will exercise any such options. Leases with an initial term of 12 months or less are not recorded on the balance sheet. Lease expense is recognized on a straight-line basis over the expected lease term.
The Company’s most significant leases are office facilities. For these leases, the Company has elected the practical expedient permitted under ASU 2016-02, “Leases (Topic 842)” (“ASC 842”) to combine lease and non-lease components. As a result, non-lease components are accounted for as an element within a single lease. The Company’s remaining operating leases are primarily comprised of equipment leases. The Company also leases certain IT equipment under finance leases which are reflected on the Company’s Consolidated Balance Sheets as computer equipment within Fixed assets, net.
Certain of the Company’s operating lease agreements include variable payments that are passed through by the landlord, such as insurance, taxes, common area maintenance, payments based on the usage of the asset, and rental payments adjusted periodically for inflation. These variable payments are not included in the lease liabilities reflected on the Company’s Consolidated Balance Sheets.
The Company does sublease portions of our buildings to third parties. The right of use liability associated with these leases are not offset with expected rental incomes, as we remain primarily obligated for the leases.
The Company’s lease agreements do not contain material residual value guarantees, restrictions, or covenants.
The components of lease expense were as follows (in millions):
| Year Ended | ||||||||
| December 31, | ||||||||
| 2020 | 2019 | |||||||
|   Operating lease cost  | 
$ | 40 | $ | 27 | ||||
|   Finance lease cost:  | 
||||||||
|   Amortization of leased assets  | 
21 | 15 | ||||||
|   Interest of lease liabilities  | 
4 | 4 | ||||||
|   Variable and short-term lease cost  | 
6 | 8 | ||||||
|   Sublease income  | 
(6 | ) | (8 | ) | ||||
|   
  | 
  
  | 
  
  | 
  
  | 
|||||
|   Total lease cost  | 
$ | 65 | $ | 46 | ||||
|   
  | 
  
  | 
  
  | 
  
  | 
|||||
F-82
Supplemental balance sheet information related to leases was as follows (in millions, except lease term and discount rate):
| December 31, | ||||||||
| 2020 | 2019 | |||||||
|   Operating Leases  | 
||||||||
|   Operating lease right-of-use assets  | 
$ | 129 | $ | 135 | ||||
|   Current operating lease liabilities  | 
41 | 32 | ||||||
|   Noncurrent operating lease liabilities  | 
155 | 157 | ||||||
|   
  | 
  
  | 
  
  | 
  
  | 
|||||
|   Total operating lease liabilities  | 
$ | 196 | $ | 189 | ||||
|   
  | 
  
  | 
  
  | 
  
  | 
|||||
|   Finance Leases  | 
||||||||
|   Fixed assets, net  | 
$ | 83 | $ | 66 | ||||
|   Current finance lease liabilities  | 
28 | 23 | ||||||
|   Noncurrent finance lease liabilities  | 
59 | 47 | ||||||
|   
  | 
  
  | 
  
  | 
  
  | 
|||||
|   Total finance lease liabilities  | 
$ | 87 | $ | 70 | ||||
|   
  | 
  
  | 
  
  | 
  
  | 
|||||
|   Weighted Average Remaining Lease Term (in years)  | 
||||||||
|   Operating leases  | 
6.6 | 5.3 | ||||||
|   Finance leases  | 
3.5 | 3.4 | ||||||
|   Weighted Average Discount Rate  | 
||||||||
|   Operating leases  | 
5.6 | % | 5.6 | % | ||||
|   Finance leases  | 
4.4 | % | 4.9 | % | ||||
Supplemental cash flow and other information related to leases was as follows (in millions):
| December 31, | ||||||||
| 2020 | 2019 | |||||||
|   Cash paid for amounts included in the measurement of lease liabilities  | 
||||||||
|   Operating cash flows from operating leases  | 
$ | 42 | $ | 36 | ||||
|   Operating cash flows from finance leases  | 
4 | 4 | ||||||
|   Financing cash flows from finance leases  | 
24 | 13 | ||||||
|   Right-of use assets obtained in exchange for lease obligations  | 
||||||||
|   Operating leases  | 
$ | 26 | $ | 58 | ||||
|   Finance leases  | 
62 | 24 | ||||||
Future lease payments for lease obligations with initial terms in excess of one year as of December 31, 2020 are as follows (in millions):
| Finance Leases  | 
Operating Leases  | 
|||||||
|   2021  | 
$ | 28 | $ | 36 | ||||
|   2022  | 
26 | 33 | ||||||
|   2023  | 
22 | 30 | ||||||
|   2024  | 
15 | 30 | ||||||
|   2025  | 
3 | 20 | ||||||
|   Thereafter  | 
— | 61 | ||||||
|   
  | 
  
  | 
  
  | 
  
  | 
|||||
|   Total lease payments  | 
94 | 210 | ||||||
|   Less: amount representing interest  | 
(7 | ) | (39 | ) | ||||
|   
  | 
  
  | 
  
  | 
  
  | 
|||||
|   Total lease obligations, net  | 
87 | 171 | ||||||
|   Less: current portion of lease obligations, net  | 
(28 | ) | (35 | ) | ||||
|   
  | 
  
  | 
  
  | 
  
  | 
|||||
|   Total long term portion of lease obligations, net  | 
$ | 59 | $ | 136 | ||||
|   
  | 
  
  | 
  
  | 
  
  | 
|||||
F-83
The operating lease future lease payments include sublease rental income of $6 million for each of the years 2021 through 2023, $5 million and $2 million for 2024 and 2025, respectively.
Comparative Period Disclosure under ASC 840:
Total rental expenses for operating leases, including amounts applicable to taxes, insurance and maintenance for operating leases are as follows (in millions):
| Year Ended | ||||
| December 31, | ||||
| 2018 | ||||
|   Rental expenses  | 
$ | 32 | ||
|   Less: Sub lease rental income  | 
(10 | ) | ||
|   
  | 
  
  | 
|||
|   Net rental expense  | 
$ | 22 | ||
|   
  | 
  
  | 
|||
Total interest expense related to the capital leases for the year ended December 31, 2018 was $2 million.
17. Commitments and Contingencies
Legal
The Company is subject to various claims, tax assessments, lawsuits, and proceedings that arise in the ordinary course of business relating to the delivery of our services and the effectiveness of our technologies. The damages claimed in these matters are or may be substantial. Accruals for any exposures, and related insurance or other receivables, when applicable, are included on the Consolidated Balance Sheets and have been recognized in Selling, general and administrative expenses in the Consolidated Statements of Comprehensive Income (Loss) to the extent that losses are deemed probable and are reasonably estimable. These amounts are adjusted from time to time as developments warrant. Management believes that the reserves established are appropriate based on the facts currently known. The reserves recorded at December 31, 2020 and 2019 were not significant.
Guarantees and Indemnifications
The Company provides a variety of service performance guarantees and indemnifications to its clients. The maximum potential amount of future payments represents the notional amounts that could become payable under the guarantees and indemnifications if there were a total default by the guaranteed parties, without consideration of possible recoveries under recourse provisions or other methods. These notional amounts may bear no relationship to the future payments that may be made, if any, for these guarantees and indemnifications.
To date the Company has not been required to make any payment under any client arrangement as described above. The Company has assessed the current status of performance risk related to the client arrangements with performance guarantees and believes that any potential payments would be immaterial to the Consolidated Financial Statements.
Purchase Obligations
The Company’s expected cash outflow for non-cancellable purchase obligations related to purchases of information technology assets and services is $27 million, $26 million, $26 million, $27 million, $9 million and $7 million for the years ended 2021, 2022, 2023, 2024, 2025 and thereafter, respectively.
F-84
Service Obligations
On September 1, 2018, the Company executed an agreement to form a strategic partnership with Wipro, a leading global information technology, consulting and business process services company.
The Company’s expected cash outflow for non-cancellable service obligations related to our strategic partnership with Wipro is $134 million, $141 million, $147 million, $154 million, $162 million and $502 million for the years ended 2021, 2022, 2023, 2024, 2025 and thereafter, respectively.
The Company may terminate its arrangement with Wipro for cause or for the Company’s convenience. In the case of a termination for convenience, the Company would be required to pay a termination fee, including certain of Wipro’s unamortized costs, plus 25% of any remaining portion of the minimum level of services the Company agreed to purchase from Wipro over the course of 10 years.
18. Subsequent Events
On January 20, 2021, the Company announced that Cathinka Wahlstrom was appointed as our new Chief Commercial Officer.
On January 25, 2021, the Company entered into a definitive business combination agreement (the “Business Combination Agreement”) with Foley Trasimene Acquisition Corp (“Foley Trasimene”), its wholly owned subsidiary Alight, Inc. (f/k/a Acrobat Holdings, Inc., “New Pubco”), and certain other parties thereto. Foley Trasimene is a special purpose acquisition company that was formed for the purpose of effecting a business combination with one or more operating businesses. New Pubco and Foley Trasimene have obtained commitments from certain investors for a private placement of equity of New Pubco in connection with the completion of the transactions contemplated by the Business Combination Agreement pursuant to the terms of a number of subscription agreements. Under the terms of the proposed transaction, among other things, Foley Trasimene and the Company will each merge with wholly owned subsidiaries of New Pubco. As a result of the business combination, Foley Trasimene and the Company will each become subsidiaries of New Pubco, which will become a publicly traded entity under the name “Alight, Inc.” with its Class A common stock traded on the New York Stock Exchange under the symbol “ALIT”. The transaction reflects an implied pro-forma enterprise value at closing of approximately $7.3 billion. Existing Company equity holder Blackstone will remain a significant investor in the combined company.
Completion of the transaction is subject to approval by Foley Trasimene shareholders, the effectiveness of a registration statement to be filed with the Securities and Exchange Commission in connection with the transaction, and other customary closing conditions, including the receipt of certain regulatory approvals. The transaction is expected to close in the second quarter of 2021.
Events and transactions occurring through the date of issuance of the financial statements have been evaluated by management and, when appropriate, recognized or disclosed in the financial statements or notes to the Consolidated Financial Statements.
F-85
Tempo Holding Company, LLC
Condensed Consolidated Balance Sheets
(Unaudited)
| (in millions) | March 31, 2021  | 
December 31, 2020  | 
||||||
|   Assets  | 
||||||||
|   Current Assets  | 
||||||||
|   Cash and cash equivalents  | 
$ | 495 | $ | 506 | ||||
|   Receivables, net  | 
483 | 532 | ||||||
|   Other current assets  | 
168 | 163 | ||||||
|   
  | 
  
  | 
  
  | 
  
  | 
|||||
|   Total Current Assets Before Fiduciary Assets  | 
1,146 | 1,201 | ||||||
|   Fiduciary assets  | 
1,209 | 1,030 | ||||||
|   
  | 
  
  | 
  
  | 
  
  | 
|||||
|   Total Current Assets  | 
2,355 | 2,231 | ||||||
|   Goodwill  | 
2,248 | 2,245 | ||||||
|   Intangible assets, net  | 
1,684 | 1,733 | ||||||
|   Fixed assets, net  | 
333 | 334 | ||||||
|   Deferred tax assets, net  | 
5 | 5 | ||||||
|   Other assets  | 
415 | 408 | ||||||
|   
  | 
  
  | 
  
  | 
  
  | 
|||||
|   Total Assets  | 
$ | 7,040 | $ | 6,956 | ||||
|   
  | 
  
  | 
  
  | 
  
  | 
|||||
|   Liabilities and Members’ Equity  | 
||||||||
|   Liabilities  | 
||||||||
|   Current Liabilities  | 
||||||||
|   Accounts payable and accrued liabilities  | 
$ | 357 | $ | 394 | ||||
|   Current portion of long term debt  | 
35 | 37 | ||||||
|   Other current liabilities  | 
304 | 324 | ||||||
|   
  | 
  
  | 
  
  | 
  
  | 
|||||
|   Total Current Liabilities Before Fiduciary Liabilities  | 
696 | 755 | ||||||
|   Fiduciary liabilities  | 
1,209 | 1,030 | ||||||
|   
  | 
  
  | 
  
  | 
  
  | 
|||||
|   Total Current Liabilities  | 
1,905 | 1,785 | ||||||
|   Deferred tax liabilities  | 
1 | — | ||||||
|   Long term debt  | 
4,038 | 4,041 | ||||||
|   Other liabilities  | 
413 | 447 | ||||||
|   
  | 
  
  | 
  
  | 
  
  | 
|||||
|   Total Liabilities  | 
$ | 6,357 | $ | 6,273 | ||||
|   
  | 
  
  | 
  
  | 
  
  | 
|||||
|   Commitments and Contingencies (Note 16)  | 
||||||||
|   Members’ Equity  | 
||||||||
|   Members’ equity (123,700 and 123,700 A units, 1,726 and 1,800 A-1 units and 1,697 and 1,736 B units issued and outstanding, in each case, as of March 31, 2021 and December 31, 2020, respectively)  | 
$ | 852 | $ | 852 | ||||
|   Retained deficit  | 
(148 | ) | (127 | ) | ||||
|   Accumulated other comprehensive loss  | 
(21 | ) | (42 | ) | ||||
|   
  | 
  
  | 
  
  | 
  
  | 
|||||
|   Total Members’ Equity  | 
$ | 683 | $ | 683 | ||||
|   
  | 
  
  | 
  
  | 
  
  | 
|||||
|   Total Liabilities and Members’ Equity  | 
$ | 7,040 | $ | 6,956 | ||||
|   
  | 
  
  | 
  
  | 
  
  | 
|||||
See accompanying Notes to the Unaudited Condensed Consolidated Financial Statements
F-86
Condensed Consolidated Statements of Comprehensive Income (Loss)
(Unaudited)
| Three Months Ended March 31,  | 
||||||||
| (in millions, except per unit amounts) | 2021 | 2020 | ||||||
|   Revenue  | 
$ | 689 | $ | 693 | ||||
|   Cost of services, exclusive of depreciation and amortization  | 
452 | 462 | ||||||
|   Depreciation and amortization  | 
19 | 13 | ||||||
|   
  | 
  
  | 
  
  | 
  
  | 
|||||
|   Gross Profit  | 
218 | 218 | ||||||
|   Operating Expenses  | 
||||||||
|   Selling, general and administrative  | 
117 | 124 | ||||||
|   Depreciation and intangible amortization  | 
55 | 56 | ||||||
|   
  | 
  
  | 
  
  | 
  
  | 
|||||
|   Total operating expenses  | 
172 | 180 | ||||||
|   
  | 
  
  | 
  
  | 
  
  | 
|||||
|   Operating Income  | 
46 | 38 | ||||||
|   Interest expense  | 
62 | 58 | ||||||
|   Other expense, net  | 
8 | 1 | ||||||
|   
  | 
  
  | 
  
  | 
  
  | 
|||||
|   Loss Before Income Tax Benefit  | 
(24 | ) | (21 | ) | ||||
|   Income tax benefit  | 
(3 | ) | — | |||||
|   
  | 
  
  | 
  
  | 
  
  | 
|||||
|   Net Loss  | 
$ | (21 | ) | $ | (21 | ) | ||
|   
  | 
  
  | 
  
  | 
  
  | 
|||||
|   Net Loss Per Unit:  | 
||||||||
|   Basic  | 
$ | (170.41 | ) | $ | (170.50 | ) | ||
|   
  | 
  
  | 
  
  | 
  
  | 
|||||
|   Diluted  | 
$ | (170.41 | ) | $ | (170.50 | ) | ||
|   
  | 
  
  | 
  
  | 
  
  | 
|||||
|   Net Loss  | 
$ | (21 | ) | $ | (21 | ) | ||
|   Other comprehensive income (loss), net of tax:  | 
||||||||
|   Change in fair value of derivatives  | 
17 | (35 | ) | |||||
|   Foreign currency translation adjustments  | 
4 | (16 | ) | |||||
|   
  | 
  
  | 
  
  | 
  
  | 
|||||
|   Total other comprehensive income (loss), net of tax:  | 
21 | (51 | ) | |||||
|   
  | 
  
  | 
  
  | 
  
  | 
|||||
|   Comprehensive Income (Loss)  | 
$ | — | $ | (72 | ) | |||
|   
  | 
  
  | 
  
  | 
  
  | 
|||||
See accompanying Notes to the Unaudited Condensed Consolidated Financial Statements
F-87
Condensed Consolidated Statements of Members’ Equity
(Unaudited)
| Members’ Equity | Accumulated Other Comprehensive (Loss) Income  | 
Total | ||||||||||||||||||||||||||||||
| Class A Units | Class A-1 Units | Class B Units | ||||||||||||||||||||||||||||||
| (in millions, except unit amounts) | Units | Amount | Units | Amount | Units | Amount | ||||||||||||||||||||||||||
|   Balance at December 31, 2020  | 
123,700 | $ | 699 | 1,800 | $ | 12 | 1,736 | $ | 14 | $ | (42 | ) | $ | 683 | ||||||||||||||||||
|   
  | 
  
  | 
  
  | 
  
  | 
  
  | 
  
  | 
  
  | 
  
  | 
  
  | 
  
  | 
  
  | 
  
  | 
  
  | 
  
  | 
  
  | 
  
  | 
|||||||||||||||||
|   Comprehensive (loss) income, net of tax  | 
— | (21 | ) | — | — | — | — | 21 | — | |||||||||||||||||||||||
|   Restricted share units vested, net of units withheld in lieu of taxes  | 
— | — | 1 | — | 50 | — | — | — | ||||||||||||||||||||||||
|   Unit repurchases  | 
— | — | (75 | ) | (1 | ) | (89 | ) | (1 | ) | — | (2 | ) | |||||||||||||||||||
|   Share-based compensation expense  | 
— | — | — | — | — | 2 | — | 2 | ||||||||||||||||||||||||
|   
  | 
  
  | 
  
  | 
  
  | 
  
  | 
  
  | 
  
  | 
  
  | 
  
  | 
  
  | 
  
  | 
  
  | 
  
  | 
  
  | 
  
  | 
  
  | 
|||||||||||||||||
|   Balance at March 31, 2021  | 
123,700 | $ | 678 | 1,726 | $ | 11 | 1,697 | $ | 15 | $ | (21 | ) | $ | 683 | ||||||||||||||||||
|   
  | 
  
  | 
  
  | 
  
  | 
  
  | 
  
  | 
  
  | 
  
  | 
  
  | 
  
  | 
  
  | 
  
  | 
  
  | 
  
  | 
  
  | 
  
  | 
|||||||||||||||||
| Members’ Equity | Accumulated Other Comprehensive Loss  | 
Total | ||||||||||||||||||||||||||||||
| Class A Units | Class A-1 Units | Class B Units | ||||||||||||||||||||||||||||||
| (in millions, except unit amounts) | Units | Amount | Units | Amount | Units | Amount | ||||||||||||||||||||||||||
|   Balance at December 31, 2019  | 
123,700 | $ | 804 | 1,683 | $ | 15 | 1,107 | $ | 11 | $ | (25 | ) | $ | 805 | ||||||||||||||||||
|   
  | 
  
  | 
  
  | 
  
  | 
  
  | 
  
  | 
  
  | 
  
  | 
  
  | 
  
  | 
  
  | 
  
  | 
  
  | 
  
  | 
  
  | 
  
  | 
|||||||||||||||||
|   Comprehensive loss, net of tax  | 
— | (21 | ) | — | — | — | — | (51 | ) | (72 | ) | |||||||||||||||||||||
|   Restricted share units vested, net of units withheld in lieu of taxes  | 
— | — | 11 | — | 15 | — | — | — | ||||||||||||||||||||||||
|   Share-based compensation expense  | 
— | — | — | — | — | 2 | — | 2 | ||||||||||||||||||||||||
|   
  | 
  
  | 
  
  | 
  
  | 
  
  | 
  
  | 
  
  | 
  
  | 
  
  | 
  
  | 
  
  | 
  
  | 
  
  | 
  
  | 
  
  | 
  
  | 
|||||||||||||||||
|   Balance at March 31, 2020  | 
123,700 | $ | 783 | 1,694 | $ | 15 | 1,122 | $ | 13 | $ | (76 | ) | $ | 735 | ||||||||||||||||||
|   
  | 
  
  | 
  
  | 
  
  | 
  
  | 
  
  | 
  
  | 
  
  | 
  
  | 
  
  | 
  
  | 
  
  | 
  
  | 
  
  | 
  
  | 
  
  | 
|||||||||||||||||
See accompanying Notes to the Unaudited Condensed Consolidated Financial Statements
F-88
Condensed Consolidated Statements of Cash Flows
(Unaudited)
| Three Months Ended March 31,  | 
||||||||
| (in millions) | 2021 | 2020 | ||||||
|   Cash flows from operating activities  | 
||||||||
|   Net loss  | 
$ | (21 | ) | $ | (21 | ) | ||
|   Adjustments to reconcile net loss to net cash provided by (used for) operations:  | 
||||||||
|   Depreciation  | 
24 | 19 | ||||||
|   Intangible amortization expense  | 
50 | 50 | ||||||
|   Noncash lease expense  | 
4 | 8 | ||||||
|   Financing fee and premium amortization  | 
5 | 6 | ||||||
|   Share-based compensation expense  | 
2 | 2 | ||||||
|   Other  | 
1 | 2 | ||||||
|   Change in assets and liabilities:  | 
||||||||
|   Receivables  | 
52 | (3 | ) | |||||
|   Accounts payable and accrued liabilities  | 
(31 | ) | (52 | ) | ||||
|   Other assets and liabilities  | 
(47 | ) | (25 | ) | ||||
|   
  | 
  
  | 
  
  | 
  
  | 
|||||
|   Cash provided by (used for) operating activities  | 
$ | 39 | $ | (14 | ) | |||
|   
  | 
  
  | 
  
  | 
  
  | 
|||||
|   Cash flows from investing activities  | 
||||||||
|   Acquisition of businesses, net of cash acquired  | 
— | 3 | ||||||
|   Capital expenditures  | 
(27 | ) | (25 | ) | ||||
|   
  | 
  
  | 
  
  | 
  
  | 
|||||
|   Cash used for investing activities  | 
$ | (27 | ) | $ | (22 | ) | ||
|   
  | 
  
  | 
  
  | 
  
  | 
|||||
|   Cash flows from financing activities  | 
||||||||
|   Net increase in fiduciary liabilities  | 
179 | 94 | ||||||
|   Members’ equity unit repurchase  | 
(2 | ) | — | |||||
|   Borrowings from banks  | 
54 | 47 | ||||||
|   Repayments to banks  | 
(62 | ) | (55 | ) | ||||
|   Principal payments on finance lease obligations  | 
(6 | ) | (3 | ) | ||||
|   Settlements of interest rate swaps  | 
(7 | ) | (2 | ) | ||||
|   Contingent consideration payments  | 
(1 | ) | (1 | ) | ||||
|   
  | 
  
  | 
  
  | 
  
  | 
|||||
|   Cash provided by financing activities  | 
$ | 155 | $ | 80 | ||||
|   
  | 
  
  | 
  
  | 
  
  | 
|||||
|   Effect of exchange rate changes on cash, cash equivalents and restricted cash  | 
1 | (8 | ) | |||||
|   Net increase in cash, cash equivalents and restricted cash  | 
168 | 36 | ||||||
|   Cash, cash equivalents and restricted cash at beginning of period  | 
1,536 | 985 | ||||||
|   
  | 
  
  | 
  
  | 
  
  | 
|||||
|   Cash, cash equivalents and restricted cash at end of period  | 
$ | 1,704 | $ | 1,021 | ||||
|   
  | 
  
  | 
  
  | 
  
  | 
|||||
|   Reconciliation of cash, cash equivalents, and restricted cash to the Consolidated Balance Sheets  | 
||||||||
|   Cash and cash equivalents  | 
495 | 160 | ||||||
|   Restricted cash included in fiduciary assets  | 
1,209 | 861 | ||||||
|   
  | 
  
  | 
  
  | 
  
  | 
|||||
|   Total cash, cash equivalents and restricted cash  | 
$ | 1,704 | $ | 1,021 | ||||
|   
  | 
  
  | 
  
  | 
  
  | 
|||||
|   Supplemental disclosures:  | 
||||||||
|   Interest paid  | 
$ | 31 | $ | 34 | ||||
|   Income taxes paid  | 
3 | 8 | ||||||
|   Supplemental disclosure of non-cash financing activities:  | 
||||||||
|   Fixed asset additions acquired through finance leases  | 
$ | 1 | $ | 3 | ||||
|   Right of use asset additions acquired through operating leases  | 
(3 | ) | 35 | |||||
See accompanying Notes to the Unaudited Condensed Consolidated Financial Statements
F-89
Notes to the Unaudited Condensed Consolidated Financial Statements
1. Basis of Presentation and Nature of Business
Tempo Holding Company, LLC (“Holdco,” the “Company,” “Alight,” or “we”) was formed under the laws of the State of Delaware on March 7, 2017. Holdco is owned by Tempo Management, LLC and certain investment funds affiliated with The Blackstone Group L.P. (“Blackstone”) and other co-investors (collectively, the “Initial Investors”). Holdco is a holding company which conducts substantially all of its business operations through a 100% owned subsidiary, Tempo Acquisition, LLC.
Tempo Acquisition, LLC was formed under the laws of the State of Delaware on February 6, 2017. On February 9, 2017, Tempo Acquisition, LLC, entered into a purchase agreement (“the Purchase Agreement”) with Aon plc (“Aon”) whereby the Company agreed to purchase all of the outstanding equity interest in certain technology-enabled human resources solutions of Aon (which may be referred to as “Tempo”), plus certain related assets, for a purchase price of $4.3 billion in cash payable at closing, subject to customary adjustments set forth in the Purchase Agreement plus the assumption of certain liabilities (together the “Separation”). The Separation was completed on May 1, 2017.
The accompanying unaudited Condensed Consolidated Financial Statements have been prepared in accordance with U.S. generally accepted accounting principles (“U.S. GAAP”) for interim financial information, and should be read in conjunction with the Consolidated Financial Statements contained in the Company’s December 31, 2020 annual financial statements. In the opinion of management, all adjustments, including normal recurring adjustments, considered necessary for a fair presentation have been included. All significant intercompany transactions and balances have been eliminated upon consolidation. The results of operations for interim periods are not necessarily indicative of the results to be expected for future quarters or for the full fiscal year ending December 31, 2021.
In the third quarter of 2020, the Company realigned and renamed certain of its reportable segments due to a reorganization as a result of leadership and strategy changes. All prior period information has been recast to reflect this change in reportable segments. See Note 11 “Segment Reporting” for more details.
Nature of Business
Alight is a leading cloud-based provider of integrated digital human capital and business solutions. We have an unwavering belief that a company’s success starts with its people, and our solutions connect human insights with technology. Leveraging artificial intelligence (“AI”) and data analytics, we provide an integrated, personalized experience for employees using technology-driven solutions that unlock value for employers. Our mission-critical solutions enable employees to enrich their health, wealth and wellbeing which helps global organizations achieve a high-performance culture. Our solutions include:
| • |   Employer Solutions: driven by our digital, software and AI-led capabilities and spanning total employee wellbeing and engagement, including integrated benefits administration, healthcare navigation, financial health, employee wellness and payroll. These solutions are designed to support employers in effectively managing their workforce through a seamless, integrated platform. We leverage data across all interactions and activities to improve the consumer experience, reduce operational costs and better inform management processes and decision-making. In addition, employees benefit from an integrated portal and user experience, coupled with a full-service client care center, helping them manage the full life cycle of their health, wealth and careers.  | 
| • |   Professional Services: includes our project-based cloud deployment and consulting offerings that provide expertise with both human capital and financial platforms. Specifically, this includes cloud advisory and deployment, and optimization services for cloud platforms such as Workday, SAP SuccessFactors, Oracle, and Cornerstone OnDemand.  | 
F-90
2. Accounting Policies and Practices
Use of Estimates
The preparation of the accompanying Condensed Consolidated Financial Statements in conformity with U.S. GAAP requires management to make estimates and assumptions that affect the reported amounts of assets and liabilities, disclosures of contingent assets and liabilities at the date of the financial statements, and the reported amounts of reserves and expenses.
These estimates and assumptions are based on management’s best estimates and judgments. Management evaluates its estimates and assumptions on an ongoing basis using historical experience and other factors, including the current economic environment. Management believes its estimates to be reasonable given the current facts available. Management adjusts such estimates and assumptions when facts and circumstances dictate. Illiquid credit markets, volatile equity markets, and foreign currency exchange rate movements increase the uncertainty inherent in such estimates and assumptions. As future events and their effects cannot be predicted with certainty, actual results could differ significantly from these estimates. Changes in estimates resulting from continuing changes in the economic environment would, if applicable, be reflected in the financial statements in future periods.
Concentration of Risk
The Company has no significant off-balance sheet risks related to foreign exchange contracts or other foreign hedging arrangements. Management believes that its account receivable credit risk exposure is limited, and the Company has not experienced significant write-downs in its accounts receivable balances. Additionally, there was no single client who accounted for more than 10% of the Company’s revenues in any of the periods presented.
Cash and Cash Equivalents
Cash and cash equivalents include cash balances. At March 31, 2021 and December 31, 2020, Cash and cash equivalents totaled $495 million and $506 million, respectively, and none of the balances were restricted as to its use.
Fiduciary Assets and Liabilities
Some of the Company’s agreements require it to hold funds to pay certain obligations on behalf of its clients. Funds held on behalf of clients are segregated from Company funds, and their use is restricted to the payment of obligations on behalf of clients. There is typically a short period of time between when the Company receives funds and when it pays obligations on behalf of clients. These funds are recorded as Fiduciary assets with the related obligation recorded as Fiduciary liabilities in the Condensed Consolidated Balance Sheets.
Commissions Receivable
Commissions receivable, which are recorded in Other current assets and Other assets in the Condensed Consolidated Balance Sheets, are contract assets that represent estimated variable consideration for commissions to be received from insurance carriers for performance obligations that have been satisfied. The current portion of commissions receivable are expected to be received within one year, while the non-current portion of commissions receivable are expected to be received beyond one year.
Allowance for Expected Credit Losses
The Company’s allowance for expected credit losses with respect to trade receivables and contract assets is based on a combination of factors, including evaluation of historical write-offs, current conditions and reasonable
F-91
economic forecasts that affect collectability and other qualitative and quantitative analysis. Receivables, net included an allowance for expected credit losses of $14 million and $15 million at March 31, 2021 and December 31, 2020, respectively.
Fixed Assets, Net
The Company records fixed assets at cost. We compute depreciation and amortization using the straight-line method on the estimated useful lives of the assets, which are generally as follows:
|   Asset Description  | 
  Asset Life  | |
|   Capitalized software  | 
Lesser of the life of an associated license, or 4 to 7 years | |
|   Leasehold improvements  | 
Lesser of estimated useful life or lease term, not to exceed 10 years | |
|   Furniture, fixtures and equipment  | 
4 to 10 years | |
|   Computer equipment  | 
4 to 6 years | 
Goodwill and Intangible Assets, Net
Goodwill represents the excess of the purchase price over the fair value of the net tangible and identifiable intangible assets acquired and liabilities assumed. Goodwill is not amortized, but rather is tested for impairment on an annual basis during the fourth quarter or when impairment indicators are present.
Our intangible assets consist primarily of assets acquired through business combinations, including customer related contract based intangibles and technology related intangibles, and trademarks. Amortization of the finite-lived intangible assets is computed on a straight-line basis using the estimated useful life of the assets. The estimated useful life of customer related contract based intangibles and technology related intangibles range from 6 to 15 years, and the estimated useful life of finite-lived trade name intangibles range from 1 to 6 years. See Note 6 “Goodwill and Intangible assets, net” for more information. The Company reviews intangible assets that are being amortized for impairment whenever events or changes in circumstances indicate that their carrying value amount may not be recoverable. One of the trademark intangible assets is indefinite-lived and is not amortized.
Derivatives
The Company uses derivative financial instruments, such as interest rate swaps. Interest rate swaps are used to manage interest risk exposures and have been designated as cash flow hedges. The changes in the fair value of derivatives that qualify for hedge accounting as cash flow hedges are recorded in Accumulated other comprehensive loss. Amounts are reclassified from Accumulated other comprehensive loss into earnings when the hedge exposure affects earnings.
The Company discontinues hedge accounting prospectively when: (1) the derivative expires or is sold, terminated, or exercised, (2) the qualifying criteria are no longer met, or (3) management removes the designation of the hedging relationship.
Foreign Currency
Certain of the Company’s non-U.S. operations use their respective local currency as their functional currency. The operations that do not have the U.S. dollar as their functional currency translate their financial statements at the current exchange rates in effect at the balance sheet date and revenues and expenses using rates that approximate those in effect during the period. The resulting translation adjustments are included in net foreign currency translation adjustments within the Condensed Consolidated Statements of Members’ Equity. Gains and losses from the remeasurement of monetary assets and liabilities that are denominated in a non-functional currency are included in Other expense, net within the Condensed Consolidated Statements of Comprehensive Income (Loss). The impact of the foreign exchange gains and losses for the three months ended March 31, 2021 and 2020 were a loss of $8 million and a loss of $1 million, respectively.
F-92
Share-Based Compensation Costs
Share-based payments to employees, including grants of restricted share units (“RSUs”) and performance-based restricted share units (“PRSUs”), are measured based on their estimated grant date fair value. The Company recognizes compensation expense on a straight-line basis over the requisite service period for awards expected to ultimately vest. Forfeitures are estimated on the date of grant and revised if actual or expected forfeiture activity differs materially from original estimates.
Income Taxes
The Company is treated as a U.S. partnership and files a U.S. partnership income tax return. Taxable income or losses are reported in separate tax returns. The Company’s operating results, except for the business entities that file separate stand-alone income tax returns or non-U.S. jurisdiction tax returns, were included in the Company’s U.S. federal and state partnership income tax returns or non-U.S. jurisdiction tax returns. Accordingly, no provision, has been made for federal income taxes for the Company. Included in the Company’s Condensed Consolidated Financial Statements are business entities that file separate stand-alone U.S. federal income tax returns and are not included in the U.S. federal partnership tax returns for the Company. The Company is liable for the required U.S. federal income tax provisions for these entities as well as the various state income taxes, fees and foreign taxes which are shown in Note 7 “Income Taxes”.
The Company recognizes the benefits of tax return positions in the financial statements if it is “more-likely-than-not” they will be sustained by a taxing authority. The measurement of a tax position meeting the more-likely-than-not criteria is based on the largest benefit that is more than 50 percent likely to be realized. Only information that is available at the reporting date is considered in the Company’s recognition and measurement analysis and events or changes in facts and circumstances are accounted for in the period in which the event or change in circumstance occurs.
New Accounting Pronouncements: Recently Adopted
Reference Rate Reform
In March 2020, the FASB issued ASU 2020-04, “Reference Rate Reform (Topic 848): Facilitation of the Effects of Reference Rate Reform on Financial Reporting.” This guidance provides optional expedients and exceptions for certain contracts, hedging relationships, and other transactions that reference LIBOR or another reference rate that is expected to be discontinued because of reference rate reform. The guidance permits entities not to apply modification accounting or remeasure lease payments in lease contracts if the changes to the contract are related to the discontinuation of the reference rate. If certain criteria are met, the amendments also allow exceptions to the dedesignation criteria of the hedging relationship and the assessment of hedge effectiveness during the transition period. For held-to-maturity debt securities, one-time sale and/or transfer to available-for-sale or trading may be made for held-to-maturity debt securities that both reference an eligible reference rate and were classified as held-to-maturity before January 1, 2020. In January 2021, the FASB issued ASU 2021-01, which provides optional expedients and exceptions when accounting for derivative contracts and certain hedging relationships affected by changes in the interest rates used for discounting cash flows, for computing variation margin settlements, and for calculating price alignment interest in connection with reference rate reform activities under way in global financial markets. An entity will apply this guidance on a prospective basis. The new guidance is effective as of March 12, 2020, and will not apply to any contract modifications made, sales and transfers of held-to-maturity debt securities, and hedging relationships entered into or evaluated after December 31, 2022. At the time of adoption, there was no impact to our Condensed Consolidated Financial Statements. The Company will continue to assess the impact as the reference rate transition occurs over the next two years.
Callable Debt Securities
In October 2020, the FASB issued ASU 2020-08, “Codification Improvements to Subtopic 310-20 – Receivables – Nonrefundable Fees and Other Costs.” The new accounting guidance clarifies that a reporting
F-93
entity should assess whether a callable debt security purchased at a premium is within the scope of ASC 310-20-35-33 each reporting period, which impacts the amortization period for nonrefundable fees and other costs. The guidance must be applied on a prospective basis as of the beginning of the period of adoption for existing or newly purchased callable debt securities. The new guidance is effective for the Company for the fiscal year 2021 and respective interim periods. The Company adopted this standard on January 1, 2021. The adoption of this guidance had no material impact upon our Condensed Consolidated Financial Statements.
3. Revenue from Contracts with Customers
Substantially all of the Company’s revenue is highly recurring and is derived from contracts with customers to provide integrated, cloud-based human capital solutions that empower clients and their employees to manage their health, wealth and HR needs. The Company’s revenues are disaggregated by recurring and project revenues within each reportable segment. Recurring revenues are typically longer term in nature and more predictable on an annual basis, while project revenues consist of project work of a shorter duration. See Note 11 “Segment Reporting” for quantitative disclosures of recurring and project revenues by reportable segment. The Company’s reportable segments are Employer Solutions, Professional Services and Hosted business. Employer Solutions are driven by our digital, software and AI-led capabilities and spanning total employee wellbeing and engagement, including integrated employee wellness, benefits administration, healthcare navigation and financial health. Professional Services includes our cloud deployment, advisory and application management services. The Company believes these revenue categories depict how the nature, amount, timing, and uncertainty of its revenue and cash flows are affected by economic factors.
Revenues are recognized when control of the promised services is transferred to the customer in the amount that best reflects the consideration to which the Company expects to be entitled in exchange for those services. Substantially all of the Company’s revenue is recognized over time as the customer simultaneously receives and consumes the benefits of our services. On occasion, we may be entitled to a fee based on achieving certain performance criteria or contract milestones. To the extent that we cannot estimate with reasonable assurance the likelihood that we will achieve the performance target, we will constrain this portion of the transaction price and recognize it when or as the uncertainty is resolved. Any taxes assessed on revenues relating to services provided to our clients are recorded on a net basis. All of the Company’s revenues are described in more detail below.
Outsourced Administrative Services
We provide benefits, human resource and payroll outsourcing services across all of our solutions, which are highly recurring. The Company’s outsourcing contracts may include administration services across one or multiple solutions and typically have three to five-year terms with mutual renewal options.
These contracts typically consist of an implementation phase and an ongoing administration phase:
Implementation phase – In connection with the Company’s long-term outsourcing agreements, highly customized implementation efforts are often necessary to set up clients and their human resource, payroll or benefit programs on the Company’s systems and operating processes. Work performed during the implementation phase is considered a set-up activity because it does not transfer a service to the customer. Therefore it is not a separate performance obligation. As these agreements are longer term in nature, our contracts generally provide that if the client terminates a contract, we are entitled to an additional payment for services performed through the termination date designed to recover our up-front costs of implementation. Any fees received from the customer as part of the implementation are in effect, an advance payment for the future ongoing administration services to be provided.
Ongoing administration services phase – For all solutions, the ongoing administration phase includes a variety of plan and payroll administration services and system support services. More specifically, these services include data management, calculations, reporting, fulfillment/communications, compliance services, call center support, and in our Health solutions agreements, annual on-boarding and enrollment
F-94
support. While there are a variety of activities performed across all solutions, the overall nature of the obligation is to provide integrated outsourcing solutions to the customer. The agreement represents a stand-ready obligation to perform these activities across all solutions on an as-needed basis. The customer obtains value from each period of service, and each time increment (i.e., each month, or each benefit cycle in the case of our Health solutions arrangements) is distinct and substantially the same. Accordingly, the ongoing administration services for each solution represents a series and each series (i.e., each month, or each benefit cycle including the enrollment period in the case of our Health solutions arrangements) of distinct services are deemed to be a single performance obligation. In agreements that include multiple performance obligations, the transaction price related to each performance obligation is based on a relative stand-alone selling price basis. We establish the stand-alone selling price using observable market prices that the Company charges separately for similar solutions to similar customers.
Our contracts with our clients specify the terms and conditions upon which the services are based. Fees for these outsourced services are primarily based on a contracted fee charged per participant per period (e.g., monthly or annually, as applicable). These contracts may also include fixed components, including lump-sum implementation fees. Our fees are not typically payable until the commencement of the ongoing administration phase. Once fees become payable, payment is typically due on a monthly basis as we perform under the contract, and we are entitled to be reimbursed for work performed to date in the event of termination.
For outsourced Health solution services, each benefits cycle inclusive of the enrollment period represents a time increment under the series guidance and is a single performance obligation. Although ongoing fees are typically not payable until the commencement of the ongoing administrative phase, we begin transferring services to our customers approximately four months prior to payments being due as part of our annual enrollment services. Although our per-participant fees are considered variable, they are typically predictable in nature, and therefore we do not generally constrain any portion of our transaction price estimates. We use an input method based on the labor costs incurred relative to total labor costs as the measure of progress in satisfying our Health solution performance obligation commencing when the customer’s annual enrollment services begin. Given that the Health solution enrollment and administrative services are stand-ready in nature, it can be difficult to estimate the total expected efforts or hours we will incur for a particular benefits cycle. Therefore, the input measure is based on the historical effort expended each month, which is measured as labor cost.
For all other outsourced benefits, human resources and payroll services where each month represents a distinct time increment under the series guidance, we allocate the transaction price to the month we are performing our services. Therefore, the amount recognized each month is the variable consideration related to that month plus any fixed monthly or annual fee, which is recognized on a straight-line basis. Revenue for these types of arrangements are therefore more consistent throughout the year.
In the normal course of business, we enter into change orders or other contract modifications to add or modify services provided to the customer. We evaluate whether these modifications should be accounted for as separate contracts or a modification to an existing contract. To the extent that the modification changes a promise that forms part of the underlying series, the modification is not accounted for as a separate contract.
Other Contracts
In addition to the ongoing outsourced administration services, the Company also has services across all solutions that represent separate performance obligations and that are often shorter in duration, such as our cloud deployment services, cloud advisory services, participant financial advisory services, and annual enrollment services not bundled with ongoing administration services.
Fee arrangements can be in the form of fixed-fee, time-and-materials, or fees based on assets under management. Payment is typically due on a monthly basis as we perform under the contract, and we are entitled to be reimbursed for work performed to date in the event of termination.
F-95
Services may represent stand-ready obligations that meet the series provision, in which case all variable consideration is allocated to each distinct time increment.
Other services are recognized over-time based on a method that faithfully depicts the transfer of value to the customer, which may be based on the value of labor hours worked or time elapsed, depending on the facts and circumstances.
A portion of the fees for annual enrollment services not bundled with ongoing administration services are in the form of commissions received from carriers and are variable in nature. These annual enrollment services are typically completed over a short period. However, the Company may continue to receive commissions from carriers until the respective policy lapses or is cancelled. The Company bases the estimates of total transaction price on supportable evidence from an analysis of past transactions, and only includes amounts that are probable of being received or not refunded. This is an area requiring significant judgement and as a result, the estimated total transaction price may be lower than the ultimate amount of commissions we may collect. Consequently, the estimate of total transaction price is adjusted over time as the Company receives confirmation of cash received, or as other information becomes available.
The Company has elected to apply practical expedients to not disclose the revenue related to unsatisfied performance obligations if (1) the contract has an original duration of 1 year or less, or (2) the variable consideration is allocated entirely to an unsatisfied performance obligation which is recognized as a series of distinct goods and services that form a single performance obligation.
Contract Costs
Costs to obtain a Contract
The Company capitalizes incremental costs to obtain a contract with a customer that are expected to be recovered. Assets recognized for the costs to obtain a contract, which primarily includes sales commissions paid in relation to the initial contract, are amortized over the expected life of the underlying customer relationships, which is 7 years for our payroll and cloud solutions and 15 years for all of our other solutions. Commissions paid in relation to contract renewals were immaterial for all periods. The expected life of the underlying customer relationships considers the initial contract terms, which range from 3-5 years as well as expected renewals. For situations where the duration of the contract is 1 year or less, the Company has applied a practical expedient and recognized the costs of obtaining a contract as an expense when incurred. These costs are recorded in Cost of services, exclusive of depreciation and amortization in the Condensed Consolidated Statements of Comprehensive Income (Loss).
Costs to fulfill a Contract
The Company capitalizes costs to fulfill contracts which includes highly customized implementation efforts to set up clients and their human resource, payroll or benefit programs. Assets recognized for the costs to fulfill a contract are amortized on a systematic basis over the expected life of the underlying customer relationships, which is 7 years for our payroll and cloud solutions and 15 years for all of our other solutions.
Amortization for all contracts costs are recorded in Cost of services, exclusive of depreciation and amortization in the Condensed Consolidated Statements of Comprehensive Income (Loss) (see Note 5 “Other Financial Data”).
4. Acquisitions
2020 Acquisition
The Company completed one acquisition during the year ended December 31, 2020. The acquisition was not material to the Company’s results of operations, financial position, or cash flows and therefore, the pro forma
F-96
impact of the acquisition has not been presented. The Company accounted for the acquisition as a business combination under Accounting Standards Codification Topic 805, Business Combinations. The goodwill identified by this acquisition is primarily attributed to the synergies that are expected to be realized as well as intangible assets that do not qualify for separate recognition, such as workforce. Goodwill is not amortized and is deductible for tax purposes. Upon completion of this acquisition, the business is now wholly-owned by the Company.
5. Other Financial Data
Condensed Consolidated Balance Sheets Information
Receivables, net
The components of Receivables, net are as follows (in millions):
| March 31, 2021  | 
December 31, 2020  | 
|||||||
|   Billed and unbilled receivables  | 
$ | 497 | $ | 547 | ||||
|   Allowance for expected credit losses  | 
(14 | ) | (15 | ) | ||||
|   
  | 
  
  | 
  
  | 
  
  | 
|||||
|   Balance at end of period  | 
$ | 483 | $ | 532 | ||||
|   
  | 
  
  | 
  
  | 
  
  | 
|||||
The Company has not experienced significant write-downs in its receivable balances.
Other current assets
The components of Other current assets are as follows (in millions):
| March 31, 2021  | 
December 31, 2020  | 
|||||||
|   Deferred project costs  | 
$ | 50 | $ | 53 | ||||
|   Prepaid expenses  | 
59 | 57 | ||||||
|   Commissions receivable  | 
33 | 32 | ||||||
|   Other  | 
26 | 21 | ||||||
|   
  | 
  
  | 
  
  | 
  
  | 
|||||
|   Total  | 
$ | 168 | $ | 163 | ||||
|   
  | 
  
  | 
  
  | 
  
  | 
|||||
Other assets
The components of Other assets are as follows (in millions):
| March 31, 2021  | 
December 31, 2020  | 
|||||||
|   Deferred project costs  | 
$ | 240 | $ | 228 | ||||
|   Operating lease right of use asset  | 
122 | 129 | ||||||
|   Commissions receivable  | 
24 | 25 | ||||||
|   Other  | 
29 | 26 | ||||||
|   
  | 
  
  | 
  
  | 
  
  | 
|||||
|   Total  | 
$ | 415 | $ | 408 | ||||
|   
  | 
  
  | 
  
  | 
  
  | 
|||||
The current and non-current portions of deferred project costs relate to costs to obtain and fulfill contracts (see Note 3 “Revenue from Contracts with Customers”). During both the three months ended March 31, 2021 and 2020, total amortization expense of $16 million was recorded in Cost of services, exclusive of depreciation and amortization in the Condensed Consolidated Statements of Comprehensive Income (Loss).
F-97
Other assets include the fair value of outstanding derivative instruments related to interest rate swaps. The balance in Other assets as of March 31, 2021 was $6 million (see Note 12 “Derivative Financial Instruments” for further information).
Fixed assets, net
The components of Fixed assets, net are as follows (in millions):
| March 31, 2021  | 
December 31, 2020  | 
|||||||
|   Capitalized software  | 
$ | 256 | $ | 242 | ||||
|   Leasehold improvements  | 
62 | 63 | ||||||
|   Computer equipment  | 
193 | 192 | ||||||
|   Furniture, fixtures and equipment  | 
21 | 21 | ||||||
|   Construction in progress  | 
34 | 28 | ||||||
|   
  | 
  
  | 
  
  | 
  
  | 
|||||
|   Total Fixed assets, gross  | 
566 | 546 | ||||||
|   Less: Accumulated depreciation  | 
233 | 212 | ||||||
|   
  | 
  
  | 
  
  | 
  
  | 
|||||
|   Fixed assets, net  | 
$ | 333 | $ | 334 | ||||
|   
  | 
  
  | 
  
  | 
  
  | 
|||||
Included in Computer equipment are assets under finance leases. The balances as of March 31, 2021 and December 31, 2020, net of accumulated depreciation related to these assets were $77 million and $83 million, respectively.
Other current liabilities
The components of Other current liabilities are as follows (in millions):
| March 31, 2021  | 
December 31, 2020  | 
|||||||
|   Deferred revenue  | 
$ | 129 | $ | 148 | ||||
|   Operating lease liabilities  | 
41 | 41 | ||||||
|   Finance lease liabilities  | 
28 | 28 | ||||||
|   Other  | 
106 | 107 | ||||||
|   
  | 
  
  | 
  
  | 
  
  | 
|||||
|   Total  | 
$ | 304 | $ | 324 | ||||
|   
  | 
  
  | 
  
  | 
  
  | 
|||||
Other liabilities
The components of Other liabilities are as follows (in millions):
| March 31, 2021  | 
December 31, 2020  | 
|||||||
|   Deferred revenue  | 
$ | 59 | $ | 60 | ||||
|   Operating lease liabilities  | 
149 | 155 | ||||||
|   Finance lease liabilities  | 
54 | 59 | ||||||
|   Unrecognized tax positions  | 
48 | 48 | ||||||
|   Other  | 
103 | 125 | ||||||
|   
  | 
  
  | 
  
  | 
  
  | 
|||||
|   Total  | 
$ | 413 | $ | 447 | ||||
|   
  | 
  
  | 
  
  | 
  
  | 
|||||
The current and non-current portions of deferred revenue relates to consideration received in advance of performance under client contracts. During the three months ended March 31, 2021 and 2020, revenue of approximately $79 million and $113 million was recognized that was recorded as deferred revenue at the beginning of each period, respectively.
F-98
Other current liabilities and Other liabilities include the fair value of outstanding derivative instruments related to interest rate swaps. The balance in Other current liabilities as of March 31, 2021 and December 31, 2020 was $28 million. The balances in Other liabilities as of March 31, 2021 and December 31, 2020 were $8 million and $19 million, respectively (see Note 12 “Derivative Financial Instruments” for further information).
6. Goodwill and Intangible assets, net
The changes in the net carrying amount of goodwill for the three months ended March 31, 2021 are as follows (in millions):
| Employer | Professional | |||||||||||
| Solutions | Services | Total | ||||||||||
|   Balance as of December 31, 2020  | 
$ | 1,985 | $ | 260 | $ | 2,245 | ||||||
|   
  | 
  
  | 
  
  | 
  
  | 
  
  | 
  
  | 
|||||||
|   Measurement period adjustments  | 
2 | — | 2 | |||||||||
|   Foreign currency translation  | 
1 | — | 1 | |||||||||
|   
  | 
  
  | 
  
  | 
  
  | 
  
  | 
  
  | 
|||||||
|   Balance as of March 31, 2021  | 
$ | 1,988 | $ | 260 | $ | 2,248 | ||||||
|   
  | 
  
  | 
  
  | 
  
  | 
  
  | 
  
  | 
|||||||
Intangible assets by asset class are as follows (in millions):
| March 31, 2021 | December 31, 2020 | |||||||||||||||||||||||
| Gross Carrying Amount  | 
Accumulated Amortization  | 
Net Carrying Amount  | 
Gross Carrying Amount  | 
Accumulated Amortization  | 
Net Carrying Amount  | 
|||||||||||||||||||
|   Intangible assets:  | 
||||||||||||||||||||||||
|   Customer related and contract based intangibles  | 
$ | 2,079 | $ | 523 | $ | 1,556 | $ | 2,078 | $ | 486 | $ | 1,592 | ||||||||||||
|   Technology related intangibles  | 
316 | 193 | 123 | 316 | 180 | 136 | ||||||||||||||||||
|   Trade name (finite life)  | 
8 | 6 | 2 | 8 | 6 | 2 | ||||||||||||||||||
|   Trade name (indefinite life)  | 
3 | — | 3 | 3 | — | 3 | ||||||||||||||||||
|   
  | 
  
  | 
  
  | 
  
  | 
  
  | 
  
  | 
  
  | 
  
  | 
  
  | 
  
  | 
  
  | 
  
  | 
|||||||||||||
|   Total  | 
$ | 2,406 | $ | 722 | $ | 1,684 | $ | 2,405 | $ | 672 | $ | 1,733 | ||||||||||||
|   
  | 
  
  | 
  
  | 
  
  | 
  
  | 
  
  | 
  
  | 
  
  | 
  
  | 
  
  | 
  
  | 
  
  | 
|||||||||||||
The change in gross carrying amounts for customer related and contract-based intangibles relates to the favorable impact of foreign currency translation adjustments.
Amortization expense from finite-lived intangible assets was $50 million for both the three months ended March 31, 2021 and 2020, which was recorded in Depreciation and intangible amortization in the Condensed Consolidated Statements of Comprehensive Income (Loss).
Subsequent to March 31, 2021, the annual amortization expense is expected to be as follows (in millions):
| Customer Related | Technology | |||||||
| and Contract Based | Related | |||||||
| Intangibles | Intangibles | |||||||
|   Remainder of 2021  | 
$ | 109 | $ | 40 | ||||
|   2022  | 
146 | 53 | ||||||
|   2023  | 
146 | 22 | ||||||
|   2024  | 
146 | 5 | ||||||
|   2025  | 
146 | 3 | ||||||
|   Thereafter  | 
863 | — | ||||||
|   
  | 
  
  | 
  
  | 
  
  | 
|||||
|   Total amortization expense  | 
$ | 1,556 | $ | 123 | ||||
|   
  | 
  
  | 
  
  | 
  
  | 
|||||
F-99
The estimated annual amortization expense for finite life trade name intangible assets is expected to be $1 million annually for 2021 through January of 2024.
7. Income Taxes
For the three months ended March 31, 2021 and 2020, the Company’s effective tax rates were 14%, and (1)%, respectively. The Company and certain of its subsidiaries operate in the U.S. as partnerships for income tax purposes (partnerships generally are not subject to federal income taxes) and generally as corporate entities in non-U.S. jurisdictions. The Company’s effective tax rate for the three months ended March 31, 2021 and 2020 was substantially due to the fact that certain subsidiaries are subject to federal, state, local and foreign income taxes.
Deferred income taxes, reflecting assets and liabilities netted by jurisdiction, have been classified on the Condensed Consolidated Balance Sheets as follows (in millions):
| March 31, 2021  | 
December 31, 2020  | 
|||||||
|   Deferred tax assets - non-current  | 
$ | 5 | $ | 5 | ||||
|   Deferred tax liabilities - non-current  | 
(1 | ) | — | |||||
|   
  | 
  
  | 
  
  | 
  
  | 
|||||
|   Net deferred tax asset  | 
$ | 4 | $ | 5 | ||||
|   
  | 
  
  | 
  
  | 
  
  | 
|||||
8. Debt
Debt outstanding consisted of the following (in millions):
| March 31, | December 31, | |||||||||
| Maturity Date | 2021 | 2020 | ||||||||
|   Term Loan  | 
May 1, 2024 | $ | 633 | $ | 634 | |||||
|   Term Loan, Amended  | 
October 31, 2026 | 1,971 | 1,976 | |||||||
|   Secured Senior Notes  | 
June 1, 2025 | 300 | 300 | |||||||
|   Unsecured Senior Notes  | 
June 1, 2025 | 1,230 | 1,230 | |||||||
|   $24m Revolving Credit Facility  | 
May 1, 2022 | — | — | |||||||
|   $226m Revolving Credit Facility, Amended  | 
October 31, 2024 | — | — | |||||||
|   Other  | 
June 30, 2021 | 8 | 10 | |||||||
|   
  | 
  
  | 
  
  | 
  
  | 
|||||||
|   Total  | 
4,142 | 4,150 | ||||||||
|   Less: term loan and senior note financing fees and premium, net  | 
(69 | ) | (72 | ) | ||||||
|   
  | 
  
  | 
  
  | 
  
  | 
|||||||
|   Total debt, net  | 
4,073 | 4,078 | ||||||||
|   Less: current portion of long term debt, net  | 
(35 | ) | (37 | ) | ||||||
|   
  | 
  
  | 
  
  | 
  
  | 
|||||||
|   Total long term debt, net  | 
$ | 4,038 | $ | 4,041 | ||||||
|   
  | 
  
  | 
  
  | 
  
  | 
|||||||
Term Loan
In connection with the Separation, in May 2017, the Company entered into a 7-year Initial Term Loan. During November 2017 and November 2019, the Company entered into Incremental Term Loans under identical terms as the Initial Term Loan. In August 2020, the Company refinanced the Term Loan by paying down $270 million of principal using the proceeds from the August 2020 Unsecured Senior Notes issuance, extending the maturity date on $1,986 million of the balance to October 31, 2026, and adding an interest rate floor of 50 bps. Interest rates on the Term Loan borrowings are based on the London Interbank Offered Rate (“LIBOR”) plus 275 or 300 bps, based on defined ratios, and LIBOR plus 325 or 350 bps, based on defined ratios for the amended portion. The Company used the 1-month LIBOR rate for all periods presented. The Company is
F-100
required to make principal payments at the end of each fiscal quarter based on defined terms in the agreement with the remaining principal balances due on the maturity dates. During the three months ended March 31, 2021, the Company made total principal payments of $7 million. The Company utilized swap agreements to fix a portion of the floating interest rates to May 2024 (see Note 12 “Derivative Financial Instruments”).
Secured Senior Notes
During May 2020, the Company issued $300 million of Secured Senior Notes. These Secured Senior Notes have a maturity date of June 1, 2025 and accrue interest at a fixed rate of 5.75% per annum, payable semi-annually on June 1 and December 1 of each year, beginning on December 1, 2020.
Unsecured Senior Notes
In connection with the Separation, in May 2017, the Company issued $500 million of Initial Unsecured Senior Notes. During November 2017, July 2019, and August 2020, the Company issued additional Unsecured Senior Notes under identical terms as the Initial Unsecured Senior Notes for $180 million, $280 million, and $270 million, respectively (collectively “Unsecured Senior Notes”). The Unsecured Senior Notes have a maturity date of June 1, 2025 and accrue interest at a fixed rate of 6.750% per annum, payable semi-annually on June 1 and December 1 of each year.
Revolving Credit Facility
In connection with the Separation, in May 2017, the Company entered into a 5-year $250 million Revolver with a multi-bank syndicate with a maturity date of May 1, 2022. During August 2020, the Company extended the maturity date for $226 million of the Revolver to October 31, 2024. At March 31, 2021, $12 million of unused letters of credit related to various insurance policies and real estate leases were issued under the Revolver and there were no additional borrowings. The Company is required to make periodic payments for commitment fees and interest related to the Revolver and outstanding letters of credit. During both the three months ended March 31, 2021 and 2020 the Company made immaterial payments related to these fees.
As part of the acquisition of NGA HR during the year ended December 31, 2019, the Company acquired a revolving credit facility of approximately $21 million secured on the accounts receivable balance of NGA HR. As of March 31, 2021, the outstanding borrowings under this facility were $8 million, which are reflected in Other in the table above. The facility matures on June 30, 2021, at which time any outstanding borrowings are repayable in full, with interest payable monthly. Interest is calculated as LIBOR plus 3.5% per annum.
Financing Fees, Premiums and Interest Expense
The Company capitalized financing fees and premiums related to the Term Loan, Revolver, Unsecured Senior Notes and Secured Senior Notes issued. These financing fees and premiums are recorded as an offset to the aggregate debt balances and are being amortized over the respective loan terms.
For both the three months ended March 31, 2021 and 2020, $4 million was amortized and recorded in Interest expense in the Condensed Consolidated Statements of Comprehensive Income (Loss).
As the Revolver has no outstanding balance as of March 31, 2021, the related $7 million of financing fees are recorded in Other assets and are being amortized on a straight-line basis over the term of the Revolver. The straight-line amortization is approximately $1 million for each year. Amortization for all periods was recorded in Interest expense in the Condensed Consolidated Statements of Comprehensive Income (Loss). As of March 31, 2021, immaterial and $1 million of unamortized financing fees related to the Revolver are recorded in Other current assets and Other assets, respectively, on the Condensed Consolidated Balance Sheets. As of December 31, 2020, $1 million and $1 million of unamortized financing fees related to the Revolver are recorded in Other current assets and Other assets, respectively, on the Condensed Consolidated Balance Sheets.
F-101
Total interest expense related to the debt instruments for the three months ended March 31, 2021 and 2020 was $53 million and $53 million, respectively, which included amortization of financing fees of $4 million for each period. Interest expense is recorded in Interest expense in the Condensed Consolidated Statements of Comprehensive Income (Loss).
9. Members’ Equity
Class A Common Units
There were no grants of Class A common units during the three months ended March 31, 2021 and March 31, 2020. Each holder of Class A common units is entitled to one vote per unit.
Class A-1 Common Units
During the three months ended March 31, 2021, the Company granted 643 Restricted Class A-1 common units (“Class A-1 common units”). Holders of Class A-1 common units are not entitled to voting rights.
Class B Common Units
During the three months ended March 31, 2021 there were no grants of Class B common units, and during the three months ended March 31, 2020 the Company granted 330 units. Holders of Class B common units are not entitled to voting rights.
Distributions
The Company’s Board of Directors may declare distributions to the holders of the Company’s common units listed above based on the following order of priorities: (1) first to the holders of Class A and Class A-1 common units, pro rata based on the amount of the Class A and Class A-1 unreturned capital value, defined as the excess of the value of the common units upon issuance minus the aggregate amount of all distributions made by the Company to the date of the distribution and (2) second to the holders of Class A, Class A-1 and Class B common units, pro rata based on the number of units held. For the three months ended March 31, 2021, only the Class A and Class A-1 unit holders were entitled to distributions of undistributed earnings. The Class B unit holders were not entitled to any distributions as the first condition in the order of priorities above had not been satisfied.
During both the three months ended March 31, 2021 and 2020, the Company made immaterial tax related distributions on behalf of the Class A and Class A-1 unit holders.
Share-Based Compensation Expense
Share-based payments to employees include grants of RSUs and PRSUs, which consist of both Class A-1 and Class B common units in each type, are measured based on their estimated grant date fair value. The Company recognizes compensation expense on a straight-line basis over the requisite service period for awards expected to ultimately vest. The RSUs vest ratably over periods of one to five years. The majority of the PRSUs have vesting conditions that are contingent upon the achievement of defined internal rates of return and multiples on invested capital occurrence and of certain liquidity events. The Company recorded share-based compensation expense of $2 million for both the three months ended March 31, 2021 and 2020.
F-102
The following table summarizes the unit activity during the three months ended March 31, 2021:
| Weighted | Weighted | |||||||||||||||
| Average | Average | |||||||||||||||
| Grant Date | Grant Date | |||||||||||||||
| Fair Value | Fair Value | |||||||||||||||
| RSUs | Per Unit | PRSUs | Per Unit | |||||||||||||
|   Balance as of December 31, 2020  | 
2,999 | $ | 4,563 | 9,223 | $ | 4,015 | ||||||||||
|   
  | 
  
  | 
  
  | 
  
  | 
|||||||||||||
|   Granted  | 
254 | 28,875 | 389 | 24,420 | ||||||||||||
|   Vested  | 
(52 | ) | 5,154 | — | — | |||||||||||
|   Forfeited  | 
(32 | ) | 4,383 | (133 | ) | 2,626 | ||||||||||
|   
  | 
  
  | 
  
  | 
  
  | 
|||||||||||||
|   Balance as of March 31, 2021  | 
3,169 | $ | 6,503 | 9,479 | $ | 4,873 | ||||||||||
|   
  | 
  
  | 
  
  | 
  
  | 
|||||||||||||
As of March 31, 2021, total future compensation expense related to unvested RSUs was $17 million which will be recognized over a remaining weighted-average amortization period of approximately 3.4 years. As of March 31, 2021, total future compensation expense related to PRSUs was $37 million which will be recognized over approximately the next 3.4 years.
Accumulated Other Comprehensive Loss
As of March 31, 2021, the Accumulated other comprehensive loss balance included unrealized losses for interest rate swaps and foreign currency translation adjustments related to our foreign subsidiaries that do not have the U.S. dollar as their functional currency.
Changes in Accumulated other comprehensive income (loss) by component, are as follows (in millions):
| Foreign | ||||||||||||
| Currency | Interest | |||||||||||
| Translation | Rate | |||||||||||
| Adjustments | Swaps(1) | Total | ||||||||||
|   Balance at December 31, 2020  | 
$ | 5 | $ | (47 | ) | $ | (42 | ) | ||||
|   
  | 
  
  | 
  
  | 
  
  | 
  
  | 
  
  | 
|||||||
|   Other comprehensive income before reclassifications  | 
4 | 10 | 14 | |||||||||
|   Tax expense  | 
— | — | — | |||||||||
|   
  | 
  
  | 
  
  | 
  
  | 
  
  | 
  
  | 
|||||||
|   Other comprehensive income before reclassifications, net  | 
4 | 10 | 14 | |||||||||
|   Amounts reclassified from accumulated other comprehensive loss, net  | 
— | 7 | 7 | |||||||||
|   Tax expense  | 
— | — | — | |||||||||
|   
  | 
  
  | 
  
  | 
  
  | 
  
  | 
  
  | 
|||||||
|   Amounts reclassified from accumulated other comprehensive loss, net  | 
— | 7 | 7 | |||||||||
|   
  | 
  
  | 
  
  | 
  
  | 
  
  | 
  
  | 
|||||||
|   Net current period other comprehensive income  | 
4 | 17 | 21 | |||||||||
|   
  | 
  
  | 
  
  | 
  
  | 
  
  | 
  
  | 
|||||||
|   Balance at March 31, 2021  | 
$ | 9 | $ | (30 | ) | $ | (21 | ) | ||||
|   
  | 
  
  | 
  
  | 
  
  | 
  
  | 
  
  | 
|||||||
| (1) |   Reclassifications from this category are recorded in Interest expense. See Note 12 “Derivative Financial Instruments” for additional information.  | 
10. Earnings Per Unit
The Company calculates basic and diluted earnings per unit for the Class A, Class A-1 and Class B common units according to their participation rights in the distributions of undistributed earnings. The earnings available to each class of unit are divided by the weighted average number of units for the period in each class. Diluted earnings per unit assume the issuance of units for all potentially dilutive unit equivalents outstanding; however, none of the Performance-based Class B common units were included as the conditions related to the achievement of the defined internal rates of return and multiples on invested capital were not met as of March 31, 2021.
F-103
Basic and diluted earnings per unit are as follows (in millions, except for unit and per unit amounts):
| Three Months Ended March 31,  | 
||||||||
| 2021 | 2020 | |||||||
|   Net loss available to unit holders  | 
$ | (21 | ) | $ | (21 | ) | ||
|   
  | 
  
  | 
  
  | 
  
  | 
|||||
|   Basic weighted average units outstanding  | 
125,450 | 125,387 | ||||||
|   Dilutive effect  | 
— | — | ||||||
|   
  | 
  
  | 
  
  | 
  
  | 
|||||
|   Diluted weighted average units outstanding  | 
125,450 | 125,387 | ||||||
|   
  | 
  
  | 
  
  | 
  
  | 
|||||
|   Basic loss per unit  | 
$ | (170.41 | ) | $ | (170.50 | ) | ||
|   Dilutive effect  | 
— | — | ||||||
|   
  | 
  
  | 
  
  | 
  
  | 
|||||
|   Diluted loss per unit  | 
$ | (170.41 | ) | $ | (170.50 | ) | ||
|   
  | 
  
  | 
  
  | 
  
  | 
|||||
For the three months ended March 31, 2021 and March 31, 2020, 663 units and 411 units, respectively, were not included in the computation of diluted loss per unit because their inclusion would be anti-dilutive. Furthermore, for the three months ended March 31, 2021 and March 31, 2020, the pro forma effect of the number of shares whose proceeds were used to pay for tax related distributions were not included in the computation of diluted loss per unit because their inclusion would be anti-dilutive.
11. Segment Reporting
The Company’s reportable segments have been determined using a management approach, which is consistent with the basis and manner in which the Company’s chief operating decision maker (“CODM”) uses financial information for the purposes of allocating resources and evaluating performance. The Company’s CODM is its Chief Executive Officer. The CODM evaluates the performance of the Company based on its total revenue and segment profit.
The CODM also uses revenue and segment profit to manage and evaluate our business, make planning decisions, and as performance measures for Company-wide bonus plans and executive compensation plans. These key financial measures provide an additional view of our operational performance over the long-term and provide useful information that we use in order to maintain and grow our business.
The accounting policies of the segments are the same as those described in Note 2 “Accounting Policies and Practices.” The Company does not report assets by reportable segments as this information is not reviewed by the CODM on a regular basis.
F-104
Information regarding the Company’s current reportable segments is as follows (in millions):
| Revenue | ||||||||
| Three Months Ended March 31,  | 
||||||||
| 2021 | 2020 | |||||||
|   Employer Solutions  | 
||||||||
|   Recurring  | 
$ | 533 | $ | 529 | ||||
|   Project  | 
54 | 50 | ||||||
|   
  | 
  
  | 
  
  | 
  
  | 
|||||
|   Total Employer Solutions  | 
587 | 579 | ||||||
|   Professional Services  | 
||||||||
|   Recurring  | 
29 | 24 | ||||||
|   Project  | 
63 | 66 | ||||||
|   
  | 
  
  | 
  
  | 
  
  | 
|||||
|   Total Professional Services  | 
92 | 90 | ||||||
|   Hosted Business  | 
10 | 24 | ||||||
|   
  | 
  
  | 
  
  | 
  
  | 
|||||
|   Total  | 
$ | 689 | $ | 693 | ||||
|   
  | 
  
  | 
  
  | 
  
  | 
|||||
| Segment Profit | ||||||||
| Three Months Ended March 31,  | 
||||||||
| 2021 | 2020 | |||||||
|   Employer Solutions  | 
$ | 136 | $ | 142 | ||||
|   Professional Services  | 
— | 2 | ||||||
|   Hosted Business  | 
(3 | ) | 4 | |||||
|   
  | 
  
  | 
  
  | 
  
  | 
|||||
|   Total of all reportable segments  | 
133 | 148 | ||||||
|   Share-based compensation  | 
2 | 2 | ||||||
|   Non-recurring professional expenses(1)  | 
9 | — | ||||||
|   Transformation initiatives(2)  | 
— | 3 | ||||||
|   Restructuring  | 
7 | 25 | ||||||
|   Other(3)  | 
(5 | ) | 11 | |||||
|   Depreciation  | 
24 | 19 | ||||||
|   Intangible amortization  | 
50 | 50 | ||||||
|   
  | 
  
  | 
  
  | 
  
  | 
|||||
|   Operating Income  | 
46 | 38 | ||||||
|   Interest expense  | 
62 | 58 | ||||||
|   Other expense, net  | 
8 | 1 | ||||||
|   
  | 
  
  | 
  
  | 
  
  | 
|||||
|   Loss Before Income Tax Benefit  | 
$ | (24 | ) | $ | (21 | ) | ||
|   
  | 
  
  | 
  
  | 
  
  | 
|||||
| (1) |   Non-recurring professional expenses primarily includes external advisor costs related to the Company’s definitive business combination agreement executed in the first quarter of 2021.  | 
| (2) |   Transformation initiatives in fiscal year 2020 includes expenses related to enhancing our data center.  | 
| (3) |   Other primarily includes long-term incentive expenses and expenses related to acquisitions in fiscal year 2020, offset by Other expense, net.  | 
There was no single client who accounted for more than 10% of the Company’s revenues in any of the periods presented.
12. Derivative Financial Instruments
The Company is exposed to market risks, including changes in interest rates. To manage the risk related to these exposures, the Company has entered into various derivative instruments that reduce these risks by creating offsetting exposures.
F-105
Interest Rate Swaps
The Company has utilized swap agreements that will fix the floating interest rates associated with its Term Loan as shown in the following table:
|   Designation Date  | 
Effective Date | Initial Notional Amount  | 
Notional Amount Outstanding as of March 31, 2021  | 
Fixed Rate | Expiration Date | |||||||||||
|   May 2017  | 
May 2019 | $ | 427,500,000 | $ | 427,500,000 | 2.0850 | % | May 2022 | ||||||||
|   May 2017  | 
May 2019 | 100,000,000 | 100,000,000 | 2.0850 | % | May 2022 | ||||||||||
|   August 2020  | 
August 2020 | 557,500,000 | 557,500,000 | 2.5070 | % | May 2022 | ||||||||||
|   August 2020  | 
July 2020 | 110,136,580 | 105,207,280 | 2.6250 | % | February 2023 | ||||||||||
|   August 2020  | 
August 2020 | 89,863,420 | 94,792,720 | 3.0854 | % | February 2023 | ||||||||||
|   August 2020  | 
August 2020 | 181,205,050 | 173,375,200 | 0.7775 | % | May 2024 | ||||||||||
|   August 2020  | 
August 2020 | 388,877,200 | 379,928,800 | 0.7430 | % | May 2024 | ||||||||||
|   August 2020  | 
May 2022 | 220,130,318 | n/a | 0.2640 | % | May 2024 | ||||||||||
|   August 2020  | 
May 2022 | 306,004,562 | n/a | 0.2450 | % | May 2024 | ||||||||||
The swap agreements entered into in May 2020 and amended in August 2020 will maintain a constant fixed debt ratio by stepping up as existing swaps mature and also amortize to maturity as the required minimum principal payments are made on the Term Loan. The August 2020 swap agreement modification was executed in conjunction with the refinancing of the Term Loan, which incorporated an interest rate floor of 50 bps on a portion of the swaps related to the extended Term Loan. All interest rate swaps have been designated as cash flow hedges. As a result of the amendment, the fair value of the instruments at the time of re-designation are being amortized into interest expense over the remaining life of the instruments.
Financial Instrument Presentation
The fair values and location of outstanding derivative instruments recorded in the Condensed Consolidated Balance Sheets are as follows (in millions):
| March 31, | December 31, | |||||||
| 2021 | 2020 | |||||||
|   Assets  | 
||||||||
|   Other assets  | 
$ | 6 | $ | — | ||||
|   
  | 
  
  | 
  
  | 
  
  | 
|||||
|   Total  | 
$ | 6 | $ | — | ||||
|   
  | 
  
  | 
  
  | 
  
  | 
|||||
|   Liabilities  | 
||||||||
|   Other current liabilities  | 
$ | 28 | $ | 28 | ||||
|   Other liabilities  | 
8 | 19 | ||||||
|   
  | 
  
  | 
  
  | 
  
  | 
|||||
|   Total  | 
$ | 36 | $ | 47 | ||||
|   
  | 
  
  | 
  
  | 
  
  | 
|||||
The Company estimates that approximately $28 million of derivative losses included in Accumulated other comprehensive loss as of March 31, 2021 will be reclassified into earnings over the next twelve months.
13. Fair Value Measurement
Fair value is defined as the price that would be received to sell an asset or paid to transfer a liability in an orderly transaction between market participants at the measurement date. The accounting standards related to fair value measurements include a hierarchy for information and valuations used in measuring fair value that is broken down into three levels based on reliability, as follows:
| • |   Level 1 – observable inputs such as quoted prices in active markets for identical assets and liabilities;  | 
F-106
| • |   Level 2 – inputs other than quoted prices for identical assets in active markets that are observable either directly or indirectly; and  | 
| • |   Level 3 – unobservable inputs in which there is little or no market data which requires the use of valuation techniques and the development of assumptions.  | 
The Company’s financial assets measured at fair value on a recurring basis are as follows (in millions):
| March 31, 2021 | ||||||||||||||||
| Level 1 | Level 2 | Level 3 | Total | |||||||||||||
|   Assets  | 
||||||||||||||||
|   Interest rate swaps  | 
$ | — | $ | 6 | $ | — | $ | 6 | ||||||||
|   
  | 
  
  | 
  
  | 
  
  | 
  
  | 
  
  | 
  
  | 
  
  | 
|||||||||
|   Total assets recorded at fair value  | 
$ | — | $ | 6 | $ | — | $ | 6 | ||||||||
|   
  | 
  
  | 
  
  | 
  
  | 
  
  | 
  
  | 
  
  | 
  
  | 
|||||||||
|   Liabilities  | 
||||||||||||||||
|   Interest rate swaps  | 
$ | — | $ | 36 | $ | — | $ | 36 | ||||||||
|   Contingent consideration liability  | 
— | — | 28 | 28 | ||||||||||||
|   
  | 
  
  | 
  
  | 
  
  | 
  
  | 
  
  | 
  
  | 
  
  | 
|||||||||
|   Total liabilities recorded at fair value  | 
$ | — | $ | 36 | $ | 28 | $ | 64 | ||||||||
|   
  | 
  
  | 
  
  | 
  
  | 
  
  | 
  
  | 
  
  | 
  
  | 
|||||||||
| December 31, 2020 | ||||||||||||||||
| Level 1 | Level 2 | Level 3 | Total | |||||||||||||
|   Liabilities  | 
||||||||||||||||
|   Interest rate swaps  | 
$ | — | $ | 47 | $ | — | $ | 47 | ||||||||
|   Contingent consideration liability  | 
— | — | 26 | 26 | ||||||||||||
|   
  | 
  
  | 
  
  | 
  
  | 
  
  | 
  
  | 
  
  | 
  
  | 
|||||||||
|   Total liabilities recorded at fair value  | 
$ | — | $ | 47 | $ | 26 | $ | 73 | ||||||||
|   
  | 
  
  | 
  
  | 
  
  | 
  
  | 
  
  | 
  
  | 
  
  | 
|||||||||
The valuations of the derivatives intended to mitigate our interest rate risk are determined using widely accepted valuation techniques, including discounted cash flow analysis on the expected cash flows of each instrument. This analysis utilizes observable market-based inputs, including interest rate curves, interest rate volatility, or spot and forward exchange rates, and reflects the contractual terms of these instruments, including the period to maturity. In addition, credit valuation adjustments, which consider the impact of any credit enhancements to the contracts, are incorporated in the fair values to account for potential non-performance risk.
The contingent consideration liabilities relate to acquisitions completed during the years ended December 31, 2020 and 2018, and are included in Other current liabilities and Other liabilities on the Condensed Consolidated Balance Sheets. The fair value of these liabilities is determined using a discounted cash flow analysis. Changes in the fair value of the liabilities are included in Other expense, net in the Condensed Consolidated Statements of Comprehensive Income (Loss). Significant unobservable inputs are used in the assessment of fair value, including assumptions regarding discount rates and probability assessments based on the likelihood of reaching the various targets set out in the acquisition agreements. The following table summarizes the changes in deferred contingent consideration liabilities (in millions):
| Three Months Ended | ||||||||
| March 31, | ||||||||
| 2021 | 2020 | |||||||
|   Beginning balance  | 
$ | 26 | $ | 22 | ||||
|   Acquisitions  | 
2 | — | ||||||
|   
  | 
  
  | 
  
  | 
  
  | 
|||||
|   Ending Balance  | 
$ | 28 | $ | 22 | ||||
|   
  | 
  
  | 
  
  | 
  
  | 
|||||
F-107
The Company’s financial liabilities not measured at fair value on a recurring basis are as follows (in millions):
| March 31, 2021 | December 31, 2020 | |||||||||||||||
| Carrying Value | Fair Value | Carrying Value | Fair Value | |||||||||||||
|   Liabilities  | 
||||||||||||||||
|   Current portion of long term debt, net  | 
$ | 35 | $ | 35 | $ | 37 | $ | 37 | ||||||||
|   Long term debt, net  | 
4,038 | 4,080 | 4,041 | 4,090 | ||||||||||||
|   
  | 
  
  | 
  
  | 
  
  | 
  
  | 
  
  | 
  
  | 
  
  | 
|||||||||
|   Total  | 
$ | 4,073 | $ | 4,115 | $ | 4,078 | $ | 4,127 | ||||||||
|   
  | 
  
  | 
  
  | 
  
  | 
  
  | 
  
  | 
  
  | 
  
  | 
|||||||||
The carrying value of the Term Loan and Senior notes include the outstanding principal balances, less any unamortized discount or premium. The carrying value of the Term Loan approximates fair value as it bears interest at variable rates and we believe our credit risk is consistent with when the debt originated. The outstanding balances under the Senior Notes have fixed interest rates and the fair value is classified as Level 2 within the fair value hierarchy and corroborated by observable market data (see Note 8 “Debt”).
The carrying amounts of Cash and cash equivalents, Receivables, net and Accounts payable and accrued liabilities approximate their fair values due to the short-term maturities of these instruments.
During the three months ended March 31, 2021 there were no transfers in or out of the Level 1, Level 2 or Level 3 classifications.
14. Restructuring and Integration
During the third quarter of 2019, management initiated a restructuring and integration plan (“the Plan”) following the completion of the Hodges acquisition and in anticipation of the NGA HR acquisition, which was completed on November 1, 2019. The Plan is intended to integrate and streamline operations across the Company and is expected to generate cost reductions related to position eliminations and facility and system rationalizations. The Company expects to incur costs related to severance, contract and lease exits and other related costs. The Company expects these restructuring and integration activities and related expenses to affect continuing operations through the first quarter of 2022.
The Plan is expected to result in cumulative costs of approximately $135 million through the end of the plan, consisting of approximately $80 million in severance and related benefits, and approximately $55 million in other costs, including technology realization, lease consolidation costs, advisory and consulting fees. The Plan is expected to generate annual cost savings of approximately $196 million by 2022.
From the inception of the Plan through March 31, 2021, the Company has incurred total expenses of $98 million. These charges are recorded in Cost of services, exclusive of depreciation and amortization and Selling, general and administrative expenses in the Condensed Consolidated Statements of Comprehensive Income (Loss).
F-108
The following table summarizes restructuring costs by type that have been incurred through March 31, 2021 and are estimated to be incurred through the end of the Plan. Estimated costs by type may be revised in future periods as these assumptions are updated:
| Three Months Ended March 31, 2021  | 
Inception to Date  | 
Estimated Remaining Costs  | 
Estimated Total Cost(1)  | 
|||||||||||||
|   Employer Solutions  | 
||||||||||||||||
|   Severance and Related Benefits  | 
$ | 5 | $ | 44 | $ | 23 | $ | 67 | ||||||||
|   Other Restructuring Costs(2)  | 
1 | 41 | 7 | 48 | ||||||||||||
|   
  | 
  
  | 
  
  | 
  
  | 
  
  | 
  
  | 
  
  | 
  
  | 
|||||||||
|   Total Employer Solutions  | 
$ | 6 | $ | 85 | $ | 30 | $ | 115 | ||||||||
|   Professional Services  | 
||||||||||||||||
|   Severance and Related Benefits  | 
$ | 1 | $ | 8 | $ | 5 | $ | 13 | ||||||||
|   Other Restructuring Costs(2)  | 
— | 5 | 2 | 7 | ||||||||||||
|   
  | 
  
  | 
  
  | 
  
  | 
  
  | 
  
  | 
  
  | 
  
  | 
|||||||||
|   Total Professional Services  | 
$ | 1 | $ | 13 | $ | 7 | $ | 20 | ||||||||
|   
  | 
  
  | 
  
  | 
  
  | 
  
  | 
  
  | 
  
  | 
  
  | 
|||||||||
|   Total Restructuring Costs  | 
$ | 7 | $ | 98 | $ | 37 | $ | 135 | ||||||||
|   
  | 
  
  | 
  
  | 
  
  | 
  
  | 
  
  | 
  
  | 
  
  | 
|||||||||
| (1) |   Actual costs, when incurred, may vary due to changes in the assumptions built into the Plan. Significant assumptions that may change when plans are finalized and implemented include, but are not limited to, changes in severance calculations, changes in the assumptions underlying sublease loss calculations due to changing market conditions, and changes in the overall analysis that might cause the Company to add or cancel component initiatives.  | 
| (2) |   Other costs associated with the Plan primarily include consulting and legal fees and lease consolidation.  | 
As of March 31, 2021, approximately $10 million of the restructuring liability is unpaid and is recorded in Accounts payable and accrued liabilities on the Condensed Consolidated Balance Sheets.
| Severance and Related Benefits  | 
Other Restructuring Costs  | 
Total | ||||||||||
|   Accrued restructuring liability as of December 31, 2020  | 
$ | 12 | $ | 3 | $ | 15 | ||||||
|   Restructuring charges  | 
6 | 1 | 7 | |||||||||
|   Cash payments  | 
(9 | ) | (3 | ) | (12 | ) | ||||||
|   
  | 
  
  | 
  
  | 
  
  | 
  
  | 
  
  | 
|||||||
|   Accrued restructuring liability as of March 31, 2021  | 
$ | 9 | $ | 1 | $ | 10 | ||||||
|   
  | 
  
  | 
  
  | 
  
  | 
  
  | 
  
  | 
|||||||
15. Employee Benefits
Defined Contribution Savings Plans
Certain of the Company’s employees participate in a defined contribution savings plan sponsored by the Company. For the three months ended March 31, 2021 and 2020, expenses were $16 million and $17 million, respectively. Expenses were recognized in Cost of services, exclusive of depreciation and amortization and Selling, general and administrative expenses in the Condensed Consolidated Statements of Comprehensive Income (Loss).
16. Commitments and Contingencies
Legal
The Company is subject to various claims, tax assessments, lawsuits, and proceedings that arise in the ordinary course of business relating to the delivery of our services and the effectiveness of our technologies. The damages claimed in these matters are or may be substantial. Accruals for any exposures, and related insurance or
F-109
other receivables, when applicable, are included on the Condensed Consolidated Balance Sheets and have been recognized in Selling, general and administrative expenses in the Condensed Consolidated Statements of Comprehensive Income (Loss) to the extent that losses are deemed probable and are reasonably estimable. These amounts are adjusted from time to time as developments warrant. Management believes that the reserves established are appropriate based on the facts currently known. The reserves recorded at March 31, 2021 and December 31, 2020 were not significant.
Guarantees and Indemnifications
The Company provides a variety of service performance guarantees and indemnifications to its clients. The maximum potential amount of future payments represents the notional amounts that could become payable under the guarantees and indemnifications if there were a total default by the guaranteed parties, without consideration of possible recoveries under recourse provisions or other methods. These notional amounts may bear no relationship to the future payments that may be made, if any, for these guarantees and indemnifications.
To date the Company has not been required to make any payment under any client arrangement as described above. The Company has assessed the current status of performance risk related to the client arrangements with performance guarantees and believes that any potential payments would be immaterial to the Condensed Consolidated Financial Statements.
Purchase Obligations
The Company’s expected cash outflow for non-cancellable purchase obligations related to purchases of information technology assets and services is $18 million, $26 million, $26 million, $27 million, $9 million, and $7 million, for the remainder of 2021 and the years ended 2022, 2023, 2024, 2025, and thereafter, respectively.
Service Obligations
On September 1, 2018, the Company executed an agreement to form a strategic partnership with Wipro, a leading global information technology, consulting and business process services company.
The Company’s expected cash outflow for non-cancellable service obligations related to our strategic partnership with Wipro is $101 million, $141 million, $147 million, $154 million, $162 million and $502 million for the remainder of 2021 and the years ended 2022, 2023, 2024, 2025 and thereafter, respectively.
The Company may terminate its arrangement with Wipro for cause or for the Company’s convenience. In the case of a termination for convenience, the Company would be required to pay a termination fee, including certain of Wipro’s unamortized costs, plus 25% of any remaining portion of the minimum level of services the Company agreed to purchase from Wipro over the course of 10 years.
17. Subsequent Events
The Company entered into a definitive business combination agreement on January 25, 2021, (as amended and restated as of April 29, 2021) (the “Business Combination Agreement”) with Foley Trasimene Acquisition Corp (“Foley Trasimene”), its wholly owned subsidiary Alight, Inc. (f/k/a Acrobat Holdings, Inc., “New Pubco”), and certain other parties thereto. Foley Trasimene is a special purpose acquisition company that was formed for the purpose of effecting a business combination with one or more operating businesses. New Pubco and Foley Trasimene have obtained commitments from certain investors for a private placement of equity of New Pubco in connection with the completion of the transactions contemplated by the Business Combination Agreement pursuant to the terms of a number of subscription agreements. Under the terms of the proposed transaction, among other things, Foley Trasimene and the Company will each merge with wholly owned subsidiaries of New Pubco. As a result of the business combination, Foley Trasimene and the Company will each
F-110
become subsidiaries of New Pubco, which will become a publicly traded entity under the name “Alight, Inc.” with its Class A common stock traded on the New York Stock Exchange under the symbol “ALIT”. The transaction reflects an implied pro-forma enterprise value at closing of approximately $7.3 billion. Existing Company equity holder Blackstone will remain a significant investor in the combined company.
Completion of the transaction is subject to approval by Foley Trasimene shareholders, the effectiveness of a registration statement to be filed with the Securities and Exchange Commission in connection with the transaction, and other customary closing conditions, including the receipt of certain regulatory approvals. The transaction is expected to close in the second quarter of 2021.
Events and transactions occurring through the date of issuance of the financial statements have been evaluated by management and, when appropriate, recognized or disclosed in the financial statements or notes to the Condensed Consolidated Financial Statements.
F-111
Execution Version
AMENDED AND RESTATED BUSINESS COMBINATION AGREEMENT
by and among
ALIGHT, INC.,
FOLEY TRASIMENE ACQUISITION CORP.,
TEMPO HOLDING COMPANY, LLC,
ACROBAT MERGER SUB, LLC,
ACROBAT SPAC MERGER SUB, INC.,
ACROBAT BLOCKER 1 CORP.,
ACROBAT BLOCKER 2 CORP.,
ACROBAT BLOCKER 3 CORP.,
ACROBAT BLOCKER 4 CORP.,
TEMPO BLOCKER I, LLC,
TEMPO BLOCKER II, LLC,
BLACKSTONE TEMPO FEEDER FUND VII, L.P.,
AND
NEW MOUNTAIN PARTNERS IV SPECIAL (AIV-E), LP,
dated as of
April 29, 2021
A-1
TABLE OF CONTENTS
| Page | ||||||
|   ARTICLE I CERTAIN DEFINITIONS  | 
A-10 | |||||
|   Section 1.01  | 
Definitions | A-10 | ||||
|   Section 1.02  | 
Construction | A-29 | ||||
|   Section 1.03  | 
Knowledge | A-30 | ||||
|   Section 1.04  | 
Equitable Adjustments | A-30 | ||||
|   ARTICLE II BLOCKER PRE-CLOSING REORGANIZATION; RECAPITALIZATION; MERGERS; CONTRIBUTIONS  | 
A-31 | |||||
|   Section 2.01  | 
Blocker Pre-Closing Reorganization. | A-31 | ||||
|   Section 2.02  | 
PIPE Investment | A-31 | ||||
|   Section 2.03  | 
The FTAC Merger | A-32 | ||||
|   Section 2.04  | 
The Tempo Merger. | A-32 | ||||
|   Section 2.05  | 
The Blocker Mergers. | A-32 | ||||
|   Section 2.06  | 
Tempo Investor Contribution | A-33 | ||||
|   Section 2.07  | 
Effects of the Mergers | A-33 | ||||
|   Section 2.08  | 
Governing Documents; Directors and Officers | A-34 | ||||
|   Section 2.09  | 
Founder LLC Contribution. | A-35 | ||||
|   Section 2.10  | 
FTAC Cash Contribution. | A-35 | ||||
|   Section 2.11  | 
Further Assurances | A-35 | ||||
|   ARTICLE III CONSIDERATION; EFFECTS OF THE TRANSACTIONS  | 
A-36 | |||||
|   Section 3.01  | 
Tempo Consideration | A-36 | ||||
|   Section 3.02  | 
FTAC Consideration; Effects of the FTAC Merger | A-39 | ||||
|   Section 3.03  | 
Non-Founder FTAC Warrants | A-39 | ||||
|   Section 3.04  | 
Unvested Tempo Units. | A-40 | ||||
|   Section 3.05  | 
Issuance of Company Common Stock | A-40 | ||||
|   Section 3.06  | 
Fractional Shares | A-40 | ||||
|   Section 3.07  | 
Withholding Rights | A-40 | ||||
|   ARTICLE IV CLOSING TRANSACTIONS; ADJUSTMENT TO MERGER CONSIDERATION  | 
A-41 | |||||
|   Section 4.01  | 
Closing | A-41 | ||||
|   Section 4.02  | 
Payments at the Closing. | A-41 | ||||
|   Section 4.03  | 
Expense Amounts | A-41 | ||||
|   Section 4.04  | 
Closing Statements | A-42 | ||||
|   Section 4.05  | 
Exchange Procedures. | A-43 | ||||
|   Section 4.06  | 
Tempo Management | A-43 | ||||
|   ARTICLE V REPRESENTATIONS AND WARRANTIES OF TEMPO  | 
A-44 | |||||
|   Section 5.01  | 
Organization | A-44 | ||||
|   Section 5.02  | 
Subsidiaries | A-44 | ||||
|   Section 5.03  | 
Due Authorization | A-44 | ||||
|   Section 5.04  | 
No Conflict | A-45 | ||||
|   Section 5.05  | 
Governmental Authorities; Consents | A-45 | ||||
|   Section 5.06  | 
Current Capitalization | A-45 | ||||
|   Section 5.07  | 
Capitalization of Subsidiaries | A-45 | ||||
|   Section 5.08  | 
Financial Statements | A-46 | ||||
|   Section 5.09  | 
Undisclosed Liabilities | A-46 | ||||
|   Section 5.10  | 
Litigation and Proceedings | A-46 | ||||
|   Section 5.11  | 
Compliance with Laws | A-47 | ||||
A-2
|   Section 5.12  | 
Contracts; No Defaults | A-50 | ||||
|   Section 5.13  | 
Tempo Benefit Plans | A-52 | ||||
|   Section 5.14  | 
Labor Matters | A-53 | ||||
|   Section 5.15  | 
Taxes | A-54 | ||||
|   Section 5.16  | 
Insurance | A-55 | ||||
|   Section 5.17  | 
Real Property | A-55 | ||||
|   Section 5.18  | 
Intellectual Property and IT Security | A-56 | ||||
|   Section 5.19  | 
Data Privacy | A-57 | ||||
|   Section 5.20  | 
Environmental Matters | A-57 | ||||
|   Section 5.21  | 
Absence of Changes | A-58 | ||||
|   Section 5.22  | 
Brokers’ Fees | A-58 | ||||
|   Section 5.23  | 
Related Party Transactions | A-58 | ||||
|   Section 5.24  | 
Proxy Statement | A-58 | ||||
|   Section 5.25  | 
Aon Deferred Consideration. | A-59 | ||||
|   ARTICLE VI REPRESENTATIONS AND WARRANTIES OF THE FTAC PARTIES  | 
A-59 | |||||
|   Section 6.01  | 
Corporate Organization | A-59 | ||||
|   Section 6.02  | 
Due Authorization | A-59 | ||||
|   Section 6.03  | 
No Conflict | A-60 | ||||
|   Section 6.04  | 
Litigation and Proceedings | A-61 | ||||
|   Section 6.05  | 
Governmental Authorities; Consents | A-61 | ||||
|   Section 6.06  | 
Compliance with Laws | A-61 | ||||
|   Section 6.07  | 
Financial Ability; Trust Account | A-62 | ||||
|   Section 6.08  | 
Brokers’ Fees | A-63 | ||||
|   Section 6.09  | 
SEC Reports; Financial Statements; Sarbanes-Oxley Act; Undisclosed Liabilities | A-63 | ||||
|   Section 6.10  | 
Business Activities | A-64 | ||||
|   Section 6.11  | 
Employee Benefit Plans | A-64 | ||||
|   Section 6.12  | 
Tax Matters | A-65 | ||||
|   Section 6.13  | 
Capitalization | A-66 | ||||
|   Section 6.14  | 
Status of Other FTAC Parties. | A-66 | ||||
|   Section 6.15  | 
NYSE Stock Market Listing | A-67 | ||||
|   Section 6.16  | 
PIPE Investment | A-67 | ||||
|   Section 6.17  | 
Additional Cannae Subscription. | A-68 | ||||
|   Section 6.18  | 
Sponsor Agreement | A-68 | ||||
|   Section 6.19  | 
Forward Purchase Agreement | A-68 | ||||
|   Section 6.20  | 
Contracts; No Defaults; Affiliate Agreements | A-69 | ||||
|   Section 6.21  | 
Title to Property | A-69 | ||||
|   Section 6.22  | 
Investment Company Act | A-70 | ||||
|   Section 6.23  | 
FTAC Stockholders | A-70 | ||||
|   ARTICLE VII REPRESENTATIONS AND WARRANTIES OF THE TEMPO BLOCKERS  | 
A-70 | |||||
|   Section 7.01  | 
Organization | A-70 | ||||
|   Section 7.02  | 
Authorization | A-70 | ||||
|   Section 7.03  | 
No Conflict | A-70 | ||||
|   Section 7.04  | 
Governmental Authorities; Consents | A-71 | ||||
|   Section 7.05  | 
Capitalization | A-71 | ||||
|   Section 7.06  | 
Holding Company; Ownership | A-72 | ||||
|   Section 7.07  | 
Litigation and Proceedings | A-72 | ||||
|   Section 7.08  | 
Brokers’ Fees | A-72 | ||||
|   Section 7.09  | 
Foreign Status | A-73 | ||||
|   Section 7.10  | 
Related Party Transactions | A-73 | ||||
|   Section 7.11  | 
Proxy Statement | A-73 | ||||
A-3
|   Section 7.12  | 
Aon Deferred Consideration. | A-73 | ||||
|   Section 7.13  | 
Taxes. | A-73 | ||||
|   ARTICLE VIII COVENANTS OF TEMPO AND ITS SUBSIDIARIES AND THE TEMPO BLOCKERS  | 
A-75 | |||||
|   Section 8.01  | 
Conduct of Business | A-75 | ||||
|   Section 8.02  | 
Inspection | A-78 | ||||
|   Section 8.03  | 
No Claim Against the Trust Account | A78 | ||||
|   Section 8.04  | 
Proxy Solicitation; Other Actions | A-78 | ||||
|   Section 8.05  | 
Equityholder Notices; Information Statement | A-79 | ||||
|   Section 8.06  | 
Termination of Affiliate Transactions | A-79 | ||||
|   Section 8.07  | 
280G Approval. | A-80 | ||||
|   ARTICLE IX COVENANTS OF THE COMPANY AND FTAC  | 
A-80 | |||||
|   Section 9.01  | 
Indemnification and Insurance | A-80 | ||||
|   Section 9.02  | 
Conduct of FTAC During the Interim Period | A-82 | ||||
|   Section 9.03  | 
PIPE Investment; Additional Cannae Subscription; FTAC Financing | A-83 | ||||
|   Section 9.04  | 
Sponsor Agreement Matters | A-84 | ||||
|   Section 9.05  | 
Inspection | A-84 | ||||
|   Section 9.06  | 
FTAC NYSE Listing | A-84 | ||||
|   Section 9.07  | 
FTAC Public Filings | A-84 | ||||
|   Section 9.08  | 
Section 16 Matters | A-84 | ||||
|   Section 9.09  | 
Omnibus Incentive Plan | A-85 | ||||
|   Section 9.10  | 
Qualification as an Emerging Growth Company | A-85 | ||||
|   Section 9.11  | 
Permitted Equity Financing. | A-85 | ||||
|   ARTICLE X JOINT COVENANTS  | 
A-86 | |||||
|   Section 10.01  | 
Regulatory Approvals | A-86 | ||||
|   Section 10.02  | 
Support of Transaction | A-90 | ||||
|   Section 10.03  | 
Preparation of Form S-4 and Proxy Statement/Prospectus; FTAC Special Meeting | A-91 | ||||
|   Section 10.04  | 
Exclusivity | A-93 | ||||
|   Section 10.05  | 
Tax Matters | A-94 | ||||
|   Section 10.06  | 
Confidentiality; Publicity | A-96 | ||||
|   Section 10.07  | 
Further Assurances | A-96 | ||||
|   Section 10.08  | 
Transaction Agreements | A-96 | ||||
|   Section 10.09  | 
Company Board of Directors; Post-Closing Officers | A-97 | ||||
|   Section 10.10  | 
Financing Cooperation. | A-97 | ||||
|   ARTICLE XI CONDITIONS TO OBLIGATIONS  | 
A-98 | |||||
|   Section 11.01  | 
Conditions to Obligations of All Parties | A-98 | ||||
|   Section 11.02  | 
Additional Conditions to Obligations of the FTAC Parties | A-99 | ||||
|   Section 11.03  | 
Additional Conditions to the Obligations of Tempo and the Tempo Blockers | A-100 | ||||
|   Section 11.04  | 
Frustration of Conditions | A-101 | ||||
|   ARTICLE XII TERMINATION/EFFECTIVENESS  | 
A-101 | |||||
|   Section 12.01  | 
Termination | A-101 | ||||
|   Section 12.02  | 
Effect of Termination | A-102 | ||||
|   ARTICLE XIII MISCELLANEOUS  | 
A-103 | |||||
|   Section 13.01  | 
Waiver | A-103 | ||||
|   Section 13.02  | 
Notices | A-103 | ||||
|   Section 13.03  | 
Assignment | A-106 | ||||
A-4
|   Section 13.04  | 
Rights of Third Parties | A-106 | ||||
|   Section 13.05  | 
Expenses | A-106 | ||||
|   Section 13.06  | 
Governing Law | A-106 | ||||
|   Section 13.07  | 
Captions; Counterparts | A-106 | ||||
|   Section 13.08  | 
Schedules and Exhibits | A-107 | ||||
|   Section 13.09  | 
Entire Agreement | A-107 | ||||
|   Section 13.10  | 
Amendments | A-107 | ||||
|   Section 13.11  | 
Severability | A-107 | ||||
|   Section 13.12  | 
Jurisdiction; WAIVER OF TRIAL BY JURY | A-107 | ||||
|   Section 13.13  | 
Enforcement | A-108 | ||||
|   Section 13.14  | 
Non-Recourse | A-108 | ||||
|   Section 13.15  | 
Nonsurvival of Representations, Warranties and Covenants | A-108 | ||||
|   Section 13.16  | 
Acknowledgements | A-108 | ||||
|   Section 13.17  | 
Provisions Respecting Representation of Tempo | A-109 | 
| EXHIBITS | ||||||
|   Exhibit A  | 
– | Form of Company Charter | ||||
|   Exhibit B  | 
– | Form of Company Bylaws | ||||
|   Exhibit C  | 
– | Form of FTAC Charter | ||||
|   Exhibit D  | 
– | Form of Investor Rights Agreement | ||||
|   Exhibit E  | 
– | Form of Registration Rights Agreement | ||||
|   Exhibit F  | 
– | Form of Tax Receivables Agreement | ||||
|   Exhibit G  | 
– | Allocation Schedule | ||||
|   Exhibit H  | 
– | Debt Calculation | ||||
|   Exhibit I  | 
– | Form of Tempo Operating Agreement | ||||
|   Exhibit J  | 
– | Form of Omnibus Incentive Plan | ||||
|   Exhibit K  | 
– | Form of Joinder | 
A-5
AMENDED AND RESTATED
BUSINESS COMBINATION AGREEMENT
THIS AMENDED AND RESTATED BUSINESS COMBINATION AGREEMENT (as it may hereafter be amended, restated, supplemented or otherwise modified from time to time in accordance with the terms hereof, this “Agreement”) is made and entered into as of April 29, 2021 by and among Foley Trasimene Acquisition Corp., a Delaware corporation (“FTAC”), Tempo Holding Company, LLC, a Delaware limited liability company (“Tempo”), Alight, Inc., a Delaware corporation f/k/a Acrobat Holdings, Inc. and direct, wholly owned subsidiary of FTAC (the “Company”), Acrobat SPAC Merger Sub, Inc., a Delaware corporation and direct, wholly owned subsidiary of the Company (“FTAC Merger Sub”), Acrobat Merger Sub, LLC, a Delaware limited liability company and direct, wholly owned subsidiary of FTAC (“Tempo Merger Sub”), Acrobat Blocker 1 Corp., a Delaware corporation and a direct, wholly owned subsidiary of the Company (“Blocker Merger Sub 1”), Acrobat Blocker 2 Corp., a Delaware corporation and a direct, wholly owned subsidiary of the Company (“Blocker Merger Sub 2”), Acrobat Blocker 3 Corp., a Delaware corporation and a direct, wholly owned subsidiary of the Company (“Blocker Merger Sub 3”), Acrobat Blocker 4 Corp., a Delaware corporation and a direct, wholly owned subsidiary of the Company (“Blocker Merger Sub 4” and, together with Blocker Merger Sub 1, Blocker Merger Sub 2 and Blocker Merger Sub 3, the “Blocker Merger Subs”), Tempo Blocker I, LLC, a Delaware limited liability company (“Tempo Blocker 1”), Tempo Blocker II, LLC, a Delaware limited liability company (“Tempo Blocker 2”), Blackstone Tempo Feeder Fund VII, L.P., a Delaware limited partnership (“Tempo Blocker 3”), following its execution and delivery of a Joinder to FTAC, Tempo Blocker 4 (as defined herein), and New Mountain Partners IV Special (AIV-E), LP, a Delaware limited partnership (“Tempo Blocker 5”). FTAC, the Company, Tempo, FTAC Merger Sub, the Blocker Merger Subs and the Tempo Blockers are collectively referred to herein as the “Parties” and individually as a “Party.” Capitalized terms used and not otherwise defined herein have the meanings set forth in Section 1.01.
RECITALS
WHEREAS, the Parties previously entered into that certain Business Combination Agreement (the “Original Agreement”), dated as of January 25, 2021 (the “Original Execution Date”);
WHEREAS, the Parties now desire to amend and restate the Original Agreement in its entirety to reflect certain additional agreements among the Parties, as more fully set forth herein, including amending and restating Schedule 2.01(a) and Schedule 2.01(b) of the Tempo Schedules and the Allocation Schedule in their entirety in the form delivered to FTAC in connection with the execution and delivery of this Agreement;
WHEREAS, FTAC is a blank check company incorporated in Delaware and formed to acquire one or more operating businesses through a Business Combination;
WHEREAS, the Company is a recently formed, wholly owned, direct subsidiary of FTAC and was formed for the purpose of the Transactions, including to act as the publicly traded company for the Company and its Subsidiaries (and their businesses) after the Closing;
WHEREAS, Tempo Merger Sub is a recently formed, wholly owned, direct subsidiary of FTAC, and was formed for the sole purpose of the Tempo Merger;
WHEREAS, each of FTAC Merger Sub and the Blocker Merger Subs is a recently formed, wholly owned, direct subsidiary of the Company, and was formed for the sole purpose of the FTAC Merger and the Blocker Mergers, respectively;
WHEREAS, on or prior to the Original Execution Date, FTAC and the Company have obtained commitments from certain investors for a private placement of Company Class A Common Stock (the “PIPE Investment”) pursuant to the terms of a number of Subscription Agreements (each, a “PIPE Subscription
A-6
Agreement”), such private placement to be consummated immediately prior to the consummation of the FTAC Financing, the Founder FTAC Warrant Recapitalization, the FTAC Merger, the Blocker Mergers, the Tempo Management Distribution, the Tempo Merger, the Founder LLC Contribution and the FTAC Cash Contribution;
WHEREAS, on or prior to the Original Execution Date, FTAC and the Company have obtained an additional commitment in the amount of $250,000,000 from Cannae Holdings LLC (“Cannae”) for a private placement of Company Class A Common Stock (the “Additional Cannae Subscription”) pursuant to the terms of a Subscription Agreement (the “Cannae Subscription Agreement” and, together with the PIPE Subscription Agreements, the “Subscription Agreements”), such private placement to be consummated immediately prior to the consummation of the FTAC Financing, the Founder FTAC Warrant Recapitalization, the FTAC Merger, the Blocker Mergers, the Tempo Management Distribution, the Tempo Merger, the Founder LLC Contribution and the FTAC Cash Contribution;
WHEREAS, prior to the Original Execution Date, FTAC has entered into the Forward Purchase Agreements with each of Cannae Holdings, Inc. and THL FTAC LLC (the “FP Investors”) for the acquisition of FTAC Class A Common Stock and FP Investor FTAC Warrants in connection with the FTAC Financing, which financing shall be consummated prior to the consummation of the Founder FTAC Warrant Recapitalization, the FTAC Merger, the Blocker Mergers, the Tempo Management Distribution, the Tempo Merger, the Founder LLC Contribution and the FTAC Cash Contribution, and immediately following the PIPE Investment and the Additional Cannae Subscription;
WHEREAS, prior to the Tempo Effective Time, (i) Tempo Blocker 3, its equityholders, Blackstone GP and certain of their Affiliates and (ii) Tempo Blocker 5, its equityholders (including, as applicable, Tempo Blocker 4 following its formation), NM GP, and certain of their Affiliates, in the case of each of (i) and (ii), will effect the Blocker Pre-Closing Reorganization (as defined herein);
WHEREAS, FTAC will undergo a recapitalization whereby the Founder FTAC Warrants will be recapitalized for FTAC Class C Common Stock in accordance with the terms of the Sponsor Agreement (the “Founder FTAC Warrant Recapitalization”), such recapitalization to be consummated prior to the consummation of the FTAC Merger, the Blocker Mergers, the Tempo Management Distribution, the Tempo Merger, the Founder LLC Contribution and the FTAC Cash Contribution;
WHEREAS, immediately following the Founder FTAC Warrant Recapitalization, on the terms and subject to the conditions of this Agreement and in accordance with the General Corporation Law of the State of Delaware (the “DGCL”) and other applicable Laws, the Parties intend to enter into a business combination transaction by which FTAC Merger Sub will merge with and into FTAC (the “FTAC Merger”), with FTAC being the surviving corporation of the FTAC Merger (FTAC, in its capacity as the surviving corporation of the FTAC Merger, is sometimes referred to as the “FTAC Surviving Corporation”) and a wholly owned Subsidiary of the Company (other than with respect to Class C Common Stock of the FTAC Surviving Corporation held by the Founders), and following such merger and in connection with and as part of the business combination, the Parties will then consummate the Tempo Merger, the Blocker Mergers, the Founder LLC Contribution and the FTAC Cash Contribution (in each case, as defined herein) in accordance with the terms hereof;
WHEREAS, prior to the Tempo Merger, on the Closing Date, on the terms and subject to the conditions of this Agreement, and in accordance with the DLLCA and other applicable Laws, Tempo Management shall distribute to each Management Holder its Corresponding Tempo Units (as defined in the Tempo Management LLCA) which are (taking into account the consummation of the Transactions): (i) unvested Tempo Class A Common Units and (ii) vested and unvested Tempo Class B Common Units (together, the “Tempo Distributable Units”) (such Management Holders receiving Tempo Distributable Units, the “Participating Management Holders” and such distribution, the “Tempo Management Distribution”);
WHEREAS, immediately following the FTAC Merger (and, in any event, following the Tempo Management Distribution), on the terms and subject to the conditions of this Agreement and in accordance with
A-7
the DLLCA and other applicable Laws, Tempo Merger Sub will merge with and into Tempo (the “Tempo Merger”), with Tempo being the surviving entity of the Tempo Merger (Tempo, in its capacity as the surviving entity of the Tempo Merger, is sometimes referred to as the “Tempo Surviving Entity”) and held by the FTAC Surviving Corporation, the Tempo Blockers (including Tempo Blocker 5), the Tempo Investor, the Participating Management Holders and the Continuing Tempo Unitholders, such merger to be consummated prior to the consummation of the Blocker Mergers, the Management Holder Contribution, the Tempo Investor Contribution, Surviving Blocker Contribution, the Founder LLC Contribution, the Continuing Member Contribution and the FTAC Cash Contribution;
WHEREAS, immediately following the Tempo Effective Time, on the terms and subject to the conditions of this Agreement and in accordance with the DGCL, the Delaware Limited Liability Company Act (the “DLLCA”), the Delaware Revised Uniform Limited Partnership Act (the “DRULPA”) and other applicable Laws, (i) Blocker Merger Sub 1, will merge with and into Tempo Blocker 1, with Tempo Blocker 1 as the surviving company (“Surviving Tempo Blocker 1”) and wholly-owned subsidiary of the Company (the “Tempo Blocker 1 Merger”), (ii) Blocker Merger Sub 2 will merge with and into Tempo Blocker 2, with Tempo Blocker 2 as the surviving company (“Surviving Tempo Blocker 2”) and wholly-owned subsidiary of the Company (the “Tempo Blocker 2 Merger”), (iii) Blocker Merger Sub 3 will merge with and into Tempo Blocker 3, with Tempo Blocker 3 as the surviving company (“Surviving Tempo Blocker 3”) and wholly-owned subsidiary of the Company (the “Tempo Blocker 3 Merger”) and (iv) Blocker Merger Sub 4 will merge with and into (x) solely if the Blocker NM Pre-Closing Reorganization has been consummated prior to the Closing and Tempo Blocker 4 has executed and delivered the Joinder and delivered a Tempo Blocker Written Consent in accordance with Section 2.01, Tempo Blocker 4 or (y) if prior to the Closing, the Blocker NM Pre-Closing Reorganization has not been consummated in accordance with Section 2.01, Tempo Blocker 5, with Tempo Blocker 4 or Tempo Blocker 5, as applicable, as the surviving company (in such capacity as the surviving company, “Surviving Tempo Blocker 4” or “Surviving Tempo Blocker 5”, as applicable, and, each of Surviving Tempo Blocker 1, Surviving Tempo Blocker 2, Surviving Tempo Blocker 3 and Surviving Tempo Blocker 4 or Surviving Tempo Blocker 5, as applicable, a “Blocker Surviving Entity” and, together, the “Blocker Surviving Entities”) and wholly-owned subsidiary of the Company (the “Tempo Blocker 4 Merger” or the “Tempo Blocker 5 Merger”, as applicable, and, each of the Tempo Blocker 1 Merger, Tempo Blocker 2 Merger, Tempo Blocker 3 Merger and Tempo Blocker 4 Merger or the Tempo Blocker 5 Merger, as applicable, a “Blocker Merger” and, together, the “Blocker Mergers”), such mergers to be consummated prior to the consummation of the Founder LLC Contribution and the FTAC Cash Contribution;
WHEREAS, following the Tempo Merger, the Company and the parties thereto will consummate the Tempo Investor Contribution (and Surviving Blocker Contribution), the Continuing Member Contribution and the Management Holder Contribution with respect to the Tempo Investor, each Continuing Member Contributor and each Participating Management Holder who has delivered a Contribution and Exchange Agreement in accordance with the terms hereof;
WHEREAS, immediately following the Tempo Effective Time, the Founders will transfer and contribute the shares of FTAC Class C Common Stock that were converted into shares of Class C Common Stock of the FTAC Surviving Corporation in the FTAC Merger to the Tempo Surviving Entity in exchange for New Tempo Class C Units (the “Founder LLC Contribution”);
WHEREAS, immediately following the consummation of the Founder LLC Contribution, the FTAC Surviving Corporation will contribute cash to the Company as a capital contribution in exchange for a portion of the New Tempo Units acquired by the Company in connection with the Tempo Merger (the “FTAC Cash Contribution”);
WHEREAS, each of the Parties intends that the transactions contemplated by this Agreement will qualify for the Intended Tax Treatment as described in Section 10.05(b);
WHEREAS, prior to the consummation of the FTAC Financing, PIPE Investment and Additional Cannae Subscription, the Company shall amend and restate the certificate of incorporation of the Company to be
A-8
substantially in the form of Exhibit A attached hereto (the “Company Charter”) and the bylaws of the Company to be substantially in the form of Exhibit B attached hereto (the “Company Bylaws”);
WHEREAS, the board of directors of Tempo has unanimously (i) determined that it is in the best interests of Tempo and the holders of Tempo Units and declared it advisable to enter into this Agreement and each of the Transactions, including the Mergers, in accordance with the DLLCA, and (ii) approved this Agreement and each of the Transactions, including the Mergers, in accordance with the DLLCA and Tempo Operating Agreement, as applicable, on the terms and subject to the conditions of this Agreement;
WHEREAS, (i) all holders of Tempo Units required to consent to, approve or adopt this Agreement, the other Transaction Agreements or the Transactions, including the Tempo Merger and the amendment and restatement of the Tempo LLCA in connection therewith, pursuant to the Tempo LLCA and the DLLCA have duly executed and delivered to Tempo support agreements in connection with the Transactions contemplated hereby, approving this Agreement, the other Transaction Agreements and the Transactions and providing for such holder’s delivery of a Tempo Written Consent in accordance with the terms thereof (the “Tempo Support Agreements”) and (ii) copies of the Tempo Support Agreements were delivered to FTAC immediately following the Original Execution Date;
WHEREAS, the general partner or board of directors, as applicable, of each Tempo Blocker (including Tempo Blocker 4 upon its delivery of a Joinder hereto) has (i) determined that it is in the best interests of such Tempo Blocker and its equityholders and declared it advisable to enter into this Agreement and each of the Transactions, including the applicable Blocker Merger, in accordance with the DGCL, DLLCA or DRULPA (as applicable), and (ii) approved this Agreement and each of the Transactions, including the applicable Blocker Merger, in accordance with the DGCL, DLLCA or DRULPA (as applicable) and the charter, shareholders agreement, limited liability company agreement or limited partnership agreement, as applicable, of such Tempo Blocker, on the terms and subject to the conditions of this Agreement;
WHEREAS, (i) all holders of equity interests in each Tempo Blocker (other than Tempo Blocker 4) required to consent to, approve or adopt this Agreement, the other Transaction Agreements or the Transactions, including the applicable Blocker Merger, the Blocker Pre-Closing Reorganization (in the case of Tempo Blocker 3 and Tempo Blocker 5) and any amendments to the organizational documents of such Tempo Blocker in connection therewith, pursuant to the limited liability company agreement or limited partnership agreement (as applicable) of such Tempo Blocker and the DLLCA or DRULPA (as applicable) have duly executed and delivered to such Tempo Blocker support agreements in connection with the Transactions contemplated hereby, approving this Agreement, the other Transaction Agreements and the Transactions and providing for such holder’s delivery of a Tempo Blocker Written Consent in accordance with the terms thereof (each, a “Tempo Blocker Support Agreements”) and (ii) copies of the Tempo Blocker Support Agreements were delivered to FTAC immediately following the Original Execution Date;
WHEREAS, the board of directors of the Company, FTAC Merger Sub and each Blocker Merger Sub has unanimously (i) determined that it is in the best interests of such company and declared it advisable to enter into this Agreement and each of the Transactions, including the applicable merger in accordance with the DGCL, and (ii) approved this Agreement and each of the Transactions, including the applicable merger in accordance with the DGCL, as applicable, on the terms and subject to the conditions of this Agreement;
WHEREAS, FTAC, in its capacity as (i) the sole stockholder of the Company, has, by its execution and delivery hereof, approved and adopted this Agreement, the FTAC Merger and the other Transactions in accordance with Section 251 of the DGCL (the “Company Stockholder Approval”) and (ii) the sole member of Tempo Merger Sub has approved and adopted this Agreement, the Tempo Merger and the other Transactions in accordance with Section 18-209 of the DLLCA (the “Tempo Subsidiary Approval”);
WHEREAS, the Company, in its capacity as the sole stockholder of FTAC Merger Sub and the Blocker Merger Subs, has, by its execution and delivery hereof, approved and adopted this Agreement, the FTAC Merger,
A-9
the Blocker Mergers and the other Transactions in accordance with Section 251 of the DGCL (the “Company Subsidiary Approvals”);
WHEREAS, the board of directors of FTAC has unanimously (i) determined that it is in the best interests of FTAC and the stockholders of FTAC, and declared it advisable, to enter into this Agreement providing for, among other things, the FTAC Merger, in accordance with the DGCL, (ii) approved this Agreement and the Transactions, including the FTAC Merger, in accordance with the DGCL on the terms and subject to the conditions of this Agreement, and (iii) adopted a resolution recommending that this Agreement be adopted by the stockholders of FTAC (the “FTAC Board Recommendation”);
WHEREAS, prior to the Founder FTAC Warrant Recapitalization, FTAC shall, subject to obtaining the approval of the FTAC Stockholder Matters, amend and restate the certificate of incorporation of FTAC to be substantially in the form of Exhibit C attached hereto (the “FTAC Charter”); and
WHEREAS, in connection with the consummation of the Mergers, the Company, Tempo, the FP Investors, the Founders and certain Tempo direct or indirect equityholders, as applicable, at the Closing will enter into an Investor Rights Agreement, substantially in the form of Exhibit D attached hereto (the “Investor Rights Agreement”), and, together with certain other parties thereto, a Registration Rights Agreement substantially in the form of Exhibit E attached hereto (the “Registration Rights Agreement”);
WHEREAS, in connection with the consummation of the Tempo Merger, at the Tempo Effective Time and by virtue of the Tempo Merger, the Tempo LLCA will be amended and restated in the form of the Tempo Operating Agreement (as defined herein) and the Company, the FTAC Surviving Corporation, Tempo, the Blocker Surviving Entities and the Continuing Tempo Unitholders will sign counterparts to the Tempo Operating Agreement, which will provide, among other things, for the right of the Continuing Tempo Unitholders to exchange their respective New Tempo Class A Units for shares of Company Class A Common Stock in accordance with the terms thereof;
WHEREAS, in connection with the consummation of the Mergers, the Company, Tempo, the Tempo Investor, the Continuing Tempo Unitholders and certain other Persons will enter into a Tax Receivables Agreement, substantially in the form of Exhibit F attached hereto (the “Tax Receivables Agreement”); and
WHEREAS, concurrently with the execution and delivery of the Original Agreement, the Company and the Sponsors Persons entered into the Sponsor Agreement.
NOW, THEREFORE, in consideration of the foregoing and the respective representations, warranties, covenants and agreements set forth in this Agreement, and intending to amend and restate the Original Agreement in its entirety and to be legally bound, the Parties hereby agree as follows:
ARTICLE I
CERTAIN DEFINITIONS
Section 1.01 Definitions. For purposes of this Agreement, the following capitalized terms have the following meanings:
“Acquisition Transaction” has the meaning specified in Section 10.04(a).
“Action” means any claim, action, suit, assessment, arbitration or legal, judicial or administrative proceeding (whether at law or in equity) or arbitration.
“Additional Cannae Subscription” has the meaning specified in the Recitals hereto.
A-10
“Additional Cannae Subscription Amount” has the meaning specified in Section 6.17(a).
“Additional Cannae Subscription Proceeds” has the meaning specified in Section 2.02.
“Advisory Client” means any Person that is an investment advisory, investment management or financial planning client of the IA Subsidiary pursuant to an Advisory Contract.
“Advisory Contract” means any written agreement to which the IA Subsidiary is a party and pursuant to which investment advisory or financial planning services are being provided to an Advisory Client by the IA Subsidiary (on a discretionary or non-discretionary basis), including any written agreement the performance of which would cause the IA Subsidiary to become a “fiduciary” for purposes of Section 3(21) of ERISA or Section 4975(e)(3) of the Code.
“Affiliate” means, with respect to any specified Person, any Person that, directly or indirectly, controls, is controlled by, or is under common control with, such specified Person, through one or more intermediaries or otherwise; provided, except for the Company and its Subsidiaries, no Affiliate or portfolio company (as such term is commonly understood in the private equity industry) of Blackstone, New Mountain, GIC or Platinum Falcon or any of their respective Affiliates shall be considered an Affiliate of the Company or any of its Subsidiaries.
“Agreement” has the meaning specified in the preamble hereto.
“Allocation Schedule” means a schedule dated as of the Closing Date, prepared by Tempo and in a form consistent with the format set forth on the illustrative example of the Allocation Schedule attached hereto as Exhibit G, setting forth, (a) the name of each Continuing Tempo Unitholder, Tempo Blocker Owner, Tempo Investor and Participating Management Holder, and (b) the allocation of the Closing Cash Consideration, the Closing Seller Equity Consideration, the Tempo Earnout Consideration and the Forfeiture Reallocation Shares at the Closing to each of the Tempo Investor, the Continuing Tempo Unitholders, the Participating Management Holders and Tempo Blocker Owners in each case, in accordance with the methodology and principles set forth on Exhibit G.
“Anti-Corruption Laws” means any applicable Laws relating to anti-bribery or anti-corruption (governmental or commercial), including Laws that prohibit the corrupt payment, offer, promise, or authorization of the payment or transfer of anything of value (including gifts or entertainment), directly or indirectly, to any Governmental Official or representative of a Governmental Authority or commercial entity to obtain a business advantage, including the U.S. Foreign Corrupt Practices Act, the UK Bribery Act, and all national and international Laws enacted to implement the OECD Convention on Combating Bribery of Foreign Officials in International Business Transactions.
“Anti-Money Laundering Laws” means the Money Laundering Control Act, the Currency and Foreign Transactions Reporting Act, The Uniting and Strengthening America by Providing Appropriate Tools Required to Intercept and Obstruct Terrorism Act of 2001, and any other foreign, federal, state, or local Laws relating to fraud or money laundering.
“Antitrust Law” means the HSR Act, the Federal Trade Commission Act, as amended, the Sherman Act, as amended, the Clayton Act, as amended, and any applicable foreign antitrust Laws and all other applicable Laws that are designed or intended to prohibit, restrict or regulate actions having the purpose or effect of monopolization or restraint of trade or lessening of competition through merger or acquisition.
“Aon Deferred Consideration Letters” means letter agreements in the form as agreed between FTAC and Tempo, to be entered into at the Closing between Tempo Acquisition LLC and each of the Persons identified therein.
A-11
“Aon Purchase Agreement” means that certain Purchase Agreement, dated as of February 9, 2017, by and between Aon plc and Tempo Acquisition, LLC, as amended on April 17, 2017, as may be amended, restated, supplemented or otherwise modified from time to time.
“Audited Financial Statements” has the meaning specified in Section 5.08(a).
“Available Cash Amount” means, as of immediately prior to Closing, all available Cash and Cash Equivalents of FTAC and its Subsidiaries (including the Company), including (i) Available Trust Proceeds, (ii) the PIPE Investment Proceeds, (iii) the Additional Cannae Subscription Proceeds and (iv) the aggregate amount of cash proceeds from the FTAC Financing.
“Available Trust Proceeds” means, as of immediately prior to Closing, an amount equal to (i) the proceeds available from the Trust Account (after reduction for the aggregate amount of any payments required to be made in connection with the FTAC Stockholder Redemption) plus (ii) the Permitted Equity Financing Proceeds, if any.
“BD Subsidiary” means Alight Financial Solutions, LLC (f/k/a Hewitt Financial Services, LLC), together with its successors and assigns.
“Blackstone” means The Blackstone Group Inc.
“Blackstone GP” means Blackstone Management Associates VII NQ LLC, a Delaware limited liability company.
“Blocker Merger” has the meaning specified in the Recitals hereto.
“Blocker Merger Effective Time” has the meaning specified in Section 2.06(a).
“Blocker Merger Subs” has the meaning specified in the preamble hereto.
“Blocker BX Pre-Closing Reorganization” has the meaning specified in Section 2.01.
“Blocker NM Pre-Closing Reorganization” has the meaning specified in Section 2.01.
“Blocker Pre-Closing Reorganization” has the meaning specified in Section 2.01.
“Blocker Related Party Transactions” has the meaning specified in Section 7.10.
“Blocker Surviving Entities” has the meaning specified in the Recitals hereto.
“Business Combination” has the meaning ascribed to such term in the Certificate of Incorporation.
“Business Combination Proposal” has the meaning specified in Section 10.04(b).
“Business Day” means a day other than a Saturday, Sunday or other day on which commercial banks in New York, New York are authorized or required by Law to close.
“Cannae” has the meaning specified in the Recitals hereto.
“Cannae Subscription Agreement” has the meaning specified in the Recitals hereto.
“Cash and Cash Equivalents” means, for any Person, all cash and cash equivalents (including marketable securities, checks and bank deposits), calculated in accordance with GAAP applied based on Tempo’s historical practice; provided, however, that with respect to Tempo and its Subsidiaries such amount shall not include the segregated account funds more fully described on Schedule 1.01(a) of the Tempo Schedules.
A-12
“Certificate of Incorporation” means the Second Amended and Restated Certificate of Incorporation of FTAC, filed with the Secretary of State of the State of Delaware on May 26, 2020, as amended and in effect on the Original Execution Date.
“Class Z-A Tranche” has the meaning specified in the definition of Forfeiture Reallocation Shares.
“Class Z-B-1 Tranche” has the meaning specified in the definition of Forfeiture Reallocation Shares.
“Class Z-B-2 Tranche” has the meaning specified in the definition of Forfeiture Reallocation Shares.
“Closing” has the meaning specified in Section 4.01.
“Closing Cash Consideration” means an amount equal to the sum of (i) $1,000,000,000, minus (ii) the Net Debt Adjustment Amount (which, for the avoidance of doubt, will result in an increase to Closing Cash Consideration if the Net Debt Adjustment Amount is a negative number), minus (iii) the Redemption Offset Amount, if any, to be allocated as set forth on the Allocation Schedule.
“Closing Date” has the meaning specified in Section 4.01.
“Closing Founder Shares” means 25,875,000 shares of FTAC Class B Common Stock.
“Closing Seller Equity Consideration” means a number of shares of Company Class A Common Stock and New Tempo Class A Units (together with one share of Company Class V Common Stock to be issued in respect of each New Tempo Class A Unit), to be allocated as set forth on the Allocation Schedule, in an aggregate number (rounded up to the nearest whole share) equal to (i) 226,663,750, plus (ii) the quotient obtained by dividing the Redemption Offset Amount by $10.00.
“Code” means the U.S. Internal Revenue Code of 1986, as amended.
“Company” has the meaning specified in the preamble hereto.
“Company Bylaws” has the meaning specified in the Recitals hereto.
“Company Charter” has the meaning specified in the Recitals hereto.
“Company Class A Common Stock” means the shares of Class A common stock, par value $0.0001 per share, of the Company to be authorized pursuant to the Company Charter.
“Company Class B Common Stock” means the non-voting shares of Class B common stock, par value $0.0001 per share, of the Company to be authorized pursuant to the Company Charter and divided into one series of shares of Class B-1 common stock (the “Company Class B-1 Common Stock”), one series of shares of Class B-2 common stock (the “Company Class B-2 Common Stock”) and one series of shares of Class B-3 common stock (the “Company Class B-3 Common Stock”).
“Company Class V Common Stock” means the non-economic shares of Class V common stock, par value $0.0001 per share, of the Company to be authorized pursuant to the Company Charter.
“Company Class Z-A Common Stock” means the non-voting shares of Class Z-A common stock, par value $0.0001 per share, of the Company to be authorized pursuant to the Company Charter.
“Company Class Z-B Common Stock” means the non-voting shares of Class Z-B common stock, par value $0.0001 per share, of the Company to be authorized pursuant to the Company Charter and divided into one series of shares of Class Z-B-1 common stock (the “Company Class Z-B-1 Common Stock”) and one series of shares of Class Z-B-2 common stock (the “Company Class Z-B-2 Common Stock”).
A-13
“Company Common Stock” means the Company Class A Common Stock, the Company Class B Common Stock, the Company Class V Common Stock, the Company Z-A Common Stock and the Company Z-B Common Stock.
“Company Net Debt Amount” means, as of immediately prior to the Closing, without taking into account any of the Transactions consummated on the Closing Date, an amount equal to (i) the aggregate indebtedness for borrowed money of Tempo, the Tempo Blockers and their respective Subsidiaries and indebtedness issued by Tempo, the Tempo Blockers or their respective Subsidiaries in substitution or exchange for borrowed money, excluding any items set forth on Schedule 1.01(b) of the Tempo Schedules minus (ii) Cash and Cash Equivalents of Tempo, the Tempo Blockers and their respective Subsidiaries minus (iii) the aggregate amount of payments made by Tempo, the Tempo Blockers or any of their respective Subsidiaries prior to the close of business on the Business Day immediately preceding the Closing in respect of any amounts that would have constituted Transaction Expenses (excluding any costs, fees and expenses under clauses (vii) and (viii) of the definition of Tempo Transaction Expenses) had such amounts not been paid or satisfied prior to the close of business on the Business Day immediately preceding the Closing. An illustrative example of the Company Net Debt Amount is set forth on Exhibit H attached hereto.
“Company Stockholder Approval” has the meaning specified in the Recitals hereto.
“Company Subsidiary Approvals” has the meaning specified in the Recitals hereto.
“Confidentiality Agreement” has the meaning specified in Section 13.09.
“Continued Financing” has the meaning specified in Section 10.11.
“Continuing Member Contribution” has the meaning specified in Section 2.11(b).
“Continuing Member Contributors” means Blackstone Capital Partners VII NQ LP, Blackstone Capital Partners VII.2 NQ LP, BCP VII SBS Holdings L.L.C., Blackstone Family Investment Partnership VII - ESC NQ L.P., BTAS NQ Holdings L.L.C. and New Mountain IV (AIV-E), LP, in each case to the extent it has delivered an executed Contribution and Exchange Agreement prior to the Closing.
“Continuing Tempo Unitholder” means all holders (other than the Tempo Blockers, the Tempo Investor and the Participating Management Holders, but including Tempo Management) of Tempo Units outstanding as of immediately prior to the Closing.
“Contracts” means any legally binding contracts, agreements, arrangements, subcontracts, leases, purchase orders, bonds, notes, indentures, mortgages, debt instruments, licenses or other instruments or obligations of any kind.
“Contribution and Exchange Agreement” has the meaning specified in Section 10.11.
“Counsel” has the meaning specified in Section 13.18.
“COVID-19” means SARS-CoV-2 or COVID-19, and any evolutions thereof or any other epidemics, pandemics or disease outbreaks.
“COVID-19 Measures” means any quarantine, “shelter in place,” “stay at home,” workforce reduction, social distancing, shut down, closure, sequester or any other Law, Governmental Order, Action, directive, guidelines or recommendations by any Governmental Authority in connection with or in response to COVID-19, including, but not limited to, the Coronavirus Aid, Relief, and Economic Security Act (Pub. L. No. 116-127), Consolidated Appropriations Act, 2021(Pub. L. 116-260), the Presidential Memorandum on “Deferring Payroll Tax Obligations in Light of the Ongoing COVID-19 Disaster” dated August 8, 2020 and IRS Notice 2020-65).
A-14
“D&O Tail” has the meaning specified in Section 9.01(b).
“Data” means all databases and compilations, including any and all data and collections of data whether machine readable or otherwise.
“Debt Financing” means debt financing to be arranged by Tempo, in consultation with FTAC in accordance with Section 10.11, for the purpose of financing the transactions contemplated by this Agreement or any Continued Financing in accordance with Section 10.11.
“Default Founder Merger Consideration” means 23,287,500 shares of Company Class A Common Stock.
“DGCL” has the meaning specified in the Recitals hereto.
“DLLCA” has the meaning specified in the Recitals hereto.
“DRULPA” has the meaning specified in the Recitals hereto.
“Enforceability Exceptions” has the meaning specified in Section 5.03.
“Environmental Laws” means any and all applicable Laws relating to pollution or protection of the environment (including natural resources) or the use, storage, emission, disposal or release of Hazardous Materials, each as in effect on and as interpreted as of the Original Execution Date.
“ERISA” has the meaning specified in Section 5.13(a).
“Exchange Act” means the Securities Exchange Act of 1934, as amended.
“Excluded Share” means, without duplication, each share of (i) FTAC Common Stock for which redemption rights have been exercised in connection with the FTAC Stockholder Redemption, (ii) FTAC Common Stock (if any), that, at the FTAC Effective Time, is held in the treasury of FTAC and (iii) FTAC Common Stock (if any), that is owned by the FTAC Parties.
“Existing Secured Notes” means the 5.750% Senior Secured Notes due 2025 issued pursuant to the Existing Secured Notes Indenture.
“Existing Secured Notes Indenture” means the Indenture, dated as of May 7, 2020, between Tempo Acquisition, LLC, as the issuer, Tempo Acquisition Finance Corp., as the co-issuer, the guarantors named therein and Wilmington Trust, National Association, as trustee, transfer agent, registrar and paying agent and notes collateral agent, as modified, amended or supplemented from time to time.
“Existing Unsecured Notes” means the 6.750% Senior Notes due 2025 issued pursuant to the Existing Unsecured Notes Indenture.
“Existing Unsecured Notes Indenture” means the Indenture, dated as of May 1, 2017, between Tempo Acquisition, LLC, as the issuer, Tempo Acquisition Finance Corp., as the co-issuer, the guarantors named therein and Wilmington Trust, National Association, as trustee, transfer agent, registrar and paying agent, as modified, amended or supplemented from time to time.
“Extended Termination Date” has the meaning specified in Section 12.01(b).
“Financial Statements” has the meaning specified in Section 5.08(a).
“FINRA” means the Financial Industry Regulatory Authority, Inc.
A-15
“Foreign Investment Law” means any applicable Laws, including any state, national or multi-jurisdictional Laws, that are designed or intended to prohibit, restrict or regulate actions by foreigners to acquire interests in domestic equities, securities, entities, assets, land or interests.
“Forfeiture Reallocation Shares” means the sum of (i) an aggregate number of shares of Company Class Z-A Common Stock and New Tempo Class Z-A Units (the “Class Z-A Tranche”) equal to the aggregate number of unvested shares of Company Class A Common Stock issued as Closing Seller Equity Consideration in accordance with the Allocation Schedule (the “Unvested Class A Consideration”), (ii) an aggregate number of shares of Company Class Z-B-1 Common Stock and New Tempo Class Z-B-1 Units (the “Class Z-B-1 Tranche”) equal to the aggregate number of unvested shares of Company Class B-1 Common Stock issued as Tempo Earnout Consideration in accordance with the Allocation Schedule (the “Unvested Class B-1 Consideration”) and (iii) an aggregate number of shares of Company Class Z-B-2 Common Stock and New Tempo Class Z-B-2 Units (the “Class Z-B-2 Tranche”) equal to the aggregate number of unvested shares of Company Class B-2 Common Stock issued as Tempo Earnout Consideration in accordance with the Allocation Schedule (the “Unvested Class B-2 Consideration”) to be allocated as set forth on the Allocation Schedule; provided, that, (i) for the avoidance of doubt, none of the Class Z-A Tranche, Class Z-B-1 Tranche or Class Z-B-2 Tranche shall include any New Tempo Z-A Units, New Tempo Z-B-1 Units or New Tempo Z-B-2 Units held by the Company or any of its Subsidiaries (which correspond to a share of Company Common Stock which is part of the Class Z-A Tranche, Class Z-B-1 Tranche or Class Z-B-2 Tranche) and (ii) to the extent that any Participating Management Holder does not consummate a Management Holder Contribution following the Tempo Merger, the unvested shares of New Tempo Class A Units, New Tempo Class B-1 Units and New Tempo Class B-2 Units issued as Closing Seller Equity Consideration in accordance with the Allocation Schedule shall be treated as Unvested Class A Consideration, Unvested Class B-1 Consideration and Unvested Class B-2 Consideration for all purposes hereunder, including in calculating the Class Z-A Tranche, the Class Z-B-1 Tranche and the Class Z-B-2 Tranche.
“Forfeiture Reallocation Tranche” means each of the Class Z-A Tranche, the Class Z-B-1 Tranche and the Class Z-B-2 Tranche. For the avoidance of doubt, in calculating the total number of Forfeiture Reallocation Shares, the parties intend that the issuance of any Forfeiture Reallocation Shares shall not increase the aggregate amount of Company Class A Common Stock and New Tempo Class A Units, Company Class B-1 Common Stock and New Tempo Class B-1 Units, or Company Class B-2 Common Stock and New Tempo Class B-2 Units issuable as consideration in connection with the Transactions.
“Form ADV” means the uniform form used by investment advisers to register with both the SEC and state securities authorities.
“Form S-4” means the registration statement on Form S-4 of the Company with respect to the registration of the Company Common Stock to be issued in connection with the Transactions.
“Forward Purchase Agreements” means (i) the forward purchase agreement, dated as of May 8, 2020, between FTAC and Cannae Holdings, Inc., as assigned to Cannae Holdings, LLC pursuant to an assignment and assumption agreement, dated as of the Original Execution Date and (ii) the forward purchase agreement, dated as of May 8, 2020, between FTAC and THL FTAC LLC.
“Founder FTAC Merger Consideration” means, with respect to any holder of FTAC Class B Common Stock as of immediately prior to the FTAC Effective Time, such holder’s Founder Percentage of (i) the Default Founder Merger Consideration or (ii) solely to the extent that the Available Trust Proceeds are less than $892,200,000, the Redemption Founder Merger Consideration (in either case, rounded up to the nearest whole share).
“Founder FTAC Warrant Recapitalization” has the meaning specified in the Recitals hereto.
“Founder FTAC Warrants” means the FTAC Warrants held by the Founders.
A-16
“Founder LLC Contribution” has the meaning specified in the Recitals hereto.
“Founder Percentage” means, with respect to any holder of FTAC Class B Common Stock, the percentage equal to the product of (i) the quotient obtained by dividing (x) the number of shares of FTAC Class B Common Stock held by such holder as of immediately prior to the FTAC Effective Time by (y) the number of Closing Founder Shares multiplied by (ii) 100.
“Founders” means Trasimene Capital Management FT, LP and Bilcar FT, LP.
“FP Investor FTAC Warrants” means the FTAC Warrants to be acquired by the FP Investors pursuant to the Forward Purchase Agreements.
“FP Investors” has the meaning specified in the Recitals hereto.
“FTAC” has the meaning specified in the preamble hereto.
“FTAC Affiliate Agreement” has the meaning specified in Section 6.19(c).
“FTAC Arrangements” has the meaning specified in Section 8.07.
“FTAC Benefit Plan” has the meaning specified in Section 6.11.
“FTAC Board Recommendation” has the meaning specified in the Recitals hereto.
“FTAC Cash Contribution” has the meaning specified in the Recitals hereto.
“FTAC Charter” has the meaning specified in the Recitals hereto.
“FTAC Class A Common Stock” means the Class A common stock, par value $0.0001 per share, of FTAC.
“FTAC Class B Common Stock” means the Class B common stock, par value $0.0001 per share, of FTAC.
“FTAC Class C Common Stock” means the Class C common stock, par value $0.0001 per share, of FTAC to be authorized pursuant to the FTAC Charter and issued to the Founders in connection with the Founder FTAC Warrant Recapitalization.
“FTAC Closing Statement” has the meaning specified in Section 4.04(a).
“FTAC Common Stock” means FTAC Class A Common Stock and FTAC Class B Common Stock.
“FTAC Cure Period” has the meaning specified in Section 12.01(c).
“FTAC Effective Time” has the meaning specified in Section 2.04.
“FTAC Financing” means the equity financing to be provided pursuant to the Forward Purchase Agreements.
“FTAC Merger Sub” has the meaning specified in the preamble hereto.
“FTAC Organizational Documents” means the Certificate of Incorporation and FTAC’s bylaws, as amended and in effect on the Original Execution Date.
A-17
“FTAC Parties” means FTAC, the Company, FTAC Merger Sub, Tempo Merger Sub and the Blocker Merger Subs.
“FTAC Preferred Stock” has the meaning specified in Section 6.13(a).
“FTAC Representations” means the representations and warranties of the FTAC Parties expressly and specifically set forth in Article VI of this Agreement, as qualified by the FTAC Schedules. For the avoidance of doubt, the FTAC Representations are solely made by FTAC and, solely for the purposes of Section 6.02(a), Section 6.03 and Section 6.05, the Company, FTAC Merger Sub, Tempo Merger Sub and the Blocker Merger Subs.
“FTAC Schedules” means the disclosure schedules of the FTAC Parties delivered to the Company in connection with its execution and delivery of the Original Agreement.
“FTAC Stockholder Matters” has the meaning specified in Section 10.03(a)(i).
“FTAC Stockholder Redemption” has the meaning specified in Section 10.03(a)(i).
“FTAC Stockholders” means the holders of shares of FTAC Common Stock.
“FTAC Surviving Corporation” has the meaning specified in the Recitals hereto.
“FTAC Transaction Expenses” has the meaning specified in Section 4.03(b).
“FTAC Warrant” means a warrant that entitles the holder to purchase one share of FTAC Class A Common Stock at a price of $11.50 per share.
“GAAP” means United States generally accepted accounting principles, consistently applied.
“GIC” means Jasmine Ventures Pte. Ltd., a private company limited by shares formed under the laws of Singapore.
“Governmental Authority” means any federal, state, provincial, municipal, local or foreign government, governmental authority, regulatory or administrative agency, Self-Regulatory Organization, governmental commission, department, board, bureau, agency or instrumentality, court or tribunal.
“Governmental Filing” has the meaning specified in Section 5.05.
“Governmental Official” means any officer or employee of a Governmental Authority or any department, agency, or instrumentality thereof, including any political subdivision, sovereign wealth fund, or any corporation or other Person owned or controlled in whole or in part by any Governmental Authority or department, agency, or instrumentality thereof, or of a public international organization, or any Person acting in an official capacity for or on behalf of any such Governmental Authority or department, agency, or instrumentality thereof, or for or on behalf of any public international organization.
“Governmental Order” means any order, judgment, injunction, decree, writ, stipulation, determination or award, in each case, entered by or with any Governmental Authority.
“Hazardous Material” means any material, substance or waste that is listed, regulated, or otherwise defined as “hazardous,” “toxic,” or “radioactive,” or as a “pollutant” or “contaminant” (or words of similar meaning) under applicable Environmental Laws in effect as of the Original Execution Date, including but not limited to petroleum, petroleum by-products, asbestos or asbestos-containing material, polychlorinated biphenyls, flammable or explosive substances, or pesticides.
A-18
“HSR Act” means the Hart-Scott-Rodino Antitrust Improvements Act of 1976, as amended, and the rules and regulations promulgated thereunder.
“IA Subsidiary” means Alight Financial Advisors, LLC (f/k/a Aon Hewitt Financial Advisors LLC) together with its successors and assigns.
“Indebtedness” means, with respect to any Person as of any time, without duplication, (a) all indebtedness for borrowed money of such Person or indebtedness issued by such Person in substitution or exchange for borrowed money, (b) indebtedness evidenced by any note, bond, debenture or other debt security, in each case, as of such time of such Person, (c) obligations of such Person for the deferred purchase price of property or other services (other than trade payables incurred in the ordinary course of business), (d) all obligations as lessee that are required to be capitalized in accordance with GAAP applied based on Tempo’s historical practice, (e) all obligations of such Person for the reimbursement of any obligor on any line or letter of credit, banker’s acceptance, guarantee or similar credit transaction, in each case, to the extent drawn or claimed against, (f) all interest rate and currency swaps, caps, collars and similar agreements or hedging devices under which payments are obligated to be made by such Person, (g) any premiums, prepayment fees or other penalties, fees, costs or expenses associated with payment of any Indebtedness of such Person and (h) all obligations of the type referred to in clauses (a) - (g) of this definition of any other Person, the payment of which such Person is responsible or liable, directly or indirectly, as obligor, guarantor, surety or otherwise, including any guarantee of such obligations, in each case other than (i) Indebtedness set forth on Schedule 1.01(c) of the Tempo Schedules and (ii) any Transaction Expenses. Notwithstanding anything to the contrary contained herein, “Indebtedness” of any Person shall not include any item that would otherwise constitute “Indebtedness” of such Person that is an obligation between such Person and any wholly owned Subsidiary of such Person or between any two or more wholly owned Subsidiaries of such Person.
“Indemnitee Affiliate” has the meaning specified in Section 9.01(c).
“Intellectual Property” means all intellectual property rights (including with respect to technology) created, arising, or protected under applicable Law (or any other similar statutory provision or common law doctrine in the United States or anywhere else in the world), including all: (a) patents and patent applications, (b) trademarks, service marks and trade names, (c) copyrights, (d) internet domain names, and (e) trade secrets.
“Intended Tax Treatment” has the meaning specified in Section 10.05(b).
“Interim Financial Statements” has the meaning specified in Section 5.08(a).
“Interim Period” has the meaning specified in Section 8.01.
“Investor Rights Agreement” has the meaning specified in the Recitals hereto.
“Investment Advisers Act” means the Investment Advisers Act of 1940, as amended, and the rules and regulations promulgated thereunder.
“IT Systems” means all computer systems, servers, networks, databases, network equipment, websites, computer hardware and equipment used to process, store, maintain and operate data, information, functions, and other information technology systems, including any Software and Data embedded or installed thereon, owned, licensed, leased or controlled by Tempo or any of its Subsidiaries.
“Joinder” means a joinder to this Agreement, substantially in the form attached hereto as Exhibit K
“Law” means any statute, law, ordinance, rule, treaty, code, directive, regulation or Governmental Order, in each case, of any Governmental Authority.
A-19
“Leased Real Property” means all real property leased by the Company or its Subsidiaries for which the Company or its Subsidiaries is required to make aggregate payments in excess of $1,000,000.
“Leases” has the meaning specified in Section 5.18.
“Liability” means, with respect to any Person, any liability or obligation of such Person of any kind or nature whether known or unknown, whether asserted or unasserted, whether absolute or contingent, whether accrued or unaccrued, whether liquidated, unliquidated or otherwise, and whether due or to become due, and regardless of when or by whom asserted.
“Lien” means any mortgage, deed of trust, pledge, hypothecation, encumbrance, easement, license, option, right of first refusal, security interest or other lien of any kind.
“Management Holders” has the meaning specified in the Allocation Schedule.
“Material Adverse Effect” means, with respect to Tempo, a material adverse effect on the results of operations or financial condition of Tempo and its Subsidiaries, taken as a whole; provided, however, that in no event shall any of the following (or the effect of any of the following), alone or in combination, be deemed to constitute, or be taken into account in determining whether there has been or will be, a “Material Adverse Effect” on the results of operations or financial condition of Tempo and its Subsidiaries, taken as a whole: (a) any change in applicable Laws or GAAP or any interpretation thereof, (b) any change in interest rates or economic, political, business, financial, commodity, currency or market conditions generally, (c) the announcement or the execution of this Agreement, the pendency or consummation of the Mergers or the performance of this Agreement, including the impact thereof on relationships, contractual or otherwise, with customers, suppliers, licensors, distributors, partners, providers and employees (provided that the exceptions in this clause (c) shall not be deemed to apply to references to “Material Adverse Effect” in the representations and warranties set forth in Section 5.04 and, to the extent related thereto, the condition in Section 11.02(a)), (d) any change generally affecting any of the industries or markets in which Tempo or its Subsidiaries operate or the economy as a whole, (e) the compliance with the terms of this Agreement or the taking of any action required or contemplated by this Agreement or with the prior written consent of FTAC (provided that the exceptions in this clause (e) shall not be deemed to apply to references to “Material Adverse Effect” in the representations and warranties set forth in Section 5.04 and, to the extent related thereto, the condition in Section 11.02(a)), (f) any earthquake, hurricane, tsunami, tornado, flood, mudslide, wild fire or other natural disaster, act of God or other force majeure event, (g) any national or international political or social conditions in countries in which, or in the proximate geographic region of which, Tempo operates, including the engagement by the United States or such other countries in hostilities or the escalation thereof, whether or not pursuant to the declaration of a national emergency or war, or the occurrence or the escalation of any military or terrorist attack or any internet or “cyber” attack or hacking upon any Person or country, or any territories, possessions, or diplomatic or consular offices of the United States or such other countries or upon any United States or such other country military installation, equipment or personnel, (h) any failure of Tempo and its Subsidiaries, taken as a whole, to meet any projections, forecasts or budgets; provided, that clause (h) shall not prevent or otherwise affect a determination that any change or effect underlying such failure to meet projections or forecasts has resulted in, or contributed to, or would reasonably be expected to result in or contribute to, a Material Adverse Effect (to the extent such change or effect is not otherwise excluded from this definition of Material Adverse Effect) and (i) COVID-19 or any Law, directive, pronouncement or guideline issued by a Governmental Authority, the Centers for Disease Control and Prevention, the World Health Organization or industry group providing for business closures, changes to business operations, “sheltering-in-place” or other restrictions that relate to, or arise out of, an epidemic, pandemic or disease outbreak (including the COVID-19 pandemic) or any change in such Law, directive, pronouncement or guideline or interpretation thereof following the Original Execution Date or Tempo or any of its Subsidiaries’ compliance therewith; provided that in the case of clauses (a), (b), (d), (f) and (g) such changes may be taken into account to the extent (but only to the extent) that such changes have had a disproportionate impact on Tempo and its Subsidiaries, taken as a whole, as compared to other industry participants.
A-20
“Material Contracts” has the meaning specified in Section 5.12(a).
“Mergers” means the FTAC Merger, the Tempo Merger and the Blocker Mergers, collectively.
“MSRB” means the Municipal Securities Rulemaking Board.
“Multiemployer Plan” has the meaning specified in Section 5.13(e).
“Net Debt Adjustment Amount” means an amount, which may be a positive or negative number, equal to (i) the Company Net Debt Amount, minus (ii) the Specified Net Debt Amount.
“New Mountain” means New Mountain Capital.
“New Tempo Class A Units” has the meaning given to the term “Class A Units” in the Tempo Operating Agreement.
“New Tempo Class B-1 Units” has the meaning given to the term “Class B-1 Units” in the Tempo Operating Agreement.
“New Tempo Class B-2 Units” has the meaning given to the term “Class B-2 Units” in the Tempo Operating Agreement.
“New Tempo Class B-3 Units” has the meaning given to the term “Class B-3 Units” in the Tempo Operating Agreement.
“New Tempo Class C Units” has the meaning given to the term “Class C Units” in the Tempo Operating Agreement.
“New Tempo Class Z-A Units” has the meaning given to the term “Class Z-A Units” in the Tempo Operating Agreement.
“New Tempo Class Z-B-1 Units” has the meaning given to the term “Class Z-B-1 Units” in the Tempo Operating Agreement.
“New Tempo Class Z-B-2 Units” has the meaning given to the term “Class Z-B-2 Units” in the Tempo Operating Agreement.
“New Tempo Units” means the New Tempo Class A Units, New Tempo Class B-1 Units, New Tempo Class B-2 Units, New Tempo Class B-3 Units, New Tempo Class C Units, New Tempo Class Z-A Units, New Tempo Class Z-B-1 Units and New Tempo Class Z-B-2 Units, to be authorized pursuant to the Tempo Operating Agreement.
“NM GP” means New Mountain Investments VI, L.L.C., a Delaware limited liability company.
“Non-Founder FTAC Warrant” means a FTAC Warrant, other than a Founder FTAC Warrant.
“NYSE” means the New York Stock Exchange.
“Omnibus Incentive Plan” has the meaning specified in Section 9.09.
“Omnibus Incentive Plan Proposal” has the meaning specified in Section 10.03(a)(i).
A-21
“Open Source Software” means any Software that is subject to or licensed, provided or distributed under any license meeting the definition of open source (as promulgated by the Open Source Initiative as of the Original Execution Date) or the Free Software Definition (as promulgated by the Free Software Foundation as of the Original Execution Date) or any similar license for “free,” “publicly available” or “open source” Software, including the GNU General Public License, the Lesser GNU General Public License, the Apache License, the BSD License, the Mozilla Public License (MPL), the MIT License or any other license that includes similar terms.
“Owned Intellectual Property” means all Intellectual Property that is owned or purported to be owned by Tempo or any of its Subsidiaries.
“Party” has the meaning specified in the preamble hereto.
“Pass-Through Income Tax” means any income Tax with respect to which the holders of Tempo Units outstanding as of immediately prior to the Closing (or any of their direct or indirect owners) would be primarily liable as a matter of Tax Law (e.g., the income Tax liability for items of income, gain, loss, deduction and credit passed-through to owners of an entity treated as a partnership for U.S. federal income Tax purposes).
“PCAOB” means the Public Company Accounting Oversight Board.
“Permits” has the meaning specified in Section 5.11.
“Permitted Equity Financing” means purchases of shares of Company Class A Common Stock pursuant to a Permitted Equity Financing Subscription Agreement in accordance with Section 9.11.
“Permitted Equity Financing Proceeds” shall mean the aggregate amount funded and paid to the Company pursuant to the Permitted Equity Financing Subscription Agreements.
“Permitted Equity Financing Subscription Agreement” has the meaning specified in Section 9.11.
“Permitted Liens” means (a) statutory or common law Liens of mechanics, materialmen, warehousemen, landlords, carriers, repairmen, construction contractors and other similar Liens that arise in the ordinary course of business, that relate to amounts not yet delinquent or that are being contested in good faith through appropriate Actions, in each case only to the extent appropriate reserves have been established in accordance with GAAP, (b) Liens arising under original purchase price conditional sales contracts and equipment leases with third parties entered into in the ordinary course of business, (c) Liens for Taxes not yet due and payable or which are being contested in good faith through appropriate Actions for which appropriate reserves have been established in accordance with GAAP, (d) Liens, encumbrances and restrictions on real property (including easements, covenants, rights of way and similar restrictions of record) that (i) are matters of record, (ii) would be disclosed by a physical inspection of such real property, or (iii) do not materially interfere with the present uses of such real property, (e) non-exclusive licenses of Intellectual Property entered into in the ordinary course of business, (f) Liens securing any Indebtedness of Tempo and its Subsidiaries (including Indebtedness incurred pursuant to any Tempo Financing Agreement) and (g) Liens described on Schedule 1.01(d) of the Tempo Schedules.
“Person” means any individual, firm, corporation, partnership, limited liability company, incorporated or unincorporated association, joint venture, joint stock company, governmental agency or instrumentality or other entity of any kind.
“Personal Information” means, in addition to any definition for any similar term (e.g., “personal data” or “personally identifiable information”) provided by applicable Law and applicable privacy policies, information that identifies, relates to, describes, or is reasonably capable of being associated with, or could reasonably be linked (directly or indirectly) with a consumer or household, such as but not limited to a name, postal address, online identifier, Internet Protocol address, email address, account name, biometric information or identifiers, social security number, driver’s license number, account or credit card information, or similar identifiers.
A-22
“PIPE Investment” has the meaning specified in the Recitals hereto.
“PIPE Investment Amount” has the meaning specified in Section 6.16.
“PIPE Investment Proceeds” has the meaning specified in Section 2.02.
“PIPE Investor” means an investor party to a PIPE Subscription Agreement.
“PIPE Subscription Agreements” has the meaning specified in the Recitals hereto.
“Platinum Falcon” means Platinum Falcon B 2018 RSC Limited, a restricted scope company incorporated in the Abu Dhabi Global Market, and having its registered office at Level 26, Al Khatem Tower, Abu Dhabi Global Market Square, Al Maryah Island, PO Box 25642, UAE.
“Policies” has the meaning specified in Section 5.16.
“Pre-Closing Tax Period” means any taxable period ending on or before the Closing Date and the portion of any Straddle Period through and including the Closing Date.
“Privacy Laws” means any and all applicable Laws, legal requirements and self-regulatory guidelines (including of any applicable foreign jurisdiction) relating to the receipt, collection, compilation, use, storage, processing, sharing, safeguarding, security (both technical and physical), disposal, destruction, disclosure or transfer (including cross-border) of Personal Information, including but not limited to the Federal Trade Commission Act, California Consumer Privacy Act (CCPA), Payment Card Industry Data Security Standard (PCI-DSS), Gramm-Leach-Bliley Act (GLBA), General Data Protection Regulation 2016/679/EU (GDPR), and any and all applicable Laws relating to breach notification or marketing in connection with Personal Information.
“Privileged Communications” has the meaning specified in Section 13.18.
“Profits Interest Units” has the meaning specified in Section 5.06.
“Proxy Statement/ Consent Solicitation Statement/Prospectus” means the Proxy Statement/Consent Solicitation Statement/Prospectus included in the Form S-4, including (i) the proxy statement of FTAC to be used for the Special Meeting to approve the FTAC Stockholder Matters (which shall also provide the FTAC Stockholders with the opportunity to redeem their shares of FTAC Common Stock in conjunction with a stockholder vote on the Business Combination); (ii) a consent solicitation statement to solicit the Tempo Blocker Written Consents and the Tempo Written Consent and (iii) a prospectus with respect to the Company Common Stock to be offered and issued to the FTAC Stockholders and the effect of the Transactions on the Non-Founder FTAC Warrants, in all cases in accordance with and as required by the FTAC Organizational Documents, applicable Law, and the rules and regulations of the NYSE.
“Redemption Founder Merger Consideration” means (i) 23,287,500 shares of Company Class A Common Stock, minus the number of shares of Company Class B-3 Common Stock to be issued pursuant to clause (ii) of this definition; and (ii) a number of shares of Company Class B-3 Common Stock (rounded up to the nearest whole share) equal to (x) the number of Closing Founder Shares multiplied by (y) one (1) minus the quotient obtained by dividing (1) the Available Trust Proceeds by (2) the amount of proceeds available from the Trust Account as of immediately prior to Closing (without giving effect or making any reduction for any payments required to be made in connection with redemptions pursuant to the FTAC Stockholder Redemption) (which quotient shall never be greater than 1); provided that in no event shall the number of shares of Company Class B-3 Common Stock to be issued pursuant to this clause (ii) of this definition exceed 5,175,000 (reflecting a number of shares equal to twenty percent (20%) of the number of the Closing Founder Shares).
A-23
“Redemption Offset Amount” means the amount by which the Available Trust Proceeds are less than $835,000,000; provided, that, the Redemption Offset Amount shall never be an amount greater than $85,000,000 for any purposes herein.
“Registered Employee” means an officer or employee (i) providing services to the BD Subsidiary who is required to be registered or licensed as a “principal” (as such term is defined in FINRA Rule 1021) or “representative” (as such term is defined in FINRA Rule 1031) with FINRA or (ii) who is an investment adviser representative of the IA Subsidiary as defined in Rule 2031A-3 under the Investment Advisers Act.
“Registration Rights Agreement” has the meaning specified in the Recitals hereto.
“Regulatory Capital” means, with respect to the BD Subsidiary, “net capital,” as defined in Rule 15c3-1 under the Exchange Act.
“Regulatory Consent Authorities” means the Governmental Authorities with jurisdiction over enforcement of any applicable Law.
“Representative” means, as to any Person, any of the officers, directors, managers, employees, counsel, accountants, financial advisors, lenders and consultants of such Person.
“Required FTAC Stockholder Approvals” has the meaning specified in Section 10.03(a).
“Schedules” means the Tempo Schedules and FTAC Schedules.
“SEC” means the United States Securities and Exchange Commission.
“SEC Clearance Date” means the date on which the SEC has declared the Form S-4 effective and has confirmed that it has no further comments on the Proxy Statement / Prospectus.
“SEC Reports” has the meaning specified in Section 6.09(a).
“Securities Act” means the Securities Act of 1933, as amended.
“Securities Laws” means the securities laws of any state, federal or foreign entity and the rules and regulations promulgated thereunder.
“Self-Regulatory Organization” means the NYSE, FINRA or any other similar agency, body, exchange, clearinghouse or authority having jurisdiction over the IA Subsidiary or the BD Subsidiary.
“Seller Related Person” has the meaning specified in Section 10.01(f).
“Significant Subsidiary” means any direct or indirect Subsidiary of Tempo which generated revenue in excess of $25,000,000 during the nine-month period ended September 30, 2020.
“Software” means any and all (a) computer programs, including any and all software implementation of algorithms, models and methodologies, whether in source code, object code, human readable form or other form, (b) user interfaces, report formats, firmware and development tools and (c) all documentation including user manuals and other training documentation relating to any of the foregoing.
“Special Meeting” means a meeting of the holders of FTAC Common Stock to be held for the purpose of approving the FTAC Stockholder Matters.
“Specified FTAC Representations” has the meaning specified in Section 11.03(a).
A-24
“Specified Net Debt Amount” means $3,692,000,000.
“Specified Tempo Representations” has the meaning specified in Section 11.02(a)(i).
“Specified Tempo Blocker Representations” has the meaning specified in Section 11.02(a)(i).
“Sponsor Agreement” means that certain Amended and Restated Letter Agreement, dated as of the Original Execution Date, by and among the Founders, FTAC, the Company and certain other parties thereto, as amended, restated, modified or supplemented from time to time.
“Sponsor Person” has the meaning specified in the Sponsor Agreement.
“Straddle Period” means any taxable period that begins on or before and ends after the Closing Date.
“Subscription Agreements” has the meaning specified in the Recitals hereto.
“Subsidiary” means, with respect to a Person, any corporation or other organization (including a limited liability company or a partnership), whether incorporated or unincorporated, of which such Person directly or indirectly owns or controls a majority of the securities or other interests having by their terms ordinary voting power to elect a majority of the board of directors or others performing similar functions with respect to such corporation or other organization or any organization of which such Person or any of its Subsidiaries is, directly or indirectly, a general partner or managing member.
“Surviving Blocker Operating Agreement” has the meaning specified in Section 2.08(c).
“Surviving Provisions” has the meaning specified in Section 12.02.
“Surviving Tempo Blocker 1” has the meaning specified in the Recitals hereto.
“Surviving Tempo Blocker 2” has the meaning specified in the Recitals hereto.
“Surviving Tempo Blocker 3” has the meaning specified in the Recitals hereto.
“Surviving Tempo Blocker 4” has the meaning specified in the Recitals hereto.
“Tax” means any federal, state, provincial, territorial, local, foreign and other net income tax, alternative or add-on minimum tax, franchise tax, gross income, adjusted gross income or gross receipts tax, employment related tax (including employee withholding or employer payroll tax) ad valorem, transfer, franchise, license, excise, severance, stamp, occupation, premium, personal property, real property, capital stock, profits, disability, registration, imposts, levies, contributions, value added (including VAT), estimated, customs duties, and sales or use tax, or other tax or like assessment or charge, together with any interest, penalty, surcharge, fine, addition to tax or additional amount imposed with respect thereto by a Governmental Authority.
“Tax Receivables Agreement” has the meaning specified in the Recitals hereto.
“Tax Return” means any return, report, statement, refund, claim, declaration, surrender, disclaimer, notice, consent, computations, information return, statement, estimate or other document filed or required to be filed with a Governmental Authority in respect of Taxes, including any schedule or attachment thereto and including any amendments thereof.
“Tempo Benefit Plan” has the meaning specified in Section 5.13(a).
“Tempo Blocker 1” has the meaning specified in the preamble hereto.
A-25
“Tempo Blocker 1 Merger” has the meaning specified in the Recitals hereto.
“Tempo Blocker 2” has the meaning specified in the preamble hereto.
“Tempo Blocker 2 Merger” has the meaning specified in the Recitals hereto.
“Tempo Blocker 3” has the meaning specified in the preamble hereto.
“Tempo Blocker 3 Merger” has the meaning specified in the Recitals hereto.
“Tempo Blocker 4” has the meaning specified in Section 2.01.
“Tempo Blocker 5” has the meaning specified in the preamble hereto.
“Tempo Blocker 4 Merger” has the meaning specified in the Recitals hereto.
“Tempo Blockers” means (a) Tempo Blocker 1, Tempo Blocker 2 and Tempo Blocker 3, and (b) (x) upon the consummation of the Blocker NM Pre-Closing Reorganization, including execution and delivery of an executed Joinder to FTAC, Tempo Blocker 4 or (y) solely prior to the consummation of the Blocker NM Pre-Closing Reorganization, unless otherwise expressly provided herein, Tempo Blocker 5.
“Tempo Blocker Owners” means, collectively, (i) in respect of Tempo Blocker 1 and Tempo Blocker 2, Jasmine Ventures Pte. Ltd., a private company limited by shares formed under the laws of Singapore, (ii) in respect of Tempo Blocker 1 and Tempo Blocker 2, Platinum Falcon B 2018 RSC Limited, a restricted scope company incorporated in the Abu Dhabi Global Market, (iii) in respect of Tempo Blocker 1 and Tempo Blocker 2, Randolph Street Investment Partners, L.P.—2016 DIF, a Delaware limited partnership, (iv) in respect of Tempo Blocker 3, (A) prior to the consummation of the Blocker BX Pre-Closing Reorganization, Blackstone Management Associates VII L.L.C., a Delaware limited liability company and each of the limited partners of Blackstone Capital Partners VII NQ LP and Blackstone Capital Partners VII.2 NQ LP. that elected to become a limited partner of Blackstone Tempo Feeder Fund VII, L.P., with Blackstone Management Associates VII NQ L.L.C., as its general partner and (B) immediately following the Blocker BX Pre-Closing Reorganization, BX Blocker Feeder (as defined in Schedule 2.01(a) of the Tempo Schedules); (v) in respect of Tempo Blocker 4, upon consummation of the Blocker NM Pre-Closing Reorganization, NM Blocker Feeder (as defined in Schedule 2.01(b) of the Tempo Schedules); and (vi) prior to the consummation of the Blocker NM Pre-Closing Reorganization set forth in Schedule 2.01(b) of the Tempo Schedules, in respect of Tempo Blocker 5, New Mountain Investments IV (AIV-E), L.L.C., a Delaware limited liability company (as its general partner) and each of the limited partners of Tempo Blocker 5.
“Tempo Blocker Representations” means the representations and warranties of the Tempo Blockers expressly and specifically set forth in Article VII of this Agreement.
“Tempo Blocker Support Agreements” has the meaning specified in the Recitals hereto.
“Tempo Blocker Written Consents” means the consents to be delivered with respect to a Tempo Blocker (a) approving and adopting this Agreement, including the applicable Blocker Merger, and the Transactions, (b) authorizing and approving the entry by such Tempo Blocker into, and performance by such Tempo Blocker of, this Agreement and the other Transaction Agreements, if any, such applicable Tempo Blocker is a party to and any agreements, instruments or other documentation reasonably required in connection with the obligations of such Tempo Blocker hereunder and otherwise in connection with the Transactions (including, in the case of Tempo Blocker 3, Tempo Blocker 4 and Tempo Blocker 5, the Blocker Pre-Closing Reorganization), and the consummation by such Tempo Blocker of the Transactions contemplated hereby and thereby and (c) with respect to any equityholder party thereto, covenanting and agreeing to enter into the Investor Rights Agreement, the Registration Rights Agreement and any other Transaction Agreements to which such equityholder is
A-26
contemplated by this Agreement to be a party (as applicable). For the avoidance of doubt, the definition of “Tempo Blocker Written Consents” shall not be deemed to include any consents in respect of Tempo Blocker 4 prior to the time that the steps set forth in Schedule 2.01(b) with respect to the Blocker NM Pre-Closing Reorganization have been consummated and Tempo Blocker 4 shall have executed and delivered a Joinder to FTAC.
“Tempo Class A Common Units” means the Class A Common Units of Tempo.
“Tempo Class A-1 Common Units” means the Class A-1 Common Units of Tempo.
“Tempo Class B Common Units” means the Class B Common Units of Tempo.
“Tempo Closing Statement” has the meaning specified in Section 4.04(b).
“Tempo Common Units” means the Tempo Class A Common Units, Tempo Class A-1 Common Units and Tempo Class B Common Units.
“Tempo Credit Agreement” means that certain Credit Agreement dated as of May 1, 2017, among Tempo Intermediate Holding Company II, LLC, as Holdings, Tempo Acquisition, LLC, as the borrower, the Persons from time to time party thereto as Guarantors (as defined therein), the financial institutions from time to time party thereto as lenders or issuers of letters of credit, Bank of America, N.A., as administrative and collateral agent, Blackstone Holdings Finance Co. L.L.C., as co-manager, and the other Persons from time to time party thereto, as amended on November 27, 2017, November 15, 2019, May 8, 2020 and August 7, 2020 and as may be further amended, restated, amended and restated, supplemented, replaced, refinanced, or otherwise modified from time to time in accordance with the terms thereof.
“Tempo Consideration” has the meaning specified in Section 3.01(a).
“Tempo Cure Period” has the meaning specified in Section 12.01(b).
“Tempo Earnout Consideration” means (a) a number of shares of Company Class B-1 Common Stock and New Tempo Class B-1 Units, in the aggregate equal to 7,500,000 and (b) a number of shares of Company Class B-2 Common Stock and New Tempo Class B-2 Units, in the aggregate equal to 7,500,000, to be allocated as set forth on the Allocation Schedule.
“Tempo Effective Time” has the meaning specified in Section 2.06.
“Tempo Employees” has the meaning specified in Section 5.13(a).
“Tempo Financing Agreements” means the Tempo Credit Agreement and the Tempo Indentures.
“Tempo Indentures” means the Existing Secured Notes Indenture and the Existing Unsecured Notes Indenture.
“Tempo Investor Contribution” has the meaning specified in the Section 2.06.
“Tempo Investor” means the Blackstone GP to the extent it has delivered an executed Contribution and Exchange Agreement prior to the Closing.
“Tempo LLCA” means the Amended and Restated Limited Liability Company Agreement of Tempo, dated as of May 1, 2017, as amended by the First Amendment thereto, dated as of July 10, 2017, and Second Amendment thereto, dated as of March 27, 2020 and in effect on the Original Execution Date, and as may be further amended, restated, supplemented or otherwise modified from time to time prior to the Closing in accordance with this Agreement.
A-27
“Tempo Merger” has the meaning specified in the Recitals hereto.
“Tempo Merger Sub” has the meaning specified in the preamble hereto.
“Tempo Related Party Transactions” has the meaning specified in Section 5.23.
“Tempo Representations” means the representations and warranties of Tempo, expressly and specifically set forth in Article V of this Agreement, as qualified by the Tempo Schedules.
“Tempo Schedules” means the disclosure schedules of Tempo and its Subsidiaries delivered to FTAC in connection with the execution and delivery of the Original Agreement, as Schedule 2.01(a) and Schedule 2.01(b) thereof have been amended and restated as exchanged between the Parties in connection with the execution and delivery hereof.
“Tempo Management” means Tempo Management, LLC, a Delaware limited liability company.
“Tempo Management LLCA” means the Amended and Restated Limited Liability Company Agreement of Tempo Management, dated as of September 8, 2018, and in effect on the Original Execution Date, and as may be further amended, restated, supplemented or otherwise modified from time to time prior to the Closing in accordance with this Agreement.
“Tempo Subsidiary Approval” has the meaning specified in the Recitals hereto.
“Tempo Subsidiary Securities” has the meaning specified in Section 5.07.
“Tempo Support Agreements” has the meaning specified in the Recitals hereto.
“Tempo Surviving Entity” has the meaning specified in the Recitals hereto.
“Tempo Transaction Expenses” has the meaning specified in Section 4.03(a).
“Tempo Units” has the meaning specified in Section 5.06.
“Tempo Written Consent” means the consent to be delivered (a) approving and adopting this Agreement, including the Tempo Merger, and the Transactions contemplated hereby, (b) authorizing and approving the entry by Tempo into, and performance by Tempo of, this Agreement and the other Transaction Agreements and any agreements, instruments or other documentation reasonably required in connection with the obligations of Tempo hereunder and otherwise in connection with the Transactions, and the consummation by Tempo of the Transactions contemplated hereby and thereby and (c) covenanting and agreeing to enter into the Investor Rights Agreement, the Tempo Operating Agreement, the Tax Receivables Agreement, the Registration Rights Agreement and any other Transaction Agreement to which such member is contemplated by this Agreement to be a party (as applicable).
“Terminating FTAC Breach” has the meaning specified in Section 12.01(c).
“Terminating Tempo Breach” has the meaning specified in Section 12.01(b).
“Termination Date” has the meaning specified in Section 12.01(b).
“Total PIPE Shares” means the number of shares of Company Class A Common Stock (rounded up to the nearest whole share) equal to (i) the PIPE Investment Proceeds, divided by (ii) $10.00.
A-28
“Transaction Agreements” means this Agreement, the Registration Rights Agreement, the Investor Rights Agreement, the Sponsor Agreements, the Subscription Agreements, the Cannae Subscription Agreement, the Permitted Equity Financing Subscription Agreements (if any), the Company Charter, the Company Bylaws, the FTAC Charter, the Tempo Operating Agreement, the Tax Receivables Agreement, the Contribution and Exchange Agreements, the Aon Deferred Consideration Letters, the Joinder, and all the agreements, documents, instruments and certificates entered into in connection herewith or therewith and any and all exhibits and schedules thereto.
“Transaction Expenses” means the aggregate amount of the Tempo Transaction Expenses and FTAC Transaction Expenses.
“Transactions” means the transactions contemplated by this Agreement, including the FTAC Merger, the Tempo Management Distribution, the Tempo Merger, the Blocker Mergers, the Founder LLC Contribution, the Management Holder Contribution, the Tempo Investor Contribution, the Surviving Blocker Contribution, the Continuing Member Contribution, the FTAC Cash Contribution and the Founder FTAC Warrant Recapitalization.
“Transfer Taxes” has the meaning specified in Section 10.05(a).
“Treasury Regulations” means the regulations, including proposed and temporary regulations, promulgated under the Code.
“Trust Account” has the meaning specified in Section 6.07(a).
“Trust Agreement” has the meaning specified in Section 6.07(a).
“Trustee” has the meaning specified in Section 6.07(a).
“Unitholder Representative” means Blackstone Capital Partners VII NQ L.P., a Delaware limited partnership, acting on behalf of Tempo’s direct or indirect pre-Closing equityholders following the Closing as set forth herein.
“Unvested Consideration” means, collectively, the Unvested Class A Consideration, the Unvested Class B-1 Consideration and the Unvested Class B-2 Consideration.
“Unvested Class A Consideration” has the meaning specified in the definition of Forfeiture Reallocation Shares.
“Unvested Class B-1 Consideration” has the meaning specified in the definition of Forfeiture Reallocation Shares.
“Unvested Class B-2 Consideration” has the meaning specified in the definition of Forfeiture Reallocation Shares.
“Warrant Agreement” means that certain Warrant Agreement, dated as of May 29, 2020, between FTAC and Continental Stock Transfer & Trust Company, a New York corporation.
Section 1.02 Construction.
(a) Unless the context of this Agreement otherwise requires, (i) words of any gender include each other gender, (ii) words using the singular or plural number also include the plural or singular number, respectively, (iii) the terms “hereof,” “herein,” “hereby,” “hereto” and derivative or similar words refer to
A-29
this entire Agreement, (iv) the terms “Article”, “Section”, “Schedule”, “Exhibit” and “Annex” refer to the specified Article, Section, Schedule, Exhibit or Annex of or to this Agreement unless otherwise specified, (v) the word “including” shall mean “including without limitation,” (vi) the word “or” shall be disjunctive but not exclusive, and (vii) the phrase “to the extent” means the degree to which a thing extends (rather than if).
(b) When used herein, “ordinary course of business” means an action taken, or omitted to be taken, in the ordinary and usual course of Tempo and its Subsidiaries’ business, consistent with past practice (including, for the avoidance of doubt, actions taken in light of COVID-19).
(c) Unless the context of this Agreement otherwise requires, references to agreements and other documents shall be deemed to include all subsequent amendments and other modifications thereto.
(d) Unless the context of this Agreement otherwise requires, references to statutes shall include all regulations promulgated thereunder and references to statutes or regulations shall be construed as including all statutory and regulatory provisions consolidating, amending or replacing the statute or regulation.
(e) The language used in this Agreement shall be deemed to be the language chosen by the Parties to express their mutual intent and no rule of strict construction shall be applied against any Party.
(f) Whenever this Agreement refers to a number of days, such number shall refer to calendar days unless Business Days are specified. If any action is to be taken or given on or by a particular calendar day, and such calendar day is not a Business Day, then such action may be deferred until the next Business Day.
(g) Unless context otherwise requires, all accounting terms used herein and not expressly defined herein shall have the meanings given to them under GAAP.
(h) The phrases “provided to,” “furnished to,” “made available” and phrases of similar import when used herein, unless the context otherwise requires, means that a copy of the information or material referred to has been provided no later than 10:00 p.m. on the day immediately prior to the Original Execution Date to the Party to which such information or material is to be provided or furnished (i) in the virtual “data room” set up by Tempo in connection with this Agreement or (ii) by delivery to such Party or its legal counsel via electronic mail or hard copy form.
Section 1.03 Knowledge. As used herein, the phrase “to the knowledge” shall mean the actual knowledge, after reasonable inquiry of direct reports with operational responsibility for the fact or matter in question, in the case of the Tempo, of the persons set forth on Schedule 1.03(a) of the Tempo Schedules and, in the case of FTAC, of the persons set forth on Schedule 1.03(b) of the FTAC Schedules.
Section 1.04 Equitable Adjustments. If, between the Original Execution Date and the Closing, the shares of FTAC Common Stock shall have been changed into a different number of shares or a different class, by reason of any stock dividend, subdivision, reclassification, reorganization, recapitalization, split, combination or exchange of shares, or any similar event shall have occurred, or if there shall have been any breach by FTAC with respect to its shares of FTAC Common Stock or rights to acquire FTAC Common Stock, then any number, value (including dollar value) or amount contained herein which is based upon the number of shares of FTAC Common Stock will be appropriately adjusted to provide to the holders of FTAC Common Stock, the holders of Tempo Units, the Tempo Investor, the Participating Management Holders and the Tempo Blocker Owners, as applicable, the same economic effect as contemplated by this Agreement prior to such event; provided, however, that this Section 1.04 shall not be construed to permit the FTAC Parties to take any action with respect to their respective securities that is prohibited by the terms and conditions of this Agreement.
A-30
ARTICLE II
BLOCKER PRE-CLOSING REORGANIZATION; RECAPITALIZATION; MERGERS; CONTRIBUTIONS
Section 2.01 Blocker Pre-Closing Reorganization. Prior to the Tempo Effective Time (but in no event prior to the Form S-4 being declared effective), without breach of any representation, warranty, covenant or agreement under this Agreement, (a) Tempo Blocker 3, its equityholders, Blackstone GP, and their respective affiliates shall effect the transactions substantially in the form set forth on Schedule 2.01(a) of the Tempo Schedules (the “Blocker BX Pre-Closing Reorganization”) and (b) Tempo Blocker 5, its equityholders (including, as applicable, Tempo Blocker 4 following its formation), NM GP, and their respective affiliates shall effect the transactions, including the formation of a new Delaware limited liability company or Delaware limited partnership (“Tempo Blocker 4”), which will become and as of immediately prior to the Closing will be the sole equityholder of Tempo Blocker 5 (other than with respect to the non- economic general partnership interest in Tempo Blocker 5 held by NM GP), substantially in the form set forth on Schedule 2.01(b) of the Tempo Schedules (the “Blocker NM Pre-Closing Reorganization” and, collectively with the Blocker BX Pre-Closing Reorganization, the “Blocker Pre-Closing Reorganization”), and will provide FTAC with reasonable information with respect to the consummation of such transactions. Promptly upon the completion of the steps set forth in Schedule 2.01(b) with respect to the Blocker NM Pre-Closing Reorganization, and no later than 12 hours thereafter (and in any event no later than 24 hours prior to the Closing Date), Tempo Blocker 4 shall execute and deliver to FTAC a Joinder. Promptly following the delivery of the Joinder, and no later than 12 hours thereafter (and in any event no later than 24 hours prior to the Closing Date), Tempo Blocker 4 shall deliver to FTAC the Tempo Blocker Written Consent in respect of Tempo Blocker 4. Only upon the delivery of such Joinder and a Tempo Blocker Written Consent will the Blocker NM Pre-Closing Reorganization be deemed to have been consummated for all purposes of this Agreement and will Tempo Blocker 4 be the constituent party to the Blocker Merger with Blocker Merger Sub 4. In addition, following the consummation of the Blocker NM Pre-Closing Reorganization and on or promptly following the Closing Date, the certificate of limited partnership of Tempo Blocker 5 shall be amended to reflect the new general partner and so the name of Tempo Blocker 5 is “Alight Blocker 5 LP” and its limited partnership agreement shall be amended and restated in the form agreed between Tempo and FTAC with the FTAC Surviving Corporation or such other Person as agreed between FTAC and Tempo as the general partner.
Section 2.02 PIPE Investment.
(a) Three (3) Business Days prior to the date that the parties reasonably expect all conditions to the closing of the Transactions to be satisfied, each PIPE Investor shall pay and deliver to the Company an amount equal to the aggregate purchase price set forth in such investor’s PIPE Subscription Agreement, and, upon such payment and in exchange therefor, the Company hereby agrees to issue and sell to each such PIPE Investor the aggregate number of shares of Company Class A Common Stock set forth in such agreement. “PIPE Investment Proceeds” shall mean the aggregate amount funded and paid to the Company by the PIPE Investors pursuant to their PIPE Subscription Agreements, and, at and immediately after the consummation of the PIPE Investment, the PIPE Investors shall, in the aggregate, hold such number of shares of Company Class A Common Stock as is equal to the Total PIPE Shares.
(b) Prior to and in connection with the Closing, each FP Investor shall pay and deliver to FTAC an amount equal to the aggregate purchase price set forth in such investor’s Forward Purchase Agreement, in exchange for the number of shares of FTAC Class A Common Stock and the FP Investor FTAC Warrants set forth in such agreement.
(c) Prior to and in connection with the Closing, Cannae shall pay and deliver to the Company an amount equal to $250,000,000 as set forth in the Cannae Subscription Agreement, in exchange for the number of shares of Company Class A Common Stock set forth in such agreement. “Additional Cannae Subscription Proceeds” shall mean the aggregate amount funded and paid to the Company by Cannae pursuant to the Cannae Subscription Agreement.
A-31
(d) Prior to the consummation of the FTAC Financing, the PIPE Investment and the Additional Cannae Subscription, the Company shall take such actions as are necessary to cause the Company Charter and the Company Bylaws to be in effect in accordance with the DGCL.
Section 2.03 The FTAC Merger.
(a) Immediately following the Founder FTAC Warrant Recapitalization and the consummation of the PIPE Investment and the Additional Cannae Subscription, on the terms and subject to the conditions set forth herein, on the Closing Date, FTAC and FTAC Merger Sub shall cause the FTAC Merger to be consummated by filing a certificate of merger (the “FTAC Certificate of Merger”) with the Secretary of State of the State of Delaware in accordance with the applicable provisions of the DGCL (the time of such filing, or such later time as may be agreed in writing by Tempo and FTAC and specified in the FTAC Certificate of Merger, being the “FTAC Effective Time”). Prior to or simultaneously with the FTAC Effective Time, FTAC and the Company will take such actions as are necessary to cause the shares of Company Common Stock owned by FTAC as of immediately prior to the FTAC Effective Time to be repurchased by the Company for an aggregate of $0.10 and for such shares to cease to be outstanding at the FTAC Effective Time.
(b) At the FTAC Effective Time, on the terms and subject to the conditions set forth herein and in accordance with the applicable provisions of the DGCL, FTAC Merger Sub and FTAC shall consummate the FTAC Merger, pursuant to which FTAC Merger Sub shall be merged with and into FTAC, following which the separate corporate existence of FTAC Merger Sub shall cease and FTAC shall continue as the FTAC Surviving Corporation after the FTAC Merger and as a direct subsidiary of the Company.
Section 2.04 Tempo Management Distribution; The Tempo Merger.
(a) On the Closing Date, prior to the Tempo Merger, Tempo Management shall effect the Tempo Management Distribution.
(b) Immediately following the FTAC Merger, on the terms and subject to the conditions set forth herein, on the Closing Date, Tempo and Tempo Merger Sub shall cause the Tempo Merger to be consummated by filing a certificate of merger (the “Tempo Certificate of Merger”) with the Secretary of State of the State of Delaware in accordance with the applicable provisions of the DLLCA (the time of such filing, or such later time as may be agreed in writing by Tempo and FTAC and specified in the Tempo Certificate of Merger, being the “Tempo Effective Time”).
(c) At the Tempo Effective Time, on the terms and subject to the conditions set forth herein and in accordance with the applicable provisions of the DLLCA, Tempo Merger Sub and Tempo shall consummate the Tempo Merger, pursuant to which Tempo Merger Sub shall be merged with and into Tempo, following which the separate existence of Tempo Merger Sub shall cease and Tempo shall continue as the Tempo Surviving Entity after the Tempo Merger.
Section 2.05 The Blocker Mergers.
(a) Immediately following the Tempo Merger, on the terms and subject to the conditions set forth herein, on the Closing Date, each Blocker Merger Sub and each applicable Tempo Blocker shall cause the applicable Blocker Merger to be consummated by filing a certificate of merger (a “Blocker Certificate of Merger”), with the Secretary of State of the State of Delaware in accordance with the applicable provisions of the DGCL, the DLLCA and the DRULPA (the time of each such filing, or such later time as may be agreed in writing by Tempo and FTAC and specified in the applicable Blocker Certificate of Merger, being the “Blocker Merger Effective Time”).
(b) At the applicable Blocker Merger Effective Time, on the terms and subject to the conditions set forth herein and in accordance with the applicable provisions of the DGCL, the DLLCA and the DRULPA, as applicable, each Blocker Merger Sub and the applicable Tempo Blocker shall consummate its respective
A-32
Blocker Merger, pursuant to which Blocker Merger Sub 1, Blocker Merger Sub 2, Blocker Merger Sub 3 and Blocker Merger Sub 4, respectively, shall be merged with and into Tempo Blocker 1, Tempo Blocker 2, Tempo Blocker 3 and Tempo Blocker 4 (or, solely in the event that the Blocker NM Pre-Closing Reorganization has not been consummated prior to the Closing, Tempo Blocker 5, which shall take the place of Tempo Blocker 4), respectively, following which the separate existence of each applicable Blocker Merger Sub shall cease and the respective Tempo Blocker shall continue as the surviving entity in such Blocker Merger and as a direct, wholly owned Subsidiary of the Company.
Section 2.06 Management Holder Contribution; Tempo Investor Contribution; Surviving Blocker Contribution.
(a) Immediately following the Tempo Merger and the Blocker Mergers and in connection with the Closing, in accordance with the Contribution and Exchange Agreements delivered to the Company prior to the Closing: (i) each Participating Management Holder who has delivered a Contribution and Exchange Agreement shall assign, transfer, convey, deliver and contribute to the Company, free and clear of all Liens other than Liens arising under the Securities Laws or pursuant to the Tempo Operating Agreement, all of the New Tempo Units received by such Participating Management Holder in connection with the Tempo Merger (and into which all of the Tempo Units held by such Participating Management Holder immediately prior to the Tempo Effective Time were converted pursuant to the Tempo Merger in accordance with Section 3.01(b)), together with the cancellation of all shares of Class V Common Stock received by such holder, in exchange for the issuance by the Company to each such Participating Management Holder such holder’s applicable portion of the Closing Seller Equity Consideration, the Tempo Earnout Consideration and the Forfeiture Reallocation Shares, in each case if any, as set forth on the Allocation Schedule (which for the avoidance of doubt shall be issued in the form of Company Common Stock) (the “Management Holder Contribution”) and (ii) the Tempo Investor shall assign, transfer, convey, deliver and contribute to the Company, free and clear of all Liens other than Liens arising under the Securities Laws or pursuant to the Tempo Operating Agreement, all of the New Tempo Units received by the Tempo Investor in connection with the Tempo Merger (and into which all of the Tempo Units held by the Tempo Investor immediately prior to the Tempo Effective Time were converted pursuant to the Tempo Merger in accordance with Section 3.01(b)), together with the cancellation of all shares of Class V Common Stock received by such holder, in exchange for the issuance by the Company to the Tempo Investor of its applicable portion of the Closing Seller Equity Consideration, the Tempo Earnout Consideration and the Forfeiture Reallocation Shares, in each case if any, as set forth on the Allocation Schedule (which for the avoidance of doubt shall be issued in the form of Company Common Stock) (the “Tempo Investor Contribution”). For the avoidance of doubt, (i) Tempo Investor and the Participating Management Holders will retain any portion of the Closing Cash Consideration received in respect of the Tempo Merger, if any, in accordance with the Allocation Schedule, and shall not receive any cash in connection with the Tempo Investor Contribution or Management Holder Contribution and (ii) the Unvested Class A Consideration, Unvested Class B-1 Consideration and Unvested Class B-2 Consideration shall be included in the issuance of Closing Seller Equity Consideration and Tempo Earnout Consideration issued in connection with the Management Holder Contribution as set forth on the Allocation Schedule.
(b) Immediately following the consummation of the Tempo Investor Contribution (and for the avoidance of doubt, following the consummation of the Blocker Mergers), the Company shall contribute all of the New Tempo Units received in connection with the Blackstone GP’s Tempo Investor Contribution to Surviving Tempo Blocker 3 (the “Surviving Blocker Contribution”), which New Tempo Units shall be held by Surviving Tempo Blocker 3 in accordance with the Tempo Operating Agreement;
Section 2.07 Effects of the Mergers.
(a) At the FTAC Effective Time, the effect of the FTAC Merger shall be as provided in this Agreement, the FTAC Certificate of Merger and the applicable provisions of the DGCL. Without limiting the generality of the foregoing, and subject thereto, at the FTAC Effective Time, all the property, rights,
A-33
privileges, agreements, powers and franchises, debts, Liabilities, duties and obligations of FTAC Merger Sub shall become the property, rights, privileges, agreements, powers and franchises, debts, Liabilities, duties and obligations of the FTAC Surviving Corporation, which shall include the assumption by the FTAC Surviving Corporation of any and all agreements, covenants, duties and obligations of FTAC Merger Sub set forth in this Agreement to be performed after the FTAC Effective Time.
(b) At the Tempo Effective Time, the effect of the Tempo Merger shall be as provided in this Agreement, the Tempo Certificate of Merger and the applicable provisions of the DLLCA. Without limiting the generality of the foregoing, and subject thereto, at the Tempo Effective Time, all the property, rights, privileges, agreements, powers and franchises, debts, Liabilities, duties and obligations of Tempo Merger Sub shall become the property, rights, privileges, agreements, powers and franchises, debts, Liabilities, duties and obligations of the Tempo Surviving Entity, which shall include the assumption by the Tempo Surviving Entity of any and all agreements, covenants, duties and obligations of Tempo Merger Sub set forth in this Agreement to be performed after the Tempo Effective Time.
(c) At the applicable Blocker Merger Effective Time, the effect of such Blocker Merger shall be as provided in this Agreement, the applicable Blocker Certificate of Merger and the applicable provisions of the DGCL, the DLLCA and the DRULPA. Without limiting the generality of the foregoing, and subject thereto, at the applicable Blocker Merger Effective Time, all the property, rights, privileges, agreements, powers and franchises, debts, Liabilities, duties and obligations of the applicable Blocker Merger Sub shall become the property, rights, privileges, agreements, powers and franchises, debts, Liabilities, duties and obligations of the applicable Blocker Surviving Entity, which shall include the assumption by such Blocker Surviving Entity of any and all agreements, covenants, duties and obligations of the respective Blocker Merger Sub set forth in this Agreement to be performed after such effective time.
Section 2.08 Governing Documents; Directors and Officers.
(a) At the FTAC Effective Time, by virtue of the FTAC Merger and in accordance with the DGCL, (i) the certificate of incorporation of the FTAC Surviving Corporation shall be amended and restated in the form agreed by Tempo and FTAC and (ii) the bylaws of the FTAC Surviving Corporation shall be amended to read the same as the bylaws of FTAC Merger Sub as in effect immediately prior to the FTAC Effective Time. At the FTAC Effective Time, the board of directors and officers of FTAC Merger Sub shall be the board of directors and officers of the FTAC Surviving Corporation.
(b) At the Tempo Effective Time, by virtue of the Tempo Merger and in accordance with the DLLCA, the Tempo LLCA shall be amended and restated in its entirety to be substantially in the form attached hereto as Exhibit I (the “Tempo Operating Agreement”), and, as so amended and restated, shall from and after the Tempo Effective Time be the limited liability company agreement of the Tempo Surviving Entity until duly amended in accordance with its terms and the DLLCA. At the Tempo Effective Time, the officers of Tempo immediately prior to the Tempo Merger shall continue as the officers of the Tempo Surviving Entity, each to hold office in accordance with the Tempo Operating Agreement.
(c) At the applicable Blocker Merger Effective Time, by virtue of such Blocker Merger and in accordance with the DGCL, the DLLCA and the DRULPA, if and as applicable, (i) the certificate of formation, certificate of incorporation or certificate of limited partnership, as applicable, of Tempo Blocker 1, Tempo Blocker 2, Tempo Blocker 3 and Tempo Blocker 4 (or, in the event that the Blocker NM Pre-Closing Reorganization has not been consummated prior to the Closing, Tempo Blocker 5, which shall take the place of Tempo Blocker 4), each as in effect immediately prior to the effective time of the applicable Blocker Merger, shall become the certificate of formation, certificate of incorporation or certificate of limited partnership, as applicable, of Surviving Tempo Blocker 1, Surviving Tempo Blocker 2, Surviving Tempo Blocker 3 and Surviving Tempo Blocker 4 (or, in the event that the Blocker NM Pre-Closing Reorganization has not been consummated prior to the Closing, Surviving Tempo Blocker 5), respectively, except that (A) the certificate of formation of Tempo Blocker 1 shall be amended such that the name of the Surviving Tempo Blocker 1 is “Alight Blocker 1 LLC”, (B) the certificate of formation of Tempo Blocker 2 shall be amended such that the name of Surviving
A-34
Tempo Blocker 2 is “Alight Blocker 2 LLC”, (C) the certificate of limited partnership of Tempo Blocker 3 shall be amended such that the name of Surviving Tempo Blocker 3 is “Alight Blocker 3 LP”, and (D) either (x) the certificate of limited partnership or certificate of formation, as applicable, of Tempo Blocker 4 shall be amended such that the name of Surviving Tempo Blocker 4 is “Alight Blocker 4 LP” or “Alight Blocker 4 LLC” (as applicable) and as otherwise agreed between Tempo and FTAC or (y) if the Blocker NM Pre-Closing Reorganization has not been consummated prior to the Closing, the certificate of limited partnership of Tempo Blocker 5 shall be amended such that the name of the Surviving Tempo Blocker 5 is “Alight Blocker 4 LP” and (ii) (A) the limited liability company agreement of Tempo Blocker 1 and Tempo Blocker 2 shall be amended and restated in its entirety to be in the form agreed by Tempo and FTAC (together with any limited liability company agreement of Surviving Tempo Blocker 4 pursuant to clause (C), each, a “Surviving Blocker Operating Agreement”), (B) the limited partnership agreement, of Tempo Blocker 3 and, if the Blocker NM Pre-Closing Reorganization is not consummated prior to the Closing, Tempo Blocker 5 shall be amended and restated in its entirety to be in the form agreed by Tempo and FTAC (together with any limited partnership agreement of Surviving Tempo Blocker 4 pursuant to clause (C), each, a “Surviving Blocker Partnership Agreement”) and (C) if the Blocker NM Pre-Closing Reorganization is consummated prior to the Closing, the limited partnership agreement or limited liability company agreement, as applicable, of Tempo Blocker 4 shall be amended and restated in the form as agreed by Tempo and FTAC, and, as so amended and restated, shall from and after the effective time of such Blocker Merger be the limited liability company agreement or the limited partnership agreement of the applicable Blocker Surviving Entity, until duly amended in accordance with its terms and the DLLCA, DRULPA or DGCL, as applicable. Surviving Tempo Blocker 1 and Surviving Tempo Blocker 2 (and, if it is a limited liability company, Surviving Tempo Blocker 4) shall be “member managed” by the Company as their sole member in accordance with the applicable Surviving Blocker Operating Agreement and the DLLCA and, at the applicable Blocker Merger Effective Time and pursuant to the Surviving Blocker Partnership Agreement, the FTAC Surviving Entity (or such other Person as mutually agreed by FTAC and Tempo prior to the Closing Date) shall be admitted as the general partner of Surviving Tempo Blocker 3 and, if applicable, Surviving Tempo Blocker 4 (if it is a limited partnership) or Surviving Tempo Blocker 5.
(d) The Company Charter and the Company Bylaws shall continue in effect as amended and restated prior to the PIPE Investment and the Additional Cannae Subscription until thereafter duly amended in accordance with their terms and the DGCL.
Section 2.09 Founder LLC Contribution. Immediately following the consummation of the Tempo Merger, the Sponsor Persons shall effect the Founder LLC Contribution and shall transfer and contribute the shares of FTAC Class C Common Stock that are converted into shares of Class C Common Stock of the FTAC Surviving Corporation in the FTAC Merger to the Tempo Surviving Entity in exchange for an equivalent number of New Tempo Class C Units to be held in accordance with the Tempo Operating Agreement.
Section 2.10 FTAC Cash Contribution. At the Closing, immediately following the Blocker Mergers, the Tempo Merger and the Founder LLC Contribution, on the terms and subject to the conditions set forth herein, the FTAC Surviving Corporation shall contribute to the Tempo Surviving Entity, as a capital contribution in exchange for a portion of the New Tempo Units acquired by the FTAC Surviving Corporation in connection with the Tempo Merger (and no additional equity interest in Tempo), cash in the amount of (a) the Available Trust Proceeds (without taking into account the amount of any Permitted Equity Financing Proceeds), plus (b) the aggregate cash proceeds of the FTAC Financing, less (c) the aggregate amount of the Closing Cash Consideration paid by the FTAC Surviving Corporation in connection with the Tempo Merger as provided herein.
Section 2.11 Continuing Tempo Unitholder Contributions.
(a) At the Closing, immediately following the Blocker Mergers, the Tempo Merger and the Founder LLC Contribution, in accordance with the Contribution and Exchange Agreements delivered to the Company prior to the Closing and pursuant to Section 10.11, each of Blackstone Capital Partners VII NQ
A-35
LP, Blackstone Capital Partners VII.2 NQ LP, BCP VII SBS Holdings L.L.C., Blackstone Family Investment Partnership VII—ESC NQ L.P., BTAS NQ Holdings L.L.C. shall collectively assign, transfer, convey, deliver and contribute to the Company, free and clear of all Liens other than Liens arising under the Securities Laws or pursuant to the Tempo Operating Agreement, a total of 100,000 New Tempo Class A Units in exchange for an equal number of shares of Company Class A Common Stock.
(b) At the Closing, immediately following the Blocker Mergers, the Tempo Merger and the Founder LLC Contribution, in accordance with the Contribution and Exchange Agreement delivered to the Company prior to the Closing and pursuant to Section 10.11, New Mountain IV (AIV-E), LP shall assign, transfer, convey, deliver and contribute to the Company, free and clear of all Liens other than Liens arising under the Securities Laws or pursuant to the Tempo Operating Agreement, 100,000 New Tempo Class A Units in exchange for an equal number of shares of Company Class A Common Stock ((a) and (b) together, the “Continuing Member Contribution”).
(c) For the avoidance of doubt, the shares of Company Class A Common Stock to be issued to the Continuing Member Contributors in the Continuing Member Contribution shall be equal to the number of New Tempo Class A Units exchanged and shall be without duplication in the calculation of the Closing Seller Equity Consideration.
Section 2.12 Further Assurances. If, at any time after the Closing, any further action is necessary or desirable to carry out the purposes of this Agreement and to vest the Company with full right, title and possession to all assets, property, rights, privileges, powers and franchises of FTAC, FTAC Merger Sub, Tempo, Tempo Merger Sub, the Tempo Blockers and the Blocker Merger Subs, the applicable directors, officers, members and managers of FTAC (as the FTAC Surviving Corporation), Tempo (as the Tempo Surviving Entity) and the Blocker Surviving Entities and Tempo Blocker 5 (or their designees) are fully authorized in the name of their respective corporations/companies or otherwise to take, and will take, all such lawful and necessary action, so long as such action is not inconsistent with this Agreement.
ARTICLE III
CONSIDERATION; EFFECTS OF THE TRANSACTIONS
Section 3.01 Tempo Consideration; Effects of the Tempo Merger and Blocker Mergers.
(a) Tempo Consideration. The total consideration to be paid to the Tempo Blocker Owners, the Tempo Investor, the Participating Management Holders and the Continuing Tempo Unitholders (including the Continuing Member Contributors after giving effect to the Continuing Member Contribution) at the Closing shall equal the aggregate of (w) the Closing Cash Consideration, (x) the Closing Seller Equity Consideration, (y) the Tempo Earnout Consideration and (z) the Forfeiture Reallocation Shares (together, the “Tempo Consideration”). At the Closing, the Company shall, subject to delivery of a duly executed and completed Letter of Transmittal in accordance with Section 4.05, (i) cause the Paying Agent to pay to the Tempo Investor, each Tempo Blocker Owner, Continuing Tempo Unitholder and, Participating Management Holder, by wire transfer of immediately available funds to such account or accounts as set forth in such Letter of Transmittal, each such Person’s portion of the Closing Cash Consideration, if any, as set forth in the Allocation Schedule, (ii) issue and deliver to each Tempo Blocker Owner and, in connection with the consummation of the Tempo Investor Contribution, the Continuing Member Contribution and the Management Holder Contribution, the Tempo Investor, the Continuing Member Contributors and Participating Management Holder, such number of shares of Company Class A Common Stock, shares of Company Class B-1 Common Stock, Company Class B-2 Common Stock, shares of Company Class Z-A Common Stock, shares of Company Class Z-B-1 Common Stock and shares of Company Class Z-B-2 Common Stock as set forth in the Allocation Schedule and (iii) issue and deliver, or cause Tempo to issue and deliver, as applicable, in connection with the Tempo Merger, to each Continuing Tempo Unitholder (including the Continuing Member Contributors, prior to the Continuing Member Contribution), Tempo
A-36
Investor and Participating Management Holder, such number of New Tempo Class A Units (together with an equal number of shares of Company Class V Common Stock), New Tempo Class B-1 Units, New Tempo Class B-2 Units, New Tempo Class Z-A Units, New Tempo Class Z-B-1 Units and New Tempo Class Z-B-2 Units as set forth in the Allocation Schedule.
(b) Tempo Merger. On the terms and subject to the conditions set forth herein, at the Tempo Effective Time, by virtue of the Tempo Merger and without any further action on the part of any Party or the holders of any securities of Tempo, the following shall occur:
(i) The Tempo Units issued and outstanding immediately prior to the Tempo Effective Time (other than Tempo Units owned by the Tempo Blockers (including Tempo Blocker 5)) will be converted into, and the holders of such Tempo Units shall be entitled to receive, in the aggregate with respect to all Tempo Units held by such holder, the applicable portion of the Closing Cash Consideration, the Closing Seller Equity Consideration (in the form of New Tempo Class A Units and an equal number of shares of Company Class V Common Stock), the Tempo Earnout Consideration (in the form of New Tempo Class B-1 Units and New Tempo Class B-2 Units) and the Forfeiture Reallocation Shares (in the form of New Tempo Class Z-A Units, New Tempo Class Z-B-1 Units and New Tempo Class Z-B-2 Units) as set forth in the Allocation Schedule. All such Tempo Units shall no longer be outstanding and shall automatically be cancelled and shall cease to exist, and the holders shall thereafter cease to have any rights with respect to such securities.
(ii) The Tempo Units issued and outstanding immediately prior to the Tempo Effective Time that are owned by the Tempo Blockers (including Tempo Blocker 5) will be converted into, and each Tempo Blocker (including Tempo Blocker 5) shall be entitled to receive, in the aggregate with respect to all Tempo Units held directly by such Tempo Blocker, (A) a number of New Tempo Class A Units equal to the aggregate number of shares of Company Class A Common Stock that such Tempo Blocker’s Tempo Blocker Owners (which, upon consummation of the Blocker NM Pre-Closing Reorganization, in the aggregate between Tempo Blocker 4 and Tempo Blocker 5, shall be the number of shares of Company Class A Common Stock received by NM Blocker Feeder) will be entitled to receive in respect of the Closing Seller Equity Consideration, (B) a number of New Tempo Class B-1 Units and New Tempo Class B-2 Units equal to, respectively, the aggregate number of shares of Company Class B-1 Common Stock and Company Class B-2 Common Stock that such Tempo Blocker’s Tempo Blocker Owners (which, upon consummation of the Blocker NM Pre-Closing Reorganization, in the aggregate between Tempo Blocker 4 and Tempo Blocker 5, shall be the number of shares of Company Class B-1 Common Stock and Company Class B-2 Common Stock received by NM Blocker Feeder) will be entitled to receive in respect of the Tempo Earnout Consideration and (C) a number of New Tempo Class Z-A Units equal to the aggregate number of shares of Company Class Z-A Common Stock that such Tempo Blocker’s Tempo Blocker Owners (which, upon consummation of the Blocker NM Pre-Closing Reorganization, in the aggregate between Tempo Blocker 4 and Tempo Blocker 5, shall be the number of shares of Company Class Z-A Common Stock received by NM Blocker Feeder) will be entitled to receive in respect of the Forfeiture Reallocation Shares and a number of New Tempo Class Z-B-1 Units and New Tempo Class Z-B-2 Units equal to, respectively, the aggregate number of shares of Company Class Z-B-1 Common Stock and Company Class Z-B-2 Common Stock that such Tempo Blocker’s Tempo Blocker Owners will be entitled to receive in respect of the Forfeiture Reallocation Shares, in each case of clause (A), (B) and (C), as set forth in the Allocation Schedule (which, upon consummation of the Blocker NM Pre-Closing Reorganization, in the aggregate between Tempo Blocker 4 and Tempo Blocker 5, shall be the number of shares of Company Class Z-B-1 Common Stock and shares of Company Class Z-B-2 Common Stock received by NM Blocker Feeder). For the avoidance of doubt, if the Blocker NM Pre-Closing Reorganization is consummated, the applicable New Tempo Units received, in the aggregate, by Tempo Blocker 4 and Tempo Blocker 5, shall be equal to the aggregate shares of the applicable class of Company Common Stock that NM Blocker Feeder receives in respect of the relevant Tempo Consideration. All such Tempo Units shall no longer be outstanding and shall automatically be
A-37
cancelled and shall cease to exist, and the holders shall thereafter cease to have any rights with respect to such securities.
(iii) The limited liability company interests of Tempo Merger Sub issued and outstanding immediately prior to the Tempo Effective Time will be converted into, and shall thereafter represent, in the aggregate, a number of (A) New Tempo Class A Units equal to the aggregate number of shares of Company Class A Common Stock issued (I) in connection with the PIPE Investment, the Additional Cannae Subscription and any Permitted Equity Financing and (II) pursuant to the FTAC Merger in connection with the conversion of shares of FTAC Common Stock (including in connection with the conversion of shares of FTAC Common Stock issued pursuant to the consummation of the FTAC Financing and, without duplication, shares of Company Class A Common Stock issued in respect of the FTAC Founder Merger Consideration) and (B) New Tempo Class B-3 Units, if any, equal to the number of shares of Company Class B-3 Common Stock issued as part of the Redemption Founder Merger Consideration, if any. From and after the Tempo Effective Time, all such limited liability company interests of Tempo Merger Sub shall no longer be outstanding and shall automatically be cancelled and shall cease to exist, and the holder shall thereafter cease to have any rights with respect to such securities.
(iv) Notwithstanding anything to the contrary in Section 3.01(b)(ii) and Section 3.01(b)(iii), the number of New Tempo Class A Units to be issued to each Tempo Blocker (including Tempo Blocker 5) and the FTAC Surviving Corporation pursuant to the Tempo Merger shall be adjusted such that the implied value of the New Tempo Class A Units received by the Tempo Blockers pursuant to the Tempo Merger equals the value implied for such Tempo Blocker as of immediately prior to the Tempo Merger; provided that in no event shall the foregoing impact the total consideration to be paid pursuant to Section 3.01(a) or the aggregate number of New Tempo Class A Units to be issued to or held by the Tempo Blockers (including Tempo Blocker 5) and FTAC Surviving Corporation pursuant to the Tempo Merger which, in all instances shall, in the aggregate, be equal to the number of shares of Company Class A common stock in respect of which New Tempo Class A Units are to be issued pursuant to Section 3.01(b)(ii) and Section 3.01(b)(iii).
(c) The Blocker Mergers. On the terms and subject to the conditions set forth herein, at the effective time of each Blocker Merger, by virtue of such Blocker Merger and without any further action on the part of any Party or the holders of any securities of the applicable Tempo Blocker or Blocker Merger Sub, the following shall occur:
(i) Each share of capital stock of each of Blocker Merger Sub 1, Blocker Merger Sub 2, Blocker Merger Sub 3 and Blocker Merger Sub 4 that is issued and outstanding immediately prior to the applicable Blocker Merger Effective Time will be converted into, and shall thereafter represent, one validly issued share of capital stock, limited liability company unit or limited partnership unit, as applicable, of Surviving Tempo Blocker 1, Surviving Tempo Blocker 2, Surviving Tempo Blocker 3 and Surviving Tempo Blocker 4 (or, if applicable, Surviving Tempo Blocker 5), respectively, and shall constitute the total amount of all issued and outstanding capital stock, limited liability company interests or limited partnership interests, as applicable, of the applicable Blocker Surviving Entity as of immediately following the effective time of such Blocker Merger.
(ii) The equity interests of each Tempo Blocker that are issued and outstanding immediately prior to the effective time of the applicable Blocker Merger will be converted into, and the applicable Tempo Blocker Owner shall be entitled to receive, in the aggregate with respect to all equity interests of such Tempo Blocker held by such Tempo Blocker Owner, the applicable portion of the Closing Cash Consideration, the Closing Seller Equity Consideration (in the form of shares of Company Class A Common Stock), the Tempo Earnout Consideration (in the form of shares of Company Class B-1 Common Stock and Company Class B-2 Common Stock) and the Forfeiture Reallocation Shares (in the form of shares of Company Class Z-A Common Stock, Company Class Z-B-1 Common Stock and Company Class Z-B-2 Common Stock) as set forth in the Allocation Schedule. At the applicable
A-38
Blocker Merger Effective Time, all equity interests in the applicable Tempo Blocker outstanding immediately prior to the Blocker Merger Effective Time shall no longer be outstanding and shall automatically be cancelled and shall cease to exist, and the holders shall thereafter cease to have any rights with respect to such securities.
Section 3.02 FTAC Consideration; Effects of the FTAC Merger. On the terms and subject to the conditions set forth herein, at the FTAC Effective Time, by virtue of the FTAC Merger and without any further action on the part of any Party or the holders of any securities of FTAC, the following shall occur:
(a) Subject to Section 3.02(e), each share of FTAC Class A Common Stock issued and outstanding immediately prior to the FTAC Effective Time (other than Excluded Shares) will be converted into, and the holders of FTAC Class A Common Stock shall be entitled to receive for each share of FTAC Class A Common Stock held as of immediately prior to the FTAC Effective Time, one share of Company Class A Common Stock. All such shares of FTAC Class A Common Stock shall no longer be outstanding and shall automatically be cancelled and shall cease to exist, and each holder of stock certificates representing such shares of FTAC Class A Common Stock shall thereafter cease to have any rights with respect to such securities.
(b) Each issued and outstanding share of FTAC Class C Common Stock shall be converted into and become one validly issued, fully paid and nonassessable share of Class C common stock, par value $0.0001 per share, of the FTAC Surviving Corporation held by the Founders (which shall be contributed to Tempo in connection with the Founder LLC Contribution).
(c) Each issued and outstanding share of common stock of FTAC Merger Sub shall be converted into and become one validly issued, fully paid and nonassessable share of Class A common stock, par value $0.0001 per share, of the FTAC Surviving Corporation. From and after the FTAC Effective Time, all certificates representing the common stock of FTAC Merger Sub shall be deemed for all purposes to represent the number of shares of Class A common stock of the FTAC Surviving Corporation into which they were converted in accordance with the immediately preceding sentence.
(d) The shares of FTAC Class B Common Stock issued and outstanding immediately prior to the FTAC Effective Time will be converted into, and the holders of FTAC Class B Common Stock shall be entitled to receive, the Founder FTAC Merger Consideration. All such shares of FTAC Class B Common Stock shall no longer be outstanding and shall automatically be cancelled and shall cease to exist, and each holder of stock certificates representing such shares of FTAC Class B Common Stock shall thereafter cease to have any rights with respect to such securities.
(e) Each Excluded Share shall be cancelled and no consideration shall be paid or payable with respect thereto.
Section 3.03 Non-Founder FTAC Warrants. At the FTAC Effective Time, by virtue of the FTAC Merger and without any action on the part of any holder of Non-Founder FTAC Warrants, each Non-Founder FTAC Warrant that is outstanding immediately prior to the FTAC Effective Time shall, pursuant to and in accordance with Section 4 of the Warrant Agreement, automatically and irrevocably be modified to provide that such Non-Founder FTAC Warrant shall no longer entitle the holder thereof to purchase the amount of share(s) of FTAC Common Stock set forth therein and in substitution thereof such Non-Founder FTAC Warrant shall entitle the holder thereof to acquire such number of shares of Company Class A Common Stock per Non-Founder FTAC Warrant, subject to adjustments as provided in Section 4 and the last sentence of Section 3.1 of the Warrant Agreement, that such holder was entitled to acquire pursuant to the terms and conditions of the Warrant Agreement. The parties shall cause the Warrant Agreement to be amended or exchanged as of the FTAC Effective Time to the extent necessary to give effect to this Section 3.03, including adding the Company as a party thereto, with the effect that the Non-Founder FTAC Warrants outstanding immediately prior to the FTAC Effective Time will be exchanged for warrants to purchase shares of Company Class A Common Stock.
A-39
Section 3.04 Unvested Tempo Units. With respect to each Tempo Class B Common Unit or Tempo Class A-1 Common Unit that has not vested as of immediately prior to the Closing (and which, by the terms of the applicable award agreement (a “Pre-Closing Award Agreement”), does not vest in connection with the consummation of the Transactions), the Closing Seller Equity Consideration and Tempo Earnout Consideration delivered in respect of such unvested Tempo Class B Common Units or Tempo Class A-1 Common Units, in accordance with the Allocation Schedule and this Agreement, and any equity securities delivered upon the conversion of any such equity securities pursuant to the Tempo Operating Agreement or the Company Charter, shall be subject to the same vesting terms as were applicable to such Tempo Class B Common Units and Tempo Class A-1 Common Units, respectively as of immediately prior to the Tempo Effective Time; provided that such vesting terms and conditions may be adjusted prior to the Closing Date upon mutual agreement between Tempo and the holder of such unvested Tempo Class B Common Units or Tempo Class A-1 Common Units (as applicable); provided, further, that the Company shall not, and shall not permit any of its Subsidiaries, to waive, terminate, amend or modify such vesting terms and conditions or Pre-Closing Award Agreement (including any other terms and conditions underlying such Pre-Closing Award Agreement) following the Closing Date without the prior written consent of the Unitholder Representative. In addition, upon the consummation of the Management Holder Contribution, the New Tempo Units held by the Company as a result thereof shall be unvested and subject to forfeiture in accordance with the terms of the Tempo Operating Agreement, unless and until the corresponding share of Unvested Consideration has vested in accordance with its terms. Prior to the Closing, the Pre-Closing Award Agreements shall be amended, effective only upon the occurrence of the Closing, to assign all of Tempo (or any of its Affiliates’) rights thereunder to the Unitholder Representative, such that the Unitholder Representative, and not Tempo (or the Company or any direct or indirect subsidiary thereof) shall administer the terms of such award agreements and plan. The Unvested Class A Consideration (including any Unvested Class B Consideration which converts into Unvested Class A Consideration by its terms) shall have such restrictions and such legends as applicable to Restricted Stock (as such term is defined in the Omnibus Incentive Plan), including but not limited to voting rights, as set forth in the Omnibus Incentive Plan.
Section 3.05 Issuance of Company Common Stock. Unless otherwise determined by the board of directors of the Company following the Closing, or as required pursuant to any Subscription Agreement, the Company Common Stock shall be uncertificated, with record ownership reflected only in the stock transfer ledger of the Company.
Section 3.06 Fractional Shares. No fractional shares of Company Common Stock shall be issued upon the surrender for exchange of the FTAC Common Stock or Non-Founder FTAC Warrants and the number of shares of Company Common Stock to be issued to each holder in respect of the FTAC Common Stock or Non-Founder FTAC Warrants will be rounded down to the nearest whole share.
Section 3.07 Withholding Rights. Notwithstanding anything in this Agreement to the contrary, the Paying Agent and the FTAC Parties, the Company, the FTAC Surviving Corporation, the FTAC Surviving Entity, the Blocker Surviving Entities and their respective Affiliates shall be entitled to deduct and withhold from amounts otherwise payable pursuant to this Agreement, any amount required to be deducted and withheld with respect to the making of such payment under applicable Law; provided, that if any payment to any Tempo Blocker Owner, Tempo Investor or Continuing Tempo Unitholder (other than any Tempo Employees in their capacities as such) hereunder is subject to deduction and/or withholding, then FTAC shall (i) provide notice to Tempo as soon as reasonably practicable after such determination and in no event later than three (3) Business Days’ prior to such payment and (ii) cooperate with Tempo to reduce or eliminate any such deduction or withholding to the extent permitted by applicable Law. To the extent that amounts are so withheld and paid over to the appropriate Governmental Authority, such withheld amounts shall be treated for all purposes of this Agreement as having been paid to the Person in respect of which such deduction and withholding was made. Any amounts so withheld shall be timely remitted to the applicable Governmental Authority.
A-40
ARTICLE IV
CLOSING TRANSACTIONS; ADJUSTMENT TO MERGER CONSIDERATION
Section 4.01 Closing. On the terms and subject to the conditions set forth in this Agreement, the closing of the Transactions (the “Closing”) shall take place (a) electronically by the mutual exchange of electronic signatures (including portable document format (.PDF)) commencing as promptly as practicable (and in any event no later than 9:00 a.m. Eastern Time on the third (3rd) Business Day) following the satisfaction or (to the extent permitted by applicable Law) waiver of the conditions set forth in Article XI (other than those conditions that by their terms or nature are to be satisfied at the Closing; provided that such conditions are satisfied or (to the extent permitted by applicable Law) waived at the Closing) or (b) at such other place, time or date as FTAC and Tempo may mutually agree in writing. The date on which the Closing shall occur is referred to herein as the “Closing Date.”
Section 4.02 Payments at the Closing.
(a) At the Closing, the Company shall use a portion of the Available Cash Amount to repay or cause to be repaid Indebtedness of Tempo and its Subsidiaries such that the indebtedness for borrowed money of Tempo and its Subsidiaries as of immediately following the Closing shall not exceed the Target Debt Amount. No later than three (3) Business Days prior to the Closing, Tempo shall deliver to FTAC a statement setting forth the amount(s) of any indebtedness to be paid at the Closing in accordance with this Section 4.02(a), together with customary payoff statements with respect to such repayment.
(b) At the Closing, the Company shall use a portion of the Available Cash Amount to pay, or cause to be paid, the FTAC Transaction Expenses and Tempo Transaction Expenses in the amounts and in accordance with the wire transfer instructions set forth in the reports to be delivered pursuant to Section 4.03.
Section 4.03 Expense Amounts.
(a) No sooner than five (5) or later than three (3) Business Days prior to the Closing Date, Tempo shall provide to FTAC a written report setting forth a list of the following fees and expenses incurred by or on behalf of Tempo (including its direct and indirect equityholders) in connection with the preparation, negotiation and execution of this Agreement and the consummation of the Transactions (together with written invoices and wire transfer instructions for the payment thereof), solely to the extent such fees and expenses are incurred and expected to remain unpaid as of the Closing: (i) the fees and disbursements of outside counsel to Tempo (including its direct and indirect equityholders), (ii) the fees and expenses of accountants to Tempo, (iii) the fees and expenses of other advisers to Tempo, (iv) the fees and disbursements of bona fide third-party investment bankers and financial advisors to Tempo, (v) any premiums, fees, disbursements or expenses incurred in connection with any tail insurance policy for the directors’ and officers’ liability insurance of Tempo, (vi) any costs, fees and expenses associated with refinancing or repricing the existing Indebtedness of Tempo, the Tempo Blockers or their respective Subsidiaries (in accordance with this Agreement), (vii) the costs, fees and expenses required to be reimbursed to certain members as set forth in the Tempo LLCA and (viii) any costs, fees and expenses payable pursuant to the Support and Services Agreement (as defined in the Tempo Schedules), in each case, incurred in connection with the Transactions (collectively, the “Tempo Transaction Expenses”).
(b) No sooner than five (5) or later than three (3) Business Days prior to the Closing Date, FTAC shall provide to Tempo a written report setting forth a list of the following fees and expenses incurred by or on behalf of FTAC in connection with the preparation, negotiation and execution of this Agreement and the consummation of the Transactions (together with written invoices and wire transfer instructions for the payment thereof), solely to the extent such fees and expenses are incurred and expected to remain unpaid as of the Closing: (i) the fees and disbursements of outside counsel to FTAC (including its direct and indirect equityholders and the FP Investors), (ii) the fees and expenses of accountants to FTAC, (iii) the fees and expenses of the consultants and other advisors to FTAC, (iv) the fees and disbursements of bona fide third-
A-41
party investment bankers and financial advisors to FTAC, (v) the placement fee and any other fees, costs or expenses incurred in connection with the PIPE Investment, the Additional Cannae Subscription or any Permitted Equity Financing, (vi) the Deferred Discount (as defined in the Trust Agreement) and (vii) any premiums, fees, disbursements, costs or expenses incurred in connection with any tail insurance policy for the directors’ and officers’ liability insurance of FTAC, in each case, incurred in connection with the Transactions (collectively, the “FTAC Transaction Expenses”).
Section 4.04 Closing Statements.
(a) At least two (2) Business Days prior to the Special Meeting and in any event not earlier than the time that holders of FTAC Class A Common Stock may no longer elect redemption in accordance with the FTAC Stockholder Redemption, FTAC shall prepare and deliver to Tempo a statement (the “FTAC Closing Statement”) setting forth in good faith: (i) the aggregate amount of cash in the Trust Account (prior to giving effect to any redemption rights that have been exercised in connection with the FTAC Stockholder Redemption); (ii) the aggregate amount of all payments required to be made in connection with the FTAC Stockholder Redemption; (iii) the aggregate cash proceeds from the FTAC Financing; (iv) the Available Cash Amount resulting therefrom; (v) the number of shares of FTAC Class A Common Stock to be outstanding as of immediately prior to the Closing after giving effect to any redemptions in connection with the FTAC Stockholder Redemption and confirmation that no FTAC Preferred Stock is outstanding; (vi) the PIPE Investment Proceeds, the Additional Cannae Subscription Proceeds and Permitted Equity Financing Proceeds received and to be received in connection with the Transaction prior to the Closing; and (vii) the number of shares of FTAC Class C Common Stock that may be issued in connection with the recapitalization by FTAC of the Founder FTAC Warrants, in each case, including reasonable supporting detail therefor. The FTAC Closing Statement and each component thereof shall be prepared and calculated in accordance with the definitions contained in this Agreement. From and after delivery of the FTAC Closing Statement until the Closing, FTAC shall (x) provide Tempo and its Representatives with reasonable access at all reasonable times during normal business hours and upon reasonable prior notice to the books and records of FTAC and its Subsidiaries and to senior management personnel of FTAC and its Subsidiaries, in each case, to the extent reasonably requested by Tempo or any of its Representatives in connection with their review of the FTAC Closing Statement, (y) cooperate with Tempo and its Representatives in connection with their review of the FTAC Closing Statement and the components thereof and (z) consider in good faith any comments to the FTAC Closing Statement provided by Tempo prior to the Closing Date; provided that, notwithstanding the foregoing, the Closing (in accordance with Section 4.01) shall not in any event be delayed as a result of the review of the FTAC Closing Statement.
(b) At least two (2) Business Days prior to the Closing, Tempo shall prepare and deliver to FTAC a statement (the “Tempo Closing Statement”), setting forth in good faith its calculation of the Company Net Debt Amount and including the Allocation Schedule. The Tempo Closing Statement and each component thereof shall be prepared and calculated in accordance with the definitions contained in this Agreement. From and after delivery of the Tempo Closing Statement until the Closing, Tempo and the Tempo Blockers shall (x) provide FTAC and its Representatives with reasonable access at all reasonable times during normal business hours and upon reasonable prior notice to the books and records of the Tempo Blockers, Tempo and their respective Subsidiaries and to senior management personnel of the Tempo Blockers, Tempo and their respective Subsidiaries, in each case, to the extent reasonably requested by FTAC or any of its Representatives in connection with their review of the Tempo Closing Statement, (y) cooperate with FTAC and its Representatives in connection with their review of the Tempo Closing Statement and the components thereof and (z) consider in good faith any comments to the Tempo Closing Statement provided by FTAC prior to the Closing Date; provided that, notwithstanding the foregoing, the Closing (in accordance with Section 4.01) shall in no event be delayed as a result of the review of the Tempo Closing Statement.
(c) The Company, FTAC and their respective Subsidiaries shall be entitled to rely upon the Allocation Schedule, and in no event will the Company, FTAC or any of their Affiliates (including the FTAC Surviving Corporation and Tempo Surviving Entity) have any liability to any Tempo Blocker Owner,
A-42
Continuing Tempo Unitholder, Tempo Investor, Participating Management Holder or any other Person with respect to the allocation of the Closing Cash Consideration, the Closing Seller Equity Consideration, the Tempo Earnout Consideration or the Forfeiture Reallocation Shares payable under this Agreement or pursuant to the Transactions provided such payments and/or issuances are made in accordance with the terms hereof and as set forth in the Allocation Schedule; provided, however, that in no event shall the amounts set forth on the Allocation Schedule result in, or require the Company, the Tempo Surviving Entity or any other Person to issue or pay hereunder, an amount greater than the aggregate consideration as set forth in Section 3.01.
Section 4.05 Exchange Procedures.
(a) Continental Stock Transfer & Trust Company (the “Paying Agent”) shall act as paying agent in effecting the exchanges provided for herein. As promptly as practicable after the Original Execution Date, the Company shall enter into a customary paying agent agreement with the Paying Agent, in a form reasonably acceptable to Tempo.
(b) Promptly following the Original Execution Date and no later than twenty (20) Business Days prior to the Closing Date, Tempo shall mail or otherwise deliver, or the Company shall cause the Paying Agent to mail or otherwise deliver, to (i) each Tempo Blocker Owner (other than the Tempo Blocker Owners in respect of Tempo Blocker 4, who shall be provided a Blocker Letter of Transmittal promptly following Tempo Blocker 4’s delivery of a Joinder and the Tempo Blocker Written Consent in accordance with Section 2.01), a letter of transmittal in such customary form as reasonably agreed to between Tempo, the Tempo Blockers, and FTAC (the “Blocker Letter of Transmittal”), (ii) each Continuing Tempo Unitholder, a letter of transmittal in such customary form as reasonably agreed to between Tempo and FTAC (the “Continuing Unitholder Letter of Transmittal”), (iii) each Participating Management Holder, a letter of transmittal in such customary form as reasonably agreed to between Tempo and FTAC (the “Participating Management Letter of Transmittal” and, together with the Blocker Letter of Transmittal and the Continuing Unitholder Letter of Transmittal, the “Letters of Transmittal”), with the terms and conditions of such Letters of Transmittal to not be inconsistent with the terms hereof, including with respect to the non-survival of representations and warranties, together with a request that each Tempo Blocker Owner, Participating Management Holder and Continuing Tempo Unitholder deliver a duly executed Letter of Transmittal, together with any other customary documents contemplated thereby, to the Paying Agent no less than three (3) Business Days prior to the Closing Date. Until a duly executed Letter of Transmittal has been delivered as contemplated by this Section 4.05, from and after the Closing, each former Tempo Unit and each former equity interest in a Tempo Blocker shall be deemed at all times to represent only the right to receive upon delivery of such Letter of Transmittal the consideration to which such Tempo Blocker Owner, Participating Management Holder or Continuing Tempo Unitholder is entitled pursuant to Article III. For the avoidance of doubt, delivery of any Letter of Transmittal shall not be a condition to or otherwise delay the Closing.
Section 4.06 Tempo Management. At or following the Closing, the managing member of Tempo Management may, and the Company and Tempo shall reasonably cooperate to the extent necessary to (a) exchange or otherwise distribute the Tempo Consideration allocable to a member of Tempo Management in accordance with the Allocation Schedule as instructed by Tempo Management, (b) cause the Company or the Paying Agent to deliver all or a portion of the Tempo Consideration directly to a member of Tempo Management in accordance with the Allocation Schedule and/or (c) contribute all or any portion of the Closing Seller Equity Consideration, the Tempo Earnout Consideration or the Forfeiture Reallocation Shares, if and to the extent payable pursuant to the Allocation Schedule, paid in New Tempo Units to the Company in exchange for the same number and class of shares of Company Common Stock.
A-43
ARTICLE V
REPRESENTATIONS AND WARRANTIES OF TEMPO
Except as set forth in the Tempo Schedules to this Agreement (each of which qualifies (a) the correspondingly numbered representation, warranty or covenant if specified therein and (b) such other representations, warranties or covenants where its relevance as an exception to (or disclosure for purposes of) such other representation, warranty or covenant is reasonably apparent on its face), Tempo represents and warrants to FTAC as follows:
Section 5.01 Organization. Tempo has been duly formed as a limited liability company and is validly existing and is in good standing under the Laws of the State of Delaware and has all requisite power and authority to own, operate and lease its properties, rights and assets and to conduct its business as it is now being conducted, except where such failure to be in good standing or to have such corporate power and authority would not, individually or in the aggregate, constitute a Material Adverse Effect. The copies of the organizational documents of Tempo, as in effect on the Original Execution Date, previously made available by Tempo to FTAC are (i) true, correct and complete and (ii) in full force and effect. Tempo has the requisite power and authority to own, operate and lease all of its properties, rights and assets and to carry on its business as it is now being conducted and is duly licensed or qualified and in good standing as a foreign entity in each jurisdiction in which the ownership of its property or the character of its activities is such as to require it to be so licensed or qualified, except where failure to be so licensed or qualified would not reasonably be expected to constitute, individually or in the aggregate, a Material Adverse Effect. Tempo is not in violation of any of the provisions of its organizational documents.
Section 5.02 Subsidiaries. The Significant Subsidiaries of Tempo as of the Original Execution Date are set forth on Schedule 5.02 of the Tempo Schedules. The Significant Subsidiaries have been duly formed or organized, are validly existing and in good standing (to the extent such concept applies) under the laws of their jurisdiction of formation or organization and have the power and authority to own, operate and lease their properties, rights and assets and to conduct their business as it is now being conducted, except where such failure to have such power and authority would not reasonably be expected to constitute, individually or in the aggregate, a Material Adverse Effect. Each Significant Subsidiary is duly licensed or qualified and in good standing as a foreign or extra-provincial corporation (or other entity, if applicable) in each jurisdiction in which its ownership of property or the character of its activities is such as to require it to be so licensed or qualified, except where the failure to be in good standing or so licensed or qualified would not reasonably be expected to constitute, individually or in the aggregate, a Material Adverse Effect.
Section 5.03 Due Authorization. Tempo has all requisite power and authority to execute and deliver this Agreement and each Transaction Agreement to which it is a party and (subject to the approvals described in Section 5.05) to perform all obligations to be performed by it hereunder and thereunder and to consummate the transactions contemplated hereby and thereby. The execution, delivery and performance of this Agreement and such Transaction Agreements and the consummation of the transactions contemplated hereby and thereby have been duly authorized by the board of directors, managing member or equivalent governing body of Tempo, and, other than the approval of the members of Tempo pursuant to the Tempo Written Consents, no other organizational or equivalent proceeding on the part of Tempo or any of its members or equityholders is necessary to authorize, approve or adopt this Agreement or such Transaction Agreements or to consummate the transactions contemplated hereby or thereby. This Agreement has been, and each such Transaction Agreement will (when executed and delivered) be, duly and validly executed and delivered by Tempo and, assuming due and valid authorization, execution and delivery by each other party hereto and thereto, this Agreement constitutes, and each such Transaction Agreement will constitute, a valid and binding obligation of Tempo, enforceable against Tempo in accordance with its terms, subject to applicable bankruptcy, insolvency, fraudulent conveyance, reorganization, moratorium and similar Laws affecting or relating to creditors’ rights generally and subject, as to enforceability, to general principles of equity, whether such enforceability is considered in a proceeding in equity or at Law (the “Enforceability Exceptions”).
A-44
Section 5.04 No Conflict. Subject to the receipt of the consents, approvals, authorizations and other requirements set forth in Section 5.05, the execution, delivery and performance of this Agreement and each Transaction Agreement to which Tempo is party by Tempo and the consummation of the transactions contemplated hereby and thereby do not and will not (a) violate any provision of, or result in the breach of or default under, the certificate of formation, Tempo LLCA or other organizational documents of Tempo (including any shareholders’ or investor rights agreement to which Tempo is a party), (b) violate any provision of, or result in the breach of or default by Tempo or any of its Subsidiaries under, or require any filing, registration or qualification under, any applicable Law, (c) require any consent, waiver or other action by any Person under, violate, or result in a breach of, constitute a default under, result in the acceleration, cancellation, termination or modification of, or create in any party the right to accelerate, terminate, cancel or modify, any Material Contract or Lease, (d) result in the creation of any Lien upon any of the properties, rights or assets of Tempo or any of its Subsidiaries, (e) constitute an event which, after notice or lapse of time or both, would result in any such violation, breach, termination, acceleration, modification, cancellation or creation of a Lien or (f) result in a violation or revocation of any license, permit or approval from any Governmental Authority or other Person, except, (i) in the case of clause (b) above, for such violations, breaches or defaults that would not, individually or in the aggregate, be material to Tempo and its Subsidiaries, taken as a whole, and (ii) in the case of clauses (c), (d), (e) and (f) above, for such violations, conflicts, breaches, defaults or failures to act that would not reasonably be expected to constitute, individually or in the aggregate, a Material Adverse Effect.
Section 5.05 Governmental Authorities; Consents. No action by, consent, approval, permit or authorization of, or designation, declaration or filing with, any Governmental Authority (collectively, “Governmental Filings”) is required on the part of Tempo or any of its Subsidiaries with respect to Tempo’s execution, delivery and performance of this Agreement and the consummation of the transactions contemplated hereby, except for (a) applicable requirements of the HSR Act and any other applicable Antitrust Laws or applicable Foreign Investment Laws, (b) any actions, consents, approvals, permits or authorizations, designations, declarations or filings, the absence of which would not, individually or in the aggregate, reasonably be expected to be material to Tempo and its Subsidiaries, taken as a whole, and (c) as otherwise disclosed on Schedule 5.05 of the Tempo Schedules.
Section 5.06 Current Capitalization. Schedule 5.06 of the Tempo Schedules sets forth, as of the Original Execution Date, a list of all of the issued and outstanding Tempo Common Units and any other membership, limited liability company and other equity, ownership, profit, voting or similar interests in, or securities of, Tempo, together with all interests or securities convertible into or exchangeable or exercisable for any of the foregoing and all rights, commitments or arrangements to subscribe for or acquire (or obligations or commitments of Tempo to issue, sell or otherwise transfer) any such interests or securities (collectively, “Tempo Units”), including, in each case, (a) the record and beneficial owners thereof, (b) the number and class of Tempo Units or other interest or security held by each such record and beneficial owner, (c) the vesting schedule thereof (if applicable), and (d) with respect to the Tempo Class B Common Units and any other equity or ownership interests of Tempo that are intended to constitute “profits interests” for U.S. federal income tax purposes (the “Profits Interest Units”), the applicable participation threshold or hurdle with respect thereto. The outstanding Tempo Units have been duly authorized and validly issued and are fully paid and nonassessable and have not been issued in violation of any preemptive or similar rights.
Section 5.07 Capitalization of Subsidiaries. The outstanding shares of capital stock or other equity interests of each of Tempo’s Subsidiaries have been duly authorized and validly issued and are fully paid and nonassessable. All of the outstanding ownership interests in each Subsidiary of Tempo are owned by Tempo, directly or indirectly, free and clear of any Liens (other than the restrictions under applicable Securities Laws and Liens securing obligations under any Tempo Financing Agreements) and free of any other limitation or restriction (including any restriction on the right to vote, sell or otherwise dispose of such ownership interests) and have not been issued in violation of preemptive or similar rights. There are no outstanding (a) securities of Tempo or any of its Subsidiaries convertible into or exchangeable for ownership interests in any Subsidiary of Tempo, (b) obligations, options, warrants or other rights, commitments or arrangements to acquire from Tempo
A-45
or any of its Subsidiaries, or other obligations or commitments of Tempo or any of its Subsidiaries to issue, sell or otherwise transfer, any ownership interests in, or any securities convertible into or exchangeable for any ownership interests in, any Subsidiary of Tempo or (c) restricted shares, stock appreciation rights, performance shares, contingent value rights, “phantom” stock or similar securities or rights that are derivative of, or provide economic benefits based, directly or indirectly, on the value or price of, any ownership interests in, any Subsidiary of Tempo (the items in clauses (a)-(c), in addition to all ownership interests of Tempo’s Subsidiaries, being referred to collectively as the “Tempo Subsidiary Securities”). There are no (i) voting trusts, proxies, equityholders agreements or other similar agreements or understandings to which any Subsidiary of Tempo is a party or by which any Subsidiary of Tempo is bound with respect to the voting or transfer of any shares of capital stock of such Subsidiary, or (ii) obligations or commitments of Tempo or any of its Subsidiaries to repurchase, redeem or otherwise acquire any Tempo Subsidiary Securities or make payments in respect of such shares, including based on the value thereof, or to make any investment (in the form of a loan, capital contribution or otherwise) in any other Person. Except for Tempo Subsidiary Securities, neither Tempo nor any of its Subsidiaries owns any equity, ownership, profit, voting or similar interest in or any interest convertible, exchangeable or exercisable for, any equity, profit, voting or similar interest in, any Person. No shares of capital stock are held in treasury by any Subsidiary of Tempo.
Section 5.08 Financial Statements.
(a) Attached as Schedule 5.08 of the Tempo Schedules are true, accurate and complete copies of (a) the audited consolidated balance sheets of Tempo and its Subsidiaries as at December 31, 2019 and December 31, 2018 together with the related notes and financial statement schedule and the auditor’s reports thereon (the “Audited Financial Statements”) and (b) the unaudited consolidated condensed balance sheet of Tempo Acquisition, LLC and its Subsidiaries, as of September 30, 2020 and the related unaudited consolidated condensed statements of comprehensive income, members’ equity and cash flows for the nine-month periods ended September 30, 2020 and September 30, 2019 (the “Interim Financial Statements” and, together with the Audited Financial Statements, the “Financial Statements”).
(b) The Financial Statements, together with related notes, have been prepared in accordance with GAAP on a consistent basis throughout the periods involved, except as disclosed therein, and present fairly, in all material respects, the consolidated financial position, cash flows and results of operations of Tempo and its Subsidiaries, as applicable, as of the dates and for the periods indicated in such Financial Statements (except in the case of the Interim Financial Statements for the absence of footnotes and other presentation items and for normal and recurring year-end adjustments, in each case, the impact of which is not material).
Section 5.09 Undisclosed Liabilities. As of the Original Execution Date, neither Tempo nor any of its Subsidiaries has any material Liability, debt or obligation required to be reflected or reserved for on a balance sheet prepared in accordance with GAAP, except for Liabilities and obligations (a) reflected or reserved for in the Financial Statements or disclosed in any notes thereto, (b) that have arisen since September 30, 2020 in the ordinary course of business of Tempo and its Subsidiaries, (c) arising under this Agreement and/or the performance by Tempo of its obligations hereunder, including transaction expenses, (d) disclosed in the Tempo Schedules, or (e) that would not be material to Tempo and its Subsidiaries, taken as a whole.
Section 5.10 Litigation and Proceedings. Except for Actions under any Tax Law (as to which certain representations and warranties are made pursuant to Section 5.15) and Actions under any Environmental Law (as to which certain representations and warranties are made pursuant to Section 5.20), as of the Original Execution Date, there are no pending or, to the knowledge of Tempo, threatened in writing Actions against Tempo or any of its Subsidiaries or any of their properties, rights or assets that, individually or in the aggregate, constitutes, or would reasonably be expected to constitute, a Material Adverse Effect. There is no Governmental Order imposed upon or, to the knowledge of Tempo, threatened in writing Actions against Tempo or any of its Subsidiaries or any of their properties, rights or assets that would, individually or in the aggregate, reasonably be expected to be material to Tempo and its Subsidiaries, taken as a whole. There is no unsatisfied judgment or any open injunction binding upon Tempo or any of its Subsidiaries which would, individually or in the aggregate, reasonably be expected to be material to Tempo and its Subsidiaries, taken as a whole.
A-46
Section 5.11 Compliance with Laws.
(a) Except where the failure to be, or to have been, in compliance with such Laws has not been, and would not be, individually or in the aggregate, material to Tempo and its Subsidiaries, taken as a whole, Tempo and its Subsidiaries are, and since December 31, 2017 have been, in compliance with all applicable Laws and Governmental Orders. Tempo and its Subsidiaries hold, and since December 31, 2017 have held, all licenses, approvals, consents, registrations, franchises and permits (the “Permits”) necessary for the lawful conduct of their respective businesses, except where the failure to obtain the same would not, individually or in the aggregate, reasonably be expected to be material to Tempo and its Subsidiaries, taken as a whole. From December 31, 2017, (i) neither Tempo nor any of its Subsidiaries has received any written notice of any violations of applicable Laws, Governmental Orders or Permits (other than allegations asserted by providers in connection with requests for claims adjustments by such providers in the ordinary course of business) and (ii) to the knowledge of Tempo, no assertion or Action of any violation of any Law, Governmental Order or Permit by Tempo or any of its Subsidiaries is currently threatened against Tempo or any of its Subsidiaries (other than allegations asserted by providers in connection with requests for claims adjustments by such providers in the ordinary course of business), in each case of (i) and (ii), except as would not, individually or in the aggregate, be material to Tempo and its Subsidiaries, taken as a whole. As of the Original Execution Date, no investigation or review by any Governmental Authority with respect to Tempo or any of its Subsidiaries is pending or, to the knowledge of Tempo, threatened and no such investigations have been conducted by any Governmental Authority since December 31, 2017, in each case, other than those the outcome of which would not reasonably be expected to be, individually or in the aggregate, material to Tempo and its Subsidiaries, taken as a whole.
(b) Tempo and its Subsidiaries and, to the knowledge of Tempo, any Person acting for or on behalf of Tempo or its Subsidiaries currently comply in all material respects with and have, since December 31, 2017, complied in all material respects with, all applicable Anti-Corruption Laws or Anti-Money Laundering Laws. Since December 31, 2017, (i) there has been no action taken by Tempo, its Subsidiaries, nor, to the knowledge of Tempo, any of their officers, directors, managers, members, employees, consultants or agents, in each case, acting on behalf of Tempo or its Subsidiaries, in material violation of any applicable Anti-Corruption Law or Anti-Money Laundering Law, (ii) neither Tempo nor its Subsidiaries has been convicted of violating any Anti-Corruption Laws or Anti-Money Laundering Laws or subjected to any investigation by a Governmental Authority for a material violation of any applicable Anti-Corruption Laws or Anti-Money Laundering Laws, (iii) neither Tempo nor its Subsidiaries has conducted or initiated any internal investigation or made a voluntary, directed, or involuntary disclosure to any Governmental Authority regarding any alleged act or omission arising under or relating to any material noncompliance with any Anti-Corruption Law or Anti-Money Laundering Law (other than with respect to the submission by Tempo or one of its Subsidiaries of fraudulent activity reports to a Governmental Authority in connection with alleged or potential violations of Anti-Corruption Law or Anti-Money Laundering Law by customers of Tempo or one of its Subsidiaries) and (iv) neither Tempo nor its Subsidiaries has received any written notice or citation, or to the knowledge of Tempo, any non-written notice, from a Governmental Authority for any actual or potential material noncompliance with any applicable Anti-Corruption Law or Anti-Money Laundering Law.
(c) None of Tempo, its Subsidiaries, nor, to the knowledge of Tempo, any of their respective officers, directors, managers, members, or employees, consultants or agents, (i) is a Person with whom transactions are prohibited or limited under any Laws relating to economic sanctions, including those administered by the U.S. government (including, without limitation, the Department of the Treasury’s Office of Foreign Assets Control, the Department of State, or the Department of Commerce), the United Nations Security Council, the European Union, or Her Majesty’s Treasury, (ii) since December 31, 2017, has knowingly engaged in any dealings or transactions with any person that, at the time of the dealing or transaction, is or was the subject or the target of broad territorial sanctions, including the Crimea region of Ukraine, Cuba, Iran, North Korea, or Syria, or (iii) has materially violated any Laws relating to economic sanctions since December 31, 2017.
A-47
(d) Tempo and its Subsidiaries have each timely filed (subject to valid extensions) all reports, forms, schedules, registrations, statements and other documents, together with any amendments required to be made with respect thereto, that they were required to file with any Governmental Authority since December 31, 2017, and each has paid all fees and assessments due and payable in connection therewith, except, in each case, where the failure to do so would, individually or in the aggregate, not reasonably be expected to be material to Tempo and its Subsidiaries, taken as a whole.
(e) The BD Subsidiary is the only Subsidiary of Tempo that meets the definition of “broker” or “dealer” under the Exchange Act and that is required to be registered as such under Section 15 of the Exchange Act with the SEC, and is as of the Original Execution Date, and at all times required under the Exchange Act since December 31, 2017 has been, duly registered as a broker-dealer with the SEC under Section 15 of the Exchange Act.
(f) The BD Subsidiary is a member in good standing of FINRA and is in compliance in all material respects with all applicable FINRA Rules. As of the Original Execution Date, the BD Subsidiary has not entered into any agreement or arrangement with any Governmental Authority to increase the Regulatory Capital that it is required to maintain above the amount required to be maintained under Rule 15c3-1 under the Exchange Act. Since December 31, 2017, the BD Subsidiary has provided its broker-dealer services in compliance with applicable Law, except for such failures to comply as would not, individually or in the aggregate, reasonably be expected to be materially adverse to Tempo and its Subsidiaries, taken as a whole.
(g) The BD Subsidiary is, and at all times since December 31, 2017 has been, duly registered, licensed or qualified as a municipal securities broker-dealer with the MSRB. The BD Subsidiary is in compliance in all material respects with applicable rules and regulations of the MSRB. The BD Subsidiary is the only Subsidiary of Tempo that is registered or required to be registered as a municipal securities broker-dealer with the MSRB.
(h) As of the date of its filing, amendment or delivery to the SEC, as applicable, the Form BD of the BD Subsidiary on file with the SEC, and each applicable amendment thereto, filed or delivered by the BD Subsidiary since December 31, 2017 was accurate and correct in all material respects, complied with applicable Law in all material respects and did not contain an untrue statement of a material fact or omit to state a material fact required to be stated therein or necessary to make the statements therein, in light of the circumstances under which they were made, not misleading.
(i) None of the BD Subsidiary or any of its Registered Employees or “associated persons” (as defined in Section 3(a)(21) the Exchange Act) are the subject of any material disciplinary proceedings or Governmental Orders of any Governmental Authority arising under applicable Law which would be required to be disclosed on Form BD of the BD Subsidiary that are not so disclosed on such Form BD of the BD Subsidiary. The BD Subsidiary is not ineligible pursuant to Section 15(b)(4) of the Exchange Act to be registered as a broker-dealer thereunder and none of the Registered Employees or other associated persons of the BD Subsidiary, as defined in the first sentence of this subparagraph, is ineligible to be an associated person of the BD Subsidiary pursuant to Section 15(b)(6) of the Exchange Act.
(j) The BD Subsidiary has established and, at all times since December 31, 2017 has had in place, to the extent necessary to comply with applicable Law, written policies and procedures reasonably designed to achieve compliance with (i) applicable FINRA Rules, (ii) the applicable rules of any domestic or foreign securities or broker-dealer industry self-regulatory organization of which the BD Subsidiary is a member, (iii) the applicable federal securities laws and regulations, (iv) applicable laws regarding business continuity in the event of business disruptions, (v) Anti-Money Laundering Laws, including a written customer identification program to the extent required by applicable Law, (vi) applicable privacy laws, (vii) applicable identity theft and privacy laws and (viii) all other applicable Laws, in each case other than where the failure to have such written compliance policies would not, individually or in the aggregate, reasonably be expected to have a Material Adverse Effect. Except as set forth in any of the BD Subsidiary’s annual or other periodic compliance reviews made available to FTAC or on examination letters or notices
A-48
from regulators in connection with routine examinations, the BD Subsidiary is in, and at all times during the past thirty-six (36) months has been, in compliance in all material respects with the foregoing policies.
(k) The IA Subsidiary is the only Subsidiary of Tempo that meets the definition of “investment adviser” under the Investment Advisers Act and is required to be registered as such under applicable Law, and is and at all times required by Investment Advisers Act during the thirty-six (36) months preceding the Original Execution Date has been, duly registered as an investment adviser with the SEC under the Investment Advisers Act. During the past thirty-six (36) months, the IA Subsidiary has provided its investment advisory services in compliance with all applicable Law, including, to the extent required by applicable Law, in connection with the retention and oversight of any sub-adviser that provides sub-advisory services, in each case, except for such failures to comply as would not, individually or in the aggregate, reasonably be expected to be materially adverse to Tempo and its Subsidiaries, taken as a whole.
(l) No person “associated” (as defined in the Investment Advisers Act) with the IA Subsidiary has, since December 31, 2017, been convicted of any crime, or is, or has been subject to, any disqualification that would be a basis for denial, suspension or revocation of registration of an investment adviser under Section 203(e) of the Investment Advisers Act or Rule 206(4)-4(b) thereunder, and to the knowledge of Tempo, there are no proceedings or investigations pending or threatened in writing that would reasonably be expected to result in any such disqualification, denial, suspension or revocation. Neither the IA Subsidiary nor, to the knowledge of Tempo, any “affiliated person” (as defined in the Investment Company Act) thereof, is ineligible pursuant to Section 9(a) or 9(b) of the Investment Company Act to serve as an investment adviser (or in any other capacity contemplated by the Investment Company Act) to a registered investment company.
(m) As of the date of its filing, amendment or delivery, as applicable, each part of each Form ADV filed or delivered by the IA Subsidiary since December 31, 2017 was accurate and correct in all material respects, complied with applicable Law in all material respects and did not contain an untrue statement of a material fact or omit to state a material fact required to be stated therein or necessary to make the statements therein, in light of the circumstances under which they were made, not misleading. To the extent required by applicable Law, the IA Subsidiary has adopted (and has maintained at all times required by applicable Law) (i) a written policy regarding insider trading and the protection of material non-public information, (ii) a written code of ethics, as required by Rule 204A-1 under the Investment Advisers Act, (iii) policies and procedures with respect to the protection of nonpublic personal information about customers, clients and other third parties, including cybersecurity policies and procedures, designed to assure compliance with applicable Law, in each case to the extent required by applicable Law, (iv) policies and procedures with respect to business continuity plans in the event of business disruptions, (v) policies and procedures with respect to money laundering, corruption, bribery, gifts and political contributions and (vi) all such other policies and procedures required by Rule 206(4)-7 under the Investment Advisers Act, and has designated and approved an appropriate chief compliance officer in accordance with Rule 206(4)-7 under the Investment Advisers Act, in each case of clauses (i) through (vi), other than where the failure to do so would not, individually or in the aggregate, reasonably be expected to have a Material Adverse Effect. Since December 31, 2017, there have been no material violations or, to the knowledge of Tempo, written allegations of material violations of such policies or procedures (including the code of ethics). All “supervised persons” of the IA Subsidiary have executed acknowledgments of the foregoing written policies and procedures and the code of ethics.
(n) Neither the IA Subsidiary nor any “covered associate” (as defined in Rule 206(4)-5 under the Investment Advisers Act) thereof has (A) made any “contribution” to an “official” of a “government entity” or “coordinated” or “solicited” such “contribution” (as such terms are defined in Rule 206(4)-5 under the Investment Advisers Act), where such government entity has retained the IA Subsidiary to provide investment advisory services (or has invested in any “covered investment pool” (within the meaning of Rule 206(4)-5 under the Investment Advisers Act) that the IA Subsidiary advises) or where the IA
A-49
Subsidiary seeks to provide such services or (B) made any “payment” to a political party or “coordinated” or “solicited” such “payment” in violation of Rule 206(4)-5 under the Investment Advisers Act.
(o) As to each Advisory Client, (i) there has been in full force and effect an Advisory Contract at all times that the IA Subsidiary was performing investment advisory services for such Advisory Client, and (ii) each Advisory Contract with an Advisory Client has been entered into and performed by the IA Subsidiary in accordance with its terms and with the Investment Advisers Act and other applicable Law, in each case, in all material respects.
(p) Except as set forth on Schedule 5.11(p), since December 31, 2017, none of the IA Subsidiary or BD Subsidiary has (i) received a written “wells notice” or other written indication of the commencement of an enforcement action from the SEC, FINRA or any other Governmental Authority, (ii) been subject to a formal Governmental Order instituting proceedings or similar action from the SEC, FINRA or any other Governmental Authority, (iii) settled any material claim or proceeding of the SEC, FINRA or any other Governmental Authority or (iv) received any notice from any Governmental Authority that alleges any material noncompliance (or that the IA Subsidiary or BD Subsidiary is under investigation by any such Governmental Authority for such alleged material noncompliance) with any applicable Law governing the operations of investment advisers or broker-dealers, as applicable, in each case, other than any of the foregoing that have been, or with respect to which the underlying issue has been, resolved in all material respects, other than as disclosed in the Form BD or any amendment thereto. Since December 31, 2017, there is no material deficiency, violation or exception that has been claimed or asserted in writing by any Governmental Authority with respect to any examination of the IA Subsidiary or BD Subsidiary that has not been resolved in all material respects.
(q) None of the Subsidiaries of Tempo are registered or required to be registered or licensed or required to be licensed (i) with the U.S. Commodity Futures Trading Commission or under applicable Law in any non-U.S. jurisdiction as a commodity pool operator, commodity trading advisor, futures commission merchant and/or introducing broker or (ii) as a bank, commodity broker-dealer, transfer agent, real estate broker, municipal advisor, insurance company or insurance broker.
(r) None of the IA Subsidiary or any of its executive officers or directors or any other officer of the IA Subsidiary (to the extent such other officer would reasonably be expected to participate in an offering of securities in reliance on Rule 506 of Regulation D under the Securities Act in connection with his or her duties to the IA Subsidiary), is ineligible pursuant to Rule 506(d) of Regulation D under the Securities Act to serve as an investment manager, solicitor, promoter or in any other capacity with respect to an offering of securities in reliance on Rule 506(d) of Regulation D under the Securities Act, nor is there any proceeding pending or, to the knowledge of Tempo, threatened by any Governmental Authority that would result in the ineligibility of the IA Subsidiary or any such Person to serve as an investment manager, solicitor, promoter or in any other capacity with respect to an offering of securities in reliance on Regulation D under the Securities Act.
(s) Neither Tempo or the IA Subsidiary nor, to the knowledge of Tempo, any of the IA Subsidiary’s, directors, officers or employees, has been enjoined, indicted, convicted or made the subject of any material disciplinary proceedings or consent decree or administrative order which would be required to be disclosed on Form ADV that is not so disclosed on such Form ADV.
Section 5.12 Contracts; No Defaults.
(a) Schedule 5.12(a) of the Tempo Schedules contains a true and complete listing of all Contracts (other than purchase orders) described in clauses (i) through (xiv) of this Section 5.12(a) to which, as of the Original Execution Date, Tempo or any of its Subsidiaries is a party (together with all material amendments, waivers or other changes thereto) other than Tempo Benefit Plans (collectively, the “Material Contracts”). True, correct and complete copies of the Material Contracts have been delivered to or made available to FTAC.
A-50
(i) Each Contract that Tempo reasonably anticipates will involve aggregate payments or consideration furnished by or to Tempo or by or to any of its Subsidiaries of more than $20,000,000 in the calendar year ended December 31, 2020 or any subsequent calendar year;
(ii) Each Tempo Financing Agreement;
(iii) Each Contract that is a definitive purchase and sale or similar agreement for the acquisition of any Person or any business unit thereof or the disposition of any material assets of Tempo or any of its Subsidiaries since December 31, 2017, in each case, involving payments in excess of $25,000,000;
(iv) Each lease, rental or occupancy agreement, installment and conditional sale agreement and each other Contract with outstanding obligations that (x) provides for the ownership of, leasing of, title to, use of, or any leasehold or other interest in any real or personal property and (y) involves aggregate payments in excess of $1,000,000 in any calendar year, other than sales or purchase agreements in the ordinary course of business consistent with past practices and sales of obsolete equipment;
(v) Each joint venture Contract, partnership agreement, limited liability company agreement or similar Contract (other than Contracts between Subsidiaries of Tempo) that is material to the business of Tempo and its subsidiaries, taken as a whole;
(vi) Each Contract requiring capital expenditures after the Original Execution Date in an amount in excess of $2,500,000 in the aggregate;
(vii) Each Contract expressly prohibiting or restricting in any material respect the ability of Tempo or its Subsidiaries to engage in any business, to sell or distribute any products, to operate in any geographical area or to compete with any Person;
(viii) Each material license or other agreement with respect to any material item of Intellectual Property (excluding licenses granted to Tempo or its Subsidiaries for commercially available “off-the-shelf” software with annual aggregate fees of less than $5,000,000, or non-exclusive licenses granted to customers in the ordinary course of business);
(ix) Each employee collective bargaining Contract or other Contract with any labor union, works council, or labor organization or association;
(x) Each sales commission or brokerage Contract that involves annual payments in excess of $2,000,000 or is not cancellable on 30 calendar days’ notice without payment or penalty;
(xi) Each mortgage, indenture, note, installment obligation or other instrument, agreement or arrangement for or relating to any Indebtedness or borrowing of money by or from Tempo or any of its Subsidiaries in excess of $10,000,000 (other than Contracts disclosed pursuant to Section 5.12(a)(ii));
(xii) Any Contract that is a currency or interest hedging arrangement;
(xiii) Any Contract under which Tempo or any of its Subsidiaries has agreed to purchase or sell goods or services from a vendor, supplier or other person on a preferred supplier or “most favored supplier” basis; and
(xiv) Any commitment to enter into agreement of the type described in clauses (i) through (xiii) of this Section 5.12(a).
(b) Except for any Contract that has terminated or will terminate upon the expiration of the stated term thereof prior to the Closing Date and except as would not, individually or in the aggregate, reasonably be expected to be material to Tempo and its Subsidiaries, taken as a whole, as of the Original Execution Date, all of the Contracts listed or required to be listed pursuant to Section 5.12(a) are (i) in full force and effect and (ii) represent the legal, valid and binding obligations of Tempo or one of its Subsidiaries party thereto and, to the knowledge of Tempo, represent the legal, valid and binding obligations of the other parties thereto, in each case, subject to the Enforceability Exceptions. As of the Original Execution Date, except as would not reasonably be expected to be, individually or in the aggregate, material to Tempo and its
A-51
Subsidiaries, taken as whole, (w) none of Tempo, any of its Subsidiaries or, to the knowledge of Tempo, any other party thereto is or is alleged to be in material breach of or material default under any such Contract, (x) neither Tempo nor any of its Subsidiaries has received any written claim or notice of material breach of or material default under any such Contract, (y) to the knowledge of Tempo, no event has occurred which individually or together with other events, would reasonably be expected to result in a material breach of or a material default under any such Contract (in each case, with or without notice or lapse of time or both) and (z) no party to any such Contract that is a customer of or supplier to Tempo or any of its Subsidiaries that involves aggregate payments by or to Tempo or any of its Subsidiaries of more than $20,000,000 in the calendar year ended December 31, 2020 or any subsequent calendar year has, within the past 12 months, canceled or terminated its business with, or, to the knowledge of Tempo, threatened in writing to cancel or terminate its business with, Tempo or any of its Subsidiaries.
Section 5.13 Tempo Benefit Plans.
(a) Schedule 5.13(a) of the Tempo Schedules sets forth a true and complete list of each material “employee benefit plan” as defined in Section 3(3) of the Employee Retirement Income Security Act of 1974, as amended (“ERISA”) (including Multiemployer Plans), and any material stock purchase, stock option, severance, employment (other than offer letters that do not provide severance benefits or notice periods in excess of 30 days upon termination of the employment relationship), individual consulting, retention, change-in-control, fringe benefit, collective bargaining, bonus, incentive, deferred compensation, employee loan and all other employee benefit plans, agreements, programs, policies or other arrangements, whether or not subject to ERISA, under which (i) any current or former employee, officer, director or independent contractor of Tempo or its Subsidiaries (the “Tempo Employees”) has any present or future right to benefits and which are contributed to, sponsored by or maintained by Tempo or any of its Subsidiaries or (ii) Tempo or any of its Subsidiaries has any present or future liability (each, a “Tempo Benefit Plan”).
(b) With respect to each Tempo Benefit Plan, Tempo has delivered or made available to FTAC copies of (i) each Tempo Benefit Plan and any trust agreement or other funding instrument relating to such plan, (ii) the most recent summary plan description, if any, required under ERISA with respect to such Tempo Benefit Plan, (iii) the most recent annual report on Form 5500 and all attachments with respect to such Tempo Benefit Plan (if applicable), (iv) the most recent actuarial valuation (if applicable) relating to such Tempo Benefit Plan, (v) the most recent determination or opinion letter, if any, issued by the Internal Revenue Service with respect to any Tempo Benefit Plan and (vi) any non-routine communications with any Governmental Authority within the past three (3) years.
(c) Except as would not, individually or in the aggregate, reasonably be expected to be material to Tempo and its Subsidiaries, taken as a whole, (i) each Tempo Benefit Plan has been administered in material compliance with its terms and all applicable Laws, including ERISA and the Code; (ii) all contributions required to be made with respect to any Tempo Benefit Plan on or before the Original Execution Date have been made and all obligations in respect of each Tempo Benefit Plan as of the Original Execution Date have been accrued and reflected in Tempo’s financial statements to the extent required by GAAP. Each Tempo Benefit Plan which is intended to be qualified within the meaning of Section 401(a) of the Code (A) has received a favorable determination or opinion letter as to its qualification or (B) has been established under a standardized master and prototype or volume submitter plan for which a current favorable Internal Revenue Service advisory letter or opinion letter has been obtained by the plan sponsor and is valid as to the adopting employer, and, to the knowledge of Tempo, nothing has occurred, whether by action or failure to act, that could reasonably be expected to cause the loss of such qualification.
(d) Except as would not, individually or in the aggregate, reasonably be expected to be material to Tempo and its Subsidiaries, taken as a whole, neither Tempo nor any of its Subsidiaries has incurred any current or projected liability in respect of post-employment or post-retirement health, medical or life insurance benefits for current, former or retired employees of Tempo or any of its Subsidiaries, except as required to avoid an excise tax under Section 4980B of the Code or otherwise except as may be required pursuant to any other applicable Law.
A-52
(e) Neither Tempo nor any of its Subsidiaries sponsored or was required to contribute to, at any point during the six year period prior to the Original Execution Date, a multiemployer pension plan (as defined in Section 3(37) of ERISA or Section 4001(a)(3) of the Code) (a “Multiemployer Plan”) or other pension plan, in each case, that is subject to Section 302 or Title IV of ERISA or Section 412 or Section 4971 of the Code. No Tempo Benefit Plan that is subject to the applicable Law of a jurisdiction outside the United States or that covers any employee, director, consultant or individual independent contractor residing or working outside the United States is a defined benefit plan (as defined in ERISA, whether or not subject to ERISA), seniority premium, termination indemnity, provident fund, gratuity or similar plan or arrangement or has any unfunded or underfunded Liabilities.
(f) Neither the execution and delivery of this Agreement by Tempo nor the consummation of the Merger will (whether alone or in connection with any subsequent event(s)) (i) result in the acceleration, funding, vesting or creation of any rights of any director, officer or employee of Tempo or its Subsidiaries to payments or benefits or increases in any payments or benefits or any loan forgiveness under any Tempo Benefit Plan or (ii) result in severance pay or any increase in severance pay upon any termination of employment of any Tempo Employee.
(g) No amount or benefit that could be, or has been, received (whether in cash or property or the vesting of property or the cancellation of indebtedness) by any current or former employee, officer or director of Tempo or any Subsidiary of Tempo who is a “disqualified individual” within the meaning of Section 280G of the Code could reasonably be expected to be characterized as an “excess parachute payment” (as defined in Section 280G(b)(1) of the Code) as a result of the consummation of the transactions contemplated by this Agreement.
Section 5.14 Labor Matters.
(a) As of the Original Execution Date, neither Tempo nor any of its Subsidiaries is a party to any collective bargaining agreement or other agreement with a labor organization. To the knowledge of Tempo, none of the Tempo Employees are represented by any labor organization or works council with respect to their employment with Tempo. To the knowledge of Tempo, as of the Original Execution Date, there are no activities or proceedings of any labor organization to organize any of the Tempo Employees and, as of the Original Execution Date, there is no, and since December 31, 2017 has been no, material labor dispute or strike, material slowdown, material concerted refusal to work overtime, or material work stoppage against Tempo, in each case, pending or threatened. Since December 31, 2017, neither Tempo nor any of its Subsidiaries has implemented any plant closings or employee layoffs that would implicate the federal Worker Adjustment and Retraining Notification Act of 1988.
(b) Except as would not, individually or in the aggregate, reasonably be expected to be material to Tempo and its Subsidiaries, taken as a whole, each of Tempo and its Subsidiaries (i) is in compliance with all applicable Laws regarding employment and employment practices, including, without limitation, all Laws respecting terms and conditions of employment, health and safety, employee classification, non-discrimination, wages and hours, immigration, disability rights or benefits, equal opportunity, plant closures and layoffs, affirmative action, workers’ compensation, labor relations, employee leave issues, the proper classification of employees and independent contractors, the proper classification of exempt and non-exempt employees, and unemployment insurance, (ii) has not committed any unfair labor practice as defined by the National Labor Relations Board or received written notice of any unfair labor practice complaint against it pending before the National Labor Relations Board that remains unresolved, and (iii) since December 31, 2017, has not experienced any actual or, to the knowledge of Tempo, threatened arbitrations, grievances, material labor disputes, strikes, lockouts, picketing, hand billing, slow-downs or work stoppages against Tempo or its Subsidiaries.
(c) Except as would not, individually or in the aggregate, reasonably be expected to be material to Tempo and its Subsidiaries, taken as a whole, Tempo and its Subsidiaries are not delinquent in payments to any employees or former employees for any services or amounts required to be reimbursed or otherwise paid.
A-53
(d) As of the Original Execution Date, Tempo has no knowledge that any current direct report to the Chief Executive Officer of Tempo presently intends to terminate his or her employment.
Section 5.15 Taxes. Except as would not constitute a Material Adverse Effect:
(a) All material Tax Returns required by Law to be filed by Tempo or its Subsidiaries have been duly filed within the applicable time limits (after taking into account any valid extensions) and those Tax Returns were, and remain, true, correct, and complete in all material respects, and are not (nor is anything in them) the subject of any dispute with any Governmental Authority.
(b) All material amounts of Taxes due and owing by Tempo and its Subsidiaries have been paid within applicable time limits other than Taxes which are not yet due and payable or are being contested in good faith by appropriate proceedings and for which reserves have been established in accordance with GAAP, and since the date of the most recent balance sheet included in the Interim Financial Statements neither Tempo nor any of its Subsidiaries have incurred any material Tax liability outside the ordinary course of business other than Taxes resulting from the Transactions.
(c) Each of Tempo and its Subsidiaries has (i) withheld all material amounts of Taxes required to have been withheld by it in connection with amounts paid or owed to any employee, independent contractor, creditor, shareholder or any other third party, (ii) remitted, or will remit on a timely basis and within applicable time limits, such amounts to the appropriate Governmental Authority, and (iii) complied in all material respects with applicable Law with respect to Tax withholding.
(d) Neither Tempo nor any of its Subsidiaries is engaged in any material audit, assessment, visit, discovery, examinations, investigations, administrative proceeding or judicial proceeding with respect to Taxes. Neither Tempo nor any of its Subsidiaries has received any written notice from a Governmental Authority of a dispute, assessment, or claim with respect to a material amount of Taxes, other than disputes or claims that have since been resolved, and to the knowledge of Tempo, no such claims have been communicated in writing. No written claim has been made by any Governmental Authority in a jurisdiction where Tempo or any of its Subsidiaries does not file a Tax Return that such entity is or may be subject to Taxes by that jurisdiction in respect of Taxes that would be the subject of such Tax Return, which claim has not been resolved. There are no outstanding agreements extending or waiving the statutory period of limitations applicable to any claim for, or the period for the collection or assessment or reassessment of, material Taxes of Tempo or any of its Subsidiaries and no written request for any such waiver or extension is currently pending.
(e) Neither Tempo nor any of its Subsidiaries has been a party to any “listed transaction” within the meaning of Treasury Regulation Section 1.6011-4(b)(2).
(f) There are no Liens with respect to Taxes on any of the assets of Tempo or its Subsidiaries, other than Permitted Liens.
(g) Neither Tempo nor any of its Subsidiaries has any, and does not expect to have any, material liability for the Taxes of any Person (other than Tempo or its Subsidiaries) (i) under Treasury Regulation Section 1.1502-6 (or any similar provision of state, local or foreign Law), (ii) as a transferee or successor or (iii) by Contract (except, in each case, for Liabilities pursuant to commercial contracts not primarily relating to Taxes).
(h) To the knowledge of Tempo, there are no facts, circumstances or plans that, either alone or in combination, could reasonably be expected to prevent the Transactions from qualifying for the Intended Tax Treatment.
(i) Each of Tempo and its Subsidiaries has complied in all material respects with all applicable transfer pricing rules described in Section 482 of the Code and the regulations thereunder, or any corresponding or similar provision of state, local or foreign Law.
(j) Neither Tempo nor any of its Subsidiaries will be required to include any material item of income in, or exclude any material item of deduction from, taxable income for any taxable period (or portion
A-54
thereof) ending after the Closing Date as a result of any: (A) change in method of accounting under Section 481 of the Code (or similar provision of Law), or use of an improper method of accounting, for a taxable period ending on or prior to the Closing Date; (B) “closing agreement” within the meaning of Section 7121 of the Code (or similar provision of Law) executed on or prior to the Closing Date; (C) intercompany transaction or excess loss account described in Treasury Regulations under Section 1502 of the Code (or similar provision Law); (D) installment sale or open transaction disposition made on or prior to the Closing Date, other than in the ordinary course of business; or (E) advance payments, prepaid or deferred amounts received on or prior to the Closing Date, other than in the ordinary course of business.
(k) Neither Tempo nor any of its Subsidiaries or Affiliates has (A) obtained a Paycheck Protection Program Loan pursuant to Section 1102 of the CARES Act, (B) applied for loan forgiveness pursuant to Section 1106 of the CARES Act, (C) deferred payment of the employer portion of FICA and Medicare Tax pursuant to Section 2302 of the CARES Act, or (D) claimed the employee retention credit pursuant to Section 2301 of the CARES Act.
(l) Each of Tempo and its Subsidiaries is, and has always been resident only in its jurisdiction of organization for Tax purposes and is not and has not been, treated as having a permanent establishment, branch or taxable presence in any jurisdiction other than in its jurisdiction of organization.
(m) Tempo is, and at all times since its formation has been, properly treated as a partnership or a disregarded entity for U.S. federal income tax purposes. Each of Tempo’s Subsidiaries is, and at all times since formation has been, properly treated as an entity disregarded as separate from its owner for U.S. federal income tax purposes.
(n) Tempo has in effect a valid election under Section 754 of the Code.
(o) Tempo has not elected to apply the partnership audit regime of the U.S. Bipartisan Budget Act of 2015 early pursuant to Treasury Regulations Section 301.9100-22 to any taxable year beginning prior to January 1, 2018, and shall not make such election to apply such regime early.
Other than Section 5.09 and Section 5.13, this Section 5.15 provides the sole and exclusive representations and warranties of Tempo in respect of Tax matters.
Section 5.16 Insurance. As of the Original Execution Date, except as would not, individually or in the aggregate, reasonably be expected to be material to Tempo and its Subsidiaries, taken as a whole, (a) all of the material policies of property, fire and casualty, liability, workers’ compensation, directors and officers and other forms of insurance (collectively, the “Policies”) held by, or for the benefit of, Tempo or any of its Subsidiaries with respect to policy periods that include the Original Execution Date are in full force and effect, and (b) neither Tempo nor any of its Subsidiaries has received a written notice of cancellation of any of the Policies or of any material changes that are required in the conduct of the business of Tempo or any of its Subsidiaries as a condition to the continuation of coverage under, or renewal of, any of the Policies.
Section 5.17 Real Property.
(a) Neither Tempo nor any Subsidiary of Tempo owns any real property. Neither Tempo nor any Subsidiary of Tempo is party to any agreement or option to purchase any real property interest therein. Schedule 5.17 of the Tempo Schedules contains a true, correct and complete list, as of the Original Execution Date, of all Leased Real Property, including the address of each Leased Real Property. Tempo has made available to FTAC true, correct and complete copies of the material Contracts pursuant to which Tempo or any of its Subsidiaries occupy (or have been granted an option to occupy) the Leased Real Property or is otherwise a party with respect to the Leased Real Property (the “Leases”). Except as would not be material to Tempo and its Subsidiaries, taken as a whole, Tempo or one of its Subsidiaries has a valid and subsisting leasehold estate in, and enjoys peaceful and undisturbed possession of, all Leased Real Property, subject only to Permitted Liens. With respect to each Lease and except as would not constitute a Material Adverse Effect, (i) such Lease is valid, binding and enforceable and in full force and effect against
A-55
Tempo or one of its Subsidiaries and, to Tempo’s knowledge, the other party thereto, subject to the Enforceability Exceptions, (ii) neither Tempo nor one of its Subsidiaries has received or given any written notice of material default or material breach under any of the Leases; and (iii) there does not exist under any Lease any event or condition which, with notice or lapse of time or both, would become a material default by Tempo or one of its Subsidiaries or, to Tempo’s knowledge, the other party thereto.
(b) Neither Tempo nor its Subsidiaries has collaterally assigned or granted any other security interest in the Leased Real Property or any interest therein which is still in effect. Neither Tempo nor any of its Subsidiaries is in material default or violation of, or not in compliance with, any legal requirements applicable to its occupancy of the Leased Real Property, except as would not be material to Tempo and its Subsidiaries, taken as a whole. No construction or expansion is currently being performed or is planned for 2020 or 2021 at any of the Leased Real Properties that is expected to result in Liability to Tempo or any of its Subsidiaries in excess of $2,000,000 in any such calendar year.
Section 5.18 Intellectual Property and IT Security. Except as would not, individually or in the aggregate, reasonably be expected to be material to Tempo and its Subsidiaries, taken as a whole:
(a) Schedule 5.18(a) of the Tempo Schedules lists (i) each item of Intellectual Property owned or purported to be owned by Tempo or any of its Subsidiaries as of the Original Execution Date and that is the subject of an application or registration with any Governmental Authority and (ii) each material unregistered trademark or service mark owned or purported to be owned by Tempo or any of its Subsidiaries. Each item of Intellectual Property required to be listed on Schedule 5.18(a)(i) of the Tempo Schedules (collectively, the “Scheduled Intellectual Property”) is subsisting and unexpired and, to the knowledge of Tempo, valid and enforceable. All necessary registration, maintenance, renewal, and other relevant filing fees with a final due date as of the Original Execution Date have been timely paid and all necessary documents and certificates in connection therewith have been timely filed with the relevant authorities in the United States or foreign jurisdictions, as the case may be, for the purposes of maintaining the material Scheduled Intellectual Property in full force and effect. Tempo or one of its Subsidiaries solely and exclusively owns all material Owned Intellectual Property, free and clear of all Liens (except Permitted Liens), and has a right to use all other material Intellectual Property used, practiced, or held for use or practice by Tempo or any of its Subsidiaries in the operation of the business of Tempo and its Subsidiaries as presently conducted (the “Licensed Intellectual Property”). The Owned Intellectual Property and the Licensed Intellectual Property (when used within the scope of the applicable license) constitute all of the Intellectual Property reasonably necessary and sufficient to enable Tempo and its Subsidiaries to conduct the business as currently conducted (provided that the foregoing and the first sentence of clause (d) below shall not be construed to be a representation as to the non-infringement of any third-party Intellectual Property).
(b) Except as stated on Schedule 5.18(b) of the Tempo Schedules, (i) the conduct and operation of the business of Tempo and its Subsidiaries are not infringing upon, misappropriating or otherwise violating any Intellectual Property rights of any Person in any material respect, and have not, since December 31, 2017 infringed upon, misappropriated or otherwise violated any Intellectual Property rights of any Person in any material respect (ii) to the knowledge of Tempo, no third party is infringing upon, misappropriating or otherwise violating any material Owned Intellectual Property and (iii) to the knowledge of Tempo, as of the Original Execution Date, Tempo and its Subsidiaries have not received from any Person at any time after December 31, 2017 (or earlier, for material matters that are unresolved as of the Original Execution Date), any written notice that Tempo or any of its Subsidiaries is infringing upon, misappropriating or otherwise violating any Intellectual Property rights of any Person in any material respect.
(c) (i) Tempo and its Subsidiaries take commercially reasonable actions and measures to protect and maintain (x) the ownership and, as applicable, confidentiality of their material proprietary Owned Intellectual Property (including, through written Contracts in favor of Tempo or one of its Subsidiaries with each of their respective former and current employees, consultants and independent contractors who have contributed to or developed material Owned Intellectual Property that have conveyed all of such Person’s rights, title and interest in and to all Intellectual Property created or developed for Tempo or any of its
A-56
Subsidiaries in the course of such Person’s employment or retention thereby, to the extent such Owned Intellectual Property would not vest initially in Tempo or one of its Subsidiaries by operation of law) and (y) the security, confidentiality (as applicable), continuous operation and integrity of their IT Systems and Software (and all data stored therein or transmitted thereby); (ii) no Open Source Software is or has been included, incorporated or embedded in, linked to or combined with any material Software proprietary to Tempo or its Subsidiaries (“Company Software”) that has been conveyed, distributed or made available to third parties, in each case, in a manner that requires, under the terms of the applicable license, that such Company Software be licensed, distributed, or otherwise made available to third parties (y) in source code form or (z) under terms that permit modification, or the creation of derivative works of such Company Software; and (iii) except for consultants and other independent contractors engaged by Tempo or any of its Subsidiaries in the ordinary course of business under written confidentiality agreements, no other Person possesses (or has any right to access or have disclosed) any material proprietary source code owned by Tempo or its Subsidiaries.
(d) Tempo or one of its Subsidiaries owns or has a valid right to use all IT Systems used in connection with the business as currently conducted. Tempo and each of its Subsidiaries maintain reasonable back-up and disaster recovery and business continuity plans that are, in the reasonable determination of Tempo, in accordance with standard industry practice in all material respects. Tempo and each of its Subsidiaries take and have taken commercially reasonable steps to ensure that the IT Systems and Company Software are free from material viruses and other material malicious Software (including worms, Trojan horses, bugs, faults or other devices, errors, contaminants or material vulnerabilities which may be used to gain access to, alter, delete, destroy or disable any of its or any third party’s IT Systems or Software or which may in other ways cause damage to or abuse such IT Systems or Software). To the knowledge of Tempo, the IT Systems and Company Software are free, in all material respects, of any such viruses and malicious Software.
Section 5.19 Data Privacy. Tempo and its Subsidiaries and, to the knowledge of Tempo, any Person acting for or on behalf of Tempo or its Subsidiaries currently comply in all material respects with and have, since December 31, 2017, complied in all material respects with, (i) all applicable Privacy Laws, (ii) all of Tempo and its Subsidiaries’ policies and notices regarding Personal Information, and (iii) all of Tempo and its Subsidiaries’ contractual obligations with respect to Personal Information. Since December 31, 2017, Tempo and its Subsidiaries have implemented and maintained any legally required policies, procedures and systems for receiving and responding to requests from individuals concerning their Personal Information, and have implemented and maintained reasonable and appropriate technical and organizational safeguards, consistent in all material respects with applicable Privacy Laws, to protect Personal Information in their possession or control against loss, theft, misuse or unauthorized access, use, modification, alteration, destruction or disclosure. Tempo and its Subsidiaries have taken any reasonable steps, including where necessary through contractual obligations, to ensure that any third party with access to Personal Information collected by or on behalf of Tempo or any of its Subsidiaries has implemented and maintained the same. To the knowledge of Tempo, any third party who has provided Personal Information to Tempo or any of its Subsidiaries has done so in compliance with applicable Privacy Laws, including providing any notice and obtaining any consent so required. To the knowledge of Tempo, there have been no material breaches, security incidents, misuse of or unauthorized access to or disclosure of any Personal Information in the possession or control of Tempo or any of its Subsidiaries or collected, used or processed by or on behalf of Tempo or any of its Subsidiaries, and Tempo and its Subsidiaries have not provided or been legally required to provide any notices to any Person in connection with a disclosure of Personal Information (except for individual complaints or requests under Privacy Laws in the ordinary course of business and/or as has been resolved without material liability to Tempo). Tempo and its Subsidiaries have not received any written notice of any claims, investigations or inquiries related to the violation of any Privacy Laws, applicable privacy policies, or contractual commitments with respect to Personal Information (except as has been resolved without material liability to Tempo).
A-57
Section 5.20 Environmental Matters. Except as would not, individually or in the aggregate, reasonably be expected to be material to Tempo and its Subsidiaries, taken as a whole:
(a) Tempo and its Subsidiaries are, and since December 31, 2017 have been, in compliance with all Environmental Laws;
(b) Tempo and its Subsidiaries hold all material Permits required under Environmental Laws to permit Tempo and its Subsidiaries to operate their assets in a manner in which they are now operated and maintained and to conduct the business of Tempo and its Subsidiaries as currently conducted; and
(c) there are no written claims or notices of violation pending against or, to the knowledge of Tempo, threatened against Tempo or any of its Subsidiaries alleging any violations of or liability under any Environmental Law or any violations or liability concerning any Hazardous Materials, and, to the knowledge of Tempo, there is no reasonable basis for any such claims or notices.
Other than Section 5.09, 5.12 and 5.16, this Section 5.20 provides the sole and exclusive representations and warranties of Tempo in respect of environmental matters, including any and all matters arising under Environmental Laws.
Section 5.21 Absence of Changes.
(a) Since December 31, 2019 no Material Adverse Effect has occurred.
(b) Since December 31, 2019, except (i) as set forth on Schedule 5.21(b) of the Tempo Schedules, (ii) for any COVID-19 Measures and (iii) in connection with the transactions contemplated by this Agreement and any other Transaction Agreement, through and including the Original Execution Date, Tempo and its Subsidiaries have carried on their respective businesses and operated their properties in all material respects in the ordinary course of business.
(c) Since September 30, 2020, except (i) as set forth on Schedule 5.21(c) of the Tempo Schedules, (ii) for any actions taken in response to COVID-19 Measures and (iii) in connection with the transactions contemplated by this Agreement and any other Transaction Agreement, neither Tempo nor any of its Subsidiaries has taken or permitted to occur any action that, were it to be taken from and after the Original Execution Date, would require the prior written consent of FTAC pursuant to Section 8.01.
Section 5.22 Brokers’ Fees. Except for fees described on Schedule 5.22 of the Tempo Schedules, no broker, finder, financial advisor, investment banker or other Person is entitled to any brokerage fee, finders’ fee or other similar fee, commission or other similar payment in connection with the transactions contemplated by this Agreement based upon arrangements made by Tempo, any of its Subsidiaries or any of their Affiliates (including Blackstone, Platinum Falcon, GIC and New Mountain).
Section 5.23 Related Party Transactions. Except for the Contracts set forth on Schedule 5.23 of the Tempo Schedules, as of the Original Execution Date, there are no Contracts, between Tempo or any of its Subsidiaries, on the one hand, and any Affiliate of Tempo (including Blackstone, Platinum Falcon, GIC and New Mountain), officer or director of Tempo or, to Tempo’s knowledge, any Affiliate of any of them, on the other hand, except in each case, for (a) employment agreements, fringe benefits and other compensation paid to directors, officers and employees consistent with previously established policies, (b) reimbursements of expenses incurred in connection with their employment or service (excluding from clause (a) and this clause (b), and therefore expressly included in the definition of “Tempo Related Party Transactions,” any loans made by Tempo or its Subsidiaries to any officer, director, employee, member or stockholder and all related arrangements, including any pledge arrangements), (c) amounts paid pursuant to Tempo Benefit Plans, (d) the Tempo LLCA and (e) any commercial Contracts entered into in the ordinary course of Tempo’s business with portfolio companies of Blackstone, Platinum Falcon, GIC or New Mountain on commercially reasonable, arms’ length terms (the “Tempo Related Party Transactions”).
Section 5.24 Proxy Statement. None of the information relating to Tempo or its Subsidiaries supplied or to be supplied by Tempo, or by any other Person acting on behalf of Tempo, in writing specifically for inclusion in the Proxy Statement/Consent Solicitation Statement/Prospectus will, as of the date the Proxy Statement/Consent
A-58
Solicitation Statement/Prospectus (or any amendment or supplement thereto) is first mailed to FTAC’s stockholders, contain any untrue statement of a material fact or omit to state a material fact necessary to make the statements therein, in light of the circumstances under which they were made, not misleading.
Section 5.25 Aon Deferred Consideration. Neither Tempo nor the Tempo Blockers nor any of their respective Subsidiaries has any obligation in respect of the “deferred consideration” contained in the Aon Purchase Agreement other than as set forth in Section 4.7 of the Aon Purchase Agreement in the form provided to FTAC prior to the Original Execution Date. Schedule 5.25 of the Tempo Schedules sets forth a true, correct and complete list of all Qualifying Buyer Equityholders and the amount of each such Qualifying Buyer Equityholder’s Closing Investment. For purposes of the Aon Purchase Agreement, no Liquidity Event has occurred prior to the Original Execution Date and, except as set forth on Schedule 5.25, no Qualifying Buyer Equityholder has received any Realized Cash Proceeds. Tempo and its Subsidiaries have complied with their respective obligations under Section 4.7 of the Aon Purchase Agreement. Tempo has complied, and to the knowledge of Tempo, all members of Tempo have in all material respects complied, with their respective obligations, if any, under Section 9.01 of the Tempo LLCA (including to timely notify Tempo of any Liquidity Event and maintain information necessary to permit Tempo to calculate all amounts required to be included in any Earnout Certificate). Any capitalized terms used in this Section 5.25 and not defined in this Agreement shall have the meanings ascribed thereto in the Aon Purchase Agreement.
ARTICLE VI
REPRESENTATIONS AND WARRANTIES OF THE FTAC PARTIES
Except as set forth in the FTAC Schedules to this Agreement (each of which qualifies (a) the correspondingly numbered representation, warranty or covenant if specified therein and (b) such other representations, warranties or covenants where its relevance as an exception to (or disclosure for purposes of) such other representation, warranty or covenant is reasonably apparent) or in the SEC Reports filed or furnished by FTAC prior to the Original Execution Date (excluding (x) any disclosures in such SEC Reports under the headings “Risk Factors,” “Forward-Looking Statements” or “Qualitative Disclosures About Market Risk” and other disclosures that are predictive, cautionary or forward looking in nature and (y) any exhibits or other documents appended thereto) (it being acknowledged that nothing disclosed in such a SEC Report will be deemed to modify or qualify the representations and warranties set forth in Section 6.04 (Litigation and Proceedings); Section 6.06(c) (Financial Ability; Trust Account); Section 6.12 (Tax Matters); and Section 6.13 (Capitalization)), FTAC and, solely for the purposes of Section 6.02(a), Section 6.03 and Section 6.05, each FTAC Party represents and warrants to Tempo and the Tempo Blockers, as follows:
Section 6.01 Corporate Organization. FTAC is duly incorporated and is validly existing as a corporation in good standing under the Laws of Delaware and has the corporate power and authority to own, lease or operate its assets and properties and to conduct its business as it is now being conducted. The copies of the organizational documents of FTAC previously delivered by FTAC to Tempo are true, correct and complete and are in effect as of the Original Execution Date. FTAC is, and at all times has been, in compliance in all material respects with all restrictions, covenants, terms and provisions set forth in its organizational documents. FTAC is duly licensed or qualified and in good standing as a foreign corporation or foreign limited liability company, as applicable, in all jurisdictions in which its ownership of property or the character of its activities is such as to require it to be so licensed or qualified, except where failure to be so licensed or qualified has not and would not, individually or in the aggregate, reasonably be expected to have a material adverse effect on the ability of FTAC to enter into this Agreement or consummate the transactions contemplated hereby.
Section 6.02 Due Authorization.
(a) Each FTAC Party has the requisite corporate or other organizational power and authority to execute and deliver this Agreement and each Transaction Agreement to which it is a party and, upon receipt of approval of the FTAC Stockholder Matters by the FTAC Stockholders, to perform its obligations hereunder
A-59
and thereunder and to consummate the transactions contemplated hereby and thereby. The execution, delivery and performance of this Agreement and such Transaction Agreements and the consummation of the transactions contemplated hereby and thereby have been duly, validly and unanimously authorized and approved by the board of directors or equivalent governing body of the applicable FTAC Party and FTAC and the Company have, by their respective execution and delivery hereof, delivered the Company Stockholder Approval, the Tempo Subsidiary Approval and Company Subsidiary Approvals, respectively, and except for approval of the FTAC Stockholder Matters by the FTAC Stockholders, no other corporate or equivalent proceeding on the part of any FTAC Party is necessary to authorize this Agreement or such Transaction Agreements or FTAC’s performance hereunder or thereunder. This Agreement has been, and each such Transaction Agreement will (when executed and delivered) be, duly and validly executed and delivered by each FTAC Party that is party thereto and, assuming due authorization and execution by each other party hereto and thereto, this Agreement constitutes, and each such Transaction Agreement will constitute a legal, valid and binding obligation of each FTAC Party, enforceable against such FTAC Party in accordance with its terms, subject to the Enforceability Exceptions.
(b) Assuming a quorum is present at the Special Meeting, as adjourned or postponed, the only votes of any of FTAC’s capital stock necessary in connection with the entry into this Agreement by FTAC, the consummation of the transactions contemplated hereby, including the Closing and the approval of the FTAC Stockholder Matters are as set forth on Schedule 6.02(b) of the FTAC Schedules. Each FTAC Stockholder is entitled to vote at the Special Meeting and is entitled to one vote per share. No “fair price”, “moratorium”, “control share acquisition” or other similar anti-takeover statute or regulation applicable to FTAC is applicable to any of the Transactions.
(c) At a meeting duly called and held, the board of directors of FTAC has unanimously: (i) determined that this Agreement and the transactions contemplated hereby are fair to and in the best interests of FTAC’s stockholders; (ii) determined that the fair market value of Tempo and its Subsidiaries, taken as a whole, is equal to at least 80% of the amount held in the Trust Account (less any deferred underwriting commissions and taxes payable on interest earned) as of the Original Execution Date; (iii) approved the transactions contemplated by this Agreement as a Business Combination; and (iv) made the FTAC Board Recommendation.
Section 6.03 No Conflict. Subject to the receipt of the consents, approvals, authorizations and other requirements set forth in Section 6.05, the execution, delivery and performance of this Agreement and each Transaction Agreement to which any FTAC Party is a party by such FTAC Party and, upon receipt of approval of the FTAC Stockholder Matters by the FTAC Stockholders, the consummation of the transactions contemplated hereby or by any Transaction Agreement do not and will not (a) conflict with or violate any provision of, or result in the breach of the FTAC Organizational Documents or any organizational documents of any other FTAC Party, (b) conflict with or result in any violation of any provision of any Law or Governmental Order applicable to FTAC, such FTAC Party or any Subsidiaries of such FTAC Party or any of their respective properties or assets, (c) violate, conflict with, result in a breach of any provision of or the loss of any benefit under, constitute a default (or an event which, with notice or lapse of time, or both, would constitute a default) under, or result in the termination or acceleration of, or a right of termination, cancellation, modification, acceleration or amendment under, accelerate the performance required by, or result in the acceleration or trigger of any payment, posting of collateral (or right to require the posting of collateral), time of payment, vesting or increase in the amount of any compensation or benefit payable pursuant to, any of the terms, conditions or provisions of any Contract to which such FTAC Party or any Subsidiaries of such FTAC Party is a party or by which any of their respective assets or properties may be bound or affected, or (d) result in the creation of any Lien upon any of the properties or assets of such FTAC Party or any Subsidiaries of such FTAC Party, except (in the case of clauses (b), (c) or (d) above) for such violations, conflicts, breaches or defaults which would not, individually or in the aggregate, reasonably be expected to have a material adverse effect on the ability of such FTAC Party to enter into and perform their respective obligations under this Agreement or any Transaction Agreement to which such FTAC Party is a party, as applicable.
A-60
Section 6.04 Litigation and Proceedings. There are no pending or, to the knowledge of FTAC, threatened, Actions and, to the knowledge of FTAC, there are no pending or threatened investigations, in each case, against FTAC or any other FTAC Party, or otherwise affecting FTAC or its assets, including any condemnation or similar proceedings, which, if determined adversely, could, individually or in the aggregate, reasonably be expected to have a material adverse effect on the ability of the FTAC Parties to enter into and perform their respective obligations under this Agreement or any Transaction Agreement to which such FTAC Party is a party. There is no unsatisfied judgment or any open injunction binding upon FTAC or any other FTAC Party which could, individually or in the aggregate, reasonably be expected to have a material adverse effect on the ability of such FTAC Party to enter into and perform its obligations under this Agreement or any Transaction Agreement to which such FTAC Party is a party, as applicable.
Section 6.05 Governmental Authorities; Consents. Assuming the truth and completeness of the representations and warranties of Tempo and the Tempo Blockers contained in this Agreement, no Governmental Filing is required on the part of any FTAC Party with respect to the execution or delivery of this Agreement by such FTAC Party or any Transaction Agreement to which such FTAC Party is a party, as applicable, or the consummation of the transactions contemplated hereby or thereby, except for (a) applicable requirements of the HSR Act and any other applicable Antitrust Laws or applicable Foreign Investment Laws, (b) Securities Laws and (c) the applicable requirements of the NYSE.
Section 6.06 Compliance with Laws.
(a) Except where the failure to be, or to have been, in compliance with such Laws has not, and would not be material to FTAC or the Company, individually or in the aggregate, or would reasonably be expected to prevent or materially delay or materially impair the ability of FTAC or the Company to consummate the Transactions, each of FTAC and the Company is, and since its formation has been, in compliance with all applicable Laws and Governmental Orders. Each of FTAC and the Company holds, and since its formation has held, all Permits necessary for the lawful conduct of its respective business, except where the failure to so hold has not been, and would not reasonably be expected to be, individually on in the aggregate, material to FTAC or the Company. Since its formation, (i) neither FTAC nor the Company has received any written notice of any violations of applicable Laws, Governmental Orders or Permits (other than allegations asserted by providers in connection with requests for claims adjustments by such providers in the ordinary course of business) and (ii) to the knowledge of FTAC or the Company, as applicable, no assertion or Action of any violation of any Law, Governmental Order or Permit by FTAC or the Company is currently threatened against FTAC or the Company, in each case of (i) and (ii), except as would not be material to FTAC or the Company, individually or in the aggregate. As of the Original Execution Date, no investigation or review by any Governmental Authority with respect to FTAC or the Company is pending or, to the knowledge of FTAC or the Company, as applicable, threatened and no such investigations have been conducted by any Governmental Authority since its formation, in each case, other than those the outcome of which would not reasonably be expected to be material to FTAC or the Company, individually or in the aggregate.
(b) Since its formation, and except where the failure to be, or to have been, in compliance with such Laws would not, individually or in the aggregate, have a material adverse effect on the ability of FTAC or the Company to enter into and perform its obligations under this Agreement or any Transaction Agreement to which FTAC or the Company is a party, as applicable, (i) there has been no action taken by FTAC or the Company, or, to the knowledge of FTAC or the Company, as applicable, any officer, director, manager, employee, agent or representative of FTAC or the Company, in each case, acting on behalf of FTAC or the Company, in violation of any applicable Anti-Corruption Law, (ii) neither FTAC nor the Company has been convicted of violating any Anti-Corruption Laws or subjected to any investigation by a Governmental Authority for violation of any applicable Anti-Corruption Laws, (iii) neither FTAC nor the Company has conducted or initiated any internal investigation or made a voluntary, directed, or involuntary disclosure to any Governmental Authority regarding any alleged act or omission arising under or relating to any noncompliance with any Anti-Corruption Law and (iv) neither FTAC nor the Company has received any
A-61
written notice or citation from a Governmental Authority for any actual or potential noncompliance with any applicable Anti-Corruption Law.
(c) No FTAC Party or any of their respective officers, directors, employees, members or partners is now, and has never been, (i) ineligible or subject to disqualification, including pursuant to Section 203(e) or 203(f) of the Investment Advisers Act, to serve as an investment adviser or person associated with an investment adviser, (ii) subject to “bad actor disqualification” described in Rule 506(d) of the Securities Act, (iii) subject to any order of any Governmental Authority that enjoins it from engaging in or continuing any conduct or practice in connection with any activity involving the purchase or sale of any security or (iv) ineligible to serve as a broker-dealer or an “associated person” (within the meaning of section 3(a)(18) of the Exchange Act) of a broker-dealer under Section 15(b) of the Exchange Act (including being subject to any “statutory disqualification” as defined in Section 3(a)(39) of the Exchange Act).
Section 6.07 Financial Ability; Trust Account.
(a) As of January 21, 2021, there is at least $1,035,892,504 invested in a trust account (the “Trust Account”), maintained by Continental Stock Transfer & Trust Company, a New York corporation, acting as trustee (the “Trustee”), pursuant to the Investment Management Trust Agreement, dated May 29, 2020, by and between FTAC and the Trustee on file with the SEC Reports of FTAC as of the Original Execution Date (the “Trust Agreement”). Prior to the Closing, none of the funds held in the Trust Account may be released except in accordance with the Trust Agreement, FTAC Organizational Documents and FTAC’s final prospectus dated May 26, 2020. Amounts in the Trust Account are invested in United States Government securities or in money market funds meeting certain conditions under Rule 2a-7 promulgated under the Investment Company Act of 1940, as amended. FTAC has performed all material obligations required to be performed by it to date under, and is not in material default, breach or delinquent in performance or any other respect (claimed or actual) in connection with, the Trust Agreement, and no event has occurred which, with due notice or lapse of time or both, would constitute such a default or breach thereunder. As of the Original Execution Date, there are no claims or proceedings pending with respect to the Trust Account. Since May 29, 2020, FTAC has not released any money from the Trust Account (other than interest income earned on the principal held in the Trust Account as permitted by the Trust Agreement). As of the Closing, the obligations of FTAC to dissolve or liquidate pursuant to the FTAC Organizational Documents shall terminate, and, as of the Closing, FTAC shall have no obligation whatsoever pursuant to the FTAC Organizational Documents to dissolve and liquidate the assets of FTAC by reason of the consummation of the transactions contemplated hereby. To FTAC’s knowledge, as of the Original Execution Date, following the Closing, no stockholder of FTAC shall be entitled to receive any amount from the Trust Account except to the extent such stockholder shall have elected to have its shares of FTAC Class A Common Stock redeemed pursuant to the FTAC Stockholder Redemption. The Trust Agreement is in full force and effect and is a legal, valid and binding obligation of FTAC and, to the knowledge of FTAC, the Trustee, enforceable in accordance with its terms, subject to the Enforceability Exceptions. The Trust Agreement has not been terminated, repudiated, rescinded, amended or supplemented or modified, in any respect, and, to the knowledge of FTAC, no such termination, repudiation, rescission, amendment, supplement or modification is contemplated. There are no side letters and there are no Contracts, arrangements or understandings, whether written or oral, with the Trustee or any other Person that would (i) cause the description of the Trust Agreement in the SEC Reports to be inaccurate or (ii) entitle any Person (other than stockholders of FTAC who shall have elected to redeem their shares of FTAC Class A Common Stock pursuant to the FTAC Stockholder Redemption or the underwriters of FTAC’s initial public offering in respect of their Deferred Discount (as defined in the Trust Agreement)) to any portion of the proceeds in the Trust Account.
(b) As of the Original Execution Date, assuming the accuracy of the representations and warranties of Tempo and the Tempo Blockers contained herein and the compliance by Tempo and the Tempo Blockers with their respective obligations hereunder, FTAC has no reason to believe that any of the conditions to the use of funds in the Trust Account will not be satisfied or funds available in the Trust Account will not be available to FTAC on the Closing Date.
A-62
(c) As of the Original Execution Date, FTAC does not have, or have any present intention, agreement, arrangement or understanding to enter into or incur, any obligations with respect to or under any Indebtedness.
Section 6.08 Brokers’ Fees. Except for fees described on Schedule 6.08 of the FTAC Schedules, no broker, finder, investment banker or other Person is entitled to any brokerage fee, finders’ fee, underwriting fee, deferred underwriting fee, commission or other similar payment in connection with the transactions contemplated by this Agreement based upon arrangements made by FTAC or any of its Affiliates, including the Founders or the FP Investors.
Section 6.09 SEC Reports; Financial Statements; Sarbanes-Oxley Act; Undisclosed Liabilities.
(a) FTAC has filed in a timely manner all required registration statements, reports, schedules, forms, statements and other documents required to be filed by it with the SEC since May 26, 2020 (collectively, as they have been amended since the time of their filing and including all exhibits thereto, the “SEC Reports”). None of the SEC Reports, as of their respective dates (or if amended or superseded by a filing prior to the Original Execution Date or the Closing Date, then on the date of such filing), contained any untrue statement of a material fact or omitted to state a material fact required to be stated therein or necessary in order to make the statements made therein, in light of the circumstances under which they were made, not misleading. The audited financial statements and unaudited interim financial statements (including, in each case, the notes and schedules thereto) included in the SEC Reports complied as to form in all material respects with the published rules and regulations of the SEC with respect thereto, were prepared in accordance with GAAP applied on a consistent basis during the periods involved (except as may be indicated therein or in the notes thereto and except with respect to unaudited statements as permitted by Form 10-Q of the SEC) and fairly present (subject, in the case of the unaudited interim financial statements included therein, to normal year-end adjustments and the absence of complete footnotes) in all material respects the financial position of FTAC as of the respective dates thereof and the results of its operations and cash flows for the respective periods then ended. FTAC has not had any material off-balance sheet arrangements that are not disclosed in the SEC Reports.
(b) FTAC has established and maintains disclosure controls and procedures (as defined in Rule 13a-15 under the Exchange Act). Such disclosure controls and procedures are designed to ensure that material information relating to FTAC is made known to FTAC’s principal executive officer and its principal financial officer, particularly during the periods in which the periodic reports required under the Exchange Act are being prepared. To FTAC’s knowledge, such disclosure controls and procedures are effective in timely alerting FTAC’s principal executive officer and principal financial officer to material information required to be included in FTAC’s periodic reports required under the Exchange Act.
(c) FTAC has established and maintained a system of internal controls. To FTAC’s knowledge, such internal controls are sufficient to provide reasonable assurance regarding the reliability of FTAC’s financial reporting and the preparation of FTAC’s financial statements for external purposes in accordance with GAAP.
(d) There are no outstanding loans or other extensions of credit made by FTAC to any executive officer (as defined in Rule 3b-7 under the Exchange Act) or director of FTAC. FTAC has not taken any action prohibited by Section 402 of the Sarbanes-Oxley Act.
(e) Neither FTAC (including any employee thereof) nor FTAC’s independent auditors has identified or been made aware of (i) any significant deficiency or material weakness in the system of internal accounting controls utilized by FTAC, (ii) any fraud, whether or not material, that involves FTAC’s management or other employees who have a role in the preparation of financial statements or the internal accounting controls utilized by FTAC or (iii) any claim or allegation regarding any of the foregoing.
(f) To the knowledge of FTAC, as of the Original Execution Date, there are no outstanding SEC comments from the SEC with respect to the SEC Reports. To the knowledge of FTAC, none of the SEC
A-63
Reports filed on or prior to the Original Execution Date is subject to ongoing SEC review or investigation as of the Original Execution Date.
Section 6.10 Business Activities.
(a) Since its incorporation, FTAC has not conducted any business activities other than activities directed toward the accomplishment of a Business Combination. Except as set forth in the FTAC Organizational Documents, there is no agreement, commitment, or Governmental Order binding upon FTAC or to which FTAC is a party which has or would reasonably be expected to have the effect of prohibiting or impairing any business practice of FTAC or any acquisition of property by FTAC or the conduct of business by FTAC as currently conducted or as contemplated to be conducted as of the Closing other than such effects, individually or in the aggregate, which have not had and would not reasonably be expected to have a material adverse effect on the ability of FTAC to enter into and perform its obligations under this Agreement.
(b) FTAC does not own or have a right to acquire, directly or indirectly, any interest or investment (whether equity or debt) in any corporation, partnership, joint venture, business, trust or other entity, except the FTAC Parties and for the transactions contemplated by this Agreement. Except for this Agreement and the Transactions, neither FTAC nor any of its Subsidiaries has any interests, rights, obligations or Liabilities with respect to, or is party to, bound by or has its assets or property subject to, in each case whether directly or indirectly, any Contract or transaction which is, or could reasonably be interpreted as constituting, a Business Combination.
(c) There is no liability, debt or obligation against FTAC or its Subsidiaries, except for Liabilities and obligations (i) reflected or reserved for on FTAC’s consolidated balance sheet as of September 30, 2020 or disclosed in the notes thereto (other than any such Liabilities not reflected, reserved or disclosed as are not and would not be, in the aggregate, material to FTAC and its Subsidiaries, taken as a whole), (ii) that have arisen since September 30, 2020 in the ordinary course of the operation of business of FTAC and its Subsidiaries (other than any such Liabilities as are not and would not be, in the aggregate, material to FTAC and its Subsidiaries, taken as a whole), (iii) disclosed in the FTAC Schedules or (iv) incurred in connection with or contemplated by this Agreement and/or the Transactions.
(d) Except for this Agreement and the agreements expressly contemplated hereby or as set forth on Schedule 6.10(d) of the FTAC Schedules, FTAC is, and at no time has been, party to any Contract with any other Person that would require payments by FTAC in excess of $10,000 monthly, $500,000 in the aggregate with respect to any individual Contract or more than $1,000,000 in the aggregate when taken together with all other Contracts (other than this Agreement and the agreements expressly contemplated hereby (including any agreements permitted by Section 9.02) and Contracts set forth on Schedule 6.10(d) of the FTAC Schedules).
Section 6.11 Employee Benefit Plans. Except as may be contemplated by the Omnibus Incentive Plan Proposal, neither FTAC nor any of its Subsidiaries maintains, contributes to, or could reasonably be expected to have any obligation or liability (contingent or otherwise) under any “employee benefit plan” as defined in Section 3(3) of ERISA (including Multiemployer Plans), or any stock purchase, stock option, severance, employment, individual consulting, retention, change-in-control, fringe benefit, collective bargaining, bonus, incentive, deferred compensation, employee loan and all other employee benefit plans, agreements, programs, policies or other arrangements, whether or not subject to ERISA, whether formal or informal, oral or written (each an “FTAC Benefit Plan”) and neither the execution and delivery of this Agreement by FTAC nor the consummation of the Merger will (whether alone or in connection with any subsequent event(s)) (i) result in the acceleration or creation of any rights of any current or former employee, officer, director or consultant of FTAC or its Subsidiaries to payments or benefits or increases in any payments or benefits or any loan forgiveness or (ii) result in severance pay or any increase in severance pay upon any termination of employment of any current or former employee, officer, director or consultant of FTAC or its Subsidiaries. No amount or benefit that could be, or has been, received (whether in cash or property or the vesting of property or the cancellation of
A-64
indebtedness) by any current or former employee, officer or director of FTAC or any Subsidiary of FTAC who is a “disqualified individual” within the meaning of Section 280G of the Code could reasonably be expected to be characterized as an “excess parachute payment” (as defined in Section 280G(b)(1) of the Code) as a result of the consummation of the transactions contemplated by this Agreement.
Section 6.12 Tax Matters.
(a) All material Tax Returns required by Law to be filed by each FTAC Party have been duly filed within the applicable time limits (after taking into account any valid extensions) and those Tax Returns were, and remain, true, correct, and complete in all material respects and are not (nor is anything in them) the subject of any material dispute with any Governmental Authority.
(b) All material amounts of Taxes due and owing by each FTAC Party have been paid within applicable time limits, and since the date of FTAC’s consolidated balance sheet for the three months ended September 30, 2020, no FTAC Party has incurred any material Tax liability outside the ordinary course of business.
(c) Each FTAC Party has (i) withheld all material amounts of Taxes required to have been withheld by it in connection with amounts paid or owed to any employee, independent contractor, creditor, shareholder or any other third party, (ii) remitted, or will remit on a timely basis, and within applicable time limits, such amounts to the appropriate Governmental Authority and (iii) complied in all material respects with applicable Law with respect to Tax withholding.
(d) No FTAC Party has engaged in any material audit, assessment, visit, discovery, examinations, investigations, administrative proceeding or judicial proceeding with respect to Taxes. No FTAC has received any written notice from a Governmental Authority of a dispute, assessment, or claim with respect to a material amount of Taxes, other than disputes or claims that have since been resolved, and to the knowledge of FTAC, no such claims have been communicated in writing. No written claim has been made, and to the knowledge of FTAC, no oral claim has been made, by any Governmental Authority in a jurisdiction where a FTAC Party does not file a Tax Return that such FTAC Party is or may be subject to Taxes by that jurisdiction in respect of Taxes that would be the subject of such Tax Return, which claim has not been resolved. There are no outstanding agreements extending or waiving the statutory period of limitations applicable to any claim for, or the period for the collection or assessment or reassessment of, material Taxes of any FTAC Party and no written request for any such waiver or extension is currently pending.
(e) During the two-year period ending on the Original Execution Date, no FTAC Party nor any predecessor thereof has constituted either a “distributing corporation” or a “controlled corporation” in a distribution of stock qualifying for tax-free treatment under Section 355 of the Code (or so much of Section 356 of the Code as relates to Section 355 of the Code).
(f) No FTAC Party has been a party to any “listed transaction” within the meaning of Treasury Regulation Section 1.6011-4(b)(2).
(g) There are no Liens with respect to Taxes on any of the assets of any FTAC Party, other than Permitted Liens.
(h) No FTAC Party has any material liability for the Taxes of any Person (i) under Treasury Regulation Section 1.1502-6 (or any similar provision of state, local or foreign law), (ii) as a transferee or successor or (iii) by Contract (except, in each case, for Liabilities pursuant to commercial contracts not primarily relating to Taxes).
(i) To the knowledge of FTAC, there are no facts, circumstances or plans that, either alone or in combination, could reasonably be expected to prevent the Transactions from qualifying for the Intended Tax Treatment.
(j) FTAC has not (A) obtained a Paycheck Protection Program Loan pursuant to Section 1102 of the CARES Act, (B) applied for loan forgiveness pursuant to Section 1106 of the CARES Act, (C) deferred
A-65
payment of the employer portion of FICA and Medicare Tax pursuant to Section 2302 of the CARES Act, or (D) claimed the employee retention credit pursuant to Section 2301 of the CARES Act.
Section 6.13 Capitalization.
(a) The authorized capital stock of FTAC consists of 441,000,000 shares of capital stock, including (i) 400,000,000 shares of FTAC Class A Common Stock, (ii) 40,000,000 shares of FTAC Class B Common Stock and (iii) 1,000,000 shares of preferred stock (“FTAC Preferred Stock”), of which (A) 103,500,000 shares of FTAC Class A Common Stock are issued and outstanding as of the Original Execution Date, (B) 25,875,000 shares of FTAC Class B Common Stock are issued and outstanding as of the Original Execution Date and (C) no shares of FTAC Preferred Stock are issued and outstanding as of the Original Execution Date. FTAC has issued (x) 15,133,333 Founder FTAC Warrants that entitle the Founders to purchase FTAC Class A Common Stock at an exercise price of $11.50 per share on the terms and conditions set forth in the applicable warrant agreement and (y) 34,500,000 Non-Founder FTAC Warrants (not including any Non-Founder FTAC Warrants that may be purchased pursuant to the Forward Purchase Agreements) that entitle the holder to purchase FTAC Class A Common Stock at an exercise price of $11.50 per share on the terms and conditions set forth in the applicable warrant agreement, and (z) under the Forward Purchase Agreements, each FP Investor is entitled to purchase 10,000,000 warrants to purchase shares of Class A Common Stock at an exercise price of $11.50 per share on the terms and conditions set forth in the applicable warrant agreement. All of the issued and outstanding shares of FTAC Common Stock and FTAC Warrants (i) have been duly authorized and validly issued and are fully paid and nonassessable, (ii) were issued in compliance in all material respects with applicable Law, (iii) were not issued in breach or violation of any preemptive rights or Contract and (iv) are fully vested and not otherwise subject to a substantial risk of forfeiture within the meaning of Section 83 of the Code, except as disclosed in the SEC Reports with respect to certain FTAC Common Stock held by the Founder. Except for this Agreement and the transactions contemplated hereby, the Forward Purchase Agreements, the FTAC Warrants and the Subscription Agreements, as of the Original Execution Date, there are (i) no subscriptions, calls, options, warrants, rights or other securities convertible into or exchangeable or exercisable for shares of FTAC Common Stock or the equity interests of FTAC, or any other Contracts to which FTAC is a party or by which FTAC is bound obligating FTAC to issue or sell any shares of capital stock of, other equity interests in or debt securities of, FTAC, and (ii) no equity equivalents, stock appreciation rights, phantom stock ownership interests or similar rights in FTAC. Except as disclosed in the SEC Reports, the FTAC Organizational Documents or in the Sponsor Agreement, there are no outstanding contractual obligations of FTAC to repurchase, redeem or otherwise acquire any securities or equity interests of FTAC. There are no outstanding bonds, debentures, notes or other indebtedness of FTAC having the right to vote (or convertible into, or exchangeable for, securities having the right to vote) on any matter for which FTAC’s stockholders may vote. Except as disclosed in the SEC Reports, FTAC is not a party to any shareholders agreement, voting agreement or registration rights agreement relating to FTAC Common Stock or any other equity interests of FTAC. FTAC does not own any capital stock or any other equity interests in any other Person or has any right, option, warrant, conversion right, stock appreciation right, redemption right, repurchase right, agreement, arrangement or commitment of any character under which a Person is or may become obligated to issue or sell, or give any right to subscribe for or acquire, or in any way dispose of, any shares of the capital stock or other equity interests, or any securities or obligations exercisable or exchangeable for or convertible into any shares of the capital stock or other equity interests, of such Person.
(b) No Person and no syndicate or “group” (as defined in the Exchange Act and the rules thereunder) of a Person owns directly or indirectly beneficial ownership (as defined in the Exchange Act and the rules thereunder) of securities of FTAC representing 35% or more of the combined voting power of the issued and outstanding securities of FTAC.
Section 6.14 Status of Other FTAC Parties. Each FTAC Party (other than FTAC) was formed solely for the purpose of engaging in the transactions contemplated by this Agreement, has not conducted any business and has no assets, Liabilities or obligations of any nature other than those incident to its formation and pursuant to this
A-66
Agreement and any Transaction Agreement to which it is a party, as applicable, and the other transactions contemplated by this Agreement and such Transaction Agreements, as applicable.
Section 6.15 NYSE Stock Market Listing. The issued and outstanding units of FTAC, each such unit comprised of one share of FTAC Class A Common Stock and one-third of one FTAC Warrant, are registered pursuant to Section 12(b) of the Exchange Act and are listed for trading on the NYSE under the symbol “WPF.U”. The issued and outstanding shares of FTAC Class A Common Stock are registered pursuant to Section 12(b) of the Exchange Act and are listed for trading on the NYSE under the symbol “WPF”. The issued and outstanding Non-Founder FTAC Warrants are registered pursuant to Section 12(b) of the Exchange Act and are listed for trading on the NYSE under the symbol “WPF WS”. FTAC is in compliance with the rules of the NYSE and there is no Action pending or, to the knowledge of FTAC, threatened against FTAC by the NYSE or the SEC with respect to any intention by such entity to deregister the FTAC Class A Common Stock or Non-Founder FTAC Warrants or terminate the listing of FTAC Class A Common Stock or Non-Founder FTAC Warrants on the NYSE. None of FTAC or its Affiliates has taken any action in an attempt to terminate the registration of the FTAC Class A Common Stock or Non-Founder FTAC Warrants under the Exchange Act except as contemplated by this Agreement. FTAC has not received any notice from the NYSE or the SEC regarding the revocation of such listing or otherwise regarding the delisting of the FTAC Class A Common Stock from the NYSE or the SEC.
Section 6.16 PIPE Investment.
(a) FTAC has delivered to the Company true, correct and complete copies of each of the PIPE Subscription Agreements entered into by FTAC with the applicable PIPE Investors named therein, pursuant to which the PIPE Investors have committed to provide equity financing solely for purposes of consummating the Transactions in the aggregate amount of $1,300,000,000 (the “PIPE Investment Amount”). To the knowledge of FTAC, with respect to each PIPE Investor, the PIPE Subscription Agreement with such PIPE Investor is in full force and effect and has not been withdrawn or terminated, or otherwise amended, modified or waived, in any respect, and no withdrawal, termination, amendment or modification is contemplated by FTAC. Each PIPE Subscription Agreement is a legal, valid and binding obligation of FTAC and, to the knowledge of FTAC, each PIPE Investor, and neither the execution or delivery by any party thereto nor the performance of any party’s obligations under any such PIPE Subscription Agreement violates any Laws. The PIPE Subscription Agreements provide that the Company is a party thereto and is entitled to enforce such agreements against the PIPE Investor. There are no other agreements, side letters, or arrangements between FTAC and any PIPE Investor relating to any PIPE Subscription Agreement that could affect the obligation of such PIPE Investors to contribute to the Company the applicable portion of the PIPE Investment Amount set forth in the PIPE Subscription Agreement of such PIPE Investor, and, as of the Original Execution Date, FTAC does not know of any facts or circumstances that may reasonably be expected to result in any of the conditions set forth in any PIPE Subscription Agreement not being satisfied, or the PIPE Investment Amount not being available to FTAC, on the Closing Date. No event has occurred that, with or without notice, lapse of time or both, would constitute a default or breach on the part of FTAC under any material term or condition of any PIPE Subscription Agreement and, as of the Original Execution Date, FTAC has no reason to believe that it will be unable to satisfy in all material respects on a timely basis any term or condition of closing to be satisfied by it contained in any PIPE Subscription Agreement. The PIPE Subscription Agreements contain all of the conditions precedent (other than the conditions contained in the other Transaction Agreements) to the obligations of the PIPE Investors to contribute to Company the applicable portion of the PIPE Investment Amount set forth in the PIPE Subscription Agreements on the terms therein.
(b) No fees, consideration or other discounts are payable or have been agreed by FTAC or any of its Subsidiaries (including, from and after the Closing, the Company and its Subsidiaries) to any PIPE Investor in respect of its PIPE Investment, except as set forth in the PIPE Subscription Agreements or on Schedule 6.16(b) of the Tempo Schedules.
A-67
Section 6.17 Additional Cannae Subscription.
(a) FTAC has delivered to the Company true, correct and complete copies of each of the Cannae Subscription Agreement entered into by FTAC with Cannae, pursuant to which Cannae has committed to provide equity financing solely for purposes of consummating the Transactions in the aggregate amount of $250,000,000 (the “Additional Cannae Subscription Amount”). To the knowledge of FTAC, with respect to Cannae, the Cannae Subscription Agreement with Cannae is in full force and effect and has not been withdrawn or terminated, or otherwise amended, modified or waived, in any respect, and no withdrawal, termination, amendment or modification is contemplated by FTAC. The Cannae Subscription Agreement is a legal, valid and binding obligation of FTAC and, to the knowledge of FTAC, Cannae, and neither the execution or delivery by any party thereto nor the performance of any party’s obligations under any such Subscription Agreement violates any Laws. The Cannae Subscription Agreement provides that the Company is a party thereto and is entitled to enforce such agreements against the PIPE Investor. There are no other agreements, side letters, or arrangements between FTAC and Cannae relating to the Cannae Subscription Agreement that could affect the obligation of Cannae to contribute to the Company the Additional Cannae Subscription Amount, and, as of the Original Execution Date, FTAC does not know of any facts or circumstances that may reasonably be expected to result in any of the conditions set forth in the Cannae Subscription Agreement not being satisfied, or the Additional Cannae Subscription Amount not being available to FTAC, on the Closing Date. No event has occurred that, with or without notice, lapse of time or both, would constitute a default or breach on the part of FTAC under any material term or condition of the Cannae Subscription Agreement and, as of the Original Execution Date, FTAC has no reason to believe that it will be unable to satisfy in all material respects on a timely basis any term or condition of closing to be satisfied by it contained in the Cannae Subscription Agreement. The Cannae Subscription Agreement contains all of the conditions precedent (other than the conditions contained in the other Transaction Agreements) to the obligations of Cannae to contribute to the Company the Additional Cannae Subscription Amount.
(b) No fees, consideration or other discounts are payable or have been agreed by FTAC or any of its Subsidiaries (including, from and after the Closing, the Company and its Subsidiaries) to Cannae in respect of the Additional Cannae Subscription, except as set forth in the Cannae Subscription Agreement.
Section 6.18 Sponsor Agreement. FTAC has delivered to Tempo a true, correct and complete copy of the Sponsor Agreement. The Sponsor Agreement is in full force and effect and has not been withdrawn or terminated, or otherwise amended, modified or waived, in any respect, and no withdrawal, termination, amendment or modification is contemplated by FTAC. The Sponsor Agreement is a legal, valid and binding obligation of FTAC and, to the knowledge of FTAC, each other party thereto and neither the execution or delivery by any party thereto, nor the performance of any party’s obligations under, the Sponsor Agreement violates any provision of, or results in the breach of or default under, or requires filing, registration or qualification under, any applicable Law. No event has occurred that, with or without notice, lapse of time or both, would constitute a default or breach on the part of FTAC under any material term or condition of the Sponsor Agreement.
Section 6.19 Forward Purchase Agreements. FTAC has made available to Tempo a true, correct and complete copy of the Forward Purchase Agreements, as amended by the Sponsor Agreement. The Forward Purchase Agreements, as amended, are in full force and effect and each is legal, valid and binding upon FTAC and, to the knowledge of FTAC, enforceable in accordance with its terms. The Forward Purchase Agreements, as amended, have not been withdrawn, terminated, amended, modified or waived since the date of execution and prior to the execution of this Agreement, and as of the Original Execution Date no such withdrawal, termination, amendment or modification is contemplated, and as of the Original Execution Date the commitments contained in the Forward Purchase Agreements, as amended, have not been withdrawn, terminated or rescinded by the FP Investors in any respect. FTAC has fully paid any and all commitment fees or other fees required in connection with the Forward Purchase Agreements that are payable on or prior to the Original Execution Date and will pay any and all such fees when and as the same become due and payable after the Original Execution Date pursuant to the Forward Purchase Agreements. FTAC has, and to the knowledge of FTAC, each other party to the Forward
A-68
Purchase Agreements has, complied with all of its obligations under the Forward Purchase Agreements. There are no conditions precedent or, to the knowledge of FTAC, other contingencies related to the FTAC Financing to be provided pursuant to the Forward Purchase Agreements, other than as expressly set forth in the Forward Purchase Agreements. As of the Original Execution Date, no event has occurred which, with or without notice, lapse of time or both, would or would reasonably be expected to (a) constitute a default or breach on the part of FTAC or, to the knowledge of FTAC, (b) assuming the conditions set forth in Section 10.02 and Section 10.03 will be satisfied, constitute a failure to satisfy, or caused to be satisfied, a condition on the part of FTAC, or (c) assuming the conditions set forth in Section 10.02 and Section 10.03 will be satisfied, to the knowledge of FTAC, result in any portion of the amounts to be paid by the FP Investors in accordance with such FP Investor’s respective Forward Purchase Agreement being unavailable on the Closing Date. As of the Original Execution Date, assuming the conditions set forth in Section 10.02 and Section 10.03 will be satisfied, FTAC has no reason to believe that any of the conditions to the consummation of the purchases under the Forward Purchase Agreements will not be satisfied, and, as of the Original Execution Date, FTAC is not aware of the existence of any fact or event that would or would reasonably be expected to cause such conditions not to be satisfied.
Section 6.20 Contracts; No Defaults; Affiliate Agreements.
(a) All Contracts material to FTAC to which, as of the Original Execution Date, FTAC is a party or by which any of its assets are bound are set forth on Schedule 6.20 of the FTAC Schedules and have been previously made available to Tempo by FTAC.
(b) Except for any material Contract that has terminated or will terminate upon the expiration of the stated term thereof prior to the Closing Date, with respect to any material Contract of the type described in Section 6.20(a), (i) such material Contracts are in full force and effect and represent the legal, valid and binding obligations of FTAC and, to the knowledge of FTAC, represent the legal, valid and binding obligations of the other parties thereto, and, to the knowledge of FTAC, are enforceable by FTAC to the extent a party thereto in accordance with their terms, subject in all respects to the effects of bankruptcy, insolvency, fraudulent conveyance, reorganization, moratorium and other laws relating to or affecting creditors’ rights generally and general equitable principles (whether considered in a proceeding in equity or at law). FTAC has not received written notice that it is in material default under any material Contract of the type described in Section 6.20(a) to which it is a party in the one year immediately preceding the Original Execution Date which notice of default is still outstanding at the Original Execution Date. No party with whom FTAC has entered into a material Contract of the type described in Section 6.20(a) has, in the one year immediately preceding the Original Execution Date, given written notice of its intention to terminate, repudiate or disclaim all or a substantial part of such material Contract of the type described in Section 6.20(a).
(c) Except as set forth in Schedule 6.20(c) of the FTAC Schedules, and other than the private placement of securities in connection with FTAC’s initial public offering, FTAC is not a party to any transaction, agreement, arrangement or understanding with any (i) present or former equityholder, executive officer or director of FTAC, (ii) beneficial owner (within the meaning of Section 13(d) of the Exchange Act) of 5% or more of the capital stock or equity interests of any of the Company or its Subsidiaries or (iii) Affiliate, “associate” or member of the “immediate family” (as such terms are respectively defined in Rules 12b-2 and 16a-1 of the Exchange Act) of any of the foregoing (each of the foregoing, an “FTAC Affiliate Agreement”). FTAC has made available to the Company true, correct and complete copies of each Contract or other relevant documentation (including any amendments or modifications thereto) available with respect to any FTAC Affiliate Agreement.
Section 6.21 Title to Property. FTAC does not (a) own or lease any real or personal property or (b) is not a party to any agreement or option to purchase any real property or other material interest therein. Subject to the restrictions on use of the Trust Account set forth in the Trust Agreement, FTAC owns good and marketable title to, or holds a valid leasehold interest in, or a valid license to use, all of the assets used by FTAC in the operation of its business and which are material to FTAC, in each case, free and clear of any Liens (other than Permitted Liens).
A-69
Section 6.22 Investment Company Act. FTAC is not an “investment company” within the meaning of the Investment Company Act of 1940, as amended.
Section 6.23 FTAC Stockholders. No foreign person (as defined in 31 C.F.R. Part 800.224) in which the national or subnational governments of a single foreign state currently has a substantial interest (as defined in 31 C.F.R. Part 800.244) in FTAC and no such foreign person will have a substantial interest in the Company or Tempo as a result of the Merger such that a declaration to the Committee on Foreign Investment in the United States would be mandatory under 31 C.F.R. Part 800.401.
ARTICLE VII
REPRESENTATIONS AND WARRANTIES OF THE TEMPO BLOCKERS
The Tempo Blockers each hereby severally, and not jointly, solely with respect to itself and not any other Person, represents and warrants to FTAC as follows:
Section 7.01 Organization. Such Tempo Blocker has been duly organized, is validly existing and is in good standing under the laws of its jurisdiction of formation or organization and has all requisite organizational power and authority to own, operate and lease its properties, rights and assets and to conduct its business as it is now being conducted, except where such failure to be in good standing or have such organizational power and authority would not have a material adverse effect on the ability of such Tempo Blocker to enter into this Agreement or consummate the transactions contemplated hereby. The copies of the organizational documents of such Tempo Blocker, as in effect on the Original Execution Date and made available to FTAC are in all material respects (i) true, correct and complete and (ii) in full force and effect. Such Tempo Blocker has the requisite organizational power and authority to own, operate and lease all of its properties, rights and assets and to carry on its business as it is now being conducted and is duly licensed or qualified and in good standing as a foreign entity in each jurisdiction in which the ownership of its property or the character of its activities is such as to require it to be so licensed or qualified, except where failure to be so licensed or qualified would not reasonably be expected to, individually or in the aggregate, have a material adverse effect on the ability of such Tempo Blocker to enter into this Agreement or consummate the transactions contemplated hereby. Such Tempo Blocker is not in violation of any of the provisions of its organizational documents.
Section 7.02 Authorization. Such Tempo Blocker has the requisite organizational power and authority to execute and deliver this Agreement and each Transaction Agreement to which it is a party and to perform all obligations to be performed by it hereunder and thereunder and to consummate the transactions contemplated hereby and thereby. The execution, delivery and performance of this Agreement and such Transaction Agreements and the consummation of the transactions contemplated hereby and thereby has been duly authorized by the board of directors, managing member, general partner or equivalent governing body of such Tempo Blocker, and other than the delivery of the Tempo Blocker Written Consents, no other organizational action or proceeding on the part of such Tempo Blocker (including any equityholders thereof) is necessary to authorize or adopt this Agreement or such Transaction Agreements or to approve the Transactions and the consummation thereof. This Agreement has been, and each such Transaction Agreement will (when executed and delivered) be, duly and validly executed and delivered by such Tempo Blocker and, assuming due and valid authorization, execution and delivery by each other party hereto and thereto, this Agreement constitutes, and each such Transaction Agreement will constitute, a valid and binding obligation of such Tempo Blocker, enforceable against such Tempo Blocker in accordance with its terms, subject to the Enforceability Exceptions.
Section 7.03 No Conflict. Subject to the receipt of the consents, approvals, authorizations and other requirements set forth in Section 7.04, the execution, delivery and performance of this Agreement and each Transaction Agreement to which such Tempo Blocker is party by such Tempo Blocker and the consummation of the transactions contemplated hereby and thereby do not and will not (a) conflict with or violate any provision of, or result in the breach of or default under, the certificate of formation, certificate of limited partnership or other
A-70
organizational or governing documents of such Tempo Blocker, (b) violate any provision of, or result in the breach of or default by such Tempo Blocker (or Tempo Blocker 5 if it becomes a Subsidiary of Tempo Blocker 4 in connection with the Blocker NM Pre-Closing Reorganization) under, or require any filing, registration or qualification under, any applicable Law, (c) require any consent, waiver or other action by any Person under, violate, or result in a breach of, constitute a default under, result in the acceleration, cancellation, termination or modification of, or create in any party the right to accelerate, terminate, cancel or modify, any Contract, (d) result in the creation of any Lien upon any of the properties, rights or assets of a Tempo Blocker (or Tempo Blocker 5 if it becomes a Subsidiary of Tempo Blocker 4 in connection with the Blocker NM Pre-Closing Reorganization), (e) constitute an event which, after notice or lapse of time or both, would result in any such violation, breach, termination, acceleration, modification, cancellation or creation of a Lien or (f) result in a violation or revocation of any license, permit or approval from any Governmental Authority or other Person, except, (i) in the case of clause (b) above, for such violations, breaches or defaults that would not, individually or in the aggregate, be material to such Tempo Blocker (or Tempo Blocker 5 if it becomes a Subsidiary of Tempo Blocker 4 in connection with the Blocker NM Pre-Closing Reorganization), and (ii) in the case of clauses (c), (d), (e) and (f) above, for such violations, conflicts, breaches, defaults or failures to act which would not, individually or in the aggregate, reasonably be expected to be material to such Tempo Blocker (as applicable) or have a material adverse effect on the ability of such Tempo Blocker to enter into and perform their respective obligations under this Agreement or any Transaction and consummate the transactions contemplated hereby and thereby.
Section 7.04 Governmental Authorities; Consents4.2 . Assuming the truth and completeness of the representations and warranties of FTAC and Tempo contained in this Agreement, no Governmental Filing is required on the part of such Tempo Blocker (or Tempo Blocker 5 if it becomes a Subsidiary of Tempo Blocker 4 in connection with the Blocker NM Pre-Closing Reorganization) with respect to such Tempo Blocker’s execution, delivery and performance of this Agreement and the consummation of the transactions contemplated hereby, except for (a) applicable requirements of the HSR Act and any other applicable Antitrust Laws or applicable Foreign Investment Laws, (b) any actions, consents, approvals, permits or authorizations, designations, declarations or filings, the absence of which would not, individually or in the aggregate, reasonably be expected to be material to such Tempo Blocker (or Tempo Blocker 5 if it becomes a Subsidiary of Tempo Blocker 4 in connection with the Blocker NM Pre-Closing Reorganization) and (c) as otherwise disclosed on Schedule 5.05 of the Tempo Schedules.
Section 7.05 Capitalization4.3 . Schedule 7.05 of the Tempo Schedules sets forth, as of the Original Execution Date, the number and class of all of the issued and outstanding equity interests of such Tempo Blocker (other than Tempo Blocker 4), the record and beneficial owners thereof and the number and class of equity interests held by each such record and beneficial owner. If step (c) of the Blocker NM Pre-Closing Reorganization is consummated, Tempo Blocker 5 shall be a wholly-owned (other than with respect to the non-economic general partnership interest in Tempo Blocker 5 held by NM GP), direct Subsidiary of Tempo Blocker 4 and the beneficial owners and record holders of all of Tempo Blocker 4’s outstanding equity interests will be as set forth in Section 2.01(b) of the Tempo Schedules with respect to the Blocker NM Pre-Closing Reorganization. The outstanding equity interests of such Tempo Blocker (and Tempo Blocker 5 if it becomes a Subsidiary of Tempo Blocker 4 in connection with the Blocker NM Pre-Closing Reorganization) (i) have been (or with respect to Tempo Blocker 4, will be) duly authorized and validly issued, (ii) were (or with respect to Tempo Blocker 4, will be) issued in compliance in all material respects with applicable Law and (iii) were (or with respect to Tempo Blocker 4, will be) not issued in breach or violation of any preemptive rights or Contract. There are (or with respect to Tempo Blocker 4, will be) (i) no subscriptions, calls, options, warrants, rights or other securities convertible into or exchangeable or exercisable for equity interests of such Tempo Blocker (or Tempo Blocker 5 if it becomes a Subsidiary of Tempo Blocker 4 in connection with the Blocker NM Pre-Closing Reorganization), or any other Contracts to which such Person is a party or by which such Person is bound obligating such Person to issue or sell any equity interests in or debt securities of, such Person, and (ii) no equity equivalents, stock or equity appreciation rights, phantom stock ownership interests or similar rights in such Tempo Blocker. There are (or with respect to Tempo Blocker 4, will be) no outstanding contractual obligations of such Tempo Blocker (or Tempo Blocker 5 if it becomes a Subsidiary of Tempo Blocker 4 in connection with
A-71
the Blocker NM Pre-Closing Reorganization) to repurchase, redeem or otherwise acquire any securities or equity interests of such Person. There are (or with respect to Tempo Blocker 4, will be) no outstanding bonds, debentures, notes or other indebtedness of such Tempo Blocker (or Tempo Blocker 5 if it becomes a Subsidiary of Tempo Blocker 4 in connection with the Blocker NM Pre-Closing Reorganization) having the right to vote (or convertible into, or exchangeable for, securities having the right to vote) on any matter for which such Person’s equityholders may vote. Other than with respect to the organizational documents of such Tempo Blocker in effect as of the Original Execution Date, such Tempo Blocker is not (or with respect to Tempo Blocker 4 will not be) a party to any shareholders agreement, voting agreement or registration rights agreement relating to any equity interests of such Tempo Blocker. Other than with respect to Tempo (and, with respect to Tempo Blocker 5 if it becomes a Subsidiary of Tempo Blocker 4 in connection with the Blocker NM Pre-Closing Reorganization), such Tempo Blocker does not (or with respect to Tempo Blocker 4, will not) own any capital stock or any other equity interests in any other Person or have any right, option, warrant, conversion right, stock appreciation right, redemption right, repurchase right, agreement, arrangement or commitment of any character under which a Person is or may become obligated to issue or sell, or give any right to subscribe for or acquire, or in any way dispose of, any shares of the capital stock or other equity interests, or any securities or obligations exercisable or exchangeable for or convertible into any shares of the capital stock or other equity interests, of such Person.
Section 7.06 Holding Company; Ownership. Other than Tempo Blocker 4’s ownership of the equity interests of Tempo Blocker 5 if Tempo Blocker 5 becomes a Subsidiary of Tempo Blocker 4 in connection with the Blocker NM Pre-Closing Reorganization, such Tempo Blocker is a holding company and was formed solely for the purpose of holding equity interests of Tempo and has not conducted any business prior to the Original Execution Date other than activities incidental to its ownership of the equity interests of Tempo and has no assets (other than cash, which may be used or distributed by such Tempo Blocker), Liabilities or obligations of any nature other than those incident to its formation and organization and maintenance of its existence and ownership of the equity interests of Tempo. Such Tempo Blocker is (directly or indirectly) the owner of Tempo Units, and following the Blocker Pre-Closing Reorganization and as of immediately prior to the Closing, such Tempo Blocker will (other than, with respect to Tempo Blocker 3, Tempo Units held by the Tempo Investor) (i) directly be the owner(s) of record of all Tempo Units directly or indirectly owned by such Tempo Blocker as of the Original Execution Date, and (ii) have good and valid title to all such Tempo Units, free and clear of any Liens (other than transfer restrictions arising under applicable Securities Laws and the Tempo organizational documents).
Section 7.07 Litigation and Proceedings. Except for Actions under any Tax Law (as to which certain representations and warranties are made pursuant to Section 5.15), as of the Original Execution Date, there are no pending or, to the knowledge of such Tempo Blocker, threatened in writing Actions against such Tempo Blocker or any of its properties, rights or assets, except for such Actions that would not reasonably be expected to be material to such Tempo Blocker or have a material adverse effect on the ability of such Tempo Blocker to enter into and perform its respective obligations under this Agreement or any Transaction Agreement to which such Tempo Blocker is a party. There is no Governmental Order imposed upon or, to the knowledge of such Tempo Blocker, threatened in writing against such Tempo Blocker or any of its respective properties, rights or assets that would, individually or in the aggregate, reasonably be expected to be material to such Tempo Blocker. There is no unsatisfied judgment or any open injunction binding upon such Tempo Blocker which would, individually or in the aggregate, reasonably be expected to be material to such Tempo Blocker.
Section 7.08 Brokers’ Fees. Except for fees described on Schedule 5.23 of the Tempo Schedules, no broker, finder, financial advisor, investment banker or other Person is entitled to any brokerage fee, finders’ fee or other similar fee, commission or other similar payment in connection with the transactions contemplated by this Agreement based upon arrangements made by or on behalf of such Tempo Blocker or any of its respective Subsidiaries or any of its Affiliates.
A-72
Section 7.09 [Reserved].
Section 7.10 Related Party Transactions. Except for the Contracts set forth on Schedule Section 7.10 of the Tempo Schedules, there are no Contracts or other arrangements or transactions, including any outstanding Indebtedness, between such Tempo Blocker, on the one hand, and any Affiliate (including Blackstone, Platinum Falcon, GIC and New Mountain), officer or director of such Tempo Blocker or, to such Tempo Blocker’s knowledge, any Affiliate of any of them, on the other hand (the “Blocker Related Party Transactions”).
Section 7.11 Proxy Statement. Subject to Section 10.01(f), none of the information relating to such Tempo Blocker supplied or to be supplied by such Tempo Blocker, or by any other Person acting on behalf of such Tempo Blocker, in writing specifically for inclusion in the Proxy Statement/Consent Solicitation Statement/Prospectus will, as of the date the Proxy Statement/Consent Solicitation Statement/Prospectus (or any amendment or supplement thereto) is first mailed to FTAC’s stockholders, contain any untrue statement of a material fact or omit to state a material fact necessary to make the statements therein, in light of the circumstances under which they were made, not misleading.
Section 7.12 Aon Deferred Consideration. Schedule Section 5.25 of the Tempo Schedules sets forth a true, correct and complete list, with respect to such Tempo Blocker, as applicable, of the amount of its Closing Investment and the Closing Investment of each of its direct or indirect equityholders that is a Qualifying Buyer Equityholder. Except as set forth on Schedule Section 5.25 Section 7.2 of the Tempo Schedules, prior to the Original Execution Date, neither such Tempo Blocker nor any of its respective current or former direct or indirect equityholders that is a Qualifying Buyer Equityholder has received any Realized Cash Proceeds. As of the Original Execution Date, such Tempo Blocker has complied in all material respects with its obligations under Section 9.01 of the Tempo LLCA or the equivalent provisions of the organizational documents applicable to such Tempo Blocker (including to timely notify Tempo of any Liquidity Event and to maintain information reasonably necessary to permit Tempo to calculate all amounts required to be included in any Earnout Certificate). Any capitalized terms used in this Section 7.12 and not defined in this Agreement shall have the meanings ascribed thereto in the Aon Purchase Agreement.
Section 7.13 Taxes. Except as would not, individually or in the aggregate, reasonably be expected to have a material adverse effect on such Tempo Blocker:
(a) All material Tax Returns required by Law to be filed by such Tempo Blocker have been duly filed within the applicable time limits (after taking into account any valid extensions) and those Tax Returns were, and remain, true, correct, and complete in all material respects, and are not (nor is anything in them) the subject of any dispute with any Governmental Authority.
(b) All material amounts of Taxes due and owing by such Tempo Blockers have been paid within applicable time limits other than Taxes which are not yet due and payable or are being contested in good faith by appropriate proceedings and for which reserves have been established in accordance with GAAP, and since the date of the most recent balance sheet included in the Interim Financial Statements such Tempo Blocker has not incurred any material Tax liability outside the ordinary course of business other than Taxes resulting from the Transactions.
(c) Such Tempo Blocker has (i) withheld all material amounts of Taxes required to have been withheld by it in connection with amounts paid or owed to any employee, independent contractor, creditor, shareholder or any other third party, (ii) remitted, or will remit on a timely basis and within applicable time limits, such amounts to the appropriate Governmental Authority, and (iii) complied in all material respects with applicable Law with respect to Tax withholding.
(d) Such Tempo Blocker is not engaged in any material audit, assessment, visit, discovery, examinations, investigations, administrative proceeding or judicial proceeding with respect to Taxes. Such Tempo Blocker has not received any written notice from a Governmental Authority of a dispute, assessment, or claim with respect to a material amount of Taxes, other than disputes or claims that have since been resolved, and to the knowledge of such Tempo Blocker, no such claims have been communicated in writing. No written claim has been made by any Governmental Authority in a jurisdiction where such
A-73
Tempo Blocker does not file Tax Returns that such Tempo Blocker is or may be subject to Taxes by that jurisdiction in respect of Taxes that would be the subject of such Tax Return, which claim has not been resolved. There are no outstanding agreements extending or waiving the statutory period of limitations applicable to any claim for, or the period for the collection or assessment or reassessment of, material Taxes of such Tempo Blocker and no written request for any such waiver or extension is currently pending.
(e) During the two-year period ending on the Original Execution Date, such Tempo Blocker (or any predecessor thereof) has not constituted either a “distributing corporation” or a “controlled corporation” in a distribution of stock qualifying for tax-free treatment under Section 355 of the Code (or so much of Section 356 of the Code as relates to Section 355 of the Code).
(f) Such Tempo Blocker has not been a party to any “listed transaction” within the meaning of Treasury Regulation Section 1.6011-4(b)(2).
(g) There are no Liens with respect to Taxes on any of the assets of such Tempo Blocker, other than Permitted Liens.
(h) Such Tempo Blocker has no material liability for the Taxes of any Person (i) under Treasury Regulation Section 1.1502-6 (or any similar provision of state, local or foreign Law), (ii) as a transferee or successor or (iii) by Contract (except, in each case, for Liabilities pursuant to commercial contracts not primarily relating to Taxes).
(i) To the knowledge of such Tempo Blocker, there are no facts, circumstances or plans that, either alone or in combination, could reasonably be expected to prevent the Transactions from qualifying for the Intended Tax Treatment.
(j) Such Tempo Blocker (or successor thereto) will not be required to include any material item of income in, or exclude any material item of deduction from, taxable income for any taxable period (or portion thereof) beginning after the Closing Date as a result of any: (A) change in method of accounting under Section 481 of the Code (or similar provision of Law), or use of an improper method of accounting, for a taxable period ending on or prior to the Closing Date; (B) “closing agreement” within the meaning of Section 7121 of the Code (or similar provision of Law) executed on or prior to the Closing Date; (C) intercompany transaction or excess loss account described in Treasury Regulations under Section 1502 of the Code (or similar provision Law); (D) installment sale or open transaction disposition made on or prior to the Closing Date, other than in the ordinary course of business; or (E) advance payments, prepaid or deferred amounts received on or prior to the Closing Date, other than in the ordinary course of business.
(k) Such Tempo Blocker has not (A) obtained a Paycheck Protection Program Loan pursuant to Section 1102 of the CARES Act, (B) applied for loan forgiveness pursuant to Section 1106 of the CARES Act, (C) deferred payment of the employer portion of FICA and Medicare Tax pursuant to Section 2302 of the CARES Act, or (D) claimed the employee retention credit pursuant to Section 2301 of the CARES Act.
(l) Such Tempo Blocker is, and has all times since its formation been, properly treated as a C corporation for U.S. federal income tax purposes.
This Section 7.13 provides the sole and exclusive representations and warranties of the Tempo Blockers in respect of Tax matters.
Section 7.14 Representations of Tempo Blocker 4. For the avoidance of doubt, the representations and warranties of the Tempo Blocker 4 in this Article VII shall have no effect and shall not be deemed to have been made unless and until Tempo Blocker 4 shall have duly executed and delivered its Joinder to FTAC in accordance with this Agreement.
A-74
ARTICLE VIII
COVENANTS OF TEMPO AND ITS SUBSIDIARIES AND THE TEMPO BLOCKERS
Section 8.01 Conduct of Business. From the Original Execution Date until the earlier of the Closing or the termination of this Agreement in accordance with its terms (the “Interim Period”), Tempo and the Tempo Blockers (including Tempo Blocker 5) shall, and Tempo shall cause its Subsidiaries to, except as contemplated or permitted by this Agreement or the other Transaction Agreements (including consummation of the Blocker Pre-Closing Reorganization), set forth on Schedule 8.01 of the Tempo Schedules or consented to by FTAC (which consent shall not be unreasonably conditioned, withheld, delayed or denied), (a) use its commercially reasonable efforts to operate its business in the ordinary course of business (including, for the avoidance of doubt, recent past practice in light of COVID-19; provided that, any action taken, or omitted to be taken that relates to, or arises out of, COVID-19 shall be deemed to be in the ordinary course of business) and (b) use its reasonable best efforts to maintain its cash management practices, including continuing to accrue and collect accounts receivable, accruing and paying accounts payable and other expenses and establishing reserves for uncollectible accounts, in each case, in accordance with past cash management practices (including, for the avoidance of doubt, with respect to Tempo and its Subsidiaries and the Tempo Blockers (including Tempo Blocker 5), recent past practice in light of COVID-19; provided that, any action taken, or omitted to be taken, by Tempo or its Subsidiaries or the Tempo Blockers (including Tempo Blocker 5), that relates to, or arises out of, any COVID-19 Measures shall be deemed to be in the ordinary course of business of Tempo and its Subsidiaries and the Tempo Blockers (including Tempo Blocker 5); and provided further that the Tempo Blockers (including Tempo Blocker 5) shall be permitted to use or distribute all of their respective cash). Notwithstanding anything to the contrary contained herein, nothing herein shall prevent Tempo or any of its Subsidiaries or the Tempo Blockers (including Tempo Blocker 5) from taking or failing to take any action in response to COVID-19 or any COVID-19 Measures, including the establishment of any policy, procedure or protocol, and (x) no such actions or failure to take such actions shall be deemed to violate or breach this Agreement in any way, (y) all such actions or failure to take such actions shall be deemed to constitute an action taken in the ordinary course of business and (z) no such actions or failure to take such actions shall serve as a basis for FTAC to terminate this Agreement or assert that any of the conditions to the Closing contained herein have not been satisfied; provided, that, to the extent practicable, prior to taking any such material actions Tempo or the Tempo Blockers (including Tempo Blocker 5), as the case may be shall use good faith efforts to provide written notice to FTAC and consult with FTAC on such actions or, if not practicable, shall provide written notice reasonably promptly thereafter. Without limiting the generality of the foregoing, except as contemplated or permitted by this Agreement or the other Transaction Agreements, as set forth on Schedule 8.01 of the Tempo Schedules, actions with respect to the Blocker Pre-Closing Reorganization in accordance with Section 2.01, the usage or distribution of cash by the Tempo Blockers (including Tempo Blocker 5), as consented to by FTAC (which consent shall not be unreasonably conditioned, withheld, delayed or denied), or as required by Law, Tempo and each Tempo Blocker (including Tempo Blocker 5) shall not, and Tempo shall cause its Subsidiaries not to, during the Interim Period, except as otherwise contemplated by this Agreement:
(a) change or amend its certificate of formation, limited liability company agreement, certificate of incorporation, bylaws or other organizational documents, except as otherwise required by Law;
(b) make, declare, set aside, establish a record date for or pay any dividend or distribution, other than (i) any dividends or distributions from any wholly owned Subsidiary of Tempo to Tempo or any other wholly owned Subsidiaries of Tempo, (ii) any tax distribution made pursuant to and in accordance with the Tempo LLCA or (iii) any dividends or distributions (including by redemption) of cash by the Tempo Blockers (including Tempo Blocker 5);
(c) (i) issue, deliver, sell, transfer, pledge, dispose of or place any Lien (other than a Permitted Lien) on any shares of capital stock or any other equity or voting securities of, or membership or ownership interests in, Tempo or any of its Subsidiaries or any Tempo Blocker (including Tempo Blocker 5) or (ii) issue or grant any options, warrants, restricted stock units, performance stock units or other rights to purchase or obtain any shares of capital stock or any other equity, equity-based or voting securities of or ownership
A-75
interests in Tempo or any of its Subsidiaries or any Tempo Blocker (including Tempo Blocker 5), or convertible into or exercisable or exchangeable for such securities or interests;
(d) sell, assign, transfer, convey, lease, license or abandon, subject to or grant any Lien (other than Permitted Liens) on, or otherwise dispose of, any of its assets (including any equity or ownership interests), rights or properties (that are material to Tempo and its Subsidiaries, taken as a whole), other than, with respect to Tempo and its Subsidiaries granting non-exclusive licenses to customers, the sale or license of Software, goods and services to customers, or the sale or other disposition of IT Systems deemed by Tempo in its reasonable business judgment to be obsolete or no longer be material to the business of Tempo and its Subsidiaries, in each such case, in the ordinary course of business;
(e) (i) cancel or compromise any claim or Indebtedness owed to Tempo or any of its Subsidiaries or such Tempo Blocker (including Tempo Blocker 5), or (ii) settle any pending or threatened Action, with respect to Tempo and its Subsidiaries or such Tempo Blocker (including Tempo Blocker 5) (A) if such settlement would require payment by Tempo, its Subsidiaries or such Tempo Blocker (including Tempo Blocker 5) in an amount greater than $10,000,000, (B) to the extent such settlement includes an agreement to accept or concede injunctive relief, or (C) to the extent such settlement involves a Governmental Authority or alleged criminal wrongdoing;
(f) directly or indirectly acquire, by merging or consolidating with, or by purchasing a substantial portion of the assets of, or by purchasing all of or a substantial equity or ownership interest in, or by any other manner, any business or any corporation, partnership, limited liability company, joint venture, association or other entity or Person or division thereof, other than, with respect to Tempo and its Subsidiaries, any such acquisitions that, individually or in the aggregate, do not exceed $50,000,000;
(g) make any loans or advance any money or other property to, or make any capital contribution in, any Person, except for, with respect to Tempo and its Subsidiaries, (A) advances in the ordinary course of business to Tempo Employees for expenses, (B) prepayments and deposits paid to suppliers of Tempo or any of its Subsidiaries in the ordinary course of business, (C) intercompany loans, advances or capital contributions among Tempo and any of its Subsidiaries and (D) pre-funding of bank accounts for client related payments, or trade credit extended to customers or clients of Tempo or any of its Subsidiaries, in each case, in the ordinary course of business;
(h) redeem, purchase or otherwise acquire, any shares of capital stock (or other equity or ownership interests) of Tempo or any of its Subsidiaries or any Tempo Blocker (including Tempo Blocker 5) or any securities or obligations convertible (whether currently convertible or convertible only after the passage of time or the occurrence of certain events) into or exchangeable or exercisable for any shares of capital stock (or other equity or ownership interests) of Tempo or any of its Subsidiaries or any Tempo Blocker (including Tempo Blocker 5), other than (x) the redemption of Tempo Units held, directly or indirectly, by terminated employees of Tempo or any of its Subsidiaries in accordance with Section 3.06 of the Tempo LLCA or Section 7.01 of the Tempo Management LLCA and (y) any dividends or distributions (including by redemption or repurchase) of cash by the Tempo Blockers (including Tempo Blocker 5);
(i) adjust, split, combine, subdivide, recapitalize, reclassify or otherwise effect (including by merger) any change in respect of any shares of capital stock or other equity or ownership interests in or securities of Tempo or any Tempo Blocker (including Tempo Blocker 5) (including any such event that involves the creation of any new classes or series of equity or ownership interests);
(j) enter into, renew or amend in any material respect, any transaction or Contract relating to Tempo Transaction Expenses if such entry, renewal or amendment would result in additional Tempo Transaction Expenses that, individually or in the aggregate, exceed $5,000,000;
(k) make any change in its customary accounting principles or methods of accounting materially affecting the reported consolidated assets, Liabilities or results of operations of Tempo and its Subsidiaries or such Tempo Blocker (including Tempo Blocker 5), as applicable, other than as may be required by applicable Law, GAAP or regulatory guidelines;
A-76
(l) adopt or enter into a plan of complete or partial liquidation, dissolution, merger, consolidation, restructuring, recapitalization or other reorganization (other than the transactions contemplated by this Agreement);
(m) make, revoke or change any material Tax election, adopt or change any material accounting method with respect to Taxes, file any amended material Tax Return, settle or compromise any material Tax liability, enter into any material closing agreement with respect to any Tax, surrender any right to claim a material refund of Taxes or consent to any extension or waiver of the limitations period applicable to any material Tax claim or assessment;
(n) change its residence for any Tax purposes;
(o) directly or indirectly, incur, or modify in any material respect the terms of, or cancel or forgive any Indebtedness, or issue any debt securities or assume, guarantee or endorse, or otherwise become responsible for, (i) the obligations of any Person for Indebtedness (other than Indebtedness under any Tempo Financing Agreement or capital leases entered into by Tempo or any of its Subsidiaries in the ordinary course of business), (ii) to the extent in accordance with the covenants set forth in Section 10.10 or (iii) indebtedness for borrowed money incurred in the ordinary course of business which would not cause Tempo and its Subsidiaries to have more than the Target Debt Amount immediately following the Closing;
(p) except as otherwise required by Law or the terms of any existing Tempo Benefit Plan as in effect on the Original Execution Date, (i) establish, adopt, enter into or amend any Tempo Benefit Plan or benefit plan of any Tempo Blocker (including Tempo Blocker 5) providing for severance or termination benefits or payments or make any grant of severance or termination benefits or payments to any person other than in the ordinary course of business with respect to Tempo Employees with an annual base salary equal to or less than $250,000 (“Non-Management Employees”), (ii) make any grant of any cash retention payment to any Person, except (A) in the ordinary course of business in connection with the hiring (to the extent permitted by clause (iii) of this paragraph) of any employee or promotion of a Tempo Employee or (B) in the ordinary course of business to Tempo Employees with an annual base salary of less than $250,000 in an amount not in excess of twenty percent (20%) of such Person’s annual base salary, provided that the aggregate amount of all grants permitted under this clause (ii)(B) shall not exceed $3,000,000 and such grants shall only be made in consultation with FTAC, (iii) except in the ordinary course of business, hire, or terminate the employment (other than for cause) of, any individual who is not a Non-Management Employee, (iv) except in the ordinary course of business, establish, adopt, enter into, amend in any material respect or terminate any Tempo Benefit Plan or any plan, agreement, program, policy, trust, fund or other arrangement that would be a Tempo Benefit Plan if it were in existence as of the Original Execution Date (except (A) for adjustments to the vesting terms and conditions of any Tempo Class B Common Units or Tempo Class A-1 Common Units in accordance with Section 3.04 of this Agreement or (B) to the extent permitted to be established, adopted, entered into or amended in accordance with Section 8.01(p)(i)), or (v) make any grants or awards under the Alight Solutions Long-Term Incentive Plan;
(q) voluntarily fail to maintain in full force and effect material insurance policies covering Tempo and its Subsidiaries or such Tempo Blocker (including Tempo Blocker 5) and their respective properties, assets and businesses in a form and amount consistent with past practices;
(r) enter into, renew, modify or amend any transaction with, or with any Person that, to the knowledge of Tempo, is an Affiliate of, Tempo, Blackstone, Platinum Falcon, GIC or New Mountain or any of their directors, officers or employees (excluding (i) transactions solely between or among Tempo and/or its wholly owned Subsidiaries, (ii) ordinary course payments of annual compensation, provision of benefits or reimbursement of expenses in respect of members or stockholders who are Tempo Employees, (iii) commercial transactions between Tempo or its Subsidiaries and any portfolio companies of any such Persons in the ordinary course of business on arms’ length terms) and (iv) any dividends or distributions (including by redemption or repurchase) of cash by the Tempo Blockers (including Tempo Blocker 5));
(s) enter into any agreement that materially restricts the ability of Tempo or its Subsidiaries or any Tempo Blocker (including Tempo Blocker 5) to engage or compete in any material line of business or in
A-77
any geographic territory or enter into a new line of business that is material to Tempo and its Subsidiaries, taken as a whole; or
(t) enter into any agreement, or otherwise become obligated, to do any action prohibited under this Section 8.01.
Section 8.02 Inspection. Subject to confidentiality obligations and similar restrictions that may be applicable to information furnished to Tempo, the Tempo Blockers or any of their respective Subsidiaries by third parties that may be in Tempo’s, such Tempo Blockers or their respective Subsidiaries’ possession from time to time, and except for any information which (x) relates to interactions with prospective buyers of Tempo or its Subsidiaries or the negotiation of this Agreement or the Transactions, (y) is prohibited from being disclosed by applicable Law or (z) in the opinion of legal counsel of Tempo or the Tempo Blockers, as applicable, would result in the loss of attorney-client privilege or other privilege from disclosure, Tempo and the Tempo Blockers shall, and Tempo shall cause its Subsidiaries to, afford to FTAC and its Representatives reasonable access during the Interim Period, during normal business hours and with reasonable advance notice, in such manner as to not interfere with the normal operation of Tempo and its Subsidiaries and so long as reasonably feasible or permissible under applicable Law, to their respective properties, books, Contracts, commitments, Tax Returns, records and appropriate officers and employees of the Tempo Blockers or Tempo and its Subsidiaries, as applicable, in each case, as FTAC and its Representatives may reasonably request solely for purposes of consummating the Transactions; provided, however, that FTAC shall not be permitted to perform any environmental sampling at any Leased Real Property, including sampling of soil, groundwater, surface water, building materials, or air or wastewater emissions. The Parties shall use commercially reasonable efforts to make alternative arrangements for such disclosure where the restrictions in the preceding sentence apply. Any request pursuant to this Section 8.02 shall be made in a time and manner so as not to delay the Closing. All information obtained by FTAC and its Representatives under this Agreement shall be subject to the Confidentiality Agreement prior to the Closing.
Section 8.03 No Claim Against the Trust Account. Each of the Company, Tempo, the Tempo Blockers acknowledges that it has read FTAC’s final prospectus, dated May 26, 2020 and other SEC Reports, the FTAC Organizational Documents, and the Trust Agreement and understands that FTAC has established the Trust Account described therein for the benefit of FTAC’s public stockholders and that disbursements from the Trust Account are available only in the limited circumstances set forth in the Trust Agreement. Each of the Company, Tempo and the Tempo Blockers further acknowledge that, if the transactions contemplated by this Agreement, or, in the event of termination of this Agreement, another Business Combination, are not consummated by May 29, 2022 or such later date as approved by the stockholders of FTAC to complete a Business Combination, FTAC will be obligated to return to its stockholders the amounts being held in the Trust Account. Accordingly, each of the Company, Tempo and the Tempo Blockers hereby waives any past, present or future claim of any kind against, and any right to access, the Trust Account or to collect from the Trust Account any monies that may be owed to them by FTAC or any of its Affiliates for any reason whatsoever, and will not seek recourse against the Trust Account at any time for any reason whatsoever; provided, that nothing herein shall serve to limit or prohibit the Company’s, Tempo’s or the equityholders’ of Tempo’s right to pursue a claim against FTAC or any of its Affiliates for legal relief against assets held outside the Trust Account (including from and after the consummation of a Business Combination other than as contemplated by this Agreement) or pursuant to Section 13.13 for specific performance or other injunctive relief. This Section 8.03 shall survive the termination of this Agreement for any reason.
Section 8.04 Proxy Solicitation; Consent Solicitation; Other Actions.
(a) Tempo agrees to, as promptly as practicable, provide the following in connection with the Company’s initial filing of the Form S-4 and Proxy Statement/Consent Solicitation Statement/Prospectus with the SEC: audited financial statements, including consolidated statements of income, members’ equity and cash flows of Tempo and its Subsidiaries for the years ended December 31, 2020, December 31, 2019 and December 31, 2018 and consolidated balance sheets as of December 31, 2020 and December 31, 2019,
A-78
in each case, prepared in accordance with GAAP and Regulation S-X and audited in accordance with the auditing standards of the PCAOB, prepared in accordance with GAAP and Regulation S-X. Tempo and the Tempo Blockers shall be available to, and Tempo and its Subsidiaries and the Tempo Blockers shall use reasonable best efforts to make their officers and employees available to, in each case, during normal business hours and upon reasonable advanced notice, FTAC and its counsel in connection with (i) the drafting of the Form S-4 and Proxy Statement/Consent Solicitation Statement/Prospectus and (ii) responding in a timely manner to comments on the Form S-4 and Proxy Statement/Consent Solicitation Statement/Prospectus from the SEC. Without limiting the generality of the foregoing, Tempo shall reasonably cooperate with FTAC in connection with the preparation for inclusion in the Form S-4 and Proxy Statement/Consent Solicitation Statement/Prospectus of pro forma financial statements that comply with the requirements of Regulation S-X under the rules and regulations of the SEC (as interpreted by the staff of the SEC).
(b) Subject to Section 10.01(f), from and after the date on which the Proxy Statement/Consent Solicitation Statement/Prospectus is mailed to FTAC’s stockholders, Tempo and the Tempo Blockers will give FTAC prompt written notice of any action taken or not taken by Tempo or its Subsidiaries, the Tempo Blockers or of any development regarding Tempo or its Subsidiaries or the Tempo Blockers, in any such case which is known by Tempo or such Tempo Blocker, that would cause the Proxy Statement/Consent Solicitation Statement/Prospectus to contain an untrue statement of a material fact or omit to state a material fact necessary in order to make the statements, in light of the circumstances under which they were made, not misleading; provided, that, if any such action shall be taken or fail to be taken or such development shall otherwise occur, FTAC and Tempo and, if applicable, such Tempo Blocker shall cooperate fully to cause an amendment or supplement to be made promptly to the Proxy Statement/Consent Solicitation Statement/Prospectus, such that the Proxy Statement/Consent Solicitation Statement/Prospectus no longer contains an untrue statement of a material fact or omits to state a material fact necessary in order to make the statements, in light of the circumstances under which they were made, not misleading; provided, further, however, that no information received by FTAC pursuant to this Section 8.04 shall operate as a waiver or otherwise affect any representation, warranty or agreement given or made by the party who disclosed such information, and no such information shall be deemed to change, supplement or amend the Tempo Schedules.
Section 8.05 Equityholder Notices; Information Statement.
(a) As promptly as practicable after the delivery of the Tempo Written Consent, Tempo shall prepare and deliver to all holders of Tempo Units that did not execute the Tempo Written Consent a written notice of the taking of such action (together with a reasonably detailed description of the actions taken thereby and any information required to be provided under applicable Law or such entity’s governing documents), which notice(s) shall be in form and substance reasonably acceptable to FTAC.
(b) As promptly as practicable following the Original Execution Date, to the extent reasonably agreed by Tempo and FTAC, Tempo and FTAC will cooperate to take such actions as may be necessary to facilitate the delivery of Closing Seller Equity Consideration, Tempo Earnout Consideration and Forfeiture Reallocation Shares to any current or former Tempo employee in a manner compliant with applicable Law.
Section 8.06 Termination of Affiliate Transactions. Prior to the Closing, except for this Agreement and any other Transaction Agreements, Tempo and the Tempo Blockers (including Tempo Blocker 5) shall take, and cause to be taken, all actions necessary to cause all Tempo Related Party Transactions and all Blocker Related Party Transactions to be terminated as of or prior to the Closing without any further cost or Liability to the Company or its Subsidiaries following the Closing, other than any commercial Contracts entered into in the ordinary course of Tempo’s business with portfolio companies of Blackstone, Platinum Falcon, GIC or New Mountain on commercially reasonable, arms’ length terms or as set forth on Schedule 8.06 of the Tempo Schedules.
A-79
Section 8.07 280G Approval. To the extent that any “disqualified individual” (within the meaning of Section 280G(c) of the Code and the regulations thereunder) has the right to receive any payments or benefits that could be deemed to constitute “parachute payments” (within the meaning of Section 280G(b)(2)(A) of the Code and the regulations thereunder), then, prior to the Closing Date, Tempo will (i) solicit and use commercially reasonable efforts to obtain from each such “disqualified individual” a waiver of such disqualified individual’s rights to some or all of such payments or benefits (the “Waived 280G Benefits”) so that any remaining payments and/or benefits shall not be deemed to be “excess parachute payments” (within the meaning of Section 280G of the Code and the regulations thereunder), and (ii) with respect to each individual who agrees to and executes the waiver described in clause (i), submit to a vote of the holders of the equity interests of Tempo entitled to vote on such matters, in the manner required under Section 280G(b)(5) of the Code and the regulations promulgated thereunder, the right of any such “disqualified individual” to receive the Waived 280G Benefits. Prior to, and in no event later than five (5) days prior to soliciting such waivers and approval, Tempo shall provide drafts of such waivers and approval materials and the related calculations necessary to effectuate the equityholder approval process to FTAC for its review and reasonable commentary, and Tempo shall reflect in such waivers and approval materials any changes reasonably requested by FTAC. Prior to the Closing, Tempo shall deliver to FTAC evidence that a vote of the holders of the equity interests of Tempo was solicited in accordance with the foregoing and whether the requisite number of votes of the holders of the equity interests of Tempo was obtained with respect to the Waived 280G Benefits. If any of the Waived 280G Benefits fail to be approved, such Waived 280G Benefits shall not be paid or retained. Notwithstanding the foregoing, to the extent that any contract, arrangement, agreement or plan is entered into by FTAC, or any of its Affiliates, and a “disqualified individual” in connection with the transactions contemplated by this Agreement before the Closing Date (the “FTAC Arrangements”), FTAC shall cooperate with Tempo in good faith in order to calculate or determine the value (for purposes of Section 280G of the Code) of any payments or benefits granted or contemplated therein, which may be paid or granted in connection with the transactions contemplated by this Agreement and that could constitute “parachute payments” pursuant to Section 280G of the Code; provided, that neither Tempo nor any of its Affiliates will be deemed to be in breach of the covenants set forth in this Section 8.07 if the process set forth herein is ultimately determined to be invalid, if such invalidation is due to any inaccuracy or incompleteness in any respect of any such amounts and/or information provided by FTAC with respect to the FTAC Arrangements.
ARTICLE IX
COVENANTS OF THE COMPANY AND FTAC
Section 9.01 Indemnification and Insurance.
(a) From and after the Tempo Effective Time and FTAC Effective Time, as applicable, the Company agrees that (to the maximum extent permitted by applicable Law) it shall indemnify and hold harmless each present and former director, manager and officer of Tempo, the Tempo Blockers and FTAC and each of their respective Subsidiaries against any costs or expenses (including reasonable attorneys’ fees), judgments, fines, losses, claims, damages or Liabilities incurred in connection with any Action, whether civil, criminal, administrative or investigative, arising out of or pertaining to matters existing or occurring at or prior to the Tempo Effective Time or FTAC Effective Time, as applicable, whether asserted or claimed prior to, at or after such effective time, to the fullest extent that Tempo, the Tempo Blockers, FTAC or their respective Subsidiaries, as the case may be, would have been permitted under applicable Law and their respective certificate of incorporation, bylaws or other organizational documents in effect on the Original Execution Date to indemnify such Person (including the advancing of expenses as incurred to the fullest extent permitted under applicable Law). Without limiting the foregoing, following the Closing, the Company shall and shall cause each of its Subsidiaries (including Tempo and FTAC) to, (i) maintain for a period of not less than six years from the Closing provisions in its certificate of incorporation, bylaws and other organizational documents concerning the indemnification and exoneration (including provisions relating to expense advancement) of officers and directors/managers that are no less favorable to those Persons than the
A-80
provisions of such certificates of incorporation, bylaws and other organizational documents as of the Original Execution Date and (ii) not amend, repeal or otherwise modify such provisions in any respect that would adversely affect the rights of those Persons thereunder, in each case, except as required by Law.
(b) For a period of six years from the Closing, the Company shall, or shall cause one or more of its Subsidiaries to, maintain in effect directors’ and officers’ liability insurance covering those Persons who are currently covered by FTAC’s, a Tempo Blocker’s, Tempo’s or any of their respective Subsidiaries’ directors’ and officers’ liability insurance policies (true, correct and complete copies of which have been heretofore made available to Tempo or FTAC, as applicable, or their respective agents or representatives) on terms not less favorable than the terms of such current insurance coverage, except that in no event shall the Company or its Subsidiaries be required to pay an annual premium for such insurance in excess of 225% of the aggregate annual premium payable by the Tempo Blockers, Tempo and its Subsidiaries and FTAC and its Subsidiaries for such insurance policy for the year ended December 31, 2020; provided, however, that the Tempo Blockers, Tempo and FTAC may, in the alternative, cause coverage to be extended under such Tempo Blocker’s, Tempo’s or FTAC’s, as applicable, current directors’ and officers’ liability insurance by obtaining a six-year “tail” policy containing terms not less favorable than the terms of such current insurance coverage with respect to claims existing or occurring at or prior to the Closing (the “D&O Tail”), except that in no event shall the Company or its Subsidiaries be required to pay an annual premium for such insurance in excess of 225% of the aggregate annual premium payable by such Tempo Blocker, Tempo and its Subsidiaries or FTAC and its Subsidiaries, as applicable, for such current insurance.
(c) FTAC, the Tempo Blockers and Tempo hereby acknowledge (on behalf of themselves and their respective Subsidiaries) that the indemnified Persons under this Section 9.01 may have certain rights to indemnification, advancement of expenses and/or insurance provided by current equityholders, members, or other Affiliates of such equityholders or members (“Indemnitee Affiliates”) separate from the indemnification obligations of the Company, FTAC, the Tempo Blockers, Tempo and their respective Subsidiaries hereunder. The Parties hereby agree, following the Closing, (i) that the Company, FTAC, the Tempo Blockers, Tempo and their respective Subsidiaries are the indemnitors of first resort (i.e., its obligations to the indemnified Persons under this Section 9.01 are primary and any obligation of any Indemnitee Affiliate to advance expenses or to provide indemnification for the same expenses or Liabilities incurred by the indemnified Persons under this Section 9.01 are secondary), (ii) that the Company, FTAC, Tempo and their respective Subsidiaries shall be required to advance the full amount of expenses incurred by the indemnified Persons under this Section 9.01 and shall be liable for the full amount of all expenses, judgments, penalties, fines and amounts paid in settlement to the extent legally permitted and required by the Company’s, FTAC’s, such Tempo Blocker’s or Tempo’s and their respective Subsidiaries’ governing documents or any director or officer indemnification agreements, without regard to any rights the indemnified Persons under this Section 9.01 may have against any Indemnitee Affiliate, and (iii) that the Parties (on behalf of themselves and their respective Subsidiaries) irrevocably waive, relinquish and release the Indemnitee Affiliates from any and all claims against the Indemnitee Affiliates for contribution, subrogation or any other recovery of any kind in respect thereof.
(d) Notwithstanding anything contained in this Agreement to the contrary, this Section 9.01 shall survive the consummation of the Mergers indefinitely and shall be binding, jointly and severally, on the Company, the FTAC Surviving Corporation, the Blocker Surviving Entities, Tempo Blocker 5 and the Tempo Surviving Entity, and all successors and assigns of the Company, the FTAC Surviving Corporation, the Blocker Surviving Entities, Tempo Blocker 5 and the Tempo Surviving Entity. In the event that the Company, the FTAC Surviving Corporation, any Blocker Surviving Entity, Tempo Blocker 5 or the Tempo Surviving Entity or any of their respective successors or assigns consolidates with or merges into any other Person and shall not be the continuing or surviving corporation or entity of such consolidation or merger or transfers or conveys all or substantially all of its properties and assets to any Person, then, and in each such case, proper provision shall be made so that the successors and assigns of the Company, the FTAC Surviving Corporation or the Tempo Surviving Entity, as the case may be, shall succeed to the obligations set forth in this Section 9.01.
A-81
Section 9.02 Conduct of FTAC During the Interim Period.
(a) During the Interim Period, except as set forth on Schedule 9.02 of the FTAC Schedules or as contemplated by this Agreement or as consented to by Tempo in writing (which consent shall not be unreasonably conditioned, withheld, delayed or denied), no FTAC Party shall, and shall not permit any of its respective Subsidiaries (including the Company) to:
(i) change, modify or amend the Trust Agreement or the FTAC Organizational Documents;
(ii) (A) declare, set aside or pay any dividends on, or make any other distribution in respect of any outstanding capital stock of, or other equity interests in, FTAC or the Company; (B) split, combine or reclassify any capital stock of, or other equity interests in, FTAC or the Company; or (C) other than in connection with FTAC Stockholder Redemption or as otherwise required by FTAC’s organizational documents in order to consummate the transactions contemplated hereby, repurchase, redeem or otherwise acquire, or offer to repurchase, redeem or otherwise acquire, any capital stock of, or other equity interests in, FTAC or the Company;
(iii) make, change or revoke any material tax election, adopt or change any material accounting method with respect to Taxes, file any amended material Tax Return, settle or compromise any material Tax liability, enter into any material closing agreement with respect to any Tax, surrender any right to claim a material refund of Taxes, consent to any extension or waiver of the limitations period applicable to any material Tax claim or assessment, or change its residence for any Tax purposes;
(iv) enter into, renew or amend in any material respect, any transaction or Contract with an Affiliate of FTAC, the Founders or the FP Investors (including, for the avoidance of doubt, (x) any director or officer of FTAC, the Founders or the FP Investors or anyone related by blood, marriage or adoption to any such person and (y) any Person with whom any director or officer of FTAC, the Founders or the FP Investors has a direct or indirect legal or contractual relationship or beneficial ownership interest of 5% or greater) or any other FTAC Affiliate Agreement;
(v) enter into, renew or amend in any material respect, any transaction or Contract relating to FTAC Transaction Expenses if such entry, renewal or amendment would result in additional FTAC Transaction Expenses that, individually or in the aggregate, exceed $5,000,000 (and in all cases subject to Section 9.02(a)(iv));
(vi) waive, release, compromise, settle or satisfy any pending or threatened material claim (which shall include, but not be limited to, any pending or threatened Action) or compromise or settle any liability;
(vii) except as contemplated by the Omnibus Incentive Plan Proposal, adopt or amend any FTAC Benefit Plan (or any plan, policy or arrangement that would be an FTAC Benefit Plan if so adopted), or enter into any employment contract or collective bargaining agreement, pay any special bonus or special remuneration to any director, officer, employee or contractor, or increase the salaries or wage rates or fringe benefits (including rights to severance or indemnification) of its directors, officers, employees or independent contractors;
(viii) acquire by merging or consolidating with, or by purchasing the assets of, or by any other manner, any business or Person or division thereof or otherwise acquire any assets;
(ix) adopt a plan of complete or partial liquidation, dissolution, merger, division transaction, consolidation or recapitalization;
(x) incur, guarantee or otherwise become liable for (whether directly, contingently or otherwise) any Indebtedness;
(xi) (A) offer, issue, deliver, grant or sell, or authorize or propose to offer, issue, deliver, grant or sell, any capital stock of, other equity interests, equity equivalents, stock appreciation rights, phantom stock ownership interests or similar rights in, FTAC (including any FTAC Preferred Stock) or any of
A-82
its Subsidiaries (including the Company) or any securities convertible into, or any rights, warrants or options to acquire, any such capital stock or equity interests, other than the issuance of FTAC Class A Common Stock and FTAC Warrants in connection with the FTAC Financing on the terms set forth in the Forward Purchase Agreements, the issuance of FTAC Class C Common Stock in connection with the Founder FTAC Warrant Recapitalization, the issuance of Company Common Stock in connection with the PIPE Investment and the Additional Cannae Subscription and the offer and issuance of Company Common Stock in connection with any Permitted Equity Financing, in each case, as contemplated herein or (B) amend, modify or waive any of the terms or rights set forth in, any FTAC Warrant or the Warrant Agreement, including any amendment, modification or reduction of the warrant price set forth therein;
(xii) take any action or knowingly fail to take any action, which action or failure to act would reasonably be expected to prevent or impede the Transactions from qualifying for the Intended Tax Treatment; or
(xiii) authorize any of, or commit or agree to take, whether in writing or otherwise, any of, the foregoing actions.
(b) During the Interim Period, FTAC shall, and shall cause its Subsidiaries to, comply with and continue performing under, as applicable, the FTAC Organizational Documents, the Trust Agreement and all other agreements or Contracts to which FTAC or its Subsidiaries may be a party.
Section 9.03 PIPE Investment; Additional Cannae Subscription; FTAC Financing. Unless otherwise approved in writing by Tempo, FTAC shall not permit any amendment or modification to be made to, or any waiver (in whole or in part) of or provide consent to (including consent to termination) any provision or remedy under, or any replacements of, any of the Subscription Agreements or the Forward Purchase Agreements. FTAC shall take, or cause to be taken, all actions and do, or cause to be done, all things necessary, proper or advisable to consummate the transactions contemplated by the Subscription Agreements and the Forward Purchase Agreements on the terms and conditions described therein, including maintaining in effect the Subscription Agreements and the Forward Purchase Agreements and to: (a) satisfy in all material respects on a timely basis all conditions and covenants applicable in the Subscription Agreements and otherwise comply with its obligations thereunder; (b) in the event that all conditions in the Subscription Agreements or the Forward Purchase Agreements (other than conditions that FTAC or any of its Affiliates control the satisfaction of and other than those conditions that by their nature are to be satisfied at the Closing) have been satisfied, as applicable, consummate transactions contemplated by the Subscription Agreements and the Forward Purchase Agreements at or prior to Closing; (c) confer with Tempo regarding the timing of the Expected Closing Date (as defined in the Subscription Agreements); (d) deliver notices to the respective counterparties to the Subscription Agreements and the Forward Purchase Agreements at least ten (10) Business Days prior to the expected Closing to cause them to fund their obligations at least three (3) Business Days prior to the date that the Closing is expected to occur hereunder and (e) without limiting Tempo’s enforcement thereunder or pursuant Section 13.13, enforce its rights under the Subscription Agreements and the Forward Purchase Agreements in the event that all conditions in the Subscription Agreements or the Forward Purchase Agreements, as applicable (other than conditions that FTAC or any of its Affiliates control the satisfaction of and other than those conditions that by their nature are to be satisfied at the Closing) have been satisfied, to cause the applicable investors to pay to (or as directed by) FTAC the FTAC Financing and / or the applicable portion of the PIPE Investment Amount set forth in the PIPE Subscription Agreements or the Additional Cannae Subscription Amount set forth in the Cannae Subscription Agreement, in each case, in accordance with their respective terms. Without limiting the generality of the foregoing, FTAC shall give Tempo, prompt (and, in any event within one (1) Business Day’s) written notice: (i) prior to any amendment to any Forward Purchase Agreement, any PIPE Subscription Agreement or the Cannae Subscription Agreement (other than as a result of any assignments or transfers contemplated therein or otherwise permitted thereby); (ii) of any breach or default (or any event or circumstance that, with or without notice, lapse of time or both, could give rise to any breach or default) by the counterparty to a Forward Purchase Agreement or any party to any PIPE Subscription Agreement or the Cannae Subscription Agreement known to
A-83
FTAC; (iii) of the receipt of any written notice or other written communication from any party with respect to any actual, potential, threatened or claimed expiration, lapse, withdrawal, breach, default, termination or repudiation of a Forward Purchase Agreement or any PIPE Subscription Agreement or the Cannae Subscription Agreement or any provisions of such agreements; and (iv) if FTAC does not expect to receive all or any portion of the FTAC Financing, the PIPE Investment Amount or the Additional Cannae Subscription Amount, in each case, on the terms, in the manner or from the persons contemplated by the applicable agreements. FTAC shall deliver all notices it is required to deliver under the Forward Purchase Agreements and the Subscription Agreements on a timely basis in order to cause the applicable investors to consummate the transactions contemplated thereunder concurrently with the Closing and shall take all actions required under the Forward Purchase Agreements or any Subscription Agreements with respect to the timely issuance and delivery of any physical share certificates as and when required thereunder or under side letters thereto.
Section 9.04 Sponsor Agreement Matters. FTAC shall not permit any amendment or modification to be made to, or any waiver of any provision or remedy under, or any replacement of, the Sponsor Agreement. FTAC shall take, or cause to be taken, all actions and do, or cause to be done, all things necessary, proper or advisable to satisfy in all material respects on a timely basis all conditions and covenants applicable to FTAC in the Sponsor Agreement and otherwise comply with its obligations thereunder and, without limiting Tempo’s rights thereunder or pursuant to Section 13.13, to enforce its rights under each such agreement. Without limiting the generality of the foregoing, FTAC shall give Tempo, prompt (and, in any event within one (1) Business Day) written notice: (a) of any breach or default (or any event or circumstance that, with or without notice, lapse of time or both, could give rise to any breach or default) by any party to the Sponsor Agreement known to FTAC, and (b) of the receipt of any written notice or other written communication from any other party to the Sponsor Agreement with respect to any actual, potential, threatened or claimed expiration, lapse, withdrawal, breach, default, termination or repudiation by any party under any such agreement or any provisions of any such agreement.
Section 9.05 Inspection. Subject to confidentiality obligations and similar restrictions that may be applicable to information furnished to FTAC or its Subsidiaries by third parties that may be in FTAC’s or its Subsidiaries’ possession from time to time, and except for any information which in the opinion of legal counsel of FTAC would result in the loss of attorney-client privilege or other privilege from disclosure, FTAC shall afford to Tempo and its Affiliates and their respective Representatives reasonable access during the Interim Period, during normal business hours and with reasonable advance notice, to its respective properties, books, Contracts, commitments, Tax Returns, records and appropriate officers and employees of FTAC and its Subsidiaries, and shall use its and their commercially reasonable efforts to furnish such Representatives with all financial and operating data and other information concerning the affairs of FTAC that are in the possession of FTAC, in each case as Tempo and its Representatives may reasonably request solely for purposes of consummating the Transactions. The Parties shall use commercially reasonable efforts to make alternative arrangements for such disclosure where the restrictions in the preceding sentence apply. All information obtained by Tempo and its Affiliates and their respective Representatives under this Agreement shall be kept confidential.
Section 9.06 FTAC NYSE Listing. From the Original Execution Date through the Closing, FTAC shall use reasonable best efforts to ensure FTAC remains listed as a public company on, and for shares of FTAC Class A Common Stock and FTAC Warrants to be listed on, the NYSE. FTAC shall use reasonable best efforts to cause the Company Class A Common Stock to be approved for listing on the NYSE, subject to official notice of issuance, prior to the Closing.
Section 9.07 FTAC Public Filings. From the Original Execution Date through the Closing, FTAC will keep current and timely file all reports required to be filed or furnished with the SEC and otherwise comply in all material respects with its reporting obligations under applicable Securities Laws.
Section 9.08 Section 16 Matters. Prior to the FTAC Effective Time, FTAC and the Company, as applicable, shall take all commercially reasonable steps as may be required (to the extent permitted under applicable Law) to
A-84
cause any acquisition or disposition of any equity securities of FTAC or the Company (or Tempo), respectively, or any derivative thereof that occurs or is deemed to occur by reason of or pursuant to the Transactions by each Person who is or will be subject to the reporting requirements of Section 16(a) of the Exchange Act in connection with the Transactions to be exempt under Rule 16b-3 promulgated under the Exchange Act, including by taking steps in accordance with the No-Action Letter, dated January 12, 1999, issued by the SEC regarding such matters.
Section 9.09 Omnibus Incentive Plan. Prior to the FTAC Effective Time, FTAC shall, subject to obtaining the approval of the stockholders of FTAC for the Omnibus Incentive Plan Proposal, adopt the Alight, Inc. Omnibus Incentive Plan (the “Omnibus Incentive Plan”) in the form attached hereto as Exhibit J. The Omnibus Incentive Plan shall provide for the reservation for issuance of a number of shares of Company Common Stock as set forth in the Omnibus Incentive Plan. Effective as of the FTAC Effective Time, the Company shall assume the Omnibus Incentive Plan (with any adjustments, including pursuant to Section 3.02, to reflect the Mergers).
Section 9.10 Qualification as an Emerging Growth Company. FTAC shall, at all times during the period from the Original Execution Date until the Closing: (a) take all actions necessary to continue to qualify as an “emerging growth company” within the meaning of the Jumpstart Our Business Startups Act of 2012 (“JOBS Act”) and (b) not take any action that would cause FTAC to not qualify as an “emerging growth company” within the meaning of the JOBS Act.
Section 9.11 Permitted Equity Financing.
(a) During the Interim Period, FTAC may enter into Contracts with one or more investors or other Persons with respect to the purchase, at or prior to the Closing, of shares of Company Class A Common Stock by such Person (each, a “Permitted Equity Financing Subscription Agreement”); provided that, unless otherwise consented to in writing by Tempo, (i) each Permitted Equity Financing Subscription Agreement shall be in substantially the same form as the Subscription Agreements (provided, that, unless otherwise consented to in writing by Tempo such Permitted Equity Financing Subscription Agreements shall provide that FTAC is not required to, and shall not, consummate all or any portion of such Permitted Equity Financing to the extent it would cause the total number of shares of Company Class A Common Stock issued pursuant to the Permitted Equity Financing to be greater than the total number of shares of FTAC Class A Common Stock actually redeemed in connection with the FTAC Stockholder Redemption), (ii) the purchase price per share of Company Class A Common Stock pursuant thereto shall not be less than ten dollars ($10) per share and (iii) the total number of shares of Company Class A Common Stock to be issued pursuant to all Permitted Equity Financing Subscription Agreements shall not, in the aggregate, exceed the total number of shares of FTAC Class A Common Stock that are redeemed in connection with the FTAC Stockholder Redemption.
(b) Unless otherwise approved in writing by Tempo, FTAC shall not permit any amendment or modification to be made to, or any waiver (in whole or in part) of or provide consent to (including consent to termination) any provision or remedy under, or any replacements of, any of the Permitted Equity Financing Subscription Agreements, if any. FTAC shall take, or cause to be taken, all actions and do, or cause to be done, all things necessary, proper or advisable to consummate the transactions contemplated by such Permitted Equity Financing Subscription Agreements, if any, on the terms and conditions described therein, including to: (a) satisfy in all material respects on a timely basis all conditions and covenants applicable in the Permitted Equity Financing Subscription Agreements and otherwise comply with its obligations thereunder; (b) in the event that all conditions in the Permitted Equity Financing Subscription Agreements (other than conditions that FTAC or any of its Affiliates control the satisfaction of and other than those conditions that by their nature are to be satisfied at the Closing) have been satisfied, as applicable, consummate transactions contemplated by the Permitted Equity Financing Subscription Agreements at or prior to Closing subject to the limitations set forth in Section 9.11(a), provided that in no event shall FTAC or the Company be required to, and shall not, consummate all or any portion of the transactions contemplated by any Permitted Equity Financing Subscription Agreement to the extent it would
A-85
cause the total number of shares of Company Class A Common Stock issued pursuant to the Permitted Equity Financing to be greater than the total number of shares of FTAC Class A Common Stock actually redeemed in connection with the FTAC Stockholder Redemption; (c) confer with Tempo regarding the timing of the Expected Closing Date (as defined in the Permitted Equity Financing Subscription Agreements); (d) deliver notices to the respective counterparties to the Permitted Equity Financing Subscription Agreements at least ten (10) Business Days prior to the expected Closing to cause them to fund their obligations at least three (3) Business Days prior to the date that the Closing is expected to occur hereunder and (e) without limiting the Tempo’s enforcement thereunder or pursuant Section 13.13, enforce its rights under the Permitted Equity Financing Subscription Agreements in the event that all conditions in the Permitted Equity Financing Subscription Agreements (other than conditions that FTAC or any of its Affiliates control the satisfaction of and other than those conditions that by their nature are to be satisfied at the Closing) have been satisfied, to cause the applicable investors to pay to (or as directed by) FTAC the amount set forth in each Permitted Equity Financing Subscription Agreement, in each case, in accordance with its terms. Without limiting the generality of the foregoing, FTAC shall give Tempo, prompt (and, in any event within one (1) Business Day’s) written notice: (i) prior to any amendment to any Permitted Equity Financing Subscription Agreement (other than as a result of any assignments or transfers contemplated therein or otherwise permitted thereby); (ii) of any breach or default (or any event or circumstance that, with or without notice, lapse of time or both, could give rise to any breach or default) by the counterparty to a Permitted Equity Financing Subscription Agreement known to FTAC; (iii) of the receipt of any written notice or other written communication from any party with respect to any actual, potential, threatened or claimed expiration, lapse, withdrawal, breach, default, termination or repudiation of any Permitted Equity Financing Subscription Agreement or any provisions of such agreements; and (iv) if FTAC does not expect to receive all or any portion of the amount set forth in each Permitted Equity Financing Subscription Agreement, in each case, on the terms, in the manner or from the persons contemplated by the applicable agreements. FTAC shall deliver all notices it is required to deliver under Permitted Equity Financing Subscription Agreements on a timely basis in order to cause the applicable investors to consummate the transactions contemplated thereunder concurrently with the Closing and shall take all actions required under the Permitted Equity Financing Subscription Agreements with respect to the timely issuance and delivery of any physical share certificates as and when required thereunder or under side letters thereto, in each case, in accordance with this Section 9.11.
(c) During the Interim Period, Tempo and FTAC shall, and shall cause their respective officers, employees and representatives to, use commercially reasonable efforts to cooperate, at FTAC’s sole cost and expense (which shall be treated as an FTAC Transaction Expense hereunder) in connection with the arrangement of any Permitted Equity Financing (in each case, subject to the limitations set forth in Section 9.11(a)), including by (i) upon reasonable prior notice and during normal business hours and in a manner that does not unreasonably interfere with Tempo’s business, participating in meetings, calls, drafting sessions, presentations, and due diligence sessions (including accounting due diligence sessions) and sessions with prospective investors at mutually agreeable times and locations and upon reasonable advance notice (including the participation in any relevant “roadshow”), (ii) reasonably assisting with the preparation of customary materials, (iii) providing the Financial Statements and such other financial information regarding Tempo and its Subsidiaries readily available to Tempo as is reasonably requested in connection therewith, subject to confidentiality obligations acceptable to Tempo and (iv) otherwise reasonably cooperating in FTAC’s efforts to obtain any Permitted Equity Financing.
ARTICLE X
JOINT COVENANTS
Section 10.01 Regulatory Approvals.
(a) Each of the Parties shall cooperate and use their respective reasonable best efforts to take, or cause to be taken, all actions, and to do, or cause to be done as promptly as practicable, all things necessary,
A-86
proper and advisable under applicable Laws, to consummate and make effective as promptly as practicable the Transactions, including providing any notices to any Person required in connection with the consummation of the Transactions, and obtaining any licenses, consents, waivers, approvals, authorizations, qualifications and Governmental Orders necessary to consummate the Transactions; provided, that (i) in no event shall any party be required to pay any material fee, penalty or other consideration to obtain any license, Permit, consent, approval, authorization, qualification or waiver required under any Contract for the consummation of the Transactions (other than fees or expenses payable to the SEC in connection with the Transactions, including the Form S-4 and Proxy Statement / Prospectus, filing fees payable pursuant to the HSR Act or other Antitrust Laws, and any other ordinary course filing fees in connection with Governmental Filings required to consummate the Transactions) and (ii) without the prior written consent of FTAC not to be unreasonably withheld, conditioned or delayed, neither Tempo nor any of its Subsidiaries, including the BD Subsidiary, shall agree to any material restriction to be imposed by FINRA as a condition to obtaining approval from FINRA pursuant to FINRA Rule 1017, including without limitation any requirement to maintain an amount of Regulatory Capital in excess of the amount of Regulatory Capital required under Rule 15c3-1 of the Exchange Act as of the Original Execution Date. Subject to appropriate confidentiality protections and applicable Antitrust Laws, each party hereto shall furnish to the other parties such necessary information and reasonable assistance as such other party may reasonably request in connection with the foregoing.
(b) Each of the Parties shall cooperate with one another and use their reasonable best efforts to prepare all necessary documentation (including furnishing all information (i) required under any applicable Antitrust Laws or other applicable Laws or by FINRA or, with respect to the IA Subsidiary and BD Subsidiary, any state securities regulator or (ii) requested by a Governmental Authority pursuant to applicable Antitrust Laws, by FINRA or, with respect to the IA Subsidiary and BD Subsidiary, any state securities regulator) to effect promptly all necessary filings with any Governmental Authority (including any notices required to be made to any state securities regulator as indicated on Section 10.01(b) of the Tempo Schedules) and to obtain all necessary, proper or advisable actions or nonactions, approvals consents, waivers, exemptions and approvals of any Governmental Authority necessary to consummate the Transactions. Each Party shall provide to the other parties copies of all correspondence between it (or its advisors) and any Governmental Authority relating to the Transactions or any of the matters described in this Section 10.01. Each of the Parties shall promptly inform the other of any substantive oral communication with, and provide copies of any written communications with, any Governmental Authority regarding any such filings or any such transaction, unless prohibited by reasonable request of any Governmental Authority. No Party shall independently participate in any substantive meeting or substantive conference call with any Governmental Authority in respect of any such filings, investigation or other inquiry without giving FTAC (in the case of Tempo or the Tempo Blockers) or Tempo (in the case of the FTAC Parties) prior notice of the substantive meeting or substantive conference call and, to the extent permitted by such Governmental Authority, the opportunity to attend or participate. In the event FTAC or Tempo is prohibited from participating in or attending any meeting or substantive conference call, the participating party shall keep FTAC or Tempo, as applicable, promptly and reasonably apprised with respect thereto, to the extent permitted by applicable Law. To the extent permissible under applicable Law, the Parties will consult and cooperate with one another, and consider in good faith the views of one another so as to mutually agree on any strategies and decisions, in connection with any analyses, appearances, presentations, memoranda, briefs, arguments, opinions and proposals made or submitted by or on behalf of any Party or its Affiliates relating to proceedings under Antitrust Laws or other applicable Laws. Notwithstanding anything in this Agreement or any Transaction Agreement to the contrary, any documents or other materials provided pursuant to this Section 10.01(b) or other provision of this Agreement by any Party or any Seller Related Person may be redacted or withheld as necessary to address reasonable privilege or confidentiality concerns, and to remove references concerning the valuation of Tempo or other competitively sensitive material or personally-identifiable information or other sensitive personal or financial information, and the Parties and Seller Related Persons may, as each deems advisable, reasonably designate any material provided under this Section 10.01 or other provision of this Agreement as “outside counsel only material.” Such “outside
A-87
counsel only materials” and the information contained therein shall be given only to outside legal counsel of the recipient and will not be disclosed by such outside legal counsel to employees, officers, or directors of the recipient without the advance written consent of the party providing such materials. Notwithstanding the foregoing, neither party shall be obligated to share with the other party documents responsive to items 4(c) and 4(d) on the Notification and Report Form for Certain Mergers and Acquisitions under the HSR Act. Without limiting the generality of the undertakings pursuant to this Section 10.01, each Party shall use reasonable best efforts to provide or cause to be provided (including, with respect to filings pursuant to the HSR Act, by its “Ultimate Parent Entities”, as that term is defined in the HSR Act) as promptly as reasonably practicable and advisable to any Governmental Authority information and documents relating to such party as requested by such Governmental Authority or necessary, proper or advisable to permit consummation of the Transactions, including filing any notification and report form and related material required under the HSR Act, any necessary or appropriate filings pursuant to FINRA Rule 1017 and any other filing or notice that may be required with any other Governmental Authority as promptly as reasonably practicable and advisable after the Original Execution Date (and, in the case of filings under the HSR Act and with FINRA, no later than 10 Business Days after the Original Execution Date), and thereafter to respond as promptly as reasonably practicable and advisable to any request for additional information or documentary material relating to such party that may be made (including under the HSR Act and any similar Antitrust Law regarding preacquisition notifications for the purpose of competition reviews or by FINRA); provided that FTAC promptly provides all information required in connection with the BD Subsidiary making such filings with FINRA pursuant to FINRA Rule 1017. FTAC shall supply as promptly as practicable (and shall respond no later than five (5) days following any request) any additional information and documentary material relating to FTAC and the Sponsor Persons that may be requested by any Governmental Authority and furnish to the other such necessary information and reasonable assistance as the other may request in connection with the preparation of any required applications, notices, registrations and requests as may be required or advisable to be filed with any Governmental Authority (including, with respect to FTAC and the Sponsor Persons, providing financial information and certificates as well as personal information of senior management, directors or control persons, and requesting that individuals with appropriate seniority and expertise make themselves available to participate in discussions or hearings). FTAC shall cause the filings made by it (or by its ultimate parent entity, if applicable) under the HSR Act to be considered for grant of “early termination,” and make any further filings pursuant thereto that may be necessary, proper, or advisable in connection therewith. In furtherance and not in limitation of the foregoing, FTAC shall provide, or cause to be provided, all agreements, documents, instruments, affidavits, statements or information that may be required or requested by any Governmental Authority relating to (i) FTAC (including any of its directors, officers, employees, partners, members, shareholders or control persons) and (ii) FTAC’s structure, ownership, businesses, operations, regulatory and legal compliance, assets, liabilities, financing, financial condition or results of operations, or any of its or their directors, officers, employees, partners, members, shareholders or Affiliates (including to the extent required pursuant to paragraph 4 of the Sponsor Agreement).
(c) If any objections are asserted with respect to the Transactions under any applicable Law or if any Action is instituted by any Governmental Authority or any private party challenging any of the Transactions as violative of any applicable Law, each of the Parties shall cooperate with one another in good faith and use their reasonable best efforts to: (i) oppose or defend against any action to prevent or enjoin consummation of this Agreement (and the Transactions), and (ii) take such action as reasonably necessary to overturn any regulatory action by any Governmental Authority to prevent or enjoin consummation of this Agreement (and the Transactions), including by defending any Action brought by any Governmental Authority in order to avoid entry of, or to have vacated, overturned or terminated, including by appeal if necessary, in order to resolve any such objections or challenge as such Governmental Authority or private party may have to any of the Transactions under such applicable Law so as to permit the consummation of the Transactions in their entity; provided, however, that any decision by the Parties to litigate in connection with such matters must be mutually agreed by FTAC and Tempo.
A-88
(d) Notwithstanding the foregoing, FTAC shall, and shall cause its controlled Affiliates to, take any and all actions necessary to obtain any authorization, consent or approval of a Governmental Authority (including in connection with any Governmental Filings) necessary or advisable so as to enable the consummation of the Transactions to occur as expeditiously as possible (and in any event, no later than the Termination Date) and to resolve, avoid or eliminate any impediments or objections, if any, that may be asserted with respect to the Transactions under any Law, or to otherwise oppose, avoid the entry of, or to effect the dissolution of, any order, decree, judgment, preliminary or permanent injunction that would otherwise have the effect of preventing, prohibiting, restricting, or delaying the consummation of the Transactions, including: (i) proposing, negotiating, committing to and effecting, by consent decree, hold separate order or otherwise, the sale, divestiture, licensing or disposition of, or holding separate of, businesses, product lines, rights or assets of FTAC or its controlled Affiliates and any interest therein (including entering into customary ancillary agreements relating to any such sale, divestiture, licensing or disposition of such businesses, product lines, rights or assets) and (ii) otherwise taking or committing to take actions that after the Closing Date would limit FTAC’s or its controlled Affiliates’ freedom of action with respect to, or its ability to retain or control, one or more of the businesses, product lines, rights or assets of FTAC and its controlled Affiliates or interest therein, in each case as may be required in order to enable the consummation of the Transactions to occur as expeditiously as possible (and in any event no later than the Termination Date).
(e) From the Original Execution Date until Closing, FTAC shall not acquire or agree to acquire, by merging with or into or consolidating with, or by purchasing a substantial portion of the assets of or any equity in, or by any other manner, any assets or Person, or take any other action, if the execution and delivery of a definitive agreement relating to, or the consummation of, such acquisition, or the taking of any other action, could in any material respect (individually or in the aggregate): (i) impose any delay in obtaining, or increase the risk of not obtaining, consents of a Governmental Authority necessary to consummate the Transactions or the expiration or termination of any applicable waiting period, (ii) increase the risk of a Governmental Authority seeking or entering a Governmental Order prohibiting the consummation of the Transactions, (iii) increase the risk of not being able to remove any such Governmental Order on appeal or otherwise, or (iv) otherwise prevent or delay the consummation of the Transactions.
(f) Notwithstanding anything in this Agreement to the contrary, nothing in this Agreement or any Transaction Agreement shall require Tempo or any of its respective Subsidiaries or any Affiliates (including Blackstone, Platinum Falcon, GIC and New Mountain or any of their respective Affiliates (which in the case of GIC, for purpose of this Section 10.01(f), shall be limited to entities managed by the Direct & Co-Investments Group of the Private Equity Group of GIC Special Investments Pte. Ltd. (“GIC SI”) and any entity it controls (excluding for the avoidance of doubt any credit business, or any entity in which GIC SI, directly or indirectly has a passive investment, including any such entity in which GIC SI holds only limited partnership interests, or which is otherwise managed or controlled by any Person other than GIC SI)) to (i) take, or cause to be taken, any action with respect to Blackstone, Platinum Falcon, GIC, New Mountain or any of its or their Affiliates, including any affiliated investment funds or any portfolio company (as such term is commonly understood in the private equity industry) of Blackstone, Platinum Falcon, GIC, New Mountain or any of its or their Affiliates, including selling, divesting or otherwise disposing of, or conveying, licensing, holding separate or otherwise restricting or limiting its freedom of action with respect to, any assets, business, products, rights, licenses or investments, or interests therein, other than with respect to Tempo and its Subsidiaries (provided any action taken is conditioned upon the Closing), or (ii) provide, or cause to be provided to any particular Governmental Authority (including, for the avoidance of doubt, FINRA), (A) nonpublic or other confidential financial or sensitive personally identifiable information of Blackstone, Platinum Falcon, GIC, New Mountain or any of its or their Affiliates or its or their respective directors, officers, employees, managers or partners, or its or their respective control persons’ or direct or indirect equityholders’ and their respective directors’, officers’, employees’, managers’ or partners’ (each of the foregoing Persons, a “Seller Related Person”) (other than such information with respect to the officers and directors of Tempo which may be provided to a Governmental
A-89
Authority on a confidential basis) or (B) any other information that exceeds the scope of information that such Seller Related Person has previously provided to such Governmental Authority in connection with obtaining regulatory approval for a transaction similar in nature to the Transactions (provided that such information shall only be disclosed confidentially to the applicable Governmental Authority and no other Person (including in any public filing) except to the extent such information was previously disclosed publicly as part of a similar government filing or notification, it being specified that no information need be disclosed confidentially to a Governmental Authority if it exceeds the scope of information previously disclosed confidentially to such Government Authority or disclosed publicly as part of a similar government filing or notification). Notwithstanding anything in this Agreement or any Transaction Agreement to the contrary, any Seller Related Person may designate any materials provided to a Governmental Authority that contain sensitive or confidential information in respect of such Seller Related Person or any of its respective Affiliates, as applicable, as such “Seller Related Person only” and such materials and the information contained therein shall not be disclosed to any other Person or Governmental Authority without such Seller Related Person’s prior written consent, and such Seller Related Person may provide that any such sensitive or confidential information may only be provided on an outside counsel-only basis or directly to the applicable Governmental Authority requesting such information and all appearances, submissions, presentations, briefs, and proposals made or submitted by or on behalf of such Seller Related Person or any of its Affiliates before any Governmental Authority shall be controlled by such Seller Related Person. No breach or violation shall be deemed to have occurred as a result of the failure of any Seller Related Person to provide information not required to be provided by this provision or any other provision of this Agreement.
(g) Notwithstanding anything else contained herein to the contrary, FTAC shall pay, or cause to be paid, all filing fees payable by any Party pursuant to Antitrust Laws in connection with the Transactions.
(h) Without limiting the generality of Section 10.01(a), as promptly as practicable following the Original Execution Date, to the extent required by applicable Law or the terms of any Advisory Contract in connection with the consummation of the Transactions, Tempo (i) shall cause the IA Subsidiary to provide the applicable Advisory Client notice, in form and substance reasonably satisfactory to FTAC, of the Transactions, to the extent required pursuant to the applicable Advisory Contract or applicable Law and (ii) shall, and shall cause the IA Subsidiary to, use commercially reasonable efforts to obtain any approval, consent or other action, if any, that is required from or by such Advisory Client under applicable Law or the applicable Advisory Contract. Notwithstanding anything to the contrary contained herein, in connection with obtaining any Advisory Client consents, approvals or other actions as described in this Section 10.01(h), the IA Subsidiary will not agree to any economic concessions (including any fee reduction or waiver, reimbursement obligation, expense cap or similar offset or arrangement) or other material changes to any Advisory Contract without the prior written consent of Tempo in its sole discretion. Tempo will reasonably cooperate with the IA Subsidiary and its other Subsidiaries in connection with obtaining any consents or approvals and obtaining any other actions under this Section 10.01(h). Tempo will keep FTAC reasonably informed of the status of obtaining the consent, approval or other action required of any Advisory Client pursuant to this Section 10.01(h) and, upon FTAC’s request, make available to FTAC make available to FTAC copies of all such executed consents, approvals and any other related materials and other records relating to the Advisory Client consent and approval process.
Section 10.02 Support of Transaction. Without limiting any covenant contained in Article VIII, Article IX or Article X, including the obligations of the Parties with respect to the notifications, filings, reaffirmations and applications described in Section 10.01, which obligations shall control to the extent of any conflict with the succeeding provisions of this Section 10.02, the Parties shall each, and shall each cause their respective Subsidiaries to: (a) use commercially reasonable efforts to obtain all material consents and approvals of third parties that any Party or its respective controlled Affiliates is required to obtain in order to consummate the Transactions, provided that, Tempo and FTAC shall not be required to seek any such required consents or approvals of third party counterparties to Material Contracts with Tempo or its Subsidiaries to the extent such Material Contract is otherwise terminable at will, for convenience or upon or after the giving of notice of termination by a party thereto without penalty unless otherwise agreed in writing by Tempo and FTAC, and
A-90
(b) use commercially reasonable efforts to take such other action as may reasonably be necessary or as another Party may reasonably request to satisfy the conditions of the other Party set forth in Article XI or otherwise to comply with this Agreement and to consummate the Transactions as soon as practicable. Notwithstanding the foregoing, in no event shall the FTAC Parties, Tempo or any of their Subsidiaries be obligated to bear any material expense or pay any material fee or grant any material concession in connection with obtaining any consents, authorizations or approvals pursuant to the terms of any Contract to which Tempo or any of its Subsidiaries is a party or that is otherwise required in connection with the consummation of the Transactions.
Section 10.03 Preparation of Form S-4 and Proxy Statement/Consent Solicitation Statement/Prospectus; FTAC Special Meeting.
(a) Proxy Statement/Prospectus.
(i) As promptly as practicable following the execution and delivery of the Original Agreement (and in any event on or prior to the later of (i) the third (3rd) Business Day following the delivery of the financial statements pursuant to the first sentence of Section 8.04(a) (other than the audited financial statements for the year ended December 31, 2020) and (ii) February 16, 2021), FTAC, Tempo, the Tempo Blockers and the Company shall use reasonable best efforts to prepare, and the Company shall confidentially submit with the SEC, the Form S-4 in connection with the registration under the Securities Act of the Company Common Stock to be issued under this Agreement (including, for the avoidance of doubt, (1) all shares of Company Class A Common Stock, (2) all shares of Company Class A Common Stock issuable upon conversion of any shares of Company Class B Common Stock, shares of Company Class Z Common Stock, New Tempo Class B-1 Units or New Tempo Class B-2 Units and (3) all shares of Company Class A Common Stock issuable upon the exchange of any New Tempo Class A Units) and the effect of the Transactions on the FTAC Warrants, which Form S-4 will contain (i) a consent solicitation statement in connection with the solicitation of the Tempo Blocker Written Consents (other than the Tempo Blocker Written Consent in respect of Tempo Blocker 4) and the Tempo Written Consent and (ii) also contain the Proxy Statement/Consent Solicitation Statement/Prospectus, which will be included therein as a prospectus and which will be used as a proxy statement for the Special Meeting with respect to, among other things: (A) providing FTAC’s stockholders with the opportunity to redeem shares of FTAC Class A Common Stock (effective upon the consummation of the Transactions) by delivering an election to redeem in respect of such shares not later than 5:00 p.m. Eastern Time on the date that is at least two (2) Business Days prior to the date of the Special Meeting (the “FTAC Stockholder Redemption”); and (B) soliciting proxies from holders of FTAC Common Stock to vote at the Special Meeting, as adjourned or postponed, in favor of: (1) the adoption of this Agreement and approval of the Transactions; (2) the amendment and restatement of the Certificate of Incorporation in the form of the FTAC Charter attached as Exhibit C hereto; (3) the approval of each issuance of Company Common Stock, and securities convertible into or exchangeable for Class A common stock, FTAC Common Stock, shares of Class C Common Stock of FTAC or the FTAC Surviving Corporation or New Tempo Class C Units solely to the extent such issuance requires a separate vote under SEC or NYSE rules (including approval of the issuance of Company Common Stock pursuant to the PIPE Subscription Agreements and Additional Cannae Subscription Agreement, each issuance of Company Common Stock under each Permitted Equity Financing Subscription Agreement and approval of each other issuance that is subject to the SEC’s or the NYSE’s related party transaction rules) (the proposals contemplated by clauses (1) through (3), collectively, the “Required FTAC Stockholder Approvals”); (4) the approval of each provision of the Company Charter that reasonably requires a separate vote under SEC or NYSE rules; (5) the approval of the adoption of the Omnibus Incentive Plan (the “Omnibus Incentive Plan Proposal”); and (6) any other proposals the Parties agree are necessary or desirable to consummate the Transactions (clauses (1) through (6), collectively, the “FTAC Stockholder Matters”). Without the prior written consent of Tempo, the FTAC Stockholder Matters shall be the only matters (other than procedural matters) which FTAC shall propose to be acted on by FTAC’s stockholders at the Special Meeting, as adjourned or postponed. Each of FTAC and the Company shall use its reasonable best efforts to cause the Form S-4 and the
A-91
Proxy Statement/Consent Solicitation Statement/Prospectus to comply with the rules and regulations promulgated by the SEC, to have the Form S-4 declared effective under the Securities Act as promptly as practicable after such filing and to keep the Form S-4 effective as long as is necessary to consummate the Transactions. Subject to Section 10.01(f), each of FTAC and the Company, Tempo and the Tempo Blockers shall furnish all information concerning it as may reasonably be requested by the other party in connection with such actions and the preparation of the Form S-4 and the Proxy Statement/Consent Solicitation Statement/Prospectus. Promptly after the Form S-4 is declared effective under the Securities Act, Tempo, FTAC, the Tempo Blockers and the Company shall use reasonable best efforts to cause the Proxy Statement/Consent Solicitation Statement/Prospectus to be mailed to stockholders of FTAC and to the equityholders of Tempo and the Tempo Blockers.
(ii) Each of FTAC, Tempo, and the Company shall cooperate and mutually agree upon (such agreement not to be unreasonably withheld, delayed or conditioned), any response to comments of the SEC or its staff with respect to the Form S-4 and the Proxy Statement/Consent Solicitation Statement/Prospectus and any amendment to the Form S-4 and the Proxy Statement/Consent Solicitation Statement/Prospectus filed in response thereto. If FTAC, Tempo, the Tempo Blockers or the Company becomes aware that any information contained in the Form S-4 or the Proxy Statement/Consent Solicitation Statement/Prospectus shall have become false or misleading in any material respect or that the Form S-4 or the Proxy Statement/Consent Solicitation Statement/Prospectus is required to be amended in order to comply with applicable Law, then (x) such party shall promptly inform the other parties and (y) FTAC and the Company, on the one hand, and Tempo, on the other hand, shall cooperate fully and mutually agree upon (such agreement not to be unreasonably withheld, delayed or conditioned) an amendment or supplement to the Form S-4 and the Proxy Statement/Consent Solicitation Statement/Prospectus. FTAC and the Company shall use reasonable best efforts to cause the Form S-4 and the Proxy Statement/Consent Solicitation Statement/Prospectus as so amended or supplemented, to be filed with the SEC and to be disseminated to the holders of shares of FTAC Common Stock, as applicable, in each case pursuant to applicable Law and subject to the terms and conditions of this Agreement and the FTAC Organizational Documents. Each of the Company and FTAC shall provide the other parties, including Tempo, with copies of any written comments, and shall inform such other parties, including Tempo, of any oral comments, that such party receives from the SEC or its staff with respect to the Form S-4 and the Proxy Statement/Consent Solicitation Statement/Prospectus promptly after the receipt of such comments and shall give the other parties, including Tempo, a reasonable opportunity to review and comment on any proposed written or oral responses to such comments prior to responding to the SEC or its staff. FTAC, the Company, Tempo and the Tempo Blockers shall use reasonable best efforts to cause the Form S-4 to be declared effective as promptly as practicable after it is filed with the SEC and to keep the Form S-4 effective through the Closing in order to permit the consummation of the transactions contemplated hereby.
(iii) FTAC shall file the Proxy Statement/Consent Solicitation Statement/Prospectus on Schedule 14A in accordance with the rules and regulations of the Exchange Act. The Company shall file the Proxy Statement/Consent Solicitation Statement/Prospectus and any supplement thereto pursuant to Rule 424. FTAC and the Company shall use reasonable best efforts to, as promptly as practicable (and in any event, within seven (7) Business Days after the SEC Clearance Date), (i) establish the record date for, duly call, give notice of, convene and hold the Special Meeting in accordance with the DGCL for a date no later than 35 days following the SEC Clearance Date (subject to Section 10.03(b)), (ii) cause the Proxy Statement/Consent Solicitation Statement/Prospectus to be disseminated to FTAC’s stockholders in compliance with applicable Law and (iii) consult and mutually agree with Tempo with respect to the foregoing. FTAC shall obtain the written consent of the holders of the FTAC Class B Common Stock to the adoption and approval of the FTAC Charter as promptly as practicable after the Proxy Statement/Consent Solicitation Statement/Prospectus is disseminated to FTAC’s stockholders and in any event prior to the Closing.
(b) FTAC Special Meeting; Tempo and Tempo Blockers Consent Solicitation. FTAC shall use its reasonable best efforts to take all actions necessary (in its discretion or at the request of Tempo) to obtain
A-92
the approval of FTAC Stockholder Matters at the Special Meeting, as adjourned or postponed, including by soliciting proxies as promptly as practicable in accordance with applicable Law for the purpose of seeking the approval of FTAC Stockholder Matters. FTAC shall include the FTAC Board Recommendation in the Proxy Statement/Consent Solicitation Statement/Prospectus. The board of directors of FTAC shall not (and no committee or subgroup thereof shall) change, withdraw, withhold, qualify or modify, or publicly propose to change, withdraw, withhold, qualify or modify, the FTAC Board Recommendation for any reason. FTAC agrees that its obligation to establish a record date for, duly call, give notice of, convene and hold the Special Meeting for the purpose of seeking approval of the FTAC Stockholder Matters shall not be affected by any intervening event or circumstance, and FTAC agrees to establish a record date for, duly call, give notice of, convene and hold the Special Meeting, and submit for the approval of its stockholders the FTAC Stockholder Matters, regardless of any intervening event or circumstance. FTAC shall duly call, give notice of, convene and hold the Special Meeting as promptly as practicable after the Original Execution Date, in accordance with applicable Law. Notwithstanding anything to the contrary contained in this Agreement, FTAC shall be entitled to (and, in the case of the following clauses (ii) and (iii), at the request of Tempo, shall) postpone or adjourn the Special Meeting for a period of no longer than 20 days (without Tempo’s prior written consent): (i) to ensure that any supplement or amendment to the Proxy Statement/Consent Solicitation Statement/Prospectus that the board of directors of FTAC has determined in good faith is required by applicable Law is disclosed to FTAC’s stockholders and for such supplement or amendment to be promptly disseminated to FTAC’s stockholders prior to the Special Meeting; (ii) if, as of the time for which the Special Meeting is originally scheduled (as set forth in the Proxy Statement/Consent Solicitation Statement/Prospectus), there are insufficient shares of FTAC Class A Common Stock represented (either in person or by proxy) to constitute a quorum necessary to conduct the business to be conducted at the Special Meeting; or (iii) in order to solicit additional proxies from stockholders for purposes of obtaining approval of the Required FTAC Stockholder Approvals or satisfying the condition set forth in Section 11.03(c) hereof; provided, that in the event of any such postponement or adjournment, the Special Meeting shall be reconvened as promptly as practicable following such time as the matters described in such clauses have been resolved. Tempo and the Tempo Blockers shall use their reasonable best efforts to take all actions necessary to obtain the Tempo Written Consent and the Tempo Blocker Written Consents and the governing body (including any general partner) of Tempo and of each of the Tempo Blockers shall not change, withdraw, withhold, qualify or modify, or publicly propose to change, withdraw, withhold, qualify or modify, their recommendation that the equityholders of Tempo and such Tempo Blocker deliver the Tempo Written Consent and Tempo Blocker Written Consents, as applicable.
Section 10.04 Exclusivity.
(a) During the Interim Period, Tempo and the Tempo Blockers shall not take, nor shall Tempo or the Tempo Blockers permit any of their respective Affiliates or Representatives to take, whether directly or indirectly, any action to solicit, initiate or engage in discussions or negotiations with, or enter into any agreement with, or encourage, or provide information to, any Person (other than FTAC and/or any of its Affiliates or Representatives) concerning any purchase of all or a material portion of Tempo’s or any Tempo Blocker’s voting, economic or other equity securities or the issuance and sale of any securities of, or membership interests in, Tempo or its Subsidiaries (other than any purchases of equity securities by Tempo from employees of Tempo or its Subsidiaries) or any Tempo Blocker, any merger or sale of substantial assets involving Tempo or its Subsidiaries, other than immaterial assets or assets sold in the ordinary course of business or transactions permitted by Section 8.01(d)(each such acquisition or transaction, but excluding the Transactions, an “Acquisition Transaction”). Tempo shall, and shall cause its Affiliates and Representatives to, immediately cease any and all existing discussions or negotiations with any Person conducted prior to the Original Execution Date with respect to, or which is reasonably likely to give rise to or result in, an Acquisition Transaction.
(b) During the Interim Period, FTAC shall not take, nor shall it permit any of its Affiliates or Representatives to take, whether directly or indirectly, any action to solicit, initiate, continue or engage in discussions or negotiations with, or enter into any agreement with, or encourage, respond, provide
A-93
information to or commence due diligence with respect to, any Person (other than Tempo, the Tempo Blockers and their respective equityholders and/or any of their Affiliates or Representatives), concerning, relating to or which is intended or is reasonably likely to give rise to or result in, any offer, inquiry, proposal or indication of interest, written or oral relating to any Business Combination (a “Business Combination Proposal”) other than with Tempo, the Tempo Blockers and their respective equityholders, Affiliates and Representatives. FTAC shall, and shall cause its Affiliates and Representatives to, immediately cease any and all existing discussions or negotiations with any Person conducted prior to the Original Execution Date with respect to, or which is reasonably likely to give rise to or result in, a Business Combination Proposal.
Section 10.05 Tax Matters.
(a) The Company shall pay all transfer, documentary, sales, use, stamp, registration, value added or other similar Taxes incurred in connection with the Transactions (collectively, the “Transfer Taxes”) and file all necessary Tax Returns with respect to all Transfer Taxes, and, if required by applicable Law, the Parties shall, and shall cause their respective Affiliates to, join in the execution of any such Tax Returns and other document. Notwithstanding any other provision of this Agreement, the Parties shall (and shall cause their respective Affiliates to) cooperate in good faith to minimize, to the extent permissible under applicable Law, the amount of any such Transfer Taxes.
(b) For U.S. federal income tax purposes (and for purposes of any applicable state or local income tax that follows U.S. federal income tax treatment), each of the Parties intends that (i) the Founder FTAC Warrant Recapitalization will qualify as a “reorganization” within the meaning of Section 368(a) of the Code, (ii) the FTAC Merger, the Management Holder Contribution, Continuing Member Contribution and the Tempo Investor Contribution will each be treated as a transaction governed by Section 351 of the Code, (iii) the Blocker Mergers will each qualify either as a “reorganization” within the meaning of Section 368(a) of the Code or a transaction governed by Section 351 of the Code, (iv) the Founder LLC Contribution will be treated as a transaction governed by Section 721 of the Code, (v) in connection with the Tempo Merger, (A) the acquisition of interests in Tempo from the Continuing Tempo Unitholders by FTAC for the Closing Cash Consideration as set forth in the Allocation Schedule (the “Cash Sale”) will be treated as a transaction described in Section 741 of the Code giving rise to an adjustment to FTAC’s basis in the direct and indirect assets of Tempo pursuant to Section 743 of the Code and (B) the contribution of cash by FTAC to Tempo as contemplated by Section 2.10 will be treated as an acquisition of an interest in Tempo by FTAC in a transaction governed by Section 721 of the Code and (vi) the payments and contribution of the Available Cash Amount contemplated by Section 4.02 will be treated as an acquisition of an interest in Tempo by the Company in a transaction governed by Section 721 of the Code (clauses (i) through (vi), together, the “Intended Tax Treatment”). This Agreement is hereby adopted as and shall constitute a “plan of reorganization” within the meaning of Treasury Regulation Section 1.368-2(g) with respect to the Founder FTAC Warrant Recapitalization and the Blocker Mergers.
(c) FTAC and Tempo and its Subsidiaries intend for the Transactions to qualify for the Intended Tax Treatment and will not take any inconsistent position on any Tax Return or during the course of any audit, litigation or other proceeding with respect to Taxes, except as otherwise required by a determination within the meaning of Section 1313(a) of the Code. Each of the Parties agrees to promptly notify all other Parties of any challenge to the Intended Tax Treatment by any Governmental Authority.
(d) No Party shall take or cause to be taken any action, or fail to take or cause to be taken any action, which action or failure to act would reasonably be expected to prevent the Transactions from so qualifying for the Intended Tax Treatment.
(e) The Parties shall use reasonable best efforts to execute and deliver customary representations reasonably requested by counsel to FTAC or counsel to the Seller Group, as applicable, for purposes of rendering opinions regarding the Intended Tax Treatment and other tax matters in connection with the Transactions, at such time or times as may be reasonably requested by counsel to FTAC or counsel to the Seller Group, including in connection with the Closing and any filing of any Form S-4. For the avoidance of
A-94
doubt, the delivery of tax opinions by counsel to FTAC or counsel to the Seller Group shall not be a condition to Closing under this Agreement.
(f) The Unitholder Representative shall prepare, or cause to be prepared, at the expense of Tempo, all income Tax Returns with respect to Pass-Through Income Taxes of Tempo (and its Subsidiaries) for any Pre-Closing Tax Period (other than the portion of any Straddle Period ending on the Closing Date) that are due after the Closing Date (taking into account applicable extensions) (each, a “Pass-Through Return”). Each Pass-Through Return shall be prepared in a manner consistent with Tempo’s (or such Subsidiary’s) past practice except to the extent not “more likely than not” to be upheld under applicable Law. Each Pass-Through Return, as prepared by the Unitholder Representative, shall be submitted to the Company for its review and approval no later than 45 days prior to its due date (taking into account applicable extensions). The Company shall propose any comments on such Pass-Through Returns no later than 25 days prior to their due date (taking into account applicable extensions), and the Unitholder Representative and the Company shall in good faith cooperate to resolve any disagreements. Any such disagreement that remains unresolved 15 days prior to the due date for filing such Pass-Through Return (taking into account applicable extensions) shall be promptly submitted to a mutually acceptable nationally recognized independent accounting firm (acting as expert, not as arbitrator), which shall resolve each disagreement as soon as reasonably practicable. The determination(s) of such accounting firm shall be final and binding. The fees of such accounting firm shall be borne equally by the Unitholder Representative and the Company. In no event shall any disagreement delay the timely filing of any Pass-Through Return; provided that such Pass-Through Return shall be amended upon resolution of such disagreement in accordance with the foregoing provisions of this paragraph. The Company shall cause all Pass-Through Returns, as finally determined by such accounting firm or by mutual agreement, or (pending resolution of any unresolved disagreement in accordance herewith) as prepared by the Unitholder Representative, to be timely filed and will promptly provide a copy of all filed Pass-Through Returns to the Unitholder Representative.
(g) All Tax Returns of Tempo and its Subsidiaries other than Pass-Through Returns described in Section 10.5(f) that are due after the Closing Date (taking into account applicable extensions) shall be prepared and filed in accordance with the terms of the Tempo Operating Agreement.
(h) In the event of any proposed audit, adjustment, assessment, examination, claim or other controversy or proceeding relating to Pass-Through Income Taxes or any Pass-Through Return (a “Tax Contest”) with respect to a Straddle Period, the Company will, within 15 days of it (or any of its Subsidiaries) being notified of such Tax Contest, notify the Unitholder Representative of such Tax Contest in writing. All Tax Contests for any taxable periods initiated or continuing after the Closing Date shall be controlled in accordance with the terms of the Tempo Operating Agreement.
(i) After the Closing, the Company (and its Subsidiaries) will not, without the consent of the Unitholder Representative (which consent will not be unreasonably withheld, conditioned or delayed), (I) amend or otherwise modify any Pass-Through Return, (II) extend or waive, or cause to be extended or waived, any statute of limitations or other period for the assessment of any Pass-Through Income Taxes for Pre-Closing Tax Periods (other than the portion of any Straddle Period ending on the Closing Date) or audit of any Pass-Through Return, or (III) make or change any income election or accounting method or practice with respect to Pass-Through Income Taxes for Pre-Closing Tax Periods (other than the portion of any Straddle Period ending on the Closing Date) or Pass-Through Returns.
(j) Within 60 days following the Closing Date, (i) the Company will prepare, and deliver to the Unitholder Representative, an allocation statement allocating the applicable portion of the Closing Cash Consideration and any other amounts treated as consideration for U.S. federal income Tax purposes in the Cash Sale among the direct and indirect assets of Tempo (and entities disregarded as separate from Tempo) in accordance with Section 1060 of the Code (and any other applicable section of the Code), the Treasury Regulations thereunder (and any similar provision of state or local Law) and the methodologies set forth on Schedule 10.05(j) (the “Allocation”). The Allocation shall contain sufficient detail to permit the Parties to make the computations and adjustments required under Sections 743(b), 751 and 755 of the Code and the
A-95
Treasury Regulations thereunder. Within 45 days after the receipt of the Allocation, the Unitholder Representative will propose any changes, and the Unitholder Representative and the Company shall cooperate in good faith to resolve any disagreements. If the Company and the Unitholder Representative do not, within 10 days, resolve all disagreements, each disagreement shall be submitted to a mutually acceptable nationally recognized independent accounting firm (acting as expert, not as arbitrator), which shall resolve such disagreements in accordance with the principles and procedures of Section 10.05(f). The Allocation, as mutually agreed or as finally determined by such accounting firm, shall be final and binding.
(k) Each Party and the Unitholder Representative shall reasonably cooperate (and cause its Affiliates to reasonably cooperate), as and to the extent reasonably requested by each other Party and the Unitholder Representative, in connection with the preparation and filing of Tax Returns or any Tax Contest. Such cooperation shall include the provision of available records and information that are reasonably relevant to any such matter and making employees available on a mutually convenient basis to provide additional information and explanation with respect thereto.
Section 10.06 Confidentiality; Publicity.
(a) FTAC acknowledges that the information being provided to it in connection with this Agreement and the consummation of the transactions contemplated hereby is subject to the terms of the Confidentiality Agreement, the terms of which are incorporated herein by reference. The Confidentiality Agreement shall survive the execution and delivery of the Original Agreement and this Agreement and shall apply to all information furnished thereunder or hereunder and any other activities contemplated thereby. Tempo and the Tempo Blockers acknowledge that, in connection with the PIPE Investment and the Additional Cannae Subscription, FTAC shall be entitled to disclose, pursuant to the Exchange Act, any information contained in any presentation to Cannae or the PIPE Investors, which information may include Evaluation Material (as defined in the Confidentiality Agreement).
(b) None of the Parties or any of their respective Affiliates shall make any public announcement or issue any public communication regarding this Agreement or the transactions contemplated hereby, or any matter related to the foregoing, without first obtaining the prior consent of Tempo, in the case of the FTAC Parties, or FTAC, in the case of Tempo, the Tempo Blockers and their respective Affiliates (which consent, in any case, shall not be unreasonably withheld, conditioned or delayed), except if such announcement or other communication is required by applicable Law or legal process (including pursuant to the Securities Law or the rules of any national securities exchange), in which case the applicable Party shall use their commercially reasonable efforts to obtain such consent with respect to such announcement or communication, prior to announcement or issuance; provided, however, that, subject to this Section 10.06, each Party and its Affiliates may make announcements regarding the status and terms (including price terms) of this Agreement and the transactions contemplated hereby to their respective directors, officers, employees, direct and indirect current or prospective limited partners and investors or otherwise in the ordinary course of their respective businesses, in each case, so long as such recipients are obligated to keep such information confidential without the consent of any other Party; and provided, further, that subject to Section 8.02 and this Section 10.06, the foregoing shall not prohibit any Party from communicating with third parties to the extent necessary for the purpose of seeking any third party consent; provided, further, that notwithstanding anything to the contrary in this Section 10.06(b), nothing herein shall modify or affect FTAC’s obligations pursuant to Section 10.03.
Section 10.07 Further Assurances. Following the Closing, each Party shall, on the request of any other Party, execute such further documents, and perform such further acts, as may be reasonably necessary or appropriate to give full effect to the allocation of rights, benefits, obligations and Liabilities contemplated by this Agreement and the transactions contemplated hereby.
Section 10.08 Transaction Agreements. At or prior to the Closing, each of the parties thereto shall execute and deliver to the other Parties the Investor Rights Agreement, the Registration Rights Agreement, the Tax
A-96
Receivables Agreement, the Tempo Operating Agreement and the other Transaction Agreements to which it is contemplated to be a party; provided, that, (i) Tempo will use reasonable best efforts to deliver the signature of any individual employed by Tempo who is contemplated by this Agreement to be party to any such agreement but no such signature shall be a required to comply with this Section 10.08 and (ii) any such agreement shall not be effective unless and until the Closing occurs. Notwithstanding the foregoing, the Tax Receivables Agreement may be executed, in place of Platinum Falcon, by an Affiliate of Platinum Falcon.
Section 10.09 Company Board of Directors; Post-Closing Officers. Each of the Company, FTAC, Tempo and the Tempo Blockers (including Tempo Blocker 5) shall take, or cause to be taken, the actions set forth in this Section 10.09 prior to the Closing:
(a) Tempo, the Tempo Blockers and FTAC shall cause each Person serving and not continuing as a member of the board of directors of Tempo, such Tempo Blocker and FTAC to resign from such position, effective upon the Tempo Effective Time, the Blocker Merger Effective Time and the FTAC Effective Time, respectively. The Company and FTAC shall elect or otherwise cause the Persons designated on Schedule 10.09 of the Tempo Schedules to comprise the entire board of directors of the Company, effective upon the Tempo Effective Time; provided, that the board of directors as so constituted shall comply (as a whole) with applicable rules concerning director independence required by the SEC and the rules and listing standards of NYSE and any other Laws or requirements of a Governmental Authority applicable to members of the board of directors of the Company.
(b) The Company, Tempo, the Tempo Blockers and FTAC shall cause each Person serving and not continuing as an officer of the Company, Tempo, the Tempo Blockers and FTAC to resign from such position, effective upon the Tempo Effective Time, the Blocker Merger Effective Time and the FTAC Effective Time, respectively. The Company and FTAC shall appoint or otherwise cause to be appointed each Person serving as an officer of Tempo immediately prior to the Tempo Effective Time as a corresponding officer of the Company, effective upon the Tempo Effective Time.
(c) Each of the Company, Tempo and FTAC shall cause such Persons to, and such Persons shall, comply and cooperate with and satisfy all requests and requirements made by any Governmental Authority in connection with the foregoing, including by furnishing all requested information, providing reasonable assistance in connection with the preparation of any required applications, notices and registrations and requests and otherwise facilitating access to and making individuals available with respect to any discussions or hearings. In the event an individual designated in accordance with Section 10.09(a) does not satisfy any requirement of a Governmental Authority to serve as a director, then (x) there shall be no obligation to appoint such individual pursuant to Section 10.09(a) and (y) Tempo or FTAC, as applicable, shall be entitled to designate a replacement director in lieu of such person; provided, further, that in no event shall Closing be delayed or postponed in connection with or as a result of the foregoing.
Section 10.10 Financing Cooperation. Tempo will use reasonable best efforts to cause the aggregate indebtedness for borrowed money of Tempo and its Subsidiaries and the Tempo Blockers outstanding as of immediately following the Closing (assuming the consummation of the Transactions contemplated hereby) to not be in excess of $2.276 billion, or such greater amount of indebtedness for borrowed money as may be agreed by Tempo and FTAC (such amount, the “Target Debt Amount”). In furtherance of the foregoing, Tempo shall have the option to elect to repay, refinance or obtain any Debt Financing, in each case which election shall be made in consultation with FTAC. To the extent Tempo determines, in consultation with FTAC, to obtain any Debt Financing, Tempo shall, and shall cause its Subsidiaries to, use its reasonable best efforts to do all things necessary or appropriate to arrange for and obtain such Debt Financing, including using reasonable best efforts to (i) negotiate, syndicate and enter into definitive agreements with respect to such Debt Financing, (ii) satisfy on a timely basis all terms, conditions and covenants that may be required in connection with such Debt Financing, including with respect to the payment of any commitment, engagement or placement fees, and (iii) otherwise consummate and cause such Debt Financing to be funded at or prior the Closing; provided, that, (x) Tempo shall reasonably consult with FTAC in respect of the foregoing and consider in good faith any comments provided by
A-97
FTAC in respect thereof and (y) FTAC and its Representatives shall reasonably cooperate in connection therewith. In lieu of, or in addition to, any Debt Financing, Tempo may determine, in consultation with FTAC, to refinance, rollover or enter into a repricing transaction in respect of all or a portion of the indebtedness pursuant to the Tempo Financing Agreements (any such financing, “Continued Financing”); provided that such Continued Financing shall be in full force and effect without any breach or default thereunder as of immediately prior to and immediately following the Closing. In connection with any indebtedness to be repaid at or in connection with Closing, Tempo will use reasonable best efforts to timely deliver such notices, documents and instruments, including customary payoff letters, lien release documents and conditional redemption notices (in each case, in consultation with and in form reasonably acceptable to, FTAC) in advance of the Closing (and in any event in accordance with the Tempo Financing Arrangements or the terms of any Debt Financing or Continued Financing) to the extent required in connection with any such repayment. Notwithstanding anything to the contrary set forth herein, in no event will Tempo be in breach of any of its obligations under this Agreement, including with respect to its covenants set forth in this Section 10.10, due to any failure of any amount to be funded in accordance with the PIPE Investment, the FTAC Financing, the Additional Cannae Subscription or any Permitted Equity Financing when otherwise required in accordance with the terms of thereof, or to the extent related to the amount of the Available Cash Amount, in each case in and of itself.
Section 10.11 Contribution and Exchange Transactions; Certain Lock-Ups. Promptly following the Original Execution Date and prior to the Closing Date, Tempo will use its reasonable best efforts to cause the Tempo Investor, the Continuing Member Contributors and the Participating Management Holders to enter into contribution and exchange agreements to effect the Tempo Investor Contribution, the Continuing Member Contribution and the Management Holder Contribution, respectively (each, a “Contribution and Exchange Agreement”), which Contribution and Exchange Agreements shall be in form and substance reasonably acceptable to FTAC, and to deliver such executed counterparts of each Contribution and Exchange Agreement to FTAC and the Company. The Company shall, and shall cause the surviving Tempo Blockers (as appropriate) to, execute any such Contribution and Exchange Agreement, and consummate the transactions contemplated thereby at the Closing in accordance with this Agreement. In addition, Tempo and FTAC shall use their respective commercially reasonable efforts to cause the Participating Management Holders to execute and deliver customary lock-up agreements, in form and substance reasonably agreed by Tempo and FTAC, prior to the Closing.
ARTICLE XI
CONDITIONS TO OBLIGATIONS
Section 11.01 Conditions to Obligations of All Parties. The obligations of the Parties to consummate, or cause to be consummated, the Transactions are subject to the satisfaction of the following conditions, any one or more of which may be waived (if legally permitted) in writing by all of such Parties:
(a) HSR Act. Any applicable waiting period(s) (and any extensions thereof, or any timing agreements, understandings or commitments obtained by request or other action of the FTC and/or DOJ, as applicable) imposed under the HSR Act in respect of the Transactions shall have expired or terminated, as the case may be.
(b) Regulatory Approvals. All required consents and approvals from the Regulatory Consent Authorities set forth on Schedule 11.01(b) of the Tempo Schedules shall have been obtained.
(c) No Prohibition. There shall not be in force any Governmental Order, statute, rule or regulation enjoining or prohibiting the consummation of the Transactions.
(d) Net Tangible Assets. FTAC shall have at least $5,000,001 of net tangible assets (as determined in accordance with Rule 3a51-1(g)(1) of the Exchange Act) remaining after giving effect to any payments required to be made in connection with the FTAC Stockholder Redemption.
A-98
(e) Stockholder Approval. The approval of the Required FTAC Stockholder Approvals shall have been obtained.
(f) Form S-4. The Form S-4 shall have become effective in accordance with the provisions of the Securities Act, no stop order shall have been issued by the SEC which remains in effect with respect to the Form S-4, and no proceeding seeking such a stop order shall have been threatened or initiated by the SEC which remains pending.
(g) NYSE. The FTAC Class A Common Stock shall continue to be listed on the NYSE as of immediately prior to the Closing and the shares of Company Class A Common Stock to be issued in connection with the Transactions or that may become issuable following the Transactions pursuant to the terms of any Transaction Agreement shall have been approved for listing on NYSE, subject only to official notice of issuance thereof.
(h) Company Charter. The Company Charter shall have been filed with the Secretary of State of the State of Delaware.
Section 11.02 Additional Conditions to Obligations of the FTAC Parties. The obligations of the FTAC Parties to consummate, or cause to be consummated, the Transactions are subject to the satisfaction of the following additional conditions, any one or more of which may be waived in writing by FTAC:
(a) Representations and Warranties.
(i) Each of (A) the representations and warranties of Tempo contained in Section 5.01 (Organization) (which are not qualified by Material Adverse Effect), Section 5.03 (Due Authorization), Section 5.06 (other than clauses (c) and (d) therein) (Current Capitalization) and Section 5.22 (Brokers’ Fees), (collectively, the “Specified Tempo Representations”) and (B) the representations and warranties of each Tempo Blocker contained in Section 7.01 (Organization) (which are not qualified by material adverse effect), Section 7.02 (Due Authorization), Section 7.05 (Capitalization), Section 7.06 (Holding Company; Ownership) and Section 7.08 (Brokers’ Fees) (collectively, the “Specified Tempo Blocker Representations”), shall be true and correct (without giving any effect to any limitation as to “materiality” or “Material Adverse Effect” or any similar limitation set forth therein) in all material respects as of the Closing Date as though then made (except to the extent such representations and warranties expressly relate to an earlier date, and in such case, shall be true and correct on and as of such earlier date).
(ii) The representations and warranties of (A) Tempo contained in Section 5.01 (Organization) that are qualified by Material Adverse Effect and in Section 5.21(a) (No Material Adverse Effect) and (B) the Tempo Blockers contained in Section 7.01 (Organization) that are qualified by material adverse effect shall be true and correct in all respects as of the Closing Date.
(iii) Each of the representations and warranties of Tempo contained in Article V (other than the Specified Tempo Representations and the representations and warranties of Tempo contained in Section 5.01 that are qualified by Material Adverse Effect and in Section 5.21(a)) and of the Tempo Blockers (including Tempo Blocker 5) contained in Article VII (other than the Specified Tempo Blocker Representations and the representations and warranties of the Tempo Blockers contained in Section 7.01 that are qualified by material adverse effect), shall be true and correct (without giving any effect to any limitation as to “materiality” or “Material Adverse Effect” or any similar limitation set forth therein) as of the Closing Date as though then made (except to the extent such representations and warranties expressly relate to an earlier date, and in such case, shall be true and correct on and as of such earlier date), except, in either case, where the failure of such representations and warranties to be so true and correct, individually or in the aggregate, has not had, and would not reasonably be expected to result in, a Material Adverse Effect.
(b) Agreements and Covenants. The respective covenants and agreements of Tempo and the Tempo Blockers (including Tempo Blocker 5) in this Agreement to be performed as of or prior to the Closing shall have been performed in all material respects.
A-99
(c) Officer’s Certificate. Tempo and each Tempo Blocker shall have delivered to FTAC a certificate signed by an authorized officer of Tempo or such Tempo Blocker, as applicable, dated the Closing Date, certifying that, to the knowledge and belief of such officer, the conditions specified in Section 11.02(a) and Section 11.02(b) have been fulfilled with respect to Tempo or such Tempo Blocker, as applicable.
(d) Closing Deliverables. Tempo shall have delivered to FTAC counterparts to each of the Investor Rights Agreement, the Registration Rights Agreement, the Tempo Operating Agreement, the Tax Receivables Agreement and the Aon Deferred Consideration Letters to be entered into by any of Tempo, the Tempo Blockers, the Tempo Blocker Owners or the Continuing Tempo Unitholders in connection with the Closing, duly executed by each such Person.
(e) Tempo FIRPTA Certificate. Tempo shall have delivered to the Company a duly executed statement dated as of the Closing Date, in accordance with Treasury Regulations Section 1.1445-11T(d)(2), certifying that fifty percent (50%) or more of the value of the gross assets of Tempo do not consist of “United States real property interests” within the meaning of Section 897(c) of the Code or that ninety percent (90%) or more of the value of the gross assets of Tempo do not consist of “United States real property interests” within the meaning of Section 897(c) of the Code plus “cash or cash equivalents” within the meaning of Treasury Regulations Section 1.1445-11T(d)(1).
(f) Tempo Blocker FIRPTA Certificates. Each Tempo Blocker shall have delivered to the Company dated as of the Closing Date a certificate issued pursuant to Treasury Regulation Sections 1.897-2(h) and 1.1445-2(c)(3), including the required notice to the U.S. Internal Revenue Service, stating that an interest in such Tempo Blocker is not a “U.S. real property interest” within the meaning of Section 897(c) of the Code.
(g) Equityholder Approvals. The Tempo Blocker Written Consents and the Tempo Written Consent shall have been obtained and delivered to FTAC.
Section 11.03 Additional Conditions to the Obligations of Tempo and the Tempo Blockers. The obligation of Tempo and the Tempo Blockers to consummate or cause to be consummated the Transactions is subject to the satisfaction of the following additional conditions, any one or more of which may be waived in writing by Tempo and in the case of Section 11.03(f), by the applicable Tempo Blocker with respect to any documents that are contemplated to be signed by any Tempo Blocker Owner of such Tempo Blocker.
(a) Representations and Warranties.
(i) Each of the representations and warranties of the FTAC Parties contained in Article VI (other than the representations and warranties of FTAC contained in Section 6.01 (Corporate Organization) that are not qualified by material adverse effect, Section 6.02 (Due Authorization), Section 6.08 (Brokers’ Fees) (collectively, the “Specified FTAC Representations”) and Section 6.13 (Capitalization)) shall be true and correct (without giving any effect to any limitation as to “materiality” or “Material Adverse Effect” or any similar limitation set forth therein) as of the Closing Date as though then made (except to the extent such representations and warranties expressly relate to an earlier date, and in such case, shall be true and correct on and as of such earlier date), except, in either case, where the failure of such representations and warranties to be so true and correct, individually or in the aggregate, has not had, and would not reasonably be expected to have, a material adverse impact on FTAC or prevent or materially delay or impair the ability of FTAC to perform its obligations under this Agreement or to consummate the transactions contemplated hereby.
(ii) The Specified FTAC Representations shall be true and correct (without giving any effect to any limitation as to “materiality” or “Material Adverse Effect” or any similar limitation set forth therein) in all material respects as of the Closing Date as though then made (except to the extent such representations and warranties expressly relate to an earlier date, and in such case, shall be true and correct on and as of such earlier date).
(iii) The representations and warranties of FTAC contained in Section 6.13 shall be true and correct other than de minimis inaccuracies, as of the Closing Date, as though then made.
A-100
(b) Agreements and Covenants. The covenants and agreements of the FTAC Parties in this Agreement to be performed as of or prior to the Closing shall have been performed in all material respects.
(c) Available Cash Amount. The Available Cash Amount shall not be less than $2,600,000,000.
(d) Officer’s Certificate. FTAC shall have delivered to Tempo a certificate signed by an officer of FTAC, dated the Closing Date, certifying that, to the knowledge and belief of such officer, the conditions specified in Section 11.03(a), Section 11.03(b) and Section 11.03(c) have been fulfilled.
(e) Sponsor Agreement. Each of the covenants of each of the parties to the Sponsor Agreement required under the Sponsor Agreement to be performed as of or prior to the Closing shall have been performed in all material respects, and none of the parties thereto shall have threatened (orally or in writing) (i) that the Sponsor Agreement is not valid, binding and in full force and effect, (ii) that the Company is in breach of or default under the Sponsor Agreement or (iii) to terminate the Sponsor Agreement.
(f) Closing Deliverables. FTAC and the Company, as applicable, shall have delivered to Tempo an executed copy of the Investor Rights Agreement, the Tempo Operating Agreement, the Tax Receivables Agreement, and the Registration Rights Agreement and FTAC shall have delivered to Tempo counterparts to each of the foregoing to be entered into by any of the Founders or the FP Investors (and their respective equityholders, to the extent party thereto) in connection with the Closing, duly executed by each such Person.
(g) Board of Directors. The board of directors of the Company shall be constituted with the Persons designated in accordance with Section 11.09.
Section 11.04 Frustration of Conditions. None of the FTAC Parties, Tempo or the Tempo Blockers may rely on the failure of any condition set forth in this Article XI to be satisfied if such failure was caused by such Party’s failure to act in good faith or to use its commercially reasonable efforts to cause the conditions of the other Party to be satisfied, as required by Section 10.02.
ARTICLE XII
TERMINATION/EFFECTIVENESS
Section 12.01 Termination. This Agreement may be terminated and the transactions contemplated hereby abandoned:
(a) by written consent of Tempo and FTAC;
(b) prior to the Closing, by written notice to Tempo from FTAC if (i) there is any breach of any representation, warranty, covenant or agreement on the part of Tempo or any Tempo Blocker (including Tempo Blocker 5) set forth in this Agreement, such that the conditions specified in Section 11.02(a) or Section 11.02(b) would not be satisfied at the Closing (a “Terminating Tempo Breach”), except that, if such Terminating Tempo Breach is curable by Tempo or such Tempo Blocker through the exercise of its commercially reasonable efforts, then, for a period of up to 30 days (or any shorter period of the time that remains between the date FTAC provides written notice of such violation or breach and the Termination Date or the Extended Termination Date, as applicable) after receipt by Tempo of notice from FTAC of such breach, but only as long as Tempo or such Tempo Blocker continues to use its commercially reasonable efforts to cure such Terminating Tempo Breach (the “Tempo Cure Period”), such termination shall not be effective, and such termination shall become effective only if the Terminating Tempo Breach is not cured within the Tempo Cure Period, (ii) the Closing has not occurred on or before July 25, 2021 (as such date may be extended pursuant to clause (A)(I) of the following proviso, the “Termination Date”); provided, that (A) (I) if on the Termination Date, the condition to consummate the Transactions in Section 11.01(a) or Section 11.01(b) shall not have been satisfied and (II) each of the other conditions set forth in Article XI
A-101
have been satisfied, waived or remain capable of satisfaction as of such date, then the Termination Date shall automatically be extended (on no more than two (2) occasions) for a period of ninety (90) calendar days (first to October 25, 2021 and then, if at such time the conditions set forth in clauses (I) and (II) of this proviso continue to be satisfied, to January 25, 2022) and (B) if any Action for specific performance or other equitable relief by Tempo with respect to this Agreement, any other Transaction Agreement, or otherwise with respect to the Transactions is commenced or pending on or before the Termination Date, then the Termination Date shall be automatically extended without any further action by any Party until the date that is 30 days following the date on which a final, non-appealable Governmental Order has been entered with respect to such Action and the Termination Date shall be deemed to be such later date for all purposes of this Agreement (as the Termination Date may be extended pursuant to clause (B), the “Extended Termination Date”), or (iii) the consummation of the Merger is permanently enjoined or prohibited by the terms of a final, non-appealable Governmental Order or a statute, rule or regulation; provided, that, the right to terminate this Agreement under subsection (i), (ii) or (iii) shall not be available if FTAC’s failure to fulfill any obligation under this Agreement has been the primary cause of, or primarily resulted in, the failure of the Closing to occur on or before such date;
(c) prior to the Closing, by written notice to FTAC from Tempo if (i) there is any breach of any representation, warranty, covenant or agreement on the part of the FTAC Parties set forth in this Agreement, such that the conditions specified in Section 11.03(a) or Section 11.03(b) would not be satisfied at the Closing (a “Terminating FTAC Breach”), except that, if any such Terminating FTAC Breach is curable by the FTAC Parties through the exercise of their commercially reasonable efforts, then, for a period of up to 30 days (or any shorter period of the time that remains between the date Tempo provides written notice of such violation or breach and the Termination Date or Extended Termination Date, as applicable) after receipt by FTAC of notice from Tempo of such breach, but only as long as the FTAC Parties continue to exercise such commercially reasonable efforts to cure such Terminating FTAC Breach (the “FTAC Cure Period”), such termination shall not be effective, and such termination shall become effective only if the Terminating FTAC Breach is not cured within FTAC Cure Period, (ii) the Closing has not occurred on or before the Termination Date, or (iii) the consummation of the Merger is permanently enjoined or prohibited by the terms of a final, non-appealable Governmental Order or a statute, rule or regulation; provided, that the right to terminate this Agreement under subsection (i), (ii) or (iii) shall not be available if Tempo’s or any Tempo Blocker’s failure to fulfill any obligation under this Agreement has been the primary cause of, or primarily resulted in, the failure of the Closing to occur on or before such date;
(d) by written notice from either Tempo or FTAC to the other if the Required FTAC Stockholder Approvals are not obtained at the Special Meeting (subject to any adjournment, postponement or recess of the meeting); provided, that, the right to terminate this Agreement under this Section 12.01(d) shall not be available to FTAC if, at the time of such termination, FTAC is in breach of Section 10.03; or
(e) by FTAC if the Tempo Blocker Written Consents (other than in respect of Tempo Blocker 4, but including Tempo Blocker 5) and the Tempo Written Consent are not delivered to FTAC within twenty-four hours of the Form S-4 becoming effective.
Section 12.02 Effect of Termination. Except as otherwise set forth in this Section 12.02 or Section 13.13, in the event of the termination of this Agreement pursuant to Section 12.01, this Agreement shall forthwith become void and have no effect, without any liability on the part of any Party or its respective Affiliates, officers, directors, employees or stockholders, other than liability of any Party for any Willful Breach of this Agreement by such Party occurring prior to such termination. The term “Willful Breach” means a Party’s material breach of any of its representations or warranties as set forth in this Agreement, or such Party’s material breach of any of its covenants or other agreements set forth in this Agreement, which material breach constitutes, or is a consequence of, a purposeful act or failure to act by such Party with the knowledge that the taking of such act or failure to take such act would cause a material breach of this Agreement. The provisions of Section 8.03 (No Claim Against the Trust Account), Section 10.06 (Confidentiality; Publicity), this Section 12.02 (Effect of Termination) and Article XIII (collectively, the “Surviving Provisions”) and the Confidentiality Agreement, and
A-102
any other Section or Article of this Agreement referenced in the Surviving Provisions which is required to survive in order to give appropriate effect to the Surviving Provisions, shall in each case survive any termination of this Agreement.
ARTICLE XIII
MISCELLANEOUS
Section 13.01 Waiver. Any Party may, at any time prior to the Closing, by action taken by its board of directors or equivalent governing body or authority, or officers thereunto duly authorized, waive any of the terms or conditions of this Agreement that are for its benefit by an instrument in writing executed in the same manner (but not necessarily by the same individuals) as this Agreement.
Section 13.02 Notices. All notices and other communications among the Parties shall be in writing and shall be deemed to have been duly given (i) when delivered in person, (ii) when delivered after posting in the United States mail having been sent registered or certified mail return receipt requested, postage prepaid, (iii) when delivered by FedEx or other nationally recognized overnight delivery service or (iv) when e-mailed during normal business hours (and otherwise as of the immediately following Business Day), addressed as follows:
(a) If to FTAC or any of the other FTAC Parties:
Foley Trasimene Acquisition Corp.
1701 Village Center Circle
Las Vegas, NV 89124
Attn: Michael L. Gravelle, General Counsel
E-mail: mgravelle@fnf.com
with a copy (which shall not constitute notice) to:
Weil, Gotshal & Manges LLP
767 Fifth Avenue
New York, NY 10153
Attn: Michael J. Aiello
Sachin Kohli
E-mail: michael.aiello@weil.com
sachin.kohli@weil.com
(b) If to Tempo:
Tempo Holding Company, LLC
4 Overlook Point
Lincolnshire, IL 60069
Attn: Paulette Dodson
E-mail: paulette.dodson@alight.com
with a copy (which shall not constitute notice) to:
The Blackstone Group Inc.
345 Park Avenue
New York, NY 10154
Attn: Peter Wallace;
David Kestnbaum
Email: Wallace@blackstone.com
David.Kestnbaum@blackstone.com
A-103
Kirkland & Ellis LLP
601 Lexington Avenue
New York, NY 10022
Attn: Peter Martelli, P.C.; Lauren M. Colasacco, P.C.; Andrew Arons, P.C. E-mail: peter.martelli@kirkland.com; lauren.colasacco@kirkland.com;
andrew.arons@kirkland.com
(c) If to the Tempo Blockers:
Tempo Blocker I, LLC c/o Platinum Falcon B 2018 RSC Limited
Level 26, Al Khatem Tower
Abu Dhabi Global Market Square
Al Maryah Island
PO Box 25642
United Arab Emirates
Attn: The Directors
Email: private.equity@adia.ae
Tempo Blocker I, LLC
c/o GIC Special Investments Pte. Ltd.
One Bush Street, Suite 1100
San Francisco, CA 94104
Attn: Alex Moskowitz
Email: alexmoskowitz@gic.com.sg
with a copy (which shall not constitute notice) to:
Cleary Gottlieb Steen & Hamilton LLP
Al Sila Tower
Abu Dhabi Global Market Square
Al Maryah Island
Abu Dhabi
United Arab Emirates
Attn: Gamal Abouali
Email: gabouali@cgsh.com
Dechert LLP
1095 Avenue of the Americas
New York, NY 10036
Attn: Mark E. Thierfelder; Jonathan C. Kim
Email: mark.thierfelder@dechert.com; jonathan.kim@dechert.com
Tempo Blocker II, LLC c/o Platinum Falcon B 2018 RSC Limited
Level 26, Al Khatem Tower
Abu Dhabi Global Market Square
Al Maryah Island
PO Box 25642
United Arab Emirates
Attn: The Directors
Tempo Blocker II, LLC
c/o GIC Special Investments Pte. Ltd.
One Bush Street, Suite 1100
San Francisco, CA 94104
Attn: Alex Moskowitz
Email: alexmoskowitz@gic.com.sg with a copy (which shall not constitute notice) to:
A-104
Cleary Gottlieb Steen & Hamilton LLP
Al Sila Tower
Abu Dhabi Global Market Square
Al Maryah Island
Abu Dhabi
United Arab Emirates
Attn: Gamal Abouali
Email: gabouali@cgsh.com
Dechert LLP
1095 Avenue of the Americas
New York, NY 10036
Attention: Mark E. Thierfelder; Jonathan C. Kim
Email: mark.thierfelder@dechert.com; jonathan.kim@dechert.com
Blackstone Tempo Feeder Fund VII L.P.
c/o The Blackstone Group Inc.
345 Park Avenue New York, NY 10154
Attn: Peter Wallace;
David Kestnbaum
Email: Wallace@blackstone.com
David.Kestnbaum@blackstone.com
with a copy (which shall not constitute notice) to:
Kirkland & Ellis LLP
601 Lexington Avenue
New York, NY 10022
Attn: Peter Martelli, P.C.; Lauren M. Colasacco, P.C.; Andrew Arons, P.C. E-mail: peter.martelli@kirkland.com; lauren.colasacco@kirkland.com; andrew.arons@kirkland.com
(d) If to New Mountain:
New Mountain Partners IV, L.P.
787 Seventh Avenue
49th Floor
New York, New York 10019
Attention: Mathew J. Lori; Robert Mulcare
Email: MLori@newmountaincapital.com
RMulcare@newmountaincapital.com
with a copy (which shall not constitute notice) to:
Simpson Thacher & Bartlett LLP
425 Lexington Avenue
New York, NY 10017
Attn: Patrick Naughton
Email: pnaughton@stblaw.com
(e) If, following the Closing, to the Company, the FTAC Surviving Corporation, the Tempo Surviving Entity, or any Blocker Surviving Entity or Tempo Blocker 5:
Alight, Inc.
4 Overlook Point
Lincolnshire, Illinois 60069
Attn: Paulette Dodson, General Counsel & Corporate Secretary
E-mail: paulette.dodson@alight.com
A-105
with a copy (which shall not constitute notice) to:
Weil, Gotshal & Manges LLP
767 Fifth Avenue
New York, NY 10153
Attn: Michael J. Aiello
Sachin Kohli
E-mail: michael.aiello@weil.com
sachin.kohli@weil.com
and
Kirkland & Ellis LLP
601 Lexington Avenue
New York, NY 10022
Attn: Peter Martelli, P.C.; Lauren M. Colasacco, P.C.; Andrew Arons, P.C. E-mail: peter.martelli@kirkland.com; lauren.colasacco@kirkland.com; andrew.arons@kirkland.com
or to such other address or addresses as the Parties may from time to time designate in writing.
Section 13.03 Assignment. No Party shall assign this Agreement or any part hereof without the prior written consent of the other Parties (not to be unreasonably withheld, conditioned or delayed, provided such Party remains fully responsible for the performance of any delegated obligations); provided, that Tempo may delegate the performance of its obligations or assign its rights hereunder in part or in whole to any Affiliate of Tempo so long as Tempo remains fully responsible for the performance of the delegated obligations. Subject to the foregoing, this Agreement shall be binding upon and inure to the benefit of the Parties and their respective permitted successors and permitted assigns. Any attempted assignment in violation of the terms of this Section 13.03 shall be null and void, ab initio.
Section 13.04 Rights of Third Parties. Nothing expressed or implied in this Agreement is intended or shall be construed to confer upon or give any Person, other than the Parties, any right or remedies under or by reason of this Agreement; provided, however, that, notwithstanding the foregoing (a) in the event the Closing occurs, the present and former officers and directors of Tempo, the Company and FTAC (and their successors, heirs and representatives) and each of their respective Indemnitee Affiliates are intended third-party beneficiaries of, and may enforce, Section 9.01 and (b) the past, present and future directors, officers, employees, incorporators, members, partners, stockholders, Affiliates, agents, attorneys, advisors and representatives of the Parties, and any Affiliate of any of the foregoing (and their successors, heirs and representatives), are intended third-party beneficiaries of, and may enforce, Section 13.14 and Section 13.15 and (c) Counsel are intended third-party beneficiaries of, and may enforce, Section 13.18.
Section 13.05 Expenses. Except as otherwise provided herein, each Party shall bear its own expenses incurred in connection with this Agreement and the transactions herein contemplated if the Transactions are not consummated, including all fees of its legal counsel, financial advisers and accountants; provided that if the Closing occurs, the Company shall bear and pay, or cause to be paid, at or promptly after Closing, all of the Transaction Expenses.
Section 13.06 Governing Law. This Agreement, and all claims or causes of action based upon, arising out of, or related to this Agreement or the transactions contemplated hereby, shall be governed by, and construed in accordance with, the Laws of the State of Delaware, without giving effect to principles or rules of conflict of laws to the extent such principles or rules would require or permit the application of Laws of another jurisdiction.
Section 13.07 Captions; Counterparts. The captions in this Agreement are for convenience only and shall not be considered a part of or affect the construction or interpretation of any provision of this Agreement. This Agreement may be executed in two or more counterparts (including by means of telecopied signature pages or electronic transmission in portable document format (pdf) or any electronic signature complying with the U.S.
A-106
federal ESIGN Act of 2000, e.g., www.docusign.com), each of which shall be deemed an original, but all of which together shall constitute one and the same instrument. The Parties irrevocably and unreservedly agree that this Agreement may be executed by way of electronic signatures and the Parties agree that this Agreement, or any part thereof, shall not be challenged or denied any legal effect, validity and/or enforceability solely on the ground that it is in the form of an electronic record.
Section 13.08 Schedules and Exhibits. The Schedules and Exhibits referenced herein are a part of this Agreement as if fully set forth herein. All references herein to Schedules and Exhibits shall be deemed references to such parts of this Agreement, unless the context shall otherwise require. Any disclosure made by a Party in the Schedules with reference to any section or schedule of this Agreement shall be deemed to be a disclosure with respect to all other sections or schedules to which such disclosure may apply solely to the extent the relevance of such disclosure is reasonably apparent on the face of the disclosure in such Schedule. Certain information set forth in the Schedules is included solely for informational purposes.
Section 13.09 Entire Agreement. This Agreement (together with the Schedules and Exhibits to this Agreement), the other Transaction Agreements and that certain Letter Agreement, dated as of August 20, 2020, by and between Tempo and FTAC (as amended, modified or supplemented from time to time, the “Confidentiality Agreement”), constitute the entire agreement among the Parties relating to the transactions contemplated hereby and supersede any other agreements, whether written or oral, that may have been made or entered into by or among any of the Parties or any of their respective Subsidiaries relating to the transactions contemplated hereby, including the Original Agreement. No representations, warranties, covenants, understandings, agreements, oral or otherwise, relating to the transactions contemplated by this Agreement exist between the Parties except as expressly set forth or referenced in this Agreement, the other Transaction Agreements and the Confidentiality Agreement.
Section 13.10 Amendments. This Agreement may be amended or modified in whole or in part, only by a duly authorized agreement in writing executed in the same manner as this Agreement and which makes reference to this Agreement. The approval of this Agreement by the members or equityholders of any of the Parties shall not restrict the ability of the board of directors (or other body or entity performing similar functions) of any of the Parties to terminate this Agreement in accordance with Section 12.01 or, subject to applicable Law, including the DGCL, to cause such Party to enter into an amendment to this Agreement pursuant to this Section 13.10.
Section 13.11 Severability. If any provision of this Agreement is held invalid or unenforceable by any court of competent jurisdiction, the other provisions of this Agreement shall remain in full force and effect. The Parties further agree that if any provision contained herein is, to any extent, held invalid or unenforceable in any respect under the Laws governing this Agreement, they shall take any actions necessary to render the remaining provisions of this Agreement valid and enforceable to the fullest extent permitted by Law and, to the extent necessary, shall amend or otherwise modify this Agreement to replace any provision contained herein that is held invalid or unenforceable with a valid and enforceable provision giving effect to the intent of the Parties.
Section 13.12 Jurisdiction; WAIVER OF TRIAL BY JURY. Any Action based upon, arising out of or related to this Agreement or the transactions contemplated hereby may be brought in federal and state courts located in the State of Delaware, and each of the Parties irrevocably submits to the exclusive jurisdiction of each such court in any such Action, waives any objection it may now or hereafter have to personal jurisdiction, venue or to convenience of forum, agrees that all claims in respect of the Action shall be heard and determined only in any such court, and agrees not to bring any Action arising out of or relating to this Agreement or the transactions contemplated hereby in any other court. Nothing herein contained shall be deemed to affect the right of any Party to serve process in any manner permitted by Law or to commence legal proceedings or otherwise proceed against any other Party in any other jurisdiction, in each case, to enforce judgments obtained in any Action brought pursuant to this Section 13.12. EACH OF THE PARTIES HEREBY IRREVOCABLY WAIVES ANY AND ALL RIGHT TO TRIAL BY JURY IN ANY ACTION BASED UPON, ARISING OUT OF OR RELATED TO THIS AGREEMENT OR THE TRANSACTIONS CONTEMPLATED HEREBY.
A-107
Section 13.13 Enforcement. The Parties agree that irreparable damage for which monetary damages, even if available, would not be an adequate remedy, would occur in the event that the Parties do not perform their obligations under the provisions of this Agreement (including failing to take such actions as are required of them hereunder to consummate this Agreement) or any Transaction Agreement in accordance with its specified terms or otherwise breach such provisions. The Parties acknowledge and agree that (i) the Parties shall be entitled to an injunction, specific performance, or other equitable relief, to prevent breaches of this Agreement or any Transaction Agreement and to enforce specifically the terms and provisions hereof and thereof, without proof of damages, prior to the valid termination of this Agreement in accordance with Section 12.01, this being in addition to any other remedy to which they are entitled under this Agreement or any Transaction Agreement, and (ii) the right of specific enforcement is an integral part of the transactions contemplated by this Agreement and without that right, none of the Parties would have entered into this Agreement. Each Party agrees that it will not oppose the granting of specific performance and other equitable relief on the basis that the other Parties have an adequate remedy at Law or that an award of specific performance is not an appropriate remedy for any reason at Law or equity. The Parties acknowledge and agree that any Party seeking an injunction to prevent breaches of this Agreement or any Transaction Agreement and to enforce specifically the terms and provisions of this Agreement or any Transaction Agreement in accordance with this Section 13.13 shall not be required to provide any bond or other security in connection with any such injunction. Without limiting the generality of the foregoing, FTAC acknowledges and agrees that Tempo may, without breach of this Agreement, with respect to any Transaction Agreement to which Tempo is a party, institute or pursue an Action directly against the counterparty(ies) to such Transaction Agreement seeking, or seek or obtain a court order against the counterparty(ies) to such Transaction Agreement for, injunctive relief, specific performance, or other equitable relief with respect to such Transaction Agreement.
Section 13.14 Non-Recourse. Subject in all respects to the last sentence of this Section 13.14, this Agreement may only be enforced against, and any claim or cause of action based upon, arising out of, or related to this Agreement or the transactions contemplated hereby may only be brought against, the entities that are expressly named as Parties and then only with respect to the specific obligations set forth herein with respect to such Party. Except to the extent a Party hereto (and then only to the extent of the specific obligations undertaken by such Party in this Agreement), (a) no past, present or future director, officer, employee, incorporator, member, partner, stockholder, Affiliate, agent, attorney, advisor or representative or Affiliate of any Party and (b) no past, present or future director, officer, employee, incorporator, member, partner, stockholder, Affiliate, agent, attorney, advisor or representative or Affiliate of any of the foregoing shall have any Liability (whether in contract, tort, equity or otherwise) for any one or more of the representations, warranties, covenants, agreements or other obligations or liabilities of any one or more of Tempo, the Tempo Blockers or the FTAC Parties under this Agreement of or for any claim based on, arising out of, or related to this Agreement or the transactions contemplated hereby. Notwithstanding the foregoing, nothing in this Section 13.14 shall limit, amend or waive any rights of any party to any Transaction Agreement under such Transaction Agreement; provided such rights can only be enforced against the actual parties to the applicable Transaction Agreements in accordance with the terms thereof.
Section 13.15 Nonsurvival of Representations, Warranties and Covenants. None of the representations, warranties, covenants, obligations or other agreements in this Agreement or in any certificate, statement or instrument delivered pursuant to this Agreement, including any rights arising out of any breach of such representations, warranties, covenants, obligations, agreements and other provisions, shall survive the Closing and instead shall terminate and expire upon the occurrence of the Closing (and there shall be no liability after the Closing in respect thereof), except for (a) those covenants and agreements contained herein that by their terms expressly apply in whole or in part at or after the Closing and then only with respect to any breaches occurring at or after the Closing (including, for the avoidance of doubt Section 10.05(b)) and (b) this Article XIII.
Section 13.16 Acknowledgements.
(a) Each of the Parties acknowledges and agrees (on its own behalf and on behalf of its respective Affiliates and its and their respective Representatives) that: (i) it has conducted its own independent
A-108
investigation of the financial condition, results of operations, assets, liabilities, properties and projected operations of the other Parties (and their respective Subsidiaries) and has been afforded satisfactory access to the books and records, facilities and personnel of the other Parties (and their respective Subsidiaries) for purposes of conducting such investigation; (ii) the Tempo Representations constitute the sole and exclusive representations and warranties of Tempo; (iii) the FTAC Representations constitute the sole and exclusive representations and warranties of FTAC; (iv) the Tempo Blocker Representations constitute the sole and exclusive representations and warranties of the Tempo Blockers; (v) except for the Tempo Representations by Tempo, the FTAC Representations by the FTAC Parties and the Tempo Blocker Representations by the Tempo Blockers, none of the Parties or any other Person makes, or has made, any other express or implied representation or warranty with respect to any Party (or any Party’s Subsidiaries), including any implied warranty or representation as to condition, merchantability, suitability or fitness for a particular purpose or trade as to any of the assets of the such Party or its Subsidiaries or the transactions contemplated by this Agreement and all other representations and warranties of any kind or nature expressed or implied (including (x) regarding the completeness or accuracy of, or any omission to state or to disclose, any information, including in the estimates, projections or forecasts or any other information, document or material provided to or made available to any Party or their respective Affiliates or Representatives in certain “data rooms,” management presentations or in any other form in expectation of the Transactions, including meetings, calls or correspondence with management of any Party (or any Party’s Subsidiaries), and (y) any relating to the future or historical business, condition (financial or otherwise), results of operations, prospects, assets or liabilities of any Party (or its Subsidiaries), or the quality, quantity or condition of any Party’s or its Subsidiaries’ assets) are specifically disclaimed by all Parties and their respective Subsidiaries and all other Persons (including the Representatives and Affiliates of any Party or its Subsidiaries); and (vi) each Party and its respective Affiliates are not relying on any representations and warranties in connection with the Transactions except the Tempo Representations by Tempo, the FTAC Representations by the FTAC Parties and the Tempo Blocker Representations by the Tempo Blockers. The foregoing does not limit any rights of any Party pursuant to any other Transaction Agreement against any other Party pursuant to such Transaction Agreement to which it is a party or an express third party beneficiary thereof. Except as otherwise expressly set forth in this Agreement, FTAC understands and agrees that any assets, properties and business of Tempo and its Subsidiaries are furnished “as is”, “where is” and subject to and except for the Tempo Representations by Tempo or as provided in any certificate delivered in accordance with Section 11.02(c), with all faults and without any other representation or warranty of any nature whatsoever.
(b) Effective upon Closing, each of the Parties waives, on its own behalf and on behalf of its respective Affiliates and Representatives, to the fullest extent permitted under applicable Law, any and all rights, Actions and causes of action it may have against any other Party or their respective Subsidiaries and any of their respective current or former Affiliates or Representatives relating to the operation of any Party or its Subsidiaries or their respective businesses or relating to the subject matter of this Agreement, the Schedules, or the Exhibits to this Agreement, whether arising under or based upon any federal, state, local or foreign statute, Law, ordinance, rule or regulation or otherwise. Each Party acknowledges and agrees that it will not assert, institute or maintain any Action, suit, investigation, or proceeding of any kind whatsoever, including a counterclaim, cross-claim, or defense, regardless of the legal or equitable theory under which such liability or obligation may be sought to be imposed, that makes any claim contrary to the agreements and covenants set forth in this Section 13.16. Notwithstanding anything herein to the contrary, nothing in this Section 13.16(b) shall preclude any Party from seeking any remedy for actual and intentional fraud by a Party solely and exclusively with respect to the making of any representation or warranty by it in Article V, Article VI or Article VII (as applicable). Each Party shall have the right to enforce this Section 13.16 on behalf of any Person that would be benefitted or protected by this Section 13.16 if they were a party hereto. The foregoing agreements, acknowledgements, disclaimers and waivers are irrevocable. For the avoidance of doubt, nothing in this Section 13.16 shall limit, modify, restrict or operate as a waiver with respect to, any rights any Party may have under any written agreement entered into in connection with the transactions that are contemplated by this Agreement, including any other Transaction Agreement.
Section 13.17 Obligations are Several. Except as expressly provided in this Agreement, all obligations, representations, warranties, covenants and agreements of the Parties contained in this Agreement are several and not joint.
A-109
Section 13.18 Provisions Respecting Representation of Tempo. Each of the Parties hereby, on its own behalf and on behalf of its directors, managers, members, partners, officers, employees and Affiliates, recognizes that Kirkland & Ellis LLP, Cleary Gottlieb Steen & Hamilton LLP and Dechert LLP (collectively, “Counsel”) has served and may serve as counsel to some or all of Tempo and/or the Tempo Blockers (including Tempo Blocker 5), on the one hand, and the Tempo Blocker Owners and their respective Affiliates (individually and collectively, the “Seller Group”), on the other hand, in connection with the negotiation, preparation, execution, delivery and performance of this Agreement, and the consummation of the transactions contemplated hereby, and agrees that, following consummation of the transactions contemplated hereby, Counsel (or any of their respective successors) may serve as counsel to any member of the Seller Group or any director, manager, member, partner, officer, employee or Affiliate of any member of the Seller Group, in connection with any Action or obligation arising out of or relating to this Agreement or the transactions contemplated by this Agreement notwithstanding such representation or any continued representation of Tempo, the Tempo Blockers (including Tempo Blocker 5) and/or any of their Subsidiaries, and each of the Parties (on its own behalf and on behalf of its Affiliates) hereby consents thereto and irrevocably waives any conflict of interest arising therefrom, and each of such parties shall cause any Affiliate thereof to consent to irrevocably waive any conflict of interest arising from such representation. The Parties agree to take the steps necessary to ensure that any privilege attaching as a result of Counsel representing Tempo or any of its Subsidiaries or any of the Tempo Blockers (including Tempo Blocker 5) or any of the Tempo Blocker Owners in connection with the transactions contemplated by this Agreement shall survive the Closing and shall remain in effect, provided that with respect to any Privileged Communications such privilege from and after the Closing shall be controlled by (i) the Unitholder Representative on behalf of Tempo and its Affiliates, (ii) GIC and Platinum Falcon together on behalf of the Tempo Blocker 1 and Tempo Blocker 2, (iii) the Unitholder Representative, on behalf of Tempo Blocker 3, (iv) the NM GP on behalf of Tempo Blocker 4 and Tempo Blocker 5 and (iv) the applicable Tempo Blocker Owner on behalf of any Tempo Blocker Owner. As to any privileged attorney-client communications prior to the Closing between (x) Counsel and Tempo or Counsel and any of Tempo’s Subsidiaries, (y) Counsel and the Tempo Blockers (including Tempo Blocker 5) or (z) Counsel and any Tempo Blocker Owner or its respective Affiliates, in each case in connection with the transactions contemplated by this Agreement prior to the Closing Date (collectively, the “Privileged Communications”), FTAC, Tempo and each of its Subsidiaries, and the Tempo Blockers (including Tempo Blocker 5) together with any of their respective Affiliates, Subsidiaries, successors or assigns, agree that no such party may use or rely on any of the Privileged Communications in any action against or involving any of the parties after the Closing. In addition, if the Mergers and the other transactions contemplated by this Agreement are consummated, all Privileged Communications related to such transactions will become the property of (and be controlled by) (A) the Unitholder Representative on behalf of Tempo’s direct or indirect equityholders prior to the Closing in the case of clause (x) above, (B) GIC and Platinum Falcon (on behalf of the Tempo Blocker 1 and Tempo Blocker 2), the Unitholder Representative (on behalf of Tempo Blocker 3), NM GP (on behalf of Tempo Blocker 4 and Tempo Blocker 5) in the case of clause (y) above, and (C) the applicable Tempo Blocker Owner in the case of clause (z) above, and none of FTAC, the Company or any of its Subsidiaries or any of their respective Affiliates, Subsidiaries, successors or assigns shall take any action based on any copies of such records or intentionally access them, subject to the following sentence. In the event that the Company is legally required or requested by any Governmental Authority to access or obtain a copy of all or a portion of the Privileged Communications, the Company shall be entitled to access or obtain a copy of and disclose the Privileged Communications to the extent necessary to comply with any such legal requirement or request; provided that the Company shall promptly notify the Unitholder Representative, NM GP (on behalf of Tempo Blocker 4 and Tempo Blocker 5), GIC, Platinum Falcon or the applicable Tempo Blocker Owner in writing (prior to the disclosure by the Company of any Privileged Communications to the extent practicable) so that the Unitholder Representative, NM GP (on behalf of Tempo Blocker 4 and Tempo Blocker 5), GIC, Platinum Falcon or the applicable Tempo Blocker Owner, as the case may be, can seek a protective order, at its sole cost and expense (it being agreed that in no event shall any of the foregoing Persons be required to commence or pursue any litigation), and the Company agrees to use commercially reasonable efforts to assist therewith.
[Signature pages follow]
A-110
IN WITNESS WHEREOF, the Parties have hereunto caused this Agreement to be duly executed as of the date set forth above.
| FOLEY TRASIMENE ACQUISITION CORP. | ||
| By: | /s/ Richard N. Massey | |
| Name: | Richard N. Massey | |
| Title: | Chief Executive Officer | |
| ALIGHT, INC. | ||
| By: | /s/ Richard N. Massey | |
| Name: | Richard N. Massey | |
| Title: | Chief Executive Officer | |
[Signature Page to A&R Business Combination Agreement]
A-111
| TEMPO HOLDING COMPANY, LLC | ||
| By: | /s/ Stephan Scholl | |
| Name: | Stephan Scholl | |
| Title: | Chief Executive Officer | |
[Signature Page to A&R Business Combination Agreement]
A-112
| ACROBAT SPAC MERGER SUB, INC. | ||
| By: | /s/ David W. Ducommun | |
| Name: | David W. Ducommun | |
| Title: | President | |
| ACROBAT MERGER SUB, LLC | ||
| By: | /s/ David W. Ducommun | |
| Name: | David W. Ducommun | |
| Title: | President | |
| ACROBAT BLOCKER 1 CORP. | ||
| By: | /s/ David W. Ducommun | |
| Name: | David W. Ducommun | |
| Title: | President | |
| ACROBAT BLOCKER 2 CORP. | ||
| By: | /s/ David W. Ducommun | |
| Name: | David W. Ducommun | |
| Title: | President | |
| ACROBAT BLOCKER 3 CORP. | ||
| By: | /s/ David W. Ducommun | |
| Name: | David W. Ducommun | |
| Title: | President | |
| ACROBAT BLOCKER 4 CORP. | ||
| By: | /s/ David W. Ducommun | |
| Name: | David W. Ducommun | |
| Title: | President | |
[Signature Page to A&R Business Combination Agreement]
A-113
| TEMPO BLOCKER I, LLC | ||
| By: | /s/ Alexander S. Moskowitz | |
| Name: | Alexander S. Moskowitz | |
| Title: | Authorized Representative | |
| TEMPO BLOCKER II, LLC | ||
| By: | /s/ Alexander S. Moskowitz | |
| Name: | Alexander S. Moskowitz | |
| Title: | Authorized Representative | |
| BLACKSTONE TEMPO FEEDER FUND VII, LP | ||
| By: Blackstone Management Associates VII NQ L.L.C. | ||
| Its: General Partner | ||
| By: BMA VII NQ L.L.C. | ||
| Its: Sole member | ||
| By: | /s/ Peter Wallace | |
| Name: | Peter Wallace | |
| Title: | Senior Managing Director | |
| NEW MOUNTAIN PARTNERS IV SPECIAL (AIV-E), L.P. | ||
| By: New Mountain Investments IV, L.L.C. | ||
| Its: General Partner | ||
| By: | /s/ Adam B. Weinstein | |
| Name: | Adam B. Weinstein | |
| Title: | Authorized Person | |
[Signature Page to A&R Business Combination Agreement]
A-114
THIRD AMENDED AND RESTATED
CERTIFICATE OF INCORPORATION
OF
FOLEY TRASIMENE ACQUISITION CORP.
[●], 2021
Foley Trasimene Acquisition Corp., a corporation organized and existing under the laws of the State of Delaware (the “Corporation”), DOES HEREBY CERTIFY AS FOLLOWS:
1. The name of the Corporation is Foley Trasimene Acquisition Corp.
2. The original name of the Corporation was Bill Acquisition Corp. The original certificate of incorporation of the Corporation was filed with the Secretary of State of the State of Delaware on March 26, 2020 (the “Original Certificate”).
3. The Second Amended and Restated Certificate of Incorporation was filed with the Secretary of State of the State of Delaware on May 26, 2020 (the “Second Amended and Restated Certificate”).
3. This Third Amended and Restated Certificate of Incorporation (the “Third Amended and Restated Certificate”), which both restates and amends the provisions of the Second Amended and Restated Certificate, was duly adopted in accordance with Sections 228, 242 and 245 of the General Corporation Law of the State of Delaware, as amended from time to time (the “DGCL”). The Second Amended and Restated Certificate is being amended in connection with the transactions contemplated by that certain Business Combination Agreement (as amended, supplemented, waived or otherwise modified from time to time, the “Business Combination Agreement”), dated as of January 25, 2021, by and among the Corporation, Tempo Holding Company LLC, a Delaware limited liability company (“Tempo”), Acrobat Holdings, Inc., a Delaware corporation, and the other parties thereto.
4. The text of the Second Amended and Restated Certificate is hereby restated and amended in its entirety to read as follows:
FIRST. The name of the Corporation is Foley Trasimene Acquisition Corp.
SECOND. The address of the corporation’s registered office in the State of Delaware is Corporation Trust Center, 1209 Orange Street, Wilmington, DE 19801, County of New Castle. The name of its registered agent at such address is The Corporation Trust Company.
THIRD. The purpose of the corporation is to engage in any lawful act or activity for which corporations may be organized under the General Corporation Law of the State of Delaware.
FOURTH. The total number of shares of all classes of capital stock, each with a par value of $0.0001 per share, which the Corporation is authorized to issue is 471,000,000, consisting of (a) 470,000,000 shares of common stock (the “Common Stock”), including three separate series of Common Stock consisting of (i) 400,000,000 shares of Class A Common Stock (the “Class A Common Stock”), (ii) 40,000,000 shares of Class B Common Stock (the “Class B Common Stock”) and (iii) 30,000,000 shares of Class C Common Stock (the “Class C Common Stock”), and (b) 1,000,000 shares of preferred stock (the “Preferred Stock”).
FIFTH. The Preferred Stock may be issued in one or more series from time to time, with each such series to consist of such number of shares and to have such voting powers, full or limited, or no voting powers, and such designations, preferences and relative, participating, optional or other special rights, and the qualifications, limitations or restrictions thereof, as shall be stated in the resolution or resolutions providing for the issuance of
B-1
such series adopted by the board of directors of the Corporation (the “Board”) and included in a certificate of designation (a “Preferred Stock Designation”) filed pursuant to the DGCL, and the Board is hereby expressly vested with the authority, to the full extent now or hereafter provided by law, to adopt any such resolution or resolutions.
SIXTH. The number of authorized shares of Preferred Stock may be increased or decreased (but not below the number of shares thereof then outstanding) by the affirmative vote of the holders of a majority of the outstanding shares of Common Stock, without a vote of the holders of the Preferred Stock, or any series thereof, unless a vote of any such holders of Preferred Stock is required pursuant to another provision of this Third Amended and Restated Certificate, including any Preferred Stock Designation.
SEVENTH. Common Stock Voting. (a) Except as otherwise required by law or this Third Amended and Restated Certificate (including any Preferred Stock Designation), the holders of the Common Stock shall exclusively possess all voting power with respect to the Corporation.
(b) The holders of shares of Common Stock shall be entitled to one vote for each such share on each matter properly submitted to the stockholders on which the holders of the Common Stock are entitled to vote.
(c) Except as otherwise required by law or this Third Amended and Restated Certificate (including any Preferred Stock Designation), at any annual or special meeting of the stockholders of the Corporation, holders of the Class A Common Stock, holders of the Class B Common Stock and holders of the Class C Common Stock, voting together as a single class, shall have the exclusive right to vote for the election of directors and on all other matters properly submitted to a vote of the stockholders. Notwithstanding the foregoing, except as otherwise required by law or this Third Amended and Restated Certificate (including a Preferred Stock Designation), holders of shares of any series of Common Stock shall not be entitled to vote on any amendment to this Third Amended and Restated Certificate (including any amendment to any Preferred Stock Designation) that relates solely to the terms of one or more outstanding series of Preferred Stock or other series of Common Stock if the holders of such affected series of Preferred Stock or Common Stock, as applicable, are entitled, either separately or together with the holders of one or more other such series, to vote thereon pursuant to this Third Amended and Restated Certificate (including any Preferred Stock Designation).
EIGHTH. Class B Common Stock. The holders of Class B Common Stock shall be entitled to receive the consideration set forth in the Business Combination Agreement in connection with the consummation of the transactions contemplated thereby.
NINTH. Subject to the rights of the holders of Preferred Stock, the holders of shares of Common Stock shall be entitled to receive such dividends and other distributions (payable in cash, property or capital stock of the Corporation) when, as and if declared thereon by the Board from time to time out of any assets or funds of the Corporation legally available therefor and shall share equally on a per share basis in such dividends and distributions subject to such rights of the holders of Preferred Stock.
TENTH. In the event of any voluntary or involuntary liquidation, dissolution or winding up of the Corporation, after payment or provision for payment of the debts and other liabilities of the Corporation, and subject to the rights of the holders of Preferred Stock in respect thereof, the holders of shares of Common Stock shall be entitled to receive all the remaining assets of the Corporation available for distribution to its stockholders, ratably in proportion to the number of shares of Common Stock held by them.
ELEVENTH. The Corporation has the authority to create and issue rights, warrants and options entitling the holders thereof to acquire from the Corporation any shares of its capital stock of any class or classes, with such rights, warrants and options to be evidenced by or in instrument(s) approved by the Board. The Board is empowered to set the exercise price, duration, times for exercise and other terms and conditions of such rights, warrants or options; provided, however, that the consideration to be received for any shares of capital stock issuable upon exercise thereof may not be less than the par value thereof.
B-2
TWELFTH. The incorporator of the Corporation is Michael L. Gravelle, whose mailing address is 1701 Village Center Circle, Las Vegas, NV 89134.
THIRTEENTH. Number, Election and Term of the Board. (a) The number of directors of the Corporation shall be fixed from time to time in the manner provided in the Amended and Restated Bylaws of the Corporation (“Bylaws”).
(b) Subject to Paragraph SIXTEENTH hereof, commencing at the first annual meeting of the stockholders, and at each annual meeting of the stockholders thereafter, directors elected to succeed those directors whose terms expire shall be elected for a term of office to expire at the next annual meeting of the stockholders after their election.
(c) Subject to Paragraph SIXTEENTH hereof, a director shall hold office until the annual meeting for the year in which his or her term expires and until his or her successor has been elected and qualified, subject, however, to such director’s earlier death, resignation, retirement, disqualification or removal.
(d) Unless, and except to the extent that, the Bylaws shall so require, the election of directors of the corporation need not be by written ballot.
FOURTEENTH. Subject to Paragraph SIXTEENTH hereof, newly created directorships resulting from an increase in the number of directors and any vacancies on the Board resulting from death, resignation, retirement, disqualification, removal or other cause may be filled solely and exclusively by a majority vote of the remaining directors then in office, even if less than a quorum, or by a sole remaining director (and not by stockholders), and any director so chosen shall hold office for the remainder of the full term of the director to which the new directorship was added or in which the vacancy occurred and until his or her successor has been elected and qualified, subject, however, to such director’s earlier death, resignation, retirement, disqualification or removal.
FIFTEENTH. Subject to Paragraph SIXTEENTH hereof and except as otherwise required by this Third Amended and Restated Certificate (including as set forth on Paragraph THIRTY-SECOND hereof), any or all of the directors may be removed from office at any time, but only for cause and only by the affirmative vote of holders of a majority of the voting power of all then outstanding shares of capital stock of the Corporation entitled to vote generally in the election of directors, voting together as a single class.
SIXTEENTH. Notwithstanding any other provision of Paragraphs THIRTEENTH, FOURTEENTH and FIFTEENTH, and except as otherwise required by law, whenever the holders of one or more series of the Preferred Stock shall have the right, voting separately by class or series, to elect one or more directors, the term of office, the filling of vacancies, the removal from office and other features of such directorships shall be governed by the terms of such series of the Preferred Stock as set forth in this Third Amended and Restated Certificate (including any Preferred Stock Designation) and such directors shall not be included in any of the classes created pursuant to Paragraphs THIRTEENTH, FOURTEENTH and FIFTEENTH, unless expressly provided by such terms.
SEVENTEENTH. In furtherance and not in limitation of the powers conferred by law, subject to any limitations contained in this Third Amended and Restated Certificate, the Board is expressly authorized to make, alter and repeal the bylaws of the corporation, but any bylaws adopted by the Board may be adopted, amended, altered or repealed by the stockholders entitled to vote thereon; provided, however, that in addition to any vote of the holders of any class or series of capital stock of the Corporation required by law or by this Third Amended and Restated Certificate (including any Preferred Stock Designation), the affirmative vote of the holders of at least a majority of the voting power of all then outstanding shares of capital stock of the Corporation entitled to vote generally in the election of directors, voting together as a single class, shall be required for the stockholders to adopt, amend, alter or repeal the bylaws; and provided further, however, that no bylaws hereafter adopted by the stockholders shall invalidate any prior act of the Board that would have been valid if such bylaws had not been adopted.
B-3
EIGHTEENTH. To the maximum extent permitted under the DGCL, the Corporation renounces any interest or expectancy of the Corporation in, or in being offered an opportunity to participate in, business opportunities that are from time to time presented to its directors who are not employees of the Corporation or any of its subsidiaries (“Outside Directors”), other than any such opportunity expressly presented to an Outside Director in such Outside Director’s capacity as a director of the Corporation; and no such Outside Director shall be liable to the Corporation or its stockholders for breach of any fiduciary or other duty by reason of the fact that such Outside Director personally or on behalf of any other person pursues or acquires such business opportunity, directs such business opportunity to another person or fails to present such business opportunity, or information regarding such business opportunity, to the Corporation or its subsidiaries. For purposes of this paragraph EIGHTEENTH, a director shall not be deemed to be an employee of the Corporation solely by reason of holding such position. No amendment or repeal of this paragraph EIGHTEENTH shall apply to or have any effect on the liability or alleged liability of any Outside Director for or with respect to business opportunities of which such Outside Director becomes aware prior to such amendment or repeal. Any person purchasing or otherwise acquiring any interest in any capital stock of the Corporation shall be deemed to have notice of, and to have consented to the provisions of this paragraph EIGHTEENTH.
NINETEENTH. Subject to the rights, if any, of the holders of any outstanding series of the Preferred Stock, and to the requirements of applicable law, special meetings of stockholders of the Corporation may be called only by the Chairman of the Board, Chief Executive Officer of the Corporation, or the Board pursuant to a resolution adopted by a majority of the Board, and the ability of the stockholders to call a special meeting is hereby specifically denied. Except as provided in the foregoing sentence, special meetings of stockholders may not be called by another person or persons.
TWENTIETH. Advance notice of stockholder nominations for the election of directors and of business to be brought by stockholders before any meeting of the stockholders of the Corporation shall be given in the manner provided in the Bylaws.
TWENTY-FIRST. Except as may be otherwise provided for or fixed pursuant to this Third Amended and Restated Certificate (including any Preferred Stock Designation) relating to the rights of the holders of any outstanding series of Preferred Stock, subsequent to the consummation of the Corporation’s initial public offering of securities (the “Offering”), any action required or permitted to be taken by the stockholders of the Corporation must be effected by a duly called annual or special meeting of such stockholders and may not be effected by written consent of the stockholders.
TWENTY-SECOND. A director of the Corporation shall not be personally liable to the Corporation or its stockholders for monetary damages for breach of fiduciary duty as a director, except for any liability (i) for any breach of the director’s duty of loyalty to the Corporation or its stockholders, (ii) for acts or omissions not in good faith or which involve intentional misconduct or a knowing violation of law, (iii) under Section 174 of the DGCL, or (iv) for any transaction from which the director derived an improper personal benefit. If the DGCL is amended to authorize corporate action further eliminating or limiting the personal liability of directors, then the liability of a director of the Corporation shall be eliminated or limited to the fullest extent permitted by the DGCL, as so amended. Any repeal or modification of this paragraph TWENTY-SECOND shall not adversely affect any right or protection of a director of the Corporation existing at the time of such repeal or modification.
TWENTY-THIRD. Indemnification and Advancement of Expenses. (a) To the fullest extent permitted by applicable law, as the same exists or may hereafter be amended, the Corporation shall indemnify and hold harmless each person who is or was made a party or is threatened to be made a party to or is otherwise involved in any threatened, pending or completed action, suit or proceeding, whether civil, criminal, administrative or investigative (a “proceeding”) by reason of the fact that he or she is or was a director or officer of the Corporation or, while a director or officer of the Corporation, is or was serving at the request of the Corporation as a director, officer, employee or agent of another corporation or of a partnership, joint venture, trust, other enterprise or nonprofit entity, including service with respect to an employee benefit plan (an “indemnitee”),
B-4
whether the basis of such proceeding is alleged action in an official capacity as a director, officer, employee or agent, or in any other capacity while serving as a director, officer, employee or agent, against all liability and loss suffered and expenses (including, without limitation, attorneys’ fees, judgments, fines, ERISA excise taxes and penalties and amounts paid in settlement) reasonably incurred by such indemnitee in connection with such proceeding. The Corporation shall to the fullest extent not prohibited by applicable law pay the expenses (including attorneys’ fees) incurred by an indemnitee in defending or otherwise participating in any proceeding in advance of its final disposition; provided, however, that, to the extent required by applicable law, such payment of expenses in advance of the final disposition of the proceeding shall be made only upon receipt of an undertaking, by or on behalf of the indemnitee, to repay all amounts so advanced if it shall ultimately be determined that the indemnitee is not entitled to be indemnified under this paragraph TWENTY-THIRD or otherwise. The rights to indemnification and advancement of expenses conferred by this paragraph TWENTY-THIRD shall be contract rights and such rights shall continue as to an indemnitee who has ceased to be a director, officer, employee or agent and shall inure to the benefit of his or her heirs, executors and administrators. Notwithstanding the foregoing provisions of this paragraph TWENTY-THIRD, except for proceedings to enforce rights to indemnification and advancement of expenses, the Corporation shall indemnify and advance expenses to an indemnitee in connection with a proceeding (or part thereof) initiated by such indemnitee only if such proceeding (or part thereof) was authorized by the Board.
(b) The rights to indemnification and advancement of expenses conferred on any indemnitee by this paragraph TWENTY-THIRD shall not be exclusive of any other rights that any indemnitee may have or hereafter acquire under law, this Third Amended and Restated Certificate, the Bylaws, an agreement, vote of stockholders or disinterested directors, or otherwise.
(c) Any repeal or amendment of this paragraph TWENTY-THIRD by the stockholders of the Corporation or by changes in law, or the adoption of any other provision of this Third Amended and Restated Certificate inconsistent with this paragraph TWENTY-THIRD, shall, unless otherwise required by law, be prospective only (except to the extent such amendment or change in law permits the Corporation to provide broader indemnification rights on a retroactive basis than permitted prior thereto), and shall not in any way diminish or adversely affect any right or protection existing at the time of such repeal or amendment or adoption of such inconsistent provision in respect of any proceeding (regardless of when such proceeding is first threatened, commenced or completed) arising out of, or related to, any act or omission occurring prior to such repeal or amendment or adoption of such inconsistent provision.
(d) This paragraph TWENTY-THIRD shall not limit the right of the Corporation, to the extent and in the manner authorized or permitted by law, to indemnify and to advance expenses to persons other than indemnitees.
TWENTY-FOURTH. Business Combination Requirements. (a) The provisions of this paragraph TWENTY-FOURTH and the paragraphs TWENTY-FIFTH, TWENTY-SIXTH, TWENTY-SEVENTH, TWENTY-EIGHTH, TWENTY-NINTH, THIRTIETH, THIRTY-FIRST and THIRTY-SECOND shall apply during the period commencing upon the effectiveness of the Corporation’s Second Amended and Restated Certificate and terminating upon the consummation of the Corporation’s initial merger, capital stock exchange, asset acquisition, stock purchase, reorganization or similar business combination with one or more businesses (the “Business Combination”) and no amendment to this paragraph TWENTY-FOURTH and the paragraphs TWENTY-FIFTH, TWENTY-SIXTH, TWENTY-SEVENTH, TWENTY-EIGHTH, TWENTY-NINTH, THIRTIETH, THIRTY-FIRST and THIRTY-SECOND shall be effective prior to the consummation of the initial Business Combination unless approved by the affirmative vote of the holders of at least sixty-five percent (65%) of all then outstanding shares of the Common Stock.
(b) Immediately after the Offering, a certain amount of the net offering proceeds received by the Corporation in the Offering (including the proceeds of any exercise of the underwriters’ over-allotment option) and certain other amounts specified in the Corporation’s registration statement on Form S-1, as initially filed with the Securities and Exchange Commission (the “SEC”) on May 8, 2020, as amended (the “Registration
B-5
Statement”), were deposited in a trust account (the “Trust Account”), established for the benefit of the Public Stockholders (as defined below) pursuant to a trust agreement described in the Registration Statement. Except for the withdrawal of interest to pay the Corporation’s taxes, none of the funds held in the Trust Account (including the interest earned on the funds held in the Trust Account) will be released from the Trust Account until the earliest to occur of (i) the completion of the initial Business Combination, (ii) the redemption of shares in connection with a vote seeking to amend any provisions of this Third Amended and Restated Certificate as described in paragraph THIRTIETH, or (iii) the redemption of 100% of the Offering Shares (as defined below) if the Corporation is unable to complete its initial Business Combination within 24 months from the closing of the Offering, subject to applicable law. Holders of shares of the Common Stock included as part of the units sold in the Offering (the “Offering Shares”) (whether such Offering Shares were purchased in the Offering or in the secondary market following the Offering and whether or not such holders are Trasimene Capital Management FT, LP or Bilcar FT, LP (together, the “Sponsors”) or officers or directors of the Corporation, or affiliates of any of the foregoing) are referred to herein as “Public Stockholders.”
TWENTY-FIFTH. Redemption Rights. (a) Prior to the consummation of the initial Business Combination, the Corporation shall provide all holders of Offering Shares with the opportunity to have their Offering Shares redeemed, out of funds legally available therefor, upon the consummation of the initial Business Combination pursuant to, and subject to the limitations of, this paragraph TWENTY-FIFTH, Sections (b) and (c) (such rights of such holders to have their Offering Shares redeemed pursuant to such Sections, the “Redemption Rights”) hereof for cash equal to the applicable redemption price per share determined in accordance with this paragraph TWENTY-FIFTH, Section (b) hereof (the “Redemption Price”); provided, however, that the Corporation shall not redeem or repurchase Offering Shares to the extent that such redemption would result in the Corporation’s failure to have net tangible assets (as determined in accordance with Rule 3a51-1(g)(1) under the Securities Exchange Act of 1934, as amended (the “Exchange Act”) (or any successor rule)) in excess of $5 million or any greater net tangible asset or cash requirement which may be contained in the agreement relating to the initial Business Combination (such limitation hereinafter called the “Redemption Limitation”). Notwithstanding anything to the contrary contained in this Third Amended and Restated Certificate, there shall be no Redemption Rights or liquidating distributions with respect to any warrant issued pursuant to the Offering.
(b) If the Corporation offers to redeem the Offering Shares other than in conjunction with a stockholder vote on an initial Business Combination with a proxy solicitation pursuant to Regulation 14A under the Exchange Act (or any successor rules or regulations) and filing proxy materials with the SEC, the Corporation shall offer to redeem the Offering Shares upon the consummation of the initial Business Combination, subject to lawfully available funds therefor, in accordance with the provisions of this paragraph TWENTY-FIFTH, Section (a) hereof pursuant to a tender offer in accordance with Rule 13e-4 and Regulation 14E under the Exchange Act (or any successor rule or regulation) (such rules and regulations hereinafter called the “Tender Offer Rules”) which it shall commence prior to the consummation of the initial Business Combination and shall file tender offer documents with the SEC prior to the consummation of the initial Business Combination that contain substantially the same financial and other information about the initial Business Combination and the Redemption Rights as is required under Regulation 14A under the Exchange Act (or any successor rule or regulation) (such rules and regulations hereinafter called the “Proxy Solicitation Rules”), even if such information is not required under the Tender Offer Rules; provided, however, that if a stockholder vote is required by law to approve the proposed initial Business Combination, or the Corporation decides to submit the proposed initial Business Combination to the stockholders for their approval for business or other legal reasons, the Corporation shall offer to redeem the Offering Shares, subject to lawfully available funds therefor, in accordance with the provisions of this paragraph TWENTY-FIFTH, Section (a) hereof in conjunction with a proxy solicitation pursuant to the Proxy Solicitation Rules (and not the Tender Offer Rules) at a price per share equal to the Redemption Price calculated in accordance with the following provisions of this paragraph TWENTY-FIFTH, Section (b). In the event that the Corporation offers to redeem the Offering Shares pursuant to a tender offer in accordance with the Tender Offer Rules, the Redemption Price per share of the Common Stock payable to holders of the Offering Shares tendering their Offering Shares pursuant to such tender offer shall be equal to the quotient obtained by dividing: (i) the aggregate amount on deposit in the Trust Account as of two
B-6
business days prior to the consummation of the initial Business Combination, including interest not previously released to the Corporation to pay taxes, by (ii) the total number of then outstanding Offering Shares. If the Corporation offers to redeem the Offering Shares in conjunction with a stockholder vote on the proposed initial Business Combination pursuant to a proxy solicitation, the Redemption Price per share of the Common Stock payable to holders of the Offering Shares exercising their Redemption Rights shall be equal to the quotient obtained by dividing (a) the aggregate amount on deposit in the Trust Account as of two business days prior to the consummation of the initial Business Combination, including interest not previously released to the Corporation to pay taxes, by (b) the total number of then outstanding Offering Shares.
(c) If the Corporation offers to redeem the Offering Shares in conjunction with a stockholder vote on an initial Business Combination pursuant to a proxy solicitation, a Public Stockholder, together with any affiliate of such stockholder or any other person with whom such stockholder is acting in concert or as a “group” (as defined under Section 13(d)(3) of the Exchange Act), shall be restricted from seeking Redemption Rights with respect to more than an aggregate of 15% of the Offering Shares.
(d) In the event that the Corporation has not consummated an initial Business Combination within 24 months from the closing of the Offering, the Corporation shall (i) cease all operations except for the purpose of winding up, (ii) as promptly as reasonably possible but not more than ten business days thereafter subject to lawfully available funds therefor, redeem 100% of the Offering Shares in consideration of a per-share price, payable in cash, equal to the quotient obtained by dividing (A) the aggregate amount then on deposit in the Trust Account, including interest not previously released to the Corporation to pay taxes (less up to $100,000 of such net interest to pay dissolution expenses), by (B) the total number of then outstanding Offering Shares, which redemption will completely extinguish rights of the Public Stockholders (including the right to receive further liquidating distributions, if any), subject to applicable law, and (iii) as promptly as reasonably possible following such redemption, subject to the approval of the remaining stockholders and the Board in accordance with applicable law, dissolve and liquidate, subject in each case to the Corporation’s obligations under the DGCL to provide for claims of creditors and other requirements of applicable law.
(e) If the Corporation offers to redeem the Offering Shares in conjunction with a stockholder vote on an initial Business Combination, the Corporation shall consummate the proposed initial Business Combination only if (i) such initial Business Combination is approved by the affirmative vote of the holders of a majority of the shares of the Common Stock that are voted at a stockholder meeting held to consider such initial Business Combination (or, if required by the applicable stock exchange rules then in effect, such as the New York Stock Exchange, the affirmative vote of the holders of a majority of the shares held by Public Stockholders that are voted at a stockholder meeting held to consider such initial Business Combination) and (ii) the Redemption Limitation is not exceeded.
(f) If the Corporation conducts a tender offer pursuant to this paragraph TWENTY-FIFTH, Section (b), the Corporation shall consummate the proposed initial Business Combination only if the Redemption Limitation is not exceeded.
TWENTY-SIXTH. Distributions from the Trust Account. (a) A Public Stockholder shall be entitled to receive funds from the Trust Account only as provided in paragraph TWENTY-FIFTH, Sections (a), (b) and (d) or paragraph TWENTY-NINTH hereof. In no other circumstances shall a Public Stockholder have any right or interest of any kind in or to distributions from the Trust Account, and no stockholder other than a Public Stockholder shall have any interest in or to the Trust Account.
(b) Each Public Stockholder that does not exercise its Redemption Rights shall retain its interest in the Corporation and shall be deemed to have given its consent to the release of the remaining funds in the Trust Account to the Corporation, and following payment to any Public Stockholders exercising their Redemption Rights, the remaining funds in the Trust Account shall be released to the Corporation.
B-7
(c) The exercise by a Public Stockholder of the Redemption Rights shall be conditioned on such Public Stockholder following the specific procedures for redemptions set forth by the Corporation in any applicable tender offer or proxy materials sent to the Public Stockholders relating to the proposed initial Business Combination. Payment of the amounts necessary to satisfy the Redemption Rights properly exercised shall be made as promptly as practical after the consummation of the initial Business Combination.
TWENTY-SEVENTH. Prior to the consummation of the Corporation’s initial Business Combination, the Corporation shall not issue any additional shares of capital stock of the Corporation that would entitle the holders thereof to receive funds from the Trust Account or vote on any initial Business Combination.
TWENTY-EIGHTH. In the event the Corporation enters into an initial Business Combination with a target business that is affiliated with the Sponsors, or the directors or officers of the Corporation, the Corporation, or a committee of the independent directors of the Corporation, shall obtain an opinion from an independent accounting firm or an independent investment banking firm that is a member of the Financial Industry Regulatory Authority that such Business Combination is fair to the Corporation from a financial point of view.
TWENTY-NINTH. The Corporation shall not enter into an initial Business Combination with another blank check company or a similar company with nominal operations.
THIRTIETH. If, in accordance with paragraph TWENTY-FOURTH, Section (a), any amendment is made to this Third Amended and Restated Certificate of Incorporation (a) to modify the substance or timing of the Corporation’s obligation to allow redemption in connection with its initial Business Combination or to redeem 100% of the Offering Shares if the Corporation has not consummated an initial Business Combination within 24 months from the date of the closing of the Offering or (b) with respect to any other provisions of this Third Amended and Restated Certificate of Incorporation relating to stockholders’ rights or pre-initial Business Combination activity, the Public Stockholders shall be provided with the opportunity to redeem their Offering Shares upon the approval of any such amendment, at a per-share price, payable in cash, equal to the aggregate amount then on deposit in the Trust Account, including interest not previously released to the Corporation to pay taxes, divided by the number of then outstanding Offering Shares. The Corporation’s ability to provide such opportunity is subject to the Redemption Limitation.
THIRTY-FIRST. The Corporation’s initial Business Combination must occur with one or more target businesses that together have a fair market value of at least 80% of the assets held in the Trust Account (excluding any deferred underwriting commissions and taxes payable on the interest earned on the Trust Account) at the time the Corporation signs a definitive agreement in connection with the initial Business Combination.
THIRTY-SECOND. Notwithstanding any other provision in this Third Amended and Restated Certificate, prior to the closing of the initial Business Combination, the holders of Class B Common Stock shall have the exclusive right to elect and remove any director, and the holders of Class A Common Stock and Class C Common Stock shall have no right to vote on the election or removal of any director. This paragraph THIRTY-SECOND may only be amended by a resolution passed by a majority of holders of at least ninety percent (90%) of the outstanding shares of Class B Common Stock entitled to vote thereon.
THIRTY-THIRD. The doctrine of corporate opportunity, or any other analogous doctrine, shall not apply with respect to the Corporation or any of its officers or directors, or any of their respective affiliates, in circumstances where the application of any such doctrine would conflict with any fiduciary duties or contractual obligations they may have as of the date of this Third Amended and Restated Certificate or in the future. In addition to the foregoing, the doctrine of corporate opportunity shall not apply to any other corporate opportunity with respect to any of the directors or officers of the Corporation unless such corporate opportunity is offered to such person solely in his or her capacity as a director or officer of the Corporation and such opportunity is one the Corporation is legally and contractually permitted to undertake and would otherwise be reasonable for the Corporation to pursue.
B-8
THIRTY-FOURTH. The Corporation reserves the right at any time and from time to time to amend, alter, change or repeal any provision contained in this Third Amended and Restated Certificate (including any Preferred Stock Designation), and other provisions authorized by the laws of the State of Delaware at the time in force that may be added or inserted, in the manner now or hereafter prescribed by this Third Amended and Restated Certificate and the DGCL; and, except as set forth in paragraphs, TWENTY-SECOND and TWENTY-THIRD, all rights, preferences and privileges of whatever nature herein conferred upon stockholders, directors or any other persons by and pursuant to this Third Amended and Restated Certificate in its present form or as hereafter amended are granted subject to the right reserved in this paragraph THIRTY-FOURTH; provided, however, that paragraphs TWENTY-FOURTH, TWENTY-FIFTH, TWENTY-SIXTH, TWENTY-SEVENTH, TWENTY-EIGHTH, TWENTY-NINTH, THIRTIETH, THIRTY-FIRST and THIRTY-SECOND of this Third Amended and Restated Certificate may be amended only as provided therein.
[Signature page follows]
B-9
IN WITNESS WHEREOF, Foley Trasimene Acquisition Corp. has caused this Third Amended and Restated Certificate to be duly executed and acknowledged in its name and on its behalf by an authorized officer as of the date first set forth above.
| FOLEY TRASIMENE ACQUISITION CORP. | 
|    
  | 
| Name: Michael L. Gravelle | 
| Title: General Counsel and | 
|   Corporate Secretary  | 
[Signature page to Third Amended and Restated Certificate of Incorporation]
B-10
AMENDED AND RESTATED
CERTIFICATE OF INCORPORATION
OF
ALIGHT, INC.
Alight, Inc., a corporation organized and existing under the laws of the State of Delaware (the “Corporation”), DOES HEREBY CERTIFY AS FOLLOWS:
1. The present name of the Corporation is Alight, Inc. The original certificate of incorporation of the Corporation was filed with the Secretary of State of the State of Delaware on January 21, 2021 under the name Acrobat Holdings, Inc. (the “Original Certificate”). A Certificate of Amendment to the Original Certificate was filed with the Secretary of State of the State of Delaware on February 2, 2021 to change the name of the Corporation to Alight, Inc.
2. This Amended and Restated Certificate of Incorporation (the “Amended and Restated Certificate”), which both restates and amends the provisions of the Original Certificate, was duly adopted in accordance with Sections 228, 242 and 245 of the General Corporation Law of the State of Delaware, as amended from time to time (the “DGCL”).
3. The text of the Original Certificate is hereby restated and amended in its entirety to read as follows:
Article I
Section 1.1. Name. The name of the Corporation is Alight, Inc. (the “Corporation”).
Article II
Section 2.1. Address. The address of the corporation’s registered office in the State of Delaware is Corporation Trust Center, 1209 Orange Street, Wilmington, DE 19801, County of New Castle. The name of its registered agent at such address is The Corporation Trust Company.
Article III
Section 3.1. Purpose. The purpose of the Corporation is to engage in any lawful act or activity for which corporations may now or hereafter be organized under the General Corporation Law of the State of Delaware (the “DGCL”).
Article IV
Section 4.1. Capitalization.
(A) The total number of shares of all classes of stock that the Corporation is authorized to issue is 1,217,900,000 shares, consisting of (i) 1,000,000 shares of Preferred Stock, par value $0.0001 per share (“Preferred Stock”), (ii) 1,000,000,000 shares of Class A Common Stock, par value $0.0001 per share (“Class A Common Stock”), (iii) 30,000,000 shares of Class B Non-Voting Common Stock, par value $0.0001 per share (“Class B Common Stock”), which shall be divided into 10,000,000 series of shares of Class B-1 Common Stock, par value $0.0001 per share
C-1
(“Class B-1 Common Stock”), 10,000,000 series of shares of Class B-2 Common Stock, par value $0.0001 per share (“Class B-2 Common Stock”) and 10,000,000 series of shares of Class B-3 Common Stock, par value $0.0001 per share (“Class B-3 Common Stock”), (iv) 175,000,000 shares of Class V Common Stock, par value $0.0001 per share (“Class V Common Stock”) and (v) 12,900,000 shares of Class Z Non-Voting Common Stock, par value $0.0001 per share (“Class Z Common Stock”), which shall be divided into 11,500,000 series of shares of Class Z-A Common Stock, par value $0.0001 per share (“Class Z-A Common Stock”), 700,000 series of shares of Class Z-B-1 Common Stock, par value $0.0001 per share (“Class Z-B-1 Common Stock”) and 700,000 series of shares of Class Z-B-2 Common Stock, par value $0.0001 per share (“Class Z-B-2 Common Stock”) (the Class Z Common Stock, together with the Class A Common Stock, the Class B Common Stock and the Class V Common Stock, the “Common Stock”). The number of authorized shares of any of the Class A Common Stock, Class B Common Stock, Class V Common Stock, Class Z Common Stock or Preferred Stock may be increased or decreased (but not below the number of shares of such class or series then outstanding or, in the case of Class A Common Stock, necessary for issuance upon conversion of outstanding shares of Class B Common Stock and Class Z-A Common Stock or upon exchange of Class A Units (as defined in the Second Amended and Restated Limited Liability Company Agreement of Alight Holding Company, LLC (the “LLC Agreement”)) and corresponding shares of Class V Common Stock) by the affirmative vote of the holders of a majority in voting power of the stock of the Corporation entitled to vote thereon irrespective of the provisions of Section 242(b)(2) of the DGCL (or any successor provision thereto), and no vote of the holders of any of the Class A Common Stock, the Class B Common Stock, the Class V Common Stock, Class Z Common Stock or Preferred Stock voting separately as a class shall be required therefor, unless a vote of any such holder is required pursuant to this Certificate of Incorporation or any certificate of designations relating to any series of Preferred Stock. Notwithstanding anything to the contrary set forth herein, shares of Class Z Common Stock may be fractional shares.
(B) This Certificate of Incorporation is being filed on the closing date (such date, the “Closing Date”) of the transactions contemplated by that Business Combination Agreement, dated as of January 25, 2021, by and among the Company, Foley Trasimene Acquisition Corp., Tempo Holding Company, LLC, Acrobat Merger Sub, LLC, Acrobat SPAC Merger Sub, Inc., Acrobat Blocker 1 Corp., Acrobat Blocker 2 Corp., Acrobat Blocker 3 Corp., Acrobat Blocker 4 Corp., Tempo Blocker I, LLC, Tempo Blocker II, LLC, Blackstone Tempo Feeder Fund VII, L.P. and New Mountain Partners IV Special (AIV-E), LP. (the “Business Combination Agreement”). Upon this Certificate of Incorporation becoming effective upon filing with the Secretary of State of the State of Delaware pursuant to the DGCL (the “Effective Time”), each share of common stock, par value $0.0001 per share, of the Corporation issued and outstanding or held as treasury stock immediately prior to the Effective Time shall, automatically and without any further action on the part of the Corporation or any stockholder, be reclassified as, converted into and become one share of Class A Common Stock.
Section 4.2. Preferred Stock.
(A) The Board of Directors of the Corporation (the “Board”) is hereby expressly authorized, subject to any limitations prescribed by the DGCL, by resolution or resolutions, at any time and from time to time, to provide, out of the unissued shares of Preferred Stock, for one or more series of Preferred Stock and, with respect to each such series, to fix the number of shares constituting such series and the designation of such series, the voting powers (if any) of the shares of such series, and the powers, preferences and relative, participating, optional or other special rights, if any, and any qualifications, limitations or restrictions thereof, of the shares of such series and to cause to be filed with the Secretary of State of the State of Delaware a certificate of designations with respect thereto. The powers, preferences and relative, participating, optional and other special rights of each series of Preferred Stock, and the qualifications, limitations or restrictions thereof, if any, may differ from those of any and all other series at any time outstanding.
(B) Except as otherwise required by applicable law, holders of a series of Preferred Stock, as such, shall be entitled only to such voting rights, if any, as shall expressly be granted thereto by this Certificate of Incorporation (including any certificate of designations relating to such series).
C-2
Section 4.3. Common Stock.
(A) Voting Rights.
(1) Except as otherwise provided in this Certificate of Incorporation or as required by applicable law, each holder of Class A Common Stock, as such, shall be entitled to one vote for each share of Class A Common Stock held of record by such holder on all matters on which stockholders generally are entitled to vote; provided, however, that to the fullest extent permitted by applicable law, holders of Class A Common Stock, as such, shall have no voting power with respect to, and shall not be entitled to vote on, any amendment to this Certificate of Incorporation (including any certificate of designations relating to any series of Preferred Stock) that relates solely to the terms of one or more outstanding series of Preferred Stock or other series of Common Stock if the holders of such affected series are entitled, either separately or together with the holders of one or more other such series, to vote thereon pursuant to this Certificate of Incorporation (including any certificate of designations relating to any series of Preferred Stock) or pursuant to the DGCL.
(2) Except as required by applicable law, no holder of Class B Common Stock or Class Z Common Stock, as such, shall be entitled to any voting rights with respect to Class B Common Stock or Class Z Common Stock.
(3) Except as otherwise provided in this Certificate of Incorporation or as required by applicable law, each holder of record of Class V Common Stock, as such, shall be entitled to one vote for each share of Class V Common Stock held of record by such holder on all matters on which stockholders generally or holders of Class V Common Stock as a separate class are entitled to vote (whether voting separately as a class or together with one or more classes of the Corporation’s capital stock); provided, however, to the fullest extent permitted by applicable law, holders of Class V Common Stock, as such, shall have no voting power pursuant to this Certificate of Incorporation with respect to, and shall not be entitled to vote on, any amendment to this Certificate of Incorporation (including any certificate of designations relating to any series of Preferred Stock) that relates solely to the terms of one or more outstanding series of Preferred Stock or other series of Common Stock if the holders of such affected series are entitled, either separately or together with the holders of one or more other such series, to vote thereon pursuant to this Certificate of Incorporation (including any certificate of designations relating to any series of Preferred Stock) or pursuant to the DGCL.
(4) Except as otherwise provided in this Certificate of Incorporation or required by applicable law, at any annual or special meeting of the stockholders of the Corporation, holders of the Class A Common Stock and holders of the Class V Common Stock shall vote together as a single class (or, if the holders of one or more series of Preferred Stock are entitled to vote together with holders of the Class A Common Stock and holders of the Class V Common Stock, as a single class with the holders of such other series of Preferred Stock) on all matters submitted to a vote of the stockholders having voting rights generally, and shall have the exclusive right to vote for the election of directors and all other matters properly submitted to a vote of the stockholders.
(B) Dividends and Distributions.
(1) Class A Common Stock and Class B Common Stock. Subject to applicable law and the rights, if any, of the holders of any outstanding series of Preferred Stock having a preference over or the right to participate with the Class A Common Stock and Class B Common Stock with respect to the payment of dividends and other distributions in cash, stock of any corporation or property of the Corporation, the holders of Class A Common Stock (including Class A Common Stock which converted to Class A Common Stock from (x) Class B Common Stock in accordance with Section 4.3(D) below on or prior to the record date for such dividend or other distribution or (y) Class Z-A Common Stock in accordance with Section 4.3(I)(5) below on or prior to the record date for such dividend or other distribution) and Class B Common Stock shall be entitled to receive ratably, taken together as a single class, in proportion to the number of shares held by each such stockholder such dividends and other distributions as may from time to time be declared by the Board in its
C-3
discretion out of the assets of the Corporation that are by law available therefor at such times and in such amounts as the Board in its discretion shall determine. Notwithstanding anything to the contrary contained in this Certificate of Incorporation, the payment of any dividend or other distribution so declared with respect to the Class B Common Stock shall be contingent upon, and no dividend or other distribution shall be paid unless and until, the occurrence of a Class B Conversion Event (as defined below), if any, in respect of any such share of Class B Common Stock and, upon declaration of any dividend or other distribution, the record date for such dividend or other distribution with respect to any shares of Class B Common Stock (but, for the avoidance of doubt, not the Class A Common Stock) shall be one day before the Conversion Date with respect to such shares of Class B Common Stock, and the Board shall so set the record date upon such declaration. Such dividends or other distributions with respect to the Class B Common Stock shall be paid to the holders of record of the Class B Common Stock on the Conversion Date with respect to such shares of Class B Common Stock in accordance with Section 4.3(D).
(2) Class V Common Stock and Class Z Common Stock. Dividends and other distributions shall not be declared or paid on the Class V Common Stock and Class Z Common Stock (subject to the rights of the Class Z Common Stock as expressly set forth in Section 4.3(I) below).
(C) Liquidation, Dissolution or Winding Up. In the event of any voluntary or involuntary liquidation, dissolution or winding up of the affairs of the Corporation, after payment or provision for payment of the debts and other liabilities of the Corporation and of the preferential and other amounts, if any, to which the holders of Preferred Stock having a preference over the Class A Common Stock as to distributions upon dissolution or liquidation or winding up shall be entitled, the holders of all outstanding shares of Class A Common Stock (including Class A Common Stock which converted to Class A Common Stock from (y) Class B Common Stock in accordance with Section 4.3(D) below on or prior to the date of such liquidation, dissolution or winding up (including if a Class B Conversion Event (as defined below) occurred as a result of such liquidation, dissolution or winding up) or (y) Class Z-A Common Stock in accordance with Section 4.3(I)(5) below on or prior to the date of such liquidation, dissolution or winding up (including if such Class Z-A Conversion Event (as defined below) occurred as a result of such liquidation, dissolution or winding up)) shall be entitled to receive the remaining assets of the Corporation available for distribution ratably in proportion to the number of shares held by each such stockholder. The holders of shares of (i) Class B Common Stock (other than to the extent such liquidation, dissolution or winding up constitutes a Class B Conversion Event, in which case such Class B Common Stock shall automatically convert to Class A Common Stock in accordance with Section 4.3(D) below and the holders of such resulting Class A Common Stock shall be treated as a holder of Class A Common Stock in accordance with this Section 4.3(C)), (ii) Class Z-B-1 Common Stock (other than to the extent such liquidation, dissolution or winding up constitutes both a Class Z-B-1 Conversion Event (as defined below) and a Class B-1 Conversion Event, in which case such Class Z-B-1 Common Stock shall automatically convert to Class B-1 Common Stock in accordance with Section 4.3(I)(5) below and such Class B-1 Common Stock shall automatically convert to Class A Common Stock in accordance with Section 4.3(D) below and the holders of such resulting Class A Common Stock shall be treated as a holder of Class A Common Stock in accordance with this Section 4.3(C)), (iii) Class Z-B-2 Common Stock (other than to the extent such liquidation, dissolution or winding up constitutes both a Class Z-B-2 Conversion Event (as defined below) and a Class B-2 Conversion Event, in which case such Class Z-B-2 Common Stock shall automatically convert to Class B-2 Common Stock in accordance with Section 4.3(I)(5) below and such Class B-2 Common Stock shall automatically convert to Class A Common Stock in accordance with Section 4.3(D) below and the holders of such resulting Class A Common Stock shall be treated as a holder of Class A Common Stock in accordance with this Section 4.3(C)), and (iv) Class V Common Stock, in the case of clauses (i), (ii), (iii) and (iv) as such, shall not be entitled to receive any assets of the Corporation in the event of any voluntary or involuntary liquidation, dissolution or winding up of the affairs of the Corporation.
(D) Conversion of Class B Common Stock. Immediately upon a Class B-1 Conversion Event (as defined below) with respect to a share of Class B-1 Common Stock, each such share of Class B-1 Common Stock then outstanding shall automatically, without any further action on the part of the record holder thereof or any
C-4
other person (including the Corporation), convert into and become an equal number of shares of Class A Common Stock, which conversion shall be effective on the Class B Conversion Date with respect to a corresponding Class B-1 Unit (each, as defined in the LLC Agreement) (such date, the “Class B-1 Conversion Date”) with respect to such shares of Class B-1 Common Stock, and the holder of each such share of Class B-1 Common Stock shall become a record holder of Class A Common Stock as of such Class B-1 Conversion Date. Immediately upon a Class B-2 Conversion Event (as defined below) with respect to a share of Class B-2 Common Stock, each such share of Class B-2 Common Stock then outstanding shall automatically, without any further action on the part of the record holder thereof or any other person (including the Corporation), convert into and become an equal number of shares of Class A Common Stock, which conversion shall be effective on the Class B Conversion Date with respect to a corresponding Class B-2 Unit (each, as defined in the LLC Agreement) (such date, the “Class B-2 Conversion Date”) with respect to such shares of Class B-2 Common Stock, and the holder of each such share of Class B-2 Common Stock shall become a record holder of Class A Common Stock as of such Class B-2 Conversion Date. Immediately upon a Class B-3 Conversion Event (as defined below) with respect to a share of Class B-3 Common Stock, each such share of Class B-3 Common Stock then outstanding shall automatically, without any further action on the part of the record holder thereof or any other person (including the Corporation), convert into and become an equal number of shares of Class A Common Stock, which conversion shall be effective on the Class B Conversion Date with respect to a corresponding Class B-3 Unit (each, as defined in the LLC Agreement) (such date, the “Class B-3 Conversion Date”) with respect to such shares of Class B-3 Common Stock, and the holder of each such share of Class B-3 Common Stock shall become a record holder of Class A Common Stock as of such Class B-3 Conversion Date. Each outstanding stock certificate or book-entry credit, as applicable, that, immediately prior to a Class B Conversion Event, represented one or more shares of Class B Common Stock shall, upon such Class B Conversion Event, be automatically deemed to represent as of the Class B Conversion Date an equal number of shares of Class A Common Stock, without the need for any surrender, exchange or registration thereof or any consent or notification, and on or promptly after the Class B Conversion Date, if such shares are uncertificated, the Corporation or the transfer agent of the Corporation shall register such shares in book-entry form, reflecting that such holder is a record holder of Class A Common Stock as of the Class B Conversion Date in respect of the relevant shares of Class B Common Stock, without the need for any surrender, exchange or registration thereof or any consent or notification. The Corporation, or any transfer agent of the Corporation, shall, upon the request on or after the Class B Conversion Date of any holder whose shares of Class B Common Stock have been converted into shares of Class A Common Stock as a result of a Conversion Event and upon surrender by such holder to the Corporation of the outstanding certificate(s) formerly representing such holder’s shares of Class B Common Stock (if any), issue and deliver to such holder certificate(s) representing the shares of Class A Common Stock into which such holder’s shares of Class B Common Stock were converted as a result of such Class B Conversion Event (if such shares are certificated). Upon the occurrence of a Class B Conversion Event with respect to a share of Class B Common Stock, the Dividend Catch-Up Payment (as defined below) in respect of such share of Class B Common Stock shall become payable as of the Class B Conversion Date with respect to such share of Class B Common Stock by the Corporation to the holder of record of such share of Class B Common Stock as of the day immediately prior to such Conversion Date, and shall be paid in accordance with this Section 4.3(D); provided that with respect to any share of Class B-1 Common Stock or Class B-2 Common Stock that remains unvested pursuant to the terms and conditions of a Pre-Closing Award Agreement as of its Class B Conversion Date, the holder of such share of Class A Common Stock shall not receive the Dividend Catch-Up Payment in respect of such unvested share of Class B Common Stock unless and until such share vests in accordance with the terms of such Pre-Closing Award Agreement, and if such share is subsequently forfeited in accordance with the terms of such Pre-Closing Award Agreement such Dividend Catch-Up Payment shall be paid to the holders of the Class Z-B-1 Common Stock or Class Z-B-2 Common Stock, as appropriate, in accordance with Section 4.3(I) below (the “Catch-Up Reallocation”). Subject to any Catch-Up Reallocation, the Corporation shall pay, no later than five (5) Business Days (as defined in the LLC Agreement) following the Class B Conversion Date with respect to a share of Class B Common Stock for which a Class B Conversion Event has occurred, the dividends previously declared in respect of such share of Class B Common Stock beginning at the time of the Closing and ending on the day before the Class B Conversion Date with respect to such Class B Common Stock (“Dividend Catch-Up Period”), but not including dividends declared on the Class B Conversion Date (which
C-5
amount, excluding any amounts declared on the Class B Conversion Date, shall be, for the avoidance of doubt, the aggregate per share amount of dividends declared in respect of a share of Class A Common Stock during the Dividend Catch-Up Period (each such payment, a “Dividend Catch-Up Payment”)). If a dividend is declared by the Corporation on a Class B Conversion Date, such dividend shall be paid to the holder of each share of Class B Common Stock converting on such Conversion Date as a holder of Class A Common Stock, and not as part of the Dividend Catch-Up Payment, and the Corporation shall ensure that the holder of the applicable shares of Class B Common Stock on such Class B Conversion Date shall be treated as a record holder of Class A Common Stock (in respect of each share of Class B Common Stock which converted into a share of Class A Common Stock in accordance with this Section 4.3(D) on such Class B Conversion Date) for purposes of such dividend.
For purposes of this Certificate of Incorporation,
(i) a “Class B Conversion Date” means a Class B-1 Conversion Date, a Class B-2 Conversion Date or a Class B-3 Conversion Date, as appropriate;
(ii) a “Class B Conversion Event” means a Class B-1 Conversion Event, a Class B-2 Conversion Event or a Class B-3 Conversion Event, as appropriate;
(iii) a “Class B-1 Conversion Event” means the occurrence of a Class B-1 Vesting Event (as such term is defined in the LLC Agreement);
(iv) a “Class B-2 Conversion Event” means the occurrence of Class B-2 Vesting Event (as such term is defined in the LLC Agreement);
(v) a “Class B-3 Conversion Event” means the occurrence of a Class B-3 Vesting Event (as such term is defined in the LLC Agreement);
(E) Cancellation of Class V Common Stock; Cancellation of Class B Common Stock; Cancellation of Class Z Common Stock. In the event that any outstanding share of Class V Common Stock shall cease to be held directly or indirectly by a holder of a Class A Unit (as defined in the LLC Agreement), as set forth in the books and records of the Company (including pursuant to a Class A Exchange (as defined in the LLC Agreement)), such share shall automatically and without further action on the part of the Corporation or any holder of Class V Common Stock be transferred to the Corporation and cancelled for no consideration. The Corporation shall not issue additional shares of Class V Common Stock after the Closing Date other than in connection with (i) the valid issuance of Class A Units in accordance with the LLC Agreement or (ii) the vesting of any Class B Units (as defined in the LLC Agreement) into Class A Units upon the occurrence of an applicable Class B Vesting Event (as defined in the LLC Agreement) or (iii) the vesting of any Class Z-A Unit (as defined in the LLC Agreement) into Class A Units upon the occurrence of an applicable Class Z-A Vesting Event (as defined in the LLC Agreement). To the extent that, on or before the seventh (7th) anniversary of the Closing Date, a Class B Conversion Event has not occurred with respect to any share of Class B Common Stock, then immediately and without any further action by the Corporation or the holder thereof, on the date that is the seventh (7th) anniversary of the Closing Date, all such shares of Class B Common Stock outstanding shall automatically be forfeited to the Corporation and canceled for no consideration therefor and shall cease to be outstanding and any dividend declared in respect of such shares of Class B Common Stock and any Dividend Catch-Up Payment shall also be forfeited to the Corporation for no consideration therefor. To the extent that any whole shares of Class Z Common Stock are forfeited in accordance with the terms and conditions of Section 4(I) below, such whole shares shall be automatically forfeited to the Corporation and canceled for no consideration therefor and shall cease to be outstanding. No fractional share of Class Z Common Stock shall be canceled prior to the Ultimate Class Z Date.
(F) Reservation of Stock. The Corporation shall at all times reserve and keep available out of its authorized but unissued shares of Class A Common Stock an amount equal to the number of then-outstanding Class A Units subject to Class A Exchange (as defined in the LLC Agreement) and then-outstanding Class B Units (as defined in the LLC Agreement) plus the number of then-outstanding shares of Class B Common Stock
C-6
and Class Z Common Stock, in each case, from time to time. The Corporation shall at all times reserve and keep available out of its authorized but unissued shares of Class V Common Stock an amount equal to the number of then-outstanding Class B Units (as defined in the LLC Agreement), from time to time.
(G) Splits. If the Corporation at any time combines or subdivides (by any stock split, stock dividend, recapitalization, reorganization, merger, amendment of this Certificate of Incorporation, scheme, arrangement or otherwise (each, a “Split”)) any class of Common Stock into a greater or lesser number of shares, the shares of each other class of Common Stock outstanding immediately prior to such subdivision shall be proportionately similarly combined or subdivided such that the ratio of shares of outstanding Class B Common Stock, Class V Common Stock and Class Z Common Stock, respectively, to shares of outstanding Class A Common Stock immediately prior to such subdivision shall be maintained immediately after such combination or subdivision; provided, that such actions with respect to the Class V Common Stock shall be subject to Section 7.01(d) and shall ensure that the number of shares of Class V Common Stock held by any Continuing Member (as defined in the LLC Agreement) shall equal the number of Class A Units held by such Continuing Member. Any adjustment described in this Section 4.3(G) shall become effective at the close of business on the date the combination or subdivision becomes effective. In the event of any Split of shares of Class A Common Stock or Class B Common Stock occurs prior to the Class B-1 Conversion Date, the per share amount used to calculate the amount of the Dividend Catch-Up Payment owed in respect of the shares of Class B-1 Common Stock with respect to any dividend declared prior to such Split shall be ratably adjusted in a manner consistent with such Split such that, in the aggregate, the holders of Class B-1 Common Stock would not receive a greater or lesser Dividend Catch-Up Payment than such holders would have received absent such Split. In the event of any Split of shares of Class A Common Stock or Class B Common Stock occurs prior to the Class B-2 Conversion Date, the per share amount used to calculate the amount of the Dividend Catch-Up Payment owed in respect of the shares of Class B-2 Common Stock with respect to any dividend declared prior to such Split shall be ratably adjusted in a manner consistent with such Split such that, in the aggregate, the holders of Class B-2 Common Stock would not receive a greater or lesser Dividend Catch-Up Payment than such holders would have received absent such Split. In the event of any Split of shares of Class A Common Stock or Class B Common Stock occurs prior to the Class B-3 Conversion Date, the per share amount used to calculate the amount of the Dividend Catch-Up Payment owed in respect of the shares of Class B-3 Common Stock with respect to any dividend declared prior to such Split shall be ratably adjusted in a manner consistent with such Split such that, in the aggregate, the holders of Class B-3 Common Stock would not receive a greater or lesser Dividend Catch-Up Payment than such holders would have received absent such Split.
(H) Transfers of Class B Common Stock and Class Z Common Stock. No share of Class B Common Stock or Class Z Common Stock may be Transferred (as such term is defined in the LLC Agreement), other than to the holder of such share of Class B Common Stock’s or Class Z Common Stock’s Permitted Transferees (as such term is defined in the LLC Agreement), prior to the Class B Conversion Date with respect to shares of Class B Common Stock or the date of a Class Z-A Conversion Event (solely to the extent on such date such Class Z Common Stock is converting into Class A Common Stock), at which time the shares of Class A Common Stock into which such shares of Class B Common Stock or Class Z Common Stock convert in accordance with the provisions of this Certificate of Incorporation may be Transferred, subject to any restrictions on transfer applicable to the holder of such Class A Common Stock and applicable law.
(I) Forfeiture, Vesting and Conversion of Class Z Common Stock.
(1) Unvested Class A Consideration. At any time that any share or unit of Unvested Class A Consideration (as defined in the Business Combination Agreement) (a) vests in accordance with the terms and conditions of the applicable Pre-Closing Award Agreement (as defined in the Business Combination Agreement), the Class Z Triggered Portion of each share of Class Z-A Common Stock shall automatically be forfeited for no consideration (each, a “Class Z-A Forfeiture Event”) or (b) is forfeited in accordance with the terms and conditions of the applicable Pre-Closing Award Agreement, the Class Z Triggered Portion of each share of Class Z-A Common Stock will automatically be deemed vested (each, a “Class Z-A Vesting Event”). At any time
C-7
the portion of a share of Class Z-A Common Stock for which a Class Z-A Forfeiture Event has occurred shall be referred to herein as the “Class Z-A Forfeited Portion” and for which a Class Z-A Vesting Event has occurred shall be referred to herein as the “Class Z-A Vested Portion”.
(2) Unvested Class B-1 Consideration. At any time that any share or unit of Unvested Class B Consideration (as defined in the Business Combination Agreement) (which is a share of Class B-1 Common Stock or a Class B-1 Unit (as defined in the LLC Agreement)) (a) (x) vests in accordance with the terms and conditions of the applicable Pre-Closing Award Agreement, the Class Z Triggered Portion of each share of Class Z-B-1 Common Stock shall automatically be forfeited for no consideration or (y) is canceled in accordance with Section 4(E) or Section 7.01(d)(ii) of the LLC Agreement, the Class Z Triggered Portion of each share of Class Z-B-1 Common Stock shall automatically be forfeited for no consideration (each, a “Class Z-B-1 Forfeiture Event”) or (b) is forfeited in accordance with the terms and conditions of the applicable Pre-Closing Award Agreement, the Class Z Triggered Portion of each share of Class Z-B-1 Common Stock will automatically be deemed vested (each, a “Class Z-B-1 Vesting Event”). At any time the portion of a share of Class Z-B-1 Common Stock for which a Class Z-B-1 Forfeiture Event has occurred shall be referred to herein as the “Class Z-B-1 Forfeited Portion” and for which a Class Z-B-1 Vesting Event has occurred shall be referred to herein as the “Class Z-B-1 Vested Portion”.
(3) Unvested Class B-2 Consideration. At any time that a share of Unvested Class B Consideration (as defined in the Business Combination Agreement) (which is a share of Class B-2 Common Stock or a Class B-2 Unit (as defined in the LLC Agreement)) (a) (x) vests in accordance with the terms and conditions of the applicable Pre-Closing Award Agreement, the Class Z Triggered Portion of each share of Class Z-B-2 Common Stock shall automatically be forfeited for no consideration or (y) is canceled in accordance with Section 4(E) or Section 7.01(d)(ii) of the LLC Agreement, the Class Z Triggered Portion of each share of Class Z-B-2 Common Stock shall automatically be forfeited for no consideration (each, a “Class Z-B-1 Forfeiture Event”) (each, a “Class Z-B-2 Forfeiture Event”) or (b) is forfeited in accordance with the terms and conditions of the applicable Award Agreement, the Class Z Triggered Portion of each share of Class Z-B-2 Common Stock will automatically be deemed vested (each, a “Class Z-B-2 Vesting Event”). At any time the portion of a share of Class Z-B-2 Common Stock for which a Class Z-A Forfeiture Event has occurred shall be referred to herein as the “Class Z-B-2 Forfeited Portion” and for which a Class Z-B-2 Vesting Event has occurred shall be referred to herein as the “Class Z-B-2 Vested Portion”.
(4) Conversion of Class Z-B-1 Common Stock and Class Z-B-2 Common Stock to Class Z-A Common Stock. To the extent any Unvested Class B Consideration automatically converts into a share of Class A Common Stock or Class A Unit (as defined in the LLC Agreement) in accordance with Section 4(D) or Section 7.01(d) of the LLC Agreement due to a Class B Conversion Event, (a) such share or unit shall remain unvested in accordance with the terms and conditions of the applicable Pre-Closing Award Agreement until it vests or is forfeited in accordance with the terms thereof), (b) such share or unit shall be treated as Unvested Class A Consideration for all purposes herein as if such share or unit was part of the Unvested Class A Consideration as of the Closing Date, (c) the Class Z Triggered Portion (assuming that the number of shares of Unvested Class B Consideration Class which automatically converted into Unvested Class A Consideration is the number of shares “which is vested” in accordance with the defined term “Class Z Triggered Portion”) of each share of Class Z-B-1 Common Stock and Class Z-B-2 Common Stock, as appropriate, shall automatically convert, on the same day of the relevant Class B Conversion Event (as defined herein or in the LLC Agreement, as appropriate) to shares of Class Z-A Common Stock, and thereafter shall be considered for all purposes herein and all defined terms herein as if such shares of Class Z-A Common Stock were part of the Class Z-A Tranche (as defined in the Business Combination Agreement) as of the Closing Date.
(5) Conversion of Class Z Common Stock to Class A Common Stock and Class B Common Stock. On the Ultimate Class Z Date (as such term is defined in the LLC Agreement):
(i) (x) each share of Class Z-A Common Stock for which the Class Z-A Vested Portion is a whole share shall automatically be converted into a share of Class A Common Stock plus the right to receive an
C-8
amount in cash, and the Company shall pay to the holder of such share, no later than five (5) days following the Ultimate Class Z Date, an amount in cash equal to the amount of dividends declared on a share of Class A Common Stock with a record date from the Closing Date to the date immediately prior to the Ultimate Class Z Date (the “Class A Ultimate Dividend Amount”) (collectively in this clause (x), the “Class A Whole Share Conversion Entitlement”) and (y) each share of Class Z-A Common Stock for which the Class Z-A Vested Portion is a fraction of a share (a) shall automatically be converted into the right to receive, and the Company shall pay to the holder of such share, no later than five (5) days following the Ultimate Class Z Date, a cash payment equal to the Class A 5-Day VWAP (as defined in the LLC Agreement) multiplied by the Class Z-A Vested Portion of such share of Class Z-A Common Stock plus the Class A Ultimate Dividend Amount multiplied by the Class Z-A Vested Portion and (b) the Class Z-A Forfeited Portion of such share shall be forfeited and canceled for no consideration;
(ii) (x) each share of Class Z-B-1 Common Stock for which the Class Z-B-1 Vested Portion is a whole share shall automatically be converted into a share of Class B-1 Common Stock and (y) each share of Class Z-B-1 Common Stock for which the Class Z-B-1 Vested Portion is a fraction of a share (a) shall automatically be converted into the right to receive upon the occurrence of a Class B-1 Conversion Event, and the Company shall pay no later than five (5) days following a Class B-1 Conversion Event, a cash payment equal to the Class A 5-Day VWAP (as defined in the LLC Agreement) multiplied by the Class Z-B-1 Vested Portion of such share of Class Z-B-1 Common Stock plus the Dividend Catch-Up Payment for a share of Class B-1 Common Stock multiplied by the Class Z-B-1 Vested Portion (collectively in this clause (y), the “Class B-1 Partial Share Conversion Entitlement”) and (b) the Class Z-B-2 Forfeited portion of such share shall be forfeited and canceled for no consideration.
(iii) (x) each share of Class Z-B-2 Common Stock for which the Class Z-B-2 Vested Portion is a whole share shall automatically be converted into a share of Class B-2 Common Stock and (y) each share of Class Z-B-2 Common Stock for which the Class Z-B-2 Vested Portion is a fraction of a share (a) shall automatically be converted into the right to receive upon the occurrence of a Class B-2 Conversion Event, and the Company shall pay no later than five (5) days following a Class B-2 Conversion Event, a cash payment equal to the Class A 5-Day VWAP (as defined in the LLC Agreement) multiplied by the Class Z-B-1 Vested Portion of such share of Class Z-B-2 Common Stock plus the Dividend Catch-Up Payment for a share of Class B-2 Common Stock multiplied by the Class Z-B-2 Vested Portion (collectively in this clause (y), the “Class B-2 Partial Share Conversion Entitlement”) and (b) the Class Z-B-2 Forfeited portion of such share shall be forfeited and canceled for no consideration.
If, at any time prior to the Ultimate Class Z Date, (i) the Class Z-A Vested Portion of a share of Class Z-A Common Stock is a whole share, such share of Class Z-A Common Stock shall automatically convert into the Class A Whole Share Conversion Entitlement, (ii) the Class Z-B-1 Vested Portion of a share of Class Z-B-1 Common Stock is a whole share, such share of Class Z-B-1 Common Stock shall automatically convert into a share of Class B-1 Common Stock and (iii) the Class Z-B-2 Vested Portion of a share of Class Z-B-2 Common Stock is a whole share, such share of Class Z-B-2 Common Stock shall automatically convert into a share of Class B-2 Common Stock.
In the event a Class Z-B-1 Conversion Event or Class Z-B-2 Conversion Event occurs on the same day as a Class B-1 Conversion Event or Class B-2 Conversion Event (including pursuant to Section 4.3(C)), including as a result of such Class B-1 Conversion Event or Class B-2 Conversion Event, as appropriate, (i) the share of Class Z-B-1 Common Stock or Class Z-B-2 Common Stock for which the Class Z-B-1 Conversion Event or Class Z-B-2 Conversion Event occurred, as appropriate, shall be treated as having been converted into a share of Class B-1 Common Stock or Class B-2 Common Stock prior to the Class B-1 Conversion Event or Class B-2 Conversion Event, as appropriate, and shall participate in such Class B-1 Conversion Event or Class B-2 Conversion Event, as appropriate and (ii) the Class B-1 Partial Share Entitlement for the Class Z-B-1 Portion of any share of Class Z-B-1 Common Stock and the Class B-2 Partial Share Entitlement for the Class Z-B-2 Vested Portion of any share of Class Z-B-2 Common Stock shall become due and payable.
C-9
(6) Any Catch-Up Reallocation shall be paid to the holders of Class Z common stock and Class Z Units (as defined in the LLC Agreement) pro rata in respect of the Class Z-B-1 Tranche (as defined in the Business Combination Agreement) or Class Z-B-2 Tranche (as defined in the Business Combination Agreement), as appropriate, with respect to the portion of each such tranche held by such holders.
(7) For purposes of this Certificate of Incorporation:
(i) “Class Z-A Conversion Event” means the conversion of a share of Class Z-A Common Stock into a share of Class A Common Stock or cash payment, as set forth in Section 4.3(I)(5).
(ii) “Class Z-B-1 Conversion Event” means the conversion of a share of Class Z-B-1 Common Stock into a share of Class B-1 Common Stock or cash payment, as set forth in Section 4.3(I)(5).
(iii) “Class Z-B-2 Conversion Event” means the conversion of a share of Class Z-B-2 Common Stock into a share of Class B-2 Common Stock or cash payment, as set forth in Section 4.3(I)(5).
(iv) “Class Z Triggered Portion” means, with respect to a vesting or forfeiture of any Unvested Consideration, with respect to each Forfeiture Reallocation Tranche (as defined in the Business Combination Agreement), a percentage expressed as a fraction (i) the numerator of which is the number of shares of Unvested Consideration (which relates to such Forfeiture Reallocation Tranche) which is either vested, or forfeited, in accordance with the terms of an applicable Pre-Closing Award Agreement and (ii) the denominator of which is the total number of shares and units in such Forfeiture Reallocation Tranche as of the Closing Date; where the Class Z Triggered Portion is always expressed as a percentage of a whole share (and does not represent a percentage of a portion of a share of Forfeiture Reallocation Shares remaining after a prior vesting or forfeiture of such share).
Article V
Section 5.1. By-Laws. In furtherance and not in limitation of the powers conferred by the DGCL, the Board is expressly authorized to make, amend, alter, change, add to or repeal the by-laws of the Corporation (as the same may be amended from time to time, the “By-Laws”) without the assent or vote of the stockholders in any manner not inconsistent with the laws of the State of Delaware or this Certificate of Incorporation. Notwithstanding anything to the contrary contained in this Certificate of Incorporation or any provision of law which might otherwise permit a lesser vote of the stockholders, in addition to any vote of the holders of any class or series of capital stock of the Corporation required herein (including any certificate of designations relating to any series of Preferred Stock), by the By-Laws or pursuant to applicable law, the affirmative vote of the holders of at least 66 2/3% of the total voting power of all the then outstanding shares of stock of the Corporation entitled to vote generally in the election of directors, voting together as a single class, shall be required in order for the stockholders of the Corporation to alter, amend, repeal or rescind, in whole or in part, any provision of Article I, Article II or Article IV of the By-Laws of the Corporation, or to adopt any provision inconsistent therewith and, with respect to any other provision of the By-Laws of the Corporation, the affirmative vote of the holders of at least a majority of the total voting power of all the then outstanding shares of stock of the Corporation entitled to vote generally in the election of directors, voting together as a single class, shall be required in order for the stockholders of the Corporation to alter, amend, repeal or rescind, in whole or in part, any such provision of the By-Laws of the Corporation, or to adopt any provision inconsistent therewith.
Article VI
Section 6.1. Board of Directors.
(A) Except as otherwise provided in this Certificate of Incorporation or the DGCL, the business and affairs of the Corporation shall be managed by or under the direction of the Board. Subject to the investor rights
C-10
agreement (the “Investor Rights Agreement”) dated on or about the date hereof, by and among (i) the Corporation; (ii) the Blackstone Investors (as defined therein); (iii) the New Mountain Partner Investors (as defined therein); (iv) the Sponsor Investors; (v) the GIC Investor; (vi) the PF Investor; and (vii) the other parties thereto, the total number of directors constituting the whole Board shall be determined from time to time by resolution adopted by the Board. Subject to the Investor Rights Agreement, the directors (other than those directors elected by the holders of any series of Preferred Stock, voting separately as a series or together with one or more other such series, as the case may be) shall be divided into three classes designated Class I, Class II and Class III. Each class shall consist, as nearly as possible, of one-third of the total number of such directors. Class I directors shall initially serve for a term expiring at the first annual meeting of stockholders following the Closing Date, Class II directors shall initially serve for a term expiring at the second annual meeting of stockholders following the Closing Date and Class III directors shall initially serve for a term expiring at the third annual meeting of stockholders following the Closing Date. At each annual meeting following the Closing Date, successors to the class of directors whose term expires at that annual meeting shall be elected for a term expiring at the third succeeding annual meeting of stockholders. If the number of such directors is changed, any increase or decrease shall be apportioned among the classes so as to maintain the number of directors in each class as nearly equal as possible, and any such additional director of any class elected to fill a newly created directorship resulting from an increase in such class shall hold office for a term that shall coincide with the remaining term of that class, but in no case shall a decrease in the number of directors remove, or shorten the term of, any incumbent director. Any such director shall hold office until the annual meeting at which his or her term expires and until his or her successor shall be elected and qualified, or his or her earlier death, resignation, retirement, disqualification or removal from office. The Board is authorized to assign members of the Board already in office to their respective class in accordance with the Investor Rights Agreement.
(B) Subject to the rights granted to the holders of any one or more series of Preferred Stock then outstanding and the rights granted pursuant to the Investor Rights Agreement, any newly-created directorship on the Board that results from an increase in the number of directors and any vacancy occurring in the Board (whether by death, resignation, retirement, disqualification, removal or other cause) shall be filled by the affirmative vote of a majority of the directors then in office, although less than a quorum, or by a sole remaining director (and not by the stockholders). Any director elected to fill a vacancy or newly created directorship shall hold office until the next election of the class for which such director shall have been chosen and until his or her successor shall be elected and qualified, or until his or her earlier death, resignation, retirement, disqualification or removal.
(C) Any director may resign at any time upon notice to the Corporation given in writing or by any electronic transmission permitted by the By-Laws. Subject to the terms of the Investor Rights Agreement, any or all of the directors (other than the directors elected by the holders of any series of Preferred Stock of the Corporation, voting separately as a series or together with one or more other such series, as the case may be) may be removed only for cause and only upon the affirmative vote of the holders of at least 66 2/3% of the total voting power of all the then outstanding shares of stock of the Corporation entitled to vote generally in the election of directors, voting together as a single class. Subject to the terms and conditions of the Investor Rights Agreement, in case the Board or any one or more directors should be so removed, new directors may be elected pursuant to Section 6.1(B).
(D) Whenever the holders of any one or more series of Preferred Stock issued by the Corporation shall have the right, voting separately as a series or separately as a class with one or more such other series, to elect directors at an annual or special meeting of stockholders, the election, term of office, removal and other features of such directorships shall be governed by the terms of this Certificate of Incorporation (including any certificate of designations relating to any series of Preferred Stock) applicable thereto. Notwithstanding Section 6.1(A), the number of directors that may be elected by the holders of any such series of Preferred Stock shall be in addition to the number fixed pursuant to Section 6.1(A) hereof, and the total number of directors constituting the whole Board shall be automatically adjusted accordingly.
C-11
(E) Directors of the Corporation need not be elected by written ballot unless the By-Laws shall so provide.
Article VII
Section 7.1. Meetings of Stockholders. Any action required or permitted to be taken by the holders of stock of the Corporation must be effected at a duly called annual or special meeting of such holders and may not be effected by any consent in writing by such holders unless such action is recommended or approved by all directors of the Corporation then in office; provided, however, that any action required or permitted to be taken by the holders of Class V Common Stock, voting separately as a class, or, to the extent expressly permitted by the certificate of designations relating to one or more series of Preferred Stock, by the holders of such series of Preferred Stock, voting separately as a series or separately as a class with one or more other such series, may be taken without a meeting, without prior notice and without a vote, if a consent or consents in writing, setting forth the action so taken, shall be signed by the holders of outstanding shares of the relevant class or series having not less than the minimum number of votes that would be necessary to authorize or take such action at a meeting at which all shares entitled to vote thereon were present and voted and shall be delivered to the Corporation by delivery to its registered office in Delaware, its principal place of business, or to an officer or agent of the Corporation having custody of the book in which proceedings of meetings of stockholders are recorded. Subject to the rights of the holders of any series of Preferred Stock, special meetings of the stockholders of the Corporation may be called only by or at the direction of the Board, the Chairman of the Board or the Chief Executive Officer of the Corporation or as otherwise provided in the By-Laws.
Article VIII
Section 8.1. Limited Liability of Directors. To the fullest extent permitted by applicable law, no director of the Corporation will have any personal liability to the Corporation or its stockholders for monetary damages for any breach of fiduciary duty as a director. If the DGCL is amended to authorize corporate action further eliminating or limiting the personal liability of directors, then the liability of a director of the Corporation shall be eliminated or limited to the fullest extent permitted by the DGCL, as so amended. Neither the amendment nor the repeal of this Article VIII shall eliminate, reduce or otherwise adversely affect any limitation on the personal liability of a director of the Corporation existing prior to such amendment or repeal.
Section 8.2. Director and Officer Indemnification and Advancement of Expenses. The Corporation, to the fullest extent permitted by law, shall indemnify and advance expenses to any Person made or threatened to be made a party to any action, suit or proceeding, whether criminal, civil, administrative or investigative, by reason of the fact that he or she is or was a director or officer of the Corporation or any predecessor of the Corporation, or, while serving as a director or officer of the Corporation, serves or served at any other enterprise as a director or officer at the request of the Corporation or any predecessor to the Corporation.
Section 8.3. Employee and Agent Indemnification and Advancement of Expenses. The Corporation, to the fullest extent permitted by law, may indemnify and advance expenses to any Person made or threatened to be made a party to an action, suit or proceeding, whether criminal, civil, administrative or investigative, by reason of the fact that he or she is or was an employee or agent of the Corporation or any predecessor of the Corporation, or serves or served at any other enterprise as an employee or agent at the request of the Corporation or any predecessor to the Corporation.
Article IX
Section 9.1. DGCL Section 203 and Business Combinations.
(A) The Corporation hereby expressly elects not to be governed by Section 203 of the DGCL.
C-12
(B) Notwithstanding the foregoing, the Corporation shall not engage in any business combination (as defined below), at any point in time at which the Corporation’s Common Stock is registered under Section 12(b) or 12(g) of the Exchange Act of 1934, as amended (the “Exchange Act”), with any interested stockholder (as defined below) for a period of three years following the time that such stockholder became an interested stockholder, unless:
(1) prior to such time, the Board approved either the business combination or the transaction which resulted in the stockholder becoming an interested stockholder, or
(2) upon consummation of the transaction which resulted in the stockholder becoming an interested stockholder, the interested stockholder owned at least 85% of the voting stock (as defined below) of the Corporation outstanding at the time the transaction commenced, excluding for purposes of determining the voting stock outstanding (but not the outstanding voting stock owned by the interested stockholder) those shares owned by (i) persons who are directors and also officers and (ii) employee stock plans in which employee participants do not have the right to determine confidentially whether shares held subject to the plan will be tendered in a tender or exchange offer, or
(3) at or subsequent to such time, the business combination is approved by the Board and authorized at an annual or special meeting of stockholders, and not by written consent, by the affirmative vote of at least 66 2/3% of the outstanding voting stock of the Corporation which is not owned by the interested stockholder.
(C) For purposes of this Article IX, references to:
(1) “Affiliate” means a person that directly, or indirectly through one or more intermediaries, controls, or is controlled by, or is under common control with, another person.
(2) “associate,” when used to indicate a relationship with any person, means: (i) any corporation, partnership, unincorporated association or other entity of which such person is a director, officer or partner or is, directly or indirectly, the owner of 20% or more of any class of voting stock; (ii) any trust or other estate in which such person has at least a 20% beneficial interest or as to which such person serves as trustee or in a similar fiduciary capacity; and (iii) any relative or spouse of such person, or any relative of such spouse, who has the same residence as such person.
(3) “business combination,” when used in reference to the Corporation and any interested stockholder of the Corporation, means:
a. any merger or consolidation of the Corporation or any direct or indirect majority-owned subsidiary of the Corporation (i) with the interested stockholder, or (ii) with any other corporation, partnership, unincorporated association or other entity if the merger or consolidation is caused by the interested stockholder and as a result of such merger or consolidation Section 9.1(B) of this Article IX is not applicable to the surviving entity;
b. any sale, lease, exchange, mortgage, pledge, transfer or other disposition (in one transaction or a series of transactions), except proportionately as a stockholder of the Corporation, to or with the interested stockholder, whether as part of a dissolution or otherwise, of assets of the Corporation or of any direct or indirect majority-owned subsidiary of the Corporation which assets have an aggregate market value equal to 10% or more of either the aggregate market value of all the assets of the Corporation determined on a consolidated basis or the aggregate market value of all the outstanding stock of the Corporation;
c. any transaction which results in the issuance or transfer by the Corporation or by any direct or indirect majority-owned subsidiary of the Corporation of any stock of the Corporation or of such
C-13
subsidiary to the interested stockholder, except: (i) pursuant to the exercise, exchange or conversion of securities exercisable for, exchangeable for or convertible into stock of the Corporation or any such subsidiary which securities were outstanding prior to the time that the interested stockholder became such; (ii) pursuant to a merger under Section 251(g) of the DGCL; (iii) pursuant to a dividend or distribution paid or made, or the exercise, exchange or conversion of securities exercisable for, exchangeable for or convertible into stock of the Corporation or any such subsidiary which security is distributed, pro rata to all holders of a class or series of stock of the Corporation subsequent to the time the interested stockholder became such; (iv) pursuant to an exchange offer by the Corporation to purchase stock made on the same terms to all holders of said stock; or (v) any issuance or transfer of stock by the Corporation; provided, however, that in no case under items (iii) through (v) of this subsection (c) shall there be an increase in the interested stockholder’s proportionate share of the stock of any class or series of the Corporation or of the voting stock of the Corporation (except as a result of immaterial changes due to fractional share adjustments);
d. any transaction involving the Corporation or any direct or indirect majority-owned subsidiary of the Corporation which has the effect, directly or indirectly, of increasing the proportionate share of the stock of any class or series, or securities convertible into the stock of any class or series, of the Corporation or of any such subsidiary which is owned by the interested stockholder, except as a result of immaterial changes due to fractional share adjustments or as a result of any purchase or redemption of any shares of stock not caused, directly or indirectly, by the interested stockholder; or
e. any receipt by the interested stockholder of the benefit, directly or indirectly (except proportionately as a stockholder of the Corporation), of any loans, advances, guarantees, pledges, or other financial benefits (other than those expressly permitted in subsections (a) through (d) above) provided by or through the Corporation or any direct or indirect majority-owned subsidiary.
(4) “control,” including the terms “controlling,” “controlled by” and “under common control with,” means the possession, directly or indirectly, of the power to direct or cause the direction of the management and policies of a person, whether through the ownership of voting stock, by contract, or otherwise. A person who is the owner of 20% or more of the outstanding voting stock of a corporation, partnership, unincorporated association or other entity shall be presumed to have control of such entity, in the absence of proof by a preponderance of the evidence to the contrary. Notwithstanding the foregoing, a presumption of control shall not apply where such person holds voting stock, in good faith and not for the purpose of circumventing Section 9.1(B) of Article IX, as an agent, bank, broker, nominee, custodian or trustee for one or more owners who do not individually or as a group have control of such entity.
(5) “interested stockholder” means any person (other than the Corporation or any direct or indirect majority-owned subsidiary of the Corporation) that (i) is the owner of 15% or more of the outstanding voting stock of the Corporation, or (ii) is an Affiliate or associate of the Corporation and was the owner of 15% or more of the outstanding voting stock of the Corporation at any time within the three year period immediately prior to the date on which it is sought to be determined whether such person is an interested stockholder; and the Affiliates and associates of such person; but “interested stockholder” shall not include (x) any Stockholder Party, any Stockholder Party Direct Transferee, any Stockholder Party Indirect Transferee or any of their respective Affiliates or any “group,” or any member of any such group, to which such persons are a party under Rule 13d-5 of the Exchange Act, provided that a majority of the aggregate shares of voting stock of the Corporation owned by such group immediately prior to the business combination or the transaction which resulted in the stockholder becoming an interested stockholder were owned (without giving effect to beneficial ownership attributed to such person pursuant to Section 13(d)(3) of the Exchange Act or Rule 13d-5 of the Exchange Act) by one or more Stockholder Parties, Stockholder Party Direct Transferees, or Stockholder Party Indirect Transferees, or (y) any person whose ownership of shares in excess of the 15% limitation set forth herein is the result of any action taken solely by the Corporation; provided, further, that in the case of clause (y) such person shall be an interested stockholder if thereafter such person acquires additional shares of voting stock of the Corporation, except as a
C-14
result of further corporate action not caused, directly or indirectly, by such person. For the purpose of determining whether a person is an interested stockholder, the voting stock of the Corporation deemed to be outstanding shall include stock deemed to be owned by the person through application of the definition of “owner” below but shall not include any other unissued stock of the Corporation which may be issuable pursuant to any agreement, arrangement or understanding, or upon exercise of conversion rights, warrants or options, or otherwise.
(6) “owner,” including the terms “own” and “owned,” when used with respect to any stock, means a person that individually or with or through any of its Affiliates or associates:
a. beneficially owns such stock, directly or indirectly; or
b. has (i) the right to acquire such stock (whether such right is exercisable immediately or only after the passage of time) pursuant to any agreement, arrangement or understanding, or upon the exercise of conversion rights, exchange rights, warrants or options, or otherwise; provided, however, that a person shall not be deemed the owner of stock tendered pursuant to a tender or exchange offer made by such person or any of such person’s Affiliates or associates until such tendered stock is accepted for purchase or exchange; or (ii) the right to vote such stock pursuant to any agreement, arrangement or understanding; provided, however, that a person shall not be deemed the owner of any stock because of such person’s right to vote such stock if the agreement, arrangement or understanding to vote such stock arises solely from a revocable proxy or consent given in response to a proxy or consent solicitation made to 10 or more persons; or
c. has any agreement, arrangement or understanding for the purpose of acquiring, holding, voting (except voting pursuant to a revocable proxy or consent as described in item (ii) of subsection (b) above), or disposing of such stock with any other person that beneficially owns, or whose Affiliates or associates beneficially own, directly or indirectly, such stock.
(7) “person” means any individual, corporation, partnership, unincorporated association or other entity.
(8) “stock” means, with respect to any corporation, capital stock and, with respect to any other entity, any equity interest.
(9) “Stockholder Parties” means the Sponsor Investors and the Existing Investors (each as defined in the Investor Rights Agreement). The term “Stockholder Party” shall have a correlative meaning to “Stockholder Parties.”
(10) “Stockholder Party Direct Transferee” means any person that acquires (other than in a registered public offering) directly from any Stockholder Party or any of its successors or any “group,” or any member of any such group, of which such persons are a party under Rule 13d-5 of the Exchange Act, beneficial ownership of 15% or more of the then outstanding voting stock of the Corporation.
(11) “Stockholder Party Indirect Transferee” means any person that acquires (other than in a registered public offering) directly from any Stockholder Party Direct Transferee or any other Stockholder Party Indirect Transferee, beneficial ownership of 15% or more of the then outstanding voting stock of the Corporation.
(12) “voting stock” means stock of any class or series entitled to vote generally in the election of directors and, with respect to any entity that is not a corporation, any equity interest entitled to vote generally in the election of the governing body of such entity. Every reference to a percentage of voting stock shall refer to such percentages of the votes of such voting stock.
C-15
Article X
Section 10.1. Competition and Corporate Opportunities.
(A) In recognition and anticipation that (i) members of the Board who are not employees of the Corporation (“Non-Employee Directors”) and their respective Affiliates and Affiliated Entities (each, as defined below) may now engage and may continue to engage in the same or similar activities or related lines of business as those in which the Corporation, directly or indirectly, may engage and/or other business activities that overlap with or compete with those in which the Corporation, directly or indirectly, may engage, and (ii) the Stockholder Parties and their respective Affiliates may now engage and may continue to engage in the same or similar activities or related lines of business as those in which the Corporation, directly or indirectly, may engage and/or other business activities that overlap with or compete with those in which the Corporation, directly or indirectly, may engage, and the provisions of this Article X are set forth to regulate and define the conduct of certain affairs of the Corporation with respect to certain classes or categories of business opportunities as they may involve any of the Non-Employee Directors, the Stockholder Parties or their respective Affiliates and the powers, rights, duties and liabilities of the Corporation and its directors, officers and stockholders in connection therewith.
(B) None of (i) any Non-Employee Director (including any Non-Employee Director who serves as an officer of the Corporation in both his or her director and officer capacities) or his or her Affiliates or Affiliated Entities and (ii) the Stockholder Parties or any of their respective Affiliates (the Persons (as defined below) above being referred to, collectively, as “Identified Persons” and, individually, as an “Identified Person”) shall, to the fullest extent permitted by applicable law, have any duty to refrain from directly or indirectly (1) engaging in the same or similar business activities or lines of business in which the Corporation or any of its Affiliates, has historically engaged, now engages or proposes to engage at any time or (2) otherwise competing with the Corporation or any of its Affiliates, and, to the fullest extent permitted by applicable law, no Identified Person shall be liable to the Corporation or its stockholders or to any Affiliate of the Corporation for breach of any fiduciary duty solely by reason of the fact that such Identified Person engages in any such activities. To the fullest extent permitted by applicable law, the Corporation hereby renounces any interest or expectancy in, or right to be offered an opportunity to participate in, any business opportunity which may be a corporate opportunity for an Identified Person and the Corporation or any of its Affiliates, except as provided in Section 10.1(C) of this Article X. Subject to Section 10.1(C) of this Article X, in the event that any Identified Person acquires knowledge of a potential transaction or other business opportunity which may be a corporate opportunity for itself, herself or himself and the Corporation or any of its Affiliates, such Identified Person shall, to the fullest extent permitted by applicable law, have no duty to communicate or offer such transaction or other business opportunity to the Corporation or any of its Affiliates and, to the fullest extent permitted by applicable law, shall not be liable to the Corporation or its stockholders or to any Affiliate of the Corporation for breach of any fiduciary duty as a stockholder, director or officer of the Corporation solely by reason of the fact that such Identified Person pursues or acquires such corporate opportunity for itself, herself or himself, or offers or directs such corporate opportunity to another Person or does not communicate information regarding such corporate opportunity to the Corporation.
(C) Subject to Section 10.1(D), the Corporation does not renounce its interest in any corporate opportunity offered to any Non-Employee Director if such opportunity is expressly offered or presented to such person solely in his or her capacity as a director or officer of the Corporation, and the provisions of Section 10.1(B) of this Article X shall not apply to any such corporate opportunity.
(D) In addition to and notwithstanding the foregoing provisions of this Article X, a corporate opportunity shall not be deemed to be a potential corporate opportunity for the Corporation if it is a business opportunity that (i) the Corporation is neither financially or legally able, nor contractually permitted to undertake, (ii) from its nature, is not in the line of the Corporation’s business or is of no practical advantage to the Corporation, (iii) is one in which the Corporation has no interest or reasonable expectancy, or (iv) is one presented to any Person for the benefit of a member of the Board or such member’s Affiliate over which such member of the Board has no direct or indirect influence or control, including, but not limited to, a blind trust.
C-16
(E) For purposes of this Article X, (i) “Affiliate” shall mean (a) in respect of a member of the Board, any Person that, directly or indirectly, is controlled by such member of the Board (other than the Corporation and any entity that is controlled by the Corporation), (b) in respect of any of the Stockholder Parties, a Person that, directly or indirectly, is controlled by any of the Stockholder Parties, controls any of the Stockholder Parties or is under common control with any of the Stockholder Parties and shall include any principal, member, director, partner, stockholder, officer, employee or other representative of any of the foregoing (other than the Corporation and any entity that is controlled by the Corporation) and (c) in respect of the Corporation, any Person that, directly or indirectly, is controlled by the Corporation; (ii) “Affiliated Entity” shall mean (x) any Person of which a Non-Employee Director serves as an officer, director, employee, agent or other representative (other than the Corporation and any entity that is controlled by the Corporation), (y) any direct or indirect partner, stockholder, member, manager or other representative of such Person or (z) any person controlling, controlled by or under common control with any of the foregoing, including any investment fund or vehicle under common management; and (iii) “Person” shall mean any individual, corporation, general or limited partnership, limited liability company, joint venture, trust, association or any other entity.
(F) For the purposes of this Article, “control,” including the terms “controlling,” “controlled by” and “under common control with,” means the possession, directly or indirectly, of the power to direct or cause the direction of the management and policies of a person, whether through the ownership of voting stock, by contract, or otherwise. A person who is the owner of 20% or more of the outstanding voting stock of a corporation, partnership, unincorporated association or other entity shall be presumed to have control of such entity, in the absence of proof by a preponderance of the evidence to the contrary. Notwithstanding the foregoing, a presumption of control shall not apply where such person holds voting stock, in good faith and not for the purpose of circumventing this Section (F) of Article X, as an agent, bank, broker, nominee, custodian or trustee for one or more owners who do not individually or as a group have control of such entity.
(G) To the fullest extent permitted by applicable law, any Person purchasing or otherwise acquiring any interest in any shares of capital stock of the Corporation shall be deemed to have notice of and to have consented to the provisions of this Article X.
(H) Any alteration, amendment, addition to or repeal of this Article X shall require the affirmative vote of at least 80% of the total voting power of all the then outstanding shares of stock of the Corporation entitled to vote generally in the election of directors, voting together as a single class. Neither the alteration, amendment, addition to or repeal of this Article X, nor the adoption of any provision of this Certificate of Incorporation (including any certificate of designations relating to any series of Preferred Stock) inconsistent with this Article X, shall eliminate or reduce the effect of this Article X in respect of any business opportunity first identified or any other matter occurring, or any cause of action, suit or claim that, but for this Article X, would accrue or arise, prior to such alteration, amendment, addition, repeal or adoption. This Article X shall not limit any protections or defenses available to, or indemnification or advancement rights of, any director or officer of the Corporation under this Certificate of Incorporation, the By-Laws, the Investor Rights Agreement, any indemnification agreement between such Person and the Corporation or any of its subsidiaries, or applicable law.
Article XI
Section 11.1. Severability. If any provision of this Certificate of Incorporation shall be held to be invalid, illegal or unenforceable as applied to any circumstance for any reason whatsoever, the validity, legality and enforceability of such provision in any other circumstance and of the remaining provisions of this Certificate of Incorporation (including, without limitation, each portion of any paragraph of this Certificate of Incorporation containing any such provision held to be invalid, illegal or unenforceable that is not itself held to be invalid, illegal or unenforceable) shall not in any way be affected or impaired thereby.
C-17
Article XII
Section 12.1. Forum. Unless the Corporation consents in writing to the selection of an alternative forum, (i) any derivative action or proceeding brought on behalf of the Corporation, (ii) any action asserting a claim of breach of a fiduciary duty owed by any current or former director, officer, other employee, agent or stockholder of the Corporation to the Corporation or the Corporation’s stockholders, or any claim for aiding and abetting such alleged breach, (iii) any action asserting a claim against the Corporation or any current or former director, officer, other employee, agent or stockholder of the Corporation (a) arising pursuant to any provision of the DGCL, this Certificate of Incorporation (as it may be amended or restated) or the By-Laws or (b) as to which the DGCL confers jurisdiction on the Delaware Court of Chancery or (iv) any action asserting a claim against the Corporation or any current or former director, officer, other employee, agent or stockholder of the Corporation governed by the internal affairs doctrine of the law of the State of Delaware shall, as to any action in the foregoing clauses (i) through (iv), to the fullest extent permitted by applicable law, be solely and exclusively brought in the Delaware Court of Chancery; provided, however, that the foregoing shall not apply to any claim (a) as to which the Delaware Court of Chancery determines that there is an indispensable party not subject to the jurisdiction of the Delaware Court of Chancery (and the indispensable party does not consent to the personal jurisdiction of the Court of Chancery within ten days following such determination), (b) which is vested in the exclusive jurisdiction of a court or forum other than the Delaware Court of Chancery, or (c) arising under federal securities laws, including the Securities Act of 1933, as amended, as to which the federal district courts of the United States of America shall, to the fullest extent permitted by applicable law, be the sole and exclusive forum. Notwithstanding the foregoing, the provisions of this Article XII will not apply to suits brought to enforce any liability or duty created by the Exchange Act, or any other claim for which the federal district courts of the United States of America shall be the sole and exclusive forum. If any action the subject matter of which is within the scope of the forum provisions is filed in a court other than a court located within the State of Delaware (a “foreign action”) in the name of any stockholder, such stockholder shall be deemed to have consented to: (x) the personal jurisdiction of the state and federal courts located within the State of Delaware in connection with any action brought in any such court to enforce the forum provisions (an “enforcement action”); and (y) having service of process made upon such stockholder in any such enforcement action by service upon such stockholder’s counsel in the foreign action as agent for such stockholder. Failure to enforce the foregoing provisions would cause the Corporation irreparable harm and the Corporation shall be entitled to equitable relief, including injunctive relief and specific performance, to enforce the foregoing provisions. To the fullest extent permitted by applicable law, any person or entity purchasing or otherwise acquiring or holding any interest in shares of capital stock of the Corporation shall be deemed to have notice of and consented to the provisions of this Article XII.
Article XIII
Section 13.1. Amendments. Notwithstanding anything contained in this Certificate of Incorporation to the contrary, in addition to any vote required by applicable law, the following provisions in this Certificate of Incorporation may be amended, altered, repealed or rescinded, in whole or in part, or any provision inconsistent therewith or herewith may be adopted, only by the affirmative vote of the holders of at least 66 2/3% of the total voting power of all the then outstanding shares of stock of the Corporation entitled to vote generally in the election of directors, voting together as a single class: Article V, Article VI, Article VII, Article VIII, Article IX, Article XII and this Article XIII. Except as expressly provided in the foregoing sentence and the remainder of this Certificate of Incorporation (including any certificate of designations relating to any series of Preferred Stock), including Section 10.1(G), this Certificate of Incorporation may be amended by the affirmative vote of the holders of at least a majority of the total voting power of all the then outstanding shares of stock of the Corporation entitled to vote generally in the election of directors, voting together as a single class.
C-18
IN WITNESS WHEREOF, the undersigned, being the incorporator herein before named, has executed, signed and acknowledged this Amended and Restated Certificate of Incorporation as of this [●] day of [●], 2021.
|   
  | 
| Name: | 
| Title: | 
[Signature Page]
C-19
AMENDED AND RESTATED
BY-LAWS
OF
ALIGHT, INC.
ARTICLE I.
STOCKHOLDERS
Section 1. Annual Meetings. The annual meeting of the stockholders of Alight, Inc., a Delaware corporation (the “Corporation”) for the purpose of electing directors and for the transaction of such other business as may properly be brought before the meeting shall be held on such date, and at such time and place, if any, within or without the State of Delaware, or by means of remote communications pursuant to paragraph (C)(2) of Section 11, as may be designated from time to time by the Board of Directors of the Corporation (the “Board”). The Board may postpone, reschedule or cancel any annual meeting of stockholders previously scheduled.
Section 2. Special Meetings. Except as otherwise required by the General Corporation Law of the State of Delaware (the “DGCL”) or the amended and restated certificate of incorporation of the Corporation (the “Certificate of Incorporation”), and subject to the rights of the holders of any class or series of Preferred Stock (as defined in the Certificate of Incorporation), special meetings of the stockholders of the Corporation may be called only by or at the direction of the Board, the Chairman of the Board or the Chief Executive Officer of the Corporation. Special meetings may be held either at a place, within or without the State of Delaware, or by means of remote communications pursuant to paragraph (C)(2) of Section 11 as the Board may determine. The Board may postpone, reschedule or cancel any special meeting of the stockholders previously scheduled.
Section 3. Notice of Meetings. Except as otherwise provided by the DGCL, the Certificate of Incorporation or these By-Laws, notice of the date, time, place (if any), the means of remote communications, if any, by which stockholders and proxy holders may be deemed to be present in person and vote at such meeting, the record date for determining the stockholders entitled to vote at the meeting (if such date is different from the record date for stockholders entitled to notice of the meeting) and, in the case of a special meeting, the purpose or purposes of the meeting of stockholders shall be given not more than sixty (60), nor less than ten (10), days previous thereto (unless a different time is specified by applicable law), to each stockholder entitled to vote at the meeting as of the record date for determining stockholders entitled to notice of the meeting. If mailed, such notice shall be deemed to be given when deposited in the United States mail, postage prepaid, directed to the stockholder at such stockholder’s address as it appears on the records of the Corporation. Without limiting the manner by which notices of meetings otherwise may be given effectively to stockholders, any such notice may be given by electronic transmission in the manner provided in Section 232 of the DGCL.
Section 4. Quorum; Adjournments. The holders of a majority in voting power of the stock issued and outstanding and entitled to vote thereat, present in person or represented by proxy, shall constitute a quorum at all meetings of the stockholders for the transaction of business, except as otherwise provided herein, by applicable law or by the Certificate of Incorporation; but if at any meeting of stockholders there shall be less than a quorum present, the chairman of the meeting or, by a majority in voting power thereof, the stockholders present (either in person or by proxy) may, to the extent permitted by law, adjourn the meeting from time to time without further notice other than announcement at the meeting of the date, time and place, if any, and the means of remote communication, if any, by which stockholders may be deemed present in person and vote at such adjourned meeting, until a quorum shall be present or represented. Notwithstanding the foregoing, where a separate vote by
D-1
a class or series or classes or series is required, a majority in voting power of the outstanding shares of such class or series or classes or series, present in person or represented by proxy, shall constitute a quorum entitled to take action with respect to that vote on that matter. At any adjourned meeting at which a quorum shall be present or represented by proxy, any business may be transacted which might have been transacted at the original meeting. Notice need not be given of any adjourned meeting if the time, date and place, if any, and the means of remote communication, if any, by which stockholders may be deemed present in person and vote at such adjourned meeting are announced at the meeting at which the adjournment is taken; provided, however, that if the adjournment is for more than thirty (30) days, a notice of the adjourned meeting shall be given to each stockholder of record entitled to vote at the meeting. If after the adjournment a new record date for stockholders entitled to vote is fixed for the adjourned meeting, the Board shall fix a new record date for notice of such adjourned meeting, and shall give notice of the adjourned meeting to each stockholder of record entitled to vote at such adjourned meeting as of the record date for notice of such adjourned meeting.
Section 5. Organization. The Chairman of the Board, or in the absence of the Chairman of the Board or at the Chairman of the Board’s direction, the Chief Executive Officer, or in the Chief Executive Officer’s absence or at the Chief Executive Officer’s direction, any officer of the Corporation shall call all meetings of the stockholders to order and shall act as chairman of any such meetings. The Secretary of the Corporation or, in such officer’s absence, an Assistant Secretary, shall act as secretary of the meeting. If neither the Secretary nor an Assistant Secretary is present, the chairman of the meeting shall appoint a secretary of the meeting. The Board may adopt such rules and regulations for the conduct of the meeting of stockholders as it shall deem appropriate. Unless otherwise determined by the Board prior to the meeting, the chairman of the meeting shall determine the order of business and shall have the authority in his or her discretion to regulate the conduct of any such meeting, including, without limitation, convening the meeting and adjourning the meeting (whether or not a quorum is present), announcing the date and time of the opening and the closing of the polls for each matter upon which the stockholders will vote, imposing restrictions on the persons (other than stockholders of record of the Corporation or their duly appointed proxies) who may attend any such meeting, establishing procedures for the transaction of business at the meeting (including the dismissal of business not properly presented), maintaining order at the meeting and safety of those present, restricting entry to the meeting after the time fixed for commencement thereof and limiting the circumstances in which any person may make a statement or ask questions at any meeting of stockholders. Unless and to the extent determined by the Board or the chairman over the meeting, meetings of stockholders shall not be required to be held in accordance with the rules of parliamentary procedure.
Section 6. Voting; Proxies. At all meetings of stockholders, any stockholder entitled to vote thereat shall be entitled to vote in person or by proxy, subject to applicable law. Without limiting the manner in which a stockholder may authorize another person or persons to act for the stockholder as proxy pursuant to the DGCL, the following shall constitute a valid means by which a stockholder may grant such authority: (A) a stockholder may execute a writing authorizing another person or persons to act for the stockholder as proxy, and execution of the writing may be accomplished by the stockholder or the stockholder’s authorized officer, director, employee or agent signing such writing or causing his or her signature to be affixed to such writing by any reasonable means including, but not limited to, by facsimile signature; or (B) a stockholder may authorize another person or persons to act for the stockholder as proxy by transmitting or authorizing by means of electronic transmission to the person who will be the holder of the proxy or to a proxy solicitation firm, proxy support service organization or like agent duly authorized by the person who will be the holder of the proxy to receive such transmission, provided that any such means of electronic transmission must either set forth or be submitted with information from which it can be determined that the electronic transmission was authorized by the stockholder. If it is determined that such electronic transmissions are valid, the inspector or inspectors of stockholder votes or, if there are no such inspectors, such other persons making that determination shall specify the information upon which they relied.
A proxy shall be irrevocable if it states that it is irrevocable and if, and only as long as, it is coupled with an interest sufficient in law to support an irrevocable power. A stockholder may revoke any proxy which is not
D-2
irrevocable by attending the meeting and voting in person or by delivering to the Secretary of the Corporation a revocation of the proxy or a new proxy bearing a later date.
Any copy, facsimile telecommunication or other reliable reproduction of the writing or transmission created pursuant to the preceding paragraphs of this Section 6 (including any electronic transmission) may be substituted or used in lieu of the original writing or transmission for any and all purposes for which the original writing or transmission could be used, provided that such copy, facsimile telecommunication or other reproduction shall be a complete reproduction of the entire original writing or transmission.
Proxies shall be filed with the secretary of the meeting prior to or at the commencement of the meeting to which they relate.
When a quorum is present at any meeting, the vote of the holders of a majority of the votes cast (provided that an abstention or broker non-vote shall not count as a vote cast) shall decide any question brought before such meeting, unless the question is one upon which by express provision of the Certificate of Incorporation, these By-Laws or the DGCL a different vote is required, in which case such express provision shall govern and control the decision of such question. Notwithstanding the foregoing, where a separate vote by a class or series or classes or series is required and a quorum is present, the affirmative vote of a majority of the votes cast (provided that an abstention or broker non-vote shall not count as a vote cast) by shares of such class or series or classes or series shall be the act of such class or series or classes or series, unless the question is one upon which by express provision of the Certificate of Incorporation, these By-Laws or the DGCL a different vote is required, in which case such express provision shall govern and control the decision of such question.
Section 7. Fixing Date for Determination of Stockholders of Record.
(A) In order that the Corporation may determine the stockholders entitled to notice of any meeting of stockholders or any adjournment thereof, the Board may fix a record date, which record date shall not precede the date upon which the resolution fixing the record date is adopted by the Board, and which record date shall, unless otherwise required by law, not be more than sixty (60) nor less than ten (10) days before the date of such meeting. If the Board so fixes a date, such date shall also be the record date for determining the stockholders entitled to vote at such meeting unless the Board determines, at the time it fixes such record date, that a later date on or before the date of the meeting shall be the date for making such determination. If no record date is fixed by the Board, the record date for determining stockholders entitled to notice of or to vote at a meeting of stockholders shall be at the close of business on the day next preceding the day on which notice is given, or, if notice is waived, at the close of business on the day next preceding the day on which the meeting is held. A determination of stockholders of record entitled to notice of or to vote at a meeting of stockholders shall apply to any adjournment of the meeting; provided, however, that the Board may fix a new record date for determination of stockholders entitled to vote at the adjourned meeting, and in such case shall also fix as the record date for stockholders entitled to notice of such adjourned meeting the same or an earlier date as that fixed for determination of stockholders entitled to vote in accordance herewith at the adjourned meeting.
(B) In order that the Corporation may determine the stockholders entitled to receive payment of any dividend or other distribution or allotment of any rights, or entitled to exercise any rights in respect of any change, conversion or exchange of stock or for the purpose of any other lawful action, the Board may fix a record date, which record date shall not precede the date upon which the resolution fixing the record date is adopted, and which record date shall not be more than sixty (60) days prior to such action. If no such record date is fixed, the record date for determining stockholders for any such purpose shall be at the close of business on the day on which the Board adopts the resolution relating thereto.
Section 8. Action By Written Consent of Stockholders. At any time when action by one or more classes or series of stockholders of the Corporation is permitted to be taken by written consent pursuant to the terms and limitations set forth in the Certificate of Incorporation, the provisions of this Section 8 shall apply. All consents
D-3
properly delivered in accordance with the Certificate of Incorporation and the DGCL shall be deemed to be recorded when so delivered. No written consent shall be effective to take the corporate action referred to therein unless, within sixty (60) days of the earliest dated consent delivered to the Corporation as required by the DGCL, written consents signed by the holders of a sufficient number of shares to take such corporate action are so delivered to the Corporation in accordance with the applicable provisions of the DGCL. Prompt notice of the taking of the corporate action without a meeting by less than unanimous written consent shall be given to those stockholders who have not consented in writing and who, if the action had been taken at a meeting, would have been entitled to notice of the meeting if the record date for notice of such meeting had been the date that written consents signed by a sufficient number of holders to take the action were delivered to the Corporation as provided in the applicable provisions of the DGCL. Any action taken pursuant to such written consent or consents of the stockholders shall have the same force and effect as if taken by the stockholders at a meeting thereof. In order that the Corporation may determine the stockholders entitled to consent to corporate action in writing without a meeting, the Board may fix a record date, which record date shall not precede the date upon which the resolution fixing the record date is adopted by the Board, and which date shall not be more than ten (10) days after the date upon which the resolution fixing the record date is adopted by the Board. If no record date has been fixed by the Board, the record date for determining stockholders entitled to consent to corporate action in writing without a meeting, when no prior action by the Board is required by the DGCL, shall be the first date on which a signed written consent setting forth the action taken or proposed to be taken is delivered to the Corporation by delivery to its registered office in the State of Delaware, its principal place of business, or an officer or agent of the Corporation having custody of the book in which proceedings of meetings of stockholders are recorded. Delivery made to the Corporation’s registered office shall be by hand or by certified or registered mail, return receipt requested. If no record date has been fixed by the Board and prior action by the Board is required by the DGCL, the record date for determining stockholders entitled to consent to corporate action in writing without a meeting shall be at the close of business on the day on which the Board adopts the resolution taking such prior action.
Section 9. List of Stockholders Entitled to Vote. The Corporation shall prepare, at least ten (10) days before every meeting of stockholders, a complete list of the stockholders entitled to vote at the meeting (provided, however, if the record date for determining the stockholders entitled to vote is less than ten (10) days before the date of the meeting, the list shall reflect the stockholders entitled to vote as of the tenth day before the meeting date), arranged in alphabetical order, and showing the address of each stockholder and the number of shares registered in the name of each stockholder. Such list shall be open to the examination of any stockholder for any purpose germane to the meeting for a period of at least ten (10) days prior to the meeting: (A) on a reasonably accessible electronic network, provided that the information required to gain access to such list is provided with the notice of the meeting, or (B) during ordinary business hours, at the principal place of business of the Corporation. In the event that the Corporation determines to make the list available on an electronic network, the Corporation may take reasonable steps to ensure that such information is available only to stockholders of the Corporation. If the meeting is to be held at a place, then a list of stockholders entitled to vote at the meeting shall be produced and kept at the time and place of the meeting during the whole time thereof, and may be inspected by any stockholder who is present. If the meeting is to be held solely by means of remote communication, then the list shall also be open to the examination of any stockholder during the whole time of the meeting on a reasonably accessible electronic network, and the information required to access such list shall be provided with the notice of the meeting.
Section 10. Inspectors of Election. The Board, in advance of all meetings of the stockholders, may appoint one or more inspectors of stockholder votes, who may be employees or agents of the Corporation or stockholders or their proxies, but who shall not be directors of the Corporation or candidates for election as directors. In the event that the Board fails to so appoint one or more inspectors of stockholder votes or, in the event that one or more inspectors of stockholder votes previously designated by the Board fails to appear or act at the meeting of stockholders, the chairman of the meeting may appoint one or more inspectors of stockholder votes to fill such vacancy or vacancies. Inspectors of stockholder votes appointed to act at any meeting of the stockholders, before entering upon the discharge of their duties, shall take and sign an oath to faithfully execute the duties of inspector
D-4
of stockholder votes with strict impartiality and according to the best of their ability and the oath so taken shall be subscribed by them. The inspector or inspectors so appointed or designated shall (A) ascertain the number of shares of capital stock of the Corporation outstanding and the voting power of each such share, (B) determine the shares of capital stock of the Corporation represented at the meeting and the validity of proxies and ballots, (C) count all votes and ballots, (D) determine and retain for a reasonable period a record of the disposition of any challenges made to any determination by the inspectors, and (E) certify their determination of the number of shares of capital stock of the Corporation represented at the meeting and such inspectors’ count of all votes and ballots. Such certification and report shall specify such other information as may be required by law. In determining the validity and counting of proxies and ballots cast at any meeting of stockholders of the Corporation, the inspectors may consider such information as is permitted by applicable law.
Section 11. Conduct of Meetings.
(A) Annual Meetings of Stockholders.
(1) Nominations of persons for election to the Board and the proposal of other business to be considered by the stockholders may be made at an annual meeting of stockholders only (a) as provided in the Investor Rights Agreement (as defined in the Certificate of Incorporation), (b) pursuant to the Corporation’s notice of meeting (or any supplement thereto) delivered pursuant to Article I, Section 3 of these By-Laws, (c) by or at the direction of the Board or any authorized committee thereof or (d) by any stockholder of the Corporation who is entitled to vote on such election or such other business at the meeting, who has complied with the notice procedures set forth in subparagraphs (2) and (3) of this paragraph (A) of this Section 11 and who was a stockholder of record at the time such notice was delivered to the Secretary of the Corporation.
(2) For nominations or other business to be properly brought before an annual meeting by a stockholder pursuant to Article I, Section 11(A)(1)(d) of these By-laws, the stockholder must have given timely notice thereof in writing to the Secretary of the Corporation (even if such matter is already the subject of any notice to the stockholders or a public announcement from the Board), and, in the case of business other than nominations of persons for election to the Board, such other business must be a proper matter for stockholder action. To be timely, a stockholder’s notice shall be delivered to the Secretary at the principal executive offices of the Corporation not less than ninety (90) days nor more than one hundred twenty (120) days prior to the first anniversary of the preceding year’s annual meeting; provided, however, that in the event that the date of the annual meeting is scheduled for more than thirty (30) days before, or more than seventy (70) days following, such anniversary date, or if no annual meeting was held in the preceding year, notice by the stockholder to be timely must be so delivered not later than the tenth day following the day on which public announcement of the date of such meeting is first made. For purposes of the application of Rule 14a-4(c) of the Securities Exchange Act of 1934, as amended (the “Exchange Act”) (or any successor provision), the date for notice specified in this paragraph (A)(2) shall be the earlier of the date calculated as hereinbefore provided or the date specified in paragraph (c)(1) of Rule 14a-4. For purposes of the first annual meeting of stockholders following the adoption of these By-Laws, the date of the preceding year’s annual meeting shall be deemed to be June 30th of the preceding calendar year.
Such stockholder’s notice shall set forth (a) as to each person whom the stockholder proposes to nominate for election or re-election as a director all information relating to such person that is required to be disclosed in solicitations of proxies for election of directors, or is otherwise required, in each case pursuant to Section 14(a) of the Exchange Act and the rules and regulations promulgated thereunder, including such person’s written consent to being named in the proxy statement as a nominee and to serving as a director if elected; (b) as to any other business that the stockholder proposes to bring before the meeting, a brief description of the business desired to be brought before the meeting, the text of the proposal or business (including the text of any resolutions proposed for consideration and, in the event that such business includes a proposal to amend these By-Laws, the language of the proposed amendment), the reasons for
D-5
conducting such business at the meeting and any substantial interest (within the meaning of Item 5 of Schedule 14A under the Exchange Act) in such business of such stockholder and the beneficial owner (within the meaning of Rule 13d-3 promulgated under the Exchange Act), if any, on whose behalf the proposal is made; (c) as to the stockholder giving the notice and the beneficial owner, if any, on whose behalf the nomination or proposal is made (i) the name and address of such stockholder, as they appear on the Corporation’s books and records, and of such beneficial owner, (ii) the class or series and number of shares of capital stock of the Corporation which are owned directly or indirectly, beneficially and of record by such stockholder and such beneficial owner, (iii) a representation that the stockholder is a holder of record of the stock of the Corporation at the time of the giving of the notice, will be entitled to vote at such meeting and will appear in person or by proxy at the meeting to propose such business or nomination, (iv) a representation whether the stockholder or the beneficial owner, if any, will be or is part of a group which will (A) deliver a proxy statement and/or form of proxy to holders of at least the percentage of the voting power of the Corporation’s outstanding capital stock required to approve or adopt the proposal or elect the nominee and/or (B) otherwise solicit proxies or votes from stockholders in support of such proposal or nomination, (v) a certification regarding whether such stockholder and beneficial owner, if any, have complied with all applicable federal, state and other legal requirements in connection with the stockholder’s and/or beneficial owner’s acquisition of shares of capital stock or other securities of the Corporation and/or the stockholder’s and/or beneficial owner’s acts or omissions as a stockholder of the Corporation and (vi) any other information relating to such stockholder and beneficial owner, if any, required to be disclosed in a proxy statement or other filings required to be made in connection with solicitations of proxies for, as applicable, the proposal and/or for the election of directors in an election contest pursuant to and in accordance with Section 14(a) of the Exchange Act and the rules and regulations promulgated thereunder; (d) a description of any agreement, arrangement or understanding with respect to the nomination or proposal and/or the voting of shares of any class or series of stock of the Corporation between or among the stockholder giving the notice, the beneficial owner, if any, on whose behalf the nomination or proposal is made, any of their respective affiliates or associates and/or any others acting in concert with any of the foregoing (collectively, “proponent persons”); and (e) a description of any agreement, arrangement or understanding (including without limitation any contract to purchase or sell, acquisition or grant of any option, right or warrant to purchase or sell, swap or other instrument) the intent or effect of which may be (i) to transfer to or from any proponent person, in whole or in part, any of the economic consequences of ownership of any security of the Corporation, (ii) to increase or decrease the voting power of any proponent person with respect to shares of any class or series of stock of the Corporation and/or (iii) to provide any proponent person, directly or indirectly, with the opportunity to profit or share in any profit derived from, or to otherwise benefit economically from, any increase or decrease in the value of any security of the Corporation. A stockholder providing notice of a proposed nomination for election to the Board or other business proposed to be brought before a meeting (whether given pursuant to this paragraph (A)(2) or paragraph (B) of this Section 11) shall update and supplement such notice from time to time to the extent necessary so that the information provided or required to be provided in such notice shall be true and correct as of the record date for determining the stockholders entitled to notice of the meeting and as of the date that is fifteen (15) days prior to the meeting or any adjournment or postponement thereof, provided that if the record date for determining the stockholders entitled to vote at the meeting is less than fifteen (15) days prior to the meeting or any adjournment or postponement thereof, the information shall be supplemented and updated as of such later date. Any such update and supplement shall be delivered in writing to the Secretary at the principal executive offices of the Corporation not later than five (5) days after the record date for determining the stockholders entitled to notice of the meeting (in the case of any update or supplement required to be made as of the record date for determining the stockholders entitled to notice of the meeting), not later than ten (10) days prior to the date for the meeting or any adjournment or postponement thereof (in the case of any update or supplement required to be made as of fifteen (15) days prior to the meeting or any adjournment or postponement thereof) and not later than five (5) days after the record date for determining the stockholders entitled to vote at the meeting, but no later than the date prior to the meeting or any adjournment or postponement thereof (in the case of any update and supplement required to be made as of a date less than fifteen (15) days prior the date of the meeting or any adjournment
D-6
or postponement thereof). The Corporation may require any proposed nominee to furnish such other information as it may reasonably require to determine the eligibility of such proposed nominee to serve as a director of the Corporation and to determine the independence of such director under the Exchange Act and rules and regulations thereunder and applicable stock exchange rules.
The foregoing notice requirements of this paragraph (A)(2) of Section 11 shall be deemed satisfied by a stockholder as to any proposal (other than nominations) if the stockholder has notified the Corporation of such stockholder’s intention to present such proposal at an annual meeting in compliance with Rule 14a-8 (or any successor thereof) of the Exchange Act, and such stockholder has complied with the requirements of such Rule for inclusion of such proposal in a proxy statement prepared by the Corporation to solicit proxies for such annual meeting. Nothing in this paragraph (A)(2), Section 11 shall be deemed to affect any rights of stockholders to request inclusion of proposals in the Corporation’s proxy statement pursuant to Rule 14a-8 under the Exchange Act.
(3) Notwithstanding anything in the second sentence of paragraph (A)(2) of this Section 11 to the contrary, in the event that the number of directors to be elected to the Board is increased, effective after the time period for which nominations would otherwise be due under paragraph (A)(2) of this Section 11, and there is no public announcement naming all of the nominees for director or specifying the size of the increased Board made by the Corporation at least one hundred (100) days prior to the first anniversary of the preceding year’s annual meeting, a stockholder’s notice required by this Section 11 shall also be considered timely, but only with respect to nominees for any new positions created by such increase, if it shall be delivered to the Secretary at the principal executive offices of the Corporation not later than the close of business on the tenth day following the day on which a public announcement of such increase is first made by the Corporation.
(B) Special Meetings of Stockholders. Only such business shall be conducted at a special meeting of stockholders as shall have been brought before the meeting pursuant to the Corporation’s notice of meeting pursuant to Article I, Section 3 of these By-Laws. Nominations of persons for election to the Board may be made at a special meeting of stockholders at which directors are to be elected pursuant to the Corporation’s notice of meeting (1) by or at the direction of the Board or a committee thereof or (2) provided that the Board has determined that directors shall be elected at such meeting, by any stockholder of the Corporation who is entitled to vote on such election at the meeting, who has complied with the notice procedures set forth in this Section 11 and who is a stockholder of record at the time such notice is delivered to the Secretary of the Corporation. In the event the Corporation calls a special meeting of stockholders for the purpose of electing one or more directors to the Board, any such stockholder entitled to vote in such election of directors may nominate a person or persons (as the case may be) for election to such position(s) as specified in the Corporation’s notice of meeting if the stockholder’s notice as required by paragraph (A)(2) of this Section 11 is delivered to the Secretary at the principal executive offices of the Corporation not earlier than the close of business on the 120th day prior to such special meeting and not later than the close of business on the later of the 90th day prior to such special meeting or the tenth day following the day on which public announcement is first made of the date of the special meeting and of the nominees proposed by the Board to be elected at such meeting.
(C) General.
(1) Only persons who are nominated in accordance with the procedures set forth in this Section 11 or the Investor Rights Agreement shall be eligible to be elected to serve as directors and only such business shall be conducted at a meeting of stockholders as shall have been brought before the meeting in accordance with the procedures set forth in this Section 11. Except as otherwise provided by law, the Certificate of Incorporation or these By-Laws, the chairman of the meeting shall have the power and duty to determine whether a nomination or any business proposed to be brought before the meeting was made in accordance with the procedures set forth in this Section 11 and, if any proposed nomination or business is not in compliance with this Section 11, to declare that such defective nomination shall be disregarded or that such proposed business shall not be transacted.
D-7
Notwithstanding the foregoing provisions of this Section 11, if the stockholder (or a qualified representative of the stockholder) does not appear at the annual or special meeting of stockholders of the Corporation to present a nomination or business, such nomination shall be disregarded and such proposed business shall not be transacted, notwithstanding that proxies in respect of such vote may have been received by the Corporation. For purposes of this Section 11, to be considered a qualified representative of the stockholder, a person must be a duly authorized officer, manager or partner of such stockholder or must be authorized by a writing executed by such stockholder or an electronic transmission delivered by such stockholder to act for such stockholder as proxy at the meeting of stockholders and such person must produce such writing or electronic transmission, or a reliable reproduction of the writing or electronic transmission, at the meeting of stockholders.
(2) If authorized by the Board in its sole discretion, and subject to such rules, regulations and procedures as the Board may adopt, stockholders of the Corporation and proxyholders not physically present at a meeting of stockholders of the Corporation may, by means of remote communication participate in a meeting of stockholders of the Corporation and be deemed present in person and vote at a meeting of stockholders of the Corporation whether such meeting is to be held at a designated place or solely by means of remote communication; provided, however, that (a) the Corporation shall implement reasonable measures to verify that each person deemed present and permitted to vote at the meeting by means of remote communication is a stockholder of the Corporation or proxyholder; (b) the Corporation shall implement reasonable measures to provide such stockholders of the Corporation and proxyholders a reasonable opportunity to participate in the meeting and to vote on matters submitted to the stockholders of the Corporation, including an opportunity to read or hear the proceedings of the meeting substantially concurrently with such proceedings; and (c) if any stockholder of the Corporation or proxyholder votes or takes other action at the meeting by means of remote communication, a record of such vote or other action shall be maintained by the Corporation.
(3) For purposes of this Section 11, “public announcement” shall mean disclosure in a press release reported by the Dow Jones News Service, Associated Press or comparable national news service, in a document publicly filed or furnished by the Corporation with the Securities and Exchange Commission pursuant to Section 13, 14 or 15(d) of the Exchange Act or otherwise disseminated in a manner constituting “public disclosure” under Regulation FD promulgated by the Securities and Exchange Commission.
(4) No adjournment or postponement or notice of adjournment or postponement of any meeting shall be deemed to constitute a new notice (or extend any notice time period) of such meeting for purposes of this Section 11, and in order for any notification required to be delivered by a stockholder pursuant to this Section 11 to be timely, such notification must be delivered within the periods set forth above with respect to the originally scheduled meeting.
(5) Notwithstanding the foregoing provisions of this Section 11, a stockholder shall also comply with all applicable requirements of the Exchange Act and the rules and regulations thereunder with respect to the matters set forth in this Section 11; provided, however, that, to the fullest extent permitted by law, any references in these By-Laws to the Exchange Act or the rules and regulations promulgated thereunder are not intended to and shall not limit any requirements applicable to nominations or proposals as to any other business to be considered pursuant to this Section 11 (including paragraphs (A)(1)(d) and (B) hereof), and compliance with paragraphs (A)(1)(d) and (B) of this Section 11 shall be the exclusive means for a stockholder to make nominations or submit other business. Nothing in this Section 11 shall apply to the right, if any, of the holders of any series of Preferred Stock to elect directors pursuant to any applicable provisions of the Certificate of Incorporation.
Notwithstanding anything to the contrary contained herein, for as long as the Investor Rights Agreement remains in effect with respect to the Stockholder Parties (as defined in the Certificate of Incorporation), the Stockholder Parties (to the extent then subject to the Investor Rights Agreement) shall not be subject to the notice procedures set forth in paragraphs (A)(2), (A)(3) or (B) of this Section 11 with respect to any annual or special meeting of stockholders to the extent necessary to effect the transactions and rights set forth in the Investor Rights Agreement.
D-8
ARTICLE II.
BOARD OF DIRECTORS
Section 1. Power. Except as otherwise provided by the Certificate of Incorporation or the DGCL, the business and affairs of the Corporation shall be managed by or under the direction of the Board. The Board may exercise all such authority and powers of the Corporation and do all such lawful acts and things as are not by the DGCL or the Certificate of Incorporation directed or required to be exercised or done by the stockholders.
Section 2. Number; Qualifications; Quorum. The Board shall consist, subject to the Certificate of Incorporation and the Investor Rights Agreement, of such number of directors as shall from time to time be fixed exclusively by resolution adopted by the Board. Directors shall (except as hereinafter provided for the filling of vacancies and newly created directorships and except as otherwise expressly provided in the Certificate of Incorporation) be elected by the holders of a plurality of the votes cast by the holders of shares present in person or represented by proxy at the meeting and entitled to vote on the election of such directors in accordance with the terms of the Certificate of Incorporation and the Investor Rights Agreement, as applicable. A majority of the total number of directors then in office shall constitute a quorum for the transaction of business. Except as otherwise provided by law, these By-Laws or the Certificate of Incorporation, the act of a majority of the directors present at any meeting at which there is a quorum shall be the act of the Board. Directors need not be stockholders. In the absence of a quorum, a majority of the directors present thereat may adjourn such meeting to another time and place.
Section 3. Additional Election; Resignation; Vacancies. Subject to the Certificate of Incorporation and the Investor Rights Agreement, unless otherwise required by the DGCL or Article II, Section 4 of these By-Laws, any newly created directorship on the Board that results from an increase in the number of directors and any vacancy occurring in the Board (whether by death, resignation, removal, retirement, disqualification or otherwise) shall be filled in accordance with the Certificate of Incorporation. Any director elected to fill a vacancy or newly created directorship shall hold office until the next election of the class for which such director shall have been chosen and until his or her successor shall be elected and qualified, or until his or her earlier death, resignation, retirement, disqualification or removal.
Section 4. Regular Meetings; Special Meetings. Meetings of the Board shall be held at such place, if any, within or without the State of Delaware as may from time to time be fixed by resolution of the Board or as may be specified in the notice of any meeting. Regular meetings of the Board shall be held at such times as may from time to time be fixed by resolution of the Board and special meetings may be held at any time upon the call of the Chairman of the Board, the Chief Executive Officer, or by a majority of the total number of directors then in office, by written notice, including facsimile, e-mail or other means of electronic transmission, duly served on or sent and delivered to each director in accordance with Article X, Section 2. Notice of each special meeting of the Board shall be given, as provided in Article X, Section 2, to each director (A) at least twenty-four (24) hours before the meeting if such notice is oral notice given personally or by telephone or written notice given by hand delivery or by means of a form of electronic transmission and delivery; (B) at least two (2) days before the meeting if such notice is sent by a nationally recognized overnight delivery service; and (C) at least five (5) days before the meeting if such notice is sent through the United States mail. If the Secretary shall fail or refuse to give such notice, then the notice may be given by the officer who called the meeting or the directors who requested the meeting. The notice of any meeting need not specify the purposes thereof. A meeting of the Board may be held without notice immediately after the annual meeting of stockholders at the same place, if any, at which such meeting is held. Notice need not be given of regular meetings of the Board held at times fixed by resolution of the Board. Notice of any meeting need not be given to any director who shall attend such meeting (except when the director attends a meeting for the express purpose of objecting at the beginning of the meeting, to the transaction of any business because the meeting is not lawfully called or convened), or who shall waive notice thereof, before or after such meeting, in writing (including by electronic transmission).
D-9
Section 5. Subject to Rights of Holders of Preferred Stock. Notwithstanding the foregoing, whenever the holders of any one or more series of Preferred Stock issued by the Corporation shall have the right, voting separately as a series or separately as a class with one or more such other series, to elect directors at an annual or special meeting of stockholders, the election, term of office, removal, and other features of such directorships shall be governed by the terms of the Certificate of Incorporation (including any certificate of designation relating to any series of Preferred Stock) applicable thereto. The number of directors that may be elected by the holders of any such series of Preferred Stock shall be in addition to the total number of directors fixed by the Board pursuant to the Certificate of Incorporation and these By-Laws. Except as otherwise expressly provided in the terms of such series, the number of directors that may be so elected by the holders of any such series of stock shall be elected for terms expiring at the next annual meeting of stockholders, and vacancies among directors so elected by the separate vote of the holders of any such series of Preferred Stock shall be filled by the affirmative vote of a majority of the remaining directors elected by such series, or, if there are no such remaining directors, by the holders of such series in the same manner in which such series initially elected a director.
Section 6. Committees. The Board may from time to time establish one or more committees of the Board, including, but not limited to, an Audit Committee, a Compensation Committee and a Nominating and Corporate Governance Committee, to serve at the pleasure of the Board, which shall be comprised of such members of the Board, subject to the Investor Rights Agreement, and have such duties as the Board shall from time to time determine. Any director may belong to any number of committees of the Board. Subject to the Certificate of Incorporation and the Investor Rights Agreement, the Board may designate one or more directors as alternate members of any committee, who may replace any absent or disqualified member at any meeting of the committee. In the absence or disqualification of a member of a committee, the member or members present at any meeting and not disqualified from voting, whether or not such member or members constitute a quorum, may unanimously appoint another member of the Board to act at the meeting in the place of any such absent or disqualified member, subject to the Investor Rights Agreement. Unless otherwise provided in the Certificate of Incorporation, these By-Laws or the resolution of the Board designating the committee, a committee may create one or more subcommittees, each subcommittee to consist of one or more members of the committee, and may delegate to a subcommittee any or all of the powers and authority of the committee. Each committee of the Board of Directors may fix its own rules of procedure and shall hold its meetings as provided by such rules, except as may otherwise be provided by a resolution of the Board of Directors designating such committee.
Section 7. Action by Unanimous Consent of Directors. Unless otherwise restricted by the Certificate of Incorporation or these By-Laws, any action required or permitted to be taken at any meeting of the Board or of any committee thereof may be taken without a meeting if all members of the Board or committee, as the case may be, consent thereto in writing (including by electronic transmission), and the writing or writings (including any electronic transmission or transmissions) are filed with the minutes of proceedings of the Board. Such filing shall be in paper form if the minutes are maintained in paper form or shall be in electronic form if the minutes are maintained in electronic form.
Section 8. Telephonic Meetings Permitted. The members of the Board or any committee thereof may participate in a meeting of such Board or committee, as the case may be, by means of conference telephone or other communications equipment by means of which all persons participating in the meeting can hear each other, and participation in a meeting pursuant to this subsection shall constitute presence in person at such a meeting.
Section 9. Compensation. The Board may establish policies for the compensation of directors and for the reimbursement of the expenses of directors, in each case, in connection with services provided by directors to the Corporation.
D-10
ARTICLE III.
OFFICERS
Section 1. Officers; Election; Qualifications. The Board shall elect officers of the Corporation, including a Chief Executive Officer, a President and a Secretary. The Board may also from time to time elect such other officers as it may deem proper or may delegate to any elected officer of the Corporation the power to appoint and remove any such other officers and to prescribe their respective terms of office, authorities and duties. Any Vice President may be designated Executive, Senior or Corporate, or may be given such other designation or combination of designations as the Board or the Chief Executive Officer may determine. Any two or more offices may be held by the same person. The Board may also elect or appoint a Chairman of the Board, who may or may not also be an officer of the Corporation. The Board may elect or appoint co-Chairmen of the Board, co-Presidents or co-Chief Executive Officers and, in such case, references in these By-Laws to the Chairman of the Board, the President or the Chief Executive Officer shall refer to either such co-Chairman of the Board, co-President or co-Chief Executive Officer, as the case may be.
Section 2. Term of Office; Resignation; Removal; Vacancies. All officers of the Corporation elected by the Board shall hold office for such terms as may be determined by the Board or, except with respect to his or her own office, the Chief Executive Officer, or until their respective successors are chosen and qualified or until his or her earlier resignation or removal. Any officer may be removed from office at any time either with or without cause by the Board, or, in the case of appointed officers, by any elected officer upon whom such power of removal shall have been conferred by the Board.
Section 3. Powers and Duties of Officers. Each of the officers of the Corporation elected by the Board or appointed by an officer in accordance with these By-Laws shall have the powers and duties prescribed by law, by these By-Laws or by the Board and, in the case of appointed officers, the powers and duties prescribed by the appointing officer, and, unless otherwise prescribed by these By-Laws or by the Board or such appointing officer, shall have such further powers and duties as ordinarily pertain to that office.
Section 4. Delegation of Power. Unless otherwise provided in these By-Laws, in the absence or disability of any officer of the Corporation, the Board or the Chief Executive Officer may, during such period, delegate such officer’s powers and duties to any other officer or to any director and the person to whom such powers and duties are delegated shall, for the time being, hold such office.
Section 5. Vacancies. The Board shall have the power to fill vacancies occurring in any officer position.
ARTICLE IV.
INDEMNIFICATION AND ADVANCEMENT OF EXPENSES
Section 1. Right to Indemnification. Each person who was or is made a party or is threatened to be made a party to or is otherwise involved in any threatened, pending or completed action, suit or proceeding, whether civil, criminal, administrative or investigative or any other type whatsoever (hereinafter a “proceeding”), by reason of the fact that he or she is or was a director or an officer of the Corporation or, while a director or officer of the Corporation, is or was serving at the request of the Corporation as a director, officer, employee, agent or trustee of another corporation or of a partnership, joint venture, trust or other enterprise, including service with respect to an employee benefit plan (hereinafter an “indemnitee”), whether the basis of such proceeding is alleged action in an official capacity as a director, officer, employee, agent or trustee or in any other capacity while serving as a director, officer, employee, agent or trustee, shall be indemnified and held harmless by the Corporation to the fullest extent permitted by Delaware law, as the same exists or may hereafter be amended (but, in the case of any such amendment, only to the extent that such amendment permits the Corporation to provide broader indemnification rights than such law permitted the Corporation to provide prior to such
D-11
amendment), against all expense, liability and loss (including attorneys’ fees, judgments, fines, ERISA excise taxes or penalties and amounts paid in settlement) reasonably incurred or suffered by such indemnitee in connection therewith; except as provided in Section 3 of this Article IV with respect to proceedings to enforce rights to indemnification or advancement of expenses or with respect to any compulsory counterclaim brought by such indemnitee, the Corporation shall indemnify any such indemnitee in connection with a proceeding (or part thereof) initiated by such indemnitee only if such proceeding (or part thereof) was authorized by the Board.
Section 2. Advancement of Expenses. In addition to the right to indemnification conferred in Section 1 of this Article IV, an indemnitee shall also have the right to be paid by the Corporation the expenses (including attorney’s fees) incurred in appearing at, participating in or defending any such proceeding in advance of its final disposition or in connection with a proceeding brought to establish or enforce a right to indemnification or advancement of expenses under this Article IV (which shall be governed by Section 3 of this Article IV) (hereinafter an “advancement of expenses”); provided, however, that, if (A) the DGCL requires or (B) in the case of an advance made in a proceeding brought to establish or enforce a right to indemnification or advancement, an advancement of expenses incurred by an indemnitee in his or her capacity as a director or officer of the Corporation (and not in any other capacity in which service was or is rendered by such indemnitee, including, without limitation, service to an employee benefit plan) shall be made solely upon delivery to the Corporation of an undertaking (hereinafter an “undertaking”), by or on behalf of such indemnitee, to repay all amounts so advanced if it shall ultimately be determined after final judicial decision from which there is no further right to appeal (hereinafter a “final adjudication”) that such indemnitee is not entitled to indemnification under this Article IV or otherwise.
Section 3. Claims. If a claim under Section 1 or 2 of this Article IV is not paid in full by the Corporation within (A) sixty (60) days after a written claim for indemnification has been received by the Corporation or (B) twenty (20) days after a claim for an advancement of expenses has been received by the Corporation, the indemnitee may at any time thereafter bring suit against the Corporation to recover the unpaid amount of the claim or to obtain advancement of expenses, as applicable. To the fullest extent permitted by law, if the indemnitee is successful in whole or in part in any such suit, or in a suit brought by the Corporation to recover an advancement of expenses pursuant to the terms of an undertaking, the indemnitee shall be entitled to be paid also the expense of prosecuting or defending such suit. In (1) any suit brought by the indemnitee to enforce a right to indemnification hereunder (but not in a suit brought by the indemnitee to enforce a right to an advancement of expenses) it shall be a defense of the Corporation that, and (2) any suit brought by the Corporation to recover an advancement of expenses pursuant to the terms of an undertaking, the Corporation shall be entitled to recover such expenses upon a final adjudication that, the indemnitee has not met any applicable standard for indemnification set forth in the DGCL. Neither the failure of the Corporation (including by its directors who are not parties to such action, a committee of such directors, independent legal counsel, or its stockholders) to have made a determination prior to the commencement of such suit that indemnification of the indemnitee is proper in the circumstances because the indemnitee has met the applicable standard of conduct set forth in the DGCL, nor an actual determination by the Corporation (including by its directors who are not parties to such action, a committee of such directors, independent legal counsel, or its stockholders) that the indemnitee has not met such applicable standard of conduct, shall create a presumption that the indemnitee has not met the applicable standard of conduct or, in the case of such a suit brought by the indemnitee, be a defense to such suit. In any suit brought by the indemnitee to enforce a right to indemnification or to an advancement of expenses hereunder, or brought by the Corporation to recover an advancement of expenses pursuant to the terms of an undertaking, the burden of proving that the indemnitee is not entitled to be indemnified, or to such advancement of expenses, under this Article IV or otherwise shall be on the Corporation.
Section 4. Indemnification Not Exclusive.
(A) The provision of indemnification to or the advancement of expenses and costs to any indemnitee under this Article IV, or the entitlement of any indemnitee to indemnification or advancement of expenses and costs under this Article IV, shall not limit or restrict in any way the power of the Corporation to indemnify or advance
D-12
expenses and costs to such indemnitee in any other way permitted by law or be deemed exclusive of, or invalidate, any right to which any indemnitee seeking indemnification or advancement of expenses and costs may be entitled under any law, agreement, vote of stockholders or disinterested directors or otherwise, both as to action in such indemnitee’s capacity as an officer, director, employee or agent of the Corporation and as to action in any other capacity.
(B) Given that certain jointly indemnifiable claims (as defined below) may arise due to the service of the indemnitee as a director and/or officer of the Corporation or as a director, officer, employee, agent or trustee of another corporation or of a partnership, joint venture, trust or other enterprise at the request of the indemnitee-related entities (as defined below), the Corporation shall be fully and primarily responsible for the payment to the indemnitee in respect of indemnification or advancement of expenses in connection with any such jointly indemnifiable claims, pursuant to and in accordance with the terms of this Article IV, irrespective of any right of recovery the indemnitee may have from the indemnitee-related entities. Under no circumstance shall the Corporation be entitled to any right of subrogation against or contribution by the indemnitee-related entities and no right of advancement, indemnification or recovery the indemnitee may have from the indemnitee-related entities shall reduce or otherwise alter the rights of the indemnitee or the obligations of the Corporation under this Article IV. In the event that any of the indemnitee-related entities shall make any payment to the indemnitee in respect of indemnification or advancement of expenses with respect to any jointly indemnifiable claim, the indemnitee-related entity making such payment shall be subrogated to the extent of such payment to all of the rights of recovery of the indemnitee against the Corporation, and the indemnitee shall execute all papers reasonably required and shall do all things that may be reasonably necessary to secure such rights, including the execution of such documents as may be necessary to enable the indemnitee-related entities effectively to bring suit to enforce such rights. Each of the indemnitee-related entities shall be third-party beneficiaries with respect to this Section 4(B) of Article IV, entitled to enforce this Section 4(B) of Article IV.
For purposes of this Section 4(B) of Article IV, the following terms shall have the following meanings:
(1) The term “indemnitee-related entities” means any corporation, limited liability company, partnership, joint venture, trust, employee benefit plan or other enterprise (other than the Corporation or any other corporation, limited liability company, partnership, joint venture, trust, employee benefit plan or other enterprise for which the indemnitee has agreed, on behalf of the Corporation or at the Corporation’s request, to serve as a director, officer, employee or agent and which service is covered by the indemnity described herein) from whom an indemnitee may be entitled to indemnification or advancement of expenses with respect to which, in whole or in part, the Corporation may also have an indemnification or advancement obligation (other than as a result of obligations under an insurance policy)..
(2) The term “jointly indemnifiable claims” shall be broadly construed and shall include, without limitation, any action, suit or proceeding for which the indemnitee shall be entitled to indemnification or advancement of expenses from both the indemnitee-related entities and the Corporation pursuant to applicable law, any agreement, certificate of incorporation, by-laws, partnership agreement, operating agreement, certificate of formation, certificate of limited partnership or comparable organizational documents of the Corporation or the indemnitee-related entities, as applicable.
Section 5. Nature of Rights. The rights conferred upon indemnitees in this Article IV shall be contract rights and such rights shall continue as to an indemnitee who has ceased to be a director or officer and shall inure to the benefit of the indemnitee’s heirs, executors and administrators. Any amendment, alteration or repeal of this Article IV that adversely affects any right of an indemnitee or its successors shall be prospective only and shall not limit, eliminate, or impair any such right with respect to any proceeding involving any occurrence or alleged occurrence of any action or omission to act that took place prior to such amendment or repeal.
Section 6. Insurance. The Corporation may purchase and maintain insurance, at its expense, to protect itself and any director, officer, employee or agent of the Corporation or another corporation, partnership, joint venture, trust or other enterprise against any expense, liability or loss, whether or not the Corporation would have the power to indemnify such person against such expense, liability or loss under the DGCL.
D-13
Section 7. Indemnification of Employees and Agents of the Corporation. The Corporation may, to the extent authorized from time to time by the Board, grant rights to indemnification and to the advancement of expenses to any employee or agent of the Corporation to the fullest extent of the provisions of this Article IV with respect to the indemnification and advancement of expenses of directors and officers of the Corporation.
ARTICLE V.
CORPORATE BOOKS
The books of the Corporation may be kept inside or outside of the State of Delaware at such place or places as the Board may from time to time determine.
ARTICLE VI.
CHECKS, NOTES, PROXIES, ETC.
All checks and drafts on the Corporation’s bank accounts and all bills of exchange and promissory notes, and all acceptances, obligations and other instruments for the payment of money, shall be signed by such officer or officers or agent or agents as shall be authorized from time to time by the Board or such officer or officers who may be delegated such authority. Proxies to vote and consents with respect to securities of other corporations or other entities owned by or standing in the name of the Corporation may be executed and delivered from time to time on behalf of the Corporation by the Chairman of the Board, the Chief Executive Officer, or by such officers as the Chairman of the Board, Chief Executive Officer or the Board may from time to time determine.
ARTICLE VII.
SHARES AND OTHER SECURITIES OF THE CORPORATION
Section 1. Certificated and Uncertificated Shares. The shares of the Corporation may be certificated or uncertificated, subject to the sole discretion of the Board and the requirements of the DGCL.
Section 2. Signatures. Each certificate representing capital stock of the Corporation shall be signed by or in the name of the Corporation by any two authorized officers of the Corporation. Any or all of the signatures on the certificate may be a facsimile. In case any officer, transfer agent or registrar who has signed or whose facsimile signature has been placed upon a certificate shall have ceased to be such officer, transfer agent or registrar before such certificate is issued, such certificate may be issued by the Corporation with the same effect as if such person were such officer, transfer agent or registrar on the date of issue.
Section 3. Lost, Destroyed or Wrongfully Taken Certificates.
(A) If an owner of a certificate representing shares claims that such certificate has been lost, destroyed or wrongfully taken, the Corporation shall issue a new certificate representing such shares or such shares in uncertificated form if the owner: (1) requests such a new certificate before the Corporation has notice that the certificate representing such shares has been acquired by a protected purchaser; (2) if requested by the Corporation, delivers to the Corporation a bond sufficient to indemnify the Corporation against any claim that may be made against the Corporation on account of the alleged loss, wrongful taking or destruction of such certificate or the issuance of such new certificate or uncertificated shares; and (3) satisfies other reasonable requirements imposed by the Corporation.
D-14
(B) If a certificate representing shares has been lost, apparently destroyed or wrongfully taken, and the owner fails to notify the Corporation of that fact within a reasonable time after the owner has notice of such loss, apparent destruction or wrongful taking and the Corporation registers a transfer of such shares before receiving notification, the owner shall, to the fullest extent permitted by law, be precluded from asserting against the Corporation any claim for registering such transfer or a claim to a new certificate representing such shares or such shares in uncertificated form.
Section 4. Transfer of Stock.
(A) Transfers of record of shares of stock of the Corporation shall be made only upon the books administered by or on behalf of the Corporation and only upon proper transfer instructions, including by Electronic Transmission, pursuant to the direction of the registered holder thereof, such person’s attorney lawfully constituted in writing, or from an individual presenting proper evidence of succession, assignment or authority to transfer the shares of stock; or, in the case of stock represented by certificate(s) upon delivery of a properly endorsed certificate(s) for a like number of shares or accompanied by a duly executed stock transfer power.
(B) The Corporation shall have power to enter into and perform any agreement with any number of stockholders of any one or more classes of stock of the corporation to restrict the transfer of shares of stock of the Corporation of any one or more classes owned by such stockholders in any manner not prohibited by the DGCL.
Section 5. Registered Stockholders. Before due presentment for registration of transfer of a certificate representing shares of the Corporation or of an instruction requesting registration of transfer of uncertificated shares, the Corporation may treat the registered owner as the person exclusively entitled to inspect for any proper purpose the stock ledger and the other books and records of the Corporation, vote such shares, receive dividends or notifications with respect to such shares and otherwise exercise all the rights and powers of the owner of such shares, except that a person who is the beneficial owner of such shares (if held in a voting trust or by a nominee on behalf of such person) may, upon providing documentary evidence of beneficial ownership of such shares and satisfying such other conditions as are provided under applicable law, may also so inspect the books and records of the Corporation.
Section 6. Regulations. The Board shall have power and authority to make such additional rules and regulations, subject to any applicable requirement of law, as the Board may deem necessary and appropriate with respect to the issue, transfer or registration of transfer of shares of stock or certificates representing shares. The Board may appoint one or more transfer agents or registrars and may require for the validity thereof that certificates representing shares bear the signature of any transfer agent or registrar so appointed.
ARTICLE VIII.
FISCAL YEAR
The fiscal year of the Corporation shall end on December 31 of each calendar year, unless otherwise determined by resolution of the Board.
ARTICLE IX.
CORPORATE SEAL
The corporate seal shall have inscribed thereon the name of the Corporation. In lieu of the corporate seal, when so authorized by the Board or a duly empowered committee thereof, a facsimile thereof may be impressed or affixed or reproduced.
D-15
ARTICLE X.
GENERAL PROVISIONS
Section 1. Notice. Whenever notice is required to be given by law or under any provision of the Certificate of Incorporation or these By-Laws, notice of any meeting need not be given to any person who shall attend such meeting (except when the person attends a meeting for the express purpose of objecting, at the beginning of the meeting, to the transaction of any business because the meeting is not lawfully called or convened), or who shall waive notice thereof, before or after such meeting, in writing (including by electronic transmission).
Section 2. Means of Giving Notice. Except as otherwise set forth in any applicable law or any provision of the Certificate of Incorporation or these By-Laws, notice of any meeting shall be given by the following means:
(A) Notice to Directors. Whenever under applicable law, the Certificate of Incorporation or these By-Laws notice is required to be given to any director, such notice shall be given either (1) in writing and sent by mail, or by a nationally recognized delivery service, (2) by means of facsimile telecommunication or other form of electronic transmission, or (3) by oral notice given personally or by telephone. A notice to a director will be deemed given as follows: (a) if given by hand delivery, orally, or by telephone, when actually received by the director, (b) if sent through the United States mail, when deposited in the United States mail, with postage and fees thereon prepaid, addressed to the director at the director’s address appearing on the records of the Corporation, (c) if sent for next day delivery by a nationally recognized overnight delivery service, when deposited with such service, with fees thereon prepaid, addressed to the director at the director’s address appearing on the records of the Corporation, (d) if sent by facsimile telecommunication, when sent to the facsimile transmission number for such director appearing on the records of the Corporation, (e) if sent by electronic mail, when sent to the electronic mail address for such director appearing on the records of the Corporation, or (f) if sent by any other form of electronic transmission, when sent to the address, location or number (as applicable) for such director appearing on the records of the Corporation.
(B) Electronic Transmission. “Electronic transmission” means any form of communication, not directly involving the physical transmission of paper, that creates a record that may be retained, retrieved and reviewed by a recipient thereof, and that may be directly reproduced in paper form by such a recipient through an automated process.
(C) Notice to Stockholders Sharing Same Address. Without limiting the manner by which notice otherwise may be given effectively by the Corporation to stockholders, any notice to stockholders given by the Corporation under any provision of the DGCL, the Certificate of Incorporation or these By-Laws shall be effective if given by a single written notice to stockholders who share an address if consented to by the stockholders at that address to whom such notice is given. A stockholder may revoke such stockholder’s consent by delivering written notice of such revocation to the Corporation. Any stockholder who fails to object in writing to the Corporation within 60 days of having been given written notice by the Corporation of its intention to send such a single written notice shall be deemed to have consented to receiving such single written notice.
(D) Exceptions to Notice Requirements.
(1) Whenever notice is required to be given, under the DGCL, the Certificate of Incorporation or these By-Laws, to any person with whom communication is unlawful, the giving of such notice to such person shall not be required and there shall be no duty to apply to any governmental authority or agency for a license or permit to give such notice to such person. Any action or meeting that shall be taken or held without notice to any such person with whom communication is unlawful shall have the same force and effect as if such notice had been duly given. In the event that the action taken by the Corporation is such as to require the filing of a certificate with the Secretary of State of Delaware, the certificate shall state, if such
D-16
is the fact and if notice is required, that notice was given to all persons entitled to receive notice except such persons with whom communication is unlawful.
(2) Whenever notice is required to be given by the Corporation, under any provision of the DGCL, the Certificate of Incorporation or these By-Laws, to any stockholder to whom (a) notice of two consecutive annual meetings of stockholders and all notices of stockholder meetings or of the taking of action by written consent of stockholders without a meeting to such stockholder during the period between such two consecutive annual meetings, or (b) all, and at least two payments (if sent by first-class mail) of dividends or interest on securities during a 12-month period, have been mailed addressed to such stockholder at such stockholder’s address as shown on the records of the Corporation and have been returned undeliverable, the giving of such notice to such stockholder shall not be required. Any action or meeting that shall be taken or held without notice to such stockholder shall have the same force and effect as if such notice had been duly given. If any such stockholder shall deliver to the Corporation a written notice setting forth such stockholder’s then current address, the requirement that notice be given to such stockholder shall be reinstated. In the event that the action taken by the Corporation is such as to require the filing of a certificate with the Secretary of State of Delaware, the certificate need not state that notice was not given to persons to whom notice was not required to be given pursuant to Section 230(b) of the DGCL. The exception in subsection (a) of the first sentence of this paragraph to the requirement that notice be given shall not be applicable to any notice returned as undeliverable if the notice was given by electronic transmission.
Section 3. Section Headings. Section headings in these By-Laws are for convenience of reference only and shall not be given any substantive effect in limiting or otherwise construing any provision herein.
Section 4. Inconsistent Provisions. In the event that any provision of these By-Laws is or becomes inconsistent with any provision of the Certificate of Incorporation or the DGCL, the provision of these By-laws shall not be given any effect to the extent of such inconsistency but shall otherwise be given full force and effect.
Section 5. Amendments. These By-Laws may be made, amended, altered, changed, added to or repealed as set forth in the Certificate of Incorporation.
D-17
SECOND AMENDED AND RESTATED
LIMITED LIABILITY COMPANY AGREEMENT
OF
ALIGHT HOLDING COMPANY, LLC
Dated as of [●], 2021
THE LIMITED LIABILITY COMPANY UNITS OF ALIGHT HOLDING COMPANY, LLC HAVE NOT BEEN REGISTERED UNDER THE U.S. SECURITIES ACT OF 1933, AS AMENDED (THE “SECURITIES ACT”), THE SECURITIES LAWS OF ANY STATE OR OTHER JURISDICTION OR ANY OTHER APPLICABLE SECURITIES LAWS AND MAY ONLY BE SOLD IN RELIANCE UPON EXEMPTIONS FROM THE REGISTRATION REQUIREMENTS OF THE SECURITIES ACT AND SUCH LAWS. SUCH UNITS MUST BE ACQUIRED FOR INVESTMENT ONLY AND MAY NOT BE OFFERED FOR SALE, PLEDGED, HYPOTHECATED, SOLD, ASSIGNED OR TRANSFERRED AT ANY TIME EXCEPT IN COMPLIANCE WITH (I) THE SECURITIES ACT, ANY APPLICABLE SECURITIES LAWS OF ANY STATE OR OTHER JURISDICTION, AND ANY OTHER APPLICABLE SECURITIES LAWS; (II) THE TERMS AND CONDITIONS OF THIS SECOND AMENDED AND RESTATED LIMITED LIABILITY COMPANY AGREEMENT; AND (III) ANY OTHER TERMS AND CONDITIONS AGREED TO IN WRITING BETWEEN THE MANAGING MEMBER AND THE APPLICABLE MEMBER. THE UNITS MAY NOT BE TRANSFERRED OF RECORD EXCEPT IN COMPLIANCE WITH SUCH LAWS; THIS LIMITED LIABILITY COMPANY AGREEMENT; AND ANY OTHER TERMS AND CONDITIONS AGREED TO IN WRITING BY THE MANAGING MEMBER AND THE APPLICABLE MEMBER. THEREFORE, PURCHASERS AND OTHER TRANSFEREES OF SUCH UNITS WILL BE REQUIRED TO BEAR THE RISK OF THEIR INVESTMENT OR ACQUISITION FOR AN INDEFINITE PERIOD OF TIME.
E-1
Table of Contents
|   ARTICLE I DEFINITIONS  | 
E-5 | |||||
|   Section 1.01.  | 
Definitions | E-5 | ||||
|   ARTICLE II FORMATION, TERM, PURPOSE AND POWERS  | 
E-18 | |||||
|   Section 2.01.  | 
Formation | E-18 | ||||
|   Section 2.02.  | 
Name | E-18 | ||||
|   Section 2.03.  | 
Term | E-18 | ||||
|   Section 2.04.  | 
Offices | E-18 | ||||
|   Section 2.05.  | 
Agent for Service of Process; Existence and Good Standing; Foreign Qualification | E-19 | ||||
|   Section 2.06.  | 
Business Purpose | E-19 | ||||
|   Section 2.07.  | 
Powers of the Company | E-19 | ||||
|   Section 2.08.  | 
Members; Reclassification; Admission of New Members | E-19 | ||||
|   Section 2.09.  | 
Resignation | E-19 | ||||
|   Section 2.10.  | 
Investment Representations of Members | E-19 | ||||
|   Section 2.11.  | 
Intent | E-20 | ||||
|   ARTICLE III MANAGEMENT  | 
E-20 | |||||
|   Section 3.01.  | 
Managing Member | E-20 | ||||
|   Section 3.02.  | 
Compensation | E-20 | ||||
|   Section 3.03.  | 
Expenses | E-20 | ||||
|   Section 3.04.  | 
Officers | E-21 | ||||
|   Section 3.05.  | 
Authority of Members | E-21 | ||||
|   Section 3.06.  | 
Fiduciary Duties. | E-22 | ||||
|   ARTICLE IV DISTRIBUTIONS  | 
E-22 | |||||
|   Section 4.01.  | 
Distributions | E-22 | ||||
|   Section 4.02.  | 
Liquidation Distribution | E-24 | ||||
|   Section 4.03.  | 
Limitations on Distribution | E-24 | ||||
|   ARTICLE V CAPITAL CONTRIBUTIONS; CAPITAL ACCOUNTS; TAX ALLOCATIONS; TAX MATTERS  | 
E-24 | |||||
|   Section 5.01.  | 
Initial Capital Contributions | E-24 | ||||
|   Section 5.02.  | 
No Additional Capital Contributions | E-24 | ||||
|   Section 5.03.  | 
Capital Accounts | E-24 | ||||
|   Section 5.04.  | 
Allocations of Profits and Losses | E-25 | ||||
|   Section 5.05.  | 
Special Allocations | E-25 | ||||
|   Section 5.06.  | 
Tax Allocations | E-26 | ||||
|   Section 5.07.  | 
Tax Advances | E-26 | ||||
|   Section 5.08.  | 
Tax Matters | E-27 | ||||
|   Section 5.09.  | 
Other Allocation Provisions | E-28 | ||||
|   ARTICLE VI BOOKS AND RECORDS; REPORTS  | 
E-28 | |||||
|   Section 6.01.  | 
Books and Records | E-28 | ||||
|   ARTICLE VII COMPANY UNITS  | 
E-29 | |||||
|   Section 7.01.  | 
Units | E-29 | ||||
|   Section 7.02.  | 
Register; Certificates; Legends | E-36 | ||||
|   Section 7.03.  | 
Registered Members | E-37 | ||||
|   Section 7.04.  | 
Reclassification Events of Pubco | E-37 | ||||
|   Section 7.05.  | 
Automatic Adjustment | E-37 | ||||
|   ARTICLE VIII PERFORMANCE VESTING; FORFEITURE OF UNITS; EXCHANGES; TRANSFER RESTRICTIONS  | 
E-38 | |||||
|   Section 8.01.  | 
Unvested Performance Vesting Units. | E-38 | ||||
|   Section 8.02.  | 
[Reserved] | E-38 | ||||
|   Section 8.03.  | 
Member Transfers. | E-38 | ||||
E-2
|   Section 8.04.  | 
Class A Exchanges | E-39 | ||||
|   Section 8.05.  | 
[Reserved] | E-42 | ||||
|   Section 8.06.  | 
Further Restrictions | E-43 | ||||
|   Section 8.07.  | 
Rights of Assignees | E-43 | ||||
|   Section 8.08.  | 
Admissions, Resignations and Removals | E-43 | ||||
|   Section 8.09.  | 
Admission of Assignees as Substitute Members | E-44 | ||||
|   Section 8.10.  | 
Resignation and Removal of Members | E-44 | ||||
|   ARTICLE IX DISSOLUTION, LIQUIDATION AND TERMINATION  | 
E-44 | |||||
|   Section 9.01.  | 
No Dissolution | E-44 | ||||
|   Section 9.02.  | 
Events Causing Dissolution | E-44 | ||||
|   Section 9.03.  | 
Distribution upon Dissolution | E-45 | ||||
|   Section 9.04.  | 
Time for Liquidation | E-46 | ||||
|   Section 9.05.  | 
Termination | E-46 | ||||
|   Section 9.06.  | 
Claims of the Members | E-46 | ||||
|   Section 9.07.  | 
Survival of Certain Provisions | E-46 | ||||
|   ARTICLE X LIABILITY AND INDEMNIFICATION  | 
E-46 | |||||
|   Section 10.01.  | 
Liability of Members | E-46 | ||||
|   Section 10.02.  | 
Indemnification | E-47 | ||||
|   ARTICLE XI MISCELLANEOUS  | 
E-50 | |||||
|   Section 11.01.  | 
Severability | E-50 | ||||
|   Section 11.02.  | 
Notices | E-50 | ||||
|   Section 11.03.  | 
Cumulative Remedies | E-51 | ||||
|   Section 11.04.  | 
Binding Effect | E-52 | ||||
|   Section 11.05.  | 
Interpretation | E-52 | ||||
|   Section 11.06.  | 
Counterparts | E-52 | ||||
|   Section 11.07.  | 
Further Assurances | E-52 | ||||
|   Section 11.08.  | 
Entire Agreement | E-52 | ||||
|   Section 11.09.  | 
Governing Law | E-52 | ||||
|   Section 11.10.  | 
Submission to Jurisdiction; Waiver of Jury Trial | E-52 | ||||
|   Section 11.11.  | 
Expenses | E-53 | ||||
|   Section 11.12.  | 
Amendments and Waivers | E-53 | ||||
|   Section 11.13.  | 
No Third Party Beneficiaries | E-54 | ||||
|   Section 11.14.  | 
Headings | E-55 | ||||
|   Section 11.15.  | 
Power of Attorney | E-55 | ||||
|   Section 11.16.  | 
Partnership Status | E-55 | ||||
|   Section 11.17.  | 
Delivery by Facsimile or Email | E-55 | ||||
E-3
SECOND AMENDED AND RESTATED
LIMITED LIABILITY COMPANY AGREEMENT OF
ALIGHT HOLDING COMPANY, LLC
This SECOND AMENDED AND RESTATED LIMITED LIABILITY COMPANY AGREEMENT (this “Agreement”) of Alight Holding Company, LLC (the “Company”), is made as of [●], 2021 (the “Effective Date”) by and among Alight, Inc., a Delaware corporation (“Pubco”), as a Member and the Managing Member as of the date hereof, Alight Group, Inc., a Delaware corporation and wholly owned subsidiary of Pubco (the “Pubco Sub”), Alight Blocker 1 LLC, a Delaware limited liability company and wholly owned subsidiary of Pubco (“Blocker 1”), Alight Blocker 2 LLC, a Delaware limited liability company and wholly owned subsidiary of Pubco (“Blocker 2”), Alight Blocker 3 LP, a Delaware limited partnership and wholly owned subsidiary of Pubco (“Blocker 3”), Alight Blocker 4 [LLC/LP], a Delaware [limited liability company/limited partnership] and wholly owned subsidiary of Pubco (“Blocker 4”) and Alight Blocker 5 LP, a Delaware limited partnership and wholly owned subsidiary of Blocker 4 (“Blocker 5” and together with Blocker 1, Blocker 2, Blocker 3 and Blocker 4, collectively, the “Blockers” and each, a “Blocker”)), the other Members whose names are set forth in the Schedule of Members under the heading “Founder Members” (the “Founder Members”), the other Members (including the Management Aggregator) whose names are set forth in the Schedule of Members under the heading “Continuing Members” (the “Continuing Members”) and Blackstone Capital Partners VII NQ L.P., a Delaware limited partnership, in its capacity as the Continuing Member Representative. Capitalized terms used herein shall have the meaning set forth in Section 1.01 to this Agreement unless otherwise indicated.
R-E-C-I-T-A-L-S
WHEREAS, the Company was formed as a limited liability company pursuant to the Act upon the filing of the Certificate in the office of the Secretary of State of the State of Delaware and the execution of the initial Limited Liability Company Agreement of the Company, dated as of March 7, 2017;
WHEREAS, the initial Limited Liability Company Agreement was amended and restated on May 1, 2017 (the “Amended and Restated LLCA”);
WHEREAS, the members entered into the First Amendment to the Amended and Restated LLCA (the “First Amendment”) on July 10, 2017;
WHEREAS, the members entered into the Second Amendment to the Amended and Restated LLCA (the “Second Amendment”) on March 27, 2020;
WHEREAS, the members entered into the Third Amendment to the Amended and Restated LLCA (the “Third Amendment”) on April 14, 2020 (the Amended and Restated LLCA, as amended by the First Amendment, Second Amendment and the Third Amendment, the “Existing Agreement”);
WHEREAS, immediately prior to giving effect to the transactions contemplated by the Business Combination Agreement, the Company was wholly owned, directly or indirectly, by the Continuing Members, the Tempo Investors (as defined in the Business Combination Agreement), and the Blockers;
WHEREAS, on January 25, 2021 the Company, Pubco, Pubco Sub, the Blockers and certain other parties thereto entered into the Business Combination Agreement, as amended and restated on April 29, 2021, pursuant to which, among other things, (i) as of the Tempo Effective Time, Acrobat Merger Sub, LLC merged with and into the Company, with the Company surviving such merger and (ii) immediately thereafter, the Blocker Merger Subs (as defined in the Business Combination Agreement) merged with and into the Blockers, with the Blockers surviving such mergers as wholly owned Subsidiaries of Pubco, in each case, in exchange for the consideration set forth in the Business Combination Agreement;
WHEREAS, the required members of the Company consented to and adopted the Business Combination Agreement and approved the transactions contemplated thereby, including the Tempo Merger (as defined in the
E-4
Business Combination Agreement) and the amendment and restatement of the Existing Agreement in connection therewith, in accordance with the Existing Agreement and the Act;
WHEREAS, pursuant to the Business Combination Agreement and the Act, at the Tempo Effective Time and by virtue of the Tempo Merger, the Existing Agreement is hereby amended and restated in its entirety as set forth herein to give effect, among other things, to the transactions contemplated by the Business Combination Agreement, including, among other things, (i) the recapitalization of all of the outstanding limited liability company interests of the Company into Class A Units, Class B-1 Units, Class B-2 Units, Class B-3 Units, Class C Units, Class Z-A Units, Class Z-B-1 Units and Class Z-B-2 Units, (ii) the admission of Pubco as the Managing Member and a Member holding Units as set forth on Exhibit A hereto, (iii) the admission of the Founder Members as Members hereunder holding Class C Units (in exchange for the contribution of shares of FTAC Class C Common Stock to the Company), (iv) the admission of Pubco Sub as a Member hereunder holding Units as set forth on Exhibit A hereto, (v) to reflect the ownership of Units by the Members after giving effect to the Equity Transactions as set forth on Exhibit A hereto and (vi) provide for the management and governance of the Company following the Tempo Effective Time; and
WHEREAS, the Members desire to enter into this Agreement as of the Tempo Effective Time.
NOW, THEREFORE, in consideration of the premises and agreements of the parties set forth herein, and for other good and valuable consideration, the receipt and sufficiency of which are hereby acknowledged, the Members and the Managing Member hereby agree to amend and restate the Existing Agreement to read in its entirety as follows:
ARTICLE I
DEFINITIONS
Section 1.01. Definitions. Capitalized terms used herein without definition have the following meanings (such meanings being equally applicable to both the singular and plural form of the terms defined):
“Act” means, the Delaware Limited Liability Company Act, 6 Del. C. Section 18-101, et seq., as it may be amended or supplemented from time to time and any successor thereto.
“Adjusted Capital Account Balance” means, with respect to each Member, the balance in such Member’s Capital Account adjusted (i) by taking into account the adjustments, allocations and distributions described in Treasury Regulations Sections 1.704-1(b)(2)(ii)(d)(4), (5) and (6); and (ii) by adding to such balance such Member’s share of Company Minimum Gain and Member Nonrecourse Debt Minimum Gain, determined pursuant to Treasury Regulations Sections 1.704-2(g) and 1.704-2(i)(5), any amounts such Member is obligated to restore pursuant to any provision of this Agreement or by applicable Law. The foregoing definition of Adjusted Capital Account Balance is intended to comply with the provisions of Treasury Regulations Section 1.704-1(b)(2)(ii)(d) and shall be interpreted consistently therewith.
“Affiliate” means, with respect to a specified Person, any other Person that directly, or indirectly through one or more intermediaries, Controls, is Controlled by, or is under common Control with, such specified Person. For purposes of this Agreement, no Member shall be deemed to be an Affiliate of any other Member solely as a result of membership in the Company.
“Agreement” has the meaning set forth in the preamble of this Agreement.
“Amended and Restated LLCA” has the meaning set forth in the recitals of this Agreement.
“Assignee” has the meaning set forth in Section 8.07.
“Assumed Tax Rate” means the highest effective marginal combined U.S. federal, state and local income tax rate (including, without limitation, the “Medicare” contribution tax imposed on certain
E-5
investment income under Section 1411 of the Code) for a taxable year prescribed for an individual (or, if greater, a corporation) resident in the city of New York, New York at the time of such distribution, taking into account (a) the deductibility of state and local income taxes for U.S. federal income tax purposes (if applicable, and taking into account any limitations thereon, provided, that, for administrative convenience, it shall be assumed that no portion of any state or local taxes shall be deductible for so long as the limitation set forth in Section 164(b)(6)(B) of the Code as of the date hereof remains unchanged), and (b) the character (e.g., long-term or short-term capital gain or ordinary or exempt income) of the applicable income. For the avoidance of doubt, the Assumed Tax Rate shall be the same for all Members.
“Available Cash” means the amount of cash on hand, available borrowings, and other funds available for Tax Distributions (including cash on hand, available borrowings, and other funds available to be lent or distributed to the Company by any Subsidiary of the Company, including Pubco Sub and the Blockers, for such purpose), as reasonably determined by the Managing Member, taking into account all debts, liabilities and obligations of the Company then due.
“Blackstone Party” means an entity listed on the signature pages hereto under the heading Blackstone Parties and its respective successors and Permitted Transferees.
“Blockers” has the meaning set forth in the recitals to this Agreement.
“Board of Directors” means the board of directors of Pubco at any time.
“Business Combination Agreement” means the Amended and Restated Business Combination Agreement, dated as of April 29, 2021, by and among the Managing Member, Pubco Sub, the Company, the Blockers and the other parties thereto, as the same may be amended, restated, supplemented and/or otherwise modified from time to time.
“Business Day” means a day, other than a Saturday or Sunday or other day on which commercial banks in New York City are open for the general transaction of business.
“Capital Account” means the separate capital account maintained for each Member in accordance with Section 5.03 hereof.
“Capital Contribution” means, with respect to any Member, the aggregate amount of money contributed to the Company and the Carrying Value of any property (other than money), net of any liabilities assumed by the Company upon contribution or to which such property is subject, contributed to the Company pursuant to Article V.
“Carrying Value” means, with respect to any Company asset, the asset’s adjusted basis for U.S. federal income tax purposes, except that the initial carrying value of assets contributed to the Company shall be their respective gross fair market values on the date of contribution, and the Carrying Values of all Company assets shall be adjusted to equal their respective fair market values, in accordance with the rules set forth in Treasury Regulation Section 1.704-1(b)(2)(iv)(f), except as otherwise provided herein, as of: (a) the date of the acquisition of any additional limited liability company interest in the Company by any new or existing Member in exchange for more than a de minimis Capital Contribution; (b) the date of the distribution of more than a de minimis amount of Company assets to a Member; (c) the date a limited liability company interest in the Company is relinquished to the Company; (d) the conversion of any Class B Unit or Class Z Unit into Class A Units upon the occurrence of a Class B Vesting Event or Class Z Vesting Event, respectively, in accordance with principles similar to those set forth in Treasury Regulations Section 1.704-1(b)(2)(iv)(s) or (e) any other date specified in the Treasury Regulations; provided, however, that adjustments pursuant to clauses (a) through (e) above shall be made only if such adjustments are deemed necessary or appropriate by the Managing Member in its reasonable discretion to reflect the relative economic interests of the Members. The Carrying Value of any Company asset distributed to any Member shall be adjusted immediately before such distribution to equal its fair market value. In the case of any asset that has a Carrying Value that differs from its adjusted tax basis, Carrying Value shall be adjusted by the amount of depreciation calculated for purposes of the definition of “Profits” and “Losses” rather than the
E-6
amount of depreciation determined for U.S. federal income tax purposes, and depreciation shall be calculated by reference to Carrying Value rather than tax basis once Carrying Value differs from tax basis.
“Certificate” means the Certificate of Formation of the Company as filed in the office of the Secretary of State of the State of Delaware on March 7, 2017, as amended.
“Change of Control” means the occurrence of any transaction or series of related transactions in which: (a) any Person or any group of Persons (other than Pubco or any of its Subsidiaries, including Pubco Sub or any Blocker) that would constitute a “group” for purposes of Section 13(d) of the Exchange Act becomes the beneficial owner, directly or indirectly, of securities of Pubco, Pubco Sub or the Company representing more than 50% of the combined voting power of Pubco’s, Pubco Sub’s or the Company’s, as applicable, then outstanding voting securities (excluding a transaction or series of related transactions described in clause (b) that would not constitute a Change of Control), (b) there is consummated a merger or consolidation of Pubco, Pubco Sub or the Company with any other Person, and, immediately after the consummation of such merger or consolidation, the outstanding voting securities of Pubco, Pubco Sub or the Company, as applicable, immediately prior to such merger or consolidation do not continue to represent or are not converted into more than 50% of the combined voting power of the then outstanding voting securities of the Person resulting from such merger or consolidation or, if Pubco, Pubco Sub or the Company, as applicable (or its successor) is a Subsidiary of such Person, the ultimate parent thereof, or (c) there is consummated an agreement or series of related agreements resulting in the sale or transfer, directly or indirectly, by Pubco of all or substantially all of Pubco’s and its Subsidiaries’ assets (including equity interests in Pubco Sub or the Company). Notwithstanding the foregoing, a “Change of Control” shall not be deemed to have occurred by virtue of the consummation of any transaction or series of related transactions immediately following which the record holders of the shares of Pubco immediately prior to such transaction or series of related transactions continue to have substantially the same proportionate ownership in, and voting control over, and own substantially all of the shares of, an entity which owns, directly or indirectly, all or substantially all of the assets of Pubco immediately following such transaction or series of related transactions.
“Class” means the classes of Units into which the limited liability company interests in the Company may be classified or divided from time to time by the Managing Member in its sole discretion pursuant to the provisions of this Agreement. As of the date of this Agreement the only Classes are the Class A Units, the Class B Units (which are comprised of Class B-1 Units, Class B-2 Units, and Class B-3 Units), the Class C Units and the Class Z Units (which are comprised of Class Z-A Units, Class Z-B-1 Units and Class Z-B-2 Units). For all purposes hereunder and under the Act, only such Classes expressly established under this Agreement, including by the Managing Member in accordance with this Agreement, shall be deemed to be a class of limited liability company interests in the Company. For the avoidance of doubt, to the extent that the Managing Member holds limited liability company interests of any Class, the Managing Member shall not be deemed to hold a separate Class of such interests from any other Member because it is the Managing Member.
“Class A 5-Day VWAP” means the arithmetic average of the VWAP of a share of Class A Common Stock for each of the five (5) consecutive Trading Days ending on the Trading Day immediately prior to the delivery of the relevant Class A Exchange Notice.
“Class A Cash Amount” means, in respect of any Class A Units subject to a Class A Exchange Notice for which the Managing Member has delivered a Cash Exchange Notice, a cash amount equal to the product of (x) the Class A 5-Day VWAP and (y) the number of shares of Class A Common Stock that would have been received in such Class A Exchange had the Managing Member not delivered a Cash Exchange Notice.
“Class A Common Stock” means, as applicable, (a) the Class A Common Stock, par value $0.0001 per share, of Pubco or (b) following any consolidation, merger, reclassification or other similar event involving Pubco, any shares or other securities of Pubco or any other Person that become payable in consideration for the Class A Common Stock or into which the Class A Common Stock is exchanged or converted as a result of such consolidation, merger, reclassification or other similar event.
E-7
“Class A Exchange” means the exchange by the Company of Class A Units held by a Continuing Member (together with the corresponding number of outstanding shares of Class V Common Stock) for the Class A Exchanged Shares or, at the option of the Managing Member, the Class A Cash Amount in accordance with the provisions of Section 8.04 or the direct purchase by Pubco of Class A Units (and shares of Class V Common Stock) held by a Continuing Member in accordance with its calls rights as set forth in Section 8.04.
“Class A Exchange Date” means the date that is five (5) Business Days after the date on which the Member holding Class A Units provides the Company with a Class A Exchange Notice indicating such Member’s desire for the Company to exchange its Class A Units in accordance with Section 8.04; provided, that if a Class A Exchanging Member delays the consummation of a Class A Exchange by delivering an Exchange Delay Notice, the Class A Exchange Date shall occur on the date that is three (3) Business Days following the date on which the conditions giving rise to such delay cease to exist, which shall in no event be prior to the date otherwise determined pursuant to this definition (or such earlier day as the Managing Member and such Class A Exchanging Member may agree in writing); provided, further, that if the Class A Exchange Date for any Class A Exchange with respect to which the Managing Member does not elect to provide a Cash Exchange Notice falls within any Exchange Blackout Period, then the Class A Exchange Date shall occur on the next Business Day following the end of such Exchange Blackout Period; provided, further, that to the extent a Class A Exchange is made in connection with a Class A Exchanging Member’s proper exercise of its rights to participate in a Piggyback Registration pursuant to Section 3(a) of the Registration Rights Agreement, the Class A Exchange Date shall be the date on which the offering with respect to such Piggyback Registration is completed.
“Class A Exchange Notice” means a written election of a Class A Exchange in the form of Exhibit B, duly executed by the Class A Exchanging Member.
“Class A Exchanged Shares” means, in respect of any Class A Units subject to a Class A Exchange Notice for which the Managing Member has not delivered (or has revoked) a Cash Exchange Notice, a number of shares of Class A Common Stock equal to the number of Class A Units so exchanged.
“Class A Exchanged Units” means, with respect to any Class A Exchange, the Class A Units (together with the equal number of shares of Class V Common Stock held by the relevant Class A Exchanging Member) being exchanged pursuant to a relevant Class A Exchange Notice.
“Class A Exchanging Member” means any Member holding Class A Units (other than the Managing Member and its Subsidiaries, including Pubco Sub and the Blockers) whose Class A Units are subject to a Class A Exchange.
“Class A Units” means the Units of the Company designated as the “Class A Units” herein and having the rights, powers and duties pertaining thereto as are set forth in this Agreement.
“Class B Common Stock” means the Class B-1 Common Stock, the Class B-2 Common Stock and the Class B-3 Common Stock.
“Class B-1 Common Stock” means, as applicable, (a) the Class B-1 Common Stock, par value $0.0001 per share, of Pubco or (b) following any consolidation, merger, reclassification or other similar event involving Pubco, any shares or other securities of Pubco or any other Person that become payable in consideration for the Class B-1 Common Stock or into which the Class B-1 Common Stock is exchanged or converted as a result of such consolidation, merger, reclassification or other similar event.
“Class B-2 Common Stock” means, as applicable, (a) the Class B-2 Common Stock, par value $0.0001 per share, of Pubco or (b) following any consolidation, merger, reclassification or other similar event involving Pubco, any shares or other securities of Pubco or any other Person that become payable in consideration for the Class B-2 Common Stock or into which the Class B-2 Common Stock is exchanged or converted as a result of such consolidation, merger, reclassification or other similar event.
“Class B-3 Common Stock” means, as applicable, (a) the Class B-3 Common Stock, par value $0.0001 per share, of Pubco or (b) following any consolidation, merger, reclassification or other similar event
E-8
involving Pubco, any shares or other securities of Pubco or any other Person that become payable in consideration for the Class B-3 Common Stock or into which the Class B-3 Common Stock is exchanged or converted as a result of such consolidation, merger, reclassification or other similar event.
“Class B Conversion Date” means, with respect to any Class B Unit, the date on which a Class B Vesting Event occurs for such Class B Unit.
“Class B Units” means the Class B-1 Units, the Class B-2 Units and the Class B-3 Units.
“Class B Vesting Event” means, with respect to each Class B-1 Unit, a Class B-1 Vesting Event, with respect to each Class B-2 Unit, a Class B-2 Vesting Event, and with respect to each Class B-3 Unit, a Class B-3 Vesting Event.
“Class B-1 Units” means the Units of the Company designated as the “Class B-1 Units” herein and having the rights, powers and duties pertaining thereto as are set forth in this Agreement.
“Class B-1 Vesting Event” means, with respect to each Class B-1 Unit, during the period beginning on the Closing Date and ending on the seventh (7th) anniversary of the Closing Date, the occurrence of: (a) a Class B-1 VWAP Vesting Event, (b) a Change of Control or (c) a Dissolution Event; provided, however, that in respect of clauses (b) and (c), the valuation of a Class A Unit or a share of Class A Common Stock in such Change of Control or Dissolution Event is equal to or in excess of $12.50 per share (as adjusted for share splits, share capitalizations, reorganizations, recapitalizations and the like and decreased by the aggregate per share amount of dividends actually paid in respect of a share of Class A Common Stock following the Closing Date).
“Class B-1 VWAP Vesting Event” means, with respect to each Class B-1 Unit, during the period beginning on the Closing Date and ending on the seventh (7th) anniversary of the Closing Date, the first day on which the VWAP of the Class A Common Stock equals or exceeds $12.50 per share (as adjusted for share splits, share capitalizations, reorganizations, recapitalizations and the like) for any twenty (20) Trading Days within a period of thirty (30) consecutive Trading Days; provided, that the reference to $12.50 shall be decreased by the aggregate per share amount of dividends actually paid in respect of a share of Class A Common Stock following the Closing Date.
“Class B-2 Units” means the Units of the Company designated as the “Class B-2 Units” herein and having the rights, powers and duties pertaining thereto as are set forth in this Agreement.
“Class B-2 Vesting Event” means, with respect to each Class B-2 Unit, during the period beginning on the Closing Date and ending on the seventh (7th) anniversary of the Closing Date, the occurrence of: (a) a Class B-2 VWAP Vesting Event, (b) a Change of Control or (c) a Dissolution Event; provided, however, that in respect of clauses (b) and (c), the valuation of a Class A Unit or a share of Class A Common Stock in such Change of Control or Dissolution Event is equal to or in excess of $15.00 per share (as adjusted for share splits, share capitalizations, reorganizations, recapitalizations and the like and decreased by the aggregate per share amount of dividends actually paid in respect of a share of Class A Common Stock following the Closing Date).
“Class B-2 VWAP Vesting Event” means, with respect to each Class B-2 Unit, during the period beginning on the Closing Date and ending on the seventh (7th) anniversary of the Closing Date, the first day on which the VWAP of the Class A Common Stock equals or exceeds $15.00 per share (as adjusted for share splits, share capitalizations, reorganizations, recapitalizations and the like) for any twenty (20) Trading Days within a period of thirty (30) consecutive Trading Days; provided, that the reference to $15.00 shall be decreased by the aggregate per share amount of dividends actually paid in respect of a share of Class A Common Stock following the Closing Date.
“Class B-3 Units” means the Units of the Company designated as the “Class B-3 Units” herein and having the rights, powers and duties pertaining thereto as are set forth in this Agreement.
“Class B-3 Vesting Event” means, with respect to each Class B-3 Unit, during the period beginning on the Closing Date and ending on the seventh (7th) anniversary of the Closing Date, the occurrence of: (a) a
E-9
Class B-3 VWAP Vesting Event, (b) a Change of Control or (c) a Dissolution Event; provided, however, that in respect of clauses (b) and (c), the valuation of a Class A Unit or a share of Class A Common Stock in such Change of Control or Dissolution Event is equal to or in excess of $13.75 per share (as adjusted for share splits, share capitalizations, reorganizations, recapitalizations and the like and decreased by the aggregate per share amount of dividends actually paid in respect of a share of Class A Common Stock following the Closing Date).
“Class B-3 VWAP Vesting Event” means, with respect to each Class B-3 Unit, during the period beginning on the Closing Date and ending on the seventh (7th) anniversary of the Closing Date, the first day on which the VWAP of the Class A Common Stock equals or exceeds $13.75 per share (as adjusted for share splits, share capitalizations, reorganizations, recapitalizations and the like) for any twenty (20) Trading Days within a period of thirty (30) consecutive Trading Days; provided, that the reference to $13.75 shall be decreased by the aggregate per share amount of dividends actually paid in respect of a share of Class A Common Stock following the Closing Date.
“Class C Cash Amount” means, in respect of a Class C Unit, a cash amount equal to (i) the Sponsors Fair Market Value (as defined in the FTAC Warrant Agreement) less (ii) the strike price of the FTAC Founder Warrant exchanged in connection with the Founder FTAC Warrant Recapitalization (as may be adjusted pursuant to the FTAC Warrant Agreement) less (iii) the aggregate amount of Tax Distributions received in respect of a Class C Unit as of immediately prior to the Class C Exchange.
“Class C Exchange” means the exchange by the Company of Class C Units held by a Member in accordance with the provisions of Section 7.01(e).
“Class C Exchange Notice” means a written election of a Class C Exchange in the form of Exhibit C, duly executed by the Class C Exchanging Member.
“Class C Exchange Right” has the meaning set forth in Section 7.01(e).
“Class C Exchanged Shares” means, in respect of a Class C Unit, a number of shares of Class A Common Stock, valued at the Sponsors Fair Market Value (as defined in the FTAC Warrant Agreement) prior to the delivery of a Class C Exchange Notice, equal to the Class C Cash Amount.
“Class C Exchanged Units” means, with respect to any Class C Exchange, the Class C Units held by the relevant Class C Exchanging Member being exchanged pursuant to a relevant Class C Exchange Notice.
“Class C Exchanging Member” has the meaning set forth in Section 7.01(e).
“Class C Units” means the Units of the Company designated as the “Class C Units” herein and having the rights, powers and duties pertaining thereto as are set forth in this Agreement.
“Class V Common Stock” means, as applicable, (a) the Class V Common Stock, par value $0.0001 per share, of Pubco or (b) following any consolidation, merger, reclassification or other similar event involving Pubco, any shares or other securities of Pubco or any other Person that become payable in consideration for the Class V Common Stock or into which the Class V Common Stock is exchanged or converted as a result of such consolidation, merger, reclassification or other similar event.
“Class Z Common Stock” means the Class Z-A Common Stock, Class Z-B-1 Common Stock and the Class Z-B-2 Common Stock.
“Class Z-A Common Stock” means, as applicable, (a) the Class Z-A Common Stock, par value $0.0001 per share, of Pubco or (b) following any consolidation, merger, reclassification or other similar event involving Pubco, any shares or other securities of Pubco or any other Person that become payable in consideration for the Class Z-A Common Stock or into which the Class Z-A Common Stock is exchanged or converted as a result of such consolidation, merger, reclassification or other similar event.
“Class Z-B-1 Common Stock” means, as applicable, (a) the Class Z-B-1 Common Stock, par value $0.0001 per share, of Pubco or (b) following any consolidation, merger, reclassification or other similar
E-10
event involving Pubco, any shares or other securities of Pubco or any other Person that become payable in consideration for the Class Z-B-1 Common Stock or into which the Class Z-B-1 Common Stock is exchanged or converted as a result of such consolidation, merger, reclassification or other similar event.
“Class Z-B-2 Common Stock” means, as applicable, (a) the Class Z-B-2 Common Stock, par value $0.0001 per share, of Pubco or (b) following any consolidation, merger, reclassification or other similar event involving Pubco, any shares or other securities of Pubco or any other Person that become payable in consideration for the Class Z-B-2 Common Stock or into which the Class Z-B-2 Common Stock is exchanged or converted as a result of such consolidation, merger, reclassification or other similar event.
“Class Z-A Tranche” has the meaning set forth in the Business Combination Agreement.
“Class Z Units” means the Class Z-A Units, the Class Z-B-1 Units and the Class Z-B-2 Units).
“Class Z-A Units” means the Units of the Company designated as the “Class Z-A Units” herein and having the rights, powers and duties pertaining thereto as are set forth in this Agreement.
“Class Z-B-1 Tranche” has the meaning set forth in the Business Combination Agreement.
“Class Z-B-1 Units” means the Units of the Company designated as the “Class Z-B-1 Units” herein and having the rights, powers and duties pertaining thereto as are set forth in this Agreement.
“Class Z-B-2 Tranche” has the meaning set forth in the Business Combination Agreement.
“Class Z-B-2 Units” means the Units of the Company designated as the “Class Z-B-2 Units” herein and having the rights, powers and duties pertaining thereto as are set forth in this Agreement.
“Class Z Triggered Portion” means, with respect to a vesting or forfeiture of any Unvested Consideration, with respect to each Forfeiture Reallocation Tranche (as defined in the Business Combination Agreement), a percentage expressed as a fraction (i) the numerator of which is the number of shares of Unvested Consideration (which relates to such Forfeiture Reallocation Tranche) which is either vested, or forfeited, in accordance with the terms of an applicable Pre-Closing Award Agreement and (ii) the denominator of which is the total number of shares and units in such Forfeiture Reallocation Tranche as of the Closing Date; where the Class Z Triggered Portion is always expressed as a percentage of a whole share or unit (and does not represent a percentage of a portion of a share or unit of Forfeiture Reallocation Shares remaining after a prior vesting or forfeiture of such share).
“Class Z Vesting Event” means, with respect to each Class Z-A Unit, a Class Z-A Vesting Event, Class Z-B-1 Unit, a Class Z- B-1 Vesting Event, and with respect to each Class Z-B-2 Unit, a Class Z-B-2 Vesting Event.
“Closing Date” has the meaning set forth in the Business Combination Agreement.
“Code” means the Internal Revenue Code of 1986, as amended from time to time.
“Commission” means the U.S. Securities and Exchange Commission.
“Company” has the meaning set forth in the preamble of this Agreement.
“Company Minimum Gain” has the meaning ascribed to the term “partnership minimum gain” set forth in Treasury Regulations Sections 1.704-2(b)(2) and 1.704-2(d).
“Contingencies” has the meaning set forth in Section 9.03(a).
“Continuing Members” has the meaning set forth in the preamble to this Agreement.
“Continuing Member Representative” means the representative of the Continuing Members as set forth herein, who shall initially be Blackstone Capital Partners VII NQ L.P., a Delaware limited partnership, and shall at all times that the Blackstone Parties collectively own any outstanding Units, be a Blackstone Party, and if a Blackstone Party no longer holds Units hereunder, it shall be a Person appointed by the Continuing Members holding a majority of the then outstanding Class A Units held by all Continuing Members.
E-11
“Control” (including the terms “Controlled by” and “under common Control with”) means the possession, directly or indirectly, of the power to direct or cause the direction of the management and policies of a Person, whether through the ownership of voting securities, as trustee or executor, by contract or otherwise, including, without limitation, the ownership, directly or indirectly, of securities having the power to elect a majority of the board of directors or similar body governing the affairs of such Person.
“Debt Securities” means, with respect to Pubco, any and all debt instruments or debt securities that are not convertible or exchangeable into Equity Securities of Pubco.
“Designated Individual” has the meaning given to the term “designated individual” under Treasury Regulations Section 301.6223-1((b)(3).
“Dissolution Event” has the meaning set forth in Section 9.02.
“Encumbrance” means any mortgage, hypothecation, claim, lien, encumbrance, conditional sales or other title retention agreement, right of first refusal, preemptive right, pledge, option, charge, security interest or other similar interest, easement, judgment or imperfection of title of any nature whatsoever.
“Exchange Blackout Period” means any “black out” or similar period under Pubco’s policies covering trading in Pubco’s securities to which the applicable Class A Exchanging Member is subject (or will be subject at such time as it will own Class A Common Stock), which period restricts the ability of such Class A Exchanging Member to immediately resell shares of Class A Common Stock to be delivered to such Class A Exchanging Member in connection with Class A Exchanged Shares.
“Exchange Conditions” means any of the following conditions: (a) any Registration Statement pursuant to which the resale of the Class A Common Stock to be registered for such Class A Exchanging Member at or immediately following the consummation of the Class A Exchange shall have ceased to be effective pursuant to any action or inaction by the Commission or no such resale Registration Statement has yet become effective, (b) Pubco shall have failed to cause any related prospectus to be supplemented by any required prospectus supplement necessary to effect such Class A Exchange, (c) Pubco shall have exercised its right to defer, delay or suspend the filing or effectiveness of a Registration Statement and such deferral, delay or suspension shall affect the ability of such Class A Exchanging Member to have its Class A Common Stock registered at or immediately following the consummation of the Class A Exchange, (d) any stop order relating to the Registration Statement pursuant to which the Class A Common Stock was to be registered by such Class A Exchanging Member at or immediately following the Class A Exchange shall have been issued by the Commission, (e) there shall be in effect an injunction, a restraining order or a decree of any nature of any Governmental Authority (as defined in the Business Combination Agreement) that restrains or prohibits the Class A Exchange, or (f) Pubco shall have failed to comply in any material respect with its obligations under the Registration Rights Agreement to the extent related to the resale of the Class A Common Stock of a Class A Exchanging Member, and such failure shall have adversely affected the ability of such Class A Exchanging Member to consummate the resale of Class A Common Stock to be received upon such Class A Exchange pursuant to an effective Registration Statement.
“Equity Securities” means, with respect to any Person, all of the shares of capital stock or equity of (or other ownership or profit interests in) such Person, all of the warrants, options or other rights for the purchase or acquisition from such Person of shares of capital stock or preferred interests or equity of (or other ownership or profit interests in) such Person, all of the securities convertible into or exchangeable for shares of capital stock or equity of (or other ownership or profit interests in) such Person, including convertible debt securities, or warrants, rights or options for the purchase or acquisition from such Person of such shares or equity (or such other interests), restricted stock awards, restricted stock units, equity appreciation rights, phantom equity rights, profit participation and all of the other ownership or profit interests of such Person (including partnership or member interests therein), whether voting or nonvoting.
“Equity Transactions” means the transactions contemplated by the Business Combination Agreement.
“ERISA” means The Employee Retirement Income Security Act of 1974, as amended.
E-12
“Exchange Act” means the U.S. Securities Exchange Act of 1934, as amended, and the rules and regulations promulgated thereunder.
“Existing Agreement” has the meaning set forth in the recitals of this Agreement.
“Family Member” means, with respect to a Person who is an individual, (i) such individual’s spouse and descendants (whether natural or adopted) (collectively, for purposes of this definition, “relatives”), (ii) such individual’s executor or personal representative, (iii) any trust, the trustee of which is such individual or such individual’s executor or personal representative and which at all times is and remains solely for the benefit of such individual and/or such individual’s relatives, (iv) any corporation, limited partnership, limited liability company or other tax flow-through entity the governing instruments of which such individual or such individual’s executor or personal representative shall have the exclusive, nontransferable power to direct the management and policies of such entity and of which the sole record and beneficial owners of stock, partnership interests, membership interests or any other equity interests are limited to such individual, such individual’s relatives and/or the trusts described in clause (iii) above, and (v) any retirement plan for such individual.
“First Amendment” has the meaning set forth in the recitals of this Agreement.
“Fiscal Year” means, unless otherwise determined by the Managing Member in its reasonable discretion in accordance with Section 11.02, (i) the period commencing upon the formation of the Company and ending on December 31, 2017 or (ii) any subsequent twelve-month period commencing on January 1 and ending on December 31. The taxable year of the Company shall be the same as the Fiscal Year unless otherwise required under Section 706 of the Code.
“FTAC” means Pubco Sub prior to the FTAC Effective Time (as defined in the Business Combination Agreement), formerly known as Foley Trasimene Acquisition Corp.
“FTAC Class A Common Stock” means the Class A common stock, par value $0.0001 per share, of FTAC outstanding immediately prior to the closing of the Equity Transactions.
“FTAC Class C Common Stock” means the Class C common stock, par value $0.0001 per share, of Pubco Sub, authorized pursuant to the charter of Pubco Sub.
“FTAC Founder Warrant” means each private placement warrant held by the Founder Members prior to the consummation of the Equity Transactions that entitled the holder thereof to purchase one share of FTAC Class A Common Stock at a price of $11.50 per share acquired pursuant to that certain Private Placement Warrants Purchase Agreement, dated as of May 26, 2020;
“FTAC Warrant Agreement” means that certain Warrant Agreement, dated as of May 29, 2020, between FTAC and Continental Stock Transfer & Trust Company, a New York corporation, as assumed by Pubco in connection with the Equity Transactions and modified as specifically set forth in Section 3.03 of the Business Combination Agreement, including to give effect to Section 4 thereof, such that the FTAC Warrant Agreement entitles the holders of warrants, including the FTAC Founder Warrants, to acquire shares of Class A Common Stock.
“GAAP” means accounting principles generally accepted in the United States of America as in effect from time to time.
“Highest Member Tax Amount” has the meaning set forth in Section 4.01(c).
“Highest Tax Member” has the meaning set forth in Section 4.01(c).
“HSR Act” has the meaning set forth in Section 8.01.
“Indemnitee” (a) the Managing Member, (b) any additional or substitute Managing Member, (c) any Person who is or was a Tax Matters Partner, Partnership Representative or Designated Individual, officer or director of the Managing Member or any additional or substitute Managing Member or Officer of the Company, (d) any Person that is required to be indemnified by the Managing Member as an “indemnitee” in
E-13
accordance with the certificate of incorporation or bylaws of the Managing Member as in effect from time to time, (e) any officer or director of the Managing Member or Officer of the Company or any additional or substitute Managing Member who is or was serving at the request of the Managing Member or any additional or substitute Managing Member as an officer, director, employee, member, Member, Tax Matters Partner, Partnership Representative or Designated Individual, agent, fiduciary or trustee of another Person; provided, that a Person shall not be an Indemnitee by reason of providing, on a fee-for-services basis, trustee, fiduciary or custodial services, (f) any Officer or other Person the Managing Member in its sole discretion designates as an “Indemnitee” for purposes of this Agreement and (g) any heir, executor or administrator with respect to Persons named in clauses (a) through (f).
“Investor Party” means an “Investor” under the Investor Rights Agreement.
“Investor Rights Agreement” means that certain Investor Rights Agreement, dated as of the date hereof, by and among the Managing Member and the other parties from time to time party thereto, as amended and/or restated from time to time.
“Law” means any statute, law, ordinance, regulation, rule, code, executive order, injunction, judgment, decree or other order issued or promulgated by any national, supranational, state, federal, provincial, local or municipal government or any administrative or regulatory body with authority therefrom with jurisdiction over the Company or any Member, as the case may be.
“Liquidation Agent” has the meaning set forth in Section 9.03.
“Management Aggregator” means Tempo Management, LLC, a Delaware limited liability company.
“Managing Member” means Alight, Inc., a corporation incorporated under the laws of the State of Delaware, or any successor Managing Member admitted to the Company in accordance with the terms of this Agreement, in its capacity as the managing member of the Company.
“Member” means each of the Persons from time to time listed as a Member in the Schedule of Members, and, for purposes of Section 8.01, Section 8.02, Section 8.03, Section 8.04, Section 8.05 and Section 8.06, any Personal Planning Vehicle of such Member.
“Member Nonrecourse Debt Minimum Gain” means an amount with respect to each partner nonrecourse debt (as defined in Treasury Regulations Section 1.704-2(b)(4)) equal to the Company Minimum Gain that would result if such partner nonrecourse debt were treated as a nonrecourse liability (as defined in Treasury Regulations Section 1.752-1(a)(2)) determined in accordance with Treasury Regulations Section 1.704-2(i)(3).
“Member Nonrecourse Deductions” has the meaning ascribed to the term “partner nonrecourse deductions” set forth in Treasury Regulations Section 1.704-2(i)(2).
“Nonrecourse Deductions” has the meaning set forth in Treasury Regulations Section 1.704-2(b)(1). The amount of Nonrecourse Deductions of the Company for a taxable year equals the net increase, if any, in the amount of Company Minimum Gain of the Company during that taxable year, determined according to the provisions of Treasury Regulations Section 1.704-2(c).
“Officer” means each Person designated or appointed as an officer of the Company by the Managing Member pursuant to and in accordance with the provisions of Section 3.04, subject to any resolutions of the Managing Member appointing such Person as an officer of the Company or relating to such appointment.
“Partnership Audit Provisions” means Title XI, Section 1101, of the Bipartisan Budget Act of 2015, P.L. 114-74 (together with any subsequent amendments thereto, Treasury Regulations promulgated thereunder, and published administrative interpretations thereof, and any comparable provisions of state or local tax law).
“Partnership Representative” has the meaning set forth in Section 5.08.
“Permitted Transferee” means, with respect to any Member, (i) any investment fund or other entity controlled or managed by or under common control with such Member, (ii) to such Member’s officers or
E-14
directors or any Affiliates or Family Members of such Member’s officers or directors, (iii) to any limited partners, members or stockholders of such Member or any Affiliates of such Member, or any employees of such Affiliates; (iv) in the case of an individual, by gift to a member of the individual’s immediate family, or to a trust, the beneficiary of which is a member of the individual’s immediate family, an Affiliate of such Person, or to a charitable organization; (v) in the case of an individual, by virtue of laws of descent and distribution upon death of the individual; (vi) in the case of an individual, pursuant to a qualified domestic relations order; (vii) by virtue of the Laws of the jurisdiction of incorporation or formation of such Member, as applicable, or the organizational documents of such Member, as amended from time to time, upon dissolution of such Member, or (viii) in the event of the Company’s completion of a liquidation, merger, consolidation, amalgamation, share exchange, reorganization or other similar transaction which results in the holders of all of the shares of Class A Units having the right to exchange their shares for cash, securities or other property subsequent to the completion of the Equity Transactions, including the entry into an agreement in connection with such liquidation, merger, consolidation, amalgamation, share exchange, reorganization or other similar transaction;
“Person” means any individual, estate, corporation, partnership, limited liability partnership, limited partnership, limited liability limited partnership, limited liability company, limited company, joint venture, trust, unincorporated or governmental organization or any agency or political subdivision thereof.
“Personal Planning Vehicle” means, in respect of any Person that is a natural person, any estate, family limited liability company, family limited partnership, or inter vivos or testamentary trust that holds Units and is designated as a “Personal Planning Vehicle” of such natural person in the Schedule of Members.
“Pre-Closing Award Agreement” has the meaning set forth in the Business Combination Agreement.
“Pre-Closing Tax Period” means and taxable period that ends on or prior to the Closing Date, including the portion of any Straddle Period through and including the date hereof.
“Primary Indemnification” has the meaning set forth in Section 10.02(a).
“Profits” and “Losses” means, for each taxable year or other period, the taxable income or loss of the Company, or particular items thereof, determined in accordance with the accounting method used by the Company for U.S. federal income tax purposes with the following adjustments: (a) all items of income, gain, loss or deduction allocated pursuant to Section 5.05 shall not be taken into account in computing such taxable income or loss; (b) any income of the Company that is exempt from U.S. federal income taxation and not otherwise taken into account in computing Profits and Losses shall be added to such taxable income or loss; (c) if the Carrying Value of any asset differs from its adjusted tax basis for U.S. federal income tax purposes, any gain or loss resulting from a disposition of such asset shall be calculated with reference to such Carrying Value; (d) upon an adjustment to the Carrying Value (other than an adjustment in respect of depreciation) of any asset, pursuant to the definition of Carrying Value, the amount of the adjustment shall be included as gain or loss in computing such taxable income or loss; (e) if the Carrying Value of any asset differs from its adjusted tax basis for U.S. federal income tax purposes, the amount of depreciation, amortization or cost recovery deductions with respect to such asset for purposes of determining Profits and Losses, if any, shall be an amount which bears the same ratio to such Carrying Value as the U.S. federal income tax depreciation, amortization or other cost recovery deductions bears to such adjusted tax basis (provided that if the U.S. federal income tax depreciation, amortization or other cost recovery deduction is zero, the Managing Member may use any reasonable method for purposes of determining depreciation, amortization or other cost recovery deductions in calculating Profits and Losses); and (f) except for items in (a) above, any expenditures of the Company not deductible in computing taxable income or loss, not properly capitalizable and not otherwise taken into account in computing Profits and Losses pursuant to this definition shall be treated as deductible items.
“Pubco Charter” means that certain Amended and Restated Certificate of Incorporation of Pubco. as filed in the office of the Secretary of State of the State of Delaware on [●], 2021, as amended.
“Pubco Common Stock” means, collectively, the Class A Common Stock, Class B Common Stock, Class V Common Stock and Class Z Common Stock.
E-15
“Reclassification Event” means any of the following: (a) any reclassification or recapitalization of Pubco Common Stock, a change in par value, or from par value to no par value, or from no par value to par value, or as a result of a subdivision or combination or any transaction subject to Section 7.01(k)), (b) any merger, consolidation or other combination involving Pubco or (c) any sale, conveyance, lease, or other disposal of all or substantially all the properties and assets of Pubco to any other Person, in each of clauses (a), (b) or (c), as a result of which holders of Pubco Common Stock shall be entitled to receive cash, securities or other property for their shares of Pubco Common Stock.
“Registration Rights Agreement” means that certain Registration Rights Agreement dated as of the date hereof by and among the Managing Member and the other parties from time to time party thereto, as amended and/or restated from time to time.
“Registration Statement” means any registration statement that the Managing Member is required to file pursuant to the Registration Rights Agreement.
“Schedule of Members” has the meaning set forth in Section 7.02.
“Second Amendment” has the meaning set forth in the recitals to this Agreement.
“Securities Act” means the U.S. Securities Act of 1933, as amended, and the rules and regulations promulgated thereunder.
“Shortfall Amount” has the meaning set forth in Section 4.01(c).
“Similar Law” means any law or regulation that could cause the underlying assets of the Company to be treated as assets of the Member by virtue of its limited liability company interest in the Company and thereby subject the Company and the Managing Member (or other persons responsible for the investment and operation of the Company’s assets) to laws or regulations that are similar to the fiduciary responsibility or prohibited transaction provisions contained in Title I of ERISA or Section 4975 of the Code.
“Sponsor Agreement” means that certain Amended and Restated Letter Agreement, dated as of January 25, 2021, by and among the Founder Members, FTAC, Pubco and certain other parties thereto, as amended, restated, modified or supplemented from time to time.
“Straddle Period” means any taxable period beginning on or prior to and ending after the date hereof.
“Subsidiary” means, with respect to any Person, another Person, an amount of the voting securities, other than voting rights or voting partnership interest of which is sufficient to elect at least a majority of its board of directors or other governing body (or, if there are no such voting interests, more than 50% of the equity interest of which) is owned directly or indirectly by such first person (collectively, “Subsidiaries”).
“Tax Advances” has the meaning set forth in Section 5.07.
“Tax Amount” has the meaning set forth in Section 4.01(c).
“Tax Distribution” has the meaning set forth in Section 4.01(c).
“Tax Receivable Agreement” means the Tax Receivable Agreement, dated as of or about the date hereof among the Company, the Managing Member and the other parties from time to time party thereto, as amended and/or restated from time to time.
“Tempo Effective Time” has the meaning set forth in the Business Combination Agreement.
“Third Amendment” has the meaning set forth in the recitals to this Agreement.
“Total Percentage Interest” means, with respect to any Member, the quotient obtained by dividing the number of Class A Units then owned by such Member by the number of Class A Units then owned by all Members.
“Trading Day” means a day on which the New York Stock Exchange or such other principal United States securities exchange on which the Class A Common Stock is listed, quoted or admitted to trading is open for the transaction of business (unless such trading shall have been suspended for the entire day).
E-16
“Transfer” means, in respect of any Unit, security, property or other asset, any sale, assignment, transfer, distribution, exchange, mortgage, pledge, hypothecation or other disposition thereof, whether voluntarily or involuntarily or by operation of Law, directly or indirectly, in whole or in part, including, without limitation, the exchange of any Unit for any other security.
“Transferee” means any Person that is Transferred a Member’s interest in the Company, or part thereof, in accordance with this Agreement.
“Treasury Regulations” means the income tax regulations, including temporary and proposed regulations, promulgated under the Code, as such regulations may be amended from time to time (including corresponding provisions of succeeding regulations).
“Ultimate Class Z Date” means the earlier of (i) the date on which the Blackstone Investors (as such term is defined in the Pre-Closing Award Agreements) sell or dispose of their remaining Equity Securities in Pubco and its Subsidiaries (other than any shares of Class Z Common Stock or Class Z Units), upon which any then Unvested Consideration (as defined in the Business Combination Agreement) will either become vested, or be forfeited for failure to achieve vesting, in accordance with the terms and conditions of the applicable Pre-Closing Award Agreements, or if in accordance with the terms of any Pre-Closing Award Agreement at such time any then Unvested Consideration would remain subject to continued vesting pursuant to the terms of such Pre-Closing Award Agreement, such later date on which the conditions set forth in clause (ii) are satisfied, and (ii) the date on which all of the Unvested Consideration has either become vested or forfeited pursuant to the terms and conditions of the applicable Pre-Closing Award Agreements (and therefore all of the Forfeiture Reallocation Shares have either become vested or forfeited in accordance with the terms and conditions of the Pubco Charter, with respect to any shares of Class Z Common Stock, or this Agreement, with respect to any Class Z Units).
“Units” means the Class A Units, the Class B Units (including the Class B-1 Units, the Class B-2 Units and the Class B-3 Units), Class C Units and the Class Z Units (including the Class Z-A Units, the Class Z-B-1 Units and the Class Z-B-2 Units) and any other Class or series of Units that is established in accordance with this Agreement, which shall constitute limited liability company interests in the Company as provided in this Agreement and under the Act, entitling the holders thereof to the relative rights, title and interests in the profits, losses, deductions and credits of the Company at any particular time as set forth in this Agreement, and any and all other benefits to which a holder thereof may be entitled as a Member as provided in this Agreement, together with the obligations of such Member to comply with all terms and provisions of this Agreement.
“Unvested Class A Consideration” has the meaning set forth in the Business Combination Agreement.
“Unvested Class A Units” means Class A Units held by Pubco which relate Unvested Service Provider Class A Shares. and, if any, any Unvested Service Provider Class A Units.
“Unvested Class B Consideration” means the aggregate of the Unvested Class B-1 Consideration and the Unvested Class B-2 Consideration.
“Unvested Class B-1 Consideration” has the meaning set forth in the Business Combination Agreement.
“Unvested Class B-2 Consideration” has the meaning set forth in the Business Combination Agreement.
“Unvested Consideration” means, at any time, the Unvested Class A Consideration and the Unvested Class B Consideration.
“Unvested Service Provider Class A Units” means Class A Units that are unvested pursuant to the terms of an applicable Pre-Closing Award Agreement (which, for the avoidance of doubt, make up part of the Unvested Consideration).1
| 1 |   Note to Draft: Provisions related to Unvested Class A Units to be deleted to the extent all Participating Management Holders sign contribution and exchange agreements pursuant to the BCA.  | 
E-17
“Unvested Service Provider Class A Shares” means shares of Class A Common Stock that are unvested pursuant to the terms of an applicable Pre-Closing Award Agreement (which, for the avoidance of doubt, make up part of the Unvested Consideration).
“VWAP” means, for any security as of any date(s), the dollar volume-weighted average price for such security on the principal securities exchange or securities market on which such security is then traded during the period beginning at 9:30:01 a.m., New York time, and ending at 4:00:00 p.m., New York time, as reported by Refinitiv Workspace (or an equivalent successor if such page is not available) or, if the foregoing does not apply, the dollar volume-weighted average price of such security in the over-the-counter market on the electronic bulletin board for such security during the period beginning at 9:30:01 a.m., New York time, and ending at 4:00:00 p.m., New York time, as reported by Refinitiv Workspace (or an equivalent successor if such page is not available), or, if no dollar volume-weighted average price is reported for such security by Refinitiv Workspace (or an equivalent successor if such page is not available) for such hours, the average of the highest closing bid price and the lowest closing ask price of any of the market makers for such security as reported by OTC Markets Group Inc. If the VWAP cannot be calculated for such security on such date(s) on any of the foregoing bases, the VWAP of such security on such date(s) shall be the fair market value per share on such date(s) as reasonably determined by the Board of Directors.
ARTICLE II
FORMATION, TERM, PURPOSE AND POWERS
Section 2.01. Formation. The Company was formed as a limited liability company under the provisions of the Act by the filing of the Certificate on March 7, 2017. If requested by the Managing Member, the Members shall promptly execute all certificates and other documents consistent with the terms of this Agreement necessary for the Managing Member to accomplish all filing, recording, publishing and other acts as may be appropriate to comply with all requirements for (a) the formation and operation of a limited liability company under the laws of the State of Delaware, (b) if the Managing Member in its sole discretion deems it advisable, the operation of the Company as a limited liability company, or entity in which the Members have limited liability, in all jurisdictions where the Company proposes to operate and (c) all other filings required to be made by the Company. The rights, powers, duties, obligations and liabilities of the Members shall be determined pursuant to the Act and this Agreement. To the extent that the rights, powers, duties, obligations and liabilities of any Member are different by reason of any provision of this Agreement than they would be in the absence of such provision, this Agreement shall, to the extent permitted by the Act, control. The execution, delivery and filing of the Certificate and each amendment thereto is hereby ratified, approved and confirmed by the Members.
Section 2.02. Name. The name of the Company shall be, and the business of the Company shall be conducted under the name of “Alight Holding Company, LLC,” and all Company business shall be conducted in that name or in such other names that comply with applicable law as the Managing Member in its sole discretion may select from time to time. Subject to the Act, the Managing Member in its sole discretion may change the name of the Company (and amend this Agreement to reflect such change) at any time and from time to time without the consent of any other Person.
Section 2.03. Term. The term of the Company commenced on the date of the filing of the Certificate, and the term shall continue until the dissolution of the Company in accordance with Article IX. The existence of the Company shall continue until cancellation of the Certificate in the manner required by the Act.
Section 2.04. Offices. The Company may have offices at such places either within or outside the State of Delaware as the Managing Member from time to time may select in its sole discretion. As of the date hereof, the principal place of business and the office of the Company is located at 4 Overlook Point, Lincolnshire, Illinois 60069.
E-18
Section 2.05. Agent for Service of Process; Existence and Good Standing; Foreign Qualification.
(a) The registered office of the Company in the State of Delaware shall be located at 2711 Centerville Road, Suite 400, Wilmington, New Castle County, Delaware 19808. The name of the registered agent of the Company for service of process on the Company in the State of Delaware at such address shall be Corporation Service Company.
(b) The Managing Member in its sole discretion may take all action which may be necessary or appropriate (i) for the continuation of the Company’s valid existence as a limited liability company under the laws of the State of Delaware (and of each other jurisdiction in which such existence is necessary to enable the Company to conduct the business in which it is engaged) and (ii) for the maintenance, preservation and operation of the business of the Company in accordance with the provisions of this Agreement and applicable laws and regulations. The Managing Member in its sole discretion may file or cause to be filed for recordation in the proper office or offices in each other jurisdiction in which the Company is formed or qualified, such certificates (including certificates of formation and fictitious name certificates) and other documents as are required by the applicable statutes, rules or regulations of any such jurisdiction or as are required to reflect the identity of the Members. The Managing Member in its sole discretion may cause the Company to comply, to the extent procedures are available and those matters are reasonably within the control of the Officers, with all requirements necessary to qualify the Company to do business in any jurisdiction other than the State of Delaware.
Section 2.06. Business Purpose. The Company was formed for the object and purpose of, and the nature and character of the business to be conducted by the Company is, engaging in any lawful act or activity for which limited liability companies may be formed under the Act.
Section 2.07. Powers of the Company. Subject to the limitations set forth in this Agreement, the Company will possess and may exercise all of the powers and privileges granted to it by the Act including, without limitation, the ownership and operation of the assets and other property contributed to the Company by the Members, by any other Law or this Agreement, together with all powers incidental thereto, so far as such powers are necessary or convenient to the conduct, promotion or attainment of the purpose of the Company set forth in Section 2.06.
Section 2.08. Members; Reclassification; Admission of New Members. Pursuant to the terms of the Business Combination Agreement and for the consideration set forth therein, as of the Tempo Effective Time and by virtue of the Tempo Merger, this Agreement was amended and restated and the limited liability company interests of the Company were recapitalized as set forth herein in order to give effect to the Equity Transactions. Each Continuing Member previously was admitted as a Member and shall remain a Member of the Company at the Tempo Effective Time. Each of the other Persons listed in the Schedule of Members as of the Effective Date is admitted as a Member of the Company. The rights, duties and liabilities of the Members shall be as provided in the Act, except as is otherwise expressly provided herein, and the Members consent to the variation of such rights, duties and liabilities as provided herein. A new Managing Member or substitute Managing Member may be admitted to the Company solely in accordance with Section 8.08 or Section 9.02(d) hereof.
Section 2.09. Resignation. No Member shall have the right to resign as a member of the Company other than following the Transfer of all Units owned by such Member in accordance with Article VIII (including via a Class A Exchange or a Class C Exchange).
Section 2.10. Investment Representations of Members. Each Member hereby represents, warrants and acknowledges to the Company that: (a) such Member has such knowledge and experience in financial and business matters and is capable of evaluating the merits and risks of an investment in the Company and is making an informed investment decision with respect thereto; (b) such Member is acquiring interests in the Company for investment only and not with a view to, or for resale in connection with, any distribution to the public or public offering thereof; and (c) the execution, delivery and performance of this Agreement have been duly authorized by such Member.
E-19
Section 2.11. Intent. It is the intent of the Members that the Company be operated in a manner consistent with its treatment as a “partnership” for U.S. federal and applicable state and local income and franchise tax purposes. The Company and each Member shall file all tax returns and shall otherwise take all tax, financial and other reporting positions in a manner consistent with such treatment. Neither the Company nor any Member shall take any action inconsistent with the intent of the Parties set forth in this Section 2.11. No election (including an entity classification election for the Company) contrary to the intent of the Parties as set forth in this Section 2.11 shall be made by the Company or any Member, and the Company shall not convert into or merge into (with the Company not being the surviving entity in such merger) an entity treated as a corporation for U.S. federal or applicable state and local income or franchise tax purposes.
ARTICLE III
MANAGEMENT
Section 3.01. Managing Member.
(a) Except as otherwise provided in this Agreement, the business, property and affairs of the Company shall be managed under the sole, absolute and exclusive direction of Pubco as the Managing Member, which may from time to time delegate authority to Officers or to other Persons to act on behalf of the Company in accordance herewith, and Pubco shall be managed by or under the direction of the Board of Directors.
(b) Without limiting the foregoing provisions of this Section 3.01, the Managing Member shall have the general power to manage or cause the management of the Company (which may be delegated to Officers of the Company), including, without limitation, the following powers:
(i) to develop and prepare a business plan each year setting forth the operating goals and plans for the Company;
(ii) to execute and deliver or to authorize the execution and delivery of contracts, deeds, leases, licenses, instruments of transfer and other documents on behalf of the Company;
(iii) to make any expenditures, to lend or borrow money, to assume or guarantee, or otherwise contract for, indebtedness and other liabilities, to issue evidences of indebtedness and to incur any other obligations on behalf of the Company;
(iv) to establish and enforce limits of authority and internal controls with respect to all personnel and functions on behalf of the Company;
(v) to engage attorneys, consultants and accountants for the Company;
(vi) to develop or cause to be developed accounting procedures for the maintenance of the Company’s books of account; and
(vii) to do all such other lawful acts as shall be authorized in this Agreement or by the Members in writing from time to time.
Section 3.02. Compensation. The Managing Member shall not be entitled to any compensation for services rendered to the Company in its capacity as Managing Member.
Section 3.03. Expenses. The Company shall pay, or cause to be paid, all costs, fees, operating expenses and other expenses of the Company (including the costs, fees and expenses of attorneys, accountants or other
E-20
professionals) incurred in pursuing and conducting, or otherwise related to, the activities of the Company. The Company shall also, in the reasonable discretion of the Managing Member, bear and/or reimburse the Managing Member for (i) any costs, fees or expenses incurred by the Managing Member in connection with serving as the Managing Member and (ii) all other expenses allocable to the Company or otherwise incurred by the Managing Member in connection with operating the Company’s business (including expenses allocated to the Managing Member by its Affiliates). To the extent that the Managing Member determines in its reasonable discretion that such expenses are related to the business and affairs of the Managing Member that are conducted through the Company and/or its subsidiaries (including expenses that relate to the business and affairs of the Company and/or its subsidiaries and that also relate to other activities of the Managing Member), the Managing Member may cause the Company to pay or bear all expenses of the Managing Member, including, without limitation, compensation and meeting costs of any board of directors or similar body of the Managing Member, any salary, bonus, incentive compensation and other amounts paid to any Person to perform services for the Company, litigation costs and damages arising from litigation, accounting and legal costs and franchise taxes, except to the extent such franchise taxes are based on or measured with respect to net income or profits, provided that, notwithstanding anything to the contrary, the Company shall not pay or bear any income tax obligations of the Managing Member or any obligations of the Managing Member under the Tax Receivable Agreement. Reimbursements pursuant to this Section 3.03 shall be in addition to (but without duplication of) any reimbursement to the Managing Member as a result of indemnification pursuant to Section 10.02.
Section 3.04. Officers. Subject to the direction and oversight of the Managing Member, the day-to-day administration of the business of the Company may be carried out by individuals who may be designated as officers by the Managing Member, with titles including but not limited to “assistant secretary,” “assistant treasurer,” “chairman,” “chief executive officer,” “chief financial officer,” “chief operating officer,” “director,” “general counsel,” “general manager,” “managing director,” “president,” “principal accounting officer,” “secretary,” “senior chairman,” “senior managing director,” “treasurer,” “vice chairman,” “executive vice president” or “vice president,” and as to the extent authorized by the Managing Member in its sole discretion. The Officers of the Company shall have such titles and powers and perform such duties as shall be determined from time to time by the Managing Member and otherwise as shall customarily pertain to such offices. Any number of offices may be held by the same individual. In its sole discretion, the Managing Member may choose not to fill any office for any period as it may deem advisable. All Officers and other individuals providing services to or for the benefit of the Company shall be subject to the supervision and direction of the Managing Member and may be removed, with or without cause, from such office by the Managing Member and the authority, duties or responsibilities of any employee, agent or officer of the Company may be suspended by the Managing Member from time to time, in each case in the sole discretion of the Managing Member. The Managing Member shall not cease to be a Managing Member of the Company as a result of the delegation of any duties hereunder. No Officer of the Company, in his or her capacity as such, shall be considered a Managing Member of the Company by agreement, as a result of the performance of his or her duties hereunder or otherwise.
Section 3.05. Authority of Members. No Member (other than the Managing Member, in its capacity as such), shall participate in or have any control over the business of the Company, except as expressly provided herein. Except as expressly provided herein, the Units do not confer any rights upon the Members to participate in the affairs of the Company described in this Agreement. No Member (other than the Managing Member) shall have any right to vote on any matter involving the Company, including with respect to any merger, consolidation, combination or conversion of the Company, or any other matter that a Member might otherwise have the ability to vote on or consent with respect to under the Act, at law, in equity or otherwise. The conduct, control and management of the Company shall be vested exclusively in the Managing Member, subject to the terms of this Agreement. In all matters relating to or arising out of the conduct of the operation of the Company, the decision of the Managing Member shall be the decision of the Company. Except as required or permitted by Law, or expressly provided herein, including in the ultimate sentence of this Section 3.05 or by separate agreement with the Company, no Member who is not also the Managing Member (and acting in such capacity) shall take any part in the management or control of the operation or business of the Company in its capacity as a Member, nor shall
E-21
any Member who is not also the Managing Member (and acting in such capacity) have any right, authority or power to act for or on behalf of or bind the Company in his or its capacity as a Member in any respect or assume any obligation or responsibility of the Company or of any other Member. Notwithstanding the foregoing, the Company may from time to time appoint one or more Members as Officers or employ one or more Members as employees, and such Members, in their capacity as officers or employees of the Company (and not, for clarity, in their capacity as Members of the Company), may take part in the control and management of the business of the Company to the extent such authority and power to act for or on behalf of the Company has been delegated to them by the Managing Member.
Section 3.06. Fiduciary Duties.
(a) Notwithstanding any other provision to the contrary in this Agreement, except as set forth in Section 3.07(b), (i) the Managing Member shall, in its capacity as Managing Member, and not in any other capacity, have the same fiduciary duties to the Company and the Members as a member of the board of directors of a Delaware corporation; and (ii) each officer of the Company shall, in his or her capacity as such, and not in any other capacity, have the same fiduciary duties to the Company and Members as an officer of a Delaware corporation
(b) In connection with the performance of its duties as the Managing Member of the Company, the Managing Member (solely in its capacity as such) will owe to the other Members the same fiduciary duties as it would owe to the stockholders of a Delaware corporation if it were a member of the board of directors of such a corporation and the other Members were stockholders of such corporation. The Managing Member will use commercially reasonable and appropriate efforts and means, as determined in good faith by the Managing Member, to minimize any conflict of interest between the Members, on the one hand, and the stockholders of the Managing Member, on the other hand, and to effectuate any transaction that involves or affects any of the Company, the Managing Member, the Members and/or the stockholders of the Managing Member in a manner that does not (i) disadvantage the Members of their interests relative to the stockholders of the Managing Member; (ii) advantage the stockholders of the Company relative to the Members; or (iii) treat the Members and the stockholders of the Managing Member differently.
ARTICLE IV
DISTRIBUTIONS
Section 4.01. Distributions
(a) The Managing Member, in its sole discretion, may authorize distributions by the Company to the Class A Members, which distributions shall be made pro rata in accordance with the Members’ respective Class A Units (other than Unvested Class A Units) on the date the distribution is made; provided, that, for the avoidance of doubt, no distributions shall be paid in respect of Class C Units (subject to Section 4.01(c) with respect to Tax Distributions), Class B Units (other than any Distribution Catch-Up Payment, when and if payable hereunder) or Class Z Units (subject to the rights of the Class Z Units as expressly set forth in Section 7.01(f)).
(b) Notwithstanding anything in Section 4.01(a) of this Agreement to the contrary, no distribution (excluding Tax Distributions) shall be made in respect of any Unvested Class A Unit. However, upon the vesting of Unvested Class A Unit in accordance with the terms of the applicable Pre-Closing Award Agreement, which with respect to any Unvested Class A Unit held by Pubco shall be upon the vesting of the corresponding Unvested Service Provider Class A Share) the holder of a Class A Unit shall be entitled to a cash payment from the Company in an amount equal to the distributions such Member would have received pursuant to Section 4.01(a) had such Unvested Class A Unit been vested beginning at the Tempo Effective Time and ending on the day prior to the date such Unvested Class A Unit Vests (which amount shall, for the avoidance of doubt,
E-22
be paid by the Company in the same manner that Pubco pays dividends on Restricted Stock (as such term is defined in the Alight 2021 Omnibus Incentive Plan) and no such amount shall be paid to Pubco in respect of an Unvested Class A Unit unless Pubco pays the corresponding amount to the holder of the corresponding Unvested Service Provider Class A Share.
(c) Before distributing amounts pursuant to Sections 4.01(a) or 4.01(b), the Company shall distribute to each Member their proportionate share of the Tax Amount with respect to each taxable year, from the Available Cash of the Company (such distribution, a “Tax Distribution”). Tax Distributions shall be paid quarterly and no later than five (5) days before the date specified in Section 6655(c)(2) of the Code based on the Managing Member’s reasonable estimate of the taxable income of the Company and in accordance herewith; provided, (i) there will be an adjustment at the end of each taxable year and the Company will distribute any additional amounts or reduce future distributions pursuant to Section 4.01(a) and 4.01(b) as necessary to make the total amounts distributed pursuant to this Section 4.01(c) for such taxable year (or portion thereof) equal such Member’s proportionate share of the Tax Amount with respect to such taxable year (or portion thereof) and (ii) notwithstanding anything to the contrary, any Tax Distributions in respect of Class C Units shall be made only once annually. The “Tax Amount”, calculated for each quarter of the taxable year, is the Highest Member Tax Amount divided by the Total Percentage Interest for the Highest Tax Member. The “Highest Member Tax Amount” is, with respect to the Member receiving the greatest proportionate allocation (based on such Member’s Total Percentage Interest) of estimated net taxable income pursuant to Section 5.06 of this Agreement in the taxable year (or portion thereof) and any “guaranteed payment” within the meaning of Section 707(c) of the Code to which the distribution relates (such Member, the “Highest Tax Member”), an amount, as reasonably determined by the Managing Member in accordance herewith, equal to the product of (i) the estimated aggregate taxable income allocated to the Highest Tax Member, calculated by excluding the tax consequences resulting from any adjustment pursuant to Section 743(b) of the Code, (X) including any allocation of income pursuant to Section 704(c) of the Code and the Treasury Regulations promulgated thereunder in such applicable taxable year (or portion thereof), (Y) presuming all available foreign tax credits and research and development credits will be taken as deductions and (Z) taking into account all items of loss, deduction, expense and any other Tax items which have the effect of reducing Taxes payable, including the utilization of any excess business interest expense under Code Section 163(j), previously allocated to such Member for any taxable year (or portion thereof) that begins after the Effective Date to the extent not previously taken into account for purposes of determining the Tax Amount for a taxable year (or portion thereof), multiplied by (ii) the Assumed Tax Rate. For purposes of Tax Distributions, any Class C Units held by a Member shall only be entitled to an annual Tax Distribution hereunder in an amount equal to the amount of taxable income allocated to the holders thereof for the relevant taxable year (less any losses allocated thereto in a prior taxable year and not previously taken into account hereunder) multiplied by the Assumed Tax Rate. In the event that the Available Cash for any Tax Distribution to be made hereunder is insufficient to pay the full amount of the Tax Distribution that would otherwise be required under this Section 4.01(c) (such shortfall, a “Shortfall Amount”), then the amount of Available Cash shall be distributed to the Members under this Section 4.01(c) on a pro rata basis (in the same proportions that would have been distributed to each Member pursuant to this Section 4.01(c) if Available Cash had existed in a sufficient amount to make such Tax Distribution in full). The Managing Member shall in good faith increase subsequent Tax Distributions to appropriately take into account any Shortfall Amount. Tax Distributions shall be treated as an advance against distributions pursuant to Sections 4.01(a) and 4.01(b) for all purposes (and in the case of Class C Units, as an advance against, as applicable, the Class C Cash Amount or Class C Exchanged Shares), and, thus shall reduce and offset subsequent distributions under Sections 4.01(a) and 4.01(b) (and, in the case of Class C Units, Section 7.01(e)). For the avoidance of doubt, Tax Distributions shall be made only with respect to income of the Company allocated to the Members (as opposed to income recognized by any Member with respect to the issuance or vesting of such Member’s units or any guaranteed payment in respect of services).
(d) No Class B Unit shall be entitled to receive any distributions pursuant to Section 4.01(a); provided, that, subject to any Catch-Up Reallocation (as defined below) no later than five (5) Business Days following the applicable Class B Conversion Date with respect to a Class B Unit, the Company shall pay to the holder of such Class B Unit (including, in respect of any Class B Units held by Pubco or its Subsidiaries, to Pubco or such
E-23
Subsidiary for further payment to the holder of the applicable share of Class B Common Stock) an aggregate amount (each such distribution, the “Distribution Catch-Up Payment”) equal to the aggregate per Class A Unit amount of distributions actually paid pursuant to Section 4.01(a) (but, for the avoidance of doubt, excluding any distributions pursuant to Section 4.01(c)) during the period beginning at the Tempo Effective Time (as defined in the Business Combination Agreement) and ending on the day prior to the Class B Conversion Date with respect to such Class B Unit (for each Class B Unit, the “Distribution Catch-Up Period”); provided that with respect to any Class B Unit that remains unvested pursuant to the terms and conditions of a Pre-Closing Award Agreement as of its Class B Conversion Date, the holder of such Class A Unit (into which the Class B Unit converted hereunder) shall not receive the Distribution Catch-Up Payment in respect of such unvested Class B Unit unless and until such Unit vests in accordance with the terms of such Pre-Closing Award Agreement, and if such Unit is subsequently forfeited in accordance with the terms of such Pre-Closing Award Agreement such Distribution Catch-Up Payment shall be paid to the holders of the Class Z-B-1 Units or Class Z-B-2 Units, as appropriate, in accordance with Section 7.01(f) below (the “Catch-Up Reallocation”). To the extent that the Class B Conversion Date in respect of a Class B Unit occurs following the date that a distribution is declared under Section 4.01(a), but on or before the date such distribution is paid, the amount distributable on each Class A Unit in such distribution shall not be included in the Distribution Catch-Up Payment, and such holder of such Class B Unit shall be entitled to receive such distribution when paid to the holders of Class A Units, assuming such holder continues to hold a Class A Unit on the record date with respect to such distribution.
(e) Notwithstanding anything to the contrary set forth herein, the Managing Member shall cause any distributions paid to any Subsidiary of the Managing Member who holds Units (including Pubco Sub and the Blockers) to distribute the full amount of such distribution to the Managing Member, and the Managing Member shall take all actions necessary to cause such distributions.
Section 4.02. Liquidation Distribution. Distributions made upon dissolution of the Company shall be made as provided in Section 9.03.
Section 4.03. Limitations on Distribution. Notwithstanding any provision to the contrary contained in this Agreement, the Managing Member shall not make a distribution to any Member if such distribution would violate Section 18-607 of the Act or other applicable Law.
ARTICLE V
CAPITAL CONTRIBUTIONS; CAPITAL ACCOUNTS;
TAX ALLOCATIONS; TAX MATTERS
Section 5.01. Initial Capital Contributions. The Members have made, on or prior to the date hereof, Capital Contributions and, in exchange, the Company has issued to the Members the number of Class A Units, Class B Units, Class C Units and Class Z Units as specified in the Schedule of Members (as of the Effective Date).
Section 5.02. No Additional Capital Contributions. Except as otherwise provided in this Article V, no Member shall be required to make additional Capital Contributions to the Company without the consent of such Member or permitted to make additional capital contributions to the Company without the consent of the Managing Member, which may be granted or withheld in its sole discretion.
Section 5.03. Capital Accounts. A separate Capital Account shall be established and maintained for each Member in accordance with the provisions of Treasury Regulations Section 1.704-1(b)(2)(iv). The Capital Account of each Member shall be credited with such Member’s Capital Contributions, if any, all Profits allocated to such Member pursuant to Section 5.04 and any items of income or gain which are specially allocated pursuant to Section 5.05; and shall be debited with all Losses allocated to such Member pursuant to Section 5.04, any
E-24
items of loss or deduction of the Company specially allocated to such Member pursuant to Section 5.05, and all cash and the Carrying Value of any property (net of liabilities assumed by such Member and the liabilities to which such property is subject) distributed by the Company to such Member. Any references in any section of this Agreement to the Capital Account of a Member shall be deemed to refer to such Capital Account as the same may be credited or debited from time to time as set forth above. In the event of any transfer of any interest in the Company in accordance with the terms of this Agreement, the Transferee shall succeed to the Capital Account of the transferor to the extent it relates to the transferred interest. Upon the conversion of any Class B Units or Class Z Units into Class A Units upon a Class B Vesting Event or Class Z Vesting Event, respectively, the parties intend that the allocations and capital maintenance rules shall be governed under Treasury Regulations Section 1.704-3 with adjustments being made in accordance with principles similar to those set forth in Treasury Regulations Section 1.704-1(b)(2)(iv)(s) and consistent with the principles of Section 704(c) of the Code and the Treasury Regulations thereunder in order to effectuate the Members’ agreed upon economic sharing of items within the Company.
Section 5.04. Allocations of Profits and Losses. Except as otherwise provided in this Agreement, Profits and Losses (and, to the extent necessary, individual items of income, gain or loss or deduction of the Company) shall be allocated in a manner such that the Capital Account of each Member after giving effect to the special allocations set forth in Section 5.05 is, as nearly as possible, equal (proportionately) to (i) the distributions that would be made pursuant to Section 9.03 if the Company were dissolved, its affairs wound up and its assets sold for cash equal to their Carrying Value in a hypothetical liquidation, all Company liabilities were satisfied (limited with respect to each non-recourse liability to the Carrying Value of the assets securing such liability) and the net assets of the Company were distributed to the Members pursuant to this Agreement, minus (ii) such Member’s share of Company Minimum Gain and Member Nonrecourse Debt Minimum Gain, computed immediately prior to the hypothetical sale of assets. Notwithstanding the foregoing, (A) such allocations may be adjusted as reasonably deemed necessary by the Managing Member, acting in good faith, to give economic effect to the provisions of this Agreement and (B) allocations to holders of Class C Units shall be made in consultation with the Continuing Member Representative.
Section 5.05. Special Allocations. Notwithstanding any other provision in this Article V:
(a) Minimum Gain Chargeback. If there is a net decrease in Company Minimum Gain or Member Nonrecourse Debt Minimum Gain (determined in accordance with the principles of Treasury Regulations Sections 1.704-2(d) and 1.704-2(i)) during any Company taxable year, the Members shall be specially allocated items of Company income and gain for such year (and, if necessary, subsequent years) in an amount equal to their respective shares of such net decrease during such year, determined pursuant to Treasury Regulations Sections 1.704-2(g) and 1.704-2(i)(5). The items to be so allocated shall be determined in accordance with Treasury Regulations Section 1.704-2(f). This Section 5.05(a) is intended to comply with the minimum gain chargeback requirements in such Treasury Regulations Sections and shall be interpreted consistently therewith; including that no chargeback shall be required to the extent of the exceptions provided in Treasury Regulations Sections 1.704-2(f) and 1.704-2(i)(4).
(b) Qualified Income Offset. If any Member unexpectedly receives any adjustments, allocations, or distributions described in Treasury Regulations Section 1.704-1(b)(2)(ii)(d)(4), (5) or (6), items of Company income and gain shall be specially allocated to such Member in an amount and manner sufficient to eliminate the deficit balance in such Member’s Adjusted Capital Account Balance created by such adjustments, allocations or distributions as promptly as possible; provided that an allocation pursuant to this Section 5.05(b) shall be made only to the extent that a Member would have a deficit Adjusted Capital Account Balance in excess of such sum after all other allocations provided for in this Article V have been tentatively made as if this Section 5.05(b) were not in this Agreement. This Section 5.05(b) is intended to comply with the “qualified income offset” requirement of the Code and shall be interpreted consistently therewith.
(c) Gross Income Allocation. If any Member has a deficit Capital Account at the end of any taxable year which is in excess of the sum of (i) the amount such Member is obligated to restore, if any, pursuant to any
E-25
provision of this Agreement, and (ii) the amount such Member is deemed to be obligated to restore pursuant to the penultimate sentences of Treasury Regulations Section 1.704-2(g)(1) and 1.704-2(i)(5), each such Member shall be specially allocated items of Company income and gain in the amount of such excess as quickly as possible; provided that an allocation pursuant to this Section 5.05(c) shall be made only if and to the extent that a Member would have a deficit Capital Account in excess of such sum after all other allocations provided for in this Article V have been tentatively made as if Section 5.05(b) and this Section 5.05(c) were not in this Agreement.
(d) Nonrecourse Deductions. Nonrecourse Deductions shall be allocated to the Members in accordance with their respective Total Percentage Interests.
(e) Member Nonrecourse Deductions. Member Nonrecourse Deductions for any taxable period shall be allocated to the Member who bears the economic risk of loss with respect to the liability to which such Member Nonrecourse Deductions are attributable in accordance with Treasury Regulations Section 1.704-2(j).
(f) Ameliorative Allocations. Any special allocations of income or gain pursuant to Sections 5.05(b) or 5.05(c) hereof shall be taken into account in computing subsequent allocations pursuant to Section 5.04 and this Section 5.05(f), so that the net amount of any items so allocated and all other items allocated to each Member shall, to the extent possible, be equal to the net amount that would have been allocated to each Member if such allocations pursuant to Sections 5.05(b) or 5.05(c) had not occurred.
(g) Notwithstanding anything to the contrary contained in this Agreement, (1) no allocation (of Profits or Losses or otherwise) shall be made in respect of any Class B Units or Class Z Units in determining Capital Accounts unless and until such Units are converted into Class A Units upon the occurrence of a Class B Vesting Event or Class Z Vesting Event, if any, and (2) in the event the Carrying Value of any Company asset is adjusted pursuant to clause (d) of the definition of Carrying Value, any Profits or Losses resulting from such adjustment shall, in the manner reasonably determined by the Managing Member, be allocated among the Members such that the Capital Account balance relating to each Class A Unit (including such Class B Units or Class Z Units that have been converted into Class A Units) is equal in amount immediately after making such allocation, after taking into account the non-distribution amounts (as applicable) in accordance with principles similar to those set forth in Treasury Regulations Section 1.704-1(b)(2)(iv)(s); provided, that if the foregoing allocations pursuant to clause (2) are insufficient to cause the Capital Account balance relating to each Class A Unit to be so equal in amount, then the Managing Member, in its reasonable discretion, shall cause a Capital Account reallocation in accordance with principles similar to those set forth in Treasury Regulations Section 1.704-1(b)(2)(iv)(s)(3) to cause the Capital Account balance relating to each Class A Unit to be so equal in amount.
Section 5.06. Tax Allocations. For U.S. federal income tax purposes, each item of income, gain, loss and deduction of the Company shall be allocated among the Members in the same manner as the corresponding items of Profits and Losses and specially allocated items are allocated for Capital Account purposes; provided that in the case of any asset the Carrying Value of which differs from its adjusted tax basis for U.S. federal income tax purposes, income, gain, loss and deduction with respect to such asset shall be allocated, solely for income tax purposes, to account for such difference using (i) the “traditional method” without curative allocations under Treasury Regulations Section 1.704-3(b) or (ii) any other permissible method or methods determined by the Managing Member (solely with the prior written consent of the Continuing Member Representative) to be appropriate and in accordance with the applicable Treasury Regulations.
Section 5.07. Tax Advances. To the extent the Managing Member reasonably believes that the Company is required by law to withhold or to make tax payments on behalf of or with respect to any Member, or the Company is subjected to tax itself by reason of the status of any Member (including any taxes paid pursuant to Section 6225 of the Code) (“Tax Advances”), the Managing Member may cause the Company to withhold such amounts and cause the Company to make such tax payments as so required. All Tax Advances made on behalf of a Member shall be repaid by reducing the amount of the current or next succeeding distribution or
E-26
distributions which would otherwise have been made to such Member or, if such distributions are not sufficient for that purpose, by so reducing the proceeds of liquidation otherwise payable to such Member. For all purposes of this Agreement such Member shall be treated as having received the amount of the distribution that is equal to the Tax Advance. Each Member hereby agrees to indemnify and hold harmless the Company and the other Members from and against any liability (including any liability for taxes, penalties, additions to tax or interest, but excluding any penalties, additions to tax or interest imposed as a result of the Company’s failure to withhold or make a tax payment on behalf of such Member which withholding or payment is required pursuant to applicable Law) with respect to income or Tax Advances attributable to such Member. The obligation of a Member set forth in this Section 5.07 shall survive the withdrawal of a Member from the Company or any Transfer of a Member’s interest.
Section 5.08. Tax Matters.
(a) For Tax Years beginning on or before December 31, 2017, the Managing Member shall act as or appoint a “tax matters partner” within the meaning of Section 6231(a)(7) of the Code (prior to amendment by the Partnership Audit Provisions) (the “Tax Matters Partner”). For Tax Years beginning on or after January 1, 2018, the Managing Member shall act as or designate a Person to act as the “partnership representative” pursuant to the Partnership Audit Provisions (the “Partnership Representative”) and such Person shall have the power to exercise any and all rights that it is or may be entitled to exercise in that capacity. The Partnership Representative shall keep the Continuing Members timely and reasonably informed as to all material tax audits, actions, examinations or proceedings relating to the Company or any of its Subsidiaries (“Tax Proceedings”). Subject to Section 5.08(b), the Partnership Representative shall have the exclusive right to represent the Company in respect of any Tax Proceedings. The Members shall cooperate as reasonably requested by the Partnership Representative in connection with any election or decision made by the Partnership Representative acting in that capacity (including by filing amended tax returns and providing information requested).
(b) Notwithstanding anything else in this Agreement, the Continuing Member Representative shall have the right to control any Tax Proceeding of the Company (and its Subsidiaries) for any Pre-Closing Tax Period (other than the portion of any Straddle Period ending on the Closing Date) relating to income taxes for which the Continuing Members are primarily liable as a matter of tax Law (a “Pre-Closing Tax Proceeding”), provided, that the Continuing Member Representative shall (i) keep the Members and the Partnership Representative informed of all material developments in respect of such Pre-Closing Tax Proceeding and provide all materials and material correspondence to the Partnership Representative with respect thereto, (ii) permit the Partnership Representative, at its own expense, to participate in the defense of such Pre-Closing Tax Proceeding, (iii) obtain the prior consent of the Partnership Representative (not to be unreasonably withheld, conditioned or delayed), before entering into any settlement or surrender of such Pre-Closing Tax Proceeding and (iv) make an election pursuant to Code Section 6226 (or similar provision of state or local tax Law) with respect to any Pre-Closing Tax Proceeding that is subject to Partnership Audit Provisions.
(c) To the extent that the Continuing Member Representative fails to make a valid election under Code Section 6226 (or similar provision of state or local tax Law) in respect of a Pre-Closing Tax Proceeding and the Company incurs or is required to pay any liability for taxes, interest or penalties pursuant to the Partnership Audit Provisions (or similar provision of state or local tax Law), then (i) the Continuing Member Representative shall use reasonable best efforts to reduce under Section 6225(c) of the Code any Company-level assessment under the Partnership Audit Provisions to reflect the particular tax status of any Member (or its constituent owners); and (ii) the Members (including any former Member) to whom such liability relates shall indemnify the Company and other Members from and against such liability pursuant to Section 5.07. Notwithstanding anything to the contrary, the Partnership Representative shall obtain the prior written consent of the Continuing Member Representative before taking any action (or omitting to take any action) with respect to any taxes or tax matters that could reasonably be expected to have a material, disproportionate and adverse effect on any Continuing Member.
E-27
Section 5.09. Other Allocation Provisions. Certain of the foregoing provisions and the other provisions of this Agreement relating to the maintenance of Capital Accounts are intended to comply with Treasury Regulations Section 1.704-1(b) and shall be interpreted and applied in a manner consistent with such regulations. In addition to amendments effected in accordance with Section 11.12 or otherwise in accordance with this Agreement, Sections 5.03, 5.04 and 5.05 may also, so long as any such amendment does not materially change the relative economic interests of the Members and the prior written consent of the Continuing Member Representative has been obtained, be amended at any time by the Managing Member if necessary, in the opinion of tax counsel to the Company, to comply with such regulations or any applicable Law.
ARTICLE VI
BOOKS AND RECORDS; REPORTS
Section 6.01. Books and Records
(a) At all times during the continuance of the Company, the Company shall prepare and maintain separate books of account for the Company in accordance with GAAP.
(b) Except as limited by Section 6.01(c), each Member shall have the right to receive, for a purpose reasonably related to such Member’s interest as a Member in the Company, upon reasonable written demand stating the purpose of such demand and at such Member’s own expense:
(i) a copy of the Certificate and this Agreement and all amendments thereto, together with a copy of the executed copies of all powers of attorney pursuant to which the Certificate and this Agreement and all amendments thereto have been executed; and
(ii) promptly after their becoming available, copies of the Company’s U.S. federal income tax returns for the three most recent years.
(c) The Managing Member may keep confidential from the Members, for such period of time as the Managing Member determines in its sole discretion, (i) any information that the Managing Member reasonably believes to be in the nature of trade secrets or (ii) other information the disclosure of which the Managing Member believes is not in the best interests of the Company, could damage the Company or its business or that the Company is required by law or by agreement with any third party to keep confidential, including without limitation, information as to the Units held by any other Member. With respect to any schedules, annexes or exhibits to this Agreement, each Member (other than the Managing Member) shall only be entitled to receive and review any such schedules, annexes and exhibits relating to such Member and shall not be entitled to receive or review any schedules, annexes or exhibits relating to any other Member (other than the Managing Member).
(d) The Managing Member shall direct the preparation and filing of all necessary U.S. federal, state and local income tax returns for the Company and its Subsidiaries and all other tax returns deemed necessary and required in each non-U.S. jurisdiction, including making any tax elections; provided, that any such U.S. federal, state or local income tax return for any Straddle Period (i) shall be prepared in accordance with the past practice of the Company, except to the extent required by Law, and submitted to the Continuing Member Representative for its review and comment no later than 20 days prior to its due date (taking into account applicable extensions), (ii) in the case of property taxes and other similar periodic taxes, the amounts that are allocable to the Pre-Closing Tax Period shall be deemed to be the amount of such Tax for the entire taxable period multiplied by a fraction, the numerator of which is the number of days in the portion of the taxable period ending on and including the Closing Date and the denominator of which is the number of days in the entire Straddle Period, (iii) in the case of all other taxes for a Straddle Period (including taxes based on or measured by income, receipts, payments, or payroll), the amount allocable to the Pre-Closing Tax Period shall be determined based on an
E-28
interim closing of the books as of the end of the day on the Closing Date using a “closing of the books” methodology, provided that for purposes of this clause (iii) any item determined on an annual or periodic basis (including amortization and depreciation deductions and the effects of graduated rates) shall be allocated to the portion of the Straddle Period ending on the Closing Date based on the mechanics set forth in clause (ii), and (iv) all items of loss or deduction resulting from or attributable to the Tempo Transaction Expenses (as defined in the Business Combination Agreement), and 70% of any applicable success-based fees that are deductible under an election under Revenue Procedure 2011-29, will in each case be allocated and attributable to a Pre-Closing Tax Period to the extent permitted by applicable Law at a “more likely than not” or higher level of comfort. At the Company’s expense, the Managing Member, within ninety (90) days following the close of the taxable year of the Company, shall cause to be prepared and sent to each Member that was a Member during such taxable year such tax information (including a Schedule K-1) reasonably required for U.S. federal, state and local income tax reporting purposes. The Company shall use commercially reasonable efforts to (i) comply with any reasonable requests by any Stockholder Party or any Member for any tax-related information (including any applicable state withholdings) and (ii) provide to each Person that was a Member during the taxable year by February 28th, May 31st, August 31st and November 30th of such taxable year with an estimate of the taxable income, gains, deductions, losses and other items (including reasonable estimates of such Member’s state tax apportionment information) for, respectively, the first, second, third and fourth fiscal quarters that such Member will be required to include in its taxable income.
(e) The Managing Member shall (i) not rescind the Company’s existing election pursuant to Section 754 of the Code without the prior written consent of the Continuing Member Representative and (ii) cause the Company (and each direct or indirect subsidiary that is treated as a partnership for U.S. federal income tax purposes) to make or keep in effect an election, pursuant to Section 754 of the Code for each taxable year in which the Effective Date or any Class A Exchange occurs.
(f) No Member may make an election for the Company to be excluded from the application of the provisions of subchapter K of chapter 1 of subtitle A of the Code or any similar provisions of applicable state law, and no provision of this Agreement shall be construed to sanction or approve such an election.
(g) Subject to Section 5.08(b) and the proviso in the first sentence of Section 6.01(d), but notwithstanding any other provision to the contrary in this Agreement, in the event of any conflict between Section 10.05 of the Business Combination Agreement and this Agreement, Section 10.05 of the Business Combination Agreement shall control. The Company, the Partnership Representative, the Managing Member, and the Members hereby acknowledge and agree to the foregoing sentence and expressly agree to be bound by the terms of Section 10.05 of the Business Combination Agreement, including that with respect to any Tax Proceeding for any taxable period ending before or including the Closing Date.
ARTICLE VII
COMPANY UNITS
Section 7.01. Units.
(a) Units. Subject to the provisions of this Agreement, the Company shall be authorized to issue from time to time such number of Units and other Equity Securities as the Managing Member shall determine in accordance with and subject to the restrictions in this Section 7.01 and Section 7.02. Subject to this Section 7.01 and Section 7.02, each authorized Unit may be issued pursuant to such agreements as the Managing Member shall approve, including pursuant to warrants, options, or other rights or property to acquire Units or that may be converted into Units. The Company may reissue any Units that have been repurchased or acquired by the Company; provided that any such issuance, and the admission of any Person as a Member in connection therewith, is otherwise made in accordance with and subject to the restrictions in this LLC Agreement.
E-29
Notwithstanding the foregoing, other than in connection with any subdivision or combination in accordance with Section 7.01(j) or (k) or any Reclassification Event or as expressly contemplated hereby in connection with the vesting or conversion of any Class Z Units, from and after the Effective Date the Managing Member shall not be authorized to issue any Class B Units, Class C Units or Class Z Units. The Units shall be uncertificated. The Company shall not, and the Managing Member shall not cause the Company to, issue any Units if such issuance would result in the Company having more than 100 partners, within the meaning of Treasury Regulations Section 1.7704-1(h) (determined taking into account the rules of Treasury Regulations Section 1.7704-1(h)(3)).
(b) Outstanding Units. Immediately after the Tempo Effective Time, the Units comprise (i) Class A Units, (ii) Class B Units, comprising Class B-1 Units, Class B-2 Units and Class B-3 Units, (iii) Class C Units and (iv) Class Z Units, comprising Class Z-A Units, Class Z-B-1 Units and Class Z-B-2 Units. Except as otherwise provided in this Agreement, each outstanding Class A Unit shall be identical to each other Class A Unit, each outstanding Class B-1 Unit shall be identical to each other Class B-1 Unit, each outstanding Class B-2 Unit shall be identical to each other Class B-2 Unit, each outstanding Class B-3 unit shall be identical to each other Class B-3 Unit, each outstanding Class C Unit shall be identical to each other Class C Unit, each outstanding Class Z-A Unit shall be identical to each other Class Z-A Unit, each outstanding Class Z-B-1 Unit shall be identical to each other Class Z-B-1 Unit, each outstanding Class Z-B-2 unit shall be identical to each other Class Z-B-2 Unit. The Managing Member’s interest in its capacity as such shall be a non-economic interest in the Company, which does not entitle the Managing Member, solely in its capacity as such, to any Units, distributions or Tax Distributions.
(c) Schedule of Members. The Company shall maintain a schedule, appended hereto as Exhibit A (as updated and amended from time to time in accordance with the terms of this Agreement and current as of the date set forth therein), which shall include: (i) the name and address of each Member; (ii) the aggregate number of and type of Units issued and outstanding and held by each Member; and (iii) each Member’s Capital Contributions following the Tempo Effective Time. The number of Units of each Class held by each Member at the completion of the Equity Transactions is as set forth in the Schedule of Members (as of the Effective Date).
(d) Class B Units. Each Class B Unit will be held in accordance with this Agreement unless and until a Class B Vesting Event occurs with respect to such Class B Unit or such Class B Unit is forfeited in accordance with Section 7.01(d)(ii).
(i) From and after the Effective Date until the occurrence of the applicable Class B Vesting Event, each Class B-1 Unit, Class B-2 Unit and Class B-3 Unit shall be unvested. Upon the occurrence of (i) a Class B-1 Vesting Event, with respect to the Class B-1 Units, (ii) a Class B-2 Vesting Event, with respect to the Class B-2 Units or (iii) a Class B-3 Vesting Event, with respect to the Class B-3 Units, such Class B Units shall immediately and automatically without any further action on the part of the holder thereof or any other Person (including the Company and the Managing Member) vest and be converted into an equal number of Class A Units, with all rights and privileges of a Class A Unit under this Agreement from and after the Class B Conversion Date (together with the right to receive a Distribution Catch-Up Payment in accordance with Section 4.01(d), subject to the Catch-Up Reallocation, if any). On the Class B Conversion Date with respect to any Class B Unit held by a Continuing Member (and for the avoidance of doubt not Pubco or any of its Subsidiaries, including Pubco Sub and the Blockers), Pubco shall issue to such Continuing Member, for each applicable Class B Unit which has converted to a Class A Unit under this Agreement, one share of Class V Common Stock. For the avoidance of doubt, in the event of a subdivision or combination referred to in Section 7.01(k)(i) or Section 7.01(k)(ii), the number of shares of Class V Common Stock to which a Member shall be entitled upon vesting of its Class B Units shall equal the number of Class A Units held by the Member as a result of the conversion of the Class B Units held by such Member as a result of such subdivision or combination. The Managing Member hereby agrees to reserve for issuance at all times an adequate number of shares of Class V Common Stock to permit the issuance of all Class V Common Stock assuming all of the Continuing Members’ Class B Units vest under this Agreement.
E-30
(ii) To the extent that, on or before the seventh (7th) anniversary of the Effective Date, a Class B Vesting Event has not occurred with respect to a Class B Unit (and as a result a Class B Unit has not vested and converted into a Class A Unit under this Agreement), then immediately and without any further action under this Agreement, on the date that is the seventh (7th) anniversary of the Effective Date, any such Class B Units shall automatically be forfeited and surrendered to the Company and be canceled and extinguished for no consideration.
(iii) To the extent that, prior to the seventh (7th) anniversary of the Effective Date, any Unvested Class B Consideration is forfeited in accordance with the terms of an applicable Pre-Closing Award Agreement, the corresponding Class B Units held by Pubco (in respect of Unvested Class B Consideration in the form of shares of Class B Common Stock) shall immediately be forfeited for no consideration therefor.
(iv) The parties hereto intend that, for U.S. federal income tax purposes, (a) the Class B Units received by the Continuing Members in connection with the transaction contemplated in the Business Combination Agreement not be treated as being received in connection with the performance of services and (b) no such Member be treated as having taxable income or gain as a result of such receipt of such Class B Units or as a result of holding any such Class B Units at the time of any Class B Vesting Event and the Company shall prepare and file all tax returns consistent therewith unless otherwise required by a “determination” within the meaning of Section 1313 of the Code. Notwithstanding (and without limiting) the foregoing, each of the Members shall, within thirty (30) days of the Effective Date, file with the IRS (via certified mail, return receipt requested) on a protective basis a completed election under Section 83(b) of the Code and the Treasury Regulations thereunder with respect to any Class B Units so received and, upon such filing, shall thereafter notify the Company that such Member has made such timely filing and provide the Company with a copy of such election.
(e) Class C Units. From and after the expiration of the Lock-Up Period until the Expiration Date (as set forth in the FTAC Warrant Agreement), each Member holding Class C Units shall have the right, upon delivery of a Class C Exchange Notice, to cause the Company to redeem all or a portion of its Class C Units (but for the avoidance of doubt, no fraction of a Class C Unit) in exchange for, at the option of the Managing Member, the Class C Cash Amount or the Class C Exchanged Shares (such holder, the “Class C Exchanging Member”, and such right to such exchange, the “Class C Exchange Right”) in accordance with the same exchange procedures set forth in Section 8.04(b)(i) through Section 8.04(b)(v) with respect to the Class A Exchange Right mutatis mutandis. Other than as set forth in this Section 7.01(e), all of the existing rights and obligations set forth in the FTAC Warrant Agreement, including those set forth in Section 6 thereof, shall apply to the Company, the Managing Member, and each holder of Class C Units mutatis mutandis, including with respect to the redemption rights (which shall apply to the Class C Units mutatis mutandis); provided, that in no event shall the Company or the Managing Member be entitled to redeem the Class C Units under Section 6.2 of the FTAC Warrant Agreement at a time when the holders of Class C Units are not entitled to exercise their Class C Exchange Right hereunder.
(f) Class Z Units.
(i) Unvested Class A Consideration. At any time that any share or unit of Unvested Class A Consideration (a) vests in accordance with the terms and conditions of the applicable Pre-Closing Award Agreement, the Class Z Triggered Portion of each Class Z-A Unit shall automatically be forfeited for no consideration (each, a “Class Z-A Forfeiture Event”) or (b) is forfeited in accordance with the terms and conditions of the applicable Pre-Closing Award Agreement, the Class Z Triggered Portion of each share of Class Z-A Common Stock will automatically be deemed vested (each, a “Class Z-A Vesting Event”). At any time the portion of a share of Class Z-A Common Stock for which a Class Z-A Forfeiture Event has occurred shall be referred to herein as the “Class Z-A Forfeited Portion” and for which a Class Z-A Vesting Event has occurred shall be referred to herein as the “Class Z-A Vested Portion”.
E-31
(ii) Unvested Class B-1 Consideration. At any time that any share or unit of Unvested Class B Consideration (as defined in the Business Combination Agreement) (which is a share of Class B-1 Common Stock or a Class B-1 Unit) (a) (x) vests in accordance with the terms and conditions of the applicable Pre-Closing Award Agreement, the Class Z Triggered Portion of each Class Z-B-1 Unit shall automatically be forfeited for no consideration or (y) is canceled in accordance with Section 4(E) of the Pubco Charter or Section 7.01(d)(ii) of this Agreement, the Class Z Triggered Portion of each Class Z-B-1 Unit shall automatically be forfeited for no consideration (each, a “Class Z-B-1 Forfeiture Event”) or (b) is forfeited in accordance with the terms and conditions of the applicable Pre-Closing Award Agreement, the Class Z Triggered Portion of each Class Z-B-1 Unit will automatically be deemed vested (each, a “Class Z-B-1 Vesting Event”). At any time the portion of a Class Z-B-1 Unit for which a Class Z-B-1 Forfeiture Event has occurred shall be referred to herein as the “Class Z-B-1 Forfeited Portion” and for which a Class Z-B-1 Vesting Event has occurred shall be referred to herein as the “Class Z-B-1 Vested Portion”.
(iii) Unvested Class B-2 Consideration. At any time that a share of Unvested Class B Consideration (as defined in the Business Combination Agreement) (which is a share of Class B-2 Common Stock or a Class B-2 Unit) (a) (x) vests in accordance with the terms and conditions of the applicable Pre-Closing Award Agreement, the Class Z Triggered Portion of each Class Z-B-2 Unit shall automatically be forfeited for no consideration or (y) is canceled in accordance with Section 4(E) of the Pubco Charter or Section 7.01(d)(ii) of this Agreement, the Class Z Triggered Portion of each Class Z-B-2 Unit shall automatically be forfeited for no consideration (each, a “Class Z-B-2 Forfeiture Event”) or (b) is forfeited in accordance with the terms and conditions of the applicable Pre-Closing Award Agreement, the Class Z Triggered Portion of each Class Z-B-2 Unit will automatically be deemed vested (each, a “Class Z-B-2 Vesting Event”). At any time the portion of a Class Z-B-2 Unit for which a Class Z-A Forfeiture Event has occurred shall be referred to herein as the “Class Z-B-2 Forfeited Portion” and for which a Class Z-B-2 Vesting Event has occurred shall be referred to herein as the “Class Z-B-2 Vested Portion”.
(iv) Conversion of Class Z-B-1 Units and Class Z-B-2 Units to Class Z-A Units. To the extent any Unvested Class B Consideration automatically converts into a share of Class A Common Stock or Class A Unit in accordance with Section 4(D) of the Pubco Charter or Section 7.01(d) of this Agreement due to a Class B Vesting Event, (a) such share or unit shall remain unvested in accordance with the terms and conditions of the applicable Pre-Closing Award Agreement until it vests or is forfeited in accordance with the terms thereof, (b) such share or unit shall be treated as Unvested Class A Consideration for all purposes herein as if such share or unit was part of the Unvested Class A Consideration as of the Closing Date, (c) the Class Z Triggered Portion (assuming that the number of shares of Unvested Class B Consideration which automatically converted into Unvested Class A Consideration is the number of shares “which is vested” in accordance with the defined term “Class Z Triggered Portion”) of each Class Z-B-1 Unit and Class Z-B-2 Unit, as appropriate, shall automatically convert, on the same day of the relevant Class B Conversion Event (as defined in the Pubco Charter) or Class B Vesting Event to Class Z-A Units, and thereafter shall be considered for all purposes herein and all defined terms herein as if such Class Z-A Units were part of the Class Z-A Tranche as of the Closing Date.
(v) Conversion of Class Z Units to Class A Units and Class B Units. On the Ultimate Class Z Date:
| (A) |   (x) each Class Z-A Unit for which the Class Z-A Vested Portion is a whole unit shall automatically be converted into a Class A Unit plus the right to receive an amount in cash, and the Company shall pay to the holder of such unit, no later than five (5) days following the Ultimate Class Z Date, an amount in cash equal to the amount of distributions declared on a Class A Unit from the Closing Date to the date immediately prior to the Ultimate Class Z Date (the “Class A Ultimate Distribution Amount”) (collectively in this clause (x), the “Class A Whole Unit Conversion Entitlement”) and (y) each Class Z-A Unit for which the Class Z-A Vested Portion is a fraction of a share (a) shall automatically be converted into the right to receive, and the Company shall pay  | 
E-32
| to the holder of such unit, no later than five (5) days following the Ultimate Class Z Date, a cash payment equal to the Class A 5-Day VWAP multiplied by the Class Z-A Vested Portion of such Class Z-A Unit plus the Class A Ultimate Distribution Amount multiplied by the Class Z-A Vested Portion and (b) the Class Z-A Forfeited Portion of such unit shall be forfeited and canceled for no consideration; | 
| (B) |   (x) each Class Z-B-1 Unit for which the Class Z-B-1 Vested Portion is a whole unit shall automatically be converted into a Class B-1 Unit and (y) each Class Z-B-1 Unit for which the Class Z-B-1 Vested Portion is a fraction of a unit (a) shall automatically be converted into the right to receive upon the occurrence of a Class B-1 Vesting Event, and the Company shall pay no later than five (5) days following a Class B-1 Vesting Event, a cash payment equal to the Class A 5-Day VWAP multiplied by the Class Z-B-1 Vested Portion of such Class Z-B-1 Unit plus the Distribution Catch-Up Payment for a share of Class B-1 Common Stock multiplied by the Class Z-B-1 Vested Portion (collectively in this clause (y), the “Class B-1 Partial Unit Conversion Entitlement”) and (b) the Class Z-B-1 Forfeited Portion of such unit shall be forfeited and canceled for no consideration.  | 
| (C) |   (x) each Class Z-B-2 Unit for which the Class Z-B-2 Vested Portion is a whole unit shall automatically be converted into a Class B-2 Unit and (y) each Class Z-B-2 Unit for which the Class Z-B-2 Vested Portion is a fraction of a unit (a) shall automatically be converted into the right to receive upon the occurrence of a Class B-2 Vesting Event, and the Company shall pay no later than five (5) days following a Class B-2 Vesting Event, a cash payment equal to the Class A 5-Day VWAP multiplied by the Class Z-B-1 Vested Portion of such Class Z-B-2 Unit plus the Distribution Catch-Up Payment for a share of Class B-2 Common Stock multiplied by the Class Z-B-2 Vested Portion (collectively in this clause (y), the “Class B-2 Partial Unit Conversion Entitlement”) and (b) the Class Z-B-2 Forfeited Portion of such unit shall be forfeited and canceled for no consideration.  | 
If, at any time prior to the Ultimate Class Z Date, (i) the Class Z-A Vested Portion of a Class Z-A Unit is a whole unit, such Class Z-A Unit shall automatically convert into the Class A Whole Unit Conversion Entitlement, (ii) the Class Z-B-1 Vested Portion of a Class Z-B-1 Unit is a whole unit, such Class Z-B-1 Unit shall automatically convert into a Class B-1 Unit and (iii) the Class Z-B-2 Vested Portion of a Class Z-B-2 Unit is a whole unit, such Class Z-B-2 Unit shall automatically convert into a Class B-2 Unit.
In the event a Class Z-B-1 Vesting Event or Class Z-B-2 Vesting Event occurs on the same day as a Class B-1 Vesting Event or Class B-2 Vesting Event (including pursuant to Section 9.03), including as a result of such Class B-1 Vesting Event or Class B-2 Vesting Event, as appropriate, (i) the Class Z-B-1 Unit or Class Z-B-2 Unit for which the Class Z-B-1 Vesting Event or Class Z-B-2 Vesting Event occurred, as appropriate, shall be treated as having been converted into a Class B-1 Unit or Class B-2 Unit prior to the Class B-1 Vesting Event or Class B-2 Vesting Event, as appropriate, and shall participate in such Class B-1 Vesting Event or Class B-2 Vesting Event, as appropriate and (ii) the Class B-1 Partial Unit Entitlement for the Class Z-B-1 Vested Portion of any Class Z-B-1 Unit and the Class B-2 Partial Unit Entitlement for the Class Z-B-2 Vested Portion of any Class Z-B-2 Unit shall become due and payable.
(vi) Any Catch-Up Reallocation shall be paid to the holders of Class Z Units pro rata in respect of the Class Z-B-1 Tranche or Class Z-B-2 Tranche, as appropriate, with respect to portion of each such tranche held by such holder.
(g) New Pubco Issuances.
(i) Subject to Section 8.04 and Section 7.01(g)(ii), if, at any time after the Effective Date, Pubco issues shares of its Class A Common Stock or any other Equity Security of Pubco (other than shares of Class V
E-33
Common Stock), (x) upon the contribution set forth in clause (y), the Company shall concurrently issue to Pubco an equal number of Class A Units (if Pubco issues shares of Class A Common Stock), or an equal number of such other Equity Security of the Company corresponding to the Equity Securities issued by Pubco (if Pubco issued Equity Securities other than Class A Common Stock), and, in each case, with the same rights to dividends and distributions (including distributions upon liquidation) and other economic rights as those of such Equity Securities so issued and (y) Pubco shall concurrently contribute to the Company all of the net proceeds or other property received by Pubco, if any, for such share of Class A Common Stock or other Equity Security (provided, that, the Company shall not be required to reimburse hereunder any costs or expenses which were netted off the gross proceeds received).
(ii) Notwithstanding anything to the contrary contained in Section 7.01(g)(i) or Section 7.01(g)(iii), this Section 7.01(g) shall not apply to (x) the issuance and distribution to holders of shares of Pubco Common Stock of rights to purchase Equity Securities of Pubco under a “poison pill” or similar shareholder rights plan (and upon exchange of Class A Units for Class A Common Stock, such Class A Common Stock shall be issued together with a corresponding right under such plan) or (y) the issuance under Pubco’s employee benefit plans of any warrants, options, stock appreciation right, restricted stock units, performance based award or other rights to acquire Equity Securities of Pubco or rights or property that may be converted into or settled in Equity Securities of Pubco, but shall in each of the foregoing cases apply to the issuance of Equity Securities of Pubco in connection with the exercise or settlement of such warrants, options, stock appreciation right, restricted stock units, performance based awards (including as set forth in clause (iii) below, as applicable). Restricted stock granted under any such employee benefit plan shall be treated as outstanding for purposes of Section 7.01(g)(i).
(iii) In the event any outstanding Equity Security of Pubco is exercised or otherwise converted and, as a result, any shares of Class A Common Stock or other Equity Securities of Pubco are issued (including as a result of the exercise of any Public Warrants or Forward Purchase Warrants of Pubco), (x) the corresponding Equity Security outstanding at the Company, if any, shall be similarly exercised or otherwise converted, if applicable, (y) an equivalent number of Class A Units or equivalent Equity Securities of the Company shall be issued to Pubco as required by the first sentence of Section 7.01(e)(i), and (z) Pubco shall concurrently contribute to the Company, the net proceeds received by Pubco from any such exercise or conversion (provided, that, the Company shall not be required to reimburse hereunder any costs or expenses which were netted off the gross proceeds received).
(h) Pubco Debt Issuance. If at any time Pubco or any of its Subsidiaries (other than the Company and its Subsidiaries) issues Debt Securities, Pubco or such Subsidiary shall transfer to the Company, the net proceeds received by Pubco or such Subsidiary, as applicable, in exchange for such Debt Securities in a manner that directly or indirectly burdens the Company with the repayment of the Debt Securities (provided, that, the Company shall not be required to reimburse hereunder any costs or expenses which were netted off the gross proceeds received).
(i) New Company Issuances. Except pursuant to Section 8.04, (x) the Company may not issue any additional Units to Pubco, Pubco Sub, the Blockers or any of their respective Subsidiaries (other than the Company and its Subsidiaries) unless (i) substantially simultaneously therewith Pubco or such Subsidiary issues or transfers an equal number of newly-issued shares of Class A Common Stock (or relevant Equity Security of such Subsidiary) to another Person or Persons, and (ii) such issuance is in accordance with Section 7.01(g), and (y) the Company may not issue any other Equity Securities of the Company to Pubco, Pubco Sub, the Blockers or any of their respective Subsidiaries (other than the Company and its Subsidiaries) unless (i) substantially simultaneously therewith Pubco or such Subsidiary issues or transfers, to another Person, an equal number of newly-issued shares of Equity Securities of Pubco or such Subsidiary with substantially the same rights to dividends and distributions (including distributions upon liquidation) and other economic rights as those of such Equity Securities of the Company, and (ii) such issuance is in accordance with Section 7.01(g).
E-34
(j) Repurchases and Redemptions.
(i) Subject to Section 7.01(j)(ii), Pubco or any of its Subsidiaries (other than the Company and its Subsidiaries) may redeem, repurchase or otherwise acquire (A) shares of Class A Common Stock pursuant to a repurchase plan or program approved by the Board of Directors (or otherwise in connection with a transaction approved by the Board of Directors), provided that substantially simultaneously therewith, the Company shall redeem, repurchase or otherwise acquire from Pubco (together with Pubco Sub and the Blockers) or such Subsidiary an equal number of Class A Units for the same price per security, if any, or (B) any other Equity Securities of Pubco or any of its Subsidiaries (other than the Company and its Subsidiaries) pursuant to a Board of Directors approved repurchase plan or program (or otherwise in connection with a transaction approved by the Board of Directors), provided that substantially simultaneously therewith, the Company shall redeem, repurchase or otherwise acquire from Pubco (together with Pubco Sub and the Blockers) or such Subsidiary an equal number of the corresponding class or series of Equity Securities of the Company with the same rights to dividends and distributions (including distributions upon liquidation) and other economic rights as those of such Equity Securities of Pubco or such Subsidiary for the same price per security, if any.
(ii) The Company may not redeem, repurchase or otherwise acquire (x) any Class A Units from Pubco, Pubco Sub, the Blockers or any of their respective Subsidiaries (other than the Company and its Subsidiaries) unless substantially simultaneously Pubco or such Subsidiary redeems, repurchases or otherwise acquires pursuant to a repurchase plan or program approved by the Board of Directors (or otherwise in connection with a transaction approved by the Board of Directors) an equal number of shares of Class A Common Stock for the same price per security from holders thereof or (y) any other Equity Securities of the Company from Pubco or any of its Subsidiaries (other than the Company and its Subsidiaries) unless substantially simultaneously Pubco or such Subsidiary redeems, repurchases or otherwise acquires pursuant to a repurchase plan or program approved by the Board of Directors (or otherwise in connection with a transaction approved by the Board of Directors) for the same price per security an equal number of Equity Securities of Pubco (or such Subsidiary) of a corresponding class or series with substantially the same rights to dividends and distributions (including distributions upon liquidation) and other economic rights as those of such Equity Securities of Pubco or such Subsidiary.
(iii) Notwithstanding the foregoing clauses (i) and (ii), to the extent that any consideration payable by Pubco in connection with the redemption, repurchase or acquisition of any shares of Class A Common Stock or other Equity Securities of Pubco or any of its Subsidiaries (other than the Company and its Subsidiaries) consists (in whole or in part) of shares of Class A Common Stock or such other Equity Securities (including in connection with the cashless exercise of an option or warrant (or other convertible right or security)) other than under Pubco’s employee benefit plans for which there is no corresponding Class A Units or other Equity Securities of the Company, then the redemption, repurchase or acquisition of the corresponding Class A Units or other Equity Securities of the Company shall be effectuated in an equivalent manner.
(k) Equity Subdivisions and Combinations.
(i) The Company shall not in any manner effect any subdivision (by any equity split, equity distribution, reclassification, recapitalization or otherwise) or combination (by reverse equity split, reclassification, recapitalization or otherwise) of the outstanding Units unless accompanied by an identical subdivision or combination, as applicable, of the outstanding Pubco Common Stock or other related class or series of Equity Security of Pubco, with corresponding changes made with respect to any other exchangeable or convertible Equity Securities of the Company and Pubco.
(ii) Except in accordance with Section 8.04(c), Pubco shall not in any manner effect any subdivision (by any equity split, equity distribution, reclassification, recapitalization or otherwise) or combination (by reverse equity split, reclassification, recapitalization or otherwise) of the outstanding Pubco Common Stock or any other class or series of Equity Security of Pubco, unless accompanied by an identical
E-35
subdivision or combination, as applicable, of the outstanding Units or other related class or series of Equity Security of the Company, with corresponding changes made with respect to any applicable exchangeable or convertible Equity Securities of the Company and Pubco.
(l) Class Z Unit Adjustment. In the event of any change in the number of (i) shares of Unvested Consideration due to any subdivision (by any equity split, equity distribution, reclassification, recapitalization or otherwise) or combination (by reverse equity split, reclassification, recapitalization or otherwise) of the underlying Pubco Common Stock or underlying Units or (ii) Class A Units or Class B Units, there shall be an automatic adjustment hereunder of the corresponding Class Z Units.
(m) Class C Provisions. There shall be no corresponding security outstanding at Pubco with respect to the Class C Units, and therefore there shall be no adjustment to the number of Class C Units except as provided for in the FTAC Warrant Agreement with respect to any adjustment in the shares of Class A Common Stock, in which case there shall be a proportionate adjustment to the number of Class C Units and Class C Cash Amount (or otherwise in the Class C Exchange Right) hereunder in accordance with the FTAC Warrant Agreement.
(n) General Authority. For the avoidance of doubt, but subject to the rest of the provisions of this Section 7.01, the Company and Pubco (including in its capacity as the Managing Member of the Company) shall be permitted to undertake all actions, including an issuance, redemption, reclassification, distribution, division or recapitalization, with respect to the Units to maintain at all times a one-to-one ratio between (i) the number of Class A Units owned by Pubco and its Subsidiaries (including Pubco Sub and the Blockers, but excluding the Company’s Subsidiaries), directly or indirectly, and the number of outstanding shares of Class A Common Stock, (ii) the number of Class B-1 Units owned by Pubco and its Subsidiaries (including Pubco Sub and the Blockers, but excluding the Company’s Subsidiaries), directly or indirectly, and the number of outstanding shares of Series B-1 Common Stock, (iii) the number of Class B-2 Units owned by Pubco and its Subsidiaries (including Pubco Sub and the Blockers, but excluding the Company’s Subsidiaries), directly or indirectly, and the number of outstanding shares of Series B-2 Common Stock, (iv) the number of Class B-3 Units owned by Pubco and its Subsidiaries (including Pubco Sub and the Blockers), directly or indirectly, and the number of outstanding shares of Series B-3 Common Stock, (v) the number of Class Z-A Units owned by Pubco and its Subsidiaries (including Pubco Sub and the Blockers, but excluding the Company’s Subsidiaries), directly or indirectly, and the number of outstanding shares of Class Z-A Common Stock, (vi) the number of Class Z-B-1 Units owned by Pubco and its Subsidiaries (including Pubco Sub and the Blockers, but excluding the Company’s Subsidiaries), directly or indirectly, and the number of outstanding shares of Class Z-B-1 Common Stock, (vii) the number of Class Z-B-2 Units owned by Pubco and its Subsidiaries (including Pubco Sub and the Blockers, but excluding the Company’s Subsidiaries), directly or indirectly, and the number of outstanding shares of Class Z-B-2 Common Stock, and (viii) the number of outstanding shares of Class V Common Stock held by any Person and the number of Class A Units held by such Person (other than Pubco or any of its Subsidiaries, but excluding the Company’s Subsidiaries) (other than to the extent such ratio is as a result of any Person failing to Transfer an equal number of Class A Units and shares of Class V Common Stock), disregarding, for purposes of maintaining the one-to-one ratios in clause (i), (A) options, rights or securities of Pubco issued under any plan involving the issuance of any Equity Securities that are convertible into or exercisable or exchangeable for Class A Common Stock, (B) treasury stock, or (C) preferred stock or other debt or equity securities (including warrants, options or rights) issued by Pubco that are convertible or into or exercisable or exchangeable for Class A Common Stock (but in each case prior to such conversion or exchange).
Section 7.02. Register; Certificates; Legends. The Company shall maintain a schedule of Units, other Company securities and all Members setting forth: (i) the name and address of each Member; (ii) the aggregate number of Units and the aggregate number of each Class or series of Units or other Company securities; (iii) the aggregate number of Units and the aggregate number of each Class or series of Units or other Company securities held by each Member or Assignee; (iv) whether such Units are related to Unvested Consideration; and (v) the Capital Contributions made or deemed made by each Member (such schedule, as amended and/or restated in accordance with this Agreement, the “Schedule of Members”). To the fullest extent permitted by applicable
E-36
Law, the Schedule of Members shall be the definitive record of ownership of each Unit and all relevant information with respect to each Member. Unless the Managing Member in its sole discretion shall determine otherwise, Units shall be uncertificated and recorded in the Schedule of Members. Certificates, if any, representing Units that are issued to any Member shall bear a legend in substantially the following form:
THE SECURITIES PRESENTED BY THIS CERTIFICATE HAVE NOT BEEN REGISTERED UNDER THE SECURITIES ACT OF 1933, AS AMENDED, OR ANY OTHER STATE OR FOREIGN SECURITIES LAWS AND MAY NOT BE OFFERED, SOLD, OR TRANSFERRED EXCEPT IN COMPLIANCE THEREWITH THE SECURITIES REPRESENTED BY THIS CERTIFICATE ARE ALSO SUBJECT TO ADDITIONAL RESTRICTIONS ON TRANSFER AS SET FORTH IN THE SECOND AMENDED AND RESTATED LIMITED LIABILITY COMPANY AGREEMENT OF ALIGHT HOLDING COMPANY, LLC DATED AS OF [•], AS AMENDED FROM TIME TO TIME A COPY OF WHICH WILL BE FURNISHED BY ALIGHT HOLDING COMPANY, LLC UPON REQUEST.
Section 7.03. Registered Members. The Company shall be entitled to recognize the exclusive right of a Person listed on the Schedule of Members as the owner of Units for all purposes and shall not be bound to recognize any equitable or other claim to or interest in Units on the part of any other Person, whether or not it shall have express or other notice thereof, except as otherwise provided by the Act or other applicable Law.
Section 7.04. Reclassification Events of Pubco. If a Reclassification Event occurs, the Managing Member or its successor as a result of such Reclassification Event, as the case may be, shall, as and to the extent necessary, amend this Agreement in compliance with Section 11.12, and enter into any necessary supplementary or additional agreements, to ensure that, following the effective date of the Reclassification Event: (a) the exchange rights of holders of Units set forth in Section 8.04 provide that each Class A Unit (together with the surrender and delivery of one (1) share of Class V Common Stock) is exchangeable for the same amount and same type of property, securities or cash (or combination thereof) that one (1) share of Class A Common Stock (subject to Section 8.04(c)) becomes exchangeable for or converted into as a result of the Reclassification Event and (b) Pubco or the successor to Pubco as a result of such Reclassification Event, as applicable, is obligated to deliver such property, securities or cash upon such exchange. Pubco shall not consummate or agree to consummate any Reclassification Event unless the successor Person as a result of such Reclassification Event, if any, becomes obligated to comply with the obligations of Pubco (in whatever capacity) under this Agreement.
Section 7.05. Automatic Adjustment. In the event of any amendment, modification or waiver of the forfeiture or vesting provisions or transfer restrictions with respect to the Class B Common Stock or Class B Units that is subject to Paragraph 6(d) of the Sponsor Agreement or Section 4.3(d) of the Investor Rights Agreement, the Managing Member shall take such action, including any amendment, modification or waiver to the terms of any Class B Units in this Agreement, that is required to give effect to such provisions or to provide for a proportionate waiver, modification or amendment of any transfer restriction or vesting condition with respect to any Class B Units as is required in accordance with such provisions; provided that any such amendment, modification or waiver shall be subject to and contingent on the effectiveness of any amendment, modification or waiver of the Pubco Charter such that no change contemplated hereby shall take effect in respect of the Class B Units without a corresponding change in respect of the Class B Common Stock. To the extent required by this Agreement or applicable Law, each Member agrees to consent and take any other action necessary to give effect to the provisions of this Section 7.05, Section 4.3 of the Investor Rights Agreement and Paragraph 7(d) of the Sponsor Agreement.
E-37
ARTICLE VIII
PERFORMANCE VESTING; FORFEITURE OF UNITS; EXCHANGES; TRANSFER RESTRICTIONS
Section 8.01. Unvested Performance Vesting Units.
(a) Any Unvested Service Provider Class A Units held by Pubco shall (i) automatically vest when and if the corresponding shares of Unvested Service Provider Class A Common Stock vest pursuant to the terms of the applicable Pre-Closing Award Agreement and (ii) automatically be forfeited for no consideration when and if the corresponding shares of Unvested Service Provider Class A Common Stock are forfeited pursuant to the terms of the applicable Pre-Closing Award Agreement. Any Unvested Service Provider Class A Units held by a Continuing Member shall automatically vest or be forfeited pursuant to the terms of the applicable Pre-Closing Award Agreement.
(b) Any Unvested Service Provider Class B Units held by Pubco shall (i) automatically vest when and if the corresponding shares of Unvested Service Provider Class B Common Stock vest pursuant to the terms of the applicable Pre-Closing Award Agreement (provided, that, in the event a Class B Vesting Event has not occurred in respect of the applicable Class B Units, such Class B Unit shall remain unvested in accordance with Section 7.01(d)) and (ii) automatically be forfeited for no consideration when and if the corresponding shares of Unvested Service Provider Class B Common Stock are forfeited pursuant to the terms of the applicable Pre-Closing Award Agreement. Any Unvested Service Provider Class B Units held by a Continuing Member shall automatically vest or be forfeited pursuant to the terms of the applicable Pre-Closing Award Agreement (provided, that, in the event a Class B Vesting Event has not occurred in respect of the applicable Class B Units, such Class B Unit shall remain unvested in accordance with Section 7.01(d)).
(c) Notwithstanding anything to the contrary set forth herein, neither the Managing Member nor the Company (nor any of their respective Subsidiaries) shall be permitted to cause the acceleration, modification, waiver or amendment of any vesting condition under any Pre-Closing Award Agreement or the vesting of any Service Provider Unvested Unit, and only the Unitholder Representative (as defined in the Business Combination Agreement) shall be able to take actions with respect to the Pre-Closing Award Agreements (including the amendment of the terms and conditions thereof). The Company and the Managing Member will use reasonable best efforts to cooperate in connection with any such actions to the extent expressly requested by the Unitholder Representative.
(d) Upon the vesting of any Service Provider Unvested Unit in accordance with the terms of this Section 8.01, the Managing Member shall modify the books and records of the Company to reflect such vesting.
Section 8.02. [Reserved]
Section 8.03. Member Transfers.
(a) No Member shall be permitted to Transfer all or any portion of its Units, except Transfers made in accordance with the provisions of Section 8.03(b). If, notwithstanding the provisions of this Section 8.03(a), all or any portion of a Member’s Units are Transferred by such Member in violation of this Section 8.03(a), involuntarily, by operation of Law or otherwise, the Transferee of such Units (or portion thereof) shall not be admitted to the Company as a Member nor be entitled to any rights as a Member under this Agreement, and the Transferor will continue to be bound by all obligations under this Agreement. Any attempted or purported Transfer of all or a portion of a Member’s Units in violation of this Section 8.03(a) shall, to the fullest extent permitted by Law, be null and void ab initio and of no force or effect whatsoever. Subject to the restrictions set forth herein, (i) no shares of Class V Common Stock may be Transferred by a Member unless an equal number of Class A Units are Transferred therewith in accordance with this Agreement (including in respect of those Transfers permitted by Section 8.03(b)), and (ii) no Class A Units may be Transferred by a Member holding Class V Common Stock unless an equal number of shares of Class V Common Stock are Transferred therewith in accordance with this Agreement (including in respect of those Transfers permitted by Section 8.03(b)).
E-38
(b) The Transfer restrictions contained in Section 8.03(a) shall not apply to any Transfer (each, a “Permitted Transfer”): (i) in connection with an Class A Exchange or the Class C Exchange Right, in either case, effected in accordance with the provisions of this Agreement, (ii) by a Member to Pubco or any of its wholly-owned Subsidiaries, (iii) by a Member to any of such Member’s Permitted Transferees, in each case, in accordance with this Section 8.03 or (iv) by a holder of Class C Units as permitted pursuant to the FTAC Warrant Agreement (subject to the terms and conditions thereof and hereof); provided however, that, following any Permitted Transfer pursuant to clause (iii) or clause (iv), the restrictions contained in this Agreement will continue to apply to such Units and, as a condition to such Transfer, the Transferee shall be required to execute a joinder to this Agreement and agree in writing to be bound by the provisions of this Agreement. In the case of a Permitted Transfer of any Class A Units by a Continuing Member, such Transferring Member shall be required to Transfer an equal number of shares of Class V Common Stock to such Transferee. All Permitted Transfers are subject to the additional limitations set forth in Section 8.06.
Section 8.04. Class A Exchanges.
(a) Right to Exchange for Class A Common Stock.
(i) Subject to adjustment as provided in Section 8.04(c) and to the provisions of this Agreement, each Member holding Class A Units (together with its Affiliates, including other Continuing Members, and Permitted Transferees), other than the Managing Member and its Subsidiaries (including Pubco Sub and the Blockers) who shall not have the right to effect a Class A Exchange, (i) that is not a Blackstone Party or an Affiliate or Permitted Transferee thereof, shall be entitled to cause the Company to effect a Class A Exchange up to one (1) time per calendar quarter by delivering a Class A Exchange Notice to the Company and the Managing Member and (ii) that is a Blackstone Party or any Affiliate or Permitted Transferee thereof shall be entitled to cause the Company to effect a Class A Exchange up to two (2) times per calendar quarter, collectively, by delivering a Class A Exchange Notice to the Managing Member and to the Company.
(ii) For the avoidance of doubt, Class B Units are not permitted to be exchanged pursuant to this Section 8.04, and in no event shall the Company or Pubco effect an exchange of a Class B Unit unless and until a Class B Vesting Event and Class B Conversion Date has occurred with respect to such Class B Unit and it has been converted to a Class A Unit in accordance with the terms hereof.
(b) Exchange Procedures.
(i) A Class A Exchanging Member shall exercise its right to make a Class A Exchange as set forth in Section 8.04(a) above by providing such Class A Exchange Notice during normal business hours at the principal executive office of Pubco and the Company (or otherwise in accordance with Section 11.02). Within three (3) Business Days following its receipt of a Class A Exchange Notice, the Managing Member may elect to settle all or a portion of the Class A Exchanged Units in cash in an amount equal to the Class A Cash Amount (in lieu of shares of Class A Common Stock), by giving written notice of such election to the Class A Exchanging Member within such three (3) Business Day period (such notice, the “Cash Exchange Notice”). The Cash Exchange Notice shall set forth the portion of the Class A Exchanged Units subject to the Class A Exchange which shall be exchanged for cash in lieu of Class A Common Stock. To the extent any Class A Exchange relates to the exercise of the Class A Exchanging Member’s registration rights under the Registration Rights Agreement, Pubco and the Company shall cooperate in good faith with such Class A Exchanging Member to exercise such Class A Exchange in a manner which preserves such Class A Exchanging Member’s rights thereunder. At any time following the delivery of a Cash Exchange Notice and prior to the Class A Exchange Date, the Managing Member may elect (by giving written notice of such election to the Class A Exchanging Member) to revoke the Cash Exchange Notice with respect to all or any portion of the Class A Exchanged Units and instead deliver the applicable Class A Exchanged Shares with respect to any such Class A Exchanged Units on the Class A Exchange Date.
E-39
(ii) In the event the Managing Member does not timely give a Cash Exchange Notice (or revokes a Cash Exchange Notice) in accordance with the foregoing clause (i), the Class A Exchanging Member may, if and only if any Exchange Condition exists, elect to (x) retract its Class A Exchange Notice or (y) delay the consummation of a Class A Exchange, in each case, exercisable by giving written notice of such election to the Managing Member within two (2) Business Days of the occurrence of an Exchange Condition and in any event no later than one (1) Business Day prior to the Class A Exchange Date (such notice under clause (y), an “Exchange Delay Notice”); provided that any such notice must specify the particular Exchange Condition giving rise to such election. The giving of any notice pursuant to clause (x) shall terminate all of the Class A Exchanging Member’s, the Managing Member’s and Company’s rights and obligations under this Section 8.04 arising from such retracted Class A Exchange Notice, but shall not count against the maximum number of Class A Exchanges that a Class A Exchanging Member may effect in a calendar quarter.
(iii) Each Class A Exchange shall be consummated on the Class A Exchange Date. On the Class A Exchange Date (to be effective immediately prior to the close of business on the Class A Exchange Date), (a) Pubco shall contribute to the Company for delivery to the Class A Exchanging Member (x) the Class A Exchanged Shares with respect to such Class A Exchanged Units not subject to a Cash Exchange Notice and (y) the Class A Cash Amount with respect to any Class A Exchanged Units subject to a Cash Exchange Notice, (b) the Class A Exchanging Member shall transfer and surrender the Class A Exchanged Units to the Company, free and clear of all liens and encumbrances, (c) the Company shall issue to Pubco a number of Class A Units equal to the number of shares of Class A Common Stock to be delivered pursuant to clause (a)(x), (d) solely to the extent necessary in connection with a Class A Exchange, Pubco shall undertake all actions, including an issuance, reclassification, distribution, division or recapitalization, with respect to the Class A Common Stock necessary in order to maintain a one-to-one ratio between the number of Class A Units owned by Pubco, directly or indirectly, and the number of outstanding shares of Class A Common Stock, taking into account the issuance in clause (c), any Class A Exchanged Shares, and any other action taken in connection with this Section 8.04, (e) the Company shall (x) cancel the redeemed Class A Units which were Class A Exchanged Units held by the Class A Exchanging Member and (y) transfer to the Class A Exchanging Member the Class A Cash Amount and/or the Class A Exchanged Shares, as applicable, and (f) Pubco shall cancel the surrendered shares of Class V Common Stock. Upon the Class A Exchange of all of a Member’s Class A Units, such Class A Member shall cease to be a Class A Member of the Company.
(iv) The Company and each Class A Exchanging Member shall bear their own expenses in connection with the consummation of any Class A Exchange, except that the Company shall bear any transfer taxes, stamp taxes or duties, or other similar taxes in connection with, or arising by reason of, any Class A Exchange; provided, however, that if any shares of Class A Common Stock are to be delivered in a name other than that of the Class A Exchanging Member, then such Class A Exchanging Member and/or the person in whose name such shares are to be delivered shall pay to the Company the amount of any transfer taxes, stamp taxes or duties, or other similar taxes in connection with, or arising by reason of, such Class A Exchange or shall establish to the reasonable satisfaction of the Company that such tax has been paid or is not payable.
(v) Pubco may adopt reasonable procedures for the implementation of the Class A Exchange provisions set forth in this Section 8.04; provided that without the consent of each Continuing Member, Pubco shall not adopt any procedures inconsistent with or that impair or adversely affect the rights of a Member to Exchange Class A Units pursuant to this Agreement. A Class A Exchanging Member may not revoke a Class A Exchange Notice delivered pursuant to Section 8.04(a) above without the consent of the Managing Member, which consent may not be unreasonably withheld, delayed or conditioned, other than in accordance with Section 8.04(b)(ii).
(vi) Notwithstanding anything to the contrary herein, if the board of directors of Pubco reasonably determines that additional restrictions on Class A Exchanges are necessary so that the Company is not treated as a “publicly traded partnership” under Section 7704 of the Code, the Company may impose such additional restrictions on Class A Exchanges as the Board of Directors reasonably determines to be so necessary.
E-40
(c) Adjustment. If there is: (i) any subdivision (by any unit split, unit distribution, reclassification, reorganization, recapitalization or otherwise) or combination (by reverse unit split, reclassification, reorganization, recapitalization or otherwise) of the Class A Units that is not accompanied by an identical subdivision or combination of the Class A Common Stock; or (ii) any subdivision (by any stock split, stock dividend or distribution, reclassification, reorganization, recapitalization or otherwise) or combination (by reverse stock split, reclassification, reorganization, recapitalization or otherwise) of the Class A Common Stock that is not accompanied by an identical subdivision or combination of the Units, then, in each case, to the extent necessary to maintain the economic equivalency in the value surrendered for exchange and the value received, the Managing Member shall in good faith adjust the number of shares of Class A Common Stock for which a Class A Unit is entitled to be exchanged under this Section 8.04 accordingly. If there is any reclassification, reorganization, recapitalization or other similar transaction in which the Class A Common Stock is converted or changed into another security, securities or other property, then upon any subsequent Class A Exchange, a Class A Exchanging Member shall be entitled to receive the amount of such security, securities or other property that such Class A Exchanging Member would have received if such Class A Exchange had occurred immediately prior to the effective date of such reclassification, reorganization, recapitalization or other similar transaction, taking into account any adjustment as a result of any subdivision (by any split, distribution or dividend, reclassification, reorganization, recapitalization or otherwise) or combination (by reverse split, reclassification, recapitalization or otherwise) of such security, securities or other property that occurs after the effective time of such reclassification, reorganization, recapitalization or other similar transaction. Except as may be required in the immediately preceding sentence, no adjustments in respect of distributions shall be made upon a Class A Exchange.
(d) Class A Common Stock to be Issued.
(i) Pubco shall at all times reserve and keep available out of its authorized but unissued Class A Common Stock, solely for the purpose of issuance upon a Class A Exchange, such number of shares of Class A Common Stock as shall be deliverable upon any such Class A Exchange; provided that nothing contained herein shall be construed to preclude the Company from satisfying its obligations in respect of the Class A Exchange by delivery of shares of Class A Common Stock which are held in the treasury of Pubco or the Company or any of their subsidiaries or by delivery of purchased shares of Class A Common Stock (which may or may not be held in the treasury of Pubco or any subsidiary thereof). Pubco and the Company covenant that all Class A Common Stock issued upon a Class A Exchange will, upon issuance, be validly issued, fully paid and non-assessable.
(ii) Pubco and the Company covenant and agree that, to the extent that a Registration Statement under the Securities Act is effective and available for shares of Class A Common Stock to be delivered with respect to any Class A Exchange, shares that have been registered under the Securities Act shall be delivered in respect of such Class A Exchange. In the event that any Class A Exchange in accordance with this Agreement is to be effected at a time when any required registration has not become effective or otherwise is unavailable, upon the request and with the reasonable cooperation of the applicable Class A Exchanging Member, Pubco and the Company shall use commercially reasonable efforts to promptly facilitate such Exchange pursuant to any reasonably available exemption from such registration requirements. Pubco and the Company shall use commercially reasonable efforts to list the Class A Common Stock required to be delivered upon a Class A Exchange prior to such delivery upon each national securities exchange or inter-dealer quotation system upon which the outstanding Class A Common Stock may be listed or traded at the time of such delivery.
(e) Pubco Offers. In the event that a tender offer, share exchange offer, or take-over bid or similar transaction with respect to Class A Common Stock or another Equity Security of Pubco (a “Pubco Offer”) is proposed by Pubco or is proposed to Pubco or its stockholders, the holders of Class A Units (or such other Equity Security of the Company corresponding to such Pubco Equity Security) shall be permitted to participate in such Pubco Offer by delivery of a Class A Exchange Notice (which Class A Exchange Notice shall be effective immediately prior to the consummation of such Pubco Offer (and, for the avoidance of doubt, shall be contingent upon such Pubco Offer and not be effective if such Pubco Offer is not consummated)). In the case of a Pubco Offer, Pubco shall use its reasonable best efforts to take all such actions and do all such things as are necessary or
E-41
desirable to enable and permit the holders of Class A Units or other Equity Security to participate in such Pubco Offer to the same extent or on an economically equivalent basis as the holders of shares of Class A Common Stock or other Equity Security without discrimination; provided that, without limiting the generality of this sentence (and without limiting the ability of any Member holding Class A Units or such other Equity Security to consummate a Class A Exchange at any time pursuant to the terms of this Agreement), the Managing Member shall use its reasonable best efforts to ensure that such holders of Class A Units or such other Equity Security may participate in such Pubco Offer without being required to effect a Class A Exchange of their Class A Units and cancel their shares of Class V Common Stock, as the case may be, (or, if so required, to ensure that any such Class A Exchange and cancelation shall be effective only upon, and shall be conditional upon, the closing of the transactions contemplated by the Pubco Offer). For the avoidance of doubt, in no event shall the holders of Class A Units be entitled to receive in such Pubco Offer aggregate consideration for each Class A Unit and share of Class V Common Stock, taken together, that is greater than or less than the consideration payable in respect of each share of Class A Common Stock in connection with such Pubco Offer (it being understood that payments under or in respect of the Tax Receivable Agreement shall not be considered part of any such consideration, and shall be in addition thereto).
(f) Pubco Call Rights. Notwithstanding anything to the contrary contained in this Section 8.04, with respect to any Class A Exchange Notice, a Class A Exchanging Member shall be deemed to have offered to sell its Class A Exchanged Units as described in any Class A Exchange Notice directly to Pubco (rather than to the Company), and Pubco may, by delivery of a written notice to the Class A Exchanging Member no later than three (3) Business Days following the giving of a Class A Exchange Notice, in accordance with, and subject to the terms of, this Section 8.4(f) (such notice, a “PubCo Call Notice”), elect to purchase directly and acquire such Class A Exchanged Units on the Class A Exchange Date by paying to the Class A Exchanging Member (or such other Person specified in the Class A Exchange Notice) the Class A Exchanged Shares and/or the Class A Cash Amount with respect to the Class A Exchanged Units, whereupon Pubco shall acquire the Class A Exchanged Units on the Class A Exchange Date and be treated for all purposes of this Agreement as the owner of such Class A Units. Except as otherwise provided in this Section 8.04(f), an exercise of the call right of Pubco set forth in this Section 8.04(f) shall be consummated pursuant to the same timeframe and in the same manner as the relevant Class A Exchange would have been consummated if Pubco had not given a Pubco Call Notice, in each case as relevant.
(g) Distribution Rights. No Class A Exchange shall impair the right of the Class A Exchanging Member to receive any distributions payable on the Units redeemed pursuant to such Class A Exchange in respect of a record date that occurs prior to the Class A Exchange Date for such Class A Exchange. No Class A Exchanging Member, or a Person designated by a Class A Exchanging Member to receive shares of Class A Common Stock, shall be entitled to receive, with respect to such record date, distributions or dividends both on Class A Units redeemed by the Company from such Class A Exchanging Member and on shares of Class A Common Stock received by such Class A Exchanging Member, or other Person so designated, if applicable, in such Class A Exchange.
(h) Tax Treatment. For U.S. federal and applicable state and local income tax purposes, each of the Class A Exchanging Member, the Company and Pubco agree to treat each Class A Exchange as a sale by the Class A Exchanging Member of the Class A Exchanging Member’s Class A Units (together with a corresponding number of outstanding shares of New Company Common Stock or Class B Common Stock, which shares shall not be allocated any economic value) to Pubco in exchange for the Class A Common Stock.
Section 8.05. [Reserved].
E-42
Section 8.06. Further Restrictions.
(a) Notwithstanding any contrary provision in this Agreement, other than with respect to Transfers in accordance with Section 8.04, in no event may any Transfer of a Unit be made by any Member or Assignee if the Managing Member determines in its reasonable discretion that:
(i) such Transfer is made to any Person who lacks the legal right, power or capacity to own such Unit;
(ii) such Transfer would require the registration of such transferred Unit or of any Class of Unit pursuant to any applicable U.S. federal or state securities laws (including, without limitation, the Securities Act or the Exchange Act) or other non-U.S. securities laws (including Canadian provincial or territorial securities laws) or would constitute a non-exempt distribution pursuant to applicable provincial or state securities laws; or
(iii) such Transfer would cause (i) all or any portion of the assets of the Company to (A) constitute “plan assets” (under ERISA, the Code or any applicable Similar Law) of any existing or contemplated Member, or (B) be subject to the provisions of ERISA, Section 4975 of the Code or any applicable Similar Law, or (ii) the Managing Member to become a fiduciary with respect to any existing or contemplated Member, pursuant to ERISA, any applicable Similar Law, or otherwise.
(b) Notwithstanding any contrary provision in this Agreement, in no event shall any Transfer of a Unit be made by any Member or Assignee if such Transfer would (i) be considered to be effected on or through an “established securities market” or a “secondary market or the substantial equivalent thereof” as such terms are used in Treasury Regulations Section 1.7704-1, (ii) result in the Company having more than 100 partners, within the meaning of Treasury Regulations Section 1.7704-1(h) (determined taking into account the rules of Treasury Regulations Section 1.7704-1(h)(3)), or (iii) cause the Company to be treated as a “publicly traded partnership” within the meaning of Section 7704 of the Code and the regulations promulgated thereunder. In addition, notwithstanding any contrary provision in this Agreement, to the extent the Managing Member reasonably determines that additional restrictions on Transfers (including, for the avoidance of doubt, Class A Exchanges) are necessary so that the Company is not treated as a “publicly traded partnership” under Section 7704 of the Code, the Managing Member may impose such additional restrictions on Transfers as the Managing Member reasonably determines to be so necessary.
(c) To the fullest extent permitted by law, any Transfer in violation of this Article VIII shall be deemed null and void ab initio and of no effect.
Section 8.07. Rights of Assignees. The Transferee of any Permitted Transfer permitted pursuant to this Article VIII will be an assignee only (“Assignee”), and only will receive, to the extent transferred, the distributions and allocations of income, gain, loss, deduction, credit or similar item to which the Member which transferred its Units would be entitled, and such Assignee will not be entitled or enabled to exercise any other rights or powers of a Member, such other rights, and all obligations relating to, or in connection with, such interest remaining with the transferring Member, unless and until such time as such Transferee is admitted to the Company as a Member pursuant to Section 8.09. The transferring Member will remain a Member even if it has transferred all of its Units to one or more Assignees until such time as all such Assignee(s) have been admitted to the Company as a Member pursuant to Section 8.09.
Section 8.08. Admissions, Resignations and Removals
(a) Pubco shall not, by any means, resign as, cease to be or be replaced as Managing Member except in compliance with this Section 8.08. No termination or replacement of Pubco as Managing Member shall be effective unless proper provision is made, in compliance with this Agreement, so that the obligations of Pubco, its successor by merger (if applicable) and any new Managing Member and the rights of all Members under this
E-43
Agreement and applicable Law remain in full force and effect. No appointment of a Person other than Pubco (or its successor by merger, as applicable) as Managing Member shall be effective unless (a) the new Managing Member executes a joinder to this Agreement and agrees to be bound by the terms and conditions in this Agreement, and (b) Pubco (or its successor by merger, as applicable) and the new Managing Member (as applicable) provide all other Members with contractual rights, directly enforceable by such other Members against Pubco (or its successor by merger, as applicable) and the new Managing Member (as applicable), to cause (i) Pubco to comply with all Pubco’s obligations under this Agreement (including its obligations under Section 8.04 and 7.01(c)(iii)) other than those that must necessarily be taken solely in its capacity as Managing Member and (ii) the new Managing Member to comply with all the Managing Member’s obligations under this Agreement.
(b) No Member will be removed or entitled to resign from being a Member of the Company except in accordance with Section 8.10 hereof. Any additional Managing Member or substitute Managing Member admitted as a Managing Member of the Company pursuant to this Section 8.08 is hereby authorized to, and shall, continue the Company without dissolution.
(c) Except as otherwise provided in Article IX or the Act, no admission, substitution, resignation or removal of a Member will cause the dissolution of the Company. To the fullest extent permitted by law, any purported admission, resignation or removal that is not in accordance with this Agreement shall be null and void.
Section 8.09. Admission of Assignees as Substitute Members. An Assignee will become a substitute Member only if and when each of the following conditions is satisfied:
(a) the Managing Member consents in writing to such admission (to the extent required in accordance with Section 8.03);
(b) if required by the Managing Member, the Managing Member receives written instruments (including, without limitation, copies of any instruments of Transfer) that are in a form satisfactory to the Managing Member; and
(c) such Assignee signs a joinder or counterpart to this Agreement agreeing to become a party to and bound by this Agreement as a substitute Member.
Section 8.10. Resignation and Removal of Members. Subject to Section 8.07, if a Member (other than the Managing Member) ceases to hold any Units, including as a result of a forfeiture of Units pursuant to Section 8.02, then such Member shall cease to be a Member and to have the power to exercise any rights or powers of a member of the Company, and shall be deemed to have resigned from the Company.
ARTICLE IX
DISSOLUTION, LIQUIDATION AND TERMINATION
Section 9.01. No Dissolution. Except as required by the Act, the Company shall not be dissolved by the admission of additional Members or resignation of Members in accordance with the terms of this Agreement. The Company may be dissolved, liquidated, wound up and terminated only pursuant to the provisions of this Article IX, and the Members hereby irrevocably waive any and all other rights they may have to cause a dissolution of the Company or a sale or partition of any or all of the Company assets.
Section 9.02. Events Causing Dissolution. The Company shall be dissolved and its affairs shall be wound up upon the occurrence of any of the following events (each, a “Dissolution Event”):
(a) the entry of a decree of judicial dissolution of the Company under Section 18-802 of the Act upon the finding by a court of competent jurisdiction that it is not reasonably practicable to carry on the business of the Company in conformity with this Agreement;
E-44
(b) any event which makes it unlawful for the business of the Company to be carried on by the Members;
(c) the written consent of all Members;
(d) at any time there are no Members, unless the Company is continued in accordance with the Act; or
(e) the determination of the Managing Member, with the consent of the Continuing Member Representative for so long as the Continuing Members hold Units; provided that in the event of a dissolution pursuant to this clause (e), the relative economic rights of each Class of Units immediately prior to such dissolution shall be preserved to the greatest extent practicable with respect to distributions made to Members pursuant to Section 9.03 below in connection with the winding up of the Company, taking into consideration tax and other legal constraints that may adversely affect one or more parties hereto and subject to compliance with applicable laws and regulations, unless, and to the extent that, with respect to any Class of Units, holders of not less than 75% of the Units of such Class consent in writing to a treatment other than as described above; provided, that (i) prior to the occurrence of a Class B-1 Vesting Event, a Class B-2 Vesting Event or a Class B-3 Vesting Event with respect to the Class B-1 Units, the Class B-2 Units and the Class B-3 Units, respectively, such Units shall not have any economic rights under this Agreement (provided, that the foregoing shall not affect the rights in respect of any Class B Units to the extent a Dissolution Event constitutes a Class B Vesting Event in respect thereof) and (ii) prior to the occurrence of a Class Z-A Vesting Event, Class Z- B-1 Vesting Event or a Class Z-B-2 Vesting Event with respect to the Class Z-A Units, Class Z-B-1 Units and the Class Z-B-2 Units, respectively, such Units shall not have any economic rights under this Agreement (provided, that the foregoing shall not affect the rights in respect of any Class Z Units to the extent a Dissolution Event constitutes a Class Z Vesting Event in respect thereof or both a Class Z Vesting Event and a Class B Vesting Event).
Section 9.03. Distribution upon Dissolution. Upon dissolution, the Company shall not be terminated and shall continue until the winding up of the affairs of the Company is completed. Upon the winding up of the Company, the Managing Member, or any other Person designated by the Managing Member (the “Liquidation Agent”), shall take full account of the assets and liabilities of the Company and shall, unless the Managing Member determines otherwise, liquidate the assets of the Company as promptly as is consistent with obtaining the fair value thereof. The proceeds of any liquidation shall be applied and distributed in the following order:
(a) First, to the satisfaction of debts and liabilities of the Company (including satisfaction of all indebtedness to Members and/or their Affiliates to the extent otherwise permitted by law) including the expenses of liquidation, and including the establishment of any reserve which the Liquidation Agent shall deem reasonably necessary for any contingent, conditional or unmatured contractual liabilities or obligations of the Company (“Contingencies”). Any such reserve may be paid over by the Liquidation Agent to any attorney-at-law, or acceptable party, as escrow agent, to be held for disbursement in payment of any Contingencies and, at the expiration of such period as shall be deemed advisable by the Liquidation Agent for distribution of the balance in the manner hereinafter provided in this Section 9.03;
(b) Second, to the satisfaction of (i) any payments due pursuant to Section 4.01(b), if any, to the Members holding Class A Units for which such distributions are due, pro rata in accordance with all such Members’ respective Class A Units for which such distributions are due and (ii) the payment of any Distribution Catch-Up Payments or payments to holders of Class Z Units payable in connection with such Dissolution Event as a result of any Class B Vesting Event or Class Z Vesting Event (including a Dissolution Event which is both a Class B Vesting Event and a Class Z Vesting Event), to the holders of such Class B Units and Class Z Units, respectively, pro rata among all such holders of Class B Units or Class Z Units, respectively, for which such distributions are due; and
(c) The balance, if any, to the Members, pro rata in accordance with the Members’ respective Total Percentage Interests solely in respect of Class A Units other than Unvested Class A Units (but including, for the
E-45
avoidance of doubt, Class B Units or Class Z-A Units which have automatically converted into Class A Units upon a Class B Vesting Event or Class Z-A Vesting Event, as applicable, occurring in connection with such Dissolution Event, and including any Class Z-B-1 Units and Class Z-B-2 Units which automatically converted into Class B Units upon a Class Z-B-1 Vesting Event or Class Z-B-2 Vesting Event and upon such conversion, automatically converted to Class A Units in connection with such Dissolution Event if such Dissolution Event constituted both a Class B Vesting Event and a Class Z Vesting Event), whereby the holders of such resulting Class A Units shall be treated as a holder of Class A Units in accordance with this Section 9.03).
Section 9.04. Time for Liquidation. A reasonable amount of time shall be allowed for the orderly liquidation of the assets of the Company and the discharge of liabilities to creditors so as to enable the Liquidation Agent to minimize the losses attendant upon such liquidation.
Section 9.05. Termination. The Company shall terminate when all of the assets of the Company, after payment of or due provision for all debts, liabilities and obligations of the Company, shall have been distributed to the holders of Units in the manner provided for in this Article IX, and the Certificate shall have been cancelled in the manner required by the Act.
Section 9.06. Claims of the Members. The Members shall look solely to the Company’s assets for the return of their Capital Contributions, and if the assets of the Company remaining after payment of or due provision for all debts, liabilities and obligations of the Company are insufficient to return such Capital Contributions, the Members shall have no recourse against the Company or any other Member or any other Person. No Member with a negative balance in such Member’s Capital Account shall have any obligation to the Company or to the other Members or to any creditor or other Person to restore such negative balance during the existence of the Company, upon dissolution or termination of the Company or otherwise, except to the extent required by the Act.
Section 9.07. Survival of Certain Provisions. Notwithstanding anything to the contrary in this Agreement, the provisions of Section 5.07, Section 10.02, Section 11.09 and Section 11.10 shall survive the termination of the Company.
ARTICLE X
LIABILITY AND INDEMNIFICATION
Section 10.01. Liability of Members
(a) No Member and no Affiliate, manager, member, employee or agent of a Member shall be liable for any debt, obligation or liability of the Company or of any other Member or have any obligation to restore any deficit balance in its Capital Account solely by reason of being a Member of the Company, except to the extent required by the Act.
(b) This Agreement is not intended to, and does not, create or impose any duty (including any fiduciary duty) on any of the Members (other than the Managing Member in its capacity as such) hereto or on their respective Affiliates. Further, notwithstanding any other provision of this Agreement or any duty otherwise existing at law or in equity, the parties hereto agree that no Member (other than the Managing Member, in its capacity as such, as set forth in Section 3.06) shall, to the fullest extent permitted by law, have any duties (including fiduciary duties) to any other Member or to the Company, and in doing so, the parties recognize, acknowledge and agree that their duties and obligations to one another and to the Company are only as expressly set forth in this Agreement; provided, however, that each Member shall have the duty to act in accordance with the implied contractual covenant of good faith and fair dealing.
E-46
(c) To the extent that, at law or in equity, any Member has duties (including fiduciary duties) and liabilities relating thereto to the Company, to another Member or to another Person who is a party to or is otherwise bound by this Agreement, the Members (other than the Managing Member in its capacity as such) acting under this Agreement will not be liable to the Company, to any such other Member or to any such other Person who is a party to or is otherwise bound by this Agreement, for their good faith reliance on the provisions of this Agreement. The provisions of this Agreement, to the extent that they restrict or eliminate the duties and liabilities relating thereto of any Member otherwise existing at law or in equity, are agreed by the Members to replace to that extent such other duties and liabilities of the Members relating thereto.
(d) The Managing Member may consult with legal counsel, accountants and financial or other advisors selected by it, and any act or omission taken by the Managing Member on behalf of the Company or in furtherance of the interests of the Company in good faith in reliance upon and in accordance with the advice of such Person as to matters the Managing Member reasonably believes to be within such Person’s professional or expert competence shall be conclusively presumed to have been done or omitted in good faith and in accordance with such opinion or advice, and the Managing Member will be fully protected in so acting or omitting to act so long as such counsel or accountants or financial or other advisors were selected with reasonable care.
Section 10.02. Indemnification.
(a) Exculpation and Indemnification. Notwithstanding any other provision of this Agreement, whether express or implied, to the fullest extent permitted by law, no Indemnitee shall be liable to the Company or any Member for any act or omission in relation to the Company or this Agreement or any transaction contemplated hereby taken or omitted by an Indemnitee in good faith and in the reasonable belief that such act or omission was in the best interests of the Company. To the fullest extent permitted by law, as the same exists or hereafter be amended (but in the case of any such amendment, only to the extent that such amendment permits the Company to provide broader indemnification rights than such law permitted the Company to provide prior to such amendment), the Company shall indemnify any Indemnitee who was or is made or is threatened to be made a party to or is otherwise involved in any threatened, pending or completed action, suit or proceeding (brought in the right of the Company or otherwise), whether civil, criminal, administrative, arbitrative or investigative, and whether formal or informal (hereinafter a “Proceeding”), including appeals, by reason of his or her or its status as an Indemnitee or by reason of any action alleged to have been taken or omitted to be taken by an Indemnitee in such capacity, from and against all loss and liability suffered and expenses (including attorneys’ fees), judgments, fines and amounts paid in settlement reasonably incurred by such Indemnitee in connection with such action, suit or proceeding, including appeals; provided that such Indemnitee shall not be entitled to indemnification hereunder if, but only to the extent that, such Indemnitee’s conduct constituted fraud, bad faith or willful misconduct. Notwithstanding the preceding sentence, except as otherwise provided in Section 10.02(c), the Company shall be required to indemnify an Indemnitee in connection with any action, suit or proceeding (or part thereof) (i) commenced by such Indemnitee only if the commencement of such action, suit or proceeding (or part thereof) by such Indemnitee was authorized by the Managing Member, and (ii) by or in the right of the Company only if the Managing Member has provided its prior written consent. The indemnification of an Indemnitee of the type identified in clause (e) of the definition of Indemnitee shall be secondary to any and all indemnification to which such Indemnitee is entitled from the relevant other Person (including any payment made to such Indemnitee under any insurance policy issued to or for the benefit of such Person or Indemnitee) (the “Primary Indemnification”), and will only be paid to the extent the Primary Indemnification is not paid and/or does not provide coverage (e.g., a self-insured retention amount under an insurance policy). No such Person shall be entitled to contribution or indemnification from or subrogation against the Company. The indemnification of any other Indemnitee shall, to the extent not in conflict with such policy, be secondary to any and all payment to which such Indemnitee is entitled from any relevant insurance policy issued to or for the benefit of the Company or any Indemnitee. For the avoidance of doubt, this Agreement shall not affect the indemnification and advancement of rights provided pursuant to the Existing Agreement in favor of any Person relating to proceedings arising out of actions or omissions occurring in whole or in part prior to the effectiveness of this Agreement.
E-47
(b) Advancement of Expenses. To the fullest extent permitted by law, the Company shall promptly pay reasonable expenses (including attorneys’ fees) incurred by any Indemnitee in appearing at, participating in or defending any Proceeding in advance of the final disposition of such Proceeding, including appeals, upon presentation of an undertaking on behalf of such Indemnitee to repay such amount if it shall ultimately be determined that such Indemnitee is not entitled to be indemnified under this Section 10.02 or otherwise. Notwithstanding the preceding sentence, except as otherwise provided in Section 10.02(c), the Company shall be required to pay expenses of an Indemnitee in connection with any Proceeding (or part thereof) (i) commenced by such Indemnitee only if the commencement of such action, suit or proceeding (or part thereof) by such Indemnitee was authorized by the Managing Member and (ii) by or in the right of the Company only if the Managing Member has provided its prior written consent.
(c) Unpaid Claims. If a claim for indemnification (following the final disposition of such Proceeding) or advancement of expenses under this Section 10.02 is not paid in full within thirty (30) days after a written claim therefor by any Indemnitee has been received by the Company, such Indemnitee may file proceedings to recover the unpaid amount of such claim and, if successful in whole or in part, shall be entitled to be paid the expense of prosecuting such claim. In any such action the Company shall have the burden of proving that such Indemnitee is not entitled to the requested indemnification or advancement of expenses under applicable Law.
(d) Insurance. To the fullest extent permitted by law, the Company may purchase and maintain insurance on behalf of any person described in Section 10.02(a) against any liability asserted against such person, whether or not the Company would have the power to indemnify such person against such liability under the provisions of this Section 10.02 or otherwise.
(i) In the event of any payment by the Company under this Section 10.02, the Company shall be subrogated to the extent of such payment to all of the rights of recovery of the Indemnitee from any relevant other Person or under any insurance policy issued to or for the benefit of the Company, such relevant other Person, or any Indemnitee. Each Indemnitee agrees to execute all papers required and take all action necessary to secure such rights, including the execution of such documents as are necessary to enable the Company to bring suit to enforce any such rights in accordance with the terms of such insurance policy or other relevant document. The Company shall pay or reimburse all expenses actually and reasonably incurred by the Indemnitee in connection with such subrogation.
(ii) The Company shall not be liable under this Section 10.02 to make any payment of amounts otherwise indemnifiable hereunder (including, but not limited to, judgments, fines and amounts paid in settlement, and excise taxes with respect to an employee benefit plan or penalties) if and to the extent that the applicable Indemnitee has otherwise actually received such payment under this Section 10.02 or any insurance policy, contract, agreement or otherwise.
(e) Non-Exclusivity of Rights. The provisions of this Section 10.02 shall be applicable to all actions, claims, suits or proceedings made or commenced after the date of this Agreement, whether arising from acts or omissions to act occurring before or after its adoption. The provisions of this Section 10.02 shall be deemed to be a contract between the Company and each person entitled to indemnification under this Section 10.02 (or legal representative thereof) who serves in such capacity at any time while this Section 10.02 and the relevant provisions of applicable Law, if any, are in effect, and any amendment, modification or repeal hereof shall not affect any rights or obligations then existing with respect to any state of facts or any action, suit or proceeding then or theretofore existing, or any action, suit or proceeding thereafter brought or threatened based in whole or in part on any such state of facts. If any provision of this Section 10.02 shall be found to be invalid or limited in application by reason of any law or regulation, it shall not affect the validity of the remaining provisions hereof. The rights of indemnification provided in this Section 10.02 shall neither be exclusive of, nor be deemed in limitation of, any rights to which any person may otherwise be or become entitled or permitted by contract, this Agreement or as a matter of law, both as to actions in such person’s official capacity and actions in any other capacity, it being the policy of the Company that indemnification of any person whom the Company is obligated to indemnify pursuant to Section 10.02(a) shall be made to the fullest extent permitted by law.
E-48
(f)
(i) In recognition and anticipation that (i) members of the Board of Directors who are not employees of the Company (“Non-Employee Directors”) and their respective Affiliates and Affiliated Entities (each, as defined below) may now engage and may continue to engage in the same or similar activities or related lines of business as those in which the Company, directly or indirectly, may engage and/or other business activities that overlap with or compete with those in which the Company, directly or indirectly, may engage, and (ii) the Stockholder Parties and their respective Affiliates may now engage and may continue to engage in the same or similar activities or related lines of business as those in which the Company, directly or indirectly, may engage and/or other business activities that overlap with or compete with those in which the Company, directly or indirectly, may engage, and the provisions of this Article X are set forth to regulate and define the conduct of certain affairs of the Company with respect to certain classes or categories of business opportunities as they may involve any of the Non-Employee Directors, the Stockholder Parties or their respective Affiliates and the powers, rights, duties and liabilities of the Company and its directors, officers and stockholders in connection therewith.
(ii) None of (i) any Non-Employee Director (including any Non-Employee Director who serves as an officer of the Company in both his or her director and officer capacities) or his or her Affiliates or Affiliated Entities and (ii) the Stockholder Parties or any of their respective Affiliates (the Persons (as defined below) above being referred to, collectively, as “Identified Persons” and, individually, as an “Identified Person”) shall, to the fullest extent permitted by applicable law, have any duty to refrain from directly or indirectly (1) engaging in the same or similar business activities or lines of business in which the Company or any of its Affiliates, has historically engaged, now engages or proposes to engage at any time or (2) otherwise competing with the Company or any of its Affiliates, and, to the fullest extent permitted by applicable law, no Identified Person shall be liable to the Company or its stockholders or to any Affiliate of the Company for breach of any fiduciary duty solely by reason of the fact that such Identified Person engages in any such activities. To the fullest extent permitted by applicable law, the Company hereby renounces any interest or expectancy in, or right to be offered an opportunity to participate in, any business opportunity which may be a corporate opportunity for an Identified Person and the Company or any of its Affiliates, except as provided in Section 10.1(C) of this Article X. Subject to Section 10.1(C) of this Article X, in the event that any Identified Person acquires knowledge of a potential transaction or other business opportunity which may be a corporate opportunity for itself, herself or himself and the Company or any of its Affiliates, such Identified Person shall, to the fullest extent permitted by applicable law, have no duty to communicate or offer such transaction or other business opportunity to the Company or any of its Affiliates and, to the fullest extent permitted by applicable law, shall not be liable to the Company or its stockholders or to any Affiliate of the Company for breach of any fiduciary duty as a stockholder, director or officer of the Company solely by reason of the fact that such Identified Person pursues or acquires such corporate opportunity for itself, herself or himself, or offers or directs such corporate opportunity to another Person or does not communicate information regarding such corporate opportunity to the Company.
(iii) Subject to Section 10.1(D), the Company does not renounce its interest in any corporate opportunity offered to any Non-Employee Director if such opportunity is expressly offered or presented to such person solely in his or her capacity as a director or officer of the Company, and the provisions of Section 10.1(B) of this Article X shall not apply to any such corporate opportunity.
(iv) In addition to and notwithstanding the foregoing provisions of this Article X, a corporate opportunity shall not be deemed to be a potential corporate opportunity for the Company if it is a business opportunity that (i) the Company is neither financially or legally able, nor contractually permitted to undertake, (ii) from its nature, is not in the line of the Company’s business or is of no practical advantage to the Company, (iii) is one in which the Company has no interest or reasonable expectancy, or (iv) is one presented to any Person for the benefit of a member of the Board of Directors or such member’s Affiliate over which such member of the Board of Directors has no direct or indirect influence or control, including, but not limited to, a blind trust.
(v) For purposes of this Article X, (i) “Affiliate” shall mean (a) in respect of a member of the Board of Directors, any Person that, directly or indirectly, is controlled by such member of the Board of
E-49
Directors (other than the Company and any entity that is controlled by the Company), (b) in respect of any of the Stockholder Parties, a Person that, directly or indirectly, is controlled by any of the Stockholder Parties, controls any of the Stockholder Parties or is under common control with any of the Stockholder Parties and shall include any principal, member, director, partner, stockholder, officer, employee or other representative of any of the foregoing (other than the Company and any entity that is controlled by the Company) and (c) in respect of the Company, any Person that, directly or indirectly, is controlled by the Company; (ii) “Affiliated Entity” shall mean (x) any Person of which a Non-Employee Director serves as an officer, director, employee, agent or other representative (other than the Company and any entity that is controlled by the Company), (y) any direct or indirect partner, stockholder, member, manager or other representative of such Person or (z) any person controlling, controlled by or under common control with any of the foregoing, including any investment fund or vehicle under common management; and (iii) “Person” shall mean any individual, corporation, general or limited partnership, limited liability company, joint venture, trust, association or any other entity.
(vi) For the purposes of this Article, “control,” including the terms “controlling,” “controlled by” and “under common control with,” means the possession, directly or indirectly, of the power to direct or cause the direction of the management and policies of a person, whether through the ownership of voting stock, by contract, or otherwise. A person who is the owner of 20% or more of the outstanding voting stock of a corporation, partnership, unincorporated association or other entity shall be presumed to have control of such entity, in the absence of proof by a preponderance of the evidence to the contrary. Notwithstanding the foregoing, a presumption of control shall not apply where such person holds voting stock, in good faith and not for the purpose of circumventing this Section (F) of Article X, as an agent, bank, broker, nominee, custodian or trustee for one or more owners who do not individually or as a group have control of such entity.
For purposes of this Section 10.02, references to “other enterprises” shall include employee benefit plans; references to “fines” shall include any excise taxes assessed on a person with respect to an employee benefit plan; and references to “serving at the request of the Company” shall include any service as a director, officer, employee or agent of the Company which imposes duties on, or involves services by, such director, officer, employee, or agent with respect to an employee benefit plan, its participants, or beneficiaries.
This Section 10.02 shall not limit the right of the Company, to the extent and in the manner permitted by law, to indemnify and to advance expenses to, and purchase and maintain insurance on behalf of, persons other than persons described in Section 10.02(a).
ARTICLE XI
MISCELLANEOUS
Section 11.01. Severability. If any term or other provision of this Agreement is held to be invalid, illegal or incapable of being enforced by any rule of Law, or public policy, all other conditions and provisions of this Agreement shall nevertheless remain in full force and effect so long as the economic or legal substance of the transactions is not affected in any manner materially adverse to any party. Upon a determination that any term or other provision is invalid, illegal or incapable of being enforced, the parties hereto shall negotiate in good faith to modify this Agreement so as to effect the original intent of the parties as closely as possible in a mutually acceptable manner in order that the transactions contemplated hereby be consummated as originally contemplated to the fullest extent possible.
Section 11.02. Notices. All notices, requests, claims, demands and other communications hereunder shall be in writing and shall be given (and shall be deemed to have been duly given upon receipt) by delivery in person, by courier service (delivery receipt requested), by fax, by electronic mail or by registered or certified
E-50
mail (postage prepaid, return receipt requested) to the respective parties at the following addresses (or at such other address for a party as shall be specified in a notice given in accordance with this Section 11.02):
(a) If to the Company, to:
Alight Inc.
4 Overlook Point
Lincolnshire, Illinois 60069
Attention: Paulette Dodson, General Counsel
Email: paulette.dodson@alight.com
with a copy (which shall not constitute notice) to:
Kirkland & Ellis LLP
601 Lexington Avenue
New York, NY 10022
Attn: Peter Martelli, P.C.; Lauren M. Colasacco, P.C.; Andrew Arons, P.C.
E-mail: peter.martelli@kirkland.com; lauren.colasacco@kirkland.com;
andrew.arons@kirkland.com
and
Weil, Gotshal & Manges LLP
767 Fifth Avenue
New York, New York 10153
Attention: Michael J. Aiello; Sachin Kohli
Email: michael.aiello@weil.com; sachin.kohli@weil.com
(b) If to any Member other than the Managing Member, to such Member at the address of such Member as set forth on Exhibit A.
(c) If to the Managing Member, to:
Alight Inc.
4 Overlook Point
Lincolnshire, Illinois 60069
Attention: Paulette Dodson, General Counsel
Email: paulette.dodson@alight.com
with a copy (which shall not constitute notice) to:
Kirkland & Ellis LLP
601 Lexington Avenue
New York, NY 10022
Attn: Peter Martelli, P.C.; Lauren M. Colasacco, P.C.; Andrew Arons, P.C.
E-mail: peter.martelli@kirkland.com; lauren.colasacco@kirkland.com;
andrew.arons@kirkland.com
and
Weil, Gotshal & Manges LLP
767 Fifth Avenue
New York, New York 10153
Attention: Michael J. Aiello; Sachin Kohli
Email: michael.aiello@weil.com; sachin.kohli@weil.com
Section 11.03. Cumulative Remedies. The rights and remedies provided by this Agreement are cumulative and the use of any one right or remedy by any party shall not preclude or waive its right to use any or
E-51
all other remedies. Said rights and remedies are given in addition to any other rights the parties may have by Law.
Section 11.04. Binding Effect. This Agreement shall be binding upon and inure to the benefit of all of the parties and, to the extent permitted by this Agreement, their successors, executors, administrators, heirs, legal representatives and assigns.
Section 11.05. Interpretation. Throughout this Agreement, nouns, pronouns and verbs shall be construed as masculine, feminine, neuter, singular or plural, whichever shall be applicable. Unless otherwise specified, all references herein to “Articles,” “Sections” and paragraphs shall refer to corresponding provisions of this Agreement.
Each party hereto acknowledges and agrees that the parties hereto have participated collectively in the negotiation and drafting of this Agreement and that he or she or it has had the opportunity to draft, review and edit the language of this Agreement; accordingly, it is the intention of the parties that no presumption for or against any party arising out of drafting all or any part of this Agreement will be applied in any dispute relating to, in connection with or involving this Agreement. Accordingly, the parties hereby waive to the fullest extent permitted by law the benefit of any rule of law or any legal decision that would require that in cases of uncertainty, the language of a contract should be interpreted most strongly against the party who drafted such language.
Section 11.06. Counterparts. This Agreement may be executed and delivered (including by email or facsimile transmission of a “.pdf” format data) in one or more counterparts, and by the different parties hereto in separate counterparts, each of which when executed and delivered shall be deemed to be an original but all of which taken together shall constitute one and the same agreement. Copies of executed counterparts transmitted by telecopy by e-mail delivery of a “.pdf” format data rile or other electronic transmission service shall be considered original executed counterparts for purposes of this Section 12.06.
Section 11.07. Further Assurances. Each Member shall perform all other acts and execute and deliver all other documents as may be necessary or appropriate to carry out the purposes and intent of this Agreement.
Section 11.08. Entire Agreement. This Agreement constitutes the entire agreement among the parties hereto pertaining to the subject matter hereof and supersedes all prior agreements and understandings, whether oral or written, pertaining thereto (including, without limitation, the Existing Agreement).
Section 11.09. Governing Law. This Agreement shall be governed by, and construed in accordance with, the law of the State of Delaware, without regard to its principles of conflicts laws.
Section 11.10. Submission to Jurisdiction; Waiver of Jury Trial.
(a) Any and all disputes which cannot be settled amicably with respect to this Agreement, including any action (at law or in equity), claim, litigation, suit, arbitration, hearing, audit, review, inquiry, proceeding or investigation or ancillary claims of any party, arising out of, relating to or in connection with the validity, negotiation, execution, interpretation, performance or non-performance of this Agreement or any matter arising out of or in connection with this Agreement and the rights and obligations arising hereunder or thereunder, or for recognition and enforcement of any judgment in respect of this Agreement and the rights and obligations arising hereunder or thereunder brought by a party hereto or its successors or assigns, shall be brought and determined exclusively in the Delaware Chancery Court, if such court shall not have jurisdiction, any federal court located in the State of Delaware, or, if neither of such courts shall have jurisdiction, any other Delaware state court. Each of the parties hereby irrevocably submits with regard to any such dispute for itself and in respect of its property, generally and unconditionally, to the sole and exclusive personal jurisdiction of the aforesaid courts and agrees that it will not bring any dispute relating to this Agreement or any of the transactions contemplated by this
E-52
Agreement in any court other than the aforesaid courts. Each party irrevocably consents to service of process in any dispute in any of the aforesaid courts by the mailing of copies thereof by registered or certified mail, postage prepaid, or by recognized overnight delivery service, to such party at such party’s address referred to in Section 12.02. Each party hereby irrevocably and unconditionally waives, and agrees not to assert as a defense, counterclaim or otherwise, in any action brought by any party with respect to this Agreement (i) any claim that it is not personally subject to the jurisdiction of the aforesaid courts for any reason other than the failure to serve process in accordance with this Section 11.10; (ii) any claim that it or its property is exempt or immune from the jurisdiction of any such court or from any legal process commenced in such courts (whether through service of notice, attachment prior to judgment, attachment in aid of execution of judgment, execution of judgment or otherwise); or (iii) any objection which such party may now or hereafter have (A) to the laying of venue of any of the aforesaid actions arising out of or in connection with this Agreement brought in the courts referred to above; (B) that such action brought in any such court has been brought in an inconvenient forum and (C) that this Agreement, or the subject matter hereof or thereof, may not be enforced in or by such courts.
(b) To the extent that any party has or hereafter may acquire any immunity from jurisdiction of any court or from any legal process (whether through service or notice, attachment prior to judgment, attachment in aid of execution, execution or otherwise) with respect to itself, or to such party’s property, each such party hereby irrevocably waives such immunity in respect of such party’s obligations with respect to this Agreement.
(c) EACH PARTY ACKNOWLEDGES THAT IT IS KNOWINGLY AND VOLUNTARILY AGREEING TO THE CHOICE OF DELAWARE LAW TO GOVERN THIS AGREEMENT AND TO THE JURISDICTION OF DELAWARE COURTS IN CONNECTION WITH PROCEEDINGS BROUGHT HEREUNDER. THE PARTIES INTEND THIS TO BE AN EFFECTIVE CHOICE OF DELAWARE LAW AND AN EFFECTIVE CONSENT TO JURISDICTION AND SERVICE OF PROCESS UNDER 6 DEL. C. § 2708.
(d) EACH PARTY, FOR ITSELF AND ITS AFFILIATES, HEREBY IRREVOCABLY AND UNCONDITIONALLY WAIVES TO THE FULLEST EXTENT PERMITTED BY APPLICABLE LAW ALL RIGHT TO TRIAL BY JURY IN ANY ACTION OR COUNTERCLAIM (WHETHER BASED ON CONTRACT, TORT OR OTHERWISE) ARISING OUT OF OR RELATING TO THE ACTIONS OF THE PARTIES OR THEIR RESPECTIVE AFFILIATES PURSUANT TO THIS AGREEMENT OR THE OTHER TRANSACTION DOCUMENTS IN THE NEGOTIATION, ADMINISTRATION, PERFORMANCE OR ENFORCEMENT HEREOF OR THEREOF.
Section 11.11. Expenses. Except as otherwise specified in this Agreement, the Company shall be responsible for all costs and expenses, including, without limitation, fees and disbursements of counsel, financial advisors and accountants, incurred by the Members and the Company in connection with the preparation, negotiation, and operation of this Agreement.
Section 11.12. Amendments and Waivers
(a) This Agreement (including the Schedules and Annexes hereto) may be amended, supplemented, waived or modified only with the approval of the Managing Member in its sole discretion (including by means of merger, consolidation or other business combination to which the Company is a party); provided that no amendment shall be effective until written notice has been provided to the Members, and any Member holding Class A Units or Class C Units shall have the right to file a Class A Exchange Notice or Class C Exchange Notice, as applicable, prior to the effectiveness of such amendment; provided, further, that no amendment, supplement, waiver or modification may disproportionately and adversely affect a Member or remove or alter a right or privilege granted to a Member, without such Member’s prior written consent; provided, further, that notwithstanding anything to the contrary set forth herein, no amendment, supplement, waiver or modification, including any amendment, supplement, waiver or modification effected by way of merger, consolidation or transfer of all or substantially all of the assets of the Company, may without the prior written consent of each such affected Member modify the limited liability of any Member, or increase the liabilities of any Member, in each case, without the prior written consent of each such affected Member. Notwithstanding the foregoing, the
E-53
Managing Member may, without the written consent of any Member or any other Person, amend, supplement, waive or modify any provision of this Agreement and execute, swear to, acknowledge, deliver, file and record whatever documents may be required in connection therewith, to reflect: (1) any amendment, supplement, waiver or modification that the Managing Member determines in its sole discretion to be necessary or appropriate in connection with the creation, authorization or issuance of Units or any Class or series of equity interest in the Company or Unit combinations or subdivisions effected pursuant to Section 7.01 hereof and otherwise in accordance with the terms of this Agreement; (2) the admission, substitution, withdrawal or removal of Members in accordance with this Agreement, including pursuant to Section 7.01 hereof; (3) a change in the name of the Company, the location of the principal place of business of the Company, the registered agent of the Company or the registered office of the Company; and/or (4) a change in the Fiscal Year or taxable year of the Company; provided that notwithstanding the foregoing, no amendment, supplement, waiver or modification, including any amendment, supplement, waiver or modification effected by way of merger, consolidation or transfer of all or substantially all of the assets of the Company, may materially and adversely affect the rights, powers or duties of a Member without the consent of such Member. If an amendment, supplement, waiver or modification has been approved in accordance with this Agreement, such amendment, supplement, waiver or modification shall be adopted and effective with respect to all Members. Upon obtaining such approvals as may be required by this Agreement, and without further action or execution on the part of any other Member or other Person, any amendment, supplement, waiver or modification to this Agreement may be implemented and reflected in a writing executed solely by the Managing Member and the other Members shall be deemed a party to and bound by such amendment, supplement, waiver or modification.
(b) No failure or delay by any party in exercising any right, power or privilege hereunder (other than a failure or delay beyond a period of time specified herein) shall operate as a waiver thereof nor shall any single or partial exercise thereof preclude any other or further exercise thereof or the exercise of any other right, power or privilege. The rights and remedies herein provided shall be cumulative and not exclusive of any rights or remedies provided by Law.
(c) The Managing Member may, in its sole discretion, unilaterally amend this Agreement on or before the effective date of the final regulations to provide for (i) the election of a safe harbor under Proposed Treasury Regulation Section 1.83-3(l) (or any similar provision) under which the fair market value of a Company interest (or interest in an entity treated as a partnership for U.S. federal income tax purposes) that is transferred is treated as being equal to the liquidation value of that interest, (ii) an agreement by the Company and each of its Members to comply with all of the requirements set forth in such regulations and Notice 2005-43 (and any other guidance provided by the Internal Revenue Service with respect to such election) with respect to all Company interests (or interest in an entity treated as a partnership for U.S. federal income tax purposes) transferred in connection with the performance of services while the election remains effective, (iii) the allocation of items of income, gains, deductions and losses required by the final regulations similar to Proposed Treasury Regulation Section 1.704-1(b)(4)(xii)(b) and (c), 1.704-1(b)(2)(iv)(b)(1) and any other related amendments.
(d) Except as may be otherwise required by law in connection with the winding-up, liquidation, or dissolution of the Company, each Member hereby irrevocably waives any and all rights that it may have to maintain an action for judicial accounting or for partition of any of the Company’s property.
Section 11.13. No Third Party Beneficiaries. This Agreement shall be binding upon and inure solely to the benefit of the parties hereto and their permitted assigns and successors and nothing herein, express or implied, is intended to or shall confer upon any other Person or entity, any legal or equitable right, benefit or remedy of any nature whatsoever under or by reason of this Agreement (other than pursuant to Section 10.02 hereof); provided, however that each employee, officer, director, agent or indemnitee of any Person who is bound by this Agreement or its Affiliates is an intended third party beneficiary of Section 11.10 and shall be entitled to enforce its rights thereunder.
E-54
Section 11.14. Headings. The headings and subheadings in this Agreement are included for convenience and identification only and are in no way intended to describe, interpret, define or limit the scope, extent or intent of this Agreement or any provision hereof.
Section 11.15. Power of Attorney. Each Member, by its execution hereof, hereby makes, constitutes and appoints the Managing Member as its true and lawful agent and attorney in fact, with full power of substitution and full power and authority in its name, place and stead, to make, execute, sign, acknowledge, swear to, record and file (a) this Agreement and any amendment to this Agreement that has been consented to and adopted as herein provided; (b) all amendments to the Certificate required or permitted by law or the provisions of this Agreement; (c) all certificates and other instruments (including consents and ratifications which the Members have agreed to provide upon a matter receiving the agreed support of Members) deemed advisable by the Managing Member to carry out the provisions of this Agreement and Law or to permit the Company to become or to continue as a limited liability company or entity wherein the Members have limited liability in each jurisdiction where the Company may be doing business; (d) all instruments that the Managing Member deems appropriate to reflect a change or modification of this Agreement or the Company in accordance with this Agreement, including, without limitation, the admission of additional Members or substituted Members pursuant to the provisions of this Agreement; (e) all conveyances and other instruments or papers deemed advisable by the Managing Member to effect the liquidation and termination of the Company; and (f) all fictitious or assumed name certificates required or permitted (in light of the Company’s activities) to be filed on behalf of the Company.
Section 11.16. Partnership Status. The Members intend to treat the Company as a partnership for U.S. federal income tax purposes and notwithstanding anything to the contrary herein, no election to the contrary shall be made. Notwithstanding anything to the contrary herein, solely for U.S. federal income tax purposes, this Agreement, the Tax Receivables Agreement, and any other separate agreement described in this Section 11.16 shall constitute a “partnership agreement” within the meaning of Section 706(c) of the Code.
Section 11.17. Delivery by Facsimile or Email. This Agreement, the agreements referred to herein, and each other agreement or instrument entered into in connection herewith or therewith or contemplated hereby or thereby, and any amendments hereto or thereto, to the extent signed and delivered by means of a facsimile machine or email with scan or facsimile attachment, or electronic signature or electronic transmission shall be treated in all manner and respects as an original agreement or instrument and shall be considered to have the same binding legal effect as if it were the original signed version thereof delivered in person. No Person that is a party to or is otherwise bound by this Agreement or to any such agreement or instrument shall raise the use of a facsimile machine, email or electronic signature or electronic transmission to deliver a signature or the fact that any signature or agreement or instrument was transmitted or communicated through the use of a facsimile machine, email or otherwise electronically as a defense to the formation or enforceability of a contract, and each such party forever waives any such defense.
[Remainder of Page Intentionally Left Blank]
E-55
IN WITNESS WHEREOF, the parties hereto have entered into this Agreement or have caused this Agreement to be duly executed by their respective authorized officers, in each case as of the date first above stated.
| COMPANY: | ||
| ALIGHT HOLDING COMPANY, LLC | ||
| By: |   
  | |
|   Name:  | ||
|   Title:  | ||
| MANAGING MEMBER: | ||
| ALIGHT, INC. | ||
| By: |   
  | |
| Name: | ||
| Title: | ||
| PUBCO SUB: | ||
| ALIGHT GROUP, INC. | ||
|   By:  | 
  
  | |
|   Name:  | 
||
|   Title:  | 
||
[Signature page – Second Amended and Restated Limited Liability Company Agreement of Alight Holding Company, LLC]
E-56
| BLOCKERS: | ||
| ALIGHT BLOCKER 1 LLC | ||
| By: |   
  | |
| Name: | ||
| Title: | ||
| ALIGHT BLOCKER 2 LLC | ||
| By: |   
  | |
| Name: | ||
| Title: | ||
|   ALIGHT BLOCKER 3 LP By: [●], its general partner  | ||
| By: |   
  | |
| Name: | ||
| Title: | ||
|   ALIGHT BLOCKER 4 [LP/LLC] By: [●], its general partner  | ||
| By: |   
  | |
| Name: | ||
| Title: | ||
|   ALIGHT BLOCKER 5 LP By: [●], its general partner  | ||
| By: |   
  | |
| Name: | ||
| Title: | ||
[Signature page – Second A&R Limited Liability Company Agreement of Alight Holding Company, LLC]
E-57
|   CONTINUING MEMBERS: 
 BLACKSTONE PARTIES  | ||
|   BLACKSTONE CAPITAL PARTNERS VII NQ L.P. 
 By: Blackstone Management Associates VII NQ L.L.C., its general partner 
 By: BMA VII NQ L.L.C., its sole member  | ||
| By: |   
  | |
| Name: | ||
| Title: | ||
|   BLACKSTONE CAPITAL PARTNERS VII.2 NQ L.P. 
 By: Blackstone Management Associates VII NQ L.L.C., its general partner 
 By: BMA VII NQ L.L.C., its sole member  | ||
| By: |   
  | |
| Name: | ||
| Title: | ||
|   BCP VII SBS HOLDING L.L.C. 
 By: Blackstone Side-by-Side Umbrella Partnership L.P., its managing member 
 By: Blackstone Side-by-Side Umbrella GP L.L.C., its general partner  | ||
| By: |   
  | |
| Name: | ||
| Title: | ||
| BLACKSTONE FAMILY INVESTMENT PARTNERSHIP VII-ESC NQ L.P. | ||
| By: |   BCP VII Side-by-Side GP NQ L.L.C., its general partner  | |
| By: |   
  | |
| Name: | ||
| Title: | ||
[Signature page – Second A&R Limited Liability Company Agreement of Alight Holding Company, LLC]
E-58
| BTAS NQ HOLDINGS L.L.C. | ||
| By: BTAS Associates-NQ L.L.C., its managing member | ||
| By: |   
  | |
| Name: | ||
| Title: | ||
|   NEW MOUNTAIN PARTY 
 NEW MOUNTAIN PARTNERS IV (AIV-E), L.P.  | ||
| By: New Mountain Investments IV, L.L.C., its general partner | ||
| By: |   
  | |
| Name: | ||
| Title: | ||
|   OTHER CONTINUING MEMBERS  | ||
| TEMPO MANAGEMENT, LLC | ||
| By: |   
  | |
| Name: | ||
| Title: | ||
|   MOMENTUM HOLDINGS, LLC  | ||
| By: |   
  | |
| Name: | ||
| Title: | ||
| RANDOLPH STREET INVESTMENT PARTNERS, L.P. - 2016 DIF (RSIP) | ||
| By: Randolph Street Investment Management, LLC, its general partner | ||
| By: |   
  | |
| Name: | ||
| Title: | ||
[Signature page – Second A&R Limited Liability Company Agreement of Alight Holding Company, LLC]
E-59
[Signature page – Second A&R Limited Liability Company Agreement of Alight Holding Company, LLC]
|   FOUNDER MEMBERS: 
 TRASIMENE CAPITAL FT, LP  | ||
| By: Trasimene Capital FT, LLC, its general partner | ||
| By: |   
  | |
| Name: | ||
| Title: | ||
|   BILCAR FT, LP 
 By: Bilcar FT, LLC, its general partner  | ||
| By: |   
  | |
| Name: | ||
| Title: | ||
E-60
January 25, 2021
Foley Trasimene Acquisition Corp.
1701 Village Center Circle
Las Vegas, NV 89134
Acrobat Holdings, Inc.
c/o Foley Trasimene Acquisition Corp.
1701 Village Center Circle
Las Vegas, NV 89134
Tempo Holding Company, LLC
4 Overlook Point
Lincolnshire, IL 60069
| Re: |   Sponsor Agreement  | 
Ladies and Gentlemen:
This letter (this “Sponsor Agreement”) is being delivered to you in accordance with that certain Business Combination Agreement (the “Business Combination Agreement”), dated as of the date hereof, by and among Foley Trasimene Acquisition Corp., a Delaware corporation (“FTAC”), Tempo Holding Company, LLC, a Delaware limited liability company (“Tempo”), Acrobat Holdings, Inc., a Delaware corporation and direct, wholly owned subsidiary of FTAC (the “Company”), and the other parties thereto, and hereby amends and restates in its entirety (a) that certain letter, dated May 29, 2020, from Trasimene Capital FT, LP, a Delaware limited partnership, and Bilcar FT, LP, a Delaware limited partnership (each, a “Sponsor” and, together, the “Sponsors”) to FTAC (the “Prior Sponsor Letter Agreement”) and (b) that certain letter, dated May 29, 2020 from each of the persons undersigned thereto (each, an “Insider”) to FTAC (the “Prior Insider Letter Agreement” and, together with the Prior Sponsor Letter Agreement, the “Prior Letter Agreements”). Certain capitalized terms used herein are defined in Paragraph 13. Capitalized terms used but not defined herein shall have the respective meanings given to them in the Business Combination Agreement.
Each of Cannae Holdings, Inc. and THL FTAC LLC (the “FP Investors,” together with Cannae Holdings, LLC (“Cannae”), the Insiders and the Sponsors, the “Sponsor Persons”) pursuant to its respective Forward Purchase Agreement, entered into as of May 8, 2020, by and between such FP Investor and FTAC, will acquire (or, in the case of Cannae Holdings, Inc. will cause Cannae to acquire) and be the record owner, as of immediately prior to the Closing, of that number of shares of FTAC Class A Common Stock and FP Investor FTAC Warrants detailed on Schedule A hereto.
The Sponsors and certain of the Insiders are currently, and as of immediately prior to the Closing will be, the record owners of all of the outstanding Founder Shares and outstanding Founder FTAC Warrants, with each such Person’s ownership (and anticipated changes in ownership as a result of the FTAC Founder Warrant Transfer, the FTAC Merger and Founder LLC Contribution) detailed on Schedule A hereto.
As described further in Paragraph 27, Schedule A will be updated from time to time to reflect any Sponsor Person ownership changes following the date hereof.
In order to induce FTAC and the Tempo Parties to enter into the Business Combination Agreement and for other good and valuable consideration, the receipt and sufficiency of which are hereby acknowledged, each Sponsor Person hereby agrees, severally and not jointly, with FTAC and Tempo as follows:
1. Voting Obligations. During the Interim Period, each Sponsor Person, in its capacity as a holder of Covered Shares, agrees irrevocably and unconditionally that, at the Special Meeting, at any other meeting of the
F-1
shareholders of FTAC or, following the Transactions, the Company (whether annual or special and whether or not an adjourned or postponed meeting, however called and including any adjournment or postponement thereof), in connection with any written consent of shareholders of FTAC or, following the Transactions, the Company and in connection with any similar vote or consent of the holders of Founder FTAC Warrants, in their capacities as such, such Sponsor Person shall, and shall cause any other holder of record of any of such Sponsor Person’s Covered Shares to:
(a) when such meeting is held, appear at such meeting or otherwise cause the Sponsor Person’s Covered Shares to be counted as present thereat for the purpose of establishing a quorum;
(b) vote (or duly and promptly execute and deliver an action by written consent), or cause to be voted at such meeting (or cause such consent to be duly and promptly executed and delivered with respect to), all of such Sponsor Person’s Covered Shares owned as of the record date for determining holders entitled to vote at such meeting (or the record date for determining holders entitled to provide consent) in favor of the FTAC Stockholder Matters and any other matters necessary or advisable for consummation of the Transactions (including the Tempo Merger, the FTAC Founder Warrant Transfer, the FTAC Merger and the Founder LLC Contribution, in each case to the extent it is put to a vote or a request for written consent); and
(c) vote (or duly and promptly execute and deliver an action by written consent), or cause to be voted at such meeting (or cause such consent to be duly and promptly executed and delivered with respect to), all of such Sponsor Person’s Covered Shares against any Business Combination Proposal (as defined below) and any other action that is intended, or would reasonably be expected, to impede, interfere with or delay or postpone the consummation of, or otherwise adversely affect, any of the Transactions or result in a breach of any representation, warranty, covenant or other obligation or agreement of any FTAC Party under the Business Combination Agreement or result in a breach of any representation, warranty, covenant or other obligation or agreement of such Sponsor Person under this Sponsor Agreement.
The obligations of the Sponsor Persons in this Paragraph 1 shall apply whether or not the board of directors of FTAC (or, following the Transactions, the Company) or other governing body or any committee, subcommittee or subgroup thereof recommends the FTAC Stockholder Matters or any other matters necessary or advisable for consummation of the Transactions and whether or not such board or other governing body, committee, subcommittee or subgroup thereof changes, withdraws, withholds, qualifies or modifies, or publicly proposes to change, withdraw, withhold, qualify or modify, the FTAC Board Recommendation.
2. Exclusivity. During the Interim Period, each Sponsor Person shall not take, nor shall it permit any of its Affiliates or any of its or their respective Representatives to take, whether directly or indirectly, any action to (i) solicit, initiate, continue or engage in discussions or negotiations with, or enter into any agreement with, or encourage, respond, provide information to or commence due diligence with respect to, any Person (other than Tempo, its equityholders and/or any of their Affiliates or Representatives) concerning, relating to or which is intended or is reasonably likely to give rise to or result in, any offer, inquiry, proposal or indication of interest, written or oral relating to any Business Combination involving FTAC (a “Business Combination Proposal”) or (ii) approve, endorse or recommend, or make any public statement approving, endorsing or recommending, any Business Combination Proposal, in the case of each of clauses (i) and (ii), other than a Business Combination Proposal with Tempo, its equityholders and their respective Affiliates and Representatives. Each Sponsor Person shall, and shall cause its Affiliates and Representatives to, immediately cease any and all existing discussions or negotiations with any Person conducted prior to the date hereof with respect to, or which is reasonably likely to give rise to or result in, a Business Combination Proposal, other than with Tempo, its equityholders or their respective controlled Affiliates.
3. Waiver of Certain Rights. Each Sponsor Person hereby irrevocably and unconditionally agrees:
(a) not to (i) demand that FTAC redeem its or their Covered Shares in connection with the Transactions or (ii) otherwise participate in any such redemption by tendering or submitting any of its Covered Shares for redemption; and
F-2
(b) not to commence or participate in, and to take all actions necessary to opt out of any class in any class action with respect to, any claim, derivative or otherwise, against FTAC, the Tempo Parties, any Affiliate of FTAC or the Tempo Parties or any designee of a Sponsor Person or a Tempo Party acting in its capacity as director, officer or manager or in any similar capacity or any of their respective successors and assigns relating to the negotiation, execution or delivery of this Sponsor Agreement, the Business Combination Agreement or the consummation of the Transactions.
4. Reasonable Best Efforts; Regulatory Undertakings.
(a) During the Interim Period, each Sponsor Person shall (i) use reasonable best efforts to take, or cause to be taken, all actions to do, or cause to be done, all things reasonably necessary, proper or advisable under applicable Laws to consummate the Transactions on the terms and subject to the conditions set forth in the Business Combination Agreement and (ii) not take any action that would reasonably be expected to prevent or delay the satisfaction of any of the conditions to the Transactions set forth in Article XI of the Business Combination Agreement.
(b) Without limiting the generality of the foregoing, each Sponsor Person shall use reasonable best efforts to provide or cause to be provided (including, with respect to filings pursuant to the HSR Act, by its “Ultimate Parent Entities”, as that term is defined in the HSR Act) as promptly as reasonably practicable and advisable to any Governmental Authority information and documents relating to such party as requested by such Governmental Authority or necessary, proper or advisable to permit consummation of the Transactions, including filing any notification and report form and related material required under the HSR Act and any other filing or notice that may be required with any other Governmental Authority as promptly as reasonably practicable and advisable after the date hereof and thereafter to respond as promptly as reasonably practicable and advisable to any request for additional information or documentary material relating to such party that may be made. Each Sponsor Person shall supply as promptly as practicable (and shall respond no later than five (5) days following any request) any additional information and documentary material relating to such Sponsor Person that may be requested by any Governmental Authority, and each Sponsor Person shall (A) provide, or cause to be provided, as promptly as practicable, all agreements, documents, instruments, affidavits, statements or information (including, for the avoidance of doubt, nonpublic or other confidential financial or sensitive personally identifiable information as well as personal information of senior management, directors or control persons) that may be required or requested by any Governmental Authority relating to (i) such Sponsor Person (including any of its respective directors, officers, employees, partners, members, shareholders or control persons) and (ii) such Sponsor Person’s structure, ownership, businesses, operations, regulatory and legal compliance, assets, liabilities, financing, financial condition or results of operations, or any of its or their directors, officers, employees, partners, members, shareholders or Affiliates, (B) make individuals with appropriate seniority and expertise available to participate in any discussions or hearings and (C) prepare and file any applications, notices, registrations and requests as may be required or advisable to be filed with any Governmental Authority.
(c) In addition, each Sponsor Person appointed or designated, or proposed to be appointed or designated, to the board of directors of the Company or any Subsidiary, including pursuant to the terms of Section 10.09 of the Business Combination Agreement, shall use reasonable best efforts to comply and cooperate with and satisfy all requests and requirements made by any Governmental Authority in connection with any such appointment, designation or proposed service, including by furnishing all requested information, providing reasonable assistance in connection with the preparation of any required applications, notices and registrations and requests and otherwise facilitating access to and being available with respect to any discussions or hearings. Each Sponsor Person further acknowledges and agrees that, in the event an individual to be designated by an Investor Designator (as defined in the Investor Rights Agreement) in accordance with Section 2.2 of the Investors Rights Agreement does not satisfy any requirement of a Governmental Authority to serve as a director, each of the Company and FTAC shall use their respective reasonable best efforts to comply with such requirements so as to remove any such restriction; provided, that (x) there shall be no obligation to appoint such individual pursuant
F-3
thereto and (y) such Investor Designator shall be entitled to designate a replacement director in lieu of such person.
5. Founder LLC Contribution.
(a) In connection with the Closing and immediately prior to the FTAC Merger, each Sponsor Person that holds one or more FTAC Founder Warrants will transfer such Sponsor Person’s FTAC Founder Warrants to FTAC in exchange for a number of shares of FTAC Class C Common Stock equal to the number of shares of FTAC Class A Common Stock underlying such FTAC Founder Warrant(s), with such shares of FTAC Class C Common Stock remaining subject to the same terms (whether economic or otherwise) applicable to the shares of FTAC Class A Common Stock underlying such FTAC Founder Warrant(s) (the “FTAC Founder Warrant Transfer”).
(b) Immediately following the Tempo Effective Time, each Sponsor Person that receives FTAC Class C Common Stock pursuant to Paragraph 5(a) shall contribute such holder’s shares of Class C Common Stock of the FTAC Surviving Corporation (into which the shares of FTAC Class C Common Stock received pursuant to Paragraph 5(a) were converted pursuant to the FTAC Merger) to the Tempo Surviving Entity in exchange for an equivalent number of New Tempo Class C Units (the “Exchangeable Units”). The Exchangeable Units shall have such rights, powers and duties as are set forth in the Tempo Operating Agreement, which, except as expressly set forth in the Tempo Operating Agreement and as set forth in the immediately following sentence, shall be the same rights as the FTAC Founder Warrants so exchanged in the FTAC Founder Warrant Transfer, and shall otherwise be on the same terms (whether economic or otherwise) applicable to the FTAC Founder Warrant(s) (the “Founder LLC Contribution”). Pursuant to the Tempo Operating Agreement, such Sponsor Person shall have the right (such right, the “Exchange Right”) to cause the Tempo Surviving Entity to redeem all or a portion of its Class C Units in the manner described in the Tempo Operating Agreement. Following the Founder LLC Contribution, all of the shares of Class C Common Stock of the FTAC Surviving Corporation will be owned by the Tempo Surviving Entity and shall remain outstanding.
(c) FTAC hereby represents and warrants that all of the FTAC Founder Warrants are held in book-entry form and that the transfer books for the FTAC Founder Warrants are maintained by Continental Stock Transfer & Trust Company (the “Warrant Agent”). During the Interim Period, FTAC shall not, and shall cause the Warrant Agent not to, allow the Transfer of any FTAC Founder Warrants or allow any of the FTAC Founder Warrants to be represented by a certificate or other instrument. Further, no Sponsor Person shall request the Transfer of any FTAC Founder Warrants or request for any of the FTAC Founder Warrants to be represented by a certificate or other instrument.
(d) FTAC, Tempo (including, as its successor, the Tempo Surviving Entity) and each applicable Sponsor Person agree to cooperate with each other and their respective officers, employees, attorneys, accountants and other agents, and, generally, do such other reasonable acts and things in good faith as may be necessary to effectuate the intents and purposes of the FTAC Founder Warrant Transfer and the Founder LLC Contribution, subject to the terms and conditions hereof and in compliance with applicable Law, including, in the case of each Sponsor Person that receives FTAC Class C Common Stock pursuant to Paragraph 5(a), executing and delivering the Tempo Operating Agreement at the Closing and taking reasonable action to facilitate the filing of any document or the taking of reasonable action to assist the other parties hereto in complying with the terms hereof.
(e) The Exchange Right shall not be exercisable by any Sponsor Person prior to the expiration of the Lock-Up Period and thereafter shall be exercisable subject to the terms and conditions of the Tempo Operating Agreement.
6. Transfer Restrictions.
(a) Interim Period. During the Interim Period, except as expressly contemplated by the FTAC Founder Warrant Transfer, the Founder LLC Contribution or the Business Combination Agreement, each Sponsor Person shall not, and shall cause any other holder of record of any of such Sponsor Person’s Covered Shares not to, Transfer any such Sponsor Person’s Covered Shares.
F-4
(b) Post-Closing: Covered Shares. For the period beginning on the Closing Date until the earlier of (i) 270 days thereafter, or (ii) if the VWAP of the Company Class A Common Stock equals or exceeds $12.00 per share (as adjusted for share splits, share capitalizations, reorganizations, recapitalizations and the like) for any twenty (20) Trading Days within a period of thirty (30) consecutive Trading Days, 150 days thereafter (such applicable period, the “Lock-Up Period”), each Sponsor Person shall not, and shall cause any other holder of record of any of such Sponsor Person’s Covered Shares not to, Transfer any of such Sponsor Person’s Covered Shares. Notwithstanding the immediately preceding sentence, post-Closing Transfers of Covered Shares that are held by any Sponsor Person or any of its Permitted Transferees (as defined below) that have entered into a written agreement contemplated by the proviso in this subsection (b) are permitted, in accordance with applicable Law (including applicable securities Laws), (i) to the Sponsor Person’s officers or directors, any Affiliates or family members of such Sponsor Person’s officers or directors, to the Sponsors or the FP Investors, any respective members or partners of the Sponsors or the FP Investors or their respective Affiliates, any Affiliates of such Sponsors or such FP Investor, or any employees of such Affiliates; (ii) in the case of an individual, by gift to a member of the individual’s immediate family or to a trust, the beneficiary of which is a member of the individual’s immediate family, an Affiliate of such Person or to a charitable organization; (iii) in the case of an individual, by virtue of laws of descent and distribution upon death of the individual; (iv) in the case of an individual, pursuant to a qualified domestic relations order; (v) by virtue of the Laws of the State of Delaware or such Sponsor’s limited partnership agreement, as amended from time to time, upon dissolution of such Sponsor; or (vi) in the event of the Company’s completion of a liquidation, merger, consolidation, amalgamation, share exchange, reorganization or other similar transaction which results in the holders of all of the shares of Company Class A Common Stock having the right to exchange their shares for cash, securities or other property subsequent to the completion of FTAC’s initial Business Combination (including the entry into an agreement in connection with such liquidation, merger, consolidation, amalgamation, share exchange, reorganization or other similar transaction); provided, however, that each transferee contemplated by clauses (i) through (v) (each, a “Permitted Transferee”) must enter into a written agreement with the Company and Tempo agreeing to be bound by the restrictions in this Sponsor Agreement.
(c) Any Transfer in violation of the provisions of this Paragraph 6 shall be null and void ab initio and of no force or effect.
(d) The parties hereto agree that, if the lock-up provisions in Section 4.3(a) of the Investor Rights Agreement or the forfeiture or vesting provisions or transfer restrictions with respect to the Company Class B Common Stock in Section 4.3 of the Investor Rights Agreement or in the Company Charter or with respect to the New Tempo Class B Units in Article VII of the Tempo Operating Agreement are modified in a manner that is favorable to the Existing Investors (as such term is defined in the Investor Rights Agreement), the corresponding modifications shall automatically apply to this Paragraph 6 or to the corresponding provisions of Paragraph 7, as applicable; provided, that, for purposes of the Lock-up Period, such corresponding modifications shall mean the amount of time by which such period is shortened for the Blackstone Investors, ADIA Investors, GIC Investors and/or the New Mountain Investors; provided, further, that, the foregoing provisions of this Paragraph 6(d) shall not apply in respect of the Unrestricted Shares (as defined in the Investor Rights Agreement) or any modifications to any provisions in respect thereof contained in the Investor Rights Agreement.
7. Exchange of Founder Shares; Forfeited Founder Shares; Restricted Founder Shares.
(a) General. Each Sponsor Person that holds Founder Shares agrees that, at the FTAC Effective Time, notwithstanding the provisions of Article Eighth of the FTAC Charter, such Sponsor Person’s Founder Shares outstanding as of immediately prior to the FTAC Effective Time will be automatically converted into and exchanged for the Founder FTAC Merger Consideration pursuant to and in accordance with the Business Combination Agreement in lieu of the number of shares of Class A Common Stock into which such Founder Shares would have been converted in accordance with the Certificate of Incorporation and for no additional consideration therefor. Subject to Paragraph 7(b) in respect of any Restricted Founder Shares and Paragraph 7(e) in respect of the Forfeited Founder Shares, the Founder Shares and Exchangeable Units shall be 100% vested
F-5
from and after the Closing and will not be subject to any vesting restrictions subject to the terms and conditions on exchange as set forth in the Tempo Operating Agreement with respect to the Exchangeable Units.
(b) Restricted Founder Shares. Each Sponsor Person that holds Founder Shares acknowledges and agrees that, subject to the satisfaction or waiver of each of the conditions to the Closing set forth in Article XI of the Business Combination Agreement, any portion of the Founder FTAC Merger Consideration issued in the form of shares of Company Class B-3 Common Stock pursuant to the Business Combination Agreement (such shares, the “Restricted Founder Shares”) shall be subject to the provisions set forth in this Paragraph 7 and in the Company Charter. Each Sponsor Person and the Company agrees that, from and after the Closing, each Restricted Founder Share shall be unvested and restricted and that each such share shall vest automatically and cease to be subject to any restrictions as of the occurrence of a Class B-3 Conversion Event; provided that, during the Lock-Up Period, Paragraph 6(b) hereof shall apply to the shares of Class A Common Stock issued upon any such conversion event. Upon the occurrence of a Class B-3 Conversion Event, each Restricted Founder Share shall automatically convert into one share of Company Class A Common Stock and the holder of such Restricted Founder Share shall be entitled to receive a Dividend Catch-Up Payment, in each case, as provided in Section 4.3(D) of the Company Charter and, in each case, subject to adjustment in accordance with Section 4.3(G) of the Company Charter.
(c) Forfeiture of Restricted Founder Shares. To the extent that, on or prior to the seventh (7th) anniversary of the Closing Date, a Class B-3 Conversion Event shall not have occurred in accordance with the Company Charter, all outstanding Restricted Founder Shares that shall not have been converted into shares of Company Class A Common Stock (i) shall automatically be forfeited and surrendered to the Company for no consideration and (ii) any dividends or distributions previously declared in respect of such Restricted Founder Shares and any Dividend Catch-Up Payments shall also be forfeited to the Company for no consideration, in accordance with Section 4.3(E) of the Company Charter. Following such forfeiture, the Restricted Founder Shares shall be canceled, no longer be outstanding and become void and of no further force and effect.
(d) Transfer Restrictions. Following the Closing, no Sponsor Person (or any Permitted Transferee of such Sponsor Person) shall, and each such Person shall cause any other holder of record of such Person’s Restricted Founder Shares not to, Transfer any of such Person’s Restricted Founder Shares other than to a Permitted Transferee; provided that such Permitted Transferee must enter into a written agreement with the Company and Tempo agreeing to be bound by the applicable restrictions in this Sponsor Agreement (including, as relevant, Paragraph 6 hereof) in respect of any transferred Restricted Founder Shares and the shares of Company Class A Common Stock into which such shares may be automatically converted in accordance with the Company Charter.
(e) Forfeited Founder Shares. Each Sponsor Person that holds Founder Shares acknowledges and agrees that, subject to the satisfaction or waiver of each of the conditions to Closing set forth in Sections 11.01 and 11.02 of the Business Combination Agreement, immediately prior to the Closing, they shall, in the aggregate and based on the percentages set forth on Schedule A hereto, forfeit and surrender to FTAC 2,587,500 shares of FTAC Class B Common Stock (the “Forfeited Founder Shares”) for no consideration. Following such forfeiture, the Forfeited Founder Shares shall be cancelled, no longer outstanding and become void and of no further effect.
8. Certain Securities Law Representations and Warranties. Each Sponsor Person hereby represents and warrants as follows:
(a) it has never been suspended or expelled from membership in any securities or commodities exchange or association or had a securities or commodities license or registration denied, suspended or revoked;
(b) in the case of Insiders only, its biographical information furnished to FTAC, if any (including any such information included in the Registration Statement), is true and accurate in all material respects and does not omit any material information with respect to such Insider’s background;
(c) its questionnaire furnished to FTAC, if any, is true and accurate in all material respects;
F-6
(d) it is not subject to or a respondent in any legal action for any injunction, cease-and-desist order or order or stipulation to desist or refrain from any act or practice relating to the offering of securities in any jurisdiction;
(e) it has never been convicted of, or pleaded guilty to, any crime (i) involving any fraud, (ii) relating to any financial transaction or handling of funds of another Person or (iii) pertaining to any dealings in any securities, and it is not currently a defendant in any such criminal proceeding; and
(f) it is not now, and has never been (i) ineligible or subject to disqualification pursuant to Section 203(e) or 203(f) of the U.S. Investment Advisers Act of 1940, as amended, and the rules and regulations promulgated thereunder (the “Advisers Act”) to serve as an investment adviser or person associated with an investment adviser or subject to disqualification under Rule 206(4)-3 under the Advisers Act, (ii) subject to “bad actor disqualification” described in Rule 506(d) of the U.S. Securities Act of 1933, as amended, and the rules and regulations promulgated thereunder (the “Securities Act”), (iii) subject to any order of any Governmental Authority that enjoins it from engaging in or continuing any conduct or practice in connection with any activity involving or in connection with the purchase or sale of any security, (iv) ineligible to serve as a broker-dealer or an “associated person” (within the meaning of Section 3(a)(18) of the U.S. Securities Exchange Act of 1934, as amended, and the rules and regulations promulgated thereunder (the “Exchange Act”)) of a broker-dealer under Section 15(b) of the Exchange Act (including being subject to any “statutory disqualification” as defined in Section 3(a)(39) of the Exchange Act), or (v) to its knowledge, subject to any other restriction on activities or future activities as an investment adviser or a broker-dealer or a person associated with an investment adviser or a broker-dealer under applicable Law.
9. Certain Payments. Except as set forth on Schedule B hereto, no Sponsor Person, nor any Affiliate thereof, nor any director, officer or manager of (or person acting in a similar capacity with respect to) FTAC or the Company, shall receive from FTAC or the Company, any finder’s fee, reimbursement, consulting fee, monies in respect of any repayment of a loan or other compensation prior to, or in connection with any services rendered in order to effectuate the consummation of, FTAC’s initial Business Combination (regardless of the type of transaction that it is), other than the following, none of which will be made from the proceeds held in the Trust Account prior to the completion of the initial Business Combination and, subject to the terms of the Business Combination Agreement and as disclosed in connection therewith, each of which shall, as of and in connection with the Closing, be paid off in full and no further liabilities or obligations with respect thereof shall be due and owing by FTAC or the Company or any of its Subsidiaries from and after the Closing: (i) reimbursement of funds advanced to FTAC by the Sponsors to cover offering-related and organizational expenses; (ii) reimbursement for office space and administrative support services provided to FTAC by Cannae Holdings, Inc., in the amount of $5,000 per month; and (iii) reimbursement of legal fees and expenses incurred by the Sponsors, officers or directors in connection with FTAC’s formation and their services to FTAC (all of which clauses (i) through (iii), for the avoidance of doubt, shall be FTAC Transaction Expenses). During the Interim Period, each Sponsor Person agrees not to enter into, modify or amend any Contract between or among any Sponsor Person or any Affiliate thereof, on the one hand, and the Company or any of its Subsidiaries, on the other hand, that would contradict, limit, restrict or impair any Person’s ability to perform or satisfy any obligation under this Sponsor Agreement or the Business Combination Agreement.
10. Service as Officer or Director. Each Sponsor Person has full right and power, without violating any agreement to which it is bound (including, without limitation, any non-competition or non-solicitation agreement with any employer or former employer), to enter into this Sponsor Agreement and, as applicable, to serve as an officer, director or manager of (or in a similar capacity with respect to) FTAC.
11. Section 83(b) Elections. Within thirty (30) days following the Closing Date, each Sponsor Person shall file with the Internal Revenue Service (the “IRS”) (via certified mail, return receipt requested) a completed election, on a protective basis, under Section 83(b) of the Code and the regulations promulgated thereunder, with respect to the Restricted Founder Shares into which their Founder Shares are converted, and, upon such filing, shall thereafter notify the Company that such Sponsor Person has made such timely filing and provide the Company with a copy of such election. Each Sponsor Person should consult its tax advisor regarding the consequences of Section 83(b) elections, as well as the receipt, holding and sale of the Restricted Founder Shares.
F-7
12. Tax Treatment. The parties to this Sponsor Agreement intend that, for U.S. federal and all applicable state and local income tax purposes, (1) a conversion of Restricted Founder Shares into Company Class A Common Stock upon the occurrence of a Class B-3 Conversion Event shall qualify as a “reorganization” within the meaning of Section 368(a)(1)(E) of the Code, (2) this Sponsor Agreement be, and the parties hereby adopt this Sponsor Agreement as, a “plan of reorganization” within the meaning of Treasury Regulation Section 1.368-2(g), and (3) the amount of any dividends declared with respect to the Restricted Founder Shares not be reported as taxable income (on IRS Form 1099 or otherwise) to the holders thereof unless and until such dividends are paid in cash or in kind (which, for the avoidance of doubt, for purposes of this Sponsor Agreement, shall not include any transaction subject to Paragraph 23 hereof), as the case may be. The parties to this Sponsor Agreement shall not take any position inconsistent with the intent set forth in this Paragraph 12 except to the extent otherwise required by a “determination” as defined in Section 1313 of the Code. References in this Paragraph 12 to the Code shall include references to any similar or analogous provisions of state or local law.
13. Definitions. As used herein, the following terms shall have the respective meanings set forth below:
(a) “Beneficially Own” means to exercise voting or dispositive authority over a relevant security, as determined under Rule 13d-3 of the Exchange Act.
(b) “Business Combination” has the meaning given to it in the Prior Letter Agreements.
(c) “Class B-3 Conversion Event” has the meaning given to it in the Company Charter.
(d) “Covered Shares” means all Founder Shares, all FTAC Founder Warrants, all FP Investor FTAC Warrants, all shares of FTAC Common Stock, all shares of Company Class A Common Stock and Company Class B Common Stock, all Exchangeable Units (including Exchangeable Units received in the Founder LLC Contribution) and all shares issuable in connection with the Forward Purchase Agreements, and any other shares of capital stock or equity securities of FTAC (prior to the FTAC Merger) or the Company or its subsidiaries (following the FTAC Merger, including Tempo), or securities convertible into, exercisable or exchangeable for any of the foregoing, of which any Sponsor Person owns as of the date hereof or acquires record or beneficial ownership after the date hereof, including by purchase, as a result of a stock dividend, stock split, recapitalization, combination, reclassification, exchange or change of such shares, or upon exercise or conversion of any securities.
(e) “Exchange Date” means the date on which a Sponsor Person requests to exchange such Sponsor Person’s Exchangeable Units for the Cash Amount or the Exchange Shares pursuant to the exercise of the Exchange Right, in accordance with the Tempo Operating Agreement.
(f) “Founder Shares” means the 25,875,000 shares of FTAC Class B Common Stock, and each such share, a “Founder Share”.
(g) “Investor Rights Agreement” means that certain Investor Rights Agreement to be entered into in connection with the Closing, a substantially agreed form of which is attached as Exhibit D to the Business Combination Agreement.
(h) “IPO” has the meaning given to it in the Prior Letter Agreements.
(i) “Registration Statement” has the meaning given to it in the Prior Letter Agreements.
(j) “Tempo Parties” means Tempo and the Tempo Blockers.
(k) “Tempo Person” means Tempo and each of the directors and officers of Tempo.
(l) “Transfer” means the (i) sale of, offer to sell, contract or agreement to sell, hypothecate, pledge, hedge, grant of any option to purchase or otherwise dispose of in any manner (including by merger, consolidation, division, operation of law or otherwise) or agreement to dispose of, directly or indirectly, or establishment or increase of a put equivalent position or liquidation with respect to or decrease of a call equivalent position within the meaning of Section 16 of the Exchange Act and the rules and regulations of the SEC promulgated thereunder with respect to, any security (including, for the avoidance of doubt, through a Transfer of equity securities in a
F-8
Person who owns such security), (ii) entry into any swap or other arrangement that transfers to another, in whole or in part, any of the economic consequences of ownership of any security, whether any such transaction is to be settled by delivery of such securities, in cash or otherwise, or (iii) public announcement of any intention to effect any transaction specified in clause (i) or (ii).
(m) “VWAP” means, for any security as of any date(s), the dollar volume-weighted average price for such security on the principal securities exchange or securities market on which such security is then traded during the period beginning at 9:30:01 a.m., New York time, and ending at 4:00:00 p.m., New York time, as reported by Refinitiv Workspace (or an equivalent successor if such page is not available) or, if the foregoing does not apply, the dollar volume-weighted average price of such security in the over-the-counter market on the electronic bulletin board for such security during the period beginning at 9:30:01 a.m., New York time, and ending at 4:00:00 p.m., New York time, as reported by Refinitiv Workspace (or an equivalent successor if such page is not available), or, if no dollar volume-weighted average price is reported for such security by Refinitiv Workspace (or an equivalent successor if such page is not available) for such hours, the average of the highest closing bid price and the lowest closing ask price of any of the market makers for such security as reported by OTC Markets Group Inc. If the VWAP cannot be calculated for such security on such date(s) on any of the foregoing bases, the VWAP of such security on such date(s) shall be the fair market value per share on such date(s) as reasonably determined by the Company’s board of directors.
14. Entire Agreement; Amendment; No Reliance. This Sponsor Agreement and the other agreements referenced herein constitute the entire agreement and understanding of the parties hereto in respect of the subject matter hereof and supersede all prior understandings, agreements, or representations by or among the parties hereto, written or oral, to the extent they relate in any way to the subject matter hereof or the transactions contemplated hereby, including, without limitation, with respect to the Sponsor Persons, the Prior Sponsor Letter Agreement. This Sponsor Agreement may not be changed, amended, modified or waived (other than to correct a typographical error) as to any particular provision, except by a written instrument executed by the parties hereto. Each of FTAC and the Sponsor Persons hereby acknowledges and agrees, on behalf of itself, its Affiliates and its Representatives, that, in connection with its entry into this Sponsor Agreement and (if applicable) the Business Combination Agreement and agreement to consummate the Transactions, none of the foregoing has relied on any representations or warranties of any Tempo Party or otherwise except for those expressly set forth in the Business Combination Agreement.
15. Assignment. No party hereto may, except as set forth herein, assign either this Sponsor Agreement or any of its rights, interests, or obligations hereunder without the prior written consent of the other parties. Any purported assignment in violation of this Paragraph 15 shall be void and ineffectual and shall not operate to transfer or assign any interest or title to the purported assignee. This Sponsor Agreement shall be binding on the parties hereto and their respective successors, heirs, personal representatives, assigns and (in the case of the Sponsor Persons) Permitted Transferees.
16. No Third-Party Beneficiaries. Nothing in this Sponsor Agreement shall be construed to confer upon, or give to, any Person other than the parties hereto any right, remedy or claim under or by reason of this Sponsor Agreement or of any covenant, condition, stipulation, promise or agreement hereof. All covenants, conditions, stipulations, promises and agreements contained in this Sponsor Agreement shall be for the sole and exclusive benefit of the parties hereto, and their respective successors, heirs, personal representatives and assigns and (in the case of the Sponsor Persons) Permitted Transferees.
17. Captions; Counterparts. The captions in this Sponsor Agreement are for convenience only and shall not be considered a part of or affect the construction or interpretation of any provision of this Sponsor Agreement. This Sponsor Agreement may be executed in two or more counterparts, each of which shall be deemed an original, but all of which together shall constitute one and the same instrument.
18. Severability. This Sponsor Agreement shall be deemed severable, and the invalidity or unenforceability of any term or provision hereof shall not affect the validity or enforceability of this Sponsor Agreement or of any
F-9
other term or provision hereof. Furthermore, in lieu of any such invalid or unenforceable term or provision, the parties hereto intend that there shall be added as a part of this Sponsor Agreement a provision as similar in terms to such invalid or unenforceable provision as may be possible and be valid and enforceable.
19. Governing Law; Jurisdiction; Waiver of Jury Trial. Sections 13.06 and 13.12 of the Business Combination Agreement are incorporated herein by reference, mutatis mutandis.
20. Notices. Any notice, consent or request to be given in connection with any of the terms or provisions of this Sponsor Agreement shall be in writing and shall be sent or given in accordance with the terms of Section 13.02 of the Business Combination Agreement to the applicable party as its principal place of business (or, in the case of the Insiders, to FTAC or, following the FTAC Merger, the Company).
21. Termination. This Sponsor Agreement shall terminate on the earlier of (i) the valid termination of the Business Combination Agreement (in which case this Sponsor Agreement shall be of no force or effect and shall revert to the Prior Sponsor Letter Agreement or Prior Insider Letter Agreement, as the case may be) and (ii) the expiration of the Lock-Up Period (other than Paragraph 6(d), Paragraph 7 and Paragraphs 13 through 26 and 32 which shall survive such termination until all rights and obligations arising out of or related to Paragraph 7 shall have been fully performed); provided, that no such termination (including one that results in a reversion to the Prior Sponsor Letter Agreement or Prior Insider Letter Agreement, in each case under clause (i)) shall relieve any party hereto from any liability resulting from its pre-termination breach of this Sponsor Agreement.
22. Other Representations and Warranties. Each Sponsor Person hereby represents and warrants (severally and not jointly as to itself only) to FTAC and Tempo as follows: (i) if such Person is not an individual, it is duly organized, validly existing and in good standing under the laws of the jurisdiction in which it is incorporated, formed, organized or constituted, and the execution, delivery and performance of this Sponsor Agreement and the consummation of the transactions contemplated hereby are within such Person’s corporate, limited liability company or other organizational powers and have been duly authorized by all necessary corporate, limited liability company or other organizational actions on the part of such Person; (ii) if such Person is an individual, such Person has full legal capacity, right and authority to execute and deliver this Sponsor Agreement and to perform its obligations hereunder; (iii) this Sponsor Agreement has been duly executed and delivered by such Person and, assuming due authorization, execution and delivery by the other parties to this Sponsor Agreement, this Sponsor Agreement constitutes a legally valid and binding obligation of such Person, enforceable against such Person in accordance with the terms hereof (except as enforceability may be limited by the Enforceability Exceptions); (iv) the execution and delivery of this Sponsor Agreement by such Person do not, and the performance by such Person of its obligations hereunder will not, (A) if such Person is not an individual, conflict with or result in a violation of the organizational documents of such Person, or (B) require any consent or approval that has not been given or other action that has not been taken by any third party (including under any Contract binding upon such Person or such Person’s Covered Shares), in each case, to the extent such consent, approval or other action would prevent, enjoin or delay the performance by such Person of its obligations under this Sponsor Agreement; (v) there is no Action pending or, to the knowledge of such Person, threatened against such Person before (or, in the case of a threatened Action, that would be before) any arbitrator or any Governmental Authority, which in any manner challenges or seeks to prevent, enjoin or delay the performance by such Person of its obligations under this Sponsor Agreement; (vi) except as disclosed pursuant to Section 6.08 of the Business Combination Agreement, no financial advisor, investment banker, broker, finder or other similar intermediary is entitled to any fee or commission from such Person, FTAC or the Company (or any of their respective Subsidiaries), or any Affiliates of any of the foregoing Persons in connection with the Business Combination Agreement or this Sponsor Agreement or any of the respective transactions contemplated thereby and hereby, in each case, based upon any arrangement or agreement made by or, to the knowledge of such Person, on behalf of such Person, for which FTAC, the Company or Tempo or any of their respective Affiliates would have any obligations or liabilities of any kind or nature; (vii) such Person has had the opportunity to read the Business Combination Agreement and this Sponsor Agreement and has had the opportunity to consult with its tax and legal advisors; (viii) such Person has not entered into, and will not enter into, any agreement that
F-10
would restrict, limit or interfere with the performance of such Person’s obligations hereunder; (ix) such Person has good and valid title to all Covered Shares held by it, and there exist no Liens or any other limitation or restriction (including, without limitation, any restriction on the right to vote, sell or otherwise dispose of such securities (other than transfer restrictions under the Securities Act) affecting any such securities, other than pursuant to (A) this Sponsor Agreement, (B) the FTAC bylaws, (C) the FTAC Charter, (D) the Business Combination Agreement or (E) any applicable securities Laws; and (x) the Founder Shares, the FTAC Founder Warrants, FTAC Class A Common Stock, FP Investor FTAC Warrants, FTAC Class C Common Stock, FTAC Surviving Corporation Class C Common Stock and Exchangeable Units listed on Schedule A are the only equity securities in FTAC or any of its Subsidiaries (including, without limitation, any equity securities convertible into, or which can be exercised or exchanged for, equity securities of FTAC or any of its Subsidiaries) owned of record or Beneficially Owned by such Person as of the date hereof and as of immediately prior to the consummation of the Transactions on the Closing Date and such Person (or such Person’s general partner or managing member) has the sole power to dispose of (or sole power to cause the disposition of) and the sole power to vote (or sole power to direct the voting of) such Founder Shares, FTAC Founder Warrants, FTAC Class A Common Stock and FP Investor FTAC Warrants and none of such Founder Shares, FTAC Founder Warrants, FTAC Class A Common Stock or FP Investor FTAC Warrants is subject to any proxy, voting trust or other agreement or arrangement with respect to the voting of such Founder Shares, FTAC Founder Warrants, FTAC Class A Common Stock or FP Investor FTAC Warrants, except as provided in this Sponsor Agreement.
23. Equitable Adjustments. Prior to Closing, if, and as often as, there are any changes in FTAC, the Company Common Stock, the Exchangeable Units, the Founder Shares, the FTAC Founder Warrants, FTAC Class A Common Stock, the FP Investor FTAC Warrants or the FTAC Class C Common Stock by way of stock split, stock dividend, combination or reclassification, or through merger, consolidation, reorganization, recapitalization or business combination, or by any other means, equitable adjustment shall be made to the provisions of this Sponsor Agreement as may be required so that the rights, privileges, duties and obligations hereunder shall continue with respect to FTAC, the Company, the Company Common Stock, the Exchangeable Units, the Founder Shares, the FTAC Founder Warrants, the FTAC Class A Common Stock, the FP Investor FTAC Warrants or the FTAC Class C Common Stock, each as so changed.
24. Stop Transfer Order; Legend. Each Sponsor Person hereby authorizes FTAC and the Company to maintain a copy of this Sponsor Agreement at either the executive office or the registered office of the Company. In furtherance of this Sponsor Agreement, each Sponsor Person hereby authorizes FTAC and the Company, promptly after the date hereof, to enter, or cause its transfer agent to enter, a stop transfer order with respect to all of such Sponsor Person’s Covered Shares with respect to any Transfer not permitted hereunder and to include the following legend on any certificates or other instruments representing such Sponsor Person’s Covered Shares: “THE SHARES OF STOCK OR OTHER SECURITIES REPRESENTED BY THIS CERTIFICATE ARE SUBJECT TO CERTAIN VOTING AND TRANSFER RESTRICTIONS PURSUANT TO THAT CERTAIN SPONSOR AGREEMENT, DATED AS OF JANUARY 25, 2021, BY AND AMONG FOLEY TRASIMENE ACQUISITION CORP., A DELAWARE CORPORATION, TEMPO HOLDING COMPANY LLC, A DELAWARE LIMITED LIABILITY COMPANY, ALIGHT, INC. AND THE OTHER SIGNATORIES THERETO. ANY TRANSFER OF SUCH SHARES OF STOCK OR OTHER SECURITIES IN VIOLATION OF THE TERMS AND PROVISIONS OF SUCH SPONSOR AGREEMENT SHALL BE NULL AND VOID AB INITIO AND HAVE NO FORCE OR EFFECT WHATSOEVER.”
25. Specific Performance. Each Sponsor Person, the Company, FTAC and Tempo acknowledges and agrees that irreparable damage for which monetary damages, even if available, would not be an adequate remedy, would occur in the event that a Sponsor Person, the Company or Tempo does not perform its obligations under the provisions of this Sponsor Agreement (including failing to take such actions as are required of them hereunder to consummate this Sponsor Agreement) in accordance with its specified terms or otherwise breach such provisions. Each Sponsor Person, the Company and each Tempo Person acknowledges and agrees that (i) each Sponsor Person, FTAC, the Company and Tempo shall be entitled to an injunction, specific performance, or other equitable relief, to prevent breaches of this Sponsor Agreement and to enforce specifically the terms and
F-11
provisions hereof and thereof, without proof of damages, prior to the valid termination of this Sponsor Agreement in accordance with Paragraph 21, this being in addition to any other remedy to which they are entitled under this Sponsor Agreement or any Transaction Agreement, and (ii) the right of specific enforcement is an integral part of the transactions contemplated by this Sponsor Agreement and without that right, none of the parties hereto would have entered into this Sponsor Agreement. Each Sponsor Person, FTAC, the Company and each Tempo Person agrees that it will not oppose the granting of specific performance and other equitable relief on the basis that the other parties hereto have an adequate remedy at Law or that an award of specific performance is not an appropriate remedy for any reason at Law or equity. Each Sponsor Person, FTAC, the Company and each Tempo Person acknowledges and agrees that any party seeking an injunction to prevent breaches of this Sponsor Agreement and to enforce specifically the terms and provisions of this Sponsor Agreement in accordance with this Paragraph 25 shall not be required to provide any bond or other security in connection with any such injunction.
26. Interpretation. Section 1.02 (Construction) and Section 13.05 (Expenses) of the Business Combination Agreement are incorporated herein by reference, mutatis mutandis. Wherever this Sponsor Agreement uses “it”, “its” or derivations thereof to refer to natural person Sponsor Persons or Tempo Persons, such references shall be deemed references to “her”, “him” or “his”, as applicable.
27. Updates to Schedule A; Admission of New Sponsor Persons. During the Interim Period, each Sponsor Person shall promptly notify the Company and Tempo of any increase, decrease or other change in the number of Founder Shares, Founder FTAC Warrants, FTAC Class A Common Stock, FP Investor FTAC Warrants or other Covered Shares held by or on behalf of such Sponsor Person (for the avoidance of doubt, such Sponsor Person acknowledges and agrees that Paragraph 6(a) prohibits all Transfers of its Covered Shares during the Interim Period, except as expressly contemplated by the FTAC Founder Transfer, the Founder LLC Warrant Contribution or the Business Combination Agreement). From and after the Closing, each Sponsor Person shall promptly notify the Company of any increase, decrease or other change in the Covered Shares held by or on behalf of such Sponsor Person, including as a result of a Transfer in compliance with this Sponsor Agreement. Promptly following each such notification, the Company shall update, or cause to be updated, Schedule A to reflect the applicable changes as they relate to Founder Shares, Founder FTAC Warrants, FTAC Class A Common Stock or FP Investor FTAC Warrants (in the case of an Interim Period change) or Company Common Stock and Exchangeable Units (in the case of a post-Closing change) or other Covered Shares and provide a copy of such updated Schedule A to each of the parties hereto, and such updated Schedule A shall control for all purposes of this Sponsor Agreement (unless and until it is later updated in accordance with this Paragraph 27). Any update to Schedule A in accordance with this Sponsor Agreement shall not be deemed an amendment to this Sponsor Agreement for purposes of Paragraph 14.
28. Termination of Existing Registration Rights Agreement. Effective as of (but subject to the consummation of) the Closing, (a) that certain Registration Rights Agreement, dated as of May 29, 2020, by and among FTAC, the Sponsors and the other parties thereto is hereby terminated and of no force or effect, and (b) none of the parties thereto shall have any rights or obligations thereunder.
29. FP Agreements.
(a) Effective as of the date of this Sponsor Agreement, each FP Investor irrevocably (subject to Paragraph 29(f)) waives Section 4 (the Right of First Offer) of its respective Forward Purchase Agreement, dated as of May 8, 2020, between it and FTAC (together, the “Forward Purchase Agreements”), and any entitlement to rights in connection with or as a result of such section, with respect to the Transactions. Each FP Investor further represents and agrees that its rights under Section 4 of its respective Forward Purchase Agreement have not been exercisable prior to the date hereof in connection with any transactions undertaken by FTAC and that it is not entitled to any equity purchases pursuant thereto in connection with the Transactions.
(b) Effective as of the date of this Sponsor Agreement, each FP Investor irrevocably (subject to Paragraph 29(f)) waives the condition to its obligation to purchase the Forward Purchase Securities at the FPS Closing (each
F-12
as defined in such FP Investor’s Forward Purchase Agreement) set forth in Section 6(a)(vi) of its Forward Purchase Agreement related to the funding and purchase of the other FP Investor’s Forward Purchase Securities.
(c) Effective as of the date of this Sponsor Agreement, FTAC and each FP Investor hereby acknowledges and agrees that the applicable Forward Purchase Agreement may not be terminated pursuant to Section 7(a) (Termination for Convenience) or Sections 7(b)(iii), (iv) or (v) (in each case, solely as such condition relates to William P. Foley II) of such Forward Purchase Agreement without the prior written consent of Tempo.
(d) Effective as of (but subject to the consummation of) the Closing, the registration rights set forth in Exhibit A to the Forward Purchase Agreements are hereby terminated and of no further force or effect, and none of the parties thereto shall have any rights or obligations thereunder.
(e) Each FP Investor acknowledges and agrees that each of Tempo and the Company shall be an express third party beneficiary of its respective Forward Purchase Agreement and that each of Tempo and the Company shall be entitled to enforce the terms of such agreement directly against it, including the right to cause such FP Investor to fund its respective portion of the FTAC Financing in accordance with the terms of its Forward Purchase Agreement.
(f) Each FP Investor, the Company and Tempo acknowledges and agrees that the provisions of this Paragraph 29 are intended to amend and modify the applicable Forward Purchase Agreement to the extent set forth herein; provided, however, that (i) except as expressly waived or modified in this Paragraph 29, each Forward Purchase Agreement shall remain in full force and effect in accordance with its existing terms and (ii) the amendments, modifications, waivers and other provisions of this Paragraph 29 shall terminate and have no force or effect ab initio upon the valid termination of the Business Combination Agreement.
30. Additional Agreements. Each Sponsor hereby represents and warrants to FTAC and Tempo, severally and not jointly, that (i) on or prior to the date hereof, it has delivered to FTAC and Tempo a capitalization table showing all of the direct equity owners of such Sponsor (each, a “Sponsor Cap Table”) and (ii) its Sponsor Cap Table is true, correct and complete in all respects as of the date hereof. Notwithstanding anything to the contrary herein, following the date hereof, each Sponsor shall provide written notice to FTAC and Tempo promptly following any change in its Sponsor Cap Table.
31. Amendments to Organizational Documents. Following the Closing, each Sponsor Person agrees, and shall cause any other holder of record of any of such Sponsor Person’s Covered Shares, in each case in its capacity as a holder of Covered Shares, at any meeting of Company stockholders or members of the Tempo Surviving Entity, as applicable, called for the purpose of, or in the event of any action proposed to be taken by written consent by the Company stockholders or Tempo members, as applicable, with respect to, any waiver, amendment or modification to the terms of any series of Class B Common Stock or Class B Units contained in the Company Charter or the Tempo Operating Agreement, as applicable, that are required to give effect to the provisions of Paragraph 6(d) of this Agreement or Section 4.3(d) of the Investor Rights Agreement or to provide for a proportionate waiver, modification or amendment of any transfer restriction or vesting condition with respect to such series of Class B Common Stock or Class B Units, as applicable, in accordance with such provisions, to vote or consent all Covered Shares then held by it that are entitled to vote on the proposal or waiver, amendment or modification in favor thereof.
32. Further Assurances. Each of the parties hereto agrees to execute and deliver hereafter any further document, agreement or instrument of assignment, transfer or conveyance as may be necessary or desirable to effectuate the purposes hereof and as may be reasonably requested in writing by another party hereto.
[Signature Pages Follow]
F-13
IN WITNESS WHEREOF, the parties hereto have executed this Sponsor Agreement on the day and year first above written.
| TRASIMENE CAPITAL FT, LP | ||||
| By: Trasimene Capital FT, LLC, its general partner | ||||
| By: |   /s/ Michael L. Gravelle  | |||
| Name: | Michael L. Gravelle | |||
| Title: | General Counsel and Corporate Secretary | |||
| BILCAR FT, LP | ||||
| By: Bilcar FT, LLC, its general partner | ||||
| By: |   /s/ Michael L. Gravelle  | |||
| Name: | Michael L. Gravelle | |||
| Title: | General Counsel and Corporate Secretary | |||
| CANNAE HOLDINGS, LLC | ||||
| By: |   /s/ Michael L. Gravelle  | |||
| Name: | Michael L. Gravelle | |||
| Title: | Managing Director, General Counsel and Corporate Secretary | |||
| CANNAE HOLDINGS, INC. | ||||
| By: |   /s/ Michael L. Gravelle  | |||
| Name: | Michael L. Gravelle | |||
| Title: | Executive Vice President, General Counsel and Corporate Secretary | |||
[Signature Page to Amended and Restated Sponsor Letter Agreement]
F-14
| FOLEY TRASIMENE ACQUISITION CORP. | ||||
| By: |   /s/ Richard N. Massey  | |||
| Name: | Richard N. Massey | |||
| Title: | Chief Executive Officer | |||
| ACROBAT HOLDINGS, INC. | ||||
| By: |   /s/ Richard N. Massey  | |||
| Name: | Richard N. Massey | |||
| Title: | Chief Executive Officer | |||
[Signature Page to Amended and Restated Sponsor Letter Agreement]
F-15
| THL FTAC LLC | ||
| By: THL Equity Advisors, VIII, LLC, its manager | ||
| By: Thomas H. Lee Partners, L.P., its sole member | ||
| By: Thomas H. Lee Advisors, LLC, its general partner | ||
| By: THL Holdco, LLC, its managing member | ||
| By: |   /s/ Thomas H. Hagerty  | |
| Name: Thomas H. Hagerty | ||
| Title: Director | ||
[Signature Page to Amended and Restated Sponsor Letter Agreement]
F-16
| By: |   /s/ William P. Foley, II  | |
| Name: William P. Foley, II | ||
| By: |   /s/ Richard N. Massey  | |
| Name: Richard N. Massey | ||
| By: |   /s/ Hugh R. Harris  | |
| Name: Hugh R. Harris | ||
| By: |   /s/ David W. Ducommun  | |
| Name: David W. Ducommun | ||
| By: |   /s/ Douglas K. Ammerman  | |
| Name: Douglas K. Ammerman | ||
| By: |   /s/ Thomas H. Hagerty  | |
| Name: Thomas M. Hagerty | ||
| By: |   /s/ Frank R. Martire, Jr.  | |
| Name: Frank R. Martire, Jr. | ||
| By: |   /s/ Michael L. Gravelle  | |
| Name: Michael L. Gravelle | ||
| By: |   /s/ Bryan Coy  | |
| Name: Bryan Coy | ||
[Signature Page to Amended and Restated Sponsor Letter Agreement]
F-17
| TEMPO HOLDING COMPANY LLC | ||
| By: |   /s/ Stephan Scholl  | |
| Name: Stephan Scholl | ||
| Title: Chief Executive Officer | ||
[Signature Page to Amended and Restated Sponsor Letter Agreement]
F-18
Execution Version
SUBSCRIPTION AGREEMENT
This SUBSCRIPTION AGREEMENT (this “Subscription Agreement”) is entered into this 25th day of January, 2021, by and among Acrobat Holdings, Inc., a Delaware corporation (the “Issuer”), Foley Trasimene Acquisition Corp., a Delaware corporation (the “SPAC”), and the undersigned (“Subscriber” or “you”). Defined terms used but not otherwise defined herein shall have the respective meanings ascribed thereto in the Business Combination Agreement (as defined below).
WHEREAS, the Issuer, Tempo Holding Company LLC, a Delaware limited liability company (“Tempo”), the SPAC and the other parties named therein will, immediately following the execution of this Subscription Agreement, enter into that certain Business Combination Agreement, dated as of the date hereof (as amended, modified, supplemented or waived from time to time in accordance with its terms, the “Business Combination Agreement”), pursuant to which, on the Closing Date (as defined below) following the consummation of the transactions contemplated hereby and by the Other Subscription Agreements (as defined below) and on the terms and subject to the conditions set forth therein, the parties will effect a series of related transactions to effect the business combination contemplated thereby and implement an “Up-C” structure, including, inter alia: (i) a wholly owned subsidiary of the Issuer will be merged with and into the SPAC, with the SPAC surviving as a subsidiary of the Issuer and (except as set forth in the Business Combination Agreement) the shareholders of the SPAC will receive shares of Class A common stock of the Issuer (the “Class A Common Stock”) and in the case of the Sponsor Persons, shares of Company Class B-3 Common Stock, (ii) certain existing equityholders of Tempo will contribute their equity interests in Tempo to the Issuer in exchange for cash, shares of Class A Common Stock, shares of Company Class B-1 Common Stock and shares of Company Class B-2 Common Stock and (iii) through a series of mergers, the Issuer will become the managing member of Tempo and the other direct or indirect equityholders of Tempo will receive cash and either (x) shares of Class A Common Stock, shares of Company Class B-1 Common Stock and shares of Company Class B-2 Common Stock or (y) new limited liability company interests in Tempo (which will be exchangeable for an equal number of shares of Class A Common Stock at the option of the holder) together with non-economic shares of Class V common stock of the Issuer providing voting rights in the Issuer (the transactions contemplated by the Business Combination Agreement, the “Transactions”);
WHEREAS, in connection with the Transactions, Subscriber desires to subscribe for and purchase from the Issuer that number of shares of the Issuer’s Class A Common Stock set forth on the signature page hereto (the “Subscribed Shares”) for a purchase price of $10.00 per share, and for the aggregate purchase price set forth on Subscriber’s signature page hereto (the “Purchase Price”), and the Issuer desires to issue and sell to Subscriber the Subscribed Shares in consideration of the payment of the Purchase Price therefor by or on behalf of Subscriber to the Issuer, all on the terms and subject to the conditions set forth herein; and
WHEREAS, certain other “qualified institutional buyers” (as defined in Rule 144A under the Securities Act of 1933, as amended (the “Securities Act”)) or “accredited investors” (within the meaning of Rule 501(a) under the Securities Act) (each, an “Other Subscriber”) have, severally and not jointly, entered into separate subscription agreements with the Issuer (the “Other Subscription Agreements”), pursuant to which such Other Subscribers have agreed to purchase shares of Class A Common Stock on the Closing Date at the same per share purchase price as Subscriber, and the aggregate amount of securities to be sold by the Issuer pursuant to this Subscription Agreement and the Other Subscription Agreements equals, as of the date hereof, 155,000,000 shares of Class A Common Stock.
G-1
NOW, THEREFORE, in consideration of the foregoing and the mutual representations, warranties and covenants, and subject to the conditions, herein contained, and intending to be legally bound hereby, the parties hereto hereby agree as follows:
For ease of administration, this single Subscription Agreement is being executed so as to enable each Subscriber identified on the signature page to enter into a Subscription Agreement, severally, but not jointly. The parties agree that (i) the Subscription Agreement shall be treated as if it were a separate agreement with respect to each Subscriber listed on the signature page, as if each Subscriber entity had executed a separate Subscription Agreement naming only itself as Subscriber, and (ii) no Subscriber listed on the signature page shall have any liability under the Subscription Agreement for the obligations of any other Subscriber so listed.
1. Subscription. Subject to the terms and conditions hereof, at the Closing (as defined below), Subscriber hereby agrees, subject to the substantially concurrent consummation of the Transactions, to subscribe for and purchase, and the Issuer hereby agrees to issue and sell to Subscriber, upon the payment of the Purchase Price, the Subscribed Shares (such subscription and issuance, the “Subscription”).
2. Representations, Warranties and Agreements.
2.1 Subscriber’s Representations, Warranties and Agreements. To induce the Issuer to issue the Subscribed Shares, Subscriber hereby represents and warrants to the Issuer and the SPAC and acknowledges and agrees with the Issuer and the SPAC, as of the date hereof and as of the Closing Date, as follows:
2.1.1 If Subscriber is not an individual, Subscriber has been duly formed or incorporated and is validly existing in good standing under the laws of its jurisdiction of incorporation or formation, with power and authority to enter into, deliver and perform its obligations under this Subscription Agreement. If Subscriber is an individual, Subscriber has the authority to enter into, deliver and perform its obligations under this Subscription Agreement.
2.1.2 If Subscriber is not an individual, this Subscription Agreement has been duly authorized, validly executed and delivered by Subscriber. If Subscriber is an individual, the signature on this Subscription Agreement is genuine, and Subscriber has legal competence and capacity to execute the same. Assuming that this Subscription Agreement constitutes the valid and binding agreement of the other parties hereto, this Subscription Agreement is the valid and binding obligation of Subscriber and is enforceable against Subscriber in accordance with its terms, except as may be limited or otherwise affected by (i) bankruptcy, insolvency, fraudulent conveyance, reorganization, moratorium or other laws relating to or affecting the rights of creditors generally, and (ii) principles of equity, whether considered at law or equity.
2.1.3 The execution, delivery and performance by Subscriber of this Subscription Agreement and the consummation of the transactions contemplated herein do not and will not (i) conflict with or result in a breach or violation of any of the terms or provisions of, or constitute a default under, or result in the creation or imposition of any lien, charge or encumbrance upon any of the property or assets of Subscriber or any of its subsidiaries pursuant to the terms of any indenture, mortgage, charge, deed of trust, loan agreement, lease, license or other agreement or instrument to which Subscriber or any of its subsidiaries is a party or by which Subscriber or any of its subsidiaries is bound or to which any of the property or assets of Subscriber or any of its subsidiaries is subject, which would reasonably be expected to have a material adverse effect on the legal authority of Subscriber to enter into and timely perform its obligations under this Subscription Agreement (a “Subscriber Material Adverse Effect”), (ii) if Subscriber is not an individual, result in any violation of the provisions of the organizational documents of Subscriber or any of its subsidiaries or (iii) result in any violation of any statute or any judgment, order, rule or regulation of any court or governmental agency or body, domestic or foreign, having jurisdiction over Subscriber or any of its subsidiaries or any of their respective properties that would reasonably be expected to have a Subscriber Material Adverse Effect.
2.1.4 Subscriber (i) is (a) a “qualified institutional buyer” (as defined in Rule 144A under the Securities Act) or an “accredited investor” within the meaning of Rule 501(a) under the Securities Act,
G-2
(b) an Institutional Account as defined in FINRA Rule 4512(c) and (c) a sophisticated institutional investor, experienced in investing in transactions of the type contemplated by this Subscription Agreement and capable of evaluating investment risks independently, both in general and with regard to all transactions and investment strategies involving a security or securities, including Subscriber’s participation in the purchase of the Subscribed Shares, in each case, satisfying the applicable requirements set forth on Schedule I, (ii) is acquiring the Subscribed Shares only for its own account and not for the account of others, or if Subscriber is subscribing for the Subscribed Shares as a fiduciary or agent for one or more investor accounts, each owner of such account is a qualified institutional buyer, and Subscriber has full investment discretion with respect to each such account, and the full power and authority to make the acknowledgements, representations, warranties and agreements herein on behalf of each owner of each such account, for investment purposes only and not with a view to any distribution of the Subscribed Shares in any manner that would violate the securities laws of the United States or any other applicable jurisdiction and (iii) is not acquiring the Subscribed Shares with a view to, or for offer or sale in connection with, any distribution thereof in violation of the Securities Act (and shall provide the requested information on Schedule I following the signature page hereto). Subscriber is not an entity formed for the specific purpose of acquiring the Subscribed Shares.
2.1.5 Subscriber understands that the Subscribed Shares are being offered in a transaction not involving any public offering within the meaning of the Securities Act and that the Subscribed Shares have not been registered under the Securities Act. Subscriber understands that the Subscribed Shares may not be resold, transferred, pledged or otherwise disposed of by Subscriber absent an effective registration statement under the Securities Act, except (i) to the Issuer or a subsidiary thereof, (ii) to non-U.S. persons pursuant to offers and sales that occur solely outside the United States within the meaning of Regulation S under the Securities Act or (iii) pursuant to another applicable exemption from the registration requirements of the Securities Act, and in each of cases (i) and (iii), in accordance with any applicable securities laws of the states and other jurisdictions of the United States, and that any certificates representing the Subscribed Shares shall contain a legend to such effect (provided that such legends will be eligible for removal upon compliance with the relevant resale provisions of Rule 144). Subscriber acknowledges that the Subscribed Shares will not be eligible for resale pursuant to Rule 144A promulgated under the Securities Act. Subscriber understands and agrees that the Subscribed Shares will be subject to the foregoing restrictions and, as a result, Subscriber may not be able to readily resell the Subscribed Shares and may be required to bear the financial risk of an investment in the Subscribed Shares for an indefinite period of time. Subscriber understands that it has been advised to consult independent legal counsel prior to making any offer, resale, pledge or transfer of any of the Subscribed Shares. Subscriber has determined based on its own independent review and such professional advice as it deems appropriate that its purchase of the Subscribed Shares are a suitable investment for Subscriber, notwithstanding the substantial risks inherent in investing in or holding the Subscribed Shares.
2.1.6 Subscriber understands and agrees that Subscriber is purchasing the Subscribed Shares directly from the Issuer. Subscriber further acknowledges that there have been no representations, warranties, covenants or agreements made to Subscriber by the Issuer, the SPAC or any of their respective officers or directors, expressly or by implication, other than those representations, warranties, covenants and agreements expressly set forth in this Subscription Agreement.
2.1.7 Subscriber represents and warrants that its acquisition and holding of the Subscribed Shares will not constitute or result in a non-exempt prohibited transaction under Section 406 of the Employee Retirement Income Security Act of 1974, as amended (“ERISA”), Section 4975 of the Internal Revenue Code of 1986, as amended (the “Code”), or any applicable other federal, state, local, non-U.S. or other laws or regulations that are similar to such provisions of ERISA or the Code (collectively, “Similar Laws”).
2.1.8 In making its decision to purchase the Subscribed Shares, Subscriber represents that it has relied solely upon independent investigation made by Subscriber and the representations, warranties and covenants of the Issuer and the SPAC contained in this Subscription Agreement. Without limiting the
G-3
generality of the foregoing, Subscriber has not relied on any statements or other information provided by anyone (including Credit Suisse Securities (USA) LLC, J.P. Morgan Securities LLC and BofA Securities, Inc. (collectively, in their capacity as placement agents, the “Placement Agents”)), other than the Issuer and the SPAC and their respective representatives concerning the Issuer or the SPAC or the Subscribed Shares or the offer and sale of the Subscribed Shares. Subscriber acknowledges and agrees that Subscriber has received such information as Subscriber deems necessary in order to make an investment decision with respect to the Subscribed Shares, including with respect to the Issuer, Tempo, the SPAC and the Transactions. Subscriber represents and agrees that Subscriber and Subscriber’s professional advisor(s), if any, have (i) received, reviewed and understood the offering materials made available to Subscriber and (ii) had the full opportunity to ask such questions, receive such answers and obtain such information as Subscriber and such Subscriber’s professional advisor(s), if any, have deemed necessary to make an investment decision with respect to the Subscribed Shares. Subscriber represents and warrants it is relying exclusively on its own sources of information, investment analysis and due diligence (including professional advice it deems appropriate) with respect to the Transactions, the Subscribed Shares and the business, condition (financial or otherwise), management, operations, properties and prospects of the Issuer, Tempo, and the SPAC, including but not limited to all business, legal, regulatory, accounting, credit and tax matters.
2.1.9 Subscriber acknowledges and agrees that (a) each of the Placement Agents is acting solely as placement agent in connection with the Transactions and is not acting as an underwriter or in any other capacity in connection with the Subscription and is not and shall not be construed as a fiduciary for Subscriber or any other person or entity in connection with the Transactions, (b) the Placement Agents have not made and will not make any representation or warranty, whether express or implied, of any kind or character and have not provided any advice or recommendation in connection with the Transactions, (c) the Placement Agents will have no responsibility with respect to (i) any representations, warranties or agreements made by any person or entity under or in connection with the Transactions or any of the documents furnished pursuant thereto or in connection therewith, or the execution, legality, validity or enforceability (with respect to any person) or any thereof, or (ii) the business, condition (financial and otherwise), management, operations, properties or prospects of, or any other matter concerning the Issuer, Tempo, the SPAC or the Transactions, and (d) the Placement Agents shall have no liability or obligation (including without limitation, for or with respect to any losses, claims, damages, obligations, penalties, judgments, awards, liabilities, costs, expenses or disbursements incurred by Subscriber, the Issuer, the SPAC or any other person or entity), whether in contract, tort or otherwise, to Subscriber, or to any person claiming through Subscriber, in respect of the Transactions.
2.1.10 Subscriber became aware of this offering of the Subscribed Shares solely by means of direct contact between Subscriber and the Issuer, the SPAC or one of their respective representatives. Subscriber did not become aware of this offering of the Subscribed Shares, nor were the Subscribed Shares offered to Subscriber, by any other means. Subscriber acknowledges that the Issuer represents and warrants that the Subscribed Shares (i) were not offered by any form of general solicitation or general advertising, including methods described in section 502(c) of Regulation D under the Securities Act and (ii) assuming the representations and warranties of the Issuer are true and correct in all material respects, are not being offered in a manner involving a public offering under, or in a distribution in violation of, the Securities Act, or any applicable state securities laws.
2.1.11 Subscriber understands and agrees that no federal or state agency has passed upon or endorsed the merits of the offering of the Subscribed Shares or made any findings or determination as to the fairness of an investment in the Subscribed Shares.
2.1.12 Subscriber represents and warrants that Subscriber is not (i) a person or entity named on the List of Specially Designated Nationals and Blocked Persons administered by the U.S. Treasury Department’s Office of Foreign Assets Control (“OFAC”) or in any Executive Order issued by the President of the United States and administered by OFAC (“OFAC List”), or a person or entity prohibited by any OFAC sanctions program, (ii) a Designated National as defined in the Cuban Assets Control Regulations, 31 C.F.R. Part 515 or (iii) a non-U.S. shell bank or providing banking services indirectly to a
G-4
non-U.S. shell bank. Subscriber agrees to provide law enforcement agencies, if requested thereby, such records as required by applicable law, provided that Subscriber is permitted to do so under applicable law. If Subscriber is a financial institution subject to the Bank Secrecy Act (31 U.S.C. Section 5311 et seq.), as amended by the USA PATRIOT Act of 2001, and its implementing regulations (collectively, the “BSA/PATRIOT Act”), Subscriber represents that it maintains policies and procedures reasonably designed to comply with applicable obligations under the BSA/PATRIOT Act. Subscriber also represents that, to the extent required, it maintains policies and procedures reasonably designed for the screening of its investors against the OFAC sanctions programs, including the OFAC List. Subscriber further represents and warrants that, to the extent required, it maintains policies and procedures reasonably designed to ensure that the funds held by Subscriber and used to purchase the Subscribed Shares were legally derived.
2.1.13 If Subscriber is an employee benefit plan that is subject to Title I of ERISA, a plan, an individual retirement account or other arrangement that is subject to section 4975 of the Code or an employee benefit plan that is a governmental plan (as defined in section 3(32) of ERISA), a church plan (as defined in section 3(33) of ERISA), a non-U.S. plan (as described in section 4(b)(4) of ERISA) or other plan that is not subject to the foregoing but may be subject to provisions under any other Similar Laws or an entity whose underlying assets are considered to include “plan assets” of any such plan, account or arrangement (each, a “Plan”), Subscriber represents and warrants that none of the Issuer, the SPAC nor any of their respective affiliates (the “Transaction Parties”) has acted as the Plan’s fiduciary, or has been relied on for advice, with respect to its decision to acquire and hold the Subscribed Shares, and none of the Transaction Parties shall at any time be relied upon as the Plan’s fiduciary with respect to any decision to acquire, continue to hold or transfer the Subscribed Shares.
2.1.14 Except as expressly disclosed in a Schedule 13D or Schedule 13G (or amendments thereto) filed by such Subscriber with the United States Securities and Exchange Commission (the “Commission”) with respect to the beneficial ownership of the SPAC’s common stock, Subscriber is not currently (and at all times through Closing will refrain from being or becoming) a member of a “group” (within the meaning of Section 13(d)(3) or Section 14(d)(2) of the Securities Exchange Act of 1934, as amended (the “Exchange Act”), or any successor provision) acting for the purpose of acquiring, holding or disposing of equity securities of the Issuer or the SPAC (within the meaning of Rule 13d-5(b)(1) under the Exchange Act).
2.1.15 Subscriber is not a foreign person (as defined in 31 C.F.R. Part 800.224) in which the national or subnational governments of a single foreign state have a substantial interest (as defined in 31 C.F.R. Part 800.244) and that will acquire a substantial interest in the Issuer as a result of the purchase and sale of Subscribed Shares hereunder such that a declaration to the Committee on Foreign Investment in the United States would be mandatory under 31 C.F.R. Part 800.401, and no foreign person will have control (as defined in 31 C.F.R. Part 800.208) over the Issuer from and after the Closing as a result of the purchase and sale of the Subscribed Shares hereunder.
2.1.16 Subscriber has, and on each date the Purchase Price would be required to be funded to the Issuer pursuant to Section 3.1 will have, sufficient immediately available funds to pay the Purchase Price pursuant to Section 3.1.
2.1.17 No broker, finder or other financial consultant has acted on behalf of Subscriber in connection with this Subscription Agreement or the transactions contemplated hereby in such a way as to create any liability on the Issuer or the SPAC.
2.1.18 Subscriber agrees that, from the date of this Subscription Agreement until the Closing or the earlier termination of this Subscription Agreement, none of Subscriber, its controlled affiliates, or any person or entity acting on behalf of Subscriber or any of its controlled affiliates or pursuant to any understanding with Subscriber or any of its controlled affiliates will engage in any Short Sales with respect to securities of the SPAC. For the purposes hereof, “Short Sales” shall include, without limitation, all “short sales” as defined in Rule 200 promulgated under Regulation SHO under the Exchange Act, and all types of direct and indirect stock pledges (other than pledges in the ordinary course of business as part of prime
G-5
brokerage arrangements), forward sale contracts, options, puts, calls, swaps and similar arrangements (including on a total return basis), including through non-U.S. broker dealers or foreign regulated brokers.
2.1.19 Subscriber shall, on or prior to the Closing Date, provide the Issuer with a properly completed and executed Internal Revenue Service (“IRS”) Form W-9 or applicable IRS Form W-8.
2.2 Issuer’s Representations, Warranties and Agreements. To induce Subscriber to purchase the Subscribed Shares, the Issuer hereby represents and warrants to Subscriber and agrees with Subscriber, as of the date hereof and as of the Closing Date, as follows:
2.2.1 The Issuer is validly existing and in good standing under the laws of the State of Delaware, with all corporate power and authority to own, lease and operate its properties and conduct its business as presently conducted and to enter into, deliver and perform its obligations under this Subscription Agreement.
2.2.2 When issued and delivered to Subscriber against full payment for the Subscribed Shares in accordance with the terms of this Subscription Agreement and registered with the Issuer’s transfer agent, the Subscribed Shares will have been duly authorized and will be validly issued, fully paid and non-assessable and will not have been issued in violation of or subject to any preemptive or similar rights, whether created under the Issuer’s certificate of incorporation or bylaws or under the Delaware General Corporation Law.
2.2.3 This Subscription Agreement has been duly authorized, validly executed and delivered by the Issuer and, assuming that this Subscription Agreement constitutes the valid and binding obligation of the other signatories hereto, is the valid and binding obligation of the Issuer, and is enforceable against Issuer in accordance with its terms, except as may be limited or otherwise affected by (i) bankruptcy, insolvency, fraudulent conveyance, reorganization, moratorium or other laws relating to or affecting the rights of creditors generally and (ii) principles of equity, whether considered at law or equity.
2.2.4 The execution, delivery and performance of this Subscription Agreement (including compliance by the Issuer with all of the provisions hereof), the issuance and sale of the Subscribed Shares at the Closing and the consummation of the other transactions contemplated herein will not (i) conflict with or result in a breach or violation of any of the terms or provisions of, or constitute a default under, or result in the creation or imposition of any lien, charge or encumbrance upon any of the property or assets of the Issuer or any of its subsidiaries pursuant to the terms of any indenture, mortgage, charge, deed of trust, loan agreement, lease, license or other agreement or instrument to which the Issuer or any of its subsidiaries is a party or by which the Issuer or any of its subsidiaries is bound or to which any of the property or assets of the Issuer or any of its subsidiaries is subject, which would reasonably be expected to have a material adverse effect on the validity of the Subscribed Shares or the legal authority of the Issuer to enter into and timely perform its obligations under this Subscription Agreement (collectively, an “Issuer Material Adverse Effect”), (ii) result in any violation of the provisions of the organizational documents of the Issuer or any of its subsidiaries or (iii) result in any violation of any statute or any judgment, order, rule or regulation of any court or governmental agency or body, domestic or foreign, having jurisdiction over the Issuer or any of its subsidiaries or any of its properties that would reasonably be expected to have an Issuer Material Adverse Effect.
2.2.5 Neither the Issuer, nor any person acting on its behalf has, directly or indirectly, made any offers or sales of any security of the Issuer nor solicited any offers to buy any security under circumstances that would adversely affect reliance by the Issuer on Section 4(a)(2) of the Securities Act for the exemption from registration for the transactions contemplated hereby or would require registration of the issuance of the Subscribed Shares under the Securities Act.
2.2.6 Neither the Issuer, nor any person acting on its behalf has conducted any general solicitation or general advertising, including methods described in section 502(c) of Regulation D under the Securities Act, in connection with the offer or sale of any of the Subscribed Shares and neither the Issuer, nor any person acting on its behalf has offered any of the Subscribed Shares in a manner involving a public offering under, or in a distribution in violation of, the Securities Act or any state securities laws.
G-6
2.2.7 Concurrently with the execution and delivery of this Subscription Agreement, the Issuer is entering into the Other Subscription Agreements providing for the sale of an aggregate of 155,000,000 shares of Class A Common Stock for an aggregate purchase price of $1,550,000,000 (including the Subscribed Shares purchased and sold under this Subscription Agreement). There are no Other Subscription Agreements, side letter agreements or other agreements or understandings (including written summaries of any oral understandings) with any Other Subscriber or any other investor or potential investor with respect to the purchase of securities of the Issuer or the SPAC (other than pursuant to the Forward Purchase Agreements or the Business Combination Agreement) (collectively, the “PIPE Agreements”) which include terms and conditions that are materially more advantageous to any such Other Subscriber, investor or potential investor (as compared to Subscriber) other than PIPE Agreements with certain Other Subscribers with pre-existing relationships with the Founders solely to the extent such PIPE Agreements provide for a cash fee to such Other Subscribers in an amount equal to the fees that would have otherwise been payable by the SPAC to the Placement Agents if such Other Subscribers did not have the pre-existing relationship with the Founders, but is not payable by the SPAC to the Placement Agents as a result of such pre-existing relationship with the Founders. The Other Subscription Agreements have not been amended or modified in any material respect following the date of this Subscription Agreement.
2.2.8 As of the date of this Subscription Agreement, the authorized share capital of the Issuer consists of 1,000 shares of common stock, 1,000 of which are issued and outstanding. All issued and outstanding shares of the Issuer’s common stock have been duly authorized and validly issued, are fully paid, non-assessable and are not subject to preemptive rights. Except as set forth above and pursuant to the Other Subscription Agreements, the Business Combination Agreement (a true and correct copy of which has been provided to Subscriber) and the Forward Purchase Agreements, there are no outstanding options, warrants or other rights to subscribe for, purchase or acquire from the Issuer any shares of the Issuer’s common stock, or any other equity interests in the Issuer, or securities convertible into or exchangeable or exercisable for such equity interests. There are no shareholder agreements, voting trusts or other agreements or understandings to which the Issuer is a party or by which it is bound relating to the voting of any securities of the Issuer, other than as contemplated by the Business Combination Agreement and the Transaction Agreements.
2.2.9 Assuming the accuracy of Subscriber’s representations and warranties set forth in Section 2.1 of this Subscription Agreement, (i) no registration under the Securities Act is required for the offer and sale of the Subscribed Shares by the Issuer to Subscriber and (ii) no consent, approval, order or authorization of, or registration, qualification, designation, declaration or filing with, any federal, state or local Governmental Authority is required on the part of the Issuer in connection with the consummation of the transactions contemplated by this Subscription Agreement, except for filings pursuant to Regulation D of the Securities Act and applicable state securities laws and filings required to consummate the Transactions as provided under the Business Combination Agreement.
2.2.10 As of the date hereof, there are no pending or, to the knowledge of the Issuer, threatened, Actions, which, if determined adversely, would, individually or in the aggregate, reasonably be expected to have an Issuer Material Adverse Effect. As of the date hereof, there is no unsatisfied judgment or any open injunction binding upon the Issuer, which would, individually or in the aggregate, reasonably be expected to have an Issuer Material Adverse Effect.
2.2.11 The Issuer is in compliance with all applicable laws, except where such non-compliance would not reasonably be expected to have an Issuer Material Adverse Effect. The Issuer has not received any written communication from a governmental entity that alleges that the Issuer is not in compliance with or is in default or violation of any applicable law, except where such non-compliance, default or violation would not, individually or in the aggregate, be reasonably expected to have an Issuer Material Adverse Effect.
2.2.12 The Issuer is not required to obtain any consent, waiver, authorization or order of, give any notice to, or make any filing or registration with any court or other federal, state, local or other
G-7
governmental authority, self-regulatory organization or other person in connection with the execution, delivery and performance by the Issuer of this Subscription Agreement (including, without limitation, the issuance of the Subscribed Shares), other than (i) filings with the Commission, (ii) filings required by applicable state securities laws, (iii) filings required in accordance with Section 4, (iv) those required by the New York Stock Exchange (the “NYSE”) or Nasdaq, and (v) those, the failure of which to give, make or obtain would not be reasonably be expected to have, individually or in the aggregate, an Issuer Material Adverse Effect.
2.2.13 Immediately following the closing of the Transactions, the SPAC will be a wholly owned subsidiary of the Issuer and there will be no outstanding options, warrants or other rights to subscribe for, purchase or acquire from the SPAC any equity interests in the SPAC, or securities convertible into or exchangeable or exercisable for such equity interests.
2.2.14 No broker, finder or other financial consultant has acted on behalf of the Issuer in connection with this Subscription Agreement or the transactions contemplated hereby in such a way as to create any liability on Subscriber.
2.2.15 The Issuer is classified as a Subchapter C corporation for U.S. federal income tax purposes.
2.2.16 The Issuer acknowledges that, notwithstanding anything herein to the contrary, the Subscribed Shares may be pledged by Subscriber in connection with a bona fide margin agreement, provided such pledge shall be (i) pursuant to an available exemption from the registration requirements of the Securities Act or (ii) pursuant to, and in accordance with, a registration statement that is effective under the Securities Act at the time of such pledge, and Subscriber effecting a pledge of Subscribed Shares shall not be required to provide the Issuer with any notice thereof; provided, however, that neither the Issuer or its counsel shall be required to take any action (or refrain from taking any action) in connection with any such pledge.
2.3 SPAC’s Representations, Warranties and Agreements. To induce Subscriber to purchase the Subscribed Shares, the SPAC hereby represents and warrants to Subscriber and agrees with Subscriber, as of the date hereof and as of the Closing Date, as follows:
2.3.1 The SPAC has been duly incorporated and is validly existing as a corporation in good standing under the laws of the State of Delaware, with all requisite corporate power and authority to own, lease and operate its properties and conduct its business as presently conducted and to enter into, deliver and perform its obligations under this Subscription Agreement.
2.3.2 This Subscription Agreement has been duly authorized, validly executed and delivered by the SPAC and, assuming that this Subscription Agreement constitutes the valid and binding obligation of the other signatories hereto, is the valid and binding obligation of the SPAC, and is enforceable against the SPAC in accordance with its terms, except as may be limited or otherwise affected by (i) bankruptcy, insolvency, fraudulent conveyance, reorganization, moratorium or other laws relating to or affecting the rights of creditors generally and (ii) principles of equity, whether considered at law or equity.
2.3.3 The SPAC made available to Subscriber via the Commission’s EDGAR system a true, correct and complete copy of each form, report, statement, schedule, prospectus, proxy statement and registration statement and any other documents filed by the SPAC with the Commission prior to the date of this Subscription Agreement (the “SEC Documents”). None of the SEC Documents filed under the Exchange Act contained, when filed or, if amended prior to the date of this Subscription Agreement, as of the date of such amendment with respect to those disclosures that are amended, any untrue statement of a material fact or omitted to state a material fact required to be stated therein or necessary to make the statements therein, in light of the circumstances under which they were made, not misleading; provided that the SPAC makes no such representation or warranty with respect to the registration statement on Form S-4 to be filed by the Issuer with respect to the Transactions or any other information relating to Tempo or any of its affiliates included in any SEC Document or filed as an exhibit thereto. The SPAC has timely filed
G-8
each report, statement, schedule, prospectus, and registration statement that the SPAC was required to file with the Commission since its inception and through the date hereof. As of the date hereof, there are no material outstanding or unresolved comments in comment letters from the Commission staff with respect to any of the SEC Documents.
2.3.4 The execution, delivery and performance of this Subscription Agreement and the consummation of the other transactions contemplated herein will not (i) conflict with or result in a breach or violation of any of the terms or provisions of, or constitute a default under, or result in the creation or imposition of any lien, charge or encumbrance upon any of the property or assets of the SPAC or any of its subsidiaries pursuant to the terms of any indenture, mortgage, charge, deed of trust, loan agreement, lease, license or other agreement or instrument to which the SPAC or any of its subsidiaries is a party or by which the SPAC or any of its subsidiaries is bound or to which any of the property or assets of the SPAC or any of its subsidiaries is subject, which would reasonably be expected to have a material adverse effect on the legal authority of the SPAC to enter into and timely perform its obligations under this Subscription Agreement (collectively, a “SPAC Material Adverse Effect”), (ii) result in any violation of the provisions of the organizational documents of the SPAC or any of its subsidiaries or (iii) result in any violation of any statute or any judgment, order, rule or regulation of any court or governmental agency or body, domestic or foreign, having jurisdiction over the SPAC or any of its subsidiaries or any of its properties that would reasonably be expected to have a SPAC Material Adverse Effect.
2.3.5 As of the date hereof, there are no pending or, to the knowledge of the SPAC, threatened, Actions, which, if determined adversely, would, individually or in the aggregate, reasonably be expected to have a SPAC Material Adverse Effect. As of the date hereof, there is no unsatisfied judgment or any open injunction binding upon the SPAC which would, individually or in the aggregate, reasonably be expected to have a SPAC Material Adverse Effect.
2.3.6 The SPAC is in compliance with all applicable laws, except where such non-compliance would not reasonably be expected to have a SPAC Material Adverse Effect. The SPAC has not received any written communication from a governmental entity that alleges that the SPAC is not in compliance with or is in default or violation of any applicable law, except where such non-compliance, default or violation would not, individually or in the aggregate, be reasonably expected to have a SPAC Material Adverse Effect.
2.3.7 The SPAC is not required to obtain any consent, waiver, authorization or order of, give any notice to, or make any filing or registration with, any court or other federal, state, local or other governmental authority, self-regulatory organization or other person in connection with the execution, delivery and performance by the SPAC of this Subscription Agreement, other than (i) filings with the Commission, (ii) filings required by applicable state securities laws, (iii) filings required in accordance with Section 7, (iv) those required by the NYSE or Nasdaq, and (v) those, the failure of which to give, make or obtain would not be reasonably be expected to have, individually or in the aggregate, a SPAC Material Adverse Effect.
2.3.8 Immediately following the closing of the Transactions, the SPAC will be a wholly owned subsidiary of the Issuer and there will be no outstanding options, warrants or other rights to subscribe for, purchase or acquire from the SPAC any equity interests in the SPAC, or securities convertible into or exchangeable or exercisable for such equity interests.
2.3.9 No broker, finder or other financial consultant has acted on behalf of the SPAC in connection with this Subscription Agreement or the transactions contemplated hereby in such a way as to create any liability on Subscriber.
3. Settlement Date and Delivery.
3.1 Closing. The closing of the Subscription contemplated hereby (the “Closing”) shall occur on the date of, and immediately prior to (but subject to), the consummation of the Transactions (the date of the Closing, the “Closing Date”). Upon written notice from (or on behalf of) the Issuer and the SPAC to Subscriber (the
G-9
“Closing Notice”) at least ten (10) Business Days prior to the date that the Issuer and the SPAC reasonably expect all conditions to the closing of the Transactions to be satisfied (the “Expected Closing Date”), Subscriber shall deliver to the Issuer no later than three (3) Business Days prior to the Expected Closing Date, the Purchase Price for the Subscribed Shares, by wire transfer of United States dollars in immediately available funds to the account specified by the Issuer and the SPAC in the Closing Notice, such funds to be held by the Issuer in escrow until the Closing. If the Transactions are not consummated on or prior to the fifth (5th) Business Day after the Expected Closing Date, the Issuer shall promptly (but no later than two (2) Business Days thereafter) return the Purchase Price to Subscriber by wire transfer of United States dollars in immediately available funds to an account specified by Subscriber. Notwithstanding such return, (i) a failure to close on the Expected Closing Date shall not, by itself, be deemed to be a failure of any of the conditions to Closing set forth in this Section 3 to be satisfied or waived on or prior to the Closing Date, and (ii) Subscriber shall remain obligated (A) to redeliver funds to the Issuer following the Issuer’s delivery to Subscriber of a new Closing Notice and (B) to consummate the Closing upon satisfaction of the conditions set forth in this Section 3. At the Closing, upon satisfaction (or, if applicable, waiver) of the conditions set forth in this Section 3, the Issuer shall issue to Subscriber (or the funds and accounts designated by Subscriber if so designated by Subscriber, or its nominee in accordance with its delivery instructions) or to a custodian designated by Subscriber, as applicable the Subscribed Shares, free and clear of any liens or other restrictions whatsoever (other than those arising under state or federal securities laws), which Subscribed Shares, unless otherwise determined by the Issuer, shall be uncertificated, with record ownership reflected only in the register of shareholders of the Issuer (a copy of which showing Subscriber as the owner of the Subscribed Shares on and as of the Closing Date shall be provided to Subscriber on the Closing Date or promptly thereafter). For purposes of this Subscription Agreement, “Business Day” means any day that, in New York, New York, is neither a legal holiday nor a day on which banking institutions are generally authorized or required by law or regulation to close.
3.2 Conditions to Closing of the Issuer.
The Issuer’s obligations to sell and issue the Subscribed Shares at the Closing are subject to the fulfillment or (to the extent permitted by applicable law) written waiver by the Issuer, on or prior to the Closing Date, of each of the following conditions:
3.2.1 Representations and Warranties Correct. The representations and warranties made by Subscriber in Section 2.1 hereof shall be true and correct in all material respects when made (other than representations and warranties that are qualified as to materiality or Subscriber Material Adverse Effect, which representations and warranties shall be true and correct in all respects), and shall be true and correct in all material respects on and as of the Closing Date (unless they specifically speak as of another date in which case they shall be true and correct in all material respects as of such date) (other than representations and warranties that are qualified as to materiality or Subscriber Material Adverse Effect, which representations and warranties shall be true in all respects) with the same force and effect as if they had been made on and as of said date, but in each case without giving effect to consummation of the Transactions.
3.2.2 Compliance with Covenants. Subscriber shall have performed, satisfied and complied in all material respects with the covenants, agreements and conditions required by this Subscription Agreement to be performed, satisfied or complied with by Subscriber at or prior to the Closing.
3.2.3 Closing of the Transactions. All conditions precedent to each of the Issuer’s, Tempo’s and the SPAC’s obligations to consummate, or cause to be consummated, the Transactions set forth in the Business Combination Agreement shall have been satisfied or waived by the party entitled to the benefit thereof under the Business Combination Agreement (other than those conditions that may only be satisfied at the consummation of the Transactions, but subject to satisfaction or waiver by such party of such conditions as of the consummation of the Transactions), and the Transactions will be consummated immediately following the Closing.
3.2.4 Legality. There shall not be in force any order, judgment, injunction, decree, writ, stipulation, determination or award, in each case, entered by or with any Governmental Authority, statute, rule or regulation enjoining or prohibiting the consummation of the Subscription.
G-10
3.3 Conditions to Closing of Subscriber.
Subscriber’s obligation to purchase the Subscribed Shares at the Closing is subject to the fulfillment or (to the extent permitted by applicable law) written waiver by Subscriber, on or prior to the Closing Date, of each of the following conditions:
3.3.1 Representations and Warranties Correct. The representations and warranties made by the Issuer in Section 2.2 hereof, and the SPAC in Section 2.3 hereof, shall be true and correct in all material respects when made (other than representations and warranties that are qualified as to materiality or Issuer Material Adverse Effect or SPAC Material Adverse Effect, as applicable, which representations and warranties shall be true and correct in all respects), and shall be true and correct in all material respects on and as of the Closing Date (unless they specifically speak as of another date in which case they shall be true and correct in all material respects as of such date) (other than representations and warranties that are qualified as to materiality or Issuer Material Adverse Effect or SPAC Material Adverse Effect, as applicable, which representations and warranties shall be true and correct in all respects) with the same force and effect as if they had been made on and as of said date, but in each case without giving effect to the consummation of the Transactions; provided, that in the event this condition would otherwise fail to be satisfied as a result of a breach of one or more of the representations and warranties of the Issuer or the SPAC contained in this Subscription Agreement and the facts underlying such breach would also cause a condition to the Issuer’s or the SPAC’s obligations under the Business Combination Agreement to fail to be satisfied, this condition shall nevertheless be deemed satisfied in the event Tempo waives such condition with respect to such breach under the Business Combination Agreement.
3.3.2 Compliance with Covenants. The Issuer shall have performed, satisfied and complied in all material respects with the covenants, agreements and conditions required by this Subscription Agreement to be performed, satisfied or complied with by the Issuer at or prior to the Closing, except where the failure of such performance or compliance would not or would not reasonably be expected to prevent, materially delay, or materially impair the ability of the Issuer to consummate the Closing.
3.3.3 Closing of the Transactions. (i) All conditions precedent to the consummation of the Transactions set forth in the Business Combination Agreement shall have been satisfied or waived by the party entitled to the benefit thereof under the Business Combination Agreement (other than those conditions that may only be satisfied at the consummation of the Transactions, but subject to satisfaction or waiver by such party of such conditions as of the consummation of the Transactions), (ii) no amendment, modification or waiver of the Business Combination Agreement (as the same exists on the date hereof as provided to Subscriber) or any terms thereof shall have occurred that would reasonably be expected to materially and adversely affect the economic benefits that Subscriber would reasonably expect to receive under this Subscription Agreement without having received Subscriber’s prior written consent (not to be unreasonably withheld, conditioned or delayed) and (iii) the Transactions will be consummated immediately following the Closing.
3.3.4 Legality. There shall not be in force any order, judgment, injunction, decree, writ, stipulation, determination or award, in each case, entered by or with any Governmental Authority, statute, rule or regulation enjoining or prohibiting the consummation of the Subscription.
4. Registration Statement.
4.1 The Issuer agrees that, within thirty (30) calendar days after the consummation of the Transactions (the “Filing Date”), the Issuer will file with the Commission (at the Issuer’s sole cost and expense) a registration statement (the “Registration Statement”) registering the resale of the Subscribed Shares (the “Registrable Securities”), and the Issuer shall use its commercially reasonable efforts to have the Registration Statement declared effective as soon as practicable after the filing thereof, but no later than the earlier of (i) the 75th calendar day (or 135th calendar day if the Commission notifies the Issuer that it will “review” the Registration Statement) following the Closing Date and (ii) the 5th Business Day after the date the Issuer is notified (orally or in writing, whichever is earlier) by the Commission that the Registration Statement will not be “reviewed” or will
G-11
not be subject to further review (such earlier date, the “Effectiveness Date”); provided, however, that the Issuer’s obligations to include the Registrable Securities in the Registration Statement are contingent upon Subscriber furnishing a completed and executed selling shareholders questionnaire in customary form to the Issuer that contains the information required by Commission rules for the Registration Statement regarding Subscriber, the securities of the Issuer held by Subscriber and the intended method of disposition of the Registrable Securities to effect the registration of the Registrable Securities, and Subscriber shall execute such documents in connection with such registration as the Issuer may reasonably request that are customary of a selling stockholder in similar situations, including providing that the Issuer shall be entitled to postpone and suspend the effectiveness or use of the Registration Statement, if applicable, during any customary blackout or similar period or as permitted hereunder; provided, that Subscriber shall not in connection with the foregoing be required to execute any lock-up or similar agreement or otherwise be subject to any contractual restriction on the ability to transfer the Registrable Securities. For purposes of clarification, any failure by the Issuer to file the Registration Statement by the Filing Date or to effect such Registration Statement by the Effectiveness Date shall not otherwise relieve the Issuer of its obligations to file or effect the Registration Statement as set forth above in this Section 4. For purposes of this Section 4, Registrable Securities shall include, as of any date of determination, the Subscribed Shares and any other equity security of the Issuer issued or issuable with respect to the Subscribed Shares by way of share split, dividend, distribution, recapitalization, merger, exchange, replacement or similar event or otherwise.
4.2 In the case of the registration effected by the Issuer pursuant to this Subscription Agreement, the Issuer shall, upon reasonable request, inform Subscriber as to the status of such registration. At its expense the Issuer shall:
4.2.1 except for such times as the Issuer is permitted hereunder to suspend the use of the prospectus forming part of the Registration Statement, use its commercially reasonable efforts to keep such registration, and any qualification, exemption or compliance under state securities laws which the Issuer determines to obtain, continuously effective with respect to Subscriber, and to keep the applicable Registration Statement or any subsequent shelf registration statement free of any material misstatements or omissions, until the earlier of the following: (i) Subscriber ceases to hold any Registrable Securities and (ii) the date all Registrable Securities held by Subscriber may be sold without restriction under Rule 144, including without limitation, any volume and manner of sale restrictions which may be applicable to affiliates under Rule 144 and without the requirement for the Issuer to be in compliance with the current public information required under Rule 144(c)(1) (or Rule 144(i)(2), if applicable);
4.2.2 advise Subscriber, as promptly as practicable but in any event within five (5) Business Days:
(a) when the Registration Statement or any post-effective amendment thereto has become effective;
(b) of the issuance by the Commission of any stop order suspending the effectiveness of the Registration Statement or the initiation of any proceedings for such purpose;
(c) of the receipt by the Issuer of any notification with respect to the suspension of the qualification of the Registrable Securities included in the Registration Statement for sale in any jurisdiction or the initiation or threatening of any proceeding for such purpose; and
(d) subject to the provisions in this Subscription Agreement, of the occurrence of any event that requires the making of any changes in the Registration Statement or any prospectus so that, as of such date, the statements therein are not misleading and do not omit to state a material fact required to be stated therein or necessary to make the statements therein (in the case of a prospectus, in the light of the circumstances under which they were made) not misleading.
Notwithstanding anything to the contrary set forth herein, the Issuer shall not, when so advising Subscriber of such events, provide Subscriber with any material, nonpublic information regarding the Issuer other than to the extent that providing notice to Subscriber of the occurrence of the events listed in (a) through (d) above constitutes material, nonpublic information regarding the Issuer;
G-12
4.2.3 use its commercially reasonable efforts to obtain the withdrawal of any order suspending the effectiveness of the Registration Statement as soon as reasonably practicable;
4.2.4 upon the occurrence of any event contemplated in Section 4.2.2(d), except for such times as the Issuer is permitted hereunder to suspend, and has suspended, the use of a prospectus forming part of the Registration Statement, the Issuer shall use its commercially reasonable efforts to as soon as reasonably practicable prepare a post-effective amendment to such Registration Statement or a supplement to the related prospectus, or file any other required document so that, as thereafter delivered to purchasers of the Registrable Securities included therein, such prospectus will not include any untrue statement of a material fact or omit to state any material fact necessary to make the statements therein, in the light of the circumstances under which they were made, not misleading; and
4.2.5 use its commercially reasonable efforts to cause all Subscribed Shares to be listed on each securities exchange or market, if any, on which the Issuer’s Class A Common Stock is then listed.
4.3 Notwithstanding anything to the contrary in this Subscription Agreement, the Issuer shall be entitled to delay or postpone the effectiveness of the Registration Statement, and from time to time to require Subscriber not to sell under the Registration Statement or to suspend the effectiveness thereof, if the filing, effectiveness or continued use of the Registration Statement would require the Issuer to make any public disclosure of material non-public information, which disclosure, in the good faith determination of the board of directors of the Issuer, after consultation with counsel to the Issuer, (a) would be required to be made in any Registration Statement in order for the applicable Registration Statement not to contain any untrue statement of a material fact or omit to state a material fact necessary to make the statements contained therein not misleading, (b) would not be required to be made at such time if the Registration Statement were not being filed, and (c) the Issuer has a bona fide business purpose for not making such information public (each such circumstance, a “Suspension Event”); provided, however, that the Issuer may not delay or suspend the Registration Statement on more than two (2) occasions or for more than sixty (60) consecutive calendar days, or more than one hundred and twenty (120) total calendar days, in each case during any twelve (12) month period. Upon receipt of any written notice from the Issuer of the happening of any Suspension Event during the period that the Registration Statement is effective or if as a result of a Suspension Event the Registration Statement or related prospectus contains any untrue statement of a material fact or omits to state any material fact required to be stated therein or necessary to make the statements therein, in light of the circumstances under which they were made (in the case of the prospectus) not misleading, Subscriber agrees that (i) it will immediately discontinue offers and sales of the Subscribed Shares under the Registration Statement (excluding, for the avoidance of doubt, sales conducted pursuant to and in accordance with all requirements of Rule 144) until Subscriber receives copies of a supplemental or amended prospectus (which the Issuer agrees to promptly prepare) that corrects the misstatement(s) or omission(s) referred to above and receives notice that any post-effective amendment has become effective or unless otherwise notified by the Issuer that it may resume such offers and sales, and (ii) it will maintain the confidentiality of any information included in such written notice delivered by the Issuer except (A) for disclosure to Subscriber’s employees, agents and professional advisers who need to know such information and are obligated to keep it confidential, (B) for disclosures to the extent required in order to comply with reporting obligations to its limited partners who have agreed to keep such information confidential and (C) as required by law. If so directed by the Issuer, Subscriber will deliver to the Issuer or, in Subscriber’s sole discretion destroy, all copies of the prospectus covering the Subscribed Shares in Subscriber’s possession; provided, however, that this obligation to deliver or destroy all copies of the prospectus covering the Subscribed Shares shall not apply (i) to the extent Subscriber is required to retain a copy of such prospectus (a) in order to comply with applicable legal, regulatory, self-regulatory or professional requirements or (b) in accordance with a bona fide pre-existing document retention policy or (ii) to copies stored electronically on archival servers as a result of automatic data back-up.
4.4 The parties agree that:
4.4.1 The Issuer agrees to indemnify and hold harmless, to the extent permitted by law, Subscriber (to the extent a seller under the Registration Statement), its directors, officers, employees, and
G-13
agents and each person who controls Subscriber (within the meaning of Section 15 of the Securities Act or Section 20 of the Exchange Act) from and against any and all out-of-pocket losses, claims, damages, liabilities and expenses (including, without limitation, any reasonable attorneys’ fees and expenses incurred in connection with defending or investigating any such action or claim) (collectively, “Losses”), as incurred, that arise out of or are based upon any untrue or alleged untrue statement of material fact contained in the Registration Statement, or any prospectus included in the Registration Statement or preliminary prospectus or any amendment thereof or supplement thereto or arising out of or relating to any omission or alleged omission to state a material fact required to be stated therein or necessary to make the statements therein (in the case of any prospectus or form of prospectus or supplement thereto, in light of the circumstances under which they were made) not misleading, except insofar as the same are caused by or contained in any information furnished in writing to the Issuer by or on behalf of Subscriber expressly for use therein or Subscriber has omitted a material fact from such information or otherwise violated the Securities Act, Exchange Act or any state securities law or any other law, rule or regulation thereunder; provided, however, that the indemnification contained in this Section 4.4 shall not apply to amounts paid in settlement of any Losses if such settlement is effected without the consent of the Issuer (which consent shall not be unreasonably withheld, conditioned or delayed), nor shall the Issuer be liable for any Losses to the extent they arise out of or are based upon a violation which occurs (A) in reliance upon and in conformity with written information furnished by Subscriber, (B) in connection with any failure of such person to deliver or cause to be delivered a prospectus made available by the Issuer in a timely manner, (C) as a result of offers or sales effected by or on behalf of any person by means of a “free writing prospectus” (as defined in Rule 405 under the Securities Act) that was not authorized in writing by the Issuer, or (D) in connection with any offers or sales effected by or on behalf of Subscriber in violation of Section 4.3 hereof. The Issuer shall notify Subscriber promptly of the institution, threat or assertion of any proceeding arising from or in connection with the transactions contemplated by this Section 4 of which the Issuer is aware.
4.4.2 Subscriber agrees, severally and not jointly with any person that is a party to the Other Subscription Agreements, to indemnify and hold harmless, to the extent permitted by law, the Issuer, its directors, officers, employees and agents and each person who controls the Issuer (within the meaning of Section 15 of the Securities Act and Section 20 of the Exchange Act) against any and all Losses, as incurred, that arise out of or are based upon any untrue or alleged untrue statement of material fact contained in the Registration Statement, any prospectus included in the Registration Statement or preliminary prospectus or any amendment thereof or supplement thereto or arising out of or relating to any omission of a material fact required to be stated therein or necessary to make the statements therein (in the case of any prospectus or form of prospectus or supplement thereto, in light of the circumstances under which they were made) not misleading, but only to the extent that such untrue statement or omission is contained in any information or affidavit so furnished in writing by Subscriber expressly for use therein; provided, however, that the indemnification contained in this Section 4.4 shall not apply to amounts paid in settlement of any Losses if such settlement is effected without the consent of Subscriber (which consent shall not be unreasonably withheld, conditioned or delayed). Notwithstanding anything to the contrary herein, in no event shall the liability of Subscriber be greater in amount than the dollar amount of the net proceeds received by Subscriber upon the sale of the Subscribed Shares purchased pursuant to this Subscription Agreement giving rise to such indemnification obligation.
4.4.3 Any person entitled to indemnification herein shall (1) give prompt written notice to the indemnifying party of any claim with respect to which it seeks indemnification (provided that the failure to give prompt notice shall not impair any person’s right to indemnification hereunder to the extent such failure has not prejudiced the indemnifying party) and (2) permit such indemnifying party to assume the defense of such claim with counsel reasonably satisfactory to the indemnified party. If such defense is assumed, the indemnifying party shall not be subject to any liability for any settlement made by the indemnified party without its consent. An indemnifying party who elects not to assume the defense of a claim shall not be obligated to pay the fees and expenses of more than one counsel for all parties indemnified by such indemnifying party with respect to such claim, unless in the reasonable judgment of legal counsel to any indemnified party a conflict of interest exists between such indemnified party and any
G-14
other of such indemnified parties with respect to such claim. No indemnifying party shall, without the consent of the indemnified party (which consent shall not be unreasonably withheld, conditioned or delayed), consent to the entry of any judgment or enter into any settlement which cannot be settled in all respects by the payment of money (and such money is so paid by the indemnifying party pursuant to the terms of such settlement) or which settlement does not include as an unconditional term thereof the giving by the claimant or plaintiff to such indemnified party of a release from all liability in respect to such claim or litigation.
4.4.4 The indemnification provided for under this Subscription Agreement shall remain in full force and effect regardless of any investigation made by or on behalf of the indemnified party and shall survive the transfer of the Subscribed Shares purchased pursuant to this Subscription Agreement.
4.4.5 If the indemnification provided under this Section 4.4 from the indemnifying party is unavailable or insufficient to hold harmless an indemnified party in respect of any Losses referred to herein, then the indemnifying party, in lieu of indemnifying the indemnified party, shall contribute to the amount paid or payable by the indemnified party as a result of such losses, claims, damages, liabilities and expenses in such proportion as is appropriate to reflect the relative fault of the indemnifying party and the indemnified party, as well as any other relevant equitable considerations. The relative fault of the indemnifying party and indemnified party shall be determined by reference to, among other things, whether any action in question, including any untrue or alleged untrue statement of a material fact or omission or alleged omission to state a material fact, was made by, or relates to information supplied by, such indemnifying party or indemnified party, and the indemnifying party’s and indemnified party’s relative intent, knowledge, access to information and opportunity to correct or prevent such action. The amount paid or payable by a party as a result of the Losses or other liabilities referred to above shall be deemed to include, subject to the limitations set forth above, any legal or other fees, charges or expenses reasonably incurred by such party in connection with any investigation or proceeding. No person guilty of fraudulent misrepresentation (within the meaning of Section 11(f) of the Securities Act) shall be entitled to contribution pursuant to this Section 4.4 from any person who was not guilty of such fraudulent misrepresentation. In no event shall the liability of Subscriber be greater in amount than the dollar amount of the net proceeds received by Subscriber upon the sale of the Subscribed Shares purchased pursuant to this Subscription Agreement giving rise to such contribution obligation.
5. Termination. This Subscription Agreement shall terminate and be void and of no further force and effect, and all rights and obligations of the parties hereunder shall terminate without any further liability on the part of any party in respect thereof, upon the earliest to occur of (i) such date and time as the Business Combination Agreement is validly terminated in accordance with its terms, (ii) upon the mutual written agreement of each of the parties hereto to terminate this Subscription Agreement and (iii) at Subscriber’s election, on or after the Termination Date, if the Closing has not occurred by such date, provided, that if any Action for specific performance or other equitable relief by the Tempo or the SPAC with respect to the Business Combination Agreement, any other Transaction Agreement, or otherwise with respect to the Transactions is commenced or pending on or before the Termination Date, then the Termination Date shall be automatically extended without any further action by any party until the date that is thirty (30) calendar days following the date on which a final, non-appealable Governmental Order has been entered with respect to such Action and the Termination Date shall be deemed to be such later date for all purposes of this Agreement; provided that nothing herein will relieve any party from liability for any willful breach hereof prior to the time of termination, and each party will be entitled to any remedies at law or in equity to recover losses, liabilities or damages arising from such breach. The Issuer shall promptly notify Subscriber of the termination of the Business Combination Agreement promptly after the termination of such agreement. Upon the termination of this Subscription Agreement in accordance with this Section 5, any monies paid by Subscriber to the Issuer in connection herewith shall be promptly (and in any event within two (2) Business Days after such termination) returned to Subscriber.
G-15
6. Miscellaneous.
6.1 Further Assurances. At the Closing, the parties hereto shall execute and deliver such additional documents and take such additional actions as the parties reasonably may deem to be practical and necessary in order to consummate the Subscription as contemplated by this Subscription Agreement.
6.1.1 Subscriber acknowledges that the Issuer, the SPAC and others will rely on the acknowledgments, understandings, agreements, representations and warranties made by Subscriber contained in this Subscription Agreement. Prior to the Closing, Subscriber agrees to promptly notify the Issuer and the SPAC if any of the acknowledgments, understandings, agreements, representations and warranties made by Subscriber set forth herein are no longer accurate in all material respects. The Issuer and the SPAC acknowledge that Subscriber and the Placement Agents will rely on the acknowledgments, understandings, agreements, representations and warranties made by the Issuer and the SPAC contained in this Subscription Agreement.
6.1.2 Each of the Issuer, the SPAC and Subscriber is entitled to rely upon this Subscription Agreement and is irrevocably authorized to produce this Subscription Agreement or a copy hereof to any interested party in any administrative or legal proceeding or official inquiry with respect to the matters covered hereby.
6.1.3 The Issuer or the SPAC may request from Subscriber such additional information as the Issuer or the SPAC may deem necessary to evaluate the eligibility of Subscriber to acquire the Subscribed Shares, and Subscriber shall provide such information as may be reasonably requested, to the extent within Subscriber’s possession and control or otherwise readily available to Subscriber, provided that the Issuer and the SPAC each agree to keep confidential any such information provided by Subscriber.
6.1.4 Each of Subscriber, the Issuer and the SPAC shall pay all of their own respective expenses in connection with this Subscription Agreement and the transactions contemplated herein.
6.1.5 Each of Subscriber, the Issuer and the SPAC shall take, or cause to be taken, all actions and do, or cause to be done, all things necessary, proper or advisable to consummate the transactions contemplated by this Subscription Agreement, on the terms and subject to the conditions described herein, no later than immediately prior to the consummation of the Transactions.
6.2 Notices. Any notice or communication required or permitted hereunder shall be in writing and either delivered personally, emailed or sent by overnight mail via a reputable overnight carrier, or sent by certified or registered mail, postage prepaid, and shall be deemed to be given and received (i) when so delivered personally, (ii) when sent, with no mail undeliverable or other rejection notice, if sent by email, or (iii) three (3) Business Days after the date of mailing to the address below or to such other address or addresses as such person may hereafter designate by notice given hereunder:
(i) if to Subscriber, to such address or addresses set forth on the signature page hereto;
(ii) if to the Issuer or the SPAC, to:
Foley Trasimene Acquisition Corp.
1701 Village Center Circle
Las Vegas, NV 89134
Attention: Michael L. Gravelle, General Counsel
Email: mgravelle@fnf.com
with a required copy (which copy shall not constitute notice) to:
Weil, Gotshal & Manges LLP
767 Fifth Avenue
New York, NY 10153
Attention: Michael J. Aiello; Sachin Kohli
Email: michael.aiello@weil.com; sachin.kohli@weil.com
G-16
Kirkland & Ellis LLP
601 Lexington Avenue
New York, NY 10024
Attention: Peter Martelli, P.C.; Lauren M. Colasacco, P.C.
Email; peter.martelli@kirkland.com; lauren.colasacco@kirkland.com
6.3 Entire Agreement. This Subscription Agreement constitutes the entire agreement, and supersedes all other prior agreements, understandings, representations and warranties, both written and oral, among the parties, with respect to the subject matter hereof, including any commitment letter entered into relating to the subject matter hereof.
6.4 Modifications and Amendments. This Subscription Agreement may not be amended, modified, supplemented or waived except by an instrument in writing, signed by the party against whom enforcement of such amendment, modification, supplement or waiver is sought.
6.5 Assignment. Neither this Subscription Agreement nor any rights, interests or obligations that may accrue to the parties hereunder (including Subscriber’s rights to purchase the Subscribed Shares) may be transferred or assigned without the prior written consent of each of the other parties hereto (other than the Subscribed Shares acquired hereunder, if any, and then only in accordance with this Subscription Agreement ); provided that Subscriber’s rights and obligations hereunder may be assigned to any fund or account managed by the same investment manager as Subscriber, without the prior consent of the Issuer and the SPAC, provided that such assignee(s) agrees in writing to be bound by the terms hereof, and upon such assignment by a Subscriber, the assignee(s) shall become Subscriber hereunder and have the rights and obligations and be deemed to make the representations and warranties of Subscriber provided for herein to the extent of such assignment; provided further that, no assignment shall relieve the assigning party of any of its obligations hereunder, including any assignment to any fund or account managed by the same investment manager as Subscriber.
6.6 Benefit. Except as otherwise provided herein, this Subscription Agreement shall be binding upon, and inure to the benefit of the parties hereto and their heirs, executors, administrators, successors, legal representatives and permitted assigns, and the agreements, representations, warranties, covenants and acknowledgments contained herein shall be deemed to be made by, and be binding upon, such heirs, executors, administrators, successors, legal representatives and permitted assigns. This Subscription Agreement shall not confer rights or remedies upon any person other than the parties hereto and their respective successors and permitted assigns, except that the Placement Agents shall be third party beneficiaries to the representations and warranties made by the Issuer and Subscriber in this Subscription Agreement and the persons entitled to indemnification under Section 4.4 shall be third party beneficiaries of such election and entitled to enforce the indemnitor’s obligations thereunder.
6.7 Governing Law. This Subscription Agreement, and any claim or cause of action hereunder based upon, arising out of or related to this Subscription Agreement (whether based on law, in equity, in contract, in tort or any other theory) or the negotiation, execution, performance or enforcement of this Subscription Agreement, shall be governed by and construed in accordance with the laws of the State of Delaware, without giving effect to the principles of conflicts of law thereof.
6.8 Consent to Jurisdiction; Waiver of Jury Trial. Each of the parties irrevocably consents to the exclusive jurisdiction and venue of the Court of Chancery of the State of Delaware, provided that if subject matter jurisdiction over the matter that is the subject of the legal proceeding is vested exclusively in the U.S. federal courts, such legal proceeding shall be heard in the U.S. District Court for the District of Delaware (together with the Court of Chancery of the State of Delaware, “Chosen Courts”), in connection with any matter based upon or arising out of this Subscription Agreement. Each party hereby waives, and shall not assert as a defense in any legal dispute, that (i) such person is not personally subject to the jurisdiction of the Chosen Courts for any reason, (ii) such legal proceeding may not be brought or is not maintainable in the Chosen Courts, (iii) such person’s property is exempt or immune from execution, (iv) such legal proceeding is brought in an inconvenient forum or (v) the venue of such legal proceeding is improper. Each party hereby consents to service of process in any such proceeding in any manner permitted by Delaware law, further consents to service of
G-17
process by nationally recognized overnight courier service guaranteeing overnight delivery, or by registered or certified mail, return receipt requested, at its address specified pursuant to Section 6.2 and waives and covenants not to assert or plead any objection which they might otherwise have to such manner of service of process. Notwithstanding the foregoing in this Section 6.8, a party may commence any action, claim, cause of action or suit in a court other than the Chosen Courts solely for the purpose of enforcing an order or judgment issued by the Chosen Courts. TO THE EXTENT NOT PROHIBITED BY APPLICABLE LAW WHICH CANNOT BE WAIVED, EACH OF THE PARTIES WAIVES ANY RIGHT TO TRIAL BY JURY ON ANY CLAIMS OR COUNTERCLAIMS ASSERTED IN ANY LEGAL DISPUTE RELATING TO THIS SUBSCRIPTION AGREEMENT WHETHER NOW EXISTING OR HEREAFTER ARISING. IF THE SUBJECT MATTER OF ANY SUCH LEGAL DISPUTE IS ONE IN WHICH THE WAIVER OF JURY TRIAL IS PROHIBITED, NO PARTY SHALL ASSERT IN SUCH LEGAL DISPUTE A NONCOMPULSORY COUNTERCLAIM ARISING OUT OF OR RELATING TO THIS SUBSCRIPTION AGREEMENT. FURTHERMORE, NO PARTY SHALL SEEK TO CONSOLIDATE ANY SUCH LEGAL DISPUTE WITH A SEPARATE ACTION OR OTHER LEGAL PROCEEDING IN WHICH A JURY TRIAL CANNOT BE WAIVED.
6.9 Severability. If any provision of this Subscription Agreement shall be invalid, illegal or unenforceable, the validity, legality or enforceability of the remaining provisions of this Subscription Agreement shall not in any way be affected or impaired thereby and shall continue in full force and effect.
6.10 No Waiver of Rights, Powers and Remedies. No failure or delay by a party hereto in exercising any right, power or remedy under this Subscription Agreement, and no course of dealing between the parties hereto, shall operate as a waiver of any such right, power or remedy of such party. No single or partial exercise of any right, power or remedy under this Subscription Agreement by a party hereto, nor any abandonment or discontinuance of steps to enforce any such right, power or remedy, shall preclude such party from any other or further exercise thereof or the exercise of any other right, power or remedy hereunder. The election of any remedy by a party hereto shall not constitute a waiver of the right of such party to pursue other available remedies. No notice to or demand on a party not expressly required under this Subscription Agreement shall entitle the party receiving such notice or demand to any other or further notice or demand in similar or other circumstances or constitute a waiver of the rights of the party giving such notice or demand to any other or further action in any circumstances without such notice or demand.
6.11 Remedies.
6.11.1 The parties agree that irreparable damage would occur if this Subscription Agreement is not performed or the Closing is not consummated in accordance with its specific terms or is otherwise breached and that money damages or other legal remedies would not be an adequate remedy for any such damage. It is accordingly agreed that the parties hereto shall be entitled to equitable relief, including in the form of an injunction or injunctions, to prevent breaches or threatened breaches of this Subscription Agreement and to enforce specifically the terms and provisions of this Subscription Agreement in an appropriate court of competent jurisdiction as set forth in Section 6.8, this being in addition to any other remedy to which any party is entitled at law or in equity, including money damages. The right to specific enforcement shall include the right of the parties hereto to cause the other parties hereto to cause the transactions contemplated hereby to be consummated on the terms and subject to the conditions and limitations set forth in this Subscription Agreement. The parties hereto further agree (i) to waive any requirement for the security or posting of any bond in connection with any such equitable remedy, (ii) not to assert that a remedy of specific enforcement pursuant to this Section 6.11 is unenforceable, invalid, contrary to applicable law or inequitable for any reason and (iii) to waive any defenses in any action for specific performance, including the defense that a remedy at law would be adequate.
6.11.2 The parties acknowledge and agree that this Section 6.11 is an integral part of the transactions contemplated hereby and without that right, the parties hereto would not have entered into this Subscription Agreement.
6.12 Survival of Representations and Warranties and Covenants. All representations and warranties made by the parties hereto, and all covenants and other agreements of the parties hereto, in this Subscription
G-18
Agreement shall survive the Closing. For the avoidance of doubt, if for any reason the Closing does not occur prior to the consummation of the Transactions, all representations, warranties, covenants and agreements of the parties hereunder shall survive the consummation of the Transactions and remain in full force and effect.
6.13 No Broker or Finder. Each of the Issuer, the SPAC and Subscriber, severally and each as to itself, agrees to indemnify and hold the other parties hereto harmless from any claim or demand for commission or other compensation by any broker, finder, financial consultant or similar agent claiming to have been employed by or on behalf of such party and to bear the cost of legal expenses incurred in defending against any such claim.
6.14 Headings and Captions. The headings and captions of the various subdivisions of this Subscription Agreement are for convenience of reference only and shall in no way modify or affect the meaning or construction of any of the terms or provisions hereof.
6.15 Counterparts. This Subscription Agreement may be executed in one or more counterparts, all of which when taken together shall be considered one and the same agreement and shall become effective when counterparts have been signed by each party and delivered to the other parties, it being understood that the parties need not sign the same counterpart. In the event that any signature is delivered by facsimile transmission or any other form of electronic delivery, such signature shall create a valid and binding obligation of the party executing (or on whose behalf such signature is executed) with the same force and effect as if such signature page were an original thereof.
6.16 Construction. The words “include,” “includes,” and “including” will be deemed to be followed by “without limitation.” Pronouns in masculine, feminine, and neuter genders will be construed to include any other gender, and words in the singular form will be construed to include the plural and vice versa, unless the context otherwise requires. The words “this Subscription Agreement,” “herein,” “hereof,” “hereby,” “hereunder,” and words of similar import refer to this Subscription Agreement as a whole and not to any particular subdivision unless expressly so limited. The parties hereto intend that each representation, warranty, and covenant contained herein will have independent significance. If any party hereto has breached any representation, warranty, or covenant contained herein in any respect, the fact that there exists another representation, warranty or covenant relating to the same subject matter (regardless of the relative levels of specificity) which such party hereto has not breached will not detract from or mitigate the fact that such party hereto is in breach of the first representation, warranty, or covenant. All references in this Subscription Agreement to numbers of shares, per share amounts and purchase prices shall be appropriately adjusted to reflect any stock split, stock dividend, stock combination, recapitalization or the like occurring after the date hereof.
6.17 Mutual Drafting. This Subscription Agreement is the joint product of the parties hereto and each provision hereof has been subject to the mutual consultation, negotiation and agreement of the parties and shall not be construed for or against any party hereto.
7. Cleansing Statement; Disclosure.
7.1 The SPAC shall, by 9:00 a.m., New York City time, on the first (1st) Business Day immediately following the date of this Subscription Agreement, issue one or more press releases or file with the Commission a Current Report on Form 8-K (collectively, the “Disclosure Document”) disclosing all material terms of the transactions contemplated hereby and by the Other Subscription Agreements and the Transactions. Upon the issuance of the Disclosure Document, to the actual knowledge of Issuer and SPAC, Subscriber shall not be in possession of any material, non-public information received from Issuer, SPAC or any of their respective officers, directors, or employees or agents, and Subscriber shall no longer be subject to any confidentiality or similar obligations under any current agreement, whether written or oral, with Issuer, SPAC, the Placement Agents or any of their respective affiliates, relating to the transactions contemplated by this Subscription Agreement.
7.2 Neither the SPAC nor Issuer shall publicly disclose the name of Subscriber or any affiliate or investment adviser of Subscriber, or include the name of Subscriber or any affiliate or investment adviser of Subscriber in any press release or in any filing with the Commission or any regulatory agency or trading market, without the prior written consent (including by e-mail) of Subscriber, except as required by the federal securities
G-19
laws, rules or regulations and to the extent such disclosure is required by other laws, rules or regulations, at the request of the staff of the Commission or regulatory agency or under regulations of the NYSE, in which case the Issuer or SPAC, as applicable, shall provide Subscriber with prior written notice (including by e-mail) of such permitted disclosure, and shall reasonably consult with Subscriber regarding such disclosure prior to such disclosure.
8. Trust Account Waiver. Notwithstanding anything to the contrary set forth herein, the Subscriber acknowledges that the SPAC has established a trust account containing the proceeds of its initial public offering and from certain private placements (collectively, with interest accrued from time to time thereon, the “Trust Account”). The Subscriber agrees that (i) it has no right, title, interest or claim of any kind in or to any monies held in the Trust Account, and (ii) it shall have no right of set-off or any right, title, interest or claim of any kind (“Claim”) to, or to any monies in, the Trust Account, in each case in connection with this Subscription Agreement, and hereby irrevocably waives any Claim to, or to any monies in, the Trust Account that it may have in connection with this Subscription Agreement; provided, however, that nothing in this Section 8 shall be deemed to limit Subscriber’s right, title, interest or claim to the Trust Account by virtue of such Subscriber’s record or beneficial ownership of securities of the SPAC, including, but not limited to, any redemption right with respect to any such securities of the SPAC. In the event any of the Issuer and Subscriber has any Claim against the SPAC under this Subscription Agreement, the Issuer and Subscriber shall pursue such Claim solely against the SPAC and its assets outside the Trust Account and not against the property or any monies in the Trust Account. Each of the Issuer and Subscriber agrees and acknowledges that such waiver is material to this Subscription Agreement and has been specifically relied upon by the SPAC to induce the SPAC to enter into this Subscription Agreement and the Subscriber further intends and understands such waiver to be valid, binding and enforceable under applicable law. In the event the Subscriber, in connection with this Subscription Agreement, commences any action or proceeding which seeks, in whole or in part, relief against the funds held in the Trust Account or distributions therefrom or any of the SPAC’s stockholders, whether in the form of monetary damages or injunctive relief, Issuer or Subscriber, as applicable, shall be obligated to pay to the SPAC all of its legal fees and costs in connection with any such action in the event that the SPAC prevails in such action or proceeding.
9. Non-Reliance. Subscriber acknowledges that it is not relying upon, and has not relied upon, any statement, representation or warranty made by any person, firm or corporation, other than the representations and warranties of the Issuer and the SPAC expressly set forth in this Subscription Agreement, in making its investment or decision to invest in the Issuer. Subscriber agrees that no other Subscriber pursuant to this Subscription Agreement or any other agreement related to the private placement of shares of the Issuer’s capital stock (including the controlling persons, officers, directors, partners, agents or employees of any such Subscriber) shall be liable to any other Subscriber pursuant to this Subscription Agreement or any other agreement related to the private placement of shares of the Issuer’s capital stock for any action heretofore or hereafter taken or omitted to be taken by any of them in connection with the purchase of the Subscribed Shares hereunder.
10. Rule 144. From and after such time as the benefits of Rule 144 promulgated under the Securities Act or any other similar rule or regulation of the Commission that may allow Subscriber to sell securities of the Issuer to the public without registration are available to holders of the Issuer’s common stock and until the third anniversary of the Closing Date, the Issuer agrees to:
10.1 make and keep public information available, as those terms are understood and defined in Rule 144; and
10.2 file with the Commission in a timely manner all reports and other documents required of the Issuer under the Securities Act and the Exchange Act so long as the Issuer remains subject to such requirements and the filing of such reports and other documents is required for the applicable provisions of Rule 144.
If the Subscribed Shares are eligible to be sold without restriction under, and without the Issuer being in compliance with the current public information requirements of, Rule 144 under the Securities Act, then at Subscriber’s request, the Issuer will cause its transfer agent to remove the applicable restrictive legend. In connection therewith, if required by the Issuer’s transfer agent, the Issuer will promptly cause an opinion of
G-20
counsel to be delivered to and maintained with its transfer agent, together with any other authorizations, certificates and directions required by the transfer agent that authorize and direct the transfer agent to issue such Subscribed Shares without any such legend; provided that, notwithstanding the foregoing, Issuer will not be required to deliver any such opinion, authorization, certificate or direction if it reasonably believes that removal of the legend could result in or facilitate transfers of securities in violation of applicable law.
[Signature Page Follows]
G-21
IN WITNESS WHEREOF, each of the Issuer, the SPAC and Subscriber has executed or caused this Subscription Agreement to be executed by its duly authorized representative as of the date set forth below.
| ACROBAT HOLDINGS, INC. | ||
| By: |   
  | |
| Name: | ||
| Title: | ||
| FOLEY TRASIMENE ACQUISITION CORP. | ||
| By: |   
  | |
| Name: | ||
| Title: | ||
[Signature Page to Subscription Agreement]
G-22
| Accepted and agreed this day of , 2021. | ||||||||
|   SUBSCRIBER: 
 Signature of Subscriber:   | 
Signature of Joint Subscriber, if applicable: | |||||||
| By: | 
 
  | 
By: | 
 
  | |||||
| Name:  Title:  | 
Name:  Title:  | |||||||
| Date: _____________________, 2021 | ||||||||
|   Name of Subscriber: 
 (Please print. Please indicate name and   | 
  Name of Joint Subscriber, if applicable: 
 (Please Print. Please indicate name and   | |||||||
|   
 Name in which securities
are to be registered   | 
||||||||
| Email Address: | ||||||||
|   
  | 
||||||||
| If there are joint investors, please check one: | ||||||||
| ☐ Joint Tenants with Rights of Survivorship | ||||||||
| ☐ Tenants-in-Common | ||||||||
| ☐ Community Property | ||||||||
| Subscriber’s EIN: | Joint Subscriber’s EIN: | |||||||
|   
  | 
  
  | |||||||
G-23
|   Business Address-Street: 
 
 City, State, Zip:  | 
  Mailing Address-Street (if different): 
 
 City, State, Zip:  | |||
| Attn: | Attn: | |||
| Telephone No.: | Telephone No.: | |||
| Facsimile No.: | Facsimile No.: | |||
|   Aggregate Number of Subscribed Shares subscribed for: 
  | 
||||
| Aggregate Purchase Price: $ . | ||||
You must pay the Purchase Price by wire transfer of U.S. dollars in immediately available funds, to be held in escrow until the Closing, to the account specified by the Issuer in the Closing Notice.
G-24
SCHEDULE I
ELIGIBILITY REPRESENTATIONS OF SUBSCRIBER
| A. |   QUALIFIED INSTITUTIONAL BUYER STATUS (Please check the applicable subparagraphs):  | 
| 1. |   ☐ We are a “qualified institutional buyer” (as defined in Rule 144A under the Securities Act of 1933, as amended (the “Securities Act”) (a “QIB”)).  | 
| 2. |   ☐ We are subscribing for the Subscribed Shares as a fiduciary or agent for one or more investor accounts, and each owner of such account is a QIB.  | 
*** OR ***
| B. |   INSTITUTIONAL ACCREDITED INVESTOR STATUS (Please check the applicable subparagraphs):  | 
| 1. |   ☐ We are an “accredited investor” (within the meaning of Rule 501(a) under the Securities Act) or an entity in which all of the equity holders are accredited investors within the meaning of Rule 501(a) under the Securities Act, and have marked and initialed the appropriate box on the following page indicating the provision under which we qualify as an “accredited investor.”  | 
| 2. |   ☐ We are not a natural person.  | 
*** AND ***
| C. |   AFFILIATE STATUS (Please check the applicable box) SUBSCRIBER:  | 
| ☐ |   is:  | 
| ☐ |   is not:  | 
an “affiliate” (as defined in Rule 144 under the Securities Act) of the Issuer or acting on behalf of an affiliate of the Issuer.
*** AND ***
| D. |   INSTITUTIONAL ACCOUNT STATUS SUBSCRIBER:  | 
| ☐ |   is an “institutional account” (as defined in FINRA Rule 4512).  | 
This page should be completed by Subscriber
and constitutes a part of the Subscription Agreement.
G-25
Rule 501(a) under the Securities Act, in relevant part, states that an “accredited investor” shall mean any person who comes within any of the below listed categories, or who the issuer reasonably believes comes within any of the below listed categories, at the time of the sale of the securities to that person. Subscriber has indicated, by marking and initialing the appropriate box below, the provision(s) below which apply to Subscriber and under which Subscriber accordingly qualifies as an “accredited investor.”
☐ Any bank as defined in section 3(a)(2) of the Securities Act, or any savings and loan association or other institution as defined in section 3(a)(5)(A) of the Securities Act whether acting in its individual or fiduciary capacity;
☐ Any broker or dealer registered pursuant to section 15 of the Securities Exchange Act of 1934, as amended;
☐ Any insurance company as defined in section 2(a)(13) of the Securities Act;
☐ Any investment company registered under the Investment Company Act of 1940, as amended (the “Investment Company Act”) or a business development company as defined in section 2(a)(48) of the Investment Company Act;
☐ Any Small Business Investment Company licensed by the U.S. Small Business Administration under section 301(c) or (d) of the Small Business Investment Act of 1958, as amended;
☐ Any plan established and maintained by a state, its political subdivisions, or any agency or instrumentality of a state or its political subdivisions, for the benefit of its employees, if such plan has total assets in excess of $5,000,000;
☐ Any employee benefit plan within the meaning of the Employee Retirement Income Security Act of 1974, as amended (“ERISA”), if (i) the investment decision is made by a plan fiduciary, as defined in section 3(21) of ERISA, which is either a bank, a savings and loan association, an insurance company, or a registered investment adviser, (ii) the employee benefit plan has total assets in excess of $5,000,000 or, (iii) such plan is a self-directed plan, with investment decisions made solely by persons that are “accredited investors”;
☐ Any private business development company as defined in section 202(a)(22) of the Investment Advisers Act of 1940, as amended;
☐ Any (i) corporation, limited liability company or partnership, (ii) Massachusetts or similar business trust, or (iii) organization described in section 501(c)(3) of the Internal Revenue Code of 1986, as amended, not formed for the specific purpose of acquiring the securities offered, and with total assets in excess of $5,000,000;
☐ Any director, executive officer, or general partner of the issuer of the securities being offered or sold, or any director, executive officer, or general partner of a general partner of that issuer;
☐ Any natural person whose individual net worth, or joint net worth with that person’s spouse, exceeds $1,000,000. For purposes of calculating a natural person’s net worth: (a) the person’s primary residence shall not be included as an asset; (b) indebtedness that is secured by the person’s primary residence, up to the estimated fair market value of the primary residence at the time of the sale of securities, shall not be included as a liability (except that if the amount of such indebtedness outstanding at the time of sale of securities exceeds the amount outstanding sixty (60) days before such time, other than as a result of the acquisition of the primary residence, the amount of such excess shall be included as a liability); and (c) indebtedness that is secured by the person’s primary residence in excess of the estimated fair market value of the primary residence at the time of the sale of securities shall be included as a liability;
☐ Any natural person who had an individual income in excess of $200,000 in each of the two most recent years or joint income with that person’s spouse in excess of $300,000 in each of those years and has a reasonable expectation of reaching the same income level in the current year;
G-26
☐ Any trust, with total assets in excess of $5,000,000, not formed for the specific purpose of acquiring the securities offered, whose purchase is directed by a sophisticated person as described in Section 230.506(b)(2)(ii) of Regulation D; or
☐ Any entity in which all of the equity owners are “accredited investors.”
G-27
Table of Contents
| Page | ||||||
|   ARTICLE I. INTRODUCTORY MATTERS  | 
H-3 | |||||
|   1.1  | 
Defined Terms | H-3 | ||||
|   1.2  | 
Construction | H-8 | ||||
|   ARTICLE II. CORPORATE GOVERNANCE MATTERS  | 
H-8 | |||||
|   2.1  | 
Initial Board Composition | H-8 | ||||
|   2.2  | 
Election of Directors | H-8 | ||||
|   2.3  | 
Compensation | H-10 | ||||
|   2.4  | 
Other Rights of Investor Designees | H-10 | ||||
|   2.5  | 
Director Independence | H-11 | ||||
|   ARTICLE III. INFORMATION; VCOC  | 
H-11 | |||||
|   3.1  | 
Books and Records; Access | H-11 | ||||
|   3.2  | 
Certain Reports | H-11 | ||||
|   3.3  | 
VCOC | H-11 | ||||
|   3.4  | 
Confidentiality | H-14 | ||||
|   3.5  | 
Information Sharing | H-14 | ||||
|   ARTICLE IV. ADDITIONAL COVENANTS  | 
H-14 | |||||
|   4.1  | 
Pledges or Transfers | H-14 | ||||
|   4.2  | 
Spin-Offs or Split-Offs | H-14 | ||||
|   4.3  | 
Lock-Up; Vesting; Transfer Restrictions and Requirements | H-15 | ||||
|   ARTICLE V. GENERAL PROVISIONS  | 
H-16 | |||||
|   5.1  | 
Termination | H-16 | ||||
|   5.2  | 
Notices | H-17 | ||||
|   5.3  | 
Amendment; Waiver | H-17 | ||||
|   5.4  | 
Further Assurances | H-18 | ||||
|   5.5  | 
Assignment | H-18 | ||||
|   5.6  | 
Third Parties | H-18 | ||||
|   5.7  | 
Governing Law | H-18 | ||||
|   5.8  | 
Jurisdiction; Waiver of Jury Trial | H-19 | ||||
|   5.9  | 
Specific Performance | H-19 | ||||
|   5.10  | 
Entire Agreement | H-19 | ||||
|   5.11  | 
Severability | H-19 | ||||
|   5.12  | 
Table of Contents, Headings and Captions | H-19 | ||||
|   5.13  | 
Grant of Consent | H-19 | ||||
|   5.14  | 
Counterparts | H-20 | ||||
|   5.15  | 
Effectiveness | H-20 | ||||
|   5.16  | 
No Recourse | H-20 | ||||
H-2
INVESTOR RIGHTS AGREEMENT
This Investor Rights Agreement is entered into as of [●] by and among Alight, Inc., a Delaware corporation (the “Company”), each of the Persons set forth on the signature pages hereto, as the Existing Investors and the Sponsor Investors as of the date hereof, and each of the other Persons from time to time party hereto.
RECITALS:
WHEREAS, in connection with the Equity Transactions (as defined below) and effective upon the consummation thereof, the parties hereto wish to set forth certain understandings between such parties in relation to the Company, including with respect to certain governance matters of the Company and other matters.
NOW, THEREFORE, the parties agree as follows:
ARTICLE I.
INTRODUCTORY MATTERS
1.1 Defined Terms. In addition to the terms defined elsewhere herein, the following terms have the following meanings when used herein with initial capital letters. Capitalized terms used but not defined herein shall have the respective meanings given to them in the Business Combination Agreement:
“ADIA” means the Abu Dhabi Investment Authority.
“Affiliate” has the meaning set forth in Rule 12b-2 promulgated under the Exchange Act, as in effect on the date hereof.
“Affiliated Transferees” means, with respect to any Investor, any Affiliate thereof that is Transferred Equity Securities Beneficially Owned by such Investor as of the date hereof.
“Agreement” means this Investor Rights Agreement, as the same may be amended, supplemented, restated or otherwise modified from time to time in accordance with the terms hereof.
“Alight OpCo” means [Alight Holding Company, LLC], a Delaware limited liability company.
“Alight OpCo LLC Agreement” means the Second Amended and Restated Limited Liability Company Agreement of Alight OpCo as in effect on the Closing Date, and as may be amended, restated, supplemented or otherwise modified from time to time in accordance with its terms.
“Alight OpCo Units” means the Class A Units and Class B Units.
“Beneficially Own” (including its correlative meanings “Beneficial Owner” and “Beneficial Ownership” and words with a similar correlative meaning) has the meaning set forth in Rule 13d-3 promulgated under the Exchange Act.
“Blackstone Designator” means the Blackstone Investor, or any group of Blackstone Investors collectively, that then Beneficially Owns a majority of the Voting Securities Beneficially Owned by all Blackstone Investors.
“Blackstone Designee” has the meaning assigned to such term in Section 2.1(a).
“Blackstone Investors” means the entities listed on the signature pages hereto under the heading “Blackstone Investors,” any Transferee that becomes party to this Agreement as a “Blackstone Investor” in accordance with Section 5.5 hereof, and their respective Affiliated Transferees.1
| 1 |   Note: To include all Blackstone related entities that will hold equity in Alight or Alight OpCo following the consummation of the transaction (including any new feeder funds).  | 
H-3
“Board” means the board of directors of the Company from time to time.
“Business Combination Agreement” means that certain Business Combination Agreement, dated as of January 25, 2021, by and among the Company, Foley Trasimene Acquisition Corp., Alight Opco, and the other parties thereto.
“Business Day” means a day other than a Saturday, Sunday, federal or New York State holiday or other day on which commercial banks in New York City are authorized or required by law to close; provided, that for any act, action or notices involving or relating to the PF Investors, “Business Day” means a day other than a Friday, Saturday or any day that is an official public holiday in the United Arab Emirates.
“Cannae” means Cannae Holdings, LLC, a Delaware limited liability company, and its Affiliated Transferees.
“Chairman” has the meaning set forth in Section 2.5.
“Class A Common Stock” means shares of class A common stock, par value $0.0001 per share, of the Company, and any securities issued in respect thereof, or in substitution therefor, in connection with any stock split, dividend or combination, or any reclassification, recapitalization, merger, consolidation or similar transaction.
“Class A Units” means the Class A Units of limited liability company interest in Alight OpCo (other than any such interests owned, directly or indirectly, by the Company or any of its Subsidiaries).
“Class B Common Stock” means shares of class B common stock, par value $0.0001 per share, of the Company (comprising Class B-1 Common Stock, Class B-2 Common Stock and Class B-3 Common Stock), and any securities issued in respect thereof, or in substitution therefor, in connection with any stock split, dividend or combination, or any reclassification, recapitalization, merger, consolidation or similar transaction.
“Class B Units” means the Class B Units (comprising Class B-1 Units, Class B-2 Units and Class B-3 Units) of limited liability company interest in Alight OpCo, all of which convert into Class A Units upon vesting pursuant to the Alight OpCo LLC Agreement (other than any such interests owned, directly or indirectly, by the Company or any of its Subsidiaries).
“Class B-1 Conversion Event” has the meaning set forth in the Company Charter.
“Class B-2 Conversion Event” has the meaning set forth in the Company Charter.
“Class C Units” means the Class C Units of limited liability company interest in Alight OpCo (other than any such interests owned, directly or indirectly, by the Company or any of its Subsidiaries).
“Class V Common Stock” means shares of class V common stock, par value $0.0001 per share, of the Company, and any securities issued in respect thereof, or in substitution therefor, in connection with any stock split, dividend or combination, or any reclassification, recapitalization, merger, consolidation or similar transaction.
“Closing Date” means the date of the closing of the Equity Transactions in accordance with the Business Combination Agreement.
“Common Stock” means, collectively, the Class A Common Stock, Class B Common Stock and Class V Common Stock.
“Company” has the meaning set forth in the Preamble.
H-4
“Company Charter” means the Amended and Restated Certificate of Incorporation of the Company as in effect on the date hereof and as may be amended, restated or modified and in effect from time to time.
“Confidential Information” means any proprietary, business relevant or sensitive information concerning the Company or its Subsidiaries (including Alight OpCo) that is furnished after the date of this Agreement by or on behalf of the Company or its designated representatives to an Investor or its designated representatives, together with any notes, analyses, reports, models, compilations, studies, documents, records or extracts thereof containing, based upon or derived from such information, in whole or in part; provided, however, that Confidential Information does not include information:
(i) that is or has become publicly available other than as a result of a disclosure by an Investor or its designated representatives in violation of this Agreement;
(ii) that was already known to an Investor or its designated representatives or was in the possession of an Investor or its designated representatives prior to its being furnished by or on behalf of the Company or its designated representatives;
(iii) that is received by an Investor or its designated representatives from a source other than the Company or its designated representatives, provided, that the source of such information was not actually known by such Investor or designated representative to be bound by a confidentiality agreement with, or other contractual obligation of confidentiality to, the Company;
(iv) that was independently developed or acquired by an Investor or its designated representatives or on its or their behalf without the violation of the terms of this Agreement; or
(v) that an Investor or its designated representatives is required, in the good faith determination of such Investor or designated representative, to disclose by applicable law, regulation or legal process, provided, that such Investor or designated representative first takes reasonable steps to minimize the extent of any such required disclosure, and provided, further, that no such steps to minimize disclosure shall be required where disclosure is made (a) in response to a request by a regulatory or self-regulatory authority of competent authority or (b) in connection with an audit or examination by a bank examiner or auditor or regulatory authority and such audit or examination does not specifically reference the Company, Alight OpCo or this Agreement.
“Control” (including its correlative meanings, “Controlled by” and “under common Control with”) means possession, directly or indirectly, of the power to direct or cause the direction of management or policies (whether through ownership of securities or partnership or other ownership interests, by contract or otherwise) of a Person.
“Covered Shares” means all Equity Securities held by the Existing Investors as of the date hereof or of which the Existing Investors acquire record or Beneficial Ownership, including by purchase, as a result of a share dividend, share split, recapitalization, combination, reclassification, exchange or change of such shares, or upon exercise or conversion of any securities, other than any Equity Securities purchased on the open market after the Closing Date.
“Director” means any director of the Company from time to time.
“Equity Securities” means any and all shares of Common Stock of the Company, and any and all securities of the Company or Alight OpCo convertible into, or exchangeable or exercisable for (whether or not subject to contingencies or the passage of time, or both), such shares, and any options, warrants or other rights to acquire shares of Common Stock of the Company; including, without limitation, Alight OpCo Units.
“Equity Transactions” means the transactions contemplated by the Business Combination Agreement.
“Exchange Act” means the Securities Exchange Act of 1934, as amended, and the rules and regulations promulgated thereunder, as the same may be amended from time to time.
H-5
“Existing Investors” means collectively, the Blackstone Investors, the New Mountain Partners Investors, the GIC Investors and the PF Investors.
“GIC Investors” means Jasmine Ventures Pte. Ltd., a private company limited by shares formed under the laws of Singapore, and its Affiliated Transferees.
“Governmental Authority” means any federal, state, provincial, municipal, local or foreign government, governmental authority, regulatory or administrative agency, governmental commission, department, board, bureau, agency or instrumentality, court or tribunal.
“Information” has the meaning set forth in Section 3.1 hereof.
“Investors” means the Existing Investors and the Sponsor Investors.
“Investor Designator” has the meaning set forth in Section 2.2(d).
“Investor Designee” means any Blackstone Designee or Sponsor Designee.
“Investor Lock-Up Period” has the meaning set forth in Section 4.3(a).
“Jointly Designated Director” has the meaning set forth in Section 2.1 hereof.
“Law” means any statute, law, ordinance, rule, treaty, code, directive, regulation, governmental approval (whether granted or required) or Governmental Order, in each case, of any Governmental Authority.
“NewCo” has the meaning set forth in Section 4.1 hereof.
“New Mountain Partners Investors” means, collectively, New Mountain Partners IV (AIV-E) L.P.2 and their respective Affiliated Transferees.
“Non-Recourse Party” has the meaning set forth in Section 5.16 hereof.
“Non-PED Affiliate” has the meaning set out in Section 4.5.
“PED Affiliate” has the meaning set out in Section 4.5.
“Permitted Transferee” has the meaning set forth in Section 4.3 hereof.
“Person” means any individual, firm, corporation, partnership, limited liability company, incorporated or unincorporated association, joint venture, joint stock company, governmental agency or instrumentality or other entity of any kind.
“PF Investors” means Platinum Falcon B 2018 RSC Limited, a restricted scope company incorporated in the Abu Dhabi Global Market, and its Affiliated Transferees.
“Plan Asset Regulation” has the meaning set forth in Section 3.3(a) hereof.
“Sponsors” means Bilcar FT, LP, a Delaware limited partnership, and Trasimene Capital FT, LP, a Delaware limited partnership, and their respective Affiliated Transferees.
“Sponsor Designators” means the Sponsor Investor, or any group of Sponsor Investors collectively, that then Beneficially Owns a majority of the Voting Securities Beneficially Owned by all Sponsor Investors.
| 2 |   Note: To include all New Mountain related entities that will hold equity in Alight or Alight OpCo following the consummation of the transaction (including any new feeder funds).  | 
H-6
“Sponsor Designee” has the meaning assigned to such term in Section 2.2(c).
“Sponsor Investors” means the Sponsors, Cannae and THL, any Transferee thereof that becomes party to this Agreement as a “Sponsor Investor” in accordance with Section 5.5 hereof and the respective Affiliated Transferees of any such Transferees.
“Subsidiary” means, with respect to any Person, any corporation, company, limited liability company, partnership, association or other business entity of which: (i) if a corporation, a majority of the total voting power of shares of stock entitled (without regard to the occurrence of any contingency) to vote in the election of directors, representatives or trustees thereof is at the time owned or Controlled, directly or indirectly, by that Person or one or more of the other Subsidiaries of that Person or any combination thereof; or (ii) if a limited liability company, partnership, association or other business entity, a majority of the total voting power of stock or majority ownership interest of the limited liability company, partnership, association or other business entity is at the time owned or Controlled, directly or indirectly, by that Person or one or more Subsidiaries of that Person or any combination thereof. For purposes hereof, a Person or Persons shall be deemed to have a majority ownership interest in a limited liability company, partnership, association or other business entity if such Person or Persons shall (a) be allocated a majority of limited liability company, partnership, association or other business entity gains or losses or shall be or (b) Control the managing member, managing director or other governing body or general partner of such limited liability company, partnership, association or other business entity.
“THL” means THL FTAC LLC, a Delaware limited liability company, and its Affiliated Transferees.
“Total Number of Directors” means the total number of directors comprising the Board from time to time.
“Trading Day” means a day on which the New York Stock Exchange, or such other principal United States securities exchange on which the Class A Common Stock is listed, quoted or admitted to trading, is open for the transaction of business (unless such trading shall have been suspended for the entire day).
“Transfer” (including its correlative meanings, “Transferor,” “Transferee” and “Transferred”) shall mean, with respect to any security, directly or indirectly, to sell, contract to sell, give, assign, hypothecate, pledge, encumber, grant a security interest in, offer, sell any option or contract to purchase, purchase any option or contract to sell, grant any option, right or warrant to purchase, lend or otherwise transfer or dispose of any economic, voting or other rights in or to such security. When used as a noun, “Transfer” shall have such correlative meaning as the context may require.
“VCOC Investor” has the meaning set forth in Section 3.3(a) hereof.
“Voting Securities” means, at any time, outstanding shares of any class of capital stock of the Company which are then entitled to vote generally in the election of directors to the Board.
“VWAP” means, for any security as of any date(s), the dollar volume-weighted average price for such security on the principal securities exchange or securities market on which such security is then traded during the period beginning at 9:30:01 a.m., New York time, and ending at 4:00:00 p.m., New York time, as reported by Refinitiv Workspace (or an equivalent successor if such page is not available) or, if the foregoing does not apply, the dollar volume-weighted average price of such security in the over-the-counter market on the electronic bulletin board for such security during the period beginning at 9:30:01 a.m., New York time, and ending at 4:00:00 p.m., New York time, as reported by Refinitiv Workspace (or an equivalent successor if such page is not available), or, if no dollar volume-weighted average price is reported for such security by Refinitiv Workspace (or an equivalent successor if such page is not available) for such hours, the average of the highest closing bid price and the lowest closing ask price of any of the market makers for such security as reported by OTC Markets Group Inc. If the VWAP cannot be calculated for such security on such date(s) on any of the foregoing bases, the VWAP of such security on such date(s) shall be the fair market value per share on such date(s) as reasonably determined by the Board.
H-7
1.2 Construction. The language used in this Agreement will be deemed to be the language chosen by the parties to express their mutual intent, and no rule of strict construction will be applied against any party. Unless the context otherwise requires: (a) “or” is disjunctive but not exclusive, (b) words in the singular include the plural, and in the plural include the singular, and (c) the words “hereof,” “herein,” and “hereunder” and words of similar import when used in this Agreement refer to this Agreement as a whole and not to any particular provision of this Agreement, and Section references are to this Agreement unless otherwise specified.
ARTICLE II.
CORPORATE GOVERNANCE MATTERS
2.1 Initial Board Composition. Effective as of the Closing Date, the Board is anticipated to be comprised of eight (8) Directors, as follows: (i) the Chief Executive Officer of the Company, (ii) three (3) Directors designated by the Blackstone Designator, (iii) three (3) directors jointly designated by the Sponsor Designators and (iv) one Director, to be jointly designated as mutually agreed by the Blackstone Designator and Sponsor Designator, who shall be independent as required by the Securities and Exchange Commission and applicable listing exchange rules and regulations (such jointly designated director, the “Jointly Designated Director”). The initial chairman of the Board (the “Chairman”) is anticipated to be William P. Foley (who shall be one of the Sponsor Designees). Mr. Foley shall be appointed as the Chairman for so long as he is a Sponsor Designee, and, thereafter, the Chairman shall be elected by a majority of the Board.
2.2 Election of Directors.
(a) Following the Closing Date, for so long as the Blackstone Investors continue to Beneficially Own at least 50% of the aggregate outstanding Voting Securities held by the Blackstone Investors as of the Closing Date, the Blackstone Designator shall have the right, but not the obligation, to designate, and the individuals nominated for election as Directors by or at the direction of the Board or a duly authorized committee thereof shall include, three (3) Directors and the Blackstone Designator shall have the right, but not the obligation to (i) jointly with Cannae (or, if Cannae is no longer a party hereto, the Sponsor Designator), designate the Jointly Designated Director (subject to Section 2.2(c)) and (ii) to consent to any individual nominated for election to the Board seat initially occupied by the Chief Executive Officer of the Company. If and when the Blackstone Investors collectively Beneficially Own less than 50% of the aggregate outstanding Voting Securities held by the Blackstone Investors as of the Closing Date, the Blackstone Designator shall have the right, but not the obligation, to designate, and the individuals nominated for election as Directors by or at the direction of the Board or a duly-authorized committee thereof shall include: (i) if the Blackstone Investors collectively Beneficially Own, 7.5% or more of the aggregate outstanding Voting Securities, three (3) Directors; (ii) if the Blackstone Investors collectively Beneficially Own at least 6.25% (but less than 7.5%) of the aggregate outstanding Voting Securities, two (2) Directors; and (iii) if the Blackstone Investors collectively Beneficially Own at least 2.5% (but less than 6.25%) of the aggregate outstanding Voting Securities, one (1) Director (in each case, each such person a “Blackstone Designee”). In addition, if the Blackstone Investors collectively Beneficially Own at least 7.5% of the aggregate outstanding Voting Securities, the Blackstone Designator shall have the right, but not the obligation, to (i) jointly with Cannae (or, if Cannae is no longer a party hereto, the Sponsor Designator), designate the Jointly Designated Director (subject to Section 2.2(c)) and (ii) to consent to any individual nominated for election to the Board seat initially occupied by the Chief Executive Officer of the Company.
(b) Following the Closing Date, for so long as the Sponsor Investors continue to Beneficially Own at least 50% of the aggregate outstanding Voting Securities held by the Sponsor Investors as of the Closing Date, the Sponsor Designators shall have the right, but not the obligation, to designate, and the individuals nominated for election as Directors by or at the direction of the Board or a duly authorized committee thereof shall include, three (3) Directors (in the aggregate), and Cannae (or, if Cannae is no longer party hereto, the Sponsor Designator) shall have the right, but not the obligation to (i) jointly with the Blackstone Designator, designate the
H-8
Jointly Designated Director (subject to Section 2.2(c)) and (ii) to consent to any individual nominated for election to the Board seat initially occupied by the Chief Executive Officer of the Company. If and when the Sponsor Investors collectively Beneficially Own less than 50% of the aggregate outstanding Voting Securities held by the Sponsor Investors as of the Closing Date, the Sponsor Designators shall have the right, but not the obligation, to designate, and the individuals nominated for election as Directors by or at the direction of the Board or a duly-authorized committee thereof shall include: (i) if the Sponsor Investors collectively Beneficially Own 7.5% or more of the aggregate outstanding Voting Securities, three (3) Directors (in the aggregate); (ii) if the Sponsor Investors collectively Beneficially Own at least 6.25% (but less than 7.5%) of the aggregate outstanding Voting Securities, two (2) Directors (in the aggregate); and (iii) if the Sponsor Investors collectively Beneficially Own at least 2.5% (but less than 6.25%) of the aggregate outstanding Voting Securities, one (1) Director (in the aggregate) (in each case, each such person a “Sponsor Designee”). In addition, if the Sponsor Investors collectively Beneficially Own at least 7.5% of the aggregate outstanding Voting Securities, Cannae (or, if Cannae is no longer party hereto, the Sponsor Designator) shall have the right, but not the obligation, to (i) jointly with Blackstone Designator, designate the Jointly Designated Director (subject to Section 2.2(c)) and (ii) to consent to any individual nominated for election to the Board seat initially occupied by the Chief Executive Officer of the Company.
(c) If at any time the Blackstone Designator or the Sponsor Designator (or Cannae, with respect to the Jointly Designated Director) (collectively, the “Investor Designators” and each an “Investor Designator”) has designated fewer than the total number of individuals that it is then entitled to designate pursuant to Section 2.2(a) or 2.2(b) hereof, the Blackstone Investors or the Sponsor Investors, or the Blackstone Investor and Cannae (or, the Sponsor Designator, if applicable) jointly with respect to the Jointly Designated Director, as applicable, shall have the right, at any time and from time to time, to designate such additional individuals which it is entitled to so designate (or in the case of the Jointly Designated Director, jointly designate), in which case, any individuals nominated by or at the direction of the Board or any duly-authorized committee thereof for election as Directors to fill any vacancy on the Board shall include such designees, and the Company shall use its best efforts to (i) effect the election of such additional designees, whether by increasing the size of the Board or otherwise, and (ii) cause the election of such additional designees to fill any such newly-created vacancies or to fill any other existing vacancies. If at any time either the Blackstone Investors or the Sponsor Investors no longer Beneficially Own the requisite amount of Voting Securities required to participate in the designation of the Jointly Designated Director, then the Blackstone Designator or the Sponsor Designator, as appropriate, continuing to Beneficially Own such requisite amount of Voting Securities shall not have the unilateral right to designate the Jointly Designated Director, but instead have the right to propose a nominee to the nominating committee of the Board, who shall be nominated (or not) in the sole discretion of the nominating committee of the Board acting in their capacity as such.
(d) Directors are subject to removal pursuant to the applicable provisions of the certificate of incorporation and bylaws of the Company, as in effect from time to time; provided, however, that, for as long as this Agreement remains in effect, the Blackstone Designees may only be removed with the consent of the Blackstone Designator, the Sponsor Designees may only be removed with the consent of the Sponsor Designator and the Jointly Designated Director may only be removed with the consent of the Blackstone Designator and Cannae (or the Sponsor Designator, if applicable), in each case delivered in accordance with Section 5.13 hereof.
(e) In the event that a vacancy is created at any time by death, disability, retirement, removal (with or without cause), disqualification, resignation or otherwise with respect to a Blackstone Designee, a Sponsor Designee or the Jointly Designated Director, any individual nominated by or at the direction of the Board or any duly-authorized committee thereof to fill such vacancy shall be, and the Company shall use its best efforts to cause such vacancy to be filled, as soon as reasonably possible, by a new designee of the Blackstone Designator, the Sponsor Designator or (subject to Section 2.2(c)) jointly by the Blackstone Designator and Cannae (or, if applicable, the Sponsor Designator), as applicable.
(f) The Company shall, to the fullest extent permitted by applicable Law, include in the slate of nominees recommended by the Board at any meeting of stockholders called for the purpose of electing directors (or
H-9
consent in lieu of meeting), the persons designated pursuant to this Section 2.2 and use its reasonable best efforts to cause the election of each such designee to the Board, including nominating each such individual to be elected as a Director as provided herein, recommending such individual’s election and soliciting proxies or consents in favor thereof. In the event that any Investor Designee or the Jointly Designated Director shall fail to be elected to the Board at any meeting of stockholders called for the purpose of electing directors (or consent in lieu of meeting), the Company shall use its reasonable best efforts to cause such Investor Designee or Jointly Designated Director (or a new designee of the applicable Investor Designator or new Jointly Designated Director, as appropriate) to be elected to the Board, as soon as possible, and the Company shall take or cause to be taken, to the fullest extent permitted by Law, at any time and from time to time, all actions necessary to accomplish the same, including, without limitation, actions to effect an increase in the Total Number of Directors.
(g) Each Investor hereby agrees with the Company to vote all Voting Securities Beneficially Owned by such Investor in favor of the slate of Directors nominated by or at the direction of the Board or a duly authorized committee thereof in connection with each vote taken or written consent executed in connection with the election of Directors to the Board, and each Investor agrees with the Company not to seek to remove or replace an Investor Designee (other than, in the case of any Investor Designator, such Investor Designator’s Investor Designees). For the avoidance of doubt, the covenants contained in this Section 2.2(g) are made by each Investor solely to the Company, not to each other Investor hereto.
(h) In addition to any vote or consent of the Board or the stockholders of the Company required by applicable Law or the certificate of incorporation or bylaws of the Company, and notwithstanding anything to the contrary in this Agreement, for so long as this Agreement is in effect, (i) any action by the Board to increase the Total Number of Directors to greater than 8 (other than any increase in the Total Number of Directors in connection with the election of one or more Directors elected exclusively by the holders of one or more classes or series of the Company’s shares other than the Common Stock) shall require the prior written consent of (A) the Blackstone Designator, for so long as the Blackstone Investors Beneficially Own at least 7.5% of the aggregate outstanding Voting Securities and (B) the Sponsor Designator, for so long as the Sponsor Investors Beneficially Own at least 7.5% of the aggregate outstanding Voting Securities, in each case delivered in accordance with Section 5.13 hereof and (ii) in no event shall any decrease in the Total Number of Directors, in any instance, eliminate, abridge, or otherwise modify the right of (A) the Blackstone Designator to designate Blackstone Designees in accordance with Section 2.2(a), without the consent of the Blackstone Investors, or (B) the right of the Sponsor Designator to designate Sponsor Designees in accordance with Section 2.2(b), without the consent of the Sponsor Designator, in each case delivered in accordance with Section 5.13 hereof.
2.3 Compensation. Except to the extent any Investor Designator may otherwise notify the Company with respect to such Investor Designator’s Investor Designees, each Investor Designee shall be entitled to compensation consistent with the Director compensation received by other Directors, including any fees and equity awards, provided, that (x) to the extent any Director compensation is payable in the form of equity awards, at the election of an Investor Designee that is an employee or affiliate (within the meaning of Rule 144 under the Securities Act) of an Investor, in lieu of any equity award, such compensation shall be paid in an amount of cash equal to the value of the equity award as of the date of the award, with any such cash subject to the same vesting terms, if any, as the equity awarded to other Directors and (y) at the election of an Investor Designee that is an employee or affiliate (within the meaning of Rule 144 under the Securities Act) of an Investor, any Director compensation (whether cash, equity awards and/or cash in lieu of equity as may be designated by the electing Investor Designee) shall be paid to an Investor or an Affiliate thereof specified by such Investor Designee rather than to such Investor Designee. If the Company adopts a policy that Directors own a minimum amount of equity in the Company, any Investor Designees that is an employee or affiliate of an Investor shall not be subject to such policy unless otherwise determined by the Investor Designator designating such Investor Designee in its sole discretion.
2.4 Other Rights of Investor Designees. Except as provided in Section 2.3, each Investor Designee serving on the Board shall be entitled to the same rights and privileges applicable to all other members of the Board
H-10
generally or to which all such members of the Board are entitled. In furtherance of the foregoing, the Company shall, to the maximum extent permitted by applicable Law, indemnify, exculpate, and reimburse fees and expenses of the Investor Designees (including by entering into an indemnification agreement in a form substantially similar to the Company’s form director indemnification agreement) and provide the Investor Designees with director and officer insurance to the same extent it indemnifies, exculpates, reimburses and provides insurance for the other members of the Board pursuant to the certificate of incorporation or bylaws of the Company, applicable Law or otherwise.
2.5 Director Independence. Notwithstanding anything to the contrary herein, the parties hereto shall ensure the composition of the Board will continue to meet all requirements for a company listed on the New York Stock Exchange (or such other stock exchange on which the Class A Common Stock may be listed from time to time), including with respect to director independence.
ARTICLE III.
INFORMATION; VCOC
3.1 Books and Records; Access. The Company shall, and shall cause its Subsidiaries to, keep proper books, records and accounts, in which full and correct entries shall be made of all financial transactions and the assets and business of the Company and each of its Subsidiaries in accordance with generally accepted accounting principles. The Company shall, and shall cause its Subsidiaries to, (a) permit the Investors and their respective designated representatives (or other designees), at reasonable times and upon reasonable prior notice to the Company, to review the books and records of the Company or any of such Subsidiaries and to discuss the affairs, finances and condition of the Company or any of such Subsidiaries with the officers of the Company or any such Subsidiary, (b) host regular conference calls for the Investors with senior officers of the Company upon request and (c) provide each Investor, at its request, all information of a type, at such times and in such manner as is consistent with the Company’s past practice or that is otherwise reasonably requested by such Investors from time to time (all such information so furnished pursuant to this Section 3.1, the “Information”). Subject to Section 3.4, any Investor (and any party receiving Information from an Investor) who shall receive Information shall maintain the confidentiality of such Information. Notwithstanding the foregoing, that the Company shall not be required to disclose any privileged or Confidential Information of the Company so long as the Company has used commercially reasonable efforts to enter into an arrangement pursuant to which it may provide such information to the Investors without the loss of any such privilege or otherwise as provided for in a confidentiality agreement between the parties.
3.2 Certain Reports.
(a) The Company shall deliver or cause to be delivered to each Investor, at its request:
(i) to the extent otherwise prepared by the Company, operating and capital expenditure budgets and periodic information packages relating to the operations and cash flows of the Company and its Subsidiaries (including such periodic information packages provided to the Board); and
(ii) to the extent otherwise prepared by the Company, such other reports and information as may be reasonably requested by such Investor; provided, however, that in either case of clause (i) and (ii), the Company shall not be required to disclose any privileged or Confidential Information of the Company so long as the Company has used commercially reasonable efforts to enter into an arrangement pursuant to which it may provide such information to the Investors without the loss of any such privilege or otherwise as provided for in a confidentiality agreement between the parties.
3.3 VCOC.
(a) With respect to each Investor or Affiliate thereof that is intended to qualify its direct or indirect investment in the Company as a “venture capital investment” as defined in the Department of Labor regulations
H-11
codified at 29 CFR Section 2510.3-101 (the “Plan Asset Regulation”) (each, a “VCOC Investor”), for so long as the VCOC Investor, directly or through one or more Subsidiaries, continues to hold any Common Stock (or securities of Alight OpCo that may be convertible into or exchangeable for any such Common Stock or other securities of the Company or Alight OpCo into which such Common Stock or Alight OpCo Units may be converted or for which such Common Stock or Alight OpCo Units may be exchanged), without limitation or prejudice of any of the rights provided to the Investors hereunder, the Company shall, with respect to each such VCOC Investor:
(i) provide each VCOC Investor or its designated representative with:
(A) upon reasonable notice and at mutually convenient times, the right to visit and inspect any of the offices and properties of the Company and its Subsidiaries and inspect and copy the books and records of the Company and its Subsidiaries;
(B) as soon as available and in any event within 45 days after the end of each of the first three quarters of each fiscal year of the Company, consolidated balance sheets of the Company and its Subsidiaries as of the end of such period, and consolidated statements of income and cash flows of the Company and its Subsidiaries for the period then ended prepared in conformity with generally accepted accounting principles in the United States applied on a consistent basis, except as otherwise noted therein, and subject to the absence of footnotes and to year-end adjustments;
(C) as soon as available and in any event within 120 days after the end of each fiscal year of the Company, a consolidated balance sheet of the Company and its Subsidiaries as of the end of such year, and consolidated statements of income and cash flows of the Company and its Subsidiaries for the year then ended prepared in conformity with generally accepted accounting principles in the United States applied on a consistent basis, except as otherwise noted therein, together with an auditor’s report thereon of a firm of established national reputation;
(D) to the extent the Company is required by applicable Law or pursuant to the terms of any outstanding indebtedness of the Company to prepare such reports, any annual reports, quarterly reports and other periodic reports pursuant to Section 13 or 15(d) of the Exchange Act, actually prepared by the Company as soon as available; and
(E) upon written request by the VCOC Investor, copies of all materials provided to the Board, subject to appropriate protections with respect to confidentiality and preservation of attorney-client privilege;
provided, that, in each case, if the Company makes the information described in clauses (B), (C) and (D) of this Section 3.3(a)(i) available through public filings on the EDGAR System or any successor or replacement system of the U.S. Securities and Exchange Commission, the requirement to deliver such information shall be deemed satisfied;
(ii) make appropriate officers and/or Directors of the Company available, and cause the officers and directors of its Subsidiaries to be made available, periodically and at such times as reasonably requested by each VCOC Investor, upon reasonable notice and at mutually convenient times, for consultation with such VCOC Investor or its designated representative with respect to matters relating to the business and affairs of the Company and its Subsidiaries;
(iii) to the extent that the VCOC Investor requests to receive such information and rights, and to the extent consistent with applicable Law or listing standards (and with respect to events which require public disclosure, only following the Company’s public disclosure thereof through applicable securities law filings or otherwise), inform each VCOC Investor or its designated representative in advance with respect to any significant corporate actions, and to provide (or cause to be provided) each VCOC Investor or its designated
H-12
representative with the right to consult with the Company and its Subsidiaries with respect to such actions should the VCOC Investor elect to do so; provided, however, that this right to consult must be exercised within five days after the Company informs the VCOC Investor of the proposed corporate action; provided, further, that the Company shall be under no obligation to provide the VCOC Investor with any material non-public information with respect to such corporate action; and
(iv) provide each VCOC Investor or its designated representative with such other rights of consultation which the VCOC Investor’s counsel may determine in writing to be reasonably necessary under applicable legal authorities promulgated after the date hereof to qualify its investment in the Company as a “venture capital investment” for purposes of the Plan Asset Regulation; provided that the parties agree that any such rights of consultation shall be of a nature consistent with those granted above and nothing in this Agreement shall be deemed to require the Company to grant to the VCOC Investor any additional rights with respect to the governance or management of the Company.
(b) The Company agrees to consider, in good faith, the recommendations of each VCOC Investor or its designated representative in connection with the matters on which it is consulted as described above in this Section 3.3, recognizing that the ultimate discretion with respect to all such matters shall be retained by the Company.
(c) In the event a VCOC Investor or any of its Affiliates Transfers all or any portion of their investment in the Company to an Affiliated entity that is intended to qualify its investment in the Company as a “venture capital investment” (as defined in the Plan Asset Regulation), such Transferee shall be afforded the same rights with respect to the Company afforded to the VCOC Investor hereunder and shall be treated, for such purposes, as a third party beneficiary hereunder.
(d) In the event that the Company ceases to qualify as an “operating company” (as defined in the first sentence of 2510.3-101(c)(1) of the Plan Asset Regulation), or the investment in the Company by a VCOC Investor does not qualify as a “venture capital investment” as defined in the Plan Asset Regulation, then the Company and each Investor will cooperate in good faith and take all reasonable actions necessary, subject to applicable Law, to preserve the VCOC status of each VCOC Investor or the qualification of the investment as a “venture capital investment,” it being understood that such reasonable actions shall not require a VCOC Investor to purchase or sell any investments.
(e) For so long as the VCOC Investor, directly or through one or more subsidiaries, continues to hold any Common Stock (or securities of Alight OpCo that may be convertible into or exchangeable for any such Common Stock or other securities of the Company or Alight OpCo into which such Common Stock or Alight OpCo Units may be converted or for which such Common Stock or Alight OpCo Units may be exchanged) and upon the written request of such VCOC Investor, without limitation or prejudice of any of the rights provided to the Investors hereunder, the Company shall, with respect to each such VCOC Investor, furnish and deliver a letter covering the matters set forth in Sections 3.3(a), 3.3(b), 3.3(c) and 3.3(d) hereof in a form and substance satisfactory to such VCOC Investor.
(f) In the event a VCOC Investor is an Affiliate of an Investor, as described in Section 3.3(a) above, such affiliated entity shall be afforded the same rights with respect to the Company and afforded to the Investor under this Section 3.3 and shall be treated, for such purposes, as a third party beneficiary hereunder.
(g) For so long as any Investor that is not a VCOC Investor is a party to this Agreement (subject to Section 5.1), each such Investor shall be provided, at its request, with the same access and information rights that are afforded to any VCOC Investor.
(h) Notwithstanding anything to the contrary set forth in this Agreement, the GIC Investors and PF Investors, and their respective Affiliates, shall not be provided access to the Company’s or any of its Subsidiaries “Restricted Information” which includes (i) any specific direct or indirect contracts by the Company or any of its
H-13
Subsidiaries with the Executive Office of the President or agencies of the United States government involved in the performance of national security (including homeland security) or intelligence functions, including but not limited to, any statements of work and any technical or other specifications related to such contracts received or used by the Company or any of its Subsidiaries, (ii) any “material non-public technical information” within the meaning of 31 C.F.R. § 800.232 of the Company or any of its Subsidiaries, or (iii) any “sensitive personal data” within the meaning of 31 C.F.R. § 800.241 in the Company’s or any of its Subsidiaries’ possession; provided that “Restricted Information” shall not include (x) customer and employee analytics provided on an aggregated, anonymized and de-identified basis only for so long as the provision of such analytics does not result in a violation of law, or otherwise require any filings with, any Governmental Authority or (y) summary information presented on an aggregated basis reporting on the financial performance of the Company or any of its Subsidiaries or the Company’s or any its Subsidiaries’ government or public sector business.
3.4 Confidentiality. Each Investor agrees that it will, and will direct its designated representatives to, keep confidential and not disclose any Confidential Information; provided, however, that such Investor and its designated representatives may disclose Confidential Information to the other Investors, to the Investor Designees and to (a) its Affiliates and its Affiliates’ attorneys, accountants, consultants, insurers, financing sources and other advisors in connection with such Investor’s investment in the Company, (b) any Person, including a prospective purchaser of Common Stock, as long as such Person has first agreed, in writing, to maintain the confidentiality of such Confidential Information, (c) any of such Investor’s or its respective Affiliates’ partners, members, equityholders, directors, officers, employees or agents who have the need to know such Confidential Information (the Persons referenced in clauses (a), (b) and (c), an Investor’s “designated representatives”) or (d) as the Company may otherwise consent in writing; provided, further, however, that each Investor agrees to be responsible for any breaches of this Section 3.4 by such Investor’s designated representatives.
3.5 Information Sharing. Each party hereto acknowledges and agrees that Investor Designees may share any information concerning the Company and its Subsidiaries received by them from or on behalf of the Company or its designated representatives with each Investor and its designated representatives (subject to such Investor’s obligation to maintain the confidentiality of Confidential Information in accordance with Section 3.4).
ARTICLE IV.
ADDITIONAL COVENANTS
4.1 Pledges or Transfers. Upon the request of any Investor that wishes to (x) pledge, charge, hypothecate or grant security interests in any or all of the shares of Common Stock or Alight OpCo Units held by it, including to banks or financial institutions as collateral or security for loans, advances or extensions of credit or (y) subject to Section 4.3, sell or transfer any or all of the shares of Common Stock or Alight OpCo Units held by it, including to a third party investor, the Company agrees, subject to applicable Law, to cooperate with such Investor in taking any action (and, to the extent necessary, shall cause Alight OpCo to take any action) reasonably necessary to consummate any such pledge, charge, hypothecation, grant or transfer, including without limitation, but subject to applicable Law, delivery of letter agreements to lenders in form and substance reasonably satisfactory to such lenders (which may include agreements by the Company in respect of the exercise of remedies by such lenders), instructing the transfer agent to transfer any such shares of Common Stock subject to the pledge, hypothecation or grant into the facilities of The Depository Trust Company without restricted legends and cooperating in diligence or other matters as may reasonably requested by any Investor in connection with a proposed transfer.
4.2 Spin-Offs or Split-Offs. In the event that the Company effects the separation of any portion of its business into one or more entities (each, a “NewCo”), whether existing or newly formed, including without limitation by way of spin-off, split-off, carve-out, demerger, recapitalization, reorganization or similar transaction, and any Investor will receive equity interests in any such NewCo as part of such separation, the
H-14
Company shall cause any such NewCo to enter into a stockholders or investor rights agreement with the Investors that provides the Investors with rights vis-à-vis such NewCo that are substantially identical to those set forth in this Agreement.
4.3 Lock-Up; Vesting; Transfer Restrictions and Requirements.
(a) Lock-Up. For the period beginning on the Closing Date until the earlier of (i) 180 days thereafter or (ii) if the VWAP of the Class A Common Stock equals or exceeds $12.00 per share (as adjusted for share splits, share capitalizations, reorganizations, recapitalizations and the like) for any twenty (20) Trading Days within a period of thirty (30) consecutive Trading Days, 60 days thereafter (such applicable period, the “Investor Lock-Up Period”), each Existing Investor agrees with the Company that it shall not, and shall cause any other holder of record of such Existing Investor’s Covered Shares not to, Transfer any of such Existing Investor’s Covered Shares; provided, that notwithstanding the foregoing the Existing Investors shall be permitted to Transfer, in the aggregate among all Existing Investors and in accordance with applicable Law (including applicable securities Laws), up to thirty (30) million shares of Class A Common Stock (including through the exchange of Class A Units for shares of Class A Common Stock) (such number of shares of Class A Common Stock, the “Unrestricted Shares”) during the Investor Lock-Up Period. A Transfer of Unrestricted Shares may be initiated during the Investor Lock-Up Period only by a Blackstone Investor, in which case the other Existing Investors shall have the right to piggy-back on such Transfer in accordance with the provisions of Section 3 of the Registration Rights Agreement, applied mutatis mutandis. Notwithstanding the two immediately preceding sentences post-Closing Transfers of Covered Shares that are held by any of the Existing Investors or any of their respective Permitted Transferees (as defined below) that have entered into a written agreement contemplated by Section 4.3(d) are permitted, (i) to any investment fund or other entity controlled or managed by or under common control with such Existing Investor, (ii) to such Existing Investor’s officers or directors or any Affiliates or family members of such Existing Investor’s officers or directors, (iii) to any limited partners, members or stockholders of such Existing Investor or any Affiliates of such Existing Investor, or any employees of such Affiliates; (iv) in the case of an individual, by gift to a member of the individual’s immediate family, or to a trust, the beneficiary of which is a member of the individual’s immediate family, an Affiliate of such Person, or to a charitable organization; (v) in the case of an individual, by virtue of laws of descent and distribution upon death of the individual; (vi) in the case of an individual, pursuant to a qualified domestic relations order; (vii) by virtue of the Laws of the jurisdiction of incorporation or formation of such Existing Investor, as applicable, or the organizational documents of such Existing Investor, as amended from time to time, upon dissolution of such Existing Investor; or (viii) in the event of the Company’s completion of a liquidation, merger, consolidation, amalgamation, share exchange, reorganization or other similar transaction which results in the holders of all of the shares of Class A Common Stock having the right to exchange their shares for cash, securities or other property subsequent to the completion of the Equity Transactions, including the entry into an agreement in connection with such liquidation, merger, consolidation, amalgamation, share exchange, reorganization or other similar transaction (each Transferee contemplated by clauses (i) through (vi), each, a “Permitted Transferee”).
(b) Vesting. Each Existing Investor and the Company agrees that, from and after the Closing, each share of Class B-1 Common Stock and Class B-2 Common Stock shall be unvested and restricted and that each such share shall vest automatically and cease to be subject to any restrictions hereunder as of immediately prior to the occurrence of a Class B-1 Conversion Event or Class B-2 Conversion Event, as applicable; provided that, during the Lock-Up Period, Section 4.3(a) hereof shall apply with respect to any shares of Class A Common Stock issued upon any such conversion event. Upon the occurrence of (i) a Class B-1 Conversion Event, each share of Class B-1 Common Stock shall automatically convert into one share of Company Class A Common Stock and the holder thereof shall be entitled to receive a Dividend Catch-Up Payment in respect thereof as provided in Section 4.3(D) of the Company Charter and (ii) a Class B-2 Conversion Event, each share of Class B-2 Common Stock shall automatically convert into one share of Company Class A Common Stock and the holder thereof shall be entitled to receive a Dividend Catch-Up Payment in respect thereof as provided in Section 4.3(D) of the Company Charter.
H-15
(c) Forfeiture. To the extent that, on or prior to the seventh (7th) anniversary of the Closing Date, (i) a Class B-1 Conversion Event shall not have occurred in accordance with the Company Charter, all outstanding shares of Class B-1 Common Stock that shall not have been converted into shares of Company Class A Common Stock shall automatically be forfeited and surrendered to the Company for no consideration and any dividends or distributions previously declared in respect of such shares and any Dividend Catch-Up Payments in respect thereof shall also be forfeited to the Company for no consideration, in accordance with Section 4.3(E) of the Company Charter or (ii) a Class B-2 Conversion Event shall not have occurred in accordance with the Company Charter, all outstanding shares of Class B-2 Common Stock that shall not have been converted into shares of Company Class A Common Stock shall automatically be forfeited and surrendered to the Company for no consideration and any dividends or distributions previously declared in respect of such shares and any Dividend Catch-Up Payments in respect thereof shall also be forfeited to the Company for no consideration, in accordance with Section 4.3(E) of the Company Charter. Following such forfeiture, such shares of Class B-1 Common Stock or Class B-2 Common Stock shall be canceled, no longer be outstanding and become void and of no further force and effect.
(d) Parity. The parties hereto agree that, if the lock-up provisions in Paragraph 6(b) of the Sponsor Agreement or the forfeiture or vesting provisions or transfer restrictions with respect to the Class B Common Stock in Paragraph 7 of the Sponsor Agreement, dated as of January 25, 2021, by and among Foley Trasimene Acquisition Corp., the Company, Alight OpCo, the Sponsors and the other parties that are signatories thereto, or in the Company Charter or with respect to the Class B Units in Article VII of the Alight OpCo LLC Agreement are modified in a manner that is favorable to the Sponsor Investors, the corresponding modifications shall automatically apply to this Section 4.3. Similarly, to the extent that the Company waives the lock-up provisions in Section 4.3(a) of this Agreement with respect to any Existing Investor, such waiver in connection with the lock-up provisions shall automatically apply to all other Existing Investors on a pro rata basis.
(e) Transfer Restrictions. Notwithstanding anything to the contrary herein, no shares of Class B Common Stock, or shares of Class V Common Stock shall be Transferable at any time other than to an Investor’s Permitted Transferees. Without limiting the foregoing, shares of Class V Common Stock and Class A Units shall be Transferable solely to the extent that the same number of Class A Units or shares of Class V Common Stock, respectively, are Transferred to such Permitted Transferee.
(f) Transfer Conditions. As a condition to any Transfer to a Permitted Transferee permitted by this Section 4.3, each Transferee must enter into a written agreement with the Company agreeing to be bound by the provisions contained in this Section 4.3. Any Transfer in violation of the provisions of this Section 4.3 shall be null and void ab initio and of no force or effect.
(g) Tax Treatment. The parties hereto intend that, for U.S. federal and all applicable state and local income tax purposes, (i) a conversion of shares of Class B-1 Common Stock or Class B-2 Common Stock into Company Class A Common Stock upon the occurrence of a Class B-1 Conversion Event or Class B-2 Conversion Event, respectively, shall qualify as a “recapitalization” within the meaning of Section 368(a)(1)(E) of the Code, (ii) this Agreement be, and the parties hereby adopt this Agreement as, a “plan of reorganization” within the meaning of Treasury Regulation Section 1.368-2(g), and (iii) the amount of any dividends declared with respect to the shares of Class B-1 Common Stock or Class B-2 Common Stock not be reported as taxable income (on IRS Form 1099 or otherwise) to the holders thereof unless and until such dividends are paid in cash or in kind, as the case may be. The parties to this Agreement shall not take any position inconsistent with the intent set forth in this Section 4.3(g) except to the extent otherwise required by a law.
ARTICLE V.
GENERAL PROVISIONS
5.1 Termination. Subject to the early termination of any provision as a result of an amendment to this Agreement agreed to by the Board and the Investors, as provided under Section 5.3, and except for Section 3.3
H-16
and Section 4.3 hereof, this Agreement, excluding Article V hereof, shall terminate with respect to each Investor at such time as such Investor and its Affiliates collectively Beneficially Own less than 2.5% of the aggregate outstanding Voting Securities of the Company or such earlier time as such Investor shall deliver a written notice to the Company requesting that this Agreement terminate with respect to such Investor in accordance with Section 5.3(d). The VCOC Investors shall advise the Company when they collectively first cease to hold any Common Stock (or other securities of the Company into which such Common Stock or Alight OpCo Units may be converted or for which such Common Stock may be exchanged), whereupon Section 3.3 hereof shall terminate as to such VCOC Investor.
5.2 Notices. Any notice, designation, request, request for consent or consent provided for in this Agreement shall be in writing and shall be either personally delivered, sent by email or sent by reputable overnight courier service (charges prepaid) to the Company at the address set forth below and to any other recipient at the address indicated on the Company’s records, or at such address or to the attention of such other Person as set forth on Schedule A hereto or as the recipient party has specified by prior written notice to the sending party. Notices and other such documents will be deemed to have been given or made hereunder when delivered personally or sent by email and one (1) Business Day after deposit with a reputable overnight courier service.
If to the Company:
Alight, Inc.
4 Overlook Point
Lincolnshire, IL 60069
Attn: [ ]
E-mail: [ ]
If to any of the Investors or any other Person who becomes party to this Agreement, to such Person’s address as set forth on Schedule A hereto (as may be updated from time to time by the Company upon written notice thereof in accordance with this Section 5.2).
5.3 Amendment; Waiver.
(a) The terms and provisions of this Agreement may be modified or amended only with the written approval of the Company and Investors holding a majority of the Voting Securities then held by all Investors in the aggregate; provided, however, that any modification or amendment (i) to Section 2.1, Section 2.2 or this Section 5.3 shall also require the approval of the Blackstone Designator and the Sponsor Designator and (ii) that would adversely affect the rights of, or impose any additional obligations on, any of the Existing Investors or Sponsor Investors hereunder shall also require the approval of each of the affected Existing Investors or Sponsor Investors, as applicable.
(b) Except as expressly set forth in this Agreement, neither the failure nor delay on the part of any party hereto to exercise any right, remedy, power or privilege under this Agreement shall operate as a waiver thereof, nor shall any single or partial exercise of any right, remedy power or privilege preclude any other or further exercise of the same or of any other right, remedy, power or privilege, nor shall any waiver of any right, remedy, power or privilege with respect to any occurrence be construed as a waiver of such right, remedy, power or privilege with respect to any other occurrence.
(c) No party shall be deemed to have waived any claim arising out of this Agreement, or any right, remedy, power or privilege under this Agreement, unless the waiver of such claim, right, remedy, power or privilege is expressly set forth in a written instrument duly executed and delivered on behalf of such party; and any such waiver shall not be applicable or have any effect except in the specific instance in which it is given.
H-17
(d) Each Investor, in such Investor’s sole discretion, may withdraw from this Agreement at any time by written notice to the Company. Thereafter, such Investor shall cease to be a party to this Agreement, shall have no further rights or obligations hereunder and none of the terms or provisions hereof shall have any continuing force and effect with respect to such Investor; provided, that the following provisions shall survive any such withdrawal and shall continue to apply to the withdrawing Investor (and such Investor shall continue to be a party hereto with respect to the following provisions of this Agreement): (i) until the expiration of the Investor Lock-Up Period, the transfer restrictions and requirements set forth in Section 4.3 with respect to any Covered Shares held by such Investor and (ii) at all times that any shares of Class B Common Stock or Class V Common Stock are Beneficially Owned by such Investor, Section 4.3 (other than, following the expiration of the Investor Lock-Up Period, Section 4.3(a)), and in each case of clauses (i) and (ii), as it relates thereto, Article I and this Article V.
(e) Any party hereto may unilaterally waive any of its rights hereunder in a signed writing delivered to the Company.
5.4 Further Assurances. Subject to Section 10.01(f) of the Business Combination Agreement, the parties hereto will sign such further documents, cause such meetings to be held, resolutions passed, exercise their votes and do and perform and cause to be done such further acts and things necessary, proper or advisable in order to give full effect to this Agreement and every provision hereof. To the fullest extent permitted by applicable Law, the Company shall not directly or indirectly take any action that is intended to, or would reasonably be expected to result in, any Investor being deprived of the rights contemplated by this Agreement.
5.5 Assignment; Affiliated Transferees.
(a) The rights and obligations hereunder shall not be assignable without the prior written consent of the other parties hereto; provided, however, that, each of the Blackstone Investors and Sponsor Investors may, without the prior written consent of the Company or any other Person, assign its rights and obligations under Section 2.2 of this Agreement, in whole or in part, to any Transferee of Voting Securities held by such Blackstone Investor or Sponsor Investor so long as any right to designate Directors to the Board will not result in the Transferee receiving the right to designate more than one Director where such designation rights would result in the Transferee receiving the right to designate a percentage of the Total Number of Directors that is greater than the percentage of the aggregate outstanding Voting Securities held by such Transferee after giving effect to such Transfer, if not already a party to this Agreement, executes and delivers to the Company a joinder to this Agreement evidencing its agreement to become a party to and to be bound by all of the applicable provisions of this Agreement as a “Blackstone Investor” or “Sponsor Investor”, as applicable, hereunder, and whereupon such Transferee shall also be deemed an “Investor” hereunder. This Agreement will inure to the benefit of and be binding on the parties hereto and their respective successors and permitted assigns.
(b) Any Affiliated Transferee of an Investor who acquires Beneficial Ownership of any Equity Securities must concurrently with becoming an equityholder execute and deliver to the Company a counterparty copy of this Agreement or a joinder hereto agreeing to be bound by the terms and conditions of this Agreement on the same terms as the applicable Investor.
5.6 Third Parties. Except as provided for in Article III with respect to any VCOC Investor that is an Affiliate of an Investor, this Agreement does not create any rights, claims or benefits inuring to any person that is not a party hereto nor create or establish any third party beneficiary hereto.
5.7 Governing Law. THIS AGREEMENT AND ITS ENFORCEMENT AND ANY CONTROVERSY ARISING OUT OF OR RELATING TO THE MAKING OR PERFORMANCE OF THIS AGREEMENT SHALL BE GOVERNED BY AND CONSTRUED IN ACCORDANCE WITH THE LAWS OF THE STATE OF DELAWARE APPLICABLE TO CONTRACTS EXECUTED IN AND TO BE PERFORMED ENTIRELY IN THAT STATE, WITHOUT REGARD TO ANY LAWS THAT MIGHT OTHERWISE GOVERN UNDER APPLICABLE PRINCIPLES OF CONFLICTS OR CHOICE OF LAW OR OTHERWISE.
H-18
5.8 Jurisdiction; Waiver of Jury Trial. Each party hereto hereby (i) agrees that any action, directly or indirectly, arising out of, under or relating to this Agreement shall exclusively be brought in and shall exclusively be heard and determined by the Delaware Court of Chancery or, if the Delaware Court of Chancery declines to accept jurisdiction, any federal court within the State of Delaware (and if both such courts decline to accept jurisdiction, any other state court located in the State of Delaware), and, in each case, any appellate court therefrom, and (ii) solely in connection with the action(s) contemplated by subsection (i) hereof, (A) irrevocably and unconditionally consents and submits to the exclusive jurisdiction of the courts identified in subsection (i) hereof, (B) irrevocably and unconditionally waives any objection to the laying of venue in any of the courts identified in clause (i) of this Section 5.8, (C) irrevocably and unconditionally waives and agrees not to plead or claim that any of the courts identified in such clause (i) is an inconvenient forum or does not have personal jurisdiction over any party hereto, (D) irrevocably and unconditionally agrees that it is not entitled to any immunity on the basis of sovereignty or otherwise (and waives and agrees not to claim any immunity or right to claim immunity from any such action or proceeding brought in any of the courts identified in clause (i) of this Section 5.8) and (E) agrees that mailing of process or other papers in connection with any such action in the manner provided in Section 5.2 hereof or in such other manner as may be permitted by applicable Law shall be valid and sufficient service thereof. Notwithstanding clause (ii)(D) of this Section 5.8, neither the PF Investors nor the GIC Investors make any waiver of sovereign immunity hereby. Each of the PF Investors and the GIC Investors acknowledge and agree that, in connection with this Agreement, such Existing Investors act in a commercial capacity and not as part of the instrumentality of a government to achieve a public function. EACH PARTY HERETO HEREBY IRREVOCABLY WAIVES, TO THE FULLEST EXTENT PERMITTED BY APPLICABLE LAW, ANY RIGHT IT MAY HAVE TO A TRIAL BY JURY IN RESPECT OF ANY CLAIM OR ACTION DIRECTLY OR INDIRECTLY ARISING OUT OF, UNDER OR IN CONNECTION WITH THIS AGREEMENT OR THE SERVICES CONTEMPLATED HEREBY.
5.9 Specific Performance. Each party hereto acknowledges and agrees that in the event of any breach of this Agreement by any of them, the other parties hereto would be irreparably harmed and could not be made whole by monetary damages. Each party accordingly agrees to waive the defense in any action for specific performance that a remedy at law would be adequate and agrees that the parties, in addition to any other remedy to which they may be entitled at law or in equity, shall be entitled to seek specific performance of this Agreement without the posting of a bond.
5.10 Entire Agreement. This Agreement sets forth the entire understanding of the parties hereto with respect to the subject matter hereof. There are no agreements, representations, warranties, covenants or understandings with respect to the subject matter hereof or thereof. This Agreement supersedes all other prior agreements and understandings between the parties with respect to such subject matter.
5.11 Severability. If any provision of this Agreement, or the application of such provision to any Person or circumstance or in any jurisdiction, shall be held to be invalid or unenforceable to any extent, (i) the remainder of this Agreement shall not be affected thereby, and each other provision hereof shall be valid and enforceable to the fullest extent permitted by law, (ii) as to such Person or circumstance or in such jurisdiction such provision shall be reformed to be valid and enforceable to the fullest extent permitted by law, and (iii) the application of such provision to other Persons or circumstances or in other jurisdictions shall not be affected thereby.
5.12 Table of Contents, Headings and Captions. The table of contents, headings, subheadings and captions contained in this Agreement are included for convenience of reference only, and in no way define, limit or describe the scope of this Agreement or the intent of any provision hereof.
5.13 Grant of Consent. Any consent or approval of, or designation by, or any other action of, an Investor Designator (in its capacity as such) hereunder shall be effective if notice of such consent, approval, designation or action is provided to the Company in accordance with Section 5.2 hereof by the applicable Investor Designator as of the latest date any such notice is so provided to the Company.
H-19
5.14 Counterparts. This Agreement and any amendment hereto may be signed in any number of separate counterparts (including by means of telecopied signature pages or electronic transmission in portable document format (pdf) or any electronic signature complying with the U.S. federal ESIGN Act of 2000, e.g., www.docusign.com), each of which shall be deemed an original, but all of which taken together shall constitute one agreement (or amendment, as applicable). The parties irrevocably and unreservedly agree that this Agreement may be executed by way of electronic signatures and the parties agree that this Agreement, or any part thereof, shall not be challenged or denied any legal effect, validity and/or enforceability solely on the ground that it is in the form of an electronic record.
5.15 Effectiveness. This Agreement shall become effective upon the Closing Date.
5.16 No Recourse. This Agreement may only be enforced against, and any claims or cause of action that may be based upon, arise out of or relate to this Agreement, or the negotiation, execution or performance of this Agreement, the transactions contemplated hereby or the subject matter hereof may only be made against the parties hereto and no past, present or future Affiliate, director, officer, employee, incorporator, member, manager, partner, equityholder, agent, attorney or representative of any party hereto or any past, present or future Affiliate, director, officer, employee, incorporator, member, manager, partner, equityholder, agent, attorney or representative of any of the foregoing (each, a “Non-Recourse Party”) shall have any liability for any obligations or liabilities of the parties to this Agreement or for any claim based on, in respect of, or by reason of, the transactions contemplated hereby. Without limiting the rights of any party against the other parties hereto, in no event shall any party or any of its Affiliates seek to enforce this Agreement against, make any claims for breach of this Agreement against, or seek to recover monetary damages from, any Non-Recourse Party.
5.17 Obligations are Several. For the avoidance of doubt, Except as expressly provided in this Agreement, all obligations, representations, warranties, covenants and agreements of each party hereto contained in this Agreement are several and not joint.
5.18 Amendments to Organizational Documents. Following the Closing, each Investor agrees, and shall cause any of its Affiliated Transferees or other Person that is a holder of record of any of such Investor’s Covered Shares, in each case in its capacity as a holder of Covered Shares, at any meeting of Company stockholders or members of Alight OpCo, as applicable, called for the purpose of, or in the event of any action proposed to be taken by written consent by the Company stockholders or Alight OpCo members, as applicable, with respect to, any waiver, amendment or modification to the terms of any series of Class B Common Stock or Class B Units contained in the Company Charter or the Alight OpCo LLC Agreement, as applicable, that are required to give effect to the provisions of Section 4.3(d) of this Agreement or Paragraph 6(d) of the Sponsor Agreement (as in effect as of the date hereof) or to provide for a proportionate waiver, modification or amendment of any transfer restriction or vesting condition with respect to such series of Class B Common Stock or Class B Units, as applicable, in accordance with such provisions, to vote or consent all Covered Shares then held by it that are entitled to vote on the proposal or waiver, amendment or modification in favor thereof and the Company shall and shall cause its Subsidiaries to take such actions as necessary to give effect to the provisions of Section 4.3(d) of this Agreement and Paragraph 6(d) of the Sponsor Agreement.
[Remainder of Page Intentionally Left Blank]
H-20
IN WITNESS WHEREOF, the parties hereto have executed this Agreement on the day and year first above written.
|   COMPANY:  | ||
| ALIGHT, INC. | ||
| By: | ||
|   Name:  | 
||
|   Title:  | 
||
[Signature Page to Investor Rights Agreement]
H-21
BLACKSTONE INVESTORS:
|   BLACKSTONE CAPITAL PARTNERS VII NQ L.P.  | ||
| By: | Blackstone Management Associates VII NQ L.L.C., its general partner | |
|   By:  | 
  BMA VII NQ L.L.C., its sole member  | |
| By: | ||
|   Name: Title:  | ||
|   BLACKSTONE CAPITAL PARTNERS VII.2 NQ L.P.  | ||
| By: | Blackstone Management Associates VII NQ L.L.C., its general partner | |
|   By:  | 
  BMA VII NQ L.L.C., its sole member  | |
| By: | ||
|   Name: Title:  | ||
|   BLACKSTONE FAMILY INVESTMENT PARTNERSHIP VII-ESC NQ L.P.  | ||
| By: | BCP VII Side-by-Side GP NQ L.L.C., its general partner | |
| By: | ||
|   Name: Title:  | ||
[Signature Page to Investor Rights Agreement]
H-22
|   BCP VII SBS Holdings L.L.C.  | ||
| By: | Blackstone Side-by-Side Umbrella Partnership L.P., its managing member | |
| By: | Blackstone Side-by-Side Umbrella GP L.L.C., its general partner | |
| By: | ||
|   Name: Title:  | ||
|   BTAS NQ HOLDINGS L.L.C.  | ||
| By: | BTAS Associates-NQ L.L.C., its managing member | |
| By: | ||
|   Name: Title:  | ||
NEW MOUNTAIN PARTNERS INVESTORS:
| NEW MOUNTAIN PARTNERS IV (AIV-E), L.P. | ||
| By: |   New Mountain Investments IV, L.L.C., its general partner  | |
| By: | ||
|   Name: Title:  | ||
[Signature Page to Investor Rights Agreement]
H-23
SPONSOR INVESTORS:
|   CANNAE HOLDINGS LLC  | ||
| By: | ||
|   Name: Title:  | ||
|   THL FTAC LLC  | ||
| By: | ||
|   Name: Title:  | ||
|   BILCAR FT, LP  | ||
|   By: Bilcar FT, LLC, its general partner  | ||
| By: | ||
|   Name: Title:  | ||
|   TRASIMENE CAPITAL FT, LP  | ||
|   By: Trasimene Capital FT, LLC, its general partner  | ||
| By: | ||
|   Name: Title:  | ||
[Signature Page to Investor Rights Agreement]
H-24
GIC INVESTOR:
|   JASMINE VENTURES PTE. LTD.  | ||
| By: | ||
|   Name: Title:  | ||
PF INVESTORS:
|   PLATINUM FALCON B 2018 RSC LIMITED  | ||
| By: | ||
|   Name: Title:  | ||
| By: | ||
|   Name: Title:  | ||
[Signature Page to Investor Rights Agreement]
H-25
REGISTRATION RIGHTS AGREEMENT
This Registration Rights Agreement (this “Agreement”) is made and entered into as of [●], 2021 among Alight, Inc., a Delaware corporation (the “Company”), and the persons identified on Schedule A hereto (each such person, together with each Affiliate of such person that acquires Registrable Securities (as defined below) from such first Person other than pursuant to a registered offering or Rule 144 (but only for so long as such Affiliate holds Registrable Securities), and their respective successors and permitted assigns, an “Investor”).
NOW, THEREFORE, in consideration of the foregoing and the mutual and dependent covenants hereinafter set forth, the parties hereto agree as follows:
1. Defined Terms. As used in this Agreement, the following terms shall have the following meanings:
“144 Coordination” has the meaning set forth in Section 9(b).
“Affiliate” has the meaning ascribed thereto in Rule 12b-2 promulgated under the Exchange Act, as in effect on the date hereof.
“Agreement” has the meaning set forth in the preamble.
“Blackstone” means the entities comprising (i) Blackstone Capital Partners VII NQ L.P., (ii) Blackstone Capital Partners VII.2 NQ L.P., (iii) BCP VII SBS HOLDINGS L.L.C., (iv) BTASA NQ Holdings L.L.C., (v) Blackstone Family Investment partnership VII—ESC NQ L.P., their respective Affiliates and the successors and permitted assigns and transferees of such entities and their respective Affiliates.
“Block Trade” means any non-marketed underwritten takedown offering taking the form of a bought deal or a block sale to a financial institution.
“Board” means the board of directors (or any successor governing body) of the Company.
“Closing Date” means the date of this Agreement.
“Co-Investors” means (i) each of Platinum Falcon B 2018 RSC Limited, Jasmine Ventures PTE. LTD. New Mountain Partners IV (AIV-E), L.P., each of the executives listed on the signature pages under the caption “Executives” or who executes a Joinder as an “Executive”, (ii) with respect to each Person in clause (i), each Affiliate of such Person that acquires Registrable Securities from such first Person other than pursuant to a registered offering or Rule 144 (but only for so long as the Affiliate holds Registrable Securities); and (iii) the successors and permitted assigns and transferees of such Persons described in clauses (i) and (ii) (but only for so long as the Affiliate holds Registrable Securities).
“Commission” means the Securities and Exchange Commission or any other federal agency administering the Securities Act and the Exchange Act at the time.
“Company” has the meaning set forth in the preamble and includes the Company’s successors by merger, amalgamation, acquisition, reorganization or otherwise.
“Controlling Person” has the meaning set forth in Section 5(g).
“Coordination Committee” means the Coordination Committee created by Blackstone and maintained for as long as this Agreement remains in effect. Blackstone and each Co-Investor shall designate one representative to participate on the Coordination Committee; provided that (i) a Co-Investor’s designee shall be automatically
I-1
removed (and not replaced) at such time as such Co-Investor ceases to hold more than 2% of the then outstanding Equity Securities; (ii) Blackstone’s designee has a majority of the votes of the Coordinate Committee; and (iii) Blackstone shall determine, from time to time, the procedures which govern the conduct of the Coordination Committee and shall at all times ultimately control the actions and decisions of the Coordination Committee.
“Coordination Period” has the meaning set forth in Section 9(c).
“Demand Registration” has the meaning set forth in Section 2(c).
“DTCDRS” has the meaning set forth in Section 5(r).
“Earn-Out Securities” means the non-voting shares of Class B-1 and Class B-2 common stock, par value $0.0001 per share, of the Company.
“Effectiveness Deadline” has the meaning set forth in Section 2(b).
“Equity Securities” means (i) all of the issued shares of Class A common stock of the Company from time to time and all warrants to acquire any such shares, (ii) any shares of Class A common stock of the Company or other securities issued or issuable (without material condition) as a distribution with respect to, or in exchange for or in replacement of any of the foregoing shares or warrants or in exchange for or in replacement of other equity securities of the Company or its subsidiaries (including, without limitation, LLC Units, Earn-Out Securities, Restricted Founder Securities, any warrants or any shares issuable upon exercise of such warrants and any other shares issued or issuable with respect thereto) and (iii) any other securities issued or transferred in exchange for or upon conversion of any of the foregoing shares in clauses (i) and (ii) as a result of a share dividend or share split or in exchange for or upon conversion of such shares or otherwise in connection with a combination of shares, distribution, recapitalization, merger, consolidation, other corporate reorganization or other similar event with respect to the Equity Securities.
“Exchange Act” means the Securities Exchange Act of 1934, as amended, and the rules and regulations promulgated thereunder, as the same may be amended from time to time.
“Initial Registrable Securities” has the meaning set forth in Section 5(a)(ii).
“Initial Registrable Statement” has the meaning set forth in Section 5(a)(ii).
“Inspectors” has the meaning set forth in Section 5(h).
“Investor” has the meaning set forth in the preamble.
“LLC Agreement” means that certain Amended and Restated Limited Liability Company Agreement of Opco, dated as of May 1, 2017, as amended from time to time.
“LLC Units” means Membership Interests (as defined in the LLC Agreement).
“Long-Form Registration” has the meaning set forth in Section 2(a).
“New Registration Statement” has the meaning set forth in Section 5(a)(ii).
“Opco” means Tempo Holding Company, LLC, a Delaware limited liability company.
“Person” means any individual, firm, corporation, partnership, limited liability company, incorporated or unincorporated association, joint venture, joint stock company, governmental agency or instrumentality or other entity of any kind.
I-2
“Piggyback Registration” has the meaning set forth in Section 3(a).
“Piggyback Registration Statement” has the meaning set forth in Section 3(a).
“Piggyback Shelf Registration Statement” has the meaning set forth in Section 3(a).
“Piggyback Shelf Takedown” has the meaning set forth in Section 3(a).
“Prospectus” means the prospectus or prospectuses included in any Registration Statement (including, without limitation, a prospectus that includes any information previously omitted from a prospectus filed as part of an effective Registration Statement in reliance on Rule 430A under the Securities Act or any successor rule thereto), as amended or supplemented by any prospectus supplement, including any Shelf Supplement, with respect to the terms of the offering of any portion of the Registrable Securities covered by such Registration Statement and by all other amendments and supplements to the prospectus, including post-effective amendments and all material incorporated by reference in such prospectus or prospectuses.
“Public Offering” shall mean a public offering and sale of Equity Securities of the Company for cash, other than by the Company, pursuant to an effective registration statement under the Securities Act.
“Records” has the meaning set forth in Section 5(h).
“Registrable Securities” means (a) any Equity Securities beneficially owned or otherwise held directly or indirectly by any of the Investors, (b) any Equity Securities issued or issuable as a distribution with respect to, or in exchange for or in replacement of, any of the foregoing Equity Securities, including, without limitation, LLC Units, Earn-Out Securities and Restricted Founder Securities and (c) with respect to any Equity Securities described in subsections (a) and (b) by way of a share dividend or share split or in exchange for or upon conversion of such shares or otherwise in connection with a combination of shares, distribution, recapitalization, merger, consolidation, other reorganization or other similar event with respect to the Equity Securities (it being understood that, for purposes of this Agreement, a Person shall be deemed to be a holder of Registrable Securities whenever such Person has the right to then acquire or obtain from the Company any Registrable Securities, whether or not such acquisition has actually been effected). As to any particular Registrable Securities, such securities shall cease to be Registrable Securities when (i) the Commission has declared a Registration Statement covering such securities effective and such securities have been disposed of pursuant to such effective Registration Statement, or (ii) such securities are sold under circumstances in which all of the applicable conditions of Rule 144 under the Securities Act are met.
“Registration Date” means the date on which the Company becomes subject to Section 13(a) or Section 15(d) of the Exchange Act.
“Registration Statement” means any registration statement of the Company, including the Prospectus, amendments and supplements (including Shelf Supplements) to such registration statement, including post-effective amendments, all exhibits and all material incorporated by reference in such registration statement.
“Related Group” means, with respect to any 144 measurement period, all Co-Investors other than those (a) who have agreed to forego their full pro rata share of the Rule 144 group limit in accordance with the last sentence of Section 9(b)(i), (b) who have opted out of 144 Coordination pursuant to Section 9(b)(iii), or (c) who have been excluded from the provisions of Section 9(b) pursuant to the last sentence of Section 9(d), unless, in each case, such Person’s sales of Registrable Securities are required to be aggregated with sales of Registrable Securities of all Co-Investors not described in clauses (a) through (c) for purposes of clauses (e)(1) or (2) of Rule 144.
“Restricted Founder Securities” means the non-voting shares of Class B-3 common stock, par value $0.0001 per share, of the Company.
I-3
“Rule 144” means Rule 144 under the Securities Act or any successor rule thereto.
“Securities Act” means the Securities Act of 1933, as amended, and the rules and regulations promulgated thereunder, as the same may be amended from time to time.
“Selling Expenses” means all underwriting discounts, selling commissions and share transfer taxes applicable to the sale of Registrable Securities, and fees and disbursements of counsel for any holder of Registrable Securities, except for the fees and disbursements of counsel for the holders of Registrable Securities required to be paid by the Company pursuant to Section 6.
“Shelf Registration” has the meaning set forth in Section 2(c).
“Shelf Registration Statement” has the meaning set forth in Section 2(c).
“Shelf Supplement” has the meaning set forth in Section 2(d).
“Shelf Takedown” has the meaning set forth in Section 2(d).
“Shelf Takedown Notice” has the meaning set forth in Section 2(d).
“Short-Form Registration” has the meaning set forth in Section 2(c).
“Target Filing Date” has the meaning set forth in Section 2(c).
“Transfer” (including its correlative meanings, “Transferor”, “Transferee” and “Transferred”) shall mean, with respect to any security, directly or indirectly, to sell, contract to sell, give, assign, hypothecate, pledge, encumber, grant a security interest in, offer, sell any option or contract to purchase, purchase any option or contract to sell, grant any option, right or warrant to purchase, lend or otherwise transfer or dispose of any economic, voting or other rights in or to such security. When used as a noun, “Transfer” shall have such correlative meaning as the context may require.
2. Registration.
(a) To the extent that a Registration Statement filed pursuant to Section 2(b) or a Shelf Registration Statement is not available to effect the proposed transaction, each Investor (other than each Co-Investor who shall have the right to make such a request after the expiration of the Coordination Period) may request that the Company register under the Securities Act all or any portion of its Registrable Securities pursuant to a Registration Statement on Form F-1, S-1 or any successor form thereto with respect to an underwritten public offering of Registrable Securities (each, a “Long-Form Registration”). Each request for a Long-Form Registration shall specify the number of Registrable Securities requested to be included in the Long-Form Registration. Upon receipt of any such request, the Company shall promptly (but in no event later than 10 days following receipt thereof) deliver notice of such request to all other holders of Registrable Securities who shall then have 15 days from the date such notice is given to notify the Company in writing of their desire to be included in such registration. The Company shall prepare and file with (or confidentially submit to) the Commission a Registration Statement on Form F-1, S-1 or any successor form thereto covering all of the Registrable Securities that the holders thereof have requested to be included in such Long-Form Registration within 60 days after the date on which the initial request is given and shall use its best efforts to cause such Registration Statement to be declared effective by the Commission as soon as practicable thereafter.
(b) The Company shall, as soon as practicable, but in any event within thirty (30) days after the Closing Date, file (or confidentially submit) a Registration Statement to permit the public resale of all the Registrable Securities held by the Investors from time to time as permitted by Rule 415 under the Securities
I-4
Act (or any successor or similar provision adopted by the Commission then in effect) on the terms and conditions specified in this Section 2(b) and shall use its commercially reasonable efforts to cause the Registration Statement to be declared effective as soon as practicable after the filing thereof, but in no event later than the earlier of (i) the 75th day (or 135th day if the Commission notifies the Company that it will “review” the Registration Statement) following the Closing Date and (ii) the 5th business day after the date the Company is notified (orally or in writing, whichever is earlier) by the Commission that the Registration Statement will not be “reviewed” or will not be subject to further review (such earlier date, the “Effectiveness Deadline”). The Registration Statement filed with the Commission pursuant to this Section 2(b) shall be on Form F-3 or S-3, or if Form F-3 or S-3 is not then available to the Company, on Form F-1 or S-1 or such other form of registration statement as is then available to effect a registration for the sale or resale of such Registrable Securities on a delayed or continuous basis pursuant to Rule 415 under the Securities Act or any successor rule or provision similar thereto adopted by the Commission, covering such Registrable Securities, and shall contain a Prospectus in such form as to permit any Investor to sell such Registrable Securities pursuant to Rule 415 under the Securities Act (or any successor rule or similar provision adopted by the Commission then in effect) at any time beginning on the effective date for such Registration Statement. A Registration Statement filed pursuant to this Section 2(b) shall provide for the sale or resale pursuant to any method or combination of methods legally available to, and requested by, the Investors. The Company shall use its reasonable best efforts to cause a Registration Statement filed pursuant to Section 2(b) to remain effective, and to be supplemented and amended to the extent necessary to ensure that such Registration Statement is available or, if not available, that another Registration Statement or Shelf Registration Statement is continuously available, for the resale of all the Registrable Securities held by the Holders until all such Registrable Securities have ceased to be Registrable Securities. As soon as practicable following the effective date of a Registration Statement filed pursuant to this Section 2(b), but in any event within one (1) business day of such date, the Company shall notify the Investors of the effectiveness of such Registration Statement. If, after the filing such Registration Statement, a holder of Registrable Securities requests registration under the Securities Act of additional Registrable Securities pursuant to such Registration Statement, the Company shall amend such Registration Statement to cover such additional Registrable Securities. The provisions of Section 2(d) shall apply mutatis mutandis to any resale of Registrable Securities pursuant to a registration statement filed pursuant to this Section 2(b).
(c) The Company shall use its best efforts to qualify and remain qualified to register the offer and sale of securities under the Securities Act pursuant to a Registration Statement on Form F-3, S-3 or any successor form thereto. As soon as practicable after the date hereof, but not later than the Target Filing Date, the Company shall (i) prepare and file with (or confidentially submit to) the Commission a Registration Statement on Form F-3, S-3 or the then appropriate form for an offering to be made on a delayed or continuous basis pursuant to Rule 415 under the Securities Act or any successor rule thereto (a “Shelf Registration Statement”) that covers all Registrable Securities then outstanding for an offering to be made on a delayed or continuous basis pursuant to Rule 415 under the Securities Act or any successor rule thereto (a “Shelf Registration”) and (ii) use its best efforts to cause such Shelf Registration Statement to be declared effective by the Commission as soon as practicable thereafter. In addition, the Company shall use its best efforts to cause a Shelf Registration Statement filed pursuant to Section 2(c) to remain effective, and to be supplemented and amended to the extent necessary to ensure that such Shelf Registration Statement is available or, if not available, that another Shelf Registration Statement (if the Company is eligible to file a Shelf Registration Statement) or other Registration Statement (if the Company is not so eligible) is continuously available, for the resale of all the Registrable Securities held by the Holders until all such Registrable Securities have ceased to be Registrable Securities. For purposes hereof, “Target Filing Date” shall mean the date which is 30 days after the Company becomes qualified to register the offer and sale of securities under the Securities Act pursuant to a Shelf Registration Statement. If, after the filing of a Shelf Registration Statement, a holder of Registrable Securities requests registration under the Securities Act of additional Registrable Securities pursuant to such Shelf Registration, the Company shall amend such Shelf Registration Statement to cover such additional Registrable Securities. At such time as the Company shall have qualified for the use of a Registration Statement on Form F-3, S-3 or any successor form thereto, the
I-5
holders of Registrable Securities (other than the Co-Investors who shall have the right to make such a request after the expiration of the Coordination Period) shall have the right to request an unlimited number of registrations under the Securities Act of all or any portion of their Registrable Securities pursuant to a Registration Statement on Form F-3, S-3 or any similar short-form Registration Statement (each, a “Short-Form Registration” and, collectively with each Long-Form Registration and Shelf Registration (as defined below), a “Demand Registration”). Each request for a Short-Form Registration shall specify the number of Registrable Securities requested to be included in the Short-Form Registration. Upon receipt of any such request, the Company shall promptly (but in no event later than 10 days following receipt thereof) deliver notice of such request to all other holders of Registrable Securities who shall then have 15 days from the date such notice is given to notify the Company in writing of their desire to be included in such registration. The Company shall prepare and file with (or confidentially submit to) the Commission a Registration Statement on Form F-3, S-3 or any successor form thereto covering all of the Registrable Securities that the holders thereof have requested to be included in such Short-Form Registration within 30 days after the date on which the initial request is given and shall use its best efforts to cause such Registration Statement to be declared effective by the Commission as soon as practicable thereafter.
(d) At any time that a Shelf Registration Statement is effective, if a holder of Registrable Securities covered by such Shelf Registration Statement delivers a notice to the Company (a “Shelf Takedown Notice”) (other than a Co-Investor who shall have the right to deliver a Shelf Takedown Notice after the expiration of the Coordination Period) stating that the holder intends to effect an offering of all or part of its Registrable Securities included in such Shelf Registration Statement (a “Shelf Takedown”) and the Company is eligible to use such Shelf Registration Statement for such Shelf Takedown, then the Company shall take all actions reasonably required, including amending or supplementing (a “Shelf Supplement”) such Shelf Registration Statement, to enable such Registrable Securities to be offered and sold as contemplated by such Shelf Takedown Notice. Each Shelf Takedown Notice shall specify the number of Registrable Securities to be offered and sold under the Shelf Takedown. Upon receipt of a Shelf Takedown Notice, the Company shall promptly (but in no event later than five (5) business days, or, in the case of an underwritten overnight Block Trade, two (2) business days, following receipt thereof) deliver notice of such Shelf Takedown Notice to all other holders of Registrable Securities who shall then have ten (10) business days, or, in the case an underwritten overnight Block Trade, two (2) business days, from the date such notice is given to notify the Company in writing of their desire to be included in such Shelf Takedown. Each holder of Registrable Securities and the Company agrees to use its good faith efforts to provide advance notice as soon as reasonably practicable to the holders of Registrable Securities of such first holder’s or the Company’s intention to deliver a Shelf Takedown Notice; provided, however, that none of the holders or the Company shall be obligated hereby to provide any such advance notice and, if provided, such advance notice shall not be binding in any respect. The Company shall prepare and file with the Commission a Shelf Supplement as soon as practicable after the date on which it received the Shelf Takedown Notice and, if such Shelf Supplement is an amendment to such Shelf Registration Statement, shall use its best efforts to cause such Shelf Supplement to be declared effective by the Commission as soon as practicable thereafter.
(e) The Company shall not be obligated to effect any Long-Form Registration (x) within 90 days after the effective date of a previous Long-Form Registration or Shelf Takedown or a previous Piggyback Registration in which holders of Registrable Securities were permitted to register the offer and sale under the Securities Act, and actually sold, all of the shares of Registrable Securities requested to be included therein (y) or, except with respect to the Registration Statement required to be filed pursuant to Section 2(b), while a lock-up agreement pursuant to Section 4 or any other lock-up agreement relating to such holder’s Registrable Securities is in effect and has not been waived with respect to any Investor. Notwithstanding anything otherwise to the contrary herein, the Company shall not be required to provide notice of any requested underwritten public offering to any holders of Registrable Securities whose shares are subject to any applicable lock-up arrangements at the time of such request, and any such holders shall not have the right to receive information on or participate in any such underwritten public offering. The Company may postpone for up to 60 days the filing or effectiveness of a Registration Statement for a Demand Registration or the filing of a Shelf Supplement for a Shelf Takedown if the Board determines in its reasonable good
I-6
faith judgment that such Demand Registration or Shelf Takedown would (i) materially interfere with a significant acquisition, corporate reorganization, financing, securities offering or other similar transaction involving the Company; (ii) require premature disclosure of material information that the Company has a bona fide business purpose for preserving as confidential; or (iii) render the Company unable to comply with requirements under the Securities Act or Exchange Act. The Company may delay a Demand Registration or Shelf Takedown pursuant to the immediately preceding sentence only once in any period of 12 consecutive months.
(f) If the holders of the Registrable Securities initially requesting a Demand Registration or Shelf Takedown elect to distribute the Registrable Securities covered by their request in an underwritten offering, they shall so advise the Company as a part of their request made pursuant to Section 2(a), Section 2(b), Section 2(c) or Section 2(d), and the Company shall include such information in its notice to the other holders of Registrable Securities. The holders of a majority of the Registrable Securities initially requesting the Demand Registration or Shelf Takedown shall select the investment banking firm or firms to act as the managing underwriter or underwriters in connection with such offering.
(g) The Company shall not include in any Demand Registration or Shelf Takedown any securities which are not Registrable Securities without the prior written consent of the holders of a majority of the Registrable Securities included in such Demand Registration or Shelf Takedown, which consent shall not be unreasonably withheld or delayed. If a Demand Registration or Shelf Takedown involves an underwritten offering and the managing underwriter of the requested Demand Registration or Shelf Takedown advises the Company and the holders of Registrable Securities in writing that in its reasonable and good faith opinion the number of Equity Securities proposed to be included in the Demand Registration or Shelf Takedown, including all Registrable Securities and all other Equity Securities proposed to be included in such underwritten offering, exceeds the number of Equity Securities which can be sold in such underwritten offering and/or the number of Equity Securities proposed to be included in such Demand Registration or Shelf Takedown would adversely affect the price per share of the Equity Securities proposed to be sold in such underwritten offering, the Company shall include in such Demand Registration or Shelf Takedown (i) first, the Equity Securities that the holders of Registrable Securities propose to sell (pro rata based on the number of Registrable Securities held by such holders at the time the cutback is made), and (ii) second, the Equity Securities proposed to be included therein by any other Persons (including Equity Securities to be sold for the account of the Company and/or other holders of Equity Securities) (pro rata based on the number of Registrable Securities held by such holders at the time the cutback is made). If the managing underwriter determines that less than all of the Registrable Securities proposed to be sold can be included in such offering, then the Registrable Securities that are included in such offering shall be allocated pro rata among the respective holders thereof on the basis of the number of Registrable Securities owned by each such holder.
3. Piggyback Registration.
(a) Whenever the Company proposes to offer or sell any Equity Securities pursuant to a registered offering under the Securities Act (other than a registration (i) pursuant to a Registration Statement on Form S-8 (or other registration solely relating to an offering or sale to employees or directors of the Company pursuant to any employee share plan or other employee benefit arrangement), (ii) pursuant to a Registration Statement on Form F-4, S-4 (or similar form that relates to a transaction subject to Rule 145 under the Securities Act or any successor rule thereto), or (iii) in connection with any dividend or distribution reinvestment or similar plan), whether for its own account or for the account of one or more shareholders of the Company and the form of Registration Statement (a “Piggyback Registration Statement”) to be used may be used for any registration of Registrable Securities (a “Piggyback Registration”), the Company shall give prompt written notice (in any event no later than ten (10) business days prior to either the filing of such Registration Statement or, with respect to a Piggyback Shelf Takedown, the filing of a prospectus supplement to the applicable Piggyback Shelf Registration Statement) to the holders of Registrable Securities of its intention to effect such a registration and, subject to Section 3(b) and Section 3(c), shall
I-7
include in such registration all Registrable Securities with respect to which the Company has received written requests for inclusion from the holders of Registrable Securities within five (5) business days after the Company’s notice has been given to each such holder. The Company agrees to use its good faith efforts to provide advance notice as soon as reasonably practicable to the holders of Registrable Securities of its intention to effect a Piggyback Registration; provided, however, that the Company shall not be obligated hereby to provide any such advance notice and, if provided, such advance notice shall not be binding in any respect. A Piggyback Registration shall not be considered a Demand Registration for purposes of Section 2. If any Piggyback Registration Statement pursuant to which holders of Registrable Securities have registered the offer and sale of Registrable Securities is a Registration Statement on Form F-3, S-3 or the then appropriate form for an offering to be made on a delayed or continuous basis pursuant to Rule 415 under the Securities Act or any successor rule thereto (a “Piggyback Shelf Registration Statement”), such holder(s) shall have the right to be notified of and to participate (it being specified that it shall not be obligated to participate) in any offering under such Piggyback Shelf Registration Statement (a “Piggyback Shelf Takedown”).
(b) If a Piggyback Registration or Piggyback Shelf Takedown is initiated as a primary underwritten offering on behalf of the Company and the managing underwriter advises the Company and the holders of Registrable Securities (if any holders of Registrable Securities have elected to include Registrable Securities in such Piggyback Registration or Piggyback Shelf Takedown) in writing that in its reasonable and good faith opinion the number of Equity Securities proposed to be included in such registration or takedown, including all Registrable Securities and all other Equity Securities proposed to be included in such underwritten offering, exceeds the number of Equity Securities which can be sold in such offering and/or that the number of Equity Securities proposed to be included in any such registration or takedown would adversely affect the price per share of the Equity Securities to be sold in such offering, the Company shall include in such registration or takedown (i) first, the Equity Securities that the Company proposes to sell; (ii) second, the Equity Securities requested to be included therein by holders of Registrable Securities, allocated pro rata among all such holders on the basis of the number of Registrable Securities owned by each such holder or in such manner as they may otherwise agree; and (iii) third, the Equity Securities requested to be included therein by holders of Equity Securities other than holders of Registrable Securities, allocated among such holders in such manner as they may agree.
(c) If a Piggyback Registration or Piggyback Shelf Takedown is initiated as an underwritten offering on behalf of a holder of Equity Securities other than Registrable Securities, and the managing underwriter advises the Company in writing that in its reasonable and good faith opinion the number of Equity Securities proposed to be included in such registration or takedown, including all Registrable Securities and all other Equity Securities proposed to be included in such underwritten offering, exceeds the number of Equity Securities which can be sold in such offering and/or that the number of Equity Securities proposed to be included in any such registration or takedown would adversely affect the price per share of the Equity Securities to be sold in such offering, the Company shall include in such registration or takedown (i) first, the Equity Securities requested to be included therein by the holder(s) requesting such registration or takedown and by the holders of Registrable Securities, allocated pro rata among all such holders on the basis of the number of Equity Securities other than the Registrable Securities (on a fully diluted, as converted basis) and the number of Registrable Securities, as applicable, owned by all such holders or in such manner as they may otherwise agree; and (ii) second, the Equity Securities requested to be included therein by other holders of Equity Securities, allocated among such holders in such manner as they may agree.
(d) If any Piggyback Registration or Piggyback Shelf Takedown is initiated as a primary underwritten offering on behalf of the Company, the Company shall, subject to the prior written consent of the holders of a majority of the Registrable Securities included in such Piggyback Registration or Piggyback Shelf Takedown, which consent shall not be unreasonably withheld or delayed, select the investment banking firm or firms to act as the managing underwriter or underwriters in connection with such offering.
4. Lock-up Agreement. In connection with any registered offering of the Equity Securities or other equity securities of the Company, and upon the request of the managing underwriter in such offering, each holder of
I-8
Registrable Securities agrees to execute a customary lock-up agreement; provided, that each such holder shall sign a lock-up agreement that contains restrictions that are no more restrictive than the restrictions contained in the lock-up agreements executed by any other holder of Registrable Securities participating in such offering. The Company shall cause its executive officers and its directors, which directors are selling Equity Securities in such offering (as applicable), and shall use reasonable best efforts to cause other holders of Equity Securities who beneficially own (within the meaning of Rules 13d-3 and 13d-5 under the Exchange Act as in effect on the date of this Agreement) 10% or more of the then outstanding Equity Securities and holders of any of the Registrable Securities participating in such offering, to enter into lock-up agreements that contain restrictions that are no less restrictive than the restrictions contained in the lock-up agreements executed by the holders of Registrable Securities. Each holder of Registrable Securities agrees to execute and deliver such other agreements as may be reasonably requested by the Company or the managing underwriter which are consistent with the foregoing or which are necessary to give further effect thereto. Notwithstanding anything to the contrary contained in this Section 4, each holder of Registrable Securities shall be released, pro rata, from any lock-up agreement entered into pursuant to this Section 4 in the event and to the extent that the managing underwriter or the Company permit any discretionary waiver or termination of the restrictions of any lock-up agreement pertaining to any officer, director or holder of greater than 10% of the outstanding Equity Securities. Notwithstanding the foregoing, no Investor shall be subject to such lock-up arrangements so long as such Investor holds less than 1% of the Equity Securities.
5. Registration Procedures. If and whenever the holders of Registrable Securities request that the offer and sale of any Registrable Securities be registered under the Securities Act or any Registrable Securities be distributed in a Shelf Takedown pursuant to the provisions of this Agreement, the Company shall use its best efforts to effect the registration of the offer and sale of such Registrable Securities under the Securities Act in accordance with the intended method of disposition thereof, and pursuant thereto the Company shall as soon as practicable and as applicable:
(a) subject to Section 2(a), Section 2(b), Section 2(c) and Section 2(d), (i) prepare and file with the Commission a Registration Statement covering such Registrable Securities and use its best efforts to cause such Registration Statement to be declared effective; and (ii) if (A) the Company has filed a Registration Statement (the “Initial Registration Statement”) with the Commission that covers Registrable Securities (the “Initial Registrable Securities”), (B) pursuant to Rule 415(a)(5) under the Securities Act or any successor rule thereto, the Initial Registration Statement may no longer be used for offers and sales of any of the Initial Registrable Securities, and (C) any of the Initial Registrable Securities are Registrable Securities at the time that (B) above occurs, the Company shall prepare and file with the Commission within the time limits required by Rule 415 under the Securities Act or any successor rule thereto a new Registration Statement covering any Initial Registrable Securities that have not ceased to be Registrable Securities for an offering to be made on a delayed on continuous basis pursuant to Rule 415 under the Securities Act or any successor rule thereto (a “New Registration Statement”) and shall use its best efforts to cause such New Registration Statement to be declared effective by the Commission as soon as practicable thereafter;
(b) (i) in the case of a Long-Form Registration or a Short-Form Registration, prepare and file with the Commission such amendments, post-effective amendments and supplements to such Registration Statement and the Prospectus used in connection therewith as may be necessary to keep such Registration Statement effective for a period of not less than 180 days, or if earlier, until all of such Registrable Securities have been disposed of and to comply with the provisions of the Securities Act with respect to the disposition of such Registrable Securities in accordance with the intended methods of disposition set forth in such Registration Statement; and (ii) in the case of a Shelf-Registration, prepare and file with the Commission such amendments, post-effective amendments and supplements, including Shelf Supplements, to such Registration Statement and the Prospectus used in connection therewith as may be necessary to keep such Registration Statement effective and to comply with the provisions of the Securities Act with respect to the disposition of all Registrable Securities subject thereto for a period ending on the earlier of (i) 36 months after the effective date of such Registration Statement and (ii) the date on which all the Registrable Securities subject thereto have been sold pursuant to such Registration Statement;
I-9
(c) within a reasonable time before filing such Registration Statement, Prospectus or amendments or supplements thereto with the Commission, furnish to one counsel selected by holders of a majority of such Registrable Securities copies of such documents proposed to be filed, which documents shall be subject to the review, comment and approval of such counsel;
(d) notify each selling holder of Registrable Securities, promptly after the Company receives notice thereof, of the time when such Registration Statement has been declared effective or a supplement, including a Shelf Supplement, to any Prospectus forming a part of such Registration Statement has been filed with the Commission;
(e) furnish to each selling holder of Registrable Securities such number of copies of the Prospectus included in such Registration Statement (including each preliminary Prospectus) and any supplement thereto, including a Shelf Supplement (in each case including all exhibits and documents incorporated by reference therein), and such other documents as such seller may request in order to facilitate the disposition of the Registrable Securities owned by such seller;
(f) use its best efforts to register or qualify such Registrable Securities under such other securities or “blue sky” laws of such jurisdictions as any selling holder requests and do any and all other acts and things which may be necessary or advisable to enable such holders to consummate the disposition in such jurisdictions of the Registrable Securities owned by such holders; provided, that the Company shall not be required to qualify generally to do business, subject itself to general taxation or consent to general service of process in any jurisdiction where it would not otherwise be required to do so but for this Section 5(f);
(g) notify each selling holder of such Registrable Securities, at any time when a Prospectus relating thereto is required to be delivered under the Securities Act, of the happening of any event that would cause the Prospectus included in such Registration Statement to contain an untrue statement of a material fact or omit any fact necessary in order to make the statements made therein, in light of the circumstances under which they were made, not misleading, and, at the request of any such holder, the Company shall prepare a supplement or amendment to such Prospectus so that, as thereafter delivered to the purchasers of such Registrable Securities, such Prospectus shall not contain an untrue statement of a material fact or omit to state any fact necessary to make the statements therein, in light of the circumstances under which they were made, not misleading;
(h) make available for inspection by any selling holder of Registrable Securities, any underwriter participating in any disposition pursuant to such Registration Statement and any attorney, accountant or other agent retained by any such holder or underwriter (collectively, the “Inspectors”), all financial and other records, pertinent corporate documents and properties of the Company (collectively, the “Records”), and cause the Company’s officers, directors and employees to supply all information requested by any such Inspector in connection with such Registration Statement;
(i) provide a transfer agent and registrar (which may be the same entity) for all such Registrable Securities not later than the effective date of such registration;
(j) use its best efforts to cause such Registrable Securities to be listed on each securities exchange on which the Equity Securities is then listed or, if the Equity Securities is not then listed, on a national securities exchange selected by the holders of a majority of such Registrable Securities;
(k) in connection with an underwritten offering, enter into such customary agreements (including underwriting and lock-up agreements in customary form) and take all such other customary actions as the holders of such Registrable Securities or the managing underwriter of such offering request in order to expedite or facilitate the disposition of such Registrable Securities (including, without limitation, making appropriate officers of the Company available to participate in “road show” and other customary marketing activities (including one-on-one meetings with prospective purchasers of the Registrable Securities));
(l) otherwise use its best efforts to comply with all applicable rules and regulations of the Commission and make available to its shareholders an earnings statement (in a form that satisfies the provisions of
I-10
Section 11(a) of the Securities Act and Rule 158 under the Securities Act or any successor rule thereto) no later than 30 days after the end of the 12-month period beginning with the first day of the Company’s first full fiscal quarter after the effective date of such Registration Statement, which earnings statement shall cover said 12-month period, and which requirement will be deemed to be satisfied if the Company timely files complete and accurate information on Forms 20-F, 6-K, 10-K, 10-Q and 8-K, as applicable, under the Exchange Act and otherwise complies with Rule 158 under the Securities Act or any successor rule thereto; and
(m) furnish to each selling holder of Registrable Securities and each underwriter, if any, with (i) a written legal opinion of the Company’s outside counsel, dated the closing date of the offering, in form and substance as is customarily given in opinions of the Company’s counsel to underwriters in underwritten registered offerings; and (ii) on the date of the applicable Prospectus, on the effective date of any post-effective amendment to the applicable Registration Statement and at the closing of the offering, dated the respective dates of delivery thereof, a “comfort” letter signed by the Company’s independent certified public accountants in form and substance as is customarily given in accountants’ letters to underwriters in underwritten registered offerings;
(n) without limiting Section 5(f), use its best efforts to cause such Registrable Securities to be registered with or approved by such other governmental agencies or authorities as may be necessary by virtue of the business and operations of the Company to enable the holders of such Registrable Securities to consummate the disposition of such Registrable Securities in accordance with their intended method of distribution thereof;
(o) notify the holders of Registrable Securities promptly of any request by the Commission for the amending or supplementing of such Registration Statement or Prospectus or for additional information;
(p) advise the holders of Registrable Securities, promptly after it shall receive notice or obtain knowledge thereof, of the issuance of any stop order by the Commission suspending the effectiveness of such Registration Statement or the initiation or threatening of any proceeding for such purpose and promptly use its best efforts to prevent the issuance of any stop order or to obtain its withdrawal at the earliest possible moment if such stop order should be issued;
(q) permit any holder of Registrable Securities which holder, in its sole and exclusive judgment, might be deemed to be an underwriter or a “controlling person” (within the meaning of Section 15 of the Securities Act and Section 20 of the Exchange Act) (a “Controlling Person”) of the Company, to participate in the preparation of such Registration Statement and to require the insertion therein of language, furnished to the Company in writing, which in the reasonable judgment of such holder and its counsel should be included;
(r) cooperate with the holders of the Registrable Securities to facilitate the timely preparation and delivery of certificates representing the Registrable Securities to be sold pursuant to such Registration Statement or Rule 144 free of any restrictive legends and representing such number of Equity Securities and registered in such names as the holders of the Registrable Securities may reasonably request a reasonable period of time prior to sales of Registrable Securities pursuant to such Registration Statement or Rule 144; provided, that the Company may satisfy its obligations hereunder without issuing physical share certificates through the use of The Depository Trust Company’s Direct Registration System (the “DTCDRS”);
(s) not later than the effective date of such Registration Statement, provide a CUSIP number for all Registrable Securities and provide the applicable transfer agent with printed certificates for the Registrable Securities which are in a form eligible for deposit with The Depository Trust Company; provided, that the Company may satisfy its obligations hereunder without issuing physical share certificates through the use of the DTCDRS;
(t) take no direct or indirect action prohibited by Regulation M under the Exchange Act; provided, that, to the extent that any prohibition is applicable to the Company, the Company will take all reasonable action to make any such prohibition inapplicable; and
I-11
(u) otherwise use its best efforts to take all other steps necessary to effect the registration of such Registrable Securities contemplated hereby.
6. Expenses. All expenses (other than Selling Expenses) incurred by the Company in complying with its obligations pursuant to this Agreement and in connection with the registration and disposition of Registrable Securities shall be paid by the Company, including, without limitation, all (i) registration and filing fees (including, without limitation, any fees relating to filings required to be made with, or the listing of any Registrable Securities on, any securities exchange or over-the-counter trading market on which the Registrable Securities are listed or quoted); (ii) underwriting expenses (other than fees, commissions or discounts); (iii) expenses of any audits incident to or required by any such registration; (iv) fees and expenses of complying with securities and “blue sky” laws (including, without limitation, fees and disbursements of counsel for the Company in connection with “blue sky” qualifications or exemptions of the Registrable Securities); (v) printing expenses; (vi) messenger, telephone and delivery expenses; (vii) fees and expenses of the Company’s counsel and accountants; (viii) Financial Industry Regulatory Authority, Inc. filing fees (if any); and (ix) fees and expenses of one counsel for the holders of Registrable Securities participating in such registration as a group (selected by the holders of a majority of the Registrable Securities included in the registration). In addition, the Company shall be responsible for all of its internal expenses incurred in connection with the consummation of the transactions contemplated by this Agreement (including, without limitation, all salaries and expenses of its officers and employees performing legal or accounting duties) and the expense of any annual audits. All Selling Expenses relating to the offer and sale of Registrable Securities registered under the Securities Act pursuant to this Agreement shall be borne and paid by the holders of such Registrable Securities, in proportion to the number of Registrable Securities included in such registration for each such holder.
7. Indemnification.
(a) The Company shall indemnify and hold harmless, to the fullest extent permitted by law, each holder of Registrable Securities, such holder’s officers, directors, managers, members, partners, shareholders and Affiliates, each underwriter, broker or any other Person acting on behalf of such holder of Registrable Securities and each other Controlling Person, if any, who controls any of the foregoing Persons, against all losses, claims, actions, damages, liabilities and expenses, joint or several, to which any of the foregoing Persons may become subject under the Securities Act or otherwise, insofar as such losses, claims, actions, damages, liabilities or expenses arise out of or are based upon any untrue or alleged untrue statement of a material fact contained in any Registration Statement, Prospectus, preliminary Prospectus, free writing prospectus (as defined in Rule 405 under the Securities Act or any successor rule thereto) or any amendment thereof or supplement thereto or any omission or alleged omission of a material fact required to be stated therein or necessary to make the statements therein (in the case of a Prospectus, preliminary Prospectus or free writing prospectus, in light of the circumstances under which they were made) not misleading; and shall reimburse such Persons for any legal or other expenses reasonably incurred by any of them in connection with investigating or defending any such loss, claim, action, damage or liability, except insofar as the same are caused by or contained in any information furnished in writing to the Company by such holder expressly for use therein or by such holder’s failure to deliver a copy of the Registration Statement, Prospectus, preliminary Prospectus, free writing prospectus (as defined in Rule 405 under the Securities Act or any successor rule thereto) or any amendments or supplements thereto (if the same was required by applicable law to be so delivered) after the Company has furnished such holder with a sufficient number of copies of the same prior to any written confirmation of the sale of Registrable Securities. This indemnity shall be in addition to any liability the Company may otherwise have.
(b) In connection with any registration in which a holder of Registrable Securities is participating, each such holder shall furnish to the Company in writing such information as the Company reasonably requests for use in connection with any such Registration Statement or Prospectus and, to the extent permitted by law, shall indemnify and hold harmless, the Company, each director of the Company, each officer of the Company who shall sign such Registration Statement, each underwriter, broker or other Person acting on behalf of the holders of Registrable Securities and each Controlling Person who controls any of the
I-12
foregoing Persons against any losses, claims, actions, damages, liabilities or expenses resulting from any untrue or alleged untrue statement of material fact contained in the Registration Statement, Prospectus, preliminary Prospectus, free writing prospectus (as defined in Rule 405 under the Securities Act or any successor rule thereto) or any amendment thereof or supplement thereto or any omission or alleged omission of a material fact required to be stated therein or necessary to make the statements therein (in the case of a Prospectus, preliminary Prospectus or free writing prospectus, in light of the circumstances under which they were made) not misleading, but only to the extent that such untrue statement or omission is contained in any information so furnished in writing by such holder; provided, that the obligation to indemnify shall be several, not joint and several, for each holder and shall not exceed an amount equal to the net proceeds (after underwriting fees, commissions or discounts) actually received by such holder from the sale of Registrable Securities pursuant to such Registration Statement. This indemnity shall be in addition to any liability the selling holder may otherwise have.
(c) Promptly after receipt by an indemnified party of notice of the commencement of any action involving a claim referred to in this Section 7, such indemnified party shall, if a claim in respect thereof is made against an indemnifying party, give written notice to the latter of the commencement of such action. The failure of any indemnified party to notify an indemnifying party of any such action shall not (unless such failure shall have a material adverse effect on the indemnifying party) relieve the indemnifying party from any liability in respect of such action that it may have to such indemnified party hereunder. In case any such action is brought against an indemnified party, the indemnifying party shall be entitled to participate in and to assume the defense of the claims in any such action that are subject or potentially subject to indemnification hereunder, jointly with any other indemnifying party similarly notified to the extent that it may wish, with counsel reasonably satisfactory to such indemnified party, and after written notice from the indemnifying party to such indemnified party of its election so to assume the defense thereof, the indemnifying party shall not be responsible for any legal or other expenses subsequently incurred by the indemnified party in connection with the defense thereof; provided, that, if (i) any indemnified party shall have reasonably concluded that there may be one or more legal or equitable defenses available to such indemnified party which are additional to or conflict with those available to the indemnifying party, or that such claim or litigation involves or could have an effect upon matters beyond the scope of the indemnity provided hereunder, or (ii) such action seeks an injunction or equitable relief against any indemnified party or involves actual or alleged criminal activity, the indemnifying party shall not have the right to assume the defense of such action on behalf of such indemnified party without such indemnified party’s prior written consent (but, without such consent, shall have the right to participate therein with counsel of its choice) and such indemnifying party shall reimburse such indemnified party and any Controlling Person of such indemnified party for that portion of the fees and expenses of any counsel retained by the indemnified party which is reasonably related to the matters covered by the indemnity provided hereunder. If the indemnifying party is not entitled to, or elects not to, assume the defense of a claim, it shall not be obligated to pay the fees and expenses of more than one counsel for all parties indemnified by such indemnifying party with respect to such claim, unless in the reasonable judgment of any indemnified party a conflict of interest may exist between such indemnified party and any other of such indemnified parties with respect to such claim. In such instance, the conflicting indemnified parties shall have a right to retain one separate counsel, chosen by the holders of a majority of the Registrable Securities included in the registration, at the expense of the indemnifying party.
(d) If the indemnification provided for hereunder is held by a court of competent jurisdiction to be unavailable to an indemnified party with respect to any loss, claim, damage, liability or action referred to herein, then the indemnifying party, in lieu of indemnifying such indemnified party hereunder, shall contribute to the amounts paid or payable by such indemnified party as a result of such loss, claim, damage, liability or action in such proportion as is appropriate to reflect the relative fault of the indemnifying party on the one hand and of the indemnified party on the other in connection with the statements or omissions which resulted in such loss, claim, damage, liability or action as well as any other relevant equitable considerations; provided, that the maximum amount of liability in respect of such contribution shall be limited, in the case of each holder of Registrable Securities, to an amount equal to the net proceeds (after
I-13
underwriting fees, commissions or discounts) actually received by such seller from the sale of Registrable Securities effected pursuant to such registration. The relative fault of the indemnifying party and of the indemnified party shall be determined by reference to, among other things, whether the untrue or alleged untrue statement of a material fact or the omission or alleged omission to state a material fact relates to information supplied by the indemnifying party or by the indemnified party, whether the violation of the Securities Act or any other similar federal or state securities laws or rule or regulation promulgated thereunder applicable to the Company and relating to action or inaction required of the Company in connection with any applicable registration, qualification or compliance was perpetrated by the indemnifying party or the indemnified party and the parties’ relative intent, knowledge, access to information and opportunity to correct or prevent such statement or omission. The parties agree that it would not be just and equitable if contribution pursuant hereto were determined by pro rata allocation or by any other method or allocation which does not take account of the equitable considerations referred to herein. No Person guilty or liable of fraudulent misrepresentation within the meaning of Section 11(f) of the Securities Act shall be entitled to contribution from any Person who was not guilty of such fraudulent misrepresentation.
8. Participation in Underwritten Registrations. No Person may participate in any registration hereunder which is underwritten unless such Person (a) agrees to sell such Person’s securities on the basis provided in any customary underwriting arrangements approved by the Person or Persons entitled hereunder to approve such arrangements and (b) completes and executes all questionnaires, powers of attorney, indemnities, underwriting agreements and other documents reasonably required under the terms of such underwriting arrangements; provided, that no holder of Registrable Securities included in any underwritten registration shall be required to make any representations or warranties to the Company or the underwriters (other than representations and warranties regarding such holder, such holder’s ownership of its Equity Securities to be sold in the offering and such holder’s intended method of distribution) or to undertake any indemnification obligations to the Company or the underwriters with respect thereto, except as otherwise provided in Section 7.
9. Rule 144 Compliance; Permitted Public Transfers.
(a) With a view to making available to the holders of Registrable Securities the benefits of Rule 144 and any other rule or regulation of the Commission that may at any time permit a holder to sell securities of the Company to the public without registration, the Company shall:
(i) make and keep public information available, as those terms are understood and defined in Rule 144, at all times after the Registration Date;
(ii) use best efforts to file with the Commission in a timely manner all reports and other documents required of the Company under the Securities Act and the Exchange Act, at any time after the Registration Date; and
(iii) furnish to any holder so long as the holder owns Registrable Securities, promptly upon request, a written statement by the Company as to its compliance with the reporting requirements of Rule 144 and of the Securities Act and the Exchange Act, a copy of the most recent annual or quarterly report of the Company, and such other reports and documents so filed or furnished by the Company as such holder may request in connection with the sale of Registrable Securities without registration.
(b) Prior to the expiration of the Coordination Period, no Co-Investor shall Transfer any or all of its Registrable Securities pursuant to Rule 144 or a Block Trade, in each case other than in compliance with this Section 9(b) hereof. Prior to the expiration of the Coordination Period, Blackstone may require the Co-Investors to make reasonable efforts to coordinate their efforts to Transfer Registrable Securities pursuant to Rule 144 (“144 Coordination”) or to discontinue such requirement. As of the date of this Agreement, 144 Coordination shall be required until the earlier of (x) the expiration of the Coordination Period and (y) such time as Blackstone provides a subsequent notice to the Co-Investors that such coordination is discontinued. Blackstone may reinstitute and discontinue 144 Coordination from time to time during the Coordination Period by providing notice to the Co-Investors.
I-14
(i) For so long as 144 Coordination is in effect, each Co-Investor shall promptly notify the Coordination Committee when it wishes to sell Registrable Securities under Rule 144; provided that for any given measurement period for purposes of the Rule 144 group volume limit, no Co-Investor shall be permitted to effect Transfers of Registrable Securities in excess of their pro rata share (based on its percentage ownership of Registrable Securities held by all Co-Investors at the applicable time) of all Registrable Securities that may be Transferred by members of the Related Group during the applicable measurement period based on its percentage ownership of Registrable Securities held by all Co-Investors at the start of such measurement period. In the event any Co-Investor agrees to forego its full pro rata share of the Rule 144 group volume limit by written notice to the Coordination Committee, the remainder shall be re-allocated pro rata among the other Co-Investors in like manner (except that the Registrable Securities held by such forfeiting Co-Investor at the start of such measurement period shall be excluded from such calculation).
(ii) The provisions of this Section 9(b) shall not apply to any Transfer of Registrable Securities (i) in a Public Offering, (ii) to an Affiliate in a transaction that does not rely on Rule 144 or (iii) at any time with respect to which 144 Coordination is not effective.
(iii) Notwithstanding the foregoing, a Co-Investor may opt out of 144 Coordination with respect to any period of time if such Co-Investor delivers a notice to the Coordination Committee irrevocably committing not to Transfer Registrable Securities pursuant to Rule 144 during such period.
(c) The restrictions set forth Section 9(b) shall terminate with respect to any Registrable Securities on the earlier of (a) the third anniversary of the date of this Agreement and (b) with respect to each Co-Investor, such time as such Co-Investor owns less than 2% of the then outstanding Equity Securities (the “Coordination Period”). Blackstone, in its sole discretion, may elect to exclude any Co-Investor from the restrictions set forth in Section 9(b) at any time during the Coordination Period.
(d) No Co-Investor shall Transfer Registrable Securities in a transaction that would violate a lock-up agreement entered into pursuant thereto but for the fact that such Co-Investor has been granted permission to make such Transfer or has been released from such restriction or such lock-up agreement unless each Co-Investor is granted similar permission or has been similarly released.
10. Preservation of Rights. The Company shall not (a) grant any registration rights to third parties which are more favorable than or inconsistent with the rights granted hereunder, or (b) enter into any agreement, take any action, or permit any change to occur, with respect to its securities that violates or subordinates the rights expressly granted to the holders of Registrable Securities in this Agreement.
11. Termination. This Agreement shall terminate and be of no further force or effect when there shall no longer be any Registrable Securities outstanding, and shall be of no further force or effect with respect to any party when such party no longer holds Registrable Securities; provided, that the provisions of Section 6 and Section 7 shall survive any such termination.
12. Notices. All notices, requests, consents, claims, demands, waivers and other communications hereunder shall be in writing and shall be deemed to have been given (a) when delivered by hand (with written confirmation of receipt); (b) when received by the addressee if sent by a nationally recognized overnight courier or, in the case of a recipient located outside the United States, an internationally recognized overnight courier (receipt requested); (c) on the date sent by facsimile or e-mail of a PDF document (with confirmation of transmission) if sent during normal business hours of the recipient, and on the next business day if sent after normal business hours of the recipient; or (d) on the fifth day after the date mailed, by certified or registered mail, return receipt requested, postage prepaid (provided that notice may not be given to Platinum Falcon pursuant to clause (d)) . Such communications must be sent to the respective parties at the addresses indicated below (or at such other address for a party as shall be specified in a notice given in accordance with this Section 12).
| If to the Company: | 
I-15
|   Name: For the attention of: Address:  | 
[●] | |
|   With a copy to: For the attention of: Address: E-mail:  | 
[●] | |
If to any Investor, to such Investor’s address as set forth on Schedule A hereto.
13. Entire Agreement. This Agreement constitutes the sole and entire agreement of the parties to this Agreement with respect to the subject matter contained herein, and supersedes all prior and contemporaneous understandings and agreements, both written and oral, with respect to such subject matter.
14. Successor and Assigns. This Agreement shall be binding upon and shall inure to the benefit of the parties hereto and their respective successors and permitted assigns. Each Investor may assign its rights hereunder to any purchaser or transferee of Registrable Securities; provided, that such purchaser or transferee shall, as a condition to the effectiveness of such assignment, be required to execute a counterpart to this Agreement agreeing to be treated as an Investor whereupon such purchaser or transferee shall have the benefits of, and shall be subject to the restrictions contained in, this Agreement as if such purchaser or transferee was originally included in the definition of an Investor herein and had originally been a party hereto.
15. No Third-Party Beneficiaries. This Agreement is for the sole benefit of the parties hereto and their respective successors and permitted assigns and nothing herein, express or implied, is intended to or shall confer upon any other Person any legal or equitable right, benefit or remedy of any nature whatsoever, under or by reason of this Agreement; provided, however, the parties hereto hereby acknowledge that the Persons set forth in Section 7 are express third-party beneficiaries of the obligations of the parties hereto set forth in Section 7.
16. Headings. The headings in this Agreement are for reference only and shall not affect the interpretation of this Agreement.
17. Amendment, Modification and Waiver. The provisions of this Agreement may only be amended, modified, supplemented or waived with the prior written consent of the Company and the holders of a majority of the Registrable Securities; provided, that any amendment or waiver that would materially adversely impact the rights of any Investor under this agreement in a manner different from the other Investors shall require the written consent of such Investor. No waiver by any party or parties shall operate or be construed as a waiver in respect of any failure, breach or default not expressly identified by such written waiver, whether of a similar or different character, and whether occurring before or after that waiver. Except as otherwise set forth in this Agreement, no failure to exercise, or delay in exercising, any right, remedy, power or privilege arising from this Agreement shall operate or be construed as a waiver thereof; nor shall any single or partial exercise of any right, remedy, power or privilege hereunder preclude any other or further exercise thereof or the exercise of any other right, remedy, power or privilege.
18. Severability. If any term or provision of this Agreement is invalid, illegal or unenforceable in any jurisdiction, such invalidity, illegality or unenforceability shall not affect any other term or provision of this Agreement or invalidate or render unenforceable such term or provision in any other jurisdiction. Upon such determination that any term or other provision is invalid, illegal or unenforceable, the parties hereto shall negotiate in good faith to modify this Agreement so as to effect the original intent of the parties as closely as possible in a mutually acceptable manner in order that the transactions contemplated hereby be consummated as originally contemplated to the greatest extent possible.
I-16
19. Remedies. Each holder of Registrable Securities, in addition to being entitled to exercise all rights granted by law, including recovery of damages, shall be entitled to specific performance of its rights under this Agreement. The Company acknowledges that monetary damages would not be adequate compensation for any loss incurred by reason of a breach by it of the provisions of this Agreement and the Company hereby agrees to waive the defense in any action for specific performance that a remedy at law would be adequate.
20. Governing Law; Submission to Jurisdiction. This Agreement and any non-contractual rights or obligations arising out of or in connection with it shall be governed by and construed in accordance with the laws of the State of New York.
The parties irrevocably agree that the state and federal courts located in the State of New York shall have exclusive jurisdiction to settle any Disputes, and waive any objection to proceedings before such courts on the grounds of venue or on the grounds that such proceedings have been brought in an inappropriate forum.
For the purposes of this Section 20, “Dispute” means any dispute, controversy, claim or difference of whatever nature arising out of, relating to, or having any connection with this Agreement, including a dispute regarding the existence, formation, validity, interpretation, performance or termination of this Agreement or the consequences of its nullity and also including any dispute relating to any non-contractual rights or obligations arising out of, relating to, or having any connection with this Agreement.
21. No Inconsistent Agreements. The Company will not, on or after the date of this Agreement, enter into any agreement with respect to its securities that is inconsistent with the rights granted under or otherwise conflicts with the provisions of this Agreement.
22. Counterparts. This Agreement may be executed in counterparts (including by means of a telecopied signature pages or electronic transmission in portable document format (pdf) or any electronic signature complying with the U.S. federal ESIGN Act of 2000, e.g., www.docusign.com), each of which shall be deemed to be an original, but all of which together shall be deemed to be one and the same agreement. A signed copy of this Agreement delivered by facsimile, e-mail or other means of electronic transmission shall be deemed to have the same legal effect as delivery of an original signed copy of this Agreement. The parties irrevocably and unreservedly agree that this Agreement may be executed by way of electronic signatures and the parties agree that this Agreement, or any part thereof, shall not be challenged or denied any legal effect, validity and/or enforceability solely on the ground that it is in the form of an electronic record.
23. Further Assurances. Subject to Section 10.01(f) of the Business Combination Agreement dated January 25, 2021, each of the parties to this Agreement shall, and shall cause their Affiliates to, execute and deliver such additional documents, instruments, conveyances and assurances and take such further actions as may be reasonably required to carry out the provisions hereof and to give effect to the transactions contemplated hereby.
[Signature page follows]
I-17
IN WITNESS WHEREOF, the parties hereto have executed this Agreement on the date first written above.
| COMPANY: | ||
| ALIGHT, INC. | ||
| By: | ||
| Name: | ||
| Title: | 
[Signature Page to Registration Rights Agreement]
I-18
| INVESTORS: | ||
| CANNAE HOLDINGS, LLC | ||
| By: | ||
| Name: | ||
| Title: | ||
| THL FTAC LLC | ||
| By: | ||
| Name: | ||
| Title: | ||
| BILCAR FT, LP | ||
| By: | [●] | |
| Its: | General Partner | 
| By: | ||
| Name: | ||
| Title: | ||
| TRASIMENE CAPITAL FT, LP | ||
| By: | [●] | |
| Its: | General Partner | 
| By: | ||
| Name: | ||
| Title: | 
[Signature Page to Registration Rights Agreement]
I-19
| BLACKSTONE CAPITAL PARTNERS VII NQ L.P. | ||
| By: Blackstone Management Associates VII NQ, L.L.C. | ||
| Its: General Partner | ||
| By: | ||
| Name: | ||
| Title: | ||
| BLACKSTONE CAPITAL PARTNERS VII.2 NQ L.P. | ||
| By: Blackstone Management Associates VII NQ, L.L.C. | ||
| Its: General Partner | ||
| By: | ||
| Name: | ||
| Title: | ||
| BCP VII SBS HOLDINGS L.L.C. | ||
| By: Blackstone Side-by-Side Umbrella Partnership L.P. | ||
| Its: Sole Member | ||
| By: Blackstone Side-by-Side Umbrella GP L.L.C. | ||
| Its: General Partner | ||
| By: | ||
| Name: | ||
| Title: | ||
| BTAS NQ HOLDINGS L.L.C. | ||
| By: BTAS Associates-NQ L.L.C. | ||
| Its: Managing Member | ||
| By: | ||
| Name: | ||
| Title: | 
[Signature Page to Registration Rights Agreement]
I-20
| BLACKSTONE FAMILY INVESTMENT PARTNERSHIP VII—ESC NQ L.P. | ||
| By: Blackstone VII Side-by-Side GP NQ L.L.C. | ||
| Its: General Partner | ||
| By: | ||
| Name: | ||
| Title: | ||
| PLATINUM FALCON B 2018 RSC LIMITED | ||
| By: | ||
| Name: | ||
| Title: | 
| By: | ||
| Name: | ||
| Title: | ||
| JASMINE VENTURES PTE. LTD. | ||
| By: | ||
| Name: | ||
| Title: | ||
| NEW MOUNTAIN PARTNERS IV (AIV-E), L.P. | ||
| By: New Mountain Investments IV, L.L.C. | ||
| Its: General Partner | ||
| By: | ||
| Name: | ||
| Title: | ||
| [●] | ||
| By: | ||
| Name: | ||
| Title: | ||
| [EXECUTIVES:] | ||
[Signature Page to Registration Rights Agreement]
I-21
TABLE OF CONTENTS
| Page | ||||
|   Article I DEFINITIONS  | 
J-4 | |||
|   SECTION 1.1 Definitions  | 
J-4 | |||
|   Article II DETERMINATION OF CERTAIN REALIZED Tax BENEFIT  | 
J-14 | |||
|   SECTION 2.1 Basis Schedule  | 
J-14 | |||
|   SECTION 2.2 Tax Benefit Schedule  | 
J-14 | |||
|   SECTION 2.3 Procedures, Amendments  | 
J-15 | |||
|   SECTION 2.4 Section 754 Election  | 
J-16 | |||
|   Article III TAX BENEFIT PAYMENTS  | 
J-16 | |||
|   SECTION 3.1 Payments  | 
J-16 | |||
|   SECTION 3.2 No Duplicative Payments  | 
J-17 | |||
|   SECTION 3.3 Pro Rata Payments  | 
J-17 | |||
|   SECTION 3.4 Payment Ordering  | 
J-18 | |||
|   Article IV TERMINATION  | 
J-18 | |||
|   SECTION 4.1 Early Termination of Agreement; Breach of Agreement  | 
J-18 | |||
|   SECTION 4.2 Early Termination Notice  | 
J-20 | |||
|   SECTION 4.3 Payment upon Early Termination  | 
J-20 | |||
|   Article V SUBORDINATION AND LATE PAYMENTS  | 
J-21 | |||
|   SECTION 5.1 Subordination  | 
J-21 | |||
|   SECTION 5.2 Late Payments by the Corporate Taxpayer  | 
J-21 | |||
|   Article VI NO DISPUTES; CONSISTENCY; COOPERATION  | 
J-21 | |||
|   SECTION 6.1 Participation in the Corporate Taxpayer’s and OpCo’s Tax Matters  | 
J-21 | |||
|   SECTION 6.2 Consistency  | 
J-21 | |||
|   SECTION 6.3 Cooperation  | 
J-22 | |||
|   Article VII MISCELLANEOUS  | 
J-22 | |||
|   SECTION 7.1 Notices  | 
J-22 | |||
|   SECTION 7.2 Counterparts  | 
J-23 | |||
|   SECTION 7.3 Entire Agreement; No Third Party Beneficiaries  | 
J-23 | |||
|   SECTION 7.4 Governing Law  | 
J-23 | |||
|   SECTION 7.5 Severability.  | 
J-23 | |||
|   SECTION 7.6 Successors; Assignment; Amendments; Waivers  | 
J-23 | |||
|   SECTION 7.7 Interpretation  | 
J-24 | |||
|   SECTION 7.8 Waiver of Jury Trial; Jurisdiction  | 
J-25 | |||
|   SECTION 7.9 Reconciliation  | 
J-25 | |||
|   SECTION 7.10 Withholding  | 
J-26 | |||
|   SECTION 7.11 Admission of the Corporate Taxpayer into a Consolidated Group; Transfers of Corporate Assets  | 
J-26 | |||
|   SECTION 7.12 Confidentiality  | 
J-27 | |||
|   SECTION 7.13 TRA Party Representative  | 
J-27 | |||
J-2
TAX RECEIVABLE AGREEMENT
This TAX RECEIVABLE AGREEMENT (this “TRA Agreement”), is dated as of [●], 2021, among Acrobat Holdings, Inc., a Delaware corporation (the “Corporate Taxpayer”), Foley Trasimene Acquisition Corp., a Delaware corporation, (“SPAC”), Tempo Holding Company, LLC, a Delaware limited liability company (“OpCo”), the TRA Parties, the TRA Party Representative, and each of the other Persons from time to time that become a party to this TRA Agreement.
RECITALS1
WHEREAS, units in OpCo, which is classified as a partnership for United States federal income Tax purposes, are held directly or indirectly by the TRA Parties;
WHEREAS, each of Tempo Blocker 1, Tempo Blocker 2, Tempo Blocker 3 and Tempo Blocker 4 (in each case, as defined in the Business Combination Agreement) (collectively, the “Blockers”, and each, individually, a “Blocker”), is classified as an association taxable as a corporation for United States federal income Tax purposes;
WHEREAS, pursuant to the [that certain Master Reorganization Agreement, dated as of [ ], 2021]2, among other things (i) Blackstone Capital Partners VII NQ L.P., a Delaware limited partnership, and Blackstone Capital Partners VII.2 NQ L.P., a Delaware limited partnership, each distributed OpCo units to Tempo Blocker 3 and Blackstone Management Associates VII NQ LLC (“Blackstone GP”), and the equity holders of Tempo Blocker 3 contributed their equity in Tempo Blocker 3 to [Bx Blocker Feeder] in exchange for interests therein and (ii) New Mountain Partners IV (AIV-E), L.P., a Delaware limited partnership, distributed OpCo units to Tempo Blocker 5 (as defined in the Business Combination Agreement) and New Mountain Investments IV, L.L.C., a Delaware limited liability company (“NM GP”), NM GP and the equity holders of Tempo Blocker 5 contributed to the newly formed Tempo Blocker 4, in exchange for interests therein, such Interests and equity in Tempo Blocker 5, respectively, and NM GP and such equity holders contributed such interests in Tempo Blocker 4 to [NM Blocker Feeder] in exchange for interests therein (the “Pre-Closing Reorganization”);3
WHEREAS, the Corporate Taxpayer, OpCo, SPAC, Acrobat SPAC Merger Sub, Inc., a Delaware corporation and a wholly owned Subsidiary of Corporate Taxpayer, the Blocker Merger Subs, the Blockers and the other parties thereto entered into that certain Business Combination Agreement, dated as of January 25, 2021 (the “Business Combination Agreement”), pursuant to which, among other things Acrobat SPAC Merger Sub, Inc. merged with and into SPAC, with SPAC surviving as a Subsidiary of Corporate Taxpayer;
WHEREAS, pursuant to the Business Combination Agreement, among other things (a) SPAC formed a subsidiary (Acrobat Merger Sub, LLC, a Delaware limited liability company) that merged with and into OpCo, with OpCo surviving, in connection with which (i) new classes of OpCo units were created, including Common Units, Class B-1 Units, Class B-2 Units, Class B-3 Units, Class C Units, Class Z-A Units, Class Z-B-1 Units and Class Z-B-2 Units, (ii) holders of OpCo common units (other than the Blockers) received, in exchange for such OpCo common units, Common Units, cash, Class B-1 Units, Class B-2 Units, Class Z-A Units, Class Z-B-1 Units and Class Z-B-2 Units and (iii) the Blockers received, in exchange for their OpCo common units, Common Units, Class B-1 Units, Class B-2 Units, Class Z-A Units, Class Z-B-1 Units and Class Z-B-2 Units, (b) each Blocker Merger Sub merged with and into the applicable Blocker, with such Blocker surviving, pursuant to which the Blocker Shareholders received cash, shares of Class A Common Stock, shares of Class B-1 Common Stock, shares of Class B-2 Common Stock, shares of Class Z-A Common Stock, shares of Class Z-B-1 Common Stock and shares of Class Z-B-2 Common Stock (each a “Blocker Merger”), (c) the Blackstone GP contributed
| 1 |   Structuring steps in Recitals subject to revision.  | 
| 2 |   To be entered into prior to closing.  | 
| 3 |   To confirm names of [Bx Blocker Feeder] and [NM Blocker Feeder].  | 
J-3
their Units to Corporate Taxpayer in exchange for shares of Class A Common Stock, shares of Class B-1 Common Stock, shares of Class B-2 Common Stock, shares of Class Z-A Common Stock, shares of Class Z-B-1 Common Stock and shares of Class Z-B-2 Common Stock, (d) the Founders (as such term is defined in the Business Combination Agreement) contributed their Class C Common Stock of SPAC to OpCo in exchange for Class C Units, and (e) the Corporate Taxpayer and SPAC contributed (or were deemed to contribute) cash to OpCo in exchange for Common Units, the proceeds of which were used to pay OpCo debt and other expenses as described in the Business Combination Agreement (the transactions described in the foregoing clauses (a) through (e), together with the Continuing Member Contribution (defined below), the “Purchase”);
WHEREAS, immediately following the transactions described in clauses (a) through (e) of the definition of Purchase, each of the Continuing Member Contributors (as such term is defined in the Business Combination Agreement) contributed certain Common Units to the Corporate Taxpayer in exchange for shares of Class A Common Stock pursuant to that certain [Contribution and Exchange Agreement] dated as of [●], 2021 (the “Continuing Member Contribution”);
WHEREAS, following the Purchase, the Corporate Taxpayer is the sole managing member of OpCo;
WHEREAS, OpCo and each of its direct and indirect Subsidiaries that is treated as a partnership for U.S. federal income Tax purposes will have in effect an election under Section 754 of the Code for each Taxable Year that includes the Closing Date and for each Taxable Year in which an Exchange occurs;
WHEREAS, following the Closing, each Common Unit held by a TRA Party may be Exchanged, together with the surrender and delivery by such holder of one share of Class V Common Stock, for one share of Class A Common Stock in accordance with and subject to the conditions and limitations in the LLC Agreement;
WHEREAS, as a result of the Purchase and future Exchanges, the income, gain, loss, deduction, expense and other Tax items of the Corporate Taxpayer may be affected by the (i) Blocker NOLs, (ii) Transferred Basis, (iii) Exchange Basis, (iv) Contribution Basis, (v) Exchange Basis Adjustments, (vi) Purchase Basis Adjustments, and (vii) any deduction attributable to any payment (including amounts attributable to Imputed Interest) made under this TRA Agreement (collectively, the “Tax Attributes”); and
WHEREAS, the parties to this TRA Agreement desire to provide for certain payments and make certain arrangements with respect to the effect of the Tax Attributes on the liability for Taxes of the Corporate Taxpayer.
NOW, THEREFORE, in consideration of the foregoing and the respective covenants and agreements set forth in this TRA Agreement, and intending to be legally bound hereby, the parties hereto agree as follows:
ARTICLE I
DEFINITIONS
SECTION 1.1 Definitions.
As used in this TRA Agreement, the terms set forth in this Article I shall have the following meanings.
“Actual Tax Liability” means, with respect to any Taxable Year, an amount equal to the sum of (i) the actual liability for U.S. federal income Taxes of the Corporate Taxpayer for such Taxable Year and, if applicable, determined in accordance with a Determination or Amended Schedule (including any interest and penalty imposed in respect thereof under applicable law), and (ii) the product of (A) the actual amount of taxable income of the Corporate Taxpayer for U.S. federal income Tax purposes for such Taxable Year and, if applicable, determined in accordance with a Determination or Amended Schedule and (B) the Blended Rate for such Taxable Year.
J-4
“Affiliate” of any particular Person means any other Person controlling, controlled by or under common control with such Person, where “control” means the possession, directly or indirectly, of the power to direct the management and policies of a Person whether through the ownership of voting securities, its capacity as a sole or managing member or otherwise, including any private equity fund now or hereafter existing that is controlled by one or more general partners or managing members of, or shares the same management company with, such Person. For purposes of this TRA Agreement, no TRA Party shall be considered to be an Affiliate of the Corporate Taxpayer or OpCo.
“Agreed Rate” means a per annum rate of LIBOR plus 100 basis points.
“Amended Schedule” has the meaning set forth in Section 2.3(b).
“Ancillary Agreements” has the meaning set forth in the Business Combination Agreement.
“Attributable” means the portion of any Tax Attribute of the Corporate Taxpayer that is attributable to a TRA Party (including, for the absence of doubt, the Blocker Shareholders and any present or former holder of OpCo units, including Blackstone GP, but excluding the Corporate Taxpayer and SPAC) and shall be determined by reference to the Tax Attributes, under the following principles:
(i) any Purchase Basis Adjustments shall be determined separately with respect to each TRA Party and are Attributable to each TRA Party in an amount equal to the Purchase Basis Adjustments, if any, relating to the Units or OpCo units Purchased, directly or indirectly, from such TRA Party; provided, that any Purchase Basis Adjustments relating to Blackstone GP shall be Attributable to [ ]4, a Delaware limited partnership (“BX Blocker Feeder”)5;
(ii) any Exchange Basis and Exchange Basis Adjustments shall be determined separately with respect to each Exchanging Member and are Attributable to each Exchanging Member in an amount equal to the total Exchange Basis and Exchange Basis Adjustments relating to such Units Exchanged by such Exchanging Member;
(iii) any Blocker NOLs shall be determined separately with respect to each Blocker, and are Attributable to the Blocker Shareholders of such Blocker (for the avoidance of doubt, any Blocker NOL relating to Tempo Blocker 4 or Tempo Blocker 5 shall be Attributable to [ ]6, a Delaware limited partnership (“NM Blocker Feeder”));
(iv) any Transferred Basis shall be determined separately with respect to each TRA Party that is a holder of Units or OpCo units and is Attributable (a) to the Blocker Shareholders of each Blocker to the extent relating to such Blocker (for the avoidance of doubt, any Transferred Basis relating to Tempo Blocker 4 or Tempo Blocker 5 shall be Attributable to NM Blocker Feeder), (b) to BX Blocker Feeder to the extent relating to Blackstone GP and (c) to each TRA Party that is a holder of Units (other than the Blockers, the Blocker Shareholders or Blackstone GP), as the case may be;
(v) any Contribution Basis shall be determined separately with respect to each TRA Party and is Attributable to each TRA Party in proportion to the relative direct or indirect percentage interests of the TRA Parties in OpCo as of immediately prior to the Purchase; provided, that any Contribution Basis relating to Blackstone GP shall be Attributable to BX Blocker Feeder;
(vi) any Transferred Basis relating to a present or former direct or indirect holder of OpCo units (excluding the Corporate Taxpayer and SPAC) that is not a TRA Party shall be Attributable to each TRA Party in proportion to the relative direct or indirect percentage interests of the TRA Parties in OpCo as of immediately prior to the Purchase; provided, that any such attribution relating to Blackstone GP’s relative percentage interest immediately prior to the Purchase shall be Attributable to BX Blocker Feeder; and
| 4 |   To confirm name of entity.  | 
| 5 |   The Bx Feeder, as referenced in the defined term “Blocker Shareholder”.  | 
| 6 |   To confirm name of entity.  | 
J-5
(vii) any deduction to the Corporate Taxpayer with respect to a Taxable Year in respect of any payment (including amounts attributable to Imputed Interest) made under this TRA Agreement is Attributable to the Person that is required to include such payment or such Imputed Interest in income (without regard to whether such Person is actually subject to Tax thereon).
“Basis Adjustment” means a Purchase Basis Adjustment or an Exchange Basis Adjustment.
“Basis Schedule” has the meaning set forth in Section 2.1.
“Blended Rate” means, with respect to any Taxable Year, the sum of the apportionment-weighted effective rates of Tax imposed on the aggregate net income of the Corporate Taxpayer in each U.S. state or local jurisdiction in which the Corporate Taxpayer files Tax Returns for such Taxable Year, with the maximum effective rate in any state or local jurisdiction being equal to the product of (i) the apportionment factor on the income or franchise Corporate Taxpayer Return in such jurisdiction for such Taxable Year and (ii) the maximum applicable corporate income Tax rate in effect in such jurisdiction in such Taxable Year. Exhibit B sets forth an illustrative example.
“Blocker” has the meaning set forth in the Recitals. With respect to any Tax item or other appropriate matter relating to Taxes, the term “Tempo Blocker 4” shall, as the context requires for purposes hereof, include Tempo Blocker 5 (as defined in the Business Combination Agreement).
“Blocker Merger” has the meaning set forth in the Recitals.
“Blocker Merger Sub” has the meaning set forth in the Business Combination Agreement.
“Blocker NOLs” means the net operating losses, capital losses, disallowed interest expense carryforwards under Section 163(j) of the Code, research and development credits, charitable deductions, foreign Tax credits, and any Tax attributes (subject to carryforward or otherwise), in each case of any Blocker relating to taxable periods ending on or prior to the Closing Date; provided, however, that in order to determine whether any such Tax attribute is a Blocker NOL, the Taxable Year of the Corporate Taxpayer that includes the Closing Date shall be deemed to end as of the close of the Closing Date.
“Blocker Shareholder” means, a Person who, immediately prior to the Blocker Mergers (and, for the avoidance of doubt, following the Pre-Closing Reorganization), holds equity interests of the applicable Blocker, and as a result of the Blocker Mergers, holds Class A Common Stock.
“Blocker Stock” means, with respect to any Blocker, the equity, membership interests or stock of such Blocker, as applicable, outstanding immediately prior to the Blocker Mergers.
“Board” means the Board of Directors of the Corporate Taxpayer.
“Breach Event” has the meaning set forth in Section 4.1(c).
“Business Combination Agreement” has the meaning set forth in the Recitals.
“Business Day” means any day except a Saturday, a Sunday or any other day on which commercial banks are required or authorized to close in the State of New York.
“Change of Control” means the occurrence of any of the following events:
(i) any Person or any group of Persons acting together that would constitute a “group” for purposes of Section 13(d) of the Securities Exchange Act of 1934, as amended or any successor provisions thereto, is or
J-6
becomes the beneficial owner, directly or indirectly, of securities of the Corporate Taxpayer representing more than 50% of the combined voting power of the Corporate Taxpayer’s then outstanding voting securities; or
(ii) there is consummated a merger or consolidation of the Corporate Taxpayer with any other corporation or other entity, and, immediately after the consummation of such merger or consolidation the voting securities of the Corporate Taxpayer immediately prior to such merger or consolidation do not continue to represent or are not converted into more than 50% of the combined voting power of the then outstanding voting securities of the Person resulting from such merger or consolidation or, if the surviving company is a Subsidiary, the ultimate parent thereof; or
(iii) the stockholders of the Corporate Taxpayer approve a plan of complete liquidation or dissolution of the Corporate Taxpayer or there is consummated an agreement or series of related agreements for the sale, lease or other disposition, directly or indirectly, by the Corporate Taxpayer of all or substantially all of the Corporate Taxpayer’s direct or indirect assets (including any direct or indirect assets of OpCo).
Notwithstanding the foregoing, a “Change of Control” shall not be deemed to have occurred by virtue of the consummation of any transaction or series of integrated transactions immediately following which the record holders of the shares of the Corporate Taxpayer immediately prior to such transaction or series of transactions continue to have substantially the same proportionate ownership in, and voting control over, and own substantially all of the shares of, an entity which owns, directly or indirectly, all or substantially all of the assets of the Corporate Taxpayer immediately following such transaction or series of transactions.
“Class A Common Stock” has the meaning set forth in the LLC Agreement.
“Class B-1 Common Stock” has the meaning set forth in the LLC Agreement.
“Class B-2 Common Stock” has the meaning set forth in the LLC Agreement.
“Class C Unit” has the meaning set forth in the LLC Agreement.
“Class V Common Stock” has the meaning set forth in the LLC Agreement.
“Class Z-A Common Stock” means “Company Class Z-A Common Stock” as that term is defined in the LLC Agreement.
“Class Z-B-1 Common Stock” means “Company Class Z-B-1 Common Stock” as that term is defined in the LLC Agreement.
“Class Z-B-2 Common Stock” means “Company Class Z-B-2 Common Stock” as that term is defined in the LLC Agreement.
“Closing” has the meaning set forth in the Business Combination Agreement.
“Closing Date” has the meaning set forth in the Business Combination Agreement.
“Code” means the United States Internal Revenue Code of 1986, as amended from time to time (or any corresponding provisions of succeeding law).
“Common Unit” means Class A Unit, as defined in the LLC Agreement.
“Contribution” means the contribution (or deemed contribution) of money or property by the Corporate Taxpayer (including, for the avoidance of doubt, by SPAC) to OpCo in connection with the Closing.
J-7
“Contribution Basis” means the share of Tax basis of the Reference Assets that are amortizable under Section 197 of the Code or that are otherwise amortizable or depreciable for United States federal (or applicable state or local) income Tax purposes relating to the Contribution Units at the time of the Contribution.
“Contribution Units” means the Units acquired by the Corporate Taxpayer (including, for the avoidance of doubt, SPAC) in the Contribution.
“Corporate Taxpayer” has the meaning set forth in the Recitals; provided that, with respect to any Tax, Tax Return, Tax item, or other appropriate matter relating to Taxes, the term “Corporate Taxpayer” shall include any direct or indirect Subsidiary that is a member of any consolidated, combined, unitary or similar group (including, after the Closing, SPAC and each of the Blockers) that join in filing any Tax Return with Corporate Taxpayer.
“Corporate Taxpayer Return” means the United States federal, state or local Tax Return, as applicable, of the Corporate Taxpayer filed with respect to Taxes of any Taxable Year.
“Cumulative Net Realized Tax Benefit” for a Taxable Year means the cumulative amount of Realized Tax Benefits for all Taxable Years of the Corporate Taxpayer, up to and including such Taxable Year, net of the cumulative amount of Realized Tax Detriments for the same such Taxable Years. The Realized Tax Benefit and Realized Tax Detriment for each Taxable Year shall be determined based on the most recent Tax Benefit Schedule or Amended Schedule, if any, in existence at the time of such determination; provided that the computation of the Cumulative Net Realized Tax Benefit shall be adjusted to reflect any applicable Determination with respect to any Realized Tax Benefits and/or Realized Tax Detriments.
“Default Rate” means a per annum rate of LIBOR plus 400 basis points.
“Determination” shall have the meaning ascribed to such term in Section 1313(a) of the Code or similar provision of state, local or foreign Tax law, as applicable, or any other event (including, without limitation, the execution of IRS Form 870-AD) that finally and conclusively establishes the amount of any liability for Tax.
“DGCL” means the General Corporation Law of the State of Delaware.
“Early Termination Date” means the date of an Early Termination Notice for purposes of determining the Early Termination Payment.
“Early Termination Effective Date” means the date on which an Early Termination Schedule becomes binding pursuant to Section 4.2.
“Early Termination Notice” has the meaning set forth in Section 4.2.
“Early Termination Payment” has the meaning set forth in Section 4.3(b).
“Early Termination Rate” means (a) in respect of Tax Benefit Payments resulting solely from the application of clause (5) of the Valuation Assumptions, a per annum rate of LIBOR and (b) in respect of all Tax Benefit Payments not described in the foregoing clause (a), a per annum rate of LIBOR plus 100 basis points.
“Early Termination Schedule” has the meaning set forth in Section 4.2.
“Exchange” means a “Class A Exchange” as that term is defined in the LLC Agreement, and “Exchanged” has a correlative meaning.
“Exchange Act” has the meaning set forth in the LLC Agreement.
J-8
“Exchange Basis” means the Exchanging Member’s share of Tax basis of the Reference Assets that are amortizable under Section 197 of the Code or that are otherwise amortizable or depreciable for United States federal (or applicable state or local) income Tax purposes relating to the Units transferred upon an Exchange by such Exchanging Member.
“Exchange Basis Adjustment” means the adjustment to the Tax basis of a Reference Asset under Sections 732, 734(b) and/or 1012 of the Code (in situations where, as a result of one or more Exchanges, OpCo becomes an entity that is disregarded as separate from its owner for United States federal income Tax purposes) or under Sections 734(b), 743(b), 754 and/or 755 of the Code (in situations where, following an Exchange, OpCo remains in existence as an entity treated as a partnership for United States federal income Tax purposes) and, in each case, any similar provision of state, local or foreign tax law, as a result of (i) an Exchange, (ii) the payments made pursuant to this TRA Agreement in respect of such Exchange, and (iii) the payments made pursuant to this TRA Agreement in respect of Exchange Basis. The amount of any Exchange Basis Adjustment shall be determined using the Market Value with respect to such Exchange, except, for the avoidance of doubt, as otherwise required by a Determination. For the avoidance of doubt, payments made under this TRA Agreement shall not be treated as resulting in an Exchange Basis Adjustment to the extent such payments are treated as Imputed Interest.
“Exchange Date” means the date of any Exchange.
“Exchanging Member” means a “Class A Exchanging Member” as that term is defined in the LLC Agreement.
“Expert” has the meaning set forth in Section 7.9.
“Final Payment Date” means, with respect to any payment required to be made pursuant to this TRA Agreement, the last date on which such payment may be made within the applicable time period prescribed for such payment under this TRA Agreement (i.e., the date on which such payment is due under this TRA Agreement). For example, the Final Payment Date in respect of a Tax Benefit Payment is determined pursuant to Section 3.1(a) of this TRA Agreement.
“Future TRAs” has the meaning set forth in Section 5.1.
“Hypothetical Tax Liability” means, with respect to any Taxable Year, an amount, not less than zero, equal to the sum of (i) the hypothetical liability for U.S. federal income Taxes of the Corporate Taxpayer for such Taxable Year and (ii) the product of (A) the hypothetical amount of taxable income of the Corporate Taxpayer for U.S. federal income Tax purposes for such Taxable Year and (B) the Blended Rate for such Taxable Year, in each case determined using the same methods, elections, conventions and similar practices used on the relevant Corporate Taxpayer Return (taking into account any modifications required by an applicable Determination or Amended Schedule), but (a) calculating depreciation, amortization or similar deductions and income, gain or loss using the Non-Adjusted Tax Basis, the Non-Transferred Basis, the Non-Exchange Basis, and the Non-Contribution Basis, in each case, of the Reference Assets as reflected on the Schedules including amendments thereto for such Taxable Year, (b) without taking into account any depreciation, amortization or similar deductions allocable to the Corporate Taxpayer (including under Section 704(c)) with respect to Contribution Basis, Exchange Basis or Transferred Basis, (c) without taking into account any Blocker NOLs and (d) excluding any deduction attributable to any payment (including amounts attributable to Imputed Interest) made under this TRA Agreement for such Taxable Year. For the avoidance of doubt, Hypothetical Tax Liability shall be determined without taking into account the carryover or carryback of any Tax item (or portions thereof) that is attributable to a Tax Attribute, as applicable.
“ICC” has the meaning set forth in Section 7.9.
J-9
“Imputed Interest” in respect of a TRA Party shall mean any interest imputed under Section 1272, 1274 or 483 or other provision of the Code and any similar provision of state and local Tax law with respect to the Corporate Taxpayer’s payment obligations in respect of such TRA Party under this TRA Agreement.
“Interest Amount” has the meaning set forth in Section 3.1(b).
“IRS” means the United States Internal Revenue Service.
“LIBOR” means during any period, the rate which appears on the Bloomberg Page BBAM1 (or on such other substitute Bloomberg page that displays rates at which U.S. dollar deposits are offered by leading banks in the London interbank deposit market), or the rate which is quoted by another source selected by the Corporate Taxpayer as an authorized information vendor for the purpose of displaying rates at which U.S. dollar deposits are offered by leading banks in the London interbank deposit market (an “Alternate Source”), at approximately 11:00 a.m., London time, two (2) Business Days prior to the first day of such period as the London interbank offered rate for U.S. dollars having a borrowing date and a maturity comparable to such period (or if there shall at any time, for any reason, no longer exist a Bloomberg Page BBAM1 (or any substitute page) or any Alternate Source, a comparable replacement rate determined by the Corporate Taxpayer at such time, which determination shall be conclusive absent manifest error); provided that at no time shall LIBOR be less than 0%. If the Corporate Taxpayer has made the determination (such determination to be conclusive absent manifest error) that LIBOR is no longer a widely recognized benchmark rate for newly originated loans in the U.S. loan market in U.S. dollars, then the Corporate Taxpayer shall, subject to the prior written consent of the TRA Party Representative, which consent shall not be unreasonably withheld, conditioned or delayed, establish a replacement interest rate (the “Replacement Rate”), after giving due consideration to any evolving or then prevailing conventions for similar loans in the U.S. loan market in U.S. dollars for such alternative benchmark, and including any mathematical or other adjustments to such benchmark giving due consideration to any evolving or then prevailing convention for similar loans in the U.S. loan market in U.S. dollars for such benchmark, which adjustment, method for calculating such adjustment and benchmark shall be published on an information service as selected from time to time by the Corporate Taxpayer. The Replacement Rate shall, subject to the next two sentences, replace LIBOR for all purposes under this TRA Agreement. In connection with the establishment and application of the Replacement Rate, this TRA Agreement shall be amended, with the consent of the Corporate Taxpayer and OpCo, as necessary or appropriate, in the reasonable judgment of the Corporate Taxpayer, to replace the definition of LIBOR and otherwise to effect the provisions of this definition. The Replacement Rate shall be applied in a manner consistent with market practice; provided that, in each case, to the extent such market practice is not administratively feasible for the Corporate Taxpayer, such Replacement Rate shall be applied as otherwise reasonably determined by the Corporate Taxpayer.
“Liquidity Exceptions” has the meaning set forth in Section 4.1(c).
“LLC Agreement” means the Second Amended and Restated Limited Liability Company Agreement of OpCo, dated the date hereof, as such agreement may be further amended, restated, supplemented and/or otherwise modified from time to time in accordance with the terms of such agreement.
“Mandatory Assignment” has the meaning set forth in Section 7.6(c).
“Market Value” means, with respect to a Unit (a) Exchanged for a Stock Exchange Payment or that is subject to a deemed Exchange under this TRA Agreement, the Stock Value on the Exchange Date or the date of the applicable deemed Exchange, as applicable, or (b) Exchanged for a Cash Exchange Payment, the amount of the Cash Exchange Payment paid in respect of such Unit.
“Material Objection Notice” has the meaning set forth in Section 4.2.
“Net Tax Benefit” has the meaning set forth in Section 3.1(b).
J-10
“Non-Adjusted Tax Basis” means, with respect to any Reference Asset, the Tax basis that such asset would have had if no Basis Adjustments had been made.
“Non-Contribution Basis” means, with respect to any Reference Asset at the time of the Contribution that is amortizable under Section 197 of the Code or that is otherwise amortizable or depreciable for United States federal (or applicable state or local) income Tax purposes, the Tax basis that such Reference Asset would have had if the Contribution Basis of such Reference Asset at the time of the Contribution was equal to zero.
“Non-Exchange Basis” means, with respect to any Reference Asset at the time of an Exchange that is amortizable under Section 197 of the Code or that is otherwise amortizable or depreciable for United States federal (or applicable state or local) income Tax purposes, the Tax basis that such Reference Asset would have had if the Exchange Basis at the time of such Exchange was equal to zero.
“Non-Transferred Basis” means, with respect to any Reference Asset at the time of the Purchase that is amortizable under Section 197 of the Code or that is otherwise amortizable or depreciable for United States federal (or applicable state or local) income Tax purposes, the Tax basis that such Reference Asset would have had if such Transferred Basis at the time of the Purchase was equal to zero.
“Non-Payment Default” has the meaning set forth in Section 4.1(c).
“Objection Notice” has the meaning set forth in Section 2.3(a).
“OpCo” has the meaning set forth in the Recitals.
“Payment Default” has the meaning set forth in Section 4.1(c).
“Person” means any natural person, sole proprietorship, partnership, trust, unincorporated association, corporation, limited liability company, entity or governmental entity.
“Purchase” has the meaning set forth in the Recitals, and “Purchased” has a correlative meaning.
“Purchase Basis Adjustment” means the adjustment to the Tax basis of a Reference Asset under Sections 734(b), 743(b), 754 and/or 755 of the Code and, in each case, any similar provision of state, local or foreign tax law, as a result of (a) the Purchase (including, for the absence of doubt, as a result of any (i) Blocker Merger or (ii) transfer or deemed transfer of Units or OpCo units in connection with the Closing), (b) the Pre-Closing Reorganization, (c) the payments made pursuant to this TRA Agreement in respect of the Purchase, (d) the payments made pursuant to this TRA Agreement in respect of Contribution Basis, and (e) the payments made pursuant to this TRA Agreement in respect of Transferred Basis. For the avoidance of doubt, payments made under this TRA Agreement shall not be treated as resulting in a Purchase Basis Adjustment to the extent such payments are treated as Imputed Interest.
“Realized Tax Benefit” means, for a Taxable Year, the excess, if any, of the Hypothetical Tax Liability over the Actual Tax Liability. If all or a portion of the Actual Tax Liability for the Taxable Year arises as a result of an audit or similar proceeding by a Taxing Authority of any Taxable Year, such liability shall not be included in determining the Realized Tax Benefit, unless and until there has been a Determination.
“Realized Tax Detriment” means, for a Taxable Year, the excess, if any, of the Actual Tax Liability over the Hypothetical Tax Liability. If all or a portion of the Actual Tax Liability for the Taxable Year arises as a result of an audit or similar proceeding by a Taxing Authority of any Taxable Year, such liability shall not be included in determining the Realized Tax Detriment, unless and until there has been a Determination.
“Reconciliation Dispute” has the meaning set forth in Section 7.9.
J-11
“Reconciliation Procedures” has the meaning set forth in Section 2.3(a).
“Reference Asset” means an asset that is held by OpCo, or by any of its direct or indirect Subsidiaries treated as a partnership or disregarded entity (but only if such indirect Subsidiaries are held only through Subsidiaries treated as partnerships or disregarded entities) for purposes of the applicable Tax, at the time of the Purchase or an Exchange, as relevant. A Reference Asset also includes any asset the Tax basis of which is determined, in whole or in part, for purposes of the applicable Tax, by reference to the Tax basis of an asset that is described in the preceding sentence, including, for U.S. federal income Tax purposes, any asset that is “substituted basis property” under Section 7701(a)(42) of the Code with respect to a Reference Asset.
“Schedule” means any of the following: (i) a Basis Schedule; (ii) a Tax Benefit Schedule; or (iii) the Early Termination Schedule, and, in each case, any amendments thereto.
“Section 734(b) Exchange” means any Basis Adjustment under Section 734(b) of the Code.
“Securities Act” has the meaning set forth in the LLC Agreement.
“Senior Obligations” has the meaning set forth in Section 5.1.
“Stock Exchange Payment” has the meaning set forth in the LLC Agreement.
“Stock Value” means, on any date, (a) if the Class A Common Stock trades on a national securities exchange (as defined in the LLC Agreement) or automated or electronic quotation system, the arithmetic average of the high trading price on such date (or if such date is not a Trading Day (as used in this definition, as defined in the LLC Agreement), the immediately preceding Trading Day) and the low trading price on such date (or if such date is not a Trading Day, the immediately preceding Trading Day) or (b) if the Class A Common Stock is not then traded on a national securities exchange or automated or electronic quotation system, as applicable, the Appraiser FMV (as defined in the LLC Agreement) on such date of one (1) share of Class A Common Stock that would be obtained in an arm’s-length transaction between an informed and willing buyer and an informed and willing seller, neither of whom is under any compulsion to buy or sell, respectively, and without regard to the particular circumstances of the buyer or seller.
“Subsidiaries” means, of any Person, any corporation, association, partnership, limited liability company or other business entity of which more than fifty percent (50%) of the voting power or equity is owned or controlled directly or indirectly by such Person, or one (1) or more of the Subsidiaries of such Person, or a combination thereof.
“Tax Attributes” has the meaning set forth in the Recitals.
“Tax Benefit Payment” has the meaning set forth in Section 3.1(b).
“Tax Benefit Schedule” has the meaning set forth in Section 2.2.
“Tax Return” means any return, declaration, report, information returns, claims for refund, disclosures or similar statement filed or required to be filed with respect to or in connection with Taxes (including any related or supporting schedules, attachments, statements or information filed or required to be filed with respect thereto), including any amendments thereof and declarations of estimated Tax.
“Taxable Year” means a taxable year of the Corporate Taxpayer as defined in Section 441(b) of the Code or comparable section of state or local Tax law, as applicable (and which may include a period of more or less than twelve (12) months for which a Tax Return is made), ending on or after the Closing Date.
J-12
“Tax Item” means any item of loss, deduction, credit, carryforward or other similar attribute that has the effect of reducing income Taxes paid or payable.
“Taxes” means any and all United States federal, state, local and foreign taxes, assessments or similar charges that are based on or measured with respect to net income or profits (including franchise taxes that are based on or measured with respect to net income or profits), and any interest related to such Tax.
“Taxing Authority” means any domestic, federal, national, state, county or municipal or other local government, any subdivision, agency, commission or authority thereof, or any quasi-governmental body, in each case, exercising any taxing authority or any other authority or jurisdiction of any kind in relation to Tax matters.
“TRA Agreement” has the meaning set forth in the Recitals.
“TRA Party” means the parties set forth on Schedule A hereto.7
“TRA Party Representative” means, initially, [Blackstone Capital Partners VII NQ L.P.]8, and thereafter, that TRA Party or committee of TRA Parties determined from time to time by a plurality vote of the TRA Parties ratably in accordance with their right to receive Early Termination Payments hereunder if the Corporate Taxpayer had exercised its right of early termination on the date of the most recent Exchange.
“Transfer” has the meaning set forth in the LLC Agreement and the terms “Transferee,” “Transferor,” “Transferred,” and other forms of the word “Transfer” shall have the correlative meanings.
“Transferred Basis” means the share of Tax basis of the Reference Assets as of the Closing Date that are amortizable under Section 197 of the Code or that are otherwise amortizable or depreciable for United States federal (or applicable state or local) income Tax purposes relating to (a) with respect to the Blockers, the Units or OpCo units held by the applicable Blocker acquired (or deemed acquired) directly or indirectly by the Corporate Taxpayer in the Purchase or (b) with respect to Units or OpCo units held by Persons other than the Blockers, such Units or OpCo units to the extent acquired (or deemed acquired) directly or indirectly by the Corporate Taxpayer in the Purchase.
“Treasury Regulations” means the final, temporary and proposed regulations under the Code promulgated from time to time (including corresponding provisions and succeeding provisions) as in effect for the relevant taxable period.
“Units” has the meaning set forth in the LLC Agreement.
“Valuation Assumptions” means, as of an Early Termination Date, the assumptions that in each Taxable Year ending on or after such Early Termination Date, (1) the Corporate Taxpayer will have taxable income sufficient to fully utilize Tax Items arising from the Tax Attributes (other than any items addressed in clause (2) below) during such Taxable Year or future Taxable Years (including Tax Items arising from Basis Adjustments and Imputed Interest that would result from the applicable future payments made under this TRA Agreement that would be paid in accordance with the Valuation Assumptions, further assuming that such applicable future payments would be paid on the due date, without extensions, for filing the Corporate Taxpayer Return for the applicable Taxable Year) in which such Tax Items would become available, (2) any Blocker NOLs or carryovers generated by deductions or expenses arising from any Tax Attributes or Imputed Interest that are available as of such Early Termination Date will be fully utilized by the Corporate Taxpayer on a pro rata basis from such Early Termination Date through the earlier of (A) the scheduled expiration date (if any) of such Blocker NOLs and/or carryovers or (B) the fifth (5th) anniversary of the Early Termination Date, (3) the
| 7 |   For the avoidance of doubt, not to include the Corporate Taxpayer, SPAC, or holders of C Units.  | 
| 8 |   To be determined.  | 
J-13
United States federal, state and local income Tax rates that will be in effect for each such Taxable Year will be those specified for each such Taxable Year by the Code and other law as in effect on the Early Termination Date and the Blended Rate will be calculated based on such rates and the apportionment factors applicable in the most recently ended Taxable Year, except to the extent any change to such Tax rates for such Taxable Year have already been enacted into law, (4) any non-amortizable or non-depreciable Reference Assets will be deemed to be disposed of for an amount sufficient to fully utilize the Exchange Basis, Contribution Basis, Transferred Basis and Basis Adjustment with respect to such Reference Asset, on the later of (i) the fifteenth (15th) anniversary of the Closing or (ii) the Early Termination Date, provided that in the event of a Change of Control, such Reference Assets shall be deemed disposed of at the time of sale (for U.S. federal income tax purposes) of the relevant asset (if otherwise earlier than the time generally provided for in this clause (4)), and (5) if, on the Early Termination Date, there are Units that have not been Exchanged, then each such Unit shall be deemed Exchanged for the Market Value (as determined in accordance with clause (a) of the definition thereof) that would be transferred if the Exchange occurred on the Early Termination Date.
ARTICLE II
DETERMINATION OF CERTAIN REALIZED Tax BENEFIT
SECTION 2.1 Basis Schedule. Within ninety (90) calendar days after the due date (including extensions) of IRS Form 1120 (or any successor form) of the Corporate Taxpayer for each relevant Taxable Year, the Corporate Taxpayer shall deliver to the TRA Party Representative a schedule (the “Basis Schedule”) that shows, in reasonable detail necessary to perform the calculations required by this TRA Agreement, (i) the actual Tax basis and the Non-Adjusted Tax Basis of the Reference Assets as of the Closing Date and the date of any Exchange made during such Taxable Year, (ii) the Exchange Basis and the Exchange Basis Adjustments Attributable to a TRA Party as a result of Exchanges effected by such TRA Party in such Taxable Year, (iii) the Purchase Basis Adjustments Attributable to a TRA Party in such Taxable Year, (iv) the Blocker NOLs Attributable to a TRA Party for the Taxable Year of the Closing that have not been previously utilized by the Corporate Taxpayer, (v) the Transferred Basis and Contribution Basis, in each case Attributable to a TRA Party, that has not been previously taken into account by the Corporate Taxpayer, (vi) the period (or periods) over which the Reference Assets in respect of such TRA Party are amortizable and/or depreciable, and (vii) the period (or periods) over which the Transferred Basis, the Contribution Basis, each Contribution Basis Adjustment, the Exchange Basis, each Exchange Basis Adjustment, and each Purchase Basis Adjustment in respect of such TRA Party are amortizable and/or depreciable, in each case, calculated in the aggregate for all TRA Parties and solely with respect to the TRA Party to which such Basis Schedule is delivered. Each Basis Schedule shall become final as provided in Section 2.3(a) and may be amended as provided in Section 2.3(b) (subject to the procedures set forth in Section 2.3(b)).
SECTION 2.2 Tax Benefit Schedule.
(a) Tax Benefit Schedule. Within ninety (90) calendar days after the due date (including extensions) of IRS Form 1120 (or any successor form) of the Corporate Taxpayer for any Taxable Year in which there is a Realized Tax Benefit or a Realized Tax Detriment Attributable to a TRA Party, the Corporate Taxpayer shall provide to the TRA Party Representative a schedule showing, in reasonable detail necessary to perform the calculations required by this TRA Agreement, the calculation of the Tax Benefit Payment (and any Realized Tax Benefit) or the lack of a Tax Benefit Payment (and any Realized Tax Detriment), as applicable, Attributable to the TRA Parties for such Taxable Year (a “Tax Benefit Schedule”). Each Tax Benefit Schedule shall become final as provided in Section 2.3(a) and may be amended as provided in Section 2.3(b) (subject to the procedures set forth in Section 2.3(b)).
(b) Applicable Principles.
(i) Subject to Section 3.3, the Realized Tax Benefit (or the Realized Tax Detriment) for each Taxable Year is intended to measure the decrease (or increase) in the actual liability for Taxes of the Corporate
J-14
Taxpayer for such Taxable Year attributable to the Tax Attributes, determined using a “with and without” methodology. Carryovers or carrybacks of any Tax item attributable to any of the Tax Attributes shall be considered to be subject to the rules of the Code and the Treasury Regulations or the appropriate provisions of United States state and local income and franchise Tax law, as applicable, governing the use, limitation and expiration of carryovers or carrybacks of the relevant type. If a carryover or carryback of any Tax item includes a portion that is attributable to any Tax Attribute and another portion that is not, such portions shall be considered to be used in accordance with the “with and without” methodology (for the absence of doubt, as if the portion that is not attributable to any Tax Attribute is deemed utilized first followed by the portion that is attributable to any Tax Attribute). The parties agree, except as required by law, that (A) all payments made pursuant to this TRA (other than Imputed Interest) Attributable to TRA Parties that are Blocker Shareholders will be treated as additional consideration received in exchange for shares of Blocker Stock in the Purchase, (B) subject to clause (A), all payments made pursuant to this TRA (other than Imputed Interest) attributable to Transferred Basis, Exchange Basis, Contribution Basis or Basis Adjustments will be treated as subsequent upward purchase price adjustments that have the effect of creating additional Basis Adjustments to Reference Assets for the Corporate Taxpayer in the year of payment, and as a result, such additional Basis Adjustments will be incorporated into the current year calculation and into future year calculations, as appropriate, and (C) the Actual Tax Liability will take into account the deduction of the portion any payment made pursuant to this TRA that must be accounted for as Imputed Interest under applicable law.
(ii) Notwithstanding any provisions to the contrary in this TRA Agreement, the foregoing treatment set out in Section 2.2(b)(i)(B) shall not be required to apply to payments hereunder to a TRA Party in respect of a Section 734(b) Exchange by such TRA Party. For the avoidance of doubt, payments made under this TRA Agreement relating to a Section 734(b) Exchange shall not be treated as resulting in a Basis Adjustment to the extent such payments are treated as Imputed Interest. The parties intend that (A) a TRA Party that has made a Section 734(b) Exchange shall, with respect to the Basis Adjustment resulting from such Section 734(b) Exchange or any payments hereunder in respect of such Section 734(b) Exchange, be entitled to Tax Benefit Payments attributable to such Basis Adjustment only to the extent such Basis Adjustment is allocable to the Corporate Taxpayer immediately following such Section 734(b) Exchange (without taking into account any concurrent or subsequent Exchanges) and (B) if, as a result of a subsequent Exchange, an increased portion of the Basis Adjustments resulting from such Section 734(b) Exchange or any payments hereunder in respect of such Section 734(b) Exchange becomes allocable to the Corporate Taxpayer, then the TRA Party that makes such subsequent Exchange shall be entitled to a Tax Benefit Payment calculated in respect of such increased portion. For purposes of this TRA Agreement, such Basis Adjustments resulting from subsequent Section 734(b) Exchanges as described in (B) in the previous sentence shall be reported and treated as Exchange Basis Adjustments for purposes of this TRA Agreement.
SECTION 2.3 Procedures, Amendments.
(a) Procedure. Every time the Corporate Taxpayer delivers to the TRA Party Representative an applicable Schedule under this TRA Agreement, including any Amended Schedule delivered pursuant to Section 2.3(b), and any Early Termination Schedule or amended Early Termination Schedule, the Corporate Taxpayer shall also (x) deliver to the TRA Party Representative supporting schedules and work papers, as determined by the Corporate Taxpayer or as reasonably requested by the TRA Party Representative, providing reasonable detail regarding data and calculations that were relevant for purposes of preparing the Schedule, and (y) allow the TRA Party Representative or any TRA Party and their advisors reasonable access, at no cost to the Corporate Taxpayer or its appropriate representatives, as determined by the Corporate Taxpayer or as reasonably requested by such TRA Party Representative or TRA Party. Without limiting the generality of the preceding sentence, the Corporate Taxpayer shall ensure that any Tax Benefit Schedule or Early Termination Schedule that is delivered to the TRA Party Representative, along with any supporting schedules and work papers, provides a reasonably detailed presentation of the calculation of the Actual Tax Liability and the Hypothetical Tax Liability and identifies any material assumptions or operating procedures or principles that were used for purposes of such
J-15
calculations. An applicable Schedule or amendment thereto shall become final and binding on all parties thirty (30) calendar days from the date on which the TRA Party Representative has been given the applicable Schedule or amendment thereto under Section 7.1, unless the TRA Party Representative (i) within thirty (30) calendar days from such date gives the Corporate Taxpayer written notice of a material objection to such Schedule or amendment thereto made in good faith (“Objection Notice”), or (ii) provides a written waiver of its right to give an Objection Notice within the period described in clause (i) above, in which case such Schedule or amendment thereto shall become binding on the date such waiver is received by the Corporate Taxpayer. If the Corporate Taxpayer and the TRA Party Representative, for any reason, are unable to successfully resolve the issues raised in the Objection Notice within thirty (30) calendar days after receipt by the Corporate Taxpayer of such Objection Notice, the Corporate Taxpayer and the TRA Party Representative shall employ the reconciliation procedures described in Section 7.9 (the “Reconciliation Procedures”), in which case such Schedule or Amended Schedule shall become binding in accordance with Section 7.9. The TRA Party Representative (at the expense of the applicable TRA Parties) will represent the interests of each of the TRA Parties and shall use reasonable efforts to raise and pursue, in accordance with this Section 2.3(a), any reasonable objection to a Schedule or amendment thereto timely given in writing to the TRA Party Representative by a TRA Party.
(b) Amended Schedule. The applicable Schedule for any Taxable Year may be amended from time to time by the Corporate Taxpayer (i) in connection with a Determination affecting such Schedule, (ii) to correct material inaccuracies in the Schedule, including those identified as a result of the receipt of additional factual information relating to a Taxable Year after the date the Schedule was provided to the TRA Party Representative, (iii) to comply with an Expert’s determination under the Reconciliation Procedures, (iv) to reflect a change in the Realized Tax Benefit, or the Realized Tax Detriment for such Taxable Year attributable to a carryback or carryforward of a loss or other Tax item to such Taxable Year, (v) to reflect a change in the Realized Tax Benefit or the Realized Tax Detriment for such Taxable Year attributable to an amended Tax Return filed for such Taxable Year or (vi) to adjust an applicable TRA Party’s Basis Schedule to take into account payments made pursuant to this TRA Agreement (any such Schedule, an “Amended Schedule”). The Corporate Taxpayer shall provide an Amended Schedule to the TRA Party Representative when the Corporate Taxpayer delivers the Basis Schedule for the following Taxable Year. In the event a Schedule is amended after such Schedule becomes final pursuant to Section 2.3(a) or, if applicable, Section 7.9, (A) the Amended Schedule shall not be taken into account in calculating any Tax Benefit Payment in the Taxable Year to which the amendment relates but instead shall be taken into account in calculating the Cumulative Net Realized Tax Benefit for the Taxable Year in which the amendment actually occurs, and (B) as a result of the foregoing, any increase of the Net Tax Benefit attributable to an Amended Schedule shall not accrue the Interest Amount (or any other interest hereunder) until after the due date (without extensions) for filing IRS Form 1120 (or any successor form) of the Corporate Taxpayer with respect to Taxes for the Taxable Year in which the amendment actually occurs.
SECTION 2.4 Section 754 Election.
For the Taxable Year that includes the date hereof and for each Taxable Year in which an Exchange occurs and with respect to which the Corporate Taxpayer has obligations under this TRA Agreement, the Corporate Taxpayer, in its capacity as the sole managing member of OpCo, shall (i) ensure that OpCo will, and (ii) ensure that each of OpCo’s direct and indirect Subsidiaries that is treated as a partnership for U.S. federal income Tax purposes will, in each case, have in effect a valid election under Section 754 of the Code (and under any similar provisions of applicable U.S. state or local law) for each such Taxable Year.
ARTICLE III
TAX BENEFIT PAYMENTS
SECTION 3.1 Payments.
(a) Payments. Within ten (10) Business Days after a Tax Benefit Schedule delivered to the TRA Party Representative becomes final in accordance with Section 2.3(a) or, if applicable, Section 7.9, the Corporate
J-16
Taxpayer shall pay such TRA Party for such Taxable Year the Tax Benefit Payment determined pursuant to Section 3.1(b) that is Attributable to the relevant TRA Party. Each such Tax Benefit Payment shall be made by wire transfer of immediately available funds to the bank account previously designated by such TRA Party to the Corporate Taxpayer or as otherwise agreed by the Corporate Taxpayer and such TRA Party. The payments provided for pursuant to the above sentence shall be computed separately for each TRA Party. No TRA Party shall be required to make a payment or return a payment to the Corporate Taxpayer in respect of any portion of any Tax Benefit Payment previously paid to such TRA Party (including any portion of any Early Termination Payment); provided, however, that for the avoidance of doubt, if the Corporate Taxpayer makes a payment to a TRA Party under this Agreement in an amount that exceeds the amount that should have been paid to such TRA Party, then the amount of such excess shall offset and reduce, dollar-for-dollar, any future payments payable to such TRA Party under this Agreement. The TRA Parties acknowledge and agree that, as of the date of this TRA Agreement and as of the date of any future Exchange that may be subject to this TRA Agreement, the aggregate value of the Tax Benefit Payments cannot be reasonably ascertained for U.S. federal income or other applicable tax purposes. Notwithstanding anything to the contrary in this TRA Agreement, unless the applicable TRA Party notifies the Corporate Taxpayer otherwise, the stated maximum selling price (within the meaning of Treasury Regulation 15A.453-1(c)(2)) (A) with respect to the Blocker Mergers (including amounts payable to the Blocker Shareholders pursuant to this TRA Agreement) shall not exceed sum of (I) the Stock Value of the Class A Common Stock delivered to the Blocker Shareholders in the Blocker Mergers on the closing date of such Blocker Mergers, (II) the amount of cash, if any, delivered to the Blocker Shareholders in the Blocker Mergers plus (III) [ ]% of Blocker NOLs and (as applicable) the Transferred Basis, and the aggregate payments under this TRA Agreement to such Blocker Shareholders (other than amounts accounted for as interest under the Code) shall not exceed the amount described in this clause (III) and (B) with respect to any transfer (or deemed transfer) of Units or OpCo units by a TRA Party (other than the Blocker Shareholders) pursuant to the Purchase or an Exchange shall not exceed the sum of (I) the value of the Common Units or the Class A Common Stock (in each case based on the Stock Value of the Class A Common Stock) and the amount of cash delivered to the TRA Party plus (II) [ ]% of all Exchange Basis, Contribution Basis, Transferred Basis and Basis Adjustments arising therefrom, and the aggregate payments under this TRA Agreement to such TRA Party (other than amounts accounted for as interest under the Code) shall not exceed the amount described in this clause (II).9
(b) A “Tax Benefit Payment” in respect of a TRA Party for a Taxable Year means an amount, not less than zero, equal to the sum of (i) the Net Tax Benefit that is Attributable to such TRA Party and (ii) the Interest Amount with respect thereto. Subject to Section 3.3, the “Net Tax Benefit” for a Taxable Year shall be an amount equal to the excess, if any, of eighty-five percent (85%) of the Cumulative Net Realized Tax Benefit as of the end of such Taxable Year, over the total amount of payments previously made under the first sentence of Section 3.1(a) (excluding payments attributable to Interest Amounts). The “Interest Amount” shall equal the interest on the Net Tax Benefit calculated at the Agreed Rate from the due date (without extensions) for filing IRS Form 1120 (or any successor form) of the Corporate Taxpayer with respect to Taxes for the applicable Taxable Year until the payment date under Section 3.1(a).
SECTION 3.2 No Duplicative Payments. It is intended that the provisions of this TRA Agreement will not result in duplicative payment of any amount (including interest) required under this TRA Agreement. For purposes of this TRA Agreement, no Tax Benefit Payment shall be based on estimated Tax payments, including United States federal estimated income Tax payments. The provisions of this TRA Agreement shall be construed in the appropriate manner to ensure such intentions are realized.
SECTION 3.3 Pro Rata Payments. Notwithstanding anything in Section 3.1 to the contrary, to the extent that the aggregate Realized Tax Benefit of the Corporate Taxpayer with respect to the Tax Attributes is limited in a particular Taxable Year because the Corporate Taxpayer does not have sufficient taxable income, the Net Tax Benefit for the Corporate Taxpayer shall be allocated among all parties eligible for Tax Benefit Payments under
| 9 |   OpCo to provide relevant percentage amounts at its discretion prior to closing, and may decide not to impose any cap.  | 
J-17
this TRA Agreement in proportion to the amounts of Net Tax Benefit, respectively, that would have been Attributable to each TRA Party if the Corporate Taxpayer had sufficient taxable income so that there were no such limitation.
SECTION 3.4 Payment Ordering. If for any reason the Corporate Taxpayer does not fully satisfy its payment obligations to make all Tax Benefit Payments due under this TRA Agreement in respect of a particular Taxable Year, then the Corporate Taxpayer and the TRA Parties agree that (i) Tax Benefit Payments for such Taxable Year shall be allocated to all parties eligible for Tax Benefit Payments under this TRA Agreement in proportion to the amounts of Net Tax Benefit, respectively, that would have been Attributable to each TRA Party if the Corporate Taxpayer had sufficient cash available to make such Tax Benefit Payments and (ii) no Tax Benefit Payments shall be made in respect of any Taxable Year until all Tax Benefit Payments to all TRA Parties in respect of all prior Taxable Years have been made in full.
ARTICLE IV
TERMINATION
SECTION 4.1 Early Termination of Agreement; Breach of Agreement.
(a) Corporate Taxpayer’s Early Termination Right. The Corporate Taxpayer may terminate this TRA Agreement (including with respect to all amounts payable to the TRA Parties and with respect to all of the Units held by the TRA Parties, subject to the immediately succeeding sentence) at any time by paying to each TRA Party the entire Early Termination Payment in respect of such TRA Party; provided, however, that this TRA Agreement shall terminate only upon the receipt by each TRA Party of its respective entire Early Termination Payment and payments described in the next sentence, if any, and provided, further that the Corporate Taxpayer may withdraw any notice to execute its termination rights under this Section 4.1(a) prior to the time at which any Early Termination Payment has been paid in its entirety. Upon payment of the entire Early Termination Payment by the Corporate Taxpayer to all of the TRA Parties, none of the TRA Parties or the Corporate Taxpayer shall have any further payment rights or obligations under this TRA Agreement, other than with respect to any (i) any Tax Benefit Payments due and payable and that remain unpaid as of the Early Termination Date (which Tax Benefit Payments shall not be included in the Early Termination Payments) and as of the date of payment of the Early Termination Payment and (ii) any Tax Benefit Payments due for the Taxable Year ending immediately prior to or including the Early Termination Date (except to the extent that the amounts described in this clause (ii) are included in the the Early Termination Payment); provided that upon payment in full of all amounts to all TRA Parties, to the extent applicable and without duplication, described in this Section 4.1(a), this TRA Agreement shall terminate. For the avoidance of doubt, if an Exchange occurs after the Corporate Taxpayer has made all of the required Early Termination Payments described herein, the Corporate Taxpayer shall have no obligations under this TRA Agreement with respect to such Exchange.
(b) Acceleration Upon Change of Control. In the event of a Change of Control, the Corporate Taxpayer shall provide at least 30 days’ prior written notice of such Change of Control to the TRA Parties, and the TRA Party Representative shall have the option, upon written notice to the Corporate Taxpayer, to cause the acceleration of the unpaid payment obligations as calculated in accordance with this Section 4.1(b), and such payment obligations shall be calculated as if an Early Termination Notice had been delivered on the date of such Change of Control and shall include, without duplication: (i) the Early Termination Payments calculated with respect to such TRA Parties as if the Early Termination Date is the date of such Change of Control; (ii) any Tax Benefit Payments due and payable and that remain unpaid as of the date of such Change of Control; and (iii) any Tax Benefit Payments due for the Taxable Year ending immediately prior to or including the date of such Change of Control; provided that the procedures of Section 4.2 (and Section 2.3, to the extent applicable) and Section 4.3 shall apply mutatis mutandis with respect to the determination of the amount payable by the Corporate Taxpayer pursuant to this sentence and the payment thereof. In the event of an acceleration following a Change of Control,
J-18
any Early Termination Payment described in the preceding sentence shall be calculated utilizing the Valuation Assumptions, substituting in each case the terms “date of a Change of Control” for “Early Termination Date.” For the avoidance of doubt, if an Exchange occurs after the Corporate Taxpayer makes all such required Early Termination Payments in their entirety and other payments described in this Section 4.1(b), the Corporate Taxpayer shall have no obligations under this TRA Agreement with respect to such Exchange.
(c) Acceleration Upon Material Breach of TRA Agreement.
(i) In the event that the Corporate Taxpayer (1) breaches any of its material obligations under this TRA Agreement, whether (A) as a result of any failure to make a payment required to be made pursuant to this TRA Agreement (which failure has not been cured by full payment thereof within twenty (20) days of receiving written notice from the TRA Party Representative) or any material breach of any of its obligations under this TRA Agreement (a “Specified Default”) or (B) by operation of law as a result of the rejection of this TRA Agreement in a case commenced under bankruptcy laws or otherwise or (2)(A) commences any case, proceeding or other action (I) under any existing or future law of any jurisdiction, domestic or foreign, relating to bankruptcy, insolvency, reorganization or relief of debtors, seeking to have an order for relief entered with respect to it, or seeking to adjudicate a bankruptcy or insolvency, or seeking reorganization, arrangement, adjustment, winding-up, liquidation, dissolution, composition or other relief with respect to it or its debts or (II) seeking an appointment of a receiver, trustee, custodian, conservator or other similar official for it or for all or any substantial part of its assets, or it shall make a general assignment for the benefit of creditors or (B) has commenced against it any case, proceeding or other action of the nature referred to in the foregoing clause (2)(A) (such breach, rejection or commencement as described in the foregoing clauses (1) or (2), a “Breach Event”), all unpaid payment obligations hereunder as calculated in accordance with Section 4.1(c)(ii) shall automatically accelerate and become immediately due and payable.
(ii) The unpaid payment obligations specified in Section 4.1(c)(i) shall be calculated as if an Early Termination Notice had been delivered on the date of such Breach Event and shall include, without duplication: (i) the Early Termination Payments calculated with respect to the TRA Parties as if the Early Termination Date is the date of such Breach Event; (ii) any Tax Benefit Payments due and payable and that remain unpaid as of the date of such Breach Event; and (iii) any Tax Benefit Payments due for the Taxable Year ending immediately prior to or including the date of such Breach Event; provided that the procedures of Section 4.2 (and Section 2.3, to the extent applicable) and Section 4.3 shall apply mutatis mutandis with respect to the determination of the amount payable by the Corporate Taxpayer pursuant to this sentence and the payment thereof. In the event of an acceleration described in this Section 4.1(c), any Early Termination Payment described in the preceding sentence shall be calculated utilizing the Valuation Assumptions, substituting in each case the terms “date of a Breach Event” for “Early Termination Date.” For the avoidance of doubt, if an Exchange occurs after the Corporate Taxpayer makes all such required Early Termination Payments in their entirety and other payments described in this Section 4.1(c), the Corporate Taxpayer shall have no obligations under this TRA Agreement with respect to such Exchange. Notwithstanding the foregoing, in the event that the Corporate Taxpayer breaches this TRA Agreement, a TRA Party shall still be entitled to enforce all of its rights otherwise available under this TRA Agreement.
(iii) Notwithstanding anything in this TRA Agreement to the contrary, except in the case of an Early Termination Payment or any payment made in connection with a Change of Control, it shall not be a Specified Default if the Corporate Taxpayer fails to make any payment due pursuant to this TRA Agreement (other than an Early Termination Payment or any payment made in connection with a Change of Control) to the extent that the Corporate Taxpayer cannot make such payment as a result of limitations imposed in connection with any Senior Obligations, and cannot take any actions to obtain a waiver of such limitations, or otherwise to obtain sufficient funds, to make such payment (the “Liquidity Exception”); provided that (A) the interest provisions of Section 5.2 shall apply to such late payment, (B) any such payment obligation shall nonetheless accrue for the benefit of the TRA Parties, and the Corporate Taxpayer shall use its commercially reasonable efforts to cause the Liquidity Exception not to apply and shall make such payment at the first opportunity that the Liquidity Exception does not apply, and (C) if the Liquidity Exception
J-19
applies and the Corporate Taxpayer declares or pays any dividend of cash to its shareholders while any such Tax Benefit Payment is due and payable and remains unpaid following the relevant Final Payment Date, then the Liquidity Exception shall immediately cease to apply.
SECTION 4.2 Early Termination Notice. If the Corporate Taxpayer chooses to exercise its right of early termination in accordance with Section 4.1 above, the Corporate Taxpayer shall deliver to each TRA Party written notice of such decision to exercise such right (“Early Termination Notice”) and a schedule (the “Early Termination Schedule”) specifying the Corporate Taxpayer’s decision to exercise such right and showing in reasonable detail the calculation of the Early Termination Payment(s) due to each TRA Party. Each Early Termination Schedule shall become final and binding on all parties thirty (30) calendar days from the first date on which all TRA Parties have been given such Schedule or amendment thereto under Section 7.1, unless the TRA Party Representative (i) within thirty (30) calendar days after such date gives the Corporate Taxpayer written notice of a material objection to such Schedule made in good faith (“Material Objection Notice”) or (ii) provides a written waiver of its right to give a Material Objection Notice within the period described in clause (i) above, in which case such Schedule shall become binding on the date such waiver is received by the Corporate Taxpayer. If the Corporate Taxpayer and the TRA Party Representative, for any reason, are unable to successfully resolve the issues raised in such Material Objection Notice within thirty (30) calendar days after receipt by the Corporate Taxpayer of the Material Objection Notice, the Corporate Taxpayer and the TRA Party Representative shall employ the Reconciliation Procedures in which case such Schedule shall become binding in accordance with Section 7.9. The TRA Party Representative will represent the interests of each of the TRA Parties and shall use reasonable efforts to raise and pursue, in accordance with this Section 4.2, any reasonable objection to an Early Termination Schedule or amendment thereto timely given in writing to the TRA Party Representative by a TRA Party.
SECTION 4.3 Payment upon Early Termination.
(a) Within ten (10) Business Days after an Early Termination Effective Date, the Corporate Taxpayer shall pay to each TRA Party an amount equal to the entire Early Termination Payment in respect of such TRA Party. Such payment shall be made by wire transfer of immediately available funds to a bank account or accounts designated by such TRA Party or as otherwise agreed by the Corporate Taxpayer and such TRA Party or, in the absence of such designation or agreement, by check mailed to the last mailing address provided by such TRA Party to the Corporate Taxpayer. Upon making such Early Termination Payments and any other payments due hereunder in full, the Corporate Taxpayer shall have no further liability or obligation under or in respect of this Agreement and each TRA Party, on behalf of itself and its affiliates, fully, finally and forever unconditionally and irrevocably releases, discharges and waives any and all claims, proceedings, suits or causes of action it may have against the Corporate Taxpayer, of any kind whatsoever.
(b) “Early Termination Payment” in respect of a TRA Party shall equal the present value, discounted at the Early Termination Rate as of and starting from the applicable Early Termination Date, of all Tax Benefit Payments (excluding the Interest Amount, unless such amount was previously due and owing hereunder and not previously paid) in respect of such TRA Party that would be required to be paid by the Corporate Taxpayer beginning from the Early Termination Date, and assuming that the Valuation Assumptions in respect of such TRA Party are applied and that each such Tax Benefit Payment for each relevant Taxable Year would be paid on the due date (without extensions) under applicable law as of the Early Termination Date for filing of IRS Form 1120 (or any successor form) of the Corporate Taxpayer. For the avoidance of doubt, an entire Early Termination Payment shall be made to each applicable TRA Party regardless of whether such TRA Party has exchanged all of its Units as of the Early Termination Date.
J-20
ARTICLE V
SUBORDINATION AND LATE PAYMENTS
SECTION 5.1 Subordination. Notwithstanding any other provision of this TRA Agreement to the contrary, any Tax Benefit Payment, Early Termination Payment or any other payment required to be made by the Corporate Taxpayer to any TRA Party under this TRA Agreement shall rank subordinate and junior in right of payment to any principal, interest or other amounts due and payable in respect of any obligations in respect of indebtedness for borrowed money of the Corporate Taxpayer and its Subsidiaries (the “Senior Obligations”) and shall rank pari passu in right of payment with all current or future unsecured obligations of the Corporate Taxpayer that are not Senior Obligations. To the extent that any payment under this TRA Agreement is not permitted to be made at the time payment is due as a result of this Section 5.1 and the terms of agreements governing Senior Obligations, such payment obligation nevertheless shall accrue for the benefit of TRA Parties and the Corporate Taxpayer shall make such payments at the first opportunity that such payments are permitted to be made in accordance with the terms of the Senior Obligations. Notwithstanding any other provision of this TRA Agreement to the contrary, to the extent that the Corporate Taxpayer or any of its Affiliates enters into future Tax receivable or other similar agreements (“Future TRAs”), the Corporate Taxpayer shall ensure that the terms of any such Future TRA shall provide that the Tax Attributes subject to this TRA Agreement are senior in priority in all respects to any Tax attributes subject to any such Future TRA for purposes of calculating the amount and timing of payments under any such Future TRA.
SECTION 5.2 Late Payments by the Corporate Taxpayer. The amount of all or any portion of any Tax Benefit Payment or Early Termination Payment not made to the TRA Parties when due under the terms of this TRA Agreement (whether as a result of Section 4.1(c), Section 5.1 or otherwise) shall be payable together with any interest thereon, computed at the Default Rate (in place of the Agreed Rate, if applicable) commencing from the date on which such Tax Benefit Payment or Early Termination Payment was first due and payable until the date of actual payment.
ARTICLE VI
NO DISPUTES; CONSISTENCY; COOPERATION
SECTION 6.1 Participation in the Corporate Taxpayer’s and OpCo’s Tax Matters. Except as otherwise provided in this TRA Agreement, the Business Combination Agreement or the LLC Agreement, the Corporate Taxpayer shall have full responsibility for, and sole discretion over, all Tax matters concerning the Corporate Taxpayer and OpCo, including the preparation, filing or amending of any Tax Return and defending, contesting or settling any issue pertaining to Taxes. Notwithstanding the foregoing, the Corporate Taxpayer shall notify the TRA Party Representative in writing of the commencement of, and keep the TRA Party Representative reasonably informed with respect to, the portion of any audit or proceeding of the Corporate Taxpayer and OpCo or any of OpCo’s Subsidiaries by a Taxing Authority the outcome of which would reasonably be expected to materially affect the rights and obligations of a TRA Party under this TRA Agreement, including the Tax Benefit Payments or Early Termination Payments payable to TRA Parties, and shall provide to the TRA Party Representative reasonable opportunity (at the cost and expense of the TRA Party Representative, on behalf of the TRA Parties) to participate in or provide information and other input to the Corporate Taxpayer, OpCo and its Subsidiaries and their respective advisors concerning the conduct of any such portion of such audit or proceeding; provided, however, that the Corporate Taxpayer and OpCo (and its Subsidiaries) shall not be required to take any action that is inconsistent with any provision of the LLC Agreement or the Business Combination Agreement.
SECTION 6.2 Consistency. The Corporate Taxpayer and the TRA Parties agree to report and cause their respective Affiliates to report for all purposes, including United States federal, state and local Tax purposes and
J-21
financial reporting purposes, all Tax-related items (including the Basis Adjustments and each Tax Benefit Payment) in a manner consistent with that set forth in this TRA Agreement or specified by the Corporate Taxpayer in any Schedule, or Amended Schedule, provided by or on behalf of the Corporate Taxpayer under this TRA Agreement that is final and binding on the parties, unless otherwise required by applicable law. The Corporate Taxpayer shall (and shall cause OpCo and its other Subsidiaries to) (for the avoidance of doubt, taking into account the interests and entitlements of all TRA Parties under this TRA Agreement) use commercially reasonable efforts to defend the Tax treatment contemplated by this TRA Agreement and any Schedule (or Amended Schedule, as applicable) in any audit, contest or similar proceeding with any Taxing Authority.
SECTION 6.3 Cooperation. Each of the TRA Parties shall (a) furnish to the Corporate Taxpayer in a timely manner such information, documents and other materials as the Corporate Taxpayer may reasonably request for purposes of making any determination or computation necessary or appropriate under this TRA Agreement, preparing any Tax Return or contesting or defending any audit, examination or controversy with any Taxing Authority, (b) make itself available to the Corporate Taxpayer and its representatives to provide explanations of documents and materials and such other information as the Corporate Taxpayer or its representatives may reasonably request in connection with any of the matters described in clause (a) above, and (c) reasonably cooperate in connection with any such matter. OpCo shall reimburse the TRA Parties for any reasonable and documented out-of-pocket costs and expenses incurred pursuant to this Section 6.3. Upon the request of any TRA Party, the Corporate Taxpayer shall use commercially reasonable efforts to cooperate in taking any action reasonably requested by such TRA Party in connection with its tax or financial reporting and/or the consummation of any assignment or transfer of any of its rights and/or obligations under this TRA Agreement, including without limitation, providing any information or documentation.
ARTICLE VII
MISCELLANEOUS
SECTION 7.1 Notices. All notices, demands and other communications to be given or delivered under this TRA Agreement shall be in writing and shall be deemed to have been given (a) when personally delivered (or, if delivery is refused, upon presentment) or received by email (with confirmation of transmission), (b) one (1) Business Day following delivery by reputable express courier (charges prepaid) or (c) three (3) calendar days following mailing by certified or registered mail, postage prepaid and return receipt requested. Unless another address is specified in writing pursuant to the provisions of this Section 7.1, notices, demands and other communications shall be sent to the addresses indicated below:
If to the Corporate Taxpayer, to:
Foley Trasimene Acquisition Corp.
1701 Village Center Circle
Las Vegas, NV 89124
Attn: Michael L. Gravelle, General Counsel
E-mail: mgravelle@fnf.com
with a copy to:
Weil, Gotshal & Manges LLP
767 Fifth Avenue
New York, NY 10153
Attn: Michael J. Aiello
Sachin Kohli
E-mail: michael.aiello@weil.com
sachin.kohli@weil.com
If to the TRA Parties, to the respective addresses and email addresses set forth in the records of OpCo.
J-22
Any party may change its address, fax number or email by giving the other party written notice of its new address, fax number or email in the manner set forth above.
SECTION 7.2 Counterparts. This TRA Agreement may be executed and delivered in one or more counterparts and by fax, email or other electronic transmission (including by means of telecopied signature pages or electronic transmission in portable document format (pdf) or any electronic signature complying with the U.S. federal ESIGN Act of 2000, e.g., www.docusign.com), each of which shall be deemed an original and all of which shall be considered one and the same agreement. No party shall raise the use of a fax machine or email to deliver a signature or the fact that any signature or agreement or instrument was transmitted or communicated through the use of a fax machine or email as a defense to the formation or enforceability of a contract and each party forever waives any such defense. In addition, the parties irrevocably and unreservedly agree that this TRA Agreement may be executed by way of electronic signatures and the parties agree that this TRA Agreement, or any part thereof, shall not be challenged or denied any legal effect, validity and/or enforceability solely on the ground that it is in the form of an electronic record.
SECTION 7.3 Entire Agreement; No Third Party Beneficiaries. This TRA Agreement, the Business Combination Agreement and the Ancillary Agreements, together with all Exhibits and Schedules to this TRA Agreement, contain the entire agreement among the parties with respect to the subject matter hereof and thereof and supersede all prior agreements, whether written or oral, relating to such subject matter in any way. This TRA Agreement shall be binding upon and inure solely to the benefit of each party hereto and their respective successors and permitted assigns, and nothing in this TRA Agreement, express or implied, is intended to or shall confer upon any other Person any right, benefit or remedy of any nature whatsoever under or by reason of this TRA Agreement.
SECTION 7.4 Governing Law. This TRA Agreement, and all claims or causes of action based upon, arising out of, or related to this TRA Agreement or the transactions contemplated hereby, shall be governed by, and construed in accordance with, the Laws of the State of Delaware, without giving effect to principles or rules of conflict of laws to the extent such principles or rules would require or permit the application of Laws of another jurisdiction.
SECTION 7.5 Severability. If any provision of this TRA Agreement is determined to be invalid, illegal or unenforceable by any governmental entity, all other provisions of this TRA Agreement shall, to the greatest extent possible, nevertheless remain in full force and effect so long as the economic or legal substance of the transactions contemplated hereby is not affected in any manner materially adverse to any party. Upon such determination that any provision is invalid, illegal or unenforceable, the parties hereto shall negotiate in good faith to modify this TRA Agreement so as to effect the original intent of the parties as closely as possible in an acceptable manner in order that the transactions contemplated hereby are consummated as originally contemplated to the greatest extent possible.
SECTION 7.6 Successors; Assignment; Amendments; Waivers.
(a) Each TRA Party may assign all or any portion of its rights under this TRA Agreement to any Person as long as such transferee has executed and delivered, or, in connection with such transfer, executes and delivers, a joinder to this TRA Agreement, substantially in form of Exhibit A hereto, agreeing to become a TRA Party for all purposes of this TRA Agreement, except as otherwise provided in such joinder. If a TRA Party Transfers Units in accordance with the terms of the LLC Agreement but does not assign to the Transferee of such Units its rights and obligations under this TRA Agreement with respect to such Transferred Units, (i) such TRA Party shall remain a TRA Party under this TRA Agreement for all purposes, including with respect to the receipt of Tax Benefit Payments to the extent payable hereunder (including any Tax Benefit Payments in respect of the Exchanges of such Transferred Units by such Transferee), and (ii) the Transferee of such Units shall not be a TRA Party. The Corporate Taxpayer may not assign any of its rights or obligations under this TRA Agreement to any Person (other than in connection with a Mandatory Assignment) without the prior written consent of the
J-23
TRA Party Representative (not to be unreasonably withheld, conditioned or delayed). Any purported assignment in violation of the terms of this Section 7.6 shall be null and void.
(b) No provision of this TRA Agreement may be amended unless such amendment is approved in writing by the Corporate Taxpayer and by each of the TRA Parties who would be entitled to receive at least two-thirds of the total amount of the Early Termination Payments payable to all TRA Parties hereunder if the Corporate Taxpayer had exercised its right of early termination on the date of such amendment; provided, that no such amendment shall be effective if such amendment will have a disproportionate adverse effect on the payments one or more TRA Parties receive under this TRA Agreement unless such amendment is consented in writing by such TRA Parties disproportionately affected who would be entitled to receive at least two-thirds of the total amount of the Early Termination Payments payable to all TRA Parties disproportionately affected hereunder if the Corporate Taxpayer had exercised its right of early termination on the date of such amendment (excluding, for purposes of this sentence, all payments made to any TRA Party pursuant to this TRA Agreement since the date of such most recent Exchange). No provision of this TRA Agreement may be waived unless such waiver is in writing and signed by the party against whom the waiver is to be effective.
(c) All of the terms and provisions of this TRA Agreement shall be binding upon, shall inure to the benefit of and shall be enforceable by the parties hereto and their respective successors, permitted assigns, heirs, executors, administrators and legal representatives. The Corporate Taxpayer shall require and cause any direct or indirect successor (whether by purchase, merger, consolidation or otherwise) to all or substantially all of the business or assets of the Corporate Taxpayer, by written agreement, expressly to assume and agree to perform this TRA Agreement in the same manner and to the same extent that the Corporate Taxpayer would be required to perform if no such succession had taken place (any such assignment, a “Mandatory Assignment”).
SECTION 7.7 Interpretation. The headings and captions used in this TRA Agreement and the table of contents to this TRA Agreement are for reference purposes only and shall not affect in any way the meaning or interpretation of this TRA Agreement. Any capitalized terms used in any Schedule or Exhibit attached hereto and not otherwise defined therein shall have the meanings set forth in this TRA Agreement. The use of the word “including” herein shall mean “including without limitation.” The words “hereof,” “herein,” and “hereunder” and words of similar import, when used in this TRA Agreement, shall refer to this TRA Agreement as a whole and not to any particular provision of this TRA Agreement. References herein to the Recitals or to a specific Section, Subsection, Clause, Schedule or Exhibit shall refer, respectively, to the Recitals, Sections, Subsections, Clauses, Schedules or Exhibits of this TRA Agreement. Terms defined in the singular shall have a comparable meaning when used in the plural, and vice versa. References herein to any gender shall include each other gender. The word “or” shall not be exclusive unless the context clearly requires the selection of one (1) (but not more than one (1)) of a number of items. References to “written” or “in writing” include in electronic form. References herein to any Person shall include such Person’s heirs, executors, personal representatives, administrators, successors and permitted assigns; provided, however, that nothing contained in this Section 7.7 is intended to authorize any assignment or transfer not otherwise permitted by this TRA Agreement. References herein to a Person in a particular capacity or capacities shall exclude such Person in any other capacity. Any reference to “days” shall mean calendar days unless Business Days are expressly specified; provided that if any action is required to be done or taken on a day that is not a Business Day, then such action shall be required to be done or taken not on such day but on the first succeeding Business Day thereafter. References herein to any contract or agreement (including this TRA Agreement) mean such contract or agreement as amended, restated, supplemented or modified from time to time in accordance with the terms thereof. With respect to the determination of any period of time, the word “from” means “from and including”. References herein to any law shall be deemed also to refer to such law, as amended (and any successor laws), and all rules and regulations promulgated thereunder. The word “extent” in the phrase “to the extent” (or similar phrases) shall mean the degree to which a subject or other thing extends, and such phrase shall not mean simply “if.” Except where otherwise expressly provided, all amounts in this TRA Agreement are stated and shall be paid in United States dollars. The parties to this TRA Agreement and their respective counsel have reviewed and negotiated this TRA Agreement as the joint agreement and understanding of such parties, and the language used in this TRA
J-24
Agreement shall be deemed to be the language chosen by such parties to express their mutual intent, and no rule of strict construction shall be applied against any Person.
SECTION 7.8 Waiver of Jury Trial; Jurisdiction. Any action based upon, arising out of or related to this TRA Agreement or the transactions contemplated hereby may be brought in federal and state courts located in the State of Delaware, and each of the Parties irrevocably submits to the exclusive jurisdiction of each such court in any such action, waives any objection it may now or hereafter have to personal jurisdiction, venue or to convenience of forum, agrees that all claims in respect of the action shall be heard and determined only in any such court, and agrees not to bring any action arising out of or relating to this TRA Agreement or the transactions contemplated hereby in any other court. Nothing herein contained shall be deemed to affect the right of any Party to serve process in any manner permitted by Law or to commence legal proceedings or otherwise proceed against any other Party in any other jurisdiction, in each case, to enforce judgments obtained in any Action brought pursuant to this Section 7.8. EACH OF THE PARTIES HEREBY IRREVOCABLY WAIVES ANY AND ALL RIGHT TO TRIAL BY JURY IN ANY ACTION BASED UPON, ARISING OUT OF OR RELATED TO THIS AGREEMENT OR THE TRANSACTIONS CONTEMPLATED HEREBY.
SECTION 7.9 Reconciliation. In the event that the Corporate Taxpayer and the TRA Party Representative are unable to resolve a disagreement with respect to the calculation of amounts owed hereunder (including any matters governed by Sections 2.3, 3.1, 4.1 and 4.2) within the relevant period designated in this TRA Agreement (“Reconciliation Dispute”), the Reconciliation Dispute shall be submitted for determination to a nationally recognized expert in the particular area of disagreement, acting as an expert and not as an arbitrator (the “Expert”), mutually acceptable to the Corporate Taxpayer and the TRA Party Representative. The Expert shall be a nationally recognized accounting or law firm, and unless the Corporate Taxpayer and the TRA Party Representative agree otherwise, the Expert shall not have any material relationship with the Corporate Taxpayer or the TRA Party Representative or any other actual or potential conflict of interest. If the Corporate Taxpayer and the TRA Party Representative are unable to agree on an Expert within fifteen (15) calendar days of receipt by the respondent(s) of written notice of a Reconciliation Dispute, then the Corporate Taxpayer and the TRA Party Representative shall cause the Expert to be selected by the International Chamber of Commerce Centre for Expertise (the “ICC”) in accordance with the criteria set forth above in this Section 7.9. The Expert shall resolve any matter relating to the Basis Schedule or an amendment thereto or the Early Termination Schedule or an amendment thereto within thirty (30) calendar days and shall resolve any matter relating to a Tax Benefit Schedule or an amendment thereto within fifteen (15) calendar days or, in each case, as soon thereafter as is reasonably practicable, in each case after the matter has been submitted to the Expert for resolution. Notwithstanding the preceding sentence, if the matter is not resolved before any payment that is the subject of a disagreement would be due (in the absence of such disagreement) or any Tax Return reflecting the subject of a disagreement is due, the undisputed amount shall be paid on the date prescribed by this TRA Agreement and such Tax Return may be filed as prepared by the Corporate Taxpayer, subject to adjustment or amendment upon resolution. The sum of (a) the costs and expenses relating to (i) the engagement (and, if applicable, selection by the ICC) of such Expert and (ii) if applicable, amending any Tax Return in connection with the decision of such Expert and (b) the reasonable out-of-pocket costs and expenses of the Corporate Taxpayer and the TRA Party Representative incurred in the conduct of such proceeding shall be allocated between the Corporate Taxpayer, on the one hand, and the TRA Party Representative (on behalf of the TRA Parties), on the other hand, in the same proportion that the aggregate amount of the disputed items so submitted to the Expert that is unsuccessfully disputed by each such party (as finally determined by the Expert) bears to the total amount of such disputed items so submitted, and each such party shall promptly reimburse the other party for the excess that such other party has paid in respect of such costs and expenses over the amount it has been so allocated. Any dispute as to whether a dispute is a Reconciliation Dispute within the meaning of this Section 7.9 shall be decided by the Expert. The Expert shall finally determine any Reconciliation Dispute and the determinations of the Expert pursuant to this Section 7.9 shall be binding on the Corporate Taxpayer and each of the TRA Parties and may be entered and enforced in any court having jurisdiction.
J-25
SECTION 7.10 Withholding. The Corporate Taxpayer shall be entitled to deduct and withhold from any payment payable pursuant to this TRA Agreement such amounts as the Corporate Taxpayer is required to deduct and withhold with respect to the making of such payment under the Code or any provision of applicable state, local, or foreign Tax law; provided, however, that the Corporate Taxpayer shall notify and shall reasonably cooperate with the TRA Party Representative reasonably in advance of such payment to determine whether such deductions or withholding are required under applicable law and in obtaining any available exemption from or reduction of, or otherwise minimizing to the extent permitted by applicable law, such deduction and withholding. To the extent that amounts are so withheld and duly paid over to the appropriate Taxing Authority by the Corporate Taxpayer, such withheld amounts shall be treated for all purposes of this TRA Agreement as having been paid to the Person in respect of whom such withholding was made. Each TRA Party shall promptly provide the Corporate Taxpayer, OpCo or other applicable withholding agent with any applicable Tax forms and certifications (including IRS Form W-9 or the applicable version of IRS Form W-8) reasonably requested (provided that it is legally eligible to provide such forms or certifications and can do so without commercial prejudice).
SECTION 7.11 Admission of the Corporate Taxpayer into a Consolidated Group; Transfers of Corporate Assets.
(a) If the Corporate Taxpayer is or becomes a member of an affiliated, consolidated, combined or unitary group of corporations that files a consolidated, combined or unitary income Tax Return pursuant to Sections 1501 et seq. of the Code or any corresponding provisions of state or local Tax law, then: (i) the provisions of this TRA Agreement shall be applied with respect to the group as a whole; and (ii) Tax Benefit Payments, Early Termination Payments and other applicable items hereunder shall be computed with reference to the consolidated, combined or unitary taxable income of the group as a whole.
(b) If the Corporate Taxpayer (or any member of a group described in Section 7.11(a)) transfers or is deemed to transfer any Unit or any Reference Asset to a transferee that is treated as a corporation for United States federal income Tax purposes (other than a member of a group described in Section 7.11(a)) in a transaction in which the transferee’s basis in the property acquired is determined in whole or in part by reference to such transferor’s basis in such property, then the Corporate Taxpayer shall cause such transferee to assume the obligation to make payments hereunder with respect to the applicable Tax Attributes associated with any Reference Asset or interest therein acquired (directly or indirectly) in such transfer (taking into account any gain recognized in the transaction) in a manner consistent with the terms of this TRA Agreement as the transferee (or one of its Affiliates) actually realizes Tax benefits from the Tax Attributes.
(c) If OpCo transfers (or is deemed to transfer for United States federal income Tax purposes) any Reference Asset to a transferee that is treated as a corporation for United States federal income Tax purposes (other than a member of a group described in Section 7.11(a)) in a transaction in which the transferee’s basis in the property acquired is determined in whole or in part by reference to such transferor’s basis in such property, OpCo shall be treated as having disposed of the Reference Asset in a wholly taxable transaction. The consideration deemed to be received by OpCo in a transaction contemplated in the prior sentence shall be equal to the fair market value of the deemed transferred asset, plus (i) the amount of debt to which such asset is subject, in the case of a transfer of an encumbered asset or (ii) the amount of debt allocated to such asset, in the case of a transfer of a partnership interest.
(d) If any member of a group described in Section 7.11(a) that owns any Unit deconsolidates from the group (or the Corporate Taxpayer deconsolidates from the group), then the Corporate Taxpayer shall cause such member (or the parent of the consolidated group in a case where the Corporate Taxpayer deconsolidates from the group) to assume the obligation to make payments hereunder with respect to the applicable Tax Attributes associated with any Reference Asset it owns (directly or indirectly) in a manner consistent with the terms of this TRA Agreement as the member (or one of its Affiliates) actually realizes Tax benefits. If a transferee or a member of a group described in Section 7.11(a) assumes an obligation to make payments pursuant to this Section 7.11(d), then the initial obligor is relieved of the obligation assumed.
J-26
(e) Except as otherwise set forth in Section 7.11(d), if the Corporate Taxpayer (or any member of a group described in Section 7.11(a)) transfers (or is deemed to transfer for United States federal income Tax purposes) any Unit in a transaction that is wholly or partially taxable, then for purposes of calculating payments under this TRA Agreement, OpCo shall be treated as having disposed of the portion of any Reference Asset (determined based on a pro rata share of an undivided interest in each Reference Asset) that is indirectly transferred by the Corporate Taxpayer or other entity described above (i.e., taking into account the number of Units transferred) in a wholly or partially taxable transaction, as applicable, in which all income, gain or loss is allocated to the Corporate Taxpayer in accordance with the LLC Agreement. The consideration deemed to be received by OpCo shall be equal to the fair market value of the deemed transferred asset, plus (i) the amount of debt to which such asset is subject, in the case of a transfer of an encumbered asset or (ii) the amount of debt allocated to such asset, in the case of a transfer of a partnership interest.
SECTION 7.12 Confidentiality.
(a) Subject to Section 6.3, each TRA Party acknowledges and agrees that the information of the Corporate Taxpayer is confidential and, except in the course of performing any duties as necessary for the Corporate Taxpayer and its Affiliates, as required by law or legal process or to enforce the terms of this TRA Agreement, such person shall keep and retain in confidence and not disclose to any Person any confidential matters of the Corporate Taxpayer and its Affiliates and successors or concerning OpCo and its Affiliates and successors learned by the TRA Party pursuant to this TRA Agreement. This Section 7.12 shall not apply to (i) any information that has been made publicly available by the Corporate Taxpayer or any of its Affiliates, becomes public knowledge (except as a result of an act of the TRA Party in violation of this TRA Agreement) or is generally known and (ii) the disclosure of information (x) to the extent necessary for the TRA Party to prepare and file its Tax Returns, to respond to any inquiries regarding the same from any Taxing Authority or to prosecute or defend any action, proceeding or audit by any Taxing Authority with respect to such returns or (y) by a TRA Party to its Affiliates and its and their respective employees, directors, counsel and advisors on a confidential basis. Notwithstanding anything to the contrary in this TRA Agreement, to the extent required by applicable law or to the extent reasonably necessary for the TRA Party to comply with any applicable reportable transaction requirements under applicable law, each TRA Party (and each employee, representative or other agent of the TRA Party, as applicable) may disclose the Tax treatment and Tax structure of the Corporate Taxpayer, OpCo and their Affiliates, and any of their transactions, and all materials of any kind (including opinions or other Tax analyses) that are provided to the TRA Party relating to such Tax treatment and Tax structure.
(b) If a TRA Party breaches any of the provisions of this Section 7.12, the Corporate Taxpayer shall have the right to seek to have the provisions of this Section 7.12 specifically enforced by injunctive relief by any court of competent jurisdiction without the need to post any bond or other security, it being acknowledged and agreed that any such breach shall cause irreparable injury to the Corporate Taxpayer or any of its Subsidiaries and that money damages alone shall not provide an adequate remedy to such Persons. Such rights and remedies shall be in addition to, and not in lieu of, any other rights and remedies available at law or in equity.
SECTION 7.13 TRA Party Representative. By executing this TRA Agreement, each of the TRA Parties shall be deemed to have irrevocably appointed the TRA Party Representative as its agent and attorney in fact with full power of substitution to act from and after the date hereof and to do any and all things and execute any and all documents on behalf of such TRA Parties which may be necessary, convenient or appropriate to facilitate any matters under this TRA Agreement, including: (i) execution of the documents and certificates required pursuant to this TRA Agreement; (ii) except to the extent provided in this TRA Agreement, receipt and forwarding of notices and communications pursuant to this TRA Agreement; (iii) administration of the provisions of this TRA Agreement; (iv) any and all consents, waivers, amendments or modifications deemed by the TRA Party Representative to be necessary or appropriate under this TRA Agreement and the execution or delivery of any documents that may be necessary or appropriate in connection therewith; (v) amending this TRA Agreement or any of the instruments to be delivered to the Corporate Taxpayer pursuant to this TRA Agreement;
J-27
(vi) taking actions the TRA Party Representative is authorized to take pursuant to the other provisions of this TRA Agreement; (vii) negotiating and compromising, on behalf of such TRA Parties, any dispute that may arise under, and exercising or refraining from exercising any remedies available under, this TRA Agreement and executing, on behalf of such TRA Parties, any settlement agreement, release or other document with respect to such dispute or remedy; and (viii) engaging attorneys, accountants, agents or consultants on behalf of such TRA Parties in connection with this TRA Agreement and paying any fees related thereto on behalf of such TRA Parties, subject to reimbursement by such TRA Parties. Without limiting the foregoing sentence, the TRA Party Representative will use commercially reasonable efforts to keep the TRA Parties informed in a timely manner of actions taken on their behalf in accordance with this Section 7.13 and to consider in good faith their reasonable comments and requests. The TRA Party Representative may resign upon thirty (30) days’ written notice to the Corporate Taxpayer. All reasonable, documented out-of-pocket costs and expenses incurred by the TRA Party Representative in its capacity as such shall be promptly reimbursed by the Corporate Taxpayer upon invoice and reasonable support therefor by the TRA Party Representative. To the fullest extent permitted by law, none of the TRA Party Representative, any of its Affiliates, or any of the TRA Party Representative’s or Affiliate’s directors, officers, employees or other agents (each a “Covered Person”) shall be liable, responsible or accountable in damages or otherwise to any TRA Party, OpCo or the Corporate Taxpayer for damages arising from any action taken or omitted to be taken by the TRA Party Representative or any other Person with respect to the OpCo or the Corporate Taxpayer, except in the case of any action or omission which constitutes, with respect to such Person, willful misconduct or fraud. Each of the Covered Persons may consult with legal counsel, accountants, and other experts selected by it, and any act or omission suffered or taken by it on behalf of OpCo or the Corporate Taxpayer or in furtherance of the interests of OpCo or the Corporate Taxpayer in good faith in reliance upon and in accordance with the advice of such counsel, accountants, or other experts shall create a rebuttable presumption of the good faith and due care of such Covered Person with respect to such act or omission; provided, that such counsel, accountants, or other experts were selected with reasonable care. Each of the Covered Persons may rely in good faith upon, and shall have no liability to OpCo, the Corporate Taxpayer or the TRA Parties for acting or refraining from acting upon, any resolution, certificate, statement, instrument, opinion, report, notice, request, consent, order, bond, debenture, or other paper or document reasonably believed by it to be genuine and to have been signed or presented by the proper party or parties.
SECTION 7.14 Change in Law. Notwithstanding anything herein to the contrary, if, in connection with an actual or proposed change in law, a TRA Party reasonably believes that the existence of this TRA Agreement could cause income (other than income arising from receipt of a payment under this TRA Agreement) recognized by the TRA Party upon any Exchange by such TRA Party to be treated as ordinary income rather than capital gain (or otherwise taxed at ordinary income rates) for United States federal income Tax purposes or would have other material adverse Tax consequences to such TRA Party, then at the election of such TRA Party and to the extent specified by such TRA Party, this TRA Agreement (i) shall cease to have further effect with respect to such TRA Party, (ii) shall not apply to an Exchange (or any other action that may give rise to payments under this TRA Agreement) by such TRA Party occurring after a date specified by such TRA Party, or (iii) shall otherwise be amended in a manner determined by such TRA Party, provided that such amendment shall not (a) result in an increase in payments under this TRA Agreement at any time as compared to the amounts and times of payments that would have been due in the absence of such amendment or (b) adversely affect any other TRA Party.
[Signature Page Follows]
J-28
|   TEMPO HOLDING COMPANY, LLC  | ||
| By: | ||
| Name: | ||
|   Title:  | ||
|   ACROBAT HOLDINGS, INC.  | ||
| By: | ||
| Name: | ||
|   Title:  | ||
|   FOLEY TRASIMENE ACQUISITION CORP.  | ||
| By: | ||
| Name: | ||
|   Title:  | ||
|   BLACKSTONE CAPITAL PARTNERS VII NQ L.P.  | ||
| By: | ||
| Name: | ||
|   Title:  | ||
|   TRA PARTIES:  | 
||
| 
 [ ]  | 
||
| By: | ||
| Name: | ||
|   Title:  | ||
[Signature Page to Tax Receivable Agreement]
J-29
ALIGHT, INC.
2021 OMNIBUS INCENTIVE PLAN
1. Purpose. The purpose of the Alight, Inc. 2021 Omnibus Incentive Plan is to provide a means through which the Company and the other members of the Company Group may attract and retain key personnel, and to provide a means whereby directors, officers, employees, consultants, and advisors of the Company and the other members of the Company Group can acquire and maintain an equity interest in the Company, or be paid incentive compensation, including incentive compensation measured by reference to the value of Common Shares, thereby strengthening their commitment to the welfare of the Company Group and aligning their interests with those of the Company’s stockholders.
2. Definitions. The following definitions shall be applicable throughout the Plan.
(a) “Absolute Share Limit” has the meaning given to such term in Section 5(b) of the Plan.
(b) “Adjustment Event” has the meaning given to such term in Section 10(a) of the Plan.
(c) “Affiliate” means any Person that directly or indirectly controls, is controlled by, or is under common control with the Company. The term “control” (including, with correlative meaning, the terms “controlled by” and “under common control with”), as applied to any Person, means the possession, directly or indirectly, of the power to direct or cause the direction of the management and policies of such Person, whether through the ownership of voting or other securities, appointing a majority of the board of directors, by contract, or otherwise.
(d) “Applicable Law” means each law, rule, regulation and requirement, applicable to the Company including, but not limited to, each applicable U.S. federal, state or local law, any rule or regulation of the applicable securities exchange or inter-dealer quotation system on which the securities of the Company may be listed or quoted and each applicable law, rule or regulation of any other country or jurisdiction where Awards are granted under the Plan or Participants reside or provide services, as each such laws, rules and regulations shall be in effect from time to time.
(e) “Award” means, individually or collectively, any Incentive Stock Option, Nonqualified Stock Option, Stock Appreciation Right, Restricted Stock, Restricted Stock Unit, Other Equity-Based Award, and Other Cash-Based Award granted under the Plan.
(f) “Award Agreement” means the document or documents by which each Award (other than an Other Cash-Based Award) is evidenced, which may be in written or electronic form.
(g) “Board” means the Board of Directors of the Company.
(h) “Cause” means, as to any Participant, unless the applicable Award Agreement states otherwise, (i) “Cause”, as defined in any employment, severance, consulting or other similar agreement between the Participant and the Service Recipient in effect at the time of such Termination, or (ii) in the absence of any such employment, severance, consulting or other similar agreement (or the absence of any definition of “Cause” contained therein), the Participant’s (A) willful neglect in the performance of the Participant’s duties for the Service Recipient or willful or repeated failure or refusal to perform such duties; (B) engagement in conduct in connection with the Participant’s employment or service with the Service Recipient, which results in, or could reasonably be expected to result in, material harm to the business or reputation of the Service Recipient or any other member of the Company Group; (C) conviction of, or plea of guilty or no contest to (I) any felony or (II) any other crime that results in, or could reasonably be expected to result in, material harm to the business or reputation of the Service Recipient or any other member of the Company Group; (D) material violation of the
K-1
written policies of the Service Recipient, including, but not limited to, those relating to sexual harassment or the disclosure or misuse of confidential information, or those set forth in the manuals or statements of policy of the Service Recipient; (E) fraud or misappropriation, embezzlement, or misuse of funds or property belonging to the Service Recipient or any other member of the Company Group; or (F) act of personal dishonesty that involves personal profit in connection with the Participant’s employment or service to the Service Recipient; provided, in any case, that a Participant’s resignation after an event that would be grounds for a Termination for Cause will be treated as a Termination for Cause hereunder.
(i) “Change in Control” means:
(i) the acquisition (whether by purchase, merger, consolidation, combination, or other similar transaction) by any Person of beneficial ownership (within the meaning of Rule 13d-3 promulgated under the Exchange Act) of more than 50% (on a fully diluted basis) of either (A) the then-outstanding Common Shares, taking into account as outstanding for this purpose such Common Shares issuable upon the exercise of options or warrants, the conversion of convertible stock or debt and the exercise of any similar right to acquire such Common Shares; or (B) the combined voting power of the then-outstanding voting securities of the Company entitled to vote generally in the election of directors; provided, however, that for purposes of the Plan, the following acquisitions shall not constitute a Change in Control: (I) any acquisition by (x) the Company or any Affiliate or (y) any Person or group of Persons, in each case, that includes Tempo Holding Company LLC and/or investment funds affiliated with The Blackstone Group Inc., Platinum Falcon, Jasmine Ventures Pte. Ltd., or New Mountain Capital, unless otherwise determined by the Board; (II) any acquisition by any employee benefit plan sponsored or maintained by the Company or any Affiliate; or (III) in respect of an Award held by a particular Participant, any acquisition by the Participant or any group of Persons including the Participant (or any entity controlled by the Participant or any group of Persons including the Participant);
(ii) during any period of 12 months, individuals who, at the beginning of such period, constitute the Board (the “Incumbent Directors”) cease for any reason to constitute at least a majority of the Board; provided, that any Person becoming a director subsequent to the Effective Date, whose election or nomination for election was approved by a vote of at least two-thirds of the Incumbent Directors then on the Board (either by a specific vote or by approval of the proxy statement of the Company in which such Person is named as a nominee for director, without written objection to such nomination) shall be an Incumbent Director; provided, however, that no individual initially elected or nominated as a director of the Company as a result of an actual or threatened election contest, as such terms are used in Rule 14a-12 of Regulation 14A promulgated under the Exchange Act, with respect to directors or as a result of any other actual or threatened solicitation of proxies or consents by or on behalf of any Person other than the Board shall be deemed to be an Incumbent Director; or
(iii) the sale, transfer, or other disposition of all or substantially all of the assets of the Company Group (taken as a whole) to any Person that is not an Affiliate of the Company.
(j) “Code” means the Internal Revenue Code of 1986, as amended, and any successor thereto. Reference in the Plan to any section of the Code shall be deemed to include any regulations or other interpretative guidance under such section, and any amendments or successor provisions to such section, regulations, or guidance.
(k) “Committee” means the Compensation Committee of the Board or any properly delegated subcommittee thereof or, if no such Compensation Committee or subcommittee thereof exists, the Board.
(l) “Common Share” means a share of Class A common stock of the Company, par value $0.0001 per share (and any shares or other securities into which such Common Shares may be converted or into which it may be exchanged).
(m) “Company” means Alight, Inc., a Delaware corporation, and any successor thereto.
K-2
(n) “Company Group” means, collectively, the Company and its Subsidiaries.
(o) “Date of Grant” means the date on which the granting of an Award is authorized, or such other date as may be specified in such authorization.
(p) “Designated Foreign Subsidiaries” means all members of the Company Group that are organized under the laws of any jurisdiction other than the United States of America that may be designated by the Board or the Committee from time to time.
(q) “Detrimental Activity” means any of the following: (i) unauthorized disclosure or use of any confidential or proprietary information of any member of the Company Group; (ii) any activity that would be grounds to terminate the Participant’s employment or service with the Service Recipient for Cause; (iii) a breach by the Participant of any restrictive covenant by which such Participant is bound, including, without limitation, any covenant not to compete or not to solicit, in any agreement with any member of the Company Group, or (iv) fraud or conduct contributing to any financial restatements or irregularities, in each case, as determined by the Committee in its sole discretion.
(r) “Disability” means, as to any Participant, unless the applicable Award Agreement states otherwise, (i) “Disability”, as defined in any employment, severance, consulting or other similar agreement between the Participant and the Service Recipient in effect at the time of such Termination; or (ii) in the absence of any such employment, severance, consulting or other similar agreement (or the absence of any definition of “Disability” contained therein), a condition entitling the Participant to receive benefits under a long-term disability plan of the Service Recipient or other member of the Company Group in which such Participant is eligible to participate, or, in the absence of such a plan, the complete and permanent inability of the Participant by reason of illness or accident to perform the duties of the position at which the Participant was employed or served when such disability commenced. Any determination of whether Disability exists in the absence of a long-term disability plan shall be made by the Company (or its designee) in its sole and absolute discretion.
(s) “Effective Date” means [●].1
(t) “Eligible Person” means any: (i) individual employed by any member of the Company Group; provided, however, that no such employee covered by a collective bargaining agreement shall be an Eligible Person unless and to the extent that such eligibility is set forth in such collective bargaining agreement or in an agreement or instrument relating thereto; (ii) director or officer of any member of the Company Group; or (iii) consultant or advisor to any member of the Company Group who may be offered securities registrable pursuant to a registration statement on Form S-8 under the Securities Act, who, in the case of each of clauses (i) through (iii) above, has entered into an Award Agreement or who has received written notification from the Committee or its designee that they have been selected to participate in the Plan.
(u) “Exchange Act” means the Securities Exchange Act of 1934, as amended, and any successor thereto. Reference in the Plan to any section of (or rule promulgated under) the Exchange Act shall be deemed to include any rules, regulations, or other interpretative guidance under such section or rule, and any amendments or successor provisions to such section, rules, regulations, or guidance.
(v) “Exercise Price” has the meaning given to such term in Section 6(b) of the Plan.
(w) “Fair Market Value” means, on a given date: (i) if the Common Shares are listed on a national securities exchange, the closing sales price of the Common Shares reported on the primary exchange on which the Common Shares are listed and traded on such date, or, if there are no such sales on that date, then on the last preceding date on which such sales were reported; (ii) if the Common Shares are not listed on any national securities exchange but is quoted in an inter-dealer quotation system on a last-sale basis, the average between the
| 1 |   Note: To be the Closing Date (as defined in the Business Combination Agreement by and among the Company, Foley Trasimene Acquisition Corp. and the other parties thereto).  | 
K-3
closing bid price and ask price reported on such date, or, if there is no such sale on that date, then on the last preceding date on which a sale was reported; or (iii) if the Common Shares are not listed on a national securities exchange or quoted in an inter-dealer quotation system on a last-sale basis, the amount determined by the Committee in good faith to be the fair market value of the Common Shares; provided, however, as to any Awards granted on or with a Date of Grant of the Effective Date, “Fair Market Value” shall be equal to the closing sales price on the New York Stock Exchange of a share of common stock of Foley Trasimene Acquisition Corp. on the last preceding date on which sales were reported prior to the Effective Date.
(x) “GAAP” has the meaning given to such term in Section 6(d) of the Plan.
(y) “Immediate Family Members” has the meaning given to such term in Section 12(b) of the Plan.
(z) “Incentive Stock Option” means an Option which is designated by the Committee as an incentive stock option as described in Section 422 of the Code and otherwise meets the requirements set forth in the Plan.
(aa) “Indemnifiable Person” has the meaning given to such term in Section 4(e) of the Plan.
(bb) “Non-Employee Director” means a member of the Board who is not an employee of any member of the Company Group.
(cc) “Nonqualified Stock Option” means an Option which is not designated by the Committee as an Incentive Stock Option.
(dd) “Option” means an Award granted under Section 6 of the Plan.
(ee) “Option Period” has the meaning given to such term in Section 6(c) of the Plan.
(ff) “Other Cash-Based Award” means an Award that is granted under Section 9 of the Plan that is denominated and/or payable in cash.
(gg) “Other Equity-Based Award” means an Award that is not an Option, Stock Appreciation Right, Restricted Stock, or Restricted Stock Unit that is granted under Section 9 of the Plan and is (i) payable by delivery of Common Shares and/or (ii) measured by reference to the value of a Common Share.
(hh) “Participant” means an Eligible Person who has been selected by the Committee to participate in the Plan and to receive an Award pursuant to the Plan.
(ii) “Performance Conditions” means specific levels of performance of the Company (and/or one or more members of the Company Group, divisions or operational and/or business units, product lines, brands, business segments, administrative departments, or any combination of the foregoing), which may be determined in accordance with GAAP or on a non-GAAP basis on, without limitation, the following measures: (i) net earnings, net income (before or after taxes), adjusted net income after capital charges or consolidated net income; (ii) basic or diluted earnings per share (before or after taxes); (iii) net revenue or net revenue growth; (iv) gross revenue or gross revenue growth, gross profit or gross profit growth; (v) operating income or net operating profit (before or after taxes); (vi) return measures (including, but not limited to, return on investment, assets, capital, employed capital, invested capital, equity, or sales); (vii) cash flow measures (including, but not limited to, operating cash flow, free cash flow, or cash flow return on capital), which may be, but are not required to be, measured on a per share basis; (viii) actual or adjusted earnings before or after interest, taxes, depreciation, and/or amortization (including EBIT and EBITDA) or earnings before interest, taxes, depreciation, amortization and restructuring costs (EBITDAR); (ix) gross or net operating margins; (x) productivity ratios; (xi) share price (including, but not limited to, growth measures and total stockholder return); (xii) expense targets or cost reduction goals, general and administrative expense savings; (xiii) operating efficiency; (xiv) objective measures of customer/client
K-4
satisfaction; (xv) working capital targets; (xvi) measures of economic value added or other ‘value creation’ metrics; (xvii) enterprise value; (xviii) sales; (xix) stockholder return; (xx) customer/client retention; (xxi) competitive market metrics; (xxii) employee satisfaction, employment practices and employee benefits or employee retention; (xxiii) supervision of litigation and information technology; (xxiv) objective measures of personal targets, goals, or completion of projects (including, but not limited to, succession and hiring projects, completion of specific acquisitions, dispositions, reorganizations, divestitures of subsidiaries and/or other affiliates or joint ventures, other monetization or liquidity events relating to subsidiaries, or other corporate transactions or capital-raising transactions, expansions of specific business operations, and meeting divisional or project budgets); (xxv) comparisons of continuing operations to other operations; (xxvi) market share; (xxvii) cost of capital, debt leverage, year-end cash position, book value, book value per share, tangible book value, tangible book value per share, cash book value or cash book value per share; (xxviii) strategic objectives; or (xxix) any combination of the foregoing. Any one or more of the aforementioned performance criteria may be stated as a percentage of another performance criteria, or used on an absolute or relative basis to measure the performance of one or more members of the Company Group as a whole or any divisions or operational and/or business units, product lines, brands, business segments, or administrative departments of the Company and/or one or more members of the Company Group or any combination thereof, as the Committee may deem appropriate, or any of the above performance criteria may be compared to the performance of a selected group of comparison companies, or a published or special index that the Committee, in its sole discretion, deems appropriate, or as compared to various stock market indices.
(jj) “Permitted Transferee” has the meaning given to such term in Section 12(b) of the Plan.
(kk) “Person” means any individual, entity, or group (within the meaning of Section 13(d)(3) or 14(d)(2) of the Exchange Act).
(ll) “Plan” means this Alight, Inc. 2021 Omnibus Incentive Plan, as it may be amended and/or restated from time to time.
(mm) “Qualifying Director” means a Person who is, with respect to actions intended to obtain an exemption from Section 16(b) of the Exchange Act pursuant to Rule 16b-3 under the Exchange Act, a “non-employee director” within the meaning of Rule 16b-3 under the Exchange Act.
(nn) “Restricted Period” means the period of time determined by the Committee during which an Award is subject to restrictions, including vesting conditions.
(oo) “Restricted Stock” means Common Shares, subject to certain specified restrictions (which may include, without limitation, a requirement that the Participant remain continuously employed or provide continuous services for a specified period of time), granted under Section 8 of the Plan.
(pp) “Restricted Stock Unit” means an unfunded and unsecured promise to deliver Common Shares, cash, other securities, or other property, subject to certain restrictions (which may include, without limitation, a requirement that the Participant remain continuously employed or provide continuous services for a specified period of time), granted under Section 8 of the Plan.
(qq) “SAR Period” has the meaning given to such term in Section 7(c) of the Plan.
(rr) “Securities Act” means the Securities Act of 1933, as amended, and any successor thereto. Reference in the Plan to any section of (or rule promulgated under) the Securities Act shall be deemed to include any rules, regulations, or other interpretative guidance under such section or rule, and any amendments or successor provisions to such section, rules, regulations, or guidance.
K-5
(ss) “Service Recipient” means, with respect to a Participant holding a given Award, the member of the Company Group by which the original recipient of such Award is, or following a Termination was most recently, principally employed or to which such original recipient provides, or following a Termination was most recently providing, services, as applicable.
(tt) “Stock Appreciation Right” or “SAR” means an Award granted under Section 7 of the Plan.
(uu) “Strike Price” has the meaning given to such term in Section 7(b) of the Plan.
(vv) “Sub-Plans” means any sub-plan to the Plan that has been adopted by the Board or the Committee for the purpose of permitting or facilitating the offering of Awards to employees of certain Designated Foreign Subsidiaries or otherwise outside the jurisdiction of the United States of America, with each such Sub-Plan designed to comply with Applicable Law in such foreign jurisdictions. Although any Sub-Plan may be designated a separate and independent plan from the Plan in order to comply with Applicable Law, the Absolute Share Limit and the other limits specified in Section 5(b) of the Plan shall apply in the aggregate to the Plan and any Sub-Plan adopted hereunder.
(ww) “Subsidiary” means, with respect to any specified Person:
(i) any corporation, association, or other business entity of which more than 50% of the total voting power of shares of such entity’s voting securities (without regard to the occurrence of any contingency and after giving effect to any voting agreement or stockholders’ agreement that effectively transfers voting power) is at the time owned or controlled, directly or indirectly, by that Person or one or more of the other Subsidiaries of that Person (or a combination thereof); and
(ii) any partnership (or any comparable foreign entity) (A) the sole general partner (or functional equivalent thereof) or the managing general partner of which is such Person or Subsidiary of such Person or (B) the only general partners (or functional equivalents thereof) of which are that Person or one or more Subsidiaries of that Person (or any combination thereof).
(xx) “Substitute Awards” has the meaning given to such term in Section 5(e) of the Plan.
(yy) “Termination” means the termination of a Participant’s employment or service, as applicable, with the Service Recipient for any reason (including death or Disability).
3. Effective Date; Duration. The Plan shall be effective as of the Effective Date. The expiration date of the Plan, on and after which date no Awards may be granted hereunder, shall be the tenth anniversary of the Effective Date; provided, however, that such expiration shall not affect Awards then outstanding, and the terms and conditions of the Plan shall continue to apply to such Awards.
4. Administration.
(a) General. The Committee shall administer the Plan. To the extent required to comply with the provisions of Rule 16b-3 promulgated under the Exchange Act (if the Board is not acting as the Committee under the Plan), it is intended that each member of the Committee shall, at the time such member takes any action with respect to an Award under the Plan that is intended to qualify for the exemptions provided by Rule 16b-3 promulgated under the Exchange Act, be a Qualifying Director. However, the fact that a Committee member shall fail to qualify as a Qualifying Director shall not invalidate any Award granted by the Committee that is otherwise validly granted under the Plan.
(b) Committee Authority. Subject to the provisions of the Plan and Applicable Law, the Committee shall have the sole and plenary authority, in addition to other express powers and authorizations conferred on the Committee by the Plan, to: (i) designate Participants; (ii) determine the type or types of Awards to be granted to a
K-6
Participant; (iii) determine the number of Common Shares to be covered by, or with respect to which payments, rights, or other matters are to be calculated in connection with, Awards; (iv) determine the terms and conditions of any Award, including any Performance Conditions; (v) determine whether, to what extent, and under what circumstances Awards may be settled in, or exercised for, cash, Common Shares, other securities, other Awards, or other property, or canceled, forfeited, or suspended and the method or methods by which Awards may be settled, exercised, canceled, forfeited, or suspended; (vi) determine whether, to what extent, and under what circumstances the delivery of cash, Common Shares, other securities, other Awards, or other property and other amounts payable with respect to an Award shall be deferred either automatically or at the election of the Participant or of the Committee; (vii) interpret, administer, reconcile any inconsistency in, correct any defect in, and/or supply any omission in the Plan and any instrument or agreement relating to, or Award granted under, the Plan; (viii) establish, amend, suspend, or waive any rules and regulations and appoint such agents as the Committee shall deem appropriate for the proper administration of the Plan; (ix) adopt Sub-Plans; and (x) make any other determination and take any other action that the Committee deems necessary or desirable for the administration of the Plan.
(c) Delegation. Except to the extent prohibited by Applicable Law, the Committee may allocate all or any portion of its responsibilities and powers to any one or more of its members and may delegate all or any part of its responsibilities and powers to any Person or Persons selected by it. Any such allocation or delegation may be revoked by the Committee at any time. Without limiting the generality of the foregoing, the Committee may delegate to one or more officers of any member of the Company Group the authority to act on behalf of the Committee with respect to any matter, right, obligation, or election which is the responsibility of, or which is allocated to, the Committee herein, and which may be so delegated in accordance with Applicable Law, except for grants of Awards to Non-Employee Directors. Notwithstanding the foregoing in this Section 4(c), it is intended that any action under the Plan intended to qualify for an exemption provided by Rule 16b-3 promulgated under the Exchange Act related to Persons who are subject to Section 16 of the Exchange Act will be taken only by the Board or by a committee or subcommittee of two or more Qualifying Directors. However, the fact that any member of such committee or subcommittee shall fail to qualify as a Qualifying Director shall not invalidate any action that is otherwise valid under the Plan.
(d) Finality of Decisions. Unless otherwise expressly provided in the Plan, all designations, determinations, interpretations, and other decisions under or with respect to the Plan, any Award or any Award Agreement shall be within the sole discretion of the Committee, may be made at any time, and shall be final, conclusive, and binding upon all Persons, including, without limitation, any member of the Company Group, any Participant, any holder or beneficiary of any Award, and any stockholder of the Company.
(e) Indemnification. No member of the Board, the Committee, or any employee or agent of any member of the Company Group (each such Person, an “Indemnifiable Person”) shall be liable for any action taken or omitted to be taken or any determination made with respect to the Plan or any Award hereunder (unless constituting fraud, dishonesty, or a willful criminal act or omission). Each Indemnifiable Person shall be indemnified and held harmless by the Company to the maximum extent permitted by Applicable Law against and from any loss, cost, liability, or expense (including attorneys’ fees) that may be imposed upon or incurred by such Indemnifiable Person in connection with or resulting from any action, suit, or proceeding to which such Indemnifiable Person may be a party or in which such Indemnifiable Person may be involved by reason of any action taken or omitted to be taken or determination made with respect to the Plan or any Award hereunder and against and from any and all amounts paid by such Indemnifiable Person with the Company’s approval, in settlement thereof, or paid by such Indemnifiable Person in satisfaction of any judgment in any such action, suit, or proceeding against such Indemnifiable Person, and the Company shall advance to such Indemnifiable Person any such expenses promptly upon written request (which request shall include an undertaking by the Indemnifiable Person to repay the amount of such advance if it shall ultimately be determined, as provided below, that the Indemnifiable Person is not entitled to be indemnified); provided, that the Company shall have the right, at its own expense, to assume and defend any such action, suit, or proceeding and once the Company gives notice of its intent to assume the defense, the Company shall have sole control over such defense with
K-7
counsel of the Company’s choice. The foregoing right of indemnification shall not be available to an Indemnifiable Person to the extent that a final judgment or other final adjudication (in either case not subject to further appeal) binding upon such Indemnifiable Person determines that the acts, omissions, or determinations of such Indemnifiable Person giving rise to the indemnification claim resulted from such Indemnifiable Person’s fraud, dishonesty, or willful criminal act or omission or that such right of indemnification is otherwise prohibited by Applicable Law or by the organizational documents of any member of the Company Group. The foregoing right of indemnification shall not be exclusive of or otherwise supersede any other rights of indemnification to which such Indemnifiable Persons may be entitled under (i) the organizational documents of any member of the Company Group, (ii) pursuant to Applicable Law, (iii) an individual indemnification agreement or contract, or otherwise, or (iv) any other power that the Company may have to indemnify such Indemnifiable Persons or hold such Indemnifiable Persons harmless.
(f) Board Authority. Notwithstanding anything to the contrary contained in the Plan, the Board may, in its sole discretion, at any time and from time to time, grant Awards and administer the Plan with respect to such Awards. Any such actions by the Board shall be subject to Applicable Law. In any such case, the Board shall have all the authority granted to the Committee under the Plan.
5. Grant of Awards; Shares Subject to the Plan; Limitations.
(a) Grants. The Committee may, from time to time, grant Awards to one or more Eligible Persons. All Awards granted under the Plan shall vest and become exercisable in such manner and on such date or dates or upon such event or events as determined by the Committee, including, without limitation, attainment of Performance Conditions.
(b) Share Reserve and Limits. Awards granted under the Plan shall be subject to the following limitations: (i) subject to Section 10 of the Plan, no more than 92,267,687 Common Shares (the “Absolute Share Limit”) shall be available for Awards under the Plan; provided, however, that the Absolute Share Limit shall be automatically increased on the first day of each fiscal year following the fiscal year in which the Effective Date falls in an amount equal to the least of (x) 26,922,562 Common Shares, (y) 5% of the total number of Common Shares and shares of Class V common stock of the Company outstanding on the last day of the immediately preceding fiscal year, and (z) a lower number of Common Shares as determined by the Board; and (ii) subject to Section 10 of the Plan, no more than the number of Common Shares equal to the Absolute Share Limit may be issued in the aggregate pursuant to the exercise of Incentive Stock Options granted under the Plan.
(c) Share Counting. Other than with respect to Substitute Awards, to the extent that an Award expires or is canceled, forfeited, terminated, settled in cash, or otherwise is settled without issuance to the Participant of the full number of Common Shares to which the Award related, the unissued Common Shares will again be available for grant under the Plan. Common Shares withheld in payment of the Exercise Price, or taxes relating to an Award, and shares equal to the number of shares surrendered in payment of any Exercise Price, or taxes relating to an Award, shall be deemed to constitute shares not issued to the Participant and shall be deemed to again be available for Awards under the Plan; provided, however, that such shares shall not become available for issuance hereunder if either: (i) the applicable shares are withheld or surrendered following the termination of the Plan; or (ii) at the time the applicable shares are withheld or surrendered, it would constitute a material revision of the Plan subject to stockholder approval under any then-applicable rules of the national securities exchange on which the Common Shares are listed.
K-8
(d) Source of Shares. Common Shares issued by the Company in settlement of Awards may be authorized and unissued shares, Common Shares held in the treasury of the Company, Common Shares purchased on the open market or by private purchase, or a combination of the foregoing.
(e) Substitute Awards. Awards may, in the sole discretion of the Committee, be granted under the Plan in assumption of, or in substitution for, outstanding Awards previously granted by an entity directly or indirectly acquired by the Company or with which the Company combines (“Substitute Awards”). Substitute Awards shall not be counted against the Absolute Share Limit; provided, that Substitute Awards issued in connection with the assumption of, or in substitution for, outstanding Options intended to qualify as “incentive stock options” within the meaning of Section 422 of the Code shall be counted against the aggregate number of Common Shares available for Awards of Incentive Stock Options under the Plan. Subject to applicable stock exchange requirements, available Common Shares under a stockholder-approved plan of an entity directly or indirectly acquired by the Company or with which the Company combines (as appropriately adjusted to reflect the acquisition or combination transaction) may be used for Awards under the Plan and shall not reduce the number of Common Shares available for issuance under the Plan.
6. Options.
(a) General. Each Option granted under the Plan shall be evidenced by an Award Agreement, which agreement need not be the same for each Participant. Each Option so granted shall be subject to the conditions set forth in this Section 6, and to such other conditions not inconsistent with the Plan as may be reflected in the applicable Award Agreement. All Options granted under the Plan shall be Nonqualified Stock Options unless the applicable Award Agreement expressly states that the Option is intended to be an Incentive Stock Option. Incentive Stock Options shall be granted only to Eligible Persons who are employees of a member of the Company Group, and no Incentive Stock Option shall be granted to any Eligible Person who is ineligible to receive an Incentive Stock Option under the Code. No Option shall be treated as an Incentive Stock Option unless the Plan has been approved by the stockholders of the Company in a manner intended to comply with the stockholder approval requirements of Section 422(b)(1) of the Code; provided, that any Option intended to be an Incentive Stock Option shall not fail to be effective solely on account of a failure to obtain such approval, but rather such Option shall be treated as a Nonqualified Stock Option unless and until such approval is obtained. In the case of an Incentive Stock Option, the terms and conditions of such grant shall be subject to, and comply with, such rules as may be prescribed by Section 422 of the Code. If for any reason an Option intended to be an Incentive Stock Option (or any portion thereof) shall not qualify as an Incentive Stock Option, then, to the extent of such nonqualification, such Option or portion thereof shall be regarded as a Nonqualified Stock Option appropriately granted under the Plan.
(b) Exercise Price. Except as otherwise provided by the Committee in the case of Substitute Awards, the exercise price (“Exercise Price”) per Common Share for each Option shall not be less than 100% of the Fair Market Value of such share (determined as of the Date of Grant); provided, however, that in the case of an Incentive Stock Option granted to an employee who, at the time of the grant of such Option, owns shares representing more than 10% of the voting power of all classes of shares of any member of the Company Group, the Exercise Price per share shall be no less than 110% of the Fair Market Value per share on the Date of Grant.
(c) Vesting and Expiration; Termination.
(i) Options shall vest and become exercisable in such manner and on such date or dates or upon such event or events as determined by the Committee including, without limitation, those set forth in Section 5(a) of the Plan; provided, however, that notwithstanding any such vesting dates or events, the Committee may in its sole discretion accelerate the vesting of any Options at any time and for any reason. Options shall expire upon a date determined by the Committee, not to exceed ten years from the Date of Grant (the “Option Period”); provided, that if the Option Period (other than in the case of an Incentive Stock Option) would expire at a time when trading in the Common Shares is prohibited by the Company’s insider trading policy
K-9
(or Company-imposed “blackout period”), then the Option Period shall be automatically extended until the 30th day following the expiration of such prohibition (but not beyond the original full option term). Notwithstanding the foregoing, in no event shall the Option Period exceed five years from the Date of Grant in the case of an Incentive Stock Option granted to a Participant who on the Date of Grant owns shares representing more than 10% of the voting power of all classes of shares of any member of the Company Group.
(ii) Unless otherwise determined by the Committee, whether in an Award Agreement or otherwise, in the event of: (A) a Participant’s Termination by the Service Recipient for Cause, all outstanding Options granted to such Participant shall immediately terminate and expire; (B) a Participant’s Termination due to death or Disability, each outstanding unvested Option granted to such Participant shall immediately terminate and expire, and each outstanding vested Option shall remain exercisable for one year thereafter (but in no event beyond the expiration of the Option Period); and (C) a Participant’s Termination for any other reason, each outstanding unvested Option granted to such Participant shall immediately terminate and expire, and each outstanding vested Option shall remain exercisable for 90 days thereafter (but in no event beyond the expiration of the Option Period).
(d) Method of Exercise and Form of Payment. No Common Shares shall be issued pursuant to any exercise of an Option until payment in full of the Exercise Price therefor is received by the Company and the Participant has paid to the Company an amount equal to any Federal, state, local, and non-U.S. income, employment, and any other applicable taxes that are statutorily required to be withheld in accordance with Section 12(d) of the Plan. Options which have become exercisable may be exercised by delivery of written or electronic notice of exercise to the Company (or telephonic instructions to the extent provided by the Committee) in accordance with the terms of the Option accompanied by payment of the Exercise Price. The Exercise Price shall be payable: (i) in cash, check, cash equivalent, and/or Common Shares valued at the Fair Market Value at the time the Option is exercised (including, pursuant to procedures approved by the Committee, by means of attestation of ownership of a sufficient number of Common Shares in lieu of actual issuance of such shares to the Company); provided, that such Common Shares are not subject to any pledge or other security interest and have been held by the Participant for at least six months (or such other period as established from time to time by the Committee in order to avoid adverse accounting treatment applying generally accepted accounting principles (“GAAP”)); or (ii) by such other method as the Committee may permit in its sole discretion, including, without limitation (A) in other property having a fair market value on the date of exercise equal to the Exercise Price; (B) if there is a public market for the Common Shares at such time, by means of a broker-assisted “cashless exercise” pursuant to which the Company is delivered (including telephonically to the extent permitted by the Committee) a copy of irrevocable instructions to a stockbroker to sell the Common Shares otherwise issuable upon the exercise of the Option and to deliver promptly to the Company an amount equal to the Exercise Price; or (C) a “net exercise” procedure effected by withholding the minimum number of Common Shares otherwise issuable in respect of an Option that are needed to pay the Exercise Price and any Federal, state, local, and non-U.S. income, employment, and any other applicable taxes that are statutorily required to be withheld in accordance with Section 12(d) of the Plan. Any fractional Common Shares shall be settled in cash.
(e) Notification upon Disqualifying Disposition of an Incentive Stock Option. Each Participant awarded an Incentive Stock Option under the Plan shall notify the Company in writing immediately after the date the Participant makes a disqualifying disposition of any Common Shares acquired pursuant to the exercise of such Incentive Stock Option. A disqualifying disposition is any disposition (including, without limitation, any sale) of such Common Shares before the later of (i) the date that is two years after the Date of Grant of the Incentive Stock Option, or (ii) the date that is one year after the date of exercise of the Incentive Stock Option. The Company may, if determined by the Committee and in accordance with procedures established by the Committee, retain possession, as agent for the applicable Participant, of any Common Share acquired pursuant to the exercise of an Incentive Stock Option until the end of the period described in the preceding sentence, subject to complying with any instructions from such Participant as to the sale of such Common Shares.
K-10
(f) Compliance With Applicable Laws, etc. Notwithstanding the foregoing, in no event shall a Participant be permitted to exercise an Option in a manner which the Committee determines would violate the Sarbanes-Oxley Act of 2002, as it may be amended from time to time, or any other Applicable Law.
7. Stock Appreciation Rights.
(a) General. Each SAR granted under the Plan shall be evidenced by an Award Agreement. Each SAR so granted shall be subject to the conditions set forth in this Section 7, and to such other conditions not inconsistent with the Plan as may be reflected in the applicable Award Agreement. Any Option granted under the Plan may include tandem SARs. The Committee also may award SARs to Eligible Persons independent of any Option.
(b) Strike Price. Except as otherwise provided by the Committee in the case of Substitute Awards, the strike price (“Strike Price”) per Common Share for each SAR shall not be less than 100% of the Fair Market Value of such share (determined as of the Date of Grant). Notwithstanding the foregoing, a SAR granted in tandem with (or in substitution for) an Option previously granted shall have a Strike Price equal to the Exercise Price of the corresponding Option.
(c) Vesting and Expiration; Termination.
(i) A SAR granted in connection with an Option shall become exercisable and shall expire according to the same vesting schedule and expiration provisions as the corresponding Option. A SAR granted independent of an Option shall vest and become exercisable in such manner and on such date or dates or upon such event or events as determined by the Committee including, without limitation, those set forth in Section 5(a) of the Plan; provided, however, that notwithstanding any such vesting dates or events, the Committee may, in its sole discretion, accelerate the vesting of any SAR at any time and for any reason. SARs shall expire upon a date determined by the Committee, not to exceed ten years from the Date of Grant (the “SAR Period”); provided, that if the SAR Period would expire at a time when trading in the Common Shares is prohibited by the Company’s insider trading policy (or Company-imposed “blackout period”), then the SAR Period shall be automatically extended until the 30th day following the expiration of such prohibition.
(ii) Unless otherwise determined by the Committee, whether in an Award Agreement or otherwise, in the event of: (A) a Participant’s Termination by the Service Recipient for Cause, all outstanding SARs granted to such Participant shall immediately terminate and expire; (B) a Participant’s Termination due to death or Disability, each outstanding unvested SAR granted to such Participant shall immediately terminate and expire, and each outstanding vested SAR shall remain exercisable for one year thereafter (but in no event beyond the expiration of the SAR Period); and (C) a Participant’s Termination for any other reason, each outstanding unvested SAR granted to such Participant shall immediately terminate and expire, and each outstanding vested SAR shall remain exercisable for 90 days thereafter (but in no event beyond the expiration of the SAR Period).
(d) Method of Exercise. SARs which have become exercisable may be exercised by delivery of written or electronic notice of exercise to the Company in accordance with the terms of the Award, specifying the number of SARs to be exercised and the date on which such SARs were awarded.
(e) Payment. Upon the exercise of a SAR, the Company shall pay to the Participant an amount equal to the number of shares subject to the SAR that is being exercised multiplied by the excess of the Fair Market Value of one Common Share on the exercise date over the Strike Price, less an amount equal to any Federal, state, local, and non-U.S. income, employment, and any other applicable taxes that are statutorily required to be withheld in accordance with Section 12(d) of the Plan. The Company shall pay such amount in cash, in Common Shares valued at Fair Market Value, or any combination thereof, as determined by the Committee. Any fractional Common Shares shall be settled in cash.
K-11
8. Restricted Stock and Restricted Stock Units.
(a) General. Each grant of Restricted Stock and Restricted Stock Units shall be evidenced by an Award Agreement. Each share of Restricted Stock and Restricted Stock Unit so granted shall be subject to the conditions set forth in this Section 8, and to such other conditions not inconsistent with the Plan as may be reflected in the applicable Award Agreement.
(b) Stock Certificates and Book-Entry Notation; Escrow or Similar Arrangement. Upon the grant of Restricted Stock, the Committee shall, at its discretion, cause a stock certificate registered in the name of the Participant to be issued or shall cause Common Share(s) to be registered in the name of the Participant and held in book-entry form subject to the Company’s directions and, if the Committee determines that the Restricted Stock shall be held by the Company or in escrow rather than issued to the Participant pending the release of the applicable restrictions, the Committee may require the Participant to additionally execute and deliver to the Company (i) an escrow agreement satisfactory to the Committee, if applicable, and (ii) the appropriate stock power (endorsed in blank) with respect to the Restricted Stock covered by such agreement. If a Participant shall fail to execute and deliver (in a manner permitted under Section 12(a) of the Plan or as otherwise determined by the Committee) an agreement evidencing an Award of Restricted Stock and, if applicable, an escrow agreement and blank stock power within the amount of time specified by the Committee, the Award shall be null and void. Subject to the restrictions set forth in this Section 8, Section 12(b) of the Plan, and the applicable Award Agreement, a Participant generally shall have the rights and privileges of a stockholder as to Restricted Stock, including, without limitation, the right to vote such Restricted Stock. To the extent Restricted Stock is forfeited, any stock certificates issued to the Participant evidencing such shares shall be returned to the Company without undue delay, and all rights of the Participant to such shares and as a stockholder with respect thereto shall terminate automatically without further obligation on the part of the Company. A Participant shall have no rights or privileges as a stockholder as to Restricted Stock Units.
(c) Vesting; Termination.
(i) Restricted Stock and Restricted Stock Units shall vest, and any applicable Restricted Period shall lapse, in such manner and on such date or dates or upon such event or events as determined by the Committee including, without limitation, those set forth in Section 5(a) of the Plan; provided, however, that notwithstanding any such dates or events, the Committee may, in its sole discretion, accelerate the vesting of any Restricted Stock or Restricted Stock Unit or the lapsing of any applicable Restricted Period at any time and for any reason.
(ii) Unless otherwise determined by the Committee, whether in an Award Agreement or otherwise, in the event of a Participant’s Termination for any reason prior to the time that such Participant’s Restricted Stock or Restricted Stock Units, as applicable, have vested, (A) all vesting with respect to such Participant’s Restricted Stock or Restricted Stock Units, as applicable, shall cease and (B) unvested shares of Restricted Stock and unvested Restricted Stock Units, as applicable, shall be forfeited to the Company by the Participant for no consideration as of the date of such Termination.
(d) Issuance of Restricted Stock and Settlement of Restricted Stock Units.
(i) Upon the expiration of the Restricted Period with respect to any Restricted Stock, the restrictions set forth in the applicable Award Agreement shall be of no further force or effect with respect to such shares, except as set forth in the applicable Award Agreement. If an escrow arrangement is used, upon such expiration the Company shall issue to the Participant or the Participant’s beneficiary, without charge, the share certificate (or, if applicable, a notice evidencing a book-entry notation) evidencing the Restricted Stock which have not then been forfeited and with respect to which the Restricted Period has expired (rounded down to the nearest full share).
(ii) Unless otherwise determined by the Committee in an Award Agreement or otherwise, upon the expiration of the Restricted Period with respect to any outstanding Restricted Stock Units, the Company
K-12
shall issue to the Participant or the Participant’s beneficiary, without charge, one Common Share (or other securities or other property, as applicable) for each such outstanding Restricted Stock Unit; provided, however, that the Committee may, in its sole discretion, elect to (A) pay cash or part cash and part Common Shares in lieu of issuing only Common Shares in respect of such Restricted Stock Units or (B) defer the issuance of Common Shares (or cash or part cash and part Common Shares, as the case may be) beyond the expiration of the Restricted Period if such extension would not cause adverse tax consequences under Section 409A of the Code. If a cash payment is made in lieu of issuing Common Shares in respect of such Restricted Stock Units, the amount of such payment shall be equal to the Fair Market Value per Common Share as of the date on which the Restricted Period lapsed with respect to such Restricted Stock Units.
(e) Legends on Restricted Stock. Each certificate, if any, or book entry representing Restricted Stock awarded under the Plan, if any, shall bear a legend or book-entry notation substantially in the form of the following, in addition to any other information the Company deems appropriate, until the lapse of all restrictions with respect to such Common Shares:
TRANSFER OF THIS CERTIFICATE AND THE SHARES REPRESENTED HEREBY IS RESTRICTED PURSUANT TO THE TERMS OF THE ALIGHT, INC. 2021 OMNIBUS INCENTIVE PLAN AND A RESTRICTED STOCK AWARD AGREEMENT BETWEEN ALIGHT, INC. AND THE PARTICIPANT. A COPY OF SUCH PLAN AND AWARD AGREEMENT IS ON FILE AT THE PRINCIPAL EXECUTIVE OFFICES OF ALIGHT, INC..
9. Other Equity-Based Awards and Other Cash-Based Awards. The Committee may grant Other Equity-Based Awards and Other Cash-Based Awards under the Plan to Eligible Persons, alone or in tandem with other Awards, in such amounts and dependent on such conditions as the Committee shall from time to time in its sole discretion determine including, without limitation, those set forth in Section 5(a) of the Plan. Each Other Equity-Based Award granted under the Plan shall be evidenced by an Award Agreement and each Other Cash-Based Award granted under the Plan shall be evidenced in such form as the Committee may determine from time to time. Each Other Equity-Based Award or Other Cash-Based Award, as applicable, so granted shall be subject to such conditions not inconsistent with the Plan as may be reflected in the applicable Award Agreement or other form evidencing such Award, including, without limitation, those set forth in Section 12(c) of the Plan.
10. Changes in Capital Structure and Similar Events. Notwithstanding any other provision in this Plan to the contrary, the following provisions shall apply to all Awards granted hereunder (other than Other Cash-Based Awards):
(a) General. In the event of (i) any dividend (other than regular cash dividends) or other distribution (whether in the form of cash, Common Shares, other securities, or other property), recapitalization, stock split, reverse stock split, reorganization, merger, consolidation, split-up, split-off, spin-off, combination, repurchase, or exchange of Common Shares or other securities of the Company, issuance of warrants or other rights to acquire Common Shares or other securities of the Company, or other similar corporate transaction or event that affects the Common Shares (including a Change in Control), or (ii) unusual or nonrecurring events affecting the Company, including changes in applicable rules, rulings, regulations, or other requirements, that the Committee determines, in its sole discretion, could result in substantial dilution or enlargement of the rights intended to be granted to, or available for, Participants (any event in (i) or (ii), an “Adjustment Event”), the Committee shall, in respect of any such Adjustment Event, make such proportionate substitution or adjustment, if any, as it, in its sole discretion, deems equitable, to any or all of: (A) the Absolute Share Limit, or any other limit applicable under the Plan with respect to the number of Awards which may be granted hereunder; (B) the number of Common Shares or other securities of the Company (or number and kind of other securities or other property) which may be issued in respect of Awards or with respect to which Awards may be granted under the Plan or any Sub-Plan; and (C) the terms of any outstanding Award, including, without limitation, (I) the number of Common Shares or other securities of the Company (or number and kind of other securities or other property) subject to outstanding Awards or to which outstanding Awards relate; (II) the Exercise Price or Strike Price with respect to
K-13
any Award; or (III) any applicable performance measures; provided, that in the case of any “equity restructuring” (within the meaning of the Financial Accounting Standards Board Accounting Standards Codification Topic 718 (or any successor pronouncement thereto)), the Committee shall make an equitable or proportionate adjustment to outstanding Awards to reflect such equity restructuring. Any adjustment under this Section 10 shall be conclusive and binding for all purposes.
(b) Adjustment Events. Without limiting the foregoing, except as may otherwise be provided in an Award Agreement, in connection with any Adjustment Event, the Committee may, in its sole discretion, provide for any one or more of the following:
(i) substitution or assumption of Awards (or awards of an acquiring company), acceleration of the exercisability of, lapse of restrictions on, or termination of Awards, or a period of time (which shall not be required to be more than ten days) for Participants to exercise outstanding Awards prior to the occurrence of such event (and any such Award not so exercised shall terminate upon the occurrence of such event); and
(ii) subject to any limitations or reductions as may be necessary to comply with Section 409A of the Code, cancellation of any one or more outstanding Awards and payment to the holders of such Awards that are vested as of such cancellation (including, without limitation, any Awards that would vest as a result of the occurrence of such event but for such cancellation or for which vesting is accelerated by the Committee in connection with such event) the value of such Awards, if any, as determined by the Committee (which value, if applicable, may be based upon the price per Common Share received or to be received by other stockholders of the Company in such event), including, without limitation, in the case of an outstanding Option or SAR, a cash payment in an amount equal to the excess, if any, of the Fair Market Value (as of a date specified by the Committee) of the Common Shares subject to such Option or SAR over the aggregate Exercise Price or Strike Price of such Option or SAR (it being understood that, in such event, any Option or SAR having a per share Exercise Price or Strike Price equal to, or in excess of, the Fair Market Value of a Common Share subject thereto may be canceled and terminated without any payment or consideration therefor), or, in the case of Restricted Stock, Restricted Stock Units, or Other Equity-Based Awards that are not vested as of such cancellation, a cash payment or equity subject to deferred vesting and delivery consistent with the vesting restrictions applicable to such Restricted Stock, Restricted Stock Units, or Other Equity-Based Awards prior to cancellation, or the underlying shares in respect thereof.
Payments to holders pursuant to clause (ii) above shall be made in cash or, in the sole discretion of the Committee, in the form of such other consideration necessary for a Participant to receive property, cash, or securities (or combination thereof) as such Participant would have been entitled to receive upon the occurrence of the transaction if the Participant had been, immediately prior to such transaction, the holder of the number of Common Shares covered by the Award at such time (less any applicable Exercise Price or Strike Price).
(c) Other Requirements. Prior to any payment or adjustment contemplated under this Section 10, the Committee may require a Participant to (i) represent and warrant as to the unencumbered title to the Participant’s Awards; (ii) bear such Participant’s pro rata share of any post-closing indemnity obligations, and be subject to the same post-closing purchase price adjustments, escrow terms, offset rights, holdback terms, and similar conditions as the other holders of Common Shares, subject to any limitations or reductions as may be necessary to comply with Section 409A of the Code; and (iii) deliver customary transfer documentation as reasonably determined by the Committee.
(d) Fractional Shares. Any adjustment provided under this Section 10 may provide for the elimination of any fractional share that might otherwise become subject to an Award.
(e) Binding Effect. Any adjustment, substitution, determination of value or other action taken by the Committee under this Section 10 shall be conclusive and binding for all purposes.
K-14
11. Amendments and Termination.
(a) Amendment and Termination of the Plan. The Board may amend, alter, suspend, discontinue, or terminate the Plan or any portion thereof at any time; provided, that no such amendment, alteration, suspension, discontinuance, or termination shall be made without stockholder approval if: (i) such approval is required under Applicable Law; (ii) it would materially increase the number of securities which may be issued under the Plan (except for increases pursuant to Section 5 or 10 of the Plan), or (iii) it would materially modify the requirements for participation in the Plan; provided, further, that any such amendment, alteration, suspension, discontinuance, or termination that would materially and adversely affect the rights of any Participant or any holder or beneficiary of any Award theretofore granted shall not to that extent be effective without the consent of the affected Participant, holder, or beneficiary. Notwithstanding the foregoing, no amendment shall be made to the last proviso of Section 11(b) of the Plan without stockholder approval.
(b) Amendment of Award Agreements. The Committee may, to the extent consistent with the terms of the Plan and any applicable Award Agreement, in its sole discretion, waive any conditions or rights under, amend any terms of, or alter, suspend, discontinue, cancel, or terminate, any Award theretofore granted or the associated Award Agreement, prospectively or retroactively (including after a Participant’s Termination); provided, that, other than pursuant to Section 10, any such waiver, amendment, alteration, suspension, discontinuance, cancellation, or termination that would materially and adversely affect the rights of any Participant with respect to any Award theretofore granted shall not to that extent be effective without the consent of the affected Participant; provided, further, that without stockholder approval, except as otherwise permitted under Section 10 of the Plan, (i) no amendment or modification may reduce the Exercise Price of any Option or the Strike Price of any SAR; (ii) the Committee may not cancel any outstanding Option or SAR and replace it with a new Option or SAR (with a lower Exercise Price or Strike Price, as the case may be) or other Award or cash payment that is greater than the intrinsic value (if any) of the canceled Option or SAR; and (iii) the Committee may not take any other action which is considered a “repricing” for purposes of the stockholder approval rules of any securities exchange or inter-dealer quotation system on which the securities of the Company are listed or quoted.
12. General.
(a) Award Agreements. Each Award (other than an Other Cash-Based Award) under the Plan shall be evidenced by an Award Agreement, which shall be delivered to the Participant to whom such Award was granted and shall specify the terms and conditions of the Award and any rules applicable thereto, including, without limitation, any Performance Conditions, the effect on such Award of the death, Disability, or Termination of a Participant, or of such other events as may be determined by the Committee. For purposes of the Plan, an Award Agreement may be in any such form (written or electronic) as determined by the Committee (including, without limitation, a Board or Committee resolution, an employment agreement, a notice, a certificate, or a letter) evidencing the Award. The Committee need not require an Award Agreement to be signed by the Participant or a duly authorized representative of the Company.
(b) Nontransferability.
(i) Each Award shall be exercisable only by such Participant to whom such Award was granted during the Participant’s lifetime, or, if permissible under Applicable Law, by the Participant’s legal guardian or representative. No Award may be assigned, alienated, pledged, attached, sold, or otherwise transferred or encumbered by a Participant (unless such transfer is specifically required pursuant to a domestic relations order or by Applicable Law) other than by will or by the laws of descent and distribution and any such purported assignment, alienation, pledge, attachment, sale, transfer, or encumbrance shall be void and unenforceable against any member of the Company Group; provided, that the designation of a beneficiary shall not constitute an assignment, alienation, pledge, attachment, sale, transfer, or encumbrance.
(ii) Notwithstanding the foregoing, the Committee may, in its sole discretion, permit Awards (other than Incentive Stock Options) to be transferred by a Participant, without consideration, subject to such rules
K-15
as the Committee may adopt consistent with any applicable Award Agreement to preserve the purposes of the Plan, to: (A) any Person who is a “family member” of the Participant, as such term is used in the instructions to Form S-8 under the Securities Act or any successor form of registration statement promulgated by the Securities and Exchange Commission (collectively, the “Immediate Family Members”); (B) a trust solely for the benefit of the Participant and the Participant’s Immediate Family Members; (C) a partnership or limited liability company whose only partners or stockholders are the Participant and the Participant’s Immediate Family Members; or (D) a beneficiary to whom donations are eligible to be treated as “charitable contributions” for federal income tax purposes (each transferee described in clauses (A), (B), (C), and (D) above is hereinafter referred to as a “Permitted Transferee”); provided, that the Participant gives the Committee advance written notice describing the terms and conditions of the proposed transfer and the Committee notifies the Participant in writing that such a transfer would comply with the requirements of the Plan.
(iii) The terms of any Award transferred in accordance with clause (ii) above shall apply to the Permitted Transferee and any reference in the Plan or in any applicable Award Agreement to a Participant shall be deemed to refer to the Permitted Transferee, except that: (A) Permitted Transferees shall not be entitled to transfer any Award, other than by will or the laws of descent and distribution; (B) Permitted Transferees shall not be entitled to exercise any transferred Option unless there shall be in effect a registration statement on an appropriate form covering the Common Shares to be acquired pursuant to the exercise of such Option if the Committee determines, consistent with any applicable Award Agreement, that such a registration statement is necessary or appropriate; (C) neither the Committee nor the Company shall be required to provide any notice to a Permitted Transferee, whether or not such notice is or would otherwise have been required to be given to the Participant under the Plan or otherwise; and (D) the consequences of a Participant’s Termination under the terms of the Plan and the applicable Award Agreement shall continue to be applied with respect to the Participant, including, without limitation, that an Option shall be exercisable by the Permitted Transferee only to the extent, and for the periods, specified in the Plan and the applicable Award Agreement.
(c) Dividends and Dividend Equivalents.
(i) The Committee may, in its sole discretion, provide a Participant as part of an Award with dividends, dividend equivalents, or similar payments in respect of Awards, payable in cash, Common Shares, other securities, other Awards or other property, on a current or deferred basis, on such terms and conditions as may be determined by the Committee in its sole discretion, including, without limitation, payment directly to the Participant, withholding of such amounts by the Company subject to vesting of the Award or reinvestment in additional Common Shares, Restricted Stock or other Awards.
(ii) Without limiting the foregoing, unless otherwise provided in the Award Agreement, any dividend otherwise payable in respect of any Restricted Stock that remains subject to vesting conditions at the time of payment of such dividend shall be retained by the Company, remain subject to the same vesting conditions as the Restricted Stock to which the dividend relates and shall be delivered (without interest) to the Participant within 15 days following the date on which such restrictions on such Restricted Stock lapse (and the right to any such accumulated dividends shall be forfeited upon the forfeiture of the Restricted Stock to which such dividends relate).
(iii) To the extent provided in an Award Agreement, the holder of outstanding Restricted Stock Units shall be entitled to be credited with dividend equivalent payments (upon the payment by the Company of dividends on Common Shares) either in cash or, in the sole discretion of the Committee, in Common Shares having a Fair Market Value equal to the amount of such dividends (and interest may, in the sole discretion of the Committee, be credited on the amount of cash dividend equivalents at a rate and subject to such terms as determined by the Committee), which accumulated dividend equivalents (and interest thereon, if applicable) shall be payable at the same time as the underlying Restricted Stock Units are settled following the date on which the Restricted Period lapses with respect to such Restricted Stock Units, and if such Restricted Stock Units are forfeited, the Participant shall have no right to such dividend equivalent payments (or interest thereon, if applicable).
K-16
(d) Tax Withholding.
(i) A Participant shall be required to pay to the Company or one or more of its Subsidiaries, as applicable, an amount in cash (by check or wire transfer) equal to the aggregate amount of any income, employment, and/or other applicable taxes that are statutorily required to be withheld in respect of an Award. Alternatively, the Company or any of its Subsidiaries may elect, in its sole discretion, to satisfy this requirement by withholding such amount from any cash compensation or other cash amounts owing to a Participant.
(ii) Without limiting the foregoing, the Committee may (but is not obligated to), in its sole discretion, permit or require a Participant to satisfy all or any portion of the minimum income, employment, and/or other applicable taxes that are statutorily required to be withheld with respect to an Award by: (A) the delivery of Common Shares (which are not subject to any pledge or other security interest) that have been both held by the Participant and vested for at least six months (or such other period as established from time to time by the Committee in order to avoid adverse accounting treatment under applicable accounting standards) having an aggregate Fair Market Value equal to such minimum statutorily required withholding liability (or portion thereof); or (B) having the Company withhold from the Common Shares otherwise issuable or deliverable to, or that would otherwise be retained by, the Participant upon the grant, exercise, vesting, or settlement of the Award, as applicable, a number of Common Shares with an aggregate Fair Market Value equal to an amount, subject to clause (iii) below, not in excess of such minimum statutorily required withholding liability (or portion thereof).
(iii) The Committee, subject to its having considered the applicable accounting impact of any such determination, has full discretion to allow Participants to satisfy, in whole or in part, any additional income, employment, and/or other applicable taxes payable by them with respect to an Award by electing to have the Company withhold from the Common Shares otherwise issuable or deliverable to, or that would otherwise be retained by, a Participant upon the grant, exercise, vesting, or settlement of the Award, as applicable, Common Shares having an aggregate Fair Market Value that is greater than the applicable minimum required statutory withholding liability (but such withholding may in no event be in excess of the maximum statutory withholding amount(s) in a Participant’s relevant tax jurisdictions).
(e) No Claim to Awards; No Rights to Continued Employment; Waiver. No employee of any member of the Company Group, or other Person, shall have any claim or right to be granted an Award under the Plan or, having been selected for the grant of an Award, to be selected for a grant of any other Award. There is no obligation for uniformity of treatment of Participants or holders or beneficiaries of Awards. The terms and conditions of Awards and the Committee’s determinations and interpretations with respect thereto need not be the same with respect to each Participant and may be made selectively among Participants, whether or not such Participants are similarly situated. Neither the Plan nor any action taken hereunder shall be construed as giving any Participant any right to be retained in the employ or service of the Service Recipient or any other member of the Company Group, nor shall it be construed as giving any Participant any rights to continued service on the Board. The Service Recipient or any other member of the Company Group may at any time dismiss a Participant from employment or discontinue any consulting relationship, free from any liability or any claim under the Plan, unless otherwise expressly provided in the Plan or any Award Agreement. By accepting an Award under the Plan, a Participant shall thereby be deemed to have waived any claim to continued exercise or vesting of an Award or to damages or severance entitlement related to non-continuation of the Award beyond the period provided under the Plan or any Award Agreement, except to the extent of any provision to the contrary in any written employment contract or other agreement between the Service Recipient and/or any member of the Company Group and the Participant, whether any such agreement is executed before, on, or after the Date of Grant.
(f) International Participants. With respect to Participants who reside or work outside of the United States of America, the Committee may, in its sole discretion, amend the terms of the Plan and create or amend Sub-Plans or amend outstanding Awards with respect to such Participants in order to permit or facilitate participation in the Plan by such Participants, conform such terms with the requirements of Applicable Law or to obtain more favorable tax or other treatment for a Participant or any member of the Company Group.
K-17
(g) Designation and Change of Beneficiary. Each Participant may file with the Committee a written designation of one or more Persons as the beneficiary or beneficiaries, as applicable, who shall be entitled to receive the amounts payable with respect to an Award, if any, due under the Plan upon the Participant’s death. A Participant may, from time to time, revoke or change the Participant’s beneficiary designation without the consent of any prior beneficiary by filing a new designation with the Committee. The last such designation received by the Committee shall be controlling; provided, however, that no designation, or change or revocation thereof, shall be effective unless received by the Committee prior to the Participant’s death, and in no event shall it be effective as of a date prior to such receipt. If no beneficiary designation is filed by a Participant, the beneficiary shall be deemed to be the Participant’s spouse or, if the Participant is unmarried at the time of death, the Participant’s estate.
(h) Termination. Except as otherwise provided in an Award Agreement, unless determined otherwise by the Committee at any point following such event: (i) neither a temporary absence from employment or service due to illness, vacation, or leave of absence (including, without limitation, a call to active duty for military service through a Reserve or National Guard unit) nor a transfer from employment or service with one Service Recipient to employment or service with another Service Recipient (or vice-versa) shall be considered a Termination; and (ii) if a Participant undergoes a Termination, but such Participant continues to provide services to the Company Group in a non-employee capacity, including as a consultant, such change in status shall not be considered a Termination for purposes of the Plan. Further, unless otherwise determined by the Committee, in the event that any Service Recipient ceases to be a member of the Company Group (by reason of sale, divestiture, spin-off, or other similar transaction), unless a Participant’s employment or service is transferred to another entity that would constitute a Service Recipient immediately following such transaction, such Participant shall be deemed to have suffered a Termination hereunder as of the date of the consummation of such transaction.
(i) No Rights as a Stockholder. Except as otherwise specifically provided in the Plan or any Award Agreement, no Person shall be entitled to the privileges of ownership in respect of Common Shares which are subject to Awards hereunder until such shares have been issued or delivered to such Person.
(j) Government and Other Regulations.
(i) The obligation of the Company to settle Awards in Common Shares or other consideration shall be subject to compliance with Applicable Law. Notwithstanding any terms or conditions of any Award to the contrary, the Company shall be under no obligation to offer to sell or to sell, and shall be prohibited from offering to sell or selling, any Common Shares pursuant to an Award unless such shares have been properly registered for sale pursuant to the Securities Act with the Securities and Exchange Commission or unless the Company has received an opinion of counsel (if the Company has requested such an opinion), satisfactory to the Company, that such shares may be offered or sold without such registration pursuant to an available exemption therefrom and the terms and conditions of such exemption have been fully complied with. The Company shall be under no obligation to register for sale under the Securities Act any of the Common Shares to be offered or sold under the Plan. The Committee shall have the authority to provide that all Common Shares or other securities of any member of the Company Group issued under the Plan shall be subject to such stop-transfer orders and other restrictions as the Committee may deem advisable under the Plan, the applicable Award Agreement and Applicable Law, and, without limiting the generality of Section 8 of the Plan, the Committee may cause a legend or legends to be put on certificates representing Common Shares or other securities of any member of the Company Group issued under the Plan to make appropriate reference to such restrictions or may cause such Common Shares or other securities of any member of the Company Group issued under the Plan in book-entry form to be held subject to the Company’s instructions or subject to appropriate stop-transfer orders. Notwithstanding any provision in the Plan to the contrary, the Committee reserves the right to add, at any time, any additional terms or provisions to any Award granted under the Plan that the Committee, in its sole discretion, deems necessary or advisable in order that such Award complies with the legal requirements of any governmental entity to whose jurisdiction the Award is subject.
K-18
(ii) The Committee may cancel an Award or any portion thereof if it determines, in its sole discretion, that legal or contractual restrictions and/or blockage and/or other market considerations would make the Company’s acquisition of Common Shares from the public markets, the Company’s issuance of Common Shares to the Participant, the Participant’s acquisition of Common Shares from the Company, and/or the Participant’s sale of Common Shares to the public markets, illegal, impracticable, or inadvisable. If the Committee determines to cancel all or any portion of an Award in accordance with the foregoing, the Company shall, subject to any limitations or reductions as may be necessary to comply with Section 409A of the Code: (A) pay to the Participant an amount equal to the excess of (I) the aggregate Fair Market Value of the Common Shares subject to such Award or portion thereof canceled (determined as of the applicable exercise date, or the date that the shares would have been vested or issued, as applicable), over (II) the aggregate Exercise Price or Strike Price (in the case of an Option or SAR, respectively) or any amount payable as a condition of issuance of Common Shares (in the case of any other Award), with such amount being delivered to the Participant as soon as practicable following the cancellation of such Award or portion thereof or (B) in the case of Restricted Stock, Restricted Stock Units, or Other Equity-Based Awards, provide the Participant with a cash payment or equity subject to deferred vesting and delivery consistent with the vesting restrictions applicable to such Restricted Stock, Restricted Stock Units, or Other Equity-Based Awards, or the underlying shares in respect thereof.
(k) No Section 83(b) Elections Without Consent of Company. No election under Section 83(b) of the Code or under a similar provision of law may be made unless expressly permitted by the terms of the applicable Award Agreement or by action of the Committee (or its designee in accordance with Section 4(c) of the Plan) in writing prior to the making of such election. If a Participant, in connection with the acquisition of Common Shares under the Plan or otherwise, is expressly permitted to make such election and the Participant makes the election, the Participant shall notify the Company of such election within ten days of filing notice of the election with the Internal Revenue Service or other governmental authority, in addition to any filing and notification required pursuant to Section 83(b) of the Code or other applicable provision.
(l) Payments to Persons Other Than Participants. If the Committee shall find that any Person to whom any amount is payable under the Plan is unable to care for the Participant’s affairs because of illness or accident, or is a minor, or has died, then any payment due to such Person or the Participant’s estate (unless a prior claim therefor has been made by a duly appointed legal representative) may, if the Committee so directs the Company, be paid to the Participant’s spouse, child, relative, an institution maintaining or having custody of such Person, or any other Person deemed by the Committee to be a proper recipient on behalf of such Person otherwise entitled to payment. Any such payment shall be a complete discharge of the liability of the Committee and the Company therefor.
(m) Nonexclusivity of the Plan. Neither the adoption of the Plan by the Board nor the submission of the Plan to the stockholders of the Company for approval shall be construed as creating any limitations on the power of the Board to adopt such other incentive arrangements as it may deem desirable, including, without limitation, the granting of equity-based awards otherwise than under the Plan, and such arrangements may be either applicable generally or only in specific cases.
(n) No Trust or Fund Created. Neither the Plan nor any Award shall create or be construed to create a trust or separate fund of any kind or a fiduciary relationship between any member of the Company Group, on the one hand, and a Participant or other Person, on the other hand. No provision of the Plan or any Award shall require the Company, for the purpose of satisfying any obligations under the Plan, to purchase assets or place any assets in a trust or other entity to which contributions are made or otherwise to segregate any assets, nor shall the Company be obligated to maintain separate bank accounts, books, records, or other evidence of the existence of a segregated or separately maintained or administered fund for such purposes. Participants shall have no rights under the Plan other than as unsecured general creditors of the Company, except that insofar as they may have become entitled to payment of additional compensation by performance of services, they shall have the same rights as other service providers under general law.
K-19
(o) Reliance on Reports. Each member of the Committee and each member of the Board shall be fully justified in acting or failing to act, as the case may be, and shall not be liable for having so acted or failed to act in good faith, in reliance upon any report made by the independent public accountant of any member of the Company Group and/or any other information furnished in connection with the Plan by any agent of the Company or the Committee or the Board, other than himself or herself.
(p) Relationship to Other Benefits. No payment under the Plan shall be taken into account in determining any benefits under any pension, retirement, profit sharing, group insurance, or other benefit plan of the Company except as otherwise specifically provided in such other plan or as required by Applicable Law.
(q) Governing Law. THIS PLAN AND ITS ENFORCEMENT AND ANY CONTROVERSY ARISING OUT OF OR RELATING TO ANY RIGHTS AND OBLIGATIONS HEREUNDER SHALL BE GOVERNED BY AND CONSTRUED IN ACCORDANCE WITH THE LAWS OF THE STATE OF DELAWARE. Each Participant who accepts an Award hereby (i) agrees that any action, directly or indirectly, arising out of, under or relating to the Plan or any Award hereunder shall exclusively be brought in and shall exclusively be heard and determined by either the courts of the State of Delaware or the United States District Court for the District of Delaware, and (ii) solely in connection with the action(s) contemplated by subsection (i) hereof, (A) irrevocably and unconditionally consents and submits to the exclusive jurisdiction of the courts identified in subsection (i) hereof, (B) irrevocably and unconditionally waives any objection to the laying of venue in any of the courts identified in clause (i) of this Section 12(q), (C) irrevocably and unconditionally waives and agrees not to plead or claim that any of the courts identified in such clause (i) is an inconvenient forum or does not have personal jurisdiction over such Participant or any member of the Company Group, and (D) agrees that mailing of process or other papers in connection with any such action in the manner provided herein or in such other manner as may be permitted by Applicable Law shall be valid and sufficient service thereof. EACH PARTICIPANT WHO ACCEPTS AN AWARD IRREVOCABLY WAIVES ALL RIGHT TO A TRIAL BY JURY IN ANY SUIT, ACTION, OR OTHER PROCEEDING INSTITUTED BY OR AGAINST SUCH PARTICIPANT IN RESPECT OF THE PARTICIPANT’S RIGHTS OR OBLIGATIONS HEREUNDER.
(r) Severability. If any provision of the Plan or any Award or Award Agreement is or becomes or is deemed to be invalid, illegal, or unenforceable in any jurisdiction or as to any Person or Award, or would disqualify the Plan or any Award under any law deemed applicable by the Committee, such provision shall be construed or deemed amended to conform to Applicable Law, or if it cannot be construed or deemed amended without, in the determination of the Committee, materially altering the intent of the Plan or the Award, such provision shall be construed or deemed stricken as to such jurisdiction, Person, or Award and the remainder of the Plan and any such Award shall remain in full force and effect.
(s) Obligations Binding on Successors. The obligations of the Company under the Plan shall be binding upon any successor corporation or organization resulting from the merger, consolidation, or other reorganization of the Company, or upon any successor corporation or organization succeeding to substantially all of the assets and business of the Company.
(t) Section 409A of the Code.
(i) Notwithstanding any provision of the Plan to the contrary, it is intended that the provisions of the Plan comply with Section 409A of the Code, and all provisions of the Plan shall be construed and interpreted in a manner consistent with the requirements for avoiding taxes or penalties under Section 409A of the Code. Each Participant is solely responsible and liable for the satisfaction of all taxes and penalties that may be imposed on or in respect of such Participant in connection with the Plan (including any taxes and penalties under Section 409A of the Code), and neither the Service Recipient nor any other member of the Company Group shall have any obligation to indemnify or otherwise hold such Participant (or any beneficiary) harmless from any or all of such taxes or penalties. With respect to any Award that is considered “deferred compensation” subject to Section 409A of the Code, references in the Plan to “termination of employment” (and substantially similar phrases) shall mean “separation from service”
K-20
within the meaning of Section 409A of the Code. For purposes of Section 409A of the Code, each of the payments that may be made in respect of any Award granted under the Plan is designated as a separate payment.
(ii) Notwithstanding anything in the Plan to the contrary, if a Participant is a “specified employee” within the meaning of Section 409A(a)(2)(B)(i) of the Code, no payments in respect of any Awards that are “deferred compensation” subject to Section 409A of the Code and which would otherwise be payable upon the Participant’s “separation from service” (as defined in Section 409A of the Code) shall be made to such Participant prior to the date that is six months after the date of such Participant’s “separation from service” or, if earlier, the date of the Participant’s death. Following any applicable six-month delay, all such delayed payments will be paid in a single lump sum on the earliest date permitted under Section 409A of the Code that is also a business day.
(iii) Unless otherwise provided by the Committee in an Award Agreement or otherwise, in the event that the timing of payments in respect of any Award (that would otherwise be considered “deferred compensation” subject to Section 409A of the Code) are accelerated upon the occurrence of (A) a Change in Control, no such acceleration shall be permitted unless the event giving rise to the Change in Control satisfies the definition of a change in the ownership or effective control of a corporation, or a change in the ownership of a substantial portion of the assets of a corporation pursuant to Section 409A of the Code or (B) a Disability, no such acceleration shall be permitted unless the Disability also satisfies the definition of “Disability” pursuant to Section 409A of the Code.
(u) Clawback/Repayment. All Awards shall be subject to reduction, cancellation, forfeiture or recoupment to the extent necessary to comply with (i) any clawback, forfeiture or other similar policy adopted by the Board or the Committee and as in effect from time to time; and (ii) Applicable Law. Further, unless otherwise determined by the Committee, to the extent that the Participant receives any amount in excess of the amount that the Participant should otherwise have received under the terms of the Award for any reason (including, without limitation, by reason of a financial restatement, mistake in calculations or other administrative error), the Participant shall be required to repay any such excess amount to the Company.
(v) Detrimental Activity. Notwithstanding anything to the contrary contained herein, if a Participant has engaged in any Detrimental Activity, as determined by the Committee, the Committee may, in its sole discretion and to the extent permitted by Applicable Law, provide for one or more of the following:
(i) cancellation of any or all of such Participant’s outstanding Awards; or
(ii) forfeiture by the Participant of any gain realized on the vesting or exercise of Awards, and repayment of any such gain promptly to the Company.
(w) Right of Offset. The Company will have the right to offset against its obligation to deliver Common Shares (or other property or cash) under the Plan or any Award Agreement any outstanding amounts (including, without limitation, travel and entertainment or advance account balances, loans, repayment obligations under any Awards, or amounts repayable to the Company pursuant to tax equalization, housing, automobile, or other employee programs) that the Participant then owes to any member of the Company Group and any amounts the Committee otherwise deems appropriate pursuant to any tax equalization policy or agreement. Notwithstanding the foregoing, if an Award is “deferred compensation” subject to Section 409A of the Code, the Committee will have no right to offset against its obligation to deliver Common Shares (or other property or cash) under the Plan or any Award Agreement if such offset could subject the Participant to the additional tax imposed under Section 409A of the Code in respect of an outstanding Award.
(x) Expenses; Titles and Headings. The expenses of administering the Plan shall be borne by the Company Group. The titles and headings of the sections in the Plan are for convenience of reference only, and in the event of any conflict, the text of the Plan, rather than such titles or headings, shall control.
K-21
ALIGHT, INC.
2021 EMPLOYEE STOCK PURCHASE PLAN
ARTICLE 1
PURPOSE
The Plan’s purpose is to assist employees of the Company and its Designated Companies in acquiring a share ownership interest in the Company, and to help such employees provide for their future security and to encourage them to remain in the employment of the Company and its Subsidiaries.
The Plan consists of two components: the Section 423 Component and the Non-Section 423 Component. The Section 423 Component is intended to qualify as an “employee stock purchase plan” under Section 423 of the Code and shall be administered, interpreted and construed in a manner consistent with the requirements of Section 423 of the Code. In addition, this Plan authorizes the grant of Options under the Non-Section 423 Component, which need not qualify as Options granted pursuant to an “employee stock purchase plan” under Section 423 of the Code; such Options granted under the Non-Section 423 Component shall be granted pursuant to separate Offerings containing such sub-plans, appendices, rules or procedures as may be adopted by the Administrator and designed to achieve tax, securities laws or other objectives for Eligible Employees and the Designated Companies in locations outside of the United States. Except as otherwise provided herein or determined by the Administrator, the Non-Section 423 Component will operate and be administered in the same manner as the Section 423 Component. Offerings intended to be made under the Non-Section 423 Component will be designated as such by the Administrator at or prior to the time of such Offering.
For purposes of this Plan, the Administrator may designate separate Offerings under the Plan, the terms of which need not be identical, in which Eligible Employees will participate, even if the dates of the applicable Offering Period(s) in each such Offering is identical, provided that the terms of participation are the same within each separate Offering under the Section 423 Component as determined under Section 423 of the Code. Solely by way of example and without limiting the foregoing, the Company could, but shall not be required to, provide for simultaneous Offerings under the Section 423 Component and the Non-Section 423 Component of the Plan.
ARTICLE 2
DEFINITIONS
As used in the Plan, the following words and phrases have the meanings specified below, unless the context clearly indicates otherwise:
2.1. “Administrator” means the Committee, or such individuals to which authority to administer the Plan has been delegated under Section 7.1 hereof.
2.2. “Affiliate” means any Person that directly or indirectly controls, is controlled by, or is under common control with the Company. The term “control” (including, with correlative meaning, the terms “controlled by” and “under common control with”), as applied to any Person, means the possession, directly or indirectly, of the power to direct or cause the direction of the management and policies of such Person, whether through the ownership of voting or other securities, appointing a majority of the board of directors, by contract, or otherwise.
2.3. “Agent” means the brokerage firm, bank or other financial institution, entity or person(s), if any, engaged, retained, appointed or authorized to act as the agent of the Company or an Employee with regard to the Plan.
2.4. “Board” means the Board of Directors of the Company.
2.5. “Broker” means the financial institution designated by the Company to act as Broker for the Plan.
2.6. “Code” means the Internal Revenue Code of 1986, as amended, and any successor thereto. Reference in the Plan to any section of the Code shall be deemed to include any regulations or other interpretative guidance under such section, and any amendments or successor provisions to such section, regulations, or guidance.
2.7. “Committee” means the Compensation Committee of the Board or any properly delegated subcommittee thereof or, if no such Compensation Committee or subcommittee thereof exists, the Board.
2.8. “Common Share” means a share of Class A common stock of the Company, par value $0.0001 per share (and any shares or other securities into which such Common Shares may be converted or into which they may be exchanged).
2.9. “Company” means Alight, Inc., a Delaware corporation, and any successor thereto.
2.10. “Compensation” of an Employee means the gross base compensation received by such Employee as compensation for services to the Company or any Designated Company, including base salary, wages, prior week adjustment and overtime payments, commissions, annual incentive compensation or other payments made under any annual bonus program, vacation pay, holiday pay, jury duty pay, funeral leave pay, and military leave pay but excluding payments made under any special or one-time bonus programs (e.g., retention or sign-on bonuses), education or tuition reimbursements, travel expenses, business and moving reimbursements (including tax gross ups and taxable mileage allowance), imputed income arising under any group insurance or benefit program, income received in connection with any share options, share appreciation rights, restricted shares, restricted share units or other compensatory equity awards, fringe benefits, other special payments and all contributions made by the Company or any Designated Subsidiary for the Employee’s benefit under any employee benefit plan now or hereafter established. The Administrator, in its discretion, may establish a different definition of Compensation for an Offering, which for the Section 423 Component shall apply on a uniform and nondiscriminatory basis. Further, the Administrator will have discretion to determine the application of this definition to Eligible Employees outside the United States.
2.11. “Designated Company” means each Affiliate and Subsidiary, including any Affiliate and Subsidiary in existence on the Effective Date and any Affiliate and Subsidiary formed or acquired following the Effective Date, that has been designated by the Administrator from time to time in its sole discretion as eligible to participate in the Plan, in accordance with Section 7.2 hereof, such designation to specify whether such participation is in the Section 423 Component or Non-Section 423 Component. A Designated Company may participate in either the Section 423 Component or Non-Section 423 Component, but not both. Notwithstanding the foregoing, if any Affiliate or Subsidiary is disregarded for U.S. federal income tax purposes in respect of the Company or any Designated Company participating in the Section 423 Component, then such disregarded Affiliate or Subsidiary shall automatically be a Designated Company participating in the Section 423 Component. If any Affiliate or Subsidiary is disregarded for U.S. federal income tax purposes in respect of any Designated Company participating in the Non-Section 423 Component, the Administrator may exclude such Affiliate or Subsidiary from participating in the Plan, notwithstanding that the Designated Company in respect of which such Affiliate or Subsidiary is disregarded may participate in the Plan.
2.12. “Effective Date” means the date the Plan is adopted by the Board, subject to approval of the Company’s shareholders.
2.13. “Eligible Employee” means any Employee of the Company or a Designated Company, except that the Administrator may exclude any or all of the following unless prohibited by applicable law, Employees:
(a) who are customarily scheduled to work 20 hours or less per week;
(b) whose customary employment is not more than five months in a calendar year;
(c) who have been employed less than two years;
L-2
(d) who are not employed by the Company or a Designated Company prior to the applicable Enrollment Date occurs; and
(e) any Employee who is a “highly compensated employee” of the Company or any Designated Company (within the meaning of Section 414(q) of the Code), or that is such a “highly compensated employee” (A) with compensation above a specified level, (B) who is an officer or (C) who is subject to the disclosure requirements of Section 16(a) of the Exchange Act; or
(f) any Employee who is a citizen or resident of a jurisdiction outside the United States (without regard to whether they are also a citizen of the United States or a resident alien (within the meaning of Section 7701(b)(1)(A) of the Code)) if either (A) the grant of the Option is prohibited under the laws of the jurisdiction governing such Employee, or (B) compliance with the laws of the jurisdiction would cause the Section 423 Component, any Offering thereunder or an Option granted thereunder to violate the requirements of Section 423 of the Code; provided that any exclusion shall be applied in an identical manner under each Offering to all Employees in accordance with Treas. Reg. § 1.423-2(e).
Notwithstanding the foregoing, any Employee who, after the granting of the Option, would be deemed for purposes of Section 423(b)(3) of the Code to possess 5% or more of the total combined voting power or value of all classes of shares of the Company or any Subsidiary shall not be an Eligible Employee. For purposes of the preceding sentence, the rules of Section 424(d) of the Code with regard to the attribution of share ownership shall apply in determining the share ownership of an individual, and shares which an Employee may purchase under outstanding options shall be treated as shares owned by the Employee.
Further, with respect to the Non-Section 423 Component, (a) the Administrator may limit eligibility further within a Designated Company so as to only designate some Employees of a Designated Company as Eligible Employees, and (b) to the extent any restrictions in this definition are not consistent with applicable local laws, the applicable local laws shall control.
2.14. “Employee” means any person who renders services to the Company or a Designated Company in the status of an employee within the meaning of Section 3401(c) of the Code. “Employee” shall not include any director of the Company or a Designated Company who does not render services to the Company or a Designated Company in the status of an employee within the meaning of Section 3401(c) of the Code. For purposes of the Plan, the employment relationship shall be treated as continuing intact while the individual is on military leave, sick leave or other leave of absence approved by the Company or a Designated Company and meeting the requirements of Treas. Reg. § 1.421-1(h)(2). Where the period of leave exceeds three months, or such other period specified in Treas. Reg. § 1.421-1(h)(2), and the individual’s right to reemployment is not guaranteed either by statute or by contract, the employment relationship shall be deemed to have terminated on the first day immediately following such three (3)-month period, or such other period specified in Treas. Reg. § 1.421-1(h)(2).
2.15. “Enrollment Date” means the first date of each Offering Period.
2.16. “Exercise Date” means the last day of each Purchase Period, except as provided in Section 5.2 hereof.
2.17. “Exchange Act” means the U.S. Securities Exchange Act of 1934, as amended.
2.18. “Fair Market Value” means, on a given date: (i) if the Common Shares are listed on a national securities exchange, the closing sales price of the Common Shares reported on the primary exchange on which the Common Shares are listed and traded on such date, or, if there are no such sales on that date, then on the last preceding date on which such sales were reported; (ii) if the Common Shares are not listed on any national securities exchange but are quoted in an inter-dealer quotation system on a last-sale basis, the average between the closing bid price and ask price reported on such date, or, if there is no such sale on that date, then on the last
L-3
preceding date on which a sale was reported; or (iii) if the Common Shares are not listed on a national securities exchange or quoted in an inter-dealer quotation system on a last-sale basis, the amount determined by the Committee in good faith to be the fair market value of the Common Shares.
2.19. “Grant Date” means the first day of an Offering Period.
2.20. “Matching Date” means, if the Committee, in its sole discretion, determines to credit Match Shares to a Participant, the date during the calendar month following the annual anniversary of the applicable Quarter End on which Match Shares are credited to the Participant’s Share Account.
2.21. “Match Price” means the closing price of a Common Share on the Wednesday preceding the Matching Date (or on such other date during the week that includes the Matching Date, as determined by the Company).
2.22. “Match Shares” means the Common Shares credited to a Participant’s Share Account pursuant to Appendix A of the Plan.
2.23. “New Exercise Date” has the meaning set forth in Section 5.2(b) hereof.
2.24. “Non-Section 423 Component” means those Offerings under the Plan, together with the sub-plans, appendices, rules or procedures, if any, adopted by the Administrator as a part of this Plan, in each case, pursuant to which Options may be granted to Eligible Employees that need not satisfy the requirements for Options granted pursuant to an “employee stock purchase plan” that are set forth under Section 423 of the Code.
2.25. “Offering” means an offer under the Plan of an Option that may be exercised during an Offering Period as further described in Article 4 hereof. Unless otherwise specified by the Administrator, each Offering to the Eligible Employees shall be deemed a separate Offering, even if the dates and other terms of the applicable Purchase Periods of each such Offering are identical and the provisions of the Plan will separately apply to each Offering. To the extent permitted by Treas. Reg. § 1.423-2(a)(1), the terms of each separate Offering under the Section 423 Component need not be identical, provided that the terms of the Section 423 Component and an Offering thereunder together satisfy Treas. Reg. § 1.423-2(a)(2) and (a)(3).
2.26. “Offering Period” means each consecutive six (6)-month period commencing on such months as established by the Administrator, and with respect to which Options shall be granted to Participants. The duration and timing of Offering Periods may be established or changed by the Administrator at any time, in its sole discretion and may consist of one or more Purchase Periods. Notwithstanding the foregoing, in no event may an Offering Period exceed 27 months.
2.27. “Option” means the right to purchase Common Shares pursuant to the Plan during each Offering Period.
2.28. “Option Price” means the purchase price of a Common Share hereunder as provided in Section 4.2 hereof.
2.29. “Parent” means any entity that is a parent corporation of the Company within the meaning of Section 424 of the Code.
2.30. “Participant” means any Eligible Employee who elects to participate in the Plan.
2.31. “Payday” means the regular and recurring established day for payment of Compensation to an Employee.
L-4
2.32. “Person” means any individual, entity, or group (within the meaning of Section 13(d)(3) or 14(d)(2) of the Exchange Act).
2.33. “Plan” means this Employee Stock Purchase Plan, including both the Section 423 Component and Non-Section 423 Component and any other sub-plans or appendices hereto, as amended from time to time.
2.34. “Plan Account” means a bookkeeping account established and maintained by the Company in the name of each Participant.
2.35. “Purchase Period” means each consecutive six (6)-month period commencing on such months within each Offering Period as established by the Administrator. The duration and timing of Purchase Periods may be established or changed by the Administrator at any time, in its sole discretion. Notwithstanding the foregoing, in no event may a Purchase Period exceed the duration of the Offering Period under which it is established.
2.36. “Quarter” means, with respect to each calendar year during which the Plan is in effect, the following four calendar quarters: January 1 through March 31, April 1 through June 30, July through September 30 and October 1 through December 31. The duration and timing of the Quarter may be established or changed by the Administrator at any time, in its sole discretion.
2.37. “Quarter End” means the last day of each Quarter (i.e., March 31, June 30, September 30 or December 31). The timing of the Quarter End may be established or changed by the Administrator at any time, in its sole discretion.
2.38. “Section 409A” means Section 409A of the Code.
2.39. “Section 423 Component” means those Offerings under the Plan that are intended to meet the requirements under Section 423(b) of the Code.
2.40. “Share Account” means an account maintained in the Participant’s name at a stock brokerage or other financial services firm designated by the Company.
2.41. “Subsidiary” means any entity that is a subsidiary corporation of the Company within the meaning of Section 424 of the Code.
2.42. “Tax-Related Items” means any U.S. and non-U.S. federal, provincial, state and/or local taxes (including, without limitation, income tax, social insurance contributions, fringe benefit tax, employment tax, stamp tax and any employer tax liability which has been transferred to a Participant) for which a Participant is liable in connection with his or her participation in the Plan.
2.43. “Treas. Reg.” means U.S. Department of the Treasury regulations.
2.44. “Withdrawal Election” has the meaning set forth in Section 6.1(a) hereof.
ARTICLE 3
PARTICIPATION
3.1. Eligibility.
(a) Any Eligible Employee who is employed by the Company or a Designated Company on a given Enrollment Date for an Offering Period shall be eligible to participate in the Plan during such Offering Period, subject to the requirements of Articles 4 and 5 hereof, and, for the Section 423 Component, the limitations imposed by Section 423(b) of the Code.
L-5
(b) No Eligible Employee shall be granted an Option under the Section 423 Component which permits the Participant’s rights to purchase Common Shares under the Plan, and to purchase shares under all other employee stock purchase plans of the Company, any Parent or any Subsidiary subject to Section 423 of the Code, to accrue at a rate which exceeds $25,000 of fair market value of such shares (determined at the time such Option is granted) for each calendar year in which such Option is outstanding at any time. The limitation under this Section 3.1(b) shall be applied in accordance with Section 423(b)(8) of the Code.
3.2. Election to Participate; Payroll Deductions.
(a) Each individual who is an Eligible Employee as of an Offering Period’s Enrollment Date may elect to participate in such Offering Period and the Plan by delivering to the Company or an Agent designated by the Company an enrollment form including a payroll deduction authorization (which may be in an electronic format or such other method as determined by the Company in accordance with the Company’s practices) (a “Participation Election”) no later than the period of time prior to the applicable Enrollment Date determined by the Administrator, in its sole discretion. Except as provided in Section 3.2(e) hereof, an Eligible Employee may participate in the Plan only by means of payroll deduction.
(b) Subject to Section 3.1(b) hereof and except as may otherwise be determined by the Administrator, payroll deductions (i) shall equal at least 1% of the Participant’s Compensation as of each Payday of the Offering Period following the Enrollment Date, but not more than 10% of the Participant’s Compensation as of each Payday of the Offering Period following the Enrollment Date; and (ii) shall be expressed as a whole number percentage. Subject to Section 3.2(e) hereof, amounts deducted from a Participant’s Compensation with respect to an Offering Period pursuant to this Section 3.2 shall be deducted each Payday through payroll deduction and credited to the Participant’s Plan Account.
(c) Unless otherwise determined by the Administrator, following at least one payroll deduction, a Participant may increase or decrease the percentage of Compensation or the fixed dollar amount designated in his or her enrollment form, subject to the limits of this Section 3.2, or may suspend his or her payroll deductions, at any time during an Offering Period; provided, however, that the Administrator may limit the number of changes a Participant may make to his or her payroll deduction elections during each Offering Period in the applicable Offering (and in the absence of any specific designation by the Administrator, a Participant shall be allowed one change to his or her payroll deduction elections during each Offering Period). Any such change or suspension of payroll deductions shall be effective with the first full payroll period following ten business days after the Company’s receipt of the new enrollment form (or such shorter or longer period as may be specified by the Administrator in the applicable Offering). In the event a Participant suspends his or her payroll deductions, such Participant’s cumulative payroll deductions prior to the suspension shall remain in his or her account and shall be applied to the purchase of Common Shares on the next occurring Exercise Date and shall not be paid to such Participant unless he or she withdraws from participation in the Plan pursuant to Section 6.1.
(d) Upon the completion of an Offering Period, each Participant in such Offering Period shall automatically participate in the immediately following Offering Period at the same payroll deduction percentage as in effect at the termination of such Offering Period, unless such Participant delivers to the Company or an Agent designated by the Company a different Participation Election with respect to the successive Offering Period in accordance with Section 3.2(a) hereof, or unless such Participant becomes ineligible for participation in the Plan.
(e) Notwithstanding any other provisions of the Plan to the contrary, in non-U.S. jurisdictions where participation in the Plan through payroll deductions is prohibited or otherwise problematic under applicable local laws (as determined by the Administrator in its sole discretion), the Administrator may provide that an Eligible Employee may elect to participate through contributions to the Participant’s Plan Account in a form acceptable to the Administrator in lieu of or in addition to payroll deductions; provided, however, that, for any Offering under the Section 423 Component, the Administrator must determine that any alternative method of contribution is
L-6
applied on an equal and uniform basis to all Eligible Employees in the Offering. Any reference to “payroll deductions” in this Section 3.2 (or in any other section of the Plan) will similarly cover contributions by other means made pursuant to this Section 3.2(e).
ARTICLE 4
PURCHASE OF SHARES
4.1. Grant of Option. The Company may make one or more Offerings under the Plan, which may be successive or overlapping with one another, until the earlier of: (i) the date on which all Common Shares available under the Plan have been purchased or (ii) the date on which the Plan is suspended or terminates. No Offering shall commence prior to the date on which the Company’s registration statement on Form S-8 is filed with the U.S. Securities and Exchange Commission in respect of the Plan. The Administrator shall designate the terms and conditions of each Offering in writing, including without limitation, the Offering Period and the Purchase Periods. Each Participant shall be granted an Option with respect to an Offering Period on the applicable Grant Date. Subject to the limitations of Section 3.1(b) hereof, the number of Common Shares subject to a Participant’s Option shall be determined by dividing (a) such Participant’s payroll deductions accumulated prior to an Exercise Date and retained in the Participant’s Plan Account on such Exercise Date by (b) the applicable Option Price; provided that in no event shall a Participant be permitted to purchase during each Offering Period more than 2,500 Common Shares (subject to any adjustment pursuant to Section 5.2 hereof).The Administrator may, for future Offering Periods, increase or decrease, in its absolute discretion, the maximum number of Common Shares that a Participant may purchase during any Purchase Periods under such future Offering Periods. Each Option shall expire on the last Exercise Date for the applicable Offering Period immediately after the automatic exercise of the Option in accordance with Section 4.3 hereof, unless such Option terminates earlier in accordance with Article 6 hereof.
4.2. Option Price. The Option Price shall equal not less than 85% of the lesser of the Fair Market Value of a Common Share on (a) the applicable Grant Date and (b) the applicable Exercise Date, or such other price designated by the Administrator.
4.3. Purchase of Shares.
(a) On each Exercise Date for an Offering Period, each Participant shall automatically and without any action on such Participant’s part be deemed to have exercised the Participant’s Option to purchase at the applicable Option Price the largest number of whole Common Shares which can be purchased with the amount in the Participant’s Plan Account, subject to the limitations set forth in the Plan. Unless otherwise determined by the Administrator in advance of an Offering or in accordance with applicable law, any balance that is remaining in the Participant’s Plan Account (after exercise of such Participant’s Option) as of the Exercise Date shall be carried forward into the next Offering Period, unless the Participant has properly elected to withdraw from the Plan, has ceased to be an Eligible Employee or with respect to the maximum limitations set forth in Section 3.1(b) and Section 4.1. Any balance not carried forward to the next Offering Period in accordance with the prior sentence shall promptly be refunded as soon as administratively practicable to the applicable Participant.
(b) As soon as practicable following each Exercise Date, the number of Common Shares purchased by such Participant pursuant to Section 4.3(a) hereof shall be delivered (either in share certificate or book entry form), in the Company’s sole discretion, to either (i) the Participant or (ii) if applicable, the Participant’s Share Account. The Company may require that shares be retained in such Share Account or with such stock brokerage or other financial services firm for a designated period of time and/or may establish procedures to permit tracking of disqualifying dispositions of such shares.
4.4. Transferability of Rights. An Option granted under the Plan shall not be transferable, other than by will or the applicable laws of descent and distribution, and is exercisable during the Participant’s lifetime only by
L-7
the Participant. No option or interest or right to the Option shall be available to pay off any debts, contracts or engagements of the Participant or the Participant’s successors in interest or shall be subject to disposition by pledge, encumbrance, assignment or any other means whether such disposition be voluntary or involuntary or by operation of law by judgment, levy, attachment, garnishment or any other legal or equitable proceedings (including bankruptcy), and any attempt at disposition of the Option shall have no effect.
ARTICLE 5
PROVISIONS RELATING TO COMMON SHARES
5.1. Common Shares Reserved. Subject to adjustment as provided in Section 5.2 hereof, the aggregate number of Common Shares that may be issued pursuant to rights granted under the Plan shall be 13,461,281 shares (the “Absolute Share Limit”); provided, however, that, subject to adjustment as provided in Section 5.2 hereof, the Absolute Share Limit shall be automatically increased on the first day of each fiscal year following the fiscal year in which the Effective Date falls in an amount equal to the least of (x) 1% of the total number of Common Shares and shares of Class V common stock of the Company outstanding on the last day of the immediately preceding fiscal year, and (y) a lower number of Common Shares as determined by the Board. Notwithstanding the foregoing, the maximum number of Common Shares that may be issued under the Plan shall be 62,000,000 shares. Shares made available for sale under the Plan may be authorized but unissued shares or treasury Common Shares. If any right granted under the Plan shall for any reason terminate without having been exercised, the Common Shares not purchased under such right shall again become available for issuance under the Plan.
5.2. Adjustments Upon Changes in Capitalization, Dissolution, Liquidation, Merger or Asset Sale.
(a) Changes in Capitalization. Subject to any required action by the shareholders of the Company, the number of Common Shares which have been authorized for issuance under the Plan but not yet placed under Option (or, with respect to Match Shares, not yet posted to the Participant’s Share Account), as well as the price per share and the number of Common Shares covered by each Option under the Plan which has not yet been exercised shall be proportionately adjusted for any increase or decrease in the number of issued Common Shares resulting from a share split, reverse share split, share dividend, combination, amalgamation, consolidation, reorganization, arrangement or reclassification of the Common Shares, or any other increase or decrease in the number Common Shares effected without receipt of consideration by the Company; provided, however, that conversion of any convertible securities of the Company shall not be deemed to have been “effected without receipt of consideration.” Such adjustment shall be made by the Administrator, whose determination in that respect shall be final, binding and conclusive. Except as expressly provided herein, no issuance by the Company of shares of any class, or securities convertible into shares of any class, shall affect, and no adjustment by reason thereof shall be made with respect to, the number or price of shares of Common Shares subject to an Option.
(b) Dissolution or Liquidation. In the event of the proposed dissolution or liquidation of the Company, the Offering Periods then in progress shall be shortened by setting a new Exercise Date (the “New Exercise Date”), and shall terminate immediately prior to the consummation of such proposed dissolution or liquidation, unless provided otherwise by the Administrator. The New Exercise Date shall be before the date of the Company’s proposed dissolution or liquidation. The Administrator shall notify each Participant in writing, at least ten business days prior to the New Exercise Date, that the Exercise Date for the Participant’s Option has been changed to the New Exercise Date and that the Participant’s Option shall be exercised automatically on the New
Exercise Date, unless prior to such date the Participant has withdrawn from the Offering Period as provided in Section 6.1 hereof or the Participant has ceased to be an Eligible Employee as provided in Section 6.2 hereof.
(c) Merger or Asset Sale. In the event of a proposed sale of all or substantially all of the assets of the Company, or the merger of the Company with or into another corporation, each outstanding Option shall be assumed or an equivalent Option substituted by the successor corporation or a parent or subsidiary of the successor corporation. If the successor corporation refuses to assume or substitute for the Option, any Offering
L-8
Periods then in progress shall be shortened by setting a New Exercise Date and any Offering Periods then in progress shall end on the New Exercise Date. The New Exercise Date shall be before the date of the Company’s proposed sale or merger. The Administrator shall notify each Participant in writing, at least ten business days prior to the New Exercise Date, that the Exercise Date for the Participant’s Option has been changed to the New Exercise Date and that the Participant’s Option shall be exercised automatically on the New Exercise Date, unless prior to such date the Participant has withdrawn from the Offering Period as provided in Section 6.1 hereof or the Participant has ceased to be an Eligible Employee as provided in Section 6.2 hereof.
5.3. Insufficient Shares. If the Administrator determines that, on a given Exercise Date or Matching Date, as applicable, the number of Common Shares with respect to which Options are to be exercised or subject to Match Shares may exceed the number of Common Shares remaining available for sale or issuance under the Plan on such Exercise Date or Matching Date, the Administrator shall make a pro rata allocation of the Common Shares available for issuance on such Exercise Date or Matching Date, as applicable, in as uniform a manner as shall be practicable and as it shall determine in its sole discretion to be equitable among all Participants exercising Options to purchase Common Shares on such Exercise Date or eligible to receive Match Shares on such Matching Date, and unless additional shares are authorized for issuance under the Plan, no further Offering Periods or Matching Dates shall take place and the Plan shall terminate pursuant to Section 7.5 hereof. If an Offering Period is so terminated, then the balance of the amount credited to the Participant’s Plan Account which has not been applied to the purchase of Common Shares shall be paid to such Participant in one lump sum in cash within 30 days after such Exercise Date, without any interest thereon (except as may be required by applicable local laws).
5.4. Rights as Shareholders. With respect to Common Shares subject to an Option or Match Shares, a Participant shall not be deemed to be a shareholder of the Company and shall not have any of the rights or privileges of a shareholder. A Participant shall have the rights and privileges of a shareholder of the Company when, but not until, the Common Shares have been delivered to the Participant or deposited in the designated brokerage account following exercise of the Participant’s Option or the Matching Date, as applicable.
ARTICLE 6
TERMINATION OF PARTICIPATION
6.1. Cessation of Contributions; Voluntary Withdrawal.
(a) A Participant may cease payroll deductions during an Offering Period and elect to withdraw from the Plan by delivering written notice of such election to the Company or an Agent designated by the Company in such form and at such time prior to the Exercise Date for such Offering Period as may be established by the Administrator (a “Withdrawal Election”). In the event a Participant elects to withdraw from the Plan, amounts then credited to such Participant’s Plan Account shall be returned to the Participant in one lump-sum payment in cash within 30 days after such election is received by the Company, without any interest thereon (except as may be required by applicable local laws), and the Participant shall cease to participate in the Plan and the Participant’s Option for such Offering Period shall terminate upon receipt of the Withdrawal Election.
(b) A Participant’s withdrawal from the Plan shall not have any effect upon the Participant’s eligibility to participate in any similar plan which may hereafter be adopted by the Company or in succeeding Offering Periods which commence after the termination of the Offering Period from which the Participant withdraws.
(c) A Participant who ceases contributions to the Plan during any Offering Period shall not be permitted to resume contributions to the Plan during that Offering Period.
6.2. Termination of Eligibility. Upon a Participant’s ceasing to be an Eligible Employee, for any reason, such Participant’s Option for the applicable Offering Period shall automatically terminate, the Participant shall be
L-9
deemed to have elected to withdraw from the Plan, and any balance on such Participant’s Plan Account shall be paid to such Participant or, in the case of the Participant’s death, to the person or persons entitled thereto pursuant to applicable law, within 30 days after such cessation of being an Eligible Employee, without any interest thereon (except as may be required by applicable local laws). If a Participant transfers employment from the Company or any Designated Company participating in the Section 423 Component to any Designated Company participating in the Non-Section 423 Component, such transfer shall not be treated as a termination of employment, but the Participant shall immediately cease to participate in the Section 423 Component; however, any contributions made for the Offering Period in which such transfer occurs shall be transferred to the Non-Section 423 Component, and such Participant shall immediately join the then-current Offering under the Non-Section 423 Component upon the same terms and conditions in effect for the Participant’s participation in the Section 423 Component, except for such modifications otherwise applicable for Participants in such Offering. A Participant who transfers employment from any Designated Company participating in the Non-Section 423 Component to the Company or any Designated Company participating in the Section 423 Component shall not be treated as terminating the Participant’s employment and shall remain a Participant in the Non-Section 423 Component until the earlier of (i) the end of the current Offering Period under the Non-Section 423 Component, or (ii) the Enrollment Date of the first Offering Period in which the Participant is eligible to participate following such transfer. Notwithstanding the foregoing, the Administrator may establish different rules to govern transfers of employment between companies participating in the Section 423 Component and the Non-Section 423 Component, consistent with the applicable requirements of Section 423 of the Code.
ARTICLE 7
GENERAL PROVISIONS
7.1. Administration.
(a) The Plan shall be administered by the Committee, which shall be composed of members of the Board. The Committee may delegate administrative tasks under the Plan to the services of an Agent or Employees to assist in the administration of the Plan, including without limitation, determining the Designated Companies participating in the Plan, establishing and maintaining an individual securities account under the Plan for each Participant, determining enrollment and withdrawal deadlines and determining exchange rates. In its absolute discretion, the Board may at any time and from time to time exercise any and all rights and duties of the Administrator under the Plan.
(b) It shall be the duty of the Administrator to conduct the general administration of the Plan in accordance with the provisions of the Plan. The Administrator shall have the power, subject to, and within the limitations of, the express provisions of the Plan:
(i) To establish and terminate Offerings;
(ii) To determine when and how Options shall be granted and the provisions and terms of each Offering (which need not be identical);
(iii) To select Designated Companies in accordance with Section 7.2 hereof; and
(iv) To construe and interpret the Plan, the terms of any Offering and the terms of the Options and to adopt such rules for the administration, interpretation, and application of the Plan as are consistent therewith and to interpret, amend or revoke any such rules. The Administrator, in the exercise of this power, may correct any defect, omission or inconsistency in the Plan, any Offering or any Option, in a manner and to the extent it shall deem necessary or expedient to administer the Plan, subject to Section 423 of the Code for the Section 423 Component.
L-10
(c) The Administrator may adopt rules or procedures relating to the operation and administration of the Plan to accommodate the specific requirements of local laws and procedures, provided that the adoption and implementation of any such rules and/or procedures would not cause the Section 423 Component to be in noncompliance with Section 423 of the Code. Without limiting the generality of the foregoing, the Administrator is specifically authorized to adopt rules and procedures regarding handling of participation elections, payroll deductions, payment of interest, conversion of local currency, payroll tax, withholding procedures and handling of share certificates which vary with local requirements.
(d) The Administrator may adopt sub-plans applicable to particular Designated Companies or locations, which sub-plans may be designed to be outside the scope of Section 423 of the Code. The rules of such sub-plans may take precedence over other provisions of this Plan, with the exception of Section 5.1 hereof, but unless otherwise superseded by the terms of such sub-plan, the provisions of this Plan shall govern the operation of such sub-plan.
(e) All expenses and liabilities incurred by the Administrator in connection with the administration of the Plan shall be borne by the Company. The Administrator may employ attorneys, consultants, accountants, appraisers, brokers or other persons. The Administrator, the Company and its officers and directors shall be entitled to rely upon the advice, opinions or valuations of any such persons. All actions taken and all interpretations and determinations made by the Administrator in good faith shall be final and binding upon all Participants, the Company and all other interested Persons. No member of the Board or Administrator shall be personally liable for any action, determination or interpretation made in good faith with respect to the Plan or the Options, and all members of the Board or Administrator shall be fully protected by the Company in respect to any such action, determination, or interpretation. Any and all risks resulting from any market fluctuations or conditions of any nature and affecting the price of Common Shares are assumed by the Participant.
7.2. Designation of Affiliates and Subsidiaries. The Administrator shall designate from time to time the Affiliates and Subsidiaries that shall constitute Designated Companies, and determine whether such Designated Companies shall participate in the Section 423 Component or Non-Section 423 Component; provided, however, that an Affiliate that does not also qualify as a Subsidiary may be designated only as participating in the Non-Section 423 Component. The Administrator may designate an Affiliate or Subsidiary, or terminate the designation of an Affiliate or Subsidiary, without the approval of the shareholders of the Company.
7.3. Reports. Individual accounts shall be maintained for each Participant in the Plan. Statements of Plan Accounts shall be given to Participants at least annually, which statements shall set forth the amounts of payroll deductions, the Option Price, the number of shares purchased and the remaining cash balance, if any.
7.4. No Right to Employment. Nothing in the Plan shall be construed to give any person (including any Participant) the right to remain in the employ of the Company, a Parent or a Subsidiary or to affect the right of the Company, any Parent or any Subsidiary to terminate the employment of any person (including any Participant) at any time, with or without cause, which right is expressly reserved.
7.5. Amendment and Termination of the Plan.
(a) The Board may, in its sole discretion, amend, suspend or terminate the Plan at any time and from time to time. To the extent necessary to comply with Section 423 of the Code (or any successor rule or provision), with respect to the Section 423 Component, or any other applicable law, regulation or stock exchange rule, the Company shall obtain shareholder approval of any such amendment to the Plan in such a manner and to such a degree as required by Section 423 of the Code or such other law, regulation or rule.
L-11
(b) If the Administrator determines that the ongoing operation of the Plan may result in unfavorable financial accounting consequences, the Administrator may in its discretion modify or amend the Plan to reduce or eliminate such accounting consequence including, but not limited to:
(i) altering the Option Price for any Offering Period including an Offering Period underway at the time of the change in Option Price;
(ii) shortening any Offering Period so that the Offering Period ends on a new Exercise Date, including an Offering Period underway at the time of the Administrator action; and
(iii) allocating Common Shares.
Such modifications or amendments shall not require shareholder approval or the consent of any Participant.
(c) Upon termination of the Plan, the balance in each Participant’s Plan Account shall be refunded as soon as practicable after such termination, without any interest thereon (except as may be required by applicable local laws).
7.6. Use of Funds; No Interest Paid. All funds received by the Company by reason of purchase of shares of Common Shares under the Plan shall be included in the general funds of the Company free of any trust or other restriction and may be used for any corporate purpose (except as may be required by applicable local laws). No interest shall be paid to any Participant or credited under the Plan (except as may be required by applicable local laws).
7.7. Term; Approval by Shareholders. No Option may be granted during any period of suspension of the Plan or after termination of the Plan. The Plan shall be submitted for the approval of the Company’s shareholders within 12 months after the date of the Board’s initial adoption of the Plan. Options may be granted prior to such shareholder approval; provided, however, that such Options shall not be exercisable prior to the time when the Plan is approved by the shareholders; provided, further that if such approval has not been obtained by the end of the 12-month period, all Options previously granted under the Plan shall thereupon terminate and be canceled and become null and void without being exercised.
7.8. Effect Upon Other Plans. The adoption of the Plan shall not affect any other compensation or incentive plans in effect for the Company, any Parent or any Subsidiary. Nothing in the Plan shall be construed to limit the right of the Company, any Parent or any Subsidiary (a) to establish any other forms of incentives or compensation for employees of the Company or any Parent or any Subsidiary, or (b) to grant or assume Options otherwise than under the Plan in connection with any proper corporate purpose, including, but not by way of limitation, the grant or assumption of Options in connection with the acquisition, by purchase, lease, merger, amalgamation, combination, arrangement, consolidation or otherwise, of the business, shares or assets of any corporation, firm or association.
7.9. Conformity to Securities Laws. Notwithstanding any other provision of the Plan, the Plan and the participation in the Plan by any individual who is then subject to Section 16 of the Exchange Act shall be subject to any additional limitations set forth in any applicable exemption rule under Section 16 of the Exchange Act (including any amendment to Rule 16b-3 of the Exchange Act) that are requirements for the application of such exemptive rule. To the extent permitted by applicable law, the Plan shall be deemed amended to the extent necessary to conform to such applicable exemptive rule.
7.10. Notice of Disposition of Shares. Each Participant shall give the Company prompt notice of any disposition or other transfer of any Common Shares, acquired pursuant to the exercise of an Option granted under the Section 423 Component, if such disposition or transfer is made (a) within two years after the applicable Grant Date or (b) within one year after the transfer of such Common Shares to such Participant upon exercise of such Option. The Company may direct that any certificates evidencing shares acquired pursuant to the Plan refer to such requirement.
L-12
7.11. Tax Withholding. At the time of any taxable event that creates a withholding obligation for the Company or any Parent, Affiliate or Subsidiary, the Participant will make adequate provision for any Tax-Related Items. In their sole discretion, and except as otherwise determined by the Administrator, the Company or the Designated Company that employs or employed the Participant may satisfy their obligations to withhold Tax-Related Items by (a) withholding from the Participant’s wages or other compensation, (b) withholding a sufficient whole number of Common Shares otherwise issuable following exercise of the Option (or delivery of the Match Shares) having an aggregate value sufficient to pay the Tax-Related Items required to be withheld with respect to the Option and/or shares, or (c) withholding from proceeds from the sale of Common Shares issued upon exercise of the Option, either through a voluntary sale or a mandatory sale arranged by the Company.
7.12. Governing Law. The Plan and any agreements hereunder shall be administered, interpreted and enforced under the internal laws of the State of Delaware without regard to conflicts of laws thereof or of any other jurisdiction.
7.13. Notices. All notices or other communications by a Participant to the Company under or in connection with the Plan shall be deemed to have been duly given when received in the form specified by the Company at the location, or by the person, designated by the Company for the receipt thereof.
7.14. Conditions to Issuance of Shares.
(a) Notwithstanding anything herein to the contrary, the Company shall not be required to issue or deliver any certificates or make any book entries evidencing Common Shares pursuant to the exercise of an Option by a Participant or the delivery of Match Shares, unless and until the Administrator has determined, with advice of counsel, that the issuance of such Common Shares is in compliance with all applicable laws, regulations of governmental authorities and, if applicable, the requirements of any securities exchange or automated quotation system on which the Common Shares are listed or traded, and the Common Shares are covered by an effective registration statement or applicable exemption from registration. In addition to the terms and conditions provided herein, the Administrator may require that a Participant make such reasonable covenants, agreements, and representations as the Administrator, in its discretion, deems advisable in order to comply with any such laws, regulations, or requirements.
(b) All certificates for Common Shares delivered pursuant to the Plan and all Common Shares issued pursuant to book entry procedures are subject to any stop-transfer orders and other restrictions as the Administrator deems necessary or advisable to comply with U.S. and non- U.S. federal, provincial, state or local securities or other laws, rules and regulations and the rules of any securities exchange or automated quotation system on which the Common Shares are listed, quoted, or traded. The Administrator may place legends on any certificate or book entry evidencing Common Shares to reference restrictions applicable to the Common Shares.
(c) The Administrator shall have the right to require any Participant to comply with any timing or other restrictions with respect to the settlement, distribution or exercise of any Option, including a window-period limitation, as may be imposed in the sole discretion of the Administrator.
(d) Notwithstanding any other provision of the Plan, unless otherwise determined by the Administrator or required by any applicable law, rule or regulation, the Company may, in lieu of delivering to any Participant certificates evidencing Common Shares issued in connection with any Option, record the issuance of Common Shares in the books of the Company (or, as applicable, its transfer agent or share plan administrator).
If, pursuant to this Section 7.14, the Administrator determines that Common Shares will not be issued to any Participant, the Company is relieved from liability to any Participant except to refund to the Participant such Participant’s Plan Account balance, without interest thereon (except as may be required by applicable local laws).
L-13
7.15. Equal Rights and Privileges. All Eligible Employees granted Options pursuant to an Offering under the Section 423 Component shall have equal rights and privileges under this Plan to the extent required under Section 423 of the Code so that the Section 423 Component qualifies as an “employee stock purchase plan” within the meaning of Section 423 of the Code. Any provision of the Section 423 Component that is inconsistent with Section 423 of the Code shall, without further act or amendment by the Company or the Board, be reformed to comply with the equal rights and privileges requirement of Section 423 of the Code. Eligible Employees participating in the Non-Section 423 Component need not have the same rights and privileges as each other, or as Eligible Employees participating in the Section 423 Component.
7.16. Rules Particular to Specific Countries. Notwithstanding anything herein to the contrary, the terms and conditions of the Plan with respect to Participants who are tax residents of a particular non-U.S. country or who are non-U.S. nationals or employed in non-U.S. jurisdictions may be subject to an addendum to the Plan in the form of an appendix or sub-plan (which appendix or sub-plan may be designed to govern Offerings under the Section 423 Component or the Non-Section 423 Component, as determined by the Administrator). To the extent that the terms and conditions set forth in an appendix or sub-plan conflict with any provisions of the Plan, the provisions of the appendix or sub-plan shall govern. The adoption of any such appendix or sub-plan shall be pursuant to Section 7.1 above. Without limiting the foregoing, the Administrator is specifically authorized to adopt rules and procedures, with respect to Participants who are non-U.S. nationals or employed in non-U.S. jurisdictions, regarding the exclusion of particular Affiliates or Subsidiaries from participation in the Plan, eligibility to participate, the definition of Compensation, handling of payroll deductions or other contributions by Participants, payment of interest, conversion of local currency, data privacy security, payroll tax, withholding procedures, establishment of bank or trust accounts to hold payroll deductions or contributions, provided that the adoption and implementation of any such rules and/or procedures would not cause the Section 423 Component to be in noncompliance with Section 423 of the Code.
7.17. Section 409A. The Section 423 Component of the Plan and the Options granted pursuant to Offerings thereunder are intended to be exempt from the application of Section 409A. Neither the Non-Section 423 Component nor any Option granted pursuant to an Offering thereunder is intended to constitute or provide for “nonqualified deferred compensation” within the meaning of Section 409A. Notwithstanding any provision of the Plan to the contrary, if the Administrator determines that any Option granted under the Plan may be or become subject to Section 409A or that any provision of the Plan may cause an Option granted under the Plan to be or become subject to Section 409A, the Administrator may adopt such amendments to the Plan and/or adopt other policies and procedures (including amendments, policies and procedures with retroactive effect), or take any other actions as the Administrator determines are necessary or appropriate to avoid the imposition of taxes under Section 409A, either through compliance with the requirements of Section 409A or with an available exemption therefrom.
* * * * *
I hereby certify that the foregoing Plan was adopted by the Board of Directors of Alight, Inc. on [•].
I hereby certify that the foregoing Plan was approved by the shareholders of Alight, Inc. on [•].
Executed on [•].
| Corporate Secretary | 
L-14
APPENDIX A
COMPANY MATCH AND ALLOCATION OF MATCH SHARES
UNDER THE NON-SECTION 423 COMPONENT OF THE PLAN
1.1. Purchase of Shares. With respect to the Non-U.S. Eligible Employees (as defined below) who have elected to participate in the Plan pursuant to Section 3.2, as soon as practicable following the close of each payroll period, the amount credited to a Participant’s Plan Account shall be transferred by the Company to the Broker, and the Company shall cause the Broker to use such amount to purchase Common Shares on the open market on the Participant’s behalf. Any balance remaining after such purchase shall be credited to the Participant’s Plan Account and shall be used to purchase additional Common Shares as of the next purchase date. For the avoidance of doubt, Non-U.S. Eligible Employees shall not be eligible to participate in the purchase of Common Shares pursuant to Article 4 of the Plan.
1.2. Eligibility to Receive Match Shares; Match Formula. Under the Non-Section 423 Component of the Plan, the Committee may, in its discretion, determine to offer Match Shares to Non-U.S. Eligible Employees (as defined below), which such determination shall be made prior to the beginning of the relevant Quarter and communicated to the applicable Participants. With respect to each Eligible Employee (a) who is a citizen or resident of a jurisdiction outside the United States (without regard to whether they are also a citizen of the United States or a resident alien (within the meaning of Section 7701(b)(1)(A) of the Code)) (a “Non-U.S. Eligible Employee”) and (b) who is a Participant in the Plan and remains an Eligible Employee on each day from a Quarter End until the Matching Date for such Quarter End shall be eligible to receive Match Shares. The number of Match Shares credited to a Participant’s Share Account pursuant to this Appendix A shall be determined by dividing the Participant’s “Matching Credit” (determined pursuant to this Appendix A) by the applicable Match Price. For each Non-U.S. Eligible Employee who is a Participant in the Plan and remains an Eligible Employee on each day from a Quarter End until the Matching Date for such Quarter End, the Matching Credit shall be an amount equal to up to 50% of the amount of the Participant’s payroll deductions credited to the Participant’s Plan Account prior to the Exercise Date.
1.3. Matching Allocations. As soon as practicable following each Quarter End for which the Committee has determined to offer Match Shares pursuant to Section 1.1 of this Appendix A, for each Participant eligible to receive Match Shares, the Company shall cause to be allocated to the Participant’s Share Account that number of Match Shares determined pursuant to this Appendix A. Match Shares shall be posted to the Participant’s Share Account, as applicable, as soon as practicable after, and credited to the Participant’s Share Account as of, each Matching Date.
1.4. Broker Fees. The Company shall pay the Broker’s administrative charges for opening the Share Accounts for the Non-U.S. Eligible Employees and the brokerage commissions on purchases made that are attributable to Match Shares and the purchase of Company Shares pursuant to Section 1.1 of this Appendix A. Non-U.S. Eligible Employees shall pay all other expenses of their Share Accounts, including but not limited to the Broker’s fees attributable to the issuance of certificates for any and all Common Shares held in the Participant’s Share Account. Non-U.S. Eligible Employees shall also pay the brokerage commissions and any charges associated with the sale of Common Shares held in the Participant’s Share Account.
A-1
 
FOLEY TRASIMENE ACQUISITION CORP. PROXY FOR SPECIAL MEETING OF STOCKHOLDERS 
TO BE HELD VIRTUALLY ON JUNE 30, 2021 This proxy is solicited on behalf of the Board of Directors 
The undersigned hereby appoints Richard N. Massey and Michael L. Gravelle, and each of them independently, as the undersigned’s proxies and attorneys-in-fact, each with full power of substitution and revocation, and hereby authorizes and P instructs each to represent and vote, in the manner provided herein, all of the shares of common stock of
Foley Trasimene R Acquisition Corp. (“FTAC”) that the undersigned is entitled to vote at the Special Meeting of Stockholders of FTAC (the “FTAC special meeting”) to be held virtually via live webcast at
https://www.cstproxy.com/foleytrasimene/sm2021 on June 30, 2021 at O 10:00 a.m. Eastern Time, and at any adjournments or postponements thereof. 
X 
Y THE SHARES REPRESENTED BY THIS PROXY, WHEN PROPERLY EXECUTED, WILL BE VOTED AS DIRECTED HEREIN. IF THIS PROXY IS SIGNED AND DATED BUT NO DIRECTION IS GIVEN, THIS PROXY WILL BE
VOTED IN ACCORDANCE WITH THE 
RECOMMENDATION OF THE FTAC BOARD OF DIRECTORS – “FOR” PROPOSAL NO. 1 (THE BUSINESS COMBINATION C PROPOSAL),
“FOR” EACH OF PROPOSALS NO. 2A, 2B AND 2C (THE FTAC CHARTER AMENDMENT PROPOSALS), “FOR” A PROPOSAL NO. 3 (THE NYSE PROPOSAL), “FOR” EACH OF PROPOSALS NO. 4A, 4B AND 4C (THE GOVERNANCE R PROPOSALS), “FOR”
PROPOSAL NO. 5 (THE OMNIBUS INCENTIVE PLAN PROPOSAL), “FOR” PROPOSAL NO. 6 (THE D EMPLOYEE STOCK PURCHASE PLAN PROPOSAL) AND “FOR” PROPOSAL NO. 7 (THE ADJOURNMENT PROPOSAL). 
The proxies are hereby authorized to vote in their discretion on any such other matters or business that may properly come before the FTAC special meeting, or any adjournment or
postponement thereof. 
THE BOARD OF DIRECTORS OF FTAC RECOMMENDS THAT YOU VOTE “FOR” EACH OF THE PROPOSALS SET FORTH HEREIN. 
It is a condition to the completion of the Business Combination that the Business Combination Proposal, each of the FTAC Charter Amendment Proposals and the NYSE Proposal are
approved. 
(Continued and to be marked, dated and signed on reverse side) 
SEE
REVERSE SIDE 
 
THE BOARD OF DIRECTORS OF FTAC RECOMMENDS THAT YOU VOTE “FOR” EACH OF THE BELOW PROPOSALS 
Please mark votes on the below proposals in the following manner: X 
1. Proposal No. 1
— The Business Combination Proposal — To adopt the Amended and Restated Business Combination Agreement, dated as of April 29, 2021 (as it may be amended, restated, supplemented or otherwise modified from time to time, the
“Business Combination Agreement”), by and among FTAC, Tempo Holding Company, LLC (“Tempo Holdings”), Alight, Inc. (f/k/a Acrobat Holdings, Inc.) (the “Company”), Acrobat SPAC Merger Sub, Inc. (“FTAC Merger
Sub”), Acrobat Merger Sub, LLC (“Tempo Merger Sub”), Acrobat Blocker 1 Corp., Acrobat Blocker 
2 Corp., Acrobat Blocker 3 Corp., Acrobat Blocker 4
Corp., Tempo Blocker I, LLC (“Tempo Blocker 1”), Tempo Blocker II, LLC (“Tempo Blocker 2”), Blackstone Tempo Feeder Fund VII, L.P. (“Tempo Blocker 3”), upon its formation and joinder to the Business Combination
Agreement, an affiliate and new parent company of New Mountain Partners IV Special (AIV-E), LP (“Tempo Blocker 4”) and New Mountain Partners IV Special
(AIV-E), LP (“Tempo Blocker 5” and, together with Tempo Blocker 1, Tempo Blocker 2, Tempo Blocker 3 and Tempo Blocker 4, the “Tempo Blockers”), and approve the business combination and
other transactions contemplated by the Business Combination Agreement and the other agreements contemplated thereby (collectively, the “Business Combination”), pursuant to which, on the terms and subject to the conditions set forth in the
Business Combination Agreement, among other things, (i) FTAC Merger Sub will merge with and into FTAC, with FTAC being the surviving company in the merger and becoming a subsidiary of the Company and (ii) the Company will, through a series
of mergers and related transactions, including the merger of Tempo Merger Sub with and into Tempo Holdings, with Tempo Holdings being the surviving entity in such merger (in its capacity as the surviving entity, “Alight Holdings”), acquire
each of the Tempo Blockers as well as a controlling equity interest in (and become the managing member of) Alight Holdings. 
2. Proposal No. 2 — The FTAC
Charter Amendment Proposals — To approve the following proposals related to the amendment and restatement of the second amended and restated certificate of incorporation of FTAC (the “FTAC Charter”). a. FTAC Charter Amendment Proposal
No. 2A (Adoption of Amended and Restated FTAC Charter): To approve and adopt the third amended and restated certificate of incorporation of FTAC (the “Amended FTAC Charter”). b. FTAC Charter Amendment Proposal No. 2B (Creation of
Class C 
Common Stock): To approve the amendment and restatement of the FTAC Charter to create a new class of Class C common stock of FTAC. c. FTAC
Charter Amendment Proposal No. 2C (Increase in Authorized Shares): To approve the amendment and restatement of the FTAC Charter to increase the number of authorized shares of FTAC from 441,000,000 to 471,000,000 in order to authorize 30,000,000
shares of new FTAC Class C common stock. 
3. Proposal No. 3 — NYSE Proposal — To approve (a) all issuances of shares of common stock of the
Company (including any securities convertible into or exercisable for common stock of the Company) pursuant to or contemplated by the Business Combination Agreement, (b) the issuance of shares of common stock of FTAC (including any securities
convertible into or exercisable for common stock of FTAC) pursuant to certain forward purchase agreements entered into by FTAC, (c) the issuance of shares of Class C common stock of FTAC to Trasimene Capital FT, LP and Bilcar FT, LP (the
“Founders”) in exchange for the existing private placement warrants held by the Founders, (d) all issuances of shares of Company common stock pursuant to certain subscription agreements entered into by FTAC and the Company in
connection with the Business Combination (or that under the Business Combination Agreement may be entered into by FTAC and the Company prior to the completion of the Business Combination) and (e) all issuances of shares of common stock of the
Company upon the conversion of shares of any other class of Company common stock or the exchange of any units of Alight Holdings issued in connection with the Business Combination, in each case, for purposes of complying with the applicable listing
standards of the New York Stock Exchange, including Section 312.03 of the Listed Company Manual. 
FOR AGAINST ABSTAIN 
4. Proposal No. 4 — The Governance Proposals — To approve, on a non-binding advisory basis, certain governance provisions in
the amended and restated certificate of incorporation of the Company (the “Company Charter”) that will be in effect upon completion of the Business Combination that reasonably require a separate vote under SEC or NYSE rules: a. Governance
Proposal No. 4A (Board Classification): To authorize the classification of the board of directors of the Company (the “Company Board”) into three classes of directors, with staggered three-year terms of office; b. Governance Proposal No.
4B (Removal of Directors): To approve changes to the ability of stockholders to remove directors from the Company Board; and c. Governance Proposal No. 4C (Supermajority Voting Requirements): To approve the adoption of certain supermajority voting
requirements in connection with the amendment of certain provisions of the Company Charter and bylaws of the Company. 
5. Proposal No. 5 — The Omnibus
Incentive Plan Proposal — To approve and adopt the Alight, Inc. 2021 Omnibus Incentive Plan (the “Omnibus Incentive Plan”), which, among other things, provides for the reservation of a number of shares of Company common stock for
issuance under the Omnibus Incentive Plan, subject to annual increases in such reserves as provided in the plan. 
6. Proposal No. 6 — The Employee Stock
Purchase Plan Proposal 
— To approve and adopt the Alight, Inc. 2021 Employee Stock Purchase Plan (the “Employee Stock Purchase Plan”), which, among
other things, assists eligible employees in acquiring a stock ownership interest in the Company. 
7. Proposal No. 7 — The Adjournment Proposal — To
adjourn the FTAC special meeting to a later date or dates, if necessary or appropriate, (a) to permit further solicitation and vote of proxies in the event that there are insufficient votes for purposes of obtaining the approval of the Business
Combination Proposal, the FTAC Charter Amendment Proposals, the NYSE Proposal, the Governance Proposals, the Omnibus Incentive Plan Proposal or the Employee Stock Purchase Plan Proposal or if otherwise necessary or appropriate in connection with the
Business Combination or (b) to ensure that any supplement or amendment to the accompanying proxy statement/prospectus/consent solicitation statement is timely disseminated to FTAC stockholders prior to the FTAC special meeting. 
PLEASE SIGN, DATE AND RETURN THIS PROXY PROMPTLY IN THE ACCOMPANYING PRE-ADDRESSED POSTAGE PAID ENVELOPE. THIS PROXY WILL BE VOTED IN THE
MANNER PROVIDED HEREIN. IF YOU RETURN A SIGNED PROXY BUT NO DIRECTION IS MADE, YOUR SHARES WILL BE VOTED IN ACCORDANCE WITH THE RECOMMENDATION OF THE BOARD “FOR” EACH OF THE PROPOSALS SET FORTH ABOVE. THIS PROXY WILL REVOKE ANY PREVIOUSLY
EXECUTED PROXY WITH RESPECT TO THE FTAC SPECIAL MEETING. 
Date:                 ,
2021 Print Name of Stockholder Signature of Stockholder or Authorized Signatory Name of Authorized Signatory (if applicable) 
Title of Authorized Signatory (if
applicable) 
Note: Please sign exactly as your name appears on this proxy. When shares are held by joint owners, both should sign. When signing as attorney,
executor, administrator, trustee, guardian or as a corporate or other authorized officer, please give title as such.